Shape1

立法院公報 第108卷 第90期 委員會紀錄


立法院第9屆第8會期經濟委員會第8次全體委員會議

時  間 中華民國108114日(星期一)92分至1359

地  點 本院紅樓101會議室

主  席 蘇委員震清

主席:出席委員10人,已足法定人數,現在開會。進行報告事項。

報 告 事 項

宣讀上次會議議事錄。

立法院第9屆第8會期經濟委員會第7次全體委員會議議事錄

時  間:1081028日(星期一)上午94分至1253

地  點:紅樓101會議室

出席委員:孔文吉  鄭天財SraKacaw  郭國文  林岱樺  陳超明  陳亭妃  蘇治芬  蘇震清  賴瑞隆  廖國棟SufinSiluko 邱志偉  徐永明  莊瑞雄  邱議瑩  周陳秀霞

   委員出席15

列席委員:黃昭順  羅明才  葉宜津  江啟臣  陳明文  鍾孔炤  蕭美琴  童惠珍  吳秉叡  顏寬恒  何欣純  林德福  陳怡潔  何志偉

   委員列席14

列席人員:

經濟部政務次長曾文生、常務次長林全能暨相關人員


行政院經貿談判辦公室談判代表宋明豪


行政院主計總處公務預算處科長王前鎧

主  席:陳召集委員超明

專門委員:鄭雪梅

主任秘書:黃素惠

紀  錄:簡任秘書 游千慧 簡任編審 黃殿偉 科  長 楊雅如

   專  員 呂雅玲 科  員 余俊緯

報 告 事 項

宣讀上次會議議事錄。

決定:確定。

討 論 事 項

繼續審查109年度中央政府總預算案關於經濟部及所屬單位預算部分。

決議:

一、歲入部分

2款 罰款及賠償收入

130項 經濟部4,6414千元,照列。

131項 工業局9036千元,照列。

132項 國際貿易局及所屬4358千元,照列。

133項 標準檢驗局及所屬2,2835千元,照列。

134項 智慧財產局902千元,照列。

135項 水利署及所屬 8,795萬元,照列。

136項 中小企業處10萬元,照列。

137項 加工出口區管理處及所屬472萬元,照列。

138項 中央地質調查所60萬元,照列。

139項 能源局564萬元,照列。

3款 規費收入

107項 經濟部68,6971千元,照列。

108項 工業局3871千元,照列。

109項 標準檢驗局及所屬96,1754千元,照列。

110項 智慧財產局393,6466千元,照列。

111項 水利署及所屬 1,5465千元,照列。

112項 加工出口區管理處及所屬4473千元,照列。

113項 能源局2,4297千元,照列。

4款 財產收入

144項 經濟部19,2049千元,照列。

145項 工業局2445千元,照列。

146項 國際貿易局及所屬162,3136千元,照列。

147項 標準檢驗局及所屬3455千元,照列。

148項 智慧財產局1074千元,照列。

149項 水利署及所屬5,6454千元,照列。

150項 中小企業處339千元,照列。

151項 加工出口區管理處及所屬31千元,照列。

152項 中央地質調查所354千元,照列。

153項 能源局107千元,照列。

5款 營業盈餘及事業收入

7項 經濟部原列1147,7535千元,除第1目「營業基金盈餘繳庫」849,7824千元及第2目「非營業特種基金賸餘繳庫」2,7186千元,暫照列,俟所屬營業基金及非營業特種基金審議確定,再行調整外,其餘均照列。

7款 其他收入

143項 經濟部32,8369千元,照列。

144項 工業局27,1133千元,照列。

145項 國際貿易局及所屬26千元,照列。

146項 標準檢驗局及所屬7919千元,照列。

147項 智慧財產局584千元,照列。

148項 水利署及所屬8,7342千元,照列。

149項 中小企業處242千元,照列。

150項 加工出口區管理處及所屬無列數。

151項 中央地質調查所753千元,照列。

152項 能源局45千元,照列。

二、歲出部分

13款 經濟部主管

1項 經濟部原列1943,7036千元,除第13目「非營業特種基金」86,765萬元,暫照列,俟所屬非營業特種基金審議確定,再行調整外,其餘均照列。

本項提案1案,保留,送院會處理:

()經濟部109年度預算案歲出第6目「一般行政─02基本行政工作維持─獎補助費─獎勵及慰問」編列147萬元。經查,其中1446千元為退休退職人員三節慰問金,然而退休退職人員三節慰問金編列不只於法無據,更會加重政府財政壓力,爰提案減列退休退職人員三節慰問金1446千元。

提案人:徐永明  周陳秀霞 蘇震清

本項通過決議42項:

()經濟部109年度歲出預算第1目「推動商業科技發展」編列70,3403千元,凍結5%,俟向立法院經濟委員會提出書面報告後,始得動支。

提案人:賴瑞隆  蘇震清  陳亭妃  邱志偉  莊瑞雄  郭國文  陳超明  孔文吉  周陳秀霞 徐永明

連署人:蘇治芬  林岱樺

()經濟部109年度歲出預算第2目「科技專案」編列1549,5714千元,凍結3%,俟向立法院經濟委員會提出專案報告後,始得動支。

提案人:孔文吉  賴瑞隆  蘇震清  邱議瑩  莊瑞雄  郭國文  陳亭妃  蘇治芬  徐永明  周陳秀霞 邱志偉

連署人:鄭天財  陳超明  林岱樺

()經濟部109年度歲出預算第6目「一般行政─07經貿談判」編列4,0964千元,凍結5%,俟向立法院經濟委員會提出書面報告後,始得動支。

提案人:陳超明  孔文吉  周陳秀霞 郭國文  徐永明

連署人:蘇震清  林岱樺

()經濟部109年度歲出預算第7目「國營事業管理」編列6262千元,凍結10%,俟向立法院經濟委員會提出書面報告後,始得動支。

提案人:郭國文  徐永明  周陳秀霞 孔文吉  陳超明  鄭天財

連署人:蘇震清  林岱樺

()經濟部109年度歲出預算第8目「投資審議─01投資案件之審核及管理」編列3113千元,凍結5%,俟向立法院經濟委員會提出書面報告後,始得動支。

提案人:陳超明  孔文吉  周陳秀霞 徐永明

()經濟部109年度歲出預算第9目「推動商業現代化」編列25,2574千元,凍結5%,俟向立法院經濟委員會提出書面報告後,始得動支。

提案人:賴瑞隆  陳超明  孔文吉  周陳秀霞 陳亭妃  蘇治芬  徐永明  蘇震清  邱議瑩  

連署人:邱志偉

()有關大陸物品禁止進口,卻未對違法進口的物品予以追究,導致業者以零件、部件進口組裝,或以第三地進口方式規避原禁止進口的規定與本意,嚴重打擊本土產業,已在許多產業陸續發生。甚至有偽造文書方式將大陸廠製產品變為中華民國製造,來申請政府補助的行徑。政府除關注違法「洗產地」轉口影響,更應重視對國內產業衝擊。請經濟部偕同相關部會進行全面研討及改進措施,於一個月內提供報告送立法院經濟委員會。

提案人:林岱樺  蘇震清  郭國文

()鑑於國內發展風力發電並未落實本土化,提升本土產業風力發電組裝架設等能力,為促使經濟部確實執行,建議如下:1.台電公司二期開發案,應預定有一定比例的國產化項目與金額。2.請經濟部能源局加大力度與廣度,嚴審並把關,讓風電技術與能量儘量本土化與在地化。3.請經濟部工業局提供廠商協助,除產業關聯方案表定範圍外,應擴大本土化範圍。4.請國內銀行提供融資與擔保給國內廠商,以利廠商投資與擴廠。請公布目前各行庫綠能與風電相關額度與使用比例,供廠商申請。5.請各大專學校與職訓單位應儘速培養並提供相關人才(銲接技術、船員及船長、專案與工程管理等)。6.經濟部預計在第4季公布第3階段區塊開發相關規定,其中包括國產化要求,請加強並擴大落實國產化的範圍。以上研究或辦理情形請於2019122()前提出報告送交立法院經濟委員會。

提案人:林岱樺  廖國棟  鄭天財  陳亭妃  郭國文  蘇震清

()經濟部109年度預算案「一般行政─基本行政工作維持─業務費」編列13,8417千元。經查,經濟部每年編列70萬元作為委外辦理經濟部所屬事業公司治理評鑑。其中中油公司接連發生815大停電及95無鉛汽油檢測不合格等重大問題,但中油公司、台糖公司等四大國營企業書面審查均近滿分,未能反映實際績效狀況,形同為國營企業年終獎金背書,爰請經濟部針對國營企業考績議題,於一個月內提出相關檢討報告。

提案人:徐永明  周陳秀霞 蘇震清

()經濟部109年度預算案「推動商業現代化─健全營運主體維護商業秩序─一般事務費」編列1,0603千元,旨在健全營運主體並維護商業秩序。經查,經濟部為避免選物販賣機變成賭博遊戲,在1076月以商字第10702412670號函規定選物販賣機金額上限不得超過790元,但卻未提出相關解釋。近日北市3名違反金額上限的選物販賣機台主由於經濟部未提出選物販賣機金額上限為790元的解釋及相關原因而被檢方不起訴,顯見商字第10702412670號函在適用上已產生疑義,經濟部應向大眾提出相關解釋。爰請經濟部針對選物販賣機金額上限及相關爭議,於一個月內提出書面檢討報告。

提案人:徐永明  陳亭妃  周陳秀霞

(十一)經濟部109年度預算案「一般行政─資訊管理─業務費」編列8,7723千元。經查,經濟部所屬國營企業,接連被踢爆使用具資安問題公司之監視器、人臉辨識系統等資通產品,絲毫不具資安意識。而且,每次經濟部總是觀望美國限制資通產品動向,才會做出因應決策,請經濟部應提升資安意識,於行政院公告「危害國家資通安全產品廠商清單」後3個月內,完成設備列冊管理,並定明汰除期限。

提案人:徐永明  周陳秀霞 孔文吉

(十二)經濟部109年度預算案編列「使用規費收入─服務費」2,4246千元係所屬「經濟部專業人員研究中心」辦理各類訓練課程對外招生之收入,另於「一般行政─專業人員研究訓練」編列3,349萬元,用以支應該中心業務費、設備及投資經費。經查106107年度分別編列專研中心訓練課程對外所收「服務費」2,4246千元、2,4884千元,實際執行之決算數分別為2,2342千元、1,8043千元,均未達預期,107年度並較105106年度減少。109年度預算編列「使用規費收入─服務費」2,4246千元、場地租金等其他收入21萬元,亦未見改善成長,爰請於1個月內提出書面報告,宜檢討於不影響公務訓練計畫下,廣納外部學員參加,並研謀加強對外開放租借使用,以提高該中心之利用率。

提案人:徐永明  陳亭妃  周陳秀霞

(十三)經濟部109年度預算案編列「促進投資─對赴外投資臺商之服務」3,0094千元,主要係用以協助我國廠商群聚布局東南亞、印度及重要新興市場等工作所需經費。經查截至1088月底止我國僅與新南向政策中8國簽署投資保障協定,尚有10國未與我國簽署,已簽署國家中除新加坡、菲律賓、印度及紐西蘭為100年度以後簽署或更新外,其餘協定多在85年前完成,距今已逾20年,相關協定內容亟待檢討更新。允宜積極與新南向各國洽簽或更新雙邊投資保障協定內容,爰請於1個月內提出書面報告,確保臺商對外投資權益,俾利我國業者對新南向市場之開拓。

提案人:徐永明  陳亭妃  周陳秀霞

(十四)經濟部109年度預算案「推動商業科技發展」計畫編列「獎補助費─對國內團體之捐助」40,9359千元,以推動或補助商業服務業之產業發展。主要用以捐助財團法人或商業服務業者辦理輔導、創新或拓展新市場之經費。參據經濟部統計資料,「批發及零售業」、「運輸及倉儲業」及「住宿及餐飲業」等主要從事商業服務之企業高逾90萬家,且97%為中小企業,茲以政府資源有限,僅能投入輔導少部分業者,爰請於1個月內提出書面報告,宜研謀強化捐補助成果之對外宣導,擴散其他業者參考運用,有效帶動我國商業服務業之創新與成長,期以提升政府補助或委辦計畫之執行成效。

提案人:徐永明  陳亭妃  周陳秀霞

(十五)經濟部109年度預算案編列「促進投資」計畫17,5304千元,主要用以辦理對僑外商在臺或來臺投資之服務及國際招商推動計畫等。經查107108年度上半年僑外資來臺投資金額,較106107年度同期分別成長52.27%16.99%,惟近期瑞士洛桑國際管理學院IMD之國際競爭力評比結果,我國於經商法規及吸引外商投資誘因之評比上,仍有部分項目待檢討改善。爰請於1個月內提出書面報告,宜參據「歡迎臺商回臺投資行動方案」執行成效,賡續檢討法規鬆綁及產業投資環境優化,俾吸引僑外資來臺投資。

提案人:徐永明  陳亭妃  周陳秀霞

(十六)經濟部109年度預算案「科技專案─工研院科技專案計畫」編列794,0469千元,較108年度預算數738,6136千元增加55,4333千元,增幅7.51%。財政紀律法第9條:「預算案之審議,應注重支出增加、收入減少之原因、替代財源之籌措及債務清償之規劃。」預算法第49條規定:「預算案之審議,應注重歲出規模、預算餘絀、計畫績效、優先順序……;歲出以擬變更或擬設定之支出為主,審議時應就機關別、政事別及基金別決定之。」依前揭法律規定,年度新增計畫支出及其績效均為立法院審議預算重點之一,故109年度預算「科技專案─工研院科技專案計畫」增列「AI on chip終端智慧發展計畫」、「新成份新藥開發躍進計畫」等新興計畫,宜於預算書中更詳實敘明計畫內容經費、期程、預計效益及預估總經費等資訊,爰請於1個月內提出書面報告,以利預算審議。

提案人:徐永明  陳亭妃  周陳秀霞

(十七)經濟部109年度預算案編列「促進投資─加速投資臺灣之服務計畫」3,000萬元,主要用以成立專案辦公室推動「歡迎臺商回臺2.0行動方案」及「根留臺灣企業加速投資行動方案」等投資臺灣三大方案之單一窗口、聯合審查、後續追蹤等事項。經查該計畫用途為:成立臺商回臺單一服務窗口辦公室,建置案件諮詢服務資料庫、辦理聯合審查作業,由專業人員提供投申請指導服務及邀集相關業務單位協助現場實地訪廠、案件追蹤協處提供後續投資諮詢服務並追蹤投資落實情形及有關後續投資落實情形之控管機制。「投資臺灣三大方案」迄10895日已通過154家投資案件、預計投資規模5,937.81億元,已具相當成效,有助國內產業轉型升級;後續允宜強化對廠商落實投資計畫之控管及協助,定期檢討及評估單一服務窗口執行成效,以利投資;另109年度所編委辦費用中用人費用1,1395千元,預算案中並未就所需人力為具體說明,爰請於1個月內提出書面報告,宜審酌計畫執行實況,滾動檢討調整,以維政府資源之合理有效運用。

提案人:徐永明  周陳秀霞 陳亭妃

(十八)經濟部109年度預算案「國營事業管理─化工事業管理─業務費」編列732千元,辦理中油公司、台糖公司等企業之開源節流、督導事業解決人力規劃及土地等資產管理與活化利用等,以增進事業經營績效。經查「經濟部所屬事業經營績效獎金實施要點」規定,經濟部國營企業年終獎金之提撥總額不能超過4.4個月。但台糖公司編有重點獎金,致使董事長及總經理等高層年終獎金超過7個月,顯然與行政院規定不符。國營會未盡到年終獎金考核督導之責,致使國營企業考績制度形同虛設,爰請經濟部針對台糖公司重點獎金制度,於一個月內提出相關檢討報告。

提案人:徐永明  陳亭妃  周陳秀霞

(十九)經濟部109年度預算案「國營事業管理─化工事業管理─業務費」編列732千元,辦理中油公司、台糖公司等企業之開源節流、督導事業解決人力規劃及土地等資產管理與活化利用等,以增進事業經營績效。經查,中油公司和中國海洋石油總公司合作探勘油氣,其中還6度延長探勘期至201812月底,一共耗時20年花費15億元卻仍毫無所獲。但早在2017年中油公司台潮石油合約區專家技術會議出國報告中便指出,中油公司已17年未進行海域鑽井,相關人才斷層嚴重,中油公司卻又一再延長探勘期限。該勘油案虛擲國庫15億元公帑,至今中油公司並無一人為此負責,爰請經濟部於一個月內提出相關檢討報告。

提案人:徐永明  陳亭妃  周陳秀霞

(二十)有鑑於曾有中華電信、漢翔航空、中華航空、台灣高鐵、彰化銀行,還有合作金庫等公股企業、國營機構,常帶頭沒有落實僱用足額原住民的法律規定(原住民族工作權保障法),寧可繳代金。因此政府除應該積極輔導原住民族各級產業,更應主動協助提供原住民就業機會,保障其工作權。請經濟部依據原住民族工作權保障法,統計轄下各國營事業,近3年內進用原住民族人數,統計表於兩週內彙整完畢,並提供立法院經濟委員會。

提案人:孔文吉

連署人:鄭天財  陳超明

(二十一)有關台泥集團─和平電力股份有限公司,按過往台電公司電力回饋補助相關辦法,應每年提撥前一年度售電收入一定金額作為回饋基金。並按宜蘭縣、花蓮縣電力回饋基金用途及管理等辦法,歷年對於花蓮縣政府、宜蘭縣政府、花蓮縣秀林鄉公所、花蓮縣漁會及專案回饋之提撥回饋金按比例各分別為20%15%42%17%6%,而108年度各分配之金額為新臺幣4,001萬元、3,001萬元、8,403萬元、3,401萬元、1,200萬元。針對上述電力回饋事宜,請經濟部詳加管考並責請工業局、能源局及台灣電力股份有限公司應共同會商,邀集和平電力股份有限公司與各地方政府,對於該筆回饋金費之分配、支用及核銷情形進行檢討。本於公平、公正及公開之原則妥適運用在縣(鄉)內之各項基礎建設、社會福利及教育文化等年度事項中,且定期揭露該回饋金之使用預算及決算流向及其等細目資料,以供公眾檢驗。爰基於此,請經濟部應於一個月內將該相關檢討改善等書面報告資料送立法院經濟委員會。

提案人:孔文吉

連署人:鄭天財  陳超明

(二十二)第九屆立法院任期中,立法院經濟委員會併案審查行政院礦業法部分條文修正草案與孔文吉等各立法委員所擬提之各礦業法部分條文修正草案在案。迄今,立法院經濟委員會業已召開歷次委員會審查並審查完竣,嗣後業經數次黨團協商後,目前刻正呈請立法院蘇嘉全院長,擇期召集黨團協商階段。然而,礦業法之修正除涉及環境保育問題外,尚牽涉水泥產業之發展、地方就業、對原住民族地區關係部落知情同意權之踐行與落實地方回饋等重大事宜,涉及層面既深且廣,影響我國經濟發展、環境生態以及對於原住民族地區當地居民之生命及財產上之保障。爰基於此,建請經濟部應持續與產業、地方政府以及當地原住民族進行溝通協調,尤其針對原住民族知情同意權之踐行時點以及地方回饋事項,應會同中央主管原住民族事務主管機關─原住民族委員會即刻與各有關涉及之原鄉公所進行討論諮商,並對於當地之經濟及就業,如:水泥礦場內服務之原住民籍員工之工作權保障,應予兼顧為宜。爰請經濟部礦務局針對上情應於一個月內研謀善策,並將相關最新檢討及促進措施等書面報告資料送立法院經濟委員會。

提案人:孔文吉

連署人:鄭天財  陳超明

(二十三)經濟部109年度預算「推動商業現代化」計畫下編列「商業行政資訊維護計畫」3,1973千元及「健全營運主體維護商業秩序」19,6015千元,辦理商業行政資訊系統之維護、公司法、商業會計法等商業法制所需之通知、解釋或委辦計畫等經費。我國公司登記總家數逾70萬家,其中93%公司資本額未滿3,000萬元,允宜審酌現行對決算書表查核執行情形,加強宣導並研謀適當配套措施,以利推動:統計1051086月底我國公司登記家數及資本額情形,迄1086月底公司總家數已達707,979家,並呈逐年成長趨勢,平均每年(105107年度)約44,345家為新設立公司;另以資本額分配情形觀之,約93%公司為資本額未滿3,000萬元之中小型企業,茲以本次公司法修正幅度甚大,經濟部允宜加強宣導,並研謀適當配套措施,以利推動。綜上,公司法修正公布後業於107111日起施行,除新增董、監事與主要股東資訊申報義務外,並擴大強制財簽之範圍等規定,有助我國洗錢防制及公司治理之提升,鑑於我國公司登記家數逾70萬家,其中93%為實收資本額未滿3,000萬元之中小型企業,允宜強化對企業之宣導及溝通,並審酌現行對非公開發行股票公司決算書表查核執行情形,滾動檢討相關配套措施及查核機制之完備性,俾利推動。爰建請經濟部於一個月內提出說明書面報告至立法院經濟委員會。

提案人:陳亭妃

連署人:徐永明  蘇治芬

(二十四)經濟部109年度預算「科技專案」中屬於法人科專計畫預算數計1163,997萬元,較108年度預算數1122,884萬元,增加41,113萬元,增幅3.66%。法人科專計畫依其屬性可區隔為創新前瞻計畫、關鍵技術計畫、環境建構計畫等三大類型,其中又以關鍵技術計畫經費為大宗,主要係規劃開發未來產業發展所需之核心技術,並建立相關產業之關鍵零組件及產品等,109年度規劃數預計927,0927千元,占當年度法人科專預算數之比率為79.65%,相較105年度至1088月底該比率介於74.377.7%間,109年度規劃比率為近5年最高。近幾年法人科技專案中關鍵技術計畫經費占比均逾7成,且105107年度決算數皆超過100億元,用以開發未來產業發展所需之核心技術及關鍵零組件等:為加強我國科學技術之發展,配合政府產業政策,歷年來法人科專計畫經費補助具有研發能力之法人機構進行關鍵技術研發,並將成果移轉企業,期提升我國產業技術水準與競爭力。法人科專計畫中又以規劃開發未來產業發展所需核心技術,以及建立相關產業關鍵零組件與產品之關鍵技術計畫經費為主,自105109年度起每年關鍵技術計畫經費介於92.71114.48億元間,占各該年度法人科專計畫經費均逾7成;其中109年度關鍵技術計畫規劃經費927,0927千元,研發項目跨越綠能科技、民生福祉、製造精進、智慧科技及服務創新等領域之核心技術及關鍵零組件開發,該計畫執行之良窳,將攸關我國推動「亞洲矽谷推動方案」、「臺灣5G行動計畫」、「臺灣AI行動計畫」等相關創新應用領域之發展成效。近年度我國智慧財產權使用費貿易逆差雖稍有下降,惟仍高逾20億美元:政府長期持續投入法人科專之關鍵技術計畫經費,近3年度(105107年度)決算數均超過100億元,惟參照中央銀行國際收支統計,我國屬經常帳服務類之智慧財產權使用費購買金額自97年度之30.15億美元擴增至100年度高峰之57.88億美元後,雖近年來稍有下降,惟107年度購買金額及貿易逆差仍分別達36.09億美元、20.68億美元,顯示國內技術供給缺口仍大。復依台灣電子設備協會於107118日發表電子設備產業白皮書提及,106年台灣電子設備產值為2,946億元,全球排名第五,市占率為6.9%106年度台灣電子設備市場創造超逾5,000億元需求,然設備自給率僅為12%,我國電子設備主要需求為半導體及平面顯示器兩大產業,而其設備卻多數由美、日、荷所供應,有相當大之關鍵設備與技術缺口掌握在國外廠商,形成掣肘,恐影響我國產業長期發展。綜上,109年度法人科專計畫預算數1163,997萬元,其中又以關鍵技術計畫規劃經費927,0927千元為大宗,係規劃開發未來產業發展所需之核心技術,並建立相關產業之關鍵零組件及產品;惟近年我國智慧財產權使用費貿易逆差仍龐鉅,故為提升我國產業核心技術水準,並落實於整體產業發展,法人科專中關鍵技術計畫經費投入宜更強化與產業接軌,以掌握關鍵知識與技術,並鞏固我國產業核心動能。爰建請經濟部於一個月內提出說明書面報告至立法院經濟委員會。

提案人:陳亭妃

連署人:徐永明  蘇治芬

(二十五)經濟部109年預算「促進投資─對赴外投資臺商之服務」3,0094千元,較108年度預算2,8556千元增加1538千元,主要係用以協助我國廠商群聚布局東南亞、印度及重要新興市場等工作所需經費。查與新南向國家經貿往來情形:為利經貿發展我國於1059月提出「新南向政策推動計畫」,詢據經濟部投審會105年度至1086月核准我國與新南向國家間相互投資情形:1.107年度核准新南向18國來臺投資共643件、美金3.92億元,較105106年度均呈成長,另108年度上半年新南向國家來臺投資已達美金7.57億元,係近年投資金額最高者。2.107年度核准國內企業赴新南向18國投資之金額為美金24.03億元,較105106年度減少,惟投資件數229件係近3年來最高者。允宜持續與新南向國家洽簽或更新雙邊投資保障協定內容,以利投資,參據經濟部提供資料,截至1088月底止我國僅與新南向政策中8國(新加坡、印尼、菲律賓、馬來西亞、越南、泰國、印度、紐西蘭)簽署投資保障協定,尚有10國未與我國簽署,已簽署國家中除新加坡、菲律賓、印度及紐西蘭為100年度以後簽署或更新外,其餘協定多在85年前完成,距今已逾20年,相關協定內容亟待檢討更新。另審計部107年度中央政府總決算審核報告亦指出,我國與CPTPPRCEP等兩大亞太主要區域經貿組織之貿易額占整體貿易總額比率分別為24.47%59.07%,比重甚巨,且RCEPCPTPP會員國多含括新南向市場之主要經貿國家,因我國尚非屬CPTPPRCEP會員國,無法比照其會員國相互享有關稅優惠或投資保障等優惠待遇,亟待政府持續推動與新南向目標國洽簽或更新雙邊投資保障協定及自由貿易協定事宜,以強化國內業者赴外投資保障及貿易競爭力。綜上,新南向計畫為政府近年重要經貿政策,隨我國與新南向各國雙邊經貿往來日漸頻繁,允宜積極與新南向各國洽簽或更新雙邊投資保障協定內容,確保臺商對外投資權益,俾利我國業者對新南向市場之開拓。爰建請經濟部於一個月內提出說明書面報告至立法院經濟委員會。

提案人:陳亭妃

連署人:徐永明  蘇治芬

(二十六)經濟部109年度預算新增「促進投資─加速投資臺灣之服務計畫」3,000萬元(全數為委辦費),主要用以成立專案辦公室推動「歡迎臺商回臺2.0行動方案」及「根留臺灣企業加速投資行動方案」等投資臺灣三大方案之單一窗口、聯合審查、後續追蹤等事項。允宜定期檢討投資金額之落實情形、單一服務窗口之執行成效及委辦人力配置之妥適性:有關109年度預算新增「加速投資臺灣之服務計畫」委辦費3,000萬元(含用人費用1,1395千元、業務費用1,4269千元、其他4336千元)之用途,詢據經濟部略以:1.臺商回臺單一服務窗口:成立專案辦公室,進駐全職專業服務人員,建置案件諮詢服務資料庫。2.辦理聯合審查作業:由專業人員擔任投資人小天使,提供投申請指導服務,及邀集相關業務單位協助現場實地訪廠。3.案件追蹤協處:後續投資諮詢服務,並追蹤投資落實情形。4.有關後續投資落實情形之控管機制表示:廠商係以未來36年內投資計畫辦理申請,故投資金額將於未來3-6年內逐年落實,預估108年底實現金額分別為臺商方案1,900.13億元、根留方案5.92億元及中小企業方案24.83億元。「投資臺灣三大方案」迄10895日已通過154家投資案件、預計投資規模5,937.81億元,已具相當成效,有助國內產業轉型升級;後續允宜強化對廠商落實投資計畫之控管及協助,定期檢討及評估單一服務窗口執行成效,以利投資;另109年度所編委辦費用中用人費用1,1395千元,預算案中並未就所需人力為具體說明,允宜審酌計畫執行實況,以維政府資源之合理有效運用。綜上,經濟部109年度預算新增「促進投資─加速投資臺灣之服務計畫」3,000萬元,用以成立專案辦公室推動投資臺灣三大方案之單一窗口服務、審查及追蹤控管事項,為利各投資方案之落實執行,宜建立核准業者投資金額落實情形,定期檢討單一服務窗口執行成效及委辦所需人力配置之妥適性,俾利臺商回臺及在地業者之投資。爰建請經濟部於一個月內提出說明書面報告至立法院經濟委員會。

提案人:陳亭妃

連署人:徐永明  蘇治芬

(二十七)經濟部商業司主管我國商業服務業(包含批發、零售、餐飲、廣告及物流業等)政策、法規、業者之管理、輔導與監督等業務;109年度預算編列「推動商業科技發展」計畫70,3403千元,辦理商業服務業之輔導、產業創新或市場推廣等。允宜加強商業服務業輔導成果對外之宣導與擴散應用,俾提升產業競爭力:經濟部109年度預算「推動商業科技發展」計畫編列「獎補助費─對國內團體之捐助」40,9359千元及11項委辦計畫19,9944千元用以推動或補助商業服務業之產業發展,相關計畫內容說明如下:1.「獎補助費─對國內團體之捐助」主要用以捐助財團法人或商業服務業者辦理輔導、創新或拓展新市場之經費。例如:(1)「物流國際化與科技化推動計畫」(4,750萬元)主要為捐助財團法人協助物流業者應用各種冷鏈物流技術並協助南向發展,及補助業者提升資訊安全等級等。(2)「電子商務發展與安全推動計畫」(3,860萬元)係補助電商業提升跨境創新應用能力。(3)「商業發展科技研究能量建置及輔導」包含「服務業創新研發計畫」(8,3517千元)補助業者投入創新研發計畫,「商業服務業發展動能推升計畫」(3,9208千元)捐助財團法人辦理法令、制度優化或政策宣導。(4)「推動優質智慧商業計畫」(19,7719千元)主要用以推動「亞洲矽谷智慧商業服務應用推動計畫」,捐助財團法人輔導商業服務業應用大數據及物聯網等發展智慧商業服務創新解決方案,以及推動虛擬商務應用服務先期研究等。2.11項委辦計畫主要用以產業流程優化、商品創新、市場開拓或法令研究等延續性委辦計畫,其中「改善升級物流業物聯網資訊安全計畫」及「提升我國商業服務業競爭力之策略計畫」等2項計畫係自109年度開始執行之4年期委辦計畫,詢據商業司相關計畫內容略以:(1)改善升級物流業物聯網資訊安全計畫:計畫總經費(109112年度)11,850萬元,109年度編列2,850萬元(包含委辦費1,200萬元、獎補助費1,650萬元)用以輔導及改善物流資訊業之資訊安全等級,及導入與驗證國際物流或儲運物聯網之資安防護方案。(2)提升我國商業服務業競爭力之策略計畫:計畫總經費(109112年度)2,100萬元,109年度編列委辦費4797千元,研析商業服務業發展資料,協助擬定未來發展策略。3.參據經濟部統計資料,「批發及零售業」、「運輸及倉儲業」及「住宿及餐飲業」等主要從事商業服務之企業高逾90萬家,且97%為中小企業,茲以政府資源有限,僅能投入輔導少部分業者,允宜研謀強化捐補助或委辦計畫成果之對外宣導,擴散其他業者參考運用,有效帶動我國商業服務業之創新與成長,期以提升政府補助或委辦計畫之執行成效。綜上,經濟部109年度預算「推動商業科技發展」計畫下編列「獎補助費─對國內團體之捐助」40,9359千元及「委辦費」19,9944千元,辦理商業服務業之輔導、創新或市場推廣等事項,鑑於我國商業服務業逾90萬家且97%為中小企業,允宜賡續檢討強化委辦或捐補助計畫成果對外之宣導及擴散應用,以提高產業競爭力。爰建請經濟部於一個月內提出說明書面報告至立法院經濟委員會。

提案人:陳亭妃

連署人:徐永明  蘇治芬

(二十八)經濟部109年度「科技專案」預算中屬於法人科專計畫預算編列1163,997萬元,惟查近幾年法人科專計畫中關鍵技術計畫經費所占比例皆逾七成,105107年度決算數皆超過100億元,而109年度預算規劃數比例為79.65%,更為近五年最高,係用於開發產業發展所需之核心技術及關鍵零組件等,然近年度我國智慧財產權使用費貿易逆差雖稍有下降,107年度購買金額及貿易逆差仍分別達36.09億美元、20.68億美元,顯示國內技術供給缺口仍大,且查法人科專107年度研發成果繳庫收入尚較前三年度減少,恐未能落實產業應用成效,故此經濟部應確實檢討相關科專經費投入須強化產業接軌效能,並納入年度績效評估與未來年度編列補(捐)助相關預算之參考,以確實鞏固我國產業核心動能、提升技術水準,落實應用於整體產業發展。

提案人:蘇震清

連署人:莊瑞雄  陳亭妃

(二十九)經濟部109年度預算案於「一般行政─專業人員研究訓練」編列3,349萬元,支應「經濟部專業人員研究中心」業務費、設備及投資經費,並於「使用規費收入─服務費」編列2,4246千元為專研中心收入;惟查近二年度經濟部專研中心之服務費收入均未達年度預算編列數,且107年度實際收入決算數更較105106年度減少;且查該中心單日最大可容納學生數達240人,然近三年(105107年度)執行實況,平均每年度學員數僅4,714人,每月平均約393人,每年度外部學員數更未達350人,場地租金等收入年平均僅211千元,顯見該設施利用率偏低,爰請經濟部確實檢討其年度專業人員研究訓練需求與該中心開設班次規劃,並強化其訓練課程對外招生及場地之租借運用,以提高資產使用率。

提案人:蘇震清

連署人:莊瑞雄  陳亭妃

(三十)為因應美中貿易爭端,吸引優質臺商回臺投資,經濟部109年度預算案新增「促進投資─加速投資臺灣之服務計畫」3,000萬元,用以成立專案辦公室,推動「歡迎臺商回臺2.0行動方案」、「根留臺灣企業加速投資行動方案」及「中小企業加速投資行動方案」等投資臺灣三大方案之單一窗口、聯合審查、後續追蹤等事項,惟查三大方案迄10895日已通過154家投資案件、預計投資規模5,937.81億元,已具相當成效,然109年度預算案中並未就專案辦公室所需人力提出具體說明,應儘速檢討建立核准業者投資情形之控管機制,定期檢討單一服務窗口執行成效及委辦所需人力配置之妥適性,俾利臺商回臺及在地業者之各投資方案得以落實執行。

提案人:蘇震清

連署人:莊瑞雄  陳亭妃

(三十一)由於現行臨時登記工廠有效期限將於10962日屆滿,1087月已公布修正工廠管理輔導法部分條文,新增第4章之1「未登記工廠與特定工廠之管理及輔導」專章,以妥善解決未登記工廠之管理問題。惟查本法修正後,經濟部尚有14項配套法規或行政命令須配合訂定或修正,預計108年底完成相關配套作業後,方能具體明定施行日期。鑑於國內未登記工廠數推估總數高達3.8萬家,而截至1086月底取得臨時工廠登記者僅7,490家,故為期該專章正式施行後能順利推動相關施政,經濟部應儘速偕同地方政府全面盤點目前既有工廠總數與分布情形,確實了解各地方產業發展需求,以及用地污染現況與土地變更可行性,俾利落實追蹤輔導未登記工廠轉型、遷廠或關廠,完備未登記工廠之管理。

提案人:蘇震清  陳亭妃

連署人:莊瑞雄

(三十二)經濟部109年度預算編列「使用規費收入─服務費」2,4246千元係所屬「經濟部專業人員研究中心」辦理各類訓練課程對外招生之收入,另於「一般行政─專業人員研究訓練」編列3,349萬元,用以支應該中心業務費、設備及投資經費。惟該中心近3年(105107年度)執行實況觀之,平均每年度學員數僅4,714人,外部學員數未達350人,對外所收場地租金等其他收入年平均僅211千元,109年度預算亦未見增加,致其近年服務收入均不敷支應所需人力及場地維護經費,設施利用率尚待檢討提升。該中心非營業機關,主要配合國家經濟發展需要,培訓國際經貿等中高階相關人才,爰建議於不影響公務訓練計畫下,廣納外部學員參加,並研謀加強對外開放租借使用,以提高該中心之利用率。

提案人:邱志偉  賴瑞隆  蘇震清

(三十三)經濟部109年度預算新增「促進投資─加速投資臺灣之服務計畫」,行政院1081月推動「歡迎臺商回臺投資行動方案」,620日再通過「投資臺灣三大方案」,95日通過154家投資案件、預計投資規模5,937.81億元,已具相當成效,有助國內產業轉型升級;後續允宜強化對廠商落實投資計畫之控管及協助,定期檢討及評估單一服務窗口執行成效,以利投資;另109年度所編委辦費用中用人費用1,1395千元,預算案中並未就所需人力為具體說明,允宜審酌計畫執行實況,滾動檢討調整,以維政府資源之合理有效運用。

提案人:邱志偉  賴瑞隆  蘇震清

(三十四)高通公司假借和解之名,卻對國內5G產業收取上億元一次性軟體授權費用,每次推出新晶片版本就要再支付一次費用,且不包括量產後專利授權。高通公司名為投資台灣,實際上卻拿台灣業者的錢當作自己投資的經費,不但未達到和解效益,更是狠狠打部會臉面,針對業者陳情,請經濟部於一個月內針對上情提出建議因應方案,並向立法院經濟委員會提出書面報告,以兼顧國內產業之發展與國家尊嚴。

提案人:陳超明  孔文吉  周陳秀霞

(三十五)在非核家園、穩定供電、改善空污前提下完成能源轉型之政策目標,能源局規劃逐年提高燃氣發電占比(從107年度35%增加至114年度50%),並降低燃煤發電比率(同期間從44%減少至29%),推估國內天然氣需求量114年達2,354萬噸。然而若未來任一天然氣接收站未能如期完工,或因天候等因素延誤天然氣進口,我國仍可能於114年出現天然氣供氣缺口。台灣進口天然氣逾8成用於發電,因應國內新增用氣需求,務必分散氣源、多元布局,更需持續強化天然氣供應設施。爰要求經濟部二個月內提出風險控管評估與備案,並於一個月內送交書面報告至立法院經濟委員會。

提案人:蘇治芬  林岱樺  郭國文

(三十六)經濟部於109年度預算新增「推動商業現代化─連鎖加盟及餐飲鏈結發展計畫」,總經費40,808萬元,執行期間109112年,109年度編列1,9444千元,用以輔導連鎖與餐飲業者營運特色優化及國際布局展店。參據經濟部提供103107年度我國連鎖加盟業發展情形,迄107年底我國連鎖總部已達2,880家、總店數109,801家、就業人數679萬人,呈逐年成長。鑑於我國連鎖加盟業所含業別眾多(包含:綜合零售、一般零售、餐飲服務及生活服務),各業經營態樣多元,產業市場成熟度亦不同,另本計畫4年度預計輔導320個連鎖品牌,僅約占我國連鎖總部家數2,880家之11.11%。爰此,建請經濟部評估我國零售業發展利基,據以依不同業別或發展階段研訂適當輔導資格標準或優先順序,並於一個月內送書面評估報告至立法院經濟委員會。

提案人:蘇治芬

連署人:郭國文  林岱樺

(三十七)行政院已核定林口新創園,將運用智慧新科技,打造新創未來城,目前已有亞馬遜AWS聯合新創中心、十五家國際級加速器進駐,預計三年可加速一千家新創成長,A7棟預計2020年中完成,以人工智慧(AI)為主題的促參招商,AI實驗室與台灣人工智慧學校將進駐,打造亞洲最大AI聚落。針對新創園政府提供二大政策工具:相關產業享有獎勵投資抵減營所稅15%及國發基金天使投資從10億元提高到20億元,加倍投資新創事業,提升台灣新創產業實力。有鑑於南台灣亦應比照林口設置新創園區,而最佳設置位置可規劃在高雄市前鎮區高雄軟體園區旁之中油公司土地─中油公司特倉三(成功廠區)土地,基地範圍位於成功二路、新光路、高雄港、復興四路南軟園區北側所圍街廓,目前可開發面積5.71公頃。綜上,基於落實新創產業南北平衡發展,以及布局發展高雄新創產業聚落,爰要求經濟部於一個月內向立法院提出「設置高雄市前鎮新創園規劃方案報告」,內容須包括發展策略、園區建置、招商規劃以及預算期程等。

提案人:賴瑞隆

連署人:莊瑞雄  陳超明

(三十八)高雄市大林蒲遷村已於2019108日經行政院正式核定在案,589億元將用於遷村經費,住商土地「一坪換一坪」不變,期待給人民更好的生活環境。大林蒲自1973年政府編定臨海工業區後,大林蒲、鳳鼻頭地區命運即與工業及污染緊縛在一起。中油公司大林煉油廠、台電公司大林發電廠、中鋼公司及台船公司廠區陸續進駐臨海工業區,近600家石化和鋼鐵業、800支煙囪包圍著大林蒲一帶。加上紅毛港搬遷、洲際貨櫃中心一期啟用等,大林蒲逐漸形成被工業、污染所包圍的孤島,居民長期飽受環境污染。2011年、2016年,兩次民調調查,居民同意遷村比例達88%2017年啟動普查,89%居民願意搬遷,故遷村正式核定後,期許中央地方政府加速推動,早日讓鄉親們有更好的居住環境。綜上,為有效監督經濟部做好遷村工作,爰要求:1.經濟部應儘速與高雄市政府會商研議完成遷村計畫書;2.每季向立法院提交大林蒲遷村辦理進度報告。

提案人:賴瑞隆

連署人:莊瑞雄  陳超明

(三十九)2010年爆炸事件後台塑企業成立敦親睦鄰基金,2011年開始發放回饋金,只要在麥寮鄉設籍滿一年以上住民,每月每人可領600元,然而對照八年來消費者物價指數(CPI)已漲幅7.18%。此外,台塑企業推動六輕敦親睦鄰作業缺乏透明監督機制,再者石化工業應體現社會企業責任及使用者付費原則,除麥寮電廠設置電力開發協助金外,亦從公司盈餘一定比例提撥,建立常態性、透明化、法制化的機制。爰要求由經濟部督導台塑企業擬定公開透明的敦親睦鄰制度,並送主管機關備查,並於三個月內向立法院經濟委員會提出專案報告。

提案人:蘇治芬

連署人:林岱樺  郭國文

(四十)經濟部109年度預算案「科技專案」編列1549,5714千元,較108年度預算增加69,9619千元,增幅4.73%,占經濟部109年度歲出預算之79.72%;惟查109年度「科技專案」預算97.3%為獎補助費,較108年度增加近7億元,然據審計部107年度中央政府總決算審核報告指出,107年度法人科專計畫執行結果,部分受補助法人研究機構辦理科技專案計畫執行成果未達績效目標、評核成績連年居末或評核等第下降等情形,且查法人科專研發成果繳庫收入已較前三年度減少,107年度繳庫收入6.67億元係自104年度以來最低,其研發成果顯有提升改進空間,爰請經濟部檢討改進科專計畫績效評估與管理考核機制,並於一個月內提出書面報告,以具體落實產業應用成效並達成產業創新,發揮政府資源效益。

提案人:蘇震清

連署人:莊瑞雄  陳亭妃

(四十一)目前台灣礦場數為175礦(含海域6礦),礦區面積為34,044公頃(不含海域6礦,以上統計至201812月),按「環境影響評估法」規定,若礦業用地位在國家公園、重要溼地,海拔超過1,500公尺以上等環境敏感地區,或開發面積超過五公頃以上,即必須進行環境影響評估。然1999年環保署發出法規函釋:「礦業用地如屬延續租用,且實際採礦用地範圍無擴大或變動情形,則無須實施環境影響評估。」換言之,既存老礦區只要礦業用地沒有擴大變更,即不須環評,對環境生態衝擊甚大。而新版礦業法修正草案雖有規定「沒環評過的老礦重作環評的部分」,但尚須三讀通過,而在新法通過之前,經濟部礦務局應有主動積極作為,以兼顧環境生態與礦業發展。其次,礦務局109年度預算之礦產權利金收入12,800萬元較108年度預算46,4883千元,減少33,6883千元,其原因係為參照107年度決算數11,8766千元,或是對於礦產權利金徵收工作執行成效低落等,主管機關並未詳加說明。再者,之前為外界所詬病的礦務局退休官員轉任礦石業者組成的重要協會擔任理、監事,礦務局應公開相關資訊以利監督。請經濟部研議加強礦場現場管理、環境保護、礦場權利含稽催徵收及現職(退休)人員兼任公(協)會組織之積極作為。

提案人:賴瑞隆

連署人:邱志偉  蘇震清

(四十二)探採礦之程序,業者先依法申請設定礦業權後,如為公有土地再依礦業法第43條規定,申請使用土地並取得土地管理機關同意,即核定礦業用地並完成租用後始得探採礦物。近來社會氛圍誤解及各機關本於各自職權,造成開發行為罣礙行政的不確定性,而礦業用地取得及管理上困難,實肇因於事權管理未能集中統一,土地主管機關及相關單位對礦業用地之合理需求,在基本上產生矛盾甚至相互牴觸,致用地取得及管理上產生困難,不僅影響礦合理的規劃開發,更造成機關甚至部會間的不協調。「礦業用地」之癥結問題牽涉土地管理機關:行政院農業委員會林務局、財政部國有財產署、原住民族委員會等三單位應統一租金計算基準及礦務局對礦業法第46條「一般正常交易價格」之函釋或法規修正,建議經濟部礦務局站在主管礦業開發之立場,應統一進行收租管理,同時檢討稅費及租金等所有負擔合理性,則礦業開發從申請礦業權設定,乃至礦業用地核定及租金收取事權,統一由礦務局管理,礦業得以均衡發展,乃為簡政便民。請經濟部儘速研議整合窗口之作法。

提案人:郭國文  賴瑞隆  陳亭妃

連署人:陳超明  葉宜津

2項 工業局915,5093千元,照列。

本項通過決議11項:

()經濟部工業局109年度預算案「工業管理─產業行政與管理─業務費」編列5838千元。工業管理預算編列用途包含輔導及管理工業政策及法規之建議與執行事項。近年發生多起青少年吸食工業用笑氣而導致脊髓神經退化、嚴重受損的病例。日前行政院長蘇貞昌亦要求工業局應加強管制工業用笑氣,但工業局卻未提出任何管制措施,爰請工業局於一個月內提出工業用笑氣管制措施相關報告。

提案人:徐永明  周陳秀霞 陳亭妃

()鑑於近年中美貿易紛爭持續延燒,台商回台生產意願提高而衍生用地需求,惟查工業局轄管之全國62處編定工業區截至1087月底止,尚有188.4公頃經公告尚未出租售土地,以及已租售卻未強化利用之閒置土地214.5公頃,其中屏南工業區22公頃即因環評爭議而閒置,且另有部分工業區土地租售後逾3年迄未建廠,土地使用效率恐有不彰,導致工業區用地閒置而排擠實際用地需求,相對形成來台投資之障礙。是故為避免企業在台投資案因工業用地取得困難而延宕,爰請工業局應於二個月內研議工業區閒置用地媒合對策,並積極協調工業區用地開發之相關環評爭議,俾利妥善解決現存開發瓶頸,促成企業落實投資並提高土地使用效益。

提案人:蘇震清

連署人:莊瑞雄  陳亭妃

()經濟部依據產業發展趨勢預估至111年仍有1,266公頃新增產業用地需求,於106116日「產業缺地現況與策略」簡報提出公有土地優惠釋出、民間閒置土地釋出、產業用地開發與更新等三大策略、12項具體作法,預估可提供產業用地1,442公頃,以協助企業解決產業用地需求問題。為促使閒置產業土地得以早日發揮用地效益,爰建議工業局除所轄產業園區尚未公告之閒置用地儘速依法認定公告外,宜積極協助地方政府加快閒置用地認定等行政作業,以加速政府轄管產業園區閒置土地之活化。

提案人:邱志偉  賴瑞隆  蘇震清

()鑑於工業局提供資料,其轄管之全國62處編定工業區截至1087月底尚有188.4公頃待租售及閒置土地214.5公頃,且部分廠商租購地後卻遲遲未建廠使用,土地使用效率不彰。爰建議工業局儘速研謀工業區閒置用地媒合等解決對策,俾促成企業投資並提高土地使用效益。

提案人:邱志偉  賴瑞隆  蘇震清

()近年中美貿易紛爭持續延燒致台商回台生產意願提高衍生用地需求,惟據工業局資料,其轄管之全國62處編定工業區截至1087月底尚有188.4公頃待租售及閒置土地214.5公頃,且部分廠商租購地後卻遲遲未建廠使用,土地使用效率不彰。部分開發中工業區截至1087月底止尚有188.4公頃經公告尚未出租售土地,其中面積較大者,如彰化濱海工業區(73.18公頃,占該工業區已公告可供租售面積比率4.17%)、花蓮和平工業區(70.85公頃,占該工業區已公告可供租售面積比率38.72%)及台南科技工業區(39.03公頃,占該工業區已公告可供租售面積比率13.09%)等。工業局雖業已就部分閒置用地依法公告限期改善;然近來台商回台投資意願升溫衍生用地需求及避免企業在台投資案因工業用地取得困難而延宕,工業局應儘速研謀工業區閒置用地媒合等解決對策,俾促成企業投資並提高土地使用效益。

提案人:邱議瑩

連署人:邱志偉  陳亭妃

()鑑於台灣各工業區事業廢棄物清運已成各縣市政府棘手問題,除處理費一再上升加重廠商負擔外,更有環保蟑螂租地傾倒廢棄物造成環境污染,經濟部工業局應思考化整為零就地處理原則,輔導各工業區成立廢棄物處理場,以減輕廠商負擔,並落實循環經濟,請於兩個月內向立法院經濟委員會提出相關評估報告。

提案人:郭國文

連署人:蘇震清  林岱樺

()經查由雲林縣政府彙整之六輕工安事件的「六輕公安網」於1084月台化廠爆炸後已遭下架未能顯示網站內容,且公民團體反映自2018年起由經濟部與相關部會共同進行20年總體檢,相關資訊並不透明。為促進企業發展與地方和睦關係,並落實監督透明資訊,爰要求經濟部工業局應積極檢討並於網路上公開20年總體檢內容,俾提升民眾對政府及工業發展信心。

提案人:蘇治芬

連署人:林岱樺  郭國文

()經濟部工業局永續發展計畫中,為協助事業單位改善工作環境、強化安全管理能力。然針對國內大型石化工業除最基本的減少職災與工安事故發生,經濟部應善盡目的事業主管機關監督職責,積極輔導企業投資污染防制設備以及落實工業管線安全管理,持續強化石化工廠公安督導。惟相關工作均需每年穩定之經費支持,工業局應編列石化工廠工安督導工作相關經費,並於二個月內送交書面報告至立法院經濟委員會。

提案人:蘇治芬

連署人:林岱樺  郭國文

()根據經濟部提供之資料,截至1086月底全國受理臨時工廠登記申請計11,440家,取得臨時工廠登記僅7,490家,另以行政院農業委員會106年度清查全國農地上所既存之工廠,占地約14千公頃,推估全國未登記工廠恐高達3.8萬家,亟待政府配合工廠管理輔導法之修正,全面盤點並輔導納管或遷廠轉型。爰此,為強化及完備未登記工廠之管理,1087月公布修正工廠管理輔導法增定「未登記工廠與特定工廠之管理及輔導」專章,施行日期仍待經濟部完成相關子法及配套措施後由行政院命令定之,鑑於我國未登記工廠數恐高達3.8萬家,建請經濟部應加速相關子法之訂定,於一個月內就訂定之進度提交書面報告至立法院經濟委員會。

提案人:蘇治芬

連署人:林岱樺  郭國文

()鑑於電動機車掛牌數量逐年上升趨勢且遞增速率年年成長,而多數現有機車行業者缺乏電動機車技術能力,對傳統機車業主之輔導轉型已刻不容緩;工業局主辦之機車產業升級轉型輔導方案,預計3年內輔導1萬家傳統機車行占現有傳統機車行2.01萬家之比率計49.8%,為補足未來新型環保油車與電動機車維修業之人才需求缺口及降低電動機車銷售快速成長所導致傳統機車行之衝擊,建請經濟部工業局除針對前述方案儘速落實辦理,並研議其餘傳統機車行業者輔導措施,於一個月內送交書面報告至立法院經濟委員會。

提案人:蘇治芬

連署人:林岱樺  郭國文

(十一)全台約有8成國產毛巾出自虎尾,年產值高達上億元。其中染整產業為毛巾產業中游,影響毛巾品質關鍵,染整業面臨環保成本增加、需全面提升染整設備全自動化製程,包含需考慮機台特性、製程環保性、藥劑污水處理機台、耗電量與加熱能來源以及製程設備改善與升級,在毛巾產業發展上,亦面臨缺乏廠房用地,應發展毛巾產業專區聚落。爰請經濟部工業局就如何協助產業轉型及克服相關困境提出解方,於一個月內向立法院經濟委員會提出專案報告。

提案人:蘇治芬

連署人:林岱樺  郭國文

3項 國際貿易局及所屬178,6854千元,照列。

本項通過決議5項:

()經濟部國際貿易局及所屬109年度預算案「國際貿易─興建國家會展中心」編列81,2931千元。供辦理「興建國家會展中心(桃園、臺中、臺南)」計畫相關之工程費用、規劃設計相關作業之需。經查,興建臺中水湳國際會展中心西側展館案之綜合規劃報告因權利金分收比率待與地方政府達成共識而延宕至116年,已動工之大臺南會展中心總包工程較預定進度落後0.68個百分點,均宜積極協調改善,避免計畫期程一再延長,爰請經濟部國際貿易局及所屬於一個月內提交相關檢討報告。

提案人:徐永明  周陳秀霞 陳亭妃

()經濟部國際貿易局及所屬109年度預算案於國際貿易項下「興建國家會展中心」編列「設備及投資」經費81,2931千元,供辦理「興建國家會展中心(桃園、臺中、臺南)」計畫相關之工程費用、規劃設計相關作業之需。經查:1.106年度預算數截至107年底保留數仍高達9億餘元占預算數93.53%:「興建國家會展中心(桃園、臺中、臺南)」計畫總經費103.703億元,包括桃園市政府初步規劃經費需求41.154億元、臺中市政府初步規劃經費需求42.524億元及行政院10583日核定「興建大臺南會展中心綜合規劃報告」案經費20.025億元,行政院106331日函示同意依「興建國家會展中心(桃園、臺中、臺南)綱要計畫」辦理。上揭計畫自106年度編列預算10億元後,考量各分案計畫自107年度起方陸續進入實質建造階段,爰107108年度均未編列預算,惟因臺南市政府代辦「興建大臺南會展中心」案,於1079月方取得建造執照及開工,致106年預算保留數99,6411千元截至107年底仍有93,533萬元未執行。2.因遲未能與台中市政府達成協議致計畫期程延長,另興建大臺南會展中心工程進度稍有落後,允宜積極改善:興建國家會展中心(桃園、臺中、臺南)綱要計畫,計有興建大臺南會展中心、興建桃園會展中心及興建臺中水湳國際會展中心西側展館等三分案,興建大臺南會展中心已取得建照刻正施工;興建桃園會展中心計畫綜合規劃報告行政院業於108516日核定;興建臺中水湳國際會展中心西側展館案,國際貿易局依行政院之審查意見與臺中市政府就土地提供方式與營運權利金分配等事宜進行協調,截至1089月底僅取得土地採「設定地上權」方式取得土地達成共識,權利金分收比率部分仍待協調,導致興建國家會展中心(桃園、臺中、臺南)計畫完工時程延至116年。又興建大臺南會展中心截至1087月底統包工程實際進度較預定進度落後0.68個百分點,允宜持續督促工程進度之進程,避免工程延宕延誤開館時機。綜上,國際貿易局辦理興建國家會展中心(桃園、臺中、臺南)計畫,興建臺中水湳國際會展中心西側展館案之綜合規劃報告因權利金分收比率待與地方政府達成共識而延宕計畫期程,已動工之大臺南會展中心總包工程進度稍有落後,均宜積極協調改善,避免計畫期程一再延長。爰建請經濟部於一個月內提出說明書面報告至立法院經濟委員會。

提案人:陳亭妃

連署人:徐永明  蘇治芬

()經濟部國際貿易局及所屬107年度預算案於「國際貿易」項下編列「補助推廣貿易基金」經費5億元,供推廣貿易基金辦理海外公共工程貸款利息補助,107年度該基金另自籌5億元,108年度推廣貿易基金預算案又編列5億元經費合計15億元,辦理新南向「公共工程」潛力領域工作計畫,協助我國工程業者取得新南向國家公共工程後之貸款融資利息補貼案,惟查該計畫囿於部分新南向國家有債信不良、融資風險較高或是政治風險偏高等情事,導致迄今尚無成案,爰請國際貿易局積極檢討該計畫實際執行瓶頸與方案調整措施,避免預算空置而喪失執行效益。

提案人:蘇震清

連署人:莊瑞雄  陳亭妃

()推展新南向政策為我國分散貿易對象,避免出口仰賴少數國家或地區,並降低區域經濟波動對我國經濟之影響程度,為我國重要貿易政策之一。經濟部國際貿易局106年度起以公務預算及推廣貿易分基金經費執行新南向政策,109年度預算案編列公務預算及基金預算合計233,0806千元。我國投入資源執行新南向政策,惟對東協10國年度出口金額占我國各年出口總額之比率未見明顯成長,107年度占比反而降低,未能降低我國對中國大陸之貿易依存度;又10818月我國出口前15大產品對東協10國出口成長率為負值,且減幅高於其他主要貿易對象,顯示我國新南向政策之執行,對分散出口貿易對象之效益有限,爰此,建議國際貿易局就相關貿易推展措施,積極研議強化效能對策。

提案人:邱志偉  賴瑞隆  蘇震清

()根據財政部進出口貿易統計資料,103107年,我國出口總金額107年度達3,359.1億美元,年增率5.88%;對東協10國之出口金額卻不升反降為582億美元,較106年度減少3.7億美元;各年度對東協10國出口金額占出口總金額之比率,自103年度之18.8%降低至107年度之17.33%,同期間對中國大陸出口金額占出口總金額之比率卻由103年度之26.47%增加至107年度之28.8%。此外,統計自108年度18月底,有關我國主要出口市場及前15大出口商品貿易統計,對全球、主要市場─中國(含香港)、東協10國及歐盟出口表現均欠佳,衰退幅度分別高達2.3%6.9%8%4.7%,其中對東協10國之下滑幅度居冠。爰請經濟部國際貿易局就相關貿易推展措施,研議強化效能對策,於一個月送交書面報告至立法院經濟委員會。

提案人:蘇治芬

連署人:林岱樺  郭國文

4項 標準檢驗局及所屬250,2292千元,照列。

本項通過決議3項:

()經濟部標準檢驗局及所屬109年度歲出預算第2目「建立及維護國家標準─01商品檢驗服務整合」編列2,3616千元,有鑑於玩具槍之生產檢驗與出口檢驗相關標準與查驗,多年來皆未有整合性之平台,此外高動能(20焦耳以上)玩具槍,在現行法規上並無明文規定不得生產製造,為顧及整體治安考量,對於專供出口之高動能玩具槍,在國外規定中屬運動遊戲用品,因此標準檢驗局應研擬相關專供出口之標準,與玩具槍檢驗之統一平台,以促進整體產業經濟之發展。爰凍結該預算5%,俟經濟部標準檢驗局向立法院經濟委員會提出書面報告後,始得動支。

提案人:鄭天財  孔文吉  徐永明

()經濟部標準檢驗局及所屬109年度預算「標準檢驗及度政管理」項下編列「度量衡器檢定檢查事務」經費3,1046千元,係辦理度量衡器檢定、檢查、市場監督及糾紛度量衡器鑑定、度量衡器檢定及校正技術研發、度量衡器校正及校驗服務等業務。另為維護交易公平並確保消費者權益,推動「優良計量管理制度」,輔導國內加油站業者及衡器使用業者自願性實施定期自行檢測,並經該局評核通過後取得優良衡器計量管理業者證書。1.部分分局區內獲證優良油量計量管理加油站比率低於全局平均數,容有加強空間:該局自100年起推動「優良油量計自主管理計畫」,鼓勵加油站自行設置標準量桶、每月自主檢測、即時調修器差超過核評標準之油量計,通過核評後登錄並核發標章供民眾辨識,之後該局不定期執行查核,以確保加油站之油量計準確度。參據該局提供截至1088月底止,優良油量計計量管理加油站推動情形,全國獲頒優良油量計計量管理加油站證書計1,751家(占全部家數比率70.52%),若按各分局推廣情形觀之,臺南分局轄區內取得優良計量管理加油站比率最低為67.51%,低於全體平均數,其他如臺中分局、高雄分局、基隆分局及台北分局亦同,該等分局允再加強轄內推廣,俾維護民眾消費權益。2.全國登記有案市場取得優良衡器計量管理業者比率部分分局未及5成,仍有待加強推廣:該局自996月起推動「市場交易用磅秤自主管理計畫」,鼓勵各觀光漁市及公、民營市場自願性實施磅秤自主管理制度,市場須設置公秤供民眾使用,備置砝碼並定期檢測市場磅秤,作成紀錄以供查核,檢測用砝碼須定期校驗或比對,通過該局實地核評後登錄為優良衡器計量管理業者並核發標章,之後該局不定期執行檢查,以確保市場持續維持磅秤準確性,並於10310月起擴增至郵局或公司行號等衡器使用業者皆可申請,以確保消費者權益。參據該局提供截至1088月底止獲頒優良衡器管理業者證書情形,其中市場部分,取得優良衡器管理業者227家,占全國登記有案市場家數比率55.1%,尚待積極推廣;若按各分局轄內獲證比率觀之,臺南分局最低,僅有32.71%,其他如高雄分局及花蓮分局等亦均未達5成,仍有待加強;而新增之郵局、便利超商、機場及公司行號部分,總計取得優良衡器管理業者393家,若扣除市場、郵局及便利超商,則公司行號及機場部分僅163家,容有大幅推廣空間。綜上,標準檢驗局為維護交易公平,自99年起陸續推動市場、加油站、郵局及公司行號之「優良計量管理制度」,透過業者自願性實施定期自行檢測並經評核通過後取得證書,惟部分分局推動轄內該等優良衡器計量管理業者獲證比率仍未達5成,均有待加強推廣,俾維護消費者權益。爰建請經濟部於一個月內提出說明書面報告至立法院經濟委員會。

提案人:陳亭妃

連署人:徐永明  蘇治芬

()經濟部標準檢驗局及所屬109年度預算「標準檢驗及度政管理」項下「發展檢試驗暨技術服務」編列經費9,9579千元,辦理進出口及國內市場商品檢驗等工作,且該局每年度召開市場監督原則計畫會議決定次年度擬加強查核之高風險商品名單並訂定市場檢查件數,以辦理次年度市場檢查;惟查對於不合格商品之回收或改正,該局目前係憑書面審查佐以事後於原陳列點或網路電商覆核,尚無統計資料可稽,且無人力進行後續實地監督應回收或改正商品業者之後續實際辦理情形,爰請標準檢驗局積極檢討強化不合格商品之後續監管作為,以達成「商品安全化」施政目標,落實保障消費者消費安全及消費權益。

提案人:蘇震清

連署人:莊瑞雄  陳亭妃

5項 智慧財產局148,8437千元,照列。

本項通過決議1項:

()智慧財產局辦理專利商品化業務,係以委外方式辦理,工作事項包括網站系統之功能增修暨維護,傑出/熱門技術專利趨勢分析、優質專利技轉經驗分享、專利商品化成功案例及時事報導等專文之採訪及撰寫,以及專利商品化相關教育宣導影片製作與維護專利技術媒合平台等事項。106108年度之預算數分別為1088千元、1026千元及1026千元,惟109年度預算案數僅5萬元,是以,僅能用以辦理協助發明人將其專利技術資訊登錄至「專利商品化教育宣導網」之供應技術專區,供各界於本網站瀏覽外,並轉介至台灣技術交易資訊網(TWTM),以利其達成專利商品化或技轉等所需之經費。又工業局近年來均辦理智慧財產價值躍升計畫,109年度預算案數3,1259千元為科專計畫「潛力隱形冠軍智慧加值創新成長計畫」之分項計畫,106109年度經費支用情形。該計畫工作內容除建置維護台灣技術交易資訊網、推動智財服務機制外,並辦理專利技術媒合以促進智慧財產流通運用、建置無形資產評價服務環境如相關資料庫查詢及於年度之台灣創新技術博覽會策劃參展主題館並辦理相關媒合活動。觀察近年度TWTM媒合專利技術交易結果106107年度合計195件,相較智慧財產局106107年度之新申請專利發證數計134,071件,容有成長空間。智慧財產局辦理之專利商品化業務亦已委外建置「專利商品化教育宣導網」近年來其會員人數成長雖緩,惟網頁瀏覽次數增加迅速,107年度之瀏覽人次較106年度增加55.56%,網頁平均停留時間文章部分亦逐年拉長,據智慧財產局稱,「專利商品化教育宣導網」是國內目前惟一針對智慧財產權相關訊息做系列報導且發明人及中小企業於本網站可一站式取得「技術研發」、「創設品牌」及瞭解如何爭取政府相關補助與研析成功企業之智慧財產於產業運用時會面臨之問題暨因應之道等相關經驗之分享,且為中小企業及研發人員於從事專利商品化必瀏覽之網站。綜上,智慧財產局與工業局均執行提升智慧財產流通與價值提升之相關業務,智慧財產局與工業局允宜協調溝通整合各自辦理之工作內容,以善用預算資源。爰建請經濟部於一個月內提出說明書面報告至立法院經濟委員會。

提案人:陳亭妃

連署人:徐永明  蘇治芬

6項 水利署及所屬1471,3213千元,照列。

本項通過決議9項:

()經濟部水利署及所屬109年度預算案「河川海岸及排水環境營造」編列「重要河川環境營造計畫(104-109年)」及「區域排水整治及環境營造計畫(104-109年)」最後一年經費,合共956,410萬元。經查,該計畫將屆期,水利署允宜全面盤點我國河川及區域排水整治成效,並參據國土計畫法、水利法修正之實施進程及全國治水會議結論,檢討研訂我國未來治水政策及具體行動方案,並對外詳實說明,以利推動並維成效,請水利署及所屬於3個月內提出檢討報告。

提案人:徐永明  周陳秀霞 陳亭妃

()經濟部水利署及所屬109年度預算「水資源開發及維護─水資源工程」計畫下編列「蓄水建造物更新及改善計畫第三期」(106-110年)經費19,000萬元,辦理水庫設施更新、庫區清淤、蓄水範圍及集水區之保育等工作。1.蓄水建造物更新及改善計畫第三期(106-110年)執行情形:目前國內公告水庫計95座,其中14座為水利署水資源局管理,相關維護及管理經費由水資源作業基金負擔;其餘81座水庫除由各水庫管理單位自籌經費辦理外,水利署並自98年度起分期編列「蓄水建造物更新及改善計畫」推動及補助該81座水庫之設施更新、清淤或蓄水範圍之保育等工作。「蓄水建造物更新及改善計畫第三期(106-110年)」總經費137,000萬元,水利署分擔83,440萬元、農委會及水庫管理單位配合款53,560萬元;截至108年度水利署累計已編列預算51,7756千元,迄1088月底累計執行數43,7738千元(占已編列預算數約84.54%);另107年度共完成設施更新改善工程8件、庫區清淤46.86萬立方公尺、蓄水範圍保育工程7件,尚達其預計目標。2.全國水庫平均淤積率仍高達29.42%13座控管之重要民生用水庫甚達36.06%,水庫清淤及保育工作仍待賡續研謀強化:經濟部1058月訂定「水庫庫容有效維持綱要計畫」,並針對全臺95座水庫中,屬主要供水且淤積率超過6%13座水庫(石門、曾文、南化、牡丹、烏山頭、霧社、白河、明德、德基、澄清湖、日月潭、仁義潭及阿公店水庫)列為重點追蹤改善標的,以長期(111120年)達到水庫泥砂進出平衡,維持水庫有效庫容為目標。參據水利署1088月提供我國水庫容量、淤積率及清淤概況,並說明如下:(1)整體水庫平均淤積率29.42%,與104年底之29.2%,清淤及保育工作仍待研謀提升。(2)追蹤列管之13座重要民生水庫平均淤積率36.06%,其中南化(42.14%)、烏山頭(49.22%)、霧社(72.95%)及白河(59.43%)等4座水庫之淤積率高逾4成。綜上,允宜積極檢討強化全國水庫保育、清淤及更新維護工程之落實執行。爰建請經濟部於3個月內提出說明書面報告至立法院經濟委員會。

提案人:陳亭妃

連署人:徐永明  蘇治芬

()近年全國每人每日用水量有逐年增加之趨勢,水資源問題值得重視,又內政部營建署近年為重複循環利用水資源積極推動污水下水道鋪設及建設污水處理場,而經濟部水利署作為水資源管理主政單位,應整合內政部營建署污水處理相關資訊,確實掌握回收比例,並加強工業用水及生活用水之回收再利用,以解決水資源不足問題,除水資源回收利用之開源措施外,更應加強節水宣導,以達節流之效果,爰此建請經濟部水利署於3個月內向立法院經濟委員會提出回收水資源之循環利用比率、開發利用計畫,及節水政策規劃之報告。

提案人:郭國文

連署人:蘇震清  林岱樺

()為強化節約用水政策,1055月修正自來水法增訂第六章之一「節約用水」專章。然據水利署統計近5年來我國每人每日生活用水量逐年攀升,107年度增高達280公升,與經濟部所訂110年度降至250公升、120年度降低至240公升,仍具相當差距。爰此,為符合自來水法中明訂之省水標章及鼓勵民間參與節水技術研發,以落實節約運用水資源之精神,建請水利署研擬強化措施以完整體現節約用水之精神,於3個月內送交書面報告至立法院經濟委員會。

提案人:蘇治芬

連署人:郭國文  林岱樺

()五股地區二重疏洪道左岸現有堤防保護強度不足以應付極端氣候與降雨。「台北地區防洪計畫建議方案」的規劃,此地區設計洪水位約為EL8.04MEM8.32M,設計堤頂高程約為EL9.54MEL9.82M。民國99年,台北縣政府提出「五股疏左地區高保護及解除管制整體評估計畫」,該計畫預計加高既有二重疏洪道左岸堤防(從EL5.63MEL9.82M),以達到台北地區防洪計畫200年重現期防洪標準保護,並辦理堤後排水處理工程,解除五股疏左地區淡水河洪水平原二級管制。目前二重疏洪道左岸約6M的堤防,其保護程度大約只有20年的重現期,難以承受目前頻傳的極端氣候與氣候變遷。根據科技部的氣候變遷計畫報告指出,在極端的氣候模擬情境,本世紀末臺灣地區的濕季降雨將增加1420%。從長期的變化趨勢來看,降雨的強度也有增強的趨勢。二重疏洪道左右側堤防皆已達200年重現期標準,僅五股地區仍為20年防洪標準。從二重疏洪道整體左右岸的堤防高度來看,除了五股地區的二重疏洪道左側堤防,其他鄰蘆洲的右側,或是過了五股交流道至新莊的左側堤防,其堤防高度都已達200年重現期防洪保護標準(從9.3M11.23M不等),唯獨只有五股區的二重疏洪道左側堤防,仍僅有20年重現期防洪保護標準。根據「五股疏左地區高保護及解除管制整體評估計畫」的研究,若將堤防高保護工程提高至200年重現期,可保護含集福、集賢、成德、成州、成功、五福、民義、德音、水碓、五股、更寮、興珍及成泰共13個里,保護面積達330公頃,保護人口以最新的人口統計資料來看,達66,737人(20199月統計)。淡水河屬中央管河川,中央責無旁貸。前瞻預算補助宜蘭五結堤防加高以及垂直設計的龍貓抽水站,五股疏左隸屬中央管河川之淡水河系,中央更責無旁貸。爰建請水利署儘速完成二重疏洪道左岸堤防增高工程。

提案人:蘇震清  蘇治芬

連署人:徐永明  林淑芬

()經濟部水利署及所屬109年度預算案第13款第6項第3目第4節「河川海岸及排水環境營造」項下編列最後一年度之「重要河川環境營造計畫(104-109年)」經費738,650萬元以及「區域排水整治及環境營造計畫(104-109年)」經費217,760萬元,合計共956,410萬元;惟查本期(104109年度)中央管河川及區域排水整治及營造計畫將於109年度到期,地方治水計畫中之6年期流綜計畫及第1階段4年期前瞻計畫亦將分別於108年底及1108月屆期,應全面盤點檢討我國河川及區域排水整治成效以為後續政策推動重點參據,爰請經濟部水利署全面盤點相關計畫治水成效,並檢討後續治水政策及具體行動方案,向立法院經濟委員會提出書面報告。

提案人:蘇震清

連署人:莊瑞雄  陳亭妃

()有鑑於土地法第14條不得私有之範圍,內政部106222日台內字第1060402813號函解釋修正,突破河岸、海岸一定範圍不得增劃編原住民保留地之限制,水利署10681日經水地字第10617039820號函,對於未劃定治理線之河川以未來是否有實際治理需求為得否增劃編原住民保留地之依據,然對於河川區域線與河川治理計畫線共線之情形並無處理,因此對於土地法第14條修正後之實務運作上,尚無法全面落實。爰請經濟部水利署針對河川區域線內增劃編原住民保留地改進事項,提出書面報告至立法院經濟委員會。

提案人:鄭天財

連署人:孔文吉  徐永明

()經濟部水利署及所屬109年度預算新增「河川海岸及排水環境營造─水災智慧防災計畫」第1年度經費29,337萬元,辦理智慧水利防災中心策建及便捷之整合型防災生活服務等。「水災智慧防災計畫(109-113年)」經行政院先予同意第1年度公共建設經費需求29,337萬元,整體計畫仍在審核中(截至108930日尚未核定),茲就水利署提供108830日函報行政院計畫內容彙整,並摘述如下:1.計畫總經費:305,768萬元、109年度編列第1年度經費29,337萬元。2.計畫期程:109113年度,共5年。3.工作內容:包含「智慧防災應用與推廣」173,250萬元、「智慧防災決策輔助系統建構」23,218萬元、「防減災應變能力升級」82,800萬元、「推動全民防災減損」26,500萬元。綜上,109年度預算新增「水災智慧防災計畫(109-113年)」第1年度經費29,337萬元,允宜盤整說明全國各項防汛監測或預警系統建置情形、未來統整方式與推動之優先順序、績效指標衡量方式及後續前瞻計畫之項目等,俾利本計畫執行並維政府資源之有效利用,並請經濟部提出書面報告至立法院經濟委員會。

提案人:陳亭妃

連署人:徐永明  蘇治芬

()經濟部水利署及所屬109年度預算案「河川海岸及排水環境營造─地下水保育及水文觀測計畫」項下編列「地下水保育管理暨地層下陷防治第2期計畫(104-109年)」最後1年度經費3700萬元。經查,107年度全臺地層顯著下陷面積419.6平方公里,與計畫目標109年度控制在235平方公里以內仍具相當差距,水利署允宜強化與地方政府之溝通,以利雲彰各地未登記水井管控作業之推動,俾維計畫目標有效達成,並請提出書面報告至立法院經濟委員會。

提案人:徐永明  周陳秀霞 陳亭妃

7項 中小企業處488,6872千元,照列。

本項通過決議1項:

()中小企業處109年度預算於「中小企業發展」項下編列「空總臺灣當代文化實驗場第二期整體發展計畫」3,2124千元,辦理建置「行政院社會創新生態系」新建工程;另「中小企業科技應用」項下編列「推動5G定向育成加速器計畫」2,000萬元,補(捐)助民營之創育機構辦理5G產業相關育成業務。1.社會創新生態系計畫概述:109年度中小企業處及其他部會共同辦理「社會創新生態系」計畫,該計畫係屬「空總臺灣當代文化實驗場第二期整體發展綱要計畫(草案)(109-116年)」之細部計畫,其中109112年度將進行社會創新工程(建築及景觀工程)、113116年度則試營運與維護,提供社創團體與民眾服務,預計加速培育250家以上社創團隊,辦理10場以上跨國際活動、促成12億元以上商機、引流50萬人次人潮等目標。中小企業處109年度預算於「空總臺灣當代文化實驗場第二期整體發展計畫」編列按樓地板面積計算之負擔工程經費3,2124千元,預計109113年度該處需負擔工程經費合計約114,6031千元。此外,113年起中小企業處尚需負擔社會創新生態系相關展演空間營運經費,113116年度預計需負擔之營運經費合計約24,1176千元。2.推動5G定向育成加速器計畫:中小企業處109年度預算「推動5G定向育成加速器計畫」新興計畫(109112年度),總經費預計1.8億元,旨在引導電信業或設備大廠等投入設置5G加速器,提供商品化加速輔導、5G技術研發支援、策略引資服務等,加速新創業者產品市場驗證,搶占全球5G創新服務應用市場。主要工作包含:(1)育成加速─推動5G定向育成國際加速器補助、(2)搶攻市場─促成5G大廠新創合作拓展新市場。該計畫109年度預算編列2,000萬元,係補(捐)助民營之創育機構辦理5G產業相關育成業務,預計於110年累計引導至少4家大廠成立或營運主題式加速器,每家至少培育10家新創業者進入加速器,推動參與集團或國際供應鏈案例達3件以上,衍生年度產值達2.5億元以上。(3)空總當代文化實驗場第二期整體發展計畫宜審酌計畫績效及可行性,另推動5G定向育成加速器計畫宜留意輔導實績:有關當代文化實驗場第二期整體發展計畫,考量中小企業處除負擔工程經費11億餘元以外,邇後每年尚需支付營運經費6,000萬餘元,金額龐鉅,允宜審酌該計畫之效益、可行性及替代方案,以免造成該處長期財務負擔或資源排擠效應。至於推動5G定向育成加速器計畫,目前我國於5G領域表現仍與先進國家有間,該計畫除應積極輔導業者外,亦應掌握產業發展走向及競爭者表現等外部環境,俾利受輔導者最終商品符合消費者需求,以落實「加速新創業者產品市場驗證,育成孵化5G新創企業衍生的新創商機」之最終效益。綜上,中小企業處109年度新增「空總當代文化實驗場第二期整體發展計畫」及「推動5G定向育成加速器計畫」皆為跨年度計畫,允宜審酌計畫效益及民營創育機構辦理5G產業育成業務實績,以利後續推動。爰建請經濟部於一個月內提出說明書面報告至立法院經濟委員會。

提案人:陳亭妃

連署人:徐永明  蘇治芬

8項 加工出口區管理處及所屬51,8405千元,照列。

本項通過決議1項:

()經濟部加工出口區管理處及所屬109年度預算案於「加工出口區管理」工作計畫項下「投資貿易業務」編列1848千元、「勞工行政、環境保護及景觀綠化」編列2046千元;惟查截至107年底加工出口區園區缺工(工人)人數計854人,108年度6月底缺工人數再增至906人,且青壯年員工所占比例逐漸減少,顯示加工出口區內廠商已面臨經常性缺工、青壯年人力逐漸老化等危機,實不利園區長期發展,爰請加工出口區管理處積極協調相關主管機關,研議開發青壯年人力與加強工作媒合之因應方案,以緩解園區缺工壓力,促進園區永續經營。

提案人:蘇震清

連署人:莊瑞雄  陳亭妃

9項 中央地質調查所43,0291千元,照列。

10項 能源局50,1313千元,照列。

本項通過決議7項:

()能源局109年度歲出預算第1目「能源科技計畫─01再生能源環境建構」編列22,3325千元,查經濟部太陽光電計畫目標114建置20,000MW,然而地面型光電推動進度落後,加以用地取得不易併網容量不足等問題亟待改善,應適時檢討修正太陽光電屋頂型及地面型容量配比,以利太陽光電政策發展,爰凍結10%,俟向立法院經濟委員會提出書面報告後,始得動支。

提案人:郭國文

連署人:蘇震清  林岱樺

()依能源局109年度預算員額明細表,該局109年度職員138人,因新增聘用人員25人,所需人事總經費合計17,2091千元,較108年度預算數之15,3953千元,增加1,8138千元;另109年度預算「能源規劃與國際交流」工作計畫項下新增「能源領域研究計畫績效評估推動與決策支援計畫」1,200萬元。1.為應重大能源政策新增業務,獲行政院同意核增聘用預算員額:為應電業法修正後之電業改革、提高再生能源配比等重大能源政策之新增業務,行政院於1085月同意能源局核增當年度聘用預算員額25人,並請其優先檢討當年度預算相關經費調整支應,109年度以後所需經費則配合年度預算籌編程序納入辦理。至於該局109年度新增聘用25人之工作項目。2.新增「能源領域研究計畫績效評估推動與決策支援計畫」:該局109年度新增之「能源領域研究計畫績效評估推動與決策支援計畫」屬委辦計畫,該計畫旨在優化績效評估作業機制,預計提出109年跨組室同類型計畫績效相對表現,以回饋支援各業務組110年計畫規劃調整,並協助各業務組具體提供次2年度計畫規劃思維、目標等項。該計畫107108年度皆編列於經濟部主管之能源研究發展基金,107年度決算數1,050萬元、108年度預算案數1,200萬元,109年度改由公務預算支應。3.以往委辦計畫曾發生年度概算提出後始辦理次年度委辦業務審查,無法即時回饋相關預算編列妥適性之案例:依「行政院及所屬各機關推動業務委託民間辦理實施要點」第11點規定:「各機關推動業務委外,如有編列委託經費之需求,得提報各主管機關審查通過後,於所獲中程歲出概算額度範圍內,優先編列。」亦即各機關專案小組應於次年度概算編妥前即完備上年度各委外業務執行之檢討及次年度委外案件合理性、經濟效益等通盤審查,方得依檢討結果秉持零基預算精神編列下一年度預算。惟實際執行結果,以107年度為例,行政院於107427日核定中央政府各機關108111年度中程歲出概算額度,並函請各機關於107518日前依該年度所獲概算額度範圍內妥編概算函送行政院,然能源局於預算執行當年度始確認各項委辦計畫允當性(10834日開會),顯示審查結果未即時回饋次期預算之編列。該局107年度執行「能源領域研究計畫績效評鑑與策略規劃」雖產出83項受評計畫最終評鑑結果,提供各能源業務領域後續計畫規劃與推動之參酌,惟從該局於108年度預算執行年度始確認108年度各委辦計畫允當之作法,顯示計畫實際執行結果仍與預期目標有間。綜上,能源局109年度增加聘用人員,復於公務預算增列能源領域研究計畫績效評估等項,惟該計畫以往執行結果與預期目標有間,允宜檢視政策優先順序,避免因新增人員及業務而排擠其他經費或影響原定業務之推動,俾提高資源配置效率。爰建請經濟部於一個月內提出說明書面報告至立法院經濟委員會。

提案人:陳亭妃

連署人:徐永明  蘇治芬

()有鑑於我國114年再生能源發電設備推廣目標總量達2,700萬瓩以上,經濟部為此配合規劃之太陽光電裝置容量為20,000MW(屋頂型3,000MW、地面型17,000MW);惟查地面型太陽光電開發往往面臨併網容量不足以及用地來源限制等問題,審計部107年度中央政府總決算審核意見亦指出,中央及地方政府已盤點太陽光電設置潛量約為9,408.7MW,其中因地方政府設置意願低落或審查時程冗長及可併網容量不足等因素,受影響裝置容量達7,801.06MW,占已盤點土地可設置太陽光電潛量之82.91%,爰請能源局應針對地面型太陽光電面臨用地限制及併網容量不足等問題,優先研議辦理相關配套措施並加強開發管考作業,以順利推動新增地面型光電併入電力網,提高再生能源發電設備開發效能,促進我國再生能源健全發展。

提案人:蘇震清

連署人:莊瑞雄  陳亭妃

()鑑於台灣是地熱溫泉資源大國,全島共有百餘處溫泉地熱徵兆地區,頗具地熱發電發展潛力,根據以往之探勘與普查資料,台灣傳統地熱區共計27處,總發電潛能約989MWe。若考量開發條件,其中的大屯山、清水、土場、廬山、知本、金崙、瑞穗等7處,具較高地熱發電潛能,推估約為730MWe。又地熱發電是完全能源自主的基載能源,相較於進口能源占98%的台灣,從2003年開始的地熱發電目標即從未符合規劃,儘管經濟部宣告2020150MWe2025200MWe地熱發電目標,卻缺乏發展策略,甚為可惜。爰建請經濟部會同相關單位於相關預算科目下寬籌經費,積極推動地熱發電,以符我國發展再生能源之政策目標。

提案人:蘇治芬

連署人:林岱樺  郭國文

()我國政策目標為2025年再生能源發電占比20%,然太陽能系統電站建設面臨併網能力之阻礙,造成許多大型電站未能成功開發。因饋線網路改善工程、饋線改善成本過高以及鄰避等問題均非台電公司可獨立完成之重任。爰要求經濟部主責盤點再生能源潛能區所需饋線及預算成本,改善饋線、變電所等基礎設施嚴重不足之問題,並於一個月內提出說明報告與預期完成進度,送交書面報告至立法院經濟委員會。

提案人:蘇治芬

連署人:林岱樺  郭國文

()2017年雲林縣政府與六輕麥寮電廠簽署能源轉型備忘錄,麥電電廠承諾將於2025年完成3部燃煤機組轉換為燃天然氣發電機組設置及運轉。然麥寮電廠興建天然氣接收站場址進度落後,亦有傳聞麥寮電廠燃煤機組於2025年時距離除役年限尚有15年時間,未來將繼續採燃煤、並以燃氣電廠並行方式,燃煤電廠無除役規劃。經濟部推動綠能產業發展,應同時兼顧經濟發展及環境保護兩大原則,爰請經濟部能源局就麥寮電廠燃煤電廠轉型為天然氣發電廠,於二週內向立法院經濟委員會提出書面報告。

提案人:蘇治芬

連署人:林岱樺  郭國文

()雲林允能離岸風場將在雲林海岸8公里外海域,設置80座風力發電機,裝置容量640百萬瓦,總開發金額約為960億元,施工工期大約為2年。然因該風場亦為雲林縣沿海居民從事漁業之場域,於工程施作與風電營運時,勢必影響漁民權益。經濟部能源局雖應顧及國家再生能源發展目標,亦須考量與在地漁民生計與和睦關係,追求漁業綠能共存共榮。惟特別就離岸風場海事工程興建時,於台西針對蚵農補償並未發放,或是四湖地區漁民海上作業可能受到的損失補償仍未與漁民達成共識,以及風機基樁採撞擊釘入海底方式,包括產生的噪音、震動及底土波動恐影響養殖漁民取用海水水質與文蛤生長狀況,對漁業與再生能源之共存共榮甚為不利。爰請經濟部能源局會同行政院農業委員會漁業署,於二週內向立法院經濟委員會提出書面報告。

提案人:蘇治芬

連署人:林岱樺  郭國文

三、有關政事別歲出預算,隨同機關別審查結果調整。

主席宣告:本次會議通過之決議,文字授權主席及議事人員整理。

散會

主席:在場委員人數不足3人,議事錄暫不確定。

繼續進行討論事項。

討 論 事 項

一、審查:

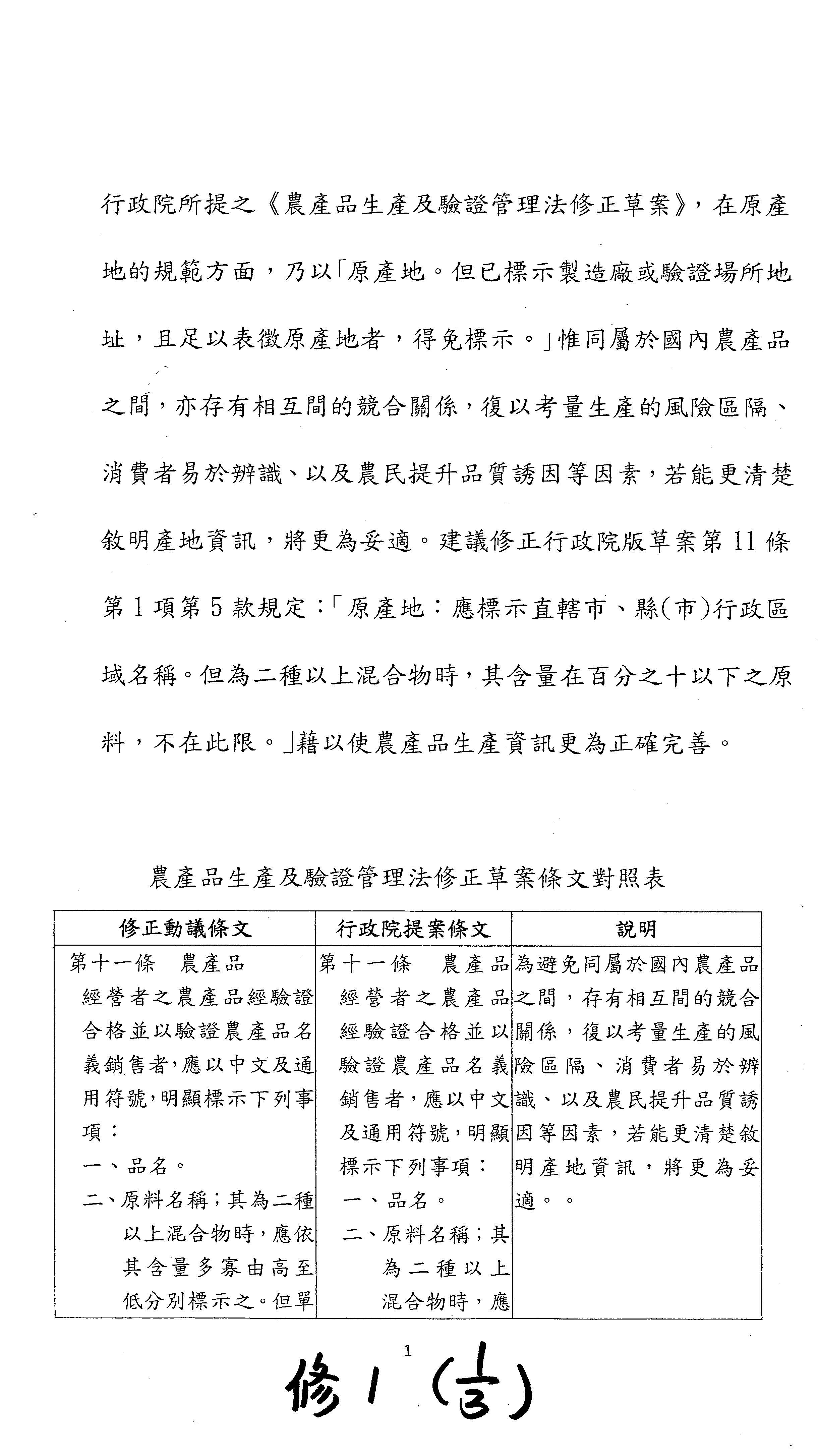
()行政院函請審議「農產品生產及驗證管理法修正草案」案。

()本院委員呂玉玲等20人擬具「農產品生產及驗證管理法第七條條文修正草案」案。

()本院委員蕭美琴等18人擬具「農產品生產及驗證管理法修正草案」案。

()本院委員蘇治芬等16人擬具「農產品生產及驗證管理法第十六條條文修正草案」案。

()本院委員鍾佳濱等17人擬具「農產品生產及驗證管理法增訂第十六條之一條文草案」案。

()本院委員蔡培慧等24人擬具「農產品生產及驗證管理法部分條文修正草案」案。

()本院委員吳焜裕等16人擬具「農產品生產及驗證管理法修正草案」案。

()本院委員吳焜裕等16人擬具「農產品生產及驗證管理法第三條及第八條之一條文修正草案」案。

二、審查:

()行政院函請審議「動物傳染病防治條例部分條文修正草案」案。

()本院委員林為洲等16人擬具「動物傳染病防治條例第四十二條條文修正草案」案。

主席:請提案人蕭委員美琴說明提案旨趣。

蕭委員美琴:主席、各位列席官員、各位同仁。有鑑於我國加入世界貿易組織WTO後,經濟產業不斷面臨升級及轉型的挑戰。但農業是我國經濟當中非常重要的基礎與命脈,更是花東地區非常重要的產業。政府要如何帶領農民朋友突破傳統的經營方式,創造多元發展產品的多樣性,以及建構完整的貨源及分層品管制度,並鼓勵年輕一代返鄉投入農業生產的行列,是當前非常重要的課題。但是我國農產品生產及驗證管理辦法,在民國九十六年公布施行至今沒有修正過,在過程當中,我們也發現許多需要迫切處理的問題,包含現在有必要來加強驗證制度及溯源管理的相關法源。

另外,也須同時考量現行衛福部所主管食品安全相關法規的門檻,都不利於小農加工及通路的鋪陳,我們需要將初級加工回歸農委會主管,從農民生產及管理本位的角度來輔導初級農產品的加工。這次的修法有以上幾個重點,我們都希望能夠對現在的農業環境,尤其是青農返鄉投入,還有為小農在整個產業升級、產業六級化的過程當中,提供更強的後盾。以上說明,謝謝。

主席:請提案人鍾委員佳濱說明提案旨趣。

鍾委員佳濱:主席、各位列席官員、各位同仁。今天我們談的是農產品的加工及驗證管理法。事實上,這幾年來農委會對於農民的照顧,主要是來自於農產品的產與銷。誠如圖上所示,我們今天所處理的法令在哪個位置?其實過去農會對銷售做了很多努力,後來發現農產品必須透過加工才能增值、保存並分散風險。因此,在加工的過程當中,我們發現過去在既有的辦法裡面,加工生產基地都是受限於經濟部所主導的工廠法等相關類似法令,與農產品的初級加工有違,所以我們希望未來能夠透過農產品的初級加工,具體讓農民能夠自己掌握初級加工的內容及加值的過程,這也是今天我之所以提出第十六條之一修正草案的原因。

但我們覺得這樣還是不夠的,因為在此之前,農產品有三個問題與其他部會息息相關,也就是可不可以生食、什麼部位可以食用,以及什麼樣的加工型態屬於一般的傳統食品,什麼樣會列入食藥署定義的食品或藥品。舉例來講,紅棗生吃是農產品,如果紅棗乾燥之後,就變成了中藥藥材的藥品。凡此種種,我再以可可為例,可可好不容易在農委會的協助之下,已經取得衛福部認可,果肉可以生食,但是可可果在其他國家,除了生食之外,它的果殼可以泡茶。其實早在今年農委會與食藥署經過繁密的諮商,由農委會根據食藥署規定填寫問卷,但現在還是沒辦法取得許多國家對可可的加工製品可食用的認可。

我覺得未來除了加工的部分可以透過本法修正來努力之外,農委會引進新興作物的時候,很多農民都是先種了農委會所帶領引進的新興作物,卻沒有清楚瞭解這個農產品到底目前在國內食藥署的把關之下,可不可以生食、哪些部位可以食用,什麼樣的加工型態可以食用,這些事項還沒有完全了解之前就鼓勵農民開始試種、試做,到後來如果後端沒有處理,連加工產銷都沒有辦法。本席在這裡利用這個提案說明的機會也提醒農委會,除了加工相關辦法必須透過立法院修法完成之外,也希望未來農委會在農政措施的推動上,在引進新興作物的時候,既然是非國內傳統食品,是否被衛福部食藥署認可,這個部分必要的時候,如果需要修法也應該盡速向本院提出,讓農民在初級加工的製品上能夠把握主導權,符合農民自己掌握加值生產的利益。以上說明,謝謝。

主席:請提案人蔡委員培慧說明提案旨趣。

蔡委員培慧:主席、各位列席官員、各位同仁。今天討論「農產品生產及驗證管理法」部分條文修正,坦白講,就是希望在農民的生計上,以及農產品的行銷加工、食安的檢測能有比較完整的規範。有關初級加工,過去只要談到加工就是經濟部的管理範疇,但是我們知道,農業不管是乾燥、烘焙或者果醬,這些初級加工是非常多農民與消費者面對的時候會接觸的。我覺得未來法律除了要奠基初級加工的基礎,以及在溯源管理明確的標示之外,還有一個很重要的是,要輔導農民以怎麼樣的加工與消費者來接觸。比如最近我常常接到陳情的例子─青草茶,青草茶到底是有藥性的呢?還是青草茶就只是泡茶呢?基本上,目前很多農民希望販售青草茶的時候會受到規範的限制,如此的案例當然不只青草茶一項,這個部分希望農委會要努力。

第二點是驗證的費用,驗證的費用基本上是驗證機構來收取,以確保食安的基礎,但是驗證的費用是不是應該要以農民的規模予以分級?比如到底驗證件數的母數是一百公斤,還是件數的母數是一噸,那是不一樣的!但是驗證經費太高了,所以這個部分也是農委會未來在制定條例要處理的,我在第九條也提到,應該要在執行的時候予以規範。

最重要的是,既然要做農產品的初級加工,我覺得不管是在加工開發的過程、食品安全衛生的管理,以及農產加工的打樣,我認為要有專業的協助,目前農改場已經有打樣中心,在中興新村也有農產品加工加值中心,但是我覺得服務的量體不該是被動的來接受,我認為應該主動出擊到各個縣市、各個鄉鎮來協助農民。最後,農產品加工目前以臺灣的農業規模是小農居多,都是小規模的,但是通常能做工廠的都是大規模的廠,所以在這個部分的分級管理、分級輔導要訂出目標,也是我們希望農委會可以加強的。以上待會兒法條修正的時候,我們再仔細討論。謝謝。

主席:請提案人吳委員焜裕說明提案旨趣。

吳委員焜裕:主席、各位列席官員、各位同仁。對於修正「農產品生產及驗證管理法」,我很支持,也相當肯定。因為我們要支持農業發展,而且農產品盛產的時候,確實價格會受影響,如果能夠以加工來緩衝,就可以把更多的農產品加工,讓上市的產品減少,避免農產品價格受影響,我想這是一個相當好的規劃。但是我們規劃的時候要想到最差的情形,第一、食品安全問題。參考美國食品安全現代管理法的時候,我們發現食品安全開了一條路給農產品加工走,所有食品安全的規範不是完全按照食品安全現代管理法,這是美國的作法。

因此,我們規範食品安全的時候,不一定要百分之百將食品藥物管理署所執行的食品安全管理法當作衛生的規範,可能初步就可以了。但是我們也要考慮,為了保護從事農產品加工的農民,萬一發生食品安全事件,被要求賠償可能會破產。基此,我建議由政府編列預算替農民保險,萬一發生事件,可以保護農民免於破產。萬一發生事件,一定是重大事件。誠如剛才蔡培慧委員所說,食品安全要符合衛生規範,其實要有一些機構、團體來輔導,所以我建議例如第二十六條,委託外面團體來輔導的時候,可以加入必須符合食品衛生的規範。如此一來,可以讓農產品加工廠成立的速度較快,不必為了符合衛生規範而被延誤,所以這方面可以委託團體來輔導會更快。

有關加工廠是否都設置在農地上,外界有一些聲音,我們必須思考,因為200平方公尺也是很大的場地,在合法的場地可以設置,但是外面的加工廠會質疑,這與一般的食品加工廠一樣,說不定對農產品加工廠有特別的優待。面對外界的質疑,我們立法的時候可能要思考一番。如果能設在外面的合法場地,可以減少農地消失,我想這是外界重視的議題,冀望修法的時候大家好好討論。感謝。

主席:本日議程所列討論事項合併詢答,請一併報告。

請農委會陳主任委員報告。

陳主任委員吉仲:主席、各位委員。我很快地用五分鐘來報告農產品生產及驗證管理法,還有動物傳染疾病防治條例的主要修改內容。待會兒我會簡報修正條例的重點,但是在還沒有報告之前,我大概說明一下。如果今天我們用二、三十年來看臺灣農業的發展,比如我離開農委會以後問自己,在這三年半來認為哪一個是對農民最重要的,我幾乎可以把農產品生產驗證裡面的農產品初級加工權責機關由經濟部改為農委會主管,認為是非常重要的,所以坦白講,我今天內心超激動,快講不出話來,因為農民太需要這個案子。在座的邱議瑩委員知道,當我們去高雄的時候有多少農民期待!農產品初級加工之前都是屬於三不管地帶,終於三年來我們可以到立法院進行條例的報告。

剛剛委員也有提到,這是九十六年才立法的,另外一個原因就是在現行農產品生產及驗證管理法,把有機也放在裡面,可是有機農業促進法也已經通過,所以當然要把這部條文裡面有關有機的部分移除。更重要的是整個國際趨勢,目前臺灣所有的標章,不管是CAS產銷履歷或者是有機農產品標章,都是由農委會授權相關驗證機構來驗證,但認證是由農委會來做。可是目前國際的認證機構幾乎都是所謂的獨立機關,而不是由政府來做,為了與國際接軌,我們當然需要修改。

今天的條文內容就是要把原來的架構,最後很簡單地簡化成驗證機構的管理要清楚,其次是農產品的管理要清楚。以後這個部分對消費者絕對會有很重要的影響,因為所有溯源農產品都會在這個條例裡面規範。主要就是我剛剛講的四個重點,第一、未來的驗證制度由農委會公告。第二、如同剛剛講的,我們現在的認證機構是農委會在扮演,未來就是由獨立機關的機構或者是法人來執行。第三、我們有一個名正言順的法源依據來推動所有的溯源產品,以後消費者在買的時候,就可以知道該產品是不是來自國內。此舉不只是對消費者負責,對國內農產品更是一大保障,將來國外農產品有沒有溯源,消費者很容易就可以區分出來。最後就是我所提到的,以後農產品初級加工就是由農委會來負責,這是今天的農產品生產及驗證管理法重要的四個修正內容。本來現行作法有明定所謂的驗證制度,就是把現在的CAS產銷履歷、有機很明確地規範,未來我們可以更有彈性地來公告相關的驗證制度,甚至有可能整合標章制度,保留這樣的彈性。

其次,各位可以看得出來,現在農委會就是扮演所有標章制度認證單位的角色,包括很多學校及財團法人都在做這樣的驗證。將來這樣的制度就會由第三方的認證機構來執行,認證機構在條文裡面也有規範,須由農委會指定,而且要依照相關規範來申請,這樣一來就可以與國際接軌。我們要求條文裡面規範所謂的溯源,會針對公告項目或者沒有公告項目,分別採自願或者強制性的方式,有別於現在全部都是自願性的溯源。更重要的是初級加工的部分,這部分母法就只有第十七條的三個項目,母法原則性地由中央目的事業主管機關,也就是由農委會來負責,比較重要的是在這裡。

為了執行這個,農委會從去年開始到現在已經籌劃並進行兩年。第一、我們已經在所有場試所,與國立大專院校開了加工打樣中心,讓農民學習。第二、只要母法通過,子法就會跟著公告,子法就是農產品初級加工廠管理辦法,裡面具體規範是哪些人來申請農產品初級加工,而不只是自然人、農民,包括農民團體也會在這裡面,我們有訂定相關的規模,也訂定相關的場所如何來申請加工,更明訂加工的方法總共三種,第一種就是所謂的正面表列,包括風乾、碾製、焙炒、粉碎等四種的農產品與農產品初級加工品,甚至包括只要做有機、產銷履歷者,加工完之後的產銷履歷及有機也在這個範圍,即使最後沒有被涵蓋在這兩個項目,只要專案申請也可以。過去一年農產品加工廠管理辦法已經辦了許多的座談,只要今天很快地送出貴委員會並在這個會期通過,我們有信心可以讓農民在年底就可以開始執行,以後農民所做的農產品初級加工品就不用擔心沒辦法上市,我想這對農業絕對是一個非常重要的里程碑。預期效益絕對遠高於目前所初估的,因為我們初估是用既有的五百家,五百家是在農地上申請加工允許的加工式規模,未來絕對會有更大的影響效益。

接著報告動物傳染病防治條例,很多都是針對非洲豬瘟以及口蹄疫、禽流感等相關的重大修正。修正條文其實有幾個重點,比如我們要公告檢疫項目,這是第五條條文。第二、我們擴大整個檢驗的能量,而且要具體說明委託驗證機構所公布的驗證結果才準確,這在第十二條之二條文裡面有說明。第三、針對國際疫情緊急因應的部分,我們在第三十三條明列。更重要的是,比如未來有效運用所有驗證能量的時候,對將來一些輸出不需要檢疫的部分進行調整,這在第三十二條之一。比較重要的是,從去年開始到現在,政府的防疫措施做到滴水不漏,可是在網路及媒體仍有許多不實的消息,若故意散播有關動物傳染病謠言或不實消息會有相關罰則,這在第十條之二明定。第三、在網路平臺上也有販售許多境外農產品或是農產品食品,這些食品裡面或許含有來自非洲豬瘟疫區,可能造成風險的來源,對此,我們直接要求只要在網路平臺裡面販售這些商品,我們亦明定相關罰則,以避免直接透過商務平臺來販售這類食品,這在第十八條之三。此外,包括郵寄部分,這些檢疫物要依照規定來處理,否則相關條文也有所處置,這在第三十四條裡面。最後,在運輸車輛方面,它是可能的風險傳遞,也在第十四條裡面修正。

以上這兩個法案不管在防疫上或者是對農民的收益方面都非常重要,我們期待今天可以送出貴委員會,讓我們在這個會期能夠通過這兩個法案,在此真的要拜託所有委員幫忙,以上報告,謝謝。

主席:謝謝主委的報告。

請問各位,上次會議議事錄有無錯誤?(無)無錯誤,確定。

現在開始進行詢答,在委員質詢前,援例作以下幾點宣告:一、每位委員發言時間,本會委員5分鐘,必要時得延長2分鐘,非本會委員5分鐘;二、上午1030分截止發言登記。

首先,請徐委員永明發言。

徐委員永明:932分)主席、各位列席官員、各位同仁。主委,關於奧萬大發生男童墜橋身亡事件,這是屬於林管處的範圍?

主席:請農委會陳主任委員說明。

陳主任委員吉仲:主席、各位委員。沒錯。

徐委員永明:現在是封橋安檢?

陳主任委員吉仲:是。

徐委員永明:因為這和我們的政策有關,就是配合國旅補助,12處國家森林遊樂區兒童不限次數免費入園,奧萬大就是其中一個。當時我們推動這個政策是要讓兒童入場免費遊玩,其實是希望鼓勵國人在國內旅遊,當時有沒有想到這12處國家森林遊樂區的安全問題要更加注意?主委,這個是有道德風險,我們鼓勵他們入場,結果安全卻未同時做好配套,反而增加這個風險。

陳主任委員吉仲:是,非常謝謝委員關心這件事情,這12處國家森林遊樂區,今年配合秋冬旅遊獎助計畫,針對12歲以下兒童提供免費入園。一般來講,我們都有收取兒童票,本來是比較優惠,現在是把它取消,就是要鼓勵大家帶小朋友來國家森林遊樂區,因為它裡面有很多的生態環境,甚至還有教育的意義在裡面,我們一定要把所有園區裡面的基本設施的安全做好,我想這是最重要的,今天奧萬大會發生意外,就是因為它的吊橋有縫隙,所以造成2歲小朋友不幸身亡,我們非常地遺憾。在此也向委員報告,所有的國家遊樂區,當家長購票進來時,門票的費用裡面就包含意外保險,所以會有410萬元的保險理賠。

徐委員永明:主委,我要談的不是後續,但你們後續的處理也談到,第一個要封橋安檢,對不對?

陳主任委員吉仲:是,沒錯。

徐委員永明:也有保險的問題,可是我要談的是,當時我們推動這個政策鼓勵家長帶著兒童進入時,其實森林遊樂區的某些地方還是有風險,比方你剛剛也提到烏來的台車等等。我的意思是,當我們推動這些政策時,前面的配套就要想清楚,應該全面安檢做一次檢查。其實不只是奧萬大吊橋的問題,其他12處森林遊樂區是不是都要全面安檢,尤其針對小朋友的部分?

陳主任委員吉仲:謝謝委員的建議,我們完全同意,林務局所負責的國家森林遊樂區裡面基礎設施的安全性一定要全部盤點過。

徐委員永明:我覺得政府這個政策當然是美意,就是希望推動國旅,但這個安全配套要同時做好,我們不希望再看到其他不幸事件再發生,農委會這邊還是有責任的。

陳主任委員吉仲:謝謝委員的建議,我們會要求林務局盤點所有森林遊樂區裡面基礎設施的安全性。

徐委員永明:我認為補助及安全要一起啦!

下一個,關於美國蘋果進口檢疫證明效期部分,其他國家都是14天,我們卻讓它放寬到30天,當時的考量是什麼?因為美國還不是最大宗的,最大宗的是從智利進口,我們當時的考量是什麼?如果14天到期就是要再檢疫一次,這個規定比較嚴格,為什麼不持續下去,反而讓它放寬到30天?

陳主任委員吉仲:跟委員報告,那是美國在國內運輸過程中,勞工發生相關問題。

徐委員永明:我知道你們用罷工當理由,可是我檢視過去蘋果發生出包的問題,比如說有幼蟲而暫停進口的紀錄,就是美國有這樣的紀錄,而且他罷工也不是常態,你們就這樣改成30天,相較於其他國家好像更寬鬆。

陳主任委員吉仲:跟委員報告,我們絕對在防疫上是堅守相關的規範,因為農產品進來,其實整個貿易是非常複雜的,在這些出口國家裡面要集貨、包裝,進入到冷鏈……

徐委員永明:它如果超過14天,也不過再重新檢驗一次,對不對?就開箱再檢驗一次啊!

陳主任委員吉仲:因為它已經進到冷鏈溫度體系時,反而不會造成相關病蟲害的部分。

徐委員永明:其他國家你也給他30天,我們為什麼只單對美國?難道是因為我們用臺灣芭樂換美國蘋果嗎?

陳主任委員吉仲:沒有啦,這個是兩件事情。委員,芭樂申請就是我們要依照相關……

徐委員永明:我知道芭樂是政績、是好事,可是相對地美國蘋果之前也出過問題,相較於其他國家的進口,你卻將規定放寬,你前面又講因為它進入冷鏈過程,反而不容易出問題,那其他國家也放啊!

陳主任委員吉仲:委員,它已經進入所謂的進關部分,至於細節技術部分,我是不是請防檢局馮局長……

徐委員永明:我只是要問,30天的考量是什麼?第二個,如果美國可以放30天,那其他國家14天,這個差別是什麼啊?如果你說因為罷工的因素,可是罷工不是常態嘛,所以這部分真的要解釋清楚。

因為時間的關係,我還有其他題要問。接著,我要請問下一個問題,我們上次談到非洲豬瘟,你剛剛前面的報告也談到,最重可以移送司法,我當時問到起司條的問題,那時候你們回覆,業者說標籤貼錯了,又說這個豬肉不是豬肉,而是豬肉萃取粉,那時候我看到這兩個理由,我認為都是業者的說法。

陳主任委員吉仲:跟委員報告,感謝你上次的質詢,所以我們現在全面盤點所有進口食品是否含有非洲豬瘟風險的肉製品。上次您質詢的韓國起司棒,基本上它不是豬肉,而是標籤上標示錯誤,它是風味劑所製成的產品,完全不是豬肉製品。

徐委員永明:我知道,你又說它是豬肉萃取粉,不是豬肉。

陳主任委員吉仲:百分之百不是。

徐委員永明:你看它上面的標示很清楚,它有魚粉也有鱈魚肉,它寫得很清楚,魚粉是從美國鱈魚肉萃取的。

陳主任委員吉仲:跟委員報告,因為這樣……

徐委員永明:它是不是萃取,他有很清楚的自覺到。

陳主任委員吉仲:是。

徐委員永明:第二個,你所謂的弄錯都是業者的說法。

陳主任委員吉仲:我們後來不只把業者找來,也把產品找來,直接做相關的檢定,所以我可以把報告給委員……

徐委員永明:你回去看他韓國的官網,他在韓國官網上寫得很清楚就是豬肉,還說它是什麼萃取粉。你用業者的說法標籤貼錯了、那是萃取的……

陳主任委員吉仲:委員,我不能只聽信業者,我們要把產品拿來檢驗,我可以把檢驗報告給委員,它就是一個風味劑,沒有任何豬肉製品在裡面。這引起一個非常重要的議題,就是負責食品標示的執行機關在衛福部,所以我們找了衛福部、財政部關務署盤點所有國外進口的食品標示以及它裡面的內含,只要有高風險的,我們完全會把它阻絕掉。

徐委員永明:我的意思是不要用業者的說法,他一下跟你說標籤貼錯、一下說它是萃取物,可是在他自己的官網上面就說是豬肉。

陳主任委員吉仲:委員,我只有一個要求,針對簡報上面提到「農委會繼續扯謊背書」,沒有這件事情,我們都有對外新聞稿公布,真的,委員……

徐委員永明:農委會的兩個說法就是業者的說法嘛!

陳主任委員吉仲:不是!您質詢完之後,我們第一時間……

徐委員永明:我沒有要跟你在這邊吵這件事情,我的意思是說,你不要用業者的說法……

陳主任委員吉仲:我絕對不會。

徐委員永明:他網站上面就寫豬肉,你說你有徹查,這是韓國的豬肉餃,這應該不是萃取粉,它叫豬肉餃,上面寫的很清楚是豬肉。主委,這個要不要查?現在還在網站上販賣,我的意思是,第一個,不要用業者的說法,你自己去查嘛!第二個,你說有徹查,這個商品還在網站上面,我上次質詢本來要問的,過了一個禮拜後還可以用到……

陳主任委員吉仲:委員,因為你剛好問到這部分,第一個,我們全面盤點,我們不可能在任何電子商務或者是郵寄含有來自於非洲豬瘟疫區的任何品項……

徐委員永明:我知道。

陳主任委員吉仲:百分之百絕對沒有。

徐委員永明:我找的都是同一個網站,就叫蝦皮購物,前面提到的魚肉棒、起士棒是在蝦皮購物,這也是在蝦皮購物,我上禮拜要質詢時間來不及,結果這禮拜還可以繼續用,那表示你們的全面清查是有問題的吧,你有漏洞在那裡。

主席:徐委員,時間到。

陳主任委員吉仲:委員,剛好呈現的就是為什麼這次要修動傳法第三十八條,如果蝦皮……

主席:主委,務必請相關單位到徐委員辦公室做詳細說明,謝謝。

接下來,請邱委員議瑩發言。

邱委員議瑩:943分)主席、各位列席官員、各位同仁。主委,剛剛徐委員提到的部分,現在很多購物網站,尤其是跨境的購物網站所販賣的,不管是肉製品等等這些生鮮製品,我覺得可能你們需要花一點時間去盤點,這也是我們今天要修動物傳染防治法的重點之一,阻絕非洲豬瘟的方式要更多元化,才能確保臺灣豬肉的安全,這一點農委會責無旁貸。

主席:請農委會陳主任委員說明。

陳主任委員吉仲:主席、各位委員。謝謝委員的提醒,所以我才會說我們跨部會全面的,不只是在邊境,甚至電子商務也都在查,但是電子商務的這些業者隨時在更新產品,我們也來不及,所以為什麼這次動傳法第三十八條修正通過,如果電子商務平臺繼續販售這些來自非洲地豬瘟疫區的商品,我們就重罰,這樣的話才不會繼續販售,否則他現在賣也沒有罰則。

邱委員議瑩:是,這個我們完全支持。

主委,再回到我們今天另外一個重要法案的修法,就是農產品生產及驗證管理辦法的修正,您剛剛特別提到初級加工廠的發證制度,這個對於地方上的影響,尤其像昨天蔡總統在高雄跟幾位青農見面,總統講了一段話,他說:他看到這些青農,不管是他們種植的農產品也好,或者是他們初級加工出來的這些製品也好,都非常好,但是我們要想辦法讓他們賣得出去、要想辦法知道這些東西可以賣到哪裡去。我知道這些青農現在面臨到幾個問題:第一個,他們的初級加工廠的設立會有問題;再來,初級加工廠的資金也有問題;第三,這些產品要怎麼賣、要賣去哪裡也會有問題。所以我跟主委討論一下,我曾經跟高鐵公司做過了解,現在高鐵商務艙有很多小點心,我跟高鐵說,你是不是可以在高鐵上面販售臺灣這些特色農產加工品,比如很多地方的農會現在都會跟農民合作來做初級加工,像大樹有鳳荔雙心酥、內門有龍鳳酥等等,可是他們都面臨一個問題,就是他們沒有食品工廠登記證,所以這些產品根本沒有辦法賣到,比如說高鐵或者是長榮、華航等等,我們今天修了這個辦法之後有沒有辦法幫他們解決這樣的問題?

陳主任委員吉仲:委員詢問的完全正確,當然可以。我第一個說明,未來只要在農地上,也不是未來,現在農地就可以蓋加工室及申請加工廠設施的容許,未來只要在農地或合法的土地上面取得這樣的加工設施,都會在這個農產品初級加工管理的範圍。第二個,資金如果不夠,我們會有專案貸款,甚至未來的加工設備,農委會也會來協助補助,等同把冷鏈跟加工結合在一起,因為冷鏈就是農產品一豐收以後放到冷藏或冷凍庫加工再持續的來做,這樣就可以解決很多產銷失調的問題。第三個更重要,因為是把權責機關由經濟部變農委會,以前在經濟部要申請一個食品工廠是難上加難,因為你沒辦法申請食品工廠,你就沒辦法上通路嘛!那現在這個法案通過了,就由農委會負責,我們就可以發證給農民,所以農民將來不管委員剛剛建議的,在高鐵上、在任何超市通路上都沒問題了。

邱委員議瑩:主委,這部分我們希望能夠全力來做。

另外,我們幾次見面時都有提到,我今天也特別準備資料,我們一直鼓勵農民去申請所謂的生產履歷,我給你看一下這個價格,我只有彙整最近3天,從1029日到111日的資料。簡單講,比如像彩椒生產履歷的價格,在臺北二市以及臺中市場都比一般沒有履歷的價格還要來得低;玉女番茄也是、水蓮也是。我們一直鼓勵農民申請生產履歷,但是在他們花了那麼多時間做生產履歷之後,我們卻沒辦法在價格上面給予他們一些保證。你看我現在列出來的木瓜、芭蕉、香蕉,甚至帝王芭樂的價格,有生產履歷的才36元、沒有生產履歷的到51元。主委,我們要如何說服農民?他們花很多時間、耗費許多精力去做生產履歷,結果沒生產履歷的價格還更好,你們有解決方法嗎?

陳主任委員吉仲:謝謝委員凸顯這個問題,如果是這樣的話,農民以後就沒有要做產銷履歷了。

邱委員議瑩:是啊!

陳主任委員吉仲:因為有產銷履歷以後的價格比一般平均價格還低,所以這牽涉到兩個部分,第一個當然就是我們的努力還不夠,我們本來要求所有的批發市場要優先拍賣所有產銷履歷的產品,如果現在批發市場沒有按照這樣的規定,我們就直接修改農產品市場交易法來要求所有的批發市場,因為你優先拍賣的價格才會好,我們會再行文給所有的批發市場,這是第一個說明。第二個,我還是要呼籲消費者購買產銷履歷的農產品,它是有保障的,按照過去的驗證結果合格率是99%以上,那代表是非常高品質、安全的農產品,我們還是呼籲消費者多花一點錢,買具有產銷履歷的……

邱委員議瑩:主委,您說要去修正這個法令或是要求拍賣市場,這個問題不是第一次跟您討論,過去幾次在農村見面的時候,包括很多地方農會的總幹事,都一直……

陳主任委員吉仲:我知道,比如木瓜,為什麼你的產銷履歷,一期的基額1020%,沒有像其他……

邱委員議瑩:大家都一直在提到這個問題,既然已經發現這個問題,本席覺得拍賣市場的價格都是人為操控,是不是拍賣員不願意協助把這些具有產銷履歷的蔬果,在價格上面做調整?本席也發現具產銷履歷的蔬果,不管是在賣相,或者是在它的用藥安全等,其實都比一般的蔬果更好,但是為什麼不能反映在價格上面,這是在拍賣制度上面很大的問題。

陳主任委員吉仲:完全同意,至少臺北農產運銷公司裡農委會有5席董事席次,總經理既然是由我們請專業的過去擔任,我們會要求總經理,從北農這邊的臺北一市、二市先做起,也會同步行文給所有的批發市場,要求優先拍賣具產銷履歷的產品。

邱委員議瑩:主委,這個事情什麼時候可以獲得改善?請想想看,像帝王芭樂在臺北一市在31日的價格差這麼多,一公斤差15元,這金額差很多。如果說金額差一些,比如像30日的木瓜價格30.1元和30.9元,僅相差一點點,那都還可以忍受,像這個一公斤差15元……

陳主任委員吉仲:委員請問一下,木瓜價格的平均是所有的平均還是上級品的平均呢?

邱委員議瑩:上級品,當然是用同一級的。

陳主任委員吉仲:委員,您現在是用所有產銷履歷的平均和上級品的平均做比較,當然有差,今天如果用產銷履歷上級品的平均……

邱委員議瑩:沒有,我是用同一階級的進行比較,不會用上級的和一般的進行比較,這樣是不公平的。本席要凸顯的是在同一等級進行價格上的比較,要請主委儘速的解決產銷履歷的問題,讓農民更有信心做溯源的產銷履歷認證。

陳主任委員吉仲:好的,我們這禮拜會發文,謝謝委員。

主席:請陳委員亭妃發言。

陳委員亭妃:952分)主席、各位列席官員、各位同仁。主委,我們今天在處理「農產品生產及驗證管理法」,強調在初級加工機制的管理,因為此法也太久沒有修了,確實應該進行調整。

其中有個部分,因為有機農業法之後,我們把有機農業這個區塊暫時區隔開來,把它歸類到有機農業法去做管理。我們知道游錫院長一直很重視有機農業法,去年法通過了,今年5月底正式上路。我們現在也看到有機農業第一個外交福音,也就是在1030日臺灣和日本雙邊簽署了有機同等性,希望明年開始臺灣的有機農產品可以直接外銷到日本。這是很重要的,也是繼有機農業法之後,我們在有機農業上的推動,其實日本看到了。

主席:請農委會陳主任委員說明。

陳主任委員吉仲:主席、各位委員。真的很謝謝委員,如果沒有游錫院長,我們的有機農業促進法不可能在去年通過,並在今年531日開始實施,這是第一個。第二個,有機農業促進法在531日通過之後,明年530日以前,所有國家的有機農產品要賣到我國,必須和我國簽署類似有機同等性或雙方有機認證的合約,否則它是進不來的。同樣地,在上禮拜日本是第一個和我國簽署有機同等性的國家,以後我們有機的農產品或一些掛有機驗證的加工品,要賣到日本去,如我們的茶葉變成有機茶時,日本以前需要委託在臺灣的驗證單位,來進行一大堆程序上的驗證要求,現在都不需要了,只要貼臺灣有機驗證標章,就可以直接賣到日本。這對我們來說其實很正面,尤其我們的競爭力又比日本更好,在這部分日本是第一個簽署國,後續會再和其他包括澳洲、紐西蘭、印度、美國及歐盟等,都會緊接著簽署。

陳委員亭妃:為什麼要讓主委做一個解釋呢?其實有機同等性,就像主委所說的,未來只要看到臺灣標章,就可以直接進口到日本,這個在有機農業的推動上是很大的福音。而且不僅是日本,我們後續即將與很多國家簽署有機同等性的相關雙邊資料。這個部分,應該讓所有農民很清楚瞭解,有機農業雖然在一開始進行會比較辛苦,可是當我們把這個市場開拓、法確定了之後,相信對有機農民在整個投資及延展性上,後續力是非常強的。

陳主任委員吉仲:委員說得非常正確,目前有機農業是最完整的政策,有機農業生產一公頃有3萬元對地補助,有機資材補助也是每公頃3萬元,驗證費用九成由農委會支出。有機農業促進法在游院長促成下,包括台糖或是國家、國產署農地給農民做有機耕作,全部打6折,租金打6折等同讓農民更有競爭力,再加上簽署有機同等性,將節省很多程序及執行成本。

陳委員亭妃:光驗證就差很多了,相信對我們農民就少了很多的壓力。

陳主任委員吉仲:是的,所以我們希望儘快在這幾年內,讓有機面積占慣行農法的面積的百分比是亞洲第一,我想這需要完整的配套措施,再加上有機農業促進法,應該會很快達成這個目標。

陳委員亭妃:主委我們共同努力,因為有機農業促進法從游院長開始,我們就在立法院推動,推了很久,終於在去年通過,今年正式實施,也確實看到整個願景,這個願景希望能夠有所成績。它確實很完整,如果沒有這個法,沒有辦法做到這麼完整。過去我們在推的時候,農委會都跟我們說請委員放心,即使沒有法,我們也已經把相關規定分布在各個法當中,但這其實並不是完整性的推動,因為分布在每個法,它只是每個法中的小項,但今天有機農業促進法完成、正式推動之後,它就是我們政府和國家重視的一個農業推動項目,這是不同的。

陳主任委員吉仲:我們也有很大的壓力,因為在四年之內要對外公告所有進度,如果不行還須進行檢討。目前將按照這樣的節奏進行,絕對很快地會變成亞洲有機農業面積比率最高的,不只是在農糧上,畜牧也在做了。

陳委員亭妃:希望四年可以讓我們整個有機環境能更加提升。另外,想跟主委討論一下,我們今天修的「農產品生產及驗證管理法」,修法之後對我們的農業發展到底有什麼幫助?

陳主任委員吉仲:農民的收入增加,而且完全可以解決產銷失調的問題,就如我們的文旦一出來,大果收來以後可以進行冷鏈、冷凍,可以擺放半年,陸續可進行加工作業,這對農民收益是最大幫助,這是第一個。第二個,可以讓六級產業中二級農產品初級加工,之前這屬於三不管地帶,現在全部由農委會負責,更可以找到原料……

陳委員亭妃:就兩個重點,農民收入穩定,可以有收入,後續所有農產品會由農委會協助處理,這是第一個部分。第二個,輔導對象呢?這次這個法的重點輔導對象。

陳主任委員吉仲:這個法是授權給農委會訂定辦法,我們的辦法裡是讓農民、自然人、農民團體如產銷班、合作社、農會等,都可以進行初級加工。這要看原料來源的規模多大,比如我們去歐盟看到,10公頃有機的小麥製成麵粉後自行包裝,賣給麵包店是供不應求,如果農民有一定規模可以自己來做,這是屬於小型的。

陳委員亭妃:這就是我們的農民,有我們的小農和所有的產銷班……

陳主任委員吉仲:是的,像臺南那邊如採收芒果,可以大量的做一個區域加工。比如農民團體做一個區域加工,幫農民進行代工,打著農民的品牌,以後農民就有自己的品牌,例如臺南某地的芒果乾,這就是全面性的讓農民和農民團體來參與。

陳委員亭妃:所以就是小農跟農業團體,未來基本上他們就可以做初級加工了,並進行行銷,那請問我們協助的平臺建構好了嗎?

陳主任委員吉仲:我們去年就開始執行,因為擔心農民不知道什麼是農產品初級加工,我們在臺南改良場、各地場試所設有打樣中心,乾燥有熱的和冷的乾燥讓他來學習,食品安全也要教他,甚至要接受40小時的課程才能取得……

陳委員亭妃:這些都建構好了?

陳主任委員吉仲:這些都已經在執行。

陳委員亭妃:即使法還沒通過,你們從去年都已經準備好了,所以此法通過後就可以馬上協助所有農民進行初級加工的部分,但最後端的驗證系統呢?

陳主任委員吉仲:驗證系統所有的執行,最後還是由農委會負責,只要能符合農產品生產加工工廠的時候,就可以上通路,所以這個部分也是由農委會來執行。

陳委員亭妃:過去還沒修這個法之前,所有的食品都受衛福部掌控,都要符合衛福部最尾端上市的要求。現在就不用了,現在進入這個系統,農委會會整套來協助,是不是這樣?

陳主任委員吉仲:委員,我們會來輔導農民做好食品安全,但是食品安全的權責機關還是在衛福部。符合農產品初級加工的食品安全規定,是依照GHP的第一章和第二章來執行,這第一、第二章就可以避免同樣一套的食品安全對大廠和小廠有不同的管理方式。

陳委員亭妃:所以只要符合GHP的第一章和第二章,就不用進入衛福部後端對食品的一些要求,農委會可以直接做處理,然後上市去買賣,這個很重要。其實農民希望的是一個結論,我們修法是個過程,這個結論是不是有方便性,讓他們能夠有更多的收入,這才是最重要的。

陳主任委員吉仲:所以我們要讓農業的產值從五千多億元,很快的提升到6,0007,000億元,這樣大幅度的成長,謝謝委員。

主席:請郭委員國文發言。

郭委員國文:1003分)主席、各位列席官員、各位同仁。我想就今天討論的主題就教主委,關於產銷履歷的部分,本席在民間奔走時聽到兩種聲音,第一個是太複雜,第二個是太貴,同時也會質疑以往已經在執行,為什麼還要再推動,類似這種聲音持續不斷。太複雜的部分,其實你們有辦理產銷履歷的宣導說明會,但本席所拿到的資料顯示,目前為止參與的人數大概7,000人,所佔的耕作面積大概僅佔1.6%,主委會不會覺得這樣的進度慢了一些,稍微低了一些?

主席:請農委會陳主任委員說明。

陳主任委員吉仲:主席、各位委員。其實就如同委員講的,做產銷履歷要去……

郭委員國文:這推很久了,從2007年至今……

陳主任委員吉仲:這需要一定的要求,當初是這樣,因為今年6月中,我們本來還有一個標章叫吉園圃,我們將吉園圃升成產銷履歷。吉園圃都是產銷班在賣蔬菜、水果的,我們希望將吉園圃標章升級成產銷履歷,所以才會舉辦這樣的說明會。

郭委員國文:對,但這樣的比率真的看起來很低,困難重重。早期也有全額補助,本席也查過之前的資料,在2007年至2009年還是採取全額補助,到後來才用計畫型的補助。

陳主任委員吉仲:委員,關於目前我們產銷履歷的補助,我要完整的說一下,自今年9月開始一公頃15,000元,這是對地補助,然後驗證費用的部分,我們是補助三分之二,但是我也知道實際上有些農民不一定拿得到三分之二……

郭委員國文:主委那請教一下,我們修這個法最核心的重點是放在加工還是放在驗證?

陳主任委員吉仲:今天的「農產品生產及驗證管理法」有幾個重點,在初級加工把權責機關拉回農委會,這是第一個。第二個是產銷履歷,比如農民來申請要由誰去驗證,像由臺南成大或者是SGS這些驗證機構去驗證,認證是由農委會。

郭委員國文:這些本席都瞭解,如果重點是加工,是否每個農戶都需要爭取產銷履歷?

陳主任委員吉仲:產銷履歷不可能所有農民都去做……

郭委員國文:不可能嘛,產銷履歷是為了之後的接軌。但產銷履歷當中還是有些問題,農民還是覺得複雜,主委這個要反映讓您知道,目前覆蓋率相對的低,我也要讓您清楚,費用部分有在進行補助,這本席理解。但接下來在標章中產地的規範上,法律文字規定是已標示製造廠或驗證場所地址,就足以表徵原產地,得以免標示,條文是這樣書寫。

陳主任委員吉仲:關於原產地,這次有個非常重要的部分,就是裡面所提的農產品初級加工原料須來自國內,所以原產地是指國內。

郭委員國文:本席不是要跟主委探討這個,國內也有洗產地的問題,站在農委會角度是這樣,但站在農民的角度不是這樣……

陳主任委員吉仲:像是米,有人用什麼樣的米……

郭委員國文:像是花東的米,有的米比較好也是會擔心洗產地的問題,像我們麻豆文旦,也是會擔心會被洗產地,這是同樣的道理。請聽一下本席的建議,有些農產品在特定區域出現問題的時候,可以有區隔風險的概念,像是這不是那邊的米,不是那邊的水果,在標示上有沒有可能再細緻化一些,除了國別之外也有縣市別之分。

陳主任委員吉仲:我們可以打地理品牌,像是官田的菱角、玉井的芒果或山上南化、麻豆的文旦,這是地理品牌……

郭委員國文:本席意思是要區隔一下,把這個規劃得再細緻一些,才不會發生洗產地的問題,不然今年麻豆為什麼要用一個產地標章,就是擔心洗產地……

陳主任委員吉仲:因為麻豆的價格會比較好……

郭委員國文:對啊,所以是要標榜品牌,才能讓消費者進行區隔,消費者也想買到好一點貨品,花多一點的錢,也想吃得較安心一些,送禮送的有面子一些,請主委在標示上再更細緻一些。

陳主任委員吉仲:好的,瞭解。

郭委員國文:另外,現在TGAP部分的接軌,主要是以國家隊想要進軍國外市場,可是在接軌GLOBALG.A.P.的部分,依照德國一個第三方認證公司指出,我們的接軌程度只有10%,如果是這樣要怎麼來接軌?

陳主任委員吉仲:其實應該不是10%……

郭委員國文:這是2017年的資料,目前我們有沒有進步?

陳主任委員吉仲:以產銷履歷來說,我們有將TGAP所有驗證品項的規定跟GLOBALG.A.P.做一個對照表,其實沒有這麼困難。

郭委員國文:有沒有冤枉你們,想請問接軌程度是多少?

陳主任委員吉仲:目前有到60%

郭委員國文:現在只有達到60%情況下,本席之前也詢問過您,東京奧運時我們要進行農產品出口,現在已經把TGAP部分送至日本去審查,看日本是否同意,是不是這樣?

陳主任委員吉仲:應該是這樣,我們不是送TGAP,而是利用GLOBALG.A.P.向日本申請出口產品至東京奧運……

郭委員國文:GLOBALG.A.P.嗎?

陳主任委員吉仲:是啊!

郭委員國文:不是TGAP嗎?

陳主任委員吉仲:TGAP有送嗎?

郭委員國文:你是送TGAP不是送GLOBALG.A.P.TGAP什麼時候會出來,東京奧運即將到了,你們送多久了?

陳主任委員吉仲:我們那個香蕉……

主席:請農委會農糧署柯組長說明。

柯組長勝智:主席、各位委員。目前我們只有把香蕉的TGAP送到日本

郭委員國文:對啊!又不是只有香蕉而已,而且你們還有在輔導第三方,到底哪一個是你們的主軸?

陳主任委員吉仲:我們有幾個重點,台南、高雄的蜜棗,這也可以作為GLOBALG.A.P.

郭委員國文:你用具有潛力的業者來申請GLOBALG.A.P.,還是以臺灣的TGAP為主?萬一TGAP沒有過的話,你怎麼辦?

陳主任委員吉仲:所以我們兩邊同步在進行,在國內很多都是在做GLOBALG.A.P.

郭委員國文:但是你輔導來得及嗎?你兩邊都有時間上的壓力啊!

陳主任委員吉仲:我這禮拜給你明年要去東京奧運的……

郭委員國文:你這禮拜給我一些消息,我真的很關心這個議題。

陳主任委員吉仲:我知道,所以我們34月東京食品產時一定會展售具有GLOBALG.A.P.的農產品。

郭委員國文:再者,關於農產打樣中心我都有前往參觀,但是我們的打樣實在非常初級,我直接跳到最後一個表格,這是日本宮崎縣食品開發中心,貴會其實有在參考農產加工整合服務中心,並於今年在中興新村設立,但是人家是一個縣就設置一個開發中心,但我們是國家級的學他們卻學得不夠徹底,就我來看我們的初期打樣中心大概頂多符合他們的加工實驗室而已,包括開放的廚房,現在我去看過並沒有達到這個「坎站」,連食安的分析中心可能也還沒有,以及後續符合當地的諮詢建議,包括產品的共識、地方特色、尋找還有包括產品設計的包裝等,可能都還沒有達到這個地步。

最近本席召開一個記者會是有關文旦的部分,我去日本高知縣土佐市找到專門做文旦加工非常成功的廠商,我現在要推動跟他們的交流,我有把它錄影起來,我今天沒有時間,我下次再放給你看,所以我覺得這樣一個單純的打樣中心顯然是不足的,將來要朝向食品開發中心可能會比較健全,也比較符合農民的需要。

陳主任委員吉仲:我完全同意委員的建議,這個就是為什麼我們三、四十年在這個部分……

郭委員國文:我們的加工都不怎麼在做……

陳主任委員吉仲:我們現在已經開始在做了,所以我完全同意日本將成為我們未來要參考的典範。

郭委員國文:日本真的可以成為我們學習的對象,他們最起碼超過我們十年以上。

陳主任委員吉仲:完全同意。

郭委員國文:我們一起來打拚。

陳主任委員吉仲:好的,謝謝委員。

主席:謝謝郭委員的質詢。

接下來,請廖委員國棟發言。

廖委員國棟:1012分)主席、各位列席官員、各位同仁。本席在上次總質詢的時候跟你提過一個社會福利非常重要的公平性跟一致性。你記得我當時問你的時候,就原住民所有社會福利的部分其實是國家本來就應該提供給他們的,但在年齡上有多重的相異之處,有的滿65歲才可以領;但有的55歲就可以領,所以當時我就要求應該要有一致性,當時你也表示同意,針對農民這個部分是應該要同意的,你同意、院長也同意,那我們現在應該怎麼往後走?

主席:請農委會陳主任委員說明。

陳主任委員吉仲:主席、各位委員。您在總質詢時有向院長質詢這個議題,在總質詢之前,你也在經濟委員會就這個議題對我提出質詢,那時候我們答復說要在一個月內做評估,我們也很希望原住民本來就應該考慮他終身所謂的平均壽命來比照其他社會福利措施時,能有這樣的一致標準,但這個部分是要修改相關的法案,但我們現在還有一個考量,舉例來說,農民(包括從農的原住民)從事農業生產所遇到的植栽部分的比例是非農業部門的四倍,所以基本上我們的風險本來就比較高,因此如果今天我們只調原住民,那其他農民同樣也會有這樣的想法。

廖委員國棟:我們是從平均餘命來看,主委不要把他牽扯到其他的部分,而且我們原住民農民的餘命真的非常短,甚至比起其他的職業別來得更短。

陳主任委員吉仲:所以我現在有一個問題,就是我可能要請統計單位跟主計總處一起估算農民的平均餘命……

廖委員國棟:就已經給你一個月的時間,你現在應該跟我報告結果是怎麼樣?

陳主任委員吉仲:現在目前還沒辦法去做條文的修正。照目前立法院會議進行的情況也來不及啦,所以是否容我們我把所有農民的平均餘命算出來之後,我們去找一個最合適的基準,這樣可能才比較符合一致性。

廖委員國棟:在身分別方面還是有不一樣,我們現在單講原住民部分,因為所有原住民的社會福利的部分都是55歲開始領取,那是從最高的高度去看他的平均餘命,所以政府當時要決定的時候,都是用55歲來作為起始年齡,不然原住民農民年齡本來就很短,你現在又不讓他從55歲開始領,而從65歲開始領的話,搞不好領兩三年他就走了,甚至更短,所以我們是從社會福利的公平角度來看,並從一致性來看,所以才做這樣的要求,我們也提案了,現在已經在社會福利及衛生環境委員會審查,所以你們黨版要趕快出來。

陳主任委員吉仲:是,行政院版。

廖委員國棟:我們已經在委員會付委了。

陳主任委員吉仲:是,我回去會再跟行政院報告,我們也很希望可以把農民的平均餘命部分,算出具體的統計數字,然後再來回歸看看什麼年紀可以開始領取相關的老農津貼,我想這個可能就會更完整。

廖委員國棟:你們的動作要快一點,不要說只剩下幾個月,所以你們就不處理、不管,不可以這樣,而且我們已經把案子送上去,已經付委了。

陳主任委員吉仲:剛好顛倒,只要是農民的權益,我們二話不說都會盡全力爭取,我們現在也在積極精算農民的退休制度,等這個退休制度出來,原住民也一樣可以享受得到。

廖委員國棟:我支持這個退休制度啊!

陳主任委員吉仲:因為每一個職業都有該職業的退休制度,只有農民沒有,所以將來原住民要返鄉有了這個退休制度,例如在原鄉,1個月只要有15,000元到20,000元之間的原住民農民,其實他的生活應該就會滿安定的,我們會儘快的把這個退休制度送到行政院,然後再送到大院。

廖委員國棟:因為講到退休,這個可能涉及繳費的問題,但我們現在講的是社會福利,亦即國家本來就應該協助這些弱勢的族群,包括農民等這些族群,本來就應該要給他們一些特別的條件。

陳主任委員吉仲:所以只要原住民那邊有需要農委會這邊協助,尤其是產業發展的部分,我們都很樂意,我們現在在推林下經濟就是一個非常好的案例,比如說他種紅藜的產銷,如果把價格拉高更好,因為這樣他的收入更可以直接增加。

廖委員國棟:你們現在有所謂的4.0的政策,對不對?

陳主任委員吉仲:智慧農業。

廖委員國棟:就這個部分你們也應該考量偏鄉跟一般的鄉鎮市的差異在哪裡?偏鄉從它的人力、資訊、行銷、包裝等各方面都不能跟一般區域相比較,所以在做4.0有一些特別的措施,就應優先考量偏鄉。

陳主任委員吉仲:4.0係屬在做研發的部分,我覺得反而原鄉,只要委員這邊建議看哪裡需要冷鏈、加工,我們就協助原住民去設立,那才是真正幫助他們收入增加最快的方式。

廖委員國棟:經過你們協助有過幾個案例,但是我看成效不怎麼樣。今天台東農改場的人有沒有來?

陳主任委員吉仲:沒有。

廖委員國棟:有協助幾個地方在做,我也聽他們講了。不過,這個天高皇帝遠,可能因為太遠了,你們鞭長莫及。有時候協助部分的力道還是比較弱。

陳主任委員吉仲:委員上次講那個台東紅藜庫存問題我們都有解決,我覺得將來反而是不要用這樣的方式,而是提早知道今年產量多少,我們把那個買家先帶去改用契作的方式,這樣才是對原住民提供更大的保障。

廖委員國棟:你不要光做,下家都沒有,一味的包裝、行銷但卻沒有去處,那會讓農民哭笑不得。

陳主任委員吉仲:所以我才會說,我們很樂意找這些食品大廠去跟原住民合作契作,像義美就是跟有種植紅藜的原住民做契作。

廖委員國棟:這部分主委還是要再確實讓他們連結起來,我們從事生產,下家也都在了,農民做起來就很快樂,這樣才會是快樂農家,不然的話是苦農,等到生產最後才知道沒有去處……

陳主任委員吉仲:臺灣各地區的農業問題、農民的問題都不一樣,所以原住民這部分,只要你有反映,我們絕對會去處理。我們農委會的責任就是在解決所有農民的問題,我不只在推通案政策,甚至只要我們接觸過的個案我們都一定處理,所以委員不用客氣直接跟我們反映,我們一定會去處理。

廖委員國棟:我前幾天召開一場座談會把我們這段時間所討論的,或是決議關於農委會、漁業署的所有政策做了一個完整的報告,最近就會送達你的辦公室,請你一定要全力支持,好不好?

陳主任委員吉仲:沒問題。

廖委員國棟:謝謝。

主席(郭委員國文代):請蘇委員震清發言。

蘇委員震清:1021分)主席、各位列席官員、各位同仁。你剛才在報告的時候說,針對今天的修法,你感覺到你講不出話來,因為代表著你對這個修法的重要性以及對農民的重要。其實因為我們也感受得到,所以本席今天才特別針對我們農產品生產及驗證管理法修正草案來排定我們的修正,我們希望能趕快有一個結果,讓我們農委會可以徹底落實執行。在這裡本席要說的是譬如下棋,在你要走一步棋時,不是單單下棋子而已,還要聯想到後面的三、五步,就是要預作通盤的考量,其實你們現在推動之後,我們農產品的初級加工未來要跟我們農民怎麼做,要教導他們要怎麼處理,我想這個後續的才是真正重要的。我講得有沒有道理?

主席:請農委會陳主任委員說明。

陳主任委員吉仲:主席、各位委員。委員所說的完全正確,首先我要特別感謝蘇委員,您知道這個法案的重要性,所以今天針對農委會才排定這個法案,這一定會留下歷史紀錄,誠如委員剛才所講的,整個配套措施其實我們從去年就開始做了。

蘇委員震清:我們希望能看到更具體啦!因為法案通過了以後,接下來就是執行,我們都希望能夠讓我們的農民感受到。其實還有一個很重要的就是,我覺得我們農委會應該要先去通盤了解各個縣市,看看有哪個縣市可以去做所謂的初級加工品,我覺得我們農委會應該要瞭若指掌,要能夠完全掌握住,這才有助於後面的推行。

陳主任委員吉仲:謝謝委員的建議,我完全同意,跟委員報告,剛剛郭委員所講的改良場的打樣中心,現在已經有800人來上課,後續將會有更多人,而且來上課的人還要經過考試要求,所以我們現在就是會全力來執行,而且盤點每個縣市裡面的每個品項,我們都已經有正面表列,

蘇委員震清:好,那我相信我們將來可以看得到農委會實際的成績。剛才邱委員議瑩的質詢讓我也同樣有這樣的感慨,我們一直在推動原本一般的農產品,所以我們後來還有把吉園圃變成所謂的生產履歷,那最高層的就是所謂的有機嗎?但為什麼我們農民費心費力的配合做了這麼多的政策,包含生產履歷,甚至有機生產,在市場的拍賣價卻沒有能夠得到好價錢,我不知道你們有什麼想法,但是基本上我的想法是今天我如果做拍賣員,當我來到傳統市場、拍賣市場進行拍賣,如果我沒有在拍賣的時候就把它先做區隔的話,我想價錢都不會高啦,上次我曾經跟你們建議過,我是建議有機的甚至有生產履歷的,應該是要做分區的拍賣,這是基本的,我不知道你的想法是什麼?

陳主任委員吉仲:我完全同意委員的說法。其實它的重點出在通路,所謂的通路就是他的產銷履歷送到批發市場時,因為批發市場所經營的是大宗買賣,所以不像有機不直接走批發市場,而是直接接觸消費者,因此我們現在就是要幫產銷履歷找到一個更好的出路,而不是走大宗蔬菜水果批發市場的模式,因為蘇委員也是內行人,只要是好的水果經由外銷或其他通路早就賣掉了,一般品才拿到批發市場拍賣,所以我們希望經由產銷履歷找到一個更好的通路,這樣才可以解決剛才邱委員議瑩的問題,跟您的……

蘇委員震清:一定要做區隔啦!如果沒有做區隔就真的沒有好價錢,無怪乎百姓會說既然賣的價格都一樣,他為什麼還要那麼麻煩,對不對?所以就這部分務必要請你們特別趕快想出一套解決方法,好不好?

陳主任委員吉仲:好。

蘇委員震清:再者屏東,尤其是本席的選區中有三分之二幾乎都位在綠金,亦即檳榔的產區,現在屏東出現一大堆假新聞,故意在選舉期間放耳語說政府要消滅檳榔農,這句話在我及老百姓聽起來,實在是非常聳動的字眼,經過我的求證,他們說檳榔農如果噴灑農藥就要處罰,所以檳榔都不能灑農藥,其實我知道我們農委會是用心良苦,希望我們檳榔農能夠盡量去建立一套所謂的農藥噴灑制度,這樣做實際上是在保護他們,現在本席給你們時間來做說明。

陳主任委員吉仲:感謝委員,其實反過來說,有關臺灣農業部門的假消息每天都有,這件事情實際上應該是檳榔如果沒有好的田間管理,農民噴農藥其實都是違反規定,我們為了保障農民所以訂定一個他們可以噴灑的農藥,以後他們如果照這個規定噴灑,就不會被罰,但現在卻有人放話說農委會在抓噴灑農藥者,實際上事情並不是如此。

蘇委員震清:對,所以你們要講清楚,原本我們是沒有訂定檳榔的農藥殘留,對不對?所以以前噴灑是錯誤的,所以現在我們要去規範如何讓農民正確的使用農藥,而且也不會讓農民的身體受到影響,所以我們要制定一套標準來輔導他們,對嗎?

陳主任委員吉仲:這是在之前就答應說,我們要把檳榔的田間管理做好,這個才是保障農民,也確保吃檳榔的消費者所食用的檳榔農藥超過安全標準。

蘇委員震清:所以政府確實是用心良苦,要來讓我們檳榔農用到所謂的正確用藥,而且有使用的規範嘛?

陳主任委員吉仲:我們家有種植荖葉,也有種植檳榔,如果能訂定一套規定,對農民比較好。

蘇委員震清:所以今天透過你的說明,我想不只是屏東縣,其他縣市的檳榔農聽到這些話,這樣他們才會正確瞭解,原來我們政府是在替我們檳榔農設想,而不是像外面坊間的假新聞說什麼要去噴農藥就會受處罰,根本就是不完全的論調,根本就是黑白講,沒有錯吧?

陳主任委員吉仲:是,沒有錯。

蘇委員震清:最後,我們都知道國有林地出租造林補償回收計畫,其實之前本席都有在幫忙推動,我覺得我們不想去砍伐林地,所以要進行回饋補償,沒有錯吧?因此你們也有編列經費,但是現在遇到一個問題就是我們現在收件是在106年以後就停止收件,但其實現在做的共計有8,000公頃都沒有處理,可是現在我們的補償進度只到民國99年,沒有錯吧?而現在已經到108年了……

陳主任委員吉仲:我們和內政部有共同送一個法案,有關補償有增加都市計畫內的一些……

蘇委員震清:重點在於我們面積太大,一下子要進行補償的話,你們明年的經費就會多3億元,所以我們一毛錢也沒有刪減,我們都願意澈底協助你們……

陳主任委員吉仲:是,預算有編列。

蘇委員震清:但是這3億元還是不夠,我覺得你們這問題要去重視,106年到現在就截止,有民眾反映,他們現在這樣排下去,他們可能要排5年、7年才領得到,這些都是問題,所以本席有跟你們單位提出建議,你們真的要去思考,可不可以用分期的方式來給付?農民的想法很簡單,既然他們無法砍伐,但是政府又不提供補助,對他們來說是不公平的,但是只要你們用分期制度,例如分5年或10年制度,讓大家都可以享受到政府關愛、關心他們的美意,所以我覺得你們可以朝所謂的分期給付,就像剛才所講的,徵收遇有困難沒有錢,你們跟被徵收的人講,他們也會同意,如果這樣的話,我們就可以把時間拉長,讓更多原本沒有補償到的、要再排五年才能夠排到的人提早納入,這樣他們也會很高興。現在務農的老年人因為承租人名義的問題,等不到補償人就走了。

陳主任委員吉仲:了解,是啊。

蘇委員震清:這一點很重要。其次,如果你們擔心分期付款土地會收不回來,因為這個有權利義務,我認為你們可以跟他們寫好契約,政府不會跑、政府不會倒,政府倒的話是全民的事情;用這個跟他們進行分期,他們會很高興。你們跟他們簽契約,林地就收回了,只是補償用分期的方式。方法是人定出來的,這樣可以讓更多國有林地承租造林的人真正感受到政府的用心跟照顧。這真的是肺腑之言,我提供你們建議。

陳主任委員吉仲:感謝委員建議執行方法,我們會跟林務局討論。

蘇委員震清:不然真的有很多人等不到。

陳主任委員吉仲:了解。

蘇委員震清:要等五年、七年甚至十年,這樣有辦法嗎?

陳主任委員吉仲:好,我們再來討論。

蘇委員震清:一樣都是承租造林,他們會說為什麼同樣跟政府申請,他們卻等不到?

陳主任委員吉仲:是,了解。

蘇委員震清:好不好?

陳主任委員吉仲:好,謝謝。

蘇委員震清:謝謝。

主席:請周陳委員秀霞發言。

周陳委員秀霞:1031分)主席、各位列席官員、各位同仁。農委會今天提出農產品生產及驗證管理法修正草案,目的是要讓農地上的農產品初級加工歸農委會管理,這個跟經濟部的工廠登記證是一樣的政策。在農地上的農產品可以加工,可以合法,這個本席給予肯定。根據本席的了解,初期要開放的是從事乾燥、粉碎、碾製及焙炒等簡易加工,這些要用到水嗎?

主席(蘇委員震清):請農委會陳主任委員說明。

陳主任委員吉仲:主席、各位委員。委員剛才講到以後農產品初級加工的權責機關歸由農委會負責……

周陳委員秀霞:歸農委會管嘛。

陳主任委員吉仲:跟現在的工廠輔導管理法是兩件事情,工廠輔導管理法的工廠有可能是食品工廠,這個食品工廠是跟經濟部申請登記,基本上,它是深度加工,我們是初級加工。第一個,不一樣。

第二個,委員問的一點非常重要,農地本來就可以申請加工,是容許的,合法的土地都可以申請建照,申請的過程要符合地方政府的要求,不只用水、污水排放,甚至消防、環境等都要依照相關規範進行。我們將母法送進立法院,如果在會期通過以後,我們有一個辦法,這個辦法就有明確寫,所有的加工室或是初期加工廠都要跟地方政府申請,申請的相關規定也是依照地方政府的要求辦理。

周陳委員秀霞:我知道,但是這些簡易加工都要用到水吧。

陳主任委員吉仲:或多或少都會用到水。

周陳委員秀霞:目前農委會優先輔導現有的、正在運作的五百家合法農產加工廠,這些都有用到水吧。

陳主任委員吉仲:應該是。我們調查最近五年還是十年,容許在農地申請加工室的家數有五百家。

周陳委員秀霞:你知道他們目前用水的情形嗎?

陳主任委員吉仲:我們不是做深度加工,比如說,委員剛才講的乾燥,像是讓水果乾燥變果乾就是一種乾燥,用水的量絕對比深度加工或其他加工少。

周陳委員秀霞:我要跟主委討論的是水的問題,這些農產品加工在電力上是沒有問題的,但是水的部分問題就很大,因為農地上根本沒有自來水,能夠用的就是井水、溪水或地下水。

陳主任委員吉仲:沒有啦,他們將來申請農產品的初級加工,水質都要符合相關規定,絕對不能用溪水、井水。

周陳委員秀霞:沒有錯,目前有難度,因為這些水的生菌數都很高,水質也過硬。

陳主任委員吉仲:未來不是只有容許在農地上申請加工,其他在合法的土地上進行初級加工我們也允許,所以……

周陳委員秀霞:我現在是跟你討論水的問題,農地上就是沒有自來水,需要將水處理到能夠飲用,這個過程中的耗材、過濾系統、殺菌所需的錢不是一筆小數目。

陳主任委員吉仲:我同意,謝謝委員建議。

周陳委員秀霞:會造成競爭上的不利。請問主委有沒有考慮過這個問題?

陳主任委員吉仲:這部分會看他設的地點,農地假如鄰近鄉鎮的自來水系統的話,當然拉過去就可以解決。我們想像的農地上申請加工,絕對不會到很偏僻,或是整塊完整的農地,都會比較接近一般人居住的地點。

周陳委員秀霞:未來如果他們需要裝過濾的耗材,農委會會補助嗎?有沒有列入考慮?

陳主任委員吉仲:委員問到很重要的問題,加工不是讓每個農民都來做初級加工,原料沒有那麼多,規模也沒有那麼大,不要自己來做,反而是到農民團體那裡,由他們幫他做區域加工中心,機械、設備整個都是農會來做,農民拿他的原料給農會加工之後,讓他推出品牌,這樣就結束。

周陳委員秀霞:對,我今天跟主委討論水的問題很重要,你有沒有考慮到這個部分?如果將來真的在農地上,他們需要再加裝過濾、殺菌設備,這個耗材都是……

陳主任委員吉仲:我們會補助相關的加工設備,設備裡面當然就有很多種,比較貴的可能是乾燥的機器,過濾的部分我們可以考慮看看。

周陳委員秀霞:重點是不能讓農民看得到,吃不到,農委會的美意最後農民都沒有辦法享受到,這樣就白費你們的美意了。

陳主任委員吉仲:是,了解。

周陳委員秀霞:目前臺灣的農地面積都很小,而且區塊分散,農地的零碎化也造成農業的經營規模受到限制,對於農業機械化跟自動化的發展,還有現在要導入的大型農企業其實不太有利,而且他們的成本也非常高,所以現在一些產品的品質參差不齊,同時也影響到我們的出口,可是蔡總統總統宣布農委會啟動大型農機具補助,有沒有下錯藥方?

陳主任委員吉仲:沒有,請委員聽我講,今年3月中有小型農機具補助,那也是8億元,10月底已經截止,有83,000個農民申請,所以有83,000個農民受惠,實際從農的人總共才50萬人,因此那個比例很高,他們拿到1/3,這是第一個。但是後來很多農民,不只一般的小農,大農或代耕業者都反映,說大台的很久沒有更新。大型農機具部分不是只有補助大型的農機業者或農民,農民不可能自己買一台割稻機,而是幫農民……

周陳委員秀霞:你講的8億元……

陳主任委員吉仲:這是幫農民解決問題,比如說割稻在臺南有時候要排隊,早上叫,要排到晚上,所以那個反而是幫助一般的農民,重點在這裡。

第二個,它更加速農業生產的自動化、機械化。日本的農業職業災害保險裡面,受傷的人中有七成五是因為操作農機具。日本因為大量自動化、機械化才可以解決缺工跟老化的問題。背後有這樣的政策目標跟使命,絕對不是將8億元發給800個農民這麼簡單。

周陳委員秀霞:政府花費這麼多金額補助,又讓農民以鉅額購置大型農機具,在小面積裡面耕作的情況下,提高的農耕效率其實是很有限的,請你們審慎評估,不要賠了夫人又折兵,這樣就白費全民的納稅錢。本來要回饋農民,結果賠了夫人又折兵,這樣就白費了你們擬定的政策。

陳主任委員吉仲:不會造成這種問題,謝謝委員的建議。

周陳委員秀霞:我再講最後一點,依據英國的最新研究,如果全面改採百分之百的有機農法來生產農產品,會導致全球溫室氣體排放總量增加21%;瑞典也有類似的研究結論。未來如果臺灣也是全面採有機農法,導致全球溫室氣體排放總量會上升,你們有算過嗎?

陳主任委員吉仲:全國的溫室氣體排放,農業部分是正面的貢獻,如果只是講排放,我們大概不到2%,但是我們自己吸收的遠超過我們排放的,所以在溫室氣體方面農業部門是正面貢獻者。而有機農業生產對溫室氣體排放而言,你說全面性採行,這應該是不對的,化學肥料排放的N2O遠超過有機的部分,所以我覺得那要看是種什麼樣的蔬菜,翻根的深淺度會影響到N2O的排放,其實完全要視情形而定,甚至有機的話,如果水稻灌溉沒有用生水灌溉,其實甲烷也不會排放那麼多,所以我覺得這件事情,不會因為我們推展有機而對溫室氣體將造成所謂的大量排放,剛好顛倒,反而是對土壤部分的貢獻,我們是認為有機的貢獻會比慣行農法更好。

周陳委員秀霞:我們希望對環境友善,希望採取有機農業的話,對我們的土地而言也能夠更友善環境。

陳主任委員吉仲:是,了解。

周陳委員秀霞:不要讓這個美意反而打折扣了。

陳主任委員吉仲:正好相反。改天帶委員到有機農田,真的是完全不一樣的感覺。

周陳委員秀霞:好,謝謝。

陳主任委員吉仲:謝謝。

主席:我們先休息5分鐘。

休息

繼續開會

主席:現在繼續開會。

請鄭委員天財發言。

鄭天財Sra Kacaw委員:1048分)主席、各位列席官員、各位同仁。農委會主委,民生裡面,食衣住行當中的「食」,也就是吃的最重要,對不對?

主席:請農委會陳主任委員說明。

陳主任委員吉仲:主席、各位委員。沒錯。

鄭天財Sra Kacaw委員:都很重要,但是吃的列為第一。今天我們的議題跟吃的有關係,當然,有這些農產品、有吃的東西,就一定要有農民,它不會從天上掉下來,就算是魚也要去抓。有關退休年金,大家都知道勞工、軍公教、警消都有,對於農民退休年金,現在就你們的規劃,要怎麼去制定這個法律?

陳主任委員吉仲:首先真的感謝委員體諒全國所有農民,原住民也有很多農民,他們有重要貢獻,因為我們所吃的全部都是來自於他們的生產。如同委員剛剛講的,軍公教、勞工跟其他的,甚至是國民年金,都有一個退休制度,只有農民沒有退休制度,所以我們當然也要建立農民退休的制度。農民退休制度不是今年才喊的,其實4年前蔡英文總統的農業政策裡面……

鄭天財Sra Kacaw委員:最主要是,現在有沒有相關的草案了?

陳主任委員吉仲:有,我們會在這個月送行政院,希望行政院趕快送立法院。

鄭天財Sra Kacaw委員:表示這個草案農委會已經通過了?

陳主任委員吉仲:草案早就準備好了,重點是將……

鄭天財Sra Kacaw委員:那就好,儘快。

陳主任委員吉仲:因為很多原住民也是農民,它就是用老農津貼當成是一個基本給付,再加上他繳的年金保費,65歲以後可以領取的年金。勞保年金平均一個月大概是兩萬三,我們可能沒辦法達到像勞保那麼好,但我們是希望往勞保的方向,繳多當然就領多,比如平均一個月是一萬八到兩萬,這樣的話對農民就是有一個保障了。

鄭天財Sra Kacaw委員:這個部分你們在規劃制度的時候,你們可能在草案裡面沒有注意到,之前我在立法院院會質詢蘇院長,你也在場。

陳主任委員吉仲:是。

鄭天財Sra Kacaw委員:包括國民年金法,軍公教的退休,還有長照等,原住民退休的年齡都是55歲,這個部分勞工的也在進行之中,而針對老農你們也在進行之中嘛!所以這部分的制度也請一併考量,好不好?

陳主任委員吉仲:好,謝謝委員。

鄭天財Sra Kacaw委員:接下來,今天談的「農產品生產及驗證管理法」在96129日已經公布施行,真的非常、非常多年都沒有修正。尤其是第七條第一項,對於強制實施農產品產銷驗證制度的構成要件,只是用「必要時」這樣的文字,它是一個不確定法律概念,因此在認定上行政裁量的空間太大,如果這個行政裁量有利於農民、有利於消費者、食用的人,那就很好,但經常會滋生疑問。所以我也連署、特別針對第七條做修正,希望能以「對全體國民的健康有立即重大危害」這樣的文字作為強制實施產銷履歷驗證的認定標準,希望等一下在審查的時候大家能夠支持,可以嗎?

陳主任委員吉仲:這個非常重要,完全同意,這就是為什麼從96年到現在,我們要趕快提出修法……

鄭天財Sra Kacaw委員:對,你們也提出了其他條文的修正。

陳主任委員吉仲:對。

鄭天財Sra Kacaw委員:這是很必要的、非常好的。

陳主任委員吉仲:我們有把委員所有的版本做一個統整,讓大家都可以接受,而且是往前面走的。

鄭天財Sra Kacaw委員:這個非常需要,等一下我們討論的時候希望都能夠支持。

另外,我在立法院第8屆經濟委員會第7次會議的時候就提了,這段文字很長,最主要是,野生動物保育法第二十一條之一規定,原住民族基於傳統文化祭儀而有獵捕、宰殺或利用野生動物之必要者,得依管理辦法提出申請。當然那個管理辦法在10166日已經訂頒了,當時立法院第8屆經濟委員會第7次全體委員會議紀錄裡面,為什麼我會提到這個?最主要就是地方政府在執行的時候,常常不能跨區域,是這樣的一個意見,而且地方政府的作法也不一樣,像臺東縣政府都沒有問題,卑南族基本上在臺東市卑南鄉這個地方,他們一樣可以到阿美族的行政區,經過大家溝通協調,沒有問題。我舉個例子,以花蓮來講,花蓮市吉安鄉是已經都市化的地區,但相關的文化祭儀還是要進行,在這樣的情形之下,不可能在花蓮市跟吉安鄉獵捕野生動物,哪來的野生動物?尤其是鳥也會飛啊!當初第7次聯席委員會的時候,當時的林務局局長李桃生,也是當時發布這個管理辦法的局長,他說可以跨區域,你看這頁下面倒數第三行,他說可以跨區域。

陳主任委員吉仲:有看到。

鄭天財Sra Kacaw委員:針對這個部分,我也開過協調會,去年(107年)1213日我在立法院開過協調會,林務局也特別來參加。我們看到協調會的會議結論:()前述管理辦法第三條規定:「依本辦法得獵捕野生動物之區域,以原住民族基本法所定原住民族地區內,且非屬依法禁止獵捕野生動物或捕捉魚類之區域。」這個區域是按照這個管理辦法第六條第二項所定附表,花蓮縣阿美族及撒奇萊雅族之捕鳥祭獵捕之區域為花蓮縣行政區域。所以要回歸到法的部分,今天林務局代表不在場,所以麻煩國會聯絡組要請林務局多多督導花蓮縣政府,因為這個時候正好是阿美族及撒奇萊雅族文化祭的時間,請主委通知國會聯絡組和林務局再督導縣政府能夠確實依法、依規定,好嗎?

陳主任委員吉仲:謝謝委員的建議,我會依照你的協調會會議結論請林務局直接跟花蓮縣農業處做說明,並依照這樣的方式來辦理。

鄭天財Sra Kacaw委員:因為你們是授權給他們,所以這個部分絕對不要偏離,而且立法者是前前任局長李桃生,既然他在立法院是做這樣的解釋,就請你們多多配合,好不好?

陳主任委員吉仲:沒問題,我們會配合委員,謝謝。

鄭天財Sra Kacaw委員:好,謝謝。

主席:請邱委員志偉發言。

邱委員志偉:1057分)主席、各位列席官員、各位同仁。主委,我三番兩次地提到漁業生物科技園區,因為興達港有很多漁業署的土地,你也提到未來在農業生物科技園區有關於漁業生物科技的部分可以移到興達港,請問目前最新進度為何?

主席:請農委會陳主任委員說明。

陳主任委員吉仲:主席、各位委員。上次您提了這個以後……

邱委員志偉:你說這是很有潛力、很有未來性的思考。

陳主任委員吉仲:所以我們是打算結合我們現在要提的4100億的養殖漁業計畫,然後再搭配委員剛剛建議的……

邱委員志偉:4100億元,昨天總統也提到過,也是未來對漁業的重要政策。

陳主任委員吉仲:因為我們養殖漁業的技術在全球算是非常前面的,有這樣的研發,加上有一個專業區,再把冷鏈物流放進來,這樣才會像剛剛委員講的是一個完整的漁業科技園區。這個部分我們要花點時間規劃出來,如果這個……

邱委員志偉:規劃要多久?我的訴求很具體,就是把農科的部分、關於漁業生物科技的部分移到或是把重心放在興達港。

陳主任委員吉仲:我們的規劃之所以要和我剛才講的4100億的養殖漁業搭配在一起,是因為這樣才會完整,以生物科技園區為例,其實它在不同點也開始有設分區,因為它叫屏東生物科技園區,我們在桃園就有一個專門是為了出口、觀賞魚或冷鏈外銷的園區,在中部也會有一個,所以未來如果這個設計出來……

邱委員志偉:既然如此,為何興達港不能再設立一個呢?

陳主任委員吉仲:沒有,漁業當然是可以,我再跟委員報告,因為屏東生物科技園區是一個農業生物科技園區,它不會只有在屏東,以如說在興達港可能是一個漁業的……

邱委員志偉:養殖漁業。

陳主任委員吉仲:在中部是一個科技和冷鏈的,在桃園是一個外銷的……

邱委員志偉:我提醒主委,還是要有個具體的時程規劃表,包括你何時要提出這個計畫等等。

陳主任委員吉仲:我會在年底之前給委員規劃的結果。

邱委員志偉:總是要有個進度嘛!

陳主任委員吉仲:不是規劃,是規劃的結果。

邱委員志偉:現在距離年底還有一個多月,我很期待。

主委,今天要討論「農產品生產及驗證管理法」,這個法從96年公布施行到現在,臺灣要重農,也要重漁,當然農、林、漁、畜產都非常重要,我要請教主委,你今天是針對農產品的部分提出修改,畜產品和漁產品的部分呢?

陳主任委員吉仲:幸虧委員有詢問到這個部分,否則外界會以為農產品生產及驗證管理法通過以後,只有農糧,農糧就是包括蔬菜、水果、雜糧和稻作等等,其實不對!是所有的農、漁、畜產品都包括在裡面。

邱委員志偉:包括漁業、包括畜產?

陳主任委員吉仲:因為漁產品也算是農產品的一部分,跟委員報告,只要母法在這個會期通過,我們未來會有三個管理辦法出來,一個是針對農糧……

邱委員志偉:何時會出來?

陳主任委員吉仲:當然12月中就要出來了。

邱委員志偉:母法修過之後,相關的子法大概什麼時候會出來?

陳主任委員吉仲:跟委員報告,我們的「農產品初級加工場管理辦法」已經出來了,而且已經做了……

邱委員志偉:漁業的部分呢?

陳主任委員吉仲:漁業的部分正在研擬,也一定會在這個月底前出來,為什麼?因為月底出來後,我們還要辦座談會,座談會結束後才會在1217日,如果立法院院會結束前法案通過,我們的辦法就會跟著公告。

邱委員志偉:時間很急喔!你不但要辦座談會,還要和漁會、漁民團體……

陳主任委員吉仲:委員,這很重要,因為委員關心漁業,所以我們有針對三清的部分,就是魚切好、整理好後做冷鏈加工,這也是符合初級加工裡的一個部分,我們一定會在月底前出來,因為我們在……

邱委員志偉:我瞭解了,你們有進度,對於漁業、畜產品等相關子法,你們都有在進行嘛?

陳主任委員吉仲:有。

邱委員志偉:所以在母法的條文,包括母法的法律名稱中,你們能否再思考讓範圍再大一點,否則光看字面上的文字,會以為這只有針對農產品在修改而已,所以農委會……

陳主任委員吉仲:應該是我們把農產品太窄化成所謂的農糧,這是不對的……

邱委員志偉:我瞭解,很多人都認為這次修法是針對農產品,沒有包含漁業、畜產品,所以大家才會問這次修法是否沒有包括漁業。

陳主任委員吉仲:感謝委員有提問,否則我都沒有機會做說明,漁、畜也都包含在裡面。

邱委員志偉:所以漁畜部分的相關子法也會在這個月底前出來?

陳主任委員吉仲:是。

邱委員志偉:好。其次,我還要請教幾個條文,關於第三方驗證,農委會現在不做驗證了?

陳主任委員吉仲:就是不由農委會去做認證。

邱委員志偉:現在第三方驗證的機制建立的如何?

陳主任委員吉仲:像全國TAF將來就可以送委託,類似這樣去執行……

邱委員志偉:有幾家第三方有這個資格來做這份工作?

陳主任委員吉仲:應該會超過14家。

邱委員志偉:所以有14家可以做第三方驗證,包括農產品、畜產品等等。

陳主任委員吉仲:認證只有1家,驗證是14家,驗證就是中央大學或SGS等等,而認證是農委會,未來只有全國TAF當認證的部分,我們會委託他……

邱委員志偉:我的問題是,這個驗證機制到底有沒有很完善?你說總共有14家可以做驗證的工作?

陳主任委員吉仲:是,現在就很完整了,只是裡面的修改是針對這14家驗證公司,執行認證是我們,我們現在其實也是委託TAF去執行,未來就是直接透過第三方認證去執行驗證公司的查緝工作。我們在條文中有明確的規範,不管是未來的驗證機構或是認證機構……

邱委員志偉:所以農委會是負責監督管理,然後認證的部分就交給第三方,也就是你剛剛說的14家嘛?

陳主任委員吉仲:14家是驗證,驗證就是農民拿去給公司,如果要符合產銷履歷,經驗證公司通過以後才會給產銷履歷標章,這是驗證公司。至於驗證公司有沒有依照相關規定去做,必須有認證單位去認證。

邱委員志偉:14家的相關資料,請主委提供給本席。

陳主任委員吉仲:沒問題。

邱委員志偉:另外,還有一個很重要的問題。溯源制度規範及罰則,中央主管機關是農委會,必要時公告指定特定品項農產品。「必要時」是一定的樣態、狀態,你能不能更明確說明什麼時候是「必要時」?

陳主任委員吉仲:第一、現在沒有法源規劃溯源的部分,所以我們在農產品生產及驗證管理法就把它加進來。第二、比較重要的是,到底什麼時候「必要」?舉例來講,現在溯源做得最好的就是雞蛋,雞蛋的溯源比例大概超過九成五。也就是消費者現在買到的雞蛋都知道是從哪來的,雞蛋之前剛好有一些問題。現在只要經過農委會,不管是洗選或包裝後的都可以執行溯源,所以這個「必要」的時候,就是說有些……

邱委員志偉:「必要時」是特殊狀況,是不是?

陳主任委員吉仲:是。

邱委員志偉:你必須很明確地說明必要的狀態是在哪些狀態,你們才會啟動公告指定特定品項農產品,經營者並依規定登錄溯源資訊,所以什麼叫做「必要時」?必須有很詳細的內容,讓大家了解。

陳主任委員吉仲:了解。我們會在相關的執行辦法……

邱委員志偉:此外,登錄溯源有沒有期限?

陳主任委員吉仲:登錄溯源當然有期限。

邱委員志偉:差不多多久?

陳主任委員吉仲:委員指的溯源期限是……

邱委員志偉:必要時公告指定特定品項或一定規模,應規定登錄溯源,時間大概多久?

陳主任委員吉仲:我沒有精準抓到你的問題,溯源期間是指溯源的期間,還是溯源產品的有效期間?

邱委員志偉:溯源產品的有效期間。

陳主任委員吉仲:溯源產品的有效期間會因為不同的產品有不同的……

邱委員志偉:不同的產品會有不同的時間嗎?

陳主任委員吉仲:例如冷凍豬肉的效期有一年半的,也有兩年的,而且豬肉、雞肉或牛肉也不同,所以期間會因為產品……

邱委員志偉:這些資訊如何讓農漁民了解?

陳主任委員吉仲:裡面有規範標示的部分,驗證的標示都依照相關規範來執行。

主席:會後詳細清楚向邱委員報告,好嗎?

邱委員志偉:我們會後再來討論。

陳主任委員吉仲:好,謝謝。

主席:請鍾委員佳濱發言。

鍾委員佳濱:1108分)主席、各位列席官員、各位同仁。關於今天的法案審查,我已經在提案說明的時候大概簡單說明了一下。接下來是一個難得機會與主委探究,上星期陳副總統到屏東香蕉研究所進行座談,提到你跟陳副總統報告了香蕉的植株保險及收入,對不對?

主席:請農委會陳主任委員說明。

陳主任委員吉仲:主席、各位委員。對。

鍾委員佳濱:其中植株保險部分,現場的農友有一些反映。其實從你的報告當中,我們看到過去五年因天災損失金額,農損大概平均每年123億元,事實上,透過天然災害農業救助辦法受到救助的大概只有31億元,即只有四分之一。換言之,農民超過七成的的損失是沒辦法得到救助的,對不對?

陳主任委員吉仲:是,可以這樣解讀。

鍾委員佳濱:其實災害救助與農業保險是截然不同的思維,現行災害救助損失要達到20%以上,農委會才會宣布為災區,就該鄉鎮單一作物損失面積達20%以上才會開始救助,而且是以協助復耕為目的,補償有限,對不對?

陳主任委員吉仲:沒錯。

鍾委員佳濱:但是農業保險不一樣,現在我們引進的是商業保險機制,基本上,商業保險的概念就是有參加投保才會賠,對不對?

陳主任委員吉仲:沒錯。

鍾委員佳濱:而且它是要彌補財損,想要彌補越高,保的保額就越高,是不是這樣?

陳主任委員吉仲:是。

鍾委員佳濱:損失就由保險公司根據保額與風險情況來收費,而且你要補足,所以這時候顯現出商業保險跟社會保險不一樣,它沒有所謂逆選擇的問題。基本上,風險高的人才會想要投保、意願高的人才會投保,還有風險承受能力不夠的人才會投保,對不對?

陳主任委員吉仲:沒錯。

鍾委員佳濱:因此,商業保險沒有逆選擇。根據富邦目前承作香蕉植株保險的說明,每公頃的生產成本大概3638萬元,如果是用現金救助,最多每公頃只能領到75,000元,可是目前富邦所提供的保險每公頃可領到了28萬多元。也就是36萬元當中,可以拿到28萬元,超過七成,比例相當高。事故是因為颱風而倒伏的無收穫面積,只要發布颱風警報,例如屏東縣發出颱風警報,全屏東縣就都有颱風警報,以行政轄區來看,屏東縣都算,所以恆春有颱風也算,對不對?

陳主任委員吉仲:是。

鍾委員佳濱:然而投保日期這麼多,所謂實際無收穫面積超過約定的無收穫面積,目前約定的是20%,但實質的作法以目前的屏東及高雄為例,屏東有投保的又以萬丹鄉為例,全鄉種植香蕉面積要達到全鄉20%以上才啟動,對不對?

陳主任委員吉仲:沒錯。

鍾委員佳濱:高雄市與屏東縣投保金額36萬元,保險費41,940元,農委會負責一半,地方政府負責四分之一,農民負責大概一萬出頭,就可以有這樣的保障,可以說是相當好。但是我們看一下……

陳主任委員吉仲:剛剛那個只有屏東縣才有四分之一,高雄市沒有。

鍾委員佳濱:我們特別感謝潘縣長幫農民負擔四分之一,我剛剛講的是屏東的部分。謝謝。目前我們看到的情況,理賠方式是颱風警報發布、測得風速、啟動無人機空拍勘損且無收穫面積須超過20%,才會賠付。其中,由農試所所判釋的區域內無收穫面積須高於20%,換言之,以萬丹鄉為例,萬丹鄉全部香蕉的面積要損失達20%以上,而且有投保農戶本身倒伏的無收穫面積要超過20%,對不對?

陳主任委員吉仲:是。

鍾委員佳濱:超過20%的部分才補償。請問為什麼無收穫面積要包含沒投保的農地?你也是萬丹人,萬丹種香蕉的有人投保,也有人不投保,結果你把全部未投保的農地也算進來,假設今天萬丹有100公頃土地種香蕉,另外有80公頃的香蕉農覺得不會那麼常承受風災,所以不加入投保。會投保的這20公頃可能因為地形地物的關係比較容易受災,他投保後這20公頃可能損失很慘重,高達七成以上,即14公頃,但另外80公頃真的就是地勢的關係比較沒有受損,可能損失只有不到5%,合計不超過20公頃,不就是沒有投保、沒有損害的農地影響到已經有投保的人,未收穫卻不能理賠,主委的看法如何?

陳主任委員吉仲:謝謝委員反映這個問題,這就是目前我們在推16個保險品項所遇到的問題,包括香蕉的植株保險。我們很樂意來盤點,處理保單的相關規範。比如應該是所謂香蕉投保面積底下損失的20%,可能會更合理。坦白講,之前包括執行香蕉植株保險的富邦保險公司也透過其他管道告訴我,他們想賠農民……

鍾委員佳濱:契約的關係。

陳主任委員吉仲:可是因為農試所空拍出來才13%而已,而且我的家鄉就是萬丹!我還問為什麼才13%,農民跟我們講超過20%,結果……

鍾委員佳濱:有投保的受損超過20%

陳主任委員吉仲:對,這是一個原因,另外一個原因是這個保單是保倒伏,颱風來的話不會只有倒伏才需要理賠。因為風吹過去……

鍾委員佳濱:沒辦法生產!

陳主任委員吉仲:也會影響香蕉,結果農民實際受損有20%,規定是要倒伏超過20%

鍾委員佳濱:對,定義的問題。

陳主任委員吉仲:結果空拍完我們去看了,倒伏面積沒有超過20%

鍾委員佳濱:有四個問題,我們希望未來無收穫面積不應該把未保險的農地計入,還有請你們考量無收穫面積能不能累計。

陳主任委員吉仲:可以。

鍾委員佳濱:最後空拍機記錄的時候,不要只有出險才去,平常就要記錄它的生長、收成狀況,這樣未來比較容易認定。剛剛你講到未倒伏能不能算入未收穫面積,因為農業資材的關係,錏管撐著不會倒,但是已經不會生產了!

陳主任委員吉仲:了解。

鍾委員佳濱:應該視為無收穫面積,所以針對這個部分是不是可以請主委回去指示相關的單位、農糧署趕快研議修正?明年7月保單是不是能夠修正?

陳主任委員吉仲:是,我們絕對會修正這個保單,而且也不是只有這個,包括稻米的區域收入險保單,我們也會同步修正。

鍾委員佳濱:好,那就看你的一句承諾……

陳主任委員吉仲:否則到時候農民不會想要再買,所以我們一定會修正。

鍾委員佳濱:對,你說對了!如果你們不修正,明年農民就不買了,所以農委會主委做了這個承諾,我們回去會跟農友宣布,好不好?

陳主任委員吉仲:非常感謝委員,那天你是農委會最佳的宣導員。

鍾委員佳濱:好,謝謝。

陳主任委員吉仲:所有的農民問題都是你在幫我們回答。

鍾委員佳濱:好,這個我們私下會後再說。謝謝。

陳主任委員吉仲:好,謝謝。

主席:請蕭委員美琴發言。

蕭委員美琴:1115分)主席、各位列席官員、各位同仁。我們今天修法要處理的加工及溯源都是非常重要的,在整個農業產業升級當中是非常重要的關鍵配套,以下我想就加工的部分後續探討一些問題。

第一個,在整個加工產銷的產業鏈裡面,我們除了一直非常關心小農之外,也很關心農民團體,農民團體一般來講可能是合作社,可能是農會。現行農發條例第三十四條針對土地的取得有一些規範及門檻,也就是說,一定要符合一定的技術密集或資本密集之類的標準,我們現在在講的各種加工、儲運、倉儲應該也算在資本密集或技術密集之內,但是因為它的門檻很高。依照農委會制訂的農發條例所授權的農業技術密集或資本密集類目標準,對於農產品產、製、儲、銷經營的要求,是不含土地購置費要達到3,000萬元以上的門檻,設置這樣門檻的理由是什麼?

主席:請農委會陳主任委員說明。

陳主任委員吉仲:主席、各位委員。這個應該不會影響到我們未來執行的農產品初級加工部分,我們後來有跟所有的委員溝通,其實根據母法第十七條的規定,不一定是要在農地上蓋的加工廠才符合這個權責範圍,任何合法的土地上面也會沒有問題,我想這個是第一個說明。第二個……

蕭委員美琴:但是他們土地的取得就受到資金門檻的限制。例如某一個農民團體,無論是農會也好,或者是其他的合作社、農民團體要去購置土地,可能有包含耕地在內,當然也包含其他地目在使用的土地,在上面的儲運及加工設施都面臨到要求他們技術密集,他們是農民團體,他們購地的成本……

陳主任委員吉仲:我覺得這個可能是對條文不懂所做的解讀,那是農發條例原來規定農民團體在產製銷裡面相關的規範,我們現在……

蕭委員美琴:你們要求他們現在要有3,000萬元以上的投資額度,而且是不含購地成本,才能夠去進行購地的流程。如果沒有地,要怎麼蓋加工設施呢?

陳主任委員吉仲:所以母法只要通過以後,因為所有的相關規範是由農委會來訂辦法,請讓我講一下那個辦法。在農產品初級加工場管理辦法裡面,哪些人可以來做初級加工?就兩種人─自然人(農民)及農民團體,這沒問題;如果是在農地上,55平方公尺以內是免建照,最多可以蓋到200平方公尺,這個也都沒有問題……

蕭委員美琴:我現在問的重點不是可不可以在農地上去做加工這件事情,因為我們在接下來的修法就會去處理。我在問的是農民團體去購置土地這件事情,我們現在有一個資本密集要3,000萬元以上的門檻,才可以去購地。

陳主任委員吉仲:委員,如果農民團體本身就有農地、就有土地呢?他就可以直接來做啊。

蕭委員美琴:但是如果沒有土地,他是不是要購地?但是我們又要求他要投資3,000萬元以上,而且不含土地,他才能夠去購地,我希望這樣的門檻應該要做一些鬆綁及檢討。

陳主任委員吉仲:好,了解。

蕭委員美琴:這個門檻可能也有一段時間了,我不知道當初為什麼要訂這麼高的門檻,變成一些比較小額的,例如要做冷藏、儲運等等相關的設備,就沒有辦法符合這個門檻,這個部分也希望能夠做一些檢討。

陳主任委員吉仲:好。

蕭委員美琴:除此之外,很多小農也在問,我們現在對農產加工設施所規定的品項包含乾燥、焙炒、碾製、粉碎等等品項,但是如果是其他的,例如果醬的製作或不用化學添加物的其他產品製作,都沒有在這個項目當中,我們要怎麼去審定他是否可以符合符合農產加工設施的要求呢?

陳主任委員吉仲:跟委員說明,我們過去一年有針對這個部分在對外說明,那個都是完全在我們的子法、也就是農產品初級加工場管理辦法裡面有說明,除了正面表列的那4種加工方法的農產品及農產品初級加工品,我們還有開放兩個管道,第一個管道是,比如在花蓮做有機或產銷履歷的水果,比如文旦是有機的或有產銷履歷……

蕭委員美琴:他就可以符合。

陳主任委員吉仲:他就可以符合。他做完以後,如果那個果醬不是深度加工的果醬,而是百分之百不含添加物的果醬,也取得產銷履歷或有機的驗證,他就符合了,我們的第二管道是這個。第三個管道是我們會成立一個小組,農民來申請,只要我們認為沒有食品安全風險,也會允許他,所以還有開放兩個管道來進行。

蕭委員美琴:好。最後一個問題就是現在林務局也在輔導林下經濟,其中一個項目就是蜂農,現在因為花源不足的問題,蜂蜜的產量也有限,沒有辦法讓這些林下經濟的農民達到基本生活的標準,尤其現在蜂蜜的產量不多,要能夠提升蜂蜜的價值,溯源是非常關鍵的。其實臺灣真正本土蜂蜜的量並不大,很多是摻雜其他國家進口的蜂蜜,我們現在看到市面上很多蜂蜜因為有一部分是我們本土產的蜂蜜,變成它的標示及產地就掛上是我們本土的蜂蜜,因而對這些百分之百本土所產的蜂蜜造成不公平的競爭,也造成價格上面及成本上面的不公平競爭,我們要怎麼保護這些確實在林下經濟從事養蜂的蜂農權益呢?

陳主任委員吉仲:第一個,全國養蜂協會裡面有一個我們自己國內、國產的國產蜂產品標章,這是有經過驗證的,所以請消費者要去買有養蜂協會……

蕭委員美琴:這涉及消費者的教育問題,在消費者的教育還沒有足夠普及化的情形之下,如果我們在市面上看到產地寫台灣,但是可能有七、八成是進口蜜,只有兩、三成用本土蜜,我們要怎麼處理?

陳主任委員吉仲:第二個,我們要去抽查,中興大學賴建成老師已經研發出來一個很簡單的分子檢定,就可以鑑定真偽、還是國外的,我們會全面地去執行,那個才是真正保護養蜂的農民,我們會去……

蕭委員美琴:這樣的措施應該要多宣傳,一方面讓進口商也知道標示要明確,包括有幾成是來自進口的蜜、有幾成是我們本土的蜜,這個標示一定要符合實際的內容物。第二個,接下來會進行抽檢,這件事情也應該要讓蜂農多方了解。

陳主任委員吉仲:我完全同意。最後跟委員報告,你還記得3年前我到花蓮的時候,所有小農建議的問題是什麼嗎?就是初級加工的問題。

蕭委員美琴:對。

陳主任委員吉仲:我們很不好意思,雖然走了三年,但是終於走到今天,這個就是具體解決農民的問題,所以麻煩委員回去要跟我們……

蕭委員美琴:對,我知道……

陳主任委員吉仲:3年前的承諾,今天有做到了。

蕭委員美琴:就這個部分,我非常肯定主委的努力,還有整個農委會及所有農政單位共同的努力。關於農產初級加工這件事情,希望在今天修法終於完成之之後,我們可以進入到下一個階段,這也是對地方從生產到加工、到整個產業六級化非常關鍵的一步,非常謝謝大家的努力。

主席:請賴委員瑞隆發言。

賴委員瑞隆:1124分)主席、各位列席官員、各位同仁。首先謝謝主委全力支持前鎮漁港的改造工程,後來應該是你們也把3億的多功能船員服務中心案送到院長那邊,所以院長在1029日也前往前鎮漁港視察,不好意思,因為那天早上剛好行程都排滿了,所以沒辦法趕過去,但是真的很感謝院長跟主委全力支持前鎮漁港的改造。

主席:請農委會陳主任委員說明。

陳主任委員吉仲:主席、各位委員。我也要謝謝賴委員,您還記得7月那時候,當時您還是經濟委員會的召委,我們到前鎮漁港針對這個部分辦了座談會,那時候高雄區漁會謝理事長與黃總幹事就提及51年沒有被重視,但後來在委員極力爭取之下,當時我們曾承諾好幾個規劃案,其中比較重要的就是3億元的外籍漁工中心,當然還可以再做一些商場設計,另外就是要把前鎮漁港做成臺灣最重要典範,並設置一個魚市場交易,我們消費者也可以到那邊購買魚貨,甚至享受不同的魚產品,回來後我們並向行政院報告,所以院長就決定於1029日前往視察,並於禮拜四院會結束後找我討論如何執行這兩個前鎮漁港的重大進度案,所以非常感謝委員安排這樣的行程。

賴委員瑞隆:謝謝院長,也謝謝主委,現在有一個魚市場不落地的規劃,我們儘量在卸魚過程中整合,這部分是否已經開始在進行?

陳主任委員吉仲:跟委員報告,卸魚不落地的工程一定要趕快進行,我想3億元的漁工中心比較沒有問題,現在前鎮漁港要做成所謂的漁產品物流中心,希望是由農委會這邊邀集高雄區漁會找專業的……

賴委員瑞隆:所以會成立一個中央的專案小組?

陳主任委員吉仲:對,這個月就會成立,我們也會行文計畫給行政院,這樣我們明年的公共建設才能拿到,規畫費當然可以由我們這邊先來……

賴委員瑞隆:所以這個多功能的物流中心會從明年的經費開始編列?

陳主任委員吉仲:對,從規劃費會開始,我們這個月就會組成規劃小組,因為這畢竟是臺灣第一個漁產卸貨不落地以及冷鏈、物流、集貨的交易市場,甚至消費者來參觀買賣,這全部都要一體成型。

賴委員瑞隆:這部分我們有很高的期待,前鎮漁港真的是全世界數一數二的遠洋漁港,也是歐盟人員來臺灣所必看的漁港,我們每年的鮪魚、魷魚、秋刀魚,甚至現在新的魷魚很多數量都非常龐大,所以我們在這塊不要跟不上新的國際趨勢,一方面我們的衛生品質大家應該要持續提升到進步國家的階段,另一方面唯有如此也才能賣到更好的價格,不管是國內的消費者或國外的消費者。

陳主任委員吉仲:院長交代說不是只拿日本豐洲當榜樣,甚至要比它還更好,變成臺灣前鎮的漁產品交易中心。

賴委員瑞隆:主委,那這樣的話,預估這樣大概要花多少經費?

陳主任委員吉仲:比原本預估的9億元還多。

賴委員瑞隆:原來有一個1億元的經費今年已經開始在做魚市場初步的規劃,至少先把它整理得乾淨一點,3億元的船員中心明年也開始要做了,現在這個是9.7億的多功能中心,因為也有幾位也曾到豐洲去看過,豐洲市場是花了一千多億完成的,如果我們要超越豐洲,這需要政府相當大的魄力與決心。

陳主任委員吉仲:是,我們會先將其規劃出來,才能確定經費是多少。

賴委員瑞隆:好,我希望主委能將格局、視野拉高,既然院長有這麼大的企圖心,也許經費不一定要花到像日本豐洲這麼多,但是我覺得我們在既有的設備下應該朝這個方向來努力。

其次,圖片中是日本的豐洲市場,今年我也特別抽時間去看了現場,它除了蔬果以外,當然前鎮漁港不一定也需要規劃蔬果部分,這都可以再一併討論,它主要還分成水產品的大盤與完成後的中盤市場,規劃得非常完善,甚至周邊的交通動線、停車空間都有思考進去,希望未來這整個思考都一併納入,主委應該都很清楚,圖中是大盤的拍賣市場,幾乎非常乾淨,連地上都還有鋪設相關的棧板,裡面嚴格管制,而且是完全不落地的,魚貨販售出去之後,馬上就拖到隔壁中盤去銷售,我認為真的是非常現代化且具衛生、乾淨的魚市場,我認為未來前鎮就應該朝這個方向來努力,從魚貨進來到卸貨、拍賣、送到中小盤到消費者購買都具有現代化的設施。

此外,下面這張圖片是大盤出售之後再送到中盤,給中盤的消費者繼續販售,即使到了中盤這裡,環境也是非常乾淨與現代化,包括地面、環境都做得非常乾淨整潔,包括地上的一些排水設施,讓它能夠不積水,與現在前鎮漁港在販售的環境相差非常多的,我希望關於這些細節部分,由於農委會與漁業署的同仁都有到現場看過,能夠好好規劃一個高格局、高規格的前鎮現代化漁港,讓大家看到我們不只在魚貨上有國際的競爭力,同時我們在內外銷上都讓魚貨產值能達到最高的商業價值,包括豐洲市場整體的環境都是非常現代化與整潔的,在它的樓上都還做了一座空中的綠色植栽,提供大家採買魚貨之後的休憩之用,甚至包括漁業周邊的商品也有另外一個賣場在販售,餐廳也在旁邊,希望未來在規劃的時候能整體一併思考,從卸魚開始進到場內,開始大盤、中盤販售,到消費者或周邊的餐廳,我認為這些都需要一併思考,讓前鎮漁港有一個新的改造,世界各國來到高雄前鎮看到的是現代化整體性的魚市場,好嗎?

陳主任委員吉仲:是,完全同意。我們的規劃會朝著以豐洲市場為標竿。

賴委員瑞隆:以這樣的目標為方向,雖然經費不一定足夠,不過這還需要專案小組做整體性的規劃,其實我也非常同意院長的看法,若以現在只有10億元經費的規劃,恐怕不一定能達到,所以我們希望在未來思考的時候也能把將來可能經營的團隊一起加入規劃,將整體性做出來,才能達到最好的效果。

陳主任委員吉仲:是,沒問題,我們會要求他們。

賴委員瑞隆:謝謝主委。

主席:請陳委員明文發言。

陳委員明文:1133分)主席、各位列席官員、各位同仁。我們嘉義山區土地的正義問題可以說是個存在很久的問題,原來有租約的林班地、國有財產土地,因為在建築物認定上,林務局都是引用58.5.27的時間點去認定建築物是否能夠繼續保存。但我最近聽到許多山區鄉親跟我反映,他們不希望一國兩制,所以希望能夠引用國有財產法第四十二條,亦即82721日這個基準日來做認定,最近我正式提出一個案,就是有關森林法增訂第八條之一的條文修正草案,最主要是以民國58年臺灣省政府第一版的航照圖為依據,這些到底有沒有占墾或居住事實的問題。我提這個案子主要是,這些山區的民眾很早以前就居住在這個地方,但是因為政權更替、地籍資料遺失和過去土地登記制度不健全,所以沒有辦法取得土地的使用權等等問題一直存在。我們希望這個修法能夠通過,未來林務局主管的森林法就可以比照國有財產法第四十二條,那麼將來這些問題大概都可以解決。所以我特別在這裡再次提出來,如果這個案子通過的話,希望主委能夠指示林務局,依據這個案子的通過,未來在建築物的認定上能夠以82721日為時間點。主委,這樣可不可以?

主席:請農委會陳主任委員說明。

陳主任委員吉仲:主席、各位委員。真的很感謝委員替所有的林農爭取權益。這些問題其實已經存在非常長久的時間,而且不容易解決。只要在法令上修正通過了,農委會和林務局當然會依照相關規定來辦理。這是第1點說明。

其次,我要特別跟委員報告,針對58年之前的部分,因為之前的清查只有3次而已,但有人還擁有權利,後來在舉證的時候,我們比較不利。我們現在已經報院要做第4次的清查。這是58年之前民眾在那裡有耕作事實的部分,我們會儘量保護他們的權益。

陳委員明文:這個清查計畫我聽說已經送到行政院秘書長那裡……

陳主任委員吉仲:對,我們會儘快……

陳委員明文:我希望行政院能夠儘快核下來,看看11月份這部分是不是可以讓他們趕快補申請……

陳主任委員吉仲:保有58年以前他們在那裡存在的權益……

陳委員明文:對,這部分也趕快,我的意思是……

陳主任委員吉仲:我知道,這又是另外1個議題,委員是說處理的營建標準要拉一致……

陳委員明文:對,我希望能夠比照國有財產法……

陳主任委員吉仲:立法通過後,我們當然就會依照規定……

陳委員明文:這一點就拜託主委。我們在立法院修法,修法通過後,請你們趕快比照辦理。

我問過林務局局長,為什麼要以58521日為時間點,他說沒有為什麼,是當年臺灣省農林廳決定的……

陳主任委員吉仲:對,從58年一直沿續到現在。

陳委員明文:我覺得這個法修正一下,很多事情就可以解決了。我們希望林務局也能夠支持,讓修法過程順利通過。

陳主任委員吉仲:是。

陳委員明文:當然我們是在不影響水土保持的前提下,這一點我要特別提出來。

陳主任委員吉仲:當然。

陳委員明文:還有,現在農機具的補助說起來是農民非常歡迎的措施,大家都非常高興。我主要提醒主委,現在廠商來不及交貨,所以大家都很緊張,紛紛詢問沒有交貨、驗收不能得到補助,怎麼辦?今年廠商就交不出貨啊!

陳主任委員吉仲:謝謝委員反映這件事。其實我在禮拜五已經要求農糧署發公文。我們已經對外宣布,今年11月底之前來不及的沒有關係,明年1月到9月底同樣執行。

陳委員明文:沒有問題?正式公文出去了?

陳主任委員吉仲:都對外宣布了。請委員讓我解釋一下,外界批評我們補助大型農機具是補助大農,對小農不公平。其實不對,我們3月中就開始補助小農,有83,000位農民來申請。

陳委員明文:小農也有,現在大農也有。我知道。

陳主任委員吉仲:這不是要給大農。大農買大型農機具的目的是什麼?他並不是自己翻土、割稻,他是替農民翻土、割稻。所以外界把這部分侷限在800人其實是不對的,因為如果是大型農機具的話會更容易自動化、機械化。

陳委員明文:好。但我要跟主委講,有些農民的需求並不在這次的補助範圍內。譬如說,現在農委會補助的農機具只限於田間的機具,可是山區農民對大型選果機、打包機、空壓機、電子棒的這些需求,反而現在沒有補助。

陳主任委員吉仲:我們現在正盤點所有農機具的需求,甚至不足要研發會趕快研發,因為這樣才能解決欠工、老化的問題。這個需求盤點出來後,明年我們會有另一波針對農民的需求再來公布補助。

陳委員明文:就是說,我現在講的這些是明年會繼續……

陳主任委員吉仲:我們要盤點這些所有的需求。

陳委員明文:好。當然現在補助只限於田間機具,我覺得未來對很多農民需要的……

陳主任委員吉仲:我們將來連集貨、包裝也要考慮進去。

陳委員明文:對,現在包括山區一些冷鏈系統都有補助,但是農民非常需要的打包機、空壓機、電子棒、大型選果機沒有補助。事實上這些是他們非常需要的,農委會可以補助。

陳主任委員吉仲:好。

陳委員明文:最後一點,我還是要反映,我記得上次有特別提出質詢,就是4米以下的道路要做環評這件事。不知道農委會和環保署溝通得怎樣,怎麼都沒有答復我?

陳主任委員吉仲:是,理論上是不需要做這樣的工作。我們向環保署反映了,但因為現在我沒有得到……

陳委員明文:趕快答復我,公文趕快給我。這是非常沒有道理的。你也覺得沒道理,說回去要馬上處理。這件事要趕快處理啊!

再來是有關滯洪池,滯洪池是1個必須要申請容許的設施,但是一些水土保持的人說,這一定要有水土保持計畫。這一點我覺得非常擾民。政府應該簡政便民,訂出一個規範,對不對?

陳主任委員吉仲:謝謝委員。我全臺跑,很多人都跟我反映水土保持這件事,就是說,在山坡地有任何動作,包括翻土或什麼的,好像一不小心就會違反水土保持法,農民就會被罰款6萬元。我們現在已經要求水保局全面性的去……

陳委員明文:對啊,討論一下……

陳主任委員吉仲:只要水土保持安全,沒有問題的時候,只要是實際在做農業生產……

陳委員明文:對。

陳主任委員吉仲:這些都是可以做調整的。

陳委員明文:還有,像農地移轉,農用水池就一定要拆除掉,這讓農民覺得實在太誇張了……

陳主任委員吉仲:他們是說水泥要拆除。我們有要求,一定要是真正的農民生產所需,不能包括其他,像蓋房子這些都不可以。

陳委員明文:當然這不可以,但是現在連水池都要拆掉,所以我覺得你們回去是不是要做個檢討?農地現有的設施,只要符合農用就不要拆。這樣明定一下,大家才有依據,不然明明是農用的水池還要拆掉。

陳主任委員吉仲:是,我們會去盤點和評估。

陳委員明文:為了農地要移轉,要把農用水池拆掉,大家都覺得可惜。我覺得不需要做這種可惜的工作,希望農委會把一些不合時宜的法令,應該修法的趕緊要修,好不好?

陳主任委員吉仲:是。

陳委員明文:主委現在這裡說「是」,那就要趕快答復我。

陳主任委員吉仲:委員,環保署那裡我們已經有……

陳委員明文:2個禮拜前你告訴我,回去會立即處理,但是到今天還沒有答復。

主席:謝謝陳委員。

陳委員明文:主委,拜託你了。

陳主任委員吉仲:好。

主席:謝謝陳明文委員的質詢。

接下來請莊委員瑞雄發言。

莊委員瑞雄:1143分)主席、各位列席官員、各位同仁。主委,我有幾個問題就教。其實在農業縣裡面大家都會碰到1個問題,就是說,這一波整個農委會、政府對農民的一些農機具補助,獲得民眾非常、非常好的佳評。可是我們也都清楚,農業五花八門,有些在田裡耕作,需要的農機具還不相同,採收完甚至還要揀選分類,一些後端工作需要的機具也全都不一樣。

我剛才聽到主委的答復後,想請教農委會有沒有整套的計畫,像針對農民的補助項目,可以跨越到什麼程度?還是說,有人反映後農委會才會考慮?有人反映之後,農委會把它增列為補助項目,這當然是好事,可是在主委的想法裡,我們到底要補助到多大的範圍?

主席:請農委會陳主任委員說明。

陳主任委員吉仲:主席、各位委員。報告委員,從生產到集貨包裝、冷鏈加工,都是農委會可以補助的範圍。這個範圍就很大了。在生產部分,以農糧來講,從種苗然後到插秧到田間管理到收穫,不同的程度使用不同的農機具。

莊委員瑞雄:對。

陳主任委員吉仲:我們為什麼要做農機具?我坦白講,就是要解決缺工跟人工化。我這裡可以給一個數字,種水稻95%自動化,都機械化了,所以沒聽過種水稻有缺工問題。

莊委員瑞雄:那當然。

陳主任委員吉仲:蔬菜水果最嚴重,蔬菜水果的自動化比例只有三成到四成,缺工都是在蔬菜和水果這部分。所以我們有完整的盤點,你看我把不同品項、不同的生產過程,以及採貨處理、包裝、冷鏈的部分,需要機械化的,我們都盤點出來如果還沒有研發出來,我們會去研發,甚至直接引進國外的機器。如果需要,國內可以量產的,我們就透過補助。農業一定要這樣走,否則我不騙你,二十年後,我們國家要進入所謂的超高齡社會,現在不開始做這些工作,將來會來不及。大家只看到要花8億補助小型農機具、大型農機具,其實後面是要解決人口老化跟缺工問題。我有完整盤點了。

莊委員瑞雄:所以我這邊的結論,其實我就是要跟主委講,臺灣真正從事農業工作的人年紀都偏高,老農那麼多,大家一直在鼓勵青農,但那只是一部分,這牽涉到整個農村的文化。現在從事農作的農民年紀這麼高,所以我們更要來因應整個農業缺工的問題,這些農機具的補助不可避免,所以我才會問你範圍到哪裡?很感謝主委把這麼多的項目盤點出來,劃出這樣的範圍,貫徹這個理念。我想講的是,你說的是一套想法,但問題是,很多農機具不夠,是沒有?還是我們自己沒生產?我想說的是,範圍到哪裡,你在什麼時候、有信心建立到哪裡?

陳主任委員吉仲:我不是說說而已,以你的選區車城和恆春來說,洋蔥是不是採收時最欠工?

莊委員瑞雄:對。

陳主任委員吉仲:你有幫恆春農會爭取,現在他們洋蔥採收機自動化、機械化之後,就不用靠國軍幫忙採收。採收之後,冷鏈處理後要銷售,以前恆春洋蔥都是15公斤一包,他們現在怎麼做?我們補助選別機,洋蔥經過選別後,2顆包裝,直接賣去全聯。因為現在消費者買2顆洋蔥,可能就要煮好幾天了。你看,這就是我剛剛講的,從生產到集貨包裝、採後處理,全部在這裏。所以我們應該是要針對每一個地區完整的盤點,直接去執行。我們希望可以在這十年內,把所有的農業部門自動化、機器化都全部可以建立起來。

莊委員瑞雄:這樣一年要花多少錢?其實像這樣的規劃,和以前作比較,本來5,000萬,現在是8億,看起來一下子增加三十幾倍。可是其實我內心真正的想法是,像這樣花錢補助,範圍還沒有確定,我要問的是,明年會不會增加?或者明年至少會保持像現在一樣,8億?

陳主任委員吉仲:跟委員報告,這個預算一定要維持這樣的水準,然後全面執行。原因是,舉例來講,跟冷鏈一樣,也要有搭配,今天的主題加工也是。你看我們的農業部門三、四十年來冷鏈的基礎建設,真的是很落伍,這個是農委會重要的基礎建設,所以預算部分絕對都是逐漸的加碼。這個基礎建設做了,農民才會受益。我覺得委員不要只看到今年預算16億,相對於5,000萬增加了三十幾倍,而是去評估這16億花下去以後,對農民的幫助,對農業有多正面的幫助,我覺得這樣才正確。

莊委員瑞雄:那當然一定會有幫助。所以本席的看法,第一個是不足。一個受歡迎的政策,你說以前預算5,000萬,以一個人10,000元來說,也才5,000人而已。你說現在8億可補助8萬多人。我第一個想到的是,我們總農戶有多少?還沒有享受政府優惠,他有需要,政府該去補足。主委,今年實際上雖然已經暴增這麼多人受到政府的優惠,可是其實我認為還是不夠的啦!

陳主任委員吉仲:完全正確。現在有七十幾萬農戶,主計總處調查從事農業生產的有56萬戶。有83,000人可以申請小型農機具,但是還是有很多人反映,這次補助的農機具有16項加1項其他,還是沒有辦法完全照顧到。所以明年會按照委員建議盤點需求後,再公佈下一波。

莊委員瑞雄:是啦!我認為農委會這波開放大型機具補助,針對整個農業缺工這麼嚴重的問題,當然必須要有機器輔助,減輕工作量,其實對農民來講,也是很大的一個好處。對於這次補助大型農機具的部分,我相信農業縣來的、都非常贊成,可是我總會覺得還是有不公平的地方。比如說大型農機具進口,相關作業時間可能會比較長,農委會現在放寬申請期限到明年,明年1月到9月都可以申請,當然是一個好事,可是還有更多的農民需要小型機具,期限到上個月31號就截止了。

陳主任委員吉仲:委員,我們是從3月中開始申請到10月底。

莊委員瑞雄:是啦!我知道。

陳主任委員吉仲:我剛才有講明年……

莊委員瑞雄:要再延長。

陳主任委員吉仲:總統也已經講了,明年有需要的話,小型、大型農機具都要繼續辦。所以10月底以前沒有買到小型農機具的農民,其實明年還是可以繼續申請。

莊委員瑞雄:我一直在想,既然這麼好,明年還要繼續辦,不如現在就開放。農民反應這麼熱烈,你叫大家趕快來趕快來,雖然農委會人手不足,需要作業時間,但是現在就可以開始申請,算在明年度。

陳主任委員吉仲:委員,這不是說做馬上就可以做,我們要把所有農機業者找來說明,我開放補助後,業者如果漲價,就要取消補助,大家要講好;還有生產量有多少,要做好這些前置作業。所以我現在要盤點需求,也要盤點供給量,才能執政到位。

主席:莊委員時間已到。

莊委員瑞雄:好,我做個簡單的結論,拜託農委會,因為確實民間很多人知道申請已經在1031日截止,有些人就開始煩惱,以後要怎麼辦。明年要繼續的這個部分,我相信主委下去之後會有很多人跟你反映。我覺得你的宣傳確實是不足。

陳主任委員吉仲:感謝委員,我們明年會繼續做。

莊委員瑞雄:OK,謝謝。

主席:接下來登記發言的葉委員宜津、童委員惠珍、鍾委員孔炤、蔣委員乃辛、高金委員素梅、蔡委員培慧、林委員德福、劉委員世芳、陳委員超明、羅委員明才、吳委員志揚均不在場。

先行宣告中午不休息,直到法案審查完竣。

現在請劉委員櫂豪發言。

劉委員櫂豪:1154分)主席、各位列席官員、各位同仁。主委,這一次的小型農機具補助總經費是8億。

主席:請農委會陳主任委員說明。

陳主任委員吉仲:主席、各位委員。沒錯。

劉委員櫂豪:這項補助深受好評,申請的案件也滿多的。不過現在遇到一件事情,因為申請件多,現在有廠商交貨的問題。因為要核銷,據我知道,現在核銷會延後到1210日,要完成整個核銷。

陳主任委員吉仲:對。

劉委員櫂豪:本席在這裡說,政府既然有這樣的美意,有好的政策補助,如果這個經費還是在8億裡面,我覺得核銷的部分,因為廠商也想賣,但不敢接生意,農民要去申請,因為他有核銷跟檢查的一些相關問題。針對這部分,主委可不可以有什麼行政上的措施?

陳主任委員吉仲:謝謝委員的詢問,這部分真的很受農民歡迎,到10月底有83,000多個農民來登記,大概有超過65,000個農民已經拿到執行的補助款,後面還在執行申請核銷,這8億元一定會繼續使用,10月底申請,還要繼續……

劉委員櫂豪:行政方面可否請農糧署副署長答復?

主席:請農委會農糧署蘇副署長說明。

蘇副署長茂祥:主席、各位委員。跟委員報告,因為有經費核銷,無法交貨的部分,剛剛主委已經講了仍然有預算,會用明年度的預算繼續補助給他。

劉委員櫂豪:主委,在這個部分,有一種情形就是在1210日以前就被全部申請完畢,8億有可能只剩1億多或幾千萬,我們是不是在政策上宣示明年11日就開始,還是……

陳主任委員吉仲:那個牽扯到預算來源,屬於基金用途,所以它就是要……

劉委員櫂豪:關帳是在1210日,時間上是不是可以再延後一點。

陳主任委員吉仲:剛才副署長說了,目前有83,000個人來申請,8億一定會把它用完,今年沒有拿到補助的,明年會優先受理;今年是補助一人一台,還沒有買到的農民,明年會優先給他。

劉委員櫂豪:主委,政府這個好的政策,不要因為申請的時間差了一點,而導致無法達成。

陳主任委員吉仲:是。委員,我們會趕快將前置作業做好,並在適當的時機,再做宣布。

劉委員櫂豪:還有,主委也非常關心整體農業的均衡發展,以臺東來講,我覺得臺東的農民真的不簡單,除了要種出好的品質之外,我們還要再跟其他的水果品項來做競爭,其中最大的問題就是運費和運送的時間。

以臺東的大目釋迦或其他水果類的內銷來講,我們大部分是載到北農,農民一大早就收貨,將水果裝運上車,司機先生也很辛苦的一路往北開,大約凌晨2點、3點才到達北農,照規矩每部車都要排隊,偏遠地區來的就會排在比較後面,排到可以拍賣的時侯,來買水果的大盤商、中盤商,從前面一路挑到後面,都已經挑買好了,我們也想要早一點來,但是為路途這麼遙遠,真的有困難。農委會也是北農的股東和董事,可否跟北農協調,在兼顧公平性及照顧較偏遠地區的果農之下,我們是不是可以騰出一個地方,讓他們運到的貨,可以有部分的量卸在這個地方。主委可否予以協助。

陳主任委員吉仲:謝謝委員反映這個問題。其實臺東的農產品品質非常好,價格也都特別的好,比如米的品質好的無話可說,因為它都不繳公糧,遠超過公糧的稅,所以它不會走批發市場,很多水果也都是外銷,內銷的部分若是送到北農,我們也很樂意請北農總經理翁震炘跟臺東所有大型的供貨人協調,北農也有承銷人,在執行過程中,是不是可以在某種程度上保障臺東的農民。

劉委員櫂豪:主委,農委會的對口單位,是誰?我們後續……

陳主任委員吉仲:我們請農糧署蘇茂祥副署長,北農也是他在督導。

劉委員櫂豪:另外,在這件事情上,本席也要建議農委會,因為很多費用會增加農民的成本,要壓制他的運費也有困難,但是我們可以多一些選項,現在很多農民自己做宅配、寄送等等,就農產品運送這部分,我們可以多個選項;比如中華郵政現在也在做水果的配送,能多個選項,這個市場才會均衡,運送成本對台東的農民來講,是特別有感。

陳主任委員吉仲:委員反映的是,最近很多宅急便,提高運費成本,讓小農的負擔更大,我們後來跟中華郵政合作,在屏東有兩個地區,在臺東有三個地區,就是在假日的時候,他可以優先來送,只是沒有冷鏈,是送一般的,費用打對折,所以對農民來說還滿不錯,我是希望他擴大規模。

劉委員櫂豪:主委,因為中華郵政有據點,它不用再成立一個新的公司,當然這會增加同仁的負擔,我認為主委在這部分要主動出擊,跟中華郵政或成立一個新的農產品運送網絡跟管道,特別對比較偏遠的地區,是比較有幫助的。

陳主任委員吉仲:我們有思考要找更多農民團體來組成物流公司。

劉委員櫂豪:我有聽你說過這個,現在進度如何?

陳主任委員吉仲:現在應該可以開始來做,因為剛好搭配冷鏈的部分,希望肥料能和飲料一樣,在統一超商和全家,一個飲料全國各地都一樣的價格,後來我們也是有補助肥料的運輸費用,東部地區每一包拿到的,像尿素或是43號複合肥料,都是同樣的價格,未來在農產品貨運物流部分,我們可以來思考看看,要用什麼樣的方式來執行。

劉委員櫂豪:這部分對臺東的農民特別有感,如果整個運送成本這麼高,其實對他們的競爭力還是會有影響,這部分要請主委多關注,因為之前我就聽你說過,你要結合各大農會等等,來解決這部分問題,你們現在有跟中華郵政做搭配等等,這部分要再加把勁,讓事情能夠提升,好不好?

陳主任委員吉仲:好,謝謝!

主席:劉委員太客氣了,我說不限時間你還自己約束自己,不簡單!登記發言的委員除不在場外,其餘均已發言完畢,詢答結束,委員蘇治芬、蔡培慧、趙天麟及陳超明所提書面質詢,列入紀錄,刊登公報。書面質詢及未及答復部分,請相關單位於1週內以書面答復,並副知本會。

委員蘇治芬書面質詢:

《農產品生產及驗證管理法》之修正,可解決初級農產加工品通路受限的問題,然而目前地方有許多農友反映,解決初級農產加工品通路受限的問題。然有不少農民擔心加入加工場登記才能從事加工,需要政府在法規通過後著重與民宣導。

農產品初級加工場在食品安全採取自主管理方式,有幾面項須注意,像是針對不同加工品項的細緻加工指引,以協助掌握相關食安法規、認識加工者對於自身產品所需負起的相關食安責任、確保加工產品的安全,並提升自主食安管理的水準。

另外,攸關加入農產加工業,政府是否有相關輔導配套或補助,給予農友硬體或軟體設備更新與投入的資源?協助農民農產品加工之培育與訓練,以及在考量成本效益之下媒合委託代工,或產品銷售通路等,以上諸點請農委會回覆。

另,有關農委會推行「農業環境基本給付措施」─鼓勵農地農用,每公頃增加1萬元補助政策,以及「養殖用電優惠方案」,許多農民反映想深入知道更多內容,爰要求農委會於一週內提出以上兩個政策辦理進度與草案內容。

委員蔡培慧書面質詢:

本院蔡委員培慧,鑑於農產品生產及驗證管理法自民國九十六年公布迄今未曾修正,然國內農產業生產環境和國人消費飲食習慣已轉變,應調整更新。農產品生產及驗證管理目的在於提升農產品之品質、安全,維護生產者與消費者權益,並促進國產農產品消費。此外,為精進農產加工品之質量,政府應提供農產加工品開發、打樣及法規諮詢等相關服務,並主動接觸農民,以利生產與消費兩端連結。特向農委會提出質詢。

說明:

一、農產品生產及驗證管理法自九十六年一月二十九日公布迄今,未曾修正,然國內農產業生產環境、發展方向和國人的消費飲食習慣皆已轉變,法規制度應隨之調整,包含農產驗證收取費用訂定、小規模食品加工管理辦法、中央應積極協助初級食品加工等。

二、農產品生產及驗證管理法修改應回應台灣具有多元生產樣貌、多元生產規模等級的特性,朝分級管理、分級設立目標,讓各類生產者都有法規可依循,安全生產、提升農產附加價值,並促進國產農產品消費。

三、近年國內農產初級加工需求日增,蔬果粉乾、果汁、果醬、焙炒都是民間常見的小規模加工,不僅增加農產品附加價值,亦延長蔬果保存期限。然農民初級加工多屬小規模,應建立不同於一般食品工廠登記申請規範,讓初級加工品可被追溯及管理,以利加工品進入大型通路採購、後續上架,亦鼓勵青年投入農業產銷鏈。

四、為促進農產加工發展,增進農民嘗試多元加工、降低試做成本,農委會除提供各類諮詢服務,農產加值打樣中心、農產加工整合服務中心應主動到主要農業生產縣市召開說明會、推廣服務,並完善民間各類加工品相關規範制度,包含青草茶等。

五、農產品驗證機制應建立分級管理、設立分級目標,以回應台灣不同生產規模。現行制度下,農產品驗證業者可由機構、學校、法人經營,其收取費用雖由驗證機構訂定,報中央主管機關核定,但對多數生產者,特別是生產品項少量多樣者仍為負擔。為支持農產生產並保障消費安全,農委會應針對現況,重新思考與擬定規範。

委員趙天麟書面質詢:

針對行政院「農產品生產及驗證管理法修正草案」修正後之第四條,將優良農產品標章制度與產銷履歷標章制度刪除,主要為保留彈性給予中央主關機關(農委會)視產業發展需要,另行公告相關制度,恐造成當前已依規定取得標章之廠商陷於不確定性。

本席請農委會詳細說明該二項制度缺乏彈性之理由何在(原農產品生產及驗證管理法中規定該二項制度之管理、特定農產品類別、品項及其驗證基準均由中央主管機關制定)?又未來如果由中央主管機關另行公告,如何避免中央主關機關(農委會)不慎偏聽,否定或增加新的農產品驗證制度,影響有關農產品廠商權益且不受立法機關之監督?敬請農委會予以釋疑。

委員陳超明書面質詢:

農產品生產及驗證管理法修法重點:

一、農產品初級加工場應考量規模與專兼職與否

1.農糧署副署長蘇茂祥在座談會上說,今年要完成15家加工廠示範場,請問選擇標準是什麼?苗栗是農業縣市,必須要有一個以上的示範場,才算起到作用。

2.此外,農產品初級加工場到底是以小農為主,還是量產業者?專職還兼職,甚至做大了之後的擴建考量,這些必須要釐清,法規才能真正幫助到農民。

3.管理上是否需要總量管制?一方面擔心產品類似沒競爭力,另一方面也擔心挑選條件與規範會不會大小眼,反而小農無法受幫助。

4.有些農產品要趁新鮮處理才有價值,農地加工規範標準必須有此考量。

5.加工場需要用電跟水,尤其許多農地沒有自來水,要弄到供食品用,成本很高,農委會想好如何協助農民?

6.法規只允許加工場200平方公尺為上限,其實很小,然而加工要錢、包裝要錢、設備要錢、倉儲也要錢,農委會要如何協助?

7.農委會不能只有一窩蜂宣傳要農民設加工場,必須要先考量到後續銷售通路與行銷的協助。

8.初級加工場的農產品是否仍符合財政部規定的免營業稅範圍,農委會也應該先幫農民爭取,以免後續認定有個別差異。

二、才說不要把農民當政治提款機,173農會到台南挺蔡

1.日前韓國瑜提出「農業三箭」農業政見,結果陳吉仲主委批評說,不要把農民當政治提款機。

2.結果上週末,農委會動員173個、六成的農會代表到台南挺蔡英文造勢大會,請問主委,到底是誰把農民當政治提款機?

3.吳音寧今年年中去美國演講,大罵韓國瑜身邊的人都是黑金,包括有農會理事長,請問主委,你認同他說的嗎?那週末站在小英身邊的就不是黑金,請問標準在哪?台灣價值嗎?

4.選舉一到,民進黨就在提黑金、派系,可是等到那些人站上台支持小英,就變成台灣價值,就不是黑金,根本就是權力中毒。

三、不能只有同事、好兄弟才補助,苗栗也要有公平待遇

1.陳主委1025日去嘉義參加座談會,會中提出魚塭補助、產銷履歷補助、冷鏈加工補助,及養殖基礎建設4年補助100億等方案,還說跟縣長翁章梁過去是農委會同事、好兄弟,只要嘉義縣爭取的100%答應,甚至可以加碼。

2.主委,是只有同事、好兄弟,農委會才會給予補助,甚至100%答應提出的爭取補助嗎?

3.蘇院長昨天才來苗栗,說建設不分藍綠,還當場指示把幾項交通建設補助款由中央全額支應,請問陳主委,你要不要比照辦理?還是只有你的好兄弟才可以?

四、台灣水果輸陸不是問題,重點是政治心態

1.蘋果日報日前報導台灣水果對大陸依賴度創下近年來新高,農委會急著發澄清稿,主委臉書也回應說2016年民進黨政府執政後,外銷水果的對陸依賴度已有降低。

2.事實上,台灣水果當年在馬英九執政的努力下,從5%銷陸,提升到201677%,民進黨執政後,2017年仍舊維持77%2018年也有76%

3.主委又說,香蕉和水產外銷日本、稻米外銷新加坡、蔬果前進俄羅斯、芭樂獲准出口美國,再加上其他市場開發,今年已有10%30%的成長。

4.請問,這些外銷其他國家的產值,是否能否彌補對陸銷售減少的比例?

5.雞蛋不要放同一個籃子,但是也沒必要把主要籃子砸破。不要只想選票,先照顧好農民荷包。

五、農委會做LINE貼圖,民營事業買單

1.農委會日前與中華電信合推LINE貼圖,用來宣揚防治豬瘟政績,農委會副主委陳駿季證實,費用全由中華電信買單。

2.根據LINE的收費標準,使用180天的貼圖起跳價在6080萬元間;另外再依照下載數量收費,封頂價在120200萬元之間。不過,這還不包括貼圖設計費與中華電信開立官方帳號的維護費用,前後加一加至少200萬元。

3.從貼圖的設計來看,16張都有農委會的「護國神犬」,但中華電信寶寶露臉的只有5張半,露不了臉的,就只剩極小的LOGO,比例相當懸殊。

4.農委會做宣傳都可以找民間企業買單,到底是農委會太會宣傳,還是持有最大股、35.29%股權的交通部押著中華電信買單?

5.照這標準,農委會以後不需要編列預算了,通通找政府持股企業買單就好。

主席:討論事項所列2個議案,均詢答結束,現在兩案合併進行廣泛討論,要發言的委員請到主席台登記。

廣泛討論無人登記發言,現在進行逐條討論,兩案條文均宣讀完畢後,再進行協商。

現在宣讀行政院函請審議「農產品生產及驗證管理法修正草案」案、呂委員玉玲等20人擬具「農產品生產及驗證管理法第七條條文修正草案」案、蕭委員美琴等18人擬具「農產品生產及驗證管理法修正草案」案、蘇委員治芬等16人擬具「農產品生產及驗證管理法第十六條條文修正草案」案、鍾委員佳濱等17人擬具「農產品生產及驗證管理法增訂第十六條之一條文草案」案、蔡委員培慧等24人擬具「農產品生產及驗證管理法部分條文修正草案」案、吳委員焜裕等16人擬具「農產品生產及驗證管理法修正草案」案及吳委員焜裕等16人擬具「農產品生產及驗證管理法第三條及第八條之一條文修正草案」案條文。

  一、提案條文:

Shape3 政院提案

委員提案

現行法

說明

第一章 總 則

委員蕭美琴等18人提案:

第一章 總  則

委員吳焜裕等16人提案:

第一章 總 則


第一章 總則


行政院提案:

章名未修正。

委員蕭美琴等18人提案:

章名未修正。

委員吳焜裕等16人提案:

章名未修正。

第一條 為提昇農產品之品質及安全,維護國民健康及消費者之權益,特制定本法。

委員蕭美琴等18人提案:

第一條 為提昇農產品之品質安全及銷售,維護國民健康及消費者之權益,特制定本法。

本法未規定者,適用其他法律之規定。

委員蔡培慧等24人提案:

第一條 為提昇農產品之品質安全,維護國民健康及消費者之權益,並促進國產農產品之消費,特制定本法。

委員吳焜裕等16人提案:

第一條 為提昇農產品之品質及安全,維護國民健康與消費者權益,特制定本法。


第一條 為提升農產品與其加工品之品質及安全,維護國民健康及消費者之權益,特制定本法。

行政院提案:

參考有機農業促進法第三條第一款規定,修正條文第三條第一款業將農產品之定義包含其加工品,爰配合修正刪除「與其加工品」之文字。

委員蕭美琴等18人提案:

一、修正條文第三條第一款關於農產品之定義已修正為包含其加工品,爰配合修正刪除「及其加工品」之文字。

二、本法為農產品生產與驗證制度之特別規定,為貫徹本法精神,有必要優先適用,爰修正本條。

委員蔡培慧等24人提案:

一、參考有機農業促進法第三條第一款規定,農產品包含本身及其加工,且除加工後供食用之物外,亦包含林產物等供作建材、家具、木(竹)炭、木(竹)醋液或薪炭燃料等民生物品原料,故修正刪除「與其加工品」之文字。

二、農產品生產及驗證管理不僅維護國民健康及消費者權益,同時應支持農民為國民生產安全、美味且營養之農產品,進而促進國產農產品的消費與食用。

委員吳焜裕等16人提案:

參考有機農業促進法第三條第一款規定,修正條文第三條第一款業將農產品之定義包含其加工品,爰配合修正刪除「與其加工品」之文字。

第二條 本法所稱主管機關:在中央為行政院農業委員會;在直轄市為直轄市政府;在縣(市)為縣(市)政府。

委員蕭美琴等18人提案:

第二條 本法所稱主管機關:在中央為行政院農業委員會;在直轄市為直轄市政府;在縣(市)為縣(市)政府。

委員吳焜裕等16人提案:

第二條 本法所稱主管機關:在中央為行政院農業委員會;在直轄市為直轄市政府;在縣(市)為縣(市)政府。

第二條 本法所稱主管機關:在中央為行政院農業委員會;在直轄市為直轄市政府;在縣 ()為縣 ()政府。

行政院提案:

本條未修正。

委員蕭美琴等18人提案:

本條未修正。

委員吳焜裕等16人提案:

本條未修正。


第三條 本法用詞,定義如下:

一、農產品:指利用自然資源、農用資材及科技,從事農作、林產、水產、畜牧等生產或加工後供食用之物或其他經中央主管機關公告之物。

、農產品經營者:指生產、加工、分裝、流通或販賣農產品者。

三、驗證農產品:指依本法驗證合格之農產品。

四、驗證農產品標章:指證明農產品經依本法驗證合格所使用之標章。

、標示:指農產品本身、包裝或容器上所為之文字、圖形記號或附加之說明書

、認證機構:指中央主管機關審查許可,具有執行本法所定認證業務資格之機構或法人

、認證:指認證機構與機構、學校或法人以私法契約約定,由認證機構其是否經營本法所定驗證業務資格者予以審查之過程

、驗證機構:指經認證合格,得經營驗證業務之機構、學校、法人。

九、驗證:指驗證機構與農產品經營者以私法契約約定,由驗證機構就特定農產品之生產、加工、分裝及流通過程是否符合本法規定,予以審查之過程。

十、溯源農產品:指使用國產原料且於國內生產、加工、分裝,並將可追溯資料登錄於中央主管機關所建系統之農產品。

十一、廣告:指以文字、符號、聲音、圖案、影像或其他方法推廣、宣傳或促銷農產品。

委員蕭美琴等18人提案:

第三條 本法用詞,定義如下:

一、農產品:指利用自然資源、農用資材及科技,從事農作、森林、水產、畜牧等生產或加工後供食用之物或其他經中央主管機關公告之物。

、農產品經營者:指生產、加工、分裝、進口、流通或販賣農產品者。

三、溯源農產品:指於國內生產、加工、分裝過程,依第四條規定完成溯源登錄之農產品。

驗證農產品:指生產、加工、分裝、流通及其他有關農產品產銷之過程,經依第八條第三項所規定驗證之農產品。

、農產品標章:指證明農產品經依本法驗證合格所使用之標章。

、標示:指農產品於陳列販賣時,於農產品本身、裝置容器、內外包裝所為之文字、圖形、記號或附加之說明書

、認證機構:指中央主管機關審查許可,具有執行本法所定認證工作資格之機關(構)或法人

、認證:指認證機構與機構、學校或法人以私法契約約定,由認證機構其是否經營本法所定驗證業務資格者予以審查之過程

九、驗證機構:指經認證合格,得經營驗證業務之機構、學校、法人。

十、驗證:指驗證機構與農產品經營者以私法契約約定,由驗證機構就特定農產品之生產、加工、分裝及流通等過程是否符合本法規定,予以審查之過程。

十一、流通:指農產品自生產者移轉至消費者間且改變包裝或標示之過程。但不包括生產、加工及分裝之過程。

十二、廣告:指利用傳播媒體、告示、標籤、說明、價目表、陳列貨架、傳單或其他方法推廣、宣傳或促銷農產品之文字、符號、聲音、圖案或影像。

委員蔡培慧等24人提案:

第三條 本法用詞,定義如下:

一、農產品:指利用自然資源、農用資材及科技,從事農作、林產、水產、畜牧等生產或加工後供食用之物或其他經中央主管機關公告之物。

、農產品經營者:指生產、加工、分裝、流通或販賣農產品者。

三、驗證農產品:指依本法驗證合格之農產品。

四、驗證農產品標章:指證明農產品經依本法驗證合格所使用之標章。

、標示:指農產品本身、包裝或容器上所為之文字、圖形記號或附加之說明書

、認證機構:指中央主管機關審查許可,具有執行本法所定認證業務資格之機構或法人

、認證:指認證機構與機構、學校或法人以私法契約約定,由認證機構其是否經營本法所定驗證業務資格者予以審查之過程

、驗證機構:指經認證合格,得經營驗證業務之機構、學校、法人。

九、驗證:指驗證機構與農產品經營者以私法契約約定,由驗證機構就特定農產品之生產、加工、分裝及流通過程是否符合本法規定,予以審查之過程。

十、溯源農產品:指使用國產原料且於國內生產、加工、分裝,並將可追溯資料登錄於中央主管機關所建系統之農產品。

十一、廣告:指以文字、符號、聲音、圖案、影像或其他方法推廣、宣傳、散布、招攬或促銷農產品。

委員吳焜裕等16人提案:

第三條 本法用詞,定義如下:

一、農產品:指利用自然資源、農用資材及科技,從事農作、林產、水產、畜牧等生產或加工後供食用之物或其他經中央主管機關公告之物。

、農產品經營者:指生產、加工、分裝、流通或販賣農產品者。

三、驗證農產品:指依本法驗證合格之農產品。

四、驗證農產品標章:指證明農產品經依本法驗證合格所使用之標章。

、標示:指於農產品本身、包裝或容器上所為之文字、圖形記號或附加之說明書。

、認證機構:指中央主管機關審查許可,具有執行本法所定認證業務資格之機構或法人

、認證:指認證機構與機構、學校或法人以私法契約約定,由認證機構其是否經營本法所定驗證業務資格者予以審查之過程

、驗證機構:指經認證合格,得經營驗證業務之機構、學校、法人。

九、驗證:指驗證機構與農產品經營者以私法契約約定,由驗證機構就特定農產品之生產、加工、分裝及流通過程是否符合本法規定,予以審查之過程。

十、溯源農產品:指使用國產原料且於國內生產、加工、分裝,並將可追溯資料登錄於中央主管機關所建系統之農產品。

十一、廣告:指以文字、符號、聲音、圖案、影像或其他方法推廣、宣傳或促銷農產品。

委員吳焜裕等16人提案:

第三條 本法用詞,定義如下:

一、農產品:指利用自然資源、農用資材及科技,從事農作、林產、水產、畜牧等生產或加工後供食用之物或其他經中央主管機關公告之物。

、農產品經營者:指生產、加工、分裝、流通或販賣農產品者。

三、驗證農產品:指依本法驗證合格之農產品。

四、驗證農產品標章:指證明農產品經依本法驗證合格所使用之標章。

、標示:指農產品本身、包裝或容器上所為之文字、圖形記號或附加之說明書

、認證機構:指中央主管機關審查許可,具有執行本法所定認證業務資格之機構或法人

、認證:指認證機構與機構、學校或法人以私法契約約定,由認證機構其是否經營本法所定驗證業務資格者予以審查之過程

、驗證機構:指經認證合格,得經營驗證業務之機構、學校、法人。

九、驗證:指驗證機構與農產品經營者以私法契約約定,由驗證機構就特定農產品之生產、加工、分裝及流通過程是否符合本法規定,予以審查之過程。

十、溯源農產品:指使用國產原料且於國內生產、加工、分裝,並將可追溯資料登錄於中央主管機關所建系統之農產品。

十一、廣告:指以文字、符號、聲音、圖案、影像或其他方法推廣、宣傳或促銷農產品。

十二、產銷履歷農產品:指農產品自生產、加工、分裝、流通至販賣之公開且可追溯之完整紀錄,屬驗證農產品之一。


第三條 本法用詞,定義如下:

一、農產品:指利用自然資源、農用資材及科技,從事農作、森林、水產、畜牧等產製銷所生產之物。

二、有機農產品:指在國內生產、加工及分裝等過程,符合中央主管機關訂定之有機規範,並經依本法規定驗證或進口經審查合格之農產品。

三、農產品經營業者:指以生產、加工、分裝、進口、流通或販賣農產品、農產加工品為業者。

四、農產品標章:指證明農產品及其加工品經依本法規定驗證所使用之標章。

五、認證機構:指中央主管機關或其審查合格之委託機關、法人,具有執行本法所定認證工作資格者。

六、認證:指認證機構就具有執行本法所定驗證工作資格者予以認可。

七、驗證機構:指經認證並領有認證文件之機構、學校、法人或團體。

八、驗證:指證明特定農產品及其加工品之生產、加工及分裝等過程,符合本法規定之程序。

九、產銷履歷:指農產品自生產、加工、分裝、流通至販賣之公開且可追溯之完整紀錄。

十、標示:指農產品及其加工品於陳列販賣時,於農產品本身、裝置容器、內外包裝所為之文字、圖形或記號。

行政院提案:

一、參考有機農業促進法第三條第一款規定,農產品包含本身及其加工品,且除加工後供食用之物外,亦包含林產物等供作建材、家具、木(竹)炭、木(竹)醋液或薪炭燃料等民生物品原料,爰修正第一款規定。

二、配合有機農產品驗證及管理業由有機農業促進法規範,爰刪除現行條文第二款有機農產品定義規定。

三、現行條文第三款所定農產品經營業者,係指以生產、加工、分裝、進口、流通或販賣農產品及其加工品為業者,似限於以反覆同種類之行為為目的,獲取報酬並藉以維生者。為擴大適用範圍,涵蓋所有從事農產品之生產、加工、分裝、流通或販賣者,爰予修正;又進口有機農產品者已非本法規範對象,爰刪除現行「進口」之文字,另酌作文字修正,並移列為第二款。

四、農產品之生產、加工、分裝等可能影響產品完整性之過程,爰依本法規定驗證合格之農產品,始稱為驗證農產品,爰增訂第三款有關驗證農產品之定義。

五、第四款配合修正條文第三款規定酌作文字修正。

六、第五款由現行條文第十款移列,並參考食品安全衛生管理法第三條第八款規定酌作文字修正。

七、現行條文第五款至八款移列為第六款至第九款,其中認證機構修正由中央機關審查許可之機構或法人為之,驗證機構則是經其認證合格之機構、學校、法人,並明定認證、驗證均屬私法契約關係。

八、現行條文第九款因應驗證制度不明定名稱,爰予刪除。

九、配合修正條文第十六條第一項規定,爰增訂第十款有關溯源農產品之定義。

十、因應修正條文第十八條增列有關刊播驗證農產品廣告業者及平臺之義務,爰增訂第十一款有關廣告之定義。

委員蕭美琴等18人提案:

一、爰參考有機農業促進法,修正第一款使法規用語一致,並酌修本條各款相關之文字。

二、配合刪除現行條文第五條,爰刪除第二款有機農產品。

三、現行條文第三款農產品經營業者之定義,係指以生產、加工、分裝、進口、流通或販賣農產品及其加工品「為業」者,似限於以反覆同種類之行為為目的,獲取報酬並藉以維生者。為擴大適用範圍,涵蓋所有從事農產品之生產、加工、分裝、進口、流通或販賣者,爰予修正並移列第二款。

四、第三款之加工、分裝係指上市前在農場、牧場、漁場等之加工、分裝。

五、新增第四款有關驗證農產品之定義。生產、加工、分裝或流通過程與品質規格、衛生安全及生產追溯需驗證,販賣過程則無需驗證。

六、現行條文第四款修正移列第五款。

七、現行條文第十款移列第六款,並參考食品安全衛生管理法第三條第八款規定修正。

八、現行條文第五款至八款修正移列第七款至第十款,並酌文字修正。

九、訂定第十一款有關流通之定義,例如:最終驗證之農產品經營者向其他農產品經營者購入之完整包裝之驗證農產品,經申請驗證通過且以最終驗證者標示,其僅涉及變更驗證產品標示,不涉及農產品之生產、加工或分裝之過程而稱之。

十、增訂第十二款有關廣告之定義。

委員蔡培慧等24人提案:

一、參考有機農業促進法第三條第一款規定,農產品包含本身及其加工品,且除加工後供食用之物外,亦包含林產物等供作建材、家具、木(竹)炭、木(竹)醋液或薪炭燃料等民生物品原料,爰修正第一款規定。

二、配合有機農產品驗證及管理業由有機農業促進法規範,爰刪除現行條文第二款有機農產品定義規定。

三、現行條文第三款所定農產品經營業者,係指以生產、加工、分裝、進口、流通或販賣農產品及其加工品為業者,似限於以反覆同種類之行為為目的,獲取報酬並藉以維生者。為擴大適用範圍,涵蓋所有從事農產品之生產、加工、分裝、流通或販賣者,爰予修正;又進口有機農產品者已非本法規範對象,爰刪除現行「進口」之文字,另酌作文字修正,並移列為第二款。

四、農產品之生產、加工、分裝等可能影響產品完整性之過程,爰依本法規定驗證合格之農產品,始稱為驗證農產品,爰增訂第三款有關驗證農產品之定義。

五、第四款配合修正條文第三款規定酌作文字修正。

六、第五款由現行條文第十款移列,並參考食品安全衛生管理法第三條第八款規定酌作文字修正。

七、現行條文第五款至八款移列為第六款至第九款,其中認證機構修正由中央機關審查許可之機構或法人為之,驗證機構則是經其認證合格之機構、學校、法人,並明定認證、驗證均屬私法契約關係。

八、現行條文第九款因應驗證制度不明定名稱,爰予刪除。

九、配合修正條文第十四條之二規定,爰增訂第十款有關溯源農產品之定義。

十、農產品之銷售行為與管理及驗證流程相關,為杜絕廣告亂象,保護消費者及農民,爰增訂第十一款有關廣告之定義。

委員吳焜裕等16人提案:

一、參考有機農業促進法第三條第一款規定,農產品包含本身及其加工品,且除加工後供食用之物外,亦包含林產物等供作建材、家具、木(竹)炭、木(竹)醋液或薪炭燃料等民生物品原料,爰修正第一款規定。

二、配合有機農產品驗證及管理業由有機農業促進法規範,爰刪除現行條文第二款有機農產品定義規定。

三、現行條文第三款所定農產品經營業者,係指以生產、加工、分裝、進口、流通或販賣農產品及其加工品為業者,似限於以反覆同種類之行為為目的,獲取報酬並藉以維生者。為擴大適用範圍,涵蓋所有從事農產品之生產、加工、分裝、流通或販賣者,爰予修正;又進口有機農產品者已非本法規範對象,爰刪除現行「進口」之文字,另酌作文字修正,並移列為第二款。

四、農產品之生產、加工、分裝等可能影響產品完整性之過程,爰依本法規定驗證合格之農產品,始稱為驗證農產品,爰增訂第三款有關驗證農產品之定義。

五、第四款配合修正條文第三款規定酌作文字修正。

六、第五款由現行條文第十款移列,並參考食品安全衛生管理法第三條第八款規定酌作文字修正。

七、現行條文第五款至八款移列為第六款至第九款,其中認證機構修正由中央機關審查許可之機構或法人為之,驗證機構則是經其認證合格之機構、學校、法人,並明定認證、驗證均屬私法契約關係。

八、現行條文第九款因應驗證制度不明定名稱,爰予刪除。

九、配合修正條文第十六條第一項規定,爰增訂第十款有關溯源農產品之定義。

十、因應修正條文第十八條增列有關刊播驗證農產品廣告業者及平臺之義務,爰增訂第十一款有關廣告之定義。

委員吳焜裕等16人提案:

一、參考有機農業促進法第三條第一款規定,農產品包含本身及其加工品,且除加工後供食用之物外,亦包含林產物等供作建材、家具、木(竹)炭、木(竹)醋液或薪炭燃料等民生物品原料,爰修正第一款規定。

二、配合有機農產品驗證及管理業由有機農業促進法規範,爰刪除現行條文第二款有機農產品定義規定。

三、現行條文第三款所定農產品經營業者,係指以生產、加工、分裝、進口、流通或販賣農產品及其加工品為業者,似限於以反覆同種類之行為為目的,獲取報酬並藉以維生者。為擴大適用範圍,涵蓋所有從事農產品之生產、加工、分裝、流通或販賣者,爰予修正;又進口有機農產品者已非本法規範對象,爰刪除現行「進口」之文字,另酌作文字修正,並移列為第二款。

四、農產品之生產、加工、分裝等可能影響產品完整性之過程,爰依本法規定驗證合格之農產品,始稱為驗證農產品,爰增訂第三款有關驗證農產品之定義。

五、第四款配合修正條文第三款規定酌作文字修正。

六、第五款由現行條文第十款移列,並參考食品安全衛生管理法第三條第八款規定酌作文字修正。

七、現行條文第五款至八款移列為第六款至第九款,其中認證機構修正由中央機關審查許可之機構或法人為之,驗證機構則是經其認證合格之機構、學校、法人,並明定認證、驗證均屬私法契約關係。

八、現行條文第九款產銷履歷農產品屬驗證農產品之一,爰予修正並移至第十二款。

九、為提供消費者知的權益,建立農產品溯源登錄制度,爰增訂第十款有關溯源農產品之定義。

十、定義廣告範圍,以利宣傳或促銷驗證農產品,爰增訂第十一款有關廣告之定義。

第二章 認證及驗證機構管理

委員蕭美琴等18人提案:

第三章 農產品認驗證及標章管理

委員吳焜裕等16人提案:

第二章 認證及驗證機構管理


第二章 生產管理及產銷履歷

第三章 認證及驗證


行政院提案:

一、本章章名由現行第二章及第三章整併修正。

二、現行第二章以優良、產銷履歷及有機農產品驗證制度作為生產管理之手段,而有機農產品驗證制度已另以有機農業促進法規範,且為因應產銷科技之快速進步與驗證制度之持續整合及改良,有關優良農產品及產銷履歷農產品之驗證制度,將併同認驗證制度調整作整體規範,爰參照有機農業促進法體例,整併現行第二章及第三章,並修正章名。

委員蕭美琴等18人提案:

一、章名變更。

二、本章係規範農產品認證機構、驗證機構與農產品標章之管理,爰修正章名。

委員吳焜裕等16人提案:

一、本章章名由現行第二章及第三章整併修正。

二、現行第二章以優良、產銷履歷及有機農產品驗證制度作為生產管理之手段,而有機農產品驗證制度已另以有機農業促進法規範,且為因應產銷科技之快速進步與驗證制度之持續整合及改良,有關優良農產品及產銷履歷農產品之驗證制度,將併同認驗證制度調整作整體規範,爰參照有機農業促進法體例,整併現行第二章及第三章,並修正章名。

第四條 中央主管機關得就國內特定農產品之生產、加工、分裝流通及其他有關農產品產銷之過程,公告實施驗證制度與國內特定農產品之類別、品驗證基準。

委員呂玉玲等20人提案:

第七條 中央主管機關得就國內特定農產品實施自願性產銷履歷驗證制度。但對全體國民健康有重大危害風險者,得公告特定農產品之項目、範圍,強制實施產銷履歷驗證制度。

前項特定農產品之項目、範圍、申請條件與程序、產銷作業基準、操作紀錄之項目、資訊公開與保存、驗證基準、標示方式、有效期間及相關管理之辦法,由中央主管機關定之。

進口經國內公告強制實施產銷履歷之特定農產品,其資訊公開與保存、標示方式及相關管理之辦法,由中央主管機關會同相關機關定之。

委員蕭美琴等18人提案:

第八條 中央主管機關得就國內特定農產品之生產、加工、分裝、流通及其他有關農產品產銷之過程,公告實施驗證制度。

農產品經營者得與前項驗證制度之驗證機構約定,就特定農產品之生產、加工、分裝、流通及其他有關農產品產銷之過程,實施驗證。

前項驗證約定,驗證機構應報請中央主管機關備查。

第一項特定農產品驗證制度之項目、申請條件與程序、驗證基準、標示方式、有效期間及相關管理辦法,由中央主管機關定之。

委員吳焜裕等16人提案:

第四條 中央主管機關得就國內特定農產品之生產、加工、分裝流通及其他有關農產品產銷之過程,公告實施驗證制度與國內特定農產品之類別、品驗證基準。


第四條 中央主管機關得就國內特定農產品及其加工品之生產、加工、分裝及流通等過程,實施自願性優良農產品驗證制度。

前項特定農產品及其加工品之項目、申請條件與程序、驗證基準、標示方式、有效期間及相關管理之辦法,由中央主管機關定之。

第七條 中央主管機關得就國內特定農產品實施自願性產銷履歷驗證制度。必要時,得公告特定農產品之項目、範圍,強制實施產銷履歷驗證制度。

前項特定農產品之項目、範圍、申請條件與程序、產銷作業基準、操作紀錄之項目、資訊公開與保存、驗證基準、標示方式、有效期間及相關管理之辦法,由中央主管機關定之。

進口經國內公告強制實施產銷履歷之特定農產品,其資訊公開與保存、標示方式及相關管理之辦法,由中央主管機關會同相關機關定之。

行政院提案:

一、本條由現行條文第四條及第七條整併修正。

二、現行條文將中央主管機關為提昇農產品品質、安全與維護國民健康所辦理之驗證制度明定為優良農產品驗證制度及產銷履歷驗證制度,缺乏彈性。為因應產業變化及農產品驗證制度之轉型,爰修正由中央主管機關視產業發展需要,公告適當之驗證制度、適用之國內特定農產品類別、品項及其驗證基準,以保留彈性,並刪除有關自願性優良農產品驗證、產銷履歷驗證等規定,另現行條文第四條第二項及第七條第二項所定申請條件與程序、標示方式等其他管理事項則由認證機構及驗證機構分別依契約處理,毋庸授權訂定辦法明定,爰予刪除。

三、產銷履歷因應驗證制度不明定名稱,爰刪除現行條文第七條第三項。

委員呂玉玲等20人提案:

一、本條修正。

二、第一項對於強制實施農產品產銷驗證制度之構成要件,僅以「必要時」之字句表示,此為不確定之法律概念,即法律構成要件以文字表達,其內容特別空泛且不明確。在不同情況下經常有不同之認定,甚至經由主政者任意的行政裁量,亦有可能損及憲法對人民工作權及財產權之基本保障內涵。

三、際此,為保障民眾權益,爰提案修改農產品生產及驗證管理法第七條第一項,增訂但對全體國民健康有立即重大危害者等文字,以作為強制實施產銷履歷驗證之認定標準,期使條文適用更加具體明確,符合法律明確性原則。

委員蕭美琴等18人提案:

一、本條為條次變更。

二、依現行條文第四條及第七條規定,將中央主管機關為提昇農產品品質、安全與維護國民健康所辦理之驗證制度明定為優良農產品驗證制度及產銷履歷驗證制度,缺乏彈性。為因應產業變化及農產品驗證制度之轉型與國際接軌,不應特定其驗證制度及名稱,爰由中央主管機關視產業發展需要,公告適當之驗證制度,以保留彈性,爰修正第一項。

三、農產品經營者得自願參加驗證,與驗證機構訂定契約,又前項驗證約定,驗證機構應報請中央主管機關備查。爰增訂第二項及第三項規定。

委員吳焜裕等16人提案:

一、本條由現行條文第四條及第七條整併修正。

二、現行條文將中央主管機關為提昇農產品品質、安全與維護國民健康所辦理之驗證制度明定為優良農產品驗證制度及產銷履歷驗證制度,缺乏彈性。為因應產業變化及農產品驗證制度之轉型,爰修正由中央主管機關視產業發展需要,公告適當之驗證制度、適用之國內特定農產品類別、品項及其驗證基準,以保留彈性,並刪除有關自願性優良農產品驗證、產銷履歷驗證等規定,另現行條文第四條第二項及第七條第二項所定申請條件與程序、標示方式等其他管理事項則由認證機構及驗證機構分別依契約處理,毋庸授權訂定辦法明定,爰予刪除。

三、產銷履歷因應驗證制度不明定名稱,爰刪除現行條文第七條第三項。



第五條 農產品、農產加工品在國內生產、加工、分裝及流通等過程,符合中央主管機關訂定之有機規範,並經驗證者,始得以有機名義販賣。

前項各類有機農產品、農產加工品之申請條件與程序、驗證基準、標示方式、有效期間及相關管理之辦法,由中央主管機關定之。

行政院提案:

一、本條刪除

二、配合有機農產品驗證制度已納入有機農業促進法規範,爰刪除本條。

委員蕭美琴等18人提案:

本法由有機農業促進法管理,爰刪除本條。

委員吳焜裕等16人提案:

一、本條刪除

二、配合有機農產品驗證制度已納入有機農業促進法規範,爰刪除本條。



第六條 進口農產品、農產加工品須經中央主管機關公告之國家或國際有機認證機構(組織)認證之驗證機構驗證及中央主管機關之審查,始得以有機名義販賣。

前項進口有機農產品、農產加工品之申請條件、審查程序、標示方式及相關管理之辦法,由中央主管機關會同相關機關定之。

行政院提案:

一、本條刪除

二、刪除理由同現行條文第五條說明二。

委員蕭美琴等18人提案:

本法由有機農業促進法管理,爰刪除本條。

委員吳焜裕等16人提案:

一、本條刪除

二、刪除理由同現行條文第五條說明二。



第八條 標示產銷履歷之農產品,其經營業者應提供農產品產銷履歷之資訊,並依中央主管機關公告之一定期限,保存農產品產銷履歷資料。

代理輸入進口農產品業者,亦同。

行政院提案:

一、本條刪除

二、配合修正條文第四條有關公告實施驗證制度之規定及產銷履歷驗證制度之刪除,爰刪除本條。

委員蕭美琴等18人提案:

一、本條刪除

二、配合公告實施驗證制度,爰刪除本條。

委員吳焜裕等16人提案:

一、本條刪除

二、配合修正條文第四條有關公告實施驗證制度之規定及產銷履歷驗證制度之刪除,爰刪除本條。

第五條 機構、法人經營認證業務,應檢附相關文件,向中央主管機關申請許可,並於取得認證機構許可證明文件後,始得為之;許可事項有變更者,亦同。必要時,中央主管機關得公告指定所屬機關(構)擔任認證機構。

前項許可證明文件之有效期間不得超過五年;期滿前一年得向中央主管機關申請許可展延,每次展延期間不得超過五年。

認證機構之認證業務如下:

一、受理及審查申請認證之案件。

二、與認證合格者簽訂認證契約。

三、依認證合格之驗證業務類別發給驗證機構認證證書。

四、對經其認證合格之驗證機構所經營驗證業務實施評鑑。

五、其他經中央主管機關公告與認證有關之業務。

第一項申請許可、變更許可事項之資格、條件、程序、應檢附文件、廢止許可、第二項申請展延應檢附文件、前項第三款認證證書應記載事項及其他應遵行事項之辦法,由中央主管機關定之。

委員蕭美琴等18人提案:

第九條 機關(構)、法人經營認證業務者,應檢附相關文件,向中央主管機關申請許可,並於取得認證機構許可證明文件後,始得為之;許可事項有變更者,亦同。

前項許可證明文件之有效期間不得超過五年;期滿前一年得向中央主管機關申請許可展延,每次展延期間不得超過五年。

認證機構之認證業務如下:

一、受理及審查申請認證之案件。

二、與認證合格者簽訂認證契約。

三、依認證合格之驗證業務類別發給驗證機構認證證書。

四、對經其認證合格之驗證機構所經營驗證業務實施評鑑。

五、其他與認證有關之業務。

認證機構經營認證業務,應遵守下列事項,並定期接受中央主管機關之監督及查核,不得規避、妨礙、拒絕或提供不實資料:

一、擬訂認證基準,報中央主管機關核定;其修正、廢止,亦同。

二、依中央主管機關核定之認證基準審查申請認證之案件,並依認證基準對驗證機構所經營驗證業務實施評鑑。

三、保存有關經營認證業務之紀錄五年以上,並報中央主管機關備查。

四、協助並配合中央主管機關查核經其認證合格之驗證機構。

五、驗證機構未能繼續經營驗證業務者,認證機構應協調其他驗證機構承接其驗證業務。

第一項申請許可及變更許可之資格、程序、應檢附文件、許可要件、第二項申請展延應檢附文件、第三項第三款認證證書應記載事項、前項認證機構之監督、管理、查核認證機構之程序、方法、認證基準應包括事項、經營認證業務紀錄之項目、申報備查之文件及其他應遵行事項之辦法,由中央主管機關定之。

委員吳焜裕等16人提案:

第五條 機構、法人經營認證業務,應檢附相關文件,向中央主管機關申請許可,並於取得認證機構許可證明文件後,始得為之;許可事項有變更者,亦同。必要時,中央主管機關得公告指定所屬機關(構)擔任認證機構。

前項許可證明文件之有效期間不得超過五年;期滿前一年得向中央主管機關申請許可展延,每次展延期間不得超過五年。

認證機構之認證業務如下:

一、受理及審查申請認證之案件。

二、與認證合格者簽訂認證契約。

三、依認證合格之驗證業務類別發給驗證機構認證證書。

四、對經其認證合格之驗證機構所經營驗證業務實施評鑑。

五、其他經中央主管機關公告與認證有關之業務。

第一項申請許可、變更許可事項之資格、條件、程序、應檢附文件、廢止許可、第二項申請展延應檢附文件、前項第三款認證證書應記載事項及其他應遵行事項之辦法,由中央主管機關定之。


行政院提案:

一、本條新增

二、現行認驗證制度,係由中央主管機關直接對驗證機構認證,易造成公私法難以界定問題。為落實依法管理及認證體系分立運作,建立中央主管機關得許可認證機構辦理認證之制度,明定機構、法人擬經營認證業務,應申請中央主管機關許可後,始得為之;因政策需要推動特定項目之認驗證制度時,為避免無合適之民間認證機構願意配合申請許可或其能力尚有不足,授權中央主管機關得於必要時公告指定所屬機關(構)擔任認證機構,爰為第一項規定。

三、第二項明定認證機構之許可證明文件有效期限及有效期限屆滿後之展延。

四、第三項明定認證機構經營認證業務之範圍。

五、第四項明定認證機構之許可、展延、經營認證業務範圍等相關事項之辦法,由主管機關定之。

委員蕭美琴等18人提案:

一、本條新增

二、我國現行認驗證制度,係由中央主管機關直接對驗證機構認證,易造成公私法難以界定問題。為落實依法管理及認證體系分立運作,建立中央主管機關得許可認證機構辦理認證之制度,明定機構、法人擬經營認證業務者,應申請中央主管機關許可後,始得為之,爰為第一項規定。

三、認證機構經許可後,對於後續經營認證品質不佳者,倘僅採取定期或不定期評鑑方式來汰除,恐致改正時機延宕,造成消費者疑慮;可藉許可證明文件之有效期屆滿,及展延許可之審核為適當汰除,爰為第二項規定。

四、第三項明定認證機構經營認證業務之範圍。

五、認證機構應受中央主管機關監督及查核,以執行本法之規定,且其應依國際認驗證系統之程序,要求受其認證之驗證機構遂行驗證業務,故明定認證機構經營認證業務所應遵守事項,爰為第四項規定。

六、授權中央主管機關訂定認證機構之查核、許可、展延、認證證書內容、認證基準、經營認證業務紀錄之項目及其他應遵行事項之辦法,爰為第五項規定。

委員吳焜裕等16人提案:

一、本條新增

二、現行認驗證制度,係由中央主管機關直接對驗證機構認證,易造成公私法難以界定問題。為落實依法管理及認證體系分立運作,建立中央主管機關得許可認證機構辦理認證之制度,明定機構、法人擬經營認證業務,應申請中央主管機關許可後,始得為之;因政策需要推動特定項目之認驗證制度時,為避免無合適之民間認證機構願意配合申請許可或其能力尚有不足,授權中央主管機關得於必要時公告指定所屬機關(構)擔任認證機構,爰為第一項規定。

三、第二項明定認證機構之許可證明文件有效期限及有效期限屆滿後之展延。

四、第三項明定認證機構經營認證業務之範圍。

五、第四項明定認證機構之許可、展延、經營認證業務範圍等相關事項之辦法,由主管機關定之。


第六條 認證機構經營認證業務,應遵守下列事項,並定期接受中央主管機關之查核,不得規避、妨礙、拒絕或提供不實資料:

一、擬訂認證基準,報中央主管機關核定;其修正、廢止,亦同。

二、依中央主管機關核定之認證基準審查申請認證之案件,並依認證基準對驗證機構所經營驗證業務實施評鑑。

三、確實記錄及保存有關經營認證業務之紀錄至少五年,並每年報中央主管機關備查。

四、協助並配合中央主管機關查核經其認證合格之驗證機構。

五、驗證機構未能繼續經營驗證業務者,認證機構應協調其他驗證機構承接其驗證業務。

前項對認證機構查核之程序、方法、認證基準應包括事項、認證機構經營認證業務紀錄之項目、申報備查及其他應遵行事項之辦法,由中央主管機關定之。

委員吳焜裕等16人提案:

第六條 認證機構經營認證業務,應遵守下列事項,並定期接受中央主管機關之查核,不得規避、妨礙、拒絕或提供不實資料:

一、擬訂認證基準,報中央主管機關核定;其修正、廢止,亦同。

二、依中央主管機關核定之認證基準審查申請認證之案件,並依認證基準對驗證機構所經營驗證業務實施評鑑。

三、確實記錄及保存有關經營認證業務之紀錄至少五年,並每年報中央主管機關備查。

四、協助並配合中央主管機關查核經其認證合格之驗證機構。

五、驗證機構未能繼續經營驗證業務者,認證機構應協調其他驗證機構承接其驗證業務。

前項對認證機構查核之程序、方法、認證基準應包括事項、認證機構經營認證業務紀錄之項目、申報備查及其他應遵行事項之辦法,由中央主管機關定之。



行政院提案:

一、本條新增

二、認證機構應受中央主管機關監督及查核,以執行本法之規定,且其應依國際認驗證系統之程序,要求受其認證之驗證機構遂行驗證業務,爰於第一項明定認證機構經營認證業務所應遵守事項。

三、第二項明定認證機構之查核、認證基準、經營認證業務紀錄之項目及其他應遵行事項之辦法,由主管機關定之。其中有關認證機構之查核範圍,應包括與認證業務相關之工作檢討、受理認證案件之情形、認證稽核員之能力訓練、突發事件之因應與檢討情形等。

委員吳焜裕等16人提案:

一、本條新增

二、認證機構應受中央主管機關監督及查核,以執行本法之規定,且其應依國際認驗證系統之程序,要求受其認證之驗證機構遂行驗證業務,爰於第一項明定認證機構經營認證業務所應遵守事項。

三、第二項明定認證機構之查核、認證基準、經營認證業務紀錄之項目及其他應遵行事項之辦法,由主管機關定之。其中有關認證機構之查核範圍,應包括與認證業務相關之工作檢討、受理認證案件之情形、認證稽核員之能力訓練、突發事件之因應與檢討情形等。

條 機構、學校、法人經營驗證業務,應經認證機構認證合格,並由認證機構依其經營驗證業務類別發給認證證書後,始得為之;其驗證業務類別變更時,應先向其認證機構申請變更認證之驗證業務類別,經審查符合者,始得為之。

前項驗證業務之範圍如下:

一、與農產品經營者簽訂契約,依第四條規定公告之驗證基準驗證農產品經營者之農產品。

二、製發驗證證書及管理經其驗證通過之農產品經營者使用驗證農產品標章。

三、配合產期,依契約查驗驗證農產品。

四、其他經中央主管機關公告與驗證有關之業務。

驗證機構經營驗證業務,得依契約收取費用,中央主管機關並應公告其收費上限

驗證機構經營第二項驗證業務,應依中央主管機關公告之項目、方式及期間,保存相關資料;中央主管機關得隨時查核之,驗證機構不得規避、妨礙、拒絕或提供不實資料。

委員蕭美琴等18人提案:

條 機構、學校、法人經營驗證業務者,應經認證機構認證合格,並發給認證證書後,始得為之;其驗證業務類別變更時,應先向其認證機構申請,經審查符合者,始得為之。

前項驗證業務之範圍如下:

一、與農產品經營者簽訂契約,依驗證基準驗證農產品經營者之農產品。

二、製發驗證證書及管理經其驗證通過之農產品經營者使用農產品標章。

三、配合產期,依契約查驗農產品。

四、其他經中央主管機關公告與驗證有關之業務。

驗證機構經營驗證業務,得依契約收取費用,中央主管機關應公告其收費上限

委員蔡培慧等24人提案:

條 機構、學校、法人經營驗證業務,應經認證機構認證合格,並由認證機構依其經營驗證業務類別發給認證證書後,始得為之;其驗證業務類別變更時,應先向其認證機構申請變更認證之驗證業務類別,經審查符合者,始得為之。

前項驗證業務之範圍如下:

一、與農產品經營者簽訂契約,依第四條規定公告之驗證基準驗證農產品經營者之農產品。

二、製發驗證證書及管理經其驗證通過之農產品經營者使用驗證農產品標章。

三、配合產期,依契約查驗驗證農產品。

四、其他經中央主管機關公告與驗證有關之業務。

驗證機構經營驗證業務,得依契約收取費用,中央主管機關並應公告其收費上限必要時得補助農產品生產者部分驗證費用,其補助方式由中央主管機關另定。

驗證機構經營第二項驗證業務,應依中央主管機關公告之項目、方式及期間,保存相關資料;中央主管機關得隨時查核之,驗證機構不得規避、妨礙、拒絕或提供不實資料。

委員吳焜裕等16人提案:

條 機構、學校、法人經營驗證業務,應經認證機構認證合格,並由認證機構依其經營驗證業務類別發給認證證書後,始得為之;其驗證業務類別變更時,應先向其認證機構申請變更認證之驗證業務類別,經審查符合者,始得為之。

前項驗證業務之範圍如下:

一、與農產品經營者簽訂契約,依第四條規定公告之驗證基準驗證農產品經營者之農產品。

二、製發驗證證書及管理經其驗證通過之農產品經營者使用驗證農產品標章。

三、配合產期,依契約查驗驗證農產品。

四、其他經中央主管機關公告與驗證有關之業務。

驗證機構經營驗證業務,得依契約收取費用,中央主管機關並應公告其收費上限

驗證機構經營第二項驗證業務,應依中央主管機關公告之項目、方式及期間,保存相關資料;中央主管機關得隨時查核之,驗證機構不得規避、妨礙、拒絕或提供不實資料。


第九條 農產品及其加工品之驗證,由認證機構認證之驗證機構辦理。

驗證機構之申請資格與程序、驗證業務與範圍、有效期間、第十一條所定喪失執行驗證業務能力之認定及相關管理之辦法,由中央主管機關定之。

驗證機構辦理驗證,得收取費用;其收費數額,由該驗證機構訂定,報請中央主管機關核定。

行政院提案:

一、條次變更。

二、將農產品驗證機構管理辦法第六條、第七條、第九條第二項有關驗證業務類別、變更認證之規定納入本法規範,爰修正第一項規定。

三、為將認驗證制度回歸市場機制,轉由民間自主辦理,有關驗證機構之資格、程序、驗證範圍、有效期間等事項,應由認證機構與驗證機構以契約訂之,爰刪除現行條文第二項規定。

四、將農產品驗證機構管理辦法第十一條有關驗證業務範圍之規定納入本法規範,爰增訂第二項規定。

五、驗證機構經營驗證業務需收取費用以維持運作,惟為避免驗證機構收取費用過高,阻礙驗證農產品發展,有規範收費上限之必要,爰修正第三項規定,由中央主管機關公告其收費上限。

六、驗證機構應保存相關驗證資料,並配合中央主管機關之查核,爰參考有機農業促進法第十二條規定,增訂第四項規定。

委員蕭美琴等18人提案:

一、條次變更。

二、將農產品驗證機構管理辦法第六條、第七條、第九條第二項有關驗證業務類別、變更認證之規定提昇至本法位階,爰修正第一項規定。

三、將農產品驗證機構管理辦法第十一條之規定提昇至本法位階,爰增訂第二項規定。

四、因將認驗證制度回歸市場機制,轉由民間自主辦理,有關驗證機構之資格、程序、驗證範圍、有效期間等事項,應由認證機構與驗證機構以契約訂之,爰刪除現行條文第二項規定。

五、驗證機構經營驗證業務需收取費用以維持運作,惟為避免驗證機構收取費用過高,阻礙驗證農產品發展,有規範收費上限之必要,爰修正第三項規定。

委員蔡培慧等24人提案:

一、將農產品驗證機構管理辦法第六條、第七條、第九條第二項有關驗證業務類別、變更認證之規定納入本法規範,爰修正第一項規定。

二、有關驗證機構之資格、程序、驗證範圍、有效期間等事項,應由認證機構與驗證機構以契約訂之,爰刪除現行條文第二項規定。

三、將農產品驗證機構管理辦法第十一條有關驗證業務範圍之規定納入本法規範,爰增訂第二項規定。

四、驗證機構經營驗證業務需收取費用以維持運作,惟為避免驗證機構收取費用過高,阻礙驗證農產品發展,有規範收費上限之必要,爰修正第三項規定,由中央主管機關公告其收費上限。必要時之補助方式由中央主管機關另定。

五、驗證機構應保存相關驗證資料,並配合中央主管機關之查核,爰參考有機農業促進法第十二條規定,增訂第四項規定。

委員吳焜裕等16人提案:

一、條次變更。

二、將農產品驗證機構管理辦法第六條、第七條、第九條第二項有關驗證業務類別、變更認證之規定納入本法規範,爰修正第一項規定。

三、為將認驗證制度回歸市場機制,轉由民間自主辦理,有關驗證機構之資格、程序、驗證範圍、有效期間等事項,應由認證機構與驗證機構以契約訂之,爰刪除現行條文第二項規定。

四、將農產品驗證機構管理辦法第十一條有關驗證業務範圍之規定納入本法規範,爰增訂第二項規定。

五、驗證機構經營驗證業務需收取費用以維持運作,惟為避免驗證機構收取費用過高,阻礙驗證農產品發展,有規範收費上限之必要,爰修正第三項規定,由中央主管機關公告其收費上限。

六、驗證機構應保存相關驗證資料,並配合中央主管機關之查核,爰參考有機農業促進法第十二條規定,增訂第四項規定。


委員蕭美琴等18人提案:

第十一條 驗證機構應遵守下列規定:

一、接受其認證機構或中央主管機關查核。

二、驗證之農產品經營者有第二十二條第一項第二款或有第二十五條第一項各款所定情形之一者,應以書面通知其認證機構及中央主管機關。

三、配合主管機關與認證機構,辦理農產品標章標示檢查、抽驗檢驗及追蹤查驗。

四、保存驗證相關資料三年以上,並每年將驗證或終止驗證之農產品經營者資料,送其認證機構及中央主管機關備查。

五、名稱、事務所、營業所、代表人、管理人變更時,應於三十日內以書面通知其認證機構及中央主管機關。

六、對經其驗證之農產品,配合產期,實施每年一次以上之追蹤查驗。

七、對市售經其驗證之農產品實施抽樣檢驗。

八、管理經其驗證通過之農產品經營者使用農產品標章。

九、對於違反契約、本法或其相關法規者,依約通知限期改正、增加追蹤查驗次數、停止使用標章或終止驗證。

十、依約處理有關驗證案件之申訴、違規使用或仿冒事項。

前項第四款所定保存或送備查之資料項目及範圍,由中央主管機關公告之。


委員蕭美琴等18人提案:

一、本條新增

二、將農產品驗證機構管理辦法第十一條及第十三條,有關驗證機構應遵守規定及配合認證機構或中央主管機關辦理事項之規定,提昇法律位階。




第十條 驗證機構提供不實資料或以其他不正當方法取得認證者,中央主管機關應撤銷其認證。

前項經撤銷認證之驗證機構,三年內不得再申請認證。

行政院提案:

一、本條刪除

二、本次修正認證及驗證制度由民間辦理後,有現行條文所定情形者,認證機構可依雙方間契約處理(如解除契約),已無必要明定認證機構之處理義務,爰予刪除。

委員蕭美琴等18人提案:

一、本條刪除。

二、認驗證制度由民間辦理後,有現行條文所定情形者,認證機構可依雙方間契約處理(如解除契約),已無必要明定認證機構之處理義務,爰予刪除。

委員吳焜裕等16人提案:

一、本條刪除

二、本次修正認證及驗證制度由民間辦理後,有現行條文所定情形者,認證機構可依雙方間契約處理(如解除契約),已無必要明定認證機構之處理義務,爰予刪除。



第十一條 驗證機構喪失執行驗證業務能力,中央主管機關應廢止其認證。

行政院提案:

一、本條刪除

二、刪除理由同現行條文第十條說明二。

委員蕭美琴等18人提案:

一、本條刪除。

二、配合現行條文第十條規定之刪除,爰予刪除。

委員吳焜裕等16人提案:

一、本條刪除

二、刪除理由同現行條文第十條說明二。

第八條 農產品經營者得自願參加驗證,並依第四條規定公告之國內特定農產品之類別及品項,與驗證機構約定實施驗證。

農產品經營者因與其簽約之驗證機構之認證終止、解除認證契約、解散或其他原因未能繼續經營驗證業務,得於中央主管機關公告期間內,改與其他驗證機構簽訂契約。該農產品經營者之驗證農產品,於中央主管機關公告期間內,其驗證證書效期尚未屆滿者,仍視為驗證合格。

委員吳焜裕等16人提案:

第八條 農產品經營者得自願參加驗證,並依第四條規定公告之國內特定農產品之類別及品項,與驗證機構約定實施驗證。

農產品經營者因與其簽約之驗證機構之認證終止、解除認證契約、解散或其他原因未能繼續經營驗證業務,得於中央主管機關公告期間內,改與其他驗證機構簽訂契約。該農產品經營者之驗證農產品,於中央主管機關公告期間內,其驗證證書效期尚未屆滿者,仍視為驗證合格。



行政院提案:

一、本條新增

二、農產品經營者得自願參加驗證,並依公告之特定農產品類別及品項,與驗證機構訂定契約實施產品驗證,爰為第一項規定。

三、倘驗證機構因發生無法經營驗證業務而受終止經營驗證業務之情事,為維護農產品經營者所生產之驗證農產品仍具有驗證合格之權益,爰參考有機農業促進法第十三條第三項規定,於第二項明定農產品經營者得於中央主管機關公告之期間內與其他驗證機構簽訂契約,以延續其農產品之驗證;並明定公告期間內驗證證書效期未屆滿者,仍視為驗證合格。

委員吳焜裕等16人提案:

一、本條新增

二、農產品經營者得自願參加驗證,並依公告之特定農產品類別及品項,與驗證機構訂定契約實施產品驗證,爰為第一項規定。

三、倘驗證機構因發生無法經營驗證業務而受終止經營驗證業務之情事,為維護農產品經營者所生產之驗證農產品仍具有驗證合格之權益,爰參考有機農業促進法第十三條第三項規定,於第二項明定農產品經營者得於中央主管機關公告之期間內與其他驗證機構簽訂契約,以延續其農產品之驗證;並明定公告期間內驗證證書效期未屆滿者,仍視為驗證合格。


委員吳焜裕等16人提案:

第八條之一 中央主管機關為促進農業生產安全升級,應設任務編組,並諮詢相關機關(構)、團體意見,以推動發展產銷履歷農產品為目標,每四年提出產銷履歷農產品生產促進方案,報請行政院核定後實施。

前項產銷履歷農產品促進方案之內容如下:

一、產銷履歷農產品生產面積目標、占全國農業生產面積之比例及分年預算配置。

二、產銷履歷農產品前瞻發展規劃及現況調查。

三、產銷履歷農產品生產、行銷及農產品驗證之輔導。

四、產銷履歷農產品生產與維護生態保育之獎勵及補貼。

五、產銷履歷農產品之農法技術、科技研發及人才培育。

六、各級機關(構)、學校與消費者對產銷履歷農產品及產銷履歷食農教育之推廣。

七、相關民間團體辦理產銷履歷農產品推廣工作之輔導。

八、其他促進產銷履歷農產品發展之工作。

主管機關為推廣產銷履歷農產品,應寬列預算,並每四年滾動檢討調升幅度,以達全國農業安全驗證為目標,配合辦理前項各款工作。

第二項第四款獎勵及補貼之辦法,由中央主管機關依比例原則定之。


委員吳焜裕等16人提案:

一、本條新增。

二、為使產銷履歷農產品穩定發展,並由中央主管機關指定召集人,設立任務編組,以每四年滾動檢討方式設定階段目標及調整輔導方向,使推動措施更有效率,爰為第一項規定。

三、為配合各階段發展目標之需要,第二項明定產銷履歷農產品促進方案之內容。

四、第三項明定主管機關應寬列預算配合辦理產銷履歷農產品促進方案工作,並每四年滾動檢討調升幅度,以擴大全國農業產銷履歷覆蓋率,配合辦理前項各款工作。

五、為合理、公平補助或獎勵產銷履歷農產品生產者,授權訂定相關辦法,爰為第四項規定。


第九條 認證機構與驗證機構之認證契約、驗證機構與農產品經營者簽訂之驗證契約,中央主管機關得公告其應記載或不得記載之事項。

違反前項公告之契約無效,除去該部分,契約亦可成立者,該契約之其他部分,仍為有效。但對當事人之一方顯失公平者,該契約全部無效。

中央主管機關公告應記載之事項,雖未記載於契約,仍構成契約之內容。

委員蕭美琴等18人提案:

第十二條 認證機構與驗證機構之認證契約、驗證機構與農產品經營者簽訂之驗證契約,中央主管機關應公告各驗證業務類別,其應記載或不得記載之事項。

違反前項公告之契約無效,除去該部分,契約亦可成立者,該契約之其他部分,仍為有效。但對當事人之一方顯失公平者,該契約全部無效。

契約之權利義務,除本法規定外,依契約之約定;契約未約定者,依民法相關之規定。

中央主管機關公告應記載之事項,雖未記載於契約,仍視為契約內容之一部。

委員吳焜裕等16人提案:

第九條 認證機構與驗證機構之認證契約、驗證機構與農產品經營者簽訂之驗證契約,中央主管機關得公告其應記載或不得記載之事項。

違反前項公告之契約無效,除去該部分,契約亦可成立者,該契約之其他部分,仍為有效。但對當事人之一方顯失公平者,該契約全部無效。

中央主管機關公告應記載之事項,雖未記載於契約,仍構成契約之內容。



行政院提案:

一、本條新增

二、參考消費者保護法第十六條、第十七條與有機農業促進法第十四條第一項規定,於第一項明定中央主管機關得公告契約應記載或不得記載之事項,適度監督認證機構與驗證機構、驗證機構與農產品經營者間之契約內容。

三、違反公告之應記載或不得記載之事項時,為規範契約條款之效力,爰參考有機農業促進法第十四條第二項規定,增訂第二項規定。

四、參考有機農業促進法第十四條第三項規定,於第三項明定中央主管機關公告應記載之事項,雖未記載於契約,仍構成契約內容。

委員蕭美琴等18人提案:

一、本條新增

二、本條參考消費者保護法第十六條、第十七條與農產品驗證機構管理辦法第十二條規定,授權中央主管機關得公告契約應記載或不得記載之事項,適度監督認證機構與驗證機構、驗證機構與農產品經驗業者間之契約內容,爰予增訂。

三、為使驗證機構與農產品經營者間的權利義務與法律關係具體明確,爰明定除了本法有規定之部份外,悉依契約之規定;契約未訂定之部份,依民法之規定。

四、參考有機農業促進法第十四條規定,爰增訂第四項規定。

委員吳焜裕等16人提案:

一、本條新增

二、參考消費者保護法第十六條、第十七條與有機農業促進法第十四條第一項規定,於第一項明定中央主管機關得公告契約應記載或不得記載之事項,適度監督認證機構與驗證機構、驗證機構與農產品經營者間之契約內容。

三、違反公告之應記載或不得記載之事項時,為規範契約條款之效力,爰參考有機農業促進法第十四條第二項規定,增訂第二項規定。

四、參考有機農業促進法第十四條第三項規定,於第三項明定中央主管機關公告應記載之事項,雖未記載於契約,仍構成契約內容。

章 農產品管理

委員蕭美琴等18人提案:

第二章 生產管理

第四章 安全管理及查驗取締

委員吳焜裕等16人提案:

章 農產品管理

第四章 初級農產品加工

第四章 安全管理及查驗取締


行政院提案:

一、章次變更。

二、本章除規範驗證農產品及溯源農產品生產過程之安全管理及查驗規定外,並增訂驗證農產品及溯源農產品之標示、刊播驗證農產品及溯源農產品相關廣告之傳播業者規定,以為農產品整體之管理,爰修正章名。

委員蕭美琴等18人提案:

第二章:

一、章名修正。

二、本章原以優良及有機農產品驗證制度作為生產管理之手段,為因應產銷科技之快速進步與驗證制度之持續整合及改良,有關優良農產品及產銷履歷農產品之驗證制度,將於第三章加以規範,有機農產品驗證制度已另制定公布有機農業促進法;本章針對農產品之生產管理,改以溯源農產品登錄及管理制度為之,爰修正章名。

第四章:

章名未修正。

委員吳焜裕等16人提案:

三章

一、章次變更。

二、本章除規範驗證農產品及溯源農產品生產過程之安全管理及查驗規定外,並增訂經中央主管機關公告類別及規模之農產品經營者投保產品責任保險規定、驗證農產品及溯源農產品之標示、刊播驗證農產品及溯源農產品相關廣告之傳播業者規定,以為農產品整體之管理,爰修正章名。

第四章:

本章規範農產品初級加工場相關規定,並增訂特定規模或類別農產品經營者應實施自主管理之規定,以為初級農產品加工之管理,爰修正章名。

第十條 農產品經依本法驗證合格者,始得使用驗證農產品標章,或以驗證農產品名義販賣、標示、展示或廣告

前項驗證農產品標章之規格、圖式、製作、使用及其他應遵行事項之辦法,由中央主管機關會商相關機關定之。

委員蕭美琴等18人提案:

十三條 依本法驗證合格之農產品,得使用特定農產品標章,或以驗證農產品名義販賣、標示、展示或廣告

前項特定農產品標章之規格、圖式、製作、使用及相關管理之辦法,由中央主管機關會商相關機關定之。

委員吳焜裕等16人提案:

十五條 農產品經依本法驗證合格者,始得使用驗證農產品標章,或以驗證農產品名義販賣、標示、展示或廣告

前項驗證農產品標章之規格、圖式、製作、使用及其他應遵行事項之辦法,由中央主管機關會商相關機關定之。


第十二條 農產品及其加工品使用農產品標章,須經驗證合格。

前項農產品標章之規格、圖式、使用規定及相關管理之辦法,由中央主管機關會商相關機關定之。

行政院提案:

一、條次變更。

二、農產品經驗證合格者,得由其農產品經營者製作、使用驗證農產品標章,爰修正第一項規定,並配合第三條第一款關於農產品之定義已修正為包含其加工品,爰刪除現行條文第一項有關「及其加工品」之文字。

三、為符合授權明確性,爰於第二項之授權事項增訂驗證農產品標章之製作,並酌作文字修正。

委員蕭美琴等18人提案:

一、條次變更。

二、修正第一項,明定農產品經驗證合格者,始得由其農產品經營者製作、使用農產品標章。

三、修正條文第三條第一款關於農產品之定義已修正為包含其加工品,爰配合修正刪除「及其加工品」之文字。

四、為符合授權明確性,爰於第二項規定授權中央主管機關就農產品標章之規格、圖式、使用規定及相關管理等訂定辦法。

委員吳焜裕等16人提案:

一、條次變更。

二、農產品經驗證合格者,得由其農產品經營者製作、使用驗證農產品標章,爰修正第一項規定,並配合第三條第一款關於農產品之定義已修正為包含其加工品,爰刪除現行條文第一項有關「及其加工品」之文字。

三、為符合授權明確性,爰於第二項之授權事項增訂驗證農產品標章之製作,並酌作文字修正。

第十一條 農產品經營者之農產品經驗證合格並以驗證農產品名義銷售者,應以中文及通用符號,明顯標示下列事項:

一、品名。

二、原料名稱;其為二種以上混合物時,應依其含量多寡由高至低分別標示之。但單一原料製成且與前款品名完全相同者,得免標示原料名稱。

三、淨重、容量、數量或度量。

四、農產品經營者名稱、電話號碼及地址;其屬委託製造者,並應標示委託者之名稱、電話號碼及地址。

五、原產地。但已標示製造廠或驗證場所地址,且足以表徵原產地者,得免標示。

六、驗證農產品標章、驗證產品編號、字號或追溯碼及驗證機構名稱。

七、驗證資訊之查詢管道。

八、其他經中央主管機關公告之事項。

前項第七款驗證資訊之查詢管道及標示方式,由中央主管機關公告之。

因農產品本身、容器或包裝面積、材質,或其他特殊因素,依第一項規定標示顯有困難者,中央主管機關得公告免一部分之標示,或以其他方式標示。

第一項各款之標示事項有變更者,應自變更事實發生之日起三個月內更換原有標示;屆期未更換者,視為標示不實。

委員蕭美琴等18人提案:

第十四條 農產品經營者之農產品經完成驗證並以驗證農產品名義銷售者,應於容器或外包裝上,以中文及通用符號,明顯標示下列事項:

一、品名。

二、內容物、原料名稱。但與前款完全相同者,得免標示。

三、淨重、容量、數量或度量。

四、農產品經營者名稱、電話號碼及地址;其屬委託製造者,並應標示委託者之名稱、電話號碼及地址。

五、原產地(國)。但已標示製造廠或驗證場所地址,且足以表徵原產地(國)者,得免標示。

六、農產品驗證標章、驗證產品編號、字號或追溯碼及驗證機構名稱。

七、資訊公開方式。

八、其他經中央主管機關公告之事項。

因容器或外包裝面積、材質,或其他之特殊因素,依第一項規定標示顯有困難者,中央主管機關應公告以其他方式標示。

委員蔡培慧等24人提案:

第十四條之三 農產品經營者之農產品經驗證合格並以驗證農產品名義銷售者,應以中文及通用符號,明顯標示下列事項:

一、品名。

二、原料名稱;其為二種以上混合物時,應依其含量多寡由高至低分別標示之。但單一原料製成且與前款品名完全相同者,得免標示原料名稱。

三、淨重、容量、數量或度量。

四、加工後供食用之農產加工品應標示有效期限。

五、農產品經營者名稱、電話號碼及地址;其屬委託製造者,並應標示委託者之名稱、電話號碼及地址。

六、原產地。但已標示製造廠或驗證場所地址,且足以表徵原產地者,得免標示。

七、驗證農產品標章、驗證產品編號、字號或追溯碼及驗證機構名稱。

八、驗證資訊之查詢管道。

九、其他經中央主管機關公告之事項。

前項第八款驗證資訊之查詢管道及標示方式,由中央主管機關公告之。

因農產品本身、容器或包裝面積、材質,或其他特殊因素,依第一項規定標示顯有困難者,中央主管機關得公告免一部分之標示,或以其他方式標示。

第一項各款之標示事項有變更者,應自變更事實發生之日起三個月內更換原有標示;屆期未更換者,視為標示不實。

委員吳焜裕等16人提案:

第十六條 農產品經營者之農產品經驗證合格並以驗證農產品名義銷售者,應以中文及通用符號於農產品本身、容器或包裝,明顯位置標示下列事項:

一、品名。

二、原料名稱;其為二種以上混合物時,應依其含量多寡由高至低分別標示之。但單一原料製成且與前款品名完全相同者,不在此限。

三、淨重、容量、數量或度量。

四、農產品經營者名稱、電話號碼及地址;其屬委託製造者,並應標示委託者之名稱、電話號碼及地址。

五、原產地。但已標示製造廠或驗證場所地址,且足以表徵原產地者,不在此限。

六、驗證農產品標章、驗證產品編號、字號或追溯碼及驗證機構名稱。

七、驗證資訊之查詢管道。

八、其他經中央主管機關公告之事項。

前項第七款驗證資訊之查詢管道及標示方式,由中央主管機關公告之。

因農產品本身、容器或包裝面積、材質,或其他特殊因素,依第一項規定標示顯有困難者,中央主管機關得公告免一部分之標示,或以其他方式標示。

第一項各款之標示事項有變更者,應自變更事實發生之日起三個月內更換原有標示;屆期未更換者,視為標示不實。


行政院提案:

一、本條新增

二、完成驗證者以驗證農產品名義銷售時,應依規定標示驗證相關事項以供消費者辨明,爰將優良農產品驗證管理辦法第十一條、產銷履歷農產品驗證管理辦法第十三條有關標示之規定納入本法規範,並參考有機農業促進法第十八條第一項、食品安全衛生管理法第二十二條及第二十三條規定,增訂第一項規定。

三、第一項第七款所定「驗證資訊之查詢管道」,係指可供消費者查詢驗證相關事項之資訊公開管道,例如官方網站網址、二維條碼等,為使中央主管機關得依最新資訊科技、實務需要公告其方式,爰為第二項規定。

四、參考有機農業促進法第十八條第二項及食品安全衛生管理法第二十三條規定,於第三項明定得公告免一部分之標示,或以其他方式標示之情形。

五、參考有機農業促進法第十八條第三項規定,於第四條明定標示之事項有變更之處理方式。

委員蕭美琴等18人提案:

一、本條新增

二、完成驗證者以驗證農產品名義銷售時,應依規定標示驗證相關事項以供消費者辨明,爰將優良農產品驗證管理辦法第十一條、產銷履歷農產品驗證管理辦法第十三條有關標示之規定提昇至本法加以規範,並參考食品安全衛生管理法第二十二條及第二十三條規定,爰予增訂。

委員蔡培慧等24人提案:

一、本條新增

二、完成驗證者以驗證農產品名義銷售時,應依規定標示驗證相關事項以供消費者辨明,爰將優良農產品驗證管理辦法第十一條、產銷履歷農產品驗證管理辦法第十三條有關標示之規定納入本法規範,並參考有機農業促進法第十八條第一項、食品安全衛生管理法第二十二條及第二十三條規定,增訂第一項規定。

三、第一項第八款所定「驗證資訊之查詢管道」,係指可供消費者查詢驗證相關事項之資訊公開管道,例如官方網站網址、二維條碼等,為使中央主管機關得依最新資訊科技、實務需要公告其方式,爰為第二項規定。

四、參考有機農業促進法第十八條第二項及食品安全衛生管理法第二十三條規定,於第三項明定得公告免一部分之標示,或以其他方式標示之情形。

五、參考有機農業促進法第十八條第三項規定,於第四條明定標示之事項有變更之處理方式。

委員吳焜裕等16人提案:

一、本條新增

二、完成驗證者以驗證農產品名義銷售時,應依規定標示驗證相關事項以供消費者辨明,爰將優良農產品驗證管理辦法第十一條、產銷履歷農產品驗證管理辦法第十三條有關標示之規定納入本法規範。另有關食品安全衛生管理法第二十二條標示規定,授權主管機關依第一項第八款公告之。

三、第一項第七款所定「驗證資訊之查詢管道」,係指可供消費者查詢驗證相關事項之資訊公開管道,例如官方網站網址、二維條碼等,為使中央主管機關得依最新資訊科技、實務需要公告其方式,爰為第二項規定。

四、參考有機農業促進法第十八條第二項及食品安全衛生管理法第二十三條規定,於第三項明定得公告免一部分之標示,或以其他方式標示之情形。

五、參考有機農業促進法第十八條第三項規定,於第四條明定標示之事項有變更之處理方式。




第十三條 有機農產品、農產加工品不得使用化學農藥、化學肥料、動物用藥品或其他化學品。但經中央主管機關公告許可者,不在此限。

行政院提案:

一、本條刪除

二、配合有機農產品已納入有機農業促進法規範,爰刪除本條。

委員蕭美琴等18人提案:

一、本條刪除

二、配合有機農產品移出本法由有機農業促進法管理,爰刪除本條。委員吳焜裕等16人提案:

一、本條刪除

二、配合有機農產品已納入有機農業促進法規範,爰刪除本條。

第十條 農產品經營者應依中央主管機關依第四條規定公告之驗證基準,保存驗證農產品之生產、加工、分裝、流通、貯存及販賣過程之相關資料。

主管機關得派員進入農產品經營者之生產、加工、分裝、貯存販賣及其他經營場所,執行檢查檢驗或要求農產品經營者提供前項相關資料,任何人不得規避、妨礙、拒絕或提供不實資料

經檢查或檢驗之結果不符本法規定之農產品,主管機關除依本法規定處罰外,令其禁止移動、限期改、回收、銷毀或為其他適當之處置。

委員蕭美琴等18人提案:

十五條 農產品經營者應依第八條第三項所定基準及辦法之規定,保存驗證相關資料。

主管機關為確保驗證業務、農產品符合本法規定,得不定期、未經預告、隨時派員進入驗證機構、農產品經營者之生產、加工、分裝、貯存販賣及其他經營場所,執行檢查抽樣檢驗或要求負責人、農產品經營者提供相關證明、紀錄,任何人不得拒絕、妨礙、規避

經檢查或檢驗之結果不符本法規定之農產品,主管機關除依本法規定處罰外,得禁止其移動並為沒入、命其限期改善、回收、銷毀或為其他適當之處置。

受託或提供平臺刊播涉及驗證農產品、農產品標章及溯源農產品廣告之業者,應自廣告刊播之日起一年內,保存委託或自行刊播廣告者之姓名、國民身分證統一編號、網路位址與對應之實體住、居所地址及電話等資料,其非屬自然人者,另應保存其名稱、設立登記文件號碼、事務所或營業所地址及電話,且於主管機關要求提供時,不得拒絕、妨礙或規避。

委員吳焜裕等16人提案:

第十條 農產品經營者應依中央主管機關依第四條規定公告之驗證基準,保存驗證農產品之生產、加工、分裝、流通、貯存及販賣過程之相關資料。

主管機關得派員進入農產品經營者之生產、加工、分裝、貯存販賣及其他經營場所,執行檢查檢驗或要求農產品經營者提供前項相關資料,任何人不得規避、妨礙、拒絕或提供不實資料

經檢查或檢驗之結果不符本法規定之農產品,主管機關除依本法規定處罰外,令其禁止移動、限期改、回收、銷毀或為其他適當之處置。


第十四條 主管機關為確保農產品及其加工品符合本法規定,得派員進入農產品經營業者之生產、加工、分裝、貯存及販賣場所,執行檢查或抽樣檢驗,任何人不得拒絕、規避或妨礙。

主管機關為前項檢查或抽樣檢驗,得要求前項場所之經營業者提供相關證明及紀錄。

經檢查或檢驗之結果不符本法規定之農產品及其加工品,主管機關除依本法規定處罰外,得禁止其運出第一項所定場所,並得命其限期改善、回收、銷毀或為其他適當之處置。

主管機關應依特定農產品及其加工品之不同性質,分別訂定最短抽檢時間。

行政院提案:

一、條次變更。

二、農產品經營者應依驗證基準規定保存驗證農產品之生產、加工、分裝、流通、貯存及販賣過程之相關資料,爰增訂第一項規定。

三、現行條文第一項與第二項整併列為第二項,並酌作文字修正;又抽樣僅屬檢驗之方法之一,毋庸明定,爰予刪除。

四、第三項規定,酌作文字修正。

五、現行條文第四項之抽檢時間將於修正條文第十三條第一項規定授權訂定之辦法規範,爰予刪除。

委員蕭美琴等18人提案:

一、本條為條次變更。

二、第一項規定,農產品經營者應依規定保存驗證相關資料。

三、現行條文第一項與第二項合併,並酌修文字為第二項。

四、第三項增訂沒入之行政管制措施,以收預防之效,並酌修文字。

五、現行條文第四項之抽檢時間毋庸以法律定之,可於修正條文第十六條第一項授權辦法定之,爰予刪除。

六、參考食品安全衛生管理法第二十九條規定,增訂第四項,明定受託刊播廣告者或平臺提供相關電信業者,有保存及提供委託者或廣告行為人資料之義務。

委員吳焜裕等16人提案:

一、條次變更。

二、農產品經營者應依驗證基準規定保存驗證農產品之生產、加工、分裝、流通、貯存及販賣過程之相關資料,爰增訂第一項規定。

三、現行條文第一項與第二項整併列為第二項,並酌作文字修正;又抽樣僅屬檢驗之方法之一,毋庸明定,爰予刪除。

四、第三項規定,酌作文字修正。

五、現行條文第四項之抽檢時間將於修正條文第十三條第一項規定授權訂定之辦法規範,爰予刪除。

第十條 依前條規定執行檢查或檢驗之人員,應出示有關執行職務之證明文件或顯示足資辨別之標誌;在販賣場所抽取之樣品應給付價款;其檢查檢驗及其他應遵行事項之辦法,由中央主管機關定之。

前項之檢查或檢驗,主管機關得委任所屬機關(構)或委託其他機關(構)、學校、法人、團體或個人辦理。

委員蕭美琴等18人提案:

十六條 依前條規定執行檢查或抽樣檢驗之人員,應出示有關執行職務之證明文件或顯示足資辨別之標誌;在販賣場所抽取之樣品應給付價款;其檢查、抽樣檢驗及相關管理之辦法,由中央主管機關定之。

委員吳焜裕等16人提案:

第十條 依前條規定執行檢查或檢驗之人員,應出示有關執行職務之證明文件或顯示足資辨別之標誌;在販賣場所抽取之樣品應給付價款;其檢查檢驗及其他應遵行事項之辦法,由中央主管機關定之。

前項之檢查或檢驗,主管機關得委任所屬機關(構)或委託其他機關(構)、學校、法人、團體或個人辦理。


第十五條 依前條規定執行檢查或抽樣檢驗之人員,應向行為人出示有關執行職務之證明文件或顯示足資辨別之標誌;在販賣場所抽取之樣品應給付價款;其檢查及檢驗之辦法,由中央主管機關定之。

前項之檢查,主管機關得委任所屬機關或委託其他機關(構)、法人、團體或個人辦理。

第一項之檢驗,由中央主管機關委任所屬檢驗機構辦理。必要時,得將其一部分或全部委託其他檢驗機關(構)、學校、團體或研究機構辦理。

行政院提案:

一、條次變更。

二、現行條文第一項所定抽樣,僅屬檢驗之方法之一,毋庸明定,爰予刪除並將第一項規定酌作文字修正。

三、現行實務上雖然常由中央主管機關執行抽樣,並交由所屬機構檢驗,惟修正條文第十二條第二項及第三項規定之檢查、檢驗,其主體並不以中央主管機關為限,亦應包括各級主管機關,並可委任或委託辦理,爰修正第二項規定,將現行第三項所定檢驗事項之委任或委託納入,並刪除現行條文第三項規定。

委員蕭美琴等18人提案:

一、條次變更。

二、為將檢查、抽樣檢驗之辦法明確授權,爰訂第一項。

三、現行條文第二項及第三項之委任或委託可於依第一項授權訂定之辦法中明定,爰予刪除。

委員吳焜裕等16人提案:

一、條次變更。

二、現行條文第一項所定抽樣,僅屬檢驗之方法之一,毋庸明定,爰予刪除並將第一項規定酌作文字修正。

三、現行實務上雖然常由中央主管機關執行抽樣,並交由所屬機構檢驗,惟修正條文第十二條第二項及第三項規定之檢查、檢驗,其主體並不以中央主管機關為限,亦應包括各級主管機關,並可委任或委託辦理,爰修正第二項規定,將現行第三項所定檢驗事項之委任或委託納入,並刪除現行條文第三項規定。

第十條 農產品之檢驗方法,由中央主管機關會商中央目的事業主管機關後公告之;未公告者,依序準用下列檢驗方法:

一、食品安全衛生管理法所定檢驗方法。

二、國家標準。

三、國際間認可之方法。

委員蕭美琴等18人提案:

十七條 農產品之檢驗方法,由中央主管機關會商中央目的事業主管機關後公告之;未公告者,得準用中央衛生福利主管機關依食品安全衛生管理法所定檢驗方法、國家標準,或依國際間認可之方法為之。

委員吳焜裕等16人提案:

第十條 農產品之檢驗方法,由中央主管機關會商中央目的事業主管機關後公告之;未公告者,依序準用下列檢驗方法:

一、食品安全衛生管理法所定檢驗方法。

二、國家標準。

三、國際間認可之方法。


第十六條 農產品及其加工品安全之檢驗方法,由中央主管機關會商中央目的事業主管機關後公告之;未公告者,得依國際間認可之方法為之。

行政院提案:

一、條次變更。

二、農產品之檢驗方法,不以涉及安全者為限,應由中央主管機關公告之。惟於未公告之情形,應依序準用中央食品安全衛生主管機關依食品安全衛生管理法第三十八條所定檢驗方法、國家標準主管機關依標準法所定國家標準,或國際間認可之方法,爰修正本條,並依序分款定之。另配合修正條文第三條第一款規定,刪除現行「及其加工品」之文字。

委員蕭美琴等18人提案:

本條為條次變更。農產品之檢驗方法,不以涉及安全者為限,爰訂得準用中央衛生福利主管機關依食品安全衛生管理法第三十八條所定檢驗方法或其他相關的國家標準。

委員吳焜裕等16人提案:

一、條次變更。

二、農產品之檢驗方法,不以涉及安全者為限,應由中央主管機關公告之。惟於未公告之情形,應依序準用中央食品安全衛生主管機關依食品安全衛生管理法第三十八條所定檢驗方法、國家標準主管機關依標準法所定國家標準,或國際間認可之方法,爰修正本條,並依序分款定之。另配合修正條文第三條第一款規定,刪除現行「及其加工品」之文字。

第十條 農產品經營者對於檢驗結果有異議,於收到通知後十五日內,繳納檢驗費用,向原抽驗機關申請複驗,並以一次為限。

前項受理複驗機關應於七日內通知執行檢驗者就原檢體複驗之。但檢體已變質或無適當方法可資保存者,不予受理

委員蕭美琴等18人提案:

十八條 農產品經營者對於檢驗結果有異議時,得於收到通知後十五日內,繳納檢驗費用,向原抽驗機關申請複驗,並以一次為限。

前項受理複驗機關應於七日內通知執行檢驗者就原檢體複驗之。但檢體已變質或無適當方法可資保存者,受理之。

委員吳焜裕等16人提案:

二十條 農產品經營者對於檢驗結果有異議,於收到通知後十五日內,繳納檢驗費用,向原抽驗機關申請複驗,並以一次為限。

前項受理複驗機關應於七日內通知執行檢驗者就原檢體複驗之。但檢體已變質或無適當方法可資保存者,不予受理


第十七條 農產品經營業者對於檢驗結果有異議時,得於收到通知後十五日內,繳納檢驗費用,向原抽驗機關申請複驗,並以一次為限。

前項受理複驗機關應於七日內通知執行檢驗者就原檢體複驗之。但檢體已變質者,不予複驗。

行政院提案:

一、條次變更。

二、農產品經營者申請複驗時,應於期限內辦理,爰修正第一項規定。

三、參照有機農業促進法第二十四條第二項及食品安全衛生管理法第三十九條規定,於第二項但書增訂有關檢體無適當方法可資保存者,不予受理之規定。

委員蕭美琴等18人提案:

條次變更,修正現行條文第二項但書,參考食品安全衛生管理法第三十九條增訂有關檢體已變質或無適當方法可資保存者,得不受理之規定。

委員吳焜裕等16人提案:

一、條次變更。

二、農產品經營者申請複驗時,應於期限內辦理,爰修正第一項規定。

三、參照有機農業促進法第二十四條第二項及食品安全衛生管理法第三十九條規定,於第二項但書增訂有關檢體無適當方法可資保存者,不予受理之規定。

第十六條 農產品經營者於農產品流通、販賣前,得將溯源資訊登錄於中央主管機關所建系統,並標示於產品本身、包裝或容器上。

前項溯源資訊之項目及標示方式,由中央主管機關公告之。

中央主管機關於必要時得公告指定特定品項農產品或一定規模之農產品經營者,應依第一項規定登錄溯源資訊,並依前項規定公告之方式標示。

委員蕭美琴等18人提案:

第四條 農產品經營者應將其於國內生產或使用國產原料進行加工、分裝之農產品,向中央主管機關申請溯源登錄,並公開生產資訊。

前項申請溯源登錄之條件、審核程序、應登錄之事項、資訊公開、申請變更及其他應遵行事項之辦法,由中央主管機關定之。

委員蕭美琴等18人提案:

第五條 中央主管機關應公告指定農產品於特定類別及規模之農產品經營者,於進行特定處理程序前,應依規定完成溯源登錄後,始得為之。

委員蕭美琴等18人提案:

第六條 下列之情形,應就所登錄之農產品,使用指定標示:

一、以溯源農產品之名義標示或廣告者。

二、經中央主管機關依前條公告指定之農產品。

未完成溯源登錄者,不得使用指定標示。

前二項指定標示之規格、圖示、製作、使用及相關管理事項之辦法,由中央主管機關定之

委員吳焜裕等16人提案:

第十二條 農產品經營者於農產品流通、販賣前,得將溯源資訊登錄於中央主管機關所建系統,並標示於產品本身、包裝或容器上。

前項溯源資訊之項目及標示方式,由中央主管機關公告之。

中央主管機關於必要時得公告指定特定品項農產品或一定規模之農產品經營者,應依第一項規定登錄溯源資訊,並依前項規定公告之方式標示。



行政院提案:

一、本條新增。

二、為提供消費者知的權益,建立農產品溯源登錄制度,該制度屬自願性質,配合溯源資訊建立及提供查詢,中央主管機關應設置相關資訊系統,提供農產品經營者使用,完成溯源登錄者應以指定方式標示,爰為第一項規定。

三、第二項授權中央主管機關公告溯源資訊內容及指定標示方式。

四、中央主管機關於必要時得公告指定農產品之特定品項及一定規模農產品經營者,其生產、加工、分裝之農產品,應強制實施溯源登錄制度,爰為第三項規定。

委員蕭美琴等18人提案:

第四條:

一、本條新增

二、為建立農產品溯源資訊公開之平臺,以利農產品之生產管理及消費者權益保障,規定有關農產品溯源資訊之登錄及其授權子法,爰增訂本條。

三、訂定授權依據,由中央主管機關就本條所定申請登錄、審核程序、應登錄之事項、資訊公開及申請變更與其他應遵行事項相關規定訂定辦法據以規範。

第五條:

一、本條新增

二、溯源登錄制度屬強制性質,中央主管機關應指定農產品於特定類別及規模之農產品經營者進行特定處理程序前,例如:生產、加工、分裝、進口、流通或販賣等,強制實施溯源登錄制度。

第六條:

一、本條新增

二、完成溯源登錄者,應使用中央主管機關所指定之標示。

三、為授權中央主管機關就本條前二項所定標示相關規定及其管理作業訂定辦法據以規範,並得委託法人或團體辦理追溯條碼發放管理作業,爰為第三項規定。

委員吳焜裕等16人提案:

一、本條新增。

二、為提供消費者知的權益,建立農產品溯源登錄制度,該制度屬自願性質,配合溯源資訊建立及提供查詢,中央主管機關應設置相關資訊系統,提供農產品經營者使用,完成溯源登錄者應以指定方式標示,爰為第一項規定。

三、第二項授權中央主管機關公告溯源資訊內容及指定標示方式。

四、中央主管機關於必要時得公告指定農產品之特定品項及一定規模農產品經營者,其生產、加工、分裝之農產品,應強制實施溯源登錄制度,爰為第三項規定。


委員吳焜裕等16人提案:

第十條 經中央主管機關公告類別及規模之農產品經營者,應投保產品責任保險。

前項應投保產品責任險之農產品經營者類別及規模由中央主管機關公告。

第一項產品責任保險金額及契約內容,由中央主管機關定之,中央主管機關並得補助其保險費。



委員吳焜裕等16人提案:

一、本條新增

二、參考食品安全衛生管理法第十三條規定,為保障消費者權益,並分散農產品經營者理賠風險及財務負擔,農產品經營者應投保產品責任保險。惟農產品種類繁多,其銷售內容包羅萬象,並無必要要求所有農產品經營者皆需投保產品責任保險。爰規定由中央主管機關視需要公告類別、規模之農產品經營者,始須強制投保產品賣任保險。產品賣任保險保險金額及契約內容,則授權由中央主管機關會商財政部等有關機關後定之。


委員吳焜裕等16人提案:

第二十二條 經中央主管機關公告類別及規模之農產品經營者應實施自主管理,訂定農產品安全監測計畫,確保農產品衛生安全。

前項農產品經營者應將其產品原材料、半成品或成品,自行或送交其他檢驗機關(構)、法人或團體檢驗。

第一項農產品經營者於發現產品有危害衛生安全之虞時,應即主動停止製造、加工、販賣及辦理回收,並通報直轄市、縣(市)主管機關。

第一項應實施自主管理之農產品經營者類別及規模由中央主管機關公告。


委員吳焜裕等16人提案:

一、本條新增

二、參考食品安全衛生管理法第七條規定,依消費者保護法之精神,各階段農產品經營者對其產品負有落實自主管理及確保食品安全之責任,爰增訂本條。

三、農產品經營者發現產品有問題時,應主動加以回收及停止販賣,俾使民眾飲食安全及消費權益獲得保障,爰增訂第三項。



委員蔡培慧等24人提案:

第十四條之一 為穩定農業生產與銷售,增加初級農產加工品項目種類,主管機關得由相關單位或人員,提供以下諮詢服務:

一、農產加工開發諮詢,含加工、分裝、流通及販賣等流程。

二、食品安全衛生管理法、食品良好衛生規範等相關法規諮詢。

三、初級農產加工知識與技術指導。

四、農產加工實物打樣測試。

五、其他經中央主管機關公告之事項。

委員吳焜裕等16人提案:

第十一條 為推動提昇農產品品質相關事項,中央主管機關應委託相關機關(構),對初級農產品加工者進行輔導,以符合本法及相關法規之規定。



委員蔡培慧等24人提案:

一、本條新增

二、為促進農產品生產到初級加工一元化管理,農委會分別在南投中興新村中臺灣創新園區成立農產加工整合服務中心,以及五個農業試驗改良場(台東、花蓮、臺中、臺南、高雄)與農業試驗所啟用農產加值打樣中心。透過諮詢與實務操作,協助各區域農民運用在地農產原料,研發乾燥、粉碎、碾製、焙炒等四類初級加工,讓農民在開發新品項前評估生產效益,促進農產多元利用與加值。而農民在實作後,若有量產及通路上架的需求,場方會進一步轉介到農產加工整合服務中心,以獲得相關協助。

委員吳焜裕等16人提案:

一、本條新增。

二、中央主管機關為推動提昇農產品品質,應委託相關機關(構)進行輔導,其輔導包含下列事項:農產品安全監測計畫之簡易範本制定、初級農產品加工原材料或半成品或成品送交驗證機構檢驗之費用、國內農產品驗證機構資訊之蒐集、國內參加驗證障礙之排除等。

第十七條 農民以國產溯源農產品、驗證農產品、有機農產品、有機轉型期農產品或其他經中央主管機關指定之農產品為原料,於一定規模以下且依法取得農業用地作農業設施容許使用之農產品加工設施,進行特定品項之加工者,得向直轄市、縣(市)主管機關申請登記為農產品初級加工場。

前項中央主管機關指定之農產品、一定規模、特定品項及其加工方式、申請登記之條件、程序、應檢附文件、有效期限、變更、廢止及其他應遵行事項之辦法,由中央主管機關定之。

委員蕭美琴等18人提案:

第七條 農產品經營者加工特定項目溯源登錄農產品、驗證農產品、有機農產品或有機轉型期農產品之初級加工場,應向中央主管機關申請登記。

前項特定項目之農產品、初級加工範圍、申請登記之資格、條件、程序、應檢附文件、有效期限、變更、撤銷、廢止及其他應遵行事項之辦法,由中央主管機關定之。

依第一項核准登記之初級加工場,其從業人員、作業場所及設施衛生管理,應符合初級加工場良好衛生標準之規定,不適用中央衛生主管機關依食品安全衛生管理法第八條第四項所定準則之規定。

前項初級加工場良好衛生標準,由中央主管機關會商中央衛生主管機關定之。

委員蘇治芬等16人提案:

第十六條 農產品及其加工品安全之檢驗方法,由中央主管機關會商中央目的事業主管機關後公告之;未公告者,得依國際間認可之方法為之。

農民以國產驗證合格之農產品、有機農產品、有機轉型期農產品或其他經中央主管機關指定之農產品為原料,於一定規模以內之合法加工場,進行特定品項之加工,得向直轄市、縣(市)主管機關申請登記為農產品初級加工場。

前項農產品初級加工場之規模、特定品項及其加工方式、中央主管機關指定之農產品、申請登記之條件、程序、應檢附文件、有效期限、變更、撤銷、廢止及其他相關事項之辦法,由中央主管機關定之。

委員鍾佳濱等17人提案:

第十六條之一 農民以國產驗證合格之農產品、有機農產品、有機轉型期農產品或其他經中央主管機關指定之農產品為原料,於一定規模以下且依法取得農業用地作農業設施容許使用之農產品加工設施,進行特定品項之加工,得向直轄市、縣(市)主管機關申請登記為農產品初級加工場。

前項農產品初級加工場之規模、特定品項及其加工方式、中央主管機關指定之農產品、申請登記之條件、程序、應檢附文件、有效期限、變更、撤銷、廢止及其他相關事項之辦法,由中央主管機關定之。

委員蔡培慧等24人提案:

第十四條之二 農民以國產溯源農產品、驗證農產品、有機農產品、有機轉型期農產品或其他經中央主管機關指定之農產品為原料,於一定規模以下且依法取得農業用地作農業設施容許使用之農產品加工設施,進行特定品項之加工者,得向直轄市、縣(市)主管機關申請登記為農產品初級加工場。

前項中央主管機關指定之農產品、一定規模、特定品項及其加工方式、申請登記之條件、程序、應檢附文件、有效期限、變更、廢止及其他應遵行事項之辦法,由中央主管機關定之。

委員吳焜裕等16人提案:

第二十一條 農民以溯源農產品、驗證農產品、有機農產品、有機轉型期農產品或其他經中央主管機關指定之農產品為原料,於一定規模以下且依法取得農業用地作農業設施容許使用之農產品加工設施,進行特定品項之加工者,得向直轄市、縣(市)主管機關申請登記為農產品初級加工場。

前項中央主管機關指定之農產品、一定規模、特定品項及其加工方式、申請登記之條件、程序、應檢附文件、有效期限、變更、廢止及其他應遵行事項之辦法,由中央主管機關定之。

第一項初級農產品加工場之從業人員、作業場所、設施衛生管理及其品保品管制度等,應符合中央主管機關公告之良好衛生規範準則。



行政院提案:

一、本條新增

二、農民從事農產品加工,多屬小規模,並以申請農業用地作農業設施容許使用審查辦法之農產品加工設施從事加工生產,因其加工場所規模小,且設置食品工廠之資本支出高,故農民取得食品工廠登記困難,所生產之農產加工品無法追蹤及追溯,影響通路上架販售,爰於第一項增訂得申請登記為農產品初級加工場之要件,以納管該類加工場所,並期輔導其使用可追溯之農產品及符合食品衛生安全之規定:

()基於農產品初級加工場之登記,係以暢通農民所產初級加工品之行銷通路為目的,爰規定以農民為申請對象,且產品須符合特定品項;另為確保原料來源具安全性且為國產,故原料須為溯源農產品、驗證農產品、有機農產品、有機轉型期農產品及其他經中央主管機關指定之可追溯農產品。

()農民於農業用地合法從事加工須先取得農產品加工設施之容許使用,又為落實分級管理,納管對象係小規模之初級加工場,爰其申設場所規定須符合於一定規模以內之合法加工場所。

()考量從事農產加工涉及建管、衛生及環保等相關規定,爰須以直轄市或縣(市)主管機關為申請登記之對象,以利登記之審查及後續管理之查核。

()另申請登記初期以風險較低之農糧產品加工先行辦理,後續再評估擴充。

三、為建立農產品初級加工場管理制度,爰於第二項明定授權中央主管機關訂定相關事項之辦法,規範農產品初級加工場之一定規模、特定品項及其加工方式、申請登記之條件、程序、應檢附文件、有效期限、變更、廢止及其他應遵行事項等,以區隔食品工廠,分級管理,建構國產農產品生產到初級加工一元化管理。

委員蕭美琴等18人提案:

一、本條新增

二、實務上自然人農民於「申請農業用地作農業設施容許使用審查辦法」所定「農產運銷加工設施」內從事部分農產品之初級加工者,大多數規模較小且未辦理商業登記,難以與適用食品良好衛生規範準則相關規定之食品工廠相提並論。為積極納管農業用地上之農產品初級加工場,並與食品製造業有所區隔,應採分級管理方式;對於已核准登記之農產品初級加工場,應由本法中央主管機關訂定農產品初級加工場良好衛生標準加以管理,並排除上揭食品安全衛生管理法第八條第四項所定準則有關從業人員、作業場所及設施衛生管理相關規定之適用,爰增列本條規定。

委員蘇治芬等16人提案:

一、本條第二項、第三項新增。

二、農民從事農產品初級加工,多因其加工場所規模小,且設置食品工廠之資本支出高,故農民取得食品工廠登記困難,所生產之農產加工品無法追蹤及追溯,影響通路上架販售。

三、為解決農產加工品通路受限的問題,朝向加工品分級、分流管理制度前進,即一般的食品工廠仍隸屬經濟部負責,而屬小型、簡易加工業態的小農加工,則劃入農產品初級加工場,納入農政單位主管範疇。

四、基於農產品初級加工場之登記,係以暢通農民所產初級加工品之行銷通路為目的,爰規定以農民為申請對象,且產品須符合特定品項;另為確保原料來源具安全性且為國產,故原料須為國產驗證合格之農產品、有機農產品、有機轉型期農產品及其他經中央主管機關指定之農產品,例如國產溯源登錄農產品。

五、末於第三項明定授權中央主管機關訂定管理辦法,規定農產品初級加工場之規模、特定品項及其加工方式、申請登記之條件、程序、應檢附文件、有效期限、變更、撤銷、廢止及其他應遵行事項等,以區隔食品工廠,分級管理,建構國產農產品生產到初級加工一元化管理。

委員鍾佳濱等17人提案:

一、本條新增。

二、近年國內許多小農投入手作生產,將農產品加工製成果乾、茶包、咖啡等加工品項,延長農產品保存期限,增加附加價值。惟因大型通路為確保產品可追蹤溯源,會要求上架產品之廠房須有經濟部所管轄之工廠登記,小農因生產規模不及食品大廠,往往不易取得工廠登記,需委託食品大廠生產或被食品大廠併為旗下品牌之一,為解決初級農產加工品通路受限問題,爰增訂本條。

三、為建立農產品初級加工場管理制度,爰於第二項明定授權中央主管機關訂定管理辦法,規定農產品初級加工場之規模、特定品項及其加工方式、申請登記之條件、程序、應檢附文件、有效期限、變更、廢止及其他應遵行事項等,以與食品工廠區隔,分級管理,建構國產農產品生產到初級加工一元化管理。

委員蔡培慧等24人提案:

一、本條新增

二、農民從事農產品加工,多屬小規模,並以申請農業用地作農業設施容許使用審查辦法之農產品加工設施從事加工生產,因其加工場所規模小,且設置食品工廠之資本支出高,故農民取得食品工廠登記困難,所生產之農產加工品無法追蹤及追溯,影響通路上架販售,爰於第一項增訂得申請登記為農產品初級加工場之要件,以納管該類加工場所,並期輔導其使用可追溯之農產品及符合食品衛生安全之規定:

()基於農產品初級加工場之登記,係以暢通農民所產初級加工品之行銷通路為目的,爰規定以農民為申請對象,且產品須符合特定品項;另為確保原料來源具安全性且為國產,故原料須為溯源農產品、驗證農產品、有機農產品、有機轉型期農產品及其他經中央主管機關指定之可追溯農產品。

()農民於農業用地合法從事加工須先取得農產品加工設施之容許使用,又為落實分級管理,納管對象係小規模之初級加工場,爰其申設場所規定須符合於一定規模以內之合法加工場所。

()考量從事農產加工涉及建管、衛生及環保等相關規定,爰須以直轄市或縣(市)主管機關為申請登記之對象,以利登記之審查及後續管理之查核。

()另申請登記初期以風險較低之農糧產品加工先行辦理,後續再評估擴充。

三、為建立農產品初級加工場管理制度,爰於第二項明定授權中央主管機關訂定相關事項之辦法,規範農產品初級加工場之一定規模、特定品項及其加工方式、申請登記之條件、程序、應檢附文件、有效期限、變更、廢止及其他應遵行事項等,以區隔食品工廠,分級管理,建構國產農產品生產到初級加工一元化管理。

委員吳焜裕等16人提案:

一、本條新增

二、農民從事農產品加工,多屬小規模,並以申請農業用地作農業設施容許使用審查辦法之農產品加工設施從事加工生產,因其加工場所規模小,且設置食品工廠之資本支出高,故農民取得食品工廠登記困難,所生產之農產加工品無法追蹤及追溯,影響通路上架販售,爰於第一項增訂得申請登記為農產品初級加工場之要件,以納管該類加工場所,並期輔導其使用可追溯之農產品及符合食品衛生安全之規定:

()基於農產品初級加工場之登記,係以暢通農民所產初級加工品之行銷通路為目的,爰規定以農民為申請對象,且產品須符合特定品項;另為確保原料來源具安全性且為國產,故原料須為溯源農產品、驗證農產品、有機農產品、有機轉型期農產品及其他經中央主管機關指定之可追溯農產品。

()農民於農業用地合法從事加工須先取得農產品加工設施之容許使用,又為落實分級管理,納管對象係小規模之初級加工場,爰其申設場所規定須符合於一定規模以內之合法加工場所。

()考量從事農產加工涉及建管、衛生及環保等相關規定,爰須以直轄市或縣(市)主管機關為申請登記之對象,以利登記之審查及後續管理之查核。

()另申請登記初期以風險較低之農糧產品加工先行辦理,後續再評估擴充。

三、為建立農產品初級加工場管理制度,爰於第二項明定授權中央主管機關訂定相關事項之辦法,規範農產品初級加工場之一定規模、特定品項及其加工方式、申請登記之條件、程序、應檢附文件、有效期限、變更、廢止及其他應遵行事項等,以區隔食品工廠,分級管理,建構國產農產品生產到初級加工一元化管理。

四、參考食品安全衛生管理法第八條規定,為加強對農產品之管理,明確規範於初級加工場進行農產品加工,應適用食安法第八條中食品之良好衛生規範準則第一章、第二章及相關規範。

第十八條 農產品之標示或廣告不得擅自使用中央主管機關或其所屬機關(構)之名義。

提供平臺或受委託刊播之廣告涉及驗證農產品、溯源農產品或使用中央主管機關或其所屬機關(構)之名義者,其提供平臺或受委託刊播廣告之業者,應自廣告刊播之日起六個月,保存於平臺上或委託刊播廣告者之相關資料,且於主管機關要求提供時,不得規避、妨礙、拒絕或提供不實資料。

前項相關資料之項目、保存方式及其他應遵行事項之辦法,由中央主管機關定之。

委員吳焜裕等16人提案:

第十三條 農產品之標示或廣告不得擅自使用中央主管機關或其所屬機關(構)之名義。

提供平臺或受委託刊播之廣告涉及驗證農產品、溯源農產品或使用中央主管機關或其所屬機關(構)之名義者,其提供平臺或受委託刊播廣告之業者,應自廣告刊播之日起六個月,保存於平臺上或委託刊播廣告者之相關資料,且於主管機關要求提供時,不得規避、妨礙、拒絕或提供不實資料。

前項相關資料之項目、保存方式及其他應遵行事項之辦法,由中央主管機關定之。



行政院提案:

一、本條新增

二、為杜絕實務上常見之農產品標示或廣告擅自使用中央主管機關或其所屬機關(構)名義之亂象,以保護消費者及農民,爰為第一項規定。

三、農產品廣告涉及驗證農產品、溯源農產品或有第一項情形者,提供平臺或受委託刊播廣告之業者應有保存及提供委託者或廣告行為人相關資料之義務,爰參考食品安全衛生管理法第二十九條規定增訂第二項。

四、第三項明定前項相關資料之項目、保存方式及其他應遵行事項之辦法,由中央主管機關定之。

委員吳焜裕等16人提案:

一、本條新增

二、為杜絕實務上常見之農產品標示或廣告擅自使用中央主管機關或其所屬機關(構)名義之亂象,以保護消費者及農民,爰為第一項規定。

三、農產品廣告涉及驗證農產品、溯源農產品或有第一項情形者,提供平臺或受委託刊播廣告之業者應有保存及提供委託者或廣告行為人相關資料之義務,爰參考食品安全衛生管理法第二十九條規定增訂第二項。

四、第三項明定前項相關資料之項目、保存方式及其他應遵行事項之辦法,由中央主管機關定之。

第十條 主管機關對於檢舉查獲違反本法規定者,除對檢舉人身分資料保守秘密外,並應給予獎勵。

前項檢舉獎勵辦法,由中央主管機關定之。

委員蕭美琴等18人提案:

十九條 主管機關對於檢舉查獲違反本法規定者,除對檢舉人身分資料保守秘密外,並應給予獎勵。

前項檢舉獎勵辦法,由中央主管機關定之。

委員吳焜裕等16人提案:

十四條 主管機關對於檢舉查獲違反本法規定者,除對檢舉人身分資料保守秘密外,並應給予獎勵。

前項檢舉獎勵辦法,由中央主管機關定之。

第十八條 主管機關對於檢舉查獲違反本法規定者,除對檢舉人身分資料保守秘密外,並應給予獎勵。

前項檢舉獎勵辦法,由中央主管機關定之。

行政院提案:

條次變更,內容未修正。

委員蕭美琴等18人提案:

條次變更。

委員吳焜裕等16人提案:

條次變更,內容未修正。




第十九條 依第二十一條第二項或第二十三條第二項規定廢止認證之驗證機構,三年內不得再申請認證。

行政院提案:

一、本條刪除

二、認驗證制度修正由民間辦理,本條規定情形認證機構可依雙方間契約處理,爰予刪除。

委員蕭美琴等18人提案:

一、本條刪除

二、認驗證制度轉由民間辦理,認證機構可依雙方間契約處理,爰予刪除。

章 罰 則

委員蕭美琴等18人提案:

第五章 罰  則

委員吳焜裕等16人提案:

章 罰 則


第五章 罰則


行政院提案:

章次變更,章名未修正。

委員蕭美琴等18人提案:

章名未修正。

委員吳焜裕等16人提案:

章名未修正。

第二十條 有下列情形之一者,處新臺幣六十萬元以上六千萬元以下罰鍰:

一、違反第五條第一項規定,未經中央主管機關許可,擅自經營第五條第三項所定認證業務,或未經中央主管機關依第五條第二項規定許可展延而經營認證業務。

二、認證機構違反中央主管機關依第二十七條第一項規定所為處分,於停止受理新申請認證案件期間,受理新申請認證案件。

委員蕭美琴等18人提案:

第二十條 有下列情形之一者,處新臺幣六十萬元以上六千萬元以下罰鍰:

一、違反第九條第一項規定,未經中央主管機關許可,擅自經營認證業務,或未經中央主管機關依第九條第二項規定許可展延而經營認證業務。

二、認證機構違反第二十七條規定,於停止受理新申請認證業務期間,未依規定受理新申請認證業務。

委員吳焜裕等16人提案:

二十三條 有下列情形之一者,處新臺幣六十萬元以上六千萬元以下罰鍰:

一、違反第五條第一項規定,未經中央主管機關許可,擅自經營第五條第三項所定認證業務,或未經中央主管機關依第五條第二項規定許可展延而經營認證業務。

二、認證機構違反中央主管機關依第三十條第一項規定所為處分,於停止受理新申請認證案件期間,受理新申請認證案件。



行政院提案:

一、本條新增

二、參考有機農業促進法第二十七條規定,於第一款明定,非依本法審查合格之認證機構擅自執行認證業務,或未依規定申請展延而經營認證業務之罰責,以避免破壞認證制度。第二款明定認證機構因違反修正條文第二十七條第一項所為處分,仍持續受理本法相關認證申請者之罰責。

委員蕭美琴等18人提案:

一、本條新增

二、本條第一項第一款規定,非屬本法審查合格之認證機構而擅自執行認證業務者,或未依規定申請許可展延而經營認證業務者,視情節處以罰鍰。

三、本條第一項第二款規定,認證機構因違反規定受行政處分時,仍持續受理本法相關認證申請者,應負違反規定之處罰。

委員吳焜裕等16人提案:

一、本條新增

二、參考有機農業促進法第二十七條規定,於第一款明定,非依本法審查合格之認證機構擅自執行認證業務,或未依規定申請展延而經營認證業務之罰責,以避免破壞認證制度。第二款明定認證機構因違反修正條文第三十一條第一項所為處分,仍持續受理本法相關認證申請者之罰責。

二十一條 違反第七條第一項規定,認證合格,擅自經營第七條第二項所定驗證業務者,處新臺幣三十萬元以上三千萬元以下罰鍰。

委員蕭美琴等18人提案:

二十一條 未認證,擅自經營第十條第二項所定驗證業務者,處新臺幣三十萬元以上三千萬元以下罰鍰。

委員吳焜裕等16人提案:

二十四條 違反第七條第一項規定,認證合格,擅自經營第七條第二項所定驗證業務者,處新臺幣三十萬元以上三千萬元以下罰鍰。


第二十條 未依本法規定取得認證或經撤銷、廢止認證,擅自辦理本法規定之農產品及其加工品驗證業務者,處新臺幣三十萬元以上一百五十萬元以下罰鍰。

行政院提案:

一、條次變更。

二、參考有機農業促進法第二十八條規定酌作修正,並調整罰鍰額度上限。

委員蕭美琴等18人提案:

條次變更,爰依有機農業促進法罰則調整本法罰鍰上限額度,並作文字修正。

委員吳焜裕等16人提案:

一、條次變更。

二、參考有機農業促進法第二十八條規定酌作修正,並調整罰鍰額度上限。

二十二條 有下列行為之一者,處新臺幣二十萬元以上百萬元以下罰鍰,並得按次處罰:

違反第十條第一項規定,未經驗證合格使用驗證農產品標章。

二、違反主管機關依第二十三條第二項或第二十六條第二項規定所為處分,經停止使用驗證農產品標章,仍繼續使用。

前項行為人,經裁判確定科以罰金低於前項所定最低罰鍰者,得依前項規定裁罰繳納不足最低罰鍰之部分。

委員蕭美琴等18人提案:

二十二條 有下列行為之一者,處新臺幣二十萬元以上百萬元以下罰鍰,並得按次處罰:

違反第十三條第一項規定,未經驗證合格使用驗證農產品標章

二、違反第二十三條第二項規定,經停止、禁止使用農產品標章,仍繼續使用

前項行為人,經裁判確定處以罰金低於前項所定最低罰鍰者,應依前項規定裁罰繳納不足最低罰鍰之部分。

委員吳焜裕等16人提案:

二十五條 有下列行為之一者,處新臺幣二十萬元以上百萬元以下罰鍰,並得按次處罰:

違反第十五條第一項規定,未經驗證合格使用驗證農產品標章。

二、違反主管機關依第二十六條第二項或第二十九條第二項規定所為處分,經停止使用驗證農產品標章,仍繼續使用。

前項行為人,經裁判確定科以罰金低於前項所定最低罰鍰者,得依前項規定裁罰繳納不足最低罰鍰之部分。


第二十一條 有下列行為之一者,處新臺幣二十萬元以上一百萬元以下罰鍰,並得按次處罰:

一、驗證機構執行其認證範圍以外之驗證業務。

二、農產品經營業者,未經驗證合格擅自使用農產品標章或經停止、禁止使用農產品標章,仍繼續使用。

三、農產品經營業者違反主管機關依第十四條第三項規定所為禁止運出之處分、改善、回收、銷毀或為其他適當處置。

有前項第一款情事,中央主管機關認情節重大者,得廢止其認證。

主管機關對於第一項第三款所定不符本法規定之農產品及其加工品,必要時,得予以沒入。

行政院提案:

一、條次變更。

二、第一項規定修正如下:

()參考有機農業促進法第二十九條罰則規定,調整罰鍰額度上限,爰修正序文規定。

()驗證機構經營其受認證範圍以外之驗證業務相關行為,應以前條規定處罰,爰刪除現行條文第一款規定。

()現行條文第二款之行為人應不以農產品經營者為限,爰予修正並分別移列第一款、第二款規定。

()現行條文第三款規定,因修正條文第二十三條第一項第三款已有相關規範,爰予刪除。

三、現行條文第二項所定情形,於認驗證契約簽訂後,可依雙方間契約處理,爰予刪除。

四、有關不符本法規定之農產品,其處理方式已於修正條文第十二條第三項加以規範,且令業者處置該農產品即為已足,並無沒入之必要性,爰刪除現行條文第三項規定。

五、為避免相關刑事處罰科處罰金(如商標法第九十六條)未達本法所定之罰鍰數額,爰參考道路交通管理處罰條例第三十五條第八項規定,增訂第二項規定。

委員蕭美琴等18人提案:

一、參照有機農業促進法罰則爰調整罰鍰上限。

二、驗證機構經營其受認證範圍以外之驗證業務相關行為,應以前條規定處罰,爰為條次變更並刪除現行條文第一項第一款。

三、現行條文第一項第二款之行為人應不以農產品經營者為限,爰修正文字為第一項第一款、第二款。

四、因認驗證制度轉由民間辦理後,有現行條文第二項所定情形者,認證機構可依雙方間契約處理,爰予刪除。

五、現行條文第三項修正後移列修正條文第十五條第三項,爰予刪除。

六、增訂第二項,避免相關的刑事處罰所科處的罰金未達本法所定之罰鍰數額。

委員吳焜裕等16人提案:

一、條次變更。

二、第一項規定修正如下:

()參考有機農業促進法第二十九條罰則規定,調整罰鍰額度上限,爰修正序文規定。

()驗證機構經營其受認證範圍以外之驗證業務相關行為,應以前條規定處罰,爰刪除現行條文第一款規定。

()現行條文第二款之行為人應不以農產品經營者為限,爰予修正並分別移列第一款、第二款規定。

()現行條文第三款規定,因修正條文第二十三條第一項第三款已有相關規範,爰予刪除。

三、現行條文第二項所定情形,於認驗證契約簽訂後,可依雙方間契約處理,爰予刪除。

四、有關不符本法規定之農產品,其處理方式已於修正條文第十二條第三項加以規範,且令業者處置該農產品即為已足,並無沒入之必要性,爰刪除現行條文第三項規定。

五、為避免相關刑事處罰科處罰金(如商標法第九十六條)未達本法所定之罰鍰數額,爰參考道路交通管理處罰條例第三十五條第八項規定,增訂第二項規定。

二十三條 有下列行為之一者,處新臺幣十萬元以上一百萬元以下罰鍰,並得按次處罰:

一、違反第七條第四項規定,未依中央主管機關公告項目、方式、期間,保存資料,規避、妨礙、拒絕中央主管機關之查核或提供不實資料。

二、違反第十二條第二項規定,規避、妨礙拒絕主管機關之檢查檢驗或提供相關資料之要求,或提供不實之資料。

三、違反第十二條第三項規定,未遵守主管機關有關禁止其移動、限期改正、回收、銷毀或其他適當處置之命令。

四、違反第十八條第二項規定,規避、妨礙、拒絕提供資料或提供不實之資料。

五、違反第十八條第三項所定辦法中有關相關資料項目或保存方式之規定。

六、違反主管機關依第二十九條規定所為之處置。

有前項第二款或第三款情形者,主管機關並得停止其使用驗證農產品標章三個月以上,一年以下。

委員蕭美琴等18人提案:

二十三條 有下列行為之一者,處新臺幣十萬元以上一百萬元以下罰鍰,並得按次處罰:

一、違反第十五條第二項規定,拒絕、妨礙或規避主管機關之檢查或抽樣檢驗,或提供不實之證明或紀錄。

二、違反第十五條第三項規定,未遵守主管機關有關禁止其移動、沒入、限期改正、回收、銷毀或其他適當處置之命令。

三、違反第十五條第項規定,拒絕、妨礙或規避提供資料,或未保存或提供不實之資料。

有前項情形之一者,主管機關並得停止其使用標章三個月以上,一年以下。

委員吳焜裕等16人提案:

二十六條 有下列行為之一者,處新臺幣十萬元以上一百萬元以下罰鍰,並得按次處罰:

一、違反第七條第四項規定,未依中央主管機關公告項目、方式、期間,保存資料,規避、妨礙、拒絕中央主管機關之查核或提供不實資料。

二、違反第十二條第二項規定,規避、妨礙拒絕主管機關之檢查檢驗或提供相關資料之要求,或提供不實之資料。

三、違反第十二條第三項規定,未遵守主管機關有關禁止其移動、限期改正、回收、銷毀或其他適當處置之命令。

四、違反第十三條第二項規定,規避、妨礙、拒絕提供資料或提供不實之資料。

五、違反第十三條第三項所定辦法中有關相關資料項目或保存方式之規定。

六、違反主管機關依第三十二條規定所為之處置。

有前項第二款或第三款情形者,主管機關並得停止其使用驗證農產品標章三個月以上,一年以下。


第二十二條 農產品經營業者有下列行為之一者,處新臺幣十萬元以上五十萬元以下罰鍰,並得按次處罰:

一、拒絕、妨礙或規避主管機關依第十四條第一項規定之檢查或抽樣檢驗。

二、未依第十四條第二項規定提供相關證明及紀錄。

行政院提案:

一、條次變更。

二、第一項規定修正如下:

()參考有機農業促進法第三十條規定調整罰鍰額度上限,且本條之行為人不以農產品經營者為限,爰修正序文。

()第一款增訂違反修正條文第七條第四項之罰責。

()現行條文第一款移至第二款規定,並配合修正條文第十二條第二項規定酌作修正。

()農產品經營者以外之人若未遵守主管機關有關禁止移動、限期改正、回收、銷毀或其他適當處置之命令,現行條文未有相關處分,不利管理,另為納入現行條文第二十一條第一項第三款規定,爰增訂第三款規定。

()配合修正條文第十八條及第二十九條規定,爰增訂第四款至第六款之罰責。

三、違反第一項第二款或第三款規定者,主管機關得停止其使用標章,爰為第二項規定。

委員蕭美琴等18人提案:

一、將條次變更並參照有機農業促進法罰則調整罰鍰上限,本條之行為人不以農產品經營者為限。

二、配合修正條文第十五條第二項,爰訂第一項第一款。

三、增列第一項第二款,未遵守主管機關有關禁止移動、沒入、限期改正、回收、銷毀或其他適當處置之命令之罰則。

四、現行條文第二款配合修正條文第十五條第四項,爰修訂文字移列第一項第三款。

五、本條第二項規定,違反第一項規定者,主管機關得視其情節輕重停止其使用標章之期限。

委員吳焜裕等16人提案:

一、條次變更。

二、第一項規定修正如下:

()參考有機農業促進法第三十條規定調整罰鍰額度上限,且本條之行為人不以農產品經營者為限,爰修正序文。

()第一款增訂違反修正條文第七條第四項之罰責。

()現行條文第一款移至第二款規定,並配合修正條文第十二條第二項規定酌作修正。

()農產品經營者以外之人若未遵守主管機關有關禁止移動、限期改正、回收、銷毀或其他適當處置之命令,現行條文未有相關處分,不利管理,另為納入現行條文第二十一條第一項第三款規定,爰增訂第三款規定。

()配合修正條文第二十二條及第三十三條規定,爰增訂第四款至第六款之罰責。

三、違反第一項第二款或第三款規定者,主管機關得停止其使用標章,爰為第二項規定。

二十四條 有下列行為之一者,處新臺幣六萬元以上六十萬元以下罰鍰,並得按次處罰:

一、驗證機構違反第七條第三項規定,收取費用超過中央主管機關公告之收費上限。

二、違反第十條第一項規定,未經驗證合格,以驗證農產品等文字或其他足使他人誤認之表示方法,而販賣、標示、展示或廣告

委員蕭美琴等18人提案:

二十四條 有下列行為之一者,處新臺幣六萬元以上六百萬元以下罰鍰,並得按次處罰:

一、違反第十三條第一項規定,未經驗證合格,以驗證農產品等文字或其他足使他人誤認之表示方法,而販賣、標示、展示或廣告

二、違反第十一條第一項第四款規定,驗證機構未保存驗證紀錄或相關資料文件有登載不實之情事。

三、驗證機構違反第十條第三項規定,收取費用超過中央主管機關公告之上限。

委員吳焜裕等16人提案:

二十七條 有下列行為之一者,處新臺幣六萬元以上六十萬元以下罰鍰,並得按次處罰:

一、驗證機構違反第七條第三項規定,收取費用超過中央主管機關公告之收費上限。

二、違反第十五條第一項規定,未經驗證合格,以驗證農產品等文字或其他足使他人誤認之表示方法,而販賣、標示、展示或廣告


第二十三條 有下列行為之一者,處新臺幣六萬元以上三十萬元以下罰鍰,並得按次處罰:

一、農產品經營業者之農產品或其加工品,未經驗證標示優良農產品驗證、產銷履歷驗證等文字或其他足使他人誤認之表示方法。

二、農產品經營業者之有機農產品、農產加工品未依第五條第一項規定驗證,或未依第六條第一項規定審查合格而標示有機等本國或外國文字,或其他足使他人誤認之表示方法。

三、驗證機構之驗證紀錄或相關資料文件有登載不實之情事。

有前項第三款情事,中央主管機關認情節重大者,應廢止其認證。

行政院提案:

一、條次變更。

二、現行條文第一項修正列為本條:

()參考有機農業促進法第三十一條規定調整罰鍰額度上限,爰修正第一項序文規定。

()驗證機構違反第七條第三項收取費用超過中央主管機關公告收費上限者應予以處罰,爰增訂第一款規定。

()現行條文第一項第一款規定,行為人不以農產品經營者為限,爰酌作修正並移列至第二款規定。

()現行條文第一項第二款規定納入有機農業促進法規範,爰予刪除。

()現行條文第一項第三款規定,因修正條文第二十三條第一項第一款已有相關規範,爰予刪除。

三、因認證及驗證制度轉由民間辦理,有現行條文第二項所定情形者,認證機構可依雙方間契約處理,爰予刪除。

委員蕭美琴等18人提案:

一、條次變更並為文字修正。參照有機農業促進法罰則調整罰鍰上限額度,且現行條文第一項第一款之行為人不以農產品經營者為限。

二、配合有機農產品移出本法,刪除現行條文第一項第二款。

三、現行條文第一項第三款修正移列至第二款,並為文字修正。

四、增訂第一項第三款,驗證機構違法收取費用之處罰。

五、因認驗證制度轉由民間辦理,有現行條文第二項所定情形者,認證機構可依雙方間契約處理,爰予刪除。

委員吳焜裕等16人提案:

一、條次變更。

二、現行條文第一項修正列為本條:

()參考有機農業促進法第三十一條規定調整罰鍰額度上限,爰修正第一項序文規定。

()驗證機構違反第七條第三項收取費用超過中央主管機關公告收費上限者應予以處罰,爰增訂第一款規定。

()現行條文第一項第一款規定,行為人不以農產品經營者為限,爰酌作修正並移列至第二款規定。

()現行條文第一項第二款規定納入有機農業促進法規範,爰予刪除。

()現行條文第一項第三款規定,因修正條文第二十三條第一項第一款已有相關規範,爰予刪除。

Shape4 、因認證及驗證制度轉由民間辦理,有現行條文第二項所定情形者,認證機構可依雙方間契約處理,爰予刪除。

Shape5 二十五條 違反中央主管機關依第九條第一項公告之應記載或不得記載事項,經主管機關令其限期改正而屆期不改正者,處新臺幣三萬元以上三十萬元以下罰鍰;經再次令其限期改正而屆期不改正者,按次處新臺幣五萬元以上五十萬元以下罰鍰。

委員蕭美琴等18人提案:

第二十八條 違反中央主管機關依第十二條第一項公告之應記載或不得記載事項者,除法律另有處罰規定外,經主管機關令其限期改正而屆期不改正者,處新臺幣三萬元以上三十萬元以下罰鍰;經再次令其限期改正而屆期不改正者,處新臺幣五萬元以上五十萬元以下罰鍰,並得按次處罰。

委員吳焜裕等16人提案:

第二十八條 違反中央主管機關依第九條第一項公告之應記載或不得記載事項,經主管機關令其限期改正而屆期不改正者,處新臺幣三萬元以上三十萬元以下罰鍰;經再次令其限期改正而屆期不改正者,按次處新臺幣五萬元以上五十萬元以下罰鍰。



行政院提案:

一、本條新增

二、為避免簽訂契約之一方,違反中央主管機關依第九條第一項公告之應記載或不得記載事項,利用經濟地位逼迫他方接受不公平之契約條款,參考消費者保護法第五十六條之一規定,爰為本條規定。

委員蕭美琴等18人提案:

一、新增本條

二、規範為避免簽訂契約之雙方造成契約外第三人之權益受損。

委員吳焜裕等16人提案:

一、本條新增

二、為避免簽訂契約之一方,違反中央主管機關依第九條第一項公告之應記載或不得記載事項,利用經濟地位逼迫他方接受不公平之契約條款,參考消費者保護法第五十六條之一規定,爰為本條規定。

二十六條 農產品經營者有下列行為之一者,應令限期改正;屆期不改正者,處新臺幣三萬元以上三十萬元以下罰鍰,並得按次處罰:

、違反依第十條第二項所定辦法中有關標章規格、圖式、製作或使用規定。

、違反第十一第一項規定,未為標示、標示不全或不實。

三、違反第十二條第一項規定,未依驗證基準保存驗證農產品之生產、加工、分裝、流通、貯存及販賣過程之相關資料。

四、違反第十八條第一項規定,擅自使用中央主管機關或其所屬機關(構)之名義為農產品之標示或廣告

前項情形之一者,主管機關得停止其使用驗證農產品標章三個月以上,一年以下。

委員蕭美琴等18人提案:

二十五條 農產品經營者有下列行為之一者,應令限期改正;屆期不改正者,處新臺幣三萬元以上三十萬元以下罰鍰,並得按次處罰:

一、違反依第七條第四項所定標準中有關從業人員、作業場所或設施衛生管理之規定。

、違反依第十三條第二項所定辦法中有關標章規格、圖式、製作或使用規定。

、違反第十四第一項規定,未為標示、標示不全或不實。

違反第十五條第一項規定,未保存或未提供相關證明或紀錄。

五、擅自使用中央主管機關或其所屬機關之名義為標示。

前項情形之一者,主管機關得停止其使用標章三個月以上,一年以下。

委員吳焜裕等16人提案:

二十九條 農產品經營者有下列行為之一者,應令限期改正;屆期不改正者,處新臺幣三萬元以上三十萬元以下罰鍰,並得按次處罰:

、違反依第十五條第二項所定辦法中有關標章規格、圖式、製作或使用規定。

、違反第十六第一項規定,未為標示、標示不全或不實。

三、違反第十七條第一項規定,未依驗證基準保存驗證農產品之生產、加工、分裝、流通、貯存及販賣過程之相關資料。

四、違反第十三條第一項規定,擅自使用中央主管機關或其所屬機關(構)之名義為農產品之標示或廣告

前項情形之一者,主管機關得停止其使用驗證農產品標章三個月以上,一年以下。


第二十四條 農產品經營業者有下列行為之一者,處新臺幣三萬元以上十五萬元以下罰鍰,並得按次處罰:

一、違反第四條第二項、第五條第二項、第六條第二項、第七條第二項或第七條第三項所定辦法中有關標示規定。

二、未依第八條規定提供農產品有關產銷履歷之資訊,或未依一定期限保存農產品產銷履歷資料。

三、違反依第十二條第二項所定辦法中有關標章規格、圖式、使用規定。

四、違反第十三條規定使用化學農藥、化學肥料、動物用藥品或其他化學品。

五、擅自使用中央主管機關或其所屬機關之名義為標示。

違反前項第三款規定者,主管機關得停止其使用標章三個月以上,一年以下;情節重大者,得禁止其使用標章。

行政院提案:

一、條次變更。

二、第一項規定修正如下:

()參考有機農業促進法第三十二條規定調整處罰方式及罰鍰額度上限,爰修正序文規定。

()第一款由現行條文第三款規定移列,並配合修正條文第十條第二項規定酌作修正。

()第二款由現行條文第一款規定移列,並配合修正條文第十一條規定,增訂對於農產品經營者為不實標示者之處罰,以維驗證之信譽。

()現行條文第一款所定相關標示規定業已刪除,另第二款規定配合現行條文第八條規定之刪除,爰予刪除。

()增訂第三款有關違反依第十二條第一項所定辦法中有關資料保存之罰責。

()現行條文第四款納入有機農業促進法規範,爰予刪除。

()第四款由現行條文第五款規定移列,並配合修正條文第十八條第一項規定,酌作修正。

三、第二項規定酌作文字修正。

委員蕭美琴等18人提案:

一、條次變更,依有機農業促進法罰則之規定調整處罰方式及罰鍰上限額度。

二、配合修正條文第七條第四項規定,爰增訂第一款規定,以處罰違反依第七條第四項所定標準者。

三、現行條文第一項第三款配合修正條文第十三條第二項加以修正,並移列第一項第二款。

四、現行條文第一項第一款,配合修正條文第十四條,並增加對於農產品經營者為不實標示者之處罰,以維驗證之信譽,爰予修正,並移列第一項第三款。

五、現行條文第一項第二款配合修正條文第八條加以修正,另增列違反依第十五條第一項所定辦法中有關資料保存之處罰規定,並移列第一項第四款。

六、配合有機農產品管理移出本法,爰予刪除現行條文第一項第四款。

七、本條文第二項主管機關得視情節輕重停止其使用標章之期限。

委員吳焜裕等16人提案:

一、條次變更。

二、第一項規定修正如下:

()參考有機農業促進法第三十二條規定調整處罰方式及罰鍰額度上限,爰修正序文規定。

()第一款由現行條文第三款規定移列,並配合修正條文第十條第二項規定酌作修正。

()第二款由現行條文第一款規定移列,並配合修正條文第十一條規定,增訂對於農產品經營者為不實標示者之處罰,以維驗證之信譽。

()現行條文第一款所定相關標示規定業已刪除,另第二款規定配合現行條文第八條規定之刪除,爰予刪除。

()增訂第三款有關違反依第十二條第一項所定辦法中有關資料保存之罰責。

()現行條文第四款納入有機農業促進法規範,爰予刪除。

()第四款由現行條文第五款規定移列,並配合修正條文第十八條第一項規定,酌作修正。

三、第二項規定酌作文字修正。

第二十七條 認證機構有下列情形之一者,中央主管機關得按其情節輕重,予以警告,或處新臺幣二萬元以上十萬元以下罰鍰,並得按次處罰,或令二個月以上二年以下期間,停止其受理新申請認證案件之處分:

一、違反第六條第一項序文規定,規避、妨礙、拒絕中央主管機關之查核或提供不實資料。

二、違反第六條第一項第一款規定,未將擬訂、修正或廢止之認證基準報中央主管機關核定。

三、違反第六條第一項第二款規定,未依中央主管機關核定之認證基準審查申請認證之案件或對驗證機構所經營驗證業務實施評鑑。

四、違反第六條第一項第三款規定,未保存有關經營認證業務之紀錄至少五年,或記錄不實,或未每年報中央主管機關備查。

五、違反第六條第一項第四款規定,不協助或配合中央主管機關查核經其認證合格之驗證機構。

六、違反第六條第一項第五款規定,於驗證機構未能繼續經營驗證業務時,未協調其他驗證機構承接其驗證業務。

七、違反第六條第二項所定辦法中有關認證基準應包括事項、經營認證業務紀錄之項目或申報備查之規定。

認證機構於三年內,經中央主管機關依前項規定停止受理新申請認證案件二次後,再有前項各款情形之一者,中央主管機關應廢止其許可,並得令二年以上五年以下期間,禁止其依第五條第一項規定申請許可。

認證機構經依前項規定廢止許可者,自廢止之日起,其與驗證機構簽訂之認證契約,由中央主管機關繼受;各該驗證機構並應於中央主管機關公告之期間內,與其他認證機構簽訂認證契約,其與中央主管機關之認證契約同時終止。

委員蕭美琴等18人提案:

第二十七條 認證機構違反第九條第四項各款之規定者,中央主管機關得按其情節輕重,予以警告,或處二萬元以上十萬元以下罰鍰,並得按次處罰,或令二個月以上二年以下期間,停止其受理新申請認證業務之處分。

認證機構於三年內,經中央主管機關依前項規定停止受理新申請認證業務三次後,再有前項各款情形之一者,中央主管機關應廢止其許可,並得令二年以上五年以下期間,禁止其依第九條第一項規定,申請許可。

依前項規定廢止許可之認證機構,自廢止之日起,其與驗證機構簽訂之認證契約,由中央主管機關繼受;各該驗證機構並應於中央主管機關公告之期間內,與其他認證機構簽訂認證契約,其與中央主管機關之認證契約同時終止。

委員吳焜裕等16人提案:

第三十條 認證機構有下列情形之一者,中央主管機關得按其情節輕重,予以警告,或處新臺幣二萬元以上十萬元以下罰鍰,並得按次處罰,或令二個月以上二年以下期間,停止其受理新申請認證案件之處分:

一、違反第六條第一項序文規定,規避、妨礙、拒絕中央主管機關之查核或提供不實資料。

二、違反第六條第一項第一款規定,未將擬訂、修正或廢止之認證基準報中央主管機關核定。

三、違反第六條第一項第二款規定,未依中央主管機關核定之認證基準審查申請認證之案件或對驗證機構所經營驗證業務實施評鑑。

四、違反第六條第一項第三款規定,未保存有關經營認證業務之紀錄至少五年,或記錄不實,或未每年報中央主管機關備查。

五、違反第六條第一項第四款規定,不協助或配合中央主管機關查核經其認證合格之驗證機構。

六、違反第六條第一項第五款規定,於驗證機構未能繼續經營驗證業務時,未協調其他驗證機構承接其驗證業務。

七、違反第六條第二項所定辦法中有關認證基準應包括事項、經營認證業務紀錄之項目或申報備查之規定。

認證機構於三年內,經中央主管機關依前項規定停止受理新申請認證案件二次後,再有前項各款情形之一者,中央主管機關應廢止其許可,並得令二年以上五年以下期間,禁止其依第五條第一項規定申請許可。

認證機構經依前項規定廢止許可者,自廢止之日起,其與驗證機構簽訂之認證契約,由中央主管機關繼受;各該驗證機構並應於中央主管機關公告之期間內,與其他認證機構簽訂認證契約,其與中央主管機關之認證契約同時終止。


行政院提案:

一、本條新增

二、參考有機農業促進法第三十三條規定,認證機構怠於履行義務,而有違反修正條文第六條所定情形之罰責,爰為第一項規定。

三、認證機構在三年內經停止受理新申請認證案件二次後,再有第一項各款情形之一者,應廢止其許可,並禁止於一段期間內重新申請許可,爰增訂第二項規定。

四、因應認證機構經廢止許可後之認證契約效力及驗證業務之銜接,應以中央主管機關為暫定之認證機構,以利驗證業務之持續運作,爰為第三項規定。

委員蕭美琴等18人提案:

一、本條新增

二、本條參照有機農業促進法,於認證機構怠於履行義務時,而有違反修正條文第九條情形者,處罰認證機構,爰訂第一項。

三、增訂第二項,明定認證機構退場機制,於在三年內達三次以上查驗不符時,予以廢止許可。

四、為因應認證機構退場後之認證契約效力及驗證業務之銜接,明訂以農委會為暫定之認證機構,以利驗證業務之持續運作,爰增訂第三項之規定。

委員吳焜裕等16人提案:

一、本條新增

二、參考有機農業促進法第三十三條規定,認證機構怠於履行義務,而有違反修正條文第六條所定情形之罰責,爰為第一項規定。

三、認證機構在三年內經停止受理新申請認證案件二次後,再有第一項各款情形之一者,應廢止其許可,並禁止於一段期間內重新申請許可,爰增訂第二項規定。

四、因應認證機構經廢止許可後之認證契約效力及驗證業務之銜接,應以中央主管機關為暫定之認證機構,以利驗證業務之持續運作,爰為第三項規定。


第二十八條 農產品經營者違反第十六條第三項規定,未登錄溯源資訊或未依中央主管機關公告之方式標示,或登錄或標示不全或不實者,應令限期改正;屆期不改正者,處新臺幣六千元以上三萬元以下罰鍰,並得按次處罰。

委員蕭美琴等18人提案:

第二十六條 溯源登錄之農產品經營者,違反第四條所定辦法中有關資訊公開及申請變更之規定,登錄不實,或違反第六條第三項所定辦法之標示製作及使用規定,標示不實者,主管機關得命農產品經營者暫停使用指定標示一個月以上,三年以下或處新臺幣六千元以上二萬元以下罰鍰,並得按次處罰。

違反第六條第二項之規定,未完成溯源登錄或經暫停、終止使用仍繼續使用指定標示之農產品經營者,或違反第五條規定,未完成溯源登錄之農產品經營者,處新臺幣二萬元以上十萬元以下罰鍰,並得按次處罰。

委員吳焜裕等16人提案:

第三十一條 農產品經營者違反第十二條第三項規定,未登錄溯源資訊或未依中央主管機關公告之方式標示,或登錄或標示不全或不實者,應令限期改正;屆期不改正者,處新臺幣六千元以上三萬元以下罰鍰,並得按次處罰。


行政院提案:

一、本條新增

二、為保障消費者權益,對於中央主管機關公告特定農產品及一定規模之農產品經營者,未完成溯源登錄或未依公告標示者,應予處罰,爰為本條規定。

委員蕭美琴等18人提案:

一、本條新增

二、本條新增第一項規定,完成溯源登錄者,違反第四條及第六條所訂辦法中有關登錄及標示規定之處罰。而未經登錄或經暫停、終止使用仍繼續使用第六條規定標示之農產品經營者,以及未依第五條規定強制實施溯源登錄之農產品經營者,於第二項規定違反之罰則。

委員吳焜裕等16人提案:

一、本條新增

二、為保障消費者權益,對於中央主管機關公告特定農產品及一定規模之農產品經營者,未完成溯源登錄或未依公告標示者,應予處罰,爰為本條規定。


第二十九條 廣告或農產品之標示有第二十二條第一項、第二十四條第二款、第二十六條第一項第一款、第二款、第四款或前條所定情形之一者,除依本法規定處罰外,主管機關得為下列處置:

一、限期令標示或自行廣告之行為人更正、回收標示或廣告。

二、限期令委託刊播廣告者於原刊播之同一篇幅、時段刊播一定次數之更正廣告,其內容應載明表達歉意及排除錯誤之訊息。

、限期令提供平臺或受委託刊播廣告者停止刊播、回收原刊播廣告資料。

委員吳焜裕等16人提案:

第三十二條 廣告或農產品之標示有第二十五條第一項、第二十七條第二款、第二十九條第一項第一款、第二款、第四款或前條所定情形之一者,除依本法規定處罰外,主管機關得為下列處置:

一、限期令標示或自行廣告之行為人更正、回收標示或廣告。

二、限期令委託刊播廣告者及於原刊播之同一篇幅、時段刊播一定次數之更正廣告,其內容應載明表達歉意及排除錯誤之訊息。

三、限期令提供平臺或受委託刊播廣告者停止刊播、回收原刊播廣告資料。



行政院提案:

一、本條新增

二、參考有機農業促進法第三十四條規定,為避免消費者被廣告欺瞞、造成誤認,主管機關應對於違反本法規定之廣告,進行適當之限制與管理,並針對違反規定者,命令停止刊播、回收廣告資料之處置,以避免損害持續擴大,爰為本條規定。又所定處置,性質上屬行政管制措施,併予敘明。

委員吳焜裕等16人提案:

一、本條新增

二、參考有機農業促進法第三十四條規定,為避免消費者被廣告欺瞞、造成誤認,主管機關應對於違反本法規定之廣告,進行適當之限制與管理,並針對違反規定者,命令停止刊播、回收廣告資料之處置,以避免損害持續擴大,爰為本條規定。又所定處置,性質上屬行政管制措施,併予敘明。


委員吳焜裕等16人提案:

第三十五條 散播有關農產品之謠言或不實訊息,足生損害於公眾或他人者,處三年以下有期徒刑、拘役或新臺幣一百萬元以下罰金。



委員吳焜裕等16人提案:

一、本條新增

二、參考食品安全衛生管理法第四十六條之一規定,農產品資訊正確與否涉及民生議題之重要資訊,其正確性與民眾生活息息相關,若有謠言或不實訊息之散播,除將影響交易價格及主管機關、農產品經營者、認證機構、驗證機構之信譽外,亦可能引起民眾或農產品經營者恐慌,爰新增本條處罰規定。

三十條 主管機關對於有第二十條至二十八條所定情形之一者,除依規定處罰外,並得公開其姓名、地址、驗證農產品之名稱違規情節;其屬法人或其他設有管理人或代表人之團體者,並得公開其名稱、事務所或營業所、管理人或代表人之姓名。

委員蕭美琴等18人提案:

二十九條 主管機關對於有第二十條至前條所定情形之一者,除依規定處罰外,並得公開其姓名、地址、農產品之名稱違規情節;其屬法人或其他設有管理人或代表人之團體者,並得公開其名稱、事務所或營業所、管理人或代表人之姓名。

委員吳焜裕等16人提案:

第三十三條 主管機關對於有第二十三條至第三十一條所定情形之一者,除依規定處罰外,並得公開其姓名、地址、驗證農產品之名稱違規情節;其屬法人或其他設有管理人或代表人之團體者,並得公開其名稱、事務所或營業所、管理人或代表人之姓名。

第二十五條 農產品、農產加工品違反第十三條規定,或未依第四條第二項、第五條第二項、第六條第二項、第七條第二項、第七條第三項所定辦法中有關標示規定或為不實標示者,主管機關得公布該農產品經營業者之名稱、地址、農產品、農產加工品之名稱及違規情節。

行政院提案:

一、條次變更。

二、為保護消費者之權益,對於違反第二十條至第二十八條規定者,均有公開其姓名等資料之必要,爰予修正。

委員蕭美琴等18人提案:

本條做條次變動,又為保護消費者之權益,對於違反第二十條至第二十八條規定者,均有公開其姓名等資料之必要。

委員吳焜裕等16人提案:

一、條次變更。

二、為保護消費者之權益,對於違反第二十四條至第三十二條規定者,均有公開其姓名等資料之必要,爰予修正。


第三十一條 本法所定之處罰,由直轄市、縣(市)主管機關為之。但有關認證機構及驗證機構之處罰,由中央主管機關為之。

農產品經營者依委託人或定作人之指示,生產、加工、分裝或流通農產品,而有違反本法之情形者,以委託人或定作人為處罰對象。

委員蕭美琴等18人提案:

第三十條 本法所定之處罰,除另有規定外,由直轄市、縣(市)主管機關為之。如有異議時,應報請中央主管機關核定後為之。

有關認證機構及驗證機構之處罰,由中央主管機關為之。

農產品經營者依委託人或定作人之指示,生產、加工、分裝或流通農產品,而有違反本法之情形者,以委託人或定作人為處罰對象。

委員吳焜裕等16人提案:

第三十四條 本法所定之處罰,由直轄市、縣(市)主管機關為之。但有關認證機構及驗證機構之處罰,由中央主管機關為之。

農產品經營者依委託人或定作人之指示,生產、加工、分裝或流通農產品,而有違反本法之情形者,以委託人或定作人為處罰對象。



行政院提案:

一、本條新增

二、鑑於本法所定罰鍰、禁止行為、命限期改正、回收、銷毀或為其他適當之處置等,直轄市或縣(市)主管機關較中央主管機關易於迅速、明確查證相關案情,為使裁罰案件儘速確定,保障業者權益,爰參考食品安全衛生管理法第五十五條規定,由直轄市、縣(市)政府為之。惟認證機構及驗證機構係由中央主管機關或其審查合格之委託機關、法人認證及管理,亦宜由中央主管機關為之,爰為第一項規定。

三、為杜絕委託或承攬代工農產品處罰對象所生爭議,參酌商品檢驗法第八條第一項第一款規定,明定以委託人或定作人為處罰對象,爰為第二項規定。

委員蕭美琴等18人提案:

一、本條新增

二、鑑於本法所定罰鍰、禁止行為、命限期改正、回收、銷毀或為其他適當之處置等,然直轄市或縣(市)主管機關雖較中央主管機關易於迅速、明確查證相關案情,但為使裁罰案件能公平、公正、公開及保障業者權益,乃規定業者對於本法由直轄市、縣(市)主管機關所為之處罰如有異議時,應報請中央主管機關核定後為之。

三、為杜絕委託或承攬代工農產品處罰對象所生爭議,參酌商品檢驗法第八條第一項第一款規定,明定以委託人或定作人為處罰對象,爰為第二項規定。

委員吳焜裕等16人提案:

一、本條新增

二、鑑於本法所定罰鍰、禁止行為、命限期改正、回收、銷毀或為其他適當之處置等,直轄市或縣(市)主管機關較中央主管機關易於迅速、明確查證相關案情,為使裁罰案件儘速確定,保障業者權益,爰參考食品安全衛生管理法第五十五條規定,由直轄市、縣(市)政府為之。惟認證機構及驗證機構係由中央主管機關或其審查合格之委託機關、法人認證及管理,亦宜由中央主管機關為之,爰為第一項規定。

三、為杜絕委託或承攬代工農產品處罰對象所生爭議,參酌商品檢驗法第八條第一項第一款規定,明定以委託人或定作人為處罰對象,爰為第二項規定。

章 附 則

委員蕭美琴等18人提案:

第六章 附  則

委員吳焜裕等16人提案:

章 附 則


第六章 附則


行政院提案:

章次變更,章名未修正。

委員蕭美琴等18人提案:

章名未修正。

委員吳焜裕等16人提案:

章名未修正。

第三十二條 本法中華民國○年○月○日修正之條文施行前,已取得優良農產品、產銷履歷農產品認證之驗證機構,於修正施行之日起十八個月內,得適用修正施行前之規定辦理優良農產品、產銷履歷農產品驗證業務。但其核發之驗證證書效期不得逾上開期限。

本法中華民國○年○月○日修正之條文施行前,農產品經營者已取得之優良農產品、產銷履歷農產品驗證證書效期尚未屆滿者,自修正施行之日起至該證書效期屆滿之日,未逾十八個月之期間內,得適用修正施行前有關優良農產品、產銷履歷農產品之規定使用驗證農產品名義及標章。

委員吳焜裕等16人提案:

第三十六條 本法中華民國○年○月○日修正之條文施行前,已取得優良農產品、產銷履歷農產品認證之驗證機構,於修正施行之日起十八個月內,得適用修正施行前之規定辦理優良農產品、產銷履歷農產品驗證業務。但其核發之驗證證書效期不得逾上開期限。

本法中華民國○年○月○日修正之條文施行前,農產品經營者已取得之優良農產品、產銷履歷農產品驗證證書效期尚未屆滿者,自修正施行之日起至該證書效期屆滿之日,未逾十八個月之期間內,得適用修正施行前有關優良農產品、產銷履歷農產品之規定使用驗證農產品名義及標章。



行政院提案:

一、本條新增

二、為利本次修正前後認驗證機制、驗證基準等之轉換與業務銜接必要,對於修正條文施行前已取得優良農產品、產銷履歷農產品認證之驗證機構及取得其驗證之農產品經營者,於修正施行後一定期間內仍得適用修正施行前規定辦理驗證業務、使用標章等,並依修正施行前相關規定管理及處罰,爰為本條規定。

委員吳焜裕等16人提案:

一、本條新增

二、為利本次修正前後認驗證機制、驗證基準等之轉換與業務銜接必要,對於修正條文施行前已取得優良農產品、產銷履歷農產品認證之驗證機構及取得其驗證之農產品經營者,於修正施行後一定期間內仍得適用修正施行前規定辦理驗證業務、使用標章等,並依修正施行前相關規定管理及處罰,爰為本條規定。

第三十三條 無本國機構或法人擔任認證機構時,中央主管機關得公告自行或指定機關(構)、法人於一定期間擔任認證機構。

無本國機構、學校或法人擔任驗證機構時,中央主管機關得公告指定機構、學校或法人於一定期間擔任驗證機構。

委員蕭美琴等18人提案:

第三十一條 無本國機構或法人擔任認證機構時,中央主管機關得公告自行或指定機關(構)、法人於一定期間擔任認證機構。

無本國機構、學校或法人擔任驗證機構時,中央主管機關得公告指定機構、學校或法人於一定期間擔任驗證機構。

委員吳焜裕等16人提案:

第三十七條 無本國機構或法人擔任認證機構時,中央主管機關得公告自行或指定機關(構)、法人於一定期間擔任認證機構。

無本國機構、學校或法人擔任驗證機構時,中央主管機關得公告指定機構、學校或法人於一定期間擔任驗證機構。



行政院提案:

一、本條新增

二、為避免本次修正之驗證制度推動初期,無本國認證機構或驗證機構具備資格或有意願辦理認、驗證業務,致影響農民權益之情形,且僅有國外認證機構,亦不利相關業務之推行,爰規定中央主管機關得公告於一定期間指定認證機構或驗證機構辦理認、驗證業務。

委員蕭美琴等18人提案:

一、本條新增

二、為使認、驗證系統順利運作,避免產生空窗期,爰明定中央主管機關得公告指定認證機構或驗證機構於一定期間內辦理認證、驗證業務。

委員吳焜裕等16人提案:

一、本條新增

二、為避免本次修正之驗證制度推動初期,無本國認證機構或驗證機構具備資格或有意願辦理認、驗證業務,致影響農民權益之情形,且僅有國外認證機構,亦不利相關業務之推行,爰規定中央主管機關得公告於一定期間指定認證機構或驗證機構辦理認、驗證業務。

三十四條 本法施行細則,由中央主管機關定之。

委員蕭美琴等18人提案:

三十二條 本法施行細則,由中央主管機關定之。

委員吳焜裕等16人提案:

三十八條 本法施行細則,由中央主管機關定之。

第二十六條 本法施行細則,由中央主管機關定之。

行政院提案:

條次變更,內容未修正。

委員蕭美琴等18人提案:

條次變更。

委員吳焜裕等16人提案:

條次變更,內容未修正。



第二十七條 農產品經營業者以有機名義販賣之農產品、農產加工品,應自本法施行之日起二年內,依第五條第一項規定驗證或第六條第一項規定驗證及向中央主管機關申請審查;屆期未經驗證或審查或有違反第十三條規定使用化學農藥、化學肥料、動物用藥品或其他化學品者,依第二十一條第一項第二款、第二十三條第一項第二款、第二十四條第一項第一款、第四款或第二十五條規定處罰。

行政院提案:

一、本條刪除

二、配合有機農業促進法已規範有機農產品之相關事項,爰予刪除。委員蕭美琴等18人提案:

一、本條刪除

二、配合有機農產品移出本法由有機農業促進法管理,爰刪除本條。委員吳焜裕等16人提案:

一、本條刪除

二、配合有機農業促進法已規範有機農產品之相關事項,爰予刪除。

三十五條 本法除第十七條自公布日施行外,自公布後一年施行。

委員蕭美琴等18人提案:

三十三條 本法自公布後一年施行。

委員吳焜裕等16人提案:

三十九條 本法除第二十一條自公布日施行外,自公布後一年施行。


第二十八條 本法自公布日施行

行政院提案:

一、條次變更。

二、配合政策推動需求,修正條文第十七條有關農產品初級加工場之規範,應自公布日施行;其餘修正條文,因涉及新舊驗證制度之交接,為利業者預為準備,有自公布後一年施行之必要,爰予修正。

委員蕭美琴等18人提案:

一、條次變更。

二、為使本法修正條文施行前後之轉換與業務銜接順暢及保障民眾權益,爰規定自公布後一年施行。

委員吳焜裕等16人提案:

一、條次變更。

二、配合政策推動需求,修正條文第二十一條有關農產品初級加工場之規範,應自公布日施行;其餘修正條文,因涉及新舊驗證制度之交接,為利業者預為準備,有自公布後一年施行之必要,爰予修正。
















Shape6

  二、修正動議:

委員郭國文等修正動議:

三、附帶決議:

1

頻有農民反映產銷履歷驗證的申請程序繁瑣、相關驗證價格偏高,復以週期性的驗證制度,都令農民望之卻步。為落實產銷履歷驗證,農委會應以推廣農產行銷為前提,促使農民提高辦理誘因,復以藉由研擬更為簡便的申辦方式,藉以農民意願,進而提升整體驗證覆蓋率。基此,請農委會於三周內提出如何簡便驗證程序的相關評估報告,送交本委員會。

提案人:郭國文  邱志偉  邱議瑩  蘇震清

2

我國農產初級加工制度,相較於其他國家仍屬於起步階段。農委會現雖已有設置農產加工整合服務中心與農產加值打樣中心,然檢視其功能樣態,仍僅在於農產試作的範疇。農委會應持續精進農產初級加工制度,納入貸款措施、食品安全驗證、加工設施場所租借等措施,以完善農產加工制度。基此,請農委會於三周內提出如何在農產加工整合服務中心的基礎之下,精進農產加工制度相關評估報告,送交本委員會。

提案人:郭國文  邱志偉  邱議瑩  蘇震清

主席:現在宣讀行政院函請審議「動物傳染病防治條例部分條文修正草案」案,及本院委員林為洲等16人擬具「動物傳染病防治條例第四十二條條文修正草案」案條文。

Shape13 政院提案

委員林為洲等16人提案

現行法

說明

第五條 本條例所稱檢疫物,指前條所稱動物及其血緣相近或對動物傳染病有感受性之其他動物,並包括其屍體、骨、肉、內臟、脂肪、血液、皮、毛、羽、角、蹄、腱、生乳、血粉、卵、精液、胚及其他可能傳播動物傳染病病原體之物品。

中央主管機關得指定前項檢疫物之品目,公告為應實施檢疫之檢疫物(以下簡稱應施檢疫物)。


第五條 本條例所稱檢疫物,係指前條所稱動物及其血緣相近或對動物傳染病有感受性之其他動物,並包括其屍體、骨、肉、內臟、脂肪、血液、皮、毛、羽、角、蹄、腱、生乳、血粉、卵、精液、胚及其他可能傳播動物傳染病病原體之物品。

行政院提案:

一、第一項酌作文字修正。

二、鑑於世界貿易組織於一百零六年二月二十二日公布貿易便捷化協定正式生效,我國本於國際成員之義務,應配合遵守該協定,以提升貨品通關速度,使國際貿易邁向便捷化通關,有效促進經濟成長及降低通關成本;為使人民辦理輸出入、過境或轉口檢疫物時,明確知悉應向輸出入動物檢疫機關申報應實施檢疫之檢疫物類別,以保障人民申請檢疫之權益,並利通關速度之提升,爰就應實施檢疫之檢疫物,增訂第二項規定授權中央主管機關就其目的(包含輸入、輸出、過境或轉口)分別公告其品目。

第十條之二 任何人不得故意散播有關動物傳染病之謠言或不實訊息。



行政院提案:

一、本條新增

二、散播係指散布、傳播於眾之意,而所謂「謠言」或「不實訊息」,係指該「捏造之語」或「虛構之事」,其內容出於故意虛捏者而言,倘有合理之懷疑,致誤認有此事實而為傳播或散布時,即欠缺違法之故意(參照最高法院九十七年度台上字第六七二七號刑事判決)。因此,關於「散播謠言或不實訊息」,係以散布、傳播「捏造或虛構事實」為其構成要件(參照最高法院一○六年度台上字第九六號刑事判決),行為人將自己或他人捏造、扭曲、纂改或虛構全部或部分可證明為不實之訊息(包括資訊、消息、資料、數據、廣告、報導、民調、事件等各種媒介形式或內容),故意甚至是惡意地藉由媒體、網路或以其他使公眾得知之方法,以口語、文字或影音之形式傳播或散布於眾,引人陷入錯誤,甚至因而造成公眾或損害個人,即具有法律問責之必要性。

三、鑑於動物傳染病資訊之正確性,影響民眾生活甚鉅,若故意散播相關謠言或不實訊息,將造成民眾恐慌並危害人民權益,爰增訂本條,禁止任何人故意散播相關謠言或不實訊息。

第十二條之二 經中央主管機關指定公告之動物傳染病,其檢體之檢驗與報告及確定,應依下列規定辦理:

一、檢驗與報告:由動物防疫機關或中央主管機關採樣後,送中央主管機關或具實驗室能力試驗證明之機關、學或研究機構(以下簡稱檢驗機構)檢驗;檢驗機構之檢驗結果,應報直轄市、縣(市)主管機關及中央主管機關。

二、確定:前款檢驗結果,由中央主管機關或其指定或委託之檢驗機構確定之。檢驗結果經確定後,中央主管機關應即公開。

前項檢體採樣、檢驗機構之資格要件、輔導與查核及其他應遵行事項之辦法,由中央主管機關定之。


第十二條之二 經中央主管機關指定公告之動物傳染病,其檢體之檢驗與報告及確定,應依下列規定辦理:

一、檢驗與報告:送中央主管機關或具實驗室能力試驗證明之機關、學術或研究機構檢驗;檢驗結果,應報直轄市、縣(市)主管機關及中央主管機關。

二、確定:前款檢驗結果,由中央主管機關所設具實驗室能力試驗證明之機關確定之。檢驗結果經確定後,中央主管機關應即公開。

前項具實驗室能力試驗證明之機關、學術或研究機構之資格要件、輔導與查核及其他應遵行事項之辦法,由中央主管機關定之。

行政院提案:

一、第一項規定修正如下:

()經中央主管機關指定公告之動物傳染病相較其他動物傳染病之感染、傳播風險較高,故其檢體應由動物防疫機關或中央主管機關派遣動物防疫人員採樣,以避免採樣相關過程不慎,造成疫病傳播之風險;另為資簡明,明定檢驗機構之簡稱,爰修正第一款規定。

()為避免中央主管機關所設檢驗機構之檢驗量能不足,影響動物防疫工作之推動,故檢驗結果亦可由其他中央主管機關指定或委託之檢驗機構加以確定,參考傳染病防治法第四十六條第一項第三款規定,爰修正第二款規定。

二、為配合第一項第一款規定,於第二項規定之授權事項增訂檢體採樣之資格要件,並酌作文字修正。

第十六條 以死亡畜禽為原料(以下簡稱化製原料),加工化製之場所(以下簡稱化製場,應遵行下列規定:

一、設置消毒設施與設備及實施消毒作業。

二、由獸醫師(佐)管理場內衛生安全。

三、收受化製原料前,應與來源場簽訂委託化製書面契約。但經主管機關指定化製者,不在此限。

四、自行或委託運輸業者使用符合第二項規定之運輸車載運化製原料;其屬委託載運者,應與運輸業者簽訂委託載運書面契約。

五、記錄化製原料來源數量,並保存該紀錄至少二年。

六、接受主管機關查核,並通報相關事項。

化製原料運輸車裝卸、載運化製原料時,應符合下列規定:

一、具有消毒設備、防漏密閉設備,並應適當維護,常保功能正常

二、所屬之化製場或運輸業者向直轄市或縣(市)動物防疫機關申請查驗合格,並將合格證黏貼於車上。

三、接受主管機關查核,並通報相關事項。

第一項所定化製場消毒設施與設備之設置、項目、消毒作業、契約應記載事項查核、通報、前項運輸車消毒設備、防漏密閉設備、合格證之核發、有效期限、黏貼、換證、廢止合格證、查通報、化製原料裝卸、載運作業及其他應遵行事項之辦法,由中央主管機關定之。


第十六條 加工化製動物屍體之化製場,應記錄化製原料來源、數量及產品數量,並保存該紀錄至少二年。

化製場應設置消毒設施與設備及實施消毒作業,並由獸醫師(佐)管理場內衛生安全。化製原料運輸車應具有消毒及為防漏而密閉之設備,並應由化製場或運輸業者向直轄市或縣(市)動物防疫機關申請查驗合格。

前項所定化製場消毒設施與設備之設置、項目、消毒方法、消毒程序、委託化製、化製原料來源之限制使用、通報、查核、運輸車合格證之核發、有效期限、黏貼位置、換證、廢止合格證、抽查、報備義務及其他應遵行事項之辦法,由中央主管機關定之。

行政院提案:

一、第一項由現行條文第一項及第二項前段整併,並分款規定如下:

()化製場係依據農業事業廢棄物再利用管理辦法第三條附表一、編號六「死廢畜禽」作為再利用之品項,爰將現行條文第一項所定「動物屍體」修正為「死亡畜禽」,並列為第一項序文,以符實際之需。

()現行條文第一項後段及第二項前段規定均屬化製場應遵行之規定,爰將現行條文第二項前段移列為第一款及第二款規定,現行條文第一項後段移列為第五款規定。另本條例為防治動物傳染病,因化製後之產品數量與動物傳染病防治無涉,爰刪除現行第一項「產品數量」,並酌作文字修正。

()為明確規範化製場應與化製原料來源場訂定委託化製契約書及使用合格之運輸車載運化製原料,爰增訂第三款及第四款規定。第三款但書明定經主管機關指定化製者,不受該款限制。

()為規範化製場應遵守接受查核及通報義務,爰增訂第六款規定。

二、第二項由現行條文第二項後段修正移列,並分款規定如下:

()序文明定化製原料運輸車「裝卸、載運化製原料」時,應符合之規定,現行條文第二項後段有關化製原料運輸車應具之設備列為第一款,並明定應適當維護,常保功能正常。

()現行條文第二項後段有關申請查驗合格之規定列為第二款,並明定將合格證黏貼於車上。

()第三款增訂接受主管機關查核及通報之義務。

三、配合第一項及第二項規定,爰修正第三項規定。

第三十二條 應施檢疫物之輸入、過境或轉口,應於輸出入動物檢疫機關公告之港、站為之。

前項應施檢疫物及第三十三條第五項所定物品之檢疫,由輸出入動物檢疫機關或其委託之機關()或團體辦理,並應在輸出入動物檢疫機關指定之港、站、動物隔離所或其他指定場所、區域行之。

輸出檢疫物需於輸出前進行產地檢疫者,動物防疫機關、輸出檢疫物之所有人或管理人應配合輸出入動物檢疫機關辦理;其檢疫程序、輸出登記及廢止、衛生管理、抽樣檢驗、疫情通報、查核、健康證明之核發與廢止及其他應遵行事項之辦法,由中央主管機關定之。

輸入應施檢疫物於輸入後有必要進行追蹤檢疫者,由輸出入動物檢疫機關通知動物防疫機關辦理;其查核、飼養管理、通知、疫情通報、追蹤檢疫期間及其他應遵行事項之辦法,由中央主管機關定之。


第三十二條 輸出入檢疫物之檢疫,由輸出入動物檢疫機關或其委託之機構辦理,並應在輸出入動物檢疫機關指定之港、站、動物隔離所或其他指定場所行之。

輸出檢疫物需於輸出前進行產地檢疫者,動物防疫機關應配合輸出入動物檢疫機關辦理;其檢疫程序、輸出登記及廢止、衛生管理、抽樣檢驗、疫情通報、查核、健康證明之核發與廢止及其他應遵行事項之辦法,由中央主管機關定之。

輸入檢疫物需於輸入後進行追蹤檢疫者,由輸出入動物檢疫機關通知動物防疫機關辦理;其查核、飼養管理、通知、疫情通報、追蹤檢疫期間及其他應遵行事項之辦法,由中央主管機關定之。

行政院提案:

一、輸入、過境或轉口之檢疫物,應由設有海關之海、空港等通商港埠為之,其港、站應由輸出入動物檢疫機關公告,俾使利害關係人能切實遵循辦理檢疫物之檢疫作業,爰增訂第一項規定。

二、現行條文第一項移列至第二項,並配合第一項及修正條文第三十五條規定,明定檢疫之範圍,另為使大多數合法貨品順利通關,兼顧貿易便捷及敦促各機關共同把關,朝向於指定區域執行集中開櫃開箱檢疫作業,並得委託相關機關、構或團體辦理檢疫,爰予修正。

三、現行條文第二項移列至第三項,並增訂輸出檢疫物之所有人及管理人應配合輸出入動物檢疫機關辦理檢疫之義務。

四、現行條文第三項移列至第四項,考量經檢疫合格之動物引入動物傳染病之風險甚低,近十年之輸入活動物經追蹤檢疫結果並無疫病散播情形,為適當配置行政資源及減輕民眾負擔,針對有必要執行者,始進行追蹤檢疫,爰酌作文字修正。

第三十二條之一 輸出入動物檢疫機關對檢疫物執行檢疫時,有部分檢疫物經檢疫不合格者,應評定為整批不合格。但輸出入動物檢疫機關評估該批檢疫物彼此間無傳播動物傳染病及交叉污染之虞者,得個別認定其檢疫結果。

檢疫之結果,由輸出入動物檢疫機關通知輸入人、輸出人或其代理人。

檢疫不合格者,不得申請複檢。


第三十二條之一 輸出入檢疫機關或其委託之機構依本條例執行檢疫時,對整批動物得個別為之;對動物以外檢疫物,應整批為之。

前項檢疫不合格者,不得申請複檢。

行政院提案:

一、第一項增訂部分檢疫物經檢疫不合格者,應評定為整批不合格,惟考量動物已可明確個別辨識,如刺青、耳標或晶片等;另動物產品可藉外包裝標示辨識,隨科技躍進採多層次材質及獨立包裝之產品可有效防範動物傳染病散播及交叉污染之虞者,得個別認定其檢疫結果,爰增訂但書規定。

二、輸出入動物檢疫機關應通知檢疫結果以保障人民權益,爰增訂第二項。

三、現行條文第二項移列至第三項,並酌作文字修正。

第三十三條 中央主管機關為維護動物及人體健康之需要,公告外國動物傳染病之疫情狀態並就應施檢疫物採取下列檢疫措施:

一、禁止輸入、過境或轉口。

二、指定應施檢疫物輸入前,輸入人或其代理人應申請核發輸入檢疫同意文件,並於輸入時執行檢疫。

三、依檢疫條件繳驗動物檢疫證明書或其他文件,並執行檢疫。

四、隔離檢疫。

中央主管機關尚未訂定檢疫條件之應施檢疫物,其輸入人應於輸入前,向中央主管機關申請發給個案檢疫條件,並依個案檢疫條件向輸出入動物檢疫機關申請檢疫。

第一項禁止輸入、過境或轉口、輸入檢疫同意文件之申請、檢疫條件、繳驗動物檢疫證明書或其他文件、隔離檢疫、前項之申請程序及其他應遵行事項之準則,由中央主管機關定之。

中央主管機關得因應國際間緊急疫情,指定公告應施檢疫物之檢疫疾病及檢疫措施。

物品未經中央主管機關依第五條第二項公告為應施檢疫物,而輸出入動物檢疫機關認為有傳播動物傳染病之虞者,得逕予強制執行檢疫,發現有傳播動物傳染病之虞時,得禁止該物品輸入、過境、轉口或為其他必要之處置。


第三十三條 為維護動物及人體健康之需要,中央主管機關訂定檢疫物之檢疫條件及公告外國動物傳染病之疫區與非疫區,以禁止或管理檢疫物之輸出入。

行政院提案:

一、為與國際規範調和,參照世界動物衛生組織及各國防治動物傳染病之公告措施係依其發生情形及風險狀態進行管制,例如將各國(地區)發生牛海綿狀腦病之風險區分為風險未定、風險已控制及風險可忽略三等級,爰修正現行條文之「疫區與非疫區」為「疫情狀態」並列為第一項;又邊境檢疫實務除輸出入外,亦有過境或轉口,遂為防範外國特定動物傳染病傳入我國,落實邊境檢疫措施管理制度,輸入之檢疫物自輸出國或產地起運輸出前,由輸入人或其代理人事先向動物檢疫機關申請同意,核發檢疫同意文件,並依所適用之檢疫條件申辦輸入作業,以執行管制措施,爰分款明定中央主管機關應採取之檢疫措施。另現行條文有關訂定檢疫條件之規定已納入第三項規範,爰予刪除。

二、現今國際貿易發達,輸入貨品之樣態迭有更新;輸入之應施檢疫物如中央主管機關尚未訂定適用之檢疫條件,倘皆須依第三項規定訂定檢疫條件,勢必緩不濟急。為兼顧風險管控與國際貿易順暢,爰於第二項增訂輸入人應於輸入前,先向中央主管機關申請發給個案檢疫條件。

三、為保障人民權益,應施檢疫物之檢疫條件實質內容(包括申請程序與輸出國應符合之疫情狀態、對應施檢疫物之應施檢疫疾病、來源場或生產設施應符合之要求、輸出前應施行之檢疫措施)、由輸出國主管機關核發動物檢疫證明書、健康證明書或輸入人應檢附之其他文件所記載事項及輸入後隔離檢疫之措施,爰增訂第三項規定,授權由中央主管機關訂定準則。

四、受氣候變遷等因素影響,新興疾病層出不窮,且因交通便利,國際貿易發達,人與貨品之移動或流通,加速疾病之散播,例如一百零六年國際間發生吳郭魚湖泊病毒病(Tilapia LakeVirus, TiLV)疫情,造成產業及消費者之恐慌。為有效防範新興動物疫病藉貿易方式傳入我國,針對應施檢疫物之新興疾病,授權中央主管機關得以公告指定方式將新興動物疫病納入應施檢疫範圍,以因應緊急疫情,爰增訂第四項規定。

五、未經中央主管機關依第五條第二項公告為應施檢疫物之物品,輸出入動物檢疫機關基於疫病傳播風險,針對有傳播動物傳染病之虞者,宜賦予其依職權執行檢疫,經發現有傳播動物傳染病之虞時,得禁止輸入、過境、轉口或為必要之處置,例如:自駕旅遊車輛搭乘國際客貨輪抵達我國時,若該車輛於外國期間有經過畜牧(禽)場或候鳥棲息之濕地等地區,駕駛人與車輛均有被動物傳染病病原體污染之風險,人員衣物、鞋底與自駕車輛應為清潔消毒等必要之處置,以降低動物傳染病散播風險,爰增訂第五項規定。

第三十四條 應施檢疫物之輸入人或代理人應於應施檢疫物到達依第三十二條第一項規定公告之港、站時,向輸出入動物檢疫機關申請檢疫,並依前條第三項所定準則繳驗輸出國檢疫機關發給之動物檢疫證明書或其他文件。但動物檢疫證明書經我國與輸出國雙方議定者,得以電子方式為之。

旅客或服務於車、船或航空器之人員攜帶應施檢疫物者,應於入境時依前項規定申請檢疫。

應施檢疫物不得以郵遞寄送輸入;其以郵遞寄送輸入者,應予退運、沒入或銷燬。收件人接獲郵遞寄送輸入之應施檢疫物時,應即送交輸出入動物檢疫機關銷燬。

應施檢疫物在未完成檢疫前,應維持原狀;未經輸出入動物檢疫機關核准,不得擅自破壞包裝移動或為其他可能傳播動物傳染病之行為。


第三十四條 檢疫物之輸入人或代理人應於檢疫物到達港、站前向輸出入動物檢疫機關申請檢疫,繳驗輸出國檢疫機關發給之動物檢疫證明書。檢疫結果認為罹患或疑患動物傳染病者,應禁止進口或為必要之處置。

旅客或服務於車、船、航空器人員攜帶檢疫物者,應於入境時依前項規定申請檢疫。

第一項所定動物檢疫證明書應載有符合前條所定檢疫條件之檢疫結果。

未依第一項規定繳驗動物檢疫證明書,或動物檢疫證明書記載事項與檢疫條件規定不符者,輸出入動物檢疫機關得按其情節輕重,為下列處置:

一、依國際動物檢疫規範,採取安全性檢疫措施。

二、延長動物隔離留檢期間,並為必要之診斷試驗或補行預防注射;認無動物傳染病嫌疑時,得簽發檢疫證明書放行。

三、通知輸入人或代理人限期補齊必要之檢疫證明文件;證明文件無法補齊者,得將檢疫物予以退運或撲殺銷燬。

四、將檢疫物逕予退運或撲殺銷燬。

過境或轉口、轉運之檢疫物,應由輸入人或代理人、管理人依第一項規定申請檢疫,若發現有罹患、疑患或可能感染動物傳染病或污染動物傳染病病原體之虞時,輸出入動物檢疫機關應即依職權採取安全措施或必要之處置。

輸出入動物檢疫機關派員於港、站稽查輸出入之檢疫物,發現有逃避檢疫情事,除依本條例規定處罰外,並令其補辦檢疫手續。未於規定期限內完成補辦檢疫手續者,輸出入檢疫機關應即依職權採取安全措施或必要之處置。

檢疫物在未經檢疫前,不得拆開包裝或擅自移動。

由國外裝運動物之進口船隻駛抵港外時,應依照國際慣例豎立動物檢疫信號。

第一項及第四項至第六項所定安全措施或必要處置之費用,由輸入人或代理人、管理人負擔。

Shape14 疫物不得以郵遞寄送輸入;其以郵遞寄送輸入者,應予退運、沒入或銷燬。

行政院提案:

一、配合修正條文第五條第二項、第三十二條第一項、第三十三條第三項規定修正第一項規定,又為避免動物檢疫證明書被偽造情形,縮短查證時間及加速通關,簡化輸入檢疫流程,經我國與輸出國雙方議定者,該證明書得以電子傳輸方式為之,爰增訂但書。另現行條文第一項後段規定,與檢疫結果應採取之必要處置有關,移列修正條文第三十五條規定,爰予刪除。

二、第二項配合修正條文第五條第二項規定,爰酌作文字修正。

三、第三項由現行條文第十項移列,考量輸入郵包若未經查獲而直接郵遞寄送至收件人處所,應課予收件人應立即將郵遞寄送輸入之應施檢疫物送交輸出入動物檢疫機關銷燬,以避免動物傳染病隨郵包輸入我國,爰增訂後段規定。

四、動物檢疫證明書應記載事項,已納入依修正條文第三十三條第三項所定準則規範,爰刪除現行條文第三項規定。

五、配合檢疫實務順序,現行條文第四項有關檢疫不合格處置方式之規定,移列修正條文第三十四條之二第二項規定,爰予刪除。

六、現行條文第五項有關過境或轉口、轉運之檢疫規定,移列為修正條文第三十四條之三第一項規定;有關輸出入動物檢疫機關採取必要處置之規定,移列修正條文第三十五條第一項規定,爰予刪除。

七、配合檢疫實務順序,將現行條文第六項有關逃避檢疫之規定,移列修正條文第三十五條第四項規定,爰予刪除。

八、現行條文第七項移列為第四項,考量檢疫風險,輸入應施檢疫物在未經動物檢疫人員檢疫前,如未獲許可或核准,應維持原狀,爰予修正。

九、現今裝載動物船舶入港時採電子通訊,無豎立檢疫信號,爰刪除現行條文第八項規定。

十、配合檢疫實務順序,將現行條文第九項有關費用負擔之規定,移列修正條文第三十八條之二規定,爰予刪除。


Shape15 三十四條之一 輸出入動物應受隔離檢疫者,動物之輸出入人或其代理人應於輸出入前,先向輸出入動物檢疫機關請准排妥動物隔離場所或其他指定場所後,始得輸出入。

應受隔離檢疫動物之輸入人或其代理人,應依動物檢疫人員指示,於指定期間內將動物送至動物隔離場所或其他指定場所隔離檢疫。

動物隔離期間,非動物檢疫人員未經輸出入動物檢疫機關許可,不得擅自出入動物隔離場所或其他指定場所。在隔離期間,該動物、相關檢疫物及藥品,非經動物檢疫人員檢查許可,不得出或入。

Shape16 物隔離期間,經診斷為罹患或疑患動物傳染病者,輸出入動物檢疫人員得依實際情況採取必要處置。有立即處理之必要者,得逕行處理,並發給輸出入人或其代理人處置證明書。


第三十四條之一 為執行檢疫並防止動物傳染病之傳染及蔓延,中央主管機關得視檢疫物種類,訂定應實施動物傳染病檢疫之處理、方法、作業程序、動物隔離之地點、時間、程序及留檢動物之運送等相關管理辦法。

輸出入動物應受隔離檢疫者,動物之輸出入人或其代理人應於輸出入前,先向輸出入動物檢疫機關請准排妥指定之港、站動物隔離場所或其他指定場所後,始得輸出入。

非動物檢疫人員未經輸出入動物檢疫機關許可,不得擅入動物隔離場所。在隔離期間,供應該動物之飼料、褥草、藥物及留檢期間所生產之乳、卵、茸、毛、羽、幼畜及其他可能傳播動物傳染病病原體之物品,非經動物檢疫人員檢查許可,不得攜出或攜入。

動物留檢隔離期間,經診斷為罹患或疑患動物傳染病者,輸出入動物檢疫人員得依實際情況進行必要處置。有立即處理之必要者,得逕行處理,並發給輸出入人或其代理人處置證明書。

行政院提案:

一、現行條文第一項規範事項,修正條文第三十三條第三項已授權中央主管機關訂定準則,為避免重複,爰予刪除。

二、現行條文第二項移列為第一項,並酌作文字修正。

三、輸入應受隔離檢疫動物,因具高風險性,應儘速隔離檢疫,俾防範疫病入侵,爰增訂第二項規定。

四、屬應施檢疫物之活動物輸入後隔離期間,基於防疫需要,相關檢疫物及藥品均在管制之列,不以現行條文所列範圍為限,爰修正第三項規定,並酌作文字修正。

五、第四項規定酌作文字修正。


第三十四條之二 輸入應施檢疫物有下列情形之一者,輸出入動物檢疫機關得按其情節,為必要之處置:

一、未依第三十三條準則規定繳驗動物檢疫證明書或其他文件。

二、前款動物檢疫證明書或其他文件記載事項與第三十三條第三項準則規定不符

三、其他不符合第三十三條第三項準則規定之情形。

前項必要之處置如下:

一、依國際動物檢疫規範,採取安全性檢疫措施。

二、延長動物隔離期間、施行診斷試驗或補行預防注射。

三、通知輸入人或代理人限期補必要之文件;無法補者,得將應施檢疫物予以退運或撲殺銷燬。

四、將應施檢疫物逕予退運或撲殺銷燬。


第三十四條第四項 未依第一項規定繳驗動物檢疫證明書,或動物檢疫證明書記載事項與檢疫條件規定不符者,輸出入動物檢疫機關得按其情節輕重,為下列處置:

一、依國際動物檢疫規範,採取安全性檢疫措施。

二、延長動物隔離留檢期間,並為必要之診斷試驗或補行預防注射;認無動物傳染病嫌疑時,得簽發檢疫證明書放行。

三、通知輸入人或代理人限期補齊必要之檢疫證明文件;證明文件無法補齊者,得將檢疫物予以退運或撲殺銷燬。

四、將檢疫物逕予退運或撲殺銷燬。

行政院提案:

一、第一項由現行條文第三十四條第四項序文移列。各國依據國際動物檢疫規範,輸出國輸出檢疫物前,應完成相關檢疫措施,並開立輸出國動物檢疫證明書或其他文件,作為該國出具之官方證明,證明其輸出之應施檢疫物無傳播疫病之虞,始辦理輸出。鑒於修正條文第三十三條第三項所定準則已規範繳驗動物檢疫證明書或其他文件之相關事項,輸入案件如有未依該準則繳驗動物檢疫證明書等文件或記載事項有不符合該準則規定等情形,即係輸入之檢疫物未於輸出前完成應實施之檢疫措施,應為必要之處置,爰分款規範輸出入動物檢疫機關得為必要處置之情形。

二、第二項由現行條文第三十四條第四項各款移列,明定必要處置之內容,並酌作文字修正,其處置後經輸出入動物檢疫機關檢疫確認無動物傳染病嫌疑,應依修正條文第三十二條之一規定評定檢疫結果,現行第二款後段已無規範必要,爰予刪除。

第三十四條之三 應施檢疫物過境或轉口,應由所有人或代理人,或管理人先向輸出入動物檢疫機關申請檢疫。

應施檢疫物非以輸入為目的而進儲自由貿易港區者,其申請檢疫之程序或應檢附之文件,得予簡化;其辦法,由中央主管機關會商自由貿易港區主管機關定之。


第三十四條第五項 過境或轉口、轉運之檢疫物,應由輸入人或代理人、管理人依第一項規定申請檢疫,若發現有罹患、疑患或可能感染動物傳染病或污染動物傳染病病原體之虞時,輸出入動物檢疫機關應即依職權採取安全措施或必要之處置。

行政院提案:

一、第一項由現行條文第三十四條第五項前段移列,並配合修正條文第五條第二項規定修正,並明定所有人或其代理人,或管理人於過境、轉口前,應事先向「輸出入動物檢疫機關」申請檢疫。

二、配合政府推動設立自由貿易港區政策,考量輸入並進儲自由貿易港區之檢疫物係為轉口、集散、製造、加工等目的,且終將再輸出,其輸入之檢疫條件與一般貨物雖無不同,惟其檢疫之申請方式及檢附文件得予簡化,以加快檢疫物通關速度,並授權中央主管機關訂定辦法,爰增訂第二項。

第三十五條 應施檢疫物輸入或過境、轉口卸貨前,動物檢疫人員於必要時,在車、船或航空器內先行檢疫。動物檢疫人員執行檢疫時,發現檢疫物罹患疑患或可能感染動物傳染病,或有傳播動物傳染病之虞時,得對檢疫物及車、船或航空器採取必要之處置。車長、船長、機長、管理人或其職務代理人不得規避、妨礙或拒絕。

動物在運輸途中罹患或疑患動物傳染病死亡者,該運輸車、船或航空器進入港、站時,其車長、船長、機長、管理人或職務代理人於起卸貨物前,應先向動物檢疫人員報告,並依其指示執行必要之處置。

航海中依第二十五條規定處理者,應詳記航海日誌,以備入港時接受動物檢疫人員之查詢。

輸入人或其代理人未依第三十四條第一項規定申請檢疫者,除依第四十三條第十一款規定處罰外,輸出入動物檢疫機關應令其採取必要之處置。


第三十五條 動物檢疫人員於必要時,得於輸入之檢疫物卸貨前,在車、船或航空器內先行檢疫。檢疫人員執行檢疫時,發現輸入動物罹患或疑患動物傳染病時,得對檢疫物及車、船或航空器進行必要之處置。車長、船長、機長、管理人或其職務代理人不得規避、妨礙或拒絕。

輸入動物在運輸途中罹患或疑患動物傳染病死亡者,該運輸車、船或航空器進入港、站時,其車長、船長、機長、管理人或職務代理人於起卸貨物前,應先向動物檢疫人員報告,並依其指示辦理。

航海中依本條例第二十五條規定處理者,應詳記航海日誌,以備入港時接受動物檢疫人員之查詢。

第三十四條第一項 檢疫物之輸入人或代理人應於檢疫物到達港、站前向輸出入動物檢疫機關申請檢疫,繳驗輸出國檢疫機關發給之動物檢疫證明書。檢疫結果認為罹患或疑患動物傳染病者,應禁止進口或為必要之處置。

第三十四條第五項 過境或轉口、轉運之檢疫物,應由輸入人或代理人、管理人依第一項規定申請檢疫,若發現罹患、疑患可能感染動物傳染病或污染動物傳染病病原體之虞時,輸出入動物檢疫機關應即依職權採取安全措施或必要之處置。

第三十四條第六項 輸出入動物檢疫機關派員於港、站稽查輸出入之檢疫物,發現有逃避檢疫情事,除依本條例規定處罰外,令其補辦檢疫手續。未於規定期限內完成補辦檢疫手續者,輸出入檢疫機關應即依職權採取安全措施或必要之處置。

行政院提案:

一、第一項由現行條文第三十五條第一項、第三十四條第一項及第五項後段有關罹患或疑患動物傳染病應採取必要處置之規定整併,並酌作文字修正。

二、現行條文第三十五條第二項、第三項列為第二項及第三項,並酌作文字修正。

三、第四項由現行條文第三十四條第六項移列,並酌作文字修正。


第三十六條 輸出檢疫物有列情形之一者,應由輸出人或其代理人申請檢疫輸出入動物檢疫機關檢疫合格輸出動物檢疫證明書後,始得輸出:

一、第五條第二項公告註明應於輸出前,向輸出入動物檢疫機關申請輸出檢疫之應施檢疫物。

二、前款以外之物品,經輸入國主管機關要求檢附我國之動物檢疫證明書。

無前項各款所定情形而申請輸出檢疫者,輸出入動物檢疫機關不予受理。

第一項證明書經我國與輸入國雙方議定者,得以電子方式為之。


第三十六條 輸出檢疫物有左列情形之一者,應申請檢疫。經檢疫認為無動物傳染病或動物傳染病病原體嫌疑並發給證明書後,始得輸出:

一、在輸入國需要輸出國之檢疫證明書者。

二、中央主管機關認為國際檢疫上有必要者。

行政院提案:

一、現行條文修正如下,並列為第一項:

()檢疫物輸出主要配合輸入國要求,應由輸出人或其代理人申請檢疫且經過檢疫合格者始核發檢疫證明書,爰修正序文規定。

()依修正條文第五條第二項規定,中央主管機關得依檢疫物之目的(包含輸入、輸出、過境或轉口)分別公告其品目,如該公告註明應施檢疫物應於輸出前向輸出入動物檢疫機關申請輸出檢疫者,自應依該規定辦理,爰增訂第一款規定。

()現行條文第一款修正移列為第二款。

()現行條文第二款所定國際檢疫上有必要者因未明確規範核發檢疫證明書之情形,致使公權力行使不符合明確性要求,爰予刪除。

二、動物檢疫證明書係證明我國之疫情狀態,非屬第一項各款情形者不予受理,爰增訂第二項規定。

三、因應現況及縮短輸入國向我方查證時間及加速通關,簡化輸出檢疫流程,該證明書得以電子傳輸方式為之,爰增訂第三項規定。

第三十七條 (刪除)


第三十七條 業經本國甲地檢疫,具有證明書之檢疫物,如改由本國之乙地出口時,須向乙地輸出入動物檢疫機關報驗,必要時並得在乙地再行檢疫。

行政院提案:

一、本條刪除。

二、輸出檢疫業務係配合輸入國規定辦理,且輸出檢疫物須經檢疫合格後,輸出入動物檢疫機關始核發動物檢疫證明書,為簡化出口程序,輸出人變更輸出地時,無需重複報驗及再行檢疫,爰予刪除。

第三十八條 第十二條、第十四條、第十五條、第十八條至第二十一條、第二十六條與第二十七條定事項及第十二條之二第一項第一款所定採樣事項發生於檢疫中者,由輸出入動物檢疫機關辦理。


第三十八條 第十二條、第十四條、第十五條、第十八條至第二十一條、第二十六條及第二十七條規定事項發生於檢疫中者,由各該輸出入動物檢疫機關辦理。

行政院提案:

配合修正條文第十二條之二第一項第一款規定修正,並酌作文字修正。


第三十八條之一 來自國外之車、船或航空器所載廚餘,不得離開該車、船或航空器;離開者,應以輸出入動物檢疫機關核准之方式運送及銷燬。


第三十八條之一 私運未依本條例規定申請檢疫之檢疫物,及來自國外之車、船或航空器所載之殘留肉類及其製品,不得攜帶著陸;著陸者,應予銷燬。

行政院提案:

經查緝機關查獲屬海關緝私條例所稱私運之檢疫物應循本條例或相關法規之法定程序進行處理,本條以規範運輸工具載運之廚餘為主,爰刪除有關私運未依規定申請檢疫之檢疫物之規定,並依實務情形修正。


第三十八條之二 第三十三條第五項、第三十四條之一第四項、第三十四條之二第二項、第三十五條第一項、第二項及第四項所定必要之處置之費用,由輸入人、所有人、管理人或代理人負擔。


第三十四條第九項 第一項及第四項至第六項所定安全措施或必要處置之費用,由輸入人或代理人、管理人負擔。

行政院提案:

本條由現行條文第三十四條第九項規定移列,因應檢疫實際業務情況,為管控動物疫病,必要時應立即採行必要之處置,其所衍生之費用應由檢疫物之輸入人、所有人、管理人或其代理人負擔,俾符合使用者付費之精神,爰修正明定其費用之範圍。

第三十八條之三 網際網路內容涉及境外應施檢疫物之販賣至國內、輸入或其他檢疫相關事項,經輸出入動物檢疫機關公告者,其廣告刊登者、平臺提供者、應用服務提供者或電信事業,應依輸出入動物檢疫機關之公告,採取下列措施:

一、加註有關宣導防疫或檢疫之必要警語。

二、保存刊登者、販賣者或訂購者個人資料,或定期提供予輸出入動物檢疫機關。

三、限制接取、瀏覽或移除相關網頁內容。



行政院提案:

一、本條新增

二、為避免應施檢疫物經由網際網路平臺(如電商業者)販賣及輸入,而增加動物傳染病隨貨品運送散布之風險,參考兒童及少年性剝削防制條例第八條第一項及兒童及少年福利與權益保障法第四十六條第三項規定,增訂輸出入動物檢疫機關得公告要求廣告刊登者及相關業者採取相關措施。


Shape17 三十九條 輸出入、過境、轉口之應施檢疫物申請檢疫、動物檢疫證明書之核發、密閉式貨櫃運送、旅客或服務於車、船、航空器人員攜帶及其他應遵行事項之辦法,由中央主管機關定之。


第三十九條 輸出入、過境、轉口或轉運之檢疫,其檢疫物之申報、發證、檢疫信號、密閉式貨櫃運送、旅客或服務於車、船、航空器人員攜帶或經郵遞寄送、檢疫消毒作業及其他應遵行事項之辦法,由中央主管機關定之。

依本法執行檢疫應收取規費;其辦法,由中央主管機關定之。

行政院提案:

一、配合修正條文第三十四條第三項已規範郵遞寄送之規定,現行條文第三十四條第八項有關檢疫信號之規定已刪除,另有關檢疫消毒作業係細節性事項,已於本條例施行細則第十條規範,爰修正現行條文第一項規定,並列為本條。

二、輸出入動物檢疫機關對於規費之徵收,依規費法辦理即可,毋庸於本條例另行規範,爰刪除現行條文第二項規定。

第四十一條 擅自輸入第三十三條第一項第一款規定禁止輸入之應施檢疫物者,處七年以下有期徒刑,得併科新臺幣三百萬元以下罰金。

前項禁止輸入之應施檢疫物,不問屬於何人所有,輸出入動物檢疫機關得於第一審法院宣告沒收前逕予沒入。

法人之代表人、法人或自然人之代理人、受雇人或其他從業人員,因執行業務,犯第一項之罪者,除處罰其行為人外,對該法人或自然人亦科以第一項之罰金。但法人之代表人或自然人對於犯罪之發生,已盡力為防止行為者,對該法人或自然人,不予處罰。


第四十一條 違反第三十三條規定,擅自輸入禁止輸入之檢疫物者,處七年以下有期徒刑,得併科新臺幣三百萬元以下罰金。

前項禁止輸入之檢疫物,不問屬於何人所有,輸出入動物檢疫機關得於第一審法院宣告沒收前逕予沒入。

法人之代表人、法人或自然人之代理人、受雇人或其他從業人員,因執行業務,犯第一項之罪者,除處罰其行為人外,對該法人或自然人亦科以第一項之罰金。但法人之代表人或自然人對於犯罪之發生,已盡力為防止行為者,對該法人或自然人,不予處罰。

行政院提案:

一、應施檢疫物之輸入人或其代理人等義務人應於應施檢疫物輸入、過境或轉口時,依修正條文第三十四條第一項及第三十四條之三第一項規定向輸出入動物檢疫機關申請檢疫;旅客或服務於車、船或航空器之人員攜帶應施檢疫物者,依修正條文第三十四條第二項規定,亦應申請檢疫,違者分別依修正條文第四十三條第十一款、第四十五條第十六款及現行條文第四十五條之一規定處以罰鍰。考量禁止輸入之應施檢疫物於輸入後所可能傳播動物傳染病之風險較其於我國過境或轉口時為高,如輸入時未申請檢疫,將對我國動物及人體健康造成危害,渠等擅自輸入禁止輸入之應施檢疫物之行為,應課予刑事責任,爰配合第三十三條第一項第一款規定,修正第一項規定。

二、第二項文字酌作修正。

三、第三項未修正。

第四十一條之一 運輸工具所有人有前條第一項所定行為或因其故意或重大過失致使第三人以其運輸工具從事該項行為,而散播特定種類動物傳染病或有散播之虞者,其運輸工具應予沒入。

明知該運輸工具有前情事,而仍取得所有權者,亦同。

第一項動物傳染病之特定種類,由中央主管機關公告之。

第一項之沒入,由查緝機關為之。


第四十一條之一 運輸工具所有人於一定期間內,有前條第一項所定行為或因其故意致使第三人以其運輸工具從事該項行為,而散播特定種類動物傳染病或有散播之虞者,其運輸工具應予沒入。

明知該運輸工具有本條或前條之違法情事,而仍取得所有權者,亦同。

第一項一定期間及動物傳染病之特定種類,由中央主管機關公告之。

第一項之沒入,由查緝機關為之。

行政院提案:

一、鑑於國際上重大動物傳染病有持續發生之特性,非以特定期間即可限制其發生,防疫檢疫並無期間限制,倘疫情結束則將公告廢止該期間限制即可,爰刪除現行條文第一項「一定期間內」之規定,並參考行政罰法第二十二條第一項規定,除故意外,納入「重大過失」之主觀要件。

二、第二項及第三項規定酌作文字修正。

三、第四項未修正。


第四十二條 有下列情形之一者,處新臺幣五萬元以上一百萬元以下罰鍰,並得限期令其改善,屆期未改善者,得按次處罰之

一、違反第十九條第一項規定,擅自將動物移出場外。

二、輸入人或其代理人違反第三十四條之一第二項規定,未依動物檢疫人員指示,於指定期間內將應受隔離檢疫動物送至動物隔離場所或其他指定場所隔離檢疫

、違反第三十四條之一第三項規定,未經輸出入動物檢疫機關許可,在隔離期間,擅自出入動物隔離場所或將受隔離之動物、相關檢疫物或藥品移出或入動物隔離場所或其他指定場所

四、車長、船長、機長、管理人或其職務代理人違反第三十五條第二項規定,未於起卸貨前先向動物檢疫人員報告或未依其指示執行必要之處置。

有前項款所定行為致疫情蔓延或散播者,處三年以下有期徒刑或拘役,得併科新臺幣一百萬元以下罰金。

法人之代表人、法人或自然人之代理人、受雇人或其他從業人員,因執行業務,犯前項之罪者,除處罰其行為人外,對該法人或自然人亦科以前項之罰金。但法人之代表人或自然人對於犯罪之發生,已盡其防止義務時,對該法人或自然人,不予處罰。

第四十二條 有下列情形之一者,處新臺幣二十萬元以上一百萬元以下罰鍰:

一、動物所有人或管理人違反第十二條規定,其動物因罹患或疑患動物傳染病,或病因不明而死亡時未通報者。

二、動物所有人或管理人違反第十九條第一項規定,擅自將動物移出場外。

三、違反第三十四條之一第三項規定,未經許可而進出或將檢疫物攜出入動物隔離場所。

有前項款所定行為致疫情蔓延或散播者,處三年以下有期徒刑或拘役,得併科新臺幣百萬元以下罰金。

法人之代表人、法人或自然人之代理人、受雇人或其他從業人員,因執行業務,犯前項之罪者,除處罰其行為人外,對該法人或自然人亦科以前項之罰金。但法人之代表人或自然人對於犯罪之發生,已盡其防止義務時,對該法人或自然人,不予處罰。

曾犯第一項第二款再犯者,處一年以下有期徒刑得併科新臺幣二百萬元以下罰金。

第四十二條 有下列情形之一者,處新臺幣五萬元以上二十萬元以下罰鍰:

一、動物所有人或管理人違反第十九條第一項規定,擅自將動物移出場外。

二、違反第三十四條之一第三項規定,未經許可而進出或將檢疫物攜出入動物隔離場所。

有前項二款所定行為致疫情蔓延或散播者,處三年以下有期徒刑或拘役,得併科新臺幣一百萬元以下罰金。

法人之代表人、法人或自然人之代理人、受雇人或其他從業人員,因執行業務,犯前項之罪者,除處罰其行為人外,對該法人或自然人亦科以前項之罰金。但法人之代表人或自然人對於犯罪之發生,已盡其防止義務時,對該法人或自然人,不予處罰。

行政院提案:

一、第一項規定修正如下:

()現行條文第一項之罰鍰額度較修正條文第四十三條規定為低,係因後者之罰鍰額度於一百零三年間修正提高所致,考量擅自將可能罹患或疑患動物傳染病之動物移出現行條文第十九條規定之場所或修正條文第三十四條之一第三項規定之動物隔離場所,恐使動物傳染病有迅速蔓延之虞,爰提高序文所定罰鍰額度為新臺幣五萬元以上一百萬元以下罰鍰及明定得限期令其改善。

()考量違反第十九條第一項法定義務之行為人非侷限於動物所有人或管理人,爰修正第一款規定。

()輸入經公告指定,應受隔離檢疫之活動物,具高風險性應儘速隔離檢疫,輸入後須依動物檢疫人員指示送至動物隔離場所或其他指定場所進行隔離檢疫,以降低特定動物傳染病風險,爰增第二款規定。

()現行條文第二款移列為第三款,並配合修正條文第三十四條之一第三項規定,酌作文字修正。

()動物自外國(地區)起運後,其載運期間如途經特定動物傳染病疫區,可能有罹患、疑患特定動物傳染病之虞,動物檢疫人員有其必要指示車長、船長、機長、管理人或其職務代理人該動物於卸貨前,完成相關檢疫措施,以防範重大動物疫病傳入我國,爰增訂第四款違反第三十五條第二項規定之罰責。

二、第二項酌作文字修正。

三、第三項未修正。

委員林為洲等16人提案:

一、有鑑於禽流感爆發時,常有不肖業者將其家禽類屍體隨意丟棄,導致疫情防疫出現漏洞,促使流感疫情大爆發。

二、經查,「動植物傳染病防治條例」相關規定,對隱匿疫情未通報者而導致擴大疫情者僅有罰鍰;及惡意棄置染病動物者所處罰鍰偏低;與惡意丟棄再犯者無加重罰鍰或刑責,將無法有效遏阻不肖業者。

三、爰此提案修正「動植物傳染病防治條例」第四十二條規定,將隱匿疫情導致擴大疫情者新增刑責,與提高惡意丟棄染病動物者罰鍰及再犯者之相關刑責。

第四十三條 有下列情形之一者,處新臺幣五萬元以上一百萬元以下罰鍰,並得限期令其改善,屆期未改善者,得按次處罰之

一、違反第十條之二規定,故意散有關動物傳染病之謠言或不實,足生損害於公眾或他人。

、動物所有人、管理人或運輸業者違反第十二條第一項規定,未向動物防疫機關報告,或未依動物防疫人員指示完成必要處置

持有、使用感染性生物材料者違反第十二條之一第二項規定,規避、妨礙或拒絕各級主管機關之輔導查核。

四、獸醫師或獸醫佐違反中央主管機關依第十三條之一第一項規定之使用疫苗之種類、投與時機、附加標示、繳交、申報相關文件或移動管制或其他應施行防治措施;動物用藥品販賣業者販賣非屬中央主管機關依第十三條之一第一項規定之使用疫苗種類。

五、獸醫師或獸醫佐未依第十七條第一項規定,向當地動物防疫機關報告

六、動物所有人或管理人違反第十九條第一項或第二項規定,未依動物防疫人員指為動物之隔離、其他必要措施或將動物移出舍外或移入。

七、動物所有人或管理人違反第二十三條規定,未依動物防疫人員指示處置,或違反第二十六條第一項規定,未向動物防疫人員報告。

八、違反各級主管機關依第二十八條第一項規定公告之措施之一。

九、輸出檢疫物之所有人或管理人違反依第三十二條第項所定辦法中有關檢疫程序、輸出登記、衛生管理、抽樣檢驗、疫情通報或查核之規定。

十、應施檢疫物之所有人或管理人違反依第三十二條第項所定辦法中有關查核、飼養管理、通知或疫情通報之規定。

十一應施檢疫物之輸入人或代理人違反第三十四條第一項規定,未申檢疫。


第四十三條 有下列情形之一者,處新臺幣五萬元以上一百萬元以下罰鍰:

一、動物所有人、管理人或運輸業者違反第十二條規定。

二、違反第十二條之一第二項規定,規避、妨礙或拒絕各級主管機關之輔導及查核。

三、散布有關動物傳染病流行疫情之謠言或傳播不實之流行疫情消息。

四、獸醫師、獸醫佐或動物用藥品販賣業者違反第十三條之一第一項規定。

五、獸醫師或獸醫佐違反第十七條規定。

六、動物所有人或管理人違反第十九條第一項或第二項規定,未依動物防疫人員指示為動物之隔離、其他必要措施或將動物移出舍外或移入。

七、動物所有人或管理人違反第二十三條規定,未依動物防疫人員指示處置,或違反第二十六條第一項規定,未向動物防疫人員報告。

八、動物所有人或管理人違反第二十八條第一項各款所定措施之一。

九、輸出檢疫物之所有人或管理人違反依第三十二條第二項所定辦法中有關檢疫程序、輸出登記、衛生管理、抽樣檢驗、疫情通報或查核之規定。

十、輸入檢疫物之所有人或管理人違反依第三十二條第三項所定辦法中有關查核、飼養管理、通知或疫情通報之規定。

十一、檢疫物之輸入人或代理人違反依第三十三條所定檢疫條件。

十二、檢疫物之輸入人或代理人、管理人違反第三十四條第一項、第五項或第六項規定,未申辦檢疫。

十三、違反第三十四條第七項規定,未經檢疫前而拆開包裝或擅自移動。

十四、動物之輸入人或代理人違反依第三十四條之一第一項所定辦法中有關檢疫程序、動物運送、查核、飼養管理、通知或疫情通報之規定。

十五、動物之輸出入人或代理人違反第三十四條之一第二項規定,未先請准排妥隔離場所而輸出入動物。

行政院提案:

一、序文增訂得限期令其改善及按次處罰之規定,另第五款、第六款、第九款及第十款規定,酌作文字修正。

二、修正條文第十條之二已增訂任何人不得故意散播有關動物傳染病之謠言或不實訊息之規定,爰將現行條文第三款移列為第一款,並配合修正相關文字。另現行第一款及第二款移列為第二款及第三款,並酌作文字修正。

三、鑒於一百零七年七月一日散、起針對臺灣本島、澎湖及馬祖地區偶蹄類動物停止注射口蹄疫疫苗,金門地區仍繼續偶蹄類動物施打口蹄疫疫苗,屆時獸醫師或獸醫佐若持續注射疫苗,則違反中央主管機關依第十三條之一第一項規定使用疫苗種類;另動物用藥品販賣業者「拒絕」販賣依中央主管機關規定之使用疫苗種類,依自由買賣原則,並未違反前開規定,若販賣非屬中央主管機關規定之使用疫苗種類,始符合處罰要件,爰修正第四款規定。

四、第七款未修正。

五、考量違反第二十八條第一項第一款義務之行為人涵蓋動物產品或動物運輸業者,非侷限於動物所有人或管理人,爰修正第八款規定,並配合該規定酌作文字修正。

六、現行條文第十一款、第十三款及第十五款係處罰違反動物邊境檢疫規定之行為人,其罰鍰額度因國內防疫需求前於一百零三年間修正提高,基於比例原則之考量,將該三款條文移列至修正條文第四十五條第十二款、第十四款及第十五款規範,爰予刪除。

七、現行條文第十二款移列為第十一款,並配合修正條文第三十四條第一項規定酌作文字修正。至違反現行條文第三十四條第五項及第六項規定之處罰,修正條文第四十五條第十六款已有規範,爰予刪除。

八、配合現行條文第三十四條之一第一項規定之刪除,爰刪除現行條文第十四款規定。


第四十四條 有下列情形之一者,處新臺幣二萬元以上十萬元以下罰鍰,並得限期令其改善,屆期未改善者,得按次處罰之

一、化製場違反第十六條第一項第二款至第六款規定之一。

、化製場或運輸業者之化製原料運輸車違反第十六條第二項第一款或第二款規定。

、化製場或運輸業者違反依第十六條第三項所定辦法中有關化製場消毒設施與設備之設置、項目、消毒作業、契約應記載事項,或運輸車消毒設備、防漏密閉設備、合格證黏貼、查核、通報、化製原料裝卸、載運作業之規定。

、船長或其職務代理人違反第三十五條第三項規定,於依第二十五條規定處理時,未詳記於航海日誌。

五、檢疫物之輸出人或代理人違反第三十六條第一項規定,未申請檢疫。

六、違反第三十八條之一規定,未依輸出入動物檢疫機關核准之方式運送或銷燬廚餘。


第四十四條 有下列情形之一者,處新臺幣二萬元以上十萬元以下罰鍰:

一、化製場或運輸業者違反第十六條第一項或第二項規定。

二、化製場或運輸業者違反依第十六條第三項所定辦法中有關化製場之消毒設施與設備之設置、項目、消毒方法、消毒程序、委託化製、化製原料來源之限制使用、通報、查核、運輸車合格證之換證或報備義務規定。

三、車長、船長、機長、管理人或其職務代理人違反第三十五條或第三十八條之一規定。

四、檢疫物之輸出人或代理人未依第三十六條規定申請檢疫或第三十七條規定檢疫或申請報驗。

行政院提案:

一、序文增訂得限期令其改善及按次處罰之規定。

二、配合修正條文第十六條第一項化製場及第二項化製原料運輸車應符合之規定,明定違反各該規定之罰鍰,爰將現行條文第一款分列為第一款及第二款。至違反修正條文第十六條第一項第一款及第二項第三款所定事項者,因已授權於同條第三項所定辦法中規範,爰依違反該辦法之規定處罰,併予敘明。

三、現行條文第二款移列為第三款,並酌作文字修正。

四、現行條文第三款分別移列為第四款及第六款,並明定違反第三十五條第三項及第三十八條之一規定時之行為態樣。

五、現行條文第四款移列為第五款,並配合現行條文第三十七條規定之刪除,刪除相關文字。


第四十五條 有下列情形之一者,處新臺幣三萬元以上十五萬元以下罰鍰,並得限期令其改善,屆期未改善者,得按次處罰之

一、所有人或關係人規避、妨礙或拒絕動物防疫人員或動物檢疫人員依第九條第一項或第二項規定所為之檢查、查閱或查詢

二、動物所有人或管理人違反第十三條第一項、第二項或第四項規定,故意破壞、偽造所附加記號、標示或證明文件,或不為動物防治措施或規避、妨礙或拒絕動物防疫人員或執業獸醫師施行防治措施之指示

、動物所有人或管理人違反中央主管機關依第十三條之一第一項之使用疫苗之種類、投與時機、附加標示、繳交、申報相關文件或移動管制或其他應施行防治措施

、動物所有人或管理人違反第十四條第一項規定,未依直轄市或縣(市)主管機關命令,於指定區域內實施防治措施

、動物運輸業者未依第十四條第二項規定實施清洗、消毒措施,或產銷業者未依第十四條第四項規定使用一次性之裝載容器或包材,經勸導拒不改善或一年內再次違反。

、任何人違反中央主管機關依第十四條之一規定公告禁止事項。

、動物所有人或管理人違反第十五條規定,未依直轄市或縣(市)主管機關之命令提供動物剖驗,或未依動物防疫人員指導燒燬、掩埋動物屍體。

、動物所有人或管理人違反第二十條第一項或第三項準用第一項第一款規定,未依動物防疫人員之指導,撲殺、燒燬、掩埋、消毒、化製或其他必要之處置。

、動物所有人或管理人違反第二十二條規定,未依指示控制動物之行動或提供其他必要協助,或規避、妨礙或拒絕其指示。

、違反第二十四條規定,擅自開掘掩埋地點或燬損標識。

十一、違反直轄市、縣(市)主管機關依第二十九條規定所為之命令。

十二、指定應施檢疫物之輸入人或代理人違反第三十三條第一項第二款或同條第三項所定準則中有關輸入檢疫同意文件申請之規定,未於輸入前申請核發輸入檢疫同意文件。

十三、收件人違反第三十四條第三項規定,未將郵遞寄送輸入之應施檢疫物送交輸出入動物檢疫機關銷燬。

十四、應施檢疫物之輸入人或其代理人違反第三十四條第項規定,未經輸出入動物檢疫機關核准,擅自破壞應施檢疫物包裝移動或為其他可能傳播動物傳染病之行為。

十五、動物之輸出入人或代理人違反第三十四條之一第項規定,未先請准排妥動物隔離場所或其他指定場所而輸出入動物。

十六、應施檢疫物所有人或其代理人或管理人違反第三十四條之三第一項規定,於應施檢疫物過境或轉口前,未先向輸出入動物檢疫機關申請檢疫。

十七、車長、船長、機長、管理人或其職務代理人違反第三十五條第一項規定,規避、妨礙或拒絕動物檢疫人員採取必要之處置。

十八、違反第三十八條之三規定,未依輸出入動物檢疫機關之公告採取措施。


第四十五條 有下列情形之一者,處新臺幣三萬元以上十五萬元以下罰鍰:

一、所有人或關係人違反第九條或第二十九條規定。

二、動物所有人或管理人違反第十三條第一項、第二項不為動物防治措施或第四項、第十三條之一第一項、第十四條第一項、第十五條、第二十條或第二十二條規定。

三、動物運輸業者未依第十四條第二項或產銷業者未依第十四條第四項規定辦理,經勸導拒不改善或一年內再次違反。

四、任何人違反第十四條之一公告禁止事項。

五、違反第二十四條擅自開掘掩埋地點或燬損標識。

第四十三條第十一款、第十三款及第十五款 有下列情形之一者,處新臺幣五萬元以上一百萬元以下罰鍰:

十一、檢疫物之輸入人或代理人違反第三十三條所定檢疫條件。

十三、違反第三十四條第七項規定,未經檢疫前而拆開包裝或擅自移動。

十五、動物之輸出入人或代理人違反第三十四條之一第二項規定,未先請准排妥隔離場所而輸出入動物。

行政院提案:

一、序文增訂得限期令其改善及按次處罰之規定。

二、為使所有人或關係人違規態樣更為明確,明定違規人行為態樣,爰修正現行條文第四十五條第一款有關違反第九條規定之要件。另將違反第二十九條規定之情形,修正移列第十一款規範。現行條文第二款所列條文之行為態樣有別,為使動物所有人或管理人違規態樣更臻明確,爰分別列為第二款、第四款、第七款至第九款規定,並酌作文字修正。

三、現行條文第四十五條第三款至第五款分別移列為第五款、第六款及第十款,並酌作文字修正。

四、配合修正條文第三十三條第三項規定,現行條文第四十三條第十一款移列為第十二款規定。

五、為督促接獲含應施檢疫物之輸入郵包之收件人能將郵遞寄送輸入之應施檢疫物送交輸出入動物檢疫機關處置,對於收件人違反第三十四條第三項規定者處以罰鍰,爰增訂第十三款。

六、配合現行條文第三十四條第七項移至第四項規定,爰將現行條文第四十三條第十三款移列第十四款規定,並酌作文字修正。

七、現行條文第三十四條之一第二項所定輸出應受隔離檢疫動物,已移列至該條第一項,爰配合將其罰則由現行條文第四十三條第十五款移列為修正條文第十五款,並酌作文字修正。

八、配合修正條文第三十四條之三第一項規定,爰增訂第十六款規定。

九、違反修正條文第三十五條第一項規定,規避、妨礙、拒絕動物檢疫人員對該檢疫物及車、船或航空器採取安全措施或必要處置,應予處罰,爰增訂第十七款規定。

十、配合修正條文第三十八條之三規定,對未配合採取措施者予以處罰,爰增訂第十八款規定。


Shape18 四十七條 本條例施行細則,由中央主管機關定之。


第四十七條 本條例施行細則,由中央主管機關擬訂,報請行政院核定之。

行政院提案:

本條例施行細則係規範執行本條例之技術性及細節性事項,且為因應科技之進步及疫情之瞬息萬變,須隨時修正,故無逐案報經行政院核定之必要,爰修正由中央主管機關定之。





主席:現在我們進行協商。

(進行協商)

主席:我們現在開始處理行政院函請審議「農產品生產及驗證管理法修正草案」,各位委員手上以及行政單位都有我們的條文對照表,之前有很多委員提出不同看法的法案修正,再加上行政院的版本,現在我們逐條來做討論。

先處理法案名稱,法案名稱沒有意見,照院版通過。

處理第一章總則,請說明。

陳主任委員吉仲:第一章總則是不是可以跟行政院版一樣,因為我們都有跟所有的提案委員溝通過了。

主席:那第一章我們就照院版通過。

處理第一條,請行政院說明。

陳主任委員吉仲:第一條也跟委員說明過,是不是可以依照行政院的版本?

主席:好,各位沒意見的話,就照院版通過。

處理第二條,請說明。

陳主任委員吉仲:第二條是不是也可以依照院的版本,因為跟其他委員的版本幾乎都是大同小異。

主席:好,第二條也照院版通過。

處理第三條。

陳主任委員吉仲:第三條有關名詞的部分,跟吳焜裕委員及蕭美琴委員都有溝通過,基本上他們都同意用我們行政院的版本。

主席:好,第三條也一樣照院版通過。

處理第四條,請說明。

陳主任委員吉仲:第四條是整個第二章裡面的認證及驗證機構的管理,我們有跟所有提案委員溝通,他們還是同意……

主席:抱歉,我們先處理第二章章名,請說明。

陳主任委員吉仲:第二章章名其實跟提案委員幾乎非常接近,後來他們同意我們用「認證及驗證機構管理」的名詞。

主席:好,照院版通過。

處理第四條。

陳主任委員吉仲:第四條的部分,是針對整個生產、加工、分裝及流通等農產品的過程,公告其相關的驗證制度,這個部分所有提案委員也同意我們行政院的版本。

主席:好,那第四條也照行政院版通過……

鄭天財Sra Kacaw委員:有關呂玉玲委員提案的但書,要不要說明一下?

主席:第四條嗎?

鄭天財Sra Kacaw委員:對,第四條,就是呂玉玲第七條的但書部分,在第三行。

陳主任委員吉仲:就是針對全體國民健康有重大的危害風險者,是這個部分嗎?

主席:對,後面我們也有相關的……

邱委員志偉:這個跟第四條沒有關係啦!是在後面,還沒有討論到。

主席:我們把它併到第四條來一起討論,請農委會說明一下。

謝處長耀清:報告委員,行政院版第十六條有三個部分,第一個是自願性的,第二個是公告它溯源的資訊內容以及標示的方式,第三個就是針對一些特定的品項,我們可以強制來做公告,所以跟呂委員是一樣的。

鄭天財Sra Kacaw委員:原來現行第七條的「必要時」,會在行政院版第十六條處理是嗎?

謝處長耀清:對。

鄭天財Sra Kacaw委員:好,因為剛剛沒有做說明,所以問一下。

主席:第四條就照院版來通過。

接下來處理第五條,請說明。

陳主任委員吉仲:第五條是所有驗證機構的相關規範,這跟委員們都有討論過,他們也同意用行政院的版本。

主席:好,第五條就照院版來通過。

接下來處理第六條。

陳主任委員吉仲:第六條是認證機構在申請時的一些相關規範,委員們也同意我們這樣的標準。

主席:好,經過協商,就以院版來通過。

處理第七條,請說明。

陳主任委員吉仲:第七條是所有的驗證機構,剛剛是認證機構,現在的驗證機構就是全國14家的相關規範部分,我們有跟所有提案委員討論,他們也同意用行政院的版本。

主席:好,各位委員沒意見的話,第七條就以院版來通過。

接下來處理第八條,請說明。

陳主任委員吉仲:第八條的部分……

主席:蕭委員的第十一條是……

邱委員志偉:院版第七條。

主席:是院版的第七條,因為有協商過了,所以蕭委員的第十一條就不通過。再重複宣告一次,蕭美琴委員的第十一條我們就不通過。

邱委員志偉:第十條還是第十一條?

主席:第十一條。

處理第八條,請說明。

陳主任委員吉仲:第八條後來有跟委員討論,我們有做一個修正,因為這些驗證有一些費用,希望可以明定在條文裡面,所以我們會建議在行政院版本第八條的第一項裡面,再加上「必要時中央主管機關得補助其驗證費用,補助方式由中央主管機關另定之。」至於其他的行政院版本是不用改變的,就是把我剛剛唸的部分放在第八條第一項的後面。

邱委員志偉:這條是新增的嗎?

主席:對,新增。這一條有新增文字,各位委員……

張執行秘書學文:主席,這邊有一個文字的參考,後面的「另定之」是不是建議可以用「公告」的方式或「定之」就可以,就是把「另」拿掉或者是用「公告」的方式。

陳主任委員吉仲:這是我們法規會的張執秘,這樣文字會更完整。

主席:那我們把「另」拿掉,改成「由中央主管機關定之」,還是要用「公告」?

張執行秘書學文:「定之」就會變成到底是要用公告還是辦法,就會產生爭議,如果直接寫「公告」,當然就只有公告的方式。

主席:好,各位委員,那我們就用「由中央主管機關公告」,大家協商同意通過,第八條就照這樣協商通過,吳焜裕委員的第八條之一我們就不予通過。

接下來處理第九條,請說明。

陳主任委員吉仲:第九條是不是也依照行政院的版本來進行?

主席:好,經過跟委員協商,第九條我們就照院版通過。

接下來處理第三章章名。

陳主任委員吉仲:第三章的名稱跟委員溝通以後,大家還是認為用「農產品管理」會比較清楚,所以就是用行政院的版本。

主席:好,第三章農產品管理就照院版通過。

接下來處理第十條,請說明。

陳主任委員吉仲:第十條其實跟委員幾乎都很接近,就是整個驗證的合格標示相關規範,所以是不是也是用行政院的版本?

主席:好,經過跟委員協商,我們就照院版通過。

接下來處理第十一條。

陳主任委員吉仲:第十一條就是所有農產品裡面的合格項目,包括品名、原料名稱、原產地等等,他們都同意用行政院的版本。

郭委員國文:主席,這個我有提修正動議。

主席:好,來看一下,郭委員有修正動議。

郭委員國文:針對第五款的部分,也是早上就教主委的部分,希望標示產地的部分更清楚,不要變成國內的產地自己在洗產地,所以本席的修正動議如文案內容當中所寫,針對第五款部分改為「應標示直轄市、縣(市)行政區域名稱。但為二種以上混合物時,其含量在百分之十以下之原料,不在此限。」

陳主任委員吉仲:跟郭委員報告,這個真的在執行上會有很大的困擾,這是第一個。譬如今天他如果是做農產品的加工,用芒果做芒果的加工,如果他要做得比較有規模,就有可能從臺南進貨,也可能從高雄進貨,因此他一間工廠裡面的原料……,我們當初會講原產地是要跟國外區隔,而不是說在國內裡面是區隔哪一個縣市。因為我們現在連執行國內的農產品跟國外的區隔就已經有很大的挑戰,委員現在如果要明定縣市,我沒騙你,真的不好意思,我真的做不到。這是很進步的想法,但是你可以鼓勵品牌是地理的品牌……

郭委員國文:就是國內先做就對了。

邱委員志偉:我講一下,我剛好是在臺南市跟高雄市的交界,因為是在旁邊,要寫高雄市或是臺南市還是有其困難度,也可能是跨縣市,所以對於國文委員的修正動議,我是精神上支持,但在執行上……

主席:剛才主委也已經講得很清楚,我們是區分國內外而已,所以第十一條經過跟各位委員討論協商,我們就照院版來通過。

接下來處理第十二條,請說明。

陳主任委員吉仲:第十二條有跟所有委員溝通過,他們可以接受行政院的版本。

主席:好,那我們就照院版來通過。

處理第十三條。

陳主任委員吉仲:第十三條的部分是整個檢查執行的相關規定,其實都大同小異,所以他們可以接受行政院的版本。

主席:好,第十三條我們也照院版來通過。

處理第十四條。

陳主任委員吉仲:第十四條也是,這個就是檢驗方法裡面的相關規範,也可以用行政院的版本。

主席:好,我們就以行政院的版本通過。

接下來處理第十五條。

陳主任委員吉仲:第十五條也是,他們也是接受行政院的版本。

主席:第十五條就照院版來通過。

處理第十六條。

陳主任委員吉仲:第十六條是整個溯源的相關規範,還有剛剛呂玉玲委員的部分,都有在這裡來呈現,中央主管機關都有相關必要時要公告的部分,就在第三項這邊,所以這一條委員也都沒問題。

主席:請鄭委員發言。

鄭天財Sra Kacaw委員:因為第十六條是部分現行法第七條所移過來的,所以在說明裡面,原來呂玉玲的第七條還要再對照一次。至於「必要時」,你們還是維持「必要時」?

陳主任委員吉仲:是。

鄭天財Sra Kacaw委員:如果你們一時有困難,最起碼你們在相關的子法裡,要把「必要時」明確化,不然又是一個不明確的概念,行政裁量會太大,看你們是要在施行細則裡面處理還是怎麼樣。

邱委員志偉:我剛才也是質詢「必要時」,「必要時」是你們來認定,那是什麼樣的樣態?它是屬於例外狀況,例外狀況當然也要求特定品項一定要登錄溯源資訊,可是「必要時」是比較抽象的法律概念,除非你在特定辦法裡面有規定,否則這個部分看要怎麼來處理。

主席:沒有問題吧?

陳主任委員吉仲:同意委員,這個拿掉我們一樣也可以做,因為那是「得公告指定的特定項目」,只要有這個法源依據,我們還是可以來做。

主席:好,經過各位委員協商,我們大家同意,就把「於必要時」這四個字拿掉……

鄭天財Sra Kacaw委員:我來說明一下,這個會加上「於必要時」,其實本來是要更好的意思,為什麼要「於必要時」?那就全部都是「得」,本來第十六條第一項也是「得」,之所以會在第三項裡面加上「必要時」,與現行法第七條特別加上必要時一樣,指特別需要的時候,如果是「得」的彈性更大、裁量權更大,這樣未必好。如果一時很難決定的話,這裡的「於必要時」留著,我建議你們在相關的子法裡面,例如在施行細則裡再做詳細說明。

邱委員志偉:請舉一個實際的案例說明。

陳主任委員吉仲:我舉一個例子,例如雞蛋用破殼蛋、格外蛋去做所謂的液蛋,這就是必要時的可能情形。這樣我們就要要求所有的蛋都要做溯源公告,他就強制要做了。

邱委員志偉:要經過專業認定。

陳主任委員吉仲:對,但是我們不願意在這裡面講出來,這樣好像我們的農產品……

主席:我覺得還是要拿掉,要多一點彈性比較好,還是維持我們剛才講的,把「於必要時」拿掉,讓他們能彈性處理可能會比較好。

鄭天財Sra Kacaw委員:留著會比較好。

主席:留著會比較好嗎?真的嗎?

鄭天財Sra Kacaw委員:真的。

主席:但是他們認為不一定好。

鄭天財Sra Kacaw委員:施行細則再弄清楚。

主席:請法規會說明。

張執行秘書學文:「必要時」基本上就變成一個要件,要符合要件的時候才會公告。

主席:就要明定。

張執行秘書學文:這個「必要時」我們可以在施行細則裡面做一些類型化,例如剛才主委所講的那種類型就符合必要時的情況。

邱委員志偉:你們要訂施行細則?

張執行秘書學文:有,依照草案第三十四條有施行細則,這個地方可以在施行細則裡面做一些規範。

陳主任委員吉仲:可以啦,這裡擺著是讓母法有規範,細則再去定義「必要時」的條件,因為這個是強制性……

鄭天財Sra Kacaw委員:因為我們現在是修法,原來的條文有「於必要時」,不過要怎麼讓它更明確就在施行細則裡面……

主席:經過再次協商,照院版通過,另外在施行細則再詳加明定,謝謝。吳焜裕委員提案第十條不予通過。

處理吳焜裕委員提案第二十二條。

陳主任委員吉仲:我們有建議相關文字修正,變成第十六條之一。文字如下:「農產品經營者應實施自主管理,訂定農產品安全監測計畫,確保農產品安全。

前項訂定之農產品安全計畫之農產品經營者類別、規模與計畫內容,由中央主管機關公告之。」

主席:吳委員,這樣可以嗎?

吳委員焜裕:我補充一下,我會建議包括GHP都放進這裡,就是第一章、第二章可能要進來自主管理,但是可能要有相關單位輔導。因為萬一當地衛生局來查核,這個加工場要設置就要花很長的時間,這樣沒有效率。如果有人來輔導,讓他能夠趕快符合基本的衛生標準,這樣會比較快通過衛生局的檢查、查核,所以我建議在這裡應該要委託外面的機構來輔導這些加工場。

陳主任委員吉仲:在母法第十六條之一裡面就是有把這些安全監測都放進來,由我們來訂相關公告的子法,GHP相關的第一章、第二章都會在裡面說明。

吳委員焜裕:我覺得需要輔導,不然我怕會耽擱太多時間,導致加工場無法設置。

陳主任委員吉仲:我們會在子法中訂定。

主席:謝謝吳委員,農政單位也說明得很清楚,吳委員最主要是希望能加快腳步,如果加上輔導才能更順利推行。

吳焜裕委員提案第二十二條改增訂為第十六條之一,修正通過。

處理蔡培慧委員提案第十四條之一,行政院是增訂為第十七條之一。請農委會說明。

陳主任委員吉仲:第十七條之一我們有新增文字,把委員們的意見納入,相關文字如下:為穩定農業生產與銷售,增加初級農產品加工項目種類,主管機關得委託相關機關(機構)提供以下服務:一、農產品初級加工品開發諮詢,含加工、分裝、流通及販賣等流程。二、農產品初級加工相關法規諮詢。三、初級農產品加工知識及技術指導。四、農產品加工實物打樣測試。五、其他與農產品初級加工相關事項。

主席:經過農委會與各位委員溝通,我們把原本蔡培慧委員提案第十四條之一、吳焜裕委員提案第十一條增訂為第十七條之一,照修正通過。

處理第十七條,請說明。

陳主任委員吉仲:第十七條經與委員溝通後,建議將原來的行政院版本調整為:「農民或農民團體以國產溯源農產品、驗證農產品、有機農產品、有機轉型期農產品或其他經中央主管機關指定之農產品為原料,於一定規模以下且合法之農產品加工設施,進行特定品項之加工者,得向直轄縣市政府主管機關申請登記為農產品初級加工場。

前項中央主管機關指定之農產品、一定規模、合法之農產品加工設施、申請登記之條件、程序、應檢附文件、有效期限、變更、廢止及其他遵行事項之辦法,由中央主管機關定之。

第一項之特定品項加工產品及加工方式由中央主管機關公告之。」

主席:經過農委會跟各位委員討論協商最新的修正版本顯示在影像上面,剛才農委會也提出說明了。

陳主任委員吉仲:這部分修正的重點在於我們把農民及農民團體放進來,即指定農民和農民團體才可以用我們溯源的產品做初級加工,如此就可以排除掉那些可能的食品大廠,這是第一點。第二點,我們原來的法令條文規定是在農地上的容許,其實現在很多農民做初級加工不一定在自己的農地,可能是既有的,我們不要把它限定死,所以我們才會在第一項裡面規定「於一定規模以下且合法之農產品加工設施」,這樣排除掉在農地上的容許對農民反而是更好的。主要是修正這兩個部分。

主席:請邱委員發言。

邱委員志偉:你說農產品經過主管機關通過,那漁產品的加工呢?

陳主任委員吉仲:農產品就是包括農漁……

邱委員志偉:我知道,但主管機關不同,漁產品在縣市政府的主管機關是海洋局,那是要向海洋局申請嗎?

陳主任委員吉仲:第十七條明定農產品初級加工的主管機關就是農委會,因為這是我們的母法,至於地方政府辦理的事項不在這裡規範,是將來他要去蓋這些加工設施的時候,不管在農地上,還是在合法的土地上,他所需要申請的建照就依照地方政府的相關規範辦理。

邱委員志偉:我只是要確定漁產品加工是不是向地方政府的海洋局申請?

陳主任委員吉仲:不是。

邱委員志偉:但是他的主管機關是海洋局。

陳主任委員吉仲:建照是地方政府主管的營建單位。

邱委員志偉:所以和農業局、海洋局沒關係。

陳主任委員吉仲:只是建物的部分是海洋局,產品的主管機關還是農業單位。

主席:建物歸建物,產品歸產品。我想農委會已經講得很清楚……

請吳委員發言。

吳委員焜裕:農委會要積極去查核。現在很多人都有農民身分,但是沒有從事農業,他可以蓋一間200平方公尺的建物,結果只有一小部分在做加工,其他蓋來當別墅怎麼辦?還有就是在工業用地興建時要注意,農業單位應該去查核。

主席:我贊成,吳委員講得有道理,要加強查核,但是原始的本意就是要給農民和農民團體處理、使用。第十七條照修正版本通過。

處理第十八條,請說明。

陳主任委員吉仲:第十八條委員同意用行政院的版本,針對整個產品標示的相關規範。

主席:經過協商,第十八條照院版通過。

處理第十九條。

陳主任委員吉仲:第十九條是獎勵的相關規範,其實內容都大同小異,也是可以用行政院的版本。

主席:第十九條照院版通過。

處理第四章「罰則」。

陳主任委員吉仲:第四章都一樣用「罰則」。

主席:照院版通過。

處理第二十條。

陳主任委員吉仲:相關的處罰也都一樣,建議用行政院版本。

主席:第二十條照院版通過。

處理第二十一條。

陳主任委員吉仲:也是一樣建議用行政院的版本。

主席:第二十一條照院版通過。

處理二十二條。

陳主任委員吉仲:第二十二條的罰則也是一樣,用行政院版本。

主席:第二十二條照院版通過。

處理第二十三條。

陳主任委員吉仲:第二十三條也是罰則,建議用行政院版本。

主席:第二十三條照院版通過。

處理第二十四條。

陳主任委員吉仲:也是一樣,罰則的部分建議用行政院版本。

主席:第二十四條照院版通過。

處理第二十五條。

陳主任委員吉仲:第二十五條也是一樣,相關罰則建議用行政院版本。

主席:第二十五條照院版通過。

處理第二十六條。

陳主任委員吉仲:第二十六條也是建議用行政院版本。

主席:經過與委員協商,第二十六條照院版通過。

處理第二十七條。

陳主任委員吉仲:第二十七條也有跟委員協商,建議用行政院版本。

主席:第二十七條照院版通過。

處理第二十八條。

陳主任委員吉仲:第二十八條經與委員協議,有一些文字修訂,第一項修正為「農產品經營者違反第十六條規定」,把「第三項」拿掉。

邱委員志偉:為什麼要把「第三項」拿掉?

陳主任委員吉仲:因為前面的文字也有修正。

主席:就是重複的意思,是不是?

陳主任委員吉仲:是。

主席:第二十八條照行政院修正文字通過。

處理第二十九條。

陳主任委員吉仲:第二十九條也是建議用行政院版本。

主席:第二十九條照院版通過。

處理吳焜裕委員提案第三十五條,行政院建議修正為增訂第二十九條之一。請農委會說明。

陳主任委員吉仲:我們後來把吳委員的建議修正成第二十九條之一,文字如下:散播有關農產品之謠言或不實訊息,足生損害於公眾或他人者,處三年以下有期徒刑、拘役或新臺幣一百萬元以下罰金。

主席:經與吳委員溝通協調,增訂第二十九條之一,照修正通過。

張執行秘書學文:跟各位委員報告,院裡針對謠言與不實訊息的部分通常都有加上故意的要件,而且這個有刑事責任。如果依照糧食管理法與農產品市場交易法的處罰都比較輕,都是六萬到三十萬。那個部分是指農產品的交易價格或農產品的產銷秩序,這個地方寫的謠言或不實訊息包含農產品,所以範圍更廣,與剛剛那兩個法競合時變成特別法可能處罰比較輕,所以到底要不要處以刑責可能要思考一下。另外就是要不要加上「故意」這兩個字,因為之前行政院送到立法院通過的版本都有加「故意」這兩個字,一個主觀上的要件。

陳主任委員吉仲:所以我們是不是把「故意」也放進來?

張執行秘書學文:是,之前通過的通常都有加故意。

陳主任委員吉仲:請執秘建議文字的一致性。

張執行秘書學文:因為農產品的謠言非常多,我們這次動傳條例有一個經過行政院通過的修正條文,它有一個比較好的方式,就是令其限期改善,如果沒有改善,可以繼續處罰。

我建議的文字為:故意散播有關農產品之謠言或不實訊息,足生損害於公眾或他人者,處多少錢。金額的部分建議要不要跟農產品市場交易法、糧食管理法一樣。現行的刑度與食安法一樣,會變成普通法比較重,特別法比較輕。

邱委員志偉:故意的要件是他是這些不實訊息或謠言的製造者,如果是散播者呢?例如用LINE轉傳算不算故意?如果是他故意製造,有人去轉傳,這部分要如何規定?

主席:這部分我們先保留,如果一般的行政法處罰得比特別法還重,你的意思是這樣嗎?

張執行秘書學文:如果有特別法跟普通法的關係,特別法如果輕還是會處罰輕的。也就是說當這個農產品是糧食管理法所規定的糧食,他違反相關規定,有謠言或不實訊息,可能就會依照糧食管理法處罰六萬到三十萬元。

陳主任委員吉仲:我們是不是跟吳委員建議,第二十九條之一就不要放進來了,因為在其他的法令……

邱委員志偉:社會秩序維護法也有規定,社維法是針對不實訊息和謠言。

張執行秘書學文:我建議這個條文可以放,但是處罰的金額要不要跟農產品市場交易法、糧食管理法一樣,處罰六萬到三十萬元,並限期令其改善,屆期未改善者得按次處罰的規定。

主席:如果是這樣的話就跟原本農糧管理處理辦法一樣,那何必要在這邊增加?

張執行秘書學文:農產品市場交易法只針對市場的交易價格,糧食管理法只針對糧食,它們的適用範圍都是比較狹隘,這是比較大的。

主席:我的意思是,我們為什麼要加重這個處罰?

陳主任委員吉仲:我們的意思是,農產品市場交易法只針對市場交易,尤其是價格,糧食生產管理法坦白講只針對稻米,沒有針對其他農產品,這裡把農產品放進來。是不是就按照張執秘的建議,全部的字眼用「故意」,相關的罰則就比照農產品市場交易法和糧食管理法,那就一致了。

主席:你們把修正文字先寫好,我們這條先保留,回頭再來處理。文字修正好了,請宣讀。

陳主任委員吉仲:故意散播有關農產品之謠言或不實訊息,足生損害於公眾或他人者,處新臺幣六萬元以上三十萬元以下罰鍰,並得限期令其改善,屆期未改善者,得按次處罰之。

邱委員志偉:或他人者利益吧!

陳主任委員吉仲:你要把利益放進來?

張執行秘書學文:這跟其他體例都一樣,只要是謠言、不實訊息都是這樣。

鄭天財Sra Kacaw委員:罰則也一樣嗎?

張執行秘書學文:罰則不一定。

鄭天財Sra Kacaw委員:跟糧食的部分?

張執行秘書學文:農產品市場交易法跟糧食管理法都是這樣。

主席:經過與各位委員討論,大家同意,照修正通過,吳焜裕委員提案第三十五條增列為第二十九條之一,照修正通過。

處理第三十條,請說明。

陳主任委員吉仲:第三十條跟委員討論過,他們同意行政院版本。

主席:第三十條照院版通過。

處理第三十一條。

陳主任委員吉仲:第三十一條也可以用行政院版本。

主席:第三十一條照院版通過。

處理第五章「附則」。

陳主任委員吉仲:章名一樣。

主席:照院版通過。

處理第三十二條,請說明。

陳主任委員吉仲:第三十二條也是建議用行政院版本。

主席:第三十二條照院版通過。

處理第三十三條。

陳主任委員吉仲:也是用行政院版本。

主席:處理第三十四條。

陳主任委員吉仲:用行政院版本。

主席:第三十四條照院版通過。

處理第三十五條。

陳主任委員吉仲:也是行政院版本。

主席:第三十五條照院版通過。

現在我們進行附帶決議的部分。

處理附帶決議第一案,行政單位有沒有意見?

陳主任委員吉仲:沒意見,我們同意

主席:附帶決議第一案通過。

處理附帶決議第二案。

陳主任委員吉仲:附帶決議第二案是郭國文委員的,他同意原產地這個部分拿掉,所以附帶決議第二案就不通過。

主席:附帶決議第二案不通過。現在有一個新的附帶決議,內容如下:「針對第十六條第三項規定,請行政院農業委員會針對必要時之要件於本法施行細則中予以明定。」需不需要這個附帶決議?

陳主任委員吉仲:本來就要這樣做。

主席:好,那我們就不提了。

行政院函請審議「農產品生產及驗證管理法修正草案」照協商結論通過。

繼續審議行政院函請審議「動物傳染病防治條例部分條文修正草案」,請農委會針對第五條說明。

陳主任委員吉仲:第五條增加第二項「中央主管機關得依前項檢疫項目,公告為實施檢疫之檢疫物。」林委員為洲也同意。

主席:第五條只有院版,就照院版通過。

處理第十條之二。

陳主任委員吉仲:建議用行政院版本。

主席:好,照行政院版本通過。

處理第十二條之二。

陳主任委員吉仲:建議用行政院版本。

主席:好,各位委員沒有意見,照行政院版本通過。

處理第十六條。

陳主任委員吉仲:建議用行政院版本。

主席:好,照行政院版本通過。

處理第三十二條。

陳主任委員吉仲:建議用行政院版本。

主席:好,照行政院版本通過。

處理第三十二條之一。

陳主任委員吉仲:建議用行政院版本。

主席:好,照行政院版本通過。

處理第三十三條。

陳主任委員吉仲:建議用行政院版本。

主席:好,照行政院版本通過。

處理第三十四條。

陳主任委員吉仲:建議用行政院版本。

主席:好,照行政院版本通過。

處理第三十四條之一。

陳主任委員吉仲:建議用行政院版本。

主席:好,照行政院版本通過。

處理第三十四條之二。

陳主任委員吉仲:建議用行政院版本。

主席:好,照行政院版本通過。

處理第三十四條之三。

陳主任委員吉仲:建議用行政院版本。

主席:好,照行政院版本通過。

處理第三十五條。

陳主任委員吉仲:建議用行政院版本。

主席:好,照行政院版本通過。

處理第三十六條。

陳主任委員吉仲:建議用行政院版本。

主席:好,照行政院版本通過。

處理第三十七條。

陳主任委員吉仲:建議刪除。

主席:好,照案刪除。

處理第三十八條。

陳主任委員吉仲:建議用行政院版本。

主席:好,照行政院版本通過。

處理第三十八條之一。

陳主任委員吉仲:建議用行政院版本。

主席:好,照行政院版本通過。

處理第三十八條之二。

陳主任委員吉仲:建議用行政院版本。

主席:好,照行政院版本通過。

處理第三十八條之三。

陳主任委員吉仲:建議用行政院版本。

主席:好,照行政院版本通過。

處理第三十九條。

陳主任委員吉仲:建議用行政院版本。

主席:好,照行政院版本通過。

處理第四十一條。

陳主任委員吉仲:建議用行政院版本。

主席:好,照行政院版本通過。

處理第四十一條之一。

陳主任委員吉仲:建議用行政院版本。

主席:好,照行政院版本通過。

處理第四十二條。

陳主任委員吉仲:我們跟林委員為洲討論過,他們也接受用行政院版本。

主席:好,經過協商,第四十二條照行政院版本通過。

處理第四十三條。

陳主任委員吉仲:建議用行政院版本。

主席:好,照行政院版本通過。

處理第四十四條。

陳主任委員吉仲:建議用行政院版本。

主席:好,照行政院版本通過。

處理第四十五條。

陳主任委員吉仲:建議用行政院版本。

主席:好,照行政院版本通過。

處理第四十七條。

陳主任委員吉仲:建議用行政院版本。

主席:好,照行政院版本通過。

(協商結束)

主席:請宣讀協商結論。

協商結論

「農產品生產及驗證管理法修正草案」案:第一章章名照行政院提案通過。第一條照行政院提案通過。第二條照行政院提案通過。第三條照行政院提案通過。第二章章名照行政院提案通過。第四條照行政院提案通過。第五條照行政院提案通過。第六條照行政院提案通過。第七條照行政院提案通過。蕭美琴委員等人提案第十一條不予通過。第八條修正通過。委員吳焜裕等人提案第八條之一不予通過。第九條照行政院提案通過。第三章章名照行政院提案通過。第十條照行政院提案通過。第十一條照行政院提案通過。第十二條照行政院提案通過。第十三條照行政院提案通過。第十四條照行政院提案通過。第十五條照行政院提案通過。第十六條照行政院提案通過。委員吳焜裕等人提案第十條不予通過。委員吳焜裕等人提案第二十二條增訂為第十六條之一,修正通過。委員蔡培慧等人提案第十四條之一及委員吳焜裕等人提案第十一條,增訂為第十七條之一,修正通過。第十七條修正通過。第十八條照行政院提案通過。第十九條照行政院提案通過。第四章章名照行政院提案通過。第二十條照行政院提案通過。第二十一條照行政院提案通過。第二十二條照行政院提案通過。第二十三條照行政院提案通過。第二十四條照行政院提案通過。第二十五條照行政院提案通過。第二十六條照行政院提案通過。第二十七條照行政院提案通過。第二十八條修正通過。第二十九條照行政院提案通過。委員吳焜裕等人所提第三十五條增訂為第二十九條之一,修正通過。第三十條照行政院提案通過。第三十一條照行政院提案通過。第五章章名照行政院提案通過。第三十二條照行政院提案通過。第三十三條照行政院提案通過。第三十四條照行政院提案通過。第三十五條照行政院提案通過。附帶決議第一案照案通過。附帶決議第二案不予通過。

「動物傳染病防治條例部分條文修正草案」:第五條照案通過。第十條之二照案通過。第十二條之二照案通過。第十六條照案通過。第三十二條照案通過。第三十二條之一照案通過。第三十三條照案通過。第三十四條照案通過。第三十四條之一照案通過。第三十四條之二照案通過。第三十四條之三照案通過。第三十五條照案通過。第三十六條照案通過。第三十七條照案刪除。第三十八條照案通過。第三十八條之一照案通過。第三十八條之二照案通過。第三十八條之三照案通過。第三十九條照案通過。第四十一條照案通過。第四十一條之一照案通過。第四十二條照行政院提案通過。第四十八條照案通過。第四十九條照案通過。第四十五條照案通過。第四十七條照案通過。

主席:照剛才宣讀的協商結論通過,請問各位有無異議?(無)無異議,通過。

討論事項所列第一案「農產品生產及驗證管理法修正草案」,所有提案均已併案審查完竣,擬具審查報告,提報院會討論。不須交由黨團協商,院會討論時由蘇委員震清補充說明。審查通過之條文、條次、引述條文部分文字及相關法制用語,授權主席以及議事人員整理。

討論事項所列第二案「動物傳染病防治條例部分條文修正草案」併案審查完竣,擬具審查報告,提報院會討論。不須交由黨團協商,院會討論時由蘇委員震清補充說明。審查通過之條文及相關法制用語,授權主席以及議事人員整理。

所列議程處理完竣,現在散會。

散會1359分)


Shape2

81