黨團協商紀錄
立法院第9屆第8會期黨團協商會議紀錄
時 間 中華民國108年10月17日(星期四)12時30分至12時43分
地 點 本院紅樓302會議室
主 席 周委員春米
協商主題 一、併案協商(一)行政院函請審議「科技部組織法第二條、第五條及第十條條文修正草案」(二)委員蔣乃辛等18人擬具「科技部組織法第二條及第五條條文修正草案」(三)委員蔡培慧等16人擬具「科技部組織法第二條及第五條條文修正草案」。二、併案協商(一)行政院函請審議「科技部新竹科學工業園區管理局組織法修正草案」(二)委員蔣乃辛等18人擬具「科技部新竹科學工業園區管理局組織法名稱、第一條及第二條條文修正草案」(三)委員柯志恩等16人擬具「科技部新竹科學工業園區管理局組織法名稱、第一條、第二條及第六條條文修正草案」。三、併案協商(一)行政院函請審議「科技部中部科學工業園區管理局組織法修正草案」(二)委員蔣乃辛等18人擬具「科技部中部科學工業園區管理局組織法名稱、第一條及第二條條文修正草案」(三)委員柯志恩等16人擬具「科技部中部科學工業園區管理局組織法名稱、第一條、第二條及第六條條文修正草案」。四、併案協商(一)行政院函請審議「科技部南部科學工業園區管理局組織法修正草案」(二)委員蔣乃辛等18人擬具「科技部南部科學工業園區管理局組織法名稱、第一條及第二條條文修正草案」(三)委員柯志恩等17人擬具「科技部南部科學工業園區管理局組織法名稱、第一條、第二條及第六條條文修正草案」。
主席:大家午安,現在開始協商。本日協商主題有科技部組織法第二條、第五條及第十條條文修正草案等相關法案計四案。歡迎到場的與會機關代表,感謝各位的參與,希望稍後協商能夠順利達成共識。我們先協商第一案:協商司法及法制、教育及文化兩委員會併案審查行政院函請審議科技部組織法第二條、第五條及第十條條文修正草案等三案。這邊有一個民進黨黨團提出的修正動議,是不是請部長說明一下?
陳部長良基:召委,各位委員大家好,不好意思,這個案子麻煩大家。這次的修法其實算滿單純的,主要就是因為去年6月6日設管條例經立法院通過,公布施行以後,名稱改為科學園區設置管理條例,現在科技部的管轄應該把「科學工業園區」改為「科學園區」,這樣法令上才有辦法統一,所以這次的修改主要是為了把科技部管轄的區域改成「科學園區」,以及管轄的機關名稱分別修正為「新竹科學園區管理局」、「中部科學園區管理局」跟「南部科學園區管理局」。這是第一案,有關科技部組織法的部分。
主席:好,我們進行第一案的協商,行政院提案修正科技部組織法第二條,協商修正條文是不是照行政院的提案通過,暫列為我們今天的協商結論?
鍾委員孔炤:第二條是不是把「工業」兩個字拿掉?
陳部長良基:對。
主席:對,都是這樣的體系。好,第二條就照行政院提案版本作為協商結論的依據。接下來討論第五條。
陳部長良基:第五條也是把「工業」拿掉,就是新竹、中部跟南部園區都把「工業」兩個字拿掉。
主席:好,第五條我們也把行政院的提案列為協商結論的依據、參考。
接下來討論第十條。委員沒有其他意見的話,我們也是以行政院的提案版本作為協商結論的參考。
第一案協商結論:第二條、第五條及第十條均照行政院提案通過。
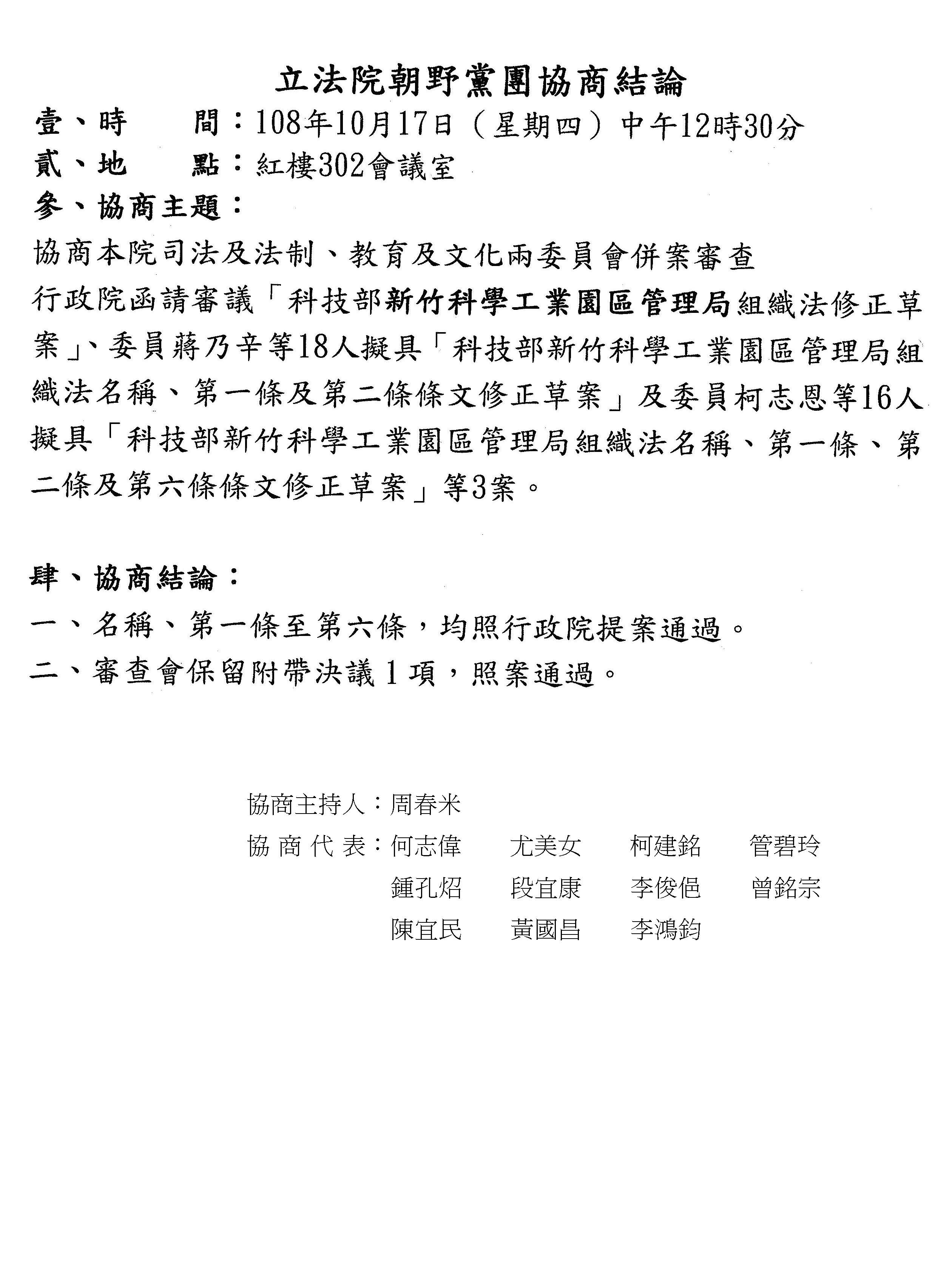
主席:接下來繼續第二案:協商司法及法制、教育及文化兩委員會併案審查行政院函請審議科技部新竹科學工業園區管理局組織法修正草案等三案。本案審查會審查結果,名稱、第一條至第六條及附帶決議一項均保留,交由黨團協商。現在進行協商,我們也請科技部陳部長說明一下。
陳部長良基:這三個案子都是管理局的名稱,把「工業」兩個字拿掉,這是共同的部分。第二個共同的部分是,依照職業安全衛生法的規定,本來我們寫的是「勞工安全衛生事項」,現在修正為「職業安全衛生」,這個也是依據法規,讓它有一致性。
個別的部分,竹科還有一個項目要改,就是把消防業務拿掉,因為依照消防法,消防業務現在是屬於地方政府。我們跟地方政府講好,這裡應該把它拿掉。還有一個個別的部分是中科管理局。中科管理局本來有中興新村高等研究園區,行政院現在已經核定,把中興新村高等研究園區更名為中興園區,所以「得兼辦中興新村高等研究園區開發及籌備事項」的文字要拿掉。以上報告。
主席:好,協商的第二案,有關法案名稱,我們是不是照行政院提案版本作為協商結論的依據?好。
接下來討論第一條,第一條是不是也照行政院提案版本,作為協商結論的依據?好。
第二條也照行政院提案的版本,作為協商結論的依據。
第三條是不是也照行政院提案版本,作為協商結論的依據?
第四條也照行政院提案的版本,作為協商結論的依據。
第五條是不是也照行政院提案版本,作為協商結論的依據?好。
第六條也照行政院版本,作為協商結論的依據。這個案子還有附帶決議一項,是不是就照審查會保留的附帶決議通過?好。
第二案協商結論:
一、名稱、第一條到第六條均照行政院提案通過。
二、審查會保留附帶決議一項照案通過。
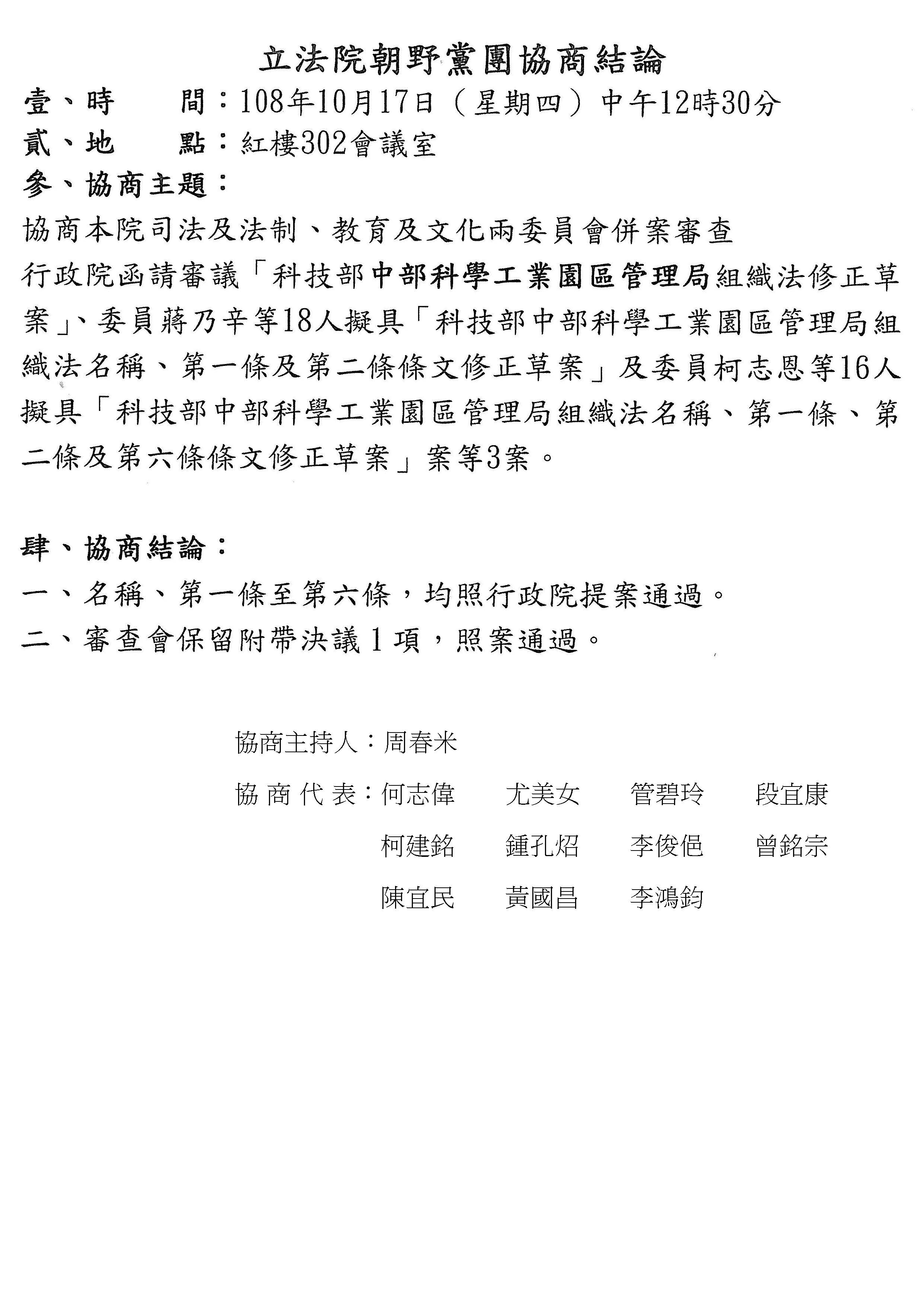
主席:繼續協商第三案:協商司法及法制、教育及文化委員會併案審查行政院函請審議科技部中部科學工業園區管理局組織法修正草案等三案。本案審查會審查結果,名稱、第一條到第六條及附帶決議一項均保留,需交由黨團協商。現在進行協商,請陳部長說明。
陳部長良基:這個案子是針對中部科學工業園區,也是一樣將「工業」兩個字拿掉,修改名稱。另外,「勞工安全衛生」也是照職業安全衛生法改成「職業安全衛生」。中科就是把原來的中興新村高等研究園區籌備跟開發的事項拿掉,因為已經改成中興園區,就依照一般對園區的管理就可以。以上說明。
主席:好,謝謝部長。第三案的名稱,我們是不是就照行政院提案版本作為協商的結論參考?好。
第一條是不是也照行政院提案版本,作為協商結論的參考依據?
接下來討論第二條,第二條是不是也照行政院提案版本,作為協商結論的依據?
第三條也照行政院提案版本,作為協商結論的依據。
第四條也照行政院提案版本,作為協商結論的依據。
第五條是不是也照行政院提案版本,作為協商結論的依據?好。
第六條施行日期是不是也照行政院提案版本,作為協商結論的依據?好。
還有附帶決議,審查會有保留一項附帶決議,是不是也照審查會當時保留的附帶決議通過,作為協商結論的依據?好,謝謝各位委員。
第三案協商結論:
一、名稱、第一條至第六條,均照行政院提案通過。
二、審查會保留附帶決議一項,照案通過。
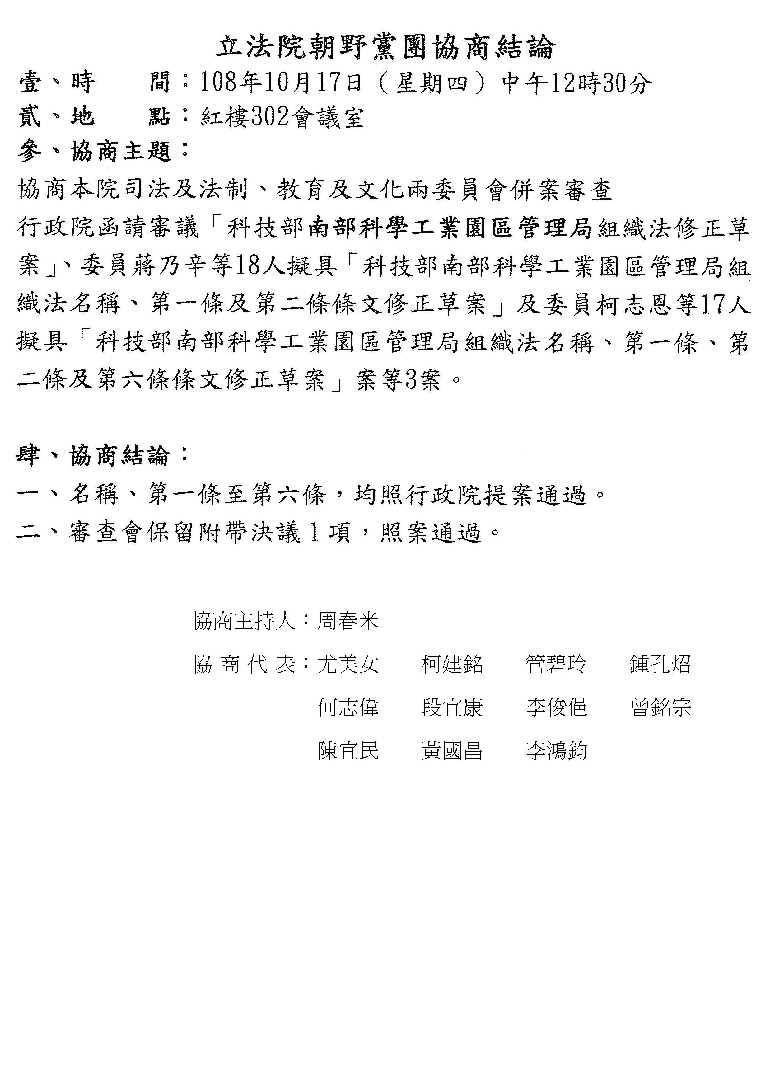
主席:繼續進行第四案:協商司法及法制、教育及文化兩委員會併案審查行政院函請審議科技部南部科學工業園區管理局組織法修正草案等三案。
本案審查會審查結果:名稱、第一條至第六條及附帶決議一項均保留,須交由黨團協商。現在進行協商。
請科技部陳部長說明。
陳部長良基:這個案子是關於南部科學工業園區的組織法,那也是一樣,我們要修改,把「工業」兩個字拿掉。另外,依照職業安全衛生法的規定,把本來的「勞工安全衛生事項」修正為「職業安全衛生」,以上報告。
主席:謝謝陳部長。第四案的名稱,我們是不是就照行政院提案的「科技部南部科學工業園區管理局組織法修正草案」版本通過,作為我們的協商結論?好。
接下來討論第一條。第一條是不是也照行政院提案版本,作我們的協商結論的參考?好。
接下來討論第二條。第二條我們是不是也照行政院的提案版本,作為協商結論的依據?
第三條是不是照行政院的提案版本,作為協商結論的依據?好。
第四條是不是也照行政院的提案版本,作為協商結論的依據?
第五條也照行政院提案的版本,作為協商結論的依據。
第六條施行日期,我們也照行政院的提案版本,作為協商結論的依據。
還有附帶決議,我們是不是照審查會保留的附帶決議,作為協商結論的依據?
鍾委員孔炤:好。
主席:謝謝大家。
第四案協商結論:
一、名稱、第一條至第六條,均照行政院提案通過。
二、審查會保留附帶決議一項照案通過。
主席:本日四案均有協商的共識,我們先作協商結論,稍待議事人員完成書面後,即交由委員簽名。謝謝各位。散會。
散會(12時43分)




