立法院第9屆第8會期黨團協商會議紀錄
時 間 中華民國108年11月19日(星期二)9時6分至10時44分
地 點 本院紅樓302會議室
主 席 段委員宜康
協商主題
1.協商民進黨黨團擬具「行政院功能業務與組織調整暫行條例第二十一條條文修正草案」2.協商行政院函請審議「國家賠償法部分條文修正草案」3.併案協商(1)監察院函請審議「監察院國家人權委員會組織法草案」(2)委員顧立雄等34人擬具「監察院國家人權委員會組織法草案」(3)委員尤美女等33人擬具「國家人權委員會組織法草案」(4)委員周春米等28人擬具「國家人權委員會組織法草案」4.併案協商(1)監察院函請審議「監察院組織法部分條文修正草案」(2)委員顧立雄等34人擬具「監察院組織法第三條之一條文修正草案」(3)委員鄭天財Sra Kacaw等17人擬具「監察院組織法第三條之一條文修正草案」(4)委員吳焜裕等27人擬具「監察院組織法第三條之一條文修正草案」5.協商監察院函請審議「監察院各委員會組織法部分條文修正草案」6.併案協商委員尤美女等34人擬具「國家人權委員會職權行使法草案」及委員周春米等28人擬具「國家人權委員會職權行使法草案」7.協商委員周春米等28人擬具「監察法第一條條文修正草案」
主席:報告協商會議,今天協商主題有三個,第一個是「行政院功能業務與組織調整暫行條例」;第二個是「國家賠償法」;第三個是「監察院國家人權委員會組織法草案」等相關法案,這三個主題總共有7個案,我們逐個主題進行。
首先進行協商第一個主題,計有1案,現在協商院會逕付二讀由民進黨黨團擬具「行政院功能業務與組織調整暫行條例第二十一條條文修正草案」案,本案於108年11月1日經本院第9屆第8會期第8次會議決議逕付二讀,由民進黨黨團召集協商。開始協商,先請人事長說明。
施人事長能傑:主席、各位委員。本案涉及行政院還沒有完成組改的5個部及核能安全委員會這個三級獨立機關,還有一些其他相關機關,因為現行暫行條例的截止日期是明年1月31日,但是目前這些已經送到立法院的相關組織法還沒有完成審查,所以我們認為非常、非常有需要把這個暫行條例的施行日期再度延長2年,讓未來我們這個工作能夠繼續進行,而且比較有充裕的時間準備。以上說明。
主席:好,所以人事總處是贊成這個提案的,請問在場的各黨團代表,有沒有意見?如果沒有修正意見,就照民進黨黨團提案通過。
宣讀協商結論:行政院功能業務與組織調整暫行條例第二十一條照民進黨黨團提案通過。
議事同仁等一下請各位簽名,沒有到場的黨團代表再補簽名。現在僅和第1案相關的機關可以先離席。
繼續進行第2案,協商司法及法制委員會報告審查行政院函請審議「國家賠償法部分條文修正草案」案,本案業經審查會於108年11月6日召開第9屆第8會期第15次全體委員會議審查完竣,法條計4條,審查結果為第三條、第八條、第九條及第十七條均保留,須交由黨團協商。現進行協商。
先請問法務部,對於這4個條文,你們有沒有修正意見?
陳次長明堂:主席、各位委員。對於條文本身我們沒有修正意見,但是對於說明欄我們有一項酌修,就是第三條的說明七,刪除本來的「開放山域、水域等自然公物及其設施」,改成「非屬上開範疇之公共設施,仍應依具體個案事實,適用第一項、第二項規定……」,避免造成誤會,原因是上次委員垂詢如果不是開放的部分,基本上,不構成第三項、第四項的減免問題。
主席:好,了解,各位代表有沒有意見?其他機關有沒有意見?如果沒有意見,我們逐條處理。
請各位看第三條,第三條照行政院提案通過,請問各位有沒有意見?沒有意見的話,就照行政院提案通過。對於第三條說明七的修正,各位有沒有意見?沒有意見的話,就照法務部的補充修正修正通過。
對於第八條,請問各位有沒有意見?沒有意見的話,照行政院提案通過。
對於第九條,請問各位有沒有意見?沒有意見的話,就照行政院提案通過。
對於第十七條,請問各位有沒有意見?沒有意見的話,照行政院提案通過。
報告協商會議,「國家賠償法部分條文修正草案」協商結論:一、第三條立法說明修正詳如附件;二,其餘均照行政院提案通過。
附件:
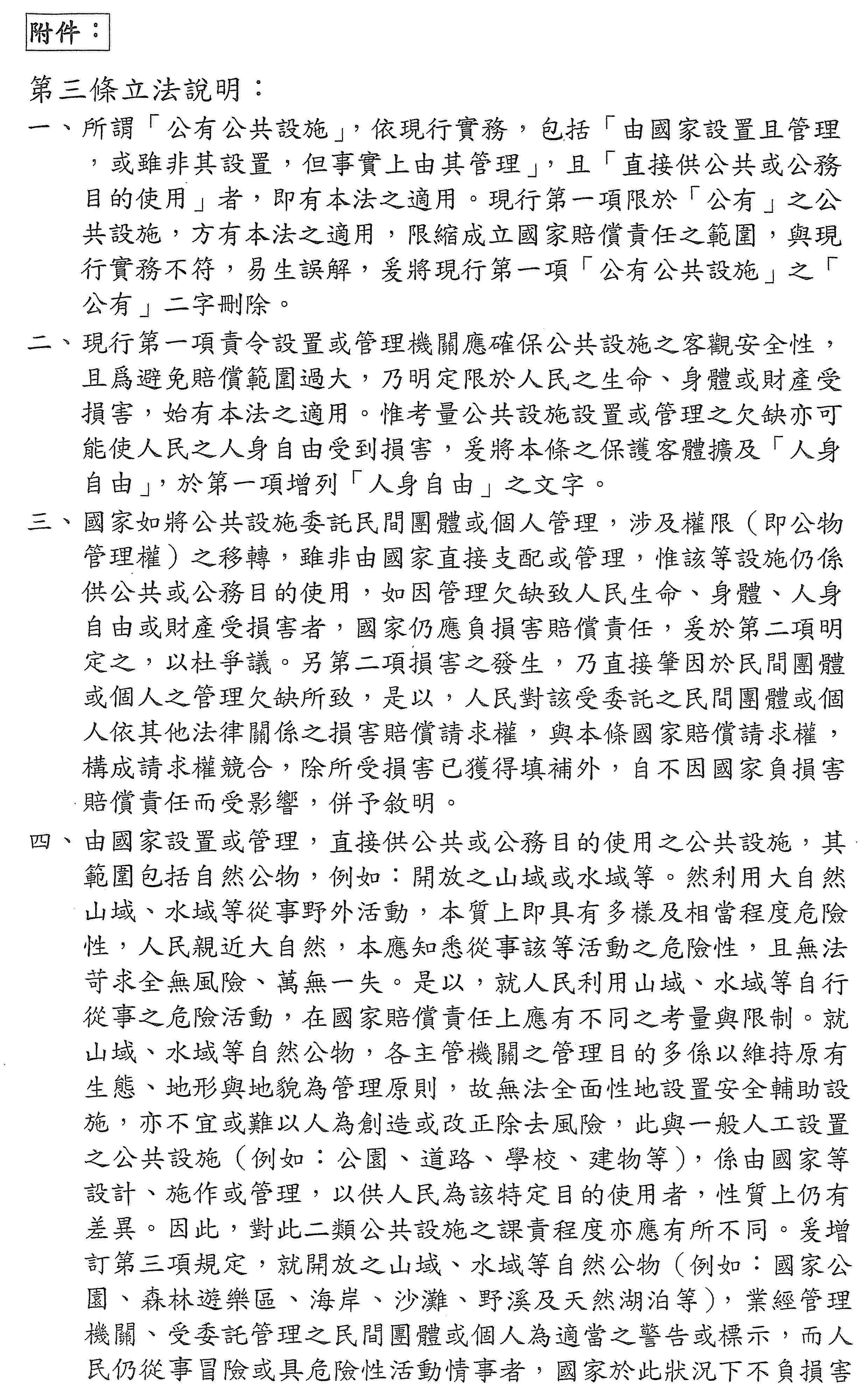
第三條立法說明:
一、所謂「公有公共設施」,依現行實務,包括「由國家設置且管理,或雖非其設置,但事實上由其管理」,且「直接供公共或公務目的使用」者,即有本法之適用。現行第一項限於「公有」之公共設施,方有本法之適用,限縮成立國家賠償責任之範圍,與現行實務不符,易生誤解,爰將現行第一項「公有公共設施」之「公有」二字刪除。
二、現行第一項責令設置或管理機關應確保公共設施之客觀安全性,且為避免賠償範圍過大,乃明定限於人民之生命、身體或財產受損害,始有本法之適用。惟考量公共設施設置或管理之欠缺亦可能使人民之人身自由受到損害,爰將本條之保護客體擴及「人身自由」,於第一項增列「人身自由」之文字。
三、國家如將公共設施委託民間團體或個人管理,涉及權限(即公物管理權)之移轉,雖非由國家直接支配或管理,惟該等設施仍係供公共或公務目的使用,如因管理欠缺致人民生命、身體、人身自由或財產受損害者,國家仍應負損害賠償責任,爰於第二項明定之,以杜爭議。另第二項損害之發生,乃直接肇因於民間團體或個人之管理欠缺所致,是以,人民對該受委託之民間團體或個人依其他法律關係之損害賠償請求權,與本條國家賠償請求權,構成請求權競合,除所受損害已獲得填補外,自不因國家負損害賠償責任而受影響,併予敘明。
四、由國家設置或管理,直接供公共或公務目的使用之公共設施,其範圍包括自然公物,例如:開放之山域或水域等。然利用大自然山域、水域等從事野外活動,本質上即具有多樣及相當程度危險性,人民親近大自然,本應知悉從事該等活動之危險性,且無法苛求全無風險、萬無一失。是以,就人民利用山域、水域等自行從事之危險活動,在國家賠償責任上應有不同之考量與限制。就山域、水域等自然公物,各主管機關之管理目的多係以維持原有生態、地形與地貌為管理原則,故無法全面性地設置安全輔助設施,亦不宜或難以人為創造或改正除去風險,此與一般人工設置之公共設施(例如:公園、道路、學校、建物等),係由國家等設計、施作或管理,以供人民為該特定目的使用者,性質上仍有差異。因此,對此二類公共設施之課責程度亦應有所不同。爰增訂第三項規定,就開放之山域、水域等自然公物(例如:國家公園、森林遊樂區、海岸、沙灘、野溪及天然湖泊等),業經管理機關、受委託管理之民間團體或個人為適當之警告或標示,而人民仍從事冒險或具危險性活動情事者,國家於此狀況下不負損害賠償責任。至於管理機關、受委託管理之民間團體或個人應以何種方式為警告或標示乙節,考量各開放之山域、水域等所在場域位置之天候、地理條件各有不同,人民可能從事之活動,亦有差異,故所為之警告或標示,並不以實體方式(例如:標示牌、遊園須知告示、門票、入園申請書、登山入口處等適當處所警告或標示)為限,宜進一步考量景觀維持、環境保護、警告或標示之有效性、後續警告或標示維護等因素,綜合決定採用一種或數種方式,或於管理機關之網站為警告或標示,亦無不可。
五、另關於第三項所定「從事冒險或具危險性活動」情形,鑑於人民進入之地區、場域,所從事之活動、時間、天候狀況、環境條件,個人從事活動所需具備之專業知識、基本體能、技術、攜帶之器材裝備等情事,皆有不同,因而其行為是否具冒險或危險性,宜就具體事實,依一般社會通念及生活經驗等綜合判斷之。
六、於開放之山域、水域等自然公物區域範圍內,亦有可能設置其他直接供公眾使用之人工設施,例如:人工棧道、階梯、護欄、吊橋、觀景台、涼亭、遊客中心、停車場等,惟因該等設施坐落於開放之山域、水域內,使用該設施之風險未必皆能由管理機關等予以完全掌握控制,是以,如經管理機關等已就使用該人工設施為適當之警告或標示,而人民仍從事冒險或具危險性活動所致生之損害,不能完全歸責於國家,爰增訂第四項,於此情況下,得減輕或免除國家應負之損害賠償責任。
七、又第三項及第四項規定不負或減免損害賠償責任規定,其適用範圍僅限於開放之山域、水域等自然公物,及該等自然公物內之人工設施。至於非屬上開範疇之公共設施,仍應依具體個案事實,適用第一項、第二項規定,認定國家是否符合損害賠償要件;至請求權人如有與有過失之情形,則依第五條適用民法第二百十七條規定辦理。
八、於第二項情形國家將公共設施委託民間團體或個人管理時,因受託之民間團體或個人管理欠缺致人民生命、身體、人身自由或財產受損害者,國家仍應負損害賠償責任,惟因損害之發生,乃直接肇因於民間團體或個人之管理欠缺所致,倘因國家賠償之後,民間團體或個人即可免責,亦非事理之平。是以,賠償義務機關於對人民為賠償後,自應依法向應負責任之民間團體或個人求償。又第四項之情形,人民於開放之山域、水域等自然公物內之設施從事冒險或具危險性活動發生意外,致生國家賠償,具體個案事實倘賠償義務機關不能免責,且有其他應負責任之人時,賠償義務機關於對人民為賠償之後,亦應依法行使求償權,爰將現行第二項移列至第五項,並酌作文字修正。
主席:第2案處理完畢。現在僅和第2案相關的機關代表可以先離席。
至於第3案,我們通知的會議時間是9時40分,現在我們休息到9時40分再繼續開會。
休息
繼續開會
主席:報告協商會議,接下來進行今天協商的第三個主題,就是第3案至第7案,協商「監察院國家人權委員會組織法草案」等與監察院相關之法案,共計5案,這5案均於108年10月24日經司法及法制委員會第9屆第8會期第11次全體委員會議審查完竣。
首先進行第3案,協商司法及法制委員會報告併案審查監察院函請審議「監察院國家人權委員會組織法草案」等4案,委員會審查結果為名稱、第一條至第九條,委員尤美女等33人提案的第五條、第六條、第九條、第十四條、第十五條及委員顧立雄等34人提案的第六條,委員尤美女等三人所提修正動議第二條、第三條、第七條至第九條及委員段宜康等3人所提修正動議第三條,均保留,須交由黨團協商。現在進行協商。
好,請各位看條文對照表。
請問各位協商代表及各機關,對於法案名稱用監察院提案之「監察院國家人權委員會組織法」,有沒有意見?沒有,就照監察院提案通過。
第一條照監察院提案條文通過,請問各位有沒有意見?沒有,就照監察院提案條文通過。
第二條照監察院提案條文通過,請問各位有沒有意見?沒有,就照監察院提案條文通過。
第三條有一個再修正動議,請宣讀。

主席:請問各位有沒有意見?
傅秘書長孟融:關於這個條文,因為比較關鍵,……
主席:對不起!我跟各位說明一下,本條文第三行應該是「監察院組織法」。
好,請秘書長說明。
傅秘書長孟融:報告委員,由於這一條是組織法中最關鍵的一條,委員會的組成主要是根據實務運作及人權運作的情況來考慮,因為配套的監察院組織法增訂一款,由具人權工作經驗和NGO經驗的人員組成,所以這個委員會組成後,有關人權工作的運作,我們仔細考慮過,對於各委員提出的版本,我們內部也研析過利弊得失,針對委員提出的再修正動議條文,我們有一些意見,可否容許我們說明?
主席:我就是請你們說明啊!
傅秘書長孟融:請副秘書長說明。
劉副秘書長文仕:首先,必須報告一下,再修正動議條文明定具第七款資格的監察委員5人會限縮總統提名的權限,因為總統提名的人選,具有各款資格的委員究竟要怎麼分配、各占多少員額,屬總統的權限,此處若明定具第七款資格者就5名,就會限縮總統的權限。所以我們建議修正如下:「本會置主任委員、副主任委員各一人及委員十一人,主任委員由監察院院長兼任,副主任委員由副院長兼任,委員由院長及副院長以外之監察委員互選之,任期二年,並於監察委員任期屆滿或因故離職時,當然解任。前項委員至少應包含具監察院組織法第三條之一第一項第七款資格之委員一至三人。」這樣比較符合政治運作的實際。因為1至3人、任期2年,連任與否都可以,但是至少有一個彈性,否則,假如人權委員會中大部分都是具有第七款資格的人,我們認為反而與巴黎原則有一些不符之處。因為巴黎原則強調多元性,成員包括律師、民意代表、醫師、公民團體、新聞界出身的,如果我們限制具第七款資格者5名,其餘剩下2名,相對於世界各國的人權委員會來講,監察院目前的組成才是最符合巴黎原則的,只要將缺的公民團體、人權專家納入就夠了,現在如果反其道而行,把人權委員會委員資格限制在第七款,反而和巴黎原則背道而馳,所以我們還是建議照本院所提的建議條文通過。
主席:我能不能再確認一下,人數是11人,除院長外還有10人嗎?
劉副秘書長文仕:11人,除院長及副院長外,還有11人。
主席:總共是13位。
劉副秘書長文仕:對。
主席:這13位有1位到3位是符合第七款的專長,第七款所規定的對人權議題及保護有專門研究或貢獻,聲譽卓著者;或具與促進及保障人權有關之公民團體實務經驗十五年以上,著有聲望者。這反而是少數,而且還訂上限,我認為你們是居心叵測,也很荒唐。至少也要有幾位,可是還訂一個上限,不能超過3位,如果總統在第七款提名10位呢?結果只有3名能進去,任期為2年,任期到了再換另外3個,你不覺得你們的案子很奇怪嗎?
傅秘書長孟融:報告委員,這是在監察院組織法第三條第一項第七款裡的資格,由於資格一共有7款,包括各行各業及各專長的人員組成,而擔任NGO人權工作是其中一款資格而已,其他各款資格除了有專長以外,譬如律師可能是所謂的人權律師,即對人權有著墨、保護或貢獻者。假設總統要提名都侷限在第七款的資格裡,如果要靠有人權工作經驗的律師,這該如何去處理這一塊呢?我們有想過資格條款,可能會有一點重疊性,因此各款要分別出來是一定有其原因的。
主席:對不起,我打個岔,你把總統都當成死人啊!我們通過什麼樣的法律,他要提名時就會去考慮,未來誰會去加入人權委員會嘛!你當成總統都沒有在考慮這個,如派一位律師可以用這一款或那一款,他會去考慮嘛!他在提名時,就是已經指定人權委員會的專門委員了,而你的想像是不管未來誰要當總統,比如是韓國瑜或蔡英文,他們都不會去考慮這個,就是提出一份名單而已,讓你們監察院自己去玩這個遊戲嗎?我聽不懂,不好意思,我是主席,不應該表示這麼多個人意見,不過我當下的反應是覺得很奇怪。
請尤委員發言。
尤委員美女:巴黎原則強調的多元是指專業的多元,不是身分的多元,即不是什麼律師、會計師等身分,而是關心身心障礙者、原住民、新住民、環保及所有兒童與婦女等各種議題,針對不同議題的關心程度,這些都是人權的議題。人權不是只有政治人權,或監察院所編那一套人權調查實錄裡的人權,因此關心人權議題及具有這方面的專門知識者,他們可能是學者、專家或各類的人,就是屬於第七款的人。
由於前面六款講的是身分,比如具有立法委員、教授、檢察官或法官的身分,而不問他們到底有沒有具有專業。第七款講的則是具有專業,但不管他們的身分是法官、檢察官、律師、學者或NGO的代表。如果具有這方面的實務經驗者,不管他們到底是哪一樣的人,這些都是屬於總統的職權,因此要選誰都是由總統來決定,怎麼會去限縮總統的職權呢?比如前面講的是監察委員,因為法律已經規定是看身分。假使具有立法委員、民意代表、檢察官、法官、學者或律師的身分,他們就可以進來,或是媒體人,也不管你的專業。我們期待總統在提名時,除了具有這些身分以外,也應該在行政法、公法或rule of law等方面有概念的人能進來。前面講的是消極的,現在是講積極的,我們已經簽了5個公約,如果對這5個公約非常熟稔,而且具有這方面的專業知識及長期關心這部分的人,屆時不管他們的身分是什麼,如前面幾款的民意代表、法官或學者等都可以進來,但是他們必須有這方面的專業,所謂多元是指這方面的多元,謝謝。
主席:請鄭委員發言。
鄭委員秀玲:我對法律是外行的,不過監察院版看起來有點混淆,到底國家人權委員會的定位是內部單位或獨立機關呢?國家人權委員會的設置與各委員會同列條文的第一、二項規範,組織法中並沒有人事及主計單位,看起來應該是屬於監察院的內部單位,而不是機關。然而尤美女委員及其他委員的提案中,國家人權委員會下設有人事、主計及政風等單位,這是屬於機關的,因此位階應該高於監察院下設的委員會,這部分是否符合巴黎原則的規範,即有法律或憲法確保其獨立性,這點讓人家覺得有點困惑。
主席:因為它的組成方式,如果照修正動議的話,它是有一定的獨立性,也就是說當初在提名時,就提名一定符合專長的人數,然後他們會成為當然委員。如果照修正動議的人數保障,剛才監察院所提正好是相反的。也就是說具有這方面工作的實務經驗或專長的當然委員,保證在此委員會是占多數的,為什麼我說監察院居心叵測呢?其實是要把具有這方面的實務經驗或專長的人數降到幾乎不具影響力,上限是3個,變成頂多只有四分之一而已,這是荒唐的。
我可以理解你們要有多元性,問題在於所謂對人權的實務工作,他的工作不是叫做人權,因為他有可能是醫生、律師、學者或民意代表,而他本身也可能有其他工作。由於他對人權工作非常投入、有興趣或有研究,這只是他的專長之一,但是你們將此窄化成這一個人只有一個身分,即只是專業的人權工作者,這是你們太過度的窄化。
鄭委員,如果我們照再修正動議的第三條通過的話,請問你們可以接受嗎?
其實我們有商量過這部分,並認為這樣的處理方式會比較好,就是將人數限縮,因為監察院還是要做日常的工作,然後讓具人權專長的委員可以保持多數。由於院長是主任委員,也主持會議,如果院長的裁示或決定違反人權要求的話,至少這些委員還可以反制這位院長,所以是5、2及1個,那2個是要讓決策更多元,也符合監察院剛才所要求的。除了這些當然委員的經驗及職業會讓其多元之外,還有多2位委員,再加上1位院長,這就夠多元了。
鄭委員秀玲:基本上我們黨團的立場是希望今天的法案可以通過,所以如果你們覺得可以接受……
我不知道,我尊重尤美女委員的意見,基本上我們是希望今天能夠把這個草案通過。
主席:好,謝謝。請尤委員發言。
尤委員美女:事實上國家人權委員會民間團體已經推了20年,民間團體是覺得國家人權委員會其實滿重要的,所以,只有5個人是當然委員是不是太少?因為事實上另外2個人並非專職,他主要還是基於監察委員的職權,對個案進行彈劾、調查、糾正等工作,所以是不是能夠7個人?就是7加2,加上院長(主任委員),等於7加2加1,這樣是不是會比較妥當?這樣加起來才10個,跟原來監察院設計的11個比起來還少。
主席:各位有沒有其他意見?
傅秘書長孟融:關於這一點我們是不是再請副秘書長說明一下?
主席:好,請說明。
劉副秘書長文仕:第一,如果這邊明定這麼高額,真的會限縮總統提名的權限,所以我們還是建議再審慎考量……
主席:我不懂耶,我聽不懂你說的限縮總統權限是什麼意思!
劉副秘書長文仕:因為監察委員的資格條件有7款,一共29個人,扣除院長、副院長只剩27人,我相信這邊也有資料,就是依照過去的經驗,總統都是在各款做差不多的分配,也就是每款4到6名之間,假如這邊明定一定要……
主席:這是總統府跟你們講的意見嗎?
劉副秘書長文仕:不是。是依照法律制度來講,我們是不是要去限縮總統的權限?這是第一點。我們不特別表示意見,但是……
主席:我們不能用法律限縮總統的權限,這是什麼道理?總統比法律高嗎?
劉副秘書長文仕:不是比法律高的問題,當然,如果……
主席:總統的權限是根據法律給他的啊!為什麼我們不能立法去限縮?即便你講得有道理,憑什麼我們不能立法去限縮總統的權限?你講個道理給我聽!
劉副秘書長文仕:如果委員覺得無妨的話……
主席:這當然是我們的立法政策,我覺得你未免也考慮得太多了吧!
劉副秘書長文仕:再來是說,我們還是建議,假如認為1至3人太少,能不能3到5人?這個也可以考量,但是不要把所有委員的條件……
因為按照巴黎原則來講,裡面有關人權的社會團體等等之類的其實只占1款,其他還有另外4款;就是巴黎原則裡面還有另外4款。換句話說,它的多元性並不是完全只針對人權方面,不是……
主席:沒有啊,這個再修正動議也沒有這樣子啊!它也沒有讓這個委員會的組成全部都是符合第七款的,對不對?
劉副秘書長文仕:對,但是現在等於這邊就占了5位……
主席:好啦,您的說明我們收到了。
如果這樣的話,第三條就照尤委員的意見修正為七人為當然委員,請問各位有沒有意見?也就是說,「本會置委員十人」,然後「第一項第七款之監察委員七人為當然委員」……
其實就這個語意上來講是還好啦!「七人為當然委員」,也就是說,1位、2位、5位變成1位、2位、7位,各位如果沒有意見,我們就將再修正動議再修正之後通過。
好,請各位看第四條。
第四條照監察院院版通過,請問各位有沒有意見?
其他尤委員個別提案的部分我們就不予採納,還有顧立雄委員的提案我們也不予採納;第四條照監察院版本通過。
接下來是第五條,照監察院版本通過。
第六條照監察院版本通過。
第七條照監察院版本通過。
第八條照監察院版本通過。
第九條照監察院版本通過。
還有一個附帶決議,最後再來處理。
尤委員美女:主席,第七條是要設立3組,所以是不是……
主席:您的問題是在哪個部分?
尤委員美女:現在這3組的名稱是「研究企劃」、「訪查作業」及「教育交流」,這樣能不能涵蓋所有的職權?
傅秘書長孟融:我們原來的設計和尤委員很類似,就是列舉很多,但是因為第二條的職權裡面已經有詳細列舉,所以我們用「組」來表示以後要怎麼做這個工作。這部分請我們副秘書長再說明一下。
劉副秘書長文仕:這裡到底要用「第一組」、「第二組」、「第三組」,還是要給它一個特定的名稱?現在的立法趨勢是儘量不要用「一」、「二」、「三」。
至於這個名稱,我們大概有分配過哪一組負責什麼樣的業務,大致上可以把目前第二條所列的職權統統囊括在內,就算沒有明定,我們也可以在業務分工上來做調配,這應該都沒問題。只是不要把第二條在這邊再重複寫一遍,所以我們只單純地把組的名稱訂出來就好了,分別負責處理的部分在第二條……
主席:尤委員,我的建議是這樣,就是組織名稱有可能掛一漏萬也說不定,你再怎麼想也可能有一部分沒有想到,但是國家人權委員會成立之後,未來這個委員會的委員實務上的要求才是最重要的啦!好不好?
好,那我們就針對「監察院國家人權委員會組織法草案」作以下協商結論:一、名稱、第一條、第二條及第四條至第九條均照監察院提案通過;二、第三條修正詳如附件;三、委員尤美女等33人提案第五條、第六條、第九條、第十四條及第十五條,委員顧立雄等34人提案第六條均不予採納。
附件:
第 三 條 本會置委員十人,監察院院長及具有監察院組織法第三條之一第一項第七款資格之監察委員七人為當然委員。本會主任委員由總統於提名時指定監察院院長兼任之,副主任委員由本會委員互推一人擔任之。
當然委員以外之監察委員二人亦得為本會委員,由監察院院長遴派之。
前項當然委員以外之本會委員應每年改派,不得連任。
附帶決議:
監察院國家人權委員會組織法應配合第六屆監察委員之提名作業時程,訂定施行日期。
尤委員美女:主席,第九條施行日期由監察院定之,不是吧?
主席:施行日期?對啊,監察院的提案是監察院定的啊!
尤委員美女:可是我們是說,國家人權委員會應該是配合下一屆監察委員的任期,所以在這裡我們是建議是不是改成總統提名第六屆監察委員的時候施行?否則監察院一公布就開始施行,這裡……
主席:這邊有修正動議嗎?還是哪一位……
尤委員美女:我有提修正動議。
主席:就是尤委員的修正動議嘛?請說明。
傅秘書長孟融:我請副秘書長說明一下這件事情。
劉副秘書長文仕:假如今天院會通過了,我們要另訂施行日期,一定會配合下一任監委的組成才開始,所以這一點我們一定會配合,應該沒問題。
主席:尤委員,監察院不會自己找麻煩,假如提早施行,他們現在怎麼處理現任監委?沒有辦法、不可能啦!這還好啦。
尤委員美女:他們應該……
主席:是,也就是一定會在下一屆,不然怎麼處理現任的監察委員呢?除非你們把施行日期往後延。
劉副秘書長文仕:請信任我們……
主席:我考慮到這一點,就有點不太信任了!
劉副秘書長文仕:不用擔心。
傅秘書長孟融:新的委員已經產生了。
主席:好,我們就先這樣處理。因為我認為監察院也不敢,你還是要提案嗎?宣讀一下。
委員尤美女等修正動議:
第 九 條 本法自總統提名第六屆監察委員日起施行。
主席:第九條照修正動議通過,請問各位有沒有意見?也就是把第九條的「本法施行日期,由監察院定之」,改成「本法自總統提名第六屆監察委員日起施行」。這樣變成總統提名的時候才施行,法律還沒有施行,總統怎麼可以先提名呢?對不對?沒有第七款,他無從提名,一定要在他提名之前就要施行,否則提名的時候才生效,到底是提名在先,還是施行在先?對不對?應該是在提名前就要施行,不施行就沒有第七款可以提名。好,我覺得還是照監察院的提案。尤委員,不會啦!我們還是照原來的協商結論。
尤委員美女:我們可以做附帶決議或用其他的方式?
主席:可以,你提出附帶決議,我們等一下處理。
現在進行第4案,協商司法及法制委員會報告併案審查監察院函請審議「監察院組織法部分條文修正草案」等4案,本案計7條,審查結果第三條、第三條之一、第四條、第十條、第十二條、第十三條及第十五條均保留,須交由黨團協商。現在進行協商。
我們先處理保留條文,第三條照監察院提案通過,請問各位有沒有意見?我們還有一個修正動議,是第三條之一。好,第三條照監察院提案通過。
第三條之一有修正動議,宣讀。

主席:請問各位,對第三條之一修正動議有沒有意見?是「七人」,第七款配合國家人權委員會組織法,第二項的第一行修正為「應為七人,不得從缺」,如果沒有意見就修正後通過。
傅秘書長孟融:報告主席,請副秘書長說明。
劉副秘書長文仕:這有兩個問題,第一個是「任一性別比例」,依據新的立法體例是儘量不要有這種規定,尤其現在行政院正在檢討任一性別比例的問題,因為未來有關性別可能會有其他的考量,建議立法上盡量不要出現這樣的文字。第二個是有關「提名前並應公開徵求公民團體推薦人選」,如果貴院一定要這樣通過,我們沒有意見,但這樣是不是也同樣限縮總統提名審薦的過程,是不是要再考量?以上報告,謝謝。
主席:請鄭委員發言。
鄭委員秀玲:第一、這邊一列列看起來都要10或15年以上,表示監察委員要非常LKK,有點怪!另外,「曾任大學教授十年」可不可以改成「曾任大學教職十年」?一定要是「教授」嗎?第七款規定的公民團體實務經驗一定要十五年嗎?為什麼都用年份來限制?上面已經限制要年滿35歲,後面為什麼又加一大堆條件,可能就比35歲更老了?監察委員的年紀都這麼大,也許德高望重,但可能不接地氣、不了解年輕世代或社會問題,看起來就會覺得滿年長的,用年齡、資歷10年以上來限制,我覺得滿不妥的。
主席:好,了解。各位委員有沒有意見?
鄭委員秀玲:LKK的監察委員……
主席:尤委員有意見嗎?
尤委員美女:第一個、關於實務經驗15年,因為第七款是在講專業,前面的第一款到第五款都是在講身分,所以才會限制必須在這個職業執業多久,現在第七款與第六款有點類似。第六款其實沒有所謂經驗多久的限制,所以第七款是不是也應該不要有所謂實務經驗多久的限制?
主席:向鄭委員說明,現在主要增加的是第七款,前面六款也都可以修正,但這是現行監察委員的資格,雖然也可以去改,這個不光是國家人權委員會。大家的意見如何?
我們先處理前一案,宣讀「監察院國家人權委員會組織法草案」部分的附帶決議。
委員尤美女等附帶決議:
監察院國家人權委員會組織法應配合第六屆監察委員之提名作業時程,訂定施行日期。
尤美女 鍾孔炤 鄭秀玲
主席:如果各位沒有意見,附帶決議就通過。
我建議這樣處理,好不好?我們只處理第七款,修正為「對人權議題及保護有專門研究或貢獻,聲譽卓著者;或具與促進及保障人權有關之公民團體實務經驗」,也就是「十五年以上」就刪掉了,好不好?好,我們再修正後通過。
處理第四條,若第四條沒有意見,就照監察院版本通過。
處理第十條,若沒有意見就照監察院版本通過。
處理第十二條,如果沒有意見,照監察院版本通過。
處理第十三條,如果沒有意見,照監察院版本通過。
處理第十五條,尤委員在寫附帶決議時也要把施行日期寫進去。
跟協商會議報告,第4案「監察院組織法部分條文修正草案」……
尤委員美女:這是從公布日,不是監察院定之。
主席:對,從公布日。這不應該是從公布日啊?應該也是一樣,應該照原來……
請副秘書長說明。
劉副秘書長文仕:這個自公布日就可以,因為第七款項資格訂了以後,總統……
主席:對,這個無所謂……
劉副秘書長文仕:總統提名的時候,自然就會用到。
主席:沒錯,謝謝提醒。
協商結論:一、第三條之一修正詳如附件;二、其餘均照監察院提案通過。
附件:
第三條之一 監察院監察委員,須年滿三十五歲,並具有下列資格之一:
一、曾任立法委員一任以上或直轄市議員二任以上,聲譽卓著者。
二、任本俸十二級以上之法官、檢察官十年以上,並曾任高等法院、高等行政法院以上法官或高等檢察署以上檢察官,成績優異者。
三、曾任簡任職公務員十年以上,成績優異者。
四、曾任大學教授十年以上,聲譽卓著者。
五、國內專門職業及技術人員高等考試及格,執行業務十五年以上,聲譽卓著者。
六、清廉正直,富有政治經驗或主持新聞文化事業,聲譽卓著者。
七、對人權議題及保護有專門研究或貢獻,聲譽卓著者;或具與促進及保障人權有關之公民團體實務經驗,著有聲望者。
具前項第七款資格之委員,應為七人,不得從缺,並應具多元性,由不同族群、專業領域等代表出任,且任一性別比例不得低於三分之一,提名前並應公開徵求公民團體推薦人選。
第一項所稱之服務或執業年限,均計算至次屆監察委員就職前一日止。
主席:現在進行第5案,協商司法及法制委員會報告審查監察院函請審議「監察院各委員會組織法部分條文修正草案」案,本案計5條,審查結果為第一條、第二條、第五條、第九條及第十一條均保留,須交由黨團協商。
處理第一條,第一條照監察院提案通過,請問各位有沒有意見?好,第一條照監察院提案通過。
第二條「監察院設下列各委員會」,其中第一項第一款「內政及少數民族委員會」的名稱要不要改?這是以前的名字啊!現在都是叫做族群,什麼是少數民族?
傅秘書長孟融:我印象中立法院這邊有提案討論,但是好像沒有通過,我不曉得這個結果怎麼樣,可能要請教在座,所以本來我們有接到這個……
主席:沒關係啊!我們在這邊改,最後如果立法院通過,也是立法院的決議,對不對?
傅秘書長孟融:是,以前有討論……
主席:我知道,那是以前啊!你們有沒有意見?除了你們比較麻煩之外,但這是符合現在的價值,請問什麼叫做少數民族?有少數民族就有多數民族啊!改為族群嘛?好,第二條第一項第一款「內政及少數民族委員會」修正為「內政及族群委員會」,第二條修正通過。
處理第五條,照監察院提案通過,請問各位有沒有意見?沒有意見的話,照監察院提案通過。
處理第九條,照監察院提案通過……
鍾委員孔炤:主席,不好意思,我再回過頭來看第二條。
主席:請鍾委員發言。
鍾委員孔炤:看一看好像沒有勞工相關的,請問勞工是放在哪裡?內政嗎?
主席:勞工放在內政,他們沒有把它列舉出來,就是照以前的分法。
傅秘書長孟融:有,在財經委員會裡面。
主席:好。
傅秘書長孟融:因為我們要對照行政院各機關的工作職權,我們都有歸類在委員會裡面。
主席:如果沒有意見的話,我們回到第九條。第九條沒有意見的話,照監察院提案通過。
處理第十一條,照監察院提案通過。
尤委員美女:能不能請問修「監察院各委員會組織法」的目的是什麼?
傅秘書長孟融:因為原來各委員會組織法是根據監察院組織法來的,而監察院組織法已經修正,會牽動到各委員會組織法,所以最重要的是第一條的法源,各委員會組織法的法源就是來自於監察院組織法,是這樣的原因。
主席:尤委員的意思是你們修各委員會組織法是不是配合設立國家人權委員會的需要,所以才來修?那個需要你們要說明一下,我這樣講,你了解嗎?還是其實是不相干,只是順便而已?
傅秘書長孟融:還是有相干,我們請副秘書長來說明一下。
主席:請副秘書長說明。
劉副秘書長文仕:第一個,我們剛才講過,因為有關組織法第三條現在已經有分兩項,所以在這個項次一定要稍微調整,其他有些確實是順便做的,我們必須坦白講,譬如「左列」改為「下列」等等之類的,這次剛好有修的機會就順便修,至於有關第九條人員配置的部分,最主要是希望將來國家人權委員會裡面的這些員額配置能夠有相當的對應,所以也配合稍微做修正。
主席:了解,因為國家人權委員會是主任秘書,本來的各委員會都是秘書,所以未來你們就跟國家人權委員會一樣,都設主任秘書,對不對?就是把體例拉為一致。
尤委員美女:這有點奇怪吧?因為國家人權委員會是一個獨立的機關,只是設在監察院裡面,現在變成它設到監察院裡面就把所有的委員會全部都雞犬升天……
傅秘書長孟融:沒有,職等都一樣,都沒有變。
尤委員美女:那你的……
主席:我跟尤委員說明一下,看起來是還好啦!因為它本來設置兩個秘書,其中一人是列簡任第十二職等到第十三職等,就把這個列簡任第十二職等到第十三職等的改叫做主任秘書,其實並沒有把他的職等升高啦!
傅秘書長孟融:報告主席,去(108)年總預算審查的時候,好像召集人有提到我們的職等之類的要去調整或是檢討,那我們剛好就趁這個機會也將監察院組織法及監察院各委員會裡面的職員職等重新再檢討、配置,所以也是因為召集人的一番建議及指示,我們就來檢討到底這個人員職等的配置怎麼樣來做最好的調配,以及能夠發揮他的……
主席:你們本來設置兩個秘書,一個是簡任,另一個是薦任,現在兩個秘書都變成簡任,一個主任秘書,另外一個秘書就變成專門委員,列簡任第十職等到第十一職等,對不對?
傅秘書長孟融:對。
主席:所以你們還是把他的職等拉高啦!
傅秘書長孟融:因為我們在監察院組織的員額裡面,又把很多第十二職等到第十三職等或是第十一職等到第十三職等的員額取消掉,把他們的職等降低,我們是整個因應這些員額配置的職等高低來做檢討,因為上一次召集人有指示,所以我們做調整,調整之後,我們這裡有一個數據可以提供參考,監察院的員額當中,簡任是從30.17%就比較有調降了一些,第十二職等以上……
主席:降到多少?
傅秘書長孟融:請人事主任來說明詳細的資料,好不好?
主席:請人事主任說明。
傅秘書長孟融:整個職等都有調整。
柯主任敏菁:如果不加人權委員會的話,簡任第十二職等以上的比例現行是22.71%,而調整之後會變,不包括人權部分的話,是20.68%,如果加上以後有新增人權部分的話,簡任第十二職等以上的比例會更低,是18.53%。
傅秘書長孟融:就是簡任十二職等,那個組織員額配置的時候職等做一個調整,所以你看我們以前的參事或是……
主席:秘書長,你們這邊有一個地方怪怪的,你看第三項,第一項所列專門委員員額,由留任原職稱原官等之秘書出缺後改制。也就是說,現在這個秘書是薦任八到九職等出缺了、已經調走或退休了,等到這一位離開之後,他就會變成專門委員,這個專門委員就是第十職等至第十一職等,從薦任變成簡任了。你們這個數字,如果算現在在位的人的職缺,沒有把未來的變動放進去的話,它當然是會調低,但是你把未來變動放進去的話,它的數字是不是就不是這樣?你瞭解我的意思嗎?因為我不太清楚你們是怎麼計算的,為什麼現在這個秘書是薦任,等到他離開之後,這個職缺、專門委員就變成簡任?
傅秘書長孟融:我請人事主任說明。
柯主任敏菁:剛才所說的那個比率的計算,其實就是以調整之後的職務來計算,而不是以這個人員出缺之後的來計算。
主席:好,瞭解。各位委員有沒有意見?請尤委員發言。
尤委員美女:能不能請問一下,就是你們這個委員會的這些人員,跟剛剛我們在講的監察院監察法的人員……
主席:不相干,因為人權委員會的編制都不在這邊,它這個是常設委員會,這個常設委員會看起來跟人權委員會相比較,後來我想一想,你們這邊改的根本跟人權委員會一點都沒關係啊!
傅秘書長孟融:我剛才跟主席報告就是有兩個原因,一個是法源依據,因為監察院組織法已經變了,所以它的法源依據來自於……
主席:沒有,這個我聽不懂。
傅秘書長孟融:因為監察院組織法裡面多一項,我們各委員會組織法是根據監察法來的,所以要隨著配套改。
主席:對,那個是第一條對不對?
傅秘書長孟融:對,最後有關員額這一邊是,因為要檢討我們的職等,譬如上一次召委說我們十二職等以上的人員編制太多,所以我們從總員額去檢討這個職等到底要不要調整?要把它做比較適當的分配。
第三個,可能有參照未來人權委員會組織法裡面的事項。
主席:請問各位,對第九條還有沒有意見?如果沒有意見,我們就照監察院提案通過。
第十一條照監察院提案通過。
跟各位報告:「監察院各委員會組織法部分條文修正草案」協商結論:一、第二條修正詳如附件;二、其餘均照監察院提案通過。
附件:
第 二 條 監察院設下列各委員會:
一、內政及族群委員會。
二、外交及僑政委員會。
三、國防及情報委員會。
四、財政及經濟委員會。
五、教育及文化委員會。
六、交通及採購委員會。
七、司法及獄政委員會。
前項委員會於必要時得分設或合併之。
監察院得應業務需要,於院內設特種委員會;所需工作人員,由院長就所屬人員中指派兼任之。
主席:我們現在接下來有2個案子要協商─第6案與第7案,因為我們選擇的修法路徑是照監察院的提案,所以接下來這2個案子我們可能就不予採納,我來一一跟各位宣告。
進行第6案,協商司法及法制委員會報告併案審查委員尤美女等34人及委員周春米等28人分別擬具「國家人權委員會職權行使法草案」等2案,本次併案審查結果,名稱、第一條至第二十七條及委員尤美女等3人所提修正動議第二十七條均保留須交由黨團協商。現在進行協商。
如果沒有其他意見,宣告協商結論:本案名稱、第一條至第二十七條均不予採納。
現在進行第7案,協商司法及法制委員會報告審查委員周春米等28人擬具「監察法第一條條文修正草案」。
尤委員美女:主席,剛剛那個「國家人權委員會職權行使法草案」……
主席:那個等一下會有一個附帶決議,一併跟大家報告。
本案審查結果,第一條保留須交由黨團協商。現在進行協商。
跟各位宣告,還有一個附帶決議,我們把附帶決議唸一次。
委員段宜康等附帶決議:
為配合監察院國家人權委員會職權運作之需要,監察院應配套修正監察法,於109年1月31日前,將修正草案函送立法院審議。
段宜康 鍾孔炤 尤美女
主席:這個監察法的修正就是配合,希望監察院趕快提出來,在這個部分,現在周春米委員等28人擬具的「監察法第一條條文修正草案」,我們就不予處理。
跟大家報告,協商結論:一、第一條不予修正;二、修正通過附帶決議一項,詳如附件。
附件:
附帶決議:
為配合監察院國家人權委員會職權運作之需要,監察院應配套修正監察法,於109年1月31日前,將修正草案函送立法院審議。
尤委員美女:主席。
主席:請說。
尤委員美女:我能不能請教一下監察院?這樣修正的結果,現在國家人權委員會到底是獨立機關,還是特種委員會?
劉副秘書長文仕:我說明一下,其實尤委員一直很關心是不是獨立機關?如果是獨立機關的話,監察委員根本不能去兼任獨立機關的委員,因為憲法明定不能兼任官吏,換句話說,監察委員就是監察委員,所以我們在屬性上是把它定位為特種委員會的一個法制化。以上報告,謝謝!
尤委員美女:所以就完全不符合巴黎原則了?
劉副秘書長文仕:監察院本身對各國來講,都認為監察院是憲法所定的一個獨立機關,反而在世界各國這些成員來講,他們來參加我們的國際會議的時候,都覺得監察院才是整個世界上最符合巴黎原則的一個機關,只是說我們希望,配合各界的需求,所以再把這個特種委員會從原來用臨時任務編組的方式提升至法位階,讓它能夠跟世界各國的人權委員會接軌,基本上是這樣,應該不可能是獨立機關,我剛剛報告過,如果是獨立機關的話,那裡面的委員成員是不可能由監察委員來兼任的。
主席:我們現在設計的體例應該是它的處分還是要經過監察院來行使,它沒有辦法單獨行使處分權?
傅秘書長孟融:關於這一點,其實我們行政的部分,院長、副院長都不能干預任何個案,所以個案還是要監察委員來行之,譬如彈劾、糾正,都要各監察委員來獨立行使職權。然後有關於糾正案,要經過委員會的通過;彈劾案也要經過彈劾案審查會的通過,這個過程裡面,院長、副院長都不能干預的。所以跟各位委員報告,以為院長、副院長可以指揮監察委員,是不可能的,這個是職權行使上,因為依照憲法明文規定,監察委員獨立行使職權,所以在任何一個案子,院長都不會去干預的。
主席:本日協商各案,先有共識的議案稍待議事人員完成協商結論書面後,即交由委員簽名,謝謝各位!
今天協商會議到此結束,現在散會。
散會(10時44分)


協商主持人:段宜康
協商代表:尤美女 鍾孔炤 曾銘宗 陳宜民(代)
柯建銘 李鴻鈞 管碧玲 李俊俋 黃國昌

