Shape1

立法院公報 第110卷 第102期 委員會紀錄


立法院第10屆第4會期教育及文化委員會第7次全體委員會議紀錄

時  間 中華民國110114日(星期四)9時至1650

地  點 本院群賢樓101會議室

主  席 李委員德維

繼續開會

主席:現在繼續開會。

進行今日議程所列討論事項。

討 論 事 項

一、審查111年度中央政府總預算案有關中央研究院單位預算案。

二、審查111年度中央政府總預算案有關中央研究院科學研究基金附屬單位預算案。

主席:請中研院廖院長報告。

廖院長俊智:謝謝主席。感謝大院邀請本院進行預算及施政報告。


主席:現在進行詢答,出席委員質詢時間5分鐘,得延長1分鐘,列席委員質詢時間為4分鐘,由於今天下午還要審查中央研究院相關的預算案,時間可能比較緊迫,但是只要委員質詢這部分需要延長時間,主席還是會予以尊重。上午1030分截止發言登記,委員如有臨時提案請於上午1030分前提出,處理提案時若提案委員及連署委員均不在場,援例不予處理。

首先請登記第一位的萬委員美玲發言。

萬委員美玲:99分)院長早。院長,中研院從疫情發生至今,一直很積極在進行疫苗的相關研究,請教一下,到目前為止有哪些研究進展?

主席:請中研院廖院長說明。

廖院長俊智:萬委員早。我們的疫苗研發是多方面在進行,譬如在mRNA疫苗計畫方面,我們持續進行臨床前的試驗,期望在最短的時間內能夠向審核機關申請INDInvestigational New Drug新藥臨床試驗)並且希望能獲得通過。此外,我們也積極發展本院新創的技術,這部分在各方面都有一些進展,譬如說我們在新的微脂體成分的開發,新的疫苗分子的設計以及新的製程設計方面都有一些相當顯著的進展。

萬委員美玲:好,聽起來就是都在進行當中?

廖院長俊智:是。

萬委員美玲:不管是臺灣或是世界各國在疫苗的研發上都有一些成果,也有很多種疫苗都上市了。針對此一趨勢,未來中研院是會繼續研發疫苗,還是對於疫情的協助上會有新的方向?

廖院長俊智:我們會繼續研發疫苗,以長期的角度來看,經由這次的疫情,全球已驚覺到大流行的疾病會再次降臨,即使不是今天的COVID-19,也會是新的、不同的病毒,所以我們必須隨時做好準備,記取這次的教訓,持續做好深入的研究。

萬委員美玲:前幾天何美鄉研究員發表了一篇文章,他說就美國跟臺灣現有的數據去估算,臺灣青少年施打第一劑BNT發生心肌炎的比率初估是美國青少年的2倍。此一說法出爐後,很多家長都非常擔心,據了解指揮中心表示12月也就是下個月,可能要再開放校園施打第二劑的BNT。如果按照何美鄉研究員的說法,國內青少年第一劑BNT心肌炎發生率比美國青少年多2倍,相對地第二劑是不是也會有這種狀況,也就是心肌炎的發生比率會更提高?而且聽說年紀越小風險越高。對於何研究員的提醒,不曉得院長怎麼看?我們是否有確實的數據去證實此一說法?

廖院長俊智:何美鄉是非常資深的研究員,現在已經退休,在本院擔任兼任研究員。他的說法恐怕要由他本人來證實比較好,但是從他發表在臉書的文章看起來,他是利用已經發表過的數據來做判斷,我們手上並無相關的已發表過的數據……

萬委員美玲:院長,雖然這是他發表在個人臉書上的文章,但畢竟就像您說的,他是一個很資深的研究員,看到這樣的說法,您有沒有想過我們應該也要進行相關的研究,然後就可以把數據提供給指揮中心,大家相輔相成給青少年最好、最安全的保護呢?

廖院長俊智:是的,我相信指揮中心的專家們都已經注意到這些訊息,也在蒐集臺灣的本土資料做交叉分析,看看是不是有這樣的情事發生,施打疫苗跟不同年紀、族群的關連性,我想這方面……

萬委員美玲:中研院有這方面的相關研究嗎?

廖院長俊智:中研院並沒有相關的研究,因為我們……

萬委員美玲:會進行相關的研究嗎?

廖院長俊智:因為我們沒有這方面的數據,這部分要醫院端跟指揮中心才有相關的數據。

萬委員美玲:好,也謝謝院長的說明跟澄清,就何美鄉研究員發表的文章,現在指揮中心並未證實此一說法,院長也沒有證實有這樣的說法,未來指揮中心要推動疫苗的施打恐怕就比較不會受到此種言論的影響,造成家長可能不敢讓青少年施打,當然這一切都還要看指揮中心怎麼說,我們就怎麼來做。

另外還有一點,中研院是否也可以進行相關的研究,然後把數據提供出來。學生接種第一劑BNT至今已經滿4週,此事院長應該也有注意到,家長除了擔心打第二劑心肌炎的比例會不會增加之外,也有家長擔心如果打第二劑的時間往後延,第一劑的保護力可能會衰退。因為中研院這邊也有在研發疫苗,有關時間間隔這一點不知道院長怎麼看?

廖院長俊智:這些時間間隔都是根據他們臨床試驗的設計而定的,但是學理上短一點、長一點,事實上影響沒有那麼大,特別是很多疫苗是著重在它的記憶性的保護力,而不是單純說打疫苗之後引起多少綜合性抗體這部分,所以此事從學理上講是一回事,但事實上還是要很多臨床試驗的數據才能證明。

萬委員美玲:是,謝謝院長。美國政府最近在112日簽署批准將511歲的兒童納入BNT疫苗的接種對象中,這個年紀真的很小,針對此事,我們要多了解到底我們要不要跟進,臺灣能不能夠也這樣做?就這個部分,中研院有沒有一些建議可以提供給指揮中心?

廖院長俊智:此事是經過美國CDC許多專家決定的,我想臺灣的專家也會積極投入這方面的審查跟研究,甚至利用相關的數據來做判斷。中研院這邊,誠如我剛才講的,我們不是在醫院端,我們也沒有相關的數據,我們會盡我們可能提供我們所知道的訊息給指揮中心,指揮中心的專家會做這方面的判斷。

萬委員美玲:好的,謝謝院長。當然指揮中心是整個防疫最重要的一個單位,但是中研院有這麼多優秀的研究員,也在研發疫苗,在這個過程當中有任何的資訊或是任何的發現,甚至於針對大家擔憂的問題、國內外資訊的研究,我覺得中研院要更積極些,才能協助指揮中心在疫苗的施打或研發上可以有更好的成績出來。

廖院長俊智:是。

萬委員美玲:謝謝,辛苦了。

廖院長俊智:謝謝。

主席:請林委員奕華發言。

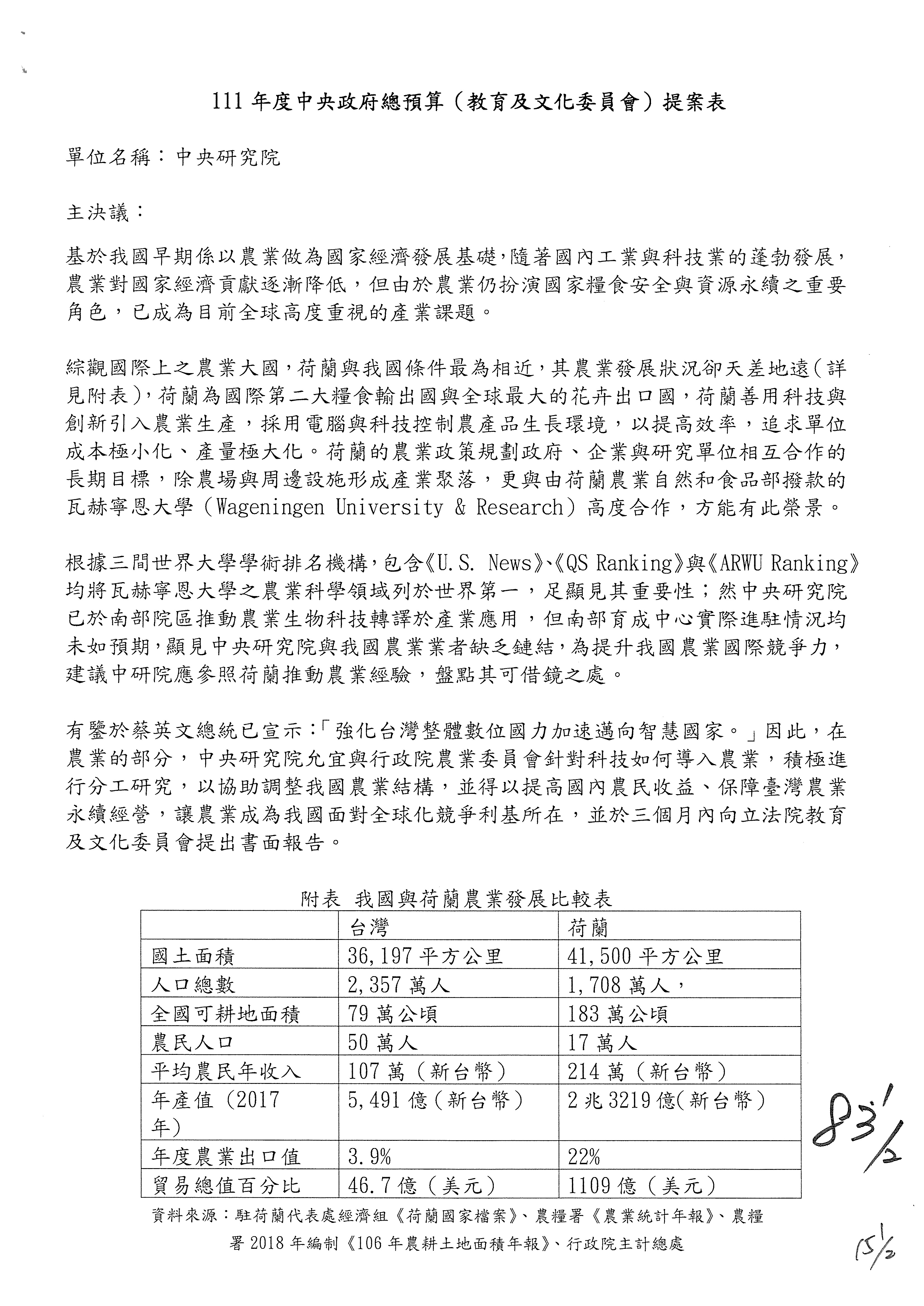
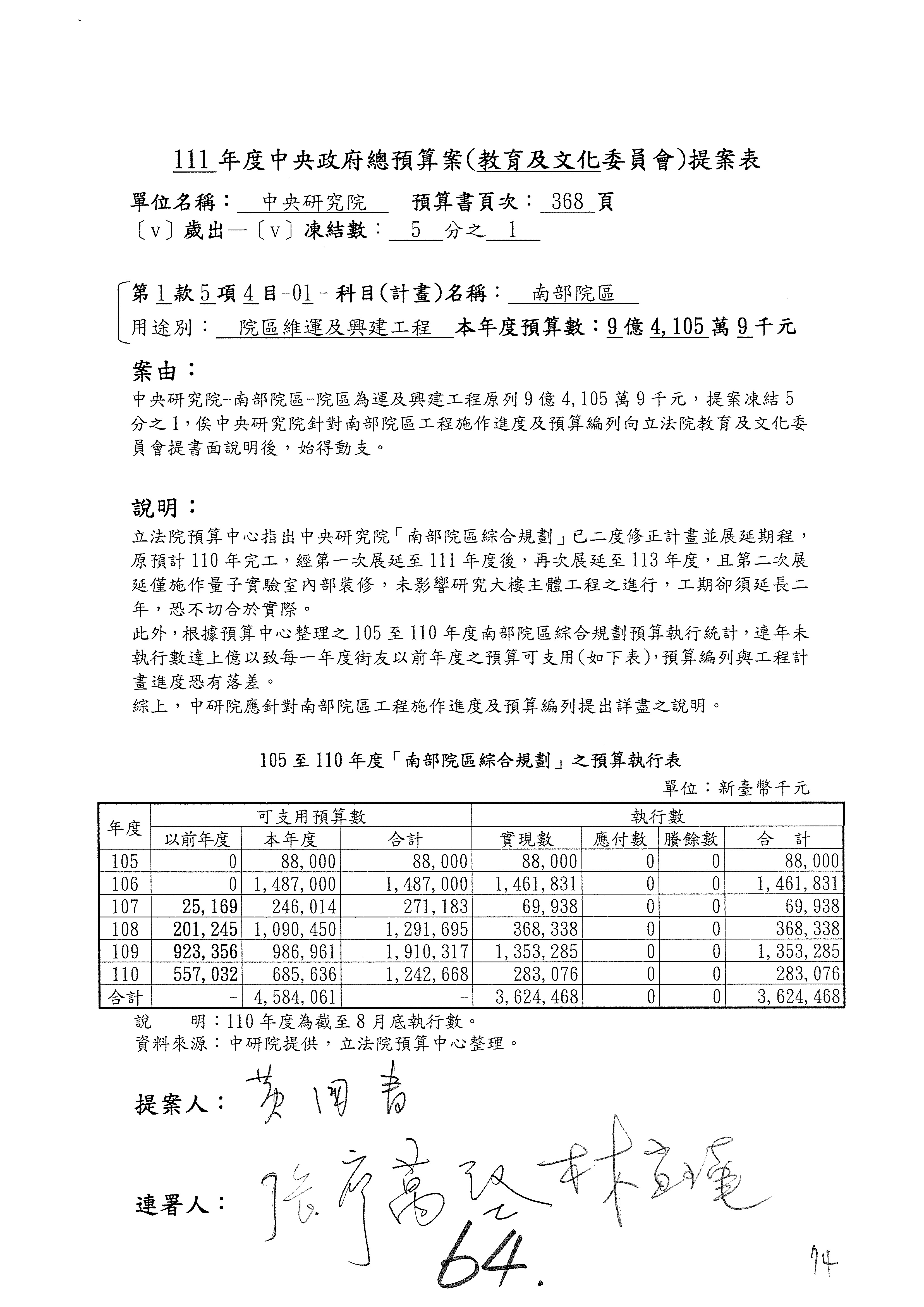
林委員奕華:916分)院長好,今天我們審查預算,請教院長幾件本席關心的事情。首先是有關南部院區的部分,從之前到現在,南部院區已經做了兩次修正,去年修正是要到111年完工,今年7月做了第二次修正,延到1133月才全部完竣。我看了一下,今年的執行率讓人非常擔憂,因為你們多了一個實驗室,有增加一些預算,從55.45萬元到56.68萬元。本席想要問的是,去年修了一次,今年又修了一次,請教院長,還會不會再修?有沒有這種可能性?要不然工程一直往後延,終究還是會影響到我們期待中研院要儘快進行量子科學研究的部分,請說明有沒有可能會再修正?還是就這樣子了?

主席:請中研院廖院長說明。

廖院長俊智:謝謝委員的關心,這部分據我瞭解是因為全國嚴重缺工,詳細狀況請總務處來回答。

林委員奕華:我知道缺工嚴重,但是你們應該要把缺工、缺料的因素算進來啊!

主席:請中研院總務處張處長說明。

張處長剛維:委員早,總務處說明一下。我們綜合發展計畫的部分不會再進行修正,主體建築物在110年以前完工,不會做進度的調整,目前是這樣子。

林委員奕華:你說不會再調整,但是我們看今年到現在為止,工程進度執行率到10月底是23.56%,預算執行是20%,這真的是滿低的,當然我知道今年缺工和缺料很嚴重,但是我們也擔心明年還是會這樣,像工程進度在修正之後,二期工程預計進度到現在又差了近3%,原本是26.29%,實質進度是23.56%,這部分要怎麼解決呢?你們來說明時都信誓旦旦說明年一定可以如期如質,問題是你們如何來做這樣的保證?因為我們看到今年的執行率就是這樣子啊!

張處長剛維:向委員報告,現在的執行部分最主要是結構體,結構體會受到天候等其他因素影響比較大,但是結構體會在明年1月即過年前就可以全部完成,結構體完成就不會受到天候的影響。

林委員奕華:你現在又講到結構體,但是之前是講缺工啊!缺工跟結構體不一定有很大的關係嘛!

張處長剛維:缺工最大的問題,主要是鋼筋工、模板工,這些工人是最嚴重影響進度的。

林委員奕華:你的意思是,就算之後結構體做完了,工也不是問題,料也不是問題,是這樣嗎?

張處長剛維:機電類的會是大宗,所以機電類有很多是設備的問題,當然缺工是各行各業都有,但是對於工程的進度,其實廠商比我們更緊張,因為逾期一天會罰160萬元。

林委員奕華:這部分一直可以修正啊!問題是你們一直修正,其實我們都知道行政單位,一旦做了修正,以前原來落後的部分就修回來了,就沒有落後了嘛!

張處長剛維:契約是不能夠隨便修正,契約訂了以後就是這個樣子。

林委員奕華:但還是可以舉出不可抗力的原因,諸如天候、缺工等等各種不可抗力的因素,然後就一直修,從過去到現在,執行率一定是遠遠低於應有的數字嘛!

張處長剛維:報告委員,監工是沒有辦法延長工期的。

林委員奕華:我對這部分再次要求,我們審預算時會再談,對工程進度方面一定要非常要注意,以處長的能力,我們是有期待啦!問題是有些因素可能不是你可以控制的,所以這些因素要同時考量到,要確定你們可以做得完這個預算,我們審預算時再細談。

另外請教院長有關國際專家學者來臺一事,你們同仁有來跟我說明過了,我們看108年是26人,109年是20人,110年只有17人,人數逐年下降,國外的專家學者受邀來訪人數越來越少。你們同仁來說明是因為疫情的因素,但以你們的說明,我覺得前後互相矛盾,你們對這個部分的說明是因為疫情關係,但是講到國際研究生學程部分,又告訴我這個部分的人數比以前來得多,以前是99人,109年是100人,今年110年可以有115人。從這兩個數字看起來,代表疫情應該不是問題,如果國際研究生在疫情因素下都可以越來越多,那為什麼邀訪專家學者的人數愈來愈少?因為我覺得這對中研院的研究能量有非常大的幫助,可是為什麼人數越來越少?原因是什麼?不要告訴我都是因為疫情,有沒有應該反省和檢討的地方?請院長回答,謝謝。

廖院長俊智:一般來講,我們邀訪國外專家的年紀都是50歲上下,甚至更高,而且都是從歐美國家邀訪過來,這些國家在過去一年當中曾經出現過非常高的疫情,而且特別針對高年齡層的危險性非常高。另外,加之經由這次疫情,大家都體認到很多線上的交流仍然能夠達到一樣的效果,所以當我們提出邀訪到中研院演講,很多國外學者專家都建議改為線上,這方面也由於科技的進步……

林委員奕華:院長的意思是以後我們都改為線上嗎?

廖院長俊智:會相當多,當然不是都要……

林委員奕華:那就不需要邀訪了?當然線上是現在要同時並進的方式,但是終究有些事情比如以演講而言,很多是面對面到一些工作坊或是workshop,我覺得還是有些不同啦!

廖院長俊智:是,所以我們兩方面都會進行。

林委員奕華:你們邀訪人數越來越減低,你認為這完全是受疫情影響嗎?

廖院長俊智:對,全世界都是這樣。

林委員奕華:如果這樣子的話,那我就要求你們不應該──你要告訴我全部互動有多少人啊!你在今天下午要提到預期的人數,比如預期邀訪進來17人,明年預計邀訪進來多少人;如果有沒有來的人,你還要再加邀多少人在線上做國際交流。你如果可以把數字告訴我們,那我們可以來討論,但是我現在看到的是人數越來越少,我認為這是一個問題,我們下午再進一步來討論,好不好?

廖院長俊智:好。

林委員奕華:另外,我們臺灣的大學最近在世界排名上面有很大的問題,就QS來說,去年(2020年)臺大好不容易擠進百大之內,但今年又跌出百大,除了臺大之外,沒有一所學校進入到百大。我們再來看,以QS的排名來講,能夠近五百大的學校,10年來也只有12所學校,更不要講今年很多學校反而都退步了,都掉出五百大之列了。再就THE的部分也是一樣,都是非常有限的狀況。院長在國際上有這麼多經驗,能不能讓我們瞭解一下,為什麼臺灣的大學在世界排名一直沒有辦法有亮麗的表現?你認為原因是什麼?

廖院長俊智:基本上從國際的角度,特別從歐美的角度,尤其是美國的角度來看,事實上對這些排名不是很重視,因為這排名很大一部分是根據排名系統的設計而影響,比如以美國而言,有相當多非常好的學校排名非常不理想,甚至落後一些不是很好的學校。

林委員奕華:所以院長認為這部分也不重要,不需要參考?

廖院長俊智:不是,我們不能說不重要,是當參考指標,特別是其中有一部分用名聲做為評比標準,所以這方面假如我們每天在報章雜誌口耳相傳,跟全世界宣傳臺灣的大學很差,當然排名是越來越差,這部分會影響到……

林委員奕華:這樣就回到一樣的問題,我為什麼會先帶到這部分是因為我們在中研院有看到,我們多了一個大學的國內學程,剛剛你提到可能跟reputation、國際曝光有關係,所以中研院有沒有可能透過你們的不管是研究能量、硬體設備、研究人才、國際曝光來協助國內大學,讓他們比較有機會在這些評比上有排名。

說真的,我看到每年教育部核定非常多境外生進來,但與實際進來的人數落差很大,如何讓境外生願意到臺灣來,尤其是有競爭力的學生?我們認為很多國家願意讓學生過來,大學當然相對要調整沒有錯,可是這個部分中研院有沒有可能跟大學有更多合作,而且這個合作我希望不要都是跟頂尖大學,就像現在教育部有個創新條例,都是和臺大、成大、陽明交大、清大這幾所大學合作,但事實上我們有幾所私立大學表現也非常好,大學的排名也非常好,但是我們看到,似乎我們的公家機構都吝於跟好的私立大學做比較多的合作,這部分院長你有什麼看法?包括中研院在內,我也看到,幾乎除了醫學大學之外,沒有什麼跟私立學校有學校的合作,要不要回覆一下?

廖院長俊智:我們一直持續在跟大學合作,而且不分公、私立。

林委員奕華:你們有差啦!你去看,差距很大!都是國立為主啊!

廖院長俊智:我們跟大學的合作主動權很大一部分是在大學,不一定是私立而已,是公、私立大學,因為我們沒有辦法……

林委員奕華:那你們就應該讓大學廣為知道你們樂意跟大學端有各種研究人才的培育合作,有沒有可能讓所有希望要跟你們合作的的大學起碼都能了解這個訊息,想辦法爭取,這部分可以做到嗎?

廖院長俊智:我們一直在這樣做,不過我們會繼續努力。

林委員奕華:對,麻煩繼續努力,但是我知道這可能也牽涉到預算的問題,如果說真的做得好,我相信,我們也希望支持,因為在國際競爭力上,人才終究是臺灣最重要的部分,所以我想中研院火車頭的角色能繼續帶動。謝謝。

廖院長俊智:謝謝。

主席:請鄭委員正鈐發言。

鄭委員正鈐:928分)院長好,因為今天要做的是預算的審查,但我有發現一件事情,就是在中研院的預算執行當中,經常會出現經常門的預算流用到資本門的情況。比方說今年提出的預算是1315,9999,000元,經常門的部分是1041,523萬元,資本門的部分是274,4769,000元,因為110年的決算還沒出來,我先看一下105年到109年的決算表。我們就以109年度來看,經常門流用到資本門的比例高達8.95%,當然這部分還沒有違反預算法20%的上限規定,可是我們看到,預算法對不同科目流用的部分,基本上是比較保留的態度。

民國21年開始有預算法時是不能流用的,到102年修改成目前的情況,我們看105年中研院的經常門流用到資本門,就是學術審議及研究獎助、主題研究與人才培育、數理科學研究、生命科學研究及人文及社會科學研究這五個部分,我發現它都有相當比例的流用,所以整個五項從105年加起來3.86%到現在109年的8.95%,表示現在經常門流用到資本門的情況越來越普遍,請問院長知道這個狀態嗎?

主席:請中研院廖院長說明。

廖院長俊智:是的,我了解。

鄭委員正鈐:為什麼會一直出現經常門流用到資本門的情況,可不可以請院長說明?

廖院長俊智:這個原因事實上相當複雜,基本上有兩個原因,最近這一、兩年來因為COVID-19,我們需要馬上添購很多跟COVID-19相關的設備,這方面事先沒有評估到;第二方面是設備費只能流進不能流出,所以我們編的時候相對保守,由於研究成本持續升高,不斷有新的高階儀器必須添購,這方面由於在預算編列的時候是編列兩年之後……

鄭委員正鈐:院長,你把這問題推到COVID-19上,可是COVID-19108年還沒有開始出現,109年才開始出現,但它只是一個部分。我們從108年流用比例就大幅提高,所以我想是不是我剛剛唸到這五個部分的經常門的預算,其實是可以刪的,你懂我的意思嗎?因為這樣看起來就是經常門的預算編列很多,除非是你們一開始就蓄意想把經常門的預算流用到資本門,否則我們看起來,這五個部分每一年度經常門都多2,0005,000萬元,所以是一開始行政院不讓你們資本門的預算編列比較高?還是什麼樣的原因?

廖院長俊智:這個問題我們請學術處處長回答。

主席:請中研院學術處陳處長說明。

陳處長建璋:主席、鄭委員好。我在這邊稍微回答,剛剛有一個很重要的原因,就是院長講的,因為資本門不能流出,所以一開始我們真的編得比較保守,但是因為我們知道有流用的狀況,我們有把明年資本門的預算編得比較多一點,所以我們會逐年降低流用的比例。

鄭委員正鈐:這部分我們會持續觀察,因為整個預算法當中事實上是希望不要流用,我們看到這個狀態會想是不是之前在審經常門預算的時候放太鬆了,否則事實上這幾個部分的經常門都可以砍2,0005,000萬元,我們會產生這樣的解讀,希望你們持續調整。

接下來請問院長,我看到聘任研究人員跟技術研究人員在今年編列的部分增加3,896萬元,這裡面你們有解釋,提到一個部分是你們要增加10個人員,這10個人員當中有部分你們提到會用在量子電腦專題中心,我想知道在這10個人當中,有幾個人力是用在量子電腦專題中心?

廖院長俊智:這個問題請人事室主任回答。

主席:請中研院人事室林主任說明。

林主任怡君:委員好,報告委員,我們爭取的這10個人是由院方統籌,原則上這些新興成立中心起碼會配備1個人,但實際情形可能要看各中心……

鄭委員正鈐:至少1個人,是不是?

林主任怡君:是。

鄭委員正鈐:這個會有大陸背景嗎?

林主任怡君:現在依規定,正編人員不能有大陸背景。

鄭委員正鈐:是不行有的嘛!好,接下來我想問有關於整個臺灣量子電腦的發展情況,因為量子電腦肯定是接下來這個世代當中很重要的部分,很多科技大國都很用力在推動量子電腦,中研院在量子電腦這部分也提到我們有一些成果,我想問目前在整個量子電腦當中,臺灣大概什麼時候能夠讓量子電腦正式問世?什麼時候臺灣能有自己的量子電腦?院長有沒有詳細計畫?

廖院長俊智:詳細計畫待會我請果主任說明。但是我要強調的是,量子電腦現在全世界都在極力往前推,沒有人能夠說得準什麼時候能夠真正商業化,可能有一些商業前的規劃,可能想得比我們慢,可能想得比我們早,詳細的我請果主任說明。

主席:請中研院應用科學研究中心果主任說明。

果主任尚志:感謝鄭委員的關心。量子科技目前是全世界科技大國都在佈局的下一世代最重要的關鍵科技,現在國內規劃的量子計畫,我們希望可以在四年之內會有一個至少8個位元的普世型量子電腦出來給大家,也能夠透過建造電腦的過程掌握到關鍵技術,這是一個明確的目標。

鄭委員正鈐:先簡單這樣子,因為我們南部院區要籌建量子科技基地當然是件好事,我比較好奇的是我們提到很多量子位元的部分。目前中研院能夠製作超導量子位元控制量子位元的狀態,能夠讀取量子位元的技術,我比較好奇的是,目前臺灣的很多高科技產業裡面,有多少有跟中研院一起配合這個部分?比方說我們提到的低溫晶片,台積電或其他晶片大廠是不是有一起來做?這部分事後請院長給我一個完整的,針對臺灣量子電腦的發展和現況的書面資料,好不好?謝謝院長。

廖院長俊智:好,謝謝。

主席:今天下午因為要審查中央研究院預算,所以給大家的時間比較少,但假如大家問的問題多的話,本席還是會尊重大家質詢的意願。

請張廖委員萬堅發言。

張廖委員萬堅:937分)院長好,我想今天是審預算,我們來看111年度的歲出預算,明年的預算編列一百三十一億多元,大概比去年增加5億元,我們看到你們的報告書裡面提到每一項,尤其是南部院區及一些新增的預算是增加的,但是自然及人文社會科學院少了七千六百多萬,為什麼會減少?大家都在增加。

主席:請中研院廖院長說明。

廖院長俊智:請相關單位解釋。

主席:請中研院主計室陳主任說明。

陳主任莉容:委員好,主計室報告,主要是我們把全院性的、一次性的修繕全部拉到一般學術研究及評議做整個優先順序的檢討,所以自然及人文社會科學研究減了七千多萬元,除了剛剛跟委員報告的一次性修繕之外,還有一次性的研究,我們去年多給了自然及人文社會科學研究,他們有申請一次性的研究計畫專項,因為這個專項是一年檢討一次,所以今年也將110年專項給他們的預算一併檢討。

張廖委員萬堅:減掉?

陳主任莉容:對。

張廖委員萬堅:我覺得自然及人文科學研究它是很基礎的研究,也關係到中研院的研究能量,我是覺得從預算看起來還滿遺憾的,不管是你剛才解釋可能是一些修繕或一次性的計畫。可是我們從以前編列預算的習慣,當我們有這些比較多的預算出來,其實我們可以增加新的計畫,就是讓我們三個學院,包括生命科學院等等,讓這些基礎研究有更好的資源。

廖院長俊智:我們這些研究是放在一般學術研究及評議,不是放在自然及人文上面。

張廖委員萬堅:不知道為什麼整個預算看起來是減少,不多啦!但是又是感覺滿唐突的。

廖院長俊智:我們是增加在學術研究,我們研究院占的大宗是在學術研究及評議。

張廖委員萬堅:我看你們的預算增加了5億元,但是明年軍公教要加薪4%,這個有沒有在預算裡面,還是另外?因為你們總預算大概增加4%

陳主任莉容:報告委員,人事調薪的部分行政院會另外統籌科目,不會反映在這邊。

張廖委員萬堅:不在裡面?

陳主任莉容:是。

張廖委員萬堅:謝謝。再過來看剛才提到量子電腦,其實最近很夯的一個字是「元宇宙」,包括臉書FB把公司更名為META。元宇宙之所以可能,其中一個原因就是剛才講到的量子電腦會帶來超高速運算,剛才也有委員提到南部綜合院區在規劃,有缺工缺料這普遍的問題,又納入量子計畫,院長也特別來拜託,這個我們都非常支持,現在我們比較想要了解的是全世界各國。

我也質詢過,對於量子科技的研究,尤其像中國可能有些軍事目的,他們投入了相當多,美國都還不如中國多,美國可能比較重視在應用科學,當然多少也有點國防的考量;我們臺灣發展量子科技、量子電腦的策略是什麼?113年這些實驗室建立之後,包括現在清華大學、中研院也都在研究,剛才主任也提到其實我們希望能夠在四年內設計出一部至少8位元的基本量子電腦,所以臺灣發展的策略是什麼?

廖院長俊智:隨著我們的研究進展,希望持續向行政院、政府、立法院爭取更多經費,剛剛委員也講到各國都不斷在加碼,我們相信這天也會來到。

張廖委員萬堅:我們現在編的感覺都是硬體,這很好,當然……

廖院長俊智:是,第一步是這樣子。

張廖委員萬堅:對,硬體很重要,一定要建置硬體,你那時候跟我講三年19億元還是多少?

廖院長俊智:對,詳細數字要請郭主任說明。

張廖委員萬堅:我是覺得我們有這些了,現在已經有包括清華、交大、台大或中研院,其實有各自不同領域的人才在研究,但是我們……

廖院長俊智:現在整合在一起了。

張廖委員萬堅:現在整合在一起了嘛!

廖院長俊智:對,所以現在量子計畫最不一樣的地方在於全國是同一個團隊在做,大家互相都有資源,互相……

張廖委員萬堅:非常好,因為臺灣是小國寡民,研究資源、人力非常有限。

廖院長俊智:對,不是大家各自做各自的。

張廖委員萬堅:對,這個方向是正確的,所以我們很希望看到後續的樣子,我們有了硬體建置、研究的資源、預算、人力、整個進程、策略和方向。因為我們的資通訊產業非常發達,在產業也都領先,我們知道現在很夯的元宇宙是表示未來下一個世代很重要的產業,虛擬世界半真半假。本來開始是因為有了ARVR,人在虛擬世界裡面半真半假,從遊戲開始,甚至以後在裡面也可以交易、上班,可以交朋友,這個是很特殊的數位世界,但是它會變成一個產業,將來這些產業跟晶圓代工、資通訊產業都有相當關係,這對臺灣的未來發展也非常重要,所以我想聽一聽院長對這方面的發展、簡單的策略。

廖院長俊智:我想委員剛才已經講的很清楚,這方面會越來越重要,而且重要性分為兩個方向,一個是有的IT產業,雖然將來可能有新的量子技術會出現,但是有的晶片製造我相信仍然會占非常重要的角色,這方面臺灣要持續加強。

張廖委員萬堅:我們才能夠繼續在這個產業領先,對不對?

廖院長俊智:對,除此之外,我們必須要關注新科技,特別是要持續關注量子技術所帶給我們的衝擊,除了關注之外,要持續研究以確保臺灣在這方面除了跟上國際之外,還能在某些領域上領先國際。

張廖委員萬堅:我們現在研究人才夠嗎?

廖院長俊智:現在不夠,所以我們也要積極培養、延攬。

張廖委員萬堅:好,最後一個問題是要看預算,其實中研院每年對研究學生都有一些捐助,我們從預算裡面看到一些問題。從105年度到109年度,我們對學生的補助、捐助來看,109年已經決算了,預算我們編了2.8億元,決算只有2.1億元;105年預算數2.6億元,決算後還有2.4億元,執行率從91%一直降到去年決算時的75%,其實預算執行率持續下降,你們跟我們講是因為少子化,學生人數減少,可是我們在教文會也不斷質詢,其實念博士班的研究生也減少了,一方面因為少子化,學校提供教職員的缺額也少了,所以大家不願意念博士,可是這相對也影響到研究人力,這就是我剛才詢問到的,我們繼續在產業,尤其是資通訊產業,我們講將來比較尖端的量子科技研究,關於這個方面,院長有什麼看法?

廖院長俊智:關於這方面,我們也是要從多重管道,一方面大量鼓勵臺灣年輕的學子願意從事尖端的研究……

張廖委員萬堅:怎麼樣來鼓勵?

廖院長俊智:譬如持續改善對博士班學生的待遇跟研究環境,即使我們不能在量上面衝多,我們也希望在質上面提高。

張廖委員萬堅:剛才那也是一個方式,不要各自為政,要整合在一起。

廖院長俊智:對。

張廖委員萬堅:策略性是這樣,我們其實可以從這個預算看到一些問題,這的確是問題,我們的研究人力從量現在到質,在質的方面,我們怎麼樣有計畫性的栽培?或者說更準確,我們未來產業的預估,有關量子科技的培養,譬如現在立法院也通過產業培育創新條例,其實它是針對半導體,我們還有哪些是屬於優勢產業?我們的基礎研究人力要怎麼配置?院長帶領臺灣最高的一個研究單位,希望我們在審預算的時候,還有機會討論一下,我們有什麼樣的計畫、我們要怎麼支援?讓這方面的研究資源、人力及能量都不會因為少子化的衝擊而影響,不會因為少子化的衝擊,導致臺灣過去有優勢的產業會變成劣勢的,所以我說少子化是國安問題,它影響很多單位,也影響到我們的研究人力,我們從預算看到這個問題,有關這方面,希望院長能夠提出積極的作為,我們會支持,好不好?

廖院長俊智:好,謝謝。

主席:請陳委員秀寳發言。

陳委員秀寳:947分)院長早安,在這一年來因應疫情,中研院除了協助支援相關防疫措施、相關的政策之外,其實研究工作或業務活動也持續辦理,也進行相關的調整,像是近日中研院年度的科普活動首次就是以全線上的方式來舉行,推出了59場的座談,49場的體驗,主題也涵蓋防疫、氣候變遷、AI、假新聞等等的相關議題,其實這樣的推廣方式可以讓科普訊息很有效的擴散到各地,當然在疫情緩和之後,實體活動也是有其必要性,但是線上、數位的活動能讓更多的民眾有機會接觸到中研院豐富的科普資訊,對於不是北部的鄉親、對於我們中南部的民眾來講,這是參與活動一個很好的管道,所以在這邊想要建議未來中研院的科普活動,以後是不是都能夠持續以實體加線上並行來規劃,院長覺得如何?

主席:請中研院廖院長說明。

廖院長俊智:陳委員好。這是非常好的方向,由於這次疫情的教訓,我想大家都體認到數位的優勢,所以將來我們會持續考量以實體跟數位並行的方式辦理。

陳委員秀寳:好,謝謝院長。再來要談到另一項中研院數位資訊利用的問題,今天下午也是排審查中研院的預算,在中研院數位人文研究的項下有辦理關於地理資訊數位加值與空間人文學發展計畫,這個計畫裡面有包括3D時空資訊整合平臺、地圖數位典藏整合的查詢系統,還有臺灣舊航照整合查詢系統、臺灣百年歷史地圖與社區故事地圖協作等等這些平臺,這些地理的圖資會跟外部的資源結合,讓其他相關部門、學術研究人員跟一般民眾都可以利用。我有去查閱3D時空資訊整合平臺,發現截至目前為止下載利用人數是23,821人次;在臺灣歷史文化地圖歷年下載的統計,在臺灣堡圖利用部分,臺北、宜蘭下載次數是368次,中彰投下載次數是286次,所以這個下載利用還有很大的努力空間。你們這邊的同仁跟本辦公室說明因為目前這個圖資服務主要是透過應用系統或是網站,以API的應用程式介面來介接利用,所以這個部分的使用狀況,你們的解釋,我是可以理解,但是回頭看看中研院自己的系統,這個使用的統計資訊可以發現,除了地圖數位典藏整合查詢系統的使用者及網頁瀏覽有比較明顯的成長之外,在臺灣百年歷史地圖的系統以及地圖與遙測影像數位典藏計畫,網站的使用者及網頁的瀏覽量並沒有很明顯的增加,這其實讓人家滿意外的,因為在去年跟今年整個疫情的影響之下,其實網路上各線上活動跟數位的利用比例都大幅的提升,因為大家都居家,一天到晚都是上網、點手機,但是中研院的圖資平臺跟我們想像中會增加很多人進去瀏覽使用的情況,其實還滿有落差的。我舉以上這個例子,是指中研院在圖資利用這個部分,你們還有很大的推廣空間,其實中研院蒐集彙整的圖資非常的豐富,應該要讓更多的民眾知道,所以今天在預算的提案部分,我也要跟大家來討論。

再來,一樣是圖資服務的部分,本席從中研院網站上面有留意到臺灣百年歷史地圖,主要是以臺北、臺中、臺南等特定地區的圖資數量比較龐大,我們一直都說一府二鹿三艋舺,其實就歷史文化發展的過程來說,我們彰化相關歷史文物的資訊應該是可以跟臺南、臺北來相媲美,但是從平臺上來看,臺北有137筆,臺中有80筆,臺南有128筆,但是我們彰化目前是28筆,加上鹿港的32筆,總共才60筆,其他縣市我就不贅述了。我們會不會持續更新增加這個圖資,讓民眾能夠再利用?尤其是我們中南部的圖資,很明顯比其他臺北、臺中和臺南落差很大,關於這個部分,你們會再繼續增加嗎?

廖院長俊智:謝謝委員的關心,這部分容我請陳主任回答。

主席:請中研院數位文化中心陳召集人說明。

陳召集人熙遠:謝謝委員的提醒,我們其實也關注到這個問題,委員剛才的提醒,我們這兩年,除了收儲、典藏到後來進用、利用、加值,這兩年我們的重心的確放在加值上面。委員剛才提到28幅其實是屬於我們加值的部分,有時候圖層套疊之後,大家可以使用,所以我們再用網路磚塊的方式提供這項服務,現在所收藏這28幅基本上是從零九年到七幾年這樣的一個資料,所以是以30年代的事情為主,我們會繼續跟地理資訊中心合作,希望在這方面能夠加強,的確在中部的部分,包括委員剛才所講的臺中80幅,或者像委員所說的彰化……

陳委員秀寳:很明顯就少了很多,所以這個部分希望你們能夠再繼續努力。

陳召集人熙遠:是的。

陳委員秀寳:另外在社區故事地圖協作平臺,院長清不清楚這個平臺是用什麼方式來建立圖資?

廖院長俊智:關於這部分,我要請數位文化中心向委員說明。

陳召集人熙遠:其實在我們做百年地圖時,就是希望透過歷史地圖跟人們的記憶和在地經驗能串聯起來,這方面謝謝秀寳委員的提醒,我們會加強這方面。

陳委員秀寳:我說的這個社區故事地圖協作平臺,它是一個開放式的、共同協作的方式,有點類似像維基百科的運作,民眾等各界人士可以上線來建立各種主題的資料,也就是很多人可以共同編輯的一個線上的協作環境,這樣的運作,而且是連結圖資,其實讓民眾在使用上感覺跟生活是很親近的,但是這個平臺,我們從20183月建立到現在,截至到昨天,平臺上的筆數只有376筆,包括文化、歷史、娛樂、飲食、旅遊、觀光等等各類主題的故事地圖都有,但我是希望你們這邊再加強跟民間團體或社群的串連,平台資訊應該要更豐富而且能隨時更新,是不是可以請中研院思考如何邀請團體或社群協助,增加平台的圖資數量或是提高內容更新的頻率?

其實在「數位人文研究」項下中研院蒐集了很多圖資,彙整起來其實都很豐富,你們手上有很豐富的資料,有關在網上推廣的部分,由於網路這在我們目前的生活中占了很大的比例,不管食、衣、住、行任何事項,民眾已經非常習慣在線上互動、在網路上使用,中研院不能默默地做又默默地不寫,讓這些這麼好的東西就隱藏在裡面,所以你們是不是可以做好規劃,思考如何推廣,讓民眾知道有這麼好的訊息與平台,並增加跟大家的互動。

廖院長俊智:好,謝謝委員的關心,這是非常好的建議,我們會繼續努力。

陳委員秀寳:謝謝。

主席:請王委員婉諭發言。

王委員婉諭:956分)院長,臺灣專利布局的腳步其實算是比較緩慢的,因此在前瞻計畫中提出了相當大筆的預算,同時我們也請教了智財界的前輩或是業者,他們普遍認為中研院有非常好的研究量能與人才,但在智財上的應用可能還是有待改善的空間。

從這次的預算報告書中,我們比較了中研院的科研基金和行政院國家科學技術發展基金,權利金在基金來源的占比上可以明顯地看到中研院較行政院偏低,因此想請教未來中研院在專利布局或在智財的應用上有沒有比較明確的政策可以推動?我們希望能加強權利金的收入,但這部分不曉得院長有什麼看法,或是未來會有哪方面的推動?

主席:請中研院廖院長說明。

廖院長俊智:謝謝委員的提問,中研院的目標是在把科學研發成果推廣到社會,不完全以權利金的高低來當唯一的考量,不像科發基金那樣,所以我們不會百分之百用它來考量。

王委員婉諭:當然。但我想應該還是有空間是可以精進的,因為比例其實算非常低,所以才想請教一下。

廖院長俊智:對,沒錯。詳細的情形我請我們的主計室主任來回答。

主席:請中研院主計室陳主任說明。

陳主任莉容:因為行政院的科發基金有很大一塊是來自經濟部工研院屬於應用研究的技轉收入,這和我們基礎研究的技轉收入不太一樣,所以他們會遠高於我們,畢竟科發基金是來自各部會。

王委員婉諭:目前在權利金方面,你們認為是要維持這樣的占比和方向,還是會持續推動?

陳主任莉容:我們會逐步檢討,但因我們著重基礎研究,有很大一塊不是在做技轉收入。

王委員婉諭:瞭解,也因此才想請教你們如果要逐步研究和推動,會有哪些可能的方向?

廖院長俊智:我請智財技轉處處長補充。

王委員婉諭:好,謝謝。

主席:請中研院智財技轉處葉處長說明。

葉處長雲卿:委員好,針對技轉金的部分,我們其實陸續都在加強推廣中,院內技術的成熟度確實比較不高,離市場面比較遠,這部分……

王委員婉諭:我能理解在比例上可能還是會偏低,但想請教所謂「持續推廣中」可能的具體作為和方向是什麼?

葉處長雲卿:目前我們都持續參加國際展會,也會固定就網頁的部分進行推廣。

王委員婉諭:瞭解,謝謝。我覺得這方面還是有可以繼續往前推動的部分,希望可以一起努力,期待研究量能終究能轉化成實際上的效益。當然除了應用端外,其實收入端的部分也必須一併考量。

接下來想請教的是,目前正在舉行聯合國的氣候變化大會(COP26),臺灣其實也有一些團體和長官去參與,先前臺灣舉辦青年抗暖大遊行的訴求之一就是應該要重視調適的政策,貫徹脆弱度以及衝擊評估,也必須要有個因地制宜的調適行動,但這些調適的政策或法規的制定最重要是須有科學證據的支持。我們也知道臺灣本土氣候因子的分析資料與評估模式其實都必須被考量進去,而且可能還更希望能細緻化到地區的差異,比如北部和南部面在對氣候問題時,乾旱的問題其實就不完全相同,因此要請教院長,該如何打造一個以科學為基礎的調適,同時在這樣的推動之下,臺灣可能還缺乏了哪些部分,應該要扮演什麼樣的角色?

廖院長俊智:這個問題非常大也非常重要,中研院在這方面扮演了相當多角色,有關氣候變遷的預測,在細部的分析方面,我們就有人為氣候變遷的專題中心,由許晃雄團隊在做這方面的研究,我們會根據這方面的研究,向農業部門分析在氣候變遷的狀況下會怎麼影響農業。最重要的是在工業方面,我們要以科學為基礎進行減碳調適,這方面最重要而全世界也最缺乏的就是減碳的技術,該如何從排放的二氧化碳當中把碳捕捉下來,所以碳捕捉和再利用的技術就純粹是科學上需要解決的問題,本院在這方面已積極投入,也認為這是最重要的環節。

王委員婉諭:以中研院的量能和資源投入的狀況,你認為做好以科學為基礎調適上述部分的政策建議是足夠的,還是仍有需要補強的部分?

廖院長俊智:我們仍要持續加強,但是加強的部分是希望能喚起全民的重視,特別是學界的重視,以及年輕學子在這方面的熱忱,因為大家會認為這部分是吃力不討好的工作,投入的意願就相對較低,所以我們希望能喚起全民對這方面的重視,因為這不但是個非常重要的議題,而且也是個很好的商機。假如我們能夠在這方面有所突破的話,將會是下個世代非常重要的產業。

王委員婉諭:有關氣候變遷,其實非常多部門必須跨部會合作,同時中研院也有相關的研究,諸如碳定價、如何達到淨零碳排等都在持續努力、討論和研究中,因此我也要請教院長,在氣候變遷的角色上,中研院扮演的位置以及如何跨部會協調合作要如何進行?

廖院長俊智:中研院在行政院的減碳工作小組中扮演諮詢者的角色,除此之外本院刻正積極進行減碳的政策建議白皮書,我們已邀集各方面的專家進行了多次會議,會從社會、經濟、政治、科技等角度探討該如何在節能減碳中替臺灣布好下一世代的路徑圖。

王委員婉諭:瞭解,我們期待這個專業的聲音能夠被聽見,因為像碳定價等都正在積極討論當中,但是我們看到了行政院的目標方向和中研院之前所作的研究,其實就有一些落差,或是在方向上會有一些不同,我們認為這些必須落在科學證據以及實際研究之下才能作為推動的政策,這才是我們希望的方向,也期待中研院能夠持續發揮這樣的量能。

廖院長俊智:謝謝。

主席:請林委員宜瑾發言。

林委員宜瑾:103分)院長好,螢幕上呈現的「OPEN HOUSE ONLINE」是每年中研院都會舉辦的院區開放活動,往年都是邀請民眾進入中研院參觀和聽演講,過往許多演講都會滿額,今年因為疫情的關係就改成「OPEN HOUSE ONLINE」,反應也是很好,我非常肯定中研院這樣的活動,讓民眾有機會瞭解中研院。

本席也注意到今年的線上講座有一個集章學習證明,所以這個活動還可以參加抽獎,想必這個活動一定深受學生的歡迎,而我也非常肯定這樣的活動,但我身為臺南的立委就有個小小的心願,如果未來疫情穩定了,是不是還可以繼續舉辦這種線上講座?雖然實體講座也可以繼續辦,但如果能透過轉播的方式讓不方便跑到臺北的中、南部孩子和學生也能透過線上的方式,聽到中研院的演講,不知院長認為如何?

主席:請中研院廖院長說明。

廖院長俊智:這是非常好的建議,我請秘書處曾處長說明。

主席:請中研院秘書處曾處長說明。

曾處長國祥:我們以後會繼續朝著實體和線上的雙軌方式規劃我們的院區開放。

林委員宜瑾:好,就是每年都朝這種雙軌處理,讓中南部學生也有機會參與。

廖院長俊智:我請施主委再補充說明。

主席:請中研院南部院區籌備委員會施主任委員說明。

施主任委員明哲:南部農生中心一直有做科輔活動,我們跟臺南一中合作辦演講系列,今天下午楊祥發講座只有100個座位,但我們有35個座位給臺南一中、臺南女中和南科的實中,我們有持續的在辦這種活動。

林委員宜瑾:另外我要跟院長探討的是性別友善。我們看中研院人事室的統計表,中研院編制內的職員男生有774個,女生有469個,我們再細看研究人員的比例,男生是602個,女生是248個,行政技術人員男性有96個,女性比較多,有187個。我們都很清楚,特別是在座的教育委員會的職員都很知道,在學術體系或公務體系裡面,基層人員以女性居多,我們再看來立法院備詢的官員以男性居多。這顯示越高階的人才女性越少,這在學術體系和公務體系是相當普遍的現象。女性可能因為傳統家庭的壓力導致研究生涯中斷,產生女性研究人員相對少的情況。我知道這不是中研院自己的問題,但我要邀請院長一起來重視。重視什麼?我知道中研院現在有一些友善女性研究員的措施,包括放寬年限的資格;依法可以申請育嬰留職停薪;設置托兒設施等等,其中育嬰留職停薪和侍親留職停薪都沒有限制性別,不論男女都可以申請。我們再看中研院的公開資料,104年度到110年度各類人員育嬰留職停薪人數統計表,我們發現這七年來女性申請育嬰假比例超過95%,每年都有50位以上女性職員為了照顧孩子留職停薪,男生只有25個申請,同樣在中研院工作,為什麼女性研究員要負擔照顧孩子的責任?男性為什麼不用?

廖院長俊智:我們要積極的鼓勵男性研究員也負起一些責任。

林委員宜瑾:我要請中研院一起正視育嬰留職停薪男女比例失衡的問題。我們很清楚的知道,不管是公務系統或各行各業,女性申請育嬰假的比例本來就相當高,這是傳統的社會觀念,我知道中研院也無法解決,但我建議院長,中研院是否可以帶頭鼓勵男性同仁請育嬰假?中研院其實是一個男性員工遠高於女性的機關,而且高與低的比例相對懸殊,可是每年請育嬰假的男性不到五位,女性有六十、七十位。這表示中研院內部根本沒有塑造出歡迎男性職員請育嬰假的氛圍,院長對這部分是否能努力一下?

廖院長俊智:我們一方面要鼓勵男女都要負起責任,另一方面,我請人事室林主任做進一步的說明。

主席:請中研院人事室林主任說明。

林主任怡君:育嬰留職停薪人數的表顯示女性遠高於男性,事實上那個表的統計母數不只是研究人員,包括正編人員和約聘僱人員都會放在裡面,所以裡面有很大多數是助理申請育嬰留職停薪,據我瞭解,正編研究人員不論是男性或女性鮮少有請育嬰留職停薪的,比較多的是助理,也就是約聘人員的部分。

林委員宜瑾:你後面說得很小聲,我聽不太清楚。

林主任怡君:那張表的統計母數除了研究人員之外還包括正編公務人員、約聘僱人員,請育嬰留職停薪的女性較多,實務上是約聘的助理比較多,正編的研究人員不管男性或女性鮮少請育嬰留職停薪假的。

廖院長俊智:就正編人員來講,男女差不多。

林委員宜瑾:無論如何,請院長鼓勵男性同仁,如果有育嬰假的需求時要來請育嬰假,我們來正視這個問題。

廖院長俊智:好。

主席:林委員宜瑾特別關心中研院性別平等的部分,請院長和首長們多宣導。

現在輪到本席質詢,請林委員宜瑾暫代主席。

主席(林委員宜瑾代):請李委員德維發言。

李委員德維:1011分)中研院109年的預算125.4億元,實現數是109億元,保留了11.1億元,結餘了5.3億元,執行率是95.75%,其中執行率最差的是主題研究及人才培育,預算數是22.9億元,實現數是19.3億元,保留了1億元,結餘了2.5億元,執行率只有88.74%。請問院長,為什麼主題研究和人才培育預算的實現數最差?大概的原因是什麼?

主席:請中研院廖院長說明。

廖院長俊智:這點請陳處長說明。

主席:請中研院學術處陳處長說明。

陳處長建璋:我們這些計畫有些還在進行中,所以不知道今年整個預算的執行率最後會達到什麼樣。

李委員德維:這部分可能要加強一點,畢竟在中研院的各項計畫中,這個部分算執行率偏低的,這樣OK嗎?

陳處長建璋:對,這部分我會加強。

李委員德維:中研院人才培育及延攬計畫國際研究生的學程TIGF的開設,到現在為止已經和10個大學合作,也有12個跨領域博士的學程,110年度錄取了21個國家153名學生,外籍學生有106人,約占69%,等於將近七成。我要請教院長,臺灣學生和外籍學生在這個計畫中的一些差異,有必要提高臺灣籍的嗎?或是你覺得怎麼樣的狀況會比較好,對中研院的相關學程是有利的?

廖院長俊智:不論本地生或外籍生,我們都要力求提高質和量,兩者都要兼顧。詳細情形請孟處長說明。

主席:請中研院國際處孟處長說明。

孟處長子青:我們在跟各大學合作的要點中對本籍生的數目設有上限,本籍生只能收到50%以下,它的上限就是這樣。目前我們有在積極的拓展外籍生的招募,尤其是跟合作國家的科學院。

李委員德維:現在哪個國家跟我們合作的範圍、領域比較廣?我們的外籍生集中在哪些國家?

孟處長子青:目前外籍學生主要集中在東南亞國家,現在拓展的方向主要朝向東歐,因為我們和東歐科學院的合作非常密切,我們會儘量把版圖再擴大。

李委員德維:請教院長,南部院區預算數的保留偏高,大家很關心這個部分,它的工程建設進度預定明年下半年可以竣工,可以如期完成嗎?最近聽說供料和人工費用漲得非常多,假如已經發包了,預算是否還會增加或提升?

廖院長俊智:這點請總務處張處長說明。

主席:請中研院總務處張處長說明。

張處長剛維:到明年下半年這個工程必須竣工,依照目前的進度,缺工缺料當然影響非常大,我們現在有個壓力的完成點,必須在農曆年前把結構體全部完成,廠商承諾會做到這點,這個是非常重要的一個壓力點,過了這個壓力點,機電廠商全部都要進場做消防水電工程,在室內進行會比較順利,我們會努力的達成這個目標。

李委員德維:預算會增加嗎?已經發包的是否照原來的預算?

張處長剛維:已經發包在執行了,預算就是按照目前發包的預算執行。

李委員德維:好,瞭解。院長,前幾天有位林基興教授在聯合報投書「國家的門面中研院別跟大學爭預算」,院長有看到這篇文章嗎?

廖院長俊智:我有聽說。

李委員德維:院長認同林教授中研院會排擠這些大學預算的說法嗎?

廖院長俊智:我們一直強調國家預算要長期穩定的規劃,我們的預算一直是占科技預算一定的比例,並不是某一年突然增加很多導致大學預算增加很少。以今年為例,科技預算成長的幅度遠高於本院提出預算成長的幅度,所以在這一方面,我們不應該以零和的角度來看,而是應該想大家怎麼樣一起將臺灣的學術環境建立得更好,怎麼樣讓所有的學研單位一起合作研究並培育人才,這方面是比較重要的。

李委員德維:林教授文中提到德國國家科學院和美國的不相同,他認為中研院走的是德國的模式,跟美國的比較不一樣,他希望中研院放棄實體的研究。院長怎麼看這點?

廖院長俊智:這是完全不一樣的事情,美國科學院不是政府的單位而是一個民間組織,德國科學院有三個不同的面向,其中跟我們比較接近的是Max-Planck,它是德國聯邦政府和州政府一起支援的單位,所以每個國家、每個地方有不同的設計,我們認為中研院已經存在了九十多年,過去已經打下了非常好的基礎,我們應該善用中研院目前的優勢,在臺灣替臺灣和大學一起合作創造雙贏的局面。

李委員德維:最後問一個簡單的問題。剛剛前面兩位委員都很關心臺灣量子技術及量子電腦的發展,人事室主任特別提到目前聘請的專家不能有中國大陸籍,本席認為臺灣強的部分應該避免我們的人才被挖走,但照本席瞭解,目前世界上量子研究比較強的還是中國大陸和美國,是嗎?

廖院長俊智:在這方面美國和中國大陸都走得非常前面。

李委員德維:本席請院長思考,相對來講,對於臺灣還沒有那麼強、比較弱的部分,我們是否應該思考怎麼樣邀請或挖其他先進國家的人才?

廖院長俊智:這方面我們有在進行。

李委員德維:這個部分要請院長多思考,臺灣在這個部分不管是挖美國的人才、邀請中國大陸的人才或挖中國大陸的人才,對臺灣、對中華民國這方面的研究有助益的話,當然還是建議院長思考怎麼樣用一個方式專案處理。我覺得我們要為臺灣、為中華民國的科學建設做一些努力,請院長和院內的同仁商量。

廖院長俊智:這也是目前我們正在努力的方向。謝謝委員。

主席:請范委員雲發言。

范委員雲:1021分)院長早安。早上已經有人稱讚過Open House上週六、日就開始,本週六、日還有兩天,我也注意到中研院很多同仁很有創意,比如左邊這個開箱實驗室用很創新的方式讓人直覺瞭解到研究室的複雜。右邊這個掌心上的數位宇宙開放博物館也做得很好,用數位的呈現。不知道院長有沒有去看「為己而來」,妲己的展覽?

主席:請中研院廖院長說明。

廖院長俊智:很抱歉,我還沒有去看。

范委員雲:院長有空可以去欣賞一下,我真的覺得不錯。我們都讀過妲己的故事,影劇版就是「禍水妖姬」,根據新的考古資料其實她是戎裝披甲、手持矛盾的帥氣將軍。我覺得這真的是非常努力,這其實是非常好的跟社會的對話與研究成果,標題也很好──被史家耽誤的女人,這很值得鼓勵。

中研院史語所的開放博物館、文物館Gather小鎮互動功能非常強,是很特別的觀展體驗,但同時只能25人上線,這應該是資源不夠的問題,我們注意到這麼好的事情,今年的預算卻被減列。請院長一起思考,這其實有各院所的努力,也是中研院可以跟社會連結對話的方式,將來是否不要用減列的方式,應該給予更多的資源,就如我剛才說的那麼好的體驗卻只能同時25人上線,至少應該可以讓一、兩百人同時上線,甚至讓更多人同時上線,院長是否可以考慮未來不要減列他們的預算,鼓勵他們能有更好的創意讓社會可以更連結、瞭解中研院在做什麼,也做一個非常好的科學和文史的教育。

廖院長俊智:這個任務型專案研究計畫包括很多項目,不只是這個項目,不是委員想的這樣,詳細情形請陳處長說明。

范委員雲:沒關係,簡單說明就可以了。

主席:請中研院學術處陳處長說明。

陳處長建璋:院長說的沒錯,減列的項目有很多是這邊減列移到別的項目。

范委員雲:像史語館那些做得很好的將來應該給與更多預算支持。

廖院長俊智:是,對,我們是把這一部分的經費搬到另外一個部分,所以不是減列而是任務型導向,有些就搬到學審那邊的計畫。

范委員雲:沒關係,我們尊重你們怎麼搬,我的意思是這部分做得很好,對於做得好的所或中心要更增加他們的資源,好不好?

廖院長俊智:好,謝謝。

范委員雲:剛剛林宜瑾委員問到性別平等的主題,我非常認同,我提出一點我們可以做的。上個月我質詢科技部吳政忠部長時提到科技部提出研究人員有三歲以下子女支持方案非常好,但僅限女性,這其實跟現在國家、婦女團體想推動的方向不太一樣,早期我們看到僅限女性,就像剛才宜瑾委員講的,我們用什麼方式鼓勵男性也參與,剛才宜瑾委員提到那個問題,未來可能慢慢會解決。因為後來勞動部發現只要給八成薪的時候,男性的參與度就變高了,會願意留職停薪。我們這邊講的是研究績效認定,男性如果有相關的研究績效認定,也可以延長時間。吳部長當場就表示,這的確是點到重點,而且說他會來試試看。

我們辦公室去了解中研院內部的年輕學者研究成果部分,也只有女性申請人可以延長;博士後的部分,也只認定有生產之事實,這就可以確定是生理上限女性。我覺得相對來講有點可惜,當然要讓男性也感覺到有鼓勵男性參與育兒。

中研院院士謝宇的研究,可能大家都知道,就美國來講,女科學家跟男科學家拿到博士、進入職場,產量都一樣,可是在生第一個小孩的時候,女科學家的產量就變少。當然支持方案是支持女科學家育兒,可是如果她的伴侶是男科學家,而沒有被鼓勵的話,好像這個工作就是女性的。我們一方面要鼓勵男性也參與育兒,這樣才能真正解決問題。中研院影響的不是只有中研院,因為你們是國家最頂尖的機構,這樣也有利於未來招聘男女人才,所以希望中研院可以考慮評估一下,是不是增列生產者的配偶共同負擔育兒責任,即可延長他們的年限。請院長規劃評估看看。

當然我也希望中研院在思考這一類問題的時候,可以更細緻。像剛剛講的是研究助理跟公務員的部分,跟研究員遇到的情況不同。我自己在中研院的時候,也遇到我的助理請育嬰假留停,後來發現我們就沒有替代助理,研究員反而受傷。關於這個部分,有些細緻的東西都可以思考。

我們跟中研院有溝通過,中研院有個看法,認為如果要這樣做,是不是要綁育嬰假?我們認為切切不可!因為綁育嬰假,對研究員來講影響非常大,所以希望能夠一步、一步,請中研院思考,在這方面可以做得更細緻。科技部願意做改變,不知道院長的看法如何?

廖院長俊智:我們會跟科技部一起來共同研議這樣的做法。詳細部分,再請相關單位跟委員說明。

范委員雲:謝謝院長也認為可以跟科技部一樣來檢討。

最後是中研院外文名稱的研議,我非常肯定院長的努力,已經完成各所、中心的意見收集。希望第一次全院審議名稱的討論能夠順利進展,我會全力支持,不管結果是什麼,我支持中研院的民主討論結果。謝謝。

廖院長俊智:好,謝謝。

主席(李委員德維):請黃委員國書發言。

黃委員國書:1128分)謝謝主席。院長好,首先還是要肯定廖院長所領導的中研院的團隊,臺灣在防疫的成就,世界肯定。當然我們在生技醫藥的研發,在全球也算是領先,而在這個部分會領先,其實也是有一些因緣的。民國95年的時候,因為臺灣發生SARS,當時的翁啟惠院長就開始執行中研院登峰計畫,這是一個長期的計畫,包括設備、人力的長期投資,累積十多年來,我們可以看到成果已經慢慢展現。

但我也知道中研院內部可能有些不同的意見,所以這個對臺灣貢獻很大的登峰計畫到109年就停了,今年開始就沒有登峰計畫。很多人都有疑問,為什麼這麼好的登峰計畫在今年喊卡,不再繼續了呢?我也不知道為什麼。後來中研院的說法是,登峰計畫是轉型,不是喊卡。現在問題來了,登峰計畫轉型成為什麼呢?

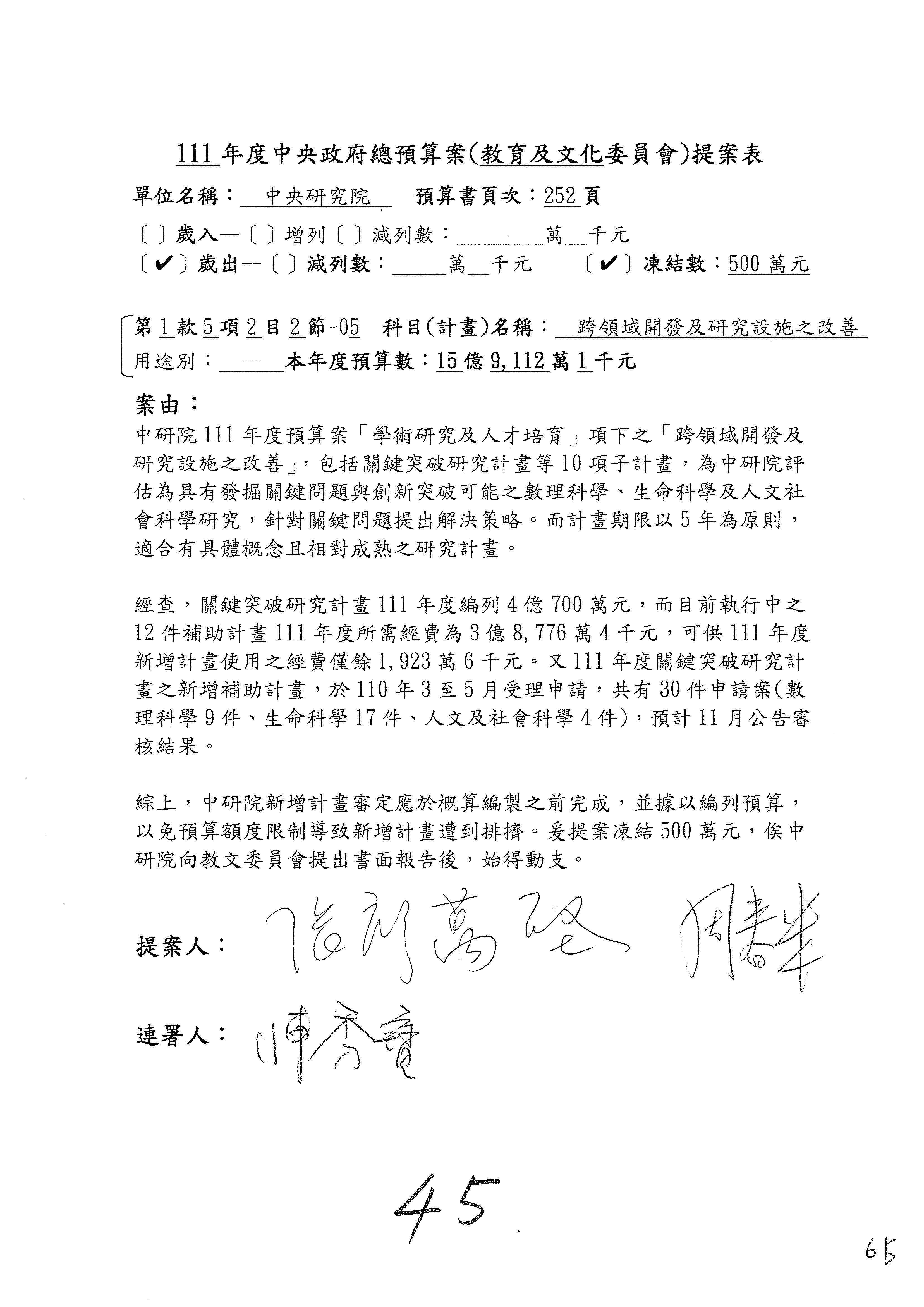
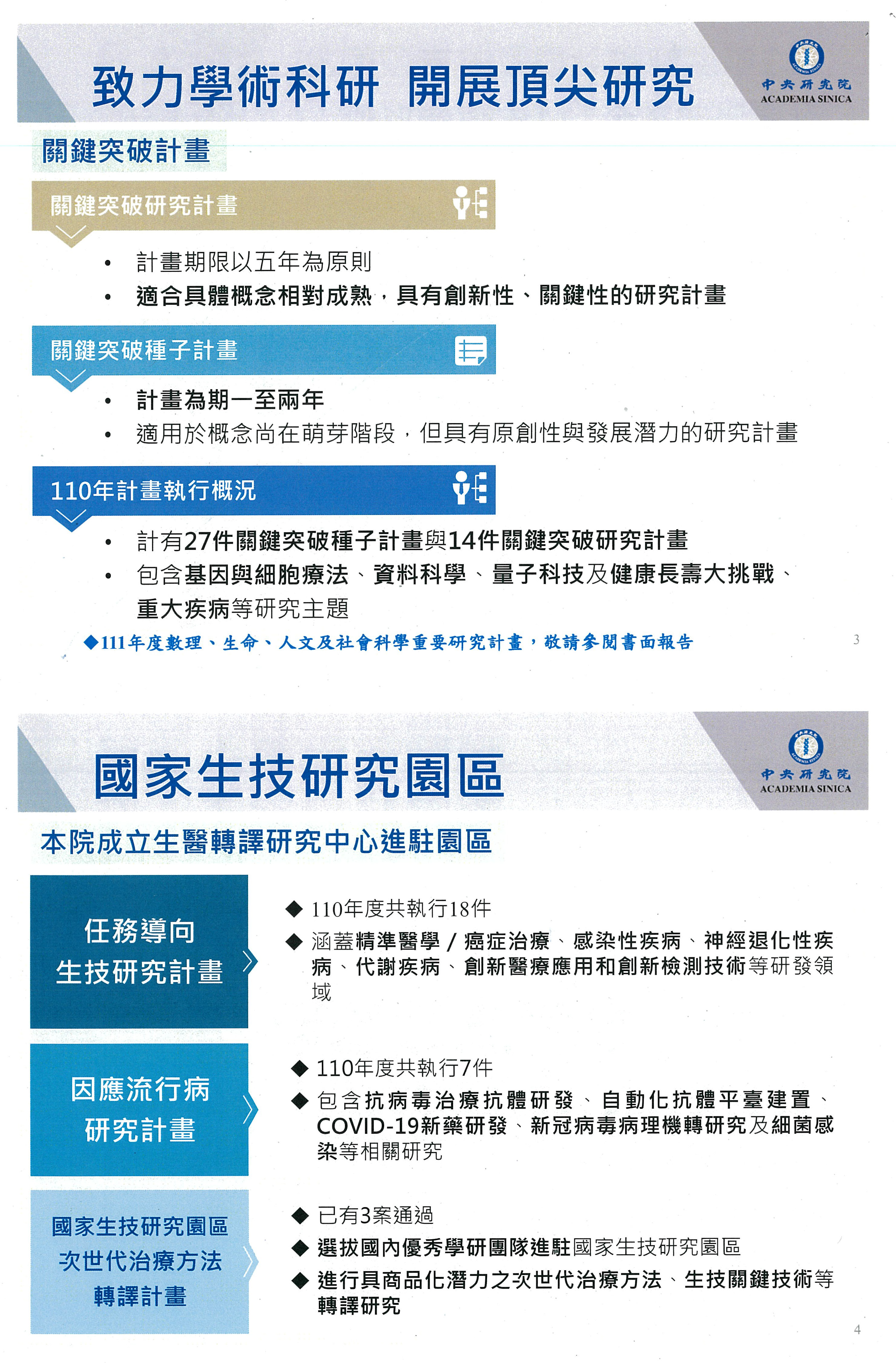
登峰計畫每一年大概有3億多元預算,從今年開始變成關鍵突破研究計畫。所謂的關鍵突破研究計畫,其實每一年都有,109年的預算大概有6,000多萬元,現在增加了重大疾病關鍵突破研究計畫,預算加起來變成是4億多元。看起來預算有增加,而且也新增加新型傳染病生技創新學院計畫,預算大概1億多元。看起來,你們可以說登峰計畫轉型了,而且預算也增加了。

我想進一步來了解,原來的登峰計畫,當時在中研院有11個所,院外有8個單位,有超過90個實驗室,參與的人才培育超過110位研究人員,前後有850餘位研究生,有1,800多位的助理以及博士後人員,包含三大領域,就是癌症、傳染性疾病跟神經退化性疾病等等。我想了解,你們現在轉型變成關鍵突破研究計畫之後,原來登峰計畫的團隊、研究計畫跟經費還有持續嗎?還是已經中斷了?所謂轉型後的關鍵突破研究計畫,我看到110年有12個計畫,但是原來的登峰計畫,包括11個所、8個院外單位,加起來就一定不只12個計畫。

我知道中研院內部也有人在質疑,當時這個有貢獻的團隊,底下的實驗室研究人員的規模跟研發的經費,到了110年是不是有得到足夠的資源?還是整個預算、計畫、經費都斷炊了?這個部分,是不是可以請院長跟我們說明一下?

主席:請中研院廖院長說明。

廖院長俊智:委員好,謝謝委員的提問。想讓委員看一下,中研院過去幾年的經費是只有增加,沒有減少。

黃委員國書:對。

廖院長俊智:假如我們有3億元,登峰計畫加上其他的東西,大概有5億元左右。假如我們拿掉,這些人都沒有funding的話,這5億元跑哪裡去?所以我們當然不可能說這些人都沒有錢,事實上,所有的錢,我們現在都開放給所有的研究人員申請,據我了解,大部分的研究人員,幾乎每一個研究人員都有申請。所以我們只是把它轉型,變成制度化。

過去登峰計畫執行情形,院方不得而知。我們知道登峰計畫作得很好,但是實際上作得怎麼樣,我們不知道,也沒有審查。現在我們是希望把它變成大家都可以申請、有審查的方式。據我了解,過去執行好的人,都有寫計畫申請,也都獲得通過。

黃委員國書:按照院長的意思,原來的登峰計畫現在轉型,是去蕪存菁的意思嘍?

廖院長俊智:沒有,就是……

黃委員國書:有好的計畫,當然我們繼續申請,有些做不好的,就中止這些計畫。

廖院長俊智:所有的計畫都是有期限的。

黃委員國書:我了解。我想了解,針對當時的登峰計畫,中研院有沒有去做進一步的評估?就像院長說的,你們也不知道績效為何?所以你應該進一步去了解他們的績效是什麼?

廖院長俊智:是,我們也了解,是這樣子……

黃委員國書:而不是透過一個計畫的改變,然後讓他原來進行的計畫完全告吹了!

廖院長俊智:沒有告吹啊!

黃委員國書:一定有影響到一些人啦!

廖院長俊智:譬如委員一直拿出來講的快篩計畫,我們也轉型成生技醫藥的轉譯計畫,計畫的錢不但沒有少,搞不好還有增加,是有這個現象。所以我們是把它制度化。

黃委員國書:看起來是制度化啦!當然也可以說是轉型。事實上,我還是認為當時的登峰計畫轉型後,還是有些計畫中斷了。我覺得中研院必須進一步的說明,讓我們了解,當時翁啟惠院長一手推動的登峰計畫,有一些成效,為什麼到今年改變了?改變的原因是什麼?今年改變這個做法,事實上,今年到目前為止,我也不知道這樣子的改變是不是有更積極或更具體的成效,因為今年我們可能還沒有看到。關於這個部分,是不是可以請中研院提出說明和報告?

廖院長俊智:好。

黃委員國書:你們可不可以在一個月以內提出登峰計畫為什麼要轉型,轉型之後的績效為何,轉型後對原來登峰計畫的相關研究計畫有沒有產生一些影響?這些計畫,有哪一些是持續的,有哪些計畫中止了?沒有辦法再持續了。我希望中研院是不是可以一個月提出說明,好不好?

廖院長俊智:好。謝謝委員。

黃委員國書:感謝廖院長。

主席:黃委員國書剛剛要求一個月內提出說明,請中研院要能夠落實。

接下來請賴委員品妤發言。

賴委員品妤:1036分)謝謝主席。院長早,今天有兩個問題想要跟院長討論。第一,我想院長您本身一定也很認同科學知識的普及化是件一很重要的事情。

主席:請中研院廖院長說明。

廖院長俊智:委員早。是的。

賴委員品妤:我也看到中研院在這方面做了很多的努力,像是中研院的科普網站「研之有物」,把對於一般民眾來說較為生硬的學術研究成果、科學知識可以生活化。另外,這次的Open House也有部分的活動,結合時下很流行的Gather Town,我有上去看一下,其實覺得滿驚喜的。因為我質詢其他部會的時候,就有建議線上活動可以多結合時下流行的軟體。的確是感受到中研院的用心跟創意,我想這樣的成果,對公部門來說都是值得讚許的。

最近剛好中研院院區開放,Open House計畫開辦迄今,大概22年了,堪稱是臺灣最強的科普盛會。今年因為疫情的關係,改成線上舉辦,也擴大規模,活動期間橫跨兩個週末,讓更多的民眾跟學生可以參與。我看了中研院自己提供的資料,院區開放計畫每年吸引大概超過十幾萬人次參觀,2019年的時候更是達到21萬多人次,創下歷年新高,可以看到參觀人數其實有逐年增加的趨勢。

再來,我看資料,因為目前中研院沒有針對參觀年齡分布的資料做收集,假設從學校團體行動的情況,從已知的資料來看,學校遊覽車登記情形,每年國中和高中大概都維持在2030間左右。另外從中研院活動建議參與年齡層來看,基本上也是著重在國、高中生的群體。

我想院長應該也看得出我想表達的重點是什麼。我發現中研院針對國小群體活動規劃的比例好像比較少,2017年只有13場,2019年增加到38場,可是到今年只剩下7場。所以我想建議院長,之後是不是能夠透過線上報名系統或事後的活動滿意度,調查或蒐集相關資料,有了這個年齡層的分布數據,未來活動規劃也可以更加完善,我也期許中研院可以增加適合國小生的活動比例。我相信中研院未來是有能力打造一個全年齡友善的學習活動場域啦!請問院長是不是認同我的看法,中研院未來是不是有辦法朝這個方向努力呢?

廖院長俊智:我想這個建議,值得我們重視。這些活動應該要有針對不同年齡層的限制。賴委員也指出,好像我們最近針對國小年齡層的活動是少了一點,這可能是因為過去比較年輕的小朋友都是來實體活動,線上活動可能比較不方便,可能是這個原因,所以2020年開始急遽減少。我想是因為這個緣故。

賴委員品妤:其實我想現在國小跟過去也很不一樣啦!基本上相關資訊的課程也是越來越多,所以我期許可以有更多的連結。

廖院長俊智:委員,可能需要一點時間,把原來實體的活動轉成線上活動。

賴委員品妤:沒有問題,如果需要教育部協助的部分,也不用客氣,本席一定會鼎力協助。

廖院長俊智:好,謝謝。

賴委員品妤:我也希望科普教育能夠越來越廣、越來越普及。

第二個問題,我看到中研院針對明年度臺灣人體生物資料庫計畫編列了32,600萬元,這個計畫到現在已經編列了將近50億元的經費。但是有個問題,每年資料使用規費收入,從2015年迄今2021年,僅有大概6,700多萬元,顯見這個計畫在各項資料跟檢體的推廣運用,其實還有一些精進跟努力的空間啦!在未來生醫產業大數據的應用下,生物資料庫扮演非常重要的角色,我想院長也是可以同意的,但是我們不能一直編列龐大預算,也要考慮資料庫運用的永續性。目前針對資料庫的運用回饋,還有商業運用利益的回饋辦法,我想在這樣的條件下,使用申請者可能很難確認有所謂將來資料產生或衍生的商業收益。因為看起來其實有很多狀況是根本不知道如何商業化,更不用說申請者未來預期有收益。

這個部分,我有兩個問題想要請教院長,但是因為時間到了,我就簡單的簡述一下。目前除了每年針對機構申請資料使用收入大概五、六百萬元之外,中研院針對尋找產業界資源投入的規劃,有沒有持續進行?這是第一個問題。

第二是現行生物資料庫計畫編列在中研院科研基金底下,執行模式還有組織的定位,欠缺專職人員跟明確的監督課責機制,我想這樣子的狀況可能會不利人才的延攬跟長期的永續經營。請問院長,有沒有針對這個部分做更深入的規劃?

廖院長俊智:謝謝委員。我請人體生物資料庫的負責人李德章老師來說明。

賴委員品妤:因為時間到了,請簡單回應,不夠的也希望用書面資料後補。

主席:請中研院臺灣人體生物資料庫李代表人說明。

李代表人德章:我先簡單講一下關於收費的部分,人體生物資料庫是建立一個資源給大家使用,全世界沒有一個資料庫可以用收費達到收支平衡。

賴委員品妤:是。

李代表人德章:因為我們主要是提供資料,如果收費太高,沒有人用得起的話,這個資料庫等於沒有用。

賴委員品妤:是,這我同意。

李代表人德章:我們有數位級的收費,收費不會很高,讓大家能夠使用,能夠得到結果。產業界方面,就商業利益回饋來講,我們有根據衛福部的辦法,訂一個商業利益回饋辦法,如果有商業界參與,他必須根據那個回饋辦法提供回饋的金額,但是目前因為產業界使用還是比較少一點,所以未來可能需要在這方面加強。但是商業界的問題可能還不只是生物資料庫,因為他們需要和很多資料庫能夠串連,在法規上面還需要克服很多地方,否則商業界可能沒有辦法只靠著人體生物資料庫來得到一些真正的商業利益。

賴委員品妤:本席都可以理解,我想在相關資料庫方面,我們算是還在起步當中,我也都可以理解。所以我今天也不是希望一蹴可幾,達到某種KPI,並不是這樣子。

因為時間已經到了,針對剛才兩個問題,希望中研院再給我比較詳細的書面報告,我也會繼續追蹤這個問題。

廖院長俊智:可以,我們會提供。

賴委員品妤:OK,謝謝院長。

主席:請吳委員思瑤發言。

吳委員思瑤:1044分)謝謝主席。有請院長,大家都辛苦了。一場疫情,讓全球人的生活都改變了,非常感謝有中研院,不管是在面對疫情的疫苗或是藥物,都提出了非常卓越的科研貢獻,而且持續在精進當中。但我今天要跟您討論的是另外一個面向,不只要physical health,我們也要mental health,所以面對疫情、面對急遽且愈來愈多的文明病,臺灣需要心理疫苗,而全面推動社會處方的時代已經來了!第一個問題有點personal,院長,Are you lonely?不要害羞。

主席:請中研院廖院長說明。

廖院長俊智:No

吳委員思瑤:No?很好!在場的夥伴們,勇敢一點,不要害怕面對自己內心的恐懼。Are you lonely?覺得寂寞的人可以讓我知道嗎?大家都──我要告訴大家,你們都不夠勇敢,YesI am lonely!吳思瑤很lonely!我是被這個社會框定寂寞的高危險群,也是可能患有心理疾病的高危險群,這個都有科研的support,在都會區單獨生活而且是在面對創業人生很關鍵時刻、努力的人們都是feel lonely的高危險群。臺灣有300萬的單獨生活戶,我就是其中之一,占臺灣總人口的13%,我們以臺大社科學院前院長蘇國賢教授做的研究來看,從19972017,這十年來臺灣人的核心網絡這件事情明顯下降,2017年臺灣人的核心網絡減為2.92人,比起10年前的4.62掉了1.7,蘇教授這個研究報告有引用中研院的一個base做為這個科研研究的參考,所以我說這個問題不只personalIt's also public,這是世界在面對的問題,所以2016年英國網路社群先從民間開始發起了這一個社群網站──「Leťs Talk Loneliness」,甚至訂定每年615日至19日為「Loneliness Awareness Week(寂寞意識週)」,然後他們一起發動一個運動─「One Less Lonely Voice(少一點寂寞之聲)」,就是在社群上告訴大家,當你覺得脆弱的時候找人談一談,這是一個社群的支持,全球開始串聯,而且回應在政策上。英國在2018時設立了全球第一個Minister Loneliness(寂寞大臣),日本在2021年就跟進了,寂寞大臣就是要處理現代社會的lonely問題,有的國度例如歐洲,大概有七分之一的人覺得lonely,在日本最近孤獨死這個事情又成為社會的恐慌,所以我們看到英國、日本兩國的lonelinessMinister都是女性,他們過去都有輔佐地方創生、或少子化對策、或擔任體育事務公民社會政策的工作,英國甚至訂定2023年全國要全面施行社會處方箋計畫,我也持續關心這兩國的孤獨大臣的跨國串聯,今年6月開始做了兩國孤獨大臣的共同會面,未來他們有三個目標,兩國會定期持續這樣的跨國會議,然後把資訊跟政策共同分享,而且要共同對世界發聲跟倡議。

所以我剛剛說「Are you lonely?」,臺灣人都不敢面對自己內心的寂寞,在臺灣身心需要求助精神科者暴增三成,20歲到40歲是一個最重要的族群,情緒困擾的案例也逐漸攀升,我們要正面面對這個心理衛生的問題,而這樣一個社會處方箋的計畫已經成為各國研究新型態醫療行為的顯學,它不只處理疫情後人們的疏離、恐懼、經濟壓力,它可以擴大到失智症、失眠、焦慮症、躁鬱症,甚至所有慢性疾病都可以提出對應的治療,這就是社會處方箋,全球開始在倡議。社會處方是什麼?我很快跟院長做報告,透過音樂藝術的治療、透過食物的治療、透過學習教育的治療、透過接近大自然的綠色行動治療、透過運動支持的治療、透過閱讀圖書館來支援的治療等等都是社會處方。

這是衛福部的一個研究報告,到目前為止我很認真去找了中研院的資料,包括今天厚厚這一本,後面我們沒有看到任何相關的,那也許是社會所、也許是生醫所,我不曉得有沒有什麼跨領域的專題研究,至少我沒有看到,但這是一個我們要面對的重要的課題。今年我跟著醫界、社區營造界一起辦了一個國際研討會,副總統也去了,所以醫界啟動倡議臺灣要動起來。我目前看到最率先做的是臺北市政府的聯合醫院,他們跟文化部的臺灣博物館以及文化部國表藝的臺灣交響樂團(NSO)開始做了博物館處方箋跟音樂會處方箋的試行,而現在文化部、衛福部國健署、經濟部設計研究院,還有跨醫院正要進一步研議臺灣用文化藝術介入醫療的社會處方箋之可行性研究,臺灣正要上路,院長,中研院in or out

廖院長俊智:這部分我請社會所來回答。

吳委員思瑤:這是社會所的工作嗎?

廖院長俊智:社會所有參與一些。

吳委員思瑤:應該也是,好,請很快回應,因為時間比較短。

主席:請中研院社會所汪副所長說明。

汪副所長宏倫:委員好,社會所副所長汪宏倫報告,我簡單說明一下,社會所其實向來都有社會變遷、社會意向這幾個大型的調查,所以剛剛所引蘇國賢……

吳委員思瑤:就是引用你們的,對,就是這個報告。

汪副所長宏倫:我們對於這種孤獨感、對於這種社會的網絡連帶一直是有長期資料庫的建置,所以未來如果委員認為社會處方箋是我們應該去走的方向,因為剛剛委員有提到,其實它牽涉到其他不同領域的合作,如果委員認為有這樣的必要,我們未來或許可以朝這個方向去努力。

吳委員思瑤:謝謝副所長。報告院長,我覺得大有必要,副所長說的就是這個臺灣社會變遷基本調查計畫,沒有錯,臺灣在做的一些心理疾病研究、失智症研究都會引用,因為從1985年到現在做了33次的調查,它是一個data base,裡頭針對心理衛生、疏離感、心理狀況、精神健康都有一些,可是它是資料庫,我希望的是我們能夠進一步再針對科研的部分自己也能夠有專題研究,而不是只提供一個data base,我相信中研院絕對有這樣跨領域研究的必要,所以這是我第一個要求,支持中研院帶頭來做這方面的一些科研。第二,中研院有豐富的博物館群,我們跟榮總、三總有很多醫療方面的合作,也能夠把我們的博物館群做為一個實驗的場域,我剛剛說臺灣博物館自己就跟臺北市聯合醫院做了一個博物館處方箋,把失智症老人、心理患有一些疾病的人,透過藝術治療來讓他獲得紓解。所以這有兩件事情,我希望除了剛剛的那個data base之外,We can do more,所以中研院應當是這個社會全球趨勢的insider,而且我希望可以成為leader。院長,請您統合回覆一下好嗎?兩件事情、兩個任務導向,可以嗎?

廖院長俊智:好,這兩方面委員的建議都是非常好的建議,我們會朝這方面研議進行。

吳委員思瑤:好,院長,我再問你一次:Are you lonely

廖院長俊智:蛤?

吳委員思瑤:Are you lonely

廖院長俊智:站在這個台上很難不lonely,但是一般是不會啦!

吳委員思瑤:其實我要說我們有非常多科研人才的社會核心網絡是很弱的,因為大家都在做研究,大家都在自己的研究室,大家面對的是你的monitor或者是你的檢體,其實我們都要勇敢面對,當我們面對自己內心的恐懼時,我們才能對這個社會提出更多的政策支持。我勇敢地說:I am lonely!所以我養了3隻貓、1隻狗,這是不錯的方式,寵物治療也是社會處方箋的一環,院長可以參考看看,好嗎?大家加油!我剛剛說兩件事……

廖院長俊智:我們有很好的同仁在這邊,我不會lonely

吳委員思瑤:很好、很好!那兩件事情,以博物館群做實驗的場域以及擴大科研的支持跟研究,是不是能夠在兩個月內給我一個報告,我們一起來做,好嗎?

廖院長俊智:好,謝謝。

吳委員思瑤:謝謝院長。

主席:謝謝吳思瑤委員,院長請回座。吳思瑤委員這麼lonely,所以中研院社會科學研究所副所長有什麼問題也要多請教吳思瑤委員的心聲和感受,有什麼好的處方藥當然也要優先給吳思瑤委員做一些建議,好不好?謝謝。

接下來休息5分鐘。

休息

繼續開會

主席:現在繼續開會。請高委員虹安發言。

高委員虹安:111分)請教廖院長,首先我想關心一下中研院這一次預算編列,裡面包含資創中心這一類型相關預算的撥付,我這邊看到資通安全相關的部分,在蔡總統講到資安即國安的政策宣示之後,包含了像資安卓越中心等等,也包含數位發展部轄下會設立的資通安全研究院、資安署,甚至資安卓越中心也花了幾億元的經費,政府都在協助。我想先請教院長,在我們有的這些資安相關預算來說,目前是不是有跟其他資安相關部會進行一些協調?因為我看到這裡也有預算、那裡也有預算、到處都有資安的預算,但是我想如果以研究單位來說,中研院身為資安的最高研究單位,我們這邊是不是有跟其他部會做過任何協調會議,討論彼此之間的分工或者定位如何不重疊?

主席:請中研院廖院長說明。

廖院長俊智:這方面一定是有的,我請黃彥男主任向委員進一步說明。

主席:請中研院資訊科技中心黃主任說明。

黃主任彥男:高委員早,我是資訊中心黃彥男。基本上中研院做基礎研究,所以我們在資安方面一個重要的目的就是培育人才,人才培養出來後將來有很多是到大學擔任教職,或將來可能成立這個COE,可能很多人才……

高委員虹安:我剛剛的問題是有沒有跟其他的部會有過任何──因為其他部會也在做資安,行政院有資通安全處,數位發展部籌備小組現在有資安署,未來有資安研究院,甚至包含資安卓越中心現在也是直屬於行政院底下,請問有沒有跟他們做過任何一次跨部會的協調會議,討論資安方面要如何分工?

黃主任彥男:基本上我們在學術方面就是負責做coordination,至於跟資安處部分,資安處本來最早就有一些資安計畫會來跟我們做一些協調,資安本來就是一個合作,不是競爭,就是大家不是分工而是合作,所以在合作……

高委員虹安:我沒有說你們競爭,我的意思是在合作上也要搞清楚你負責什麼……

黃主任彥男:有。

高委員虹安:比如剛剛主任講到你們在做人才培訓,那請問一下你培訓的人才跟其他的部會所需要的人才是不是有做過溝通?我強調的是在溝通這件事情是不是有去了解其他部會的定位分工是什麼,不然說真的,其實你們的預算看起來都很像,我們審預算時看起來大家都講到資安很重要、都要培育人才、都要去做企業的資安演練,請問你差別在哪裡?

黃主任彥男:我剛剛說明在我們這邊就是比較基礎的研究,因為畢竟駭客的攻擊一直推陳出新,所以基本上很多單位如果有資安的問題,在蒐集很多資料以後,他們會請我們幫忙做點分析,我們會幫忙看到底有沒有什麼新型態。

高委員虹安:所以你的意思是說未來我們的資通安全專題中心或是稱為資創中心也好,你這邊的預算未來會接受其他部會的委託來進行包含人才培訓或是相關的部分?

黃主任彥男:對,會有,或這是一些……

高委員虹安:請問這個KPI在哪邊可以看得到?

黃主任彥男:關於KPI,像我們資安TWISC這項計畫就有一個四年的完整計畫,那個KPI我們到時候……

高委員虹安:所以我們在今年的預算書上沒有看到計畫量化的KPI?首先如果你講到你是要幫其他部會或產業界培訓人才,要怎麼樣培訓?你怎麼知道人才需求的角色會是什麼?我想這是第一個。如果你今天定位只是在培養學術界的基礎研究人才,那也是一種定位,但我想的是如果中研院的技術能夠更多落地在其他部會目前在做的事情或產業界需要的人才,我覺得會更好。所以我必須要清楚的瞭解你們現在編的預算到底會做到哪一個層次?只是學界的基礎研究,還是可以把研究去做到一些我們所講的科學的應用,甚至有到產業的應用?我不確定這個部分,這個部分如果說時間上不夠回答,院長,我想您在旁邊應該瞭解我的問題是什麼,等一下我們在預算審查的時候可以再做進一步討論,我想這些可能未來還是需要書面報告進行比較詳細的回覆,這是第一個。

黃主任彥男:好,沒問題。

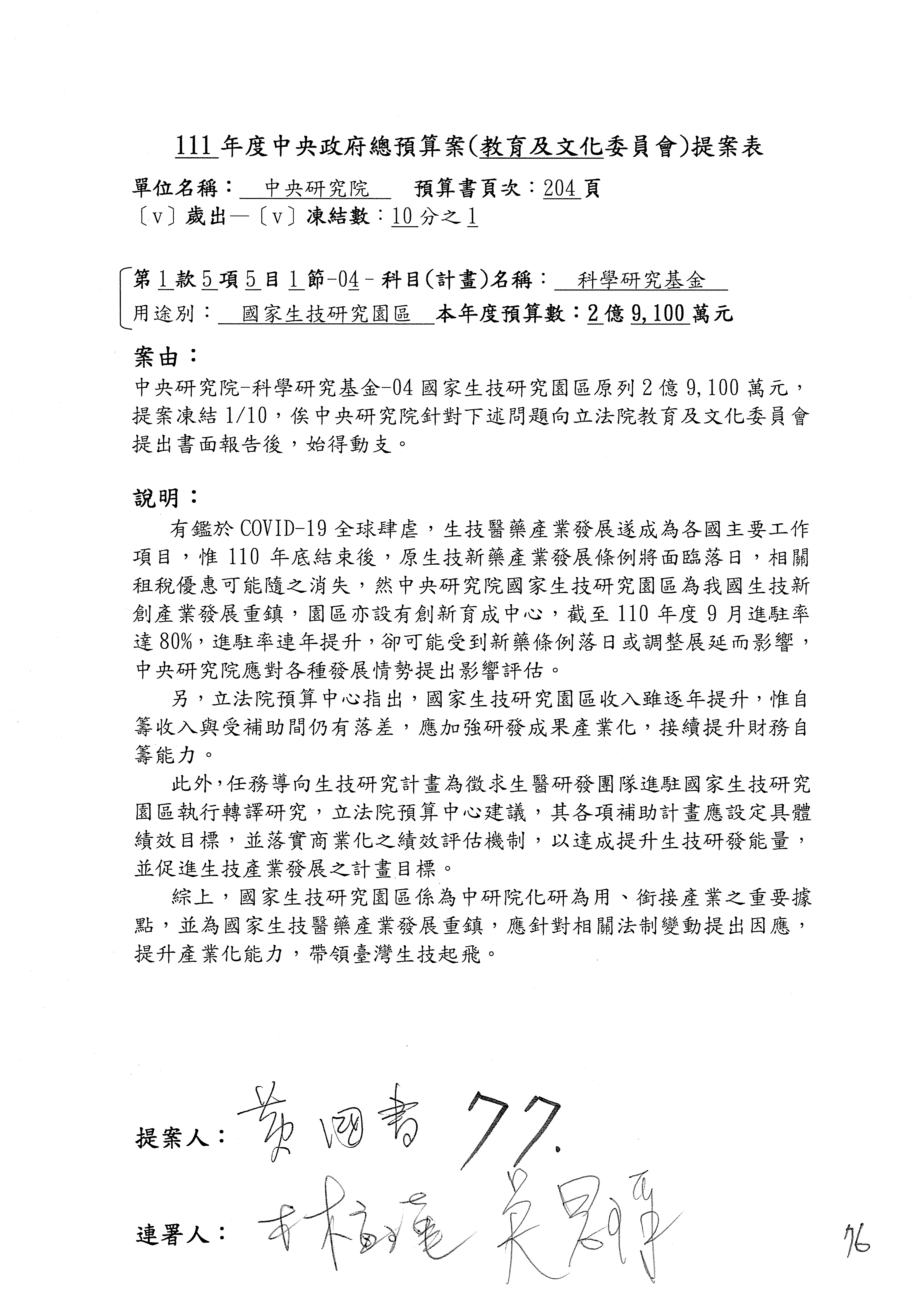
高委員虹安:第二個問題,我們看到生技研究園區,關於生技產業,我們今天剛剛也在經濟委員會討論這個生技醫藥產業發展條例,生技產業有一個很大問題,其實我覺得學術的目的跟剛剛前面資安一樣,學術帶動基礎研究的提升之後,最終研發到了最後還是要去做商業價值的轉換,所以我覺得這邊看到一個問題,從107年開始,中研院透過轉譯中心將一些相關的資源經費建立在扶植臺灣的生技園區,我覺得這很好;可是我們看到預算的編列,比如我就講107年到109年好了,其實你的收入決算是相當低的,只有30萬、2,5006,800,但你預算數都是上億,其實對我們來講,我們會覺得看到你的自主收入有增加當然很好,可是變成是你在預算上一直在補助它,可是補助以後,你的收入能夠由商業運轉return的部分卻非常的少,從107年到現在,我不知道院長有沒有看到這樣的情形?你未來會怎麼改善?

廖院長俊智:有,我們有看到這個情形,事實上我們也給這個生技園區訂了一個business model,希望他們逐年增加收入。

高委員虹安:您是什麼時候訂這個business model?你的剛剛說business model訂的是逐年增加,那是什麼時候訂的?

廖院長俊智:是今年初訂了一個business model,希望他們逐年增加,因為不可能一下子馬上達到自主的狀況。

高委員虹安:107年到現在也不是一下子啦!所以您的意思是107年到今年以前有一些狀況,是您看到business model有不好的地方,所以您在今年初有做一個改善,是這樣嗎?

廖院長俊智:是的。

高委員虹安:關於這部分要如何改善、要怎麼樣去押這個績效?我覺得也需要被量化訂下來,亦即我們所說達到的績效KPI,但是我必須要提醒院長,在你們這個園區的收入表裡面完全沒有看到技轉權利金的收入,我不知道為什麼沒有在這個收入表上統計出來?

廖院長俊智:權利技轉金據我瞭解主要是院的收入,而不會掛在這上面,因為假如技轉的話是從院的角度在技轉,所以權利金收入是到整個院,而不見得會到……

高委員虹安:所以這個部分可以把後面這些資料再補齊,因為如果光是這樣看,我們預算下去之後所看到收入的部分是很少的,也許有一部分我猜可能在技轉權利金裡面可以再顯示出實際上這個技術能夠進到商轉的效果,因為畢竟它已經不是單純的研究,而是有到產業相關應用的狀況。

廖院長俊智:是,因為我們這個技轉是整個院的研究能量,而這個生技園區轉譯中心只是我們院裡面一個中心,所以這樣子。

高委員虹安:但我們現在談的預算是針對這個中心、這個園區的預算。

廖院長俊智:是,我們會想辦法呈現出來。

高委員虹安:所以我們需要知道的是今天預算投入下去之後,我們當然不會期待現在馬上就可以攤平,但是起碼在每年的收入上要能夠看到有相對應的進步,或者是真的能夠有一定的收入商轉,這樣子才代表這個園區投入這麼大的預算是真的有把研發成果開始帶動到商業的運轉,所以麻煩院長回去之後,這個資料可能也要再把它補起來,讓我們知道。

廖院長俊智:好。

高委員虹安:好,以上。謝謝院長、謝謝主席。

廖院長俊智:謝謝委員。

主席:謝謝高虹安委員之質詢,院長請回座。本席跟接下來質詢的委員報告一下,今天給各位列席委員的發言時間比較少,4分鐘,但是如果時間不夠的話,本席都會適時延長。

接下來請曾委員銘宗發言。

曾委員銘宗:119分)院長好!請教院長,你已經就任超過5年,可以麻煩你列舉三項你任內認為的重大成就嗎?

主席:請中研院廖院長說明。

廖院長俊智:最主要是我們在院內重新修訂計畫的分類,從過去計畫各自不同的處理方式,現在我們歸納成第一類型、第二類型、第三類型計畫,這是第一項。第二項,我們提升了院內以績效導向的獎助,這方面我們爭取在特聘前設立一個特優研究獎金,也在各方面利用研究績效替同仁在薪資上做一些法規內的提升。同時,也增加了特聘研究人員的員額,這是第二點。第三項,我們在院內極力推廣友善環境,譬如建置托嬰中心、設置心理輔導室等等,希望院內同仁能夠在一個友善的環境裡繼續努力研究。

曾委員銘宗:好,謝謝院長。另外,請你跟大家報告目前的施政重點,也不要多,三點就好。

廖院長俊智:好。最主要是推廣臺灣最重要的研究方向,我們認為有三個方向,第一個是量子研究,第二個是減碳科技研究,第三個是防疫科技研究。這方面的研究,我們希望採top-down方式,有別於過去全部都是bottom-up的方式進行,所以這是我目前施政的重點。

曾委員銘宗:這三項重點,我都非常支持,但在研究方向上,外界有這樣的質疑,就是認為中研院是國內最高學術殿堂,但研究上比較重視自然科學,社會科學比較不重視,有沒有這個現象?

廖院長俊智:沒有,社會科學方面,我們都仰賴院裡人文及社會科學所在各自領域裡的努力,但因為我剛剛講的是全院的top-down計畫,所以就列舉這三項。

曾委員銘宗:好,你也知道中研院是國內最高學術殿堂,有其專業性跟中立性,但很遺憾,我們很少看到針對國內當前重要的經濟、社會重大議題,你們有發表意見,假設你們是專業的、中性的,那麼你們發表的專業意見朝野都會重視,但我很少看到中研院有發表類似的意見。我現在就請教兩個問題,看院長是要自己答,或由幕僚回答。我們要加入CPTPP,好壞當然大家都很清楚,這個的可行性如何?這個是你要答?或者歐美所所長要答?

廖院長俊智:這個可能要專業來回答。

曾委員銘宗:好。

主席:請中研院歐美所鄧所長說明。

鄧所長育仁:主席、委員。在這方面,我們所裡有一位盧倩儀同仁專門在做這樣的研究,我們曾經要召開這樣的學術研討會,但在過程中發生一些困難,所以會議沒有開成,不過我們的研究人員依舊持續在做這樣的研究,也陸續發表這方面的研究成果。

曾委員銘宗:所長,你認為我們會面臨重大的困難?還是真的可以水到渠成,很快就可以加入?你的評估如何?

鄧所長育仁:報告委員,我個人是做哲學研究,在這方面我們還是會秉持專業學術的角度來判斷,我回去會跟同仁做進一步商議,再給委員適當的回覆。

曾委員銘宗:好,我就尊重你的說法。現在國外很多文章,或是國內媒體、報章雜誌天天都在講,到底近期內我們中華民國或是臺灣,會不會發生通貨膨脹?這個問題請院長答?還是經濟所副所長來答?

廖院長俊智:請經濟所副所長回答。

主席:請中研院經濟所許副所長說明。

許副所長育進:主席、委員好。以預估來講,應該會發生通貨膨脹,現在美國也正有通貨膨脹的問題,所以臺灣應該是不可避免。

曾委員銘宗:今年或明年通貨膨脹的情況其實是會發生,對不對?

許副所長育進:我個人覺得應該是會發生。

曾委員銘宗:今天其實我也不勉強,院長在這裡,你們都是學術大老,但我的意思是,你們是中華民國最高學術殿堂,各界有些聲音有時會偏向民進黨或國民黨,這些聲音都不是主流,我們要求中研院在必要的時候要出來講話,該發聲時要發聲,這樣也可以提升中研院在社會上的能見度,取得朝野的敬重。院長,在必要的時候,你真的要針對當前重要議題,鼓勵同仁儘量開記者會或研討會,我這樣的要求,院長覺得合不合理?

廖院長俊智:我想大方向是正確的,但我們也必須建立一個機制,因為院內同仁的意見不盡然每個人都相同,我們也擔心院內三個人講三個不同的意見,所以我們必須要有一些作法,在院內先行討論,看是不是可以提出一個共同的意見,這樣應該比較好。

曾委員銘宗:好,我贊成,因為這不是開玩笑,也是個事實,三個經濟學家有四種意見,因為他的意見休息前跟休息後可能就不一樣,這我贊同,但我認為假設可以朝這個方向去做,中研院對國內實務界,或整個研究方面,可以有更大的貢獻。謝謝。

廖院長俊智:謝謝。

主席:謝謝曾銘宗委員的質詢。曾委員提出來的意見,當然是請中研院能夠發揮學術領導地位,對臺灣、中華民國重大的社會議題,有一些領先性的指導,這部分請院長跟中研院同仁們多多研究,怎麼樣來發揮中研院的影響力。

接下來請鍾委員佳濱發言。

鍾委員佳濱:1118分)主席、在場的委員先進、列席的政府機關首長、官員,會場工作夥伴、媒體記者女士、先生。院長好!我們來回顧一下COVID-19,去年3月時,中研院基因體研究中心累積十多年的深耕基礎,在短短19天內,研發出快篩裝置,比預期還快兩個月,院長覺得很振奮,對不對?

主席:請中研院廖院長說明。

廖院長俊智:是的。

鍾委員佳濱:是不是平常要累積基礎研究,才能快速反應?

廖院長俊智:是的。

鍾委員佳濱:很好。我們要持續累積,避免臨渴掘井。基因體研究中心詹家琮表示,臺灣問題在於突發緊急事件時,才想到培育實驗室人力,如果在2003SARS後就一直進行,或許我們現在已經有解藥。但我們現在沒有,如果這次再不做,是不是下次後悔也來不及?

廖院長俊智:我們確實是應該持續進行。

鍾委員佳濱:很好,面對COVID-19,請問院長,如果口罩是防疫的戰略物資,那熔噴布算不算?熔噴布是做口罩的材料,防病毒的。

廖院長俊智:是的。

鍾委員佳濱:好,如果疫苗是防疫戰略物資,那麼發展疫苗、生物製藥所需要的實驗動物算不算也是一種戰略物資?

廖院長俊智:算很重要的物資。

鍾委員佳濱:好,很好。我們來回顧SARS,那時候臺灣發生疫情,歐美並沒有疫情,我們要自行研發不管是疫苗或解藥,當時政府就以專案加速進口實驗猴,以供動物測試之用,但真正抵達臺灣的時間,SARS疫情已經結束半年,所以那時候的行政院科技顧問組指示國科會科技發展處就「籌設靈長類動物研究中心」進行評估,好像就是貴院的動物研究所游正博所長執行。請問院長知道這個過程嗎?

廖院長俊智:這是我來之前的事,所以不清楚。

鍾委員佳濱:不是很清楚,好,那我們先回顧一下。中研院執行「靈長類實驗動物研究中心」的規劃構想,在四年後,評估小組到美國跟日本考察,最後評估因為國內需求不穩定,就是國內生物製藥的研發需要量不是很多,建置成本又很長,大概要810年才能獲得,所以決議不成立。但那時候美國、日本都認為臺灣當時要建立「靈長類實驗動物中心」,應該已有七成的建置條件。請問院長,你有聽過院裡同仁跟你做這樣的報告嗎?

廖院長俊智:沒有。

鍾委員佳濱:如果當年我們持續發展自有實驗猴,面對今日的疫情,你覺得政府會不會有比較多的決策空間跟研究餘裕?

廖院長俊智:稍微好一點,但也不是百分之百有實驗猴就能夠……

鍾委員佳濱:當然!沒有這個會很困難,有這個也不容易,對不對?

廖院長俊智:是的。

鍾委員佳濱:根據估計,單單美國一年就需要7萬隻實驗猴,六成來自中國,去年COVID-19之後,中國開始限制出口,你知道美國如何應對嗎?

廖院長俊智:大概是用其他的方式來做相關實驗。

鍾委員佳濱:他們是怎麼處理的?

主席:請中研院新興傳染病中心林執行長說明。

林執行長宜玲:誠如委員提到的,其實美國自己本身也有一些生產實驗動物的能力,所以如果大陸限制出口的話,美國自己可以再多繁殖一些來因應。

鍾委員佳濱:沒有錯,美國早在2002年就意識到實驗猴具有重要戰略地位,所以國家衛生研究院就資助了7個國家的靈長類研究中心。就算沒有從國外進口,美國每年自己也能夠有1萬隻新生實驗猴,請問院長,如果我們需要實驗猴才能支持疫苗研發,就像戰略石油的儲備思維,你覺得國家是不是要早一點來思考這個問題?

廖院長俊智:是的。

鍾委員佳濱:我們看一下日本怎麼做?日本獼猴跟馬來獼猴都屬於馬來猴系,他們先發展馬來獼猴的繁育,達到標準化,作為實驗動物的需求,但同時針對他們日本特有的日本獼猴,他們也尋求未來差異化的策略,什麼意思呢?日本獼猴可能在一些基因特性上,在特定領域比較適合做實驗動物,那臺灣的機會在哪裡?臺灣獼猴在分類上是接近馬來獼猴,而日本獼猴、恆河猴也都是同屬馬來猴系,臺大教授表示,臺灣獼猴跟常用來做實驗動物的恆河猴有血緣關係,所以有潛力做為實驗對象。請問院長或後面的主任、執行長,你們認為臺灣具不具備發展以臺灣獼猴作為實驗猴的一個基礎?

林執行長宜玲:我想實驗動物中心做出來的報告,應該要能夠被國際所接受,如果想要用臺灣特有品系來做實驗的話,這是一個長期的基礎建置……

鍾委員佳濱:如果先用馬來獼猴呢?

林執行長宜玲:我想現在最多可能是用恆河猴。

鍾委員佳濱:印度現在恆河猴也不能出口了啊!

林執行長宜玲:對!所以這個要慢慢自己想辦法解決。

鍾委員佳濱:所以這是條漫長的路?

林執行長宜玲:是的。

鍾委員佳濱:要做很久才會有結果?

林執行長宜玲:我覺得這茲事體大,可是如果能夠有這樣的建置,對臺灣生技產業的發展,絕對是非常大的助益。

鍾委員佳濱:好,謝謝。院長,接下來就是你的責任了。以目前衛福部的角色來看,他要發展疫苗,只要取得動物實驗的服務就好,像目前國產疫苗在實驗猴階段,是送到美國做研究,臺灣自己沒有,而在進入人類的臨床試驗之前,要先完成靈長類的動物實驗,國產疫苗也就是欠缺這一塊,所以要送到美國去,如果未來經濟部能夠確保實驗動物的供應,不管是自己生產、進口或委外,那麼科技部要做的就是完備實驗猴繁育的法制環境,而未來中研院可能要負責的,就是實驗動物的標準化研發。院長,你覺得是不是應該整個國家跨部會來思考這個問題?

廖院長俊智:除了中研院之外,還有衛福部、農委會等單位都需要一起來合作,什麼單位做什麼事情,大家要協調會比較好。

鍾委員佳濱:在這個星期,我分別已經請教過陳時中部長及王美花部長,陳部長表示對於「靈長類實驗動物中心」,衛福部會去評估;王美花部長說為了產業發展,會跨部會合作。現在要請教你的意見,請問院長,SARS當時,臺灣已經具備七成的建置條件,如果我們今天開始評估展開「靈長類實驗動物中心」的可行性,你覺得短期內,有沒有辦法算出可能需要多少預算與期程?多久可以自主生產?我們院內有辦法做這樣的評估嗎?

廖院長俊智:這要專家來評估,我沒辦法回答。

鍾委員佳濱:後面幕僚有沒有專家?

林執行長宜玲:之前其實曾經研議過這個題目,所以像國家實驗動物中心、科技部,他們都已經有一些報告,我想我們可以從那邊往上再繼續出發。

鍾委員佳濱:謝謝執行長。院長,重啟「靈長類實驗動物研究中心」這樣的規劃構想,當年是由中研院動物研究所處理,今天是由生物醫學科學研究所負責,今天這個研究所沒有人列席。最後我有兩個結論跟訴求,第一,實驗猴是我們疫苗開發、生物製藥一個重要的戰略物資,可不可以評估成立「靈長類實驗動物中心」所需要的經費跟期程?可以嗎?

廖院長俊智:好,我們會評估看看,剛才還少講一個單位,科技部也有一個……

鍾委員佳濱:國研院也有一個,沒有錯。

廖院長俊智:大家一起來……

鍾委員佳濱:但他們目前只有嚙齒類啊!好,希望評估之後,你可以跟行政院、總統府建議,重啟「靈長類實驗動物研究中心」的規劃構想計畫,可以嗎?

廖院長俊智:好,我們評估看看。

鍾委員佳濱:謝謝院長。

廖院長俊智:謝謝。

主席:請鄭天財Sra Kacaw委員發言。

鄭天財Sra Kacaw委員:1126分)主席、各位委員。院長好!辛苦了!在我們原住民立委這幾年來不斷要求中研院加強對原住民族的相關研究,中研院確實做了很多相關研究及獎助計畫,111年度你們有關臺灣原住民的研究重點,包括了卑南族傳統領域、偏鄉與遷徙、當代魯凱族人的「階級」與政治、排灣族的巫師等四項,這些都很重要,都需要去做。另外,在文化生產與共做部分,則有文化遺產、原住民部落服務及博物館收藏文物至原住民部落展示,這個都在進行中,明年也會進行。本來你們的收藏文物就有到原住民部落展示,但今年因為受疫情影響而停止,希望未來能夠持續進行。

對於部落族群的遷徙,這個也要持續盤點有哪些還沒有做,我就舉阿美族為例,阿美族有恆春阿美,就是在牡丹鄉旭海及滿洲鄉一帶,他們的遷徙歷史很長,遷徙的過程也非常久,然後遷徙的地點,是從最南的屏東遷徙到最北的花蓮新城,比花蓮阿美族在新城北埔的傳統部落還要更北,已經靠近太魯閣了。這樣的一個遷徙,並不是一次就遷過去,而是從牡丹的旭海走到阿朗壹古道,經過大武,然後到太麻里,有的就定居在太麻里,有的定居幾年之後又繼續遷徙,然後部分在臺東市定居,部分又遷徙,有的往東海岸到臺東池上,有的往北到花蓮光復,最北跑到新城的順安,所以他們遷徙的過程非常長,而這樣一個遷徙的歷史紀錄、相關原因、理由,當然是越早進行研究越好,因為只有老人家知道這些原因或相關事情。我自己認識的一個居住在池上鄉的阿美族老人家,很可惜,去年90幾歲過世了,所以我期勉中研院,除了獎助之外,針對你們自己的研究也要去盤點,因為部落很多,整個原住民族部落就有七百多個,部落之間的遷徙及各方面歷史,越往後面,後代的年輕人都不清楚,只有靠中研院加強這個部分的研究,好不好?

主席:請中研院廖院長說明。

廖院長俊智:好,謝謝委員的建議。

鄭天財Sra Kacaw委員:謝謝。

主席:鄭天財委員關心的原住民相關研究,請中研院再多多關心。

接下來請孔委員文吉發言。

孔委員文吉:1131分)院長好!之前在上上屆時,我都在教育及文化委員會,當時我就建請中央研究院院長要成立一個學門,把原住民族單獨列為研究領域,今天我看了你們的報告,我覺得這本報告可以說是我所看過的最完整的報告,裡面把你們各個研究所針對原住民的研究題目、範圍,還有獎勵的學子、訪問學者、獎助名冊等都列得清清楚楚,從來沒有看過中央研究院針對原住民的研究報告整理得這麼清楚,所以這方面我真的要謝謝院長,這表示我上次的建議得到你們的認同。過去都沒有特別列出,都只是說人文社會學研究,但這次你們的研究主題弄得很清楚,像這次有提到一種叫做油芒的植物,院長知道什麼是臺灣油芒嗎?

主席:請中研院廖院長說明。

廖院長俊智:有很多油在裡面,所以我們有植物學者在做這方面的研究。

孔委員文吉:這個是植物暨微生物學的研究,臺灣油芒好像是在哪一個鄉才有這樣的植物?並不是每個地區都有。

廖院長俊智:是。

孔委員文吉:在哪裡?還有這個植物有什麼效果?

主席:請中研院南部院區籌備委員會施主任委員說明。

施主任委員明哲:邢禹依研究員率領的團隊收集不同油芒在各種不同的……

孔委員文吉:你們研究的油芒是在哪裡採集的?

施主任委員明哲:應該是在各原住民部落,邢研究員訪問了不少……

孔委員文吉:不是!原住民部落不是都有油芒耶!

施主任委員明哲:對!所以他到處去收集,現在確實的數目我不是……

孔委員文吉:記得上一次我到臺東縣延平鄉,鄉長跟我提到這個油芒,當時我還問他油芒是什麼植物,這才上禮拜的事情,他說只有臺東縣延平鄉有,然後說這個植物有防癌效果,請問,有沒有這個效果?

施主任委員明哲:我們做了三件事,第一,定油芒的基因體序列,希望把它的親緣關係弄清楚。第二,邢禹依老師正在研究油芒辣辣的分泌,那個辣是可以有作用的。第三,把它發展成動物的芻料,這個已經做完了。

孔委員文吉:好,希望這個研究能夠繼續推廣,應用在我們臺灣社會,好不好?

施主任委員明哲:好。

孔委員文吉:另外,生物多樣性研究中心有一個原生樹種的研究,我覺得針對臺灣的原生樹種,你們可能要整理一下,什麼是原生樹種?因為原生樹種有減碳的功能,我隨便舉一個樹種,譬如青剛櫟,青剛櫟是什麼樣的樹,你知道嗎?那是飛鼠吃的原生樹,現在因為青剛櫟已經沒有了,所以飛鼠幾乎快絕跡了;現在我們山地鄉有很多山豬、獼猴,猴子很多,但飛鼠很少,所以像原生樹種的研究,譬如青剛櫟的研究,希望你們的研究成果可以廣為普及,不要說研究好了之後就放在一邊,當做研究的資料庫,而是應該能夠推廣,怎麼推廣給全臺灣社會?還有你們的平埔族群研究成果,特別是平埔族群未來權益的照顧,你們也可以給原民會一些建議跟資料,好不好?

廖院長俊智:好。

孔委員文吉:不過我還是很肯定中研院,我是第一次看到中央研究院能夠把每一個研究所的研究資料列得那麼清楚,這個我真的很肯定,以前沒有過,謝謝。

廖院長俊智:謝謝。

主席:請周委員春米發言。

周委員春米:1137分)院長好!恭喜院長要獲頒以色列總理獎,也是臺灣第一人獲得該獎項,恭喜院長。

主席:請中研院廖院長說明。

廖院長俊智:謝謝。

周委員春米:剛剛主席也裁示了,今天會進行預算審查,那本席的質詢就聚焦在我今天提的預算案上。首先跟院長再確認一下,中研院跟國內大學合辦的學位學程,大都集中在生醫領域,目前我在網站上看到公告有九種不同的學位學程,現在有四種處於停招狀態,這個制度從2008年開始跟國內大學合辦,過去三年大概有6070位報名,錄取人數在30人上下,現在有四種要停招,就是癌症生物學與藥物研發、海洋生物科技、網路資訊系統跟多媒體系統、智慧型預算工程等,本席提出這個預算案,相關作業單位也有到辦公室討論,他們也知道、確認這四項是停招的,所以相關預算的刪減案他們也同意,請問院長就這部分,有沒有需要再補充的意見,或者有其他要跟我們報告的嗎?

廖院長俊智:我請國際處長跟委員報告。

主席:請中研院國際處孟處長說明。

孟處長子青:周委員提到停招的四個學程,這是我們院裡經過多次評估,因為學程必須與時俱進,所以有一個滾動式的檢討,如果績效不是非常好,我們就會漸漸讓他可以停招。

周委員春米:我跟你再確認,停招從什麼時候開始?

孟處長子青:他們是逐年停招。

周委員春米:逐年停招,那目前這四項都已經停招了?

孟處長子青:他們已經停止收學生,但目前在學的學生權益不會受到影響,我們還是會讓他順利畢業。

周委員春米:已經是停止招生,但之前的學生當然還是繼續完成他的課程,只是說現在這個部分的預算,我們就確認要刪減,是不是?

孟處長子青:目前的確是有讓學生總數下降,所以委員提出200萬的預算刪減,我們跟院長請教之後,表示同意。

周委員春米:好,謝謝,你們大概也知道這個問題點。另外,中研院擁有很好的學術資源,大家向來對中研院都有很大的期許,包括學術責任、社會責任及一些相關的議題,請問,現在是不是有一個討論方向,就是要研議開設多元領域的學位學程,讓各個領域的學生都能夠在中研院有修課的機會,比如社會學的課程、公共議題的課程,不知道院長這部分的想法跟意見是如何?

廖院長俊智:是的,我們會根據各學門的實際需要,跟各大學展開合作,有很多學程也都要跟大學有互補的作用,因為……

周委員春米:互補的作用?

廖院長俊智:是的,假如其他大學已經有類似學程,甚至招生有一些困難,如果我們在那個情況下驟然再開另外一個學程,反而會對大學產生不利影響,所以這方面我們會跟大學緊密合作,看有哪一些可以藉由雙邊合作,增加學生報名進修的機會跟動力,我們會根據這樣的原則來做。

周委員春米:我們肯定院裡是還滿積極在處理這個問題,只是應該再更具體一點,包括社會學、公共議題等,明年除了現在停招的這四項外,另外正常招生的有五項,你們還有其他考量或其他的選項嗎?

廖院長俊智:有關中研院的學程,由於中研院本身不能夠授予學位,所以我們是跟各大學、各系所有不同的學程,現在的規定相當分歧,有些學門停招並不是因為我們不想發展那個方向,而是希望有所整合,譬如兩、三個類似的學程希望可以整合在一起,大家遵循相同的規定。

周委員春米:好,院長,最後再請教一個細節問題,中研院南部院區研究大樓明年6月會完工,是不是?

廖院長俊智:是。

周委員春米:是不是也應該考慮由南部院區跟南部學校合作這樣的學位學程?有沒有這樣的規劃跟考慮?

廖院長俊智:有,而且已經開始在進行,我們請葉主任跟委員說明。

主席:請中研院農科中心葉主任說明。

葉主任國楨:我們已經跟成功大學生科院有一個學程,未來會再評估有沒有這樣的需求,我想南部的各大學,包括中山大學也在接洽中,所以合作是一直都有在進行。

周委員春米:建議你們把南部這個部分也納入考量,並且具體執行。謝謝院長,謝謝主席。

廖院長俊智:好,謝謝。

主席:謝謝周春米委員的質詢。

接下來登記發言的莊委員瑞雄、陳委員椒華、林委員德福、洪委員孟楷、廖委員婉汝、何委員欣純、莊委員競程、楊委員瓊瓔、李委員貴敏、王委員美惠、謝委員衣鳯、張委員育美、高委員嘉瑜、蔡委員易餘、廖委員國棟、張委員其祿、陳委員明文及羅委員明才均不在場。

今天登記質詢的委員均已發言完畢,另有李貴敏委員提出書面質詢。

委員李貴敏書面質詢:

主席:現在休息,下午1時進行相關預算案的處理。謝謝。

休息

繼續開會

主席:現在繼續開會。

我們進行預算案審查。中央研究院單位預算案,計109案、中央研究院科學研究基金附屬單位預算案,計18案,請議事人員宣讀預算數及提案內容,並進行討論與協商。討論時如有新增或修正文字之主決議,請議事人員一併宣讀。

一、預算數部分:

中華民國111年度中央政府總預算案審查中央研究院收支部分

Shape3 入部分

科目

名稱

預算數

2

罰款及賠償收入


 第4

中央研究院

500萬元

4

財產收入


 第5

中央研究院

4333千元

7

其他收入


 第5

中央研究院

13,6807千元

Shape4

Shape5 出部分

科目

名稱

預算數

1

總統府主管


 第5

中央研究院

1315,9999千元

  第1

一般行政

26,2946千元

  第2

一般學術研究及評議

636,4611千元

  第3

自然及人文社會科學研究

421,7931千元

  第4

南部院區

101,3481千元

  第5

非營業特種基金

128,8395千元

  第6

一般建築及設備

526萬元

  第7

第一預備金

7375千元

Shape6

中華民國111年度中央政府總預算案附屬單位預算及綜計表非營業部分(總統府主管)

Shape7 別收入基金─中央研究院科學研究基金

Shape8

預算數

業務計畫

請參閱預算書

基金來源

413,3471千元

Shape9 金用途

417,1463千元

Shape10 期短絀

3,7992千元

解繳公庫

無列數

補辦預算

3049千元

Shape11

二、委員提案部分:

  三、新增或修正文字之主決議部分



(進行協商)

主席:各位委員、中央研究院廖院長及各位首長,我們現在就開始處理中央研究院的預算。首先請大家看委員的提案彙整表,歲入部分原列14,614萬元,有高虹安委員、林宜瑾委員、張廖萬堅委員及黃國書委員的提案。我們先請提案委員發言。

高委員虹安:謝謝主席。第1案是本席的提案,這一案滿單純的,租金收入裡面,我們有查到中央研究院托嬰中心委託的營運案,其實在1099月決標並簽約,這部分有委託財團法人臺北市兒童及少年全方位發展協會負責營運,依照這個契約的內容,每個月10號之前就要向中研院繳納39,400元的租金,所以中研院全年度的租金收入應該是472,800元,現在在預算書上看到的租金收入卻漏列了這個收入項目,其他包含中華電信、便利超商還有學術活動中心餐廳場地租金都有列進去,因此這個應該沒有什麼疑問,中研院來溝通也說會照實登列上去,他們也同意增列的項目,總共473,000元。

彭秘書長信坤:對,謝謝委員,這部分我們就照列,因為去年編的時候使用執照各方面沒有確定。

主席:秘書長,是不是先讓黃國書委員發言一下?謝謝。

黃委員國書:這個托嬰中心的租金要列入歲入,我看好多委員都有寫,也不是今年才發現的,其實去年就有這個問題,去年四個月沒有列入歲入。是今年嗎?今年四個月,那也應該要17萬元左右。這部分你們在編列預算的時候可能要更加仔細,因為之前也有委員提出來,你們編列的數額有一些錯誤。當然你們可以送勘誤表,但是漏列就不能送勘誤表,所以我還是建議中研院對於歲出跟歲入的項目,實際上哪一些在執行、哪一些有歲入,你們都應該核實列入預算書,我們才好審。這一次是因為預算中心發現,發現了以後,我們當然要跟進。這一次給中研院一個經驗,以後所有的歲入都必須核實來做。

這個是中研院本部的,未來生技中心呢?生技中心好像也要開始準備做托嬰中心了吧!那個生技園區啊!生技園區有沒有?生技園區已經在做了嗎?還沒有做吧!未來恐怕你們也要編進來,就是生技園區的部分。現在還沒有開始進行嘛!

張處長剛維:還沒有成案。

黃委員國書:對,未來會成案嘛!生技中心有多少人?如果按照編制的話,事實上也應該要成立托嬰中心。

廖院長俊智:那個可能在衛福部成案。

黃委員國書:好,這也是提醒你們啦!以上,謝謝。

主席:好,接下來請范雲委員發言。

范委員雲:我待會兒是跟性別有關的,待會兒再發言。

主席:好,剛剛高虹安委員跟黃國書委員都針對增列473,000元提出說明,請教中研院秘書長,剛才已經講沒有問題嘛!

彭秘書長信坤:沒有問題。

主席:是增列473,000元還是47萬元?我們一共四個案子。

彭秘書長信坤:47萬元,因為……

張處長剛維:報告委員會,會超收,因為我們只有472,000多元的收入,我們建議是不是可以編列47萬元?

主席:提案委員OK嗎?秘書長請說。

彭秘書長信坤:因為2,800元,所以我想編列47萬元就好,免得到時候超收。

主席:好。

彭秘書長信坤:謝謝。

主席:這個部分我們就增列47萬元,好不好?好,那就通過歲入部分增列47萬元。

接下來請大家看歲出,原列1315,9999,000元,這個等於是有旅費的部分,第5案、第6案、第7案、第8案、第9案及第10案,我們是不是一起安排?提案委員有黃國書委員、萬美玲委員、張廖萬堅委員。國書委員有沒有什麼建議?

黃委員國書:我提案凍結5億元,當然有一點嚇人,最主要我還是要點出這個問題,中研院支出131億元這麼龐大的預算,我們還是希望有一些量化的指標。量化指標也不是我講的,是預算中心有一些意見,我們對機關歲出預算表的內容並沒有提出一些量化目標的計畫。比如說,延攬資深學人開辦費、與國內外大學合作培育國際研究生計畫,還有人文社會科學博士候選人培育計畫等等,這個都沒有用量化的方式說明預算。我希望整體的預算131億元凍結一小部分,凍結5億元,這個部分當然我希望可以請中研院說明。

主席:歲出這個部分,我們等會兒每一目檢討完再來處理,但是萬美玲委員的第6案,還有第7案、第8案、第9案及第10案是大陸地區旅費跟國外旅費的部分。

范委員雲:目前疫情好像有緩解,有可能會改變嘛!是不是就是統一,我們跟其他的部會是怎麼樣?這個對中研院特別重要,因為去做研究需要差旅,這部分是不是統一處理百分之多少?通常是最後再一起處理嗎?我希望能夠減少一點。

主席:6案到第10案的部分。

高委員虹安:不好意思,我發言一下。其實我們上次審理故宮的預算也是一樣,因為疫情而刪減國外或大陸旅費的時候都有說,我們到時候會統一到協商再來統刪,我不知道今天是不是也可以比照辦理,所以第6案到第10案就不在委員會處理,統一到時候協商。

主席:是不是請秘書長說明一下,現在中研院的大陸旅費跟國外旅費各編了多少?

彭秘書長信坤:大陸地區旅費跟國外旅費誠如剛才委員講的,基本上,到最後朝野協商會通案處理,這部分我尊重委員會的意見。

主席:還有沒有委員要發言?請吳思瑤委員發言。

吳委員思瑤:我想跟委員會的委員分享一下我的看法,確實我們過去在審查預算的時候,科目名稱會到朝野協商統刪,就是大家比照一個比例。當然這是一種方法,可是這幾屆以來,我聽到好多教科文的都還跟我說,尤其文化部、教育部,包括中研院也是,現在正是世界看到臺灣的時候,我們正式讓學術文化代表臺灣跟世界鏈結的時候,我很希望委員會的委員可以做出比較有共識的決議,我們爭取在朝野協商的時候,如果能夠的話,我很想替教科文保留一些真的需要的國際交流跟學術交流,否則我們一開始就在這裡說,我們都同意送到院會一致處理的話……。我希望拋出這樣子的建議。

范委員雲:我非常支持吳思瑤委員的意見,因為國際的學術交流,不管是出國開會或者是做田野,其實對中研院的研究員特別重要,跟其他部會比其來的話,那個影響更大。是不是能夠參考吳思瑤委員的話,就是更好、更優惠吧!是這樣子嗎?要怎麼做決議?

吳委員思瑤:我再說明一下。對不起,剛才比較晚進來。確實我們過去幾個會期審預算的時候有保留一些科目,直接不在委員會討論,直接送朝野協商,只是大家能不能有一個共識,比照其他部會,就是那個底線嘛!對不對?可是如果大家能夠在委員會有比較強的。我們希望為教科文的單位保留比較高的預算,有不要被刪減的空間,我是做這樣的建議,我也真的覺得這是我們該做的事啦!這個表態也很重要。

主席:6案到第10案主要是大陸地區旅費跟國外地區旅費,還有其他委員有特別的意見嗎?萬美玲委員還沒有來,他還有兩個案子,一個是減列1,0015,000元,另外一個案子是凍結50%的國外旅費,當然是因為疫情。中研院的部分主席昨天也有做一些溝通,中研院有同意刪減一些,基本上,到院會的那個部分就不處理,大家覺得怎麼樣?

張廖委員萬堅:我講一下啦!剛才吳思瑤跟范雲委員的意見我覺得可以尊重。疫情的影響、現在兩岸的關係,或者大陸的狀況也是一個事實,不過中研院的學術地位比較特殊,這個部分的預算你們希望我們優於協商統刪的理由是什麼?你可以講一下。因為確實看起來明年疫情會紓解,大家都在談疫苗護照、準備要解封,如果我們現在按照110年度的方式凍結或者統刪,會不會不利於交流?而且很多人兩年沒出去了嘛!就像在座的各位如果可以出去的話,明年第一個跑出去了,有些交流,有些需要。中研院有沒有什麼想法需要我們做決定?我當然可以修正我的提案。

主席:我們是不是先請王婉諭委員發言?

王委員婉諭:國外旅費的部分當然會受到疫情的一些影響,但是實際上學術交流非常重要,加上疫情逐漸趨緩的情況下,我們可能就是在後疫情期間,其實需要持續思考政策和交流是不是應該恢復常態,或往上提高。剛才有討論到應該統刪還是在委員會逐案討論,我比較支持在委員會討論,這樣會比較清楚,因為統刪其實就失去我們好好檢核預算,以及思考到底該不該存在這一筆預算,或預算需不需要調整的意義,所以我個人比較支持在委員會討論和處理。

主席:接下來請高虹安委員發言,然後再請林宜瑾委員發言。

高委員虹安:謝謝主席。我先講一下,我質詢科技部的預算的時候,我也有跟他們溝通過,其實科技部也跟中研院有一點類似,有很多學術上的交流會進行。我鼓勵他們旅費如果有必要,沒辦法真的physically出國的話,可以用線上的方式做,他們那時候就有一種方式,如果人沒辦法去,可以改為線上,但是專家相關的費用還是可以給與。這個部分剛剛聽完各位委員的意見之後,我滿支持在委員會堅持這樣表態。我剛剛跟張廖委員在講,我們到院會協商,委員會委員的意見也會被推翻啊!所以我們到院會協商的時候應該還要再表態一次,但是那個不是我們委員會可以做的事情。在委員會我只能說,這個部分我滿支持不要減列或凍結,我們也可以做一個主決議,就是我們支持中研院未來不管是疫情有影響、線上或是實體,都要支持他們去做更多學術研究、交流。

主席:好,我們先請林宜瑾委員發言,接下來請林奕華委員發言。

林委員宜瑾:謝謝主席。我的看法跟高虹安委員的看法比較一致,像我們上個禮拜故宮的預算,意思是一樣的,黨團有跟我們強調,院方還是會統刪,所以我們這邊如果再刪的話,在那邊又會被統刪,這樣會變得非常少,因此他期待有關國外旅費的部分,是不是委員會都採取照列的方式,然後院再統一處理?我的看法是雖然很多委員提案凍結或減列,但是我覺得還是照列,然後讓院方統刪,這樣至少還有一部分的經費可以使用。

林委員奕華:謝謝主席。本席的意見也是類似,中研院一定要走出臺灣,因為它是我們最高的學術單位,跟國際之間的連結跟互動非常重要。當然疫情期間很多都說可以改成線上,但就像我今天早上說的,有時候線上跟實際上大家有會面,我覺得那樣的交流跟情感是不一樣的,尤其我們又希望有更多國際的學者專家願意來到臺灣,今天也說了,我們的人數也一直在減少,我覺得這對中研院的發展是不利的,所以如何讓我們可以主動出擊,多去國際做交流,我覺得這是中研院一個很大的責任,尤其我們有很多好的研究成果、學術成果,不積極出去也很可惜。這部分我會比較建議,因為到時候院會會統刪,所以在這邊我比較支持讓中研院有更多可以走出臺灣的機會,謝謝。

主席:這個部分可不可以請秘書長說明一下,去年在朝野協商時統刪了多少?

彭秘書長信坤:感謝各位委員及召委,其實我們都盤點過,稍微刪一點我們可以接受,因為這邊都不動,到統刪的時候我們被砍的更多,去年被統刪的更多。因為統刪的時候這個部分會算在裡面,是包進去的,所以我在這裡是建議……

主席:去年統刪了多少?

陳主任莉容:大陸40%……

主席:大陸40%、國外旅費5%,因為大陸地區旅費是1,000萬元左右,國外的差不多1億元,所以40%就是400萬元,國外旅費就是500萬元,那是不是可以徵得我們委員會委員的同意,我們就比照這個?但是我們是不是寫一個主決議,希望院會能夠尊重我們這邊,在統刪的部分就不處理?

高委員虹安:主席,不好意思,國外旅費的部分其實沒有委員提要減列。

主席:喔!國外旅費只有凍結。

高委員虹安:我不太懂,中研院現在的意思是,你們還是覺得要減列嗎?剛剛聽起來的意思好像是雖然委員不想刪,但你們還是覺得可以刪一點,是這樣的意思嗎?

林委員奕華:主席,我真的覺得非常莫名其妙耶!

高委員虹安:莫名其妙耶!

林委員奕華:我們都幫他們講話,而且這是教文委員會的態度,那我們刪多一點好了。

高委員虹安:結果你們自己不要這個錢,那是你們浮編預算嗎?那都刪掉好了。

林委員奕華:主席,我建議刪500萬元,好不好?我們都說不要刪了,讓院會去統刪,這是我們教文委員會委員的態度,結果你一定要刪,那就刪500萬元,好不好?要不要刪500萬元?

主席:請吳委員思瑤發言。

吳委員思瑤:我們重新再講一次,第一個,我們希望確保在教文會沒有委員刪你們的預算,這是我們最高原則,因為這代表我們審預算的態度跟立場,我們支持在明年這個出國大爆發的時候,你們趕快拿著學術的能量出去交流,這是我們的立場。

第二件事情,我們甚至想再給大家一個安全閥,就是我們大家作出一個共同的決議或建議,在朝野協商的時候,希望能夠審酌中研院的特殊性、學術例外、文化例外,不要去刪減,我們希望做出這樣的努力。剛剛秘書長就是老實人,就是科學家啦!他覺得好像到院會那個table上,每個部會都要自己繳械,所以乾脆自己先自殘一下。這對我們來講立場有一點衝突,但是我也真的很務實地講,因為我也沒有這樣處理過,坦白講,過去上去那個table真的都是統刪百分之幾的,只是突然很多人來跟我說,文化不要再被刪了、中研院不要再被刪了,所以我才試圖希望大家能夠有這樣一個共同的共識。最壞最壞的情況就是上面會被刪,像秘書長剛剛說的,如果上面會被刪,我們自己先砍一點,上面就不會刪嗎?你是兩權相害取其輕嗎?這個我就不懂了,所以不要讓我們錯亂,我們愛你,然後你還自己打自己。

彭秘書長信坤:非常感謝,因為昨天有兩位委員,一位說國外旅費要凍結50%,一位說要凍結四分之一,我們覺得凍結這個額度,明年萬一要出國,解凍會議沒有開的話,我們可能連出國都沒有辦法,所以這部分……

張廖委員萬堅:我是大陸……

彭秘書長信坤:感謝各位委員支持,尊重委員會,假設不刪……

主席:我們先請賴委員品妤發言。

賴委員品妤:第一個,有關出國的部分,我們可以看到現在世界有越來越多的疫苗跟藥物發明出來,我想這個中研院的各位也都非常清楚,所以我們可以預期世界各國的交流其實是會逐漸恢復的,我覺得這個部分是不是中研院這邊也要想一下這件事情?

主席:請張廖委員萬堅發言。

張廖委員萬堅:我想國外的部分大家比較有共識,希望明年解封大家儘量多出去曝光、交流,大陸旅費的部分確實會比較有一些空間,是不是我們就凍結一部分,不刪減?你如果上半年交流OK的話,那我們就解凍,讓你們去,這樣會不會比較OK?反正如果到了院會去協商,也有可能又會統刪一部分,我們不要超過那個百分比,你說大陸去年是刪40%,可是明年的狀況應該會比今年好,所以我們就不要凍那麼多,凍結10%20%就可以了。

主席:所以張廖萬堅委員是建議大陸的部分做一點刪減?

高委員虹安:凍結。

主席:凍一點,但是不要刪,然後其他讓他們……

張廖委員萬堅:本來要刪,但被大家說服了,大家認為明年可能會大爆發,我們好好出去交流,把一些學術研究成果在國際性的場合展現,這個都是好事情,尤其是中研院……

主席:不好意思,謝謝張廖委員。大陸地區旅費凍結的部分我們現在有凍四分之一、有凍二分之一……

黃委員國書:現在關鍵是不要凍到二分之一,那就用我的案子凍四分之一啦!

主席:凍四分之一?反正四分之一是250萬元也沒什麼問題吧?秘書長,大陸地區旅費的部分是不是就先不減列,改為凍結四分之一,就是尊重黃國書委員的提案,但要加一個書面報告?中研院可以嗎?

張廖委員萬堅:上半年如果OK、交流得很好,那我們就解凍。

周副院長美吟:跟委員報告,因為大陸旅費這部分將來在整個院會中一定會被刪,前兩年都各刪40%,除非說我們能爭取到不包在那裡,如果沒有爭取到的話,我們又被刪40%,又被凍25%,會兩個同時存在。

張廖委員萬堅:其實不會啦!今年的院會協商不會比照去年的模式,因為國際趨勢是這樣,怎麼可能還是按照去年這樣凍結。

廖院長俊智:周副院長的擔心是說,一個凍、一個刪,但不見得凍會包在刪裡面,假如只有刪的話,那會被包。我們是請教各位委員會不會有這種情形,因為各位委員比較瞭解。

張廖委員萬堅:我們不要凍四分之一、刪四分之一……

范委員雲:10%就好。

張廖委員萬堅:10%就好,表示我們的態度,不要刪那麼多啦!

主席:黃國書委員,假如凍10%呢?

吳委員思瑤:10%

主席:30%?凍30%

黃委員國書:我的提案是四分之一而已。

張廖委員萬堅:剛才院長的意思是,他們擔心凍結的話他會被刪四成又凍10%,那不如我們自己打個九折就好了。

黃委員國書:那等於是減列喔!

主席:那等於是大陸地區旅費我們減列100萬元,也就是刪10%,但是這個部分假如到時候院會朝野協商比這個數字多的話,那就包在裡面,假如比這個少,那就是100萬元。

彭秘書長信坤:好,謝謝,那就刪100萬元,不要凍結,謝謝。

主席:就減列100萬元,科目自行調整。

國外旅費的部分……

吳委員思瑤:國外旅費就不用了啦!

張廖委員萬堅:好啦!國外旅費就照列啦!

主席:好,國外旅費的部分我們就照列,當然後面也是尊重院會朝野協商的部分好不好?

5案暫時保留,也就是黃國書委員的那個部分我們暫時保留,我們先處理……

黃委員國書:我的那個提案要不要請院長先說明一下?還是不用,等一下再處理?凍5億元的那個部分,你看我的說明。

主席:還是請黃國書委員說一下你的第5案?

黃委員國書:我剛剛已經說啦!

周副院長美吟:謝謝黃委員的指教,我們在回覆的這一本裡在第5案這邊有列出來一些詳細說明,有些東西可以有量化指標的,譬如說人才培育延攬計畫,有多少個傑出學者、有多少個國際研究生的報告人數,這一類的我們可以列出來;但是有一些計畫,因為是基礎研究,是比較長期的,那種的KPI就比較難訂,我們那個地方是照每年的計畫審查來看它的成果,再看下次會不會再給個計畫,還有院裡頭對每個學組五年有做一個很詳細的評鑑,每兩年每個所、中心也都有諮詢委員來開會。有些東西可以量化的,我們會儘量做量化,像這些人數部分可以說明,有些東西它的預期效果比較難估計,因為是一個澱積的過程。

黃委員國書:我大概瞭解啦!我是提醒,你們要注意到你們有很多的指標,這些指標在預算編列的時候你們有義務要進一步來說明,只是提醒你們這個啦!

周副院長美吟:是。

黃委員國書:整體的預算等一下可能會涉及到相關的問題,那時我們再進一步來討論。

周副院長美吟:黃委員,非常謝謝指教,因為後來在第99案的主決議也有一個與您的這個提案很類似的內容,我們是不是可以在那個主決議上把這些事情以書面報告的方式再跟委員說明?

主席:好,第5案還是先保留。

我們先處理第1目「一般行政」,原列數26,2946,000元,分別是第11案到第16案。先請吳思瑤委員發言。

吳委員思瑤:我的是第12案,也搭配今天在預算詢答的時候我有提出,因應現在新興的全球發展趨勢,我們需要重視心理健康,以科研為基礎來建構臺灣心理健康的社會安全網,所以我具體希望中研院要擴大它的學術研究來作為支持。第二個,中研院的博物館群也可以作為社會處方箋的實驗場域。今天上午在詢答的時候,院長應當是很正面的肯認願意做,如果你們願意在兩個月內提出具體作法,擴大研究跟實體的實驗場域,在兩個月內提書面報告給我的話,那我就改主決議,在這裡做補充。院長OK吧?謝謝。

主席:請林宜瑾委員發言。

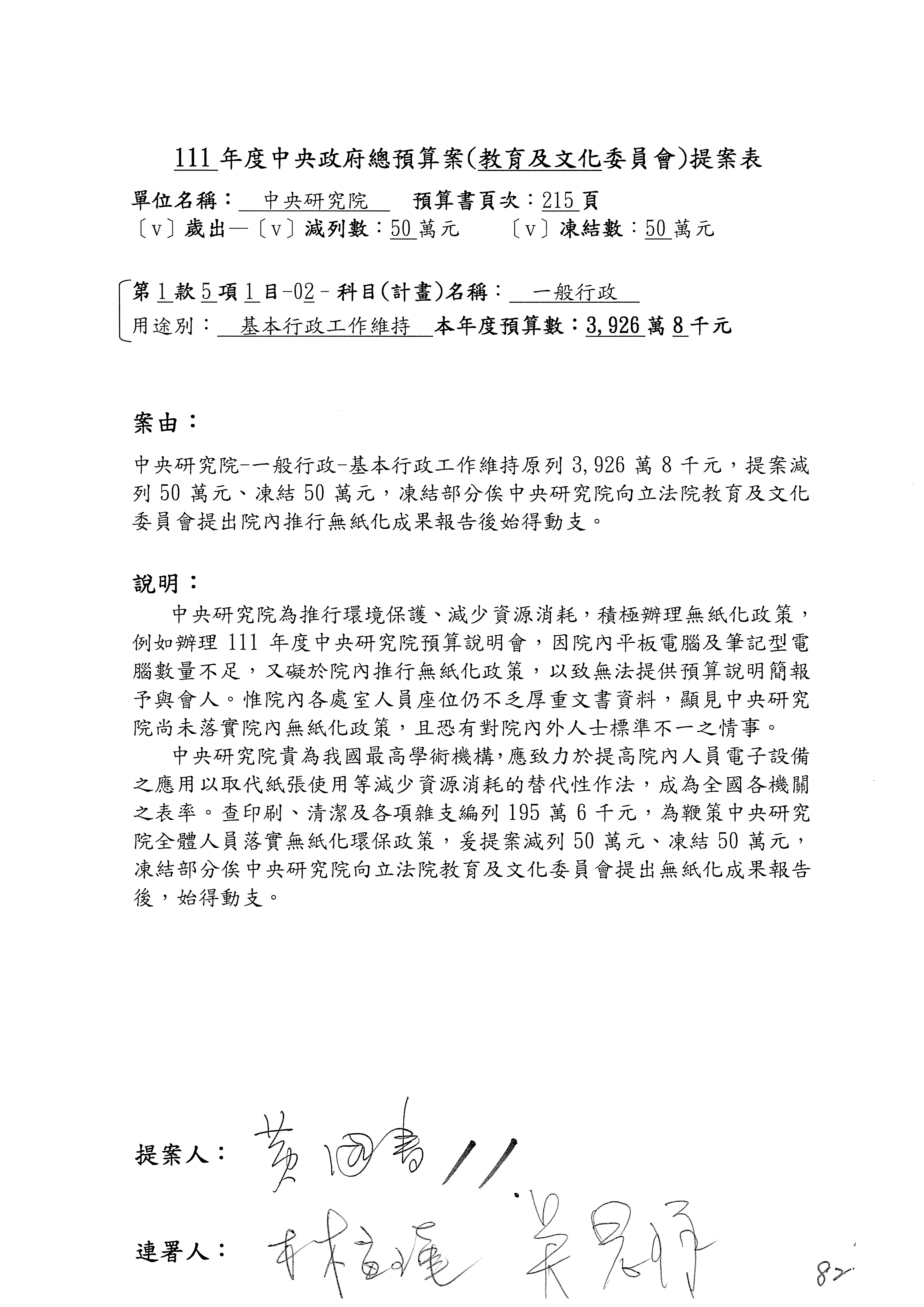
林委員宜瑾:我的案子是第15案,是「一般行政─基本行政工作維持」項下「印刷、清潔及各項雜支」的費用,原列1956,000元。我們為了敦促中研院落實節能減碳跟無紙化,因為我們現在應該善用電子工具,減少紙本的消耗,中研院是我們最高頂尖學術機構,應該率各機關之先來展現環境保護的精神,我想這個其實是一個象徵意義,所以原列1956,000元,我想要減列50萬元,這是本席的想法。

主席:請黃國書委員發言。

黃委員國書:我的道理很簡單,我們在推動無紙化的政策,我覺得中研院也應該要有更積極的作為,大概是這樣。這個預算我的部分是減列50萬元、凍結50萬元,希望院裡可以思考一下,可不可以提出一個更精進的無紙化的相關作為?

主席:請張廖萬堅委員發言。

張廖委員萬堅:我也是一樣,我的案子也是同樣的理由,就是無紙化的推動,包括來我們立法院講預算,我們大概都沒有給紙本了,現在都比較進步了。這195萬元是已經在這個情況下最低必須編列的金額,還是說你們可以更積極來推動?所以我才會提出,如果要讓大家更積極推動,我們是不是減列一半,這樣有一個目標,可以朝目標發展。你們如果認為這樣做不到,可以說明原因,我們可以酌予減少。

主席:中研院有什麼要補充嗎?

陳處長伶志:謝謝委員的指教,有關於無紙化減紙政策這個部分,其實中研院過去這四、五年來一直在推動,我們從公文電子化,到會議無紙化,到一般日常業務的表單化,甚至到最近這一年來,我們還更進一步推動在行政業務當中嚴格監控每一台印表機的印量,實際上我們花了滿多的effort在做這件事情。預算上所列的這個經費,除了這些紙張的開銷之外,還包含我們一般行政業務上的清潔費用,所以這個對我們業務的推動確實是滿重要的,其實這個經費已經非常的緊、都不太夠了。我們過去的成效可能呈現得不是很好,我們可以寫個比較詳細的書面報告讓委員知道我們的成效,希望委員可以免予凍結與減列。謝謝。

主席:主席來做個裁示,因為這一目總共是兩億六千多萬元,剛剛幾位委員都特別講到無紙化的問題,兩億六千多萬元減列100萬元真的也沒什麼,這部分當然也是希望中研院……

26,294萬元假如按照張廖萬堅委員的提案減列100萬元,你們科目自行調整,倒不一定是限制在這個部分裡面,另外,因為萬美玲委員也提了一個凍結的部分……

張廖委員萬堅:沒有比100萬元多啦!所以不要凍了。因為你現在是整目,不限定在印刷、清潔……

主席:對,不限定在這裡,兩億多元調整100萬元……

黃委員國書:兩億多元裡減100萬元……

張廖委員萬堅:就減100萬元?其他就不用……

主席:對,那就第1目減列100萬元,科目自行調整,剛剛吳思瑤委員的第12案就改主決議,好不好?

彭秘書長信坤:感謝。

主席:接下來針對第2目「一般學術研究及評議」,這部分是第17案到第51案,我們先請委員發言。

請吳委員思瑤發言。

吳委員思瑤:我有2個提案,一個是第26案、一個是第31案,第26案我想請院長承諾一下,我去年有質詢過,中研院的campus是非常珍貴的一個文化資產,本身也是臺灣學研機構一個非常好的典範,不管是從早期的建築式樣或者是到現在整個串聯四分溪的自然生態,我也謝謝院裡頭成立了院區環境規劃委員會,底下也成立工作小組。我掌握到三個禮拜前院區業已開設工作坊,來了四十、五十個跨所同仁,大家一起開啟對院區規劃的想像,我覺得很好,這畢竟是我們生活與研究的地方,所以我們應該讓它成為臺灣的legacy!謝謝總務處,你們非常辛苦!我現在有幾件事交代,都只是再做一下提醒。

全面性、系統性的學術研究該必要文字要做系統性保存,對於未來新設或興建整修工程要有嚴謹的專業導入,凡此種種,均是為了讓中研院再生。本席在此提示同時也籲請院長同意,那就是現在中研院邀請很多外部專家參與討論,做委外研究,但中研院的委外研究經費很苛刻,甚至可說是非常低廉的委外研究經費!大家都是做學術研究的,在爭取科技部預算時,都希望科技部給我們合理的研究經費,但為何院區自己要委外請這些urban design專家來協助我們的時候,所給的標案經費卻相對拮据呢?以現在預算來看,我認為必須寬列,最好要再微調20%30%,才能讓專業人員協助我們做院區總體規劃,不管是針對過去,或是迎向未來都是如此,所以我希望院長能承諾並同時提高預算。我問了業界的專業意見,他們都說至少要到一定數字,不知院長是否願意承諾?如此我的案子就可以改為主決議,否則我要凍結,等到你們給我合理的答案,好不好?這提案的目的是讓你們可以更充實。

廖院長俊智:願意。

吳委員思瑤:好,謝謝,那就請總務處幫忙。本席的第26案就改為主決議。

至於第31案,今天你們所長有來說明,我之前就提過,希望有關農村再生的研究報告可以做為政策白皮書,不知何時可以對外公布?稍後請說明一下,因為也有很多委員要問。我知道你們都做好了,問題在於能否成為白皮書?這點可能需要說明一下。如果OK的話,這個案子就不凍結,但請給我書面報告,謝謝。

主席:請張廖委員萬堅發言。

張廖委員萬堅:我的提案是第23案及第25案。我早上提過,不瞭解學術研究與人才培育這項,而第23案是中研院對國內團體的捐助,看起來是小錢。但奇怪的是,為什麼都編得那麼少?從決算報告來看,似乎只有幾萬元,何以這些團體會跟學術研究及人才培育有關?你們捐那麼少錢的意義是什麼?跟你們有何連結?如此編列的意義何在?這部分我實在不是那麼清楚。

有關第25案,我早上也詢問,你們說是因為少子化關係所致。對於學術研究及人才培育,教育及文化委員會也探討過。確實,現在念博士的人越來越少,這對於最高學術研究機構的研究人才來說,其實是項警訊。不僅如此,我們也從預算裡看到問題了!從105年到109年主題研究與人才培育的執行率來看,經費並沒有增加,即使有,也增加得非常少,但執行率卻從91%降至75%!對此,你們的回答是:整體念高教的研究生都減少了,所以補助也減少了。正因如此,我想請教院長及中研院,有無更積極的方式處理?譬如更精準地針對並協助我們所需要的人才來做培育?而不是像以前一樣,僅發給博士班獎助學金。譬如已經通過的創新人才培育條例,係針對半導體所缺少的人才,及其他產業所缺少的人才,現在我們又在發展量子電腦等等,所以本席想知道,中研院對於研究人力下降有無對策?本席之所以提凍結案,並不是真的要刪預算,只是你們的執行率降低了,即使刪了應該也沒差!本席希望你們能有更積極的方式,而不是放任執行率從91%降到75%?會不會明年決算時,執行率剩不到75%?這樣就真的很可怕了!等於十塊的預算只執行了七塊多,我們準備預算補助研究生,結果竟然沒人領得到!等一下請中研院說明。

主席:先請中研院周副院長說明。

周副院長美吟:有關第23案,確實,從預算上看不出我們對國內團體的捐助狀況。這其實係針對國內學術團體積極參與國際組織時,我們補助這些國內團體繳交會費或一些課外需求。這些都是我們國內的學術團體,卻屬於國際團體之下,原本這部分有19個補助對象,而去年執行率之所以低,是因為申請者比較少……

張廖委員萬堅:疫情關係嗎?

周副院長美吟:我不清楚原因,因為只有對方提出申請,我們才給予補助,不過由於我們今年的執行率確實比較低,所以在與委員辦公室協商時,才會同意減列,因為可能會用不到。

至於第25案,誠如委員所說,這是國內學生參與研究計畫時所給的獎補助費。我們最近確實遇到一些困難,也因此,我們現在打算在各國際研究生學程裡加進新的學程,同時也另外由各所中心與屬性相近的大專院校系所簽訂很多的培育計畫合作研究備忘錄。簡單說,中研院跟他們一起培育研究生,如果其研究經費屬於所簽訂的計畫經費,那麼中研院會以獎補助方式來給予支持。我們除了希望國內學生能有很好的研究環境外,也會經由更多不同的管道,來加強國際研究生學程,藉此吸引一些國際生進來。因此,國際生的經費亦列在獎補助費項下。謝謝委員指出問題,對於研究生的支持與培育,是當前每一個研究群組所面臨的最大挑戰。

張廖委員萬堅:我們會支持預算,但前提是,你們必須提出改善計畫,如此預算編列才能跟以前一樣,甚至是多編。否則108年的執行率是80%81%,到了去年決算只剩下75%76%,執行率遞減,但經費卻是在增加的!如果你們有具體改善計畫的話,請給我書面資料,那麼我可以同意不凍結不刪減,只是我希望明年看到決算時,你們的執行率不是減少的。

主席:請黃委員國書發言。

黃委員國書:這一目與學術及人才培育有關,也是中研院最重要的核心業務,所以理當更審慎地看待中研院是如何執行預算。我對幾個預算項目有些觀察,在對學生的獎助方面,從105年至109年連續五年,決算數節節下降,不知原因究竟為何?105年的預算執行率有91%106年為86%,到了109年為75%,原因為何?我想中研院應該妥為說明,畢竟對學生的獎助係學術及人才培育一項的重要業務,何以執行率竟是逐年遞減?這點總該說明一下。我沒打算刪預算,不過合理的凍結是應該的,爰此,兩億多的預算我提案凍結三千萬!

其次,在人才培育及延攬計畫一項中,我發現預期目標與實際成果存在落差,譬如人文講座部分,有關每個學年課程的參與人數,110年原本希望可以到500名,結果只有243名,不到一半!這是預算中心給我們的統計數字,我認為凡預期目標與實際成果有落差的項目,中研院均需做進一步的檢討。

對於本項五億多的預算,本席提案凍結十分之一,並供主席參考。

另外,在跨領域開發及研究設施改善一項上,有關跨領域研究,中研院訂定關鍵突破計畫作業要點,也就是將過去成果斐然的登峰計畫變成大家都可以申請計畫審查。關鍵突破計畫目前補助執行了12項計畫,但110年度新增計畫的預算額度卻剩不到兩千萬,如此,不知新增計畫該如何執行?特別是所謂的關鍵突破計畫與登峰計畫之間的關連為何?這點我早上有質詢過,想請中研院做進一步說明,過去到底有哪些執行成效很好的登峰計畫,同時保留在關鍵突破計畫的框架下繼續執行?抑或有哪些計畫中研院覺得執行情況不夠理想,故未排入關鍵突破計畫中來繼續支持相關的研究經費?早上院長提到有些計畫有,但我想恐怕有滿多計畫是沒有的,對此,我認為應該重新檢視,也請中研院一併說明。

本項預算為十五億,本席提案凍結一億。以上問題,請中研院說明,謝謝。

主席:請中研院邱執行秘書說明。

邱執行秘書繼輝:委員好。對於關鍵突破計畫,我們每年都會視哪些需要增加,哪些需要減少來做不同的增減,如若有需要,我們也會另行挹注。其次,有些計畫只核判一年,以便第二年、第三年還可以增加新計畫。至於登峰計畫轉型後,現在基本上就是要用申請的,凡申請進來又做得好的,都會通過。

黃委員國書:由誰決定做得好?

邱執行秘書繼輝:我們有一套嚴謹的審查制度,舉凡關鍵突破、深耕與前瞻計畫,都有一套審查機制,也會一起做評估。

黃委員國書:何以對學生的獎補助執行率會一年比一年低落?

孟處長子青:黃委員,國際處處長說明。今天早上曾向委員解釋過,過去國內的學程原本有九個,但有四個前幾年已漸漸關掉,因為辦學成效不好。於此同時,我們也增加幾個新學程,惟數字部分目前尚無法反映出來。譬如國際研究生部分,我們與臺大電機學院合作新增物聯網學程,成效會在往後幾年反映出,招生狀況亦會上升。另外,我們還有新興學程永續化學。簡單說,我們一方面把可能已不大符合時代需求的學程關掉,同時也增加新的學程,至於數字方面,目前剛好處於下降與上升的交接點。

黃委員國書:我覺得還是要嚴謹一點,也需要書面報告。主席,稍後我們就這一目進行通盤檢討,再看需要凍結多少,我希望能凍結到,同時還要提供書面報告。

主席:接下來先讓委員發言完,再請中研院綜合回答。

請林委員宜瑾發言。

林委員宜瑾:我的提案是第37案,與黃委員國書所提第34案相同,亦針對人才培育及延攬計畫中,對學生獎助之執行率年年下降,剛剛中研院雖對此做了說明,但就下降幅度來說,從91%降至86%,再降至80%,再降至75%,執行率連年不斷下降。少子化或許是一個原因,然你們認為少子化是原因,而執行率何以又是如此?所以我認為中研院一定要檢討原因所在,並提出積極延攬人才的方法,故本席提案凍結預算,並要求中研院提出詳盡的書面報告後始得動支。本席的凍結數較黃委員好一點,黃委員凍結10%,我凍結5%

主席:請林委員奕華發言。

林委員奕華:我有五個提案,第一個是第18案,經過說明,本案已經OK,本席就不再贅述。

在第30案部分,剛剛各位委員都說這是中研院業務的重中之重,這點我同意。問題在於,國際交流人才何以逐年減少?像108年為26人,10921人,到了今年只剩下17人,不僅如此,工作報酬也減少了。這不能完全歸咎於疫情關係,況且早上院長回答時也提到,因疫情關係而發展出線上交流方式。是線上,就必須發展出一套線上模式,不能說線上就是線上!線上也有線上的模式!若本項要變成虛實並進的話,就必須知道線上該怎麼做,始符合計畫所欲達到的目標。再者,如可以採線上模式,那麼參加人數就必須大幅增加,畢竟少了旅行往來,所以中研院必須大幅增加學術交流人才或研究交流。以來臺的人數而言,若限於疫情因素,那麼你們預期明年人數是多少?我認為中研院必須就此設定目標,故提案凍結給予一些壓力,否則交流人數會一直減少,爰此,本席提案凍結一千萬。

其次,有關國際研究生學程與國內學位學程這部分,就國際研究生學程來說,似乎沒有受疫情影響,你們甚至說今年可以到達115人,較之以前更好,但我認為還能再更加發展一點。教文會已經通過創新條例,期望吸引更多優秀的國際研究生到臺灣來就讀。就以剛剛所看到的清冊來說,你們跟臺大合作設置智慧聯網AIOT,但從106年到110年都處於尚未招生狀況,冀望能於111年度開始招生。本席想確定,是不是確定111年度會開始招生?而其他部分,是否可再增加人數?這些都是我們很關心的部分。

在國內學位學程部分,以近五年的資料來看,人數也是在往下走。以110年度為例,癌症生物與藥物研發已經停招,中山大學的海洋生物科技也停招三年,然後在交大的網路與資訊系統博士學位學程從107年開始停招,還有成大的多媒體系統與智慧型運算工程博士學位學程也從108年開始停招。跟以前相比,只有新增了一個部分,就是在社會人文科學從108年度開始增加了公共議題與社會學,但是這並不是學位學程,而是屬於社會科學部分。現在我們跟國內學位學程合作的部分有些已經停招,也沒有新增的部分,在社會人文科學部分是屬於非學位學程。我覺得這個部分有比較大的檢討空間,所以我就提案凍結3,000萬元,在你們給我們一個報告之後再予以解凍。

另外,關於第43案,我覺得OK,在經過說明之後,我也瞭解了。

關於第48案,中研院等一下是不是能夠進一步說明?因為當時來辦公室說明的時候,有一個問題我沒有提出,就是在薪資方面,你們的子計畫裡面有一個任務型導向的生技研究計畫,以3年為原則,這個部分到今年就算是停下來了。我看到在說明裡面有提到「因應法規要求,臨床前試驗需委由GMPGLP認證合格的廠商執行,與一般基礎研究之人力需求不同」,這個部分在未來將視每年情況滾動調整,關於生技研究計畫這個部分,現在就是暫停,你們對未來到底有沒有什麼樣的想法?可以進一步讓本席瞭解中研院對這個部分的計畫嗎?以上說明,謝謝。

主席:接下來請高委員虹安發言。

高委員虹安:本席對這個部分有提出4個案子,首先是第21案,主要是因為在過去其實有一些新聞報導是關於中研院在勞動法令方面有一些法院判決,例如違法解僱職員或是勞動契約的不透明,甚至不定期契約不是一年一聘。中研院有跟我們辦公室進行溝通,我覺得當然有可能媒體的報導確實有一些部分比較偏頗,你們也有跟我們辦公室做了澄清,可是畢竟媒體有報導本席關注中研院的勞動環境是不是真的有這種霸凌或違法解僱的現象,所以雖然我覺得你們的說明相當完整,也有修正契約書,但是可能還是要再更積極去做一些全面的調查。也就是說,在院內單位關於兼任助理的勞動保障,你們現在已經有做了一些改變,可是我覺得對現在的勞動保障情況可能還需要去做一些簡單的調查跟報告,所以針對這個部分我的提案主要是採凍結的方式。

第二,關於第38案,這個案子主要是關於人才培育,剛剛其實也有很多委員提到人才培育的執行率,我也要特別提出培育的人數跟計畫原本的目標其實有一些落差,比如說110年度人文社會科學博士候選人培育計畫原來的目標是要培育36位,可是實際上只有25位。今天早上在我質詢院長的時候,院長也有特別提到人才培育是中研院一個很重要的關鍵,可是不管是在預算的執行上或實際培育的人數都還是有一些落差。中研院對本辦公室的說明是疫情會有一些影響,但我覺得除了疫情以外,你們是否還有一些可以做的事情?我們希望中研院提出針對人才培育未來在經費的執行率或培育人才實際的KPI可以有所改善的書面報告。

再來是第44案,這個案子是關於「關鍵突破計畫」,本席其實從去年開始就多次在質詢時關心「關鍵突破計畫」,畢竟它是一個補助型的計畫,當時我就有提到,它的執行期間是5年,可是如果把你們目前執行中的12件補助計畫扣掉的話,只剩下1,9236,000元,那你們在111年的新增計畫就只能用這些錢。當時我也特別提到,你們其實在規劃的時候好像在預算上面可能是設定案件數或什麼,就變成在這5年裡面可能到最後那幾年會產生排擠的現象。現在看起來預算也節節用罄,你們跟我說可能在之後會讓一些計畫退場或落日,我覺得這並不是一個很好的現象,因為這就表示當時你們在核可這個計畫的時候是不是已經有預測最後會有像這樣不是做滿計畫期程的狀況,其實這樣不太好,所以我想對這個部分可能還是要重新去瞭解一下。目前這個「關鍵突破計畫」申請的過程當中,是不是因為知道預算大概就只有這麼多所以你們真的就是精挑細選?還是說你們在挑完之後如果有更好的計畫,那就讓前面的計畫落日,所以是不是收到兩年就好了?在你們回覆的說明裡面,這是讓我比較看不懂的地方,所以我希望等一下可以再說明清楚。

最後,關於第50案,我要澄清一下,因為你們說在人才培育方面很難去訂定商業化之績效評估目標,我在這個案子裡面沒有寫得很清楚,我的意思其實是說,中研院的各項基礎研究最終還是需要發揮它的價值,如果要發揮價值,其實有一部分就是要怎麼樣跟產業界結合還有就是到最後能夠落實。關於這一塊,也就是你們做獎補助的這些人數,剛剛秘書長和副院長也都提到有落差,確實有一些錢可能發不出去,那也沒關係,我對這個部分並沒有很堅持,等一下可能就是併大家的案子處理,因為「學術研究與人才培育」這一整目其實還滿多的,我會配合主席所做的決議。以上報告,謝謝。

主席:請范委員雲發言。

范委員雲:主席、院長、各位委員同仁,大家好。我的提案是第22案,我在今天早上質詢的時候有跟院長說明過,基本上,我對你們就像我對科技部的要求跟期待一樣,科技部也有承諾他們會改善。我們過去鼓勵女性研究人員生育,其實我們也看到更多的研究報告提出應該也要鼓勵男性,而不是只有女性才能夠得到這個優惠。因為我們要鼓勵男性參與養育孩子的過程,而且在生育的過程中,配偶也應該要積極協助家務分工。中研院在給我的報告中提到你們有兩個相關的作業要點,一個是「年輕學者研究成果獎作業要點」,目前只有讓女性可以延長2年;還有一個是「延聘博士後研究人員作業要點」,目前也只有規定於獲得博士學位後曾有生產之事實者得申請延長2年。其實對年輕的研究員來講,在成家後要兼顧學位本來就很辛苦,所以你們應該要考慮,而且這只是關於申請的資格,我們希望能夠從友善女性變成友善家庭,而且也不要讓男性覺得為什麼女性研究員就可以多2年來研究,我覺得這樣才能真正做到性別平等,所以要鼓勵男性參與育兒。關於這個部分,如果中研院能夠向我提出說明如何調整的報告,那我的凍結金額就可以少一點,我們可以再來討論,謝謝。

主席:請陳委員秀寳發言。

陳委員秀寳:關於這一目,我所提的案子是第51案,這個案子是針對「學術研究與人文培育」項下的「數位人文研究計畫」,我稍早在質詢的時候已經跟院長還有相關單位討論過相關的內容,我要再次強調,研究單位不是只有著重在自然科學,像歷史等人文社會科學也需要系統性的資訊整合及利用,我有看到中研院對這部分的努力,也希望大家持續交流意見並一起加油。因為推動這個計畫其實已經變成你們常年辦理的業務,但是地圖與航照影像數並沒有逐年更新或增加,我們已經有編預算要做這樣的計畫,但是在編列預算之後,沒有照計畫在進行。還有就是下載和瀏覽的人次一直都沒有提升,你們有沒有認真去推廣?還是你們沒有跟其他相關單位合作來提高這麼好的資訊提供服務之使用率?關於這個部分,我的提案是要凍結200萬元,並要求進行專案報告,但是基於預算編列要有最大效益的利用,並考慮到你們明年對這個計畫要導入AI,在經費的使用上應該也比較迫切,所以我可以改成提出書面報告並經同意後就可以動支,但是我還是要凍結200萬元。以上。

主席:接下來請萬委員美玲發言。

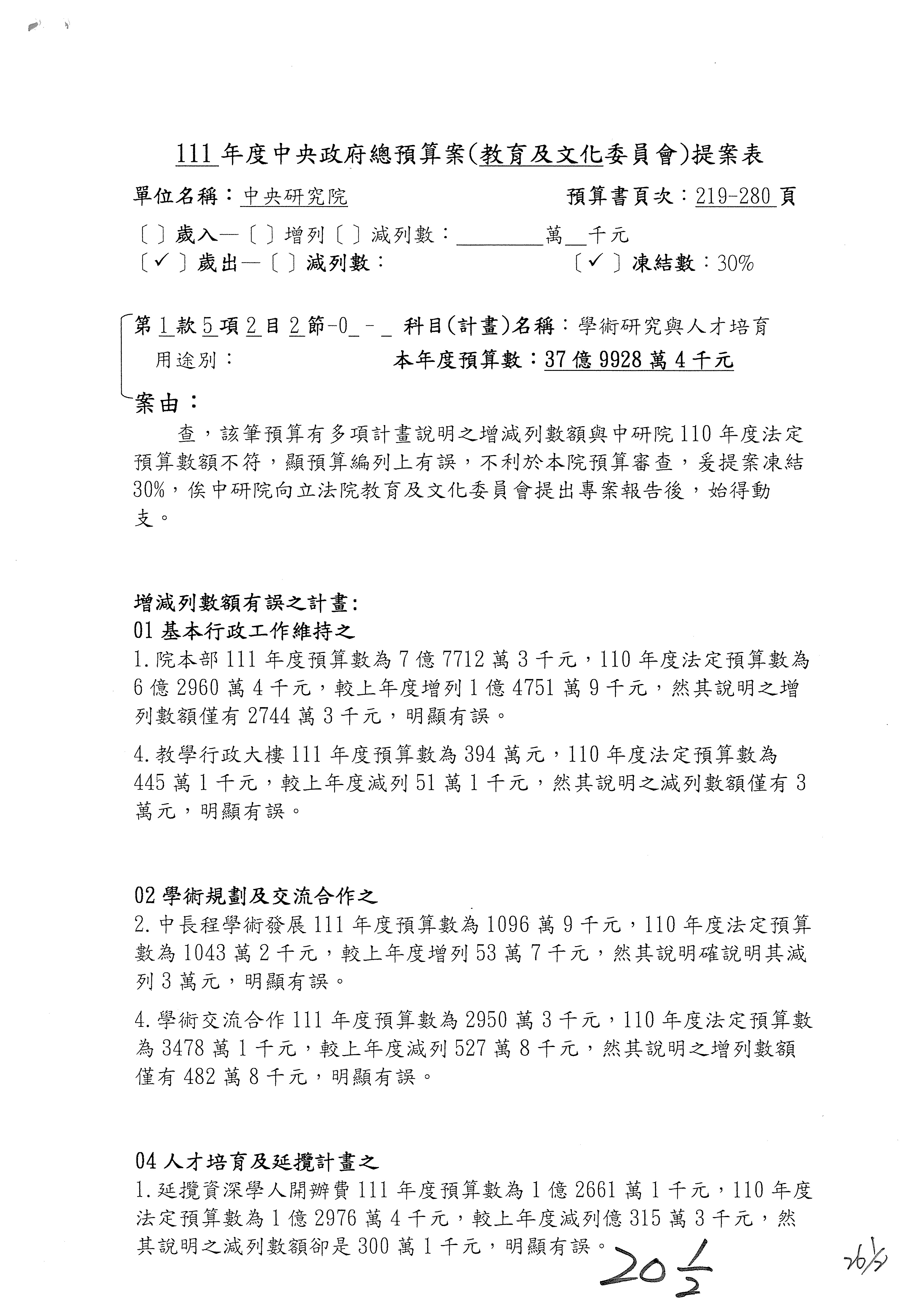
萬委員美玲:我有提出3個案子,首先是第20案,針對「學術研究與人才培育」這個部分,我發現有幾個比較大的問題,就是這筆預算有很多計畫的說明,有多項計畫的增減列數額與中研院在110年度的法定預算數不符,看起來應該是預算編列有錯誤,所以我們在審查的時候沒有辦法理解。本席舉幾個例子,在「基本行政工作維持」院本部111年度的預算數是77,7123,000元,在110年度的法定預算數是62,9604,000元,所以較上年度增列了14,7519,000元,但是我們看到在你們說明中的增列數其實只有2,7443,000元,所以這個錯誤是非常明顯的。而且這樣的錯誤還不只一處,像「學術規劃及交流合作」也是一樣,我們看到「中長程學術發展」這個部分較上年度增列537,000元,可是我們有看到說明是寫減列3萬元,像這些數字都兜不攏,其實有好多個地方都這樣。另外,像「跨領域開發及研究設施之改善」這個計畫在111年度的預算數是4700萬元,在110年度的法定預算數是38,7764,000元,較上年度增列1,9236,000元,可是我們看到在說明裡面的增列數額只有3,8736,000元。我們可以很清楚的看到這些數字並不正確,所以本席才會提案先凍結30%,等中研院提出專案報告並說明清楚之後,我們再同意動支。

另外還有第28案,就是關於「學術研究與人才培育」這個部分,我們看到中研院在111年度預算「學術研究與人才培育」當中的「基本行政工作維持」有一個院本部的預算數,總共編列77,7123,000元,可是我們從預算書很清楚的看到這個預算其實有一些項目重複,就是在房屋建築養護費裡面,辦理各所中心空調、機電、建築、資訊等一次性專項修繕補助編了2,6858,000元,可是我們看到再下面一點的地方也是寫辦理各所中心空調、機電、建築、資訊等一次性專項修繕補助,是一模一樣的項目,這邊又編了4,5895,000元,我覺得很明顯是重複編列。所以我提案減列2,6858,000元,就是減列上面那個金額比較少的部分,而留下下面那個預算數比較多的部分,等中研院向我們委員會提出專案報告說明到底為什麼科目一樣卻重複編列,我們再同意動支。

最後,我提出第46案,在「學術研究與人才培育」當中有一個「跨領域開發及研究設施之改善」,在「創新性研究計畫」裡面編列了2,625萬元,但是這筆預算其實在108年和109年總共編列了3683,000元,在110年編列了3783,000元,可是在111年卻突然暴增,編列了2,625萬元。我不知道這個計畫是準備要怎麼去執行、購置哪些設備,暴增了這麼多,我們當然擔心會有浮編的狀況,所以我提案減列1,3125,000元。在你們提出專案報告之後,如果我們覺得合理,再同意動支。以上,謝謝。

主席:謝謝萬美玲委員的發言,萬美玲委員提出一些關於預算數的疑問,其實本席也有類似的疑問,昨天中研院有到我的辦公室來說明,這等於是一種一入一出的作法,如果萬美玲委員還有疑問的話,到時候再請中研院主計處向萬美玲委員解釋,好不好?

萬委員美玲:主席,可不可以請中研院說明為什麼會有這樣一入一出的差額?

主席:沒關係,先請萬委員等一下,因為我是最後一個發言,等我就第19案說明完以後再請處長說明。

現在請賴委員品妤發言。

賴委員品妤:我要說明兩個部分,第一,我提出的第39案是關於中研院在「學術研究與人才培育」工作計畫項下的「人才培育及延攬計畫」,在底下有6個子項目,我們可以看到連續兩個年度都沒有達到預期的目標,而且顯然有一些差距。還有就是人文社會科學博士候選人培育計畫其實有較上年度增列80萬元,但是也沒有達到目標。關於這個部分,雖然中研院有來跟我們解釋,但是我必須要講一個狀況,其實我們在去年也有跟中研院溝通過同樣的事情,中研院給我們的理由是說因為疫情,你們在去年說可能反而因為臺灣的疫情相對穩定,所以說不定還比較好招募到人才,可是沒想到經過一年,到最後還是沒有達到預期的目標。所以我希望中研院提出相關的書面報告,針對這件事情做比較詳細的解釋,或是請院長等一下直接說明。因為其實我們比較你們在這兩年的說法,就會發現事實上有一點出入,麻煩院長能夠解釋一下,我也希望可以看到比較詳細的書面報告。

第二,本席也有連署范委員所提的第22案,在這個提案裡面有寫「年輕學者研究成果獎作業要點」,還有「延聘博士後研究人員作業要點」,這兩個作業要點都規定申請者必須要有生產的事實。本席向來非常關注性別平等這個議題,我認為確實不應該只讓有生育事實者才可以依這兩個作業要點申請,因為家務要分工,這些事情並不是女方一個人的責任,如果男方做家務,並不是去幫忙,因為事實上家務就是兩個人的事情。從這個角度來看,我希望中研院能夠儘快提出相關的可行性評估跟書面報告,因為中研院是我們臺灣學術研究的重鎮,不管是在科學上或思想上,我想都應該要走在我們的最前面,所以我對中研院真的有很深的期待,也非常希望你們可以修正相關的作業要點。以上,謝謝。

主席:謝謝賴品妤委員。接下來本席也講一下,我的提案是第19案,這個案子總共經費近38億元,本席提案減列700萬元,凍結50萬元,主要原因在第2節的部分,其中保全跟清潔費(含國際會議廳)、印刷、廣告、訂報費等,較去年110年度增加1,439萬元,假如是包含清潔國際會議廳的這些費用,有沒有必要增列這麼多,我們是有些疑慮,所以建議刪減500萬元。另外,雜項設備費部分,其中學術活動中心視聽設備更新預計要1,000萬元,本席基於幫國民撙節支出,建議減200萬元,所以提案共減列700萬元。

另外,有關院區開放、知識饗宴暨院長科普講座、演講、各類典禮儀式及紀念品製作支出預計是192萬元,與去年預算編列金額一致,但已知今年的院區開放活動全面改為線上參觀,所以建議這部分凍結50萬元。

以上兩部分,請院長跟相關同仁一併說明。謝謝。

廖院長俊智:請各相關處室單位根據權責解釋。

陳主任莉容:這邊是主計室,首先跟萬委員報告。萬委員有3個提案提到110年的法定預算數核對不起來的問題,在此跟委員說明,主要是我們的組織業務有相對性的調整,因為業務相對調整,所以做了科目間的移入移出,因為如果不做移入移出,對業務調整的計畫來說,好像會有虛增或虛減情形,所以我們做了科目移動,把110年的法定預算一併移動,這樣才能從基礎做比較,配合行政院的統一作法。譬如委員提到一般行政跟學術研究人才培育在數字上對不起來的部分,主要是我們人事室的心理諮商師業務移到國際處,所以我們在預算書第200頁有提到一般行政上年度法定預算數配合科目調整移出50萬元,列入學術研究與人才培育;同樣的,在學術研究與人才培育部分也有提到由一般行政移進來多少錢,所以這中間有做科目的移動。以上說明。

曾處長國祥:秘書處處長曾國祥報告。吳委員提出的第31案有關臺灣鄉村總體營造部分,基本上我們科院已經完成草案,但根據本院政策建議書作業程序,現在正在進行審議階段,首先會送到委員會請委員審查,接著還會送請相關學者專家進行第二次審查,就是所謂的外審,然後我們會再請相關院士進行審查,所以程序是非常慎重,整個時程大約需要至少6個月,因此建請本案能改為主決議。

吳委員思瑤:能快就儘快。

曾處長國祥:是,第31案改主決議,謝謝。

另外關於召委提出的第19案,去年在規劃時,確實因為那時候有疫情,所以我們就改為線上,經費部分可能就稍微多一點,但現在疫情已經減緩,明年我們推估大概實體跟線上應該會同時進行,所以我想這筆經費可能還是有需要,建請能夠免予凍結,提書面報告。

張處長剛維:總務處報告,有兩個案子,第一個案子是剛剛召委的案子,召委提的案子有兩點,第一點是有關清潔管理的部分,這部分因為我們院裡的預算經費常常不夠,所以每一年都需要院裡增補,而這個增補費用需要比較多額度;第二點是有關大型會議室的視聽設備,這些設備有很多都是從88年到現在,已經老舊不堪使用,這個部分預算是1,000萬元,如果再減200萬元,因為最近物價上漲,可能就標不出去,希望召委能夠支持這個視聽設備相關費用。至於前一項的費用,是不是可以減列200萬元就好,讓我們可以處理。

第二個案子是萬美玲委員的提案第28案。向萬委員報告,第28案提到中研院一次性修繕補助,這項作業是今年新訂的作法,各所、中心有房屋修繕跟機電修繕部分,全部都報到院本部來,由院本部統一經過過濾、評估後,按照優先順序給予各所、中心補助,這是一個新的作法,我們也分成兩個科目編列,一部分是房屋建築部分,一部分是機械設備部分,但因為我們在預算書裡所表達的方式是把補助的項目都用一樣的名字寫上去,造成委員看起來好像這兩項是重複編列,這個部分我們會改善。至於本次編列預算補助的費用,我們都已經在2月份表列清楚,像我們現在有很多館舍外牆剝落或漏水,需要補助的有4個案子歸在房屋類;機電設備主要是冰水主機或機電部分已經太老舊、耗能,所以要更換,這部分補助10個案子,懇請委員支持,謝謝。

主席:接下來還有哪一位要說明?

孟處長子青:國際處處長報告。剛剛好幾位委員提到本院在學生招募上的一些策略,在此,我先做一個簡短的整體性報告。針對這部分,其實我們一直不斷有在進行滾動式檢討,也就是把重複性的學程儘量整併,對於過去辦學績效比較不好的學程,我們也讓他可以漸漸畫上句點,在這個同時,我們也會根據新興研究領域去開發新的學程,像剛剛林奕華委員提到的智慧聯網學程,其實經過三年的評估,教育部已經通過了,所以明年就會開始招生,會有6個名額,明年這部分就會放到我們的國際研究生學程裡面去。

另外,根據委員的建議,我們現在的招生策略有做了一個統整,舉個例子就是我們跟海聯會合作,現在可以儘量爭取港澳生,把港澳生也放到我們國際生的項目裡面,這應該是從明年就會開始執行。

另外,剛才林委員有提到,國內學位學程好像有減少,但是沒有增加,其實這邊可能要做一個修正的說法,就是我們其實有跟成功大學生科院辦了一個新學程,就在南部院區,這是從2017年開始的。我們跟臺灣大學電機學院也開了一個資訊科學的新學程,這個也是從2017年開始的,所以我們其實還是有新學程儘量讓它可以重新設置的想法。以上報告,謝謝。

主席:院長有沒有要補充的?

陳處長建璋:學術處補充報告一下,剛剛委員問了一些問題,有關我們的人才培育及延攬計畫,在這個項下其實我們有延攬資深學人,還有剛剛國際處長報告跟學生相關的,還有一個很重要的部分是我們的博士後學者的培育計畫,也是在這裡面。我們的博士後每年是預估要收100名,今年一共收到97名,所以這部分我們並沒有掉下去。另外,剛剛有幾位委員有提到人文社會的部分,的確,今年我們預估是36名,可是我們只招到25名,這部分我知道,因為我簽到很多本來我們已經給獎了,但後來他們沒辦法來,有好幾個真的是因為疫情的原因,在國外,特別是香港,還有一些東南亞國家,最後他們沒有辦法來。我們希望這個現象明年可以改善,等大家比較容易travel的時候,我想人文社會博士候選人培育計畫的現象,真的會大幅改善。

剛剛林奕華委員有提到第48案,這一案委員是特別提到任務導向生技研究計畫,我們並沒有把它暫停,其實這個計畫是有好幾個計畫一起進行的,現在我們每年的support大概都是1318個計畫,剛好今年有5個計畫會結案。至於明年的部分,我們現在有收到3個新的申請案,然後延續型的也有13案左右,所以我們並沒有減少收案的案數,特別跟委員說明一下。

此外,委員剛剛另外有提到一個案子跟延聘專家學者有關,但我忘記是哪一案了,委員提到108年有26位,109年有21位,但我們只剩下17位,其實這部分有很大的原因真的是因為疫情的關係,明年我們的目標是20位,我必須要跟委員報告一下,明年的目標還是20位,budget有一點點減少是因為我們在108年改變了作業要點,以前延聘這些學者專家的經費都是從院方、院本部的經費直接支付。現在我們的作法是,如果生醫所想要延聘學者專家,我們會要求生醫所在這方面也要出一點費用,所以我們的經費的確是有往下調,但我們的目標還是20位,就這一點跟委員說明一下。

另外,有幾位委員講到關鍵突破計畫,擔心我們現在編列的經費不足,會壓擠到明年的經費。事實上,現在整個學資會、學術處的作法,在審查這些計畫的時候,並不是只單獨審查關鍵突破計畫,我們有好幾個計畫都是同樣一組我們從國外聘請的審查人員在幫我們做審查。在審查過程中,如果有些計畫我們覺得它有符合關鍵突破,就會把它移到這邊來,或者是有些計畫我們覺得很好,但是它不見得符合關鍵突破計畫的精神,這時候我們可能就會把它轉到主題計畫,如果是個人型的,可能就會移到前瞻或深耕的計畫,所以經費上是充裕的,就我們現在的狀況並不會壓擠到我們今年新增的這些計畫。以上說明。

主席:請黃副院長補充說明。

黃副院長進興:雖然黃國書委員已經離開了,不過我還是說明一下,剛才我們有一個數目大概沒有寫得很清楚,委員說人文講座過去每一年都超過500人,為什麼突然掉到243人,其實這是上學期的數字,全年度要乘以2,所以一般都會到500以上,大概是因為我們並沒有寫那個數字是一學期的數字,但一般每一年度都是500人以上。

主席:謝謝副院長的說明,我們是不是就來處理?周副院長還要補充嗎?

周副院長美吟:我回答一下林奕華委員的問題,林委員剛剛提到為什麼國外研究生進來好像沒有受到太大的影響,因為國外生進來的部分,教育部最近這兩年都是在開學前就開放讓他們可以進來,而研究生進來後就要在這邊學習很多年,所以即使要經過兩個星期、二加一的檢疫,他們是願意來做這件事情的。至於國外的來訪學者,如果只是來訪1個月,可是還要經過二加一的檢疫,他就會覺得很麻煩,可能就會暫時不想來了。另外,我記得去年跟今年並不是每一個時間點都可以開放持有外國護照的人進來,大概在3月、4月的時候,有一段短暫的開放之後,所有持外國護照的人也都不可以進入臺灣,並不是他願不願意來,而是他進不來。所以這段時間的確是有這個困難,這兩年都是因為入境時的相關規定,造成我們有點困難。不過我非常同意林奕華委員的說法,這種人跟人之間直接的互動其實是非常有益,所以在疫情趨緩後,如果是已經在國外打完疫苗,他進來時的限制可以被稍微放鬆一下,因為現在是非常嚴謹,必須要住兩個禮拜的防疫旅館,又要再加一個禮拜都不能進中研院,對他們來講,為了要來這一趟,他要花三個禮拜的時間被完全隔離,這是一件很困難的事情。我想這部分在明年全世界疫情趨緩以後,就會慢慢慢慢好轉,我們已經累積了很多很多專家是希望來中研院的,他們將來應該是會來的,但後面會有一段時間,謝謝。

主席:陳處長還要補充嗎?

陳處長建璋:我剛剛忘了回答萬委員所提的第46案,這一案是針對我們的創新性研究計畫裡面編列2,625萬元的儀器設備費,我跟委員解釋一下,以往這邊我們會編得比較少,這一次增加預算有一個很大的原因是,早上幾位委員也都有提到,我們的經費常有從經常門流入資本門的情形,所以明年的經費有很多是在資本門這邊增加,特別是這一項兩千多萬元,我們是打算要購買研究生物三級結構的儀器,我們希望藉由這些儀器,可以更有效地去看一些聚合分子物在細胞裡面的胞器結構,比如說透過這些儀器我們就有機會可以看到,這些病毒如果進入細胞之後,它是怎麼感染的,它怎麼從細胞膜跑到不同的胞器裡面等等,我們希望藉著這些儀器可以幫助我們看到更清楚的分子機制,以後可能可以提供新的治療跟預防策略。以上說明。

主席:謝謝中研院同仁的說明,本席先詢問一下,這一整目636,4611,000元的預算我們是要一起處理,還是要分節處理?因為有第一節跟第二節。第一節的部分,鄭正鈐委員的第17案有提出要凍結十分之一,林奕華委員的第18案是凍結1,000萬元。對不起,本席這邊先宣告一下,因為王婉諭委員的第29案是希望凍結5萬元,第27案希望減列20%,第33案希望凍結5%,這是王婉諭委員剛剛提出來的要求,我做以上補充說明。

請問林奕華委員、鄭正鈐委員,第一節的部分我們是不是全部一起處理?可以嗎?

吳委員思瑤:主席,對不起,您的第一節是指整個,一直到第51案嗎?

主席:對,第2目一起處理,就是從第17案到第51案。吳思瑤委員的提案是第26案……

吳委員思瑤:我都改主決議了。

主席:26案改主決議,第31案改主決議,至於吳思瑤委員前面的第12案,也就是上一目的部分……

吳委員思瑤:併第80案的主決議。

主席:沒有問題,第12案併第80案的主決議。

林委員奕華:主席,凍結數的部分,等一下可以再做討論,但我剛剛聽完整個說明之後,我還是認為不夠,雖然剛剛副院長的說明講得很清楚,主要是受到疫情的影響,但是明年國際往來的部分,我相信臺灣也會開始慢慢地開放,因為我們都知道,從過年開始,防疫的時間就開始減短了,如果要因應這樣的趨勢,中研院的目標只有20人,我覺得太少了,本來是17人,現在是20人,我覺得這個目標有點少,我覺得明年的預算可以做部分凍結,然後看一看整個疫情的狀況,如果未來可以有更多人來的時候,就以書面來跟我們報告一下,起碼讓我們知道你們可能有更好的、更多的人可以進來。

另外,有關於國內學程的部分,雖然剛剛有做過說明,但因為我是以5年為例,從這5年看起來,我只有看到停招的部分,並沒有看到新學程的出現,只有看到一個所謂的公共議題與社會學,但它又是非學位學程,而且我也說過,人文社會科學連一個都沒有嘛!就這個部分,國內學位學程的部分,我還是希望能夠看看你們如何展望未來,有沒有可能會因應一些新的趨勢也好,學科也好,或是人文社會科學也好,還有公立、私立的部分,我們應該要給比較卓越的私立大學多一點機會。關於這部分我們還是希望可以聽一下,中研院在明年是不是有再往前邁進一步的作法,所以這部分我希望可以透過部分凍結的方式,然後未來可以從中研院的書面報告裡面看到更進一步的計畫。以上,謝謝。

主席:再來請吳思瑤委員、高虹安委員發言。

吳委員思瑤:現在我們要做預算的處理,其實剛剛聽了一輪,過去我們很少審中研院預算會講到這麼細,然後他們也回答得很詳細,我覺得這是好事,我是建議我們就做預算的處理。很多委員其實是希望中研院能夠做得更多,然後提書面報告,但凍結數有不同的數字,我大概算了一下,其實凍結只是我們的一個手段,目的是想要看到他們的書面資料跟改善方向,全目我們就凍結3,000萬元,好不好?這是我具體的建議,凍結3,000萬元,然後拿到我們必要的書面報告,不曉得中研院覺得可不可以這樣做。

高委員虹安:現在要處理預算,我看到第27案和第32案,王婉諭委員、鄭正鈐委員都有提到國外旅費的凍結,關於這個部分,因為剛剛我們在前面其實已經有一個決議了,就是國外的部分並沒有要凍結,這兩案如果現在要併案處理,就會變成我們肯定他們凍結的事由,這個部分主席是不是也要處理一下?

主席:國外旅費的部分,當然是跟前面的案子合併,因為我們在前面已經不處理了,所以是照列。

高委員虹安:但目次是不一樣的,第27案跟第32案,沒關係,我們留個發言紀錄,他們會去處理。

主席:前面的部分其實已經包含各目了,所以旅費其實都已經包含在裡面了,沒有問題。

關於這個部分,我想這一目從本席建議的減列700萬元到第28案的減列2,685萬元,到第46案的減列1,312萬元左右,這部分主席做個建議,我們是不是就減列……

吳委員思瑤:應該是凍結吧?

主席:凍結3,000萬元是那個……

吳委員思瑤:那就凍結2,000萬元,你還要刪減多少?

主席:我要刪1,000萬元。

吳委員思瑤:1,000萬元?凍結2,000萬元,還要再刪1,000萬元?

主席:因為這一目的預算是60幾億元,科目可以自行調整嘛!

吳委員思瑤:1,000萬元太多了,而且我現在聽不出來哪一個東西是有具體要被刪的合理理由。

張廖委員萬堅:坦白講,中研院的預算很難爭取啦!本席建議凍結2,000萬元,1,000萬元、3,000萬元兩個案子,我們就折衷凍結2,000萬元。

高委員虹安:其實主席剛才有個案子是可以減列的。

吳委員思瑤:哪一個案子?

主席:我的第19案原本其實就已經談到可以減列了,因為這一目的預算總共有63億元。

彭主任秘書信坤:報告召委,當初我們跟貴辦公室討論時是說減列200萬元,並不是750萬元。

張廖委員萬堅:那就減列200萬元,凍結2,000萬元啦!

吳委員思瑤:1,000萬元對中研院來說太可怕了。

張廖委員萬堅:反正通案是每一位委員的提案都有凍到嘛!

主席:我要提醒各位委員,這一目的預算是63億元耶!我們會不會有愧於立委預算把關的職權……

吳委員思瑤:如果主席覺得要用總數來看的話,那我們就不需要一案、一案聽大家的意見了。

張廖委員萬堅:因為有些案子已經用主決議了嘛!也有凍結幾分之幾的案子,大概是1,000萬元、500萬元。

主席:本席提議刪減500萬元,凍結2,000萬元,好不好?

吳委員思瑤:我真的不接受耶!主席,聽到現在,我不認為哪一個案子有……

主席:63億多元耶!

吳委員思瑤:我聽了一輪,我看不出來有哪一個案子,有大家認為應該要刪減的合理性理由,我到現在沒有聽到。可是最後卻因為這一目的總數是63億元,就要被刪500萬元,我需要合理的理由,我非常尊重主席,哪一個案子,你告訴我啦!

主席:吳思瑤委員,你也當過在野黨的委員,在野黨的委員就是要替民眾把關預算啊!

吳委員思瑤:不是,請你告訴我是哪一個案子啊!如果你的理由只有在野黨委員,那我們今天都不用審了,我覺得大家應該要理性來講,可不可以請您說出是哪一目、哪一項是有合理的理由要被刪減500萬元,我們就來討論,就那個案子做討論。

高委員虹安:主席,我覺得剛剛第19案的部分,在「學術研究與人才培育」那一個節次裡面,中研院確實是有同意這個部分的確有你講到的問題點,是有浮編,我覺得這部分減列200萬元是可以堅持的。至於其他案子,像周春米委員也提議在這一個目次裡面要減列200萬元,但是他現在也不在現場,好像是放棄了,但剛剛他在質詢時候也有提到,表示民進黨的委員也有人提出減列200萬元的主張,因為他在質詢時也有提過。

張廖委員萬堅:好啦!刪減200萬元,凍結2,000萬元,好不好?

主席:那就刪減200萬元,凍結2,000萬元。

張廖委員萬堅:獎助金的部分可能還是沒有辦法一下子花完啦!不過我真的期待你們想出一個辦法,因為那真的是研究人力的問題。

主席:跟大家報告,昨天我也有查過之前的決算啦!決算……

張廖委員萬堅:我知道,我們都有看過,但是期待它嘛!畢竟預算匡列也很不容易。

主席:凍結的部分,就要請他們提出書面報告以後再予以解凍,好不好?

彭秘書長信坤:好,沒問題,我們到時候提出書面報告就解凍。

主席:200萬元,科目自行調整。

彭秘書長信坤:謝謝。

主席:26案及第31案,吳思瑤委員改主決議。

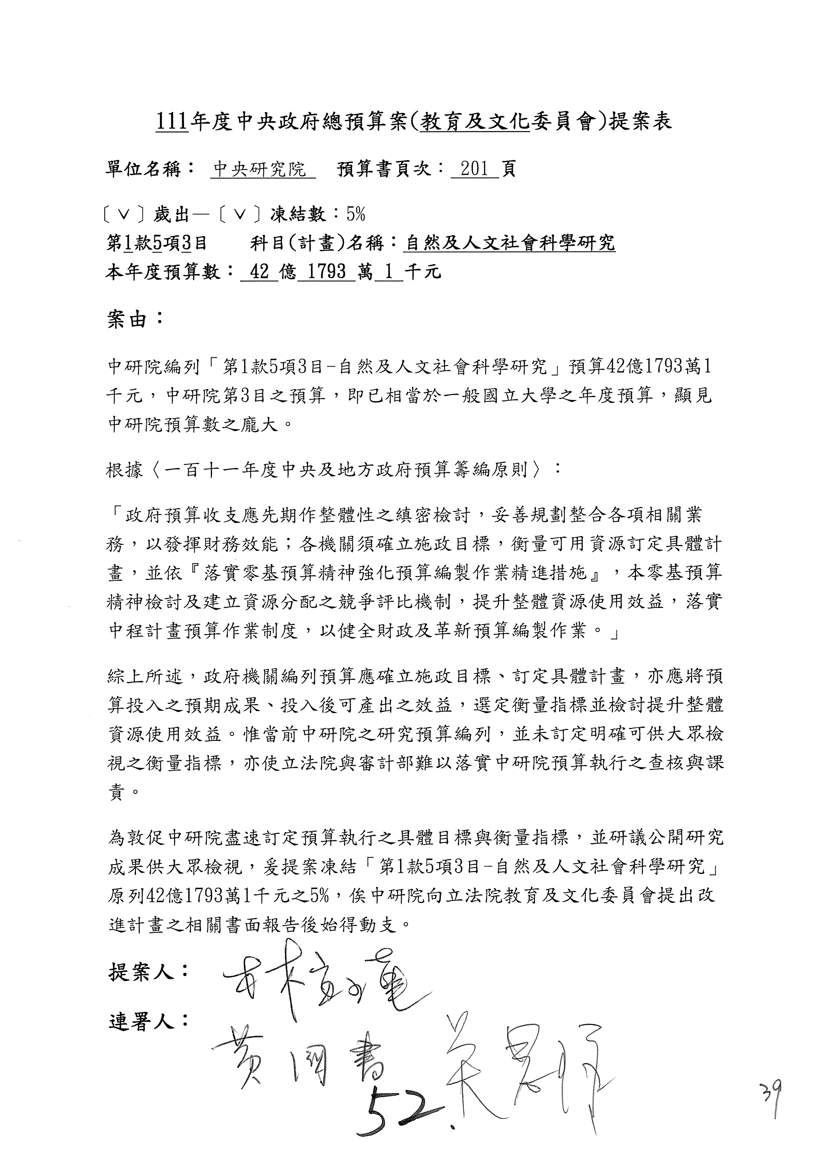
接下來處理第3目「自然及人文社會科學研究」。

高委員虹安:主席,不好意思,第50案也改主決議。

主席:50案,高虹安委員改主決議。第37案,林宜瑾委員改主決議。各位委員,還有沒有要改主決議的?沒有,那第2目就到這裡。

處理第3目。

請林宜瑾委員發言,再來是吳思瑤委員及高虹安委員。

林委員宜瑾:3目的第52案就是第一個案子,編列了四十二億多元,基本上是針對自然及人文社會科學研究的預算,根據中研院的解釋,這是中研院三大學組,包括數理科學、生命科學、人文及社會科學總共32個所主要的經費來源。當初會提議凍結5%是因為本席覺得中研院預算執行的成果缺乏公開可評量的呈現方式,所以希望中研院可以訂定評量的指標供立法委員來檢視和課責,才會用凍結5%的方式,期待中研院用書面報告來做一些說明,可是經過中研院的解釋之後,我可以看大家討論得怎麼樣,如果要改成主決議,我也不反對,以上。

主席:請吳委員思瑤發言。

吳委員思瑤:我有3個案子,第55案、第59案及第60案,第59案就併剛才那個社會處方箋的主決議,因為這裡人文社科所也有要跨領域,所以就併那個主決議,我這邊就不再處理。

我先講第55案,我很快速地說,因為太空法完成立法了,所以我們的太空政策包括產業也都要開始迎頭趕上,中研院與太空科技相關的單位其實有很多,包括天文所、物理所、地球科學所、應用科學研究中心及環境變遷研究中心都有,我知道大家都有不同的、散列的與太空相關的研究,我希望院長是不是可以在院裡有一個比較高位的整合性作為,讓科技部及經濟部對太空產業開始投入國家資源的時候,能夠有中研院的學術的support?我看到有5個單位都有各自的研究,我希望有整合性的東西,本席希望聽到答案,如果有答案,我在凍結的部分可以做處理。

60案,我在上一屆任內也有提出質詢,在臺灣進入轉型正義的工程裡頭,其實學術與文化的研究是轉型正義很重要的一個支持。我們看德國的經驗,在德國600億元的追討不義黨產基金裡頭,它編了40億元去做學術研究與文化展演,我知道社會所裡頭也有很多專家學者是以轉型正義的文獻,用database國家記憶庫在做,用學術來給國家政策一個對的方向。正因為它有高度的政治性,我才認為也堅信應用學術與文化可以把這種政治性的事情沖散,所以我之前曾經期待能多做一些國外轉型正義資料的比較,然後來強化臺灣人用正確的態度來看待這件事情,經過這麼多年了,我比較想知道社會科學這邊有沒有跟促轉會或是其他大學或是文化部有針對轉型正義,或者是國家人權博物館的一些檔案蒐集,應當都有中研院可以扮演的角色,請你們簡要說明一下,我就這兩個案子要垂詢,謝謝。

主席:請高虹安委員發言。

高委員虹安:在這個部分我有第53案,主要是在講預算流用,在「自然及人文社會科學研究」這一目裡面,過去5年總共流用了六億六千七百多萬元,這表示每一次我們在審預算可能就會提到中研院在預算編列上需要再更加查實你們預算的用法。中研院有回覆我們辦公室,說這裡面有一個很大的原因,流用的部分主要是在儀器和設備,包含在購買的時候可能會有一些外幣匯率,或者是儀器臨時因為疫情的關係又開了一些專題所需要,但是我們只是提凍結,而且這一目有42億元確實也滿多的,我們提凍結主要是希望未來中研院在編列預算的時候,儘量要將你們學到的教訓,比如到底有什麼樣的儀器可能會有臨時要購買的需求,把你們過去學到的教訓提出一個檢討的報告,在預算編列上面你們有學到什麼經驗,未來可以更加精準地去預估預算,而不是一直不停地有這樣的狀況。雖然這在預算法是合法的,我要說這是合法的,但是你們流用的狀況是比較高,所以在這個部分有提出凍結案。

至於第56案,因為今天在質詢院長的時候已經有交流過,我就不再贅述,主要還是希望資創中心目前在資訊安全相關的這些研究能夠與我國其他也在做資訊安全相關的單位有更好的互動合作,就像你們今天回覆我的單子裡面所寫到「密切合作是相當正面而有其必要」,所以我們不是叫你們不要合作,或者是不要重疊預算,而是在強調然預算也編在資安了,你要怎麼去與其他部會做更密切的合作?應該從這樣子的角度出發,以上兩個案子,謝謝。

主席:3位委員發言完畢,中研院有沒有要說明的?

廖院長俊智:首先我先回應吳思瑤委員,關於太空研究方面,我們確實在院內已經開始做各所中心的整合,謝謝委員的提醒,我們會在院裡面持續做這方面的計畫,剩下的問題請各相關處室來回答。

黃主任彥男:我是資創中心主任黃彥男,針對剛才提的那個資安計畫,我們與其他部會的合作本來就有在進行,比如說我們有一個資安前瞻計畫,那是行政院資安處在規劃的,在那個規劃下,我們是負責關於人才及所謂的基礎研究,有很多資安基本的問題,很難解決的會到我們這邊來,所以有很多資料會匯到我們這邊來研究,這樣的合作未來還是會繼續,包括將來如果成立了資安卓越中心,我們還是以這個model來繼續合作,所以我們與資安卓越中心會有一個MOU,就是在做第一個,人才;第二個,困難問題的解決,大概是這樣,細節我可以再提書面報告。

李所長建良:法律所所長李建良報告,有關轉型正義的問題,本所有分成三個部分,第一個是國際研討,國際的部分,我們在2016年已經有辦過一個國際性的轉型正義研討會,包括德國及南斯拉夫這些相關的研究,然後明年即將會在英國出版一個英文的專書。

吳委員思瑤:所以明年才會出版?

李所長建良:在明年2022年,目前正在最後的出版階段。

第二個是國內的部分,我們有一個「歷史記憶的倫理」的跨領域研討,會定期的主辦讀書會,同時也有大型的研討會,這個部分在明年也即將要出專書。

第三個部分是與政府部門之間的合作,我們所裡頭有同仁會定期到法官學院與司法官之間去做有關轉型正義這個觀念的授課,之後我們也即將會與司法院進行相關轉型正義的合作,以上報告。

許所長雪姬:臺史所發言,臺史所基本上是對於白色恐怖的案件做最基礎性的一些研究,首先我們幫人權博物館處理戒嚴時期不當叛亂暨匪諜審判案件補償基金會從1999年到2014年留下來的檔案,要開放之前必須要整理,這個是由我們的檔案館來執行,在明年20223月會結束,前後已經進行了5年,另外我們蒐集了相當多的歷史記憶,我們至少訪問了兩百多位受難者及受難者家屬,其中有一部分是針對白色恐怖受難者女性家屬的訪問紀錄,我們有上、中、下3冊的出版,後來又出版了5本有關口述歷史的紀錄。

另外,我們有定期召開委員會,像這個月的16日、17日就要在臺史所進行一個白色恐怖的工作坊,一半是受難者家屬來現身說他的經驗,一半是學術研究。另外,我們也進行政治檔案的解讀,因為政治檔案是非常難懂的,所以我們有召開過一些研習營來告訴年輕人怎麼樣去解讀政治檔案,這個部分是我們充分與促轉會以及國家人權博物館一起合作,我們已經有做出一些成績。另外,針對受難者的一些日記,像葉盛吉,他是在1923年出生,1950年就被槍決了,他留下了龐大的日記,還有他夫人的日記,那我們經過解讀已經在去年出版,所以我們也在努力地進行,往後我們會與法律所密切合作。

主席:還有單位要說明嗎?

陳處長建璋:學術處說明,首先我先就林宜瑾委員的第52案來說明,在自然社會人文科學項下,這個就是我們三大學組,這裡面除了研究經費以外,還有人事,還有每一個所平常的支出開銷都是在這裡面,我們會遵照委員的建議,想辦法請他們提出一些衡量指標,以後可以讓委員看,我們會遵照委員的建議來辦理。

再來是第53案,高虹安委員提到流用,剛剛我講了幾次,我們真的都有流用的情形,明年我們在儀器費這方面真的會增加,那也會提出一個書面說明來解釋我們怎麼樣做這個,希望以後可以減少流用的比例。以上,謝謝。

主席:本席來處理相關的預算案,從第52案至第60案,吳思瑤委員的第59案已經併第80案,對不對?

吳委員思瑤:對。

主席:然後第60案改主決議。由於委員的提案從凍結5.4億元到凍結1,000萬元,各有不同,本席建議是不是凍結1%,凍結4,000萬元,然後提書面報告?

吳委員思瑤:主席,我還有一點點意見要補充,轉型正義是第60案,聽了你們的說明我同意不凍結,但是我做個具體的建議,因為那個出版還要等到明年,你們有YouTube的頻道,我跟大家講,我都有看你們研究員在YouTube上面的影片,我前幾天看了一個博物館史,有一個年輕的民族所研究員叫王舒俐,我不知道他在不在,我覺得這對於一些知識架構的傳承是很好的。像這樣子的東西不一定是書面的出版,因為現在閱讀的人越來越少,而且又是相當學術性的,如果能夠放到你們在YouTube的「研之有物」,讓這樣子的事情可以讓更多人去學習和理解,我覺得是好事。

回到預算的處理,像我自己有3個案子,1個案子改主決議,2個案子我都同意不凍結,所以宜瑾委員如果沒有要凍結,剛剛是虹安還是誰,如果委員都同意說明沒有要凍結,其實就不用再凍結了,我認為42億元就照列。

主席:當然不行!

吳委員思瑤:哪有不行這件事情?

主席:因為萬美玲委員的案子本席也連署了。

吳委員思瑤:她在嗎?

主席:萬美玲委員的第54案本席也有連署,不可以因為人家不在就完全忽視人家。

吳委員思瑤:不是啊!那也不可以因為少數委員就這樣說,因為我們在場都很認真的……

主席:沒有,所以我們一起來處理啊!

吳委員思瑤:一起來處理,所以主席不可以說不可以這件事情,我們是多數共同來合議的啊!

主席:請范委員雲發言。

范委員雲:2目是凍結多少?

主席:200萬元,凍結2,000萬元。

范委員雲:那這邊凍結4,000萬元還是太多了啦!是不是就凍結1,000萬元?現在是第3目,剛才主席說凍結4,000萬元嘛?

主席:凍結1%

范委員雲:那我是說象徵性的凍結1,000萬元。

主席:其實凍結1,000萬元、2,000萬元或3,000萬元有差別嗎?

范委員雲:還是有差別,萬一影響到一些錢數比較少的,對不對?有可能啊!

吳委員思瑤:主席,抱歉,話比較多。因為我是真的認為如果對委員的提案說明得不夠清楚,才構成我們要繼續凍結預算來獲得你們進一步的說明,那這一目我們3位委員的發言,就我的部分,3個案子我都同意,我也接受,我也看到你們做的成果。

主席:現在休息。

休息

繼續開會

主席:現在繼續開會。

3目凍結4,000萬元,提書面報告。吳思瑤委員的第59案併第80案,第60案併第79案。

處理第4目。「南部院區」原列101,3481,000元,從第61案至第73案,有高虹安委員、張廖萬堅委員、黃國書委員、鄭正鈐委員、吳思瑤委員、林奕華委員、陳秀寳委員、林宜瑾委員等提案。

請林宜瑾委員發言,再來是張廖萬堅委員、陳秀寳委員及林奕華委員。

林委員宜瑾:有關於中研院南部院區的事情,其實就在我們臺南,所以我非常非常的重視,因為興建計畫期程已經二度展延,對我來講,我真的很希望中研院南部院區可以趕快跟得上進度,這是我們最大的目標。為了讓中研院有壓力,因為南部院區擔負著國家量子科技發展研究的重要責任,所以我把南部院區九億多元的預算數凍結5%,不過很多委員也有提凍結案,那就看大家怎麼樣討論出一個共識。以上,謝謝。

主席:請張廖委員萬堅發言。

張廖委員萬堅:我也是同樣對於中研院南部院區建設工程的延宕表示關心,不過它的第一個理由當然現在大家都知道原物料上漲,確實不好發包,再來就是因為那個量子計畫有納入,可能也有一些修改,所以我是可以理解。不過對於這個進度當然大家很關心,我的提案是酌予凍結1,000萬元,不影響到他們整個推動的經費,然後能夠在解凍的時候再來跟我們說明整個建設的狀況,或者是提書面報告說明遇到什麼問題,儘量能夠去加速,所以我沒有凍很多,只凍結1,000萬元,希望他們能夠隨時向立法院報告整個狀況,謝謝。

主席:請陳秀寳委員發言,再來是林奕華委員、鄭正鈐委員。

陳委員秀寳:其實我與其他同事提的都是一樣的意思,這個預算是為了中研院南部院區的興建工程預算案,明年度算是續編的工程預算,新增的裝修費用高達12,000萬元,比今年度增加了快2億元,而且工程還有展延的狀況,那中研院跟本辦這邊說明的現象,其實我們是可以接受啦!因為它有強調增加的部分是整個營運及工程上有必要的,後來也有補充整個工程預計辦理的細節及所需經費的內容,不過基於預算的監督,希望中研院還是要好好地掌握相關的進度,確保工程可以如期如質的完成,本席提的是凍結5,000萬元,但是為了維持預算本身的執行,本來我是寫要專案報告,我可以接受書面報告,至於凍結的部分,大家再來討論一下,謝謝。

主席:請林奕華委員發言。

林委員奕華:有關於南部院區,我們在今天的質詢都講到了,到目前為止,因為缺工、缺料等等的問題,造成整個工程有很大的延宕,而且已經做過兩次修正,要延到113年嘛!而且我們就以這個月來看,修正完之後雖然沒有落後很多,但又有3%的一個落差,那明年是不是能夠照原來的時程全部可以完工?雖然今天有說明後面是機電工程,相對來講,比較不會像現在在做結構體上面的問題,可是我們站在嚴格監督的立場,我覺得還是必須要來把關啦!我印象中今年我們是凍結1,000萬元,但後來都沒有來解凍,對不對?南部院區我記得是凍結1,000萬元,我是說去年審今年的預算。

主席:好像是凍結500萬元,這個科目。

林委員奕華:我是說去年審今年的時候有凍結,我忘記是500萬元還是1,000萬元,我記得有凍結。

主席:凍結500萬元。

林委員奕華:但是沒有來解凍嘛?沒有解凍就代表……

主席:凍結500萬元,提書面報告。

林委員奕華:我的意思是說,以去年的500萬元來看,等於今年實質減列了500萬元,因為沒有來解凍,等於實質減列500萬!這就代表應該有減列的空間,或是我們就凍結多一點,凍結多一點的目的是萬一明年中研院碰到這樣的狀況,不會因為我們凍結得太少,所以它連報告都不需要報告。我們要凍結多一點,它如果需要全部解凍或部分解凍,起碼要向教文委員會來請求同意,我原來是主張凍結5,000萬元,我同意可以減一些,但是我認為要多於剛才說的1,000萬元凍結數,謝謝。

主席:請鄭正鈐委員發言,再來是高虹安委員。

鄭委員正鈐:針對這個部分,本席是提第66案,因為南部院區大家都非常的關心,那它也展延了兩次,在111年度的預算又增列了1.68億元,本席是提案凍結十分之一,和思瑤委員一樣凍結十分之一,希望中研院提出書面報告之後,經委員會同意後始得動支。以上,謝謝。

主席:請高虹安委員發言,再來是吳思瑤委員。

高委員虹安:我想南部院區應該滿多委員都有提案,我的凍結數2億元應該是這一目裡面最多的,因為當時我確實有接到許多民眾陳情提到南部院區的量子實驗室,也有內部人員向我們反映編太多預算不知道要如何花用,我們在看了預算編列之後,確實也覺得有減列的空間。

我這邊原本是用凍結的方式,希望中研院能夠提出一些相關方案的報告,因為這畢竟還有一個問題,就是很多相關的科研、技術及人才是比較集中在北部的院區,所以這個部分還是需要去討論怎麼樣讓量子科學的發展能夠達到最大的效益,不要讓國家資源在這上面有所浪費。原本我提這個凍結案主要是希望中研院能夠提出一些專業的考量,包括你們的選址以及工程延宕的部分未來要怎麼去改進,但是因為國會聯絡人有與辦公室這邊來做一些溝通,你們覺得可以改成減列500萬元,所以我先向主席表達,我們與院方溝通的狀況是改成減列500萬元。

這裡也有提到,會選在南部院區可能是需要新的空間,但是未來確實有些部分是需要符合某些條件,這也是南部院區需要去突破的瓶頸,原本我想要看到的報告主要是在討論你們在南部院區去做一個這麼先進的科技,如何能同時去運用結合北部的一些研究基礎,這個部分是本席在凍結案想要關注的,我想就交由主席裁決,原本的溝通是改成減列500萬元,如果還有凍結案的話,在報告的部分請把我關注的事項詳述進去,謝謝。

主席:請吳思瑤委員發言。

吳委員思瑤:我有3個案子,第65案、第72案及第73案,第65案與其他同仁的意見一致,都是擔心南部院區的工期延宕,今天的質詢很多委員都問了,我也聽到你們的說明,如果委員會希望透過凍結預算來push大家強化相關效能的話,我本身是提凍結十分之一啦!但我願意參酌林奕華委員、秀寳委員及宜瑾委員,他們凍結大概5,000萬元,跟5%是差不多的數字,所以我個人願意接受奕華、秀寳及宜瑾委員大概是5,000萬元的凍結,這是我個人意見,等一下看主席怎麼裁示。

72案是南部育成中心,我現在說的是軟體,南部育成中心到現在只有1家廠商進駐,所以我很關心這樣子的一個硬體。南部育成中心這邊是六千七百多萬元,我是有一個凍結十分之一的想法,大概600萬元左右,這個提案與其他委員的意見不太一樣,是招商的部分,我想聽一下你們的進展和規劃。

主席:中研院各單位可不可以針對委員的提問來做一些說明?包括南部育成中心,還有……

葉主任國楨:委員好,我是農生中心主任葉國楨,南部育成中心因為我們剛搬到那邊,目前有1家已經進去,第2家正在審查已經快過了,因為我們只有4個空間,所以我們還是要慎選,已經有第3家在詢問中。昨天我們有與委員辦公室溝通過,這個資料可能是比較早一點的,我們正在積極進行招商的工作。

吳委員思瑤:所以有第2家。

葉主任國楨:希望不要凍結預算,不然很難執行,因為很多東西我們保守的……

吳委員思瑤:那第2家什麼時候審查完成?讓我們安心一下,至少進駐一半嘛!4個空間有2家,年底可以嗎?

葉主任國楨:可是我們還是要慎重地去……

吳委員思瑤:我知道,審查年底會OK嗎?趕快好不好?讓它有一半。

葉主任國楨:好,是。

吳委員思瑤:如果你們能夠有一半的進駐,至少不會空盪,這是審計部揪出來的嘛!

葉主任國楨:對,是審計部講的沒錯,不過那個資料比較早一點。

吳委員思瑤:好,這個部分600萬元,我可以不凍結。

葉主任國楨:謝謝委員,不然我們很難安排這些工作。

主席:針對林宜瑾委員、奕華委員以及各位委員的回應。

張處長剛維:跟各位委員報告,第一個,林奕華委員提到的凍結,我們在今年422日的業務會議有併案辦理解凍,這個部分跟您報告一下。

林委員奕華:後來發現是1,000萬元。

張處長剛維:對,有辦理解凍。

林委員奕華:有解凍?

張處長剛維:是。這個圖面是我們工程進度的圖,對不起,比較小張一點,圖面上方的部分是我們一期的工程,有許多位委員都到現場去參觀過了。下面這個是工地,目前我們工程的時間都已經寫好了,現在只剩下最後一個樓層,最小棟的頂樓都已經蓋起來了,廠商已經承諾在1月份會把整個結構體都做完,我們最重要的一個里程碑可以達成,只要這個目標能夠順利達成,後面的機電、水電、消防管線的安排都在室內,我們相信會推展得比較順利一點,我們會努力在明年下半年去完成這個工作。以上,謝謝。

彭秘書長信坤:尊重委員會的意見。

林委員奕華:主席,然剛剛說可以刪500萬元,我覺得刪除還是維持,但是還是要凍結,凍結是因為我們想要瞭解我們關心的事情。在凍結的部分,後來查到去年不是凍結500萬元,而是1,000萬元,我是建議凍結1,500萬元,雖然凍結是書面來或我們瞭解就可以解凍,但是我覺得要表示一下,今年到目前為止執行率過低啊!所以我們要凍得比去年多才行,這才是一個態度的展現嘛!1,500萬元或是2,000萬元,聽大家的,凍結2,000萬元也可以。

主席:請張廖委員萬堅發言。

張廖委員萬堅:我想是這樣,我們本來有折衷的意見,如果可以的話就凍結2,000萬元,如果林委員堅持要刪500萬元,那我們就刪500萬元,凍結1,500萬元,好不好?

主席:500萬元,凍結1,500萬元,奕華委員,可以嗎?

張廖委員萬堅:500萬元,凍結1,500萬元,提書面報告,好不好?

林委員奕華:好。

主席:中研院可以嗎?

彭秘書長信坤:可以,謝謝。

主席:4目「南部院區」101,3481,000元,刪500萬元,凍結1,500萬元,然後提書面報告。思瑤委員,第72案及第73案都改主決議,好不好?

吳委員思瑤:好。

主席:這個部分科目自行調整。

處理第5目。非營業特種基金原列128,8395,000元,第74案至第78案。

請林宜瑾委員發言,再來是高虹安委員。

林委員宜瑾:最後一目了,我是第74案,有關科研基金項下的「國家生技研究園區」編列29,100萬元,當然整個科研基金是十二億多元,我是針對國家生技研究園區的部分,我知道它非常重要,因為它現在負責研發COVID-19的疫苗技術,與醫療生技產業做連結,在做專利布局,可是現在重點來了,這個生技研究園區今年和明年的歲入預算數分別是1754萬元及17,845萬元,雖然收入有增加,可是這個收入與原本編列的兩億多元的補助還是有差啦!園區的財務變成沒有自主能力,所以當然要敦促中研院去降低收入和補助間的落差,本席才會提案要凍結5%,可是實際上要凍結多少,大家可以來討論,謝謝。

主席:請高虹安委員發言。

高委員虹安:我的第75案是「科學研究基金」底下的「科研環境領航計畫」,主要是針對臺灣人體生物資料庫,因為臺灣人體生物資料庫其實有一個實踐的成果,你們是寫說要建立這個品牌,所以有設立官方臉書及YouTube,要將健康新知分享給民眾。但是我們卻看到202110月的時候,瀏覽臉書及YouTube,臉書貼文按讚人數只有二十幾個,然後YouTube一年內公開觀看點閱影片的點擊率也不到千人,甚至有幾篇只有幾十次,這代表你們想要去做到這個成果,你們想要設立一個品牌去做分享,但是看起來這兩個社群帳號的定位成效並沒有彰顯,所以我希望凍結500萬元,請你們針對臺灣人體生物資料庫想要建立品牌以及在數位行銷上面要如何提升民眾觸及率,提出一個書面檢討報告。

另外一個案子是第78案,針對國家生技研究園區,我在質詢的時候也與院長交流過,主要是園區收入雖然目前有逐年增加,但是相對來講,預算補助的比例還是比較高,所以我希望你們針對如何將現有研究成果進行產業化,甚至到商業運轉的部分,能夠提出一個檢討。以上是我在這部分的兩案,謝謝。

主席:對於兩位委員的發言,請教中研院這邊有沒有什麼補充說明?請中研院的同仁針對兩位委員的問題提出相關說明。

林副主任榮信:委員好,我是生醫轉譯研究中心副主任林榮信,就如您所剛剛提出來的,我們這幾年的園區收入真的是逐年在增加,預計在明年可以達到一億七千八百多萬元,其實這是非常難得的事情,因為我們園區在3年前總統來才開幕,我們這個生醫轉譯研究中心才成立兩年多一點點而已,所以大家真的是非常努力,才能夠有今天這樣的成果。這個經費對我們園區的基本維運、核心設施以及新技術開發真的是非常非常重要,希望委員考量到我們真的是非常前期才兩年多的一個研究中心,能夠到這樣子已經是非常接近了,我們剛剛與同仁有討論過,其實未來還會持續增加,都看得見,所以真的是希望委員可以繼續支持,謝謝。

李代表人德章:主席、各位委員。我是臺灣人體生物資料庫代表人,非常謝謝委員的指教,因為過去幾年臺灣人體生物資料庫主要在收案,但是現在我們發現有些研究者已經有一些成果出現,我們希望把這些成果讓民眾能夠瞭解,所以我們去設置臉書來提供一些資訊,因為我們必須要把研究成果變成科普化讓民眾瞭解,需要一些功夫,而且有一些資訊需要科學背景,所以可能不那麼討好一般民眾,不過我們還是要介紹比較對的東西,事實上從我們的後台來看,有很多臉書文章點閱也超過好幾千遍,最多有到四千多遍,雖然不是很多,但是我們很努力想要把這部分做好,而且現在疫情已經比較緩和,我們會有一些實體活動可以相互搭配,再把臉書點閱率衝高,其實我們並沒有花很多經費,一方面也是訓練自己的人能夠做這方面的事情,我們希望能夠利用這個東西看有沒有辦法讓人體生物資料庫的一些成果可以讓一般民眾知道,所以我們很努力在做這件事,希望委員能夠支持。

高委員虹安:我們沒有不支持,我超支持,我還自己捐血去人體生物資料庫做研究,我超支持!我覺得是這樣,如果你說數位行銷部分的預算本來就比較少,其實我也不用凍結這麼多,但我覺得主要的目的是要回到你到底認不認同透過這些社群的方式去分享人體生物資料庫的資訊,比如精準健康這一類的新知,如果你覺得答案是Yes,我的檢討報告其實是讓你們想想有沒有更好的方法去分享及傳達這些知識,其實我們不是不支持,反而是非常支持,所以希望你們可以做的更好。以上補充。

李代表人德章:這是我們的途徑之一,還有用其他的部分,比如會發一些簡訊或年刊送給一般的民眾,用不同的方式,因為到這個階段,我們希望能做一些轉型。

主席:請林宜瑾委員發言。

林委員宜瑾:我有被說服了,說真的,他們的歲入預算數確實有增加的趨勢,他又保證說再來會更好,畢竟才兩年的時間而已,我改成主決議就好了。

主席:宜瑾委員的第74案改主決議,虹安委員有沒有建議?我們就來處理了。

高委員虹安:思瑤委員也有提,需要發表嗎?

吳委員思瑤:這部分我沒有意見,尊重大家。

主席:謝謝,我們就來處理,第5目非營業特種基金,原列128,8395,000元,虹安委員這邊……

高委員虹安:當時他們來辦公室溝通時,是說改成凍200萬元,我覺得也不用到200萬元,我微凍100萬元就好了,主要就是讓他們被委員關注,其實剛剛講到生技園區,宜瑾委員說她有被說服,但我覺得未來怎樣商業化還是滿重要的,所以整目併起來100萬元,主席是不是覺得OK

主席:好,我們就凍100萬元,委員剛才的問題就用書面報告,好不好?好,那這一目結束。

請大家回到第1頁第5案,原來黃國書委員提出科學支出的部分是1315,9999,000元,他提議凍結5億元,這部分請教各位委員要是沒有特別的意見,我們是不是併剛剛已經審完的科目,就是前面所有其他第1到第5目的協商結果來處理?可以嗎?黃國書委員的第5案就這樣處理。

接下來,主決議的部分第79案到第91案,包含吳思瑤委員、林奕華委員、林宜瑾委員、賴品妤委員、高虹安委員等,中研院都是遵照辦理,請秘書長確認一下。

彭秘書長信坤:對,感謝各位委員的意見,我們一切遵照辦理。

主席:92案高虹安委員的主決議,中研院有一些文字修正,虹安委員有看到了嗎?已經簽字同意了。

彭秘書長信坤:對,我們溝通過了。

主席:是不是就按照修正文字通過?

彭秘書長信坤:對。

主席:好,第92案就這樣處理;第93案?

彭秘書長信坤:遵照辦理。

主席:93案遵照辦理。第94案虹安委員也是簽字同意。

彭秘書長信坤:小修。

主席:文字修正通過。第95案、第96案、第97案是張廖萬堅委員的,都是遵照辦理。

彭秘書長信坤:遵照辦理。

主席:95案、第96案、第97案通過;第98案黃國書委員的部分有文字修正,黃國書委員也簽字同意,文字修正通過;第99案黃國書委員的主決議也是做文字修正,文字修正通過;第100案黃國書委員的主決議也是文字修正通過;第101案黃國書委員的案子也是文字修正通過;第102案也是文字修正通過,第103案黃國書委員也同意,所以文字修正通過;第104案就是……

彭秘書長信坤:遵照辦理。

主席:通過;第105案黃國書委員也同意修正文字,文字修正通過;第106案、第107案、第108案、第109案是……

彭秘書長信坤:遵照辦理。

主席:都通過。剛剛的第26案是吳思瑤委員原來的提案改主決議,也通過;吳思瑤委員第31案改主決議,也通過;高虹安委員的第37案也改主決議,通過。

現在還有第72案、第73案、第74案原來的提案也改主決議,還沒有送過來,等會再處理。

現在公務預算審查完畢,接下來處理111年度中央政府總預算案委員提案彙整表的中央研究院科學研究基金。基金來源部分有兩位委員提案,分別是高虹安和黃國書委員,請教提案委員有無要說明?

高委員虹安:謝謝主席。因為國書委員不在,我跟他寫的,我看了一下應該是差不多的意思,其實我們希望生技園區能夠讓權利金的部分占基金來源比例提升,就如同我今天質詢院長時有提到,權利金的收入希望能有所增加,因為這代表政府預算投入進去是真的有活絡其循環經濟,所以在這部分我跟國書委員都有提到在權利金收入的部分要增列200萬元,當時和中研院溝通的狀況是說可以照案辦理,我想還是尊重,看看院長這邊的說法是怎樣?

主席:中研院是說可以增列,基金來源的第1案和第2案這部分就增列200萬元,通過。接下來是基金用途,分別是第3案到11案,這部分分別有張廖萬堅委員、黃國書委員、高虹安委員提案,相關提案委員有沒有要說明?先請張廖萬堅委員發言。

張廖委員萬堅:我的第3案是編在基金裡面,所以有關服務費用─修理保養及保固費是根據預算中心,也是根據執行率的問題,從106年到109年這幾年度的執行率為51%50%64%54%,都低於65%,為什麼111年度又編了九千多萬元,反而編得更多?這是為什麼?有無覈實編列?基金預算用不完大概就是放在基金,沒有什麼問題,不過這樣的編法是否合理?所以我才提出因為執行率那麼低,又編那麼多,是不是有減列的問題?

6案是培育科技菁英計畫,也是我所關心人才培育的問題,好像也有類似執行率的問題,沒關係,我也聽你們解釋,我只酌凍100萬元,請你們提供更詳細的資料,但是你們的原列數就是800萬元,這部分如果你們講清楚的話,我可以不凍結。以上。

主席:請問高虹安委員針對提案有沒有要說明?

高委員虹安:我的部分是第5案,但是其實剛剛張廖委員和國書委員其實都是一樣的,所以我就不重複了,凍結數和減列數就遵照主席的討論及最後決議,我這裡還有一案是第8案,主要是因為去年我們還記得疫情在全球剛開始的時候,媒體報導中研院有開發研究相關COVID-19快篩試劑,並且技術轉移到廠商,但是我看現在國內已經有大量使用快篩試劑,目前都還是從國外進口,所以這部分主要是想關心去年當時很早就開始做的研究,其目前技轉的進度及商轉的狀況,主要是這個提案的部分,謝謝。

主席:關於剛剛兩位委員提出來一些問題,請中研院說明。

林副主任榮信:生醫轉譯研究中心副主任林榮信跟委員報告,您所提到的有關維修保護及保固費用預算的部分,的確在106年到109年的執行率好像比較差,這部分經過我瞭解,主要的部分是園區的建置事實上有延宕,本來預計105年竣工,但一直到107年才竣工驗收,我們很多儀器設備都需要建築體好了之後,進去再做二次裝配,所以整個就延期了,而延期的每種情形又不太一樣,所以陸陸續續有些已經可以開始用,有些還不能用的情形,這是為什麼106年到109年費用的執行率比較偏低的原因,可是現在園區在過去兩年間自從生醫轉譯研究中心進駐之後,情形已經大幅改善,現在整個中心已經進入正常營運的狀態,也因此我回答剛剛的問題時才可以看到這些權利金現在都已經到1億多元,主要就是因為現在都已經正常運轉,我們有很多設備即將在明年保固都會到期,明年7月是a critical period,到那個時候這些都不能用新購時的保固,要用自己的經費去付款,所以這是為什麼要編列比較多的保固費用的原因。

張廖委員萬堅:你可不可以回答我,照這樣講,今年度到目前為止的執行率是多少?

林副主任榮信:今年到目前為止執行結果應該還是正常的,不會像過去那麼低。

張廖委員萬堅:所以今年度可以達到幾%

林副主任榮信:我覺得到今年底九十幾%應該沒有問題。

張廖委員萬堅:如果真的可以這樣,我就同意不用減列。

林副主任榮信:今年是很正常的。

葉處長雲卿:委員好,我是智財技轉處處長葉雲卿,我補充一下有關快篩試劑現在授權的狀況,楊安綏老師的部分目前已經授權六間公司,有一間是國外的公司,其中有一間公司已經有拿到臺灣TFDA的證書,另外一部分,我們還有一個雙抗體的檢測試劑,是由慈濟大學主導,也已經取得TFDA專案核准製造,基本上是這樣的狀況。

主席:還有沒有補充?

孟處長子青:補充一下張廖委員的問題,其實今年我們已經把明年的預算減列了,本來一年是1,200萬元,我們已經減到800萬元,希望明年用800萬元的預算好好執行,這是要送人出去國外開拓國際視野的部分,謝謝。

張廖委員萬堅:明年若疫情改善,希望能多送一點人出去。

主席:所以虹安委員已經談好要減100萬元,是不是?

高委員虹安:因為剛剛那部分他們有說到今年的達成率就會到九十幾%,他們剛剛有解釋理由,要不然我們就用凍結就好,因為本來是減列加凍結,本來我們提案認為你大概用不到,之前都只有50%60%的執行率,我們就是用減列的方式,如果今年確定問題已經排除了,也可以到達百分之九十幾,我們覺得就可以不用減列,但是凍結的部分可能還是看他到時候有這樣的狀況,我們還是可以有凍結的工具,還是請院長說明一下。

主席:秘書長,假如我們不減列,但是凍結一部分。

彭秘書長信坤:謝謝各位委員,剛才我們生技園區已經說明了,主要是前兩年因為保固期還在,所以今年會增加,我想就凍,我們就提書面報告。

主席:500萬元?

彭秘書長信坤:尊重委員會。

主席:可以嗎?張廖委員。

張廖委員萬堅:可以。

彭秘書長信坤:謝謝。

主席:基金用途的部分,第3案到第11案並不減列,但凍結500萬元,但是檢附書面報告,好不好?

高委員虹安:OK

主席:主決議的部分第12案是賴品妤委員的,文字修正通過,第14案是張廖萬堅委員的。

彭秘書長信坤:遵照辦理。

主席:15案是黃國書委員的。

彭秘書長信坤:修正文字。

主席:也是修正通過。第16案黃國書委員的案子,也是修正通過。第17案是陳委員秀寳的。

彭秘書長信坤:遵照辦理。

主席:18案林奕華委員的部分也是修正通過。

彭秘書長信坤:文字修正。

主席:剛剛前面吳思瑤委員的第72案改主決議,通過;第73案併第83案;林宜瑾委員的第74案改主決議,通過。

(協商結束)

主席:今天的審查結果免予重複宣讀,在不影響文意的前提下,授權議事人員依照111年度中央政府總預算案審查報告與黨團協商之範例整理,列入紀錄。

關於今天的會議作如下決議:111年度中央政府總預算案有關中央研究院單位預算案及中央研究院科學研究基金附屬單位預算案全部審查完竣,對於委員質詢要求提供相關資料或未及答復的部分,請相關機關儘速以書面答復。

111年度中央政府總預算案有關科技部及所屬單位預算案、111年度行政法人國家災害防救科技中心預算案、111年度中央政府總預算案有關行政院主管行政院國家科學技術發展基金附屬單位預算案、111年度中央政府總預算有關科技部主管科學園區管理局作業基金府屬單位預算案等相關提案,請於1118日下午5時前提出。

報告委員會,今天議程處理完畢,現在散會,謝謝中央研究院院長及各位同仁,辛苦了!謝謝各位委員。

散會1650分)


Shape2

121