Shape1

立法院公報 第110卷 第103期 委員會紀錄


立法院第10屆第4會期經濟、社會福利及衛生環境、財政三委員會第1次聯席會議紀錄

時  間 中華民國110114日(星期四)9時至112

地  點 本院紅樓101會議室

主  席 邱委員志偉

繼續開會

主席:現在繼續開會,進行本日議程所列討論事項。

討 論 事 項

併案審查行政院函請審議「生技新藥產業發展條例修正草案」案、本院委員張廖萬堅等19人擬具「生技新藥產業發展條例修正草案」案、本院委員吳怡玎等19人擬具「生技新藥產業發展條例第六條及第十三條條文修正草案」案、本院委員邱志偉等18人擬具「生技新藥產業發展條例修正草案」案、本院委員邱議瑩等16人擬具「生技新藥產業發展條例修正草案」案、本院委員蘇巧慧等19人擬具「生技新藥產業發展條例修正草案」案及本院民眾黨黨團擬具「生技新藥產業發展條例修正草案」案。(民眾黨黨團提案如未接獲議事處來函,則不予審查)

主席:現在進行今日議程法案的協商,由於在場委員人數還不夠,我們稍等一下。

好,在場委員人數已足法定人數。現在進行法案的協商。

(進行協商)

主席:現在先進行法案名稱的討論,請經濟部工業局呂局長先就法案名稱部分提出說明。

呂局長正華:關於法案名稱,我們修訂為「生技醫藥產業發展條例」,這部分大概有幾位委員的提案,也都以這樣為主。以上報告。

主席:法案名稱部分,我想所有委員的提案版本都一樣,包括修正動議的部分也都一樣。請問聯席會委員,對於法案名稱,是否採用行政院提案名稱「生技醫藥產業發展條例」?

請曾委員銘宗發言。

曾委員銘宗:謝謝召委,法案的名稱我是希望從第一條審到最後一條確定之後,再來訂定它的名稱,所以我建議法案名稱部分先保留,好不好?因為現在是「生技新藥」,那要不要擴及「醫藥」就涉及到名稱跟定位,所以我希望法案的名稱先保留,謝謝。

主席:請蘇委員治芬發言。

蘇委員治芬:關於法案的名稱,我覺得除非是什麼有新意,提案裡有一些新的名稱,否則我想「醫藥」,就法案的內容有醫,也有藥,是滿符合現在時代的需要,所以法案的名稱,我覺得是滿符合時代的需要,除非是「醫藥」兩個字還不足以概括法案條文裡所提到的內容,或是範疇,或是在所有提案的文字裡頭,因為跟行政院提案的這個法案名稱不一樣,當然我們兩邊的文字可拿出來討論,否則的話,我建議法案名稱還是按照行政院提案版本通過。

主席:請賴委員瑞隆發言。

賴委員瑞隆:我也是建議照行政院跟各委員的版本啦,因為事實上大家都提到生技醫藥,事實上整個範圍大致應該是符合的,所以我建議這個部分如果沒有太大爭議的話,能夠儘量照行政院版以及各委員版本通過。

主席:請謝委員衣鳯發言。

謝委員衣鳯:我覺得曾委員講的也有道理,他並不是持反對的意見,只是在所有的法條逐條討論完之後,再來決定法案名稱,那這樣對整體未來條例的定位以及方向會更為明確,所以是不是可以請相關部會表達意見,例如衛福部可否表達意見?

主席:請衛福部代表石次長說明。

石次長崇良:因為這一次我們納入所謂再生醫療、精準醫療,還有智慧醫療,這些都是屬於「醫」,不是新藥,所以用「醫藥」就包含醫療,包含著一些技術成分在裡頭,比原本只有著重在「藥」亦即「新藥」的範圍會更擴大,所以我是建議委員可以考慮到我們這一次發展條例的範圍目的就是讓新的醫療技術也能夠納入,謹作以上的說明。

主席:請曾委員銘宗。

曾委員銘宗:謝謝召委,如同剛剛謝委員提到的,我也不是反對,現行的法案名稱是「生技新藥產業發展條例」,現在要把它擴張成「生技醫藥產業發展條例」,這涉及到後面的第四條要把這些相關的部分都納進去,比如說像數位醫療、再生醫療等都放進去,這會涉及到後面的討論。我再強調一次,我並不是反對,但因為涉及到條例的定位,我覺得假設你後面大家等一下如果確定以後,最後再回來訂定條例名稱,我覺得會比較合適,謝謝。

主席:請蘇委員治芬發言。

蘇委員治芬:覺得曾委員講的,也並不是絕對不能接受,我只是覺得一個法案在一開始討論,我們的定位「醫」跟「藥」在第四條裡面,包括的新劑型的藥劑,還有再生醫療、精準醫療、數位醫療,還有其他策略生計醫藥產品之產業,我一直稱這部法案是一個進步法案,也是個改革法案,我甚至都嫌它的進度有點慢,我覺得這段時間臺灣的醫學技術在國際上都是足以傲視,我們整個醫療體系在國際上有一定的位階,我想這個法案的名稱也足以涵蓋,而我也想不出中文還有什麼名稱可以再就這個法案名稱進行調整,所以是不是可以請曾委員提出來,針對這個法案的名稱,後續你覺得還可以再加什麼?或是醫藥這個名稱的話,就足以涵蓋整個法案,整個範疇都已經擴及到?就是有沒有什麼新意?有沒有什麼新的文字要加?如果沒有,我們就讓它順利通過,其實我們再繼續討論下去,如果,對第一條、對法案名稱有意見,我們還是可以回過頭來,也不是說現在過了就過了,而且主席這麼英明。

主席:是,這點我同意。

請鄭委員運鵬發言。

鄭委員運鵬:即使將名稱改成「醫藥」,在第四條的範圍裡面也可以只有新藥,但是如果只有「新藥」,後面在醫材上面,其他的新藥以外就不太行,所以其實如果改成「醫藥」的話,是不會影響到第四條的適用範圍,但是如果說我們在第四條裡面會處理到把這些非新藥的部分拿掉,那可能就名稱上面來說,好像「醫藥」的範圍太大,其實差別是在這裡,所以改為「醫藥」,不管曾銘宗委員的看法到第四條會怎麼樣,其實改為醫藥是沒有差別。

主席:請曾委員銘宗。

曾委員銘宗:鄭委員運鵬講得也有道理,其實這涉及整個條例的定位,我再次澄清一下,我或者國民黨所需要與主張的是,然要採用租稅優惠,就必須有很詳細的評估作為論述!國民黨黨團對生技、新藥或醫藥發展都認為應給予協助,但前提是,必須有一套詳細的論述過程,不能沒有任何討論就希哩呼嚕過了,否則就像十五年前訂的條例逕付二讀,沒經過詳細討論就通過一樣,如此的話,國民黨團是不會答應的!反之,若已經過很詳細的討論與論證,認為採用租稅優惠來給予協助是必要的,大家也經過很理性的討論認為是必要的,那麼國民黨黨團全力支持!所以我要向各位報告,程序是必要的,而鄭委員講得很好,然這涉及第四條,如此又何必現在就把名稱定了?難道第四條不用討論,自動通過?所以我要再次強調,若生技醫藥確有其發展必要,那麼國民黨團絕對支持,可是過程要好好討論,否則欲速則不達!若你的論述大家都可以接受的話,就當然支持,試問哪個立法委員對國家產業發展會不支持的?我們絕對支持,但一定要有論證過程,謝謝。

主席:法案名稱已經討論10分鐘了,代表我們很詳細、很認真在討論。不管是行政院提案或跨黨派委員提案,包括謝衣鳯召委、民眾黨黨團提案的名稱都一樣,代表這是跨黨派共識。如各位對法案名稱仍有疑慮,認為要後面討論完才能訂定法案名稱,我覺得有點奇怪!過去比較少最後才決定法案名稱的立法例……

謝委員衣鳯:我們不是反對法案名稱,但可否請主席讓我們逐條討論過後再回頭決定名稱?這其實不影響討論程序。

何委員欣純:謝委員這樣講邏輯有點怪怪的!我們不是反對名稱,但要逐條過後再來定名稱?

主席:你們有新的名稱嗎?或者有替代名稱?有可能的名稱嗎?

謝委員衣鳯:其實昨天只有衛福部醫事司司長過來,今天好不容易次長願意就所欲制訂的精準醫療、再生醫療等對我們做一個說明,這其實是一個很好的狀況……

主席:次長剛剛已經說明了。

謝委員衣鳯:所以可否逐條討論過後再來決定?其實並沒有影響。

主席:請賴委員。

賴委員瑞隆:現在是協商階段,所以若討論到後面有問題的話,都可以再回頭。至於現在這一條,如果沒看到另外新的意見,那麼我建議照委員提案及行政版本通過;如果有新的意見進來,那當然就保留。因此,如果沒有新的意見,我建議繼續往下走;如果後面大家還是有問題,隨時都可以再回來修,畢竟就在協商階段,還是可以微動,我們是不是讓整個議事更加順利一點?讓主席處理!

主席:先發言完。請何委員欣純。

何委員欣純:再補充說明一下。確實,每一個不同黨派委員的版本都是生技醫藥產業發展條例,我相信不分黨派、跨黨派很多委員都支持這樣的名稱。依照過去慣例,然是討論修法,且不分黨派委員都支持的話,那麼名稱應該就這樣定了,之後,我們就在這樣的法案名稱下來討論產業發展的各項條文,包括大家所關心的獎勵措施、租稅措施等等。為了讓議事順利,我建議主席先定案,再接著往下進行。

第二個理由,我覺得法案名稱非常重要,因為從生技產業這十幾、二十年來的發展,可以看到臺灣的能量不斷在提升,即使如此,臺灣仍有不足之處!我在質詢時也有提到臺灣製藥產業的問題不只在於新藥,還有我們自己能夠研發、培訓人才,進而壯大自己的產業鏈,如此未來才可以組成國家隊來出口或拼國際盃,這些都需要政府與國家的支持!所以我們應該以大格局來看待產業發展,同時以國際態度與立場來審此案。爰此,我支持生技醫藥產業發展條例儘速定案,讓修法程序得以完備,如此,國家隊始能整備出發往國際邁進。

主席:各位英明的委員,我看了三、四次,每個版本都一樣!所以各位英明的委員,國事如麻,很多法案需要趕快通過。

請楊委員瓊瓔。

楊委員瓊瓔:在審查法案時,除了審查之外,還必須進行朝野協商。行政院版是「醫藥」,但委員提案版本幾乎都是「新藥」,「醫藥」與「新藥」雖然只差一個字,惟所涵蓋的範圍卻仍需要好好討論。

大家都知道,醫療產業是臺灣很重要的產業,也是我們重要的資產。是以本法通過後,對臺灣產業與經濟命脈來說至為關鍵且重要,於此情況下,如何才能讓與本法有關的廠商及政府部門與國際接軌,在國際奮鬥?所以名稱非常重要!像加工出口區這名字用了六十幾年,現在改為科技產業園區……

主席:楊委員有新的法案名稱嗎?

楊委員瓊瓔:這個非常重要。行政院版是醫藥,委員版本是新藥……

主席:跨黨派委員提案都是,民眾黨黨團、謝衣鳯召委都是一樣。

楊委員瓊瓔:對,所以才說應先釐清「醫藥」與「新藥」領域範圍。因為在審查法案時,一旦遇到爭議,往往就是先跳過、保留,趕快繼續往下走,待結束後再拉回來,這很正常啊!

主席:我在立法院十年,主持過很多法案協商,第一次遇到法案名稱就討論了快二十分鐘,這已經破紀錄了!

楊委員瓊瓔:這樣很好,表示我們在創新!

主席:如果有不同版本,那當然要討論!但現在幾乎所有提案版本都一樣,試問還有何爭議可言?我真的想不懂!

請邱委員議瑩。

邱委員議瑩:主席、各位委員。過去的名稱叫做生技新藥,現在則準備放寬,要讓很多,包括處理CDMO的生技廠商、業者都能納入優惠保障裡,所以改名為生技醫藥,如此範圍應該更廣,也可以讓臺灣未來整體生技業的發展往更好的方向前進。

昨天本席在質詢時曾特別談到,澳洲已經給在澳洲的臺灣生技業者43%的租稅優惠,所以沒道理臺灣自己反在這方面倒退!可否懇請國民黨委員站在國家醫藥發展的角度來看待這件事?其實以生技醫藥為名,反而能囊括更多業者,且研發也不再只是侷限在新藥上!所以我們不要在題目上卡關!如果草案名稱就卡關的話,那麼後面也討論不下去,因為幾乎每一條的條文都會提到醫藥的部分,如果是這樣子的話,今天的草案根本會討論不下去,是不是能夠懇請國民黨的委員能夠支持?因為今天看起來我們各個黨團,包括民眾黨黨團的版本,其實都跟行政院版是一樣的,我覺得這個名稱並沒有太大的爭議,懇請大家支持,謝謝。

主席:請陳委員超明發言。

陳委員超明:名稱固然重要,但是我們不要拘泥於名稱,我們要看實際的內容到底是什麼,所以國民黨黨團剛提出的意見,我覺得非常有道理,為什麼?內容看完了,名稱再來作決定,也是一個不錯的方法,我們不要固於傳統,把名稱定下來;但是內容有時候跟名稱不一樣,我覺得你可以考慮一下,名稱暫時不要討論,我們繼續進行,我相信國民黨黨團對於生技的產業也是全力支持,尤其你當主席的時候非常包容,應該很快能把它完成,好不好?

主席:我提醒各位英明睿智,充滿智慧的委員,如果這個法案名稱沒定,後面第二條、第七條全部都是用生技醫藥產業,後面就沒辦法討論下去了,名稱沒有定,後面全部都用生技醫藥產業嘛!第二條、第七條大家看一下,所有委員的版本都一樣,對法案名稱已有高度共識。

楊委員瓊瓔:這個問題……

醫藥跟新藥它的範疇……

主席:不是,你會牽涉到後面,全都是用生技醫藥產業嘛!第二條、第七條及第十一條,大家看一下,都是這樣子。高虹安委員發言結束之後,我們再繼續處理。

高委員虹安:民眾黨黨團本席這邊的提案也是支持行政院版所改的名稱「生技醫藥產業發展條例」,過去用新藥這個詞,會限縮在我們只是一個新的藥品的研發,類似像這樣的概念,所以在醫藥這個詞進來之後,其實它會包含像剛剛有前面委員所提到的醫材,或者是像CDMO,甚至有一些像是再生醫療,或是一些醫療服務,甚至於我們講到精準健康,有一些是健康照護的產業,只要他有一個研發的、一個創新的概念,他就可以受到這個行業的補助,所以在這部分,我覺得對於「生技醫藥產業發展條例」這個名稱,民眾黨黨團這邊表達是支持,但是當然我也理解國民黨黨團剛所提到的,他們其實希望的是……

我這邊提一個方法,因為一直卡在第一條也不是辦法,第四條其實是最重要的,跟這一次我們講說囊括的範圍是最相關,是不是有可能主席稍微權衡一下,我們先跳到第四條把產業條例裡面所包含的用詞範圍先討論完後,國民黨黨團如果對於條例的名稱還有其他更創新的卓見,也許也可以透過修正動議,在第四條討論的時候提出來,我不知道這樣是否可以解決我們目前沒有辦法討論下去的窘境?以上。

主席:這種作法是比較不尋常啦!通常都是先確定法案名稱,因為法案名稱會影響到後面法條相關的條文,所以還是拜託各位英明睿智的委員,這部分應當是沒有任何的爭議。我拜託大家,因為「生技醫藥產業發展條例」非常重要!大家都有共識,剛剛曾銘宗委員也非常大聲疾呼!要趕快通過!所以這個部分,我懇請大家,是不是給主席一個表現的機會?最起碼這個法案名稱先過,後面再充分討論,好不好?

曾委員銘宗:保留!

主席:保留,沒辦法過,後面沒辦法討論,你知道嗎?

曾委員銘宗:會的,我先講一下,好不好?其實……

主席:你今天已經講了25分鐘了!

曾委員銘宗:你今天一大早說要讓我暢所欲言!你已經答應我了!其實剛剛邱議瑩委員講得很有道理,我也要在這裡代表國民黨黨團拜託邱議瑩委員、拜託主席、拜託民進黨委員!我們全力支持不管是生技醫藥產業或生技新藥產業,但這個討論過程要完整!要讓立法院留下紀錄!作為立法委員不可以呼嚕呼嚕過啊!我贊成!你說這些優惠夠不夠?大家討論一下,甚至還可以加碼!但是我希望過程是理性的討論,所以國民黨很堅持。我在這裡代表國民黨黨團拜託邱議瑩委員及民進黨委員支持這個條例!

邱委員議瑩:你要拜託我什麼?

主席:這不用拜託啊!這個我們一直都這樣做!

曾委員銘宗:國民黨要拜託民進黨啊!

邱委員議瑩:邱議瑩委員自己有版本,我當然要支持這個條例!我還拜託國民黨的委員。我不知道到底這個討論哪裡不完整?哪裡不能讓你暢所欲言?

曾委員銘宗:我的意思是再討論。

賴委員瑞隆:主席,我建議先保留!先保留,回來再處理,好不好?讓議事能夠順利,好不好?

主席:我們針對法案名稱已經花了……

邱委員議瑩:不是,主席……

楊委員瓊瓔:第三條裡面行政院版裡頭所寫的都幾乎是醫藥,有委員提的是新藥,這個本來就是名稱,待會兒再回來好好討論,這有什麼?為了要更完整地處理,經常有這樣的議事處理,對不對?

陳委員超明:保留!先討論後面,沒有說名稱還沒決定,後面就不能討論。

邱委員議瑩:我想請曾銘宗委員說清楚,他剛剛那一段的談話會被Quote,什麼叫要拜託邱議瑩委員支持?我自己有版本,我剛剛的談話非常地清楚,我本來就支持這個草案,我還要請國民黨的委員支持「生技醫藥產業」。

曾委員銘宗:你可能沒有聽清楚我剛開始的發言,國民黨黨團會支持,但是你說要拜託國民黨支持,好像是國民黨黨團不支持啊!國民黨黨團我開宗明義就講,我非常支持!但這過程必須審慎地討論,你要拜託我們國民黨,我還拜託你們民進黨咧!

邱委員議瑩:我們現在就是在討論,所以我們提出不同的見解啊!

主席:提案最早的,我記得是邱議瑩委員,她對這個法案的重視無庸置疑!我們休息2分鐘。

休息

繼續開會

主席:報告聯席委員會,休息2分鐘之後,大家有建立共識,達成了我們對法案名稱的共識。聯席委員會各位英明睿智,程度又高的委員,我們是不是就用所有委員的版本跟行政院的版本,法案名稱採用「生技醫藥產業發展條例」通過?好,謝謝。

謝委員衣鳯:其實剛才邱委員在說,我們不是反對這個條例,其實從前面一開始進來的時候,我們就說應該要充分地討論,而且今天訂這個條例,其實只是給予生技產業發展一個依據的基礎,但是其實在行政院各部會之間,他們在磨合跟行政效率上面,有沒有辦法充分地支持產業?這是行政院各部會需要共同來說明清楚的,這也是我們希望今天在委員會可以充分討論,讓整個法案可以完整地呈現給所有的臺灣民眾清楚地瞭解,這是我們的初衷,所以其實我們從前面就一直開始闡述這個原因,我們不是連第一條的名稱都不給過,而是希望這個法案可以充分地討論,如果後面再討論到其他條文,而我們認為這個名稱需要作調整,希望主席可以讓我們回到第一條來作修改。

主席:謝謝謝衣鳯召委,謝衣鳯召委長期對生技醫藥、生技新藥,還有提案,提案內容也非常完整,這部分剛才休息時間我們大概有個共識了。懇請各位委員,是不是先把法案名稱確定為「生技醫藥產業發展條例」?我們還會再協商嘛!我們法案名稱就定為「生技醫藥產業發展條例」,謝謝!

處理第一條。

請經濟部工業局呂局長說明。

呂局長正華:第一條的部分修正兩個字,就是發展我國生技「醫」藥產業,以及本來原條文的「的」改成「之」,成為帶動經濟轉型「之」主力產業,所以在立法宗旨的部分,希望委員指教,謝謝。

主席:各位委員有沒有意見?先請曾銘宗委員,再請陳超明委員依序發言。

曾委員銘宗:這個條文我沒有意見,但是要請教,看哪個部會可以說明,因為立法目的是為發展我國生技醫藥產業,成為帶動經濟轉型之主力產業,這個條例過去已經實施15年,我要問的是,這15年來到底創造多少GDP?創造多少就業?要不然你還想成為帶動經濟轉型的主力產業?所以問題很簡單,你然這樣寫,我就請教你,這15年來創造了多少GDP?創造了多少就業機會?你才有辦法成為帶動經濟轉型的主力產業,你到底這15年來有哪些績效?謝謝。

主席:在經濟部說明之前,我跟聯席委員報告,第一條的部分包括行政院的提案跟所有委員的提案內容都一樣。

請經濟部工業局呂局長說明。

呂局長正華:謝謝委員讓我們有說明的機會,其實在生技產業的推動下,目前是以臺灣精準健康方案為主,去年我們產值的部分,營業額已經達到6,000億元,在生技這個產業就業的人口大概有10萬人,我們希望透過這個法案的協助,讓投資更能有所進展,所以去年的投資額是697億元,已經比108年增加26%。在目前規劃的精準健康方案往前推動之下,我們希望2030年能夠推動臺灣成為全齡健康,邁向智慧國家,這樣累計的投資額希望能達到2,200億元,審定的生技新藥公司現在已經有158家,希望能夠有更好的人才也投入這個產業,所以在這一次的修法裡,希望能把這樣的環境做好,懇請委員支持協助,以上報告。

主席:請陳超明委員發言。

陳委員超明:我的問題比較普通,成為帶動經濟轉型「之」主力產業,跟我原來的版本是成為帶動經濟轉型「的」主力產業。「之」跟「的」差別在哪裡?所以你們要改,也幫我改一個比較正式的,「之」跟「的」,你這樣聽得懂嗎?「之」主力產業、「的」主力產業,你以前就「的」主力產業,就寫「的」主力產業,我看起來都是照抄的,就把它改成「的」主力產業,我不要改為「之」主力產業,文言文太深了,好不好?

呂局長正華:跟委員報告,「之」跟「的」在法律的用語上面,「之」的部分用的比較多,所以我們在修法的時候一起修,如果要維持「的」,比較口語化,以上說明,謝謝。

陳委員超明:你是要口語化比較看得懂?還是表示比較有學問?

呂局長正華:這個是法規用語的體例,我們在討論過程中覺得改成「之」會比較符合體例。

主席:可能「之」筆劃比較少。

陳委員超明:之乎者也比較多啦!

呂局長正華:其他委員的提案有的也都有「之」。

陳委員超明:跟你講,我一看就曉得了,不要說委員的提案,從這一邊變了很多字一樣嘛,以前是「的」主力產業。

主席:我跟謝衣鳯召委都有提案,我們都是用「之」,那代表說這個……

謝委員衣鳯:那是因為我個人比較喜歡「之」。

我現在再回過頭來再討論經濟部,我討論一個比較嚴肅的問題,我們當初原本的名稱是「生技新藥條例」的時候,根據行政院的公報裡面,經濟部公告的新興生技醫藥產品事項,經濟部其實就已經擴張解釋生技新藥是新興生技醫藥產品了,所以如果今天把名稱改為「生技暨醫藥產業發展條例」,你們會不會再擴張解釋?是不是?如果要擴張解釋,你們今天在委員會的時候就應該跟所有的委員說明清楚會擴張成什麼樣子?

主席:請邱議瑩委員說明。

邱委員議瑩:我覺得第一條的「之」跟「的」其實沒有太大的爭議,如果國民黨的委員認為「之」不好聽,我們就改成「的」,我沒有意見,這個沒有什麼太大的爭議,不需要在這裡吵啦!

第二點就是剛剛謝衣鳯委員談到擴張解釋的部分,其實我們在第四條就會討論到,因為第四條本條例的用詞定義,就會在該條文中清楚明列,今天討論的「生技醫藥產業發展條例」它涵括了哪些項目?它不會有擴張解釋的問題,因為就會在這裡明列,您覺得哪一個不好?或者您覺得要增加哪一個?其實待會兒在第四條的時候都可以討論。

至於第一條的條文「之」跟「的」,如果大家有不同的意見,我建議就回到原來的「的」,我沒有意見。

主席:請賴瑞隆委員發言。

賴委員瑞隆:「之」跟「的」實際上確實沒有太大的差別,不過大家看一下,其實在整個法律的文字上面多數是用「之」,我的建議是,如果以整體法律的一致性來說,還是用「之」應該會比較嚴謹一點。

至於其他大家關心的問題,其實會在後面的法律條文逐步處理,我建議到後面的條文再來作溝通跟討論,好不好?謝謝。

主席:曾銘宗委員發言之後,再請蘇治芬委員發言。

曾委員銘宗:其實第一條非常重要,它是立法目的,剛剛也謝謝呂局長,他說去年的產值有五、六千億元,但是我昨天的質詢也提到,這些生技類幾乎都是上市上櫃,尤其上櫃是大宗,上櫃到現在是93家,上市有34家,那上市、上櫃加起來多少?去年的營業額只有2,690億元,獲利多少?只有288億!所以表示過去實施的15年來績效不彰!你這裡講說要成為帶動經濟轉型的主力產業,這一條是立法目的。所以我們國民黨很認真啊!你能不能達成這個立法目的?否則立法目的寫一寫,寫完也不在乎啊!我的數據是上市上櫃,去年的營業額只有2,690億元,獲利只有288億,我的意思是,我就是挑戰你!你想成為帶動經濟轉型的主力產業,但你獲利才288億!

主席:請蘇治芬委員發言。

蘇委員治芬:譬如轉型,譬如說會帶動其他的產業或是變成主力產業,或許我們往下再討論,未來的產業發展輪廓就會慢慢浮現出來,我是覺得第一條應該是爭議不大,所以拜託陳超明委員,條文我們用「之」,然後在法律說明中使用「的」,這樣好不好?所以現在條文總共有十七條,可以用「之」就用「之」了啦,好不好?

陳委員超明:我跟你們講,你們就是多改多麻煩,同樣的意義,我只是提醒你們啦!不可以這樣改法令。

蘇委員治芬:好啦!好啦!陳超明委員沒有意見,這樣就好了。曾委員提出的也是在提醒業務單位,未來這個法案過了以後……

主席:報告諸位睿智的委員,這所有的版本差異就在「之」跟「的」,主席個人對於「之」跟「的」沒有任何偏見,現在我們針對「之」跟「的」來表決一下,好嗎?沒意見,好啦!那就用「之」,好嗎?謝衣鳯召委的版本也用「之」,我的也用「之」,兩個召委都用「之」,是不是拜託各位英明睿智的委員……

邱委員議瑩:主席,是不是這樣,我建議照謝衣鳯委員的版本通過。

何委員欣純:好啦,照謝衣鳯委員的版本通過。

主席:好,謝謝,第一條就按照謝衣鳯委員、邱志偉委員、蘇巧慧委員、邱議瑩委員的版本還有行政院的版本通過。

現在處理第二條。

呂局長正華:第二條就請修正一個字,原來的條文是「生技新藥產業發展」,修正為「生技醫藥產業發展」,以上報告。

主席:這一條比較沒有爭議。

曾委員銘宗:沒有爭議,但是要釐清一下。

邱委員議瑩:沒有爭議。

曾委員銘宗:沒有爭議,但是它的但書我要釐清,因為關係這個條例的定位,「但其他法律規定較本條例更有利者,適用最有利的法律」,我要跟各位報告,這個條例是在產創之外,比產創更有利,假設產創有利的部分產創還是可以用,意思是說這是為了生技醫藥特別訂定的條例,所以那個定位很重要,你看那個但書是這樣。

邱委員議瑩:謝謝曾委員支持。

曾委員銘宗:我在講話,可不可以不要打擾?

邱委員議瑩:我支持你啊!

曾委員銘宗:但是你要讓我講完啊!我的意思是說這個很特殊,我問一下局長,除了生技現在還有哪些產業訂定特別條例?

呂局長正華:跟委員做報告,目前產創是對於一般的產業,對特定產業的部分,目前就是生技條例。

主席:我看了所有版本內容都一樣,所以報告聯席會各位睿智英明的委員,大家程度都非常好,第二條是不是就按照行政院提案跟所有委員的提案通過?好,謝謝。

處理第三條。

呂局長正華:第三條是條次移列,本來在現行法是第四條,條次移列到第三條,文字沒有修正,以上報告。

主席:這部分大概也有共識,是不是懇請聯席會各位英明睿智、程度又高的委員,同意讓第三條按照行政院的提案通過?謝謝。

處理第四條,第四條有蔡壁如委員的修正動議,按照議事規則必須先宣讀一下,請宣讀修正動議。

委員蔡壁如等修正動議:

主席:現在處理第四條,請經濟部先說明。

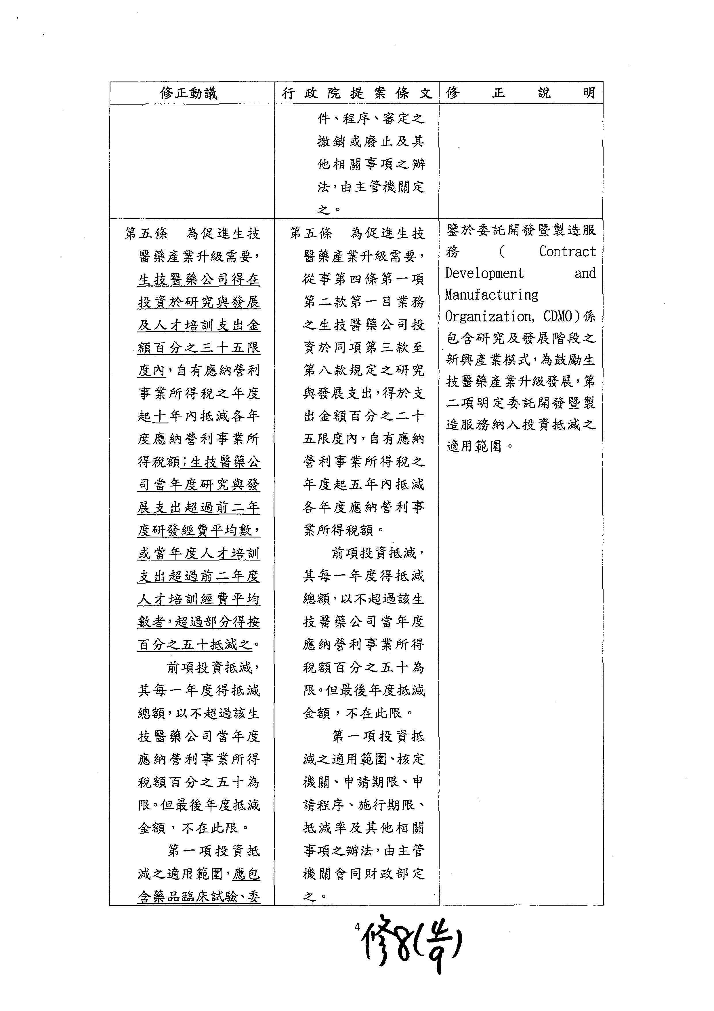
呂局長正華:跟各位委員報告,第四條因為是條例的定義,所以在各位委員桌上有各個委員針對這個條例的內容給我們的指導,再加上剛剛宣讀蔡壁如委員的修正動議,也針對CDMO的定義等等,有一些不同名詞的建議,還有賴瑞隆委員針對再生醫療,「指將細胞、基因用於人體及動物構造」,院版是「指將細胞、基因用於人體構造、功能之重建」,動物的部分是沒有cover進去的;對於精準醫療的部分,院版是「指透過基因定序或分子鑑定等之體學檢測」,謝衣鳯委員的是「指透過基因定序、體學檢測或其衍生之臨床檢測」等文句的調整。其他委員的部分,包括民眾黨委員針對「精準醫療」建議是用「精準健康」等等的課題,我們的建議是,因為在名詞的用意上面,經濟部跟衛福部在行政院跨部會有幾次的討論,也經過預告程序,對於委員的建議我們是非常感謝,但希望委員能夠支持院版的方式,讓這個名詞的定義範疇能夠明確,適用法律條文的時候會更加清楚,以上報告。

主席:請陳委員超明發言。

陳委員超明:我請教一下,你們對於「新劑型製劑」怎麼沒有加以定義,什麼叫做「新劑型製劑」?現在藥品的發展可能都不同。

邱委員議瑩:跟醫療相關的部分,是不是要請衛福部回答?今天衛福部有來。

主席:相關的單位……

陳委員超明:什麼叫做「新劑型製劑」?

主席:不然這樣子,各位委員,是不是都問完之後,他們一併答復?

邱委員議瑩:好。

主席:他先問完,等一下邱委員議瑩還有問題。

陳委員超明:我怕會lose

主席:不會,這裡都有記錄。

陳委員超明:一個一個答,這樣比較清楚啦!這樣夾雜在一起,你職位太高了……

主席:列席的各部會同仁,所問的問題如果不是你的業務就不要回答,是你的業務才回答。剛剛陳超明委員的問題是誰來說明?

石次長崇良:主席,跟各位委員說明,我們原本所稱的新藥,在藥事法的定義裡面指的就是,它是一種新成份、新療效或新的使用途徑,未包含劑型的改變,所謂劑型的改變就是像口服的、貼片的、噴劑的,那個叫做劑型。舉個簡單的例子,原本剛出來的疫苗是用打的、針劑型的,現在在發明的疫苗是用噴的,那個就是新劑型,包括貼片的都是新劑型。剛剛委員指教的是,對於劑型,在我們的查驗登記上都有這些定義,只是因為新藥沒有包含新劑型。科技發展迄今,一個劑型的轉換是非常高的技術上之突破,所以我們特別把它列出來,以突破原本在藥事法裡面的限縮規定。

陳委員超明:我再請教一下,噴霧型的也屬於新劑型製劑,是不是?

石次長崇良:對,它的劑型改變了。

陳委員超明:好,了解,謝謝。

主席:接下來請邱委員議瑩發言,之後請蔡委員易餘發言。

邱委員議瑩:各位委員,我了看一下蔡壁如委員的修正動議,基本上其用詞跟行政院版或各位委員的版本都有些不同,比如他把「精準醫療」改成「精準健康」、「數位醫療」改成「數位健康」,這跟過去我們習慣的醫療用語之差別性何在,是不是也請衛福部補充說明?因為蔡委員的修正動議裡頭把我們剛剛提到的「新劑型製劑」拿掉,第一項也把「再生醫療」拿掉了,可是他後面的第五款裡面又放回「再生醫療」的部分,所以我不知道他的修正動議是不是哪個地方漏寫了還是怎麼樣,因為蔡委員本人也不在。但我比較希望衛福部可以解釋一下「精準醫療」跟「精準健康」的差別性何在,就法律用語或者醫學用語應該怎麼樣會比較精準?

石次長崇良:謝謝委員。對健康的定義有很多種說法,不過一般採用世界衛生組織對於健康的定義,它指的就是在生理、心理及社會調適上(physical, psychical and social well-being)的完好狀態,範圍是非常大的。但醫療部分我們著重於疾病的預防、診斷、施術、處置、復健、康復等,比較容易定義、明確其範圍。如果弄成「健康」不是不好,但未來真正在認定時,其範圍就會非常地廣泛,包含社會的層面可能都會被含括進來,所以是建議能夠依照行政院的版本通過。

主席:請蔡委員易餘發言。

蔡委員易餘:邱泰源委員、邱醫師也在現場,我跟他有一個修正動議,主要是針對第五項關於藥物的部分,藥事法已經單獨立法,藥物涵蓋了藥品及醫療器材,而「藥物」此一用詞無法充分還原「藥品」、「醫療器材」兩者,基於這樣寫會滋生疑義,所以就這個規定我們希望將「藥品」及「醫療器材」兩者直接予以明文,才能更清楚,衛福部是不是可以採用這個修正動議的條文?比較專業的要讓邱醫師來講。

主席:請賴委員瑞隆發言,之後請楊委員瓊瓔、高委員虹安發言。

賴委員瑞隆:我想請教一下,針對再生醫療的定義,20176月經濟部公告了新興生技醫藥產品及審定要件,納入動物疾病的相關產品。我想知道的是,為什麼這部分後來沒有持續推動?待會兒也請說明一下。

主席:待會兒一起回答。請楊委員瓊瓔發言。

楊委員瓊瓔:醫療器材跟藥品,現在醫療器材的占比非常高,對不對?所以就這一塊一定要釐清楚。比如心臟支架,德國推動環保的作法,讓它在3個月至6個月內自動消除。腦瘤的部分現在不是只有開腦,是運用血管做一個網子,一個網子要40幾萬元,讓養分無法進入,血管瘤自然癟掉後就自動掉下來,之後很環保地分解掉。他們已經做到這種程度了!醫療器材幾乎都占了很高的比例,所以這個條文在醫療器材跟藥品的部分一定要更清楚。

第二個意見是,我非常支持謝衣鳯委員的部分,我們的提案,亦即就動物的部分,現在毛小孩非常地重要,牠不只具有生命,更扮演心理諮商上的一個非常重要的角色。就長照這一塊的長輩,包括年輕人,年齡層落在頭、尾的這兩個族群,我從社會學的角度來看,十來歲至25歲、65歲至90歲的人非常仰賴牠們,包括在心理諮商上面牠們都扮演很重要的角色。所以就動物方面的相關配套,我個人認為一定要加入,這是我的意見,謝謝。

主席:請高委員虹安發言。

高委員虹安:民眾黨黨團提出的修正動議,確實如同剛剛邱議瑩委員所提到的,針對數位「醫療」及精準「醫療」的用詞我們都改為「健康」。局長特別回應「健康」的這個詞可能會包括更多,這就是我們現在所看到的,當然狹義的醫療,我們說「下醫醫已病」,就是針對已經生病的人進行醫療行為。再來是「中醫醫將病」,就是可能透過健康檢查發現病情之程度,如血壓很高或什麼的,而著手去改善健康的問題。但更重要的一塊就是目前我們所講的預防部分,不管是預防醫學或健康照護,也都會是在這一塊。所以如果你看看美國FDA提出來的數位健康行動方案,在所有內容中,醫療其實也包含在健康範圍裡,所以有「digital health」這個詞。這項「digital health action plan」到了臺灣以後,很多人會把「health」翻成醫療,其實我們應從另一個觀點去看這個條例到底是否應更加注重國人的預防或健康照護,這一塊其實也要納入這項條例的範圍。如果朝野委員都認為這樣的概念應該加入,包含國人不應在生病之後或已達到不健康的程度才處理醫療的事,那我不堅持用詞一定要改為「健康」,但必須強調的是預防勝於治療,在未來比重上,健康照護也應是在這項產業條例中被鼓勵、被獎勵的一部分。以上。

主席:請曾委員銘宗發言。

曾委員銘宗:對於本條,我有4個問題。第一,關於受託開發製造生產新藥等產品,預計會是什麼?因為範圍非常廣喔!包括開發、製造與生產喔!本來用的是「研發」,現在則是委託、生產統統有,那你們想像中的是什麼?是像現在的疫苗代工還是藥品代工等等?若照本條開放,範圍會非常廣,這是第一點。

第二,所謂「高風險醫療器材」包括第二級與第三級,品項也很多啊!以血氧計為例,血氧計現在很普遍,那麼血氧計現在到底屬於哪一級?這是第二點,也就是範圍很廣。第三個問題,再生醫療、精準醫療與數位醫療是趨勢,但我要請問,這三種醫療是否納入健保?現在是否納入健保?

第四是剛才謝衣鳯委員提到的最後一項、也就是第八項「其他策略生技醫藥產品」,這等於是概括條款,形同「其他」嘛!我向各位報告一下,我等一下會問法務部、也會問問財政部,好比依法納稅與依法減免稅捐,哪能有「其他」這種概括條款?當然,你可能說原來就有,但這個「原來」是15年前,未經仔細討論,朝野協商逕付二讀就過了。但現在我就要問,免稅哪裡可以用概括條款規範?其他租稅減免法律都沒看過這種東西,所以哪有概括條款?難道以後就授權經濟部,要核就核?其實現在已經發現了,根據現行條文,數位醫療、精準醫療與再生醫療現在就這樣核准了耶!經濟部已經核過啦!可見當時是審假的啊!所以,此處的概括條款恐怕要講清楚。謝謝,以上是4個問題。

主席:請邱委員泰源發言。

邱委員泰源:我非常敬佩政府部門提出一項對未來醫療健康照護非常重要的法案,我也知道在這段過程中經過很多討論,包括健康與醫療的定義。有時定義是從英語翻成中文的問題,但概念當然是全人醫療,剛才石次長也提到了,就是操作上要怎麼要在法律上好處理,也能接近民眾或業者比較了解的程度,所以我尊重行政院版所用的名詞,因為的確已經過很多討論。

我也敬佩大家有這種概念,其實學界、醫界也絕對是以健康作為人民追求的最大對象,醫療則是手段,若條例必須用這樣的名詞,我想行政部門實際上已經過很詳盡的討論,我完全支持,但概念上絕對是以健康照顧為目標。

至於我提案中的再生醫療,我們在9月討論很多次,訂了行政院版、並經過預告,也經過充分討論,雖然不一定完全滿意,仍覺得這樣最好。臺灣研發型生技新藥發展協會9月發表一篇論文,而且經過論壇很詳盡的討論。他們針對第五款對再生醫療產品的定義,建議政府部門將後段改為「製品、器材、設備或技術」,這點與賴瑞隆委員提的幾乎完全一致,真是英雄所見略同。我們討論當時認為再生醫療也包含藥物,所以也把藥物納入條文,再加上一項「產品」,此外,技術也很重要。不過該學會的成員質疑「器材」怎麼漏了?雖然經濟部解釋「藥物」就包括藥品及器材,但我昨天質詢時也提到立法說明要寫清楚,因為各界都認為器材對再生醫療來說相當重要,而且最重要的精神就是未來也能適用。

先進醫療有四大支柱,第一是藥物,第二是生物製劑,第三是medical device醫療器材,第四是細胞治療,這四大支柱未來都是臺灣要分別處理的,所以兩年前在各位的幫忙下,醫療器材法這項專法通過了。那麼業界現在也希望細胞治療有專門法律,讓老師們、求學學生等生命科學系的人能有專業領域可參與。所以我們必須訂得寬廣一點,後續再提出任何一項法案,就有比較寬廣的空間,所以我才建議考慮把器材也列入,修正為藥物、器材、產品,以及技術,這樣將來要發揮會比較方便。

主席:邱委員議瑩發言之後,請行政部門綜合答復。

請邱委員議瑩發言。

邱委員議瑩:我先回應剛才邱泰源委員講的部分,基本上本席也同意。我看了一下,有多位委員的版本大概都與邱泰源委員以及本席的意見一致,也就是把器材、設備等定義得更為清楚,所以行政院團隊是否也能針對行政院版本考量定義得更清楚一點會有什麼不好?也許沒有什麼不好。行政單位指稱藥物包括器材,可是很少人會翻出說明確認定義,所以如果照我們等幾位委員的版本,在條文中把定義寫清楚,應該不會有什麼不好。這點能不能請你們討論一下?

第二,針對剛才曾銘宗委員提到的第八項「其他策略生技醫藥產品」,我必須提一件事:醫療技術與研發日新月異,修法卻曠日廢時,生技新藥條例施行到現在已經十幾年,現在才修正。對於很多適用的醫藥廠商、器材、設備等,我們已經需要很多時間才能趕上修法進度,加上現在又遇上COVID-19這種很特殊的大型傳染病,如果不就策略性發展方向給行政團隊一些授權,而是要等待我們修法,很多時候是趕不上進度的,第八項的基本立法精神應該在此。如果我講得不對,也請行政團隊補充。如果是這樣,就懇請各位委員支持,讓行政團隊或中央單位獲得一些授權,而不是每當有新進展或有策略性發展時,都要等待立法院修法。

主席:請行政部門綜合答復。

石次長崇良:主席、各位委員,謝謝所有委員在此處定義上斟酌,我就逐點向各位說明。大家關心得比較多的是再生醫療部分。針對再生醫療,我們的版本裡寫的是藥物,事實上,在藥事法中,所謂的藥物就包含藥品與醫材。如果要明確化一點,將藥品與醫療器材分開明列在條文上,基本上我覺得很好,因為目前醫療器材管理法也已施行,所以是可行的。

對於行政院版本用的是「產品」,剛才邱委員等幾位委員希望把器材與設備再列出來。我要說明的是在整個再生醫療的發展過程中確實會有一些新創、屬於再生醫療發展過程中特別重要的器材,比如說完全自動的無菌培養箱或培養機,這當然是很創新的產品,可以讓整體產能更高,也更安全,所以確實有這樣的事。可是如果條文只寫器材、設備,又會忽略一些在細胞培養過程中很重要的添加物或培養物,它不叫藥品,因為並非直接用在人的身上,卻是在整個細胞製成過程中很重要的研發,關係到整個細胞的成果,所以我們才以「產品」一個用詞概括剛才委員所提以及我剛才提到過程中所需要的媒介或其他添加的東西。

委員也指教到動物部分,涉及兩個議題。在再生醫療中,我們的定義是針對細胞、基因。蘇委員版本是希望限縮在人類細胞,但事實上,現在有很多再生醫療可能會用到動物細胞,或是會用到病毒等,所以我們認為來源應不限於用人類細胞,而是保留比較寬廣的範圍,才用「指將細胞、基因用於人體」。至於是否要擴大,將除了人體之外用在動物身上者也視為今天這項產業發展條例的適用對象?如果納入,範圍就會很廣,基於主管機關的立場,將細胞與基因用於動物身上時必須特別注意,因為動物細胞與基金可能造成的改變很多,都需要謹慎,所以我們希望這次限縮在以目前與本條例名稱比較相關的醫藥為範圍討論。這是再生醫療部分。至於最後列出一項「其他策略生技醫藥產品」,確實是因為科技發展,例如再生醫療、精準醫療,未來仍有發展性,可能是今天沒有考慮到的,所以留下空間,日後可以認定、討論。

針對精準醫療,邱議瑩委員、謝衣鳯委員與蘇巧慧委員都提出修正文字,我也覺得很好,因為精準醫療除了透過基因定序與分子鑑定之外,還有一項很重要,就是代謝體學metabolomics這可能就是委員提出來的體學檢測。但是比較精準地講,體學檢測是指一種方法,就是透過質譜儀進行,所以我們建議把這些文字也納入委員的考量,修正成「指透過基因定序、代謝或分子鑑定等之體學檢驗」,就可以讓剛才委員提出疑慮、覺得還不夠涵蓋精準醫療目前用法的文字更精確。

曾委員特別關心高風險醫療器材,也就是第四款中的高風險醫療器材。我們對於高風險醫療器材的定義是指第三等級或須經臨床試驗才可以核准的第二等級,委員關心的血氧機屬於第二等級,但因為類似品已經很多,所以屬於不須臨床試驗的第二等級,不會納入高風險醫療器材之認定。我們所認定的高風險醫療器材通常都是第三等級,像是支架這種風險性比較高或完全創新的第二等級,也就是第一次出現者。以上向委員說明。

主席:經濟部有無補充?

呂局長正華:動物部分能否請農委會科技處說明?

主席:好,請農委會說明。

王處長仕賢:農委會科技處補充報告。整個新藥條例在動植物用藥方面,我們去年度處理植物的微生物肥料、疫苗以及藥劑部分,大概就是解決動植物在這方面的問題,涉及7項產品,所以在整個醫療體系裡算是比較少部分。在動物方面,本會主委在禮拜一的公務預算報告裡也提到,農委會畜牧處今年希望成立寵物科,所以我們對於毛小孩這個部分也特別重視。

在前一版生藥條例中大概也沒有廠家提出動物應用方面的數據,可能人類應用方面會比較廣,可是科技發展應該是無限的,所以我們認為再生醫療只要不牽涉基因改造即可。我們對於基因改造的動物與植物大致上是抱持反對立場,但如果在從事健康醫療時有配套方法,那於再生醫療部分加入動物,本會是抱持贊成態度。

主席:請曾委員銘宗發言。

曾委員銘宗:行政單位有幾個問題沒有答復我。第一,所謂的受託開發製造生產,在你們心目中是指什麼?因為範圍非常廣啊!比如說疫苗代工或藥品代工。藥品代工不怎麼需要獎勵耶!回歸產創條例就好啦!你心目中到底想獎勵哪一類受託開發製造生產?回歸產創條例就很好啦!這是第一點。第二,再生醫療、精準醫療與數位醫療是否納入健保?第三是其他策略性生技產品,不過這點你們不要回答,我請法務部與財政部回答。

石次長崇良:我回答曾委員的垂詢。關於CDMO,我們指的受託製造就是代工,而且還是限縮在新藥、新劑型、高風險醫材、再生醫療、精準醫療,所以一般藥物代工不包含在內。比如說現在新疫苗出來以後,我們要爭取由臺灣代工,就可能適用這一條,可是一般流感疫苗這類很成熟產品的代工就不包含在內。CDMO很廣,雖然也有代工,但仍然限縮在委託、開發或製造新藥,也包含新醫材、新藥品、新劑型、高風險醫材、再生醫療等今天所涵蓋到比較創新者,所以不會浮濫至一般學名藥代工都被納入。這是第一點。

第二,這些新興產品與各種技術出現之後,當然不全然等同於會納入健保,因為要納入健保給付仍有一些程序與條件。在鼓勵創新上,雖然可以讓一些新技術開發的業者減輕負擔,願意投入,因為新藥的開發真的要花費非常多成本,但從廠商在開發時到有成品,最後納入健保,時間可能真的很長,所以並未直接與健保掛勾。

曾委員銘宗:那我問現況好了,請你說明現況好不好?因為你講得有點遠,我怕外界聽不懂。在現況上,再生醫療、精準醫療與數位醫療不納入健保,對不對?我是說現況。

石次長崇良:也不一定。

曾委員銘宗:什麼叫不一定?那你說明。

石次長崇良:譬如說新藥裡有一些罕藥。

曾委員銘宗:那屬於哪一種?

石次長崇良:新藥。

曾委員銘宗:不,現在談的是再生醫療、精準醫療與數位醫療啊!

石次長崇良:在基因治療部分有2種獲准者屬於再生醫療,1種正在討論,可能納入,這是針對罕病。還有一種是CAR-T,現在國外很多,臺灣雖然也核准,但不納入健保─是目前還沒有。

李次長慶華:曾委員提及現有版本第八款保留了「其他策略生技醫藥產品」這個問題。其實在現行條文中,本項稱為「新興生技醫藥產品」,保留這樣的彈性主要是因為整個生技新藥的發展非常迅速。要指定增訂為適用新藥的範圍,經濟部、衛福部、行政院都有非常嚴謹的審定過程,也包含必須經過相關機關、學術界、研究機構代表審定,因為有這樣嚴謹的程序,從以往實施15年看來,基本上都經過非常嚴謹的審定過程,所以我們認為保留這樣的彈性給主管機關因應相關生技新藥的發展應該沒有什麼疑義。以上報告。

曾委員銘宗:次長,過去與現行稅法中有沒有類似的概括條款?

李次長慶華:一般是沒有,但因為醫藥環境本身發展真的非常迅速,所以我們在行政院討論當時認為應尊重經濟部與衛福部的意見。

呂局長正華:我補充一下,產創條例有類似這種「其他」條款,就是取其可以補助、協助的部分。因為研發與時俱進,所以會保留這樣的彈性。以上報告。

主席:請謝委員衣鳯發言。

謝委員衣鳯:我們今天為什麼要討論第四條所規定的範疇?就是所有法條文字都須要定義,就好比有其他委員版本提到健康一詞,我甚至對於所謂的數位醫療是否就是目前醫界所推動的智慧醫療都有疑問。當然你們有解釋,但你們是不是也應該在今天的委員會再把相關解釋向大家充分說明?也就是數位醫療與所謂的智慧醫療是否同等、智慧醫療所涵蓋的範圍是否就是與醫療有關的數位健康產業等相關說明。大家都覺得如果我們給予第八條這樣的擴大授權,會不會導致未來衛福部或行政院對不同產業都給予過度授權?這部分到底如何定義?我認為衛福部今天也要說明清楚。尤其是你們未來還計畫推動再生醫療發展法、再生醫療實行管理法與再生醫療製劑管理條例,這些草案都沒有預告,未來這再生三法與目前我們所定義的再生醫療會不會有所不同?你們現在可不可以說明清楚?

我們當然知道醫療或科技的進步都是日新月異,可是本委員會委員也希望政府部門作出所有定義與說明,讓所有民眾與產業了解。我們希望讓生技產業創新、吸引國外資金,但其實你們對於要吸引國外資金的目標、定義與產業策略都沒有訂定,也沒有未來這項法律通過之後可以達成的目標,就算只是提供一個基礎,行政院也應該向我們立法院說明整體產業策略目標與計畫為何。

主席:邱委員議瑩發言完畢之後休息5分鐘。

請邱委員議瑩發言。

邱委員議瑩:剛才石次長談到精準醫療定義的文字,好像並未與任何一位委員的版本相同,對不對?您也覺得行政院版本仍有一些不足,所以針對文字又做了一些補充,待會能不能把詳細文字補充給所有委員?

石次長崇良:好。我剛才只是把邱議瑩委員、謝衣鳯委員的考量都納入。

邱委員議瑩:如果衛福部覺得精準醫療這一項可以改成什麼,用字會更精準、含括會更廣泛,我想我會支持,但文字可能要拜託衛福部提供。

石次長崇良:好。

邱委員議瑩:第二點,剛才謝衣鳯委員特別關心再生醫療三法,我必須向謝委員報告,再生醫療三法不是沒有預告,而是尚未預告,因為還處於研擬階段,尚未到預告階段。但我們也希望早日推動。

在數位醫療部分,待會兒能不能也再請衛福部更精準地說明?因為COVID-19改變了很多醫療樣態,很多視訊醫療在進行,這種醫療是否也包含在未來要推動的數位醫療範疇之內?待會兒休息過後再請衛福部更詳細地說明。

石次長崇良:好。

主席:現在休息5分鐘。

休息

繼續開會

主席:現在繼續開會。

由於第四條、第五條與第六條,每位委員版本各有不同側重、各有不同考量,分歧點比較多,而且同樣針對第四條、第五條與第六條,還有另外5個版本將在這個禮拜五付委,付委之後可能會逕付二讀,與今天通過或保留出委員的版本併案協商。然第四條、第五條與第六條分歧點比較多,主席建議第四條、第五條與第六條全案保留。

何委員欣純:第四條、第五條與第六條保留啦!直接講第七條啦!

主席:第四條、第五條與第六條所有提案與修正動議全數保留,大家有沒有意見?沒有喔!那就這樣處理,第四條、第五條與第六條所有提案與修正動議全數保留。

第七條好像比較有共識,所以我們從第七條繼續討論。

請經濟部先說明。

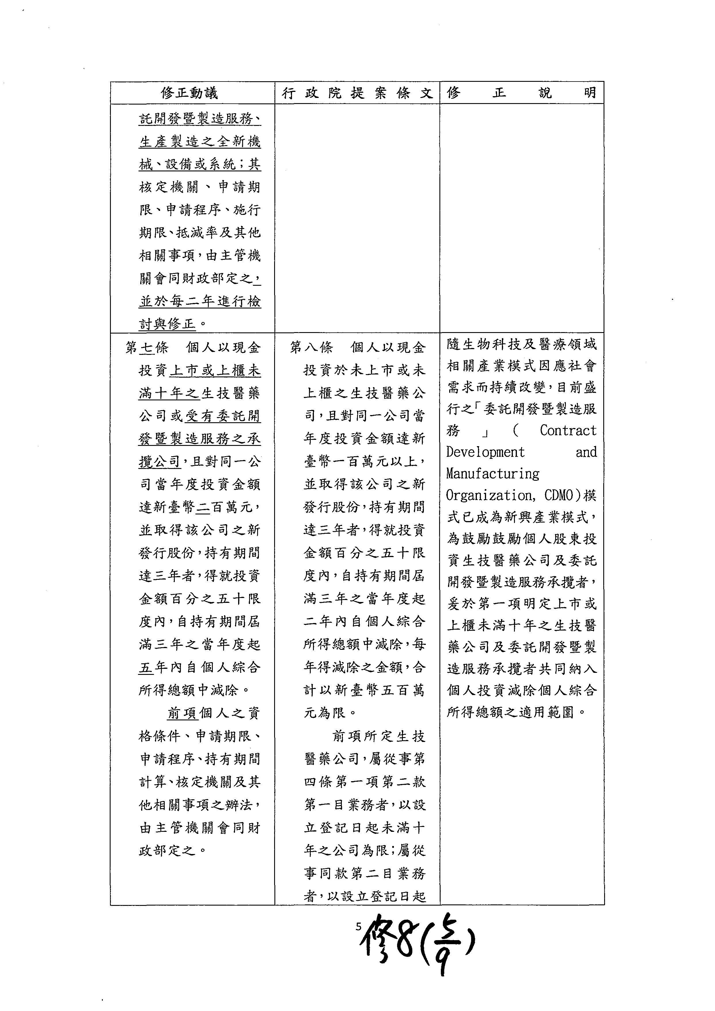
呂局長正華:第七條規範法人股東投抵,我們的條文有修正,主要是針對研發製造公司以及受託開發製造部分有不同做法。抵減規定方面,假如繳納股款20%、持股滿3年,自有營利事業所得稅年度開始抵減,5年內抵減各年度應納營利事業所得稅額,每年最高抵減稅額是50%

本條還有幾位委員提案,包含曾銘宗委員版本在內。最後一項若按照舊條文是「發行公司於辦理前項規定之股票移轉過戶手續時,應於移轉過戶之次日起三十日內,向所在地稅捐稽徵機關申報。」這個申報程序與財政部討論過,當時是採較嚴模式。現在則因為是選擇兩者孰低,今天審查條文的第十六條已改為自次年度131日一次性申報就可以了,與一般所得稅是一樣的。其他部分就是以院版條文討論。

陳委員超明:第七條保留協商啦!第七條有意見。

主席:院版第七條保留,修正動議也一起保留。

處理第八條。請經濟部說明。

呂局長正華:第八條規範個人投資所得之減除,這是此次新增條文,希望對研發製造、成立未滿10年且未上市櫃公司以及CDMO成立未滿5年且未上市櫃公司,同公司投資金額達100萬元以上、持股滿3年者給予減除所得總額與投資金額50%,每年以500萬元為限。這部分有幾位委員提案,有委員針對院版條文500萬元部分建議限縮為300萬元。以上報告。

邱委員議瑩:本條建議照院版條文,好不好?

主席:好。謝衣鳯委員版本與院版基本上一樣,主席建議第八條照院版條文通過。

處理第九條。

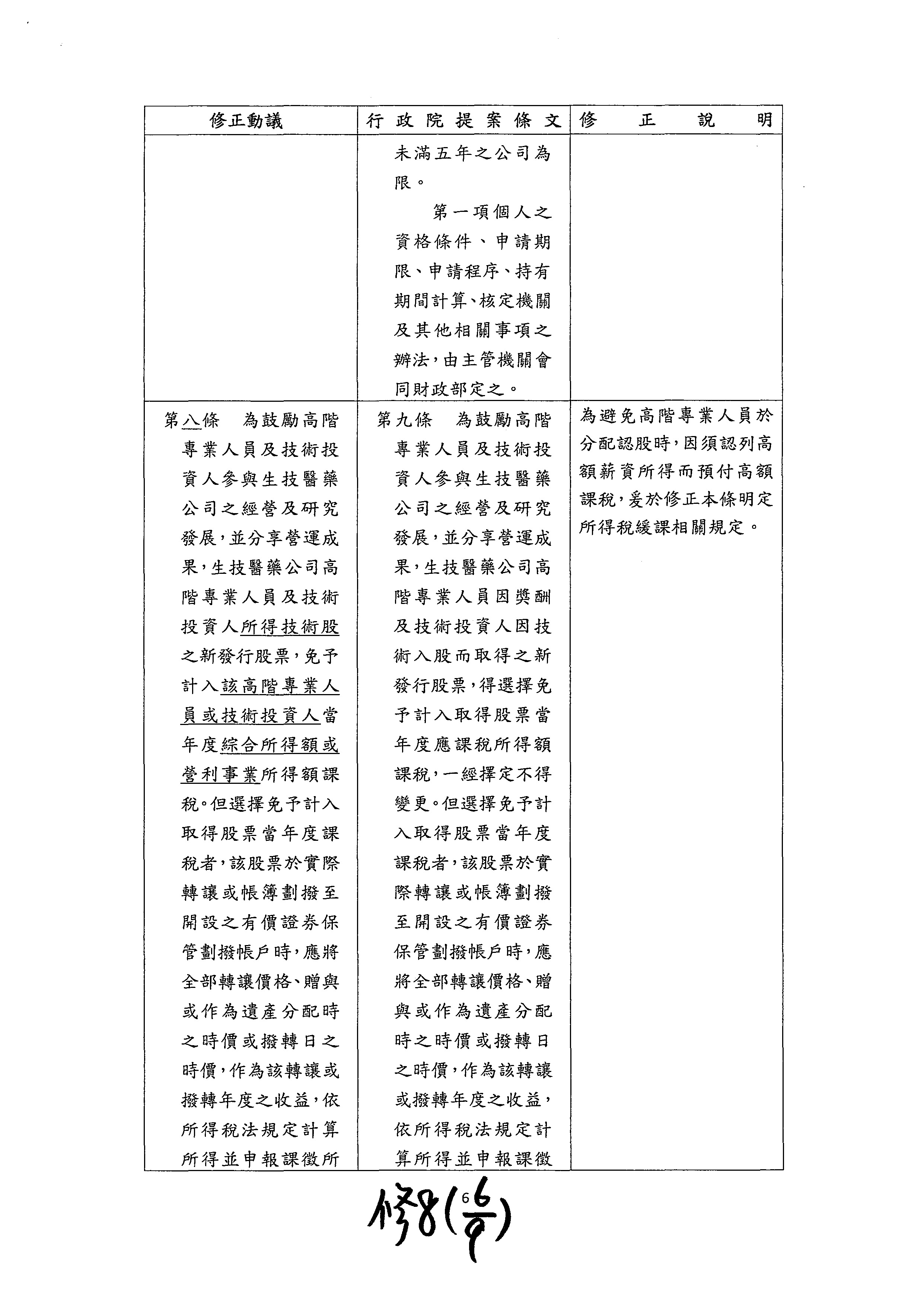
呂局長正華:第九條與第十條是對於獎酬與技術股認股權給予孰低選擇,適用的是高階專業人員與個人技術投資人,轉讓時按時價計算收益。這是參酌之前產創條例修法時考慮讓這類投資人拿到股票或執行時選擇孰低的部分,所以在第九條與第十條做出這樣的文字修正。張廖萬堅委員、邱志偉委員、邱議瑩委員、蘇巧慧委員提案條文、院版對於獎酬與技術股中高階專業人員的獎勵可以做選擇。再來,在剛才念的提案中,蔡壁如委員等提案條文在文字上其實也是針對選擇部分做出一些文意上的調整,在內容上,根據提案說明,是要「避免高階人員在分配認股時,因須認列高額薪資所得而預付高額課稅,所以修正本條明定所得稅緩課相關規定」,但我們也覺得院版條文已足以做這樣的適用,財政部的執行上也沒有問題,所以希望委員支持院版條文。

曾委員銘宗:謝謝,召委很有效率,已經進行到第九條了。

我要請教一個問題,條例中提到「為鼓勵高階專業人員」,後段也對高階做出定義。我認為這項條文其實很不公平,必須是經理以上績優,但是那些有技術的人,如果是中階或低階就不適用,我覺得實在不太有道理。哪有條例中明目張膽規定高階人員才能適用的道理?這實在不公平耶!

呂局長正華:我們在鼓勵人才留用上比較偏向考量對於公司的貢獻以及技術投資人、技術入口取得股票部分可以取得免計入這部分,現行法令、原條文也是鼓勵高階人員與技術股參與這部分,所以我們還是希望能有更多優秀人員留用。

主席:報告聯席委員會各位委員,由於第九條兩位召委提案與行政院版本並無差異,主席建議按照行政院版本通過。

曾委員銘宗:好。

主席:謝謝。

邱委員議瑩:主席,你應該講所有委員版本與行政院版本並無差異,不是只有你們兩位召委的版本跟他們的版本沒有差異。照你這樣講,代表我們其他人的版本都有差異,那就要討論啦!

主席:我是說兩黨有共識。那就加上與邱議瑩委員的版本也沒有差異,這點要列入紀錄。

針對第十條,請經濟部說明。

呂局長正華:十條也是針對生技醫藥條例的「醫」有做修正,另外是發行憑證予前條之高階專業技術人員之後的規定做出文字修正。最後幾項是針對孰低時的課稅模式以及授權主管機關另訂辦法。

主席:針對第十條,行政院版本與邱議瑩委員版本、邱志偉委員版本、謝衣鳯委員版本並無差異,主席建議聯席委員會,第十條按行政院提案版本與邱議瑩委員版本、邱志偉委員版本、謝衣鳯委員版本通過。

曾委員銘宗:我的提案條文第八條與行政院版本不一樣,第八條是否也保留?

主席:曾委員,你的第八條就是行政院版第十條,內容無差異。

曾委員銘宗:保留了?好,謝謝。

主席:處理第十一條。

呂局長正華:修正一個字,就是「生技醫藥技術」中的「醫」以及「技術及移轉」中的「及」。只是文字修訂而已。

主席:這個部分,行政院版提案與邱議瑩委員版本、邱志偉委員版本、謝衣鳯委員版本都一致,沒有差異,照行政院版提案與邱議瑩委員版本、邱志偉委員版本、謝衣鳯委員版本通過。

處理第十二條。請經濟部說明。

呂局長正華:針對第十二條,另有一項委員提案對於新創排除任用限制的法源加列教育人員任用條例,這要不要……

主席:等一下,第十二條有修正動議,宣讀第十二條修正動議。

委員蘇治芬等修正動議:

主席:蘇巧慧委員關於第十一條的提案不予通過。

剛才宣讀的是蘇治芬委員所提第十二條修正動議,請經濟部說明。

呂局長正華:好。院版條文只排除公務員服務法第十三條規定,蘇巧慧委員與鄭運鵬委員等人之提案除了公務人員任用條例之外,也排除教育人員任用條例第三十四條,同時,第十三條還講得更詳細,就是第一項中的不得經營商業等等,比院版更加周延,謝謝委員的協助,讓本條文更加完備。

主席:本條是否按照蘇治芬委員的修正動議通過?

邱委員議瑩:讓曾銘宗委員他們看一下吧!

曾委員銘宗:第幾條?

邱委員議瑩:第十二條,現在這個版本寫得比行政院版條文更完備、更嚴謹。

主席:我們就共同提案啦!

曾委員銘宗:或者先保留到朝野協商好不好?

主席:但本條沒什麼問題,你先看看。

邱委員議瑩:共同提案我們同意啊!就是再加上曾銘宗委員與謝衣鳯委員的名字。

曾委員銘宗:那我請問一下,因為本案臨時提出,主要修正內容是什麼?

邱委員議瑩:請局長再說明一次。

呂局長正華:我再補充說明。原本的院版條文只排除公務員服務法第十三條規定,此處修正條文則更加周延,把教育人員任用條例第三十四條以及公務員服務法第十三條第一項不得經營商業等也明文列入。第十二條修正條文第三項還提到第一項公立專科以上學校、公立研究機關從事研究人員之認定、得兼任職務與數額、技術作價投資比例之限制、經營商業等等應遵行事項之辦法應如何制定,比我們的內容更加完備,所以我們覺得此修正動議更加周延。

曾委員銘宗:我請教一個問題,就是過去沒有排除乾淨,現在則是排除得更乾淨對不對?

呂局長正華:對,講得更清楚,而且參酌科技基本法的內容,因為科技基本法現行條文也是這樣,所以更加完備。

主席:我們是建議共同提案,因為這項條文很好、很完善,比行政院版本更完善,所以就共同提案。

曾委員銘宗:好。

主席:報告聯席會,第十二條按照蘇治芬委員所提修正動議通過。

曾委員銘宗對應行政院第八條的條文是第六條之一,由於剛才謝衣鳯委員與曾銘宗委員仍認為無法達成共識,主席宣告第八條也保留。

民眾黨黨團提案第十二條不予通過。

處理第十三條。

呂局長正華:關於第十三條,行政院版條文是就現行第十一條做一些文字修正,配合公立專科以上學校或公立研究機構之研發人員經學校或該機關(構)同意,得擔任研發諮詢委員或顧問。邱委員的版本與我們的文字一樣,蘇委員提案條文也一樣。

主席:是哪一位邱委員?

呂局長正華:邱志偉委員與邱議瑩委員兩位都有幫忙。

主席:要列入紀錄、刊登公報啊!

這個部分,所有委員提案版本基本上都與行政院一致,報告聯席會,第十三條就按照行政院版本與邱議瑩委員版本、本席版本與其他委員版本通過。

處理第十四條。請經濟部說明。

呂局長正華:第十四條就現行條文第十二條增列第二項,生技藥品技術研發主管機關和目的事業主管機關得輔導建立研發中產品或技術之試驗場域。關於試驗場域之建立,張廖萬堅委員、邱志偉委員、邱議瑩委員、蘇巧慧委員、民眾黨團對這項條文增列都表示同意。有些委員則是針對條項品目與審查部分,在文字上有些不同。

主席:與謝衣鳯委員的版本也一致啊!

呂局長正華:謝衣鳯委員版本條文也是院版條文。

主席:也是院版條文嘛!

呂局長正華:也一致。

主席:報告聯席委員會,第十四條按照邱議瑩委員版本、本席版本、蘇巧慧委員版本、謝衣鳯委員版本以及行政院版本通過。

處理第十五條。請經濟部說明。

呂局長正華:第十五條規定已依據其他法令享有租稅優惠者不得就同一事項享有本條例所定之租稅優惠,也就是不得重複適用,屬於新增部分;另外還包含若有違反環安、勞安、食安等情節,都要追回。產創條例有類似條文,希望委員支持。

主席:與其他委員版本並沒有差異吧?

呂局長正華:是。

主席:第十五條按照行政院版本通過。

處理第十六條。

呂局長正華:第十六條規範生技醫藥公司申報的程序,須於次年131日以前向稅捐機關列單申報。邱志偉委員、邱議瑩委員等提案大概也是針對明列申報程序與罰則部分作條文論述,所以請委員給我們支持。

主席:行政院版本與其他委員版本並無差異,就按照行政院版本及所有委員版本通過。

處理第十七條。

呂局長正華:第十七條是因為本條例年底屆期,我們希望能再延10年,大部分委員版本也都延到民國1201231日止。其中鄭運鵬委員提案未定期限,但根據部會協商,由於納保法第六條規定必須訂定實施期限,所以我們仍建議照院版條文。

主席:鄭運鵬委員要不要發言?

鄭委員運鵬:關於期限,我昨天質詢時提到,只要人類沒有滅亡,生技新藥或醫藥都會有新的,與工業等其他產業不太一樣,所以我向各位保證,本法永遠不會落日,反而時間一到,大家會趕著調整落日期限,產創等其他條例也有這個狀況,反而造成我們的困擾,因為大家都會插入新的東西。我昨天表達的意見是乾脆不要訂期限,如果大家認為某個產業內容都已經很成熟,所以要刪除,或者要加入新的內容,我沒有意見,隨時修法就好。我剛才與財政部李次長討論後,理解納稅人保護法仍規定租稅優惠應有相對期限,但我仍建議期限盡量宜長不宜短,因為10年其實一轉眼就過了。如果期限之間有需要增刪,大家再來這邊討論,稅負比例要下降或調整,也可以討論,但對於時間,我還是建議採用原來的15年。期限不需要變成立法院每年斟酌的爭點,老實講,這是浪費大家的時間。我不堅持不定期限,但仍希望採最長期限。

主席:按照天地運行的規律,有日出就會有日落。

主席建議本條按照行政院版本通過。

邱委員議瑩:院版只有10年是不是?

鄭委員運鵬:第一版是15年啦!

曾委員銘宗:對啦!

鄭委員運鵬:這次則是10年。我建議考慮用15年。

邱委員議瑩:如果調成15年有沒有困難?財政部要說明嗎?

呂局長正華:由財政部說明好了。

邱委員議瑩:財政部能不能放寬一點?

李次長慶華:基本上,在現行其他租稅優惠條例中,例如經濟部主管的產業創新條例也是10年。通常我們認為10年就是一個滿長的循環,而且之所以訂10年,是希望時間到了以後,大家能夠再檢視一下租稅優惠措施是否不夠、需要補充、可以再調整等等,這樣才能及時修正,否則就無法及時修正。所以我們建議還是維持院版條文。

楊委員瓊瓔:主席,我覺得這樣比較適當,因為本條例是真的很重要,而且產業變化又非常動態、迅速,所以應該訂10年比較好。這是我的建議。

主席:好,本條按照院版通過。

處理附帶決議,有1案。昨天已宣讀過,請各位委員看看。

請行政部門說明,是衛福部還是經濟部?

呂局長正華:昨天的附帶決議大概都是關於衛福部的部分,是否請衛福部說明?

主席:衛福部是否先研究過?

石次長崇良:這部分涉及……

主席:行政部門應預作準備啊!昨天就交給你們了。

石次長崇良:我向提案委員蘇委員以及各位委員說明,本案由於涉及健保,所以能否讓我們研議,不要用「應」,好給我們一點空間?由於涉及健保機制,不完全是我們能確定的。

蘇委員治芬:好,這點我同意。

楊委員瓊瓔:你是同意什麼?

蘇委員治芬:「應」改為「研議」。

楊委員瓊瓔:對啦!因為屢傳健保要倒了,我們當然也希望有財源,但不能影響母法。

主席:要修改的文字在第幾行?

石次長崇良:倒數第3行。

主席:3行?

石次長崇良:對,改為「爰建請衛福部研議於每年……」。

主席:改為「爰建請衛福部」……

石次長崇良:接「研議」。

主席:接「於」,前面的「應」字刪除,改為「爰建請衛福部於每年健保……」。

石次長崇良:還要加「研議」二字,「應」字改為「研議」。

主席:「爰建請衛福部研議於每年健保總額成長率中……」?

石次長崇良:對。

主席:好。附帶決議照修正文字通過。

(協商結束)

主席:宣讀協商結論。

生技新藥產業發展條例修正草案審查結果:

法案名稱照案通過;第一條照行政院版本、謝委員衣鳯、邱委員志偉、邱委員議瑩、蘇委員巧慧等與行政院版本相同者,照案通過;第二條照案通過;第三條照案通過;第四條、第五條、第六條、第七條、第八條所有提案及修正動議均保留,送院會處理;第九條照行政院提案通過;第十條照行政院版本及所有委員提案與行政院版本相同者,照案通過;蘇委員巧慧等人所提第十一條不予通過;第十二條照蘇委員治芬等所提修正動議通過;民眾黨黨團所提第十二條不予通過;第十三條照行政院提案及委員提案與行政院版本相同者,照案通過;第十四條照行政院提案及委員提案與行政院版本相同者,照案通過;第十五條照行政院提案通過;第十六條照行政院提案及委員提案與行政院版本相同者,照案通過;第十七條照行政院提案通過;附帶決議倒數第3行「爰建請衛福部應於」修正為「爰建請衛福部研議於」,其餘修正通過。

主席:請問各位同仁,照剛才宣讀協商結論通過,有無異議?(無)無異議,通過。

楊委員瓊瓔:是否在院會裡併案協商?

主席:對。

討論事項所列議案併案審查完竣,擬具審查報告,提報院會討論。請問須不須交由黨團協商?須交由黨團協商。院會討論時,由本席說明。通過之條文、條次、引述條文之文字及相關法制用語授權主席及議事人員處理。

報告聯席會,所列議程處理完竣,散會。

散會112分)


Shape2

459