Shape1

立法院公報 第110卷 第106期 委員會紀錄


委員會紀錄

立法院第10屆第4會期內政委員會第13次全體委員會議紀錄

時  間 中華民國110118日(星期一)93分至17

地  點 本院紅樓202樓會議室

主  席 吳委員琪銘

主席:出席委員12人,已足法定人數,現在開會。

進行報告事項。

報 告 事 項

一、宣讀上次會議議事錄。

立法院第10屆第4會期內政委員會第12次全體委員會議議事錄

時  間:110114日(星期四)上午91分至下午124

地  點:紅樓202會議室

出席委員:羅美玲  湯蕙禎  邱顯智  莊瑞雄  伍麗華Saidhai Tahovecahe    張宏陸  魯明哲  管碧玲  王美惠  林為洲  吳琪銘  林思銘  林文瑞

   委員出席13

列席委員:陳明文  賴惠員  江啟臣  鄭天財Sra Kacaw   葉毓蘭  鍾佳濱  廖國棟  陳椒華  洪孟楷  孔文吉  林德福  廖婉汝  林奕華  邱臣遠  王婉諭  傅崐萁  蘇震清  李德維  李貴敏  何欣純  莊競程  楊瓊瓔  謝衣鳯  高嘉瑜  張育美  張其祿  賴香伶  呂玉玲  趙正宇  蔡易餘  劉建國

   委員列席31

請假委員:吳怡玎

   委員請假1

列席官員:客家委員會主任委員楊長鎮暨相關人員

財團法人客家公共傳播基金會董事長陳邦畛暨相關人員

主  席:林召集委員為洲

專門委員:賈北松

主任秘書:鄭雪梅

紀  錄:簡任秘書 周厚增  簡任編審 吳人寬

   科  長 陳品華  薦任科員 黃昱瑞

報 告 事 項

一、宣讀上次會議議事錄。

決定:確定。

二、邀請客家委員會主任委員及財團法人客家公共傳播基金會董事長率同所屬列席報告業務概況,並備質詢。

(客家委員會主任委員楊長鎮、財團法人客家公共傳播基金會董事長陳邦畛報告後,委員羅美玲、湯蕙禎、邱顯智、莊瑞雄、伍麗華Saidhai Tahovecahe、張宏陸、魯明哲、管碧玲、王美惠、林文瑞、吳琪銘、林思銘、林為洲、楊瓊瓔、賴香伶、呂玉玲、江啟臣、林奕華、賴惠員、廖婉汝、王婉諭、劉建國等22人提出質詢,均經客家委員會主任委員楊長鎮、財團法人客家公共傳播基金會董事長陳邦畛暨相關人員即席答復說明。)

決定:

()登記發言委員除不在場者外,其餘均已發言完畢,詢答結束。

()未及答復部分請相關機關一週內另以書面答復,並副知本會。

散會

主席:請問各位,上次會議議事錄有無錯誤或遺漏?(無)無錯誤或遺漏,確定。

繼續報告。

二、邀請大陸委員會主任委員、財團法人海峽交流基金會董事長率同所屬列席報告業務概況(含上會期臨時提案辦理情形),並備質詢。

主席:進行討論事項。

討 論 事 項

一、審查111年度中央政府總預算案關於大陸委員會部分。

二、審查大陸委員會函送財團法人海峽交流基金會111年度預算書案。

三、審查大陸委員會函送財團法人臺港經濟文化合作策進會111年度預算書案。

四、審查大陸委員會「補、捐(獎)助其他政府機關、團體或個人經費報告表」共3案。

()大陸委員會函送109年度第2季「大陸委員會補(捐)助經費一覽表」,請查照案。

()大陸委員會函送109年度第3季「大陸委員會補(捐)助經費一覽表」,請查照案。

()大陸委員會函送109年度第4季「大陸委員會補(捐)助經費一覽表」,請查照案。

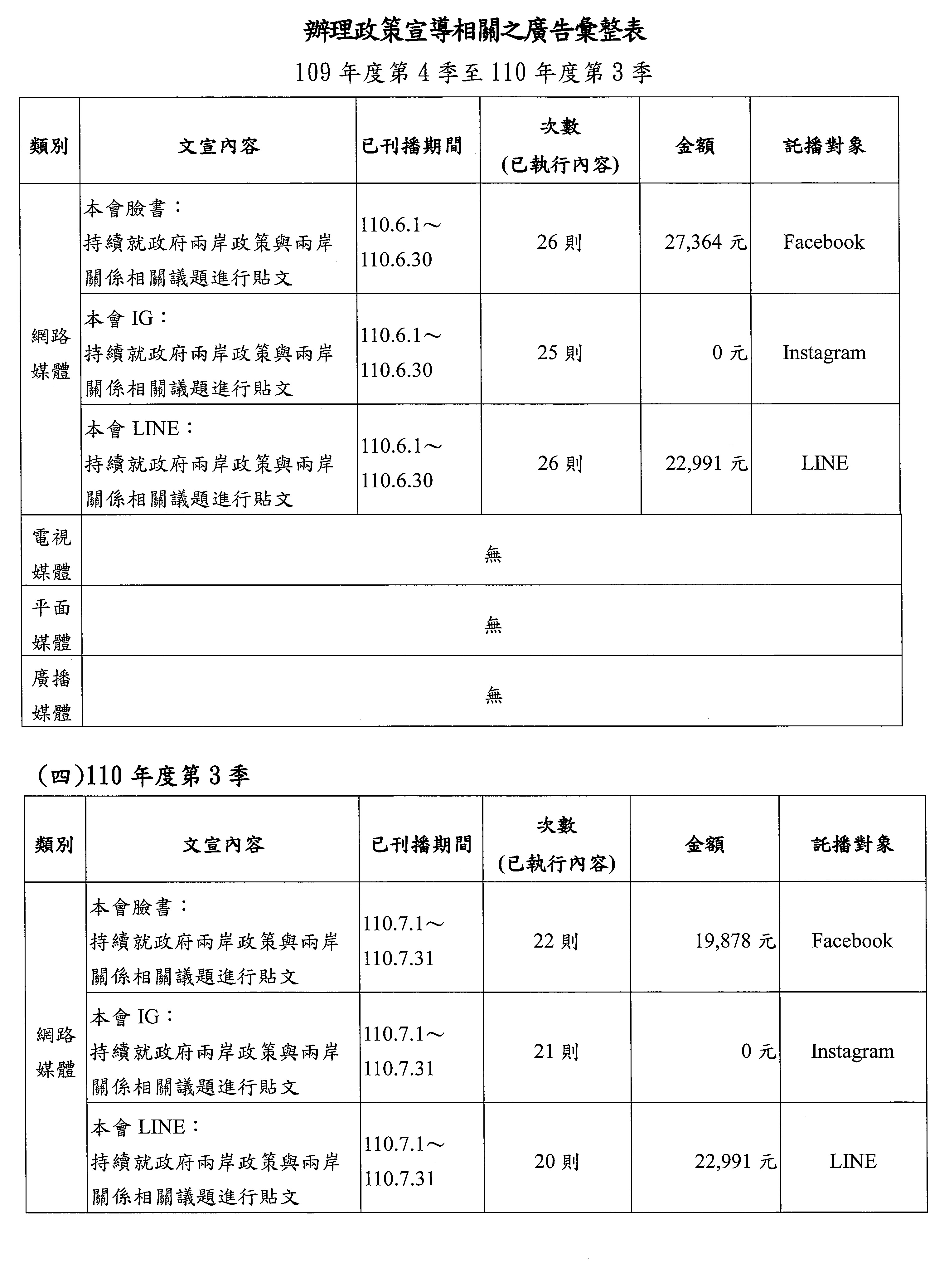
五、審查大陸委員會「辦理政策宣導相關之廣告彙整表」共4案。

()大陸委員會函送該會及財團法人海峽交流基金會109年第2季辦理政策溝通說明相關廣告彙整表,請查照案。

()大陸委員會函送該會及財團法人海峽交流基金會109年第3季辦理政策溝通說明相關廣告彙整表,請查照案。

()大陸委員會函送該會及財團法人海峽交流基金會109年第4季辦理政策溝通說明相關廣告彙整表,請查照案。

()大陸委員會函送該會及財團法人海峽交流基金會110年第1季辦理政策溝通說明相關廣告彙整表,請查照案。

主席:本日議程所列報告事項及討論事項合併詢答。在此宣告,本次預算提案截止收件時間原訂於114日下午17時,因有委員尚未提案,預算提案截止收件時間為今天上午10時,請於10時前送件。

現在請陸委會邱主任委員進行業務報告,並請就111年總預算案一併報告。

邱主任委員太三:主席、各位委員、各位女士、先生。承蒙大院邀請,向貴委員會報告大陸委員會推動業務情形及111年度預算。謹提出口頭報告,另備有書面報告,敬請指教。

壹、近期推動重點工作

一、因應臺海情勢變化,堅定維護現狀及政策立場

中共對臺「反獨促統」的目標一貫,其在今年黨慶及辛亥革命紀念時,再次宣示統一的歷史任務,重申堅持「一個中國原則」及反臺獨。近期更不斷加大軍事侵擾、促融統戰,威脅我方接受矮化的主張與未來發展。國際社會肯定支持臺灣,關切北京在臺海強制擴張的挑釁作為,與所引發的區域緊張態勢。面對中共不放棄對臺用武、持續以其錯誤的政治立場定位兩岸關係,誤導國際社會及歸責我方,我政府致力維護臺海現狀、堅定自我防衛,不冒進、不妥協;臺灣主流民意更支持政府捍衛主權與民主、反對中共極端施壓及其「一國兩制」。

二、持續檢視兩岸條例等規範,維護國家安全利益

為健全國家核心關鍵技術之保護,維護國家經濟競爭優勢,本會提出兩岸條例第9條、第91條修正草案,強化涉及政府委託或補助的核心關鍵技術人員赴陸規範,報請行政院核轉大院審議。另為防範陸方挖角我高科技人才及藉由人頭來臺投資等違法行為,本會亦提出兩岸條例第40條之1、第93條之193條之2修正草案,維護我經濟安全及資本市場秩序。

針對各界關切陸資違法在臺從事業務活動、「假外資、真陸資」等違常樣態,本會及相關機關已持續檢討調整陸資來臺相關法制措施,依法嚴格審查及強化管理。對於陸方公告暫停進口臺灣鳳梨、蓮霧和釋迦,政府已呼籲對岸透過兩岸協議機制溝通、務實解決問題,並向世界貿易組織提出申訴,適時建立風險管控機制。

三、衡酌防疫需求調整措施,維護有序交流

因應全球及中國大陸疫情發展,本會配合疫情指揮中心維持邊境管制措施,在二、三級警戒期間為減少境外病例移入風險,除緊急、人道等因素外,對於無我居留證之陸港澳人士暫緩入境。嗣考量國內疫情趨緩,政府基於人道考量,913日起開放國人的外籍或陸港澳籍配偶、未成年子女入境。另為兼顧臺灣社會整體防疫及公平照護,政府7月底也宣布在臺的陸港澳人士納入COVID-19疫苗接種對象。

另本會關注陸生入境、學習情形及健康需求,政府821日宣布同意包括陸生在內的境外生來臺就學,並持續推動陸生在臺友善學習與生活環境,並關懷陸配等在臺生活需求。此外,對於臺商經營及投資動向,政府相關部門均掌握瞭解,並提醒投資風險及協助回臺投資,以因應全球經濟情勢發展變化。

四、因應港澳情勢變化,維持駐港澳機構運作

受香港國安法實施及北京加大對港管控政策影響,香港民主自由發展已遭嚴重傷害。本會密切觀察港澳情勢發展、強化應對風險,並持續推動「香港人道援助關懷行動方案」,提供港人關懷協處。為因應港府對我駐港辦事處人員簽證設置不合理的政治條件,致我派駐人員無法續留及赴任,本會積極協調相關機關,自今年621日起,調整香港辦事處業務辦理方式,竭力維持民眾服務之必要業務運作,保障臺港民眾權益。

貳、未來工作方向

一、審慎研判未來情勢發展,管控應對可能風險

兩岸關係發展深受雙方內外部情勢及美中戰略競爭態勢影響。當前中國大陸面臨經濟發展問題,各領域監管整治及意識型態控制擴大;近日中共亦將提出凸顯習近平領導地位的第三份歷史決議,以鋪陳其明年「二十大」延任。在北京面臨內外部政經情勢挑戰,及對臺工作矛盾與困境等壓力下,研判將續操作「複合式」對臺施壓策略,嚴防我擴展國際空間及外部勢力介入;惟在中共重大政治議程推進下,仍會管控風險、「維穩優先」。本會將持續關注中共動向及區域情勢變化,妥慎評估應處。

二、完善民主防衛,防範中共統戰分化及經濟影響

面對中共利用臺灣自由開放體制對我進行滲透干擾,政府持續研議並聽取社會各界意見,適時補強與完善民主安全防衛法制。本會持續檢視兩岸條例等法規、強化管理與執行,確保我國家安全、社會秩序及科技產業優勢。另為因應疫情抑制經濟景氣復甦,及牽動中國大陸經濟情勢與全球供應鏈,本會將與相關機關持續密注對兩岸經貿關係及臺商投資可能影響,以及防範中共對臺促融及制裁等不當經濟行為,適時研議及預為應處。

三、落實協議執行,強化疫後穩健交流的安全管理

政府多次宣示兩岸兩會已簽署生效之協議持續有效,本會已持續協調協議主管機關,盡力落實協議執行,並呼籲陸方透過溝通解決問題,以保障民眾權益福祉。另,我政府及民眾正向看待疫後逐步恢復兩岸健康有序交流,未來將依據指揮中心對疫情判斷、國內防疫能量及兩岸情勢等,循序恢復兩岸人員運輸往來,本會也將會同相關機關,強化兩岸往來管理、維護交流秩序;呼籲對岸透過雙方公權力單位就相關事務進行溝通與落實。

四、支持香港自由民主,評估情勢變化及應變

政府堅定支持香港人民爭取自由民主,也將精進現有法規及制度,給予港人實際支持與協助。鑒於陸港澳融合漸趨緊密,本會將評估檢視政策、健全法制規範,強化涉陸之港澳人士移居來臺之管理,防範利用身分轉換對我社會統戰騷擾,另將加強管理措施,防堵藉資金及人員交流滲透我方,維護經濟安全。本會並將持續觀測香港情勢之可能發展,適時採取應變措施。

參、結語

近期以來臺海安全情勢已成為國際社會焦點。兩岸和平共存是區域安全繁榮的關鍵所在,也是雙方的共同責任。總統在今年國慶演說已再次強調,臺灣堅韌不屈、長期抵禦中共威脅挑戰,絕不接受北京設定的路徑;「四個堅持」是臺灣主流民意及底線,我們呼籲對岸正視與尊重,避免一再誤解、誤判,並停止對臺強制作為、透過溝通化解分歧。本會將繼續以負責任的態度,充分掌握情勢及民意,穩健推動兩岸事務。以上業務報告,敬請各位委員指教。

接下來報告本會業務概況與明(111)年度之施政計畫及預算編列情形,以下謹提出簡要報告,尚祈指教。

壹、前言

兩岸和平穩定攸關印太區域的安全與繁榮,本會秉持不挑釁、不冒進的原則,務實推動有利臺海和平及臺灣發展的兩岸政策,堅定捍衛國家主權與人民福祉。

貳、110年度已過期間預算執行情形及計畫實施成效

本會110年度法定預算數93,8348千元,截至10月底止累計分配數79,3982千元,累計支用數67,4858千元,執行率為85%。謹就重要工作成果臚列如下:

一、妥慎應處中共對臺作為,保障國家安全與臺灣利益

二、研判整體情勢發展,維護臺海和平現狀

三、因應兩岸情勢發展及實務需求,研修兩岸交流規範,維護兩岸交流秩序

四、因應整體情勢,維護兩岸經貿發展

五、關注中國大陸投資環境變化,加強臺商服務工作

六、掌握兩岸文教交流情勢動態,會同相關部會強化有關陸方對臺措施因應作為

七、增進青年學生對政府政策與兩岸關係發展之正確認知,強化兩岸資訊對等流通,傳遞臺灣民主自由多元價值

八、因應港澳情勢強化應處作為,確保國人安全及權益

九、強化政府兩岸政策溝通互動,增進各界之瞭解與支持

參、111年度預算編列主要增減情形

本會111年度預算配合施政需要,並衡酌各項計畫優先緩急及實施效益,審慎檢討編列。重點如下:

一、歲入部分

歲入預算編列671千元,較上(110)年度減列變賣廢舊物資收入等1千元。

二、歲出部分

歲出預算編列93,8378千元,較上年度增列3萬元,其主要增減列項目如下:

()減列駐港澳機構租金710萬元。

()減列駐港澳機構基本維持與交流服務等經費640萬元。

()減列一次性空調主機分攤款等經費1393千元。

()增列汰換個人電腦及更新資安防護設備等經費710萬元。

()增列建置新公文檔案管理系統經費450萬元。

()增列兩岸事務經費190萬元。

()增列人員維持費退撫基金提撥費率調升1%等經費1423千元。

肆、111年度預算配合施政計畫編列情形

本會依據行政院111年度施政方針,配合核定預算額度,並針對經社情勢變化及本會未來發展需要,編定111年度施政計畫,其工作重點與預算配置如下:

一、綜合規劃業務方面:編列2,647萬餘元。

二、經濟業務方面:編列2,666萬餘元。

三、法政業務方面:編列18,286萬餘元(其中捐助海基會15,718萬餘元)。

四、港澳蒙藏業務方面:編列18,333萬餘元。

五、聯絡業務方面:編列3,201萬餘元。

六、文教業務方面:編列3,748萬餘元。

七、一般行政、第一預備金:編列44,953萬餘元。

伍、補(捐)助計畫及政策宣導相關之廣告辦理情形

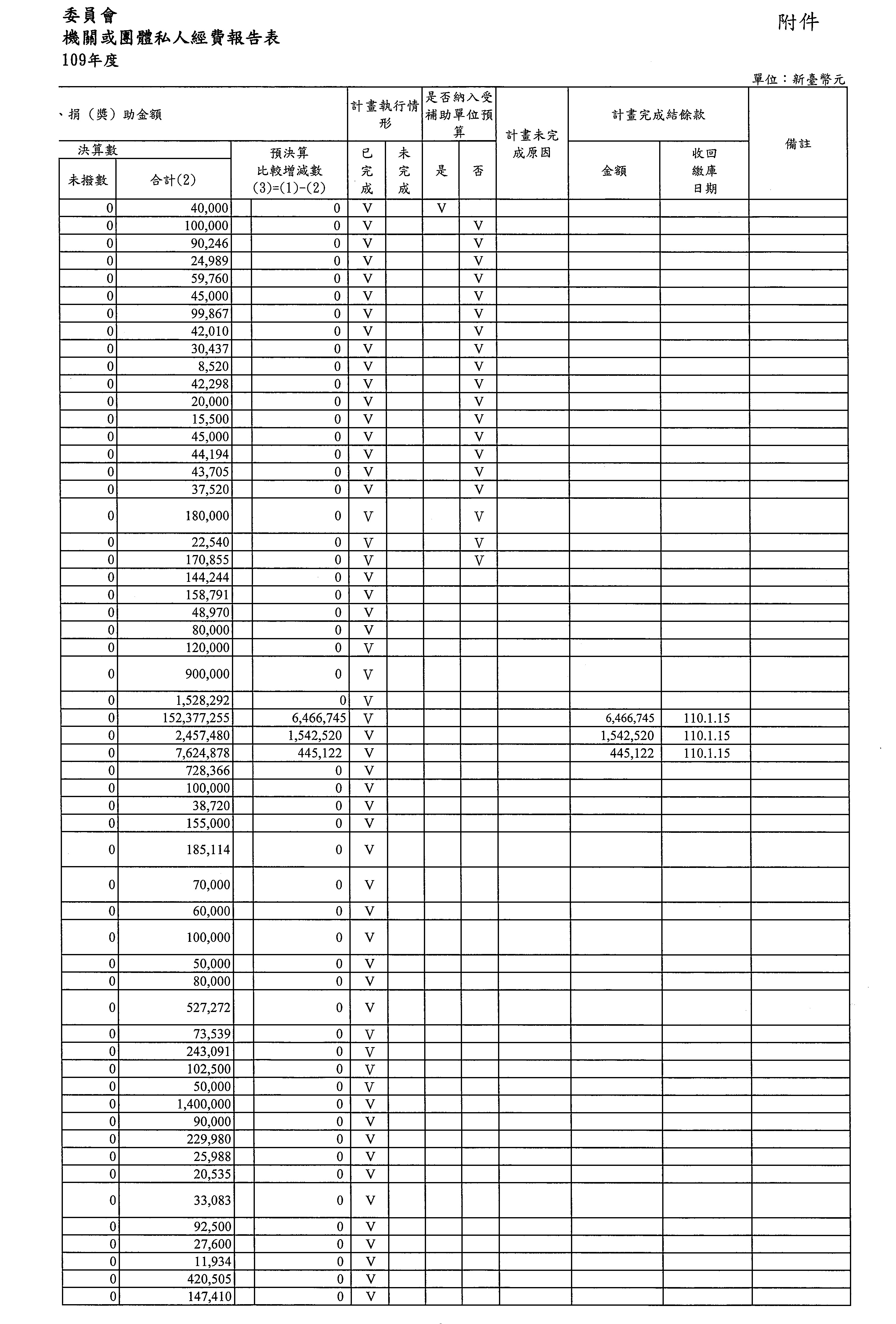
本會109年度「補、捐(獎)助其他政府機關或團體私人經費報告表」及本會109年度第4季至110年度第3季「辦理政策宣導相關之廣告彙整表」請參閱附件。

陸、結語

面對臺海情勢的複雜多變及中共對臺負面作為,本會本於職責,將以負責任的態度及堅定務實作為,持續穩健推動兩岸事務、強化應處作為,並傾聽民意及凝聚國內各界對兩岸關係發展意見,致力維護兩岸和平穩定,保障臺灣及國人的最大利益。以上報告,敬請各位委員賜予指教並鼎力支持。謝謝!

主席:請海基會詹副董事長兼秘書長報告。也跟各位委員報告,董事長有請假,今天不克前來,由副董事長代表報告。

詹副董事長兼秘書長志宏:主席、各位委員。因為我們已經提供預算報告跟業務報告,詳細的內容,我就不再贅述,謹提出幾點口頭補充報告。

受到疫情的影響,在過去這一年,兩岸的人來人往數量雖然有相當比例的減少,但是我們的業務推動並沒有受到影響,而且我們有新增幾項業務,特別在這裡跟委員提出報告。第一個,配合政府獎勵臺商回臺投資的三大方案,我們也媒合臺商到各縣市去參訪投資的機會,今年到目前為止,我們已經跑了8個縣市,在這個過程當中,已經有幾個投資案子確定,那我們會陸續安排臺商到各地參訪投資的機會。

第二個,我們在大陸設有三所臺商子女學校,這三所臺商子女學校有兩個我們大學學測的考場,去年因為受到疫情的影響,我們很擔心這個考場會沒有辦法正常的運作,有四百多位的孩子變成要回到臺灣來應考,我們克服了各種困難,在教育部、陸委會等機關的協助之下,也協調了大陸有關方面的配合協助,讓這兩個考場能夠在今年1月份正常的運作。我們目前也協調好了,確保明年年初這兩個在大陸的考場能夠正常的運作,讓這四百多位的應屆高中畢業生能順利地來應考。

第三個,我們加強跟大陸配偶、還有大陸在臺灣學生的一些聯繫,主動建置一些聯繫的管道,包括參與他們一些社群的聯繫,在這過程當中,我也發覺很多的事件我們都能夠在第一時間就掌握他們遇到什麼樣的問題,然後可以主動地來跟他們聯繫、提供必要的協助,包括最近高雄火災的不幸事件,我們也針對三位罹難者跟一位重傷住院的大陸配偶及其在臺、在大陸的家屬,我們都提供了即時的協助。

第四個,受疫情的影響,我們有不少的國人在大陸或是種種的原因流浪街頭,因為他們的家屬不太方便過去接,我們就進行安排,將這些國人同胞順利平安地接回來臺灣就醫或者是就養。去年跟今年以來,我們已經接回58位的國人,當然還有15位是往生的,其骨灰的部分,也是我們安排接回來轉交給家屬。

第五個,兩岸之間,在官方的聯繫部分,雖然因為中國大陸有他們的考量,而停止了跟我們的聯繫,但是海基會跟大陸各個相關的部門,依照協議,到目前為止,彼此還是能夠持續地進行電話聯繫、信件聯繫。

海協會跟海基會雙方是簽有協議,我們也能夠正常的來運作,到目前為止,我們今年已經發了815封信給海協會,海協會通常都會給予我們國人同胞適當的協助,也證明了兩岸之間的交流過程當中,遇到問題的這些民眾權益的保障上,我們還是可以給予一定程度的協助。例如高雄這一次火災的事件,一個個案通常要一個多月才能辦到證件,但我們在一個禮拜之內就把他們的家屬安排到臺灣來,由高雄市政府全程接待他們大陸的家屬。此足以證明兩岸的交流在民眾遇到問題的時候,我們的服務是沒有中斷的。以上這幾點一併請各位委員參考,謝謝。

主席:謝謝我們海基會副董事長的報告。

再來請臺港經濟文化策進會邱代理董事長報告。

邱代理董事長垂正:主席、各位委員、陸委會邱主委、海基會詹秘書長、各位女士、各位先生,大家好。財團法人臺港經濟文化合作策進會今天應邀前來大院報告,至感榮幸,以下謹就策進會的業務重點工作成果預算編列情形簡要提出報告,敬請各位委員指教。

壹、本會業務重點及109年度工作成果

一、業務重點

本會成立於民國99年,以促進臺港間經濟及文化合作的交流、推動及整合相關合作事宜,並協助政府處理臺港相關事務為宗旨。

二、109年度工作成果

針對臺港關係新變局及嚴重特殊傳染性肺炎疫情對臺港經貿的影響,邀請專家學者辦理主題座談會及拜會相關工商團體,以瞭解相關情勢對臺港經貿、投資、旅遊、航運等各層面之影響,並蒐研相關意見,以供我工商業界及政府參考。此外,亦辦理「臺港經貿論壇」,參訪國內特色物流中小企業,以增進臺港業者在相關領域之合作。另,辦理「臺港青年文創營」、「臺港文化合作論壇」等活動,透過臺港青年交流、本土交流、音樂創作與母語保存等文化議題,深化臺港多層次的文化交流。

此外,配合政府政策,成立臺港服務交流辦公室,辦理「香港人道援助關懷行動專案」,務實處理在臺港人或團體之諮詢服務及援助關懷事宜。

貳、110年度已過期間預算執行及工作成果

110年度本會預算共編列新臺幣4,1041,000元,由陸委會補助,多項經貿及文化交流活動因受年初以來之疫情影響,均規劃在下半年陸續辦理,謹就工作成果要點說明如下:

一、「經合會」部分:持續辦理經貿論壇及相關交流活動,深化臺港往來正向動能。本會「經合會」委員及相關公協會於本(110)年930日參加陸委會舉辦之「香港金融中心地位之前景與挑戰」講座。並於107日辦理臺港經貿論壇,以「臺港數位金融科技發展的現況與展望」為主題,邀請臺港產業界人士以網路座談型式對談,「經合會」並規劃於12月底邀請臺港商及國內重要工商團參訪觀光產業,為疫後臺灣觀光旅遊業復甦預為暖身。

二、文合會」部分:辦理各項專業領域之文化活動,以提升臺港文化交流與聯結。「文合會」於930日陸續展開相關活動,就如何建立與臺港文化團體之聯結互動及具體合作方式、辦理各專業領域之臺港文化交流活動,以及在國際文化盛事中強化臺港交流等事項進行廣泛交流與討論。此外,「文合會」亦將規劃編印「在臺港人生活指南」,提供在臺港人適居、易遊等便利資訊。另,「文合會」亦正規劃製播Podcast節目,洽邀香港文化人及文合會委員分享自身專業及經驗,以提升臺港交流與合作。又,「文合會」亦陸續辦理及規劃相關活動,包括「香港文化學講座」、「香港記憶香港情」影展,以及「臺港青年工作坊」等,維繫臺港文化創作動能。

三、持續辦理港人人道援助,加強對在臺港人服務

本會「臺港服務交流辦公室」持續落實香港人道關懷行動專案,自去年71日正式營運以來,已接獲逾2,200件,主要係詢問辦理居留方式及案件申請進度、移民定居的方式與類型,以及建議放寬港人來臺規定等,專責人員皆依相關法規、措施,或進一步洽詢主管機關後再妥以回復。對於進入臺灣尋求人道協助處的香港居民,除依據有法律規範及人道原則給予協助,我們務實處理港人關懷事宜,同時亦主動關懷移居來臺之港人,以協助解決在臺生活相關問題,同時整合民間力量,透過公私協力,提升對港人的照顧與服務量能。

參、111年度業務計畫重點及預算編列情形

110年度編列預算的情形,簡要如下:本會在明年度編列4,0843,000元,包括人員維持費7386,000元,本會秘書處以及交流辦日常業務運作必要開銷2037,000元。規劃辦理臺港經貿及文化論壇等交流活動,並協助政府辦理港人來臺投資、就業、就學諮詢服務及專案關懷協助、生活照顧輔導等專項業務3,142萬元。分述如下:

一、深化臺港經貿交流,促進臺港良性互動

因應香港情勢發展,就臺港經貿互動、香港營商環境、國際對香港之前景評估等議題舉辦座談、研討活動,提供業界參考;此外,辦理參訪、論壇等活動,邀請臺港產官學人士及香港商界人士參加,以深化交流合作,促進臺港良性互動。

二、搭建臺港多元互動平臺,維繫文化創作能量

透過搭建新型態互動平臺,增進臺港民眾相互瞭解,並賡續辦理臺港主題式講座、策展、青年工作坊等活動,行銷臺灣文化軟實力,推動臺港多元文化交流事務,維繫文化創作能量。

三、務實推動港人人道援助,協助港人適應在臺生活

主動關心港人在臺就學、就業及生活情形等,協助港人融入及適應在臺生活事宜;在兼顧國家安全前提下,持續務實推動港人人道援助關懷工作,並加強人員培訓,透過與各主管機關之合作,提升諮詢服務功能。

伍、結語

本會將遵照主管機關陸委會的政策指示,持續促進臺港經貿良性互動及多元文化交流合作,並務實辦理香港人道援助關懷行動專案等,為雙方民眾創造最大的福祉。各項預算之編列均依規定秉撙節公帑原則編列及覈實支應,期能以最少經費,發揮最大工作效益。敬請各位委員予以支持並指教,謝謝。

主席:謝謝代理董事長的報告。有關111年度預算案的報告業已報告完畢,現在進行詢答。詢答之前,援例作以下幾點宣告:本會委員發言時間5分鐘,必要時延長2分鐘;非本會委員發言時間3分鐘,必要時延長2分鐘;上午1030分截止發言登記。因為今天要進行預算之處理,本次會議不處理臨時提案,請問各位,有無異議?(無)無異議。

我們現在正式進行詢答,請登記第一位的羅委員美玲發言。

羅委員美玲:943分)謝謝主席。主委好,為了因應美中貿易戰,所以國發會在108年的時候有推動投資臺灣三大方案,我們看到其成效還算是不錯,因為總投資金額到目前為止已經達13,988億元,通過的家數有1,039家,預估創造本國就業人數將超過11萬人,這是一個還不錯的成績。那我們先看一下臺商對中國投資的件數跟金額,2020年的時候,投資件數是475件,投資金額是59億美元;2020年元月到8月與2021年同期做比較,臺商對中國投資的件數去年同期是316件,今年則是277件,我們看得出來其實已經遞減12.3%;在投資金額部分,去年跟今年的同期,由38.6億美元一直遞減到26億美元,整個減幅高達32.8%。所以我們覺得臺商回流的狀況還算是不錯,可能有很大一部分已經回到臺灣了。我們瞭解投資臺灣三大方案,其實到今年10月底就截止了,我不曉得陸委會、國發會及經濟部是否商討過在方案截止之後,後續臺商回流的投資方案有沒有所謂的2.0版?

主席:請陸委會邱主任委員說明。

邱主任委員太三:謝謝委員的關心。其實我們過去推動了兩個,一個是投資臺灣三大方案,另外一個是資金匯回減稅的優惠方案,如果它又轉投資到特定的幾項產業,又可以再減半。兩大的措施中,這個措施基本上我們已經跟國發會及行政院反映,行政院也表示正在考慮、研擬當中……

羅委員美玲:所以這部分只在考慮部分?

邱主任委員太三:至於另外一項,因為是稅法的部分,恐怕有兩年的期間,已經過了,那個大概就沒有辦法處理。但是投資臺灣三大方案,行政院正在考慮當中。

羅委員美玲:在銜接上會不會來不及呢?因為臺商回流必須是持續在進行的狀況。

邱主任委員太三:對、對!

羅委員美玲:我跟主委再報告一件事,除了我們剛才所提到的中美貿易戰或者是疫情,疫情也加速了臺商回流,我們在中國的臺商還會遇到怎麼樣問題?比如說歐盟、英國、加拿大等32個國家已經不再給予中國「普遍優惠制」,所以中國的出口商會受到很大的影響,這會不會是促成臺商回流很重要的原因?還有今年中國也推行了「共同富裕」,透過干預市場及廣泛經濟來消除貧富差距,鼓勵高收入族群及企業回饋。我們已經有臺商在反映,因為受到疫情的衝擊,說實在他們整個營運狀況其實是不佳的,也沒有餘力來進行慈善事業。再來還有限電措施,也有外界在說,也許中國的限電是常態性的,而限電措施會造成產能降低、製造成本提高,也有預估至少會提高到20%左右。

其次,歐盟也將香港列入稅務不合作觀察名單,香港已經允諾在2023年的時候,他們會改善消極性境外所得課稅,到時衝擊到的會是什麼?如生技產業、遊戲、電商等等,在香港的這些臺商到時也會回到臺灣,所以面對中國內部這麼多的政策衝擊,可能就會更加速臺商回臺,我想臺灣應該有更多的因應措施。我剛剛也有聽到你們可能還在研議當中,這跟我想像中的好像不太一樣,因為我一直認為像這個政策的期間已經到了,你們應該要有所謂的2.0版,結果2.0版沒有出現,而是還在研議當中,這是出乎我的意料之外,所以這部分可能要加速腳步。

邱主任委員太三:委員對於大陸整體的經濟發展情勢跟遭遇到的問題,確實研究相當深入,剛剛委員提到的都是臺商在大陸營運上所面臨很大的問題,簡單講,大陸整體的投資環境已經不一樣了。第二個回到國內來說,我剛剛提到行政院已經在準備,如果未來繼續,基本上他們的考量應該會溯及銜接,這是由國發會在做整體的考量,我們陸委會是把民間、業界的意見確實地反映給上面,行政院也確實在處理。

羅委員美玲:因為我有看過一些經濟專家在講,臺灣這一、兩年面臨到20年來最好的投資環境,所以在這部分我們真的應該要加速腳步。

邱主任委員太三:確實,我想行政院應該會督促國發會儘速地把它到底要如何延續,或者有無新的措施再加進來,我想國發會都會處理。

羅委員美玲:是,這個應該要儘快來處理。

邱主任委員太三:好,我們會再努力。

羅委員美玲:再來是下一個議題,中共對臺的文攻武嚇從未減少過,而且共軍擾臺的次數是更加頻繁,中共甚至持續進行導彈試射演習、鳴放防空襲警報等等,很明顯的解放軍正在營造備戰的氣氛。當然我之前有看過主委說對於這部分好像還沒有很憂心,而國內民眾都覺得我們是不是馬上就要開打了,因為整個動作好像都很不平凡。尤其是美國五角大廈所提出的軍力報告,即2027年中國應該會迫使臺灣談判。為什麼是2027年?我們常說20年後、50年後,可是現在有很明確的年份出來了,是2027年,為什麼不是2030年、不是2035年,一個大概的數字,而是明確指出2027年,請問陸委會如何看待這件事情?

邱主任委員太三:誠如委員所提到的,其實各種的情境,不管是美國也好、各國也好,包括我們也好,都在研擬各項可能的情境,但是……

羅委員美玲:會不會認為有馬上就要打仗的感覺?主委還有一點……

邱主任委員太三:基本上重點仍是我們要準備好。

羅委員美玲:當然這兩天很夯的是「坐上那動車去臺灣」,你有沒有聽過這首歌?

邱主任委員太三:抱歉!我這幾天……

羅委員美玲:沒有嗎?很可惜,我應該要放給你聽。這首歌是用兒歌在傳唱,甚至我今天早上還發現中國已經針對這首歌編排了所謂的廣場舞,很明顯的要讓這首歌流傳在大街小巷,要把統一臺灣的思想從小就深植,歌詞非常簡單,就只有四句話:「坐上那動車去臺灣,就在那2035年,去看看那情歌阿里山,還有那神奇的日月潭。」,所以我覺得很奇怪,美國五角大廈會點出2027年大陸會跟臺灣談判,而這首歌很明確指出是2035年要坐上動車去臺灣,現在大陸來臺灣旅遊,如果不是由於疫情的關係,只要申請就可以隨時進來,請問主委,如果單看歌詞的話,這首歌背後是否有什麼特別的含義?

邱主任委員太三:我今天真的是第一次看到……

羅委員美玲:你今天才第一次看到。

邱主任委員太三:我們回去會把整個背景及相關的情境研擬好,再來跟委員報告。

羅委員美玲:這首歌是不是有所謂的政治目的?

邱主任委員太三:我想中國大陸所謂要統一臺灣的目標,他們自己講是非常地堅定,只是在時間點跟方式怎麼處理而已。

羅委員美玲:只是現在時間點都慢慢地出來,我們並不曉得現在中國有很多的動作,到底是為了今天登場的六中全會開幕,還是為了明年的「二十大」、替習近平來做鋪陳,我們不是很清楚,當然民間會緊張,對岸中國那裡他們也覺得好像兩邊馬上就要打起來的感覺,可是主委您的看法呢?這只是一個情境的鋪陳,還是兩岸真的緊張到快要打起來了?

邱主任委員太三:我想中國不斷地在擴大軍備及演練,這是全世界各國都知道的,這樣的情形到底是他們自己的訓練,還是有其他的針對性……

羅委員美玲:所以連陸委會也不太清楚嗎?

邱主任委員太三:不是,我們其實跟各國都在進行相關的研判,會針對特定的時段也好、特定事件也好,或者是有沒有其他的目的也好,我們都會做綜整的分析……

羅委員美玲:好啦!一切都要審慎應對。

邱主任委員太三:整體來看大陸軍力不斷地擴張,造成整個印太地區的緊張,這是一個事實,我想也不是只有針對臺灣而已,各位大概也都知道整個東亞地區,從日本、韓國、菲律賓,甚至到東南亞,大家都有一定程度的關注,特別是中共如果有一些非理性的作為造成大家的壓力跟緊張,事實上國際社會是會結合起來,給予中共一定程度的抵制及警告。

羅委員美玲:好,謝謝主委,等會請主委聽一下「坐上那動車去臺灣」。

邱主任委員太三:好,謝謝。

主席:請邱委員顯智發言。

邱委員顯智:954分)主委早。今天想要跟主委討論如何保障在臺的香港學生於畢業之後,其工作跟居留的權利。我們可以看到在一個社會之中,最有動力改變社會的往往就是社會裡最年輕的這些知識分子,也就是學生。根據香港警方的統計資料,也可以看到香港學生高度參與反送中運動,2020年中被抓捕的近9,000人裡面,有3,600個是學生;2020年底港警已經累計拘捕破萬人,這是香港警方的資料。

我們可以看到香港及澳門學生在臺灣人數的變化,在108學年度以前,港澳學生來臺灣的數量是逐年遞減,這個主委跟副主委也很清楚;而在109學年度以後,香港的新生增加了差不多有一倍,因應香港局勢的變化,不少香港學生選擇來臺灣讀書,其實我過去也有擔任過這些學生的義務律師,主委跟副主委也知道,不少同學離開香港、離開他的故鄉,來到臺灣或是其他地方,這是非常無奈的事情,其他就不用再多說了。

總而言之,這麼多的香港年輕人選擇來臺灣就學,畢業之後,如果他不想回到香港,或者是他不能回到香港,我們是不是也需要思考一下應該如何協助他們?我們現在看起來有兩個方式,一個是香港澳門居民進入臺灣地區及居留定居許可辦法中有規定,如果他畢業之後回到香港服務滿兩年,他可以再申請來臺灣居留;第二條路就是僑外生留臺工作評點,但是現在這兩個路徑都不切合香港人的需求。第一個問題,當他畢業後回到香港服務滿兩年,主委問題就來了,他回去有風險存在,就這部分不知道主委的看法為何?

主席:請陸委會邱主任委員說明。

邱主任委員太三:委員好。真的非常謝謝邱委員長期以來對香港年輕人的協助,我們確實都很感謝您。您剛剛提到的這個問題,第一個部分,我們在今年國發會僱用外國人的人才專法中,其實已經放寬了相當大的部分,這部分基本上港澳生也一樣準用,所以這部分已經先切出一塊、處理一塊。

邱委員顯智:主委,沒關係!這是第二個路徑,我們先談第一個路徑,主委也覺得這條路徑有風險,過去可能沒有問題,但現在來講有風險,所以就這部分是不是有一個機會去檢討,例如畢業後有條件的開放,後面那個我等一下再講,就是在這個點上是不是直接留在臺灣,或是到第三地服務,因為就這部分確實在許可辦法的第十六條第七款,現在恐怕是有困難的。

接下來,你剛剛提到的問題,因為你們現在跟勞動部在談評點制的門檻,這是第二個方案,第一個除了香港生之外,他要跟全部的外國留學生(即僑外生)、僑生跟其他華裔學生共用名額,因為香港學生增加了一倍,所以當然是非常困難。第二個部分,誠如你剛剛說的,雖然評點的項目是比較多元,仍具有相當的門檻,主委是不是能夠去檢討這部分?

邱主任委員太三:就我以前的瞭解,好像這些名額大部分都沒有用完,但誠如剛剛委員提到,未來情勢可能會增加,我們會跟勞動部檢討是否能動態地調整名額的上限。

邱委員顯智:對,因為現在的狀況是……

邱主任委員太三:我們來跟勞動部討論。

邱委員顯智:主委要瞭解香港的學生,當然現在仍在就學,但有可能他現在不是大一,他已經大四了或是已經要畢業了,馬上會面對這個問題,這個制度基本上就是僑外生,要和全世界各國的學生去爭取此名額,過去當然像主委講的,有時候可能用不到3,500個名額,但現在因為香港局勢的變化,他們一下子增加一倍以上,所以這部分是不是也要去檢討,譬如說在畢業潮的時候增加總額,或是設計保障名額。

第二個部分,評選項目很多元,不過還是有一個總分,在很多項目平均起來要達到70分,是不是針對他在臺灣素行良好,或是在校表現良好等等,評分可以比較多元一點,把它納入評分考量?

邱主任委員太三:剛剛委員提到的都是我們未來需要跟勞動部再溝通,看怎麼樣符合剛才所提到的,香港的學生願意到臺灣來求學、就業,給他們一些方便,確實應該要根據情勢發展來做檢討。

邱委員顯智:因為他這個狀況應該要有一些特殊的考量,不是像過去一樣跟所有的僑外生,跟從美國來的、從澳洲來的、從日本來的,所有人都等同齊觀,因為這是一個可以說得出來的理由。

邱主任委員太三:確實、確實。

邱委員顯智:希望主委跟副主委也能夠持續地努力,對於這些非常迫於無奈離開香港,來到臺灣或是去其他地方的年輕人能夠共同來支持他們。

邱主任委員太三:好,謝謝委員關注。

邱委員顯智:謝謝主委及副主委。

主席:請莊委員瑞雄發言。

莊委員瑞雄:103分)主委早。我想先來請教幾個問題,這一段期間我們看到中國片面地提升對臺灣的制裁,我想跟你探討我們政府要如何因應的問題。我記得在2018年的時候,中國的媒體就曾用撲克牌的方式列出一些臺獨的黑名單,我記得當初有13位臺灣的政治人物被列在撲克牌上面,被列到的人,其實心裡頭一定會覺得我怎麼會變成重要人物了,心情會大好。中國現在突然出這一招,選在這個時刻提出所謂的臺獨黑名單,我在想是這陣子世界上挺臺灣的力道越來越大,你看歐盟跟臺灣互動的頻率及友善度比以前加強很大的力道。所以我想請教主委,像中國片面地列出所謂的臺獨黑名單,陸委會對中國的看法是什麼,你如何解讀?第二個是我們有沒有反制之道?

主席:請陸委會邱主任委員說明。

邱主任委員太三:莊委員好。委員謝謝,我想陸委會對中國大陸這樣的作為,坦白講,我們是覺得這無助於他們自己形象的改進,甚至是更糟,讓我們覺得他們心虛,為什麼?因為臺灣確實是民主多元,各項的意見,只要是和平的主張,我們都會被尊重,包括你講統一也可以,你要講獨立也可以,要講什麼都可以。像中國這樣的作為更加顯現出它確實是一個威權,而且在一定程度上是沒有自由的社會跟國家。

莊委員瑞雄:主委,我認為中國這個作法是假議題,現在不要說被列出的這三個「大咖」,連我們的官員要到中港澳,他們根本就不讓你進去,連民進黨的立委都不能進去了,所以你的態度是怎麼樣?

邱主任委員太三:在一定的程度上,我們認為他們做這種無意義的宣布,其實可能政治的宣傳大過於實質的意義。

莊委員瑞雄:你說那是一件無意義的事,所以我們就不跟他們做無意義的事了?我們都沒有反制措施嗎?

邱主任委員太三:基本上,我們還是會看他們實際上是怎麼做,因為這是一個政治上的宣示,宣傳的意義大過於實質,但是他們在後續會有什麼樣的動作,其實這才是我們要關注的,這樣了解意思沒有?所以我們會持續關注他們在後續到底有沒有什麼實際的動作。

莊委員瑞雄:可是你們的新聞稿提到你們在觀察以後會有反制的作為。

邱主任委員太三:對,我們就是看他們怎麼做,我們當然也會有一定的對應作為嘛!

莊委員瑞雄:所以我們現在不跟他們玩這種小孩子的遊戲,就是他們列了我們3個人,我們也要列他們3個人?

邱主任委員太三:坦白講,這其實沒有太大的意義。

莊委員瑞雄:其實我反而會覺得這裡面的意涵也很好玩,他們沒有把我們的最大咖放進去,像蔡總統就沒有被放進去,你覺得這中間有沒有蘊含什麼樣的意涵在裡面?

邱主任委員太三:我想我們還是要先去觀察瞭解一下,我也不瞞委員,通常像他們這樣單一的宣傳,我們會去瞭解相關的部門有沒有什麼具體的作為,如果沒有的話,應該是比較……

莊委員瑞雄:但是主委可以去解讀,像對臺獨頑固分子是限制其本人跟他的家屬進入中港澳,限制其關聯機構跟中國組織、個人合作,限制其關聯企業跟金主在中國謀利。這個非常的麻煩,因為像我的好朋友陳柏惟,他的姑姑是陳玉珍,如果限制陳柏惟,那他的家屬也受限制,這樣陳玉珍不是就被「帶衰」嗎?有沒有這個問題?

邱主任委員太三:委員,你舉這個例子,我們就知道他們到底有沒有可能具體去做這些操作,我們在後續都要去關注。

莊委員瑞雄:不過我反而會覺得,他們有提到關聯企業那個部分,講到金主「抖內」(donate),像我們這些要參選的人、網友,如果有人很欣賞你,他真的會捐款給你,像那個東西都查得到,可是像金主也沒有定義,要多「大咖」才叫金主?像這些「抖內」的人也是小金主。所以我的意思就是說,主委也許認為這個好像比較不具意義,但是我們也必須要注意,像小鳥都是在還沒有下雨的時候就開始築巢,要在未雨之前綢繆,所以我反而覺得我們的政府還是有必要對這些做出因應。

邱主任委員太三:我也不瞞委員,就像委員剛剛提到的,上次他們其實也有做撲克牌等等,我們相關部門有召開一個會議交換一些基本的意見,但是後來因為沒有比較具體的操作手法,所以各單位大概對這些都還在準備、研議當中。

莊委員瑞雄:其實政府本來就面對中國在各層面對我們所造成的侵擾,你確實必須要去想出一個反制之道,比如說我們會聽到一些非常洗腦的歌曲,例如「2035到臺灣」,歌詞是在2035年要直接坐車來臺灣,而且要搭高鐵,你應該都有聽過,像這種東西都很洗腦。尤其是現在如果你注意去看,我們立法院很多同仁也都很關心,像中國的抖音、小紅書等軟體,我們國人使用的次數越來越多。

邱主任委員太三:文化的滲透確實是相當嚴重。

莊委員瑞雄:對我們來講,這種統戰是最麻煩的,我看到國安局破獲清華大學那個案子,人家的官方機構都已經公然在學校裡面設立了一個辦公室,這已經違反兩岸人民關係條例。我比較擔心的就是,這個如果扣上學術,有人會說政府的動作太大,讓人覺得好像在打壓學術的交流,所以很麻煩。但是重點就是各個部會真的要同調,這個很明顯,如果都不按照法律規定申請核可的話,技術都被學光光,人才也被拉光光,像這些問題,教育部確實是因為有一個學術自由的大帽子扣在那邊,所以變得很麻煩,可是政府總要有一個一致的標準吧!主委的看法如何?

邱主任委員太三:有,我們的文教處也會跟教育部講,因為不會只有單一的學校可能有這種問題,所以我們請教育部通函各大專院校,讓他們知道這是違反兩岸人民關係條例的行為。

莊委員瑞雄:在這個案子裡面,是把它放在學校的育成中心,沒有去申請核可,真的很離譜,我都很擔心這變成人家滲透的一個破口。

邱主任委員太三:教育部已經有積極地在做進一步的瞭解,如果違反規定,我們就會按照兩岸條例的規定來處理。

莊委員瑞雄:所以你也認為對這個部分真的要謹慎。

邱主任委員太三:對,我們確實要注意學術跟文化的滲透,一般來講,就像剛剛委員提到的,對於學術機關,我們政府基本上比較尊重學術的自主,所以比較少仔細的去調查他們,但是這樣就可能會變成是一個破口,所以我們在後續會來跟教育部看怎麼樣……

莊委員瑞雄:其實我真的很想聽你談要如何對他們反制,但是看起來你覺得他們是有一點在開玩笑,所以你也覺得沒有那麼重要。

邱主任委員太三:不是沒有那麼重要,而是在現階段他們這樣做應該是政治的宣示意義大過於實質,他們在後續怎麼做才是重點。坦白講,過去各單位也有大概交換過一些意見,我們也有國際處理的經驗等等,那我們當然是先看對岸怎麼出招,然後再來看後續……

莊委員瑞雄:所以現在我們政府單位對這個臺獨頑固分子的名單其實就是把它當成是一種政治上的宣傳,目前還看不出他們真正的意圖是什麼,我相信那個應該是對內的因素比較多於對外想達到的實質效果,你的意思是不是這樣?

邱主任委員太三:對,因為要提出具體的作法,譬如說在法制上要怎麼規定,還有在執行面要怎麼做,坦白講,以我的理解,不會只有國臺辦的一個人就可以搞定這麼多的相關單位,因為這一定要有一些基本的規範機制,如果這個機制出來了,我們就大概知道……

莊委員瑞雄:還是要小心因應,主委加油!

邱主任委員太三:是,謝謝。

主席:請王委員美惠發言。

王委員美惠:1013分)主委早,剛剛有很多委員同仁跟你探討很多問題,我就延續這個關於臺灣頑固分子的問題,你說要看他們怎麼出招,然後我們再來接招。但是本席要跟你說,他們說臺灣這幾個人不能去他們那邊,說實在的,臺灣人也不一定想去他們那邊。其次,本席還要問你,到目前為止,你有沒有列出中國那邊不受我們歡迎者的名單?

主席:請陸委會邱主任委員說明。

邱主任委員太三:基本上是這樣……

王委員美惠:到目前為止,在大陸對臺灣這樣的打壓當中,如果他們的人要來,你有沒有不想讓哪些人來?

邱主任委員太三:我們移民署在他們入境的時候,對中國有黨政軍背景的人都要進行審查,在審查的過程中,我們就會看……

王委員美惠:我知道要通過審查才能夠進來,主委,我現在就是要問你,你們最近在處理這件事情的時候,對於中國那邊的人,你們在開會時有討論或是你心裡覺得不歡迎哪些人進來臺灣嗎?請你說出人名就好了。

邱主任委員太三:委員,我們不歡迎的人大概都不會來,在過去沒有發生過這種讓我們困擾的事情。

王委員美惠:這很難講哦!

邱主任委員太三:如果他們敢來申請,我們移民署會做入境審核……

王委員美惠:不然你就不要講出人名,因為這個事態嚴重,如果你講了,可能會有人炒新聞。你應該有想到,他們對臺灣這樣講,因為這3個人都非常愛臺灣,所以才會被列進去。我相信賴清德副總統也非常愛臺灣,就像剛才莊瑞雄委員講的,我們總統更加愛臺灣、更保護臺灣,人家已經出手將這3位列入不歡迎的名單,你們有什麼樣的作為?

邱主任委員太三:我們陸委會已經有在前幾天發布新聞,我們也有研討相關的機制,包括參考其他國家具體的作法。

王委員美惠:主委,你講不出來,我只是要給你意見,不一定要照做,我覺得陳雲林來臺灣,都造成我們社會的混亂,所以你們可以將他列入,我是提供這個意見供你參考。

邱主任委員太三:我瞭解。

王委員美惠:主委,我在這裡問你,可是你也不講答案,不過我可以跟你說我所想的答案,這只是供你參考,因為以前他來臺灣,導致臺灣社會上吵吵鬧鬧,這樣不好啦!

邱主任委員太三:我相信他們這些人不會來。

王委員美惠:不管你相不相信,可是你就是沒有guts講出來啊!

邱主任委員太三:我跟委員報告……

王委員美惠:如果主委不敢講,我就替你講,因為有很多我們不歡迎的人啦!另外,剛才有委員提到清大的問題,到目前為止,完全都沒有提出申請,你是到什麼時候才知道這個問題?

邱主任委員太三:我們應該是在今年8月有發文給教育部,因為我們有聽到這種情形,可是我們陸委會沒有辦法去管大學,但是教育部……

王委員美惠:我知道,可是這就是跟中國有關的問題,所以我才要請教你,我也知道大學是教育部管的,我只是要問你,你是到什麼時候才知道這個問題?

邱主任委員太三:我們是在7月知道,在8月就發函給教育部。

王委員美惠:我跟你講,這樣動作比較慢了,因為這是在2016年就成立了,尤其這是在新竹,這裡是高科技重鎮,所以這個問題非常的嚴重。

邱主任委員太三:是。

王委員美惠:2016年到今年才發現問題,真的是有一點慢了!主委,我覺得你們應該要再快一點。

邱主任委員太三:是。

王委員美惠:這樣學校也有失職,所以你們要跟教育部講一下,不要推卸責任,遇到問題就應該要好好處理。

邱主任委員太三:是,所以我們藉這次機會跟教育部講要發文通知所有的大專院校,並強調這種情形違反兩岸人民關係條例。

王委員美惠:主委,我現在就是要跟你講,他們沒有申請,已經違法了,從2016年成立到現在已經5年了,完全都沒有提出申請,也完全不理臺灣的法律,主委,現在最重要的就是要如何處理,我覺得你們要有作為。

邱主任委員太三:有,我想教育部一定會積極的去要求各校檢查有沒有問題,這可能是跟校友會有關,因為租的地方是校友會……

王委員美惠:現在學校說那是校友會租的,跟學校沒有關係。可是我跟你講,在一個學校裡面做任何事情,學校會不知道嗎?不能這樣啦!不要擺爛!

邱主任委員太三:是。

王委員美惠:你們要謹慎,好不好?

邱主任委員太三:好。

王委員美惠:像剛才有委員提到有一首歌的歌詞是要坐動車來臺灣,主委,我知道你非常辛苦、非常忙碌……

邱主任委員太三:如果他們要坐動車,就會淹死在大海裡面。

王委員美惠:主委,其實你們的敏感度也不夠,如果有同仁知道這個訊息,就應該要跟主委講,因為我覺得你們這個單位的敏感度要比其他任何單位更高。

邱主任委員太三:是,所以我們在7月知道,就趕快在8月跟教育部講了。

王委員美惠:太慢了,這已經成立多久了?

邱主任委員太三:委員也知道我們陸委會沒有辦法派人到每所大學調查,我們也是要慢慢的……

王委員美惠:如果你們慢慢的,臺灣就完了啦!

邱主任委員太三:是。

王委員美惠:所以你們要更謹慎。

邱主任委員太三:好。

王委員美惠:主委,我要跟你講,我們有非常多的政策,我們有四個堅持,我也鼓勵你要出國宣導,像歐洲議會的代表團都有來拜訪你,所以你要去宣導,不要只有在國內講,這樣都沒有效啦!國內每個人也都想要我們臺灣好啦!

邱主任委員太三:好,也請委員支持我們的預算,我們就會出國。

王委員美惠:我會支持預算,但是不能支持不合理的預算。像最近你們的人員都沒有去香港,從7月到現在都回來了,所以本席對這個部分的預算有意見。以上。

邱主任委員太三:謝謝。

主席:請張委員宏陸發言。

張委員宏陸:1022分)主委,陸委會在7月跟9月都有預告兩岸人民關係條例的修正草案,這裡面有涉及一些議題,我想請問主委,這個法規的修正代表什麼意義?是代表我們之前的立法不嚴謹還是變化太快?

主席:請陸委會邱主任委員說明。

邱主任委員太三:委員,大概有百分之八十、九十都是因為變化太快,兩岸跟國際的情勢變化太快,特別是這種科技戰,不管是中國所提出的「千人計畫」或「中國製造2025」,這幾年的變化很大,他們不是只有到臺灣,還到全世界去挖掘科技的人才、竊取人家的機密等等。

張委員宏陸:我想主委你說的只是其中一部分,根據我手頭上的資料,兩岸人民關係條例在1992年制定,到今年已經30年,這30年來立法院的修正提案有275案,政府提案有40次,這就表示變化真的是非常快,你想想看,我們兩岸人民關係條例以前有規定退將去中國不能參加集會,而且不能向他們的國旗敬禮嗎?我們以前有這樣規定嗎?

邱主任委員太三:其實並沒有這樣的規範,但是我們各相關單位都會自己去提醒他們的人員在赴陸的時候應該注意的事項。

張委員宏陸:後來我們有修訂第五條之一,就是禁止退將做一些事情,這就是因為有變化,所以不一樣了,這是一個部分。在經過30年的變化之後,我認為有很多都不一樣了,尤其像以前兩岸人民關係條例除了第一章總則之外,第二、三、四、五章分別是行政、民事、刑事跟罰則,其實我認為遠遠不能應付現在所有的變化,我簡單舉個例子,主委,我們現在有特殊的人要去中國地區,我們要不要審查?

邱主任委員太三:我們第九條有相關規定。

張委員宏陸:要嘛!對不對?

邱主任委員太三:赴陸的人員大概政務官12職等以上、縣市長等等,都有一定的規定。

張委員宏陸:有審查嘛!但有沒有規範他在中國大陸的所有行為?

邱主任委員太三:基本上各單位都會有,因為每一個單位的條件、狀況不一樣。第一,他要去的時候大概要符合人事跟相關的規定,回來的部分確實是有一些……

張委員宏陸:我跟你講,這個落差很大,我們必須承認這一點,我們就是審查他去的目的、要做什麼而已,他真的去到那邊、見了什麼人、有什麼事情,我們完全沒有規範,回來也沒有罰則,是不是?

邱主任委員太三:基本上是這樣子,也不瞞您說,之前我在國安會的時候曾經邀集人事總處跟其他幾個單位,怎麼做剛剛委員提到的這些機制,這個機制後來可能各單位有一些本來已經協調得差不多,但是大概沒有相關的配套工作和執行人員。

張委員宏陸:跟主委報告,幾乎沒有,現在唯一我認為有的就是增訂第九條之三,規定曾任國防、外交、大陸事務或與國家安全相關機關之首長或少將以上人員等人,不得參與大陸地區黨務、軍事、行政或具政治性機關的慶典或活動,只有這個而已。

邱主任委員太三:對。

張委員宏陸:目前只有這一個,你覺得呢?共諜一堆,然後什麼一堆,這樣的規範夠嗎?

邱主任委員太三:基本上如果有違反相關法律或其他規定,比如包括國安法、刑法或其他規定的行為時,主管部門當然可以去處理,至於您剛剛所提到的那個機制,確實值得考慮、建議給各單位,以及在人事總處建置,看如何處理。

張委員宏陸:我是這樣想的,主委,已經30年了,也到該澈底檢討的地步了,我們應該盤點怎麼樣對臺灣才是好的,你看中國一天到晚出手,他除了飛機飛之外,每天都有新花招,每天都出手。

我再請問主委,你是不是頑固分子?

邱主任委員太三:某個程度是。

張委員宏陸:某個程度是,但你……

邱主任委員太三:因為我對臺灣主權的獨立絕對是非常頑固。

張委員宏陸:但你應該不夠頑固。

邱主任委員太三:真的,還不夠頑固?

張委員宏陸:你有被點名嗎?

邱主任委員太三:不一定要被他點名才是,我想國人對我的肯定才是重點。

張委員宏陸:我為什麼舉是不是頑固分子這個問題,中國每天出招,對不對?我相信在臺灣,絕大多數的人都不希望被統一,都是臺獨的頑固分子,他不可能每個人都點名,對不對?他當然只能點幾個,我覺得你是陸委會主委,如果你再堅持一下,應該也會被點名,表示你做得好,如果你有被點名,就表示你做得好,是不是這個邏輯?

邱主任委員太三:所以剛剛我有提到這個問題,我想他們應該是政治的宣示、宣傳大過於實質。

張委員宏陸:我都同意,我為什麼舉這個例子,就是因為我剛剛一開始講的,30年來變化太多了,中國的領導人也換那麼多人,他們不是民主社會,每位領導人有自己的作法跟方向,尤其現在習近平要稱帝,他要當長久的領導者,他的方向又不一樣,所以我覺得我們應該澈底檢討。當然我不是要求你在兩、三天內一定要把它做好,但我真的覺得兩岸關係條例是到必須檢討的程度了,我不知道主委你的看法如何。

邱主任委員太三:我非常同意,這個不是只有兩岸人民關係條例,其實還包括我們的國家機密保護法跟國安法相關的條文也要同時來配套,那當然我也必須跟委員講,這個涉及到其他幾個部會,最後一個是各單位都要由誰來執行,這部分如果有時間,我私下再跟你報告之前我曾經在國安會構想過的機制。

張委員宏陸:所以我覺得要做就好了,謝謝主委。

邱主任委員太三:謝謝。

主席:請伍委員麗華發言。

伍麗華Saidhai Tahovecahe委員:1030分)主委好,大家都有提到上個禮拜五,國臺辦點了其中兩院的院長還有外交部長,說他們是少數臺獨頑固分子,剛才其他委員也有問您是不是頑固分子,其實頑固兩個字在說文解字上,頑是愚蠢無知,所以我們最好不要被稱作頑固分子,堅固分子可能會比較好一點。針對這個部分我想到的其實是,因為他提到的是將禁止其本人及家屬進入中國、香港、澳門,而且提到追究刑事責任,終身有效,雖然他只有點到這三個人的名字,但是相對的,對於其他也自認為是堅持臺灣主權獨立這樣想法的人,未來會不會有什麼樣的威脅性或者危險?

主席:請陸委會邱主任委員說明。

邱主任委員太三:第一,我想全體國人要知道中國大陸並不是一個民主、自由、法治的社會,所以每個人到中國大陸或者到香港、澳門,自己勢必要有一定程度的瞭解。

伍麗華Saidhai Tahovecahe委員:意思是未來進入中國大陸,我們應該要做風險評估?

邱主任委員太三:當然。委員大概都知道,現在甚至連在香港,你只要舉中華民國的國旗都會違反港版國安法,在那邊講中華民國,可能也會有涉及分裂的一個行為。

伍麗華Saidhai Tahovecahe委員:所以要謹記在心,自己做好風險評估。

邱主任委員太三:特別是陸委會要跟國人昭告的是大陸跟香港、澳門整體社會的情勢跟氛圍所敏感的東西,委員大概都知道,包括我們的文化演藝人員,隨便講一句話可能就會涉及違反他們的國安法,所以這個風險都很高。更不要講政治的主張是什麼,光是基本的言詞,就很可能落入他們所謂的……

伍麗華Saidhai Tahovecahe委員:我想這的確是全國、全臺灣人必須要思考的,因為連我們的前總統馬英九對於這樣的言論都提到,大陸在採取這些行動前應該多瞭解臺灣的政治生態,不然會產生反效果。所以在這部分,我也看到陸委會即時地發布新聞稿,提到政府勢將採取必要的反制作為,不曉得主委方不方便說明,為了讓國人安心,我們到底要採取什麼樣的反制作為?

邱主任委員太三:基本上,誠如剛剛前面委員也有提到,過去其實大陸方面也曾經做過撲克牌等東西對某些人做警告,或者是嚴重威脅,我們的相關部門當然也有做機制上的討論,但是都沒有最後的定案。最主要的原因有幾個,各位都知道國際社會一樣在針對這個破壞人權或是其他的情勢的東西,各國都有在研擬一些機制中,所以我們也在看國際社會怎麼樣處置這樣的問題。

伍麗華Saidhai Tahovecahe委員:所以勢必會有反制作為就對了?

邱主任委員太三:對。當然中國如果針對我們的人,我們一定會反制,所以剛剛有提到,它這個到底是一個政治的宣傳、宣示大過於實質,還是真的要做,都要看它後續有沒有什麼樣的動作。

伍麗華Saidhai Tahovecahe委員:所以還要看後續的動作?

邱主任委員太三:對。如果只是一個政治宣傳,當然效益跟我們要處理的方式可能就會不同。

伍麗華Saidhai Tahovecahe委員:不過讓很多國人心生恐懼,我想這個效應是有的。

我再請教一下,實際上在上、上個星期,陸委會也有提到,因為疫情已經趨緩,要放寬兩岸交流的限制,不太曉得現在這個放寬計畫是否生變?要放寬什麼?

邱主任委員太三:沒有,最主要是兩個部分,第一是經貿的交流,第二是社會的交流。疫情雖然是減緩、趨緩,但是相關的防疫措施還是要由CDC檢視跟評估,舉個例子,小三通其實一直都有在檢視,但是金門的防疫能量,包括醫院也好,防疫旅館等等,都還是要先做好相關的評估。

伍麗華Saidhai Tahovecahe委員:所以還是要繼續評估?

邱主任委員太三:對。

伍麗華Saidhai Tahovecahe委員:好,謝謝。主委,其實在年初的時候,國安單位有在媒體披露原鄉的赤化是很嚴重的,中國對臺灣的原住民有七大統戰手法,當然這七大手法當中,因為這兩年疫情的關係,可能很多項目相對比較弱,但是網媒傳播卻是在這個時候看漲。

在這樣的過程當中,其實我們也很容易從這些鄉民、Ptt得知他們所看到的、談論的網軍金八點教戰守則。我稍微念幾點,我們都可以看得到,現在的確很多的網路環境充斥著這樣的現象,什麼多轉貼圖,不要跟任何人硬碰硬,遇到討論就繼續貼圖洗版,不要多嘴、什麼同時進攻,看到誰就一起同時間噓文、辯論逆風的時候趕快撤離,越快越好、多購買帳號、沒有敵人就製造敵人,記得偶爾要反串、然後什麼圍魏救趙,操作方式很簡單,聲勢好就拉BA等等。

其實現在每個人的手機裡面大概都有很多、很多的群組,在群組裡面我們的確可以看到非常多的言論真的是長他人志氣,滅自己威風,透過這些影音,像抖音,很多言論都開始帶說,我家準備好五星旗,打過來我就掛五星旗之類的。像這樣一個長他人志氣,滅自己威風,助長對方聲勢,低估我們自己力量、貶低自己的氛圍,其實滿可怕的。現在我們比較擔心的是,我們看到三十、四十歲的年輕人是天然獨,但是現在這個文化傾銷的現象,讓我們的小學生、中學生慢慢變成天然統的可能性同樣存在。

所以想要請教一下陸委會,到底當我們在做這樣的兩岸事務交流的時候,人家對我們這麼努力的文化傾銷,我不太曉得我們可以做什麼,陸委會可以做什麼?因為這種現象真的滿讓人憂心。我們看到像對岸中國那邊,我們常常帶臺灣學生去參訪,我也有看到我們也開始要反統戰,辦兩岸研習的新聞,但是我們是兼顧自己的年輕人,人家是進攻。這部分我上次質詢了陸委會,針對這樣的統戰作為,最新一筆的資料是民國97年,我在想2008年的資料是不是應該要更新?

邱主任委員太三:關於這個部分,我們的文教處在去年也有委託研究,後續如果出來,我們會再提供給委員參考。

伍麗華Saidhai Tahovecahe委員:我想陸委會也要努力傾銷,兼顧自己、不能頑固。

邱主任委員太三:剛剛您提到的文化透過網路或者媒體傾銷的處理,我們除了跟教育部、各學校宣導跟試讀以外,政府目前最重要的大概是在數位傳播通訊法令的制定,這個出來的話就比較會有主管機關跟執行的方法。

伍麗華Saidhai Tahovecahe委員:謝謝。陸委會很重要,是我們第一線。謝謝主委,謝謝主席。

邱主任委員太三:謝謝。

主席:請林委員文瑞發言。

林委員文瑞:1040分)邱主委,你今年就任的時候說到春暖花開、建設性模糊這個概念,當然希望兩岸恢復理性溝通、穩定的交流,但自5月疫情爆發以來,為了疫苗問題,兩岸吐口水、口水戰,來來往往,看誰吐比較遠。接下來,我們跟美國、日本關係稍微改變後,區域情勢的發展變成臺海緊張情勢升高,中國的戰鬥機飛來飛去變成家常便飯,一直騷擾臺灣,我們的國防部長也說這是40年來最緊張時刻,嚴重的程度勝過96年的臺海危機,所以陸委會自您就任以來,未來面對的任務更加艱鉅。

中國共產黨是不是從今天開始六中全會,當然它是要通過黨的百年奮鬥的重大成就和歷史經驗共識的決議,說起來是中共黨史上第三次的重大決議,前兩次的決議是針對施政進行檢討、鞏固毛澤東和鄧小平的政治地位,這次的決議,大陸官媒都是預告將宣示中共的未來目標,同時總結習近平過去9年的政績。主委,你看這次決議最主要的目的是什麼?

主席:請陸委會邱主任委員說明。

邱主任委員太三:我想最主要是對習近平明年接任第三任主席鋪路,像剛才委員說的,過去他們做的兩次決議其實是要糾正歷史的錯誤,但這次是要總結歷史經驗,簡單說就是這些經驗讓中國可以變成世界強國。當然他還是會面對未來的經濟發展問題、社會問題,透過這次六中全會,做為明年順利接任基礎的鋪陳。

林委員文瑞:針對這次的決議,陸委會有沒有掌握到實質的內容?

邱主任委員太三:我們當然有透過各種管道做初步了解,第一就是剛才說的,他要糾正過去的錯誤,但是這次是總結共產黨這70年的統治經驗,變成強國,第二大概是延續他是毛澤東和鄧小平的接班人,政黨的接班人,這是為了他要連續做第三任主席的鋪陳。

林委員文瑞:習近平在10月初有公開提起要解決臺灣問題,加上現在臺海的緊張氛圍,本席認為不論這次決議的內容如何,當然都會對未來兩岸情勢造成影響,陸委會有沒有針對未來兩岸情勢影響評估或研議某種對策?

邱主任委員太三:當然,我們會針對他們在重要時刻所做的宣示、宣布,就其中有關臺灣的部分去好好的做比較及研究,在蒐集相關看法及意見之後,才能瞭解到底其意義之所在,對於他們之後要對臺灣進行的策略或戰事,我們會針對這方面做對應的研究,以提供高層做決策。

林委員文瑞:因為目前的情勢及配合國際局勢的變化,當然是瞬息萬變,所以臺海之間,不可以發生有任何誤判的情形發生。

邱主任委員太三:對,確實如此。

林委員文瑞:所以任何可能影響兩岸關係的資訊,我們要能充分的掌握,你也知道,現在假訊息等非常多。

邱主任委員太三:確實如此。

林委員文瑞:更何況現在六中全會的決議,也事關重大,所以本席期望陸委會應該要事先通盤掌握及分析,謹慎研議因應的辦法。

再來,蔡總統五年前就任的時候曾說,要維持兩岸對話及溝通。去年連任的就職演說提到,對話是兩岸政策的基本原則。但是今年國慶文告提到4個堅持,其中1個堅持是中華民國與中華人民共和國互不隸屬,被解讀為實質的兩國論,所以一定會引起社會高度的討論,過去蔡總統維持現況,五年來採取比較模糊的態度,現在所說的「互不隸屬」,相對來說是比較清晰的立場,請教主委,蔡總統為何在這個時間點提出互不隸屬的說法?提出之後,兩岸的交流空間會不會再度被限縮?會更加的困難嗎?

邱主任委員太三:其實互不隸屬這樣的用詞,在過去,包括國民黨執政或李登輝執政的時候……

林委員文瑞:都有說過。

邱主任委員太三:對,都有說過。她只不過是反映一個事實,事實的狀況就是這樣,從1010日至今日來看,不管在國際上、對岸或是內部來說,大家都覺得這是在反映一個事實而已,沒有特別對政治的解讀。

林委員文瑞:沒有特別的意義就對了。

邱主任委員太三:這件事現在看來,沒有人針對這個做政治的解讀,都認為是反映兩岸之間的現實狀況。

林委員文瑞:所以蔡總統的國慶文告等於是對兩岸關係的定位沒有任何的改變,是嗎?

邱主任委員太三:對,基本上也是依照憲法。

林委員文瑞:好,謝謝主委。

主席:請湯委員蕙禎發言。

湯委員蕙禎:1048分)主委好。現在每位委員講起來都有點義憤填膺,有民眾一直在強烈表達中國就是中國,不要再叫什麼大陸了,不要叫他們大陸,叫兩國,叫它中國,兩國就是兩國,不要叫兩岸,很清楚的區分。剛才林委員講,中國、臺灣是互不隸屬,我們看到捷克智庫今天也講,在推特貼出挺臺圖,他說臺灣是臺灣,中國是中國,臺灣從來沒有一天是中國的一部分,我想這個就很清楚,現在全國都慢慢地瞭解,臺灣絕對不是中國的一部分,絕對不是這樣,所以過去的觀念一直慢慢在脫離,清楚界限,因為中國的統戰力道與日俱增,國人現在一直有很大的反感,我們還要客客氣氣、怕打草驚蛇嗎?當然你講理性,不要去驚動,我想人家已經侵門踏戶,一直拚命敲、拚命打,我們還要客客氣氣,那有必要嗎?中國的官媒造謠說臺灣人在準備防彈衣了,不曉得這些圖像是哪裡來的?

主席:請陸委員邱主任委員說明。

邱主任委員太三:我想他們製造的假新聞、假訊息太多了。

湯委員蕙禎:其實真相是我們臺灣在發五倍券,也在消費了,所以中國是無所不用其極。

當然剛才好幾位委員都在講,國臺辦把蘇院長、游院長、吳部長等列為臺獨頑固分子的名單,其實很多國人說要怎麼樣才能加入這個名單,大家覺得很光榮,對不對?加拿大的保守黨參議員也說針對中國國臺辦公布的臺獨頑固分子,他在推特上寫I back Taiwan.(我支持臺灣),我想國外都已經看到中國的本質,所以世界都在聲援、支持臺灣,我們是不是也要提出反制,將這些謀求一國兩制的中國共產黨的人物,列為不受歡迎人物名單,要不要把習近平也列入頭號,比如說共產極權侵略頑固分子的名單,我想直接講出來,其實大家心裡都一直在想,他可以說,我們為什麼不能說?

邱主任委員太三:委員反映出很多國人的心聲,也就是認為中國大陸確實是一個蠻橫、專制的國家,所以我覺得它做這樣的宣布,當然誠如剛剛所提到,它到底只是一個政治上的宣傳或宣示,還是有比較具體的東西,這是值得後續來做這樣的觀察,但是誠如剛剛委員也注意到,其實這是他自討沒趣,甚至是自取其辱,也就是更加顯現出中國不是一個民主、自由開放的社會,全世界所有的國家,人民都可以和平地做任何的主張,政治的主張都可以,所以我想這也是他們心虛,而且算是自討沒趣的一個政治宣示,這是第一塊。

第二塊,當然如果有任何國家或者地區,對我們有所謂非理性,而且是一個惡意作為的話,如果有這樣的作為,我相信我們政府一定會來做一定程度的反制。

湯委員蕙禎:對,很多人批評。

邱主任委員太三:過去,其實針對各種不同的情境,我們現有的機制是什麼,還可以加強什麼,我們都有在做一些檢視,譬如說,我們入境的審查,也對某些具有對臺灣社會安全有危害的人,我們也一樣可以拒絕他入境,所以這些現在都有一些機制,但是,是不是強度夠,那就看對岸怎麼出招,我們也一樣會有一個相對應的處理。

湯委員蕙禎:我們現在是從去年開始,因為疫情危機變成轉機的時候,臺灣能見度已經讓大家看到了……

邱主任委員太三:不只是這樣。

湯委員蕙禎:我們是堅守自由民主的國家。

邱主任委員太三:對,堅守自由民主已經獲得歐盟或其他國家的肯定跟支持,現在大家就集結在一起,讓中國知道他這樣蠻橫、違反民主自由的作為,事實上是不會得到大家的認同。

湯委員蕙禎:上個會期,我們針對中共統戰手法不斷地在翻新,而且透過類似溫水煮青蛙的文化統戰來影響我們的下一代,面對這樣的一個統戰工作,試圖要影響、扭曲我們年輕人對兩國互動的歷史及當前局勢的認知,現在看到陸委會有辦理一個不錯的活動來反統戰,即「兩岸與國際情勢發展研習營」,本來要收65位臺灣的大學生安排參訪,不知道報名情形如何?接下來是否可以擴大辦理?

邱主任委員太三:我們文教處有辦很多活動,大概兩個月前我去東海大學,他們有辦營隊,也邀請我跟學生們……,實際情形請我們主管報告一下。

湯委員蕙禎:那個可以用書面給我,好不好?

邱主任委員太三:好。

湯委員蕙禎:另外建議跟教育部聯繫一下,可以多到各個高中、大學舉辦這樣單日型的講座或參訪活動,來避免年輕學子被「溫水煮青蛙」,不知不覺接受,而對中共極權專制政府有錯誤的認知。

邱主任委員太三:對。

湯委員蕙禎:希望透過陸委會這邊慢慢地推動。

邱主任委員太三:好,委員的建議很好,我們也有在想說鼓勵各大學開設相關課程,我們會在師資方面給予一定的補助或協助。委員建議的方向,我們有在處理。

湯委員蕙禎:其實文化、宗教都有,我們看到宗教,比如說……

邱主任委員太三:現在是年輕人、大學生比較重要。

湯委員蕙禎:對,這是年輕輩的。其實透過社會上很多團體發現,每一個團體都在滲透、做統戰,所以我想由陸委會這邊來研討有哪些部分並通知各個部會一起進行反制,好不好?

邱主任委員太三:好,可以的。謝謝。

湯委員蕙禎:謝謝。

主席:請林委員思銘發言。

林委員思銘:1057分)主委好。主委,您服務機關的全名稱為行政院大陸委員會……

主席:請陸委會邱主任委員說明。

邱主任委員太三:林委員好。現在沒有,我們現在就叫做大陸事務委員會……

林委員思銘:就是大陸事務委員會。

邱主任委員太三:對,過去是在行政院底下,我們組改之後就獨立出來,就不是行政院底下的部會。

林委員思銘:叫大陸事務委員會,就不是行政院大陸委員會。還是有個「大陸」,請問一下,大陸指得是哪裡?歐亞大陸、美洲大陸,還是非洲大陸?主委,到底是哪裡?

邱主任委員太三:我想委員大概知道,在憲法增修條文裡,為了要處理自由地區與大陸地區人民權利義務事項,所以我們成立這樣的委員會。

林委員思銘:是,所以在憲法增修條文第十一條裡有很明確的規定,就是自由地區與大陸地區間人民權利義務關係及其他事務之處裡,得以法律為特別之規定;在大陸事務委員會的組織條例第一條規定,行政院為統籌處理有關大陸事務,特設大陸委員會。

邱主任委員太三:是的。

林委員思銘:我先問主委,你就職的時候有沒有宣誓恪遵憲法?

邱主任委員太三:基本上,公務員都是要宣誓恪遵憲法。

林委員思銘:一定要嘛!百分之百。為什麼中華民國憲法的規定,我們內政部政務次長陳宗彥次長不知道?他竟然要問大陸是指哪個國家?

邱主任委員太三:這個我沒辦法做他當時情境的……

林委員思銘:是啦!主委,因為你是大陸事務的主管機關,他竟然不知道大陸是指哪裡,所以要請主委找時間跟他好好聊聊……

邱主任委員太三:瞭解。

林委員思銘:對憲法的規定,他真的要重新再研讀一下。

接下來請問主委,兩岸局勢持續緊張,我看陸委會的報告,實際上沒有看到有任何積極研擬對中國大陸現階段緊張情勢要如何溝通,或和緩對立的政策,說實在是沒有看到,都是老調重彈。最近英國路透社發表臺灣之戰的特別報導,提出大陸可能升高衝突的六種想像狀況,主委,你曾經說過,現在兩岸幾乎是準戰爭狀態,後來又修正為準戰爭狀態布局……

邱主任委員太三:報告委員,我其實沒有修正,如果你去看當天我演講的整體紀載,聯合報其實有寫,我一開始就這樣講,重點在後面,就是他這樣的布局到底目的何在?這是兩個概念,我一開始就用這個詞,沒有修正。

林委員思銘:是,我自己也感覺兩者沒有太大差別……

邱主任委員太三:重點是他的目的在哪裡。

林委員思銘:反正你是認為現在兩岸是在準戰爭的布局或是狀態,現在兩岸的情勢……

邱主任委員太三:不是現在,而是當時他這樣的布局,就是那幾天。

林委員思銘:總而言之就是兩岸現在情勢非常緊張,有可能擦槍走火嗎?

邱主任委員太三:我沒有辦法排除所有的可能,但機率的高低……

林委員思銘:因為你現在是講準戰爭嘛!

邱主任委員太三:不是,委員如果願意給我30秒,我大概講一下。

林委員思銘:好,30秒。

邱主任委員太三:跟各位分享,基本上我當時的說法是,中國軍機來騷擾,有時候可能是一架、兩架,有可能是無人偵察機、運輸機、戰鬥機或是反潛偵察的反潛機,我們會看,當只有一、兩輛且機種又不一樣的話,我們可能會認為他是自己來做偵蒐或研訓等等……

林委員思銘:反正整個狀況……

邱主任委員太三:但如果一次就有各種機種的話,我們會認為這個不一樣,接著就要說到底他目的何在,他是在針對六國的聯合軍演,還是為了他們的國慶101日要展示軍力,還是他自己的訓練或演習,這才是重點。

林委員思銘:好,主委,我瞭解,30秒超過了。

我想不管怎麼樣,兩岸情勢現在看起來是滿緊張的,因為外媒來看都認為兩岸現在隨時隨地都有可能會爆發衝突。113日美國國防部發布的中國軍力報告也點出時間點,大陸在2027年將逼迫臺灣上談判桌。我想請問主委,目前國際態勢很明顯是美中兩大國之間的博弈,全世界都在看衝突什麼時候會發生,我們臺灣就在衝突的第一線,所以我們要更聰明的自處,不要把自己推上衝突的第一線,我們現在……

邱主任委員太三:報告委員,我們其實沒有,我們都極力地在閃躲。

林委員思銘:對,我們在閃躲,你現在講在閃躲,但政府現在做得不是這樣啊!政府是用抗中來獲取政治利益,現在一面倒地親美,我們跟中國大陸已經沒有任何的信任基礎了。所以我剛才一直強調,我們自己內部,政府也沒有特別強調,一直說我們會有防衛、在做備戰,但在外媒眼裡就是我們好像把自己推向戰爭的邊緣,國防部或國安會也認為臺灣目前都要為戰爭做準備。所以我相信主委那天脫口而出的準戰爭狀態,應該也是有感而發。

邱主任委員太三:沒有,其實我只是要告訴國人,我們通常對於對岸的作為,會分析其狀態及目的,這才是重點。

另外我要跟委員分享,蔡總統在過去將近六年來其實沒有挑釁過對岸。

林委員思銘:好,主委,我知道。我再請問你,蔡總統目前的領導方式,給國人的感覺就是在反中、抗中,累積兩岸的仇恨,在這種情形下,蔡英文總統在1028日接受BBC的訪問時卻又說他願跟對岸領導人坐下來談,他說他願意坐下來談啦!但當初本黨立委陳玉珍質詢前主委陳明通的時候,前主委陳明通說蔡習會是炒作,因為北京正對臺加大促統,現在蔡總統回答外媒說他願意坐下來談,你認為是炒作還是蔡總統被促統了?

邱主任委員太三:這張圖我不太清楚,但是我想委員大概都知道,蔡總統在2016年就職演說的時候就已經提出,他願意在民主對等、和平對話這樣的原則之下,大家坐下來談,他在連任的時候也同樣重申這樣的立場。

林委員思銘:在對等的地位上他願意坐下來談。

邱主任委員太三:民主對等、和平對話。

林委員思銘:請問主委,如果蔡習會成真的話,您會建議蔡總統跟他談什麼?

邱主任委員太三:基本上,第一個要讓習近平先生知道,臺灣確實是一個民主自由的社會,臺灣從來也不會想要去挑釁中國大陸,再來希望兩岸能夠在互惠互利的事項上,特別是經貿上,大家能夠共同來發展。

林委員思銘:主委,我做個結論,我還是希望陸委會能夠以現在的態勢,希望陸委會能夠積極針對兩岸去做更多的溝通、交流,感覺上陸委會或海基會現在整個業務、跟中國大陸之間好像都已經停擺了,沒有做很積極的互動,所以這部分要再加強,我們希望大家坐下來談,不要把自己推向戰爭邊緣,這對臺灣不是好事,謝謝。

邱主任委員太三:好,我們來努力,謝謝。

主席(湯委員蕙禎代):請吳委員琪銘發言。

吳委員琪銘:117分)主席、與會同仁。主委好,主委辛苦了。早上很多委員都提到兩岸條例第九條、第九十一條,我們來看整個法案的推動,現在是進入行政院的審議,本席也可以感覺到陸委會現在在推動對我們高科技的保護,還有對一些精密核心技術外流事件都可以去遏止,對我們的產業都是很大的幫助。

本席比較關心的是,上個禮拜三歐洲議會拜訪我們的總統以及立法院長,有關重要人士相關的一些假訊息,最近假訊息在社會上很多媒體有報導,剛才湯委員也有提到,現在有一些假訊息說臺灣都在搶購大宗物資,比較誇張的還說要搶購防彈衣,針對這一類不實的報導,尤其假訊息在我們國內已經非常嚴重了,所以早期很多人說臺灣不管任何事情,如果有牽扯到敏感的假訊息就會特別嚴重,所以對於這一點,未來陸委會要如何來防範?因為對岸跟我們本來就是處於比較對立的狀態,我們要如何防範假訊息的傳播?這是陸委會的當務之急。

主席:請陸委會邱主任委員說明。

邱主任委員太三:是的,我們會跟各相關主管機關一起來做。跟委員報告,事實上,反制中國的假訊息,國安局也確實發揮很大的功用,但還是有些力有未逮的地方,在國內,以目前來看,數位的主管機關可能還是不夠明確,相關的處罰機制或防止的機制也都還沒有建置完全,所以只能零星的去做一些處理。目前政府有在研擬數位通訊傳播法,這個法如果制定之後,主管機關就會更明確,第二個,相關反制或處罰假訊息的相關機制就會更完整,所以目前正在研擬中。

吳委員琪銘:針對假訊息,目前陸委會一定要積極去防範,畢竟我們跟對岸之間還是僵持的,所以不要讓臺灣民眾造成恐慌。

邱主任委員太三:確實。

吳委員琪銘:再來,陸委會將在11月底舉辦兩岸與國際情勢發展研習營,這個很好啊!

邱主任委員太三:我們文教處辦了很多,包括其他單位也都有。

吳委員琪銘:可以讓臺灣的年輕人能夠多多瞭解,包括對對岸的問題等等,讓我們的年輕人都去瞭解,我認為借重辦研習營來澄清一些不實的假訊息,這個非常好,這一點本席還是肯定的。

再來,關於為期4天的19屆六中全會,大家都知道,他們所開的會議大致上就是要通過3份歷史決議。方才多位委員也有提到,其實我們也很清楚,針對六中全會,就我們所瞭解,在裡面開會的或是有沒有臺灣的人士在?

邱主任委員太三:沒有,六中全會是共產黨高層參與的會議。其次,歷屆六中全會大多是處理他們的內部問題,很少針對臺灣的部分,再來是他們的人事調整,剛才大家也有初步提到,大概外界比較關心的是,第一,他們要做第3次的歷史決議,到底這個歷史決議是要處理什麼?以過去2次的經驗來看,就是在糾正過去歷史的錯誤,比方說文革、文化革命,很多人莫名其妙被陷害,他們就做個檢討、做平反。這次看起來不做這方面的事,本來也有人在期待他們要針對六四天安門事件,因為上次是在1981年,所以沒有處理到六四天安門事件,但看起來可能不會處理這件事,這次他們只說要總結70年的歷史經驗,讓他們現在變成一個強國,可能會做這個部分,就是為了習近平明年可以順利接任第3任。

吳委員琪銘:我們也要瞭解對岸六中全會有沒有影響到臺灣,這個你們都要去掌握、瞭解。

邱主任委員太三:是的。

吳委員琪銘:這就是跟你們業務相關的問題。

邱主任委員太三:好的。

吳委員琪銘:其實我們臺灣人所求的就是臺灣能夠安定,民主自由的道路能夠繼續走下去,這就是我們的價值。

再來,主委你們即將要面臨的就是春節的問題,目前我們的防疫旅館嚴重不足,在此情形下,你們有什麼配套措施能夠來協助?春節很快就到了,如果又有一波民怨出來,那也不好,所以針對這個部分,你們應該趕緊去模擬出一些配套措施,因為臺灣的疫情已經趨緩,但中國大陸的疫情還是很嚴重,所以也不能過度開放、過度放寬,造成臺灣民眾不安,或是造成我們的疫情加溫,這也不是辦法,所以這部分一定要積極的處理。

邱主任委員太三:是的,我們會跟CDC建議,這次本來是14+7,後來改成1047,所以CDC也有做檢討,但是就像委員說的,還是要看對岸的情勢、國際的情形以及其他國家的情形,比方說東南亞也有臺商要回來,所以CDC都要注意各國的情形,然後再求取一個中間點,現在是有分高風險和中低風險,比較不一樣的情勢,總之,CDC都有在注意,委員的意見我們也會轉達。

吳委員琪銘:好,因為這個問題很快就會面臨到了,所以陸委會要趕快有一個好的方案、措施,謝謝。

邱主任委員太三:好,謝謝。

主席(吳委員琪銘):現在休息5分鐘。

休息

繼續開會

主席:現在繼續開會。

請管委員碧玲發言。

管委員碧玲:1124分)邱主委、詹副董事長好。本席今天特別讀了海基會的業務報告,主委應該給海基會一些嘉勉,因為我們看到第3頁,這一次因為疫情的關係有很多臺商只能夠在國內避開疫情,海基會就在這個時候對於鮭魚返鄉、臺商回臺投資這件事情做得不錯,你們組織臺商,然後去拜訪了好幾個縣市,對不對?

主席:請海基會詹副董事長兼秘書長說明。

詹副董事長兼秘書長志宏:是,8個。

管委員碧玲:有沒有媒合成功回臺投資的計畫?

詹副董事長兼秘書長志宏:目前確定的有5個。

管委員碧玲:那不錯。

詹副董事長兼秘書長志宏:其他還在聯繫。

管委員碧玲:就是這一年半之間是嗎?

詹副董事長兼秘書長志宏:是。

管委員碧玲:所以我想海基會做這件事情也是過去沒有做過 的,也剛好是這個時機點,一方面當然是中國新的緊縮措施,以及美中貿易剛好連接起來的時候,鮭魚返鄉、臺商回臺投資確實是很急迫的一種需求,海基會能夠做這個事情,本席予以鼓勵,希望你們還是能夠持續在這方面有成績,好不好?

詹副董事長兼秘書長志宏:好,謝謝委員。

管委員碧玲:主委,我們看到三大回臺投資方案,今天也有很多委員關心,到年底(1231日)法令就要到期,從這個時間往回推,大概在1119日以後立法院院會就可以開始處理法案,所以一直到12月底之間時間沒有很多,到底行政院相關的修法措施進度應該如何,陸委會也有臺商回臺投資需求的話,你們要去注意那個時間點,好不好?目前還沒有送行政院院會對不對?

主席:請陸委會邱主任委員說明。

邱主任委員太三:跟委員報告,有關臺商回臺投資三大方案,委員也知道許董事長本身對這個非常關注。

管委員碧玲:是,我覺得很好。

邱主任委員太三:我們兩邊討論就認為應該跟政府提建議,國發會那邊也有這樣一個……

管委員碧玲:好,你要繼續注意進度。

邱主任委員太三:原本我們有兩個方案,一個是資金匯回的,那個涉及稅法,所以必須要修法。但是好像投資臺灣三大方案應該是比較政策性的決定,應該是由國發會積極的去……

管委員碧玲:但是畢竟在稅的部分我們能夠搭配是最好的。

邱主任委員太三:對。

管委員碧玲:那個部分的進度,我覺得你們還是要push好不好?

邱主任委員太三:對。

管委員碧玲:我另外看到第4頁雖然只有寥寥幾句,但我也看到海基會跟過去不一樣的是開始參與很多陸配社團組織,開始連結起一個繫帶,過去比較會被認為新住民業務是在移民署,移民署也有一個新住民發展基金,是一個10億元的基金,每一年都編預算,所以陸委會和海基會這邊好像比較不那麼是工作的重點,但是這次我們看到海基會在這個部分也伸出了觸角。今天的報告裡面有一句話是你們接觸的結果,你們的觀察是大多數陸配其實是融入臺灣的家庭跟社會,在家庭之中相夫教子的比較多,並沒有集體化聯繫的現象,倒是比較多同鄉互助工作而已,對不對?我覺得這個說明很重要,你們要持續的讓臺灣人民更能夠拉近和陸配之間集體的社會感情和氛圍,因為有一些人對陸配有一些刻板印象,好像是比較疏離的、比較疑慮的,當然就跟中國持續做大內宣,說陸配在這裡發展組織、要促進統一,那個很不好,但事實上沒有嘛!對不對?

邱主任委員太三:這禮拜我要跟陸配一起吃中飯。

管委員碧玲:好,現在就這樣,移民署的新住民發展基金主管官署是移民署,但是事實上適用的對象是有陸委會、海基會的目標群體,就是我們的陸配,所以在那個部分你們還是要更進一步瞭解陸配團體的需要,然後如何在新住民發展基金裡面弄有意義的方案出來,好不好?這個部分以後也要再進一步去加強,這樣才能夠落實在政策上的意義。

詹副董事長兼秘書長志宏:是。

管委員碧玲:譬如我們來看一下這一位陸配,因為他在中部上了社區大學,結果他的YouTube完全融入臺灣社會,更瞭解臺灣社會思想文化精髓以後,他就像一個YouTuber一樣,重揚對臺灣的熱愛,訂閱人數還可以突破1萬,你看頻道名稱叫做「魯國巧娘在台灣」,我想大概是因為來自於他的地區,你看他用我們的國旗,然後有這麼多這麼多影片。假設我們能夠發展出一個鼓勵、補助陸配去上社區大學的計畫,類似這些方案,你們都可以去發展,好不好?副董事長請回座。

接下來請主委看一下網頁管理你們需要加強的地方,你們的官網有一些是對臺商示警的地方,可是你們沒有注意到中國的數據安全法制定之後,其實數據安全的問題變得很重要,個人信息的保護很重要,但這個部分的示警你們在網路上沒有加進去。數據安全法對臺商的影響到底是什麼?臺商在中國應該要怎麼樣保護自己?因應這個法律應該要有的示警作業,你們並沒有放進去。

邱主任委員太三:是的,這個我們回去趕快update

管委員碧玲:你們有港版國安法、中國大陸居住證專區,但是這個部分要加進去。

邱主任委員太三:是。

管委員碧玲:另外你們有委外經營一個大陸臺商經貿網?

邱主任委員太三:對。

管委員碧玲:這個當然服務性很高,是委託一個大學經營,對不對?

邱主任委員太三:對。

管委員碧玲:瀏覽量超過400萬人次,可見臺商他們很渴望有資訊的需求,但是其中有一項服務叫做臺商張老師諮詢服務,你知道嗎?這個諮詢服務就零零落落了,對於臺商的諮詢,張老師沒有回覆的有這麼多,而且長達一年沒有回覆都還掛在網上,要監督營運的大學,大家會在臺商張老師提出問題就是有需要嘛!結果沒有回覆,而且沒有回覆的訊息有這麼多,甚至長達一年沒有回覆,全都掛在官網上,另外就是駐診時間表也完全空白。

邱主任委員太三:好,我們回去馬上瞭解,可能是沒有上傳。

管委員碧玲:好,本來要談這個會期可能的立法計畫,但因為時間的關係,會後我再跟你探討。

邱主任委員太三:我另外再找時間向委員討教。

管委員碧玲:是,居住證相關立法也還掛在網上,這個立法我們遇到了困難沒有辦法進行,但是你們準備要把居住申報制度立法,也還掛在網上,請回去好好整理,謝謝。

邱主任委員太三:瞭解。

主席:請魯委員明哲發言。

魯委員明哲:1133分)邱主委,剛剛林思銘委員特別問了,我本來也想問你大陸是哪裡,但其實我覺得這是滿沒有建設性的意見,因為跟大陸地區相關的法令,光內政部大概就有400條,所以內政部次長問這個問題,其實我也不太會回答,現在把這個問題拿來問陸委會,就是你上任第一天,坦白講我也很支持你,什麼叫做創造性模糊?然後我也消遣了一下,創造性模糊就是要把那個雙方可以接受的議題弄得很模糊,要很聰明的人談判談出一個大家都懂但很模糊的議題,使用者每一個都裝傻,就可以持續用下去。把最有爭議的,因為很模糊,但大家都懂是怎麼回事,就放在那裡,就不要再問、不要再講了,我們就做經濟、文化、貿易各方面的事情,本來是這樣。但是我發覺現在的政府裡面裝傻的、裝聰明的角色扮演都很多,有人很聰明,就挑出來藏在牆壁上那個很模糊的東西是什麼,就是我們不愛聽的、人家不愛聽的卻要拿出來講。像邱主委就是比較笨的,大陸委員會還是要繼續撐下去。我是希望你們相關單位對於創造性模糊,至少在政府單位要維持同樣的品質,不然到時候最累的是你。

現在有一個的問題,兩岸的關係真的越來越極端,政治冷冰冰,越走越冷,但經濟熱乎乎,讓我覺得滿擔心的,因為全世界在看兩岸的一些問題,都有不同見解,可是他們過去很多論文、很多想法,不管來自過去東西德或南北韓,南北韓經濟熱乎乎、東西德沒有什麼兩岸人民條例,因為沒有人可以來,進去就抓走,所有我覺得我們要有自己的一套想法。臺灣現在面臨兩岸關係,跟過去很多類似的國家真的不同。請問你第一個問題,政治冷冰冰,經濟學人在4月份的時候說臺灣是地球上最危險的一個區塊,路透社前幾天又講共軍攻臺大概有6個劇本,其實我覺得可能不止,然後我也聽到邱主委講準戰爭的狀態或布局,在這樣的情況之下,其實我們都感覺到,而且全世界關心臺灣的國家都覺得臺灣很有危機,當然要謝謝人家幫我們去觀察,可是我們比較擔心的是在這樣的提醒之下,前幾天有一個針對臺灣內部所作的民意調查,美國也說過很多次了,會全力協助我們,要我們好好做,這很重要,可是今年臺灣內部的民調顯示大概64%認為兩岸不會有戰爭危機,杞人憂天,認為有這樣危機的大概才二十幾%,那跟去年相較,今年認為絕對有危險的稍微升高一點點,中間的表態往前,可是認為杞人憂天的,你知道嗎?這不是態度的問題,沒事就不會有心理上的準備,在很多政策的態度,民眾表達不支持。像這樣國外擔心跟國內覺得承平,就你近距離觀察兩岸之間的問題,有什麼想法跟建言?

主席:請陸委會邱主任委員說明。

邱主任委員太三:基本上誠如委員所講的,人無遠慮必有近憂,這是自古以來就有這樣的提醒。兩岸基本情勢上的緊張,就軍事層面而言,是因為中國整個軍備擴張之後,不是只有引起我們緊張,而是周邊國家都緊張,我們也因此被卡進去,坦白講這是關鍵的因素,這才是重點。因為中國軍隊不斷的擴大,各國都會緊張,當然我們是首當其衝,這是第一個問題。第二個就是說兩岸基本上誠如剛才您所提到,我們跟其他國家都不一樣,我們兩邊的問題複雜又敏感,而且又有一些難以處理的的歷史糾結,如何讓國人確切瞭解,政府確實應該要不斷的提醒國人。國防部部長也不斷的在講,我們不求戰也不啟戰,但是我們至少要備戰,這是基本的前提,才能夠讓我們在未來兩岸的談判上或互動上,不會處於不利的地位和情勢。

魯委員明哲:接下來要談另外一件事,媒體事實上已經披露了現在很多捐助、補助的款項,我們立法委員在審預算的時候,看到的都是「密不錄由」,我懂這個意思,就是標題、理由、主旨或案由沒有辦法寫出來,因為它有一個機密性,寫出來的話不太好。可是我想從105年到現在已經成長這麼多了,你必須要思考一個問題,舉例來說,如果人道救援這種秘密事項已經變成一種常態了,假設香港或其他地方已經沒有回頭路了,那麼在預算科目上事實上是要顯示的。以前是偶爾來一下,你們可以說不知道怎麼會有編列年度預算,但是變成常態以後,我個人建議預算要顯示。再來譬如有30個案子,坦白講,我們真的也不知道怎麼樣去瞭解你們執行的比例或審查,我個人也很支持有秘密的當然要保護,但是國發會檔案管理局已經多次聲明像這樣的計畫案案由,希望能夠按照機密檔案管理辦法第四條的規定去做緘封、保存都沒問題,但他們特別提到如果因為後續管理及辨識不同案件的處理,案由或案名不宜著錄「密不錄由」,請用最精簡但又不透露機密部分的方式來做個編號。這部分是不是你們自己有這樣去做,但到立法院以後,怕委員覺得連這個都不給我們看,我是覺得很奇怪。另外,我看不太懂,你們的補助款是不是辦一個活動只要提到「兩岸」,譬如魷魚遊戲及中國大陸研究,你們就補助10萬?

邱主任委員太三:沒有,我們都會看活動的性質。

魯委員明哲:我看你有揭露,像退休傳教師夫婦聯誼會補助90萬,我真的看不出來跟中國大陸有什麼關係,有這個補助嗎?我的天啊!這是你們揭露的,寫在今天的表格裡面的。我只是請教你,搞不好有什麼很重要的事情,但是你們又沒有列機密,退休傳教師夫婦聯誼會補助90萬元。

主席:請陸委會主計室王主任說明。

王主任雅玲:報告委員,我們查一下,跟委員說明一下,我們……

魯委員明哲:什麼查一下?

王主任雅玲:這個資料我們現在查一下,我們所有的……

魯委員明哲:主席,你把資料拿起來看一下,這樣不能不回答我,我就問這條預算而已,你拿出來看一下嘛!

主席:今天我們針對預算做說明。

魯委員明哲:90萬元是你們的補助,很大條的喔!

邱主任委員太三:我等一下查好了,馬上再私下跟你報告說明。

魯委員明哲:好。我也不卡在這裡,但委員都很憂心,哪天我們走出去會不會有民眾罵我們,假設內政委員會在審什麼預算,都不知道有什麼事。我們也擔心這個,所以你補助什麼機關、補助這麼大筆的你們應該要知道,至少跟陸委會業務要有強度連結,如果沒有連結的就是幾萬塊嘛!

邱主任委員太三:對。

魯委員明哲:如果強度連結,八十、九十萬元其實真的很多。

邱主任委員太三:了解。

魯委員明哲:以後你要不要就列機密預算?跟僑委會一樣,以前沒有機密預算,跟行政院陳報,這個手續做完之後,107年僑委會開始有機密預算。當你援助、救助那種不可讓大家知道的,你們自己去研究,量已經夠大了就把它匡在機密預算,因為機密預算有很完整的行政制度予以保障,委員就不會這樣子一直質疑你們。

邱主任委員太三:了解,我們來看怎麼樣改進,好不好?

魯委員明哲:好,那你等一下再跟我講到底怎麼回事。

邱主任委員太三:好,謝謝。

主席:主委,等一下就跟魯明哲委員報告,就他所提出的這個問題。

預計於陳委員椒華質詢完畢後,我們中午就休息至下午兩點,謝謝。

下一位請林委員楚茵發言。

林委員楚茵:1144分)邱太三主委,在立法院質詢的時候我曾經質詢過蘇貞昌院長,我們今天講的是預算,因為主席來自於媒體,所以特別關注的是,到底陸委會下(111)年度編列了多少相關的行銷宣傳預算?就我手上的資料,111年大概是1,675.6萬元,這樣的預算當中用於網路方面的會有多少比率?

主席:請陸委會邱主任委員說明。

邱主任委員太三:抱歉,這個部分我們可能要加總。大概679萬元。

林委員楚茵:679萬元會用在網路嗎?

邱主任委員太三:對,在網路媒體,包含社群。

林委員楚茵:臉書會進行言論的審查,現在這已經不是一個秘密了,甚至我在立法院的施政總質詢都質詢過蘇院長,當時就講了,只要跟兩岸議題有關,或者出現像現在投影片上面我寫的這4個數字就可能被禁言,只要是跟臺灣主權的認同或跟中國議題相關的,你很容易就因為涉及中國的言論受到審查,在臉書上直接被阻絕,也就是「被消失」。而今天如果寫上這些文字,我的助理一直提醒我說這3個字不要唸,因為他說有點歧視的味道。我這樣講啦!現在臉書在全球大概有15,000個人力在進行50種語言的審查,對於兩岸之間的問題特別敏感。109年度第4季至110年度第3季當中就有,比如「小心港版國安法,不要踩雷」,加總起來在臉書的部分就有5萬多塊,錢不多,但我想就教主委,陸委會要堅定執行的是,當臺灣面對中國之際,我們必須給國人非常正確的想法。如果臉書始終優越於臺灣的法令的話,由於一篇貼文,一般民眾也都會受到臉書的思想審查,尤其是對於主權認同的思想審查。

我幫您做了個統計,根據你們的報告書,臉書方面是下45萬元、Instagram9萬元,現在臉書跟Instagram其實是同一家,所以總計是545,938元。我想建議主委,有沒有可能新的年度先減少在臉書下預算?因為臉書不僅僅會進行言論審查,甚至暗藏了不法交易的黑數。像這樣的平臺雖然公開、合法,但它暗藏許多不法,甚至優越於臺灣的法令。主委是怎麼看,是不是可以減少對臉書下廣告預算?

邱主任委員太三:我想如果他們還對我們做所謂的言論或內容審查,這確實不符合我們民主自由的基本價值與理念。委員所指示的,我們回去會做檢討,檢視一下我們所做的託播宣傳到底有沒有被審查的情事。

林委員楚茵:好,因為在700多萬元當中,如果按照這樣的比例,臉書部分的預算是逐年上漲,原本在你們限定的計畫當中,我看到的大概就是,一定都有臉書的部分,此外會有些網路、LINE的部分,或者下電視廣告等等。你們擔不擔憂在這樣的預算分配之下,很有可能是變相地鼓勵了臉書不願意處理這個問題。我必須先提出來,臉書在臺灣事實上沒有一個真正的所謂主導事情的單位,就是一個辦公室,甚至於沒有真正的落地,講白了他們就只是來招收廣告。對他們來講,設置在臺灣最重要的就是賺臺灣人的錢,或者是賺臺灣政府的錢,而我們希望能推動的許多法令或政策,甚至於符合我們國內法的相關資訊跟訊息,他們其實不在乎,也不想管。唯一就是讓他們覺得廣告量變少了,尤其是政府,比如現在有700多萬元,當然主委剛才已經說會檢討,但可不可以給我一個更具體的說法,在700多萬元當中,是不是在臉書未真正給予臺灣政府能就其言論審查有一些回應之時,那麼至少陸委會可以做第一個不下廣告在臉書的部會?

邱主任委員太三:就這個問題當然我們回去一定會檢視。至於後續我們檢查的結果,我想包括行政院的羅秉成發言人,我會跟他們做討論,看大家是不是行動一致,好不好?

林委員楚茵:好,謝謝。

主席:請廖委員婉汝發言。

廖委員婉汝:1150分)邱主委辛苦了,好久不見。

主席:請陸委會邱主任委員說明。

邱主任委員太三:對。

廖委員婉汝:以前都是老同事。你接任陸委會主委以來,我是覺得很奇怪,就執政黨、蔡政府,最近CDC副指揮官說「大陸是哪個國家」,我覺得好奇怪,為什麼會這樣子?包括內政部部長也說大陸是哪個國家,因為有美洲大陸、非洲大陸什麼的。然你們叫做陸委會,照規定是「行政院為統籌處理有關大陸事務,特設行政院大陸委員會」,那我們如何說大陸是指哪個大陸?所有官員都裝傻的話,乾脆你們陸委會就到外交部去啦!怎麼會歸在內政委員會,對不對?我是覺得,有時候就事論事,不要故意裝傻。陳宗彥說大陸是什麼,他不知道;然後內政部部長也說大家在講大陸、大陸的!那你們也改名字好啦!你敢改、把「大陸」改成另外一個名詞嗎?兩岸的問題就是兩岸的問題嘛!

邱主任委員太三:我想委員大概也知道,基本上這是從增修條文第十一條延伸下來的,才定了組織條例。這個組織條例基本上有一個小地方改了,原來是行政院大陸委員會,現在直接就是「大陸委員會組織條例」。

廖委員婉汝:是大陸委員會,對嘛!

邱主任委員太三:對,過去是隸屬於行政院底下。

廖委員婉汝:今天中華民國的問題就屬兩岸的問題最重要,所以陸委會的角色是非常重要。

邱主任委員太三:是。

廖委員婉汝:當然現在因為中共的挑釁,包括很多軍機在西南海岸或東北做一些擾臺的工作,所以對兩岸關係有影響,人家都形容兩岸「兵凶戰危」,或說兩岸情勢非常緊張。我想請教一下主委,在兩岸關係變得這麼緊張的情況下,陸委會怎麼扮演你們的角色呢?

邱主任委員太三:基本上,委員大概知道,也誠如我剛才提到的,根據憲法增修條文,陸委會所要扮演的角色是根據憲法規定處理兩岸人民的權利與義務事項,所以理論上來說,國防、軍事部分當然不是由陸委會處理,但因為會影響兩岸氛圍……

廖委員婉汝:會影響啊!現在就是卡在會影響,包括有四十幾位人士在大陸無法回國或找不到、失聯等等,從2016年到2019年,無法確認行蹤的有48件,這類事件很多。不要說臺商在當地投資,兩岸之間的貿易、經濟或投資關係也都要靠陸委會溝通,但我認為在行政院,蘇院長是非常鷹派的。他說就算只有一把掃帚也要與對岸戰到底,站在國家立場,我們絕對要堅持,但有時對於兩岸之間的問題,我們反而期待陸委會不要太鷹派。如果行政院是鷹派,陸委會也是鷹派,一旦嗆起來,兩岸之間的問題大概就沒辦法解決了。

邱主任委員太三:所以我們認為雙方應和平互動。

廖委員婉汝:還是要站在溝通立場,因為民間事務、投資事務仍需要由兩岸之間解決,尤其是以陸委會的角色而言。而且我覺得更離譜的是,我統計一下各部會預算之後發現,儘管行政院長要公務員一起抗中保臺,可是編列大陸旅費的預算每個部都有!最多的是總統府主管,總統府主管單位的大陸旅費編了1,000萬元左右。第二高的大概就是經濟部317萬元。還有法務部497萬元。總共將近4,000萬元都是大陸旅費耶!在兩岸之間,當然陸委會變得非常為難,這麼多旅費不該編嗎?乾脆全部凍結就好,兩岸之間把門關起來就好啦!但我覺得,就角色而言,陸委會仍有陸委會的角色,我希望至少能……

邱主任委員太三:是,我們都希望雙方能夠交流。

廖委員婉汝:兩岸之間的問題還是需要靠陸委會解決。

我真的很想請問你,畢竟大家都是老朋友,所以我想請問你,中共宣布了3個臺獨頑固分子,你回應,我們也在研擬適時採取必要反制與防範措施,那你準備怎麼做反制與防範措施啊?

邱主任委員太三:基本上,他們應該是政治的宣示或宣傳大過於實質。我們後續當然會觀察對方是否真的做出這樣的措施。如果有的話,我們當然也要研議……

廖委員婉汝:也有反制措施?

邱主任委員太三:對。如果只是政治上的宣示或宣傳,那過去也做過,例如以前用撲克牌換上幾個人的相片等等,但基本上後來都沒有實際去做。但我們當然還是會去了解。

廖委員婉汝:兩岸之間的問題現在也只能說是兩岸問題。剛才有委員建議乾脆說是兩國之間的問題,但走不走得出去就要看我們國家、也就是看執政黨執政下的政府走不走得出去嘛!當他們挑釁我們時,政府當然要強而有力,用比較鷹派的方式強制反應;但有時在處理兩岸問題時,我希望陸委會還是要解決民間事務與投資事務。

邱主任委員太三:是,我們都是以這樣的信念在做。

廖委員婉汝:不然的話,你看政府都編那麼多,加總起來將近4,000萬元的交流,但是一面抗中、一面交流,甚至官員被問到大陸在哪裡時還要假裝不知道,我覺得這對主委來講實在也很難交代。我希望政府還是要面對兩岸之間的問題,尤其陸委會仍有角色存在。

邱主任委員太三:謝謝委員指教。

主席:請陳委員椒華發言。

陳委員椒華:1157分)主委好。剛才有多位委員提到臺獨頑固分子,請問陸委會邱主任委員,針對這份清單,目前具體反制作為是什麼?

主席:請陸委會邱主任委員說明。

邱主任委員太三:基本上,我們並非現在就有具體反制作為,而是大概會蒐集各項資訊,包括其他國家的機制。我們也在檢視國內現有機制,譬如說移民署在入境審查時,若發現有危害國家利益或安全之人,可以拒絕入境。

陳委員椒華:所以目前就是被動調查?

邱主任委員太三:到現在為止,對岸的具體措施是什麼也還沒有明朗。

陳委員椒華:我更擔心的是一些未被列在名單上的人,由於他們不知道自己已被列名,如果到對岸、到中國就有危險,而且是真正的危險。

邱主任委員太三:所以我們才不斷提醒國人。

陳委員椒華:怎麼掌握是否有未公開名單呢?

邱主任委員太三:基本上,對方如果不公開,我方當然也沒辦法馬上就能了解。我們當然會嘗試看看,但重點在於要讓國人知道什麼樣的人到對岸去會有風險。

陳委員椒華:那我再問一下。今天傳出清華大學校內有清華海峽研究院新竹辦公室,主委知道這件事嗎?

邱主任委員太三:知道。陸委會在今年8月……

陳委員椒華:那這件事你們什麼時候知道?

邱主任委員太三:我們是在7月底收到相關資訊。

陳委員椒華:請問除了清大,現在其他的大專院校有類似的交流或類似辦公室的作業情形嗎?

邱主任委員太三:我們還沒有收到其他學校相關的情資,但是我們同時有轉知教育部一併請其他的學校也要逐一檢視。

陳委員椒華:我們知道兩岸的交流非常密切,尤其在高教方面。

邱主任委員太三:沒有錯。

陳委員椒華:我也任教於私立科大,我們知道長久以來兩岸的學術交流已經都存在了,對岸中國意在竊取我們在高教的科研或有其他的問題,要怎麼樣防制呢?現在正在調查中,有關違反兩岸人民關係條例第四十條之二的部分,目前對清大要怎麼來處理呢?

邱主任委員太三:基本上,剛剛委員提到第四十條之二,原則上先行政,也就是說,先由主管機關教育部針對它的情節去做行政上的調查及處理,如果它還有繼續的情況,就會有刑事的責任。

陳委員椒華:所以只是調查,現在就沒有刑事的責任嗎?你的意思是……

邱主任委員太三:不是,要先確認調查結果是什麼樣的情形,原則上先用行政罰……

陳委員椒華:我再請教,如何來喝止這樣的作法?現在我們看到大學端已經有所謂的辦公室,有一些大學可能沒有正式用辦公室的名義,但是卻在做這樣的交流,要怎麼樣去防制或阻斷這樣的作法?

邱主任委員太三:剛剛提到我們會協調教育部:第一個,請各校一定要做盤點及檢視是否有這樣的情形,如果有的話,要儘速地處理掉……

陳委員椒華:第一個是盤點?

邱主任委員太三:對。第二個,未來教育部可能要跟各個大學……

陳委員椒華:也請主委要注意有資金進來……

邱主任委員太三:好,我們也會跟教育部及相關單位……

陳委員椒華:因為時代力量日前揭發高雄港的科學城物流已經有中資股權進來,我們現在也發現,如果這個魔掌已經伸進高教了,我們一定要小心或趕快去做防制。

邱主任委員太三:是,委員關心的事,我們會和相關機關……

陳委員椒華:好,謝謝。

主席:現在休息,下午2時繼續開會。

休息

繼續開會

主席:現在繼續開會。請林委員為洲發言。

林委員為洲:142分)謝謝召委。我要請教陸委會邱主委,主委你好!我先請教,最近陸委會這邊好像也在啟動關於營業秘密法相關的,在兩岸人民關係條例裡面相關的部分的修法,現在進度怎麼樣?

主席:請陸委會邱主任委員說明。

邱主任委員太三:營業秘密法的主管機關是經濟部。

林委員為洲:對,我知道。

邱主任委員太三:委員,我們大概是對於……

林委員為洲:兩岸人民關係條例裡面也有這一方面的規範?

邱主任委員太三:沒有,我們是對核心關鍵技術的部分,如果是政府委託補助的人員,我們有做第九條的管制──赴陸的管制而已,就這個部分。您剛剛提到的那個部分……

林委員為洲:核心關鍵技術……

邱主任委員太三:就是政府如果有委託補助……

林委員為洲:有接受政府補助……

邱主任委員太三:委託或補助的……

林委員為洲:這些人員……

邱主任委員太三:關鍵技術的人員要赴大陸的話,要管制、要申請就對了,就只有這一塊。

林委員為洲:所以這一塊好跟國安法相關的規定以及營業秘密法相關的規定都有關連?

邱主任委員太三:對,當然也有關連。

林委員為洲:你們這個修法進度怎麼樣?

邱主任委員太三:就我們的部分已經預告完畢,委員會通過之後送到行政院,所以在行政院。

林委員為洲:委員會通過是什麼意思?

邱主任委員太三:我們陸委會的,陸委會的委員會。

林委員為洲:通過送行政院?

邱主任委員太三:對,現在行政院當中。

林委員為洲:所以還沒有經過院會通過?

邱主任委員太三:對,院會還沒有討論。

林委員為洲:這個是要修法的嗎?

邱主任委員太三:對。

林委員為洲:所以會送到立法院來?

邱主任委員太三:兩岸人民關係最後要送到立法院來。

林委員為洲:我覺得是這樣,因為我們有3個層面、3個主管機關,國安法有國安法相關的規定,主要著重在跟國安有關係的這些關鍵技術;另外有兩岸人民關係條例;另外有營業秘密法3個部分。除了你們自己思考你們自己修法的這個部分以外,要參酌其他營業秘密法裡面相關的規定,以及這個國安法相關的規定,層次要把它分清楚,才不會疊床架屋。

邱主任委員太三:對,沒有錯。

林委員為洲:或是互相矛盾。

邱主任委員太三:對,跟委員報告就是,營業秘密第一個,它本來是比較屬於商業性的利益,因為企業界它自己的東西,但是因為某些東西可能有涉及到國家的經濟安全或經濟的競爭優勢或是國家的安全等等,所以這個就可能又切出一塊來,把它放在國安法……

林委員為洲:在這部分我覺得……

邱主任委員太三:第二個部分,第二個部分是這樣,我們不能說只有針對中國大陸才會來偷我們的核心關鍵技術,韓國也有可能,日本或其他國家都會,所以它不會放在兩岸人民關係條例裡面。

林委員為洲:我要講的就是這個部分,不是只有中國大陸會偷我們的技術啊!

邱主任委員太三:對,所以就不是在我們陸委會處理……

林委員為洲:別的國家也會,比如說韓國,您剛剛講的,我們以半導體製造為例,現在跟台積電競爭最激烈的反而是三星半導體。

邱主任委員太三:沒有錯,委員講的這樣。

林委員為洲:而不是中國的中芯,也不是美國的英特爾,所以最有動機想要探究台積電技術的恐怕是三星,所以你如果把這樣子所謂關鍵技術相關的保護規定,包括對人員的管制,只限定在兩岸人民關係條例裡面,有時候反而不一定恰當。我講一個最近的例子,大家都知道美國商務部要求臺灣半導體廠提供相關的資訊,包括客戶訂單的數量、交期,以及他們的產能良率這些資料,現在臺灣的廠商已經提供了,台積電、包括力積電這些廠商提供了,三星到現在不提供啊!那他們的理由第一個,它提供的資訊,讓美國的廠商包括英特爾支系,然後影響三星本身的競爭力,人家也在競爭,英特爾也在跟三星、海力士競爭啊!

邱主任委員太三:沒有錯。

林委員為洲:另外它還有提到一點很重要的,如果美國可以用這樣的方式,用國家的力量,商務部是國家的力量,要求個別的廠商提供營業秘密相關的資訊,將來萬一其他國家也比照辦理,尤其是中國,如果也比照辦理說,我也要你們提供相關的資訊,會對到韓國,也會對到臺灣,那不得了,所以到目前為止最新的狀況──三星到現在還不提供。他們擔心這個破口一開,將來中國也同時要求用國家的力量,否則它可能有經濟貿易上面的制裁措施,你到底提供不提供?所以我的意思就是說,我們要訂定這種關鍵技術,避免防制它外流這樣子更高規格的,要求這個核心關鍵技術能留在本國,對象不只是中國大陸,可能是要面對韓國、面對美國,都可能。那你說現在的半導體製造,確實是臺灣現在產業的龍頭產業,同時也是臺灣現在產業當中最重要的營業秘密技術,因為它現在還是領先全球,所以當然是全球其他公司想要獲取的營業秘密。所以我的意思就是說,我們支持訂定針對關鍵技術做更高層次的保護,這個我支持,但是不是只在針對中國大陸……

邱主任委員太三:對,現在的方向是這樣……

林委員為洲:所以修法的時候一定要全盤的考量,要放在營業秘密法裡面,還是要分層次放在國安法裡面,還是只在我們的兩岸人民關係條例?兩岸人民關係條例定了以後只能規範兩岸,沒有辦法規範跟韓國的關係。

邱主任委員太三:而且我們只規範受政府委託支助的,其他的沒有……

林委員為洲:我瞭解,這個其實很多都會牽涉到,比如說像最近半導體正在培育更多的人才要投入,現在人才不足,各學校都成立所謂的半導體學院,很多都是公立學校,這些教授、老師、專家、學者由國家培育的,領國家的錢,這些技術也可能轉移出去跟廠商合作,如果用同樣你這樣子的觀點下去,也可能會觸犯喔!萬一這個廠商雖然不是工研院的技術,你講的針對這個法人,行政法人那沒問題一定就規範到,但是對企業,萬一它是跟半導體學院合作的,但是還是有政府的資源挹注進去,也會規範到這些企業,這個不只有行政法人會受到規範,所以這個都要注意。第一個就是說,不是只針對中國大陸,要保護核心關鍵技術這一部分不是只針對中國大陸,所以修法一定要全盤地考量,跟國安法跟營業秘密法一併考量,第一個保護才會周全,保護我們的關鍵核心技術才會周全,不是只針對大陸,有時候要針對韓國、針對日本,包括針對美國,所以希望將來在修法的時候,我覺得是這樣,應該是要幾個機關、主管機關共同來討論,是要放在哪一個地方……

邱主任委員太三:科技部、經濟部、法務部大概都會,包括國防部。

林委員為洲:最後問一個問題,因為你也檢察官出身,法界經驗豐富,現在營業秘密法辦的案件很多,起訴率很低,審理時間又過長,常常要保護這個營業秘密都失去它的效能,你知道這個時間對這個營業秘密、對這種高科技的技術來講是非常重要的一部分,都在跟時間賽跑,這個問題在哪裡啊?起訴率低,審理時間又長。

邱主任委員太三:主要是審理時間長,通常在我們地檢署的,我過去在部裡面的時候……

林委員為洲:起訴率也很低耶!你以前也當過法務部部長。

邱主任委員太三:對,主要的原因大概是這樣,也就是說,企業界本身它不知道怎麼去保護它的營業秘密,因為要構成營業秘密的條件,就是它自己本身認為這是具有秘密性的,那它具有秘密性的時候,它就要有一些保護的措施,它如果沒有保護措施的時候,那也不會所謂的秘密……

林委員為洲:就不會構成要件,它自己沒有做保護,就不會構成要件?

邱主任委員太三:對。

林委員為洲:這個我們瞭解。

邱主任委員太三:所以我後來有請調查局跟他們做相關的講導……

林委員為洲:好,將來我們在修法過程當中,這些問題都一一的大家一起來討論,謝謝!

邱主任委員太三:好,謝謝委員!

林委員為洲:時間的關係,謝謝!

主席:再來請葉委員毓蘭發言。

葉委員毓蘭:1413分)主席好。我請邱主委,主委好!我們現在到底在大陸地區有多少臺商?有多少臺胞?

主席:請陸委會邱主任委員說明。

邱主任委員太三:葉委員好!這個數字就看大家有時候不一定兜得攏,但是普遍來看大概承認臺商加眷屬,當然另外還有一個東西,就是停留多久算是以那邊為本地,這個大概有各種不同的說法。第二個時期也不太一樣,最高的時候兩邊大概估算有100萬人,但是這幾年又因為整體臺商新的布局,或說撤退等等或回來,現在有人講60萬人,但是又因為疫情的關係,所以更難做比較確切的統計,主計處他們有做了一個統計是,大概39.5萬人,主計處的統計是39.5萬人。

葉委員毓蘭:本席之所以會問的原因是,因為大陸他們自己在做的一個人口普查說,在大陸的臺灣人將近15.8萬人,跟我們實際上所知道的、我們這邊所掌控的,實在是落差很大。但是我比較在乎的是,這些在大陸地區我們的國人,因為現在聽起來是兩岸之間情勢非常地緊張,如果我們對於在那邊有多少人都沒有辦法掌控的話,未來如果在兩岸有什麼樣的擦槍走火的狀況之下,我們有沒有辦法來提供應該要給他們的保護呢?

邱主任委員太三:基本上如果他是臺商的話,包括臺商的幹部或他的眷屬,基本上我們有臺商協會,他們會做一定程度的關懷,但是就過去的經驗上來看,並不是所有的臺商他們都有去加入臺企,不過我的理解,因為很多的會長跟我講,他們縱使沒有加入會員的,如果有急難或者是必要性的話,他們也是給他們做一些服務。

葉委員毓蘭:本席是請陸委會務必要能夠掌控比較精確的一個數字,為什麼?因為過去其實是在陳水扁總統的時期,我那時候在警察大學,我們開始跟大陸有一些交流,是藉由學術交流的名義開始進行一些跟公安這邊的溝通,其實這最主要就是提供給在大陸的臺灣人一些人身上安全的保障啦!但是我們看到就是這樣子的一個合作,其實行之有年,其實成效也很不錯的;在馬英九擔任總統之後,我們很快就可以簽署一個共打協議……

邱主任委員太三:司法互助共打協議。

葉委員毓蘭:對,司法互助都有,可是這樣子非常難得的一個基礎,也是在大陸的臺灣人最實際的保護、保障,因為我也經常會幫忙打電話給比如說那邊公安部的或怎麼樣,去幫忙釐清我們有一些朋友的朋友在那邊的狀況等等,可是我們看到最近這兩岸共打幾乎是陷入停擺啦!到今年為止,我們其實提出的請求已經有七千多件,大陸地區只有完成2,182件,完成率不到31%,這個其實對我過去所看到的、這種長年的這個經驗來看,我覺得這是非常不可置信、無法相信的,會這樣子的冷凍,那主委這邊有沒有什麼樣的掌控?

邱主任委員太三:確實啦!當然有一些不同的,假設是通緝犯這種的逮捕什麼等等,因為我們報給他們的數字,有時候比如說逃到東南亞,我們可能也同時會報給對岸,因為我們怕說他也會去,但是基本上就誠如剛剛委員講,大概他們到現在為止,我們報了一千六百多件,大概只有回來五百多個。

葉委員毓蘭:對,就是整個都冷凍了。

邱主任委員太三:第二個就是說,包括犯罪的部分,雙方的共打,基本上當然確實是這幾年合作的案件數比較少,但是那個機制其實是還在,也有在run,只是說沒有像委員剛剛提到的,過去確實是比較頻繁、比較熱絡,最近可能除非是重大案件,或者是有特殊的請求……

葉委員毓蘭:我會建議陸委會,可能也要努力啦!就是我們過去在兩岸之間,即使是在一個官方的平臺上面,我們還有一個叫做兩岸四地的警學研討會,包括他們的公安部、各省的公安局什麼統統都會出席,但是據我瞭解,去年是沒有辦,因為疫情;那今年還是不會辦,我已經瞭解了;說今年我們只會臺灣自己內部辦一個。我還是誠懇地希望,就是掛名在這種學術交流、實務交流經驗分享這部分的一些研討會,我會建議陸委會還是要儘量去促成。

邱主任委員太三:我們一定都會促成,基本上最近大概就兩岸的視訊的部分,我們也都鼓勵或甚至有需要我們協助的,我們都協助了。

葉委員毓蘭:也可以協助嘛!

邱主任委員太三:這個都是用視訊而已,我們都會支持。

葉委員毓蘭:最後,我在今年的3月間已經在這邊質詢過,也就是我們兩岸的新聞人員入住的問題,在臺灣駐點的大陸新聞人員,現在人數非常非常地的少,我覺得在目前這樣愈是兵兇戰危,愈不能夠停止交流、不能夠停止溝通,我們就很怕是因為誤會而產生的誤觸地雷,在這一部分也請不管是陸委會,或者是海基會都能夠儘量去改善好嗎?

邱主任委員太三:好。

葉委員毓蘭:謝謝!

邱主任委員太三:好,謝謝委員指教!

主席:接下來登記發言的李委員貴敏及鄭天財Sra Kacaw委員均不在場。

請林委員奕華發言。

林委員奕華:1421分)主委好。我先確定一下,陳明通局長、陸委會前主委提到對岸在蔡總統任內不會攻東沙,如果從你的角度,陸委會的研判是什麼?

主席:請陸委會邱主任委員說明。

邱主任委員太三:林委員好。基本上我們陸委會並沒有直接第一線的人員,我們是針對各界的情資、資訊蒐集之後來做研判。

林委員奕華:對,但是大陸的情勢是陸委會要負責評估的。

邱主任委員太三:對,但是我們陸委會總共才221個人,而國安局主要在做第一線資訊的情蒐,所以我想他的分析有其依據。

林委員奕華:終究陸委會跟各部會都有一些互動及聯繫,目前來講在蔡總統任內兩岸到底有沒有戰爭的可能性?

邱主任委員太三:我想所有的可能性不是都可以完全地排除,因為以目前大陸自己在軍備的擴張上面,不管是演習的動作也好,或者針對性的動作也好……

林委員奕華:所以你覺得的確是有可能的?所以也就是說,最近外媒……

邱主任委員太三:不是說有可能,而是我們不能排除任何的……

林委員奕華:為什麼我要問這個問題?因為最近外媒頻頻報導,而且也有民調,臺灣民眾似乎覺得不會打的機率很高,感覺外國的評估跟臺灣民眾對於兩岸會不會戰爭這件事情有滿大的落差。所以我想請問一下,站在你們客觀的瞭解,到底是外媒或外國的評估過於緊張,還是的確有這樣的可能性?因為我看國防部的報告提到,後備教召的強度提升了,甚至在徵兵的部分要不要延長時間,好像也是回答有在評估,所以到底是外國評估或外媒報導過於渲染,還是真的有這個可能,只是我們民眾可能還要對這方面多一些警覺性?你的看法是什麼?

邱主任委員太三:我想國防部邱國正部長已經提到了,我們絕對不能期待別人,一定要自己先做好各項的準備。所以我們的立場是我們不會去引戰,也不會求戰,但是我們總是要有準備,這大概是我們基本的立場。

林委員奕華:對於兩岸關係這麼緊張,身為陸委會主委,你樂見如此嗎?你也提到希望兩岸要交流,可是具體上你們有什麼樣的做法呢?

邱主任委員太三:我想毫無問題,和平穩定不只是兩岸,也是亞太地區所有國家都期待、樂見的。

林委員奕華:因為一旦發生戰爭,絕對都是輸。

邱主任委員太三:對。

林委員奕華:我是說只要戰爭,對每個人都不是好事。

邱主任委員太三:對,在這一點上面,我們也認為對岸在擴張軍備上不要引起其他國家的擔憂或緊張,這是第一個。第二個,透過交流、互動,可以讓彼此減少誤判,這也是我們一直在呼籲的,希望大家能夠多交流、互動。

林委員奕華:對,要避免誤解。其實我剛剛一直在問陸委會的評估到底是怎麼樣,我們都知道,就算在之前的冷戰時期,他們國家之間有沒有一些互通的部分?像美蘇雖然對峙,但是他們事實上都能夠有一些溝通的管道。我們也都非常關心,以現在的兩岸關係,我那天也問了國安局副局長,萬一深偽(Deepfake)的技術被用在國安上面的話,請問一下,在第一時間點有沒有可能有直接的熱線管道可以避免因為不必要的誤會,造成兩岸不必要的狀況?後來國安局回答不出來,看起來國安體系沒有熱線,請問一下,陸委會現在呢?以目前的兩岸關係,我不期待總統、行政院院長,但是陸委會本身的功能、工作總是在這方面,請問一下,目前兩岸之間有緊急溝通管道、有熱線嗎?包括在川普卸任之前,美國參謀長聯席會議主席密利上將也在川普任期的最後,兩度致電中國的參謀長李作成,確定不會因為誤解而造成戰爭。就算現在美國與中國之間感覺上好像很緊張,但是他們都有熱線,包括總統之間也可以熱線聯繫。請問一下,我們現在是哪邊有熱線?兩岸之間有沒有熱線?

邱主任委員太三:就國防、外交的部分,委員大概知道,基本上各國的熱線部分大概都是在軍事或外交上面,這一點我並不清楚其他的單位……

林委員奕華:兩岸之間也有熱線啊!

邱主任委員太三:但是就陸委會而言,我們的角色是在處理人民的權利義務及兩岸的交流,所以我們大部分都會從經貿、社會、文化的交流……

林委員奕華:沒有,之前的陸委會主委怎麼會只有這樣?

邱主任委員太三:我要跟委員講,就是說……

林委員奕華:陸委會主委在兩岸溝通中間當然要扮演很重要的角色啊!

邱主任委員太三:我們在經貿上面來講,過去因為簽了好幾項的協議,這個協議的機制本身就建立了一個聯繫的管道……

林委員奕華:那是以前的機制持續的運作而已啦。

邱主任委員太三:到現在持續都在運作。

林委員奕華:那是持續運作嘛!有些有,但是也沒有全部啊!

邱主任委員太三:現在也持續在運作,不管是金管會、農委會、經濟部或相關單位,他們根據協議來做……

林委員奕華:我現在說的是比較政治上面的熱線,所以看來主委跟那邊沒有什麼熱線。如果真的有事情,就像我剛才講的,萬一Deepfake造成兩岸不小心被誤導,我們希望很快地做政治上的溝通,請問一下,陸委會現在有熱線嗎?

邱主任委員太三:基本上雙方有協議的機制、管道都繼續地在運作中。

林委員奕華:這是不同的,我知道,像兩岸共打、打擊犯罪當然還是持續有,但是有些部分就沒有,像農業的溝通現在就很糟糕啊!

邱主任委員太三:對,但是問題就在於……

林委員奕華:所以代表兩岸關係就像之前海基會董事長自己說的:已讀不回。請問你有沒有嘗試過要在和平或兩岸交流的部分努力?我們現在都沒有跟對岸重新有一些討論或溝通,也沒有我剛才特別強調的緊急狀況下如何溝通,像剛剛講的川普任期最後,美中雙方在緊急狀況下進行溝通,還有冷戰時期美蘇之間都會有熱線。我不期待總統層級、院長層級有熱線,但是你這個層級總應該要有,部長層級總是要有熱線吧?最近陸委會跟那邊也沒有熱線,也沒辦法……

邱主任委員太三:就像我剛剛跟委員提到的,外交、國防的部分並不是陸委會在處理的,我們只是……

林委員奕華:兩岸關係包括全部啊!

邱主任委員太三:不是,國防及外交有各自的處理機制,我們陸委會處理的,就是剛剛提到過去所簽的23項協議、機制,基本上都在。

林委員奕華:所以就只有這個部分,其他部分陸委會都沒辦法……

邱主任委員太三:第二個,我們有海基會及海協會,這也是一個有的機制……

林委員奕華:講到海基、海協,現在也沒什麼功能,除了原有的查驗功能……

邱主任委員太三:沒有,我想他們的功能還是很強。

林委員奕華:除了原有的查驗功能,我想了想,今年連包機功能都不能發揮,因為去年還有包機功能……

邱主任委員太三:沒有,就服務兩岸的部分還是海基、海協。

林委員奕華:我想明年要發揮包機功能都很難,因為春節回來大家都要自己訂防疫旅館,也不可能包機回來。

邱主任委員太三:只要有這個需求,航空公司就會去建置。

林委員奕華:甚至連海基會現在只看到持續查驗功能,看不到其他功能,包括剛剛講的包機功能可能都看不到。尤其是海基會在政府補助的項目仍占了62%,政府給予的專屬業務收入占11%,整個海基會跟政府資助有關的費用占了73%,將近四分之三。可是兩岸現在目前的狀況,讓我們覺得有這麼多的人和錢用在陸委會跟海基會,但剛剛聽到很多交流目前都是斷線和已讀不回,我覺得要花這麼多錢在這上面,真的可以好好來檢視一下。

邱主任委員太三:海基會早上有做過業務報告,能否請委員給他們一個機會做補充說明。

主席:請海基會詹副董事長兼秘書長說明。

詹副董事長兼秘書長志宏:我補充一點,剛剛委員有提到我們跟海協會之間的互動,我們今年發函815封他們雖已讀不回但是有處理,這些事務都涉及到兩岸人民的基本權益,目前為止皆正常運作。我們根據協議與海基會以及大陸相關的部門,包括他們的檢察署……

林委員奕華:這些都是原來就有簽署合作的部分。

詹副董事長兼秘書長志宏:對,都在持續進行當中。

林委員奕華:我是說簽署合作的部分,基本上就持續……

詹副董事長兼秘書長志宏:對,業務都沒有減。

林委員奕華:但其他部分我們就看不到,我們比較擔心以目前的狀況,我一開始就問這個問題,我剛剛講過只要發生戰爭沒有人是贏家,所以和平還是非常重要。陸委會和海基會在這中間扮演一個很大的角色,尤其兩岸之間現在看起來那麼緊張,但我們的貿易順差竟然還從去年同期的1,131億美元增加到1,394億美元,依存度更加提升。所以我說這是一個很詭異的狀況,你要如何來保障……

邱主任委員太三:也沒有到詭異啦!

林委員奕華:這就是詭異啦!

邱主任委員太三:就像中國出口到美國一樣也增加,主要的原因其實是我之前也講過,全世界就只有這兩國的防疫做的最好,他們的生產沒有受到多大的衝擊。主要是臺灣和大陸在防疫上並沒有影響經濟的推展。

林委員奕華:我現在說的是,兩岸現在被外界評估為很危險的地方,我們應該要如何保障我們的臺商?或是我都覺得你們應該給臺商一些警告,萬一發生緊急情況時要怎麼處理。然連主委都覺得現在不能那麼放心地看待兩岸關係,就應該萬事做最壞的打算,這時候陸委會就有責任啊!這個責任叫做全部要做最壞的打算。

邱主任委員太三:我們不是不能放心,而是說我們自己要準備好,這是兩種不同的心理情境。

林委員奕華:但是我們看不到政府現在對於所謂的「最壞打算」有所因應,我說的詭異是指這個部分。我們當然希望兩岸和平,但無論如何總是要有一些想法跟作法,不能讓大家困惑兩岸未來的關係到底會怎麼樣,不能讓民眾不知道或看不到政府相關的規劃或想法,麻煩你們要再持續努力,謝謝。

主席:請江委員啟臣發言。

江委員啟臣:1433分)主委,最近兩岸的事情讓大家感覺有點緊張,主委的感覺如何?

主席:請陸委會邱主任委員說明。

邱主任委員太三:我想我們不能用緊張來形容,而是說我們隨時都要有一些準備。

江委員啟臣:因為國防部長也說這是他從軍40年來最嚴峻的時刻,外交部長也是一副要開打的樣子,國際媒體的報導也是寫得很緊張,一下又寫什麼攻臺幾大模式,美國也提出很多相關的法案,甚至連錢都要借給臺灣買武器。作為陸委會的主委,我比較少聽到你講話,我覺得這幾任陸委會主委中你的聲音最少,連陳明通現在當國安局局長都講得比你還多,你是比較謙虛還是怎樣?

邱主任委員太三:我想委員也知道兩岸問題基本上分成三塊,第一塊就是國防,第二個是外交,最後才是兩岸,基本上就國防、外交的部分他們有自己的對應機制。

江委員啟臣:但是陸委會是主掌兩岸政策最重要的單位,我想除了總統以外,大概就是陸委會在主掌兩岸政策,國安局是情報單位,外交部負責對外事務,他們跟兩岸有關沒有錯,但你總不能推卸陸委會的責任吧!

邱主任委員太三:我雖然……

江委員啟臣:陸委會這個單位主掌兩岸政策,面對兩岸目前的狀況,難道不應該有一個比較正式的聲明,或是出來跟國人講一些話?你作為陸委會主委,今天大家在立法院問你到底緊不緊張,你說我們會隨時注意,但問題是你的同僚和部長們都講得很緊張,國外媒體的報導也將我們說成是東亞很重要的flash point,即隨時會爆發戰爭的熱點。

剛剛也有很多委員問你有沒有熱線、會不會誤判、會不會擦槍走火?感覺上陸委會都是模模糊糊的答案,我們其實想要的是清楚的答案,譬如說有沒有熱線、能不能避免擦槍走火,這部分你們有沒有機制?

邱主任委員太三:我想委員也很清楚,兩岸的問題不會只有單純的兩岸,它一定是在一個國際的框架下。

江委員啟臣:所以你的意思是說美國會在當中幫我們溝通?

邱主任委員太三:不是,我的意思是說所有可能的因素,這裡面不會單純只是我們和對岸而已,一定會牽扯到整個國際因素。本來早期是只有美國,現在日本和歐盟也可能會跟著緊張,所以對我們而言……

江委員啟臣:主委要記得我們是在現場,臺海衝突的現場就是在臺海跟臺灣,可能在我們的上空、旁邊和海域,假設今天他們在ADIZ這附近繞,一不小心擦槍走火,我們升空他們也升空,請問你們第一時間的處置是什麼?如果真的擦槍走火,真的發生武力衝突時,陸委會的第一反應是什麼?你不能沒有反應,這是要有SOP的啊!

邱主任委員太三:我剛剛有提到,軍事的衝突有軍事的機制去做相關的處理。

江委員啟臣:但總不能是我們國防部跟大陸的國防部溝通吧?他們有熱線嗎?

邱主任委員太三:不是,我想他們有他們的處理機制,這個機制可能是國際的……

江委員啟臣:什麼機制?如何預防?

邱主任委員太三:我剛剛也有提到,譬如老共的軍機上來,到底是針對我們,還是他們的演習或聯合軍演……

江委員啟臣:我現在講的是擦槍走火。

邱主任委員太三:國防部長在這裡講得很清楚,我們絕對不會去挑釁對方。

江委員啟臣:我講的擦槍走火就是非刻意挑釁,而是意外發生,在擦槍走火的狀況底下……

邱主任委員太三:我想我們的國防部在這方面非常謹慎。

江委員啟臣:你認為不會發生嗎?你敢保證不會發生嗎?

邱主任委員太三:至少我相信我們的國防部長。

江委員啟臣:這不是你相信的問題啦!

邱主任委員太三:我當然要相信,不然我要相信誰?

江委員啟臣:你要有最壞的打算嘛!我現在就是問你最壞的打算,照你這樣講,你的意思就是兩岸不可能發生戰爭嘛!對不對?

邱主任委員太三:我沒有這樣講,這是你過度的推論,會不會發生戰爭國防部長的判斷比我更精準。

江委員啟臣:因為你不敢講!這不是過度推論,我問的是萬一發生軍事衝突,你的處理方案是什麼?結果你也答不出來。我說你的意思是不會發生戰爭,你也否認,那就表示有可能會發生戰爭。在你所有的scenario裡面,一定有發生戰爭與衝突的情境,不可能沒有啦!如果沒有的話,那我真的覺得今天看到的這些國際媒體報導,是不是都當我們是傻子!

邱主任委員太三:我想委員很清楚,scenario各國都有在做,我們也一樣,基本上的……

江委員啟臣:我現在只是問你作為一個兩岸政策的首長,不可能不為這些情境做可能的沙盤推演跟預置性反應嘛!如果你連這個都沒有想,那你們真的失職啦!到現在如果連類似熱線的這種溝通機制,你都無法明確的說出有或沒有,我們真的很擔心。

邱主任委員太三:委員應該也很清楚,所有的scenario其實都有做過沙盤推演,都有一套SOP……

江委員啟臣:有沒有啦!

邱主任委員太三:什麼樣的情境誰先處理、怎麼處理,是兩岸還是第三方,這些都有scenario的沙盤推演。

江委員啟臣:如果兩岸的軍機擦撞,這個scenario你們有沒有推演過?

邱主任委員太三:據我瞭解大概所有各種情境都曾經……

江委員啟臣:所以是有還沒有啦!

邱主任委員太三:有的我沒有參加,但我大概知道從過去累積到現在所做的沙盤推演,包括和其他週邊的友邦大概都有做一些沙盤堆演。

江委員啟臣:我覺得你必須要非常清楚啦!因為我們不願意看到軍事衝突。另外請教兩岸之間目前兵兇戰危……

邱主任委員太三:兵兇啦!不一定戰危。

江委員啟臣:除了發生可能的戰爭衝突,戰爭以外的選項有什麼?作為一個負責任的政府,總不能把人民帶向戰爭吧!請問戰爭以外的選項是什麼?因為國防部長邱國正自己也講過,他說戰爭爆發以前3分軍事、7分政治,7分政治就是你們陸委會要做的啊!

邱主任委員太三:委員已經講到重點了,發動戰爭一定要有其正當性跟理由,我們會針對……

江委員啟臣:請問這7分政治你們做了什麼啦!我現在是問你們陸委會做了什麼?

邱主任委員太三:這部分就是分成兩塊,如果有一方發動戰爭一定要有其正當性,不然它所引發的連鎖處理機制就會不一樣……

江委員啟臣:我們現在就是在想不要發生戰爭,我在講發生戰爭以外……

邱主任委員太三:對,但萬一發生了一定有它的原因。

江委員啟臣:我不是要跟你討論發生戰爭的原因,我是要跟你討論兩岸除了戰爭以外的選項,你們做了哪些事情?你做了哪些努力來避免戰爭?這就叫7分政治嘛!否則3分軍事就是現在的國防部累死了,必須要買武器,還要做一堆事,請問7分政治,你們做了什麼事?

邱主任委員太三:我之前就已經提過了,透過兩岸的交流跟互動,可以讓雙方避免一些誤判。

江委員啟臣:哪些交流?請問主委上任之後做了什麼交流?

邱主任委員太三:因為疫情的關係……

江委員啟臣:你有沒有和國臺辦通過電話?

邱主任委員太三:基本上我想這要看要談什麼事……

江委員啟臣:有沒有啦!你有沒有跟國臺辦通過電話嘛!

邱主任委員太三:跟國臺辦通電話是要先想要談什麼事才有可能通話。

江委員啟臣:對,所以你們有沒有談過?我沒有問你談什麼事,我是問你有沒有這個電話,總不能連這個電話都打不通吧?

邱主任委員太三:是不會打不通啦!要談什麼才是重點。

江委員啟臣:所以有沒有通過啦!有沒有跟他們通過電話?

邱主任委員太三:至今還沒有談過。

江委員啟臣:都沒有?

邱主任委員太三:對。

江委員啟臣:有沒有試過會不會通?萬一電話不通呢?

邱主任委員太三:主要是雙方要先找好議題,而且要有一個基本的……

江委員啟臣:其實現在雙方很多議題都可以談,小英自己都講要多一點對話,那就從陸委會開始做啊!

邱主任委員太三:沒有錯,所以我們……

江委員啟臣:所以我才問你有沒有打電話,結果你說你上任以來都沒打。

邱主任委員太三:我上任之後對於商務人士的交流,在疫情可控的情況下也跟CDC做了反映,所以商務的部分在3月份的時候就有反映了。

江委員啟臣:那個也不是你親自去講的,你也沒有親自打電話,都沒有嘛!對不對?

邱主任委員太三:至少我們這邊有表達我們的善意,我們願意促進雙方的交流。

江委員啟臣:你如果要講到商務,那我就請教跟經濟有關的CPTPP,請問你跟對岸溝通了沒?他們現在早我們一步遞申請書,我們晚了幾天才遞,未來……

邱主任委員太三:CPTPP不是要先跟對岸,而是要先跟所有現任的會員國談得差不多,才有可能再跟對岸談,順序上可能要顛倒過來。

江委員啟臣:我們都知道啦!你也不要騙大家兩岸關係不會影響到我們參與國際組織,不可能嘛!

邱主任委員太三:當然會,但我們現在是相對的……

江委員啟臣:所以兩岸要加入任何國際組織和經貿組織,一定都會跟這些會員國有某種程度的默契啦!

邱主任委員太三:那是第二個階段,第一階段是我們至少跟這些會員國談好彼此關稅的減讓……

江委員啟臣:你們有做好規劃嗎?

邱主任委員太三:我想這是第一階段,等經濟部跟行政院經貿談判辦公室跟各會員國談好之後,才有第二階段的問題。

江委員啟臣:沒做就說沒做啦!講一大堆一直拖延,根本都沒有做啦!

邱主任委員太三:我是在跟委員說明處理事情的順序。

江委員啟臣:當你們面對這些問題的時候,跟你談軍事、政治,你講不出你們做了什麼,我問你經濟,你也推說那是第二階段的事情。

邱主任委員太三:軍事怎麼會是我們來談的?

江委員啟臣:我問一件最近的事好了,很多人都在反映,指揮中心的陳宗彥說,我們現在規劃的疫苗護照,初步還是以國際使用和出入境為主,而不是給國內使用,國內目前暫不考慮,我請教一下兩岸可不可以使用?

邱主任委員太三:這部分完全由CDC來做決定。

江委員啟臣:沒有問陸委會嗎?

邱主任委員太三:我們陸委會有在法制組……

江委員啟臣:陸委會認為該不該使用?

邱主任委員太三:我們是在法制組,不是在他們所謂專業認定的……

江委員啟臣:如果將來我們有自己的疫苗護照時,其實就是一個Travel Document,上面寫了你到底打了多少劑疫苗。

邱主任委員太三:他們現在應該是朝這個方向,就是他們把科興……

江委員啟臣:到時候這個文件是否適用於兩岸?

邱主任委員太三:我如果沒有記錯,他們應該是會把打過的紀錄填寫在上面。

江委員啟臣:我問你適不適用,同樣一份Travel Document,適不適合在兩岸往返使用?你們陸委會的建議是什麼?你總可以建議指揮中心吧!還是說兩岸之間不能適用,還要再用另外一套?

邱主任委員太三:我們陸委會很清楚,基本上就是……

江委員啟臣:顯然你們根本沒有談啦!

邱主任委員太三:談人麼?要跟誰談?

江委員啟臣:主委,我從遠的問到近的,真的覺得很失望。

邱主任委員太三:為什麼?

江委員啟臣:我覺得你應該要是現階段的內閣中聲音最大的人,因為兩岸關係的現狀,美中臺三邊關係的狀況都涉及到兩岸,可惜我都只聽到外交部、國安會、國防部,完全沒有聽到陸委會的聲音。難怪大家審預算的時候,根本不曉得你們在做什麼,大家會覺得為什麼要給你們這些預算,對不對?

邱主任委員太三:不會啦!誠如剛剛海基會所說的,其實我們做了很多事情,只是說我們根本沒有對外……

江委員啟臣:只是說大家都不知道?是這樣嗎?

邱主任委員太三:不是不知道,當事者就知道,他剛剛已經講了,相關的事務我們跟海協會都有在聯繫。

江委員啟臣:其實你們最近這幾年事情少了很多,我們有一些服務案件轉到你們那邊,其實到後來也都沒有下文,包括海基會也一樣啦!

邱主任委員太三:疫情是一個很重要的因素。

江委員啟臣:不是疫情而已啦!包括很多其他的服務案件,我想在現在最關鍵的時刻,其實是陸委會應該要出來表達政府兩岸政策的時候,你要讓人民瞭解政府的兩岸政策,要讓人民知道是真的不會那麼危險,還是我們應該要做什麼準備。結果都是其他單位在講,我都沒聽到陸委會有所表示,所以我才會跟主委說以目前情況來看,我覺得陸委會真的太可惜了,你們應該在這個時候出來講話,但是你們都沒有出來,謝謝。

邱主任委員太三:我們每個禮拜都有記者會。

主席:謝謝江啟臣委員,請主委再回報委員提出的問題。

接下來請李委員德維發言。

李委員德維:1447分)主委辛苦了,蔡英文總統在接受CNN專訪時說他沒有放棄促進兩岸關係,也願意在大陸國家主席習近平的同意下雙方坐下來談。本席之前質詢蘇貞昌院長的時候提到蔡習會,蘇貞昌院長一口就回絕了,表示沒有蔡習會這件事情,請教主委對此的評論。

主席:請陸委會邱主任委員說明。

邱主任委員太三:李委員好,我不知道院長的理解跟認知到底是什麼,但就我的認知是2016年蔡總統上任的時候,就已經提出在民主對等、和平對話的原則之下他願意,當時就是這樣呼籲要對話,連任的時候又再度強調。

李委員德維:但是那天院會內政組質詢的時候,主委也在場,當時本席問蘇貞昌院長,蘇貞昌一口回絕,他說總統沒有要蔡習會,就是承諾不變、善意不變、兩岸和平,大家不要設任何政治前提,總統只是表達這個。蘇貞昌院長一口否決表示沒有要蔡習會,總統在CNN的專訪裡又說要坐下來談,坐下來談不就是蔡習會?還是習蔡會?到底是什麼會?怎麼談?到底有還是沒有?總統是想談還是不要談?陸委會主委也是最重要的幕僚,不可能總統說一套,院長說一套吧!

邱主任委員太三:那天我在場也跟委員做了剛剛的說明。

李委員德維:是不是蘇貞昌院長對於總統的想法沒有澈底的瞭解?否則所謂坐下來談的定義到底是什麼?

邱主任委員太三:我不曉得他在語義上到底想要表達什麼,但是至少從蔡總統兩任的就職演說或後續重要的談話中可知,他都沒有排除在我們剛剛提到的八個字的原則底下來談。

李委員德維:主委,你們準備怎麼樣開始展開兩岸的互動和對話?假如疫情和緩,陸委會這邊的規劃和想法是怎麼樣?畢竟兩岸不可能永遠對立,抗中也不可能永遠抗中,但保臺則是一定的,但是重點來了,主委,拜習會什麼時候舉行?

邱主任委員太三:他們最近正在聯繫,應該是年底。

李委員德維:你們掌握的狀況是怎麼樣?

邱主任委員太三:基本上會由外交部將他們在美國所得到的情資和訊息提供給我們,我們會另外從其他管道去瞭解大陸方面的想法。

李委員德維:陸委會有沒有想要透過外交部跟美國表達一下?畢竟兩岸的問題除了兩岸以外,美國也是很重要的因素,所以陸委會有沒有想要透過所謂的拜習會來表達意見?本席看報章媒體的報導,得知他們可能是用視訊的方式開會,陸委會有沒有想要透過美國跟中國大陸傳達什麼樣的訊息?還是完全沒有?你覺得美國跟中國大陸談,跟我們完全無關?

邱主任委員太三:就我瞭解,以過去的情境,美國如果覺得有些事項會牽涉到我們,也許會跟我們做一些摘要的簡報,不然的話,他們大概在事後都會再跟我們做簡報。這是第一個。

第二個,基本上我們會在事前去瞭解他們可能談的相關議題,如果跟我們有關的話,我們也會透過適當的管道去表達我們的基本立場或想法。我們也會去蒐集他們這次大概想談哪些議題,如果這些議題跟我們有關,我們可能也會用適當的方法去表達一下我們關切的是哪些事項。基本上,過去的模式都是這樣在運作。

李委員德維:好。本席再回到前面的問題,我們剛剛講到,蔡總統接受CNN的專訪時表示,希望能夠在中國大陸習近平國家主席的同意之下,雙方坐下來談,您覺得我們應該跟美國表達這樣子的意見跟想法嗎?還是按照蘇貞昌院長所講的,我們沒有要跟中國大陸坐下來談,蔡習會不用想啦?

邱主任委員太三:我想美國當然也很清楚,其實美國也在鼓勵雙方能夠坐下來談,美國的立場基本上也是這樣,也是希望減少彼此的誤判或不必要的誤解。

李委員德維:本席還是要跟主委提一下,現在因為疫苗的關係,疫情的確在慢慢減緩當中,陸委會和海基會如何來規劃?接下來兩岸互動的模式,是不是還是像蘇貞昌院長這樣「刺夯夯」,不斷大聲嘶吼要「抗中保臺」?到底陸委會對於接下來兩岸如何交流、如何增溫有什麼做法?這部分可能要請主委和陸委會、海基會同仁多加油,可以嗎?

邱主任委員太三:好。

李委員德維:謝謝主委。

邱主任委員太三:謝謝委員指教。

主席:請張委員其祿發言。

張委員其祿:1454分)主委好。關於前面幾位國民黨委員垂詢的幾個問題,總統在今年雙十文告中一直在說善意不變、承諾不變,但是也不會屈服,也不會走對抗老路,也就是新四不。請問主委,總統說的善意和承諾,其具體的內涵是什麼?

主席:請陸委會邱主任委員說明。

邱主任委員太三:委員好。我們長期以來一直向對岸呼籲,雙方應該好好坐下來談很多攸關經濟和民生的議題,不管是大陸也好,我們也好,在面對全球化和供應鏈改變的過程中,雙方如果能夠找到一些立基點,應該是對雙方都有利的。

張委員其祿:我們雖然告訴他們我們是有善意的,但是陸委會在善意和承諾這部分,有新增很具體的內涵嗎?

邱主任委員太三:當然是透過很多管道,不管是學界的交流也好,或是任何其他場合和機會,我們都會表達希望雙方針對某些事項,先透過學術界的討論或研討會等等,去形塑一些彼此之間認為可行性比較高的東西,大家後續再來推展,基本上過去都是用這樣的模式在進行。

張委員其祿:還挺模糊地。不過,沒有關係,我今天比較大的方向還是要回到經濟層面來跟主委談一下。目前我們跟中國的貿易依存,這六年來確實是一直增高,坦白講,也不是唯獨臺灣是這樣的狀況,甚至連美國也是一樣,美國一直想要脫離中國,但是事實上在疫情爆發後,他們又不小心變成中國第一大貿易夥伴,甚至連印度等國都變成中國第一大貿易夥伴,這是一個事實。然而中國整體的經濟狀況確實很不穩定,我必坦白說,因為最近中國取消關稅優惠,又推出共同富裕這種政策,要抓緊經濟的掌控,還有對房地產的打壓、能耗雙降,證明中國經濟的確有很高的不穩定性,這是一直存在的,但問題是我們跟他們之間扣連是很高的。所以中國經濟的不穩定性對我們來說也不是沒有衝擊,連WTO的前秘書長自己都說,中國的監管潮恐加速全球跟中國的脫鉤,因為大家也會怕,不只是我們怕,其實全世界都很怕,因為真的不確定。韓國也出現要跟中國經濟脫鉤的跡象,美國就更不用說了,不過,在目前新冷戰的架構下,美中一方面在政治和軍事上對峙,另一方面在經濟上又很難處理。我今天要詢問的最重要問題就是,在跟中國的經貿關係上,我們到底有沒有辦法適時地和中國脫鉤或預警?現在的問題真的還滿大的,再怎麼說,臺商還是有好幾百萬人,而且臺灣對中國的貿易依存度越來越高,所以我們到底有沒有什麼好一點的策略?因為這個不穩定的因素真的會衝擊很大,早上我在財委會會議也在談恒大地產和很多爆雷的事件,一定會有和我們相關的曝險部位,對於這些問題,陸委會的劇本是怎麼寫的?請主委談一下。

邱主任委員太三:委員您對這個問題的研究實在是太深入了,坦白說,有一點考倒我了,不過我可以跟委員分享一下我個人的觀察。兩岸經貿在過去這三十年,大概每十年都會有一些變化,譬如說,最早的十年,是我們的傳統產業赴大陸投資,在第二個十年,我們的傳統產業就慢慢退場了,而且第二個十年,雙方都加入WTO,經貿狀況又有一些新的、不同的改變,到最後就是以半導體等電子科技為主,我們跟對岸的產業連結其實是不斷在做變化,所以我很難回答委員的問題,脫鉤這個概念,是要用產業來區別,還是要用整體經濟的貿易量來區別?這是我第一個會關切的東西。

第二,過去這兩年,因為疫情和美中對抗的關係,產生了很多變化,最重要的就是您剛才提到的問題,您對大陸的觀察確實很清楚,大陸發展到現在已經是高原期,現在開始要往下降了,所以我們自己的臺商也在做新的盤算,在十年前我就聽到一些臺商轉到東南亞去了,那這個算不算脫鉤?這兩年我們的政府推出吸引資金匯回臺灣及投資臺灣的三大方案,因此回來投資的臺商也不少,那這個算不算脫鉤?在概念上,我提供這幾個面向。

最後,這兩年我們對大陸的貿易量增加,這是不是代表依存度比較高?其實我們要看,如果我們賣去的是中間材或重要零組件,最後成品還是賣到美國去,到底這樣的產業鏈的連結算不算風險?因為最終市場還是在美國,所以這個也是……

張委員其祿:我同意主委的分析,在這個方向上,應該要分質跟量,有些東西總體的量是一個觀察的點,但是在質的上面,也就是內涵上到底轉換了什麼東西?今天有很多委員垂詢,像兩岸人民關係條例要修法,機敏的資訊不要洩露,人才不要被挖走,這些點也是很重要的。在這些點上,我們要防範,也許總量的管制我們沒有辦法,說白一點,連美國都必須變成越來越多,雖然我們沒辦法做到量的管制,但是在質上或一些重要的結構上的轉變,我們必須要抓牢。陸委會作為兩岸事務主責機關,應該要針對這部分去研擬辦法,或做出方向的指引,把我們比較關鍵性的東西保留在我們這邊,我覺得這可能還是重點。

邱主任委員太三:好,我們會跟經濟部來研究產業政策。

張委員其祿:外界質疑的也許都是量的問題,但是我們在質上要怎麼轉變,這個也是滿重要的,請陸委會多多協力。謝謝。

邱主任委員太三:好,謝謝委員的指教。

主席:請廖委員國棟發言。(不在場)廖委員不在場。

請羅委員明才發言。(不在場)羅委員不在場。

請高委員嘉瑜發言。

高委員嘉瑜:152分)主委好。今天傳出清華大學被中共滲透的新聞,剛剛教育部發聲明表示,他們已經依照兩岸人民關係條例,要求該辦公室即刻撤出,並且停止運作。據陸委會瞭解,「清華海峽研究院」的新竹辦公室是從2016年就跟清華大學承租到現在,運作到現在已經將近五年,但陸委會到今年7月才開始知道這件事情,並向教育部去瞭解,現在已經11月了,教育部才做出處理,這整個過程會不會讓大家覺得,不管是國安體系或陸委會、教育部,對這件事情可以說是後知後覺,甚至是不知不覺?

主席:請陸委會邱主任委員說明。

邱主任委員太三:委員好。委員這樣講可能稍微嚴重了啦!

高委員嘉瑜:這件事真的很嚴重。

邱主任委員太三:確實是有一定程度的影響和衝擊,委員也知道,基於大學自治,政府部門除了教育部之外其他單位很少進入校園去做這方面的調查,這方面確實是不足的。

高委員嘉瑜:所以這是不是一個漏洞?基於大學自治,中共就可以利用這一點去滲透校園,去攬才?甚至挖臺灣的半導體人才,和我們的竹科做相關關聯?其實長期以來在竹科都有這種掛羊頭賣狗肉的現象,已經非常久了,現在甚至滲透到清華大學,連校園都有這樣的狀況,這是國安單位和陸委會要去跨部會做橫向聯繫來處理的問題,這個問題其實很早就發生了,去年有72所學校簽署有關「一個中國」的承諾書,這個問題已經受到大家的重視,中共利用大學自治、學術自由來滲透校園,在國外的孔子學院也有類似的狀況,中國共產黨針對學校各個學院來各個擊破,進行滲透,不只是清大,今年我們也特別提出,政大商學院也跟阿里巴巴合作開設關於電商創業的實戰課程,但是大家也知道,阿里巴巴已被中國共產黨掌控,中共透過學校開設各種名目的課程,實際上卻是進行學術、文化、商業的統戰,這樣的行為,到底現在是哪一個主管機關在負責?

邱主任委員太三:在政策上的統合可能是陸委會,但是業務的執行是在主管的各個部會,陸委會遇到相關的問題或收到相關的情資,我們都會儘速的……

高委員嘉瑜:但是陸委會不能慢半拍,我今天看到主委說要開始全面清查,但這件事不是現在才開始,而是已經持續了五年,其他學校的狀況也不知道,而且陸委會在7月就已經知道這件事情,到11月才對外說要開始清查,那你們到底什麼時候開始清查?清查到現在的狀況是怎麼樣?

邱主任委員太三:這個不是我們陸委會來清查,我們會函請教育部督導各個學校,誠如我一開始講的,陸委會不可能進入校園去檢視人家的技術合作或教學……

高委員嘉瑜:但是你要協助教育部去瞭解。

邱主任委員太三:對。我們會很積極地……

高委員嘉瑜:你們發函了,還是還沒發函?

邱主任委員太三:發了,發了兩次。

高委員嘉瑜:什麼時候發第一次?

邱主任委員太三:8月和10月。

高委員嘉瑜:你們8月和10月發函,現在都11月了,還沒有任何動作?

邱主任委員太三:不是,這當然由主管機關教育部……

高委員嘉瑜:我是說全面清查各個大專院校。

邱主任委員太三:由教育部去跟各個學校……

高委員嘉瑜:你們什麼時候發函的?

這個問題真的非常嚴重,而且大家會擔心學校成為漏洞,就如同您所說的,在民主自由國家,大學自治確實常會成為共產黨或共產勢力入侵的最主要管道,包括國外的孔子學院,所以大家也開始重視這個問題,這也是國安單位和陸委會必須要重視的問題。避免他們以教育為名,行統戰或入侵之實,對於這部分,我希望陸委會能夠特別重視,尤其是政大商學院和阿里巴巴合作的這部分,也希望陸委會去瞭解。你們之前有接到相關的情資嗎?

邱主任委員太三:這個部分有。

高委員嘉瑜:有沒有?

邱主任委員太三:之前是沒有,是委員您提供的。

高委員嘉瑜:你們不能什麼都不知道啊!之前我們也有請國安局跟教育部去瞭解,媒體上也都有報導,你們如果都不去瞭解,不去重視,作為政策主導單位,感覺上好像都很被動,難怪中共無孔不入,滲透到各個校園,會成為一種常態。

另外,我想問一下主委,現在兩岸到底是不是處於準戰爭狀態?

邱主任委員太三:確實曾經出現一個異常的現象,當時各相關單位有去解讀其目的何在,到底是它軍備擴充的演練,還是針對某些國家的聯合軍演,還是針對我們,還是他們自己國慶閱兵練習,我們會去蒐集相關資訊來做研判。

高委員嘉瑜:你講了半天,我不知道你有沒有回答我的問題,到底現在兩岸是不是準戰爭狀態?

邱主任委員太三:如果委員是針對101日到104日的部分,從我們蒐集的相關情資來看,他們當時主要的目的應該是針對美國、英國等六個國家在我們東南海域進行聯合軍演,展現對峙的態勢。

高委員嘉瑜:所以您認為101日到104日中國軍機大量架次飛越臺灣領空這個是準戰爭……

邱主任委員太三:沒有飛越我們領空,只有在ADIZ

高委員嘉瑜:只有在防空識別區,這個是不是準戰爭狀態?

邱主任委員太三:這樣的量跟平常比當然是有增加,但是他們的目的才是是否構成準戰爭狀態的研判基準,如果不是針對我們……

高委員嘉瑜:您當時在一家上市櫃公司的協會上特別提到這是一個準戰爭狀態,其實會造成大家的恐慌。

邱主任委員太三:那是因為有人片段解讀,當時我接著馬上講說,重點在於這樣的布局到底目的何在,這個才是重點,如果不是針對我們,當然沒有所謂準戰爭狀態的問題。

高委員嘉瑜:不是針對我們,是針對什麼?

邱主任委員太三:就是剛剛提到的,因為當時美國、英國……

高委員嘉瑜:那共機擾臺到底是不是針對我們?101日到104日共機不斷擾臺,不是針對我們,是針對什麼?

邱主任委員太三:就是剛剛我提到的,當時美國、英國、印度……

高委員嘉瑜:所以是針對這六個國家的聯合軍演?

邱主任委員太三:對。

高委員嘉瑜:所謂項莊舞劍意在沛公,目的不是針對臺灣嗎?

邱主任委員太三:基本上,我剛剛有提到,這是我們根據所有資訊所做的綜合研判,為什麼?因為後來所有的軍機,大部分又飛回他們的更內陸去了。

高委員嘉瑜:因為您1015日的談話,讓大家會覺得您認定兩岸現在是準戰爭狀態……

邱主任委員太三:這是媒體自己誤導的。

高委員嘉瑜:後來國安局長陳明通也表示,現在看起來,中共在短期內不會,包括小英任內都沒有任何開戰的可能,或者東沙島也沒有被占領的可能等等,您說您是尊重國安局的情勢判斷,但看起來尊重跟是不是認同是兩回事喔!所以你到底認不認同這個說法?

邱主任委員太三:其實我在報告裡面已經提過了,國安局能夠蒐集到的情資不會輸給陸委會啦,所以它一定有它自己的判斷基礎,如果我沒有這樣的資料可以來研判的話,我當然只能尊重它。

高委員嘉瑜:所以您認為是準戰爭狀態,但是國安局認為……

邱主任委員太三:我沒有說過這是準戰爭狀態,這是不同時間,也是不同的情境啊。

高委員嘉瑜:對,但是共機擾臺狀況並沒有減輕嘛!以現在的狀況來看……

邱主任委員太三:但有時候是一架偵查機,你認為這是來情蒐,還是來打仗的?

高委員嘉瑜:所以101日到4日是準戰爭,之後共機減少後就不是準戰爭?

邱主任委員太三:我沒有說它是準戰爭,是你說的啊!

高委員嘉瑜:這是您當時在1015日的時候所說的話。

邱主任委員太三:我哪裡有說?你可以把我的錄音拿出來從頭聽到尾,絕對沒有這三個字。

邱委員志偉:我也沒有聽到。

高委員嘉瑜:主委,現在您認為當時您所說的是針對這些……

邱主任委員太三:委員,如果需要的話,我可以把我當時的講稿拿給你,這樣就解決了。

高委員嘉瑜:好。

主席:高委員,到時候再請主委提供資料給你,好不好?

高委員嘉瑜:好,沒關係,這個部分請主委再做說明啦!因為當時媒體的報導是說你認為已經達到準戰爭狀態,但你現在認為你當時並沒有說過這樣的話。

邱主任委員太三:我本來就沒說過這樣的話,是媒體自己標題都弄錯,重點也寫錯。

高委員嘉瑜:是媒體誤導、誤解?

邱主任委員太三:對。

高委員嘉瑜:你從來沒有說過這樣的話?另外,115日陸委會有研議要放寬兩岸交流的管制,但是同一天的報導,國臺辦將我們三位官員,包括蘇貞昌院長、游錫堃院長及外交部長吳釗燮,都列為臺獨頑固分子,陸委會表示將研議反制作為,這兩者之間有沒有矛盾啊?

邱主任委員太三:這怎麼會有什麼矛盾呢?基本上,誠如剛剛跟委員所做的說明,中國大陸做了這樣的宣示之後,我們最重要的是要去研判它這樣做到底是什麼目的,究竟只是一個政治上的宣示,或者是它要做大外宣,或者是什麼原因等等,這個才是重點所在。因為不同的目的,我們要有不同的反制作為嘛!所以我們會看它……

高委員嘉瑜:如果你認為它是一個政治動作或大外宣……

邱主任委員太三:這要看後面……

高委員嘉瑜:那陸委會會有什麼樣的反制作為呢?

邱主任委員太三:基本上,我們會看它後續的作為,才來做反應。

主席:高委員,你的時間已經超過很多了。

高委員嘉瑜:謝謝主委。

邱主任委員太三:謝謝委員。

主席:請林委員德福發言。(不在場)林委員不在場。

請邱委員志偉發言。

邱委員志偉:1513分)謝謝主席,我終於見識到32可以有這種史詩般的質詢,真是令人敬佩,以後要跟高嘉瑜好好學習。邱主委,你先稍作休息一下,麻煩請邱副主委上臺備詢。副主委,中國有臺灣不受歡迎名單,這個部分對兩岸關係當然是非常大的傷害,其實大家應該要互相尊重,對不對?禮尚往來,但是我們也不能太示弱,中國針對我們的國會議長、行政院院長、外交部部長,公開點名說這幾個人是臺獨頑固分子,我也認為我是臺獨頑固分子,可是它是針對性的,是針對指標人物,副主委,我們有沒有提出反制作為,也把中國幾個官員,比如說李克強,或者他們的外長王毅、他們的人大常委會委員長栗戰書,同等級的列為不受歡迎人物?有沒有可能這樣做?

主席:請陸委會邱副主任委員說明。

邱副主任委員垂正:謝謝委員,陸委會在政策上絕對無法接受這樣的作法,我想臺灣人民也不會接受,它這些作法都是為了要恫嚇我們,企圖在內部製造一些寒蟬效應,我想最後的結果就是適得其反。委員剛剛提到,我們有沒有內部的防衛跟反制措施,主委早上一再強調,這些都在研議當中,因為現在它具體的落實,我們也在觀察中,這分兩個部分,其實行政部門早就有一些管制措施了,相關跟中國大陸有關的法令,兩岸條例相關的母法、子法,也有許多相關的……

邱委員志偉:因為中國對於執政黨的政治人物,不管是行政部門,或者是國會,甚至地方議會都有非常嚴格的作為,或是非常不符合民主自由的獨裁作法,例如幾年前我從南非搭機過境香港,要前往日本參加一個大會,結果那天卻碰上大颱風,所有人不管有沒有簽證,全部都可以進去,但我等了三個小時,就只有我不能進去,只有給我一條毛毯。

邱副主任委員垂正:我知道委員被困在香港機場。

邱委員志偉:還好航空公司還有一點人道,給了我一條毛毯,否則那二十幾個小時會很難捱。所以對於中國這種獨裁政權,國人要有清楚的認知,不要有任何的幻想,不要有任何的期待!我們要堅強的捍衛我們的主權,堅定我們的意志,守衛我們的國家。

另外,請教文教處魯處長,我還是看到一些中國的政論節目有邀請臺灣的來賓出席,這部分按照相關的法律規定,有沒有觸犯國家安全法第二條之一「人民不得為外國、中國、香港、澳門地區、境外敵對勢力,為以下行為:發起、資助、主持、操縱、指揮或發展組織」的規定?如果這些人去參加他們的政論節目,有沒有違反國安法?

主席:請陸委會文教處魯處長說明。

魯處長仲尼:跟委員報告,確實我們有相當多的特定人士去參加大陸的政論節目,這一塊有沒有涉及到違反國安法,我覺得還是要看他的行為內容來做個案的判定。

邱委員志偉:你覺得他們的行為內容對臺灣很友善嗎?常常淪為他們的傳聲筒,為他們幫腔啊!對於他們的言論,你們必須去檢視,到底對於臺灣的主權、對臺灣人民的情感有沒有傷害?有沒有幫對岸,也就是我們的敵對勢力在說話?如果有的話,你們就應該要嚴辦。

魯處長仲尼:是,謝謝委員。

邱委員志偉:另外,這些政論節目有沒有在臺灣開棚?你們有沒有查?

魯處長仲尼:我們有查,我們同仁有專人在收錄相關節目的內容。

邱委員志偉:這裡面的海峽新幹線還有直播節目,但我發現裡面有很多都是臺灣背景,到底他們有沒有在臺灣開棚?有沒有哪些傳播公司或影視公司租給他們場地?你能不能去全面清查?

魯處長仲尼:跟委員報告,這個情況我們有去做瞭解,目前在臺灣的中國大陸媒體駐點記者一共有五家、九位記者,他們基於採訪的需要確實有跟我們的媒體租用攝影棚,但是我們嚴格要求他們不能夠在臺開設政論節目,去年已經把兩位……

邱委員志偉:請你們重新再檢視一次,再重新從嚴做檢視,不能讓他們在臺灣的土地上開臺、製播政論節目罵臺灣,這個本席萬萬不能接受!

魯處長仲尼:如果有發現,我們一定會立刻處理。

邱委員志偉:在最快的時間之內,重新再檢視一下,這幾家駐臺媒體租用臺灣的攝影棚到底有沒有違法!

邱副主任委員垂正:跟委員報告,文化部也有提醒他們不得從事節目製作。

邱委員志偉:身為一個資深的國會議員,我必須要守時,時間到我就必須要停止質詢,作為後輩的示範。

主席:登記發言的委員除不在場者外,其餘均已發言完畢。委員李貴敏所提書面質詢,列入紀錄,刊登公報。書面質詢及未及答復部分,請相關單位於一週內另以書面答復,並副知本會。

委員李貴敏書面質詢:

主席:現在審查討論事項第一案至第三案,請宣讀預算數、委員提案,以及第四案、第五案各案,宣讀完畢後再進行協商。

一、預算數部分:


大陸委員會主管財團法人海峽交流基金會111年度預算

一、工作計畫部分:應依據收入與支出審查結果,隨同調整。

二、總收入、總支出及餘絀部分:參閱第10頁本年度預算概要。

()總收入:25,4606千元。

()總支出:26,8676千元。

()本期短絀:1,407萬元。

大陸委員會主管財團法人臺港經濟文化合作策進會111年度預算

一、工作計畫部分:應依據收入與支出審查結果,隨同調整。

二、總收入、總支出及餘絀部分:參閱第6頁至第7頁本年度預算概要。

()總收入:4,1337千元。

()總支出:4,0843千元。

()本期賸餘:494千元。





二、委員提案部分:


主席:請問各位委員,我們是依照往例全部坐在下面討論,還是因為疫情的關係,委員就坐在位子上,跟上一次審查海委會預算時一樣?如果各位沒有意見的話,我們就依照上一次審查海委會預算時的作法,請各位坐在位子上使用無線麥克風發言。

(進行協商)

主席:現在進行協商。

首先處理陸委會的預算,歲入部分因無委員提案,預算照列。

繼續處理歲出部分,先處理通案部分,通案部分共有44案,其實這些提案應該都是類似的,都是針對大陸地區旅費及國外旅費部分,我們逐案進行討論,因第2案委辦費是在業務費之下,所以我們先處理第2案林思銘委員的提案,請林委員說明。

林委員思銘:謝謝主席,陸委會111年度各單位辦理「委辦費」共編列了6,7289,000元,該經費逐年攀升,經我們審視後發現同年度委辦內容多所重複,且列為「密件」之委辦案標準不明,為撙節開支,我是主張減列1,000萬元,凍結二分之一,俟陸委會提供委辦案內容之檢討、列「密件」之標準,暨近五年密件委辦案之內容,交內政委員會召開秘密會議審查,經同意後始得動支。以上,謝謝。

主席:請業務單位針對第2案做補充說明。

魯處長仲尼:主席、各位委員。關於委辦費的部分,我針對剛才林思銘委員垂詢的問題做一些說明。事實上,陸委會的委辦費今年一共編列六千多萬元,其實從105年開始到現在,我們編列的預算並沒有逐年增加,每年都是略有增減的情況,我想相關的資料已經在上個禮拜提供給委員的辦公室,也做了充分的說明。至於我們委辦費裡面的密件、涉及機密案件的比例,從105年到現在,其實每年也都在20%30%之間,並沒有超過40%。這裡面的委辦費分為兩個主要的部分,一部分是我們委辦的活動,兩岸交流的活動,另外一部分是我們委託研究的個案,關於委託研究的個案,基於它的內容涉及到機敏的部分,我們依法必須要予以列密,當然這個部分是基於我們業務的考量。雖然委託研究案的個案我們依法會予以列密,但是在年底的時候,我們還是會去檢視委託研究的內容,這裡面有差不多八成的比例,我們是把它部分公開在我們的網路上,其實我們也做到了相當透明化的工作。事實上,我們為了要研訂相關的政策,委託研究確實是有需要的,所以建議委辦費經費能夠予保留。以上。

張委員宏陸:各位委員,我看了一下,其實大家的案子很多都有重複啦!提案刪減、凍結的金額也不是特別高,我是不是先徵求各位委員的同意,國外旅費部分,我們是不是整個通案、所有案子全部一起處理?看要減列多少或凍結多少,這樣國外旅費部分就不用一案、一案處理了,好不好?這是第一個。

第二個,我建議我們是不是不要一案、一案討論,我們就整目做討論,看大家有什麼意見都可以拿出來講,這樣就好了,然後整目來做處理。國外旅費的部分,各位委員都沒有意見嘛!我們就照這樣來處理,好不好?

王委員美惠:主席,現在是處理大陸旅費部分嗎?國外旅費部分也一併處理?但這裡面有些提案是凍結,有些是減列耶!

主席:我們先討論林思銘委辦費的案子,委辦費的部分必須先處理。

林委員思銘:主席,這個案子我剛才聽了說明,主要是提到兩岸仍有交流的必要啦,但是以目前兩岸的情勢,我們認為兩岸的交流好像也沒有那麼頻繁,是不是還要再編那麼多委辦費去做交流的費用,我覺得這一點值得思考啦!我個人建議還是要減列一些錢,因為這個業務現在已經沒有那麼多了,至於減列多少錢,陸委會這邊認為可以的範圍是多少?

主席:主委,請回答。

邱主任委員太三:我向各位委員做報告及說明,委辦費事實上並沒有增加多少啦!我分兩個部分報告,第一個,早上包括魯委員及李委員都有提到所謂的「密不錄由」,各位也都知道兩岸整體情勢的變化,造成我們一些相關的學者專家受到一定程度的壓力,有時候我們委託他們做一些研究,特別是這個事項如果涉及陸方的話,他們也擔心會不會被陸方誤解,基本上這是主要的因素,造成這部分「密不錄由」。但是我們覺得研究的成果一定要給委員看,大家如果對「密不錄由」的部分覺得可能會有黑箱或是什麼等等,我們是不是將最後研究的成果看怎麼樣提供給各位委員做理解和瞭解,避免大家誤解這部分好像有黑箱的疑慮?這一點給各位做個補充說明。

第二個部分,如果一併扯到其他的,我想大家都理解,因為民進黨執政的關係,對於兩岸基本的互動,對岸可能覺得在某些政治的要求上面難以有基礎,所以互動上會減少,但是人民的權利義務事項還是有持續地在做啦!我為什麼會這樣說?其實過去這一年,我們光是司法的互助,剛剛葉委員也提到兩岸共打犯罪及司法互助,事實上我們與法務部國兩司也有做相當程度的結合,我也跟各位報告過了,譬如說之前他們有5具無名屍漂流到金門和馬祖,那我們要怎麼來處理,這個就會涉及到要詢問對岸的家屬,他要來認屍,認屍之後同意我們先火化,再透過海基會或相關單位送回去給對岸,所以在處理上面,我們認為可以逐步地來回溫。

最近有一個案子是我們國人在大陸犯罪,結果被判刑17年還是14年,因為他有癌症,陸方同意把他遣送回來,但是我們要確認他確實願意回來服刑,所以必須要派檢察官過去做詢問,這是他們同意的。我的意思是說,雙方針對人民權利義務的事項,其實是有試圖想要去做一些積極的處理啦,這也是讓各位瞭解,有一些事項是不斷地在變化的,是不是給我們同仁有一個比較鼓勵的機制,積極地去處理有關於人民權利義務的事項?跟委員做以上報告。

魯委員明哲:針對委辦費,林為洲委員及林思銘委員所提的情況,事實上早上我在質詢的時候也有問過,我是非常理解啦!有些案子要秘密處理,它有很多的原因,不光是保護某些當事人,也要保護這些單位,我可以理解,可是問題是現在有很多研究計畫,它的模式並不是人道救援,畢竟還是有一些其他相關的研究,我看林委員之前也向你們要很多資料,剛剛處長有報告,在年底都有公布成果,但你公布成果也要給我們看一下,你說有公布到網路上,但你們一個也不能提供給委員,這很奇怪啦!你連標題都不能提供,然後你說內容公布在網頁上,這個我們不太清楚,所以我在想,這個預算現在在審,明年你們肯定還是用原來的方式,如果是「案不錄由」的話,事實上你可以把它遮掉,你必須要有一些沒有辨識性的成果來凸顯你們用的錢,不管它的方向,都是光明正大嘛!你說有些是人道救援,這部分可以用概括式的去處理,這個沒有問題。

如果這個預算長期持續不斷地成長,而且有固定性的話,我真的希望你們向行政院申請機密預算。這樣好不好?因為兩位委員也提了這麼多,是不是能夠比照林為洲委員針對整個委辦費兩億多元,刪個100萬元,表達我們質詢了這麼多,稍微表達一下這個意思,刪100萬元。另外,旅費的部分,剛才張委員也有提,等一下再看比例怎麼刪。以上,謝謝。

主席:主委,在委辦費與業務費底下刪100萬元。

管委員碧玲:等一下,是加起來100萬元吧?

林委員為洲:是合起來100萬元,還是各100萬元?

管委員碧玲:合起來。

林委員為洲:就是委辦費加業務費,不含下面我們要討論的第3案以後的,那個另外再討論。委辦費加業務費先統刪100萬元,這樣可以嗎?主委看起來好像很痛苦的樣子。

邱委員顯智:主委的意見是什麼?

邱主任委員太三:身為主官的立場,我當然希望我們的經費要讓我們同仁……

林委員為洲:已經減很多了,兩項哦!兩大項的業務費加委辦費,合起來才減列100萬元。

主席:主委,可以嗎?

邱主任委員太三:可以。

主席:業務費與委辦費減列100萬元。

處理第4案至第44案。這幾案都是出國旅遊與大陸旅遊,內容應該都類似,針對委員的提案我做個說明,第29案至第31案是出國旅遊,不是到對岸。外國的旅費是第22案至第44案,其實大家的提案都是旅費。

王委員美惠:主席,我贊同剛才張宏陸委員所說的,不過我們尊重別人的意見,看怎麼樣處理。

魯委員明哲:我有提2案,內容其實與大家都相近,只不過我要特別強調目前的情況,待會兒也請陸委會來說明一下今年110月去大陸幾次,現在正常是零啦!然是零我們就幫忙你,因為每一年的執行率真的都很差,我看未來也不容易突破,那審預算總是審個蛛絲馬跡嘛!現在看到真的不容易突破,如果要合併處理我也沒有意見,但是大陸的情況與國外真的不太一樣,國外的部分還有機會去嘛!就算不去,還有一些視訊會議交流,真的都有啦!那部分可以少刪一點。可是目前大陸的情況,陸委會是比較沒辦法去嘛!這個部分看大家要統刪多少還是凍結多少,尊重大家討論的意見。

管委員碧玲:我這樣建議啦!我在預測,我們去到院長那裡協商的時候,旅費一定會統刪,但是不怕一萬只怕萬一,像這一次「城中城」突然發生事情的時候,我們就要趕快去接應大陸的鄉親來辦喪事,萬一中國大陸有什麼狀況發生,真的需要陸委會官員過去處理的時候,我們不能把大陸的旅費都刪掉了。然這個部分全院的統刪會刪,我建議這裡就先用凍結啦!因為其實也不多,一百多萬元嘛!我建議用凍結,凍多都沒關係,就算凍到二分之一我覺得他們都可以承受,因為有需要的時候就去用,沒有需要用到最後實報實銷也不會浪費,我建議凍結二分之一。

邱主任委員太三:主席,是不是讓我補充說明?

主席:好,請主委說明。

邱主任委員太三:當然我同意剛才委員提到兩岸在過去這兩年本來就比較低迷,再加上疫情的影響,但是委員大概都理解得到,明年大概全世界都會面臨到是不是要共存還是清零,我相信大陸在冬季奧運之後,應該會有一定程度的放鬆,它在冬季奧運之前絕對是採清零的措施,絕對不容許有任何差錯,所以兩岸的交流可能比較困難。因為冬季奧運是24日開始,大概10天就結束了,後續我想兩岸在很多領域裡面應該會有一定程度的緩和,特別是涉及到人民業務的部分,這是第一個要向各位說明的。

第二個,我們的旅費,包括香港,過去我們香港、澳門的公務員回來都是使用這個旅費,現在我們的香港辦事處還在,這些雇員要回來做業務報告也是要用到一些旅費,所以懇請各位考量一下。我們為什麼要維護香港辦事處繼續存在?因為萬一有那個可能,這是第一個概念。第二個,如果今天把它刪掉太多的時候,是不是表示我們就不回去香港了?這個也是有一些政治上的效應,所以我懇請各位委員,很多的業務都會扯到一些象徵性的意義,或者是要不要給未來保留一個可能的空間,我再做這樣的補充,假設會統刪的話,是不是可以先凍結,再去看統刪怎麼處理,好不好?

邱委員顯智:剛才主委有講到一個我覺得還滿重要的,就是香港的辦事處基本上還是在那邊嘛!但雇員必須要回來,只是因為它要求你簽一中承諾書,所以我們的官員沒辦法延簽。另外,澳門辦事處應該還有4位也必須要回來,所以這個預算還是有必要,只是說這個預算在沒有疫情的情況之下是不是要適當地去處理,不過這個預算還是應該要在啦!

張委員宏陸:我的建議請各位委員參考一下,大陸地區旅費及其他出國旅費就凍結二分之一,全部併案處理,但是比較不好意思的是,有的委員是寫要等到世界各國解封,我是不是可以徵求大家同意,這個就不要?因為你要世界各國解封才可以動支,我相信這樣很難耶!全世界各國什麼時候解封,可能我們要去的國家已經解封了,而我們必須要去溝通交流,但在世界各國還沒有解封的情況之下,等於也動不了,我在這邊徵求各位委員的同意。

主席:這個是林為洲召委提出的,召委要不要說明?

林委員為洲:第一個,凍結一部分,這個我們原則上都支持,因為確實用不了那麼多啦!又有疫情,然後兩岸關係現在又這麼低迷,你想用也用不到。另外,國外的部分要不要與大陸的分開來變成兩個案子?國外的好像你們比較用得到,是不是如此?除了中國大陸以外,還有國外的嗎?

邱主任委員太三:對、對、對。

林委員為洲:有香港,還有其他的。

邱主任委員太三:有兩塊是我們最近很普遍的,因為各位大概知道歐盟國家或者其他國家來跟陸委會做經驗分享的越來越多,他們也一直希望我們能夠派員去跟他們做一些交流,這是第一個。

第二個,香港目前的情勢,他們也有很多人到海外去,前幾天僑委會告訴我們,過去僑委會大概都是在服務華僑、臺僑,但是他們覺得香港現在在海外的,特別是年輕的或是一些知識分子越來越多,僑委會很希望可以跟他們接觸,我們跟他講臺灣,他們不一定那麼有興趣,但是可以跟他講維護民主自由,所以僑委會希望我們跟他們一起去海外拜會這些僑界的時候,也能夠把香港這一塊考慮進去,那看看我們雙邊可以做怎麼樣的結合,所以我們建立了一個機制,由他們的副委員長跟我們邱副主委底下的直屬處有一個窗口,未來我們也應僑委會的配合,一起去海外做這些香港移民的溝通互動和接觸,如果以這種共同的民主理念價值,我想他們對我們也會做一些支持。過去在傳統上面,僑委會與香港的移民比較少有互動和聯誼,但是最近他們有遇到很多這樣的情境,所以希望陸委會能夠提供相關的觀點或一起討論的機制,給各位做補充報告。

林委員為洲:是不是可以分成兩案?中國大陸的部分凍結50%,其他的部分不要凍結那麼多,讓你們可以執行,凍結20%,好不好?

主席:好,那我們就針對預算,主委……

林委員思銘:主席,我再補充一下,我是建議啦!我們上次才審海委會的預算,關於這部分,當時我們的決議是刪減10%,凍結10%,提書面報告,現在是不是就比照海委會?不然海委會這樣,陸委會卻是這樣,海委會會跳腳啊!

管委員碧玲:我看還是不要刪啦!因為到時候會統刪。

林委員思銘:海委會是減列10%

管委員碧玲:審海委會那天我不在,因為將來會統刪啊!

林委員思銘:看大家的意見啦!

主席:大家有什麼意見?

王委員美惠:然他已經有說明原因了,那就兩方面都凍結,報告之後就讓他用,不要刪了。其實我的提案也有寫刪減,但是如果照他說的,有這個原因的話,就像剛才管媽講的,我們也覺得這樣很難做事情,好不好?我尊重各位前輩,看大家要怎麼處理。

林委員思銘:那就看凍結多少,剛剛林為洲說50%

張委員宏陸:我是建議跟海委會不一樣,所以請林委員支持,我們就凍結二分之一,書面報告之後始得動支,其他條件就不要再加了,好不好?

主席:大家有沒有意見?

管委員碧玲:但是他的國外旅費是20%哦!

林委員思銘:海外是20%

邱委員顯智:他現在分大陸的跟外國的。

邱主任委員太三:海外可能會比較急迫。

張委員宏陸:對,就照這樣,然後書面報告始得動支,其他條件拜託不要再加了。

邱委員顯智:所以結論就是大陸的凍結50%,國外的凍結20%

主席:好,大家沒有意見嘛!

王委員美惠:沒有。

主席:針對第4案至第44案,大陸地區旅費凍結50%,國外旅費凍結20%,提書面報告始得動支。

處理第3案。

管委員碧玲:我看第3案就不予處理,好不好?私校獎助,主要是因為私校有一些陸生,他們有陸生的……

主席:3案是林為洲召委提出的。

林委員為洲:私校補助的部分,我們也只是提凍結,你就寫報告嘛!因為你們一下子也用不了那麼多,現在疫情還是這種狀況,去到那邊要隔離十幾二十天,回來隔離十幾、二十天,你說有多少人會去?用不到啦!陸生來也減少很多了,你早上的報告也有講到,本來的數量和現在的數量差很多啊!

邱主任委員太三:陸生原本有七千多人,現在是四千多人。

林委員為洲:七千多人,剩下多少?

邱主任委員太三:因為新生不來,不過我看明年我們的私立學校應該會很積極,假設疫情……

林委員為洲:所以我們是凍結啦!當需要用的時候,你們的書面報告就要來,然後才來解凍。

主席:主委,沒問題吧?

王委員美惠:凍結20%

林委員為洲:20%是多少?我才凍結80萬元,不到20%

邱委員顯智:80萬元不到20%,你凍的比較少。

主席:凍結80萬元,提出書面始得動支。

邱主任委員太三:好,謝謝。

主席:3案處理完成。

張委員宏陸:不好意思,林為洲委員,就尊重你,凍結80萬元,不過「待兩岸新冠肺炎疫情趨緩後始得動支」是不是拿掉,改成書面就好了?

主席:對,改書面,剛才召委有講了。

管委員碧玲:等一下要給林委員簽名。

主席:現在處理第1目「一般行政」,第45案至第50案。

林委員思銘:46案我撤案了,因為他們有來說明過。

主席:46案,林思銘委員撤案。第50案,林文瑞委員撤案。

王委員美惠:我要請教一下,你們每年都有增加資訊設備,今年又增加了1,160萬元,你們都是用來換電腦嗎?軟體或電腦是不是都包含在裡面?我看你們的資料每年都有,今年又多了一千多萬元。

主席:請行政單位說明。

陳主任銀哲:主席、各位委員。因為我們是資安A級機關,所以電腦的數量比較多。

王委員美惠:我怎麼會不知道你們是A級機關?我是問你錢是怎麼花的。

陳主任銀哲:因為我們平常在編列預算的時候,都是優先執行資安的防護啦!因為我們的電腦數量比較多,所以都沒辦法如期去汰換,像現在電腦數量最多的是102年的,大概有200臺左右,作業系統是Windows 7,那個微軟已經不支援了,我們今年就編了比較多的金額去汰換,這個是比較多的一項。第二項增加比較多的就是……

王委員美惠:我現在只問你,你們每年都有編,但今年多編了1,160萬元是要做什麼?以前的不必說了,現在這些錢要做什麼,你讓我們瞭解就好了,不必再說過去。

陳主任銀哲:第二項就是要汰換社交工程郵件的防禦系統,因為這個是資安A級機關要求的事項,我們在104年的時候有做這個系統的建置,可是設備已經到期要汰換了,所以我們在明年度編了425萬元,金額也是很高,這是資安A級機關要求的事項。第三項比較多的就是我們在99年建置的公文系統,之前是用IE的架構去建置的,因為微軟也不支援……

王委員美惠:你現在的意思是說,1,160萬元不是用在新的設備,是把之前的設備改得更先進。

陳主任銀哲:要更換。

王委員美惠:好,不用再說了,我知道了。

陳主任銀哲:謝謝委員。

林委員為洲:我的第45案是針對一般行政的部分,你們人員編制減少2人,預算卻增列1279,000元,人員減少,但是經費並沒有減少,到底是什麼原因你要不要說明一下?我這邊是減列100萬元,然後凍結500萬元,你們先說明一下,好不好?

主席:請業務單位說明。

李主任美惠:謝謝委員的垂詢,我們在111年減列的人員是聘用人員2人,在111年約聘僱人員的待遇部分也有配合去減列,增加的部分是因為111年會調整1%退撫基金的提撥率,還有考績晉級的一些費用,所以我們增減了之後,那個數額有所調增。因為人事費是支給法定的給與,專款專用,這個部分希望委員能夠支持,謝謝。

林委員為洲:好,那我這個案子就等一下與一般行政的案子一併來處理。

張委員宏陸:我建議整目凍結100萬元,書面報告後始得動支。

主席:各位委員有沒有意見?凍結100萬元可以嗎?

林委員為洲:10%是多少?3,000萬元。

王委員美惠:凍結200萬元,好不好?

林委員為洲:差距不大啦!我提的是凍結500萬元,提書面報告。

主席:現在的決議是凍結200萬元,提出書面報告始得動支,是不是這樣?

王委員美惠:是。

主席:好,我們繼續處理第2目「綜合規劃業務」。第51案是王美惠委員的提案。

王委員美惠:我同意改主決議,因為他有來說明,我都瞭解了。

主席:51案改為主決議。

處理第3目「經濟業務」,第52案至第56案。

葉委員毓蘭:52案陸委會有來說明,他們說目前在進行一些修法,但是我們知道整個修法完成還有一段很長的路,所以本席同意第52案併第3目,等一下讓林為洲來決定要併案凍結多少,交書面報告,這樣好嗎?因為徒法不足以自行嘛!我們看到在這個過程之中,因為高端人才的流失,對臺灣來講是非常重要的,我們很希望除了修法之外,還能採取哪些比較積極的措施,所以請提書面報告,然後併案凍結,謝謝。

林委員為洲:我的案子是第54案,經濟業務的預算主要是用於兩岸經貿、小三通及相關業務之評估種種、種種,有好幾項,你們要不要說明一下,現在這些業務還有沒有在做?會不會做?如果不會做,因為疫情的關係就沒有小三通,然你沒有要做,編了這些費用當然我們一定要先凍結,等之後再看嘛!如果小三通真的有啟動,那這個就解凍。你要不要補充說明一下?

主席:請業務單位補充說明。

葉處長凱萍:主席、各位委員。01的一千三百多萬元除了用於小三通之外,還有很多其他的,包含兩岸經貿,還有國際情勢或是兩岸情勢的研析報告。小三通的部分其實我們仍有持續在做,譬如說大陸他們現在把小三通作為對臺融合工作一個主要的地方,在今年我們就有辦一個委託研究,因為還沒完成,完成之後會再送給委員參考,所以小三通只是這整個項目裡頭的一部分,相關的工作都有依照規劃在進行,希望委員可以支持,最好是不要凍結,但尊重委員的意見。

林委員為洲:3目合併凍結200萬元,提書面報告後始得動支。

管委員碧玲:54案就麻煩林委員把「小三通恢復後始得動支」刪掉。

林委員為洲:對,你再重新擬一個案子。

主席:52案至第56案,林為洲召委提出凍結200萬元,提出書面報告始得動支。

張委員宏陸:好,就這樣。

主席:那小三通就把它改掉。

處理第4目「法政業務」,第57案至第64案。

62案,湯蕙禎委員改為主決議。

魯委員明哲:我有提案,針對法政業務總共1.8億餘元,我提出凍結10%,主要是因為現在兩岸互動關係不如以往,我們發覺從過去到現在,「海峽兩岸共同打擊犯罪及司法互助協議」生效12年來,陸陸續續在罪犯接返上,我們提出的案件是447件,但大陸方面到1108月只協助完成了19件,當然實際原因是如何我們不清楚,但是這個比例看起來比過往偏低很多。

另外,在通緝犯緝捕返臺的部分,我們提出的量也很多,它大概只達成了三分之一,我們在想,當然現在不是談政策,是談這樣的結果要刪多少錢對應現在的情況而已,因為審預算沒有太多的政治性啦!如果工作量是這麼多,我們大概就給這麼多錢,所以針對這個案子,首先我支持王美惠委員刪減100萬元,我後面再凍結10%,提出書面報告經同意後始得動支,請求大家支持,謝謝。

管委員碧玲:不要刪吧!就用凍結,可以嗎?王委員,我們還是用凍結,凍結十分之一就滿多了。

林委員為洲:他們也用不到。

王委員美惠:這一案我有和他們討論過,現在根本用不到,我本來是要全刪,但是他們說留著這個科目,未來要用才有。因為到目前為止,它不讓我們去,所以我堅持要刪。

林委員思銘:我是第61案,我提議減列十分之一,凍結10%,其實我與王美惠委員、魯明哲委員及葉毓蘭委員的意見差不多,現在我們和中國大陸在共同打擊犯罪及司法互助上面,因為兩岸關係急凍,據刑事局統計,我們破獲的案件以及接押的案件在後5年都少了很多,這個業務已經減少了,所以我們認為可能不用再編這麼多的預算,我是主張減列十分之一,凍結10%

葉委員毓蘭:我贊成前面幾位委員的說法,因為我也提了3個案子,第59案、第60案及第64案,我們不為難陸委會,就併案統凍十分之一,我也支持王美惠委員的訴求,不過還是尊重委員會最後的決定,謝謝。

張委員宏陸:我覺得每個委員講的都很對,這個確實是有要檢討之處,所以我認為就全目併案辦理,凍結十分之一,給你們懲罰一下,然後書面報告始得動支,好不好?

林委員為洲:用不到,就減列100萬元。

張委員宏陸:沒有,我是說全部凍結十分之一,不要減列100萬元。

主席:王美惠跟召委提出減列100萬元,凍結10%,有沒有意見?

蔡處長志儒:10%就是一千多萬元了。

邱主任委員太三:10%太多了。

主席:是凍結十分之一。

蔡處長志儒:十分之一就要一千多萬元。

主席:不然你們就說明,我們再研究。

蔡處長志儒:是,法政處報告一下,其實兩岸的主管機關在這個協議上面,過去還是都有個案的合作偵辦,包括犯罪情資交換,或者是個案的協查、協緝,甚至是人身自由限制的通報,還有通緝犯的遣返以及受刑人的接返。通緝犯的遣返之所以看起來只有三成左右,它有背後的一個因素,因為逃到海外的這些通緝犯,不管他有沒有逃到大陸去,其實我們都會把這些資料提供給陸方,因為他逃到東南亞、美國、歐洲後,將來他也可能到大陸去,所以為了能夠擴大追緝的成果,我們把名單都給了對方,過去已經送回來502人,所以看起來才會有這樣的數字落差,這是有關通緝犯的遣返部分。另外,有關罪犯接返,因為他在中國大陸犯罪服刑,要把他接返涉及到要三方同意,三方的同意就是當事人要同意、對方的政府跟我們……

張委員宏陸:請問主委,凍結十分之一可以吧?

邱主任委員太三:凍結十分之一太多,因為這筆預算1億多元,凍結十分之一就是1,000多萬元。

張委員宏陸:凍結十分之一,書面報告後始得動支。

邱主任委員太三:因為這裡面包括海基會,我們需要補助海基會。

張委員宏陸:對啊!你提書面報告就能動支了。

邱主任委員太三:這樣要請未來的召委早點讓我們排上,因為這裡面包括補助海基會。

張委員宏陸:如果你同意,就請主席裁示。

邱主任委員太三:就是我們來書面報告後就可以動支?

主席:對。

邱主任委員太三:這樣可以。

主席:4目第57案和第64案凍結10%,提書面報告始得動支。

管委員碧玲:60案再請林思銘委員同意,文字要改,最後面那幾行要刪除,這是葉委員的提案。

葉委員毓蘭:沒有問題,都併案,提書面報告。

張委員宏陸:都併案,然後書面報告始得動支,各位委員都同意了。

葉委員毓蘭:59案、第60案、第64案都同意了。

主席:57案和第64案。就這樣處理。

魯委員明哲:報告主席,我的內容沒有要改,不要私下偷改喔,你們不是建議第58案要修改一些文字嗎?

邱主任委員太三:海基會表示他們有窒礙難行的地方。

魯委員明哲:我知道,現在凍結10%,書面報告已經講了,但你覺得我們提案內容有什麼要改的,你要一次講清楚,你覺得沒有就這樣過了,因為剛剛有委員同仁跟我講第58案也希望文字修正,所以我才要問清楚,如果沒有就沒有。

詹副董事長兼秘書長志宏:跟委員會請示,因為海基會也有一些提案,這18,000多萬元裡面就包括海基會所有的補助……

張委員宏陸:現在是講第58案,你講第58案就好了。

邱主任委員太三:但是因為第4目「法政業務」18,000多萬元裡面有15,000萬元是補助海基會。

王委員美惠:他的意思是凍結之後都沒辦法動用,他們會怕,你們趕快送報告來就好了。

管委員碧玲:不是啦!「法政業務」有一個問題,18,000多萬元裡面絕大多數是補助海基會,所以你要凍結不能凍結海基會那部分,你要凍結就是扣除海基會以後,要凍結10%就凍結10%,就變成是3,000萬元的10%

詹副董事長兼秘書長志宏:因為海基會等一下還要處理。

管委員碧玲:因為等一下我們還要處理海基會的預算,這部分屬於捐給海基會的部分就不能凍,所以這一目不能凍全部的10%,這一目就是凍結300萬元。這裡不能凍,因為15,000萬元是要撥到海基會,等一下我們就要審海基會的預算,你要刪海基會的話等一下審到海基會時再刪啦,這樣了解嗎?

魯委員明哲:我建議一下,因為委員的決議是最重要的,我們的邏輯是這樣,轉過去到海基會審議的時候,你們可以去研究你們現在歲入來源已經刪除多少了,你都可以去講。

管委員碧玲:你如果真的要整目下去凍,我們反對凍10%,再來談要凍多少。

魯委員明哲:10%只凍掉了1,800萬元,你可以活用的還有16,000萬元,裡面有多少補助款?

詹副董事長兼秘書長志宏:15,000萬元。

魯委員明哲:你明明夠,為什麼要讓我們在這邊吵架?

管委員碧玲:不用吵架,我只是覺得整目凍10%不合理。

魯委員明哲:1.8億元凍10%之後還有1.6億元,在帳目上完全可以審理的啊!這沒有問題啊!

管委員碧玲:歲入很難凍啦!

詹副董事長兼秘書長志宏:因為委員對海基會還有很多提案,等一下要處理,這裡做了凍結的決議之後,海基會的提案……

管委員碧玲:你會變成要凍結海基會的歲入嘛!歲入怎麼凍呢?我反對,我還是建議凍……

詹副董事長兼秘書長志宏:請示一下委員會,海基會預算要刪減、要凍節的提案是不是併到這個案子來處理了?

主席:4目等一下再討論。

處理第5目「港澳蒙藏業務」,第65案至第75案。

68案林文瑞委員的提案改為主決議。

各位委員針對第65案至第75案有無意見?

葉委員毓蘭:本席提的是第67案,因為今年913日媒體報導陸委會向行政院建議新住民發展基金應該要多多照顧來臺居留的港人,但他誤會了整個新住民發展基金的成立宗旨,因為新住民發展基金的錢實在不多,是為了提高外籍配偶教育水平與素養,完善外籍配偶的照顧輔導的網絡,現在也擴及到了新二代,每年的經費實在不多。本席認為陸委會下面設有港澳蒙藏處,輔導、扶助來臺的港人就是陸委會的業管,所以我在這邊提案凍結10%的預算,希望陸委會能提出針對來臺港人扶助計畫和預算來源,提專案報告,這裡的專案報告也可以改書面報告,但是陸委會要提出針對來臺港人扶助計畫和預算來源這個條件,麻煩內政委員會不要刪除,可以併案統凍,本席不堅持,但這點我希望他們做到。

主席:請魯委員明哲發言。

魯委員明哲:針對第5目「港澳蒙藏業務」的部分,我的案子是第69案、第70案兩案,最主要是因為情勢的關係和我們立場尊嚴的原因,現在已經成為事實了,就是我們派駐在香港辦事處的官員都已經回來了,那是事實,為了尊嚴,我們也完全接受。有些事情是你有去就要錢,你沒有去就不要錢,審預算的時候,如果有這種蛛絲馬跡,我還是要提出來,因為現在香港辦事處和澳門辦事處的處長都沒有辦法過去,我自己也思考明年度的預算,你要空一個廳舍,例如香港首長的宿舍一年的預算要530萬元,澳門首長的宿舍要234萬元,但是沒有處長。你告訴我說明年1月、2月,我是不相信啦!我刪除七成的意思是說真的不行,這是一個中長期的困境,我覺得就先不要編這些預算了,剩下三成做什麼呢?要去就是住飯店,這是處長,如果是其他員工,我們沒有說別的,因為處長這個顯著的目標在短期內沒有辦法解決,在預算上面應該要呈現這樣的危機,剩下三成,如果要去,一樣先住五星級飯店,如果未來能夠恢復到長期處長進駐時,我們自然再來追加、再來編。所以我這邊針對兩個首長因為已經不在那裡了,不要讓民眾覺得我們浪費這個預算,建議這兩個預算減列70%、凍結10%

林委員思銘:我延續魯明哲委員的意見,我的案子是第71案,也是針對港澳蒙藏業務關於香港辦事處、澳門辦事處的運作,因為現在人根本就已經回國了,我們工作人員也未能獲得香港續發工作簽證,所以我們現在總共編了12,486萬元,其中有關港澳的官舍、館舍及停車場租金7,9042,000元,據我所知,我們的人員已經回國了,臺北文化辦事處的租約也期滿了,香港、澳門也先後關閉辦事處,現址已移至與外交部服務組、內政部移民署合併辦公,所以現在也沒有編列該筆預算的必要,這部分請陸委會說明,我是認為這預算是有浮編的情況,為了撙節開支,我也主張刪減7,904萬元,看業務單位怎麼說明,我們再來決定,看是不是要改成凍結。

王委員美惠:我的第72案是要刪減香港長官宿舍費用,今年編列532萬元,我要求減列500萬元,因為目前沒有使用,剛才也講到可能明年、後年也沒有辦法,所以留下科目,未來還是可以處理。

張委員宏陸:請問一下,你們這個首長宿舍沒有退租嗎?

杜處長嘉芬:現在兩邊的館長宿舍都沒有租了,但是為了日後的需要,所以我們編列這個經費。

邱委員顯智:就是說現在沒有租,你編這個費用是說將來也許可以預留再派去的時候外交官有個地方住。

張委員宏陸:追加可能會來不及,我建議然沒有租,可以減列少一點,但是凍結多一點,看他們要書面報告還是怎樣才可以動支。

邱主任委員太三:我覺得這樣比較好,我補充報告一下,我們對香港的情勢都有跟各國一起關注,看他們怎麼看待,目前來看,並沒有太多的國家撤,如果我們不編,可能大家會認為臺灣要放棄了,我們要考慮到其他國家怎麼看待香港。

王委員美惠:減列250萬元。

邱委員顯智:我覺得這有道理。

王委員美惠:這是要給你用的,只是現在不需要用。

邱委員顯智:不能夠不編,主委是說可以減列或凍結。

管委員碧玲:我建議減列50萬元,凍結200萬元,因為它是象徵性意義的問題,我們要放棄香港的象徵性意義的問題。

林委員為洲:這樣在野黨會沒有業務啦!

王委員美惠:我們尊重管媽講的,但是你們在執行上真的要注意。

魯委員明哲:主委說減列200萬元,同意。

葉委員毓蘭:我的案子還是要凍結,第67案還是要凍結。

林委員為洲:這一目凍結十分之一。

葉委員毓蘭:十分之一好不好?

主席:「港澳蒙藏業務」減列200萬元,凍結十分之一,提出書面報告始得動支。

張委員宏陸:所有案子併案處理,葉毓蘭委員特別講的。

葉委員毓蘭:併案,但我希望我的條件還是要放進去。

林委員思銘:專案改為書面,全部併案。

主席:76案林文瑞委員的提案改為主決議。

6目預算照列。

7目「第一預備金」,委員無相關提案,預算照列。

8目「文教業務」,第77案至第79案。

林委員為洲:我有提第77案,這一目是交流活動,其實也降低很多、減少很多了。另外,我們也有聽聞兩岸交流活動有一些爭議,就是得標廠商備受爭議,但我沒有減列,還是凍結,我堅持你要提出專案報告再來動支。凍結1000萬元,提專案報告講清楚,對外面的一些傳言做專案報告。

魯處長仲尼:這一目其實有很大的比例是委辦費,剛才其實已經處理過了,這部分是不是可以照剛才的處理方式?

第二個,關於文教活動的輔導推動,其實這裡面有大部分,超過三分之二是我們辦理關於中國大陸學生試讀及兩岸關係營隊,我們今年一共辦了5個公開招標案,剛才林為洲委員提到這裡面有一部分有爭議,但我要說明的是,我們都是依照採購法辦理,經過公開上網,由外審委員跟我們一起來做評選,所以我們並不能夠左右由哪一個廠商得標,一切都必須依法來進行。今年這5個得標案都是學生的交流營隊活動,其實這5個得標案的得標廠商都不一樣,然後各個背景都有,因為這部分我們是依法公開辦理的。關於學生活動的課程,我們都會去瞭解,也會協助廠商辦好活動,讓學生清楚地知道現在的國際關係、國際情勢、兩岸互動的情況與兩岸政策。這些學生活動,我們從年初就要開始籌辦,如果凍結1,000萬元的話,整個時程就會延後,所以我們建議是不是可以不要凍結。以上。

林委員為洲:不行,凍結500萬元,專案報告後始得動支,我退一步。

主席:可以嗎?

張委員宏陸:林委員,我覺得我們就整目一起來處理、併案辦理啦!我有提案要凍結100萬元,是不是可以跟我的案子折衷一下,改為凍結250萬元,好不好?

林委員為洲:凍結250萬元,專案報告。

魯委員明哲:主席,因為本席也有提案,我講一下我的第78案,我同意併案處理,併入專案報告,我也不再另開一案。關於我提的案子,我是針對「文教業務、兩岸資訊對等交流之推動」,我們也是希望能夠知道內容,包括如何透過目前的廣播、網路、出版品,對於對岸地區來廣播我們的自由民主。坦白講,我覺得這項業務是滿正面的,不過你們要如何驗收成果?因為現在這個成果是在大陸、是在對岸,如果你們沒有辦法去驗收,都是這家廠商自稱自己有多勇、多厲害,打遍大陸無敵手,然後贏得多少,我會覺得很擔心。所以我覺得我們應該要去判斷一下它的成果到底如何,你們的標準是什麼?尤其接收的對象都是在對岸,我們也滿好奇它的成效,是不是把這個部分也併入剛剛已經談好的凍結250萬元,然後再來提專案報告?以上,謝謝。

林委員為洲:專案報告時就一併做報告,包括魯委員這個提案裡面的內容,跟我提案的內容一併報告。

主席:關於林為洲委員、魯明哲委員及張宏陸委員所提這三案,就凍結250萬元,提專案報告始得動支,我們就照這樣通過。

再來,處理主決議的部分,第4目的部分,等主決議討論完畢再做處理,因為海基會的預算與第4目預算有雷同的地方,我們等一下再做討論。

主決議部分,目前仍有第81案、第84案、第92案、第94案及第95案等五案尚待現場溝通,現在請議事人員宣讀已經與提案委員溝通,委員也同意修正之主決議提案,之後我們再來處理尚未有共識的五個案子,請宣讀。

主席:81案倒數第二段倒數第三行修正為「爰請陸委會針對如何化解共機繞臺危機、逐步改善兩岸關係提出因應作為,一個月內向立法院內政委員會提出書面報告。」。

51案改為主決議,第四段修正為「爰此,請大陸委員會持續針對加強兩岸相關議題研究與資訊研蒐,以及提升電子化資源功能及發揮最大效益。」。

68案改為主決議,第三段修正為「請大陸委員會針對港澳辦事處之業務調整方式及相關因應作為,向立法院內政委員會提交書面報告。」。

76案改為主決議,第三段修正為「請大陸委員會針對上開疑義向內政委員會提交書面報告。」,其餘文字均照案通過。

報告委員會,關於主決議第92案、94案、第95案之處理結果,第84案、第95案有修正文字,92案、94案照案通過。

84案修正如下:為期大陸委員會預算執行公開透明及落實立法院監督之權責,大陸委員會相關業務資訊應以主動揭露為原則,委辦成果亦朝提高公開比例為努力方向,如經評估確屬國家機密者方得限制公開或不予公開。爰要求大陸委員會應於二個月內,針對108年及109年度密不錄由之委辦案件比例,檢討分析後向內政委員會提出書面報告。

95案修正如下:截至今年9月底我國陸籍配偶人數為35.1萬人,惟近年天災、疫情之因素,以今年1014日高雄「城中城」大火46人不幸離世為例,3名陸籍配偶不幸罹難,為妥適保障大陸地區人士入境奔喪事宜,並基於人道之考量,大陸委員會應會同有關機關依現有的法令及機制為積極之協助,爰請大陸委員會於三個月內提供相關報告,以維人倫及大陸配偶基本權利。

現在繼續處理第4目「法政業務」的提案。

張委員宏陸:主席,我建議一下,這一目就凍結5%,書面報告始得動支,好不好?

主席:如果沒有意見的話,第4目就凍結5%,提出書面報告始得動支。

現在處理海峽交流基金會的預算。

收入部分因無相關提案,預算照列。

通案部分是第1案到第5案,請提案委員說明。

林委員為洲:我認為預算如果真的用不到的話就把它減列啦!減列這些數目對你們來講有影響嗎?

主席:報告委員會,因為大陸委員會主委及相關單位人員今天一整天都在立法院列席,除了與等一下要討論的基金會預算有關的人員留下來外,其他與預算案無關的人員可以先行離席。

請海基會說明。

詹副董事長兼秘書長志宏:報告委員,關於我們到大陸的旅費,目前跟大陸的相關機關,同仁跟同仁之間都可以透過電話聯繫,這是基於兩岸多年的交流……

林委員思銘:董事長,你也不要再解釋了,其實你已經跟我溝通過了,我想這部分我們就比照陸委會的部分,凍結50%,提書面報告。

張委員宏陸:好啦!比照陸委會,跟陸委會的條件一樣啦!

林委員思銘:對啦!全部都這樣。

主席:好,我們就凍結50%,提書面報告始得動支。

繼續處理「一般行政費」,第6案到第9案的部分,請做說明。

詹副董事長兼秘書長志宏:跟委員報告,我們所有的人事費完全是比照公務員的制度,也經過陸委逐一的核准,所以我們希望人員維持費能夠照列,因為我們整個業務量並沒有減少太多,如果減列的話,對於……

張委員宏陸:不好意思,這部分是不是比照陸委會一般行政項目的處理方式,好不好?

主席:那要凍結多少?

林委員思銘:「一般行政費」的預算是一億多元,那就凍結200萬元,提書面報告。

主席:好,凍結200萬元,提書面報告始得動支。

繼續處理「處理兩岸事務」,第10案到第17案的部分,請做說明。

詹副董事長兼秘書長志宏:這個部分早上有跟各位委員報告過了,過去一年我們順應新的形勢,做了一些新的工作,包括我們組織臺商的會長到各縣市去媒合投資的機會,我們跟陸配、陸生團體,也都有很密切的聯繫,業務費的部分,我們是轉到這個地方來……

張委員宏陸:主席,我看大家的提案都是凍結,所以我建議全部併案處理,所有委員提案併案凍結100萬元,好不好?

林委員思銘:整目凍結100萬元。

主席:那就凍結100萬元,提出書面報告始得動支。

繼續處理主決議部分。

張委員宏陸:主決議如果溝通好了,就不用再處理了。

主席:主決議提案均照案通過,只有伍麗華委員的第26案將一個月改為三個月,第26案修正通過。

繼續處理110年度財團法人臺港澳經濟文化合作策進會的預算。

張委員宏陸:在場委員只有我有提案,那就凍結50萬元,書面報告後始得動支,好不好?跟魯明哲委員的提案併案處理。

主席:我先處理一下,收入部分,委員無相關提案,預算照列。

支出部分,凍結50萬元,提書面報告始得動支,魯明哲委員的提案就併案處理。

主決議部分,王美惠的提案照案通過,魯明哲委員的提案尚未溝通完畢。

邱代理董事長垂正:魯明哲委員的主決議有一段話,因為我們有很多需要照顧的港人,他們在身分上都需要保密,這是因為現在港版國安法都在追訴他們,「相關協處案件數量」部分仍不宜公開,這一段能不能刪掉?感恩,謝謝委員。

主席:應該可以啦!

(協商結束)

主席:本席補充報告,委員邱志偉所提書面質詢列入紀錄、刊登公報。

委員邱志偉書面質詢:

主席:請議事人員宣讀協商結論。

協商結論:大陸委員會部分,歲入部分,委員無相關提案,預算照列。歲出部分,通案部分,業務費含委辦費共減列100萬元,有關大陸地區旅費(含派員赴大陸計畫)凍結二分之一,及國外旅費(含派員出國計畫)凍結20%,均提出書面報告後始得動支。專案報告均改為書面報告,「經同意後」文字均刪除,不附帶其他條件。第3案,委員林為洲提案對私校之補助,凍結80萬元,書面報告。

1目「一般行政」,第46案、第50案撤案,整目合併凍結200萬元,書面報告。專案報告改書面報告,「經同意後」之文字均刪除,其他條件不附帶。

2目「綜合規劃業務」,第51案改主決議,預算均照列。

3目「經濟業務」,整目合併凍結200萬元,書面報告後始得動支。專案報告均改為書面報告,「經同意後」文字刪除,不附帶其他條件,其餘預算均照列。

4目「法政業務」,第62案改主決議,整目合併凍結5%,書面報告。專案報告改書面報告,「同意後」等文字刪除,不附帶其他條件,其餘預算均照列。

5目「港澳蒙藏業務」,減列200萬元,整目合併凍結十分之一,書面報告後始得動支。專案報告改書面報告,「經同意後」等文字刪除,不附帶其他條件,其餘預算均照列。

6目「聯絡業務」,第76案改為主決議,預算均照列。

7目「第一預備金」,委員無相關提案,預算照列。

8目「文教業務」,整目合併凍結250萬元,專案報告經同意後始得動支,其餘預算均照列。

主決議部分,第80828588899093959697案均修正後通過,其餘文字照案通過。第83868791929498101案均照案通過,改主決議為第516876案。

海峽交流基金會部分,收入部分,委員無相關提案,預算均照列。通案部分,凍結50%,提書面報告後始得動支。支出部分,「一般行政」凍結200萬元,提書面報告後始得動支。「處理兩岸事務」合併凍結100萬元,書面報告後始得動支。主決議第18到第25案均照案通過,第26案修正後通過。

臺港經濟文化合作策進會部分,收入部分,委員無相關提案,預算照列。支出部分,併案凍結50萬元,書面報告後始得動支。主決議第3案照案通過,第4案刪除倒數第二句「有關相關協處案件數量、」等文字後,其餘文字均照案通過。

主席:所有委員提案的部分,照剛才宣讀協商的結論通過,請問各位有無異議?(無)無異議,照案通過。

報告委員會,本次通過的決議,文字授權主席及議事人員整理。

110年度中央政府總預算案關於大陸委員會部分審查完竣,擬具審查報告,函復財政委員會提報院會。

111年度財團法人海峽交流基金會及財團法人臺港經濟文化合作策進會預算審查完竣,擬具審查報告,提報院會公決,不須交由黨團協商,並推請吳召集委員琪銘於院會討論時作補充說明。

針對討論事項第四案,審查大陸委員會「補、捐(獎)助其他政府機關、團體或個人經費報告表」共3案,請問各位有無異議?(無)無異議,照案通過。

針對討論事項第五案,審查大陸委員會「辦理政策宣導相關之廣告彙整表」共4案,請問各位有無異議?(無)無異議,照案通過。

非常感謝,大家都很辛苦,本日議程處理完竣,現在散會。大家辛苦了,謝謝。

散會17時)


Shape2

5