Shape1

立法院公報 第110卷 第108期 委員會紀錄


委員會紀錄

立法院第10屆第4會期教育及文化委員會第8次全體委員會議紀錄

時  間 中華民國1101110日(星期三)93分至1720

地  點 本院群賢樓101會議室

主  席 林委員宜瑾

繼續開會

主席(張廖委員萬堅代):現在繼續開會,進行討論事項。

討 論 事 項

一、繼續審查111年度中央政府總預算案有關教育部及所屬單位預算案。

二、繼續審查111年度行政法人國家運動訓練中心預算案。

三、繼續審查111年度教育部主管47所國立大學校院校務基金、國立臺灣大學附設醫院作業基金、國立成功大學附設醫院作業基金、國立陽明交通大學附設醫院作業基金、教育部所屬機構作業基金、國立高級中等學校校務基金、學產基金、運動發展基金、大專校院轉型及退場基金。

主席:現在進行預算案之審查,教育部及所屬單位預算案計有442案,教育部主管各非營業基金預算案計有50案,國家運動訓練中心預算案計有20案。

請議事人員宣讀預算數及提案內容,並進行討論與協商,討論時如有新增或修正文字之主決議,請議事人員一併宣讀。

一、預算數部分:

()中華民國111年度中央政府總預算案審查教育部及所屬收支部分

Shape3 入部分

科目

名稱

預算數

2

罰款及賠償收入


 第86

教育部

1,360萬元

 第87

國民及學前教育署

45萬元

 第88

體育署

無列數

 第89

青年發展署

322千元

 第90

國家圖書館

無列數

 第91

國立公共資訊圖書館

234千元

 第92

國立教育廣播電臺

無列數

 第93

國家教育研究院

無列數

3

規費收入


 第77

教育部

4,9016千元

 第78

國民及學前教育署

436萬元

 第79

體育署

320萬元

 第80

國家圖書館

209萬元

 第81

國立公共資訊圖書館

96萬元

 第82

國家教育研究院

6212千元

4

財產收入


 第101

教育部

2,6889千元

 第102

國民及學前教育署

2862千元

 第103

體育署

1,700萬元

 第104

青年發展署

67千元

 第105

國家圖書館

1589千元

 第106

國立公共資訊圖書館

2615千元

 第107

國立教育廣播電臺

6千元

 第108

國家教育研究院

2673千元

7

其他收入


 第101

教育部

38,9687千元

 第102

國民及學前教育署

45,4103千元

 第103

體育署

無列數

 第104

青年發展署

174千元

 第105

國家圖書館

708千元

 第106

國立公共資訊圖書館

9萬元

 第107

國立教育廣播電臺

981千元

 第108

國家教育研究院

56萬元

歲出部分

科目

名稱

預算數

11

教育部主管

2,7613,7844千元

1

教育部

1,3570,1457千元

 第1

一般行政

117,9685千元

 第2

高等教育

9714,6353千元

 第3

中等教育

161,6116千元

 第4

終身教育

272,5591千元

 第5

學務與輔導

208,1357千元

 第6

各項教育推展

701,5797千元

 第7

非營業特種基金

320,5972千元

 第8

第一預備金

46,6292千元

 第9

加強文化與育樂活動

138,3922千元

 第10

學校教職員暨社教機構聘任人員退休撫卹給付

1888,0372千元

2

國民及學前教育署

1,3378,9353千元

 第1

一般行政

32,8596千元

 第2

國民及學前教育

1,3250,102萬元

 第3

非營業特種基金

91,9737千元

 第4

第一預備金

4,000萬元

3

體育署

488,1751千元

 第1

體育教育推展

383,6821千元

 第2

一般行政

21,8789千元

 第3

綜合規劃行政及督導

2,8359千元

 第4

國家體育建設

79,3732千元

 第5

一般建築及設備

85萬元

 第6

第一預備金

320萬元

4

青年發展署

53,6964千元

 第1

一般行政

9,1712千元

 第2

青年發展工作

44,4532千元

 第3

一般建築及設備

無列數

 第4

第一預備金

72萬元

5

國家圖書館

30,3156千元

 第1

一般行政

19,4466千元

 第2

館務業務活動

10,7919千元

 第3

第一預備金

771千元

6

國立公共資訊圖書館

15,8241千元

 第1

一般行政

12,7959千元

 第2

館務業務活動

3,0182千元

 第3

第一預備金

10萬元

7

國立教育廣播電臺

22,2036千元

 第1

一般行政

16,2107千元

 第2

臺務業務活動

5,8834千元

 第3

一般建築及設備

85萬元

 第4

第一預備金

245千元

8

國家教育研究院

54,4886千元

 第1

一般行政

30,0424千元

 第2

院務業務活動

24,328萬元

 Shape43

第一預備金

1182千元

()中華民國111年度中央政府總預算案附屬單位預算及綜計表非營業部分(教育部主管)

Shape5 業基金—國立大學校院校務基金

項目

預算數合計

業務計畫

請參閱預算書

業務總收入

1,3036,9955千元

業務總支出

1,3422,1696千元

本期短絀

385,1741千元

解繳公庫淨額

無列數

轉投資計畫

無列數

固定資產建設改良擴充

1355,5853千元

國庫增撥基金額

626,0795千元

補辦預算

41,3908千元

Shape6 定資產建設改良擴充

41,3908千元

中華民國111年度中央政府總預算案附屬單位預算及綜計表非營業部分(教育部主管)

Shape7 業基金一國立臺灣大學附設醫院作業基金

項目

預算數

業務計畫

請參閱預算書

業務總收入

4750,3513千元

業務總支出

4485,3077千元

本期賸餘

265,0436千元

解繳公庫淨額

無列數

轉投資計畫

無列數

固定資產建設改良擴充

663,309萬元

Shape8 庫增撥基金額

22,700萬元

中華民國111年度中央政府總預算案附屬單位預算及綜計表非營業部分(教育部主管)

Shape9 業基金一國立成功大學附設醫院作業基金

項目

預算數

業務計畫

請參閱預算書

業務總收入

1412,8779千元

業務總支出

1403,7074千元

本期賸餘

9,1705千元

解繳公庫淨額

無列數

轉投資計畫

無列數

固定資產建設改良擴充

95,2938千元

國庫增撥基金額

無列數

Shape10 辦預算

無列數

中華民國111年度中央政府總預算案附屬單位預算及綜計表非營業部分(教育部主管)

Shape11 業基金一國立陽明交通大學附設醫院作業基金

項目

預算數

業務計畫

請參閱預算書

業務總收入

329,0628千元

業務總支出

328,8468千元

本期賸餘

216萬元

解繳公庫淨額

無列數

轉投資計畫

無列數

固定資產建設改良擴充

17,0147千元

國庫增撥基金額

4,500萬元

Shape12 辦預算

2724千元


中華民國111年度中央政府總預算案附屬單位預算及綜計表非營業部分(教育部主管)

Shape13 業基金─教育部所屬機構作業基金

項目

預算數

業務計畫

請參閱預算書

業務總收入

203,4987千元

業務總支出

260,0936千元

本期短絀

56,5949千元

解繳公庫淨額

無列數

轉投資計畫

無列數

固定資產建設改良擴充

35,5403千元

國庫增撥基金額

57,8376千元

補辦預算

2293千元


Shape14 華民國111年度中央政府總預算案附屬單位預算及綜計表非營業部分(教育部主管)

Shape15 業基金─國立高級中等學校校務基金

項目

預算數

業務計畫

請參閱預算書

業務總收入

3131,5246千元

業務總支出

3536,7636千元

本期短絀

405,239萬元

解繳公庫淨額

無列數

轉投資計畫

無列數

固定資產建設改良擴充

264,8589千元

國庫增撥基金額

270,8186千元

補辦預算

無列數


Shape16 華民國111年度中央政府總預算案附屬單位預算及綜計表非營業部分(教育部主管)

Shape17 別收入基金─學產基金

項目

預算數

業務計畫

請參閱預算書

基金來源

79,8385千元

基金用途

82,6375千元

本期短絀

2,799萬元

Shape18 繳公庫

無列數


中華民國111年度中央政府總預算案附屬單位預算及綜計表非營業部分(教育部主管)

Shape19 別收入基金─運動發展基金

項目

預算數

業務計畫

請參閱預算書

基金來源

383,410萬元

基金用途

688,8925千元

本期短絀

305,4825千元

Shape20 繳公庫

無列數


中華民國111年度中央政府總預算案附屬單位預算及綜計表非營業部分(教育部主管)

Shape21 別收入基金─大專校院轉型及退場基金

項目

預算數

業務計畫

請參閱預算書

基金來源

169萬元

基金用途

5,967萬元

本期短絀

5,798萬元

解繳公庫

無列數



Shape22 華民國111年度國家運動訓練中心預算案(教育部監督)

Shape23 政法人─國家運動訓練中心預算

項目

預算數

業務計畫

請參閱預算書

業務總收入

193,1441千元

業務總支出

191,9836千元

本期賸餘

1,1605千元

解繳公庫淨額

無列數

轉投資計畫

無列數

固定資產建設改良擴充

36,538萬元

Shape24 庫增撥基金額

無列數

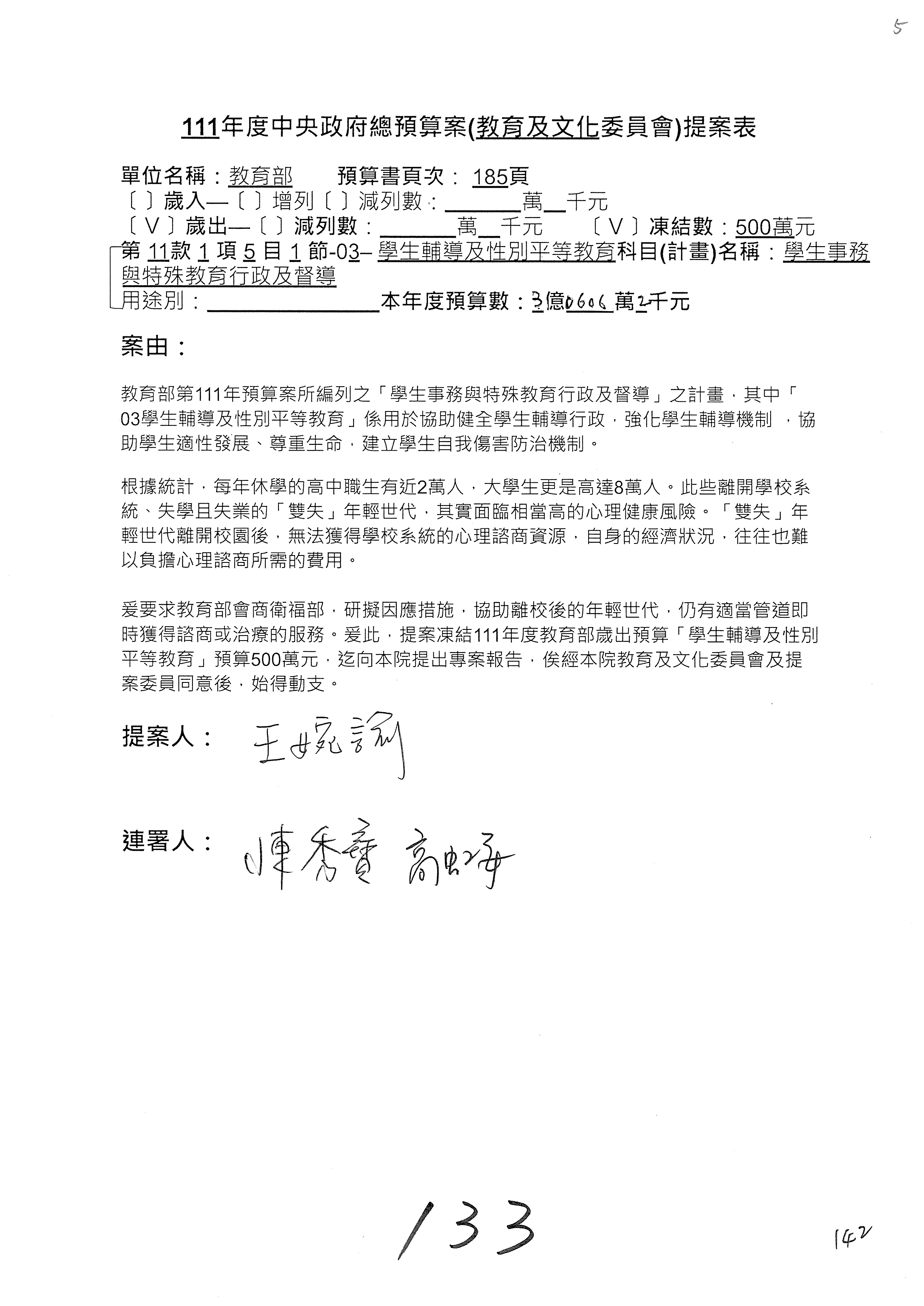
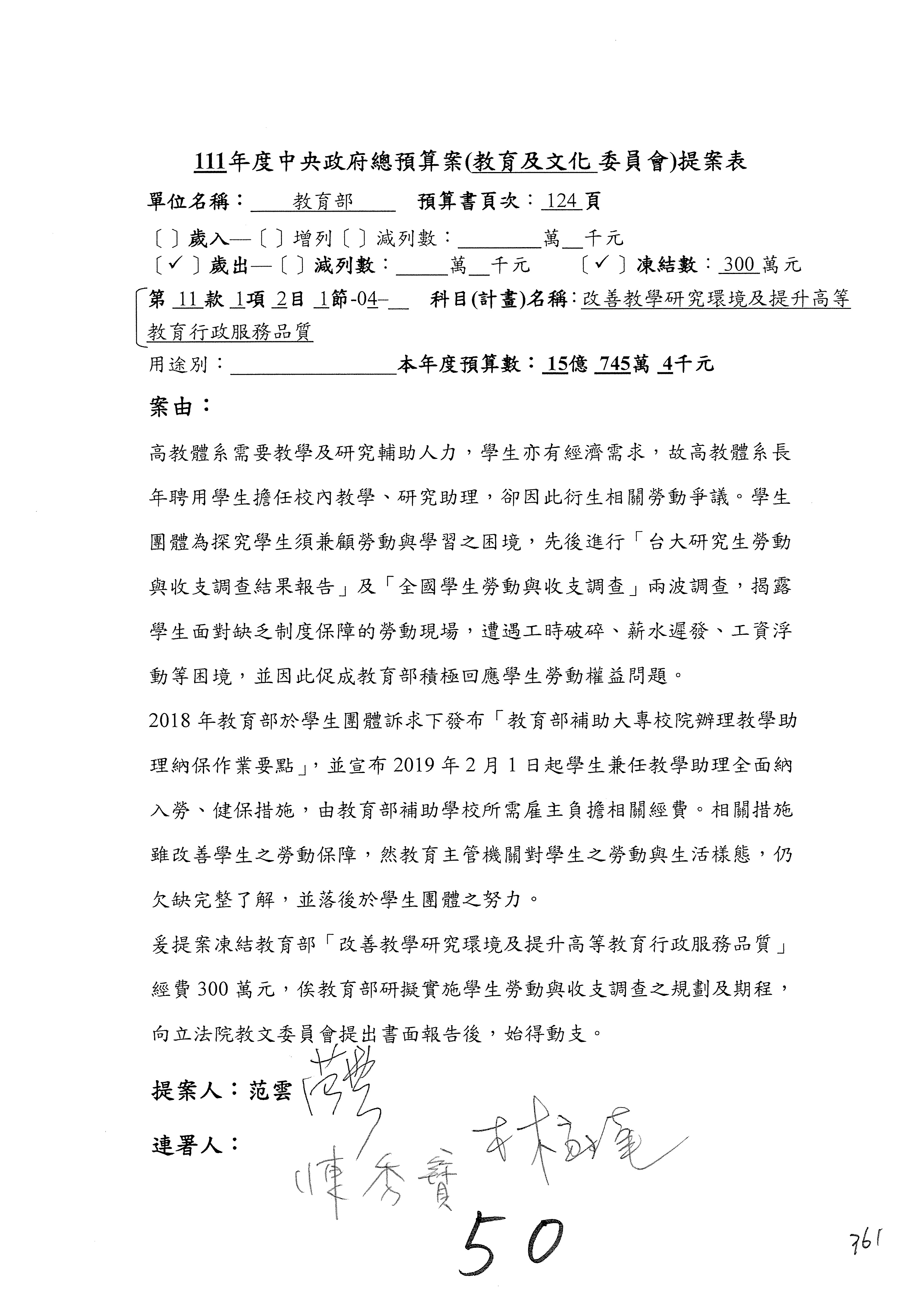
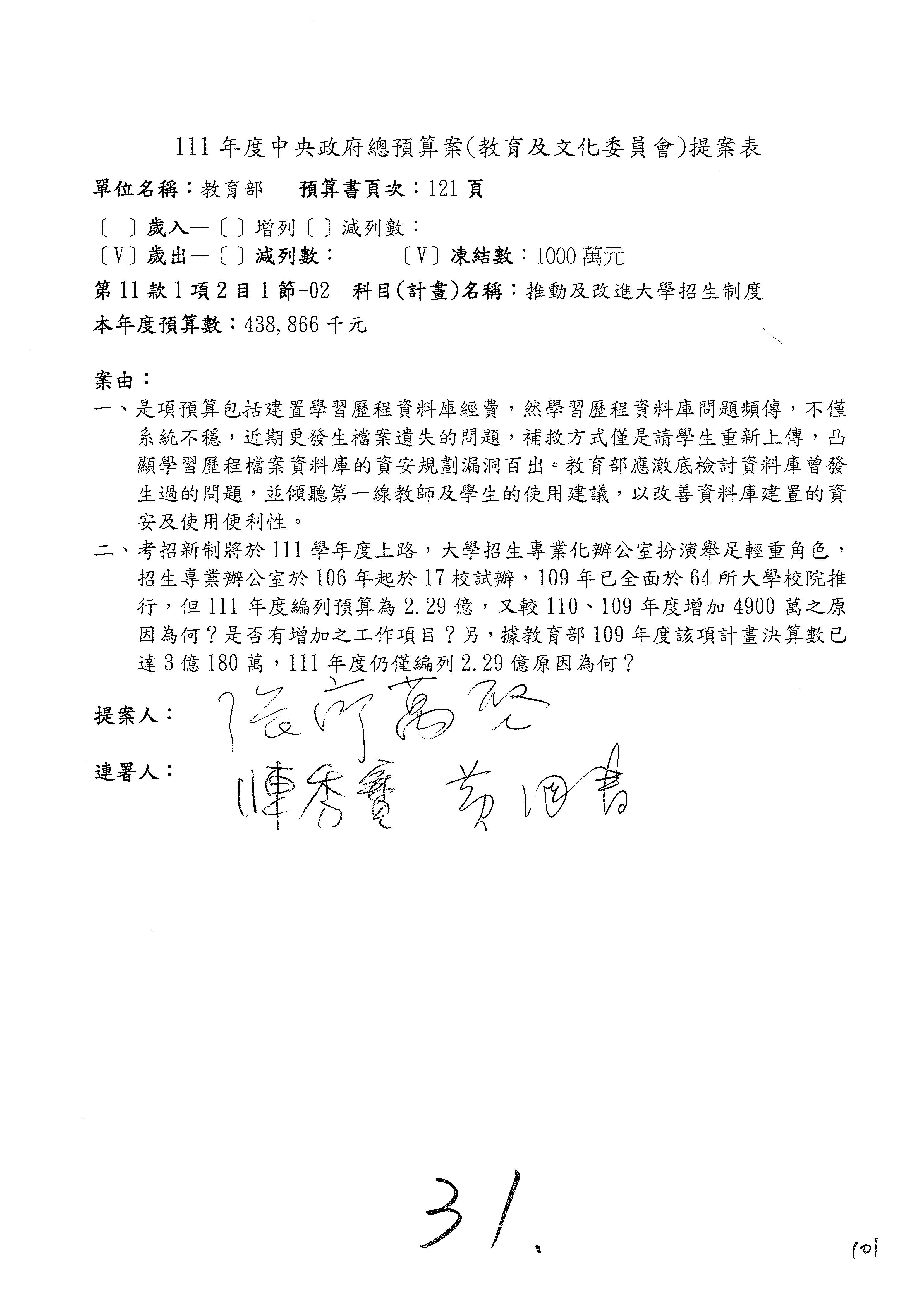
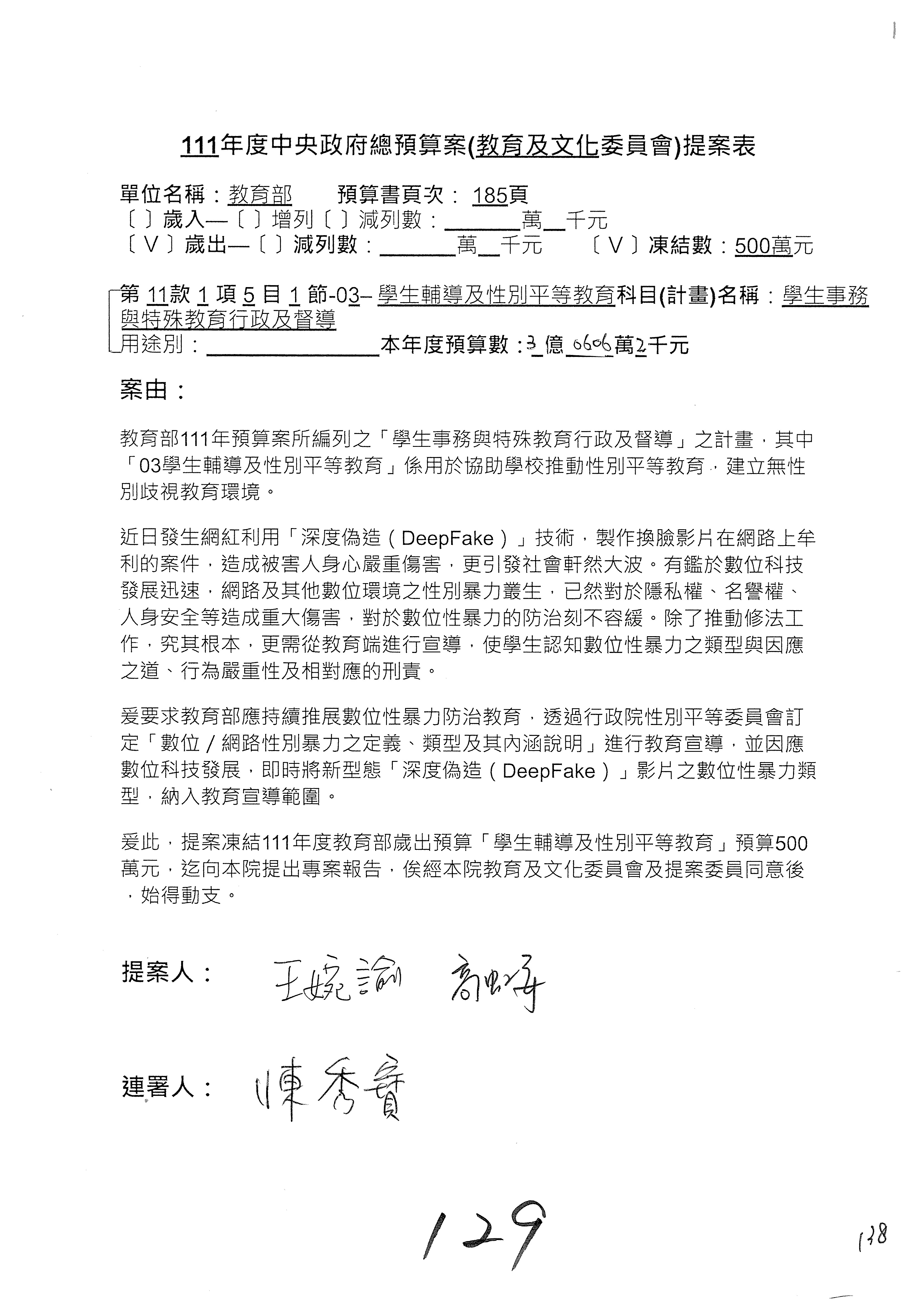
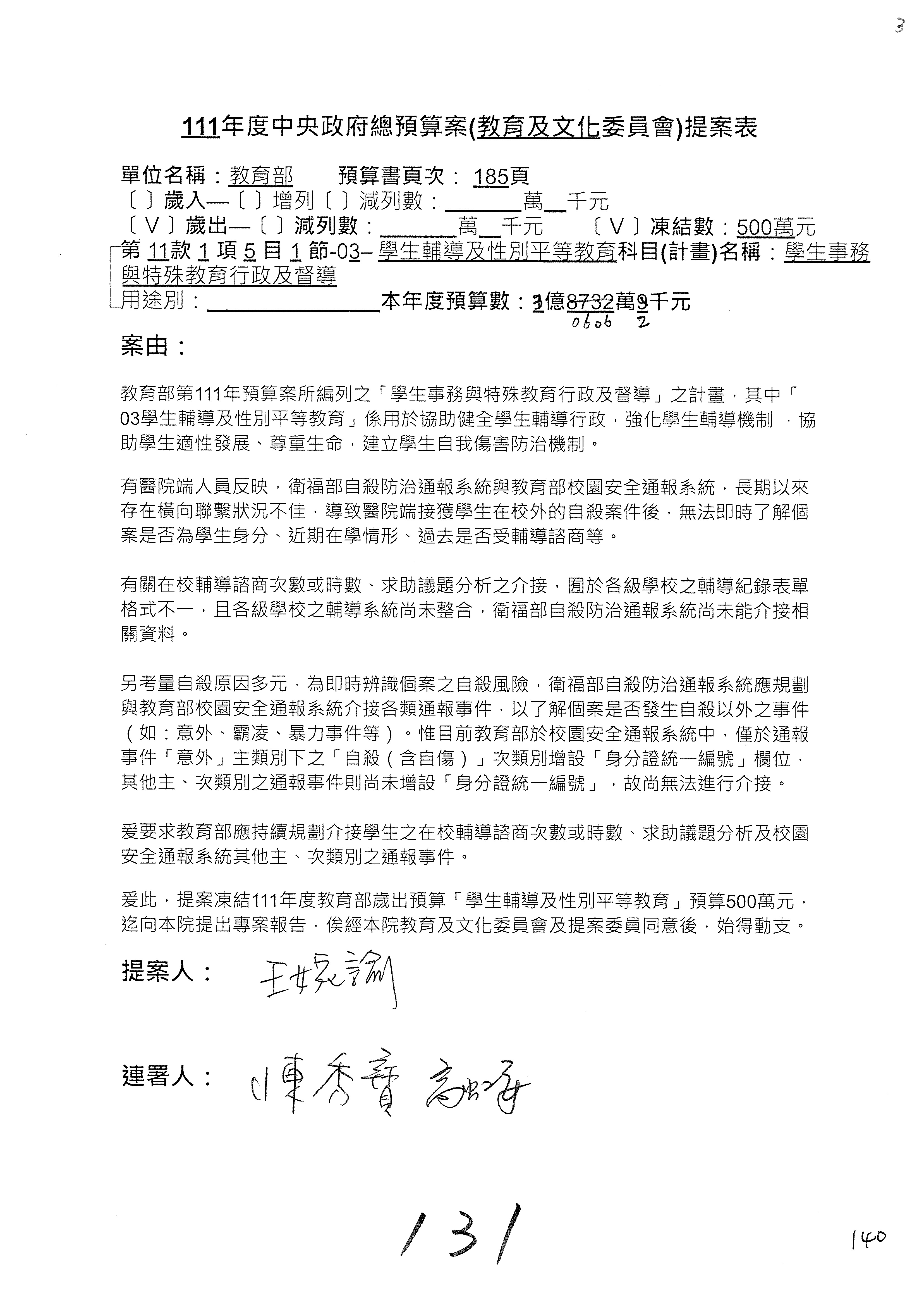
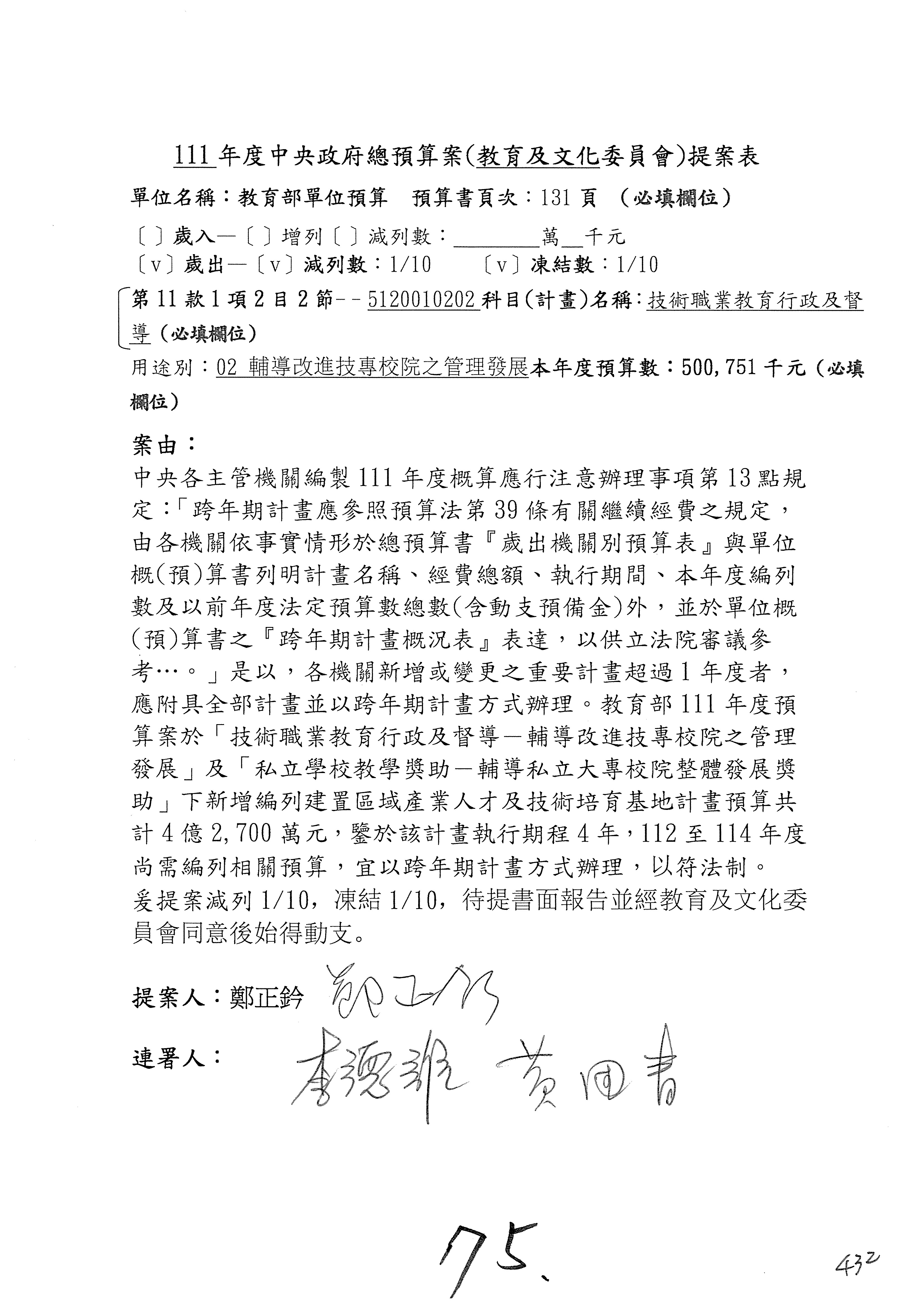
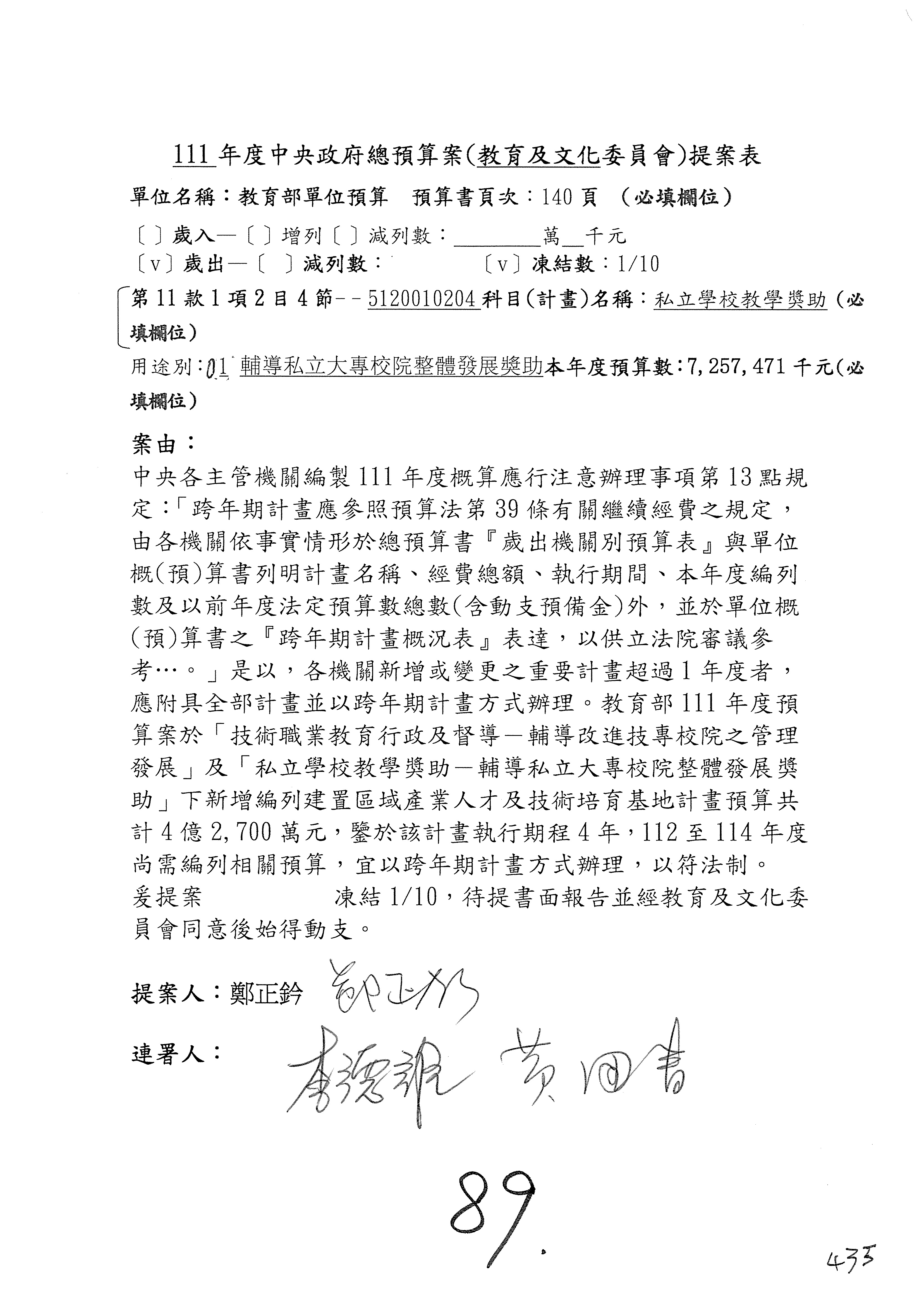
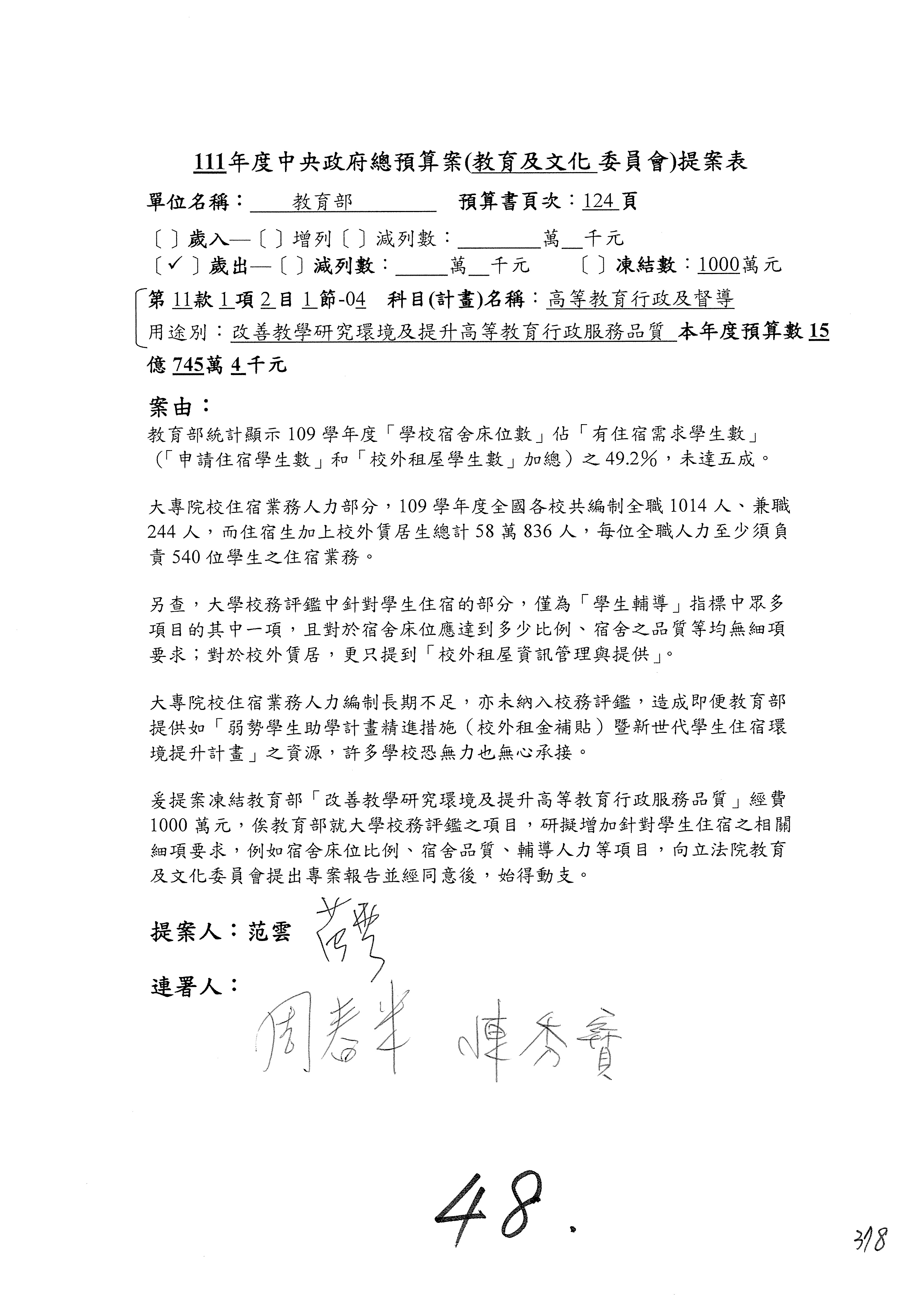
  二、委員提案部分:

  ()111年度中央政府總預算案委員提案彙整表:

Shape2

9