Shape1

立法院公報 第110卷 第109期 委員會紀錄


立法院第10屆第4會期財政委員會第10次全體委員會議紀錄

時  間 中華民國110118日(星期一)91分至1548

地  點 本院群賢樓9樓大禮堂

主  席 鍾委員佳濱

主席:出席委員已足法定人數,現在開會。

進行報告事項。

報 告 事 項

宣讀上次會議議事錄。

INCLUDEPICTURE "\\\\Dpc18\\掃瞄圖檔\\十月份\\1002\\100-\\100-001.jpg" \* MERGEFORMATINET INCLUDEPICTURE "\\\\Dpc18\\掃瞄圖檔\\十月份\\1002\\100-\\100-001.jpg" \* MERGEFORMATINET INCLUDEPICTURE "\\\\Dpc18\\掃瞄圖檔\\十月份\\1002\\100-\\100-001.jpg" \* MERGEFORMATINET

立法院第10屆第4會期財政委員會第9次全體委員會議議事錄

時  間:中華民國110113日(星期三)95分至154

地  點:群賢樓9樓大禮堂

出席委員:林德福  李貴敏  鍾佳濱  曾銘宗  林楚茵  高嘉瑜  張其祿  余 天  郭國文  吳秉叡  羅明才  沈發惠  賴士葆

   委員出席13

列席委員:廖婉汝  劉世芳  蘇巧慧  陳椒華  謝衣鳯  洪孟楷  呂玉玲  賴香伶  莊競程  楊瓊瓔  何欣純  李德維  邱顯智  費鴻泰

   委員列席14

列席官員:

     財政部

部長

蘇建榮


      賦稅署

署長

許慈美


      財政資訊中心

主任

張文熙


      法制處

副處長

黃惠玲


      綜合規劃司

司長

陳進雄


     內政部地政司

副司長

林家正


      營建署

簡任視察

林美桂


     法務部

檢察官

謝祐昀

主  席:李召集委員貴敏

專門委員:陳玉清

主任秘書:謝淑津

紀  錄:秘 書 郭錦貴 研究員 黃惠雯 編 審 黃美菁

   科 長 蔡明哲 專 員 謝禎鴻

報 告 事 項

宣讀上次會議議事錄。

決定:議事錄確定。

討 論 事 項

一、繼續審查「房屋稅條例」9案:

()本院委員曾銘宗等18人、委員郭國文等16人、委員李貴敏等16人及委員楊瓊瓔等16人分別擬具「房屋稅條例第五條條文修正草案」等4案。

()本院時代力量黨團擬具「房屋稅條例第五條、第五條之一及第六條條文修正草案」等2案。

()本院民眾黨黨團、委員賴士葆等22人分別擬具「房屋稅條例第五條及第十一條條文修正草案」等2案。

()本院委員江永昌等21人擬具「房屋稅條例修正草案」案。

二、審查本院民眾黨黨團擬具「房屋稅條例第五條條文修正草案」案。

會議事項

協商結論:

1.針對因房屋持有成本偏低衍生囤房、高房價等現象,請財政部於1週內向立法院財政委員會提出近半年來採行之作為及進展。另關於現行租賃實價登錄尚未全面實施乙節,請內政部於1週內向立法院財政委員會提出可行性作法之內部分析研究資料。

2.請財政部於3個月內向立法院財政委員會提出房屋稅條例之修法評估報告,除涵蓋各委員提案版本外,評估內容應包含調降住家用房屋稅率與其對地方政府財源之衝擊、提高非自住住家用房屋稅率上限、是否採行全國總歸戶制、現行囤房稅機制之實施狀況、與各地方政府雙向溝通情形及意見等事項。

3.關於財政部目前正執行囤房大戶之租賃所得專案查核,請財政部於5個月內(預估1114月中)向立法院財政委員會提出查核成果報告。

決議:另擇期繼續審查。

散會

INCLUDEPICTURE "\\\\Dpc18\\掃瞄圖檔\\十月份\\1002\\100-\\100-001.jpg" \* MERGEFORMATINET INCLUDEPICTURE "\\\\Dpc18\\掃瞄圖檔\\十月份\\1002\\100-\\100-001.jpg" \* MERGEFORMATINET INCLUDEPICTURE "\\\\Dpc18\\掃瞄圖檔\\十月份\\1002\\100-\\100-001.jpg" \* MERGEFORMATINET

主席:因在場人數不足,議事錄稍後確定。

進行討論事項。

討 論 事 項

一、審查中華民國111年度中央政府總預算案附屬單位預算營業及非營業部分,有關金融監督管理委員會主管:

()營業部分:中央存款保險股份有限公司。

()非營業部分:

1.特別收入基金─金融監督管理基金。

2.信託基金─保險業務發展基金。

二、審查中華民國111年度中央政府總預算案有關直轄市及縣市政府。災害準備金。第二預備金。

主席:今日議程安排審查111年度中央政府總預算案有關金融監督管理委員會主管之中央存款保險股份有限公司、特別收入基金─金融監督管理基金、信託基金─保險業務發展基金暨直轄市及縣市政府、災害準備金、第二預備金預算案。

請行政院李副秘書長報告。

李副秘書長國興:主席、各位委員女士、先生。今天應邀會同本院主計總處、財政部等有關機關列席貴委員會,並就111年度中央政府總預算案中有關直轄市及縣市一般性補助款、災害準備金及第二預備金等預算編列情形提出報告,至感榮幸。謹簡要說明如下:

一、直轄市及縣市一般性補助款

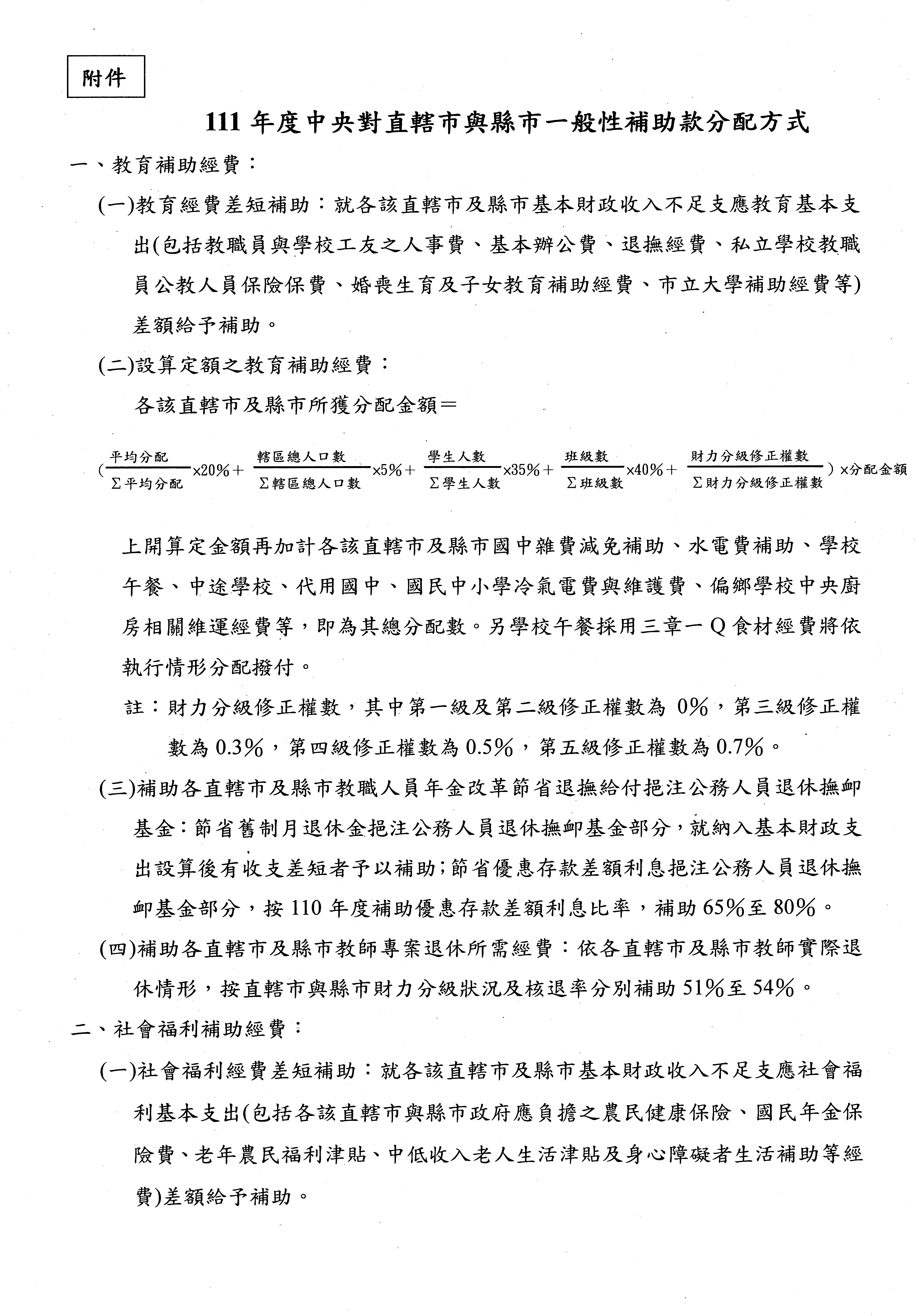
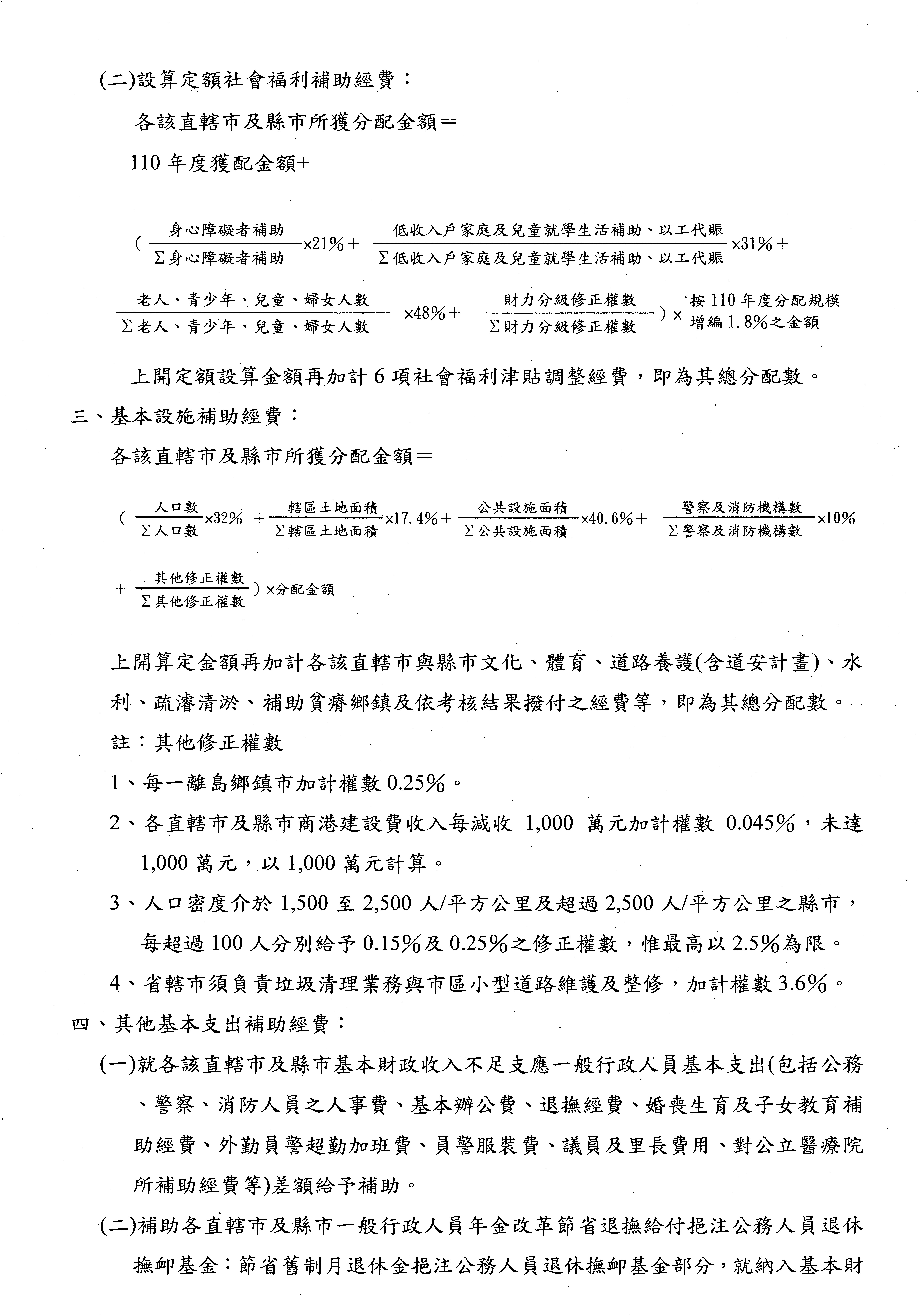
為提升地方財政自主程度並謀地方均衡發展,111年度中央對地方財源協助賡續依中央對直轄市及縣(市)政府補助辦法規定,編列一般性補助款予以挹注,以因應地方施政需要及達成保障地方財源之目標。

111年度中央對直轄市及縣市一般性補助款合共編列1,965億元,較110年度增加72億元,約增3.8%。以上補助款經依各直轄市及縣市人口數、土地面積、學生人數等指標,以公式化方式分配結果,包括教育補助經費501億元、基本設施補助經費357億元、社會福利補助經費428億元、其他基本支出補助經費159億元,以及為增裕地方財政收入所編列之平衡預算補助經費520億元等。相關補助經費均為配合各該地方政府當前施政所需,確有必要,對於地方政府政事推展與建設均衡發展,應有相當助益。

經由前述財源挹注後,各直轄市及縣市政府獲配財源,均符合地方制度法第87條之3規定,縣市改制或與其他直轄市、縣市合併改制為直轄市時,其他直轄市、縣市所受統籌分配稅款及補助款之總額不得少於該直轄市改制前水準。

二、災害準備金

依災害防救法第43條規定,實施該法災害防救之經費,由各級政府按所定應辦事項,依法編列預算。現行中央各機關依該法規定就其業務權責範圍編列災害防救相關預算據以執行。

同時為寬裕救災經費,並發揮及時支援緊急重大災害所需,自91年度起,每年均編列災害準備金20億元,按救災實際需要動支,以因應災害修復工程等緊急重大事項所需,111年度為因應嚴重特殊傳染性肺炎疫情等需要增編30億元,共計編列50億元。

三、第二預備金

預算法第22條規定,第二預備金於總預算中設定之,其數額視財政情況決定之。經衡酌中央各機關最近3年度第二預備金申請動支及實際核准動支情形,111年度第二預備金仍編列74億元。

敬請各位委員鼎力支持,使各項政務能順利推動,謝謝!並祝各位委員健康愉快。

主席:請行政院主計總處朱主計長報告。

朱主計長澤民:主席、各位委員女士、先生。今天應邀列席貴委員會,並就111年度直轄市及縣市一般性補助款、災害準備金及第二預備金等科目預算編列情形提出報告,至感榮幸。

111年度計編列直轄市及縣市一般性補助款1,965億元、災害準備金50億元及第二預備金74億元(詳表1),謹分項提出簡要說明如下:

一、直轄市及縣市一般性補助款

為調劑地方財政盈虛,以因應其施政需求,111年度賡續依現行中央對直轄市及縣(市)政府補助辦法規定,編列直轄市及縣市一般性補助款1,965億元(詳表2),較110年度增加72億元,約增3.8%,主要為新增國民中小學冷氣電費與維護費補助、偏鄉學校中央廚房相關維運經費補助,以及增列平衡預算補助等。

111年度直轄市及縣市一般性補助款分配方式(詳附件)及結果,本總處均已邀集中央相關機關與各直轄市及縣市政府代表共同研商確定。有關各項補助經費之內容與用途及監督考核機制說明如下:

()教育補助經費501億元:包括補助各直轄市及縣市教育人事費等基本收支差短數166億元、教育設施補助經費241億元、年金改革節省退撫給付挹注公務人員退休撫卹基金補助(教職人員)88億元及教師專案退休補助6億元。

()基本設施補助經費357億元:按各直轄市及縣市之轄區人口數、土地與公共設施面積等指標,設算補助各直轄市及縣市辦理交通建設及各項基本軟硬體建設所需經費。

()社會福利補助經費428億元:包括補助各直轄市及縣市農民健康保險及國民年金保險保費、中低收入老人生活津貼、身心障礙者生活補助、老年農民福利津貼等法定社會福利收支差短數77億元,以及低收入戶、身心障礙者、老人、婦女、青少年及兒童等社會福利補助經費351億元。

()其他基本支出補助經費159億元:包括補助各直轄市及縣市公務、警察、消防人員人事費、基本辦公費等基本收支差短數112億元、年金改革節省退撫給付挹注公務人員退休撫卹基金補助(公務人員)42億元,以及促參案件績效獎勵金5億元。

()平衡預算補助經費520億元:賡續110年度編列本項補助經費,以增裕直轄市及縣市政府財政收入,改善其財政結構。

經由前述財源挹注後,各直轄市及縣市政府獲配財源,均符合地方制度法第87條之3規定,縣市改制或與其他直轄市、縣市合併改制為直轄市時,其他直轄市、縣市所受統籌分配稅款及補助款之總額不得少於該直轄市改制前水準。

另為激勵直轄市及縣市進行良性競爭,提升一般性補助款之使用效能,111年度仍將依中央對直轄市與縣(市)政府計畫及預算考核要點規定,加強辦理相關考核事宜,且賡續辦理地方預算編列及執行預警機制,並依各直轄市及縣市考核成績予以增減補助款,促使其提升經費使用效能,落實地方政府財政自律之精神。

二、災害準備金

依災害防救法第43條規定,實施該法災害防救之經費,由各級政府按所定應辦事項,依法編列預算。

現行中央政府除各機關依上開規定就其業務權責範圍編列災害防救相關預算外,為寬裕救災經費,並能及時支援緊急重大災害需要,自91年度起,每年均編列災害準備金20億元,按救災實際需要動支,以因應災害修復工程等緊急重大事項所需,111年度考量嚴重特殊傳染性肺炎疫情等需要增編30億元,共計編列50億元。

三、第二預備金

近年來中央各機關配合法律、計畫修訂,或業務量增加,或因應政事臨時需要,以致增加經費,依預算法第70條規定申請動支第二預備金者為數頗鉅,以107108109年度為例,分別申請49億元、77億元及178億元,經行政院嚴加控管,實際核准動支數分別為46億元、61億元及73億元,均在所編第二預備金範圍內,核准率分別為93%79%41%110年度編列74億元,截至目前為止計核准動支26億元。

中央政府總預算從籌編完成至大院審議通過後正式執行,前後需時1年以上,為應年度進行中臨時的政事、突發事故及客觀環境變遷,尤以天候、民情及國內、外情勢影響等需要,經衡酌中央各機關最近3年度第二預備金申請動支及實際核准動支情形,111年度仍編列第二預備金74億元。

有關直轄市及縣市一般性補助款、災害準備金及第二預備金編列情形如下表:

直轄市及縣市一般性補助款、災害準備金及第二預備金111年度預算案編列簡表

單位:億元

項目

111年度預算案

110年度預算數

比較

金額

%

一、直轄市及縣市一般性補助款

1,965

1,893

72

3.8

二、災害準備金

50

20

30

150

Shape3 、第二預備金

74

74

-

-

以上報告,敬請各位委員指教及支持。謝謝!

INCLUDEPICTURE "F:\\scan\\頁面擷取自-110列席104會期財委會一般性補助款預算報告(行政院主計總處)_頁面_1.jpg" \* MERGEFORMATINET INCLUDEPICTURE "F:\\scan\\頁面擷取自-110列席104會期財委會一般性補助款預算報告(行政院主計總處)_頁面_1.jpg" \* MERGEFORMATINET

INCLUDEPICTURE "F:\\scan\\頁面擷取自-110列席104會期財委會一般性補助款預算報告(行政院主計總處)_頁面_2.jpg" \* MERGEFORMATINET INCLUDEPICTURE "F:\\scan\\頁面擷取自-110列席104會期財委會一般性補助款預算報告(行政院主計總處)_頁面_2.jpg" \* MERGEFORMATINET

INCLUDEPICTURE "F:\\scan\\頁面擷取自-110列席104會期財委會一般性補助款預算報告(行政院主計總處)_頁面_3.jpg" \* MERGEFORMATINET INCLUDEPICTURE "F:\\scan\\頁面擷取自-110列席104會期財委會一般性補助款預算報告(行政院主計總處)_頁面_3.jpg" \* MERGEFORMATINET

INCLUDEPICTURE "F:\\scan\\頁面擷取自-110列席104會期財委會一般性補助款預算報告(行政院主計總處)_頁面_4.jpg" \* MERGEFORMATINET INCLUDEPICTURE "F:\\scan\\頁面擷取自-110列席104會期財委會一般性補助款預算報告(行政院主計總處)_頁面_4.jpg" \* MERGEFORMATINET

INCLUDEPICTURE "F:\\scan\\頁面擷取自-110列席104會期財委會一般性補助款預算報告(行政院主計總處)_頁面_5.jpg" \* MERGEFORMATINET INCLUDEPICTURE "F:\\scan\\頁面擷取自-110列席104會期財委會一般性補助款預算報告(行政院主計總處)_頁面_5.jpg" \* MERGEFORMATINET

INCLUDEPICTURE "F:\\scan\\頁面擷取自-110列席104會期財委會一般性補助款預算報告(行政院主計總處)_頁面_6.jpg" \* MERGEFORMATINET INCLUDEPICTURE "F:\\scan\\頁面擷取自-110列席104會期財委會一般性補助款預算報告(行政院主計總處)_頁面_6.jpg" \* MERGEFORMATINET

INCLUDEPICTURE "F:\\scan\\頁面擷取自-110列席104會期財委會一般性補助款預算報告(行政院主計總處)_頁面_7.jpg" \* MERGEFORMATINET INCLUDEPICTURE "F:\\scan\\頁面擷取自-110列席104會期財委會一般性補助款預算報告(行政院主計總處)_頁面_7.jpg" \* MERGEFORMATINET

INCLUDEPICTURE "F:\\scan\\頁面擷取自-110列席104會期財委會一般性補助款預算報告(行政院主計總處)_頁面_8.jpg" \* MERGEFORMATINET INCLUDEPICTURE "F:\\scan\\頁面擷取自-110列席104會期財委會一般性補助款預算報告(行政院主計總處)_頁面_8.jpg" \* MERGEFORMATINET

主席:請財政部國庫署蕭署長報告。

蕭署長家旗:主席、各位委員先進,大家好。今天貴委員會審查中華民國111年度中央政府總預算案有關補助直轄市及縣市政府、災害準備金及第二預備金等案。鑑於本案補助款籌編等事宜,係由行政院主計總處主政,該總處已有詳細說明,以下謹就地方財政整體運作情形簡要報告,敬請指教。

我國地方政府之歲入來源主要包括稅課收入(含中央統籌分配稅款)、非稅課收入(例如規費收入、罰款及賠償收入、財產收入等)及補助收入,其中除補助收入以外,係屬地方政府之自有財源。109年度直轄市及縣市政府補助收入決算審定數占整體歲入比率達33.7%,顯見補助收入對地方財政之重要性。

地方財政問題,唯有地方政府落實財政自我負責,力行各項開源節流措施,方能有效改善。未來財政部將持續落實財政輔導及債務分級管理機制,透過考核、經驗分享、研習及按月審查地方政府債務情形,督導地方落實財政紀律,健全地方財政。

以上報告,敬請各位委員指教,謝謝!

主席:請金管會黃主任委員報告。

黃主任委員天牧:主席、各位委員先進,大家好。貴委員會今天審查本會主管金融監督管理基金、保險業務發展基金及中央存款保險股份有限公司(下稱存保公司)111年度預算案,本人承邀率同主管同仁列席報告,至感榮幸。以下謹就111年度業務計畫及預算編列情形,擇要提出報告,敬請指教。

壹、金融監督管理基金

一、業務計畫重點

()推動金融科技,建構友善創新監理法治環境

1.促進我國金融科技發展,持續推動創新實驗及業務試辦雙軌機制,強化金融科技園區功能,辦理臺北金融科技展/論壇。

2.持續推動金融科技發展路徑圖,實施單一窗口溝通平台、資料共享、法規調適及倫理規範、能力建構、數位基礎建設、園區生態系發展、國際鏈結、監理科技等相關工作。

3.建立安全且可信賴資料交換機制,以利資料跨域交換運用;推動個人化資料自主運用(MyData)於金融領域之應用,落實政府資料開放極大化;持續推動銀行辦理開放銀行相關服務,滿足民眾對多元金融服務的需求。

4.持續檢討金融業辦理電子商務相關規定,營造金融業數位化經營環境,增進消費者使用金融服務之便利性。

()推動金融體制與國際接軌,布局新南向政策據點

1.持續關注國際監理改革趨勢與國際經濟及金融情勢變化,並參酌國際規範採行相關措施,以維持金融韌性與國際接軌。

2.逐步建構無障礙金融雙語環境,持續鼓勵金融業提升員工英語能力及營造友善雙語金融服務環境,及推動設置雙語示範分行。

3.持續與各國洽簽金融監理、科技合作備忘錄,參與國際金融相關會議及諮商,並利用多元管道深化與各國監理機關之交流合作,強化跨國監理能力,提升我國際能見度。

4.參酌國際清償能力制度發展趨勢,持續研議推動保險業新一代清償能力制度,並協助保險業積極辦理接軌國際財務報導準則第17號(IFRS17)「保險合約」準備工作,以健全保險業財務結構。

()推動普惠金融,保障經濟安全,強化投資人及金融消費者教育

1.推動金融服務業公平待客原則,要求金融服務業從經營階層起,從上而下建立以公平待客為核心之企業文化。

2.持續推動「金融知識普及工作推動計畫」,深耕基礎金融教育,並辦理「走入校園與社區辦理金融知識宣導活動」,提升民眾金融素養。另督導財團法人金融消費評議中心等周邊單位依樂齡者防剝削、防詐騙(聰明理財)教育訓練指引辦理教育宣導。

3.依「我國普惠金融衡量指標」,評估我國普惠金融發展狀況及政策執行成效,並持續督促金融機構落實普惠金融措施,使社會大眾充分享有便利、平等及合理之金融服務。

4.推動信託2.0計畫,重塑信託部門作為金融機構內部資源整合平臺,並促進跨產業結盟,提供客戶全方位信託服務。

5.推動非現金支付交易之發展,協助及鼓勵金融機構推展各項行動支付服務。

6.持續推廣微型保險,提供經濟弱勢及特定身分民眾基本保險保障。

()維護金融市場紀律與穩定,優化金融監理

1.健全投資人保護機制,強化股東會及股務作業規範,並落實市場監視,維持市場交易秩序。

2.持續推動金融資安行動方案,督導金融機構維持金融系統穩定安全,提供安心交易環境。

3.推動金融業建立誠信經營之文化,強化公司治理與薪酬制度,型塑良好價值觀與行為。

4.強化金融機構內部稽核效能:

(1)督促業者落實風險導向之稽核作業及檢討制度面缺失,並強化與金融機構內部稽核單位之聯繫與交流。

(2)對金融機構內部稽核考核採實地考核,於一般檢查中加強查核內部稽核工作執行成效。

5.持續優化及深化金融機構數位監理申報機制,以精進監理法報分析效能。

()辦理金融業特別準備金業務

1.依據10364日修正公布之「加值型及非加值型營業稅法」第11條第3項規定,自該法103516日修正之條文施行之日起至1131231日止,銀行業、保險業、信託投資業、證券業、期貨業、票券業及典當業之營業稅稅率依該條第1項第1款、第3款及第2款稅率百分之二以內之稅款,撥入金融業特別準備金;其運用及管理依據金融業特別準備金運用管理辦法辦理。本準備金以本會為管理機關,納入本基金項下之業務計畫,設立專款專用帳戶,以支應金融業有關業法所定各該業別退場處理機構,其辦理各該業法所定退場處理事項而有資金不足情形時,得提出動支計畫,報經本會核准後,動支本準備金。

2.考量財團法人保險安定基金目前暫無處理問題金融機構,致財源不足須向本會提出動支經費之需。為使本準備金資金有效運用以供未來處理金融業退場之用,本會公告委託存保公司辦理本準備金之運用與管理,以利本會對存保公司之監督管理及落實本準備金資金運用管理。

二、111年度預算編列情形

()金融監督管理基金部分

1.來源編列141,6429千元,較110年度預算數增加9,5653千元,主要係預估監理年費收入增加所致。內容包括:

(1)徵收金融監理規費收入:依據本會組織法第7條第1項第2款規定,本年度編列違規罰款收入29,1363千元及金融監督管理收入111,2486千元,合計140,3849千元。

(2)財產孳息收入:編列利息收入1,258萬元。

2.本會及所屬各局基金用途編列30,2145千元,較110年度預算數增加3352千元,主要係增編導入人工智慧應用於監理業務所需軟、硬體經費。內容包括:

(1)推動保護金融消費者權益計畫:為推廣金融知識普及計畫,辦理消費者保護業務宣導等經費4,5867千元。

(2)推動金融制度、新種金融商品之研究及發展計畫:係導入人工智慧應用於本會監理業務、補助金融總會辦理金融科技創新園區、推動修訂主管法規及研擬開放新種金融商品等所需經費4,6732千元。

(3)推動金融資訊公開計畫:為持續推動財務會計準則、評價準則及審計準則與國際接軌等所需經費2,2348千元。

(4)推動國際金融交流計畫:為參與國際金融組織與辦理國際金融宣傳,加強與國際金融組織及各國金融主管機關之合作及監理等所需經費1,1832千元。

(5)一般行政管理計畫:係辦理基金業務62名聘用人員所需用人費用,及依組織法規定本會暨所屬機關人員特別津貼等之給與17,5366千元。

3.基金來源及用途相抵後,賸餘111,4284千元,連同期初基金餘額256,7988千元,合計基金餘額368,2272千元,解繳公庫100,684萬元後,尚餘267,5432千元,備供以後年度財源。

()金融業特別準備金部分

1.基金來源:111年度編列金融業營業稅稅款2505,600萬元,及運用管理之利息收入100,4421千元,合計2606,0421千元,較110年度增加66,2468千元,主要係金融業營業稅分配收入增加所致。

2.基金用途:111年度編列2606,0421千元。依「金融業特別準備金運用管理辦法」規定,本準備金係專款專用,年度收入扣除行政管理費1,8884千元後,所餘數額2604,1537千元全數提存負債準備,備供未來處理金融業退場所需財源。

貳、保險業務發展基金

一、業務計畫重點

()補助財團法人保險事業發展中心辦理保險精算統計業務、研修準備金提存、精算分析;配合保險監理需要,建立保險市場業務、財務、統計資料庫及推動國際保險事務等業務。

()受理其他學術團體、機構申請辦理保險調查統計、保險研究發展、保險教育宣導等保險業務發展工作所需補助經費。

()依保發基金業務發展項目自行規劃辦理委託研究及宣導等業務。

二、111年度預算編列情形

()總收入編列1,8036千元,較110年度減少1994千元,係利息收入減少。編列內容包含銀行存款與公債之利息收入、股利收入及租金收入。

()總支出編列12,6477千元,較110年度預算減少4839千元,全為業務發展支出之減少數。編列內容包含補助財團法人保險事業發展中心辦理保險業務統計、精算、研究等業務經費,以及辦理保險業務發展有關業務之專案及行政管理支出等經費。

()收支相抵後預計短絀10,8441千元,較110年度預算短絀數減少2845千元,將移用累積賸餘支應。

接著存保公司的部分,改由朱董事長報告。謝謝。

主席:請中央存保公司朱董事長報告。

朱董事長浩民:主席、各位委員先進。中央存款保險股份有限公司的報告如下:

一、業務計畫重點

()賡續充實保險賠款特別準備金,提高風險承擔能力及強化存款人對存款保險制度之信心。

()落實場外監控機制之運作,控管承保風險,並配合主管機關監理政策,強化特定風險業務項目之監控。

()強化承保風險控管相關機制,以有效反映要保機構財務狀況及經營風險。

()賡續辦理存款保險條例第24條規定之法定事項查核,及對新設申請參加存款保險之金融機構辦理承保審核實地查證,以控管承保風險。

()配合主管機關立即糾正措施,及時處理問題要保機構,並以最適方式履行存款保險責任,保障存款人權益。

()賡續以接管人或清理人身分了結已退場經營不善金融機構未結事務,並對該等機構不法人員辦理民事責任求償,以維社會公平正義。

()因應金融環境變化、金融科技及純網路銀行之發展,研修存款保險法制,強化存款保險功能。

()積極參與國際存款保險機構協會事務與研究,持續與各國存款保險機構合作及接軌。

()配合金融業務發展,適時檢討組織及人力。

()強化資安管理及內部控制機制並落實執行。

二、111年度預算編列情形

()主要業務營運目標:

111年度預算存款保險營運值(保費收入)預計1021,3319千元,較110年度預算數增加36,8213千元,主要係全體要保機構存款維持小幅成長,致保費收入微幅增加。

()營業預算主要內容:

1.收支情形

(1)營業總收入

111年度預算營業總收入編列1119,4381千元,較110年度預算數增加38,9389千元,主要係保費收入增加所致。

(2)營業總支出

111年度預算營業總支出編列1119,4381千元,較110年度預算數增加38,9389千元,主要係營業收入增加,提存特別準備隨同增加所致。

(3)本期淨利

111年度預算本期淨利無列數,係依存款保險條例規定,存保公司每年度收入總額減除各項成本費用及損失後之餘額,應全數提存保險賠款特別準備金,列為營業支出所致。

2.固定資產建設改良擴充及其資金來源:

111年度預算固定資產建設改良擴充編列一般建築及設備計畫6934千元,包括機械及設備5265千元、交通及運輸設備37萬元、什項設備1299千元,全數以營運資金支應。

以上報告,敬請各位委員惠予支持、指教。謝謝!

主席:請問各位委員,對於上次議事錄有無異議?(無)無異議,確定。

現在開始進行詢答,先作以下宣告:每位出席委員發言時間8分鐘,得延長2分鐘;每位列席委員發言時間5分鐘,得延長1分鐘,今日上午1030分截止發言登記。本次會議委員若有預算等提案,請於上午11時前送至主席台,已在會議通知當中有列明,也請各黨團助理知會各個委員,俾便議事人員整理。

現在依登記順序,請登記第一位吳委員秉叡發言。

吳委員秉叡:925分)請教金管會主委,今天媒體報得很大,美國證券交易委員會預計要對270家中概股,即中國企業在美國上市的公司要通過一個審計檢查,如果不讓它審查或是滿三年沒有讓它檢查的話要勒令下市的新聞,你有看到嗎?

主席:請金管會黃主任委員說明。

黃主任委員天牧:報告委員,我有注意到。

吳委員秉叡:我覺得這件事情其實已經談了很久,因為中國這個國家不遵守世界自由貿易的準則,在美國上市的中國的企業不讓美國的證券交易委員會裡面的會計制度去查核,除了不讓它查核,還用中國這個國家的國內法做依據,它說如果沒有經過中國政府的允許而提供查核資料,會變成一個犯罪處罰的狀況,你瞭解這個狀況嗎?

黃主任委員天牧:美國PCAOB跟我們有合作,也許中國大陸不允許它到境內去查相關的上市公司。

吳委員秉叡:是,看起來這樣的措施就會造成短多長空,第一,已經在美國買到這些中國中概股企業的投資人和基金,將來當它被勒令下市之後,恐怕短期之間損失會很巨大,不過長期來講,對於健全美國證券交易市場公信力以及依照一定的標準去查核,這對於它的整頓有幫助的講法,你同意嗎?

黃主任委員天牧:我同意委員的指導。

吳委員秉叡:我們就看看別人、想想自己,臺灣有沒有這樣的狀況?有沒有中國的企業要通過什麼管道來臺灣或是子公司在中國不讓我們查核的?

黃主任委員天牧:委員,去年您和很多委員都給我們指導,KY公司從康友案,尤其是中國大陸來臺第一上市的公司,我們有強化監理的措施。

吳委員秉叡:對,你們都有回覆會強化監理,但是中國有允許臺灣的金管會照美國這樣的會計審查標準去審查他們的財會報表嗎?

黃主任委員天牧:我們通常透過會計師事務所去或是在那邊的聯盟所去那邊做一些審計的工作。

吳委員秉叡:是,但查核有辦法落實嗎?如果我們這個方法可以的話,那美國的證券交易委員會為什麼要頭大?因為美國跟中國的會計師事務所也有聯盟所,如果這個方法可以的話,美國的證券交易委員會也可以這樣做,為什麼它現在用這樣的政策呢?

黃主任委員天牧:另外一方面我跟委員報告,我們當年跟對岸有談到一個臨時審計的機制,當然這不是一個正式的,就是臨時審計,我們可以派去那邊對在這邊上市的公司去做審計工作。

吳委員秉叡:我現在要問在美國裡面會被影響的事情,第一,這樣的作法如果導致270家的中概股在美國證券交易市場下市,臺灣有多少投資人有投資美國的證券市場而買到這些中概股?這很難統計,但是你有沒有一個概念?

黃主任委員天牧:我們通常有開放複委託,很多投資人投資美股或是港股,這個部分我要跟證期局討論一下,券商那邊有沒有相關下單的資料?

吳委員秉叡:我看這個要掌握資料,因為風暴很快就會來,明年就要開始。

黃主任委員天牧:是,我們會去瞭解。

吳委員秉叡:第二,臺灣有多少基金組件投資世界的股票市場、證券市場,結果在美國的證券市場上買到中概股的股份?

黃主任委員天牧:委員,謝謝您的提醒,我們也會同步去瞭解這270檔基金是不是有在我們的基金部位中,我想我們也應該要去做一個瞭解。

吳委員秉叡:我覺得除了瞭解之外,應該想辦法把這個風險讓臺灣的投資人能夠瞭解,媒體有報出來當然是一件好事,大家注意到出現這個風險,但是主管機關在適當的時候應該要發布新聞提醒投資人,比如你現在統計臺灣有多少的投資基金投資美國股市,在所持有的部位中,270家中概股持有多少比例,將來要面對美國證券交易委員會(SEC)所勒令的這些規定,這就是他必須要冒的風險,也要讓投資人能夠即早知道。

黃主任委員天牧:謝謝委員指導,我們會照委員的指示去處理。

吳委員秉叡:另外一點繼續跟你請教,因為我們有其他同仁請教過臺灣有一些基金去投資中國的軍工企業,上次你們有說要清查,清查之後,結果你們現在用什麼樣的政策在處理?這等於是拿我們自己的錢砸我們自己的腳。

黃主任委員天牧:報告委員,這是今年63日拜登依據緊急經濟權力授權的規定去禁止美國法人和個人去投資,我們從委員指導之後,其實到現在只剩下差不多8檔不到4億的基金,我們會在三個月之內完全清除。另外上禮拜四,我們發布了一個要求投信對政經情勢及ESG的準則要融會到內控中,將來我們在審查基金或檢查中會具體執行這個規定。

吳委員秉叡:因為情勢變化非常快,有的時候以你們的人力,要馬上注意到這麼多事並且調查這麼清楚,真的很困難,你們工作很辛苦,我舉個例子,現在中國這麼多房企出現債券違約、利息無法兌付,不是只有恆大,現在又多了好幾家,然而利息無法兌付都已經變成事實,這明顯已經違約了,債券已經垃圾化,我們臺灣到底有多少人或是有什麼樣的基金去投資這些中國房企?或是有什麼企業涉足中國房企?因為中國現在的房價市場眼看泡沫化的狀況會很嚴重,這都是我們擔憂的,我們有多少金融機構在那邊有沒有提供貸款等等這些問題,因為中國的經濟,我看現在非常嚴重,我覺得一定會硬著陸。

黃主任委員天牧:報告委員,類似恆大這種不動產的部分,我們當初也都有處理過,大體上投資的並沒有特別多。

吳委員秉叡:不是只有恆大一家,現在已經四、五家了,而且每一家都很大,沒有辦法兌付的,你們有做統計嗎?他們這些中國房企企業發行的債券已經沒有辦法兌付,連利息都付不出來的,據我所知就已經有四、五家,你們都有確實掌握住嗎?因為上次你的調查只有恆大。

黃主任委員天牧:我跟委員報告,我這邊同仁提供的資料到9月底止有219檔投信基金投資大陸房產企業相關股票債券,投資金額是426億元,所以我們都有在做統計,不過委員提示的東西,我們會再深入去瞭解。

吳委員秉叡:對,我是覺得進一步掌握,因為時間很快,你講的恆大是到9月底,大家清楚,今天是118日,到上個禮拜為止又多了好幾家大型房企兌付不能,也沒有辦法付了,所以你這426億元裡面有多少比例受到影響?我其實是蠻擔憂的。

黃主任委員天牧:我們會再觀察,謝謝委員指導,我想我們對於中國大陸的相關企業在境內境外的曝險涉及臺灣的部分,我們都會去做瞭解。

吳委員秉叡:謝謝,另外我要跟你請教一個跟你不是最直接相關的問題,但是因為跟證券投資有關,所以要問你。現在OECD要推出最低稅負15%,預計2023年要實施,這就是說有一些企業把它的母企業放在避稅天堂或是放在稅賦非常低的地方,它的子企業到別的國家去開設企業,結果利潤歸母企業之後,反而變成它在到處都繳很少的稅金,現在他們這樣做就是要讓跨國企業所在地的地主國也可以課到稅,而不是只有歸母國,可是這在中間怎麼分配?我不是很瞭解,然它的最低標準是15%以上,所以如果它的母公司所在國家的稅賦已經有相當的標準,可能它的子公司所在地的國家能夠跟它收到稅的比例就比較低,因為它是總數15%以上。這個分配的問題,對於臺灣有這樣狀況的企業及上市櫃公司會有什麼樣的影響?你有沒有想過?

黃主任委員天牧:我們有初步統計大概合乎合併營收標準的公司大概有172家,但是它會受到多少影響要看規定執行,這部分會請這些簽證的會計師事務所,尤其是四大去做評估。它發布之前,我們就開始請證交所去做相關的處理。

吳委員秉叡:第一,它要發布什麼內容當然很重要,第二,時間也很急迫,2023年!我們現在臺灣有很多企業及上市櫃公司,有多少是把母公司放在海外避稅天堂或是比較低稅賦的地方?這些都需要瞭解。如果有工廠所在地、營業場所所在地和母企業之間可以有分稅的問題,希望臺灣也能多分一點,所以能夠多注意一點。

黃主任委員天牧:委員今天指導的東西都非常、非常重要,尤其最後面稅制的問題,我們已經在密切注意,但是牽涉到各國怎麼去執行它,我們還會再密切觀察,謝謝委員指導。

吳委員秉叡:加油,你們人少事多,要很努力,謝謝。

黃主任委員天牧:謝謝委員指導。

主席:請曾委員銘宗發言。

曾委員銘宗:935分)主委早。依照今天報章雜誌的報導,台積電已經依照美方的要求提供相關資料,台積電也說沒有涉及到機密資料,但是我怕美國政府後續還會調閱相關的資料,主委很清楚台積電占臺灣股市的權重高達29%,股東人數高達95萬人,稍有不慎沒有注意到的話,可能會影響股市、甚至影響股東的權益,所以我的要求很簡單,主委,金管會能不能做台積電的最大靠山,有沒有問題?

主席:請金管會黃主任委員說明。

黃主任委員天牧:委員早。我們一定會做投資人最大的靠山。

曾委員銘宗:對。

黃主任委員天牧:但我們金管會是為投資人保護來存在的。

曾委員銘宗:你要確保台積電、還有股東及投資人的權益,我這樣要求合不合理?

黃主任委員天牧:委員的指導是合理的。

曾委員銘宗:因為像經濟部一天到晚替美國政府講話,我都搞不清楚王部長是在替美國政府做事,還是替中華民國做事?所以因為它是上市公司,我要求證交所高層董事長或總經理去拜訪台積電、聯電等,看看他們在這個過程當中,有沒有需要證交所或是金管會協助的地方,這樣的要求合不合理?

黃主任委員天牧:我想它是投資人非常青睞的投資標的,我們會建議交易所照委員指示的方向去處理。

曾委員銘宗:對,這個時候去關心它、看看它,因為有些資料涉及到機密,到時候稍有不慎,甚至證交所可以去處分它,先去拜訪它、關心它,讓它瞭解政府會做它的後盾,我希望金管會能夠做到,謝謝。

黃主任委員天牧:謝謝委員指導。

曾委員銘宗:另外,這是我跟金管會調的資料,因為最近有很多人認為金管會最近處分的案件太多,但其實從2017年到今年97日處分件數合計來看,2017年是112件,2018年比較少,是91件,2019年是119件,2020年是113件,今年到9月已經有117件,金額差不多,今年確實件數比較多。但是你仔細看,銀行局的件數在減少,從201743件、201824件、201923件、202010件,今年到9月底只有10件,保險局差不多,真正增加的部分是證期局,從15件、27件、29件、36件,今年到9月底就有49件,我為什麼提出這樣的情況?我要提醒金管會,這也是你的施政方向,一方面監理、管理,為了金融穩定當然需要,另外開放的部分也要能夠儘量開放,也能夠讓金融業者有更大化的空間,而不是外界講的只有在處罰,主委要不要澄清一下?因為外界有這樣的講法,你可否說明一下?

黃主任委員天牧:其實我也特別表達對委員的尊敬,以前您擔任主委的時候採雙翼監理原則,我們目前對於興利和除弊都是同步去處理的,所以我們還是會重視業者的業務發展,但是因為前幾年大院也同意相關業法的裁罰額度大幅提高,所以件數其實沒有顯著增加,但是金額的確增加了。我們會照委員的提示,除了裁罰之外還要輔導、提供很多興利措施,讓業者能發展。

曾委員銘宗:好,因為這是數字呈現,有一些外界人士甚至是立法委員搞不清楚就隨便批評,我希望金管會能澄清事實。

黃主任委員天牧:是,我們照委員指示。

曾委員銘宗:接著也是今天的報紙內容,其實央行已經做一段時間了,有關於央行的金檢房貸跟土建融利率,比如他認為首購利率不要低於1.31%,第二戶房貸不要低於1.6%,第三戶房貸不要低於1.72%;土建融部分不要低於1.8%,聯貸利率希望不要低於1.7%(土建融以外),我不曉得金管會對此的立場是怎麼樣?

黃主任委員天牧:報告委員,這屬於央行的選擇性信用管制,它可以對價跟量做一些建議,但金管會是屬於監理機關,我們在乎的是授信跟徵信的流程跟品質。有關央行提出的這些措施,我們都納入檢查的範圍之內,但是金管會通常不太涉入利率部分。

曾委員銘宗:依我的理解,每個國家包括香港、新加坡也列為金檢重點,假設利率太低導致惡性競爭,它的利率不足以cover授信風險,對銀行的長期穩定性是不行的。

張局長,這在過去有納入金檢重點,請問這些能不能也列入重點?

主席:請金管會檢查局張局長說明。

張局長子浩:我們會特別注意它有沒有反映成本及合理的利潤,現在沒有一個明確的利率指標,但我們會從他的成本跟預期利潤去衡量合不合理。

曾委員銘宗:OK,央行已經在檢查了,希望金管會從授信成本能不能反映它的授信風險這個角度也列入以後的檢查重點,這樣的要求合不合理?

黃主任委員天牧:可以,我們會照委員的指示,從風險管理的角度去衡量它的成本是不是能被利率涵蓋。

曾委員銘宗:好,謝謝。其實我當檢查局局長的時候就已經列為檢查重點。

黃主任委員天牧:瞭解,我們記得委員當時給我們很多的指導,我們會繼續做。

曾委員銘宗:尤其聯貸利率部分,從我當局長到現在就是聯貸利率不能低於1.7%

黃主任委員天牧:是,謝謝委員。

曾委員銘宗:請問主委,現在已經開放網路銀行,後續有沒有要開放網路保險公司跟網路券商?

黃主任委員天牧:報告委員,我們的確有在研究相關的純網路保險公司,但是券商部分,因為現在電子下單比例滿多的,我們是不是先研議純網路保險公司?網路券商部分列為下階段的研究計畫。

曾委員銘宗:是,什麼時候會有一個結論出來?

黃主任委員天牧:純網路保險公司部分應該在年底之前。

曾委員銘宗:OK,我希望你審慎評估、研議,這是趨勢。到時開放多少家,我們尊重金管會的決策,謝謝。

黃主任委員天牧:謝謝委員的指導。

曾委員銘宗:下個問題有關電子支付,其實公布電子支付機構管理條例是10424日,在我的任內,但公布實施後的國內發展情況並不好。今年127日又修正,71日已經開始實施,請教在71日修正實施後開放多少家?已經准了多少家?

黃主任委員天牧:目前沒有新的,就是舊有的、原來的條件根據新的電支條例,比方增加變成公發公司。但是有兩家在申請,目前還沒有審查完成。

曾委員銘宗:我希望能加快腳步,因為我們已經落後其他國家,我們現在的電子支付比例是多少?

黃主任委員天牧:電子支付比例是指支付比例?

曾委員銘宗:對,電子支付占消費的比例為多少?局長知不知道?

主席:請金管會銀行局莊局長說明。

莊局長琇媛:目前差不多40%左右,在非現金的部分。

曾委員銘宗:比例很低,以前希望五年能達到50%,但是這個時程一直在delay。另外我要提醒金管會,電子支付機構基本上不是金融機構,而且他們有很多溢存的錢已經信託了,所以不會發生太大的弊端,所以我要求金管會不能像監理金融機構一樣地監理他們。當時定位這個條例在監理的強度是中度,你不能像是在管金融機構,如果跟金融機構一樣,我看他們沒有生存的空間。

黃主任委員天牧:委員,我們一直遵循當時的立法意旨,以它的業務性質去做合理的比例原則處理,不會跟銀行一樣做高度的監理。

曾委員銘宗:對,它的規模小,儲金也都信託了,不會發生太大的風險。假如像管銀行一樣,這些金融機構會被你們管死。

黃主任委員天牧:不會。我跟您報告我們是依比例原則處理。

曾委員銘宗:好,謝謝主委。

黃主任委員天牧:謝謝委員。

主席:請賴委員士葆發言。

賴委員士葆:947分)主委早。順著剛才有委員提到的,美國在查哪家晶圓廠有囤貨問題等等,台積電、聯電、日月光等等都要填報,台積電報的是今年的營收高達新臺幣約一兆五千億元,請問這是不是一個重大訊息?

主席:請金管會黃主任委員說明。

黃主任委員天牧:委員早。交易所有發布重訊的原則,這由上市公司自己判斷,我們沒辦法替上市公司說明是不是重訊。如果對營收或投資人有重大影響就應該基於資訊對稱的角度去發布。

賴委員士葆:它在美國發布了,給美國卻不給臺灣,這不是奇怪嗎?它明明給了一份公開檔案、兩份機密檔案。我強調這當然是重訊,這為什麼不是重訊?這當然是一種重訊,這麼大的事情!

黃主任委員天牧:非常感謝委員有這樣的提醒,我們去瞭解……

賴委員士葆:請張局長講一下這是不是重訊?算不算重訊?

主席:請金管會證期局張局長說明。

張局長振山:報告委員,是否為重訊要看公司自己的判斷,如果我們認為這個事項是法規所規範的部分,有必要做重訊才要做重訊。

賴委員士葆:比如一間公司過一段時間發布報告,將這季營收提供給投資人參考,看是漲還是跌、增加或減少。我要強調的重點在於它都向美國宣布、公布了,結果沒有向臺灣公布,可是它的公司在臺灣,對臺灣投資人來講,怎麼會有這樣的情況發生?對美國公開、對臺灣不公開,這不是很奇怪嗎?

黃主任委員天牧:我們請交易所瞭解一下台積電目前……

賴委員士葆:去瞭解一下,好不好?

黃主任委員天牧:好。

賴委員士葆:不能大小眼,美國要怎樣就照單全收,對臺灣就要做不做的,這樣不好。

黃主任委員天牧:是,我們照委員指示去處理。

賴委員士葆:請教主委認不認為現在臺海很緊張?有沒有?

黃主任委員天牧:從國際媒體的報導看來是一個關注的焦點。

賴委員士葆:是不是緊張?

黃主任委員天牧:每個人的看法不同。

賴委員士葆:你認為不緊張?

黃主任委員天牧:我認為是有一些需要注意的地方。

賴委員士葆:邱國正部長都說了,叫東沙群島的官兵做好準備,「我死則國生」就是叫這些官兵準備犧牲,這些官兵的家長都很緊張;國安局局長也說比較緊張,國防部長也在立法院講是四十年來最緊張。我問一個一年前問過的問題,我記得很清楚,你google一下「戰爭險、賴士葆」,去年10月我就問了,那時候還沒有現在這麼緊張,當時國防部長還沒有說四十年來最緊張,現在國防部長已說四十年來最緊張。

我要請問幾個問題,去年我問如果發生戰爭,有關保險給付的加成,請問你們的研究結果怎麼樣?

黃主任委員天牧:一般保險的戰爭險是除外的,但是委員指導的部分,我請保險局局長……

賴委員士葆:戰爭險沒有除外喔!只有簡易保險是除外的,一般的壽險是有賠的。

黃主任委員天牧:有的產險部分……

賴委員士葆:產險要看、產險沒有,我知道,但基本上壽險跟長照險都cover戰爭在裡面,沒有排除。

黃主任委員天牧:我請局長跟您報告。

賴委員士葆:去年10月我叫你研究,你們的研究結果為何?沒有結果?

主席:請金管會保險局施局長說明。

施局長瓊華:戰爭險在其他的再保部分,沒有辦法增加……

賴委員士葆:你的答案要給我,一年了!你google就看得到我那時候要你們做加成的研究,你們都沒有報告出來,都一年了!

黃主任委員天牧:委員,跟您道歉,我們請保險局儘快提供一份報告給您。

賴委員士葆:同樣地,如果真的發生戰爭,存款保險有沒有考慮提高?戰爭一來的光景可以想像,大家可能會擠兌,就像1996年臺海危機的時候拼命往美國搬錢,而且大家會怕,就把民間銀行的錢搬到公家銀行,這個狀況也產生了。所以那時候的行政院劉兆玄院長聽了我們幾位立委的建立,在緊急情況把存款保險的上限提高為沒有上限,狀況才穩定下來,否則民眾一直把錢從民間銀行搬到公家銀行,那時候曾發生這樣的事。

黃主任委員天牧:委員,你指導的是2008年年底的全球金融風暴,也在劉前院長任內,臺灣是亞洲第一個宣布存款全額保障的國家,我知道是委員當時的一些提示……

賴委員士葆:對,當時主要是我建議的。有關存款保險,朱董事長要不要講一下話?如果真的發生戰爭,這部分要不要提高?有沒有想過這個問題?

主席:請中央存保公司朱董事長說明。

朱董事長浩民:跟委員報告,目前存款的保障額度是300萬元,在世界排第三高,美國是20萬美金,歐元地區是10萬歐元,我們是全球第三高……

賴委員士葆:你給我一個答案,會不會提高?如果發生戰爭,你有沒有研究這部分怎麼處理?

朱董事長浩民:如果有特別因素出現,就誠如剛剛主委所說,我們或許可以為了增強民眾信心把存款的上限提高,甚至完全沒有上限……

賴委員士葆:我剛剛跟主委講的是兩件事,一是1996年飛彈危機,那時候很多臺灣的錢跑去美國;另一個是2008年的全世界金融風暴,從美國為震央開始,那時候包括冰島、世界各國都有流動性的問題,當時金管會剛剛將上限從150萬元提高到300萬元,我就大膽跟劉院長建議,我說應該要無限,後來整個狀況就停了,不然民間的銀行快倒了。我再請教主委,如果真的打仗,金融市場、股市會照常運作嗎?

黃主任委員天牧:我們是有對這些東西做一些……

賴委員士葆:壓力測試?

黃主任委員天牧:依照一些情境做處理,也依不同事端的緊急程度,當然最後包括股市休市。

賴委員士葆:雖然國安局長說一定不會戰爭,但是外媒不斷說東沙群島可能會有事情,中國大陸不一定會占領,但是可能會騷擾一下或者進去一下再出來等等,如果它去打東沙群島,股市怎麼處理?

黃主任委員天牧:報告委員,這應該在國安單位的指導下由各部會跨部會做協調,這裡面包括不同的情境。

賴委員士葆:你沒有回答啊!

黃主任委員天牧:我現在不能針對您所提的回答,因為那是一個假設的問題,我只能說您所提示的這些不同的情況,我們以往都有在不同情境下做一些推演。

賴委員士葆:最壞會到休市就對了?

黃主任委員天牧:當然股市最壞就是休市,但休市也不見得只有戰爭,以前很多金融危機的時候……

賴委員士葆:你要很注意休市喔!因為流動性就沒有了,有人需要錢……

黃主任委員天牧:那是在最險峻的情況之下。

賴委員士葆:我請教你另外一個問題,花旗確定明年就要停了,但是花旗是臺灣第一個採用聲紋辨識技術的客服系統,它的顧客可能有幾十萬、上百萬人,這我不知道,但是它的整套東西是不是要賣掉?整套東西轉移過去嗎?你怎麼處理?

黃主任委員天牧:報告委員,它已經沒有消金業務了,所以當初它在消金業務推動的很多客戶服務機制,可能到時候就不見得……

賴委員士葆:你們要查一下,因為這牽涉到個資問題。

黃主任委員天牧:我注意到今天新聞有提到這件事情,就是委員垂詢的……

賴委員士葆:你要去注意、去查這些屬於個資的部分,它能不能隨意地處理,這是法律的問題,你們要看這個東西。

黃主任委員天牧:這個我們一直很注意。我順便跟委員報告,存款如果要無限制地保障,那不是金管會能決定的,因為牽涉到財政部、政府對於……

賴委員士葆:我知道需要更高層,但是你有建議權。

黃主任委員天牧:我是跟您報告一下。

賴委員士葆:最後是最近很夯的一個題目叫元宇宙,請問元宇宙怎麼做金融監理?元宇宙就是實體世界、現實世界加上虛擬世界整個融合起來,大家想一想,在很多的虛擬世界裡面包括LINEFB,你在裡面的活動也結合實體。我問你兩個問題,這裡面會有金融交易跟金融詐騙,也就是在元宇宙時代來臨時,資產可能一下子就不見了,如果去找你處理怎麼辦?所以第一個問題有關虛擬世界的身分認證、金融詐騙,請問金管會有沒有想到過這個問題?

黃主任委員天牧:其實委員您非常高瞻遠矚,這些東西包括現在的社群媒體詐騙都需要新的法制,否則這些社群媒體載具對上面的內容是不負責任的,所以要有法律依據讓相關的主管機關去查,在不違反個資及所謂的政治聯想之下,這部分應該要有法律去處理。

賴委員士葆:你有準備修法嗎?

黃主任委員天牧:這不是金管會的權責,我知道相關部會……

賴委員士葆:這跟你有關係啊!

黃主任委員天牧:比方包括相關的科技偵查的事情。

賴委員士葆:第二個,不要忘了元宇宙有更重要的概念就是去中心化,去中心化讓政府的角色變得不是那麼的重要,可是又很重要,因為這裡面會有所謂的金融詐騙,所以這其實要談到加密貨幣,但金管會跟央行都不處理這一塊,對元宇宙來講是一個很大的諷刺啊!因為全世界都在談這個東西,結果你們兩個重要單位統統不要去弄它,大家怕這是hot potato,可是韓國都成立元宇宙國家隊了,當然臺灣不是叫金管會成立,但是也已經有元宇宙的ETF,這要怎麼監理?我覺得主委要認真思考,好不好?

黃主任委員天牧:謝謝委員提醒,我們會朝這方向研究,謝謝。

主席:請沈委員發惠發言。

沈委員發惠:959分)主委早安,剛才吳秉叡委員一開始就有詢問到,今天媒體也有大肆報導,關於去年12月通過美國所通過的外國公司問責法,今年3月發布實施,9月通過一個新的框架。看到這則新聞,我們就會想到臺灣的狀況。我想外國公司問責法和過去的法令最大的差別,第一個就是必須要確立實施對外國在美上市公司進行全面檢查,包括審計底稿,這是第一個。

主席:請金管會黃主任委員說明。

黃主任委員天牧:審計工作。

沈委員發惠:第二個,這些公司必須有責任(舉證責任在他們)提供材料證明不為外國司法政府機構所持有或控制,也必須對於該公司章程上是否包含中國共產黨章程或相關內容等資訊,判斷政府持股比例,以及判斷是否為中國國有企業,這是第二個重點。他們直接把什麼是中國概念股定義了。第三個,最重要就是如果連續3年都被列為無法檢查的年度,那就必須下市,對不對?重點就這三個。

黃主任委員天牧:是,委員瞭解得很深入。

沈委員發惠:有關這三個,我們回頭看臺灣,我就要問主委了,目前在臺灣上市的78KY公司、12DR股,雖然當初上市的時候有經過投審會審查,針對我們剛剛所講的政府持股比例,以及和中國共產黨的關係,都有經過投審會的審查,但是就審查那一次,如今事隔多年,中國政府在這些公司的持股比例,我們事實上就沒辦法掌握了,對不對?

黃主任委員天牧:報告委員,從去年康友案之後,我們整個制度有大調整,包括臺籍董事占二分之一以上,臺籍獨董要占兩位,我們有做很多財務上及專業上的調整。

沈委員發惠:我提這個就是我們參考看看人家美國是怎麼樣清楚的定義,而且他們把舉證責任交由這些在美上市公司,必須自己舉證不是,而不是由政府來查是不是,針對這部分,我們可以做為參考,好不好?

黃主任委員天牧:我想委員的提醒非常重要,我們會從這個問責法案看看有沒有可以改進的地方。

沈委員發惠:剛才主委提到康友案,康友案最後的結果是什麼?我們最後才去調閱會計師的工作底稿,一直到他們沒有如期提供財報、到董事長失聯落跑,我們才去對這些會計師工作進行查核,按照美國現在這個辦法,是每年度都要直接查核,自己必須提供會計底稿以供查核,拒絕提供的話,今年度就視為無法檢查的年度,只要3年沒辦法檢查就必須下市,所以我們這樣是不是差太多了?

黃主任委員天牧:我們的會計事務所是可以用臨時審計機制進去瞭解財報,目前是可以。

沈委員發惠:只能瞭解財報,但我們沒有辦法要求他們提供相關的會計師工作底稿,對不對?

黃主任委員天牧:應該是可以。

沈委員發惠:但我們是到出事了才叫他們做不是嗎?

黃主任委員天牧:那個是可以的。

沈委員發惠:沒有出事就不曉得……

黃主任委員天牧:會計師的例行查核都是可以去做的。

沈委員發惠:可以去做,但有沒有去做?針對這78家、12檔,我們有沒有法定規定要去做?

黃主任委員天牧:有啊!

沈委員發惠:規定做完之後,如果沒有做到,必須要做什麼樣的處置?我們有像美國的外國公司問責法規定的這樣處理嗎?

黃主任委員天牧:制度上是有,康友是一個詐欺案,當然就是另外的情境。

沈委員發惠:制度上有?

黃主任委員天牧:是。

沈委員發惠:我們現在可以直接調閱這些KY公司的會計師工作底稿以供審核嗎?

主席:請金管會證期局張局長說明。

張局長振山:跟委員報告,現在交易所每年會對KY公司進行查核,包括一年四季的報表,到年底要走完一年,所以就是每年都要查核。

沈委員發惠:查核什麼?查核它的財務報表?

張局長振山:查核它的財務報表,包含會計師工作底稿。

沈委員發惠:這些底稿都有進行查核?

張局長振山:是的,因為簽證會計師是臺灣的會計師,不是大陸的會計師。

沈委員發惠:我知道,查核之後如果他們有不符規定的部分,我們都怎麼處理?

張局長振山:我們就會處置。

沈委員發惠:做什麼處置?

張局長振山:比方說可能會處分會計師,或者是對公司用暫停交易等等的方式作處置。

沈委員發惠:主委,我希望我們參考美國現在新提出的法案。

黃主任委員天牧:是。

沈委員發惠:我們來針對現在這些KY股及DR股做更進一步、更嚴密的對投資人的保障,好不好?

黃主任委員天牧:是,我們會照委員指示的方向處理。

沈委員發惠:另外一個問題,我們今天有審查附屬單位,我就針對基金的部分跟主委討論。我記得上次質詢的時候有跟主委提到現在金融詐騙狀況非常嚴峻,不管是根據警政署還是我們自己,以及按照金管會所做的統計,有關金融詐騙案件,光是今年度1月到9月移送刑事警察局的就有177件,移送調查局的有87件,合計到1028日為止是264件。我們有一個金融監督管理委員會受理民眾檢舉金融違法案件獎勵要點?

黃主任委員天牧:有,去年獎金也大幅提高。

沈委員發惠:今年111日我們修正了要點第五點,把獎金提高10倍,原本40萬元的獎金變成400萬元。

黃主任委員天牧:是。

沈委員發惠:原本1萬元變5萬元、5萬元變20萬元、20萬元變200萬元,有的提高10倍、有的提高5倍,問題是我很好奇,我調閱了這幾年發放的獎金金額,最後判決確定案件數是1081件、1091件,所發放的獎金是多少呢?從108年到今年發放的獎金是零,根本還沒有發,包括108年的那一件,你們說這兩件都要到111(明)年18日之前發放。主委,為什麼要這麼久?108年判決確定,為什麼要到1111月才發放一件的獎金?

黃主任委員天牧:很抱歉,這個個案我現在沒辦法回答,是不是允許我會後跟您報告?

沈委員發惠:好,金融監督管理基金裡都有編列預算,結果這幾年發放的獎金數額是零,案件數是1,但我們剛剛說1年有兩百多案,結果最後判決確定之後只有1案。

黃主任委員天牧:我要查證一下,我記得去年都有發獎金,但是可能發生的期間在更早之前。

沈委員發惠:再來,我剛剛提了今年5月我們把要點修訂,獎金都提升到10倍,結果我看在金融監督管理基金的推動保護金融消費者權益計畫檢舉獎金編列情形,是分成4個局編列,一個局最高就是82萬元,但是一個案子的獎金是400萬元,證期局、銀行局、保險局加起來合計才編一百多萬元,這不是連一個案子都不夠嗎?

黃主任委員天牧:的確,委員指導得很對,我想將來如果也發生了,是不是可以用其他預算去支應?

沈委員發惠:這真的很奇怪。

黃主任委員天牧:因為我們很難預估……

沈委員發惠:你們把獎金調高了,40萬元變成400萬元,結果編的預算還不到100萬元,這個部分……

黃主任委員天牧:這個我們來檢討一下。

沈委員發惠:你們要檢討。

黃主任委員天牧:是。

沈委員發惠:最後就是我看到你們今年有針對綜合證券商進行評核,評核之後為鼓勵證券商持續精進落實推動公平待客,所以你們在113日進行頒獎典禮,表揚六家評核績優的證券商及一家顯著進步的證券商,對不對?這才幾天前的事。

黃主任委員天牧:是。

沈委員發惠:我看到得到顯著進步獎的是統一證券,統一證券今年度才因為內控出問題遭到重大裁罰,罰新臺幣450萬元,去年也是內控出問題遭到重大裁罰,罰180萬元,這樣一間內控出重大問題遭到重大裁罰的證券公司卻被你們列為顯著進步獎,在我看來就是從罰款180萬元進步到罰款450萬元,被罰款金額有顯著進步,所以你們頒這個獎給它是嗎?

黃主任委員天牧:委員,是不是請局長報告一下原因是什麼?

沈委員發惠:局長不用報告,因為我占到別人的時間了。我是讓主委瞭解,你看你們公布的有顯著進步獎的證券商,結果是連續兩年遭受重大裁罰,在我們看起來真是匪夷所思,這是大家照輪的還是抽籤、擲筊的?這個請主委要瞭解一下,如果頒一個獎項沒有辦法服社會人心,那這個獎項就沒有意義了。

黃主任委員天牧:是,我來瞭解。謝謝委員。

主席:請黃主委於會後向沈委員說明。

接下來請林委員德福發言。

林委員德福:1012分)朱主計長,物價不斷上漲,也加深了民眾對國內通膨的疑慮,央行說明年國際原油等大宗商品供需失調緩解後,通膨壓力就會降溫,請問你認為明年通膨降溫是短暫的現象,還是有機會朝中長期物價回穩的方向進行?你的看法如何?

主席:請行政院主計總處朱主計長說明。

朱主計長澤民:委員好。我尊重央行的說法,因為在我國最重要的物價上漲是由於蔬果,但是蔬果的話,我們國內產銷比較不會受到國際影響,但是油價容易受到國際的影響,油價在短期,像最近就有一點下降的趨勢,不過長期來看,因為國際間減碳措施,油價能不能夠下降恐怕還有一點要考量。

林委員德福:主計長,因為通膨壓力給民眾感受最深的往往是消費性商品,多半是漲價以後就不會回到原來的價錢,請問這樣的結果會不會導致消費能力降低,也影響內需?

朱主計長澤民:跟委員報告一下,一般服務業的確會像委員這樣講的,上去以後要回來有限,可是像蔬果的話,因為容易受供需的影響,它就容易起起伏伏。

林委員德福:起起伏伏?

朱主計長澤民:蔬果。

林委員德福:一年多來美國民生物價上漲,民眾搶購民生必需品的狀況不時發生,現在就連中國大陸的民眾也傳出恐慌性採購物資的現象,請問你認為臺灣會不會發生類似搶購物資囤積貨品的現象?

朱主計長澤民:這個要看民眾的信心以及政府的物資供應與否,因為我們有各種資訊可以知道各種大宗物資的存量,而且我們的大宗物資採購很多都是長期合約,謝謝。

林委員德福:所以你認為通膨可能會抑制消費,削弱經濟成長動能,一旦預期的心理失控,後果難料,請問你認為政府有哪些對策可以對抗、抑制,或者是紓解通膨?有沒有對策?

朱主計長澤民:相關部會有主管,像公平會就是查聯合壟斷,法務部就是查……

林委員德福:有效果嗎?

朱主計長澤民:對囤積居奇當然會有效果,相關農政單位就要考慮到農產品、水產品的供需情況,以及……

林委員德福:講實在話,很多都是菜蟲,政府一定要雷厲風行,可能才會讓物價比較平穩,但要是政府沒有什麼積極作為,當然就會衍生後續一些問題。

朱主計長澤民:是的。

林委員德福:主計長請回。繼續請教金管會黃主委,美國聯準會(Fed)宣布11月啟動縮減購債計畫,媒體報導金管會表示,縮減購債對全球資金移動會有短期的影響,但長期仍要回歸基本面。請問主委,全球資金移動,你認為對臺股有哪些影響呢?

主席:請金管會黃主任委員說明。

黃主任委員天牧:我想大家預期以前在QE政策情況之下,有大量資金在臺股動能上提供助益,但是現在美國聯準會用一種可預期的鴿式退場,當然難免會有每個月定期縮減購債規模,資金是少了,可是臺股本身國內的資金動能還是維持,而且我們的基本面是良好的。

林委員德福:主委,目前聯準會主席鮑爾的QE退場模式是先縮債,再考慮升息,這會不會拉長全球資金浮動的時間?你認為呢?

黃主任委員天牧:我不是總體經濟學家,大家都很關心美國縮債對全球資金動能,乃至全球股市的影響,所以我看到的是他在用一種比較拉長時間降低影響的方式去處理,這是我個人淺見。

林委員德福:因為金管會表示將持續關注美國縮減購債政策對臺股資金移動的影響,以及證券市場相關的表現,自從8月以來,臺股每日成交量就縮減,幾乎都是1,000億元以上,請問這當中到底有沒有外資提前離開,撤離臺灣的成分?

黃主任委員天牧:報告委員,其實外資進進出出,我覺得都不需要特別放在心上,而且我覺得外資有自己本身的投資策略,我個人覺得是平常心看待。

林委員德福:美國QE採取較溫和漸進式退場作法,你認為會不會因為外資撤離臺股,進而讓臺股陷入緩跌難漲的溫水煮青蛙效應?

黃主任委員天牧:報告委員,其實外資有出去,但是也有進來,所以也不能就說是外資撤離臺股,臺股本來就有自己國人的動能,我覺得我對這部分不會特別認為這會是一個重要的問題。

林委員德福:所以主委認為應該不會受到這樣一個衝擊影響?

黃主任委員天牧:是。

林委員德福:金管會稅式支出報告預估美國如果調整QE政策,明年臺股成交量將會比今年縮減四成,從8月份到現在臺股每日成交量縮減狀況來看,請問你認為明年每日成交量會不會只剩下2,500億元?

黃主任委員天牧:報告委員,交易量是由市場決定的,至於稅式支出報告,那是根據去年的情況,那個時候做的判斷跟現在美國聯準會縮債策略其實不完全相符,所以有關交易量包括成交量等等,我個人認為我們的市場是夠健全的,我們的基本面是良好的。

林委員德福:對於明年成交量的縮減,你認為會不會衝擊臺股交易的動能?請問主委,金管會對交易動能有什麼對策?有沒有?

黃主任委員天牧:只要基本面良好,投資人自然願意去投資。

林委員德福:所以你認為都沒有問題?

黃主任委員天牧:是。

林委員德福:因為8月以來臺股成交量萎縮的狀況,講實在話,讓外界對臺股後市是憂心的。但是國安基金表示股市有漲有跌很正常,並強調臺股基本面良好,殖利率表現佳,本益比偏低。話說臺股基本面這麼好,殖利率高、本益比低,請問主委,外資為什麼沒有信心常留臺股呢?

黃主任委員天牧:外資有自己全球布局的策略,臺灣今年經濟成長非常亮麗,我覺得基本面良好就是投資人最大的保障。

林委員德福:還是認為臺股有無法預期的短、中、長期風險?例如兩岸關係變化導致外資一遇到風吹草動,就不顧一切地離開,會不會有這種狀況?

黃主任委員天牧:我想兩岸的情勢一直都是外資注意的,外資這段期間也常常進入臺股,我覺得外資有它自己的策略,不需要以外資的進出來認定我們的市場有沒有問題。

林委員德福:最近因為我們的國防部長以及很多跟美國息息相關的訊息,甚至於CNN等媒體披露報導,你認為會不會對外資產生一定的衝擊跟影響?

黃主任委員天牧:外資有自己的政經情勢判斷分析,但是以臺股及臺灣在亞洲跟全球的地位,我覺得我們自己要有信心。

林委員德福:按照金管會的報告,預估明年臺股因為QE退場將會縮減四成的成交值,請問不見四成的臺股成交值是不是代表明年經濟景氣有可能衰退的預期結果?會不會?

黃主任委員天牧:目前為止,至少主計總處提供的經濟成長率的估計都是相對樂觀的。

林委員德福:都很樂觀。講實在話,四成成交量的萎縮代表稅收將來會減少,請問對於短徵稅收,你認為未來我們要怎麼做才能夠回補?

黃主任委員天牧:稅式支出報告只是一個估計,可能跟現實有一些差距,我對明年臺股交易量並不像稅式支出報告講的那樣。

林委員德福:你很有信心?

黃主任委員天牧:我覺得臺股到目前為止基本面都非常好。

林委員德福:我們也希望如此,拭目以待吧!

黃主任委員天牧:謝謝委員指導。

主席:請林委員楚茵發言。

林委員楚茵:1023分)主委,早安。我先來問一個比較輕鬆的問題,這件事情發生在美國,它是一則最新的即時新聞。我們知道馬斯克在美國的參議院當中有一些問題跟討論,所以他就特別發了推特,說他想要問一下網友,是不是應該在最近就賣出10%的特斯拉股票,而且不論網友做什麼決定,他都會執行。後來的結果就是要賣價值210億美元的股票,有將近六成的網友都支持。馬斯克當然不歸我們金管會管,但是如果國人有樣學樣,就是臺灣也出現了某位上市公司的經理人直接說:我要公開來問大家投資意見,我該不該來對我的股票做一些處分。如果是這樣的作法在臺灣有樣學樣,算不算違反了現行證交法呢?

主席:請金管會黃主任委員說明。

黃主任委員天牧:委員早。第一百五十五條有很多成就的條件,所以可能還不能用這個個案直接論斷有違反或沒有違反。

林委員楚茵:我知道臺灣可能比較少人用推特,但是臉書相對就多了,像這樣一檔比較熱門的股票,如果他的經理人在這樣公開的社群平臺做這樣的結論或決議,算不算企圖影響股價,或對於股價的波動做一些操縱或操作呢?

黃主任委員天牧:委員提到一個關鍵,他在特定的社群媒體揭露,社群媒體算不算不特定多數人,還是特定的,其實就有很多需要去處理的問題,跟第一百五十五條是不是有扞格或是符合它的條件都需要從實際的案例中去瞭解。

林委員楚茵:這個變成是一種前期預導、未雨綢繆的作法。本席會這樣問你的原因在於,然有人推出這樣的方法,我們也知道不只推特,臉書上面也有很多,包括現在IG上面也是可以的,那麼當它存在於這些社群媒體的時候,到底對金管會來講該管還是不該管?最近LINE或者其他很多的社群平臺,已經出現了很多私底下開班授課的情形,包括我個人的LINE或者是簡訊,就會收到要求我進入比如其他的社群平臺,他要開班授課。好,這是一個。

另外一個就是現在另一種新的方式已經出現了,他可能企圖做影響股價的行為,美其名只是徵詢,甚至於說他只是跟廣大的網友玩一個社群遊戲,這個時候會不會造成股市混亂?金管會有沒有想到接下來有什麼方式來處理?其實你們也必須做一點宣示。當所謂的經理人或者相關人士擁有股票的數目夠多,會影響到這間公司或整個市場、股價、營運的時候,你們要怎麼來做?

黃主任委員天牧:法律面來講要有成就的條件,委員的確點出一個事實就是社群媒體上這些傳言,到底對交易市場的影響如何,這也是散戶投資人存在的國家中最重要發生的問題─羊群效應,大家會一窩蜂地跟這些資訊,金管會會不定期地提醒投資人審慎選股,並真正去判斷這些資訊是不是正確的。

林委員楚茵:如果明天有擁有大規模股票、所謂企業當中的經理人學馬斯克,真的在網路上寫了這樣的留言,然後決定來拋售股票或者是對股票有一些處理的時候,這樣讓金管會會查嗎?還是要就個案來瞭解?

黃主任委員天牧:謝謝委員。因為證交法第二十二條之二有特別明示,大股東賣股要先申報,所以他如果只是虛晃一招,我們可以很容易就判斷出來。

林委員楚茵:最重要的是,對於投資人來講,看到這樣的訊息也不用過於恐慌,就決定要來做一些處分,這是一個最大的原則。

黃主任委員天牧:我們會判斷他到底是不是真的要賣,因為他要賣要先申報。

林委員楚茵:接下來,本席一直關注、之前也跟主委討論過,就是有關公平待客原則當中,保險業的業務員對於招攬障礙者投保的部分。本席是在331日開了一場協調會,不過這大半年來講,最近我們知道壽險公會跟保險局有做一些討論,不過壽險公會現在所提到的這些相關修正,似乎連保險局自己都不是很滿意。雖然我們看到金管會的預算編列或者是預算報告書都有特別提到,希望對身心障礙者提供更便利、更平等的金融服務,但可以發現的是,其實預算編列很有限,包括相關的業務招攬、公平待客原則等,夯不啷噹加起來預算不超過30萬元。那麼我當然不是從預算的角度來要求主委增加預算或者是有預算上的改變,只是如何保障障礙者在投保的過程中不會被刁難,又或者投保了之後會不會在審查當中就直接被否決掉,到底現在實質的進度是如何?請金管會或是保險局讓我們知道一下。

黃主任委員天牧:我記得在前年檢查局曾經對金融機構的身心障礙者金融服務進行檢查,也罰款了。您對這件事情的關心,我印象中是兩個月前我們有通過備查一個關於身心障礙者的規範。但是預算的確不能表達我們的行政執行,是不是請局長簡單跟委員報告一下?

林委員楚茵:現在最新的進度是法案又回到了產壽險公會……

主席:請金管會保險局施局長說明。

施局長瓊華:有關核保原則,其實金管會在9月備查了,後續可能還有一些業者要準備的及對業務員教育訓練未來怎麼去服務。

林委員楚茵:最大的不同跟改變會在那裡?對於所謂的障礙者,在投保的時候能夠獲得哪些更公平的對待?最大的差異跟之前有什麼不一樣?因為最多的就是他們在身體健康檢查的時候,就因為他們是障礙者,尤其在投保壽險的時候,很容易直接被拒絕掉,現在最新的進度會讓他們在受保障的部分有哪些差異?

施局長瓊華:現在的核保原則會根據不同的狀況提示身心障礙者應該提供什麼樣的文件來讓保險公司做進一步的核保,我們現在也請公會研擬業務員如何協助身心障礙者,去提供這樣的服務。

林委員楚茵:謝謝。因為時間有限,所以只好請朱主計長和中央存保朱董事長一起上台,不是要特別製造兄弟同台。首先要請教朱董事長,我們知道朱董事長是剛上任,之前在1月時我曾經詢問過當時的林董事長有關中央存保宣傳的部分,當時我特別關注到的是花了兩千萬、三千萬元在做行銷,但是112日中央存保的YouTube頻道當時只有一百多人訂閱,現在到今天有四百多人訂閱,但是最後一支影片是在11個月以前所上的,然而我看到現在中央存保仍編列兩千多萬元的宣傳費,其中包括拍攝廣告就要花一千萬元,在這些宣傳費用當中,對於YouTube頻道,我就教朱董事長,您剛上任,對於只有幾百個訂閱戶的頻道存在以及要花千萬來做宣傳,但成效卻是有限的,董事長覺得它要繼續經營嗎?如果要經營的話,有特別的想法嗎?因為我們知道在宣傳的過程當中,也是對於投資人、用戶或存戶的宣傳,你怎麼看?

主席:請中央存保公司朱董事長說明。

朱董事長浩民:謝謝委員關心,確實我們YouTube的訂閱人數比較低一點,但實際上點閱的人數是相當高的,比如我們最受歡的30秒廣告「斜槓人生」有259萬人次的點閱率,另外比如30秒「守護家園」廣告也有61萬人次的點閱率,還有最近我們推出10秒鐘的廣告在YouTube上有49萬人次的點閱率,我想訂閱人數和點閱率還是不太一樣的,委員非常清楚。第二,確確實實最近這幾年我們花了很多錢,想要提高民眾對我們存保的認知度,而這幾年確實也有小幅成長,但我們也稍微踢到鐵板,僅維持在68%左右,有點上不去了,所以我們的確要更加強在各種宣傳工具的投入,而且根據我們的調查,在25歲到29歲及30歲到39歲的年輕人中,對於存款的認知度是相當低的。

林委員楚茵:朱董事長,我知道您剛上任,但是對於宣傳及預算的使用,是不是可以交一份更詳細的企劃書給我?我要提醒的是,對於中央存保是否宣布不力或民眾是否瞭解你們有什麼樣的功能,其實必須要有計畫性的規劃,而不是丟上去什麼樣的廣告或內容就會有人看,可否請你給我一份報告?

朱董事長浩民:委員說得是,事實上希望藉由委員的建議,我們會再加強各方面工具的宣導且得到最好的效用。

林委員楚茵:最後,我要問主計長的是,我去年在這裡有提醒過有關地方社福支出的問題,今年我們看到地方在執行社福支出時,在違失的部分大家都是打「X」,我們也都知道沒有縣市政府敢刪社福預算,然如此,是不是我們在訂定違失部分的標準,事實上應該放寬或是修正?不然大家都是「X」,結果其實在中央政府總補助款當中僅3%的分配受考核影響,大家也沒有特別在乎,但是我們每年都在問這個問題,主計長是不是考慮乾脆就放寬這個標準,或是做其他新的有效標準?否則22個縣市都違失,只有5個縣市被減配,被減配的也會覺得很不甘心,對不對?

主席:請行政院主計總處朱主計長說明。

朱主計長澤民:跟委員報告,因為地方政府的違失都是他們自己訂定的標準。

林委員楚茵:對。

朱主計長澤民:而且很多標準都不是現任首長而是以前的首長定下來的,他不敢取消,可是我們也希望不要再增加並考量現有的情況看看怎麼處理,我們會來研究怎麼取捨。

林委員楚茵:主計長,我希望我們來做一個有效且真的有用的查核標準,而不是只是定在那裡,但事實上是一個大家覺得違失也無所謂的標準,好嗎?謝謝。

朱主計長澤民:好,謝謝。

主席:請李委員貴敏發言。

李委員貴敏:1036分)主委,你知道美國證交的規定其實唯一只重視一個重點,雖然它的規定很多,可是它重視的就是資訊的揭露。

主席:請金管會黃主任委員說明。

黃主任委員天牧:陽光原則。

李委員貴敏:即資訊的公開、透明、即時、完整。

黃主任委員天牧:是。

李委員貴敏:您剛才回答林委員德福有關針對美國聯準會啟動縮減購債計畫會對於臺股造成什麼樣的影響?我聽到您的回答是說不會有太大的影響,對不對?您剛剛是這樣講,您說要回歸臺灣產業的基本面等等。

黃主任委員天牧:資金面多多少少有影響,可是美國是鴿式退場,大概是這樣。

李委員貴敏:所以其實是有影響,在政府資訊公開法上面也一樣強調政府的政策不管好的、壞的,只要是民眾關心的,你都應該要很正確揭露。

黃主任委員天牧:充分揭露。

李委員貴敏:所以你不能只有講好的卻不講壞的情形。

黃主任委員天牧:我的表達不是很妥當,謝謝。

李委員貴敏:所以我們從實際相關數據來看,10月份一般外資的淨匯出已經高達44億元,累積到今天為止已經有五千多億元的匯出,我認同剛剛主委提到對臺股要看我們的基本面,可是我要提醒主委,這也是主計長一直鐵齒不講的,就是你現在看到上市櫃公司賺錢、營收高,可是主委有沒有注意到,其他像原物料也同樣高?如果一間上市公司的基本面好,可能在成本的部分沒有提高,可是價格提高,但因為全球的專家都講到現在有通膨,所以你會發現所有東西的成本全部都拉高了,如果你沒有把這個因素考量進去,像我剛才聽您講的,我不知道你有沒有考量,如果我錯了,拜託你糾正一下。因為外資因應聯準會縮減購債及你剛才提到的升息,會不會因而持續匯回?因為它的投資也是一樣要分散,所以當你在講基本面的部分,你只有看公司營收,但沒有考慮到外資動向有關匯回及升息,再加上兩岸之間情勢緊張的情況,所以這些因素可能都會導致外資大量出場的情形,您認為有,還是不會有?

黃主任委員天牧:我覺得委員的分析是正確的。

李委員貴敏:那影響就很大啦!不會只有單純看……

黃主任委員天牧:我覺得這些都是因素,但是怎麼互相牽引,不是我在這個職位上能夠做出讓大家認為非常有公信的表達,對於不能表達的,我就不願意講太多。

李委員貴敏:懂,但是相關部門在執掌的部分應該要表達,對不對?

黃主任委員天牧:是。

李委員貴敏:主委,你記得上禮拜一我們有提到元宇宙和虛擬貨幣的部分,我記得那一天你提到虛擬貨幣不管叫什麼名字,你都認為它是商品,不歸金管會管,那天央行總裁也是這樣認為,但主委,你認為魷魚幣到底該不該管?以魷魚幣來說,在我們排案之前,魷魚幣飆漲200倍;而在我們111日當天質詢完之後,魷魚幣整個崩盤,負責人還捲款潛逃,這些媒體上都有報導。以臺灣目前的情況來說,類似魷魚幣或虛擬貨幣,到底該不該管?

黃主任委員天牧:簡單講,這東西需要辯論,到底這個產業在臺灣的價值是什麼?上次有委員質詢時提到,比特幣挖礦浪費很多電,這點要不要處理?當時經濟部次長也有回答。

李委員貴敏:要不要處理與該不該管是兩回事,若是該管,就討論如何規劃、如何處理;但以魷魚幣的情況來說,即使有如此多的投資人受害,你還是認為臺灣的政府機關連管都不用管?

黃主任委員天牧:保護投資人是要做的,只是做到何種程度?這是一個比例原則。

李委員貴敏:你認不認為行政單位該管?我們先不講哪個單位,而是行政單位該不該管?

黃主任委員天牧:我認為應該要提醒投資人注意!我們與央行在過去這幾年裡,每年都會定期提醒投資人注意虛擬資產。

李委員貴敏:央行已經不認為它是貨幣,那天你們都說它不是貨幣,也不能要央行管。以這種情況來說,我可不可以下結論:你也認為政府該管,只是到底該怎麼管,這點還需要討論?是不是這個意思?

黃主任委員天牧:報告委員,它就是一個資產,所以不能因為它叫currency就認為歸金管會管。以資產來說,譬如投資古董、投資荷蘭的鬱金香,那是不是也算?所以要視商品性質而定,我覺得可以討論到底需不需要管,並提醒投資人注意……

李委員貴敏:你認為應該由哪個單位管?

黃主任委員天牧:金管會只是內閣之一,但可以討論到底……

李委員貴敏:所以應該由行政院負責?

黃主任委員天牧:我不敢這樣想……

李委員貴敏:行政院應該要統籌負責?

黃主任委員天牧:雖然有很多人投資,但這些人是否知道投資的風險?我覺得需要提醒。事實上,金管會過去也在做這些事。

李委員貴敏:接下來本席想請教有關理專的問題。主委知道大家對於理專的感覺嗎?這不是我的意見,但我要反映一下民間的看法。民間說理專是有執照的詐騙集團,這個說詞主委認同嗎?因為這會對理專造成很大的傷害!主委認為這個說詞嗎?

黃主任委員天牧:絕大多數理專都是專業的……

李委員貴敏:所以你不認為理專是有執照的詐騙集團?

黃主任委員天牧:我不認為。

李委員貴敏:2013年到目前為止,因為金管會的數據只到202012月底為止,沒有到現在的數據,時間已經將近一年了。但本席想知道,從2013年到今天為止,銀行盜領客戶款項件數有多少件?請問主委知道嗎?

黃主任委員天牧:委員是指被詐騙嗎?

李委員貴敏:對,我已經整理好了,但你的數據只到2020年年底。請教主委,從圖表來看,到2020年年底為止有多少件?61件!金額呢?到去年年底為止的金額呢?其實我想知道的是到今年的數字,我幫主委算一下金額好了,三億多。至於處罰金額,2019年與2020年分別為五千多萬元與七千兩百萬元,這是金管會的數據。主委剛才說大部分理專是好的,但顧立雄主委在任時設置了理專十誡,而主委的理專十誡2.0則打算從明年開始,從數據來看,這些措施管用嗎?

黃主任委員天牧:那只是一個必要,卻非充分的東西……

李委員貴敏:充分的又該如何?上個禮拜桃園一名77歲老翁被理專掏空八百萬元,叫人於心何忍?

黃主任委員天牧:設定目標機制、誘因機制與領導均環環相扣。

李委員貴敏:在前一頁的資料裡金管會公布了6家銀行理專違規,現在又多了安泰銀行!這是否代表金管會公布違規銀行之後,不但無法解決問題,反而引起更多銀行群起效尤?

黃主任委員天牧:報告委員,目前所看到的裁罰都是在十誡公布前所做的事,這點很重要。

李委員貴敏:那很好。

黃主任委員天牧:如果是在十誡公布之後還有這種情況,那麼處分會更不一樣!

李委員貴敏:那很好。從剛才的數據與這些銀行數來看,可否拜託主委……

黃主任委員天牧:我們整理一份資料會後提供給委員,很抱歉,現在無法提供。

李委員貴敏:沒問題,請於事後將資料提供給本席,本席想知道這些銀行裡有沒有公股銀行?

黃主任委員天牧:有。

李委員貴敏:有公股銀行?所以你們要告訴我做了哪些措施可以因應這種事的發生!

礙於時間關係,我要進入第三個問題,也就是打房部分。我記得談到政府打房這議題時,主委都很支持,所以現在我們來看看成效。以成交量及價格來看,較上一季增加百分之三點多,但租金部分卻上漲超過一成!以桃園為例,竟超過15%?之所以要付租金,就是因為買不起房子所以才用租的,結果卻在人家身上扒一層皮、甚至扒兩層皮?不知主委怎麼看?

黃主任委員天牧:金管會的職責就是在授信上要求銀行注意風險,不可以配合投資客做過多寬鬆的授信政策。

李委員貴敏:可否拜託主委於會後將炒房幫兇的資料給本席?哪些銀行是炒房幫兇?以你們查到目前為止……

黃主任委員天牧:我把我們檢查所看到的缺失提供給委員參考。

李委員貴敏:感謝!

黃主任委員天牧:謝謝委員。

李委員貴敏:最後我要懇切地拜託主計長,每一次詢答時不要胡說八道!上禮拜質詢講到歲入歲出時,主計長硬拗,還提到釋字第391號解釋文,講得好像很有學問。我很認真去看了釋字第391號解釋文,上面講的明明就是歲出,結果你硬拗歲入,真的不要這樣!真的不要!拜託,主計長!現在所有國內外專家、學者及產業界對於通膨議題都緊張得不得了,也擔心得不得了,主計長還要硬扯,要大家不要擔心,沒有通膨問題嗎?你的結論還是一樣嗎?

主席:請行政院主計總處朱主計長說明。

朱主計長澤民:我對外一直講,我們有物價上漲的壓力,至於目前是否為通膨?就目前來看,我不認為現在是有通膨的時候!

李委員貴敏:你就是鐵齒嘛!

朱主計長澤民:因為通膨和物價上漲並不一樣!

李委員貴敏:我要拜託主計長回去考量一下,也看一下上市櫃公司的營收,如果有特定幾家的revenue是提升的,有些是下降,你可以講這是現在的經濟情況。但我認為你要看上來的是真正的營收增加,還是因為通膨所產生的預期情形,好不好?謝謝。

主席:請郭委員國文發言。待鍾委員佳濱發言完畢後休息10分鐘。

郭委員國文:1048分)主委好。這幾天金管會為高收益債正名,稱為非投資等級債券型基金,本席一直在追蹤高收益債對投資大眾所可能造成的隱性風險。因為一看到「高收益」就覺得很迷人,再看到「債券」就覺得相對穩定,可是隱藏在高收益後面的其實就是高風險!然正名為非投資等級債券型基金,那麼就「非投資」的概念來說,我個人解讀為:非一般人所可以投資的!這是我個人認為,不知主委認定為何?整體而言,目前高收益債的曝險金額超過一兆以上,而在主管監理單位的政策指示下,壽險基金不能投入,對不對?至於一般人即使想買債券,也必須有一定資格,是不是?

主席:請金管會黃主任委員說明。

黃主任委員天牧:委員早。是。

郭委員國文:所以主管機關並不認為高收益債是一般的投資標的?請問主委是不是這種態度?

黃主任委員天牧:對投資人風險等級的判定,要由銷售的理專去做……

郭委員國文:關於投資人風險等級的認定,我個人一直非常的質疑,所謂穩健型其實並不穩健,尤其是RR3RR4的部分,我一直懷疑這一點,但這一點我們等一下再做探討。就這個部分,主委,如果你對於整個投資標的都有如此的警戒心,認為投資人要有一定的專業資格,然後壽險基金不能進去,顯然這並不是一個單純的投資標的嘛!顯然不是所謂的高收益,也顯然不像債券那麼穩定。在這樣的情況下,現在曝險達1兆元,金額如此之高,主委,你有沒有什麼政策想來引導它下降,不要那麼高?在你心裡頭有沒有這種想法?

黃主任委員天牧:這是十多年來臺灣投資人的選擇啦!過去十多年來因為QE的關係,這些非投資等級的債券,其實收益率也滿有吸引力的,所以……

郭委員國文:他們的選擇可能是被引導的選擇啦!選擇也可能是在當初監理強度不足的情況下所造成的結果。主委,把所有高收益債全部集中起來,把它湊成一個基金,好像所有垃圾包在一個垃圾袋內就不是垃圾,這個其實很奇怪耶!你不覺得嗎?主委,就像……

黃主任委員天牧:可是這是風險分散的……

郭委員國文:當初美國的次級房貸風暴,也是因為把這些不良的債券湊在一起、弄成一個基金,而引發出金融風暴的風險啊!主委,你不覺得這有危險嗎?

黃主任委員天牧:報告委員,這個商品是國際暨各國都有銷售的啦!重點是投資人知不知道它的風險,以及投資人的風險屬性跟這個商品是不是能夠匹配。

郭委員國文:你的說法就印證了我剛剛所講的,次級房貸風暴的時候,每一個金融機構都是這個樣子,而且三個信評公司都亂評,在這樣的情況下所造成的集體墮落,我就是擔心發生這種情況。主委,我相信你是一個非常有道德感的人,我也相信你對金融控管的使命感,因此我在這邊要跟你做個探討。約莫在2017年到2020年的時候,有一個所謂目標到期型基金,那時候是顧立雄在擔任主委,他認為這種保單是屬於保障型商品,因此他不想要讓它連結到高收益債,當時設定了兩個門檻,債券都必須要BBB+以上的,或者BBB+不能超過四成,也因此讓這些垃圾債的連結不會跑到這些保單裡頭去。主委,我想請教一下,金管會當初曾採取這些措施,現在我們有沒有可能採用同樣的行政方式?我們明明知道高收益債的風險是如此之高,而且您對於所謂高齡的投資人也非常照顧,我們是不是應該針對所謂高收益債,在一定的比例下,做類似投資型保單的設限措施?有沒有這種可能性?

黃主任委員天牧:當初的確因為投資型保單沒有設限,所以連結了很多到期日的基金,後來保險局有特別再設立一個標準。關於委員今天垂詢的問題,我們很感謝委員當初對這部分的指導,我們也做了風險的調整,包括名稱的更改。委員今天指導的這些東西,是不是要對非投資等級債券型基金的投資風險預告,或投資人等級的部分再去做一些管理,我們可以照委員的指示再去研究一下。

郭委員國文:主委,除了等級之外,整個商品的內容、結構如果達到一定的比例,在這種情況下,你也可以如法炮製,要求具有一定資格的人才能進行投資啊!主委,對於這種方式,我真的建議你要去好好思考一下。

黃主任委員天牧:目前有,但委員然有做提醒,我們就朝委員建議的方向去研究。

郭委員國文:應該要從這個方向去做,不然的話,隨便一個地產公司的債券,日本的退休基金也持有了2億美金,造成的風波、衝擊都如此之大。主委,在這種情況之下,我真的建議你應該限期一段時間,好好思考一下,能不能把針對投資型保單安全係數所採取的行政措施套用在基金上面?我相信你在保險部分管控得不錯,但基金的部分顯然是相對鬆了一點。

黃主任委員天牧:委員,您今天諄諄教誨這些事情,我們會再去研究。

郭委員國文:我不敢說是諄諄教誨啦!但我必須要跟你講一下。還有一件事要提醒主委,在你們力推的好享退基金當中就有所謂積極、穩健跟保守的分類,而且我們的穩健分類就是RR3RR4的概念,以致於這裡面也連結到許許多多的高收益債。其實對於好享退基金,我一直站在比較肯定的角度,但我們不應該讓這一個值得肯定的、好的政策平臺造成這種誤導的結果,是不是應該從好享退基金開始做思考,就它所連結的商品去進行可能的清理?

黃主任委員天牧:報告委員,您剛剛垂詢的事情,依我初步來看,也許我是錯的,我不知道,但好享退基金兩年前的那個平臺是沒有連接高收益債的。

郭委員國文:沒有,我有看到它的持股,今天早上我才看過。

黃主任委員天牧:如果有的話,我們會再去瞭解一下,也許是我不對。

郭委員國文:它的穩定型還是會連結得到。

黃主任委員天牧:好,我們來瞭解一下。

郭委員國文:請你們去瞭解一下,因為如果限制一定比例的話,這些基金就必須要做比例上的出清,對於被保險人來說也會比較保險啦!好不好?

黃主任委員天牧:瞭解,我瞭解委員的想法。

郭委員國文:另外,針對普惠金融的部分想就教一下主委。主委,普惠金融的交易筆數,老實說,你們是做得還不錯,但是基本上,行動支付的部分與電子支付的部分,我真的建議應該澈底分開啦!不然你們會不曉得哪個項目成長速度比較多。而且行動支付的部分,過去銀行行動卡發卡的比例就非常高了,你們繼續要衝的應該是電子支付的部分,就比例上來說,我真的建議主委這樣做。主委,請你把詳細的資料整理一份給本席,因為現在已經2021年了,今年上半年的交易金額大概是2.5兆元,今年一整年我們就抓5兆元好了,但2023年必須要衝到6兆元。

黃主任委員天牧:6兆元?

郭委員國文:對,必須要衝到6兆元,這個比例相當高喔!而且筆數部分現在是52億筆,將來要衝的數目是要達到78億筆喔!這是相當高難度的目標,主委,這部分請你們寫清楚一下。

黃主任委員天牧:好,我們寫……

郭委員國文:另外,關於普惠金融的部分,剛剛有人問到保險對身障者的限制,但是我要跟你講的是,銀行公會對於開戶的標準其實也是不一的,請主委連同這個部分一併做處理,剛剛已經有其他委員質詢過這個問題了。

最後,最關鍵的是普惠金融指標,現在的普惠金融指標,無論你是拿世界銀行World Bank或是拿IMF的,湊成一個所謂臺灣式的普惠金融指標,可是臺灣式的普惠金融指標湊起來以後,IMF有些數字是對我們比較有利的,這時候你就採IMF的數字,如果World Bank是比較有利的,你就採World Bank的數字,以此來湊成一個臺灣版的普惠金融指標。主委,有些指標是根本沒有辦法做核對的嘛!譬如每千人成年人未償還貸款筆數是622筆,請問這是高還是低?是好還是不好?完全看不出來!主委。

黃主任委員天牧:委員指導的部分是對的,我們回去討論一下,看看這些是不是有反映本土的現實。

郭委員國文:對,必須反映本土的現實,我就是要這個,也就是說,要如何反映本土的現實,你們每年都應該要自我檢驗,也要讓外面來檢驗,每年都公布一個普惠金融指標,而且是符合World Bank當初所提倡的普惠金融指標,主委,這樣有沒有可能?

黃主任委員天牧:我覺得我們雖然有努力,但還是要更努力啦!我們會照委員指示的方向去做檢討。

郭委員國文:每年都來公布,好不好?

黃主任委員天牧:是。

郭委員國文:另外,本席還有一個要求,我們現在在推的ESG,成效看起來是有聲有色,可是就另外一個面向,我們也必須阻絕黑心企業運用金融資本來從事一些不好的行為,在這樣的情況之下,赤道原則就非常關鍵。可是到目前為止,這是我調查出來到10月底時的數據,我國銀行只有11家有加入赤道原則,其中兩家是公股銀行,其他都是民間銀行。主委,現在已經有成立所謂銀行的ESG大聯盟,在這樣的情況下,是不是可以在你任內快速成立一個所謂的赤道原則大聯盟,這樣的可能性有沒有?

黃主任委員天牧:我們朝這個方向來努力,不過要跟委員報告,就算不參加赤道原則,銀行公會的徵信準則裡面也有對於環保方面的一些要求啦!至於委員的提示,我們畢竟不太想要使用公權力去要求,而是希望能夠採取自願的方式,這樣比較符合它的精神。

郭委員國文:畢竟目前39家銀行當中只有11家有參加,主委,比例上是偏低的嘛!

黃主任委員天牧:我們朝這個方向再做努力。

郭委員國文:必須朝這個方向去努力,也請你訂出一個目標值,什麼時間可以弄一個赤道原則的聯盟,這樣才能代表我們在整個金融資本上有朝向一個人權及相關的永續指標來邁進,好不好?

黃主任委員天牧:好,我們朝這個方向去努力。

郭委員國文:謝謝主委。

黃主任委員天牧:謝謝委員的指導。

主席(郭委員國文代):請鍾委員佳濱發言。

鍾委員佳濱:1059分)主席、在場的委員先進、列席的政府機關首長官員、會場的工作夥伴、媒體記者女士先生。主委早,你在今年曾經表示過純網路保險的鯰魚來了,今年要拍板定案,什麼是鯰魚?什麼是純網路保險年?這是人家網路新聞的標題,你認為是什麼?

主席:請金管會黃主任委員說明。

黃主任委員天牧:鯰魚就是會觸動一個生態改變的……

鍾委員佳濱:對,有的傳統業者開始要繃緊神經了,對不對?它說您今年318日在本委員會說你已經請保險局在67月提出可行性報告,提出了沒有?年底就要拍板定案要不要做純網路保險,現在年底到了,剛剛你在回答委員的時候,好像是還沒決定,你們是不是已經做好決定了?

黃主任委員天牧:我們內部正在討論中。

鍾委員佳濱:還在討論中?

黃主任委員天牧:對。

鍾委員佳濱:好,主委,為什麼要推動保險數位化?是不是跟純網銀的目的一樣?純網銀可以促進金融產業的數位化商機、鼓勵金融創新及深化金融普及,最重要的是可以滿足消費者的需求,是這樣嗎?

黃主任委員天牧:是的,尤其是第三點,現在人壽保險、產物保險商品的屬性,還有一些經濟的提供者沒辦法處理到,比如說共創平台、循環經濟這些,我們希望能從這方面提供一些服務。

鍾委員佳濱:沒有錯,剛才您說的歸結一句話,您在319日說網路保險保費會比較低廉,金管會希望讓民眾買到他們需要的保單,是不是這樣?

黃主任委員天牧:我們是朝這個方向去思考。

鍾委員佳濱:很好。但是本席也在持續推動保險數位化,在510日的時候,我就網路投保的部分,希望你們提供審查基準、訂定作業規範,讓數位科技取代親晤親簽,但是目前你們有沒有訂立出準則了?

黃主任委員天牧:我們從個案累積,準則應該這一、兩個月就會出來。

鍾委員佳濱:你們用個案累積,現在還沒出來,但快出來了,產險採負面表列,壽險採正面表列。另外,在519日的時候我也提到,就商品來講,以負面表列提出不適合使用遠距投保的保險類型,要你們訂定作業規範,開放傳統通路保險交易網路化,列出來沒有?

黃主任委員天牧:這部分請局長報告。

主席:請金管會保險局施局長說明。

施局長瓊華:報告委員,應注意事項我們已經在簽了,應該在最近會……

鍾委員佳濱:也是在進行中?

施局長瓊華:對。

鍾委員佳濱:主委,我知道你們很積極,保險數位化要訂定明確規範才能鼓勵發展,對不對?

黃主任委員天牧:是的。

鍾委員佳濱:其實這段時間你們做了不少事情,在疫情期間促進了保險數位化,我們在526日實施疫情期間親晤親簽跟紙本作業之暫行原則,你們准予暫時以視訊、錄音和錄影的方式辦理對不對?很好。9月的時候,你們訂出了保險業辦理遠距投保及保險業務服務業務應注意事項,規劃未來要讓它常態化對不對?

黃主任委員天牧:是。

鍾委員佳濱:1016日有七家保險公司獲准試辦遠距投保,是不是?

黃主任委員天牧:是。

鍾委員佳濱:未來我們是不是遠距投保跟網路投保會常態化,有沒有可能未來保險公司會以無實體的方式經營?

黃主任委員天牧:這就是我們在檢討規劃純網路保險公司的方向。

鍾委員佳濱:好,我們來看一下,從銀行網路化來思考。過去銀行業有實體銀行,但是有網路銀行app之後,現在有三家純網銀,分別是將來銀行、樂天和LINE Bank。那麼保險業過去有實體的保險公司,除了網路投保跟遠距投保之外,未來的保險公司會是怎麼樣子呢?目前我們查了一下,網路購買保險是未來趨勢有三個重要原因,第一是價格優惠;第二是快速便利;第三是方便查詢。同時問一下消費者未來會不會使用網路買保險,超過五成以上會,所以表示未來的數位保險公司會更有機會滿足消費者需求。但是消費者看的是網路、是投保,從保險公司的經營者來講,則有營運成本低及全網路化的作業資料更容易整合的優點,請問主委,你認為保險的網路化等不等於數位保險公司成立?

黃主任委員天牧:不完全等於。

鍾委員佳濱:很好,我們來看一下,保險網路化是從消費者端看,有網路投保,可以自行上網購買,遠距投保也還是透過業務員,但是仍然是透過現有的傳統保險業經營者在經營,而且是用傳統的保險商品透過網路通路來行銷。碎片式保險目前有了嗎?

黃主任委員天牧:這就是目前我們要努力的方向。

鍾委員佳濱:所以我們來看一下,如果從經營者端看,數位保險公司大概分成生態圈主導、科技主導還有傳統保險業者主導三種型態,這裡面我們不限定它經營傳統的保險業,也不限定是傳統的保險商品。所以現在純網銀部分我們來看一下,將來銀行的部分是由中華電信跟全聯實業這個通路業、幾家銀行業者和關貿協定,它是做後臺的,這是屬於生態圈主導;LINE Bank其實是科技公司結合金融業者,屬於科技主導型;樂天很特別,樂天是來自日本樂天銀行及國票金控,是金控主導型。請問主委,您認為未來的數位保險公司是不是也會有這些情況?

黃主任委員天牧:其實委員問到一個重點,這就是我們討論的,它最好的股東結構是什麼?因為科技主導可以提供創新,金融主導可以提供穩定,這兩者要做一些取捨。

鍾委員佳濱:所以目前在判斷上,我們來看一下,由生態圈主導的,因為有完整的消費生態圈,以剛剛全聯跟中華電信來講,它有通路、客戶,如果我是租車公司,賣車險當然很好賣,有龐大的潛在客戶、可以開發特定的保險商品,但是保險的類型會受到限制;如果是科技主導,就像您說的,它有創新,但是到底有沒有現成的客戶不知道,而且初期的獲客成本會非常高;但是如果交給傳統的保險公司主導,它當然經營純熟、有基本客群、熟悉監理規定,但是缺乏創新動能,也跟現在的網路化重疊。所以接下來我要問主委,您打算如何開放數位保險公司,打算開放幾家?

黃主任委員天牧:非常感謝委員提供今天的資料,這就是我們現在思考的面向,怎樣結合不同的架構,提出更多的創新概念而不失金融的穩定。

鍾委員佳濱:所以如果目前以網銀為例有這三種類型,你們也要評估這三種類型,那你認為未來是不是至少要開放幾家才能讓不同類型的業者參與經營?

黃主任委員天牧:我們目前沒有準備對家數方面做限定。

鍾委員佳濱:對類型有沒有偏好?

黃主任委員天牧:您提的這幾種都有在考慮中。

鍾委員佳濱:所以未來有沒有可能每一種類型都有一家的機會?

黃主任委員天牧:要看業者的申請,還沒有確定要開,只是要將這些條件都思考過。

鍾委員佳濱:如果確定要開,可能每一種類型都有業者申請,你們可能會讓他們嘗試看看?

黃主任委員天牧:目前還沒有做最後的決定,但是您指示的這些都是我們思考的面向。

鍾委員佳濱:我希望未來如果你們拍板定案要開幾家,應該要考慮到讓不同業者的類型都有機會讓市場決定,好嗎?

黃主任委員天牧:是。

鍾委員佳濱:接下來談商品,數位保險公司業務的部分,像剛剛提到的碎片型保險,之前我問過局長,包括在汽車強制險的部分,您說有沒有在行駛都是在保險的狀態,不適合碎片型,我接受。最近新聞很多,外送員違規事故4年內大增,交通部要納管,電動車未來會成為民眾常用的交通工具,它會短租,傳統的保險公司以意外傷害險跟車體險,傳統是以年為單位,不符合成本效益,未來數位保險公司如果以分鐘為單位,投保這樣的保險,你覺得可不可行?

黃主任委員天牧:我們其實就朝這個方向努力了,就是碎片型的商品。

鍾委員佳濱:碎片型保險有一個很重要的基礎是後面必須要有強大的資訊平台。

黃主任委員天牧:對,還要有數據做基礎。

鍾委員佳濱:這就是為什麼我們談的不是叫做網路保險公司,網路投保、視訊投保,不管什麼方式遠距投保,數位保險公司推動金融創新,必須要有一個很重要的平台蒐集相關資訊,以車輛為例,車輛資訊、送貨資訊等等,這樣子才能針對碎片型的意外險和車體險甚至延遲送誤險進行處理,這就是我們要求數位保險公司為什麼以數位為基礎平台的原因,是不是這樣子?

黃主任委員天牧:我覺得委員您說的就是我們在思考的方向之一。

鍾委員佳濱:您都認同,也都在做了。接下來我再問,過去我們開放網路銀行──純網銀的時候,20184月你們公布了可行性報告;到了426日,你們的說明當中,包括資本額門檻、業務範圍、申請資格、監理原則、營業據點;620日辦理公聽會;到816日預告修訂商業銀行設立標準和商業銀行轉投資應遵守事項準則;到1114日修正法規;1116日開始受理申請純網銀;在2019730日公布設立許可名單,可見一件事情的推動不是那麼快的。

2018年、2019年開始,到現在已經2021年了,如果打算要開放數位保險公司,針對開放時程表、對開放程度、開放幾家、開放類型、開放的產品、優先評估事項有沒有開始進行籌劃了?

黃主任委員天牧:委員,這就是我們現在在做的事情。

鍾委員佳濱:你們在做的事情?

黃主任委員天牧:是。

鍾委員佳濱:然已經在做,接下來的三個問題請你具體回答。第一,開放的時程表,你們什麼時候可以公布?

黃主任委員天牧:我們大概年底或明年初之前就會公布年底。

鍾委員佳濱:你在今年318日說年底會公布,包括完整的時程表會比照網銀,是不是這樣?

黃主任委員天牧:我們會遵循網銀的程序。

鍾委員佳濱:就是比照網銀,當你們公布的時候是一個完整的時程表。

黃主任委員天牧:如果決定要開放的話,這個時程表當然參考以前的……

鍾委員佳濱:當然,如果決定要開放就要有完整的時程表。第二,開放的程度要說明,打算開放幾家、什麼類型都要說明。

黃主任委員天牧:這個都會說明。

鍾委員佳濱:最後,我也希望你們做一個保險商品的評估。

黃主任委員天牧:這個一定會的。

鍾委員佳濱:什麼樣的商品要優先?我希望這些在您的評估下,在年底拍板定案之前有沒有一些資訊也可以讓我們參考?讓我們瞭解目前你們側重了哪些因素?也讓我們去蒐集民間的意見,包括業界的意見、消費的需求,再跟金管會做一個互動,可以嗎?

黃主任委員天牧:這是我們的責任,我們會跟委員報告。

鍾委員佳濱:把你們在年底拍板定案之前,相關研議的重點,包括那三種類型的考量因素,可以讓我知道嗎?

黃主任委員天牧:這是我們應該跟委員報告的。

鍾委員佳濱:好,謝謝主委。

主席(鍾委員佳濱):請江委員永昌發言。

江委員永昌:1111分)主委,在1025日我有請教你,為了金融穩定跟良善管理,必須要看到花旗跟其他銀行之間的密約,你答應本席要去看,後來你又跳票,如果金管會主委在國會接受立委備詢是這種態度的話,我都不知道花旗的董事會怎麼樣去對待他們的員工。這事情我非常地不理解,請回答。

主席:請金管會黃主任委員說明。

黃主任委員天牧:員工的權益是金管會審查的考量因素之一,但是花旗跟買方的相關契約是屬於商業文件,金管會不是勞動主管機關,我們不適合去審閱這些事情,但是我們有請花旗提供相關的法律說明給勞動部參考。然後現在資方跟工會都有在對談,這就是我們希望金管會促成的方向。

江委員永昌:1025日之前,其實你們也知道相關訊息,你在委員會答詢的時候,我問你們有沒有權限去看,你也說有,事後又這樣子改口,那我看花旗的董事會也可以一天到晚改口啊!其實道理也不難,金管會常常對金融業訂定很多指標、KPI什麼的,要求他們制度要弄好,你制度弄得再怎麼好,規章弄得再怎麼完善,還是有人會違規、犯規。其實人治的精神很重要,那些理專三不五時發生大案件,挪用或盜用客戶的錢,造成很龐大的損失,都是你們積極想去處理的,所以人很重要。

花旗的價值在哪裡?你說想去併購花旗消金部的人,或許就是看到花旗的員工,那是它重要的資產啊!如果想要來的人,就必須加碼到它的員工,讓他們有這樣的條件去好好談。現在花旗的法遵對你們答覆說,競業禁止及案件個案獎金,他們的法遵都能夠滿足。那有滿足法律規定?競業禁止兩年,競業禁止是對誰?是對會touch到機密的員工,然後雇主也可以施予一定的補償給這個員工,至少要在這樣的條件之下,而且有一定的時間跟範圍才可以去做。

現在你告訴我,去從其他的國家或者臺灣其他的行業,還在這種高度監理的金融業,有出現過同行之間可以簽競業禁止的,而且還不一定是要來併購的,就是大家只要有意願探詢的時候,都可以同行之間,不是公司去對員工簽競業禁止,而是同行之間簽。請你說明可以這樣嗎?

黃主任委員天牧:報告委員,這些您關注的事項,我們都很關注,可是我們不能直接去做,我們不是勞動主管機關。我跟您報告,為了這件事情,我去瞭解韓國怎麼做、美國怎麼做,花旗的主管機關OCC,我們問它在審核這些過程中,金融監理機關會不會去涉入勞動事務?它說他們絕對不會處理。現在花旗在韓國已經不賣了,韓國的主管機關也只管消費的部分,不管員工。金管會在過去以往對這些事情,我們會關注勞工的權益,但是不是直接涉入,因為我們不是主管機關,我們會間接在審核時納入考慮,這是我們的政策。

江委員永昌:對,但是如果你這樣講的話,就是主委今天在這裡宣示花旗跟其他銀行,不管最後是併購的那一家或者不是,從此之後都沒有金管會的事情,一切都聽勞動部。

黃主任委員天牧:我們會在審查時納入考慮,我們希望資方跟勞方去溝通。

江委員永昌:不,你剛剛這樣回答有矛盾啊!你剛剛講到韓國也不管、什麼也不管,但是早在1025日……

黃主任委員天牧:我們管得比別人多,但是我們不會直接涉入到勞動主管機關該做的事,這個分際要很小心。

江委員永昌:你再把這個分際說清楚一點。

黃主任委員天牧:就是我們會促使資方要重視勞方的意見,在勞動法的基本前提下去做協商,就像112日開始,可是金管會不會跳下去解釋這個契約合不合法,這不是金管會的權責,這是勞動主管機關的權責。這點我特別跟委員報告,請您包涵。

江委員永昌:未來金融同業當中都簽訂類似這種競業禁止的規範,你也沒有任何的布局或想法說該怎麼做?你的意思是這樣。

黃主任委員天牧:這個競業禁止與否、它的執行與否,是勞動部……

江委員永昌:我說以金融業來講,其他行業就不管,因為我跟你講,這裡有一個非常重要,特別在金融的穩定或是經營的良善管理上,這些員工其實是金融業最重要的資產,有他們才有這些客戶、有他們才有這些創造出來的業績跟成就。

黃主任委員天牧:我們瞭解員工是機構最重要的資產,但是我們保護員工、關心員工的方式,必須跟勞動部一起去努力,不是直接涉入,因為我們不是主管機關,我們是間接的。

江委員永昌:但是因為觸及到金融業,那您也知道,其他行業我先不講,就是假設以後這樣的併購案,都要以加碼到金融員工的這個方式來進行,是會比較好的,要有這樣的角度。而不是同行間先簽訂了,所有旗下的這些員工應該有的待遇就不見了,這個部分我說明得還不夠清楚嗎?

黃主任委員天牧:委員指導得非常清楚,可是像這些事情的討論……

江委員永昌:就是說,我們兩個是同行也簽訂了,你我旗下的員工會受到影響,以金融業監理的角度來看,你認為這樣子沒有關係?

黃主任委員天牧:可是它在勞動法規的規範上有明確的規定,所以我們跟勞動部有一起開會,聽聽花旗怎麼講,我們都有參加,沒有置身事外。

江委員永昌:以後所有的詢答,只要在這邊問你,你就說是勞動部,是這樣嗎?

黃主任委員天牧:我們會把勞方……

江委員永昌:針對你主責的部分,或者你會對勞動部提出什麼樣的建議,可以講一下嗎?

黃主任委員天牧:是勞動部告訴我們花旗的事情是不是適法。

江委員永昌:你本來主張說你們有權力去看裡面的密約,你現在也放棄了這樣的作法,我就看不到金管會有任何的,我當然會去質詢勞動部。

黃主任委員天牧:就算我們看了,也沒有立場去評論,我們不是主管機關,去涉入民事契約會有一些分際的問題。

江委員永昌:主委,不管是涉及金管會還是勞動部,您同不同意同行之間的簽約而影響到員工的權利?在競業禁止部分,本來法有明定應該跟員工簽約而不是跟同行,你覺得這樣子也可以?我很真切地想聽到這個答案。以後大家就同行簽約,也不要管員工有沒有受到競業禁止權益應該被補償的保障,就不管了啊!我們兩個簽還比較快。

黃主任委員天牧:報告委員,競業禁止特別的定義是針對人。

江委員永昌:就公司對員工嘛!現在是公司對公司在簽,這會影響到啊!

黃主任委員天牧:會影響到,可是這是勞動主管機關判定的事情,不是金管會判定的事情,我們介入這個事情,會有分際的問題。

江委員永昌:所以競業禁止不適合金管會任何的建言,就是這樣啊!

黃主任委員天牧:競業禁止在勞動部有認定的標準,如果我們……

江委員永昌:我一樣會去勞動部問,但是我認為金管會這樣子,完全……

黃主任委員天牧:我們是納入審查的考慮,不會完全不管,可是我們要注意我們的分際,因為其他監理機關怎麼做,也是我們一個重要的參考。

江委員永昌:好,主委就承諾著,我一定會去問勞動部,不要到時候勞動部說金管會這邊應該做什麼的時候,金管會這邊還要推託,這樣可以嗎?

黃主任委員天牧:報告委員,我們都有跟勞動部密切合作。

江委員永昌:我會再去問,就像25日我問過你,但是到今天答案就不太一樣了,我也會再去問勞動部,希望問完那邊之後,勞動部、金管會能夠一致來幫忙這些員工。

黃主任委員天牧:謝謝委員指導。

主席:現在我們休息10分鐘。

休息

繼續開會

主席:現在繼續開會。請張委員其祿發言。

張委員其祿:1130分)主委好。今天大概有兩個大的問題跟主委討論,一個是剛才江永昌委員已經談過的問題,有關於花旗出售消金這件事情,剛才主委也已經做了一些回答,我想這件事情,首先在消費者這部分,未來影響也滿多的,因為它有兩百多萬的卡友,又有44家分行,對於消費者端的個資保密、資訊,我想這是我們一定會去監理的。另外當然就是回到市場面的部分,跟江委員稍微有點不一樣的問題,先跟主委討論一下,目前看起來好像很多人在搶它,我知道這也算是商業,其實金管會未必會完全瞭解,這沒有關係,不過主委應該也清楚,現在市場上五搶一的狀況大概是怎麼樣呢?

主席:請金管會黃主任委員說明。

黃主任委員天牧:委員好。我們也是從報上看到有這5家,但是我們不方便去問花旗是不是這5家,這不是我們監理機關要做的事情。

張委員其祿:沒關係,現在確實是有這樣的一種方向。花旗這一次的策略也不是只賣臺灣的部分,它其實是賣13個國家的,我們也知道,對於這種包裹出售,金管會這邊有一些訊息嗎?或者覺得它這個策略跟單獨只賣臺灣的部分有什麼差別?有沒有什麼想像?

黃主任委員天牧:這是它處理上效率的問題,包裹可能一次就賣掉了,如果是分開賣,在不同市場要不同的策略,對它來講,當然時間會比較長一些。

張委員其祿:是,這也沒關係,因為這是他們自己所做的決定。我們比較關切的是,我們知道在南韓,其實後來它真的找不到買家,我們剛剛講臺灣有五搶一,可是在南韓,最後的狀況是沒有賣成,甚至後面的清算時,包括資遣,花了將近10億美金,等於發60個月的資遣費用給員工,其實這也是有可能發生的,如果他們真的是退出,我不知道金管會對這件事有沒有準備?

黃主任委員天牧:目前我們臺灣應該看起來有興趣的還是很多,所以真正退出,目前看起來應該是不會。

張委員其祿:我為什麼會講退出這部分要想一下?雖然這一次看起來很多家是有興趣,我們也是從眾多訊息裡找,目前可能有5家有興趣,但是現在搶的金額叫價也滿高的,甚至本來是認為大概在600億元左右,現在就衝到1,100億元,所以到最後是不是真的能賣得成,其實也不一定,我覺得也未必完全是一個定數,所以我們特別請金管會注意,因為有時候喊太高,最後也會破局,沒有賣成,所以最後也有可能是退場這種方式,所以這個部分也是連動的,如果是往這個方向走,我們怎麼看善後的問題,這個問題同樣也是剛才江委員垂詢過的,不管是賣掉也好,沒賣掉也好,其實員工權益的影響都很重大,而且它關乎那麼多原來的消費者,到底是不是競業禁止,像剛才談的問題,這是員工的部分。對於消費者這些個資的移轉也是一部分,如果是要退場也是另一個部分,總之這個問題其實也是希望金管會對於這一件事情,因為它是個大案子,可能必須要有整體不同scenario的想像。

黃主任委員天牧:是,謝謝委員的提示。

張委員其祿:因為它也可能是退場。

黃主任委員天牧:是,謝謝委員提醒,我們會特別注意。

張委員其祿:好,謝謝主委。其實這個問題,因為很多委員垂詢過了,我們就不再多說了。

第二個問題,其實想跟主委談的是關於中國的問題,其實中國恆大的風險,之前大家都知道了,它對於整個中國房市的衝擊,現在好像看起來還不只恆大,還包括佳兆業等等,又有558億元理財商品出現問題。我們現在也是要問,先前也有委員垂詢,我們到底有沒有一些基金,之前我們談的是恆大,現在佳兆業又出現問題,我們有沒有一些基金商品也是曝險在這上面的?我們是不是已經有點瞭解了?

黃主任委員天牧:關於這個部分,剛才證期局有提供,不動產這些大概有四百多億元的基金曝險在這上面,有四百多億元的金額。

張委員其祿:是,所以我覺得這個塊狀,我們都應該持續一直掌握,坦白說,有些基金也不只是在未來兌付的問題,甚至有時候這些基金轉一手,有可能是不是跑到美國的市場再去買,間接上可能也買到一些什麼中概股,或者是有這些問題,也就是這個東西直接的跟間接的,可能我們都還是要花一點時間掌握。

黃主任委員天牧:今天一早上很多委員都關心這個問題,包括它在美國上市的公司如果被停牌時,我們該怎麼處理等等,謝謝委員的指導,我們會針對整個系統去處理。

張委員其祿:對,真的要麻煩金管會跟主委,因為真的非常有可能是整個系統性的,因為它不是只有直接的,還有間接的很多東西。這個問題其實應該這樣講,因為當時國銀有設定12個行業跟它有關這種曝險疑慮,其實我們也可以這樣講,整個中國經濟的隱憂不會只有這12個行業,因為現在中國其實問題也滿多的,包括現在他們有什麼恐慌性採購、搶購,還有缺煤、缺電等等這些問題也都出來了,說實話,這些問題也很多。我為什麼要談這個問題?因為我們也不能不否認我們跟中國的貿易依存度很大,甚至最近兩岸的緊張,我這邊想要談的一個問題也是希望金管會要預做準備,當中國出現很多的大問題,甚至說得直接一點,要是兩岸有所衝突等等,我們在金融上到底因應策略是什麼?甚至有時候像金融市場中的,比如股票要不要熔斷、要不要做這些事、要不要休市,或者是發生這些事時我們在存保上要做什麼準備、戰爭險等等。總之中國金融的變數其實也不能小覷,我們在整個金融上到底是怎麼維穩?我們自己也要維穩,這個地方是不是應該要以它整套的劇本因應中國金融情勢變化的問題?

黃主任委員天牧:是,我非常感謝張委員還有其他財委會委員對這個議題上從不同的角度提醒金管會,我會遵照委員的指示,盡我們的能力去把這些可能產生的問題先做一些規劃。

張委員其祿:我能不能麻煩主委給財委會一個簡單的報告?關於中國經濟體制最近碰到的這些問題,甚至可能聚焦在臺海緊張的情勢下,我們怎麼維持金融穩定的整個分析,好不好?

黃主任委員天牧:我很坦白跟委員報告,我們會照您的指示做這個報告,可是有些東西牽涉到我們怎麼做,那可能牽涉到跨部會的東西……

張委員其祿:對、對、對。

黃主任委員天牧:屬於太機敏的東西,我也許不能夠直接跟委員報告,請您多包涵……

張委員其祿:沒問題,至少在金融的部分……

黃主任委員天牧:但是屬於一般性的、能夠對委員公開的事情,我們會講,有些東西不適合告訴大家,如果我先告訴大家怎麼做,別人就知道我們怎麼去處理了……

張委員其祿:是。

黃主任委員天牧:請您多包含。

張委員其祿:沒問題,至少在金融這個地方……

黃主任委員天牧:好。

張委員其祿:其實大家也覺得要金融穩定,這是必須要的。

黃主任委員天牧:我們會照委員的指示去做。

張委員其祿:好,謝謝主委。

接下來請教主計長、國庫署長。主計長、署長,因為我的詢答時間只剩最後1分多鐘,所以我坦白談一個問題,當然這可能是財政部的事,其實這個問題為什麼擺在最後,因為今天財政部部長沒有列席。講到補助款,坦白一點講,它剛好是一個反指標,什麼是反指標?就是地方的財政愈差,他們領的愈多,講白一點,就是自有財源比率過低。其實補助款大概就占地方財政收入的三成多,雖然這些年來我們也做了那麼多要幫助地方平衡,包括水平的、垂直的,讓地方在財政上更公平,可是這個補助款制度推了那麼多年,我們依然看到補助款變成是財政反指標,簡單講,就是財政愈不好的愈需要,這也是這些縣市政府拼命想要升格的原因嘛!所以我們是不是要認真思考這個補助制度怎麼樣才能真的讓地方的財政改善?還是這件事已經無解了,最後還是要靠行政區劃重劃?甚至我直接再提一個問題,之前財委會也一直關切房價的問題,因為這個補助機制是中央政府手上唯一的工具,我們就是靠補助款、統籌分配稅款,所以政府可以好好運用,如果我們希望他們調整好稅基,這個地方是不是有辦法再精進一點?當然主計長可能說你們是編預算的,沒關係!但是財政部是不是給點立場,好不好?

主席:請行政院主計總處朱主計長說明。

朱主計長澤民:跟委員報告,一般補助款是主計總處在管的,目前直轄市的人口大概占65%,其他16個縣市的人口大概占百分之三十幾,可是就像您剛才講的,這16個縣市的自籌財源比較低,目前他們獲得的補助款大概是66%

張委員其祿:對啦!我知道,所以我們才希望讓這個制度更有效一點,我們也希望這是政府的財政工具,政府可以好好運用,比如居住正義可以納入這個財政指標,如果他們不調整這個稅基,這個地方應該少一點……

朱主計長澤民:所以我們就有一個修法方向,另外一個是統籌款……

張委員其祿:是,一起吧!

朱主計長澤民:統籌款也一起……

張委員其祿:好,我看到署長也點頭,應該是認同才對吧!好,謝謝。

朱主計長澤民:謝謝。

主席:請李委員德維發言。(不在場)李委員不在場。

請高委員嘉瑜發言。

高委員嘉瑜:1143分)主委好!之前富邦金董座代理的問題疑踩到產金分離的紅線,當時金管會表示會用高標準檢視。其實這次的事件也凸顯暫時代理變成無條件事後審查即可,讓大家質疑產金分離是不是在代理時可以有空窗期?這會不會變成法律漏洞或金融監理上的漏洞?就金管會所謂的高標準檢視,事後再回想檢討,金管會針對這次的事件會做出怎麼樣的處理?

主席:請金管會黃主任委員說明。

黃主任委員天牧:我要先謝謝委員對這件事情的關心和指導。的確,如果他只是短期代理,依照公司法第二百零八條就可以處理,可是我們從這次事件發覺,就算是短期,大家還是很擔心產金分離的問題,所以這次的議題就凸顯一個典範,就算是短期,業者也應該要遵循這樣的規範去處理,我們會用這樣的要求去……

高委員嘉瑜:對,但是我們不能用道德勸說,表示我們希望、我們期望,而是金管會要有具體作法。對於這種臨時代理,我們是不是能夠接受他們產金合一?如果不行,我們是不是要求非必要根本不能同意?如果這個暫時代理非蔡明忠不可、非產金合一不可,他們必須要提出具體理由,待金管會審查之後,才可以放行,而不是今天富邦想要家天下,富邦說了算,金管會拿不出辦法,只能事後監督、事後審查,這個不是我們想要看到的。從這次的事件,金管會也意識到這個問題,就是富邦一向家天下,而且行事高調,社會觀感都這麼差,他們還是堅持要這麼做,現行法令可以說有漏洞,他們這樣高調且挑釁的行為是不是凸顯目前我們是無法可管?

黃主任委員天牧:我非常謝謝委員的指導。將來我們會請銀行放進內控,讓將來短期代理也要遵循這個規定。

高委員嘉瑜:你說內控就是目前金管會還是沒有要提出解決辦法嗎?

黃主任委員天牧:不是,報告委員,監理有很多尺度的問題,不見得每件事情都要修法,那個太強了,如果業者自律處理能夠達到目的,我覺得都可以接受,用內控的方式管理,如果讓他們自己的內控機制規定短期代理也要遵循產金分離的意旨能夠達到目的,我們還是可以接受的。

高委員嘉瑜:對,問題是我們從這次事件意識到很難期待這些公司能夠做到怎麼樣的內控,其實這次事件已經引起社會輿論很大的反彈,我們可以做的例如我剛剛說的,他們非必要不能,我們可以要求他們,如果要指定代理人,必須要先提出書面,待金管會審查同意之後才可以。多了這道程序可以在某種程度上避免公司用這樣私相授受,甚至違反相關規定的方式,進行脫法行為。我希望金管會能夠去檢討這個部分,為什麼金管會不願意做,而要從內控來做呢?

黃主任委員天牧:報告委員,對於短期,我們很難在倉促之間去審核,但是如果用內控,大家直接就知道,這是他們形塑的文化,就不要去做這件事情……

高委員嘉瑜:其實最高的標準就是原則上不能產金合一嘛……

黃主任委員天牧:對。

高委員嘉瑜:例外才可以嘛……

黃主任委員天牧:對。

高委員嘉瑜:例外是怎麼樣的例外?你們可以提出來,如果真的有必要……

黃主任委員天牧:我覺得大家應該都是循這個方向去做啦!

高委員嘉瑜:今天富邦不是沒有其他董事可以代理董事長,今天董事長也沒有要做什麼重大的准駁,明明就有陳聖德,明明就有其他人,但是他們非要找蔡明忠,這不就是挑釁金管會?不就是挑戰產金分離的權威嗎?他們這樣做,金管會還無視這樣完全無視公司治理、無視法遵的狀況。我覺得金管會應該要拿出具體的標準,就是你們說的高標準到底是什麼?我到現在沒有看到你們的標準在哪裡?怎樣叫高標準?

黃主任委員天牧:委員,這次的事情對大家都是一個學習的……

高委員嘉瑜:我希望金管會能夠從這次事件的事後檢討建立相關的法令或依據去做審查,才更能夠防止類似這樣私相授受、家天下的行為。

另外,最近一則新聞報導新光人壽改走騰籠換鳥路線,號稱獵地鎖定臺中,還大剌剌指出這個策略是新光金控創辦人吳東進的妙點子。請問主委,對於吳東進還能隔空指導新壽去進行獵地計畫、公司策略,你覺得這有沒有違反當初金管會要他停止金控董事長這個職務的要求?

黃主任委員天牧:對於這則新聞,我們要查證,但是當初我們的確認為他不要再涉入金控業務了。至於他是不是有……

高委員嘉瑜:如果他今天有涉入,金管會可以怎麼處理呢?

黃主任委員天牧:這個是「點子」,要看他是什麼場合提出來的……

高委員嘉瑜:報導是「點子」,但是實際上這是點子或下指導棋,還是他就是背後的影武者、太上皇?因為過去吳東進就是用逃避監督的方式設立一個資產負債管理委員會來主導投資,規避董事會,破壞公司治理,大家也知道新光人壽背後的影武者、真正下指導棋的還是吳東進啊!現在新聞也大剌剌指出就是吳東進,還把這個歸功在吳東進的身上,完全無視於金管會對新光人壽的懲罰。他們這樣一而再、再而三又是挑釁、又是挑戰我們金管會的權威!我不知道從富邦人壽到新光人壽這樣一而再、再而三對於公司治理、金管會的要求及原則完全無視的情況下,是不是凸顯金管會在面對這些壽險公司、面對這些財團、金控,完全就是放任不管,所以他們才會如此囂張?從富邦人壽到新光人壽,每個都不把金管會當一回事,我看了覺得非常難過,然後你還在這裡說要去瞭解他的「點子」是什麼,而上一個富邦的案子,你說會請他們重視內控,到底金管會有沒有在管啊?

黃主任委員天牧:這個新聞的真實性,我們會去瞭解,但是委員對我們的指導,我們會照您的方向去處理。

高委員嘉瑜:我不希望我們一而再、再而三看到這些壽險公司,一再的把法令、公司治理或是金管會視為無物,請你們拿出權威,好好去做相關的要求,好不好?

黃主任委員天牧:是,謝謝委員指導。

高委員嘉瑜:上次我們談到虛擬通貨的部分,而主委上次也一再強調,要從銀行的金流來監控,用一個中心化系統去包圍去中心化系統,也就是虛擬通貨的平台,問題是很多的虛擬通貨平台,它不是透過銀行端,也就是說,它可能是C2C的方式去路徑、去交易,所以在這個時候,金管會如何有效防制洗錢?還有虛擬通貨平台的對象你都能夠瞭解?請問你要如何做到──如果它不透過銀行端的話?

黃主任委員天牧:第一個,謝謝委員上次提醒這個問題,首先就是要確認這些沒有來登記的業者是不是還存在於社會裡面,我們要怎麼找出來,然後要求他們遵循我們的洗錢防制規定。

高委員嘉瑜:因為11月底前你們要求業者要繼續依照我們的法遵來辦理,但是我們現在也知道,這些虛擬通貨有時候被視為是商品,也就是說,它經過金融系統之後,會有物金流不一致的狀況,甚至在交易的時候,審查上會有難度,在這個情況之下,它很容易就會透過金流、物流的交易,然後產生不對等的情況,甚至是洗錢的狀況,也就是說,現在這種虛擬通貨平台最常見的交易型態,也就是幣幣交易,也就是透過虛擬資產跟虛擬資產之間來做交易,其樣態是不透過銀行端,如此一來可能會變成洗錢的溫床,這也是我們要特別關注的部分,但是這個部分金管會現在還拿不出辦法來,也就是說,當這個洗錢防制的主要工作落在金管會身上,你對這一塊主要在做洗錢的虛擬貨幣的幣幣交易是完全不管的,所以你到底要如何去監管呢?

黃主任委員天牧:報告委員,洗錢防制是以它要經過法幣做交易,如果它是物物交換,這個本來也不是金管會管的。

高委員嘉瑜:你不能限縮到只管法幣交易的部分,現在虛擬通貨平台主要就是做幣幣交易,主要就是虛擬資產跟虛擬資產交易,然後這個最主要的洗錢管道你不管,你只管你管得到的部分,這樣就沒有在管的意思啊!你知道現在虛擬資產的犯罪態樣以哪一種為主嗎?

黃主任委員天牧:請委員指導。

高委員嘉瑜:吸金詐欺。從20201月到20219月,也就是到現在為止,臺灣整個虛擬資產投資詐騙案的金額高達多少,主委知道嗎?其實刑事局有統計資料。

黃主任委員天牧:請委員指導。

高委員嘉瑜:高達286,000多萬元,也就是說,其實在臺灣,這已經是一個非常嚴重的事件,過去兩年內發生了5,281件,高達28億元的虛擬資產的投資詐騙案在臺灣發生,但是金管會對這件事情卻是無動於衷,所以我再問你一次,如果防制洗錢金融行動工作組織要求我們針對這個部分來評估風險的話,在月底前必須要把法遵聲明交出來,請問一下,現在風險評估是金管會哪個局處負責?

黃主任委員天牧:牽涉到銀行的部分是由銀行局負責。

高委員嘉瑜:銀行局已經把這個風險評估做出來了嗎?

黃主任委員天牧:FATF的部分,我們要瞭解國內洗防辦對這個事情的看法。

高委員嘉瑜:因為你11月底前就要求人家要交出法遵啊!11月底就已經要到了,結果你到現在還沒有把你的風險評估做出來,則他們交出來要幹嘛呢?你的風險評估到底做出來了沒?

黃主任委員天牧:其實國家風險,包括產業風險,本來一直都有在做,當年2018年評鑑的時候就有在做,今年還有更新,所以都有在做。

高委員嘉瑜:所以你現在更新的風險評估已經出來了,對不對?

黃主任委員天牧:配合洗防辦的作法,就金融業的風險評估,這些都有在做。

高委員嘉瑜:虛擬通貨這一塊的風險評估,目前在銀行局的評估裡面是如何?你們是依據什麼來評估?譬如說洗錢評估的部分,會做弱點剖析表、會做威脅評等表,那你們的評等跟剖析的狀況目前是怎麼樣?是怎麼看待現在的虛擬通貨平台的交易?銀行局目前的評估如何?可以跟我們說明一下嗎?

主席:請金管會銀行局莊局長說明。

莊局長琇媛:報告委員,對於虛擬貨幣的風險評估,其實我們在去年就已經做過了。

高委員嘉瑜:你們評估出來的結果是如何?低、中、高還是非常高?

莊局長琇媛:我們是屬於中高風險。

高委員嘉瑜:你們認為洗錢的威脅上是屬於中高風險。

莊局長琇媛:對。

高委員嘉瑜:那洗防辦的評估是什麼?

莊局長琇媛:我們是把這個評估報告交給洗防辦,因為它是負責我們的國家風險評估。

高委員嘉瑜:你們有瞭解洗防辦的評估是如何嗎?中高、高還是非常高?

莊局長琇媛:它現在還在進行當中。

高委員嘉瑜:好,如果是中高風險的話,代表這個風險程度是滿高的吧?如果以這樣的狀況來講,目前我們監管的密度跟監管的態樣,其實完全沒有辦法涵蓋現在虛擬通貨交易平台的問題,這部分就是我一直在問的,金管會到底要不要負起這個責任?因為如果以過去來講的話,28億元這麼多金額的投資詐騙狀況,到現在為止金管會還不去處理的話,其實就是一個怠惰。

黃主任委員天牧:那個是資產不是金融商品,但是如果透過金融體系,然後有法幣的部分……

高委員嘉瑜:它就是透過金融的虛擬通貨交易平台去做投資詐騙,而我們認為這一塊現在是金管會要負起責任啊!如果金管會不管,請問到底是誰要管?

黃主任委員天牧:對於涉及法幣部分、金融體系部分,是我們在做主管機關。

高委員嘉瑜:那虛擬資產跟虛擬資產之間呢?就是我所說的幣幣交易的部分。

黃主任委員天牧:關於洗錢防制,通常是透過正式的金融體系才叫洗錢,若是不透過正式的金融體系……

高委員嘉瑜:現在洗錢就是有新的態樣,就是不透過金融體系的洗錢方式,所以現在就是要國家拿出辦法來啊!但就是沒有人要管,我們到底有沒有決心去做防制洗錢的工作呢?

黃主任委員天牧:我們是有的。

高委員嘉瑜:但是我們沒有看到啊!總之,就這個部分,我覺得金管會必須跟各部會進行研究,就是現在的虛擬通貨交易平台主要的詐騙就在幣幣交易,而不是你所說的法幣、路徑等等。換言之,這部分完全就是一個空窗,但這現在卻是洗錢上一個主要的樣態,可是這個部分我們現在無法可管,變成一個法律上的漏洞,這可能就是主要的問題了,好不好?

黃主任委員天牧:謝謝委員。

主席:casino的籌碼算不算洗錢,這個值得探究!

接著請羅委員明才發言。

羅委員明才:1156分)主席、各位委員、出列席官員大家好。請教中央存保公司朱董事長,大概在15年前臺灣曾經有金融情況比較危險的時候,逾放比有的到8%以上,我記得臺企銀甚至快接近10%。總之,很多銀行可說是岌岌可危,所以那時候就推出了很多救銀行打呆帳的一些動作,很多的不良資產也都全部拿出來拍賣,而中央存保公司從那時候開始一直到現在,是扮演什麼樣的角色?你們成功地處理了多少遭遇困難的銀行?

主席:請中央存保公司朱董事長說明。

朱董事長浩民:跟委員報告,當時慢慢從金融重建基金承受一些不良的資產,到目前我們收回的資產大概有260億元,然後還有約32億的資產還沒有處分掉,這32億元主要包括兩部分,一個是101大樓的股權,大概20億元;另外還有四筆不動產,大概10億元左右。四筆不動產中,有三筆一直在拍賣當中,但一直都流標,現在要做第四次的拍賣;另外一筆則是在大臺北華城那邊的慶豐銀行土地,我們現在正委託第一太平戴維斯公司在處理,我們預計在這個月底或許可以進行招標。

羅委員明才:101的部分,那個地段是蛋黃區、是最好的區域,究竟有多少面積,怎麼會處分不掉呢?

朱董事長浩民:101的部分,先前拍賣過兩次,後來則是有一陣子它的辦公室出租率不高,但是過去這十幾年以來,我們收到它的股息大概有19億元左右,我們本來預計在這幾年在適當的時間把它處分掉,但是因為疫情關係,現在101大樓整個的營收……

羅委員明才:你剛才說的20幾億元的內容是什麼?是股權、土地面積還是樓地板面積?

朱董事長浩民:股息、股權。

羅委員明才:都是股權的部分。

朱董事長浩民:對,事實上我們持有大概15%的股權,我們也派駐兩位監察人在董監事會議裡面。

羅委員明才:基本上,中央存保公司扮演一個很重要的角色,特別是從這十幾年,我們看到慢慢的、都已經依序穩定下來了,現有本土有38家銀行,表現也都非常傑出。今年上半年你們有沒有算一算,他們的獲利大概是多少?

朱董事長浩民:我手上沒有他們獲利……

羅委員明才:算起來應該超過3,800億元以上,還有下半年度,所以我們看到現在臺灣的金融股可以說是閃閃發亮。面對這樣的情況,當初為了鼓勵這個金融業的穩定發展,我們有在這裡修法,政府支持銀行,銀行支持企業,企業挺員工,三挺的政策。這一路走來至少度過很多難關,也穩步趨堅。當初金融營業稅是多少?

朱董事長浩民:原先是5%,後來降到2%

羅委員明才:現在3%的部分每一年怎麼樣使用?一年大概收多少費用?

朱董事長浩民:113年,所謂的費用是撥給我們,但是我們在109年的時候就撥入金管會的特別準備基金,目前大概累積1,228億元。

羅委員明才:那邊有1,200多億元?

朱董事長浩民:是。

羅委員明才:夠不夠?以目前的情況來看,所有的銀行中,逾放超過1%的有哪一家?

朱董事長浩民:沒有。

羅委員明才:逾放超過0.5%以上的有哪一家?

朱董事長浩民:這個我要查證一下,不過跟委員報告,現在所有銀行的逾放比率上個月是0.19%,事實上應該是有史以來最低的情況。

羅委員明才:歷史新低啦!

朱董事長浩民:對。

羅委員明才:現在逾放大概都是很低的情況,所以現在面臨一個問題,銀行不好的時候,國家動員所有的資源支持他們,現在銀行好了,國庫在非常困窘的情況下,考不考慮提高銀行的金融營業稅,恢復到5%

朱董事長浩民:那不是我們存保的職責,這個可能是……

羅委員明才:你剛剛講全部都很穩定啊!

朱董事長浩民:這個應該是財政部的職責。

羅委員明才:剛剛談了這一段,現在可以說每一家銀行的營業狀況都非常健全,逾放各方面也都是歷史新低,有沒有考量恢復他們的金融營業稅,從2%調升到原來的5%,藉此充實困窘的國庫?

主席:請金管會黃主任委員說明。

黃主任委員天牧:委員好。第一個,稅的問題可能牽涉財政部,甚至行政院的政策。

羅委員明才:我知道。

黃主任委員天牧:第二個,現在累積的這些錢看起來多,可是這個錢運用的標的不是只有銀行,還有保險公司,長期來講,我們需要一個穩定的基金,以因應不時之需。另外,這些錢就算沒有用,將來也可以充實存保的準備金,因為當時是保額的2%,現在只有0.46%還是多少,其實還要累積。這些錢不是看到沒有用就沒有用了,我們要用百年的遠見看這些錢的使用。

羅委員明才:是,謝謝。不過1,000多億元,現在還是持續累積啊!

黃主任委員天牧:是。

羅委員明才:放在那邊如果沒有妥善運用殊為可惜,就好像臺灣證券交易所一樣,現在因為量都衝高,EPS都接近10塊了,都賺一個股本、一個股本。臺灣證券公司現在裡面累積的盈餘有多少?

黃主任委員天牧:委員繼續垂詢,我請局長提供數字給您。

羅委員明才:好。我們看看這些周邊單位,事實上,現在可以說是兵強馬壯,有那麼多資金在那個地方。我也提醒主委,剛剛有人講了一些消費者權益的問題,或者是客戶安全的問題,現在都有錢嘛!儘量做好宣導防治犯罪的準備。

黃主任委員天牧:有,第一個,充實他們的資本結構,尤其證券周邊單位;第二個,做公益;第三個,有些資本支出,像資訊系統、資安這些東西都趁這個機會強化。

羅委員明才:我希望好的時候,銀行、證券、保險這些金融業各方面可以充實自己本身的職能。

黃主任委員天牧:我們會朝委員指示的方向努力。

羅委員明才:還有道德觀念,我們都常常說讓薪水高一點,以俸養廉,這個就牽涉到現在物價膨脹的問題。現在通膨來了,士農工商遇到民生消費品很多都開始飆漲的狀況,對於周邊的這幾個單位,明年有沒有調薪的準備?

黃主任委員天牧:目前沒有,應該要看行政院,因為要看軍公教調整之後各行各業的狀況,我們不要率先做這件事情。

羅委員明才:他們大概會調4%左右,現在很多民間企業也都準備照顧員工,希望對員工更好一點,對公司的向心力高一點,在職場的運作上也可以穩定一點。

黃主任委員天牧:是。

羅委員明才:有沒有調薪的準備?

黃主任委員天牧:我們還是要看明年初,行政院在軍公教調薪之後未來的發展方向再決定。

羅委員明才:好,希望能多為這些金融從業人員爭取他們的福利。

黃主任委員天牧:是,瞭解。

羅委員明才:因為這是第一線,要以俸養廉,這是很重要的一個觀念,希望他們可以很穩定的工作,認真的把事情做好,才不會動歪腦筋。

黃主任委員天牧:是。

羅委員明才:另外一個是有關證券從業人員的問題。國內的券商會不會太多?

黃主任委員天牧:相較於七十幾年雖然減少很多,但是家數的確還是不少,而且規模不一。

羅委員明才:主席發現了,主委有沒有發現現在很多券商開始削價競爭?一般服務費是1.425‰,他們現在1億元可以退多少你知道嗎?

黃主任委員天牧:市場行情請委員指導。

羅委員明才:以前1億元退10萬元嘛!1億元的話,現在有的已經退到12萬多元,搶食這個市場可以說是削價競爭得非常厲害,結果慘的是第一線的從業人員,就是所謂的營業員。第一線的從業人員領最低工資,大概23,000元、24,000元左右,好一點大概3萬多元,全部都是靠業績、爭取來的下單量,變成削價、惡性競爭。主委會不會去注意這個事情?

黃主任委員天牧:我有請證期局注意一下將來券商發展的商業模式是什麼,因為有很多小券商靠經紀業務作為獲利來源,將來經紀業務就像您指示的,會越來越競爭,這部分這些券商將來怎麼樣永續發展,我們要做一些思考。

羅委員明才:有一些電子下單下殺到1.5折,變成現有從業人員生活、生存的生態統統被打破。

黃主任委員天牧:委員的確指導得非常有道理。

羅委員明才:希望現在有能力的時候處理,多多輔導他們這些人可以從事第二個工作,培養另外的專長。

黃主任委員天牧:是,這就是我們目前希望走的方向。

羅委員明才:謝謝。

黃主任委員天牧:謝謝委員。

主席:請葉委員毓蘭委員發言。(不在場)葉委員不在場。

請陳委員椒華發言。

陳委員椒華:128分)謝謝主席,主委好。金管會成立的宗旨主委應該知道嘛!就是綜理金融市場及金融服務業的發展、監督及管理,還要兼顧金融消費者跟投資人的權益,對不對?

主席:請金管會黃主任委員說明。

黃主任委員天牧:陳委員好。是的。

陳委員椒華:有關民眾檢舉金融機構違法案件,金管會的受理程序,現在我們看到一件事,金管會銀行局受理民眾檢舉,如果銀行辦理衍生性商品有違法、違規,銀行大部分都回覆是私權糾紛,或者是涉及事實認定,然後都轉這個函給被檢舉的銀行自己答覆,這些銀行大部分當然都說自己沒有錯。本席也看過很多這樣子的情況,銀行局沒有就檢舉的事證更積極的去查,主委覺得這邊是不是有很大的可以改善的空間?

黃主任委員天牧:謝謝委員關心,基本上,任何商品都屬於銀行跟當事人之間的契約關係,所以主管機關原則上應該看銀行怎麼講,瞭解其中有沒有主管機關可以關切的地方,不是統統都不管。我們有評議中心,消費者如果覺得有不公的地方,可以向評議中心申訴。

陳委員椒華:好,如果很多案件都是走評議的話,沒有主動查證,或者是走到評議,民眾覺得這樣子的作法很難跟銀行對等的溝通。譬如說,銀行違反自己的內規、內控,內規、內控的作業準則或是要點銀行又不提供,金管會也不提供。請問主委,如果是這樣的情況,要怎麼樣落實金融消費者跟投資人權益的保護?

黃主任委員天牧:您非常關心這個議題,某些您跟我們指導的一些個案,其實有些不是完全沒有提供,要看個案決定。

陳委員椒華:對,但是現在本席接獲或是關心這些案件以來,譬如說,銀行自己有內規、內控,金管會就公布、公開這些作業要點,投資人也不需要去要半天,最後可能走到司法才要得到,這樣子已經讓投資人的權益受到損害,所以這個部分要請主委思考,是不是可以改進,公開各個銀行的內控、作業要點?主委,這個做得到嗎?

黃主任委員天牧:內控部分金管會應該都有處理,但是如果牽涉特別、個別商品或契約關係的時候,可能還是要瞭解銀行的態度,有一些不一樣的處理方式。

陳委員椒華:本席覺得很納悶,銀行自己訂的、自己該遵守的規定為什麼變成一個秘密,然後金管會不願意提供?這樣權益受損的就是投資人。這個部分本席還是請主委考慮,並公布銀行自己該遵守的規定是什麼樣的規定。如果他們的確有遵守,我想陳情人也不會質疑金管會的立場。瞭解嗎?

黃主任委員天牧:是,瞭解,如果您有特別的個案,我可以指導,我們會特別跟您請教。謝謝。

陳委員椒華:好,謝謝。為了維護金融秩序,吹哨者如果檢舉相關金融市場的違法失序,我們知道金管會有檢舉獎金,檢舉案件有作業要點。請問你們有發放過這些獎金嗎?發放的標準到底是怎麼樣?譬如說,我要請教東莞案或張晉源檢舉何壽川案,這些有發放獎金嗎?

黃主任委員天牧:這兩個案子我沒有印象,但是其他案子確實有發放過,我自己還主持過那個委員會,根據提出的這個局,大家討論怎麼審查以及為什麼要發,是有的。

陳委員椒華:主委,這兩個案子有一個共同點,都是吹哨者,銀行告他們,一個是匿名的告,一個是公開告,走到目前司法都證明控告案中的吹哨者沒有錯。本席覺得奇怪,為什麼金管會沒有針對類似這樣的案子發獎金?到底發放的標準是怎樣,主委可不可以說明一下?

黃主任委員天牧:委員的質詢時間很寶貴,我們是不可以會後提供獎金發放的標準或是檢舉要點?

陳委員椒華:如果發放的標準有問題應該檢討,也希望藉此鼓勵吹哨者為維護金融秩序敢去吹哨。

黃主任委員天牧:我們會後提供相關的要點給委員參考。

陳委員椒華:好,謝謝。

黃主任委員天牧:謝謝委員。

主席:請鄭天財Sra Kacaw委員發言。

鄭天財Sra Kacaw委員:1214分)主席、各位委員、主計長好。主計總處整理給行政院的111年度原住民族相關經費,這裡面包含公務預算、總預算,也包含非營業基金,另外就是前瞻基礎建設計畫,總共329.97億元。主計長也很清楚,這個之前我也提過,但是改善的非常有限,還是要請主計總處再跟相關部會多多的說明,讓他們知道……

主席:請行政院主計總處朱主計長說明。

朱主計長澤民:好。我們來跟原民會商量看有什麼相關,不要一條公路經過那邊就統統……

鄭天財Sra Kacaw委員:對,現在還是有這種狀況──虛胖的原住民族相關經費,像內政部的污水下水道建設計畫、生活圈道路交通系統建設計畫7.79億元,交通部的公路系統興建及改善計畫、國家風景區開發與管理計畫78.78億元,內政部的提升道路品質計畫5.87億元,交通部的臺鐵南迴鐵路臺東潮州段電氣化工程建設計畫8.31億元。我們看這個國家風景區全部都把它列出,只要是在原住民族地區的就列。被列為國家風景區,其實我們還受到限制,有相關法令、土地利用的一些限制,事實上我們被限制,結果又被列為相關經費。尤其是公路總局的臺九線花東縱谷公路安全景觀大道23億元,目前都座落在花蓮玉里到瑞穗之間,然後還有一個臺東段67,000多萬元,還有生活圈道路,這個都市計畫外的92,000多萬元,像這樣的路,尤其是道路,臺九線又不是只有原住民在走,對不對?各族群都走,不分族群,不能因為它經過原住民族地區就把它列入。基本上,它的問題等一下我來說明,整個加起來,我認為被充數的就將近100億元,它的問題出在哪裡?出在各部會誤以為原住民族相關經費就是只要原住民族地區的全部列入。

朱主計長澤民:他們把……

鄭天財Sra Kacaw委員:事實上,所謂的「原住民族地區」是原民會報給行政院核定的,是有法律依據的,原住民族基本法跟原住民族工作權保障法針對原住民族地區有定義。基本上,就是2002616日行政院核定的55個鄉鎮市。像花蓮市的原住民非常少數,吉安鄉也是一樣,這樣的他們都把它列入就會產生這個問題。

朱主計長澤民:我是不是提一個方法?我們編新的預算的時候,把這個表跟原民會商量一下,研議怎麼樣表示出來。112年……

鄭天財Sra Kacaw委員:112年。

朱主計長澤民:對。

鄭天財Sra Kacaw委員:這個很好,一定要做這樣的溝通協調。

朱主計長澤民:對,我跟原民會溝通協調。

鄭天財Sra Kacaw委員:最好的方式,第一個,涉及到人的,像教育部涉及原住民學生的當然要列入。另外一種就是部落,你施作在這個部落裡面。譬如說,原基法第二條第一項第四款有部落的定義,定義得也很清楚,係指原住民於原住民族地區一定區域內,依其傳統規範成立的團體。

朱主計長澤民:我來跟原民會商量看看,看要怎麼樣才能夠顯示出真的是花在原民地區。

鄭天財Sra Kacaw委員:因為這個部落也是原基法所規定的,這是第一個。第二個,它是經過原民會核定的,不是經過原民會核定的也不能列入。

朱主計長澤民:對。

鄭天財Sra Kacaw委員:所以這個部分確實是要請主計長指派一位負責原住民委員會業務的……

朱主計長澤民:我們跟原民會來商量,因為基本資料在它那裡。

鄭天財Sra Kacaw委員:對。基本上涉及到原住民個人的、族群的,或是涉及到部落的,就可以列入了。

朱主計長澤民:對。

鄭天財Sra Kacaw委員:這樣的話,就不要每一次都為了這個哦!事實上我們也知道主計總處一直很支持原住民的預算,也都有成長,我們都瞭解,但是不要只是看起來有那麼多,而是要務實的……

朱主計長澤民:因為我們要編的話,不只112年,我們將來要回溯到以前才能夠知道歷史趨勢。

鄭天財Sra Kacaw委員:好,那就麻煩主計長,謝謝。

朱主計長澤民:好。

主席:謝謝鄭天財委員、謝謝朱主計長。接下來登記發言的廖委員婉汝、廖委員國棟、余委員天及費委員鴻泰均不在場。

請邱委員志偉發言。

邱委員志偉:1221分)主委好,上個星期我跟幾位臺大的教授有一個餐敘,我們討論到國內資本市場的問題,特別是針對私募股權基金。針對私募股權基金,金管會基本的態度跟立場是怎麼樣?

主席:請金管會黃主任委員說明。

黃主任委員天牧:我們都允許,目前有一些我們的金融業可以去參與投資,包括保險業。

邱委員志偉:現在是這樣子,國發會有頒布一個私募股權基金的輔導管理辦法。

黃主任委員天牧:有,我們有一起參與。

邱委員志偉:對,那希望私募基金做什麼呢?是對國家基礎建設有一些貢獻嘛!譬如5+2、綠能、循環經濟或者是對氣候變遷的調適,這些部分都需要更多資金來投入國家基礎的建設。

黃主任委員天牧:是。

邱委員志偉:那目前的相關規定,除了配合政府的公共或社會福利投資45%之外,其餘對保險公司的持股上限,包括對私募股權基金跟創投公司的部分只能25%

黃主任委員天牧:是,25%

邱委員志偉:所以很多的臺灣資金是鎖在人壽,這個部分如果有更多人壽的基金能夠投入在這個未來的私募基金裡面,我想對國家的基礎建設會有很大的幫助。那些教授都是長期觀察臺灣的資本市場,他們的建議一定是良善的,而且是專業的,當然政府很怕保險業把這些資金拿去亂投資,會損害投資人的權益,對不對?所以對保險業投資的規範是比較嚴格。

我們看一下2020年壽險資金的運用,投資在國外的有18.6兆元,這個數據不是專家提供給我的,占可使用資金的65%,但是投資在專案的國內公共投資,只有812億元,只占了總體人壽資金的0.3%,那為什麼會這樣?國內不是需要私募股權基金去做更多的公共建設投資嗎?你如果去國外投資,現在最大的風險是來自匯兌啊!壽險業在2020年匯兌損失將近3,000億元耶!我不曉得主委有沒有注意到這個現象?

黃主任委員天牧:扣掉匯損之後,還是有賺的,不是說出去多少虧多少,應該不是這樣子。

邱委員志偉:我們把資金運用在最需要、需求強度最高的地方,國內的基礎建設需要這些資金,如果你沒有標的或是相關的規範比較嚴格,他就只有往外跑,你看我們國內公共建設的總預算一年才2兆元,中央政府總預算才2兆元,如果壽險業的資金可以導引到公共建設,目前只有812億元,把這比例稍微提高一點點,譬如到2%就有好幾千億元了,這個可以增加投資公共建設的動能,也可以輔導更多的新興產業。站在金管會的立場,需不需要去檢討或思考是否可以適度放寬投資比例的上限?

黃主任委員天牧:我簡單跟委員報告兩點,第一點,保險投資的宗旨就是希望到期日匹配,而且是固定收益,才符合保險商品宣告的利率。臺灣的資本市場不夠大,必須到國外尋找長期跟有固定收益的商品,這就是為什麼我們有那麼多錢到國外,因為國內沒有這麼多商品,但是保險資金取之於國人,我們希望能留在國內去運用,所以就有公共建設專案運用的部分。現在是缺乏案源,所以今年修保險法提供一些誘因,包括您所說的私募基金的問題,這部分的25%看起來不高,其實還有很多、很多餘裕可以去做,我們會鼓勵保險公司多朝這方面去發展。

邱委員志偉:這部分資金的導引很重要,導引到需要的地方,特別是對國內基礎建設有幫助或是新興產業……

黃主任委員天牧:我們會朝委員的方向去努力。

邱委員志偉:另外,上禮拜我在經濟委員會有詢問,在資本市場、股票市場裡面有很多對於散戶的打擊,包括有幾家hedge fund,上禮拜我質詢的應該是證期局的副局長,有三家hedge fund聯手放空國內的重要產業,包括之前的航運股、後來的面板以及現在的半導體,很多散戶基本上都受到這些產業很大的影響,從最高的時候殺下來被放空,然後造成很多散戶的嚴重損失。如果它是正常的運作,依法我們當然尊重它相關的避險行為,如果它涉及到不法、涉及到傷害投資人的權益,特別去坑殺散戶的時候,金管會就要拿出行政作為、甚至是司法作為來做調查。主委,你們後來調查的結果是怎麼樣?

黃主任委員天牧:我請局長報告。

主席:請金管會證期局張局長說明。

張局長振山:跟委員報告,我想報載有寫幾檔避險基金他們有操作,我們後來有去查證,但沒有發現有借券放空,我們可能要再把網更擴大一點,目前看起來是沒有。

邱委員志偉:我覺得是這樣子,很多的散戶都會來陳情,很多投資人受到巨額的損失,不是因為他們的投資不精準,如果是hedge fund聯手或者合作去借券放空影響資本市場的運作,傷害投資人權益的話,這部分我想金管會要拿出更積極的作為來調查。

黃主任委員天牧:是,借券部分監視制度會去督促,但是如果牽涉到不實訊息,這些被影響的公司自己就要對外去說明。

邱委員志偉:對,我是覺得一切要依法行事,如果他們依法做避險,符合法律相關的規定,我們當然尊重它嘛!

黃主任委員天牧:是。

邱委員志偉:那是正常的投資行為、是正常的公司運作。如果它有不法的行為,或者它他規避相關的法律規定,或是違反相關的法律規定,這是你們的專業,不是我們的專業……

黃主任委員天牧:這是我們該做的。

邱委員志偉:但是我們接到很多的陳情,希望主管機關能夠正視這個問題。

黃主任委員天牧:我跟您報告,第一個,影響的公司自己就要對外說明,讓投資人知道那些被放空的訊息是不是真的。第二個,交易所本身也可以要求這些公司去處理。第三個,我們有監視機制。

邱委員志偉:對,因為你們有監視機制,如果發生這種狀況,主管機關要先瞭解hedge fund是不是有違法。

黃主任委員天牧:是。

邱委員志偉:如果沒有違法,我們當然就尊重,如果有違法,你們要馬上依法導正,甚至移送司法調查。

黃主任委員天牧:我想您對這個議題的關心,我們也非常重視,我們會再積極去研究有沒有什麼更好的方式去處理。

邱委員志偉:好,謝謝。

黃主任委員天牧:謝謝委員。

主席:謝謝邱委員、謝謝黃主委。今日登記發言委員均已詢答完畢,現在進行討論事項處理,請議事人員宣讀今日審查預算案之審查項目及提案,共199案。預計宣讀時間約25分鐘,宣讀完畢後休息,預計下午1310分進行協商,現在請宣讀。

一、預算數部分:

111年度中央政府總預算案附屬單位預算(營業部分)關於中央存款保險股份有限公司

()業務計畫:(第7頁至第13頁、第70頁)

1.如有修正,除註明修正意見外,應另加敘「並依據營業收支、金融保險成本、轉投資、重大之建設事業及資金運用等項之審查結果,隨同調整。」

2.如無修正,應敘明「應依據營業收支、金融保險成本、轉投資、重大之建設事業及資金運用等項之審查結果,隨同調整。」

()營業收支:(第14頁至第15頁、第23頁至第27頁、第30頁至第47頁)

1.營業總收入:1119,4381千元

2.營業總支出(不含所得稅費用):1119,4381千元

3.稅前淨利:0

()金融保險成本:(第34頁)

1.如個別項目有修正,除註明修正意見外,另加敘「營業總支出應隨同調整。」

2.如無個別項目修正,即敘明「隨同營業總支出審查結果調整。」

()轉投資計畫:無列數

()重大之建設事業:6934千元(第11頁至第13頁、第49頁至第53頁)

()資金運用:(第14頁至第15頁、第26頁至第27頁)

1.如有修正,除註明修正意見外,另加敘「並依據營業收支、金融保險成本、盈虧撥補、轉投資及重大之建設事業等項之審查結果,隨同調整。」

2.如無修正,應敘明「應依據營業收支、金融保險成本、盈虧撥補、轉投資及重大之建設事業等項之審查結果,隨同調整。」

111年度中央政府總預算案附屬單位預算(非營業部分)關於特別收入基金─金融監督管理基金

()業務計畫:(第6頁至第9頁、第33頁)

1.如有修正,除註明修正意見外,應另加敘「並依據基金來源與用途審查結果,隨同調整。」

2.如無修正,應敘明「應依據基金來源與用途審查結果,隨同調整。」

()基金來源、用途及餘絀部分:

1.基金來源:2747,685萬元

2.基金用途:2636,2566千元

3.本期賸餘:111,4284千元(第9頁、第15頁至第17頁、第19頁至第29頁)

()解繳公庫:100,684萬元(第9頁、第15頁)

111年度中央政府總預算案附屬單位預算關於信託基金─保險業務發展基金

()基金運用計畫:(第4頁至第5頁)

1.如有修正,除註明修正意見外,應另加敘「並依據收支、餘絀撥補等項之審查結果,隨同調整。」

2.如無修正,應敘明「應依據收支、餘絀撥補等項之審查結果,隨同調整。」

()總收入:1,8036千元(第5頁至第6頁、第8頁、第11頁至第13頁)

()總支出:12,6477千元(第5頁至第6頁、第8頁、第14頁至第16頁)

()本期短絀:10,8441千元(第6頁、第8頁至第10頁)

111年度中央政府總預算案

直轄市及縣市政府、災害準備金及第二預備金歲出部分

26款 直轄市及縣市政府

1項 直轄市及縣市一般性補助款1,9654,6169千元(請參閱總預算書歲出部分第623頁至第624頁)

1目 直轄市及縣市教育補助5012,6589千元

2目 直轄市及縣市交通補助110億元

3目 直轄市及縣市其他經濟服務補助247億元

4目 直轄市及縣市社會保險補助99,5175千元

5目 直轄市及縣市社會救助補助701,2146千元

6目 直轄市及縣市福利服務補助3478,5216千元

7目 直轄市及縣市其他基本財政支出補助1592,7043千元

8目 直轄市及縣市平衡預算補助520億元

27款 災害準備金50億元(請參閱總預算書歲出部分第625頁)

28款 第二預備金74億元(請參閱總預算書歲出部分第626頁)

二、委員提案部分:

INCLUDEPICTURE "F:\\scan\\I25\\金管會基金_頁面_001.jpg" \* MERGEFORMATINET INCLUDEPICTURE "F:\\scan\\I25\\金管會基金_頁面_001.jpg" \* MERGEFORMATINET

INCLUDEPICTURE "F:\\scan\\I25\\金管會基金_頁面_002.jpg" \* MERGEFORMATINET INCLUDEPICTURE "F:\\scan\\I25\\金管會基金_頁面_002.jpg" \* MERGEFORMATINET

INCLUDEPICTURE "F:\\scan\\I25\\金管會基金_頁面_003.jpg" \* MERGEFORMATINET INCLUDEPICTURE "F:\\scan\\I25\\金管會基金_頁面_003.jpg" \* MERGEFORMATINET

INCLUDEPICTURE "F:\\scan\\I25\\金管會基金_頁面_004.jpg" \* MERGEFORMATINET INCLUDEPICTURE "F:\\scan\\I25\\金管會基金_頁面_004.jpg" \* MERGEFORMATINET

INCLUDEPICTURE "F:\\scan\\I25\\金管會基金_頁面_005.jpg" \* MERGEFORMATINET INCLUDEPICTURE "F:\\scan\\I25\\金管會基金_頁面_005.jpg" \* MERGEFORMATINET

INCLUDEPICTURE "F:\\scan\\I25\\金管會基金_頁面_006.jpg" \* MERGEFORMATINET INCLUDEPICTURE "F:\\scan\\I25\\金管會基金_頁面_006.jpg" \* MERGEFORMATINET

INCLUDEPICTURE "F:\\scan\\I25\\金管會基金_頁面_007.jpg" \* MERGEFORMATINET INCLUDEPICTURE "F:\\scan\\I25\\金管會基金_頁面_007.jpg" \* MERGEFORMATINET

INCLUDEPICTURE "F:\\scan\\I25\\金管會基金_頁面_008.jpg" \* MERGEFORMATINET INCLUDEPICTURE "F:\\scan\\I25\\金管會基金_頁面_008.jpg" \* MERGEFORMATINET

INCLUDEPICTURE "F:\\scan\\I25\\金管會基金_頁面_009.jpg" \* MERGEFORMATINET INCLUDEPICTURE "F:\\scan\\I25\\金管會基金_頁面_009.jpg" \* MERGEFORMATINET

INCLUDEPICTURE "F:\\scan\\I25\\金管會基金_頁面_010.jpg" \* MERGEFORMATINET INCLUDEPICTURE "F:\\scan\\I25\\金管會基金_頁面_010.jpg" \* MERGEFORMATINET

INCLUDEPICTURE "F:\\scan\\I25\\金管會基金_頁面_011.jpg" \* MERGEFORMATINET INCLUDEPICTURE "F:\\scan\\I25\\金管會基金_頁面_011.jpg" \* MERGEFORMATINET

INCLUDEPICTURE "F:\\scan\\I25\\金管會基金_頁面_012.jpg" \* MERGEFORMATINET INCLUDEPICTURE "F:\\scan\\I25\\金管會基金_頁面_012.jpg" \* MERGEFORMATINET

INCLUDEPICTURE "F:\\scan\\I25\\金管會基金_頁面_013.jpg" \* MERGEFORMATINET INCLUDEPICTURE "F:\\scan\\I25\\金管會基金_頁面_013.jpg" \* MERGEFORMATINET

INCLUDEPICTURE "F:\\scan\\I25\\金管會基金_頁面_014.jpg" \* MERGEFORMATINET INCLUDEPICTURE "F:\\scan\\I25\\金管會基金_頁面_014.jpg" \* MERGEFORMATINET

INCLUDEPICTURE "F:\\scan\\I25\\金管會基金_頁面_015.jpg" \* MERGEFORMATINET INCLUDEPICTURE "F:\\scan\\I25\\金管會基金_頁面_015.jpg" \* MERGEFORMATINET

INCLUDEPICTURE "F:\\scan\\I25\\金管會基金_頁面_016.jpg" \* MERGEFORMATINET INCLUDEPICTURE "F:\\scan\\I25\\金管會基金_頁面_016.jpg" \* MERGEFORMATINET

INCLUDEPICTURE "F:\\scan\\I25\\金管會基金_頁面_017.jpg" \* MERGEFORMATINET INCLUDEPICTURE "F:\\scan\\I25\\金管會基金_頁面_017.jpg" \* MERGEFORMATINET

INCLUDEPICTURE "F:\\scan\\I25\\金管會基金_頁面_018.jpg" \* MERGEFORMATINET INCLUDEPICTURE "F:\\scan\\I25\\金管會基金_頁面_018.jpg" \* MERGEFORMATINET

INCLUDEPICTURE "F:\\scan\\I25\\金管會基金_頁面_019.jpg" \* MERGEFORMATINET INCLUDEPICTURE "F:\\scan\\I25\\金管會基金_頁面_019.jpg" \* MERGEFORMATINET

INCLUDEPICTURE "F:\\scan\\I25\\金管會基金_頁面_020.jpg" \* MERGEFORMATINET INCLUDEPICTURE "F:\\scan\\I25\\金管會基金_頁面_020.jpg" \* MERGEFORMATINET

INCLUDEPICTURE "F:\\scan\\I25\\金管會基金_頁面_021.jpg" \* MERGEFORMATINET INCLUDEPICTURE "F:\\scan\\I25\\金管會基金_頁面_021.jpg" \* MERGEFORMATINET

INCLUDEPICTURE "F:\\scan\\I25\\金管會基金_頁面_022.jpg" \* MERGEFORMATINET INCLUDEPICTURE "F:\\scan\\I25\\金管會基金_頁面_022.jpg" \* MERGEFORMATINET

INCLUDEPICTURE "F:\\scan\\I25\\金管會基金_頁面_023.jpg" \* MERGEFORMATINET INCLUDEPICTURE "F:\\scan\\I25\\金管會基金_頁面_023.jpg" \* MERGEFORMATINET

INCLUDEPICTURE "F:\\scan\\I25\\金管會基金_頁面_024.jpg" \* MERGEFORMATINET INCLUDEPICTURE "F:\\scan\\I25\\金管會基金_頁面_024.jpg" \* MERGEFORMATINET

INCLUDEPICTURE "F:\\scan\\I25\\金管會基金_頁面_025.jpg" \* MERGEFORMATINET INCLUDEPICTURE "F:\\scan\\I25\\金管會基金_頁面_025.jpg" \* MERGEFORMATINET

INCLUDEPICTURE "F:\\scan\\I25\\金管會基金_頁面_026.jpg" \* MERGEFORMATINET INCLUDEPICTURE "F:\\scan\\I25\\金管會基金_頁面_026.jpg" \* MERGEFORMATINET

INCLUDEPICTURE "F:\\scan\\I25\\金管會基金_頁面_027.jpg" \* MERGEFORMATINET INCLUDEPICTURE "F:\\scan\\I25\\金管會基金_頁面_027.jpg" \* MERGEFORMATINET

INCLUDEPICTURE "F:\\scan\\I25\\金管會基金_頁面_028.jpg" \* MERGEFORMATINET INCLUDEPICTURE "F:\\scan\\I25\\金管會基金_頁面_028.jpg" \* MERGEFORMATINET

INCLUDEPICTURE "F:\\scan\\I25\\金管會基金_頁面_029.jpg" \* MERGEFORMATINET INCLUDEPICTURE "F:\\scan\\I25\\金管會基金_頁面_029.jpg" \* MERGEFORMATINET

INCLUDEPICTURE "F:\\scan\\I25\\金管會基金_頁面_030.jpg" \* MERGEFORMATINET INCLUDEPICTURE "F:\\scan\\I25\\金管會基金_頁面_030.jpg" \* MERGEFORMATINET

INCLUDEPICTURE "F:\\scan\\I25\\金管會基金_頁面_031.jpg" \* MERGEFORMATINET INCLUDEPICTURE "F:\\scan\\I25\\金管會基金_頁面_031.jpg" \* MERGEFORMATINET

INCLUDEPICTURE "F:\\scan\\I25\\金管會基金_頁面_032.jpg" \* MERGEFORMATINET INCLUDEPICTURE "F:\\scan\\I25\\金管會基金_頁面_032.jpg" \* MERGEFORMATINET

INCLUDEPICTURE "F:\\scan\\I25\\金管會基金_頁面_033.jpg" \* MERGEFORMATINET INCLUDEPICTURE "F:\\scan\\I25\\金管會基金_頁面_033.jpg" \* MERGEFORMATINET

INCLUDEPICTURE "F:\\scan\\I25\\金管會基金_頁面_034.jpg" \* MERGEFORMATINET INCLUDEPICTURE "F:\\scan\\I25\\金管會基金_頁面_034.jpg" \* MERGEFORMATINET

INCLUDEPICTURE "F:\\scan\\I25\\金管會基金_頁面_035.jpg" \* MERGEFORMATINET INCLUDEPICTURE "F:\\scan\\I25\\金管會基金_頁面_035.jpg" \* MERGEFORMATINET

INCLUDEPICTURE "F:\\scan\\I25\\金管會基金_頁面_036.jpg" \* MERGEFORMATINET INCLUDEPICTURE "F:\\scan\\I25\\金管會基金_頁面_036.jpg" \* MERGEFORMATINET

INCLUDEPICTURE "F:\\scan\\I25\\金管會基金_頁面_037.jpg" \* MERGEFORMATINET INCLUDEPICTURE "F:\\scan\\I25\\金管會基金_頁面_037.jpg" \* MERGEFORMATINET

INCLUDEPICTURE "F:\\scan\\I25\\金管會基金_頁面_038.jpg" \* MERGEFORMATINET INCLUDEPICTURE "F:\\scan\\I25\\金管會基金_頁面_038.jpg" \* MERGEFORMATINET

INCLUDEPICTURE "F:\\scan\\I25\\金管會基金_頁面_039.jpg" \* MERGEFORMATINET INCLUDEPICTURE "F:\\scan\\I25\\金管會基金_頁面_039.jpg" \* MERGEFORMATINET

INCLUDEPICTURE "F:\\scan\\I25\\金管會基金_頁面_040.jpg" \* MERGEFORMATINET INCLUDEPICTURE "F:\\scan\\I25\\金管會基金_頁面_040.jpg" \* MERGEFORMATINET

INCLUDEPICTURE "F:\\scan\\I25\\金管會基金_頁面_041.jpg" \* MERGEFORMATINET INCLUDEPICTURE "F:\\scan\\I25\\金管會基金_頁面_041.jpg" \* MERGEFORMATINET

INCLUDEPICTURE "F:\\scan\\I25\\金管會基金_頁面_042.jpg" \* MERGEFORMATINET INCLUDEPICTURE "F:\\scan\\I25\\金管會基金_頁面_042.jpg" \* MERGEFORMATINET

INCLUDEPICTURE "F:\\scan\\I25\\金管會基金_頁面_043.jpg" \* MERGEFORMATINET INCLUDEPICTURE "F:\\scan\\I25\\金管會基金_頁面_043.jpg" \* MERGEFORMATINET

INCLUDEPICTURE "F:\\scan\\I25\\金管會基金_頁面_044.jpg" \* MERGEFORMATINET INCLUDEPICTURE "F:\\scan\\I25\\金管會基金_頁面_044.jpg" \* MERGEFORMATINET

INCLUDEPICTURE "F:\\scan\\I25\\金管會基金_頁面_045.jpg" \* MERGEFORMATINET INCLUDEPICTURE "F:\\scan\\I25\\金管會基金_頁面_045.jpg" \* MERGEFORMATINET

INCLUDEPICTURE "F:\\scan\\I25\\金管會基金_頁面_046.jpg" \* MERGEFORMATINET INCLUDEPICTURE "F:\\scan\\I25\\金管會基金_頁面_046.jpg" \* MERGEFORMATINET

INCLUDEPICTURE "F:\\scan\\I25\\金管會基金_頁面_047.jpg" \* MERGEFORMATINET INCLUDEPICTURE "F:\\scan\\I25\\金管會基金_頁面_047.jpg" \* MERGEFORMATINET

INCLUDEPICTURE "F:\\scan\\I25\\金管會基金_頁面_048.jpg" \* MERGEFORMATINET INCLUDEPICTURE "F:\\scan\\I25\\金管會基金_頁面_048.jpg" \* MERGEFORMATINET

INCLUDEPICTURE "F:\\scan\\I25\\金管會基金_頁面_049.jpg" \* MERGEFORMATINET INCLUDEPICTURE "F:\\scan\\I25\\金管會基金_頁面_049.jpg" \* MERGEFORMATINET

INCLUDEPICTURE "F:\\scan\\I25\\金管會基金_頁面_050.jpg" \* MERGEFORMATINET INCLUDEPICTURE "F:\\scan\\I25\\金管會基金_頁面_050.jpg" \* MERGEFORMATINET

INCLUDEPICTURE "F:\\scan\\I25\\金管會基金_頁面_051.jpg" \* MERGEFORMATINET INCLUDEPICTURE "F:\\scan\\I25\\金管會基金_頁面_051.jpg" \* MERGEFORMATINET

INCLUDEPICTURE "F:\\scan\\I25\\金管會基金_頁面_052.jpg" \* MERGEFORMATINET INCLUDEPICTURE "F:\\scan\\I25\\金管會基金_頁面_052.jpg" \* MERGEFORMATINET

INCLUDEPICTURE "F:\\scan\\I25\\金管會基金_頁面_053.jpg" \* MERGEFORMATINET INCLUDEPICTURE "F:\\scan\\I25\\金管會基金_頁面_053.jpg" \* MERGEFORMATINET

INCLUDEPICTURE "F:\\scan\\I25\\金管會基金_頁面_054.jpg" \* MERGEFORMATINET INCLUDEPICTURE "F:\\scan\\I25\\金管會基金_頁面_054.jpg" \* MERGEFORMATINET

INCLUDEPICTURE "F:\\scan\\I25\\金管會基金_頁面_055.jpg" \* MERGEFORMATINET INCLUDEPICTURE "F:\\scan\\I25\\金管會基金_頁面_055.jpg" \* MERGEFORMATINET

INCLUDEPICTURE "F:\\scan\\I25\\金管會基金_頁面_056.jpg" \* MERGEFORMATINET INCLUDEPICTURE "F:\\scan\\I25\\金管會基金_頁面_056.jpg" \* MERGEFORMATINET

INCLUDEPICTURE "F:\\scan\\I25\\金管會基金_頁面_057.jpg" \* MERGEFORMATINET INCLUDEPICTURE "F:\\scan\\I25\\金管會基金_頁面_057.jpg" \* MERGEFORMATINET

INCLUDEPICTURE "F:\\scan\\I25\\金管會基金_頁面_058.jpg" \* MERGEFORMATINET INCLUDEPICTURE "F:\\scan\\I25\\金管會基金_頁面_058.jpg" \* MERGEFORMATINET

INCLUDEPICTURE "F:\\scan\\I25\\金管會基金_頁面_059.jpg" \* MERGEFORMATINET INCLUDEPICTURE "F:\\scan\\I25\\金管會基金_頁面_059.jpg" \* MERGEFORMATINET

INCLUDEPICTURE "F:\\scan\\I25\\金管會基金_頁面_060.jpg" \* MERGEFORMATINET INCLUDEPICTURE "F:\\scan\\I25\\金管會基金_頁面_060.jpg" \* MERGEFORMATINET

INCLUDEPICTURE "F:\\scan\\I25\\金管會基金_頁面_061.jpg" \* MERGEFORMATINET INCLUDEPICTURE "F:\\scan\\I25\\金管會基金_頁面_061.jpg" \* MERGEFORMATINET

INCLUDEPICTURE "F:\\scan\\I25\\金管會基金_頁面_062.jpg" \* MERGEFORMATINET INCLUDEPICTURE "F:\\scan\\I25\\金管會基金_頁面_062.jpg" \* MERGEFORMATINET

INCLUDEPICTURE "F:\\scan\\I25\\金管會基金_頁面_063.jpg" \* MERGEFORMATINET INCLUDEPICTURE "F:\\scan\\I25\\金管會基金_頁面_063.jpg" \* MERGEFORMATINET

INCLUDEPICTURE "F:\\scan\\I25\\金管會基金_頁面_064.jpg" \* MERGEFORMATINET INCLUDEPICTURE "F:\\scan\\I25\\金管會基金_頁面_064.jpg" \* MERGEFORMATINET

INCLUDEPICTURE "F:\\scan\\I25\\金管會基金_頁面_065.jpg" \* MERGEFORMATINET INCLUDEPICTURE "F:\\scan\\I25\\金管會基金_頁面_065.jpg" \* MERGEFORMATINET

INCLUDEPICTURE "F:\\scan\\I25\\金管會基金_頁面_066.jpg" \* MERGEFORMATINET INCLUDEPICTURE "F:\\scan\\I25\\金管會基金_頁面_066.jpg" \* MERGEFORMATINET

INCLUDEPICTURE "F:\\scan\\I25\\金管會基金_頁面_067.jpg" \* MERGEFORMATINET INCLUDEPICTURE "F:\\scan\\I25\\金管會基金_頁面_067.jpg" \* MERGEFORMATINET

INCLUDEPICTURE "F:\\scan\\I25\\金管會基金_頁面_068.jpg" \* MERGEFORMATINET INCLUDEPICTURE "F:\\scan\\I25\\金管會基金_頁面_068.jpg" \* MERGEFORMATINET

INCLUDEPICTURE "F:\\scan\\I25\\金管會基金_頁面_069.jpg" \* MERGEFORMATINET INCLUDEPICTURE "F:\\scan\\I25\\金管會基金_頁面_069.jpg" \* MERGEFORMATINET

INCLUDEPICTURE "F:\\scan\\I25\\金管會基金_頁面_070.jpg" \* MERGEFORMATINET INCLUDEPICTURE "F:\\scan\\I25\\金管會基金_頁面_070.jpg" \* MERGEFORMATINET

INCLUDEPICTURE "F:\\scan\\I25\\金管會基金_頁面_071.jpg" \* MERGEFORMATINET INCLUDEPICTURE "F:\\scan\\I25\\金管會基金_頁面_071.jpg" \* MERGEFORMATINET

INCLUDEPICTURE "F:\\scan\\I25\\金管會基金_頁面_072.jpg" \* MERGEFORMATINET INCLUDEPICTURE "F:\\scan\\I25\\金管會基金_頁面_072.jpg" \* MERGEFORMATINET

INCLUDEPICTURE "F:\\scan\\I25\\金管會基金_頁面_073.jpg" \* MERGEFORMATINET INCLUDEPICTURE "F:\\scan\\I25\\金管會基金_頁面_073.jpg" \* MERGEFORMATINET

INCLUDEPICTURE "F:\\scan\\I25\\金管會基金_頁面_074.jpg" \* MERGEFORMATINET INCLUDEPICTURE "F:\\scan\\I25\\金管會基金_頁面_074.jpg" \* MERGEFORMATINET

INCLUDEPICTURE "F:\\scan\\I25\\金管會基金_頁面_075.jpg" \* MERGEFORMATINET INCLUDEPICTURE "F:\\scan\\I25\\金管會基金_頁面_075.jpg" \* MERGEFORMATINET

INCLUDEPICTURE "F:\\scan\\I25\\金管會基金_頁面_076.jpg" \* MERGEFORMATINET INCLUDEPICTURE "F:\\scan\\I25\\金管會基金_頁面_076.jpg" \* MERGEFORMATINET

INCLUDEPICTURE "F:\\scan\\I25\\金管會基金_頁面_077.jpg" \* MERGEFORMATINET INCLUDEPICTURE "F:\\scan\\I25\\金管會基金_頁面_077.jpg" \* MERGEFORMATINET

INCLUDEPICTURE "F:\\scan\\I25\\金管會基金_頁面_078.jpg" \* MERGEFORMATINET INCLUDEPICTURE "F:\\scan\\I25\\金管會基金_頁面_078.jpg" \* MERGEFORMATINET

INCLUDEPICTURE "F:\\scan\\I25\\金管會基金_頁面_079.jpg" \* MERGEFORMATINET INCLUDEPICTURE "F:\\scan\\I25\\金管會基金_頁面_079.jpg" \* MERGEFORMATINET

INCLUDEPICTURE "F:\\scan\\I25\\金管會基金_頁面_080.jpg" \* MERGEFORMATINET INCLUDEPICTURE "F:\\scan\\I25\\金管會基金_頁面_080.jpg" \* MERGEFORMATINET

INCLUDEPICTURE "F:\\scan\\I25\\金管會基金_頁面_081.jpg" \* MERGEFORMATINET INCLUDEPICTURE "F:\\scan\\I25\\金管會基金_頁面_081.jpg" \* MERGEFORMATINET

INCLUDEPICTURE "F:\\scan\\I25\\金管會基金_頁面_082.jpg" \* MERGEFORMATINET INCLUDEPICTURE "F:\\scan\\I25\\金管會基金_頁面_082.jpg" \* MERGEFORMATINET

INCLUDEPICTURE "F:\\scan\\I25\\金管會基金_頁面_083.jpg" \* MERGEFORMATINET INCLUDEPICTURE "F:\\scan\\I25\\金管會基金_頁面_083.jpg" \* MERGEFORMATINET

INCLUDEPICTURE "F:\\scan\\I25\\金管會基金_頁面_084.jpg" \* MERGEFORMATINET INCLUDEPICTURE "F:\\scan\\I25\\金管會基金_頁面_084.jpg" \* MERGEFORMATINET

INCLUDEPICTURE "F:\\scan\\I25\\金管會基金_頁面_085.jpg" \* MERGEFORMATINET INCLUDEPICTURE "F:\\scan\\I25\\金管會基金_頁面_085.jpg" \* MERGEFORMATINET

INCLUDEPICTURE "F:\\scan\\I25\\金管會基金_頁面_086.jpg" \* MERGEFORMATINET INCLUDEPICTURE "F:\\scan\\I25\\金管會基金_頁面_086.jpg" \* MERGEFORMATINET

INCLUDEPICTURE "F:\\scan\\I25\\金管會基金_頁面_087.jpg" \* MERGEFORMATINET INCLUDEPICTURE "F:\\scan\\I25\\金管會基金_頁面_087.jpg" \* MERGEFORMATINET

INCLUDEPICTURE "F:\\scan\\I25\\金管會基金_頁面_088.jpg" \* MERGEFORMATINET INCLUDEPICTURE "F:\\scan\\I25\\金管會基金_頁面_088.jpg" \* MERGEFORMATINET

INCLUDEPICTURE "F:\\scan\\I25\\金管會基金_頁面_089.jpg" \* MERGEFORMATINET INCLUDEPICTURE "F:\\scan\\I25\\金管會基金_頁面_089.jpg" \* MERGEFORMATINET

INCLUDEPICTURE "F:\\scan\\I25\\金管會基金_頁面_090.jpg" \* MERGEFORMATINET INCLUDEPICTURE "F:\\scan\\I25\\金管會基金_頁面_090.jpg" \* MERGEFORMATINET

INCLUDEPICTURE "F:\\scan\\I25\\金管會基金_頁面_091.jpg" \* MERGEFORMATINET INCLUDEPICTURE "F:\\scan\\I25\\金管會基金_頁面_091.jpg" \* MERGEFORMATINET

INCLUDEPICTURE "F:\\scan\\I25\\金管會基金_頁面_092.jpg" \* MERGEFORMATINET INCLUDEPICTURE "F:\\scan\\I25\\金管會基金_頁面_092.jpg" \* MERGEFORMATINET

INCLUDEPICTURE "F:\\scan\\I25\\金管會基金_頁面_093.jpg" \* MERGEFORMATINET INCLUDEPICTURE "F:\\scan\\I25\\金管會基金_頁面_093.jpg" \* MERGEFORMATINET

INCLUDEPICTURE "F:\\scan\\I25\\金管會基金_頁面_094.jpg" \* MERGEFORMATINET INCLUDEPICTURE "F:\\scan\\I25\\金管會基金_頁面_094.jpg" \* MERGEFORMATINET

INCLUDEPICTURE "F:\\scan\\I25\\金管會基金_頁面_095.jpg" \* MERGEFORMATINET INCLUDEPICTURE "F:\\scan\\I25\\金管會基金_頁面_095.jpg" \* MERGEFORMATINET

INCLUDEPICTURE "F:\\scan\\I25\\金管會基金_頁面_096.jpg" \* MERGEFORMATINET INCLUDEPICTURE "F:\\scan\\I25\\金管會基金_頁面_096.jpg" \* MERGEFORMATINET

INCLUDEPICTURE "F:\\scan\\I25\\金管會基金_頁面_097.jpg" \* MERGEFORMATINET INCLUDEPICTURE "F:\\scan\\I25\\金管會基金_頁面_097.jpg" \* MERGEFORMATINET

INCLUDEPICTURE "F:\\scan\\I25\\金管會基金_頁面_098.jpg" \* MERGEFORMATINET INCLUDEPICTURE "F:\\scan\\I25\\金管會基金_頁面_098.jpg" \* MERGEFORMATINET

INCLUDEPICTURE "F:\\scan\\I25\\金管會基金_頁面_099.jpg" \* MERGEFORMATINET INCLUDEPICTURE "F:\\scan\\I25\\金管會基金_頁面_099.jpg" \* MERGEFORMATINET

INCLUDEPICTURE "F:\\scan\\I25\\金管會基金_頁面_100.jpg" \* MERGEFORMATINET INCLUDEPICTURE "F:\\scan\\I25\\金管會基金_頁面_100.jpg" \* MERGEFORMATINET

INCLUDEPICTURE "F:\\scan\\I25\\金管會基金_頁面_101.jpg" \* MERGEFORMATINET INCLUDEPICTURE "F:\\scan\\I25\\金管會基金_頁面_101.jpg" \* MERGEFORMATINET

INCLUDEPICTURE "F:\\scan\\I25\\金管會基金_頁面_102.jpg" \* MERGEFORMATINET INCLUDEPICTURE "F:\\scan\\I25\\金管會基金_頁面_102.jpg" \* MERGEFORMATINET

INCLUDEPICTURE "F:\\scan\\I25\\金管會基金_頁面_103.jpg" \* MERGEFORMATINET INCLUDEPICTURE "F:\\scan\\I25\\金管會基金_頁面_103.jpg" \* MERGEFORMATINET

INCLUDEPICTURE "F:\\scan\\I25\\金管會基金_頁面_104.jpg" \* MERGEFORMATINET INCLUDEPICTURE "F:\\scan\\I25\\金管會基金_頁面_104.jpg" \* MERGEFORMATINET

INCLUDEPICTURE "F:\\scan\\I25\\金管會基金_頁面_105.jpg" \* MERGEFORMATINET INCLUDEPICTURE "F:\\scan\\I25\\金管會基金_頁面_105.jpg" \* MERGEFORMATINET

INCLUDEPICTURE "F:\\scan\\I25\\金管會基金_頁面_106.jpg" \* MERGEFORMATINET INCLUDEPICTURE "F:\\scan\\I25\\金管會基金_頁面_106.jpg" \* MERGEFORMATINET

INCLUDEPICTURE "F:\\scan\\I25\\金管會基金_頁面_107.jpg" \* MERGEFORMATINET INCLUDEPICTURE "F:\\scan\\I25\\金管會基金_頁面_107.jpg" \* MERGEFORMATINET

INCLUDEPICTURE "F:\\scan\\I25\\金管會基金_頁面_108.jpg" \* MERGEFORMATINET INCLUDEPICTURE "F:\\scan\\I25\\金管會基金_頁面_108.jpg" \* MERGEFORMATINET

INCLUDEPICTURE "F:\\scan\\I25\\金管會基金_頁面_109.jpg" \* MERGEFORMATINET INCLUDEPICTURE "F:\\scan\\I25\\金管會基金_頁面_109.jpg" \* MERGEFORMATINET

INCLUDEPICTURE "F:\\scan\\I25\\金管會基金_頁面_110.jpg" \* MERGEFORMATINET INCLUDEPICTURE "F:\\scan\\I25\\金管會基金_頁面_110.jpg" \* MERGEFORMATINET

INCLUDEPICTURE "F:\\scan\\I25\\金管會基金_頁面_111.jpg" \* MERGEFORMATINET INCLUDEPICTURE "F:\\scan\\I25\\金管會基金_頁面_111.jpg" \* MERGEFORMATINET

INCLUDEPICTURE "F:\\scan\\I25\\金管會基金_頁面_112.jpg" \* MERGEFORMATINET INCLUDEPICTURE "F:\\scan\\I25\\金管會基金_頁面_112.jpg" \* MERGEFORMATINET

INCLUDEPICTURE "F:\\scan\\I25\\金管會基金_頁面_113.jpg" \* MERGEFORMATINET INCLUDEPICTURE "F:\\scan\\I25\\金管會基金_頁面_113.jpg" \* MERGEFORMATINET

INCLUDEPICTURE "F:\\scan\\I25\\金管會基金_頁面_114.jpg" \* MERGEFORMATINET INCLUDEPICTURE "F:\\scan\\I25\\金管會基金_頁面_114.jpg" \* MERGEFORMATINET

INCLUDEPICTURE "F:\\scan\\I25\\金管會基金_頁面_115.jpg" \* MERGEFORMATINET INCLUDEPICTURE "F:\\scan\\I25\\金管會基金_頁面_115.jpg" \* MERGEFORMATINET

INCLUDEPICTURE "F:\\scan\\I25\\金管會基金_頁面_116.jpg" \* MERGEFORMATINET INCLUDEPICTURE "F:\\scan\\I25\\金管會基金_頁面_116.jpg" \* MERGEFORMATINET

INCLUDEPICTURE "F:\\scan\\I25\\金管會基金_頁面_117.jpg" \* MERGEFORMATINET INCLUDEPICTURE "F:\\scan\\I25\\金管會基金_頁面_117.jpg" \* MERGEFORMATINET

INCLUDEPICTURE "F:\\scan\\I25\\金管會基金_頁面_118.jpg" \* MERGEFORMATINET INCLUDEPICTURE "F:\\scan\\I25\\金管會基金_頁面_118.jpg" \* MERGEFORMATINET

三、臨時提案部分:

INCLUDEPICTURE "F:\\scan\\I25\\金管會基金_頁面_119.jpg" \* MERGEFORMATINET INCLUDEPICTURE "F:\\scan\\I25\\金管會基金_頁面_119.jpg" \* MERGEFORMATINET


主席:現在休息。

休息

繼續開會

主席:繼續開會。現在進行協商。

(進行協商)

主席:先處理直轄市及縣市政府的部分,因為這個部分的提案比較少,我們速速完成。

處理第直1案。本案提案委員包括林楚茵委員等。請業務單位說明。

朱主計長澤民:報告主席,這個提案是要求主計總處,但是因為這個應該是衛福部的,所以最後一段是不是改為「爰此,要求主計總處會同衛生福利部於一個月內提出書面報告」?

主席:「提出書面報告」,就這樣?

在場人員:把「計畫」改成「書面報告」。

主席:什麼?

在場人員:最後兩個字。

主席:就是「提出引導各縣市建立排富機制之書面報告」,其他就不動了。請問林楚茵委員,這樣可以接受嗎?

林委員楚茵:可以,其實今天早上我質詢主計長的內容也是相關,當時主計長答復,這個部分可能要和各縣市及提出指標的部會溝通。我認為這個部分應該是到了需要檢討的時候啦!這個修正沒有問題。

朱主計長澤民:好,謝謝。

主席:好,我再確認,改成「爰此,要求主計總處會同衛生福利部於一個月內提出引導各縣市建立排富機制之書面報告」。

好,修正後照案通過。

處理第直2案。

朱主計長澤民:尊重。

主席:第直2案就照案通過。

處理第直3案。

朱主計長澤民:「報告」是不是可以改為「書面報告」?

主席:加「書面」兩個字。請問林楚茵委員,OK嗎?

林委員楚茵:可以的,謝謝。

主席:可以喔!好,修正後照案通過。

處理第直4案。提案委員是李召委等,請回應李召委的提案內容。

朱主計長澤民:「專案報告」是不是請委員同意改為「書面報告」?

主席:請問李召委,「專案」兩個字改成「書面」,你可以接受嗎?

朱主計長澤民:謝謝。

賴委員士葆:好,可以啦!

主席:可以喔!好,謝謝,修正後照案通過。

處理第直5案。

朱主計長澤民:一樣……

主席:也是一樣嗎?

朱主計長澤民:也是請委員同意「專案報告」改為「書面報告」。

主席:「專案」兩個字改成「書面」……

李委員貴敏:OK

主席:OK喔!謝謝。第直5案修正後照案通過。

處理第直6案。

朱主計長澤民:因為這個事情牽連到財政部,所以是不是改為「行政院主計總處會同財政部……提出書面報告」?

主席:好,「專案」改成「書面」,前面改成「主計總處會同財政部」,請問李召委,OK嗎?

李委員貴敏:剛才主計總處講這個是財政部的職掌,是嗎?

朱主計長澤民:兩個部會都有。「開源節流」是兩個部會都有,「開源」是財政部,「節流」是我們這裡。

李委員貴敏:OK,所以你講改成「主計總處應會同財政部」,好。

主席:好,修正後照案通過。

朱主計長澤民:還有「書面報告」。

主席:「書面報告」沒有錯,「專案」改成「書面」,剛剛宣布過了。

處理第直7案。

朱主計長澤民:「專案報告」也改為「書面報告」。

主席:請問李召委同意嗎?

李委員貴敏:好。

主席:可以喔!好,第直7案「專案」改成「書面」,修正後照案通過。

再下來處理災害準備金的部分。處理第災1案。

朱主計長澤民:跟委員報告,這個增加30億元的災害準備金是為了應付71日以後,因為現行的特別預算是到630日,71日以後,像防疫計程車的補助,像教育部對聽障生特教師口罩的補助,那些口罩要透明的,還有像環保署補助地方清潔隊的經費,大概有六、七個部會都會牽連到要有準備金,所以這個30億元是不是可以不要刪,但是規定應用於因應新冠肺炎疫情,因為這個原來是……

主席:賴委員有意見,請賴委員士葆發言,接下來請李召委發言。

賴委員士葆:主席、各位先進。我想情況不是主計長講的這樣,因為為因應明年7月以後,各部會也都有編啦……

朱主計長澤民:對。

賴委員士葆:衛福部就編了很多錢,所以沒有你剛剛講的情況。一編增加150%實在太多了!為什麼要增加這麼多?其他部會也有編,不是沒有編,你們不要其他部會也編,這個地方又增加這麼多。我具體建議這個東西放著,就改成凍結,你們把20億元全部用完了,要再用時,再來報告就好了嘛!不要現在馬上一張支票30億元,你們列的那些,衛福部都有列耶!衛福部都有編……

朱主計長澤民:沒有、沒有、沒有……

賴委員士葆:有……

朱主計長澤民:衛福部編的是另外的啦!

賴委員士葆:衛福部也列了不少啦!

朱主計長澤民:衛福部的錢是用在PCR的……

賴委員士葆:不只PCR啦!光是買疫苗,就編了100億元……

朱主計長澤民:100億元是……

賴委員士葆:還有很多「哩哩扣扣」的,你們不要就30億元匡起來,到時選舉又拿去亂用,這樣不好啦!

朱主計長澤民:不會啦!因為一定要用在因應COVID-19……

賴委員士葆:這包山包海啊!

朱主計長澤民:像防疫車隊的補助或……

賴委員士葆:那個都有編啦!交通部也有編啦!

朱主計長澤民:沒有、沒有、沒有。

賴委員士葆:哪有沒有編的?

朱主計長澤民:目前沒有……

賴委員士葆:李召委的這個提案提了……

朱主計長澤民:像教育部對聽障生特教師口罩的補助,那些口罩要透明的……

賴委員士葆:這已經有20億元啦!你們還要一口氣增加30億元,實在太狠了!一下增加30億元。

朱主計長澤民:沒有、沒有,20億元是原來的……

賴委員士葆:對嘛!現在你們一下增加30億元,怎麼會增加這麼多?對不對?一次編那麼多!

朱主計長澤民:衛福部的是另外編在衛福部的……

賴委員士葆:他們也有編,為什麼你們這裡還編?

朱主計長澤民:衛福部有編……

賴委員士葆:對啊!然如此,你們還要編?

朱主計長澤民:衛福部……

賴委員士葆:重複編列啊!

朱主計長澤民:沒有重複編列啊!

賴委員士葆:怎麼沒有重復編列?

朱主計長澤民:衛福部編的是另外的。

賴委員士葆:對啊!

朱主計長澤民:像農委會對於漁民上岸管制的……

賴委員士葆:那個不需要編在你們這裡啊!編在他們那裡啊!為什麼要編在你們這裡?

朱主計長澤民:因為……

賴委員士葆:這個是災害準備金耶!災害就是比如急凍、天氣極端變化導致動物、植物發生災害或蟲害之類的……

朱主計長澤民:災害有包括生物病原災害,依災害防救法……

賴委員士葆:主計長,我們為因應新冠肺炎也編了8,000多億元啦!這裡再放30億元,不好啦!非常不好啦!感覺很不好啦!

朱主計長澤民:因為那個8,000多億元到630日就結束了啦……

賴委員士葆:我知道啦……

朱主計長澤民:後面還是要有……

賴委員士葆:這已經用了8,000多億元了,還不夠,還要繼續,乾脆再來5.0,再加2,100億元不就更好,更加好用,對不對?這個錢怎麼放在這裡呢?你們要放在那裡,再去追加,新冠肺炎的特別預算乾脆後面再編2,000億元,怎麼會在這裡再編30億元呢?

主席:李召委要不要先表示意見?李召委發言結束後,請沈委員發惠發言,再來郭委員國文發言,再來林委員楚茵發言。

李委員貴敏:的確就像剛才賴委員提到的,其實我們的提案已經寫得很清楚,過往你們就是編列20億元,現在你們多編列30億元。我覺得剛才賴委員已經很善意了,他講你們別的部門已經有編列,對不對?你們這個地方不應該重複編列,就算你們真的需要用這筆錢,因應臨時需要必須增加計畫及經費時,可以經行政院核准動用第二預備金,所以對你們沒有任何影響,而且剛才賴委員還主動建議你們,我的提案是刪,賴委員還講凍結,等到你們講你們要把錢用到哪裡去,那時再用。他已經是很善意了,而且你們有緊急需要時,還有第二預備金可以用,所以絕對不會有你講的情形。關於現在你們用的很多錢,我們要你們不要舉債,你們也還是要舉債,對於老百姓的錢,你們都不放在眼裡!剛才賴委員已經講本來我們是要減,現在他說凍結而已。這樣你都不願意!

主席:待會委員都詢問之後,再請主計總處統一回答。接下來請沈委員發惠發言,再來郭委員國文發言,再來林委員楚茵發言,再來高委員嘉瑜發言。

沈委員發惠:有關災害準備金今年增列的30億元,還是要請主計長說明清楚為什麼今年我們必須要增列,你把這個增列的原因說清楚,大家再來評估它適合用減列或適合用凍結啦!因為災害準備金就性質上而言畢竟是緊急災害準備,如果用凍結的方式,之後還要再來報告,才能支應,這可能和災害準備金本身的性質有所衝突,但是如果你們這個增列讓本委員會認為是沒有意義的,你們要在這裡取得大家的共識恐怕也有困難,所以為什麼今年必須要增列?你們要在這裡說清楚原因。

朱主計長澤民:跟委員報告……

主席:好,為什麼要增列30億元?請主計長待會說明,還有四位委員……

沈委員發惠:全部委員都發言結束,你再回答。

主席:請郭委員國文發言。

郭委員國文:謝謝主席。就這個20億元變成50億元所增加的30億元,我要就教主計長的是去年這20億元是不是不足夠?這是第一點。第二點,未來你們想要動用的理由是疫情如果來襲,你們必須要有比較多的災害準備金,如果這樣,綜合剛剛沈發惠委員的意見及賴士葆委員的意見,是不是在不凍結的情況底下,有一個特殊性的前提,就是針對疫情,才得以動支這30億元,能否用這樣的方式處理?待會請主計長回復。

主席:好,第二個是這是不是針對疫情,這是郭委員要您說明的。

請林委員楚茵發言,之後請高委員嘉瑜發言。

林委員楚茵:謝謝主席。綜合前面委員的意見,不論是賴委員、李委員或沈委員、郭委員,包括我在內,現在我們都希望知道在什麼樣的評估底下,這個預算會多增加30億元,這是不是包括衛福部編列疫情期間需要的第二預備金或疫苗的部分或整體衛福部的部分?這個災害準備金增加的30億元是不是不只包括衛福部的,還包括產業上面的需求等等?我覺得主計總處確實需要明確說明,才會讓立委知道這筆預算是不是要凍結,如果我們真的凍結,因為災害隨時都可能會來,是不是又會緩不濟急?所以我們要從具體事項才會知道這筆預算的時效性,謝謝。

主席:請高委員嘉瑜發言,之後請張委員其祿發言。

高嘉瑜委員:過去縣市政府在運用第二預備金或災害準備金上都有很多被詬病的地方,包括最近新北市長侯友宜也被傳拿災害預備金做加倍券的加碼發放,過去臺北市政府也拿災害準備金做長者的加倍券1,000元的發放,所以災害準備金是不是變成小金庫?如果對於地方政府這樣做,我們都不允許,對於中央多編列的這30億元,用途會不會又是另外一個被詬病的地方?關於災害準備金,大家都認為應該是因應緊急災害的預備,問題是它往往成為行政首長的小金庫,我們也不希望有這樣的狀況,所以希望主計長能夠說明我們的災害準備金主要要用在哪些地方?對於地方首長這樣的運用方式,你們支持、認同嗎?你們會用什麼樣的方式運用?50億元是非常大的數目,編列這樣的數目到底是預見什麼樣的災害,要做這樣的準備?好不好?謝謝。

主席:請張委員其祿發言,之後請李委員貴敏第二次發言。

張委員其祿:謝謝主席。關於這個地方,之前我看到預算書上主計總處的理由好像主要是為因應COVID-19,才多編這30億元。但是剛才很多委員的垂詢都是一樣的意見,一來是我們已經有特別預算,再來是明年各部會的公務預算也都有這個精神在,而且後面還可以移緩濟急,就是前面那麼多配套措施都存在,又有特別預算,又可以移緩濟急,又有公務預算等等,最後才有可能用到這邊,況且上個年度災防準備金只有20億元,現在你們再增列30億元,這個幅度也是超級大!所以這個地方真的要先說明清楚,不然大家會很疑慮為什麼要這樣編列。謝謝。

主席:請李召委發言。

李委員貴敏:待會也請主計長確認,基本上,如果有緊急狀態,你們可以運用第二預備金,所以不會有剛才沈委員顧慮的情形,至於第二預備金,我們看到111年度中央政府總預算案歲出機關別第28款科目第二預備金已經編列74億元,簡單來講,如果真正碰到緊急需求時,你們也有錢可以用,不會有沒有錢可以用的情形。另外,我補充說明,依照災害防救法第四十三條的規定,這不受預算法第六十二條及第六十三條規定之限制,在這樣的情況之下,為什麼你們還是堅持要多編這30億元?也拜託主計長一併說明。以上,謝謝。

主席:最後請賴委員士葆第二次發言。

賴委員士葆:我要提醒主計長,如果COVID-19再現的話,30億元根本不夠,你就要變成紓困5.0了,一次就是兩千多億元了。講難聽一點,這個30億元就是你的小金庫、放在口袋裡面啊!只是就掛一個「COVID-19疫情需要」之名,光是這一句話就編了30億元,太狠了啦!以現在來看都是加零,餐廳的生意好得不得了,都已經報復性消費了,你看昨天的雪山隧道塞爆了、餐廳塞爆了,這時候你還去補助這個、補助那個,有需要做這個?如果真的有需要,到時再來追加預算都可以啊!可是你這樣一編,而且你要排除第62條、第63條,機關別可以互換、什麼之類的都可以互換,所以你編這個都是假的嘛!因為你這個一把第六十二條、第六十三條的限制拿掉之後,這筆錢完全隨便你用了嘛!因為科目、機關流用,就是把第六十二條、第六十三條排除掉了,這整個就是一張空白支票,給你們這麼方便,你們卻當隨便!隨便你用,變成這個樣子了!不可以啦!

以現在來講,幾乎每天加零,你現在看看各餐廳,根本訂不到位置,其他各行各業也都已經復甦起來了,而你編這個,都還沒有看到發生,你就已經在詛咒臺灣,要讓疫情發生,而且不要忘了,美國的Pfizer藥廠已經出新冠肺炎的藥了,就我所瞭解,美國很可能在兩個月以後就宣布把新冠肺炎當作流感化,沒有你這些東西。如果你再那個的話,我會支持李貴敏委員主張的,就乾脆刪掉算了,你增加這個30億元沒有道理啦!我們先幫你保留著,你如果需要的話再來報告,我們就給你用,已經很好了,結果你現在還講說一定要用的話,對不起,那我們沒辦法同意。

主席:因應各位委員的發言,我這邊請主計長待會兒就災害準備金的定義及其與二備金的差異、其動支的範疇、使用的時機、能否針對指定特定的用途,如果凍結,是否來得及解凍?因應預算法第六十二條、第六十三條的限制,會不會造成其他流用的一些不當運用等等?針對以上這些,是不是綜合各位委員的垂詢,請主計長來做答復?

朱主計長澤民:跟各位委員報告一下,災害準備金是根據災害防救第四十三條規定,中央各機關應該依照其業務情況就災防法應辦事項編列相關預算,並執行。中央最近20年,每年都編20億元左右,像今年的20億元就放在今年防旱用途上,作為經濟部防旱的費用。前幾年有時候是因應風災或水災發生時,就根據災害防救法去補助。另外,根據災害防救法,各縣市也要有災害防備金,如果不夠的話,那他可以跟中央申請災害防備金,中央也會給予補助。而這個30億元完全是為了應付所謂新冠肺炎疫情所增加,將來一旦新冠肺炎疫情沒有了,我們這個30億元就不會再編了,這筆錢完全是為了因應這個,其中最主要的是補助那些防疫旅館的經費,現行就有在補助防疫旅館或者是計程車防疫車隊,目前都有補助的。還有,像補助地方政府清潔人員的一些加班費也是。我們是希望說,不然就針對這個30億元加一條限制,規定它一定要用在防疫經費上。

主席:所以依照主計長所言,我們的災害準備金是可以加註用途,也就是說限制用途?過去我們的災害準備金過去用在水災、天災等等,長年大概都是編20億元,由於我們的防疫特別預算跟特別條例到明年630日就截止了,你們擔心說萬一明年下半年COVID-19的疫情再起,你剛講的那些對計程車等等的補助,現在都沒有納在我們防疫特別預算裡面去支應,已經是由我們的災害準備金在支應了,基於這樣的一個經驗,考量到明年下半年沒有防疫特別預算跟條例的情況之下,您希望說能夠酌增列30億元來因應,如果沒有發生,就不會動用,是不是這個意思?好,謝謝。我們請賴委員士葆發言。

賴委員士葆:我要提醒主計長,當初你編52.8億元給行政院,就是要巴結蘇貞昌,給他行政院的小金庫,我就把它扣下來,到現在52.8億元還留著,沒有用到,你真的有問題的話,就用那筆錢就好了。

朱主計長澤民:那個一定要……

賴委員士葆:沒有,不是買疫苗,那是防疫,你要用的話,可以把那個條件解──包括這裡還有52.8億元還沒有用,一毛錢也沒有用到,你還編30億元?

朱主計長澤民:那個到630日就……

賴委員士葆:你可以延啊!

朱主計長澤民:不能延啦!到630日就結帳了。不能……

賴委員士葆:民進黨多數的話,什麼都可以做啦!好,我們要提一個東西,我要再強調,你真的在詛咒臺灣到明年6月以後還有疫情,是不是?我剛才就跟你講過,美國已經要全部解封了,美國已經把它流感化了,你一副要詛咒臺灣不好的樣子,你怎麼會考慮這個,對不對?而且你剛剛提到了,這個才是大家熟知的災害,天然災害就是水災、旱災,大家一般的認知是這樣子。

朱主計長澤民:災害防救不是只有……

賴委員士葆:對啦!大家過去想的一向是這個樣子,你翻一下過去的資料就知道,都是這個嘛!疫情很少嘛!

朱主計長澤民:還有生物……

賴委員士葆:幾乎沒有用過,你告訴我哪一年用在生物……

主席:好了,你們不要這樣直接對話,賴委員講完之後,後續還有高委員嘉瑜要發言。

賴委員士葆:我要強調的就是,我們還有52.8億元可以用,你去把它拿出來改都可以,你為什麼一定要編這個30億元?

朱主計長澤民:52.8億元的部分,到630日就沒有了……

賴委員士葆:你放心,一定會用。

主席:後面依序是高委員嘉瑜、郭委員國文、李召委,待幾位發言完畢,我們再來看要怎麼處理。

請高委員嘉瑜發言。

高委員嘉瑜:因為剛剛提到災害準備金的運用方式,當然主計長是說因應疫情來做使用,所以剛剛我也特別提到說地方政府就是有一些爭議,譬如說拿來作為加倍券或者是加碼振興券的支出也都會使用,對於這樣子的使用方式,中央的主計總處認為是不是合於規定?未來如果說疫情嚴重,這個是不是也可以拿來做振興券等等?若是地方可以,那中央也可以嘍?這個標準到底在哪裡?民眾可能會有這樣的疑慮。否則因應疫情可以做的範圍真的是非常的大,如果什麼都是跟疫情有關,什麼都可以做,感覺就是無限上綱,所以大家會質疑說這個預算動支的標準到底在哪裡,謝謝。

主席:接下來請郭委員國文發言。

郭委員國文:剛剛賴士葆委員強調的是美國有可能可能怎樣,但是這個可能性還沒有形成事實。這是第一點。

第二點,然是災害準備金,就是準備嘛!就是為了未雨綢繆,所以誰能預知未來情況怎麼樣?這並非詛咒,如果是詛咒的話,則20億元也應該拿掉才對,怎麼會編2030呢?我的看法是乾脆就指定用途,限制其用途,在這樣的情況下,讓主計長編,如果說真的沒有那個災害的話,這筆錢就不會用到,還是一樣留在那邊,不是嗎?就沒有所謂多編、浮編或濫用的問題啦!

主席:請李召委發言。

李委員貴敏:我之所以再舉手,是因為我提的問題沒有得到回應。我剛剛前面已經有講,你本來就可以動用第二預備金,你編了七十幾億的第二預備金,但主計長還是沒有理會我的問題,你剛剛只有說這個會需要,但你沒有告訴我為什麼需要?第二預備金七十幾億在那邊,為什麼它就不行,除了第二預備金七十幾億之外,你就非得要再多?也就是你錢一直編、一直編,剛才賴委員也幫你想了解法,他的解法是,如果你真的需要,像現在4.0也很快,萬一有情況的話,你特別預算5.0出來也是一樣,但為什麼這個對你來講不是一個解方,而是非得要通過那額外三十億不可?原因在哪裡,我沒聽到回答。這是他跟我前面的問題,我不是額外的問題喔!我還是前面的問題,你沒回答我前面的問題。

主席:請沈委員發惠發言。

沈委員發惠:剛才主計長有提過,這一筆大概是用在類似防疫旅館、防疫車隊等方面,這些都沒有編列在現在的預算中,最重要的是,如果未來疫情變嚴重,在特定狀況之下,防疫旅館的量能不足了,我們可能必須要有更多的經費來徵用更多的防疫旅館及防疫車隊等等,所以就我的理解,主計長的意思應該是這樣。

剛剛賴委員也提到其他國家馬上就要與病毒共存,要把它流感,我覺得拿臺灣社會對疫情的感受跟其他國家對疫情的感受來同日而語是不太適當的,像美國死了幾百萬人,他們也沒有反對黨去占領國會,我們才死了800人,我們的國會就已經三、四個禮拜開不成,所以對於疫情的嚴重程度,社會的感受是不同的。即使未來其他國家決定與病毒共存,容許每天有上千人、上萬人受感染,但是臺灣到目前為止,不要說上千個人,只要一天沒有「加零」或是超過5個、10個,大家就會很緊張,我們民眾對政府恐怕有更高、更多的要求。所以這部分我是可以接受,而且你說特別預算編列的52.8億,這部分是明定630日之後就失效了,但我們沒有辦法預測明年整個預算年度,630日之後會不會再有一波新的疫情發生,而災害準備金的精神、意義本來就在這裡,其實沒有災害的話,你也不能動用災害準備金,就像剛才高嘉瑜委員講到一些地方政府對於救災預備金的使用狀況,這種使用方式我們也是不能接受。

因此對於這部分,我個人是希望不要減列或凍結,因為沒有災害就沒有支應,這筆錢就在這裡,並不是我們編下去這筆錢就浪費掉了,並沒有浪費掉,它在那裡還是受災害防救法等相關法令的約束,所以能不能就把這一筆保留下來?

主席:好,這一輪我們就請主計長做個綜合的回應。

朱主計長澤民:如果將來新冠肺炎沒有發生疫情,這個費用就會繳庫,因為它已經限定在這個用途。至於剛才李委員問到為什麼不用第二預備金?因為根據預算法第七十條規定,第二預備金有其限制條件,包括原列計畫費用因事實需要有修訂、原列計畫費用因增加業務量或因應政事臨時需要必須增加計畫及經費時,所以第二預備金有其原來的規定。因此,災害準備金是不是可以由第二預備金來支應?在法源上會有問題。所以我們希望各位委員能夠支持這個災害準備金,因為如果沒有災害發生,我們就不會支用這一筆錢,謝謝。

主席:我先做一個……

賴委員士葆:沒有,最後一句。沈委員剛才講的是錯誤的,美國沒有死幾百萬人,不要順勢亂講一通,美國是死幾十萬人,不是幾百萬人,不要弄錯了!這個去查一下就可以知道。

沈委員發惠:美國死幾十萬人,他們的國會也沒有反對黨占領國會。

賴委員士葆:有啊!他們有上街,怎麼沒有?他們上街要州長下台,你都沒有看電視,他們不但上街,還打槍,怎麼會沒有!主計長,如果真的有疫情,30億絕對不夠,你就去編5.06.030億絕對不夠,你這個叫開巧門,真的就弄一個金庫!

今天也討論夠久了,主席就做決議吧!我們就保留,我們強烈反對,這個東西我已經給你凍結,你還不要,已經這麼好了,如果不要就統統收回來。如果真的有疫情,30億絕對不夠!百分之一萬不夠!

沈委員發惠:好啦!保留啦!

主席:我們就暫保留,高委員有沒有意見?我們就暫保留。

李委員貴敏:保留OK,但是……

主席:暫保留,因為高委員有先舉手。

李委員貴敏:好,抱歉。

高委員嘉瑜:因為我剛才的問題主計長一直沒有回答,我主要是針對新北市政府拿災害準備金來發加倍券,新北市政府主計處長的回答是,去年臺北市政府有請示過行政院主計總處,主計總處回覆說災害準備金可以拿來作為疫情振興經濟的方案,所以認為他們這樣的發放是合法的。我不知道主計總處的態度是什麼,是不是有明確表示新北市政府或臺北市政府拿災害準備金來發放振興券或是加倍券是可以、合法的?這部分可以明確地回覆嗎?謝謝。

主席:高委員,等一下,因為剛剛賴委員已經提出暫保留,因為你的詢問是談臺北市政府的預算執行情況,那個我們另外請主計長做說明。因為這個案子主計長也援引了很多法條,李召委也在質疑這個法條援引的內容,所以是不是請業務單位將相關二備金的法條規定和災害準備金的法條規定提供給委員,這案我們就先暫保留,因為後面還有幾案,我們先把後面幾個比較有共識的案子先處理,因為後面金管會還有100個案子。

接下來處理災2案,業務單位有提供修正意見。

朱主計長澤民:我是希望委員能夠同意,因為我剛才講的災害準備金有時候是要給地方政府的,原則上它是統籌的性質,不適合編在各主管機關,所以最後一段的文字「自112年度起……」到最後,是不是可以改為「要求主計處提出必須編列災害準備金科目必要性的書面報告」?

主席:我重述一遍,不是「請」,是「要求主計總處提出必須編列災害準備金統籌科目必要性之書面報告」。

李委員貴敏:不是啦!

主席:請李召委發言。

李委員貴敏:不好意思,主決議的部分,你現在是要把文字加在哪裡?因為他沒有給我他修正的文字。

主席:還沒拿到嗎?我再唸一遍,倒數第二行「自112年度起應由中央各主管機關……」那個部分到最後句點統統拿掉,改為「要求主計總處提出必須編列『災害準備金』統籌科目必要性之書面報告。」。

李委員貴敏:我可不可以建議這樣子,不是「請」。

主席:對,已經改為「要求」了。

李委員貴敏:也不是「要求」,因為主決議就是他應該要做,不是我要求他做,所以應該是「主計總處應提出編列災害準備金……」。

主席:對啦!「必須」是贅字,因為後面有「必要性」了,所以應該是「主計總處應提出編列災害準備金統籌科目必要性……」,這個「必要性」跟前面的「必須」擇一就可以,然後提出書面報告。

李委員貴敏:OK

主席:好,這樣可以嗎?

朱主計長澤民:可以。

主席:我再重述一遍,倒數第二行「自112年度……」到最後句點拿掉,改為「主計總處應提出編列災害準備金統籌科目必要性之書面報告」,OK?好,修正後照案通過。

處理災3案。請說明。

李副秘書長國興:跟各位委員報告,因為這個案子是要求行政院要就一些業務經費予以規範並提出專案報告,我們建議改為「要求行政院會同有關機關」。

主席:誰跟誰會同?

李副秘書長國興:行政院會同有關機關。

李委員貴敏:有關機關不是行政院下屬嗎?

李副秘書長國興:是行政下屬,但都是個別的機關,包含主計總處、國發會等等的。

主席:那是會同嗎?中央怎麼會「會同」他的二級機關?一級機關怎麼會「會同」二級機關呢?應該是「整合」或「統籌」吧?改成「統合」會不會比較符合一級機關、二級機關的規定?「爰要求行政院應統合各有關機關」,是不是這樣?

請李召委發言。

李委員貴敏:沒有「爰要求」,因為「要求」他就做完了,應該是「行政院應統籌相關機關就各項……」,然後後面都一樣。

主席:我再唸一次,從倒數第二行的逗點後面「行政院應統籌各有關機關就各項災害防治經費編列及考核執行成效予以規範,以利國會監督,並於3個月內向立法院相關委員會提出書面報告。」,修正後就照案通過。

處理災4案。

李副秘書長國興:跟各位委員報告,按照勸募條例的規定,勸募的主管機關是衛福部,所以建議改成「爰要求衛福部研議成立資源交流平臺」,最後是提出書面報告。

李委員貴敏:那同樣地,我建議這個地方不是「要求」,要求的人是行政院嗎?你要誰要求?

主席:行政院劃掉了。

李委員貴敏:行政院劃掉的話,就是直接變成「衛福部應成立」,然後後面都還是一樣。沒有「研議」,因為現在他就可以研議了,我們要他就是做,哪裡還要研議的?主決議不是在叫他研議,主決議不是叫他去研究什麼東西,研究本來就是各機關該做的事情,這個地方的主決議是在說,你要成立資源交流平臺、你要整合,然後你要公布,OK?並不是叫你去「研議」,我幹嘛叫你去研議,本來你就該研議了啊!所以重點是在你要成立資源交流平臺、你要整合各個公益團體的勸募專案、你要詳細公布,而不是叫你去「研議」,好不好?

李副秘書長國興:跟委員報告,因為衛福部今天不在這個委員會。

李委員貴敏:那就另外一個方式,就是「行政院應要求」,我也OK啊!「行政院應要求衛福部」,我也沒問題啊!

李副秘書長國興:這個是衛福部主管的業務。

主席:這案我們就保留,如果行政院副祕也沒有辦法做決定,我們就保留,還是再想一想?不然待會我們請幕僚人員趕快去詢問衛福部對本案有什麼可執行的方法,好不好?

李副秘書長國興:好,謝謝委員。

主席:4案暫保留,你們趕快去問一下衛福部的看法。

接下來處理預1案,即第二預備金的第1案,也是李召委的案子,請說明。

李委員貴敏:請他們回應。

主席:業務單位要說明。第二預備金是哪一個單位?

朱主計長澤民:關於第二預備金,因為委員希望刪減兩億元,不過我跟委員報告,像109年度各單位申請的二備金有178億元,我們只核了72億元,事實上我們的規定、要求是很嚴格的,如果各單位有需要第二預備金,因為不知道會發生什麼情形,像剛才所提到的各種災害,如果沒有的話,對於有各種需要的,就要符合預備金的辦法,換句話說,如果沒有需要,我們就不會核准;如果有需要,我們才會核准,所以我們希望第二預備金不要減列,建議原提案「減列2億元」是不是可以改為「要求主計總處提出書面報告」?

主席:等一下,文意上感覺少了一個受詞,因為剛剛在處理準備金的時候,我們要求他提出法令的條文,現在拿到沒有?還沒提供嘛!因為這個剛好在談災害準備金和第二預備金的分野,是不是跟災害準備金的部分一併處理,待我們拿到法條後再說,好不好?請你們提供災害準備金和二備金所使用的法律規定給在場委員,包括李召委,這兩個案子都是李召委提的,一個是災害準備金,一個是二備金,等會我們再一併處理。

請看預2案。第2案郭委員提議凍結百分之五,請主計總處說明。

賴委員士葆:等一下,主計長先不要回覆,我建議就給它通過,因為寫報告就解凍了,就不要再改來改去,尊重立委啦!他只是凍結,你交報告就解凍了,哪有什麼,對不對?

朱主計長澤民:凍結我可以。

賴委員士葆:對啦!凍結就不要去改它了。

朱主計長澤民:好,我可以。

主席:可以接受嗎?

朱主計長澤民:可以。

主席:凍百分之五,交書面後動支,預備金第2案就照案通過。

處理預3案,張其祿委員的提案,請業務單位說明。

朱主計長澤民:我們尊重張委員的提案。

主席:好,預3案照案通過。

處理預4案,林楚茵委員的提案。

朱主計長澤民:尊重。

主席:照案通過。

處理預5案,也是林委員的提案。

朱主計長澤民:尊重。

主席:照案通過。

臨時提案最後再來處理,臨時提案是跟金管會有關的。

現在回過頭來處理,還有3個案子,一個是李召委的災害準備金,一個是李召委的第二預備金,還有一個是關於衛福部的部分。請問行政院,文字修正上衛福部有沒有回應了,還是還沒有?如果還沒有,我們先處理剛剛所說的災害準備金的部分,大家有沒有拿到相關的法律意見?還沒有?

賴委員士葆:這個就保留,不要處理了,保留送院會。

主席:要保留送院會?好,災害準備金和第二預備金的部分就保留送院會。

李委員貴敏:好,沒關係,但是我還是要拜託,因為我發現主計長提供的意見常常跟我查的法條規定不一致,所以然剛才前面你說你有法律的依據,這個法律的依據我還是要看,你的法律依據為什麼跟我們查出來的法律依據的內容不一樣,再拜託這個資料還是照樣要提供,謝謝。

主席:好,李召委的要求,你們會後還是要提供。

我們來做處理,災害準備金的第1案、第4案及第二預備金的第1案等三案保留送院會,謝謝。

關於災害準備金、二備金和補助直轄市的部分,我們就處理完畢。處理完的單位就請留一位下來,我們後續再處理金管會各項基金的部分。謝謝。

先處理中央存保的部分,中央存保一共有29 ,第123案一起看,首先處理第1案,這是張委員的提案,關於歲入部分,請業務單位存保公司說明利息收入。

賴委員士葆:朱董事長,第123案一起看,每位委員跟你加的數字不一樣,最多是2億元,最少是八千多萬元,你看要加多少呢?

朱董事長浩民:謝謝委員的提示,針對利息收入提高2億,以目前的情況而言,下半年臺灣可能會隨著美國升息,如果提高2億元的話,我們預期的報酬率要1.6%才可能達得到。目前我們110年預算編列的報酬率只有0.8%,如果到1.6%的話,市場上的利率不太可能做得到,同期央行的公債也只有0.69%而已。

李委員貴敏:你講你要增加多少就好了。

賴委員士葆:你不要一個案子、一個案子講,就是你認為全部可以做得到多少,好不好?

朱董事長浩民:好,我們建議利息增加1,000萬元,就是第123案。

主席:123案在營業收入的利息收入部分,併案增加1,000萬元嗎?

朱董事長浩民:是。

主席:我們先請張委員,再來賴委員及李召委。

張委員其祿:從大家增列這3個案的數目來看,1,000萬元太少了吧?應該增列差不多1億元啦!因為剛才董事長已經講了,你們是用0.8%,如果是0.8%的話,剛好就是我這個數字的一半,大概類似第2案的概念,差不多是12,000萬元,所以折衷的話,就是增列1億元。

主席:就是增列利息收入1億元,張委員就第123案的建議。請賴委員發言。

賴委員士葆:張委員是根據朱董事長,也是朱教授的說法,你剛剛說如果要2億元的話,就要1.6%,而你說現在平均是0.8%,全部照你的意思,張委員講得非常好,1.6%2億元,0.8%剛剛好是1億元,不要討價還價,就是剛剛好的1億啦!

李委員貴敏:認同啦!我本來要增8,000萬元,我覺得3個案子就按照剛才周董事長提到的部分,算起來是1億元,也完全是按照他的意思,就是多增加1億元。

主席:朱董事長在想今年是不是「一字千金」?

朱董事長浩民:基本上,我們的資金都投資在公債及定存,就公債及定存的利率而言,不太可能得到1.69%的報酬率。

賴委員士葆:0.8%來算。

李委員貴敏:我的提案是按照你的0.81%估算,所以才會增加8,400萬元,我覺得就不要拖了,其實你就是應該要增,現在要增多少數字,請你趕快講一下。

主席:請說明。

蘇總經理財源:我們董事長剛剛講的平均收益率0.81%的概念,其實就是有一些公債,然後加上央行定存的部分。我們董事長要講的是,目前我們主要的是公債,也占了60%以上,而未來不可能達到1%,明年也不可能達到1.69%,從這個角度來看,大家就折衷及稍微調一下,即調高到3,000萬元,好不好?

賴委員士葆:差太多了,我建議就確定6,000萬元好了。

蘇總經理財源:尊重,謝謝。

主席:1案、第2案、第3案,三位委員提案併案,在營業收入利息收入部分增列6,000萬元。謝謝。

接下來我這邊的會務單位大概已經做個整理,從第4案到第23案都是屬於服務費用,其中第4案到第7案包括了管理費用,第8案到第10案是服務費用當中的旅運費,第11案是其中的修理、保養及保固費,第12案到第16案是事業服務費,第17案到第18案是公關慰勞,第19案到第22案是媒體宣傳,第23案是行銷推廣。

從第4案到第23案,我們就一個小段落、一個小段落來處理,現在先看第4案,也是賴委員的提案,減列1,200萬元。然後第5案是林委員的提案,也是屬於服務費用凍結100萬元及減列500萬元。第6案是郭委員的提案,減列150萬元。第7案是減列100萬元。請賴委員士葆發言。

賴委員士葆:朱董事長新到任,我請你看一下,最近你們3年的決算數都只有預算數的76%,三年來都是這樣,也就是說三年來我們立法院對你們都非常客氣,你們要編多少,我們就給多少。如果按照這樣,我也打折再打折了,所以刪1,200萬元,你看怎麼樣呢?三年來你們都是多編的,我們立委都很客氣,對你們的單位太客氣都沒有刪啊!錢太多!錢太多!所以你大概都是平均留下25%,乾脆今年是不是就減一點呢?

主席:朱董事長仔細聽,主席會做處理,我剛剛有說先處理第4案到第7案,還有林楚茵委員的第5案,郭國文委員的第6案及賴士葆委員的第7案。針對這4個委員的提案,你將金額想清楚,然後再來作說明。

賴委員士葆:如果第4案可以給我比較滿意的答復,我的第7案就可以不要,第4案到第7案合起來,科目由你自己調整。

主席:之前處理金管會所屬的案子,我們是這樣做,就是這個科目都叫做業務費用服務費,其實到第23案為止都是這個大科目,等於總數大概是多少,而底下就如剛剛賴委員所說,第4案到第7案的部分性質相近,我們來做一個說明。假如最後的一個金額是N,待會提的不管是1,200萬元、120萬元,我們會將它註明在裡面,而科目可能就是在此大項下自行調整,也請周董事長要想清楚。第4案到第23案是在同一個大科目底下,目前賴委員及其他幾位委員的第5案、第6案都分別有減列金額,你對這部分有什麼樣的主張呢?

賴委員士葆:我再講一遍,這個案子跟金管會原來的處理情況不太一樣,包括林楚茵委員也是提這樣的一個概念,就是我們的決算都是遠低於預算,而且差很多啦!就代表真的是我們對你們太好了,你們的錢根本不需要用這麼多,可是你編那麼多,你們也剩下那麼多,所以是不是讓你們少編一點而不要增加負擔。否則你們的執行率很差,我跟你講可能被修理喔!你剛當董事長沒多久,前面幾年的執行率只有75%,你不要一來執行率就不到70%,那不是很好啊!你順勢一下,我們幫你把它砍掉一點,你高興,我們也高興啦!。

主席:謝謝賴委員,朱董事長第一次上戰場,我告訴你,你們中央存保這一本,請翻到第74頁,因為委員的第4案到第23案都是在第74頁第二個黑體字「服務費用」,而服務費用8,991萬元是前年度的,即上年度的預算數是8,9918,000元,本年度的是9,208萬元,以下到第23案為止都是在服務費用項下的這些細項。我們一般都會在服務費用下,最後看大家減列多少,而底下的細科目就自行調整啦!請看清楚現在我們針對的是第74頁的服務費用9,2088,000元來進行討論,剛剛賴委員已經提出來,即刪1,200萬元的部分,這裡面也是包括水電、油資、公關,而賴委員的是比較廣。您要就9,208萬元提供一個數額,然後我們從第4案到第23案當中,就各委員的要求,我們分別將它列個額度,並含在總額之下,好不好?

朱董事長浩民:跟委員報告,我同意我們應該再減列,這沒有錯,但是其中有一個大項,就是我們參加國際存款保險協會,過去因疫情關係而沒有開會,臺灣參加少數的國際組織也中斷了,國際存保協會有提到,如果疫情和緩的話,我們準備去多簽點MOU,而目前已和24個國家簽MOU……

賴委員士葆:那個全部要多少錢,講一下吧?

朱董事長浩民:我們估計大概要250萬元到300萬元。

賴委員士葆:250萬元,我以為2億元。

主席:這個項目也不過是9,2088,000元,您剛剛講的部分是在旅運費裡。這樣好了,我們將每個案子都很快run一遍,因為每個委員都有自己的主張。剛剛是林委員、郭委員及賴委員的案子,我們來看第8案到第10案,分別是李召委,還有高委員的第9案,以及林楚茵委員的第10案,也是屬於旅運費的部分,先請李召委表示意見。

李委員貴敏:其實我不用表示意見,在上面都寫得很清楚,就是包括他的那個金額,尤其是到大陸地區。第8案到第10案在上面都已經寫得很清楚,剛才你已經說過必須要用的兩百多萬元。有關旅運費的部分,按照剛才鍾召委所提,旅運費八百多萬元減掉你剛講的兩百萬、三百萬元,我們就減掉300萬元好了,依剛才你自己的邏輯,至少旅運費的部分可以減500萬元。以上,謝謝。

主席:請高委員嘉瑜發言。

高委員嘉瑜:對,中央存保公司的業務相對單純,銀行照理說在金管會監管之下也沒有什麼問題,農漁會信用合作社可能是比較主要的,我們認為旅運費的必要性沒有這麼高,剛剛董事長自己也講兩百多萬元,所以我們建議刪減20%,也還有八成,其實是非常客氣了,希望董事長可以支持。謝謝。

主席:你是減列兩成。

高委員嘉瑜:還有八成,給他很多了,有五百多萬元啊!

主席:請林楚茵委員說明第10案。

林委員楚茵:謝謝主席,我的是第10案,大家的關注都一樣,第一個,當然是在疫情之後,出國去參加國際會議是有必要性的,像現在在疫情期間,COP26也在舉行當中,為了重要會議不要缺席,如果今天耽擱了,地球變得更壞的話,其實大家也會擔憂。同樣的,像相關的國際交流是重要的,在你們所列出的東西當中,是不是有包括可能的國際會議預定會在什麼期間,我們並不知道。如果是明年年初的話,當然其可行性就不高;如果是明年後半年的話,相對現在國際是慢慢想要與病毒共存的話,也許大家出發的機會可能會來得多。如果依照你們近三年也有出席同樣會議的相關紀錄及費用,我認為確實是不用執行到這麼高,而我要求減列的部分比較少,就是減列100萬元。我還是希望朱周董事長在這裡可以回應一下,現在你們大概是什麼時候決定要出席這個會議,而會議時間應該已經訂下來,對不對?

主席:先回應,然後接下來是郭國文委員。

朱董事長浩民:根據國際存保機構的來函,如果疫情過去的話……

主席:沒關係,你靠近麥克風,隔著口罩是很安全的。

朱董事長浩民:對不起,可能是換了麥克風。根據國際存保的來函,如果疫情OK的話,預計明年4月以後會陸續恢復相關會議。因為在國際存保裡有多位理事及好幾個委員會的主席,我們也要出去拜訪一些簽MOU的機構,而且打算新簽幾個地區的機構,並請他們來我們臺灣辦相關的研討會,以加強國際交流。很抱歉,剛剛報告的數據,過去花兩百多萬是錯的,因為照以往的大概是花四百多萬,我更正一下。

沈委員發惠:剛才你講的這些加起來是四百多萬元……

朱董事長浩民:整個國際交流花四百多萬元。

沈委員發惠:你剛剛所講的這些大概是四百多萬元嗎?

朱董事長浩民:單就國際交流這一部分。

沈委員發惠:你的旅運費編……

李委員貴敏:不止那個,地方的旅運費是八百多萬元,所以我們刪掉四百多萬元是沒有問題的。

沈委員發惠:我就是在問這個,你編了八百多萬元,現在你的報告出來說你需要的是四百多萬。

朱董事長浩民:剛剛高委員也提到,我們對要保機構要出差去實地查核,這個也需要旅費,而大陸地區最主要的是香港,香港有兩個機構也有會議合作關係,所以去香港要花一些費用。

主席:董事長是第一次上戰場,跟您說明一下,剛剛主席已經先做個整理了,第4案到第7案是總體的,然後到了第8案到第10案是針對旅運,然後第11案是針對修理保固,第12案到第16案是事業服務費,第17案、第18案是公關慰勞,第20案是行銷推廣,這些加起來總共是9,2088,000元。目前大家討論到的旅運費,第二名及第三名的是8138,000元。委員當然看到你需要的是多少錢,我們後面還會有,而一開始要處理的是前面那3個案,也是總體的服務費,然後有一個金額,底下再去分配。剛剛一開始沒有講這個總體金額,我們就進入細項,你們後續還是可以去調整。我們往下再看一下,第11案是個高委員的修理保固,高委員不需要再補充。我們看第12案到第16案的專業服務費,張委員是刪500萬元、凍500萬元,再來第13案是李召委減列600萬元,這也是專業服務費。

李委員貴敏:我簡單說,我們減的那個數據,其實都是有依據的,你看提案的倒數第三頁開始,就是我們看到比109年的決算數增加了九百多萬元,增幅是107.77%,所以我們才講說把這些不必要的減下來,這是按照實際上過往的情形,我們才講說減600萬元。以上,謝謝。

主席:好,剛剛講的是專業服務費的部分。接下來第14案是高委員的部分,也是減列20%。然後第15案李召委的部分是減列132萬元,這個也是專業服務費?

李委員貴敏:不一樣的,第15案的部分,我們都是按照它的決算數字相較之下,它的部分有增編,增幅是99.4%,所以這個是第15案的部分。至於第17案的部分是公關費用,而且你看它編的部分,同樣是多增幅80%,我們認為在這個時間點其實不需要做這些事情,所以我們才會講說減列一百多萬元。

主席:請賴委員士葆發言。

賴委員士葆:這樣子啦!我建議主席是不是我們休息5分鐘,讓存保去整理一下?我介紹一下朱浩民董事長,他是朱澤民的弟弟還是哥哥?弟弟,他們是兄弟檔,他比較老實,看起來比較可愛一點啦!

李委員貴敏:的確是啦!

賴委員士葆:今天不分朝野,其實都在幫你忙啦!你的話講不清楚,我都替你講,對不對?你的旅運費不是只有要400萬元,你編了八百多萬元,但是其中有四百多萬元不能砍,對不對?然後其他也很重要不要砍,砍一點點就好了,我聽你講是這樣子,所以你去整理一下,好不好?因為我們不分朝野都是針對決算,你的決算大概只有預算的七成五左右,不到八成,我們是在幫你忙,看起來你也比你哥哥老實,所以我們給你幾分鐘整理一下,看你可以讓我們砍多少,這樣比較快啦!這幾個案子就能解決,這樣子好不好?休息一下啦!好不好?

主席:賴委員真的是快人快語,你剛剛一出口就一字千金,增列了6,000萬元的歲入,大家看了好像有點惻隱之心。那我們是休息,還是先就後面那段,讓你們可以去整理,如果委員現在還不急著休息,我們就先處理後半段,你們先去整理好不好?

請沈委員發惠發言。

沈委員發惠:我贊成賴委員的意見,不只是先休息,也不只是針對我們現在討論的,就是整個存保的部分等一下就全部一起討論,不只是我們現在討論的項目而已。

主席:好。所以委員要休息一下嗎?好,我們休息5分鐘,讓存保去全部整理一下,然後如果已經有答案的話,我們後面就先處理完,再處理其他監理的,謝謝。休息5分鐘。

休息

繼續開會

主席:現在繼續開會。

針對第存4案到第存23案,請朱董事長提出你們的建議。

朱董事長浩民:經過剛才的討論之後,包括旅運費、媒體政策及業務宣導費及公關費等等,減支800萬元,科目及金額由我們自行調整。

主席:各位委員,可以接受嗎?針對第存4案至第存23案的部分?

沈委員發惠:剛才不是說整個存保的部分一起處理嗎?怎麼只處理到第存23案?

賴委員士葆:剛才是說處理到第存23案。

主席:如果大家能夠接受這個模式的話,後面就針對大的科目,請存保公司提出具體建議,因為議事人員很貼心地把全部的案子都分類好了,我們就一個大項、一個大項的處理。首先就剛剛沈委員垂詢的部分,這一次先處理第存4案至第存23案,服務費用減列800萬元,科目自行調整,請問各位委員是否同意?

賴委員士葆:本席同意,但是每一個案子都要列進來,好不好?

主席:好,每一位委員的提案都列進來。

處理第存24案及第存25案,其他營業費用的員工訓練費用。

請說明。

朱董事長浩民:第存24案主要是出國參加存保會議的旅運費,我們建議不要刪減,這是員工要出席的會議。

主席:員工訓練費。

賴委員士葆:這個也沒有多少錢,一個刪19萬元、一個刪50萬元,本席建議統統改成報告,寫清楚你們要做什麼事情,好不好?改成報告,因為沒多少錢,好不好?前面已經刪800萬元,可以了。

主席:改為主決議,李召委,可以嗎?好。

第存24案及第存25案改成主決議,關於主決議的內容……

李委員貴敏:內容的部分,拜託給本席看一下。

主席:這兩案先改成主決議,等下再回過頭來處理內容的部分。

處理第存26案,也是主決議,業務單位有沒有意見?

朱董事長浩民:改成書面報告。

主席:第存26案的主決議,最後一行的專案報告改成書面報告。

李委員貴敏:好。

主席:李召委同意。

第存26案修正後照案通過。

處理第存27案,主決議。

朱董事長浩民:改成書面報告。

李委員貴敏:好。

主席:也是改成書面報告,李召委同意了。

第存27案修正後照案通過。

處理第存28案。

朱董事長浩民:也是改成書面報告。

主席:召委同意嗎?

李委員貴敏:好。

主席:第存28案改成書面報告,修正後照案通過。

處理第存29案。

朱董事長浩民:能否改成3個月內提出書面報告?

李委員貴敏:好。

主席:改成3個月內提出書面報告。

第存29案修正後照案通過。

主決議的部分處理完畢。

朱董事長浩民:報告主席,因為我們剛剛的預算都有刪減,最後提存準備的部分是否能讓我們隨著調整,不然我們會不平衡。

在場人員:那是會計的處理問題。

朱董事長浩民:是會計處理,我們的提存準備,因為預算調整以後,提存準備會有所刪減,所以要一併處理。

主席:好,同意。你們去擬第存24案與第存25案的主決議,好不好?

朱董事長浩民:是。

主席:好,謝謝。

接下來是金融監理基金的部分,這是金管會的基金,前3案好像……

黃主任委員天牧:報告委員,前3案我們都遵照辦理。

主席:3案都遵照辦理?

黃主任委員天牧:對。

主席:3案分別是賴委員的提案、林委員的提案及賴委員的提案,均照案通過。

處理第監4案。

黃主任委員天牧:第監4案至第監55案的部分,除了有3項主決議在文字部分要請示提案委員之外,其餘在文字上均遵照辦理,但是關於金額的部分,是否能參照過去預算刪減的規模,提出一個數字,請主席裁示。

主席:各位委員,剛剛主委建議比照之前的預算審查,從第監4案至第監55案,主委,你是說到第監15案嗎?

黃主任委員天牧:我們有2個基金,保發基金是另外再向各位委員報告。

主席:所以是到第監15案嗎?

黃主任委員天牧:第監55案。

沈委員發惠:全部,到第監55案,主委的意思是這樣。

主席:針對第監4案至第監55案,他們建議除了3項主決議的文字內容容後提出之外,其他預算案的部分,分成3個計畫,以前年度的刪減額提出一個基礎,請各位委員再做斟酌。總共有3個計畫,一個計畫、一個計畫處理,好不好?還是現在是先處理主決議的部分嗎?

黃主任委員天牧:請主席裁示如何進行。

賴委員士葆:主委,第監4案至第監55案,稍微狠了一點,太多案子了,這樣不好啦!

主席:尊重委員的意見,第監4案至第監15案是一個計畫,這個部分是屬於推動保護金融消費者權益計畫,我們就這個計畫大項來進行討論,好不好?

處理第監4案至第監15案。

楊主任登伍:委員的提案是要刪減1,4053,000元我們建議刪減委員所提刪減數的3%,也就是422,000元。

主席:全部?

楊主任登伍:對。

主席:第監4案至第監15案刪減422,000元。

楊主任登伍:422,000元。

主席:請賴委員士葆發言。

賴委員士葆:第一個計畫總共四千五百多萬元,你要刪減42萬元,本席都不好意思講了。

李委員貴敏:太荒唐了!

主席:把去年的提出來。

賴委員士葆:去年刪多少?

主席:剛剛主委說要按照去年的規模作為基準。

賴委員士葆:去年刪多少?

楊主任登伍:去年整個基金刪減總數是150萬元。

黃主任委員天牧:報告委員,根據過去5年的統計,今年110年度刪減150萬元、109年度刪減100萬元、108年度刪減50萬元、107年度刪減180萬元、106年度刪減80萬元,平均每一年大概是120萬元左右,這是過去5個年度基金預算的刪減規模。

李委員貴敏:這個很奇怪耶!你知道為什麼很奇怪嗎?本席的提案是第監5案,如果你的邏輯是這樣算的話,好歹也要回到去年的規模,用去年的規模計算,但是你現在編列的數據,以第監5案為例,按照你的決算數,增幅增加了將近30%,是28.91%,對不對?你們然增加了這個增幅,卻又要按照去年的規模刪減?如果你的邏輯是按照去年的規模,那麼你們去年的決算數是這樣子,我們刪減後並沒有更少啊!如果按照那樣減,應該是要減800萬元,怎麼會有減四十幾萬元的情形發生?

楊主任登伍:因為110年做了永久性檔案掃描,總共增加了1,829萬元,在111年度就把一次性的部分減掉,金額是1,171萬元,因此以決算比而言,這個部分增加了800萬元,也就是檔案掃描的這一塊。

李委員貴敏:800萬元是單純的檔案掃描?

楊主任登伍:對,就是為了5個檔案,分成5年。

主席:那是一次性的計畫?

楊主任登伍:對,一次性的計畫,我們已經減掉了。

主席:委員手上都有提案,議事組已經幫忙整理好了,大概有5個項目,第監4案至第監15案是屬於推動保護金融消費者權益計畫,大家可以先標註一下。第監16案至第監27案是屬於推動金融制度、新種金融商品之研究及發展計畫,這是第二個計畫。第三個計畫是從第監28案至第監34案,屬於推動金融資訊公開計畫。再來是第四個計畫,從第監35案至第監43案,屬於推動國際金融交流計畫。最後是第監44案至第監55案,屬於支應金融業退場處理計畫,這是第五個計畫。第監46案是一般行政管理計畫、第監47案是屬於解繳公庫的部分,我們最後再做處理。看起來是五大計畫加上一個行政管理計畫,總共有這麼多的計畫,按照剛剛主委的說明,平均每年的刪減額大概是118萬元。

請沈委員發惠發言。

沈委員發惠:本席在這個計畫提了3個案,也就是早上本席質詢時與主委交換意見的部分。第一個,關於檢舉獎金的發放,事實上,這兩年的發放額度是零,根本就沒有發出獎金,今年的獎勵辦法卻提高了10倍的獎金,從40萬元提高至400萬元。照理講是不應該刪你們的預算,因為你們編列的預算根本不到400萬元,只要有一個案子得到這個獎勵,這個預算就不夠了,因此本席提案凍結,認為你們應該提出說明。

再來是關於辦理公平待客原則評核表揚,早上本席也問過這個問題,有業者連續兩年受到重大裁罰,而且一年罰得比一年高,這樣的業者卻得到顯著進步獎,難道是業者受裁罰的金額有顯著進步嗎?請就這兩個部分提出說明,而且也都正好在這個預算項目之下。

主席:沈委員,你提的分別是哪幾案?在第監4案至第監15案之中嗎?

沈委員發惠:第監11案、第監14案及第監15案都是本席提的案子。

主席:請林楚茵委員發言。

林委員楚茵:在這個項目當中本席有幾個提案,首先是第監13案,基本上,所謂消費者保護的公平待客原則相當重要,本席原本是希望凍結再加上減列,主要是希望不只是列出好的,其實不好的才是應該真正被重視。因此,本席希望你們能提交報告,如果報告能夠完成的話,本席可以不要減列,至於凍結的部分就是希望你們把專案報告交出來。本席認為,除了好的鼓勵之外,不好的也要改進,更應該要被列出來,希望你們能夠改變作法。

再來是第監8案的部分,從預決算的部分來看,你們編列了155萬元,但是以109年的決算來講,你們才執行了67萬元,整個執行率大概只有55%而已。當然,這個法律服務是要看案件的多寡,可能會有些不一樣,但是現在的民眾對於法律服務及諮詢也都會有自己一定的溝通管道,甚至立法委員或地方縣市議員也都有法扶中心,至於你們預算編得到底到不到位,本席認為,這裡是有一些可以刪減的彈性空間。以上是本席的提醒。

主席:委員還在看,你們有要先做說明的嗎?

請保險局施局長說明。

施局長瓊華:關於法律事務費的部分,過去兩年之所以預算執行不到位,主要是因為我們在法院有很多行政訴訟案,這兩年因為疫情的關係,導致整個審理往後遞延,如果明年的疫情稍微舒緩就會開始開庭,這樣在後面可能就會有一些必須支付的法律費用,其實是因為疫情關係,導致案件審理遞延。以上報告。

主席:目前是委員廣泛地針對提案表示意見,不過本席也要提醒一下委員,關於基金的預算,如果覺得主管機關或業務單位的說明可以接受,或者改主決議,不然就是直接減列,如果是要凍結,我們大概很難再找到時間審查,因此剛剛林楚茵委員說要凍結,本席是建議要不就改主決議、要不就是減列。

林委員楚茵:因為他們與本席溝通過,可以交書面報告。

主席:那就改主決議,好嗎?

林委員楚茵:好啊!可以。

主席:剛剛主委建議整個五大項計畫就是刪減150萬元,再看怎麼去分配,但是我們有委員有意見。其實,這是過去歷年來刪減50萬元、刪減100萬元、刪減110萬元、刪減150萬元所呈現出的客觀事實,還是請各位委員參酌,如何像上次審預算時一樣就五大項計畫去做分配,大家覺得如何?賴委員,我們就提出一個金額讓他們去分配?

沈委員發惠:120萬元,平均數嘛!

李委員貴敏:剛剛他們不是講150萬元嗎?你又自己減到120萬元?

主席:平均是118萬元,但是他們可以接受150萬元,是不是?

沈委員發惠:你們可以接受到150萬元?

主席:126萬元,對不起!剛剛本席沒有仔細聽清楚,應該是126萬元。

李委員貴敏:本席本來並不反對用這樣的方式,但是,如果真的去看預算書的內容,什麼印製期刊、邀請外賓參與交流活動、又是什麼會計事務所受查單位的紀念品,這樣妥當嗎?

主席:我們可以把這個刪減金額所對應的內容表達在這上面、強調在這上面。

李委員貴敏:對啊!那就150萬元好了,好不好?

沈委員發惠:主要是因為現在的金融詐騙有很多狀況,事實上,都是由這個基金支應,而且現在金融詐騙越來越嚴重……

李委員貴敏:因為你的作法很奇怪,現在還是印製什麼期貨月刊……

沈委員發惠:150萬元,本席支持啦!

主席:請林委員楚茵發言。

林委員楚茵:主席,本席也支持,但是回到剛剛你希望本席改主決議的那個部分,如果是主決議的話,交報告要訂一個期限。

在場人員:3個月。

林委員楚茵:3個月太久了,本席都已經改主決議,不然本席要堅持原來的提案,你要交報告才能解凍,本席是給主席面子喔!主席,她說交報告要3個月,如果是這樣,本席就不改主決議囉!

主席:2個月,好不好?

林委員楚茵:1個月啦!他們本來就有一些相關的報告啊!

主席:1個月做不出來嗎?

在場人員:我們還要開會……

林委員楚茵:好啦!2個月。

主席:好,2個月。

在場委員已經很快地達成共識,金融監督管理基金減列150萬元,科目自行調整,委員的提案要改成主決議者就提列出來,請業務單位趕快就委員改主決議的提案去做文字上的處理,好不好?這樣就是減列150萬元,科目自行調整。

剛剛提到的3個主決議已經有文字修正建議,請你們準備印一下。

處理第監47案,李召委的提案,解繳公庫案,關於減列的數字,李召委是否要做個說明,因為這個可能會涉及到總體的預算調整,今天要訂個數額會有點困難,請你說明一下。

李委員貴敏:關於提案的理由,大家可以看到提案書下面的地方,最主要原因是大部分年度賸餘都是解繳國庫,但是我們發現111年度期末現金及約當現金僅有95,600萬元,而109年度解繳國庫的決算數是8684萬元,我們建議按照109年度的決算數來核列,所以我們提案減列這個數額。

主席:這個能不能減列,是否請業務單位說明一下?

楊主任登伍:這是配合總預算的財源籌措,所以建議是不是站在行政院的……

主席:要配合總預算最後的結果來調整,是不是這個意思?

楊主任登伍:不是,我們增加2億元是因為財源要給總預算使用,總預算要我們多解繳。

黃主任委員天牧:已經匡列了要做……

主席:那個是涉及到財政平衡,要不要保留院會?

楊主任登伍:行政院要我們多解繳國庫。

主席:保留院會處理。

李委員貴敏:好,保留。

主席:保留院會處理,因為這個需要平衡,如果這邊動了之後,那邊就平衡不了,保留院會處理。

第監47案保留院會處理。

接下來是主決議的部分,如果主決議有文字上的調整,請業務單位趕快提出來,剛剛主委特別提到3個案子。另外,關於各位委員的部分,林楚茵委員剛才表示願意改成主決議以及沈發惠委員提到要改成主決議的部分,請趕快私下徵詢委員的案號,在我們審議主決議的同時,也可以趕快再提出來。

我們先從第監48案開始往下走。

李委員貴敏:等一下,為什麼第監45案沒有處理?

主席:剛已經說了,減列150萬元,科目自行調整,如果委員的提案特別提出來的就改為主決議

李委員貴敏:但是本席以為只有前面的項目而已。

主席:因為就是5個計畫。

李委員貴敏:5個計畫連在一起,是嗎?

主席:對。

李委員貴敏:OK

主席:我們就從第監48案開始往下走,最後再回過頭來處理委員預算提案改為主決議的部分。

處理第監48案。

請問業務單位對於委員的提案內容有沒有意見?

莊局長琇媛:我們建議第監48案的最後改成書面報告。

主席:加上「書面」2個字,因為曾委員不在,李召委,可以嗎?

李委員貴敏:應該可以。

主席:第監48案最後的倒數第二行改為書面報告,修正後照案通過。

處理第監49案。

施局長瓊華:第監49案也是改為書面報告。

主席:可以嗎?

李委員貴敏:可以。

主席:第監49案改為書面報告,修正後照案通過。

處理第監50案。

莊局長琇媛:第監50案也是在最後改成書面報告。

李委員貴敏:OK

主席:第監50案最後的專案報告改成書面報告,修正後照案通過。

處理第監51案,李召委員的提案。

施局長瓊華:改成書面報告。

李委員貴敏:改書面,修正通過。

主席:第監51案改成書面報告,修正後照案通過。

處理第監52案。

莊局長琇媛:遵照辦理。

主席:第監52案照案通過。

處理第監53案。

朱董事長浩民:遵照辦理。

主席:第監53案照案通過。

處理第監54案。

莊局長琇媛:遵照辦理。

主席:第監54案照案通過。

處理第監55案。

在場人員:遵照辦理。

主席:第監55案照案通過。

現在回過頭處理前面的第監10案,高委員的預算提案改為主決議,委員是不是都拿到文字內容了?最後一段「鑑此,爰要求金融監督管理委員會於三個月內向財政委員會提出書面報告,說明推動保護金融消費者權益之成效。」,請問委員,這樣的修正內容可以嗎?

沈委員發惠:這是高嘉瑜委員的案子?

主席:對。

沈委員發惠:可以。

主席:可以的話,修正後就改為主決議通過。

處理第監11案,沈委員的提案。

沈委員發惠:後面還在溝通嗎?案子現在正在討論喔!我們已經討論到這些案子了,你們還沒溝通完?第監11案就照這個修正文字通過。

主席:第監11案的修正文字,「爰此,建請金融監督管理委員會於三個月內向財政委員會提出書面報告,說明推動保護金融消費者權益之成效。」,這樣的順序對嗎?

李委員貴敏:對,剛剛高嘉瑜委員的提案也是改成這樣。

主席:第監11案修正後照案通過。

處理第監17案,郭國文委員的提案。

莊局長琇媛:建議第監17案併第監48案。

主席:併第監48案?

莊局長琇媛:對,主決議。

主席:剛才第監48案已經通過了。

莊局長琇媛:對。

主席:這是委員的預算提案,還是一樣啦!單獨一樣,好不好?還是一樣啦!

莊局長琇媛:好。

主席:你們改過文字了嗎?「爰要求金融監督管理委員會積極推動,以促進我國非現金支付交易之發展,並於三個月內向財政委員會提出書面報告。」,從倒數第二行的「實際」開始全部刪掉,改為上述之文字,這是預算提案第監17案改主決議。

沈委員發惠:好,可以。

主席:第監17案改為主決議後通過。

處理第監13案,因為林楚茵委員不在,業務單位已經溝通過了,這個預算提案就改為主決議,最後一段文字修正……

李委員貴敏:我們沒拿到第監13案的修正文字。

主席:本席也看不懂耶!印給委員,好不好?你們寫的文字,本席也不知道怎麼唸。還有沒有其他委員的預算提案要改為主決議?

楊主任登伍:報告委員,第監3案有增加金融營業稅分配收入2億元。

主席:第監3案?

楊主任登伍:對,歲入增加2億元。

主席:是。

楊主任登伍:建議是不是支應金融退場計畫的支出也隨同增加2億元,因為這個金額是要撥入準備金的。

主席:就是前面增加、後面也要增加。

楊主任登伍:對。

主席:第監3案增加2億元?

楊主任登伍:對,第監3案的收入增加2億元,支出用途的支應金融退場處理計畫也要隨之增加。

主席:在哪裡?

楊主任登伍:那個沒有案,我們是建議科目隨同……

李委員貴敏:為什麼呢?

主席:科目調整要平衡。

楊主任登伍:對,因為它的規定是專款專用……

李委員貴敏:把資料印給我們,好不好?

主席:不是一句話就可說明,用途隨同調整,是不是如此?第監3案增列2億元,用途隨同調整

楊主任登伍:對。

主席:請向李召委說明一下。

楊主任登伍:是。

主席:第監13案,請業務單位唸一下,本席才知道從哪裡開始,不然都看不懂。請拿麥克風完整的唸出來,第監13案。

在場人員:倒數第二行修正為「2個月內提交公布完整排名時程規劃書面報告。」。

主席:就是變成一句話,整個最後一段的2行刪掉,改成「2個月內提交公布完整排名時程規劃書面報告。」。

沈委員發惠:你們不要這樣亂改,這樣沒有主詞,什麼2個月內提,叫誰提?叫郭國文委員提嗎?叫林楚茵委員提嗎?連主詞都刪掉了,2個月內提交,誰提交報告?

主席:真的看不懂,沒有主詞啊!

沈委員發惠:亂改!

黃主任委員天牧:爰要求金管會於2個月之內……

在場人員:要求金管會於2個月內提交完整排名時程規劃書面報告。

主席:議事單位參酌過去的提案,第監13案修正為「要求金融監督管理委員會於2個月內向立法院財政委員會提交公布完整排名時程規劃書面報告。」,這樣就有主詞、也有受詞、有對象,由金管會向財委會提出這個報告。請問沈委員,這樣可以嗎?

沈委員發惠:可以。

主席:第監13案改列主決議通過。

處理第監14案,改列主決議。

張局長振山:最後一行改成「金管會於三個月內向財政委員會提出書面報告。」。

主席:本席唸一遍,以本席所唸的為準,第監14案,倒數第二行「爰此,要求金融監督管理委員會於三個月內向財政委員會提出書面報告。」。

沈委員發惠:可以。

主席:第監14案改為主決議通過。

金融監督管理基金已處理完畢,剛剛李召委關心的2億元是否已經說明清楚?第監3案增加2億元,是不是要加一句話,併同調整?我們就請議事人員調整,將併同調整的文字內容放入第監3案。

我們回頭處理存保公司保留的案子。

處理第存24案,李召委的提案,改為主決議,請李召委看一下,拿到了嗎?

李委員貴敏:拿到了,但是,第一個,不要「請」啦!中央存保公司應於三個月內將派員赴國外(或是將前揭)研究計畫實際支應的情勢(或規劃)向財委會提出書面報告。你們的報告內容是什麼?這個沒有報告內容啊?你要本席改成主決議,但是沒有報告內容啊?你的報告內容到底是什麼?

主席:本席來試試看,不知道是不是李召委的意思?最後一行,「爰提案」後面的文字刪掉,改為「中央存款保險公司應於三個月內將前揭計畫實際執行情形向立法院財政委員會提出書面報告。」,是不是這樣子?召委,這樣可以嗎?

李委員貴敏:可以。

主席:第存24案修正後將預算減列案改為主決議案通過。

處理第存25案,高嘉瑜委員的提案,是不是都拿到修正後的文字內容了?倒數第二行修正為「鑑此,要求中央存款保險股份有限公司於三個月內向立法院財政委員會提出書面報告。」,這樣就可以了。

李委員貴敏:這是高委員的案子,但本席不知道那個書面報告……

主席:要講什麼?

李委員貴敏:對,它是報告什麼東西?

主席:內容要有啊!要報告什麼?

李委員貴敏:沒有內容,丟一張紙也是報告啊!

主席:存保公司,你們與高委員溝通後,高委員同意改列主決議,但是你們的報告內容要有一個描述,要報告什麼?委員的提案是指你們的員工訓練費增加但沒有說明,所以是說明細項支出內容,是不是?是不是這樣子?本席是揣測高委員的意思啦!

沈委員發惠:原本劃掉的文字保留,於三個月內向財政委員會就「其他營業費用明細表─員工訓練費用─專業服務費」之支應情形提出書面報告。

主席:本席再唸一遍,修正為「鑑此,要求中央存款保險股份有限公司於三個月內就『其他營業費用明細表─員工訓練費用─專業服務費』支應情形,向立法院財政委員會提出書面報告。」。

現在處理保發基金的部分,先處理第保1案。

施局長瓊華:報告委員,利息收入的部分……

主席:哪一案?第保1案?

施局長瓊華:對,保發基金第一個利息收入的部分,因為109年央行降息之後,我們保發基金定存單的利息調降大概都會反映在110年至111年,所以我們是核實依照現行的利率水準去做利息的編列。雖然現在央行的利息是維持平穩,卻還沒有調升,因此110年的利息收入是會減少的。再加上我們有一些支出要支應,所以利息收入這個部分是不是能讓我們維持原來的預算編列數

李委員貴敏:不是啦!你還是沒講為什麼啊?本席聽到你的要求,就是不要增列!本席聽到這個要求,但是本席沒聽懂為什麼不要增列,理由是什麼?

施局長瓊華:因為109年有降息過,我們的定存單經過109年降息後再續存的話,大概收入認列都會在110年與111年。

李委員貴敏:那怎麼樣呢?

施局長瓊華:那時候的利息收入就會減少。

李委員貴敏:它也不會是0啊!對不對?

施局長瓊華:利息收入是有的,只是……

李委員貴敏:多少呢?

施局長瓊華:沒有增加。

李委員貴敏:你還是要提出數字嘛!怎麼會……

施局長瓊華:我們是照0.9%去編列。

李委員貴敏:為什麼按照0.9%去編列呢?

施局長瓊華:就是一年期的定存利率,現在已經降到0.86%,我們的預算數……

李委員貴敏:這個差異是多少呢?

施局長瓊華:差異……

李委員貴敏:哪裡有1,465萬元?

施局長瓊華:110年的利息收入編列是1,2422,000元。

李委員貴敏:你說1,2422,000元是按照0.9%的利率編列,可是1,465萬元……

施局長瓊華:那是110年的預算,是1,465萬元。

李委員貴敏:不是,你還沒有聽懂本席的問題。你們不願意增列,是因為你所說的降息,對不對?

施局長瓊華:對。

李委員貴敏:因為你們從0.9%降到0.86%嘛!本席的問題是……

施局長瓊華:不是的。110年是用0.9%的利率編列,之前更高,是百分之一點多。

李委員貴敏:本席想知道的是差異,但你們現在說明的是金額並沒有增加,如果沒有增加的話,我們當然會考慮不要增列。但你們不能告訴我們一堆數字,卻不把差異性說清楚,只說因為有降息,所以應該要編列。

施局長瓊華:是的。外幣定存利息的部分……

李委員貴敏:召委,你聽得懂本席的問題嗎?

主席:本席知道,要不要先休息,讓他們整理一下?

李委員貴敏:可以,讓他們先整理,沒有問題。但是……

主席:第保1案先讓你們整理一下。

現在先處理第保2案,對於李召委提出的減列意見,你們覺得如何?

李委員貴敏:現在的問題是,第一個,你們為什麼認為不應該減列?理由是什麼?或者不應該減列這麼多的理由是什麼?不要只說你們的結論。

主席:李召委,你現在說的是利息收入的第保1案,還是業務發展支出的第保2案?

李委員貴敏:剛才說第保1案要讓他們先整理。

主席:所以你現在是說第保2案?

李委員貴敏:對,現在是說第保2案。

主席:第保2案就是業務發展支出的部分。

李委員貴敏:對,他們說不要減列,所以本席問他們為什麼不要減列。

施局長瓊華:業務發展支出的部分,我們主要是補助保發中心辦理智庫的業務支出,從110年到111年,其實我們已經適度減列數字,這個部分是否能夠維持原編列數?我們提書面報告說明預算的編列、執行情形。

李委員貴敏:這樣沒有辦法解決問題,因為他們沒有說明理由。

主席:我們先處理一下,第保1案暫時保留,讓他們整理。第保2案至第保6案都是針對業務發展支出的部分,第保2案是李貴敏召委提案減列,第保3案是張其祿委員提案凍結,第保4案郭國文委員提案凍結,第保5案高嘉瑜委員提案減列10%,第保6案林楚茵委員提案減列500萬元,這幾案全部都是針對業務發展支出這個項目。

剛才李召委已經提出看法,我們是不是依循之前的方式,因同屬業務發展支出項下,先請委員表達看法之後再做統合處理。第保3案請張委員其祿發言。

張委員其祿:本席的提案最主要是希望能夠考量新的型態,或者弱勢保戶也能擁有的保單,在業務發展方面對這部分有所保障。因為現在醫療技術進步,資訊傳播也比較快,很多傷病可以用藥物控制,希望保險的部分也可以提供比較符合投保人身體狀況的商品,不要拒絕這類的保戶,所以本席才會提這個案子,其實民間業者已經有這類弱體保單的機制。本席是提案凍結。

主席:張委員、各位委員,我們剛才有稍微提示過,基金的部分如果凍結,之後還要再找時間開會解凍,所以建議委員,如果目的是要提醒他們,是不是可以改為主決議?或者統統以減列的方式處理?

張委員其祿:可以,和其他幾案併案減列。

主席:張委員同意用減列的方式處理。接下來第保4案是郭國文委員的提案,第保5案是高嘉瑜委員的提案,高嘉瑜委員也是建議減列。請高委員嘉瑜發言。

高委員嘉瑜:這個部分我們也是建議減列,我們認為保險發展基金在疫情期間確實不應該再增加預算,所以希望這個部分能夠減列10%,謝謝。

主席:第保2案至第保6案,第保6案是林楚茵委員和沈發惠委員提案,沈委員是否補充說明?這個提案是減列500萬元。

沈委員發惠:這個部分可以一併處理。

主席:好,我們一併處理。第保2案至第保6案都是屬於業務發展支出項下,請問施局長,這個項目的處理是否有往例可以參考?

施局長瓊華:去年應該也是凍結啦!今年之所以預算執行有一點落差,主要是因為疫情的關係,大部分都是用視訊會議處理,所以出國預算的執行數比較少,但是因為今年疫情減緩,未來還是有這個需要。去年是用……

主席:去年有沒有減列?

施局長瓊華:沒有。

主席:有凍結嗎?

施局長瓊華:凍結10%,提書面報告。

主席:是因為出國旅費的關係,所以才凍結10%嗎?

施局長瓊華:對,就是整筆凍結10%

主席:去年業務發展支出是凍結10%,後來有沒有解凍?就……

施局長瓊華:目前還沒有解凍。

主席:到現在還沒有解凍?

李委員貴敏:所以這部分刪減10%也很正常,因為到現在都沒有解凍,簡單的說,你們根本不需要這筆費用,這是第一點。第二點,本席要提醒大家注意,你們應該量入為出。本席的理解是這樣的,原來基金來源是向保險業收取保費,可是現在已經停徵,所以111年度的約當現金只剩下七億七千八百多萬元,在這樣的情況之下,難道不用量入為出?你們應該要節省啊!而不是一直花、一直花。

更何況去年凍結的部分竟然到現在都沒有解凍,表示你們並不需要這筆錢,所以減列一千一百五十幾萬元是合理的。以上,謝謝。

主席:去年審查的預算還沒有三讀,就是今年的預算,因為我們連基金預算程序都還沒有走完,所以也無從解凍。請沈委員發惠發言。

沈委員發惠:審查各單位的預算時,我們還是要基準一致。事實上去年度做這樣的凍結主要是因為疫情,那時候大家對於出國旅費有所疑慮,因為疫情期間根本就不可能出國,所以才會先凍結,後來也確實沒有出國,因此凍結的預算到現在都沒有解凍,但他們還足以支應,就是因為沒有出國。但是我們剛才審查其他單位預算的時候,委員們也說疫情要解凍了,明年要與病毒共存,所以要出國、要報復性開會,這樣不就有點矛盾?

所以本席建議如果要處理,我們就再凍結,但是解凍的條件要談好,什麼狀況可以解凍?去年是說疫情減緩之後可以解凍,今年也要談好,什麼樣的條件之下可以解凍。建議就用凍結的方式處理,因為一旦刪除就不能回復,我們不能因為疫情沒有開會、沒有花這些錢,就以這個理由做為基準減列預算,如果他們今年真的要開會了,恐怕就會有支應上的困難。

主席:再次說明,去年審今年的基金預算時,委員會有完成審查,但是院會沒有完成三讀,所以去年委員會做成決議要凍結的部分,迄今還未完成程序,因此去年做成的決議,其實到現在還沒有確定。請保險局趕快找前年的資料,好不好?你們剛才說的是去年的狀況,但是去年審查的預算根本連三讀都還沒有完成。請李委員貴敏發言。

李委員貴敏:本席再說明一下,本席和沈委員滿有默契的,但我們的角度不一樣,沈委員是說,剛才委員都說不會有疫情了,可是本席要引用主計長的話,因為主計長才多編列30億元,他強調這是為了疫情需要。

本席也同意剛才沈委員說的邏輯要一致,如果我們覺得將來不會有疫情,這邊的預算不刪,那主計長編列的30億元應該刪掉,因為不應該亂花,而且還有第二預備金。如果主計長編列的30億元沒有刪掉,回推到這邊的邏輯就是會有疫情,那麼你們也出不了國,所以這邊的一千多萬元就應該刪掉。

沈委員發惠:凍結啦!本席支持凍結。

李委員貴敏:邏輯要一致啦!你們不能換了部會就換了腦袋。按照之前審主計長那邊的預算的做法,要嘛就是我們剛才說的……

沈委員發惠:我們還是怕有疫情,所以本席主張凍結,疫情如果減緩,我們還是要給他們足以支應的預算。

主席:謝謝李召委和沈委員的高見。剛才有提到,是不是有前年度的審查結果?

施局長瓊華:前年度只有主決議,沒有刪減預算。

主席:前年度沒有任何刪減,去年有做凍結,也是因為考量疫情。但是去年的部分,院會還沒有完成基金的審議,所以凍結案並不算完成,因此今年沒有去年或前年的經驗值可以參考。請問各位委員,第保2案至第保6案暫時保留,我們先處理後面的案子,好嗎?或許我們看了後面的提案,就知道這個基金的預算內容到底有哪些是可以調整的。第保2案至第保6案暫時保留,現在處理第保7案至第保13案,專案支出的部分。

我們先大致看一下,第保7案張委員提案凍結10%,第保8案李召委建議減列110萬元,第保9案李召委建議減列300萬元,第保10案高委員建議減列100萬元,第保11案李召委建議減列100萬元,第保12案郭委員建議減列60萬元,第保13案林委員提案凍結,以上請施局長做統合說明,包括前年的情況。

施局長瓊華:我們去年也是凍結10%

主席:前年呢?

施局長瓊華:前年是主決議,並沒有刪減。綜觀這兩年的執行情形,前年專案支出的執行率是百分之九十七點多,今年扣除凍結的部分,其實我們都執行了,大概是95%96%左右。

主席:這裡提供委員做概況了解,第二部分專案支出第保7案至第保13案,去年是凍結,前年只有主決議,並沒有減列的預算決議。接下來請大家看第三大部分行政管理支出,第保14案至第保16案併案處理。第保14案林委員建議減列100萬元、凍結100萬元,第保15案李召委建議減列20萬元,第保16案李召委建議減列804,000元。請施局長說明去年和前年的審查情況

施局長瓊華:這個部分去年和前年都沒有刪減。修繕費是每年固定編列,就是我們的出租大樓如果要修繕的話,就由這筆費用支應,去年因為疫情的關係,他們沒有做太多修繕,所以這個部分才沒有支出。另外,我們有一些外包人力,去年剛好有人員異動,進用的過程確實有些遲緩,但是年底已經進用人員,這個部分是否能夠給我們一點空間?

主席:請教各位委員,有無意見?請李委員貴敏發言。

李委員貴敏:本席不太懂為什麼房屋修繕和疫情有關係,原因是什麼?是有疫情就不修繕房屋嗎?還是什麼原因?這個邏輯很奇怪!本席有聽到你們的訴求,可是你們不能要求預算只能比照往例處理,過往的經驗是給我們當參考值,並不是過往沒有減列或凍結,今天就不准減列或凍結,不然乾脆不用開會,只看過往的經驗就好了。以你們的說法,本席聽不出來邏輯為何,為什麼連修房子都和疫情發生關連性?這一點本席不太懂。

施局長瓊華:因為這兩個部分是收租金,承租戶沒有要求修繕,對於委員提案減列20萬元,我們遵照辦理。

主席:第保14案、第保15案、第保16案,李召委提到的行政管理支出項下的服務費用的修理保養及保固費減列20萬元,保險局遵照辦理,照案通過,科目自行調整。所以我們就開張囉!因為去年、前年分別是凍結和主決議,至於今年,依照剛才李召委的意見,我們該處理的還是要處理,所以減列20萬元,好不好?

李委員貴敏:你誤會了!本席的重點不在減列預算,本席的重點在於他們有沒有浮編、濫用,我們認為應該要量入為出,剛才本席一直提到你們的基金每年遞減,但是並沒有聽到他們說明原因。本席希望能夠量入為出,這一點他們有考量到嗎?或者我們只是在這邊狗吠火車,說了他們也不理!到現在為止,本席都沒有聽到你們要如何量入為出,基金越來越少,但你們要花的錢卻越來越多,理由是什麼?

主席:謝謝李召委。因為剛才我們分成三個部分,第三個部分就是第保14案至第保16案,這部分減列20萬元,這是行政管理支出費用,科目自行調整。我們倒回來處理第保2案至第保6案以及第保7案至第保13案這兩個部分。我們把過去的經驗當作參考,還是以今年度的審查為主,好不好?請施局長表示意見。

施局長瓊華:業務發展支出的部分,委員提案減列一千一百多萬元,是否可以少一點?委員,可不可以改為減列200萬元?

李委員貴敏:好啦!就減列500萬元好了。

施局長瓊華:好。

主席:可以嗎?第保2案至第保6案併案,業務發展支出減列500萬元,科目自行調整。接下來處理第保7案至第保13案。

施局長瓊華:專案支出的部分只有725萬元,除了今年保留的凍結數之外,其實我們是全數用完,執行率百分之九十幾,這個部分是否能夠讓我們有一些空間?可不可以……

主席:召委,要不要意思一下,減列20萬元,好不好?他們之前的預算都有用完。

李委員貴敏:你說多少?減列20萬元嗎?第保8案到第幾案?

主席:第保7案至第保13案,因為前面的部分減列了500萬元,後面的部分減列了20萬元。

李委員貴敏:減列20萬元嗎?好,我們就看鍾召委的面子,好不好?

主席:召委,可以嗎?

李委員貴敏:可以啊!本席尊重你。

主席:第保7案至第保13案,專案支出的部分減列20萬元,科目自行調整。現在回頭處理第保1案,第保1案是歲入部分,這一案已經說明清楚了嗎?

李委員貴敏:你就直接講差異就好,因為我們不要你們浮編,其實很簡單的,好不好?這個差異性就是我們認為應該要增列200多萬元嘛!而你不認為,那你認為應該增列多少,因為絕對不會是增列0元嘛!

在場人員:跟委員報告,因為我們……

李委員貴敏:不是,你先講結論,然後我們再聽你的理由,好不好?你們要增列多少?

在場人員:減列600多萬元的部分,其實因為我們本來有27,000多萬元是外幣,然後在109年之後就結到臺幣去了,所以我們的利息收入在109年的時候有6911,000元,這在我們的決算書上有……

主席:所以你們增列有困難,還是可以……

在場人員:對,增列有困難……

主席:完全有困難?

在場人員:因為當初是外幣結到臺幣去……

施局長瓊華:臺幣的利率低。

在場人員:對,其實主要是6911,000元從外幣結到臺幣了,去支應保發基金的補助款跟義務支出。

主席:李召委?

李委員貴敏:我建議兩邊的幕僚溝通一下,因為現在的理由跟剛才前面跟我們講的理由又不一樣了,沒有關係……

主席:我打個商量,因為行政機關的基金,我們要減列支出,叫他們「儉腸凹肚」做得到,但是如果要增加收入,他們是被動的去調整,那個可能真的會有困難。

李委員貴敏:我懂,所以我沒有說一定要增列,我剛剛是問他們不能夠增列的原因,因為我們是按照實際上去算出來的,今天如果他們做不到的話,當然不能夠要求增列,但是我們從剛才講到現在,做不到的理由在哪裡?前面剛開始說是因為利息不一樣,現在又變成是外幣轉臺幣……

主席:好,那就讓他們溝通一下,第保1案再稍微暫保留。

接下來處理第保17案及第保18案,這兩個案子是主決議,主決議第保17案是沈委員的提案,請業務單位看一下,可以接受嗎?

施局長瓊華:我們遵照辦理。

主席:第保17案照案通過。

第保18案也是沈委員的提案。

施局長瓊華:我們遵照辦理。

主席:第保18案照案通過。

我們回頭處理金融監督管理基金改主決議的部分,是第監18案及第監43案。第監18案是張其祿委員的凍結提案改為主決議,張委員有沒有看到相關修正文字?

張委員其祿:看到了,可以。

主席:可以嘛!那我唸一下,倒數第三行開始修正為「爰提案要求金融監督管理委員會針對如何提升數位化行政作業,減少文書處理項目之預算支出,於3個月內向立法院提出書面報告。」。

張委員其祿:好,沒有問題。

主席:好,修正後改為主決議通過。

接下來第監43案是沈委員的提案,本來是凍結10萬元,現在要改為主決議,請問跟沈委員溝通過了嗎?沈委員有沒有拿到相關修正文字?

沈委員發惠:還沒有。

主席:還沒有?請把修正文字提供給在場委員。業務單位要不要將你們的修正意見提供給委員?

黃主任委員天牧:證期局說明。

張局長振山:本案後來是改成於3個月內提出書面報告。

主席:沒有,本來是凍結案耶!

張局長振山:建議免予凍結,改主決議。

主席:主決議的受詞呢?

張局長振山:就是是兩岸的交流緊密的溝通,然後建議免凍結。

主席:對於你們這個提案內容,剛剛沈委員也跟你們提醒過了,只有說「爰此請金融監督管理委員會提出書面報告」,請問是要說明什麼?委員提案是「顯有改進之必要」,所以要提書面報告,書面報告的內容要寫什麼?你們加一個書面報告的內容,還是就寫「前揭」?

張局長振山:對,前揭監理交流事項。

主席:好,就前揭監理交流事項。我唸一遍,倒數第二行修正為「爰此要求金融監督管理委員會就前揭交流事項於3個月內提出書面報告」,可以嗎?

沈委員發惠:好。

主席:好,文字就照剛剛宣讀的內容,修正後改為主決議通過。

請大家看一下金融監督管理基金部分的第監1案跟第監2案,因為剛剛我們在處理這二個提案的時候發現都是增列2,000萬元,金額是一樣的,但是內容的意旨可能需要再釐清,請業務單位說明。

楊主任登伍:報告委員,第監1案是要增加本期賸餘2,000萬元,第監2案是要在收入部分的罰鍰增加2,000萬元,因為罰鍰收入增加,賸餘就會相對增加,這二案是不是併案,這樣才會增加2,000萬元,要不然會變成各增加……

主席:第監1案跟第監2案要併案是不是?

楊主任登伍:要併案才會增加2,000萬元,要不然會變成增加4,000萬元。

主席:所以併案後就增加2,000萬元?

黃主任委員天牧:文字要不要跟委員報告?

主席:文字怎麼寫?

楊主任登伍:文字就是增加本期賸餘……

主席:文字就由議事人員來調整。

楊主任登伍:是。

主席:各位委員,金融監督管理基金的第監1案跟第監2案因為有連動關係,第監1案的金額提高的話,第監2案就併案處理,金額就是2,000萬元,至於文字內容由議事人員來協助調整。是否同意?好,謝謝。

剛才的第保1案溝通完成了嗎?有沒有達成共識了?如果還沒有,我們就先處理臨時提案。今天有一案跟金管會相關的臨時提案,請金管會看一下臨時提案的內容,這是哪一個業管單位負責的?

黃主任委員天牧:證期局。

張局長振山:建議最後一行改為「並於一個月內提出書面報告」。

主席:改一個月,同意嗎?好,那就改一個月,修正後照案通過。

剛剛的第保1案達成共識了嗎?好,請施局長說明。

施局長瓊華:我們剛剛有算了一下,大概可以增加利息收入76萬元。

李委員貴敏:好,我們同意,因為我們要求的是合理。

主席:好,第保1案修正為「爰提案增列利息收入76萬元」,通過。

好,協商結束,請大家回到原位。

(協商結束)

主席:報告委員會,協商已經完成,請議事人員宣讀協商結論。

協商結論

中央存款保險股份有限公司部分:

1案、第2案及第3案併案處理,增列6,000萬元。

4案至第23案併案處理,刪減服務費用800萬元,科目自行調整。

24案及第25案均改為主決議。

26案修正為「提出書面報告」。

27案修正為「提出書面報告」。

28案修正為「提出書面報告」。

29案修正為「三個月」及「提出書面報告」。

金融監督管理基金部分:

1案及第2案併案處理,增列2,000萬元。

3案照案通過,並隨同增加支應退場支出2億元。

4案至第46案併案處理,刪減150萬元,科目自行調整,其中第10案、第11案、第13案、第14案、第17案、第18案及第43案改為主決議。

47案保留送院會。

48案修正為「提出書面報告」。

49案修正為「提出書面報告」。

50案修正為「提出書面報告」。

51案修正為「提出書面報告」。

52案、第53案、第54案及第55案均照案通過。

保險業務發展基金部分:

1案增列利息收入76萬元。

2案至第6案併案處理,刪減500萬元,科目自行調整。

7案至第13案併案處理,刪減20萬元,科目自行調整。

14案至第16案併案處理,刪減20萬元,科目自行調整。

17案及第18案均照案通過。

直轄市及縣市政府部分:

1案修正通過。

2案照案通過。

3案修正為「提出書面報告」。

4案修正為「提出書面報告」。

5案修正為「提出書面報告」。

6案修正文字並提出書面報告。

7案修正為「提出書面報告」。

災害準備金部分:

1案保留。

2案修正文字後通過。

3案修正文字後通過。

4案保留。

第二預備金部分:

1案保留。

2案、第3案、第4案及第5案均照案通過。

主席:請問各位委員,對協商結論有異議?(無)無異議,照協商結論修正通過。

本日會議作如下決議:說明及詢答完畢;委員質詢未及答復或請補充資訊,請相關部會於一週內以書面答復委員,另要求期限者,從其所定;委員余天所提書面質詢,列入紀錄、刊登公報,並請相關部會以書面答復。

委員余天書面質詢:

質詢主題:地方政府濫用災害準備金

第一部分

災害準備金,不論中央機關或地方政府,都要在每年編列於預算,而地方政府編列災害準備金的預算存在最低標準。

《中央對各級地方政府重大天然災害救災經費處理辦法》

第三條

各級地方政府應依下列規定,於年度預算中編列一定數額或比率之災害準備金或相同性質之經費:

一、直轄市政府及準用直轄市規定之縣之縣政府:編列之災害準備金(含相同性質之經費)不得低於當年度總預算歲出預算總額百分之一。

二、縣(市)政府及鄉(鎮、市)公所:編列之災害準備金不得低於當年度總預算歲出預算總額百分之一。

扣除掉括號當中的(含相同性質之經費),直轄市與一般縣市、鄉鎮市對於災害準備金的最低比例要求幾乎一致。

請問主計處,如何認定何為「與災害準備金相同性質之經費」?

這種「與災害準備金相同性質之經費」是否有被過度擴張解釋的疑慮以及前例?

第二部分

在中央推出五倍券與加倍券後,各縣市也分別提出各自的加碼振興措施;其中,新北市動支2.5億元的「災害準備金」推出新北市加倍券,許多在野議員對於該預算動支提出質疑,認為明顯違法;新北市則辯稱,災害防救法中明文規定,生物病源造成的災害重建、復建可用災準金來支應,也經過行政院主計處同意。

無獨有偶,近期也有臺北市政府資訊局動支3,500萬元災準金進行「台北通硬體擴充」,雖最後作罷,但其使用正當性也具有疑義。

請問主計處,新北市這樣使用災害準備金,真的有經過你們同意嗎?請問主計處,臺北市要動支災害準備進行應用程式擴充的政策,有跟你們溝通過嗎?

事實上,振興與紓困本來就是「不同的概念」,從《嚴重特殊傳染性肺炎防治及紓困振興特別條例》的法律名稱與裡面的條文,就很明顯將「振興」與「紓困」做出極為明顯的區隔。

因此,主計總處應該審慎探討振興跟紓困的差異;否則,疫情後的任何興利或讓利的行政措施,都可以適用於災害防救法,將使國家財政依法行政的界線變得模糊,萬一真正重大的天災人禍發生時,政府機關應對的容錯空間也因此限縮,請主計處在檢視各單位動支災害預備金時,務必做出合理的把關!

主席:針對本日討論事項作如下審查結果:

一、審查中華民國111年度中央政府總預算案有關金融監督管理委員會主管之中央存款保險股份有限公司、特別收入基金─金融監督管理基金、信託基金─保險業務發展基金,暨直轄市及縣市政府、災害準備金、第二預備金預算案,除照協商結論外,其餘部分均照列。

二、營業基金業務計畫部分,應依據營業收支、金融保險成本、轉投資、重大之建設事業及資金運用等項之審查結果,隨同調整。金融保險成本部分,隨同營業總支出審查結果調整。資金運用部分,應依據營業收支、金融保險成本、盈虧撥補、轉投資及重大之建設事業等項之審查結果,隨同調整。

三、特別收入基金業務計畫,應依據基金來源與用途審查結果,隨同調整。信託基金運用計畫,應依據收支餘絀撥補等項之審查結果,隨同調整。

請問各位委員,對於上述審查結果有無異議?(無)無異議,通過。

本日會議議程已進行完畢,倘有不在場委員補提書面質詢,一併列入紀錄、刊登公報,並請議事人員協助處理。

報告委員會,現在休息,星期四上午9時繼續開會。

休息1548分)

Shape2

69