Shape32

立法院公報 第110卷 第112期 院會紀錄


主席:林委員俊憲聲明對方才之表決與民進黨黨團意見一致,列入公報紀錄。

現在請召集委員林委員思銘補充說明。(不說明)林委員無補充說明。

本案經審查會決議:須交由黨團協商。

另,委員吳琪銘等擬具「糾纏行為防制法草案」,委員王美惠等、委員伍麗華Saidhai Tahovecahe等、委員蔣萬安等分別擬具「跟蹤騷擾防制法草案」,經第3會期第11次會議決定:逕付二讀;委員鄭正鈐等、委員黃國書等分別擬具「跟蹤騷擾防制法草案」,分經第4會期第4次、第6次會議決定:逕付二讀,與相關提案併案協商。

委員吳琪銘等提案:

本院委員吳琪銘等16人,有鑑於近年跟蹤騷擾事件頻傳,惟現行有關跟蹤、騷擾等糾纏行為的規範內容散在於刑法、家庭暴力防治法、社會秩序維護法及防治性騷擾三法及個人資料保護法中,常有適用對象狹隘、難以包含跟蹤騷擾之所有態樣、難以處理「反覆、持續性」之糾纏行為脈絡、難遏止或預防持續跟蹤騷擾及難達實際嚇阻與懲罰成效等困境,顯見糾纏行為立法刻不容緩,爰擬具「糾纏行為防制法草案」。是否有當?敬請公決。

說明:

一、為防範跟蹤騷擾行為,世界上已有不少國家制定了相關法令規範。如美國加州於1990年因少女明星Rebecca Schaeffer遭狂熱粉絲跟蹤3年,在自家門前被槍殺,而訂定了世界第一部反跟蹤法;美國聯邦政府則於1993年制定「反跟蹤法模範法典(Model Anti-stalking Code for States)」,現今美國各州均已制定此項法案。日本也於2000年制定「糾纏騷擾行為規制法」,而德國於2007年在刑法第二百三十八條中增訂「跟蹤騷擾罪」以防範糾纏行為,且在2017年將此條由原結果犯改為適性犯,即糾纏行為僅須足以使人被害人生活狀況產生重大改變即可成立本罪。

二、據警政署統計,每年約發生8,000件跟蹤騷擾案件;現代婦女基金會2014年亦曾對16歲至24歲的女學生作調查,發現每8名就有1名曾被跟蹤騷擾,其中30%是陌生人,24%是追求者。

提案人:吳琪銘  

連署人:莊瑞雄  邱志偉  管碧玲  王美惠  林思銘  范 雲  羅美玲  林德福  張宏陸  楊 曜  劉世芳  鍾佳濱  黃世杰  湯蕙禎  吳玉琴  

糾纏行為防制法草案

Shape1

說明

第一條 (立法目的)

為維護個人人格尊嚴、保護個人身心安全、意志及行動自由、生活私密領域或資訊隱私,免於受到糾纏行為侵擾,特制定本法。

糾纏行為之防制,適用本法。但其他法律有特別規定者,從其規定。

一、參照司法院釋字第六八九號解釋意旨,明定本法立法目的在為維護個人人格尊嚴、保護個人身心安全、意志及行動自由、生活私密領域或資訊隱私,免於受到糾纏行為侵擾。

二、規定本法為普通法,若其他法規有特別規定者,依中央法規標準法第十六條規定,應優先適用之,以提供被害人更周全保護。

第二條 (主管機關及相關目的事業主管機關權責)

本法主管機關在中央為內政部;在直轄市為直轄市政府;在縣(市)為縣(市)政府。

中央及地方主管機關與相關目的事業主管機關應在其權責範圍,針對糾纏行為防制之需要,全力配合涉及相關業務其權責事項如下:

一、主管機關:研擬糾纏行為防制法規與政策。

二、衛生福利主管機關:被害人身心輔導、治療、安置、生活重建、社會救助及加害人處遇等相關事宜。

三、教育主管機關:各級學校糾纏行為防制教育及被害人就學權益維護等相關事宜。

四、勞工主管機關:被害人之職業安全及就業服務等相關事宜。

五、法務主管機關:糾纏行為犯罪之偵查、矯正及再犯預防等相關事宜。

六、文化主管機關:出版品違反本法規定之處理等相關事宜。

七、通訊傳播主管機關:廣播、電視及其他通訊傳播媒體違反本法規定之處理等相關事宜。

八、其他糾纏行為防制措施,由相關目的事業主管機關依職權辦理。

中央及地方主管機關為保護被害人及疑似被害人,應設置或指定適當處所為之;其保護程序、管理方式及其他應遵行事項之規則,由中央主管機關定之。

中央及地方主管機關與相關目的事業主管機關辦理前二項事務,應自行或委託民間團體,提供下列協助:

一、人身安全保護。

二、必要之醫療協助。

三、通譯服務。

四、法律協助。

五、心理輔導及諮詢服務。

六、案件偵查或審理中陪同接受詢(訊)問。

七、必要之經濟補助。

八、其他必要之協助。

一、明定本法之各級主管機關及相關目的事業主管機關與其權責範圍。

二、明定主管機關及相關目的事業主管機關應辦理事項。

三、中央主管及地方主管機關與相關目的事業負責事項龐雜,應可採公私部門合作之方法,以擴大可運用之資源及社會參與層面,俾利防制工作之推動。

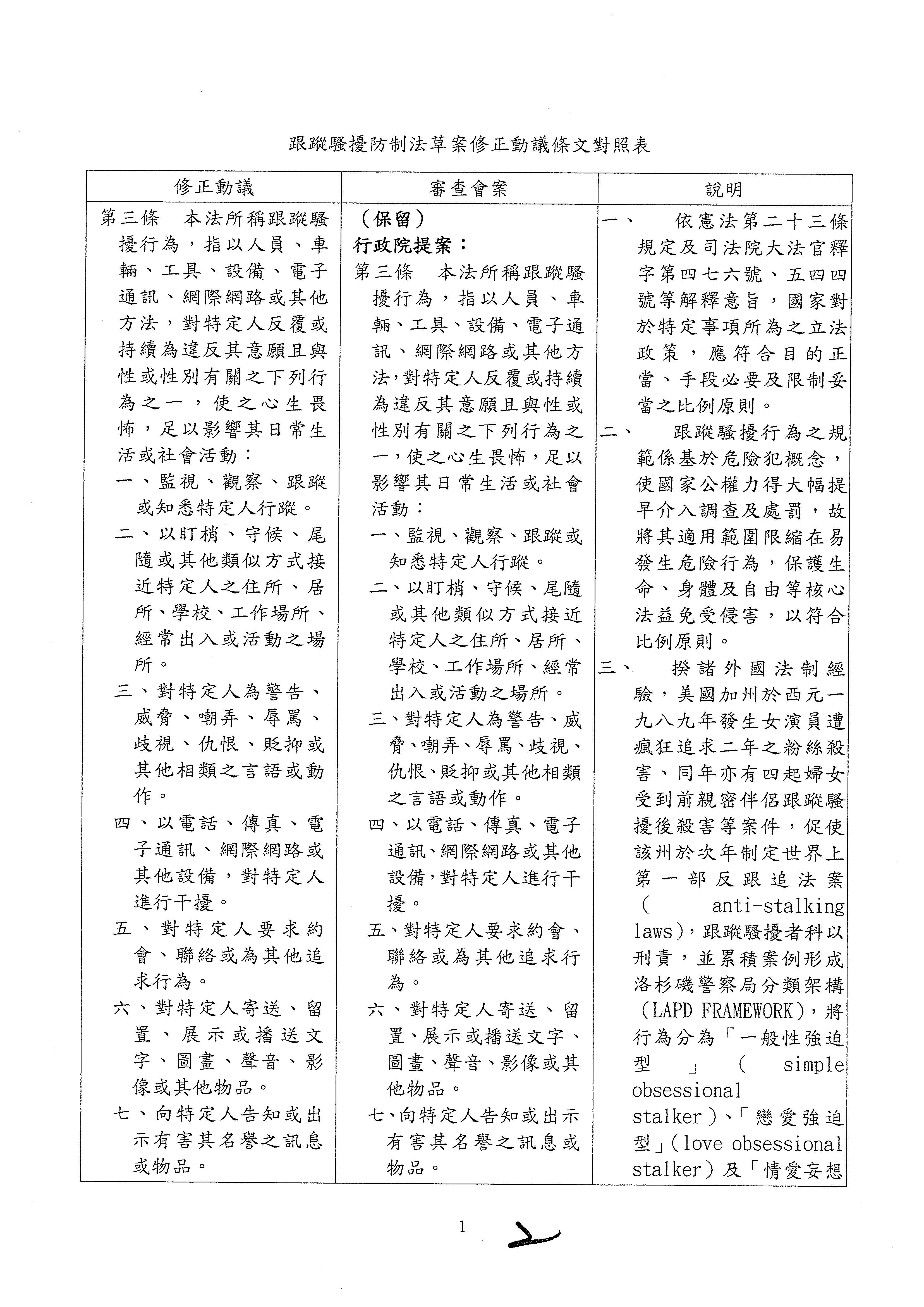
第三條 (糾纏行為之定義)

本法所稱糾纏行為,指任何人無正當理由以人員、車輛、工具、設備、電子通訊、網際網路或其他方法,對特定人反覆或持續為下列行為之一,使之心生畏怖,足以影響正常生活或社會活動:

一、監視、觀察、跟蹤或知悉特定人行蹤

二、以盯梢、守候、尾隨或其他類似方式接近特定人之住所、居所、學校、工作場所、經常出入或活動之場所。

三、對特定人為警告、威脅、嘲弄、辱罵、歧視、仇恨、貶抑或其他相類之言語或動作。

四、以電話、傳真、電子通訊、網際網路或其他設備,對特定人進行侵擾。

五、對特定人要求約會、聯絡或為其他追求行為。

六、對特定人寄送、留置、展示或播送文字、圖畫、聲音、影像或其他物品。

七、向特定人告知或出示有害其名譽之訊息或物品。

八、濫用特定人資料或未經其同意,訂購貨品或服務。

九、其他相類之行為。

對特定人之配偶、直系血親、同居親屬或與特定人社會生活關係密切之人,無正當理由以前項之方法反覆或持續為違反前項各款行為之一,使之心生畏怖,足以影響其日常生活或社會活動,亦為本法所稱糾纏行為。

一、本條規定糾纏行為限於無正當理由,係因本法為填補現行法律之不足,且為使其與一般社會行為劃出分際,該要件以限縮本法所定糾纏行為之範圍,聚焦於防制基本態樣之糾纏干擾行為,避免過度介入民眾之一般社交行為,致侵害行為人權益,並可有限資源運用於適當之案型。至於有正當理由不構成糾纏行為者,例如:

()依法令之行為。

()依法執行偵查或預防犯罪職務之行為。

()為維護公共利益或個人權利所必要,且依社會通念認為合理而可接受或容忍之行為。

二、明定糾纏行為具有反覆或持續性,且有使他人心生畏怖,足以影響正常生活或社會活動。其中有關反覆或持續性之認定,並非指全數款項之要件皆成立始有本條適用,僅需反覆或持續從事各款行為之一項或數項,即有本條適用。

三、本條所定「心生畏怖足以影響正常生活或其他社會活動之人」,不以該特定人為限,其配偶、直系血親、同居親屬或與該本人社會生活關係密切之人亦包括之。至畏怖之判斷標準,應以已使被害人損害人格尊嚴或明顯感受厭惡或恐懼,並逾越社會通念所能容忍之界限。

四、另所稱與該特定人社會生活關係密切之人,除已列明之配偶、直系血親、同居親屬外,尚包括以家庭、職場、學校或其他正常社交關係為基礎,與特定人於身體或心理上發展彼此關照或影響,處於穩定互動關係之人。

五、為明確規範本法所欲防制之糾纏行為,並使民眾清楚知悉或具體認知可罰行為之內容,爰將糾纏行為之類型分款規定包含「監視跟蹤」、「盯梢尾隨」、「威脅辱罵」、「通訊侵擾」、「不當追求」、「寄送物品」、「有害名譽」、「濫用個資」,以資明確。

六、基於若無概括要件可能產生保護不足,爰參考德國刑法第238條跟蹤騷擾罪亦有概括條款規定,加入「其他相類之行為」概括條款,以周全被害人保護。

第四條 (設置推動小組)

中央主管機關應設置防制糾纏行為推動小組,編列專責人力與預算辦理或協調下列事項:

一、規劃並制定防制糾纏行為之政策。

二、對糾纏行為問題、防制成效進行調查分析並定期公告之。

三、防制糾纏行為之相關在職教育訓練。

四、提供公眾糾纏行為防制教育與宣導。

五、建立並管理糾纏行為電子資料庫並對被害人個人資料予以保密。

六、提供被害人諮詢及相關適切措施之協助。

七、支援從事防止糾纏行為等民間團體之組織活動。

八、其他統籌及督導防制糾纏行為之相關事務。

前項推動小組由中央主管機關遴聘(派)學者專家、民間團體及相關機關代表組成,提供諮詢。學者專家、民間團體代表之人數,不得少於總數二分之一,且任一性別人數不得少於總數三分之一。

一、中央主管機關應設置防制糾纏行為推動小組及明訂其應辦理或協調事項。

二、推動小組組成員應廣納各界意見,提供主管機關周延之諮詢參考。

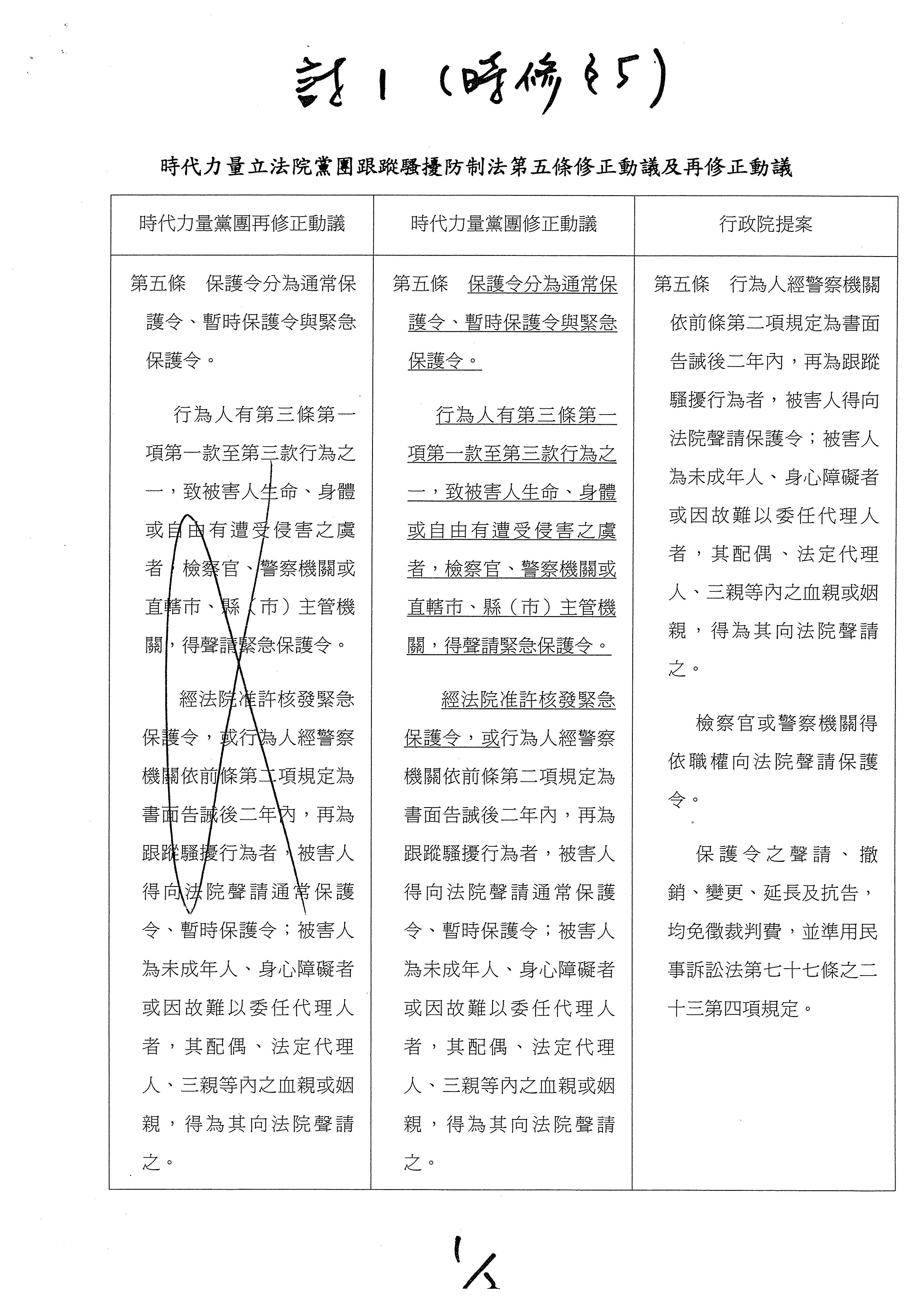
第五條 (警察機關受理與服務)

警察機關受理糾纏行為案件應即開始調查、製作書面紀錄,並告知被害人得行使之權利、救濟途徑、服務措施。

警察機關受理被害人報案,認為有協助其自行防止相關糾纏行為之必要時,應提供被害人適當諮詢、轉介或其他之協助措施。

警察機關為提供被害人充分之協助措施,應緊密連結相關主管機關及民間團體,以建構服務網絡。

第一項案件經調查有跟蹤騷擾行為之犯罪嫌疑者,應予行為人書面告誡,必要時,應查訪被害人及其家庭成員,並提供必要之安全措施或其他保護被害人之適當措施。

一、為防止跟蹤騷擾行為惡化,爰參考家庭暴力防治法第四十八條等規定,第一項定明警察機關受理報案應辦事項;第二項至第四項定明警察機關受理被害人報案時,提供被害人諮詢轉介或其他必要等協助及緊密連結相關機關,以建構服務網絡,及警察人員得採取之即時保護與危害防止措施。

二、第一項所稱調查,係指刑事偵查程序相關作為;另告誡係指警察機關以通知、警告、制止等方法,使行為人即時停止跟蹤騷擾,可供檢察機關實施強制處分或法院審核是否核發保護令之參考。

三、本法所定被害人,包括第三條第一項之特定人及第二項所列舉之人,併予說明。

第六條 (對於書面告誡之救濟)

不服警察機關之書面告誡者,得於書面告誡送達次日起三十日內,以書狀敘明理由,以原處分機關為被告,逕向被告機關所在地之地方法院行政訴訟庭提起行政訴訟。

行政訴訟法第二百三十七條之三至第二百三十七條之九之規定,於前項訴訟準用之。

於行為人經檢察官不起訴處分或法院無罪判決確定後,檢察官或法院應通知原處分機關撤銷書面告誡。

一、按書面告誡對於行為人發生禁止再為跟騷行為之法律效果,並間接對於行為人之名譽生不利益之影響,應屬對於行為人之不利益處分,爰明定書面告誡之救濟程序。

二、鑑於警察機關針對糾纏行為案件之書面告誡,具有質輕量多之特性,類似道路交通裁決事件,且為避免救濟程序延宕過久,爰參考行政訴訟法關於交通裁決事件訴訟程序規定,於第一項規定不服警察機關之書面告誡之救濟程序,並於第二項規定準用行政訴訟法有關交通裁決事件之相關規定。

三、於行為人經檢察官不起訴處分或法院無罪判決確定後,檢察官或法院應通知原處分機關,依行政程序法第一百一十七條規定,撤銷違法之書面告誡處分。如此不僅得釐清性質為保全處置之書面告誡處分與終局決定之不起訴處分或法院無罪判決間之關係,亦得避免無權利保護必要之行政救濟程序繼續進行。

第七條 行為人經警察機關依前條第二項規定為書面告誡後二年內,再為跟蹤騷擾行為者,被害人得向法院聲請保護令;被害人為未成年人、身心障礙者或因故難以委任代理人者,其配偶、法定代理人、三親等內之血親或姻親,得為其向法院聲請之。

檢察官或警察機關得依職權向法院聲請保護令。

保護令之聲請、撤銷、變更、延長及抗告,均免徵裁判費,並準用民事訴訟法第七十七條之二十三第四項規定。

一、為落實保障被害人權益及其人身安全,爰參考家庭暴力防治法第十條規定,於第一項規定保護令聲請要件及聲請權人;另保護令之聲請不以提出刑事告訴為必要,併予說明。

二、第二項規定檢察官及警察機關為公益聲請人。

三、保護令係基於保護被害人而定,具公益性質,參考家庭暴力防治法第十條規定,於第三項定明免徵裁判費事項,並準用民事訴訟法第七十七條之二十三第四項規定。

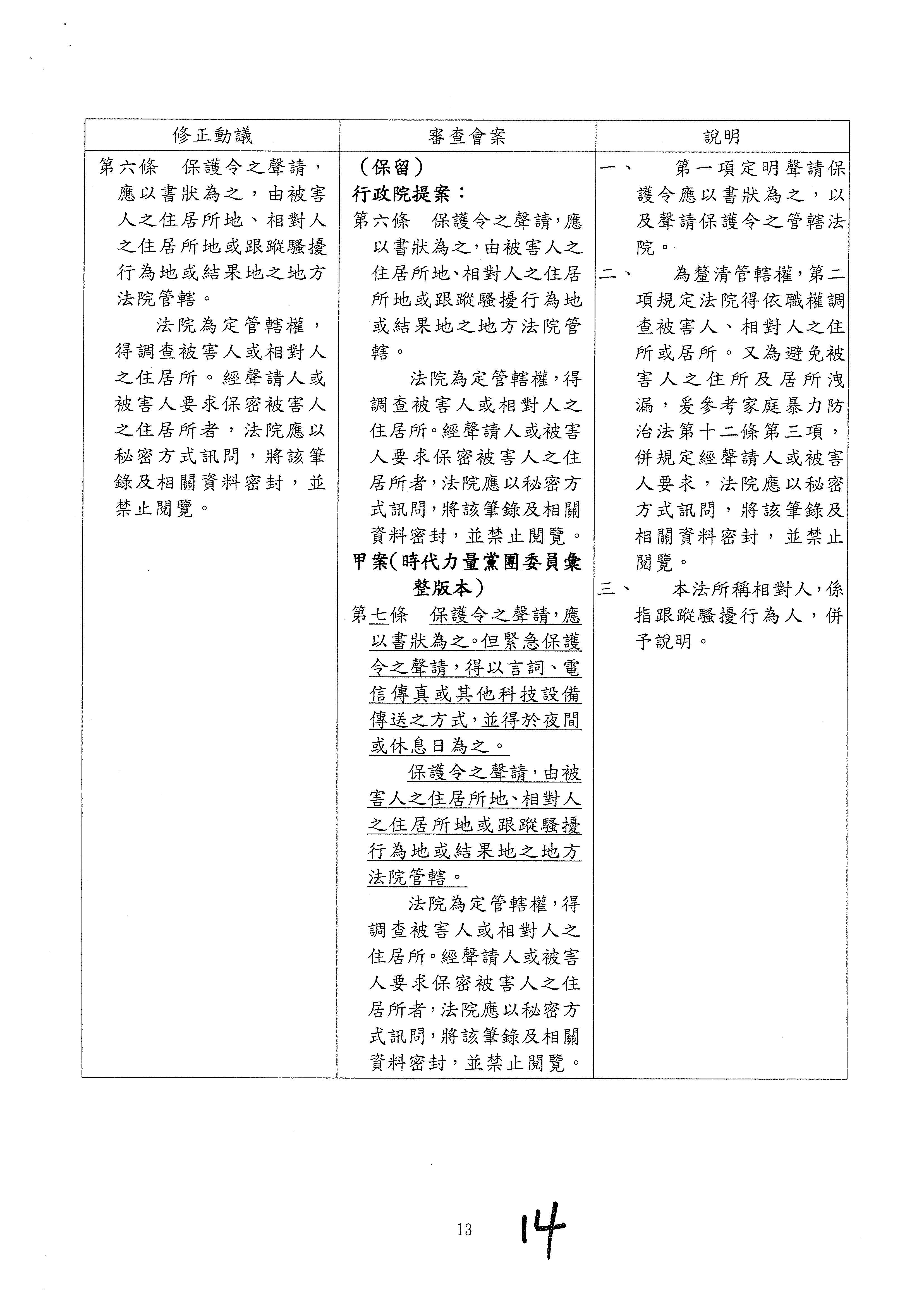
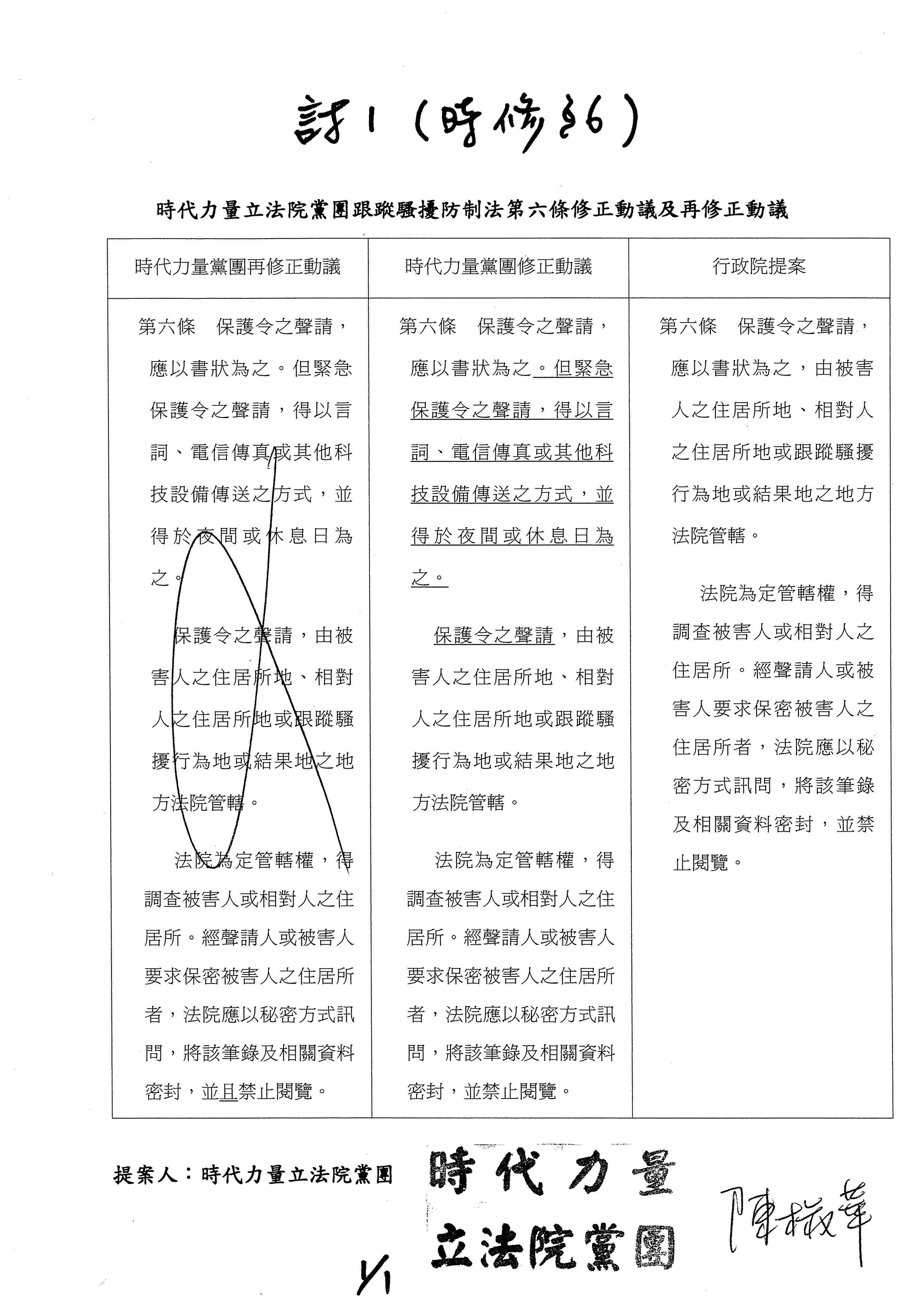
第八條 保護令之聲請,應以書狀為之,由被害人之住居所地、相對人之住居所地或跟蹤騷擾行為地或結果地之地方法院管轄。

法院為定管轄權,得調查被害人或相對人之住居所。經聲請人或被害人要求保密被害人之住居所者,法院應以秘密方式訊問,將該筆錄及相關資料密封,並禁止閱覽。

一、第一項定明聲請保護令應以書狀為之,以及聲請保護令之管轄法院。

二、為釐清管轄權,第二項規定法院得依職權調查被害人、相對人之住所或居所。又為避免被害人之住所及居所洩漏,爰參考家庭暴力防治法第十二條第三項,併規定經聲請人或被害人要求,法院應以秘密方式訊問,將該筆錄及相關資料密封,並禁止閱覽。

三、本法所稱相對人,係指跟蹤騷擾行為人,併予說明。

第九條 前條聲請書應載明下列各款事項:

一、聲請人、被害人之姓名及住所或居所;聲請人為機關者,其名稱及公務所。

二、相對人之姓名、住所或居所及身分證明文件字號。

三、有法定代理人、代理人者,其姓名、住所或居所及法定代理人與當事人之關係。

四、聲請之意旨及其原因事實;聲請之意旨應包括聲請核發之具體措施。

五、供證明或釋明用之證據。

六、附屬文件及其件數。

七、法院。

八、年、月、日。

前項聲請書得不記載聲請人或被害人之住所及居所,僅記載其送達處所。

聲請人或其代理人應於聲請書內簽名;其不能簽名者,得使他人代書姓名,由聲請人或其代理人蓋章或按指印。

一、為識別裁判之對象、確定審理之方向及界限範圍,以利保護令事件程序之進行,爰參考家事事件法第七十五條第三項及非訟事件法第三十條第一項,於第一項規定聲請書應記載之事項;第四款所定具體措施,指第十二條第一項法院核發之各款保護令,併予說明。

二、為保護聲請人或被害人,於第二項規定保護令之聲請書得不記載住所及居所,僅記載送達處所。

三、為求慎重及便利民眾聲請,參考非訟事件法第三十條第二項規定,於第三項規定聲請人或代理人應於聲請書內簽名及不能簽名時之處理方式。

第十條 聲請保護令之程式或要件有欠缺者,法院應以裁定駁回之。但其情形可以補正者,應定期間先命補正。

明定保護令聲請得裁定駁回之情形。惟考量案件聲請時效,避免聲請人往返耗時,對於可補正者,應先命補正。

第十一條 法院收受聲請書後,除得定期間命聲請人以書狀或於期日就特定事項詳為陳述外,應速將聲請書繕本送達於相對人,並限期命其陳述意見。

為期保護令事件審理之流暢、司法資源之合理運用,保障相對人能夠瞭解聲請人之主張意旨及證據資料,以利其防禦權之實施,並達儘速釐清爭點之目的,參考家事事件法第七十六條及非訟事件法第三十條之二等規定,聲請人自應對於程序之進行負擔一定之協力義務,爰規定保護令事件程序之前階段原則採書面審理主義,法院於收受聲請人之聲請書後,如認其就紛爭有關之特定事項陳述未臻完備時,得定期命聲請人詳為陳述,並應儘速將聲請書繕本送達相對人,限期命為陳述意見,以免程序拖延。

第十二條 保護令案件之審理不公開。

法院得依職權或依聲請調查事實及必要之證據,並得隔別訊問;必要時得依聲請或依職權於法庭外為之,或採有聲音及影像相互傳送之科技設備或其他適當隔離措施。

法院為調查事實,得命當事人或法定代理人親自到場。

法院認為當事人之聲明或陳述不明瞭或不完足者,得曉諭其敘明或補充之。法院受理保護令之聲請後,應即行審理程序,不得以被害人、聲請人及相對人間有其他案件偵查或訴訟繫屬為由,延緩核發保護令。

一、因保護令案件涉及人民一般社交或私生活領域,為保障當事人之隱私,爰於第一項定明是類事件不公開審理。

二、參考非訟事件法第三十二條第一項及家庭暴力防治法第十三條第三項規定,於第二項定明法院就保護令案件得依職權或聲請調查事實及必要之證據,並得隔別訊問。

三、案件之調查,如能訊問當事人或法定代理人,將使事實易於彰顯,有助於法院作成判斷,爰於第三項定明法院為調查事實之必要,得命當事人或法定代理人親自到場。

四、為儘速釐清事實,並避免發生突襲性裁判,於當事人之聲明、事實上及法律上陳述有不明瞭或不完足情形,法院得曉諭其敘明或補充之,爰參考非訟事件法第三十二條第三項規定為第四項規定。

五、為使被害人保護更加周延,參考家庭暴力防治法第十三條第八項規定,於第五項定明不得以當事人間有其他案件偵查或訴訟繫屬為由,延緩核發保護令之規定。

第十三條 被害人以外之聲請人因死亡、喪失資格或其他事由致不能續行程序者,其他有聲請權人得於該事由發生時起十日內聲明承受程序;法院亦得依職權通知承受程序。

前項情形雖無人承受程序,法院認為必要時,應續行之。

被害人或相對人於裁定確定前死亡者,關於本案視為程序終結。

一、為求程序之經濟及便利,被害人以外之聲請人因死亡、喪失資格或其他事由致不能續行程序時,應許其他有聲請權人得聲明承受程序,爰參考家事事件法第八十條第一項及非訟事件法第三十五條之二等規定為第一項規定,俾以利用同一保護令事件程序續為處理;又為免程序延宕,法院亦得依職權通知其承受程序。另法院依職權通知承受之期限屬法官權限之範圍,併予敘明。

二、為避免相關得承受程序之人礙於承受該程序之壓力,如有畏懼相對人之情形,爰於第二項規定無人承受程序,法院如認必要,應續行程序。

三、為避免無聲請利益之保護令審理程序繼續進行,並賦予法院終結該程序之依據,爰參考家事事件法第五十九條為第三項規定。

第十四條 (防制令之核發及內容)

法院於審理終結後,認有糾纏行為之事實且有必要者,應依聲請或依職權核發包括下列一款或數款之防制令:

一、禁止行為人對被害人及其相關之人為第三條各款之行為。

二、命遠離被害人或其相關之人之住居所、學校、工作場所或其他經常出入之場所特定距離。

三、命行為人交付被害人或特定家庭成員之醫療、輔導、庇護所等費用。

四、命行為人完成處遇計畫。

五、其他為防止行為人再為糾纏行為之必要措施。

Shape2 制令得不記載聲請人或被害人之住所、居所及其他聯絡資訊。

一、本條規定法院認有糾纏行為之事實且有必要者,應依聲請或依職權核發包括一款或數款之防制令。

二、為避免行為人藉由防制令記載事項獲知聲請人或被害人之住所、居所及其他聯絡資訊,進而繼續跟蹤騷擾或衍生其他不法行為,爰於第二項明定法院得不記載之相關資訊。

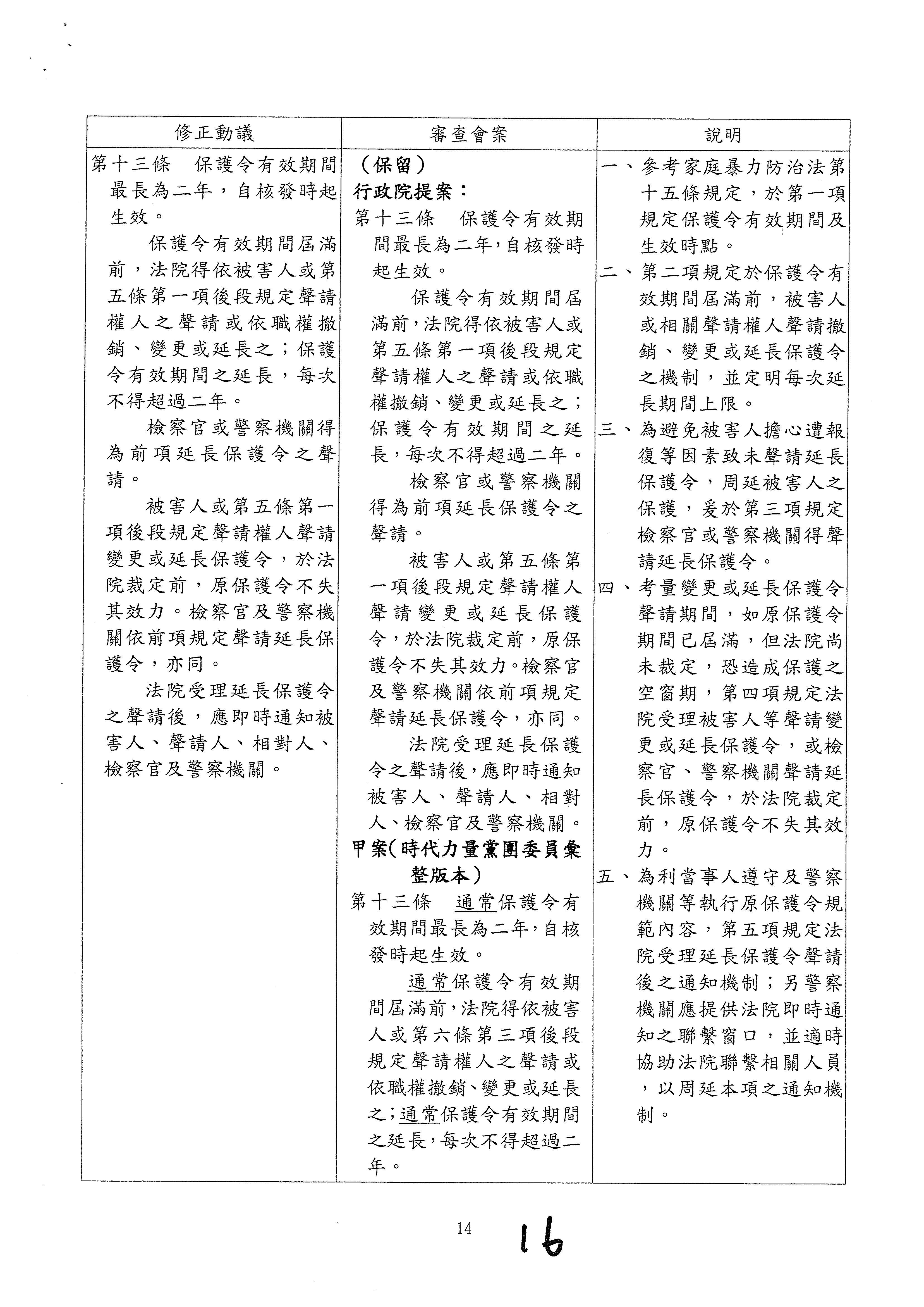
Shape3 十五條 保護令有效期間最長為二年,自核發時起生效。

保護令有效期間屆滿前,法院得依被害人或第五條第一項後段規定聲請權人之聲請或依職權撤銷、變更或延長之;保護令有效期間之延長,每次不得超過二年。

檢察官或警察機關得為前項延長保護令之聲請。

被害人或第五條第一項後段規定聲請權人聲請變更或延長保護令,於法院裁定前,原保護令不失其效力。檢察官及警察機關依前項規定聲請延長保護令,亦同。

法院受理延長保護令之聲請後,應即時通知被害人、聲請人、相對人、檢察官及警察機關。

一、參考家庭暴力防治法第十五條規定,於第一項規定保護令有效期間及生效時點。

二、第二項規定於保護令有效期間屆滿前,被害人或相關聲請權人聲請撤銷、變更或延長保護令之機制,並定明每次延長期間上限。

三、為避免被害人擔心遭報復等因素致未聲請延長保護令,周延被害人之保護,爰於第三項規定檢察官或警察機關得聲請延長保護令。

四、考量變更或延長保護令聲請期間,如原保護令期間已屆滿,但法院尚未裁定,恐造成保護之空窗期,第四項規定法院受理被害人等聲請變更或延長保護令,或檢察官、警察機關聲請延長保護令,於法院裁定前,原保護令不失其效力。

五、為利當事人遵守及警察機關等執行原保護令規範內容,第五項規定法院受理延長保護令聲請後之通知機制;另警察機關應提供法院即時通知之聯繫窗口,並適時協助法院聯繫相關人員,以周延本項之通知機制。

第十六條 法院應於核發保護令後二十四小時內發送被害人、聲請人、相對人、裁定內容所指定之人及執行之警察機關。

有關保護令之送達、期日、期間及證據,準用民事訴訟法之規定。

警察機關執行保護令之方法、應遵行程序及其他相關事項之辦法,由主管機關定之。

一、參考家庭暴力防治法第十八條第一項規定,保護令裁定應送達於當事人及執行之警察機關,另為爭取時效,及時保護被害人,第一項定明保護令應於核發後二十四小時內發送。

二、參考非訟事件法第三十一條規定,於第二項規定送達、期日、期間及證據,準用民事訴訟法之規定。

三、為利警察機關執行保護令,其方法、應遵行程序等事項,第三項定明授權主管機關另定辦法規範。

第十七條 保護令之程序,除本法別有規定外,準用家庭暴力防治法及非訟事件法有關規定。

關於保護令之裁定,除有特別規定者外,得為抗告;抗告中不停止執行。

一、關於保護令之核發、審理、抗告、再抗告及其他程序規定,於性質相同範圍內,準用家庭暴力防治法、非訟事件法第一章總則第四節聲請及處理;第五節裁定及抗告之規定,爰為第一項規定。

二、第二項定明保護令得為抗告及抗告中不停止執行。

第十八條 被害人、聲請人或相對人對於執行保護令之方法、應遵行之程序或其他侵害利益之情事,得於執行程序終結前,向執行之警察機關聲明異議。

前項聲明異議,執行之警察機關認其有理由者,應即停止執行並撤銷或更正已為之執行行為;認其無理由者,應於十日內加具意見,送核發保護令之法院裁定之。

對於前項法院之裁定,不得抗告。

一、第一項及第二項定明對於執行保護令之方法、應遵行之程序或其他侵害利益之情事之救濟及處理方式。

二、第三項定明對法院所為第二項裁定,不得抗告。

第十九條 外國法院關於跟蹤騷擾行為之保護令,經聲請中華民國法院裁定承認後,得執行之。

被害人或聲請權人向法院聲請承認外國法院關於跟蹤騷擾行為之保護令,有民事訴訟法第四百零二條第一項第一款至第三款所列情形之一者,法院應駁回其聲請。

外國法院關於跟蹤騷擾行為之保護令,其核發地國對於中華民國法院之保護令不予承認者,法院得駁回其聲請。

一、第一項定明外國法院之保護令須經我國法院裁定承認其效力後,始得執行,並於第二項定明法院應駁回聲請之情形。

二、鑑於我國現時面臨國際政治情勢之特殊性,賦予法院得視具體情況,決定承認或不予承認外國法院關於跟蹤騷擾行為之保護令,爰為第三項規定。三、本條所定外國保護令,係指經外國法院審查核發之相關保護令狀,併予說明。

第二十條 實行跟蹤騷擾行為者,處三年以下有期徒刑、拘役或科或併科新臺幣三十萬元以下罰金。

攜帶凶器或其他危險物品犯前項之罪者,處五年以下有期徒刑、拘役或科或併科新臺幣五十萬元以下罰金。

第一項之罪,須告訴乃論。

一、跟蹤騷擾行為具態樣複合性,常係多種不法侵害之行為同時進行,另因其係對特定人反覆或持續實施侵擾,使被害人長期處於不安環境中,嚴重影響其正常生活之進行,侵害個人行動及意思決定自由,故參考刑法第三百零四條強制罪及德國刑法第二百三十八條制定刑度,爰為第一項規定;另因跟蹤騷擾行為,其一定程度著重於被害人之主觀感受及所受影響,爰第三項明定其告訴乃論。

二、攜帶凶器或其他危險物品而有跟蹤騷擾行為,其犯罪之手段已加重,危險及惡害均提升,爰第二項規定加重其刑度。

第二十一條 違反法院依第十四條第一項所為之保護令者,處三年以下有期徒刑、拘役或科或併科新臺幣三十萬元以下罰金。

法院核發保護令後,相對人仍違反其內容者,顯已侵害被害人之人身安全、社會活動及法律威信,爰定明其刑責。

第二十二條 法院審理前二條犯罪案件不公開。

因犯第十八條或第十九條之罪案件涉及性或性別,為保障當事人隱私,爰參考性侵害犯罪防治法第十八條規定,定明是類案件不公開審理。

Shape4 二十三條 行為人經法官訊問後,認其犯第二十條、第二十一條之罪嫌疑重大,有事實足認為有反覆實行之虞,而有羈押之必要者,得羈押之。

跟蹤騷擾行為具反覆或持續性,再犯率高,自有增列預防性羈押之必要,爰參考家庭暴力防治法第三十條之一規定,定明預防性羈押規定,以符實需。

Shape5 二十四條 本法施行細則,由主管機關定之。

授權訂定本法施行細則。

Shape6 二十五條 本法自公布後六個月施行。

考量警察機關對於本法規定事項之執行尚須準備時間,爰定明本法施行時間為公布後六個月。

委員王美惠等提案:

本院委員王美惠、湯蕙禎、莊瑞雄、趙正宇等17人,鑑於近期發生幾起社會矚目、令人遺憾的刑事案件,多與跟蹤騷擾行為有關,各界也期待應加速立法防制以維護性別平等,防制性別暴力。我國近年來已陸續制定並公布施行多部法律,如性侵害犯罪防治法、家庭暴力防治法、性別工作平等法、性別平等教育法及性騷擾防治法等,以彰顯並落實性別主流化、被害人保護等憲法人權價值及國家重大政策。然對於跟蹤騷擾行為,尚無防制此一犯罪的法律。跟蹤騷擾行為是一種嚴重的性別暴力,為保護被害人人身安全,有效防制性別暴力,將跟蹤騷擾行為入罪化、犯罪態樣明確化,同時也賦予檢察官及警察相關權力,爰擬具「跟蹤騷擾防制法草案」。是否有當?敬請公決。

說明:

一、明定立法目的、主管機關之職責。(草案第一條至第三條)

二、明定跟蹤騷擾,是對特定被害人反覆或持續為違反其意願,且與性或性別有關之行為,如監視、跟蹤、盯哨、守候、威脅、辱罵、歧視、用電子通訊設備干擾、要求約會等,使心生畏怖,足以影響日常生活或社會活動。(草案第四條)

三、為保護被害人安全,警察公權力將即時介入處理,以書面告誡犯罪嫌疑人(草案第五條);如經告誡後再犯者,法院得核發保護令。(草案第六條)

四、跟蹤騷擾行為就是犯罪(告訴乃論),得處3年以下有期徒刑或併科新臺幣30萬元以下罰金,如有攜帶凶器,加重處5年以下有期徒刑或併科新臺幣50萬元以下罰金;違反保護令者,得處3年以下有期徒刑或併科新臺幣30萬元以下罰金。(草案第二十條至第二十一條

提案人:王美惠  湯蕙禎  莊瑞雄  趙正宇  

連署人:李昆澤  林宜瑾  陳明文  黃國書  管碧玲  伍麗華Saidhai Tahovecahe    鍾佳濱  黃世杰  賴品妤  趙天麟  羅致政  林俊憲  陳歐珀  

跟蹤騷擾防制法草案

Shape7

說明

第一條 為保護個人身心安全、行動自由、生活私密領域或資訊隱私,免於受到跟蹤騷擾行為侵擾,維護個人人格尊嚴,特制定本法。

一、參照司法院釋字第六八九號解釋意旨,明定本法立法目的在保護個人之行動自由、免於身心傷害之身體權、於各場域中得合理期待不受侵擾之自由與個人資料自主權,免於受到跟蹤騷擾行為之過度冒犯或侵擾,並維護個人人格尊嚴。

二、跟蹤騷擾行為使被害人心生恐懼、長期處於感受敵意或冒犯之狀態,除造成其心理壓力,亦影響其日常生活方式或社會活動,侵害個人行動與意思決定自由。經查現行各種跟蹤騷擾等行為之防制,係個別立法,各有其適用範圍,關於構成要件之規定,亦不盡一致,導致無法全面防制目前社會常見之跟蹤騷擾行為。為保障民眾權益並利於遵行,本法擇社會上常見之跟蹤騷擾行為態樣統一規範,並參考先進國家,如美國、英國、歐盟及日本等之立法例,將該行為犯罪化。

三、現行其他法律因考量當事人之身分、關係、場所(域)或性別等(如家庭暴力防治法、性騷擾防治法、性別工作平等法或性別平等教育法),別有調查、預防、處遇、處罰或其他規定者,亦得適用之。

第二條 本法主管機關在中央為內政部;在直轄市為直轄市政府;在縣(市)為縣(市)政府。

本法所定事項,中央及地方主管機關與相關目的事業主管機關應就其權責範圍,針對跟蹤騷擾防制之需要,對涉及跟蹤騷擾相關業務,應全力配合,其權責事項如下:

一、主管機關:跟蹤騷擾防制法規與政策之規劃、推動、監督、執行、跟蹤騷擾犯罪及違反保護令罪之調查、被害人人身安全維護及緊急處理,並訂定跨機關(構)合作規範等相關事宜。

二、衛生福利主管機關:跟蹤騷擾被害人保護扶助工作、配合推動跟蹤騷擾防制措施及宣導、跟蹤騷擾被害人身心治療、諮商及相對人處遇等相關事宜。

三、教育主管機關:跟蹤騷擾防制教育及相關性別平等教育之推動、跟蹤騷擾被害人就學權益維護及學校輔導諮商支持、校園性別事件處理之改善等相關事宜。

四、勞工主管機關:跟蹤騷擾被害人之職業安全、職場跟蹤騷擾防制教育、提供或轉介當事人身心治療及諮商、職場性別事件處理之改善等相關事宜。

五、法務主管機關:跟蹤騷擾犯罪之偵查、矯正及再犯預防等刑事司法相關事宜。

六、文化主管機關:出版品違反本法規定之處理等相關事宜、跟蹤騷擾防制及相關性別平等觀念之教育宣導等相關事宜。

七、通訊傳播主管機關:廣播、電視及其他通訊傳播媒體違反本法規定之處理、跟蹤騷擾防制及相關性別平等觀念之教育宣導等相關事宜。

八、其他跟蹤騷擾防制措施,由相關目的事業主管機關依職權辦理。

一、第一項定明本法之主管機關。

二、跟蹤騷擾所涉及之面向廣泛,並非單一主管機關即可處理,故於第二項明定主管機關及相關目的事業主管機關,應就其職責與本法所訂之事項,互相合作配合。

第三條 中央主管機關應設置防制跟蹤騷擾推動小組,由警政署為執行單位,編列專人與預算,辦理下列事項:

一、跟蹤騷擾行為防制政策、法規與方案之研究、規劃、訂定及解釋。

二、對跟蹤騷擾問題、防制現況成效與需求進行調查分析,定期公布國家防制政策報告書與跟蹤騷擾行為案件之統計。

三、辦理跟蹤騷擾行為案件人員之在職教育訓練。

四、提供公眾跟蹤騷擾防制教育與宣導。

五、建立並管理跟蹤騷擾電子資料庫,供法官、檢察官、警察、醫師、護理人員、心理師、社會工作人員及其他政府機關使用,並對被害人個人資料予以保密。

六、其他統籌及督導防制跟蹤騷擾之相關事務。

前項推動小組由中央主管機關遴聘(派)學者專家、民間團體及相關機關代表組成,提供諮詢。學者專家、民間團體代表之人數,不得少於總數二分之一,且任一性別人數不得少於總數三分之一。

第一項第五款規定電子資料庫之建立、管理及使用辦法,由中央主管機關定之。

各級主管機關對於跟蹤騷擾之被害人及疑似被害人,應自行或委託民間團體,提供下列協助:

一、人身安全保護。

二、必要之醫療協助。

三、通譯服務。

四、法律協助。

五、心理輔導及諮詢服務。

六、案件偵查或審理中陪同接受詢(訊)問。

七、必要之經濟補助。

八、其他必要之協助。

各級主管機關為保護被害人及疑似被害人,應設置或指定適當處所為之;其保護程序、管理方式及其他應遵行事項之規定,由中央主管機關定之。

一、為有效推動跟蹤騷擾防制工作,明定中央主管機關應設立防制跟蹤騷擾推動小組,由內政部警政署擔任推動小組執行單位,並需編列專人與預算辦理各工作事項。

二、明定防制跟蹤騷擾推動小組應辦理之事項。

三、推動小組應廣納各界意見,提供主管機關周延之諮詢參考,規定推動小組之組成須包含學者專家與民間團體代表,且人數不得少於總數的二分之一,且任一性別不得少於總數三分之一。

四、為建立並有效管理跟蹤騷擾電子資料庫,明定電子資料庫之建立、管理及使用辦法,由中央主管機關定之。

五、中央主管機關負責事項龐雜,應可採公私部門合作之方法,以擴大可運用之資源及社會參與層面,俾利防制工作之推動。考量被害人可能因跟蹤騷擾行為而身心受傷或需後續司法程序等因素,明定主管機關應自行提供或委託民間團體提供被害人相關協助。

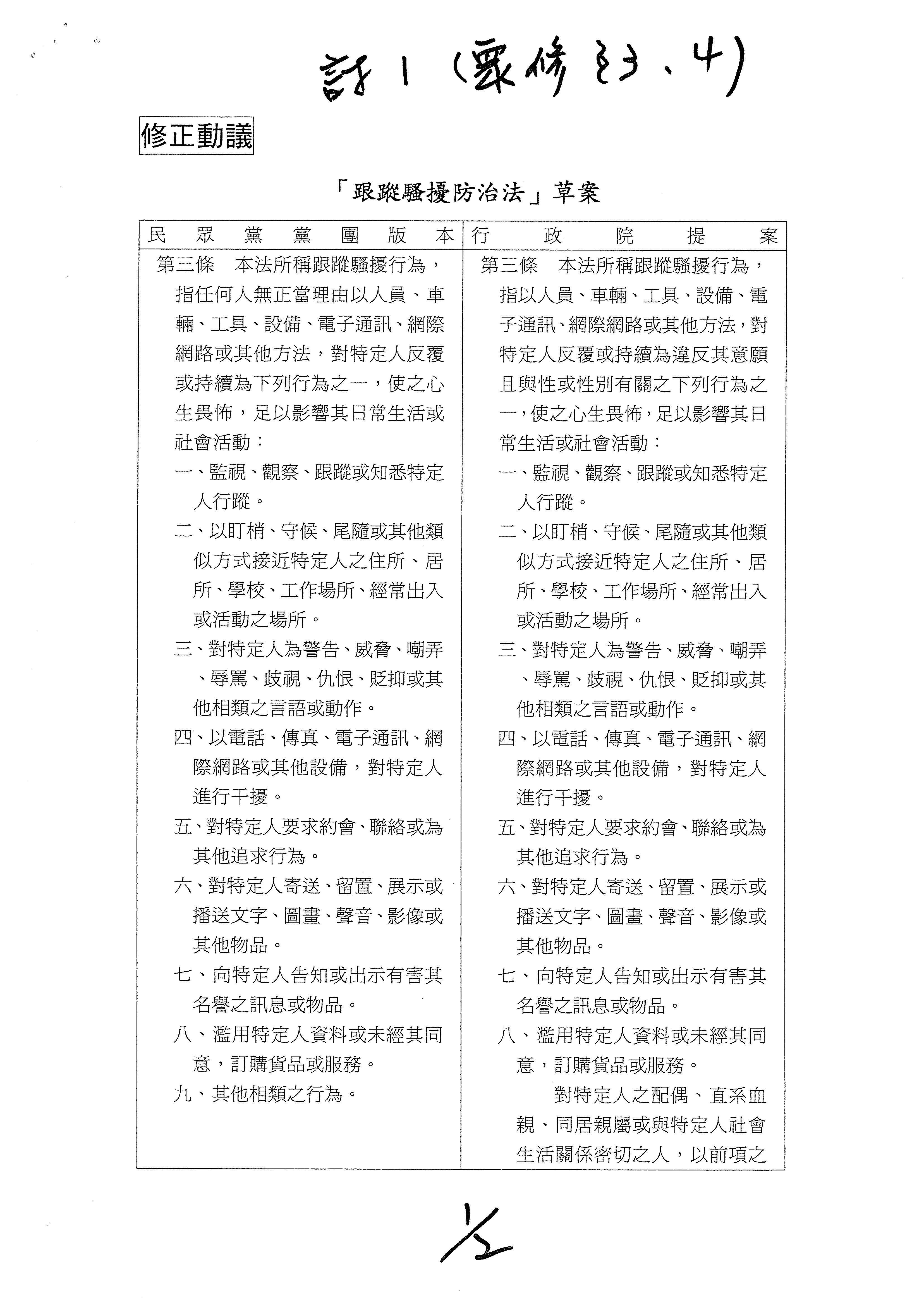
第四條 本法所稱跟蹤騷擾行為,係指任何人以人員、車輛、工具、設備、電子通訊、網際網路或其他方法,對特定人反覆或持續為違反其意願且與性或性別有關之下列行為之一,使之心生畏怖,足以影響其日常生活或社會活動:

一、監視、觀察、跟蹤或知悉特定人行蹤。

二、以盯梢、守候、尾隨或其他類似方式接近特定人之住所、居所、學校、工作場所、經常出入或活動之場所。

三、對特定人為警告、威脅、嘲弄、辱罵、歧視、仇恨、貶抑或其他相類之言語或動作。

四、以電話、傳真、電子通訊、網際網路或其他設備,對特定人進行干擾。

五、對特定人要求約會、聯絡或為其他追求行為。

六、對特定人寄送、留置、展示或播送文字、圖畫、聲音、影像或其他物品。

七、向特定人告知或出示有害其名譽之訊息或物品。

八、濫用特定人資料或未經其同意,訂購貨品或服務。

九、其他相類之行為。

對特定人之配偶、直系血親、同居親屬或與特定人社會生活關係密切之人,以前項之方法反覆或持續為違反其意願而與性或性別無關之各款行為之一,使之心生畏怖,足以影響其日常生活或社會活動,亦為本法所稱跟蹤騷擾行為。

一、定明跟蹤騷擾行為須有反覆或持續性,且有使他人心生畏怖之結果。其中有關反覆或持續性之認定,並非指全數款項之要件皆成立始有本條適用,僅須反覆或持續從事第一項各款行為之一項或數項,即有本條適用。至畏怖之判斷標準,應以已使被害人明顯感受不安或恐懼,並逾越社會通念所能容忍之界限。

二、參考美國及日本案例及研究得知,跟蹤騷擾行為可能源自迷戀、追求(占有)未遂、權力與控制、性別歧視、性報復或性勒索等因素,被害人係女性及行為人係男性之比例均約占八成,性別分布差異明顯,且與性或性別有關,爰本法以保護婦女、防制性別暴力為立法意旨。

三、第一項說明如下:

()各款所定跟蹤騷擾行為,包含運用口語、文字、符號、肢體動作、表情或電子科技通訊方式等,足以表露行為人意思之行為,爰整合規定實行跟蹤騷擾行為之各種方法。

()為明確規範本法所欲防制之跟蹤騷擾行為,並使民眾清楚知悉或具體認知可罰行為之內容,爰將跟蹤騷擾行為之類型分款規定,以資明確。

()第二款規定接近特定人住所、居所、學校、工作場所、經常出入或活動場所之行為態樣,包含行為人受退去之要求仍滯留該等場所者。

()第四款所稱干擾,包含撥打無聲電話或發送內容空白之傳真或電子訊息,或經拒絕後仍繼續撥打電話、傳真或傳送電子訊息等。

()為避免掛一漏萬,於第九款規定「其他相類之行為」。

四、又實務常見行為人為追求特定人,而對特定人之配偶、直系血親、同居親屬或與特定人社會生活關係密切之人,實行違反其意願而與性或性別無關之跟蹤騷擾行為,為避免產生規範缺漏,爰為第二項規定。另參考日本及德國立法例,將與該特定人社會生活關係密切之人納入保護,包含以家庭、職場、學校或其他正常社交關係為基礎,與該特定人處於穩定互動關係之人。

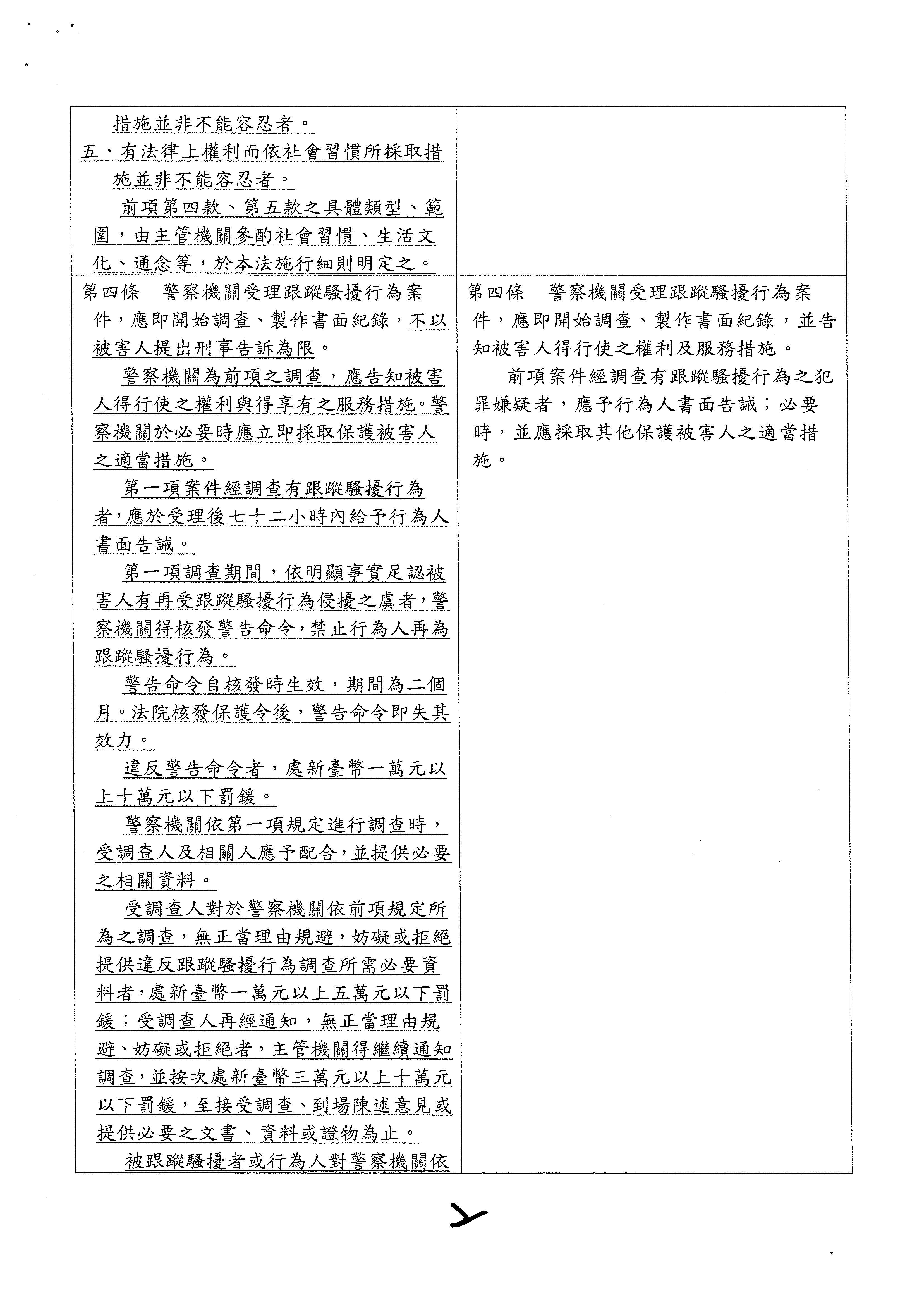
第五條 警察機關受理跟蹤騷擾行為案件應即開始調查、製作書面紀錄,並告知被害人得行使之權利、救濟途徑、服務措施。

前項案件經調查有跟蹤騷擾行為之犯罪嫌疑者,應予行為人書面告誡;必要時,應查訪被害人及其家庭成員,並提供必要之安全措施或應採取其他保護被害人之適當措施。

一、為防止跟蹤騷擾行為惡化,爰參考家庭暴力防治法第四十八條等規定,第一項定明警察機關受理報案應辦事項;第二項定明警察人員得採取之即時保護與危害防止措施。第一項所稱調查,係指刑事偵查程序相關作為;另告誡係指警察機關以通知、警告、制止等方法,使行為人即時停止跟蹤騷擾,可供檢察機關實施強制處分或法院審核是否核發保護令之參考。至不服書面告誡者,其救濟循警察職權行使法等規定辦理。

二、本法所定被害人,包括第四條第一項之特定人及第二項所列舉之人。

第六條 行為人經警察機關依前條第二項規定為書面告誡後二年內,再為跟蹤騷擾行為者,被害人得向法院聲請保護令;被害人為未成年人、身心障礙者或因故難以委任代理人者,其配偶、法定代理人、三親等內之血親或姻親,得為其向法院聲請之。

檢察官或警察機關得依職權向法院聲請保護令。

保護令之聲請、撤銷、變更、延長及抗告,均免徵裁判費,並準用民事訴訟法第七十七條之二十三第四項規定。

一、為落實保障被害人權益及其人身安全,爰參考家庭暴力防治法第十條規定,於第一項規定保護令聲請要件及聲請權人;另保護令之聲請不以提出刑事告訴為必要。

二、第二項規定檢察官及警察機關為公益聲請人。

三、保護令係基於保護被害人而定,具公益性質,參考家庭暴力防治法第十條規定,於第三項定明免徵裁判費事項,並準用民事訴訟法第七十七條之二十三第四項規定。

第七條 保護令之聲請,應以書狀為之,由被害人之住居所地、相對人之住居所地或跟蹤騷擾行為地或結果地之地方法院管轄。

法院為定管轄權,得調查被害人或相對人之住居所。經聲請人或被害人要求保密被害人之住居所者,法院應以秘密方式訊問,將該筆錄及相關資料密封,並禁止閱覽。

一、第一項定明聲請保護令應以書狀為之,以及聲請保護令之管轄法院。

二、為釐清管轄權,第二項規定法院得依職權調查被害人、相對人之住所或居所。又為避免被害人之住所及居所洩漏,爰參考家庭暴力防治法第十二條第三項,併規定經聲請人或被害人要求,法院應以秘密方式訊問,將該筆錄及相關資料密封,並禁止閱覽。

三、本法所稱相對人,係指跟蹤騷擾行為人。

第八條 前條聲請書應載明下列各款事項:

一、聲請人、被害人之姓名及住所或居所;聲請人為機關者,其名稱及公務所。

二、相對人之姓名、住所或居所及身分證明文件字號。

三、有法定代理人、代理人者,其姓名、住所或居所及法定代理人與當事人之關係。

四、聲請之意旨及其原因事實;聲請之意旨應包括聲請核發之具體措施。

五、供證明或釋明用之證據。

六、附屬文件及其件數。

七、法院。

八、年、月、日。

前項聲請書得不記載聲請人或被害人之住所及居所,僅記載其送達處所。

聲請人或其代理人應於聲請書內簽名;其不能簽名者,得使他人代書姓名,由聲請人或其代理人蓋章或按指印。

一、為識別裁判之對象、確定審理之方向及界限範圍,以利保護令事件程序之進行,爰參考家事事件法第七十五條第三項及非訟事件法第三十條第一項,於第一項規定聲請書應記載之事項;第四款所定具體措施,指第十四條第一項法院核發之各款保護令,併予說明。

二、為保護聲請人或被害人,於第二項規定保護令之聲請書得不記載住所及居所,僅記載送達處所。

三、為求慎重及便利民眾聲請,參考非訟事件法第三十條第二項規定,於第三項規定聲請人或代理人應於聲請書內簽名及不能簽名時之處理方式。

第九條 聲請保護令之程式或要件有欠缺者,法院應以裁定駁回之。但其情形可以補正者,應定期間先命補正。

定明保護令聲請得裁定駁回之情形。惟考量案件聲請時效,避免聲請人往返耗時,對於可補正者,應先命補正。

第十條 法院收受聲請書後,除得定期間命聲請人以書狀或於期日就特定事項詳為陳述外,應速將聲請書繕本送達於相對人,並限期命其陳述意見。

為期保護令事件審理之流暢、司法資源之合理運用,保障相對人能夠瞭解聲請人之主張意旨及證據資料,以利其防禦權之實施,並達儘速釐清爭點之目的,參考家事事件法第七十六條及非訟事件法第三十條之二等規定,聲請人自應對於程序之進行負擔一定之協力義務,爰規定保護令事件程序之前階段原則採書面審理主義,法院於收受聲請人之聲請書後,如認其就紛爭有關之特定事項陳述未臻完備時,得定期命聲請人詳為陳述,並應儘速將聲請書繕本送達相對人,限期命為陳述意見,以免程序拖延。

第十一條 保護令案件之審理不公開。

法院得依職權或依聲請調查事實及必要之證據,並得隔別訊問;必要時得依聲請或依職權於法庭外為之,或採有聲音及影像相互傳送之科技設備或其他適當隔離措施。

法院為調查事實,得命當事人或法定代理人親自到場。

法院認為當事人之聲明或陳述不明瞭或不完足者,得曉諭其敘明或補充之。

法院受理保護令之聲請後,應即行審理程序,不得以被害人、聲請人及相對人間有其他案件偵查或訴訟繫屬為由,延緩核發保護令。

一、因保護令案件涉及人民一般社交或私生活領域,為保障當事人之隱私,爰於第一項定明是類事件不公開審理。

二、參考非訟事件法第三十二條第一項及家庭暴力防治法第十三條第三項規定,於第二項定明法院就保護令案件得依職權或聲請調查事實及必要之證據,並得隔別訊問。

三、案件之調查,如能訊問當事人或法定代理人,將使事實易於彰顯,有助於法院作成判斷,爰於第三項定明法院為調查事實之必要,得命當事人或法定代理人親自到場

四、為儘速釐清事實,並避免發生突襲性裁判,於當事人之聲明、事實上及法律上陳述有不明瞭或不完足情形,法院得曉諭其敘明或補充之,爰參考非訟事件法第三十二條第三項規定為第四項規定。

五、為使被害人保護更加周延,參考家庭暴力防治法第十三條第八項規定,於第五項定明不得以當事人間有其他案件偵查或訴訟繫屬為由,延緩核發保護令之規定。

第十二條 被害人以外之聲請人因死亡、喪失資格或其他事由致不能續行程序者,其他有聲請權人得於該事由發生時起十日內聲明承受程序;法院亦得依職權通知承受程序。

前項情形雖無人承受程序,法院認為必要時,應續行之。

被害人或相對人於裁定確定前死亡者,關於本案視為程序終結。

一、為求程序之經濟及便利,被害人以外之聲請人因死亡、喪失資格或其他事由致不能續行程序時,應許其他有聲請權人得聲明承受程序,爰參考家事事件法第八十條第一項及非訟事件法第三十五條之二等規定為第一項規定,俾以利用同一保護令事件程序續為處理;又為免程序延宕,法院亦得依職權通知其承受程序。另法院依職權通知承受之期限屬法官權限之範圍。

二、為避免相關得承受程序之人礙於承受該程序之壓力,如有畏懼相對人之情形,爰於第二項規定無人承受程序,法院如認必要,應續行程序。

三、為避免無聲請利益之保護令審理程序繼續進行,並賦予法院終結該程序之依據,爰參考家事事件法第五十九條為第三項規定。

第十三條 有下列情形之一者,法院得以書面通知當事人不予核發保護令:

一、維護國家安全或國防安全者。

二、依法令規定或依法令授權者。

三、為預防、偵查犯罪或維護社會安全者。

Shape8 、為維護公共利益而依社會通念所採取措施並非不能容忍者。

參酌英美立法例及司法院大法官釋字第六八九號解釋中提到之不罰情形,定明不核發保護令之豁免事由。

Shape9 十四條 法院於審理終結後,認有跟蹤騷擾行為之事實且有必要者,應依聲請或依職權核發包括下列一款或數款之保護令:

一、禁止相對人對被害人及其相關之人為第四條第一項各款行為之一。

二、命相對人遠離被害人或其相關之人之住居所、學校、工作場所或其他經常出入之場所一定距離。

三、命相對人交付被害人或特定家庭成員之醫療、輔導、庇護所等費用。

四、命相對人完成相對人處遇計畫。

五、其他為防止相對人再為跟蹤騷擾行為之必要措施。

前項第四款之相對人處遇計畫,指對相對人實施之認知教育輔導、心理輔導、精神治療、戒癮治療或其他輔導、治療。

第一項第四款之相對人處遇計畫,法院得逕命相對人接受認知教育輔導及其他輔導,並得命相對人接受有無必要施以其他處遇計畫之鑑定;直轄市、縣(市)主管機關得於法院裁定前,對處遇計畫之實施方式提出建議。

第一項第四款之裁定應載明處遇計畫完成期限。

保護令得不記載聲請人或被害人之住所、居所及其他聯絡資訊。

一、第一項規定法院審理保護令聲請案件,認有必要者,應核發包括一款或數款之保護令,授權法院視情況決定核發各種類型之保護令,不受聲請之限制。

二、考慮部分相對人之犯行乃基於缺乏性別平等意識或其身心確有需諮商治療之情況,爰於第四款明定相對人處遇計畫,盼從根本減少後續再犯。

三、為避免相對人藉由保護令記載事項獲知聲請人或被害人之住所、居所及其他聯絡資訊,進而繼續跟蹤騷擾或衍生其他不法侵害,爰於第五項定明法院得不記載之相關資訊。

第十五條 保護令有效期間最長為二年,自核發時起生效。

保護令有效期間屆滿前,法院得依被害人或第六條第一項後段規定聲請權人之聲請或依職權撤銷、變更或延長之;保護令有效期間之延長,每次不得超過二年。

檢察官或警察機關得為前項延長保護令之聲請。

被害人或第六條第一項後段規定聲請權人聲請變更或延長保護令,於法院裁定前,原保護令不失其效力。檢察官及警察機關依前項規定聲請延長保護令,亦同。

法院受理延長保護令之聲請後,應即時通知被害人、聲請人、相對人、檢察官及警察機關。

一、參考家庭暴力防治法第十五條規定,於第一項規定保護令有效期間及生效時點。

二、第二項規定於保護令有效期間屆滿前,被害人或相關聲請權人聲請撤銷、變更或延長保護令之機制,並定明每次延長期間上限。

三、為避免被害人擔心遭報復等因素致未聲請延長保護令,周延被害人之保護,爰於第三項規定檢察官或警察機關得聲請延長保護令。

四、考量變更或延長保護令聲請期間,如原保護令期間已屆滿,但法院尚未裁定,恐造成保護之空窗期,第四項規定法院受理被害人等聲請變更或延長保護令,或檢察官、警察機關聲請延長保護令,於法院裁定前,原保護令不失其效力。

五、為利當事人遵守及警察機關等執行原保護令規範內容,第五項規定法院受理延長保護令聲請後之通知機制;另警察機關應提供法院即時通知之聯繫窗口,並適時協助法院聯繫相關人員,以周延本項之通知機制。

第十六條 法院應於核發保護令後二十四小時內發送被害人、聲請人、相對人、裁定內容所指定之人及執行之警察機關。

有關保護令之送達、期日、期間及證據,準用民事訴訟法之規定。

警察機關執行保護令之方法、應遵行程序及其他相關事項之辦法,由主管機關定之。

一、參考家庭暴力防治法第十八條第一項規定,保護令裁定應送達於當事人及執行之警察機關,另為爭取時效,及時保護被害人,第一項定明保護令應於核發後二十四小時內發送。

二、參考非訟事件法第三十一條規定,於第二項規定送達、期日、期間及證據,準用民事訴訟法之規定。

三、為利警察機關執行保護令,其方法、應遵行程序等事項,第三項定明授權主管機關另定辦法規範。

第十七條 保護令之程序,除本法別有規定外,準用家庭暴力防治法及非訟事件法有關規定。

關於保護令之裁定,除有特別規定者外,得為抗告;抗告中不停止執行。

一、關於保護令之核發、審理、抗告、再抗告及其他程序規定,於性質相同範圍內,準用家庭暴力防治法、非訟事件法第一章總則第四節聲請及處理;第五節裁定及抗告之規定,爰為第一項規定。

二、第二項定明保護令得為抗告及抗告中不停止執行。

第十八條 被害人、聲請人或相對人對於執行保護令之方法、應遵行之程序或其他侵害利益之情事,得於執行程序終結前,向執行之警察機關聲明異議。

前項聲明異議,執行之警察機關認其有理由者,應即停止執行並撤銷或更正已為之執行行為;認其無理由者,應於十日內加具意見,送核發保護令之法院裁定之。

對於前項法院之裁定,不得抗告。

一、第一項及第二項定明對於執行保護令之方法、應遵行之程序或其他侵害利益之情事之救濟及處理方式。

二、第三項定明對法院所為第二項裁定,不得抗告。

第十九條 外國法院關於跟蹤騷擾行為之保護令,經聲請中華民國法院裁定承認後,得執行之。

被害人或聲請權人向法院聲請承認外國法院關於跟蹤騷擾行為之保護令,有民事訴訟法第四百零二條第一項第一款至第三款所列情形之一者,法院應駁回其聲請。

外國法院關於跟蹤騷擾行為之保護令,其核發地國對於中華民國法院之保護令不予承認者,法院得駁回其聲請。

一、第一項定明外國法院之保護令須經我國法院裁定承認其效力後,始得執行,並於第二項定明法院應駁回聲請之情形。

二、鑑於我國面臨國際政治情勢之特殊性,賦予法院得視具體情況,決定承認或不予承認外國法院關於跟蹤騷擾行為之保護令,爰為第三項規定。

三、本條所定外國保護令,係指經外國法院審查核發之相關保護令狀。

第二十條 實行跟蹤騷擾行為者,處三年以下有期徒刑、拘役或科或併科新臺幣三十萬元以下罰金。

攜帶凶器或其他危險物品犯前項之罪者,處五年以下有期徒刑、拘役或科或併科新臺幣五十萬元以下罰金。

第一項之罪,須告訴乃論。

一、跟蹤騷擾行為具態樣複合性,常係多種不法侵害之行為同時進行,另因其係對特定人反覆或持續實施侵擾,使被害人長期處於不安環境中,嚴重影響其正常生活之進行,侵害個人行動及意思決定自由,故參考刑法第三百零四條強制罪及德國刑法第二百三十八條制定刑度,爰為第一項規定;另因跟蹤騷擾行為,其一定程度著重於被害人之主觀感受及所受影響,爰第三項定明其告訴乃論。

二、攜帶凶器或其他危險物品而有跟蹤騷擾行為,其犯罪之手段已加重,危險及惡害均提升,爰第二項規定加重其刑度。

第二十一條 違反法院依第十四條第一項所為之保護令者,處三年以下有期徒刑、拘役或科或併科新臺幣三十萬元以下罰金。

法院核發保護令後,相對人仍違反其內容者,顯已侵害被害人之人身安全、社會活動及法律威信,爰定明其刑責。

第二十二條 法院審理前二條犯罪案件不公開。

因犯第二十條或第二十一條之罪案件涉及性或性別,為保障當事人隱私,爰參考性侵害犯罪防治法第十八條規定,定明是類案件不公開審理。

第二十三條 本法施行細則,由內政部定之。

授權訂定本法施行細則。

Shape10 二十四條 本法自公布後六個月施行。

為完備本法相關子法及相關機關之準備作業期間,包含警察機關對於本法規定事項之執行尚須準備時間,爰定明本法施行時間為公布後六個月。

委員伍麗華Saidhai Tahovecahe等提案:

本院委員伍麗華Saidhai Tahovecahe21人,鑒於跟蹤騷擾之行為造成被害人及其親友莫大之心理壓力,亦經常為傷害事件之前身,惟現行法制卻無法提供被害人及時有效之保護,使被害人生活籠罩在恐懼中,為填補現行法體系之漏洞、充實人身安全之保障、有效防止犯罪,爰擬具「跟蹤騷擾防制法」草案。是否有當?敬請公決。

提案人:伍麗華Saidhai Tahovecahe

連署人:湯蕙禎  賴惠員  蘇治芬  王美惠  林宜瑾  陳秀寳  鍾佳濱  高嘉瑜  江永昌  林昶佐  邱志偉  沈發惠  黃秀芳  李昆澤  邱議瑩  何欣純  蘇巧慧  趙天麟  賴瑞隆  陳 瑩

跟蹤騷擾防制法草案總說明

為維護性別平等,防制性別暴力,我國近年來已陸續制定並公布施行多部法律,如八十六年制定公布性侵害犯罪防治法、八十七年制定公布家庭暴力防治法、九十一年制定公布兩性工作平等法(九十七年一月十六日修正公布名稱為性別工作平等法)、九十三年制定公布性別平等教育法,及九十四年制定公布性騷擾防治法等,以彰顯並落實性別主流化、被害人保護等憲法人權價值及國家重大政策。

跟蹤騷擾(stalking,又譯糾纏、纏擾)業經聯合國將其與性侵害、家庭暴力同列為全球婦女人身安全三大威脅,該行為係針對特定人反覆或持續之侵擾,使被害人心生畏怖、長期處於感受敵意或冒犯之情境,除不當影響其正常生活之進行,更可能衍生為重大犯罪案件;跟蹤騷擾行為可能源自迷戀、追求(占有)未遂、權力與控制、性別歧視、性報復或性勒索等因素,被害人係女性及行為人係男性之比例均約占八成,性別分布差異明顯,具有發生率高、危險性高、恐懼性高及傷害性高等特徵。

我國近年來發生數起因惡質跟蹤騷擾,衍生成全國皆知之殘暴殺人案件,社會大眾普遍期待政府儘速立法規範。為有效防範及處罰跟蹤騷擾行為,以防止其危害他人身心安全、行動自由、生活私密領域或資訊隱私,並使公權力適時介入以完整保護被害人,強化防制性別暴力,爰參考各先進國家立法模式,將跟蹤騷擾行為犯罪化,擬具「跟蹤騷擾防制法」(以下簡稱本法)草案,其要點如下:

一、立法目的、本法主管機關及跟蹤騷擾行為定義。(草案第一條至第三條)

二、警察機關即時調查、書面告誡及採取適當之保護措施。(草案第四條)

三、法院核發保護令之相關聲請、審理、執行程序及保護令內容等事項;我國法院承認外國法院關於跟蹤騷擾之保護令規定。(草案第五條至第十七條)

四、實行跟蹤騷擾行為者及其違反法院保護令之刑事處罰。(草案第十八條及第十九條)

五、法院審理犯本法之罪案件不公開。(草案第二十條)

跟蹤騷擾防制法草案

Shape11

說明

第一條 為使個人免於受到他人跟蹤騷擾,維護個人尊嚴與人格發展,避免侵害人身安全、隱私及名譽,以建立安全與自主的生活環境,特制定本法。

明定本法之立法目的,在於保障個人免於遭受他人之跟蹤騷擾行為,以保障人身安全、隱私、名譽,及維護人格與人性尊嚴。

第二條 本法之主管機關為內政部。

主管機關應辦理下列事項:

一、跟蹤騷擾行為防制政策、法規與方案之研究、規劃、訂定及解釋。

二、跟蹤騷擾行為案件之統計及公布。

三、辦理跟蹤騷擾行為案件人員之在職教育訓練。

四、其他統籌及督導防制跟蹤騷擾行為之相關事務。

一、第一項定明本法之主管機關。

二、第二項定明主管機關應辦理之事項。

三、為整合運用政府資源,各機關應發揮專業職能,依相關法規規定執行被害人保護扶助、行為人心理健康支持或精神疾病治療、防制教育推動等保護措施,以有效防制跟蹤騷擾行為。

第三條 本法所稱跟蹤騷擾行為,指以人員、車輛、工具、設備、電子通訊、網際網路或其他方法,對特定人反覆或持續為違反其意願且與性或性別有關之下列行為之一,使之心生畏怖,足以影響其日常生活或社會活動:

一、監視、觀察、跟蹤或知悉特定人行蹤。

二、以盯梢、守候、尾隨或其他類似方式接近特定人之住所、居所、學校、工作場所、經常出入或活動之場所。

三、對特定人為警告、威脅、嘲弄、辱罵、歧視、仇恨、貶抑或其他相類之言語或動作。

四、以電話、傳真、電子通訊、網際網路或其他設備,對特定人進行干擾。

五、對特定人要求約會、聯絡或為其他追求行為。

六、對特定人寄送、留置、展示或播送文字、圖畫、聲音、影像或其他物品。

七、向特定人告知或出示有害其名譽之訊息或物品。

八、濫用特定人資料或未經其同意,訂購貨品或服務。

對特定人之配偶、直系血親、同居親屬或與特定人社會生活關係密切之人,以前項之方法反覆或持續為違反其意願而與性或性別無關之各款行為之一,使之心生畏怖,足以影響其日常生活或社會活動,亦為本法所稱跟蹤騷擾行為。

一、定明跟蹤騷擾行為須有反覆或持續性,且有使他人心生畏怖之結果。其中有關反覆或持續性之認定,並非指全數款項之要件皆成立始有本條適用,僅須反覆或持續從事第一項各款行為之一項或數項,即有本條適用。至畏怖之判斷標準,應以已使被害人明顯感受不安或恐懼,並逾越社會通念所能容忍之界限。

二、美國加州於西元一九八九年發生女演員遭瘋狂追求二年之粉絲殺害、同年亦有四起婦女受到前親密伴侶跟蹤騷擾後殺害等案件,促使該州於次年制定世界上第一部反跟追法案(anti-stalking laws),並累積案例形成洛杉磯警察局分類架構(LAPD FRAMEWORK),將跟蹤騷擾行為分為「一般性強迫型」(simple obsessional stalker)、「戀愛強迫型」(love obsessional stalker)及「情愛妄想型」(erotomania)等三類型;另日本於西元一九九九年發生桶川事件,一女大學生被前男友跟蹤騷擾並殺害,遂於次年通過纏擾行為規制法(ストーカー行為等の規制等に関する法律),將跟蹤騷擾行為視為犯罪而得以刑罰相繩。依前開案例及研究得知,跟蹤騷擾行為可能源自迷戀、追求(占有)未遂、權力與控制、性別歧視、性報復或性勒索等因素,被害人係女性及行為人係男性之比例均約占八成,性別分布差異明顯,且與性或性別有關,爰本法以保護婦女、防制性別暴力為立法意旨。

三、第一項說明如下:

()各款所定跟蹤騷擾行為,包含運用口語、文字、符號、肢體動作、表情或電子科技通訊方式等,足以表露行為人意思之行為,爰於序文整合規定實行跟蹤騷擾行為之各種方法。

()為明確規範本法所欲防制之跟蹤騷擾行為,並使民眾清楚知悉或具體認知可罰行為之內容,爰將跟蹤騷擾行為之類型分款規定,以資明確。

()第二款規定接近特定人住所、居所、學校、工作場所、經常出入或活動場所之行為態樣,包含行為人受退去之要求仍滯留該等場所者。

()第四款所稱干擾,包含撥打無聲電話或發送內容空白之傳真或電子訊息,或經拒絕後仍繼續撥打電話、傳真或傳送電子訊息等。

四、又實務常見行為人為追求特定人,而對特定人之配偶、直系血親、同居親屬或與特定人社會生活關係密切之人,實行違反其意願而與性或性別無關之跟蹤騷擾行為,為避免產生規範缺漏,爰為第二項規定。另參考日本及德國立法例,將與該特定人社會生活關係密切之人納入保護,包含以家庭、職場、學校或其他正常社交關係為基礎,與該特定人處於穩定互動關係之人,併予說明。

第四條 警察機關受理跟蹤騷擾行為案件,應立即開始調查、製作書面紀錄,並告知被害人得行使之權利及服務措施。

前項案件經調查有跟蹤騷擾行為之犯罪嫌疑者,應予行為人書面告誡;必要時,並應採取其他保護被害人之適當措施。

一、為防止跟蹤騷擾行為惡化,爰參考家庭暴力防治法第四十八條等規定,第一項定明警察機關受理報案應辦事項;第二項定明警察人員得採取之即時保護與危害防止措施。

二、第一項所稱調查,係指刑事偵查程序相關作為;另告誡係指警察機關以通知、警告、制止等方法,使行為人即時停止跟蹤騷擾,可供檢察機關實施強制處分或法院審核是否核發保護令之參考。至不服書面告誡者,其救濟循警察職權行使法等規定辦理。

三、本法所定被害人,包括第三條第一項之特定人及第二項所列舉之人,併予說明。

第五條 行為人經警察機關依前條第二項規定為書面告誡後二年內,再為跟蹤騷擾行為者,被害人得向法院聲請保護令;被害人為未成年人、身心障礙者或因故難以委任代理人者,其配偶、法定代理人、三親等內之血親或姻親,得為其向法院聲請之。

檢察官或警察機關得依職權向法院聲請保護令。

保護令之聲請、撤銷、變更、延長及抗告,均免徵裁判費,並準用民事訴訟法第七十七條之二十三第四項規定。

一、為落實保障被害人權益及其人身安全,爰參考家庭暴力防治法第十條規定,於第一項規定保護令聲請要件及聲請權人;另保護令之聲請不以提出刑事告訴為必要,併予說明。

二、第二項規定檢察官及警察機關為公益聲請人。

三、保護令係基於保護被害人而定,具公益性質,參考家庭暴力防治法第十條規定,於第三項定明免徵裁判費事項,並準用民事訴訟法第七十七條之二十三第四項規定。

第六條 保護令之聲請,應以書狀為之,由被害人之住居所地、相對人之住居所地或跟蹤騷擾行為地或結果地之地方法院管轄。

法院為定管轄權,得調查被害人或相對人之住居所。經聲請人或被害人要求保密被害人之住居所者,法院應以秘密方式訊問,將該筆錄及相關資料密封,並禁止閱覽。

一、第一項定明聲請保護令應以書狀為之,以及聲請保護令之管轄法院。

二、為釐清管轄權,第二項規定法院得依職權調查被害人、相對人之住所或居所。又為避免被害人之住所及居所洩漏,爰參考家庭暴力防治法第十二條第三項,併規定經聲請人或被害人要求,法院應以秘密方式訊問,將該筆錄及相關資料密封,並禁止閱覽。

三、本法所稱相對人,係指跟蹤騷擾行為人,併予說明。

第七條 前條聲請書應載明下列各款事項:

一、聲請人、被害人之姓名及住所或居所;聲請人為機關者,其名稱及公務所。

二、相對人之姓名、住所或居所及身分證明文件字號。

三、有法定代理人、代理人者,其姓名、住所或居所及法定代理人與當事人之關係。

四、聲請之意旨及其原因事實;聲請之意旨應包括聲請核發之具體措施。

五、供證明或釋明用之證據。

六、附屬文件及其件數。

七、法院。

八、年、月、日。

前項聲請書得不記載聲請人或被害人之住所及居所,僅記載其送達處所。

聲請人或其代理人應於聲請書內簽名;其不能簽名者,得使他人代書姓名,由聲請人或其代理人蓋章或按指印。

一、為識別裁判之對象、確定審理之方向及界限範圍,以利保護令事件程序之進行,爰參考家事事件法第七十五條第三項及非訟事件法第三十條第一項,於第一項規定聲請書應記載之事項;第四款所定具體措施,指第十二條第一項法院核發之各款保護令,併予說明。

二、為保護聲請人或被害人,於第二項規定保護令之聲請書得不記載住所及居所,僅記載送達處所。

三、為求慎重及便利民眾聲請,參考非訟事件法第三十條第二項規定,於第三項規定聲請人或代理人應於聲請書內簽名及不能簽名時之處理方式。

第八條 聲請保護令之程式或要件有欠缺者,法院應以裁定駁回之。但其情形可以補正者,應定期間先命補正。

定明保護令聲請得裁定駁回之情形。惟考量案件聲請時效,避免聲請人往返耗時,對於可補正者,應先命補正。

第九條 法院收受聲請書後,除得定期間命聲請人以書狀或於期日就特定事項詳為陳述外,應速將聲請書繕本送達於相對人,並限期命其陳述意見。

為期保護令事件審理之流暢、司法資源之合理運用,保障相對人能夠瞭解聲請人之主張意旨及證據資料,以利其防禦權之實施,並達儘速釐清爭點之目的,參考家事事件法第七十六條及非訟事件法第三十條之二等規定,聲請人自應對於程序之進行負擔一定之協力義務,爰規定保護令事件程序之前階段原則採書面審理主義,法院於收受聲請人之聲請書後,如認其就紛爭有關之特定事項陳述未臻完備時,得定期命聲請人詳為陳述,並應儘速將聲請書繕本送達相對人,限期命為陳述意見,以免程序拖延。

第十條 保護令案件之審理不公開。

法院得依職權或依聲請調查事實及必要之證據,並得隔別訊問;必要時得依聲請或依職權於法庭外為之,或採有聲音及影像相互傳送之科技設備或其他適當隔離措施。

法院為調查事實,得命當事人或法定代理人親自到場。

法院認為當事人之聲明或陳述不明瞭或不完足者,得曉諭其敘明或補充之。

法院受理保護令之聲請後,應即行審理程序,不得以被害人、聲請人及相對人間有其他案件偵查或訴訟繫屬為由,延緩核發保護令。

一、因保護令案件涉及人民一般社交或私生活領域,為保障當事人之隱私,爰於第一項定明是類事件不公開審理。

二、參考非訟事件法第三十二條第一項及家庭暴力防治法第十三條第三項規定,於第二項定明法院就保護令案件得依職權或聲請調查事實及必要之證據,並得隔別訊問。

三、案件之調查,如能訊問當事人或法定代理人,將使事實易於彰顯,有助於法院作成判斷,爰於第三項定明法院為調查事實之必要,得命當事人或法定代理人親自到場。

四、為儘速釐清事實,並避免發生突襲性裁判,於當事人之聲明、事實上及法律上陳述有不明瞭或不完足情形,法院得曉諭其敘明或補充之,爰參考非訟事件法第三十二條第三項規定為第四項規定。

五、為使被害人保護更加周延,參考家庭暴力防治法第十三條第八項規定,於第五項定明不得以當事人間有其他案件偵查或訴訟繫屬為由,延緩核發保護令之規定。

第十一條 被害人以外之聲請人因死亡、喪失資格或其他事由致不能續行程序者,其他有聲請權人得於該事由發生時起十日內聲明承受程序;法院亦得依職權通知承受程序。

前項情形雖無人承受程序,法院認為必要時,應續行之。

被害人或相對人於裁定確定前死亡者,關於本案視為程序終結。

一、為求程序之經濟及便利,被害人以外之聲請人因死亡、喪失資格或其他事由致不能續行程序時,應許其他有聲請權人得聲明承受程序,爰參考家事事件法第八十條第一項及非訟事件法第三十五條之二等規定為第一項規定,俾以利用同一保護令事件程序續為處理;又為免程序延宕,法院亦得依職權通知其承受程序。另法院依職權通知承受之期限屬法官權限之範圍,併予敘明。

二、為避免相關得承受程序之人礙於承受該程序之壓力,如有畏懼相對人之情形,爰於第二項規定無人承受程序,法院如認必要,應續行程序。

三、為避免無聲請利益之保護令審理程序繼續進行,並賦予法院終結該程序之依據,爰參考家事事件法第五十九條為第三項規定。

第十二條 法院於審理終結後,認有跟蹤騷擾行為之事實且有必要者,應依聲請或依職權核發包括下列一款或數款之保護令:

一、禁止相對人為第三條第一項各款行為之一,並得命相對人遠離特定場所一定距離。

二、其他為防止相對人再為跟蹤騷擾行為之必要措施。

保護令得不記載聲請人或被害人之住所、居所及其他聯絡資訊。

一、第一項規定法院審理保護令聲請案件,認有必要者,應核發包括一款或數款之保護令,授權法院視情況決定核發各種類型之保護令,不受聲請之限制。

二、為避免相對人藉由保護令記載事項獲知聲請人或被害人之住所、居所及其他聯絡資訊,進而繼續跟蹤騷擾或衍生其他不法侵害,爰於第二項定明法院得不記載之相關資訊。

第十三條 保護令有效期間最長為二年,自核發時起生效。

保護令有效期間屆滿前,法院得依被害人或第五條第一項後段規定聲請權人之聲請或依職權撤銷、變更或延長之;保護令有效期間之延長,每次不得超過二年。

檢察官或警察機關得為前項延長保護令之聲請。

被害人或第五條第一項後段規定聲請權人聲請變更或延長保護令,於法院裁定前,原保護令不失其效力。檢察官及警察機關依前項規定聲請延長保護令,亦同。

法院受理延長保護令之聲請後,應即時通知被害人、聲請人、相對人、檢察官及警察機關。

一、參考家庭暴力防治法第十五條規定,於第一項規定保護令有效期間及生效時點。

二、第二項規定於保護令有效期間屆滿前,被害人或相關聲請權人聲請撤銷、變更或延長保護令之機制,並定明每次延長期間上限。

三、為避免被害人擔心遭報復等因素致未聲請延長保護令,周延被害人之保護,爰於第三項規定檢察官或警察機關得聲請延長保護令。

四、考量變更或延長保護令聲請期間,如原保護令期間已屆滿,但法院尚未裁定,恐造成保護之空窗期,第四項規定法院受理被害人等聲請變更或延長保護令,或檢察官、警察機關聲請延長保護令,於法院裁定前,原保護令不失其效力。

五、為利當事人遵守及警察機關等執行原保護令規範內容,第五項規定法院受理延長保護令聲請後之通知機制;另警察機關應提供法院即時通知之聯繫窗口,並適時協助法院聯繫相關人員,以周延本項之通知機制。

第十四條 法院應於核發保護令後二十四小時內發送被害人、聲請人、相對人、裁定內容所指定之人及執行之警察機關。

有關保護令之送達、期日、期間及證據,準用民事訴訟法之規定。

警察機關執行保護令之方法、應遵行程序及其他相關事項之辦法,由主管機關定之。

一、參考家庭暴力防治法第十八條第一項規定,保護令裁定應送達於當事人及執行之警察機關,另為爭取時效,及時保護被害人,第一項定明保護令應於核發後二十四小時內發送。

二、參考非訟事件法第三十一條規定,於第二項規定送達、期日、期間及證據,準用民事訴訟法之規定。

三、為利警察機關執行保護令,其方法、應遵行程序等事項,第三項定明授權主管機關另定辦法規範。

第十五條 保護令之程序,除本法別有規定外,準用家庭暴力防治法及非訟事件法有關規定。

關於保護令之裁定,除有特別規定者外,得為抗告;抗告中不停止執行。

一、關於保護令之核發、審理、抗告、再抗告及其他程序規定,於性質相同範圍內,準用家庭暴力防治法、非訟事件法第一章總則第四節聲請及處理;第五節裁定及抗告之規定,爰為第一項規定。

二、第二項定明保護令得為抗告及抗告中不停止執行。

第十六條 被害人、聲請人或相對人對於執行保護令之方法、應遵行之程序或其他侵害利益之情事,得於執行程序終結前,向執行之警察機關聲明異議。

前項聲明異議,執行之警察機關認其有理由者,應即停止執行並撤銷或更正已為之執行行為;認其無理由者,應於十日內加具意見,送核發保護令之法院裁定之。

對於前項法院之裁定,不得抗告。

一、第一項及第二項定明對於執行保護令之方法、應遵行之程序或其他侵害利益之情事之救濟及處理方式。

二、第三項定明對法院所為第二項裁定,不得抗告。

第十七條 外國法院關於跟蹤騷擾行為之保護令,經聲請中華民國法院裁定承認後,得執行之。

被害人或聲請權人向法院聲請承認外國法院關於跟蹤騷擾行為之保護令,有民事訴訟法第四百零二條第一項第一款至第三款所列情形之一者,法院應駁回其聲請。

外國法院關於跟蹤騷擾行為之保護令,其核發地國對於中華民國法院之保護令不予承認者,法院得駁回其聲請。

一、第一項定明外國法院之保護令須經我國法院裁定承認其效力後,始得執行,並於第二項定明法院應駁回聲請之情形。

二、鑑於我國現時面臨國際政治情勢之特殊性,賦予法院得視具體情況,決定承認或不予承認外國法院關於跟蹤騷擾行為之保護令,爰為第三項規定。

三、本條所定外國保護令,係指經外國法院審查核發之相關保護令狀,併予說明。

第十八條 實行跟蹤騷擾行為者,處一年以下有期徒刑、拘役或科或併科新臺幣十萬元以下罰金。

攜帶凶器或其他危險物品犯前項之罪者,處三年以下有期徒刑、拘役或科或併科新臺幣三十萬元以下罰金。

第一項之罪,須告訴乃論。

一、跟蹤騷擾行為具態樣複合性,常係多種不法侵害之行為同時進行,另因其係對特定人反覆或持續實施侵擾,使被害人長期處於不安環境中,嚴重影響其正常生活之進行,侵害個人行動及意思決定自由,故參考刑法第三百零四條強制罪及德國刑法第二百三十八條制定刑度,爰為第一項規定;另因跟蹤騷擾行為,其一定程度著重於被害人之主觀感受及所受影響,爰第三項定明其告訴乃論。

二、攜帶凶器或其他危險物品而有跟蹤騷擾行為,其犯罪之手段已加重,危險及惡害均提升,爰第二項規定加重其刑度。


第十九條 違反法院依第十二條第一項所為之保護令者,處三年以下有期徒刑、拘役或科或併科新臺幣三十萬元以下罰金。

法院核發保護令後,相對人仍違反其內容者,顯已侵害被害人之人身安全、社會活動及法律威信,爰定明其刑責。

第二十條 法院審理前二條犯罪案件不公開。

因犯第十八條或第十九條之罪案件涉及性或性別,為保障當事人隱私,爰參考性侵害犯罪防治法第十八條規定,定明是類案件不公開審理。

第二十一條 本法施行細則,由主管機關定之。

授權訂定本法施行細則。

Shape12 二十二條 本法自公布後六個月施行。

考量警察機關對於本法規定事項之執行尚須準備時間,爰定明本法施行時間為公布後六個月。

委員蔣萬安等提案:

本院委員蔣萬安等18人,有鑑於我國近來發生多起社會重大案件,加害人都是從跟蹤與騷擾行為開始,逐漸演變成兇殘的傷人或殺人案件。由於跟蹤、騷擾行為對於被害人具有生命危害與威脅外,對於其身體、心理、精神上都會產生很大的影響。然現行對於行為人之糾纏或跟騷行為,雖現行有法律規範,然一來散見「刑法」、「社會秩序維護法」等相關法律,二來現行法對於跟騷行為之界定、對象、相關罰則等,均定義不清,亟待另立專法清楚界定跟蹤騷擾行為、對象、限制、刑責等,以保護民眾個人名譽、隱私及生命財產之安全,爰提出「跟蹤騷擾防制法」草案。是否有當?敬請公決。

提案人:蔣萬安  

連署人:萬美玲  曾銘宗  李德維  陳超明  林德福  溫玉霞  徐志榮  鄭天財Sra Kacaw   林奕華  蔡壁如  葉毓蘭  呂玉玲  魯明哲  林為洲  廖婉汝  王婉諭  張育美            

跟蹤騷擾防制法草案總說明

為維護性別平等,防制性別暴力,我國近年來已陸續制定並公布施行多部法律,如八十六年制定公布性侵害犯罪防治法、八十七年制定公布家庭暴力防治法、九十一年制定公布兩性工作平等法(九十七年一月十六日修正公布名稱為性別工作平等法)、九十三年制定公布性別平等教育法,及九十四年制定公布性騷擾防治法等,以彰顯並落實性別主流化、被害人保護等憲法人權價值及國家重大政策。

跟蹤騷擾(stalking,又譯糾纏、纏擾)業經聯合國將其與性侵害、家庭暴力同列為全球婦女人身安全三大威脅,該行為係針對特定人反覆或持續之侵擾,使被害人心生畏怖、長期處於感受敵意或冒犯之情境,除不當影響其正常生活之進行,更可能衍生為重大犯罪案件;跟蹤騷擾行為可能源自迷戀、追求(占有)未遂、權力與控制、性別歧視、性報復或性勒索等因素,被害人係女性及行為人係男性之比例均約占八成,性別分布差異明顯,具有發生率高、危險性高、恐懼性高及傷害性高等特徵。

我國近年來發生數起因惡質跟蹤騷擾,衍生成全國皆知之殘暴殺人案件,社會大眾普遍期待政府儘速立法規範。為有效防範及處罰跟蹤騷擾行為,以防止其危害他人身心安全、行動自由、生活私密領域或資訊隱私,並使公權力適時介入以完整保護被害人,強化防制性別暴力,爰參考各先進國家立法模式,將跟蹤騷擾行為犯罪化,擬具「跟蹤騷擾防制法」(以下簡稱本法)草案,其要點如下:

一、立法目的、本法主管機關及跟蹤騷擾行為定義,揭櫫本法為普通法之性質。(草案第一條至第三條)

二、警察機關受理被害人報案時,應即時調查、書面告誡以及採取適當之保護措施;考量本法立法目的在於防制跟騷及保護被害人,明定建立被害人支援體系及服務網路以及行為人不服書面告誡之救濟程序。(草案第四條)

三、法院核發保護令之相關聲請、審理、執行程序及保護令內容等事項;我國法院承認外國法院關於跟蹤騷擾之保護令規定。(草案第五條至第十七條)

四、實行跟蹤騷擾行為者及其違反法院保護令之刑事處罰。(草案第十八條及第十九條)

五、法院審理犯本法之罪案件不公開。(草案第二十條)

六、法院得為預防性羈押規定。(草案第二十一條)

跟蹤騷擾防制法草案

Shape13

說明

第一條 為保護個人身心安全、行動自由、生活私密領域及資訊隱私,免於受到跟蹤騷擾行為侵擾,維護個人人格尊嚴,特制定本法。

跟蹤騷擾行為之防治,適用本法,但其他法律有特別規定者,從其規定。

一、參照司法院釋字第六八九號解釋意旨,明定本法立法目的在保護個人之行動自由、免於身心傷害之身體權、於各場域中得合理期待不受侵擾之自由與個人資料自主權,免於受到跟蹤騷擾行為之過度冒犯或侵擾,並維護個人人格尊嚴。

二、跟蹤騷擾行為使被害人心生恐懼、長期處於感受敵意或冒犯之狀態,除造成其心理壓力,亦影響其日常生活方式或社會活動,侵害個人行動與意思決定自由。為保障民眾權益並利於遵行,本法擇社會上常見之跟蹤騷擾行為態樣統一規範,並參考先進國家,如美國、英國、歐盟及日本等之立法例,將該行為犯罪化。

三、現行其他法律因考量當事人之身分、關係、場所(域)或性別等(如家庭暴力防治法、性騷擾防治法、性別工作平等法或性別平等教育法),別有調查、預防、處遇、處罰或其他規定者,應優先適用之,以提供被害人更周全的保護,併予說明。

第二條 本法之主管機關為內政部。

主管機關應辦理下列事項:

一、提供公眾跟蹤騷擾防治教育與宣導。

二、建立並管理跟蹤騷擾電子資料庫,供法官、檢察官、警察及其它相關政府機關使用,並對被害人個人資料予以保密。

三、跟蹤騷擾行為防制政策、法規與方案之研究、規劃、訂定及解釋。

四、辦理跟蹤騷擾行為案件人員之在職教育訓練。

五、其他統籌及督導防制跟蹤騷擾行為之相關事務。

主管機關為推動前述事項應設置防治跟蹤騷擾推動小組,遴聘(派)學者專家、民間團體及相關機關代表組成,提供諮詢。學者專家、民間團體代表之人數,不得少於總數二分之一,且任一性別人數不得少於總數三分之一。

前項第二款規定電子資料庫之建立、管理及使用辦法,由中央主管機關定之。

辦理第二項事務,應自行或委託民間團體,提供下列協助:

一、人身安全保護。

二、必要之醫療協助。

三、通譯服務。

四、法律協助。

五、心理輔導及諮詢服務。

六、案件偵查或審理中陪同接受詢(訊)問。

七、必要之經濟補助。

八、其他必要之協助。

一、明定本法之主管機關。

二、第二項明定主管機關應辦理之事項。

三、為整合運用政府資源,各機關應發揮專業職能,依相關法規規定執行被害人保護扶助、行為人心理健康支持或精神疾病治療、防制教育推動等保護措施以有效防制跟蹤騷擾行為。

四、為有效推動跟蹤騷擾防治工作,明定中央主管機關應設立防治跟蹤騷擾推動小組,並需編列專人與預算辦理各工作事項。

五、推動小組應廣納各界意見,提供主管機關周延之諮詢參考,規定推動小組之組成須包含學者專家與民間團體代表,且人數不得少於總數的二分之一,且任一性別不得少於總數三分之一。

六、為建立並有效管理跟蹤騷擾電子資料庫,明訂電子資料庫之建立、管理及使用辦法,由主管機關定之。

七、主管機關負責事項龐雜,應可採公私部門合作之方法,以擴大可運用之資源及社會參與層面,俾利防治工作之推動。

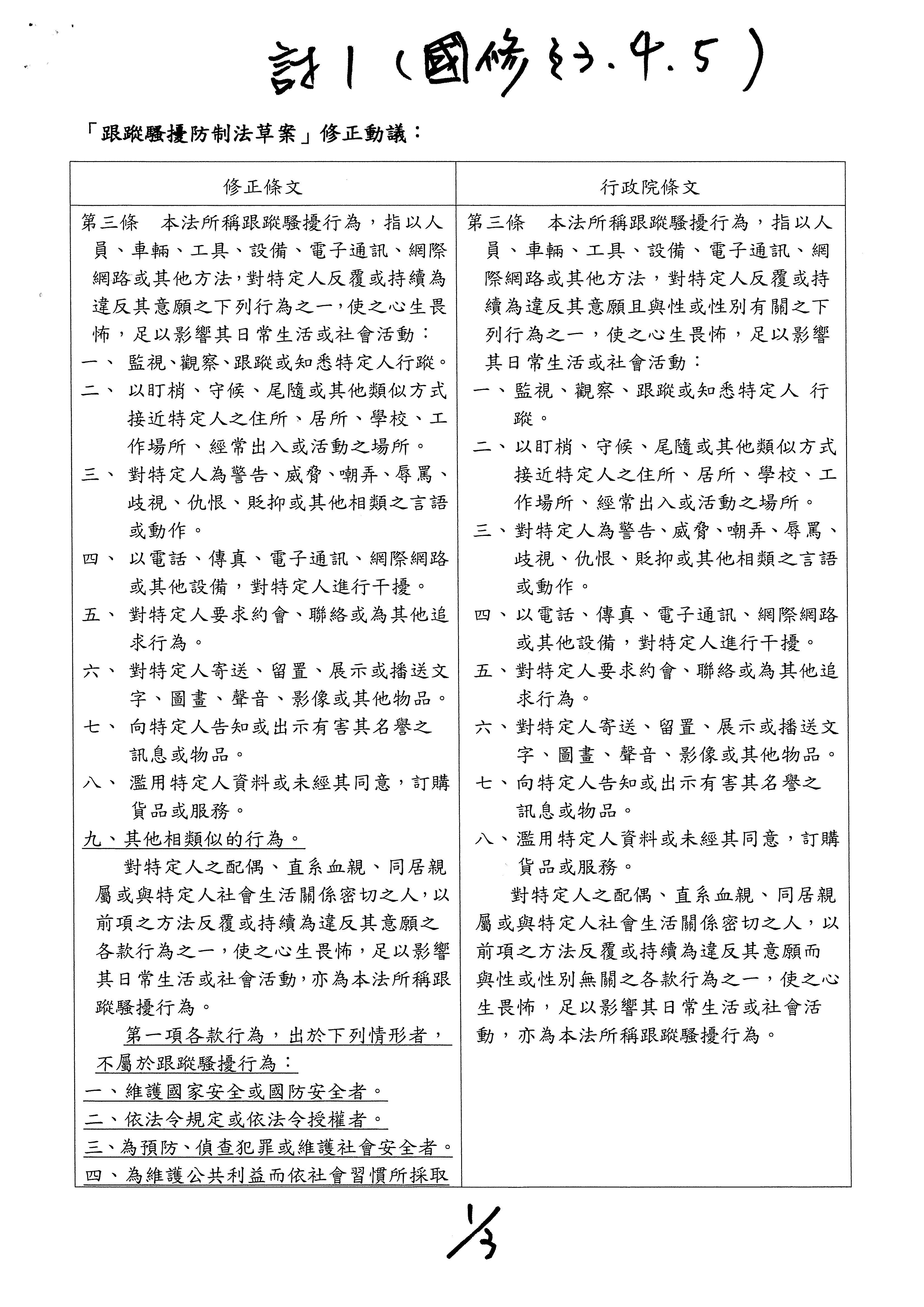
第三條 本法所稱跟蹤騷擾行為,指以人員、車輛、工具、設備、電子通訊、網際網路或其他方法,對特定人反覆或持續為違反其意願有關之下列行為之一,使之心生畏怖足以影響其日常生活或社會活動:

一、監視、觀察、跟蹤或知悉特定人行蹤。

二、以盯梢、守候、尾隨或其他類似方式接近特定人之住所、居所、學校、工作場所、經常出入或活動之場所。

三、對特定人為警告、威脅、嘲弄、辱罵、歧視、仇恨、貶抑或其他相類之言語或動作。

四、以電話、傳真、電子通訊、網際網路或其他設備,對特定人進行干擾。

五、對特定人要求約會、聯絡或為其他追求行為。

六、對特定人寄送、留置、展示或播送文字、圖畫、聲音、影像或其他物品。

七、向特定人告知或出示有害其名譽之訊息或物品。

八、濫用特定人資料或未經其同意,訂購貨品或服務。

九、其他相類似的行為。

對特定人之配偶、直系血親、同居親屬或與特定人社會生活關係密切之人,無正當理由以前項之方法反覆或持續為違反前項各款行為之一,使之心生畏怖,足以影響其日常生活或社會活動,亦為本法所稱跟蹤騷擾行為。

第一項各款行為,出於下列情形者,不屬於跟蹤騷擾行為:

一、維護國家安全或國防安全者。

二、依法令規定或依法令授權者。

三、為預防、偵查犯罪或維護社會安全者。

四、為維護公共利益而依社會通念所採取措施並非不能容忍者。

五、有法律上之權利而依社會通念所採取措施並非不能容忍者。

一、定明跟蹤騷擾行為須有反覆或持續性,且有使他人心生畏怖之結果。其中有關反覆或持續性之認定,並非指全數款項之要件皆成立始有本條適用,僅須反覆或持續從事第一項各款行為之一項或數項,即有本條適用。至畏怖之判斷標準,應以已使被害人明顯感受不安或恐懼,並逾越社會通念所能容忍之界限。

二、第一項說明如下:

()各款所定跟蹤騷擾行為,包含運用口語、文字、符號、肢體動作、表情或電子科技通訊方式等,足以表露行為人意思之行為,爰於序文整合規定實行跟蹤騷擾行為之各種方法。

()為明確規範本法所欲防制之跟蹤騷擾行為,並使民眾清楚知悉或具體認知可罰行為之內容,爰將跟蹤騷擾行為之類型分款規定,以資明確。

()第二款規定接近特定人住所、居所、學校、工作場所、經常出入或活動場所之行為態樣,包含行為人受退去之要求仍滯留該等場所者。

()第四款所稱干擾,包含撥打無聲電話或發送內容空白之傳真或電子訊息,或經拒絕後仍繼續撥打電話、傳真或傳送電子訊息等。

()為避免掛一漏萬,於第九款規定「其他相類之行為」。

三、跟蹤騷擾行為除被害人外,與被害人有特定關係之人,亦常為被跟蹤騷擾之對象,亦應有本法之適用予以保障。故參考日本及德國立法例,將與該特定人社會生活關係密切之人納入保護,包含以家庭、職場、學校或其他正常社交關係為基礎,與該特定人處於穩定互動關係之人,併予說明。

四、參酌英、美、新加坡等各國立法例,於第三項明定跟蹤騷擾行為之豁免條件。豁免條件除包括依法令或依法令授權執行職務者,或為預防、偵查犯罪或維護社會安全者或為維護國家安全或國防安全者外,為維護公共利益且社會大眾能接受之措施,例如依大法官六八九號解釋提及情形,亦即得以豁免。例如有對民法上的未成年子女權利行使或債權,可採取一定措施但須於社會通念可容忍者。何謂社會通念可容忍者之具體類型,由主管機關於本法施行細則再明訂之。

第四條 警察機關受理跟蹤騷擾案件,應即開始調查、製作書面紀錄,不以被害人提出刑事告訴為限。

警察機關為前項之調查,應告知被害人得行使之權利與得享有之服務措施。警察機關於必要時應立即採取保護被害人之適當措施,或提供被害人適當諮詢、轉介或其他之協助措施。

警察機關為提供被害人充分之協助措施,應緊密連結相關主管機關及民間團體,以建構服務網絡。

第一項案件經調查有跟蹤騷擾行為者,應於受理後七日內給予行為人書面告誡。

不服前項書面告誡者,得於書面告誡送達次日起三十日內,以書狀敘明理由,以原處分機關為被告,逕向被告機關所在地之地方行政訴訟庭提起行政訴訟。

行政訴訟法第二百三十七條之三至第二百三十七條之九之規定,於前項訴訟準用之。

行為人倘經檢察官不起訴處分或法院無罪判決確定後,檢察官或法院應通知原處分機關撤銷書面告誡。

一、明定警察機關受理跟蹤騷擾案件,不論被害人是否提出刑事告訴,都需立即進行調查與製作書面紀錄。

二、告誡係指警察機關以通知、警告、制止等方法,使行為人即時停止跟蹤騷擾,可供檢察機關實施強制處分或法院審核是否核發保護令之參考。

三、為防止跟蹤騷擾行為惡化與預防犯罪,爰參考家庭暴力防治法第四十八條等規定,明定警察人員得採取之即時保護與危害防止措施;另外,考量本法立法目的在於防制跟騷及保護被害人,因而明定建立被害人支援體系及服務網路。

四、為迅速提供被害人明確的保障,明定警察機關應於受理後七日內,針對有跟蹤騷擾行為者予以書面告誡。

五、書面告誡對於行為人發生禁止再為跟騷行為之法律效果,並間接對於行為人之名譽產生不利益之影響,核屬不利益處分,應明定書面告誡之救濟程序。

六、本法所定被害人,包括第三條第一項之特定人及第二項所列舉之人,併予說明。

第五條 被害人得於最近一次跟蹤騷擾行為六個月內,向法院聲請保護令。保護令之聲請不以有取得警察機關之書面告誡為必要。

第一項之人為未成年人、身心障礙者或因故難以委任代理人者,其配偶、法定代理人、三親等內之血親或姻親,得為其向法院聲請之。

檢察官或警察機關得依職權向法院聲請保護令。保護令之聲請、撤銷、變更、延長及抗告,均免徵裁判費,並準用民事訴訟法第七十七條之二十三第四項規定。

一、為落實保障被害人權益及其人身安全,爰參考家庭暴力防治法第十條規定,於第一項規定保護令聲請要件及聲請權人;另保護令之聲請不以提出刑事告訴或以取得警察機關之書面告誡為必要,併予說明。

二、明定適用第三條第二項規定之與被害人有特定關係而遭跟蹤騷擾者,可依本條規定聲請保護令。

三、第三項規定檢察官及警察機關為公益聲請人。

四、保護令係基於保護被害人而定,具公益性質,參考家庭暴力防治法第十條規定,於第三項定明免徵裁判費事項,並準用民事訴訟法第七十七條之二十三第四項規定。

第六條 保護令之聲請,應以書狀為之,由被害人之住居所地、相對人之住居所地或跟蹤騷擾行為地或結果地之地方法院管轄。

法院為定管轄權,得調查被害人或相對人之住居所。經聲請人或被害人要求保密被害人之住居所者,法院應以秘密方式訊問,將該筆錄及相關資料密封,並禁止閱覽。

一、第一項定明聲請保護令應以書狀為之,以及聲請保護令之管轄法院。

二、為釐清管轄權,第二項規定法院得依職權調查被害人、相對人之住所或居所。又為避免被害人之住所及居所洩漏,爰參考家庭暴力防治法第十二條第三項,併規定經聲請人或被害人要求,法院應以秘密方式訊問,將該筆錄及相關資料密封,並禁止閱覽。

三、本法所稱相對人,係指跟蹤騷擾行為人,併予說明。

第七條 前條聲請書應載明下列各款事項:

一、聲請人、被害人之姓名及住所或居所;聲請人為機關者,其名稱及公務所。

二、相對人之姓名、住所或居所及身分證明文件字號。

三、有法定代理人、代理人者,其姓名、住所或居所及法定代理人與當事人之關係。

四、聲請之意旨及其原因事實;聲請之意旨應包括聲請核發之具體措施。

五、供證明或釋明用之證據。

六、附屬文件及其件數。

七、法院。

八、年、月、日。

前項聲請書得不記載聲請人或被害人之住所及居所,僅記載其送達處所。

聲請人或其代理人應於聲請書內簽名;其不能簽名者,得使他人代書姓名,由聲請人或其代理人蓋章或按指印。

一、為識別裁判之對象、確定審理之方向及界限範圍,以利保護令事件程序之進行,爰參考家事事件法第七十五條第三項及非訟事件法第三十條第一項,於第一項規定聲請書應記載之事項;第四款所定具體措施,指第十二條第一項法院核發之各款保護令,併予說明。

二、為保護聲請人或被害人,於第二項規定保護令之聲請書得不記載住所及居所,僅記載送達處所。

三、為求慎重及便利民眾聲請,參考非訟事件法第三十條第二項規定,於第三項規定聲請人或代理人應於聲請書內簽名及不能簽名時之處理方式。

第八條 聲請保護令之程式或要件有欠缺者,法院應以裁定駁回之。但其情形可以補正者,應定期間先命補正。

定明保護令聲請得裁定駁回之情形。惟考量案件聲請時效,避免聲請人往返耗時,對於可補正者,應先命補正。

第九條 法院收受聲請書後,除得定期間命聲請人以書狀或於期日就特定事項詳為陳述外,應速將聲請書繕本送達於相對人,並限期命其陳述意見。

為期保護令事件審理之流暢、司法資源之合理運用,保障相對人能夠瞭解聲請人之主張意旨及證據資料,以利其防禦權之實施,並達儘速釐清爭點之目的,參考家事事件法第七十六條及非訟事件法第三十條之二等規定,聲請人自應對於程序之進行負擔一定之協力義務,爰規定保護令事件程序之前階段原則採書面審理主義,法院於收受聲請人之聲請書後,如認其就紛爭有關之特定事項陳述未臻完備時,得定期命聲請人詳為陳述,並應儘速將聲請書繕本送達相對人,限期命為陳述意見,以免程序拖延。

第十條 保護令案件之審理不公開。

法院得依職權或依聲請調查事實及必要之證據,並得隔別訊問;必要時得依聲請或依職權於法庭外為之,或採有聲音及影像相互傳送之科技設備或其他適當隔離措施。

法院為調查事實,得命當事人或法定代理人親自到場。

法院認為當事人之聲明或陳述不明瞭或不完足者,得曉諭其敘明或補充之。

法院受理保護令之聲請後,應即行審理程序,不得以被害人、聲請人及相對人間有其他案件偵查或訴訟繫屬為由,延緩核發保護令。

一、因保護令案件涉及人民一般社交或私生活領域,為保障當事人之隱私,爰於第一項定明是類事件不公開審理。

二、參考非訟事件法第三十二條第一項及家庭暴力防治法第十三條第三項規定,於第二項定明法院就保護令案件得依職權或聲請調查事實及必要之證據,並得隔別訊問。

三、案件之調查,如能訊問當事人或法定代理人,將使事實易於彰顯,有助於法院作成判斷,爰於第三項定明法院為調查事實之必要,得命當事人或法定代理人親自到場。

四、為儘速釐清事實,並避免發生突襲性裁判,於當事人之聲明、事實上及法律上陳述有不明瞭或不完足情形,法院得曉諭其敘明或補充之,爰參考非訟事件法第三十二條第三項規定為第四項規定。

五、為使被害人保護更加周延,參考家庭暴力防治法第十三條第八項規定,於第五項定明不得以當事人間有其他案件偵查或訴訟繫屬為由,延緩核發保護令之規定。

第十一條 被害人以外之聲請人因死亡、喪失資格或其他事由致不能續行程序者,其他有聲請權人得於該事由發生時起十日內聲明承受程序;法院亦得依職權通知承受程序。

前項情形雖無人承受程序,法院認為必要時,應續行之。

被害人或相對人於裁定確定前死亡者,關於本案視為程序終結。

一、為求程序之經濟及便利,被害人以外之聲請人因死亡、喪失資格或其他事由致不能續行程序時,應許其他有聲請權人得聲明承受程序,爰參考家事事件法第八十條第一項及非訟事件法第三十五條之二等規定為第一項規定,俾以利用同一保護令事件程序續為處理;又為免程序延宕,法院亦得依職權通知其承受程序。另法院依職權通知承受之期限屬法官權限之範圍,併予敘明。

二、為避免相關得承受程序之人礙於承受該程序之壓力,如有畏懼相對人之情形,爰於第二項規定無人承受程序,法院如認必要,應續行程序。

三、為避免無聲請利益之保護令審理程序繼續進行,並賦予法院終結該程序之依據,爰參考家事事件法第五十九條為第三項規定。

第十二條 法院於審理終結後,認有跟蹤騷擾行為之事實且有必要者,應依聲請或依職權核發包括下列一款或數款之保護令:

一、禁止相對人為第三條第一項各款行為之一,並得命相對人遠離特定場所一定距離。

二、其他為防止相對人再為跟蹤騷擾行為之必要措施。

三、命行為人完成處遇計畫。

保護令得不記載聲請人或被害人之住所、居所及其他聯絡資訊。

一、第一項規定法院審理保護令聲請案件,認有必要者,應核發包括一款或數款之保護令,授權法院視情況決定核發各種類型之保護令,不受聲請之限制。

二、為避免相對人藉由保護令記載事項獲知聲請人或被害人之住所、居所及其他聯絡資訊,進而繼續跟蹤騷擾或衍生其他不法侵害,爰於第二項定明法院得不記載之相關資訊。

第十三條 保護令有效期間最長為二年,自核發時起生效。

保護令有效期間屆滿前,法院得依被害人或第五條第一項後段規定聲請權人之聲請或依職權撤銷、變更或延長之;保護令有效期間之延長,每次不得超過二年。

檢察官或警察機關得為前項延長保護令之聲請。

被害人或第五條第一項後段規定聲請權人聲請變更或延長保護令,於法院裁定前,原保護令不失其效力。檢察官及警察機關依前項規定聲請延長保護令,亦同。

法院受理延長保護令之聲請後,應即時通知被害人、聲請人、相對人、檢察官及警察機關。

一、參考家庭暴力防治法第十五條規定,於第一項規定保護令有效期間及生效時點。

二、第二項規定於保護令有效期間屆滿前,被害人或相關聲請權人聲請撤銷、變更或延長保護令之機制,並定明每次延長期間上限。

三、為避免被害人擔心遭報復等因素致未聲請延長保護令,周延被害人之保護,爰於第三項規定檢察官或警察機關得聲請延長保護令。

四、考量變更或延長保護令聲請期間,如原保護令期間已屆滿,但法院尚未裁定,恐造成保護之空窗期,第四項規定法院受理被害人等聲請變更或延長保護令,或檢察官、警察機關聲請延長保護令,於法院裁定前,原保護令不失其效力。

五、為利當事人遵守及警察機關等執行原保護令規範內容,第五項規定法院受理延長保護令聲請後之通知機制;另警察機關應提供法院即時通知之聯繫窗口,並適時協助法院聯繫相關人員,以周延本項之通知機制。

第十四條 法院應於核發保護令後二十四小時內發送被害人、聲請人、相對人、裁定內容所指定之人及執行之警察機關。

有關保護令之送達、期日、期間及證據,準用民事訴訟法之規定。

警察機關執行保護令之方法、應遵行程序及其他相關事項之辦法,由主管機關定之。

一、參考家庭暴力防治法第十八條第一項規定,保護令裁定應送達於當事人及執行之警察機關,另為爭取時效,及時保護被害人,第一項定明保護令應於核發後二十四小時內發送。

二、參考非訟事件法第三十一條規定,於第二項規定送達、期日、期間及證據,準用民事訴訟法之規定。

三、為利警察機關執行保護令,其方法、應遵行程序等事項,第三項定明授權主管機關另定辦法規範。

第十五條 保護令之程序,除本法別有規定外,準用家庭暴力防治法及非訟事件法有關規定。

關於保護令之裁定,除有特別規定者外,得為抗告;抗告中不停止執行。

一、關於保護令之核發、審理、抗告、再抗告及其他程序規定,於性質相同範圍內,準用家庭暴力防治法、非訟事件法第一章總則第四節聲請及處理;第五節裁定及抗告之規定,爰為第一項規定。

二、第二項定明保護令得為抗告及抗告中不停止執行。

第十六條 被害人、聲請人或相對人對於執行保護令之方法、應遵行之程序或其他侵害利益之情事,得於執行程序終結前,向執行之警察機關聲明異議。

前項聲明異議,執行之警察機關認其有理由者,應即停止執行並撤銷或更正已為之執行行為;認其無理由者,應於十日內加具意見,送核發保護令之法院裁定之。

對於前項法院之裁定,不得抗告。

一、第一項及第二項定明對於執行保護令之方法、應遵行之程序或其他侵害利益之情事之救濟及處理方式。

二、第三項定明對法院所為第二項裁定,不得抗告。

第十七條 外國法院關於跟蹤騷擾行為之保護令,經聲請中華民國法院裁定承認後,得執行之。

被害人或聲請權人向法院聲請承認外國法院關於跟蹤騷擾行為之保護令,有民事訴訟法第四百零二條第一項第一款至第三款所列情形之一者,法院應駁回其聲請。

外國法院關於跟蹤騷擾行為之保護令,其核發地國對於中華民國法院之保護令不予承認者,法院得駁回其聲請。

一、第一項定明外國法院之保護令須經我國法院裁定承認其效力後,始得執行,並於第二項定明法院應駁回聲請之情形。

二、鑑於我國現時面臨國際政治情勢之特殊性,賦予法院得視具體情況,決定承認或不予承認外國法院關於跟蹤騷擾行為之保護令,爰為第三項規定。

三、本條所定外國保護令,係指經外國法院審查核發之相關保護令狀,併予說明。

第十八條 實行跟蹤騷擾行為者,處三年以下有期徒刑、拘役或科或併科新臺幣三十萬元以下罰金。

攜帶凶器或其他危險物品犯前項之罪者,處五年以下有期徒刑、拘役或科或併科新臺幣五十萬元以下罰金。

第一項之罪,須告訴乃論。

一、跟蹤騷擾行為具態樣複合性,常係多種不法侵害之行為同時進行,另因其係對特定人反覆或持續實施侵擾,使被害人長期處於不安環境中,嚴重影響其正常生活之進行,侵害個人行動及意思決定自由,故參考刑法第三百零四條強制罪及德國刑法第二百三十八條制定刑度,爰為第一項規定;另因跟蹤騷擾行為,其一定程度著重於被害人之主觀感受及所受影響,爰第三項定明其告訴乃論。

二、攜帶凶器或其他危險物品而有跟蹤騷擾行為,其犯罪之手段已加重,危險及惡害均提升,爰第二項規定加重其刑度。

第十九條 違反法院依第十二條第一項所為之保護令者,處三年以下有期徒刑、拘役或科或併科新臺幣三十萬元以下罰金。

法院核發保護令後,相對人仍違反其內容者,顯已侵害被害人之人身安全、社會活動及法律威信,爰定明其刑責。

第二十條 法院審理前二條犯罪案件不公開。

因犯第十八條或第十九條之罪案件涉及性或性別,為保障當事人隱私,爰參考性侵害犯罪防治法第十八條規定,定明是類案件不公開審理。

第二十一條 行為人經法官訊問後,認其犯第十八條、第十九條之罪嫌疑重大,有事實足認為有反覆實行之虞,而有羈押之必要者,得羈押之。

跟蹤騷擾行為具反覆或持續性,再犯率高,自有增列預防性羈押之必要,爰參考家庭暴力防治法第三十條之一規定,定明預防性羈押規定,以符實需。

第二十二條 本法施行細則,由主管機關定之。

授權訂定本法施行細則。

Shape14 二十三條 本法自公布後六個月施行。

考量警察機關對於本法規定事項之執行尚須準備時間,爰定明本法施行時間為公布後六個月。

委員鄭正鈐等提案:

本院委員鄭正鈐等27人,有鑑於近年來發生多起民眾遭跟蹤、騷擾,進而衍生被傷害或致死案件,引起社會各界對跟蹤騷擾等行為的重視。我國現行「家庭暴力防治法」、「性騷擾防治法」及「社會秩序維護法」,對於跟蹤、騷擾行為分別定有處罰規定,惟上揭法律僅就特定關係、與性別有關或跟追行為進行規範,至於不具上開法律要件的一般跟蹤或騷擾等糾纏行為,即無法援引該等法律予以處罰,形成法律規範之漏洞,亟待予以填補。另根據警政署在民國110年度的統計,去年跟蹤、騷擾、糾纏相關報案每年超過7600件,然而依現行法律,警察介入的空間相當有限,造成被害人心理遭受極大之不安,且影響日常生活作息。為保護個人免於受到他人長時間之跟蹤騷擾,保障生活安全免於恐懼侵擾,維護個人自由、人格及尊嚴,並預防進一步危害人身安全事件之發生,爰擬具「跟蹤騷擾防制法草案」。是否有當?敬請公決。

提案人:鄭正鈐  

連署人:李貴敏  呂玉玲  楊瓊瓔  林德福  洪孟楷  林為洲  陳超明  鄭天財Sra Kacaw   陳以信  吳怡玎  李德維  孔文吉  萬美玲  張育美  吳斯懷  曾銘宗  賴士葆  溫玉霞  許淑華  謝衣鳯  鄭麗文  林奕華  林文瑞  林思銘  魯明哲  徐志榮  

跟蹤騷擾防制法草案總說明

有鑑於近年來發生多起民眾因遭跟蹤、騷擾,進而衍生被傷害或致死案件,引起社會各界對跟蹤、騷擾等糾纏行為的重視。觀諸其他國家立法,已經陸續將跟蹤騷擾行為納入法令規範當中。我國現行法令雖有「家庭暴力防治法」、「性騷擾防治法」及「社會秩序維護法」,對於跟蹤、騷擾行為分別定有處罰規定,惟前揭法律僅就特定關係、與性別有關或跟追行為規範,若不具備前揭要件之一般跟蹤或騷擾行為,即難以適用該等法律,致被害人無法藉由法規進行自身保護,亟待修法予以填補。

觀諸世界各國之立法,美國於1993年制訂《反跟蹤法模範法典》(Model Antistalking Code for States),且各州均已制訂;澳洲於1995年每省均已制訂《反跟蹤法案》;英國於1997年訂頒《騷擾保護法案》(Protection from Harassment Act);日本於2000年公布《糾纏騷擾行為規制法》;德國2007年於刑法(Strafgesetzbuch)中增訂《固執跟蹤騷擾罪》。觀諸英、美、德、日等國之立法,均已將跟蹤騷擾提升為犯罪行為。我國法制針對跟蹤騷擾行為,雖於「社會秩序維護法」第八十九條第一項第二款針對:無正當理由,跟追他人,經勸阻不聽者有進行規範,惟僅處新臺幣三千元以下罰鍰或申誡,法律效果僅為行政罰,對於長期對他人跟蹤騷擾者不生嚇阻之效果,且也無法保護被跟追者;另查,本條所使用之「跟追」一詞,並無法涵蓋各種可能的跟蹤騷擾行為態樣,且僅以行政罰為處罰效果,是否能達到藉由法律提供人民免於被他人跟蹤騷擾容有疑義,參諸其他各國之立法,我國於現行法規顯保障不足。

為保護個人免於受到跟蹤騷擾行為,維護個人自由、人格、尊嚴與生活安全免於恐懼,並預防進一步危害人身安全事件發生,爰擬具「跟蹤騷擾防制法草案」共五章,故計三十四條,其要點如下:

一、明定跟蹤騷擾行為之內涵:以相關設備或方法對他人反覆實施特定行為,使被跟蹤者心生不安或影響日常生活作息。(草案第二條)

二、跟蹤騷擾之預防與相關處遇,並非單一中央機關主責即可達成,故明定相關主管機關之權責;另明定中央主管機關應辦理跟蹤騷擾防制之相關事項。(草案第四條、第五條)

三、禁制處分:被害人遭到反覆跟蹤騷擾後,為即時讓被害人得受到國家機關的保障,故明定被害人得向警察機關申請禁制處分,命行為人不得向被害人為跟蹤騷擾行為;而警察機關知有跟蹤騷擾之情事,亦得為被害人申請。(草案第六條)

()警察機關核發之禁制處分,亦具有限制人民人身自由之性質,故明定禁制處分之有效期間為十天。相對人不服警察機關核發之禁制處分,得向所在地之刑事簡易庭聲明異議救濟。(草案第十條、第十一條)

()參酌英國、美國等立法例,均有明定豁免條件,另參酌司法院大法官第六八九號解釋之內容,明定跟蹤騷擾行為之豁免條件。(草案第十二條)

四、禁制令:為保護被跟蹤騷擾者的安全與權益,避免遭受相對人跟蹤騷擾行為持續的危害、干擾與侵犯,參酌「家庭暴力防治法」民事保護令制度,於本法訂定禁制令制度,被害人得向法院聲請之。

()警察機關核發禁制處分後,得依被害人之申請或依職權,協助被害人向地方法院簡易庭提出緊急禁制令,法院應於二十四小時內為裁定或駁回。(草案第十三條)

()被害人得於最近一次跟蹤騷擾行為二個月內向法院聲請禁制令;法院受理禁制令之聲請後,應於十日內為裁定;惟若被害人向法院聲請禁制令前已向警察機關申請禁制處分,禁制處分失效後,法院尚未做出裁定前,被害人得向警察機關要求延長禁制處分,有效期間為十日,延長以一次為限。(草案第十四條至草案第十七條)

()法院受理聲請後,應進行調查程序,調查後認有跟蹤騷擾之事實且有必要者,應核發禁制令,禁止行為人為第二條各款之行為、遠離被害人、回復及賠償因跟蹤騷擾行為破壞或取走之財產、保護被害人之必要命令、所生之費用及加害人處遇計畫。(草案第十八條、第十九條)

()禁制令核發後,應於二十四小時內發送當事人、被害人及相關機關;禁制令之有效間為二年,失效前法院得依被害人之聲請撤銷、變更或延長。延長禁制令之聲請,延長期間為二年以下。(草案第二十一條、草案第二十二條)

()相對人對法院核發之禁制令不服者,應於十日內向法院提起抗告。(草案第二十三條)

()支付金錢、交付物品之禁制令得為強制執行之名義。外國法院有關跟蹤騷擾之禁制令,經我國法院裁定承認後,得於我國執行。(草案第二十四條、第二十五條、第二十六條)

五、宣傳品、出版品、廣播、電視、網際網路或其他媒體,不得報導或記載被害人及其相關之人之姓名,或其他足以識別被害人及其相關之人身分之資訊。任何人亦不得以媒體或其他方法,公開或揭露被害人及其相關之人之姓名及其他足資識別身分之資訊。違反者,由目的事業主管機進行處罰。(草案第二十七條)

六、明定違反警察機關禁制處分之罰則,及違反法院核發禁制令之罰則。(草案第二十八條、第二十九條)

七、明定違反禁制處分罪及違反禁制令罪之行為人,受緩刑宣告者應付保護管束。受刑人經假釋出獄者,於假釋期間亦應付保護管束。(草案第三十條、第三十一條、第三十二條)

八、明定本法之施行細則及施行日期。(草案第三十三條、第三十四條)

跟蹤騷擾防制法草案

Shape15

說明

跟蹤騷擾防制法

個人因跟蹤騷擾行為,使其生活與人身安全長期處於恐懼之中,若無有效之保護即時介入,恐有憾事發生。為維護人格尊嚴及隱私,並進一步預防人身安全事件之發生,特制定本法。

條文

說明

第一章 總  則

章名。

第一條 (立法目的)

為使個人免於受到他人跟蹤騷擾,以保障人性尊嚴、人身安全、隱私及人格自由發展,特制定本法。

明定本法之立法目的,在於保障個人免於遭受他人之跟蹤騷擾行為,以保障人身安全、隱私,及維護人格與人性尊嚴。

第二條 (跟蹤騷擾行為之定義)

本法所稱跟蹤騷擾行為,係指任何人以人員、車輛、工具、設備、電子通訊、電子訊號或其他方法,反覆實施下列行為之一,使被跟蹤者心生不安或影響日常生活作息:

一、對被跟蹤騷擾者持續性監視、跟追、掌控行蹤及活動。

二、以埋伏、監視、守候或其他類似之方式接近其住居所、學校、工作場所、經常出入或活動之場所。

三、受退去之要求仍滯留其住居所、學校、工作場所、經常出入或活動之場所。

四、為警告、威脅、嘲弄、辱罵或其他相類之言語或動作。

五、要求見面或接觸而撥打電話、傳真或傳送電子訊息,或其他相類之通聯接觸方式。

六、寄送、出示或放置使人不快或嫌惡之物。

七、出示有害個人名譽之事項。

八、濫用或未經其同意蒐集、處理、利用其個人資料,為非本人意願之行為或服務。

九、顯無理由而濫行提起自訴或告訴。

十、其他相類之行為。

一、本條明定跟蹤騷擾之行為之各種態樣,為使本法構成要件明確,故以行為人反覆實施本條各款之行為,且使被跟蹤者心生不安或影響日常生活作息之行為為界線。

二、為避免掛一漏萬,於第十款規定「其他相類之行為」。

第三條 (相關之人之定義)

本法所稱相關之人,係指與被跟蹤騷擾者有下列情形之一:

一、三親等內血親、二親等內姻親或其他共同居住之人。

二、於有償或無償工作場所、學校持續接觸之人。

跟蹤騷擾行為除被害人外,與被害人有特定關係之人,亦常為被跟蹤騷擾之對象,亦應有本法之適用予以保障。故於本條明定與被害人有特定關係之相關之人。

第四條 (主管機關)

本法主管機關在中央為內政部;在直轄市為直轄市政府;在縣(市)為縣(市)政府。

本法所訂事項,主管機關及目的事業主管機關應就其權責範圍,針對跟蹤騷擾防制之需要,對涉及跟蹤騷擾相關業務,應全力配合,其權責事項如下:

一、主管機關應辦理下列事項:研擬跟蹤騷擾防制法規與政策。

二、衛生主管機關:跟蹤騷擾被害人身心治療、諮商及加害人處遇等相關事宜。

三、教育主管機關:各級學校跟蹤騷擾防制教育及跟蹤騷擾被害人就學權益維護等相關事宜。

四、勞工主管機關:跟蹤騷擾被害人之職業安全等相關事宜。

五、法務主管機關:跟蹤騷擾犯罪之偵查、矯正及再犯預防等刑事司法相關事宜。

六、文化主管機關:出版品違反本法規定之處理等相關事宜。

七、通訊傳播主管機關:廣播、電視及其他通訊傳播媒體違反本法規定之處理等相關事宜。

八、其他跟蹤騷擾防制措施,由相關目的事業主管機關依職權辦理。

一、明定本法之主管機關。

二、跟蹤騷擾所涉及之面向廣泛,並非單一主管機關即可處理,故於第二項明定中央主管機關及目的事業主管機關,應就其職責與本法所訂之事項,互相合作配合。

第五條 (中央主管機關權責)

中央主管機關應辦理下列事項:

一、協調、督導直轄市、縣(市)政府警察局執行跟蹤騷擾防制事項之執行。

二、統籌建立、管理跟蹤騷擾電子資料庫,供法官、檢察官、警察、醫師、護理人員、心理師、社會工作人員及其他政府機關使用,並對被害人之身分予以保密。

三、跟蹤騷擾行為案件之統計及公布。

四、跟蹤騷擾防制相關之在職訓練教育。

五、督導及推展跟蹤騷擾防制教育。

六、其他統籌及督導跟蹤騷擾防制之相關事項。

一、明定中央主管機關之權責,協調及督導跟蹤騷擾防制事項之執行。

二、為使主管機關能有效掌握跟蹤騷擾之社會現況,明定中央主管機關應建立及管理跟蹤騷擾電子資料庫,供法官、檢察官、警察、醫師、護理人員、心理師、社會工作人員及其他政府機關使用。

三、跟蹤騷擾行為之態樣眾多,中央主管機關應定期舉辦相關之在職訓練。

四、為有效推動跟蹤騷擾防制工作,中央主管機關應統籌及督導跟蹤騷擾之防制事項。

第二章 禁制處分

章名。

第一節 申  請

節名。

第六條 (禁制處分之申請)

被害人得於最近一次跟蹤騷擾行為二個月內,向被害人之住居所地、行為人之住居所地或行為地之警察機關申請禁制處分。

禁制處分之申請,應以書面為之,如以言詞陳述者,受理機關應製作筆錄,並由申請人簽名或蓋章。

被害人為未成年人、身心障礙者或因故難以委任代理人者,其法定代理人、三親等以內血親或姻親、福利機構或直轄巿、縣(巿)主管機關,得為其向警察機關申請之。

有管轄權之警察機關,知有跟蹤騷擾之情事,亦得為被害人申請禁制處分。

一、跟蹤或騷擾行為因具有持續性質,常引起被害人恐慌,甚而有引發成刑事案件之可能,為澈底保障被害人之權益,明定被害人得向警察機關申請禁制處分,禁止行為人對被害人或相關之人為第二條之行為。

二、被害人若有特殊情形無法自行申請禁制處分,其法定代理人、三親等內血親或姻親,得代為向警察機關申請之。

三、警察機關亦得為被害人申請。

第七條 (移轉管轄)

警察機關應依職權調查有無管轄權;其認無管轄權者,應即移送有管轄權之機關,並通知當事人。

被害人應於法定期間內提出申請,依前項規定移送有管轄權之機關者,視同已在法定期間內向有管轄權之機關提出申請。

一、明定警察機關應依職權調查管轄權之有無,並參酌「行政程序法」第十七條之規定,明定於管轄權之有無應如何處置。

二、為周延保障被害人,爰於第二項明定,若在法定期間內向無管轄權之警察機關提出申請,視同已在法定期間內向有管轄權之警察機關提出申請。

第八條 (不受理之駁回)

跟蹤或騷擾事件,有下列情形之一者,警察機關應以書面駁回:

一、無明確跟蹤或騷擾行為之事證。

二、經調查後行為人不明。

三、同一事件已為決定,仍重行申請。

四、提出申請已逾法定期限。

明定警察機關對於跟蹤騷擾事件不予受理之情形。

第二節 調查程序

節名。

第九條 (證據調查)

警察機關受理禁制處分申請後,應即開始調查。

警察機關受理禁制處分之申請,得依職權調查證據。

警察機關基於調查事實及證據之必要,得實施下列作為:

一、通知行為人、申請人、證人或關係人到場。通知書應載明人別、事由、應到時間、地點、通知機關、得否委託他人到場,及不到場所生之效果。

二、要求行為人、申請人、證人或關係人提供必要之文書、資料或物品。

三、對物品實施鑑定。

四、進入相關場所實施勘驗。

一、為保障遭受跟蹤騷擾之被害人,能以警察機關禁止處分獲得即時保障,爰明定警察機關於受理申請後,應即開始調查。

二、第三項明定,基於調查事實及證據之必要,警察機關得通知行為人、申請人、證人或關係人到場陳述,並應以書面為之,使相關之人知悉應陳述之要旨及不到場之效果。為釐清事實,警察機關得要求行為人、申請人、證人或關係人提供必要之文書、資料或物品。並得對物品進行鑑定或進入相關場所實施勘驗。

第三節 核  發

節名。

第十條 (警察機關禁制處分之核發)

警察機關於調查終結後,認有跟蹤騷擾之事實,應依申請或職權核發禁制處分。

前項所稱禁制處分,係指警察機關命行為人不得對被害人或其相關之人為第二條所列各款行為之一。

警察機關核發之禁制處分至送達時生效,有效期間為十日。

一、警察機關調查後,確認有跟蹤搜擾之事實者,得核發禁制處分給被害人或其相關之人,禁止為第二條各款之行為。

二、警察機關所核發之禁制處分,因具有限制相對人人身自由之性質,故參酌荷蘭之立法例,警察機關核發之禁制處分,有效期間為十日。被害人若認仍有保護之必要者,應向法院聲請禁制令,以符合法官保留原則。

第十一條 (相對人之救濟程序)

相對人不服警察機關之禁制處分者,得於禁制處分送達之翌日起,以書狀敘明理由,經原警察機關向其所在地刑事簡易庭聲明異議。

簡易庭認為聲明異議不合法定程式,應以裁定駁回之。但其不合法定程式可補正者,應先命補正。

聲明異議中禁制處分不停止執行。

簡易庭認為聲明異議無理由者,應以裁定駁回之。認為有理由者,以裁定將原禁制處分撤銷。

對於簡易庭關於聲明異議所為之裁定,不得抗告。

一、本條明定相對人對於警察機關核發之禁制處分不服者,得向其所在地刑事簡易庭聲明異議。

二、第三項明定禁制處分之執行,不受因相對人聲明異議而停止。

三、第四項明定簡易庭認為聲明異議無理由者,應以裁定駁回之。認為有理由者,以裁定將原禁制處分撤銷。對於簡易庭關於聲明異議所為之裁定,不得抗告。

第十二條 (豁免條件)

有下列情形之一者,不予核發禁制處分:

一、依法令規定或依法令授權者。

二、為預防、偵查犯罪或維護社會安全者。

三、為維護公共利益而依社會通念所採取措施並非不能容忍者。

參酌英國、美國等立法例,均有明定豁免條件,另參酌司法院大法官解釋第六八九號解釋之內容,本條明定跟蹤騷擾行為之豁免條件。

第三章 禁

章名。

第一節 聲  請

節名。

第十三條 (緊急禁制令)

警察機關核發禁制處分後,得依被害人之申請或依職權,協助被害人向地方法院簡易庭提出緊急禁制令。

法院受理緊急禁制令之聲請後,應於二十四小時內為裁定或駁回。

法院核發緊急禁制令後,禁制處分失其效力。

一、觀諸實務上許多跟蹤騷擾之行為,多為具有反覆、持續性,惟行為人之情況對被害人來說難以掌控,若發生緊急情況,向警察機關申請禁制處分後,警察機關得依職權協助被害人向地方法院簡易庭提出緊急禁制令。

二、法院受理後,應於二十四小時內為裁定或駁回,以即時保障被害人。

第十四條 (禁制令之聲請)

被害人得於最近一次跟蹤騷擾行為二個月內,向法院聲請禁制令。

被害人為未成年人、身心障礙者或因故難以委任代理人者,其法定代理人、三親等以內之血親或姻親、社福機構或直轄市、縣(市)政府,得為其向法院聲請之。

警察機關得依職權向法院聲請禁制令。

禁制令之聲請、撤銷、變更、延長及抗告,均免徵裁判費,並準用民事訴訟法第七十七條之二十三第四項規定。

一、被跟蹤騷擾者,為免除跟蹤騷擾之情形,保障自身安全,向警察機關尋求保護申請禁制處分為最快之方式;故被害人亦得於最近一次跟蹤騷擾行為二個月內,直接向法院聲請禁制令。依本條向法院聲請禁制令,不以先向警察機關申請禁制處分為前提要件。

二、警察機關亦得依職權向法院聲請禁制令。

第十五條 (禁制令之管轄法院)

Shape16 制令之聲請,由被害人之住居所地、相對人之住居所地或行為地之地方法院管轄。

本條明定禁制令之管轄法院。

Shape17 十六條 (禁制令聲請之要件)

禁制令之聲請,應以書面為之。

前項聲請得不記載聲請人或被害人之住居所,僅記載其送達處所。

聲請禁制令之程式或要件有欠缺者,法院應以裁定駁回之。但其情形可補正者,應定期間先命補正。

法院為定管轄權,得調查被害人之住居所。經聲請人或被害人要求保密被害人之住居所,法院應以秘密方式訊問,將該筆錄及相關資料密封,並禁止閱覽。

一、本條明定被害人聲請禁制令,應以書面向有管轄權之法院提出。

二、法院針對管轄權之有無得調查被害人之住居所。經聲請人或被害人要求保密被害人之住居所,法院應以秘密方式訊問,並將筆錄及相關資料密封,禁止閱覽。

第十七條 (禁制令之審理)

法院受理禁制令之聲請後,應即進行審理程序,並應於十日內裁定。不得以當事人間有其他案件偵查或訴訟繫屬為由,延緩核發禁制令。

法院於裁定前,警察機關所核發之禁制處分失效前,被害人得向警察機關申請延長禁制處分,有效期間為十日,以一次為限。

禁制令事件之審理不公開。

一、本條明定法院於受理聲請後,應立即進行審理程序,並於十日內裁定。

二、為周延保障被害人,若法院於裁定前,警察機關核發之禁制處分已失效,被害人得向警察機關申請延長禁制處分,以一次為限。

三、第三項明定,禁制令事件之審理不公開。

第二節 調查及核發

節名。

第十八條 (調查程序)

法院受理禁制令之聲請後,得依職權調查證據,必要時得隔別訊問。

前項隔別訊問,必要時得依聲請或依職權在法庭外為之,或採有聲音及影像相互傳送之科技設備或其他適當隔離措施。

被害人得於審理時,聲請其親屬、社工或專業人員陪同被害人在場,並得陳述意見。

被害人向法院聲請禁制令前,先向警察機關申請禁制處分者,法院得要求警察機關提供第九條調查所得之相關資料。

一、法院受理禁制令之聲請後,必要時得隔別訊問;被害人得於審理時聲請親屬、社工或專業人員陪同在場,並得陳述意見。

二、若被害人向法院聲請保護令之前,已先向警察機關申請禁制處分,並經警察機關調查已核發者,法院於調查時,得要求警察機關提供依第九條調查所得之相關資料。

第十九條 (禁制令之核發)

法院於調查後,認有跟蹤騷擾之事實且有必要者,應依聲請或依職權核發下列一款或數款之禁制令:

一、禁止相對人對被害人及其相關之人為第二條各款之行為。

二、命遠離被害人或其相關之人之住居所、學校、工作場所或其他經常出入之場所特定距離。

三、命回復、賠償或返還因跟蹤騷擾行為所破壞或取走之財產、物品或電磁紀錄。

四、命保護被害人或其相關之人之必要命令及所生之費用。

五、加害人處遇計畫。

法院於調查後,認有跟蹤騷擾之事實且有必要者,本條明定禁制令之核發與內容。

第二十條 (不予核發禁制令)

有第十二條之各款情事之一者,法院得不予核發禁制令。

本條明定法院認有第十二條豁免條件之情之一者,得不予核發禁制令。

第二十一條 (禁制令核發之通知)

禁制令應於核發後二十四小時內發送當事人、被害人、警察機關及直轄巿、縣(巿)主管機關。

直轄巿、縣(巿)主管機關應登錄法院所核發之禁制令,並供司法及其他執行禁制令之機關查閱。

本條明定法院於核發禁制令後,應於二十四小時內發送當事人、被害人、警察機關及直轄巿、縣(巿)主管機關。

第二十二條 (禁制令之期間)

禁制令之有效期間為二年以下,自核發時起生效。

禁制令失效前,法院得依被害人之聲請撤銷、變更或延長之。延長禁制令之聲請,每次延長期間為二年以下。

檢察官、警察機關或直轄市、縣(市)主管機關得為前項延長禁制令之聲請。

禁制令所定之命令,於期間屆滿前經法院另為裁判確定者,該命令失其效力。

一、本條明定禁制令之有效期間,自核發時起為二年以下。

二、禁制令失效前,法院得依被害人之聲請撤銷、變更或延長,每次延長禁制令之聲請,期間為二年以下。

三、禁制令所定之命令,於期間屆滿前經法院另為裁判確定者,禁制令失其效力。

第二十三條 (相對人之救濟程序)

相對人不服法院核發之禁制令者,得於禁制令送達十日內,以書狀敘明理由,向法院提起抗告。

法院認為抗告不合法定程式,應以裁定駁回之。但其不合法定程式可補正者,應先命補正。

法院認抗告之提起無理由者,應以裁定駁回之。認為有理由者,以裁定將原禁制令撤銷。

關於禁制令之裁定,除有特別規定者外,得為抗告;抗告中不停止執行。

對於抗告法院之裁定,不得再行抗告。

一、本條明定相對人不服法院裁定之禁制令,得以書狀敘明理由,十日內向法院提起抗告。

二、為周延保障被害人,故於第四項規定,禁制令於抗告中不停止執行。

Shape18 三節 執  行

節名。

Shape19 二十四條 (禁制令之執行)

支付金錢、交付物品之禁制令得為強制執行法上之強制執行名義,聲請法院強制執行。

禁制令之執行,除本法另有規定者外,由聲請人向地方主管機關或相關機關,依其內容請求執行之。

本條明定禁制令為支付金錢、交付物品時,得為強制執行法上之強制執行名義,聲請人得向地方主管機關或相關機關,依其內容請求執行。

第二十五條 (禁制令執行之救濟)

當事人或利害關係人,對於執行禁制令之方法、應遵行之程序或其他侵害利益之情事,得於執行程序終結前,向執行機關聲明異議。

前項聲明異議,執行機關認其有理由者,應即停止執行並撤銷或更正已為之執行行為;認其無理由者,應於十日內加具意見,送原核發禁制令之法院裁定之。

對於第二項法院之裁定,不得抗告。

本條明定相對人對於禁制令執行之救濟方式。

第二十六條 (外國法院禁制令之執行)

外國法院關於跟蹤騷擾之禁制令,經聲請中華民國法院裁定承認後,得執行之。

當事人聲請法院承認之外國法院關於跟蹤騷擾之禁制令,有民事訴訟法第四百零二條第一項第一款至第三款所列情形之一者,法院應駁回其聲請。

外國法院關於跟蹤騷擾之禁制令,其核發地國對於中華民國法院之禁制令不予承認者,法院得駁回其聲請。

一、本條明定對於外國法院有關跟蹤騷擾所核發之命令,經我國法院裁定承認後得執行之。

二、第二項及第三項明定我國法院駁回外國法院禁制令聲請之規定。

第四章 罰  則

章名。

第二十七條 (跟蹤騷擾被害人隱私權之保護與處罰)

宣傳品、出版品、廣播、電視、網際網路或其他媒體,不得報導或記載被害人及其相關之人之姓名,或其他足以識別被害人及其相關之人身分之資訊。但經有行為能力之被害人同意、犯罪偵查機關或司法機關依法認為有必要,或被害人死亡經目的事業主管機關權衡社會公益,認有報導或揭露必要者,不在此限。

前項以外之任何人不得以媒體或其他方法公開或揭露第一項被害人及其相關之人之姓名及其他足資識別身分之資訊。

違反第一項之規定者,由目的事業主管機關處新臺幣三萬元以上十五萬元以下罰鍰,並得沒入前項物品、命其移除內容或下架或採行其他必要之處置;經通知限期改正,屆期不改正者,得按次處罰。

第一項以外之任何人違反第二項規定而無正當理由者,處新臺幣二萬元以上十萬元以下罰鍰。

宣傳品、出版品、廣播、電視、網際網路或其他媒體無負責人或負責人對行為人之行為不具監督關係者,第三項之罰鍰,處罰行為人。

一、為維護人身安全及被跟蹤騷擾者之隱私,為避免被跟騷之被害人受到二次傷害,本條明定保護被害人隱私權之規定。因職務或其他來源知悉被害人相關個人資訊者,除有第一項但書規定之情事者,不得公開或揭露。

二、參酌「性侵害犯罪防治法」第十三條之規定,於第二項明定任何人亦不得以媒體或其他方法公開或揭露被害人及其相關之人之姓名及其他足資識別身分之資訊。

三、第三項明定違反第一項規定者,目的事業主管機關應進行裁罰,並得沒入前項物品、命其移除內容或下架或採行其他必要之處置。

四、第四項明定任何人無正當理由違反第二項之規定者,處新臺幣二萬元以上十萬元以下罰鍰。

第二十八條 (違反禁制處分罪)

違反警察機關依第十條核發之禁制處分者,處新臺幣一萬元以上十萬元以下罰鍰。

行為人依前條科以罰鍰後,仍違反禁制處分者,處一年以下有期徒刑、拘役或科或併科新臺幣十萬元以下之罰金。

一、本法第二章訂有禁制處分之規定,故於第一項明定,初次違反警察機關核發之禁制處分者,處新臺幣一萬元以上十萬元以下之罰鍰,希冀收警惕之效,以嚇阻行為人再犯。

二、若行為人經行政罰後再違反禁制處分者,為違反禁制處分罪,處一年以下有期徒刑、拘役或科或併科新臺幣十萬元以下之罰金。

第二十九條 (違反禁制令罪)

違反法院依第十九條核發之禁制令者,處三年以下有期徒刑、拘役或科或併科新臺幣三十萬元以下之罰金。

本法第三章訂有禁制令之規定,參照家庭暴力防制法中之違反保護令罪之立法模式,本條明定違反法院核發禁制令之罰則。

第三十條 (加害人付保護管束)

犯前二條之罪而受緩刑宣告者,在緩刑期內應付保護管束。

法院為前項緩刑宣告時,除顯無必要者外,應命被告於付緩刑保護管束期間內,遵守下列一款或數款事項:

一、禁止對被害人及其相關之人為騷擾、接觸、跟蹤、通話、通信或其他非必要之聯絡行為。

二、命相對人遠離下列場所特定距離:被害人及其相關之人之住居所、學校、工作場所或其他經常出入之特定場所。

三、完成加害人處遇計畫。

法院為第一項之緩刑宣告時,應即通知被害人及其住居所所在地之警察機關。

Shape20 保護管束人違反第二項保護管束事項情節重大者,撤銷其緩刑之宣告。

一、本條明定若加害人違犯前二條之罪,惟受緩刑之宣告者,應於緩刑期內付保護管束。

二、法院為第一項緩刑宣告時,應命被告於付緩刑保護管束期間內,遵守第二項所列各款事項。

三、第四項明定受保護管束之行為人違反第二項保護管束事項情節重大者,撤銷緩刑之宣告。

Shape21 三十一條 (假釋受刑人付保護管束)

前條規定,於受刑人經假釋出獄付保護管束者,準用之。

本條明定受刑人經假釋出獄付保護管束者,準用前條之規定。

第三十二條 (矯正機關通知規定)

矯正機關應將違反禁制處分罪或違反禁制令罪受刑人預定出獄之日期通知被害人、其住居所所在地之警察機關。但被害人之所在不明者,不在此限。

受刑人如有脫逃之事實,矯正機關應立即為前項之通知。

為周延保障被害人因行為人出獄後再度被跟蹤騷擾,故於本條明定矯正機關應將違反禁制處分罪或違反禁制令罪受刑人預定出獄之日期通知被害人、其住居所所在地之警察機關。

第五章 附  則

章名。

第三十三條 (施行細則)

本法施行細則,由中央主管機關定之。

明定中央主管機關訂定本法之施行細則。

Shape22 三十四條 (施行日期)

本法施行日期,由中央主管機關定之。

明定本法之施行日期。

委員黃國書等提案:

本院委員黃國書、莊瑞雄、林宜瑾、何志偉等17人,為保障人身安全及防堵對個人生活及隱私之不當侵犯和干擾,並預先防止可能伴隨而生之暴力行為,爰提出「跟蹤騷擾防制法草案」。是否有當?敬請公決。

提案人:黃國書  莊瑞雄  林宜瑾  何志偉  

連署人:陳亭妃  張宏陸  陳素月  趙天麟  陳秀寳  鍾佳濱  蘇巧慧  湯蕙禎  蔡易餘  羅致政  莊競程  陳歐珀  王美惠  

跟蹤騷擾防制法草案總說明

跟蹤騷擾行為雖未於第一時間產生暴力行為,但有孳生暴力行為之隱憂,並將使事件之受害人心生畏怖之恐懼。但長期來未能立法加以防制,致使歷年來發生多起因跟蹤騷擾行為而生之暴力事件。

故為強化人身安全之保護,及早遏止暴力行為之發生,爰擬具「跟蹤騷擾防制法」草案,其要點如下:

一、本法之宗旨。(草案第一條)

二、本法在中央及地方之主管機關。(草案第二條)

三、跟蹤騷擾行為之定義。(草案第三條)

四、警察受理跟蹤騷擾行為案件之處理方式。(草案第四條)

五、保護令之聲請及相關程序、保護令應記載之內容補正之程序。(草案第五條至第七條)

六、保護令案件之審理不公開。(草案第十條)

七、保護令可禁止或強制之各類事項。(草案第十二條)

八、保護令之效期及延長。(草案第十三條)

九、保護力之發送期限、相關程序、聲明異議之規範及外國保護令之承認。(草案第十四條及第十五條)

十、實行跟蹤騷擾行為及違反保護令之罰則。(草案第十八條及第十九條)

十一、跟蹤騷擾行為人之羈押。(草案第二十一條)

跟蹤騷擾防制法草案

Shape23

說明

第一條 為保護個人身心安全、行動自由、生活私密領域及資訊隱私,免於受到跟蹤騷擾行為侵擾,維護個人人格尊嚴,特制定本法。

一、明定本法之宗旨。

Shape24 二條 本法所稱主管機關:在中央為內政部;在直轄市為直轄市政府;在縣(市)為縣(市)政府。

本法所定事項,主管機關及目的事業主管機關應就其權責範圍,依跟蹤騷擾防制之需要,主動規劃所需保護、預防及宣導措施,對涉及相關機關之防制業務,並應全力配合。其權責如下:

一、主管機關:負責防制政策、法規與方案之研究、規劃、訂定及解釋;案件之統計及公布;人員在職教育訓練;其他統籌及督導防制跟蹤騷擾行為等相關事宜。

二、社政主管機關:跟蹤騷擾被害人保護扶助工作、配合推動跟蹤騷擾防制措施及宣導。

三、衛政主管機關:跟蹤騷擾被害人身心治療、諮商及提供經法院命須完成相對人治療性處遇計畫等相關事宜。

四、教育主管機關:各級學校跟蹤騷擾防制教育之推動、跟蹤騷擾被害人就學權益維護及學校輔導諮商支持、校園跟蹤騷擾事件處理之改善等相關事宜。

五、勞動主管機關:被害人之職業安全、職場防制教育、提供或轉介當事人身心治療及諮商等相關事宜。

六、法務主管機關:跟蹤騷擾犯罪之偵查、矯正及再犯預防等刑事司法相關事宜。

七、其他跟蹤騷擾行為防制措施,由相關目的事業主管機關依職權辦理。

中央主管機關為推動前述事項應設置防制跟蹤騷擾推動諮詢小組,遴聘(派)學者專家、民間團體及相關機關代表之人數,不得少於總數二分之一,且任一性別人數不得少於總數三分之一。

一、本法之主管機關在中央為內政部,在地方為直轄市、縣(市)政府。

二、為妥善防制跟蹤騷擾行為,充分達到預防、阻止與懲戒之效果,爰明定主管機關之權責與各相關機關應配合之事項。統合衛生福利、教育、勞動等主管機關之資源,共同防制跟蹤騷擾行為。

Shape25 三條 本法所稱跟蹤騷擾行為,指以人員、車輛、工具、設備、電子通訊、網際網路或其他方法,對特定人反覆或持續為違反其意願且與性或性別有關之下列行為之一,使之心生畏怖,足以影響其日常生活或社會活動:

一、監視、觀察、跟蹤或知悉特定人行蹤。

二、以盯梢、守候、尾隨或其他類似方式接近特定人之住所、居所、學校、工作場所、經常出入或活動之場所。

三、對特定人為警告、威脅、嘲弄、辱罵、歧視、仇恨、貶抑或其他相類之言語或動作。

四、以電話、傳真、電子通訊、網際網路或其他設備,對特定人進行干擾。

五、對特定人要求約會、聯絡或為其他追求行為。

六、對特定人寄送、留置、展示或播送文字、圖畫、聲音、影像或其他物品。

七、向特定人告知或出示有害其名譽之訊息或物品。

八、濫用特定人資料或未經其同意,訂購貨品或服務。

對特定人之配偶、直系血親、同居親屬或與特定人社會生活關係密切之人,以前項之方法反覆或持續為違反其意願而與性或性別無關之各款行為之一,使之心生畏怖,足以影響其日常生活或社會活動,亦為本法所稱跟蹤騷擾行為。

一、鑒於跟蹤騷擾行為在表面上無涉及具體之暴力,然卻可能因反覆持續實施,造成受害人心理畏怖與恐懼,因此對跟蹤騷擾行為需有明確之定義,並清楚界定各樣態,方能有利於本法之執行,進而保護當事人。

二、為防堵在親密關係間所生之跟蹤騷擾造成之不當干預,爰明定本條第二項,將特定人之配偶、直系血親、同居親屬或與特定人社會生活關係密切之人所為之跟蹤騷擾行為納入本法之規範。

第四條 警察機關受理跟蹤騷擾行為案件,應即開始調查、製作書面紀錄,並告知被害人得行使之權利及服務措施。

Shape26 項案件經調查有跟蹤騷擾行為之犯罪嫌疑者,應予行為人書面告誡;必要時,並應採取其他保護被害人之適當措施。

一、為有利於跟蹤騷擾行為之處理,明定警察機關受理跟蹤騷擾行為時應行之事項。

二、授權警察機關對行為人採取告誡或必要之適當措施遏止跟蹤騷擾行為之發生。

Shape27 五條 行為人經警察機關依前條第二項規定為書面告誡後二年內,再為跟蹤騷擾行為者,被害人得向法院聲請保護令;被害人為未成年人、身心障礙者或因故難以委任代理人者,其配偶、法定代理人、三親等內之血親或姻親,得為其向法院聲請之。

檢察官或警察機關得依職權向法院聲請保護令。

保護令之聲請、撤銷、變更、延長及抗告,均免徵裁判費,並準用民事訴訟法第七十七條之二十三第四項規定。

一、未成年之被害人無完全行為能力,爰規定可由被害人親屬代為申請保護令。

二、為有利相關案件辦理,爰規定檢察官或警察機關得依職權替被害人申請保護令。

三、明定保護令之聲請、撤銷、變更、延長及抗告免徵裁判費。

第六條 保護令之聲請,應以書狀為之,由被害人之住居所地、相對人之住居所地或跟蹤騷擾行為地或結果地之地方法院管轄。

法院為定管轄權,得調查被害人或相對人之住居所。經聲請人或被害人要求保密被害人之住居所者,法院應以秘密方式訊問,將該筆錄及相關資料密封,並禁止閱覽。

明定保護令核發之法院管轄權歸屬。

第七條 前條聲請書應載明下列各款事項:

一、聲請人、被害人之姓名及住所或居所;聲請人為機關者,其名稱及公務所。

二、相對人之姓名、住所或居所及身分證明文件字號。

三、有法定代理人、代理人者,其姓名、住所或居所及法定代理人與當事人之關係。

四、聲請之意旨及其原因事實;聲請之意旨應包括聲請核發之具體措施。

五、供證明或釋明用之證據。

六、附屬文件及其件數。

七、法院。

八、年、月、日。

前項聲請書得不記載聲請人或被害人之住所及居所,僅記載其送達處所。

聲請人或其代理人應於聲請書內簽名;其不能簽名者,得使他人代書姓名,由聲請人或其代理人蓋章或按指印。

一、為保障關係人之權益,爰規定保護令應載明事項。

二、為保護被害人於第二項明定不得記載被害人之住所及居所。

第八條 聲請保護令之程式或要件有欠缺者,法院應以裁定駁回之。但其情形可以補正者,應定期間先命補正。

明定保護令之補正程序。

第九條 法院收受聲請書後,除得定期間命聲請人以書狀或於期日就特定事項詳為陳述外,應速將聲請書繕本送達於相對人,並限期命其陳述意見。

鑒於保護力為具強制力之處分,為完善相關法律程序爰就相對人陳述意見之機會,以完備相關程序。

第十條 保護令案件之審理不公開。

法院得依職權或依聲請調查事實及必要之證據,並得隔別訊問;必要時得依聲請或依職權於法庭外為之,或採有聲音及影像相互傳送之科技設備或其他適當隔離措施。

法院為調查事實,得命當事人或法定代理人親自到場。

法院認為當事人之聲明或陳述不明瞭或不完足者,得曉諭其敘明或補充之。

法院受理保護令之聲請後,應即行審理程序,不得以被害人、聲請人及相對人間有其他案件偵查或訴訟繫屬為由,延緩核發保護令。

因職務或業務知悉或持有被害人姓名、出生年月日、住居所及其他足資識別其身分之資料者,除法律另有規定外,應予保密。警察人員必要時應採取保護被害人之安全措施。

行政機關、司法機關所製作必須公示之文書,不得揭露被害人之姓名、出生年月日、住居所及其他足資識別被害人身分之資訊。

一、鑒於跟蹤騷擾事件可能涉及當事人之私生活,爰規範此類案件之審理不公開。

二、規範保護令案件之隔離訊問程序。

三、為充分了解事實,規範法院得命當事人到場或敘明及補充相關意見。以對案件之審理提供充分之資訊。

四、為使被害人或保護令之聲請人能即時獲得保護,故規範在受理聲請後即應進行審理程序。

五、於本條第六項、第七項明定被害人之個資應保密,並不得於公示文書揭露其資訊。

第十一條 被害人以外之聲請人因死亡、喪失資格或其他事由致不能續行程序者,其他有聲請權人得於該事由發生時起十日內聲明承受程序;法院亦得依職權通知承受程序。

前項情形雖無人承受程序,法院認為必要時,應續行之。

被害人或相對人於裁定確定前死亡者,關於本案視為程序終結。

被害人以外之聲請人不能續行程序時,得經法院進行承受程序。

第十二條 法院於審理終結後,認有跟蹤騷擾行為之事實且有必要者,應依聲請或依職權核發包括下列一款或數款之保護令:

一、禁止相對人為第三條第一項各款行為之一,並得命相對人遠離特定場所一定距離。

二、禁止相對人查閱被害人戶籍資料。

三、命相對人完成處遇計畫。

四、其他為防止相對人再為跟蹤騷擾行為之必要措施。

相對人處遇計畫相關規範,由衛生福利主管機關定之。

保護令得不記載聲請人之住所、居所及其他聯絡資訊。

一、法院得核發保護令,及明定保護令可限制之內容。

二、查跟蹤騷擾行為人除犯罪意圖外,亦有可能因心理上之因素而導致其跟蹤騷擾行為。因此於第一項第三款規定處遇計畫,以茲導正其行為。方能在限制之外,根除跟蹤騷擾之成因,並於第三項明訂,該款處遇計畫由衛生福利主管機關定之。

三、為保護令之聲請人或跟蹤騷擾行為被害人。

第十三條 保護令有效期間最長為二年,自核發時起生效。

保護令有效期間屆滿前,法院得依被害人或第五條第一項後段規定聲請權人之聲請或依職權撤銷、變更或延長之;保護令有效期間之延長,每次不得超過二年。

檢察官或警察機關得為前項延長保護令之聲請。

被害人或第五條第一項後段規定聲請權人聲請變更或延長保護令,於法院裁定前,原保護令不失其效力。檢察官及警察機關依前項規定聲請延長保護令,亦同。

法院受理延長保護令之聲請後,應即時通知被害人、聲請人、相對人、檢察官及警察機關。

一、由於保護令具強制力且禁制行為人之行動,故規定保護令之效期並對其延長程序予以規定。

二、為免聲請人因故未能進行保護令之延長聲請,故規定檢察官與警察機關得進行保護令之延長聲請。

三、為使程序周延,爰規定法官於受理保護令延長聲請時,應通知被害人、聲請人、相對人,及檢、警到場。

第十四條 法院應於核發保護令後二十四小時內發送被害人、聲請人、相對人、裁定內容所指定之人及執行之機關。

有關保護令之送達、期日、期間及證據,準用民事訴訟法之規定。

保護令由直轄市、縣(市)主管機關執行之;執行之方法、應遵行程序及其他相關事項之辦法,由中央主管機關定之。

一、為使保護令能即時發生效果,以及時防堵進一步之犯罪行為,爰規定保護令需於24小時內發送。

二、明定保護令之發送程序與執行機關。

第十五條 保護令之程序,除本法別有規定外,準用非訟事件法有關規定。

關於保護令之裁定,除有特別規定者外,得為抗告;抗告中不停止執行。

對於抗告法院之裁定,不得再抗告。

為完備保護令相關程序,明定在本法所定之外,保護令之程序準用非訟事件法。

第十六條 被害人、聲請人或相對人對於執行保護令之方法、應遵行之程序或其他侵害利益之情事,得於執行程序終結前,向執行之警察機關聲明異議。

前項聲明異議,執行之機關認其有理由者,應即停止執行並撤銷或更正已為之執行行為;認其無理由者,應於十日內加具意見,送核發保護令之法院裁定之。

Shape28 於前項法院之裁定,不得抗告。

明定關係人對執行保護令之方法有質疑時,聲明異議之程序,並對執行機關表達意見課以時限,以保護關係人之權益。

Shape29 十七條 外國法院關於跟蹤騷擾行為之保護令,經聲請中華民國法院裁定承認後,得執行之。

被害人或聲請權人向法院聲請承認外國法院關於跟蹤騷擾行為之保護令,有民事訴訟法第四百零二條第一項第一款至第三款所列情形之一者,法院應駁回其聲請。

外國法院關於跟蹤騷擾行為之保護令,其核發地國對於中華民國法院之保護令不予承認者,法院得駁回其聲請。

一、明定外國法院所核發之跟蹤騷擾行為保護令,在我國法院裁定承認後得執行。

二、民事訴訟法402條定有外國法院判決不生效力之情況,一、依中華民國之法律,外國法院無管轄權者、二、敗訴之被告未應訴者、三、判決之內容或訴訟程序,有背中華民國之公共秩序或善良風俗者、四、無相互之承認者。故於本條第二項及第三項規定法院應或得駁回其聲請之狀況。

第十八條 實行跟蹤騷擾行為者,處一年以下有期徒刑、拘役或科或併科新臺幣三十萬元以下罰金。

攜帶凶器或其他危險物品犯前項之罪者,處五年以下有期徒刑、拘役或科或併科新臺幣五十萬元以下罰金。

第一項之罪,須告訴乃論。

實行跟蹤騷擾行為之罰則。

第十九條 違反法院依第十二條第一項第一款至第三款所為之保護令者,處三年以下有期徒刑、拘役或科或併科新臺幣三十萬元以下罰金。

違反保護令限制之罰則。

第二十條 法院審理前二條犯罪案件不公開。

為保護受害人及受害人相關之人隱私,規定對跟蹤騷擾事件之審理不公開。

第二十一條 行為人經法官訊問後,認其犯第十八條、第十九條之罪嫌疑重大,有事實足認為有反覆實行之虞,而有羈押之必要者,得羈押之。但未經告訴或其告訴已經撤回或已逾告訴期間者,不在此限。

對有重大嫌疑實行跟蹤騷擾行為或違反保護令者,規定法官訊問後得羈押之。

第二十二條 本法施行細則,由主管機關定之。

授權主管機關訂定施行細則。

第二十三條 本法自公布後六個月施行。

明定本法於公布後六個月施行。









Shape30

主席:報告院會,本案現已完成協商,請宣讀協商結論。

協商結論

主席:請問院會,對以上協商結論有無異議?(無)無異議,本案逐條討論時逕依協商結論處理。

進行逐條討論。

跟蹤騷擾防制法草案(二讀)

主席:宣讀法案名稱。

名稱 跟蹤騷擾防制法

主席:名稱照審查會名稱通過。

宣讀第一條。

第 一 條  為保護個人身心安全、行動自由、生活私密領域及資訊隱私,免於受到跟蹤騷擾行為侵擾,維護個人人格尊嚴,特制定本法。

主席:第一條照審查會條文通過。

宣讀第二條協商條文。

第 二 條  本法所稱主管機關:在中央為內政部;在直轄市為直轄市政府;在縣(市)為縣(市)政府。

本法所定事項,主管機關及目的事業主管機關應就其權責範圍,依跟蹤騷擾防制之需要,主動規劃所需保護、預防及宣導措施,對涉及相關機關之防制業務,並應全力配合。其權責如下:

一、主管機關:負責防制政策、法規與方案之研究、規劃、訂定及解釋;案件之統計及公布;人員在職教育訓練;其他統籌及督導防制跟蹤騷擾行為等相關事宜。

二、社政主管機關:跟蹤騷擾被害人保護扶助工作、配合推動跟蹤騷擾防制措施及宣導等相關事宜。

三、衛生主管機關:跟蹤騷擾被害人身心治療、諮商及提供經法院命完成相對人治療性處遇計畫等相關事宜。

四、教育主管機關:各級學校跟蹤騷擾防制教育之推動、跟蹤騷擾被害人就學權益維護及學校輔導諮商支持、校園跟蹤騷擾事件處理之改善等相關事宜。

五、勞動主管機關:被害人之職業安全、職場防制教育、提供或轉介當事人身心治療及諮商等相關事宜。

六、法務主管機關:跟蹤騷擾犯罪之偵查、矯正及再犯預防等刑事司法相關事宜。

七、其他跟蹤騷擾行為防制措施,由相關目的事業主管機關依職權辦理。

中央主管機關為推動前述事項應設置防制跟蹤騷擾推動諮詢小組,遴聘(派)學者專家、民間團體及相關機關代表之人數,不得少於總數二分之一,且任一性別人數不得少於總數三分之一。

主席:第二條照協商條文通過。

第三條保留。

第四條保留。

時代力量黨團彙整版本第五條保留。

第五條保留。

第六條保留。

宣讀第七條。

第 七 條  前條聲請書應載明下列各款事項:

一、聲請人、被害人之姓名及住所或居所;聲請人為機關者,其名稱及公務所。

二、相對人之姓名、住所或居所及身分證明文件字號。

三、有法定代理人、代理人者,其姓名、住所或居所及法定代理人與當事人之關係。

四、聲請之意旨及其原因事實;聲請之意旨應包括聲請核發之具體措施。

五、供證明或釋明用之證據。

六、附屬文件及其件數。

七、法院。

八、年、月、日。

前項聲請書得不記載聲請人或被害人之住所及居所,僅記載其送達處所。

聲請人或其代理人應於聲請書內簽名;其不能簽名者,得使他人代書姓名,由聲請人或其代理人蓋章或按指印。

主席:第七條照審查會條文通過。

宣讀第八條。

第 八 條  聲請保護令之程式或要件有欠缺者,法院應以裁定駁回之。但其情形可以補正者,應定期間先命補正。

主席:第八條照審查會條文通過。

宣讀第九條。

第 九 條  法院收受聲請書後,除得定期間命聲請人以書狀或於期日就特定事項詳為陳述外,應速將聲請書繕本送達於相對人,並限期命其陳述意見。

主席:第九條照審查會條文通過。

宣讀第十條。

第 十 條  保護令案件之審理不公開。

法院得依職權或依聲請調查事實及必要之證據,並得隔別訊問;必要時得依聲請或依職權於法庭外為之,或採有聲音及影像相互傳送之科技設備或其他適當隔離措施。

法院為調查事實,得命當事人或法定代理人親自到場。

法院認為當事人之聲明或陳述不明瞭或不完足者,得曉諭其敘明或補充之。

法院受理保護令之聲請後,應即行審理程序,不得以被害人、聲請人及相對人間有其他案件偵查或訴訟繫屬為由,延緩核發保護令。

因職務或業務知悉或持有被害人姓名、出生年月日、住居所及其他足資識別其身分之資料者,除法律另有規定外,應予保密。警察人員必要時應採取保護被害人之安全措施。

行政機關、司法機關所製作必須公示之文書,不得揭露被害人之姓名、出生年月日、住居所及其他足資識別被害人身分之資訊。

主席:第十條照審查會條文通過。

時代力量黨團彙整版本第十四條保留。

宣讀第十一條。

第十一條  被害人以外之聲請人因死亡、喪失資格或其他事由致不能續行程序者,其他有聲請權人得於該事由發生時起十日內聲明承受程序;法院亦得依職權通知承受程序。

前項情形雖無人承受程序,法院認為必要時,應續行之。

被害人或相對人於裁定確定前死亡者,關於本案視為程序終結。

主席:第十一條照審查會條文通過。

宣讀第十二條協商條文。

第十二條  法院於審理終結後,認有跟蹤騷擾行為之事實且有必要者,應依聲請或依職權核發包括下列一款或數款之保護令:

一、禁止相對人為第三條第一項各款行為之一,並得命相對人遠離特定場所一定距離。

二、禁止相對人查閱被害人戶籍資料。

三、命相對人完成治療性處遇計畫。

四、其他為防止相對人再為跟蹤騷擾行為之必要措施。

相對人治療性處遇計畫相關規範,由中央衛生主管機關定之。

保護令得不記載聲請人之住所、居所及其他聯絡資訊。

主席:第十二條照協商條文通過。

第十三條保留。

宣讀第十四條協商條文。

第十四條  法院應於核發保護令後二十四小時內發送被害人、聲請人、相對人、裁定內容所指定之人及執行之機關。

有關保護令之送達、期日、期間及證據,準用民事訴訟法之規定。

保護令由直轄市、縣(市)主管機關執行之;執行之方法、應遵行程序及其他相關事項之辦法,由中央主管機關定之。

主席:第十四條照協商條文通過。

宣讀第十五條。

第十五條  保護令之程序,除本法別有規定外,準用非訟事件法有關規定。

關於保護令之裁定,除有特別規定者外,得為抗告;抗告中不停止執行。

對於抗告法院之裁定,不得再抗告。

主席:第十五條照審查會條文通過。

宣讀第十六條協商條文。

第十六條  被害人、聲請人或相對人對於執行保護令之方法、應遵行之程序或其他侵害利益之情事,得於執行程序終結前,向執行之機關聲明異議。

前項聲明異議,執行之機關認其有理由者,應即停止執行並撤銷或更正已為之執行行為;認其無理由者,應於十日內加具意見,送核發保護令之法院裁定之。

對於前項法院之裁定,不得抗告。

主席:第十六條照協商條文通過。

宣讀第十七條。

第十七條  外國法院關於跟蹤騷擾行為之保護令,經聲請中華民國法院裁定承認後,得執行之。

被害人或聲請權人向法院聲請承認外國法院關於跟蹤騷擾行為之保護令,有民事訴訟法第四百零二條第一項第一款至第三款所列情形之一者,法院應駁回其聲請。

外國法院關於跟蹤騷擾行為之保護令,其核發地國對於中華民國法院之保護令不予承認者,法院得駁回其聲請。

主席:第十七條照審查會條文通過。

宣讀第十八條協商條文。

第十八條  實行跟蹤騷擾行為者,處一年以下有期徒刑、拘役或科或併科新臺幣十萬元以下罰金。

攜帶凶器或其他危險物品犯前項之罪者,處五年以下有期徒刑、拘役或科或併科新臺幣五十萬元以下罰金。

第一項之罪,須告訴乃論。

檢察官偵查第一項之罪及司法警察官因調查犯罪情形、蒐集證據,認有調取通信紀錄及通訊使用者資料之必要時,不受通訊保障及監察法第十一條之一第一項所定最重本刑三年以上有期徒刑之罪之限制。

主席:第十八條照協商條文通過。

宣讀第十九條協商條文。

第十九條  違反法院依第十二條第一項第一款至第三款所為之保護令者,處三年以下有期徒刑、拘役或科或併科新臺幣三十萬元以下罰金。

主席:第十九條照協商條文通過。

宣讀第二十條。

第二十條  法院審理前二條犯罪案件不公開。

主席:第二十條照審查會條文通過。

宣讀第二十一條協商條文。

第二十一條  行為人經法官訊問後,認其犯第十八條第二項、第十九條之罪嫌疑重大,有事實足認為有反覆實行之虞,而有羈押之必要者,得羈押之。

主席:第二十一條照協商條文通過。

宣讀第二十二條。

第二十二條  本法施行細則,由主管機關定之。

主席:第二十二條照審查會條文通過。

宣讀第二十三條。

第二十三條  本法自公布後六個月施行。

主席:第二十三條照審查會條文通過。

報告院會,非保留部分都已經處理完畢,現在繼續處理保留部分。依協商共識,保留條文院會進行處理前,由各黨團推派兩人,依時代力量黨團、民眾黨黨團、國民黨黨團、民進黨黨團順序輪流發言,每人發言時間三分鐘,發言完畢後,各該保留條文均不再發言,並依上開黨團順序進行各保留條文黨團版本之處理。

現在進行各黨團推派之代表發言。

首先請王委員婉諭發言。

王委員婉諭:1120分)蹤騷擾防制法歷時10年的倡議,今天終於來到立法院表決的這一天。我們知道跟蹤騷擾的案件,在這10年當中,一次又一次的發生,從臺大宅男殺害前女友的案件、世新男大生砍殺學妹,直到最近屏東通訊行的命案,一件件悲劇不斷地重演。因此,我們的立法必須要儘速,同時也應該要從被害人的需求、社會安全網完備的各種面向來通盤考量,讓蹤騷擾防制法能夠真正地保護被害人,而不是讓立法的美意大打折扣。

首先,我認為被害人受到跟蹤騷擾行為之迫切危險情況下,應該要及時畫出明確的行為界限、得到保障的需求,而不應該強求在所有的狀況下,都應該要先有書面告誡才能申請保護令。因此,反對行政院版的第五條,也希望各位能夠支持時代力量版本的第六條,當被害人受到跟蹤騷擾行為而有迫切的危險時,至少應該也要跟家暴法一樣,讓檢察官、警察機關或直轄縣市各級主管機關得以申請緊急保護令,而緊急保護令的權責在於機關,就可以避免浮濫申請的問題。

第二、作為利害關係人的被害人,能不能在書面告誡時進行救濟以及如何救濟,對被害人權益有重大的影響,在行政院的版本下,尤其是如此。因此,為了避免爭議,應該要將此明文規定,被害人在警察機關不同意發出書面告誡時,可以進行的救濟管道。在救濟的程序如果沒有特別規定,而是依照訴願法或行政訴訟的原則規定,可能就會耗費太多時間,而緩不濟急。因此,也應該有特設簡速救濟程序規定的必要性。

我們希望各位能夠支持時代力量版本增列的第五條,我們規定被害人得於書面告誡不核發通知之下,在送達的隔日起三十日內,以書狀敘明理由,經原處分之警察機關向各地所在之法院聲明異議。

時代力量的版本,希望各黨派在投票之前能夠慎重考慮,我們希望跟騷法終於能夠來到這邊,但是更應該完整地保護所有人的權益,我們也希望應該要確實遏止後面潛在可能的加害人,並給予可能受到跟蹤騷擾的人們一把真正有效的保護傘,相關的各項權益和各項保障不應該被限縮,也不應該被打折,只為了通過跟騷法。

我們很感謝終於在各黨團大家持續地協力之下,召開公聽會及多次的黨團協商,終於讓這個法案來到這邊,但我們希望在法案推動的過程當中,也應該更全面地一起來保障,不應該有所限縮、有所妥協或犧牲,謝謝!

主席:繼續請賴委員香伶發言。

賴委員香伶:1123分)主席及各位立委同仁。我想很難得在第9屆的未竟之功,今天終於在第10屆,我們能夠針對跟蹤騷擾防制法進行三讀,在這樣的時刻裡,部分條文遭到保留,其實在政黨協商或者是在委員會中,各方都已經提出完備法制的方向,就是希望不要限縮在性與性別的框架之下。

我想大家都知道,以現在非常多的刑事案件來講,如果我們自己限縮處理範圍,相當的保護就會不夠,相當的疏漏就可能發生無可挽回的傷害,所以在今天的表決前,我們還是希望重申,我們國家的跟蹤騷擾防制法其實落後非常地多,特別像日本跟美國都已經早於我們非常多的時間在做,他們在執法上以及過去的案例,都值得我們在修法上參採,但是非常可惜,這次我們對於很多的討論過程,動輒會發現是否有行政機關,特別是警政機關內部在分工上及量能上的考慮之下,使得我們把跟蹤騷擾特別的刑事犯行限縮在性與性別的框架下,這是非常令人遺憾跟不解的。如果我們要周全國家社會安全網的體制,我們對於現行的非常多新型態犯罪是不是有跟上?特別是以網路媒介反覆傳送擾人訊息,或濫用、散發個資,造成了一些無可挽回的傷害。此部法是為了要預防他的犯罪、預防他的傷害,而不是限縮在某種犯行之下,才能夠來報案,才能夠進行後端的書面告誡、保護令以及刑事起訴。

第二個,我們希望在這麼多的工作分配職掌之下,如果一個新法上路,必須要考量周延的人力配置,反而是在執法及相關的執行面上,配增人力、增加預算,而不是倒過來,因為現行的人力、現行的作業,而使得我們在修法上卻步,在修法上落後於其他國家進步的時程。

最後,我相信很多的個案,都是整個制度面裡的冰山一角,如果我們今天對於跟蹤騷擾的行為,還是只限縮在性與性別,透過非常多不同形式下的犯罪,我們就會失去很多的經驗以及防治能力。所以對國家整體來講,如果在這次跟騷法第三條能夠把性與性別的字眼刪除,在執行面上讓人力及相關經驗累積在國家的治安防治上,會是重要的法案,也是成功進步的立法,請各位委員多多支持第三條的修正,謝謝!

主席:請林委員思銘發言。

林委員思銘:1126分)謝謝主席。各位委員,今天是跟蹤騷擾防制法即將三讀通過的日子,我的感觸特別多。跟蹤騷擾法在2018年出過內政委員會,但是進入院會協商之後,警政署表示人力不足,沒有共識,而導致協商未完成,但是去年發生長榮女大生命案、屏東通訊行女店員遭到男子殺害的事件,跟蹤騷擾防制法才又開始被社會大眾廣泛地討論。也正因為如此,在本屆第3會期,我擔任召委開始,我不斷地關注跟蹤騷擾防制法的立法,並且在委員會當中連續排審。也因為立法院內政委員會及各位委員不分朝野黨派,大家都有一致的目標,都希望能將跟蹤騷擾防制法的草案完成審查,才能讓高達二十多個版本的提案,快速整合為四個版本,在逐條審查後,順利進入協商。在內政委員會協商完畢,昨天院會由院長召開協商,今天進入三讀。

我在這邊要說的是很可惜的,我們一直堅持跟蹤騷擾不應該受限於性與性別有關的愛恨情仇之行為態樣,在政院版草案跟蹤騷擾的行為構成要件中,納入必須與性或性別有關的限制,將導致被害人在舉證上有困難,警方難以執法;可是執政黨最後仍然沒有採納我們的意見,堅持要納入性與性別有關的限制。而性與性別有關的用語,其實是很不明確的法律概念,司法院也贊同這樣的說法,且跟騷法完全無法跳脫性與性別的框架,這是一部限縮、保守的立法。

我自己本身是法律出身,我們在比較法上面,實務上其實也很少看到限定性與性別有關的構成要件,因為內心動機的要件甚難判斷,如果動機難以判斷,就會讓執法機關感到困擾。因此,如果今天把這個框架限制住了,可能將導致整個案子難以取得證明,或者是因為不是性與性別有關,而難以受到現行跟騷法的保護。更令人擔心的是,若真的發生跟蹤騷擾的情形下,受限跟騷法規定必須是性與性別有關的要件,在向警方報案求助的階段,可能認定為構成要件不符,經過簡單調查就不予處理或移送,進而導致錯過執法的黃金時間,所以我們希望各位同仁支持國民黨的版本,讓跟騷法的要件不受限於性與性別有關,以上,謝謝。

主席:請管委員碧玲發言。

管委員碧玲:1130分)院長、各位同仁。2021年我國性別平等保障被評為全球第六名、亞洲第一,今天我們再度通過一個進步的立法─跟蹤騷擾防制法的三讀,向性別暴力說不!這是一個歷史的時刻,又是本會期通過的第一個法案,希望我們能放下成見,用驕傲的心情來迎接這一刻。反對黨認為我們的法案以性與性別為界線是無法接受的,但是這個法案我們用了所有的能量群策群力,對於四高案件絕對保護,四高案件是指發生率高、恐懼性高、危險性高、傷害性高,這四高案件我們窮盡一切且滴水不落地絕對承接、絕對保護,以避免傷害。

性與性別或性別暴力在CEDAW公約的定義中其實已經十分寬廣,各國跟騷法實務經驗已經證明保護的對象不限於婦女,而是擴及各種性別,例如男性歌手被狂熱的粉絲騷擾就是屬於典型情愛妄想類型的性別暴力,這種案件也是受本法保護的,如果我們不以性與性別作界限而包山包海保護所有的跟騷,我想請問各位,行車糾紛、債務糾紛、鄰里結怨、網路酸民、徵信業者的騷擾跟電話推銷,難道保護這些是社會期待專法所要討論的案型嗎?絕對不是!

請大家放心,今天修法通過之後,我們的警界會在第一線的派出所、分局的偵查隊跟婦幼警察組成一個保護鐵三角,他們對於性與性別的性別暴力案件已經相當有經驗,109年處理的相關案件較108年成長50%,我們相信警察,肯定本法就是肯定這個保護鐵三角,我們給他們鼓勵、我們給他們信任,今天跟騷法三讀後,我們可以大聲地向性別暴力說不!跟騷法三讀,向性別暴力說不!謝謝大家。

主席:請邱委員顯智發言。

邱委員顯智:1133分)主席、各位同仁。十多年來,許多的民間團體跟婦女團體在立法院奔走以及這麼多的被害人犧牲,臺灣終於走到今天這一步訂立一部跟蹤騷擾防制法。事實上,這部跟蹤騷擾防制法已經慢世界各國太多、太多了,美國加州在1990年代就已經制定世界第一部反跟蹤騷擾法,美國聯邦政府在1993年就制定反跟蹤法模範法典,且美國各州也早就已經制定此項法案,日本在2000年制定糾纏騷擾行為規制法,而德國在2007年也在刑法第二百三十八條增訂跟蹤騷擾罪以防範糾纏的行為。

有關我們的跟蹤騷擾防制法,時代力量黨團認為仍有許多不完備之處。首先,第一個部分就是大家都提到的限制在性與性別的構成要件,這個構成要件必須要從行為人的主觀內心動機觀察,所以當被害人到警察機關告訴警察被跟蹤騷擾的時候,他如何能夠舉證證明行為人內心的動機是根據性與性別?這造成非常嚴重的認定困難。在構成要件狹隘的情況之下,第二個層次討論被害人被警察拒絕核發書面告誡之後,能不能有一個救濟管道?在黨團協商的時候,警政署長回答得非常清楚,警政署的立場是希望在不核發的時候把救濟停留在警察系統,這當然是時代力量黨團非常反對的一點,這些被害人在警察沒有辦法核發書面告誡,在沒有核發書面告誡就沒辦法進一步得到保護令的情況下,我們希望至少有一個最起碼的救濟管道。

今天我看到執政黨黨團的修正動議提到,如果行為人或被害人對書面告誡或不核發書面告誡要救濟時是向警察機關的上級機關進行救濟,請問這個上級機關是什麼?所以這個救濟是一個非常嚴重的問題。最後一個部分,時代力量黨團堅持應該要有一個緊急保護令的核發,希望大家能支持這樣的法案,讓它可以更加完善。

主席:請張委員其祿發言。

張委員其祿:1137分)院長、各位委員。今天即將審議整個跟騷法是不是能順利地三讀,我們知道過程是經過一波多折,但社會對於這件事其實有很大的期待,比如從今年4月在屏東發生通訊行女店員遭跟遭而後殺害的慘劇,甚至之前還有馬來西亞女大學生遭到辱殺的事件。事實上臺灣在這方面的立法早就落後國際長達二十年以上,像一些先進的國家如美國加州在1990年就制定反跟蹤法,日本也在2000年制定糾纏騷擾行為規制法等等,這些都是很重要且必須的立法。跟據警政署的統計,每年臺灣陷入被跟蹤恐懼的人數高達8,000人,糾纏騷擾的事件有25,000件,這些都可能造成社會上很重大的事件或對我們造成個人安全問題。

在這次的修法我們覺得有很可惜的部分,在執政黨的版本或是院版一直比較限縮範疇在性與性別有關,我們覺得在這樣的限縮下會影響到樣態。說實話,很多時候的跟蹤騷擾未必跟性與性別有關,加入這樣的限縮之後,有些可能的犯罪樣態如欠錢也被做這種事情,但可能就無法跟性與性別有直接的關係,這樣的樣態反而就被排除適用,所以這對整體國人的保障還是有點為德不卒。經過這麼多次的討論跟協商之後,行政院跟執政黨還是相當堅持較為限縮版的立法,我們覺得相當可惜。總之這個法對於國人而言相當地重要,而且每年都發生這麼多相關事件,我們還是希望最終在院會時還是能夠考慮整體立法。然已經花了這麼多工程,而且也必須追上國際先進國家的立法例,其實我們應該好好利用這個機會把這部法修好,而不是修半套,甚至造成更多疑義。以上,請大家支持民眾黨提出的版本,謝謝。

主席:請葉委員毓蘭發言。

葉委員毓蘭:1140分)主席、各位同仁。行政院版的跟蹤騷擾防制法草案第四條第一項規定,警察機關受理跟蹤騷擾行為案件,應即開始調查、製作書面紀錄;第五條第一項則規定,民事保護令須等到警察機關做出書面告誡後才能申請。行政院版第四條的立法理由第二點指出,警察機關的調查是刑事偵察,書面告誡將提供未來檢察機關或民事保護令的程序參考,有關保護相關規定是依循民事訴訟程序,但如果違反第三條跟蹤騷擾的犯罪行為必須要移送檢察官偵察。

一部法律竟然有三種程序,也算是奇觀。行政院版的草案對於警察的告誡將來應該如何循異議、訴願或行政訴訟救濟,並沒有明定,警察的刑事偵察全部依照刑事訴訟法程序進行,但告誡程序卻依照警察職權行使法,應如何定性告誡,如果定性為事實行為,因為非屬行政處分,將來如何訴願?書面告誡是否合法、是否應予撤銷,最後是由行政法院決定。警察機關並於違反跟蹤騷擾法第三條所列的行為人移送偵辦,是否起訴判決或判決有罪是由檢察官及法官決定,如果法院判決與檢察官起訴不起訴的處分,或刑事法官判決結果有所不同的時候,發生裁判矛盾的情形,究竟應該要以誰的認定為準?政院版的跟蹤騷擾防制法制度設計混雜,行政調查程序與刑事偵察程序,勢將導致程序混亂、矛盾,且會分歧、延宕,也會違反各界殷殷期盼的警察應即時介入,讓被害人得到立即、迅速的保護之期待。

國民黨黨團第四條第一段明定書面告誡不得以刑事告訴為限,第五條又將警察書面告誡及保護令脫鉤,這樣的保護才能在第一時間制止加害人與保護被害人,避免行政院版的執法災難,請大家支持,謝謝。

主席:請范委員雲發言。

范委員雲:1144分)大家好。跟蹤騷擾防制法是一部許多受害人等待已久的重要法案,也是我和多位民進黨立委及婦女團體在今年婦女節共同宣示為我們的優先法案,在大家持續努力下,今天終於進到院會審查,非常不容易。

這次行政院提出的版本比之前更為前進,針對最需要保護的性別暴力跟騷的受害者,讓警方可以介入協助、核發書面告誡。在行政院版的基礎上,我們和多位民進黨立委針對不足之處,努力完善,即時保護被害人免於被跟蹤騷擾的恐懼,並給予完善的支持,這是我和多位民進黨立委的目標。

因此我們納入婦女團體的訴求,提出許多修正動議及附帶決議,第一點,設置跨部會含專家學者、民團的防制跟蹤騷擾推動諮詢小組。第二點,強化書面告誡及增加書面管道,明定警方應於受理報案後立刻介入調查,保護被害人、告誡行為人;根據日本統計,這樣可以壓制8成以上的犯罪,搶時間保護被害人是最重要的目標。相對於臺灣現行的家暴保護令需要法院核發,常有核發時間過久或審查標準過嚴等問題,我們也針對如果警方不核發書面告誡時,能夠有快速回應的申訴管道。第三點,增加跨部會整合,讓社政、衛生及教育主管機關提供被害人保護扶植、身心治療諮商等。

在我們跟政黨多次協商中,大家應該慢慢釐清,所謂性和性別相關,是指被害人自己的感受加上客觀證據,不像某些人誤解的,即只聽行為人單方說詞,行為人說自己不是追求,警方就不受理,希望大家不要再傳遞錯誤的資訊。跟騷法最早就是婦女團體針對性別暴力的訴求,我們的版本,在8種樣態中已經將性或性別相關的樣態納入,是最大化保護犯罪中最需要協助的性別暴力受害者。

最後我想提醒得是,這部法律是刑法的特別法,所以必須非常謹慎確認範圍,避免造成民眾及執法上的疑慮。懇請大家共同支持民進黨版的跟騷法,放下歧見,讓在亞洲已經是性平NO.1的臺灣,性別保障再升級,向性別暴力說不。謝謝大家。

主席:報告院會,各黨團推派委員都已經發言完畢。

現在進行保留條文之處理。

請宣讀第三條條文。

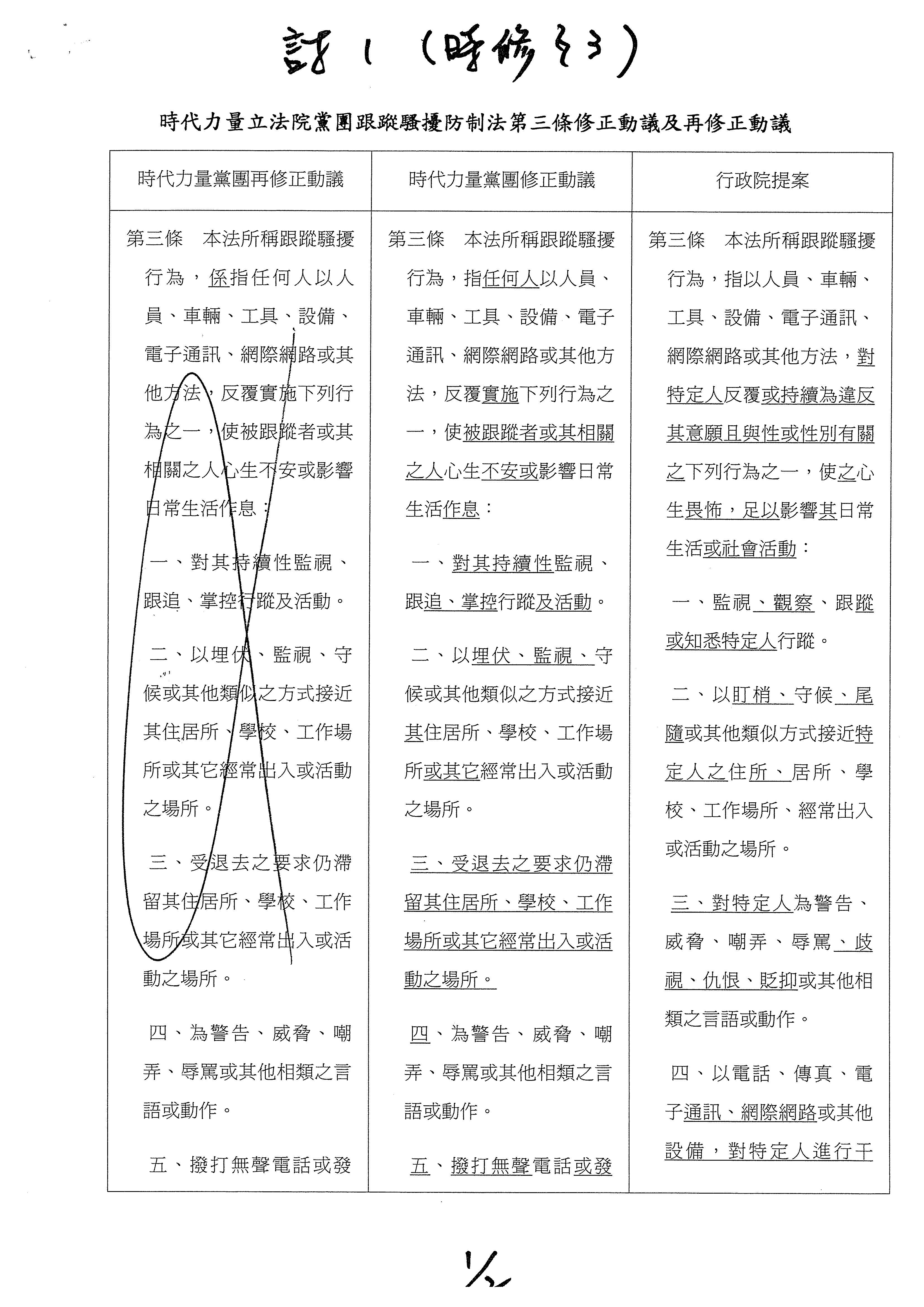
時代力量黨團修正動議:

第 三 條  本法所稱跟蹤騷擾行為,指任何人以人員、車輛、工具、設備、電子通訊、網際網路或其他方法,反覆實施下列行為之一,使被跟蹤者或其相關之人心生不安或影響日常生活作息:

一、對其持續性監視、追跟、掌控行蹤及活動。

二、以埋伏、監視、守候或其他類似之方式接近其住居所、學校、工作場所或其它經常出入或活動之場所。

三、受退去之要求仍滯留其住居所、學校、工作場所或其它經常出入或活動之場所。

四、為警告、威脅、嘲弄、辱罵或其他相類之言語或動作。

五、撥打無聲電話或發送內容空白之傳真或電子訊息,或受拒絕後仍繼續撥打電話、傳真、傳送電子訊息或其他相類之通聯接觸方式。

六、寄送、留置、展示、傳送或播送使人不快或嫌惡之文字、聲音、圖畫、照片、影像、影片、影帶、光碟、電子訊號或其他物品。

七、告知或出示有害其個人名譽或與其性隱私相關之事項。

八、未經其同意蒐集其個人資料,或處理、利用其個人資料,為非本人意願之行為或服務。

九、破壞、取走他人之財產、物品或電磁紀錄及載有他人之個人資料之物品與電磁紀錄。

十、其他相類之行為。

民眾黨黨團修正動議:

第 三 條  本法所稱跟蹤騷擾行為,指任何人無正當理由以人員、車輛、工具、設備、電子通訊、網際網路或其他方法,對特定人反覆或持續為下列行為之一,使之心生畏怖,足以影響其日常生活或社會活動:

一、監視、觀察、跟蹤或知悉特定人行蹤。

二、以盯梢、守候、尾隨其他類似方式接近特定人之住所、居所、學校、工作場所、經常出入或活動之場所。

三、對特定人為警告、威脅、嘲弄、辱罵、歧視、仇恨、貶仰或其他相類之言語或動作。

四、以電話、傳真、電子通訊、網際網路或其他設備,對特定人進行干擾。

五、對特定人要求約會、聯絡或為其他追求行為。

六、對特定人寄送、留置、展示或播送文字、圖畫、聲音、影像或其他物品。

七、向特定人告知或出示有害其名譽之訊息或物品。

八、濫用特定人資料或未經其同意,訂購貨品或服務。

九、其他相類之行為。

國民黨黨團修正動議:

第 三 條  本法所稱跟蹤騷擾行為,指以人員、車輛、工具、設備、電子通訊、網際網路或其他方法,對特定人反覆或持續為違反其意願之下列行為之一,使之心生畏怖,足以影響其日常生活或社會活動:

一、監視、觀察、跟蹤或知悉特定人行蹤。

二、以盯梢、守候、尾隨或其他類似方式接近特定人之住所、居所、學校、工作場所、經常出入或活動之場所。

三、對特定人為警告、威脅、嘲弄、辱罵、歧視、仇恨、貶抑或其他相類之言語或動作。

四、以電話、傳真、電子通訊、網際網路或其他設備,對特定人進行干擾。

五、對特定人要求約會、聯絡或為其他追求行為。

六、對特定人寄送、留置、展示或播送文字、圖畫、聲音、影像或其他物品。

七、向特定人告知或出示有害其名譽之訊息或物品。

八、濫用特定人資料或未經其同意,訂購貨品或服務。

九、其他相類似的行為。

對特定人之配偶、直系血親、同居親屬或與特定人社會生活關係密切之人,以前項之方法反覆或持續為違反其意願之各款行為之一,使之心生畏怖,足以影響其日常生活或社會活動,亦為本法所稱跟蹤騷擾行為。

第一項各款行為,出於下列情形者,不屬於跟蹤騷擾行為:

一、維護國家安全或國防安全者。

二、依法令規定或依法令授權者。

三、為預防、偵查犯罪或維護社會安全者。

四、為維護公共利益而依社會習慣所採取措施並非不能容忍者。

五、有法律上權利而依社會習慣所採取措施並非不能容忍者。

前項第四款、第五款之具體類型、範圍,由主管機關參酌社會習慣、生活文化、通念等,於本法施行細則明定之。

民進黨黨團修正動議:

第 三 條  本法所稱跟蹤騷擾行為,指以人員、車輛、工具、設備、電子通訊、網際網路或其他方法,對特定人反覆或持續為違反其意願且與性或性別有關之下列行為之一,使之心生畏怖,足以影響其日常生活或社會活動:

一、監視、觀察、跟蹤或知悉特定人行蹤。

二、以盯梢、守候、尾隨或其他類似方式接近特定人之住所、居所、學校、工作場所、經常出入或活動之場所。

三、對特定人為警告、威脅、嘲弄、辱罵、歧視、仇恨、貶抑或其他相類之言語或動作。

四、以電話、傳真、電子通訊、網際網路或其他設備,對特定人進行干擾。

五、對特定人要求約會、聯絡或為其他追求行為。

六、對特定人寄送、留置、展示或播送文字、圖畫、聲音、影像或其他物品。

七、向特定人告知或出示有害其名譽之訊息或物品。

八、濫用特定人資料或未經其同意,訂購貨品或服務。

對特定人之配偶、直系血親、同居親屬或與特定人社會生活關係密切之人,以前項之方法反覆或持續為違反其意願而與性或性別無關之各款行為之一,使之心生畏怖,足以影響其日常生活或社會活動,亦為本法所稱跟蹤騷擾行為。

主席:現在表決時代力量黨團修正動議條文。現有民進黨黨團、時代力量黨團要求記名表決,記名表決時間1分鐘,現在開始。

(進行表決)

主席:報告表決結果:出席委員95人,贊成者8人,反對者55人,棄權者32人,贊成者少數,時代力量黨團修正動議條文不通過。

表決結果名單

會議名稱:立法院第10屆第4會期第10次會議  表決型態:記名表決

表決時間:中華民國1101119日上午115543

表決議題:跟蹤騷擾防制法第三條

     時代力量黨團修正動議

表決結果:出席人數:95  贊成人數:8  反對人數:55  棄權人數:32

贊成:

王婉諭  陳椒華  邱顯智  蔡壁如  邱臣遠  高虹安  張其祿  賴香伶

反對:

陳秀寳  蔡適應  柯建銘  劉世芳  陳歐珀  李昆澤  黃世杰  蔡易餘  何欣純  林宜瑾  管碧玲  趙天麟  鍾佳濱  劉櫂豪  張宏陸  莊競程  余 天  劉建國  湯蕙禎  羅致政  林岱樺  楊 曜  林楚茵  吳玉琴  賴品妤  黃秀芳  陳 瑩  江永昌  羅美玲  周春米  王定宇  林淑芬  吳琪銘  郭國文  陳明文  陳亭妃  何志偉  鄭運鵬  張廖萬堅 陳素月  伍麗華Saidhai Tahovecahe    林俊憲  莊瑞雄  王美惠  邱泰源  吳思瑤  高嘉瑜  邱議瑩  范 雲  沈發惠  吳秉叡  蘇巧慧  賴瑞隆  蘇治芬  邱志偉

棄權:

費鴻泰  陳玉珍  萬美玲  江啟臣  李貴敏  鄭麗文  呂玉玲  林思銘  陳雪生  葉毓蘭  曾銘宗  張育美  孔文吉  賴士葆  吳斯懷  廖國棟  陳超明  林為洲  魯明哲  李德維  鄭正鈐  林文瑞  林奕華  溫玉霞  徐志榮  林德福  謝衣鳯  鄭天財Sra Kacaw   翁重鈞  羅明才  蔣萬安  陳以信

主席:現在表決民眾黨黨團修正動議條文。現有民進黨黨團要求記名表決,記名表決時間1分鐘,現在開始。

(進行表決)

主席:報告表決結果:出席委員95人,贊成者9人,反對者55人,棄權者31人,贊成者少數,民眾黨黨團修正動議條文不通過。

表決結果名單

會議名稱:立法院第10屆第4會期第10次會議  表決型態:記名表決

表決時間:中華民國1101119日上午115719

表決議題:跟蹤騷擾防制法第三條

     民眾黨黨團修正動議

表決結果:出席人數:95  贊成人數:9  反對人數:55  棄權人數:31

贊成:

王婉諭  陳椒華  邱顯智  蔡壁如  邱臣遠  高虹安  張其祿  賴香伶  翁重鈞

反對:

陳秀寳  蔡適應  柯建銘  劉世芳  陳歐珀  李昆澤  黃世杰  蔡易餘  何欣純  林宜瑾  管碧玲  趙天麟  鍾佳濱  劉櫂豪  張宏陸  莊競程  余 天  劉建國  湯蕙禎  羅致政  林岱樺  楊 曜  林楚茵  吳玉琴  賴品妤  黃秀芳  陳 瑩  江永昌  羅美玲  周春米  王定宇  林淑芬  吳琪銘  郭國文  陳明文  陳亭妃  何志偉  鄭運鵬  張廖萬堅 陳素月  伍麗華Saidhai Tahovecahe    林俊憲  莊瑞雄  王美惠  邱泰源  吳思瑤  高嘉瑜  邱議瑩  范 雲  沈發惠  吳秉叡  蘇巧慧  賴瑞隆  蘇治芬  邱志偉

棄權:

費鴻泰  陳玉珍  萬美玲  江啟臣  李貴敏  鄭麗文  呂玉玲  林思銘  陳雪生  葉毓蘭  曾銘宗  張育美  孔文吉  賴士葆  吳斯懷  廖國棟  陳超明  林為洲  魯明哲  李德維  鄭正鈐  林文瑞  林奕華  溫玉霞  徐志榮  林德福  謝衣鳯  鄭天財Sra Kacaw   羅明才  蔣萬安  陳以信

主席:現在表決國民黨黨團修正動議條文。現有民進黨黨團要求記名表決,記名表決時間1分鐘,現在開始。

(進行表決)

主席:報告表決結果:出席委員95人,贊成者37人,反對者55人,棄權者3人,贊成者少數,國民黨黨團修正動議條文不通過。

表決結果名單

會議名稱:立法院第10屆第4會期第10次會議  表決型態:記名表決

表決時間:中華民國1101119日上午115853

表決議題:跟蹤騷擾防制法第三條

     國民黨黨團修正動議

表決結果:出席人數:95  贊成人數:37  反對人數:55  棄權人數:3

贊成:

費鴻泰  陳玉珍  萬美玲  江啟臣  李貴敏  鄭麗文  呂玉玲  蔡壁如  邱臣遠  高虹安  張其祿  賴香伶  林思銘  陳雪生  葉毓蘭  曾銘宗  張育美  孔文吉  賴士葆  吳斯懷  廖國棟  陳超明  林為洲  魯明哲  李德維  鄭正鈐  林文瑞  林奕華  溫玉霞  徐志榮  林德福  謝衣鳯  鄭天財Sra Kacaw   翁重鈞  羅明才  蔣萬安  陳以信

反對:

陳秀寳  蔡適應  柯建銘  劉世芳  陳歐珀  李昆澤  黃世杰  蔡易餘  何欣純  林宜瑾  管碧玲  趙天麟  鍾佳濱  劉櫂豪  張宏陸  莊競程  余 天  劉建國  湯蕙禎  羅致政  林岱樺  楊 曜  林楚茵  吳玉琴  賴品妤  黃秀芳  陳 瑩  江永昌  羅美玲  周春米  王定宇  林淑芬  吳琪銘  郭國文  陳明文  陳亭妃  何志偉  鄭運鵬  張廖萬堅 陳素月  伍麗華Saidhai Tahovecahe    林俊憲  莊瑞雄  王美惠  邱泰源  吳思瑤  高嘉瑜  邱議瑩  范 雲  沈發惠  吳秉叡  蘇巧慧  賴瑞隆  蘇治芬  邱志偉

棄權:

王婉諭  陳椒華  邱顯智

主席:現在表決民進黨黨團修正動議條文。現有民進黨黨團要求記名表決,記名表決時間1分鐘,現在開始。

(進行表決)

主席:報告表決結果:出席95人,贊成者55人,反對者36人,棄權者4人,贊成者多數,作以下宣告:第三條照民進黨黨團修正動議條文通過。

表決結果名單

會議名稱:立法院第10屆第4會期第10次會議  表決型態:記名表決

表決時間:中華民國1101119日下午120029

表決議題:跟蹤騷擾防制法第三條

     民進黨黨團修正動議

表決結果:出席人數:95  贊成人數:55  反對人數:36  棄權人數:4

贊成:

陳秀寳  蔡適應  柯建銘  劉世芳  陳歐珀  李昆澤  黃世杰  蔡易餘  何欣純  林宜瑾  管碧玲  趙天麟  鍾佳濱  劉櫂豪  張宏陸  莊競程  余 天  劉建國  湯蕙禎  羅致政  林岱樺  楊 曜  林楚茵  吳玉琴  賴品妤  黃秀芳  陳 瑩  江永昌  羅美玲  周春米  王定宇  林淑芬  吳琪銘  郭國文  陳明文  陳亭妃  何志偉  鄭運鵬  張廖萬堅 陳素月  伍麗華Saidhai Tahovecahe    林俊憲  莊瑞雄  王美惠  邱泰源  吳思瑤  高嘉瑜  邱議瑩  范 雲  沈發惠  吳秉叡  蘇巧慧  賴瑞隆  蘇治芬  邱志偉

反對:

王婉諭  陳椒華  邱顯智  費鴻泰  陳玉珍  萬美玲  江啟臣  李貴敏  鄭麗文  呂玉玲  蔡壁如  林思銘  陳雪生  葉毓蘭  曾銘宗  張育美  孔文吉  賴士葆  吳斯懷  廖國棟  陳超明  林為洲  魯明哲  李德維  鄭正鈐  林文瑞  林奕華  溫玉霞  徐志榮  林德福  謝衣鳯  翁重鈞  鄭天財Sra Kacaw   羅明才  蔣萬安  陳以信

棄權:

邱臣遠  高虹安  張其祿  賴香伶

主席:現在進行第四條,請宣讀條文。

民眾黨黨團修正動議:

第 四 條  警察機關受理跟蹤騷擾行為案件應即開始調查、製作書面紀錄,並告知被害人得行使之權利及服務措施。

前項案件經調查有跟蹤騷擾行為之犯罪嫌疑者,應予行為人書面告誡;必要時,並應採取其他保護被害人之適當措施。

不服警察機關之書面告誡者,得書面告誡送達次日起三十日內,以書狀敘明理由,以原處分機關為被告,逕向被告機關所在地之地方法院行政訴訟庭提起行政訴訟。

行政訴訟法第二百三十七條之三至第二百三十七條之九之規定,於前項訴訟準用之。

於行為人經檢察官不起訴處分或法院無罪判決確定後,檢察官或法院應通知原處分機關撤銷書面告誡。

國民黨黨團修正動議:

第 四 條  警察機關受理跟蹤騷擾行為案件,應即開始調查、製作書面紀錄,不以被害人提出刑事告訴為限。

警察機關為前項之調查,應告知被害人得行使之權利與得享有之服務措施。警察機關於必要時應立即採取保護被害人之適當措施。

第一項案件經調查有跟蹤騷擾行為者,應於受理後七十二小時內給予行為人書面告誡。

第一項調查期間,依明顯事實足認被害人有再受跟蹤騷擾行為侵擾之虞者,警察機關得核發警告命令,禁止行為人再為跟蹤騷擾行為。

警告命令自核發時生效,期間為二個月。法院核發保護令後,警告命令即失其效力。

違反警告命令者,處新臺幣一萬元以上十萬元以下罰鍰。

警察機關依第一項規定進行調查時,受調查人及相關人應予配合,並提供必要之相關資料。

受調查人對於警察機關依前項規定所為之調查,無正當理由規避、妨礙或拒絕提供違反跟蹤騷擾行為調查所需必要資料者,處新臺幣一萬元以上五萬元以下罰鍰;受調查人再經通知,無正當理由規避、妨礙或拒絕者,主管機關得繼續通知調查,並按次處新臺幣三萬元以上十萬元以下罰鍰,至接受調查、到場陳述意見或提供必要之文書、資料或證物為止。

被跟蹤騷擾者或行為人對警察機關依本法行使職權之方法、應遵守之程序或其他侵害利益之情事,得向該機關行使職權之人員,當場陳述理由表示異議。不服書面告誡者,得於書面告誡送達次日起三十日內,以書狀敘明理由, 以原處分機關為被告,逕向被告機關所在地之地方行政訴訟庭提起行政訴訟,並準用相關行政訴訟法之規範。

民進黨黨團修正動議:

第 四 條  警察機關受理跟蹤騷擾行為案件,應即開始調查、製作書面紀錄,並告知被害人得行使之權利及服務措施。

前項案件經調查有跟蹤騷擾行為之犯罪嫌疑者,警察機關應依職權或被害人之請求,核發書面告誡予行為人;必要時,並應採取其他保護被害人之適當措施。

行為人或被害人對於警察機關核發或不核發書面告誡不服時,得於收受書面告誡或不核發書面告誡之通知後十日內,經原警察機關向其上級警察機關表示異議。

前項異議,原警察機關認為有理由者,應立即更正之;認為無理由者,應於五日內加具書面理由送上級警察機關決定。上級警察機關認為有理由者,應立即更正之;認為無理由者,應予維持。

行為人或被害人對於前項上級警察機關之決定,不得再聲明不服。

主席:現在表決民眾黨黨團修正動議條文,現有民進黨黨團要求記名表決,記名表決時間1分鐘。現在開始。

(進行表決)

主席:報告表決結果:出席委員94人,贊成者7人,反對者55人,棄權者32人,贊成者少數,民眾黨黨團修正動議條文不通過。

表決結果名單

會議名稱:立法院第10屆第4會期第10次會議  表決型態:記名表決

表決時間:中華民國1101119日下午120617

表決議題:跟蹤騷擾防制法第四條

     民眾黨黨團修正動議

表決結果:出席人數:94  贊成人數:7  反對人數:55  棄權人數:32

贊成:

王婉諭  陳椒華  邱顯智  邱臣遠  高虹安  張其祿  賴香伶

反對:

陳秀寳  蔡適應  柯建銘  劉世芳  陳歐珀  李昆澤  黃世杰  蔡易餘  何欣純  林宜瑾  管碧玲  趙天麟  鍾佳濱  劉櫂豪  張宏陸  莊競程  余 天  劉建國  湯蕙禎  羅致政  林岱樺  楊 曜  林楚茵  吳玉琴  賴品妤  黃秀芳  陳 瑩  江永昌  羅美玲  周春米  王定宇  林淑芬  吳琪銘  郭國文  陳明文  陳亭妃  何志偉  鄭運鵬  張廖萬堅 陳素月  伍麗華Saidhai Tahovecahe    林俊憲  莊瑞雄  王美惠  邱泰源  吳思瑤  高嘉瑜  邱議瑩  范 雲  沈發惠  吳秉叡  蘇巧慧  賴瑞隆  蘇治芬  邱志偉

棄權:

費鴻泰  陳玉珍  萬美玲  江啟臣  李貴敏  鄭麗文  呂玉玲  林思銘  陳雪生  葉毓蘭  曾銘宗  張育美  賴士葆  吳斯懷  廖國棟  陳超明  林為洲  魯明哲  李德維  鄭正鈐  林文瑞  馬文君  林奕華  溫玉霞  徐志榮  林德福  謝衣鳯  鄭天財Sra Kacaw   翁重鈞  羅明才  蔣萬安  陳以信

主席:現在表決國民黨黨團修正動議條文,現有民進黨黨團要求記名表決,記名表決時間1分鐘,現在開始。

(進行表決)

主席:報告表決結果:出席96人,贊成者40人,反對者56人,棄權者0人,贊成者少數,國民黨黨團修正動議條文不通過。

表決結果名單

會議名稱:立法院第10屆第4會期第10次會議  表決型態:記名表決

表決時間:中華民國1101119日下午120750

表決議題:跟蹤騷擾防制法第四條

     國民黨黨團修正動議

表決結果:出席人數:96  贊成人數:40  反對人數:56  棄權人數:0

贊成:

王婉諭  陳椒華  邱顯智  費鴻泰  陳玉珍  萬美玲  江啟臣  李貴敏  鄭麗文  呂玉玲  邱臣遠  高虹安  張其祿  賴香伶  林思銘  陳雪生  葉毓蘭  曾銘宗  張育美  孔文吉  賴士葆  吳斯懷  廖國棟  陳超明  林為洲  魯明哲  李德維  鄭正鈐  林文瑞  馬文君  林奕華  溫玉霞  徐志榮  林德福  謝衣鳯  鄭天財Sra Kacaw   翁重鈞  羅明才  蔣萬安  陳以信

反對:

陳秀寳  蔡適應  柯建銘  劉世芳  陳歐珀  李昆澤  黃世杰  蔡易餘  何欣純  林宜瑾  管碧玲  趙天麟  鍾佳濱  劉櫂豪  張宏陸  莊競程  余 天  劉建國  湯蕙禎  羅致政  林岱樺  楊 曜  林楚茵  吳玉琴  賴品妤  黃秀芳  陳 瑩  江永昌  羅美玲  周春米  王定宇  林淑芬  吳琪銘  郭國文  陳明文  陳亭妃  何志偉  鄭運鵬  張廖萬堅 陳素月  伍麗華Saidhai Tahovecahe    林俊憲  莊瑞雄  趙正宇  王美惠  邱泰源  吳思瑤  高嘉瑜  邱議瑩  范 雲  沈發惠  吳秉叡  蘇巧慧  賴瑞隆  蘇治芬  邱志偉

棄權:

主席:現在表決民進黨黨團修正動議條文。現有民進黨黨團要求記名表決,記名表決時間1分鐘,現在開始。

(進行表決)

主席:報告表決結果:出席94人,贊成者55人,反對者35人,棄權者4人,贊成者多數,作以下宣告:第四條照民進黨黨團修正動議條文通過。

表決結果名單

會議名稱:立法院第10屆第4會期第10次會議  表決型態:記名表決

表決時間:中華民國1101119日下午120924

表決議題:跟蹤騷擾防制法第四條

     民進黨黨團修正動議

表決結果:出席人數:94  贊成人數:55  反對人數:35  棄權人數:4

贊成:

陳秀寳  蔡適應  柯建銘  劉世芳  陳歐珀  李昆澤  黃世杰  蔡易餘  何欣純  林宜瑾  管碧玲  趙天麟  鍾佳濱  劉櫂豪  張宏陸  莊競程  余 天  劉建國  湯蕙禎  羅致政  林岱樺  楊 曜  林楚茵  吳玉琴  賴品妤  黃秀芳  陳 瑩  江永昌  羅美玲  周春米  王定宇  林淑芬  吳琪銘  郭國文  陳明文  陳亭妃  何志偉  鄭運鵬  張廖萬堅 陳素月  伍麗華Saidhai Tahovecahe    林俊憲  莊瑞雄  王美惠  邱泰源  吳思瑤  高嘉瑜  邱議瑩  范 雲  沈發惠  吳秉叡  蘇巧慧  賴瑞隆  蘇治芬  邱志偉

反對:

王婉諭  陳椒華  邱顯智  費鴻泰  陳玉珍  江啟臣  李貴敏  鄭麗文  呂玉玲  林思銘  陳雪生  葉毓蘭  曾銘宗  張育美  孔文吉  賴士葆  吳斯懷  廖國棟  陳超明  林為洲  魯明哲  李德維  鄭正鈐  林文瑞  馬文君  林奕華  溫玉霞  徐志榮  林德福  謝衣鳯  鄭天財Sra Kacaw   翁重鈞  羅明才  蔣萬安  陳以信

棄權:

邱臣遠  高虹安  張其祿  賴香伶

主席:現在進行時代力量黨團彙整版本第五條。

時代力量黨團版本增列第五條:

第 五 條  書面告誡之核發或不核發,應以書面通知被害人及行為人。

被害人及行為人得於書面告誡或不核發之通知送達之翌日起三十日內,以書狀述明理由,經原處分之警察機關向警察機關所在地之法院聲明異議。

法院認為聲明異議不合法定程式或聲明異議權已經喪失者,應以裁定駁回之。但其不合法定程式可補正者,應定期間先命補正。

法院認為聲明異議無理由者,應以裁定駁回之。認為有理由者,以裁定將原書面告誡撤銷或命重為書面告誡。

聲明異議中書面告誡不停止執行。

關於聲明異議所為之裁定,不得抗告。但前開裁定係將原警察機關之命令撤銷者,被害人得為抗告。

聲明異議之程序,除本法別有規定外,準用社會秩序維護法有關規定。

民進黨黨團修正動議:

第 五 條  (不予採納)

主席:現在表決時代力量黨團彙整版本第五條,現有民進黨黨團、時代力量黨團要求記名表決,記名表決時間1分鐘,現在開始。

(進行表決)

主席:報告表決結果:出席95人,贊成者4人,反對者54人,棄權者37人,贊成者少數,時代力量黨團彙整版本第五條不通過,本條文不予採納。

表決結果名單

會議名稱:立法院第10屆第4會期第10次會議  表決型態:記名表決

表決時間:中華民國1101119日下午121225

表決議題:時代力量黨團彙整版本第五條

表決結果:出席人數:95  贊成人數:4  反對人數:54  棄權人數:37

贊成:

王婉諭  陳椒華  邱顯智  蔡壁如

反對:

陳秀寳  蔡適應  柯建銘  劉世芳  陳歐珀  李昆澤  黃世杰  蔡易餘  何欣純  林宜瑾  管碧玲  趙天麟  鍾佳濱  劉櫂豪  張宏陸  莊競程  余 天  劉建國  湯蕙禎  羅致政  林岱樺  楊 曜  林楚茵  吳玉琴  賴品妤  黃秀芳  陳 瑩  江永昌  羅美玲  周春米  王定宇  林淑芬  吳琪銘  郭國文  陳明文  陳亭妃  何志偉  鄭運鵬  陳素月  林俊憲  伍麗華Saidhai Tahovecahe    莊瑞雄  王美惠  邱泰源  吳思瑤  高嘉瑜  邱議瑩  范 雲  沈發惠  吳秉叡  蘇巧慧  賴瑞隆  蘇治芬  邱志偉

棄權:

費鴻泰  陳玉珍  萬美玲  江啟臣  李貴敏  鄭麗文  呂玉玲  邱臣遠  高虹安  張其祿  賴香伶  林思銘  陳雪生  葉毓蘭  曾銘宗  張育美  孔文吉  賴士葆  吳斯懷  廖國棟  陳超明  林為洲  魯明哲  李德維  鄭正鈐  林文瑞  馬文君  林奕華  溫玉霞  徐志榮  林德福  謝衣鳯  鄭天財Sra Kacaw   翁重鈞  羅明才  蔣萬安  陳以信

主席:報告院會,有一件事情想要請教大家,現在是1213分,我們有買便當,但是根據防疫的規定,餐廳可以用餐,但是不能在會議室裡面吃。我們有兩個方法,一個就是會後再吃,另一個是休息10分鐘後繼續開會。

會後再吃便當,大家沒有意見吧?通過。

現在進行第五條,請宣讀條文。

時代力量黨團修正動議:

第 五 條  保護令分為通常保護令、暫時保護令與緊急保護令。

行為人有第三條第一項第一款至第三款行為之一,致被害人生命、身體或自由有遭受侵害之虞者,檢察官、警察機關或直轄市、縣(市)主管機關,得聲請緊急保護令。

經法院准許核發緊急保護令,或行為人經警察機關依前條第二項規定為書面告誡後二年內,再為跟蹤騷擾行為者,被害人得向法院聲請通常保護令、暫時保護令;被害人為未成年人、身心障礙者或因故難以委任代理人者,其配偶、法定代理人、三親等內之血親或姻親,得為其向法院聲請之。

檢察官或警察機關得依職權向法院聲請通常保護令、暫時保護令。

保護令之聲請、撤銷、變更、延長及抗告,均免徵裁判費,並準用民事訴訟法第七十七條之二十三第四項規定。

國民黨黨團修正動議:

第 五 條  被害人得於最近一次跟蹤騷擾行為六個月內,向法院聲請保護令。保護令之聲請不以有取得警察機關之書面告誡為必要。

第一項之人為未成年人、身心障礙者或因故難以委任代理人者,其配偶、法定代理人、三親等內之血親或姻親,得為其向法院聲請之。

檢察官或警察機關得依職權向法院聲請保護令。

保護令之聲請、撤銷、變更、延長及抗告,均免徵裁判費,並準用民事訴訟法第七十七條之二十三第四項規定。

民進黨黨團修正動議:

第 五 條  行為人經警察機關依前條第二項規定為書面告誡後二年內,再為跟蹤騷擾行為者,被害人得向法院聲請保護令;被害人為未成年人、身心障礙者或因故難以委任代理人者,其配偶、法定代理人、三親等內之血親或姻親,得為其向法院聲請之。

檢察官或警察機關得依職權向法院聲請保護令。

保護令之聲請、撤銷、變更、延長及抗告,均免徵裁判費,並準用民事訴訟法第七十七條之二十三第四項規定。

家庭暴力防治法所定家庭成員間、現有或曾有親密關係之未同居伴侶間之跟蹤騷擾行為,應依家庭暴力防治法規定聲請民事保護令,不適用本法關於保護令之規定。

主席:現在表決時代力量黨團修正動議條文,現有民進黨黨團及時代力量黨團要求記名表決,記名表決時間1分鐘,現在開始。

(進行表決)

主席:報告表決結果:出席委員95人,贊成者4人,反對者55人,棄權者36人,贊成者少數,時代力量黨團修正動議條文不通過。

表決結果名單

會議名稱:立法院第10屆第4會期第10次會議  表決型態:記名表決

表決時間:中華民國1101119日下午121749

表決議題:跟蹤騷擾防制法第五條

     時代力量黨團修正動議

表決結果:出席人數:95  贊成人數:4  反對人數:55  棄權人數:36

贊成:

王婉諭  陳椒華  邱顯智  蔡壁如

反對:

陳秀寳  蔡適應  柯建銘  劉世芳  陳歐珀  李昆澤  黃世杰  蔡易餘  何欣純  林宜瑾  管碧玲  趙天麟  鍾佳濱  劉櫂豪  張宏陸  莊競程  余 天  劉建國  湯蕙禎  羅致政  林岱樺  楊 曜  林楚茵  吳玉琴  賴品妤  黃秀芳  陳 瑩  江永昌  羅美玲  周春米  王定宇  林淑芬  吳琪銘  郭國文  陳明文  陳亭妃  何志偉  鄭運鵬  張廖萬堅 陳素月  伍麗華Saidhai Tahovecahe    林俊憲  莊瑞雄  王美惠  邱泰源  吳思瑤  高嘉瑜  邱議瑩  范 雲  沈發惠  吳秉叡  蘇巧慧  賴瑞隆  蘇治芬  邱志偉

棄權:

費鴻泰  陳玉珍  萬美玲  江啟臣  李貴敏  鄭麗文  呂玉玲  邱臣遠  高虹安  張其祿  賴香伶  林思銘  陳雪生  葉毓蘭  曾銘宗  張育美  孔文吉  賴士葆  吳斯懷  廖國棟  陳超明  魯明哲  李德維  鄭正鈐  林文瑞  馬文君  林奕華  溫玉霞  徐志榮  林德福  謝衣鳯  翁重鈞  鄭天財Sra Kacaw   羅明才  蔣萬安  陳以信

主席:現在表決國民黨黨團修正動議條文,現有民進黨黨團要求記名表決,記名表決時間1分鐘,現在開始。

(進行表決)

主席:張廖委員萬堅聲明對剛才表決與民進黨黨團意見一致,列入公報紀錄。

萬委員美玲聲明對剛才表決與國民黨黨團意見一致,列入公報紀錄。

蔡委員壁如聲明對剛才表決與民眾黨黨團意見一致,列入公報紀錄。

報告表決結果:出席委員95人,贊成者32人,反對者55人,棄權者8人,贊成者少數,國民黨黨團修正動議條文不通過。

表決結果名單

會議名稱:立法院第10屆第4會期第10次會議  表決型態:記名表決

表決時間:中華民國1101119日下午121922

表決議題:跟蹤騷擾防制法第五條

     國民黨黨團修正動議

表決結果:出席人數:95  贊成人數:32  反對人數:55  棄權人數:8

贊成:

費鴻泰  陳玉珍  萬美玲  江啟臣  李貴敏  鄭麗文  呂玉玲  林思銘  陳雪生  葉毓蘭  曾銘宗  張育美  孔文吉  賴士葆  吳斯懷  廖國棟  陳超明  林為洲  魯明哲  鄭正鈐  林文瑞  馬文君  林奕華  溫玉霞  徐志榮  林德福  謝衣鳯  鄭天財Sra Kacaw   翁重鈞  羅明才  蔣萬安  陳以信

反對:

陳秀寳  蔡適應  柯建銘  劉世芳  陳歐珀  李昆澤  黃世杰  蔡易餘  何欣純  林宜瑾  管碧玲  趙天麟  鍾佳濱  劉櫂豪  張宏陸  莊競程  余 天  劉建國  湯蕙禎  羅致政  林岱樺  楊 曜  林楚茵  吳玉琴  賴品妤  黃秀芳  陳 瑩  江永昌  羅美玲  周春米  王定宇  林淑芬  吳琪銘  郭國文  陳明文  陳亭妃  何志偉  鄭運鵬  張廖萬堅 陳素月  伍麗華Saidhai Tahovecahe    林俊憲  莊瑞雄  王美惠  邱泰源  吳思瑤  高嘉瑜  邱議瑩  范 雲  沈發惠  吳秉叡  蘇巧慧  賴瑞隆  蘇治芬  邱志偉

棄權:

王婉諭  陳椒華  邱顯智  蔡壁如  邱臣遠  高虹安  張其祿  賴香伶

主席:現在表決民進黨黨團修正動議條文,現有民進黨黨團要求記名表決,記名表決時間1分鐘,現在開始。

(進行表決)

主席:報告表決結果:出席委員95人,贊成者55人,反對者35人,棄權者5人,贊成者多數,作以下宣告:第五條照民進黨黨團修正動議條文通過。

表決結果名單

會議名稱:立法院第10屆第4會期第10次會議  表決型態:記名表決

表決時間:中華民國1101119日下午122054

表決議題:跟蹤騷擾防制法第五條

     民進黨黨團修正動議

表決結果:出席人數:95  贊成人數:55  反對人數:35  棄權人數:5

贊成:

陳秀寳  蔡適應  柯建銘  劉世芳  陳歐珀  李昆澤  黃世杰  蔡易餘  何欣純  林宜瑾  管碧玲  趙天麟  鍾佳濱  劉櫂豪  張宏陸  莊競程  余 天  劉建國  湯蕙禎  羅致政  林岱樺  楊 曜  林楚茵  吳玉琴  賴品妤  黃秀芳  陳 瑩  江永昌  羅美玲  周春米  王定宇  林淑芬  吳琪銘  郭國文  陳明文  陳亭妃  何志偉  鄭運鵬  張廖萬堅 陳素月  伍麗華Saidhai Tahovecahe    林俊憲  莊瑞雄  王美惠  邱泰源  吳思瑤  高嘉瑜  邱議瑩  范 雲  沈發惠  吳秉叡  蘇巧慧  賴瑞隆  蘇治芬  邱志偉

反對:

王婉諭  陳椒華  邱顯智  費鴻泰  陳玉珍  萬美玲  江啟臣  李貴敏  鄭麗文  呂玉玲  林思銘  陳雪生  葉毓蘭  曾銘宗  張育美  孔文吉  賴士葆  吳斯懷  廖國棟  陳超明  林為洲  魯明哲  鄭正鈐  林文瑞  馬文君  林奕華  溫玉霞  徐志榮  林德福  謝衣鳯  鄭天財Sra Kacaw   翁重鈞  羅明才  蔣萬安  陳以信

棄權:

蔡壁如  邱臣遠  高虹安  張其祿  賴香伶

主席:現在進行第六條,請宣讀條文。

時代力量黨團修正動議:

第 六 條  保護令之聲請,應以書狀為之。但緊急保護令之聲請,得以言詞、電信傳真或其他科技設備傳送之方式,並得為夜間或休息日為之。

保護令之聲請,由被害人之住居所地、相對人之住居所地或跟蹤騷擾行為地或結果地之地方法院管轄。

法院為定管轄權,得調查被害人或相對人之住居所。經聲請人或被害人要求保密被害人之住居所者,法院應以秘密方式訊問,將該筆錄及相關資料密封,並禁止閱覽。

民進黨黨團修正動議:

第 六 條  保護令之聲請,應以書狀為之,由被害人之住居所地、相對人之住居所地或跟蹤騷擾行為地或結果地之地方法院管轄。

法院為定管轄權,得調查被害人或相對人之住居所。經聲請人或被害人要求保密被害人之住居所者,法院應以秘密方式訊問,將該筆錄及相關資料密封,並禁止閱覽。

主席:現在表決時代力量黨團修正動議條文,現有民進黨黨團及時代力量黨團要求記名表決,記名表決時間1分鐘,現在開始。

(進行表決)

主席:報告表決結果:出席委員97人,贊成者4人,反對者56人,棄權者37人,贊成者少數,時代力量黨團修正動議條文不通過。

表決結果名單

會議名稱:立法院第10屆第4會期第10次會議  表決型態:記名表決

表決時間:中華民國1101119日下午122343

表決議題:跟蹤騷擾防制法第六條

     時代力量黨團修正動議

表決結果:出席人數:97  贊成人數:4  反對人數:56  棄權人數:37

贊成:

王婉諭  陳椒華  邱顯智  蔡壁如

反對:

陳秀寳  蔡適應  柯建銘  劉世芳  陳歐珀  李昆澤  黃世杰  蔡易餘  何欣純  林宜瑾  管碧玲  趙天麟  鍾佳濱  劉櫂豪  張宏陸  莊競程  余 天  劉建國  湯蕙禎  羅致政  林岱樺  楊 曜  林楚茵  吳玉琴  賴品妤  黃秀芳  陳 瑩  江永昌  羅美玲  周春米  王定宇  林淑芬  吳琪銘  郭國文  陳明文  陳亭妃  何志偉  鄭運鵬  張廖萬堅 陳素月  伍麗華Saidhai Tahovecahe    林俊憲  莊瑞雄  趙正宇  王美惠  邱泰源  吳思瑤  高嘉瑜  邱議瑩  范 雲  沈發惠  吳秉叡  蘇巧慧  賴瑞隆  蘇治芬  邱志偉

棄權:

費鴻泰  陳玉珍  萬美玲  江啟臣  李貴敏  鄭麗文  呂玉玲  邱臣遠  高虹安  張其祿  賴香伶  林思銘  陳雪生  葉毓蘭  曾銘宗  張育美  孔文吉  賴士葆  吳斯懷  廖國棟  陳超明  林為洲  魯明哲  李德維  鄭正鈐  林文瑞  馬文君  林奕華  溫玉霞  徐志榮  林德福  謝衣鳯  鄭天財Sra Kacaw   翁重鈞  羅明才  蔣萬安  陳以信

主席:現在表決民進黨黨團修正動議條文,現有民進黨黨團要求記名表決,記名表決時間1分鐘,現在開始。

(進行表決)

主席:報告表決結果:出席委員69人,贊成者59人,反對者0人,棄權者10人,贊成者多數,作以下宣告:第六條照民進黨黨團修正動議條文通過。

表決結果名單

會議名稱:立法院第10屆第4會期第10次會議  表決型態:記名表決

表決時間:中華民國1101119日下午122516

表決議題:跟蹤騷擾防制法第六條

     民進黨黨團修正動議

表決結果:出席人數:69  贊成人數:59  反對人數:0  棄權人數:10

贊成:

王婉諭  陳椒華  邱顯智  陳秀寳  蔡適應  柯建銘  劉世芳  陳歐珀  李昆澤  黃世杰  蔡易餘  何欣純  林宜瑾  管碧玲  趙天麟  鍾佳濱  劉櫂豪  張宏陸  莊競程  余 天  劉建國  湯蕙禎  羅致政  林岱樺  楊 曜  林楚茵  吳玉琴  賴品妤  黃秀芳  陳 瑩  江永昌  羅美玲  周春米  王定宇  林淑芬  吳琪銘  郭國文  陳明文  陳亭妃  何志偉  鄭運鵬  張廖萬堅 伍麗華Saidhai Tahovecahe    陳素月  林俊憲  莊瑞雄  趙正宇  王美惠  邱泰源  吳思瑤  高嘉瑜  邱議瑩  范 雲  沈發惠  吳秉叡  蘇巧慧  賴瑞隆  蘇治芬  邱志偉

反對:

棄權:

李貴敏  蔡壁如  邱臣遠  高虹安  張其祿  賴香伶  林思銘  陳雪生  鄭天財Sra Kacaw   翁重鈞

主席:現在進行時代力量黨團彙整版本第十四條,請宣讀條文。

時代力量黨團版本增列第十四條:

第十四條  法院核發緊急保護令,得不經審理程序。

法院為保護被害人,得於通常保護令審理終結前,依聲請或依職權核發暫時保護令。

法院核發暫時保護令或緊急保護令時,得依聲請或依職權核發第十二條第一項各款之命令。

法院於受理緊急保護令之聲請後,依聲請人到庭或電話陳述跟蹤騷擾行為之事實,足認被害人有受保護之必要,應於二十四小時內以書面核發緊急保護令,並得以電信傳真或其他科技設備傳送緊急保護令予警察機關。

聲請人於聲請通常保護令前聲請暫時保護令或緊急保護令,其經法院准許核發者,視為已有通常保護令之聲請。

暫時保護令、緊急保護令自核發時起生效,於聲請人撤回通常保護令之聲請、法院審理終結核發通常保護令或駁回聲請時失其效力。緊急保護令核發後,第五條第三項或第四項之聲請權人未於二個月內聲請通常保護令者,亦同。

民進黨黨團修正動議:

第十四條  (不予採納)

主席:現在表決時代力量黨團彙整版本第十四條。現有民進黨黨團、時代力量黨團要求記名表決,記名表決時間1分鐘。在開始。

(進行表決)

主席:報告表決結果:出席委員68人,贊成者3人,反對者56人,棄權者9人,贊成者少數,時代力量黨團彙整版本第十四條條文不通過,本條不予採納。

表決結果名單

會議名稱:立法院第10屆第4會期第10次會議  表決型態:記名表決

表決時間:中華民國1101119日下午122822

表決議題:時代力量黨團彙整版本第十四條

表決結果:出席人數:68  贊成人數:3  反對人數:56  棄權人數:9

贊成:

王婉諭  陳椒華  邱顯智

反對:

陳秀寳  蔡適應  柯建銘  劉世芳  陳歐珀  李昆澤  黃世杰  蔡易餘  何欣純  林宜瑾  管碧玲  趙天麟  鍾佳濱  劉櫂豪  張宏陸  莊競程  余 天  劉建國  湯蕙禎  羅致政  林岱樺  楊 曜  林楚茵  吳玉琴  賴品妤  黃秀芳  陳 瑩  江永昌  羅美玲  周春米  王定宇  林淑芬  吳琪銘  郭國文  陳明文  陳亭妃  何志偉  鄭運鵬  張廖萬堅 陳素月  伍麗華Saidhai Tahovecahe    林俊憲  莊瑞雄  趙正宇  王美惠  邱泰源  吳思瑤  高嘉瑜  邱議瑩  范 雲  沈發惠  吳秉叡  蘇巧慧  賴瑞隆  蘇治芬  邱志偉

棄權:

蔡壁如  邱臣遠  高虹安  張其祿  賴香伶  林思銘  葉毓蘭  翁重鈞  鄭天財Sra Kacaw   

主席:現在進行第十三條,請宣讀條文。

時代力量黨團修正動議:

第十三條  通常保護令有效期間最長為二年,自核發時起生效。

通常保護令有效期間屆滿前,法院得依被害人或第五條第三項後段規定聲請權人之聲請或依職權撤銷、變更或延長之;通常保護令有效期間之延長,每次不得超過二年。

檢察官或警察機關得為前項延長通常保護令之聲請。

被害人或第五條第三項後段規定聲請權人聲請變更或延長通常保護令,於法院裁定前,原通常保護令不失其效力。檢察官及警察機關依前項規定聲請延長通常保護令,亦同。

法院受理延長通常保護令之聲請後,應即時通知被害人、聲請人、相對人、檢察官及警察機關。

民進黨黨團修正動議:

第十三條  保護令有效期間最長為二年,自核發時起生效。

保護令有效期間屆滿前,法院得依被害人或第五條第一項後段規定聲請權人之聲請或依職權撤銷、變更或延長之;保護令有效期間之延長,每次不得超過二年。

檢察官或警察機關得為前項延長保護令之聲請。

被害人或第五條第一項後段規定聲請權人聲請變更或延長保護令,於法院裁定前,原保護令不失其效力。檢察官及警察機關依前項規定聲請延長保護令,亦同。

法院受理延長保護令之聲請後,應即時通知被害人、聲請人、相對人、檢察官及警察機關。

主席:現在表決時代力量黨團修正動議條文。

現有民進黨黨團及時代力量黨團要求記名表決,記名表決時間1分鐘。現在開始。

(進行表決)

主席:報告表決結果:出席委員64人,贊成者4人,反對者55人,棄權者5人,贊成者少數,時代力量黨團修正動議條文不通過。

表決結果名單

會議名稱:立法院第10屆第4會期第10次會議  表決型態:記名表決

表決時間:中華民國1101119日下午123145

表決議題:跟蹤騷擾防制法第十三條

     時代力量黨團修正動議

表決結果:出席人數:64  贊成人數:4  反對人數:55  棄權人數:5

贊成:

王婉諭  陳椒華  邱顯智  蔡壁如

反對:

陳秀寳  蔡適應  柯建銘  劉世芳  陳歐珀  李昆澤  黃世杰  蔡易餘  何欣純  林宜瑾  管碧玲  趙天麟  鍾佳濱  劉櫂豪  張宏陸  莊競程  余 天  劉建國  湯蕙禎  羅致政  林岱樺  楊 曜  林楚茵  吳玉琴  賴品妤  黃秀芳  陳 瑩  江永昌  羅美玲  周春米  王定宇  林淑芬  吳琪銘  郭國文  陳明文  陳亭妃  何志偉  鄭運鵬  張廖萬堅 陳素月  伍麗華Saidhai Tahovecahe    林俊憲  莊瑞雄  王美惠  邱泰源  吳思瑤  高嘉瑜  邱議瑩  范 雲  沈發惠  吳秉叡  蘇巧慧  賴瑞隆  蘇治芬  邱志偉

棄權:

邱臣遠  高虹安  張其祿  賴香伶  林思銘

主席:現在表決民進黨黨團修正動議條文。

現有民進黨黨團要求記名表決,記名表決時間1分鐘。現在開始。

(進行表決)

主席:報告表決結果:出席委員65人,贊成者58人,反對者2人,棄權者5人,贊成者多數,作以下宣告:第十三條照民進黨黨團修正動議條文通過。

表決結果名單

會議名稱:立法院第10屆第4會期第10次會議  表決型態:記名表決

表決時間:中華民國1101119日下午123318

表決議題:跟蹤騷擾防制法第十三條

     民進黨黨團修正動議

表決結果:出席人數:65  贊成人數:58  反對人數:2  棄權人數:5

贊成:

王婉諭  陳椒華  邱顯智  陳秀寳  蔡適應  柯建銘  劉世芳  陳歐珀  李昆澤  黃世杰  蔡易餘  何欣純  林宜瑾  管碧玲  趙天麟  鍾佳濱  劉櫂豪  張宏陸  莊競程  余 天  劉建國  湯蕙禎  羅致政  林岱樺  楊 曜  林楚茵  吳玉琴  賴品妤  黃秀芳  陳 瑩  江永昌  羅美玲  周春米  王定宇  林淑芬  吳琪銘  郭國文  陳明文  陳亭妃  何志偉  鄭運鵬  張廖萬堅 伍麗華Saidhai Tahovecahe    陳素月  林俊憲  莊瑞雄  王美惠  邱泰源  吳思瑤  高嘉瑜  邱議瑩  范 雲  沈發惠  吳秉叡  蘇巧慧  賴瑞隆  蘇治芬  邱志偉

反對:

林思銘  葉毓蘭

棄權:

蔡壁如  邱臣遠  高虹安  張其祿  賴香伶

主席:全案經過二讀,現有民進黨黨團提議繼續進行三讀。請問院會,有無異議?(無)無異議。請宣讀經過二讀之條文。

跟蹤騷擾防制法(三讀)

與經過二讀內容同,略─

主席:三讀條文已宣讀完畢,現有民進黨黨團提議第二條第二項第一款「案件之統計及公佈」文字修正為「案件之統計及公布」。

民進黨黨團提案:

針對本日院會三讀之跟蹤騷擾防制法第二條第二項第一款「……案件之統計及公佈」,其中「佈」字應修正為「布」,以符法律統一用字。是否有當,敬請公決。

提案人:民主進步黨立法院黨團 柯建銘

主席:請問院會,有無異議?(無)無異議,照民進黨黨團所提意見作文字修正。

全案作以下決議:跟蹤騷擾防制法制定通過。

報告院會,本法條次及條文中之條次如有不一致情形,授權議事人員調整。

繼續處理黨團協商所作附帶決議,請議事人員一併宣讀附帶決議之內容。

附帶決議:

通過附帶決議9項:

1.為落實跟蹤騷擾防制工作,確保民眾人身安全、隱私權等基本權益,內政部應立即設立跟蹤騷擾防制推動諮詢小組,定期邀集相關部會、專家學者與民間團體代表共同審議、諮詢、推動跟蹤騷擾防制作為,俾利防制工作之推動,並完善跟蹤騷擾被害人之保護服務。

2.「跟蹤騷擾防制法草案」第二條第二項第四款「其他統籌及督導防制跟蹤騷擾行為之相關事務」,應自行或委託民間團體,提供下列協助:

一、人身安全保護。

二、必要之醫療協助。

三、通譯服務。

四、法律協助。

五、心理輔導及諮詢服務。

六、案件偵查或審理中陪同接受詢(訊)問。

七、必要之經濟補助。

八、其他必要之協助。

3.「跟蹤騷擾防制法草案」第二條明定本法主管機關應辦理之事項,其立法說明也敘明:「各機關應發揮專業職能,依相關法規規定執行被害人保護扶助、行為人心理健康支持或精神疾病治療、防制教育推動等保護措施,以有效防制跟蹤騷擾行為」,顯見各相關機關皆應納入跟蹤騷擾防制之偕同範圍。故為完善防制及補足核心之被害人保護,請各相關機關配合推動及辦理以下業務:

一、主管機關:跟蹤騷擾防制法規與政策之規劃、推動、監督、執行、跟蹤騷擾犯罪之調查、被害人人身安全維護及緊急處理,並訂定跨機關(構)合作規範等相關事宜。

二、衛生福利主管機關:跟蹤騷擾被害人保護扶助工作、配合推動跟蹤騷擾防制措施及宣導、跟蹤騷擾被害人身心治療、諮商及相對人處遇等相關事宜。

三、教育主管機關:跟蹤騷擾防制教育及相關性別平等教育之推動、跟蹤騷擾被害人就學權益維護及學校輔導諮商支持等相關事宜。

四、勞工主管機關:跟蹤騷擾被害人之職業安全、職場跟蹤騷擾防制教育、提供或轉介當事人身心治療及諮商等相關事宜。

五、法務主管機關:跟蹤騷擾犯罪之偵查、矯正及再犯預防等刑事司法相關事宜。

4.「跟蹤騷擾防制法草案」第二條明定本法主管機關應辦理之事項,為使本法通過後確實可行,避免因警力不足或專業不夠而導致基層員警過勞加劇、案件漏接、被害人受到二度傷害等問題,請內政部:

一、於本法通過三個月內通盤檢視現有警政業務及本法通過後所增加之業務量,考量合理化之警政工作負擔,一年內增補所需警政人力與資源。

二、於本法通過三個月內,邀集跟蹤騷擾防制之專家學者及民間團體,擬定具性別平等及人權保障之專業培訓課程,並於一年內完成相關警政之培訓。

5.「跟蹤騷擾防制法草案」第二條明定本法主管機關應辦理之事項,為有效推動跟蹤騷擾防制及補足核心之被害人保護,應包含:

一、督導及推展跟蹤騷擾防制教育。

二、協調被害人保護及相對人處遇計畫。

三、建立並管理跟蹤騷擾電子資料庫,供法官、檢察官、警察及其他政府機關使用,並對被害人個人資料予以保密。

四、遴聘(派)學者專家、民間團體及相關機關代表提供諮詢,其中學者專家、民間團體代表之人數,不得少於總數二分之一;且任一性別人數不得少於總數三分之一。

五、對於跟蹤騷擾之被害人及疑似被害人,自行或委託民間團體,提供下列協助:

()人身安全保護及庇護。

()必要之醫療及諮商協助。

()通譯服務。

()法律協助。

()心理輔導及諮詢服務。

()於案件偵查或審理中陪同接受詢(訊)問。

()其他必要之協助。

6.跟蹤騷擾防制法之立法目的,為確保個人之人身安全與日常生活,以及使人民免於遭受跟蹤騷擾之侵害、維護個人人格尊嚴。鑒於跟蹤騷擾之行為多樣,隨著時間、科技技術之進展,人與人之交往方式之轉變,可能衍生目前跟騷行為定義外之行為樣態。故要求內政部警政署於跟蹤騷擾防制法施行後五年,針對跟蹤騷擾之定義、行為樣態、跟蹤騷擾防制法施行之情形進行統計及研究,以利後續之法規檢討以及修正。

7.中央及地方主管機關與相關目的事業主管機關辦理本法各項工作,得按權責與實際需求委託民間團體辦理之。

8.第二條第二項第四款「其他統籌及督導防制跟蹤騷擾行為之相關事務」因中央主管及地方主管機關與相關目的事業主管機關負責事項龐雜,應可採公私部門合作之方法,以擴大可運用之資源及社會參與層面,俾利防制工作之推動,爰要求主管機關得自行或委託民間團體,提供被害人下列協助:

一、人身安全保護。

二、必要之醫療協助。

三、通譯服務。

四、法律協助。

五、心理輔導及諮詢服務。

六、案件偵查或審理中陪同接受詢(訊)問。

七、必要之經濟協助。

八、其他必要之協助。

9.第二條第二項第一款主管機關權責應包含:負責防制政策、法規與方案研究、規劃、訂定、解釋、推動、監督、執行、被害人人身安全維護及緊急處理、訂定跨機關(構)合作規範等事宜。

主席:報告院會,以上附帶決議均照協商結論照案通過。

現在繼續處理黨團協商保留之附帶決議,共7項。請議事人員宣讀審查會第7項附帶決議之內容。

附帶決議:

7.為落實保障被害人權益及其人身安全,有效防止跟蹤騷擾行為惡化,警察機關受理跟蹤騷擾案件後,應不待告訴權人提出告訴,即進行相關調查程序,必要時應給予行為人書面告誡;惟實務上告訴乃論之罪若告訴權人未行提告,基於偵查資源之分配,個別警察機關或有不同考量,甚至衍生調查程序之差異,恐有類似個案情況卻不同處理之疑慮。爰此,本法主管機關針就警察機關於受理跟蹤騷擾案件後,有關書面告誡之核發及救濟程序,應於本法施行細則予以規範,並對有關辦理跟蹤騷擾行為案件人員之在職教育訓練提出具體規劃。針對前開事項之進度,於本法三讀通過後三個月內提出書面報告送交內政、社會福利及衛生環境委員會。

主席:請問院會,有無異議?(有)有異議。現在進行表決。

針對本項附帶決議,現有民進黨黨團要求記名表決,記名表決時間1分鐘。現在開始。

(進行表決)

主席:報告表決結果:出席委員58人,贊成者3人,反對者53人,棄權者2人,贊成者少數,本項附帶決議不通過。

表決結果名單

會議名稱:立法院第10屆第4會期第10次會議  表決型態:記名表決

表決時間:中華民國1101119日下午125628

表決議題:跟蹤騷擾防制法草案

     附帶決議審查會第七項

表決結果:出席人數:58  贊成人數:3  反對人數:53  棄權人數:2

贊成:

王婉諭  陳椒華  邱顯智

反對:

陳秀寳  蔡適應  柯建銘  劉世芳  陳歐珀  李昆澤  黃世杰  蔡易餘  何欣純  林宜瑾  管碧玲  趙天麟  鍾佳濱  劉櫂豪  張宏陸  莊競程  湯蕙禎  羅致政  林岱樺  楊 曜  林楚茵  吳玉琴  賴品妤  黃秀芳  陳 瑩  江永昌  羅美玲  周春米  王定宇  林淑芬  吳琪銘  郭國文  陳明文  陳亭妃  何志偉  鄭運鵬  張廖萬堅 伍麗華Saidhai Tahovecahe    陳素月  林俊憲  莊瑞雄  王美惠  邱泰源  吳思瑤  高嘉瑜  邱議瑩  范 雲  沈發惠  吳秉叡  蘇巧慧  賴瑞隆  蘇治芬  邱志偉

棄權:

林思銘  葉毓蘭

主席:請議事人員宣讀黨團協商新收第1項附帶決議之內容。

1

為利本法通過後之警方實務執法,落實保障被害人權益與人身安全,請本法主管機關後續訂定本法施行細則、相關子法、辦法、程序、指引及專業培訓課程等內容時,應邀集跟蹤騷擾防制之專家學者及民間團體。針對前開事項之進度,於本法三讀通過後一年內提出書面報告送交內政、社會福利及衛生環境委員會。

提案人:范 雲

連署人:管碧玲  劉世芳

主席:請問院會,有無異議?(無)無異議。本項附帶決議決定照案通過。

請議事人員宣讀黨團協商新收第2項附帶決議之內容。

2

為確保本法能確實防制跟蹤騷擾行為,中央主管機關應委託本法第二條之諮詢小組,於本法施行後每三年提出一次成效評估報告,其內容包括跟蹤騷擾防制施行成效之整體性評估,以及未來法律修正、有關配套措施之建議,相關細節如下:

一、諮詢小組之任務應包括:

1.跟蹤騷擾防制之運作現況考察;

2.跟蹤騷擾防制成效評估;

3.舉行與跟蹤騷擾防制有關之公聽會及學術研討會;

4.其他研究評估跟蹤騷擾防制所必要之事項;

二、諮詢小組之任務,應於施行細則明訂之;

三、成效報告所應該加以研究、評估可行性的各項內容,應於施行細則明訂之。

提案人:台灣民眾黨立法院黨團 賴香伶  邱臣遠

主席:請問院會,有無異議?(有)有異議。現在進行表決。

針對本項附帶決議,現有民進黨黨團要求記名表決,記名表決時間1分鐘。現在開始。

(進行表決)

主席:報告表決結果:出席委員60人,贊成者3人,反對者55人,棄權者2人,贊成者少數,本項附帶決議不通過。

表決結果名單

會議名稱:立法院第10屆第4會期第10次會議  表決型態:記名表決

表決時間:中華民國1101119日下午125934

表決議題:跟蹤騷擾防制法草案

     附帶決議協商新收第2

表決結果:出席人數:60  贊成人數:3  反對人數:55  棄權人數:2

贊成:

王婉諭  陳椒華  邱顯智

反對:

陳秀寳  蔡適應  柯建銘  劉世芳  陳歐珀  李昆澤  黃世杰  蔡易餘  何欣純  林宜瑾  管碧玲  趙天麟  鍾佳濱  劉櫂豪  張宏陸  莊競程  余 天  劉建國  湯蕙禎  羅致政  林岱樺  楊 曜  林楚茵  吳玉琴  賴品妤  黃秀芳  陳 瑩  江永昌  羅美玲  周春米  王定宇  林淑芬  吳琪銘  郭國文  陳明文  陳亭妃  何志偉  鄭運鵬  張廖萬堅 陳素月  伍麗華Saidhai Tahovecahe    林俊憲  莊瑞雄  王美惠  邱泰源  吳思瑤  高嘉瑜  邱議瑩  范 雲  沈發惠  吳秉叡  蘇巧慧  賴瑞隆  蘇治芬  邱志偉

棄權:

林思銘  葉毓蘭

主席:請議事人員宣讀黨團協商新收第3項附帶決議之內容。

3

就跟蹤騷擾行為之定義涉及「與性或性別有關」部分,主管機關應明確定義其行為範圍,應審酌跟蹤騷擾行為態樣未必「與性或性別有關」,且不應僅限於動機之判斷,而需考量跟蹤騷擾行為造成之傷害,並徹底檢討其與「性騷三法」定義之相異性,避免該定義失於狹義,無法有效遏止跟騷行為。

台灣民眾黨立法院黨團 賴香伶  邱臣遠

主席:請問院會,有無異議?(有)有異議,現在進行表決。

針對本項附帶決議,現有民進黨黨團要求記名表決。記名表決,時間1分鐘,現在開始。

(進行表決)

主席:劉委員建國聲明對剛才之表決與民進黨黨團意見一致,列入公報紀錄。

報告表決結果:出席委員60人,贊成者3人,反對者55人,棄權者2人,贊成者少數,本項附帶決議不通過。

表決結果名單

會議名稱:立法院第10屆第4會期第10次會議  表決型態:記名表決

表決時間:中華民國1101119日下午10141

表決議題:跟蹤騷擾防制法草案

     附帶決議協商新收第3

表決結果:出席人數:60  贊成人數:3  反對人數:55  棄權人數:2

贊成:

王婉諭  陳椒華  邱顯智

反對:

陳秀寳  蔡適應  柯建銘  劉世芳  陳歐珀  李昆澤  黃世杰  蔡易餘  何欣純  林宜瑾  管碧玲  趙天麟  鍾佳濱  劉櫂豪  張宏陸  莊競程  余 天  劉建國  湯蕙禎  羅致政  林岱樺  楊 曜  林楚茵  吳玉琴  賴品妤  黃秀芳  陳 瑩  江永昌  羅美玲  周春米  王定宇  林淑芬  吳琪銘  郭國文  陳明文  陳亭妃  何志偉  鄭運鵬  張廖萬堅 陳素月  伍麗華Saidhai Tahovecahe    林俊憲  莊瑞雄  王美惠  邱泰源  吳思瑤  高嘉瑜  邱議瑩  范 雲  沈發惠  吳秉叡  蘇巧慧  賴瑞隆  蘇治芬  邱志偉

棄權:

賴香伶  林思銘

主席:請議事人員宣讀黨團協商新收第4項附帶決議之內容。

4

本法通過後,行政機關研擬相關子法規定及作業程序時,務必邀請婦女團體與民間相關團體參與討論,提供被害人服務經驗與實務處理建議,以完善法制,有助本法之有效施行。

提案人:台灣民眾黨立法院黨團 賴香伶  邱臣遠

主席:請問院會,有無異議?(無)無異議。作以下決定:本項附帶決議照案通過。

請議事人員宣讀黨團協商新收第5項附帶決議之內容。

5

為避免出現保護被害人之缺口,主管機關接獲民眾報案,不應以無「與性或性別無關」拒絕受理或勸喻撤回,並應於本法施行後兩年內,檢討因上開要件而未成立跟蹤騷擾行為之案件,研議本法修正方向。

提案人:台灣民眾黨立法院黨團 賴香伶  邱臣遠

主席:請問院會,有無異議?(有)有異議,現在進行表決。

針對本項附帶決議,現有民進黨黨團要求記名表決。記名表決,時間1分鐘,現在開始。

(進行表決)

主席:報告表決結果:出席委員70人,贊成者14人,反對者55人,棄權者1人,贊成者少數,本項附帶決議不通過。

表決結果名單

會議名稱:立法院第10屆第4會期第10次會議  表決型態:記名表決

表決時間:中華民國1101119日下午10413

表決議題:跟蹤騷擾防制法草案

     附帶決議協商新收第5

表決結果:出席人數:70  贊成人數:14  反對人數:55  棄權人數:1

贊成:

王婉諭  陳椒華  邱顯智  李貴敏  呂玉玲  林思銘  陳雪生  葉毓蘭  曾銘宗  孔文吉  賴士葆  吳斯懷  廖國棟  陳超明

反對:

陳秀寳  蔡適應  柯建銘  劉世芳  陳歐珀  李昆澤  黃世杰  蔡易餘  何欣純  林宜瑾  管碧玲  趙天麟  鍾佳濱  劉櫂豪  張宏陸  莊競程  余 天  劉建國  湯蕙禎  羅致政  林岱樺  楊 曜  林楚茵  吳玉琴  賴品妤  黃秀芳  陳 瑩  江永昌  羅美玲  周春米  王定宇  林淑芬  吳琪銘  郭國文  陳明文  陳亭妃  何志偉  鄭運鵬  張廖萬堅 陳素月  伍麗華Saidhai Tahovecahe    林俊憲  莊瑞雄  王美惠  邱泰源  吳思瑤  高嘉瑜  邱議瑩  范 雲  沈發惠  吳秉叡  蘇巧慧  賴瑞隆  蘇治芬  邱志偉

棄權:

賴香伶

主席:請議事人員宣讀黨團協商保留第3項附帶決議之內容。

3

「跟蹤騷擾防制法草案」第四條明定警察機關受理跟蹤騷擾行為案件之調查、核發書面告誡等事宜,為減少社會疑慮、警方執法之模糊,以及完善保障被害人之權益,其執行應依循下列規範:

一、警察機關受理跟蹤騷擾行為案件或知有犯罪嫌疑者,無論被害人提告與否,皆應即開始刑事調查。

二、經調查確認有犯罪嫌疑者,應即予行為人書面告誡並採取保護被害人之適當措施,無論被害人提告與否。其中犯罪嫌疑係指初始犯罪嫌疑,僅需達到非單純臆測而有該犯罪可能之心證程度即屬之,確認後警察機關便應即發予行為人書面告誡,不可拖至調查終結、即將起訴時才核發。

三、警察機關應設立申訴管道,提供被害人針對不發予行為人書面告誡之救濟管道。

主席:請問院會有無異議?(無)無異議,照案通過。

繼續處理院會新收之附帶決議共4項,請議事人員宣讀第1項附帶決議之內容。

1

鑒於跟蹤騷擾行為態樣多元,為確保被害人之權益得以保障,主管機關於接獲民眾報案時,不應以「與性或性別」無關為由拒絕受理或勸諭撤回,並應按月公布跟蹤騷擾行為受理及不受理案件數,以及成案與否之依據,另於本法施行後兩年內,檢討相關法令及防制措施之修正。

提案人:中國國民黨立法院黨團 陳玉珍

主席:請問院會有無異議?(有)有異議。

現在進行表決。針對本項附帶決議,現有民進黨黨團要求記名表決,記名表決時間1分鐘。現在開始。

(進行表決)

主席:報告表決結果:出席委員63人,贊成者7人,反對者55人,棄權者0人,贊成者少數,本項附帶決議不通過。

表決結果名單

會議名稱:立法院第10屆第4會期第10次會議  表決型態:記名表決

表決時間:中華民國1101119日下午10714

表決議題:跟蹤騷擾防制法草案

     附帶決議院會新收第1

表決結果:出席人數:62  贊成人數:7  反對人數:55  棄權人數:0

贊成:

王婉諭  陳椒華  邱顯智  李貴敏  賴香伶  林思銘  葉毓蘭

反對:

陳秀寳  蔡適應  柯建銘  劉世芳  陳歐珀  李昆澤  黃世杰  蔡易餘  何欣純  林宜瑾  管碧玲  趙天麟  鍾佳濱  劉櫂豪  張宏陸  莊競程  余 天  劉建國  湯蕙禎  羅致政  林岱樺  楊 曜  林楚茵  吳玉琴  賴品妤  黃秀芳  陳 瑩  江永昌  羅美玲  周春米  王定宇  林淑芬  吳琪銘  郭國文  陳明文  陳亭妃  何志偉  鄭運鵬  張廖萬堅 陳素月  伍麗華Saidhai Tahovecahe    林俊憲  莊瑞雄  王美惠  邱泰源  吳思瑤  高嘉瑜  邱議瑩  范 雲  沈發惠  吳秉叡  蘇巧慧  賴瑞隆  蘇治芬  邱志偉

棄權:

主席:請議事人員宣讀第2項附帶決議之內容。

2

為促使國人人身安全及行動自由進一步獲得保障,有關「跟蹤騷擾防制法」立法完成後,主管機關於訂定本法施行細則時,應邀請專家學者、婦女團體及相關民間團體共同參與討論,藉由提供被害者服務之實際經驗及處理建議,以確實掌握跟蹤騷擾行為態樣及提出防制措施之研訂參考。

提案人:中國國民黨立法院黨團 陳玉珍

主席:請問院會有無異議?(無)無異議,照案通過。

請議事人員宣讀第3項附帶決議之內容。

3

針對本法將跟蹤騷擾行為定義為「與性或性別有關」之行為,然執行上認定標準仍欠缺明確性,恐無法有效遏止或懲罰此類犯罪行為,爰請主管機關應明確定義其行為範圍,審酌跟蹤騷擾行為態樣未必「與性或性別有關」,且不僅限於行為動機,而應考量跟蹤騷擾之過程及結果,並檢討其與「性騷擾防治三法」定義之相異性,避免定義過於狹隘,無法全面保護各類遭跟蹤騷擾之被害人。

提案人:中國國民黨立法院黨團 陳玉珍

主席:請問院會有無異議?(有)有異議。

現在進行表決。針對本項附帶決議,現有民進黨黨團要求記名表決,記名表決時間1分鐘。現在開始。

(進行表決)

主席:報告表決結果:出席委員72人,贊成者17人,反對者55人,棄權者0人,贊成者少數,本項附帶決議不通過。

表決結果名單

會議名稱:立法院第10屆第4會期第10次會議  表決型態:記名表決

表決時間:中華民國1101119日下午11006

表決議題:跟蹤騷擾防制法草案

     附帶決議院會新收第3

表決結果:出席人數:72  贊成人數:17  反對人數:55  棄權人數:0

贊成:

王婉諭  陳椒華  邱顯智  李貴敏  呂玉玲  賴香伶  林思銘  陳雪生  葉毓蘭  曾銘宗  孔文吉  賴士葆  吳斯懷  廖國棟  陳超明  魯明哲  鄭正鈐

反對:

陳秀寳  蔡適應  柯建銘  劉世芳  陳歐珀  李昆澤  黃世杰  蔡易餘  何欣純  林宜瑾  管碧玲  趙天麟  鍾佳濱  劉櫂豪  張宏陸  莊競程  余 天  劉建國  湯蕙禎  羅致政  林岱樺  楊 曜  林楚茵  吳玉琴  賴品妤  黃秀芳  陳 瑩  江永昌  羅美玲  周春米  王定宇  林淑芬  吳琪銘  郭國文  陳明文  陳亭妃  何志偉  鄭運鵬  張廖萬堅 陳素月  伍麗華Saidhai Tahovecahe    林俊憲  莊瑞雄  王美惠  邱泰源  吳思瑤  高嘉瑜  邱議瑩  范 雲  沈發惠  吳秉叡  蘇巧慧  賴瑞隆  蘇治芬  邱志偉

棄權:

主席:請宣讀新收第4項附帶決議之內容。

4

壹、有關「跟蹤騷擾防制法」第二條第二項第一款「主管機關……其他統籌及督導防制跟蹤騷擾行為等相關事宜」,應包含:

一、督導及推展跟蹤騷擾防制教育。

二、協調被害人保護及相對人處遇計畫。

三、建立並管理跟蹤騷擾電子資料庫,供法官、檢察官、警察及其他政府機關使用,並對被害人個人資料予以保密。

貳、因中央及地方主管機關與相關目的事業主管機關負責事項龐雜,為擴大可運用之資源及社會參與層面,俾利防制工作之推動,中央及地方主管機關與相關目的事業主管機關辦理本法各項工作,得按權責與實際需求自行或委託民間團體,提供被害人下列協助:

一、人身安全保護。

二、必要之醫療協助。

三、通譯服務。

四、法律協助。

五、心理輔導及諮詢服務。

六、案件偵查或審理中陪同接受詢(訊)問。

七、必要之經濟補助。

八、其他必要之協助。

、鑑於跟蹤騷擾行為之多樣,且常隨著科技發展與人們來往方式而變化,為利本法通過後警方實務執法及落實被害人權益保障,爰請本法主管機關於本法通過後,針對跟蹤騷擾定義、行為樣態、本法施行情形、犯罪數量、被害人保護扶助需求、相對人處遇等項目進行持續統計及研究分析,以利主管機關三年後啟動之本法檢討與改善。

提案人:民主進步黨立法院黨團

柯建銘  劉世芳  蔡適應  管碧玲  范 雲

主席:請問院會,有無異議?(無)沒有異議,照案通過。

本案完成立法程序後,有委員登記發言,每位委員發言時間2分鐘。

首先請范委員雲發言。

范委員雲:1312分)謝謝大家,謝謝剛才所有參與投票支持跟騷法的委員。跟蹤騷擾防制法這部重要的法律真的讓受害人等了非常多年,一個進步法案的通過真的需要非常多人在不同階段的共同努力。首先要感謝內政委員會所有的委員,在管碧玲委員的號召下,努力地通過這部法案,還有柯總召、劉世芳委員、黃世杰委員,以及我們的同伴周春米、賴品妤、吳思瑤、蘇巧慧、陳秀寳、林楚茵等委員在不同的階段都貢獻非常多,當然還有所有本黨委員的努力。也要特別感謝內政部徐部長及陳次長,還有其間穿梭整合協調的羅秉成政委;另外當然是婦女團體持續努力、鞭策,今天才能夠有這樣的進度,其中特別感謝婦女救援基金會、婦女新知基金會及勵馨基金會給予很多專業意見及批評,在過程中對我們信任,並共同來努力。

跟騷法是我進入立法院之後全力推動的法案,我們希望真正保護被害人,讓憾事不再發生,許多受害人不分性別,其實已經遭到跟蹤騷擾多年,他們生活在恐懼中,身心俱疲、名譽受損,甚至還有人想要輕生,這種長期的身心創傷,甚至危害生命的犯罪必須遏止。

在最後三讀通過的法案中,要向大家報告,我們做到了。首先,任何人被跟蹤騷擾可以直接找警察求助,不論是否提告,警方必須立刻介入調查;第二點,跟騷法不只是內政部的職責,需要跨部會合作;第三點,跟騷法不只保護女性,也包含所有性別及傾向;再來,跟騷法的實際執行,我們已經再三跟內政部確認,未來也會避免警力訓練不足;最後,沒有一個法案是完美的,當然有遺珠之憾,其中包含我在內,我已經要求行政院必須持續蒐集數字,以3年為目標啟動針對本法的檢討改善,作為立委,我也會監督及落實。

感謝大家共同努力,讓我們一起拒絕性別暴力。謝謝。

主席:謝謝范委員。

請李委員貴敏發言。

李委員貴敏:1315分)主席、立院同仁以及媒體朋友們,大家午安,大家好,在跟騷這部法案通過的這個時間點我的感觸很深,一則以喜;一則以憂,喜的是因為民間團體的努力,終於能夠讓這部法案能夠通過;憂的是其實這部法案只是一部有名無實的法案,在整個協商的過程當中,我們看到民進黨執政團隊對於這部法案的杯葛,在最終連協商出來的結果,也不願意接納國民黨黨團所提出在實施之後兩年之內應該要按照實際上面的情形做檢討、做改進。

為什麼我說他是一個有名無實的法案,因為民進黨政府迫於民團的壓力,必須要讓跟騷法能夠通過,但問題是他在第三條裡面加了性與性別的要件,大家試想,除非加害人自己承認他是跟性與性別有關,或者是被害人他能夠證明是跟性與性別有關,否則的話,他就絕對不會落入跟蹤騷擾的定義範圍之內,也因為這樣子,所以他在第四條裡面說,如果警察機關在調查之後認為你是有跟騷行為的時候,這時候他才可以給你書面的告誡,但是在第五條的地方又講,如果你有書面告誡行為兩年之內,你有繼續這樣的跟騷的行為時,你才可以申請保護令,這樣的規定是不是讓這個法案全部形同虛設?這個是我們最顧慮的。

主席:謝謝李委員。

溫委員玉霞聲明對剛才表決與國民黨黨團意見一致,列入公報紀錄。

請周委員春米發言。

周委員春米:1317分)主席,各位同仁,非常謝謝大家,我們好不容易今天走到這一步,我們好不容易把跟蹤騷擾防制法完成二讀、三讀的程序,這是一個感謝的時刻,也是一個傷感的時刻,上午在我們進行院會之前,我接到了屏東通訊行受害者先生給我的一個訊息,他說:「春米委員早上好!得知跟騷法案在今日將在院會全力拼三讀,希望三讀順利通過,跟騷法在很早以前就該完成立法來保障保護更多需要幫助的人,現今社會快速進步,但是社會上發生憾事也越來越多,在法律上更需要及時來調整法律,真心希望太太會是這件憾事的最後一個人,太太的離開能幫助到社會上更多正面臨跟騷的世人,太太的離開不是白白犧牲,而是幫助更多需要的人。」謝謝朝野黨團大家齊心協力完成這個法案,在這個法案裡面,我們提供了很多的保護的工具,包括書面的告誡,包括保護令的核發,包括預防性羈押,我們也確認把跟蹤騷擾防制、跟蹤騷擾的行為犯罪化,我想這些得來不易,要做的還是很多,但是我們希望這個法案的完成是一個開始,讓很多在社會上被跟蹤騷擾所害、所困的人,我們能夠及時站起來保護他,讓這個國家、這個社會、這個政府可以站起來保護他們,謝謝大家。

主席:謝謝周委員。

報告院會,現在截止發言登記。

繼續請陳委員椒華發言。

陳委員椒華:1320分)主席、各位同仁。民間團體推動多年但是在第9屆立法功虧一簣的跟蹤騷擾防制法,今天終於在立法院三讀通過,感謝朝野各黨團的努力,時代力量肯定這部法案的通過,我們高興但是又感到遺憾,高興的就是在發生這麼多的悲劇、眾多震驚社會的案件後,執政黨終於願意通過這部民間已經推動、倡議多年的法案,來強化對於跟蹤騷擾行為被害人的保障。然而對於通過的版本,我們也覺得遺憾,因為坦白說,這終究是一部先求有再求好的版本,其中包括對於能快速保障被害人的緊急保護令及暫時保護令制度、對於跟蹤騷擾行為的定義範圍是否應該只限縮在「性或性別」以及相關的救濟制度等,我們時代力量都認為還有更加強的空間,好讓主管機關能更迅速地給予被害人即時的保障,以避免再有下一次的悲劇發生。在法案通過後,時代力量也會持續監督行政機關在執行上的落實,以確實保障受被跟蹤騷擾所苦的人能在法案通過後真正得到需要的保護與幫助,謝謝。

主席:繼續請劉委員世芳發言。

劉委員世芳:1322分)謝謝主席,也非常謝謝朝野黨團願意花這麼多時間來處理跟蹤騷擾防制法,讓它可以在今天三讀通過。大家都知道,從第9屆開始其實有很多不同的聲音跟不同的紛擾,但是今天不管是民間婦女團體、我們立法院各黨團還有我們的行政部門,甚至包括刑事、行政、民事以及警察、司法、社會福利這些有資源的人,大家終於獲得一個共識。當然我們也有聽到不同的聲音,有人認為不能只侷限在「性或性別」,但是民進黨黨團認為「性或性別」的部分目前是屬於最重要而需要先處理,像剛剛時代力量也特別提到先求有再求好,這是我們現在對這個基本的政策所可以追求的。在我們的附帶決議裡面也有特別提到,希望在一年內有一個完整的書面報告,讓內政部警政署先來處理目前大概累積的一千兩百多案,看對這些案子怎麼樣做比較好的資源上的整理,更何況在3年之後,我們也必須要在修法上面提出更完整的辦法。

大家都知道,到目前為止只有美國、日本跟德國有這樣的法律,所以臺灣可以通過跟蹤騷擾防制法,就表示臺灣重視婦女的權益,臺灣重視在「性或性別」上面怎麼樣消除一切對婦女同胞跟很多在性別上面弱勢跟強勢之間的歧視問題。所以我非常謝謝朝野黨團願意放下成見,讓我們可以讓跟騷法趕快上路,因為在上一屆會期結束的時候,有相當多的婦女團體,包括中央跟地方都特別提到,跟騷法沒有通過是他們的遺憾。今天我們終於可以放下心,我們一起讓跟蹤騷擾防制法上路,讓我們可以保證我們的性別平等再下一城,希望跟騷法可以好好地保護臺灣所有的婦女跟弱勢同胞。

主席:繼續請邱委員顯智發言。

邱委員顯智:1324分)院長、各位同仁。為了防範跟蹤騷擾行為,世界上已經有許多國家制定相關法令,在許多寶貴生命犧牲之後、在許多人多年努力之後,我們終於能夠走到今天這一步。在跟蹤騷擾防制法三讀程序立法後,其實你可以看到,過去在我的律師執業生涯裡面,親眼看到許多被害人因為法律規範不足,讓他們無法在被跟蹤騷擾第一時間獲得治安機關的有效協助。今天這一部跟蹤騷擾防制法是一個被害人保護的里程碑,也是一個開始,我們不會忘記這是用許多被害人的犧牲所換來的。

我必須要強調,現在的跟蹤騷擾防制法是先求有再求好的立法思維下的產物,因此這一部理論上要即時完成保護被害人的法律,可能因為法律規定的疏漏或實際執行的不佳,讓被害人在需要國家保護的時候,還是沒有辦法即時獲得協助。而這個規範上的缺漏包括跟蹤騷擾行為限縮到必須和性與性別有關,包括被害人可能因為難以舉證而無法獲得保護,包括欠缺緊急保護令和沒有簡單迅速的有效救濟程序,也讓有急迫危險的被害人難以在第一時間獲得保護令,事後也沒辦法即時獲得救濟,就這些問題及處理,在立法審議過程之中,事實上許多專家也表達得非常清楚。

所以我們希望在這部法律通過之後,行政機關及立法朝野各黨派能夠繼續監督法律的施行和推動修正,讓這部法律可以成為真正保護每一位跟蹤騷擾被害人的安全網。

主席:請王委員婉諭發言。

王委員婉諭:1327分)跟蹤騷擾防制法這部法案的制定,我們已經晚於其他國家許多,也忽視了民間團體的奔走倡議多年,也奠基在許多悲劇之上,才終於在今天得到三讀通過,完成被害人保護的重要里程碑。

我自從上任之後,也非常意識到這件事情實務上的重要性,必須要儘快完成立法,所以也提出了相關法案。後來時代力量黨團在每一個會期都會一再要求行政院要提出草案,要求召委們應該要儘速審理法案。值得肯定的是,這次通過的法案版本裡面,針對跟蹤騷擾的定義,很明確列舉常見的8種跟蹤騷擾樣態,這與時代力量黨團所提的方向一致,目的就是希望能夠讓這些受典型行為樣態侵害的被害人能夠被納入保護機制,明確補足現有保護不足的漏洞。然而我們的努力絕對不能只停留在先求有再求好這樣子的立法程序當中,立法之後更應該落實,並且逐步精進。

在審議過程當中看到許多民間團體的呼籲,都已經表達出這部跟蹤騷擾防制法可能會造成被害人保護的漏洞,包括跟蹤騷擾的行為樣態必須限縮到性與性別相關,欠缺緊急保護令及沒有簡單迅速的書面告誡救濟程序,恐怕都會讓急切遭受危險的被害人沒有辦法即時得到協助。所以我們會認為今天法案的通過不是一個結束,而是應該更積極全面檢討,未來也應該實際推動落實。

這部法案通過之後,我依然會持續監督法律的實施,和修正推動的過程,也希望行政機關和立法院朝野各黨做好準備,往後勢必還得進行更多努力來改變,以致更進一步的推動,希望能夠成為真正周全保護每一位跟蹤騷擾被害人的機制。謝謝。

主席:請葉委員毓蘭發言。

葉委員毓蘭:1329分)跟蹤騷擾防制法歷經兩屆委員的立法,在諸多遺憾中通過,本席最不能接受的就是執政黨口口聲聲說,民間版、在野黨版本太過理想化,擔心會增加警察的負擔,卻沒有認真考慮過警力和專業的配套,強推草率的行政院版本。在第三條的行為定義中,執政黨堅持限縮在性與性別,想要縮小打擊面以減少案量,但是執政黨所談的權力關係是一種複雜糾纏的概念,也徒增第一線受理報案的員警的困擾,反而增加民眾對警察的不信任感。

國民黨黨團版本授權警察先判斷報案行為是否屬於九款的正面表列,再看能否以第五條豁免條款予以排除,而且內政部要制定施行細則及配套子法,都可以將細節規定得一清二楚,警察是否該受理都會有依據,但是今天卻因為執政黨版本的定義模糊,讓非常認真執法的警察未來面臨執法的困境,實在令人心痛。

國民黨黨團的版本,希望警察處理跟騷,當然也會顧及配套,提供適當的執法工具。本黨的第四條不但設計了書面告誡及警告命令的黃牌、紅牌,在強制力上層次分明、方便遵循,甚至顧慮到警察機關的調查權限,納入了行政調查和違反調查的罰則。

本席更曾提出法案要整併現有的婦幼少年警察成立社會保護大隊,並增加中央的人力,在漫長的過程中,執政黨卻從未考量到這些事。法律已經通過,本席在過程中爭取各項警力專業的配套,已經問心無愧,希望未來不會再有被害人。

主席:請林委員思銘發言。

林委員思銘:1332分)謝謝主席。今天跟騷法順利三讀通過,立法上雖然有不符合在野黨及民眾期待的地方,但我還是要特別感謝立法院每一位同仁的支持,讓這部法案順利地通過。未來對婦女的安全保障、性別暴力及跟蹤騷擾犯罪類型的防制均有所推進,或許在執法上未來可能有許多窒礙,有必須改進的地方,本席及國民黨均建議在施行兩年後,必須檢討、修正立法不足的地方,尤其針對跟蹤騷擾犯罪的預防,社會安全網的建置是否僅限於性與性別有關的規範,這些愛恨情仇的態樣,我們必須做滾動式的檢討,才能真正規範且防制更多跟蹤騷擾類型的犯罪行為,匡正不良的社會風氣,確實保障社會正常秩序。

各位同仁,我希望我們大家一起繼續努力,繼續將社會安全網的漏洞一一的補起來,讓我們的民眾能夠安心地回家,不再擔心、受怕,以上。

主席:請林委員為洲發言。(不在場)林委員不在場。

請蘇委員巧慧發言。

蘇委員巧慧:1334分)主席,各位同仁。今天本院三讀通過跟蹤騷擾防制法,就法制面向來看意義重大,第一,因為這代表我們的法律保障從身體危害的防制進一步到心理危害的防制;第二,這也代表我們的法律效用從直接危害的防制進一步地到了預防犯罪,也就是阻卻更大危害的發生;第三,意義更重大的是展現了對個人隱私權的保障,隱私權可以說是現代社會最容易受侵犯,但也是最需要保障的權利,隱私是個人自主的領域,是自我權利的實現,是個人自由權、人格權的基礎。因此大法官第603號解釋明白宣示,隱私權乃為不可或缺、不能侵犯的基本人權。大法官解釋第689號更進一步指出,跟追行為係侵害個人之隱私及人格權、行動自由及決定自由權。但過去只有社會秩序維護法一條條文,顯然過於薄弱也無法發揮效果。

在三讀通過本法後,我們期待各政府機關能根據本法規定落實執行,完成我國對人權的進一步落實與保障,再次感謝全體同仁的努力,謝謝大家。

主席:請江委員永昌發言。

江委員永昌:1336分)院長,與會同仁。今天三讀通過跟蹤騷擾防制法,警察機關對跟蹤騷擾行為2年效力的書面告誡,若行為人再犯,再透過保護令及刑事程序處理,這是我國法制往保障人民免於恐懼的自由邁向一大步。但是今天我們將所謂的跟蹤騷擾行為限定在與性或性別有關,是為了考量立法之初,警察與司法介入到人民私領域的互動,可能的衝擊會難以評估,所以採取比較保守的界定。

不過本席希望未來本法上路之後,主管機關應該要時時盤點相關案件的適用情形,於一段時期之後,應該再修法研議如何擴大跟蹤騷擾行為的定義。我知道最初的版本是採取警察核發警告命令、防制令,透過行政罰、刑罰來對應不同程度之違犯行為的設計架構。今天的跟騷法只針對嚴重的跟騷行為才進入刑罰,立法上僅有這個太重的手段,我擔心法院會難以判決。今天三讀通過的跟騷法第十條,保護令案件審理不公開;第二十條實行跟蹤騷擾行為的刑事程序審理不公開,這是擔心對疑似跟騷行為者容易有未審先判的效果,也對跟騷行為的被害者更是二度傷害。

盤點我國法制,現在針對廣義有牽涉性隱私的案件,只有性侵害犯罪防治法有明文規定,判決書要遮蔽被害人,對於刑事程序、民事求償及行政裁罰程序都只能仰仗個別法官的善意及敏感度。本席覺得不夠,因此希望未來其他法律能夠制定完備,對被害者的保護更完整,以上。

主席:請管委員碧玲發言。

管委員碧玲:1338分)院長,各位同仁。跟騷法絕對不是形同具文的法案,第九屆對於跟騷法應該如何制定,各方都包山包海的希望所有類型的跟騷行為都能夠被納入保護,但是正因為這種包山包海的想像,讓跟騷法無法形成共識。第九屆以來,我們並沒有因此讓弱勢婦女在保護的空窗期中度過,今天之所以能夠整理出一個高發生率、高恐懼感、高傷害性,特別需要保護的案例範圍,正是因為這段期間警政單位透過防制計畫實踐之後,我們整理出一個最需要保護的範圍,用這個方向予以修法。但是在修法的過程,我們仍然遇到很多的困難,最大的轉機是出現於范雲委員在程序委員會與大家討論的時候,他提出有許多進步婦女團體,他們還是認為寧願找出一個方向,讓這個法律可以向前走,所以也有一些婦女團體,他們認為為了讓一個方向可以有新的進度,我們能夠從性與性別的範圍著手,因為這樣的一個瞭解,我們才請羅秉成政委出來,朝向這個方面去協商、去構詞,而有今天的法案。我必須說,我們把最高危險、最需要保護的族群,當我們納入了絕對的保護的時候,這部法律是一個值得期待、有力量的法律,而不是形同具文的一個法律。謝謝大家!

主席:報告院會,登記發言的委員都已經發言完畢,今天會議進行到此為止,1123日(星期二)上午9時繼續開會,進行後續討論事項。另外,請各黨團幹部於1122日(星期一)下午230分至議場3樓,進行「海空戰力提升計畫採購特別條例草案」之協商。

現在休息。

休息1341分)

附錄:

Shape34

402