Shape1

立法院公報 第110卷 第113期 委員會紀錄


立法院第10屆第4會期司法及法制委員會第12次全體委員會議紀錄

時  間 中華民國1101117日(星期三)96分至1011

地  點 本院紅樓302會議室

主  席 黃委員世杰

繼續開會

主席:現在繼續開會。請議事人員一併宣讀所列議案全部預算數及委員提案。

預算數部分:

壹、111年度促進轉型正義委員會主管收支部分

111年度促進轉型正義委員會歲入來源別預算表

科目

本年度預算數

2



罰款及賠償收入



19


促進轉型正義委員會

-



1

賠償收入

-




一般賠償收入

-

3



規費收入



12


促進轉型正義委員會

5千元



1

使用規費收入

5千元




資料使用費

5千元

7



其他收入



21


促進轉型正義委員會

-



1

雜項收入

-




收回以前年度歲出

-




其他雜項收入

-

111年度促進轉型正義委員會歲出機關別預算表

科目

本年度預算數

2




行政院主管



16



促進轉型正義委員會

6,6547



1


一般行政

3,6156千元



2


促進轉型正義業務

3,008萬元



3


第一預備金

311千元

貳、行政院主管111年度促進轉型正義基金附屬單位預算案

一、業務計畫:請參閱預算書。

二、基金來源、用途及餘絀:

()基金來源:500萬元。

()基金用途:500萬元。

()本期餘絀:0元。

三、解繳公庫:無列數。

委員提案部分:

主席:因為在場委員未足人數,現在休息。

休息

繼續開會

主席:現在繼續開會。

剛才已經宣讀完預算數及委員提案,我們現在開始進行預算審查。現在進行討論事項第一案,審查111年度中央政府總預算案關於促進轉型正義委員會主管收支部分。

歲入部分沒有提案,我們是不是就照列?因為沒有人提案,歲入部分就照列。

接下來處理歲出。委員提出的整筆提案有2案,即第1案跟第2案,先請主委說明。

葉代理主任委員虹靈:謝謝主席。第1案部分,我們尊重委員的提案,針對我們本來就在擬定的收支保管運用辦法還有基金管理會的組成來報院,這部分我們會再用書面跟委員會說明,所以這案尊重委員的提案。

2案部分,因為促轉會的任期到明年530日屆滿,各項工作都在收攏階段,如果凍結十分之一的業務費恐怕會造成困難,我們可以針對委員關切如何銜接任務的部分詳細跟委員做書面說明,但是不是可以在凍結的金額上酌減?請委員斟酌,謝謝。

主席:好,第1案是我的案子,我先說明一下。主要是因為時間差的關係,我有事先問過主委,黨產那邊已經有一筆和解的收入,他們要先成立基金的科目才有辦法讓錢進來,而主委的任期到明年5月結束,之後由誰主管還要行政院內部討論決定。但至少還有5個月的時間,我希望不只用500萬元額度去規劃基金收支跟應用範圍,現在有這麼多轉型正義該做的事情,你卻挑這一項作為基金的第一筆支出科目,我覺得不太對,所以請你們充實這筆錢的運用,把書面給所有委員會的成員。

葉代理主任委員虹靈:好。

主席:2案,請問吳斯懷委員要不要表示一下意見?因為是你的案子。

吳委員斯懷:在上次質詢時,代理主委有提過,你們也有承諾,但實質上你們跟政府其他部會還有民間代表性團體的溝通是不夠的,所以我提這案最主要是希望你們做實質性的橫向溝通,就像剛才主席講的,預計明年5月你們的任務編組就結束了,但你今年又列入這麼多的代辦事項,這些問題勢必要移轉到相關部會去接續處理,不是5月份一到,所有的事情就結束了,對不對?

葉代理主任委員虹靈:對。

吳委員斯懷:我之所以要凍結你們的預算,就是希望你們把現在開始直到明年5月及5月以後的相關工作進行整理,你現在手上的任務有執行完的、還要持續執行的,甚至可能還要很長的時間,不是一、兩年而已,就像你講的三、五年以後才能完成,這些執行完、執行中、未來的任務要交給哪些部會?以及跟民間團體的部分,到現在為止我們很明顯看到民間團體還有很多不同的意見,不同意見就代表我們國家是多元的角度,尤其對歷史事件的解釋,我一再強調歷史的解釋權不是在執政黨的手上,歷史的解釋權是大家共有的,這是公共財,所以我希望你們業務交接給各部會時要做好溝通。

還有一個確立很重要。本席也在公部門服務幾十年,業務交接一但有斷層,可是你們的任務結束了,你的職跟權都沒有了,到時候找誰要呢?想要獎勵或懲處都沒有辦法,這個業務就空掉了,所以我覺得要很積極地處理,希望你們給我一份專案報告,說明這些業務的交接和延續怎麼處理,包含預算跟很多受難者的陳情、訴願還沒結束或正在司法程序的案子,有許許多多的問題牽涉到法律和人權,不同的部會要怎麼做?我希望你用具體的內容提出一份專案報告,好不好?

葉代理主任委員虹靈:委員,我們是不是用書面報告就委員關心的事項作詳細說明?有關部會的銜接。

吳委員斯懷:我同意。

主席:吳委員關心的問題是我們所有人共同關心的,我看他們的總預算只編到明年5月,也只有六千五百多萬元,所以如果凍到十分之一,他們可能沒辦法完整做出我們理想上要他們交的報告,我們在額度上凍結並請他們交書面,但您是不是可以調整一下額度?

吳委員斯懷:可以,看看你們的建議是什麼,我再來考慮,但我想交書面報告是一個非常必要的程序。

主席:會,一定會。

葉代理主任委員虹靈:我們會交書面報告。

吳委員斯懷:你看凍多少是可以接受的嘛。

葉代理主任委員虹靈:委員,如果是10萬元的話,可以嗎?

吳委員斯懷:我不在意跟你們爭凍多少,我在意的是我剛才講的,包含主席剛剛說的朝野立委、民眾都關心你們在任務結束前到結束後,這些工作要交給誰?

葉代理主任委員虹靈:是,我們會來努力。

吳委員斯懷:好,同意。

葉代理主任委員虹靈:謝謝委員。

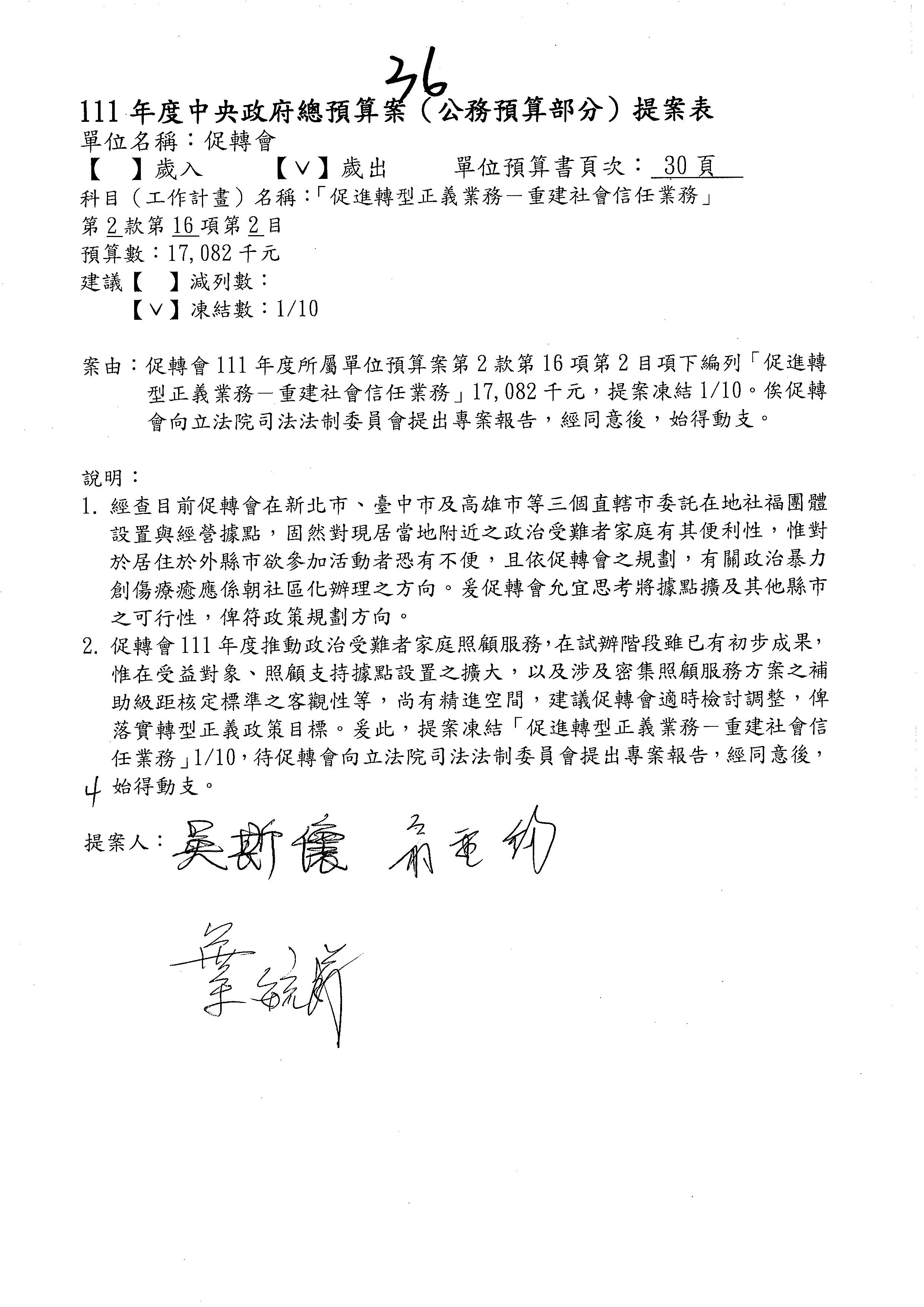
主席:謝謝吳斯懷委員。第1案跟第2案就合併凍結10萬元,好不好?關於第2款第16項,第1案跟第2案合併凍結10萬元,並針對各凍結提案之要求依審查會決議提出書面報告後,始得動支。

處理第1目,就是從第3案到第8案,請問各位委員要不要先表示意見?

請葉毓蘭委員。

葉委員毓蘭:主席,我在第4案寫得很清楚,促轉會有一個叫「促轉星期四」的Podcast,但我覺得有一些節目的內容有問題,然是編在促轉會的公務預算,應該是要重建社會信任跟轉型正義,他們第三集的主題是「情慾,跟轉型正義有什麼關係?」邀請情趣用品商人「潤男的Room」主持人來擔任嘉賓,這部分過度牽強跟促轉有關,我覺得類似的這些事情要注意,每分錢都是老百姓非常辛苦的血汗錢,應該要更嚴謹、正面地對待。我本來是凍結二十分之一,但是我看到主席剛剛很努力在幫他們,我可以凍結20萬元及提書面報告。

主席:好,謝謝。還有沒有委員要針對第1目提案做說明?請羅致政委員。

羅委員致政:主席,我的第6案跟第8案剛剛有跟促轉會溝通,原則上第6案就是減10萬元、第8案減5萬元,我同意。

主席:請陳椒華委員。

陳委員椒華:謝謝主席。促轉會有支持我的第5案,希望後續在省水節電方面能具體落實,看看可不可以減更多,也希望未來的水電單能每季提送給我,謝謝。

主席:主委,要不要先說明一下?

葉代理主任委員虹靈:跟委員會還有葉委員報告,我們的Podcast是跟法律白話文合作,委員關切的只是其中一集,因為他的聽眾都是關注性別跟身體議題的年輕人,所以那集主要在談刑求,也就是關於白色恐怖時期的身體跟性,委員跟吳委員上週有到綠島,生哥也被刑求,威權統治時期怎麼利用身體的torture去控制人民,所以那集的主題不是在談情慾,情慾只是一個標題,實質的內容是在談刑求,跟委員做說明。因此那集的效果非常好,因為過去這個族群比較不關心這個議題,因為其他已經酌減,所以也希望委員在凍結的額度可以再斟酌一些。

葉委員毓蘭:原來我是凍二十分之一嘛。

葉代理主任委員虹靈:是。

葉委員毓蘭:二十分之一是四十五、六萬元,對不對?所以我現在減凍成20萬元,好不好?

葉代理主任委員虹靈:是,有沒有再斟酌的空間?

葉委員毓蘭:那就2%,可以嗎?從5%2%

葉代理主任委員虹靈:好,我們就提書面跟委員報告。

葉委員毓蘭:提書面,OK

主席:所以結論是20萬元。

葉委員毓蘭:提書面就好。

主席:好,謝謝,改書面報告。

歲出的第2款第16項第1目,提案案號第3案到第8案,其中第6案減列10萬元、第8案減列5萬元,其他合併凍結20萬元,並針對各凍結提案之要求依審查會決議提出書面報告後,始得動支。

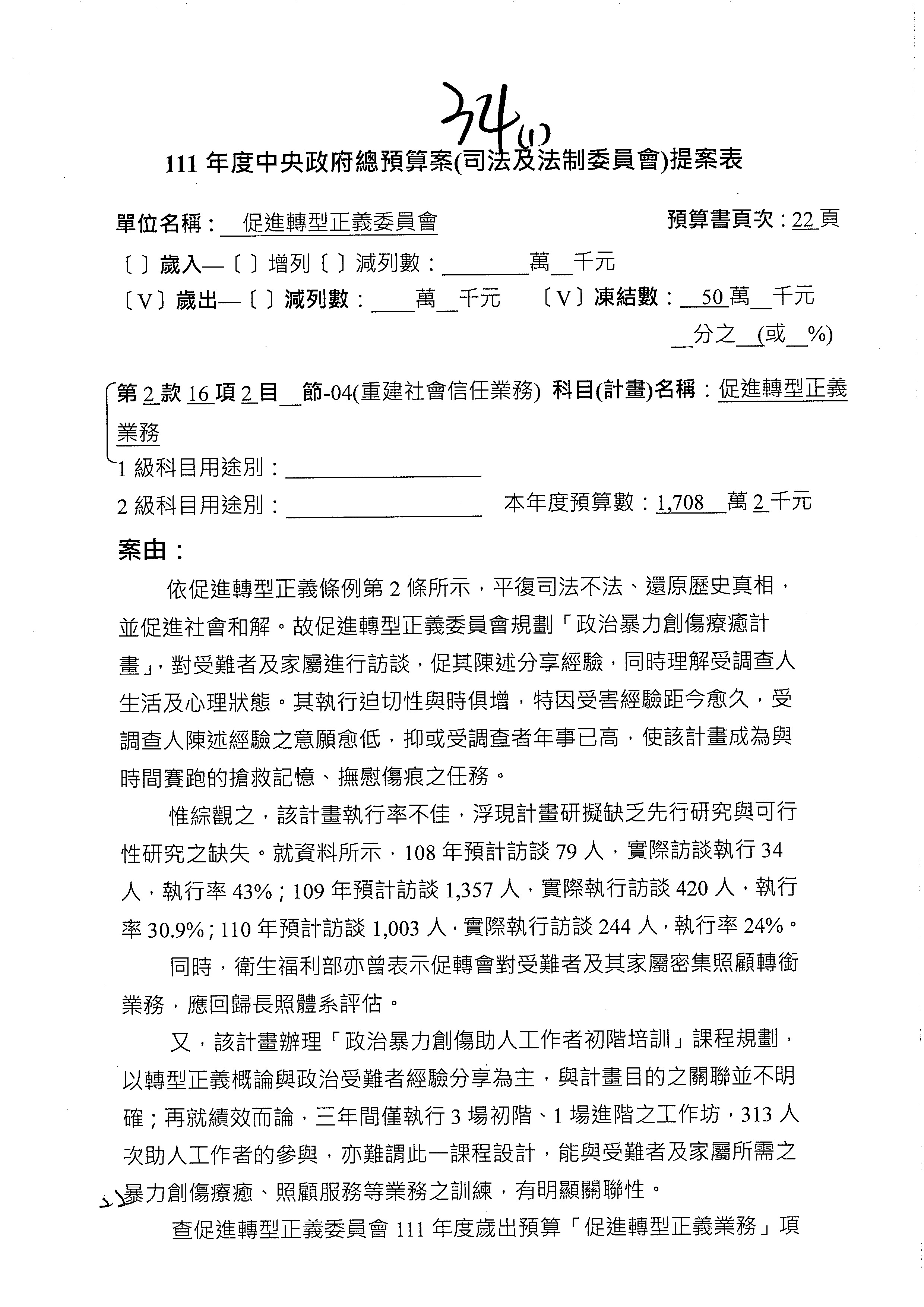
處理第2目,從第9案到第38案,請問各位委員有沒有要針對提案做說明或是請主委先做綜合報告?

請許智傑委員。

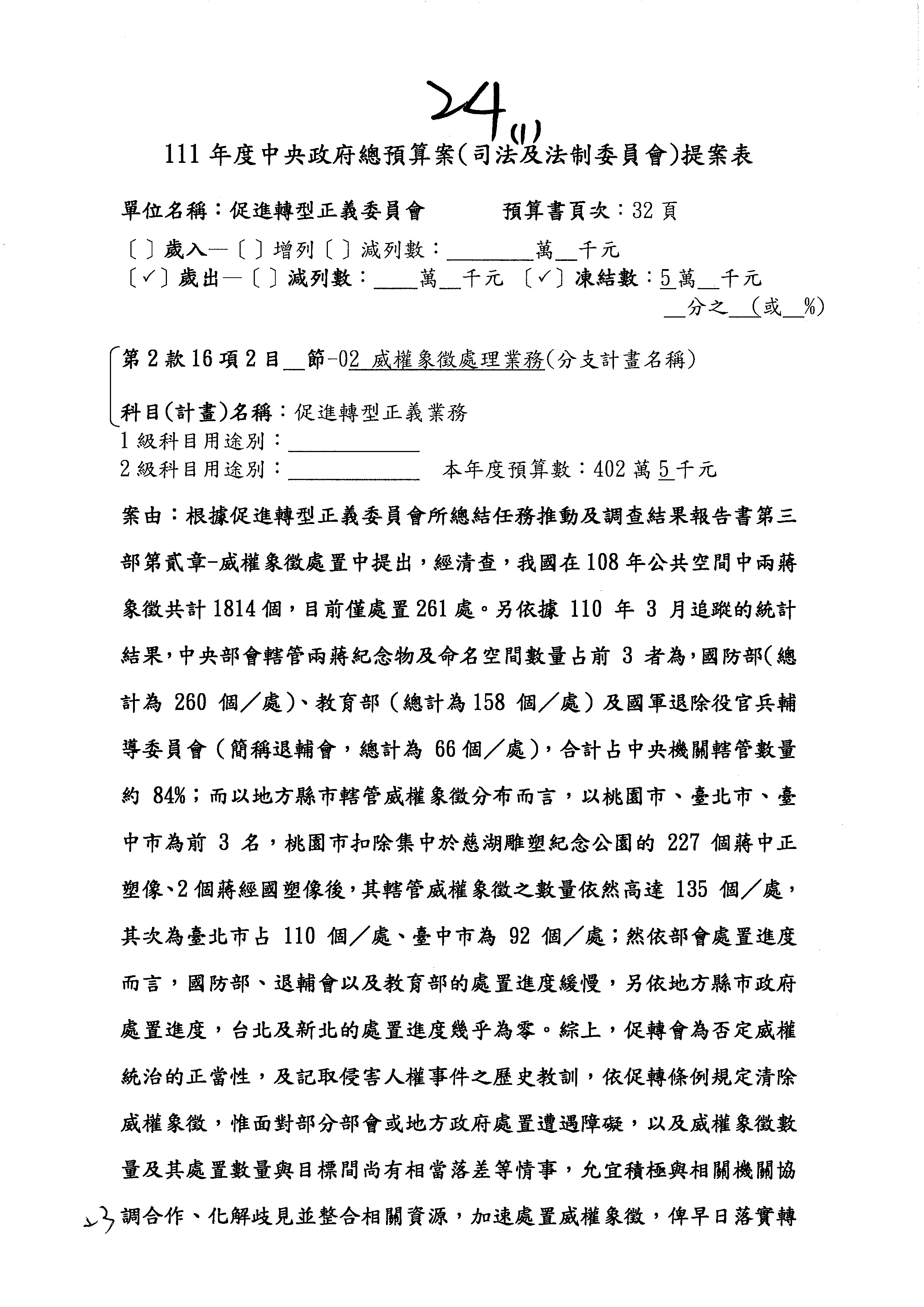
許委員智傑:主席、大家好。我要提一個通用的概念,其實有很多的銅像跟中正紀念堂等威權的象徵,我們希望可以把它去除,但我一直在想國民黨為什麼這麼堅持不要去除,我認為有兩個不同的角度。從我們的角度認為他是個加害者,歷史上有很多人因此受害,所以我們希望促進轉型正義,可是他們的想法可能覺得他多多少少有做一點事、對臺灣有一點貢獻,所以他們一直堅持不能把他的功跟過全部一筆抹殺。去除全國各地這麼多的銅像,我們認為不適當,但促轉會可以想出一個溝通方式,我們來論他的功跟過。站在功的部分,各縣市或全國的這些銅像拆除後就擺在一個共同的地方,也許你們要紀念蔣介石就去紀念他,因為他也有一點點功的部分,我們也沒有說他就是萬惡不赦、完全零功績,我們也不需要用那個角度。如果用這個角度,國民黨是不是也可以勉強接受?因為他有一部分的功,所以我們把各縣市的銅像拆除後就擺在一個地方,讓想拜的人去拜、也有地方去拜。但我們不要有那麼多地方、四處都有銅像,我們一併全部處理,這樣是不是可以尋求一個平衡點?我不知道國民黨可不可以勉強接受這樣子?

其實我今天刪的跟凍的都差不多,原則上我們都希望受害者的權利回復,在第9案希望可以提一下現在受害者的狀況跟到底有多少人?他們回復權利的狀況如何?是不是可以給我一份書面報告?

另外第25案,鳳山明德訓練班我已經講很久了,但是都沒有具體的動作,到底你們未來的規劃是什麼?總要讓我們知道後續促轉會、我們的國家想做什麼事?不然陳設在那邊其實都有人去參觀,但都沒有好好整理,這部分我希望先凍結,等你們給我一些書面報告之後,可以開始解凍再來說。包括第28案,對於中正紀念堂大家已經談很久了,但是你們都沒有具體的答復;第29案有一點小改,沒關係,大觀念上還是威權的處理,我就一併提出,謝謝。

主席:好,謝謝。

請羅致政委員發言。

羅委員致政:主席,幾位民進黨委員提的案子並不是說你們沒有做,而是做得不夠多、不夠快,所以大部分都是用凍結的方式。我之前有問,我們知道事實上是你們的權力不足的問題,沒辦法真的推動,所以我希望你們能在明年的總結報告中非常清楚地寫出來,比方你們建議銅像部分怎麼處理,萬一你叫他移,但他不移怎麼辦?是否要有相關的罰則或其他?又比方中正紀念堂的轉型有沒有任何具體的建議?不要到總結報告還是非常抽象,「應該予以移除」就結束了,事實上這沒有解決問題,只是把問題丟給下一個委員會,不管是誰要接你們的工作,我們都希望你們提報告,只要大家覺得這份報告有具體的建議,我覺得應該可以解凍。

主席:好,謝謝。

接下來請江永昌委員,再來請陳椒華委員。

江委員永昌:其實我在詢答的時候就已經有講了,我們現有的促轉條例是針對司法不法,司法不法當中自條例施行之日起均視為撤銷,這是一個立法撤銷,雖然你們還有職權的個案要去認定,到底是不是當時的判決或司法案件上有不對的地方,不過這只是其中一部分。

可是我在跟許智傑委員提的第9案中,你其實還可以看到行政不法的部分,你們其實還沒有修正促進轉型正義條例中有關於行政不法也要納入你們業務的部分。

我看到你們的草案,你就算把它納進來,但你根本不是審判機關。我剛剛講司法不法的部分,你們是自條例施行之日起均視為撤銷,那是一個立法撤銷,至少還有意涵,不會變成是你們又審又判,權限那麼大。但是你的行政不法,並沒有納入立法撤銷的概念,該怎麼解決是第一個問題,草案你們應該比本席還熟悉,知道本席提的是什麼。

第二個是有關於平復及回復,先不講細節部分,你們擱在那邊的威權統治時期國家不法行為下,多個受害者回復權利的條例,現在是什麼狀況?如果沒有的話,要趕快來推動,不然促轉會的時間也要結束,你們的任務也要結束了。如果銜接不上是非常大的問題,這可能不是提出書面報告或凍結預算就能夠處理的。主委,可不可以先具體回答本席?以上。

主席:不好意思,我們還是先請陳椒華委員發言完之後,再請主委說明。

陳委員椒華:我們昨天有針對提案的部分做一些修正,這部分是不是要印過來?不然等一下又要重新講。

主席:先請葉委員毓蘭發言。

葉委員毓蘭:2目當中,本席總共提了第11案、第16案及第27案。其實在前天的質詢中,本席也提到我們應該擴大政治受難者的發聲,應該更積極的處理,即使你們要做總結報告了,後續要如何銜接?譬如交給文化部或是教育部,應該做更具體的建議,可以做什麼規劃,比如剛剛講的情慾跟促轉正義的關係,當然我相信這麼「ㄅ一ㄤˋ」的議題,會吸收很多人來聽。

我看到你們那些書面的資料,譬如,找出一些政治受難者現身說法,生哥就是一個很好的例子嘛!他從大學生時期就被關,一直關了十幾年,他可以現身說法,分享他的所見所聞,其實他是以自閉的方式來面對這段白色恐怖。應該儘量有類似這種讓政治受難者發聲的管道,可能還可以搭配一些宣傳方式,但是由販賣情趣用品的商人宣傳,我覺得還是有一點不是那麼理想。

針對線人爭議的部分,我知道這部分施明德先生每天都還在進行抗爭,但是在這個過程之中,我們也聽到過去許許多多參加過野百合學運或其他方面的人,現在好像暗潮洶湧,我們很擔心會造成政壇動盪不安。就像本席前天所說的,我們希望促進轉型正義到最後會形成像現在司法所談的修復式正義,讓大家可以很雲淡風清地看過去那段苦日子,但是行到水窮處,坐看雲起時,就像陳欽生先生當時跟我講的,他的人生因為在那邊而有一些蛻變。

至於銅像的部分,因為現在社會是分裂的,本席前兩天跟您的對談,不瞞代理主委,迴響非常大,很多人都覺得人在做天在看,你不要隨便去動人家的銅像,就好像蔡總統的仙翁是葬在水源區,即使深藍的團體有意見,我們都還是覺得不要去驚擾先人,更何況現在社會對這個還沒有定論,很多人對於先總統蔣公仍然是感恩戴德,還是視其如君如父。

因此麻煩促轉會要往多元處置的方向,而不是像您前幾天所提的不可恢復的移除,這樣是會添亂的,謝謝。

主席:我們先請吳斯懷委員,再請許智傑委員發言,等等請主委一併回答。

請吳委員斯懷發言。

吳委員斯懷:我想簡單扼要一點,我總共提了4案,都是凍結,就跟我剛才說的一樣,整體的目的分兩個層次,一個是事務性層面,你們都希望這幾個案子提出書面報告,這個我同意,你要把這三年來你們做的事儘可能數位化,這樣子檔案就不會流失,要轉給哪些部會要講得很清楚,但不是你說轉就轉,你是一個任務編組單位,你不是行政院組織法裡面的組織。

第二個就是政治層面,你不能裁判兼球員,你們是一個臨時編組,去蒐整這些轉型正義的人證、物證及事證,然後整理出一個結論。可是你不是法官,你不能判定事情要怎麼處理,或這件事我要這樣處理,你還不夠資格,這不是你的權責,你可以做一個總結報告提供政府參考,政府有很多部會各有不同的業務性質,他們會提供他們的角度給行政院、總統府,讓總統或是行政院來決定,他們要考慮政治風暴,還要考慮臺灣長久以來的政治生態。

所以,對事務性事情,你們必須搞得很清楚,所以你的書面報告必須要有這些,否則我不會同意解凍,因為這個任務沒有完成,如果5月份你們都撒手走人了,這件事要交給誰辦呢?檔案在哪裡呢?該數位化的數位了嗎?沒有數位化的話,你還是幾十年前的紙本,成堆成箱,你要接辦的人怎麼辦?這對現在的設備科技都不是很困難的事,也不需要很多經費。

就政治層面來講,不要只說蔣公銅像移除,還有很多類似的事件,甚至有很多政治受難者在中國大陸的烈士紀念碑上都有刻具體的名字,他是中共的烈士,卻在我們這裡領二二八事件受難者賠償金。像這些問題,你們同樣要去面對,這到底對還是不對?他是我們那個年代的匪諜,他是中共的烈士,是中共的英雄,怎麼變成我們二二八的受難者呢?這種人當初被抓去槍斃了,他是危害臺灣生存發展的人,他是中國共產黨的英雄烈士,卻在我們這裡領二二八事件受難者賠償金,他在那邊的列名是中國共產黨的英雄,像這種事情你們也同樣要面對。

所以我才說要還原歷史的真相,但是必須要有事證、人證、物證及歷史資料,這些都是已經浮出檯面的證據,你們必須要處理,不能避而不談,只一味地說要把蔣公銅像拆掉,這不是什麼天大了不起的事!你看看民間的反應就知道了,促轉會還有很多事可以做,像陳先生、生哥這件事情,我還親自去到綠島跟他當面談過,這種事情就是要平反,就要還他尊嚴、要還他很多東西,這個我100%支持,所有的人證、物證及事證都證明他是一個受冤屈的人、是政治受難者,我們應該還他公道,但其他的事情我不認同都可以用這種方式。

所以你們事務性的書面報告要交接給誰,必須寫得清清楚楚,每個業務都不能少;政治性方面,你沒有權,不能裁判兼球員,你只能給建議,然後讓高層去決定,因為你不是行政院組織法裡面的單位,你只是任務編組的單位,權責一定要搞清楚,謝謝。

主席:這樣子會沒有時間讓主委回答,因為剛剛第一輪都發言完了。

陳委員椒華:主席,我等一下有事情要先走,因為我的案子都溝通過了,就是該交報告的還是要交,謝謝。

主席:謝謝。

請許智傑委員簡短講一下,然後就讓主委回答。

許委員智傑:因為我不認同剛剛葉委員提到蔡總統父親的例子,我要稍微講一下。蔡總統父親現在所指只是一個地方,是一塊墓地,但是蔣中正、蔣介石的銅像是一堆、是很多,那些不是他的墓,這是不一樣的,我覺得不能這樣子比喻,這樣比喻是不對的。

你說希望傷痛者完全無恨,但他就是很痛、很恨,你卻叫他無痛、無恨,我們不是當事者,不能這樣講。他的痛當然希望能透過轉型正義,希望他能夠原諒,我們能講的只是這樣,我們不能要求他無恨、雲淡風輕,我們不是受害者,我們不能說這種話。

葉委員毓蘭:主席,麻煩您事後再跟他講一下什麼是修復式正義,我只是舉司法修復式正義……

主席:知道,不要擴大解釋葉委員的例子,他沒有這樣的意思。

許委員智傑:客觀來說,他有功、有過,有些人認同他的功,我們做一個地方讓他去紀念他的功,我們也不反對;至於他的過,該拆的還是要拆,我們希望那麼多的地方,整體要有一個妥善的處理,謝謝。

主席:請主委說明。

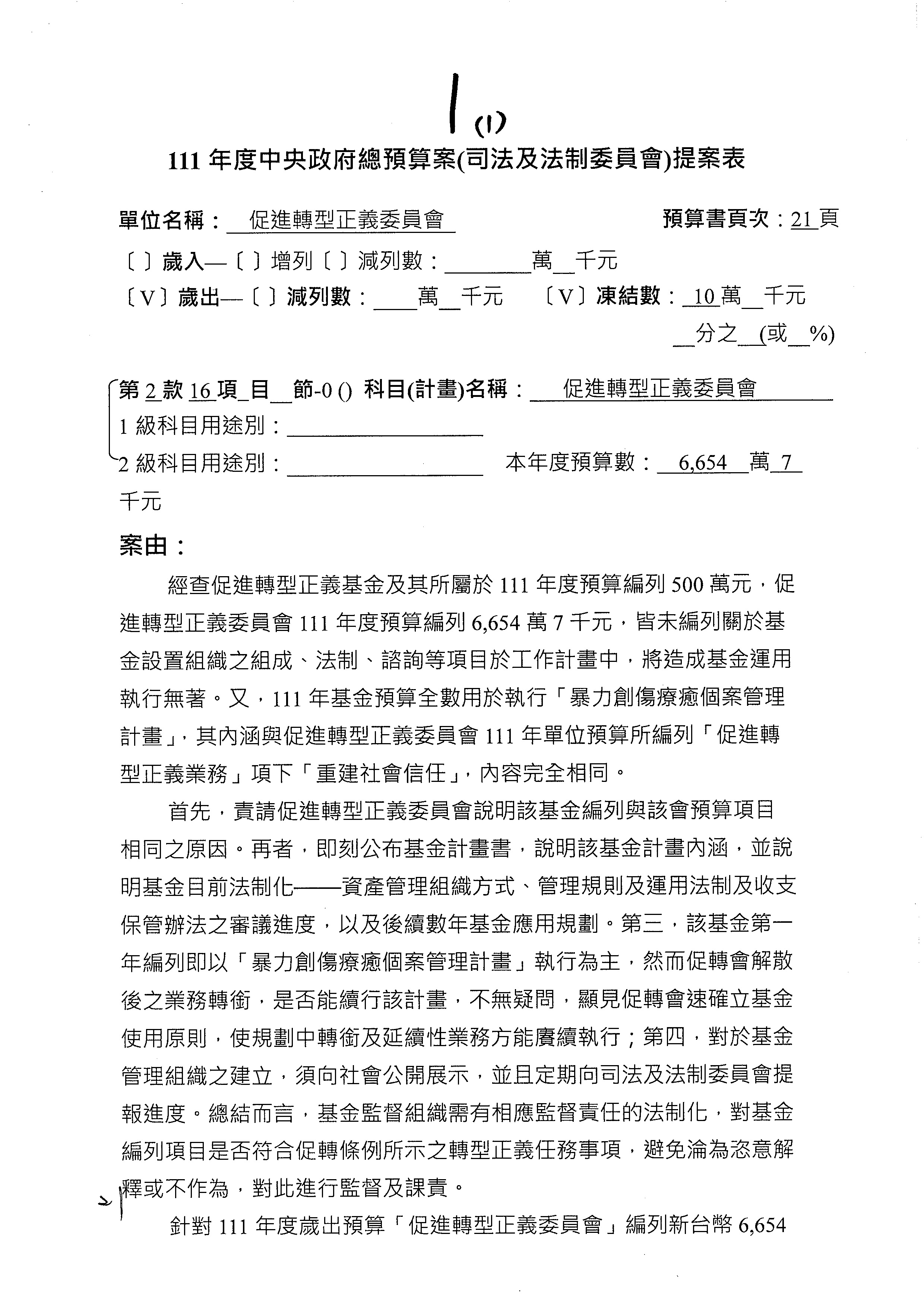
葉代理主任委員虹靈:請謝主席,我就按照順序來說明。關於許委員跟江委員關切的行政不法,我們跟委員也是同樣的關心,目前行政院正在審查、修正促轉條例,如果通過的話,也是屬於立法撤銷的部分。江委員還有關心到受難者權利回復,權利回復條例目前也在審查中,以目前來說,本會已經通過公告撤銷的案件將近6,000件,是未來基金會可以立即辦理的事項。至於行政不法還有權利回復條例的修正的進度,我們會儘快用書面跟委員報告。

剛才許委員、葉委員還有羅委員都關心的威權象徵的部分,我們正在研議威權象徵處置的法制化,如果之前的法制配套有不足的地方,未來可能會由中央主管機關定期考管跟追蹤,然後判斷是不是可以多元處置,因為有些地方的單位或學校,他們會想要有在地化多元處置的方式。關於這個部分,主管機關應該要設計一個標準,如何達到去威權化但是又可以多元處置。法制的配套方面,如果中央平行的機關之間、中央跟地方之間的意見不一致的時候,法案會設計解決爭端的機制。

至於許委員關心是不是有集中保管銅像的部分,其實慈湖大概是這樣的功能,我們也有跟桃園市政府協調,他願意再多釋出100個空間,我們也有告知全國的機關,他如果有意願處理的可以送到那裡集中擺放。所以慈湖可以達到委員所期待的目標。

剛才葉委員提到提高受難者的發聲量,還有政策參與的部分,這個我們會再強化,也會用書面再跟委員報告後續相關政策的形成還有業務銜接方面,怎麼樣才能加強受難者發聲,然後多聽取受難者的意見,這部分我們也會用書面跟委員報告。

修復式正義的部分也是,他本來就是我們納入現在正在研議後續的轉型正義,法制上如果要處理責任追究跟釐清議題的時候,如何納入修復式正義的精神,讓轉型正義的整個目標朝向重建社會信任與和解,這部分我們也會向委員報告法制規劃的狀況。

至於吳委員剛才關切的是資料要清楚的銜接,這個本來就是所有委員共同關心的目標,我們也會用書面跟委員報告。以上大致說明,謝謝委員。

主席:謝謝。現在處理第2款第16項第2目,就是從第9案到第38案的部分,因為鄭委員剛到,你要不要講一下,還是我們直接處理預算部分?

因為有凍結跟減列的部分,關於凍結的部分,我建議我們就合併凍結,我稍微看了一下費委員的提案,因為他現在在開記者會,他的提案內容其實都一樣,只是在不同的科目。我覺得因為文字涉及在場的委員們,包含促轉會可能會有不同的意見,所以他的部分,我們都予以保留。刪減的部分,大多是鄭委員的提案,等一下看鄭委員要不要講。至於其他凍結的部分,合併凍結大概50萬元,還是合併凍結100萬元?請問在場委員有沒有意見?都要交書面報告,可以嗎?

葉代理主任委員虹靈:不曉得可不可以合併凍結50萬元?

主席:要看在場委員的意見。我先講完凍結這部分,再請鄭委員發言。大家如果都沒有意見,就合併凍結50萬元,且全部都要交書面報告,委員剛剛有提出非常多意見,包含葉毓蘭委員及吳斯懷委員,請你們都要認真的回覆給各位委員。

請鄭委員麗文發言。

鄭委員麗文:其實所有部會的案子,我們都是提凍結,只有促轉會,我是提刪除,我只講這一點就好。關鍵就在於我希望促轉會能夠明確的表達,因為禮拜一在質詢的時候,葉主委有某個程度講到他希望在5月之前完成這次延任你們應該要做的工作,某種程度似乎是有朝不會再延任的方向,我這樣講應該沒有錯吧?就是不會再多延,我之所以提刪除的原因就是這個。去年我們也是這樣子在問前任主委,他也是跟我們信誓旦旦地保證一年之內一定會把跟大家說過要做的工作做完,結果也沒有做完,然後又延一年,而且要做的工作跟你們現在說要延一年做的工作又不一樣,我覺得這樣會沒完沒了。我們是在幫人民看守荷包,不能接受這種含混的理由,況且延任也是個不清不楚的一個說法。

我今天只是很簡單地請葉主委清楚表達不會再延任,在這一年內,你們認為要做的重要工作都可以在一年內完成,這樣刪除的部分統統可以變成合併凍結處理。

葉代理主任委員虹靈:報告委員,我們的目標其實就是全力在5月以前把所有轉型正義的後續銜接與配套做好,目前也沒有提出延長的規劃,所以一定是全力在5月以前完成這個目標。

鄭委員麗文:好,希望葉主委與之前的林主委不一樣,真的能在這一年之內把你們認為應該做的事情做完,不要到了明年我們又坐在這裡,做同樣一件事,也因此我禮拜一才會說不要再這樣一直鬼打牆。

然是這樣,我同意由主席做這樣的相關處理。

主席:包含鄭委員原列刪減的提案在內,都合併凍結。

本席在此作一宣告:第2款第16項第2目提案第9案至第38案保留送協商部分有第15案、第26案、第31案及第37案,其餘各案均合併凍結50萬元,並針對各凍結提案之要求依審查會決議提出書面報告後,始得動支。

接下來處理主決議。我先說明一下,今天合併凍結提案文字內容若有需要修正,請促轉會與個別委員確認之後,提供給委員會,而且須正確呈現各提案文字。

葉代理主任委員虹靈:好。

主席:針對主決議,先請主委大概說明哪些部分你們可以直接接受以及哪些部分需要修改。

葉代理主任委員虹靈:主決議部分,陳椒華委員提案修正的文字,我們已經提交了。第40案至第43案都遵照辦理。只有第44案與第46案要作文字酌修,其他皆遵照辦理。

主席:請再說明一次,因為麥克風剛才沒有收到音。

葉代理主任委員虹靈:只有第44案、第46案與第47案需要文字酌修,其他提案我們都遵照辦理。

文字酌修的部分是否也與剛才相同,由我們另外與委員討論,還是現在處理?

主席:現在就要先處理。

我先補充宣告,第2款第16項第2目提案案號第9案至第38案中還有2案改為主決議,就是第13案與第23案,其餘部分如同剛才的宣告。

主委剛才說主決議中有哪幾案需要酌修?請再說一次。

葉代理主任委員虹靈:44案、第46案、第47案與第48案。

主席:由於第39案修正文字已經送到委員會了,所以先作如下宣告:

39案照修正文字通過。

40案照案通過。

41案照案通過。

42案照案通過。

43案照案通過。

45案照案通過。

49案照案通過。

50案照案通過。

主委,你說要修改文字這幾案,現在趕快與委員溝通一下,請委員過來。

葉代理主任委員虹靈:好。

主席:這部分就先保留,先處理基金部分。

現在休息5分鐘,讓你們溝通一下。

休息

繼續開會

主席:現在繼續開會。

請問主委,主決議部分是否皆已溝通好?

葉代理主任委員虹靈:已經與何委員溝通完畢。

主席:那就照修正文字通過是不是?請再提供修正文字到委員會。

何委員志偉:針對第44案,我先把前面的日期先刪除好了,也就是「530日」刪除。

主席:好。

主決議基本上都照案通過或照修正文字通過。

現在處理基金。基金部分只有1項提案,是關於基金來源。

請羅委員致政說明。

羅委員致政:就是歲入部分第1案吧?

主席:對。

羅委員致政:促轉會送預算來立法院的期程與後來的發展有一些落差,主要是中影和解金額中有將近95,000萬元會進到促轉會,因為預算來不及編,由於基金明年就要開始運作了,如果能夠把這95,000萬元直接編進去,我相信對於未來運作會有很大的幫助,所以我建議歲入增加95,000萬元。反正這是已經到手的錢嘛!所以OK啊!

葉代理主任委員虹靈:感謝委員的支持,我們尊重、同意。

主席:好,本案照案通過。

討論事項第一案:中華民國111年度中央政府總預算案關於促進轉型正義委員會主管收支部分審查完竣,提報院會,院會討論前須交黨團協商。

討論事項第二案:處理促進轉型正義基金收支部分111年度中央政府總預算案附屬單位預算非營業部分關於行政院主管「促進轉型正義基金」收支部分審查完竣,提報院會,院會討論前須交黨團協商;院會討論時由黃召集委員世杰說明。

本日通過之決議文字授權主席及議事人員整理。

本日所列議程均已處理完畢,會議到此結束,現在散會。謝謝大家。

散會1011分)

附錄:


Shape2

277