Shape2

立法院公報 第110卷 第118期 院會紀錄


主席:請鍾召集委員佳濱補充說明。

鍾召集委員無補充說明。

本案經審查會決議:不須交由黨團協商。請問院會,有無異議?(無)無異議,本案逕依審查會意見處理,並依例逐章進行二讀。

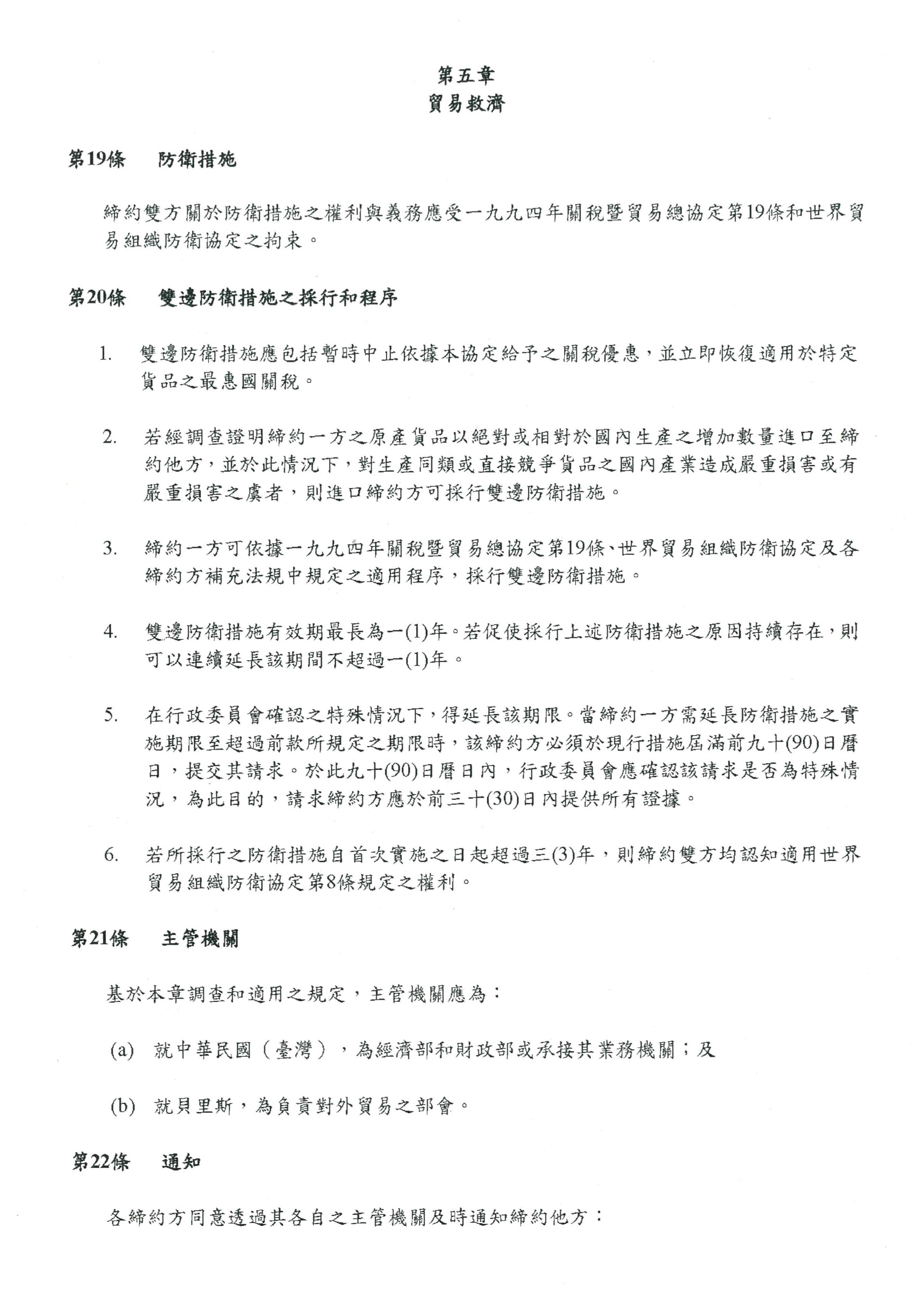
海關進口稅則部分稅則修正草案(二讀)

主席:請宣讀增訂總則二之一。

總 則 增訂  第2點之1。(修正內容見審查報告對照表)

主席:照審查會意見通過。

請宣讀第1章。

1章 活動物(修正內容見審查報告對照表)

修正第01069000號之第2欄稅率,修正貝里斯(BZ)適用之稅率。

主席:照審查會意見通過。

請宣讀第2章。

2章 肉及食用雜碎(修正內容見審查報告對照表)

修正第02011010號、第02011090號、第02012010號、第02012020號、第02012090號、第02013010號、第02013020號、第02013090號、第02021010號、第02021090號、第02022010號、第02022020號、第02022090號、第02023010號、第02023020號、第02023090號、第02031100號、第02031200號、第02031919號、第02031999號、第02032100號、第02032200號、第02032919號、第02032999號、第02041000號、第02042100號、第02042200號、第02042300號、第02043000號、第02044100號、第02044200號、第02044300號、第02061010號、第02061090號、第02062100號、第02062200號、第02062910號、第02062990號、第02063010號、第02063090號、第02064100號、第02064990號、第02068011號、第02068019號、第02069010號、第02069090號、第02072400號、第02072500號、第02072620號、第02072710號、第02072721號、第02072722號、第02101100號、第02101200號及第02101900號等55項之第2欄稅率,修正貝里斯(BZ)適用之稅率。

修正第02031100號、第02031200號及第02062990號等3項之第2欄稅率,修正巴拉圭(PY)適用之稅率。

修正第02064100號、第02064910號、第02064920號及第02064990號等4項之第2欄稅率,修正宏都拉斯(HN)適用之稅率。

主席:照審查會意見通過。

請宣讀第3章。

3章 魚類、甲殼類、軟體類及其他水產無脊椎動物(修正內容見審查報告對照表)

修正第03027100號、第03032300號、第03038920號、第03038989號、第03043100號、第03045110號、第03045190號、第03046100號、第03048990號、第03049310號、第03049320號、第03053100號、第03054490號、第03056990號、第03061111號、第03061112號、第03061211號、第03061212號、第03061410號、第03061421號、第03061429號、第03061700號、第03061910號、第03061920號、第03063100號、第03063200號、第03063620號、第03063920號、第03063990號、第03069110號、第03069120號、第03069210號、第03069220號、第03069511號、第03069519號、第03069910號、第03069990號、第03071190號、第03079170號、第03079190號及第03079959號等41項之第2欄稅率,修正貝里斯(BZ)適用之稅率。

主席:照審查會意見通過。

請宣讀第4章。

4章 乳製品;禽蛋;天然蜜;未列名食用動物產品(修正內容見審查報告對照表)

修正第04011090號、第04012090號、第04014090號、第04015090號、第04021000號、第04022100號、第04029110號、第04031000號、第04052010號及第04052020號等10項之第2欄稅率,修正宏都拉斯(HN)適用之稅率。

修正第04062000號、第04063000號、第04069000號及第04090000號等4項之第2欄稅率,修正貝里斯(BZ)適用之稅率。

主席:照審查會意見通過。

請宣讀第5章。

5章 未列名動物產品(修正內容見審查報告對照表)

修正第05040023號之第2欄稅率,修正巴拉圭(PY)適用之稅率。

修正第05080011號之第2欄稅率,修正貝里斯(BZ)適用之稅率。

主席:照審查會意見通過。

請宣讀第7章。

7章 食用蔬菜及部分根菜與塊莖菜類(修正內容見審查報告對照表)

修正第07082000號、第07099990號、第07102200號、第07133390號及第07133990號等5項之第2欄稅率,修正貝里斯(BZ)適用之稅率。

修正第07101000號之第2欄稅率,修正宏都拉斯(HN)適用之稅率。

主席:照審查會意見通過。

請宣讀第8章。

8章 食用果實及堅果;柑橘屬果實或甜瓜之外皮(修正內容見審查報告對照表)

修正第08013220號之第1欄稅率。

修正第08044000號之第2欄稅率,修正宏都拉斯(HN)適用之稅率。

修正第08044000號、第08071990號、第08119039號、第08134090號及第08140000號等5項之第2欄稅率,修正貝里斯(BZ)適用之稅率。

主席:照審查會意見通過。

請宣讀第11章。

11章 製粉工業產品;麥芽;澱粉;菊糖;麵筋(修正內容見審查報告對照表)

修正第11031300號、第11042300號、第11062010號、第11081410號及第11081420號等5項之第2欄稅率,修正貝里斯(BZ)適用之稅率。

主席:照審查會意見通過。

請宣讀第12章。

12章 油料種子及含油質果實;雜項穀粒、種子及果實;工業用或藥用植物;芻草及飼料(修正內容見審查報告對照表)

修正第12081000號之第2欄稅率,修正貝里斯(BZ)適用之稅率。

主席:照審查會意見通過。

請宣讀第15章。

15章 動植物油脂及其分解物;調製食用油脂;動植物蠟(修正內容見審查報告對照表)

修正第15071000號之第2欄稅率,修正貝里斯(BZ)適用之稅率。

主席:照審查會意見通過。

請宣讀第16章。

16章 肉、魚或甲殼、軟體或其他水產無脊椎動物等之調製品(修正內容見審查報告對照表)

修正第16010090號、第16023919號、第16024100號、第16024200號、第16024910號、第16024990號、第16029020號、第16029090號、第16052900號、第16053000號及第16055990號等11項之第2欄稅率,修正貝里斯(BZ)適用之稅率。

修正第16022090號、第16023230號、第16024100號、第16024200號、第16024910號、第16024920號、第16029020號、第16029030號及第16029090號等9項之第2欄稅率,修正宏都拉斯(HN)適用之稅率。

修正第16025010號之第2欄稅率,修正巴拉圭(PY)適用之稅率。

主席:照審查會意見通過。

請宣讀第17章增註八。

17章 糖及糖果

增註

八、輸入原產於貝里斯並歸屬於稅則第17011300170114001701911017019990號之粗製糖及精製糖,其每年進口總數量未超過財政部每年依中華民國(臺灣)政府與貝里斯政府經濟合作協定規定公告之數量者,適用第2欄稅率免稅,超過該數量者依該等產品之第1欄稅率徵稅。

主席:照審查會意見通過。

請宣讀第17章。

17章 糖及糖果(修正內容見審查報告對照表)

修正第17011300號、第17011400號、第17019110號、第17019990號及第17031010號等5項之第2欄稅率,修正貝里斯(BZ)適用之稅率。

修正第17049000號之第2欄稅率,修正巴拉圭(PY)適用之稅率。

主席:照審查會意見通過。

請宣讀第18章。

18章 可可及可可製品(修正內容見審查報告對照表)

修正第18061000號、第18062000號、第18063100號、第18063200號、第18069010號、第18069020號、第18069030號、第18069040號、第18069051號、第18069052號、第18069054號、第18069059號、第18069069號、第18069079號、第18069091號及第18069099號等16項之第2欄稅率,修正貝里斯(BZ)適用之稅率。

主席:照審查會意見通過。

請宣讀第19章。

19章 穀類、粉、澱粉或奶之調製食品;糕餅類食品(修正內容見審查報告對照表)

修正第19030010號之第2欄稅率,修正貝里斯(BZ)適用之稅率。

修正第19059020號之第2欄稅率,修正巴拉圭(PY)適用之稅率。

主席:照審查會意見通過。

請宣讀第20章。

20章 蔬菜、果實、堅果或植物其他部分之調製品(修正內容見審查報告對照表)

修正第20021000號、第20079190號、第20079990號、第20081120號、第20083000號、第20089930號、第20089991號、第20091110號、第20091121號、第20091122號、第20091210號、第20091221號、第20091222號、第20091910號、第20091921號、第20091922號、第20092111號、第20092112號、第20092911號、第20092912號、第20093111號、第20093112號、第20093911號、第20093912號、第20094110號、第20094121號、第20094122號、第20094910號、第20094921號、第20094922號、第20098940號、第20098990號及第20099090號等33項之第2欄稅率,修正貝里斯(BZ)適用之稅率。

主席:照審查會意見通過。

請宣讀第21章。

21章 雜項調製食品(修正內容見審查報告對照表)

修正第21011100號、第21039090號、第21050010號及第21050090號等4項之第2欄稅率,修正貝里斯(BZ)適用之稅率。

修正第21069099號之第2欄稅率,修正巴拉圭(PY)適用之稅率。

主席:照審查會意見通過。

請宣讀第22章。

22章 飲料、酒類及醋(修正內容見審查報告對照表)

修正第22021000號、第22029990號及第22060090號等3項之第2欄稅率,修正貝里斯(BZ)適用之稅率。

主席:照審查會意見通過。

請宣讀第34章。

34章 肥皂,有機界面活性劑,洗滌劑,潤滑劑,人造蠟,配製蠟,擦光或除垢劑,蠟燭及類似品,塑型用軟膏,「牙科用蠟」以及石膏為基料之牙科用劑(修正內容見審查報告對照表)

修正第34022000號之第2欄稅率,修正貝里斯(BZ)適用之稅率。

主席:照審查會意見通過。

請宣讀第38章。

38章 雜項化學產品(修正內容見審查報告對照表)

修正第38021000號之第2欄稅率,修正貝里斯(BZ)適用之稅率。

主席:照審查會意見通過。

請宣讀第39章。

39章 塑膠及其製品(修正內容見審查報告對照表)

修正第39239090號、第39241000號及第39249000號等3項之第2欄稅率,修正貝里斯(BZ)適用之稅率。

主席:照審查會意見通過。

請宣讀第44章。

44章 木及木製品;木炭(修正內容見審查報告對照表)

修正第44123310號之第2欄稅率,修正貝里斯(BZ)適用之稅率。

主席:照審查會意見通過。

請宣讀第56章。

56章 填充用材料、氈呢、不織布;特種紗;撚線、繩、索、纜及其製品(修正內容見審查報告對照表)

修正第56012200號之第2欄稅率,修正巴拉圭(PY)適用之稅率。

主席:照審查會意見通過。

請宣讀第63章。

63章 其他製成紡織品;組合品;舊衣著及舊紡織品;破布(修正內容見審查報告對照表)

修正第63014000號之第2欄稅率,修正巴拉圭(PY)適用之稅率。

主席:照審查會意見通過。

請宣讀第76章。

76章 鋁及其製品(修正內容見審查報告對照表)

修正第76101000號之第2欄稅率,修正貝里斯(BZ)適用之稅率。

主席:照審查會意見通過。

請宣讀第87章增註二十。

87章 鐵道及電車道車輛以外之車輛及其零件與附件(修正內容見審查報告對照表)

增註二十、輸入供製造稅則第87021090870220208702209087042129870422908704239087059012號之大型柴油車用,歸屬本章或第84章、第85章及第90章之零件、附件及組件(不含車輛底盤,不論是否裝有引擎及駕駛台均在內),且完成新車領牌登記並報廢老舊車輛,經行政院環境保護署證明用途屬實者免稅。

前項報廢老舊車輛,指報廢95930日以前出廠或進口(以裝船日為準),或同日以前取得行政院環境保護署依8871日施行之交通工具空氣污染物排放標準核發之汽車車型排氣審驗合格證明且於95101日至同年1231日出廠或進口(以裝船日為準)之前項大型柴油車。

第一項增修適用免稅項目,自本增註生效日起至1111231日止。

進口第一項增修適用免稅項目,得自本增註生效日起至112131日止,向原進口地海關申請退還該項目已繳納之關稅。

主席:照審查會意見通過。

請宣讀第98章增註三。

98章 關稅配額之貨品(修正內容見審查報告對照表)

增註三、輸入稅則第98072000號之去殼花生、花生粉及細粒,或第98073000號之花生油,應分別換算為帶殼花生以計算配額數量。去殼花生、花生粉及細粒、花生油之換算比例分別為22.43.8

主席:照審查會意見通過。

報告院會,全案經過二讀,現有民進黨黨團提議繼續進行三讀,請問院會,有無異議?(無)無異議,宣讀經過二讀之內容。

海關進口稅則修正部分稅則(三讀)

與經過二讀內容同,略─

主席:三讀內容已宣讀完畢,請問院會,對本案有無文字修正?(無)無文字修正意見。

本案決議:海關進口稅則部分稅則修正通過。

進行討論事項第二案。

二、本院外交及國防、經濟兩委員會報告審查行政院函請審議「中華民國(臺灣)政府與貝里斯政府經濟合作協定」案。(本案經提本院第10屆第2會期第6次會議報告決定:交外交及國防、經濟兩委員會審查。茲接報告,爰於本次會議提出討論。)

主席:請宣讀審查報告。

立法院外交及國防、經濟委員會函

受文者:議事處

發文日期:中華民國110115

發文字號:台立外字第1104100712

速別:最速件

密等及解密條件或保密期限:

附件:如文中華民國(臺灣)政府與貝里斯政府經濟合作協定審查報告.dochttp//docdl.ly. gov.tw/add/1104100712_0_0.doc);與貝里斯合作協定中文及英文約本影本.dochttp//docdl. ly.gov.tw/add/1104100712_0_1.doc

主旨:院會交付審查行政院函請審議「中華民國(臺灣)政府與貝里斯政府經濟合作協定」乙案,業經審查完竣,復請查照並提報院會。

說明:

一、復貴處1091215日台立議字第1090704220號函。

二、附審查報告1份。

正本:議事處

副本:經濟委員會

主席:請趙召集委員天麟補充說明。

趙召集委員無補充說明。

本案經審查會決議:不須交由黨團協商。請問院會,有無異議?(無)無異議,本案逕依審查會意見處理,並依條約案處理例,逕作以下決議:「中華民國(臺灣)政府與貝里斯政府經濟合作協定」照案通過。

進行討論事項第三案

三、本院外交及國防委員會報告併案審查行政院函請審議、委員劉建國等19人、委員林淑芬等21人、時代力量黨團、委員謝衣鳯等20人、委員翁重鈞等25人、委員陳秀寳等19人、民眾黨黨團分別擬具「軍人保險條例第十六條之一及第二十五條條文修正草案」及委員張育美等17人、委員林奕華等17人及委員李昆澤等18人分別擬具「軍人保險條例第十六條之一條文修正草案」案。(本案經提本院第10屆第4會期第14644467467次會議報告決定:交外交及國防委員會審查。茲接報告,爰於本次會議提出討論。)

主席:請宣讀審查報告。

立法院外交及國防委員會函

受文者:議事處

發文日期:中華民國1101123

發文字號:台立外字第1104100786

速別:最速件

密等及解密條件或保密期限:

附件:如文

主旨:院會交付審查行政院函請審議「軍人保險條例第十六條之一及第二十五條條文修正草案」、本院委員劉建國等19人、委員林淑芬等21人、時代力量黨團、委員謝衣鳯等20人、委員翁重鈞等25人、委員陳秀寳等19人、民眾黨黨團分別擬具「軍人保險條例第十六條之一及第二十五條條文修正草案」暨本院委員張育美等17人、委員林奕華等17人、委員李昆澤等18人分別擬具「軍人保險條例第十六條之一條文修正草案」等11案,業經審查完竣,不須交由黨團協商。復請查照並提報院會。

說明:

一、復貴處110929日台立議字第1100702718號、1101020日台立議字第1100702930號、1100702959號、11007029961100703007號、1100703010號、110113日台立議字第1100703149號、1100703202號、1100703210號、1101110日台立議字第1100703289號及1101111日台立議字第1100703378號函。

二、附審查報告乙份。

正本:議事處

副本:

行政院函請審議「軍人保險條例第十六條之一及第二十五條條文修正草案」、本院委員劉建國等19人、委員林淑芬等21人、時代力量黨團、委員謝衣鳯等20人、委員翁重鈞等25人、委員陳秀寳等19人、民眾黨黨團分別擬具「軍人保險條例第十六條之一及第二十五條條文修正草案」暨本院委員張育美等17人、委員林奕華等17人、委員李昆澤等18人分別擬具「軍人保險條例第十六條之一條文修正草案」審查報告

壹、審查依據

行政院函請審議「軍人保險條例第十六條之一及第二十五條條文修正草案」、本院委員劉建國等19人、委員林淑芬等21人、時代力量黨團、委員謝衣鳯等20人、委員翁重鈞等25人、委員陳秀寳等19人、民眾黨黨團分別擬具「軍人保險條例第十六條之一及第二十五條條文修正草案」暨本院委員張育美等17人、委員林奕華等17人、委員李昆澤等18人分別擬具「軍人保險條例第十六條之一條文修正草案」等11案,經分別提報本院第10屆第4會期第1次、第4次、第6次及第7次會議報告後決定:「交外交及國防委員會審查」。

貳、審查會之召開

外交及國防委員會於1101117日舉行第10屆第4會期第12次全體委員會議,由趙召集委員天麟擔任主席,會議就前述11案進行審查。會中提案委員林淑芬、陳秀寳、林奕華及時代力量黨團代表陳椒華委員分別說明提案要旨,國防部副部長王信龍及人事參謀次長室次長李定中提出報告,另請行政院人事行政總處、行政院主計總處、銓敘部退撫司、勞動部勞動保險司、法務部等相關機關派員列席備詢。

、提案委員提案要旨

一、委員劉建國提案要旨(參閱關係文書資料)

()103328日行政院主計總處發布的國情統計通報第57號就提出警告:「少子化對教育、醫療、社會保險等社經系衝擊甚大,我國少子女化速度極快,影響迫在眉睫,如何有效因應,刻不容緩。」

()為建構安心懷孕及友善生養環境政策指導,提供國軍人員完善且具有彈性之育嬰留職停薪制度,政府應有更積極之政策作為,以改善現行台灣少子女化之困境。

二、委員林淑芬說明提案要旨

()2019年聯合國「人口發展計畫」研究報告指出,解決少子女化問題的關鍵在於透過公共托育與育兒假制度,以利家長工作與育兒之間取得平衡,使家長免於因育兒而擔心收入減損與就業機會。另依歐盟會議通過工作與生活平衡的指令(The Work-life Balance Directive),要求會員國利用三年時間遵守該指令的立法措施,其中一項即是「讓家長有更靈活的彈性工作安排,以利照顧八歲之前的幼童」。顯然,基於兼顧家長工作需要與滿足兒童照顧需求的前提,建立彈性化育兒政策與延長照顧子女年齡為友善職場育兒措施的趨勢。

()鑒於我國現行育嬰假請領時間僅侷限子女滿三歲前,無法完整涵蓋兒童需要照顧年齡,以及鼓勵雙薪家庭家長陪伴孩子成長而給予經濟支持,爰擬具本條例第十六條之一、第二十五條修正草案,育嬰留職停薪修正為育兒留職停薪,使用年限延長至子女六歲前,以及留職停薪津貼自六成提高至八成,並刪除父母同為被保險人,不得同時請領育兒留職停薪之規定,為完備相關配套措施,其施行日期授權由行政院定之。

三、時代力量黨團代表陳椒華委員說明提案要旨

鑑於現行育嬰留職停薪津貼薪資替代率過低,且配偶雙方不得同時請領,未能保障配偶雙方共同育兒的權利,亦難以鼓勵男性配偶積極參與育兒照顧,欠缺在有性別結構下調整性別分工之措施。復以我國總生育率持續低迷探底;為加強性別平等友善家庭與職場,營造良好生育環境以提升我國家庭生育意願,爰擬具「軍人保險條例第十六條之一及第二十五條條文修正草案」,提高育嬰留職停薪津貼薪資替代率、使配偶雙方得同時請領津貼,並增訂雙親共同育兒之獎勵措施,藉此確立親職參與應為配偶雙方共同之責任,同時亦為保障其共同參與育兒之權利。

四、委員謝衣鳯提案要旨(參閱關係文書資料)

基於照顧子女為雙親共同之責任,均有自行考量整體經濟狀況及家務分工,選擇是否得共同申請育嬰留職停薪,使照顧年幼子女之空間,爰擬具「軍人保險條例第十六條之一及第二十五條條文修正草案」,刪除父母同為被保險人,不得同時請領育嬰留職停薪津貼之規定。

五、委員翁重鈞提案要旨(參閱關係文書資料)

()養育子女本是雙親之共同責任,配合行政院「少子女對策─建構安心懷孕及友善生養環境」政策,並配合性別工作平等法修正為雙親可同時申請育嬰留職停薪之規定,鼓勵國軍人員及其配偶共同分擔養育子女之責任,並為使國軍人員及其配偶得以考量家庭經濟狀況及家務分工之彈性調整,提供國軍人員完善且具有彈性之育嬰留職停薪規定,自行選擇是否共同照顧年幼子女,雙親皆可同時申請育嬰留職停薪津貼,使育嬰留職停薪津貼申請方式更符合被保險人實際需要,爰刪除現行軍人保險條例第十六條之一條文第五項父母同為本保險被保險人,不得同時請領育嬰留職停薪津貼之規定,允許國軍人員及其配偶均可同時申請育嬰留職停薪津貼,俾維公平。

()配合性別工作平等法修正,為完備國軍人員及其配偶可同時申請育嬰留職停薪津貼之相關配套措施整體考量,爰修正現行規定,明定本次修正條文之施行日期授權由行政院定之。

六、委員陳秀寳說明提案要旨

()2020年臺灣僅有165,249名新生兒出生,死亡人數首次超越出生人數,人口首度出現負成長。根據美國全球總合生育率預測報告評估,比較世界各國及地區女性孕齡期間生育資訊,預測臺灣2021年生育率為1.07,名列全球227國及地區生育率倒數第一。

()探究臺灣生育率過低之背景因素,目前我國從業環境相對歐美國家而言,適齡男女忙於工作加班,雙親工時長無暇照顧家庭、擔心育兒費用太高等等狀況,皆是導致總人口數下降危機加劇的可能原因。

()為使軍人保險條例有關育嬰留職停薪津貼之發給及申請更符被保險人實際育兒需求,爰擬具「軍人保險條例第十六條之一及第二十五條條文修正草案」,刪除父母同為本保險被保險人,在不同時間分別請領育嬰留職停薪津貼之規定,以營造友善從軍環境、鼓勵國人生育。

七、民眾黨黨團提案要旨(參閱關係文書資料)

()行政院主計總處於民國103328日發布之國情統計通報第57號提及:「少子化對教育、醫療、社會保險等社經體系衝擊甚大,我國少子化速度極快,影響迫在眉睫,如何有效因應,刻不容緩。」惟按現行志願士兵服役條例第六條之一第一項第一款規定(下稱系爭規定):「志願士兵有下列情形之一,得申請留職停薪,除第一款不得拒絕外,由國防部考量任務需要辦理:一、服志願士兵現役滿六個月以上,為養育滿三歲前子女者;其申請以本人或配偶之一方為限。」父母雙方不得同時申請育嬰留職停薪,對於有意願共同照顧年幼子女之雙親,顯然形成障礙。

()鑑於多數父母仍親自負擔養育幼兒的責任,為保障父母之工作權,使其得以同時兼顧工作與家庭之責任,並鼓勵雙親共同分擔養育子女之責任,爰刪除系爭規定父母不得申請留職停薪之規定。

八、委員張育美提案要旨(參閱關係文書資料)

()內政部統計指出,我國20201月至12月之出生人數為165,249人,創歷年新低,死亡人數為173,156人,死亡人數超過出生人數,人口首度呈負成長。家內性別責任不平等、女性視婚育為壓力等原因,均係降低我國適婚年齡者的結婚及生育意願之因素。

()為促進我國適婚年齡者的結婚及生育意願,打造安心懷孕及友善生育環境,鼓勵雙親共同分擔養育子女之責任,使雙親有彈性自行考量整體經濟狀況及家務分工,選擇是否共同照顧年幼子女之空間,爰擬具「軍人保險條例」第十六條之一修正草案,以打造友善的育兒性別平等,打破性別窠臼,落實家內性別責任平等。

九、委員林奕華說明提案要旨

()依內政部統計109年新生兒出生數為165,249人創歷年新低,我國首度出現人口負成長,低生育率主要原因在於嬰幼兒照顧不易,我國目前雙薪家庭為主流趨勢的狀況下,政府應採取積極作為,以減輕父母經濟壓力,爰於第三項將育嬰留職停薪津貼,從現行被保險人育嬰留職停薪之當月起前六個月平均月投保薪資百分之六十,提高至百分之八十,並將按月發給津貼時間,從原先六個月延長至九個月。

()此外,為減輕同時養育未成年子女二人以上者之負擔,爰於第四項增訂每增撫育一名子女,依平均月投保薪資加發百分之二十津貼;若有撫育多胞胎之情況,除前述津貼外,另依胎給予育嬰留職停薪津貼,以減輕父母負擔。

()現行規定父母同為被保險人者,應分別請領同一子女之育嬰留職停薪津貼,原係考量育嬰留職停薪之子女撫育需求而定。惟因隨社會環境變遷,育兒方式多元,宜尊重父母選擇,且如被保險人已有育嬰留職停薪事實,基於育嬰留職停薪津貼建制意旨,即應予以相關補貼;意即夫妻同為本保險被保險人者,不論在不同時間或相同時間辦理同一子女之育嬰留職停薪,均得請領是項津貼。爰刪除現行條文第五項規定。

十、委員李昆澤提案要旨(參閱關係文書資料)

()民國九十九年修正軍人保險條例,新增第十六條之一,於第二項規定請領育嬰留職停薪津貼之要件,乃為鼓勵被保險人撫育三足歲以下子女,填補育嬰留職停薪期間損失。

()去年我國新生兒出生數共約165,249人,首度出現人口負成長,少子女化現況亟待改善,故需建構安心懷孕及友善生養環境,提供完善且具有彈性之留職停薪制度,鼓勵雙親共同負擔養育年幼子女之責任,使其得以自行考量整體經濟狀況及家務分工,選擇是否共同照顧幼年子女。

()考量社會環境變遷,育兒方式多元,需尊重父母選擇。軍人保險條例建立育嬰留職停薪津貼也應與時俱進,提供被保險人於育嬰留職停薪期間部分所得損失補助,爰提出「軍人保險條例第十六條之一修正草案」刪除現行法第五項。

肆、主管機關國防部報告

國防部副部長王信龍就行政院提案提出報告,重點略以:

今天大院外交及國防委員會併案審查各委員提案與行政院函請審議「志願士兵服役條例」及「軍人保險條例」修正案,本人應邀列席報告,深感榮幸,並對委員關心國防事務之熱忱,表達感佩之意。

本次「志願士兵服役條例」與「軍人保險條例」修正,係配合政府「建構安心懷孕及友善生養環境」之政策指導,提供國軍官兵完善且具有彈性之育嬰留職停薪制度,並放寬請領津貼條件,使其在育嬰留職停薪期間獲得部分所得損失之補助,以照顧渠等經濟生活。

人事參謀次長室次長李定中接續報告,重點略以:

一、修法目的

本次修正係配合政府「建構安心懷孕及友善生養環境」之政策指導,提供國軍官兵完善且具有彈性之育嬰留職停薪申請制度,鼓勵雙親分擔養育責任;另為使津貼申請方式更切合被保險人實際需求,亦同步放寬請領津貼條件,使其有考量經濟狀況及家務分工,選擇共同照顧年幼子女之空間。

二、修法重點

()刪除父母不得同時請領育嬰留職停薪津貼之規定(修正條文第16-1條)。

()增訂本次修正條文施行日期授權由行政院定之(修正條文第25條)。

三、相關法令影響評估

()本次條文之修正,並不影響其他法律之執行,其他法律亦無須配合檢討修正。

()修正公布後,本部需配合修正「軍職人員育嬰留職停薪津貼及薪資補助發給作業要點」,即可據以執行。

四、執行之員額及經費影響評估

()本次修正,無須增加員額。

()本法修正後,須由被保險人夫妻考量經濟狀況,衡酌同時申請育嬰留職停薪,並由軍人保險準備金支付津貼。

五、衝擊層面影響評估

修正後將強化政府因應少子女化政策配套措施,建構更友善之生養環境,以鼓勵國人生育及維繫國家人力資源。

六、大院委員相關提案

軍人保險條例部分,大院委員劉建國等19人、委員林淑芬等21人、時代力量黨團、委員謝衣鳯等20人、委員翁重鈞等25人、委員陳秀寳等19人、民眾黨黨團、委員張育美等17人、委員林奕華等17人與委員李昆澤等18人提案,共計102條文,謹依各版本修正重點及本部意見報告如后:

()以上各黨團與委員提案版本均予刪除第16-1條第5項,父母同為被保險人,不得同時請領育嬰留職停薪津貼之規定。另為完備相關配套措施,增訂第25條第2項,明定本次修正條文之施行日期,由行政院定之;謹查修正條文與行政院版本一致,本部敬表同意。另尚有相關提案修正其他條文文字,逐一說明如后。

()委員林淑芬等21人提案:

1.修正重點:

(1)因「兒童及少年福利與權益保障法」第51條明定,不得使6歲以下兒童或需要特別看護之兒童及少年獨處或由不適當之人代為照顧,將「育嬰留職停薪津貼」修正為「育兒留職停薪津貼」(修正條文第16-1條第2項)。

(2)基於少子女化情形並非短期可予改善,將津貼自6成提高至8成,其增給2成之補助部分應予法制化,以明確法源依據(修正條文第16-1條第3項)。

2.國防部意見:

(1)委員提案涉及「性別工作平等法」及公教有關育嬰留職停薪規定,宜作通盤研議。

(2)為配合「建構安心懷孕及友善生養環境」政策推動,本部完成「軍職人員育嬰留職停薪津貼及薪資補助發給作業要點」修正,自11071日起,國軍官兵育嬰留職停薪期間所獲額度已從6成提升至8成。

(3)有關委員提案修正條文,事涉軍公教勞制度一致性原則,爰建議維持行政院版本。

()時代力量黨團提案:

1.修正重點:

(1)「育嬰留職停薪津貼」標準按最新年度個人薪資所得之月平均計算,並將津貼額度從6成提升為9成。授權中央主管機關另定津貼金額之具體計算方式與上限(修正條文第16-1條第3項、第5項)。

(2)為鼓勵雙親共同參與親職,同為被保險人之配偶雙方均各自請滿6個月津貼時,得分別再請領1個月津貼(修正條文第16-1條第6項)。

2.國防部意見:

(1)基於社會保險著重權利義務對等原則,因保險費係按被保險人保險基數(即本俸)計收,保險給付宜按月平均保險基數計算較為合理。

(2)為配合政府「建構安心懷孕及友善生養環境」政策推動,本部已完成「軍職人員育嬰留職停薪津貼及薪資補助發給作業要點」修正,自11071日起,國軍官兵育嬰留職停薪期間所獲額度已從6成提升至8成,且軍公教勞發給6個月津貼作法一致。

(3)有關黨團提案修正條文,考量津貼給付內容與計算方式調整,事涉軍公教勞制度一致性原則,爰建議維持行政院版本。

()委員陳秀寳等19人提案:

1.修正重點:現行育嬰留職停薪期間未滿6個月者,以實際留職停薪月數發給,未滿1個月之畸零日數,按實際日數計算;為積極保障被保險人權益,修正未滿1個月者,以1個月計算發給津貼(修正條文第16-1條第3項)。

2.國防部意見:軍人保險現行津貼計算方式與「公教人員保險法」相同,對未滿1個月之畸零日數均按實際留職停薪日數發給津貼,考量核發基準調整事涉軍公教制度一致性原則,爰建議維持行政院版本。

()委員林奕華等17人提案:

1.修正重點:

(1)現行「育嬰留職停薪津貼」自6成提高至8成,並將發給津貼時間從6個月延長至9個月(修正條文第16-1條第3項)。

(2)為減輕同時養育子女二人以上者之負擔,每增撫育一名子女,加發2成津貼,若有撫育多胞胎之情形,另依胎給予津貼(修正條文第16-1條第4項)。

2.國防部意見:

(1)為強化育嬰留職停薪期間經濟上的支持,本部依行政院政策指導自11071日起,國軍官兵育嬰留職停薪期間所獲額度已從6成提升至8成。另現行津貼給付期間係每一子女最長發給6個月,以撫育2名子女為例,雙親合計最長可請領24個月之津貼,已將子女數納入考量。

(2)有關委員提案修正條文,事涉軍公教勞制度一致性原則,爰建議維持行政院版本。

伍、相關機關報告

一、勞動部書面報告,重點略以:

()依性別工作平等法第16條第1項育嬰留職停薪規定:「受僱者任職滿六個月後,於每一子女滿三歲前,得申請育嬰留職停薪,期間至該子女滿三歲止,但不得逾二年。同時撫育子女二人以上者,其育嬰留職停薪期間應合併計算,最長以最幼子女受撫育二年為限。」。又同法第22條規定:「受僱者之配偶未就業者,不適用第十六條及第二十條之規定。但有正當理由者,不在此限。」。

()為鼓勵受僱者及其配偶共同分擔養育子女之責任,使受僱者有自行考量整體經濟狀況及家務分工,選擇是否共同照顧年幼子女之空間,行政院已提出性別工作平等法部分條文修正草案,有關第22條規定將予刪除。俟修法完成,不論配偶是否就業,也不再限定須有正當理由,受僱者都可申請育嬰留職停薪。相關修正案,連同各委員提案,業經大院社會福利及衛生環境委員會審查完竣,送請協商。

()由於性別工作平等法第2條規定:「本法於公務人員、教育人員及軍職人員,亦適用之。」。行政院所提出「性別工作平等法部分條文修正草案」及「志願士兵服役條例第六條之一及第十六條條文修正草案」,可使軍職人員與勞工適用相同之規定,共同營造友善育兒職場。

()基於照顧子女為雙親共同之責任,且為讓津貼申請方式更符合勞工實際需求,行政院亦提出就業保險法第19條之2修正草案,刪除父母同為被保險人,不得同時請領育嬰留職停薪津貼之規定,並經大院社會福利及衛生環境委員會審查完竣,送請協商。另為建構更完善之生養環境,亦訂定育嬰留職停薪薪資補助要點,自本(110)年71日起,以公務預算加給2成投保薪資補助,強化勞工育嬰留職停薪期間之經濟支持。

二、銓敘部書面報告,重點略以:

()查行政院本(110)年56日院會報告政府「少子女化對策─建構安心懷孕友善生養環境」政策,由政府編列預算額外補助2成育嬰留職停薪津貼,並配套開放夫妻同為被保險人且同時申請育嬰留職停薪時,可同時請領同一子女之育嬰留職停薪津貼,且各職域社會保險被保險人均一體適用。據此,相關職域社會保險(就業保險、公保及軍人保險)之育嬰留職停薪津貼均配合辦理修法事宜。本部亦擬具公教人員保險法(以下簡稱公保法)第35條、第51條修正草案,刪除夫妻同為公保被保險人時,須在不同時間分別請領同一子女之育嬰留職停薪津貼之限制,並明定本次修正條文施行日期由考試院會同行政院定之,使各職域社會保險被保險人可同時請領同一子女育嬰留職停薪津貼之生效日期一致。上述修正草案於本年715日經考試院會銜行政院函送大院審議,並經大院第10屆第4會期司法及法制委員會第6次全體委員會議審議完竣,全案保留交由黨團協商。先予陳明。

()有關前述由政府編列預算額外補助2成育嬰留職停薪津貼之法源依據部分,查考試院前以本年528日函,建議行政院審酌是否於性別工作平等法(第16條)增訂加發津貼並由政府編列預算支應規定。此一方式除考量立法經濟因素外,相較於將該加發依據增訂於各職域社會保險法律而言,較不會因此衍生由原本政策性福利措施,改為社會保險性質而須提高保費及加重被保險人負擔之情形。

()至於本次會議委員提案部分,其中時代力量黨團亦就相同提案方向,提出公保法第12條、第35條及第51條條文修正草案,修正公保育嬰留職停薪津貼由現行每月發給「60%+20%之平均保俸」,提高為「90%全薪(最新年度個人薪資所得之月平均所得)」計算,以及增訂「配偶雙方同為被保險人且均請領6個月育嬰留職停薪津貼者,得再加發1個月之育嬰留職停薪津貼」,又該案業經大院第10屆第4會期司法及法制委員會第6次全體委員會議審議完竣,交由黨團協商。

()此外,考量國家生養政策相關規劃,不宜區分勞軍公教職業別而有差別待遇,且完善生養相關政策係由行政院主導,本次各職域社會保險育嬰留職停薪津貼之調整,僅為政府少子女化對策之一環。為根本解決少子女化困境,仍宜經政策就社會傳統觀念、多元育兒方案、友善生養環境等面向通盤考量,並就各職域社會保險被保險人之育嬰留職停薪津貼權益衡平,作一致性規劃。

陸、審查結果

與會委員於聽取說明及詢答後,對法案進行逐條審查。經縝密討論,全案審查完竣,結果如下:

一、審查結果:

()「軍人保險條例第十六條之一條文修正草案」,條文照行政院、委員劉建國等19人、委員謝衣鳯等20人、委員翁重鈞等25人、民眾黨黨團、委員張育美等17人及委員李昆澤等18人等所提提案通過。

()「軍人保險條例第二十五條條文修正草案」,條文照行政院、委員劉建國等19人、委員林淑芬等21人、時代力量黨團、委員謝衣鳯等20人、委員翁重鈞等25人、委員陳秀寳等19人及民眾黨黨團等所提提案通過。

二、全案審查完竣,爰決議:

()擬具審查報告,提報院會。

()院會審議前,不須交由黨團協商。

()院會討論時,由趙召集委員天麟補充說明。

三、附條文對照表1份。

Shape5 文對照表

審查會通過

行政院提案

委員劉建國等19人提案

委員林淑芬等21人提案

時代力量黨團提案

民眾黨黨團提案

委員謝衣20人提案

委員翁重鈞等25人提案

委員陳秀19人提案

委員張育美等17人提案

委員林奕華等17人提案

委員李昆澤等18人提案

現行條文

說明

(照行政院、委員劉建國等19人、委員謝衣鳯等20人、委員翁重鈞等25人、民眾黨黨團、委員張育美等17人及委員李昆澤18人等所提提案通過)

第十六條之一 申請留職停薪之被保險人,於申請留職停薪時,應選擇於留職停薪期間退保或繼續加保,一經選定後不得變更。

被保險人之保險年資滿一年,子女滿三歲前,辦理育嬰留職停薪並選擇繼續加保者,得請領育嬰留職停薪津貼。

前項津貼以被保險人育嬰留職停薪當月起,前六個月平均保險基數百分之六十計算,於育嬰留職停薪期間按月發給,最長發給六個月。但留職停薪期間未滿六個月者,以實際留職停薪月數發給;未滿一個月之畸零日數,按實際留職停薪日數計算。

同時撫育子女二人以上者,以請領一人之津貼為限。

第十六條之一 申請留職停薪之被保險人,於申請留職停薪時,應選擇於留職停薪期間退保或繼續加保,一經選定後不得變更。

被保險人之保險年資滿一年,子女滿三歲前,辦理育嬰留職停薪並選擇繼續加保者,得請領育嬰留職停薪津貼。

前項津貼以被保險人育嬰留職停薪當月起,前六個月平均保險基數百分之六十計算,於育嬰留職停薪期間按月發給,最長發給六個月。但留職停薪期間未滿六個月者,以實際留職停薪月數發給;未滿一個月之畸零日數,按實際留職停薪日數計算。

同時撫育子女二人以上者,以請領一人之津貼為限。

委員劉建國等19人提案:

第十六條之一 申請留職停薪之被保險人,於申請留職停薪時,應選擇於留職停薪期間退保或繼續加保,一經選定後不得變更。

被保險人之保險年資滿一年,子女滿三歲前,辦理育嬰留職停薪並選擇繼續加保者,得請領育嬰留職停薪津貼。

前項津貼以被保險人育嬰留職停薪當月起,前六個月平均保險基數百分之六十計算,於育嬰留職停薪期間按月發給,最長發給六個月。但留職停薪期間未滿六個月者,以實際留職停薪月數發給;未滿一個月之畸零日數,按實際留職停薪日數計算。

同時撫育子女二人以上者,以請領一人之津貼為限。

委員林淑芬等21人提案:

第十六條之一 申請留職停薪之被保險人,於申請留職停薪時,應選擇於留職停薪期間退保或繼續加保,一經選定後不得變更。

被保險人之保險年資滿一年,子女滿歲前,辦理育留職停薪並選擇繼續加保者,得請領育留職停薪津貼。

前項津貼以被保險人育留職停薪當月起,前六個月平均保險基數百分之八十計算,於育留職停薪期間按月發給,最長發給六個月。但留職停薪期間未滿六個月者,以實際留職停薪月數發給;未滿一個月之畸零日數,按實際留職停薪日數計算。

同時撫育子女二人以上者,以請領一人之津貼為限。

時代力量黨團提案:

第十六條之一 申請留職停薪之被保險人,於申請留職停薪時,應選擇於留職停薪期間退保或繼續加保,一經選定後不得變更。

被保險人之保險年資滿一年,子女滿三歲前,辦理育嬰留職停薪並選擇繼續加保者,得請領育嬰留職停薪津貼。

前項津貼以被保險人最新年度個人薪資所得之月平均所得百分之九十計算,於育嬰留職停薪期間按月發給,最長發給六個月。但留職停薪期間未滿六個月者,以實際留職停薪月數發給;未滿一個月之畸零日數,按實際留職停薪日數計算。

同時撫育子女二人以上者,以請領一人之津貼為限。

第三項津貼之計算方式與金額上限,由中央主管機關另定之。

配偶雙方同為被保險人,且均請領育嬰留職停薪津貼達六個月者,得分別再請領一個月育嬰留職停薪津貼。

民眾黨黨團提案:

第十六條之一 申請留職停薪之被保險人,於申請留職停薪時,應選擇於留職停薪期間退保或繼續加保,一經選定後不得變更。

被保險人之保險年資滿一年,子女滿三歲前,辦理育嬰留職停薪並選擇繼續加保者,得請領育嬰留職停薪津貼。

前項津貼以被保險人育嬰留職停薪當月起,前六個月平均保險基數百分之六十計算,於育嬰留職停薪期間按月發給,最長發給六個月。但留職停薪期間未滿六個月者,以實際留職停薪月數發給;未滿一個月之畸零日數,按實際留職停薪日數計算。

同時撫育子女二人以上者,以請領一人之津貼為限。

委員謝衣鳯等20人提案:

第十六條之一 申請留職停薪之被保險人,於申請留職停薪時,應選擇於留職停薪期間退保或繼續加保,一經選定後不得變更。

被保險人之保險年資滿一年,子女滿三歲前,辦理育嬰留職停薪並選擇繼續加保者,得請領育嬰留職停薪津貼。

前項津貼以被保險人育嬰留職停薪當月起,前六個月平均保險基數百分之六十計算,於育嬰留職停薪期間按月發給,最長發給六個月。但留職停薪期間未滿六個月者,以實際留職停薪月數發給;未滿一個月之畸零日數,按實際留職停薪日數計算。

同時撫育子女二人以上者,以請領一人之津貼為限。

委員翁重鈞等25人提案:

第十六條之一 申請留職停薪之被保險人,於申請留職停薪時,應選擇於留職停薪期間退保或繼續加保,一經選定後不得變更。

被保險人之保險年資滿一年,子女滿三歲前,辦理育嬰留職停薪並選擇繼續加保者,得請領育嬰留職停薪津貼。

前項津貼以被保險人育嬰留職停薪當月起,前六個月平均保險基數百分之六十計算,於育嬰留職停薪期間按月發給,最長發給六個月。但留職停薪期間未滿六個月者,以實際留職停薪月數發給;未滿一個月之畸零日數,按實際留職停薪日數計算。

同時撫育子女二人以上者,以請領一人之津貼為限。

委員陳秀寳等19人提案:

第十六條之一 申請留職停薪之被保險人,於申請留職停薪時,應選擇於留職停薪期間退保或繼續加保,一經選定後不得變更。

被保險人之保險年資滿一年,子女滿三歲前,辦理育嬰留職停薪並選擇繼續加保者,得請領育嬰留職停薪津貼。

前項津貼以被保險人育嬰留職停薪當月起,前六個月平均保險基數百分之六十計算,於育嬰留職停薪期間按月發給,最長發給六個月。但留職停薪期間未滿六個月者,以實際留職停薪月數發給;未滿一個月者,以一個月計

同時撫育子女二人以上者,以請領一人之津貼為限。


委員張育美等17人提案:

第十六條之一 申請留職停薪之被保險人,於申請留職停薪時,應選擇於留職停薪期間退保或繼續加保,一經選定後不得變更。

被保險人之保險年資滿一年,子女滿三歲前,辦理育嬰留職停薪並選擇繼續加保者,得請領育嬰留職停薪津貼。

前項津貼以被保險人育嬰留職停薪當月起,前六個月平均保險基數百分之六十計算,於育嬰留職停薪期間按月發給,最長發給六個月。但留職停薪期間未滿六個月者,以實際留職停薪月數發給;未滿一個月之畸零日數,按實際留職停薪日數計算。

同時撫育子女二人以上者,以請領一人之津貼為限。

委員林奕華等17人提案:

第十六條之一 申請留職停薪之被保險人,於申請留職停薪時,應選擇於留職停薪期間退保或繼續加保,一經選定後不得變更。

被保險人之保險年資滿一年,子女滿三歲前,辦理育嬰留職停薪並選擇繼續加保者,得請領育嬰留職停薪津貼。

前項津貼以被保險人育嬰留職停薪當月起,前六個月平均保險基數百分之十計算,於育嬰留職停薪期間按月發給,最長發給九個月。但留職停薪期間未滿九個月者,以實際留職停薪月數發給;未滿一個月之畸零日數,按實際留職停薪日數計算。

有撫育未成年子女二人以上者,每增一名子女按平均月投保薪資加發百分之二十加給津貼;有同時撫育多胞胎之情形,除前述津貼外,另依胎發給育嬰留職停薪津貼。

委員李昆澤等18人提案:

第十六條之一 申請留職停薪之被保險人,於申請留職停薪時,應選擇於留職停薪期間退保或繼續加保,一經選定後不得變更。

被保險人之保險年資滿一年,子女滿三歲前,辦理育嬰留職停薪並選擇繼續加保者,得請領育嬰留職停薪津貼。

前項津貼以被保險人育嬰留職停薪當月起,前六個月平均保險基數百分之六十計算,於育嬰留職停薪期間按月發給,最長發給六個月。但留職停薪期間未滿六個月者,以實際留職停薪月數發給;未滿一個月之畸零日數,按實際留職停薪日數計算。

同時撫育子女二人以上者,以請領一人之津貼為限。


第十六條之一 申請留職停薪之被保險人,於申請留職停薪時,應選擇於留職停薪期間退保或繼續加保,一經選定後不得變更。

被保險人之保險年資滿一年,子女滿三歲前,辦理育嬰留職停薪並選擇繼續加保者,得請領育嬰留職停薪津貼。

前項津貼以被保險人育嬰留職停薪當月起,前六個月平均保險基數百分之六十計算,於育嬰留職停薪期間按月發給,最長發給六個月。但留職停薪期間未滿六個月者,以實際留職停薪月數發給;未滿一個月之畸零日數,按實際留職停薪日數計算。

同時撫育子女二人以上者,以請領一人之津貼為限。

父母同為本保險被保險人者,在不同時間分別辦理同一子女之育嬰留職停薪並選擇繼續加保時,得分別請領。

行政院提案:

一、第一項至第四項未修正。

二、按育嬰留職停薪津貼目的,係為提供被保險人於育嬰留職停薪期間部分所得損失之補助,考量社會環境變遷,育兒方式多元,宜尊重父母選擇,且基於本保險旨在被保險人發生保險事故時,提供部分所得損失填補,爰刪除現行第五項。

委員劉建國等19人提案:

考量社會環境變遷,育兒方式多元,宜尊重父母選擇,且基於本保險旨在被保險人發生保險事故時,提供部分所得損失補助,爰刪除現行第五項規定。

委員林淑芬等21人提案:

一、第一項與第四項未修正。

二、因兒童及少年福利與權益保障法第五十一條明定,不得使六歲以下兒童或需要特別看護之兒童及少年獨處或由不適當之人代為照顧,將育嬰留職停薪修正為育兒留職停薪,使用年限延長至子女滿六歲前,以完整涵蓋兒童需要照顧的年齡。

三、鑑於育嬰留職停薪津貼自六成提高至八成,惟增給二成薪資補貼,由行政規則規定補助事項,基於少子女化情形並非短期可予改善,應予以法制化,明確法源依據。

四、按育嬰留職停薪津貼目的,係為提供被保險人於育嬰留職停薪期間部分所得損失之補助,考量社會環境變遷,育兒方式多元,照顧子女為雙親共同之責任,宜尊重父母雙方協調分工,且基於本保險旨在被保險人發生保險事故時,提供部分所得損失填補,爰刪除現行第五項。

時代力量黨團提案:

一、第一項、第二項、第四項未修正。

二、現行育嬰留職停薪津貼額度為被保險人平均保險基數之六成,即為本俸之六成,導致薪資替代率過低,無法完全替代薪資。為推動雙親共同育兒,爰將「前六個月平均保險基數」修成為「最新年度個人薪資所得之月平均」,並將津貼額度從六成提升為九成。

三、為使育嬰留職停薪津貼請領方式更切合實際需求,使被保險人得依其家庭需求自由選擇請假方式;並考量新生兒進入家庭之際為幼兒照顧及家務安排的初始階段,最可能受到不平等文化影響,而使雙親有相異之性別角色與分工,此際可藉由使雙親自由選擇是否同時請領育嬰留職停薪津貼,共同協商、參與親職與家務安排,達到共同育兒的性別平等模式。爰刪除現行第五項規定,使同為被保險人之配偶雙方,得同時請領育嬰留職停薪津貼。

四、現行育嬰留停津貼之採計為前六個月平均保險基數之六成,然現今除上將外,中將最高之保險基數為56,930元,一等士官長最高之保險基數為38,900元。惟為肯定照顧價值、避免過度懲罰照顧幼兒的家長,同時為保障基層能有較高之所得替代率,同時兼顧基金財務衡平及給付之公平性,爰新增第五項規定,授權中央主管機關另定津貼金額之具體計算方式與上限。

五、即使提高育嬰留職停薪津貼之薪資替代率,男性仍可能因性別規範與社會常規而怯步。此時應藉由適當的政策,規劃進一步的鼓勵措施,推動雙親共同參與親職。爰新增第六項,於同為被保險人之配偶雙方均各自請滿六個月育嬰留職停薪津貼時,提供額外優惠措施,使配偶雙方均能再加請一個月育嬰留職停薪津貼。

民眾黨黨團提案:

一、刪除第五項。

二、為保障父母之工作權,使其得以同時兼顧工作與家庭之責任,並鼓勵雙親共同分擔養育子女之責任,爰刪除原條文第五項父母不得申請留職停薪之規定。

委員謝衣鳯等20人提案:

基於照顧子女為雙親共同之責任,均有自行考量整體經濟狀況及家務分工,選擇是否得共同申請育嬰留職停薪,使照顧年幼子女之空間,爰擬具「軍人保險條例第十六條之一及第二十五條修正草案」,刪除父母同為被保險人,不得同時請領育嬰留職停薪津貼之規定。

委員翁重鈞等25人提案:

一、刪除本條第五項。

二、養育子女本是雙親之共同責任,為使國軍人員及其配偶得以考量家庭經濟狀況及家務分工之彈性調整,自行選擇是否共同照顧年幼子女,允許國軍人員及其配偶可同時申請育嬰留職停薪津貼,配合現行性別工作平等法修正為雙親可同時申請育嬰留職停薪之規定,使育嬰留職停薪津貼申請方式更符合被保險人實際需要,爰刪除現行第五項父母同為本保險被保險人,不得同時請領育嬰留職停薪津貼之規定,允許國軍人員及其配偶均可同時申請育嬰留職停薪津貼,俾維公平。

委員陳秀寳等19人提案:

一、考量被保險人個別不同需求,對於育嬰留職停薪期間未滿六個月者,如是以日數計算,明定發放標準,配合現行實務作業,將未滿一個月者以一個月計發給,積極保障被保險人之權益,爰修正第三項後段規定。

二、照顧子女係為雙親共同責任,惟現行第五項規定父母同為本保險被保險人,在不同時間分別請領育嬰留職停薪津貼,如軍人確有育嬰留職停薪之事實,似與本條例旨在被保險人發生保險事故,即提供部分所得損失填補之意義不符,爰刪除第五項。

委員張育美等17人提案:

一、我國少子化問題嚴峻,為鼓勵適婚年齡者生育,故提供被保險人於育嬰留職停薪期間部分所得損失之補助。因考量社會環境變遷,育兒方式日趨多元,宜尊重父母選擇,爰提案刪除第五項。

二、本法第一項至第四項未更動。

委員林奕華等17人提案:

一、依內政部統計109年新生兒出生數為165249人創歷年新低,我國首度出現人口負成長,低生育率主要原因在於嬰幼兒照顧不易,我國目前雙薪家庭為主流趨勢的狀況下,政府應採取積極作為,以減輕父母經濟壓力,爰於第三項將育嬰留職停薪津貼,從現行被保險人育嬰留職停薪之當月起前六個月平均月投保薪資百分之六十,提高至百分之八十,並將請領按月發給津貼時間,從六個月延長至九個月。

二、此外,為減輕同時養育未成年子女二人以上者之負擔,爰於第四項增訂每增撫育一名子女,依平均月投保薪資加發百分之二十津貼;若有撫育多胞胎之情況,除前述津貼外,另依胎給予育嬰留職停薪津貼,以減輕父母負擔。

三、現行規定父母同為被保險人者,應分別請領同一子女之育嬰留職停薪津貼,原係考量育嬰留職停薪之子女撫育需求而定。惟因隨社會環境變遷,育兒方式多元,宜尊重父母選擇,且如被保險人已有育嬰留職停薪事實,基於育嬰留職停薪津貼建制意旨,即應予以相關補貼;意即夫妻同為本保險被保險人者,不論在不同時間或相同時間辦理同一子女之育嬰留職停薪,均得請領是項津貼。爰刪除現行條文第五項規定。

委員李昆澤等18人提案:

一、民國九十九年修正軍人保險條例,新增第十六條之一,乃為鼓勵被保險人留職停薪撫育三足歲以下子女,於第二項規定請領育嬰留職停薪津貼之要件,填補留停期間損失。

二、考量社會環境變遷,育兒方式多元,需尊重父母選擇需建構安心懷孕及友善生養環境,提供完善且具有彈性之留職停薪制度,鼓勵雙親共同負擔養育年幼子女之責任,使其得以自行考量整體經濟狀況及家務分工,選擇是否共同照顧幼年子女。

三、爰此,軍人保險條例建立育嬰留職停薪津貼也應與時俱進,提供被保險人於育嬰留職停薪期間部分所得損失補助,故提案刪除現行法第五項,第一項至第四項未修正。

審查會:

照行政院、委員劉建國等19人、委員謝衣20人、委員翁重鈞等25人、民眾黨黨團、委員張育美等17Shape6 及委員李昆澤等18人等所提提案通過。

(照行政院、委員劉建國等19人、委員林淑芬等21人、時代力量黨團、委員謝衣20人、委員翁重鈞等25人、委員陳秀19人及民眾黨黨團等所提提案通過)

第二十五條 本條例自公布日施行。

本條例中華民國○年○月○日修正之條文施行日期,由行政院定之。

第二十五條 本條例自公布日施行。

本條例中華民國○年○月○日修正之條文施行日期,由行政院定之。

委員劉建國等19人提案:

第二十五條 本條例自公布日施行。

本條例中華民國○年○月○日修正之條文施行日期,由行政院定之。

委員林淑芬等21人提案:

第二十五條 本條例自公布日施行。

本條例中華民國○年○月○日修正之條文施行日期,由行政院定之。

時代力量黨團提案:

第二十五條 本條例自公布日施行。

本條例中華民國○年○月○日修正之條文施行日期,由行政院定之。

民眾黨黨團提案:

第二十五條 本條例自公布日施行。

本條例中華民國○年○月○日修正之條文施行日期,由行政院定之。

委員謝衣鳯等20人提案:

第二十五條 本條例自公布日施行。

本條例中華民國○年○月○日修正之條文施行日期,由行政院定之。

委員翁重鈞等25人提案:

第二十五條 本條例自公布日施行。

本條例中華民國○年○月○日修正之條文施行日期,由行政院定之。

委員陳秀寳等19人提案:

第二十五條 本條例自公布日施行。

本條例中華民國○年○月○日修正之條文施行日期,由行政院定之。





























第二十五條 本條例自公布日施行。

行政院提案:

一、現行條文內容未修正,列為第一項。

二、為完備相關配套措施,爰增訂第二項,明定本次修正條文之施行日期,由行政院定之。

委員劉建國等19人提案:

明定本次修正條文之施行日期,由行政院定之。

委員林淑芬等21人提案:

一、現行條文內容未修正,列為第一項。

二、為完備相關配套措施,爰增訂第二項,明定本次修正條文之施行日期,由行政院定之。

時代力量黨團提案:

為完備相關配套措施,爰增訂第二項,明定本次修正條文之施行日期,由行政院定之。

民眾黨黨團提案:

明定本次修正條文之施行日期,由行政院定之。

委員謝衣鳯等20人提案:

為完備相關配套措施,爰增訂第二項,明定本次修正條文之施行日期,由行政院定之。

委員翁重鈞等25人提案:

一、增訂第二項。

二、配合性別工作平等法修正,為完備國軍人員及其配偶可同時申請育嬰留職停薪津貼之相關配套措施整體考量,爰增訂第二項,明定本次修正條文之施行日期授權由行政院定之。

委員陳秀寳等19人提案:

新增第二項,明定本次修正條文之施行日期,由行政院定之。

審查會:

照行政院、委員劉建國等19人、委員林淑芬等21人、時代力量黨團、委員謝衣20人、委員翁重鈞等25人、委員陳秀19人及民眾黨黨團等所提提案通過。

















Shape7



主席:請趙召集委員天麟補充說明。

趙召集委員無補充說明。

本案經審查會決議:不須交由黨團協商。

現有時代力量黨團提出異議。

時代力量黨團提案:

本院時代力量黨團針對第10屆第4會期第11次院會討論事項第3案,提議將本案改交黨團協商。

Shape8

內容

3

本院外交及國防委員會報告併案審查行政院函請審議「軍人保險條例第十六條之一及第二十五條條文修正草案」案、委員劉建國等19人、委員林淑芬等21人、時代力量黨團、委員謝衣鳯等20人、委員翁重鈞等25人、委員陳秀寳等19人、民眾黨黨團分別擬具「軍人保險條例第十六條之一及第二十五條條文修正草案」案、本院委員張育美等17人、委員林奕華等17人、委員李昆澤等18人分別擬具「軍人保險條例第十六條之一條文修正草案」案。

Shape9 案人:時代力量立法院黨團 陳椒華

主席:依立法院職權行使法第六十八條第二項規定,本案作如下決議:交黨團進行協商。

進行討論事項第四案。

四、本院外交及國防委員會報告併案審查行政院函請審議、委員劉建國等19人、委員林淑芬等21人、時代力量黨團、委員許淑華等18人、委員翁重鈞等25人、委員陳秀寳等19人、委員謝衣鳯等16人、民眾黨黨團分別擬具「志願士兵服役條例第六條之一及第十六條條文修正草案」、委員溫玉霞等18人、委員張育美等18人、委員魯明哲等22人及委員李昆澤等18人分別擬具「志願士兵服役條例第六條之一條文修正草案」案。(本案經提本院第10屆第4會期第1464146676447次會議報告決定:交外交及國防委員會審查。茲接報告,爰於本次會議提出討論。)

主席:請宣讀審查報告

立法院外交及國防委員會函

受文者:議事處

發文日期:中華民國1101123

發文字號:台立外字第1104100787

速別:最速件

密等及解密條件或保密期限:

附件:如文

主旨:院會交付審查行政院函請審議「志願士兵服役條例第六條之一及第十六條條文修正草案」、本院委員劉建國等19人、委員林淑芬等21人、時代力量黨團、委員許淑華等18人、委員翁重鈞等25人、委員陳秀寳等19人、委員謝衣鳯等16人、民眾黨黨團分別擬具「志願士兵服役條例第六條之一及第十六條條文修正草案」暨本院委員溫玉霞等18人、委員張育美等18人、委員魯明哲等22人、委員李昆澤等18人分別擬具「志願士兵服役條例第六條之一條文修正草案」等13案,業經審查完竣,不須交由黨團協商。復請查照並提報院會。

說明:

一、復貴處110929日台立議字第1100702691號、1100702718號、1101020日台立議字第1100703009號、1100702940號、1100702929號、1100702885號、1100702995號、110113日台立議字第1100703111號、1100703203號、1100703211號、1100703236號、1101110日台立議字第1100703290號及1101111日台立議字第1100703377號函。

二、附審查報告乙份。

正本:議事處

副本:


行政院函請審議「志願士兵服役條例第六條之一及第十六條條文修正草案」、本院委員劉建國等19人、委員林淑芬等21人、時代力量黨團、委員許淑華等18人、委員翁重鈞等25人、委員陳秀寳等19人、委員謝衣鳯等16人、民眾黨黨團分別擬具「志願士兵服役條例第六條之一及第十六條條文修正草案」暨本院委員溫玉霞等18人、委員張育美等18人、委員魯明哲等22人、委員李昆澤等18人分別擬具「志願士兵服役條例第六條之一條文修正草案」審查報告

壹、審查依據

行政院函請審議「志願士兵服役條例第六條之一及第十六條條文修正草案」、本院委員劉建國等19人、委員林淑芬等21人、時代力量黨團、委員許淑華等18人、委員翁重鈞等25人、委員陳秀寳等19人、委員謝衣鳯等16人、民眾黨黨團分別擬具「志願士兵服役條例第六條之一及第十六條條文修正草案」暨本院委員溫玉霞等18人、委員張育美等18人、委員魯明哲等22人、委員李昆澤等18人分別擬具「志願士兵服役條例第六條之一條文修正草案」等13案,經分別提報本院第10屆第4會期第1次、第4次、第6次及第7次會議報告後決定:「交外交及國防委員會審查」。

貳、審查會之召開

外交及國防委員會於1101117日舉行第10屆第4會期第12次全體委員會議,由趙召集委員天麟擔任主席,會議就前述13案進行審查。會中提案委員林淑芬、陳秀寳、溫玉霞及時代力量黨團代表陳椒華委員分別說明提案要旨,國防部副部長王信龍及人事參謀次長室次長李定中提出報告,另請行政院人事行政總處、行政院主計總處、銓敘部退撫司、勞動部勞動保險司、法務部等相關機關派員列席備詢。

、提案委員提案要旨

一、委員劉建國提案要旨(參閱關係文書資料)

()103328日行政院主計總處發布的國情統計通報第57號就提出警告:「少子化對教育、醫療、社會保險等社經系衝擊甚大,我國少子女化速度極快,影響迫在眉睫,如何有效因應,刻不容緩。」

()為建構安心懷孕及友善生養環境政策指導,提供國軍人員完善且具有彈性之育嬰留職停薪制度,應有更積極之政策作為,以改善現行台灣少子女化之困境。

二、委員林淑芬說明提案要旨

為建構安心懷孕及友善生養環境,提供完善且具有彈性之留職停薪制度,鼓勵雙親共同分擔養育子女之責任並涵蓋完整兒童照顧需求,將留職停薪使用年限延長至子女滿六歲以前,並由家長雙方協調育兒分工,爰擬具本條例第六條之一、第十六條修正草案,育嬰留職停薪修正為育兒留職停薪,使用年限延長至子女六歲前,並刪除志願士兵育嬰留職停薪申請,僅得以本人或配偶一方為限之規定,並為完備相關配套措施,其施行日期授權由行政院定之。

三、時代力量黨團代表陳椒華委員說明提案要旨

為配合建構安心懷孕及友善生養環境,提供完善且具有彈性之留職停薪制度,鼓勵雙親共同負擔養育年幼子女之責任,爰擬具「志願士兵服役條例第六條之一及第十六條條文修正草案」,刪除志願士兵育嬰留職停薪申請,僅得以本人或配偶一方為限之規定,並為完備相關配套措施,其施行日期授權由行政院定之。

四、委員許淑華提案要旨(參閱關係文書資料)

為鼓勵雙親共同分擔養育子女之責任,使其有自行考量整體經濟狀況及家務分工,選擇是否共同照顧年幼子女之空間,爰刪除現行第一項第一款後段,有關志願士兵育嬰留職停薪申請,僅得以本人或配偶一方為限之規定。另明定本次修正條文之施行日期,由行政院定之。

五、委員翁重鈞提案要旨(參閱關係文書資料)

鑑於我國少子女化問題日趨嚴重,已成為國安問題,為提升國人生育意願,近年來,政府雖已推動各項鼓勵婚育政策,惟成效仍非常有限。基此,為落實政府少子女化政策,持續建構友善生養職場環境,配合性別工作平等法修正,為雙親可同時申請育嬰留職停薪之規定,為提供國軍人員完善且具有彈性之育嬰留職停薪規定,爰擬具「志願士兵服役條例第六條之一及第十六條條文修正草案」,刪除現行針對志願士兵申請育嬰留職停薪,僅得以本人或配偶一方為限之規定,俾鼓勵志願士兵及其配偶共同分擔養育子女之責任;並為完備相關配套措施,其施行日期授權由行政院定之。

六、委員陳秀寳說明提案要旨

()2020年臺灣僅有165,249名新生兒出生,死亡人數首次超越出生人數,人口首度出現負成長。根據美國全球總合生育率預測報告評估,比較世界各國及地區女性孕齡期間生育資訊,預測臺灣2021年生育率為1.07,名列全球227國及地區生育率倒數第一。

()探究臺灣生育率過低之背景因素,目前我國從業環境相對歐美國家而言,適齡男女忙於工作加班,雙親工時長無暇照顧家庭育兒等等狀況,皆是導致總人口數下降危機加劇的可能原因。

()為使志願士兵服役條例有關育嬰留職之申請更符合實際育兒需求,爰擬具「志願士兵服役條例第六條之一及第十六條條文修正草案」,刪除申請以志願士兵本人或配偶之一方為限的規定,以營造友善從軍環境、鼓勵國人生育。

七、委員謝衣鳯提案要旨(參閱關係文書資料)

基於照顧子女為雙親共同之責任,均有自行考量整體經濟狀況及家務分工,選擇是否得共同申請育嬰留職停薪,使照顧年幼子女之空間,爰擬具「志願士兵服役條例第六條之一及第十六條條文修正草案」,刪除軍官、士官育嬰留職停薪申請,僅得以本人或配偶一方為限之規定。

八、民眾黨黨團提案要旨(參閱關係文書資料)

()行政院主計總處於民國103328日發布之國情統計通報第57號提及:「少子化對教育、醫療、社會保險等社經體系衝擊甚大,我國少子化速度極快,影響迫在眉睫,如何有效因應,刻不容緩。」惟按現行志願士兵服役條例第六條之一第一項第一款規定(下稱系爭規定):「志願士兵有下列情形之一,得申請留職停薪,除第一款不得拒絕外,由國防部考量任務需要辦理:一、服志願士兵現役滿六個月以上,為養育滿三歲前子女者;其申請以本人或配偶之一方為限。」父母雙方不得同時申請育嬰留職停薪,對於有意願共同照顧年幼子女之雙親,顯然形成障礙。

()鑑於多數父母仍親自負擔養育幼兒的責任,為保障父母之工作權,使其得以同時兼顧工作與家庭之責任,並鼓勵雙親共同分擔養育子女之責任,爰刪除系爭規定父母不得申請留職停薪之規定。

九、委員溫玉霞說明提案要旨

()我國少子化情形日趨嚴重,自2020年起死亡人數超過出生人數,加速人口減少危機,為因應少子化危機,國家訂有少子化對策建構安心懷孕及友善身養環境政策。

()國防部為配合國家政策,於「陸海空軍軍官士官任職條例第九條之一」特別規定:任職滿六個月以上,為撫育滿三歲前子女者,得申請留職停薪,但又規定申請以本人或配偶之一方為限,亦即父母只能一人申請留職停薪。

()養育子女乃是父母雙方共同責任,每個家庭的環境不同,有的家庭經濟條件許可,可能父母雙方需要同時申請留職停薪,共同照顧、養育子女,尤其如有雙胞胎以上者更是需要父母共同撫養,此時,限制父母只能一方申請留職停薪則不合情理。因此允宜取消此項限制。

()爰擬具「志願士兵服役條例第六條之一」修正草案,將「其申請以本人或配偶之一方為限」修正為「子女之父母雙方得同時申請」。

十、委員張育美提案要旨(參閱關係文書資料)

()內政部統計指出,我國20201月至12月之出生人數為165,249人,創歷年新低,死亡人數為173,156人,死亡人數超過出生人數,人口首度呈負成長。

()為促進我國適婚年齡者的結婚及生育意願,打造安心懷孕及友善生育環境,鼓勵雙親共同分擔養育子女之責任,使雙親有彈性自行考量整體經濟狀況及家務分工,選擇是否共同照顧年幼子女之空間,爰提案「志願士兵服役條例」第六條之一修正草案,刪除申請育嬰留職停薪之規定。

十一、委員魯明哲提案要旨(參閱關係文書資料)

()為建構志願役士兵安心懷孕及友善生養環境,鼓勵雙親共同分擔養育子女之責任,應盡速修正志願士兵服役條例,以提供志願士兵完善且具有彈性之育嬰留職停薪制度,使其有自行考量整體經濟狀況及家務分工,選擇是否共同照顧年幼子女之空間。

()建議刪除現行條文第一項第一款後段,有關志願役士兵育嬰留職停薪申請,僅得以本人或配偶一方為限之規定,其餘第二項至第八項維持現行條文。

十二、委員李昆澤提案要旨(參閱關係文書資料)

()民國九十八年修正志願士兵服役條例,主要是為配合性別工作平等法第十六條規定:「受僱者任職滿一年後,於每一子女滿三歲前,得申請育嬰留職停薪,期間至該子女滿三歲止,但不得逾二年。同時撫育子女二人以上者,其育嬰留職停薪期間應合併計算,最長以最幼子女受撫育二年為限」;同法第十七條規定:「受僱者於育嬰留職停薪期滿後,申請復職時,除有特定情形,並經主管機關同意者外,雇主不得拒絕」,同時為兼顧軍事管理需要,故新增第六條之一明定志願士兵留職停薪規定。

()我國去年新生兒出生數共約165,249人,首度出現人口負成長,少子女化現況亟待改善,故需建構安心懷孕及友善生養環境,提供完善且具有彈性之留職停薪制度,鼓勵雙親共同負擔養育年幼子女之責任,使其有自行考量整體經濟狀況及家務分工,選擇是否共同照顧幼年子女之空間。

()爰提出「志願士兵服役條例第六條之一修正草案」刪除現行第一項第一款後段有關志願士兵育嬰留職停薪申請,僅得以本人或配偶之一方為限之規定。

肆、主管機關國防部報告

國防部副部長王信龍就行政院提案提出報告,重點略以:

今天大院外交及國防委員會併案審查各委員提案與行政院函請審議「志願士兵服役條例」及「軍人保險條例」修正案,本人應邀列席報告,深感榮幸,並對委員關心國防事務之熱忱,表達感佩之意。

本次「志願士兵服役條例」與「軍人保險條例」修正,係配合政府「建構安心懷孕及友善生養環境」之政策指導,提供國軍官兵完善且具有彈性之育嬰留職停薪制度,並放寬請領津貼條件,使其在育嬰留職停薪期間獲得部分所得損失之補助,以照顧渠等經濟生活。

人事參謀次長室次長李定中接續報告,重點略以:

一、修法目的

本次修正係配合政府「建構安心懷孕及友善生養環境」之政策指導,提供國軍官兵完善且具有彈性之育嬰留職停薪申請制度,鼓勵雙親分擔養育責任;另為使津貼申請方式更切合被保險人實際需求,亦同步放寬請領津貼條件,使其有考量經濟狀況及家務分工,選擇共同照顧年幼子女之空間。

二、修法重點

()刪除志願士兵育嬰留職停薪申請僅得以本人或配偶一方為限之規定(修正條文第6-1條)。

()增訂本次修正條文施行日期授權由行政院定之(修正條文第16條)。

三、相關法令影響評估

()本次條文之修正,並不影響其他法律之執行,其他法律亦無須配合檢討修正。

()修正公布後,本部需配合修正「軍職人員育嬰留職停薪津貼及薪資補助發給作業要點」,即可據以執行。

四、執行之員額及經費影響評估

()本次修正,無須增加員額。

()本法修正後,須由被保險人夫妻考量經濟狀況,衡酌同時申請育嬰留職停薪,並由軍人保險準備金支付津貼。

五、衝擊層面影響評估

修正後將強化政府因應少子女化政策配套措施,建構更友善之生養環境,以鼓勵國人生育及維繫國家人力資源。

六、大院委員相關提案

志願士兵服役條例部分,大院委員劉建國等19人、委員林淑芬等21人、時代力量黨團、委員許淑華等18人、委員翁重鈞等25人、委員陳秀寳等19人、委員謝衣鳯等16人、民眾黨黨團、委員溫玉霞等18人、委員張育美等18人、委員魯明哲等22人與委員李昆澤等18人提案,計有122條文,謹依各提案增(修)訂及本部意見報告如后:

()以上各黨團與委員提案版本均予刪除第6-1條第1項第1款,育嬰留職停薪申請以本人或配偶之一方為限之規定。另為完備相關配套措施,爰增訂第16條第2項,明定本次修正條文之施行日期,由行政院定之;謹查修正條文與行政院版本一致,本部敬表同意。另尚有相關提案修正其他條文文字,逐一說明如后。

()委員林淑芬等21人提案:

1.修正重點:

(1)延長留職停薪使用年限至子女滿六歲以前;並刪除有關育嬰留職停薪申請,僅得以本人或配偶一方為限之規定(修正條文第6-1條第1及第2項)。

(2)因滿足兒童照顧需求延長留職停薪使用年限,爰文字修正第三項,育嬰留職停薪修正為育兒留職停薪(修正條文第6-1條第3項)。

2.國防部意見:

(1)考量年滿3足歲子女可經由公、私立幼兒園協助照顧與學習發展,現行子女年齡條件是否有再調整之必要,涉及「性別工作平等法」有關育嬰留職停薪規定,宜併同該法作通盤研議。

(2)貴委員提案有助國家鼓勵生育及家庭照顧政策推動,本部敬表尊重,惟考量軍公教作法一致性,爰建議依行政院版本通過。

伍、相關機關報告

一、勞動部書面報告,重點略以:

()依性別工作平等法第16條第1項育嬰留職停薪規定:「受僱者任職滿六個月後,於每一子女滿三歲前,得申請育嬰留職停薪,期間至該子女滿三歲止,但不得逾二年。同時撫育子女二人以上者,其育嬰留職停薪期間應合併計算,最長以最幼子女受撫育二年為限。」。又同法第22條規定:「受僱者之配偶未就業者,不適用第十六條及第二十條之規定。但有正當理由者,不在此限。」。

()為鼓勵受僱者及其配偶共同分擔養育子女之責任,使受僱者有自行考量整體經濟狀況及家務分工,選擇是否共同照顧年幼子女之空間,行政院已提出性別工作平等法部分條文修正草案,有關第22條規定將予刪除。俟修法完成,不論配偶是否就業,也不再限定須有正當理由,受僱者都可申請育嬰留職停薪。相關修正案,連同各委員提案,業經大院社會福利及衛生環境委員會審查完竣,送請協商。

()由於性別工作平等法第2條規定:「本法於公務人員、教育人員及軍職人員,亦適用之。」。行政院所提出「性別工作平等法部分條文修正草案」及「志願士兵服役條例第六條之一及第十六條條文修正草案」,可使軍職人員與勞工適用相同之規定,共同營造友善育兒職場。

()基於照顧子女為雙親共同之責任,且為讓津貼申請方式更符合勞工實際需求,行政院亦提出就業保險法第19條之2修正草案,刪除父母同為被保險人,不得同時請領育嬰留職停薪津貼之規定,並經大院社會福利及衛生環境委員會審查完竣,送請協商。另為建構更完善之生養環境,亦訂定育嬰留職停薪薪資補助要點,自本(110)年71日起,以公務預算加給2成投保薪資補助,強化勞工育嬰留職停薪期間之經濟支持。

二、銓敘部書面報告,重點略以:

()查行政院本(110)年56日院會報告政府「少子女化對策─建構安心懷孕友善生養環境」政策,由政府編列預算額外補助2成育嬰留職停薪津貼,並配套開放夫妻同為被保險人且同時申請育嬰留職停薪時,可同時請領同一子女之育嬰留職停薪津貼,且各職域社會保險被保險人均一體適用。據此,相關職域社會保險(就業保險、公保及軍人保險)之育嬰留職停薪津貼均配合辦理修法事宜。本部亦擬具公教人員保險法(以下簡稱公保法)第35條、第51條修正草案,刪除夫妻同為公保被保險人時,須在不同時間分別請領同一子女之育嬰留職停薪津貼之限制,並明定本次修正條文施行日期由考試院會同行政院定之,使各職域社會保險被保險人可同時請領同一子女育嬰留職停薪津貼之生效日期一致。上述修正草案於本年715日經考試院會銜行政院函送大院審議,並經大院第10屆第4會期司法及法制委員會第6次全體委員會議審議完竣,全案保留交由黨團協商。先予陳明。

()有關前述由政府編列預算額外補助2成育嬰留職停薪津貼之法源依據部分,查考試院前以本年528日函,建議行政院審酌是否於性別工作平等法(第16條)增訂加發津貼並由政府編列預算支應規定。此一方式除考量立法經濟因素外,相較於將該加發依據增訂於各職域社會保險法律而言,較不會因此衍生由原本政策性福利措施,改為社會保險性質而須提高保費及加重被保險人負擔之情形。

()至於本次會議委員提案部分,其中時代力量黨團亦就相同提案方向,提出公保法第12條、第35條及第51條條文修正草案,修正公保育嬰留職停薪津貼由現行每月發給「60%+20%之平均保俸」,提高為「90%全薪(最新年度個人薪資所得之月平均所得)」計算,以及增訂「配偶雙方同為被保險人且均請領6個月育嬰留職停薪津貼者,得再加發1個月之育嬰留職停薪津貼」,又該案業經大院第10屆第4會期司法及法制委員會第6次全體委員會議審議完竣,交由黨團協商。

()此外,考量國家生養政策相關規劃,不宜區分勞軍公教職業別而有差別待遇,且完善生養相關政策係由行政院主導,本次各職域社會保險育嬰留職停薪津貼之調整,僅為政府少子女化對策之一環。為根本解決少子女化困境,仍宜經政策就社會傳統觀念、多元育兒方案、友善生養環境等面向通盤考量,並就各職域社會保險被保險人之育嬰留職停薪津貼權益衡平,作一致性規劃。

陸、審查結果

與會委員於聽取說明及詢答後,對法案進行逐條審查。經縝密討論,全案審查完竣,結果如下:

一、審查結果:

()「志願士兵服役條例第六條之一條文修正草案」,條文照行政院、委員劉建國等19人、委員許淑華等18人、委員翁重鈞等25人、委員陳秀寳等19人、委員謝衣鳯等16人、民眾黨黨團、委員張育美等18人、委員魯明哲等22人及委員李昆澤等18人等所提提案通過。

()「志願士兵服役條例第十六條條文修正草案」,條文照行政院、委員劉建國等19人、委員林淑芬等21人、時代力量黨團、委員許淑華等18人、委員翁重鈞等25人、委員陳秀寳等19人、委員謝衣鳯等16人及民眾黨黨團等所提提案通過。

二、全案審查完竣,爰決議:

()擬具審查報告,提報院會。

()院會審議前,不須交由黨團協商。

()院會討論時,由趙召集委員天麟補充說明。

三、附條文對照表1份。

條文對照表

Shape14 查會通過

行政院提案

委員劉建國等19人提案

委員林淑芬等21人提案

時代力量黨團提案

民眾黨黨團提案

委員許淑華等18人提委

委員翁重鈞等25人提案

委員陳秀寳等19人提案

委員謝衣鳯等16人提案

委員溫玉霞等18人提案

委員張育美等18人提案

委員魯明哲等22人提案

委員李昆澤等18人提案

現行條文

說明

(照行政院、委員劉建國等19人、委員許淑華等18人、委員翁重鈞等25人、委員陳秀寳等19人、委員謝衣鳯等16人、民眾黨黨團、委員張育美等18人、委員魯明哲等22人及委員李昆澤等18人等所提提案通過)

第六條之一 志願士兵有下列情形之一,得申請留職停薪,除第一款不得拒絕外,由國防部考量任務需要辦理:

、服志願士兵現役滿六個月以上,為養育滿三歲前子女者。

、配偶應軍事任務需要,派赴國外工作之期間在一年以上,擬隨同前往者。

前項第一款留職停薪期間至該子女滿三歲止,但不得逾二年。

同時撫育子女二人以上者,其育嬰留職停薪期間應合併計算,最長以最幼子女受撫育二年為限。

依家事事件法、兒童及少年福利與權益保障法相關規定與收養兒童先行共同生活者,其共同生活期間得依第一項第一款及前二項規定申請留職停薪。

第一項第二款留職停薪期間,以配偶實際派赴國外工作之期間為限。

留職停薪期間屆滿或屆滿前留職停薪原因消滅者,應予復職。

留職停薪期間,不計入服現役之最少年限。

第一項志願士兵留職停薪、第六項留職停薪人員復職及前條第二項志願士兵繼續留營服役之核定權責,國防部得委任所屬機關(構)、部隊、學校,或委託海岸巡防機關及國家安全局辦理。

第六條之一 志願士兵有下列情形之一,得申請留職停薪,除第一款不得拒絕外,由國防部考量任務需要辦理:

一、服志願士兵現役滿六個月以上,為養育滿三歲前子女者。

二、配偶應軍事任務需要,派赴國外工作之期間在一年以上,擬隨同前往者。

前項第一款留職停薪期間至該子女滿三歲止,但不得逾二年。

同時撫育子女二人以上者,其育嬰留職停薪期間應合併計算,最長以最幼子女受撫育二年為限。

依家事事件法、兒童及少年福利與權益保障法相關規定與收養兒童先行共同生活者,其共同生活期間得依第一項第一款及前二項規定申請留職停薪。

第一項第二款留職停薪期間,以配偶實際派赴國外工作之期間為限。

留職停薪期間屆滿或屆滿前留職停薪原因消滅者,應予復職。

留職停薪期間,不計入服現役之最少年限。

第一項志願士兵留職停薪、第六項留職停薪人員復職及前條第二項志願士兵繼續留營服役之核定權責,國防部得委任所屬機關(構)、部隊、學校,或委託海岸巡防機關及國家安全局辦理。

委員劉建國等19人提案:

第六條之一 志願士兵有下列情形之一,得申請留職停薪,除第一款不得拒絕外,由國防部考量任務需要辦理:

一、服志願士兵現役滿六個月以上,為養育滿三歲前子女者。

二、配偶應軍事任務需要,派赴國外工作之期間在一年以上,擬隨同前往者。

前項第一款留職停薪期間至該子女滿三歲止,但不得逾二年。

同時撫育子女二人以上者,其育嬰留職停薪期間應合併計算,最長以最幼子女受撫育二年為限。

依家事事件法、兒童及少年福利與權益保障法相關規定與收養兒童先行共同生活者,其共同生活期間得依第一項第一款及前二項規定申請留職停薪。

第一項第二款留職停薪期間,以配偶實際派赴國外工作之期間為限。

留職停薪期間屆滿或屆滿前留職停薪原因消滅者,應予復職。

留職停薪期間,不計入服現役之最少年限。

第一項志願士兵留職停薪、第六項留職停薪人員復職及前條第二項志願士兵繼續留營服役之核定權責,國防部得委任所屬機關(構)、部隊、學校,或委託海岸巡防機關及國家安全局辦理。

委員林淑芬等21人提案:

第六條之一 志願士兵有下列情形之一,得申請留職停薪,除第一款不得拒絕外,由國防部考量任務需要辦理:

一、服志願士兵現役滿六個月以上,為養育滿歲前子女者。

二、配偶應軍事任務需要,派赴國外工作之期間在一年以上,擬隨同前往者。

前項第一款留職停薪期間至該子女滿六歲止,但不得逾二年。

同時撫育子女二人以上者,其育留職停薪期間應合併計算,最長以最幼子女受撫育二年為限。

依家事事件法、兒童及少年福利與權益保障法相關規定與收養兒童先行共同生活者,其共同生活期間得依第一項第一款及前二項規定申請留職停薪。

第一項第二款留職停薪期間,以配偶實際派赴國外工作之期間為限。

留職停薪期間屆滿或屆滿前留職停薪原因消滅者,應予復職。

留職停薪期間,不計入服現役之最少年限。

第一項志願士兵留職停薪、第六項留職停薪人員復職及前條第二項志願士兵繼續留營服役之核定權責,國防部得委任所屬機關(構)、部隊、學校,或委託海岸巡防機關及國家安全局辦理。

時代力量黨團提案:

第六條之一 志願士兵有下列情形之一,得申請留職停薪,除第一款不得拒絕外,由國防部考量任務需要辦理:

一、服志願士兵現役滿六個月以上,為育滿三歲前子女者。

二、配偶應軍事任務需要,派赴國外工作之期間在一年以上,擬隨同前往者。

前項第一款留職停薪期間至該子女滿三歲止,但不得逾二年。

同時撫育子女二人以上者,其育嬰留職停薪期間應合併計算,最長以最幼子女受撫育二年為限。

依家事事件法、兒童及少年福利與權益保障法相關規定與收養兒童先行共同生活者,其共同生活期間得依第一項第一款及前二項規定申請留職停薪。

第一項第二款留職停薪期間,以配偶實際派赴國外工作之期間為限。

留職停薪期間屆滿或屆滿前留職停薪原因消滅者,應予復職。

留職停薪期間,不計入服現役之最少年限。

第一項志願士兵留職停薪、第六項留職停薪人員復職及前條第二項志願士兵繼續留營服役之核定權責,國防部得委任所屬機關(構)、部隊、學校,或委託海岸巡防機關及國家安全局辦理。

民眾黨黨團提案:

第六條之一 志願士兵有下列情形之一,得申請留職停薪,除第一款不得拒絕外,由國防部考量任務需要辦理:

一、服志願士兵現役滿六個月以上,為養育滿三歲前子女者。

二、配偶應軍事任務需要,派赴國外工作之期間在一年以上,擬隨同前往者。

前項第一款留職停薪期間至該子女滿三歲止,但不得逾二年。

同時撫育子女二人以上者,其育嬰留職停薪期間應合併計算,最長以最幼子女受撫育二年為限。

依家事事件法、兒童及少年福利與權益保障法相關規定與收養兒童先行共同生活者,其共同生活期間得依第一項第一款及前二項規定申請留職停薪。

第一項第二款留職停薪期間,以配偶實際派赴國外工作之期間為限。

留職停薪期間屆滿或屆滿前留職停薪原因消滅者,應予復職。

留職停薪期間,不計入服現役之最少年限。

第一項志願士兵留職停薪、第六項留職停薪人員復職及前條第二項志願士兵繼續留營服役之核定權責,國防部得委任所屬機關(構)、部隊、學校,或委託海岸巡防機關及國家安全局辦理。

委員許淑華等18人提案:

第六條之一 志願士兵有下列情形之一,得申請留職停薪,除第一款不得拒絕外,由國防部考量任務需要辦理:

一、服志願士兵現役滿六個月以上,為養育滿三歲前子女者。

二、配偶應軍事任務需要,派赴國外工作之期間在一年以上,擬隨同前往者。

前項第一款留職停薪期間至該子女滿三歲止,但不得逾二年。

同時撫育子女二人以上者,其育嬰留職停薪期間應合併計算,最長以最幼子女受撫育二年為限。

依家事事件法、兒童及少年福利與權益保障法相關規定與收養兒童先行共同生活者,其共同生活期間得依第一項第一款及前二項規定申請留職停薪。

第一項第二款留職停薪期間,以配偶實際派赴國外工作之期間為限。

留職停薪期間屆滿或屆滿前留職停薪原因消滅者,應予復職。

留職停薪期間,不計入服現役之最少年限。

第一項志願士兵留職停薪、第六項留職停薪人員復職及前條第二項志願士兵繼續留營服役之核定權責,國防部得委任所屬機關(構)、部隊、學校,或委託海岸巡防機關及國家安全局辦理。

委員翁重鈞等25人提案:

第六條之一 志願士兵有下列情形之一,得申請留職停薪,除第一款不得拒絕外,由國防部考量任務需要辦理:

一、服志願士兵現役滿六個月以上,為養育滿三歲前子女者。

二、配偶應軍事任務需要,派赴國外工作之期間在一年以上,擬隨同前往者。

前項第一款留職停薪期間至該子女滿三歲止,但不得逾二年。

同時撫育子女二人以上者,其育嬰留職停薪期間應合併計算,最長以最幼子女受撫育二年為限。

依家事事件法、兒童及少年福利與權益保障法相關規定與收養兒童先行共同生活者,其共同生活期間得依第一項第一款及前二項規定申請留職停薪。

第一項第二款留職停薪期間,以配偶實際派赴國外工作之期間為限。

留職停薪期間屆滿或屆滿前留職停薪原因消滅者,應予復職。

留職停薪期間,不計入服現役之最少年限。

第一項志願士兵留職停薪、第六項留職停薪人員復職及前條第二項志願士兵繼續留營服役之核定權責,國防部得委任所屬機關(構)、部隊、學校,或委託海岸巡防機關及國家安全局辦理。

委員陳秀寳等19人提案:

第六條之一 志願士兵有下列情形之一,得申請留職停薪,除第一款不得拒絕外,由國防部考量任務需要辦理:

一、服志願士兵現役滿六個月以上,為養育滿三歲前子女者。

二、配偶應軍事任務需要,派赴國外工作之期間在一年以上,擬隨同前往者。

前項第一款留職停薪期間至該子女滿三歲止,但不得逾二年。

同時撫育子女二人以上者,其育嬰留職停薪期間應合併計算,最長以最幼子女受撫育二年為限。

依家事事件法、兒童及少年福利與權益保障法相關規定與收養兒童先行共同生活者,其共同生活期間得依第一項第一款及前二項規定申請留職停薪。

第一項第二款留職停薪期間,以配偶實際派赴國外工作之期間為限。

留職停薪期間屆滿或屆滿前留職停薪原因消滅者,應予復職。

留職停薪期間,不計入服現役之最少年限。

第一項志願士兵留職停薪、第六項留職停薪人員復職及前條第二項志願士兵繼續留營服役之核定權責,國防部得委任所屬機關(構)、部隊、學校,或委託海岸巡防機關及國家安全局辦理。

委員謝衣鳯等16人提案:

第六條之一 志願士兵有下列情形之一,得申請留職停薪,除第一款不得拒絕外,由國防部考量任務需要辦理:

一、服志願士兵現役滿六個月以上,為養育滿三歲前子女者。

二、配偶應軍事任務需要,派赴國外工作之期間在一年以上,擬隨同前往者。

前項第一款留職停薪期間至該子女滿三歲止,但不得逾二年。

同時撫育子女二人以上者,其育嬰留職停薪期間應合併計算,最長以最幼子女受撫育二年為限。

依家事事件法、兒童及少年福利與權益保障法相關規定與收養兒童先行共同生活者,其共同生活期間得依第一項第一款及前二項規定申請留職停薪。

第一項第二款留職停薪期間,以配偶實際派赴國外工作之期間為限。

留職停薪期間屆滿或屆滿前留職停薪原因消滅者,應予復職。

留職停薪期間,不計入服現役之最少年限。

第一項志願士兵留職停薪、第六項留職停薪人員復職及前條第二項志願士兵繼續留營服役之核定權責,國防部得委任所屬機關(構)、部隊、學校,或委託海岸巡防機關及國家安全局辦理。

Shape15

委員溫玉霞等18人提案:

第六條之一 志願士兵有下列情形之一,得申請留職停薪,除第一款不得拒絕外,由國防部考量任務需要辦理:

一、服志願士兵現役滿六個月以上,為養育滿三歲前子女者;子女之父母雙方得同時申請

二、配偶應軍事任務需要,派赴國外工作之期間在一年以上,擬隨同前往者。

前項第一款留職停薪期間至該子女滿三歲止,但不得逾二年。

同時撫育子女二人以上者,其育嬰留職停薪期間應合併計算,最長以最幼子女受撫育二年為限。

依家事事件法、兒童及少年福利與權益保障法相關規定與收養兒童先行共同生活者,其共同生活期間得依第一項第一款及前二項規定申請留職停薪。

第一項第二款留職停薪期間,以配偶實際派赴國外工作之期間為限。

留職停薪期間屆滿或屆滿前留職停薪原因消滅者,應予復職。

留職停薪期間,不計入服現役之最少年限。

第一項志願士兵留職停薪、第六項留職停薪人員復職及前條第二項志願士兵繼續留營服役之核定權責,國防部得委任所屬機關(構)、部隊、學校,或委託海岸巡防機關及國家安全局辦理。

委員張育美等18人提案:

第六條之一 志願士兵有下列情形之一,得申請留職停薪,除第一款不得拒絕外,由國防部考量任務需要辦理:

一、服志願士兵現役滿六個月以上,為養育滿三歲前子女者。

二、配偶應軍事任務需要,派赴國外工作之期間在一年以上,擬隨同前往者。

前項第一款留職停薪期間至該子女滿三歲止,但不得逾二年。

同時撫育子女二人以上者,其育嬰留職停薪期間應合併計算,最長以最幼子女受撫育二年為限。

依家事事件法、兒童及少年福利與權益保障法相關規定與收養兒童先行共同生活者,其共同生活期間得依第一項第一款及前二項規定申請留職停薪。

第一項第二款留職停薪期間,以配偶實際派赴國外工作之期間為限。

留職停薪期間屆滿或屆滿前留職停薪原因消滅者,應予復職。

留職停薪期間,不計入服現役之最少年限。

第一項志願士兵留職停薪、第六項留職停薪人員復職及前條第二項志願士兵繼續留營服役之核定權責,國防部得委任所屬機關(構)、部隊、學校,或委託海岸巡防機關及國家安全局辦理。

委員魯明哲等22人提案:

第六條之一 志願士兵有下列情形之一,得申請留職停薪,除第一款不得拒絕外,由國防部考量任務需要辦理:

一、服志願士兵現役滿六個月以上,為養育滿三歲前子女者。

二、配偶應軍事任務需要,派赴國外工作之期間在一年以上,擬隨同前往者。

前項第一款留職停薪期間至該子女滿三歲止,但不得逾二年。

同時撫育子女二人以上者,其育嬰留職停薪期間應合併計算,最長以最幼子女受撫育二年為限。

依家事事件法、兒童及少年福利與權益保障法相關規定與收養兒童先行共同生活者,其共同生活期間得依第一項第一款及前二項規定申請留職停薪。

第一項第二款留職停薪期間,以配偶實際派赴國外工作之期間為限。

留職停薪期間屆滿或屆滿前留職停薪原因消滅者,應予復職。

留職停薪期間,不計入服現役之最少年限。

第一項志願士兵留職停薪、第六項留職停薪人員復職及前條第二項志願士兵繼續留營服役之核定權責,國防部得委任所屬機關(構)、部隊、學校,或委託海岸巡防機關及國家安全局辦理。

委員李昆澤等18人提案:

第六條之一 志願士兵有下列情形之一,得申請留職停薪,除第一款不得拒絕外,由國防部考量任務需要辦理:

一、服志願士兵現役滿六個月以上,為養育滿三歲前子女者。

二、配偶應軍事任務需要,派赴國外工作之期間在一年以上,擬隨同前往者。

前項第一款留職停薪期間至該子女滿三歲止,但不得逾二年。

同時撫育子女二人以上者,其育嬰留職停薪期間應合併計算,最長以最幼子女受撫育二年為限。

依家事事件法、兒童及少年福利與權益保障法相關規定與收養兒童先行共同生活者,其共同生活期間得依第一項第一款及前二項規定申請留職停薪。

第一項第二款留職停薪期間,以配偶實際派赴國外工作之期間為限。

留職停薪期間屆滿或屆滿前留職停薪原因消滅者,應予復職。

留職停薪期間,不計入服現役之最少年限。

第一項志願士兵留職停薪、第六項留職停薪人員復職及前條第二項志願士兵繼續留營服役之核定權責,國防部得委任所屬機關(構)、部隊、學校,或委託海岸巡防機關及國家安全局辦理。


第六條之一 志願士兵有下列情形之一,得申請留職停薪,除第一款不得拒絕外,由國防部考量任務需要辦理:

一、服志願士兵現役滿六個月以上,為養育滿三歲前子女者;其申請以本人或配偶之一方為限

二、配偶應軍事任務需要,派赴國外工作之期間在一年以上,擬隨同前往者。

前項第一款留職停薪期間至該子女滿三歲止,但不得逾二年。

同時撫育子女二人以上者,其育嬰留職停薪期間應合併計算,最長以最幼子女受撫育二年為限。

依家事事件法、兒童及少年福利與權益保障法相關規定與收養兒童先行共同生活者,其共同生活期間得依第一項第一款及前二項規定申請留職停薪。

第一項第二款留職停薪期間,以配偶實際派赴國外工作之期間為限。

留職停薪期間屆滿或屆滿前留職停薪原因消滅者,應予復職。

留職停薪期間,不計入服現役之最少年限。

第一項志願士兵留職停薪、第六項留職停薪人員復職及前條第二項志願士兵繼續留營服役之核定權責,國防部得委任所屬機關(構)、部隊、學校,或委託海岸巡防機關及國家安全局辦理。

行政院提案:

一、為建構安心懷孕及友善生養環境,提供完善且具有彈性之留職停薪制度,鼓勵雙親共同負擔養育年幼子女之責任,使其有自行考量整體經濟狀況及家務分工,選擇是否共同照顧幼年子女之空間,爰刪除現行第一項第一款後段有關志願士兵育嬰留職停薪申請,僅得以本人或配偶之一方為限之規定。

二、第二項至第八項未修正。

委員劉建國等19人提案:

鼓勵雙親共同分擔養育子女之責任,使其有自行考量整體經濟狀況及家務分工,選擇是否共同照顧年幼子女之空間,爰刪除現行第一項第一款後段,有關志願士兵育嬰留職停薪申請,僅得以本人或配偶一方為限之規定。

委員林淑芬等21人提案:

一、為配合建構安心懷孕及友善生養環境,考量兒童照顧需求年齡,與提供完善且具有彈性之留職停薪制度,鼓勵雙親共同分擔養育子女之責任,使其有自行考量整體經濟狀況及家務分工,選擇是否共同照顧年幼子女之空間,爰修正第一項第一款與第二項,延長留職停薪使用年限至子女滿六歲以前;並刪除第一項第一款後段有關志願士兵現役育嬰留職停薪申請,僅得以本人或配偶一方為限之規定。

二、因滿足兒童照顧需求延長留職停薪使用年限,爰文字修正第三項,育嬰留職停薪修正為育兒留職停薪。

三、第四項至第六項未修正。

時代力量黨團提案:

一、為建構安心懷孕及友善生養環境,提供完善且具有彈性之留職停薪制度,鼓勵雙親共同負擔養育年幼子女之責任,使其有自行考量整體經濟狀況及家務分工,選擇是否共同照顧幼年子女之空間,爰刪除現行第一項第一款後段有關志願士兵育嬰留職停薪申請,僅得以本人或配偶之一方為限之規定。

二、第二項至第八項未修正。

民眾黨黨團提案:

一、修正第一項。

二、為保障父母之工作權,使其得以同時兼顧工作與家庭之責任,並鼓勵雙親共同分擔養育子女之責任,爰刪除原條文第一項第一款父母不得申請留職停薪之規定。

委員許淑華等18人提案:

鼓勵雙親共同分擔養育子女之責任,使其有自行考量整體經濟狀況及家務分工,選擇是否共同照顧年幼子女之空間,爰刪除現行第一項第一款後段,有關志願士兵育嬰留職停薪申請,僅得以本人或配偶一方為限之規定。

委員翁重鈞等25人提案:

一、本條刪除第一項第一款後段有關志願士兵申請育嬰留職停薪,其申請以本人或配偶之一方為限之規定。

二、養育子女本是雙親之共同責任,為配合行政院「少子女對策─建構安心懷孕及友善生養環境」政策,並配合性別工作平等法修正為雙親可同時申請育嬰留職停薪之規定,鼓勵國軍人員及其配偶共同分擔養育子女之責任,使國軍人員及其配偶得以考量家庭經濟狀況及家務分工之彈性調整,提供國軍人員完善且具有彈性之育嬰留職停薪規定,自行選擇是否共同照顧年幼子女;爰刪除現行針對志願士兵申請育嬰留職停薪,僅得以本人或配偶一方為限之規定,允許志願士兵及其配偶均可同時申請育嬰留職停薪,俾維公平。

三、其餘未修正。

委員陳秀寳等19人提案:

照顧子女係為雙親共同責任,惟現行第一項第一款規定,僅以志願士兵本人或配偶之一方申請為限,恐不符志願士兵有育嬰留職之實際需求,爰刪除第一項第一款後段文字。

委員謝衣鳯等16人提案:

基於照顧子女為雙親共同之責任,均有自行考量整體經濟狀況及家務分工,選擇是否得共同申請育嬰留職停薪,使照顧年幼子女之空間,爰擬具「志願士兵服役條例第六條之一、第十六條修正草案」,刪除軍官、士官育嬰留職停薪申請,僅得以本人或配偶一方為限之規定。

委員溫玉霞等18人提案:

一、修正本條第一項第一款,將「其申請以本人或配偶之一方為限」修正為「子女之父母雙方得同時申請」。

二、修正理由:養育子女乃是父母雙方共同責任,每個家庭的環境不同,有的家庭經濟條件許可,可能父母雙方需要同時申請留職停薪,共同照顧、養育子女,尤其如有雙胞胎以上者更是需要父母共同撫養,此時,限制父母只能一方申請留職停薪則不合情理。因此允宜取消此項限制。

委員張育美等18人提案:

一、內政部統計指出,我國20201月至12月之出生人數為165,249人,創歷年新低,死亡人數為173,156人,死亡人數超過出生人數,人口首度呈負成長。

二、為促進我國適婚年齡者的結婚及生育意願,打造安心懷孕及友善生育環境,鼓勵雙親共同分擔養育子女之責任,使雙親有彈性自行考量整體經濟狀況及家務分工,選擇是否共同照顧年幼子女之空間,爰刪除第一項第一款申請育嬰留職停薪之規定。

委員魯明哲等22人提案:

一、為建構志願役士兵安心懷孕及友善生養環境,鼓勵雙親共同分擔養育子女之責任,建議修正志願士兵服役條例,以提供國軍人員完善且具有彈性之育嬰留職停薪制度,使其有自行考量整體經濟狀況及家務分工,選擇是否共同照顧年幼子女之空間。

二、刪除現行第一項第一款後段,有關志願役士兵育嬰留職停薪申請,僅得以本人或配偶一方為限之規定。

三、第二項至第八項未修正。

委員李昆澤等18人提案:

一、民國九十八年修正志願士兵服役條例新增第六條之一,主要是為符合性別工作平等法第十六條規定:受僱者任職滿一年後,於每一子女滿三歲前,得申請育嬰留職停薪,期間至該子女滿三歲止,但不得逾二年。同時撫育子女二人以上者,其育嬰留職停薪期間應合併計算,最長以最幼子女受撫育二年為限;第十七條規定:受僱者於育嬰留職停薪期滿後,申請復職時,除有特定情形,並經主管機關同意者外,雇主不得拒絕,同時為兼顧軍事管理需要,明定志願士兵留職停薪規定。

二、當前少子化情況嚴峻,為建構安心懷孕及友善生養環境,提供完善且具有彈性之留職停薪制度,鼓勵雙親共同負擔養育年幼子女之責任,使其有自行考量整體經濟狀況及家務分工,選擇是否共同照顧幼年子女之空間,爰刪除現行第一項第一款後段有關志願士兵育嬰留職停薪申請,僅得以本人或配偶之一方為限之規定。

三、第二項至第八項未修正。

審查會

照行政院、委員劉建國等19人、委員許淑華等18人、委員翁重鈞等25人、委員陳秀寳等19人、委員謝衣鳯等16人、民眾黨黨團、委員張育美等18人、委員魯明哲等22人及委員李昆澤等18人等所提提案通過。

(Shape16 照行政院、委員劉建國等19人、委員林淑芬等21人、時代力量黨團、委員許淑華等18人、委員翁重鈞等25人、委員陳秀寳等19人、委員謝衣鳯等16人及民眾黨黨團等所提提案通過)

第十六條 本條例自公布日施行。

本條例中華民國日修正之條文施行日期,由行政院定之。

第十六條 本條例自公布日施行。

本條例中華民國日修正之條文施行日期,由行政院定之。

委員劉建國等19人提案:

第十六條 本條例自公布日施行。

本條例中華民國日修正之條文施行日期,由行政院定之。

委員林淑芬等21人提案:

第十六條 本條例自公布日施行。

本條例中華民國日修正之條文施行日期,由行政院定之。

時代力量黨團提案:

第十六條 本條例自公布日施行。

本條例中華民國日修正之條文施行日期,由行政院定之。

民眾黨黨團提案:

第十六條 本條例自公布日施行。

本條例中華民國日修正之條文施行日期,由行政院定之。

委員許淑華等18人提案:

第十六條 本條例自公布日施行。

本條例中華民國日修正之條文施行日期,由行政院定之。

委員翁重鈞等25人提案:

第十六條 本條例自公布日施行。

本條例中華民國日修正之條文施行日期,由行政院定之。

委員陳秀寳等19人提案:

第十六條 本條例自公布日施行。

本條例中華民國日修正之條文施行日期,由行政院定之。

委員謝衣鳯等16人提案:

第十六條 本條例自公布日施行。

本條例中華民國日修正之條文施行日期,由行政院定之。



第十六條 本條例自公布日施行。

行政院提案:

一、現行條文內容未修正,列為第一項。

二、為完備雙親均可同時申請育嬰留職停薪相關配套措施,爰增訂第二項,明定本次修正條文之施行日期,由行政院定之。

委員劉建國等19人提案:

明定本次修正條文之施行日期,由行政院定之。

委員林淑芬等21人提案:

一、現行條文內容未修正,列為第一項。

二、為完備相關配套措施,爰增訂第二項,明定本次修正條文之施行日期,由行政院定之。

時代力量黨團提案:

為完備雙親均可同時申請育嬰留職停薪相關配套措施,爰增訂第二項,明定本次修正條文之施行日期,由行政院定之。

民眾黨黨團提案:

明定本次修正條文之施行日期,由行政院定之。

委員許淑華等18人提案:

明定本次修正條文之施行日期,由行政院定之。

委員翁重鈞等25人提案:

一、增訂第二項。

二、配合性別工作平等法修正,為完備國軍志願士兵及其配偶可同時申請育嬰留職停薪之相關配套措施整體考量,爰增訂第二項,明定本次修正條文之施行日期授權由行政院定之。

委員陳秀寳等19人提案:

新增第二項,明定本次修正條文之施行日期,由行政院定之。

委員謝衣鳯等16人提案:

為完備雙親均可同時申請育嬰留職停薪相關配套措施,爰增訂第二項,明定本次修正條文之施行日期,由行政院定之。

審查會

照行政院、委員劉建國等19人、委員林淑芬等21人、時代力量黨團、委員許淑華等18人、委員翁重鈞等25人、委員陳秀寳等19人、委員謝衣鳯等16人及民眾黨黨團等所提提案通過。



















Shape21


主席:請趙召集委員天麟補充說明。

趙召集委員無補充說明。

本案經審查會決議:不須交由黨團協商。

現有時代力量黨團提出異議。

時代力量黨團提案:

本院時代力量黨團針對第10屆第4會期第11次院會討論事項第4案,提議將本案改交黨團協商。

Shape22

內容

4Shape23

本院外交及國防委員會報告併案審查行政院函請審議「志願士兵服役條例第六條之一及第十六條條文修正草案」案、委員劉建國等19人、委員林淑芬等21人、時代力量黨團、委員許淑華等18人、委員翁重鈞等25人、委員陳秀寳等19人、委員謝衣鳯等16人、民眾黨黨團分別擬具「志願士兵服役條例第六條之一及第十六條條文修正草案」、委員溫玉霞等18人、委員張育美等18人、委員魯明哲等22人及委員李昆澤等18人分別擬具「志願士兵服役條例第六條之一條文修正草案」案。

提案人:時代力量立法院黨團 陳椒華

主席:依立法院職權行使法第六十八條第二項規定,本案作如下決議:交黨團進行協商。

報告院會,本日會議進行到此為止,1130日(星期二)上午9時繼續開會,進行後續討論事項。現在休息。

休息1150分)

Shape4

209