談話會紀錄
立法院第10屆第2會期全院委員談話會會議紀錄
時 間 中華民國110年1月11日(星期一)10時42分
地 點 本院議場
主 席 游院長錫堃
秘書長 林志嘉
主席:各位委員同仁,大家早安!今天進行本會期全院委員談話會,處理本院委員柯建銘等人請求召開臨時會;另外,委員林為洲等人、委員賴香伶等人亦於今天分別提案請求召開臨時會,審議特定議案。請議事人員一併宣讀提案內容。
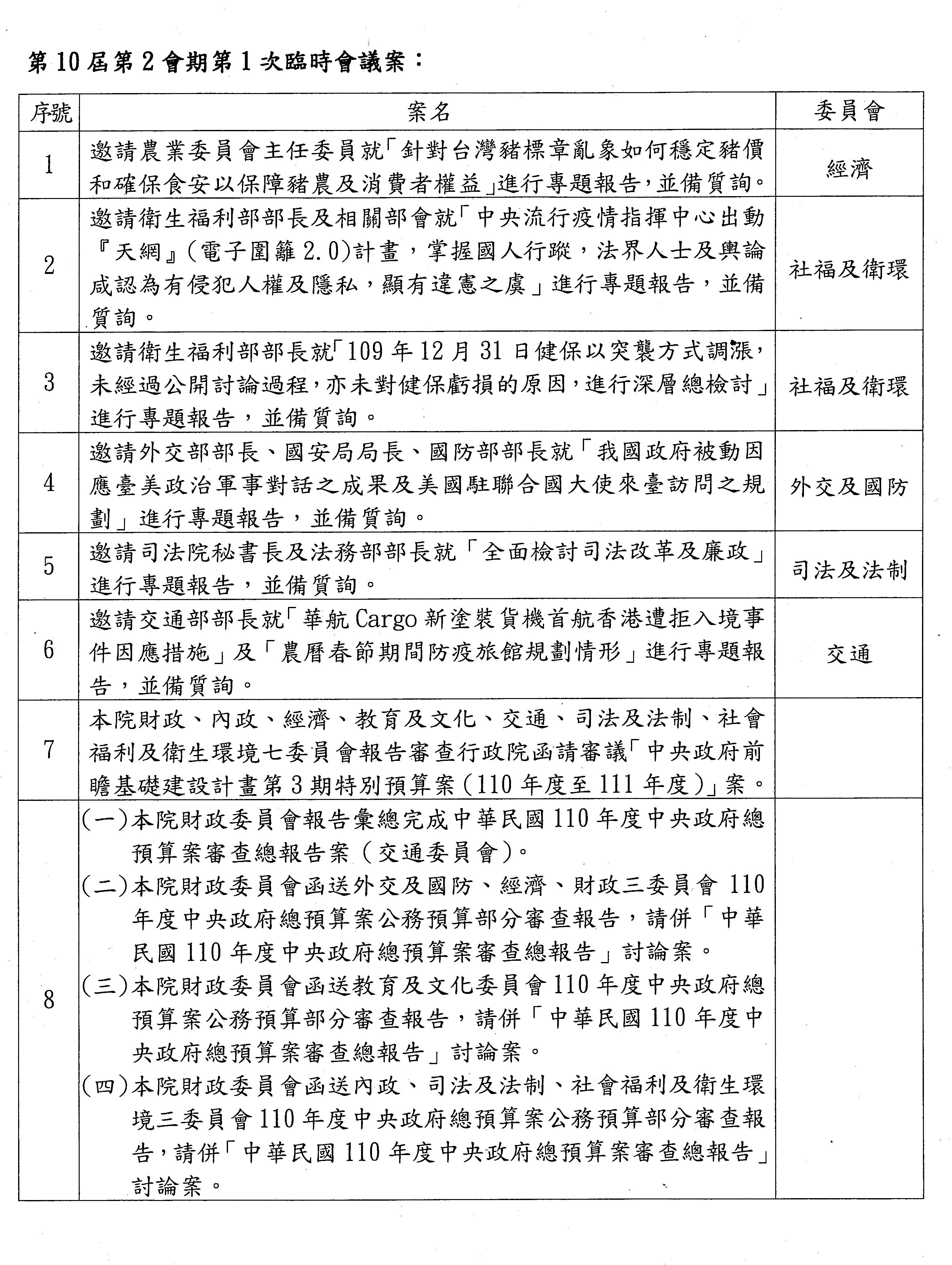
委員柯建銘等提案:
案由:本院委員柯建銘、鄭運鵬、莊瑞雄等60人,有鑑於預算案為維持國家機關正常運作所不可或缺,也是政府推動各項施政計畫與建設所需之財政資源,負有導引經濟發展、影響景氣循環的功能,109年因疫情蔓延重創全球經濟,政府除積極守住疫情,亦須透過整體預算資源的妥善分配,加快擴大公共投資帶動成長,以減緩疫情對國內生活與經濟造成之衝擊,藉以保障民眾福祉並提升國家競爭力,爰依憲法第六十九條及立法院組織法第六條第一項提請召開臨時會審議「中華民國110年度中央政府總預算案(含附屬單位預算及綜計表─營業及非營業部分)」及「中央政府前瞻基礎建設計畫第3期特別預算案」(110年度至111年度)(詳如附件);並自110年1月11日(星期一)至1月31日(星期日)召開第二會期第一次臨時會,1月11日(星期一)中午舉行程序委員會,1月11日(星期一)下午召開第一次會議,並與1月15日(星期五)、1月19日(星期二)為一次會;1月20日(星期三)、1月21日(星期四)、1月22日(星期五)、1月25日(星期一)、1月26日(星期二)、1月27日(星期三)、1月28日(星期四)、1月29日(星期五)、1月30日(星期六)及1月31日(星期日)為第二次會議;1月12日(星期二)、1月13日(星期三)、1月14日(星期四)及1月18日(星期一)召開委員會會議。是否有當?敬請公決。
提案人:柯建銘 鄭運鵬 莊瑞雄
連署人:楊 曜 王定宇 吳思瑤 陳亭妃 趙天麟 林岱樺 林楚茵 蔡適應 周春米 王美惠 劉世芳 范 雲 羅美玲 鍾佳濱 郭國文 吳琪銘 李昆澤 湯蕙禎 吳玉琴 陳歐珀 陳秀寳 吳秉叡 何志偉 羅致政 賴品妤 林淑芬 管碧玲 莊競程 黃世杰 張廖萬堅 黃秀芳 何欣純 林俊憲 陳明文 張宏陸 洪申翰 高嘉瑜 邱志偉 蔡易餘 沈發惠 賴瑞隆 許智傑 江永昌 邱泰源 劉建國 黃國書 陳素月 邱議瑩 賴惠員 余 天 林宜瑾 蘇巧慧 趙正宇 劉櫂豪 陳 瑩 伍麗華Saidhai Tahovecahe 蘇治芬
附件
|
議 案 名 稱 | |
|
1 |
(1)本院財政委員會報告彙總完成中華民國110年度中央政府總預算案審查總報告案(交通委員會) |
|
(2)本院財政委員會函送外交及國防、經濟、財政三委員會110年度中央政府總預算案公務預算部分審查報告,請併「中華民國110年度中央政府總預算案審查總報告」討論案 | |
|
(3)本院財政委員會函送教育及文化委員會110年度中央政府總預算案公務預算部分審查報告,請併「中華民國110年度中央政府總預算案審查總報告」討論案 | |
|
(4)本院財政委員會函送內政、司法及法制、社會福利及衛生環境三委員會110年度中央政府總預算案公務預算部分審查報告,請併「中華民國110年度中央政府總預算案審查總報告」討論案 | |
|
2 |
本院財政、內政、經濟、教育及文化、交通、司法及法制、社會福利及衛生環境七委員會報告審查行政院函請審議「中央政府前瞻基礎建設計畫第3期特別預算案(110年度至111年度)」案 |
|
3 |
(1)本院財政委員會報告彙總完成中華民國110年度中央政府總預算案附屬單位預算及綜計表─營業及非營業部分審查總報告案(不含外交及國防委員會、經濟委員會、財政委員會營業部分、教育及文化委員會、交通委員會非營業部分、司法及法制委員會、社會福利及衛生環境委員會) |
|
(2)本院財政委員會函送經濟委員會營業部分、教育及文化、交通、社會福利及衛生環境委員會非營業部分110年度附屬單位預算審查報告,請併「中華民國110年度中央政府總預算案附屬單位預算營業及非營業部分審查總報告」討論案 | |
|
委 員 會 部 分 | |
|
中華民國110年度中央政府總預算案附屬單位預算及綜計表─營業及非營業部分: 外交及國防委員會 經濟委員會(非營業部分) 財政委員會(營業部分) 司法及法制委員會 |
委員林為洲等提案:
案由:本院委員林為洲、林奕華、鄭麗文等37人,有鑑於近來台灣豬標章亂象叢生、「天網」(電子圍籬2.0)計畫引發侵犯人權及隱私疑慮、健保偷襲調漲、對美關係判斷失誤、司法改革及廉政流弊、華航新塗裝貨機遭香港拒絕入境及防疫旅館量能不足等問題亟待釐清,爰建請依憲法第六十九條及立法院組織法第六條規定召開第10屆第2會期第1次臨時會,邀請各相關部會向本院有關委員會進行專題報告,並請審議「中央政府前瞻基礎建議計畫第3期特別預算案(110年度至111年度)」案及「中華民國110年度中央政府總預算案」等案(如附件),是否有當?敬請 公決
提案人:林奕華 林為洲 鄭麗文
連署人:孔文吉 江啟臣 吳怡玎 吳斯懷 呂玉玲 李德維 李貴敏 林文瑞 林思銘 林德福 洪孟楷 徐志榮 翁重鈞 馬文君 張育美 許淑華 陳以信 陳超明 陳玉珍 陳雪生 曾銘宗 費鴻泰 楊瓊瓔 溫玉霞 萬美玲 葉毓蘭 廖婉汝 蔣萬安 鄭正鈐 魯明哲 鄭天財Sra Kacaw 賴士葆 謝衣鳯 羅明才

委員賴香伶等提案:
案由:本院委員賴香伶、張其祿、高虹安、邱臣遠、蔡壁如等41人,鑑於本會期為總預算審查會期,為維持國家施政運作及堅守財政紀律,落實立委監督政府施政之責;另,為真正落實台灣撐香港,建立港人政治疪護的法制基礎;為確實落實居住正義,解決台灣居大不易、高房價的問題;為保障及鼓勵民眾揭發重大不法行為,維護公共之利益。爰依憲法第六十九條及立法院組織法第六條第一項提請召開臨時會審議「中華民國110年度中央政府總預算案(含附屬單位預算及綜計表─營業與非營業部分)」、「中央政府前瞻基礎建設第3期特別預算案(110年度至111年度)」、及「香港澳門關係條例第十八條條文修正草案」、「房屋稅條例第五條及第十一條條文修正草案」、「揭弊者保護法草案」等重大議案,上述三案並自內政、財政、司法及法制委員會抽出逕付二讀(詳如附件);自110年1月11日(星期一)至1月29日(星期五)召開第二會期第一次臨時會,1月11日(星期一)中午舉行程序委員會,1月11日(星期一)下午召開第一次會議,並與1月15日(星期五)、1月19日(星期二)為一次會;1月20日(星期三)、1月21日(星期四)、1月22日(星期五)、1月25日(星期一)、1月26日(星期二)、1月27日(星期三)、1月28日(星期四)、1月29日(星期五)為第二次會議;1月12日(星期二)、1月13日(星期三)、1月14日(星期四)及1月18日(星期一)召開委員會會議。是否有當,敬請公決。
提案人:賴香伶 張其祿 高虹安 邱臣遠 蔡壁如 王婉諭 陳椒華 邱顯智
連署人:孔文吉 翁重鈞 葉毓蘭 廖婉汝 吳斯懷 吳怡玎 張育美 蔣萬安 呂玉玲 許淑華 鄭麗文 李德維 陳雪生 鄭天財Sra Kacaw 李貴敏 陳超明 鄭正鈐 林奕華 陳玉珍 魯明哲 林德福 陳以信 賴士葆 林思銘 曾銘宗 謝衣鳯 林文瑞 費鴻泰 羅明才 洪孟楷 溫玉霞 徐志榮 萬美玲

主席:現在請提案委員進行提案說明,說明時間為5分鐘。
首先請莊委員瑞雄說明。
莊委員瑞雄:(10時48分)主席、各位同仁。我們今天議程,相對臨時會這次很簡單,只有預算案,沒有法律案,剛剛我們看到國民黨朋友所提出的法案,跟上次提案有稍作修正,本席在此說明。
這次要處理的預算規模高達7.6兆元,攸關整個國家建設及經濟發展,分別是非營業基金2.9兆元、營業基金2.4兆元、公務預算2兆元及前瞻計畫(第3期預算)2,100億元,一共7.6兆元。過去外界所詬病的是整個基金預算都會拖到年底,或年度快結束才做審查,這樣的陋習一直為外界所詬病,因此,我們希望這次能建立一個非常好的慣例,讓年度預算可以在年初完成審查。這是執政黨應該接受的挑戰,我們不會做任何的迴避。可是今天國民黨朋友所提出的議案中包括幾個專案報告,我相信在這段期間行政部門都不斷地去做回應,而且也跟民眾溝通,甚至於國民黨朋友針對這些議題也一直在電視上、在一些政論節目上發表你們自己的看法。我們期待各位不要把臨時會當成call in節目,國家的建設跟經濟的發展是朝野都無可迴避的。作為執政黨,我們很負責任的把三大預算案提出來,如果你希望這些議案能夠如實審查,可以在委員會透過質詢的方式要求行政部門作政策上的說明,如果硬是把它加入臨時會的議程,恐怕怎麼審都審不完。國民黨朋友提出的這幾個議題都不是新的議題,我們期待在野黨的好朋友,不要用這樣意識鬥爭的方式讓國家進步的腳步停頓下來。尤其是前瞻三期在12月31日就已經到期,現在是1月份,如果在臨時會還沒有審完,2月份開議到3月份,地方政府都有斷炊的疑慮。
在野黨的好朋友今天所提出來的這幾個議案,各位應該都有看到,針對天網的部分,已經吵了一個禮拜,該談的部分行政部門都已經作出回應。有關健保保費的調漲方式在委員會裡面也可以要求官員說明。臺美關係是朝野各個政黨都非常在意的,臺美關係的提升不僅是執政黨的責任,也是在野黨的責任。司法改革如何全面檢討?在委員會讓行政官員向國會負責及說明都無可迴避。所以我們期待這次臨時會能夠單純的針對預算案,讓各個政黨好好的、負責任的審查,此事攸關整個國家的建設與經濟的發展,國家進步的腳步不應該隨著政黨的鬥爭停滯,國家的進步是在野黨、執政黨共同的責任,謝謝大家。
主席:請林委員奕華說明。
林委員奕華:(10時53分)主席、各位同仁。我要針對國民黨團有關議程的提案作說明,剛才聽了莊瑞雄委員代表民進黨團的發言,我認為把在野黨對於行政部門的監督說成是在做政治鬥爭,其實是非常不適當的說法。第一個是對於預算的審查,對於在野黨來說,我們都知道這是立法委員的職責,包括前瞻計畫特別預算。現在應該要完成相關的審議,所以這一次我們也贊成開臨時會,對於前瞻預算及今年度總預算公務預算的部分都進行相關的審查。對於所有立法委員來講,本來在這個階段提出對於自己本委員會以外的其他部會的監督,包括對預算有疑問,或是要刪除、需要把關的地方提出相關提案,這本來就是立法委員的職責,而且是不分朝野的,不能因為是民進黨之外的在野黨提了對於預算的議案,就認為是在找行政部門的麻煩,因為這是立法委員的責任,立法委員本來就應該幫民眾看緊荷包,讓整個預算的使用,能夠更加符合民眾的期待。所以我們希望在臨時會針對總預算的部分發揮立法委員的責任,對於各個部會的預算作進一步的討論,要凍結或刪除,在立法院進行最後的審議。我覺得這是立法委員行使責任的時候,所以不要給在野黨戴帽子,好像我們提案就是在找麻煩,我覺得作為獨立的立法院,不是行政院的立法局,更應該發揮立法委員應該要有的監督。
其次,我們有看到民進黨提到要開委員會,既然這次臨時會有委員會的安排,我們當然也希望在臨時會中針對民眾所關心的議案,能夠召開委員會進行相關的專題報告,包括現在大家關心的臺灣豬標章的亂象,這幾天幾乎每天都有相關新聞的出現。還有對於如何穩定豬價以及確保食安以保障豬農及消費者權益的部分,剛才莊瑞雄委員提到每天都有在回應媒體,如果是這樣,那我們立法院直接廢除就好了。立法委員當然必須站在幫民眾把關的立場,因為我們都是民眾選出來的,當然希望針對我們所蒐集到的民意及現在的狀況,在委員會中進行對行政部門的監督,這本來就是我們的責任,不能說因為現在行政部門都有對外回應就不需要質詢,或是說這可以在審預算的時候來質詢,審預算的重點還是在預算的討論,所以我們認為把預算和專案報告分開來,才能夠真的在審預算的時候好好的對預算進行討論,在專案報告的時候可以針對專題好好的表達意見,給行政部門好的監督及建議。所以還是必須要把審預算跟專題報告分開,才能完全發揮立法院應該要有的功能。除了剛才講的臺灣豬標章之外,我們也希望針對電子圍籬2.0的部分開會討論,因為外界對於如何兼顧疫情、人權及隱私權有一些疑慮。另外對於健保費率調漲至5.17%,因為是在休會的時候宣布,我們也希望能夠來把關。還有很多議題都希望進行相關的專題報告,謝謝。
主席:請賴委員香伶說明。
賴委員香伶:(10時59分)主席、各位同仁。今天大家看到有三個提案希望召開臨時會,先從柯總召及莊委員提案的主旨來看,確實是因為預算在12月31日前沒有完成,所以民進黨希望維持國家機關的正常運作,讓各個施政計畫、建設財政能夠在臨時會順利通過,認為這樣可以引導經濟的發展。今天還是要先回歸為什麼要在這裡開談話會?禮拜五的黨團協商並沒有達成共識,關鍵不在於大家不希望預算通過,關鍵在於在這個重要的時機裡面有沒有什麼是掛一漏萬,而在臨時會還可以努力的。所以我們黨團提出希望能夠召開臨時會,而且跟民進黨一樣,我們也希望預算嚴審,然後照預算法儘速逐年改進,不要像去年9月我們還在審當年度的營業、非營業預算,甚至要併決算處理。所以第一個、我們支持也同意民進黨提出要在臨時會完成營業、非營業預算的審議。跟大家報告,到目前為止還有大概16個基金跟一些企業的營業預算都還沒有完成審查,包括經濟委員會有4個基金、外交及國防委員會有6個基金、司法及法制委員會有2個基金、財委會有一些像中央存保公司、財政部主管的幾個銀行、控股公司都還沒有完成,為什麼沒有完成我想大家心知肚明,在12月31日以前最嚴重的問題就是議事程序因為萊豬的問題、因為各種的攻防閹割了我們必須要在委員會裡面努力審議基金的部分,所以這是一個大家都要面對的問題,也是大家要共負承擔的問題,希望大家在臨時會把這個列為最優先的部分。
再者是為什麼我們要另外提案?我們今天的提案包括時代力量黨團還有幾位國民黨的委員們也一起完成提案,希望還是在有限的時間裡面把該做的事情認真完成,因為既然有委員會議,那在委員會裡面除了剛剛講的16個基金的預算之外也許還有時間,民進黨排了4天委員會的時間,所以我認為有一些法案還是可以利用相關的機制完成。民眾黨和時力特別提出來的就是跟撐香港有關的港澳條例第十八條,從去年7月到現在,整個香港的港版國安法造成了一些嚴重的問題,陸委會現有的辦公室服務機制以及救援的系統都未公開也不透明,所以我們認為還是要回歸用法制來完成撐香港及人道救援的重要法制業務,希望能夠以逕付二讀的方式完成。
最後一個是有關居住正義的最後一塊拼圖是不是能夠完成,就是囤房稅的部分,去年3月民眾黨也提出來,但是財委會的兩位召委幾乎都沒有排程,不知道為什麼,既然去年已經完成居住正義的實價登錄到戶,那麼今年這個小小的拼圖是不是能夠讓它一併完成?
最後還是大家關切的萊豬問題,這一、兩天看豬肉儀表板,到底有沒有美豬進來?一則說有一則說沒有,原來是兩個系統根本沒有對接,監督是我們立院不分黨派委員的責任,所以我們希望即使在這個問題上面一時沒有辦法解決,但是揭弊者保護、吹哨人保護相關法案還是可以逕付二讀,讓監督、治理還有保護人民知的權利、揭弊權利的保護傘,能夠一併在逕付二讀的法條裡面完成,在此也希望執政黨的委員還有國民黨的委員、時力的委員,待會提案的表決能夠支持剛剛這些委員共同提出來的版本。
最後,為什麼老是要讓議事人員在我們的議事攻防中裡面犧牲自己的勞動權益?為什麼要在禮拜六、禮拜天排定議事議程?為什麼要在1月30日、31日預留兩天?我是不明白柯總召的用心良苦,但是我們要體恤議事人員,所以我們的議程跟其他黨不一樣的是排除了1月30日跟31日的議程,也希望各位能夠一併支持,謝謝。
主席:現在依照登記順序發言,並截止登記發言。
首先請邱委員顯智發言,時間為3分鐘。
邱委員顯智:(11時4分)主席、各位同仁。時代力量黨團的立場非常清楚,當然支持開臨時會,預算涉及到國家機關的有效運作,所以我們當然也支持審預算,不過因為臨時會照現在的規劃看起來就是要開外交及國防、經濟、財政、司法及法制等4個委員會,我們認為既然已經開了委員會,應該也能夠針對當下非常緊急也非常臨時性的議題進行討論。大家可以看到前幾天香港發生大抓捕的事件,逮捕了53位民主派人士,被控的罪名叫做顛覆國家政權罪,我們真的覺得原來這一些民主派人士用這種民主自由、言論自由的方式去參選,這個在民主國家裡面包括在臺灣,是一個非常非常基本的基本人權,結果竟然這樣就叫做顛覆國家政權,我們不知道原來中國是一個這麼脆弱的國家,所以就這部分我們希望能夠開內政委員會,針對援港機制能夠進一步地加以強化。其中之一當然就是過去時代力量黨團也一直提出的港澳條例第十八條有關必要的援助這個部分過於空泛,我們希望能夠建立一個可行的程序,讓申請政治庇護的香港人有一個可預測性,並且在他不能夠獲得我國政治庇護的情況之下,有一個救濟管道能夠救濟他的權利。
第二個部分就是很多NGO也一再提出的,事實上在國際上也有非常多的例子,就是所謂的香港民主人權法案,我們希望能夠對惡名昭彰的不管是中港警、中共乃至於香港港府的高層,進一步限制他入境臺灣,以及如果他在臺灣有財產的話,必須進一步地予以凍結,這個部分我們希望能夠透過將法案排入臨時會的議程中,進一步強化我國的援港機制,並且給予這些惡名昭彰的中共高層一個訊號,就是像這樣破壞香港人權是不被臺灣社會所接受的,謝謝大家。
主席:請高委員虹安發言。
高委員虹安:(11時7分)主席、各位同仁。今天院內召開談話會,民眾黨黨團也希望能夠支持加開臨時會,審查我們去年底尚未完成審議的預算案,臺灣民眾黨的立場從去年第一個會期開始就持續地提出,希望預算審查能夠符合財政紀律,能夠在當年度將預算審竣,在這裡非常感謝游錫堃游院長,游院長去年就特別提出希望能夠達到國會改革的精神,因此我們希望今年加開臨時會之後,真的能夠在第一個會期、第二個會期之內就完成所有的預算審查,在此民眾黨黨團表達支持與鼓勵。
同時我們也在今天的提案中加入了幾個重要法案的審查,希望臨時會能夠將這些重要的法案排入,包括香港澳門關係條例第十八條的條文修正草案、房屋稅條例第五條及第十一條的條文修正草案以及揭弊者保護法草案,我們希望能夠將這3個重大的議案從內政跟財政委員會抽出逕付二讀,交由院會廣泛討論,並且在本會期儘速三讀通過。這3個法案其實相當地重要,也獲得社會極大的關注,香港上個星期才又展開一波的民主派人士的大抓捕,我們認為對於港人的支持不能只是在口頭上說說,而是應該要建立實質的法制,刻不容緩地援助他們。房屋稅條例的修正草案則是所謂的囤房稅條款,不管是永慶房屋或信義房屋今年新提出來的房價指數跟前瞻報告,都顯示房價是再創史上新高,所以居住正義的貫徹落實也同樣是我們必須面對、回應社會的當務之急。第3個是臺灣民眾黨上個星期才召開記者會跟各位說明的揭弊者保護法草案,揭弊者保護法草案在上一屆就躺在立法院,很可惜沒有三讀通過。我們看到上個月爆發勞動基金的貪瀆案及康軒的自主健康管理者外出,還有豬隻擴大進口後透過有限的稽查人力,並搭配揭弊者或吹哨者的機制等議題,我們要讓臺灣社會儘量保護跟補償這些勇敢的吹哨者及揭弊者,不要讓他們成為公敵或受到職場霸凌。以上三個法案都相當重要,希望可以儘速在臨時會進行處理,謝謝大家、謝謝主席。
主席:請蔡委員壁如發言。
蔡委員壁如:(11時10分)主席、各位同仁。總預算、營業基金、非營業基金跟前瞻計畫沒能在去年12月31日前完成審查,本席表達遺憾,因為大家在9月協調的共識是希望在會期內完成,所以現在需要召開臨時會,本席也支持在臨時會完成剩下的預算審查。
另外,本席想表達居住是基本人權,也是本席一直堅持的核心價值,而且居住正義是本席堅持推動的法案。行政院版的實價登錄法案從行政院送到立法院審議,不到一個月的時間內完成三讀,這就是事在人為,既然實價登錄可以用一個月的時間完成三讀,本席不禁要問囤房稅呢?我想這是執行力的問題、這是要不要的問題、這是民進黨要不要解決年輕人的問題。對於年輕人的怒吼、年輕人對房市的不滿,蔡英文政府已讀不回。2016年蔡英文政府提出房市三箭,現在三箭只有實價登錄完成三讀,其他兩件呢?社會住宅以及不動產的持有稅還在等著大家一起做全面的改革,本席必須很遺憾的提出來,蔡英文當初用居住正義拿了許多年輕人的票,但是卻不願意實施囤房稅,蔡政府對不起年輕人。
這次行政院提出的健全房地產市場方案也沒有看到囤房稅的蹤影,居住是基本人權,房屋是我們的生活必需品,當房屋大量的被囤積、被閒置及被意圖抬高價錢的時候,政府不可以視而不見、放任不管。本席希望利用臨時會期間召開委員會討論囤房稅,希望民進黨不要再欺騙年輕人。其實第9屆的臨時會也曾經討論過礦業法,這是有前例可循的,本席還是要呼籲政府解決高房價的問題,避免投機炒作,中央各部會跟地方必須通力合作,從制度層面處理居住問題才能保障民眾的購屋權益,落實真正的居住正義,謝謝。
主席:請王委員婉諭發言。
王委員婉諭:(11時13分)主席、各位委員。這次召開臨時會是因為這個會期有多次的議事延宕,導致在會期內沒有辦法如期完成預算審議。我們支持透過臨時會的方式處理預算,也會透過嚴格和理性的審議方式進行討論,一起處理需要把關、刪減、凍結的預算。另外,我們看到各黨的議程都有提出要在臨時會召開相關的委員會,我們希望召開的委員會不要只限定在這4個委員會,相關的重大議題也應該一併處理。譬如今年1月已經開放含有萊克多巴胺的美豬進口,但是相關的配套及政策沒有完全的落實,也沒有做充足的討論,開放之後的這段期間已經產生標章之亂以及豬肉價格上漲。我們希望在這部分能有所討論,如期做好豬肉價格及標章的把關,讓價格不要太過上漲,在農曆年前穩定豬價。標章之亂部分,我們應該回頭檢視標章是不是真的能發揮管理、監督的功效,百分之百確保臺灣豬肉的來源和產地標示。
另外,我們在衛環委員會多次提到健保即將調漲,部會的回應是在健保調漲前一定會充分的溝通跟檢討,不會只是健保調漲而已,應該做的是健保改革及全盤檢視。但是我們看到的是這個月已經直接調漲,我們沒有看到通盤的檢視及說明。既然這樣的政策會影響到全民的權益,就應該在費用上漲之前討論,所以我們希望相關部會提出健保改革的專題報告,一併檢視健保保費到底出現哪些問題,以及哪些應該與時俱進。除了開源之外要如何節流?這部分都應該改革。上個會期無論是各黨召開的公聽會或衛環委員會的專題報告,部會都有這樣的回應,但我們卻沒有看到政策的落實。雖然現在已經調漲,我們也應該一併處理,所以我們希望這次臨時會不只是預算的審議,也應該針對這些相對應重大的議題一併處理,這才是比較負責任的態度。在這個會期沒有做到的部分也能夠一併處理才是比較好的方法。謝謝。
主席:請陳委員椒華發言。
陳委員椒華:(11時16分)主席、各位委員。這次臨時會針對公務預算、總預算、前瞻3.0預算、營業及非營業預算、單位及附屬單位的預算,希望透過大家的審查嚴格把關。臨時會的這幾個禮拜除了審查預算之外,我希望能夠針對國人關心的幾個議題進行專案報告,其中之一是關於豬肉價格、內臟、有無標章的議題,因為從年初公告允許進口萊豬的同時,整個豬肉的價格就上漲了。農曆年前的豬肉價格國人非常關心,所以我希望立法院可以請行政部門、行政院針對農曆年前穩定豬價的措施,或是豬肉製品標註有無萊克多巴胺做專案報告。我們希望國人過好年,也能夠吃到安心、便宜的豬肉。
另外,我們知道前瞻3.0有很多的水環境計畫,包括曾文南化聯通管的預算動輒兩、三百億元,還有一些水泥化的工程,我希望在審查預算時請公部門儘量減少不當的開發,也希望能夠去除可能導致解編曾文溪自來水保護區的南科工業用水專管。
最後針對國人非常關心的數位身分證問題,也就是對eID的資安疑慮,希望立法院的臨時會能夠請行政院的資通辦公室或是內政部進行專案報告,說明數位身分證目前有資安漏洞以及晶片可能存在後門的情況下,如何保障大家的資訊安全。現在行政院仍然是黑箱作業、內部討論,沒有召開公聽會或聽證會,我希望透過立法院要求行政院趕快來做專案報告,以上。
主席:針對臨時會的開會時間,現在依照提案先後順序進行處理。先處理柯委員建銘等提案,請問各位委員,有沒有異議?(有)有異議,進行表決。按鈴7分鐘,並分發表決卡。
(按鈴)
主席:現在進行表決。針對柯委員建銘等提案,現有民進黨黨團要求記名表決。記名表決,時間1分鐘,現在開始。
(進行表決)
主席:報告表決結果:出席委員103人,贊成者59人,反對者36人,棄權者8人,贊成者多數,柯委員建銘等提案照案通過。
表決結果名單:
會議名稱:全院委員談話會 表決型態:記名表決
表決時間:中華民國110年1月11日上午11時28分15秒
表決議題:臨時會召開時程
委員柯建銘等提案
表決結果:出席人數:103 贊成人數:59 反對人數:36 棄權人數:8
贊成:
黃世杰 蘇巧慧 莊瑞雄 柯建銘 鄭運鵬 陳柏惟 陳歐珀 黃國書 李昆澤 郭國文 何志偉 何欣純 林宜瑾 管碧玲 趙天麟 鍾佳濱 劉櫂豪 張宏陸 洪申翰 余 天 劉建國 湯蕙禎 蔡適應 林岱樺 楊 曜 林楚茵 吳玉琴 許智傑 賴品妤 黃秀芳 陳 瑩 江永昌 羅美玲 周春米 王定宇 林淑芬 吳琪銘 范 雲 賴惠員 陳明文 陳亭妃 莊競程 劉世芳 張廖萬堅 陳素月 羅致政 趙正宇 王美惠 邱泰源 吳思瑤 高嘉瑜 邱議瑩 陳秀寳 沈發惠 吳秉叡 林俊憲 賴瑞隆 蘇治芬 邱志偉
反對:
林奕華 鄭麗文 江啟臣 李貴敏 吳怡玎 萬美玲 呂玉玲 林思銘 陳雪生 葉毓蘭 楊瓊瓔 曾銘宗 張育美 陳玉珍 孔文吉 賴士葆 吳斯懷 陳超明 費鴻泰 廖婉汝 魯明哲 李德維 鄭正鈐 洪孟楷 林文瑞 馬文君 許淑華 溫玉霞 徐志榮 林德福 謝衣鳯 翁重鈞 鄭天財Sra Kacaw 羅明才 蔣萬安 陳以信
棄權:
王婉諭 陳椒華 邱顯智 蔡壁如 邱臣遠 高虹安 張其祿 賴香伶
主席:針對臨時會開會時間,作以下宣告:110年1月11日(星期一)至1月31日(星期日)召開第二會期第一次臨時會,1月11日(星期一)中午舉行程序委員會,1月11日(星期一)下午舉行第一次會議,並與1月15日(星期五)、1月19日(星期二)為一次會;1月20日(星期三)、1月21日(星期四)、1月22日(星期五)、1月25日(星期一)、1月26日(星期二)、1月27日(星期三)、1月28日(星期四)、1月29日(星期五)、1月30日(星期六)及1月31日(星期日)為第二次會議;1月12日(星期二)、1月13日(星期三)、1月14日(星期四)及1月18日(星期一)召開委員會會議。
報告各位委員,針對臨時會開會時間,方才已經通過柯委員建銘等提案,所以賴委員香伶等提案中有關開會時間部分不再處理。
繼續處理臨時會之特定議案,首先處理柯委員建銘等提案。請問院會,對柯委員建銘等提案所列之特定議案有無異議?(有)有異議,進行表決。
現在進行表決。針對柯委員建銘等提案,現有民進黨黨團要求記名表決。記名表決,時間1分鐘,現在開始。
(進行表決)
主席:報告表決結果:出席委員103人,贊成者59人,反對者41人,棄權者3人,贊成者多數,柯委員建銘等提案照案通過。
表決結果名單:
會議名稱:全院委員談話會 表決型態:記名表決
表決時間:中華民國110年1月11日上午11時31分39秒
表決議題:臨時會之特定議案
委員柯建銘等提案
表決結果:出席人數:103 贊成人數:59 反對人數:41 棄權人數:3
贊成:
黃世杰 蘇巧慧 莊瑞雄 柯建銘 鄭運鵬 陳柏惟 陳歐珀 黃國書 李昆澤 郭國文 何志偉 何欣純 林宜瑾 管碧玲 趙天麟 鍾佳濱 劉櫂豪 張宏陸 洪申翰 余 天 劉建國 湯蕙禎 蔡適應 林岱樺 楊 曜 林楚茵 吳玉琴 許智傑 賴品妤 黃秀芳 陳 瑩 江永昌 羅美玲 周春米 王定宇 林淑芬 吳琪銘 范 雲 賴惠員 陳明文 陳亭妃 莊競程 劉世芳 張廖萬堅 陳素月 羅致政 趙正宇 王美惠 邱泰源 吳思瑤 高嘉瑜 邱議瑩 陳秀寳 沈發惠 吳秉叡 林俊憲 賴瑞隆 蘇治芬 邱志偉
反對:
林奕華 鄭麗文 江啟臣 李貴敏 吳怡玎 萬美玲 呂玉玲 蔡壁如 邱臣遠 高虹安 張其祿 賴香伶 林思銘 陳雪生 葉毓蘭 楊瓊瓔 曾銘宗 張育美 陳玉珍 孔文吉 賴士葆 吳斯懷 陳超明 費鴻泰 廖婉汝 魯明哲 李德維 鄭正鈐 洪孟楷 林文瑞 馬文君 許淑華 溫玉霞 徐志榮 林德福 謝衣鳯 鄭天財Sra Kacaw 翁重鈞 羅明才 蔣萬安 陳以信
棄權:
王婉諭 陳椒華 邱顯智
主席:繼續處理林委員為洲等提案,請問院會,對林委員為洲等提案所列之特定議案有無異議?(有)有異議,進行表決。
現在進行表決。針對林委員為洲等提案,現有民進黨黨團要求記名表決。記名表決,時間1分鐘,現在開始。
(進行表決)
主席:報告表決結果:出席委員103人,贊成者41人,反對者59人,棄權者3人,贊成者少數,林委員為洲等提案不通過。
表決結果名單:
會議名稱:全院委員談話會 表決型態:記名表決
表決時間:中華民國110年1月11日上午11時33分35秒
表決議題:臨時會之特定議案
委員林為洲等提案
表決結果:出席人數:103 贊成人數:41 反對人數:59 棄權人數:3
贊成:
林奕華 鄭麗文 江啟臣 李貴敏 吳怡玎 萬美玲 呂玉玲 蔡壁如 邱臣遠 高虹安 張其祿 賴香伶 林思銘 陳雪生 葉毓蘭 楊瓊瓔 曾銘宗 張育美 陳玉珍 孔文吉 賴士葆 吳斯懷 陳超明 費鴻泰 廖婉汝 魯明哲 李德維 鄭正鈐 洪孟楷 林文瑞 馬文君 許淑華 溫玉霞 徐志榮 林德福 謝衣鳯 鄭天財Sra Kacaw 翁重鈞 羅明才 蔣萬安 陳以信
反對:
黃世杰 蘇巧慧 莊瑞雄 柯建銘 鄭運鵬 陳柏惟 陳歐珀 黃國書 李昆澤 郭國文 何志偉 何欣純 林宜瑾 管碧玲 趙天麟 鍾佳濱 劉櫂豪 張宏陸 洪申翰 余 天 劉建國 湯蕙禎 蔡適應 林岱樺 楊 曜 林楚茵 吳玉琴 許智傑 賴品妤 黃秀芳 陳 瑩 江永昌 羅美玲 周春米 王定宇 林淑芬 吳琪銘 范 雲 賴惠員 陳明文 陳亭妃 莊競程 劉世芳 張廖萬堅 陳素月 羅致政 趙正宇 王美惠 邱泰源 吳思瑤 高嘉瑜 邱議瑩 陳秀寳 沈發惠 吳秉叡 林俊憲 賴瑞隆 蘇治芬 邱志偉
棄權:
王婉諭 陳椒華 邱顯智
主席:繼續處理賴委員香伶等提案,請問院會,對賴委員香伶等提案所列之特定議案有無異議?(有)有異議,進行表決。
現在進行表決。針對賴委員香伶等提案,現有民進黨黨團要求記名表決。記名表決,時間1分鐘,現在開始。
(進行表決)
主席:報告表決結果:出席委員102人,贊成者44人,反對者58人,棄權者0人,贊成者少數,賴委員香伶等提案不通過。
表決結果名單:
會議名稱:全院委員談話會 表決型態:記名表決
表決時間:中華民國110年1月11日上午11時35分21秒
表決議題:臨時會之特定議案
委員賴香伶等提案
表決結果:出席人數:102 贊成人數:44 反對人數:58 棄權人數:0
贊成:
王婉諭 陳椒華 邱顯智 林奕華 鄭麗文 江啟臣 李貴敏 吳怡玎 萬美玲 呂玉玲 蔡壁如 邱臣遠 高虹安 張其祿 賴香伶 林思銘 陳雪生 葉毓蘭 楊瓊瓔 曾銘宗 張育美 陳玉珍 孔文吉 賴士葆 吳斯懷 陳超明 費鴻泰 廖婉汝 魯明哲 李德維 鄭正鈐 洪孟楷 林文瑞 馬文君 許淑華 溫玉霞 徐志榮 林德福 謝衣鳯 翁重鈞 鄭天財Sra Kacaw 羅明才 蔣萬安 陳以信
反對:
黃世杰 蘇巧慧 莊瑞雄 柯建銘 鄭運鵬 陳歐珀 黃國書 李昆澤 郭國文 何志偉 何欣純 林宜瑾 管碧玲 趙天麟 鍾佳濱 劉櫂豪 張宏陸 洪申翰 余 天 劉建國 湯蕙禎 蔡適應 林岱樺 楊 曜 林楚茵 吳玉琴 許智傑 賴品妤 黃秀芳 陳 瑩 江永昌 羅美玲 周春米 王定宇 林淑芬 吳琪銘 范 雲 賴惠員 陳明文 陳亭妃 莊競程 劉世芳 張廖萬堅 陳素月 羅致政 趙正宇 王美惠 邱泰源 吳思瑤 高嘉瑜 邱議瑩 陳秀寳 沈發惠 吳秉叡 林俊憲 賴瑞隆 蘇治芬 邱志偉
棄權:
主席:報告各位委員,本次談話會處理事項均已處理完畢,下午2時30分召開本會期第一次臨時會第一次會議,各位委員於下午1時30分起即可至議場簽到,現在散會。
散會(11時36分)