立法院第10屆第3會期財政委員會第1次公聽會舉辦「政府實施房地合一稅及是否推動囤房稅之政策評估」公聽會會議紀錄
時 間 中華民國110年3月25日(星期四)9時至12時8分
地 點 本院群賢樓9樓大禮堂
主 席 曾委員銘宗
主席:報告委員會,現在開始開會。今天是舉辦公聽會,首先代表立法院歡迎各位專家學者,還有各部會、在場相關委員、政府機關代表來參加「政府實施房地合一稅及是否推動囤房稅之政策評估」公聽會。
首先跟各位報告,財政委員會今天剛好輪到我當召委,要跟各位報告為什麼我要召開這場公聽會,大家很清楚我們有兩個重要目標,第一個是希望房市能夠穩健發展,第二個希望能夠實現居住正義;這是我們今天召開公聽會的目的。
第二點,目前房市的現況,依照統計,今年1月到2月六都移轉戶數高達39,581戶,比去年同期成長了18%。另外,五大銀行購屋貸款的情況,1到2月金額高達958億元,創歷史新高,跟去年同期比較成長13%,顯示目前房市交易非常熱絡。依照國泰金控前兩天發布的國民經濟信心調查結果,有64%的民眾預期未來半年房價會漲,漲幅超過3%,其中有11.6%認為未來6個月房價漲幅會超過10%,基本上,民眾的預期心理已經形成,所以整個房市交易的情況,不管是價或量都蠢蠢欲動。
第三點,面對這個情況,不管是行政機關也好、立法院也好,剛剛跟各位報告了,我們希望能夠讓房市穩健發展,也能夠實現居住正義。在這個前提底下,政府已經陸續推出相關措施,包括央行已經推出兩波選擇性信用管制,往下調整不管是企業戶或者個人貸款的成數。另外,行政院財政部已經送進來房地合一稅相關的修正草案,很快財委會就會進行相關的審查。這裡面尤其課稅範圍到底要不要溯及既往,其實國外的案例,或者國內很多專家學者都提到房地合一稅是所得稅,真的要抑制房價,恐怕囤房稅要不要推動也是一個很重要的議題,所以我們今天也把它納進去請各位專家學者表示意見。除了房地合一稅之外,到底囤房稅推動的利弊、分析,也拜託各位表示意見。
最後,我個人的意見、我們國民黨的意見是希望房地合一稅能夠溯及既往,囤房稅能夠立即推動,但是實施日期可以授權行政機關訂定。基本上,我們初步的想法是這樣。
當然,今天既然召開公聽會,最後也希望各位專家學者就今天的討論題綱能夠提供你們的專業意見。討論題綱包括:第一、居住正義與產業發展如何平衡?第二、實施房地合一稅、囤房稅的優點、缺點及面臨問題。第三、如何訂定房地合一稅、囤房稅課稅標準?第四、韓國打房政策經驗分析。第五、實施房地合一稅、囤房稅是否會轉嫁給承租人?第六、日出條款的修法建議,要不要溯及既往?跟各位專家學者、各位先進報告,因為很快財委會就會排審,所以請各位能夠提出具體建議,我相信將會有助於後續立法院審議相關法案。
現在開始發言,與會人員發言前作以下宣告:每位發言7分鐘,結束前1分鐘會按鈴提醒。原則上,依專家學者簽到順序發言。委員若需發言請到主席台登記,每位發言5分鐘。全部發言完畢後,行政機關就業管權責整體作出回應。因為黃耀輝老師等一下有課,我們就請他先發表意見。
現在請臺北商業大學會計財稅研究所黃耀輝教授發言。
黃耀輝教授:主席、各位與會先進,大家早安。很高興參加這場公聽會,我個人的發言內容有提供給立法院行政同仁列印,已放在各位手中,麻煩各位參閱。
今天要講的主要是針對囤房稅,最近房價飆漲,年輕人買房是越來越沒指望了,我們看到最近發生的鮭魚之亂,說不定就是因為這個原因造成的。我們也看到央行及金管會在過去3個月內都採取了快速有效的打炒房措施,可是另外一方面感覺財政部的態度有點消極、動作有點遲緩,一直到兩個禮拜前才通過房地合一稅2.0,很可惜沒有同步實施囤房稅改革,我們可以看到有一些似是而非的理由不斷誤導國人,感到非常失望,所以我不得不提出幾個問題,希望能喚醒裝睡的蘇部長。第一個、蘇部長說,囤房稅的第一個問題是定義很複雜,這聽起來就是在打臉財政部,因為囤房的定義權掌握在財政部手上,財政部103年就已經訂定認定標準,基本上就是夫妻及未成年子女名下有3戶以上才叫囤房,持有3戶的都不叫囤房。看看109年的資料,個人名下擁有3戶房屋的就有46萬人,占了138萬間房屋,這都不視為囤房,難道這個定義還不夠寬鬆嗎?如果覺得定義不清楚是不是還要再放寬呢?如果要放寬,其實財政部哪需要透過立法,直接修改認定標準的行政命令就解決了,哪需要把囤房稅列為中、長期方案從長計議,那等於是遙遙無期。
第二個、蘇部長很喜歡說:對囤房者訂定高稅率會殃及無辜,特別是來自於繼承的持分。這些話術其實很奇怪,為什麼對多屋族的囤房客設想得無微不至,心中到底有沒有想到那些買不起房屋的弱勢、青年族群?為什麼要對囤房者課囤房稅,最主要就是因為他擁有好幾間房屋,超過自己自住的需要,利用自己的經濟優勢排除弱勢者的基本居住人權,而且囤房者會扭曲房市供過於求的事實,讓房價不合理上漲,讓無殼蝸牛更買不起房屋,讓弱勢的購屋者淪為房奴,嚴重傷害居住正義,所以囤房者絕對沒有理由跟單一自住的人一樣,享受1.2%的基本稅率,這也是當初訂定比較高稅率的道理。
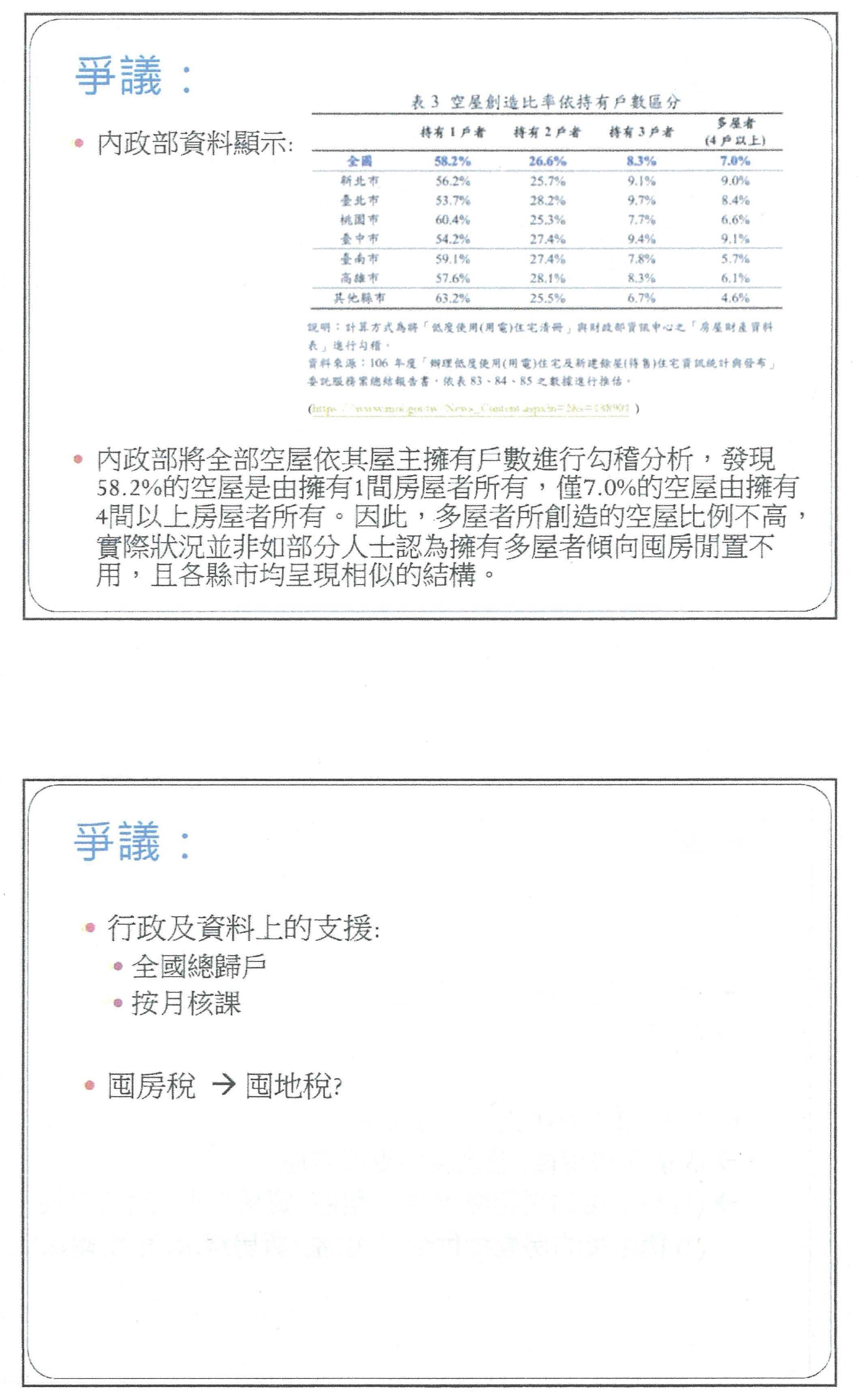
我們看看囤房稅實施7年的結果,財政部沒有提高過門檻稅率,也沒有獎勵地方提高稅基的誘因機制。各位看一下我手上的資料,個人名下持有4戶以上屬於囤房族,民國102年有27萬人擁有140萬間房屋,到了民國108年,囤房族、多屋族已經增加到32萬人持有164萬間房屋,也就是說有4%的少數人坐擁全國房屋總數的14%。這6年之間,全國房屋增加了106萬戶,其中25萬戶也就是四分之一新增的房屋都被囤房客占據了。內政部最近公布的數字更可怕,多屋的自然人平均每個人擁有5.5間房屋,多屋的法人平均持有25.4間房屋,更可怕的是我們以為法人是以營建跟不動產業為主,結果發現不是,是非營建及不動產業持有最多住屋的房屋。
財政部最近不斷說這個數字太誇大、沒有那麼嚴重,而且有辦法在資料上把地下室、共有房屋還有營業用房屋一個個地排除,告訴我們囤房現象好像不嚴重,既然紙上都有辦法用資料分析,那交給地方政府執行怎麼會有殃及無辜的情形?財政部只要把全國歸戶資料交給地方政府,地方政府實地查核就可以務實課徵,如果是地下室價值不高就課不到稅,若是共同持有的話就按照比例課稅,也不會殃及無辜。央行都能對法人囤房、個人第三戶降低房貸,他們都不擔心會殃及無辜,財政部為什麼不考慮先對絕對不會無辜的法人提高囤房稅看看?
另外一點,蘇部長也愛講一個不當連結,他說臺北市一間房屋可能價值上億元,超過南部數間房屋的總價值,訂定全國統一標準不容易,還舉例北漂族在南部家中的老舊房子也是1屋,是否要課徵囤房稅。這根本就是不當連結,請部長拿出任何一個數字告訴我們,有沒有任何一個北漂族在屏東鵝鑾鼻鄉下的舊房子被課到囤房稅,只要拿出一個例子就好,怎麼可能?因為現在房屋評定現值如果低於10.2萬元根本就課不到稅,囤房族一定是把價值最低的房屋申報為非自住,你就課不到或是只能課到一點點稅,怎麼會殃及無辜?
他講的最後一個理由是會轉嫁,還舉韓國的例子說臺灣不可行,我不懂為什麼我們要自認為比韓國差?全世界哪個國家會說因為租稅會轉嫁就不實施租稅改革?如果房東會轉嫁房租,財政部為什麼不用全國總歸戶資料去課他所得稅,難道就這樣束手無策嗎?最後一個是對於短期交易,房地合一稅2.0如果沒有搭配囤房稅的話,就會沒有房市的流動性而產生閉鎖效果,房價反而會暴漲,反正囤房客也無所謂,因為持有成本很低,他就繼續囤房嘛!所以房地合一稅2.0是無效的。
最後一點是財政部要求地方政府提高房屋評定現值的稅基,財政部自己都不提調高稅率,把責任都推給地方政府,請問財政部有沒有提供地方政府財政努力的獎勵機制?沒有啊!本來就可以修正財劃法把它納入,可是跳票的是財政部,就因為「零和」這個理由,中央政府不願意多撥一點財源給地方政府,所以就沒修改財劃法,地方政府當然就沒有誘因調高房屋評定現值,中央自己不帶頭調高稅率,怎麼好意思要求地方政府調高稅基?從以上的觀點,我認為不想做事總會找到藉口,反過來講,想做事的一定會找到方法,如果財政部不想推動囤房稅,那就把改革囤房稅的任務交給在野黨,不要再找理由阻擋囤房稅的改革,謝謝。
主席:好,謝謝黃耀輝老師。
下一位請淡江大學產業經濟學系蔡明芳教授發言。
蔡明芳教授:主席、部長、各位與會先進大家好,不好意思我不知道今天沒有投影片,跟主席抱歉一下,大家可以看我做的簡報,第一個、持有房子的目的最主要是來自幾個需求,剛剛前面一位發言者其實也提過,不管是居住、留給下一代、當作固定收益或者是要進行買賣套利,其實都是很多人持有房子的目的,目的各有不同。今天大家討論囤房稅也好、房地合一稅也好,到底會不會影響持有房子的目的,這是重點,而不是歸於一般的謾罵。更重要的是,很多在座先進都非常重視的是課囤房稅後到底會不會讓房價下跌,如果不會的話其實就會有後續的效果,我今天會從這幾點跟大家分享。
第一個、持有房子的誘因就是一條式子:預期報酬等於預期收益扣掉購屋成本及持有房屋的成本。房地合一稅當然會影響預期報酬;如果講到央行的信用管制,剛剛主席也有提到,就是購屋成本裡面的貸款,自己要出多少當然就會影響購屋成本;最後一個是大家都非常重視的,囤房稅會影響持有房屋的成本。我想這些基本不變的道理,其實都不需要有太多的辯證,房地合一稅是不是會影響到房子持有的意願,我就一個一個來講,第一個,居住會不會受到房地合一稅的影響?我就是要居住,當然不會;第二個,留給下一代會不會受影響?我如果真的要留給下一代,我就不會去交易,所以也不會受影響;第三個,固定收益呢?我就收的不錯、租金很固定,我為什麼要去做交易呢?所以這些都不會被影響,它影響到的是什麼?買賣套利,這個不就是我們實施所謂的健全房市政策所希望的嗎?所以課徵房地合一稅,其實是可以降低套利的需求,房價就不會持續上漲,我想這是第一件可以先想的部分。
第二件事情就是囤房稅,大家非常關注所謂的囤房稅,第一個,囤房稅會不會影響到居住?我想其實囤房稅也不會影響到居住的問題,我如果是居住的目的就不會有囤房的問題、多屋的問題。第二個,要留給下一代會不會受影響?在課囤房稅以後,我的持有成本增加,但是我等一下後面要講,只要你的預期報酬夠高,還是不會把房子賣出去。第三個是什麼?就是所謂的固定收益,它會不會影響到出租呢?當然會!怎麼影響?我們等一下來看。而買賣套利部分,持有成本如果很高,我持有一間房子好像燙手山芋一樣,我當然想要把它丟出去,可是問題就是這間房子會不會讓人覺得像燙手山芋,還是課囤房稅以後,看起來的獲利已經沒有那麼高,但是其實還是有獲利?所以我還是會繼續持有這些房子,如果是這樣子,當然就不會影響到。
我們來看一下囤房稅,它當然會減少租屋的一些固定收益,而租屋的固定收益到底會不會轉嫁?我想轉嫁的問題,大家去翻經濟學的教科書,這已經是學理,學理存在的時間比在場所坐的各位都還久,如果你認為學理有問題,應該提出實證資料去反駁學理是錯的,而不是說學理有問題,一個學理可以存在這麼久,它經過非常多的論證。房租是不是會轉嫁?我們先看一個最簡單的,大家都當過學生,我今天去租屋,跟房東說我要拿去報所得稅,房東會說「不好意思,我可能再加一點租金」,這是非常常見的現象,所以房租會不會轉嫁?所得稅就會轉嫁給你。
因此,如果課囤房稅以後,轉嫁會不會發生?百分之百肯定一定會發生,哪些地方不會發生?可能就是剛剛前一位老師所講的很偏僻的地方。因為我個人來自於淡江大學,順便跟大家宣傳一下整個淡水區域,第一個,如果你坐淡海輕軌到第一站,你在那邊課囤房稅,真的什麼事都不會發生,因為那邊也沒有太多人有囤屋的需求;第二個,你坐近一點到淡水捷運站,課囤房稅以後,我用一個小t表示,就是應該會有一點租稅轉嫁效果;第三個,坐到石牌捷運站,大家都知道榮總、振興醫院都在那裡,會不會有囤房稅的效果?當然會有囤房稅的效果,是會轉嫁的效果,因為那邊住的人很多、需求多,房屋就這麼多,除非老舊社區有一些都更,釋放出大量的房子出來,不然現場既有的大家都需要,當然就會受到影響。
課囤房稅主要的希望是什麼?哪些地區的房子釋出?第一個,三芝嗎?當然不是;你希望是淡海新市鎮嗎?也不是最重要的;淡水市區嗎?有一點需求;石牌市區?非常有需求。所以我們可以看到在這些地區,從這幾個路徑來看,你會影響到屋主的談判力,哪一些房客容易被轉嫁房租?就是房客選擇性相對比較小的,屋主的談判力比較強的,一定是愈市區、談判力愈強,所以這些租稅轉嫁的地區就是我們特別希望透過囤房稅打下房價的地區,它就是會租稅轉嫁,問題就是到底會不會發生?剛才主席有提到一個重點,就是預期收益的心理,大家預期房價會上漲,如果你沒有去影響到把房價打下來,其實是很難達到這一些效果的。
過度期待囤房稅的效果,我沒有說囤房稅不好,政府也沒有說不應該課徵囤房稅,而是囤房稅的問題是什麼?大家來看這個就很清楚,課徵囤房稅很好,它可以提高持有成本,但是會不會增加房屋供給?因為稅基很小,稅基又不可以推給地方,要地方有誘因想一起解決房子的問題,怎麼可能還讓政府鼓勵大家提高所謂的稅基呢?房屋的供給不會增加,房價自然就不會下跌,不下跌會怎麼樣?就是租金成本的上漲,因為我用在手上,所以當然成本就會跟著提高。最後一個,我用預期報酬、預期收益這個page,是要告訴大家,其實最小的就是持有房屋的成本?如果真的要發生大家所認為的,課囤房稅後會讓持有成本增加到大家把房子丟出來,稅基跟稅率要一起努力,我不期待還要給地方政府什麼補貼,而是地方政府要跟中央一樣重視居住正義的問題,以上,謝謝。
主席:請金門大學海洋與邊境管理學系徐崑明教授發言。
徐崑明教授:主席、各位委員,還有各位先進大家好,今天我針對房地2.0部分有一些個人看法,我有準備一個簡單的簡報,大家手上都有。首先在背景說明部分,其實我前陣子看到媒體上所呈現的政院版,標題直接就是說違反法律不溯及既往以及信賴保護原則,我個人看完這個媒體的報導之後,我就很有感,我覺得這應該是要在立法過程中被釐清的問題,一直到剛剛,主席的說明也都還是在談不溯及既往的概念,所以我就覺得這是在立法的過程當中,提前跟憲法對話的一個很好的時機。
首先,我必須把所謂的法律不溯及既往的概念稍微作一點分析,也就是一般現在在輿論所講的法律不溯及既往的問題,其實到最終如果立法通過,它一定要來到可能違憲的司法審查部分,所以我在這裡希望先以大法官現在有的解釋來處理這個問題,讓大家知道所謂的法律不溯及既往在今天政院版的草案到底有沒有踩到紅線?請大家看到憲法檢視的這6張簡報的第1張,為了讓大家可以比較清楚的掌握,也許不是一般輿論上,而是法律上精準的概念,我畫了一個圖,這個圖其實在上面的這個欄位當中,它其實分析到的是,刑事的法律是絕對禁止溯及既往,接下來中間這個欄位是真正溯及,右邊這個欄位是不真正溯及,不真正溯及有「溯及」兩個字,但是必須跟大家報告,它就不是溯及。在所有的立法過程當中,它給的尺度、紅線部分,也就是下一個欄位的部分,換句話說,刑事部分是絕對不可以的;如果是真正的部分,它是原則禁止例外,還是可以的;如果是不真正,就是原則可以,例外是不可以的。至於連動的信賴保護,其實真正溯及部分的信賴保護是強的,然後不真正溯及的信賴保護是弱的,這個圖給大家一個基本的認知。
本案真正的關鍵是政院版草案到目前為止的遣詞用字到底是真正溯及還是不真正溯及?我必須坦白地說,其實大法官沿用真正溯及跟不真正溯及是來自德國的概念,所謂的真正溯及是生效之前已經完全發生、已經終結的事實,如果新法回頭去評價它的時候,才叫做真正溯及。若以政院的草案來看,自105年1月1日以後取得房子,在新法通過之後才課稅的狀況,它的落點比較有可能會掉在不真正溯及,如果是不真正溯及的狀況,我剛剛已經說明,它就不是法律溯及,所以這可能有點顛覆大家在輿論上或現在所講溯及既往的概念。因為法律的部分,在憲法上做這樣的釐清,已經有非常多大法官解釋是這樣的處理,如果是這樣,房地合一2.0草案的構成要件真正要實現,必須等到實際有交易,而且在所得實現的時候。以下我列了一個更精準的定義,不是在大法官的解釋文,而是在一個大法官解釋的理由書裡提到,對於事件跟其發生,也就是終結與否的定義其實非常清楚,這樣總體的檢視,政院版到目前為止,說實在的,如果說它是溯及,它也是不真正溯及,嚴格來講,它就沒有涉及法律溯及的問題,這是必須跟大家說明,一個概念的澄清。
如果這樣,進一步可能衍生的是信賴保護的問題,不真正溯及的部分,其信賴保護其實是偏弱的,尤其不管是德國或者美國的文獻,租稅涉及財政經濟,其審查密度也是比較偏低的。在這樣的狀況下,關於信賴保護的問題,其審查的基準,歷來在大法官的解釋當中,也有非常多的釐清,其基本標準用在本案上,坦白說我覺得最能夠援用的大概是大法官第589號解釋,其中提到人民相信法律的規定,然後讓他有一些相對應的安排,他是否受到信賴保護的保障?這要解讀其所信賴的條文真正的立法目的、價值為何。所得稅法第十四條之四,關於短期持有課高稅率,它的目的,其實不是在保障個人的私益,而是防杜炒房,所以如果從條文來看,民眾在信賴保護上,應該是比較偏低,這樣的情況,如果縝密來講,可以考慮所謂過渡條款的問題,有關這個過渡條款,我覺得還可以再進一步思考,也許現在的條文在稅負上不會很好的原因,是因為條文是自105年1月1日起,說實在的,其真正的意義,反而是排除104年12月31日以前取得的,如果是這樣,可以減少一些稅負有關溯及既往問題。
總之,我其實不樂見房地課稅變成三階段,因為三階段之後,縱然房地1.0到最後還是會消失,可是配套措施,還有稽徵成本以及在實務上會引發行救的複雜程度跟糾葛難解,其實是會非常複雜,變成在這段期間,我們的房地課稅會有舊制財交所得、1.0的房地到2.0的房地,有三個階段的狀況,案子會非常複雜。以上是我粗淺的看法,謝謝。
主席:謝謝徐崑明老師。
請崔媽媽基金會法律服務組曹筱筠組長發言。
曹筱筠組長:主席、部長、各位委員、各位與會先進,大家早安。首先非常感謝委員會的邀約,讓崔媽媽基金會可以參加本次公聽會,我們是贊成稅制改革應該要同步的實施,崔媽媽基金會以多年租屋市場的實務經驗,對於實施房地合一稅,還有囤房稅是否會轉嫁給承租人提出一些看法及釐清。
大家知不知道前陣子在3月份的時候,有關信義區永康商圈的一篇報導,那時候因為疫情的經濟變遷,房東將之前租給度小月擔仔麵的店面放在租屋網站招租,這間是橫跨三間店面,然後坪數為56坪的房屋,原本租金是40萬元,現在房東僅開價35萬元,硬生生就先砍了5萬塊,放了半年,結果還是乏人問津。所以租金的變動,應該是取決於市場整個地位到底誰是強勢或弱勢。
回歸來看,有關房地合一稅的部分,最近我們收到一些申訴及諮詢的案件,有些出租人想在租賃期間,藉由房地合一稅調漲租金,我們認為這根本是巧立名目,而且是倒果為因,大家都知道房地合一稅的本質是交易稅,有買賣交易時,出售方才會發生這樣的狀況,如果房東要將房屋出租,應該不會被課徵到房地合一稅,除非屋主準備要賣屋,理應也會先跟房客終止租約,才會去賣屋,不應該會有稅金轉嫁正在承租的房客的理由。
至於囤房稅的部分,最近轉嫁的關鍵問題回到剛剛所講的,還是要回歸到交易東客雙方到底誰是強勢?誰是弱勢?是供不應求?還是求過於供?所以我們不認為全部的租戶會因為這樣的關係而有影響,舉例來說,像疫情影響,的確商業租賃需求量就像剛剛提到的會有些降低,租屋市場出租供給方就會受到一些考驗。再就住宅來看,高端住宅競爭激烈,而且狀況會有一些不確定,但是因為疫情影響而造成很多原本經濟狀況還不錯的族群,因為經濟而造成自身經濟的改變,退而求其次,會轉向比較中低端的租屋市場,這部分可能影響會比較大。因此我們呼籲,當時小英總統提出原本6萬戶增加到12萬戶的租金補貼,的確會讓受疫情影響的受薪階層,以及許多弱勢族群都有很大的助力,但實際上我們常常遇到的問題是,常因出租人擔憂租賃行為的曝光,而阻礙了承租人申請補助,讓政府原本的美意跟德政大大打了折扣,所以我們建議能夠修訂所得稅法第十七條讓承租人申報租金扣抵所得稅可以從列舉扣除額修訂為特別扣除額,一方面讓我們承租房子的民眾,不管今天適用標準或適用列舉扣除時,都能真正享受到稅優;另一方面,也希望實際上有房屋租賃的行為能夠確實受到考核,以上,謝謝。
主席:請政治大學地政學系林子欽教授發言。
林子欽教授:各位與會者早安,我是政治大學地政系林子欽。我想今天的發言,主要還是針對囤房稅的部分,其實臺灣整個稅制,因為我本身從學生一直到現在,服務都在地政系,各位如果看臺灣整個法制對於土地的課稅,所謂的累進或是對一些特定的情況課稅已經很久了,像地價稅,甚至空地稅,其實在歷史上並不是沒有對不動產在某些行為上做特別的課稅。今天囤房稅也是把這樣的觀念放在房子上面,課稅通常有兩個目的,一個是稅收,一個就是影響土地使用,很顯然,這是影響房屋使用的課稅,所以第一個,我想先談一下,如果這樣的稅要有效,要件是什麼?然後再去思考這樣做到底有沒有用。囤房稅如果真的要有效,我覺得有兩個必要條件一定要發生,第一個就是囤房稅能夠讓多屋者的持有成本高到他開始思考持有的好處其實是不及成本的,這是第一個一定要有的要件。你讓他把多餘的房子拿到市場上賣的時候,我們都不希望他稅轉嫁,所以第二個就是比價效果一定要出來,也就是說所有在賣房子的人,有的人有課到囤房稅、有的人沒有課到,要讓這些課到囤房稅的人賣房子的時候,比另外一批沒有課到囤房稅的人價格還要高,沒有辦法,因為稅轉嫁,我覺得以上這兩個要件是一定要成立,否則對於囤房稅的實施效果,我覺得就不是有那麼樂觀。從這兩點來看,我想先講一下第一點,依現在臺北市或是新北市的房價上漲率來看,多握有一年房子的利得遠遠超過地價稅加房屋稅再加上房貸,其實這是一個很明顯的事情。我們在這幾年的實證研究發現,地價稅及房屋稅合起來的實質稅率大概都是0.1%左右,這也是很多實證發現的。所以我要談的是第一,囤房稅要有用,光靠囤房稅要把差距減少,恐怕幅度要非常大,如果要成功,可能是現在的10倍、20倍;第二,如果這些有囤房稅的人拿出來賣,跟另外一些沒有囤房稅的人拿出來賣,兩相比較,他可不可以轉嫁?我個人沒有那麼樂觀,雖然現在有實價登錄,可是對民眾來講,要找到賣方願意表明他有囤房稅想要轉嫁,再加上要找到類似的房子正在賣,這其實是有點困難的。所以整體來講,與其說囤房稅可不可以課,我個人比較在意課下去會不會有效,這兩個要件會不會成立?我認為在現在情況下成立的可能性不高。
接下來談到如果政府無論如何還是決定要推動囤房稅,可能大概有2、3點要注意一下。第一個是剛才也有發言人講到實施成本沒那麼高,我要談一件事就是因為今天講的是房屋,所以要先確定哪一些人用多少房屋,這不只牽扯到財政部,還牽扯到內政部,土地登記制度更改過很多次,因為囤房稅只針對擁有幾房有限制,沒有對屋齡有限制,但要回溯去確認這件事的時候,我不知道困難度有多高,等於資料上的配合度要非常高;另外一個,課囤房稅表示對持有第4戶以上者課比較高的稅,現在碰到一個觀念上的問題,如果囤房稅是全國性推動,因為各縣市對於房屋的現值占市價的比率其實是不太一樣的,所以有可能不同的囤房者囤的房在市場上價格一樣,可是房屋現值認定是不一樣的,課一樣的稅率就會出現問題,即便是一個懲罰性的稅負,也會對擁有囤房市場價值一樣的人課不同的稅額,我覺得這可能會是一個問題。因為最近這幾年有幾個行政法院的判決,雖然不是針對囤房稅,但是是針對稅基,稅基認定是不是對的,所以我特別要強調一件事,即便實施囤房稅,在認定的時候如果因為各縣市對於房屋現值的認定不同、市價關係的不同,確實有可能對於囤一樣市場價值房屋的所有人實際上課不同稅額,原因在於地方的稅基不一樣,我相信這個在法律上是會被挑戰的。除了剛才談到囤房稅有效的要件,還有可能在執行觀念上會碰到問題、在行政上的問題。我也發現大家對於一些資訊的解讀不太一樣,比如說有多少空屋等等,如果囤房稅要再討論下去,這些資訊的解讀要讓兩邊不同意見的人得到共識。
最後我想談談如果不課囤房稅,應該做什麼?我倒覺得應該趁這個時候好好整理一下財產稅、地價稅、房屋稅的稅基問題。我也在想一件事,如果今天真的有機會多買一個房子會賺錢,我會不會去做?任何人都有可能是潛在的從非囤房者變成囤房者,任何人都有可能,與其找出特定人,為什麼不從稅基更改,讓所有人都付應該付的稅,否則的話就是在防止已經發生囤房的人。但是事實上,所有人都有可能從1間、變2間、到3間房子,我們應該讓還沒有囤房的人因為稅負的合理負擔,變得比較不想要這麼做,這才是長期稅基更改比較適合的方式,謝謝。
主席:請賴委員士葆發言。
賴委員士葆:謝謝主席、財政部蘇部長、各位專家學者、各位教授及各位好朋友,大家早安、大家好。其實我今天早上來主要就是多聽聽各位的意見、高見,作為下禮拜審居住正義的房地合一稅的相關題目。今天聽到前面幾位教授,特別是第一位黃耀輝教授後面說的,一句話,其實我滿感動的,他提到「不想做事的總會找到藉口」,我希望蘇部長仔細聽一下。我知道你內心深處並沒有排斥囤房稅,而且我們看到媒體報導,在定案過程中也是有提到囤房稅,不是沒有,到最後是因為你們派系喬不定,蘇建榮部長只好妥協、勉強這樣,我相信你也想要囤房稅、不是不要,所以各位教授如果對蘇部長有批評的話,要批評小聲一點,因為他內心深處其實也想要囤房稅,我替蘇部長講的,不知道對不對,希望我講得是對的。
蘇部長提供幾個數字我覺得有問題,第一個,他說如果課囤房稅,房租可能會漲價,影響78萬租戶的權益。對不起,4戶以上才有課囤房稅,所以財政部假設全國老百姓都是3歲小孩子,以為78萬戶全部拿去租。世界上有這種事情嗎?他自己不用住1戶、不用住兩戶嗎?所以財政部這個數字就是唬弄百姓,以為老百姓都是3歲小孩子好騙,說4戶以上的有78萬戶統統拿去租,影響78萬戶,世界上哪有這種事情,這是第一點我要強調的。
第二點,今天要講得是「居住正義」,這隻鳥有兩翼,一個就是交易稅,一個是持有稅。蘇部長的交易稅即房地合一稅版本,我給予肯定,因為把法人納進來了,我原來客氣了,用1.0版本的1年才45%,現在2.0版本改為2年還要45%,我贊成,從善如流,你講的我尊重你、我順你。但是這隻鳥的另外一翼囤房稅是空的,雖然你不希望我用形容詞,但是我喜歡用形容詞,大家比較聽得懂,你是教授,我也是教授出身,教授喜歡用簡單的話讓大家比較聽得懂,就像一隻鳥翅膀不見變成「落翅仔」,右邊的翅膀沒有了,只有一隻翅膀飛、飛、飛,飛不動的啦!居住正義就是鳥的兩隻翅膀一起飛,那就是交易稅、持有稅一起來,今天的囤房稅就是持有稅,大家都知道,各位都是地政的專家,我若記得沒有錯臺灣的持有稅是萬分之幾,可能千分之一、千分之二。講美國好了,我們喜歡什麼都學美國,美國最少1%起跳,是實價的1%耶!美國有的州到2%,每年2%耶!我們契約稅多少?每年千分之一左右,這樣子難道不應該修正嗎?結果部長講的理由是,因為它的稅基是地方政府定的就踢給地方政府,不是全面執政了嗎?怎麼推給地方政府,地方政府要錢你統統不給,有事情推給地方政府,蘇部長,這樣不好啦!可惜你這麼「古意」。
囤房稅要不要課?當然要課啊!我們希望在臺上英明的主席下禮拜安排,排議程的時候兩個一起排,囤房稅沒有行政院版沒有關係,我們有立法院版,曾銘宗有版本,費鴻泰、賴士葆都有版本,我們3個都有版本,我們推出一個囤房稅的版本,再請各位學者專家指教,看我們什麼地方弄得不好。當然我們roughly來講,我講roughly,4棟以上就加,3.6開始加,看怎麼加再說,這是基本的概念,有這麼困難嗎?一點都不困難,有這麼不合理嗎?非常合理,因為什麼?太多太多的因為。全球六百多兆的資金全球跑,跑去哪裡?跑去股市或者房地產,所以房地產勢必要拿出辦法,如果炒房不嚴重,為什麼楊金龍又要出招?蘇部長看好,楊金龍出招,你不要輸給楊金龍,你也要出招,你出那一招不夠,你出那一招只有一隻鳥的一翼,另外一翼你都沒有動,這一隻鳥不會飛,這個東西真的是。我想我的時間到了,不多講了,我再次強調,囤房稅要課,因為臺灣的持有成本其實太低了,才會造成我們的空屋率基本上跟囤房很接近,空屋率百分之十幾,美國、歐洲3%至5%空屋率,怎麼比啊!現在錢又這麼多很危險,政府不做一點事情,真的我擔心失控,造成貧富懸殊更嚴重,年輕人更恨我們這一代的人,為什麼給他們的空間是這個樣子,一輩子也沒有辦法去買房子,那你說租房子,社會住宅又是遙遙無期、一塌胡塗。
最後,蘇部長多聽聽今天學者專家的意見,他們真的是一方的翹楚,好好聽一聽,我剛剛聽了幾位就很感動了,要做不做一句話,當然你上面有老闆,你要說服老闆要做,跟他講要做、要做、要做,不然你會「害」,謝謝!
主席:請中華民國不動產開發商業同業公會全國聯合會楊玉全理事長發言。
楊玉全理事長:主席、各位委員、各位貴賓、各位媒體,大家早安。非常榮幸能夠代表中華民國不動產開發公會全國聯合會參加今天的公聽會,也謝謝主席、委員的邀請,讓我們能夠來表達建築業的建議。
今天的題目我綜合分成三個部分說明,一、我先就建築業現況以及討論題綱的第一個議題提到的居住正義,先向大家報告:(一)建築業目前面臨缺工、缺料、重稅的困境,工資、物料大漲,造成成本推動產品價格上揚,預售賣的價格已經被後面追漲的興建成本將利潤侵蝕;至於房價是政府南北平衡、產業進駐區域發展均衡的結果,我覺得應該是要正面看待,而不是只要房市復甦就一定是炒房的結果。(二)打炒房如果變成打房、打產業,沒有設置停損點,將造成業界及廣大從業人員的惶惶不安;如果用嚴苛的法律處理一時的市場問題,當景氣變壞時,政府將沒有任何調節的工具。(三)居住正義是讓每個人依照他的狀況,可以居住在適合的空間,並不是要政府確保每個國民都一定要買得起房子,因為稅捐轉嫁造成營生成本的增加,也許是居住正義可以討論的一個課題。
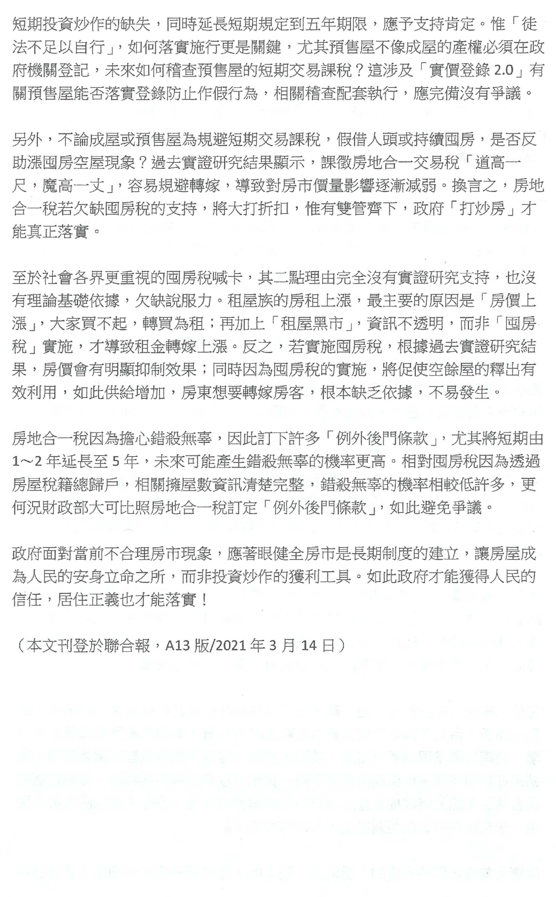
二、有關房地合一稅的課題,本會認為重稅一定會影響經濟發展,造成轉嫁與市場閉鎖,影響所及─量少價升,稅收減少、傷及產業與從業人員生計,不應再修法加重。僅對房地合一稅草案,本會有3個建議:(一)5年的閉鎖期真的太長,將引起眾多的後遺症。(二)除了自地自建的營利事業外,對生產端的其他參與者、共同增加的房屋供給的其他營利事業,建議明確排除在5年重稅的適用,並授權財政部核定確屬非短期投資情形,避免傷及無辜。(三)即使要實施,基於信賴保護,建議要訂出日出條款,不應該回溯。我在理由建議詳如本會所提供的書面,請大家可以參閱。
三、有關囤房稅的議題,本會建議不該再修法加重,並且排除起造人適用,我的理由如下:(一)囤房稅要用於「戶數」,而非以價值來訂定差別稅率,不然會讓偏遠地區、小坪數房屋產生相對的剝奪感。(二)囤房稅用於「戶數」而不論「取得原因」來訂定差別稅率,對非出於購置,並非囤房動機者,形成錯殺無辜,特別是起造人生產房屋、增加供給,並非像投資客購置囤積,不應該屬於囤房稅課徵的對象。(三)房價愈高的地區,一般來說房租愈高,作為持有成本的租稅負擔,也就是愈來愈可以轉嫁。所以課徵囤房稅對於承租人容易形成「加價效果」,讓承租人支出更多的生活成本,成為加稅後最無辜的受害者。(四)地方政府可以調高稅基,中央如果再以囤房稅理由,巨幅地調高稅率,一路踩油門式的大漲房屋稅之下,對於居住及營生的安定性影響太大,必須要謹慎。謝謝!
主席:請清華大學科技管理學院張金鶚教授發言。
張金鶚教授:主席、各位女士、各位先生,大家早安。我想今天我就根據大會所提供的六點提綱很快簡要說明:第一點,有關於居住正義發展跟產業平衡的問題,我想大家知道房地產不是火車頭工業,這是在過去學界早期已經做過很多詳細的研究可以做參考,換言之,落實居住正義臺灣整體產業才能夠正常發展。若將所有資源全部集中在單一的房地產業上,也把資源移到其他產業上,其他產業的土地成本就會降低,它的空、餘屋可以增加,其他非產業能夠正常發展的話,就業機會就會增加,就業機會增加,人民所得就提高,房價合理下跌,大家才可以買得起房子,這才是安居樂業的地方。所以居住正義的發展對於產業的平衡才是最好的,所謂產業是什麼產業?是整體產業。
第二點,有關於房地合一稅的優點、缺點。大家要曉得房地合一稅是一個短期的交易利得,囤房稅是長期的、多屋的人持有,是短期交易的,大家去持有,然後長期把它囤下來,如果沒有這兩個,剛剛賴委員講的很好,沒有這兩個是不可能做的,大家會互相移轉。房屋合一稅的優點是抑制短期,缺點是因為是交易,所以容易轉嫁,它背後也會傷及無辜,它也會轉到囤房這邊;囤房長期的部分,優點是抑制多屋者囤房的炒作,促進房屋的有效利用,對房價可以緩跌,交易量也會正常穩定,特別是稅負公平,而且特別是只有對少數人能夠課徵這個稅,對極大部分的人不會影響,這個很重要!大家都說房價到底會不會跌?我們花了很大的力氣,花六個月的時間做了房地合一稅跟囤房稅對臺灣房地產的影響調查,我把這份報告的結果很快地給大家看一下。
你可以看到,我們做了3個研究,第一個,我們做事件的分析,看到囤房稅的結果,我們用實施前、後六個月的比較,你看,臺北市前六個月上漲本來是百分之八點多,後六個月實施之後,變成百分之二點多,差距到66%,換句話說是降緩它的實施。全國也是一樣,得到房價慢慢緩漲的效果。交易量方面,可以清楚看到臺北市交易量萎縮了,六都也相對萎縮,所以在實證結果上可以發現,2014年囤房稅有價緩漲、量續減,價漲要讓它緩下來是不容易的喔!這個結果看到,臺北市大概是僅增加22%,本來漲很多的時候,現在只增加很少,六都也是相對降低的情況,這是實證的結果,我想大家可以瞭解這樣的結果吧!
對房地合一稅我們同樣做了實證研究,發現前六個月跟後六個月到底成效如何?發現前六個月價格稍微緩下來了,可是到了實施六個月下來的幅度稍微多一點,可是並沒有那麼多,因為它有宣示效果,前一年時有宣示效果,後來會慢慢緩下來,越來越減少,減少的原因是什麼?因為實施之後,大家知道有後門條款,大家知道怎麼樣來避稅,很多人不會那麼聰明的,大家開始延到囤房稅去了,所以房地合一稅實施的結果是價格跟數量會慢慢、慢慢的減緩,反而沒有囤房稅,長期持有,根本跑不掉,這才是真正的關鍵,這個是有效的,所以你可以看到,房地合一稅的結果,實施前提前反映,實施六個月是有價跌量縮,可是價跌量縮是慢慢減緩下來,臺北、新北市都是如此。我們有針對不同階段,在實施前、實施後房地合一稅宣告效果之間的比較,做時間序列的研究分析我們看到房地合一稅的確有一些效果,可是宣告效果哪一個比較大,是在d23階段下。結論是根據實證研究,在各種狀況下,囤房稅跟房地合一稅當然有效,可是囤房稅是持續的,房地合一稅是提前宣示的效果。
我們另外還做了DID,也就是實驗組跟對照組,之前跟之後,這是最新的研究,囤房稅在各個地方跟臺北市做比較,很清楚發現桃園、臺中、臺南、高雄在沒有實施的結果下,顯然沒有臺北市的效果大。你就發現到,的確更嚴謹的控制了實驗組、對照組,而不是大家講的,房價到底會不會跌?其實這個答案是很清楚的,理論上沒有什麼用處,實證的結果就是這樣子,對不對?這個結果就是告訴大家,其實囤房稅是減緩漲幅顯著有效,而且六都中,唯一實施囤房稅的臺北市是平均漲幅減少最多的地方,是最有效的地方,而且它有外溢效果。這個結論可以看到囤房稅的實施效果以及房地合一的宣示效果都是顯著的。我想這個實證結果告訴大家「有效政策繼續做,遏止投炒趕快做,分眾合擊一起做,有始有終用心做」,這樣的結論希望給大家做參考。
當然我要講,任何稅負的改革都需要配套措施,如果配套不好的話,當然會造成稅制改革的不公平,可是因為沒有配套而不做,這就叫因小失大,結果到最後是得不償失,人民會失去信心,房地合一稅的標準,我想大家都曉得,其實就是我們目前用第4戶為標準來審查,而且各地方政府都有寬縮期限,所以各地方政府要做不做,並沒有統一的標準,所以政府要定的就是一個很明確的標準,讓各縣市執行。稅基的事情當然也很重要,可是稅基牽涉很複雜。雖然地方政府有其權責,但是中央政府可以用統籌分配款來限制它,可是還有房屋跟地價分離課稅的問題,這裡面牽涉的問題很複雜,必須慢慢執行,可是不能因為這樣而不做,我覺得這是一個荒謬的事情,所以這個地方也必須要去面對。另外還提到囤房稅會有轉嫁的效果,我想這個更荒謬,因為缺乏實證研究,我們政府現在實價登錄2.0連租屋市場的資料都沒有耶!你說會轉嫁,我怎麼相信你,你連資料都沒有就說會轉嫁,這件事情完全缺乏實證依據,所以我希望大家先把實價登錄2.0的租屋資料搞好,財政部要有資料,你不能說隨便問一些人就可以得到這樣的結果,剛剛崔媽媽也提到了,其實是沒有的。所以我想整個問題的關鍵應該用這樣的想法。至於日出條款,我同意要溯及5年的房地合一稅,這是一個好事情,是一個比較公平的事情。
最後,我的結論是這樣子,因為房地合一稅爭議不大,應該立即實施,可是房地合一稅如果沒有囤房稅同時實施,房地合一稅絕對不會有真正的效果,我們從過去的經驗也看到這樣的結果。所以必須要記得,我記得2014年囤房稅實施的時候,我們是4月跟財政部張部長討論,5月立法院通過,6月就實施了,真的要做就是一個月,大家同心合力,現在在野黨已經有很清楚的提案,雖然各黨派的意見有一些不同,可是我希望大家捐棄成見。其實囤房稅的實施,現在因為人數很少,打擊面很小,大多人不受影響,所以我希望採取比較嚴格的方式去執行,這樣才會有效。這樣的結果下,大家都一起來做,據我的瞭解,財政部也提出了草案,因為不論是甲案、乙案,拖延案最不好,如果推給地方,結果是大家以後都不相信政府,這一次大家覺得房價還會漲,就是人民不相信政府會玩真的!既然他們覺得不會來真的,我們就從囤房稅開始玩真的,這樣大家就會相信,市場慢慢就會緩下來,我想這是一個關鍵,所以我希望大家在這個情況下,真的要以大家的感受為依歸,現在是市場失靈,再加上政府失靈,造成大家不再相信政府的做法,我希望能夠改善。
學術界的報告,我希望大家能夠認真地參考,我想這是有實證做依據的,謝謝大家。
主席:謝謝張金鶚老師,請問報告可不可以送給財委會?有,謝謝!。
報告委員會,在第10位廖庭輝研究員發言後,我們休息10分鐘。
請中華民國不動產聯盟總會林正雄理事長發言。
林正雄理事長:主席、部長、常務次長、各位學者專家、各位與會貴賓,大家好。我是中華民國不動產聯盟總會的理事長,中華民國不動產聯盟總會是總共8個不動產相關的全國聯合會組成的,今天與會的有地政士公會全國聯合會李嘉嬴理事長、不動產仲介經紀業全國聯合會張世芳理事長、代銷公會全國聯合會歐陽秘書長。我這一份資料是八大全國聯合會共同的聯合聲明。
針對這兩個議題,其實可以回歸到生活的本質,到底這兩個議題對中華民國政府的財政、年輕人、選舉或者正常的房市有什麼幫助?如果對財政來講,地方政府89%左右的收入是來自於不動產的收入,這樣的收入其實過高,風險也蠻高的,再加上房地合一、實價課稅的重稅,其實我覺得是不應該的。
如果對年輕人來講,通過囤房稅跟房地合一、實價課稅,對年輕人到底有沒有幫助?大家都要照顧年輕人,但是通過這樣的稅制只有加稅後使房價更高漲,以及加稅後的租屋市場更加高漲而已嘛!過去大家好像挾著民意,要對年輕人提供很大的幫助,可是這一帖藥沒有辦法醫治兩種病。正常的資本市場歸正常的資本市場,因應年輕人租屋市場的社會住宅則是屬於社會福利的部分。政府不應該用居住正義的大帽子,讓所有的資本市場受到重大的影響,也對年輕人購屋完全沒有幫助。
另外,如果是為了選舉考量,其實104年張盛和部長即將通過房地合一、實價課稅的時候,我記得在座的張金鶚教授也在場,我建議國民黨的張盛和部長,房地產的稅制已經那麼高了,如果強行通過這樣的稅制只有一個結果,就是國民黨十年內沒有辦法執政;第二個,11月29日的地方首長選舉會大敗,果不其然是這樣。過去年輕人一看到「居住正義」非常的爽,但是現在已經通過兩次了,奢侈稅及105年的房地合一、實價課稅,到現在政府總共加三次稅耶!這樣的稅制達到45%還不夠重嗎?部分學者的主張我們尊重,不過以選舉的考量或者社會真正的公平正義來講,並不是這樣加稅就能夠解決房價以及租屋市場的問題,謹供參考。
對於房地合一實價課稅的部分,我個人覺得閉鎖期太長,閉鎖期太長會影響我們的GDP。奢侈稅是從100年開始實施,100年之前臺灣的GDP平均4.8%,打房後臺灣的GDP已經被搞成平均百分之二點幾。百工百業那麼認真,GDP為什麼被搞成百分之二點幾?這個我們非常非常不贊成。第二個,現在平均年移轉棟數是三十幾萬棟,奢侈稅開始實施的隔年(106年)是28年來最低的移轉棟數,是24.5萬棟,民國85年的時候,最高移轉棟數是50萬棟,這樣對臺灣經濟成長的傷害不大嗎?我們預估如果閉鎖五年,年輕人再也買不到好的房子,因為要賣的人都有45%的重稅,所以他們沒有辦法買到房子。我們預估這個法案通過後,閉鎖期過長,全國的移轉棟數應該會急凍到18萬棟,這是第二個。
再者,借鏡南韓的經驗,非常清楚,如果是為了選舉考量,很簡單,現在定下來,我們即將公布支持房地合一、實價課稅的所有立委、所有黨團給年輕人知道,了解這樣到底是不是對年輕人有幫助。南韓的經驗是上漲52%,打房用加稅的手段是無效的嘛!不要騙一般的年輕人。奢侈稅通過,馬英九政府曾經想要爭取12%年輕人的支持,結果民調跌到9.2%。這是可以動搖政黨整個選舉的一個改變,所以我建議各政黨應該非常非常慎重的考慮支持這個法案與否。
其實所有的房屋價格以六都來講,從105年到109年,所有的價格都非常溫和,臺北市只漲1%嘛!漲1%要打房嗎?要炒房嗎?臺南市只不過漲2%嘛!尤其是法人比照自然人課稅更是荒腔走板,45%的重稅,20%的營利事業所得稅,後面還要盈餘分配耶!所以法人跟自然人的稅制是完全不一樣的。本會堅決反對全部都是加稅的政策,年輕人跟產業應該會完全唾棄,以上是本會的建議。謝謝。
主席:請邱委員顯智發言。
邱委員顯智:主席、部長、各位委員及各位團體的朋友。今天非常感謝主席能夠舉辦這一個公聽會。去年大概年終的時候,央行有公布我國目前房地產的數據,國發會這邊也有資料。事實上從去年到現在,房價不斷的上漲,而且呈現南熱北溫的狀態,所以在去年的這一段期間以來,我不斷要求央行,希望他們能夠進行信用管制措施,也針對國發會、內政部及財政部等等進行一連串的質詢,其實無非就是要表達,臺灣這樣的房價不應該漲到讓年輕人買不起房子、看不到未來。其實剛剛不管是張金鶚教授或其他的專家學者都有提到,學界許多的研究都指出,這個房地合一稅必須搭配囤房稅才會有效果,否則的話,房地合一稅只是將短期的交易量減少,減少之後,他繼續囤在那個地方,根本沒有釋出嘛!所以這個研究成果事實上是非常非常清楚的。我昨天質詢財政部長之後,內政部花政次也在他的臉書發文說倡議者必須要負責任,他說這個囤房稅的立意非常好,但是要考量是不是用戶課稅?是不是用面積課稅?是不是用價格計算?這個我們都覺得非常好,但是我不禁要問,現在不管是財政部、行政院,到底方案在哪裡?從去年到現在,大家都說倡議者要負責任啊!你必須提出辦法。奇怪,到底是誰應該承擔這樣的政治責任?到底誰是政府機關?如果你認為民間團體或者其他各黨團的意見有容商榷之處的話,你應該提出各項見解嘛!現在看起來的作法,反對的理由是什麼?這個大轉彎的理由,第一個是說囤房稅會有租金轉嫁的問題,行政院並且提出78萬戶的租金會轉嫁到承租人身上的主張。其實社會各界其他的學者或黨團都已經提出來了,怎麼會有78萬戶,是4戶以上的房子在出租?4戶以上的有78萬戶,不表示他每一戶都在出租嘛!那轉嫁的證據在哪裡?昨天財政部提出這個數據,我們還去研讀這些資訊,結果這些外國的資訊裡面有好幾篇還反對財政部這種轉嫁的說法。第二個理由更荒謬,全世界有兩百個國家,實施囤房稅的不知道有多少,你就舉韓國的例子說我們不應該實施囤房稅,因為這樣的話,房價、租金會一直上漲,事實上韓國租金指數的成長還低於沒有實施囤房稅的臺灣,這到底是一個什麼樣的例子?最後,我必須要講,一個負責任的政治人物不應該屈服在建商、房地產業者的恫嚇之下,一個政治人物最起碼的一個條件當然就是往公的方向去思考,有多少的年輕人、有多少的農村子弟從他的故鄉來到都市找工作,包括部長、主席都是,你從鄉下來,當然不會有房子,在這種情況之下,你只能祈求你跟家人有一個安身立命之處,房屋本來就不應該被當作一個商品來進行不斷的炒作。看看歐洲、看看世界其他國家,哪有像臺灣一樣把安身立命之處當作商品不斷在炒作的?所以我覺得真的應該要負起政治倫理的責任,讓年輕世代和下一代能夠有一個安身立命之處,其實很多的研究都已經指出,囤房稅和房地合一稅互相搭配是解決目前炒作房地產的一個最好方式。以上,謝謝主席。
主席:請社會住宅推動聯盟廖庭輝研究員發言。
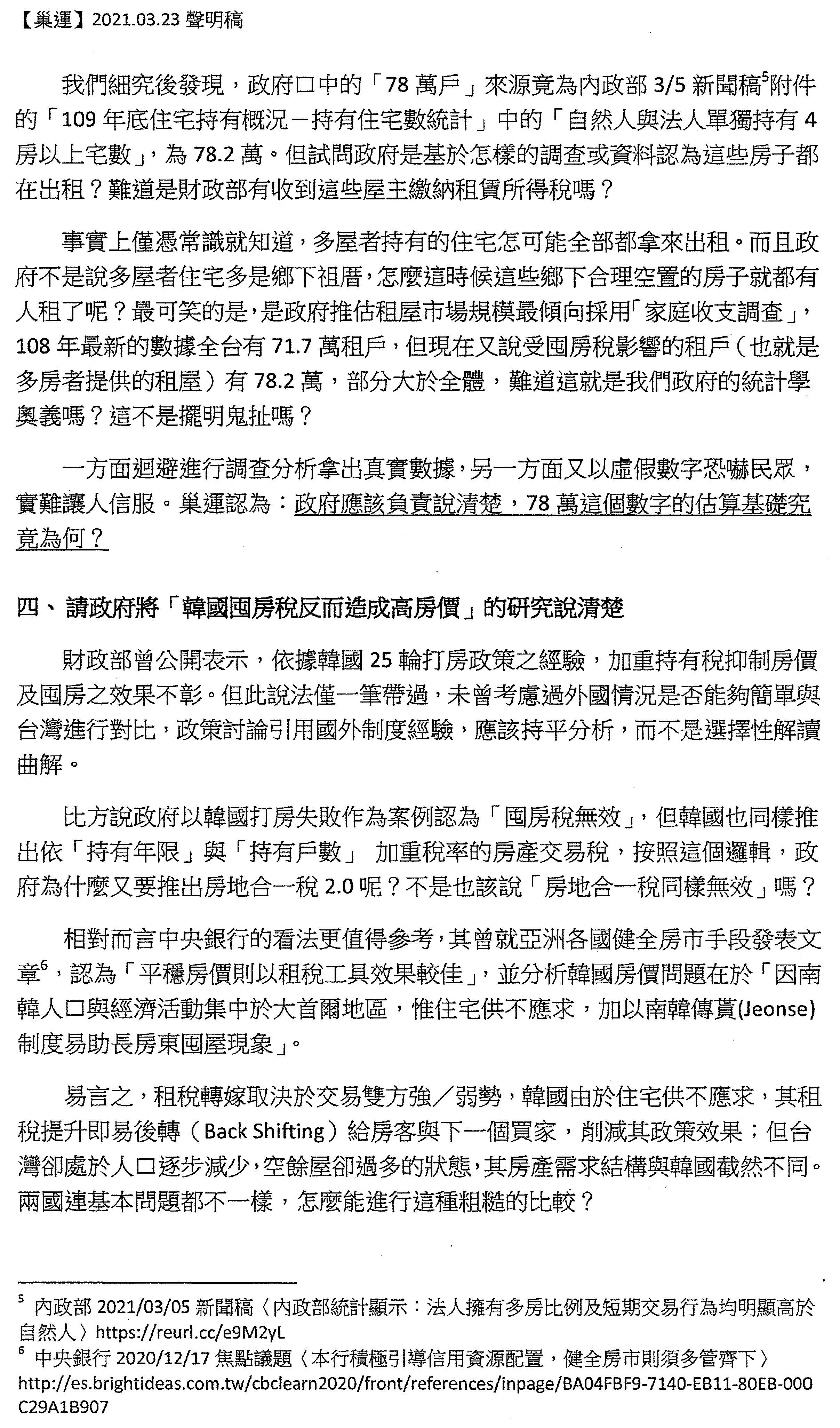
廖庭輝研究員:各位好!我是社會住宅推動聯盟研究員廖庭輝。有關囤房稅這件事情,其實從好幾年前就已經開始在討論了,民間也兩度提案要求對於空屋和囤房課徵重稅,我們的三個在野黨也都提出了各自的法案版本,所以當3月初財政部開始釋出可能的改革方向時,大家都很興奮,只是不到兩天政府又縮回去,說囤房稅暫緩,只是現在政府提出的關於否定囤房稅的理由,不管是這個月初財政部縮回去的理由,又或者是去年5月內政部的新聞稿,裡面的一些論述跟資料都有值得商榷的地方。我們很認同內政部那個時候說如果按照直覺想像去制定我們的錯誤推論的話,反而會造成社會無謂的對立和成本,所以今天有幾個非常基本的數據可以在這邊就教大家,如果連這些數據都沒有搞清楚,那我們憑什麼去斷定囤房稅應該推還是不應該推?首先就是我們臺灣到底有沒有囤房的現象?如果有,那有多嚴重?我們認為應該要透過全國家戶歸戶的多屋持有住宅資料去推估,為什麼這麼說?因為如果是使用縣市的歸戶的話,只是把各縣市的數字加總起來,如果有一個人,他在臺北、桃園、新竹、臺中都各買一間房子,不會被登記為持有4間房子的人,只會被登記為持有一間房子4次的人,我們覺得這樣顯然是不精準的。又或者是個人歸戶這件事情,有些人看起來是一房的空屋持有者,那他住哪裡?其實是因為有些房子他會登記在配偶、子女身上,以至於他可以是一房但是空屋的狀態,因為一整家人住在一起,但是是登記在我名下的房子,其實是沒有人住的,這是一個;第二個是這個資料出來之後,我們需要用歷年的資料去比較、釐清房產集中的趨勢變化,也就是說持有多屋的家戶及他們所持有的住宅總量是不是有在逐漸增加?有沒有這樣的趨勢?過去兩年以來,我們不斷的訴求,也不斷的委請立法委員要求政府揭露數據。
這就是剛剛內政部說的囤房問題有限,但是這一份資料都還是用縣市個人歸戶資料,其實非常不準確。內政部前陣子公布的就是109年底全國住宅持有概況統計整理,在這個地方他終於把住宅拆出來了,也拆出了單獨持有的狀態,可是他不是家戶歸戶,也沒有歷年資料;財政部在2月也公布了房屋稅及家戶歸戶的統計整理,可是在這個部分他沒有拆住宅使用,也沒有拆單獨持有,也沒有歷年資料。所以現在財政部跟內政部的資料其實是兩隻老虎,一個缺耳朵、一個缺尾巴,永遠call不出一個完整的資料出來,就更不用說歷年的資料了。
財政部給我們的回應是歷年的家戶歸戶資料全部都洗掉了,只有今年的資料。這實在有點誇張,我們歷年的資料完全沒有保存、完全沒辦法比較,在這種狀況底下,我們到底要怎麼樣去制定合理的公共政策?所以如果政府一再認為囤房問題有限,為什麼連最基本的資料都不能夠真實的揭露?在缺乏這些最基礎的資料的情況下,憑什麼去論斷不該課囤房稅?我們在此要問的是,他們什麼時候才願意公布全國家戶總歸戶的住宅持有的歷年資料,供社會公評?這是第一點。
第二、民眾對囤房現象的另一個疑惑是,這些多屋家戶持有的住宅是不是都有在用?還是他們其實都是在囤積、空置、惜售?政府很多時候都說囤房問題有很多種,還有很多複雜的因素,有些是鄉下的祖厝,有些是老舊破爛根本租不出去,這是非自願性的空置,甚至都是一屋者持有。對於這部分的釐清,我們多次要求應該要把剛剛說的財政部的全國家戶住宅總歸戶的持有資料跟內政部低度用電資料,也就是空屋的資料進行勾稽,去釐清多屋住宅囤積空置數量到底有多少、它們到底是在都會區還是在鄉下、空置的是新成屋還是二、三十年以上的建物,這樣的討論才是有意義的討論。
民進黨在2019年年底的時候來到我們舉辦的青年安居政策論壇,他們有說其實空屋都在鄉下,因為越鄉下空屋率越高,可是實際上對於這個議題,我們要看的是空屋數,因為鄉下的房子數量本來就少,你說一個只有一、兩千間房子的鄉下,它的空屋率很高其實沒有任何意義,重點是都市裡面的空屋數是不是過多。實際上按照這一個數據來看,其實空屋率雖然高的都是比較偏鄉村的地區,可是其實空屋數高的都是都市地區。另外一個就是內政部也說空屋都是一房者所有,當然就有一個最直接的反問,那這些人到底住在哪裡?他們都是從鄉下跑來臺北打拼租房子,是嗎?這就是缺乏家戶歸戶所造成的一個錯誤資訊。一直到現在財政部跟內政部一直都還在踢皮球,他們始終不願意把資料勾稽計算,我們問財政部的時候,財政部都說家戶是內政部的資料,去跟內政部講;我們問內政部的時候,內政部就說這些資料要財政部同意,我們不能隨便用,那到底什麼時候可以拿出正確的資料?我們要求政府儘速進行勾稽,並且公布這些資訊。
第三、囤房稅影響78萬戶租戶的依據在哪裡?行政院3月11號說,囤房稅可能影響78萬的承租戶,但是政府到現在連一個完整的租屋規模調查到底要以哪個為準都說不出來,我們有三個對於租屋市場規模的調查:10年一次的普查、10年一次的租屋狀況抽樣調查及每年的家庭收支調查,連租屋市場的規模都搞不清楚,還告訴我們說囤房稅可以影響78萬租戶,這真的是滿好笑的!我們探詢之後才發現,原來是把所有單獨持有4房以上宅數全部都算入出租數額,但真的是這個樣子嗎?4房以上多屋者的住宅全部都出租?按照邏輯來說這是不可能的事情,難道財政部有收到這些所得稅的資料,所以才這麼說嗎?難道真的有嗎?事實是財政部連有多少做為住宅出租的房東繳稅都搞不清楚嘛!連這個數據都搞不清楚了,到底有沒有辦法勾稽出這78萬戶裡面有哪些是做為出租使用,那就更不用說了。
而最好笑的是,目前推估裡面的最新數據,根據「家庭收支調查」,全臺灣有71.8萬租戶,但以行政院的說法,受到囤房稅影響的租戶就有78.2萬人,部分大於全體,這完全是在鬼扯!所以我們要求政府說清楚:78萬這個數字的估算合理依據為何?
請用證據來說服我們!臺灣社會討論囤房稅的議題已經兩年了,可是我們看到的作法一向都是,首先,一再迴避公布數據(歷年「全國家戶總歸戶」住宅持有資料、多屋持有與低度用電勾稽),始終沒有公布,不斷迴避真實的狀況。其次,自欺欺人地否定囤房現象問題(囤房問題有限、空屋多為一房者持有、空屋都在鄉下),不斷否定問題,因為否定問題就不用再解決問題了。再來,就是以虛假數字恐嚇跟否定民間所提出來的主張(影響78萬租戶,有些鄉下祖厝很可憐、被誤傷到)。如果政府持續要用這樣子的態度討論公共事務,我們覺得這非常令人遺憾,如果真的堅持必須要否定囤房稅,請用證據說服我們!請用證據說服民間!
主席:報告委員會,現在休息10分鐘,謝謝。
休息
繼續開會
主席:報告委員會,現在繼續開會。請張委員其祿發言。
張委員其祿:主席、與會的各位先進,我代表民眾黨來闡述我們對於這次修法的一些想法跟方向。在談之前,當然我還是再次表述,臺灣的居住正義問題真的是一個國安問題,少子化的問題非常嚴峻,出生率幾乎是全球最低,年輕人買不起房,無法結婚成家,也不生小孩,很多社會問題可能都跟房屋問題是連動的。所以我們也希望政府,真的要為國家之長治久安做點好事。就臺灣的房價,最近我們在談這個議題,國泰金公布的國民經濟信心調查之結果顯示,我們已經做這麼多了,但民眾還是沒有信心,因為大家會覺得好像政府都是在打假球。所以這一次我們也拜託真的要做下去,這不是開玩笑,因為民眾都已經覺得我們會打假球了!現在就要做,否則真的無法挽回民眾的信心。
我們也承認打炒房的這件事需要跨部會整合,而目前政府在方向上,包括從上個會期內政部推動實價登錄的這些事情,金管會、央行最近也做了信貸管制等等,我們先予肯定。現在財政部也有稅制改革,包含房地合一稅、囤房稅等,我覺得這也都是正確的,應該要趕快、好好地推動。當中有很多因素,是所謂的行政議題,政府要統籌,這些都應該做,全部到位才有機會推動。
這次討論很多的是,在坊間或者政府自己也說,可能囤房稅會產生轉嫁效應。我們必須從轉嫁這件事來看,現在這些大戶,就是法人擁有的戶數,這個報導早就已經出來了,大家都知道,擁有4戶以上住宅之法人,也就是公司,怎麼會有公司擁有住宅呢?當時就是透過炒作的手段,因為這部分不怎麼課稅。而且更誇張的是,他們持有一年內即交易買賣的比率高達54.51%。各位可以去想,擁有4戶的公司法人在一年內就頻繁地交易買賣,這是在幹什麼?當然就是投機炒作,根本不用懷疑嘛!而如果他們不是拿來買賣、投機,也不是拿來出租,我們要請教,他們這些根本不是出租的,怎麼會有所謂租金市場的轉嫁效應?因為他們自己就是在炒作這件事,這也是一個問題,並不像我們所認為的到時候會再轉嫁到租金上面。
而且,如果真的有效,不管是房地合一稅或者囤房稅,把量逼出來了,就是回到經濟學那一百零一個問題而已嘛!把量逼出來之後,在市場上面,有很多可能就沒辦法再去囤屋,或者當這個量出來的時候就是供過於求。供過於求,自然就可以逼出價格來了嘛!或是到時候這些囤房,他們就算拿到市場上出租,等於提供更多的租屋物件,當然也會造成租金下降。反而我們必須說,本來是說這樣子會轉嫁到租金,這已經倒果為因了,其實並不是,反而應該是把量逼出來之後,就更有機會讓租金的價格下降。
另外還以韓國為例,其實韓國跟我們的國情完全不一樣,租屋市場的模式也跟我們不一樣。總之,如果能夠透過價跟量的關係形成一個市場機制的話,其實就可以導引房價以及租金的下降。
最後,我們還是要請財政部多做一些事。我們也知道,持有稅的改革是最有效的打房手段,但對於持有稅,如果只談稅率而不談稅基的話,那就是做半套,甚至也完全無效。臺灣創造了世界奇蹟,我們又是公告地價、公告現值,又有房屋稅基準什麼的,其實這些跟市價都相差甚遠,甚至我必須這樣講,1984年以來,很多地方的房屋標準單價根本沒有調過!就算有調整也完全偏離實質造價。簡單講,我們的稅基跟市值是完完全全脫鉤的。
我們也知道,這些事情都是誰在做?都是地方政府在做。當然財政部會說這個可能是「地方自治」,我承認是地方自治,但不能用這種消極的態度,只說這是地方自治、我們就做不到。比如彰化縣的不動產,三十幾年都沒有變,會議紀錄大概三十幾年來都長得一模一樣,反正就是說現在總體經濟環境未佳什麼的,所以都不要調整,這個會議紀錄已經copy供三十幾年使用了。
其實我們也想了一些,在財劃法當中有「租稅努力」的獎勵機制,這就是財政部自己的工具,可以用這些標準來誘導,讓地方政府願意去調整一下稅基。說實話,這些事情都很困難,我承認,剛才跟部長有交換過意見,我必須肯定部長還是有在前進的。當然這些事情是困難的,但我們總是要一步一步地往前走,就算是漸進的進步也是好的,因此就稅基的調整可能還是要請財政部,包括整個行政院做更大的努力。
結論就是,就像之前央行祭出「第二波房市管制」措施,我們是肯定的。同樣的,我們希望財政部也跟上,房地合一稅沒有問題,我們全力支持。囤房稅其實也是可以做的,雖然可能需要多一些時間,但是我們繼續加油,把這些事情都做好。我想這真的是國人最大的期盼,歷次的民意調查,高房價幾乎都是民怨之首,我們一定要趁這次機會,既然朝野也有不錯的共識,我們覺得就是要極力地把它推動成功,謝謝大家。
主席:請財團法人中華民國消費者文教基金會房屋委員會張欣民委員發言。
張欣民委員:主席、在座的學者專家以及立法委員們。今天代表消基會來這邊針對議題做一些發言跟報告,在這次修法當中,有關立法院對消費者權益的掌握或保障,我覺得要給予高度的肯定。我們每個人都可能會當消費者,在食、衣、住、行、育、樂這六大需求裡面,住的需求更是每個人一輩子最大的消費,所以如果相關行政部門和立法部門能夠在保障消費者方面給予支持,我們都會鼓掌歡迎。
今天提到的房地合一稅和囤房稅最主要是要抑制市場上的投機炒作,我想不管是在座的立委、媒體朋友或學者專家,大家都同意國內房地產市場從去年以來就有明顯炒作的情形,這是毋庸置疑的。既然有明顯炒作,如果沒有一個比較有效的行政措施去加以抑制,野火燎原之後應該會讓民怨更加高漲。
去年12月3日行政院推出健全房地產市場方案,我們認為是一個正確的方向,陸陸續續的,不管是央行或內政部提出的實價登錄2.0版,還有現在財政部提出來的房地合一稅2.0版,這些方向我們都給予高度的肯定。只是在進行相關修法的時候,我們可能還是要以更為嚴謹的角度來檢視相關修法是不是有比較合乎邏輯或比較有效。
我要在這邊提出的第一點是,房地合一稅的部分有特別把預售屋納進來,我覺得這是一個正確的方向,可是好像用了不對的工具。因為我們知道市場上的投機炒作大概有哪幾種方式,所以去年央行副總裁呼籲政府出手的時候,就有媒體朋友打電話問我要怎麼樣來抑制市場上的投機炒作。我當時就跟媒體講了3個方向,第一個就是把所謂的寬限期取消掉,這是很多投資客在操作中古屋的時候常常會用的一個工具,我覺得這次不管是央行的第一波或第二波,他們都有看到這個部分,已經把相關的寬限期都取消掉了,所以這個方向是正確的。第二個就是所謂的紅單炒作,去年實價登錄2.0版修法的時候,內政部已經特別針對紅單轉售的部分予以嚇阻,這個部分當然可以讓預售屋的市場炒作減少一個很好的工具。第三個和預售屋炒作有關的手法是換約,這次財政部把換約納入房地合一稅的課稅範圍裡面,我認為有小小的一點可能要稍微斟酌一下。
因為我那天看到財政部次長李慶華對媒體說,去年實價登錄2.0版修法的時候,已經把預售屋的定義修正為必須是房屋,當天我就傳LINE給花政次,詢問去年是否有修正這個部分。其實這點詳細比對一下就會知道,民國100年和去年修正的部分都沒有包括預售屋的定義,所以預售屋原本權利移轉的性質都沒有改變。
我們知道,2016年財政部實施房地合一稅的時候也特別針對預售屋是否要課房地合一稅發布行政命令,當時他們的說法是,它是權利的移轉,並不是房屋的移轉,因此,在不動產經紀業管理條例沒有對這個定義加以修正的情況之下,為什麼現在財政部會說可以把預售屋當成房屋來課房地合一稅?對於這個部分,我覺得要再斟酌一下。
我自己的一個設定是認為應該要由內政部針對預售屋,不管是紅單或是換約的部分來修法,這樣應該是比較好的方向。
其次,預售屋在交易的時候,假設財政部要對它課房地合一稅,可是到成屋的時候又歸零計算,這樣會不會讓人家財政部好像要把一條魚從頭吃到尾的感覺?我覺得這個部分可能也可以再斟酌一下。
另外,如果預售屋換約的部分真的要課房地合一稅,那麼它的豁免條款和之前房地合一稅的部分要不要再去做一些考量?以上是有關預售屋的部分。
接下來是囤房稅,我覺得這部分可能要考慮一下。在各部會提出的打房措施當中,目前缺少的大概是針對口袋深的民眾的部分,他們真的可以把房子買了就丟在那邊,等著增值或是不管它,而這個部分是現在的修法方向管不到的。所以如果沒有這個囤房稅,到時候就是讓這些投資客把他們的資金移轉到那個方向去,這大概就像孟子提到的為淵驅魚的概念,把這些投資客(魚)都趕到囤房的方向。所以我認為財政部也許短暫時間內不用推囤房稅,可是相關的方案一定要先列出來,當真正投機炒作的資金往那個方向去的時候,你們才能做好所謂的超前部署。以上報告,謝謝各位。
主席:謝謝。
請陳委員椒華發言。
陳委員椒華:主席、各位與會的學者專家代表,大家早。針對政府實施房地合一稅和囤房稅,我們知道現今高房價已經造成我們的年輕人根本沒有辦法去負擔房價,所以也導致少子化和國安的問題。這個問題非常嚴重,而且已經嚴重到臺灣在二、三十年後會真正面臨到整個國家完全沒有競爭力的狀況,所以政府在這個時候提出非常具體有效的打炒房的方案。在目前在野黨大家有共識的前提之下趕快祭出囤房稅,不僅能讓我們的青年心安,也能讓他們去超前部署,對未來有希望之後,也會願意生孩子。我想這是非常、非常重要的。
有關囤房稅或房地合一稅,目前我們看到政府提出一些方案或者是增加更多配套,也希望透過今天的公聽會,請大家具體提出一些改進措施。
時代力量從立法院第9屆就開始積極推動囤房稅,現在我們看到財政部表示實施囤房稅會導致房租上升,其實我們認為如果財政部能夠提出一些具體的配套方案,相信可以遏止所謂房租會上升的問題。另外,針對財政部提出來的「政府實施房地合一稅及是否推動囤房稅之政策評估」,在昨天的專題報告裡面,我也提出說裡面所引據的資料,其實是沒有辦法完整支持行政部門暫緩實施囤房稅的明確論證,我們其實已經看到,臺灣在沒有實施囤房稅的時候,我們的租金漲幅已經比韓國的租金漲幅要來得高,所以雖然財政部多次表示稅基是未來目標之一,但是以未來將以該目標為主而暫緩推動、迴避囤房稅的部分,時代力量再次呼籲稅基跟稅率的改革,其實是互不牴觸的,應該提出具體規劃,不要只喊口號。針對昨天內政部花敬群次長的發言主張,我們看到他過去的主張,他也主張房地合一稅跟多屋者加重課稅,我想他在內政部已經5年了,希望他能夠具體地以他過去的主張,趕快來推動囤房稅實施需要的相關配套,也希望行政部門、行政院能呼應大多數人的期待,能夠趕快來實施。
再來,除了稅制改革之外,其實財政部跟內政部更應該趕快來改善租屋黑市的現況,政府對於保守估計目前數十萬租屋市場的掌握其實並不明確,等於是資訊的斷層,所以財政部本應務求房屋各項相關稅籍資料之健全,以利提升稅務稽徵之成效,呼籲財政部跟內政部應該共商解決租屋黑市之具體措施,期望今天在立法院蒐集各方意見表達討論,然後未來能夠廣納社會各界的意見,請政府宣示儘速來推動囤房稅,讓政府以居住正義這樣一個明確宣示來提升各界對房價正常化的期待。最後我還是要再呼籲,我們知道目前臺灣的房地產業,可能是選舉時政治獻金的來源之一,也在這裡呼籲各政黨能夠以我們國安為最重要的考量,共同推動可以抑制房價的各種方案,包括囤房稅。以上,謝謝。
主席:好,謝謝。
請OURs都市改革組織彭揚凱秘書長發言。
彭揚凱秘書長:主席、在場各位先進,大家好。我想接續剛剛這麼多先進的發言,我大概就很簡要的講一下我對今天這個公聽會主題的意見。因為我個人跟一些民間夥伴們過去十年長期參與臺灣各種住宅議題的推動,首先我們認為住宅的問題是一個非常複雜的現象,所以從來沒有單一的解方、從來沒有單一的解方,再回到這一次的主題裡面,我們認為房地合一稅跟囤房稅本來就是解決不同問題的不同政策法案,它本來就是要解決不同問題。事實上這個部分剛剛張老師其實已經說得很清楚了,房地合一稅是解決短期的炒作,然後囤房稅當然是要解決臺灣大量房屋被空置不使用、浪費、囤積的現象。
在這個角度下,首先針對現在財政部或政府已經提出的房地合一稅主張,站在民間團體的立場,事實上我們是高度的肯定,也予以支持。在這件事情上,剛剛其實有一些先進都已經講過,我就不再贅述。可是相對來講,政府認為囤房稅不做的這個部分,我個人當然有一些不同的看法,簡單來說就是不以為然。首先我覺得現在所有的討論裡面,對我而言,在我們這兩年參與囤房稅的討論裡面,我覺得邏輯上應該是這樣,第一件事情是我們臺灣社會包括政府,我們要請政府回答的第一個問題是臺灣到底有沒有囤房問題,這是我們討論所有囤房稅的基礎,其實剛剛也有一個報告講過,政府從來不拿出真實的數據來告訴我們臺灣真正的囤房問題怎麼樣。第二個,從我們民間團體的角度來講,我們當然認為有,再來就是你要不要面對這個問題,就是要不要處理嘛!那我們的看法是認為現在的政府覺得不要處理,因為他不想做。第三個層次再回到說,如果要處理的話,我們的囤房稅稅制具體可以怎麼做,我覺得這是一個專業問題,大家可以好好的討論,我覺得這是一個最基本的狀況。
在這個部分我先回應一下財政部講說用韓國的例子,我只簡單講一件事情,大家如果真的去看韓國的打房,就會知道韓國除了實施囤房稅之外,他們也有實施持有年限很短的提高交易稅,所以韓國也做房地合一稅,韓國的央行也做限貸,就是買第二屋、第三屋的時候,會被壓縮房屋貸款的成數。如果用這個邏輯來說韓國無效,那為什麼財政部就覺得裡面只有囤房稅無效,韓國做房地合一稅的時候,他怎麼不覺得無效?韓國做限縮融資貸款成數的時候,為什麼不覺得無效?所以不能夠對一個經驗採片段性的解釋。事實上我覺得央行已經講得最清楚,央行在去年底的報告就很清楚,他指出一個最重要的關鍵是韓國,特別是首爾地區因為住宅供不應求,請大家記住住宅供不應求,請問這個現象是臺灣有的現象嗎?過去十年來臺灣的空屋跟餘屋不斷地增加,這是全世界一個很奇特現象,就是我們的高房價跟高空屋率,跟建商越賣餘屋越多的現象是同時存在的,所以我們不是一個所謂供不應求的現象,所以不要做這樣的比較。
接下來我要很誠意地跟我們政府說,我們民間團體當然是提倡議嘛!然後在野黨來監督嘛!可是我覺得真正負責任的政府是要針對問題提出方案,這是我們選你們當政府的最重要目的,現在好像變成政府每天就站在那裡,然後我們明天提建議他就說NO,說我們的不好,我們不好沒關係,那請政府拿出好的方案,可是他們從來不拿方案,他的唯一任務就是嫌我們民間團體提的不好、嫌在野黨提的不好,這個是我們負責任的政府應該做的事嗎?我覺得至少在囤房稅的討論就是這樣,請問政府的方案是什麼?政府提出的各種問題像是稅額轉嫁、城鄉差距、地方政府疑慮、稅基過低等等,你都知道問題啊!那你們為什麼不想想有什麼方式來解決呢?在野黨也有提出啦!你們都不回應,一直在歪樓,在野黨的幾個版本有提出多屋重稅,但如果他出租就減稅,所以關鍵是多屋又空置才會重稅,那這個東西是不是能夠回應我們的轉嫁問題呢?
這裡我要拉出一個支線來講,講到這個事情,讓我想到之前的實價登錄2.0,兩年前政府跟我們講民間有多少疑慮,為什麼去年底突然這些疑慮都沒有了,就可以做實價登錄2.0?事實上大家都知道,過去哪有什麼個人民眾疑慮,就是建商不喜歡預售屋被納進去,所以我對於囤房稅的看法,我覺得什麼房租轉嫁根本就是假議題,關鍵是臺灣的建商手頭上有大量的餘屋,大概將近十萬戶,這個稅制下去的時候,他們全部會中招,因為他們是最大的囤房者。當然他們可以辯論說他蓋房子是供給等等,可是我覺得真正政治上的困難關鍵是這個,大家不要講假話、不要講假話,這是我對這件事的看法。
再來,關於稅基過低的問題,我要建議財政部,包括法國、英國、加拿大、澳洲都有針對空置囤屋的部分有相關的稅制,也請你們去研究,他們都有一些作法,例如他們有些作法是針對熱區,那麼一些鄉下的就不會被適用到,他們這些作法,我們要不要考慮?我只是提議跟提出一種可能性,如果我們真的覺得稅基的問題很困難、地方政府很困難,有沒有考慮比照過去奢侈稅的作法?直接中央訂定一個特別稅,對不對?這就不會挑戰地方現在所有課稅的稅基,你們直接訂一個定義非常精準的針對多屋、訂一個非常精準的高稅率來打擊嘛!最後我再強調,這些具體的方案絕對可以討論,可是我認為我們政府到現在是連囤房是不是一個問題都講不清楚,我們認為是,他說不是,但是資料在他手上,他卻從不拿出來。
第二個是他們不面對這個問題,針對民間團體跟在野黨所提的方案,他們的態度是一貫say no,可是從來不是負責任提方案,如果覺得我們方案、提議不好,請你們拿出你們覺得更可行,可以化解所有疑慮的方案。謝謝。
主席:請政治大學財政學系羅光達教授發言。
羅光達教授:主席、在座的各位代表,還有專家學者先進,大家好。我是政治大學地政系的羅光達,今天很高興有這個機會來這裡,針對這個議題提出自己的看法和分享自己的想法。其實居住正義或是房地合一稅制的問題,不論是在國際或是我們國內所面對的目前環境,民眾都有非常高的共識跟期待,特別是在聯合國,其實已經把居住權、糧食以及用水權當成一個基本的人權,所以身為政府,必須針對這三個基本的人權做出非常妥適的政策處理,就國內而言,其實我們長期處於一個比較低的房貸利率,再加上民眾對於這種短期投機炒房這樣的現象非常反感,所以建立一個合理的不動產稅制,其實是大家非常高的一個期待跟共識。也因為這樣的關係,其實我們在租稅上面的手段就有不同,不動產稅制大概可以分成三個面向,第一個是交易之後,如果有賺錢,特別針對資本利得來課稅,就像我們今天所要討論的房地合一稅或是土地的增值稅。當然,還有在持有期間所要課的租稅,譬如一般的房屋稅、地價稅,或是針對特別的房屋或特別的擁有者所課徵的豪宅稅、空屋稅,或者我們現在要討論的囤房稅。當然在交易的過程當中,增加交易成本的交易稅、印花稅或契稅。
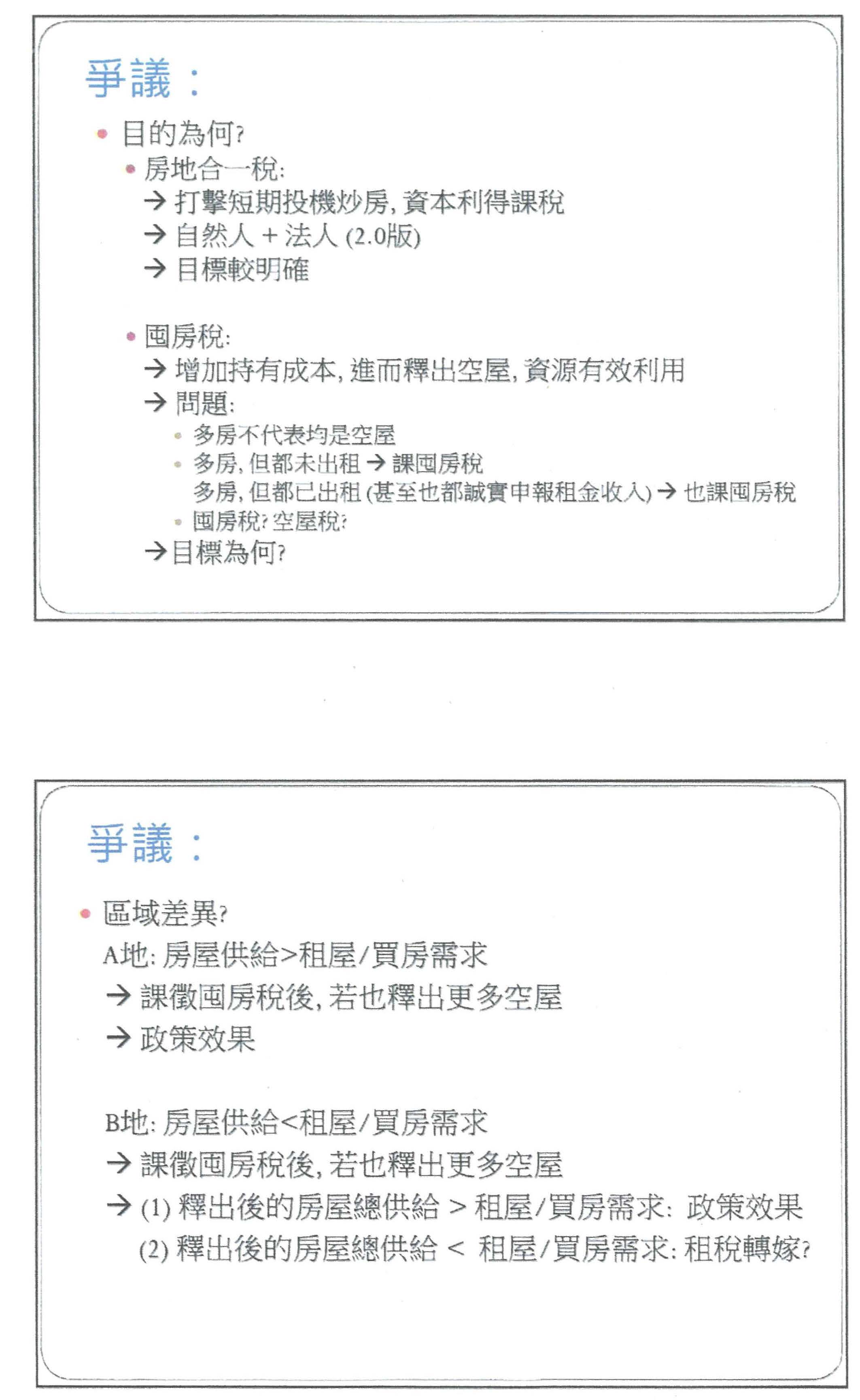
在那麼多的租稅當中,我必須要強調的是,不同的租稅有不同的政策目的和它必須要達成的手段,我們知道房地合一稅是特別針對資本利得去做處理,而囤房稅或房屋稅就是在持有期間,我們增加他的持有成本,也因為這樣的關係,其實從過去稅改的經驗,在民國100年的時候,我們有奢侈稅,奢侈稅剛開始是把房屋跟土地列在其中,不過從租稅理論來說,奢侈稅是一個消費稅的性質,我們利用消費稅性質的一個工具,但是卻要達成我們希望達到資本利益所謂所得稅的目的,當然就衍生了很多的問題。所以在105年,我們把它轉換成房地合一稅,現在也提出房地合一稅的2.0版,雖然這樣跌跌撞撞,不過大致上都朝著一個比較正確的方向做處理,從自然人到法人,或者是期間拉長、稅率提高等等。但是就囤房稅來說,它其實建置在目前的房屋稅之下所額外增加的,對多屋者可以課比較高的租稅,採取的是差別稅率,或者是我們期待的累進稅率,所以它雖然不是一個新的稅目,但是我們發覺它的共識確實是比較少一點,最主要是有幾個爭議,第一個,什麼叫做囤房?大家對於囤房數量的定義有不同的見解,不過我從租稅理論來說,如果是從財富稅的角度,因為他擁有多間房屋代表他能力比較高,那麼囤房稅不單單只是考慮數量,還要考慮面積和價格。如果是用消費稅的角度,他擁有太多的房屋可能造成所謂的外部吸引跟寓禁於徵,那麼我們可能就要考慮他的數量和面積。如果又回到奢侈稅的角度,當然價格是最主要的因素。所以它並不是很簡單就可以從單單的數量來定義囤房,即使用同樣的標準,財富稅、消費稅或者奢侈稅是不是要全國一致或因地制宜?5間在臺北市的房子跟5間在臺東的房子所代表的財富、消費、奢侈或者我們希望達到的目的,可能都不太一樣。
第二個爭議,我認為是目的為何?房地合一稅其實大家比較有共識,它就是在打擊短期投資炒房,所以它的目標明確。但是就囤房稅來說,如果按照我們的討論或意見,都是希望增加所謂的持有成本,經由釋出空屋,將資源做有效的利用。不過我要提出一個問題,擁有多房屋的人並不是代表他真的全部都把房屋空閒在那邊,例如我有多間房屋,但是我都沒有出租出去,那麼就是我們希望達到的一個政策目的,我們需要對這些人課稅。但是如果我擁有很多房子,我都妥善利用、出租出去,甚至也誠實申報租金收入,這些人是不是我們要打擊的對象?如果是,當然也要課囤房稅。所以對於囤房稅,我們的目的在於擁有多間房屋,還是我們希望釋出空閒的房屋,而變成所謂的空屋稅?所以針對這個目的,我覺得大家好像比較沒有很大的共識。
再來是區域上面的差異,假設我們有個地方,房屋的供給大於租屋跟買房的需求,課徵囤房稅之後,如果真的也釋出更多的空屋,其實這個政策效果是比較少的;問題在於房屋的供給如果是小於租屋跟買房需求的這些地區,課徵囤房稅有兩個情況,第一個,他釋出更多房子,房屋的供給大於房屋的需求,那麼就達到我們政策的效果,但是反過來,雖然課徵囤房稅,他也釋出房子,但是這個地方的房屋總供給還是小於租屋跟買房的需求,那麼確實在理論上有租稅轉嫁的可能。
接下來是資料上面的一個問題,剛剛其實有一位專家也提到這個資料,我們發覺內政部所提出的資料,擁有空屋的房子多集中在一戶,我個人對於這個資料其實是比較有疑問的,我贊成剛剛專家學者所說的建議,我們該採取全國總歸戶上面的資料,所以就算我們要課徵囤房稅,我認為資料跟行政上的配合跟支援也是非常重要,全國總歸戶加上房屋稅是按月核課的,如果在這個期間有任何的變動該怎麼處理?當然長期來說,處理了囤房的問題,囤地是不是要處理呢?
所以最後以我個人的淺見,我個人認為其實大家的共識都還是在的,就是要健全不動產的稅制,只不過在目前有些爭議和問題還沒解決、確認之前,我個人認為是宜緩不宜急,甚至可以再搭配一些租稅方面的設計,提高租金的扣除額,讓租屋可能有這樣的誘因去索取資料給房東,如果房東拿到這個證明,他的房屋確實沒有空閒,也申報了租金收入,甚至課徵囤房稅之後,可以有特別的處理,我覺得這樣也許是一個思考的方向。最後,健全房市這不是只有財政工具上面的責任,貨幣政策下的信用管制,我個人也認為是有一些發揮的效果,以上是個人淺見,供大家參考,謝謝。
主席:請蔡委員壁如發言。
蔡委員壁如:主席、各位專家學者,還有財政部的官員,大家好。有關今天的公聽會,其實去年一整年,居住正義已經談很久了,在整個財政委員會一直都在討論,去年底實價登錄也上線了,據說是今年7月1日開始上線實施。在開始公聽會發言之前,我想講幾個共識,今天大家坐在這裡應該是有幾個共識,第一,對現代年輕人的世代正義要有所回應,現在年輕人遇到低薪高房價買不起的狀況,最後只好租房子,卻也租不好,關於這件事情,坐在這裡的很多大人跟專家學者們,你們的責任很重大,對年輕人應該要有回應。第二,剛剛聽下來,大家對不動產的持有成本低一事是有共識的。這幾年房市過熱,坐在這裡的官員和專家學者對打抄房也是有共識的,相信打炒房不是只有財政部的事情,各部會都要通力合作,這是大家有共識的幾點。財政部最近提出了房地合一稅2.0,剛剛很多專家學者也講,房地合一稅可抑制短期炒作房價,中長期還是要搭配囤房稅,因此今天就來談談囤房稅。
投影片所示者為現行的房屋稅制,1到3戶自用,稅率為1.2%,4戶以上則由各地方政府訂定差別稅率。其實全臺只有3個縣市訂有差別稅率,亦即使用累進稅率實施囤房稅,包括臺北市、宜蘭縣和連江縣3者。昨天在財政委員會也有很多官員回應,這幾年實施下來,尤其是臺北市的空屋率最低,房價漲幅也是最低的,我今天提出的囤房稅屬於一種精準治療,能讓多數的屋主不會被課到稅。
投影片的內容是民眾黨提出來的版本,在差別稅率之下只持有1戶者,稅率為1.2%,臺北市在實施全國總歸戶之後,如果只有1戶的話,稅率甚至可以降到0.6%,2戶到3戶的稅率則是1.5%到2.4%,4戶到5戶則為2.4%到3.6%,6戶以上要課3.6%到4.8%。當然有人會覺得這樣還不夠重,這也可以提出來討論,但也要大家願意在這裡討論才行。
蘇部長常講雖然要調稅,但稅率和稅基也要同時考量,對此本席非常同意,所以我提出來的口號是「中央定差別稅率,地方調高評定現值」,昨天我也告訴財政部,中央要帶頭做。在稅基的部分,財政部一直認為這是地方稅,像去年臺中就不調反降,這也是地方的問題,所以我昨天就向財政部提出,應將稅基納入財劃法的修法中。去年我辦了一場公聽會,也呼籲23年沒修的財劃法也要有相對應的調整,要把對土地稅基的調整納入地方財政努力的指標。稅基是由地方政府訂定的,要讓他們知道有財政紀律這件事,並將它納入統籌分配稅款的公式去做連動。
這張投影片給大家參考,臺北市的公告現值現在已達到一般正常交易價格的97%、98%了,台灣民眾黨的口號是「房子是拿來住的,不是用來炒的!」,所以要「囤房重稅,出租減稅」。今天我聽到很多來自專家學者的寶貴意見,也希望政府行政單位能夠儘快提出囤房稅的版本,期待下次在這邊見面的時候大家可以一起討論囤房稅稅法的修改,謝謝。
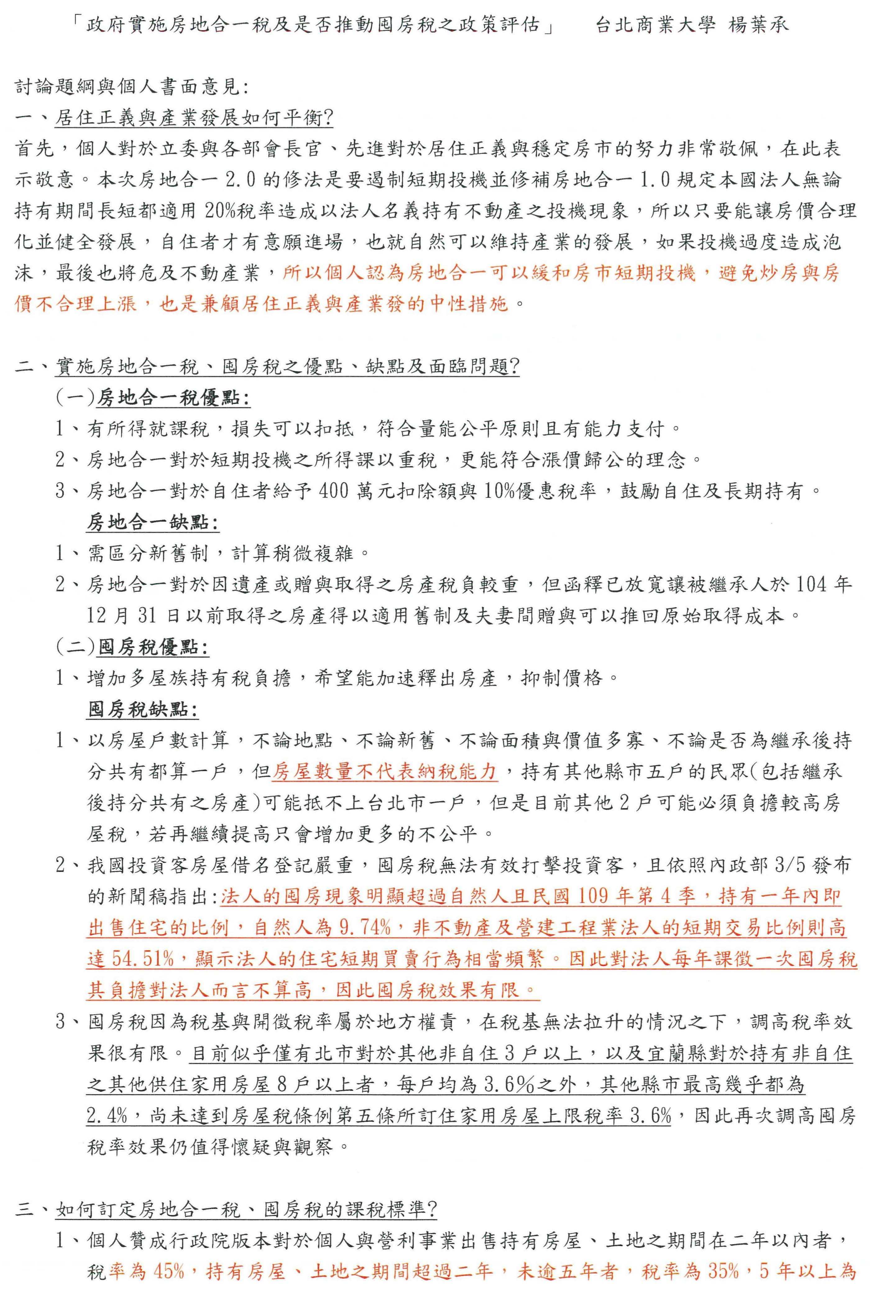
主席:請臺北商業大學財政稅務系楊葉承教授發言。
楊葉承教授:主席、各位委員、各位先進大家好。今天藉此機會感謝各位委員和各部會舉辦居住正義和產業發展的公聽會,這波房價的上漲是大環境的低利率而生的投機行情,財政部的房地合一2.0是在修正法人的投機行為,包括以公司股權短期操作享受20%的稅率,這是目前的當務之急,透過去年最低稅賦的修法,確實也把未上市(櫃)股票交易所得免稅的部分都納入最低稅負中,所以我覺得目前要做的抑制短期投機是很重要的一步。
從103年到現在,囤房稅對居住正義長期來說會有很好的影響,剛才有很多委員提到,從現制來看,很多縣市就算訂出了最高稅率,仍然維持在2%或2.4%,且只有兩到三個縣市在實施,連江縣若撇開不看,宜蘭要買到第八戶稅率才會提高到3.6%,臺北市則是第四戶以上。
如果稅基偏低,稅率還不往上調的話,就算中央再把稅率拉到10%可能也只有宣示的效果,所以剛才有委員提到,要從財政收支劃分法的角度慢慢來看,思考該如何把地方徵稅的財政努力加到補助金的公式中,如此也許才有辦法解決,呈現囤房稅的效果。我認為如能先把房價穩定下來避免泡末化,對產業的平衡發展也會有很好的幫助,所以只要同業公會本身的信用產業能健全發展,就不希望有太多、太激烈、太高的漲幅,否則其他的自住者就會自然退場,對產業反而是個傷害。
第二個部分,房地合一的優點是所得愈高、持有時間愈短、愈投機,稅就課得愈重,我覺得這樣才達到財政學租稅理論上量能課稅的公平,持有房屋戶數的多寡反而不一定代表納稅能力。譬如我和我的兄弟姊妹可能共有一間房子,只有四分之一的持分,雖然我看似有很多房子,但其實並不是,因為有時候是繼承而來的。就像全國總歸戶,太太繼承了一戶,我也繼承了一戶,我們就有兩戶了,假設我們自己還有兩間房子,其中一間要給兒子,雖然沒有過戶給他的話,我們可能就會變成超過3戶的多屋族。未來對囤房稅的定義是要排除繼承而來的房子,還是只要你有房子,不管持分多少都要課稅?後者的打擊面就偏高了,因為某間房子可能是我弟弟在住,我們每個人都只有三分之一或四分之一的持分而沒有囤房的問題,所以囤房稅本身要做更細緻的設計。
剛剛就有學者提到,房屋數量是不是真能代表囤房的問題,其他像是房子的新舊、面積、價值多寡呢?也許我有很多老房子,也不怕你的囤房稅,因為我的房屋現值已經很低了,所以整體來看,並不是調高稅率就一定能達到這樣的結果,因此囤房稅可以從長計議,我認為這是落實居住正義很好的方式,但是有關稅基、地方政府要如何配合、如何從財政收支劃分法中修正,提升其財政努力,這些都是應該逐步落實的。
目前應該要解決短線投機操作的問題,剛剛內政部還提到一年內移轉不動產的比例有54.51%為法人,而且還是非不動產營建工程業的法人,代表有很多法人以成立公司的方式規避所謂的房地合一一年45%的重稅,這也是財政部這次要提出來很重要的一點,亦即我們要加強管制法人的投機炒作,在短期內就用45%和35%,其中當然要排除真的營建業,以及合建分屋的情形。
目前還看到一個疑慮,如果營利事業把自己的土地拿出來合建分屋,這是目前沒有被排除的,這點財政部可能還要考慮,因為如果真的是合建分屋,增加了房屋的供給量,也許就可以考慮給予20%的稅率。我贊成目前行政院版本中,對於出售持有房屋的期間在二年以內的是45%,二年到五年的是35%這樣的稅率,而且把營利事業拉進來、把股權交易拉進來、把預售屋拉進來。當然我們的目的是只要你是長期持有,不是要短期間的炒房,你就不會受到影響,甚至自住者還有400萬元的減免,根本沒有任何影響,我如果賺400萬元以內,其實我還是免稅的。
第四個、房地合一稅會不會被轉嫁?我們是用韓國的資料,我用的是囤房稅的資料,以本身來講,我們以前讀財政學租稅理論時,很多文獻、國外的文獻都會提到房屋的供給和需求部分,因為我們租屋者對房屋的需求比較沒有彈性,非租不可,所以房東有可能會轉嫁;我們臺灣的房東是包括扣繳稅款都要你負擔、補充保費也要你負擔,其實都轉嫁到房客身上,也不讓你去報稅;所以如果未來稅負真的提高了,沒有什麼配套的話,從國內外的一些角度來看,我相信轉嫁有可能會發生,雖然不一定是囤房的人,但是有房子的人就會有轉嫁的可能。
最後,對於日出條款的建議,我們其實沒有溯及既往,像民國106年遺贈稅調到20%,從來沒有人會說,105年以前的財產是不是就10%,106年的才變成20%。我覺得這是稅基、稅率的改變而已。謝謝!
主席:請屏東大學不動產經營學系楊宗憲教授發言。
楊宗憲教授:主席、各位專家,大家好!很榮幸今天來這邊發表我的意見,我有提出一個書面資料,大家也可以參考。
最主要我認為有二個部分。第一個、從現在講的房地合一稅來講,我覺得大家是聚焦在要不要回溯既往,我認為是應該要,因為如果不回溯,對市場的影響更大,而且既然修法通過了,應該要及早實施,長痛不如短痛;我們看過去實施房地合一稅的經驗,其實它的影響程度都只有前面幾個月而已,如果拖愈久,市場上會充滿著觀望的氣息,這個空窗期愈長,其實對市場是不利的,既然要做,就趕快做。第二個、大家在討論會不會轉嫁這件事,從經濟學的邏輯來看,其實要看你是面對什麼市場,如果你今天是面對需求很強的市場,當然就很難轉嫁,關於這個部分,我們就是要看它的市場供需狀況,這會因市場的狀況而有所不同;而且現在政府實施了房地合一稅、實價登錄修改、查緝紅單,在打炒房這個角度上,我覺得我們可以看看它的效果怎麼樣,短期來看,市場會有預期心理。至於囤房稅,是另外一個課題,等一下我會再說明。
我這裡有一個圖,我來解釋一下,現在大家都在講少子化,如果以30歲購屋來看,今年30歲的人是1991年出生的,用1991年為基準年及30歲購屋的角度來算,明年我們原來應該增加的新增人口數其實已經減少了,我們再用內政部統計的每戶平均戶量2.6人去算,我們可以算出明年因為少子化所減少的新增家戶大概就2,975戶,逐年減少,十年後最高一年減少4萬多戶,這是對比今年的程度,新增家戶在市場上就是所謂的剛性需求,所以長期來看,我覺得少子化的影響是滿嚴重的,在預期心理之下,是不是會有轉嫁這件事,我覺得是可以再研議。
另外,講到囤房稅這件事,我覺得現在大家對囤房稅的訴求都是用房屋稅為基礎,但是大家忘記了,我們賣房子是連土地一起賣,我有做一個表格,可以給大家參考。我找了一個住臺北市大安區的朋友,我說你的房屋稅稅單拿來,我看一下,之後我就做了這個表。他家在大安區建國南路一段,這個是蛋黃區吧!房子是住宅大樓,有14層、30年、28坪,這個在臺北市是很典型的房子,我們用我們開發的大數據系統去算這個房價,是2,400多萬元,大概2,500萬元,它的課稅現值只有不到50萬元,依照住家用自住的稅率,他只要繳不到6,000元的稅;如果我們用現在最厲害的時代力量的版本課10%,他繳的稅也不到5萬元;大家想想看,如果你有一戶在大安區的房子,你會因為這樣把房子賣掉嗎?這個問題就在於我們看這件事時,其實是要針對持有稅這件事必須要通盤檢討,你忽略了地價稅的因素,你只看房屋稅。過去我們在學術界有討論臺灣的有效稅率很低,國外的平均有效稅率是1%,可是如果你用1%的角度去算囤房稅,你要課到50%的囤房稅才能夠達到有效稅率1%的效果。現在討論囤房稅的過程中,我覺得大家都在討論你有幾戶,所以你要課多少稅,如果你不推,你就是打假球,但是我認為你就算推了,真的就有效嗎?這個10%的稅比一臺賓士的牌照稅還少,真的有房子的人不見得就會把房子釋出,所以我認為這個事情應該是要通盤檢討現在的持有稅。當然房屋稅是財政單位管轄的,地價稅則是財政部和內政部共同管轄的,因為稅基是內政部的業務。所以我覺得這個東西應該是要整個來看我們在持有稅這個議題上應該要怎麼檢討,而不是我現在一定要推囤房稅,因為囤房稅和房地合一稅的差別是房地合一稅是有交易才課稅,它是特定對象,如果你是打炒房,就有課到,可是囤房稅是打囤房,我覺得「囤房」這二個字其實有一點不是很好的說法,就像剛剛有很多學者說,他的家人分住在不同縣市,他就變成囤房稅的課徵對象,所以如果真的要實施囤房稅,我會建議連地價稅也要一起考慮。當然也有人提到要用家戶,但是我認為用家戶其實會有很多不公平,因為我們現在很多是戶籍在一起,卻不一定住在一起,所以這個部分是不是也會造成地方稅制的混亂,我覺得可以再研議。
再者,我剛剛有提到,關於我們現在持有稅的問題,其實內政部已經做了好幾年的稅基檢討,就是地價稅的稅基要怎麼去估算,他們有用大數據的方式去做很多研究,我會覺得我們應該是督促政府好好去通盤檢討持有稅,不要隨便大家喊一喊,就實施囤房稅,我個人認為現在實施囤房稅的話,不管你是用哪個版本,其實都是沒有用的。最後,我覺得負責任的政府很重要,負責任的政策更重要。以上,謝謝!
主席:請台灣法學基金會蔡鐘慶董事發言。
蔡鐘慶董事:曾委員、各位委員及與會的各位專家學者好!我同時也是中原大學財經法律系的助理教授,今天非常榮幸來跟各位先進學習。
事實上,從剛剛很多老師及委員的發言,我們大概都瞭解到,在現在我們推動居住正義及讓稅制更合理化的部分,不管是我們的政府或委員們或老師們,都做了非常多的努力。事實上,誠如剛剛教授所提到的,事實上它分成兩大議題來思考,首先,房地合一的部分是屬於資本利得,囤房稅的部分基本上是持有成本。我個人想針對囤房稅的部分發表自己一些小小的觀察跟看法,誠如剛剛楊宗憲教授講的,我們的囤房稅目前是按照公告現值來課徵,換句話說,稅率從1.2%到3.6%所增加的稅負並沒有想像中來得多,所以是否真的會因為課徵囤房稅而讓這些持有較多房屋的法人或自然人釋出房子,可能需要思考一下。我們剛剛聽到張金鶚教授的報告,還有他的實證分析也讓我們學到很多,臺北市從103年開始施行相關的囤房稅,確實在一開始有發生效果,但是後來我們會發現,今年是110年,隨著時間的增加,其實影響是會遞延的。另外,一體適用囤房稅,如果沒有配套措施,誠如前面也有老師們提到的,由於城鄉差距以及房屋公告現值的不同,是不是要有一些不同的思考點?
現在財政部在這個部分也做了很多的努力,就我個人觀察認為最重要的修法是今年1月1日施行的未上櫃公司股票的移轉。過去很多公司透過法人的方式,特別是以未上櫃的方式持有房屋,最後再透露過股票的交易,達成房屋實質上的轉讓,因為我們的證所稅暫時停徵,等於稅負上會有不公平的狀況。就我個人的觀察,央行在去年12月實施房貸緊縮措施,再加上財政部在今年1月1日的修法,我相信我們的房價應該會有一個合理真實發現的價格。
我們觀察到這一波房價的上漲主要是來自於像美國拚命在印鈔票,以及所謂的原物料上漲及工資上漲,所以我們要回過頭去檢視,到底今天的房價是全臺灣都在漲,還是只有在部分地區漲,合不合理?我想這個部分基本上並不是一個很單純的問題,剛剛也有老師提到,因為囤房稅是持有稅,所以應該要通盤考量全部的持有稅,我個人也覺得應該要通盤考量。我們看一下世界各國,大部分的國家並沒有像我們一樣有囤房稅,特別是剛剛也有專家提到,目前財政部提出的數據是78萬戶,如果目前確實有78萬戶的話,也許可以透過繼續的分析來看看有沒有可能精準做出一個讓房價更合理的措施。
最後,我提出一個想法,我覺得臺灣現在最大的問題點是在於我們的薪水及整體的經濟應如何提升。我相信在座各位都知道,其實20年來我們公教人員的薪水只調過4次、12%,然而以臺北市來講,我們的房價這20年來可能漲了3倍或4倍,連公務員的薪水都只調12%,更何況其他的勞工,雖然我們的基本工資也一直在上漲,但問題是還是追不上這樣的物價指數跟房價指數。昨天的商業週刊也提到,我們七年級的勞工平均的存款不到14萬元,超過六成是負債,就像剛剛蔡壁如委員提到的,我真的覺得這個部分才是我們更要去關注的問題,這是我一個粗淺的看法。我個人覺得,針對這樣的部分能夠像今天有一個這麼棒的機會,集合這麼多的專家學者來討論,也許我們最後形成的共識是能夠真正發揮效果,而不是流於我們今天只是定了這樣的規定,但它並沒有辦法達到實質的效果。非常感謝委員給我發言的機會,也感謝與會專家學者,謝謝。
主席:請住展雜誌何世昌研發長發言。
何世昌研發長:主席、各位委員、各位前輩,大家好。大家今天都在討論稅,所以空氣裡面有肅殺之氣。雖然稅大家已經討論很久了,可是大家有沒有發現一件事情,其實最近這幾年來大家不是第一次在這裡開會,也討論稅這麼多次了,為什麼大家還是繼續來開會?有沒有想過可能這個不是問題的核心,而是解決高房價的問題其實有其他的方式?就好像地球是圓的這個說法在被發明之前,大家都相信地球是平的。所以我們今天要談的是,我們並不是說加稅這個措施不好,而是稅或者是任何政策都沒有百分之百完美的政策,是你在實施之前就要去考慮,而且要精準的預測對市場會造成什麼樣的結果。如果你預測錯誤的話,當然你的政策就達不到你所要的居住正義,比如說你的居住正義是位在北方,但你一路往西走,你再怎麼走、稅再加怎麼重、路再怎麼走、腳程再怎麼快都沒辦法達到這個目標。
因為我們認為在稅之外,可能大家忽略房價的兩大因素,第一個就是成本,第二個就是房地產最核心的問題,即供給跟需求。在成本的部分,大家都知道房地產、蓋房子最大的成本就是來自於土地,可是我們從2000年以來一直討論加稅的部分,都是在加重房屋稅,房屋稅加重的部分遠遠比囤地的部分下更多功夫,而高房價最根本的問題就來自於高土地價格,可是大家一直在打房,而不打地,當高土地價格的問題沒辦法解決的時候,高房價的問題要怎麼解決?這是一個很核心、很關鍵的問題,就好像食安問題,你只抓下游廠商,不抓上游,永遠沒有用。所以,如果高地價的問題沒有解決,我們再怎麼討論房屋稅要怎麼加稅或囤房稅,其實效果都相對有限。再來就是供需的問題,大家都曉得,如果市場的供給大於需求,房子會供給過剩,房價就比較容易跌,不容易漲;如果供給小於需求,這個時候市場供不應求,房價就容易漲,這點大家應該也沒什麼意見。可是我們國家的政策從最早的禁止國有地標售以來,造成的結果都是在緊縮供給,你一直在緊縮供給,要怎麼讓市場的需求達到滿足?
以房屋稅來講,重稅閉鎖期從2年延長到5年,它會造成什麼樣的結果?第一個結果就是成屋市場,尤其是中古屋市場的委售量會大量減少,因為在新制上路之前,一定會有逃命潮,上路之後,逃不掉的都被關廁所,也不用逃了,所以持有時間就會拉長,中古屋的委售房源就會減少;新建案尤其是預售屋的部分,它的反應不會像中古屋那麼快的主要原因是,因為有些已經簽好合建契約,而且已經請到建照,它沒辦法往後延,必推不可,所以大概在半年以後,預售屋的推案量應該也會減少,建商可能轉為成屋,而且最近這幾年從房地合一稅上路之後,有些建商根本開始不蓋房子,他單純就買賣土地,而我們國家的不動產稅制裡面有一個很大的缺陷,就是土地的稅,尤其是養地的稅,遠遠比蓋成房子的稅還要來得少,在土地是素地的時候,它課的地價稅非常低,直到蓋完房子之後,其地價稅才會調高,在這種情況之下,不解決囤地的問題,卻一直在吵囤房的問題,這根本就是有點本末倒置。所以在房地合一稅上路之後,大家可以預見供給量一定會減少,這時候大家賭的就是需求量,如果需求量一樣減少的話,那就恭喜大家,居住正義很快會實現,房市會進入空頭;但如果最糟的結果出現,即明年的供給量跟今年一樣強的話,明年、乃至於後年,大家又要來這裡開會、繼續討論這個問題,週而復始。所以我認為抑制房價最好的結果首先就是要擴大供給,而不是從稅制去緊縮供給量。而要擴大供給,第一,就是要加速都更危老改建的速度,這一點內政部最近這幾年做得還可以,尤其是臺北市,從我們的推案量調查來看,最近三年以來,臺北市的新建案供給量達到了近十幾年來的歷史高峰,所以最近這兩、三年來你會發現,臺北市的買賣交易件數持續增加,但是為什麼房價漲幅仍相對有限呢?因為市場的需求被滿足了,你再怎麼會買、買到手軟,房價還是很難漲。第二,要增加社會住宅的供給量。第三,要解決囤地的問題,加速土地開發,並且增加市場的供給量。如果囤地的問題沒辦法獲得解決,再去吵末端的囤房問題,可能會功虧一簣。最後,要考慮我們國家要不要跟進英國部分城市(例如倫敦)或是美國部分州所實施的可負擔住宅計畫。如果你可以實施可負擔住宅計畫,以限價、限對象的方式去賣給需要房子的人,其實這對於房地產價格的抑制與居住正義的實現其效果也會很明顯。
另外,有關預售屋納入房地合一稅,其實這個沒有問題,因為如果預售屋有炒作,你就把它納進短期交易課稅,這個也沒問題。可是它有兩個主要的爭議,其中一個就是預售屋的持有時間要被重複起算的問題,如果你把預售屋當成房子,為什麼一般房子起算時間只有一次,而預售屋卻要起算兩次?這一點在法理上不是很公平。最後一個補充的是,如果你把預售屋當成房子,不可能在所得稅法裡面把它當成房子,而在民法裡面又不把它當成房子,在任何法律裡面約束的人、事、物、權利和義務應該是相等的,如果預售屋被當成房子,它應該是可以貸款、可以設定抵押、可以擔保、可以設定債權順位;如果不行的話,這個母法的文字就有必要做調整。以上報告,謝謝大家。
主席:報告委員會,我們今天邀請的專家學者及團體均已發言完畢,現在請財政部先回應相關意見,摘要回應就好,就不用報告了,謝謝。
請財政部蘇部長發言。
蘇部長建榮:主席、各位委員、各位學者專家。今天非常高興來到公聽會,也非常感謝各位學者專家提供給我們相關的意見。我們這一次推出的房地合一稅基本上是配合行政院的健全房地產市場方案所推出的,在整個過程當中,在健全房地產市場方案裡面,事實上已經把房屋稅制改革列為中長程計畫,這也是我在財委會裡面答復委員們時所提出的回答。所以我們的態度就是先對短期的炒作做循序漸進地政策推出,對於房屋稅的改革,基本上要審慎地來研議。剛才已經有些學者專家提過相關的課題,由於這個部分涉及到內政部相關的意見、實務上的問題,還有地方政府在稽徵上的實務問題,像今天桃園地方稅務局局長有來,他應該就可以瞭解,如果是這樣的設計,誠如各位所建議的設計,未來落實到地方稽徵上會面臨到什麼問題?財政部不是說做就做,也要去考量到地方政府在稽徵上所面臨到的問題,所以我不可能放一個政策下去,然後讓地方政府稽徵人員受到很大的衝擊,甚至產生很多的稅務爭訟案件,這是我們必須去瞭解的。關於這個部分,各位的意見我們都聽到,我們會帶回去再仔細地思考、研議。
當然,還有就是房地合一稅的部分,剛才有專家提到預售屋的問題,我們也瞭解把預售屋納入房地合一稅基本上是一個新的政策,至於它在法律位階上,我們會進一步再跟內政部來瞭解、研議,看看會不會產生一些問題。最後,非常謝謝各位學者專家所提供的相關意見,基本上我們並沒有去否定房屋稅改革這個共同的目標,但因為房屋稅改革所涉及的層面較廣,我們也會虛心地來檢討,期望能在行政院的房地產健全方案中逐步來落實,謝謝大家。
主席:請內政部邱次長發言。
邱次長昌嶽:內政部就再做兩點簡單的補充。第一點,真的還是非常感謝各位學者專家,甚至業界的先進提供我們許多寶貴的意見,在整個不動產市場相關數字的統計方面,當然,內政部掌握了許多資料,包括戶籍資料和地產資料等等,這些資料未來可不可以做進一步地分析,作為我們不動產稅制未來的相關改革?這部分我們會再跟財政部及相關部會做深入的研究,因為在執行上的確有相當的困難度,但這部分我們願意來努力,各位的意見和聲音我們都聽到了。
第二點,剛剛我們還是一直不斷地提到囤房稅的問題,誠如方才部長所講的,目前行政院的政策方向是希望各部會能針對短期房市炒作的作為提出一些可以調控的措施,事實上我們是非常贊成現階段先處理房地合一稅2.0版這樣的修法動作,以抑制短期炒作房市的現象。從中長期來講,假設囤房稅要推動,我們部裡面初步的分析研究是,基本上囤房稅是一種累進課稅,到底它累進的稅率要以價值、面積或是數量來累進課稅?要不要有其他相關的思考,包括共同持有者、鄉村地區或是有些已經做出租使用的等等,將這些問題做一個整體、完整的思考。所以本部花次長才會認為這件事情不是不能做,只是很多實務上的執行和配套措施一定要想清楚,這樣才是一個負責任的作法,因為這件事情茲事體大,所以我們就這部分願意和財政部做更深入的研究,看整個市場的狀況,後續穩健地來推動這些相關的事情,以上兩點簡單報告。
主席:謝謝剛剛財政部和內政部的回應。請問在座的專家學者有沒有要補充意見?
請清華大學科技管理學院張金鶚教授發言。
張金鶚教授:我只是想補充回應一下剛剛部長跟次長兩位的說明。第一,落實地方政府這件事情,其實不論囤房稅也好,房地合一稅也好,地方政府都不是沒有做過,都是已經在做的,而且做的層次已經都有評估的檢討,臺北市已經有很清楚的報告,我想也可以做檢討。因此以這個為基礎下,其實不需要再大費周章,我們現在只要按部就班、漸進的把稅率問題先解決掉,這是一個很重要的想法。
第二個,有關短期這件事情,其實囤房稅是可以短期幫助所謂的房地合一稅,兩者同時執行,這也是個短期方案,絕對不是長期方案。謝謝!
主席:謝謝張教授的補充。
請OURs都市改革組織彭揚凱秘書長摘要發言。
彭揚凱秘書長:主席,我其實1分鐘就可以講完。我只是想要說,就在不久前,我們的政府修訂了刑法第二百五十一條,規定囤積民生用品要判兩年。我只跟大家講,裡面有一項叫「泡麵」,我們中華民國政府告訴我們,囤積泡麵要關兩年,所以政府非常關心年輕人沒有泡麵吃。可是當我們看到有這麼多囤積的房子時,我們要怎麼看待?就是政府關心年輕人沒有泡麵吃,那麼政府要不要解決這麼多人住不到、住不好的問題?我覺得這是一個核心問題。在此,我還是要再次強調,我們都同意剛剛部長的回答,就是這件事情是非常複雜的課題,要細緻來做,可是我目前沒有看到政府有真正想要去處理這個事情,不然過去討論的這兩年,其實政府可以做出很多研究,我剛剛還特別強調,現在政府連基本數據都拿不出來,憑什麼告訴我你們真的會認真去探討這個課題?謝謝!
主席:請桃園市政府地方稅務局姚局長摘要發言。
姚局長世昌:謝謝主席、部長,還有各位與會貴賓及專家學者,現謹就目前我們在房屋稅實務上面對的困境,跟各位做一個簡單報告。囤房稅在103年房屋稅條例修正第五條以後,其實就已經有了,因為房屋稅要按月課徵,而且每一個房屋稅籍其實不是只有一個欄位,在我們的資料上,就算是一個大樓的一個小套房,也幾乎是有十幾個欄位,包括它的大公設、小公設,這些都要分別列出來,所以我們每個月都有一個異動報表出來。我們一個服務區要服務25,000個以上的房屋稅籍,需要按月課徵,如果有任何異動,譬如有可能一下自住、一下營業、一下非自住,我們就要按月去拆,所以實務上同仁為了房屋的異動,不管是什麼情形,都要做一個精細的計算。現在我們總局負責房屋稅的十六個服務區中,有八個區的同仁統統離職了,亦即一年內異動了八位,大家都不想做房屋稅這一塊,為什麼?因為我們有囤房稅的設計,要按月課徵,所以資料量非常大,我們也要輔導納稅人讓他們選擇,然後要拆分得非常清楚,如果以後改成全國性的歸戶,稅率又都不一致,那我們的複雜度會增加非常多,比現在更複雜百倍、萬倍,針對這一部分,請大家在設計時,有關配套的部分一定要考慮清楚。謝謝。
主席:好,謝謝。最後我代表立法院財委會謝謝各單位及各位專家學者參加今天的公聽會。其實朝野目標一致,希望不管是房地合一稅,或者未來可能推動的囤房稅,都可以達到兩個目標,第一,讓房市穩健發展;第二,實現居住正義;就是希望訂出來的稅制,不管是房地合一稅或者可能研議的囤房稅,都能夠達到這兩個目標。謝謝在座很多專家學者提供很好的意見,我代表財委會表達感謝之意。這是第一點。
第二點,我要提醒財政部,因為財政部部長或相關同仁在財委會的說明,好像是一再否認囤房稅抑制房價的功能,但是另方面又說你們兩年內會研議。不要到時候兩年內提出來,因為整個房價飆漲結果,你就說要推,然後說你剛剛提出來的那些問題都可以解決。部長剛剛也說了,臺北市一棟跟高雄市或鄉下一棟,這都可以用房價現值多少來考量等等,所以不要半年、一年後房價一直飆漲,到時候部長再提出囤房稅,那你提出來的這些問題,譬如會不會轉嫁等等,要如何解決?其實我認為技術上都可以克服,只是如果到時候財政部拿出來說要課囤房稅,財政部是自己打臉自己。另外,我也贊同剛剛桃園市姚局長的講法,配套要做好,但是我也很懷疑,臺北市103年就做了,而且做得好好的,為什麼桃園市不能做?這是我的疑問,臺北市從103年就做了,為什麼桃園市做不到?
再次謝謝大家!謝謝!喔!對不起!結論還沒有宣告。
報告委員會,一、依據立法院職權行使法第五十八條規定,委員會應於公聽會終結後十日內,依出席者所提供之正、反意見提出公聽會報告,送交本院全體委員及出席者。今天我們會把各位與會者所有發言意見及書面資料彙編成冊,送交本院全體委員及今日出席的貴賓參閱。二、如果各位貴賓還有其他書面意見或相關資料,也請儘速提供給我們,將一併納入公聽會報告。
再次感謝各機關的列席及各位專家學者的出席,謝謝大家,謝謝。
散會(12時8分)
附錄:
















































































