Shape1

立法院公報 第110卷 第38期 委員會紀錄


立法院第10屆第3會期內政委員會「海岸(洋)生態保護之法制、行政作為與藻礁保護」公聽會會議紀錄

時  間 中華民國11041日(星期四)92分至1210

地  點 本院紅樓202會議室

主  席 林委員思銘

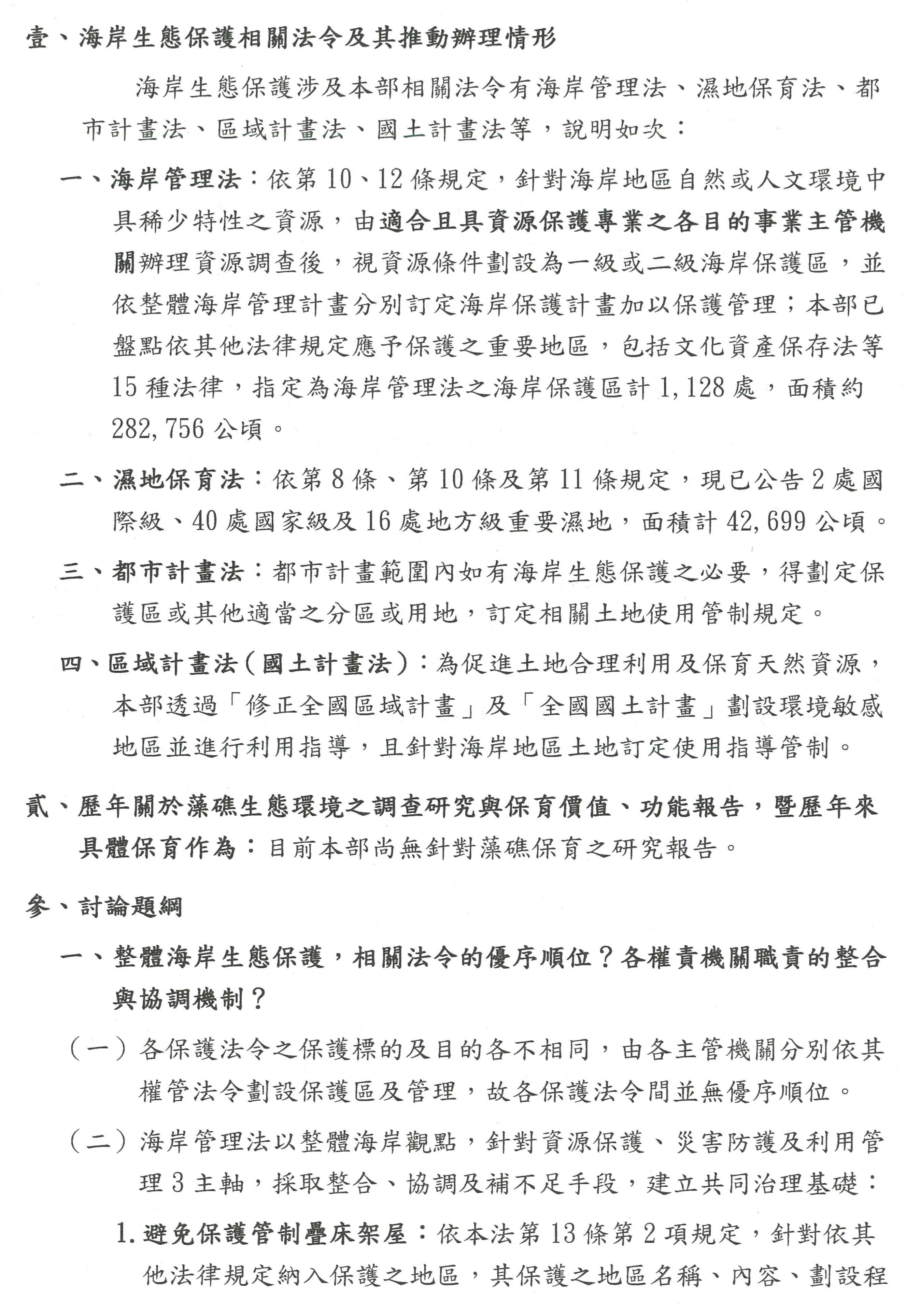
主席:報告委員會,現在開始開會。首先,非常歡迎並感謝各位專家學者、列席的政府官員及在場的委員能夠參加今天的公聽會。這場公聽會是依據立法院職權行使法第五十四條的規定辦理,主要是因為海岸生態保護涉及的法令繁多,法規與行政命令更超過百種以上,桃園大潭藻礁究竟應依「文化資產保存法」或「野生動物保護法」申請保護,論者莫衷一是,或論兩者皆未能全面涵蓋具體保護的意涵,相關法令有否檢討、整合之必要?

其二,海岸管理法施行後雖已公告「整體海岸管理計畫」,但是保護與復育海岸資源之「一、二級海岸保護計畫」迄今仍未擬訂,其與依其他法律規定納入保護之地區應如何整合?又未來依國土計畫法公告「全國國土計畫」之國土保育地區是否與「整體海岸管理計畫」、「國家濕地保育綱領」產生競合關係,仍有很多疑問。今天就請各位專家學者就法制面,探討海岸生態的保育到底還有哪些作為可以精進。

為了本次公聽會更周詳,我們也請各機關依權責彙整相關法規,就海岸生態保護之業務推動、現況、法制規劃建議暨藻礁調查研究、功能報告、具體保育作為等資料,連同開會通知一併送給與會者參考。

整體海岸生態保護在法律競合下,究竟何者為上位法令?大潭藻礁如依文資法申請自然地景保護,交由海洋委員會海洋保育署審議是否妥適?又或應依何種法令予以保護?海洋與海岸未來能否統合管理?

今天特別邀請各位學者專家與政府機關代表出席,希望聆聽各位的高見。各位專家學者都學有專精,在此領域有深入研究,各位政府官員也有豐富的實務經驗。針對各位的高見,我們將詳實地列入紀錄,並列入立法院的公報中,作為未來修法的重要參考。

今天我們的公聽會簡要列出了4項討論提綱,提供給各位參考之用,各位就這些提綱或其他領域,麻煩儘量提出個人的看法和意見,我們都非常歡迎。

現在開始發言。與會人員發言前,本席先作以下宣告:程序上按簽到先後順序,由學者專家做第一輪的發言,每位發言時間為7分鐘,必要時得延長2分鐘;現場委員如要發言,於學者專家發言完畢後接續發言,每位4分鐘。第一輪發言結束後,請行政機關代表回應學者專家,每位發言4分鐘,必要時得延長1分鐘。如果各位學者專家還有其他高見,我們再進行第二輪的發言,每位發言4分鐘。今日出席的專家學者如有書面意見,請於會議結束前提供,並列入紀錄,會議結束後即不再受理。

請宣讀本日公聽會討論提綱。

討論提綱:

一、整體海岸(洋)生態保護,相關法令的優序順位?各權責機關職責的整合與協調機制?參閱附件「海岸生態保護相關法令」(資料來源:桃園海岸生態保護白皮書(2017))

二、「整體海岸管理計畫」(海岸管理法)與「國家濕地保育綱領」(濕地保育法),各該計畫指導效力的關係?「全國國土計畫」(國土計畫法)公告後,與前述計畫與綱領之規範整合與競合關係?

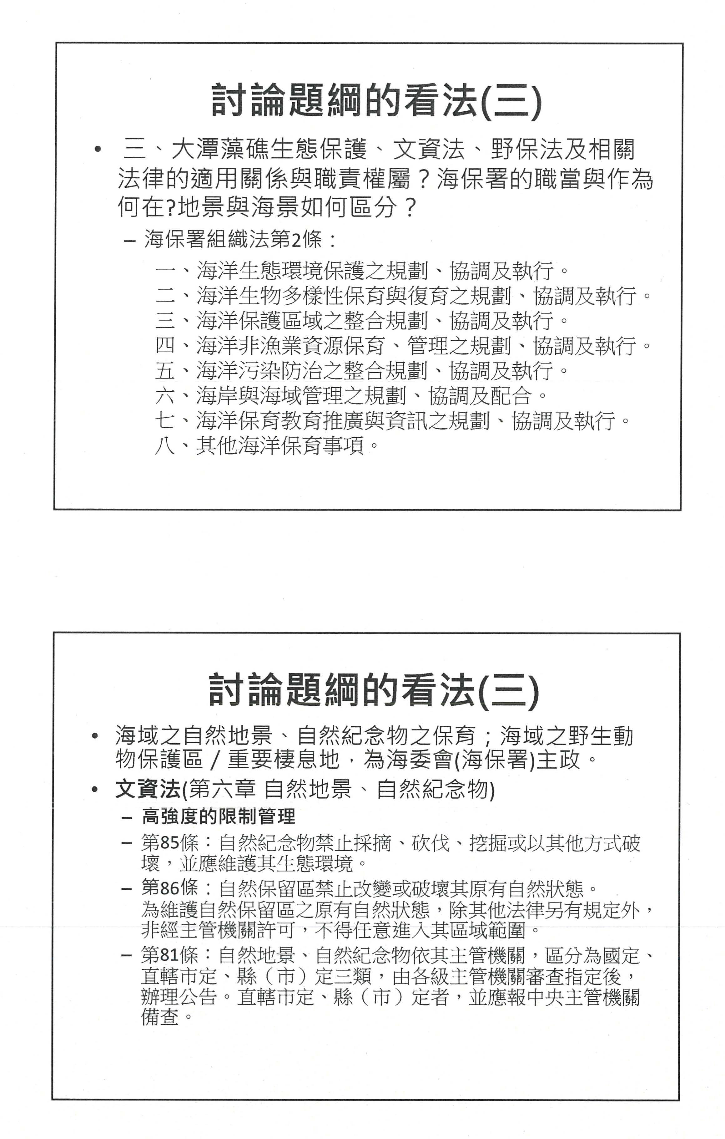
三、大潭藻礁生態保護,「文化資產保存法」、「野生動物保護法」及相關法律的適用關係與職責歸屬?海洋保育署的職掌與作為何在?地景與海景如何區分管理?

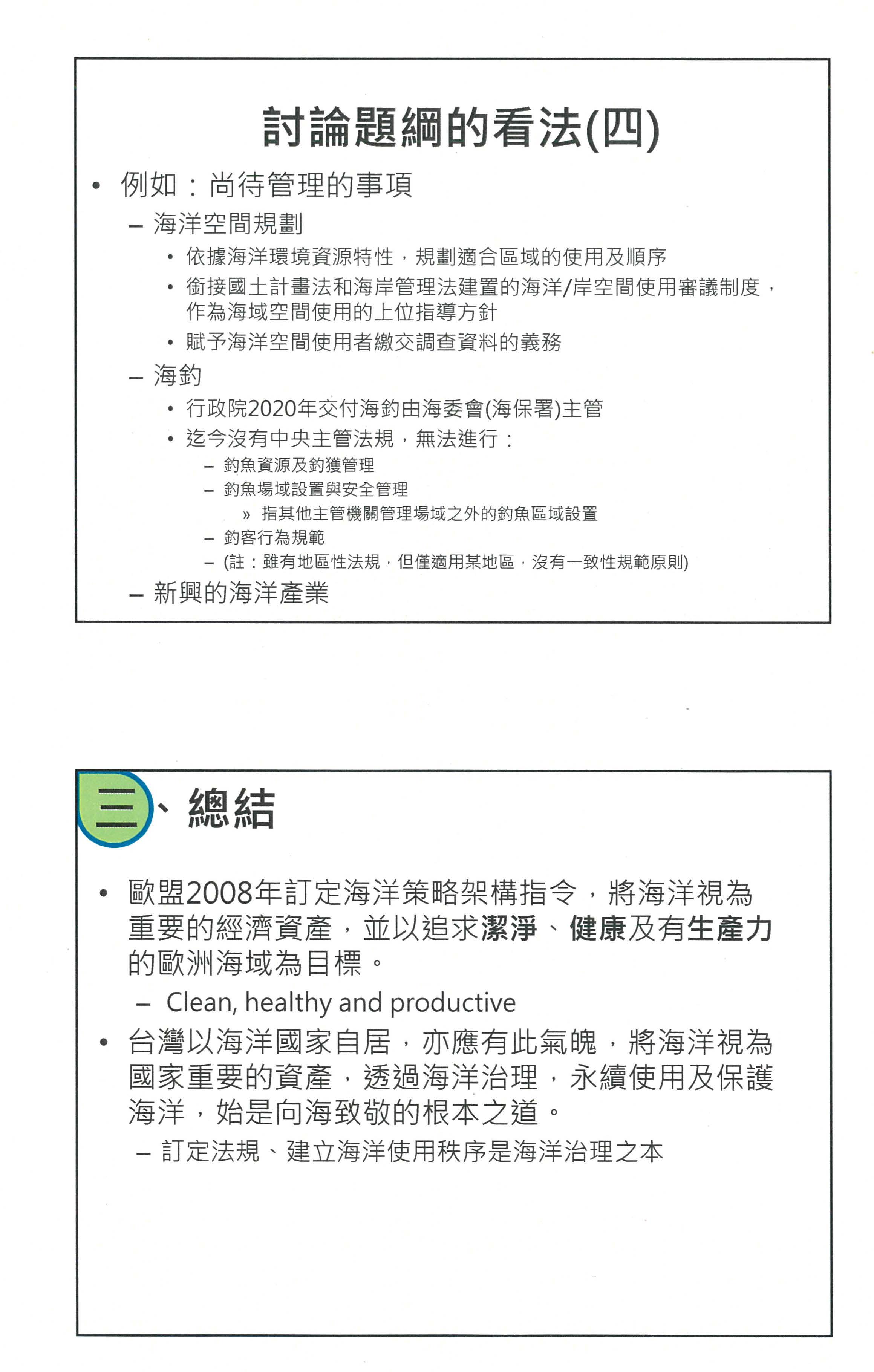
四、海洋委員會如何「統合」海洋事務,與內政部、經濟部等相關機關等法令如何協力合作?海洋空間規劃是否立法推動?海洋與海岸將來能否統合管理?

主席:現在進行第一輪發言,每位學者專家發言時間為7分鐘,必要時得延長2分鐘。

首先請國立臺灣海洋大學工學院簡連貴副院長發言。

簡連貴副院長:主席、與會各位委員、相關單位的代表、與會的專家學者,以及關心本案的所有同仁,大家早安、大家好。非常謝謝立法院邀請本人出席今天的會議。

我想針對第一個議題表達一下個人的看法。事實上從書面的資料可以看出,各個機關大概都提出了滿完整的回應。第一個議題主要是探討有關於海岸的生態保護,這是非常、非常重要的議題,其實過去相關的主管機關對於生態的保護做了相當多努力,特別是跟海岸有關的,像內政部推動海岸管理法,制定整體海岸管理計畫。整體海岸管理計畫的觀念,基本上就是把我們臺灣海岸生態的保護、海岸災害的防護、永續利用及管理整合在一起,所以假如我們要談生態系統的保護的話,就應該從整體的角度,以生態系統的管理為基礎來看,這次我們剛好可以藉這個機會重新再加以檢視。臺灣的環境生態實在是非常豐富,但是我們整個經濟建設還是要持續發展,所以我們可以利用整體海岸管理的概念來思考。

所謂整體海岸的管理概念,是指建立一個綜合的管理體制來運行,對於海岸地帶的資源、生態、環境的開發及保護進行管理的過程,所以整個過程要有相當多不同的參與,特別是過去海岸的使用者比較少參與海岸的管理。聯合國全球盟約在20199月公布一項報告,督促企業依循這樣的框架永續來發展及管理海洋,其中有3點很重要的概念:第一,如何創造一個健康及生產力的海洋?第二,如何治理及議合海岸與海洋?第三,如何把資訊公開分享?在這樣的基礎之下,未來海岸開發的使用者所扮演的角色其實就非常、非常重要,他要評估自己在海岸地區的使用所造成的短、中、長期影響,然後把這些影響納入企業的策略及政策裡面;長期來講,我們也可以鼓勵海岸的使用者在永續發展的概念之下,基於海岸的生態資源及其對空間使用的影響,進行認養、規劃及管理,所以這個部分其實是非常、非常重要的理念。

我們再回到主題來看整體海岸管理的生態保護有沒有優先次序,內政部說得很好,很多海岸的生態管理都有標的及重要性,所以基本上應該沒有先後次序,但是應該要考慮到對它的生態系統如何做一些保護、如何跟周邊的土地利用融合,所以如何融合生態與使用就變得非常重要。由此觀之,對於鄰近生態比較敏感的地區,我們的思維可能跟過去要有點不一樣,必須考慮到在整個使用的過程當中可能的影響,並採取必要的措施,個人認為應該有一些緩衝區的概念、永續利用的監測概念,然後把它整合在一起。

所以為了永續利用臺灣的海洋及相關的環境,需要既有的海岸使用者能夠關心我們的海岸,把它納入整個企業的永續發展經營裡面,大家一起來經營。因此,各個權責機關如何為各個保護的標的塑造一個整合平臺就非常重要,可以透過橫向的整合,將保護標的與相關工程介面予以融合,讓使用者也有機會參與整個海岸生態的保護,盡到責任。以上大概是我針對第一個議題的看法。

接下來針對第四個議題:海洋委員會如何統合海洋事務,與內政部、經濟部等相關機關等法令如何協力合作?我看到在書面資料裡面,許多專家學者都有提出看法,相信特別是邱文彥教授對這個部分應該也會提出一些看法。我對第四個議題的看法是,我們是一個海洋國家,如何彰顯我們是一個海洋國家非常重要。我記得1021017日區域計畫通盤檢討的標題就是彰顯海洋國家,那時候就把海域的部分納入區域計畫的範圍,這是一個非常好的作法。延續到國土計畫通過以後,我們也把區域計畫的海域區納入國土四大功能分區的海洋資源地區。

此外,在各位先進及主管機關的努力之下,我們在108年總算有一個屬於我們海洋國家的海洋基本法。從海洋基本法第一條就可以非常明顯地看到,維護國家海洋權益,提升國民海洋科學知識,深化多元海洋文化,為本法的立法目的。其中特別提到,海洋空間規劃其實是國家非常重要的工具,我們如果要永續使用海洋的資源及空間,就要瞭解我們的海洋、認識我們的海洋,才能夠利用我們的海洋,所以在整個過程中,海洋空間規劃是政府非常、非常重要的概念,也是保護、保育及永續利用海洋的手段。基本上我個人覺得,海洋基本法賦予海洋委員會統籌的責任,所以海洋委員會責無旁貸,必須透過海洋空間規劃來瞭解我們海洋資源的分布。特別是剛才我們談的第一個議題──海洋的生態系統,從近岸海域到內水、到未來整個經濟海域,我認為我們要付出更多,讓我們的國民能夠充分瞭解到我們是真正的海洋國家。最近行政院在推動「向海致敬」,我認為藉由這個機會能夠讓全民更瞭解海洋國家不是口號,海洋國家真的要落實。其次,透過立法程序,也能協助我們政府主管機關對於海洋空間的規劃,落實我們成為真正的海洋國家。以上是我在第一輪初步針對兩個議題的發言,會後我會再提供書面資料給主席參考,謝謝大家。

主席:請國立臺灣海洋大學生命科學院邵廣昭教授發言。

邵廣昭教授:主席、各位委員、各位學者專家、各位先進,很高興今天有機會受邀參加,雖然對於到底該不該來,我內心掙扎了很久,但是我想我還是把自己所看到的一些淺見跟大家做一點報告及分享。

首先,就討論提綱第一點及第二點,有關海洋生態保護相關法令,我大概看了一下給我們的書面資料,在桃園的海岸生態保護法裡面羅列了相當詳細的各種法令,但是我個人覺得裡面的文資法、森林法、水土保持法、農業發展條例、水利法等等,其實跟海洋生態的直接關係並不是很大,所以可以暫時不考慮。至於野保法及海污法的中央管理機關,當然各位都知道,在幾年前已經從農委會及環保署移到了海委會及海洋保育署,所以這個地方要修改。

我始終覺得破壞海洋生態的原因,其實除了污染、棲地破壞及氣候變遷之外,另外一個沒有被納入的主要因素就是過度捕撈及非法捕撈的問題,如果要針對海岸保育全盤來考慮的話,法令對這個因素也應該考慮到。

第四個是,不同法令所劃的保護區其實沒有規定不能夠重複劃設,至少目前臺灣的海洋保護區有些地方是有重複的,只是我們在計算臺灣海洋保護區總面積的時候,要把重複的地方扣掉。大家知道海保署最近公告全臺灣45個海洋保護區所占的百分比,如果用鄰接海域12浬來算分母的話,大概是8.16%

至於管理及取締的罰則優先順位,其實當時法令有規定,如果有兩個法同時都要罰的話,以比較重的為優先,所以在這方面基本上應該也沒什麼問題。但是關於各權責機關職責的整合跟協調,我覺得海洋保育署在成立之後,就馬上成立了一個跨部會的海洋保護區整合平臺,每年不定期召開會議,比如說在這個禮拜一就召開這個年度第一次的整合平臺會議,事實上已經開始發揮統籌、溝通協調、補助及整合推動的功能,我個人覺得是非常肯定的。

「海岸管理法」主要分成海岸保護跟海岸防護,我在兩年前也受邀經濟部水利署擔任各縣市海岸防護計畫審查委員之一,全省各縣市如果沒有去親自到現場也有看書面資料。我個人的感覺還不錯的是,所謂的海岸防護所編列的預算都是在做修護,而沒有再去興建新的人工海堤、海岸,所以這個是可以肯定的,但是我也覺得有點可惜,海岸保護這一塊目前似乎都還沒有看到有什麼計畫的研擬。當然,如果今天沒有調查、監測資料作為依據的話,有關討論提綱第二點提到的,國土計畫法、整體海岸管理計畫及溼地保育綱領之間的競合關係,當你沒有資料的時侯,你怎麼來談這件事、怎麼來做規劃?這可能是一個最大的問題,這是我針對討論提綱第一點及第二點同時表達我自己個人從海洋生態專業的觀點及我個人的意見。

最後一個是這次會議主要是聚焦在綜合管理的問題,我自己感覺到,對於我剛剛講過過度捕撈、非法捕撈的問題,在切割後,海保署變成是負責非經濟性、水產動植物保育的問題,這兩者之間其實真的是很難切割的,所以對於這個部分,這兩個單位要如何能夠互相整合一起?如果不能整合我覺得也沒有關係啦!各自努力也能夠把事情做好,這件事情可能也需要一些關注。

我個人就海洋生態的觀點來看目前的爭議,譬如說討論提綱第三點,我們到底要用文資法還是野保法來劃設,其實大家知道在102年的時候,這個問題早就被討論過了,後來決定用野保法來劃,大家都知道死的跟活的是不一樣,一個在上面、一個在下面。事實上,以保護來說,不管用那個法,不管是死的、活的都受到保護,所以我覺得這個並不是非常重要而一定要用那一個法令來劃設。如果今天要把觀新藻礁再延伸到大潭,基本上我覺得也OK,也沒什麼問題,但是重要的還是在管理,大潭藻礁有沒有真正受到好好地保護才是重點。

所以我下面有幾點跟大家做說明,第一個,我自己觀察到大潭藻礁目前生態保育狀況其實還滿良好的,就是因為三接在施工,已經快兩年了,上次有一次意外事件,有船隻擱淺造成一些傷害,但是之後到底有沒有進一步的傷害?我們大家的眼睛都在看,當然是希望不會有,所以它的預防工作是非常重要的。

我自己在觀新藻礁被劃設之前,也真的跑到現場上方去看,我就覺得就是污染害的,大家都知道,大潭藻礁在六年前還是被沙石所覆蓋的時候,大家其實沒有注意到這一塊,當這裡蓋了防波堤,沉積物被沖掉之後才發現,才開始恢復活的藻礁,重要污染源是來自水污染及沉積物,所以這兩個事情如果能夠防治得好,這才是最根本的一些問題。

再來就是大潭藻礁其實不必劃保護區也會受到大家的關注跟保護,這就是所謂沒有名稱但是有實際,國際上未來的趨勢,海洋保護區也不見得要用海洋保護區的名字,因為它在2030年目標30%的保護區海域裡面,包括其他有效地區保育措施(OECM,雖然那個地區不是用海洋保育區名義劃的,但是事實上有海洋保護區功能存在的話,都可以把它算進去,所以IUCN有出一本準則,各位可以參考。哪些可以認定是屬於這個,包括離岸風場,其實各位知道插下去就有人工魚礁跟海洋保護區的效果。全臺灣現在最好的海洋保護區在哪裡?在核三廠的入水口,那裡面的珊瑚長得非常好,這是因為沒有人可以進去。

不管用什麼法令來劃設,我覺得更重要是要有足夠的科學資料來做客觀公正的判斷,這個才是重點。我自己觀察到,現在不管是正面或反面,其實在這方面的資料都是不太夠的,以殼狀珊瑚藻為例,到底在臺灣的分布熱點在哪邊?其實除了桃園縣海岸做了很多調查之外,跨出桃園縣其他地區的藻礁,其實基本上資料還太少。

大潭藻礁真的生活物多樣性有這麼豐富嗎?我做生態研究那麼多年,我個人感覺到所謂的豐富是誰說了算?一個地區發現了10種,或者發現100種,到底是哪個才叫豐富?這就要去做比對,所謂比對就是你要去跟它相同的生態系去做一些對照來看,到底哪個比較多?比較好?所以在這個部分我個人覺得是資料還不夠。在生態系服務的功能跟價值上面來講,殼狀珊瑚藻其實並沒有那麼大,所以這是為什麼今天在全世界的海洋生態生物學的課本上面不太容易找到藻礁這個章節,我不是說藻礁不重要,我覺得任何一個生態系都要受到保護,但是要資料夠齊全,讓我們知道保護在哪裡才是對的。所以,在估算藻礁密度的時候,我們要去看看估算的方法是不是正確,個人覺得還有一些可議之處。

柴山多杯孔珊瑚也是同樣的,它被列為保育類動物的話,在其他地方數量有多少?它是不是稀有?是不是真的瀕危?其實沒有資料,除了在大潭非常密集被調查之外,其他地方其實也還沒有做好好的調查,所以這是我們未來應該要加強的。比如在觀新藻礁區,事實上最近也有人發現其實也都有柴山多杯孔珊瑚的分布。紅肉Y髻鮫今天在那邊採到一隻,就說它是重要的瀕危物種,但事實上它是全臺灣西海岸常常出現的種類,所以在這個部分下這個結論可能有點不太適合。

三接是不是移地興建和大潭藻礁的保護,兩者之間其實不見得有因果的關係,我們知道今天生態保護是很重要,但是我們要兼顧到生產和生活,這是我們今天所謂的永續,要兼顧三生。今天在推里山里海,也是這三個方面最好能夠兼顧,那就是在風玫瑰圖最好統統都是最大的。

最後一個很快帶過去,就是海委會跟其他部會怎麼樣共同協力來做統合管理的事情,大家都談到海域空間規劃,這個絕對重要,但是問題是各種不同的目的之使用,到底哪個優先,但到最後還是需要有基本的生態資料來作為依據,否則很難去做劃設。還有最重要一點,大家不要認為海洋空間規劃只有在排序,只能用第一個,其他後面的不能用,事實上要追求雙贏和多贏,這才是最好的目的。就拿海洋保護區跟漁業開發捕撈來講,這兩個聽起來是矛盾,但是事實上這兩個之間靠著海洋保護區的分區規劃及不同強度的管理,這兩者之間還是有可以互相共存、共榮的空間。以上簡單的報告,供大家參考,謝謝。

主席:謝謝邵廣昭教授。接下來請國立臺灣海洋大學海洋事務與資源管理研究所邱文彥教授發言。

邱文彥教授:主席、各位委員、在座各機關的首長、各位媒體朋友,大家早安。今天不是質詢,而是就總體的意見來提供我個人的一些看法。

首先,我們要談「海岸管理法」的重要性,還有它的優位性。「海岸管理法」在行政院提出的版本,其實最早的時候特別強調,因為各個機關管理組織的權責是非常分歧的,所以「海岸管理法」就必須要扮演一個統合的角色、整合的角色,為什麼會一再強調整合性的海岸管理?不管是我的版本或者當年行政院版本都特別強調這一點,第一條提到我們是希望能夠維持自然生態系統,確保自然海岸零損失。

所以,今天在海岸地區的開發建設,到底有沒有違反我們原來的自然海岸零損失的概念,這是非常重要的,營建署在過去幾十年來,我想我們都有一起參與,都是希望能夠回復自然海岸,讓自然海岸零損失,這也是一個國家永續發展的目標。所以在這個概念之下,我在第8屆立委的時候,我們大家都一起努力,在一級保護區把非常多的珍貴資源都劃入,包括生態廊道、一些特殊的景觀跟自然地形,還有一個大家比較少關注的就是地下水補注區,對於我們今天旱象的解除或者是水資源的保育都非常重要。另外在第二項也特別提到,一級海岸保護區內原合法使用不合海岸保護計畫的時候,可以要求地方政府來做變更或者使用,其實這顯示了它的相當優位性,並不是所有的法都是平行,「海岸管理法」在海岸地區其實是扮演一個統合的角色。

第十一條也非常重要,這其實是回應了臺東美麗灣的事件,當時我們是希望海岸地區能劃設重要的景觀地區,但是這個部分怎麼樣去落實?怎麼樣去界定?其實內政部這邊還可以再繼續努力。我過去在環保署的時候,曾經也拜託過交通部觀光局在花東台11線是不是有一些整合型的景觀協調計畫,後來東管處委託李如儀教授,但是這個計畫完成之後,後來就沒有下文,所以我是覺得滿可惜的,我們希望對於這個部分,不管是內政部、觀光局應該就海岸的重要景觀地區有所作為,雖然景觀法沒通過,但是我們已經超前部署把它放進去裡面。

有關海岸地區的管理規劃原則,其實條文規定得非常清楚,當時第三款就已經將藻礁納在裡面,所以從以前到現在,我們到底努力了什麼,這個其實是值得我們再關切。整體海岸管理計畫是內政部在106年的時候公布的,我知道現在整體海岸管理計畫正在進行修訂、通盤檢討當中,但是桃園這塊地方到底怎麼處理,其實是一個空白,也可能內政部可以做更詳細的說明。但是我認為各機關應該本於權責,認為重要的地方就應該依其目的事業法律來進行劃定,所以建議在未來通盤檢討的時候能夠適當的考慮。

第十條第二項也特別提到,如果有新劃設海岸保護區的時候,可以逕行擬訂,所以今天我們看內政部的回答有特別提到,主要還是要看地方各相關目的事業主管機關的相關調查資料,內政部是採取整合、協調及補不足的手段,既然是補不足,各機關沒有劃定的是不是可以依照「海岸管理法」授予權責或是內政部權責,讓海岸的保護能夠做得更為完整?這是我的問題,也是我的建議。

第二個部分是要談海洋保育署的職掌與作為,海洋保育署工作非常的龐雜,當然我知道黃署長也很努力,但是對於海洋保護區的部分,海洋保護區是個總體的概念,我也滿贊同邵老師的看法,但是這個部分的具體作為顯然不只有監督,或者依賴其他機關的調查,海洋保育署本身就應該做更多努力的工作,我想我們也期待海洋保育署在這個方面能夠做得更好。以臺灣海洋保護區來看,這麼多保護區,海保署大概只有1個重要棲息環境跟5個野生動物保護區,還有1個自然紀念物是在澎湖。

藻礁這個部分大家這麼關心,除了桃園市政府、林務局或者相關的一些研究計畫,是不是海保署這邊也能夠本於職權做更好的研究調查?更重要的是今天不是來談單獨一個藻礁的問題,或者是柴山多杯孔珊瑚的問題,而應該是整個生態系的問題,比如新屋有一個葉家就講得很好,他們說藻礁養活了新屋葉家的世世代代,這是他們賴以為生的一個生態環境,而不是單看某一個物種,甚至某一株,我想這個是一個關鍵。

今天大家關心觀塘工業區的問題,其實有一個非常重要的關鍵,就是到底航道、船池的浚深有多少?有沒有影響?棧橋跟碼頭之間的清淤情況又是怎麼樣?那麼環評的累加效應又是怎麼樣?這個其實並不清楚,我是覺得這個部分應該有更詳細的研究調查,所以剛剛邵老師特別提到更詳細資料的調查是非常必要的。但是我們也看到從環評的立場上,今天主席的提綱有包括海岸整體管理計畫,那麼我們也關心到沿海鄉鎮,其實有很多地方可能都屬於近岸海域,近岸海域裡面風、光、電的發展,我們已經發現雲林地區的56個鄉鎮,九十幾座風機,三分之二是不用環評的,這個公理正義何在?我覺得這個是非常、非常重要。跨黨派的委員也召開過公聽會,但是似乎沒有下文,那是不是應該值得我們去瞭解,讓我們體會一下沿岸鄉鎮居民所遭受的困境?

我看到國外的情況,像蘇格蘭有一個景觀評估指南,國外對於視覺衝擊是非常嚴謹,它有相當的資料做討論,但是我們今天推動的,不管是離岸風電或其他,都沒有做非常嚴謹的討論!比如中央研究院對離岸風電特別提出一個研究,因為氣候變化將會造成颱風進到臺灣的機率減少四成,那麼離岸風電的六百、七百架風機建置後,我們的雨量會減少二成,這種評估的結果,雖然它是一個模擬的狀況,但是以我們今天面臨旱象的臺灣來說,其實是非常值得注意的,所以我們的評估其實還有很多問題。大家可以看到克羅埃西亞對於任何風機的評估是有一個很嚴謹的方式,資料可以供大家參考。

最後我想補充一點離岸風電跟海洋空間規劃,因為今天次長在這邊,我想桃園風場或者相關風機的爭議其實大家都耳熟能詳,能源局也做了很多的評估,但是未來區塊開發到第三階段的時候增加了10GW,去哪裡?就造成業者自行去圈海,除了原來的德國公司擬在北方三島設置風場產生很大的爭議,我們也可以看到去年年底CIP(哥本哈根集團)也公布了風場區位,等於我們海域是業者自行「圈海」。現在經濟部的作法,我個人的私底下瞭解,可能是劃設各種紅線地區,但是有沒有一個全盤性的看法?我們認為海域並不是只有單一種使用,各種的使用都應該去做好評估,但是過去的評估基本上是單一思維的,所以我一直推動海洋空間規劃,這個部分是值得我們去好好看待。

全世界現在有將近70個國家正在推動海洋空間規劃與管理立法,我們可以看到韓國、南非、德國,他們實際上的作業就是這樣子,還有拉脫維亞,不要看這個小國,他們也做得非常好,非常重視的是跟權益關係人之間的合作及資料的彙整。日本「再生能源海域利用法」也是一樣,是先劃定、先規劃「促進地區」之後再來招募開發。之前在第8屆的時候曾經提出海域管理法,但是這幾年來,海洋委員會又把海域管理、特別是巡防的部分及海洋意識的部分混在一起,所以這個立法就遲滯不前。

最後,我的建議是針對這兩個問題,海洋委員會應該重新思考,海域安全或者海域意識(MDA),其實是美國911災變之後對於海洋的資訊監控、偵搜、盤整跟應對,但是這跟海洋空間規劃是不一樣的,當然我也理解海洋空間規劃必須要有非常多資訊的彙整,但是我們今天如果沒有辦法好好的去思考這個問題,而且把各海域的各種使用做妥善的分派,將來海域的使用衝突還是會變成無政府狀態。以上報告,請大家參考。

主席:請國立中央大學應用地質研究所李錫堤特聘教授發言。

李錫堤特聘教授:主席、各位委員、各位專家還有與會先進。我們今天的重點是在討論海岸生態保護,我先從海岸線談起,什麼是海岸地區?什麼是海岸線?其實海岸線定義上是平均潮位線的位置,但是即使有這樣定義,海岸線還是變動的,海岸線會因為地殼上升、地殼下沉,或因為全球環境變遷、海水面上升等變動,所以基本上第一個觀念就是我們要曉得海岸線是變動的。海岸線或者海岸地區是陸地和海洋的緩衝區,它有一定的範圍,按照海岸管理法,海岸地區包括陸域鄰近海岸的部分,還包括海域鄰近海岸線的部分,從高潮位線往海域延伸30公尺的水深或3浬取其大者,它是有一定的界定。

今天要談的是海岸地區的生態保護,重點是藻礁部分,我們要劃定它的保護區,不管根據什麼法律,我們要去劃定這個保護區,第一個,我們要把保護對象的範圍、特性、甚至過去的演繹過程、未來可能的演變,這些我們都應該先調查清楚,才有辦法按照文資法或野生動物保護法來劃設這樣的保護區。以藻礁來講,現在我們可以在海岸潮間帶看到這些藻礁,大家會關心海水底下還有沒有藻礁、分布情況如何、延伸有多遠。

其實藻礁是向著海域延伸的,甚至向著陸地也有延伸,在陸地的沙丘鑽了孔下去,還會發現有藻礁,這是一些地殼變動的證據。以前活的藻類主要是生長在潮間帶,還有泉水、陽光充足水質清澈的地方,現在有一些已經抬升到陸地上,你在陸地上打個孔下去還會發現它,往海域也是。雖然有些在潮間帶看得到,或者使用水下攝影機在水裡面也看得到,但是有一些其實是在覆蓋的沙子底下,鑽了孔下去,還是有藻礁,但是越往水深的地方分布就會越零星。比如,以工業港來講,其實工業港過去是做過鑽探的,那些鑽孔我也檢查過,到了水深的地方,工業港內部其實還是有藻礁,但是它是零星分布的,並不是每一孔都鑽得到,而且很多孔的藻礁上面都還有沙子,所以你用水下攝影機可能看不到,但是去檢查鑽探資料,會發現底下還有藻礁。

我們今天要保護這些藻礁,第一步,應該要把藻礁的分布範圍、厚度、有沒有沙埋、沙埋厚度是多少、分布的範圍先弄清楚,這是第一步。另外,我們還要瞭解有做三接和沒有做三接對藻礁生態的影響是什麼,也要做海流、水質、含氧量、陸域的水文、水污染情形調查、監測。此外,還要做水域和海域的水文電腦模擬,模擬在沒有三接的棧橋、工業港海堤的狀況之下,它的狀況是怎麼樣,當做了棧橋、海堤之後,再做電腦模擬,對漂沙、含氧量、污染物的傳輸又是怎麼樣改變,哪些地點是往有利的方向改變、哪些地點是往比較差的方向改變。有了這些資料以後,大家就可以方便來討論保育區的範圍該怎麼劃、保育的內容是什麼,我們該如何做到使保育的效果最好,能夠維持良好的生態環境。

我的背景是地質學部分,也有參與國土計畫、區域計畫及海岸審查,對於法規方面,我並不是那麼內行,但是討論過程中,如果有經驗上知道的部分,我也會提供一些意見。我現在談的是對於這些環境背景,我們要去加強調查、監測,作為後續我們要劃設保護區的依據,謝謝。

主席:請國立成功大學水利及海洋工程學系陳璋玲教授發言。

陳璋玲教授:主席、各位與會代表大家好,我是國立成功大學的陳璋玲老師。今天很榮幸受到立法院的邀請來針對海岸保護以及藻礁議題發表我個人的看法,今天的議題有四點討論提綱,我也提出我個人的淺見。我針對今天提綱大概會花30秒介紹海岸特性、使用與管理,重點還是在於對四個討論提綱的個人看法,最後是總結。

我先簡單描述一下整個海岸的特性,剛剛李老師已經講了非常多,它是屬於陸、海的交接處,海岸地區的生態資源非常豐富,包括自然景觀等等,因為海岸地區本身就是一個很有經濟價值的資源,事實上它的利用也非常多元。在多元利用的情況之下,就容易產生使用海岸的壓力,以及使用之間彼此的衝突,臺灣因為面積非常狹小,人口又非常稠密,所以整個海岸地區的開發,我覺得是個不可避免的現象,在於怎麼在開發與保育之間達到共存,這是非常重要的議題。

海岸地區管理在學理上大概分三個階段,二戰、19601970年代時,全世界海岸開發的潮流非常嚴重,所以大家也體認到從以前不介入的情況慢慢走向所謂的管理,當時是從部門式管理開始,比如漁業或是保育產生問題時,就是由各部門去解決,後來大家發覺這樣的部門式管理還是沒辦法解決海岸地區惡化的現象,所以才慢慢走向整合性管理。我們可以看到整合的概念,主要目的是在解決部門式的各自管理沒有整合的現象,它也很現實地講出一句話「以政治可接受的方式達成各使用之間的調合」。事實上我們在講海岸管理的時候,其實不可避免除了從科學角度去探討,或是從資源角度去探討,其實很多都還是從社會面去探討,政治的意志力、政治的決策到底要怎麼走的方向。

臺灣在海岸管理的實踐,我舉一個例子,比如海岸管理法也經過內政部非常多年的努力,這幾年其實也建立了所謂的共同審議機制,這個機制也是run了滿多年了,包括今天的三接案,事實上也在這個機制裡面受到充分討論。大家可以看到在審議機制裡面,其實已經有把各目的事業主管機關,針對授權法規所做的海域使用,有做整合的調合機制的探討,當然也有透過很多利益關係人,包括公共參與的部分,達到所謂的決定。

這是營建署所設置的海岸地區管理資訊網,這個網站的資訊也非常豐富,也就是把臺灣所有海岸地區的資源使用做圖層顯示,換句話說,各種包括軍事、海洋保護區或風電案,事實上都在這個區域裡面可以呈現出來。當然今天的重點是針對提綱的部分,第一個,針對法律的優先順位,我個人認為因為各個法令有其不同的設立目的,事實上很難有優先順位,但是我們也看得出來,有些法規設計的比較細膩一點,為了避免的疊床架屋,或是加強保護的不足,或是在遇到爭議時特別設定一些條款去解決這些問題。譬如,海岸管理法第十三條第二項就有針對海岸保護區的部分,與各目的事業主管機關所劃設海洋保護區有做所謂的競合管理。

再來其實這是另外一個題外話,事實上野動法裡面也有劃設所謂的保護區,也就是最近公告的中華白海豚新的保護區,這個保護區與海岸管理法的競合,海岸管理法也有所謂的保護區,為了避免爭議,主管機關也希望目的事業主管機關能夠針對保護區有一套的管理機制。但是空有的管理架構設計,在整個行政作為上沒有去強化,這麼大面積736平方公里海域的使用,在開發審議上也是會有很大的問題。因為依照野動法規定,重棲地是屬於允許開發的行為,可是這個申請是跟人民的權利義務有關,也就是政府有義務要去訂定所謂的遊戲規則,這是個人看法。

第二個,針對整體海岸管理計畫或國家濕地,因為這是屬於內政部的權責,這部分我就不表示任何意見。針對第三部分,也就是大家比較關心的藻礁部分,相關的法規和海保署的職掌作為,剛剛邱委員提到海保署的組織,依照海保署組織法所賦予的職掌是非常廣泛的。藻礁的議題,海委會做為主管機關,我們知道兩個法律主要差別在於,文資法是屬於比較高強度的限制管理,大家由第八十五條、第八十六條都看得出來,它是屬於維持原有的現狀,而且是不可以去做採摘的,當然我們也知道保育還是要兼顧到社會議題。野保法某種程度是允許適度開發的使用,只要設定好一些遊戲規則,也就是審議機制,但是老實講,目前這部分是比較缺乏的,尤其是在中華白海豚的議題上,這麼大一片海域裡面,事實上是沒有開發審議機制的。在沒有開發審議的情況之下,海岸管理法就要去承擔特定區位的審議,這就是管理重疊的問題。

我個人認為藻礁已經是一個全國性的議題,加上文資法與野動法的中央主管機關,在海域的部分也非常明確,我個人認為不太能夠再去推給地方政府來做這樣的事情。還是多跟社會溝通,跟地方政府溝通,如果還是在一直推的狀況之下,對整個政府的形象來講還是不太有利。我要強調的是,事實上三接案已經依照環評法、海岸管理法完成審議,已經完成法定的作業,拿到開發許可。當然現在公投案要對既有的已經合法取得的開發案作出變革,我覺得這又是另外一個議題。如果三接案的開發單位是私人的話怎麼辦?現在中油是有點類似國家機構一體的概念,如果是私人的話,是不是要面臨到求償的問題,這是另外一個題外話。它也是依照海岸管理法、環評法做審議,當時也評估過對於環境的影響、開發影響,包括模擬的部分,我們現在是予以尊重。中央主管機關也許可以進一步思維,現有的區位裡面是不是有劃設保護區的必要性?目前的區位是屬於工業區,如同剛剛委員提到的,有些區域的重疊在法律上並不是禁止的一部分。我們相信中油在開發區也非常努力做海洋保育的部分,可是我要講的是,對外界觀感來講,開發單位去做保育會可能讓人家有一些形象上的質疑,當然它做得很認真,可是在形象上會有類似的疑問時,我覺得這可能也是要去思考的部分。

不管是依照野動法或文資法,我個人是比較傾向使用野動法,因為文資法是非常有強度的管理,若是依照野動法,誠如我剛剛提到的重棲地問題,也就要有完備的審議機制。最後,立法的推動將來怎麼做整合,我提供一個個人淺見,事實上海委會組織法已經賦予非常多的職掌,誠如剛剛邱委員提到的,但是目前所主管的法規都是之前所移撥過來的,這些都是既有的法規,如果沒有積極開拓一些其他的業務資源的話,可能就會被質疑,到底成立這個部會的目的在哪裡,必要性也是要去思考的問題。海洋事務非常多,我們也許可以仔細思考未來哪些業務是沒有管理的,而且評估有必要管理的,並嘗試進一步去推動。我舉個例子,剛剛邱委員也有提到,比如海洋空間規劃,另外一個是針對海釣部分,2020年海釣部分已經交付海委會主管,海釣是目前非常熱門的公共議題,但是現在也沒有比較完備的法規可以去規範,包括一些新興的海洋產業,這些新興海洋產業能夠慢慢納入海委會的職掌。

最後,我作一個總結,歐盟是把海洋當作是經濟資產,它追求的是潔淨、健康和生產力,臺灣常常以海洋國家自居,不管是哪一個政黨,我也期許我們應該要有這樣的氣魄,把海洋當作是一個國家資產,朝向海洋治理、永續使用和保護海洋,才是向海致敬的道理。本人認為要訂定法規,建立海洋使用秩序才是最重要的根本。以上,謝謝。

主席:請台灣蠻野心足生態協會陳憲政理事長發言。

陳憲政理事長:主席、各位委員、各位老師、各位先進大家好。針對今天公聽會的內容,前面的老師已經把很多的立法相關規定、精神都講得很清楚,因為時間關係,我會比較聚焦在我們從大潭藻礁的案子來看所謂的野動法與文資法在執行過程中究竟產生何種問題?我的簡報會針對某些單位或機關來陳述,不過我主要是陳述事實,無意批評任何單位!但陳述事實而凸顯出法規面問題時,又該如何因應?這是我首先要做的說明。

我有拿到中油的報告書,中油在第10頁下了一個結論:第三天燃氣接收站從1071230日開工持續至今,未發現殼狀藻因工程進行而消失!這是中油所提出的簡報!海委會保育署109年藻礁生態系調查計畫,這個政府部門所做的調查計畫提到,因為漂沙嚴重覆蓋而使藻礁失去活力,計畫針對20202月到20205月的狀況做了比較圖。我是一個法律工作者,面對這種科學事實,目前顯然出現兩種不一樣的解讀。

這是去年擱淺事件發生的時候,環團與政府機關包括環保署、海保署於49日到現場看的狀況。我們可以看到這張圖裡的黃色框框中有很明顯的漂沙淤積,下面紅紅的地方就是被覆蓋的藻礁!要說工程不會影響?但我看到的證據是這樣的!另外右下角的粉紅色框框是什麼?這是發生擱淺時,所凸顯的法制問題!在擱淺事件發生時,所刮除的白色部分,這裡用另外一張圖會看得比較清楚。總面積為0.58公頃,約十四座標準籃球場大小,各位可以看到明顯色差,白色部分就是被刮掉的部分,平均深度為三十至五十公分。按照學者估計,這大概要五百年時間才能累積長成!另外這張是中油提出的事故報告,各位可以看到船舶斷纜,0是船舶原來的定位位置,之後依照順序漂移,因為那是一艘無動力船,當船隻失去動力時,就任由海浪拍打推移,所以各位可以看到白色的部分就是藻礁被刮除的證據。至於這張圖是陳昭倫老師去年在國際學術期刊上,針對柴山多杯孔珊瑚分布的點位所發表的論文,稍後我們會拿這張與下一張做套疊。這是G1區,也就是剛剛展示出來的擱淺處,各位可以明顯發現這是柴山多杯孔珊瑚分布的熱點,套疊後可以從色差發現,黃色的都是已知、有發現的點位。我去過大潭藻礁很多次,擱淺的第一階段也去過,對當時狀況仍舊印象深刻。海保署58日前往現勘,海保署的調查結論是:受損範圍有五個區域發現柴山多杯孔珊瑚,之後也在該五個區域有發現,但有發現與有受傷是兩件事!譬如被刮掉一半的還在,所以報告就說還在。至於中油發布的又是什麼?中油直接說沒有受損,而海委會於921日發布新聞,請中油就片面強調未毀損一節澄清修正,可見有發現與有受損是兩件事!我想凸顯的是:對於是否受損,迄今尚無明確結論!這件事發生於去年328日,現在已經是隔年的41日,過了整整一年,而環保署針對東坪8號擱淺事件的因應對策迄今仍然沒完成!至少我昨天上網看的時候,還在審查中。既然仍然在審查,仍然在程序中,中油的工程陸續在蓋,試問,何以環保署尚未審查完成而中油可以陸續蓋?中油的責任是什麼?這難道是立法上的缺失?抑或缺少相對應的處罰?中油報告甚至在第11頁直接下結論:沒有發現柴山多杯孔珊瑚因為工程進行而減少!

現在我們來看一下陳昭倫老師所做的分布圖,也曾經發表於國際學刊上。棧橋區附近都是柴山多杯孔珊瑚的生長熱點,中油說沒有發現,所以沒有傷害。所以我想問的是:如何發現?如何確認?我們來看一下經濟部所做的圖表,還告訴我們如何確認港區底下沒有藻礁!沒有柴山多杯孔珊瑚!至於所檢附的照片是攝影照片,我不是生態專家,但我認為照片非常模糊,根本不知道照的到底是什麼?難道沒照到或照得很模糊就等於沒有嗎?依我的邏輯來說實在無法接受!接下來是中油於環差時所檢附的照片,都說沒有看到藻礁與珊瑚,對此陳昭倫老師說:到底中油哪一個學者專家可以告訴我,這幾張有哪一張是柴山多杯孔珊瑚?現場沒人可以回答!沒人可以做完整辨識!其中因素很多,包括無法拍得很詳細,所以也無法確認其生物特徵。剛剛很多老師都提到一點,我認為大家講得非常有道理,那就是觀塘的所有生態調查均不夠詳盡與完整!這讓我馬上產生矛盾,依照環評法的立法精神,何以在缺少完整調查前竟可以核准開發?這是完全不符合邏輯也滿奇怪的!而這個結論和等一下要講的文資法有關。

林務局在2018年委託學者,就此處是否設置自然地景以及是否適用野生動物保護法進行評估,當時的報告結論有幾點。G1G2區水下礁體在水深六米處有連續礁體的分布,在幾米以下都有這樣的礁體分布。另外,該份報告還提到,這地方有保留自然資源、自然地景作為社區連結的重要文化價值,最後結論還建議,大潭藻礁G2區是一個新的核心地點,所以建議將藻礁G1G2劃成生態保護區。

至於文資法、野動法與大潭藻礁間到底發生什麼事?其實環團從105年就開始以兩種方式來提出申請:一種是文資法的自然地景;另一種為劃設為野生動物保育區。現在我們來看一下法規上的矛盾之處。

1051112日我們提出劃設為自然地景,當時的主管機關農委會說,主管機關是桃園市政府,所以函請桃園市政府研處。106623日,我們再次申請要求劃設為自然地景及自然紀念物,此時農委會一樣函請桃園市政府酌處。10683日桃園市政府函覆,希望農委會直接指定,但文資法在地方的主管機關是桃園市政府,在中央為農委會,現為海委會,而他們覺得這件事與自己無關,所以從105年拖到現在,連審議程序都沒有啟動。我無意批評啟動與否和其判斷標準,但法律人認為這是一個的正當法律程序,為何連審議都不願意啟動?既然不啟動,也就無法進入下一個評估階段,來判斷其是否有保護的必要?這是我一個很大的疑惑。

106106日,我們行文桃園市政府與農委會,同時申請劃設為野生動物保育區,桃園市政府函請農委會劃設,而農委會則回覆希望桃園市政府提供相關資訊依法辦理。不管文資法或野動法,當地方主管機關與中央主管機關互不作為時,就法規調整與配置來說主管機關到底是誰?總不能都不做吧?難道大家都不作為,就這樣一直擺著?這是一個很大的問題。另外一個問題是,當時所拒絕的理由是:等報告出來!等報告出來就可以進行審議、研議等程序。可是農委會2018年的報告去年就出來了,之後仍舊沒有開啟任何審議程序。他們又說因為桃園市政府還在做新報告與新調查,照這種邏輯來看,那麼永遠都不會有開啟審議程序的一天!所以當環團或人民提出訴願或請求要求劃設時,是不是應該先有時間限制?若是主管機關不願意開啟時,是不是應該負起法律責任?這點在法規面上是可以討論的。

最後,三接有很多生態爭議,很多其餘爭議,而行政程序法已經規定得很清楚,假設主管機關認為劃設自然地景審議或依野動法劃設野生動物保育區有爭議,可以依法召開聽證會,讓正反雙方把所有都資料公布出來,讓大家可以檢視到底誰講的是真的?誰的內容比較可信?如此一來,聽證會的結果就可以約束行政機關。換句話說,今天主管機關不願意召開聽證會,不願意解決爭議,也讓依照行政程序所必須遵行的正當法律程序遲遲無法開啟,我認為這是法制上的漏洞。我們一直面臨一個問題,那就是當主管機關不啟動時,有何方法可以制衡?完全沒有!以上是我的說明,謝謝。

主席:陳理事長的發言讓我們想到,環保署迄今尚未完成東坪8號擱淺事件因應對策的審查,待會兒請環保署做一下回應。至於自然地景審議,海委會有何因應對策?桃園市政府環保局今天也有派員列席,稍後也請針對這部分提出說明。

請地球公民基金會蔡中岳副執行長發言。

蔡中岳副執行長:主席、各位委員、與會的各位老師及先進,大家好。針對今天所提出的幾個提綱議題,前面幾位海洋專家已經說得滿清楚,身為在地方進行環境監督與海岸保護的環境組織,對於海委會、海保法與海洋基本法的執行我們有一些觀察與經驗。當然,我們比較多的經驗是來自於東部海岸的開發,並由此去做一些整合。

臺灣是個海島國家,但海岸法卻延宕了三十年才通過,相信在座的邱老師非常清楚這點,畢竟國土三法是在其任期內才努力通過的。至於海洋基本法是108年才通過,也因此導致與海岸有關的事務非常分散又難以整合,甚至可以說仍處於剛起步階段,而各單位也必須在不熟悉的情況下執行業務。行政院有向海致敬計畫,卻由於過去對海岸的整體管理充滿陌生與不清楚,而對於海下狀況的基礎調查也不完整,因此在海岸管理上仍有非常多待改進之處。

提綱一、二中提到各單位管理角色與職權,就我們的理解,包含陳璋玲老師在內都提到,只要拉出海委會組織法成立宗旨就可以明顯看到,海委會雖然不負責相關事務之執行,卻負責其統合、規劃、審議、協調及推動。海委會組織法第一條提到,行政院為統合海岸相關政策、規劃、協調與推動;第二條則把海洋整體政策、海洋產業發展、海洋環境保護資源管理、海域安全、海洋文化與教育、海洋科學、海洋人力資源調查及海洋公約中與國內法相關之事務,均由海委會統合、規劃、審議、協調及推動。因此,在職權與角色方面,海委會扮演了非常重要的地位。若是職權如此分工,那麼海岸管理法與海洋基本法,也就是內政部與海委會這兩個法案的管理權責機關又該如何分擔?內政部主管海岸管理法,應該思考海水與陸地的交界,畢竟這涉及到複雜的管理事務,譬如在海岸土地旁蓋房子是不是會污染海下?當水、陸交界不斷隨著潮汐或災害而大幅變動時該如何管理?這些很複雜的事務必須有專責單位管理,目前看來,海岸管理法確由內政部營建署負責。至於海委會主管的海洋基本法對陸地範圍並無權責,其重點在於領海範圍內,凡是海洋體系內,只要涉及到海,不論其他法規是否有規定或有業務分配,海委會均應扮演統合角色,尤其是在海洋保育上!綜觀全國上下,最應該處理海洋保育工作的就是海委會海保署。

黃署長過去花了滿多心力在做這件事,但在資源不是很到位的前提下,海洋保育的基礎生態調查,包含今天所談論的藻礁基礎調查顯然都沒有做完。身為海岸管理法與海洋基本法的權責機關,海委會與內政部該分工清楚,密切合作。其他如海岸邊的事務會對海洋造成的影響,又或者海洋保育的整體責任,乃至於分工合作的整合等,依照現行法規來看,應該就是由海委會負起整體責任與討論。

今天的主軸是提綱三,關於藻礁相關法令的優先順序,之所以會有這個問題,其實是海委會的海洋保育法草案已經預告了2年,到現在還沒有通過,所以臺灣海下的生態爭議,現況只能依照陸地上的法令來管理,實在不太合理。

海委會的資料提到,對於桃園藻礁事務,該會秉持監督的角色。監督的意思看起來滿被動的,但依現況下來講,海委會沒有法源成為藻礁的主管機關就是因為海洋保育法並沒有真的通過,只能變成監督,可是海委會卻要扮演整體統合規劃、審議、協調及推動,所以長遠而言,如果海委會沒有法源成為藻礁的主管機關,海委會組織法的定位是可能要再做一些討論。

而缺乏法令工具不代表不能積極推動,所以儘速推動海洋保育法草案相關法令是我們認為此時應該要積極且要有清楚的作為,也希望立法院可以認真討論海洋保育法相關的擬定,對於不管是藻礁或是整體海洋生物系統的保護都有比較好的幫助。臺灣海下生態主管機關目前尚未有法源,藻礁跟珊瑚礁確實是三不管地帶,如果今天柴山多杯孔珊瑚是一級保育類,是野保法可以做的,可是藻礁並不是野生動物保育法保護的主體,野保法基本上只管陸地跟保育類,所以藻礁並不是保育類,我們過去作研究的時候,目前效果其實是非常有限的。

最後,關於藻礁跟三接的爭議,昨天藻礁提案的公投方跟農委會做協調,協調內容中,蒐集很多資料,這個資料卻是不清不楚的,因為包含許多替代方案,跟三接遷址對能源轉型的影響的資料,可以看出其實花了很多資訊來集這些資料,但剛剛的討論當中,有提到對於生態的資訊因為過去對於海下、水下事物的陌生,變成現有生態研究,對於觀塘工業港基地底下的水下環境有滿多不同的想法跟意見,其實這是要透過完整的調查來做更多的討論,也應該是持續要做對話的主題。所以在現在所謂三接的爭議中,保護藻礁才是最重要的目的,不管是公投,或者是不同的倡議方式,前環保署長詹順貴提到,保護藻礁是目的,公投只是手段。所以在討論的方案中,如何把多元的方案,跟接下來三接對環境造成的整體影響,包含對能源轉型一些推遲、對減煤的多重影響,應該要複合式的一起討論。當然我們除了期待政府方提出的三接替代方案,能夠如同公投主文般的遷離大潭,另外有沒有可能從現況下的這些方案中來做其他的推演,讓我們知道除了遷離藻礁、遷離大潭之外,如詹律師所提的外推的方案,應該也要納入評估的方式?然後把影響向國人清楚的說明,再讓關心環境的人做選擇。

所以回到今天的主題,海洋委員會跟目前的海洋保育法,其實是更重要的階段,當然藻礁部分,涉及多重的議題,不會只在內政委員會做討論。以上的意見先提供大家參考,謝謝。

主席:謝謝蔡中岳副執行長。第一輪專家學者的發言結束,在蔡壁如委員、陳椒華委員、莊瑞雄委員發言完畢後,休息5分鐘。現在請蔡委員壁如發言,時間是4分鐘。

蔡委員壁如:謝謝主席,今天公聽會大家從各方面來討論,我覺得是一個很好的開始,桃園大潭藻礁被國際的知名保育組織叫做藍色任務,指定為東亞第一個希望熱點,這個希望熱點在今年過完年之後,真的在臺灣被非常熱烈地討論。

為了防止三接工程對大潭藻礁的危害,環保團體從105年開始,就跟農委會、桃園市政府要求在大潭藻礁劃定自然地景、自然紀念物或者是野生動物保護區,農委會林務局也已經在107年啟動南桃園藻礁研究計畫,研究報告明確建議將現行的觀新藻礁生態系的野生動物保護區,擴大為南桃園的藻礁生態系的野生動物保護區,並以大潭藻礁為核心點。共有三點,第一,大潭的G1G2的生物多樣性、棲地組成及複雜性都優於觀新藻礁保護區,柴山多杯孔的群組也比較健康、更穩定。環評案卻因為賴清德前院長下令趕工,而沒有參照中研院研究報告的建議,因此本席認為三階的環評是缺乏程序正義。第二,環保團體從105年就要求劃設保護區,已經過了五年都還沒劃設,由此可見,中央政府的農委會跟地方政府就是桃園市政府為了不願意得罪財團或是某些成員,而互踢皮球,在農委會和桃園市政府的公文往返當中,可以發現桃園市政府藉口藻礁分布廣泛,應該有一致性的保育政策,要求農委會要全盤的考量,劃設國定的保護區,但是農委會則認為文化資產應該先由地方政府各自劃定,保存價值提升以後,再由農委會來指定為國定。其實我們的中央跟地方現在都是民進黨執政,在溝通上,我認為應該是沒有障礙的,也應該是很流暢,完全執政卻完全不負責任,我很納悶,為什麼中央跟地方政府都不願意去劃設保護區?今天,很多的專家學者在這裡討論是現行的法規不明確,還是有什麼不可言說的壓力?其實院長蘇貞昌跟桃園市長鄭文燦都是要爭取總統大位的人,為什麼可以互踢皮球?如果是因為法規有什麼窒礙難行,我相信為了這七千六百年的藻礁,立法委員都非常願意一起來修法,如果不是的話,就應該趕快依照中研院的研究建議,把大潭藻礁劃定為保護區,最立即可行的方法是由海委會依照文資法第一百十條,當地方機關應作為而不作為時,而使文化資產受到危害時,中央可要求其限期處理或直接由中央代行處理,避免藻礁生態系受到難以回復的傷害。第三,農委會原本承諾在去年10月舉辦類聽證會,後來因為美豬進口、農田停灌、現在缺水的問題等事務繁忙而延宕,到現在都沒有召開,當時的環保團體的訴求以類聽證處理,政府還未在大潭藻礁區域劃設自然地景的問題,現在自然地景既然涉及到海洋保育的部分,主管機關是海委會,請問海委會是否願意舉辦聽證會或類聽證會?

最後我想花一分鐘說明,什麼是藻礁?是從紅藻一層、一層累積出來,十年才長一公分,礁體的厚度現在超過五公尺,估計已經超過七千六百年的歷史,這麼大的面積,這麼高的厚度,扮演著阻止全球暖化的角色,在臺灣是非常的珍貴,已經為我們守護了七千六百年之久。春雨過後,奇特的藻礁變了顏色,靜待來年的春天,又會看到美麗的、粉紅的藻礁,這是我們僅存的美麗海岸,更是養育海洋生態的育嬰房,但是臺灣的海岸一塊塊都變成了水泥,我們要留下更多的自然海岸給下一代。我,關心臺灣的能源轉型,面對氣候變遷及全球2050淨零碳排的趨勢。我,絕對反對再走石化燃料的回頭路。最後我想說一句話,828日,讓我們一起手牽手保護這片已經存在在這裡七千六百年的珍貴的藻礁,謝謝。

主席:請陳委員椒華發言。

陳委員椒華:謝謝主席,各位學者專家,還有各位朋友,大家早。針對今天藻礁公投公聽會,首先我要回應海保署,對於上個禮拜我提出「去年針對工作船對藻礁0.51公頃的破壞」,竟然沒有開罰,再度表示抗議。海保署署長回應說,那是意外,我深深覺得遺憾,如果所有的工安意外都不用開罰的話,現在所有工業區的氣爆等意外都不用開罰了嗎?在2008年,針對天然氣輸送管的意外,環保署就開罰三十萬元,現在0.51公頃位於工業港範圍內藻礁的破壞,其實環保署也要開罰。

今天有多位先進學者提出藻礁存在的重要性,而且具不可替代性,時代力量很負責任的討論出可以執行的替代方案,首先要檢討備用容量率是以尖峰用電去計算為基礎的,所以如果要提高備用容量率,一定要趕快抑制尖峰用電,彈性電價、屋頂光電、節能其實就可以有效地抑制尖峰用電。各位先進,尖峰用電這麼高,相較一般平均用電,其實差距是很大的,所以很容易就可以用以上所提到的抑制尖峰用電的方法來降低尖峰用電。

再來針對三接的替代方案,我們參考學者專家的意見,就是在既有的港口包括臺北港、林口港或蘆竹港外面設置FSRU加輸氣管設備,再送到大潭電廠,這些環評比較不用耗費那麼多時間,應該可以趕快進行。所謂在既有港口利用FSRU加輸氣管,國外已經行之多年,就是用FSRU浮動式接收站送到儲氣槽,再加上輸氣管就可以達到大潭電廠。目前在臺中港,中油有很多腹地,其實中油可以利用這些腹地做儲氣槽,如果輸氣管不足的話,也可以進行環評,再增設海管的輸氣設備,整個三接的替代方案,就是要增加儲氣量,時代力量也非常努力計算,其實到2025年,我們的氣其實是夠用的,如果要維持50%的天然氣發電,有足夠的氣,就要增加儲氣槽,再增設輸氣管是一個比較簡單的替代方案來替代三接。然後第二個,就是在既有港口設置FSRU加輸氣管,也是一個比現在的三接對環境生態傷害比較小的方案。

抑制尖峰用電是政府早就該做的事情,如果一直無限制地開發,一直沒有鼓勵大家節能,所謂的發電、裝置,其實永遠是不夠的。經過我們的研究,現在的裝置容量是足夠的,缺的是天然氣的備用,而天然氣的備用,如果以節能、太陽能光電還有剛剛提到的彈性電價等的實施,其實就可以不需要三接,期待政府能夠儘快採納,包括藻礁公投聯盟,還有以上本席所提出來的可行方案,或許不需要公投,現在立即停工,我想可以呼應很多保護藻礁的人民,還有保護臺灣永續生態的一個最好的呈現,謝謝。

主席:謝謝陳椒華委員。接下來請莊瑞雄委員發言。

莊委員瑞雄:謝謝主席,在場敬愛的學者專家,列席官員,還有很多各界的好朋友。今天參加海洋生態保育法制、行政作為跟藻礁保護的公聽會,我特別有感,而且一大早就很仔細聆聽,為什麼說特別有感?剛好我自己的選區,面臨臺灣海峽、巴士海峽到太平洋都是我的選區,所以我特別有感,這三個海洋,長期以來,從我第8屆、第9屆到第10屆在地方所發生的事情,跟各位官員、各位學者專家所認識的可能剛好相反。生態的保護,大家都喜歡,為什麼我說敬愛的學者專家?因為你們每一個人都學有專精,可是我只要聽你們超過三個人講話就「懵」了,意見都不同,因為有專精,所以就有堅持,而堅持就是價值,可是我們在立法院或者行政部門到底要聽誰的意見?在我的選區裡,只要劃設為國家公園,對當地的居民來講就是悲慘,例如大鵬灣國家風景區,只是國家風景區而已,劃下去以後,造成兩千人失業,原本可以在當地抓魚,因為劃設了國家風景區,什麼都不能做,所以我的想法是,保育,其實我非常贊成,聽起來有學問,然後又覺得是進步,人類本來就要進步,可是真的只有這樣單一思考嗎?臺灣是海洋國家,聽起來多美麗,大家都喜歡接近海洋,都覺得海洋要保育,這個都對,問題是我一直覺得就從我每天在跑的這三個海,我從東港開到林邊、茄冬、枋寮、枋山、車城,右邊看到臺灣海峽很美,開到恆春巴士海峽,彎到滿洲太平洋,還有九鵬基地在那邊,這三個海面向很多,有國防、有經濟還有保育在那個地方,所以對我來講,我會覺得海洋是不是應該多面向發展?

今天我看到各部會都有提出來,交通部、觀光局、海保署、經濟部、環保署、文化部、交通部,連市政府都有,我的意思就是大家提出這麼多,現在的法制都是機關的職掌,結果變成這麼多人在挑水卻沒有水喝的現象,這麼多的機關在管轄,但最後因為大家想法不一致,像在野黨的蔡壁如委員就一定會說你們互相推諉,我就會說各機關要勇於承擔,這樣才是有政府可以安心。就現實面來講,我來自於地方,如果你在地方多跑的話就會聽到不同的聲音,站在環保立場的人會說這樣不行,如果破壞了永遠不能回復;站在地方產業立場的人,他會認為這樣做下去他就沒飯吃了。所以我一直在思考,不管是弄成自然地景或一個保護區,我第一個想到的就是我的漁民要怎麼辦?不好意思,因為我要顧三個海,所以我第一個想到的都是農、漁,尤其是漁民,我一直認為就現實面來講,海洋保育、海岸保護跟整個經濟、文化息息相關,是不是也有可能從現實面去落實討論、執行?不然大家都要講理念,其實我也很會講。我特別去看藻礁,可是找不到什麼專章來瞭解,我就會覺得是不是從現實面去落實保護,是不是更能夠落實尊敬海洋?

我一直有一個想法就是討論問題的時候,是不是不要把我們看成真的很落後?臺灣必須要進步,除了保育以外,現在我都懷疑是不是現代科技進步,政府監督的能力會有不足?這是我們必須要去思考的地方。就是現代的保育跟保護難道就是要保持它原來的原始狀態嗎?不能永續的使用嗎?有沒有人類可能跟自然共存共榮的方案?不好意思,因為我從地方選區來,邱教授以前也當過立法委員,他也非常專業,問題就是如果從地方上或從現實面去看的話,一個海洋是不是只能單一使用就好?還是要保持原始狀態?

我知道這個案子牽扯到公投,很熱門,也很兩難,涉及環保跟經濟的論戰,看起來是雙方都寸步不讓。我如果丟出非核家園,大家會覺得很好;如果是清潔能源的轉型,大家也覺得政府該去做;中油第三接收站預定地現在被批評選在有數千年歷史的大潭藻礁的生態區,環保團體當然會強烈反對,雙方的論述其實我們都相當清楚,那有沒有可能有一個平衡的方案?藻礁重要,電力供應也重要,人類開發到最後都會付出代價,到底什麼樣才是適當的?現在的政府跟過去的作為怎麼樣?大家可以去比較、可以批評。

因為我的選區有三個海,特別有感觸,次長常常被我酸,因為你們常常去開單、禁這個、禁那個,你們都跟我講因為要保育,我都尊重,但是尊重完了,我出去遇到漁民,他們就問我要他們吃什麼?我們那邊不是在炸魚、網魚,而是用最原始的方式潛水捕魚,結果要罰三千,漁民哪有破壞環境?他們為了生存用自己的體力潛水下去抓魚,結果要被罰錢,所以漁民說你們「夭壽」,可是你們不保育,人家也說你們「夭壽」,我在這邊罵你們也「歹勢」。所以,拜託啦!大家都是學者專家,看看有沒有比較平衡的作法,可以理性來討論,我知道大家都寸土不讓,但是我從我選區的三個海來談我的感觸,提供這次公聽會不同的激盪,謝謝大家!

主席:謝謝莊委員,莊委員是從務實面來探討。我們從法制面探討,看生態保育跟農漁民的生計如何平衡,這就是今天法制面要探討的,向莊委員報告,所以要聽專家學者的意見。

接下來請邱委員顯智發言。

邱委員顯智:主席、各位老師、各位來賓、各位委員,今天在這個內政委員會所召開的公聽會,我首先要講的就是為什麼這個公聽會會在本會也就是內政委員會召開?其中有一個非常重要的因素,就是海委會的職責,而海委會在職務分配上是由內政委員會來監督。但是你可以看到在這個爭議裡面,海委會乃至於海洋保育署的聲音是非常、非常弱勢的,所以之前我在質詢裡面就有提到,基於海洋保護、海域保護,到底立場是什麼應該要清楚的被呈現出來。經濟部有經濟部的立場,中油有中油立場,台電有台電的立場,但是海洋保育署、海委會的立場到底是什麼,應該要清楚的呈現出來。有一個重要的因素就是公投在即,但政府最主要的責任應該是在於把事實的資訊能夠清楚的、完整的公開揭露。譬如工業港水下到底有沒有藻礁?中油說他們進行水下攝影,結果沒有;中研院的學者說有;海洋保育署說從來沒有做過,這個是不對的,政府應該清楚的把現在爭議的爭點呈現出來。所以我們也要求海洋保育署應該趕快就這個部分去做確認,進一步去研究到底水下有沒有藻礁存在。同時,我們也發函給中油,如果你說水下攝影的結果是沒有,那是怎麼做的?324日到現在是怎麼樣去做的?照片在哪裡?用什麼樣的研究方法去探究,才確認工業港水下沒有藻礁的存在?但是到現在41日中油還沒有回覆。

所以我覺得這個公聽會基本上我們要求機關的,應該是竭盡可能的去把真相跟能夠判斷的依據公開揭露出來,因為法院在審判時也是一樣,基礎事實要先確認,接下來才是判斷的問題;第二個層次就是,當你把基礎事實呈現出來之後,涉及到的有可能才會掉入第二個層次,也就是在多樣價值衝突的情況之下,怎麼樣來評價、價值排序應該怎麼做的問題。最後一個部分是,機關本身應該要正視這個問題,現在已經有70萬人連署,如果藻礁公投過了的話,你應該思考到底要怎麼合理地安排、替代方案是什麼?剛剛地球公民基金會的蔡中岳副執行長,包括民間的詹順貴律師也好,或者是學者也好,他們提出來說你是不是往外延伸、蓋在外面一點的地方,在許多可能造成侵害的手段裡面選擇一個具最佳利益,也就是最小侵害的手段,並且能夠為公民所接受。以上,謝謝大家。

主席:接下來請張委員其祿發言。

張委員其祿:主席、各位與會的專家學者。我是民眾黨的張其祿,今天內委會召開與海域管理、藻礁保護的公聽會,這個非常重要,很多先進都非常關注藻礁的議題,我就不多說。重點在於,藻礁這個議題之所以會受到整個社會所關注,而且認為它對我們的影響很大,其實我們應該從根本性的問題來看。邱文彥教授也講了,我們整個海洋的事務幾乎是無政府狀態、權責散落於各部會,包括海洋觀光開發、海岸整治、漂流木、垃圾問題、河川污染、能源發展及生態保育,這些都混在一起,可是我們只要問一件事:目前在法制上,海岸管理法是否足以處理?

所有的權責,雖然看起來好像是內政部營建在負責海岸的管理,但延伸出去之後,就海岸與海洋部分,真的能夠搭配得起來嗎?當然海委會有其特定的職掌,你們比較清楚,但是河川廢棄物或者變成海廢等等,這些又好像與環保署有直接關係。經濟部就更不用說了,像離岸風電、藻礁、能源這些也都牽扯在裡面。再來是農委會,像是漂流木,它還屬於林務局這邊的,此外又涉及漁業署等等。林林總總,今天之所以會搞出這麼多問題,就實質上來說,雖然臺灣是以海洋立國、海洋國家,可是講白了,對於整個海洋的管理卻根本沒有法制,權責散落在各處。我們講件好玩的事,國旅潮爆發,不是說航港爭道嗎?我們向海致敬,結果有一邊在浮潛,另外一邊又要閃船,其實這都是亂的。

總的來說環境保育當然重要,可是我們有沒有想過根本性的問題,在整個法制上有很多疏漏,直白地說,針對陸地也還有國土計畫法這樣子的規範,認為這些事情應該分好區塊,看要怎麼做,但針對海洋的部分其實都沒有。我們也真的非常肯定,像邱文彥教授長期在耕耘這一塊,我們還是要呼籲,就整個海洋空間規劃,甚至未來所謂的海域管理,不只在陸岸上,現今就衍生出了藻礁的問題!豈止藻礁,未來可能還有更多,就是因為我們對於整個海洋沒有概念,不知道要怎麼樣有效地管理,反正想到哪裡就先做到哪裡,今天這邊不行,是不是又換另外一邊來做?像三接等等,這邊不可以,看那邊還是不是可以?

今天召委之所以會排這個公聽會,不但此時要談藻礁,更重要的是談它背後整個海洋生態保護的法制之立法,這是我希望的,也再次呼籲。藻礁部分我想我們不用再多談了,因為有很多的朋友、委員或者先進都在關注這一塊,我們也非常關注、認為是重要的,但要怎麼樣跟整個經濟發展取得平衡,根本溯源,體制上真的也要調整,制度面要是沒有比照陸地上的國土規劃把它做好,我覺得這些問題最終仍然會不斷發生,甚至會更嚴重。現在我們希望利用海洋資源,但卻不知道如何規劃管理,就是在策略上我們是沒有的,所以想到哪裡就做到哪裡,講白一點是這樣,今天看得到的結果就是如此。

最後還是再次呼籲,除了重視這些環保課題之外,其實我們也希望在更大的結構上,包括制度面、法制面,海域管理法的推動或者整個海洋空間規劃之重新研擬,都必須真正地想清楚,我想這才是正本溯源的解決之道。以上,謝謝大家。

主席:報告委員會,現在休息5分鐘。

休息

繼續開會

主席:報告委員會,現在繼續開會。請行政機關回應學者專家所提的意見,第一輪每位發言時間為4分鐘,得延長1分鐘。

首先請海委會海保署黃署長發言。

黃署長向文:召委、各位委員、各位專家學者以及各行政部門的夥伴。我是海洋委員會海洋保育署的黃向文,特別感謝召委今天召開這場公聽會,讓我們有機會在這邊大概說明海洋委員會海洋保育署、特別是藻礁和海岸保護的相關議題。

我先就海洋保護方面的提綱重點加以說明,第一個,我們想強調的是,在各項法規當中,跟海洋委員會有關的主要是野生動物保育法、文化資產保存法以及海污法,在我們看來,其實這些法律之適用並沒有特別的優先順序,會針對主要標的及目的去做合適的安排。

其次,剛剛老師們也提到,海委會成立之後,107年設立海洋保護區平臺會議,運作幾年下來,我們可以有效地瞭解並整合各相關機關的海洋保護區資訊,包括海域生態資訊以及實際上的執法、巡守作為,就這一塊已經有初步成效,特別是在去年度通過了中華白海豚野生動物重要棲息環境的部分,就是一個比較大的海洋保護區。剛剛也有專家學者認為現在的一些管理可能是不太足的,我想可能要稍微引用一下野生動物保育法施行細則,第六條提到針對這些野生動物重要棲息環境,依本法第八條第二項,其實這些開發利用行為都需要檢附相關資料,以及向直轄市(縣市政府)主管機關去做申請,在後面申請完之後,也需要送到中央主管機關去許可,才可以向目的事業主管機關去申請使用。換句話說,有關重要棲息環境裡面的各項開發行為,在相關的野保法及施行細則已經有很詳細及詳盡的規範,實際上地方政府也開始在執行相關的一些申請許可當中。我們最近有跟地方政府在討論,如果擔心在資源及人力的審查上有所限制的話,我們可以適度提供一些資源,讓他們去完成這項工作。

針對提到的保護區設定,在野生動物保育法及文化資產保存法的這兩套法令,剛剛很多委員及專家也提到中央跟地方政府,其實中央跟地方政府都是他們主要的主管機關,重點是在權責上要怎麼去做分工及合作。現在讓我找一下,剛剛有朋友提到前幾年在申請暫訂自然地景這個案子,我們海委會在收到之後,其實在10896日有回函,針對這個案子,我們作一個簡單的說明,提到針對暫訂自然地景這個案子,我們跟桃園市政府、林務局還有中油公司協商之後,基本上桃園市政府已經在進行相關的一些作為,所以我認為這部分也會依據後面的文資法及野保法法施行細則去進行規範。

第二點提到在完備法制方面,因為我們是新機關到月底才滿3年,所以在接受文資法跟野生保育法之後,我們需要進行一些法制工作,包括成立相關的諮詢委員會及審議會,而野生動物諮詢委員會到目前為止開了4次會議,也把大潭藻礁列為一個重點項目。在文化資產保存法同樣也需要一個審議會,去年度成立之後開始召開會議,也把相關藻礁保育的情況告訴相關的委員,這些相關的會議跟資訊都在溝通當中。

第二段提到保育作為,先讓我回到監測的部分,剛剛老師們聽到很多監測、調查,的確過去的監測、調查可能是比較不足的,在我們成立之後,也要不好意思說,因為海保署的經費比較有限,所以在108年、109年有撥了,總計到今年累計400萬元的經費去做藻礁地區的調查。剛剛有委員引用到我們在藻礁裡有提到相關的一些環境,比如有漂沙的問題,補充說明一下,漂沙有些時候是一個季節性的變化。最近我們再回去看的話,其實漂沙的情況沒有那麼嚴重,但在某些季節的確是會有的。

除此之外,桃園市政府也在過去幾年有將近有8,000萬元的調查經費,中油也有51億元的保育經費經費,在經費上分工合作去進行保育及調查的工作。剛剛提到最後面的法制部分,除了野保法及文資法之外,我們現在其實在起草海洋保育法,也已經送到院裡面了。大院也提醒我們在不同的法規中,需要去考慮不要重複的部分,在重新檢討減少這些重複的部分之後,也會持續努力去推動。我想以上大概是我們的一些重點說明,謝謝。

主席:謝謝海保署黃署長。接下來先請行政院環境保護署綜合計畫處劉處長發言。

劉處長宗勇:主席還有在座各位專家學者、委員及各機關代表。環保署就環保署的業務職掌來作說明,第一個是有關桃園這個區域的污染問題,我們為了有效遏阻這個地區的河川污染影響海域及藻礁生態,其實我們署裡在1014月就訂了一個桃園藻礁污染源的督察管制計畫。這項管制計畫,事實上包括桃園市政府,然後觀音、中壢、大園工業區管理中心,針對整個桃園市的11條列管河川及流域內的事業與地方共同執行稽查管制,而且定期跟環保團體成立所謂的溝通平臺來溝通。從1014月到109年的12月底,事實上稽查了三千四百多次,也告發了一千六百多次,裁處的金額大概是五千八百餘萬元,這是為了減輕這個區的污染所做的努力。

110年的今年開始,我們還是持續跟桃園市政府環保局一起來執行,所謂的桃園藻礁污染的督查管制計畫,並以工業區的污水廠、高科技、非納管水量大的累犯事業為查察重點,以持續來進行這個區域的污染稽查,透過這樣的努力來減少藻礁生態受到水污染的影響。這大概是目前我們環保機關在污染稽查管制部分的一個作法。

第二個,剛剛大家有提到大潭環評的問題,就環評審查的部分,我先先強調一下,事實上大潭有關三接的案子,並不是一個新的環評案,這個環評案在88年跟89年都已經通過了,88年的是工業區的環評,而當時的開發單位是東鼎公司。89年則是觀塘工業港的開發,原來是工業局在開發,後來都有現在的中油來承接,所以它是一個舊案,因為在88年及89年就有環評案。這次中油承接是辦一個環評變更案,當然在審查過程中,因為藻礁生態的議題,還有柴山多杯孔的議題,因此這次變更開的會議非常多次,包括3次的專案小組、2次的現勘、4次的專家及4次的委員會。後來變動的結果,最近媒體一直在登的,就是工業區的面積從原來的232公頃降到23公頃,這是工業區的。至於工業港的部分,它的海堤從原來的2,860公尺降到1,688公尺,其填區的面積從31公頃降到21公頃,而南防波堤從800公尺降到450公尺。為了那個區域的海流能以自然交換流通,其實就是南堤沒有做,而北堤也沒有做,就用棧橋去連通,讓這個區的水流可以交換。我剛才說這是舊環評,兩者比較的話,新環評的變更,結果比舊環評對環境要友善,大概是這樣狀況,後來就通過了。

當然外界有很多質疑,包括環保跟民眾,他們也去提起行政訴訟,而這個行政訴訟的結果,臺北高等行政法在110年的24日作出判決,這個判決事實上在程序及資訊上都認為環評審查並沒有瑕疵,所以原告之訴駁回,以上是過程的部分。

第三個要問到的是上次有提到,有關斷纜造成藻礁受損的因應對策側,我們環評委員有審查這個因應對策,在10979日及109921日已經召開過兩次專案小組的初審會議。不過大家對於目前的因應對策裡面有幾個事項,還是覺得中油公司寫得不夠完整,包括很重要的棲地復育補償措施必須要評估可行性,因為棲地復育很重要,也有部分有受損的情形。另外,就是怎麼樣來補充藻礁生態風險評估及對策,這是委員關切的。另外就是海域施工安全的問題。大概是有這幾個部分,目前預計在4月份會召開第3次的因應對策審查。就剛剛有關的幾個問題作上述簡單的回應,以上報告。

主席:請桃園市政府環保局呂局長發言。

呂局長理德:主席、各位委員,大家午安。謹代表桃園市政府表達幾個剛才學者專家所關心的事情,並作一個說明。第一個事情,就是我們市政府一直秉持一個很重要的關心藻礁要保護,但是還是要進行依生態調查的原則,所以我們從107年就開始辦理護沙等等多樣性的5年調查,現在已經進行到第3年。每年我們的調查都有召開專家諮詢委員會,專家諮詢委員會都建議,大概目前我們的資料都還不足以馬上進入審議階段,所以這部分我先做一個說明。

第二個部分,因為這裡面的各種選項,包括文資法、溼地保育法、動物保育法都可能是我們在未來要規劃的,我們沿海的藻礁將近有27公里,扣除掉沙埋的及牡蠣礁以外,大概現在僅剩下3.6公里的保育方式還在評估當中,未來這些都是選項。特別值得跟各位報告的是,因為文化資產保存法是一個高度限制的法律,地方政府責無旁貸必須要暸解當地的民意。我們連續兩年進行調查,尤其是針對觀音當地民眾進行調查,根據調查的結果,大概將近80%的民眾都反對用自然保留區的方式,因為當地還是有人希望能夠進出。針對高強度管制的部分,當然地方政府必須進行溝通,而市長也要求我們繼續加強溝通,在民眾有疑慮的前提下,我們必須再溝通才能有進一步的積極作為。

第二個部分,誠如剛才幾位學者專家所提的,野生動物保育法關於重要棲息地的環境劃設,按照法律必須由中央劃設,而觀新藻礁也必須由中夬的農委會先劃設。至於保護區的部分,依照棲息環境,保護區是中央跟地方都可以劃設,而觀新藻礁的模式是由地方來劃設,所以當時交由桃園縣政府公告劃設,這部分我先作說明。其次,文化資產保存法裡面的自然保留區或自然紀念物是中央都可以劃設,現在的問題在於如果我們採取這樣高強度的管制,站在地方的角度,我們必須先化解民眾的疑慮。

關於剛才環保署所講的,我們在海岸保護方面,除了環保局本身的督察業務,也就是除了剛才所說的管制以外,在過去鄭市長上任六年的時間裡面,我們對這個流域加強污染源的管制。關於污染源的管制,鄭市長上任期間除了執行專案管制之外,我們還有一個常態性的管制,總共稽查了12,280家場次,移送停工95件,移送次數為16次,處罰金額達3.27億元,我們幾乎是用高強度的污染稽查在管制。另外,桃園市政府也有破天荒的作法,在我們提出海岸白皮書以後,另外在環保局之下成立一個二級機關,也就是海岸管理處,這是22個地方政府當中第一個且是唯一一個投入海岸管理工作的地方政府,尤其對於藻礁、國家級濕地及沙丘等等都有相關作為。在此也要向大家報告,我們的海岸管理處成立不到三年,到今年3月才剛滿三年,其實我們和海保署一樣,我們也希望能夠更積極保護藻礁及整個海岸生態,但要給我們一點時間。以上說明,謝謝。

主席:謝謝李局長。接下來請內政部花次長發言。

花次長敬群:主席、各位委員、各位老師、各位專家學者、與會先進大家早。內政部針對今天的公聽會進行說明,過去幾年來,在國土計畫法、濕地保育法、海岸管理法等國土三法開始實施之後,基本上整個國土的利用管理已經逐步深化,近幾年來,我們看到很多事情都在往前推動,許多新的委員會也都陸續成立。當然在今天所討論的海岸生態保護的議題底下,內政部可能與海岸法、濕地法、都市計畫法、區域計畫法或國土計畫法都會有關聯,從剛剛各位老師的發言當中,我們也可以很明確的瞭解內政部所主管的這些法令與各部會所主管的相關法令,本質上並沒有相互競合或是誰優先、誰其次的關係,而是共同用多元的方式來維護整個海岸生態的保護,各從各的專業來發揮職能。其實這背後就是一個系統化的管理制度,它絕對會比單一團隊來得更好,因為我們有更多的專業體系在後面做backup,其實我們很難期待有一個單位能這麼厲害,也無法期待這麼多的專業在一個小小的單位都能夠cover得了,所以我們覺得在行政上面這個邏輯會是比較恰當的。這就如同在都市計畫的範圍裡面,內政部主管都市計畫,但是這裡面可能有商業活動、工業活動及各式各樣的文化活動,所以不太可能是由一個都市計畫主管單位來管理整個都市計畫範圍,而一定是各司其職,但是當大家相互加乘起來,整體效果一定會比較好。當然這需要磨合,海岸管理系統這些年來陸陸續續建置起來,我們可以看到,不管海委會或是桃園的海岸管理處都是近三年才陸續成立,所以這需要時間,但是我們都看到大家一步、一步地在進步、在往前走。剛剛幾位老師的發言特別提到針對海岸防護應該要強調以減量的方式來推動,針對這部分,這幾年來在內政部的海岸整體管理計畫底下,有一千多處也都是朝向這個方向,這些價值都是這些年來我們陸續培養出來的態度,我們一步步地往這個方向走,我相信臺灣的海岸系統會越來越美好。

回到大家特別關心的觀塘工業區第三接收站的議題,關於這個議題,108326日海岸管理審議委員會曾針對特定區位許可作過充分審議,在座很多老師也都有參與相關過程。這裡面要展現政府對於海岸管理的基本態度,針對這個案子的審查,我們有幾個重要的結論和要求,對於這個範圍內藻礁所在的GlG2G3等三大區塊,原則上都要維持不開發,這是我們在海岸管理審議委員會的決議,也就是G1G3都不得開發,我們只針對原來已經填土的5公頃以及通道的2公頃允許施工,其實這就是行政部門的態度。我們沒有怠惰、沒有不關心藻礁,也沒有不關心柴山多杯孔珊瑚,而是在原來已經被破壞、已經填土的5公頃區塊底下,因為那已經是不可回復的,所以原則上我們讓它明智利用、讓它更好的使用,但是對於潛在有環境風險的這些藻礁的區位,委員會的決議也很清楚,那就是不准碰,我想這樣的不准碰和環團及許多倡議團體的期待是一致的,這裡面並沒有衝突。

其次是關於後續相關棧橋往前興建的部分,其實我們都很明確地要求橋墩的落墩處,在落墩的施工之前一定要有明確的調查,底下不可以有柴山多杯孔珊瑚,如果有的話,那麼規劃設計要換、落墩處要改,這都是很明確的會議決議,所以這裡面完全沒有任何很疏略或完全沒有管制的疑慮,我相信絕對不是這樣。同樣的,我們在會議的決議裡面也要求中油對於觀塘工業區的生態保育必須要有相關資源的投入及長期的生態監測調查,對於這一切的一切,行政部門在這個部分的要求跟環團的期待,其實在本質上幾乎是密合的。本質上我們可以找到均衡的部分,事情並不是沒有答案、並不是一定要零和一的關係,因為本來就不是零和一的遊戲。請大家能夠瞭解,行政部門在這段時間其實是用非常高度的角度在面對這個案子的處理和審查,我們相信針對這部分後續會尋找出更妥善的答案和解決的方向。在此我要特別強調,行政部門完全沒有鬆懈,審查委員也站在非常高度的角度在監控這一切,我希望這件事情要讓社會暸解,這件事情不是只有環團關心,其實行政部門和開發單位也都很關心這些事情,我相信在現行的體制底下再給大家一些時間,這個機制會越磨合越順暢。以上是內政部的報告,謝謝。

主席:謝謝花次長的說明。接下來請經濟部曾次長發言。

曾次長文生:召委、各位委員還有各位學者專家大家好。首先,我要感謝內政委員會今天召開這樣的公聽會,讓我們能把尺度拉大來討論這整個案子,也可以用更宏觀的角度來看待整個觀塘接收站的開發行為中,我們要考慮跟討論什麼樣的問題。今天早上聽了各位學者專家的意見後,我也聽到了一個重要事情,就是海洋的多元利用是我們要去努力的目標,但我們對海洋的瞭解與掌握,應該要更加努力提早去進行,整體的規劃是我們要去設想的,一些具體地點的運用,我們必須用更明智的方法來使用它,這些都是我們在觀塘接收站整個開發過程中,包括環評的過程裡面我們做了迴避的修正所考慮的價值。

再來我要說明的是,剛才有很多資訊有被釐清,像潮間帶的藻礁,其實我們完全沒有去開發,現在大家比較有意見的是工業港水下的部分,如果我們討論的是工業港水下的部分,藉由今天公聽會,我想說明幾件事情,第一件事情,如果把尺度拉大,我們考慮的是整個海洋的明智運用,我必須說我們可能考慮的不是只有大潭接收站這個範圍內的藻礁,桃園有27公里的海岸,底下有被沙埋的藻礁、有裸露的藻礁,這個地方經過滄海桑田,在環評調查的階段,G1區本來是沙埋了,後來裸露了,我們也看到有生態在那個地方出現、逐漸恢復。今天有一位李老師在臉書上也提到了,未來如果石門水庫要做排沙,淡水河系會有更多的沙源,會像過去沒有石門水庫的時候,一樣會有更多的沙源進入海洋,這些漂沙對整個海岸生態的變化,是否也是我們需要一併考慮的事情?總之,我們考慮的是尺度的問題,這是第一個部分。

第二個部分,如果談到的是減碳,在這邊我更要說明的是,整個觀塘接收站、第三接收站它的目的是要使用天然氣,要減少臺灣在發電結構中燃煤量137億度的天然氣發電,它可以抵換的是超過500萬噸的燃煤,當然我們儘量在未來的時間中持續、快速發展再生能源,畢竟減少燃煤量是我們要努力的,但天然氣可以替代的燃煤量,這個是基本的燃料換算,不會因為電力調度而有不同,天然氣每度電的排碳量是燃煤的一半,我想它的減碳效果是顯著的,我在這邊還是要代表經濟部,即經濟部關切的有三個目標,第一個目標,我們社會要持續的發展,我們的文明需要用電,穩定供電是我們的努力的目標;第二,我們也希望能夠減煤,讓我們環境友善,發電結構能夠持續改善;第三,關於棲地的保護,其實在過去這段時間,我們盡了最大的努力,只要對這整個環境有所幫助的,我們會盡最大的努力,但是觀塘接收站一旦不蓋,對減媒的時程會有重大的影響,所以就宏觀的角度,我們希望這個問題能夠一起考量。謝謝。

主席:謝謝曾次長。接下來請農委會黃副主任委員發言。

黃副主任委員金城:主席、各位專家以及各位委員。本人代表農委會發言,有關野生動物保育法還有文化資產保存法,這兩個法是農委會負責的,所以對於農委會來講,我們對於生態的保護、對於環境的保護,我們當然非常重視,有關藻礁這部分,事實上從103年就已經公告為野生動物保護區,所以農委會從103年就開始著墨這個部分,剛剛提到為什麼在過去幾年沒有劃設為保護區一事,我想保護區的劃設,剛剛桃園市政府也講得非常清楚,這個劃設本身要有足夠的調查才能夠作為基礎來劃定其範圍,所以桃園市政府從104年就已經開始在做這方面的調查,而它的初步調查在107年也已經公布了。此外,我們農委會林務局在107年也委託中央研究院做了一個調查報告,這個調查報告在後來海委會成立後,我們也將調查的結果完全轉移給海洋委員會做參考,所以以農委會來講,從103年到107年,我們相關的資料都一直在累積之中,目的也就是希望能夠提供足夠的資料來作為所謂保護區的劃設,以上是農委會的報告。謝謝。

主席:謝謝黃副主委。接下來請文化部文資局張副局長發言。

張副局長仁吉:主席、各位委員、各位專家學者大家午安。文化部非常關心各位學者、各位委員對文化資產保存的重視,剛剛農委會代表也提到,就整個文化資產法的法系來看,依據第三條,文化資產分為有形跟無形的文化資產,有形的部分,大概分成9類,其中自然紀念物、自然地景的部分,依據第四條是屬於農委會來主管,剛剛副座提到在107年時候,因為海委會成立了,所以就歸屬海委會來管轄。至於藻礁的部分,經我們判斷後認為其具有自然地景的性質,則這個部分就由海委會來做一些關心跟判斷,就文化部的立場,我們尊重海委會的主張跟判斷,所以這部分我們部裡大概也沒有多大的意見,作以上權責上的釐清。謝謝。

主席:謝謝文化部。接下來請法務部張參事春暉發言。

張參事春暉:主席、各位委員、各位專家學者還有與會先進大家早!有關海岸生態保護的相關法令,比較重要的有所謂的海岸管理法、國土計畫法、濕地保育法、野生動物保育法還有文化資產保護法等相關的法律,至於相關法律的適用,依照中央法規標準法第十六條的規定,法規對其他法規所規定之同一事項而為特別之規定者,應優先適用之。就是所謂特別法和普通法的關係,當然我們在判斷的時候,是要針對法規的性質、規定的事項及範圍去做一個判定,假如對同一事項,依照相關的判定有所謂特別跟普通的關係,當然就有所謂特別法優先於普通法適用的問題,所以有關於海岸生態的相關法律適用順序,要看其標的、目的有沒有所謂特別跟普通的關係,沒辦法一概而論,假設依照剛才的判定標準,如果沒有特別跟普通的關係,這時當然要由各主管機關本於他們的權責適用他們所主管的法規,至於其他3個法規以及海洋委員會統合海洋事務的相關適用,就這部分本部所持的立場是尊重主管機關的權責。本人謹就這個議題作以上報告,謝謝。

主席:謝謝法務部張參事。

接下來請交通部觀光局林主任秘書發言。

林主任秘書佩君:主席、各位委員、學者專家以及關心海岸生態保育等相關的夥伴,大家午安!交通部觀光局就整個觀光地區、國家風景區的開發經營管理或與地方協力的夥伴關係,其實很重要的部分都在我們發展觀光條例跟風景特定區管理規則裡面,且依循今天出席各部會對相關保育生態的前提,在相關的法令裡面我們都已經有所規範,包括經營管理、怎麼去遵循、尊重保育價值的前提,以及怎麼進行開發管理跟經營,當然也有律定相關的罰則,如果有違反相關規定時,我們也會進行相關的裁處。有關相關法令的依循,我們都會會同國家風景區管理處跟地方政府一起來推動,這是交通部觀光局在行政跟法規上的立場與態度,其實這跟在座的各位委員,還有各位學者闡述的價值是一致的。

其次,有關剛剛邱文彥教授所關心台11線東海岸杉原灣的部分怎麼提出一個案例?在此我們也特別補充說明,其實這個案子本局已進行委託研究,整個杉原灣景觀道路部分在108年時,內政部已經公告,將整個臺東台11線段公告成為重要海岸景觀道路的範圍,這部分其實本局已做好先期的研究,先期研究並不是像剛剛委員提到的把它束諸高閣,事實上這個研究是針對東海岸觀光資源的景觀風貌,希望透過參與式的設計跟在地的夥伴做更好的交流,所以我們提出一些關於景觀區跟景觀規範的操作建議,這項建議規範也都提供給臺東縣政府作為他們後續如何做好海岸景觀方面維護的參據,我們並一起共同努力以維護東海岸的觀光景觀。以上是本局針對今天討論的主題所作的補充報告,謝謝。

主席:謝謝觀光局的林主秘。

第一輪的發言結束。現在就請學者專家作第二輪的發言,首先我們先請國立臺灣海洋大學海洋事務與資源管理研究所邱文彥教授做第二輪發言,發言時間4分鐘。

邱文彥教授:主席、各位委員、各位先進,在剛才聽完各部會的回應之後,我們了解在整個討論過程中各部會都表達相關的法律並沒有特別的優先秩序,主要是看目的事業主管機關所做的相關認定,但基本上這也是尊重相關部會,我覺得各部會對相關法令的執行,其實看起來是相敬如賓,但光是相敬如賓如果沒有具體的作為,說不定就會變成結夥打劫,整個生態環境將遭受很大的損害,所以我建議不管是剛才莊瑞雄委員所提的,我們要勇於承擔,或是我在報告裡面提到我們應該本於職權有所作為,我都非常期待各部會還是要依據相關法律提出具體的作為。

其次,剛剛經濟部曾次長也特別提到能源問題非常重要,我想沒有人可以否認能源問題的重要性,但是以觀塘工業區來講,它有相當多的問題還需再作討論,例如達23公頃之後就不再增加工業區嗎?這個問題應該再作討論,藻礁區域到底到哪裡為界?分布的情況如何?剛才邵廣昭教授也提到應該要舉出具體、科學的論證以及詳細的調查,我覺得以前環保署在做爭議處理時,其實有一種不錯的方式,就是正反雙方各推代表及專家,然後提出一個科學方法一起下海進行討論,當然我比較關心決策正義的問題,我們是不是可以歸零思考?而不是一味的表示說沒有替代方案,或其他方案不可行,我覺得現在應該平心靜氣非常理性地以科學論證來探討大家關心的一些相關議題。

再者,有關環評的問題,我滿建議內政委員會對未來沿海地區或鄉村地區風光電發展入侵的問題能特別注意,我們現在所看到的現況是將近有三分之二的風電設施根本就不用環評,而且現在大型的廠商、集團把大廠商分成小公司以化整為零的方式在各地開發,比如說對於離岸風電相關的評估,不管是景觀或是颱風、乾旱等相關部分的評估,其實還有很多相關的問題。另外一方面,在環評第十五條裡面有一個很重要的規定,就是同一個地區兩種以上開發行為得進行環評,但是我們實際上操作的時候,大概都是工業港歸工業港、工業區歸工業區,然後化整為零個別進行環評,並沒有考慮到累加效果,所以這部分是不是能夠再詳細考慮?

最後,海域管理法是我在第8屆立委任期時所推動的,當時各部會都已經完成協商,只有一個委員沒有簽字,導致這個法案最後未能通過,至今並已延宕五、六年,這個法案並不是在拖延離岸風電或相關的開發建設,而是讓海域能作為更好的使用且適得其所的合理分配,它跟國土計畫法當然有互動關係,所以應該要有一個具體的行動繼續推動,但我並不是那麼建議用「海域管理法」這個名稱,因為「海域」兩個字在海岸巡防法裡面已經把它從內水搞到公海了,所以我滿建議海域管理法這個名稱將來能留給MDA,也就是由所謂的海域安全意識部分做處理,至於海洋空間規劃部分可以仿照南非、韓國或是聯合國的方式叫做「海洋空間規劃及管理法」,這是我的具體建議,請大家參考。

主席:謝謝邱文彥教授再次提出高見。接下來我們再請國立臺灣海洋大學工學院簡連貴副院長發言。

簡連貴副院長:剛才多位立法委員、機關代表,以及專家學者針對今天的議題都做了滿深切的探討。在此我再稍作補充,從剛才的討論,我們比較聚焦在海岸的生態,海洋生態基本上是動態的,我們可以看到為什麼有藻礁的出現?為什麼有高美溼地的出現?其實就是因為海岸的設施讓地形產生變化,所以這些藻礁才會浮現出來,也因為有這些設施,所以才慢慢形成高美溼地,因此有很多設施基本上對於我們所期待的還是有些幫助,我們應該以海岸生態系統永續的觀點來看待,要讓整個生態環境能夠永續生存的話,就應該要能跟我們的生活、經濟持續發展相互融合。我本來是有準備投影片,不過第二輪發言只有4分鐘,我就用這張圖讓各位看,這張圖大概可以告訴我們,在海岸地區,我們可以看到在近岸地區有不同規範所劃設的一些zones,透過所謂整體的、橫向的整合,基本上它是有相關的,所以這個大概也是我們在面對所謂的永續發展裡,如何透過這樣的思維,讓它能夠跟周圍的環境融合,來促進或是恢復、保護或維持,它就可以持續發展,這個其實是很重要的。

同時我也具體建議,剛才內政部跟環保署對於我們所關心的案子,事實上也做過滿多的論述,我也有參與,在海審會的時候,我們也關心如何讓工程能夠跟生態融合,所以我們要求要有所謂的生態防波堤,在整個審議的時候,也儘量避開環境的敏感區。所以我們建議透過這次的機會來建立一個典範,讓我們的生態環境與經濟發展能夠融合,來推動整體的海岸管理、海洋空間,讓它可以持續發展;特別是能夠落實這些環評跟海岸的審議,讓使用者也承擔一些社會責任,讓更多關心的朋友有一個平臺,大家一起共同來治理,我想在海岸的管理跟生態的永續發展,真的要大家一起來,否則沒辦法達成,這個大概是我想補充的。

第二點,我們在整個海岸空間、海洋空間的利用,基本上是要科學用海,所以我們應該有長期間的海洋或海岸生態環境調查跟監測,假如要開發的話,我剛才也特別提到,在整個國際上,應該朝著讓使用者也能夠瞭解到,整個從永續的思維,將其納入企業經營,然後去協助我們的生態環境能夠可持續發展,所以這個其實是非常、非常重要的一個部分,這個大概是針對剛才的補充。

最後,有關於海洋空間利用的部分,我簡單說明一下,全世界不同國家對於海洋的空間,大概已經從內水逐漸往鄰接區、往經濟海域去擴充,我們身為一個海洋國家,我們要去思考的是我們可以做什麼,做什麼的先決條件就是科學用海,瞭解我們的海到底有什麼資源。從這幾個角度來看,目前臺灣的用海其實還滿複雜的,螢幕上的這張圖是去年海委會委託的案子,是要瞭解、協調各部會目前使用海域的現況,我們不是沒有人用,用的比例還滿高的。所以如何去建立一個永續的海洋環境,有賴於將海洋空間規劃策略當作國家的政策工具,以促進我們未來永續推動海洋資源的發展,這個是非常有必要的。

以上占用大家一點時間做第二輪的補充,謝謝大家,也再次謝謝委員會的邀請,謝謝。

主席:謝謝副院長第二輪非常精闢的發言。

請台灣蠻野心足生態協會陳憲政理事長發言。

陳憲政理事長:謝謝主席,台灣蠻野心足生態協會理事長第二次發言。因為剛剛有提到,我們身為公投推動的正方,所以有些事情必須要利用這個公聽會來做個釐清。第一個,我們的公投理由書裡面已經很清楚地寫到,我們是「非核減煤救藻礁」,這個在理由書裡已經明確的提到。在減煤的部分,當然就是包括降空污,所以這是我們大致上一個共同的方向。

我們要感謝今天出席的委員及專家學者提出很多可能的方案來給大家做參考,但是我也必須要強調一件事情,至少在去年的時候,中油包括行政機關,都告訴我們沒有任何替代方案,我要強調這件事情就是說,如果今天不是因為有70萬人出來連署,我想這個替代方案根本就不存在。以我們共公投推動方的立場,我們的期待必須是以公投主文的內容來作為方案的基礎思考,其實從我們的主文裡就已經很清楚地揭示一件事情,我們並沒有反對第三天然氣接收站的興建,重點是在期程,期程的部分才是主要的考量。當然,今天政府的考量是認為我們的能源轉型必須有它的期程要求,但其實這件事情就是我接下來要說明的。目前經濟部所提供的全國電力供需報告,已經沒有按照法律的規定在期程內提供給我們參考,換句話說,到底我們國家電力的需求、燃氣的需求有多少,環團這邊完全沒有資料可以評估,當我們提出質疑、拿出舊資料的時候,他們就說我們用的是舊資料,所以我們希望政府機關可以提出新的資料,讓大家可以做正確的選擇。

我必須再強調一件事情,選址一旦錯誤,就算蓋了接收站,將來在冬季──最需要減煤也就是空污季的時候,也可能會因為觀塘的海象不佳,導致洩氣的部分沒有辦法如期進行,這樣子真的可以改善空污嗎?這樣真的可以達到所謂的能源轉型嗎?我們最近一直聽到經濟部在講一件事,其實這件事情我覺得不是一個很好的示範,為什麼?因為他一直跟我們說,如果三接不蓋,就必須多燒500萬噸的煤,可是我們都知道,空污跟減煤、減碳是不同的議題,有關於到底要用多少煤、到底會產生多少的污染,其實我們都沒有看到一個很精確的報告,到底是發生在冬季還是發生在夏季?其他的替代能源所補足的情況是什麼?這些評估都沒有,我們只聽到一個結論,就是如果沒有蓋三接,那就要吸髒空氣,這個我們完全沒有辦法接受。

事實上,依照學者的調查,他們認為三接如果沒有辦法如期完成,在2025年的部分,有關能源占比頂多只有3%的差距,也就是說,在2025年的原本預估,假設三接蓋好,燃煤的部分大概是27%,但是如果沒有三接,也許會提升到30%,這個也是事實。那如果是這樣的情況,3%的差距,我們的政府沒有辦法透過效率的提升,或者透過節能、透過綠能、透過改善污染防制設備來補足這樣的落差,我們就會覺得這個政府就是不努力啊!用這樣的恐嚇方式來嚇唬我們,我覺得這真的不是一個很健康的方法。

不好意思,最後再耽誤大家一分鐘,我們其實還有另外一個溫室氣體減量管理辦法,2050年的時候,我們的溫室氣體減量必須達到民國94年的一半。學者的評估認為,如果我們目前的排碳情況不去做改善的話,要達到這個目標,2050年所有的化石燃料設備就會有閒置大約四成的問題,如果要達到碳中和,會有六成閒置的問題。今天經濟部所思考的都只有到2025年、甚至2035年,但是2050年呢?你不能說這是環保署的責任啊!我們的減碳、我們的氣候變遷,現在都已經在缺水了,這只會越來越嚴重而已,所以我覺得整體政策的規劃,應該是統合性的思考,而不是單一針對「不做這個那個就會缺或怎樣」,我覺得這不是對小朋友或對世代負責的政策。謝謝。

主席:請國立成功大學水利及海洋工程學系陳璋玲教授第二次發言。

陳璋玲教授:我想我還是針對機關代表的回覆再提出個人看法,有關野保法重棲地的部分,海委會海保署提到他們現在已經有一個完備的機制,我只是提一個概念,目前來講,確實不知道到底是什麼樣的開發類型或者是規模,完全不清楚的狀況之下,不曉得怎樣的案子才需要依照野保法進行審議,這是第一點。誠如我剛剛講的,野保法本身是屬於允許開發行為的一個模式,如果法規對外不是很明確的話,所做出的任何行政處分對於一般民眾的權益影響非常大。其次,中華白海豚是中央在訂的;也就是說,地方政府能扮演的角色就是形式審查,至於中央的審查要件,應該要比照海岸管理法的審議機制,不一定是比照,但至少審議機制要完備,這樣子對於人民的權利義務才是一種保障,這是我的第一點看法。

第二點,剛剛有提到藻礁G1G2G3當時依海岸管理法審議的時候,開發廠商針對這個區域已經做出不開發的承諾,至於這樣子的承諾,未來是不是有可能依照相關法令再劃為保護區,我覺得這也是可以考量的部分。當然這部分的權責並不在於內政部,而是移到其他法規,不管是用文資法還是野保法,我覺得這也是一個思考的方向,至少在解決目前社會爭議這部分,也算是一個正面的approach,這是第二點。

第三點,假設未來大潭可以走向依照野保法或文資法的方式,同樣誠如我剛剛提到的第一點意見,到底在這個區域裡面未來面對任何形式的使用行為,審議條件是怎麼樣?我覺得這勢必還是會面臨到的問題;也就是說,主管機關一樣還是不能夠迴避這樣的作為,這樣也才有辦法建立一個比較有治理的現象,這是第三點。

第四點就是針對藻礁的部分,我個人還是認為,目前這個三接案在真正法規的部分已經完成一些法定的必要程序,至於公投,事實上已經升級到政治決策的議題,誠如剛剛一些委員有提到,要解決這樣的紛爭,這已經是一個社會爭議的問題,我覺得可能唯有透過一些比較透明的正反雙方公聽會,政府機關可能有必要表明立場,比如桃園市政府表明態度就非常清楚,當然經濟部也是,包括NGO團體也非常清楚。也就是說,在各方清楚陳述自己的立場跟資料support其立場的情況下,我覺得就讓一般民眾自己去做判斷。以上是我的看法,謝謝。

主席:接下來請地球公民基金會蔡中岳副執行長發言。

蔡中岳副執行長:主席、各位委員。本人第二輪發言,剛剛觀光局有稍微回應邱老師關於都蘭灣的審查,在我們長期做海岸開發追蹤上,觀光政策的現況是西海岸以工業開發為主、東海岸以觀光開發為主,過去觀光局其實有承諾要做東部觀光政策環評,這個東西一直要做,而且這個東西絕對會跟海岸保育有連動關係,但很可惜這件事情說了要做已經3年了,都沒有看到下一步動作。回過頭來,我們今天要做海岸或者海洋保育的時候,很多相關政策跟配套是現況下還很缺乏的,這是第一個。觀光局剛剛回應邱老師有關台11線的劃設與都蘭灣的保護之外,其實你們還可以做更多東西。

第二,我們剛剛還特別提到海洋保育法,我相信我們今天會有這麼多爭議,尤其是海下生態的爭議,確實海下生態主管機關在現況下並沒有很清楚的說明。現況是內政部的海岸法在做防護及保護計畫,但是這些海下生態主管機關目前還沒有很清楚的說明,保育法案的法定位也沒有很清楚立法,這個部分是我覺得在今天討論當中可以持續加強的。回過頭來,我們在今天這些藻礁的爭議當中,很大的問題是對於水下資源到底用了多少經費來做研究?我相信尤其是在座學者都知道,過去臺灣對於生態資源調查的經費確實非常少,多半都是哪邊有開發,開發單位再請學者做調查,水下資源是這樣,斷層是這樣,文化遺址也是這樣。我們基本上沒有什麼資源做普查,以至於每次都是在選擇開發的那個時候才有辦法看,原來底下有遺址、原來底下有珍貴的生物。回過頭來做為保育的概念,尤其是我們今天談海岸及海洋的生態保護,而我們整個國家對於海岸管理法、海洋主管機關,到海洋基本法,這些東西都是近年來才設立的,所以我們要花更多資源先把基礎的生態資源調查好,才不會發生像今天大潭這個事件走到了這個階段,到底工業港底下是什麼,看起來還是眾說紛紜的情境。

在大潭現況下這個藻礁爭議當中,剛剛陳憲政律師講得很清楚,我們需要有更多政府的相關資訊,尤其對於能源轉型影響的資訊,這個東西要說清楚,如果減煤的時程受影響,看樣子中南部的空污問題是不是就要一併拿出來討論?在環境的開發當中,確實這個時候不太是個零和遊戲,因為它是連動的,一定會受到影響。所以,除了能源的說法要說清楚之外,我覺得更要說清楚的是生態到底怎麼樣,如果生態狀況真的是非常珍貴,那我們就要想想看它跟空污之間的關係,如果現況下生態確實說法不一,如果生態資源沒有那麼豐沛,我們要討論的時候,就如同陳璋玲老師說的,政府把資訊公開出來,讓民眾清楚知道之後在公投裡面做選擇,雖然好像只剩是非題可以選擇,可是至少我們把這些資料公開清楚地做一些討論,甚至是辯論,把這些東西討論清楚之後,讓民眾做選擇。

今天很難得有機會在內政委員會討論藻礁保育,這確實就是一個公投衍生的契機,所以我們如何把政府的資訊更公開,然後讓各種方案、甚至不設限是大潭這種方案一併拿出來討論,這才是全民之福,謝謝。

主席:學者專家第二輪發言已經結束,行政部門有沒有要做第二輪發言?沒有的話,現在時間也不早了,我就做最後結論。

最後我代表立法院非常謝謝各位學者專家,還有本院委員以及各部會代表來參加,提供寶貴的意見以及回應,未來可提供本院於修法時的參考,這是第一點。

第二點,我個人認為,針對海岸、海洋、海域的管理,以及海洋自然地景、海洋生態的保護、保育,依現行法制仍有待精進,各部會雖然各有職掌,客觀上看起來是多元的保護,美其名是系統化管理,但是各部會如何相互支援合作,誠如剛剛邱老師講的要基於職權積極作為,我想這個才是重點,否則我們發覺現在的法令、法制似乎是疊床架屋,造成各部會不知道如何作為,就會有互踢皮球的現象產生。我個人希望透過這次公聽會,各行政部門要有積極任事的態度,針對職掌積極任事,才能讓海岸保育、保護及海洋保育獲得最大保護,一加一才能大於二,這才是重點。

第三點,對於各位的發言,我們將予以歸納整理,彙集成公聽會的報告,也會彙編成冊送交本院全體委員及各位出席的學者專家。即使本院委員無法親自到場出席會議,還是可以從公報紀錄中瞭解到各位的發言內容,再度謝謝各位的出席和發言,現在散會,謝謝。

散會1210分)

附錄:

INCLUDEPICTURE "D:\\scan\\1\\1_頁面_001.jpg" \* MERGEFORMATINET INCLUDEPICTURE "D:\\scan\\1\\1_頁面_001.jpg" \* MERGEFORMATINET

INCLUDEPICTURE "D:\\scan\\1\\1_頁面_002.jpg" \* MERGEFORMATINET INCLUDEPICTURE "D:\\scan\\1\\1_頁面_002.jpg" \* MERGEFORMATINET

INCLUDEPICTURE "D:\\scan\\1\\1_頁面_003.jpg" \* MERGEFORMATINET INCLUDEPICTURE "D:\\scan\\1\\1_頁面_003.jpg" \* MERGEFORMATINET

INCLUDEPICTURE "D:\\scan\\1\\1_頁面_004.jpg" \* MERGEFORMATINET INCLUDEPICTURE "D:\\scan\\1\\1_頁面_004.jpg" \* MERGEFORMATINET

INCLUDEPICTURE "D:\\scan\\1\\1_頁面_005.jpg" \* MERGEFORMATINET INCLUDEPICTURE "D:\\scan\\1\\1_頁面_005.jpg" \* MERGEFORMATINET

INCLUDEPICTURE "D:\\scan\\1\\1_頁面_006.jpg" \* MERGEFORMATINET INCLUDEPICTURE "D:\\scan\\1\\1_頁面_006.jpg" \* MERGEFORMATINET

INCLUDEPICTURE "D:\\scan\\1\\1_頁面_007.jpg" \* MERGEFORMATINET INCLUDEPICTURE "D:\\scan\\1\\1_頁面_007.jpg" \* MERGEFORMATINET

INCLUDEPICTURE "D:\\scan\\1\\1_頁面_008.jpg" \* MERGEFORMATINET INCLUDEPICTURE "D:\\scan\\1\\1_頁面_008.jpg" \* MERGEFORMATINET

INCLUDEPICTURE "D:\\scan\\1\\1_頁面_009.jpg" \* MERGEFORMATINET INCLUDEPICTURE "D:\\scan\\1\\1_頁面_009.jpg" \* MERGEFORMATINET

INCLUDEPICTURE "D:\\scan\\1\\1_頁面_010.jpg" \* MERGEFORMATINET INCLUDEPICTURE "D:\\scan\\1\\1_頁面_010.jpg" \* MERGEFORMATINET

INCLUDEPICTURE "D:\\scan\\1\\1_頁面_011.jpg" \* MERGEFORMATINET INCLUDEPICTURE "D:\\scan\\1\\1_頁面_011.jpg" \* MERGEFORMATINET

INCLUDEPICTURE "D:\\scan\\1\\1_頁面_012.jpg" \* MERGEFORMATINET INCLUDEPICTURE "D:\\scan\\1\\1_頁面_012.jpg" \* MERGEFORMATINET

INCLUDEPICTURE "D:\\scan\\1\\1_頁面_013.jpg" \* MERGEFORMATINET INCLUDEPICTURE "D:\\scan\\1\\1_頁面_013.jpg" \* MERGEFORMATINET

INCLUDEPICTURE "D:\\scan\\1\\1_頁面_014.jpg" \* MERGEFORMATINET INCLUDEPICTURE "D:\\scan\\1\\1_頁面_014.jpg" \* MERGEFORMATINET

INCLUDEPICTURE "D:\\scan\\1\\1_頁面_015.jpg" \* MERGEFORMATINET INCLUDEPICTURE "D:\\scan\\1\\1_頁面_015.jpg" \* MERGEFORMATINET

INCLUDEPICTURE "D:\\scan\\1\\1_頁面_016.jpg" \* MERGEFORMATINET INCLUDEPICTURE "D:\\scan\\1\\1_頁面_016.jpg" \* MERGEFORMATINET

INCLUDEPICTURE "D:\\scan\\1\\1_頁面_017.jpg" \* MERGEFORMATINET INCLUDEPICTURE "D:\\scan\\1\\1_頁面_017.jpg" \* MERGEFORMATINET

INCLUDEPICTURE "D:\\scan\\1\\1_頁面_018.jpg" \* MERGEFORMATINET INCLUDEPICTURE "D:\\scan\\1\\1_頁面_018.jpg" \* MERGEFORMATINET

INCLUDEPICTURE "D:\\scan\\1\\1_頁面_019.jpg" \* MERGEFORMATINET INCLUDEPICTURE "D:\\scan\\1\\1_頁面_019.jpg" \* MERGEFORMATINET

INCLUDEPICTURE "D:\\scan\\1\\1_頁面_020.jpg" \* MERGEFORMATINET INCLUDEPICTURE "D:\\scan\\1\\1_頁面_020.jpg" \* MERGEFORMATINET

INCLUDEPICTURE "D:\\scan\\1\\1_頁面_021.jpg" \* MERGEFORMATINET INCLUDEPICTURE "D:\\scan\\1\\1_頁面_021.jpg" \* MERGEFORMATINET

INCLUDEPICTURE "D:\\scan\\1\\1_頁面_022.jpg" \* MERGEFORMATINET INCLUDEPICTURE "D:\\scan\\1\\1_頁面_022.jpg" \* MERGEFORMATINET

INCLUDEPICTURE "D:\\scan\\1\\1_頁面_023.jpg" \* MERGEFORMATINET INCLUDEPICTURE "D:\\scan\\1\\1_頁面_023.jpg" \* MERGEFORMATINET

INCLUDEPICTURE "D:\\scan\\1\\1_頁面_024.jpg" \* MERGEFORMATINET INCLUDEPICTURE "D:\\scan\\1\\1_頁面_024.jpg" \* MERGEFORMATINET

INCLUDEPICTURE "D:\\scan\\1\\1_頁面_025.jpg" \* MERGEFORMATINET INCLUDEPICTURE "D:\\scan\\1\\1_頁面_025.jpg" \* MERGEFORMATINET

INCLUDEPICTURE "D:\\scan\\1\\1_頁面_026.jpg" \* MERGEFORMATINET INCLUDEPICTURE "D:\\scan\\1\\1_頁面_026.jpg" \* MERGEFORMATINET

INCLUDEPICTURE "D:\\scan\\1\\1_頁面_027.jpg" \* MERGEFORMATINET INCLUDEPICTURE "D:\\scan\\1\\1_頁面_027.jpg" \* MERGEFORMATINET

INCLUDEPICTURE "D:\\scan\\1\\1_頁面_028.jpg" \* MERGEFORMATINET INCLUDEPICTURE "D:\\scan\\1\\1_頁面_028.jpg" \* MERGEFORMATINET

INCLUDEPICTURE "D:\\scan\\1\\1_頁面_029.jpg" \* MERGEFORMATINET INCLUDEPICTURE "D:\\scan\\1\\1_頁面_029.jpg" \* MERGEFORMATINET

INCLUDEPICTURE "D:\\scan\\1\\1_頁面_030.jpg" \* MERGEFORMATINET INCLUDEPICTURE "D:\\scan\\1\\1_頁面_030.jpg" \* MERGEFORMATINET

INCLUDEPICTURE "D:\\scan\\1\\1_頁面_031.jpg" \* MERGEFORMATINET INCLUDEPICTURE "D:\\scan\\1\\1_頁面_031.jpg" \* MERGEFORMATINET

INCLUDEPICTURE "D:\\scan\\1\\1_頁面_032.jpg" \* MERGEFORMATINET INCLUDEPICTURE "D:\\scan\\1\\1_頁面_032.jpg" \* MERGEFORMATINET

INCLUDEPICTURE "D:\\scan\\1\\1_頁面_033.jpg" \* MERGEFORMATINET INCLUDEPICTURE "D:\\scan\\1\\1_頁面_033.jpg" \* MERGEFORMATINET

INCLUDEPICTURE "D:\\scan\\1\\1_頁面_034.jpg" \* MERGEFORMATINET INCLUDEPICTURE "D:\\scan\\1\\1_頁面_034.jpg" \* MERGEFORMATINET

INCLUDEPICTURE "D:\\scan\\1\\1_頁面_035.jpg" \* MERGEFORMATINET INCLUDEPICTURE "D:\\scan\\1\\1_頁面_035.jpg" \* MERGEFORMATINET

INCLUDEPICTURE "D:\\scan\\1\\1_頁面_036.jpg" \* MERGEFORMATINET INCLUDEPICTURE "D:\\scan\\1\\1_頁面_036.jpg" \* MERGEFORMATINET

INCLUDEPICTURE "D:\\scan\\1\\1_頁面_037.jpg" \* MERGEFORMATINET INCLUDEPICTURE "D:\\scan\\1\\1_頁面_037.jpg" \* MERGEFORMATINET

INCLUDEPICTURE "D:\\scan\\1\\1_頁面_038.jpg" \* MERGEFORMATINET INCLUDEPICTURE "D:\\scan\\1\\1_頁面_038.jpg" \* MERGEFORMATINET

INCLUDEPICTURE "D:\\scan\\1\\1_頁面_039.jpg" \* MERGEFORMATINET INCLUDEPICTURE "D:\\scan\\1\\1_頁面_039.jpg" \* MERGEFORMATINET

INCLUDEPICTURE "D:\\scan\\1\\1_頁面_040.jpg" \* MERGEFORMATINET INCLUDEPICTURE "D:\\scan\\1\\1_頁面_040.jpg" \* MERGEFORMATINET

INCLUDEPICTURE "D:\\scan\\1\\1_頁面_041.jpg" \* MERGEFORMATINET INCLUDEPICTURE "D:\\scan\\1\\1_頁面_041.jpg" \* MERGEFORMATINET

INCLUDEPICTURE "D:\\scan\\1\\1_頁面_042.jpg" \* MERGEFORMATINET INCLUDEPICTURE "D:\\scan\\1\\1_頁面_042.jpg" \* MERGEFORMATINET

INCLUDEPICTURE "D:\\scan\\1\\1_頁面_043.jpg" \* MERGEFORMATINET INCLUDEPICTURE "D:\\scan\\1\\1_頁面_043.jpg" \* MERGEFORMATINET

INCLUDEPICTURE "D:\\scan\\1\\1_頁面_044.jpg" \* MERGEFORMATINET INCLUDEPICTURE "D:\\scan\\1\\1_頁面_044.jpg" \* MERGEFORMATINET

INCLUDEPICTURE "D:\\scan\\1\\1_頁面_045.jpg" \* MERGEFORMATINET INCLUDEPICTURE "D:\\scan\\1\\1_頁面_045.jpg" \* MERGEFORMATINET

INCLUDEPICTURE "D:\\scan\\1\\1_頁面_046.jpg" \* MERGEFORMATINET INCLUDEPICTURE "D:\\scan\\1\\1_頁面_046.jpg" \* MERGEFORMATINET

INCLUDEPICTURE "D:\\scan\\1\\1_頁面_047.jpg" \* MERGEFORMATINET INCLUDEPICTURE "D:\\scan\\1\\1_頁面_047.jpg" \* MERGEFORMATINET

INCLUDEPICTURE "D:\\scan\\1\\1_頁面_048.jpg" \* MERGEFORMATINET INCLUDEPICTURE "D:\\scan\\1\\1_頁面_048.jpg" \* MERGEFORMATINET

INCLUDEPICTURE "D:\\scan\\1\\1_頁面_049.jpg" \* MERGEFORMATINET INCLUDEPICTURE "D:\\scan\\1\\1_頁面_049.jpg" \* MERGEFORMATINET

INCLUDEPICTURE "D:\\scan\\1\\1_頁面_050.jpg" \* MERGEFORMATINET INCLUDEPICTURE "D:\\scan\\1\\1_頁面_050.jpg" \* MERGEFORMATINET

INCLUDEPICTURE "D:\\scan\\1\\1_頁面_051.jpg" \* MERGEFORMATINET INCLUDEPICTURE "D:\\scan\\1\\1_頁面_051.jpg" \* MERGEFORMATINET

INCLUDEPICTURE "D:\\scan\\1\\1_頁面_052.jpg" \* MERGEFORMATINET INCLUDEPICTURE "D:\\scan\\1\\1_頁面_052.jpg" \* MERGEFORMATINET

INCLUDEPICTURE "D:\\scan\\1\\1_頁面_053.jpg" \* MERGEFORMATINET INCLUDEPICTURE "D:\\scan\\1\\1_頁面_053.jpg" \* MERGEFORMATINET

INCLUDEPICTURE "D:\\scan\\1\\1_頁面_054.jpg" \* MERGEFORMATINET INCLUDEPICTURE "D:\\scan\\1\\1_頁面_054.jpg" \* MERGEFORMATINET

INCLUDEPICTURE "D:\\scan\\1\\1_頁面_055.jpg" \* MERGEFORMATINET INCLUDEPICTURE "D:\\scan\\1\\1_頁面_055.jpg" \* MERGEFORMATINET

INCLUDEPICTURE "D:\\scan\\1\\1_頁面_056.jpg" \* MERGEFORMATINET INCLUDEPICTURE "D:\\scan\\1\\1_頁面_056.jpg" \* MERGEFORMATINET

INCLUDEPICTURE "D:\\scan\\1\\1_頁面_057.jpg" \* MERGEFORMATINET INCLUDEPICTURE "D:\\scan\\1\\1_頁面_057.jpg" \* MERGEFORMATINET

INCLUDEPICTURE "D:\\scan\\1\\1_頁面_058.jpg" \* MERGEFORMATINET INCLUDEPICTURE "D:\\scan\\1\\1_頁面_058.jpg" \* MERGEFORMATINET

INCLUDEPICTURE "D:\\scan\\1\\1_頁面_059.jpg" \* MERGEFORMATINET INCLUDEPICTURE "D:\\scan\\1\\1_頁面_059.jpg" \* MERGEFORMATINET

INCLUDEPICTURE "D:\\scan\\1\\1_頁面_060.jpg" \* MERGEFORMATINET INCLUDEPICTURE "D:\\scan\\1\\1_頁面_060.jpg" \* MERGEFORMATINET

INCLUDEPICTURE "D:\\scan\\1\\1_頁面_061.jpg" \* MERGEFORMATINET INCLUDEPICTURE "D:\\scan\\1\\1_頁面_061.jpg" \* MERGEFORMATINET

INCLUDEPICTURE "D:\\scan\\1\\1_頁面_062.jpg" \* MERGEFORMATINET INCLUDEPICTURE "D:\\scan\\1\\1_頁面_062.jpg" \* MERGEFORMATINET

INCLUDEPICTURE "D:\\scan\\1\\1_頁面_063.jpg" \* MERGEFORMATINET INCLUDEPICTURE "D:\\scan\\1\\1_頁面_063.jpg" \* MERGEFORMATINET

INCLUDEPICTURE "D:\\scan\\1\\1_頁面_064.jpg" \* MERGEFORMATINET INCLUDEPICTURE "D:\\scan\\1\\1_頁面_064.jpg" \* MERGEFORMATINET

INCLUDEPICTURE "D:\\scan\\1\\1_頁面_065.jpg" \* MERGEFORMATINET INCLUDEPICTURE "D:\\scan\\1\\1_頁面_065.jpg" \* MERGEFORMATINET

INCLUDEPICTURE "D:\\scan\\1\\1_頁面_066.jpg" \* MERGEFORMATINET INCLUDEPICTURE "D:\\scan\\1\\1_頁面_066.jpg" \* MERGEFORMATINET

INCLUDEPICTURE "D:\\scan\\1\\1_頁面_067.jpg" \* MERGEFORMATINET INCLUDEPICTURE "D:\\scan\\1\\1_頁面_067.jpg" \* MERGEFORMATINET

INCLUDEPICTURE "D:\\scan\\1\\1_頁面_068.jpg" \* MERGEFORMATINET INCLUDEPICTURE "D:\\scan\\1\\1_頁面_068.jpg" \* MERGEFORMATINET

INCLUDEPICTURE "D:\\scan\\1\\1_頁面_069.jpg" \* MERGEFORMATINET INCLUDEPICTURE "D:\\scan\\1\\1_頁面_069.jpg" \* MERGEFORMATINET

INCLUDEPICTURE "D:\\scan\\1\\1_頁面_070.jpg" \* MERGEFORMATINET INCLUDEPICTURE "D:\\scan\\1\\1_頁面_070.jpg" \* MERGEFORMATINET

INCLUDEPICTURE "D:\\scan\\1\\1_頁面_071.jpg" \* MERGEFORMATINET INCLUDEPICTURE "D:\\scan\\1\\1_頁面_071.jpg" \* MERGEFORMATINET

INCLUDEPICTURE "D:\\scan\\1\\1_頁面_072.jpg" \* MERGEFORMATINET INCLUDEPICTURE "D:\\scan\\1\\1_頁面_072.jpg" \* MERGEFORMATINET

INCLUDEPICTURE "D:\\scan\\1\\1_頁面_073.jpg" \* MERGEFORMATINET INCLUDEPICTURE "D:\\scan\\1\\1_頁面_073.jpg" \* MERGEFORMATINET

INCLUDEPICTURE "D:\\scan\\1\\1_頁面_074.jpg" \* MERGEFORMATINET INCLUDEPICTURE "D:\\scan\\1\\1_頁面_074.jpg" \* MERGEFORMATINET

INCLUDEPICTURE "D:\\scan\\1\\1_頁面_075.jpg" \* MERGEFORMATINET INCLUDEPICTURE "D:\\scan\\1\\1_頁面_075.jpg" \* MERGEFORMATINET

INCLUDEPICTURE "D:\\scan\\1\\1_頁面_076.jpg" \* MERGEFORMATINET INCLUDEPICTURE "D:\\scan\\1\\1_頁面_076.jpg" \* MERGEFORMATINET

INCLUDEPICTURE "D:\\scan\\1\\1_頁面_077.jpg" \* MERGEFORMATINET INCLUDEPICTURE "D:\\scan\\1\\1_頁面_077.jpg" \* MERGEFORMATINET

INCLUDEPICTURE "D:\\scan\\1\\1_頁面_078.jpg" \* MERGEFORMATINET INCLUDEPICTURE "D:\\scan\\1\\1_頁面_078.jpg" \* MERGEFORMATINET

INCLUDEPICTURE "D:\\scan\\1\\1_頁面_079.jpg" \* MERGEFORMATINET INCLUDEPICTURE "D:\\scan\\1\\1_頁面_079.jpg" \* MERGEFORMATINET

INCLUDEPICTURE "D:\\scan\\1\\1_頁面_080.jpg" \* MERGEFORMATINET INCLUDEPICTURE "D:\\scan\\1\\1_頁面_080.jpg" \* MERGEFORMATINET

INCLUDEPICTURE "D:\\scan\\1\\1_頁面_081.jpg" \* MERGEFORMATINET INCLUDEPICTURE "D:\\scan\\1\\1_頁面_081.jpg" \* MERGEFORMATINET

INCLUDEPICTURE "D:\\scan\\1\\1_頁面_082.jpg" \* MERGEFORMATINET INCLUDEPICTURE "D:\\scan\\1\\1_頁面_082.jpg" \* MERGEFORMATINET

INCLUDEPICTURE "D:\\scan\\1\\1_頁面_083.jpg" \* MERGEFORMATINET INCLUDEPICTURE "D:\\scan\\1\\1_頁面_083.jpg" \* MERGEFORMATINET

INCLUDEPICTURE "D:\\scan\\1\\1_頁面_084.jpg" \* MERGEFORMATINET INCLUDEPICTURE "D:\\scan\\1\\1_頁面_084.jpg" \* MERGEFORMATINET

INCLUDEPICTURE "D:\\scan\\1\\1_頁面_085.jpg" \* MERGEFORMATINET INCLUDEPICTURE "D:\\scan\\1\\1_頁面_085.jpg" \* MERGEFORMATINET


INCLUDEPICTURE "D:\\scan\\1\\1_頁面_087.jpg" \* MERGEFORMATINET INCLUDEPICTURE "D:\\scan\\1\\1_頁面_087.jpg" \* MERGEFORMATINET

INCLUDEPICTURE "D:\\scan\\1\\1_頁面_088.jpg" \* MERGEFORMATINET INCLUDEPICTURE "D:\\scan\\1\\1_頁面_088.jpg" \* MERGEFORMATINET

INCLUDEPICTURE "D:\\scan\\1\\1_頁面_089.jpg" \* MERGEFORMATINET INCLUDEPICTURE "D:\\scan\\1\\1_頁面_089.jpg" \* MERGEFORMATINET

INCLUDEPICTURE "D:\\scan\\1\\1_頁面_090.jpg" \* MERGEFORMATINET INCLUDEPICTURE "D:\\scan\\1\\1_頁面_090.jpg" \* MERGEFORMATINET

INCLUDEPICTURE "D:\\scan\\1\\1_頁面_091.jpg" \* MERGEFORMATINET INCLUDEPICTURE "D:\\scan\\1\\1_頁面_091.jpg" \* MERGEFORMATINET

INCLUDEPICTURE "D:\\scan\\1\\1_頁面_092.jpg" \* MERGEFORMATINET INCLUDEPICTURE "D:\\scan\\1\\1_頁面_092.jpg" \* MERGEFORMATINET

INCLUDEPICTURE "D:\\scan\\1\\1_頁面_093.jpg" \* MERGEFORMATINET INCLUDEPICTURE "D:\\scan\\1\\1_頁面_093.jpg" \* MERGEFORMATINET

INCLUDEPICTURE "D:\\scan\\1\\1_頁面_094.jpg" \* MERGEFORMATINET INCLUDEPICTURE "D:\\scan\\1\\1_頁面_094.jpg" \* MERGEFORMATINET

INCLUDEPICTURE "D:\\scan\\1\\1_頁面_095.jpg" \* MERGEFORMATINET INCLUDEPICTURE "D:\\scan\\1\\1_頁面_095.jpg" \* MERGEFORMATINET

INCLUDEPICTURE "D:\\scan\\1\\1_頁面_096.jpg" \* MERGEFORMATINET INCLUDEPICTURE "D:\\scan\\1\\1_頁面_096.jpg" \* MERGEFORMATINET

INCLUDEPICTURE "D:\\scan\\1\\1_頁面_097.jpg" \* MERGEFORMATINET INCLUDEPICTURE "D:\\scan\\1\\1_頁面_097.jpg" \* MERGEFORMATINET

INCLUDEPICTURE "D:\\scan\\1\\1_頁面_098.jpg" \* MERGEFORMATINET INCLUDEPICTURE "D:\\scan\\1\\1_頁面_098.jpg" \* MERGEFORMATINET

INCLUDEPICTURE "D:\\scan\\1\\1_頁面_099.jpg" \* MERGEFORMATINET INCLUDEPICTURE "D:\\scan\\1\\1_頁面_099.jpg" \* MERGEFORMATINET

INCLUDEPICTURE "D:\\scan\\1\\1_頁面_100.jpg" \* MERGEFORMATINET INCLUDEPICTURE "D:\\scan\\1\\1_頁面_100.jpg" \* MERGEFORMATINET

INCLUDEPICTURE "D:\\scan\\1\\1_頁面_101.jpg" \* MERGEFORMATINET INCLUDEPICTURE "D:\\scan\\1\\1_頁面_101.jpg" \* MERGEFORMATINET

INCLUDEPICTURE "D:\\scan\\1\\1_頁面_102.jpg" \* MERGEFORMATINET INCLUDEPICTURE "D:\\scan\\1\\1_頁面_102.jpg" \* MERGEFORMATINET

INCLUDEPICTURE "D:\\scan\\1\\1_頁面_103.jpg" \* MERGEFORMATINET INCLUDEPICTURE "D:\\scan\\1\\1_頁面_103.jpg" \* MERGEFORMATINET

INCLUDEPICTURE "D:\\scan\\1\\1_頁面_104.jpg" \* MERGEFORMATINET INCLUDEPICTURE "D:\\scan\\1\\1_頁面_104.jpg" \* MERGEFORMATINET

INCLUDEPICTURE "D:\\scan\\1\\1_頁面_105.jpg" \* MERGEFORMATINET INCLUDEPICTURE "D:\\scan\\1\\1_頁面_105.jpg" \* MERGEFORMATINET

INCLUDEPICTURE "D:\\scan\\1\\1_頁面_106.jpg" \* MERGEFORMATINET INCLUDEPICTURE "D:\\scan\\1\\1_頁面_106.jpg" \* MERGEFORMATINET

INCLUDEPICTURE "D:\\scan\\1\\1_頁面_107.jpg" \* MERGEFORMATINET INCLUDEPICTURE "D:\\scan\\1\\1_頁面_107.jpg" \* MERGEFORMATINET

INCLUDEPICTURE "D:\\scan\\1\\1_頁面_108.jpg" \* MERGEFORMATINET INCLUDEPICTURE "D:\\scan\\1\\1_頁面_108.jpg" \* MERGEFORMATINET

INCLUDEPICTURE "D:\\scan\\1\\1_頁面_109.jpg" \* MERGEFORMATINET INCLUDEPICTURE "D:\\scan\\1\\1_頁面_109.jpg" \* MERGEFORMATINET

INCLUDEPICTURE "D:\\scan\\1\\1_頁面_110.jpg" \* MERGEFORMATINET INCLUDEPICTURE "D:\\scan\\1\\1_頁面_110.jpg" \* MERGEFORMATINET

INCLUDEPICTURE "D:\\scan\\1\\1_頁面_111.jpg" \* MERGEFORMATINET INCLUDEPICTURE "D:\\scan\\1\\1_頁面_111.jpg" \* MERGEFORMATINET

INCLUDEPICTURE "D:\\scan\\1\\1_頁面_112.jpg" \* MERGEFORMATINET INCLUDEPICTURE "D:\\scan\\1\\1_頁面_112.jpg" \* MERGEFORMATINET

INCLUDEPICTURE "D:\\scan\\1\\1_頁面_113.jpg" \* MERGEFORMATINET INCLUDEPICTURE "D:\\scan\\1\\1_頁面_113.jpg" \* MERGEFORMATINET

INCLUDEPICTURE "D:\\scan\\1\\1_頁面_114.jpg" \* MERGEFORMATINET INCLUDEPICTURE "D:\\scan\\1\\1_頁面_114.jpg" \* MERGEFORMATINET

INCLUDEPICTURE "D:\\scan\\1\\1_頁面_115.jpg" \* MERGEFORMATINET INCLUDEPICTURE "D:\\scan\\1\\1_頁面_115.jpg" \* MERGEFORMATINET

INCLUDEPICTURE "D:\\scan\\1\\1_頁面_116.jpg" \* MERGEFORMATINET INCLUDEPICTURE "D:\\scan\\1\\1_頁面_116.jpg" \* MERGEFORMATINET

INCLUDEPICTURE "D:\\scan\\1\\1_頁面_117.jpg" \* MERGEFORMATINET INCLUDEPICTURE "D:\\scan\\1\\1_頁面_117.jpg" \* MERGEFORMATINET

INCLUDEPICTURE "D:\\scan\\1\\1_頁面_118.jpg" \* MERGEFORMATINET INCLUDEPICTURE "D:\\scan\\1\\1_頁面_118.jpg" \* MERGEFORMATINET

INCLUDEPICTURE "D:\\scan\\1\\1_頁面_119.jpg" \* MERGEFORMATINET INCLUDEPICTURE "D:\\scan\\1\\1_頁面_119.jpg" \* MERGEFORMATINET

INCLUDEPICTURE "D:\\scan\\1\\1_頁面_120.jpg" \* MERGEFORMATINET INCLUDEPICTURE "D:\\scan\\1\\1_頁面_120.jpg" \* MERGEFORMATINET

INCLUDEPICTURE "D:\\scan\\1\\1_頁面_121.jpg" \* MERGEFORMATINET INCLUDEPICTURE "D:\\scan\\1\\1_頁面_121.jpg" \* MERGEFORMATINET

INCLUDEPICTURE "D:\\scan\\1\\1_頁面_122.jpg" \* MERGEFORMATINET INCLUDEPICTURE "D:\\scan\\1\\1_頁面_122.jpg" \* MERGEFORMATINET

INCLUDEPICTURE "D:\\scan\\1\\1_頁面_123.jpg" \* MERGEFORMATINET INCLUDEPICTURE "D:\\scan\\1\\1_頁面_123.jpg" \* MERGEFORMATINET

INCLUDEPICTURE "D:\\scan\\1\\1_頁面_124.jpg" \* MERGEFORMATINET INCLUDEPICTURE "D:\\scan\\1\\1_頁面_124.jpg" \* MERGEFORMATINET

INCLUDEPICTURE "D:\\scan\\1\\1_頁面_125.jpg" \* MERGEFORMATINET INCLUDEPICTURE "D:\\scan\\1\\1_頁面_125.jpg" \* MERGEFORMATINET

INCLUDEPICTURE "D:\\scan\\1\\1_頁面_126.jpg" \* MERGEFORMATINET INCLUDEPICTURE "D:\\scan\\1\\1_頁面_126.jpg" \* MERGEFORMATINET

INCLUDEPICTURE "D:\\scan\\1\\1_頁面_127.jpg" \* MERGEFORMATINET INCLUDEPICTURE "D:\\scan\\1\\1_頁面_127.jpg" \* MERGEFORMATINET

INCLUDEPICTURE "D:\\scan\\1\\1_頁面_128.jpg" \* MERGEFORMATINET INCLUDEPICTURE "D:\\scan\\1\\1_頁面_128.jpg" \* MERGEFORMATINET

INCLUDEPICTURE "D:\\scan\\1\\1_頁面_129.jpg" \* MERGEFORMATINET INCLUDEPICTURE "D:\\scan\\1\\1_頁面_129.jpg" \* MERGEFORMATINET

INCLUDEPICTURE "D:\\scan\\1\\1_頁面_130.jpg" \* MERGEFORMATINET INCLUDEPICTURE "D:\\scan\\1\\1_頁面_130.jpg" \* MERGEFORMATINET

INCLUDEPICTURE "D:\\scan\\1\\1_頁面_131.jpg" \* MERGEFORMATINET INCLUDEPICTURE "D:\\scan\\1\\1_頁面_131.jpg" \* MERGEFORMATINET

INCLUDEPICTURE "D:\\scan\\1\\1_頁面_132.jpg" \* MERGEFORMATINET INCLUDEPICTURE "D:\\scan\\1\\1_頁面_132.jpg" \* MERGEFORMATINET

INCLUDEPICTURE "D:\\scan\\1\\1_頁面_133.jpg" \* MERGEFORMATINET INCLUDEPICTURE "D:\\scan\\1\\1_頁面_133.jpg" \* MERGEFORMATINET

INCLUDEPICTURE "D:\\scan\\1\\1_頁面_134.jpg" \* MERGEFORMATINET INCLUDEPICTURE "D:\\scan\\1\\1_頁面_134.jpg" \* MERGEFORMATINET

INCLUDEPICTURE "D:\\scan\\1\\1_頁面_135.jpg" \* MERGEFORMATINET INCLUDEPICTURE "D:\\scan\\1\\1_頁面_135.jpg" \* MERGEFORMATINET


Shape2

367