立法院第10屆第3會期黨團協商會議紀錄
時 間 中華民國110年4月29日(星期四)14時5分至16時24分
地 點 本院議場3樓會議室
主 席 游院長錫堃
協商主題 繼續研商「文化藝術獎助條例修正草案」相關事宜。(民進黨黨團提議)
主席:各位先進,謝謝大家撥出寶貴時間參加今天的黨團協商會議,今天開會事由是要繼續研商「文化藝術獎助條例修正草案」相關事宜。
現在介紹列席的行政院官員,首先介紹文化部部長李永得先生、政務次長蕭宗煌先生,其他我就不一一介紹。
現在我們開始進行有關於今天要協商的部分,大家如果沒有意見,要進行協商最主要的保留條文共有三條,我們就進入這三條,第一個是第十八條,看大家有沒有什麼意見?針對第十八條,柯總召或執政黨有沒有什麼意見?
吳委員思瑤:謝謝院長。因為我是上會期教文會的召集委員,所以我大概跟大家報告,這一條在委員會裡面,我的印象是大家都高度的共識,因為這是為了擴大我們國公有的文化資產,我們要活化,要提供一些租稅的誘因,然後土地稅、房屋稅的誘因來協助,更多的民力可以協助國家來投入修復跟後續的再利用,所以我印象中在審查這個條文的部分,譬如說它的修繕費可以抵免後續租金的使用,然後地價稅、房屋稅的部分能夠給予優惠,大家可以注意到條文的最後一項,在地價稅、房屋稅的實施年限也訂有五年來檢討,所以我認為在這個部分提供文化資產保存活化再利用的一個更高規格的國家支持,我希望今天協商的各個黨團能夠尊重我們委員會,讓這樣民間期待很久的條文能夠通過。謝謝。
主席:好,大家有沒有什麼意見?
請曾委員銘宗發言。
曾委員銘宗:謝謝,有關文化獎助條例要協助文化藝術產業的發展,我個人也好,或者是國民黨團也好,舉雙手贊成,但是文化藝術獎助條例修正草案第二十八條規定有幾個問題……
要分條文,還是一起?
主席:剛才是講第十八條,如果要綜合討論,我們也……
先處理第十八條?
曾委員銘宗:好。
主席:第十八條,如果沒有意見,就通過,好不好?因為……
林委員奕華:當時不是我們,我不知道是誰?
費委員鴻泰:報告院長,我們黨團來協商,我建議先讓我們綜合討論一下,好不好?也許討論好,我們大家都不要表決,明天就過,如果討論不好,我們就會逐條表決,不管哪條以前你們有沒有討論過,謝謝。
主席:既然費總召建議綜合討論,大家就綜合交換意見,現在綜合討論開始。剛才曾委員還沒有講完,就讓他先講。
曾委員銘宗:最近比較少來協商,所以可以講久一點。謝謝主席,文化藝術獎助條例要獎助文化藝術產業的發展,國民黨黨團和我個人都舉雙手贊成,大方向支持。在稍後的討論過程中,比較有爭議的其實是第二十八條,各位先進可以看到第二十八條的規定,文物或藝術品之拍賣,按成交價百分之六設算為所得額,並依百分之二十分離課稅就源扣繳。這是什麼意思呢?一項產品或古董拍賣出去,賣了100元,其所得就是算6元,這6元再用20%分離課稅,所以有效稅率就是1.2%。這樣的規定其實會有很大的後遺症,會成為有錢人的避稅管道或洗錢的管道。我們常看報章雜誌講,拍賣一件汝窯可能是5億元或10億元,這可不是我們立法的原始目的。這一條會有什麼後遺症?因為這一條會給予減稅優惠,財政部也在這裡,任何減稅都要訂定一定的期間,包括財政紀律法第六條以及納稅者權利保護法都有明文規定,而財委會今天審查的貨物稅也定有五年頂多十年的期間,但這一條卻沒有規定年限是幾年,就代表要永遠實施。
要獎助藝術產業的發展是可以的,我個人也提了修正草案,內容是未超過新臺幣所得五千萬元以下,也就是拍賣品在五千萬元以下的,像臺灣有幾位藝術家的產品拍賣有五千萬元的,就適用20%的稅率;五千萬元以上的就去40%的繳綜合所得稅。真要獎助本土的企業家或畫家,一千萬元以下的有效稅率就算是改成0.6%我都贊成,這才是立本法的目的。五千萬元以下的,按行政院的版本有效稅率為1.2%,但我還可以加碼,只要標價是在一千萬元以下的,有效稅率用0.6%我們都支持,這才是在獎助本土的畫家。像黃國書委員的畫畫也很好,你沒看過他的畫嗎?
費委員鴻泰:要他送每人一幅。
鄭委員麗文:他的意思是說你寫的和畫的一樣。
黃委員國書:我送你們,你們要去報稅啊!
曾委員銘宗:我再重申一次,國民黨黨團舉雙手贊成,希望文化藝術產業在臺灣能有更大的發展,行政院版本的有效稅率為1.2%,我們可以加碼,假設標售金額在一千萬元以下,有效稅率就可以給0.6%,但金額太高的話可不行。金額太高的,比如柯總召就有收藏,你把汝窯拿出來拍賣,賣得十億元難道也適用1.2%嗎?你辦公室不是很多嗎?
柯委員建銘:我全部繳稅後,辦公室可以隨時割愛。
曾委員銘宗:我開完笑的,不過我回歸正題,茲作以上說明,謝謝。
林委員奕華:謝謝主席,這次會討論最多的還是第二十八條,這段時間為了要協商我們針對第二十八條也多方討論和請教,我就先提出屬於自己的意見。因為我們討論了那麼久,也考慮到目前臺灣希望可以透過稅制有機會在藝術市場帶動藝術產業的成長。這當然是我們希望的部分。但是有些人會有疑慮,在拍賣市場裡面會不會到時候用分離課稅變1.2%,或是成為富人避稅的問題,所以我是有加了一條,但是我必須說,這個數字我是可以開放做討論,請文化部先考量一下,看能不能做一個協商。
對於本土藝術家,我多列了一項,為鼓勵藝術創作,我國藝術創作者所創作之藝術品,每年12件或單件交易金額在新臺幣15萬元以下者,不計入個人綜合所得稅。也就是說今天如果對剛出道的本土藝術家或已經到一段時間的,當然我對市場有個瞭解,剛出來的絕對沒有15萬這個行情,15萬大概已經有發展到某個程度,然後一年12件,其實剛出道一年要讓自己的藝術品被12個人去收藏,坦白說也很難。我訂了這樣的一個數字,拋出來給大家討論,除了整個1.2%的稅制之外,對本土藝術家,我是提出1年12件,每件不超過15萬元,不列入綜合所得稅,同時也算鼓勵本土藝術家,得以衡平。所以在第二十八條裡面多了這個項目的修正,以上先說明,請文化部可以提早做一下考量,還有財政部相關部門,謝謝。
高委員虹安:主席,修正動議我們沒有拿到,就是奕華委員的版本,可不可以發給我們看一下,因為剛剛講的時候,我們手上沒有版本。
王委員婉諭:對於文獎條例,時代力量首先表達非常支持這項法案,或是能夠成形,也很希望能夠積極協助藝文產業的發展。但是剛剛提到,第二十八條可能是目前比較有疑義的部分,也希望能夠儘可能來做討論。時代力量也提出修正動議,在第三十五條,希望在稅制部分能夠有一個落日條款,期限是多少我覺得可以有討論的空間,在事情之後其實應該有個落日的部分,所以希望第三十五條能做處理。第二十八條必須審慎討論的原因,因為各黨團的版本其實不太一樣,有不同比例的問題,當初希望在這部分就稅制的影響來做一個評估,但現在似乎還沒看到評估之後的結果,同時也希望第二十八條部分,應該避免落為洗錢的管道,所以我們才在第三十九條訂定落日條款。
另外時代力量特別提出來的是在第七條的部分,第七條第七項我們有提到,近三年內違反勞工相關規範的時候,應該要追回或返還補助款,原因就在於,因為過去藝文工作者勞動的情況其實比較少被關注,或是比較難以去權衡,所以難以協助監督管理的部分,當我們在獎勵這些藝文工作事業的時候,其實也不能變相地去壓迫這些藝文工作者。所以我們認為有違反勞工相關規範的時候,其實應該要把它列入第七條的追討或返還的範圍裡面。
我們在委員會討論的時候,有提出相對的附帶決議,我們也會擔心如果用附帶決議來處理,是不是在法源上沒有一個比較明確依據的準則,未來可能會被遺漏,或是無法如實地來做追討,所以我們希望是不是能夠審酌在第七條的部分,還是把它列進去,這樣其實在法源上比較有所依循,在執行上也比較能夠落實,謝謝。
主席:請高委員。
高委員虹安:謝謝主席。既然我們都一起討論,民眾黨黨團在今天的協商提出第九條條文的修正動議。雖然不知道主席什麼時候會來處理,但是我想還是先表達一下我們的態度。今天看到的文獎條例,去年12月我們在教育委員會審查的時候,其實非常認同很多藝文工作者,他們希望能夠透過這個文獎條例來保障其相關權益,我相信也有很多藝文工作者,其實都對這個條例抱有非常大的期待。我自己看到的一些狀況是,其實藝文工作者最需要的就是在於工作者的權益,包含在保險上相關的權益,這部分我們是有提出一個第九條的修正動議,主要也是希望能夠幫助有經濟困難的藝文工作者,透過相關補助或協助參加相關的社會保險,這個基礎的保障卻一直遲遲未能通過或評估,對此我們仍要再透過修正動議第九條,希望能保障他們的權益。我在這邊也提一下,其實日常的勞、健保費對於這些收入比較不穩定的藝文供作者,真的會是比較重大的負擔,而且藝文工作者的特殊性質,其實很多是沒有辦法像一般勞工一樣進入勞保的體系,所以在這邊還是要再次強調,希望等一下主席可以幫忙處理修正動議第九條。
再來,關於我們今天協商大家比較有爭議的部分,我先從第十八條表達我們的意見,本席相當支持院版第十八條的版本,因為說真的我們有看過相關文化部的評估報告,在這份評估報告裡面,我們確實有看到,如果因為文獎條例的刺激,淨稅收是可以增加1.76億元,所以在這部分如果用補助的方式進行,其實會花費2.3億元,反而是更多。在這部分我們覺得透過這樣的獎勵刺激,確實是可以降低藝文團體的營運成本,在這部分我們建議對第十八條可以給予支持,我們黨團是這樣的態度。當然我也認為文化部可能要回應一下,國民黨之前對第十八條的反對意見,他們覺得評估報告可能是先射箭再畫靶,我想等一下應該會有時間讓文化部進行溝通,我們也希望能夠聽一下文化部的意見。
在第二十八條的部分,我自己因為文獎條例關係,也跟一些藝文團隊來做討論,他們確實覺得在藝術品拍賣上,我們不能夠否認確實真的有洗錢狀況,在一些藝術品拍賣的市場上真的有發生,所以我們今天降低課稅額,確實可以讓藝術品的市場活絡,但也不能排除剛才曾委員提到,幫富人洗錢、減稅的疑慮。因此,我認為實際上藝術品的頻繁買賣並不是真能讓基層藝文工作者的收入增加,我們剛才有看到奕華委員的版本,可能又比之前民進黨黨團可能會擔心的部分,我們覺得奕華委員的版本是比較可以接受的,希望這樣的版本是可以被接受。
最後一個立場,就是很多藝文工作者非常擔心文獎條例在各個黨團爭執不下之後,他們最需要的保險又沒辦法通過,所以我這裡要先表達的是,如果最後大家在修相關稅的部分仍無法達成共識,我們這邊還是希望能夠儘量維持第九條修正動議的精神。以上報告,謝謝。
主席:謝謝高委員。
請柯建銘委員發言。
柯委員建銘:我們今天的朝野協商已經是第二次了,當然很高興所有黨團都來到這裡,為能有效率的處理,從過去的朝野協商一定是一條、一條的來處理,現在沒有關係,大家都講了一輪,但是真的沒有辦法聚焦,光我聽到第二十八條,國民黨就有兩個意見,曾銘宗的版本一個意見,林奕華的版本一個意見,鄭麗文的意見已經鬥死了,我不知道啦!所以光國民黨就有兩個版本,民眾黨有第九條、時代力量又有第幾條,這樣大家講了一輪,也插穿了第二十八條等等,又談到洗錢,我們應該照正常的朝野協商一條、一條的來處理,沒有意見就過去,有意見就聚焦討論,第幾條討論完畢後,再第幾條就一直討論下去。如果一直這樣的話,可能沒有辦法聚焦,還有關於洗錢的問題,可能也要請行政部門清楚說明,財政部該表示意見就表示意見,我們一條、一條的來處理,這樣好不好?這樣才有辦法進行啦!都已經講過一輪了。
主席:有關於綜合交換意見,現在可以告一段落,好不好?
鄭委員麗文:既然沒有互相矛盾,就兩個版本……
柯委員建銘:你們有兩個版本,沒有關係,就一條、一條的來,到第二十八條的時候,你們想要把兩個版本整合在一起,還是要怎麼樣……
鄭委員麗文:我們是講不同的部分,而不是兩個不一樣的意見……
林委員奕華:我們講的是不同的東西,這還是要先說明一下。
主席:先處理第十八條,我看剛才大家對第十八條都沒有意見,我們就通過,好不好?好。
現在我們處理第二十八條,剛才曾銘宗委員、鄭麗文委員都有發表意見,民眾黨是比較贊成林奕華委員的版本,對不對?我有沒有誤會?好,沒有關係,那就看大家對第二十八條還有沒有意見?
柯委員建銘:現在是討論第二十八條?
主席:是,第十八條已經通過了。
費委員鴻泰:我來發言一下好了。
柯委員建銘:第七條跟第九條呢?
主席:現在先針對委員會保留的部分來談。請費總召發言。
費委員鴻泰:我想從租稅優惠的角度來看,當時財政部提出的內容是有一個落日條款,基本上,我們修很多的法,像租稅優惠都會加上一個落日條款,我們的建議是10年,任何一個人當總統,若連續兩任就有8年,我們給他予以尊重,所以給他一個10年的時間,當時財政部的版本送到行政院院會,文化部給它否決了,落日條款就不要拿掉,但文化部部長,你也不可能當部長一輩子,租稅優惠既然是優惠,就是正常之外的東西,那當然要加上一個落日條款,舉例來說,今天財政委員會修訂的貨物稅,就是給它5年;像股市的優惠,也是給它2年、3年或是5年,因為這會影響到所謂公平性的問題,像產創條例,我們也是給它5年,所以如果文化部要堅持,是不是其他部會也可以堅持,我們全部的租稅優惠都把時間的規定統統取消?所以我建議文化部一定要從財政部稅負的公平以及政府稅基的角度來思考,這是第一項。
第二項,我們對藝術創作者,我們絕對支持,但是對收藏者,尤其是金額很大的,大家應該摸著良心,其實很多事會牽涉到餽贈或是洗錢,我是說很多,並不是百分之百,今天這個部分是他們那些人透過broker,希望來推動這個措施,可是社會大眾一定反對,所以才把文化藝術者拉進來,基本上,我們對文化藝術是支持的,甚至免稅我們也都可以接受,即在一定金額內免稅,我們也可以接受,但是如果你是拿一個文化藝術者來包裝,然後是要幫很多人來逃漏稅或者是洗錢,請問這符合社會的公平正義嗎?所以這兩點是我們所堅持的,第一個要有落日條款,我們可以把它放寬,原來是希望5年,現在可以放寬至10年,畢竟一任總統最多做到8年,李部長也不可能當部長超過10年。
第二個,針對文化藝術從業人員的稅率,稅率低我們絕對接受,甚至免稅都可以,但是對那些收藏者,因為可能牽涉到洗錢、逃漏稅,請問各位,真的要放寬嗎?我們不要拿這些文化藝術者來當擋箭牌,去掩護那些人,那就失去我們立法的精神,這個部分我們希望各個黨團、大家能夠慎重思考。
主席:好,謝謝費總召。現在還有沒有要發言的?
柯委員建銘:院長,我們還是聚焦一下好了,這衍生了三個題目,一開始曾銘宗委員所談的有5,000萬元的級距,林奕華委員的15件還有12件15萬以下的……
費委員鴻泰:這個不衝突喔!
柯委員建銘:三個題目我們一個一個來談,聽起來顯然他們兩個題目是不一樣的,然後你現在提了一個新的題目,沒有關係,這個我們好好來談。
費委員鴻泰:這個是沒有衝突的。
柯委員建銘:我們把問題、爭點一樣一樣來處理,這樣才能解決問題,另外一個就是所謂10年落日的問題,當然我也要講的是,洗錢本來就有洗錢防制法,那個另外再去說明清楚,現在你們的意思大概是這樣嘛!那我們一個題目、一個題目來討論,這樣才不會混雜在一起。
主席:好。
柯委員建銘:費委員鴻泰代表國民黨黨團,你所堅持的就是10年,其他的照行政院版本,這是一個題目;另外,有效稅率是多少?那也是一個題目,對不對?所以你們1加2加3,加在一起讓我搞不清楚。我們講一個終極答案,你現在所在意的就是10年的問題,這是一個答案,其他那兩個題目和行政院都有不一樣的地方,況且兩個題目都打架嘛!
鄭委員麗文:沒有啊!哪裡有打架?沒有打架啦!這3個題目都沒有問題啊!
柯委員建銘:和行政院都對不起來,一定要併案討論。
曾委員銘宗:我們照黨團……
柯委員建銘:黨團立場是什麼?我們再進一步討論清楚嘛!
黃委員國書:讓我說一下。
主席:請黃委員國書。
黃委員國書:這個案子從委員會到黨團協商,分離課稅的部分,大家都有共識,非常感謝。曾委員銘宗對稅制方面非常內行,也提出非常多質疑,當時他也提出是不是要設級距,看來我們今天對級距的部分也不堅持了,但是現在看起來國民黨黨團是希望有實施年限,這是一個要討論的問題,這個年限要設多久?條文要怎麼寫?稍後我們聚焦來討論。
我還是要特別強調一下,分離課稅不完全是一個租稅優惠的概念,因為裡頭也不完全是減稅的概念,它只是稅制的改變。本來過去藝術交易的所得都要併到個人的綜所稅,只是我們把它抽離出來,變成分離課稅,為什麼要用分離課稅呢?是因為我們必須要跟國際接軌,華人的藝術交易市場,包括香港、中國,全部都是分離課稅啊!為什麼藝術品要分離課稅?它跟房地產不一樣,它沒有登錄制啊,房地產的土地、房子全部都有登錄,而且也帶不走啊!反觀藝術品沒有登錄,再者它是可以帶走的。以香港、中國同樣的華人市場,如果臺灣不採分離課稅,當然就把藝術品送到國外去交易嘛,因為它是連動的嘛!到國外交易了以後,對臺灣的損失是什麼?第一個,我們課不到稅;第二個,所有的市場往國外移動。然後這個市場如果沒有被支撐起來,我們也沒有辦法去支撐現在的年輕藝術家創作可以進到臺灣這個市場,所以其實它不完全是一個租稅優惠的概念,也不是減稅的概念,而是透過稅制的改變,讓這個市場可以振興。
我還要特別提到,其實在二、三十年前,臺灣這個市場是領先的,為什麼我們現在輸給香港、中國?為什麼?我們有實力非常雄厚的買家,我們有實力很好的藝術創作家,現在華人市場最喜歡的就是張大千、趙無極、常玉,多半藏家都是在臺灣,我們就眼睜睜看這些收藏家把原本屬於臺灣的重要創作送到國外去拍,然後臺灣的買家還搭飛機到國外去拍回來,可是我們政府課不到半毛錢。這個產業其他的相關收穫,比如它可能促進觀光、促進旅宿業,結果香港就因為這樣而成為亞洲的藝術交易中心,我們就因為這樣而完全看不到自己產業在下個階段要用什麼方式振興,我覺得非常可惜,這真的是在一念之間。
當然我也知道我們要想辦法課到富人的稅,我同意曾委員和費委員所說這個會幫富人逃漏稅,我瞭解。但是目前因為這個狀況,富人把所有的藏品送到國外去拍,坦白講,我們也課不到稅啊!在我的角度,我們採取這樣的稅制,不是要幫這些富人逃稅,反而是要讓這些富人願意把他們的收藏放在臺灣,讓政府可以課到稅。之前財政部有做試算,過去併個人綜所稅,去年一年才課到2,000萬元,這個稅率大概是多少呢?0.57%,只有0.57%!現在這個制度是要1.2%耶,再怎麼樣算都比原來要划算得多。至於要不要規定實施年限,我也同意,可能大家有一些顧慮,所以需要規定實施年限,那我也不反對,但是這個實施年限的文字該怎麼寫,我建議採用那個貨物稅減稅的優惠辦法裡面的寫法,就是規定:前項實施的年限屆滿前半年,行政院得視實際推展情況決定是否延長實施年限,可不可以比照貨物稅減免裡面文字這樣的寫法?就是讓行政院可以在期限到了以後再來檢討處理,以上是我的意見,謝謝。
費委員鴻泰:這個有一點不太一樣,如果按照現在稅的減免的實施年限要送到立法院,照黃國書委員這樣講,行政院就有權力直接決定要延長或者不延長,這兩個基本概念不太一樣,但是我覺得還是送到立法院接受民意的洗禮,這樣會比較好一點。
主席:謝謝費總召,請吳委員思瑤發言。
吳委員思瑤:我想謝謝大家今天願意在這邊協商,一起為文化藝術獎助條例作最後的努力,我作為上個會期排案的召委,我一定要透過直播讓國人都可以關心幾件事情,我一定要講幾個核心的事情,我希望讓大家能夠瞭解,讓這個法律的修法一定要去污名化。第一個,絕對不會因為修了這個法就造成洗錢的可能,這是天大的污衊,臺灣過去確實曾經對洗錢的防制在亞洲是後段班的學生,但是經過這幾年來國人的努力,我們的金管單位、法務單位大家一起來努力,我們本來是劣等生,到2019年在APG第三輪的互相評鑑,我們是亞洲的第一名。所以臺灣在洗錢防制這方面,我要說我們已經有一個堅實的國家隊,所以像洗錢等所有可能發生的事情,是由我們的法務機關來做全面的處理,並不會是針對單一個業別,focus在今天的條文叫做藝術品的交易。所以我覺得這一定要去污名化,因為臺灣的洗錢防制已經受到世界肯定,我相信未來也可以持續做到這樣的好成績。
第二個,修正第二十八條並不是為富人減稅,而是為國家增加稅收,它不是為富人減稅,而是為國家增稅,這是很清楚的。剛剛說到在2001年有97%的亞洲藝術品在臺灣交易,因為我們的稅制沒有國際競爭力,以兩岸三地藝術品的交易量來看,我們在2018年從97%變成只有2%。所以我們可以藉由進行稅制的改革,我要強調它不是減稅,它是稅制的改革,讓我們的稅制更有國際競爭力,我們可以重回亞洲藝術品交易中心,20年前做得到,我們要重回這個市場的龍頭。我一定要舉例說明,稅就是要收得到才叫稅,而不是沒有收到稅,卻冠上會為某些人逃稅這樣子的污名。曾委員非常關心這次的修法,曾委員,我要跟您報告,跟幾位委員報告,也跟主席報告,本席有準備了一幅畫,這幅畫是常玉的畫,常玉的畫在香港拍賣6億7,000元臺幣,香港政府可以收到335萬臺幣的稅,如果我們的稅制改革,在臺灣拍賣這幅畫,臺灣政府財政部就可以收到806萬的稅,就是在稅制改革後,我們就可以收到806萬的稅,如果我們不改革,就會到境外交易,就會讓香港政府賺到這筆稅。我手上有非常多的案例都可以說明,周杰倫買畫也到香港去拍,如果周杰倫買的這幅畫在香港是2億6,000萬臺幣的拍賣價,如果通過我們的版本,臺灣政府可以收到315萬元的稅,如果不改革,我們收到的稅是0,因為都境外交易了,所以稅收得到的才是稅,因此我們要做具有國際競爭力的稅制改革,它絕對不是為富人減稅。
第三個,我懇切的請大家來思考,這個法案的修正不是單純只有稅的處理,它帶動的是藝文產業,藝文產業的創作端、市場端跟收藏端三者都要去思考,我想可能其他委員會把它focus在收藏端的stakeholders,事實上我們要看,如果讓亞洲藝術品交易中心的龍頭回到臺灣,它帶動了前端的創作,市場不是只有拍賣喔!包括我們所有的旅運、保險、所有的策展、佈展、所有的藝廊空間,這都是藝文產業鏈當中很多藝文工作者會受惠的,會增加我們藝文的就業人口,增加整體產業的品質,所以我請大家把它回到一個產業的提振,而不是只有收藏端的稅的微觀的部分在看這個法案,所以我再次懇切的說,如果要定年限,我認為我們可以來看五年、十年,也許十年為宜,我們再來檢討,我覺得或許我們可以比較其他的稅制,在做改革的時候可以做這個處理,本席是同意的。
最後一點補充,要回應一下曾委員銘宗,曾委員銘宗希望分級,臺灣的藝術品拍賣,等一下文化部會有數字,他們比較清楚數字的部分,我們都是因為稅制沒有國際競爭力,我們都是100萬元以下,都是中低價位,甚至是低價位的拍賣,高端的就因為稅制沒有競爭力,大家都境外交易了,所以如果又讓曾委員的分級制貫徹的話,我們就繼續淪為中低價位的藝術品在臺灣交易,這對於提振產業這個部分是完全沒有助益的,所以分級的部分我認為不應當被納入,這個我要懇切的提出呼籲。
主席:謝謝吳委員,請曾委員銘宗發言。
曾委員銘宗:謝謝主席。剛剛吳委員和黃委員國書講得也有道理,但是其實跟國民黨的版本差距不是很大,既然這是一個文化藝術獎助條例,要達到兩個目標,第一個是產業發展,但是也要租稅公平啊!這兩個要並進,所以你說這個是租稅改革,不是租稅獎勵,這個不用爭議啦!你問財政部,一句話就把它打回去了,是不是租稅獎勵?就是相對於限制嘛,在沒有改以前,你不用爭議這個,那你問財政部他們兩位跟你說這個是不是租稅獎勵,這個不用爭議,這個是財委會的委員都知道的,所以你不用爭議,這是第一點。
第二點,你既然說可以把業務引進來,會增加稅收,好啊!那就十年後,你就更有理由,十年後來檢討,或者五年後來檢討,若有增加稅收,那當然OK啦!所以其實國民黨跟你們的立場是一致的,產業要發展,租稅公平當然也要啊!
主席:請劉委員世芳發言。
劉委員世芳:主席,剛剛我們在講第二十八條的時候,黃國書委員所提的部分有提到貨物稅條例第十二條之三的最後一句話,也就是說,前項減免年限屆期前半年,行政院得視實際推展情況決定是否延長減免年限。如果行政院這樣決定的話,立法院有不同意見,要不要送立法院同意是可以再談,但是我想要請教一下,包括文化部或是財政部對於剛剛這樣類似修正的說法,文字上可以再修正,但你們的意見覺得好不好?因為我個人覺得它的好處在於,如果我們只用10年當落日的話,會變成文獎條例就是一個暫行條例,我覺得這樣不好,謝謝。
羅委員致政:我可不可以再確定一下,曾委員對於級距的部分是不再堅持了?
曾委員銘宗:這看我們黨團。
羅委員致政:如果不堅持的話,回過頭來就是那個10年的問題,我們現在再研商,10年的部分原則上是可以同意,但就是類似比照貨物稅,10年到了之後,經立法院同意再來處理也可以。
劉委員世芳:可以嗎?文字再修正就好。
主席:不然就請費總召來講一下,部長那邊……
劉委員世芳:部長還沒有看到條文。
鄭委員麗文:他在跟林奕華溝通一下。
劉委員世芳:先溝通一下。
主席:部長有沒有想先說一下?否則我就要請費總召說明了。柯總召,費總召希望你來聽一下。
吳委員思瑤:我先說一下,謝謝大家這一輪的討論,我想共識是有啦!我覺得那個10年的部分可以討論一下,但分級的部分拜託不要……
主席:吳委員,讓總召講一下。
柯委員建銘:你這樣講,沒有辦法聚焦。
費委員鴻泰:院長、各黨團的委員。關於這個案子,昨天跟今天我們黨團都有開會,我們慎重的討論過。事實上,前幾天我也有跟柯總召私下交換意見,這次是我們重回到政黨協商的第一個案子,我們很誠意地來做處理。我們既然要扶植文化藝術產業,多給他們一點,林奕華委員其實講得滿好的,1年不到12件,每一件不到15萬元,免稅!就給他更多藝術創作的空間,這個比較小,憑良心講,這個比較小,1年損失的稅收,我相信也不會很多。本黨團另外一個重要的觀點,就是維持1.2%的稅率,加上10年的落日條款,這兩個大家可以接受,我們明天讓這個案子無異議通過,好不好?我把我們黨團最後的決議跟大家報告。林奕華委員的這個提案,我相信對年輕藝術創作者是一個福音,我們真的是要培養出這些軟實力的藝術家們。也許10年以後,他們的產品會替國家帶來很多很多的稅收,但是在他們初級創作的時候扶植他們,也許他1年的收入就靠這個,好不好?所以我建議文化部李部長參考一下林奕華委員的提案,我們希望聽聽你的聲音,如果願意這就放過。
本黨團最後跟各位報告,就採分離課稅,稅率維持在1.2%,然後加上10年的落日條款,回到立法院審議,我們就完全支持,好不好?
主席:請柯總召發言。
柯委員建銘:我想今天朝野協商比預期的氛圍還好,假如各位要什麼古董的話,我那邊很多假的,打折再打折、打到骨折,送給你們都可以。
我們回到一個很聚焦的,我覺得剛才吳思瑤委員講得非常完整,我們對藝術這個產業,包括這個條文,我們不要汙名化,過去臺灣收不到稅,我們現在想辦法能夠收到,這個問題有兩點,一個是10年落日條款,昨天我也跟費鴻泰委員談,他的態度也滿堅持的,我一直看他的眼神,好像是講真的不是講假的,既然講10年落日,前面有一條關於地價稅的條文也是一樣,減稅是有時間性的,既然前面是5年,這邊答應10年,我想已經可以了,我們應該也有共識,至於文字應該怎麼寫,10年到了以後再送立法院審議,我相信剛才委員稍微溝通一下,大家都OK了,等下這點的文字再寫好一點,請財政部看一下,財政部剛才的意見當然是接受,財政紀律法上面也應該如此規範。
費委員鴻泰:我們接受,他們是按照我們的意思……
柯委員建銘:對啦!
費委員鴻泰:不是他們的意思……
柯委員建銘:他可以接受我們的意思,但是文字要寫好一點,這是第一點。我剛才在後面一直跟林奕華委員溝通,他也不是很難溝通的人,但是他也很「盧」的,他有時候也很堅持。我問了文化部、財政部,到底12件或15萬是指哪一個?是兩個加起來是12加15,你文字寫12件或15……
林委員奕華:就可以修成每年最多12件,單件交易金額在新臺幣15萬元以下,就等於是最多12件,每件15萬元以下,180萬元……
柯委員建銘:所以你文字寫得怪怪的,12件或15萬這個可能會看不懂,直接講清楚,大家來面對沒有關係……
林委員奕華:文字可以調整……
柯委員建銘:12件、1件……
鄭委員麗文:文字都可以修……
柯委員建銘:文字都可以調整,你的意思是最多12件都在15萬元以下,總共180萬元以下嘛!
林委員奕華:對啦!
柯委員建銘:我剛剛問財政部跟文化部,你們大家討論一下課稅的複雜度,看看有沒有什麼問題,如果沒有問題再進入下一步討論,等下請文化部跟財政部針對這個表示一下意見。
黃委員國書:我大概知道奕華這個版本的精神,是要鼓勵在地年輕藝術家的創作,這個沒有問題,但是問題是文字是這樣寫:鼓勵藝術創作,我國藝術創作者。但是沒有說是活著還是死的啊!死得很貴啊!張大千算不算我國藝術創作者?你知道我的意思嗎?
林委員奕華:我都開放修改文字啊!
黃委員國書:現在還活著的劉國松,他的作品一件都要五、六百萬元喔!
林委員奕華:他不會有所得稅的問題,他不是創作者……
黃委員國書:他不會那麼便宜。
林委員奕華:他不會去申報個人所得稅。
柯委員建銘:那就是價格的問題,不是數量的問題?
主席:讓羅委員講一下。
羅委員致政:可不可以請財政部幫我釐清一個東西,第一個、這條裡面的精神就是分離課稅,一開始的制度就是分離課稅的時候,如果後面把林奕華委員的這個加進去的話,又回到所得稅的概念,會不會有矛盾的地方,這是第一個,再請問一下每一次交易作品的時候,那6%要不要扣?就這麼簡單嘛!現在又回到所得稅,這很奇怪,因為我們現在講的是以每次交易作品的6%作為所得,然後再抽20%的稅率,可是你現在又說這部分不用編入所得稅,如果照新的作法本來就不用編入所得稅啊!這第一個,會不會有兩個稅制混淆的問題。第二個、我國的個人所得稅免稅額是40.8萬元,沒錯吧?如果以新的制度的話,對不起,我不是說不鼓勵年輕創作者,等於他一年有180萬元的免稅額喔!
費委員鴻泰:180萬元的1.2%。
羅委員致政:不是,我是講免稅額,林奕華說的是180萬元啊!
林委員奕華:對啊!
羅委員致政:可是一般年輕人,只要他不是藝術創作家,就只有40.8萬元,是年輕藝術創作家的話,反而有180萬元的免稅額,會不會有租稅公平的問題,這是我第二個要問的問題。第三個、除了剛才黃國書委員講的是死的或活的之外,其實我完全同意剛才林奕華委員提的,我要鼓勵年輕的、剛出道的,可是這邊沒有講說他年輕、剛出道朱銘的12件作品照樣不是那個錢,回到剛才講的,是12件乘以15萬元還是每單件不乘以15萬元?還是算總數?這其中是非常複雜的計算方式,以上是我的疑問,可否請財政部說明一下?
主席:請林委員奕華發言。
林委員奕華:報告主席,在財政部回答之前我提一下,按照第二十八條來說,並沒所有藝術品的買賣都是分離課稅,條文是說在境內辦理文物或藝術品之展覽、拍賣活動,所以並不一定完全是分離課稅,我的認知是這樣子。因為有很多不同的場域可以做藝術品的買賣,所以在我的認知中並不是以後都只有分離課稅。
黃委員國書:我問過財政部,你可以選擇分離課稅或是併入個人綜所稅,看哪一種對你自己最有利,兩者可以選擇。
林委員奕華:對,所以我先要說明,並不是未來都是分離課稅。他也可以用個人所得稅,兩者都可以,看哪個對他比較好、比較有利。再來,我要說明沒有綁定年齡的原因,因為現在有一些30、40歲之後才開始人生第二春的人,其實現在非常多這類藝術家,所以我覺得用年齡不適合,可是我為什麼用15萬元以下?黃國書委員、吳思瑤委員就會知道,剛出道其實10萬元到15萬元算是很厲害、很OK的,所以我沒有訂很高,如果到20萬元可能都是有點名氣的藝術家了。我認為大家可以斟酌這部分,我沒有很堅持一定要多少錢,可是我想拋出這樣的想法,但我認為以藝術家來說,180萬元不會不合理。而且我們針對這些大拍賣都可以降到分離課稅1.2%,何況要談到稅的公平,我們透過文獎條例本來就是希望讓藝術產業、藝術市場發達,因此才會降稅,讓剛出道的本土藝術家可以有180萬元免稅的規定,我個人認為應該合理。以上,謝謝。
黃委員國書:不是「或」,每年12件之單件交易金額。
主席:請財政部說明。
李次長慶華:針對林奕華委員提案部分,若增訂這項規定會產生一個問題。其實剛才黃國書委員有講到,如果這些年輕的藝術家透過市場拍賣產品的金額很小,其實他可以選擇合併課稅。以剛才林委員建議的12件來說,每一件交易金額15萬元,所以是12件乘以15萬元,還要乘上目前適用推計課稅是6%的所得額,所以算出來只有10萬8,000元,若他本來是併入綜合所得,也是不用繳稅的,因此他可以選擇合併到綜合所得的課稅,因此我們認為這項可以不訂定,依照目前現行的第二十八條就可以適用。
如果訂定這項就會有一個問題,因為我們用6%計算所得,即使合併課稅也是用6%計算所得,以15萬元計算,他的所得只有9,000元,如果他有12件,一年也才10萬8,000元。剛才委員也有說過,目前綜合所得稅最低是所得未滿40萬8,000元就不用繳稅,所以我們覺得這條可以不用訂。而且實務的作業規定就有這樣的情況,他可以選擇合併課稅,如果這邊訂定後就會產生一個問題,因為我們現在都是委託扣繳……
費委員鴻泰:打斷一下。請問180萬元的所得是6%的稅率嗎?
李次長慶華:因為那是交易金額,是出售金額,所以要扣除成本費用。
費委員鴻泰:所以180萬元交易金額的稅率是6%,確定嗎?
李次長慶華:所得額目前都是用6%來算。
黃委員國書:我們都是用所得額來算,就是6%。賣15萬元一件,所得額只有9,000元。
柯委員建銘:所得額是6%,稅率是20%,所以1.2%。
曾委員銘宗:我幫林奕華講一下,可以處理啦!我贊成用林奕華委員版本來訂,當然李次長的說明是有道理,因為基本上扣不到,這麼低的話就回到原來的綜合所得稅,你的意思是這樣,就是扣不到嘛!但是林奕華委員提案有其象徵意義……
黃委員國書:對啦!有象徵意義。
曾委員銘宗:你認為用分離課稅反而課到稅,對嗎?那就對啦!聽我講。
黃委員國書:曾銘宗委員現在講對了。
曾委員銘宗:這樣訂不會課到稅,對不對?乾脆一點,那個金額以下,分離課稅用零稅率或1%就好,就可以解決。
林委員奕華:我是建議要不然就把金額提高,我都OK啊!
曾委員銘宗:適用零稅率總可以吧?像農產品也是適用零稅率,我是說營業稅的農產品,這個技術性是可以處理的,就回答你的問題啊!剛才講你是回到綜所稅,不用繳稅,既然這裡採分離課稅可能會課到稅,那就把稅率降低。
林委員奕華:就是用分離課稅再降低,0.6%可以哦……
柯委員建銘:我想為了林奕華委員的提案,然後再去做任何調整的話,本來不必扣到稅變成要扣到稅,回到綜合所得稅上……
曾委員銘宗:不會,稅率用低一點。
柯委員建銘:為了這個再弄一個級距出來,等一下我再弄一個級距出來,我是覺得他的本意我們都瞭解,但其本意最後的結果就是回到整個法來看,第二十八條是0.6%的嘛!
曾委員銘宗:但是林奕華委員版本的條文有重大意義,為什麼呢?彰顯……
柯委員建銘:那個不必寫,人家都看得懂,你立法變成老百姓幹什麼呢?
曾委員銘宗:彰顯為了照顧年輕、本土的藝術家。
柯委員建銘:這何來彰顯之有?年輕藝術家要怎麼繳稅,他自己很清楚,根本不會用到這個條文。
主席:財政部對曾銘宗委員的意見,有沒有要說明?
李次長慶華:我再補充說明,因為現在市場拍賣的時候,當作品賣出去,假設我是拍賣的業者,我並不知道你是不是免稅,因為這是你的第幾件作品我並不知道,也就是對我而言,我不知道賣的是你的第幾件作品,也許是第13件,要被課稅,可是我不知道,所以會有這個困擾。因此建議還是維持現行第一項的規定,先行扣繳,等到結算申報時,發現可以不用適用現行1.2%的稅率額,選擇回到綜合所得稅課稅,那原來扣繳的稅款就可以退稅給他。這樣會比較好作業,不然變成扣繳義務人的責任,他會搞不清楚現在賣出去的作品到底是第幾件,會有這個問題。
主席:好,先請吳思瑤委員發言,再來林奕華委員。
吳委員思瑤:院長,還是建議讓文化部說明,因為最原始的版本,文化部的版本也曾經有一條試圖要替這些初次有作品要買賣交易的藝術工作者,提供一個鼓勵的措施,原始是有的。後來文化部沒有提應該就是落入沒有辦法界定是第幾件作品,好像是操作上的問題,但在方向上,我們當然都可以往這個方向來鼓勵這些比較……。所以我覺得讓他們先說明一下,因為確實一開始是有這條條文,後來因為操作上的困難而沒有放進來。
主席:好,林奕華委員發言完就請部長說明。
林委員奕華:謝謝。我還是想說明一下,稅制的部分,還好在座的費總召跟曾委員都是專家,我剛剛講數字還是可以討論,但重點回到如何在此機制之下,可以鼓勵到本土藝術家,這是初衷,我要的是這個。所以現在告訴我說會變成扣不到稅,那就把它增多一點也可以,讓他可以被鼓勵到。
黃委員國書:免稅範圍再擴大。
林委員奕華:對啊!免稅範圍再擴大,讓他可以被鼓勵到,就可以達到我原來或大家覺得應該要鼓勵的部分。我認為其實像這些本土藝術家,以這樣的金額來講在拍賣市場比較難,因為拍賣市場感覺上不太會有這樣的金額,可是也許有人會反駁我。我覺得最重要的還是要回到這個精神,如果計算過後扣不到個人所得稅,就可以再增加一點,讓他真的有被鼓勵到,這是我的看法。
另外,剛才聽起來我跟文化部的版本有一點不一樣,因為「首次」很難界定,所以我的版本是「每年」,就沒有首次的問題;至於交易次數,我的版本也沒有寫交易第幾次,因為最多就是12件,所以也沒有交易第幾次的問題,如果兩件是15萬元以下,就只有兩件,當然最多可以到12件是交易15萬元以下,我原來是這樣寫,所以也沒有交易第幾次的問題,我要說明一下。謝謝。
主席:請部長說明一下。
李部長永得:謝謝主席及各位委員的關心。簡單回應,有關檢討年限的問題,我覺得10年的檢討年限,並且檢討報告送立法院決定是否要再延長,這個我們都可以接受,這是第一點;第二點是有關稅率級距的問題,坦白講對於所有黨團、立委給予本土藝術家鼓勵的方向是非常感謝,因為牽涉到如何執行及執行效益的問題,所以基本上在行政院的時候我們也有提出,但是我們也尊重財政部的意見。現在同樣的大方向我們是支持的,但是細節應該如何處理,我們尊重財政部及各位委員的決定,以上回應。
柯委員建銘:我講一下好不好?我們今天在審查文獎條例,其實每一個人的方向及立場是差不多一致的,也希望這個產業鏈能夠形成,讓整個文化創作及藝術在臺灣能夠蓬勃發展。美的東西是永遠會感染的,錢送給別人會變少,但是美的東西送給別人是會增加的。美學教育及藝術教育在國外如日本、歐洲是非常重要的。但是我們今天好好看一下整個版本條文,只有三十幾條而已,裡面的incentive有夠多了,有補助、獎勵、表揚、免稅及勞動條件的照顧等等非常多,這是要從整個法來看待。
各位所關心的問題已經在條文裡全部處理完畢,林奕華委員要再往下處理的話,變成和原條文有所扞格,這樣不一定是對他們有利,法律是要很單純的,不要讓他們還要去選擇是用第幾件,這不是我們立法的原意。我肯定林奕華委員希望能夠對這些人給予鼓勵,剛才通過第十八條是個人要辦理文化事業,中央政府、地方政府及國營事業都要租場地給他,將來會不會有弊病?這個已經非常寬鬆了。我要搞文化事業,國家的土地地方政府要租給我,要訂辦法,其實坦白講要從整個版本看待他的精神,我是覺得將來不知道怎麼搞得下去?所以我們不應該在這個小問題打轉,大概要放的都放進去了,再討論這個小問題又和前面有扞格,在立法技術上會引發一些爭議。
主席:這樣好了,剛才柯總召有說這個方向大家都同意,因為現在是第二十八條,後面還有第三十一條,是不是現在就由林奕華委員、曾銘宗委員、財政部、黃國書委員及召集人一起商量一下條文怎麼寫?你們趕快商量一下提出來,因為方向上大家都同意的。
柯委員建銘:哪一條?
劉委員世芳:第二十八條。
主席:就是照你剛才講的,方向大家都同意。
柯委員建銘:第二十八條簡單寫一下。
主席:但是文字要怎麼寫,應該讓財政部、林奕華委員、曾銘宗委員、黃國書委員及吳思瑤委員你們討論一下。
柯委員建銘:現在財政部馬上寫,時間到了,然後送立法院審議。
主席:稍微交換一下意見,我們先來討論第三十一條,好不好?
柯委員建銘:要換另一條喔?
主席:麻煩財政部你們趕快協調一下,曾委員,要麻煩你。
曾委員銘宗:好。
主席:還有國書委員。我們現在先看第三十一條,大家有沒有什麼意見?召集人要說明嗎?
吳委員思瑤:第三十一條我印象是當初幾位委員針對免徵娛樂稅的部分,想要再為藝文產業做爭取。因為這個可能涉及跟地方政府稅制的溝通,我們黨團基本上回到行政院的版本應當是可以的。
主席:各黨團有沒有意見?對第三十一條。
王委員婉諭:課徵娛樂稅的部分,當初在討論的時候,原則上我們是支持的,唯一有一個比較擔心的,在於娛樂稅是屬於地方稅制,會不會有所影響?是不是等一下也可以請財政部這邊來做一個說明,大家才有辦法聚焦來討論。
主席:民眾黨有沒有意見?對第三十一條。
高委員虹安:沒有,當時在委員會審查的時候有充分表達過,所以這邊就支持。
主席:國民黨黨團對第三十一條有沒有什麼意見?
費委員鴻泰:第三十一條是幹嘛?
主席:第三十一條就是減免營業稅跟娛樂稅的部分。
曾委員銘宗:沒有意見,但是我對第二十九條有意見,能不能提?
主席:我先處理第三十一條,第三十一條就通過,好不好?
吳委員思瑤:照行政院版通過,好。
主席:照行政院版通過,因為大家沒有什麼意見。好,第三十一條照行政院版通過。
現在回頭處理第二十九條。
曾委員銘宗:好,謝謝院長!請各位看第二十九條,第二十九條是創歷史紀錄,請財政部注意聽。參展或拍賣之文物、藝術品等進口時應繳納之稅款,由納稅義務人以外之國內主辦單位或舉辦參展、拍賣之業者、團體向海關提供書面保證,免繳納稅款保證金放行。過去你要進口東西要保證,這個只有書面,書面誰保證?海關今天有誰來?副署長,這個可不可行?你也沒有講他的財力夠不夠?
陳副署長依財:跟委員報告,事實上書面保證現在就有,現在只要是公立的團體機構,它進來的參展用品就可以用書面保證,因為目前來講,這些物品沒有關稅,只要營業稅而已,所以書面保證的是營業稅的稅額。
曾委員銘宗:對啊!你講到重點了,現在是公立的,公立的稅當然是政府的稅,現在任何團體都可以書面保證,我問你一個問題,萬一稅不繳,你的稅收不到誰負責?
陳副署長依財:基本上是進口的納稅義務人要負責,但是因為有書面擔保,所以進口納稅義務人沒有辦法繳納的時候,書面擔保人就要負責。
曾委員銘宗:書面有辦法保證嗎?
陳副署長依財:基本上保的就是辦理參展的這些拍賣機構人。
曾委員銘宗:那就對啊!政府機關……
吳委員思瑤:他如果有買賣要繳稅,要出去的時候還是要繳啊!
曾委員銘宗:進口、進口。
吳委員思瑤:他是進來參展,要拿去博覽會的時候,先用一個書面擔保的制度簡化這些程序,過去為什麼會有這個條文,是一些拍賣公司、藝廊將這些藝術品進來的時候,要先去押一筆錢……
黃委員國書:他沒有交易成功,他們才可以把那個錢拿回來,麻煩得要命。
吳委員思瑤:他是扣一筆錢押在那兒,這是簡化那個程序。
曾委員銘宗:這不是麻煩,這是……
吳委員思瑤:報告曾委員,這個在委員會的時候,各黨都無異議,因為這是協助他們,這樣才會吸引這些國際的藝廊願意參加臺灣的藝術博覽會。
羅委員致政:照委員會的版本啦!
黃委員國書:委員會大家都沒意見。
吳委員思瑤:我們委員會大家都……
曾委員銘宗:什麼沒意見!那天我審查就有意見啊!怎麼沒有意見?
吳委員思瑤:你們沒有保留。
曾委員銘宗:不是,大家講清楚就好了,今天氣氛……
吳委員思瑤:不會、不會,今天氣氛很好。
曾委員銘宗:氣氛這麼好對不對?
吳委員思瑤:氣氛很好。
柯委員建銘:今天氣氛這麼好,應該可以……
吳委員思瑤:財政部說明一下,應該是沒有問題的啊!請李次長說明一下。
李次長慶華:我解釋一下,目前如果沒有這一條的話,就變成這些拍賣品進來的時候要先繳一筆保證金,押在海關這邊。
曾委員銘宗:對!
李次長慶華:他拍賣完成以後,復運出口的時候,我們還要退給他,因為那個金額通常還滿大的,如果要繳5%營業稅的保證金,他有資金積壓的問題,所以我們現在是免除他預繳保證金的程序,但是要有書面保證,如果到時候他逾期出口,我們還是會去追繳那個提供書面保證的人,或者找這個納稅義務人把這個稅款繳清。
曾委員銘宗:講到重點了!聽我講,我就問你了,現在關稅法只有針對政府機關,公立的進來才可以用書面保證,你為什麼只有在這裡放寬到私人就可以書面保證?為什麼開放全國,次長講清楚。
李次長慶華:這就是一個整個大政策下面,希望臺灣變成一個拍賣品的藝術中心,既然要做這樣政策的支持,我們希望在這個地方……
曾委員銘宗:次長,每一年在臺灣世貿辦更多的展覽品……
李次長慶華:是,世貿展覽那個都沒問題,他們都可以用保證,也是書面保證,現在都是,因為他有另外一個……
曾委員銘宗:只有政府機關才要啊!
陳副署長依財:委員,最主要是關稅法第五十一條規定,對於參展的東西進來的時候,要有一個稅款擔保,這個稅款擔保其實是有現金擔保、銀行擔保,也可以書面擔保,但是書面擔保有資格限制,只有公立事業機構才准許。
曾委員銘宗:對啊!
陳副署長依財:但是這個不是在關稅法的規範裡面,因為擔保金在關稅法裡面,本來就有好幾種的擔保方式,只是說書面擔保目前在對於展覽品的實施辦法中,是只容許公立機構以書面擔保就可以先過。
曾委員銘宗:好,次長跟副署長講的都很好,過兩天我提關稅法把它全部放寬,你們兩個答不答應?
李次長慶華:這個其實是配合文化政策的一個發展方向。
曾委員銘宗:你開這個洞以後,會有更多的產業要援引,次長,你就答應我,我下個禮拜就來審這個法案,你敢不敢放行?
李次長慶華:委員,這個是因為我們當時經過跟文化部討論,還有院裡面討論,這個只是避免他資金積壓的壓力,以目前實務上的運作,大部分的拍賣品都會復運出口,我們只是希望那些外國人或是其他的收藏家願意到臺灣來參與這個拍賣市場,不要讓他有積壓資金5%的壓力,所以才做這樣的放寬,但是進口人的條件,文化部會做審酌,所以這個部分並不是完全無條件的人都可以適用,要符合條件的才可以適用,所以才會有第三項規定,文化藝術品的範圍、進口申辦程序、資格條件,都是要另外訂辦法的。
費委員鴻泰:我來提一個綜合建議,我們在這一條裡面的說明欄加上本條實施後兩年得予檢討,好不好?懂我講的意思嗎?兩年以後如果覺得這一條出現問題,我們再回過頭修法,如果沒有問題就OK了。
主席:部長說明一下。
李部長永得:謝謝委員,我簡單講一下。其實剛剛委員提到,並不是每一個團體都可以做書面,這些實施辦法文化部還是會跟財政部共同訂定,規定誰有這個能力、資格做書面的保證,以及他保證的範圍。這個要跨部會……
費委員鴻泰:部長,我剛才的建議非常中肯。
李部長永得:是,費委員的建議非常中肯……
費委員鴻泰:非常溫和。
李部長永得:但是兩年可不可以改成五年?
費委員鴻泰:這一條加上兩年以後視實施狀況予以檢討,這樣就好了嘛!好不好?
李部長永得:跟費委員報告……
費委員鴻泰:五年也可以啦!
李部長永得:五年。
主席:好,那就……
黃委員國書:五年後視實施狀況……
柯委員建銘:寫一個附帶決議吧!
黃委員國書:附帶決議啦!
主席:就變成附帶決議好了。好,五年。
柯委員建銘:其實這一條這樣寫本來就是要提供來臺灣拍賣的誘因,這個是一大改進,所以你放心,他是怕拿不到稅而已啦!
主席:那就回到……
柯委員建銘:這一次我們修正這一條是重要的條文,分離課稅也是重要條文,這兩個是關鍵條文。
主席:就是回到你的落日條款。那個文字看有沒有出來,大家看一下。落日條款都沒有問題。
費委員鴻泰:其他的都不要再變動了,好不好?
主席:好啦!
費委員鴻泰:我們黨團就由曾銘宗委員負責協調,我要先行告退。
柯委員建銘:還有時代力量跟民眾黨的。
主席:費總召,時力跟民眾黨還有幾案。
王委員婉諭:什麼叫其他不要變動?其他的修正動議應該也要一起討論吧!你的意思是什麼?曾委員說了算是嗎?好。
林委員奕華:我剛才跟文化部討論,我知道原來有兩種方法,一個當然就是我剛剛講的,怎麼樣鼓勵本土藝術家,那個是一條路,但是多少錢我們可以討論。另外一個,其實我也知道文化部之前想讓藝術創作者報稅的時候,可以將成本……
黃委員國書:所得額啦!
林委員奕華:就是將所得的部分降低啦!等於以前是七十,然後變三十,讓成本的計算高一點。這部分我之前跟文化部談過,他們的確有這個方案,但是要看財政部的態度。如果願意從這邊調整的話,當然也是一種方法,藉此鼓勵本土的藝術家,所以我希望能夠有個答案。如果今天文化部的這一條路,財政部……
主席:不是啊!剛才大家不是都同意那個方向了嗎?
林委員奕華:對啊!
主席:現在就是看條文的文字你們商量的怎麼樣。
林委員奕華:好。
主席:現在就是提出文字,大家看了沒有問題就可以啦!所以這個方向就不要談了,好不好?
吳委員思瑤:我回應一下林奕華委員講的,那個跟這次的條文並沒有直接相關啦!那個是在講書畫家、版畫家或藝術家的執行業務費用的標準要提高,也就是提高成本率。這個用其他的行政命令在進行當中,我知道的是這樣。我當初質詢的時候也有提出來,跟這一次的條文沒有相關,所以是不是不要在條文裡面再增加?
劉委員世芳:第二十八條不要動。
吳委員思瑤:不一樣的事情。
主席:我看第二十八條就不要再講了。
吳委員思瑤:對,不要再動。
主席:方向都已經……
柯委員建銘:第二十八條關鍵的文字大家看完……
主席:那我們現在是不是針對時力提出的修正動議……
王委員婉諭:時代力量版本第一條應該是第七條的部分,就剛剛提到在……
主席:在哪裡?
王委員婉諭:這份會議前就已經發了。第七條就在於剛剛提到的違反勞動安全或相關環境的部分,希望能夠把它加進來,原因是希望能夠在法源上有所依循,比較有辦法來落實和監督,所以我們希望第七條懇請討論。原本在那邊沒有追討回相關的補助。
柯委員建銘:沒有保險我們會幫他保險,你現在用一個懲罰性條款,和立法意旨是對立的,每一個法案都要搞這個,前瞻也要搞,每一個都搞,永遠都在搞這一條,時代力量整屆都在搞這一條,好像你們很……
王委員婉諭:這原本就已經有委員提出來。
柯委員建銘:只有你們在關心勞動安全啊!環保啊!
王委員婉諭:不是只有我們,不是只有我們。
柯委員建銘:相關法令就有規範了嘛!
吳委員思瑤:這個是不是由我跟……
柯委員建銘:你把它當作一個非常敵意的行業來看待嘛!
吳委員思瑤:我可以跟王委員報告、說明一下嗎?因為第七條是在處理如果文化藝術工作者或試驗受到政府文化部的一些獎補助,那他有一些要返還或撤銷的狀況,我們的樣態就是他違反他當初拿的文件或使用不正當的方法來騙取、用詐術騙取他獲得的這個獎勵跟補助,那您再加的第七款「違反環境保護、勞工或食品安全衛生……」,這些都有其他的法律秩序在處理。我非常瞭解時代力量黨團,像過去修正採購法的時候,你們也想要放這個,但是這個都會有相關的法令處理。
柯委員建銘:他們這一味,幾百個法都要放這個。
王委員婉諭:所以我們確認一下其他法源有沒有,因為在勞工部分其實並沒有追討回獎補助的部分,同時就是原本就有附帶決議,附帶決議就已經有提到違反補助或獎勵的時候應該要追回,所以想確認原本的附帶決議是不是有法源依據可以執行,如果有,我們就沒有……
劉委員世芳:王委員,你所提到這個部分,它的中央主管機關不在文化部,是分別在環境部、勞動部和衛福部,所以你加的這個案子在其他主管機關的法律裡面都有規定進去了,而且這是一個文化藝術的獎助條例,……
王委員婉諭:我是要問的是附帶決議就已經有這一項了。
劉委員世芳:跟這個沒有關係。不是,我是覺得如果把它寫進去的話,其實意義並不大。
王委員婉諭:瞭解。
劉委員世芳:因為其他的法律都已經有了,所以我覺得是不是按照原來審查會通過的就可以了。
王委員婉諭:我先提醒一下,其他法律其實是沒有的,因為獎補助就會在文化部這邊。我們其實沒有要堅持,只是想要確保原本就有賴品妤委員提出的附帶決議是可以執行的,那我們就沒有問題,因為其實原本就已經有附帶決議了。只是因為就我們知道,現在並沒有法源依據,其他法源也沒有辦法處理,所以才會說是不是在法源上要有個依循,如果認為其他法源都有依據的話,我們沒有堅持一定要修改這一條,我們只想確認附帶決議能不能執行而已。
吳委員思瑤:那我想有這樣子的附帶決議就依附帶決議處理就可以了。
王委員婉諭:所以確認其他法源是可以處理的嗎?
吳委員思瑤:用附帶決議來處理就好了。
王委員婉諭:是不是能夠請文化部先做一個說明,這會用哪一個法?
羅委員致政:沒辦法,主席,我再補充一下,我們當然知道時力長久以來非常關心這個議題,但是當你把每件事都連到這邊會有很奇怪的東西,那違反性侵的要不要?違反兒少法的要不要?違反社會秩序維護法的要不要?
王委員婉諭:我先確認一下,這個附帶決議是賴品妤委員提出來的。
羅委員致政:我知道,我現在講的就是如……
柯委員建銘:要的話,智財權才……
羅委員致政:智財權當然是關鍵,因為是技術創作,所以我們今天談的那幾項都是針對第一個,跟文化藝術創作直接相關的議題,而且可能有造假,所以才有這個嘛!如果要把所謂工安、勞安、食安都放進來的話,那真的我覺得……
王委員婉諭:所以我想請文化部說明一下,在這個附帶決議的部分是不是有法源可以確認而已,在法源上有,其實我沒有問題。
劉委員世芳:王委員,我給你補充一下,在審查會通過的16項附帶決議中的第二項就提到這部分。
王委員婉諭:這就是我剛剛提的賴品妤委員的提案,我想請文化部說明。
劉委員世芳:現在把它放到法條裡面意義並不大啊!因為中央主管機關不一樣。
王委員婉諭:對,所以我說我們沒有堅持,但是我們希望文化部能說明一下,確認第二項附帶決議能不能,我從頭到尾都是這樣說,可不可以先聽我講完?謝謝。
主席:說明一下。
李部長永得:謝謝委員。我們也非常支持用附帶決議的方式來處理,以後類似的案件我們會根據附帶決議來落實執行。
王委員婉諭:所以不用法源依據?
李部長永得:對,不用法源依據。
王委員婉諭:瞭解。
主席:好,那就用附帶決議來處理,就這樣通過。還有沒有其他意見,沒有了嘛?
羅委員致政:第十三條。
王委員婉諭:第十三條,之前應該已經先溝通討論過了,針對這些相關的研究之後,是不是能夠把調查研究的相關資訊公告上網,原則上應該是可以,對不對?
柯委員建銘:這個可以啦!
吳委員思瑤:第十三條新增一項條文,可以嗎?勞動部要定期辦理文化藝術工作者勞動狀況、勞動環境的相關調查研究,作為制定政策的參考,並且這個調查研究要上網。
李部長永得:加這個文字沒有關係,因為我們本來就是要公告,所以要加也沒有問題。可以不用加,但是要加的話我們也沒問題。
柯委員建銘:要加。
李部長永得:好。
主席:好,就照剛才部長所講的通過。還有呢?
王委員婉諭:最後,第三十五條就併第二十八條一起處理,因為意思是一樣的,就是希望有落日條款,等第二十八條的文字出來之後,我們再來討論就好了。
柯委員建銘:回復到第二十八條就好了,好不好?
主席:第三十五條就不用。其他的案都通過了,現在回到第二十八條……
民眾黨有一個案子,大家看一下,是第九條的修正案。
劉委員世芳:報告主席,民眾黨的修正動議,跟委員會討論過的修正動議之文字是一模一樣,而且委員會已經通過了。
柯委員建銘:本來就有了。
劉委員世芳:對,委員會已經通過了。
主席:他們的部分已經通過了?
李部長永得:委員會已經參考民眾黨的提案,修正動議已經通過了。
劉委員世芳:對,修正通過了。
羅委員致政:就照委員會的版本通過。
柯委員建銘:什麼都處理過了啦!
劉委員世芳:照委員會版本。
主席:有關民眾黨所提的第九條條文修正動議,照委員會意見通過。
還有沒有其他的?沒有,我就以協商主席的身分宣布,其他條文、保留的條文剛才經過大家會商以後都已通過;沒有保留的部分就照委員會的意見通過。
柯委員建銘:先簽朝野協商結論,好不好?
主席:就這樣,現在就剩下第二十八條。
曾委員銘宗:第二十九條的附帶決議……
羅委員致政:對。
柯委員建銘:附帶決議請曾銘宗委員寫一下,好不好?
曾委員銘宗:好。
柯委員建銘:要寫好一點喔!
李次長慶華:現在是有增訂一個工藝師的名義可以適用。我們剛才有跟文化部討論,看是不是可以把工藝師的定義擴大,把書畫家、藝術家放進來,這樣就可以適用了。
林委員奕華:做個附帶決議比較明確。
吳委員思瑤:這個部分寫附帶決議好了。
黃委員國書:寫附帶決議啦!好不好?
林委員奕華:30到70,然後要把書畫放進去。
李次長慶華:現在有一個工藝師……
羅委員致政:寫一下,大家看一下。
曾委員銘宗:我不同意,好不容易說要入法……
黃委員國書:你不要這樣嘛!
曾委員銘宗:附帶決議沒用啦!我不要啦!剛剛院長協商時說文字喬一喬,現在要改附帶決議,我才不要嘞!
柯委員建銘:大家冷靜一下。
曾委員銘宗:我不要!
柯委員建銘:你聽我說,剛才費鴻泰委員在場的時候,對於10年那個要入法,然後再送來立法院審議同意,那個我們都答應,現在是林奕華委員對12件、15萬的部分改來改去,現在要再寫一個要入法,我們覺得不妥,然後寫在附帶決議,大家好好討論,這沒有關係。我們都知道,大家都想在這方面做一些努力,我們也認同,但是我們的寫法不要有扞格之虞,而且如果對於這個法的本意有衝擊,那也不好啦!
曾委員銘宗:不會。
柯委員建銘:其實這裡面的優惠已經很多了,勞動權什麼的也很多了,請你放心,這些我們都同意。
曾委員銘宗:你講的沒有錯啊!一切都很多了,但都是行政院的版本啊!林奕華好不容易爭取一點點,象徵性的立法你也不要……
柯委員建銘:大家要理性一點,不要說我爭取一點你不給我,那我們就全盤翻……
曾委員銘宗:好,那就翻啊!
柯委員建銘:可以這樣嗎?你看王婉諭雖然很堅持,人家一講,他通了,就OK了,這個法案是大家的嘛!
曾委員銘宗:你不敢裁示,文字修正……
柯委員建銘:他裁示……
羅委員致政:那一條沒裁示。
曾委員銘宗:有啦!
羅委員致政:10年那個有裁示,哪會沒有裁示。
柯委員建銘:10年有裁示。
曾委員銘宗:林委員奕華的這個咧!
柯委員建銘:沒有啦!我不會拗你啦!10年那個有裁示啦!
曾委員銘宗:明天再繼續協商。
柯委員建銘:來,第一個是第二十八條,最後一項的10年那個文字先確定一下,那沒有問題嘛!
劉委員世芳:第二十八條修正動議。
主席:第二十八條已經有印給大家了,因為有協商過了,如果沒意見的話,就照這樣通過。
劉委員世芳:後面,請看後面的部分。
主席:第二十八條的後面。
劉委員世芳:翻過來,翻過來的後面。用手寫的,翻過來。
曾委員銘宗:林奕華的呢?
柯委員建銘:先講這條,這條大家有共識。
主席:這是他們協商出來的文字。
柯委員建銘:林委員的是現在才跑出來的。
主席:這個應該是大家有共識的,就是10年。
吳委員思瑤:剛剛那個函報立法院就夠強了,剛剛奕華的那一條……
柯委員建銘:文字還沒寫出來?
林委員奕華:我請問一下總召,剛剛那段模糊的文字,放在條文最後,應該也還好吧?
柯委員建銘:拿出來嘛!改來改去在哪裡?那張跑哪去了?你在旁邊自己弄一弄,然後就逼大家,不然就要表決,不是這樣搞法嘛!
林委員奕華:剛剛已經寫好了啊!
柯委員建銘:拿出來嘛!在哪裡?大家要看一下,重新寫過印過來嘛!
林委員奕華:剛才那一張……
柯委員建銘:那張不知跑哪去了。
吳委員思瑤:是鄭正鈐手上那一張啦!
主席:我宣讀一下,你們趕快印給大家看。他們會印給大家看,我先宣讀一下。
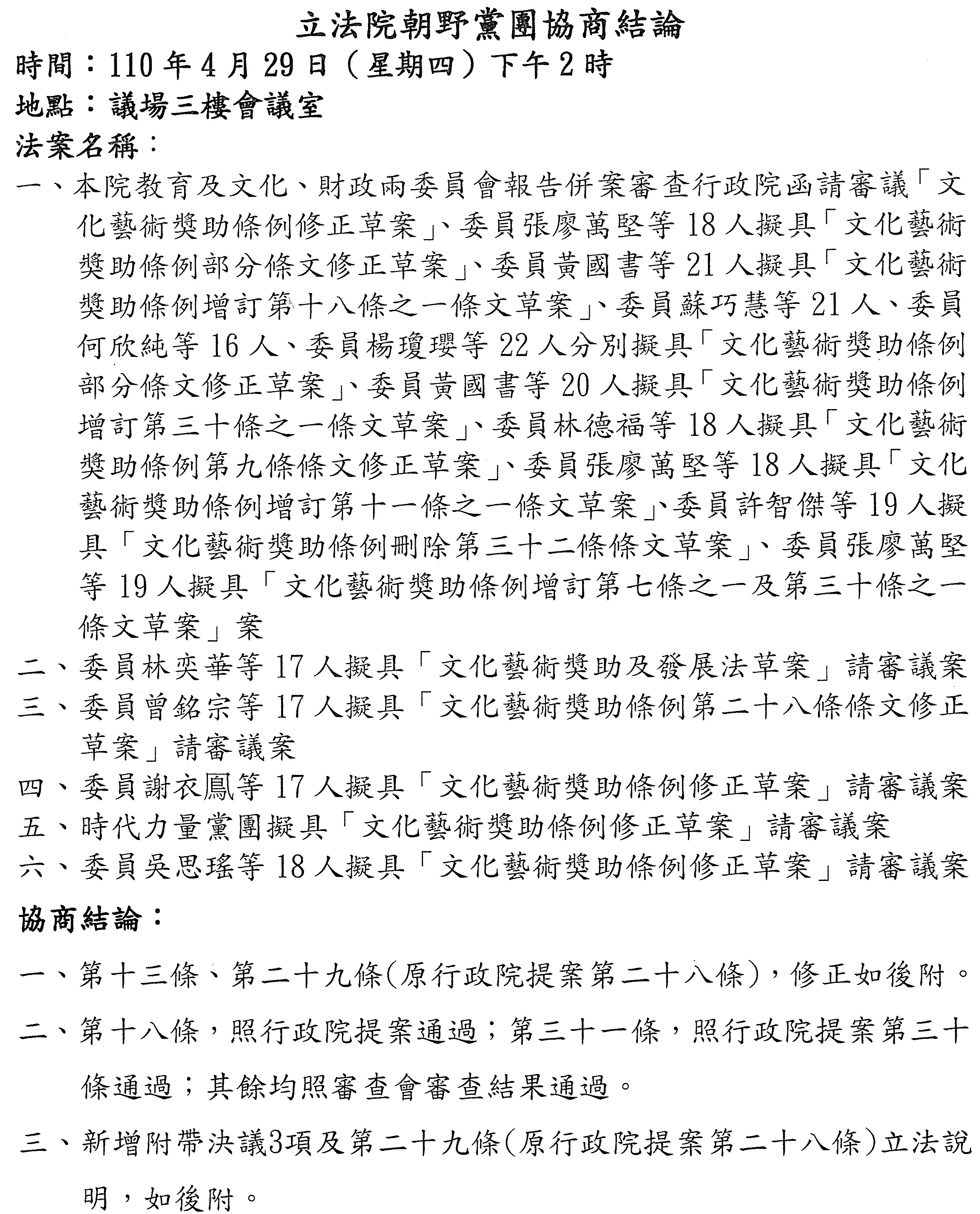
「立法院朝野黨團協商結論
時間:110年4月29日(星期四)下午2時
地點:議場三樓會議室
法案名稱:
一、本院教育及文化、財政兩委員會報告併案審查行政院函請審議「文化藝術獎助條例修正草案」、委員張廖萬堅等18人擬具「文化藝術獎助條例部分條文修正草案」、委員黃國書等21人擬具「文化藝術獎助條例增訂第十八條之一條文草案」、委員蘇巧慧等21人、委員何欣純等16人、委員楊瓊瓔等22人分別擬具「文化藝術獎助條例部分條文修正草案」、委員黃國書等20人擬具「文化藝術獎助條例增訂第三十條之一條文草案」、委員林德福等18人擬具「文化藝術獎助條例第九條條文修正草案」、委員張廖萬堅等18人擬具「文化藝術獎助條例增訂第十一條之一條文草案」、委員許智傑等19人擬具「文化藝術獎助條例刪除第三十二條條文草案」、委員張廖萬堅等19人擬具「文化藝術獎助條例增訂第七條之一及第三十條之一條文草案」案
二、委員林奕華等17人擬具「文化藝術獎助及發展法草案」請審議案
三、委員曾銘宗等17人擬具「文化藝術獎助條例第二十八條條文修正草案」請審議案
四、委員謝衣鳯等17人擬具「文化藝術獎助條例修正草案」請審議案
五、時代力量黨團擬具「文化藝術獎助條例修正草案」請審議案
六、委員吳思瑤等18人擬具「文化藝術獎助條例修正草案」請審議案
協商結論:
一、第十三條、第二十九條(原行政院提案第二十八條),修正如後附。
二、第十八條,照行政院提案通過;第三十一條,照行政院提案第三十條通過;其餘均照審查會審查結果通過。
三、新增附帶決議3項及第二十九條(原行政院提案第二十八條)立法說明,如後附。」
內容提到「修正如後附」,修正資料後面都有,請大家等一下看一下。這就是剛才協調的部分。如後附就包括附帶決議,請大家看一下有沒有問題。
羅委員致政:看一下、看一下!
吳委員思瑤:唸一下!還沒有看到。
主席:我都先宣讀了,等一下簽名,大家要看一下,相關資料如後附,宣讀完畢了。
沒有問題了?好,沒有問題。非常謝謝大家的辛苦,謝謝部長、謝謝我們各位委員,今天會議就到此結束,謝謝大家,散會。
散會(16時24分)
附錄:

主 持 人:游錫堃 蔡其昌
協商代表:柯建銘 羅致政 劉世芳(代) 吳思瑤
黃國書 曾銘宗 費鴻泰(代) 鄭麗文(代)
陳玉珍(代) 鄭正鈐 林奕華
高虹安 邱臣遠(代) 蔡壁如(代)
王婉諭
第十三條 主管機關得辦理宣導及提供諮詢,協助文化藝術工作者取得法律及勞動權益相關資訊。
中央主管機關應定期辦理文化藝術工作者勞動狀況及勞動環境相關調查、研究,作為制定文化藝術政策之參據。
前項調查、研究應公告上網。
|
行政院函請審議條文 | |
|
第二十九條 經中央主管機關認可之文化藝術事業,在中華民國境內辦理文物或藝術品之展覽、拍賣活動,得向中央主管機關申請核准就個人透過該活動交易文物或藝術品之財產交易所得,由該文化藝術事業為所得稅扣繳義務人,於給付成交價款予出賣人時,按其成交價額之百分之六為所得額,依百分之二十稅率扣取稅款,免依所得稅法規定課徵所得稅。 前項扣繳義務人應依所得稅法第九十二條規定期限,將所扣稅款向國庫繳清,並開具扣繳憑單向該管稽徵機關申報及填發予出賣人。 第一項扣繳義務人未依第一項規定扣取稅款、已依前二項規定扣繳稅款,而未依第二項規定之期限按實填報或填發扣繳憑單、或逾第二項規定期限繳納所扣稅款者,由稅捐稽徵機關限期責令扣繳義務人補辦,並依其各該情形,按所得稅法第一百十四條所定行政罰罰度處罰。 第一項認可範圍、申請核准程序、條件及其他相關事項、前三項扣繳相關事項之辦法,由中央主管機關會同財政部定之。 第一項經核准之文物或藝術品交易所得分離課稅規定,實施年限為十年。 前項實施年限屆期前半年,行政院得視實際推展情況決定是否延長實施年限,並送立法院審議。 |
第二十八條 經中央主管機關認可之文化藝術事業,在中華民國境內辦理文物或藝術品之展覽、拍賣活動,得向中央主管機關申請核准就個人透過該活動交易文物或藝術品之財產交易所得,由該文化藝術事業為所得稅扣繳義務人,於給付成交價款予出賣人時,按其成交價額之百分之六為所得額,依百分之二十稅率扣取稅款,免依所得稅法規定課徵所得稅。 前項扣繳義務人應依所得稅法第九十二條規定期限,將所扣稅款向國庫繳清,並開具扣繳憑單向該管稽徵機關申報及填發予出賣人。 第一項扣繳義務人未依第一項規定扣取稅款、已依前二項規定扣繳稅款,而未依第二項規定之期限按實填報或填發扣繳憑單、或逾第二項規定期限繳納所扣稅款者,由稅捐稽徵機關限期責令扣繳義務人補辦,並依其各該情形,按所得稅法第一百十四條所定行政罰罰度處罰。 第一項認可範圍、申請核准程序、條件及其他相關事項、前三項扣繳相關事項之辦法,由中央主管機關會同財政部定之。 |
附帶決議1
行政院版本文化藝術獎助條例,將藝術品拍賣實質稅率調整為1.2%,以及本院委員版本將稅率降至0.6%,均低於目前相關稅制之稅率。惟透過藝術品交易進行洗錢、漂白、行賄或逃稅的各類違法態樣,以及區塊鏈藝術品衍生問題,文化部等相關單位目前尚未提出完整對策及防制機制,如藝術品交易租稅優惠修法通過後卻在配套不足情形下,我國藝術品交易可能加速成為洗錢管道,有失原立法意旨。行政院1100407院臺法字第1100167722號令對比特幣或類似性質的虛擬資產納入洗錢防制法「虛擬通貨平台及交易業務事業」控管範圍並於110年7月1日生效。爰請文化部、財政部、法務部、金管會針對透過藝術品交易各類違法態樣防制機制儘速完成修訂各主管相關辦法,並於110年12月31日實施。
提案人:中國國民黨立法院黨團 鄭麗文
附帶決議2
文化藝術獎助條例第三十條第一項提供書面保證部分,於實施五年後視執行狀況予以檢討。
提案人:曾銘宗 鄭正鈐 林奕華
附帶決議3
有關我國藝術創作者所創作之藝術品,其所得之計算標準,建請中央主管機關應會同財政部逐年檢討。另,為鼓勵藝術創作,建請將書畫家及版畫家之執行業務標準研議比照工藝師訂定。
提案人:林奕華 黃國書 吳思瑤 柯建銘 羅致政
第二十九條說明欄增列文字
建請我國藝術創作者所創作之藝術品,其所得之計算標準,中央主管機關應會同財政部逐年檢討。