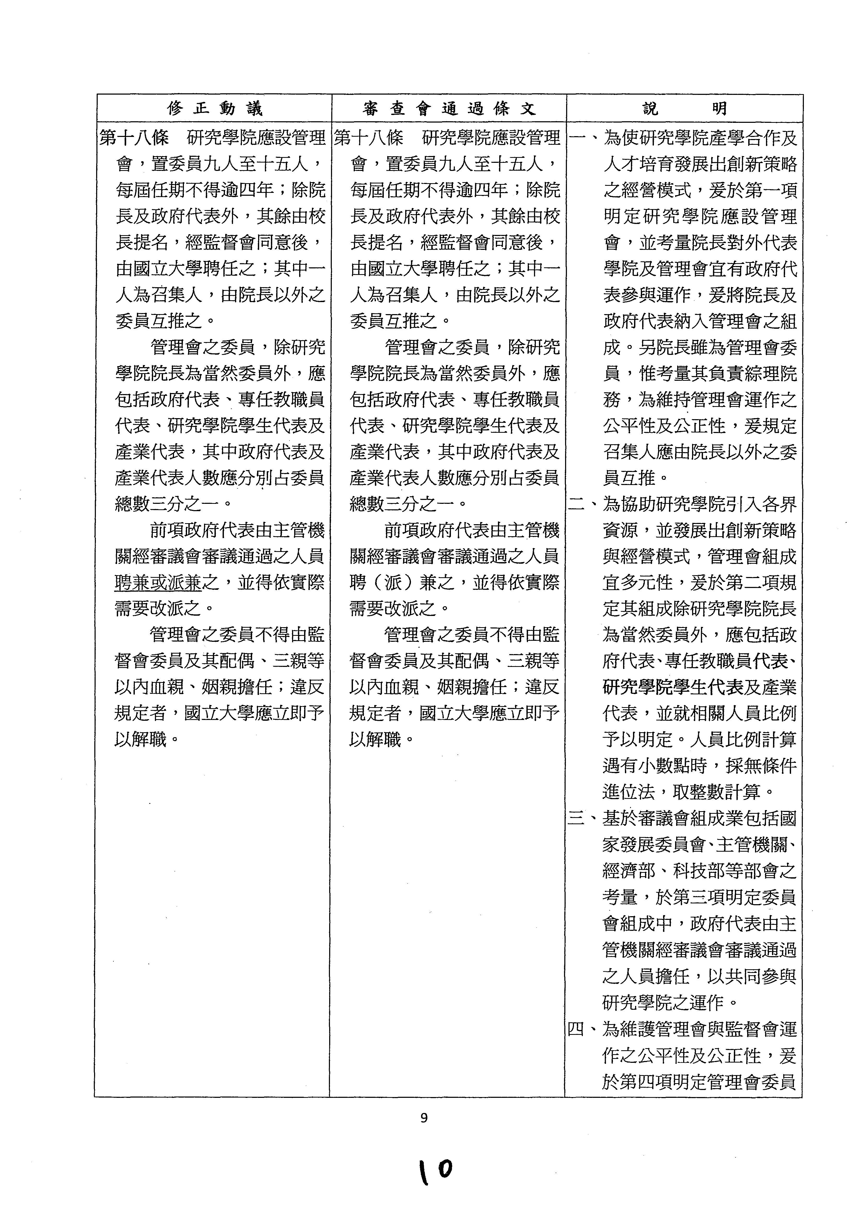
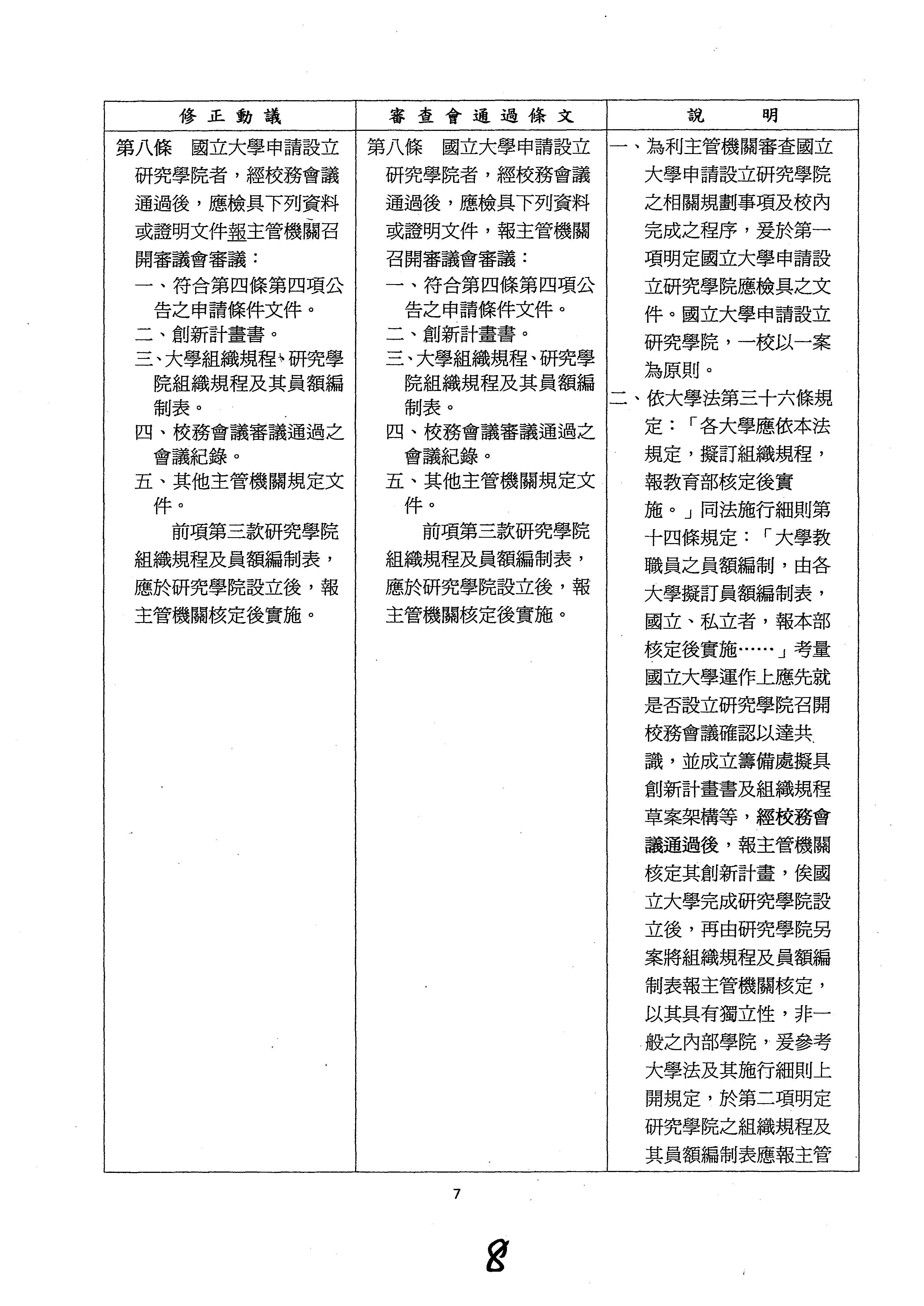
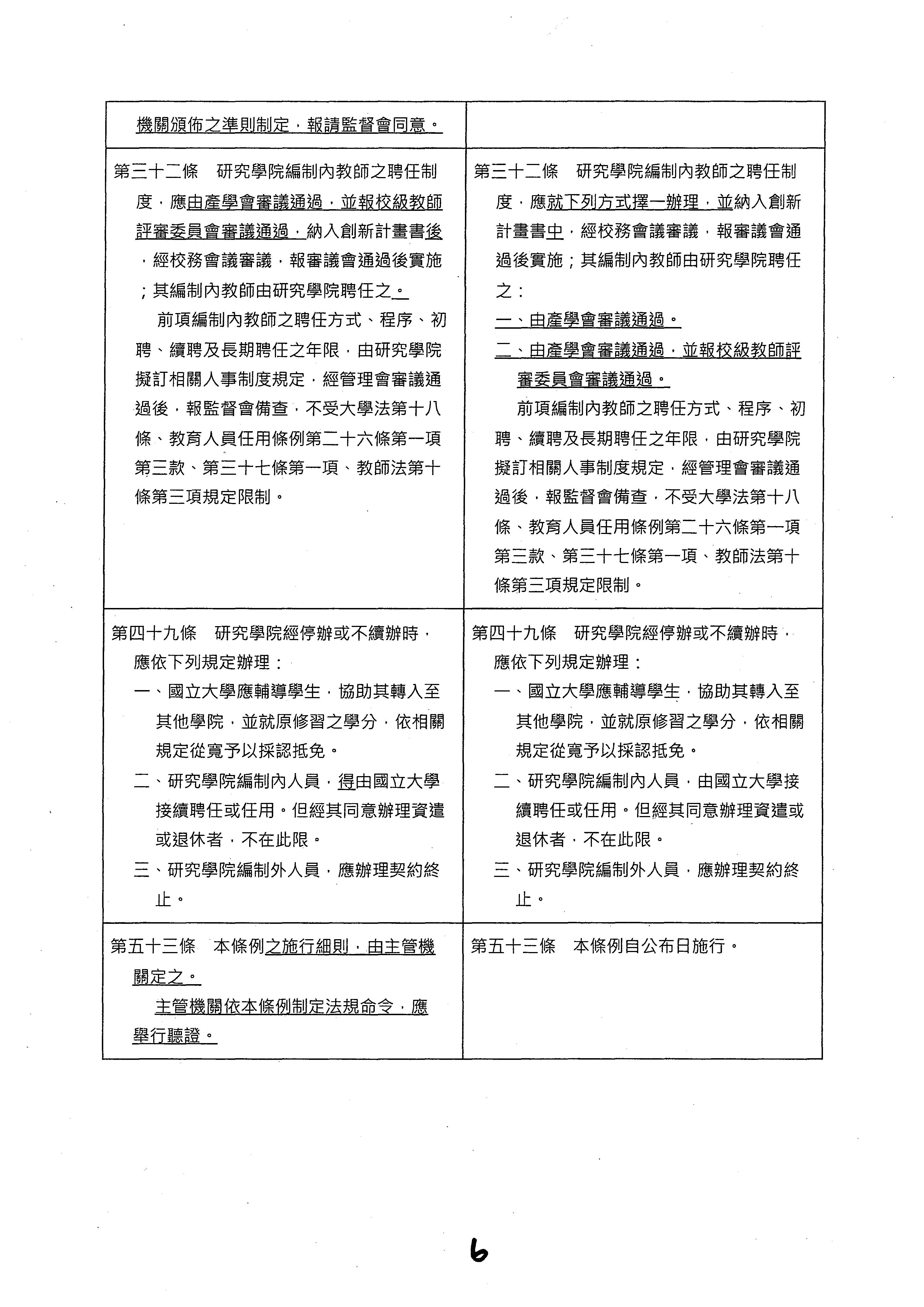
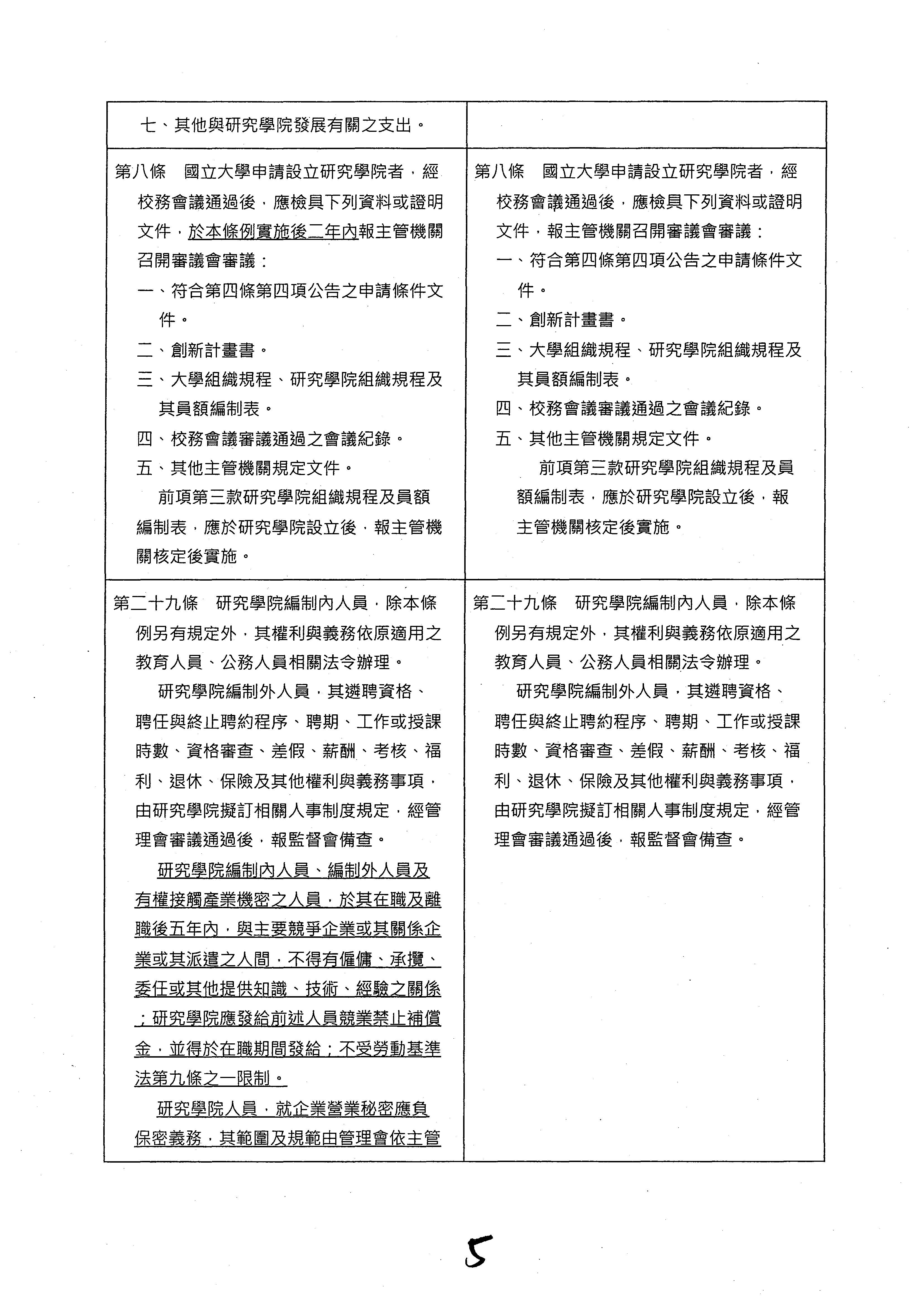
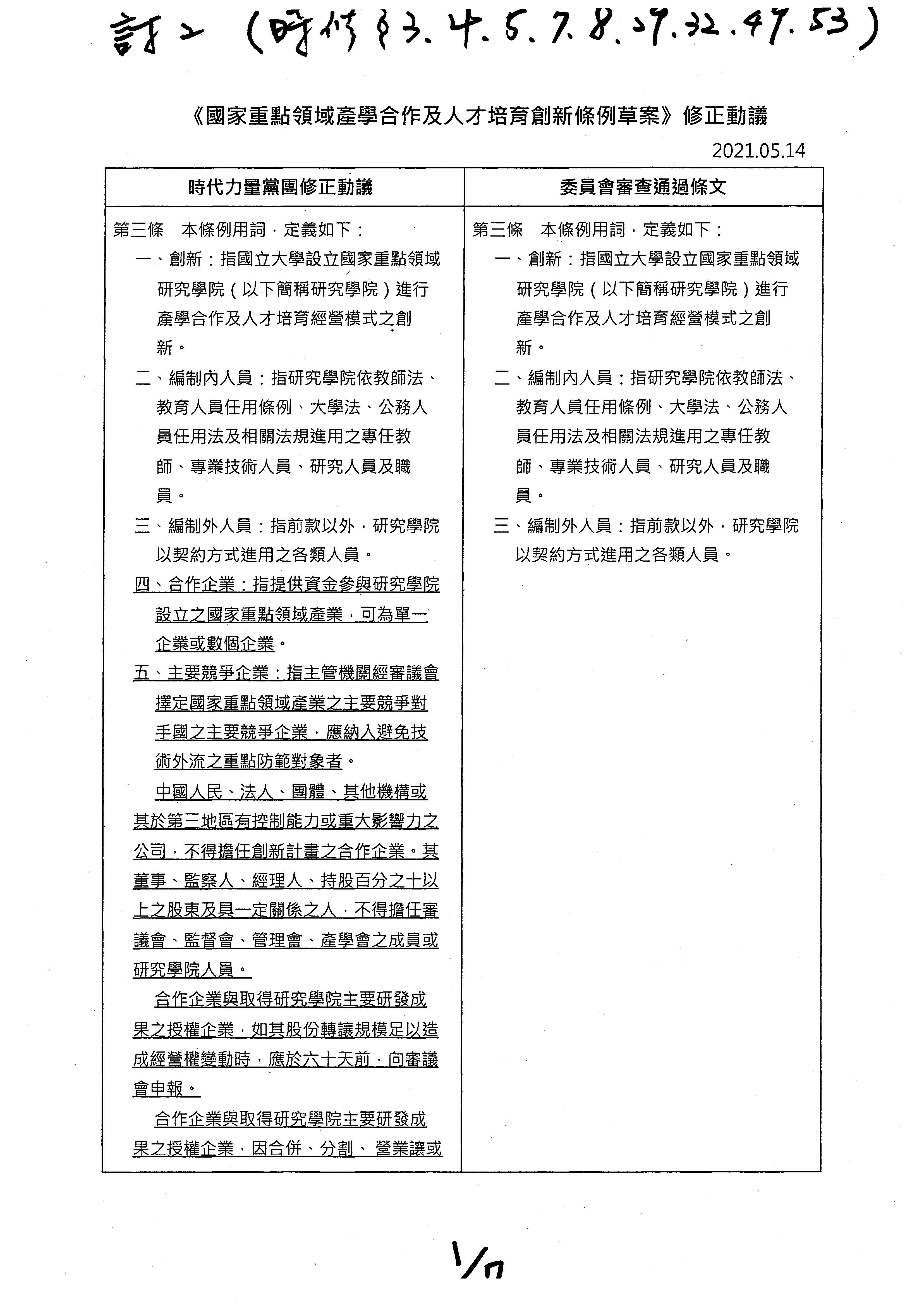
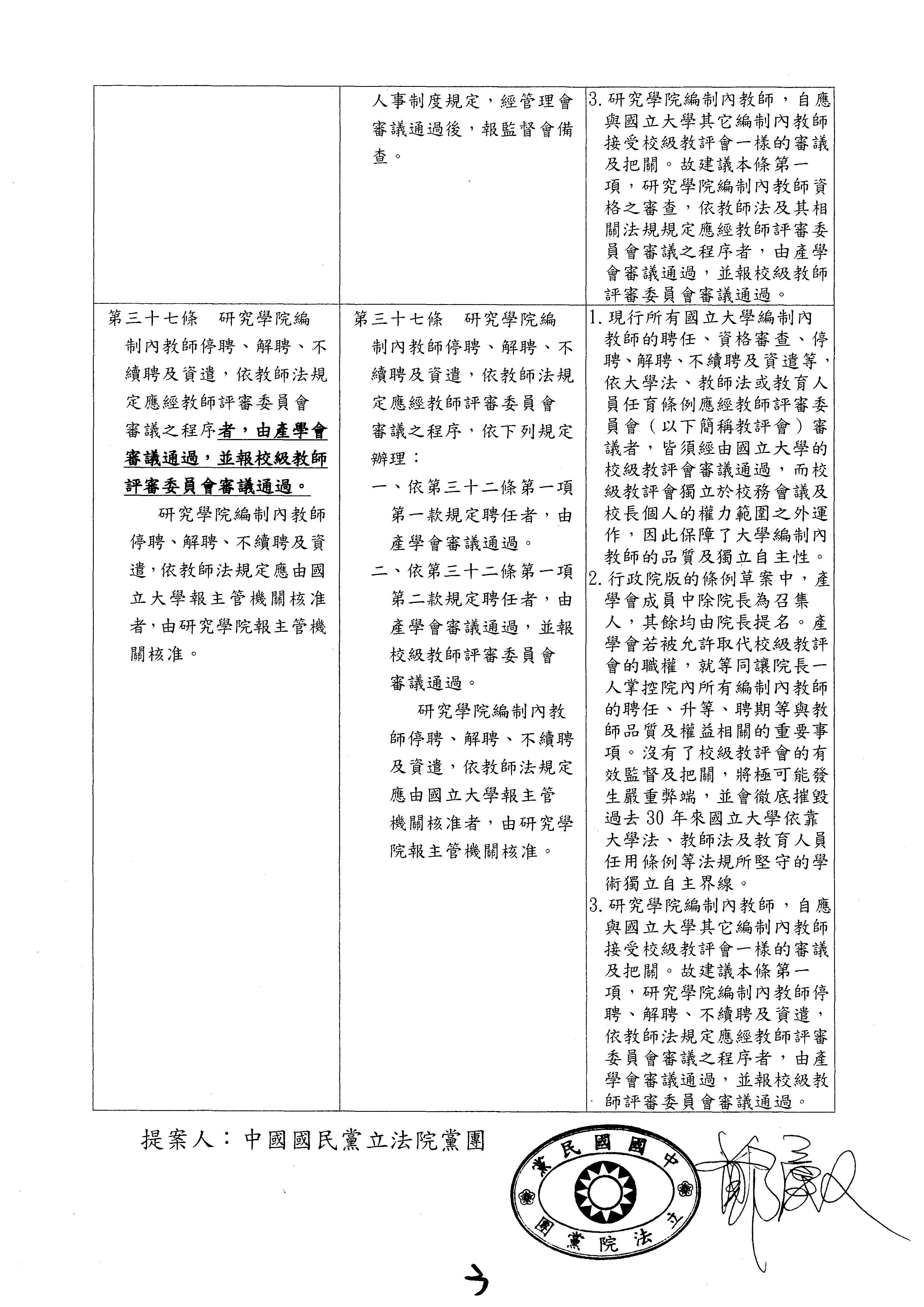
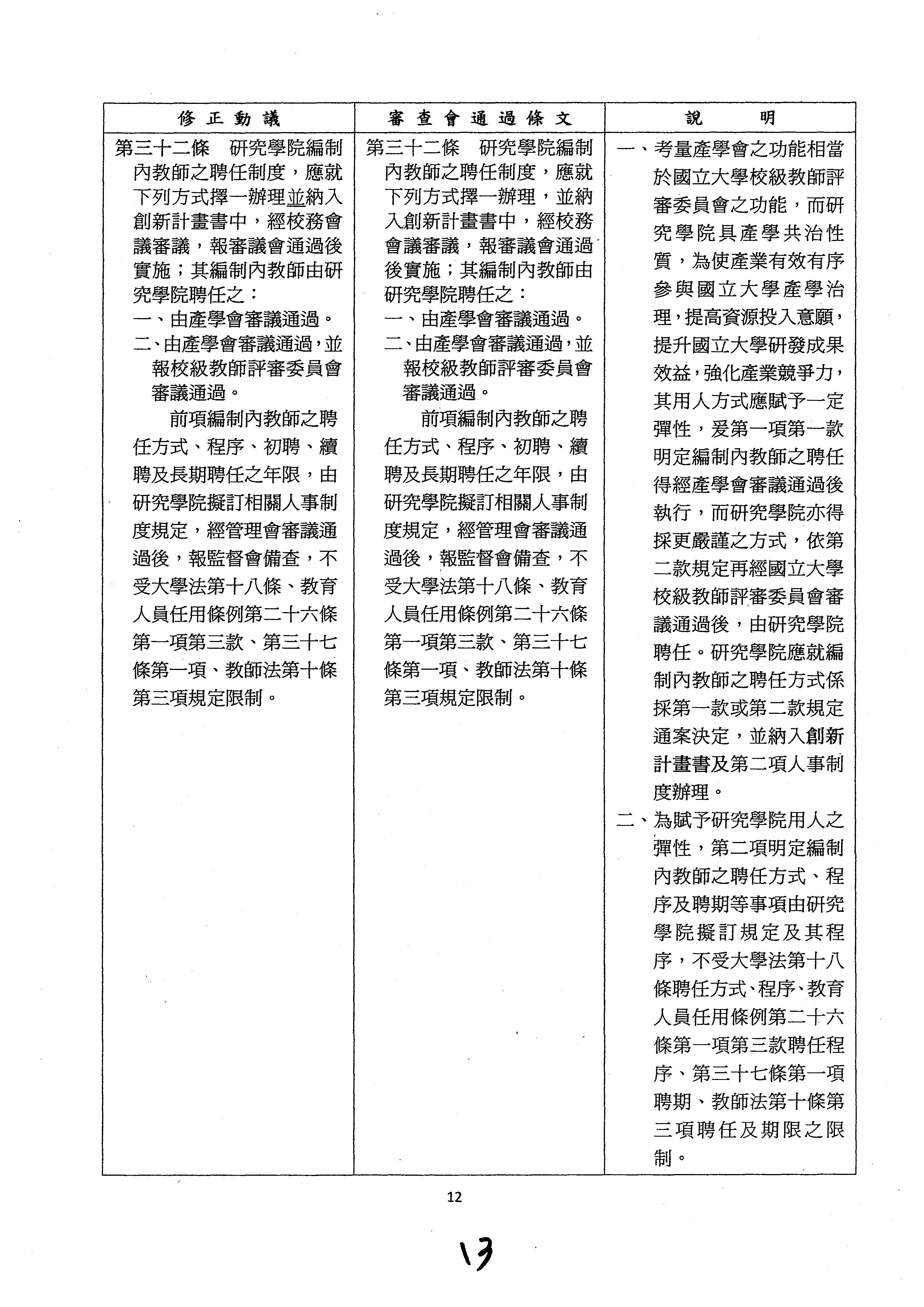
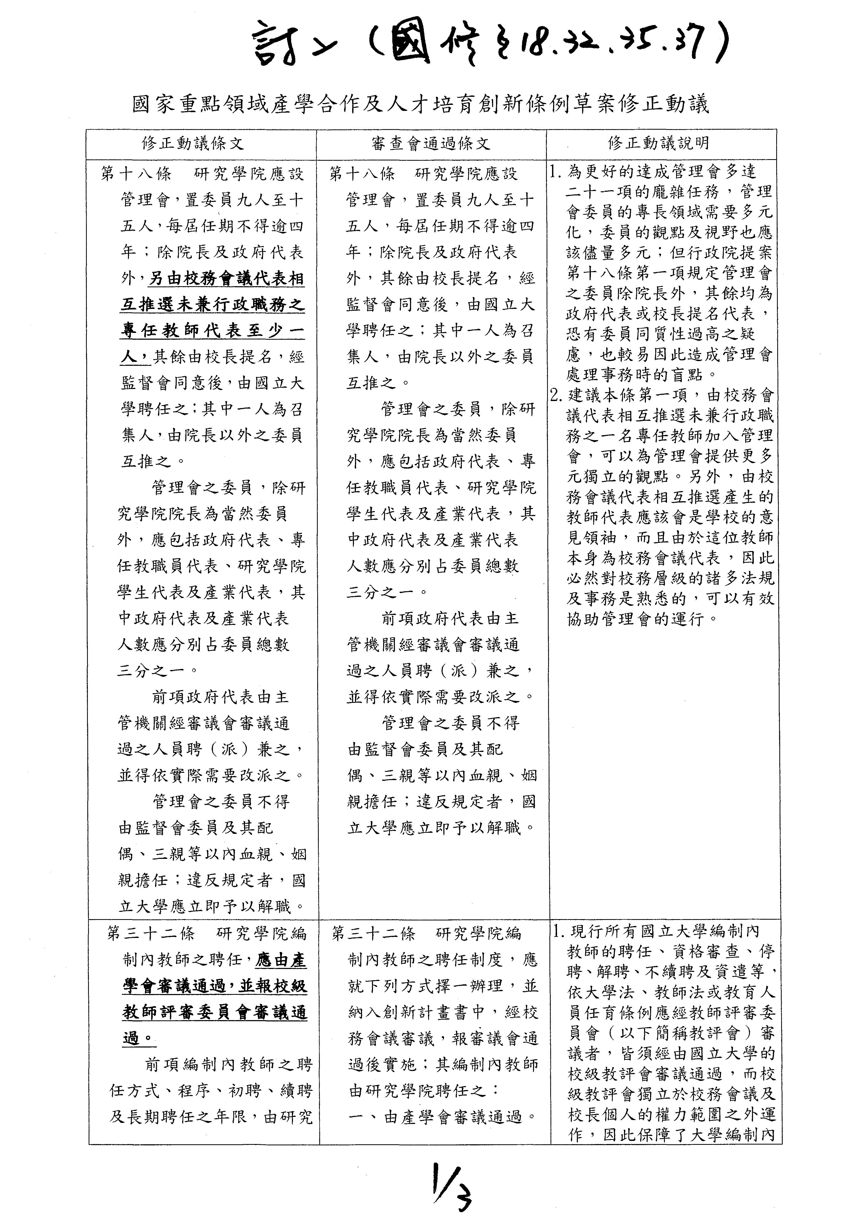
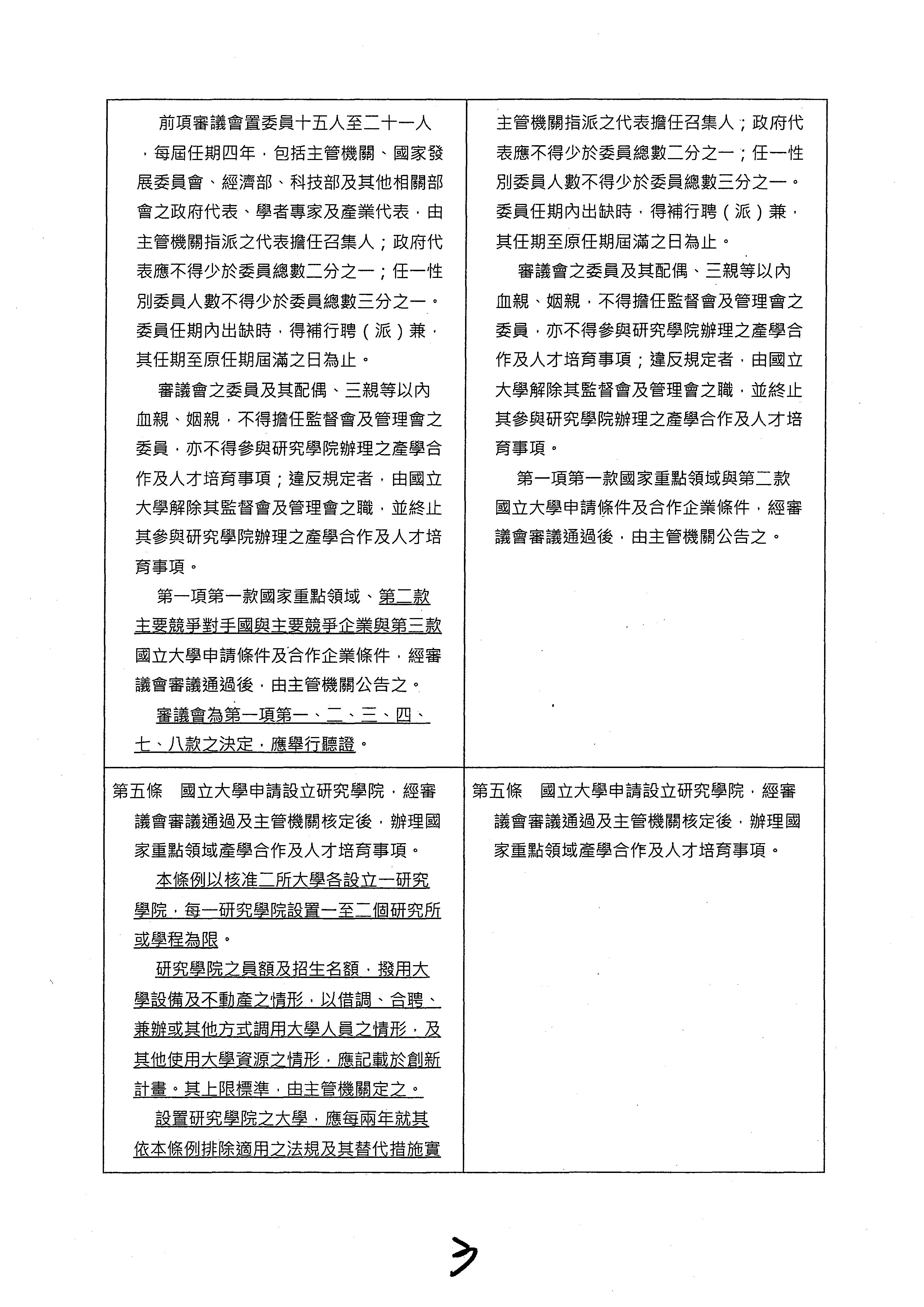
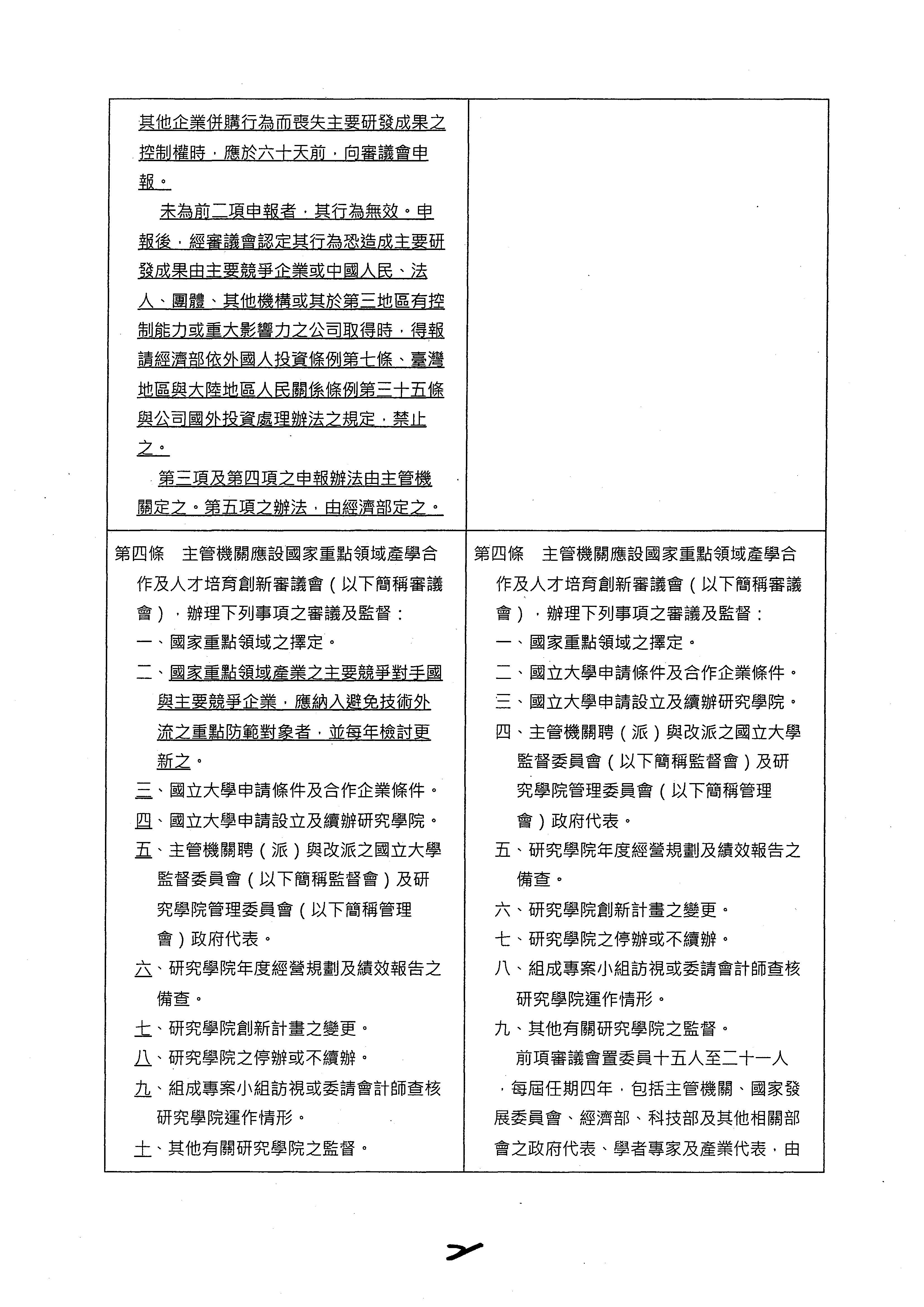
附錄: