黨團協商紀錄
立法院第10屆第3會期黨團協商會議紀錄
時 間 中華民國110年6月7日(星期一)9時46分至10時40分
地 點 本院紅樓302會議室
主 席 游院長錫堃
協商主題 研商「委員柯建銘、劉世芳、羅致政等61人所提召開第10屆第3會期臨時會」相關事宜。
主席:各位先進,我們就來進行今天會議。立法院朝野黨團協商會議開始,今天最主要研商委員柯建銘、劉世芳、羅致政等61人所提召開第10屆第3會期臨時會相關事宜。在開始之前,我跟大家報告一下,今天談話會是訂於11點,在議場舉行,我們循例10點開始進行簽到,謝謝。
現在先請提案人來向大家做一個說明。請柯委員建銘發言。
柯委員建銘:院長、各位委員同仁,有關於臨時會事宜,民進黨黨團已在上禮拜五早上9點進案,同時也把我們的案子送給其他黨團做好互相之間的溝通依據。我先講提案的內容,提案原本規劃是今天和明天是一次會,今天談話會召開後,下午轉開院會,而院會有兩件報告事項要處理,第一個是有關紓困預算,第二個是司法院所拜託,有關於特別法的問題,也就是疫情期間對於法院羈押被告改為視訊的問題,這非常急,所以司法院這個案子必須逕付二讀,交付朝野協商。
另外,我們也提了其他五個法案,大法官釋憲後有關於軍公教角色的問題,這必須處理,案子也已出委員會,這部分總共有五個。另外一個,有關於外國專業人才攬才。
我們的規劃是明天是院長備詢,循例政府特別預算質詢時間差不多一天,照政黨比例安排。問完以後,禮拜三、禮拜四、禮拜五是委員會,當然委員會最後一天是委員會案子協商,送到院會來。端午節過後下禮拜二就開始展開另一次院會,所以有二次院會。委員會出來以後,若各黨團有意見的話,必須請院長主持朝野協商,以上過程我們希望能夠在18日以前全部完成。
大家都很清楚紓困預算的重要,各界都在等待,而且非常急。我們有跟各黨團談,甚至談了2次,我現在就把國民黨提出的意見一併講,好不好?
費委員鴻泰:我來講。
柯委員建銘:好,你來講,等一下請國民黨提出看法。這次至少要處理這幾個法案,有關於司法及法制委員會審查的軍公教退撫條例的問題,這案子完全沒有協商,可能協商也不是很實際,但是今天我要拜託費總召,外國專業人才攬才這部分總共有7個案子,除了行政院版外,另有6個委員提案,裡面有一個是民眾黨黨團所提的案子,已經做過朝野協商,朝野協商的時候各黨都沒有意見,等待國民黨簽名就可以,其中有時代力量提的附帶決議,那個附帶決議也蠻重要的,另外也有林奕華委員所提的附帶決議。今天我的看法是這個法案只剩下簽名而已,經過朝野協商一個月後整體都差不多了,也不必大家再來談,是不是這個法案也應該加入?剩下的部分若費總召這邊有不同的意見,我們也尊重,大家來談談看。
主席:請費委員鴻泰發言。
費委員鴻泰:謝謝院長、各位委員同仁。我們上禮拜五收到院裡面轉交民進黨臨時會的提案,我們內部也進行了好幾次會議討論。
我們具體建議蘇貞昌院長至立法院接受詢答時間改為兩天,也就是明天及後天,因為在野黨有許多問題都想當場就教於蘇院長。相較於執政黨經常能與行政部門開會,他們相關的選民陳情及反映也在行政體系內就可以完成;對在野黨而言,我們有非常多的疑問,所以希望增加詢答的人次。在此具體建議,蘇院長至院會接受詢答時間自一天改為兩天,同時也希望民進黨能多讓步,把你們的名額多分一點給在野黨。舉例來說:時代力量有3位、民眾黨有5位、國民黨有40位,希望讓我們比例高一點,這是第一個建議。
第二個,聯席委員會有兩天詢答,我們建議6個委員會中每位委員詢答時間,該委員會委員為8分鐘,得延長2分鐘;非該委員會為6分鐘,得延長1分鐘,跟平常委員會開會方式一致,接著一天是委員會進行處理。另外民進黨原來主張有三天進行協商,我們建議協商時間自三天改為兩天,下禮拜五仍是院會處理相關預算及提案。
至於民進黨提案附表所列議案,我建議單純化,有關司法院2項提案同意依柯總召建議處理,至於國際攬才的案子經過昨天瞭解以後,我們也同意在本次臨時會通過,以上是我代表國民黨黨團提出之建議,謝謝。
主席:接下來請邱委員臣遠發言。
邱委員臣遠:謝謝院長以及各黨團的黨鞭、幹部。民眾黨針對今天協商的重點有三項訴求。第一是支持速審紓困4.0,所以我們也同意儘快進行相關期程。
第二是要求進行疫苗採購的專案報告,在蘇院長針對紓困預算進行總質詢之外,其實國人現在最關心疫苗何時來、何時能施打、施打什麼疫苗,這是一個非常專業且嚴肅的問題,所以希望蘇院長能進行疫苗採購的專案報告,包括後續國產疫苗的研發進程以及後續的施打計畫。雖然上個禮拜有非常多的國際援助,但是我想這個數量跟我們要提升至全國6成的覆蓋率還是有所差距,所以我們主張請蘇院長來做疫苗採購的專案報告。最後,我們知道這一次的紓困對於我們的百工百業跟民生經濟影響非常大,所以我們主要訴求就是排富發現金,並建請行政院研擬排富發現金的相關政策,來做一個好的規劃。
我們呼應剛剛費總召提的幾個建議,包括總質詢要再增加一天的部分,這個部分我們是同意,因為蘇院長在這段時間其實有非常多政策的執行與規劃,但國人都不是非常清楚,所以我們認為增加在野黨對行政院相關的質詢的部分,我們都同意提高比例。其次,在聯席委員會的委員質詢時間,我們也希望不要受過多的限制,我們也贊成費總召的提議,就是在8加2跟6加1的部分,照我們原本委員會的方式進行。至於國際攬才相關法案的部分,因為本黨有提出相關的版本,所以我們是希望這個部分可以儘速通過。至於其他的案子,我們認為應該要去評估,畢竟臨時會是要處理紓困及相關疫情的重點,有其急迫、必要性,希望執政黨做審慎的評估。
接著報告現在整個紓困的重點,大概有三個:第一是疫苗的問題;第二是防疫的問題,而防疫的部分,我們主張離島入境快篩,還有提升科技防疫的相關量能。我們知道勞保局昨天開始開放自營工作者上網查詢登記申請紓困的相關資格,結果馬上就塞車了,線上登記要等到880分鐘,其實早在5月28日朝野協商時,我們就要求各部會應該針對網站量能的部分做更超前的部署。可以看得出來,如果後續還是用這樣的品質的話,就算編了這麼多預算,全臺的作業都沒有做好的話,就會造成另一波的紓困之亂。再來,針對前線醫療資源與臺灣防疫的前線工作人員相關津貼、防疫資源應該要及時到位。其次,在紓困的部分,我們還是主張,對於去年獲得紓困的產業,要盤點後續綠色復甦相關的情形。然後在這個紓困4.0,我們還是要優先保護這些弱勢的商家、勞工跟租屋族,所以相關的補貼政策其實都應該要更細緻,因為目前的預算書都是匡列一個比較大的範圍。
最後我們還是重申,今年因為疫情對民生跟產業經濟造成劇烈的衝擊,行政院還是要加速研議排富發現金相關的政策,以上是民眾黨基本的主張,謝謝。
主席:接下來請邱總召顯智發言。
邱委員顯智:院長、各位同仁。時代力量黨團支持這個紓困應該要排入這個臨時會,並趕快來審,因為這次疫情對我國產業造成的衝擊比去年的狀況還要更嚴重。不過這個紓困的標準應該是要精準的投放,即需要紓困的人要得到政府的紓困,不應該得到的人可能在這個情況之下,還是要去考量到精準投放的部分,畢竟國家的資源有限,雖然現在上限第十一條的規定打開到八千四百億元,但是,如果你沒有去做精準的投放,又浪擲掉這樣一個珍貴的資源,所以針對普發現金的這個部分,時力黨團立場還是認為要有所保留,主要的原因就是,如果在這一波疫情裡面,真正需要受到照顧的人沒有受到應有照顧的時候,而你沒有做到精準投放的話,普發現金反而會造成一個不應該照顧的人受到照顧的狀況。
我在這邊有兩點意見:第一個是針對勞工的部分,去年紓困的狀況,勞工基本生活補貼資格的門檻,比如說他雖然沒有勞保,但是他是實際勞工,他是實際上的工作者的時候,應該也是勞動部所負責的範圍之內。但是現在的狀況是,如果沒有投保,就變成屬於衛福部的急難救助,他不一定領得到衛福部的急難救助,所以這部分希望能夠放寬勞工生活補貼資格的門檻。也就是說,這是真的最底層勞工的狀況。
第二個部分是希望擴大急難紓困。現在的急難紓困,看起來是改成以戶籍為單位。以戶籍為單位,有可能他是在臺北工作,但是戶籍是和中南部的父母在同一個戶籍,結果反而因為年輕人在臺北有收入,導致中南部的父母因為在同一個戶籍而沒辦法領到急難紓困。過去的發放是以實際居住狀況為標準,這部分如何能在這波疫情衝擊下,讓最弱勢的人得到照顧,才是最重要的。反之,如果在這波疫情中,他是公部門的受僱者,基本上薪資並沒有受影響的情況下,應該是不要用普發現金的方式處理。如果一定要普發現金,一定要排富,否則會造成更嚴重的資源排擠和社會不公平的狀況。
其次,就司法院所提出的程序條例,基本上我們支持這樣的方向,不過律師公會、全聯會或是臺北律師公會都有不同的一些保留,有一些疑義的狀況。譬如說,改成視訊之後,當然可以理解,羈押的被告在人身自由受拘束的情況下,還是應該要開庭,以保障被告的權利。但是開庭變成視訊的狀況下,會不會牴觸刑事訴訟法上直接審理原則等相關原則,還是要做比較精細的討論。所以時代力量黨團針對這個部分,在臨時會中也會提出修正動議,大家再來討論怎麼做比較好。
第三個針對攬才的部分,柯總召也有提到,時代力量黨團也有一個附帶決議,也支持攬才的部分應該要放在臨時會討論。
主席:請羅委員致政發言。
羅委員致政:謝謝院長。我希望同仁能夠聚焦。今天討論的重點是放在臨時會程序上要開幾天、哪些議題要放進去,然後未來院會、委員會及朝野協商時間怎麼安排,還有包括院會的人數等。像費總召剛才非常具體的建議,我們有幾點的建議,以這個為主。至於各黨團針對紓困金發放的標準、對象、精準投射,或是所謂的司法特別條例等,這部分的具體主張或看法,或許可以留到委員會或下一次真正在討論朝野協商時,再進行討論。所以還是希望聚焦在開會的時間及議題。
主席:請柯總召建銘發言。
柯委員建銘:應該是有結論啦。大家都有用心去想一些事情,但是有共識部分,今天是必須處理的。等一下談話會的時候要修改我們的提案。各位有共識的時候,當然我們抽換、修改原始提案,然後在談話會通過。大家有共識來處理,那下午院會的時候也是很快,付委以後逕付二讀等等,程序很快就結束,各位好好去準備質詢事項。費鴻泰總召所提的當然也可以接受啦。也就是說質詢兩天,委員會就順延,這禮拜四、五是委員會,下禮拜二變成還是委員會。下禮拜二委員會的時候,召委變成曾銘宗主持嘛!可能要把各黨的提案、附帶決議等等處理完畢後,再送到院長這邊協商,希望立法院大家和諧就好。那委員會的時間當然是循例,六個委員會本來就是一律要參加的,就8加2分鐘,司法、外交就6分鐘。我希望在兩天內,禮拜四、禮拜五以內能夠把質詢結束,下禮拜換曾銘宗委員主持的時候,所有附帶決議的協商照程序處理下去,非常感謝各黨對於攬才的部分能夠處理,這樣子大家都很清楚重點嘛!第一個就是我們都期待在18日以前完成,排除朝野協商冷凍期,至於剛才邱顯智委員所提關於特別法的問題,還沒開始之前他有跟我提一下,沒有關係,有不同意見先溝通好,我們私底下先溝通,而且我們也要求司法院自明天開始,就他們的版本跟各黨團說明,不同的意見我們再來溝通處理,我想沒有什麼政治問題,只是要解決問題而已。司法院這個版本送到院會通過,也有送到行政院會銜,行政院會銜完畢以後,司法院再送上來,所以有一定的程序,有不同的意見當然先去溝通,也要求司法院要做一些努力。
另外,在這裡要特別提到,經濟部部長、次長居家隔離,所以在這個時候,可能就是要由另一個次長─陳正祺出席院會或委員會,這部分就是儘量。
其他的部分,各黨所提的意見,於院會、委員會都可以再提,以上。
主席:謝謝總召。請劉委員世芳發言。
劉委員世芳:我來補充一下,剛剛邱臣遠委員提到,今天早上有很多抱怨,包括衛福部或者勞動部,要上傳申請紓困的部分。大家也都知道,行政系統在上個禮拜之前針對全臺灣上一次的紓困,已經先解決361萬人的部分。新申請加入的部分,到目前為止衛福部的統計是85萬人,勞動部也是一樣,而且他們是開放到7月5日。所以邱委員這邊如果有很多人在抱怨網站上面塞車的話,請你在我們的群組特別告訴他們,只要能夠上線成功,都可以申請到相關的紓困費用,擠在這一、兩天的話其實意義也並不大。但是衛福部和勞動部也提到,他們對於網站的流量或者是頻寬等等,在技術上的解決會儘量加快處理。我們也都知道很多人有這方面的焦慮,所以我先跟邱總召提供意見,希望能夠趕快解決這方面的問題。至於他們未來在執行上有什麼狀況,可不可在聯席委員會或者是院會當中再來質詢行政部門,請求改善?
主席:我們儘量處理程序的問題。請邱委員臣遠發言。
邱委員臣遠:聚焦一下。謝謝劉委員剛剛的回應,這一、兩天大家都很急,我想政策的宣導還是最重要。
針對程序的部分,其實剛剛柯總召也沒有回應,民眾黨還是希望要求蘇院長針對疫苗採購的部分做專案報告。
柯委員建銘:好,我現在回應。
邱委員臣遠:等我先說完,當然現在有安排,希望可以再多一天,蘇院長是否可以聚焦在這部分,甚至在野黨質詢人數的比例上有所提升,這個部分是不是跟我們回應一下?
柯委員建銘:事實上早上還沒開會以前,我有跟邱總召聯繫,先溝通,他也提到專案報告的問題。既然一天變成兩天,包括疫苗,大家想得出來的所有問題,如何防疫、醫療資源夠不夠,不外乎這些問題。這樣的話是不是就直接問,沒有所謂專案報告的問題,因為一講完的話,回答完畢以後,所有答案就出來了,第二次再問也是這個答案,所以邱總召,我們已經從一天變為兩天了,是不是就不需要專案報告?
主席:請高委員虹安發言。
高委員虹安:謝謝柯總召剛剛的回應。我們還是滿堅持就是一定要有疫苗採購及施打相關的專案報告,因為自4月29日,上一個會期疫苗採購調閱小組成立之後,其實到5月31日都沒有開過任何一次會,下一次要再成立疫苗採購調閱小組,可能要到9月新會期開始,委員會運作之後,才有可能再重新成立。但是在這過程當中,你可以看到,社會大眾對於疫苗,不管是採購、到貨、施打,所有的過程其實有非常非常多的疑慮。我當然認同柯總召,也很感謝民進黨黨團讓我們的質詢時間可以增加一天,但是我們質詢還是要有所本。所以希望在第二天,至少蘇貞昌院長來的時候,可以先針對政府在行政程序上、對疫苗採購、施打及後續的規劃都能夠先做報告,之後我們委員們就能夠有所本,針對他所報告內容來進行質詢。我覺得這是滿有必要的一件事情,不知道柯總是不是可以讓我們聽一下蘇院長對於這個部分的報告?
柯委員建銘:我們講一下實際的狀況。剛剛高虹安委員說,第二天可以對這部分做專案報告,其實第一天就問完了,第一個上臺就問了,閃不掉啦!
高委員虹安:沒關係,第一天……
柯委員建銘:不管是哪一黨,明天第一個就會問下去,如果你認為有問題就會一直追問。
高委員虹安:柯總召,我們技術性的,在第一天就可以不是只針對追加預算案的質詢,我們不要只列席報告追加預算案,而是在列席報告的時候,有另外一個主題是有關疫苗採購,報告完之後,我們委員接下來就可以針對報告的內容進行質詢了。
柯委員建銘:民眾黨,我拜託一下,我們已經多一天質詢,沒有要再切一個專報不專報。
高委員虹安:我們也要針對事情來問,現在的問題就是疫苗採購調閱小組也沒有開過會……
柯委員建銘:我不相信第一個上臺的在野黨不會問這個問題。
高委員虹安:沒有資料,我們要問什麼?我們要從一些媒體報導去問嗎?
柯委員建銘:坦白說,可以講的他一定會講,而且疫苗不是像菜市場買菜一樣那麼簡單。這幾天吵得厲害,坦白講,各種情形,包括郭董的事我都很清楚,所以沒有所謂專報不專報,陳時中每天都在回應這個問題,你問行政院長,他會給答案,不會閃躲的,好不好?
高委員虹安:不管是專案報告,還是書面報告,都是行政院提出來的,我們是聆聽,所以這個部分的話,其實內容是……
柯委員建銘:立法委員就是你想問什麼就問嘛!
陳委員玉珍:我們要的是行政院正式的報告,否則每天媒體問陳時中也算報告的話,我們還要當立委嗎?就把題目放進去嘛!
柯委員建銘:這一題……
主席:請陳委員椒華發言。
柯委員建銘:程序問題好不好?
陳委員椒華:謝謝院長。因為大家關心的事項非常多,從疫苗到紓困,還有傳染病流行疫情嚴重期間司法程序特別條例草案的問題,希望能夠讓我們有充裕的時間把意見反映出來。
針對報告與質詢,在野黨這邊,尤其是時代力量黨團希望能夠增加名額。至於疫苗,我們也希望能夠有專案報告,像紐西蘭在今年3月就知道要買一千萬劑的BNT,他們的人口才480萬。紐西蘭沒有什麼嚴重的疫情,每天只有個位數確診,但是他們的政府在今年3月、2月就知道要買這麼多的疫苗。我們知道政府現在積極在買疫苗,但我們也希望能讓企業來協助買疫苗。另外,針對有一些重症藥品的採購,我們也希望在施政報告時能提出,謝謝。
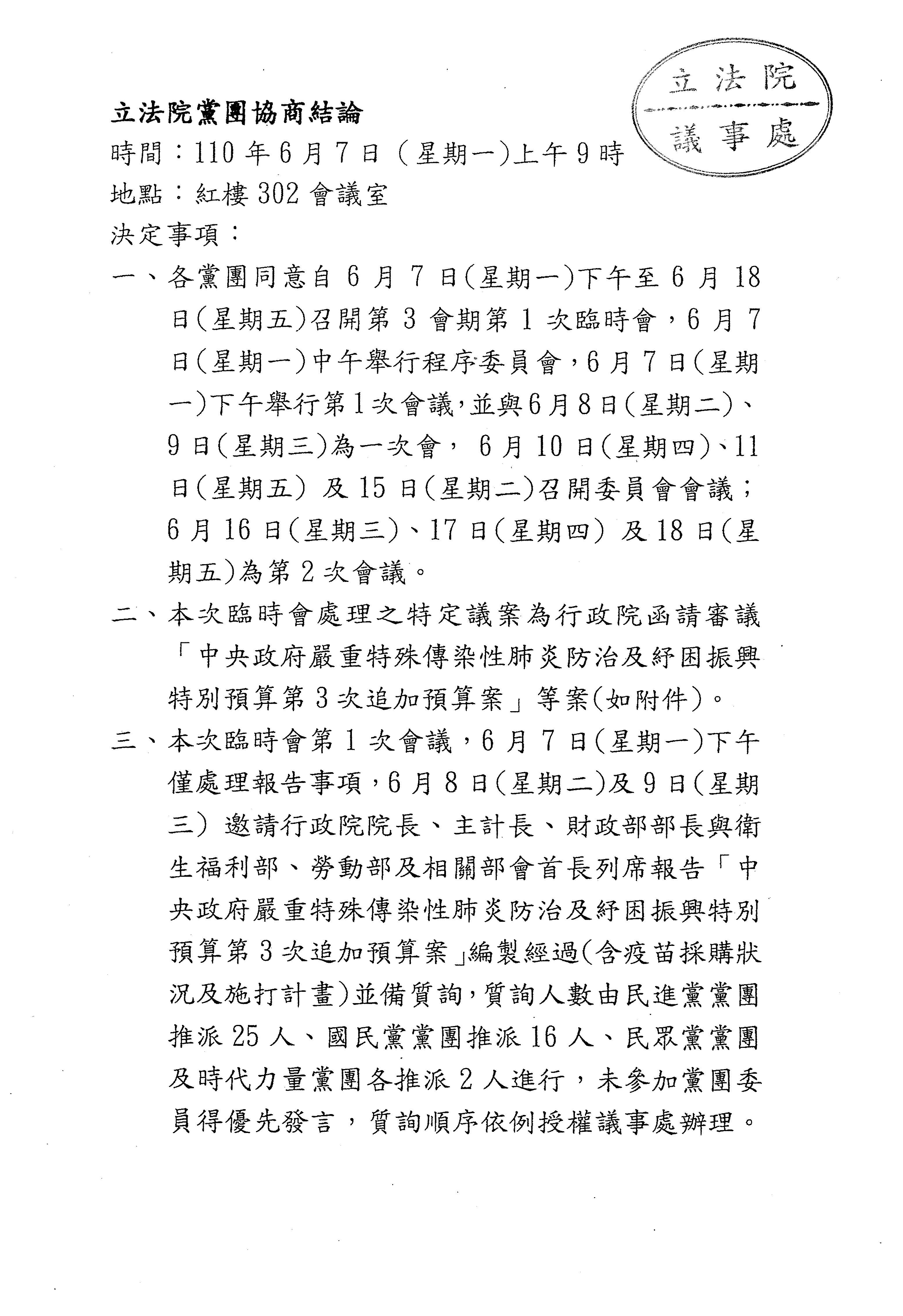
主席:我先把議事處已經擬出來的結論宣讀一下,大家如果有意見,要增補的話,我們再來增補,不要在這裡計較。
立法院黨團協商結論
時 間:110年6月7日(星期一)上午9時
地 點:紅樓302會議室
決定事項:
一、各黨團同意自6月7日(星期一)下午至6月18日(星期五)召開第3會期第1次臨時會,6月7日(星期一)中午舉行程序委員會,6月7日(星期一)下午舉行第1次會議,並與6月8日(星期二)、9日(星期三)為一次會,6月10日(星期四)、11日(星期五)及15日(星期二)召開委員會會議;6月16日(星期三)、17日(星期四)及18日(星期五)為第2次會議。
二、本次臨時會處理之特定議案為行政院函請審議「中央政府嚴重特殊傳染性肺炎防治及紓困振興特別預算第3次追加預算案」等案(如附件)。
三、本次臨時會第1次會議,6月7日(星期一)下午僅處理報告事項,6月8日(星期二)及9日(星期三)邀請行政院院長、主計長、財政部部長及相關部會首長列席報告「中央政府嚴重特殊傳染性肺炎防治及紓困振興特別預算第3次追加預算案」編製經過並備質詢,質詢人數由民進黨黨團推派25人、國民黨黨團推派16人、民眾黨黨團及時代力量黨團各推派2人進行,未參加黨團委員得優先發言,質詢順序依例授權議事處辦理。上述名單請於6月7日下午5時前送至議事處彙整;議案詢答完畢後即交審查,各黨團同意不提出復議。
四、各黨團同意「中央政府嚴重特殊傳染性肺炎防治及紓困振興特別預算第3次追加預算案」不受議案協商冷凍期之限制,於本次臨時會完成三讀程序,各黨團同意不提出復議。
宣讀完畢,就看大家的意見。
柯委員建銘:沒有意見。
費委員鴻泰:我有兩個意見,院長,我跟你報告,決定事項的第三大項,就是邀請行政院院長、主計長、財政部部長及相關部會首長,我在此具體要求增加衛福部部長,還有勞動部部長,因為都跟他們有關。第四大項最後一句話「於本次臨時會完成三讀程序,各黨團同意不提出復議」,這一點我保留。
陳委員玉珍:主席,我們召開臨時會的目的,當然紓困是很重要,但是現在全民更關切的是疫苗,所以我建議在專案報告裡頭,除了這個預算案以外,再加一個就是報告我國現在疫苗採購及施打計畫,讓全民瞭解。雖然柯總召說平常衛福部開記者會,大家都有在問,但是立法院是國會,才是行政院應該報告的地方,我們是立法權,媒體是第四權。全民都非常關心疫苗的情況,有疫苗比紓困更重要,是不是?我們難得開臨時會,而且這是重大議題,全民關心的議題,所以要讓行政部門來國會報告,讓大家瞭解清楚,知道怎麼來協助政府,怎麼來互相合作,儘快取得疫苗。我覺得在後面再加,反正一個報告裡面要報告兩件事情,而且正式的報告也是有必要的。
主席:請柯總召建銘發言。
柯委員建銘:預算包括所有的一切,包括疫苗採購及施打計畫。
陳委員玉珍:我們特別指出來,強調它的重要性,難道柯總召覺得疫苗採購不重要嗎?
柯委員建銘:這一定是涵蓋在裡面,不管是……
陳委員玉珍:要特別講出來啊!
柯委員建銘:蘇院長來備詢的時候乃至於委員會的時候,每一個人都會問。
陳委員玉珍:委員怎麼問不管嘛!我們要強調我們立法院對疫苗採購的重視,不是嗎?
柯委員建銘:一問,馬上答案就結束了,他會講得很清楚。
陳委員玉珍:這個不是柯總召可以替行政院長回答的,我們立法院當然有我們自己主張的權力啊!
柯委員建銘:這個是common sense,一問……
陳委員玉珍:我不知道會不會一問就知道。
柯委員建銘:難道是今天才當立委嗎?
陳委員玉珍:你可能知道,因為你天天跟總統在一起,跟行政院院長在一起,你可能一問就知道,我們可能怎麼問都不會知道。
柯委員建銘:我也不知道。
陳委員玉珍:你也不知道?所以更需要啦!
羅委員致政:給你兩天的時間問還問不出來,表示……
陳委員玉珍:不是,我是說我們請他報告的題目。我們需要官方正式的報告,你們這麼害怕疫苗的報告列入正式的報告嗎?全民多麼想要知道這件事情,你們這麼害怕嗎?除了紓困,其實百姓更重視……
柯委員建銘:完全沒有害怕。
陳委員玉珍:那就列進來就好了。
柯委員建銘:你要問儘管問。
陳委員玉珍:那就寫進來,我要問是我們的權力啊!問題是寫進來才能要求行政院。
柯委員建銘:本來就是你質詢的範疇嘛!
陳委員玉珍:是,但是我們要求他報告也是我們的權力嘛!民眾多在乎疫苗什麼時候會來啊!你們到底瞭不瞭解?
高委員虹安:院長,現在國民黨黨團、民眾黨黨團和時代力量黨團其實都希望有疫苗專報,院長是不是可以幫忙協商一下?
費委員鴻泰:院長,我來發言好了。
主席:接下來請費總召鴻泰發言。
費委員鴻泰:其實立法委員在議場要問什麼都可以,……
主席:對啦!
費委員鴻泰:你只要不要問他的私人生活,但是如果他的私人生活牽涉到公共政策,當然也可以問。關於這個題目,我倒是具體建議,我認為當然包括疫苗採購,這也可以問,當然可以問。我們乾脆多加幾個字,柯總召,我建議「二」的引號裡面改為「中央政府嚴重特殊傳染性肺炎防治、疫苗採購狀況及紓困振興……」,這樣比較完善,……
柯委員建銘:這個案子不是長這樣,你這樣……
陳委員玉珍:加在後面。
柯委員建銘:我講一下喔!
費委員鴻泰:或者……
柯委員建銘:這個案子不是這樣寫的,……
費委員鴻泰:老柯,聽我講完,或者是「中央政府嚴重特殊傳染性肺炎防治(及疫苗採購狀況)及紓困振興……」,好不好?
柯委員建銘:應該是這樣,……
陳委員玉珍:或者寫在後面啦!……
柯委員建銘:我是覺得……
陳委員玉珍:我國疫苗採購及施打的計畫啦!
柯委員建銘:我們現在要理性探討問題啦!
陳委員玉珍:百姓想知道什麼時候可以打疫苗!
柯委員建銘:你先聽我講好嗎?你就聽人家講一下,你……
陳委員玉珍:你一直怕要排進疫苗採購報告,你是在害怕什麼?
柯委員建銘:我沒有……
陳委員玉珍:你這麼害怕行政院長到這裡嗎?
柯委員建銘:不要用這一套啦!今天不是在……
羅委員致政:你們把簡單問題複雜化是要杯葛預算,是不是?
陳委員玉珍:不是,你們不想讓百姓知道疫苗採購到什麼地步嗎?
羅委員致政:你們是要杯葛預算嗎?你們是拿這個杯葛預算,是不是?……
陳委員玉珍:沒有要杯葛預算,……
羅委員致政:杯葛紓困,是不是?……
陳委員玉珍:你在杯葛疫苗採購的情形嗎?
羅委員致政:不要指控嘛!
陳委員玉珍:你不讓百姓知道疫苗採購的情形嗎?
羅委員致政:不要指控嘛!
主席:大家冷靜!大家冷靜!
羅委員致政:你不要指控嘛!你不要用專案報告杯葛預算嘛!
陳委員玉珍:什麼杯葛預算!
主席:請大家冷靜!
陳委員玉珍:要求專報是我們的權力啊!你們不要把自己當做行政院的立法局,好不好?
羅委員致政:所以我說你不要把這個簡單問題複雜化嘛!
陳委員玉珍:就加一句就好啦!
羅委員致政:你剛剛講怕什麼?
陳委員玉珍:怕什麼?寫進來,……
羅委員致政:你在杯葛什麼?
主席:大家冷靜!冷靜!冷靜!
陳委員玉珍:沒有杯葛什麼,……
羅委員致政:你就是在杯葛啊!
陳委員玉珍:百姓想知道什麼時候有疫苗、你們打算怎麼辦。
柯委員建銘:好啦!好啦!
羅委員致政:就是拿疫苗在杯葛嘛!……
陳委員玉珍:全民都要疫苗,好不好?
羅委員致政:你不要假疫苗真杯葛嘛!
陳委員玉珍:你們不要假裝要紓困,卻真的把疫苗藏起來,……
柯委員建銘:沒有人會藏疫苗啦!
主席:休息5分鐘。
休息
繼續開會
主席:協商結論已經簽好了,對不對?
就這樣確定了,好,謝謝大家。



主席:今天早上的朝野黨團協商會議到此結束,散會,謝謝大家!
散會(10時40分)