立法院第10屆第3會期第1次臨時會第2次會議紀錄
時 間 中華民國110年6月18日(星期五)上午10時34分
地 點 本院議場
主 席 游院長錫堃
蔡副院長其昌
秘書長 林志嘉
副秘書長 高明秋
繼續開會
主席:現在繼續開會。先進行處理已有協商結論之討論事項第三案「外國專業人才延攬及僱用法修正草案」,本案經本次會議決議協商後提出本次會議處理。報告院會,本案現已完成協商,請宣讀協商結論。
立法院黨團協商結論

主持人:陳亭妃
協商代表:柯建銘 鄭運鵬 劉世芳 羅致政 吳玉琴 鄭麗文 費鴻泰 孔文吉 林奕華 陳玉珍 王婉諭 邱顯智 高虹安 邱臣遠 蔡壁如






提案人:林奕華 李德維 鄭正鈐
附帶決議
依據《外國專業人才延攬及僱用法》第4條規範,所開放之「外國專業人才」、「外國特定專業人才」及「外國高級專業人才」等人才定義要件之相關薪資門檻,應符合勞動部於106年8月14日所發布之勞動發管字第10605154981號公告:「外國人受聘僱從事專門性技術性工作(A類),月平均薪資不得低於新臺幣47,971元」之要件及其他相關薪資門檻之規定;惟有關勞動部就薪資限制之例外規定,應將本國勞工之就業衝擊影響納入續行研議之審酌,以保障本國從事低技術門檻行業之勞工就業機會,免於產生排擠效應等勞動政策乃至於憲法第15條生存權之相關爭議及問題。
提案人:王婉諭 林奕華 鄭運鵬 蔡易餘
附帶決議
依據《外國專業人才延攬及僱用法》第十四條,外國專業人才在我國從事專業工作,符合一定要件後,得申請永久居留。然而,本條第一項第二款「無不良素行,且無刑事紀錄證明之刑事案件紀錄」之要件,並不包含行為人於教學現場不當對待或虐待兒童之行為,亦即,系爭消極資格要件無法排除違反兒少權法第九十七條受罰鍰、或於執行業務時對兒童及少年犯刑法傷害罪章之罪而受拘役、罰金宣告等行為人,致使渠等行為人仍得以符合申請永久居留之資格,實不利於保障兒少安全。爰請內政部研議依本條第六項所定「無不良素行」之認定標準,應包含違反兒少權法第九十七條以及於執行業務時對兒童及少年犯刑法傷害罪章之罪而經判決確定等情事,以維護我國學童教學環境之安全。
提案人:王婉諭 林奕華 鄭運鵬 蔡易餘

提案人:王婉諭 高虹安 鄭運鵬 吳玉琴 林奕華
主席:請問院會,對以上協商結論有無異議?(無)無異議,本案逐條討論時,逕依協商結論處理。
現在進行逐條討論。
外國專業人才延攬及僱用法修正草案(二讀)
主席:宣讀第一條。
第 一 條 為加強延攬及僱用外國專業人才,以提升國家競爭力,特制定本法。
主席:第一條照審查會條文通過。
宣讀第二條。
第 二 條 外國專業人才在中華民國(以下簡稱我國)從事專業工作、尋職,依本法之規定;本法未規定者,適用就業服務法、入出國及移民法及其他相關法律之規定。
主席:第二條照審查會條文通過。
宣讀第三條。
第 三 條 本法之主管機關為國家發展委員會。
本法所定事項,涉及中央目的事業主管機關職掌者,由各該機關辦理。
主席:第三條照審查會條文通過。
宣讀第四條。
第 四 條 本法用詞,定義如下:
一、外國專業人才:指得在我國從事專業工作之外國人。
二、外國特定專業人才:指外國專業人才具有中央目的事業主管機關公告之我國所需科技、經濟、教育、文化藝術、體育、金融、法律、建築設計、國防及其他領域之特殊專長,或經主管機關會商相關中央目的事業主管機關認定具有特殊專長者。
三、外國高級專業人才:指入出國及移民法所定為我國所需之高級專業人才。
四、專業工作:指下列工作:
(一)就業服務法第四十六條第一項第一款至第三款、第五款及第六款所定工作。
(二)就業服務法第四十八條第一項第一款及第三款所定工作。
(三)依補習及進修教育法立案之短期補習班(以下簡稱短期補習班)之專任外國語文教師,或具專門知識或技術,且經中央目的事業主管機關會商教育部指定之短期補習班教師。
(四)教育部核定設立招收外國專業人才、外國特定專業人才及外國高級專業人才子女專班之外國語文以外之學科教師。
(五)學校型態實驗教育實施條例、公立高級中等以下學校委託私人辦理實驗教育條例及高級中等以下教育階段非學校型態實驗教育實施條例所定學科、外國語文課程教學、師資養成、課程研發及活動推廣工作。
主席:第四條照協商條文通過。
宣讀第五條。
第 五 條 雇主聘僱外國專業人才在我國從事前條第四款之專業工作,除依第七條規定不須申請許可者外,應檢具相關文件,向勞動部申請許可,並依就業服務法規定辦理。但聘僱從事就業服務法第四十六條第一項第三款及前條第四款第四目、第五目之專業工作者,應檢具相關文件,向教育部申請許可。
依前項本文規定聘僱外國專業人才從事前條第四款第三目之專業工作,其工作資格及審查標準,由勞動部會商中央目的事業主管機關定之。
依第一項但書規定聘僱外國專業人才從事所定之專業工作,其工作資格、審查基準、申請許可、廢止許可、聘僱管理及其他相關事項之辦法,由教育部定之。
依第一項規定聘僱從事前條第四款第四目、第五目專業工作之外國專業人才,其聘僱之管理,除本法另有規定外,依就業服務法有關從事該法第四十六條第一項第一款至第六款工作者之規定辦理。
外國專業人才經許可在我國從事前項專業工作者,其停留、居留及永久居留,除本法另有規定外,依入出國及移民法之規定辦理。
主席:第五條照審查會條文通過。
宣讀第六條。
第 六 條 外國人取得國內外大學之碩士以上學位,或教育部公告世界頂尖大學之學士以上學位者,受聘僱在我國從事就業服務法第四十六條第一項第一款專門性或技術性工作,除應取得執業資格、符合一定執業方式及條件者,及應符合中央目的事業主管機關所定之法令規定外,無須具備一定期間工作經驗。
主席:第六條照審查會條文通過。
宣讀第七條。
第 七 條 外國專業人才、外國特定專業人才及外國高級專業人才在我國從事專業工作,有下列情形之一者,不須申請許可:
一、受各級政府及其所屬學術研究機關(構)聘請擔任顧問或研究工作。
二、受聘僱於公立或已立案之私立大學進行講座、學術研究經教育部認可。
外國專業人才、外國特定專業人才及外國高級專業人才,其本人、配偶、未成年子女及因身心障礙無法自理生活之成年子女,經許可永久居留者,在我國從事工作,不須向勞動部或教育部申請許可。
主席:第七條照審查會條文通過。
宣讀第八條。
第 八 條 雇主聘僱從事專業工作之外國特定專業人才,其聘僱許可期間最長為五年,期滿有繼續聘僱之需要者,得申請延期,每次最長為五年。
前項外國特定專業人才經內政部移民署許可居留者,其外僑居留證之有效期間,自許可之翌日起算,最長為五年;期滿有繼續居留之必要者,得於居留期限屆滿前,向內政部移民署申請延期,每次最長為五年。該外國特定專業人才之配偶、未成年子女及因身心障礙無法自理生活之成年子女,經內政部移民署許可居留者,其外僑居留證之有效期間及延期期限,亦同。
主席:第八條照審查會條文通過。
宣讀第九條。
第 九 條 外國特定專業人才擬在我國從事專業工作者,得逕向內政部移民署申請核發具工作許可、居留簽證、外僑居留證及重入國許可四證合一之就業金卡。內政部移民署許可核發就業金卡前,應會同勞動部及外交部審查。但已入國之外國特定專業人才申請就業金卡時得免申請居留簽證。
前項就業金卡有效期間為一年至三年;符合一定條件者,得於有效期間屆滿前申請延期,每次最長為三年。
前二項就業金卡之申請程序、審查、延期之一定條件及其他相關事項之辦法,由內政部會商勞動部及外交部定之。
依第一項申請就業金卡或第二項申請延期者,由內政部移民署收取規費;其收費標準,由內政部會商勞動部及外交部定之。
主席:第九條照審查會條文通過。
宣讀第十條。
第 十 條 外國專業人才為藝術工作者,得不經雇主申請,逕向勞動部申請許可,在我國從事藝術工作;其許可期間最長為三年,必要時得申請延期,每次最長為三年。
前項申請之工作資格、審查基準、申請許可、廢止許可、聘僱管理及其他相關事項之辦法,由勞動部會商文化部定之。
主席:第十條照審查會條文通過。
宣讀第十一條。
第十一條 外國專業人才擬在我國從事專業工作,須長期尋職者,得向駐外館處申請核發三個月有效期限、多次入國、停留期限六個月之停留簽證,總停留期限最長為六個月。
依前項規定取得停留簽證者,自總停留期限屆滿之日起三年內,不得再依該項規定申請核發停留簽證。
依第一項規定核發停留簽證之人數,由外交部會同內政部並會商主管機關及中央目的事業主管機關,視人才需求及申請狀況每年公告之。
第一項申請之條件、程序、審查及其他相關事項之辦法,由外交部會同內政部並會商中央目的事業主管機關,視人才需求定之。
主席:第十一條照審查會條文通過。
宣讀第十二條。
第十二條 外國專業人才或外國特定專業人才以免簽證或持停留簽證入國,經許可或免經許可在我國從事專業工作者,得逕向內政部移民署申請居留;經許可者,發給外僑居留證。
外國專業人才在我國從事專業工作及外國特定專業人才,經許可居留或永久居留者,其配偶、未成年子女及因身心障礙無法自理生活之成年子女,以免簽證或持停留簽證入國者,得逕向內政部移民署申請居留,經許可者,發給外僑居留證。
依前二項許可居留並取得外僑居留證之人,因居留原因變更,而有入出國及移民法第二十三條第一項各款情形之一者,得向內政部移民署申請變更居留原因。但有該條第一項第一款但書規定者,不得申請。
依前三項申請居留或變更居留原因,有入出國及移民法第二十四條第一項各款情形之一者,內政部移民署得不予許可;已許可者,得撤銷或廢止其許可,並註銷其外僑居留證。
前項之人有入出國及移民法第二十四條第一項第十款或第十一款情形經不予許可者,不予許可之期間,自其出國之翌日起算至少為一年,並不得逾三年。
主席:第十二條照審查會條文通過。
宣讀第十三條。
第十三條 外國專業人才在我國從事專業工作、外國特定專業人才依第八條第二項規定取得外僑居留證或依第九條規定取得就業金卡,於居留效期或就業金卡有效期間屆滿前,仍有居留之必要者,其本人及原經許可居留之配偶、未成年子女及因身心障礙無法自理生活之成年子女,得向內政部移民署申請延期居留。
前項申請延期居留經許可者,發給外僑居留證,其外僑居留證之有效期間,自原居留效期或就業金卡有效期間屆滿之翌日起延期六個月;延期屆滿前,有必要者,得再申請延期一次,總延長居留期間最長為一年。
主席:第十三條照審查會條文通過。
宣讀第十四條。
第十四條 外國專業人才在我國從事專業工作,合法連續居留五年,平均每年居住一百八十三日以上,並符合下列各款要件者,得向內政部移民署申請永久居留:
一、成年。
二、無不良素行,且無警察刑事紀錄證明之刑事案件紀錄。
三、有相當之財產或技能,足以自立。
四、符合我國國家利益。
以下列各款情形之一為居留原因而經許可在我國居留之期間,不計入前項在我國連續居留期間:
一、在我國就學。
二、經許可在我國從事就業服務法第四十六條第一項第八款至第十款工作。
三、以前二款人員為依親對象經許可居留。
外國特定專業人才在我國合法連續居留三年,平均每年居住一百八十三日以上,且其居留原因係依第八條第一項規定取得特定專業人才工作許可或依第九條規定取得就業金卡,並符合第一項各款要件者,得向內政部移民署申請永久居留。
外國專業人才及外國特定專業人才在我國就學取得大學校院碩士以上學位者,得依下列規定折抵第一項及前項之在我國連續居留期間:
一、外國專業人才:取得博士學位者折抵二年,碩士學位者折抵一年。二者不得合併折抵。
二、外國特定專業人才:取得博士學位者折抵一年。
依第一項及第三項規定申請永久居留者,應於居留及居住期間屆滿後二年內申請之。
第一項第二款及第十六條第一項第一款所定無不良素行之認定、程序及其他相關事項之標準,由內政部定之。
主席:第十四條照協商條文通過。
宣讀第十五條。
第十五條 外國專業人才在我國從事專業工作、外國特定專業人才及外國高級專業人才,經內政部移民署許可永久居留者,其成年子女經內政部移民署認定符合下列要件之一,得不經雇主申請,逕向勞動部申請許可,在我國從事工作:
一、曾在我國合法累計居留十年,每年居住超過二百七十日。
二、未滿十四歲入國,每年居住超過二百七十日。
三、在我國出生,曾在我國合法累計居留十年,每年居住超過一百八十三日。
雇主聘僱前項成年子女從事工作,得不受就業服務法第四十六條第一項、第三項、第四十七條、第五十二條、第五十三條第三項、第四項、第五十七條第五款、第七十二條第四款及第七十四條規定之限制,並免依第五十五條規定繳納就業安定費。
第一項外國專業人才、外國特定專業人才及外國高級專業人才之子女於中華民國一百十二年一月一日前未滿十六歲入國者,得適用該項規定,不受該項第二款有關未滿十四歲入國之限制。
主席:第十五條照審查會條文通過。
宣讀第十六條。
第十六條 外國專業人才在我國從事專業工作,經內政部移民署許可永久居留後,其配偶、未成年子女及因身心障礙無法自理生活之成年子女,在我國合法連續居留五年,平均每年居住一百八十三日以上,並符合下列要件者,得向內政部移民署申請永久居留:
一、無不良素行,且無警察刑事紀錄證明之刑事案件紀錄。
二、符合我國國家利益。
外國特定專業人才依第十四條第三項規定經內政部移民署許可永久居留後,其配偶、未成年子女及因身心障礙無法自理生活之成年子女,在我國合法連續居留三年,平均每年居住一百八十三日以上,並符合前項各款要件者,得向內政部移民署申請永久居留。
前二項外國專業人才及外國特定專業人才之永久居留許可,依入出國及移民法第三十三條第一款至第三款及第八款規定經撤銷或廢止者,其配偶、未成年子女及因身心障礙無法自理生活之成年子女之永久居留許可,應併同撤銷或廢止。
依第一項及第二項規定申請永久居留者,應於居留及居住期間屆滿後二年內申請之。
主席:第十六條照審查會條文通過。
宣讀第十七條。
第十七條 外國高級專業人才依入出國及移民法規定申請永久居留者,其配偶、未成年子女及因身心障礙無法自理生活之成年子女,得隨同本人申請永久居留。
前項外國高級專業人才之永久居留許可,依入出國及移民法第三十三條第一款至第三款及第八款規定經撤銷或廢止者,其配偶、未成年子女及因身心障礙無法自理生活之成年子女之永久居留許可,應併同撤銷或廢止。
主席:第十七條照審查會條文通過。
宣讀第十八條。
第十八條 外國特定專業人才及外國高級專業人才經內政部移民署許可居留或永久居留者,其直系尊親屬得向外交部或駐外館處申請核發一年效期、多次入國、停留期限六個月及未加註限制不准延期或其他限制之停留簽證;期滿有繼續停留之必要者,得於停留期限屆滿前,向內政部移民署申請延期,並得免出國,每次總停留期間最長為一年。
主席:第十八條照審查會條文通過。
宣讀第十九條。
第十九條 外國專業人才、外國特定專業人才及外國高級專業人才,其本人、配偶、未成年子女及因身心障礙無法自理生活之成年子女,經內政部移民署許可永久居留後,出國五年以上未曾入國者,內政部移民署得廢止其永久居留許可及註銷其外僑永久居留證。
主席:第十九條照審查會條文通過。
宣讀第二十條。
第二十條 自一百零七年度起,在我國未設有戶籍並因工作而首次核准在我國居留且符合一定條件之外國特定專業人才,其從事專業工作,或依第九條規定取得就業金卡並在就業金卡有效期間受聘僱從事專業工作,於首次符合在我國居留滿一百八十三日且薪資所得超過新臺幣三百萬元之課稅年度起算五年內,其各該在我國居留滿一百八十三日之課稅年度薪資所得超過新臺幣三百萬元部分之半數免予計入綜合所得總額課稅,且不適用所得基本稅額條例第十二條第一項第一款規定。
前項一定條件、申請適用程序、應檢附之證明文件及其他相關事項之辦法,由財政部會商相關機關定之。
主席:第二十條照審查會條文通過。
宣讀第二十一條。
第二十一條 外國專業人才、外國特定專業人才及外國高級專業人才有下列情形之一者,其本人、配偶、未成年子女及因身心障礙無法自理生活之成年子女,經領有居留證明文件者,應參加全民健康保險為保險對象,不受全民健康保險法第九條第一款在臺居留滿六個月之限制:
一、受聘僱從事專業工作。
二、外國特定專業人才及外國高級專業人才,具全民健康保險法第十條第一項第一款第四目所定雇主或自營業主之被保險人資格。
主席:第二十一條照審查會條文通過。
宣讀第二十二條。
第二十二條 從事專業工作之外國專業人才及外國特定專業人才,並經內政部移民署依本法規定許可永久居留者,於許可之日起適用勞工退休金條例之退休金制度。但其於本法中華民國一百十年六月十八日修正之條文施行前已受僱且仍服務於同一事業單位,於許可之日起六個月內,以書面向雇主表明繼續適用勞動基準法之退休金規定者,不在此限。
曾依前項但書規定向雇主表明繼續適用勞動基準法之退休金規定者,不得再變更選擇適用勞工退休金條例之退休金制度。
依第一項規定適用勞工退休金條例退休金制度者,其適用前之工作年資依該條例第十一條規定辦理。
雇主應為適用勞工退休金條例退休金制度之外國專業人才及外國特定專業人才,向勞動部勞工保險局辦理提繳手續,並至遲於第一項規定期限屆滿之日起十五日內申報。
第一項外國專業人才及外國特定專業人才於本法中華民國一百十年六月十八日修正之條文施行前已適用勞工退休金條例,或已依法向雇主表明繼續適用勞動基準法之退休金制度者,仍依各該規定辦理,不適用前四項規定。
主席:第二十二條照審查會條文通過。
宣讀第二十三條。
第二十三條 外國專業人才、外國特定專業人才及外國高級專業人才受聘僱擔任我國公立學校現職編制內專任合格有給之教師與研究人員,及政府機關與其所屬學術研究機關(構)現職編制內專任合格有給之研究人員,其退休事項準用公立學校教師之退休規定且經許可永久居留者,得擇一支領一次退休金或月退休金。
已依前項規定支領月退休金而經內政部移民署撤銷或廢止其永久居留許可者,喪失領受月退休金之權利。但因回復我國國籍、取得我國國籍或兼具我國國籍經撤銷或廢止永久居留許可者,不在此限。
主席:第二十三條照審查會條文通過。
宣讀第二十四條。
第二十四條 香港或澳門居民在臺灣地區從事專業工作或尋職,準用第五條第一項至第四項、第六條、第七條第一項、第八條至第十一條、第十三條、第二十條及第二十一條規定;有關入境、停留及居留等事項,由內政部依香港澳門關係條例及其相關規定辦理。
主席:第二十四條照審查會條文通過。
宣讀第二十五條。
第二十五條 我國國民兼具外國國籍而未在我國設有戶籍,並持外國護照至我國從事專業工作或尋職者,依本法有關外國專業人才之規定辦理。但其係因歸化取得我國國籍者,得免申請工作許可。
經歸化取得我國國籍且兼具外國國籍而未在我國設有戶籍,並持我國護照入國從事專業工作或尋職者,得免申請工作許可。
主席:第二十五條照審查會條文通過。
宣讀第二十六條。
第二十六條 外國專業人才、外國特定專業人才及外國高級專業人才經歸化取得我國國籍者,其成年子女之工作許可、配偶與未成年子女及因身心障礙無法自理生活之成年子女之永久居留、直系尊親屬探親停留簽證,準用第十五條至第十九條規定。
主席:第二十六條照審查會條文通過。
宣讀第二十七條。
第二十七條 本法施行日期,由行政院定之。
主席:第二十七條照審查會條文通過。
報告院會,全案經過二讀,現有民進黨黨團提議繼續進行三讀。請問院會,有無異議?(無)無異議,請宣讀經過二讀之條文。
外國專業人才延攬及僱用法(三讀)
─與經過二讀條文內容同,略─
主席:三讀條文已宣讀完畢,請問院會,對本案有無文字修正?(無)無文字修正意見。
本案決議:外國專業人才延攬及僱用法修正通過。
繼續處理黨團協商所作之附帶決議,請議事人員宣讀附帶決議之內容。
附帶決議:
一、有鑒於於現行實驗教育機構聘僱外師時,會發生以實驗教育之名,行全美語教學之實,違反實驗教育本質與我國教育法規。現行政院修正外國專業人才延攬及僱用法,亦將實驗教育聘僱外師予以納入。為免外師聘僱過於氾濫,爰要求教育部核發高級中等以下實驗教育學校及機構外國人聘僱許可前,應併同檢視其實驗教育計畫,審酌其特定教育理念,以確保其聘僱外國人人數、工作項目之合理性。
二、依據《外國專業人才延攬及僱用法》第4條規範,所開放之「外國專業人才」、「外國特定專業人才」及「外國高級專業人才」等人才定義要件之相關薪資門檻,應符合勞動部於106年8月14日所發布之勞動發管字第10605154981號公告:「外國人受聘僱從事專門性技術性工作(A類),月平均薪資不得低於新臺幣47,971元」之要件及其他相關薪資門檻之規定;惟有關勞動部就薪資限制之例外規定,應將本國勞工之就業衝擊影響納入續行研議之審酌,以保障本國從事低技術門檻行業之勞工就業機會,免於產生排擠效應等勞動政策乃至於憲法第15條生存權之相關爭議及問題。
三、依據《外國專業人才延攬及僱用法》第十四條,外國專業人才在我國從事專業工作,符合一定要件後,得申請永久居留。然而,本條第一項第二款「無不良素行,且無刑事紀錄證明之刑事案件紀錄」之要件,並不包含行為人於教學現場不當對待或虐待兒童之行為,亦即,系爭消極資格要件無法排除違反兒少權法第九十七條受罰鍰、或於執行業務時對兒童及少年犯刑法傷害罪章之罪而受拘役、罰金宣告等行為人,致使渠等行為人仍得以符合申請永久居留之資格,實不利於保障兒少安全。爰請內政部研議依本條第六項所定「無不良素行」之認定標準,應包含違反兒少權法第九十七條以及於執行業務時對兒童及少年犯刑法傷害罪章之罪而經判決確定等情事,以維護我國學童教學環境之安全。
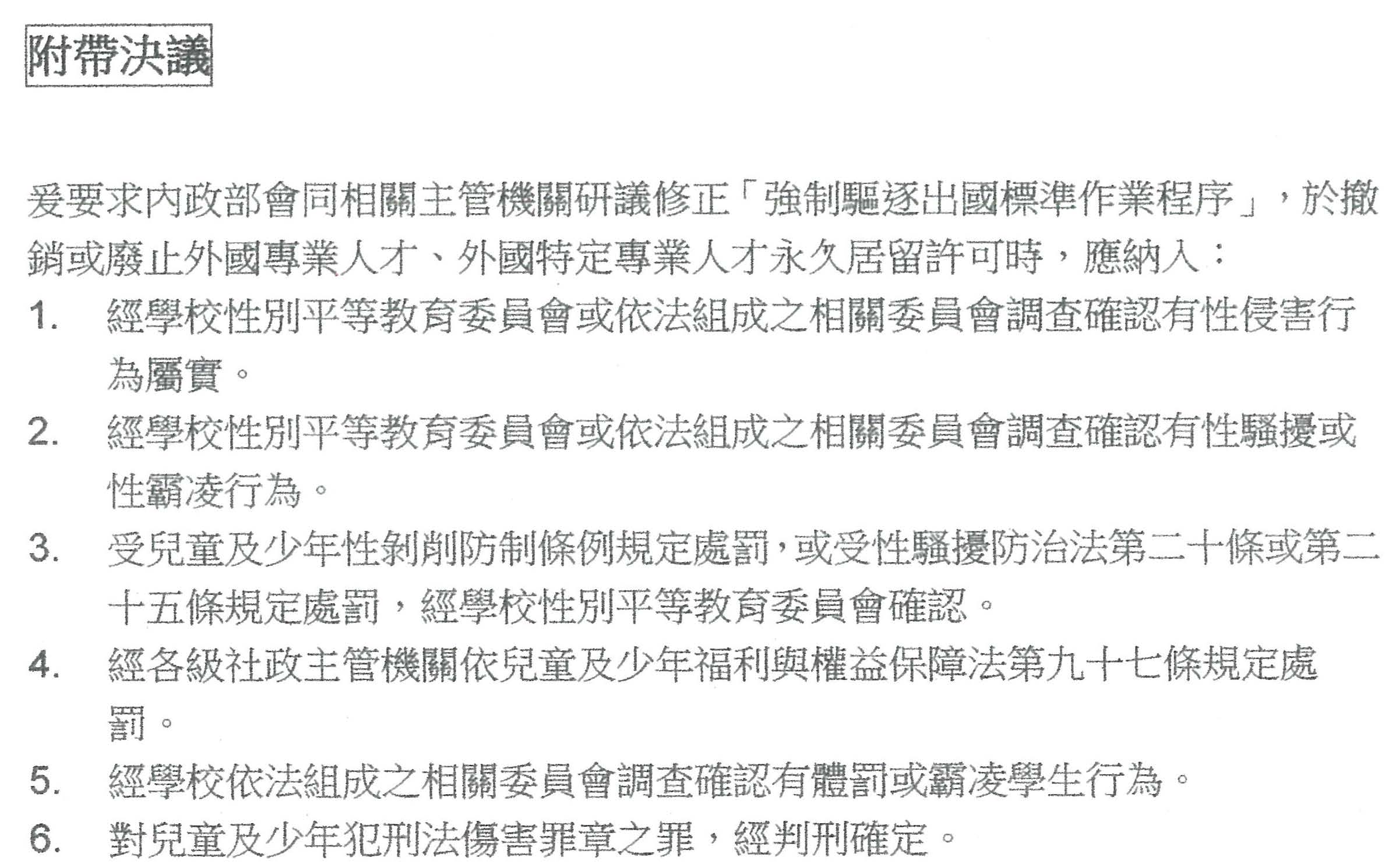
四、爰要求內政部會同相關主管機關研議修正「強制驅逐出國標準作業程序」,於撤銷或廢止外國專業人才、外國特定專業人才永久居留許可時,應納入:
1.經學校性別平等教育委員會或依法組成之相關委員會調查確認有性侵害行為屬實。
2.經學校性別平等教育委員會或依法組成之相關委員會調查確認有性騷擾或性霸凌行為。
3.受兒童及少年性剝削防制條例規定處罰,或受性騷擾防治法第二十條或第二十五條規定處罰,經學校性別平等教育委員會確認。
4.經各級社政主管機關依兒童及少年福利與權益保障法第九十七條規定處罰。
5.經學校依法組成之相關委員會調查確認有體罰或霸凌學生行為。
6.對兒童及少年犯刑法傷害罪章之罪,經判刑確定。
主席:請問院會,有無異議?(無)無異議,決定照案通過。
本案完成立法程序後有委員登記發言,每位委員發言時間2分鐘。第一位請吳委員玉琴發言,並截止發言登記。
吳委員玉琴:(11時26分)謝謝主席,今天很高興外國專業人才延攬及僱用法修正通過,這次是全法修訂。我們知道臺灣正面臨一個超高齡的社會,而且到2025年,臺灣將有五分之一的人口屆滿65歲,青壯人口不足、少子女化情況嚴重,整個人口會呈現金字塔倒三角形的樣貌,這就是國家人口危機,同時也會影響臺灣的整個勞動力。面對這樣的問題,政府除了建構友善的職場及托育政策之外,另外一條道路就是要積極地向海外攬才。外國專業人才延攬及僱用法為就業服務法的特別法,立法目的就是要加強延攬及僱用外國專業人才以提升國家競爭力。本次修法本席主張除了制度的放寬、外國人家屬在臺滯留與永久居留的條件之外,其實第六條也主張放寬教育部公告的世界頂端大學的學士以上學位,無須具備一定期間的工作經驗;國內的外國留學生碩士以上畢業以後,如要以專業人才的身分受僱,也放寬條件,無2年工作經驗的限制,這樣的修正可以解決現行就業服務法要70點評點的門檻,能夠積極留住有碩士學位的外國人在臺從事專業工作。在臺工作的外國專業人才的家庭團聚權也是本法修訂的重大斬獲,我們期許未來臺灣有多方面且友善的人才延攬管道,積極面對超高齡社會的到來,謝謝。
主席:請高委員虹安發言。
高委員虹安:(11時29分)臺灣現在正是產業轉型的重要時刻,這個時間點對於人才的需求也極為迫切,不只是臺灣內部的勞動力,我們更要積極地祭出更大的誘因向全球攬才,吸引全球的優秀人才來臺灣為我們的產業盡一份心力,作為臺灣產業實力的生力軍。所以我非常高興,本會期經過朝野委員們上下一心地積極推動,外國人才、專業人才的延攬僱用法修法作業成功在這次修法通過並完成三讀,我們非常感謝政院、立院同仁的支持,將本席提案的內容和精神納入這次的修正要點,包含雙語國家相關的教育領域列到專業工作項目,同時也鬆綁全球頂尖大學畢業生來臺從事專門性或技術性工作的條件限制,也增訂外國專業人才的配偶及子女在一定條件下可以在我國工作,我想這都擴大產業延攬國際人才的彈性及增加優秀人才來臺的誘因。
接下來法條修正後,國發會、經濟部等相關部會就更有法源依據,確保目前的產業向國際攬才時不會有法規限制,同時我們也確保臺灣目前的法制環境不落後於產業跟時代趨勢,也幫助公部門及民間企業可以招募更多優秀的國際人才跟本國人才一起打拼。在最近的國際趨勢可以看到臺灣的護國神山,像電子業、科技業、軟體業,還有其他產業都在等待更多國際的生力軍加入,我們希望打造出更多的護國神山,以提升我國的競爭力,謝謝。
主席:請王委員婉諭發言。
王委員婉諭:(11時32分)謝謝主席和各位委員,關於此次三讀通過的「外國專業人才延攬及僱用法」,這是臺灣更加國際化的重要法案,我們也認同應該以開放的態度迎接國際人才,但時代力量認為開放後人才來臺的品質,或是因應開放後對臺灣勞動市場的衝擊,我們必須審慎、嚴格把關和監督。在委員會討論法案的時候,我們意識到這部法案關於永久居留權的取消條件顯然不夠嚴謹,我們審視過去外師在臺灣教育現場出現的問題,即便是違反兒少法,但仍然不用被取消永久居留證,因為要件並不符合。這恐怕會造成一個奇怪的現象,因攬才專法放寬外國師資進來,但在教育現場出狀況後,這些外籍人才仍在本國的非教育市場內工作,而且不影響其永久居留的身分。因此在修正動議及附帶決議中,我們非常希望形成更嚴謹、審慎的框架,針對外國專業人才來臺從事教育業務部分,如果有性侵害、性霸凌、妨害兒少性自主、違反兒少權法以及傷害罪等行為,應該要有相對應的程序討論取消該名外國人的優惠資格。前述這些程序包括內政部的強制驅逐出國標準作業程序以及跟本攬才專法連動的不良素行認定,這都應該審慎討論並規範。
此外,我們也強調即便是放寬外國人來臺資格,薪資部分仍需依循勞動部的公告,外國人受聘僱從事專業性、技術性工作,月平均薪資不得低於新臺幣4萬7,971元之要件及其他相關薪資門檻之規定,即使有例外,仍要將本國勞工之就業市場的衝擊及影響納入評估、研議,以保障本國從事低技術門檻行業之勞工的就業機會,避免產生排擠的效應,我們希望吸引更多的人才來一起打拼,但我們也會持續嚴格地把關,謝謝。
主席:請陳委員椒華發言。
陳委員椒華:(11時34分)副院長、各位立院同仁。我國15歲到64歲工作年齡人口在104年達最高峰後逐年減少,長期需要補充勞動人力,同時為了提升國家競爭力,有必要簡化申請工作和居留,強化延攬外國專業人才,增加長期留臺誘因,促進我國產業發展和拓展海外市場。這次外國專業人才延攬及僱用法的修法,我對行政院版有關無不良素行之認定程序提出修正動議。「無不良素行」作為申請永久居留的要件之一,其法律概念仍有模糊空間。例如在國籍法中,外國人歸化國籍無不良素行之認定,也須透過每三年一次專家會議定期進行檢討。因此我提出無不良素行的認定、邀集專家學者及社會公正人士研議的程序,以及定期檢討機制及其他應遵行事項之辦法,應該由內政部另行訂定。
很感謝在經委會審查時得到行政機關與其他立院同仁的支持,共同努力透過法制化,讓外國專業人才及特定專業人才申請永久居留權益得到更完整的保障,並吸引更多有利我國產業發展的外國專業人才移居、永居臺灣。謝謝。
主席:報告院會,本次會議其他討論事項尚待協商,協商後再行處理,現在休息。
休息(11時36分)
繼續開會(15時47分)
主席:現在繼續開會。進行已經完成協商之討論事項第一案「中央政府嚴重特殊傳染性肺炎防治及紓困振興特別預算第3次追加預算案(109年1月15日至111年6月30日)」,本案經本次會議決議,請游院長召集協商,協商後提出本次會議處理。報告院會,本案現已完成協商,請宣讀協商結論。

主 持 人:游錫堃 蔡其昌
協商代表:柯建銘 劉世芳 羅致政 費鴻泰 鄭麗文(代) 陳玉珍(代)
邱臣遠 高虹安(代) 蔡壁如(代)
邱顯智 陳椒華 王婉諭