立法院第10屆第4會期教育及文化委員會「大學雙聯學制(含106年通過111學年度分科測驗成績採級分制)之探討」公聽會會議紀錄
時 間 中華民國110年9月29日(星期三)9時4分至11時7分
地 點 本院群賢樓101會議室
主 席 林委員宜瑾
主席:各位在場來賓、專家學者、團體代表與教育部劉次長孟奇、相關機關代表及媒體朋友,大家早安、大家好!今天立法院教文委員會舉辦「大學雙聯學制(含106年通過111學年度分科測驗成績採級分制)之探討」公聽會,非常歡迎各位至立法院參加這次的公聽會。
近年來,越來越多的大學與國外學校合作推動雙聯學位,參與雙聯學位的學生人數也逐年增加,推動雙聯學位除了有助於大學拓展國際連結,也能透過雙方教師跨國合作,對於研究產出也有較大的影響力,同時學生也能拓展國際視野、增加國際移動力。但面臨COVID-19疫情的衝擊下,如何持續推動與精進,將會是未來相對重要的課題。
另外,為了符合108課綱精神,大學招生委員會聯合會即招聯會在2017年公布,自111學年度起即明年度開始適用「大學多元入學方案」,其中原方案中分科測驗的成績從「百分制」調整為「45級分制」。因為考量部分教師、家長及考生對於即將實施的新制尚有疑慮,招聯會及教育部在日前6月29及7月12日分別邀請教師團體、家長團體、高中端及大學端等代表,舉辦兩場的座談會,也回應了外界建議調整為60級分,然而為求慎重,所以本委員會特別召開本次公聽會,蒐集、說明、綜合整理及歸納各界建議,以持續互相交流討論。
今天非常多的與會貴賓到現場,在介紹各位之前,我想先就今天討論提綱大概做幾點說明:第一,討論大學實施雙聯學制的現況及精進方向。第二,針對2017年招聯會通過111學年度起大學分科測驗成績採級分制的選才理念。第三,日前招聯會通過大學學科分科測驗採60級分制的配套規劃。第四、大學分科測驗採級分制後,分發入學因應若同分增額的做法。就此四個提綱,請各位專家學者及今天與會來賓進行討論。
為了讓大家能順利地表達意見,作如下之處理:第一,每位貴賓發言時間為7分鐘,在第6分鐘時,我們會有鈴聲提醒;7分鐘結束時,也會有結束鈴聲。第二,專家學者的發言以簽名順序先後,就依照我剛剛介紹的順序為準。現場的發言及書面資料立法院會作成紀錄,並刊登公報,各位也可以再補充書面資料給議事人員。
目前在場有兩位立法委員,或許還會陸陸續續再來幾位的立法委員,如有委員在場,我們就會穿插進行順序發言。
現在請主管機關教育部就現行及執行的狀況來做相關問題的說明,請教育部劉次長發言,時間10分鐘。
劉次長孟奇:各位委員。今天大院召開教育及文化委員會「大學雙聯學制(含106年通過111學年度分科測驗成績採級分制)之探討」公聽會,本部應邀列席。就現行大學實施雙聯學制之現況及精進方向,以及106年大學招聯會通過111學年度適用之大學多元入學方案,將分科測驗成績採級分制的發展過程及演變,提出簡要報告,並聆聽委員及社會各界卓見。
首先,推動國內外大學雙聯學制之目的,一方面赴外國大學就讀同時保有國內學籍,提升國內學生之國際競爭力、拓展國際視野;另一方面,國內學校透過與外國大學合作共同培育人才,增進兩校課程教學交流及學位互認。但面臨COVID-19疫情下,如何持續推動與精進,將成為重要課題。
有關目前實施雙聯學制相關規定、現況與未來精進方向,茲簡要說明如下:
(一)現行各大學校院依據大學法第29條規定,在學學生經核准得在國內外大學同時修讀學位的相關事項,納入學則規範,並報教育部備查後得以實施。且對於學位授予、修業時間,以及學生於國內外大學修習之學分數等議題,皆明訂於「學位授予法」及「大學辦理國外學歷採認辦法」等相關法令中。
(二)而各大學推動雙聯學制的實施現況,依大專校院校務資訊公開平台,108學年度修讀雙聯學制之本國學生計有1,470人,修讀雙聯學制之外國學生計有1,098人。
(三)本部除持續推動國內大學與國外大學研究機構加強交流、共同研究、選送師生出國、積極延攬境外生來臺就讀等措施外,未來將持續補助學校國際交流經費,透過經費挹注提升高教國際化;並鼓勵國內大學與姊妹校或雙聯學制合作學校教師合作,同步透過「大專校院學生雙語化學習計畫」,由英美大學教師開設EMI線上課程等合作授課模式,精進我國與國外大學課程交流、學分認抵等事宜,以鼓勵國內外學生參加雙聯學制。
(四)又考量COVID-19疫情影響學生出國規劃,本部於109年5月19日及110年1月25日發布令釋,針對疫情期間獲國外大學入學許可,惟因當地國防疫限制入境或因學校防疫,改採遠距教學而未前往留學國之學生,採計其國外遠距課程,避免因COVID-19疫情,影響修讀雙聯學制學生取得學位證書的規劃。
再者,十二年國民基本教育課程綱要(下稱108課綱)於103年發布,以「成就每一個孩子」為願景,以「自發」、「互動」及「共好」為理念。為符合108課綱精神,大學招生委員會聯合會(以下簡稱招聯會於106年公布111學年度起適用「大學多元入學方案」,其中分科測驗成績從百分制調整為45級分制的研訂過程與演變,說明如下:
(一)本部於78年委託大學入學考試中心從事研究大學入學制度改革方案,在改良式聯招的構想中,成績呈現方式改成級分制。
(二)而後於83年起試辦推薦甄選方案(推甄)採用學科能力測驗(以下簡稱學測),並經多年發展,已成為我國大學入學主要的考試篩選工具,也有國外大學採用學測成績作為選才的參考資料。目前的學測成績採用浮動15級分法,因此其級分以及五標較不受試題難易之影響。
(三)為符合108課綱精神,並延續學測科科等值、避免考生分分計較的精神,招聯會於104至105年間以學測科目轉用於分科測驗,且以15級分的倍數放大使用(例如30、45、60級分等)進行模擬分析,推估同分超額情形仍可控制,評估以45級分制用於分發入學。
(四)之後,招聯會於106年4月公布111學年度起適用「大學多元入學方案」,其中分科測驗成績從原本百分制調整為45級分制,真實呈現學生在群體當中的相對位置。
招聯會雖然早已於108課綱首屆學生入學高中前(106年4月)公告111學年度分科測驗將採級分制,惟部分教師、家長及考生對於分科測驗將採級分制可能衍生的同(級)分超篩情形,仍有疑慮。為求謹慎,本部業請大考中心再次依據近三年指定科目考試成績及招聯會針對考試入學分發結果進行數據評估。依據資料推估結果,少部分校系仍可能產生同(級)分超篩等風險。遂於近期再次蒐集社會各界意見,並回應部分教師、家長及考生建議將分科測驗調整為60級分制:
(一)招聯會會同本部於110年6月29日及7月12日邀請教師團體、家長團體、高中端、大學端等代表參與兩場座談會,藉以蒐集各界意見。招聯會於座談會中重申強調「級分制」係基於跨科標準化理念,多數團體代表對於「級分制」的理念亦表認同。
(二)鑑於分發入學僅依採計科目成績分數為單一分發基準,與申請入學除學測採計成績外,尚有第二階段指定項目甄試成績有所不同;為消除分科測驗採45級分制後造成校系同分增額之風險,本部請招聯會依據110年6月29日及7月12日二場次座談會多數團體代表建議,評估改採60級分或75級分。
(三)招聯會將本部建議及座談會所蒐集之回饋意見,循該會議事運作程序討論並經全體會員大會做出下列決議:
1.決定維持106年公告修訂的大學多元入學方案於分科測驗成績採「級分制」。
2.回應外界建議將分科測驗成績調整為60級分制。
3.增加分發入學同(級)分參酌比序項目,當校系自訂同(級)分參酌順序科目依序比序完後,仍有增額時,增加以採計科目原始成績作為比序項目,並依同(級)分參酌順序逐科比序。
我國大學校院實施多元入學方案迄今已20餘年,透過多元的入學管道,希望學生找到適合的學系;亦希望學系找到適合的學生。長久發展下來,很多不同能力的學生,已透過大學多元入學管道,選擇適合自己的路,落實適性揚才教育理想。本部將持績鼓勵學生擇其所愛,大學校院愛其所選。
任何政策作為,政府部會必須盡量兼顧到各方意見,並在政策理想下,積極與社會各界共同對話,以兼顧各方意見,尋求最大公約數。本部秉持此原則將持鑽精進雙聯學制及大學考招制度,以凝聚共識、精進作法、降低疑慮。
以上報告,敬請惠予指教。
主席:接下來,邀請今天的專家學者上臺發言,按照簽名順序進行。委員是否有時間性急迫需先行發言?如沒有就先請專家學者發言,或如需發言請先告知本席並穿插進行發言。
首先,請臺北市立建國高級中學徐建國校長發言,時間7分鐘。
徐建國校長:主席、各位先進,我個人看了剛剛很多位專家學者、先進所提出之書面資料,為了清楚表達我的意見,我就儘量地簡短說明。
第一,個人主張,建請能夠不要變動原來分科測驗的計分方式,採行原來的百分制,原因是因為真正參加分科測驗的學生,主要是非社區高中的學生比較多,如果我們為了讓這些學生能夠真正在考試的時候,為大學挑選出適合的學生,而且他已經是升大學的最後一個管道。所以分科測驗的目標,就是想要將這些學生精確地區分出來,哪一種方式能夠將這些學生的能力區分清楚一點,我們覺得採這樣的方式是比較適宜的。當然我們也不希望到最後出現超額比序或者超額錄取的狀況,我覺得大家也不樂見此情形發生,特別是在轉換級分的時候,所有的分數從原始分數轉換成級分一定會變成模糊化,而且一定會有失真的現象。因此如果沒有特別的理由,我們是建請大家能夠多考慮,我個人也是非常贊同剛剛的書面資料中,臺大張院長的見解,我就不重述他的說法。
第二,我們也建議分科測驗能夠恢復國文、英文及數學乙,因為我們知道考招制度的變動無非是希望能夠讓學生有多一次、多種的選擇,而我們現在採取這樣的制度之後,反而是對於要考分科測驗,或者對於學測不滿意、申請入學申請的結果不滿意的學生,用最後一個管道進入大學的時候,反而國文及英文只有一次的考試機會;如果數學科的能力比較沒有那麼強,原本還有考數學乙的機會,現在連數學乙的機會都沒有了,只有考數學甲的還有第二次機會,對一些社會組的同學,他想要考第二次數學的機會就沒有了。而且分科測驗本身就是自由選考,不是參加了考試就一定全部都要考,所以是不是把這樣的機會提供給考生做自由選擇,我覺得這樣才比較符合考招制度,即給學生多一點的機會,讓學生有自由選擇的精神。報告完畢,謝謝。
主席:請國立基隆女子高級中學蔡進裕教師發言。
蔡進裕教師:主席、各位教育先進,大家好!我以在社區高中任教多年的立場,個人支持大學學測的級分制,也支持大學分科測驗的級分制。首先,最近大學入學考試中心網站公布了110學年度指定科目考試統計資料,參考各科成績人數百分比累計表,計算考科「數學甲」前百分之一(0.96%)的成績,其中考生總數大概是196人,這些前百分之一的人總分加起來有一萬八千多分,我們採中位數計算,平均分數是92.66分。依級分的精神來講,假設採45級分,每一級分的級距是2.06分,分數與級分對照表在後面的表一,45級分(即滿級分)大概有142人,占全部參加這個考科兩萬多人裡面的0.69%。假設採60級分,每一級分級距分數大約是1.54分,原始分數跟級距對照表在後面的表二,60級分(滿級分)大概有109人,約占0.53%。
如果計算未來分科測驗會考的物理約前百分之一(0.94%)的成績,考生人數大概是170人,總分數是一萬五千多分,採中位數計算,平均大概是91.54分,依級分採計方式,若採45級分,每一級分的級距大概是0.23,45級分(滿級分)的有138人,占0.76%;假設採60級分,每一級分級距分數大概是1.53,60級分(亦即滿級分)有105人,大概占0.58;這兩科對照起來其實相差不多。
採用百分制的部分是一分、一分算,現在級距已經放到45級分、60級分,其實就是1.5分、2分左右做一個級距去處理。剛剛聽到不管是頂尖大學或是頂尖學校表示希望能夠採百分制,其實都沒有站在考生的立場,我假如是考生或家長,其實滿級分並不用考到100分就是滿級分,只要八十幾分、九十幾分就是滿級分了,所以不用一定要到99、100去比較出來,我覺得這個對我們教育現場在教學上是非常非常的不正常、不健康。
從上面可以知道級分制並不會改變原始成績的前後排序順序,厲害的還是厲害、頂尖的還是頂尖,由前述可以知道考科「數學甲」、「物理」各60級分的人數比例極低,人數也會大為減少,大概就是如剛剛所述,因此採60級分制會大大降低總級分數(滿級分)相同的情形。另外,大學端、招生端其實也要努力啦!各大學都有招生委員會,應該好好去思考,已經把1%的學生篩給你了,要怎麼再從這1%裡面挑選出大學科系需要的學生?各大學招生專責單位真的是要再努力一下。各大學會制定同分參酌比序,假設到時候比序還是沒辦法比出來,那就會同意他們增額錄取,這在以前也做過,以維護考生的權益。
採用級分制不僅是在分科測驗的時候能夠有科科等值的精神,其實最重要的是引導學校落實科科等值的正常教學,慢慢改變學生分分計較的心態,最重要的是要協助他們能夠多元學習、適性發展,什麼意思?我所教的學生在數學這部分都已經非常厲害了,所以真的不要為了5分、1分還在那邊花很多時間,為的就是要搶第一,這些時間應該是多做一些其他發展,去打打球也可以、看一部英語電影也可以、聽聽音樂也可以、對音樂或美術的欣賞也可以。我覺得,教學的部分真的要回歸正常。
最後建議大學招聯會,因為從報上知道他們會提供3年的考試分發成績資料,好讓各高中端參考,但最重要的是期待近期能夠安排說明會,邀請高中學校教務或輔導處室主任參加。將資料公布在網站上,有的人雖然下載了,但他不一定看得那麼懂、會分析,所以有必要的是請專責單位把學校端、高中端幫助學生升學輔導的相關單位主任邀請來,好好說明一下這些資料如何讓高中端使用並輔導學生升學,再來就是協助高中端能夠有效輔導學生選填志願跟升學,以上,謝謝。
主席:謝謝基隆女中蔡進裕老師。
繼續請王委員婉諭發言。
王委員婉諭:謝謝主席。各位委員和專家學者大家好,我是時代力量的立法委員王婉諭。我們很高興今天教文委員會可以安排這樣一場公聽會,讓大家可以一起針對大學雙聯學制以及考招制度進行討論,我也希望這是一個可以開啟對話空間的機會,讓不同意見及立場的夥伴們能夠一起聚焦來討論,也希望教育部能夠更敞開胸懷接受更多元的討論。
我在這邊特別想指出的是,我認為從過去學測制度採級分制到現在,確實可以看到這樣的制度更能顧及到各個領域的平衡發展,也避免發生如剛剛老師所說的分分計較的學習方式。我想我們都經歷過「少一分打一下」的那個年代,我們都經歷過不是100分就不夠好的情況,我們能不能看到的是孩子的學習是一個適性的發展,孩子的學習不再被這樣一分、一分地計較而造成他們喪失學習的興趣?我們希望能夠改變這樣的事實及過去,而看到這樣的級分制,我們是支持的,也希望能夠讓孩子有更多適性發展的機會。我們很難在過去那種分分計較的情況下告訴孩子:「你的人生這麼長,但是你現在的99分和100分是非常大的不同,必須要審慎面對,必須要一分、一分地計較。」,所以我也相信教育部這樣的政策勢必是考慮許久,而且是立意良善的。
另外,我們看到相關部會的報告中也提到,分科測驗將採級分制其實從106年就開始公告,但是到近期才引起大量反彈,從基層的反饋看來,多數人是來自於對這個政策目標及立意的不瞭解,並且對配套措施的部分有所質疑。雖然教育部和招聯會已經透過座談會蒐集相關意見並且做出因應,但是政策通常都要到了上路之後才有辦法決定或修正,這顯示教育部在相關政策的宣導與配套上可能出現一些必須要檢視的部分。同時我必須強調的是,不論是考招制度或108課綱都涉及學生的權益與發展,我們一直在講的兒童表意權,在影響到他們發展的情況下,我們必須聽見他的聲音。所以今天我們看到這個教育制度可能會影響未來的世代及我們的孩子們,我們希望在這樣對話空間裡面,除了家長與教師團體之外,今天也邀請學生代表出席這場公聽會,就是希望聽見他們的意見。
我們希望所有政策的推行不只是在規劃過程中要審慎評估,也希望是更廣泛地做社會對話,讓大家都能夠參與政策的討論。更重要的是,面對這樣的改變,我們必須要謹慎行事、思考周全,從近期的學習歷程檔案遺失的事情來看,我們就覺得大家非常難以接受配套措施不夠嚴謹的情況。我相信接下來各種政策的改變或推動,社會各界都會用放大鏡來檢視教育部的行為以及教育部的配套措施,我也會持續追蹤,我們希望教育部能夠儘快改善。當我們在推動這些新的制度,又或者是推動108課綱的時候,應該要儘可能讓社會大眾充分瞭解,並且在配套以及處理方式上更完整、更嚴謹的對待,以避免掉更多爭議及不信任,謝謝。
主席:謝謝王婉諭委員的發言。
接下來請中華民國全國教師會張瓊方副理事長發言。
張瓊方副理事長:主席、各位教育先進,大家早。我是全國教師會代表張瓊方,同時我現在也在桃園市南崁高中服務。過去我們這一輩人及在座大部分人,我們參加的聯考就是採用原始總分的計分,原始總分計分其實有它的好處,首先是它很簡單,基本上,只要國小數學沒有學得太差,應該就可以算得出你的分數;第二個,它很直觀,所以對於老百姓來講,很容易接受這樣的一個概念。也因為這樣,我們這樣子的一個想法,原始總分最公平在腦海中其實是一直深印者,而且我們深信不移。但是隨著我們對於統計學越來越瞭解,我們逐漸清楚瞭解到原始總分看起來很公平,但是卻忽略掉科跟科之間的一個差異性其實是不能相加這樣的事實。這是什麼意思呢?舉例來說,如果今天有兩個學生,第一個學生A跑100公尺花了11秒,跑400公尺花了80秒,合計跑500公尺花了91秒;第二個學生B跑100公尺花了13秒,跑400公尺花了72秒,合計起來500公尺跑了85秒。請問可以說B學生因為跑了85秒,所以他跑得比A學生的91秒要來得快嗎?應該不太行吧!我們通常會說A學生的100公尺跑得比B學生快,可是B學生在400公尺跑得比A學生快。至於500公尺怎麼去衡量呢?這是沒有辦法做判斷的。
用在現在指考原始總分相加,其實也是同樣一個狀況,我們以今(110)年剛考完的指考頂標來看,數學甲的頂標是67分,英文的頂標是84分,什麼是頂標呢?頂標指的是該科在該年度考生占前88%,所以考數甲頂標67分的學生跟考英文頂標84分的學生,其實都是站在該科前88%的位置。可是如果單就84分和67分來看,我們可以說84分比67分還要厲害嗎?但如果按照現在原始總分加總,因為不看科跟科的差別,直接就是把總分拿來相加,就會造成考英文84分的在最後原始總分會大於考數學拿67分的,這樣子算是公平的嗎?所以現在將原始總分做為登記分發的一個依據是我們現在所犯的矛盾。這也是為什麼我們要採用級分制的原因,因為級分制有一個很重要的功能,就是把這樣一個異質性機會降到最低,這樣也才能夠去做科目之間的比較。畢竟每一個科目所花的時間跟能力本來就是不一樣的,而且各科試卷難易度是不同的,如果我們強制把不同科目的分數加在一起,其實我們就已經忽略學生在不同科目所做的努力,這樣的加總反而是一種不公平的呈現。
近來有人在說級分制會造成大學沒有辦法選到所謂單科出類拔萃的學生,或者是單科優秀的學生可能就會在這樣的制度下面吃虧,但是這邊我要講這可能是多慮了,為什麼呢?首先,現在大學升學管道非常多元,有繁星、有申請,還有一個特殊選才,所以優秀的學生其實可以透過不同的多元升學管道去彰顯他的能力,這是第一點。第二點,我們從分科測驗未來會採計的登記分發來看,登記分發並沒有強制要求所有分科測驗的科目統統都要拿來加總,所以各大學校系可以依據校系特性參採想要參採的科目,來彰顯他要的學生能力。如果大學端有這樣的需求,其實是可以自己決定要參採什麼科目,因此,級分制並不會影響到大學取才的功能。
最後,其實任何的改變都是很困難的,我們都很清楚的知道,所以必須要透過理性的公眾辯論以及大量的溝通,才能夠降低改革所帶來的衝擊。在此很謝謝立法院能夠辦理這次公聽會,讓社會各界有不同的聲音能夠在這個平臺上一起進行溝通及辯論。但是前面我們也講了,這個制度已經從106年到現在,其實已經滿久了,相信在現場端有一些反彈是因為對於這個制度的立意不瞭解,對於整個制度運作的實際施行狀況也不是很清楚,所以這個部分請教育部跟招聯會能夠加速跟高中師生以及各界家長的溝通,謝謝。
主席:謝謝張瓊方副理事長的發言。
請全國教師工會總聯合會張旭政副秘書長發言。
張旭政副秘書長:主席、各位教育先進,大家好,我是全國教師工會總聯合會副秘書長張旭政,今天針對級分制的問題來跟大家分享個人心得。我們對於一個習慣已久的事情,通常會覺得它就是真的、它就是絕對的,但事實上,它可能有很大的問題,就是它不見得是真的,也不見得是絕對的。就如同我們現在所採行的百分制來講好了,它就代表一個學生真正的實力嗎?我想也未必吧!假如某一科有100個人都考100分,就代表這100個人實力相同嗎?也未必吧!如果我們今天把100分變成300分、500分,那麼這100個100分的人裡面,可能有的人就是考300分、有的人考298分、有的人考280分,所以我們現在的百分制其實也是一種相對的,而且這種相對是基於一個假設,什麼樣的假設呢?就是最頂尖的人可以考到100分,然後我們把它分成100級,根據這樣的假設,所以我們弄了一個百分制。那我們現在採用的級分制和頂尖學生可以考100分不一樣的地方在哪裡?不一樣的地方是根據考出來的結果,也就是說,考出來的原始分數讓我們去檢視這種頂尖、百分之一的學生平均在哪裡,我們當它是一個所謂的天花板,所謂最頂尖學生能夠考到的最高分數,然後再根據15級、30級、45級、60級來決定所謂的間距。回過頭來想,大學考招的目的是什麼?到底是要彰顯某一個考生非常優秀考了幾百分是狀元,它的目的是這樣子?還是做為大學入學選才的一個篩選標準?如果是作為一個入學篩選標準的話,那就實際去看到底要多少級分可以達到這種篩選的目的,又不會造成困擾。
招聯會根據過去的分數做過推估,是用45級分,但是45級分可能還是有顧慮,所以是用60級分,其實我覺得如果真的有顧慮的話,那就用到120級分,會比現在的百分制來得更為精細。但是重點在於級分制是根據實際考試出來的結果作做為所謂頂尖學生的天花板,而不是像百分制,百分制根本還沒考就先假設頂尖學生可以考到100分,然後把它區隔成100等級。哪一個才是比較真實的呈現狀況?哪一個是假設的,沒有辦法顯示真實狀況?我想這樣的說明應該就很清楚可以瞭解了。
最後回歸到大學考招是作為一個入學篩選標準的話,如果推估出來的60級分就已經可以避免所謂超篩情況的話,那就讓60級分好好走下去,然後真實反映出我們學生的學習狀況。當然,從103年決議,106年公布到現在,社會還會有這麼多疑慮,我是覺得可能是過去對於很多重大政策在前頭做成決定之後持續宣導不夠,以致到了真正要開始實施的時候,就開始出現很多的疑慮。我是覺得這應該也是教育部以後在推重大政策時應予考量的點,以上是我個人的見解,謝謝大家。
主席:謝謝全國教師工會總聯合會張旭政副秘書長的發言。
接著請陳委員秀寳發言。之後再請賴委員品妤發言。
陳委員秀寳:各位同仁及現場的專家學者,大家早安!今天委員會召開有關大學雙聯學制及106年通過111學年度分科測驗成績採級分制公聽會,秀寳個人期盼藉由今天的公聽會除進一步針對大學考招交流意見之外,也請現場專家學者及相關團體夥伴不吝繼續提供相關政策之建議,讓中央政策持續滾動檢討,以更符合民眾的期待來推動辦理。
秀寳認為,雙聯學制能增加學生之間跨境交流的頻率,也能進一步促成國內外學校的研究合作,不僅僅只是跨國學習拿學位的一種方式,也是學校國際化程度的指標。 雙聯學制在大學已行之有年,以教育部統計各大學修讀雙聯學制的人數來看,自106年、107年到108年這3年的人數有在持續而穩定地增加,除本國學生修讀雙聯學制的人數有增加外,外國學生人數亦穩定發展;若以各大學雙聯合作案數來看,也有持續而穩定的發展。
近3年也有部分高中開始推行雙聯學制,讓學生可在校利用選修或課後跨國學習部分課程。探究部分高中推動雙聯學制的原因,主要發現我國青少年選擇直接出國留學的年紀已開始下修到高中階段,與其讓學生離開,還不如讓學生有不必出國就能得到出國學習的資源,如此才能留下學生以及國家未來的人才,這也不外乎是當初大學端推行雙聯學制的考量之一。雖然國人目前透過此途徑取得外國學位的比例相對直接出國者仍較少,但對學生而言還是一個擴展視野並能取得外國學位的不錯管道。
現在世界各國皆多少面臨少子女化的問題,很多學校想的是如何增加招生優勢、拓展國內外的生源,無論是大學端的雙聯學制,或是高中端的雙聯學制,都是另一種能吸引學生選擇就讀的招生方式,因為對學生來說,不管未來如何規劃發展,都是學校以他們的學習為出發點,並為他們多準備的一個機會。國內大學、甚至高中在遭遇生源逐年減少的狀況下,雙聯學制確實是可為學校維持招生的競爭力。對於與雙聯學制相關的計畫或合作案,秀寳希望教育部可以持續挹注資源來推動。
此外,全球從去年遭遇疫情影響到現在,已打亂了很多青年學子的計畫,他們以前可能規劃要出國學習,但卻礙於疫情而受到影響,因此在雙聯學制下對於如何強化數位工具,或是兩校因疫情而需要調整的學程政策,希望教育部亦能積極協助處理,讓學生跨國學習不斷線。
接下來有關今天的重點是「111學年度分科測驗成績採級分制」一事,此係源自招聯會依法就大學多元入學方案研議討論,並完成相關程序後函報教育部核定的。可把先前招聯會與各會員大學合議議定的這件事,理解成為推廣108課綱精神,以「成就每一個孩子」為願景,延續學測科科等值、避免考生分分計較的狀況。雖說過去相關單位曾以15級分的倍數放大使用(如30、45、60級分等)進行模擬分析,並評估分科測驗同級分超額的情況,遇到同級分超額時也有篩選的可行作法。然而分科測驗改採級分制後,級距越大同級分超額的情形就越有可能發生。
秀寳本身家中就有兩名處於大學學齡的孩子,聽到這樣的訊息也會感到焦慮,就像方才張旭政副秘書長所說的,就是因為不理解這個制度所以才會感到焦慮。秀寳認為,考招新制上路各界本就會有不同看法,但考試最基本的原則就是要讓人能夠信任這個制度,並認為這個制度能確保考試公平公正,可是同級分超額情形越嚴重,其篩選就越難避免各界的疑慮。然各界對考招新制有疑慮,為求謹慎,教育部已請大考中心依據近3年指定科目考試成績及考試入學分發結果再進行數據評估,根據教育部的報告,發現確實有少部分校系仍可能有同級分超篩的風險,且有些科系在發生同級分超篩的情形時,無法透過「增額」或「名額流用」等方式補救,顯示相關單位應更積極避免校系同級分增額的問題。
校系同級分超額的問題應該也是家長和學生會有疑慮的部分,依教育部相關說明,為消除前述風險,已請招聯會依據近期兩場座談會多數團體代表建議,評估改採60級分或75級分,秀寳對教育部積極回應各界疑慮的態度予以肯定。不過,這邊仍要再次提醒,就算考招新制推動用意良善,但是在制度尚未完全穩定確立前,都需要各方多加溝通,有關單位也要更審慎評估,廣納各界的意見,才能讓制度符合大家的期待,達到真正的完備。以上,謝謝。
主席:謝謝陳秀寳委員的發言。
請賴委員品妤發言。新竹女中教學組的楊伯軒組長請準備,謝謝。
賴委員品妤:在場各界的代表、專家以及教育部的同仁,大家早!不管是哪一種制度,我們一定都要先想「為什麼」,譬如這次的教改到底是為了什麼,是為了改善學生的學習方式?還是減輕學生的學習負擔?抑或在調整學生的學習方向?到底什麼是我們要的?可以看到招聯會在106年通過採行45級分制,但今年消息出來的時候,相信不只是我,所有教育及文化委員會的委員都收到了很多來自各界不同的聲音。後續的狀況是招聯會又再開了兩場座談會,會後經評估後改採60級分制或75級分制,顯現當時教育部和招聯會可能在最初研究改制並提出計畫的時候,並沒有完全契合當下實際上最適合的需求。
再回到108課綱本身,原是希望能將學生從分數導向推往素養導向,但以目前的制度來看,現在有繁星計畫、個人申請,學校可以從更多元的方面去評估及選才,但學科能力測驗和指定科目測驗在本質上其實就是兩種測驗學生能力的考試方式,目前是將這兩種測驗方式綑綁在一起,但這對學生到底是不是有益的,是否真有助於大學選才?這就像我之前所言,當公布這些制度的時候,我們其實都收到了來自各界不同的聲音,所以我認為教育部和招聯會本身就有責任和義務要在深入瞭解,並廣納各界的聲音與觀點後才能推行。
最後我要提醒教育部,我們真的要重視第一線教師和學生的聲音,同時也要勇於任事,在這個當下、這個時點調整出比較切合實際需求的方式。以上。
主席:謝謝賴委員品妤的發言。
接下來請國立新竹女子高級中學教學組楊伯軒組長發言。
楊伯軒組長:主席、各位委員、各位教育先進,大家好!我是來自新竹女中第一線的老師─楊伯軒老師。針對這一次分科測驗成績改採級分制的探討,我發表以下5點說明。
首先,身為高中老師,我支持級分制在多元入學的價值,在學科能力測驗分15級分,避免分分計較,也更能夠落實學生的學習歷程,讓學生的不同亮點被看見。
其次,以往考試分發是採百分制,不!是萬分制!大家如果仔細看學生的成績單,就會發現成績是精緻到小數點後第二位的,雖然這可以讓分發的比序更加順利,也不太需要配套,但是衍生的問題就是分分計較。
第三點,對於級分制造成可能同分的配套,現在大學各校系自訂加權權數和同分參酌序,如果仍然比不出來,我還是建議必須要增額錄取,以維護學生的升學權益。
第四點,因為百分制(我心中的萬分制)改為45級分造成的同分增額衝擊對高中端升學輔導的困難度一定更加提升,部分老師甚至還停留在過去百分制的思維,所以對於調整為60級分部分,我樂觀其成,畢竟改革還是要循序漸進。
最後,我想要替高中端請命,希望大學考招的變革願意在各地辦理更多的說明會,除了本次的60級分部分外,像是學測成績在考試分發會不會再用一次、數A數B的差異和使用、數乙是否重新添入分科測驗等等,希望多和家長、老師和學生說清楚講明白,避免錯誤的訊息讓大家更加迷惘。
以上是我的發言。謝謝大家!
主席:請國立臺灣大學電機資訊學院張耀文院長發言。
張耀文院長:主席、各位先進,大家早安!我的標題是分科測驗級分制違反科學,動搖我們護國神山的人才培育。
首先,剛剛大家談科科等值,我要跟大家說明,科科等值的精神是對的,但是用級分制就背道而馳;第二個是分分計較,什麼叫分分計較?級分制才需要分分計較,級分制是差0.01分就差一個級分,那個差距是非常大的!如果用百分制,甚至國際通行的PR值,差1分是可以很容易從別的科目來補足,所以剛剛那兩種講法是完全違反科學!請大家要相信我,我自己就是研究相關領域的。我們做晶片設計時,要考慮到耗電,比方手機要考慮到省電,還要考慮到速度,沒錯!我們把耗電和省電一起考量,才可以評斷這個晶片的好壞,但是一定要兩個在同一個範圍,比如我們要把它正規化到0到1,兩個都是0到1,才可以加總,這才可以叫做科科等值。但是級分制是背道而馳。而且現在的招生方式本來就是非常多元,學測申請本來就是看級分,還有二階看更精進的,而分科考試就只有考試的分數而已,沒有其他的分數可以判斷了。這個我在說明之前先和大家highlight。
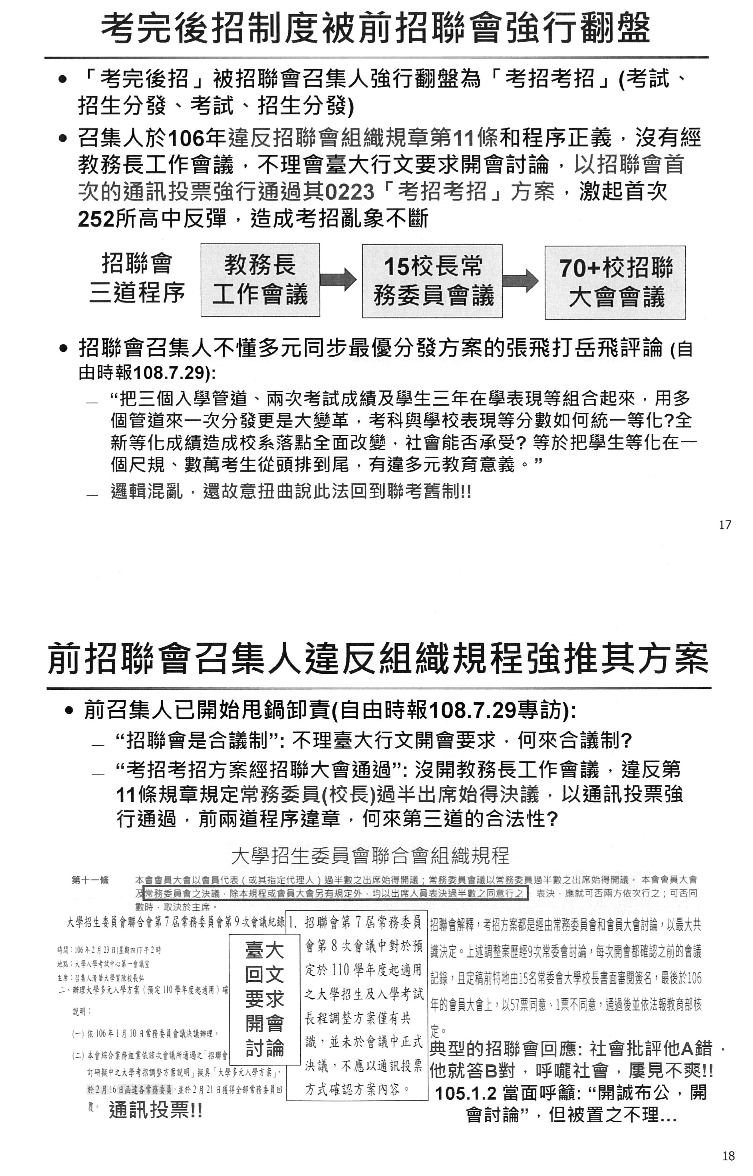
其次,跟大家報告現況和建議。第一個,教育部和前招聯會無視5月4日教務長工作會議「分科測驗暫緩一年實施」的決議,讓新的招聯會好好討論,再來執行,新的招聯會8月1日成立,沒想到在新的招聯會召集人開會之前,教育部就斷然行文新的招聯會強行推行分科測驗級分制,這個違反程序正義!而且自毀立場。怎麼說呢?在這個之前,在場的劉政次和朱司長是不是有到大學lobby,希望暫緩一年實施?這個會後或許可以跟委員們說明。第二個,我的建議是分科測驗如果真的要達成剛剛談的不要分分計較,要科科等值,最好的方式是使用全世界通用的百分位數PR值或按照成績分布做正規化,維持百分制是介於中間的,綜觀這些制度,我認為最差的就是百分制,用PR值的話,可以跟國際接軌,採按照成績分布做正規化的話,才可以科科等值,如果堅持採60級分制,一定要非常小心!待會我會舉例。其實最好的制度應該是從現在的考招制度(寒假考,招生,7月再考,再招生)改成考完後招,這是103年教育部就已經定了的,現在還掛在教育部的網頁,就是讓高三學生好好學習,5月再啟動各種考試,讓學生按照各種管道適性升學,這可以解決目前我們考招最大的問題,提升臺灣的競爭力。我們現在考招最大的問題是高三學習完整性、賭博式考招、甄試衝堂等等,非常非常多相關問題。
再來,我們來看60級分制有什麼基本的問題,只要是級分制,都有同樣的問題,不只60級分、40級分,120級分也是一樣有這樣的問題,剛剛講到120級分比較細,沒有!愈多級分反而愈差。因為級分制的算法是前1%學生的平均成績就是最高點,再往底下切,請大家看這個圖,如果採60級分,前1%學生的平均成績是70分的話,70分以上的全部是60級分,往下每1.18分就是一個級分,請問我們要怎麼選我們護國神山的人才?未來臺灣的競爭力會被搞垮啊!另外一個也不好,但是我暫時可以接受,就是兩階段,先切15級分,所以70分到100分這30分還可以再往下切4級,這個稍微好一點,但是大家很明顯可以看得到,上面的是7.5分一個級距,底下是1.2分一個級距,一樣嚴重的不公平!所以比較好的方式還是採用PR值跟國際接軌或按照成績做正規化分布。
大家可以看美國的制度,如果按照我們去年數學PR值只要89%以上就是滿級分,以美國的SAT來看,從800分到640分全部都是滿級分,這公平嗎?合理嗎?這邊的藍色部分全部都是臺灣滿級分的範圍,紅色部分是美國的99 percentile。
事實上,考完後招才是當時的共識,只是前任召集人105年上任之後,用違反招聯會組織規章第十一條的方式推翻了84%人的共識,84%的人應該是有共識了,這一系列的扭曲才會造成今天的考招亂象。請大家看我摘下的教育部網頁,現在教育部的網頁還掛著,叫做考完後招,教育部為什麼不執行自己之前定的rule呢?
另外,我這邊列了採用級分制的五個大問題,因為時間的關係,所以就剛剛大家講的有沒有科科等值說明,我剛剛已經講了,實驗是檢驗真理的唯一標準,我們從去年數學學測的級分來看,去年數學非常簡單,有14,489人滿級分,占11.22%,今年的非常難,只有1,558人滿級分,占1.26%,這兩年數學就可以差到10倍,大家覺得公平嗎?級分制公平嗎?這是真真實實發生在最近的事件,為什麼級分制不公平?大家可以看這個五標(頂標、前標等等)的分布,我剛剛講過,要科科等值一定要範圍一樣才可以加總,達成公平,我們從各年統計資料來看,國文是介於8到13,數學是介於3到11,範圍已經完全不一樣,所以不可能科科等值。
至於專才的流失,我要特別提到蔡明介董事長的呼籲,他特別說,要有效鑑別數理優秀人才,不然,我們護國神山產業危矣!後面相關資料就麻煩大家參閱,謝謝!
主席:請社團法人臺灣家長教育聯盟陳明恩常務理事發言。
陳明恩常務理事:主席、各位立委及教育先進,大家好!我是臺灣家長教育聯盟常務理事陳明恩,利用這個機會,今天是9月29日,我代表臺灣家長教育聯盟向各位老師致上教師節的祝福,謝謝。
今天是我參與大學分科測驗計分制度第三次的會議,而今天是9月29日,距離明年分科測驗7月24日上路的日子,還剩299天,不到300天,在這麼短的時間之內,我們如何能夠趕快將制度確定,也知道後面還有很多工作要做,包括剛剛各位先進所提到的,我們還要做很多的溝通及說明,我們希望今天的會議就能夠把這件事情給敲定,然後我們就可以趕快往下做應該做的事情。
關於計分方式,前面幾位先進強調的幾點,我想再綜整一下:第一點、我們知道分科測驗不是單一項目的競賽,它是綜合多個科目的比賽,我們可以想像一個短跑選手,今天如果辦一場鐵人比賽,鐵人比賽的項目包括一百公尺比賽及馬拉松比賽,把這兩項比賽成績當作鐵人比賽成績時,我們知道不能把一百公尺跑步的分數跟馬拉松比賽跑步的分數直接進行加總,我想這樣將原始分數進行加總是不合理的,所以我們必須要做一個適度地縮放,即數值的縮放。
對於縮放的制度,根據之前教聯會所提供的,將前三年的分數模擬出45級分,看起來好像還沒有辦法完全地鑑別出一些學生的排序,所以有必要做一些放寬,而模擬到60級分,其實看起來是OK的。何況不管是目前的百分制或者是級分制,其實都可以採用各科目加權的方式,或者我們可以用同分參酌、可以比較其他科目的分數,用這樣的方式進一步的排序。因此,如果用60級分制是足夠鑑別學生,其實這樣就夠了,不需要再做分分計較。
我想除了級分制適用於跨科之間的合計之外,另外還有很重要的一個觀念,今天臺北教育大學楊志強教授好像不在座位上,這位統計專家上次在第二次會議裡有提醒,事實上級分制不是要將考試分數模糊化,模糊化不是它的目的,而是現實上就應該這樣做,原因是因為我們知道每個人在這個世界上,不管是能力或什麼表現上,絕對不是一個絕對的數值,事實上是有寬容度的。所以我們說每一位學生在分科測驗的時候,所表現及展現出來的實力,事實上也是有容忍度的誤差值,我們為什麼採用級分制?因為我們不會認為每一位學生考99分,他就絕對是99分;考98分,就一定輸給99分,事實上,那是存在誤差的一個容忍度,所以級分制就呈現出這樣的現實狀況。因此,我們說一位學生落在某一個級分,事實上就表示這位學生的程度大概就落在此範圍,沒有錯,而不是絕對的,他就是99分、他就是98分,兩個一定有差別,事實上不盡然如此。
另外,我要分享的是,現在就剩299天了,這個制度即將實現,我建議教育部應該儘快地把這項制度確認之後,趕快到各地去宣傳溝通,而這個宣傳溝通,並不是一個宣導式的說明。臺灣家長教育聯盟過去在各地舉辦多項、已經上百場課綱及大學考招制度的宣導,我們知道怎麼樣在各地能夠接地氣地讓家長知道、看到整個教育的全貌;那些家長聽完這些宣導之後,他們最大的感想往往就是,我們現在的宣導,在很多地方都會聽到很多教育的一些制度或是規範,可是這些資訊都是片段的,沒有一位家長能夠看到全貌。我們希望然要做這些宣導,就要能夠讓家長看到整個教育的全貌,看到整個教改的初衷,到最後制度的落實,是有一個整體性及脈絡性的瞭解。
最後,我再把剛剛所看到的,我覺得有些疑慮的部分再做一個提醒。第一個、剛剛張院長有談到蔡明介董事長所提出臺灣科技人才的流失,我想這的確是一個很大的警訊,可是前陣子在媒體上,我們也看到一些其他的報導,針對這個議題深入去探討,他認為科技人才的流失其實不是教改的問題,最大問題是在「少子化」,所以這是一個共通的問題。如果蔡明介董事長能夠像郭台銘董事長一樣喊出「0到5歲國家養」,他也出錢,我認為就可以解決少子化的問題,而科技人才流失的問題就會減緩很多。
第二個部分,剛剛張院長有提到如果用60級分制,他所舉的例子是60級分制,有可能從100分到70分那1%的人,他們占了30分的級距,他認為這樣其實是沒有辦法鑑別出這些人才的。可是我想進一步問一個問題,如果1,000人裡面,1%就是10人,10人卻占了30分的級距,我們為什麼一定要強為那10人鑑別他們的高低?他們已經是臺灣最頂尖的、1%的優秀人才,我們還要去鑑別他們的高低,目的是什麼?有這個需求嗎?我想請問各位,謝謝。
主席:請社團法人臺灣多元教育家長協會入學制度組蕭素英召集人發言。
蕭素英召集人:主席、各位委員及各位先進,大家好!我是臺灣多元教育家長協會入學制度組召集人蕭素英。
首先從資料上來看,我們今天談雙聯學制主要是因為有一個議案,即要將軍事大專院校及國外大學同樣能適用雙聯學制;第二個議案,原來的辦法裡面規定,如果是雙聯的話,在兩個學校都要停留一定的期間,現在因為疫情的影響,有一些狀況是遠距教學,沒有辦法達到實體的在某個在地學校達到一定期間的需求,是不是要鬆綁?以協會的立場,我們協會因為提倡多元教育,當然很樂觀其成有如此的鬆綁,讓整個學制更有彈性之議案能夠通過。
另外,我們想要關心跟這個相關的,就是希望立法院能夠關心一個問題,雙聯學制如果跟國外合作,目前大學英語授課的學科或者是老師仍不足,現在也有所謂的「2030雙語國家政策」極力地希望能夠補足這一塊,提升國人的英語能力,比如說可能從小學、中學、高中希望可以有三分之一的課程用EMI,即以英語來授課。我們想要提醒一點,其實臺灣並不是一個雙語國家,我們是一個多語國家,如果不把「國家語言發展法」考慮在內而是各行其是的話,這項雙語國家政策,反而把臺灣這個多語國家變成一個單獨使用共通語跟英語的國家,對國家語言的保存發展是非常不利的。當然,大家可能有看到相對的消息,就是立法院首次採用通譯,希望保障及尊重每一個人的語言平等權,但是還是有一些人不太瞭解,產生一些誤會,我想提醒這一點:我們事實上是一個多語國家,我們要推的不是雙語國家而是多語國家,至少要三語,就是你的母語再加上一個共通語,再來可能是一個國際語言,這是一個;第二點是級分制,關於級分制,我跟陳常務理事一樣是第三次參加,之前我們對於級分制的背景等等已經有相當的瞭解,我們協會的理監事也做了一些討論,我們非常肯定級分制的方向,也尊重測驗是一個專業,尤其是肯定級分制的跨科比較,考生比的是在每一科裡頭的相對區間位置,而不是國文考80分、英文考90分,中間差10分,這10分是不是等值的,這個就沒有辦法比較,把相對區間的位置找出來以後才有辦法做跨科比較,大學端才能夠依此做加權或進一步的考量。
關於級分制,我們要考慮的是我們是不是認同同一個區間就是同一個能力,有人不認同,他覺得一定要把它分得很清楚、分得很細才可以,剛剛陳常務理事也講得很清楚,其實滿級分就是前1%的平均,如果還要去細分前1%的平均,是因為他們不夠優秀嗎?有一個例子是題目很簡單,可能事實上前80%的人統統都達到前1%的平均,其實我自己也在大學教書,我是覺得能夠考到Top 10、Top 5、Top 1都是非常非常優秀的孩子,他們的能力應該是很一致的,即使大學端不認同,在現行的制度下我們已經有一個補救措施,就是最後你還是可以去比原始級分,愛比的話還是可以比,所以我們為什麼就不支持跨科比較的方向?我覺得大家要思考的是為什麼要分那麼細,很多的原因都說是因為教改的問題,但是事實上如果我們關心整個世界的教育趨勢,我自己其實也是師大畢業的,這些年也一直在家長團體關心這些事情,至少每10年反省檢討一次教育課綱是世界趨勢,所以家長也要一起成長、一起學習,去瞭解這個趨勢,而不是以過去自己的個人經驗,覺得為什麼要這麼麻煩,因為我們的孩子面對的是跟我們以前完全不同的挑戰,我們要讓他們能夠跟世界上的其他人站在同樣的起跑點,我們就要符合世界的趨勢,所以我覺得大家都應該思考的是,滿級分是頂尖學生的天花板,那他們然已經頂尖了,還有需要區分誰是真正的狀元嗎?所以我們協會的立場就是支持級分制的措施,謝謝大家。
主席:請臺灣青年民主協會張育萌理事長發言。
張育萌理事長:委員、各位在場的校長、老師、各位先進,大家早安。我是臺灣青年民主協會理事長張育萌,我們都瞭解過去早期的聯考還有即將走入歷史的指考,其實都是採用百分制的考試,過去聯考的滿分是700分,所以同分的人當然就相對比較少,但是大家落在不同區間難道就代表大家的程度、大家考試的鑑別度比較高嗎?我想不一定是這個樣子。對於學生來說,我們常常聽到「鑑別度」這個詞,這個考試的鑑別度足不足夠,或今年的考試、今年學測、指考的鑑別度足不足夠,但對我們來說,鑑別度必須要回到當初對於孩子學習目標的想像,以及這個測驗到底可不可以反映學習成效的訂定。所以在過去聯考中,我們可以看到分數天差地別的兩個孩子、兩位學生,實際上他們的差距可能只是一題多選題的一個選項而已,測驗的成績當然也可能會有誤差,所以一分到兩分之間的差距沒有辦法跟學習的情況相互對照,最後往往就是比誰比較會考試、誰比較會完成這份考卷,我相信這答案應該都知道。因此過去如果某一科的考試、某一個科目過於簡單或者是過於困難,學生的分數往往就會很相近,最後就會影響總分到底有沒有鑑別度,如果去斤斤計較這一、兩分,最後是不是就反映出來這個99分的孩子跟另外一位99分的孩子的表現到底是不是一樣的,所以這個考試就有鑑別度,我想這是一個不太對的想法,最後往往就會讓學生落入一個瘋狂的分數競逐地獄。
如果我們可以花費更多時間讓他精熟相同的題型,譬如他喜歡寫多選題,多選題比較拿手,他精熟這樣的題型,最後其實可以在級分制上反映相同的學習成效,他也不用為了自己多拿一分、多拿兩分去做無止境的競逐。級分制的優缺點都很清楚,各位先進也都有提到,他相對保持著模糊性,但模糊性並不是他要達到目標,而是在教育的過程中,最後的考試本來就不是要為了這一分、兩分努力,所以如果換算成級分制,對於學生來說當然非常直觀,這跟過去的聯考非常直觀,我們覺得好像比較公平的直觀想像是一樣的,我們覺得聯考比較公平,因為他的分數最後可以很容易看得到,但是對於學生來說級分制也很直觀,級分制的直觀就是他的容錯率比較高。我過去在考學測的時候,老師就常常跟我們說:在15級分你可以錯幾題、在14級分你可以錯幾題,對於學生來說他不用去追求對一題、對兩題之間的差距,剩下的時間就可以精熟他比較習慣的題目,所以這次分科測驗即將要採用的60級分制,相對於過去學測的15級分制所分的級數更細,但是他同時也藉由這樣的方式,真的降低了學生對於考試的一些壓力,這些多餘的時間要幹嘛?我相信招聯會雖然沒有明確地把這句話講出來,但希望學生可以替招聯會跟教育部說:剩下的這些時間就拿來探索你自己的興趣吧!你喜歡數學就多寫數學吧!就像老師剛剛提到的,你喜歡看電影那就去看一部英語的電影吧!過去在分數競逐的邏輯下,學生把這樣的時間拿來幹嘛?是在早自習或者是在搭公車的時候拿出英語小卡來背誦,因為他只要多對一題單字的選擇題,他就可以多拿這一、兩分,這是我們想要看到的現象嗎?
過去指考常見到的問題,除了剛剛提到的分數競逐之外,分分必爭的結果也造成學生不清楚自己的志向,他考到幾分,他最後就填哪一間學校,我有非常多同學,或者是我相信各位過去在經歷聯考的期間也曾經經歷過這樣的狀況,你考到幾分就填哪一間學校,這跟學測是完全不一樣的邏輯,所以學測有比較多的同學就算他在高一、高二的時候沒有去探索自己的興趣,他在高三的時候突然發現自己的興趣,就像我自己突然發現我非常喜歡社會學,過去在我接受的教學裡面,從來就沒有經歷過社會學到底是什麼,所以我選填了這個科系,在跟老師面試的時候談得非常開心,我發現我真的喜歡這個科系,就是在我面試的那一刻才確定的。這件事情在非常多指考的學生身上應該是沒有發生過的,所以有非常多指考的學生在分數到了就去填這樣的科系,學校端當然就選擇了它覺得比較優秀、比較適合的學生,但對於學生來說,他真的是比較適合這個科系嗎?他真的是這個科系想要的人才嗎?我想這是大家可以考慮的。所以如果照分數高低就由志願一路往下填,雖然現在我們當然因為是分科考試所以也無法避免這樣的狀況,但我認為級分制可以讓他有更多的時間來探索,他可以自己去實作他想要的東西來知道到最後的選擇,因為採用級分制,所以我省下來的時間,我可以拿來做一個實驗,如果我不喜歡這個實驗,我不喜歡做實驗的過程,那我是不是比較適合讀其他科系,甚至是比較適合讀文組,這樣可以避免他因為最後分數到了然後就填下去,可是在填下去之後,他感到非常迷茫,最後再轉系。
最後,我想要提到一點,就是其實臺灣青年民主協會也在這個討論過程中跟非常多學生來討論,也在網路上透過發文的方式來讓學生有更多的瞭解,我們獲得兩個反饋,第一個反饋就是有非常多的學生在留言處告訴我們,招聯會或教育部希望學生可以減壓,你要不要自己來試試看?我知道這當然是講得比較不客氣,但是在每次教育改革時學生自己都沒有能夠參與教學現場,其實很簡單,可以在學校或是在地方分區讓學生來參與座談會,那我知道這次國教署在學生座席的規劃上面本來也有這樣的作法,這其實非常好,可以讓學生自己的意見被聽到。第二個就是學生太難想像減壓的狀況,所以我認為像108課綱學習歷程檔案這些好的政策立意良善,其實有瞭解的同學都支持,但是他們不知道政策的內容,他們的意見沒有被聽到,所以希望招聯會跟教育部能在有限的時間內可以到地方、到學校裡面來跟學生說明,謝謝。
主席:謝謝臺灣青年民主協會張育萌理事長。
接下來請吳委員思瑤發言。
吳委員思瑤:謝謝主席和今天所有與會的朋友們,大家都辛苦了!今天我們安排這場公聽會的兩個主題,一個是要推動雙聯學制,另外一個是大學入學分科測驗,在我看來,其實這兩個主題是息息相關的,我們今天坐在這裡的每一位都很關心教育政策,那教育政策就是我們應當要增加更多的機會讓臺灣的下一代去學習,所以今天我們的第一個主題在討論雙聯學制。而教育政策的另外一端是我們如何創造更好的機制去成就每一個人不同的人生,所以我們在討論是不是要從百分制調升到60級分制,這兩件事情息息相關。教育是什麼?就是創造更多的機會跟改良成更好的制度,今天我一個早上在這裡聆聽了大家的意見,我要先echo剛剛張同學所說的,他說臺灣的孩子在聯考的壓力下坐公車或捷運都是拿著英文字彙的小卡在讀,思瑤姐姐就是這樣長大的孩子。我們因為每天坐捷運、坐公車時背誦英文單字而喪失了在公車、捷運上結識更多人而瞭解更多人的美好人生經驗的機會,我甚至為了要背英文單字讓我多一分、多兩分去打敗我的同學,我減少了去看看臺北沿街的風景。我以我自己人生的經驗來講,我過去就是考試少一分就要被打一下的孩子,我就是在分分計較的壓力下成長的孩子,我就是為了要考上北一女,北一女是我人生至高無上的、永遠的夢想,因為我沒有考上北一女。但是因為在那個壓力下、在社會的標籤化之下,我放棄了我熱愛的鋼琴跟舞蹈,我小時候學鋼琴跟芭蕾舞,老師告訴我:「思瑤,你對跳芭蕾舞有很好的才華,你如果願意跟著我學習,我帶你上世界的舞臺。」在我國中的時候,我哭著跟我爸爸、媽媽講:「我不要每天被老師打,我一定要上北一女,爸爸、媽媽,我不要彈鋼琴了!我不要跳芭蕾了!」這就是我的人生經驗。我也很喜歡參加演講比賽、作文比賽這類的活動,我在念國中的時候,我甚至為了要代表學校去參加國家的比賽,我還哭著跟老師說:「老師,對不起!這一堂的小考我要請假,我要代表學校去參加比賽。」老師還罵我:「你去參加這些比賽,會有助於你考上北一女嗎?」對於國中的我、青春期的我,這個問題困擾了我很久,我去發揮我的才華做我熱愛的事情,甚至我為學校爭光,我為什麼要被老師罵?因為老師愛我,老師擔心我考不上北一女,這是我的人生經驗。
我的第二個人生經驗就是在我大學畢業以後,我補充說明一下,我到後來就很叛逆了,我不想分分計較,所以我沒有考上北一女,我大學也沒有念臺大,但是我後來自己又因為認為我人生有需要而再去臺大念了一個碩士,包括現在的思瑤姐姐也就是我在北藝大念博士班,都是因為現在的我知道我想要成為什麼樣的人、我想學習什麼。我的第二個人生經驗就是在我大學畢業後要去美國讀書的時候,我開始準備GRE、準備托福,像現在年輕的同學要出國,你可能要考雅思、要考SAT,請大家想想,同樣的學生、同樣的孩子在為了出國而考試的時候,我們所面對的那些國外學校的申請機制,我們可以接受他們不是分分必較,不管是托福、不管是GRE,都是用一個標準化的過程去計算出學生的分數並鑑別你會落在哪一個level。同樣是臺灣的學生,我們在面對國內的升學跟面對國外申請學校的時候,我們居然可以讓自己去調適兩種不同的思維,那為什麼我們不與國際接軌呢?我回想我在申請國外大學研究所的時候,我拚了命地準備好多好多的資料,包括我過去參與校外學習的所有經驗,因為我想讓國外的研究所看到我是對這方面有志趣、有熱忱的人。同樣的,我在考GRE或考什麼,我應當也不會像現在我在這裡計較是不是數學多一分、少一分的那個狀態,因為它是用一個標準化的方式去計算出我會落在哪一個level,我覺得這樣就夠了!
所以都是同樣的孩子,為什麼我們在申請國外學校的時候,家長也會支持孩子趕快準備一些更多有利於介紹你自己、說明who are you以及你想學什麼的資料,可是在面對臺灣的考試制度時,我們好像又要回到要去選出你是臺灣前1%、0.01%的優秀人才,所以我覺得對於這個思維,我們在邏輯上可能真的要讓我們自己更能夠翻轉、更能夠一致。那我也要說教育的主體是學生、是孩子,我一直很反對大學選才這個思維,其實是學生選校、選系,而不是大學用成績來選它要什麼學生,而是我想要去讀什麼。同樣的,我也不太支持用頂尖企業要什麼人才的態度來看待臺灣培育人才的需要,台積電絕對是臺灣之光,臺灣有台積電真的是何其光榮!但是同樣的,臺灣有戴資穎,臺灣有林懷民,臺灣有吳寶春,甚至我要說現在領導我們防疫的指揮官陳時中部長,他是北醫畢業的,他並不是被認為非常頂尖、前0.01%上臺大醫學院的卓越人才,不是在以考試來鑑定一個人實力的那個年代所定義的優秀人才。所以我們真的對課綱的調整要以素養導向取代成績導向,我們在大學的配套,我們現在打破系所的藩籬,我們現在給予更多跨領域學程學習的機會,像雙學位、輔系、在同一個學校跨系學習或是跨校學習,包括我們現在提到的、今天的主題之一─雙聯學制,都是在創造學生選擇你所愛,增加、累積人生必要的能力,這些都是一些進程與配套。而考招新制,一個是分科測驗的部分,我支持級分制,雖然學習歷程最近出了一些狀況,教育部要趕快補破網,對於學習歷程這樣考招新制的推動,要讓整個配套更完整、更完備。
最後要提醒的是,大家對於鑑別度的部分還是有一些擔憂,我看到現在60級分制,至少我看到的數據,包括剛剛基隆女中的老師所提供的數據,讓我更加安心,但是在大家所擔憂鑑別度的部分要多多再強化說明,要科學的試算,要科學的數據,都不要放棄去深入這方面的說明。
關於我們的雙聯學制,我最近在跟教育部積極推動臺灣國際教育更升級,包括國家要增加更多的預算,所以雙聯學制絕對是對的道路。回到我剛剛一開始說的主題,關於教育政策,我們在處理的是創造更多的機會以及創造更好的機制,回應在雙聯學制、國際教育的拓展學習及我們的大學考招新制,要能夠翻轉,要能夠轉型,我要請大家支持我們現在的方向,如果有不好的部分,我們絕對要改良,我們絕對虛心接受、繼續討論,謝謝大家!
主席:謝謝吳思瑤委員的發言。
接下來請陳委員椒華發言。
陳委員椒華:謝謝主席。今天我們來討論級分制和大學雙聯學制這個問題,我自己本身在大學任教多年,早期是五專,後來改制為科技大學,我感到深深的疑惑,從五專到改制之後,為什麼招收的學生的素質並沒有增加?這個原因當然有很多,其中就是大學太多、科技大學太多了,所以分到私立科技大學的學生的素質相對就降低了。我剛剛聽到吳委員思瑤有提到考高中,我想考高中對他一輩子的影響很大,我個人是考大學對我的影響很大,因為那一年的題目非常難,所以差一分就會影響到志願的分發,或者是在同樣分數的範圍內,同樣分數的人非常多。級分制當然不是不好,因為考題的難易程度會影響整個志願的分發,或者是進入學校就讀的情況。剛剛有提到因為私校招收學生越來越困難,也是因為少子化,所以有些學生進來之後程度差很多,這樣會很難教,當然我們一直是以因材施教的方式在進行,可是就是很難教,比方說他沒有基礎,他甚至連log都不懂,以前我們覺得大家應該會log,比方說他是念數理科系,如果進來的高中生英文不好,數學也不好,什麼基礎都不好的時候,你要怎麼教他?你怎麼在大學裡面讓他的素質有所提升?
我的年紀絕對比吳委員思瑤大很多,我的運氣好,那一年考高中考得讓我很滿意,但是考大學卻栽了跟斗,讓我覺得很不滿意,也是記一輩子都不會忘記。我們現在要追求的是素質,當然我不反對我們要用級分制去做招生的一個標準,但是我非常在意我們的學生未來是否有國際競爭力,我已經很多年沒有在捷運或公車上看到任何學生在唸英文字母、在做這些準備。我深深覺得在實施教改之後,讓我們的學生可以去多元發展,他們可以去學東學西,我自己的孩子也都超過30歲了,其實這個過程我是很了解的,但是我真的非常在意,如果我們改得不好、改得不對,其實現在的壓力已經不大了,我們還要讓我們的孩子更鬆的學習情境的話,那優秀學生的鑑別度,當然我不是說一定要偏向所謂優秀學生的培養,我們當然要全面性去照顧每個程度的孩子,但是我深深覺得,如果我們的考試制度、收納學生的制度不對的話,我們可能會把學生放錯系所、放錯學校,讓他的學習變成是一個痛苦,不能夠讓他的整體學習達到最好的效果,我其實是很在乎這個部分。尤其近年來我們一再強調所謂的護國神山,我們一再強調我們要有優秀的人才,但是我們經過23年採行15級分,但包括日本、韓國、中國、香港、新加坡、美國、德國、法國、加拿大等,他們都沒有採用我們之前的15級分,所以臺灣過去所用的浮動級分制的方法,經過檢討,也被一些人認為不是一個很好的制度,所以如果我們的政策堅持採用60級分,我認為最好還是做好完整模擬規劃,如果可以的話再延後一年實施,免除同分增額錄取或者是採行同級分去比原始總分,這樣的計算就可以克服,但是儘量不要損及國家的長期發展,應該與國際接軌;同時可以參考美國的SAT制度,我們知道美國多年採用的SAT,原始分數從200分到800分,每10分是一個級距,實質上就是61級分,但是它的級分有效結合PR值的分布,遠遠勝過臺灣現行的級分制,他們也經過長期的實施,證明其相當的穩定,而且有鑑別度,不會對高科技產業發展造成不良的影響,是臺灣可以參考採行的方式,而且更有利與國際接軌。
我們知道現在臺灣很重要的一個問題,包括科技部的太空法,還有護國神山,我們真的需要一些優秀人才,所以要在早期、在他們進入大學的時候就讓他們用最好的方式進入適當的系所培養,希望大家能夠好好思考,也請教育部再嚴謹的去做模擬,希望在預期中更好的結果下,我們可以來決定攸關眾多學子未來進入系所的一種招生方式、錄取的方式,希望我們可以好好面對這個問題,多去汲取國外的經驗,延後一年再實施,然後嚴謹、慎重的決定孩子們和國家的未來。以上,謝謝。
主席:謝謝陳椒華委員。今天與會的專家學者和委員第一輪發言完畢,是否先請教育部相關單位回應,之後再看在座來賓是否要進行第二輪發言。
接下來請招聯會王執行秘書發言。
王執行秘書文俊:主席、各位委員,各位先進大家好,我是本屆招聯會的執秘王文俊,中央大學的教務長,8月1日起接任這一屆招聯會。今天非常感謝立法院舉辦公聽會,讓我們有機會聆聽到各位先進的意見,我們都非常重視,也謝謝大家給我們的指教。
很多人都提到溝通很重要,所以我們也知道,未來不管最後的政策如何,我們仍會持續溝通,到各地方溝通,到各高中溝通,我們都會持續進行。在此還是要向大家說明一下,在第106學年度時,我們就已經決議改成45級分,溝通的工作也一直有在進行。我們每年都會舉辦北中南東五場家長分區的說明會,還有每年有至少三場的高中種子教師研習。這兩年是因為疫情的關係,所以我們改採拍攝影片放在網站上,等日後疫情趨穩,我們還是可以持續到各個地方進行溝通。
關於45級分變成60級分,其實今年的6月29日和7月12日我們有也有舉辦座談會,大家都有建議45級分還是有點粗糙,希望招聯會再研議一下能否提高級分。因此我們在8月底的常委會中進行討論,經過非常審慎且長時間的討論以後,我們決定通過60級分,9月初的會員大會我們也通過了,所以這個60級分確定不會再改變。
至於大家擔心級分制是否會因為太過粗糙,造成同分增額和比序的問題。是的,從45級分到60級分確實已大幅減少同分增額的問題,但是沒有變成零,還是會有。因此我們最後決議,萬一同分比序到最後還是同分,我們會參採科目的原始分數來做比序,到最後一關應該就不會有超額比序的問題。最後再次強調,我們一定會持續溝通,持續聽取大家的意見,謝謝。
主席:請教育部劉次長發言。
劉次長孟奇:非常謝謝剛剛在場聆聽的專家學者以及各位委員的意見,教育部在採取級分制的立場上,當然還是依循招聯會和大學法的規定,由招聯會負責訂定相關與最後的決定。教育部當初在檢視45級分確實還有同分增額風險的時候,我們也認為該風險還是要處理。雖然剛剛有先進提出是否可以統統超額錄取,但是我們知道醫牙學系沒有辦法,因為他們有受限於設備的問題,本身也有一些醫事人員的限制。所以我們當初才會希望招聯會,萬一同分增額的風險一直存在的話,一定要想出方法來處理。
我們也非常感謝招聯會連續召開了兩次座談會,座談會後我們也建請招聯會,能否根據聽到的意見採取60級分或75級分,且無論如何一定要確保不會有任何同分增額的情況,依此來進行方案的修正。招聯會也在後續的常委會和會員大會作出決議,目前審視的結果應該是沒有同分增額的風險存在,因此我想教育部會依大學法尊重招聯會經過常委會和會員大會的決議。
補充說明雙聯學制的問題,剛剛有先進提到雙聯學制和雙語國家之間的關聯,其實我們的雙聯學制是在大學,有一點要先釐清一下,EMI是我們在大學推動的計畫,因為到了大學才會進行比較學科跟國際接軌,這點對雙聯學制非常重要,因為雙聯學制主要是和外國英文授課的課程相連結。過去的經驗是,這可能真的會造成學生一個很大的門檻,所以我們目前在大學推動EMI時結合兩者,希望能夠透過一些機制,讓學生在大學時期就可以接觸到英文授課的課程,比較有利於他們提高申請意願和國際連結,這部分我們會繼續努力。以上是我的補充說明,是否再請朱司長進行後續的補充說明,謝謝。
主席:請教育部高教司朱司長發言。
朱司長俊彰:委員,各位先進,謝謝剛剛幾位先進和委員的提點,高教司後續會再針對幾點事項做持續努力。第一,有關同分參酌的處理,剛剛王執秘和次長都有提到,因為現在已經做同分比序的科目,如果真的國、英、數、社、自、物、化、生、史、地、公,只要學系有參採的還是比不出來,會用該科的原始分數再做參酌。這項工作教育部會和招聯會檢視每間大學在簡章上同分比序的科目和採計原則的部分有沒有落實,避免同分參酌問題,這部分高教司也會優先處理。
第二,針對剛剛幾位先進提到,包括後續要跟老師、學生及家長說明我們目前和招聯會提出的考招方式,尤其是大家對於級分制的疑慮,以及我們提供一些過去三年的換算資料,如何透過這些資料輔導學生和家長。對此我們會與招聯會密切合作,屆時可能也會和委員們斟酌是否需要下鄉再和民眾宣導,這部分高教司會和招聯會持續配合。
第三、雙聯學制的部分,其實教育部在目前的高教深耕計畫中,投注了相當的經費,將其設為指標來鼓勵學生。無論是實際出國還是透過雙聯,甚至在疫情之下透過線上的方式,與國外的學校及老師一起進行課程修習,這部分我們也持續在推動。法令上也做了一些調整,包括我們在報告裡面有提到,因為我們對於國外學歷的採認,都會涉及必須雙聯,選修國外的課程,要有一定的時間待在國外,否則學歷或學分不會被採認。
目前因為疫情的關係,讓高教司找到另外一條出路,透過線上學習部分,加速學生和外國接軌,再搭配剛剛次長特別提到的,我們雙語國家在高教EMI這塊,配合全英文的授課。我想可以打造一個更好的環境,促進學生透過雙聯或是和國外學校的選修,達到提升國際視野與學識的增加,這部分我們高教司會持續努力。
主席:謝謝司長。請問在座的委員、專家學者及產業代表,有誰想要進行第二輪的發言或回應?第二輪的發言時間為3分鐘。
接下來請國立基隆女子高級中學蔡進裕教師發言。
蔡進裕教師:主席、各位教育先進大家好,抱歉再耽誤一點時間。其實我很少參加這種會議,但我個人的感覺是,我們在教育現場教導的學生是人,我們是要教他人文,並非只是考試的機器。剛剛一直在講台積電這種科學的東西,其實我覺得人文的部分在我們的教學現場,最重要的是培養學生的人文素養,我覺得這才是日後真正影響到他一生最重要的東西。
另外,我的資料來源是大學招聯會,我是一名數學老師,算出來的60級分就是90分到100分,沒有70分到100分這麼大的差距。我覺得其實家長和老師們還是不瞭解,常常用想像的部分來嚇自己,還是要回歸真實。我採計的是以後分科測驗的數學甲和物理,驗證之後證實沒有錯,都是一樣。所以我覺得要去說服家長,用真實的比較貼近,不要用想像的部分去嚇自己。
另外,大學教授常常批評我們學生的素質,這是因果關係,不要跟整個考試制度綁在一起,高中三年我們怎麼教,就會成就怎樣的孩子,他們只是沒去你們任教的大學,到別的學校而已。我覺得我們在討論事情的時候,因果關係不要混淆在一起,老師、家長、學生大家都很忙,所以呈現出來的資料,應該要貼近事實。
因此我建議,到高中端去做說明的時候,其實我手上的資料不是很多,但是招聯會有很多,應該是比較貼近真實的部分,讓高中端的老師、學生、家長都知道,60級分到底在哪段分數的區間。其實將90分到100分都視為滿級分,有什麼關係呢?以上,謝謝。
主席:請國立臺灣大學電機資訊學院張耀文院長發言。
張耀文院長:謝謝,我剛剛也有提到,我們要用科學的方法來談論,剛剛已經跟大家說明分分計較或科科等值在級分制是不可能達成的,完全是背道而馳。剛剛的數據是平均數據,大家看看去年的數學,超級簡單,只要PR89以上就是滿級分。我講過美國的SAT是總分800分共61級分,而我們只有15級分。
我們現在的制度已經是多元選才,我們有繁星、申請和指考,學測申請的部分按照級分之後,有二階可以看其他的多元表現。前者已經占了我們將近七成的升學比例,只剩三成出頭的學生是透過指考。然我們要談多元,我們就要尊重各個升學管道,讓具有各種能力的學生,可以根據其強項適性升學,這才是真正的多元。而不是把管道全部關起來,只能用級分這種模糊化的方式,或是根本不符合科學的方式升學,這個叫做假多元。
剛剛講到同分可以原始比序,大家知道嗎,去年因為題目太簡單,臺大電機和資訊兩個系最後是用國文科決勝負。結果學生進來之後就請系主任通知所有老師,因為這一屆的數學能力比較差,請老師上課的標準要降低一點。所以理論跟實務一定要切合在一起,日本的寬鬆教育就是一個最好的警訊,日本2002年到2012年實施寬鬆教育,當時就是我們現在講的快樂學習、減輕負擔,結果實施三年之後就知道不對了,學生就像爛泥一團,大家可以自己去Google看看「寬鬆世代」,就會發現這些學生進入社會之後完全沒有競爭力。
我要跟大家講,真正的快樂學習,是讓我們學生有競爭力,讓他出去有國際競爭力才是真正的快樂。我們的護國神山產業,大家覺得來得容易嗎?我自己目睹了30年,這是我們3、40年一點一滴累積起來的成果,要摧毀非常容易啊!學生的壓力會因為我們從指考的百分位,改成學測的級分制就會變得比較輕鬆嗎?不會,學生的壓力在學測端已經充分呈現,他們會在捷運上面唸英文,就是因為面臨學測所呈現的景象,所以這個邏輯是不相通的。以上,謝謝。
主席:請社團法人臺灣多元教育家長協會入學制度組蕭素英召集人發言。
蕭素英召集人:大家好,首先我想釐清一點,我剛剛提的EMI事實上並不只是大學端,其實現在很多高中都已經在推行雙聯學位。根據我們2030雙語國家的計畫,教育部還有在國中推行EMI的計畫,就是希望能夠達到三分之一的課程由英語為媒體來進行教學。其次,關於張院長提到的超額比序不當,像前年的學測申請最後比到國文,我想這個問題是出在個人申請,事實上學校在二階的時候是有很多手段的。我本人也擔任某大學的課程發展委員會,當初我們在設定第二階的時候,也沒有仔細考慮到這點,學測竟然都同分最後比到國文,反之這也代表學生同樣優秀,可能是因為當初沒有把數學這項考慮進去的關係。
另外,關於學測15級分的各科差距不同就是科科不等值,我想這個概念應該要釐清,學測是以底標25PR,本身就是一個PR的概念,所以國文區間8到13級分,其實是指國文這個學科,大家的程度都比較好,底標至少都還有8級分,代表底標12%的人都有8級分。英文就是最差的4級分,4到13級分總共有8級分的差距,代表的其實是雙峰現象,這是各科之內的數據。將其等值之後的意思就是,某一個考生國文13級分,英文8級分,他們的距離是一樣的,意即他們是在同一個間距,我想這個概念是不一樣的,謝謝。
主席:請問教育部和招聯會是否要再次回應專家學者或團體代表們第二輪的發言?很明顯我們在場的團體代表,其實大部分都是支持教育部推動的級分制,只有兩位是比較支持百分制,特別是臺大電機學院的張院長,兩次發言都是堅持百分制的說法。
張耀文院長:PR值最好,百分制次之,級分制最差。
主席:我的意思是,針對張院長的論述,教育部是否要再進一步的說明?
接下來請教育部劉次長說明。
劉次長孟奇:這部分我們還是尊重招聯會在8月1日的常委會和會員大會的決議,今天在此主要就是聆聽各位委員和專家學者的意見,當然招聯會後續若有任何的精進,教育部基本上都會尊重招聯會的意見。
主席:謝謝各位參與本次的公聽會,今天總共有兩個主題,重點在第111學年度,也就是明年開始要分科測驗採用級分制,經過與會代表充分交換意見,百分制與級分制各有優缺點,這也是教育現場長久以來,一直持續熱烈討論的議題,有其發展和演變的脈絡,剛剛很多與會的貴賓都有提到。在此煩請招聯會與教育部持續強化與社會以及家長的溝通,加強說明分科測驗採級分制的理念,儘可能協助高中端推動升學輔導的工作。
關於推動國內外大學雙聯學制,讓國內學校和外國大學合作共同培育人才,我想這也是一個必要的方向,讓學生拓展國際視野有其必要性。請教育部持續廣納各界意見,精進推動雙聯學制,如同方才的報告所說,高度串連線上教學,落實高教深耕計畫。
依據立法院職權行使法第五十八條規定,委員會應於公聽會終結後10日內,依出席者所提供之正反意見提出公聽會報告,送交本院全體委員與出席者。另依該法第五十九條規定,公聽會報告應作為審查該特定議案之參考。另外,我們會將各位的發言意見及所提供之書面資料,綜合歸納彙編成冊,送交本院全體委員與所有出席貴賓。最後非常感謝各位貴賓出席本次公聽會,各位的寶貴意見我們會審慎考量,作為未來修法的依據,謝謝。本場公聽會到此結束,現在散會。
散會(11時7分)
附錄:
蔡進裕教師書面意見:

楊伯軒組長書面意見:
111學年度分科測驗成績採級分制之探討
新竹女中 楊伯軒 老師
1.身為高中教師,我支持級分制在多元入學的價值,首先在學科能力測驗分15級分,避免分分計較,也更能夠落實學習歷程,讓學生不同的亮點被看見。
2.其次以往考試分發百分制(不,是萬分制!大家可以看學生的成績單其實各科是精緻到小數點後第二位的),讓分發排序可以非常順利,不太需要配套,但衍伸的問題就是分分計較。
3.對於級分制造成可能同分的配套,目前大學各校系自訂加權權數及選定之同分參酌序,若仍比不出來,建議必須增額錄取,以維護學生升學權益。
4.因為百分制(萬分制)改為45級分造成的同分增額衝擊,對高中端升學輔導的困難也更加提升,部分老師甚至還是停留在過去百分制的思維,故調整為60級分部分我樂觀其成,畢竟改革還是要循序漸進。
5.最後我想替高中端請命,希望大學考招的變革願意在各地辦理說明會,除了本次的60級分部分外,像是學測成績在分發會被再用一次、數A數B的差異與使用、數乙是否重新添入分科測驗等,希望能多和家長、老師、學生說清楚講明白,避免錯誤訊息讓大家更加迷惘。
張耀文院長書面意見:


張耀文院長補充書面意見:
