Shape1

立法院公報 第110卷 第90期 委員會紀錄


立法院第10屆第4會期教育及文化委員會第5次全體委員會議紀錄

時  間 中華民國1101020日(星期三)9時至1453

地  點 本院群賢樓101會議室

主  席 李委員德維

主席:出席委員13人,已足法定人數,現在開會,本週三、四為一次會。

進行報告事項。

報 告 事 項

一、宣讀上次會議議事錄。

INCLUDEPICTURE "\\\\Dpc18\\掃瞄圖檔\\十月份\\1002\\100-\\100-001.jpg" \* MERGEFORMATINET

立法院第10屆第4會期教育及文化委員會第4次全體委員會議議事錄

時  間:中華民國1101013日(星期三)上午93分至下午4

地  點:本院群賢樓101會議室

出席委員:黃國書  萬美玲  林奕華  吳思瑤  陳秀寳  張廖萬堅 李德維  高虹安  王婉諭  賴品妤  鄭正鈐  周春米  林宜瑾  范 雲  高金素梅

   委員出席15

列席委員:楊瓊瓔  莊瑞雄  陳椒華  鍾佳濱  鄭天財Sra Kacaw   洪孟楷  謝衣鳯  呂玉玲  邱臣遠  李貴敏  孔文吉  邱顯智  湯蕙禎  廖國棟  劉世芳  伍麗華Saidhai Tahovecahe   蔡易餘  賴瑞隆  王美惠  何欣純 廖婉汝  張其祿  陳亭妃  高嘉瑜  張育美  江永昌  邱志偉  林德福  羅明才

   委員列席29

列席人員:

教育部部長

潘文忠率同有關人員


原住民族委員會教育文化處副處長

邱文隆

主  席:林召集委員宜瑾

專門委員:朱蔚菁

主任秘書:陳錫欽

紀  錄:簡任秘書 林素惠 簡任編審 蔡月秋 科長 蔡國治

   薦任科員 李宗一

報 告 事 項

一、宣讀上次會議議事錄。

決定:議事錄確定。

二、教育部部長潘文忠列席報告業務概況,並備質詢。

(本次議程有委員張廖萬堅、黃國書、萬美玲、林奕華、吳思瑤、陳秀寳、高虹安、李德維、王婉諭、賴品妤、鄭正鈐、周春米、高金素梅、林宜瑾、范雲、莊瑞雄、高嘉瑜、鄭天財Sra Kacaw、呂玉玲、賴瑞隆、楊瓊瓔、鍾佳濱、洪孟楷、孔文吉、伍麗華Saidhai Tahovecahe、廖婉汝、邱顯智、張其祿、湯蕙禎等29人提出質詢,均經教育部部長潘文忠及相關人員即席答復說明。另有委員林德福、劉世芳、廖婉汝、陳柏惟、王美惠提出書面質詢。)

討 論 事 項

審查人民請願案1案。

審查程序委員會函請本會審查張凱翔君為建議修正師資培育法第22條條文請願文書乙份,請查照審查案。

決議:

一、報告及詢答完畢。

二、委員所提書面質詢或相關資料,列入紀錄並刊登公報。

三、對於委員質詢要求提供相關資料或未及答復部分,請相關機關儘速以書面答復。

四、請願案1案不成為議案,依立法院職權行使法第67條第2項之規定,送由程序委員會報請院會存查,並通知請願人;另將各案請願資料併卷存查,於審查相關法律案時,提供委員參考。

通過臨時提案11項:

一、國高中小代理教師比率連年攀升,109年已達14%,等於每7個老師中就有1個代理教師,已嚴重侵害教師勞動權益、也影響學生學習品質。

查「國民小學與國民中學班級編制及教職員員額編制準則」明定國中小「得視需要,在不超過全校教師員額編制數百分之八範圍內,將專任員額控留,改聘代理教師、兼任、代課教師、教學支援工作人員或輔助教學工作之臨時人員……」,另查教育部曾於109年核定高中員額編制表時,函告高中得控留10%(以不超過15%為上限)。現況各教育階段全國平均代理教師14%顯不符合。

為進一步釐清代理教師比率過高、各地方政府及學校控留員額持續不合理升高之原因,需要更多公開資訊以供大眾檢視。爰要求教育部於2個月內提供以下資訊予立法院教育及文化委員會:

()各地方政府、各教育階段各學校之編制內教師配置狀況(包括班級數、編制教師核定狀況、編制內教師配置狀況、員額控留數占編制數比率、代理教師占編制數比率等資訊)。

()彙整並分析各地方政府「地方教育發展基金」經費編列、運用、決算及基金賸餘款處理情形(含是否運用足夠經費在教師基本人事費)。

提案人:范 雲  林宜瑾  張廖萬堅

二、代理教師在教學現場的角色日益吃重,除了流動率高外,其待遇也與正式教師落差甚大,不若正式教師擁有完整聘期、可依累計年資調薪等福利保障。換句話說,代理老師和正式老師不只同工不同酬,有的代理教師比正式老師付出得更多,得到的卻更少。建請教育部於2個月內針對提供代理老師完整1年的聘期之方案,繳交可行性評估之書面報告至立法院教育及文化委員會。

提案人:高虹安

連署人:萬美玲  林奕華  林宜瑾  范 雲  楊瓊瓔

三、鑑於110925日教育部委託的國立暨南國際大學團隊因一名工程師手滑,造成全國81所學校、7,854名學生的學習歷程檔案資料遺失,截至1011日尚有1,800件學習歷程檔案未能救回,學習歷程為108課綱最重要升學依據之一,卻因頻繁出包,讓全國師生對學習歷程檔案失去信心,然經查目前教育部並未對委外廠商進行究責,為保障全體高中師生權益,爰要求教育部於1個月內提出完整書面檢討報告(包括精進作為及行政究責)。

提案人:萬美玲

連署人:李德維  林奕華  楊瓊瓔

四、有鑑於此次教育部系統轉換疏失,造成7,854名高中生上傳之25,210件學習檔案遺失事件,不僅影響學生權益,亦造成社會大眾對教育部維護資料系統能力之不信任。為避免後續學習歷程檔案系統及其他各類資料系統發生失誤,爰要求教育部針對本次事件於1個月內提出調查與檢討報告,並送立法院教育與文化委員會。

提案人:林奕華

連署人:萬美玲  鄭正鈐  楊瓊瓔

五、為確保日後學生上傳檔案到學習歷程公版模組,以及提交至中央資料庫之檔案資料保存無虞,爰要求教育部1個月內針對學習歷程檔案備份機制、還原演練要經由第三方驗證等制度建立提出書面檢討。另,因應大量學生上線上傳學習檔案之情況,教育部亦應提早進行系統壓力測試與評估網路環境,避免經常發生因系統塞車因素導致延後上傳期程,影響公平性與公信力。

提案人:林奕華

連署人:萬美玲  鄭正鈐  楊瓊瓔

六、因確保學生學習歷程檔案系統之穩定性與資料正確性,維護學生權益,爰要求教育部針對計畫採申請入學管道之學生,其所上傳中央資料庫所存資料,務必由學生本人每年親自確認;111年申請入學時由學生勾選3年表現資料,傳遞至大學招生委員會聯合會的招生平台,請預先做好測試檢核,並儘早對學生和老師宣導和實施相關教育訓練,以避免發生資料錯置、遺失或網路塞車等憾事。

提案人:林奕華

連署人:萬美玲  鄭正鈐  楊瓊瓔

七、鑑於學習歷程檔案遺失一事,顯示教育部數位資料管理能力不足,相關責任歸屬與改善程序不明,造成學生權益嚴重受損,恐影響學生升學之權益,為確保未來升學制度穩定;保障學生權益以及避免相關疏失再次發生,建請教育部繳交檢討書面報告至立法院教育及文化委員會。

提案人:高虹安

連署人:萬美玲  林奕華  楊瓊瓔

八、鑑於教育部於111年度預算中編列2億元之「教育實習獎助金」,預計自1111月起提供全國5,000名實習老師,每人每月5,000元獎助金,至多請領6個月,共3萬元,然實習老師業務包山包海,白天在校觀摩專任老師授課、實際上台教學,也要帶領班級和學生互動,協助課堂行政庶務,晚上回家還要備課,根本沒有時間額外兼職打工,5,000元實習獎助金恐無法補貼實習老師之生活支出,爰要求教育部研議將實習老師獎助金提高至8,000元,並於1個月內向立法院教育及文化委員會提出書面報告。

提案人:萬美玲

連署人:李德維  林奕華  楊瓊瓔

九、近年來屢有民間團體及家長反映,幼兒園或國小低年級學童遭老師、廚工等校方人員,以「養成好習慣」、「不准浪費食物」為由,透過羞辱、體罰、打罵、強制餵食等方式,強迫吃飯或吞下特定食物。部分學童被逼到崩潰嘔吐後,甚至還被迫吃下嘔吐物(或被強制餵食嘔吐物),造成身心創傷。

此類嚴重違反學童意願、強迫學童行無義務之行為,已違反兒童權利公約及兒童及少年福利與權益保障法,甚至有違反刑法第304條之疑慮。

近來已有數起案件遭裁罰,然類似問題仍持續發生,顯示幼兒園及國小低年級之教育人員與校方人員,尚未普遍認知此不當對待之違法問題及嚴重性。

為避免問題持續發生,教育部應針對此問題製作相關說明(其中並應包含正確教養方式之說明),公告至全台幼兒園及國小,並督導各地教育局處進行相關說明與宣導,協助師生親充分了解相關資訊,落實適性發展的學習環境。

提案人:范 雲  林宜瑾  張廖萬堅

十、鑑於教師完成第1劑疫苗施打至今已逾2個月,逼近第2劑接種時程,然教育部目前卻未有教師第2劑疫苗施打計畫,且我國疫情爆發至今,曾發生學生因被家庭成員感染將疫情傳至校園之案例,而教師授課常須接觸不同班級之學生,若僅施打1劑疫苗,保護力恐不足以抵抗當前國際流行之變異病毒株,為完備校園及補習班之防疫工作,使學生能安心學習,爰要求教育部應儘速跟衛生福利部研議教師第2劑疫苗造冊施打計畫,並於1個月內向立法院教育及文化委員會提出書面報告。

提案人:萬美玲

連署人:李德維  林奕華  楊瓊瓔

十一、依據國家語言發展法第9條第2項:「中央教育主管機關應於國民基本教育各階段,將國家語言列為部定課程。」第3項:「學校教育得使用各國家語言為之。」

客語為國家語言之一,新的政策須有新的配套措施,不能只停留在原有的編制內配合新政策另挪出教師員額的思維,如果把開出客語教師聘任員額的問題交給各校自行解決,勢必難解。另外也必須藉助政策上的規定,督促各校盡可能開出客語教師缺額。故為因應未來客語師資培育人數、正式客語教師聘任員額不足情形。爰此,提出3項建議:

()建請由各縣市政府統籌該縣市的客語教師需求,從全縣市的師資編制中調配出客語教師缺額,小校則用多校共聘的方式。

()建請由教育部統籌規劃全國本土語言師資需求,由教育部編配給各縣市本土語言教師的聘任員額,以展現國家對推動國家語言政策的決心與實際行動。

()教育部規定國中的生活科技課程須由專職聘任的生活科技老師授課,並列入年度「校長辦學績效評鑑」項目。為鼓勵與督促各校以專職方式聘任客語老師,建請教育部比照生活科技課程的規定,請各縣市政府研議以專職聘任的客語老師擔任客語課程也列入年度「校長辦學績效評鑑」項目。

以上意見,建請教育部於3個月內向立法院教育及文化委員會以書面評估報告回覆。

提案人:陳秀寳  范 雲  林宜瑾  湯蕙禎

連署人:吳思瑤

散會

INCLUDEPICTURE "\\\\Dpc18\\掃瞄圖檔\\十月份\\1002\\100-\\100-001.jpg" \* MERGEFORMATINET

主席:在場委員未足法定人數,議事錄暫不確定。

繼續報告事項。

二、文化部部長李永得列席報告業務概況,並備質詢。

主席:現在請文化部李部長進行業務報告,報告時間12分鐘,謝謝。

李部長永得:主席、各位委員、各位女士、各位先生:

今日很榮幸列席大院本會期教育及文化委員會,提出文化部業務報告並備詢,敬請委員繼續支持並不吝指教。

今年5月開始,臺灣歷經一波C0VID-19本土疫情,藝文產業受到嚴重衝擊,我們隨即於5月中公布「藝文事業營運損失補助專案」,第一時間協助藝文團隊已支出的展演成本。6月初即開始推辦「藝文紓困4.0」,截至1015日,核定總數近4萬件,包含32,305位藝文工作者,5,964個藝文事業及團隊,總核定金額逾24.15億元。其中,對自然人藝文工作者的補貼,是去年紓困1.02.0總和的2倍以上。在紓困的過程,我們同時聆聽藝文產業的聲音,為維持藝文產業的產能及動能,並考量疫情對未來帶來的高度不確定性,我們於8月中推出「積極性藝文紓困」,鼓勵藝文團體虛實整合、展演線上數位化,同時補助團隊持續創作研發、人才培力,期待達到「創作不中斷、人才不流失、數位再進化」的目標。

在振興政策方面,感謝全國民眾的支持,去年藝FUN券領券率及使用率皆超過9成。今年配合行政院振興五倍券政策,我們再度規劃發放每份600元的「藝FUN券」共300萬份,包含240萬份數位券及60萬份紙本券,上週已抽出81萬份,今天下午將進行第二次抽籤,今年仍以「藝文專用、不限區域使用」為原則,擴大增加線上展演票券、文創原創商品線上交易,以及文化觀光主題旅遊等項目,期待讓更多的藝文產業領域受惠。

在防疫期間我們也同步在努力,打造良好的藝文發展環境。像是修訂「文化藝術事業減免營業稅及娛樂稅辦法」,推動圖書出版品銷售收入免徵營業稅政策;修正「文化藝術獎助及促進條例」,健全藝文環境生態系;通過國立臺灣歷史博物館及國立臺灣文學館組織法,將該二館由四級機關升格為三級機關。以上,我要再次感謝所有委員的支持。而目前「文化創意產業發展法」及「公共電視法」正研議修正中,期待健全文創產業及公共媒體發展的法制環境。

為落實多元文化發展,我們與教育部、原住民族委員會、客家委員會共同主辦,於109日共同召開國家語言發展會議,未來也會提出中長程計畫,具體落實語言復振工作。在藝文館舍方面,國家電影及視聽文化中心一期場館已於今年4月完成;臺灣第一個國家級攝影文化中心在4月中也正式開館營運;海洋文化及流行音樂中心預計於1031日開幕。

為了強化人民與土地的連結,文化部2021年啟動「再造歷史現場計畫2.0」,其中指標性計畫包含「臺南400年─文化資產場域再現計畫」與「大基隆歷史場景再現整合計畫2.0」。另外,推動臺灣文化路徑計畫,面向包含當年湯姆生踏查路線、臺灣糖林礦業,以及嘉南大圳水文化等等示範路徑。今年也適逢嘉南大圳開工滿百年,我們與臺南市政府共同舉辦「百年圳流─嘉南開工滿百週年紀念典禮」,由蔡英文總統、蘇貞昌院長、日本臺灣交流協會代表泉裕泰,以及日本前首相安倍晉三、森喜郎與八田與一後代等等貴賓,共同追思並致敬八田與一。

在重建臺灣藝術史方面,我們則辦理「海外存珍:順天美術館藏品歸鄉展」;臺灣雕刻家黃土水先生作品「少女」胸像修復後特展。上週日1017日適逢臺灣文化協會成立100週年,文化部與文化總會共同主辦「百年追求.世紀之約」文協成立百週年紀念活動。同時,我們的所屬館所策展相關活動,讓民眾認識文協青年對臺灣文化的影響及歷程。值得一提的是,在文協百年的今年,臺灣雕刻家黃土水的作品「甘露水」也將重見天日,會於11月底的特展展出,這對重建臺灣的藝術史而言,有非常深刻的意義。

臺灣的防疫,國際社會有目共睹,而臺灣藝文表現也深受國際肯定,像是今年義大利波隆那童書展,林廉恩以「家」為主題,拿下故事類首獎、阿尼默首度以臺語詩創作的《情批》獲評審優選獎;吳識鴻獲得比利時布魯塞爾漫畫節漫畫新秀獎;國片《想見你》獲亞洲電視大獎「最佳主題曲獎」;張作驥執導的《那個我最親愛的陌生人》,榮獲義大利第18屆亞洲電影節最佳影片獎;陳玉勳《消失的情人節》獲得義大利烏迪內第23屆遠東國際影展觀眾獎第三獎及黑龍獎;當代藝術家李明維受邀於德國慕尼黑維拉斯托克美術館展出;羅智信受邀於英國規模最大的當代視覺藝術盛會「利物浦雙年展」;在建築方面,國立臺灣美術館及建築師曾志偉、策展人黃偉倫等團隊,在義大利威尼斯建築雙年展策展臺灣館,向世界各國建築專業人士呈現臺灣建築;臺灣現代建築學會則由策展人裘振宇、王俊雄操刀,以臺灣建築師與土地、社會的互動為主題,於德國慕尼黑工業大學建築博物館策展。以上不同的藝文領域,均讓臺灣在國際發光發亮。此外,全英語播出的國際影音串流平臺(TaiwanPlus)也於830日正式開播,將透過多元豐富的影音內容,讓國際人士更進一步認識臺灣。歡迎各位委員下載APP,幫忙宣傳給國外友人,也多多給我們指教。

為了強化臺灣和國際的連結,文化部與美國國務院「傅爾布萊特計畫」合作,今年首次升級,以聯名推動「傅爾布萊特一臺灣文化部藝文專業人才獎助計畫」,這是臺、美藝術文化交流歷史上的一個重要時刻,升格後計畫將擴大藝文工作的獎助面向,像是管理、技術、策展及藝評領域。而我們攜手文化臺灣基金會統籌執行的「Taiwan NOW」臺日文化交流計畫,於10月至12月也持續在東京、雲端和高雄三個會場舉辦多場藝術活動。時尚產業方面,我們舉辦「2021臺北時裝週SS22」,這是在疫情期間,全球少數能讓賓客在安全無慮的環境下,近距離欣賞各家品牌的實體走秀。

未來施政重點包括繼續推動「公共電視法」及「文化創意產業發展法」修正草案、辦理2021年全國文化會議分區論壇與專家論壇、推動國家兒童未來館計畫等。影視內容產業的部分,在蔡英文總統、蘇貞昌院長的責成下,我們將整合國內資源、培育人才,加強投資內容,拓展海外市場,打造影視內容國家隊,讓留在臺灣打拼的影視工作者,創作更多優質工作環境及作品進軍國際。

最後,感謝大院諸位委員鼎力支持本部各項施政,本部也更積極地規劃推動各項紓困計畫及振興措施,持續陪伴藝文工作者及產業共同面對難關,期盼各位委員持續給予支持及指教,謝謝大家。

主席:首先先確定議事錄,在場委員已達3人。請問各位委員,對上次會議議事錄有無錯誤或遺漏之處?(無)無錯誤或遺漏,議事錄確定。

現在開始進行詢答,今天的質詢時間本會委員8分鐘,必要時得延長2分鐘,列席委員質詢時間為5分鐘;發言登記截止時間為1030分;如有臨時提案,請於1030分前提出,並於本會高金委員質詢結束後即進行處理,處理提案時,若提案委員及連署委員均不在場,援例不予處理。

首先請林委員奕華發言。

林委員奕華:916分)部長好。請問你是哪一國的文化部部長?

主席:請文化部李部長說明。

李部長永得:我是中華民國文化部。

林委員奕華:回答的很好。請問一下,在1010日國慶日那天,華視的莊豐嘉總經理說了幽靈國,請問他說的幽靈國是哪一國呢?

李部長永得:這是他個人的言論,我不知道,也沒有去了解。

林委員奕華:所以沒有跟他溝通過,事後跟他請教過嗎?

李部長永得:沒有,因為公共電視、公廣集團基本上是一個獨立的法人。

林委員奕華:雖然是獨立的,但他還是有政府的補助,如何維持他的公共性、獨立性,這是文化部的責任,不是嗎?

李部長永得:對,是有這種補助,但是……

林委員奕華:不知道部長有沒有看過,公共電視本身有一個文化基金會節目製播準則,總經理在各方面應該都要會簽過各單位,在這個準則裡面非常清楚的提醒所有的成員,都不能在社群網站上顯示政治偏好,你知道這個部分嗎?

李部長永得:嗯……

林委員奕華:這是在他們的工作準則上有提到,就是不能在社群網站上顯示政治偏好,還是因為他不是節目製作、主持、播報及採訪,所以他就可以?但是前面有提到,目前因為工作容易被辨識出來是公視基金會員工的部分,要注意不要影響到公視基金會的新聞及節目的公信力及專業性,避免在爭議性的主題上發表意見。

再來,一樣也是準則的部分,請看一下6.3.3,公視基金會同仁必須要瞭解,即使個人言行跟公視基金會無直接關聯,仍要隨時並自然而然地與公視基金會品牌的產生連結,因此必須謹慎思考個人於社群網站之言行是否得宜,以及對公視基金會可能造成的影響。部長你有看過嗎?

李部長永得:公共電視之所以成為公共電視,它必須有高度的自律。

林委員奕華:所以才有這個準則,以及對工作的要求嘛!

李部長永得:所以,它對節目的製播、員工的工作的倫理都有非常明確的規定。但是這部分……

林委員奕華:你剛才說那是他個人的言論自由,如果他今天不是華視的總經理,我尊重他的言論自由,但是,他今天是華視的總經理,再加上有這樣的準則,以及他領的是中華民國的薪水,鈔票上中華民國寫在中間啊!所以很多人都說應該發薪水給他嗎?

李部長永得:如果員工有違反相關的一些規範,公視基金會必須要去處理,政府不宜介入。

林委員奕華:政府怎麼會不宜介入?我覺得他已經違反規定了。

李部長永得:政府不能去干預媒體,因為公共電視之所以成為公共電視,就是因為它高度自律。

林委員奕華:你要不要請公視去瞭解一下?我說真的,我剛剛就有講,如果他在民間,我尊重他百分之百的言論自由,但因為他是在公共電視下,是我們公廣集團的一份子,就像您在部長的位置,我當然也清楚您有您的政治想法,但當您在這個位置上的時候,您就是要為公益來做最大的考量嘛!

李部長永得:對,我非常同意。

林委員奕華:所以在這個位置上,如果他真的做得這麼委屈,領這個薪水領得這麼辛苦,乾脆就請他到民間去算了啦!我說真的,到民間去算了,不要這麼委屈自己,他委屈自己,我們看了也很辛苦、也很難過、也很生氣。

李部長永得:我相信公共電視基金會會本於內部的規範去處理。

林委員奕華:這部分我要再次提醒,沒有什麼個人的意見,因為他是公廣集團的總經理。再來,你說整個華視的言論沒有受到影響嗎?我們就來看一段影片。

(播放影片)

林委員奕華:請問一下部長,這在我們大安區裡,是一家非非常有名的一家餐廳,叫做巷子龍家常菜,它是異國料理嗎?這是不是標準地在挑起族群的對立跟意識型態?如果這樣的話,以後拜託一下,國外的像是美國衛生部長來臺要參觀故宮,請他們不要去,以這樣的定義來說,那都是外國的寶物。

我再說一次,華視這種一天到晚播放,你不去解決怎樣讓民股、全部百分之百官股或怎樣來轉虧為盈,搞這種的是什麼意思啊?這是我大安區的餐廳,我今天不講一下都不行了,部長你覺得這樣子沒有問題嗎?這不是一種意識型態嗎?

李部長永得:類似這樣的問題都是由新聞媒體本身,本身要根據製作規範去處理,文化部會盡監督的責任,我會請基金會去了解他們處理的狀況,那個是完全尊重……

林委員奕華:這應該要處理吧?不然我大安區的選民在跟我抗議說那是怎麼樣?我們都是外國人嗎?還是什麼?所以麻煩請處理一下這個問題。所以,我還是請華視回到應該要解決的問題上,不要讓我們看到華視一直在搞這種很意識形態的東西,我覺得臺灣民眾不會喜歡,他如果要繼續在這個位置上這樣做,對我們其實反而是好事,我歡迎他繼續做,因為生氣的人會越來越多,中間選民也會越看不慣。所以如果他繼續在這邊做、繼續搞這樣的事,我們就繼續看嘛!但是問題如同我說的,請維持公共媒體的公共性、獨立性以及中立性!

李部長永得:謝謝委員,沒有錯,我非常同意它的公共性跟獨立性必須要維持,所以我們不宜過多的干涉,但是現在核心問題是董事會……

林委員奕華:你不能這樣講,什麼不宜干涉,你說不宜干涉也是一種護航啊!

李部長永得:董事會必須要及早解決,因為我知道現在的董事會他們有了解一些問題,但是,因為他們現在是代理,也不便做出重大的決策,這在公司治理上的確會造成一些問題。

林委員奕華:總經理也可以代理嘛!所以我說他如果真的做得那麼痛苦,就請他到民間去,我們尊重他百分之百言論自由,但不要因為他的意識型態影響到一個中立性的公媒應該要有的,包括新聞報導的內容。

再來,請問一下部長,有關於公共電視法的修法,你認為董事長改成官派適合嗎?

李部長永得:這不是官派,這是官方提名,還是要經過機制去……

林委員奕華:這當然算是官派嘛!對,你們講要經過機制,但這個機制一樣很容易,等於是官派的意思啊?

李部長永得:其實沒有,官派的話現在問題早就解決了,但是還是要按照它的機制來。

林委員奕華:你們現在改成官派嘛!你們的機制就是變成官派。

李部長永得:沒有官派啊!

林委員奕華:說實在的,有關於過去民進黨一路過來對公共電視法,以前的理念我們也研究的非常清楚,我們覺得民進黨以前的理念讓公共電視台變成一個非常獨立的單位,只要董事成員是夠中立的,四分之三也不是難事啦!但是問題是你們這次從四分之三變成三分之二,這本來就有聽說,但是哪時候跑出說董事長要由行政院提名,請問一下這件事情有經過內部的決策嗎?

李部長永得:這個正在公開徵求意見,如果大家有不同意見,也都可以調整的,所謂的公共性就是大家共同討論,如果認為……

林委員奕華:對啊!請李永得部長記得回頭看看當時民進黨在處理公共電視法所說的話,再回來檢視一下內容,我相信你從這樣來看的時候,這個條文絕對不會從文化部送出來,所以當你今天這樣提出來之後……

李部長永得:你如果去問一下公共電視歷任的董事長,也許會得到一些不同的答案,這是一種意見。

林委員奕華:所以你又說是時空背景的差別。

李部長永得:這是一個意見,大家都可以跟討論。

林委員奕華:但是我們要表達的是,尤其公視的董事長要由政府來指定這件事情,我個人……

李部長永得:這不是政府指定,這個不對,政府提名後還是要經過立法院,立法院可以不同意啊!

林委員奕華:一樣是指定啊!你們看一下立法院,哪一個不是這樣就過了?

李部長永得:你可以不同意啊!

林委員奕華:所以公媒就變成官媒了嘛!公視就變成國家電視台了嘛!

李部長永得:沒有這回事!委員,你這樣對公共電視的認識就太淺薄了啦!

林委員奕華:我再說一次,公視跟中央通訊是不一樣的,你這樣是變成國家電視台。

李部長永得:你知道英國BBC電視台的總裁是怎麼產生的嗎?

林委員奕華:我知道啊!BBC很辛苦,這樣代表你們對BBC沒有研究清楚。

李部長永得:你沒有研究。

林委員奕華:我研究的很清楚,要不要唸給你聽?我都準備好了,我就知道你會講BBC

李部長永得:好,你說。

林委員奕華:BBC去年才遴選的嘛!他是要經過公開的遴選,因為要確保公正、公平與開放,他是必須要對外的,是對外喔!第一階段先由5位組成遴選審查委員會,另外還要對外去徵求人選,所以你知道BBC有多少人來應徵董事長嗎?有23位,最後剩下8位,8位之後再篩選了5位,經過多麼嚴謹的過程,不僅是對外徵選的,還有5個審查人員,所以你今天跟我講BBCBBC不是用指派的。

李部長永得:委員,你講的是trustee,就是有一個信任董事會,董事會是經過這樣甄選沒有錯,但是他們經營團隊的總裁就是由trustee任命的。

林委員奕華:你不要混淆視聽,你不要用BBC來混淆,今天法條修正的部分我已經準備好了,我就知道你會講BBC,所以我特別去研究,我也特別提出來了。

李部長永得:委員,這都可以討論,因為現在還要公開徵求意見,我尊重你的意見,我也尊重大家的意見。

林委員奕華:好,所以我在這裡公開表達屬於我的意見,包括我最近蒐集很多學者專家的意見。

李部長永得:好,OK

林委員奕華:最後,我再提一個問題,「魷魚遊戲」你應該看過了吧?身為文化部部長,你不能不看「魷魚遊戲」吧?你沒看過?

李部長永得:我有……

林委員奕華:同仁趕快給部長看一下。

李部長永得:我有瞄過。

林委員奕華:你要看完啦!你要看!你現在在部長這個位子上,一定要自己去看,為什麼它會造成全球瘋狂?你知道「魷魚遊戲」一集的製作費多少錢嗎?一集超過7,000萬元臺幣,最重要的是它的動畫跟科技大概超過八成。

李部長永得:委員,它的總製作費是2,300萬元美金,其實也不算很高。

林委員奕華:對,但是你看看我們的,你說預算不高,107年、108年、109年因為還有前瞻預算,所以還有這麼多錢,到了110年又降回到8億元,所以我現在很擔心,之前說要主打影視國家隊,有前瞻的時候也打不出來,現在錢還變少,當然我知道不能只是靠政府的補助,可是你要如何整合也是一個問題,經費、人才培育也是問題,還有評審的多元性我覺得也是一個問題,很多人在反映評審有沒有因應時代的潮流,請一些動畫、特效、背景音樂的來當評審。所以像這些種種問題,我今天最後就是要提醒你們,錢越來越少了,我們一直宣示要打影視國家隊,但是若真的只能這麼多,那又怎麼打影視國家隊?部長總是應該要有策略出來啊!

李部長永得:我們有擬定一些策略,比方說我們就是加強投資,不要……

林委員奕華:但不能都用國發基金,也要找民間的資金。

李部長永得:對,就是由國發基金來帶動民間資金投資。

林委員奕華:可是我現在看起來都還是以國發基金為主。

李部長永得:那就是還有其他的問題要解決。

林委員奕華:所以就是還有問題嘛!

李部長永得:對。

林委員奕華:所以有關影視國家隊,我希望1個月之內提一個書面報告給我們參考,屆時這也會供我們在審預算時要參酌的內容,包括影視國家隊到底要怎麼做、你的策略要怎麼做等等。

李部長永得:好。

林委員奕華:要不然現在我們已經看不到韓國的車尾燈,真的讓我們很擔心,趕快加油!少搞意識型態、多做些事啦!謝謝。

李部長永得:好。謝謝。

主席:請陳委員秀寳發言。

陳委員秀寳:931分)部長早安。文化部109年有辦理一個面臨傳承危機的國家語言調查,據相關數據顯示,目前在臺灣除使用華語之外,其實各種的國家語言也面臨不同程度的傳承危機,包括臺語在三代之間使用率降了將近六成;客語的部分,大概降了七成;原住民語和馬祖語,則是降了將近九成。另外,依據聯合國教科文組織的相關訊息,在語言是否能夠世代傳承的語言活力指標上,臺語是屬於第三級明確危險;客語則是在第三級明確危險到第二級的嚴重危險之間;原住民語則是在第二級嚴重危險到第一級瀕臨滅亡。

國家語言發展會議正式大會日前才剛落幕,這次的語發大會,主要是邀集各方的學者專家來探討這些面臨傳承危機的國家語言該如何來保障,文化部作為國家語言發展法的主管機關,你們有沒有著手研擬相關的對策?

主席:請文化部李部長說明。

李部長永得:委員好。本土語言的確面臨非常大的挑戰,當然現在其實比較大的問題,簡單來講第一個就是權責的問題,現在原住民語跟客語都有專責的單位在推動;臺語的部分,現在是由教育部在做一些認證,還有編寫一些臺語的文本。

陳委員秀寳:部長,以執行面來看,現在有不同的專責機關來執行,但是文化部是國家語言發展法的主管機關,所以是不是文化部也應該要有統籌、規劃,而不是執行面在哪個單位就是他們的事情,如果你們是主責機關,你們本身也應該有自己的規劃跟看法。本席建議,其實語言的傳承跟生活是息息相關的,只有讓語言成為日常生活經常使用的,才能延續這個語言的活力,以目前的狀況來看,如果只靠學校的語言科目教學,看起來就是非常的不足,所以這個部分是不是可以透過像家庭、社區、部落、職場等等的環境來加強推廣?

本席建議,由文化部來主責規劃,跟教育部或其他部會來合作,像是在社區或是部落等等辦理活動的時候,我們可以來推廣語言共學團體,甚至設置社區學習的據點,也可以舉辦一些跟語言相關的市集或是營隊,甚至文教機構像博物館、圖書館,他們有多種語言可供選擇的導覽活動,從這些方向逐步促進我們國家語言生活化,以搶救這些瀕危的語言,部長覺得呢?

李部長永得:這些都很好,而且都在做了,像客家的部分,過去我在客家做了8年,大概都是依委員所提那些方向在推動,包括社區、學校、家庭三角之間如何來配合,但是有一個很重要的問題,在公共領域中我鼓勵每個人都用他自己的母語,然後每個人都聽得懂,這樣語言就會有其所謂的尊榮感,像委員現在如果都說臺語,我也很歡迎。換言之,我們自己本身在公共場域中就要去做示範。

陳委員秀寳:在公共場域內使用自己的語言,所以我現在說臺語部長聽得懂嗎?

李部長永得:聽得懂。

陳委員秀寳:可能有些部會在使用這些語言的時候,一些專有或是特殊的名詞沒有辦法溝通……

李部長永得:所以要突破這個關卡,以我過去在客家的經驗就是這樣,因為我們要尊重現場有一、兩位是聽不懂的,所以我們就用華語來表示,但這樣反而變成客語使用的機會變少,但是現在觀念要轉過來,就是現在暫時可能聽不懂,所以我暫時可能會請特別的人員幫你翻譯,但是我們希望一段時間後大家都能夠聽得懂,包括我講客家話大家都可以聽得懂,你講臺語大家也聽得懂。

陳委員秀寳:部長這樣的觀點,我也是認同的,但是在最基礎的,其實在生活之中,如果像我們這樣的成年人來使用的話,這應該是沒有問題,畢竟我們都很願意去學習,但孩子們在成長過程中,若沒有營造這樣的環境給他,只是在學校裡面教學,在他們的生活之中、在其他的學習場域之中,也未用這樣的語言來溝通,其實他使用的時間就太短暫了,並不會記憶在他的腦海裡。

李部長永得:委員講的這個也都是非常大的重點,所以我們也鼓勵學校,就是下課時間使用母語;上課的時候,像以前在客家委員會的時候,在客家莊用客語上體育課或是老師用客語去教英文等等,母語的部分有一個觀念,就是必須要有一個突破的觀念,母法是拿來用的,不是拿來學的、不是拿來教的。

陳委員秀寳:所以部長也感受到,我們必須正視並且面對我們國家語言傳承的危險,而且我們必須從社區活動來營造環境,進而推廣整個國家語言的生活化,如果可以落實的話,至少我們在使用上、在習慣上,讓我們的孩子們從小就習慣多語併用這樣的環境,相信對整個語言的傳承會有很大的助力。

李部長永得:沒有錯。

陳委員秀寳:這個部分聽得出來部長的看法跟規劃,也希望部長會後給我辦公室一份關於這個部分你們未來要如何推廣的資料,讓我來瞭解,到底有什麼地方要繼續推廣、繼續努力,還有什麼地方要加強,好不好?

李部長永得:好。

陳委員秀寳:談到語言的傳承,就會談到聲音,聲音是語言傳遞的重要媒介,聲音也當然不是只有傳播訊息而已,它會涵蓋著人們的記憶、社會的文化還有歷史的意義等等的內容。日前有多位文化界的人士發起連署,希望留下冷戰時期臺灣反共心戰宣傳這個歷史的見證,呼籲文化部要讓央廣鹿港分台成為「國家級廣播聲音園區」,本席上任以來就很關心我們央廣鹿港分台的後續規劃,也邀請李部長親自到鹿港電台進行瞭解,我也相信你親自到了那邊,能感受到那種震撼、驚艷及感動。這個部分其實我的辦公室也一直持續在跟彰化縣政府跟鹿港鎮公所溝通、聯繫,現在看到文化界這些人士所表達的關心及倡議,我也希望文化部跟彰化縣政府、鹿港鎮公所彼此之間,對於整個央廣鹿港分台的後續辦理規劃要持續的溝通也要建立共識,讓我們鹿港電台可以規劃得更完整,能夠更符合地方的期待,又不負央廣時代下這個文化意義,請問一下部長對這個部分有什麼看法?

李部長永得:這個部分容許給我們一段時間來瞭解跟評估,好不好?基本上,我認為這應該也是一個滿好的意見,我們會深入來評估。

陳委員秀寳:因為這個建築部長曾親自到訪過……

李部長永得:對,裡面有很多設備,其實……

陳委員秀寳:它如果沒有好好保存下來,其實真的是非常可惜,然部長也願意對這個部分慎重審慎思考,那我給你時間,但是你一定要就這個部分提供我們你的構想,針對在地的民眾對這部分的期待,部長要怎麼回應?

李部長永得:好。

陳委員秀寳:再者,目前國內的疫情趨緩,我們的藝文展演活動,也陸續開始安排,在年初時,這邊有跟文化部談到彰化鹿港從十七世紀、十八世紀就開始發展河港市街,十九世紀到二十世紀,我們的工藝及產業都發展得很蓬勃,所以我們鹿港有很豐富的歷史文化,也希望文化部用文化地景來推動文化路徑跟文化觀光。同時我們也看到今年文化部有規劃北、中、南、東四條經典的走讀臺灣路線,這邊也很感謝文化部有很精準的眼光,在中部地區就選擇彰化鹿港來示範推廣文化觀光,來串聯我們鹿港文化的地景的方式,將過去我們鹿港女性書寫內涵轉譯成導覽的體驗,讓來鹿港旅遊的遊客可以藉由這樣的活動感受不一樣的層面、不一樣的旅遊記憶。本席也注意到走讀臺灣這四條經典路線在上個月18日開放報名之後,隔天就額滿了,當然可以理解主辦單位希望維持這個品質,所以說這四條路徑的旅遊都是小團體,但是隨著疫情的趨緩,其實觀光需求會增加,所以這部分希望文化部能配合交通部再結合國旅的持續合作,這部分能再多挹注多一點的資源,擴大規劃或擴大規模,開闢更多的文化路徑、場次,以及路線讓更多的人參與類似這樣很有氣質又不一樣的旅遊。

李部長永得:謝謝陳委員的關心。跟委員報告,在即將開幕世貿中心的全國旅展,我們文化部負責規劃10條文化觀光路線,其中有一條非常重要就是鹿港線,還有臺中地區包括到南投兩天一日遊的路線,有很多旅行社來參與,所以從那個地方大概可以看出有更多人會更擴大的進行文化觀光。

陳委員秀寳:所以本席希望我們可以持續的來規劃這樣的……

李部長永得:所以它有高價位的,也有一般平民化的,各種價位都有,旅行社完全從商業的角度來推廣文化觀光,鹿港是一個非常重要的據點,所以這個部分11月在國際旅展能夠看到……

陳委員秀寳:除了鹿港之外,其實我們臺灣有很多地方都適合用這樣的方式去導覽、旅遊,希望你們後續可以開發更多不同的路線。

李部長永得:我們今年先開發10條,接下來每年至少都會10條、20條規劃出臺灣的文化觀光路線,積極向國際推廣。

陳委員秀寳:好,謝謝。

主席:請張廖委員萬堅發言。

張廖委員萬堅:943分)李部長好,我們來探討一下文化部的業務,去年我看了國際橋牌社第一季的播出,這是臺灣首部政治劇,其實我們文化部有補助,我看首播之後收視率也創下近百萬人次,風評也還不錯,而且繼續拍了二部曲叫做 「國際橋牌社2」。但是前一陣子發生一件事情,就是演員及劇組人員受邀上公視去做宣傳,這是很正常的情況,卻臨時又被取消通告,理由是其具有明顯的政治立場跟政治議題,這很奇怪,剛才有委員問到公共電視是不是都不能碰政治議題,這樣才能算是政治中立嗎?所以政治中立等於禁止所謂的政治議題,它只是一個題材的主題,這樣就不能碰!

公視如果長期都存在這種所謂的潛規則,這種噤聲的潛規則跟諱政治的潛規則,不是跟媒體所強調多元呈現的本質是矛盾的,這樣的公共性可能有缺角,也就不完整了。我認為中立的重點不是禁止,而是應該讓不同的聲音都有發聲的機會,所以不曉得部長的看法如何?

主席:請文化部李部長說明。

李部長永得:其實委員剛才提到國際橋牌社的播出,從第一集到下集……

張廖委員萬堅:第二集也有融資,你們都有協助,怎麼那麼奇怪?

李部長永得:文化部補助將近七千多萬元,算是相當大的補助。

張廖委員萬堅:一個是融資2,100萬元;一個是補助4,000萬元,對不對?

李部長永得:對。

張廖委員萬堅:我們政府也認為它OK沒問題的,為什麼上國家公共的媒體……

李部長永得:我們會去了解公共電視的考量是什麼?事實是不是這樣,我也不知道,但是我們有了解過,他們說主要是品質的問題,品質問題可能見仁見智……

張廖委員萬堅:如果是品質問題,那都經過你們認證、補助跟融資了,怎麼做一個節目就可以去認定它品質有問題,這個我就真的不瞭解。雖然這不是我主要要問的問題,不過這是現象之一,包括剛才林委員講的華視總經理講「為幽靈國慶生」這件事,就我個人來講,他當然自己有表達意見的自由,但就他職務來講,可能會引起爭議。我是覺得公共電視的發展主要不必受到個人意識型態的影響,因為它要維持它的公共性質,但是,我是覺得像現在公視集團的整個運作,包括董事會的產生就是所謂的決策管理階層,其實如果能夠正常的3年輪替一次,那才能夠維持它的公共性,因為不同的聲音會進入董事會,董事裡面有不同的聲音,對底下的運作有不同的看法,自然可以進行監督,就像民主制度一樣,讓不同的意見都有表達的機會,可是目前公視法規定的高門檻,就讓公視董事選任的延宕變成常態。我的表格裡面有提到,從第四屆開始,從96123日上任到99年期滿,結果延任到102年,延宕了968天;第五屆於102年上任之後,又延到105925日,延任58天,這還是延宕最少的;現在這一屆是從105年到108年,所以是兩年前就已經屆滿,可是到現在已經延任超過兩年,以致第七屆難產。

文化部其實也在回應外界,現在國民黨、民進黨其實都有提出版本,也都認為門檻可能太高,公視的難產恐不利於監督,董事會要監督整個公廣集團的運作,決策如何也應該適時反映。所以你們這次也預告修法版本,第一個就是現任董事從17人到21人降為11人到15人;董監事的審查委員會,也從過去四分之三的憲法門檻降到三分之二,當然也是高門檻。還有行政院提名董事時,應指定一人為董事長,這部分引發外界有不同的看法,有的董事認為OK、沒問題,按照過去經驗有的董事長認為這樣比較不會造成一些問題。

再者,就是公視基金會的業務範圍能新增國際傳播服務跟交流,以及我們一直在講政府應放寬對公視的補助,因為它跟國外BBC的補助真的天差地遠,你我都是媒體人出身,我們當然希望國家的公廣集團的運作,能夠在公媒法還沒上路的時候,我們公視法先做一些修法,那我要問一下部長,有關這部法的草案,文化部現正預告中,對不對?40天之後會送行政院,行政院內部會先做審查,審查完之後,才會送立法院。

李部長永得:對。

張廖委員萬堅:你預估今年年底能不能送到立法院?

李部長永得:我期待在年底以前,所以最好是在11月底以前能夠送到立法院。

張廖委員萬堅:我想當然包括這五項主要的因素,我自己都會召開公聽會,也希望來聽一聽,趕快來解決這個問題,不同的黨派也一樣,能夠提出一個可以解決的方案,而不是把這個當成政治鬥爭的舞臺,我覺得沒有意思。

第二題,我要問的是國際影音平臺,部長現在不用提頭來見了,可以順利且盛大的開幕,可是最近公視又出了一個PTS Taiwan,但兩者的目的都差不多,都是國際傳播,連播送的方式都一樣,都是透過網路平臺,Taiwan Plus有些節目甚至還是跟公視買的,兩者的功能感覺起來有重疊的現象,甚至覺得會不會在爭取國家資源的補助上產生競合、競爭的狀況,外界質疑這種重疊又競爭是不是會有浪費的現象?

中央社的Taiwan Plus是來自文化部458億元的國際傳播計畫,也是重大的國家計畫。文化部前兩年都是以10億元來支應,公視一年其實只有9億元,我們都推出了國際影音平臺,為什麼會造成這樣子?兩個如果能夠合作不是更好嗎?剛才我也提到你們會修法,可能這跟修法也有關係,因為公視法裡面現在沒有國際頻道,是不是這個因素?

李部長永得:跟委員報告,其實這兩者的性質差很多,唯一一樣就是公視所謂PTS Word是把節目配上英文字幕就上去了,並不是針對國外的角度去看臺灣的事情,這也有它的功能,所以像韓國的KBS也有把它的節目配上英文字幕,甚至不只英文,還有一些越南及其他語言。公視本身願意做公共服務,我們非常鼓勵,但是Taiwan Plus是不一樣的,是從國際的角度來看臺灣,讓國際人士對臺灣的故事有興趣,而且能夠深入去瞭解,所以報導紀實為主要的特點。

張廖委員萬堅:可是以它現在的產製能力,很顯然公視在影音部分的產製能力比較強嘛!所以它有些節目還是可以跟公視買,「斯卡羅」也是一樣啊!它要向國際傳播買,但國內版權就是公視的。

李部長永得:像「斯卡羅」這種戲劇也不會成為未來Taiwan Plus的主流,但是有些好的、可以幫忙認識臺灣的東西,不只是公視,其他電視臺針對好的東西也會去……

張廖委員萬堅:我知道,我要凸顯的是其實公視法如果修法之時候,公視本身能夠有這樣子的功能,將來跟中央社之間承攬的Taiwan Plus,因為現在都用標案,標案其實很不穩定,我看連中央社都做得很辛苦。

李部長永得:是啊!

張廖委員萬堅:所以如果兩個在修法前能夠合作,譬如我不是跟你買版權,而是直接委外製作,用好的來做,反正它只要政府補助,不然政府補助又花了版權費,感覺起來好像都是納稅人的錢嘛!對不對?

李部長永得:跟委員報告,其實Taiwan Plus的挑戰性非常高,最重要的是因為過去臺灣從來沒有這樣的經驗,所以這方面的人才其實相當有限,因為必須兼具新聞或節目的豐富經驗,而且英文要好,英文好的人很多,但兩個同時有的的確……

張廖委員萬堅:我希望在修法前能夠有這樣好的合作。

李部長永得:所以有一個機會讓他們磨練,我想會越做越好。

張廖委員萬堅:因為時間的關係,我跟部長在審預算的時候再來談。

其次,其實最近有一部「魷魚遊戲」很好看,其實臺灣的「斯卡羅」也不錯,因為我有訂Netflix平臺,「斯卡羅」在Netflix平臺的收視率能夠蟬聯前三名高達一個月,可是「魷魚遊戲」一來,結果我發現它一下就衝過去了,後來我很好奇就看了「魷魚遊戲」,那部是對人性醜陋面的刻畫,部長有看嗎?

李部長永得:我大致知道它的故事及拍攝內容,但是我還沒有看。

張廖委員萬堅:還沒有看,好。

李部長永得:但是基本上它是在韓國社會及創作環境之下產生的節目,然後造成全世界的共同共鳴,就是對於資本主義的壓迫。

張廖委員萬堅:沒有關係,其實我要講的是能夠拍出這樣的影片跟整個國內對於影視音的產業政策有點關係,現在是兩軌,即投融資,還有一個投資部分,我們補助,但是投資部分有國發基金100億元,到現在為止,我們現在可以拍出像「斯卡羅」、「天橋上的魔術師」等好片,其實是靠前瞻計畫106年到1093年二十幾億元的補助,109年就沒有了,十年前的製作費是200萬元一集,現在可以到1,000萬元,可以拍得很好,都得獎,口碑也很好,可是前瞻計畫沒了,109年也沒了,現在投融資、國發基金有沒有計畫銜接,或者就放生了嗎?

李部長永得:謝謝委員關心,也請委員多支持,我們現在跟國發會正在談,我認為最需要加強的就是政府帶頭投資這件事情,第一個資金要充沛;第二個審查程序必須要簡化;第三個初期不能夠純粹以市場來考量,必須從扶持的角度來考量。

張廖委員萬堅:我們一直都是這樣子。

李部長永得:所以我們目前正在跟國發會討論大概將近200億元做長期投資。

張廖委員萬堅:跟國發會講200億元?

李部長永得:現在正在跟國發會談。

張廖委員萬堅:坦白講,我講過這次疫情期間其實是我有始以來臺劇看得最多的,幾乎都看完了,你們來拜訪我,我還說臺灣的產製量太少了,可是產製量少,不是沒有市場及好口碑,拍出來的劇都很好看,例如「我的婆婆怎麼那麼可愛」,也是我們補助9,800萬元,對不對?

李部長永得:對。

張廖委員萬堅:現在正在播「俗女養成記2」也很好看啊!

李部長永得:是啊!

張廖委員萬堅:它有市場性,也有補助。

李部長永得:都不錯啦!人才很多啦!

張廖委員萬堅:這個應該很多,包括人才培訓,例如編劇人才,國發會也質疑你們不夠,200億元有沒有辦法培養出人才?因為時間到了,部長,我希望這200億元能夠……

李部長永得:我現在簡單講,大概是三個方向,一個就是成立人才的整合及培訓,類似美國電影學院的機制;第二個是整合國內的OTT平臺,然後投資OTT平臺,讓OTT平臺將來可以跟國外的OTT平臺互相競爭,也可以互相合作,共同投資臺灣的內容產業。

張廖委員萬堅:好,謝謝部長有這樣的企圖心。

李部長永得:第三個是我們本身對文策院的投資必須加強。

張廖委員萬堅:文策院現在還是青黃不接,不過已經在努力了,謝謝部長有這樣積極的態度,謝謝。

李部長永得:謝謝。

主席:請吳委員思瑤發言。

吳委員思瑤:958分)部長,新會期有一些新的議題想跟您討論,今天會討論表演藝術是不是能夠有一個大規模系統性的典藏計畫,是由國家發動的;第二個主題是轉型正義如何用文化來實踐。

首先,大家都非常哀痛文化界、文學界的陳老師離世了,文化圈,尤其是出版界的一些朋友有這樣的倡議,剛好第45屆金鼎獎也即將要做最終的頒獎,大家都懷念陳老師,他的創作都這麼深獲肯定,能不能夠建請文化部在金鼎獎訂定一個給陳老師的特別貢獻獎,部長覺得呢?

李部長永得:謝謝委員。我想今年的金鼎獎可能來不及,因為現在依金鼎獎的相關規定也無法列進去,但是會考慮跟現在金鼎獎的籌辦委員會,包括評審委員會,來討論是不是有個特殊的方式來懷念這位金鼎獎的作家。

吳委員思瑤:好,用一個特殊的方式。陳老師二度奪得金鼎獎,其實我也相信陳老師偉大的文學創作,未來終究有一天一定會成為臺灣金鼎獎的特別貢獻獎,我們今年用一個特別的方式來聊表我們懷念,謝謝您。

第二個也是最近的憾事,我看到您也去慰問了無垢舞蹈劇團的團長及總監,我們看到這幾年來不管是紙風車、優人神鼓,甚至2008年雲門舞集八里排練場,一再有這種表演藝術團隊因為需要比較大的空間來排練或倉儲,都發生這樣遺憾的事情,短則給予急難補助機制,我看到文化部都是第一時間提供,而且是寬列全力協助,這要謝謝您。比較中長程的部分,您也拋出文化部帶頭找地來做文化倉儲的物流園區,現在有什麼進度?

李部長永得:跟委員報告,現在我們在北中南各已經找到一些據點來做示範點,同時明年特別有編了一筆預算,鼓勵所有藝文團隊找適合的倉儲空間。

吳委員思瑤:補助它去。

李部長永得:補貼它,有兩種方式,一個是願意進入示範點。

吳委員思瑤:雙軌,就是國家帶頭來做大型的,而且預期它不只是發揮倉儲的功能,也許都有相關文化觀光或展示方面的功能,要繼續加油,我們會全力支持預算。

李部長永得:謝謝。

吳委員思瑤:但是我看到另外一個面向,表演藝術欠缺一個國家來帶動、全面性、大規模表演藝術的典藏計畫,我為什麼這麼說?像昨天陳團長、林總監非常哀傷的是他們過去珍貴的文稿、文獻或編排的舞譜也都付之一炬。

我當然很感謝文化部用了前瞻建設的預算,這幾年做了重建臺灣藝術史,但是重建臺灣藝術史是以視覺藝術為大宗,很感謝重建臺灣藝術史當中有局部針對音樂史的重建,也有來著墨,但是對於表演藝術劇、劇團舞蹈,不管是表演節目的數位典藏,或者是我剛剛所說文稿、文獻等珍貴資產的典藏計畫,我並沒有看到,所以我在這裡具體倡議,一來用補助的方式,就像您剛剛在倉儲的部分一樣,我們起一個預算來補助各個表演藝術團隊,如果你自己想去跟不同的公私協力來合作典藏,我給你補助;第二個,我認為國家應當來啟動,譬如可以請國表藝來做,或者是像雲門就是自己做,而且是跟交大、學術單位合作,他們跟交大合作的兩期,現在有9,000件重要的文物典藏完成了數位化,不只是舞作的影像典藏,就如同我剛剛所說海報文宣、報導、舞評、節目單、照片、期刊論文等文獻,所以是不是一個方向是給補助,鼓勵他們自己去找?第二個,我認為在重建臺灣藝術史當中,不能少掉對於國家來做表演藝術的相關典藏,這部分您可以回應一下嗎?

李部長永得:謝謝委員關心,我也非常贊成,也是兩個方向,一個是我們現在其實已經開始有在啟動,一些表演團隊如果願意用比較高品質地將表演錄影下來,不只是保存,而且將來也可以一再……

吳委員思瑤:當然,尤其在疫情期間也在協助做。

李部長永得:這個有補助的方式來處理及鼓勵。

吳委員思瑤:我更要求由國家來做。

李部長永得:對,我覺得委員剛剛提到的很好,包括他們的排練、手稿、表演的海報、報導等等,其實這些東西都非常珍貴,我們會朝這個方向來研究。

吳委員思瑤:所以你要做的是在重建臺灣藝術史的大方案裡頭,針對表演藝術類要有一個國家啟動的典藏數位計畫。

李部長永得:好。

吳委員思瑤:謝謝您正面的承諾。

再來,我要講到轉型正義,因為促轉會即將倒數222天,我不知道會不會再延續,但表定就是到明年530日,促轉會未來誰來接力?在任務上跟文化面向的連結非常多,部長,我先簡單地問您,您想象得到的,促轉會如果落日之後,你要把跟文化部相關的接過來,其協力共進的跨部會合作有哪些事?

李部長永得:跟委員報告,我認為所謂的轉型正義,最終的目的就是希望未來所有的政府體制裡面,避免所謂的獨裁者、威權統治及濫用國家權力的現象再出現。

吳委員思瑤:我們都非常認同這個理念。

李部長永得:所以有三個必要做的,第一個,就是要追查真相、平反冤屈;第二個,要課以加害人的責任,這才會有所謂的轉型正義;第三個,要彰顯對抗獨裁者的勇氣、人及故事。

吳委員思瑤:我再認同不過這些理念層面,這也是我們當初立促轉條例很重要且深化的精神,但是在文化面向上,我直接給您破題,我們有三大任務,可能要接過來,不能講可能,而是一定要接過來的。

第一個是不義遺址,現在促轉會公告第一波有25處不義遺址,但它只是第一波,是與二二八事件相關的,所以是25處,而這25處當中只有四成還有現況,其他都已經變成新的建物,或是已經不存在了。在這25處裡,每一處都有您剛剛講的三個目標,讓我們可以去理解、瞭解真相,然後作為未來不能再犯的一個時代提醒。可是現在不義遺址在法制面部分,促轉會講得很清楚,認為要有專法來做,因為原建物都已消失改建,或者是用其他的構造物來取代,現在很難在文化資產保存法的法制範圍裡面去被肯認跟標舉,所以促轉會認為要有一個專法來保存。可是我找了文資局來談很多次,文資局目前都認為還是要循文化資產保存法,換言之,從地方開始啟動保存,然後從文化面向、文資法裡面的九大類,可能是紀念建築或史蹟類比較相符,可是它要通過文資委員,所以我的意思是在法制面上有扞格,怎麼辦?

李部長永得:委員,其實還有更上位的東西要去定案,就是對於所謂的威權時代,哪一些是屬於不義,要更具體,所以我說應該是仿造西班牙轉型正義的具體例子。

吳委員思瑤:針對不義遺址要怎麼做?文化部目前打算怎麼做?繼續要做文資法的程序嗎?

李部長永得:不義遺址的定義必須要有一個法律上的依據,比如……

吳委員思瑤:剛剛的25處都有非常嚴謹的法律依據及非常嚴謹的考據,我現在不要再去論述,這樣聽起來您好像有點否認25處,要再回到文化部的脈絡來看它有沒有這個價值,是這個意思嗎?這就是我說促轉會跟文化部的立場不太一致。

李部長永得:方向是一致的,但是作法上更上位的東西必須先確定。

吳委員思瑤:所以目前還是用文資法保護的想像來面對,促轉會說要用專法,目前兩個還是在不同的時空對話嗎?部長,沒關係,您回去想一想,好不好?

李部長永得:好。

吳委員思瑤:我們在這部分要有一個solution,我也不是如促轉會所說一定要專法,但是文化部畢竟要有自己操作的方式,確保達到紀念這個空間是為了讓社會更理解、更和解,這是第一個有關不義遺址。

第二個是促轉基金,當初在立促轉條例的時候,原始的條文只要用在長照還有社會福利相關,我看了德國的經驗,您剛剛提到西班牙的經驗,讓轉型正義所獲得的轉型正義基金已經核定也成立了,要擴大用在文化用途,而且是優先使用,現在也被促轉會訂定為優先使用順序,沒有錯是文化事務跟人權教育,所以我當初做這樣法律的修訂是根據德國的經驗。未來如果促轉會落日之後,文化部在面對促轉條例授權促轉會管理的促轉基金,應當積極爭取更妥善運用在文化面向,譬如支持策展、出版、鼓勵藝術創作、支持人權教育、國際的公眾外交、國際的合作以及支持研究,這個問題帶回去,也是一樣,文化部要承接促轉任務很重要,而且這對我們是珍貴的文化財源。

最後一件事情,中正紀念堂,無論如何,在使用方面我們要有自己的想像,因為它目前就是文化部主管,所以我個人長期在倡議,它可以成為臺灣國家人權博物館的重要場域,或者是搭配現有的國家音樂廳、國家戲劇院,臺灣極需要一個National gallery,用美術、用藝術的方式來定位臺灣的主體性,所以臺灣非常需要一個National gallery,我認為未來在中正紀念堂的轉型運用,文化部要超前部署,我們要及早來思考。

對於促轉會未來遺留下來,需要跨部會合作的三件事,第一個,不義遺址的法制;第二個,促轉基金的活化運用,在文化面向;第三個,中正紀念堂的轉型作為文化用途,這是本席深切的期待,我希望在審預算的時候,針對這三大面向,您都可以給我初步研議的方向,好嗎?

李部長永得:OK,好,沒問題。

吳委員思瑤:所以您不回應一下?對於中正紀念堂,您目前有沒有腹案?

李部長永得:其實中正紀念堂的用途各種意見都有,當然這個可以去討論,因為是公共空間嘛!也有人說把它……

主席:時間差不多了,部長再去跟吳思瑤委員報告。

吳委員思瑤:所以目前您還沒有一個明確的腹案,就是still open

李部長永得:我們有,但是我說很多東西在我們國家為什麼會產生這麼多紛爭?就是最上位的東西沒有做。

吳委員思瑤:好,所以您的兩個完備……

李部長永得:我覺得蔣介石的歷史定位,他擔任總統期間的功過,其實九年國教那個東西的……

吳委員思瑤:我今天都不談這些,我說它作為文化用途,您應該來想,珍貴的空間在文化面向怎麼來活用,好嗎?

李部長永得:好,謝謝。

吳委員思瑤:這是我拋給您的課題,謝謝部長,謝謝主席。

主席:吳思瑤委員對部長的期待很深,可能明年要兼任促轉會主委,等促轉會明年走入歷史以後,部長可能要兼任這個工作。

請萬委員美玲發言。

萬委員美玲:1012分)部長早!我們還是好好地把文化部的事情做好。

主席:請文化部李部長說明。

李部長永得:是!

萬委員美玲:華視總經理莊豐嘉在國慶日那一天的發文,我相信您一定看到了,如果說他當天是在為幽靈國慶生,以他的邏輯來看,部長算是幽靈國的部長嗎?

李部長永得:坦白講,我並不認同他的言論。

萬委員美玲:很好。

李部長永得:但是我尊重他的發言權。

萬委員美玲:你可以尊重他私人內心的想法,但是他現在畢竟是華視的總經理,這樣的言論不管是於公、於法,我覺得都是不適當的,所以如果您不接受,那您覺得他該不該為他的言論道歉或做修正呢?

李部長永得:我覺得第一個,他個人必須要負責任,因為言論自由的意思就是這樣子。第二個,公廣集團內部有非常嚴謹的規範,對於工作倫理以及製作流程有很嚴謹的一些規範,如果有違反的話,公共電視內部應該要去處理。

萬委員美玲:剛才在林奕華委員質詢的時候,也有讓您看了這個準則,所以這也很清楚,我覺得公共電視根據準則,應該怎麼做就要去做,但是您身為文化部部長,然你也不認同,針對這件事情是應該要有一些作法和作為,您覺得呢?

李部長永得:我們會關心,請基金會提出他們處理的情況。

萬委員美玲:1010日到現在已經有一段時間了,那您關心過了嗎?

李部長永得:有請他們就這件事情做一些檢討。

萬委員美玲:他們的檢討有回報到您這裡來了嗎?

李部長永得:還沒有。

萬委員美玲:這個檢討什麼時候可以讓您知道呢?

李部長永得:我們儘量,我們會再瞭解一下。

萬委員美玲:一週內可以嗎?

李部長永得:可以。

萬委員美玲:好,謝謝。因為華視本身屬於公廣集團,並不是說今天莊豐嘉這個人在發表他私人的言論,所以我認為他不管是在製播的節目或新聞等等,都不應該具有意識型態或者是政治立場,顯然部長也是同意的,對嗎?公共媒體它的公共性、獨立性、中立、客觀的立場,這是大家必須要遵守與尊重的,我希望部長在這一塊能夠去加油一下。

李部長永得:好。

萬委員美玲:另外,現在華視這裡,我不曉得您知不知道,最近有一位到職的業務部副理叫做張凱傑,您知道這個人嗎?

李部長永得:我不知道。

萬委員美玲:是不是請部長這邊去瞭解一下?因為桃園市政府這個航空城前副總也叫張凱傑,他離開航空城的位子是因為當時在桃園市議會有議員質詢,媒體也有披露,這個人在辦公室涉嫌酒後裸露下體,涉嫌性騷擾其他辦公室的女同事,所以媒體有過這樣的報導,一段時間之後他就離職了。當然在桃園市政府裡頭眾說紛紜,有人說他是被迫離職等等,我們不知道這件事情的後續是怎麼樣,但是他如果從那個地方離職,現在又來到華視,我覺得部長是不是可以去暸解一下?因為有人來詢問我們,如果他在前一個工作確實有發生這樣的事情,也會弄得現在同事之間有一點人心惶惶,是不是部長去瞭解一下?不要說華視這邊如果是酬庸性質,然後就去酬庸到一個不適當的人,我覺得這樣可能就不好了,部長是不是能夠去瞭解一下?

李部長永得:好,我們來瞭解,如果真的像委員剛剛講,或者是媒體所講的……

萬委員美玲:我覺得要查清楚,好嗎?

李部長永得:如果查明屬實的話,確實有檢討的必要。

萬委員美玲:好。另外,華視自從莊總經理上任之後,這個虧損的狀況你有掌握嗎?

李部長永得:有。

萬委員美玲:越來越嚴重,對嗎?

李部長永得:有高有低啦!它已經虧損十幾年了。的確,華視現在的問題……

萬委員美玲:部長,我們看數據啦!在106年的時候,郭建宏總經理那時候是虧1.68億元。到了107年,莊豐嘉總經理來接,結果107年虧2.84億元,虧損成長很多。108年的時候繼續在虧,3.31億元,繼續增加。109年到達2.68億元,其實都是過去的一倍,甚至快接近兩倍,我覺得這樣的數字有一點離譜,畢竟他不是在位一年,已經這麼久了,他到底有沒有擬出一個計畫?有沒有一個方法?有沒有能力待在這個位子上?不是每一天去搞這些意識型態,以自己的政治立場去做一些影響,反而沒有去思考到底要怎麼樣轉虧為盈,要怎麼樣好好去經營,我想這是非常糟糕的一件事。我們從這個虧損的狀況可以看得到,部長是不是要去思考一下,他在帶領的過程當中,是領導能力不足,還是規劃能力不足,還是太心有旁騖,所以造成虧損連連?

李部長永得:這裡面很關鍵的一點,當然華視的問題累積很久,而且問題很大,也一直要提出一個好的解決方案,他其實有嘗試過,但是最後都不是很理想,關鍵就是董事會啦!我們從去年開始要求華視或公視提出一些改革方案,其實我也非常感謝董事會,因為他們現在等於是延長任期,是代理的狀況,所以他們也很客氣,不敢做任何的決定。

萬委員美玲:部長,董事會的事情已經存在一段時間,華視的虧損問題也存在了好一段時間。

李部長永得:對,虧損是長期存在的。

萬委員美玲:正因為如此,莊總經理上來已經連續3年的任期了,那我們不能說這是一個很長久的事情,過去一直都這樣,來到我手上我未必要有什麼樣的作法,我覺得不可以有這樣的心態,我們要怎麼樣去把它好好地經營,而不是拋下這些,自己每天去談政治立場、意識型態,這樣反而是不可取的。

接下來本席再請教一下,中央社承辦了臺灣國際影音串流平台,其實我們也講了好長一段時間,這個TaiwanPlus830日已經正式開播,自開播以來,根據文化部所提的數據,每一天平均上線人數是4,702人次,所有影片的觀看數是3,331次,部長,您滿意這個數字嗎?

李部長永得:跟委員坦白報告,我不是很滿意,不過我們也必須要體諒,因為這個國際平台是全英文的,所以人力的擴充,包括經驗,都還需要給他們一點時間,所以我也拜託委員……

萬委員美玲:所以您的意思是說,現在中央社經驗不足?

李部長永得:不是,其實這個與中央社關係比較不大,最重要是現在已經網羅了一批非常專業的人士,但是這些人士能夠產製流程,包括這個人才,比如以新聞來講,他們只能夠找到十幾組而已。

萬委員美玲:我想開台之初難免有很多的問題要慢慢去解決,不過根據剛才的數字,本席點開TaiwanPlus的官網影片來看,結果看了半天,我找不到觀看人次,上面是沒有的。但是我點開了YouTube上的影片,有看到觀看人次,你知道有多少嗎?73次,這個數字與文化部提供給我們的數字有非常大的落差,第一個,我能不能瞭解一下這個落差是為什麼?第二個,我能不能要求一下文化部,將來在官網上面增加一欄觀看人次,讓我們隨時可以知道現在到底有多少人次在觀看?

李部長永得:它的觀看管道有YouTube,有臉書,還有它的網站以及app,所以我們給立法院的數字是全部加起來的數字,主要還是透過臉書和app

萬委員美玲:因為YouTube那個73人次實在是少得太可憐了啦!這個拿出來太難看了!

李部長永得:對,的確是很少,所以需要再加強宣傳。

萬委員美玲:這個73人次,我想你應該不能接受,對不對?太難看了!所以我覺得這個部分要趕快來加強。

李部長永得:坦白講,我當然不能接受,但是我們也覺得必須要給它一段時間,也許半年,給它半年的磨合期。

萬委員美玲:要再加油哦!

李部長永得:需要很大的加油。

萬委員美玲:當時我們給中央社來承辦,在過程當中就已經有很多的爭議了,所以我們當然是希望把時間給了您,資源給了您,預算給了您,真的要做出一點成績來。

李部長永得:是的,我們一定會努力。

萬委員美玲:這個影音平台在830日正式開播,不過公視在104日也成立了一個新的PTS WORLD TAIWAN平台,這兩個平台的性質其實非常的相似,我想問一下部長,我們開放兩個平台,對原來的TaiwanPlus會不會有負面的影響或是出現排擠的狀況?

李部長永得:不會,這個是相輔相成的,因為公共電視是把它原來製播的節目加上英文字幕,然後上到這個PTS WORLD TAIWAN平台,那麼TaiwanPlus一開始就從英文的思考、國際人士的思考去談臺灣的故事,所以兩者是不一樣的,而且TaiwanPlus是以報導和紀實為主,它的定位是這樣。公共電視是以它的節目,所以類型非常多元,它有兒童節目、有綜藝節目、有音樂節目、有戲劇,所以它是比較綜合的,最重要是它要宣傳公視本身的節目,我們也非常鼓勵,所以兩者是不衝突的,相輔相成。

萬委員美玲:兩者不衝突,其實聽起來公視已經有能力把這個影音平台做得很好了。

李部長永得:不一樣,那個完全不一樣。

萬委員美玲:部長在913日的時候有提到,為了確保TaiwanPlus平台可以永續經營,文化部要研議修法,把TaiwanPlus納入公廣集團。

李部長永得:對。

萬委員美玲:你認為以後就不用招標,可以每年編列預算、人員長久規劃等等,這個方向現在是確定的嗎?

李部長永得:現在我們已經有公告,徵求大家的意見,到時候我們會送到行政院,行政院審查通過之後會送到立法院來,由立法院做最後的決定。

萬委員美玲:有沒有一個目標,什麼時候想要完成?

李部長永得:我希望在11月底就走出行政院,然後能夠到立法院,希望立法院在這個會期就可以審議完。

萬委員美玲:如果按照您的希望順利完成修法的話,TaiwanPlus就會納入公廣集團,代表這個集團裡面會有兩個平台,其實我覺得性質還是有一點接近的,為了不讓它疊床架屋有所重複,針對這兩個平台,部長要好好去思索一下,兩個不同的平台,不一樣的資源、不一樣的人才,你要怎麼讓它們的效果是加乘的?怎麼去做區隔,讓各個平台可以發揮不同的功能,這一點部長要再多思考一下,好嗎?

李部長永得:這個是很重要的。我可以跟委員分享,像韓國有個阿里郎電視台,它同時KBS也是公共電視台,它有個英文頻道,英文的platform、英文的平台,所以這兩者不衝突,而且是相輔相成,因為對象不一樣,做節目的定位和方向也不太一樣,可以相輔相成,那委員講的這一點非常重要,不要變成重複。

萬委員美玲:請部長在文化部的部分真的好好做,把文化部的工作做好,謝謝。

李部長永得:好,謝謝委員。

主席:等會在高虹安委員質詢結束以後,休息5分鐘。

請林委員宜瑾發言。

林委員宜瑾:1025分)部長好,我想跟你聊聊臺灣的文化內容產業,在資訊化、全球化的時代,我們早就身處在國際文化內容產業的戰國時期,為了因應高度競爭的環境,替臺灣的文化內容產業衝出活路,除了文化部舊有的獎補助機制以外,我們現在也在產業化、國際化的方向上做努力,特別是文策院為了刺激市場、帶動投資,費了很多苦心,這一點也值得肯定。

截至今年,文策院已經促成國發基金投資案有10案,投資金額達到6.1億元,再加上民間的投資,總投資額高達12億元。這些投資確實讓我們有機會欣賞到非常優秀的作品,就像本席前陣子瘋狂追劇的「俗女養成記2」,這也是國發基金投資下的結果,「俗女養成記2」確實創造非常高的收視率,引起高度的關注,這就是極為成功的投資案例。

不過目前我們雖然擁有那麼好的投資工具,實際應用上還是不夠順暢,依據現行的「文化部辦理文化內容投資計畫作業要點」,我覺得這個部分其實太過嚴苛,不論募資金額大小都要先有共同投資公司,還要完成諮詢輔導、評估審議等多階段的流程,這個投資申請的程序費時相當的久,可是文創產業業者現在營運的規模往往沒有那麼大,要達到上述種種條件明顯有困難。

針對投資規範的鬆綁與投資流程的簡化,我知道文化部非常地努力,本席很肯定,那面臨這樣的困境,我知道你們也有修正的版本,對於相關的進度,是不是可以請部長和同仁來積極追蹤?

主席:請文化部李部長說明。

李部長永得:好,謝謝。的確在業界有很多這種聲音,包括在金鐘獎頒獎典禮的時候,曹導演也公開希望政府對於內容產業要有所回應,讓留在臺灣工作的人,因為有些人他是跑到對岸去,但是留下來的人當然要給他更多的資源與機會,總統也有在臉書上特別回應,所以我們現在針對投資的條件、程序,甚至包括投資的金額都會再放寬。我們已經擬好一個草案,但是必須跟國發會繼續再做一些討論,希望一年至少可以投資到30部。

林委員宜瑾:對,未來讓國發會可以放手,有關於影視音產業的投資就讓文化部來做主要的審核單位。

李部長永得:這個部分也是我們要跟國發基金去談的,就是由文化部自己來負全責啦!會朝這個方向來談,但是因為這牽涉到國發基金長期以來的那種作業,最後會用怎麼樣的方式,我們是朝這個方向來努力,也請委員多多支持。

林委員宜瑾:好,謝謝部長。

另外,就像本席一開頭跟你講的,我們確實是身處在國際文化內容產業的戰國時代,最近創造出全球熱潮的韓國影集「魷魚遊戲」,它總共斥資了6億臺幣,全部共9集。如果按照這樣一個6億臺幣9集來看,其實在臺灣就已經是天文數字了,因為像「斯卡羅」12集,總共也才斥資1.2億元。我們覺得斥資6億元弄了「魷魚遊戲」,如果按照臺灣特別是國發會的見解,一定會認為說血本無歸,而且覺得斥資的金額太多,可是您看它創造出250億臺幣的價值,特別是這個影集又配合了影音串流平臺Netflix創造了6億美金,相當於臺幣250億元的價值,所以它翻倍是多少?41.6倍耶!我覺得這可以讓世界看到韓國對於這個內容產業的實力,就像部長說的,我們只要有好的環境、通路跟人才,其實臺灣同樣也可以做到,甚至可以做得更好。不過韓國的成功你很清楚,他不是一天造成的,他們背後有政府長年的支持跟相關企業的努力。臺灣的人才我覺得不輸人,可是我覺得巧婦難為無米之炊,所以產業的發展、通路的開通,我覺得需要政府的大力奧援,才能創造出友善的投資環境。我真的希望部長加油,文化部也要加油,讓我們一起努力來為臺灣的文化內容產業成為世界的焦點,我很期待以後其他國家的民意代表站在他們的質詢臺去詢問:「為什麼臺灣做得到,我們做不到?」這樣好不好?

李部長永得:好,謝謝,我們朝這個目標來努力。

林委員宜瑾:好。另外,要跟您談到中正紀念堂轉型的問題,因為日前部長有接受電臺的專訪,提到蔣介石的功過見仁見智,經過司法的途徑才能有處理轉型正義的依據。不過我覺得除了神跟獨裁者外,還有誰能被大興土木的建宮蓋廟,作為中正紀念堂主管機關的文化部,不曉得部長是否同意,中正紀念堂的堂體本身就是一個威權的象徵?

李部長永得:它本來不只是威權的象徵,它是一個神話的崇拜者,一個崇拜的宮殿,它是一個陵寢式的建築。

林委員宜瑾:所以促轉會在上個月,其實也已經公布了中正紀念堂的轉型方案,希望社會各界來共同討論,我想本席可以理解部長對於這件事情的深思熟慮,中正紀念堂該如何轉型,我覺得在現今的臺灣社會並非完全沒有爭議,處理上確實要慎重,這點我非常同意。不過身為臺灣共同體的一員,身為立法者,本席是百分之百支持中正紀念堂所在的空間不應該再繼續崇拜單一一個人,也要朝向去除威權這樣的方向來處理。去除威權,其實並不是要消滅記憶,剛好相反,去除威權是要邀請全臺灣的人民重新來檢視我們這一路走來的歷史,而且要努力不要在未來重蹈威權獨裁的覆轍。文化部作為中正紀念堂的主管機關,我覺得應該給出明確的轉型規劃進度,請問由部長給出一個轉型規劃的進度軸是否可行?

李部長永得:跟委員報告,剛剛委員講的都很有道理,可是我們政府公權力的行使,必須要有一個比較明確的法律依據,不是根據大家認為怎樣或者是學術調查報告怎樣,所以我建議下一階段其實不是處理中正紀念堂,而是處理蔣介石在二二八事件跟白色恐怖事件應該負什麼責任,這個東西比處理中正紀念堂還要更上位,只要上位定了之後,其實全臺灣不只是中正紀念堂,包括路名全部都要改,銅像也要處理,包括軍方都要去處理,所以必須要形成這樣的共識,雖然還是會有爭議,但是至少在法理上是比較清楚的。

全世界都有這樣的例子,希特勒也不是因為他是獨裁,而是因為發動戰爭,所以死了很多人。蔣介石就是發動國家的武裝暴力來鎮壓人民,產生了二二八事件,那他在這裡面到底應該負什麼責任?這個歷史責任必須要先釐清楚,釐清楚以後,後面的事情才好做,如果你把銅像拆了,為什麼拆它?對,你說的不要崇拜這也是理由之一,可是可能不一定是充分的理由,最重要的就是過去一直都是這樣子,那你現在要改變,你總是要有一個很好的依據。

所以我常常舉西班牙的例子就是這樣,西班牙的Francisco過去也是跟蔣介石差不多,他是獨裁者,他也用恐怖統治殺了很多人,他內戰也殺了很多人,一開始的時候,全國各地也都崇拜他,也設了很多銅像,但是西班牙到最後是國會通過一個法案,要求Francisco的墓園要從國家所屬的烈士谷裡面移出,簡單講就是否定了他過去統治期間的很多正當性,而且他要負歷史責任。那怎麼樣叫做負歷史責任呢?就是你的遺體都不能夠埋葬在國家的忠烈祠裡面,只能移到自己私人的墓園裡面去,這是國會通過的決議。

第二個,當然社會上還是有人反對嘛!所以就透過法院,最後是最高法院判定必須要移除。政治決定就是在立法院作決定,第二個是司法上,臺灣的司法當然有它的困難,但是也可以在國會中討論組織怎麼樣容納各種不同的意見,然後由整體臺灣社會大家比較公信的機制來處理。

林委員宜瑾:部長,我理解你,因為其實這是一個很大的議題,就你所說我們從上位,不管是政治面上國會去通過,或者是從法律面上的司法去處理,可是我的重點是卡在說,比如中正紀念堂的轉型,本席認為現階段就有一個東西可以來做,立即就可以做,就是讓三軍儀隊先退出中正紀念堂。因為我覺得這個事情無關蔣介石的功過,這件事情只是象徵一個民主的臺灣不再由國家領頭推崇對單一個人的崇拜,這是一個意義的象徵,所以請問部長如果三軍儀隊可以撤出中正紀念堂,因為促轉會一直跟我說主導權在文化部,不曉得部長怎麼看這件事情?

李部長永得:這個的確,文化部從今年2月就跟國防部有在溝通這個事情,這中間當然因為也有一些人士的更迭,所以還沒有獲得一個圓滿的答案,現在還在繼續溝通,從今年2月開始,從前任的部長到現任的部長,我們都溝通過,我們會繼續溝通。

林委員宜瑾:好,看能不能先完成這件事情,好不好?謝謝。

李部長永得:好,謝謝。

林委員宜瑾:謝謝部長、謝謝主席。

主席:請高委員虹安發言。

高委員虹安:1038分)部長早安。其實今天有很多委員都相當關心公共電視,我們剛剛看到的金鐘獎,得獎作品有許多就是由公視所製作的,我們可以看到其實公視的存在還是有其必要性,比如說像王建民跟奧運的風潮,商業電視臺可能不願意去出錢購買這種轉播權的時候,也是公視一肩扛下。包含像「獨立特派員」、「紀錄觀點」與「有話好說」,它代表了一個在某種程度上的公共議題討論。但我們也看到,其實帶領公視有一個很大問題,當然今天您也在這部分有提到許多回應,我剛剛也都聽到委員會您的答詢。我想先請教一件事,在20189月的時候,當時的鄭麗君前部長有特別提到說,其實中央社、央廣併入公廣集團的這個部分,包含您在今年414日到立法院答詢的時候,也特別有進行一個公媒法推動進度跟我國公廣集團面對全球推動數位化的發展規劃,你特別講到一件事是你希望修法要解決兩件事,一個是組織架構,一個是財源,但是我今天看到你們目前送進來的版本,其實好像比較沒有解決到你之前在4月提到的問題,比較算是小幅度的修正,所以我想先請教部長未來公視法,你還會有所謂的兩階段修法嗎?也就是先處理某一部分,後面再處理你講到最核心的那兩大問題嗎?還是整併其他媒體進來公廣這部分,現在是打算暫時先不處理?請問部長的態度大概是怎麼樣?

主席:請文化部李部長說明。

李部長永得:謝謝委員關心,的確我有兩階段修法的概念,現在最急迫的,因為當時提這個法案是規模非常宏大的,我相信這部分的意見會更多,立法的時間會更久,甚至包括在行政院各部會的意見都還沒有辦法完全統合,所以到立法院,我相信有更多不同的意見,所以這個時程上會很久。

高委員虹安:所以你的兩階段修法會先處理。

李部長永得:對,第一階段,我們先解決核心的問題,就是董事會產生的一些問題。第二個是經費,有關天花板的問題,有這兩個問題,所以這次修法幅度比較小,雖然還是有爭議,但是我認為至少幅度比較小,如果董事會這個核心問題沒有解決,其實談什麼其他都很困難。

高委員虹安:瞭解,因為其實我想這個部分,不管部長是要兩階段修法,或者可能要先做一些社會或立院的國會溝通等等,我覺得未來在公共電視傳播政策上,還是要有一個完整的規劃,所以本席今天在委員會也有一個臨時提案,這個臨時提案就是希望能夠更瞭解部長在修公共電視法、公共媒體法時,後面還有什麼樣的一些規劃,我想這部分也是有助於委員在審查時,可以更加瞭解你的全盤規劃,當然我也認同先處理最緊急、最急迫的部分。下一個當然就是我們講到公視董監事會難產的部分,我們修法是一途,可是現在有一個問題,上次審查會2020119日,上一次審查完之後,到現在其實都還沒有再開審查會,你的候選名單也都還在那邊,想請教一下文化部針對這個部分,為什麼目前都還沒有再繼續推進處理這件事情?我知道上一次其實真的是引起社會很多的一些問題。

李部長永得:當然文化部也必須負一些責任,因為拖了那麼久……

高委員虹安:快一年的時間還沒有開下一次的會。

李部長永得:對啊!沒有開的原因就是因為我們也判斷其實有開等於沒開。

高委員虹安:但是不能這樣講,因為你剛剛講修法是為了解決這個問題,但是你也理解修法……

李部長永得:就是透過修法,大家有共識以後……

高委員虹安:但是在立法院修法的歷程,行程推動其實是很久的,我們沒有辦法期待馬上可以進到一讀、二讀、三讀的階段,同時像你說的,跟立法院有很多溝通要做,如果這樣,其實你講有開等於沒開,我覺得這樣好像真的有一點不妥,有人講行政怠惰,這樣講有點過分,但是我覺得在你身上還是有一點責任,你有沒有打算行政上該做的事情還是要做?

李部長永得:有,其實我們有嘗試去做一些溝通。

高委員虹安:對啊!我覺得不能說有開等於沒開,做了也沒用,所以就不做了。

李部長永得:但是尚未有一些具體回應,所以我們兩路都並行,尤其我也特別拜託立法院黨團跟其他的黨團,是不是大家可以溝通,如果大家有一個共識,其實我們也可以先行,不一定要等到修法結束,所以這兩路都有一起溝通。

高委員虹安:是,因為我們現在連董監事這個部分都還有問題、難產,如此,你怎麼能夠保證公共電視的品質?就像我們剛剛前面所講的,它很重要,在它很重要的情況之下,這個部分又變成好像是一個難關卡在那裡,你修法的時間又來不及,所以這個部分麻煩部長可能真的要多花點心思,不管是用溝通的方式等等,還有你該做的事情就應該做,而不是好像開了也沒用,所以就不開,這樣變成行政怠惰的責任是在你身上。

李部長永得:好,謝謝。

高委員虹安:我聽到之前有其他委員詢問,你們在公視的獨立性上面會因為你們修法裡面,比如像董事長的提名,或者是相關董事會的成員等等,他們覺得其實會有一些更難運作的方式,我今天聽到部長在答詢時有一些你的想法,我在這裡就簡單問一個問題,有關行政院院長提名或指定這些事情有沒有政治的干預?部長是覺得沒有,但是很多在野黨黨團的委員會覺得有,我們就以很簡單的方式去比較其他公部門的媒體好了,比如像原民臺的部分,其實原住民族文化事業基金會,他們在做這個設置條例的時候,其實就是用推舉的方式來處理;另外中央社的作法就比較像是你現在所提到的這種版本,我們就簡單用其他的這些媒體來討論,你為什麼會選擇採用比較偏向中央社這種方式,而不是像原民台這種方式?當時在做修法做這個改變時,部長有什麼樣的想法?

李部長永得:跟委員報告,董事長是不是由行政院指定或互選,跟公共電視是不是獨立,這裡面的關聯性幾乎是沒有的,這是第一點。第二點,我們從過去的實證經驗來看,有時候董事之間因為選舉也造成內部的分裂,也造成在公司治理上的一些困擾,這也在歷屆的董事會多多少少都有出現這樣的情況。第三點,如果各界認為不宜,還是要由董事會選舉,我也沒有意見,因為這根本是在整個議題裡面最不重要的一部分,我現在可以講如果大家對此有疑慮、有意見,我們可以不修這一條。

高委員虹安:我想因為這是很多在野黨團委員都有提到的,我覺得不管怎麼樣,到時候你進到立法院做法條實質審查時,像你剛剛講它跟我們講的政治干預或是行政院長指定的這件事情,其實它政治的干預度是小的,但是干預度小或者是完全沒有關係,這件事也很難證明,所以到時候大家一定會在這個方面去做很多的論證,所以就這部分,我也只是先問一下部長的態度,到時候法條審查時,這一條也會是大家比較關切的部分。

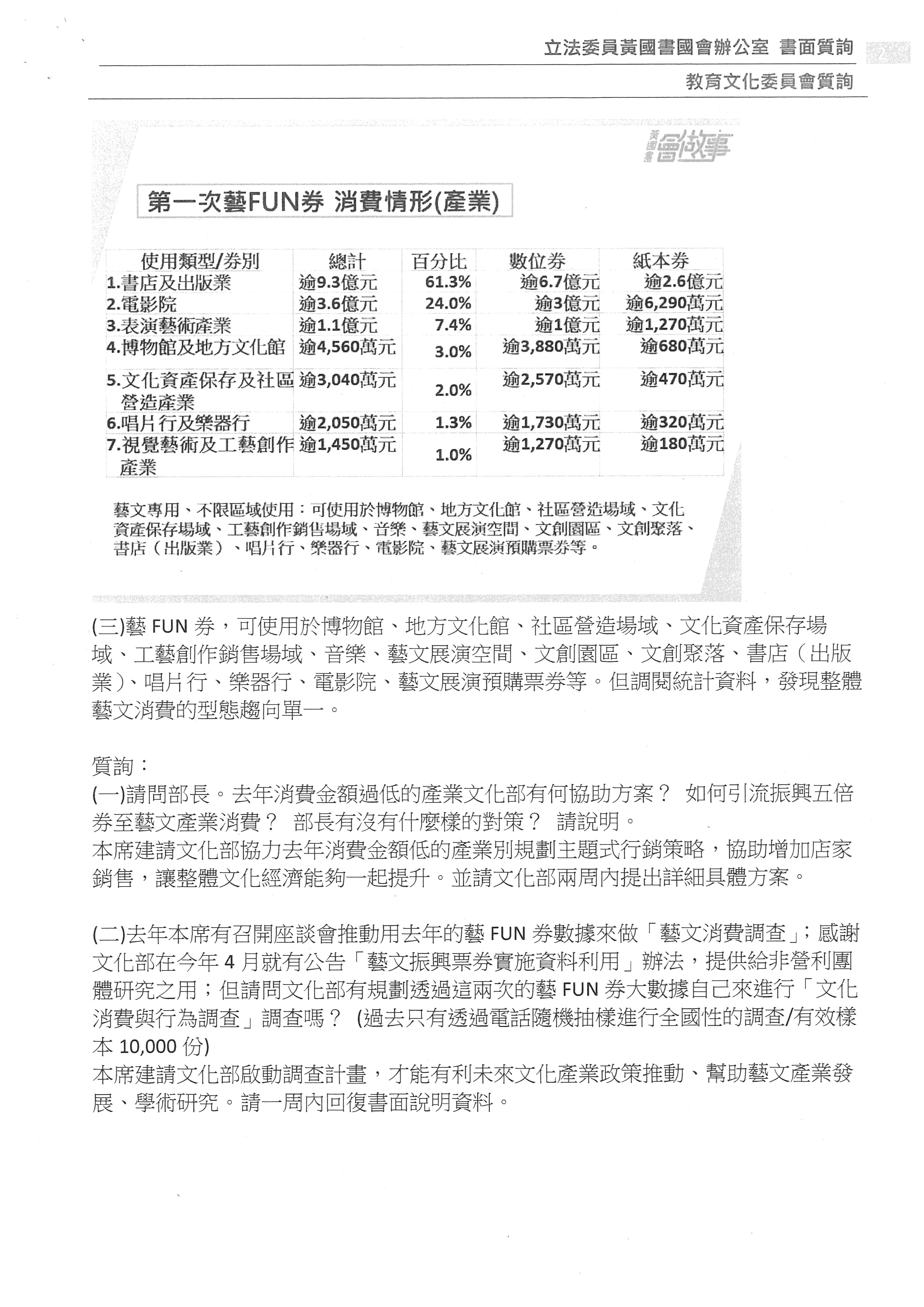
下一個部分我想請教的是在藝FUN券的營運平臺,因為藝文振興其實是在紓困特別預算,在這個預算裡面,我們發現在政府採購網的公開資訊,其實在去年就編列了相當多的預算在維運藝文振興的相關平臺跟紙本,先前的部分,包含藝FUN券的平臺,總共有4,622萬元,再加上紙本抵用券推動計畫有2,600萬元,這都只是限制性招標標給關貿公司去做的,在去年就超過7,000萬元,今年的預算又有5,420萬是標給關貿公司。第一個問題想先請教部長的是,如果藝文振興在去年已經花了7,000多萬在建置平臺跟相關數位券的部分,為什麼今年又要再編5,400多萬來做藝文振興券,這兩個平臺,去年跟今年到底差別在哪裡?

李部長永得:跟委員報告,因為去年我們跟關貿的合約,就是藝FUN券使用結束,全部結案之後,所有的資料、所有東西都已經要……

高委員虹安:你中間還曾經有包給工研院去做藝FUN NEXT……

李部長永得:對,因為委員也很關心,所以我們要把它作為一個長期性,不是只有一段活動時間,所以做成藝FUN NEXT,由工研院跟我們兩廳院合作,將來準備做比較長期的……

高委員虹安:你現在是又把藝FUN NEXT再拿回來做五倍券嗎?

李部長永得:對。

高委員虹安:我現在有個問題,在這過程裡面,第一個,為什麼都要是關貿限制性招標?為什麼就只有它一家。

李部長永得:第一個,因為這裡面牽涉到的熟悉度,說實在的,這個部分作業上,所謂熟悉度是指廠商對於藝FUN券整個的流程,最關鍵的一點,就是它的結帳機制其實受到很很高度……

高委員虹安:結帳機制,其實有很多廠家作電子商務,他們也都很熟悉。

李部長永得:是嗎?

高委員虹安:所以今天我們質疑的是這個招標制度為什麼都會走限制性招標?我看到你不是走緊急危難,你是走第二十二條,這樣的情況表示文化部認可它今天的能力是好的,但是你知道藝FUN券這一次也發生家戶綁定、數位綁定有些問題,我覺得這一整個過程裡面,第一個,如果去年已經有了平台,今年為什麼還要重新再包一個幾乎跟去年差不多的錢再做一次?這是第一個問題。第二個問題,如果今天是工研院拿去做藝FUN NEXT,你又把它拿回來再做五倍券,我就再問你,未來五倍券還要再做回去藝FUN NEXT嗎?你這個變成好像是一個一次性平臺,而你本來想把它改成是一個永久性平臺,你又再花了一筆錢,再把永久性平臺拿回來,變成是一次性平臺,我看到整個平臺的標案規劃上是非常的紊亂,而且變成是不停的花錢把它改來改去,你自己好像不知道未來到底要做什麼?

因為時間的關係,我今天也有另外一個臨時提案,我希望文化部把整個流程,包含為什麼要採限制性招標,或者平臺規劃的期程,都要講清楚。

李部長永得:OK

高委員虹安:第二個,這整個加起來7,000多萬元,再加上5,400萬元,已經花了1億多元在這件事情上面,未來這個花1億多元的平臺,會不會又是一次性平臺?我希望文化部也預先把未來對於平臺整個運營,包含金流,你花這麼多錢在金流上,未來到底要做什麼?在今天的提案,如果委員們都支持的話,希望文化部可以把這件事情講清楚,以上。時間不多,所以您就不用回答,未來提案的書面報告,我們再來看,謝謝!

李部長永得:好,謝謝委員。

主席:我們剛剛已經宣告過要休息5分鐘,所以不好意思,請王委員婉諭稍等,好不好?

現在休息。

休息

繼續開會

主席:現在繼續開會。

請王委員婉諭發言。

王委員婉諭:11時)部長您好,我相信臺灣做為一個多元文化的國家,我們希望在很多部分都能夠促成平權,其中有個部分很重要,就是希望能夠透過文化近用的方式,達到讓每個人都有均等的機會,我相信部長一定也認同,因為這其實是在文化部網站上清楚載明的。

我們看到臺北流行音樂中心在上個月開幕之後,其實承載了非常多人的期待,不只是對表演場館之外,也希望能夠打造成一個完整的產業園區,這部分不只是臺北市政府,其實也是文化部主辦的內容之一。同時我們也看到,監察院在上個月已經正式糾正文化部及臺北市政府,認為上個月開幕的表演廳,即便擁有高達將近5,000個座位的席次,卻將無障礙的席次集中在離舞臺最遙遠,而且是視野受到遮蔽的區域。我們想請教,您怎麼看待這部分與文化近用理念的衝突?因為在這份報告中提到:「顯然未能達成無障礙環境建構與文化平權之明確目標,與長年來推展文化平權政策不符,且違反身心障礙者的權益保障法」。

主席:請文化部李部長說明。

李部長永得:謝謝王委員的關心,我非常願意接受監察院的糾正,的確這裡面對於文化平權是會造成不公平的現象。當然我聽到很多同仁講的理由,但我認為這些都不應該是理由,因為在二樓所設置的東西,在視線上會受到阻擋,所以現在把它調整到一樓搖滾區,雖然是非固定的,但是否會影響觀賞,我們可以跟身障朋友大家共同來討論。

王委員婉諭:我想請教是,我們看到的整個決策過程中,讓大家覺得非常疑惑。首先,在2012年的時候,臺北市政府就提出成果報告送交到文化部進行審議,審議的期間就已經根據相關的內容表明,後排視線有座位不良的情況,卻仍然把後排視線不良的區域變更作為障礙者的席次,我們想請教到底為什麼當初會有這樣的變更,以及為什麼特地選在視線不良區域來作為障礙者的座位區?光是中間決策的機制,我們其實就覺得非常難以理解,然都已經知道是視線不良區,如果我們希望能夠做到文化平權,應該是要把此設計重新進行規劃,而不是核定通過,將身心障礙者座位設置在視線遮蔽的區域。

李部長永得:報告委員,因為這已經是多年前的事情,我並不是非常清楚當時的決策。

王委員婉諭:其實是2018年的7月通過相關的建照,如果您不清楚,我們又看到監察院的詢文跟文化部討論,希望能夠提出糾正,並且進行相關作為之改變;但在這部分我們看到監察院提出來相關的糾正案之後,文化部表示因為文化部不具工程專業,所以這部分交由臺北市政府來做決策,但是文化部作為審議機關,難道不應該要審議裡面相關的設計,瞭解是否有達到文化近用的目標嗎?

李部長永得:我想檢討整個過程,我覺得文化部的確是有需要被檢討的地方,這個我們會……

王委員婉諭:我覺得看到問題,不是說我不具有這個專業,所以我不管,繼續審議通過;而是我們看到問題,如果不具備專業,應該要求教於專業,這才是政府機關應該要有的態度。

李部長永得:是的!

王委員婉諭:同時我們也看到,然已經發生了,到底怎麼來解決?我們看到文化部回應這部分將提供票價的優惠,票價的優惠就能夠達到文化近用嗎?其實它已經限制了這些人坐在此區域,就沒有辦法享受到同樣的表演狀況,就已經讓他們無從選擇,我覺得這完全違反了文化近用的目標。

李部長永得:我非常認同委員這句話,我們內部會再做調整及檢討。

王委員婉諭:部長剛才有說,你們會召開相關的討論,跟相關團體討論之後該如何做調整,請教具體的作為和時程是什麼時候?你們如何執行?

李部長永得:我們儘量儘快,好不好?我想是不是可以給我們一個月的時間,一個月之內可以辦好這件事情。

王委員婉諭:辦好的意思是重新提出設計嗎?還是怎麼樣?

李部長永得:不是,至少會溝通,大家討論什麼樣的方案,大家最能夠接受,然後朝這個方案來進行改善。

王委員婉諭:是,我們認為這樣溝通的方向,絕對不會是提供一些優惠而達到文化近用,文化近用的目的絕對不是這樣。

李部長永得:我想首先還是觀賞位置區的問題,而且也是方便性的問題,必須要兼顧到相關的空間設計。

王委員婉諭:所以想請教什麼時候要召開會議,在一個月內提出具體的方案?

李部長永得:是不是可以給我們一個月的時間,我們可以提出比較具體的改善方案。

王委員婉諭:我們希望是能夠比較細節的,剛剛提到要跟相關部會及團體進行討論,什麼時候開啟這樣的討論,並在一個月內提出方案?

李部長永得:不是,我們一個月之內會提出來,至於什麼時候,我們還是要跟團體聯絡嘛!

王委員婉諭:所以是不是能夠在一週內先告訴我們預計的期程,以及未來一個月的目標?

李部長永得:委員,大概的方向是一個月內,保證向你提出跟大家溝通後,最後大家可以接受的方案。

王委員婉諭:我們希望能夠確實瞭解,是因為我們很怕一個月提出來之後,仍然是提供優惠或其他這樣的方案,跟文化近用完全是相反的方向,所以我們認為一個禮拜之內,是不是能夠告訴我們未來會怎麼做,以及在一個月內會提出具體的方向?

李部長永得:好!可以。

王委員婉諭:麻煩部長。

接下來也想再請教,我們看到傳藝中心前主任朱瑞皓收受回扣洩標案已經有了判決,也清楚地知道他確實有收取不當利益,我們想請教的是如果他收取了不正利益之後,依照採購法第一百零一條應該要刊登政府採購公報,請問刊登了嗎?在4月的一審判決出來至今,應該要來刊登採購公報,請問刊登了嗎?

李部長永得:王委員,我是不是請業務單位來跟委員報告?

王委員婉諭:好,麻煩。謝謝!

主席:請國立傳統藝術中心陳主任說明。

陳主任悅宜:報告委員,有關於朱瑞皓的案子,臺灣地方法院在421日已經判決,認為廠商有賄賂的事實。我們依照規定要做三件事情,第一件就是要刊登公報,我們也在9月函知廠商,我們要刊登公報,把它列入三年內不得參加投標的對象,那他們如果依照規定提出異議,我們必須組成審查小組來進行審查,以上報告。

王委員婉諭:我們想請教這部分到底什麼時候能夠確定?我們覺得很疑惑,您的報告說9月確實有通知廠商,他們如果沒有提出異議之後,應該刊登公報;但文化部回文給時代力量黨團表示,沒有辦法刊登公報的原因是有兩個工程正在進行當中,所以已經確實通知了,為什麼不能回復給我們,讓我們知道?

陳主任悅宜:工程現在已經完工並完成驗收,所以我們的審查小組在1026日會正式啟動做審查。

王委員婉諭:所以工程進行當中,我們就不能刊登嗎?其實是兩個部分要釐清,一個是已經通知了,沒錯吧?

陳主任悅宜:這涉及到後續押標金的追繳,還有不正利益的追繳,因為我們都尚未付錢給廠商,所以我們會一起在審查小組中做審查。

王委員婉諭:想問一下,刊登公報跟押標金有無直接的關聯?因為他確實是不正利益,其實已經是明確的,就應該刊登公報。同時,文化部也表示因為還有其他工程正在進行中,所以沒辦法處理,如果這家廠商一直不停地得標、一直不停地有工程正在進行,那是不是就沒辦法刊登公報?

陳主任悅宜:不是……

王委員婉諭:所以我們有兩個部分想要確認,第一個、如果廠商沒有異議,是不是已經通知廠商並刊登公報?

陳主任悅宜:第一個,我們必須要進行採購公報的刊登,這是一定要做的。當時傳藝中心的考量是因為他們現有的工程還沒有完成,所以才等……

王委員婉諭:是,這就是第二個我們想討論的部分,工程沒有完成就不應該刊登公報,讓它能夠繼續來參加投標、決標以及分包廠商嗎?我們認為這是兩件不同的事情,當它已經交付不正利益的時候,就應該依照流程啟動,而不是等到工程完成之後才來進行。因為在法條上,我們不知道一定要等工程完成後再來進行是依照哪個法源?以及如何來做這樣的擴張解釋?

陳主任悅宜:這部分在我上任之後,我也跟同仁檢討,我們當時是聽從律師的建議,但是其實在法規上,我們可以更積極一點沒錯。

王委員婉諭:是,因為其實4月就已經有判決結果,不用等到9月,在半年之後才進行,原本依照採購法一百零一條的規定,即刻就應該進行,而不是如此拖延。如果在這當中,假設廠商真的又得到相關的投標案件,我們更無從把關,因為我們刊登公報的目的是希望從刊登次日起三年內,不得參加投標或作為決標廠商或分包廠商,這才是我們的目標;而不是在工程完成後,我們再來追究責任,我覺得這是兩個不同的觀念。還是希望文化部應該要積極來處理,不是用這樣的方式告訴我們,因為工程沒有完成,所以我們還沒有通知廠商,我覺得這是完全不對的,我們也希望能夠依照法源依據,即一百零一條的規定,當它已經確定有交付不正利益的時候,應該即刻來做處理。

陳主任悅宜:是,我們會更積極處理,謝謝委員!

王委員婉諭:謝謝你們。

主席:請鄭委員正鈐發言。

鄭委員正鈐:119分)部長好。首先,因為目前國內藝術稅法改革已經上路了,你也在業務報告第1頁的110年上半年重要施政成果中特別提到完備文化治理法規體系這個部分,我想特別針對兩個辦法,因為你提到從今年519日總統公布文獎條例之後,開始進行10項子法的增修事宜,針對「參展或拍賣之文物、藝術品、標本進口免繳納稅款保證金辦法」草案,因為藝術稅法改革已經上路了,整個分離課稅、免繳納稅款保證金辦法草案也開始公告,然新法要獎助並促進文化藝術產業的發展,我們就希望其法規、辦法能夠比現行制度更為便捷、更為友善,讓業者能夠做得更好。如果比較免繳納稅款保證金辦法草案跟財政部的「進口貨物先放後稅實施辦法」,我們會發現財政部現行的貨品先放後稅規定,似乎比你們現在所提出來的辦法草案更為靈活,也有更多的運用空間,所以本席想針對「參展或拍賣之文物、藝術品、標本進口免繳納稅款保證金辦法」草案第六條特別提到:經認可具有提供書面保證資格者,可擔保總計金額上限為其資本額的50%,沒有資本額者,得以其財產總額之50%為可擔保總計金額上限。這基本上就是針對企業或是基金會用不同的規範,我覺得這個規定對於臺灣引進一些文物、藝術品的展覽和拍賣活動的業者來說可能不一定這麼友善,因為臺灣目前在做這方面的一些業者的規模可能不一定很大,卻有這樣的保證金規定,對他們來講其實是一個比較大的壓力,所以本席希望文化部是不是能夠針對這個部分做一些調整,因為這個其實也是我們在跟很多業者互動時,他們覺得非常concern的,他們覺得這個對於他們的整個發展速度可能會產生一定的影響,所以本席希望針對這個辦法的第六條,是不是可以請文化部回去再重新稍微檢討一下,是不是有可能調整?請部長做個簡單的回應。

主席:請文化部李部長說明。

李部長永得:謝謝鄭委員的關心,因為這個草案現在正在收集各界的意見,我想我們可以把您的意見列入並重新檢討看看,因為這必須跟財政部溝通,儘量以簡政便民為原則。

鄭委員正鈐:如果能夠比較財政部,其實也是一個方式,希望文化部也能夠聽到民間的聲音,好不好?

李部長永得:好。

鄭委員正鈐:可不可以在兩週之內給本席一個回復?

李部長永得:可以,好。

鄭委員正鈐:另外一個相關的辦法,因為我從網路上找到的跟您報告中的名稱有一點不太一樣,就是有關於文化藝術事業辦理展覽或拍賣,就個人文物或藝術品交易所得採分離課稅認可及扣繳辦法,網路上只有前面那一段,沒有特別提到認可及扣繳辦法,您報告當中的這一個是目前的正確名稱,還是網路上的是正確名稱?

李部長永得:鄭委員,我是不是請藝發司司長跟您報告?

鄭委員正鈐:好的。

主席:請文化部藝術發展司梁司長說明。

梁司長誌:現在因為財政部對於名稱也有一些要調整的部分,所以目前法條的名稱還會再跟財政部做一些修正。

鄭委員正鈐:所以都還沒有確定嗎?因為在網路上跟業務報告裡面,我看到的名稱是不一樣的,調整之後也許就跟我現在要提到的點一致了,就是針對「文化藝術事業辦理展覽或拍賣申請核准個人文物或藝術品交易所得採分離課稅辦法」草案,這是網路上面的資料,跟你的有點小差異,這裡面第四條有特別提到文化藝術事業應該在展覽或拍賣活動前1個月向主管單位申請。我們在想說是不是有可能不要採取這樣的申請規範,因為很多相關從業者認為在第五條之後的所有辦法都寫得非常詳細,所以在活動前1個月要申請的這個部分,可能會增加主管機關跟文化藝術相關從業者的行政負擔,所以我也希望文化部可以針對這一條考量進行調整,好不好?

李部長永得:好,我們也會跟財政部溝通,儘量朝簡政的方向進行。

鄭委員正鈐:好,就一樣兩個禮拜給我一個具體的回復。

李部長永得:好,可以。

鄭委員正鈐:謝謝部長。接下來我想要問的是,其實之前林奕華委員有問到了,就是華視莊總經理最近發了一些狀態,尤其從之前我們在問的時候就開始發現,比方說他在必比登的美食介紹時,把湘菜、江浙菜都當作異國料理,部長也知道這個事情。另外就是在國慶的時候,他特別提到「幽靈國」,其實也讓大家罵聲不斷,事情發生之後他就趕快刪文下架,我不曉得莊總經理是因為奉你的指示來測風向,還是他個人的行為?部長請做個簡單回應。

李部長永得:我們跟公共電視都有保持一個距離,都是尊重他們內部的自我管理。

鄭委員正鈐:所以顯然莊總經理的自我管理真的出現問題。我們再往下看,他直接在華視新聞串聯臺灣迷因,上面寫說:然你追蹤了華視新聞52台,你也可能會喜歡臺灣迷因。我就覺得很疑惑,為什麼華視新聞要特別去串流臺灣迷因,又特別要去標註臺灣迷因?為什麼不去標註宅神朱學恆?標註:然你追蹤了華視新聞52台,你可能也會喜歡阿宅萬事通事務所。他為什麼不這樣去標,特別只標註臺灣迷因?然後被下面的網友留言之後,他就把臺灣迷因拿掉了,都是這樣子,先測個風向,然後被發現有很大反彈意見的時候,他就開始把東西撤掉,我覺得這樣子的電視台總經理是有問題的。

我知道部長您跟他之前在新頭殼曾經是創業夥伴,我希望他現在然是一個公廣集團的總經理,他就應該要受到公廣集團的相關約束,事實上在財團法人公共電視文化事業基金會節目製播準則第六章寫得非常清楚,工作人員該有什麼樣的約束、規範就應該要有,更何況他是華視的總經理,他當華視總經理後,整個華視的收視率、業績不見起色,現在幾乎都是在靠政府的補助、透過公視給他的補助,今天公視沒有來對不對?今天公視為什麼沒有來?

李部長永得:因為業務報告是部本部,所以它是屬於行政法人,今天沒有來。

鄭委員正鈐:我今天有很多跟公視、跟華視相關的問題,我就先留著,可是針對我在去年1028日,您剛上任不久時,我曾經跟您質詢過一件事情,就是108年華視臺語頻道節目的問題,你有特別提到等到華視提檢討報告的時候,你會告訴我,可是我還沒有拿到這份資料。就本席進一步跟華視瞭解的時候,他們到了公司內部政風單位之後,似乎就沒有下文了。我要講的部分是108年出問題,109年的標案還是出問題,整個標案過程當中疑雲不斷,6個評審可以出現7個成績,現場可以不錄音、錄音中斷,事後有委員去華視瞭解的時候,內部檢討報告不是要檢討事情怎麼會那麼糟,而是要檢討洩密者,然後文化部長關心之後,本來是特助在檢討洩密者,後來變成總經理在檢討洩密者,這是一個怎麼樣的公廣文化、公廣價值啊?所以我希望針對這個部分,部長一定要好好追究,這樣的總經理是不是還繼續適格、適任?我們覺得非常的有疑慮。

我剛才特別提到,你們也許曾經有過創業夥伴的感情,可是我覺得公廣集團的公益價值跟公益事物絕對不能妥協,不適任、不適格就應該讓他下來,好不好?

李部長永得:跟委員報告,其實跟我過去是不是有私誼完全不相關。

鄭委員正鈐:我也希望是這樣子,因為今天公視沒有來,我只好特別提出來問,現在華視能夠每年虧損在3億元、2億元左右,是因為每年都得到公視委託的補助,節目製作費可能將近一億元或超過一億元以上,所以我覺得它基本上經營有問題,在整個思想上面有問題,不斷在測風向,不管是湘菜、江浙菜變成異國料理,不管是他覺得現在是一個幽靈國,他就不要領台幣嘛!下次他的薪水就發冥紙給他就好了,他說幽靈國不就是這個意思嗎?而且我覺得他嚴重打臉蔡英文總統,你知道嗎?蔡英文總統在國慶演說當中不斷強調,維持現狀是我們現在最重要的部分,中華民國臺灣就是現在大家的共識,然後幽靈國跑出來了,我不知道這是什麼意思。身為一個公共媒體的總經理,他能夠隨便就用言論自由來搪塞他所有的發言嗎?這完全不合理,也不合規定。部長,針對這部分請務必追究,108年、109年的標案問題,請給我一個完整的書面資料。

李部長永得:跟委員報告,關於108年、109年的問題,我記得去年是不是已經有一個完整的報告?

鄭委員正鈐:沒有到我這邊,109年的部分也請一樣,好不好?110年的時候有沒有給華視這筆預算?

李部長永得:110年是不是?

鄭委員正鈐:對,就是110年度,華視是不是持續有……

李部長永得:就是沿往例,由公共電視本身自己分配。

鄭委員正鈐:持續有嗎?

李部長永得:有。

鄭委員正鈐:如果這樣的話,我們在預算當中就要好好來檢討一下公視的預算,好不好?

李部長永得:好,謝謝鄭委員。

主席:公廣集團和華視的部分,也許我們另外再進行專報。

主席(鄭委員正鈐代):請李委員德維發言。

李委員德維:1124分)部長,請教一下,在國家語言發展會議當中,文化部提出4年國家語言復振中長程計畫,以更多資源共同推動國家語言的復振與發展,針對這些方面,部長這邊有什麼具體的想法跟作法?什麼時候會提出來嗎?

主席:請文化部李部長說明。

李部長永得:李委員好。因為我們下一年度的中長程計畫要到明年12月才會定案,然後送國發會討論,今年的預算是來不及了,因為今年已經完全作業完成,所以我們預計大概明年12月完成。

李委員德維:關於這個部分請教一下部長,因為10819日國家語言發展法公布施行,明定臺灣各固有族群所使用的自然語言以及臺灣手語都是國家語言,也因為國家語言發展法111學年度起本土語言也納入高中以下學校必修課程,這部分當然會影響到全國兩百多萬名學生,雖然這是教育部的問題,但我還是請教一下部長,是不是可以尊重學生的適性發展?本土語言課程有必要變成強迫的必修嗎?還是選修就可以呢?

李部長永得:因為本土語言現在面臨流失的狀況,縱使是占人口多數的台語也相當嚴重,更不用說客家和原住民,所以怎麼樣用國家的力量建構一個機制,讓這些語言能夠搶救回來,讓它們能夠永續長存,這是國家文化政策裡面很重要的一環。在學校裡面,上課只是其中的方法之一而已,其實最重要的還是要建構一個好的使用環境。

李委員德維:部長的理念完全正確,因為並不是上了一堂課、兩堂課、三堂課之後就真正會使用包含原住民語或者是我們現在講的台語、閩南語、客語。

李部長永得:對。

李委員德維:所以打造一個環境,以及今天很多委員都提到「魷魚遊戲」這部影片,所以必須要有誘因才會對我們的學子產生一些影響,針對這個部分,本席建議如何去打造這個環境,比強迫大家一定要去修課也許來得更重要。

李部長永得:這個是相輔相成。委員剛剛提到的「魷魚遊戲」,它一個很大的邊際效益就是全世界學韓語的人增加了100%以上。

李委員德維:是。這樣講不好意思,但是連這樣一個劇,包含今天在這邊質詢的委員,有很多人都提到,所以它那種邊際效應與擴張力是非常非常驚人的,這部分當然就要請文化部好好規劃。

本席第二個問題還是延續前面所說的,部長,莊豐佳總經理替你惹禍了吧?你覺得呢?他的這一篇臉書「為幽靈國慶生」的爭議,你覺得有沒有替部長惹了一些禍出來?

李部長永得:跟委員報告,本人就是公開講,我不同意他這個言論。

李委員德維:是。

李部長永得:但是因為公廣集團內部本身有它的一些治理機制,包括對於工作倫理及節目製作規範都有嚴謹的規定,所以這由公視內部去處理,因為政府和公視之間最好保持一個……

李委員德維:剛才萬美玲委員質詢的時候,你已經答應會有一個書面報告在一週內提出來,沒有問題吧?

李部長永得:好,可以。

李委員德維:沒有問題吧?

李部長永得:好。

李委員德維:本席想要請教的是,針對這件事情,您私底下有沒有跟莊總經理溝通或者談論?你有沒有希望他不要再發生?他會不會再發生呢?

李部長永得:跟委員坦白報告,是沒有。因為我現在文化部長的身分也很敏感,縱使我跟他過去是老同事,但是我現在如果找他談,好像是文化部長又介入公共電視了。

李委員德維:部長,本席給你一個建議,你應該要求你的部屬,包含公廣集團、包含華視,因為你們有非常直接的關係,要求他們不要造成部長也好、文化部也好,甚或是一個公廣集團跟媒體的困擾,你覺得這樣子的要求合理嗎?

李部長永得:我們會請公廣集團依據它的內部規範來處理。

李委員德維:所以這部分本席真的要提醒,吃公家飯不是這麼容易啊!公家飯不是鐵飯碗,你必須領了這一份薪水,就要為這個單位的聲譽、業績、成就等做出貢獻,假如沒有的話,說實話是不配擔任這個職位!

所以在這件事情上,我不是要部長去影響他個人的言論自由,但是你必須要求文化部底下的每一位工作人員,包含公廣集團及華視,多做對於單位有益的事情,而不是造成大家的困擾、而不是帶給這個團體負面影響,可以嗎?

李部長永得:可以,我想這是相當合理,它本身其實也訂定這麼多的製作規範,就是希望能夠確保它的公正性及獨立性,假設有違反相關規範的話,它們內部應該會有所處置。

李委員德維:因為公廣及華視涉及非常多,本席在此就不一一提出,我們可能就另外再談,這部分還是要請部長多費心。

李部長永得:好。

李委員德維:另外,本席想請教有關報告提到的維護以及保存有形文化資產,其中國定考古遺址有11處,請問部長今年大概編列了多少預算,那如何規劃保存再利用?

主席:請文化部文資局陳局長說明。

陳局長濟民:目前的國定考古遺址全國一共有11處,我們今年編了一千八百多萬元,主要是進行國定考古遺址的監管保護計畫,進行例行性的維護、緊急事件的處理以及一些教育宣傳推廣相關事項。

李委員德維:我們教育委員會其實本週也去宜蘭考察,宜蘭縣有漢本考古遺址及丸山考古遺址,丸山也是三千多年前的一個史前部落、新石器時代晚期的考古遺址,而漢本距今也有1,100年到1,800年的歷史,跟十三行遺址是屬於同一個文化。

宜蘭縣政府在這部分的確有一些欠缺,所以本席在此也要請部內考慮如何協助地方,包含我提到宜蘭的丸山考古遺址,怎麼樣來協助他們?或者支援他們?部長,有關這部分可以嗎?

李部長永得:好,可以啊!我們也非常重視考古遺址,因為這很有價值,所以除了現在的例行性維護以外,其實還要做一些研究,讓更多人知道臺灣這塊土地上的歷史,這部分我們會來加強。

李委員德維:部長,再請教一下,剛剛大家都提到了「魷魚遊戲」這一部片,我想您手上的工具有非常多,那您要如何複製這樣成功的模式?比如文化部方面有沒有什麼做法或計畫?

李部長永得:其實這是多年的努力、製作環境以及人才輩出的情況之下所做出來的,而臺灣其實有這種環境,但臺灣現在欠缺2個東西,第一個就是資金的投入,臺灣過去對於電影甚至是電視劇,除了最近幾部比較大的投資以外,其實過去都是小資本投資,那小資本投資的原因就是因為市場不夠大;所以怎麼樣拓展國際市場很重要,因此投資加上拓展國際市場,再加上人才培育這三支箭,我們會朝這個方向來努力啦!

李委員德維:好,瞭解,這一部分將有更多的發展,未來有更詳細的內容我們再請部長到教育及文化委員會報告,好不好?謝謝。

李部長永得:好,謝謝委員。

主席(李委員德維):請周委員春米發言。

周委員春米:1135分)謝謝主席,部長好。我今天還是要跟你討論有關藝文國家隊的問題,當然這也牽涉到中國對一些臺灣藝人的壓制。我們先來整理一下,92日中國國家廣播電視總局發布了一項加強文藝節目人員管理的通知,就是要進行把關,那有列出了所謂劣跡藝人三不用的標準,包含政治立場不正確、與黨和國家離心離德的人堅決不用。我想這樣的文字及標準,在臺灣看來會覺得很不可思議,但在對岸就有這樣的情況。

最近網路上又流傳了2份關於KTV要封殺的21位歌手,KTV在臺灣也是一種非常流行、非常本土的文化,大家對於天后蔡依林也很熟悉,但現在去中國的KTV找不到蔡依林的歌了,我想這都是一些現象與事實。

其實我們尊重藝人對自己的天份、才華、努力以及他所尋求的市場,但如果這個市場對他有所壓抑、有所打壓的時候,臺灣自己本土的藝文國家隊,在這種時候我們應該要有什麼樣的態度或者什麼樣的援手?當然這是產業,這是他的事業,他有權利去自由的發揮,但總要讓他覺得我的國家有一個產業、有一個空間,讓他回來也可以自由發展、盡興的發展以及很有前途的發展。

我想請教部長對於這樣的現象,因為不要說將來,現在已經是層出不窮了,近一、兩年間,這樣的事件你應該也非常地耳熟能詳,我們想要更明確地聽到文化部在這部分有具體的認知及作為。

主席:請文化部李部長說明。

李部長永得:周委員你好。謝謝委員的關心,過去大家認為,我們無論音樂、電影及電視的市場都在中國,現在大家慢慢的發現,其實中國市場反而是一顆毒藥,所以現在很多的藝人包括拍攝電影、電視節目的都慢慢回來了。為什麼回來?當然是因為臺灣有一個自由的環境。

但是臺灣的環境是不是已經很成熟了?的確如同委員所提的,這是我們現在努力的目標,重點為如何建構所謂的產業環境,讓它更好。最重要的關鍵點還是在於資金能否引進文化產業,讓更多的作品能夠進行、拍攝及出版;第二個,這些作品不只在國內有市場,同時也能夠進軍國際,除了題材的選擇以外,另外通路部分也必須要有一些整合,我們大概會朝這個方向來努力。

周委員春米:好,部長我再具體就教,你剛剛有提到要將資金引進產業,目前你們有評估該如何去做?當然宣示態度、目標,這是一定要的,我相信部長一定是有自己的想法而且是非常堅定的想法。但現在我們想聽到的是具體作為,在明年度的預算、作為當中,有哪些可以讓我們看到是往這個方向在做,而且是要急起直追、要跟時間賽跑的?

李部長永得:現在其實有投資的機制,但是這個投資有一些因素,所以投資實際投入這個影視產業的相當少,比如說國發會有匡列100億元,但是到目前為止已經投了好幾年了,只投了6億元。

周委員春米:國發會有匡列100億元,但是到現在只走到6億元。

李部長永得:這個有很多原因,其中很關鍵的原因當然就是這個投資的辦法跟流程必須做一些檢討,因為這個不太適合我們的文化產業。我舉例來說,現在的投資只能夠投公司,公司的意思就是必須跟民間共同成立公司,然後由這家公司去投資專案,就是拍戲的成本。關於這個部分,第一你要先成立公司,這個進度就會比較慢。事實上業界更需要的是專案,比如說我現在要拍一部戲,是不是文策院可以來投資?這個必須能夠去突破這點,要投……

周委員春米:所以國發會可能還是受限於,要有民間的公司來做這樣的主體。

李部長永得:對。

周委員春米:當然因為這個問題還是牽涉到投資,但這就是一個民間的商業行為,既然文策院也設立了,國發會也編了100億元預算在這邊等,相關的步伐與協調,我想還是要加快速度,不要在原地踏步。

李部長永得:有,我們現在已經有……

周委員春米:畢竟這還是要賺錢,這就是一個產業,就是從民間來,因為這個也是要對社會對民間有個交代。我們要產業活潑、產業旺盛,大家才能夠從這個影音上面、串流平臺上面,得到在地的一些跟我們息息相關的好處跟利益。這個是結合的,只是時間太慢了啦!我相信以部長的能力,以你在公部門多年的資歷,應該是有能力來協調。這個步伐要再跨大一點、再跨快一點,不然的話就可惜了,因為大家都在競爭。

我想你今天應該也聽到「魷魚遊戲」,大家這個月以來見識到「魷魚遊戲」的驚人,也看到它的產值,大家也會羨慕。所以很多立委會關心,我們怎麼可能做不到,我們也可以做到,我們一定可以做到!所以接下來我們就來討論這個串流平臺的問題,其實不要說大家關心,我們自己個人也都是看Netflix或韓劇,它已經在我們生活與文化裡面,占了一個很重要的地位。像我前幾年有時間的時候,也想去學韓文和韓國歌,所以這個其實都有一些交流。

現在我們關心的是透過國際串流平臺,因為它也來臺灣了,我們怎麼樣讓它願意在這邊做大,做大之後能夠有多少我們在地的東西,能夠回饋多少我們在地相關的一些製作費,這個有沒有具體的方向?部長我先提一下好了,也許你會覺得這必需拿出來說,像法國就打算依據歐盟的新法要求串流業者,必須有至少30%本地節目的規定,要繳出20%25%的營收來投資本土內容的製作。澳洲政府目前也在研究立法,要求業者要抽出一定的比例投入在地內容的製作。請教部長有沒有朝這樣的方向來討論?

李部長永得:我們有朝這個方向規劃了,不過這個部分必須做一些溝通。關於國際發生的案例,你剛剛講法國是30%,我的印象是還沒有開始實施,就引起歐盟跟美國之間的貿易摩擦。但是現在不是沒有機會,包括美國本土對這些超強大的影音平臺,也已經有一些觀念跟過去不一樣。我認為這是一個機會,所以將來跟國際影音平臺,大家是希望一個相輔相成……

周委員春米:當然是相輔相成的,它就一個產業。

李部長永得:最重要的是政府能夠投入引進這個,包括民間的資金,加上國際影音平臺的資金,讓更多的資金來支持國內的製作團隊,拍出一些更好、更多的作品,這是我們未來政策目標的方向。

周委員春米:我想文化部承載了很多,包括從歷史、古蹟與相關的文化重量。現在大家希望要趕上進度,是因為我們每天都在受這些影視文化的影響。這個影視文化影響所製造出來的產值,我們也要能夠有所分配才公平,但是我們的文化與內容是不是能夠強大到去跟人家競爭,這也是很現實的。

今年的金鐘獎有好多的節目、戲劇,大家都拍手叫好,也都是感動人心。我們也覺得臺灣這些戲劇節目,相關的關注與相關的文化又是不一樣的層級了,但是沒有辦法大眾,還是小眾。我們怎麼樣透過大眾產業化,讓臺灣的文化去影響世界?我想我們要有這樣的目標和志氣。所以還是希望文化部能加快速度、明確方向、站穩腳步,該怎麼做就怎麼做,不然很容易在這個競爭快速的列車裡被淘汰下來,這樣就很可惜。

李部長永得:好。

周委員春米:謝謝部長。

主席:請賴委員品妤發言。

賴委員品妤:1146分)部長好,今天雖然有10分鐘,但我仍然準備了非常多的內容,因此我必須要濃縮且儘快向您問個清楚。我想部長也很清楚我一直都很關心臺灣影視音產業的發展,事實上我在前三個會期也持續的就如何升級臺灣自己的影視音產業,不論是硬體的保存、人才的培育或資源的挹注等各種面向,在質詢臺或議會之中我們都討論過非常多次。

我也看到文化部今天的業務報告中,特別提到加強影視音產業的海外布局。其實我們也很清楚這幾年臺劇持續地在發展,透過各個串流平臺也慢慢讓大家知道,臺灣其實有很多內容優質且具有潛力的原創影劇。譬如文化部前瞻預算補助的「天橋上的魔術師」、「斯卡羅」,或是HBO Asia投資的「我們與惡的距離」、「通靈少女」,還有前陣子剛完結,文化部和文策院都有獎補助的「俗女養成記」第二季,這些我舉例的作品在臺灣社會上持平來說都有不錯的評價。

首先,我很開心看到臺灣影劇產業內容,有逐漸地向多元邁進的趨勢,以往影劇圈人士檢討產業不足的時候,長期被列為頭號戰犯的資金問題,這幾年在文化部影視產業局跟前瞻特別預算,提升單一影集獎補助金額等等的作法之下,我們可以看到單集製作費平均來說,當然還不及一些國家,但是逐年都有向上增加。這跟臺灣10年前平均只有三、四百萬的狀況相較之下,到現在業界常態性經常超過1,000萬,其實算是一個滿大的成長。

雖然臺灣部分的重點影集團隊,靠著政府的獎補助提升了單集製作費,但事實上臺灣一年新拍攝完畢的戲劇,大約是在40部上下。基本上大家也討論過很多次,單倚靠政府用特別預算作為支根本不可能雨露均霑,也不是一個長久之計,真正的關鍵還是要回歸到民間的資金投注,尤其是國際平臺業者的支持。以文策院今年出版的「2020年電視產業報告」為例,內容就有提到國際OTT業者雖然可能會為國內業者帶來危機,但也因此產生讓我們突破國際的機會。我想文化部應該也同意,國際平臺對於國內影視產業而言,是一個必須把握的契機。

今年讓我們引以為傲,文化部投入最多資金的影集,譬如「天橋上魔術師」和「斯卡羅」,雖然他們都有在國際串流平臺上架,但問題是他們都只能在臺灣版本的平臺上欣賞,目前的狀況是還無法賣出任何海外版權。這部分也引發了許多產業界人士的擔憂,因此想請教部長,我們對於協助臺灣影視音產業和國際平臺串接,文化部有什麼規劃?另外文化部自我定位的角色到底是什麼?部長能否在此答應我,會更努力的去組建影視國家隊?

主席:請文化部李部長說明。

李部長永得:謝謝賴委員的關心,其實韓國和日本目前的作法是,他們在國內自己組織一個比較大的平臺保護國內的產業。所以他們投資影視音的部分,是由國內的串流平臺跟國際的影音平臺相互競爭,因為他們有競爭,所以國外的部分通常會透過國際平臺去處理。委員剛剛其實提到一個重點,臺灣現在反而變成再好的劇上到國際平臺,還是在跟國內的平臺競爭,無法推廣到國際,處境是比較不一樣。因此我們現在有一個計畫,準備整合臺灣的OTT平臺,現在光臺灣國內的OTT平臺就有17個……

賴委員品妤:非常的分散、分眾。

李部長永得:每家電視臺都有一個平臺,每家電信業者也有一個,大家都只搞自己的。所以我們現在會訂定一些誘因,但政府也不能主動介入,因為變成國營事業也不好。我們會訂定一些誘因吸引國內的平臺進行整合,變成比較大的平臺,然後再利用此平臺進軍海外。比如像目前的CatchPlay在印尼和東南亞已經小有成就,另外臺灣大哥大其實也很積極的在投資影視音產業。

未來整個市場的建構,必須要由政府的資金來帶動民間的資金投入,政府的資金除了補助以外,最重要的是要能夠敢先投。現在政府的資金之所以投不出去,是因為政府的資金有規定必須要由民間先投政府才能投,但民間的資金也要等政府先投才會投,所以大家都在互相觀望,因此這部分我們會跟國發會一起來討論是否能鬆綁。

賴委員品妤:好,首先我非常同意這個方向,就是我們必須漸漸整合現在非常分眾的串流平臺,這個我完全同意,其實無論是業者或第一線從業人員甚至是一般的消費者,我想大家都在談論這件事,這個方向我完全同意。但我還是要提醒這件事情真的要越快越好,因為影視音就是流行文化,流行文化就是貴在迅速,所以我們必須兵貴神速,越快越好。

因為時間有限,我直接問第二個我也認為非常重要的事情。我們都同意臺灣的內需市場本來就相對較小,現在面對外國影集大量輸入,我們更需要的是拼外銷。當然外銷的前提是我們自己的影視內容要有一定的品質,如同我剛剛提到的,其實這幾年臺灣有很多原創的戲劇內容都十分優質,在臺灣社會也普遍得到不錯的評價。尤其是我們過去很多年都被國外的戲劇進攻、餵養,但我們還是殺出一片天,在社會上有不錯的評價。

其實我接到很多反映,最近因為韓國影集「魷魚遊戲」帶起全球討論的風潮,也讓我們許多影視產業界的夥伴開始思考,臺灣影視內容的現況與未來發展。當然這是一個很大、很廣的題目,經過我和產業界多方討論諮詢後,我們認為可以先從內容的產出源頭,也就是影集的劇本和編劇開始著手。以「魷魚遊戲」為例,該劇的內容是以韓國傳統的兒童遊戲作為主體去述說故事,戲劇中充滿了韓國獨有的文化,對於韓國的文化宣傳輸出也有很大的幫助。

我不會說我們要拍出「魷魚遊戲」,不用,因為他是在宣傳韓國的文化。我要講的是,臺灣也有很多屬於我們自己特有的文化內容,現在也有很多影集開始慢慢建構出臺灣獨有的文化世界觀。因此我想在此提出三點提問:第一、未來我們到底要如何增加臺灣影集原創IP的內容開發?第二、除了臺灣原創IP內容開發之外,我們影集主題類別的多元性要如何拓展?例如推理、犯罪、靈異或是反烏托邦等等的主題,讓我們的作品可以接觸到世界各國不同領域、不同興趣的客群。第三、文化部要如何協助提升臺灣影集說故事的流暢度?我想大家應該都知道我在講什麼,除此之外,我們還要讓臺灣的編劇能夠沒有後顧之憂的創作,進而備受重視。這三個問題不用現在立刻回答,我之所以在此提出這些問題,是希望部長和文化部的同仁回去能好好思考,並且能找出辦法解決這些目前的困境。

同時我也想給部長三個具體的建議提供文化部參考,第一、我們能否邀請國際編劇授課,透過彼此交流來提升經驗?譬如文化部可以積極地尋找日本、韓國、好萊塢、歐美等知名的編劇合作,常態性的開設工作坊與國際課程,讓臺灣的編劇或有志成為編劇的青年朋友,瞭解國外編劇說故事的技巧,增進我們的經驗。其實文策院去年有跟Netflix共同舉辦類似的工作坊,但是只有一次,而且人數只有10人能參與,我覺得非常可惜。

第二、補助申請的部分,我們知道文化部的長片輔導金,或電視節目製作補助的申請文件,目前的狀況是沒有包含編劇合約,只有簡單地要求附上編劇合作意向書。既然申請補助時就要審核故事大綱和劇本,我建議文化部可以去思考能否同時附上編劇的合約,以保障編劇的權利,改善產業的環境?當然,只有這個動作沒有辦法總體的改善,但我認為公部門應該拿出自己的態度。

第三、我們看到文策院今年宣布跟14家影視製作公司簽訂合作備忘錄,並喊出3年的時間用5億元的預算,補助勞務報酬、田野調查費以及改編授權金等費用,預計要在3年內開發上百個劇本。這部分我具體的要求希望文化部跟文策院針對各編劇的田野調查,要給予必要適當的協助。因為我們知道從零到一的過程是最辛苦的,我希望文化部和文策院要當的是孵化器,不要像過去很多年來都是砸錢了事。其實這點也常常被講,變成讓編劇們放牛吃草,我覺得這樣並不是一個好的方式。

我也相信以目前的政策看起來,我們已經要往這個方向走了,所以我再次提醒這三個建議,能否請部長答應我回去會好好評估。我也很期待聽到部長可以說YES,部長你願意說YES嗎?

李部長永得:謝謝賴委員,其實委員提的都很重要,但我們現在都有在做,像金馬獎最近就有邀請一些好萊塢和國際級的編劇,來國內做一個編劇工作坊。

賴委員品妤:對,但我希望是常態性的,現在並沒有常態性的。

李部長永得:將來制度化與系統性的人才培養,包括編劇、導演、製片、企劃、行銷等專業的相關類別,未來我們都會責成文策院做一個有系統的規劃,這部分我們會做到。至於剛剛講的IP問題我也簡單回應一下,其實我覺得民間也不要什麼事情都要政府做,這樣永遠不會長大。政府的責任首先要做一個開放平臺,讓所有對於IP有興趣的人,願意並能找到適合IP共同談授權,包括公共電視以及很多其他的IP都要釋放出來,大家一起共同合作,產生更大的價值進而讓產業升級。

其次是和智慧財產權的授權制度有關,這部分也必須建構一個良好的環境,我認為政府要做好這兩件事情,其他部分就用資金投資的方來鼓勵民間做一些IP的開發。

賴委員品妤:好,感謝部長!

李部長永得:謝謝。

賴委員品妤:我也知道這些都是在雛型的階段,希望未來可以愈來愈成熟,我也會持續監督,謝謝部長,謝謝主席,謝謝。

李部長永得:謝謝。

主席:請高金委員素梅發言。

高金委員素梅:12時)劉益昌老師在「原住民族文化國土的理念與實務」一文提到,從20135月文化部文化資產局統計,經指定、登錄後公告的文化資產數量,原住民族的文化資產比例極為懸殊,2013年之前全臺灣的古蹟歷史建築等等有形文化資產總共有1,217處,但是原住民族的只有22處。本席當初針對原住民族文化資產的議題提出非常多質詢,我要求文化部和原民會要成立跨部會平台,經過2016年文資法修法之後,這五年來文化部針對有形文化資產已經核定補助19案,無形文化資產截至1108月底也累積登錄91項,這五年的成績遠遠超過過去數十年。

但是本席今天要提醒文化部,當我們在推動原住民族文化資產,我們是站在什麼樣的角度來推動?是原住民族的立場呢?還是殖民者的立場?因為本席看到文化部與原民會專案平台的成果報告,報告的附錄二第95項(202-204頁)提到臺灣斯卡羅王國與美國簽署南岬盟約與親善和平條約備忘錄153年紀念活動計畫。這個計畫是今年4月由外交部提出來的,6月底原民會也針對這個計畫召開了一次專家會議,專家會議過兩個月之後,文化部補助將近2億元的公視大戲─斯卡羅就在8月開播了。

這部戲開播之後引起非常多歷史文化人的關切,當然也包括我,還有我的族人。你們對這齣戲的回應是這個電視劇是提出一種歷史解釋,可是我們從外交部4月就已經提出的計畫來看,這不僅只是政府花了2億元想提出的歷史解釋而已,它還是官方早就有計畫想要紀念的歷史解釋,這印證了我當初的質疑,政府其實早就預謀想要藉著這部電視劇打造官方史觀。當外交部在推動這個南岬盟約與親善和平條約備忘錄的紀念活動時,難道不知道幾年之後發生血流成河的屠殺嗎?

很多人都很喜歡把歷史比喻成一條大河,卻故意不提歷史大河是由一連串有著時空順序的事件和生活組成的,有人也只想要從這條歷史大河裡面掏出一碗水,就來代表這整條大河。我在這邊要提醒企圖想要做這件事情的人,你們是枉然的!這就好像要突出南岬之盟的和平親善,以掩蓋美國人李仙得及日本人佐久間佐馬太殖民、屠殺臺灣人民和原住民族的事實是一樣的。當文化部把這一面旗子(1874年牡丹社事件蕃社歸順保護旗)當作是原住民族的古物保存時,大家知道嗎?這是美國人李仙得為了幫日本軍隊對付牡丹社及高士佛社,用來安撫瑯嶠原住民部落的緩兵之計,當時參加這場戰役的佐久間佐馬太還因為他的冷血殺戮被日本自己人稱為「鬼佐久間」。大家有沒有想過,當年在瑯嶠發生的牡丹社事件是南岬之盟所引發一連串原住民族的悲劇。部長,您知道嗎?1910年被日本總督府送去倫敦展覽的臺灣原住民正是高士佛社的排灣族人,他們情何以堪啊!當他們在展覽會的簡介上面被形容成是全球最兇猛、最頑強的種族之一時,大家知道嗎?當年殺進高士佛社後來當上總督的佐久間佐馬太已經開始屠殺臺灣原住民族,發動138場殺光、搶光、燒光的理蕃戰爭。這些歷史多年來都非常清楚地、仔細地被許多專家學者整理發表過,原住民族委員會之前還舉辦臺灣原住民族十大重大歷史事件書籍發表會,牡丹社戰役就是其中之一。然而我當年建立的文化部與原民會的業務平台運作這麼多年,為什麼文化部在推動原住民文化發展政策的相關業務時,你們會看不到原民會這幾年歷史研究的成果?你們會看不到原住民這幾年的痛苦?你們竟然同意、蠻橫地將沒有歷史因素、沒有歷史因果根據的外交部提案納入這個平台上,難道文化部本來就是有計畫要把原住民血淚斑斑的歷史文化進行政治轉譯,變成親者痛仇者快的殖民史觀嗎?1867年到1945年的三光政策對原住民來說是多麼慘痛的歷史!正斌,你應該知道,原住民失去土地!原住民部落被強制遷移!多少原住民英勇的族人因為這樣失去寶貴的生命!原民會,你們難道不發聲嗎?原民會,你們難道不告訴外交部、不告訴文化部,我們不接受你們這些計畫嗎?原民會,你們要硬起來!面對原住民的歷史文化,我覺得你們不能夠任憑外交部、文化部牽著鼻子走。

部長,今天我要送你這本書,請你回去好好看,原民會的正斌,你應該也看過這本書,然你看過這本書,你們怎麼容許外交部在這個文化平台上提出這樣無理、莫名其妙的提案?為什麼?給一點時間,部長和正斌回答。

主席:請文化部李部長說明。

李部長永得:謝謝高金委員,第一個……

高金委員素梅:讓我悲痛又難過!如果您是身為原住民,部長,您是客家人,如果有人把客家悲慘的歷史、痛苦的歷史由外交部拿到文化平台上做成一個提案,踐踏你們、強暴你們、強姦你們,你會是什麼感覺?

李部長永得:委員,客家也有很多悲慘的歷史,過去也受過原住民的統治,在六堆,……

高金委員素梅:我現在跟你談的是外交部。

李部長永得:現在我跟委員澄清一點,……

高金委員素梅:我要告訴你的是日本人殖民臺灣時,殺的不是只有原住民,也殺了非常多漢人!

李部長永得:你不要把所有事情變成好像是一個很大的陰謀,我跟委員報告,這齣戲是很單純的,就是有一個導演對這個題材有興趣,……

高金委員素梅:我沒有跟你講到這齣戲,很抱歉!……

李部長永得:你說到斯卡羅,就是想從斯卡羅開始嘛!

高金委員素梅:我在講你們的政治思考,我在講你們的政治轉譯,……

李部長永得:我們也沒有政治轉譯。

高金委員素梅:我在講文化部,我在講原民會,我在講外交部,你們怎麼可能一連串的政治人物參與其中,如果只是民間拍攝的一齣戲也就算了!

李部長永得:所以你就把它編製成是一個偉大的陰謀,我跟委員報告,沒有這一回事啦!……

高金委員素梅:我沒有把它變成、我沒有把它變成。部長,我今天不是來跟你辯論,……

李部長永得:至於原住民的歷史,大家都可以討論的,……

高金委員素梅:我今天不是來跟你吵架,我是來把證據告訴你的,……

李部長永得:我們都很願意聽啦!

高金委員素梅:我是來把證據告訴你的。外交部在這個平台提出這個計畫,請問文化戲劇與外交部有什麼關係?所以我要告訴部長一件事情,……

李部長永得:你剛剛講這是一連串的,我正跟委員澄清不是這麼回事嘛!

高金委員素梅:然如此,外交部為什麼在這個平台提出這個計畫?

李部長永得:我也不知道啊!我也不知道啊!這根本不相關啊!

高金委員素梅:請問正斌,你們怎麼容許外交部在這個平台提出這個計畫?

主席:請原民會教文處楊處長說明。

楊處長正斌:跟委員回復,那個提案是本會提案的,……

高金委員素梅:是你們的提案!

楊處長正斌:這個部分主要是……

高金委員素梅:我明明看到是外交部提的。

楊處長正斌:要建構多元的原住民族史觀,我們要再去挖掘與羅妹號事件相關原住民重要歷史事件的調查和研究,……

高金委員素梅:楊處長,請你挺起肩膀,……

楊處長正斌:這個部分和斯卡羅戲劇的拍攝無關。

高金委員素梅:你看到這個平台的策劃沒有?提案人是誰?你看到沒有?提案人是你們嗎?你最好搞清楚喔!……

楊處長正斌:這一案是我們芙厄阿大使在外交部提案的,……

高金委員素梅:如果不是你們提案的,是外交部提案的,你要修正,……

楊處長正斌:我們是希望在建構原住民族史觀的……

高金委員素梅:你們的立場是什麼?

楊處長正斌:我們再來做……

高金委員素梅:你們的立場是什麼?

楊處長正斌:我們希望讓更多史實……

高金委員素梅:楊處長,你們的立場是什麼?簡單說。你們的立場是什麼?

楊處長正斌:我們是站在建構原住民族主體史觀的立場。

高金委員素梅:牡丹社事件是什麼?

楊處長正斌:我們已經調研出來了。

高金委員素梅:好,請你們把調研的資料交給外交部、交給文化部長。

部長,您是媒體人,也是文化人,今天我在這邊建議您,您不是個體,不是哪一個政黨的,部長,您是中華民國的部長,請您愛惜這個土地上的人民,謝謝!

李部長永得:謝謝委員的指教,我們一直都是希望這樣子,都是這樣子來做。

主席:現在處理臨時提案。今天有委員提出臨時提案,計有7案。請宣讀第1案。

臨時提案

1

文化交流是最友善且最快了解彼此的管道,也可以增進國家之間的關係,因此文化部目前在世界16個地方有駐外館處(文化交流事務處),去年新增義大利、雪梨、印度3處,這是根據文化部駐外單位設置評估辦法,文化部根據國家整體政策、駐地藝文能量等綜合評估後就會決定設置。

而近年來東歐國家像是捷克、斯洛伐克和立陶宛在防疫上互動頻繁,在國際上是值得珍惜的朋友,今年夏天外交部已宣布要在立陶宛設立「駐立陶宛台灣代表處」,強化中、東歐地區的實質關係,爰此建請文化部應規劃於東歐設立文化交流辦事處。

提案人:張廖萬堅 林宜瑾  周春米  吳思瑤  陳秀寳

主席:請問提案委員或連署委員有沒有補充的意見?沒有,好。

周委員春米:我要加入提案。

主席:好。周春米委員也加入提案。部長有沒有補充的說明或意見?

李部長永得:報告召委及各位委員,我們是不是修改一個字?就是倒數第2行改成「爰此建請文化部應規劃於東歐設立文化組」,因為「交流辦事處」是外交部的名稱,我們文化部是用「組」,……

張廖委員萬堅:文化組。

李部長永得:對,文化組。

張廖委員萬堅:你們有派駐人員?

李部長永得:對、對、對,我們的派駐人員是用「組」。

張廖委員萬堅:辦事處底下的「組」嘛!

李部長永得:對、對、對。

張廖委員萬堅:就是我們將來駐當地的辦事處裡面會有文化組,會有我們的派駐人員嘛!

李部長永得:對、對、對。

張廖委員萬堅:好,謝謝。

主席:好,所以這個臨時提案就沒有問題了嘛!

李部長永得:好。

主席:修改一個字,要不要把確定的文字再唸一遍?

李部長永得:就是倒數第2行改成「爰此建請文化部應規劃於東歐設立文化組」。就是「交流辦事處」改成「組」。

主席:好,提案委員,這沒有問題嘛!

張廖委員萬堅:沒有問題,主要是他們要有派駐人員啦!

李部長永得:好,謝謝。

主席:好,就通過。請宣讀第2案。

2

案由:中華民國是一個主權獨立的國家,且有效統治台灣地區的正當性與合法性,為不容置疑的事實。適逢中華民國110年國慶日舉國慶祝之際,中華電視股份有限公司總經理莊豐嘉在其臉書表示「為幽靈國慶生」之荒謬言論,舉國譁然,社會觀感不佳。莊豐嘉位居公廣集團之管理階層,領取國家薪俸,竟公開汙衊羞辱國家的國格,為國人所不齒;且擔任總經理3年期間,華視財務虧損持續擴大,整體節目收視率不振,並爆發節目招標案弊端,莊豐嘉之言行證明無電視台經營能力卻坐擁公廣集團要職,德不配位,顯不適任華視總經理。爰此,要求文化部部長對於莊豐嘉不當言論,應公開向國人道歉並說明政府的國家定位立場,並要求公廣集團啟動董事會相關程序,請中華電視股份有限公司撤換莊豐嘉總經理一職。

提案人:李德維  林奕華  萬美玲  鄭正鈐  高金素梅  楊瓊瓔

主席:高金素梅委員也參與連署。先請問提案委員有沒有補充的意見?

林委員奕華:主席,我們是共同提案啦!關於這個部分,就像今天早上質詢時我提到的,按照公共電視文化事業基金會的節目製播準則,當中規定得非常清楚,莊豐嘉總經理身為CEO,卻沒有辦法做到公共電視文化事業基金會對所有同仁的要求,這個準則規定得非常細,包括在個人臉書等等的言行應該如何,都有清楚的定義,也有清楚的規範,這是我今天提出第一個很具體的證據。再來,我們的確看到這幾年來華視的財務問題一直沒辦法解決,它的虧損持續擴大。還有我們一直關心的108年、109年台語台的相關招標案,很遺憾108年文化部還幫忙背書,他們明明沒有按照招標程序來做,卻用後面的方法幫前面已經招標完的行為解套;109年也是一樣的,台語台的其中一個標案也是一樣,中間竟然還發生停止錄音的事情,雖然後來文化部以廢標處理,但是這件事情明明就有弊端,那次我們看到華視總共出現兩個弊端,一個弊端是把那個同仁直接解職,另外一個弊端是只做一個小小的申誡,而那個小小的申誡是因為違反採購法,在中間停止錄音,從這樣的過程,我們看到華視的管理面上也出現很大的問題。我們對中華電視有更高的期待,希望能夠有更好的CEO來帶領華視,希望華視可以解決目前營運上面的很多困境,謝謝。

主席:好,謝謝提案委員的補充說明。關於這個部分,請問文化部有沒有什麼意見?

李部長永得:謝謝召委及委員的說明。我是覺得用莊總經理的一句話去定他的罪不太適合,我前面答詢時也講過,我並不同意他的言論,但是我們必須尊重每一個人的言論。至於莊豐嘉應該負什麼責任,我的建議是,提案寫到「文化部部長對於莊豐嘉不當言論」,我覺得這是言論審查,也不好,應該講「對於莊豐嘉是否違反公視內部的工作倫理及相關製作規範,請公視基金會提出檢討報告」,我覺得這樣可能比較中性一點,委員是不是可以同意?

主席:提案委員有沒有意見?可以接受嗎?

請張廖委員萬堅發言。

張廖委員萬堅:大家在上午都有討論過,我也認為部長剛才的回答比較好,就是其實他在個人臉書有表達的自由,華視後來也發表這不代表華視的立場。其次,華視是一個公司,它有董事會在處理,我們民意機關是否適合直接就不尊重人家的公司治理,要把人家撤換,我持保留的態度,也反對。另外,提案提到華視裡面有弊端,我覺得這也應該調查,尊重司法的處理,我們用立法院的提案去認定是弊端,有點武斷。所以我覺得這樣的提案並不適合,這是我的意見。

主席:請吳委員思瑤發言。

吳委員思瑤:我個人也對於這個提案持保留的態度,主要有3個理由。第一個,憲法保障每個人的言論自由,不會因為他位居什麼樣的職務,他個人的表意自由就受限,所以我覺得個人言論自由這個東西的高度還是要有。

第二個,如果有委員對於華視一些營運的狀況有意見,其實我們長期在教文會也都知道,華視面臨的很多是結構性的問題,所以是否要把其財務虧損或收視不振都記在他一個人身上,而且要求他現在就要下臺,我覺得我們這會期要審預算,我們可以透過一些預算的把關,或者如同剛剛部長說的,透過內部的一些查察去做調查,我想這比較公允。

第三個,我相信所有的委員都非常同意,在面對公廣集團的時候,我們都認為政治是要超然的。如果今天我們用一個立法院的政治決議,就凌駕了公廣集團的董事會,要求要撤換總經理,外界會批評我們用政治力在影響這樣的專業治理。所以個人基於這3個理由持保留的態度。

主席:請林委員宜瑾發言。

林委員宜瑾:剛剛部長有對於這個提案提出修正的意見,當然,不曉得提案人對於文化部這樣的修正意見有沒有什麼其他的看法,是不是可以請文化部把您剛剛的修正意見再做比較完整的文字敘述?如果提案人沒有意見,大家又有共識的話,就這樣處理。當然,如果提案人對於文化部的修正意見還是有意見的話,可能我們要重新討論這個案子了。

主席:請萬委員美玲發言。

萬委員美玲:我補充說明。我想今天早上在質詢當中,我們已經提出過非常多點,除了言行不當,其實部長也不認同。你要說這是屬於他私人私下的言行,其實我是不以為然的。尤其今天早上我們也把這個準則唸給你們聽,有好幾點都足以證明他身為華視的總經理並不適當去表達這樣的立場,造成這樣的紛爭。

除了他的言行失當,而且違反這個準則之外,第二個,早上我們也提出來他在這3年的表現,我們不是給他3個月或1年的時間,他在這3年來的營運績效不彰,這也是一個不爭的事實。他的營運績效不彰,又把很多心思花在政治操弄、意識形態上,本席當然覺得不妥。所以我想這樣的提案沒有特別需要去做修正,應該還是按照這個提案來執行會比較好一些。其實我認為對於文化部將來要去管理公視、華視或相關的公廣集團,這個可以作為案例,督促大家都可以在本業上追尋自己的本業,而不要做這種意識形態的操弄會比較好。

主席:部長要說明嗎?

李部長永得:我可以再做一些說明嗎?

主席:當然可以。

李部長永得:謝謝委員的指教。我還是覺得包括剛剛萬委員講的都對,但是不是有違反它的規範,應該由公視內部自己去判斷,不是由文化部或立法院來判斷。所以基於尊重公共電視本身的獨立性及公正性,我們還是要尊重他們的處理,而我們公部門能做的,就是請他們把處理的經過、最後的處理結果讓文化部、立法院等監管單位瞭解,基本上我們先不要定他的罪,我覺得這樣不宜,尤其它是一個媒體,又是公共媒體,我們不宜用自己的角度去判斷這個不可以、那個不好,還是尊重公視內部的處理。

剛剛委員講得很對,它有很詳細的規定,然有很詳細的規定,公視基金會就必須檢討,不管有或沒有,都尊重公共電視基金會的處理,是不是可以這樣子比較好?就是我們不宜直接去判定他就是不適任、必須怎樣,這樣不宜,是不是可以?

主席:我想部長也做了一個折衝,當然,本席也提出一個修正建議,請部長看一下。因為它有一些相關的規定,所以是不是針對他的適任性,請公廣集團啟動董事會相關程序,於一週內提出一個檢討的報告?

李部長永得:可以,就是對於是否違反規定或適任性提出報告,也不要說「檢討」。

主席:對,提出報告。

李部長永得:就是它處理的經過提出報告。

林委員奕華:檢討啦。

萬委員美玲:就是檢討。

李部長永得:我們必須尊重公視基金會的獨立性,你要稱為檢討也好,但是拿來我們這邊就是一個報告,這個報告當然就會詳細說明中間的過程、流程是怎麼樣,這就是一個報告,比較中性一點。

主席:請林委員奕華發言。

林委員奕華:主席,我建議一下,對於剛剛部長部分的說法,我覺得OK,因為它是一個公媒、公廣集團,但是剛剛萬美玲委員很明確地提出、也唸了公廣集團自己內部的規範,以這麼客觀的內容來看,我覺得所謂提出「檢討報告」並不為過。至於他們的決議怎麼樣,我們當然可以看他們的決議,後續再做監督,但是把「檢討報告」的「檢討」二字拿掉,我覺得其實是沒有必要的,真的沒有必要。

李部長永得:OK,好,可以,就檢討報告。

主席:好不好?那就這樣子,反正文化部相關的……。部長OK嗎?

吳委員思瑤:文字可不可以再說一遍?我剛剛有聽到「適任性」三個字,我覺得我們對於他領導的公視的一些績效,或者是所謂被提點的招標案是否涉及弊端,要進行公視內部的調查等等,我們同意,可是立法院如果今天通過了這個提案,就等於我們是對莊豐嘉總經理的適任性有疑義,其實我個人並沒有這樣認為。所以我希望可以再說一下文字讓我們聽一下,我覺得更和緩一點比較好,不要讓人覺得立法院在指揮公廣的董事會去針對他的私人行為,我覺得一定會被這樣解讀,這不是我們的原意吧。

主席:原意其實就是要他們去檢討,我來唸一下好了,還是怎麼樣?

吳委員思瑤:文字再唸一下。

張廖委員萬堅:我也反對把「適任性」放進去。

李部長永得:就是「要求文化部部長對於莊豐嘉是否違反公共電視相關規定、適任性啟動相關程序,於一週內提出檢討報告」,最後的文字是這樣子。

張廖委員萬堅:我們覺得那個「適任性」在針對……,有一點好像……

李部長永得:是不是這樣子,我稍微修正一下:「違反相關規定及經營能力,提出調查報告」,因為用「適任性」,基本上就是認為他不適任,所以先認定了……

張廖委員萬堅:主席,我跟你講,專業可以質疑,可是適任性……

李部長永得:但是「經營能力」就比較中性一點。

主席:請教其他委員還有沒有什麼意見?假如是「經營能力」,或者還有沒有什麼建議?

李部長永得:或是「經營績效」。

主席:「經營績效」?不行。

李部長永得:「經營績效」好了。

林委員奕華:不要「績效」,這是「能力」啦。

主席:「經營能力」,好啦,部長……

李部長永得:「能力」又涉及主觀,「績效」很客觀,就是……

林委員奕華:但是「績效」,他絕對是不及格的。

主席:好啦,「經營能力」啦,部長,不要那麼……

吳委員思瑤:所以它要調查,要調查看看嘛。

林委員奕華:一直在虧損,你要講「經營績效」,他絕對不及格。

主席:那就「經營能力」啦。

李部長永得:「績效」是相對比較,也不是說……

吳委員思瑤:「績效」好了,意思到就好了。

主席:因為「績效」的部分,數字都已經在裡面,其實就是從數字、績效去看他的能力,所以基本上當然是希望公廣集團從這個部分去做一些自己的評估,好不好?

李部長永得:對,就做評估。

主席:那就是用「經營能力」,好不好?

李部長永得:好。

主席:假如這樣子,大家沒有什麼意見的話,部長也接受了,好不好?

李部長永得:可以。

主席:那就再宣讀一次文字。

李部長永得:OK,好。倒數第4行開始:「爰此,要求文化部部長對於莊豐嘉是否違反公共電視相關規定及經營能力,要求公廣集團啟動相關程序,於一週內提出檢討報告。」。

主席:好,沒有什麼問題吧?部長也同意。

林委員宜瑾:不好意思,部長,那前面呢?「爰此」的前面都不改嗎?

李部長永得:前面的部分基本上看委員的意見,因為在我來講,也都尊重每個委員的一些……

楊委員瓊瓔:報告沒有什麼啦!

萬委員美玲:全都是事實啊!

李部長永得:但是假使能夠修改是最好,因為這個東西我說這是一個文件……

林委員宜瑾:但是這樣子變成前後有一點矛盾,因為前面寫「莊豐嘉之言行證明無電視台經營能力卻坐擁公廣集團要職,德不配位,顯不適任華視總經理」,這些文字已經把他定位為不適任了,後面「爰此,」才要怎樣、怎樣,這樣不是有點前後矛盾嗎?前面可能還要再做一些修改吧。

主席:這個部分,我來做說明。要是他都沒有爭議的話,就不會提這種案子,所以一定是他做了什麼事……

林委員宜瑾:有一些質疑性的……

主席:才被人家提出來這個案子啊。

楊委員瓊瓔:檢討沒內容很奇怪,檢討就要有內容,沒有內容只有檢討……

主席:因為重點是,部長說他後面怎麼樣請文化部讓公廣集團去做的事情……

吳委員思瑤:我建議一下,好不好?因為剛剛已經聚焦為他的領導,譬如績效或一些弊端,是不是前面講到他個人的言論都不用了?我覺得就是「莊豐嘉總經理擔任華視總經理3年期間」這一段接下來就好了吧。我覺得對於個人言論的東西,你的前言就把它寫成「荒謬言論,舉國譁然」等等。

主席:我想其實部長也沒有特別的意見,對不對?所以……

吳委員思瑤:委員可以提我們的看法。

主席:是,所以當然在委員會裡面是不是尊重……

吳委員思瑤:所以我建議直接從他的專業治理那個部分來做前言就好了,要不然以後我們每個人都要被言論檢查,大家臉書寫什麼都要被檢查,好像不太適合吧。

楊委員瓊瓔:那也沒什麼,這個案子只是讓他說明而已,那也沒有什麼。

李部長永得:要不然我也稍微再提一下,就是最後「莊豐嘉之言行證明無電視台經營能力卻坐擁公廣集團要職,德不配位,顯不適任華視總經理」,這是有一個結論性的,是不是這一段刪掉?

主席:您是指……

李部長永得:就是前面到「整體節目收視率不振,並爆發節目招標案弊端」為止,以下再把「莊豐嘉之言行證明無電視台經營能力卻坐擁公廣集團要職,德不配位,顯不適任華視總經理」這一段刪掉。

主席:提案委員有沒有什麼看法?

張廖委員萬堅:然大家討論,就要有共識。

李部長永得:我建議最好立法院或文化部不要直接下一個結論說他不適任,我們可以指出他出現什麼問題,所以要求公視基金會要去處理這個事情。

萬委員美玲:可是部長,這邊要寫他出現什麼問題?

李部長永得:有,你剛剛前面講了,你不是說財務虧損擴大、節目收視率不振,這些都是可以討論、可以被監督的。

萬委員美玲:你要把它改成因為財務狀況……

李部長永得:有,你的提案前面已經有了,這邊都有了,都有寫了,只是後面這一段等於是你根據前面已經下了一個裁判、判決了。

萬委員美玲:「德不配位」拿掉嗎?

李部長永得:「德不配位」之外,針對「並爆發節目招標案弊端」,建議把「弊端」改成「疑案」,不要寫「弊端」。

主席:部長,要不然就把「德不配位,顯不適任華視總經理」這幾個字拿掉,因為「莊豐嘉之言行證明無電台台經營能力卻坐擁公廣集團要職」……

林委員宜瑾:這有一點在下定論……

李部長永得:要不然改成「莊豐嘉之言行顯有爭議」,這樣也可以。

主席:好,改成「莊豐嘉之言行顯有爭議」,好不好?

李部長永得:後面就全部刪掉。

主席:然後就接「爰此……」,好不好?

李部長永得:對,可以。

主席:好,那就修正通過。

吳委員思瑤:再唸一次,好不好?

主席:好,那就再唸一遍,好不好?

李部長永得:再唸一遍,是不是?好。前面沒有修正了?

主席:對。

李部長永得:就是「莊豐嘉之言行顯有爭議。爰此,要求文化部部長對於莊豐嘉是否違反公共電視相關規定及經營能力,要求公廣集團啟動相關程序,於一週內提出檢討報告。」。

林委員奕華:董事會……

李部長永得:我覺得它不一定是董事會,反正這個是他們內部的事情,就尊重他們內部的程序。我也不太清楚,因為通常違反相關規定,他們也有一個節目製作規範或言行規範的委員會,如果有這種機制,也是可以的,就不一定是董事會,就是相關程序。

主席:好,請問各位委員,要是沒有意見的話,是不是就修正通過?

林委員宜瑾:好。

主席:好,那就修正通過,謝謝。

進行第3案。

3

鑑於文化部去年發放三倍券時加碼藝Fun券,今年五倍券同樣沿用此政策鼓勵藝文消費,根據政府採購網公開資訊顯示相關平台營運與建置已發包1億多元限制性招標,去年總計發包超過七千萬元,今年再發包5,420萬元,惟相關功能和平台目標未明顯改變,爰請文化部提供藝文振興平台規劃及經費運用,並說明此平台後續營運與發展計畫,提交書面報告至本委員會。

提案人:高虹安

連署人:林宜瑾  李德維  萬美玲

主席:好,謝謝部長,這個案子……

李部長永得:謝謝委員。現在只有一個修正,就是提案原來寫的數字是「5,420」,比較正確的數字是「5,405」,修正成「5,405」就可以了。

主席:好,沒有問題。

李部長永得:其他的我們遵照辦理。

主席:好,那就修正通過。

進行第4案。

4

文化部曾在20189月提出《公共媒體法》草案,李永得部長曾在今年414日至本委員會進行「公共媒體法推動進度與我國公廣集團面對全球數位化之發展規劃」專題報告,報告中提到要解決組織架構和財源兩大核心問題,之後文化部於今年915日預告《公共電視法》修正草案;建請文化部提出公廣傳播政策規劃期程,以及未來公視、央廣、中央社、Taiwan Plus等跨平台媒體機構將會如何合作或整併之書面報告至本委員會。

提案人:高虹安

連署人:林宜瑾  李德維  萬美玲

主席:請問部長對這個案子有什麼意見?

李部長永得:我們對這個案子遵照辦理。

主席:4案通過。

進行第5案。

5

為落實行政院前瞻基礎建設計畫城鄉建設平衡中央與地方基礎建設之精神,豐富地方民眾的文化生活,使各偏鄉地方都有享受文化生活的權力,文化部遂提出文化生活圈建設計畫,透過盤點、保存並復興各地區的文化設施硬體,包括博物館、文化館、演藝廳、美術館等各類型館舍,在國家整體藝術史的建構之下,重新找到各地區應該演繹及承載的地方文化定位及特色並重啟地方活力。爰為盤點北高雄所蘊含的歷史風采,使得藝術文化成為北高雄人民的生活養分,請文化部於六個月內針對北高雄八區(茄萣區、湖內區、路竹區、永安區、岡山區、彌陀區、梓官區、橋頭區)提出「北高雄文化生活圈建設計畫」予本院教育及文化委員會。

提案人:陳秀寳  邱志偉

連署人:林宜瑾  吳思瑤  林俊憲  陳明文  劉櫂豪

主席:請問提案委員有沒有要做什麼補充?

李部長永得:報告召集委員跟各位委員,我們建議修正倒數第三行的文字,修正後的文字就是「請文化部於六個月內輔導高雄市政府針對北高雄八區……」,就是增加「輔導高雄市政府」,因為前瞻基礎建設的城鄉建設還是以地方政府為單位,沒有辦法到那個區,是要由高雄市整體來提出。

主席:請問提案委員有沒有什麼意見?如果沒有意見的話,第5案就修正通過。

李部長永得:謝謝。

主席:進行第6案。

6

鑑於我國人口結構已朝少子化及高齡化二個極端發展,又青壯勞動力過度集中大都市,造成鄉村產業勞動力不足,城鄉差距日益擴大。爰為復興地方產業、發展地方經濟,文化部應推動地方文化空間保存與活化經營、強化多元人才之培養、促進文化加值應用與產業深耕,凝聚地方文化環境發展之共識,營造具在地特色之文化場域,創造就業,俾促進地方人口回流,達成保存並活絡文化資源及均衡臺灣之目標。請文化部於六個月內針對北高雄八區(茄萣區、湖內區、路竹區、永安區、岡山區、彌陀區、梓官區、橋頭區)提出「北高雄加速地方創生計畫─文化環境營造計畫」予本院教育及文化委員會。

提案人:陳秀寳  邱志偉

連署人:林宜瑾  吳思瑤  林俊憲  陳明文  劉櫂豪

李部長永得:跟第5案一樣,我們建議在第九行增加「輔導高雄市政府」等文字。

主席:如果提案委員沒有意見的話,第6案就修正通過。

進行第7案。

7

中正紀念堂是國人休閒遊憩、藝術文化饗宴、國際觀光景點、及自由民主聖地,為住民歷史記憶的代表性,且為國家指定國定古蹟及一座具歷史性的蔣總統銅像,稀少性不易再現,具歷史留存的意義。文化部10712月間擬訂「中正紀念堂轉型規劃報告」並向行政院提報兩個建議方案,迄今未見轉型規劃報告內容。文化部對於中正紀念堂提出修繕再利用計畫或轉型方案,應依據文化資產保存法需要送文資審議,文化部需秉持專業,堅持文資審議原則應優於促轉條例的政治決定。爰此,要求文化部「中正紀念堂轉型規劃報告」中,應提及保留蔣總統銅像的立場,並公開所有政治檔案史料,讓蔣總統的功過並存,使民眾看到蔣總統對臺灣貢獻的歷史,供社會各界公斷。

提案人:李德維  鄭正鈐  林奕華  高金素梅  楊瓊瓔  

主席:請問文化部有沒有什麼修正的意見?

李部長永得:我們文化部要提出意見,這個案子要求文化部「中正紀念堂轉型規劃報告」中應優先保留……,我想這個部分是先有結論,所以是不是可以不要?因為我們要保持開放。以我自己個人的立場,我過去也認為不是說拆除銅像就是唯一的選擇,但是現在這個提案是優先保留,這樣好像也是已經先有結論了,我覺得還是要開拓公共對話,所以這個部分是不是可以刪掉?

主席:「優先考量」是文化部提出來的建議耶!

李部長永得:這裡是寫「應提及」。

主席:我們的提案是寫「應提及」,那文化部提出來的修正文字是……

李部長永得:不是,是我們文化部自己的修正文字錯了,寫什麼「優先考量保留蔣總統銅像」,不應該這樣寫,而是寫「應評估蔣總統銅像是否保留的方式」,也許這樣會比較好,就是是否應保留的評估。

主席:是否應保留的評估?

李部長永得:對。如果寫「優先考量」,等於是好像是優先要……,等於說先下結論說這個……

萬委員美玲:這是文化部修正的文字。

李部長永得:對不起,我們內部再瞭解一下,看到底是誰寫的,這個修正文字看起來好像變成要優先保留。

萬委員美玲:你們寫了修正的文字,然後有來溝通。

李部長永得:對,我們內部寫的文字不太對。在原來的提案裡面是寫「提及」,「提及」是一個中性的用詞。

主席:部長的意思就是把「立場」改成「方式」,但是「應提及」照部長的講法是比較中性,您可以接受嘛!你講的重點最後不是用「立場」而是用「方式」,就是用什麼方式的意思。

李部長永得:是不是可以寫「應提及是否保留蔣總統銅像的評估」?

主席:修正為「應提及是否保留蔣總統銅像的評估」嗎?

李部長永得:對。

林委員奕華:這樣跟我們提案的內容差太大了。

主席:這樣跟原來的提案有一些差異,請部長再思考一下。

吳委員思瑤:主席,我可以表達反對的意見嗎?

主席:請吳委員思瑤發言。

吳委員思瑤:我們在討論提案,幾位提案委員希望文化部在「中正紀念堂轉型規劃報告」當中很具體的去針對蔣總統銅像的存廢表達立場,我想這是提案委員所期待的,就是朝保留的方向來做。但是我個人對於這個部分,我認為後續的整個轉型規劃到底要用來做什麼,像我今天在質詢中提到它是不是能夠作為人權紀念館或作為臺灣的國家藝廊(National Gallery),在這個使用的定位都還沒有明確之前,我們居然要求文化部針對這個堂體最中間的那個銅像就應該保留,我覺得這樣會不利於對之後使用的想像。當然如果問我個人的意見,我也認為轉型正義就是要去除這種威權崇拜的銅像,我個人可以很具體地講,我認為它不應該留在那裡,一來這是我個人的意見,二來也不利於未來作為其他功能用途的規劃。所以我真的要懇請,我個人一定要表達我的反對意見,我並不同意在這個提案當中……,因為在委員會大家要討論並尊重多數,我不同意保留蔣總統銅像,我個人對這個是沒有辦法接受的。

主席:關於這個部分,有委員提出反對的意見,我們也有聽到了,但是就委員提案的部分,請部長來考量一下,如果改成評估的話,其實已經把所有的問題……,現在變成是要求你評估,那其實改成評估的話……

吳委員思瑤:評估是否保留,對不對?

李部長永得:對,評估是否保留。

主席:提案委員覺得怎麼樣?沒關係,請部長提出你想要修正的文字,我們再綜合一下。

李部長永得:在文字上是不是可以修正為「應評估是否保留蔣總統的銅像,並公開所有政治檔案資料,讓蔣總統的功過並存,使民眾看到……」?就是這樣修正。

主席:因為如果寫「應評估是否」,其實「評估」本身這兩個字就代表有是有否,否則你就不需要評估了,因為你評估一定有是也有否,本席倒是認為只要加評估,就是應評估保留的這個方式或立場,其實你的評估就已經有是跟否的涵義了,所以你需要堅持寫「是否」這兩個字嗎?因為你要用「評估」,那提案委員其實在後面也有寫「公開所有政治檔案史料,讓蔣總統的功過並存,使民眾看到蔣總統對台灣貢獻的歷史,供社會各界公斷」,在這個部分假如已經有寫「評估」二字,部長應該就覺得OK了吧?

李部長永得:謝謝,不過我覺得還是要加「是否」,這樣會比較精確的傳達,要不然人家會誤解好像應評估如何保留這個銅像,那就等於好像已經先有這個要保留的立場,所以還是寫「評估是否保留」,這樣會比較精確、比較精準。雖然剛剛委員講得沒有錯,然評估就有是跟否,可是在文字上很容易會讓人產生誤解,會傳達一個可能比較不精確的訊息,所以建議寫「是否保留」。

主席:請林委員宜瑾發言。

林委員宜瑾:現在文化部部長建議要如何修改,可是這個提案感覺起來就是還是在評估是否要保留,就是還是有保留的選項,當然我跟吳思瑤委員的立場相對一致,我們認為這樣一個威權象徵是不應該被保留的,所以本席對這個提案表示反對,我表達反對的意見,那就看是不是來否決這個提案?

主席:關於這個提案,我們當然都尊重個別委員的贊成或反對的意見,文化部這邊建議做一些文字上的修正,就看提案的委員能不能夠接受,然後等於算是在文化部可以做的範圍之下努力的去做,所以是不是要直接把這個案子否決掉,大家是不是可以再商量一下?

吳委員思瑤:如果能夠改成剛剛說的「應提及是否保留蔣總統銅像之立場,並公開政治檔案史料」,後面是「供社會各界公斷」,這樣我就可以接受,我覺得「讓蔣總統的功過並存,使民眾看到蔣總統對台灣貢獻的歷史」這兩句話有價值的判斷,所以不好嘛!因為我們然是請他們要能夠中立地去規劃,所以我個人對於最後一段建議修正為:「爰此,要求文化部『中正紀念堂轉型規劃報告』中,應提及是否保留蔣總統銅像的立場,並公開所有政治檔案史料,供社會各界公斷」,如果是這樣子的文字,那我就可以不反對這個案子。

主席:請鄭委員天財發言。

鄭天財Sra Kacaw委員:雖然我不是教育及文化委員會的委員,但是因為這個蔣總統的銅像已經放在那邊,當然就是來評估是否保留,這個應該是可以接受的。至於功過,本來就要去評斷他的功過,才能論斷到底要不要保留,你認為他完全沒有功,那大家就來評斷,如果我們以這次蔡總統在國慶的談話,他不是從1949年嗎?蔣中正在1949年從大陸撤退到臺灣,他那時候並不是總統,他是帶領著國民黨的軍隊到臺灣,才有1949年之後到現在的中華民國嘛!不管你要加臺灣還是加什麼,是因為這樣才有中華民國,所以本來就要去論斷他的功過,才能夠去談是否要保留他的銅像,如果他全部都沒有功而只有過,當然就是應該由大家去評斷,而不是說根據個人的主張,如果你認為完全沒有功,當然那是你的主張,但是因為現在他的銅像已經在那邊了,如果是現在還沒有興建的話,那可能又不一樣了。可是因為現在它已經在那邊了,社會各界的意見也不太一樣,應該要去論他的功過,這個案子本來的文字是寫「應提及保留」,文化部這邊是建議寫「評估是否保留」,如果要寫「是否保留」,當然後面的文字就會很重要,以上。

林委員宜瑾:主席,不好意思,我想再表達意見。

主席:好,請林委員宜瑾發言。

林委員宜瑾:剛剛鄭委員說到功過,當然我們也知道,可是功過的評斷並不是可以由文化部來評斷,基本上是要由社會大家一起來討論,有政治上的評斷,也有法律上的評斷,我覺得這樣的提案基本上要讓文化部因為「中正紀念堂轉型規劃報告」而承擔對於蔣介石功過的評斷,我認為還是不適宜,本席建議還是否決這個案子,我的主張就是這樣,所以我建議進行表決。

主席:其實我們教育會基本上都是希望能夠以和為貴,所以當然就比較少進行表決。本席在這邊想提醒林宜瑾委員,每個人都會有不同的想法、立場跟理念,今天這個案子基本上如果文化部可以同意的話,並不是就直接……,如果通過這個案子,也只是讓大家……所謂的「蔣總統的功過並存」,那某些人也許會認同蔣總統對臺灣貢獻的歷史,但是有某些人不認同,像您就不認同嘛!其實這件事情、這個文字的敘述並不會改變誰,所以我倒是覺得對這個部分大家可以思考一下。

請鄭委員天財發言。

鄭天財Sra Kacaw委員:因為這個中正紀念堂是文化部主管的,是它所轄的行政法人,所以權責當然是在文化部,而且文化部然已經在做這個「中正紀念堂轉型規劃報告」,我們就是請他們在這個轉型規劃報告中去評估是否保留,因為它就是已經存在了,所以這個部分當然要由他們來做啊,不然是誰做?也不是我做,當然是文化部做嘛,也不是原民會要做,這是文化部該做的。當文化部要進行評估的時候,就要邀請相關專家、學者甚至社會人士,大家一起來討論嘛!

吳委員思瑤:主席,我再表達一下,因為目前中正紀念堂的轉型規劃還沒有到文化部啦,這個議題雖然促轉會有提出方向,但這就是部長也一直對外呼籲要的兩個完備,那兩個完備都還在討論當中,還沒有俱全嘛。所以我覺得現在就把這件事扣在文化部,要求它應該怎麼做、怎麼做,無論今天提案文字再怎麼修,都不是文化部現在要去處理的事情,所以我覺得就不要再討論了。

因為台下很多外面委員會的委員在這裡等著要質詢,要不然我們就用表決來表達意見,因為無論再怎麼談,我覺得都很難談出一個結論。基本上,我認為這不應要求文化部現在就要去做,因為行政院的方向都還沒有定案,我看到林楚茵委員、陳椒華委員坐很久了,他們都要質詢,鄭天財委員也坐很久了,所以是不是就來表決,講不清楚啦!

主席:所以這個案子,要不然先休息3分鐘,商量一下好嗎?

鄭天財Sra Kacaw委員:我認為只是文字改為「評估是否」,我不知道這是不是真的,但我從媒體看到的是,文化部長李部長發言說要拆的,我看媒體是這樣報導,除非媒體寫錯啦,至少我看到是這漾。我可以發言、他可以否認!

主席:休息3分鐘。

休息

繼續開會

主席:會議繼續進行。

林委員奕華:主席,我還是要說一下,剛剛民進黨也主張要表決,其實我覺得這部分不只是立場問題,也是一個看法問題啦。我們現在觀察全世界在看待歷史的時候,大部分都覺得應該要各種面向都盡量留下來,大家也許帶有不同立場,可是都有一個屬於歷史的記憶或是評判,那評判當然屬於個人。只是現在很少用拆除的方式解決,我覺得這就是大家對於如何看待歷史有不同的做法,那的確是蠻難有共識的啦,就文字修正上也很難有共識。

但我們也必須再次說明原來提案的文字,我們是希望堅持文資審議原則應優於促轉條例的政治決定,並認為應該要用保留銅像及公開所有政治檔案資料的方式,來做相關歷史的呈現。以上是我們再說明一下提案的立場,謝謝。

主席:好,謝謝,大家有意見的話就進行舉手表決。

請議事人員清點在場出席委員人數。

(清點人數)

主席:目前有7位委員。

現在進行表決,贊成通過提案第7案者,請舉手。

(進行表決)

主席:3票。

反對提案第7案者,請舉手。

(進行表決)

主席:4票。

報告表決結果:出席委員7人,贊成者3人,反對者4人,反對者多數,本案不通過,謝謝。

接著繼續進行質詢,請鄭天財Sra Kacaw委員發言。

鄭天財Sra Kacaw委員:138分)主席,各位委員。部長好,辛苦了,斯卡羅這一部戲劇受到各界非常多的談論,對於這樣的一齣戲劇,當然也有很多的專家學者提出他們的看法,因為太多了,所以我謹就屏東原住民的排灣族涼山部落女頭目蔡衣珊,他也是一位國小老師,以他對於斯卡羅這部戲的看法進行說明。

他認為這個這部戲由傀儡花小說改編,所以宣傳上不應過於強調是根據歷史改變,擔憂孩子對原住民史實的認知被混淆。因為他從排灣族立場來看,卓杞篤是否具頭目身分?是否統領過恆春半島諸社?原住民學者專家及耆老都認為他是爭議性十足的人物,但在戲劇播放後,很多原住民的老師或孩子都認為卓杞篤是為英雄,讓他十分憂心。

而蔡衣珊頭目、蔡老師也提到,從排灣族部落的相關習俗或是傳統領袖等各方面觀之,他對於這部戲劇的說法也有所質疑。如果在未經考證的情況下,透過戲劇播出,他反而更擔心學生對原住民族歷史的認知會被混淆。他特別提到,這是一本小說改編成戲劇,但無論是公視的董事長或是副總統,在記者會的時候又強調這是歷史,所以這部分讓學生受到很大的影響,當然不只是原住民學生,其他一般人也是一樣。

尤其是對李仙得做了太好的美化,其實他是有心人,才會在這邊待那麼久還畫了詳細的地圖,後來又把這個地圖送給日本,他的言論有所謂的番地無主論,這部分固然清朝的官員有這樣講,但是他又把地圖送給日本,是促成牡丹社事件發生的一個原因,所以針對這部分蔡老師、蔡頭目非常憂心。部長,你的看法怎麼樣?

主席:請文化部李部長說明。

李部長永得:鄭委員好。謝謝鄭委員的意見,其實一齣戲劇有很多內容是虛構的,然後有一些情節是加編的,但基本上是根據歷史有這麼一個事件來改編,而且這個事件,我知道公視他們在拍這個戲劇之前,其實在當地做了很多很多的田野調查,不過這個還是會引起各種不同見仁見智的一個見解,這個也很正常,所以最重要就是,它引起大家共同去探索這一段時間的歷史,我覺得這個貢獻也不能夠抹滅。但我非常同意鄭委員所提的就是,其實公視在戲劇裡面應該特別強調,就是說本劇雖然是歷史劇,但是有很多人物是虛構,根據歷史因為劇情需要,所以有加以改編。也許應該加註這樣的一個註明,這個我會請公視來加強。

鄭天財Sra Kacaw委員:我覺得不是公視,是文化部要去加強這個部分,因為這個經費是你編的,你經費給它了。

李部長永得:就是我們提供經費的目的是要發展、提升國內的影視產業。

鄭天財Sra Kacaw委員:我知道,我都知道。

李部長永得:但是製作的題材跟製作的內容,我們是完全尊重專業啦!

鄭天財Sra Kacaw委員:部長,我沒有說要去改那個戲劇,沒有……

李部長永得:對,對。

鄭天財Sra Kacaw委員:所以我就說,然已經播了,播了也已引起這麼多的疑問,所以往後,我們現在只能往後,怎麼去強調這個部分去說明,其實不是這樣,歷史其實不是這樣。

李部長永得:對,對,我想這個部分,我就提醒這個部分是應該的。

鄭天財Sra Kacaw委員:對,我講的部分是這樣。

李部長永得:應該、應該。

鄭天財Sra Kacaw委員:因為時間的關係,我就不談,然文化部願意去做這個補助、去做這樣的一個經費,花那麼多錢,我們真正有原住民族重大歷史事件有這麼多,有的還沒有列在這邊喔!像霧社事件就沒有列在這裡,這個有10個,排灣族那邊是說他們那邊還有兩個,所以這個部分要做就一個一個做。

李部長永得:有,這個我們跟原住民合作平臺,就根據這十大,先從已經有做調查研究的十大─原住民的十大事件……

鄭天財Sra Kacaw委員:尤其是牡丹社事件。

李部長永得:先拍舊片。

鄭天財Sra Kacaw委員:部長,尤其是牡丹社事件,你接著做就可以把李仙得那些跟之前的美化消除掉了……

李部長永得:不排除未來的可能性,但是這個東西完全都是尊重公視跟影視界自己本身的自主規劃。

鄭天財Sra Kacaw委員:然你們經費去提供的,還是要有一點指導規劃。

李部長永得:好,謝謝!

鄭天財Sra Kacaw委員:謝謝!

主席:鄭天財委員的建議,當然也請部長代為文化部多多地來思考。

接下來請林委員楚茵發言。

林委員楚茵:1315分)本席要請教李部長,部長午安!現在已經從早上到現在,因為我是外委員會的委員時間比較短,所以我快速地先把我的問題講完,就是我相信前面的幾位委員都在關注的是,韓國他們現在有一齣戲所謂「魷魚遊戲」,但是不得不關注的是,臺灣在有關於中國下了一堆禁制令之後,他們對於外國的影片進入中國是有非常嚴格的審批、審查,我想這個大家都知道。但是中國現在他們為了祝他們中國共產黨成立一百週年,特別有3支影片就是無名、長津湖跟中國醫生,這種充滿了大外宣味道的影片,要直接長驅直入臺灣,對岸對臺灣的電影包括像「當男人戀愛時」,所有跟閩南語發音的都要改成京片子,還要捲舌。人家對我們是處處地限制,但是我們是不是就是直接用這個所謂一年10部,然後呢運氣好的就可以進來,在這個部分,難道我們就要讓別人趁著我們的言論自由、思想自由,就長趨直入洗我們的腦嗎?當我們在關注非常多的文化入侵,尤其是所謂統戰工作的時候,我們還要讓這種中國共產黨所謂宣示他們建黨歡慶一百週年,然後不斷地來臺灣繞臺的飛機超過至少600架次,結果我們還要讓人家這種慶祝黨慶的影片進來嗎?我想身為文化部長,部長,你必須要有態度。

主席:請文化部李部長說明。

李部長永得:謝謝林委員關心!我簡單說明,現有的機制的確是每年有10部的抽籤,委員所提到的像中國醫生跟長津湖確實也有抽中,不過根據現在的辦法,雖然你有抽中配額,但是是不是能夠在臺灣上演?還是有一個審查的機制。我可以跟委員報告就是說,像中國醫生已經經過審查的程序以後,已不准播映;那麼在長津湖已經提出申請,現在進入一個審查的階段。

林委員楚茵:好,所以本席在這裡要非常提醒文化部,作為這種所謂飛機大炮,然後軍艦都對準臺灣,這樣的一個政黨,然後還要宣傳它建黨一百週年的黨慶,如果這樣的影片進來,尤其像長津湖這種,就是宣示所謂愛國,就是要用武力進攻、鎮壓這種影片,如果進來臺灣播放,那我覺得是滑天下之稽;今天立法院的國防外交委員會等等,在談所謂國安,我覺得這就是非常大的文化漏洞。所以我很開心文化部有注意到這個問題,我也希望相關的審查單位必須要好好的來把關。

另外一個當然就是,今天早上你在回應張廖萬堅委員時特別提到,就是你們現在跟國發會所匡列的合作預算不只100億元,現在數目是來到了200億元,但是我們看到的就是,在這個所謂國發基金跟民間投資比例的部分,事實上現在似乎不是錢不夠的問題,會不會是在這個投融資的過程當中,過於繁瑣又或者是說其實給予了太多的限制?才會說,我們現在看到這個錢撥不出去或發不出去,尤其是我們看到中間有個所謂評估審議,評估審議就攸關到了就是到底評審是誰?他的眼光能夠真的看準這個市場嗎?我想到「魷魚遊戲」大概題意,但是「魷魚遊戲」如果同樣的劇本,它來到了臺灣,在這個評估審議的過程當中,會不會有可能因為它太多人性的邪惡、太多廝殺、太多殘忍,會不會這樣子被評審給審查掉了?另外就是,我們然有審查制度,我們都知道投資的過程有大有小,可能有小到幾千萬元,大則上十億、幾十億元都有,那麼他在審查跟審議的評估過程當中,是不是應該要走分級制度?讓這個速度可以相對地加快。

李部長永得:是的,現在我們跟國發會正在討論這個流程,是不是可以讓文化部有多一點的空間來做決定,這是第一個。第二個就是說,我們也認為過去我們影視的投資金額過小,也因為民間的投資不振,所以以後要做政府先投資,現在的規定是說,民間有投資,政府才投資。

林委員楚茵:沒錯。

李部長永得:將來就是政府帶頭來投資,這件事情一定要做到。第三個,希望未來兩年至少支持6部以上、製作費1億元以上的投資片子,所以目前正在國發會在商談這個細節,我相信這個部分對於帶動我們未來整個影視產業的投資會有很大的一些幫助。

林委員楚茵:很開心,聽到部長所謂的回應。主席,不好意思,我最後簡短地只想講,就是在這個投資的過程當中,確實是要改變那個形式,我們在這個前瞻計畫看到了,為什麼現在非常多的好作品?我不浪費時間我也不如數家珍,但是那就是因為有政府投資在前,其他的民間跟著一起上這班列車,從韓國的韓流崛起,臺流要再造,我認為身為主管機關,像國發會這種掌握有國家所謂基金實力的,應該把臺灣的影視音文化產業當成下一個我們要前進全世界的,像下一個台積電。

李部長永得:好,謝謝!我們會跟國發會儘快溝通好完成這樣,然後儘快啟動這樣的一個機制,謝謝委員關心!

林委員楚茵:我希望你跟國發會相關所謂進度的報告,文化部部長這裡是不是可以給我一份最後溝通相關的細節,好不好?

李部長永得:好,可以,謝謝!

主席:請謝委員衣鳯發言。(不在場)謝委員不在場。

不好意思!主席先打斷一下,就是讓大家餓一下,我們就繼續努力把詢答完畢,不好意思,各位。

請楊委員瓊瓔發言。

楊委員瓊瓔:1322分)謝謝主席!本席想要請教部長,據醫學科學說,如果肚子餓一點頭腦更清楚,所以我們再好好來討論。請教今年的藝FUN券,配合著行政院的五倍券跟共通平臺,你們將發300萬份,數位是240萬份,紙本是60萬份,今天也剛好是做第二梯次的抽籤,抽出75萬份,數位60萬份以及紙本15萬份。在貴部裡頭,你們不只有專屬的藝FUN券的app,也有所謂的藝FUN NEXT專屬的網站,還有Facebook的粉專。本席要請教的是,我們的用意、目的是要讓民眾更方便,更能夠取得資訊,是不是?

主席:文化部李部長說明。

李部長永得:是的。

楊委員瓊瓔:這三方面的平台是自己管,還是委外來管理?

李部長永得:FUN NEXT現在還在規劃當中,所以還沒有公開,但是藝FUN券的部分,我們是委託關貿的平台來維運。

楊委員瓊瓔:對啊。我們看到粉絲專頁在420日成立之時,你們也希望要升級藝FUN券的平台,也就是推出部長剛才說現在正在努力當中的藝FUN NEXT

李部長永得:對。

楊委員瓊瓔:也很歡喜有10萬人願意轉過來,所以這是一個好的跟正確的方向。本席要請問你這是我們自己做,還是委外?我們看到在委外的這個部分,你們最近一則發文是更新封面的照片,更新的照片下面有65則留言,全部的問題都沒有得到官方的回應,這是你跟人家簽的約,連人家的留言都不要理人家嗎?還是怎麼回事呢?你剛才說是為了要更方便民眾得到資訊,結果答案卻是如此,請你看大家的留言,我們看了都很難過,可不可以回答我?再接下來就是無法登錄,不能登錄且客服滿線,就是這樣,你看怎麼辦呢?

李部長永得:謝謝委員關心,是不是容我請我們業務單位跟委員說明?

楊委員瓊瓔:你看怎麼辦呢?留言的是如此,怎麼辦呢?

主席:請文化部江司長說明。

江司長清松:跟委員報告,的確有一段時間是剛好抽完券之後,因為我們上個禮拜抽了81萬份,所以很多的問題就打到了1988以及客服,已經陸陸續續……

楊委員瓊瓔:部長仔細聽,抽完券就出現了很多的問題,而且都是滿線,沒辦法幫人家解決,那麼得到了券要做什麼呢?

江司長清松:已經陸陸續續解決了,因為同時間來了81萬人,客服數一下子……

楊委員瓊瓔:你請回座。部長,我要解決問題,你聽到了,你是委外,委外發生了這樣的事情,所以要好好檢討,而不是告訴我,一次有80萬筆,所以沒有辦法。這不是回答問題,我不願意聽到這些。因為你們跟人家溝通、簽約的時候,早就已經設定好,應該是設定大海出來撈魚才對,而不是設定一個小池子要去撈鯨魚,這不對的,大家都花了那麼多錢,我想這個問題要趕快去解決。

李部長永得:好,我們會立即來解決,這個問題很重要。

楊委員瓊瓔:接下來本席要請問,我剛才說了有10萬個同意轉成藝FUN NEXT的會員,那麼後續呢?你的藝文好康app,如果這個階段振興券過了之後,你接下來要怎麼做?藝FUN NEXT未來的亮點為何?因為民眾會怕、會緊張,你們所收到的這些消費個資,數據會不會識別化,還是會成為常態性的藝文好康平台?請做說明。

李部長永得:跟委員報告,未來藝FUN NEXT會變成經常性的,但是會員的部分,一定要取得本人的同意,之後才會轉過來,如果沒有同意,我們就按照之前的約定銷毀他所有的個資。

楊委員瓊瓔:這要說明清楚。

李部長永得:這非常清楚。

楊委員瓊瓔:因為很多人打電話來服務處問,萬一這樣轉過去,未來會怎麼樣,或者是還沒經過他同意。這樣就講得很清楚,要經過個人的同意才可以,這講得非常清楚。

李部長永得:對,一定要經過個人的同意。

楊委員瓊瓔:所以未來會成為一個常態性的藝文好康平台?

李部長永得:對。

楊委員瓊瓔:所以在這樣的情況之下,本席要再跟你討論一個議題,也要謝謝部長為我們國家動漫、漫畫迷、漫畫產業來努力,終於在去年10月份,我們重新選址落在臺中,選址地點就在帝國製糖廠臺中營業所跟臺鐵新民街倉庫群作為設置的地點,在今年7月份文化部終於提報修正計畫給行政院,為了扶植臺灣的文化產業,帶動原創IP發展,國漫館是我們中部地區的人非常非常重視的,所以本席要請教現在的籌備進度為何?請說明。

李部長永得:謝謝委員。坦白講,我們報到國發會,但是對於臺中市政府要到114年帝國糖廠才會移交,國發會認為太久,所以現階段沒有辦法核定給我們這個工建計畫。

楊委員瓊瓔:你們的修正計畫送給行政院的時候是由歷史博物館來成立漫博的籌備小組,是嗎?

李部長永得:對。

楊委員瓊瓔:所以在所有的議題方面,本席希望好不容易催生再催生的國漫館,前面不管怎麼樣,反正我們是重新生出來,希望要趕快,而且針對所有的困難,大家好好去協調,這才能夠真正落實。

李部長永得:是啊!一直跟臺中市政府協調,看看場地能不能提早交了。

楊委員瓊瓔:所以要趕快加油。

李部長永得:因為114年,還有兩、三年,太久了!我們也希望儘快。

楊委員瓊瓔:我們也非常希望,但是當時選址是由我們選的,是選定在這個位置,對不對?

李部長永得:如果我印象沒有錯,當時是臺中市政府說可以解決OT的問題,可以提早交給我們。

楊委員瓊瓔:現在沒有任何一方推卸責任的理由跟立場,因為大家都是一體,我們趕快一起加油,因為動漫迷都非常非常的關注,好嗎?謝謝。

李部長永得:好,謝謝。

主席:請陳委員椒華發言。

陳委員椒華:1330分)部長好。請部長看這個畫面,這是屏東石頭營文化遺址,雖然還沒有被認定,部長看這個畫面,這邊有坑洞,原來的坑洞已經被土石倒灌進來了,這個碉堡四周圍用水泥柱圍起來,鐵柱插入地下,所以要跟部長說,光電的開發已經明顯讓整個文化遺址面目全非了,本席在上個會期就開始呼籲趕快來認定這個文化資產,文化部補助屏東文化局做這個事情,但是到現在還沒有認定完成,難道要等所有的碉堡、數十個碉堡都面目全非毀壞了才完成認定?會不會這樣?

主席:請文化部李部長說明。

李部長永得:謝謝委員,委員很關心這個,我也相當關心。

陳委員椒華:在這裡要邀請部長趕快去看,如果不趕快去看,搞不好再過幾個月這邊所有具有世界文化遺址價值的這些遺址可能都不見了。

李部長永得:現在除了補助屏東縣政府去做調查以外,另外我們自己文化部的文資局也採用比較先進的一些科技設備,那麼來跟……

陳委員椒華:你認同水泥柱這樣灌入地面嗎?這也會破壞坑道。你認同嗎?

李部長永得:現在有要求他們暫時停工。

陳委員椒華:本席看到真的感到非常痛心。

李部長永得:會暫時停工,待調查告一段落以後再做下一步的工作。

陳委員椒華:謝謝部長,另外要請教部長的是,文化部修訂了歷史建築紀念建築登錄廢止審查及輔助辦法,在第二條之一中加入了紀念建築的登錄基準,亦即將「具有重要貢獻之人物相關者」列進來。本席也瞭解該條款已於文化部完成公告,但卻尚未發布也沒實施,請問是不是有其他不同的意見,或是遇到了什麼困難?我們知道湯德章故居因為建築形式被臺南市政府文化資產委員會否定其特殊性,而不具文資身分,於是湯德章紀念協會便於一個月內集資,獲得八千多人的參與以募得的千萬元買下故居搶救成功,現在就等文化部發布實施補助辦法,請問部長現在是不是可以儘速發布實施呢?

李部長永得:這個部分徵求各界意見的公告期已屆,現正整理大家的意見,我想近期內就會完成程序並加以公布。

陳委員椒華:部長可不可以說個時間?近期是多近?

李部長永得:就剩下內部的作業程序,我想10月底以前可以公布。

陳委員椒華:好,謝謝,我們期待。

主席:請范委員雲發言。

范委員雲:1335分)我有兩個問題想請教部長,其一與公視法有關,屬於公媒的改革。另外,如果時間夠的話,上次跟部長請教過文化人身分認定的問題,因此要再跟您繼續請教。

先針對公視目前的困境,上次在414日就問過部長,當時你說第一階段會先處理公視董監事的選任方式。

主席:請文化部李部長說明。

李部長永得:是的。

范委員雲:我要先肯定部長,因為公視改革終於有進度了,915日已預告了公共電視法的修正草案,我們團隊也瞭解過內容。上次我在質詢時提出過兩項建議,其一是一定要調整董事人數和選任方式,你們的確降低了人數與審查委員會的門檻。其次要穩定且逐年提高預算,針對這個部分,你們至少寫了「不得低於當年度及前一年度」。

改革很不容易,未來當然還是會遇到阻力,相信部長一定可以廣納外界的意見,讓公視的改革能往前再走一步。

李部長永得:是。

范委員雲:之前我也跟你提到,相信部長也非常瞭解,這部分您很專業。關於從公視到公媒的下一步要怎麼走?先回來講公視好了,有關經費的部分,我上次就說臺灣的經費真的沒辦法跟人家比,英國BBC、日本NHK就不比了,因為他們還可以得到license或其他的費用,所以就跟韓國的KBS比好了,因為我們的文化喜歡跟韓國比,他們的經費是公視的48倍。如果以國家文化的力量來看的話,公視當然要超越黨派,因為是屬於公共的利益。公媒和公視都需要長期而穩定的經費,我知道公媒法更需要涵蓋大家的共識,所以就先講經費的部分。

上次我問過部長有關文化發展基金的事情,因為就是需要有這樣的經費,所以公視或未來的公媒才有部分。文化基本法部長很瞭解,所以我就不唸了,不過414日當天質詢你的時候,您就講到公媒核心的問題其實就是經費來源,這點部長很瞭解,當時也回應我文化發展基金的目標是60億元,而且還列出了財源和規劃,也把公媒設置的辦法與規劃的方案提供給行政院,也說會積極與財主單位溝通。

4月到現在已經半年了,我並沒有求快,我求的是好的制度,因此今天就請問部長這半年來跟行政院溝通的情況是如何?有沒有遇到什麼困難?有沒有需要我們一起協助和支持您的地方?

李部長永得:謝謝委員關心這個問題,這真的是個非常核心的問題,但也是挑戰最大的問題,而且也是非常基本的問題。

范委員雲:的確是。

李部長永得:我們非常同意設置文化發展基金,當時設定的目標是60億元,但我們現在也不敢期待能有這麼高,會先從30億元開始。

范委員雲:所以現在變成了30億元?

李部長永得:穩定來源的部分,因為現在有很多相關的法律一直卡來卡去,比如財政紀律法、5G要怎麼處理等,搞到最後主計總處還會認為基金都是政府捐贈的或編列預算的,因此基金就不能成立,直接用公務預算即可,對於種種不同的意見,我們還是要繼續溝通,當然也希望關心的委員能一起努力和幫忙,我們一定會盡力,因為這攸關到未來公廣集團非常核心的問題,但我們也知道並不是那麼容易和簡單。

范委員雲:請部長告訴我,我們跟韓國比,人家的經費是我們公視的48倍,但我一聽到你說從原本的60億元,降到現在的30億元,就已經覺得……

李部長永得:不是30億元,而是先從30億元開始。

范委員雲:但目標應該還是60億元對不對?

李部長永得:目標是至少60億元。

范委員雲:因為已經過了半年,時間也不是一定要很快,但我之前也跟您講,對您有期望,因為您是媒體人出身所以非常專業,希望這一塊在你任內可以看到好的成果,不知部長可不可以在3個月內把具體的規劃報告提供本席辦公室?

李部長永得:好,可以。

范委員雲:或是進度也可以,如果有困難的話,我們也想知道是什麼。

李部長永得:好。

范委員雲:這一題我會持續問部長。接著與我上次問過的有關,針對文化人的身分認定,以及如何支持個別藝文工作者的部分,我首先要肯定部長通過了文化藝術工作者及事業著作權保障辦法,這真的是很重要的一部法,代表部長有努力,也聽到了各界的聲音。

李部長永得:謝謝委員關心。

范委員雲:我要提醒部長,著作權其實是一部分的權益,屬於產品的權益,但文化藝術工作者的工作權益也很重要,我在104日也質詢過部長,部長也回應得滿好的,您說你們有針對藝文人士的身分認定的政策研究案,也建立了文化人的認定標準。另外你也提到主計總處召開的工商普查,希望能將文化部近年蒐集的藝文業者納入普查的範圍。

李部長永得:是的。

范委員雲:我辦公室後來有去要資料,請問這個研究案你們是不是委託給台經院做?

李部長永得:是的。

范委員雲:請問部長大概何時會出來?是不是可以給本辦公室一份報告?

李部長永得:可以,應該到年底就結案了,所以12月會做最後的期末報告,報告完以後就會送一份給委員。

范委員雲:如果未來的政策有更紮實的基礎,當然就會更好。

李部長永得:對。

范委員雲:因為關心這個問題,我們也思考文化部過去給予獎補助的方式,請問有沒有可能加強藝文個人工作者的保障?當然,這是我們的想法,也還沒有看到研究案,所以其實還不成熟,只是先跟部長討論。

可以看到你們文化部有個很重要的獎補助,像是表演藝術類、視覺藝術類、電影人才類等都是給團體的。你們會給團體當然是因為過去長期以來就是這樣做的,除了給藝文團體和事業外,的確還是可以給個人補助。給予個人的補助多會以單場次的方式為之,比如對方來練一次,或是表演一次,他就必須出席、排練或演出,這就和我們在實務界聽到的,與舞團、劇團的抱怨有關。

當然團都有經營困難,相信部長也都非常瞭解,所以會高度依賴補助,只是我想這種補助方式會不會無法鼓勵團體或事業單位長期僱用藝文工作者,那就會回到我們上次講的他們兼職的情況很嚴重。針對這部分,文化部有沒有可能考慮區分藝文產業和藝文工作者?如果給工作者有一定的保障,或是以獎補助的方式鼓勵團體走向長期僱用藝文工作者,而不是以他們演出的次數和排練為主,這樣的好處在於這樣做也許可以穩定臺灣藝文工作者的職涯發展,同時也讓已經投入的年輕人可以看到未來,這樣的工作機會是比較穩定和長期的,而不是只能成為少數非常頂尖的人才能得到這樣的工作。或許這只是本席不成熟的建議,謹供部長參考,如果部長覺得這個方向可以思考的話,部長是不是可以先回應一下?

李部長永得:委員提出的建議的確是非常有創意的做法,其實藝文工作者最大的痛苦就在於他們是個體戶,很多都是有一搭沒一搭的,有節目的時候很好,沒有節目的時候就失業,所以都是餓著肚皮,確實非常辛苦。怎麼樣讓所有的藝文工作者更有保障,包括讓他們的基本生活有一些保障,也許我們可以看看怎麼樣來研究這個方向,但是我現在不敢跟委員承諾,因為這樣的建議是第一次提出來,也是第一次想到。過去我們補助的理念還是以作品為主,因為我們鼓勵作品,也就是團隊必須提出作品的企劃或是要去研發或表演,相關補助大概都是集中在這些地方。現在委員提出來的觀念有點不太一樣,你是說要保障個人的工作權益。這兩者是有差距的,這部分我們必須先研究一下好不好?

范委員雲:好的,謝謝部長肯定這是可以考慮的方向,部長是不是可以在兩個月或三個月內給本席辦公室一份評估報告?即使只是粗略的報告也沒關係,好不好?

李部長永得:好的。

范委員雲:謝謝部長,我們一起加油。

李部長永得:謝謝委員。

主席:請賴委員惠員發言。

賴委員惠員:1345分)前不久部長曾經陪同院長到臺南鹽水的岸內影視基地視察,這是一個國家級的影視基地。本席觀察到部長在陪同院長赴當地視察的行程當中,你花了許多時間在這個影視基地裡面繞了很久。一個這麼重要的國家級影視基地當然會讓部長花費許多心力,在此要感謝第二期經費也得到中央和文化部的大力支持,可是到目前為止,我們只拿到18,000萬。對於一個國家級的影視基地來講,我們當然知道文化部後續也會全力奧援,但從一些導演的口中本席發現一些問題,在此引用曹瑞原導演所講的,包括安平港、社寮聚落、斯卡羅人部落等場景都是花費了一些心力才有辦法搭建起來,這些場景已經花掉三分之一的預算,不管是斯卡羅還是天橋上的魔術師都是如此,相信大家都知道,天橋上的魔術師花費8,000萬打造了一個中華商場,還原之前中華商場的場景,而這些場景之後都必須拆除,沒有辦法保存。類似日本的大河劇,未來臺灣版的大河劇相對也要有一些應景的場景來支援,在此想請問部長,這個影視基地未來會如何被利用?是不是能有一個比較好的永續方法,利用國家預算長期性支持?從明清、日治到民國政府時期的場景,我們希望可以推動一些獎助辦法,是不是可以先請部長回應一下?

主席:請文化部李部長說明。

李部長永得:岸內影視基地全部計畫都已經核定,相關經費是12億,但每一項還是要分年提出細部計畫,我們根據計畫再核給相關經費,之前已經核定12,000萬,今年又核定6,000萬,我們只能一樣一樣來,現在他們好像提出要延長某一條街,等到相關計畫提出來之後,我們會繼續支持。

賴委員惠員:那就請部長繼續支持,就鼓勵或獎助計畫而言,部長說已經預計相關經費是12億,就是要用來支持國家級的影視基地,在此想請教部長,有沒有更好的獎助計畫可以提供更長久的支持?

李部長永得:這個影視基地的經營也非常重要,它必須讓國內所有拍戲用得到的人都能用,其實不一定每一部戲都用得到,因為現在場景還是相當有限。我也非常贊成剛剛委員所講的,比如天橋上的魔術師那棟大樓能夠建在那裡,那就保留下來,以後要拍民國四、五十年代或五、六十年代的戲都可以在那邊拍,這樣使用率會更高。我們要一步一步來,經營的團隊也非常重要,政府當然會鼓勵與支持。

賴委員惠員:是不是可以有一個巧門,也就是公視能夠多讓劇組單位大量使用岸內影視基地,讓這個片場可以活用國家資源,請問文化部可以協助嗎?

李部長永得:當然我們可以請公視特別注意這個問題,不過基本上他們還是要尊重劇組單位,如果他們要另外搭場景或是沒有適合的,也許就鼓勵他們到岸內去建,建了之後就留下來……

賴委員惠員:所以文化部是可以協助的?

李部長永得:這部分我們可以來協助。

賴委員惠員:接下來本席想繼續探討台糖新營糖廠的規劃推動計畫,針對新營糖廠文資修繕推動計畫,目前有六件工程,在此要感謝文資局的協助。其實台糖有許多文資修繕的推動在招標時都流標,有可能是因為價金的問題,也有可能是修繕團隊不足。本席也向台糖建議,希望有機會可以成立修繕技師班進行人才培訓,當然台糖沒有辦法做這樣的人才培訓,因此本席想請問文化部可不可以協助?

李部長永得:文資局本身就有這種培訓,他們平常就有培訓計畫。

賴委員惠員:所以可以跟台糖共同合作嗎?因為台糖說他們有很多標案都……

李部長永得:文資局本身在文資園區都有固定開文資修復的班啊!

賴委員惠員:本席要再拜託文資局局長……

李部長永得:如果他們需要的話很好啊!我們希望受訓出來、有這方面專業技術的人有很多工作可以做,所以這方面會加強連繫。

賴委員惠員:好的,謝謝部長與局長。

李部長永得:謝謝委員。

主席:請伍麗華Saidhai Tahovecahe委員發言。

伍麗華Saidhai Tahovecahe委員:1353分)主席好,辛苦了。我長期對於臺灣特有的石板屋的人才培育相當關心,今天在文化部的業務報告上面,我有看到文化部與原民會合作辦理文化資產修復人才培育的計畫。在石板屋的部分,過去已經有的就是魯凱族的舊好茶石板屋,另外一個是在花蓮拉庫拉庫溪流域的傳統石板屋,這是布農族的,但是我們一直覺得這樣還不夠。

我一直很關心的就是目前在屏東有一個「老闆找不到」、舊筏灣的石板屋,我長期在地方政府的時候一直希望能夠協助先取得文資身分,去年5月終於取得了文資身分,當時文化部特別提到未來預計會修復20棟石板屋。在我辦公室拿到的資料、回覆的資料裡面也提到,確實在今年9月已經開始針對舊筏灣的石板屋執行了人才培育計畫。

現在我要講的是,其實之前更有名的是春日鄉老七佳部落的石板屋,它是臺灣世界遺產很重要的潛力。我看到國家文化資產網的公告資料有提到重點維護的事項,就是聚落內傳統石板屋家屋維護修繕,所以老七佳的石板屋修復人才培育是不是也應該要來做?

主席:文化部李部長說明。

李部長永得:伍委員,你好。好,謝謝委員的關心,我是不是請文資局陳局長跟委員說明?

伍麗華Saidhai Tahovecahe委員:好,謝謝。

主席:請文化部文資局陳局長說明。

陳局長濟民:委員,石板屋的人才培訓都在進行當中,老七佳的部分沒有問題。

伍麗華Saidhai Tahovecahe委員:好,我相信應該大家都很支持。

另外,我也有在今天的業報上面看到,文化部正在做一些關於文資法令的檢討、修正,其中當然也有原住民族文化資產處理辦法,關於這個辦法的第十條,長期以來我一直覺得,原住民文化資產之指定或登錄如果需要這4項基準全部都滿足才能夠通過,其實對我們原住民族的資產來講有一點辛苦,也感受到有一點不友善。因為以原住民族文化資產的審議基準來講,明明我們的文化資產都很清楚知道,原住民很多,但是為什麼會通過得那麼少?表示這個辦法有問題,我不曉得未來修法有沒有把這個意見納入?

陳局長濟民:報告委員,現在原住民文化資產原來審定的基準、認定的基準裡面有4項……

伍麗華Saidhai Tahovecahe委員:是,要全部滿足。

陳局長濟民:要滿足4項……

伍麗華Saidhai Tahovecahe委員:所以很難。

陳局長濟民:現在我們修法把它整合、調整成3項,而且只要滿足其中1項就好。

伍麗華Saidhai Tahovecahe委員:太好了!我一直以來也希望能夠調整成這樣。另外,我們常常詬病的就是那些所謂的計畫主持人或審查委員,也希望他們能夠尊重原住民的主體性,因為有時候原住民的頭目講述他們的文化時,還講不過那些評審委員,這個就很有趣了。這個部分也會做修正嗎?

陳局長濟民:原來審議委員的組成裡面,原住民的委員要二分之一以上,現在改成四分之三。

伍麗華Saidhai Tahovecahe委員:太好了!謝謝部長,謝謝局長。第三個部分,我一直覺得前瞻計畫那時候提出的再造歷史場域非常好,但是原住民的部分太少了,充其量就是屏東的牡丹社、花蓮拉庫拉庫溪的舊社。今年我很歡喜地看到屏東有提出一個「老歸崇─老力里」的舊社古道重建計畫,這是非常好的一件事情,我也看到文化部有去支持做這個計畫。

另外,我要講的是,我們來看一下,其實過去有非常多部落都住在大武山的東西側,然後往東、往西遷移。我希望我們要看全面的計畫,因為好多這樣一段、一段的舊社古道修復計畫,可能是因為再造歷史場域計畫沒有辦法給的夠多,過去都沒有辦法過關,但是我特別要在這個地方講,這個部分具有高度歷史文化的價值。我很高興的是,對於「老歸崇─老力里」這一段,文化部已經有採納,而泰雅族非常重要的Sbayan民族起源地,文化部在今年度也有接納。未來類似像這種古道修復的計畫對臺灣來講價值太重要了,我希望文化部能夠支持。

最後一個部分就是關於原住民的重大歷史事件,我看到文化部在推超高畫質的「斯卡羅」。說一句實在話,對於這樣一個原住民的歷史以戲劇的方式呈現,而且用超高畫質,個人覺得非常地肯定、非常地高興,但是我希望它不是只有一次煙花,而是能夠繼續。我們的原住民重大歷史事件,除了教育部納入課綱,我們也很希望文化部能夠繼續做影音的處理。我也有看到這一次的核定本,這樣的超高畫質內容創新會配合原住民的重大歷史事件,可是編列1,000萬元,我就不曉得這樣的1,000萬元是1部片1,000萬元,還是怎麼樣的方式?

主席:部長,請簡單回答,好不好?時間已經到了。

李部長永得:這個是場域,而且我想最重要的是針對這十大事件,我們與原民會正在合作拍紀錄片,那個經費不是在這裡面。

伍麗華Saidhai Tahovecahe委員:好。

李部長永得:這是一個場域……

伍麗華Saidhai Tahovecahe委員:只是針對場域的部分?

李部長永得:對。

伍麗華Saidhai Tahovecahe委員:謝謝部長。我們不希望僅僅仰賴前瞻計畫特別預算的經費,我希望能夠擴大辦理國產電影長片的輔導金,並提供相關電視節目的製作補助,因為對導演來講,題材是最重要的,而臺灣原住民歷史事件真的是非常好的題材,我希望文化部在這個部分能夠跟原民會一起做雙向的合作。

我上個禮拜接受一個陳情。我們一直講「斯卡羅」,但是南臺灣有一個「大龜文王國」,我也希望文化部可以重視,做調研,輔助它未來取得文資身分,也能夠立碑,不曉得部長支不支持?

李部長永得:這個部分應該是由縣市政府提出計畫,我們會來支持,因為對於調查、研究,我們都會支持。

伍麗華Saidhai Tahovecahe委員:好,謝謝部長,謝謝局長。

主席:請張委員宏陸發言。

張委員宏陸:141分)首先要感謝部長及蘇貞昌院長在今年327日宣布特專三用地要興建國家兒童未來館,將由中央出資130億元,而且從110年度就開始要正式編列預算了,地方人士很期待。所以我想要請教一下,這項建設分8年編列經費,現在是第1年,我看大概編了7,000萬元,這7,000萬元大概要做什麼使用?

主席:請文化部李部長說明。

李部長永得:張委員,你好。主要還是做一些細部規劃,今年做先期規劃及PCM的招標,這個部分會用行政院的預備金在今年就開始啟動,明年進入細部規劃,那個主要是規劃的經費。

張委員宏陸:對,所以這個都是規劃經費。我要請教部長,其實之前有很多案子,尤其是這種大案子,不論如何規劃,到發包的時候常常就會延宕、標不出去,我要特別請部長注意這一點。

李部長永得:是。

張委員宏陸:不要到時候設計得非常完善、非常好,但是真正要做的時候,反而讓人家卻步等等。我們當然要最好的,但是到時候也不能因為任何原因而延宕發包,尤其現在原物料都漲,我很擔心到時候會不會延宕發包,這點要請部長多思考一下。

李部長永得:好,我們會特別注意,我們也徵詢工程委員會意見,將來可能會採取統包的方式,就是由細部設計和工程一起。

張委員宏陸:當然統包方式是最好,跟市政府能夠協調……

李部長永得:對,市政府那邊也必須要大家配合。

張委員宏陸:建照、使照能夠趕快,就像蘇院長講的,地下和地上可以一起同步進行,這點要特別拜託部長。

李部長永得:隨時有一個平臺讓大家可以互相溝通、幫忙、配合。

張委員宏陸:這點要特別拜託部長。

李部長永得:好,我們會特別注意。

張委員宏陸:我先代替板橋市民謝謝你。

李部長永得:不敢。

張委員宏陸:你們要趕快。

李部長永得:我們盡全力。

張委員宏陸:另外,現在是後疫情時代,很多表演因為疫情根本沒辦法演出,藝文團體也受到很多影響,所以我有一個想法,我們板橋有一個435藝文中心,部長,你知道吧?

李部長永得:對,我知道。

張委員宏陸:我覺得那裡是不是可以這樣規劃,我們不要大規模,小的就好,我們提升它的基礎設備,如5GVR,然後我們找一個小的地方規劃成常態性的場地,提供給一些學生或比較小的新興團體,他的知名度還沒有那麼足夠,但是他需要表演的場地,我們是不是可以用這種方式來推動,讓他們能夠線上表演,類似Live的即時表演?長期來做,我們需要的場地也不用太大,一個小的表演場地就好,最重要的是這些硬體設備,如5GVR等,提供他們線上表演的場地,也可以慢慢轉為線上付費,讓這些新的團體有一個表演空間,也是開創未來新的表演方式,部長,你認為這樣的想法可不可行?

李部長永得:這個是可行的,但是我們必須和新北市政府去討論、去瞭解,那個場地空間是不是合適,將來文化部的政策也會是鼓勵大家從虛實整合,如果疫情許可的時候,你可以實體演出,同時也可以線上表演,可以無限延伸;如果疫情不好的時候,至少還有線上售票演出,讓大家有演出的機會,我們是朝這個目標努力,所以明年開始我們對於這方面的需求,包括場地建置、提升演藝團隊數位涵養、數位素養、錄音錄影品質提升等,我們都會全面地來協助。

張委員宏陸:謝謝部長。我只有一句話,我認為435是一個很適合的場地。

李部長永得:我找個時間去看一看。

張委員宏陸:我可以帶你去。

李部長永得:好。

張委員宏陸:那個地方就是我當市長的時候開始使用的。

李部長永得:我聽說非常成功,但是我不曉得現在還有沒有那個空間。

張委員宏陸:我認為有啦!我們的場地不用太大,謝謝部長。

李部長永得:謝謝。

主席:請江委員啟臣發言。

江委員啟臣:146分)部長,文化部有一個臺灣世界遺產潛力點作業要點,對不對?

主席:請文化部李部長說明。

李部長永得:江委員好。是。

江委員啟臣:針對新社白冷圳,臺中市政府在107322日有提出申請,可是後來就沒有下落了,經過了三年多,不曉得這個案子到現在到底有沒有下落,是有被錄取了,還是沒有,或是除名了?這個案子到底怎麼樣了?怎麼好像石沉大海了。

李部長永得:我請業務單位跟委員報告。

主席:請文化部文資局陳局長說明。

陳局長濟民:報告委員,從以前到現在,目前有18個世界遺產潛力點,這是一個潛力點,我們每年都要……

江委員啟臣:107年臺中市政府有提出申請。

陳局長濟民:它是文化景觀。

江委員啟臣:這邊提出的是白冷圳文化景觀,申請臺灣世界遺產潛力點,這也應該要有一個答復,它到底有沒有被你們列入。

陳局長濟民:如果有申請的話,我們應該都會審查,並給予答復。

江委員啟臣:我不知道。

陳局長濟民:我們瞭解一下。

江委員啟臣:臺中市文化局也沒有收到你們任何的回應,你們有開過審查會嗎?

陳局長濟民:委員,是不是讓我們回去瞭解一下?

江委員啟臣:依照這個作業要點,你們去瞭解一下。

陳局長濟民:如果有提案的話,公務機關不可能沒有審查。

江委員啟臣:你們有提報條件、審查公告、遴選程序,其實這個作業要點裡面都有。

陳局長濟民:我們都會按照這個來執行。

江委員啟臣:這個案子到現在三年多了,沒有任何下落,這在我的選區,而且白冷圳相當有歷史,是1928年日據時代興建的,是一個滿重大的工程,也是一個非常重大的水利工程,運用倒虹吸管的原理,以那時候的工程技術,這是一條灌溉的設計工程,它能夠灌溉七、八百公頃,整個大新社地區、東勢,甚至你擔任過客委會主委,整個客家領域的灌溉都靠這一條,當時我也支持申請列入所謂的世界遺產潛力點,但是很遺憾的是申請了三年多至今,我沒有聽到任何的下落,我們在禮拜六、禮拜天才舉辦白冷圳文化祭。如果有通過的話,一定會被公告,白冷圳文化節每年都在舉辦,但是市府從來沒有提過已經被列入或者沒有被列入。部長,起碼人家申請了,你們要有一個回應。

李部長永得:江委員,我們現在馬上查證。

陳局長濟民:據我們現在的瞭解,臺中市政府當時本來要申請世界遺產,後來改申請文化景觀,所以我們有補助,它後來沒有申請世界遺產。

江委員啟臣:所以最後是拿什麼?

陳局長濟民:文化景觀的經費,我們有補助文化景觀的經費。

江委員啟臣:只有文化景觀的經費,如果要繼續申請潛力點也可以吧?

陳局長濟民:也可以,我們會按照那個作業要點來辦理。

江委員啟臣:如果是這樣的話,是不是請文化部協助市府申請為潛力點,因為以它的歷史、功能以及現在的完整性等等,我們認為它都有應該被列入的價值。

李部長永得:謝謝江委員,我們會立刻和臺中市政府聯絡,協助他們提案。委員講的白冷圳,我也去過兩、三次,非常好。

江委員啟臣:那邊算是滿大的工程。

李部長永得:對,而且地方維護得很好。

江委員啟臣:而且當時的工程師磯田謙雄的家人、下一代,我們都有邀請,過去前幾年都有邀請,還在那邊豎立了銅像紀念他,所以我覺得這個點文化部應該積極考慮和市政府合作,把它列入所謂的潛力點。

李部長永得:是。

江委員啟臣:當然還有很多關於文化保存的部分,你們有一個藝文專業場館的軟硬體升級計畫,沒有錯吧?

李部長永得:有。

江委員啟臣:你們過去這幾年也補助了十幾億元,各個縣市幾乎都有,我在這邊要講的是,其實還有很多是被漏掉的,是不是找個時間請部長能夠跟我們走一趟,比如,與之前客委會臺三線有關的石岡穀倉、豐原漆藝館、東勢林業文化園區,這些都是和現在文化部的軟硬體升級計畫有關的。我覺得這方面單靠臺中市政府或地方政府完全沒有辦法去維護或升級,所以這部分我想要請文化部能夠重視,到時候我們安排一個會勘,也請部長能夠親自來看一下。

李部長永得:好。

江委員啟臣:因為我想不管跟你過去的客委會業務、或現在的文化部業務實際上都相關,尤其是剛剛提到的白冷圳作為世界遺產的潛力點,我認為這對臺灣來講是非常重要的遺產,而且現在它還在使用當中,也扮演非常重要的灌溉功能,所以如果能列入,我想對我們的文化及文資保護,也算是非常大的一個進步,好不好?

李部長永得:好,謝謝江委員。

主席:對臺中市政府的部分,請文化部多費心來大力協助,我們一起來參與白冷圳的文資保護。

請洪委員孟楷發言。

洪委員孟楷:1413分)部長好,文化不能為政治服務、文化沒有政治意識型態,你可以認同嗎?

主席:請文化部李部長說明。

李部長永得:是啊!文化是團結所有的人。

洪委員孟楷:文化是在地的,大家共同一起來推廣嘛!

李部長永得:是的。

洪委員孟楷:現在在您的業務報告第24頁中,也有講到國際影音串流平臺TaiwanPlus正式開播,我想那一天副總統賴清德也有一起前往,大家也都對它非常期待,用英文來述說臺灣的故事,製播各類型的影音內容。本席有看到在此平臺上面,我想今天上午也有很多委員向您就教,您也提到您是中華民國的文化部長。我們看一下平臺上的影片,我不知道部長認為這個內容合不合適?影片裡說在飯店可以打開電視收看華視新聞,這好像是為某家電視臺做宣傳;再來,它說來到中華民國,如果你被這個名字欺騙,所以講「中華民國」是錯誤或是被欺騙?還有它說「臺灣」,還是「中滑」?它用滑倒的「滑」,不是中華民國的「華」,您覺得這樣恰當嗎?您自己認為「中華」的「華」,是哪一個「華」呢?

李部長永得:跟委員報告,我知道這是一個動畫的介紹,我覺得他們是用非常幽默的方式來談臺灣。

洪委員孟楷:所以您認為這是幽默?

李部長永得:對,這是它所有作品的基調,就是用幽默的方式來訴說臺灣的故事,我覺得這也是一種創意。

洪委員孟楷:部長,您覺得這是創意嗎?

李部長永得:是的。

洪委員孟楷:它用「中華」的「華」,你有沒有看到下面的英文是什麼?

李部長永得:我認為這就是一種創意嘛!所以我覺得對創意,不必用政治的意識型態去審查,我覺得沒有必要。

洪委員孟楷:部長,本席不是要用政治意識型態,所以我開宗明義就講了,今天這個影片是放在TaiwanPlus,是我們官方的平臺,我請教你們對影片的內容有沒有審核機制?對任何要上架的部分?因為現在是招標出去給中央社進行營運嘛?

李部長永得:對。

洪委員孟楷:如果您當初表示文化部不知道,這影片上架前內容沒有審查,本席就會想這可能是個人的創意,可是你現在看到了,你還認為這是恰當的?還認為說……

李部長永得:我沒有評論恰當不恰當。

洪委員孟楷:但你說這是幽默的方式?

李部長永得:它是幽默的,因為它整個基調……

洪委員孟楷:所以它雖然不恰當,但是因為很幽默,所以你覺得可以放?

李部長永得:然是幽默,就沒有恰當或不恰當的問題,恰當就是一種價值去審判,應該這樣講……

洪委員孟楷:部長,抱歉!本席沒有辦法認同您這句話,本席開宗明義就問您文化不能為政治服務,你也認同。

李部長永得:對啊!

洪委員孟楷:幽默也有一個底線,如果是不恰當的東西,那就不叫幽默,那叫霸凌啦!

李部長永得:沒有霸凌。

洪委員孟楷:那叫攻擊,那叫惡意。本席只是詢問,因為看到這是用這樣的方式,你認為可以告訴外國人來臺灣看華視,可以說「中華」變成是「中滑」,滑倒的「滑」,然後說中華民國是錯誤的,你覺得這樣是恰當的?

李部長永得:委員,我這樣講好了,如果它專門為華視做宣傳,我覺得這值得檢討,但我覺得其他影片的表現方式,其實都尊重創作者。

洪委員孟楷:到目前為止,上架影片也滿多的,文化部有沒有審核?還是就讓……

李部長永得:我們文化部不能審核。

洪委員孟楷:不能審核?

李部長永得:對,我們是尊重專業,我們期待專業去做專業的審查。

洪委員孟楷:中央社到目前為止,我們是用招標,是一個標案,一年10億元嘛!明年可能還要再增加。如果影片內容都不審核,所以你也沒有辦法……

李部長永得:他們內部專業有審核。

洪委員孟楷:內部專業有審核?

李部長永得:我跟委員報告一件事情,千萬要記住政府不能夠去審查節目的內容,這是一個普世的原則,這跟現在的中國共產黨不一樣。

洪委員孟楷:部長,不用跟我扯這些啦!我覺得重點是什麼?重點在於然是所謂的官方平臺,甚至你說要用英文敘述臺灣的故事、臺灣的聲音,當然我們就希望不要偷渡任何的政治意識型態。我們也不希望今天誰執政就講哪個人好,我覺得這絕對不是重點嘛!

李部長永得:對啊!沒有錯。

洪委員孟楷:我們再看下面的新聞,它在粉絲專業裡有提到國民黨的主席說現在是遍地開花、點燃烽火,你覺得這樣恰當嗎?去指責任何一個在野黨或是政治的部分,你覺得這樣的表述恰當嗎?

李部長永得:跟委員報告,我堅持的原則就是媒體對所報導的東西,必須要自己去負責任,負什麼責任呢?它必須接受觀眾的批判,政府是不會介入也不宜介入。

洪委員孟楷:所以你們對它的內容,即便它走偏了,或者是不實的內容,你們也不會要求?如果真的有不實內容呢?

李部長永得:不實內容,它必須接受觀眾的檢驗啊!

洪委員孟楷:必須接受觀眾的檢驗?

李部長永得:對!如果有錯……

洪委員孟楷:如果以標案來講,你們算是甲方,甲方委託民間來經營,這又跟媒體其實不太一樣。部長,因為你有再提到另外一點,之後會把TaiwanPlus納入公廣集團來取得公共媒體身分?

李部長永得:對!

洪委員孟楷:目前還沒有取得之前,這就是官方的招標文件,招標文件是廠商去做的東西,怎麼可能跟政府沒有關係?如果照你這樣說,一樣嘛!我們就舉另外一個例子,交通部臺鐵太魯閣號到時後發生疏失,也說招標出去了,就是廠商的責任,跟政府沒有關係,不可能這樣講啊?

李部長永得:跟委員報告,這兩件事情是完全不一樣,雖然同樣是政府標案,但它是一個媒體……

洪委員孟楷:部長,剛剛你講的精神其實是一致的。本席想討論的是標案,現在它然是標案,你們甲方是招標的……

李部長永得:標案它還是一個媒體。

洪委員孟楷:沒錯嘛!因為你現在做相關業務,文化部依合約去督導並要求他們,如果它偏離合約部分,你們難道沒有督導之責?難道沒有……

李部長永得:合約裡面也不會規範到這麼細,你要做什麼節目、不做什麼節目,我們僅訂定一些指標,它有沒有達到經營的KPI,或者是效率,大概是這樣。

洪委員孟楷:部長,你又講到KPI,本席更想跟您請教了。現在光下載TaiwanPlusapp有多少?

李部長永得:大概26,000

洪委員孟楷:26,000,這個數字您滿意嗎?

李部長永得:跟委員坦白報告,我不滿意。

洪委員孟楷:不滿意,對不對?youtube上也有……

李部長永得:但是我要跟委員報告,必須要給他們時間。

洪委員孟楷:好,早上您答詢說至少半年run run看……

李部長永得:是的!

洪委員孟楷:這半年內,你們定的KPI是什麼?

李部長永得:我們的KPI是以一年為期。

洪委員孟楷:好,那你們一年的KPI是什麼?

李部長永得:我希望一年要達到100萬。

洪委員孟楷:一年達到100萬?

李部長永得:對!

洪委員孟楷:現在是26,000,一年達到100萬?

李部長永得:對,所以它現在要努力的空間還很大。

洪委員孟楷:那達不到怎麼辦?

李部長永得:達不到的話,那就按照合約來做一些相關的……

洪委員孟楷:所以100萬的目標有寫在合約裡面嗎?

李部長永得:有!

洪委員孟楷:如果達不到是要扣錢,還是要怎麼樣?還是不續約?

李部長永得:這時候就按照合約處理。

洪委員孟楷:部長,這是國會殿堂,真的要有一說一。本席還是希望兩個部分,首先開宗明義就講,過去你接任文化部長之後,有些文化政策本席是支持的,也認為就是要照顧文化人……

李部長永得:是的,謝謝您!

洪委員孟楷:但在這部分上,第一、文化不要為任何政治意識型態來服務,第二、本席也希望未來這樣的平臺,政黨一定都有輪替的時候,如果有一天國民黨上任,我也不希望這樣的平台會有任何偏袒國民黨的事情,所以也一樣,現在的平台如果有任何偏頗或者是不應該指責在野黨的部分,也請你這邊來做一個瞭解跟督導,這樣可以嗎?

李部長永得:我們會督促……

洪委員孟楷:部長,不好意思,本席的詢答時間已經超過了。你們正在研議修法,說要納入公廣集團以獲得公共媒體的身分,請問現在修法進度為何?

李部長永得:現在才在公告期間,按照規定要公告40天,40天之後我們會把各界的意見整理出來,並且提出一個最後的版本送到行政院,由行政院召集相關部會審查。……

洪委員孟楷:有信心這個會期會有院版出來嗎?

李部長永得:我們朝這個方向努力。

洪委員孟楷:所以這個這個會期之內可以送出行政院?

李部長永得:我們朝這個方向努力。

洪委員孟楷:好,謝謝。

李部長永得:謝謝委員。

主席:請葉委員毓蘭發言。

葉委員毓蘭:1424分)部長好。請問文化部對於國內不管是電影或戲劇的補助有沒有一個短中長程的計畫?獲得補助的審查標準為何?

主席:請文化部李部長說明。

李部長永得:葉委員好。委員問的是審查的標準嗎?

葉委員毓蘭:對。

李部長永得:審查標準當然就是我們有組織各個不同專長的委員會來加以審核。

葉委員毓蘭:這些委員會的成員呢?

李部長永得:成員很多,有的來自業界,有的來自學術界。

葉委員毓蘭:是不是經常有輪替,不會由少數人把持?

李部長永得:經常都會加入一些新的委員。

葉委員毓蘭:事實上本席有接到業者的投訴……

李部長永得:目前的審查制度的確有需要檢討的地方;這個我完全同意。

葉委員毓蘭:所以部長也認為這裡面……

李部長永得:對,我們正在看要怎麼樣去突破這樣一個格局。

葉委員毓蘭:對,因為他們說少數人掌控了政府絕大多數的善意。

我非常喜歡剛剛部長一開始回答洪孟楷委員時講的,文化其實是沒有顏色的。對不對?

李部長永得:是的。

葉委員毓蘭:文化是為了要團結國人嘛!這個我完全認同,也非常感謝部長在這部分可以很誠懇地面對,說現在的確有一些審查機制出了問題,對不對?

李部長永得:是的。

葉委員毓蘭:所以要儘快把它修改。

李部長永得:對。

葉委員毓蘭:這次在金鐘獎中大放異彩的「天橋上的魔術師」,文化部有補助嘛,對不對?

李部長永得:我們是補助公視,由公視去公開徵案。

葉委員毓蘭:補助的金額好像不少。

李部長永得:「天橋上的魔術師」應該是15,000萬元。

葉委員毓蘭:「斯卡羅」好像也是?

李部長永得:對,也差不多15,000萬元。

葉委員毓蘭:「斯卡羅」和「天橋上的魔術師」都是文化部這一年來非常重要的補助案。

李部長永得:是的。

葉委員毓蘭:「斯卡羅」在播放過程之中引發很多爭議和討論,這部分我就不談了,但是因為某些媒體報導,我要談一下「天橋上的魔術師」。

我們都知道「天橋上的魔術師」那座天橋就在中華商場。

李部長永得:對。

葉委員毓蘭:我從小學一年級、國中、高中,甚至到大一都是在那邊生活的。我們也知道這部連續劇是根據吳明益的小說改編的,他也是我非常喜歡的小說家。

李部長永得:對,他很棒,非常優秀。

葉委員毓蘭:真的很棒嘛!

李部長永得:對。

葉委員毓蘭:因為你們補助了這麼多經費,所以他們搭建了一個幾乎是重現中華商場的場景,以致人家認為這就是在講真正發生在中華商場的故事,但是這裡面塞進了湯英伸案、「玫瑰少年」葉永鋕案,還有林宅血案,這些其實都跟這座天橋沒有什麼關係。

李部長永得:是的。

葉委員毓蘭:所以這部電視劇播出之後,我看到有媒體報導中華商場的老居民們感覺很受傷,它說,白色恐怖、性別議題都是可以討論的,但是小說沒有這麼寫,你們不要把它塞進去;不是這樣的,他們會覺得這樣很難過啦!

其實「斯卡羅」也有類似的爭議嘛?

李部長永得:對,有一些不同的討論。

葉委員毓蘭:因此就有很多人在說,這是為了要獲得文化部的獎助,所以一定要符合這個潛規則,要政治正確、顏色正確。我相信部長不會這樣子吧?

李部長永得:我跟委員特別澄清一下,我剛剛特別強調,我們就是為了提振國內的影視產業而補助公共電視,公共電視是公開徵案,文化部完全尊重公視最後的決定。

葉委員毓蘭:但是這就跟我們過去一個月來在談的問題有關,政府有很多委外的招標案,一委外之後,臺灣話叫做「走鐘」,客家話我不會講,就是有點偏離了!

李部長永得:我瞭解、我瞭解。

葉委員毓蘭:所以我覺得還是要回歸實際,文化部補助公視這麼多經費之後,它拍出的影片有沒有辦法打進國際市場?好像沒有!所以這就是類似所謂的KPI。可以打進國際市場的有很多,比如說我們的「通靈少女」不錯啦!

李部長永得:對。

葉委員毓蘭:還有「俗女養成記」,我也很愛看,這些都很不錯,都沒有什麼政治意識,但是很棒!

今天早上賴委員也有提到Netflix的「魷魚遊戲」,那是Netflix投資的,可是Netflix的股價因此而衝上六百多塊美金,不只自己大賺,還連帶使韓國影視製作相關產業的股價也都上升了。

李部長永得:對。

葉委員毓蘭:部長剛剛已經說了,你們也會去做一些調整,我希望你們的KPI要訂得對。

李部長永得:好。

葉委員毓蘭:一定要把這個做好,我們才能夠振興整個產業。我最後再多講一句話,電影跟戲劇固然重要,但是千萬不要忘掉,我們的文化不分新跟舊文化,傳統戲曲一定要重視,而且這個是我們的強項,我們推出去的話,全世界都很歡迎,我真的很愛我們的國光劇團,我也很愛我們客家戲什麼的,都很棒,請文化部對於傳統戲曲這部分多加把勁,也給這些國寶、重要的傳統戲曲演員們應有的尊崇,好不好?謝謝!

主席:謝謝委員。

接下來,請何委員欣純發言。

何委員欣純:1430分)謝謝召委。部長好,辛苦了,站那麼久了,我想今天不分黨派的委員,大家都很關心文化,所以就教於你的時間很多。我想要來請教你一下,因為你也知道我一直在爭取臺中大里菸葉廠的活化利用,之前我們聽聞你們實際去勘查過,因為臺中國家歌劇院打算要找一個地方要打造中部的藝文展演基地,那時侯我聽聞了之後,認為我們的大里菸葉廠非常適合,所以我們也會勘過。我想請教一下,因為後來我有聽說,文化部相關的其他單位好像也認為大里菸葉廠有望,因為它有五公頃多,是一個非常龐大的面積,裡面也有很多舊有的建築物,那個量能、量體很大,所以很多文化部的相關單位,好像也有意思要進駐,後來在9月時,曾經在部長主持之下開了一個內部會議,請問現在結論是什麼?

李部長永得:謝謝委員的關心,其實結論就是說,凡是要用到那個地方,而腦筋動到倉庫的全部不准,一定要把人帶進去,我認為要帶動一個地方、一個歷史古蹟,第一個,修復很不容易。

何委員欣純:是。

李部長永得:但修復過以後只拿來當倉庫非常可惜啦。

何委員欣純:就好像減損了它活化利用的美意,是不是?

李部長永得:對,所以現在先同意臺中歌劇院,因為它把那個地方當作一個訓練的場地,然後可以……

何委員欣純:展演的空間。

李部長永得:對,展演的空間,那個利益才會把人帶進去,把人帶進去的話,才會對地方有幫助,也才會帶進相關的服務業進去。

何委員欣純:是,我希望臺中國家歌劇院的中部藝文展演創作基地,能夠在部長的支持之下,第一階段可以趕快來成形。

李部長永得:這部分我們一定全力支持。

何委員欣純:現在我們打算怎麼樣設計規劃,預算有匡列了嗎?

李部長永得:臺中歌劇院的部分,我們是全力支持,至於全區的部分,我們沒有,因為全區的部分……

何委員欣純:當然要一步一步來啊!

李部長永得:對,一步一步的來。

何委員欣純:因為那個空間很大、量體也很大啦!

李部長永得:有,這個有。

何委員欣純:我希望部長一定要大力的支持,第一階段,臺中國家歌劇院的這個計畫要全力支持,透過第一階段、第二階段分階段地來做,陸陸續續地讓大里菸葉廠可以成為一個中央跟地方文化的亮點,以後一個合作的典範,好不好?

李部長永得:好。

何委員欣純:我覺得這個地方真的適合,而且未來會成為中部指標性的文化亮點。

李部長永得:那個場域的確是非常好,我們就一步一步來,先從國家歌劇院去做實驗,我覺得那個會成功啦。

何委員欣純:臺中國家歌劇院已經提出研究計畫了嗎?

李部長永得:我們會支持。

何委員欣純:一定支持哦,我希望可以在明年度的預算上看到,因為這個會期要審預算。

李部長永得:好。

何委員欣純:我希望能夠在今年審預算的時候就可以看得到,好不好?

李部長永得:好。

何委員欣純:具體的支持,好不好?部長,再拜託了。

李部長永得:好。

何委員欣純:第二個,今天我們在經濟委員會審查法案,事實上,過去在教育及文化委員會也審過一個法案,叫做食農教育法,講到食農教育法,說真的,民以食為天,目前我們在食農教育法的草案裡面看到它跟文化部也有關係,什麼關係?就是每個族群、不同社群飲食文化的研究及推廣事項,所以食農教育法不是只有教育部跟農委會的事,食農教育法也不是只有衛生福利部的事,從產地到餐桌的精神,文化部要去做飲食文化的研究跟推廣。

我必須跟部長分享,其實臺灣是個很多元性的社會,因為從中國來的大江南北菜系,一直到我們所謂的臺灣本土的手路菜、酒家菜,它完整的體現臺灣歷史文化的歷程。民以食為天,所以還包括我們的庶民小吃、美食等等,我相信這對文化部來講,也是一個非常重要的業務。食農教育法現在正在立法的過程當中,不知道部長對於未來文化部可以肩負的推廣責任,有沒有什麼想法?

李部長永得:我必須坦白的跟委員報告,我過去並不知道……

何委員欣純:你還沒有看到這部法的草案,對不對?

李部長永得:對,文化部管的包括語言、文資等已經夠多了,還有時尚也是。

何委員欣純:是啊!

李部長永得:如果連飲食……

何委員欣純:時尚在我們大里有一個纖維工藝博物館,當初就是希望把時尚產業跟我們的纖維工藝結合在一起。

李部長永得:對啊,我知道、我瞭解,在我們的認知上,飲食部分我們現在瞭解之後,我們會去研究、規劃,看看要怎樣來推動。

何委員欣純:現在我先跟部長提醒,在這個會期所通過的食農教育法裡面,確實在第七條有規定,針對飲食文化的推廣跟研究是文化部負責。

李部長永得:是。

何委員欣純:飲食文化本來就是庶民、一般百姓日常生活中很重要的一部分。

李部長永得:是的,我認為非常重要。

何委員欣純:日常生活中很重要的一部分,民以食為天,對不對?所以未來我希望能夠看到文化部結合產官學民的力量,讓我們食農文化的軟實力跟臺灣的飲食文化,可以好好去推廣,好不好?

李部長永得:跟委員報告,其實我們現在也有做一部分啦,就是在全國的文創產業裡面、文創博覽會裡面有一部分是在推廣美食,但這個部分跟這個法律所規定的內容相比顯然還不夠啦,所以我們會想辦法看怎麼樣來擴大。

何委員欣純:所以要再請部長支持,謝謝!

李部長永得:謝謝委員的關心。

主席:請廖委員國棟發言。

廖委員國棟:1437分)部長好,謝謝你長期以來關注原住民文化往前推動的發展。

李部長永得:委員好,謝謝委員的支持。

廖委員國棟:而且每年我們都和你們一起共同扶持一個活動,這個活動看起來只是活動,但是它所蒐集到的卻是整個原住民部落的故事,它的文化、它的發展過程,非常的豐富,哪一天我會讓你看一看。今天然是質詢,我就很簡單的跟你聊一下,根據語言學、考古學、人類學基因科技,臺灣的原住民族在臺灣的活動至少有六千年以上,這是有科學依據的,不是我們講的,所以臺灣的原住民文化可以說是臺灣的寶貝。

李部長永得:是的。

廖委員國棟:所以大家都非常關心,願意扶持及幫助他能夠成長。

李部長永得:是。

廖委員國棟:部長,臺灣有多少個原住民族群,你知道嗎?

李部長永得:族群是嗎?

廖委員國棟:對,有多少個族群?

李部長永得:族群現在有被政府認定的大概16個吧!

廖委員國棟:100分。在這些族群當中,你可以講得出幾個民族的名字嗎?

李部長永得:這個我要想一下。

廖委員國棟:簡單的、你所熟知的。

李部長永得:阿美族、魯凱族、排灣族、泰雅族、鄒族和賽德克族。

廖委員國棟:至少你講到了快一半,就表示你對原住民族文化涉獵的廣度和深度,我個人滿佩服你的。

李部長永得:還有葛瑪蘭族。

廖委員國棟:不過,今天我要跟你講的是這本書,這是文化部跟原住民族委員會業務合作平臺成果報告,你知不知道有這本書?

李部長永得:有。

廖委員國棟:是你們寫的,是你們做的?

李部長永得:對,這是我們文化部寫的。

廖委員國棟:是哪個處室寫的?

李部長永得:綜合規劃司整理的,但我們合作的單位很多,由綜合規劃司來負責整理。

廖委員國棟:內容很棒,我先稱讚你一下。

李部長永得:謝謝。

廖委員國棟:不過這上面只寫了「文化部」三個字,然後其他什麼都沒有,到底是誰編的?哪一個處室?誰在負責?什麼都是空的!那麼好的一本書,為什麼不敢勇敢地承擔說「這是我完成的,大家來分享」,這樣不是很好嗎?部長,為什麼是空空的?

李部長永得:我請業務單位跟委員報告。

主席:請文化部綜規司林司長說明。

林司長宏義:跟委員報告,因為這是每年例行的業務成果報告及彙整,它並不是一個出版品。

廖委員國棟:我知道啦,但是書裡面的內容……

李部長永得:沒關係,我們來改進,我們會遵照委員的交代來改進。

廖委員國棟:不要空空白白的,那麼好的內容,為什麼不……

李部長永得:縱使它只是成果報告,我們也應該更豐富一點、更清楚一點,這一點我們來改進。

廖委員國棟:我要講的就是這個,不然的話人家會怎麼說,我自己的初看,它的內容確實是不錯的,但是會流於好像流水帳一樣,每一個篇幅、每一個……

李部長永得:因為成果太多了。

廖委員國棟:內容很多,沒有錯。

李部長永得:還是要有主軸啦,將來在編輯上,我們也會特別去注意。

廖委員國棟:對啊,你們那麼多文化人,應該是最會寫文字、最知道編輯才對啊,這樣會讓人覺得有一點粗,我不好意思講那個成語啦,就是很粗略啦。

李部長永得:跟委員報告,因為他們的定位是這是一個業務成果報告,並不是一本出版品,如果要當作出版品來出版的話,編輯的思維就會不太一樣,這部分我們會來改進。

廖委員國棟:不是因為內容是原住民就隨便寫吧?

李部長永得:不是、不是、不是,我們其他的報告更簡單。

廖委員國棟:應該好好的弄個封面、弄得漂漂亮亮的才對。

李部長永得:我們其他報告連封面都沒有啊。

廖委員國棟:你們就是白白的幾個字而已。

李部長永得:自己內部的報告連封面都沒有耶。

廖委員國棟:我不管你們啦,但涉及到原住民的時候,我就會去關心,好不好?

李部長永得:好,我們會改進。

廖委員國棟:這是第一個部分。第二,在教育法裡面,針對原住民的教育預算、經費,有一個比例,你知道嗎?在教育部所編的預算裡面有一個比例,我不要講那個比例啦,一定要用於原住民族或是由原住民地區來使用這個經費,但文化部好像沒有,當時我們在立法的時候並沒有做這樣的規範,不過聽說你們也有遵循這個比例,我不知道是不是有這樣做。

李部長永得:我們的確每年都有很多的計畫是跟原民會一起合作的,因為文化方面我們必須尊重原住民的主體性,所以我們大概都會跟原民會一起來合作,至於經費有的是我們分擔,有的是大家共同分擔。

廖委員國棟:我希望你們能夠跟教育部一樣,每一年,不管是預算前或是結束的時候,你們必須跟原民會建立一個平臺,看看到底做得怎麼樣,或是完成了什麼。

李部長永得:有,現在有。

廖委員國棟:如果很棒,那就跟大家分享,如果做不好,我們就去檢討嘛,對不對?

李部長永得:是的,我們現在有一個固定平臺,是由我們的常務次長跟原民會共同主持。

廖委員國棟:有嗎?

李部長永得:有。

廖委員國棟:因為教育部在這個部分所做的平臺,我坦白跟你講,確實很好。

李部長永得:而且那個平臺經常開會,也討論出很多的案子,像委員剛剛看到的那個成果,幾乎都是從這個平臺裡面討論出來的。

廖委員國棟:斯卡羅也是這樣來的嗎?

李部長永得:斯卡羅不是,斯卡羅是公視……

廖委員國棟:這個事情剛發生的時候,你們如果有一個平臺,大概就不至於渲染成非常負面的教育,這是你們該做的事。我再次強調,臺灣的少數民族是臺灣的瑰寶。

李部長永得:對,非常珍貴的資產。

廖委員國棟:真的是寶貝耶。

李部長永得:沒有錯,我非常同意。

廖委員國棟:本席希望將來文化部跟原民會之間要去做一個平臺,比照教育部的作法,包括它的預算,預算前、預算後,你們都應該要在這個平臺上,針對原住民的事務、原住民的文化保存、文化發展,應該要有一個成果,好不好?我希望下一次看到這本書的時候是一個很精彩的畫面,裡面的內容是還不錯啦,但它的封面就好像是一般的報告,看完之後就可以丟掉的。其實這裡面的內容,有很多都是彩色的,偏偏外面卻只是黃色的封面,好可惜啊。我看到的如果是很漂亮的畫面,我一定會把它留下來,但如果是這樣的話,可能就跟一般的報告一樣,會把它丟了,去做改善,好不好?

李部長永得:好,謝謝委員的支持。

主席:原住民的部分,當然要請文化部部長這邊多多給予協助,我想廖國棟委員也非常關心。

接下來登記發言的廖委員婉汝、林委員德福、李委員貴敏、孔委員文吉及呂委員玉玲均不在場。

請蔡委員易餘發言。

蔡委員易餘:1445分)謝謝召委,麻煩請文化部李部長上臺備詢。部長好,昨天有一個文史工作者辦了一個活動,地點是在臺北,這個活動是講到關於顏思齊的部分,它是雲林舉辦的。我們都知道,過去長久以來,雲林一直主張顏思齊是在北港登陸,事實上這件事情我必須要自我檢討,因為我覺得文化就是這樣,你敢講出你對於文化的說明,你就會取得話語權。事實上,顏思齊這個人是很特別的,過去剛開始時,他差不多是以布袋的魍港做為他在臺灣的據點,這是關於顏思齊與魍港的關係,魍港就是現在布袋的虎尾寮,魍港這邊也有一間媽祖廟,不過我們這個媽祖廟是天妃宮,而不是天后宮,部長,你知道天妃跟天后差在哪裡嗎?

主席:請文化部李部長說明。

李部長永得:謝謝委員,請委員指教,我真的不懂。

蔡委員易餘:事實上,祂一樣是媽祖啦,只是媽祖在乾隆之前是叫做天妃,乾隆之後才正式升為天后,以前就叫做天妃。關於天妃,最早的文獻是施琅率兵來臺灣平定鄭經的戰爭之後,他上奏康熙皇帝,請求應該將天妃加封,升為天后,這是最早的文獻,之後我們才正式說媽祖是天后。明朝時魍港這邊仍稱為天妃宮,也就是我們的太聖宮,祂是明朝媽祖。而在魍港這個地方,除了顏思齊的故事之外,還有蔡牽的故事,過去有人會說你這個人比蔡牽還要惡,或是小孩子在吵鬧時,家長會說「不要再吵了,蔡牽快要來了」,其實蔡牽是我們過去在說的海盜啦。事實上,在東石的三家村也有一間福靈宮,裡面祭了一尊大砲,那尊大砲就是當年蔡牽手下所使用的大砲,聽說那尊大砲非常厲害,所以這尊大砲才會被神格化,成為當地民眾祭拜的對象。後來顏思齊的墳墓是位在水上鄉的牛稠埔,剛剛我陳述的這一段是從顏思齊到鄭芝龍,一直到蔡牽,這是過去明朝大航海時代,散布在臺灣周遭聚落的海盜歷史。所以在布袋好美里這個地方,其實它是我的故鄉,這個地方蔡姓是一個主要的姓,顏姓也是一個主要的姓,好美里的前里長顏金鐘,他就是姓顏的。

我的感覺是,事實上,這要看我們在文化話語權上面付出了多少努力,看起來雲林在這一塊上面很努力,所以他們已經把顏思齊跟雲林的形象放在一起,但是我們嘉義在這一塊上面就少了這些努力。其實顏思齊是在嘉義登陸,後來也被葬在嘉義水上鄉牛稠埔,這其實是有一個脈絡的,結果這個脈絡我們都沒有掌握到,所以我才會說這是我要去自我檢討的。部長,我希望未來對於整個地方的文史工作,文化部可以扮演一個火車頭的角色,然後去協助地方的文史工作者,把這樣的文獻做更完整的調查。甚至我們可以去舉辦一些與過去歷史有關的活動,像大航海海盜的時代,我覺得就是很吸引人的,這些故事如果可以拿出來,不管是做成書冊,或者將它用戲劇的方式來呈現,這都是臺灣過去自己的歷史,都是很好的東西,文化部是不是可以在這個部分一起來努力,把這樣的歷史活動推動出來?

李部長永得:謝謝蔡委員,我覺得這段歷史的確是很重要,可以鼓勵地方的文史工作者再進一步去把更多的故事找出來。文化部目前包括社區營造、國民記憶庫,都有一些資源可以協助地方的文史工作者來做這方面史料的調查及整理。

蔡委員易餘:部長,本席今天分享這段歷史,事實上就是希望我們一齊來努力,因為嘉義可以說是臺灣最早開發的地方,嘉義有一個鄉鎮叫做太保市,你知道嗎?

李部長永得:我知道。

蔡委員易餘:為什麼會叫做太保市?

李部長永得:太保應該是……

蔡委員易餘:王得祿受封為太子太保。

李部長永得:他被封為太保。

蔡委員易餘:他為什麼會被封為太子太保?

李部長永得:這段歷史我不太清楚,是不是請我們史博館來做說明?

蔡委員易餘:我直接說給部長聽好了,王得祿就是將蔡牽打跑的人,他打贏了蔡牽。

李部長永得:蔡牽其實在六堆也發生過一些戰役。

蔡委員易餘:也有他的故事嘛,因為蔡牽的根據地就是魍港,然後他四處打仗。

李部長永得:也有打到屏東。

蔡委員易餘:當時他就是四處盤據,而王得祿就是打跑蔡牽的人,所以才會受封太子太保,其實這些故事都是連在一起的,但我們沒有把這些故事好好地串聯、好好地發揮,原因就是出在我們對臺灣不夠瞭解,我覺得很可惜。

李部長永得:我會請我們相關的單位,尤其是臺灣歷史博物館,還有社區營造的部分,看看怎麼樣來支持、協助地方上去做文史調查。

蔡委員易餘:好,謝謝。

李部長永得:謝謝委員。

主席:接下來登記發言的王委員美惠、張委員育美、莊委員競程、張委員其祿、高委員嘉瑜、邱委員志偉、羅委員明才及鍾委員佳濱均不在場。

今天登記質詢的委員均已發言完畢,另有黃國書、李貴敏及廖國棟委員提出書面質詢。

委員黃國書書面質詢:

委員李貴敏書面質詢:


委員廖國棟書面質詢:

主席:今天的會議做如下決定:報告及詢答完畢,委員所提書面質詢或相關資料,列入紀錄並刊登公報。對於委員質詢要求提供相關資料或未及答復部分,請相關機關儘速以書面答復。

  報告委員會,今天議程處理完畢,現在休息,謝謝各位。

休息1453分)

Shape2

263