Shape1

立法院公報 第110卷 第91期 委員會紀錄


委員會紀錄

立法院第10屆第4會期司法及法制委員會舉行「從近期重大公安傷亡事件探討刑法過失致死罪爭議」公聽會紀錄

時  間 中華民國1101025日(星期一)9時至1156

地  點 本院紅樓302會議室

主  席 葉委員毓蘭

主席:現在開會。今天舉行「從近期重大公安傷亡事件探討刑法過失致死罪爭議」公聽會。

請宣讀公聽會討論提綱。

「從近期重大公安傷亡事件探討刑法過失致死罪爭議」公聽會討論提綱:

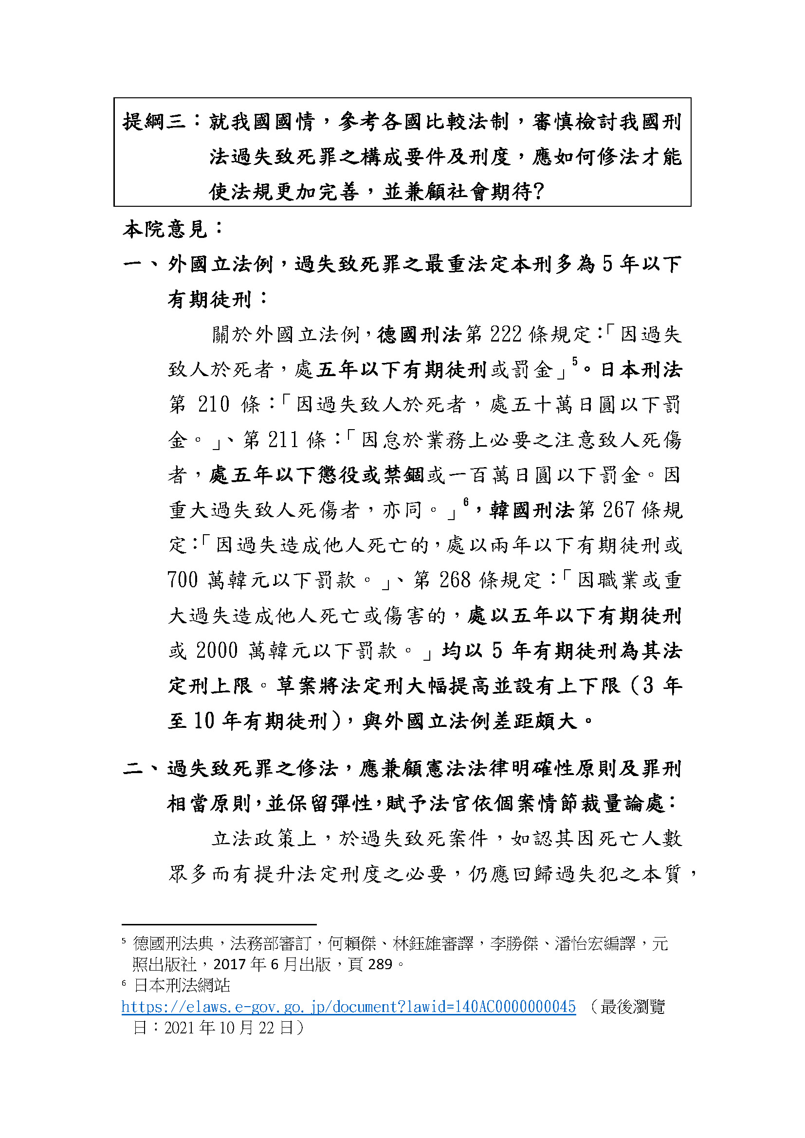
近年來交通意外或公共建築物火災事故等重大公安事件發生頻仍,動輒造成數十人以上之傷亡。每一回公共安全亮起紅燈,各界輿論均嚴厲指責主管機關及場所負責人之怠惰、疏失,要求追究相關人員之政治責任及刑事責任。而刑事責任可能涉及刑法過失致死罪,但是最重刑度只能判處有期徒刑五年,悖離人民之法感情,遂成為各界關注焦點,引發討論。

一、目前刑法過失致死罪之刑度是否適宜?是否應依照傷亡的人數和嚴重的程度,給予適當的量刑?

二、調高過失犯之刑度,是否衝擊整體刑法比例原則?

三、就我國國情,參考各國比較法制,審慎檢討我國刑法過失致死罪之構成要件及刑度,應如何修法才能使法規更加完善,並兼顧社會期待?

主席:在今年4月清明節連假發生的臺鐵太魯閣號事故造成重大的傷亡,前花蓮地檢署檢察長俞秀端曾經提到,花蓮地檢的專案團隊研究了很多次,但是不能任意採用殺人罪嫌,只能說這次事件當事人要負的責任太大,法律真的是太輕了。所以現在主嫌李義祥只能依過失致死罪起訴,因為檢察官也不能任意用殺人罪起訴,然而過失致死罪最重的刑度只有五年,遭外界抨擊刑度太輕,情重法輕,悖離人民的法感情,所以成為各界關注焦點並引發討論。最近受社會各界矚目及令人震驚的重大公安事件包括在不久前發生在高雄的城中城大火案、太魯閣號等事件,涉及了過失致死的刑度是否過輕等議題,所以本席在上週一便立刻決定安排在今天舉行這場公聽會,也承蒙朝野委員的支持,今天這場公聽會邀請到各界的專家學者及實務界的法官、律師出席表達意見,讓主責的法務部可以聽聽大家的意見,並討論如何修法才能使法規更加完善並兼顧社會的期待。

在邀請各位發言之前先做幾點說明,我們會請專家學者先發言,發言順序依簽到的先後順序,如果個人因為有什麼事情而需要提前發言,請先告知主席臺,我們會予以調整。本院的委員按照登記先後發言,如果有委員陸續到場,本席會穿插請委員發言。最後再請政府機關代表發言,針對學者專家以及委員的意見加以回應,所以也請在場的機關代表要注意聆聽所有意見,我們在最後會請大家發言。由於公聽會主要是聽取專家學者的意見,所以每位學者專家的發言時間定為10分鐘,本院委員的發言時間為5分鐘,均不再延長,請各位儘量控制時間,如果還有時間,我們會在機關代表答復之後再進行第二輪的發言。

現在先請專家學者發言,第一位請高雄大學財經法律學系謝開平副教授發言。

謝開平副教授:主席、與會的各位老師、專家先進,大家早安。針對這個主題,我覺得我們的提綱只有集中在過失致死的部分,這樣可能稍微狹隘了一點,我覺得可以分成幾個部分,第一個是關於法律的執行,至於一些重大公安的個案是不是都真的不能適用過失犯,我覺得司法單位或許也可以舉辦一個類似的座談會來討論看看,其實未必沒有故意犯的適用,如果有些個案可以用故意犯,或許我們今天就不需要坐在這邊開會。第二,在裕順老師的書面資料裡面提到日本有一個概念是監督過失,我們追究這個過失責任只到所謂的看起來放火、看起來導致車禍發生的人就結束了嗎?我甚至要講很難聽的話,官都很好當嗎?都不需要做什麼事情嗎?

再來第二件事情就是立法的部分,剛剛也有提過,立法集中在過失致死可能會有一些問題,我們官方司法院和法務部的提案和委員們的提案大概都有因應這一次的時事,考慮到第一百八十三條跟第一百八十四條的規定,第一百八十三條、第一百八十四條考慮到加重結果犯、傳統的故意加重結果犯,這個方向或許是對的,但是假如我們還是認為前提是個案都是過失犯的話,以故意為基礎的加重結果犯是沒有辦法適用的。有委員的提案提到過失的加重結果犯,這個方向或許不錯,但是就我的印象所及,在比較法上來講,過去的德國法曾經有過失的加重結果犯,但是它消失了,我們可能要去瞭解一下為什麼會消失。在第一百八十三條、第一百八十四條這種修法方式會呈現的問題就是掛一漏萬,就是今天發生什麼,然後再來追什麼,我們都知道,基本上我們的法律是不能溯及的,對於往事永遠沒辦法追回來。至於第二百七十六條,第二百七十六條有各種各樣的加重方式,刑度有加到七年、十年等等,對於這個刑度,我必須要說範圍越大,其實給法官的負擔就越重,因為他裁量的範圍太大,像我們的有期徒刑是從二個月開始,二個月到七年、二個月到十年,這樣很難用。至於加上「情節重大」,司法院有提出一些相當精闢的批評,那我們是不是要引入德國的概念而加入重大過失?我就想到我們已經刪掉的業務過失,在日本的法律裡面也有,我們是不是能恰當地操作?還是到最後又變成淪為只是在翻譯外文資料?會有這樣的問題。

另外,從比較法上來講,或許我們可以考慮區別導致過失致死的原因,日本有一個特別法是處罰駕駛汽車致人死傷的規定,在這個特別法的第五條直接規定怠於駕駛汽車上的注意,因而致人死傷,有一個七年以下懲役的規定。也就是說,如果我們一定要在第二百七十六條動腦筋,基本上我不是很支持這個觀點,那或許我們應該去區別過失的原因跟種類,然後這樣來規定,這可能比一個空洞的規定要好很多,但是我個人還是認為如果第二百七十六條可以不要動,就儘量不要動。

最後,我在一些委員的提案裡面看到一些我非常支持的地方,等一下煜偉老師對這方面應該也會介紹,我有看了他的資料,基本上我們對這個地方的見解滿一致的,一個是第五十五條的想像競合,想像競合從一重處斷,我自己在上課時會特別跟學生講,這並不是一個所謂的公理,它只是在告訴我們最後那個最重的法定刑是從哪一個罪而來。但是就直接使用那個最重罪的法定刑嗎?為什麼不能加重?原因就是畢竟在實質上有多數的犯罪,跟單一的行為觸犯一罪是不一樣的。這一次在一些委員的提案裡面有提到加重其刑二分之一,我個人相當支持這個方向。還有委員很溫馨的提到易科罰金的部分,的確過失犯未必個個都很兇殘,但是根據刑法認定有過失,那他就是犯罪了,那是不是有可能至少不要去執行一些免除處罰的方式?在第四十一條易科罰金有一個增列的方式,我個人覺得這是一個可行的方向。

最後,我要做一個整理,以立法上的方向來講不外是兩個,一個是分則的修正,一個是總則的修正,修正分則的的缺點就是你可以全部都修好嗎?而且會不會這邊修了,那邊又缺了?那邊修了,可是還是有哪裡缺?就是會有掛一漏萬的問題。關於第二百七十六條,基本上,當我們因為個案而把它的刑度放大的時候,請各位要想到所有過失致死的刑度都會放大,只要我們不對原因加以限制,那就會產生這個問題。最後,以總則的修正來講,這當然主要是針對第五十五條,也就是想像競合的效果,那不是一個一定要從一重處斷就結束的,如果我們針對想像競合有一個刑度可以調高的規定,那或許在我們現在面臨的某些個案上可以得到稍微舒緩一點的結果。以上報告,謝謝。

主席:謝謝謝教授非常精要的發言。

接下來請臺灣高等檢察署陳孟黎檢察官發言。

陳孟黎檢察官:主席、各位委員、各位機關代表、各位專家先進,大家好。我是臺灣高等檢察署的陳孟黎檢察官,今天很榮幸來到立法院,個人從事檢察工作有二十多年,所以今天就想要以一個每天在適用法律的實務工作者的立場跟各位報告對於刑法第一百八十三條、第二百七十六條修正的一點意見。首先,因為刑法是社會共同生活的規範準則,所以在以前比較單純的年代裡面,我們是著重刑法要禁止國民用故意犯罪行為來剝奪他人的生命,對於過失犯就認為他的惡性比較沒有那麼重大,所以之前對故意殺人、過失致死兩者的刑度是相差很大的。但是隨著社會愈來愈進步,共同生活複雜又緊密,所以個人的生活受到他人很大的影響,一個所謂的無心之過,就像在連棟集合住宅裡面點蚊香而沒有完全撲滅,類似最近高雄城中城這樣的案子或是在KTV裡面亂丟菸蒂,都有可能會造成數十人、甚至上百人生命的喪失。這些行為人的過失其實展現了他們對於他人生命法益是極端的不在乎,所以對於這些情節重大的過失行為應該還是有必要提高他們的刑罰。

我們看到這次行政院跟司法院共同提出的刑法第一百八十三條、第二百七十六條修正條文草案,在這個草案裡面分別在第一百八十三條第三項過失傾覆或破壞交通工具還有第二百七十六條第二項過失致死的條文裡面,都會把所謂情節重大這樣的情形區分出來,另外規定了一個比較重的刑度。我們相信這應該是社會的共識,因為社會應該不想要再聽到這種有重大人命損失的故事了。但是把情節重大規定進去,好像有人認為這樣會有違反法律明確性原則的問題,並提出這樣的質疑,所以我們想要先來說明什麼是情節重大。

在修正草案的說明欄裡面有講到,所謂的情節重大就是指要以行為人違反注意義務的程度跟侵害法益的結果,由法院依據個案的情節來審酌認定,我們在這裡有聽到一個問題,就是如果違反注意義務的程度很高,但是侵害法益的結果很低;或是違反注意義務的程度很低,可是侵害的法益很高,這樣都算是情節重大嗎?到底要怎麼判斷?我們想想看,刑法應該是以處罰故意犯為原則,對於過失犯應該同時要有違反注意義務的行為跟造成侵害法益的結果才要處罰,這兩個是缺一不可的。所以如果沒有違反任何注意義務的話,就算有什麼結果發生,由於不能夠歸責於個人,所以不會被處罰。但是縱使有違反注意義務的情形,可是如果沒有任何法益被侵害,譬如說今年10月在花蓮進行拆除一個危老大飯店,我們從新聞畫面看到有人騎一輛摩托車衝過去,衝得比那個大飯店倒的速度還要快,結果沒有造成任何的傷亡。說實在的,這是一個鄰著馬路的大飯店,時間是在大白天,沒有任何的交通管制,而且應該有違反一些建築技術成規或相關的注意義務,可是並沒有造成任何傷亡,所以在這裡雖然有違反注意義務程度很高的行為,但是因為刑法處罰過失犯是一個例外,要有法益被侵害的結果發生才要處罰,所以對這個案子,我不去論有沒有違反一些其他的法律,就過失致死來講,然沒有人死掉,就不必被處以刑罰。

我要特別說明的就是,我們有所謂的行為不法、結果不法,也就是說行為人注意義務的違反跟法益被侵害的結果,其實這兩個不是彼此被截然劃分的兩個因素,而是彼此有關聯性,通常我們也可以從法益被侵害的嚴重程度看出相對義務違反的程度。譬如說,如果都是火源沒有被確實撲滅的行為,都是沒有好好的把火撲滅,可是在人口密集的連棟住宅、生意興隆的營業場所或是鄉間小屋裡面,一樣的行為會造成不一樣的結果。但是我們在這裡可以看出來,行為人違反注意義務的程度其實也不一樣,因為在人口比較密集的地方,行為人本來就應該要更注意,因為同樣的行為會影響到更多的人。當然可能有些複雜的情形,像剛剛說的花蓮拆除大飯店,它違反注意義務的程度很高,但是造成的損失很低或是沒有損害;相反的,有沒有那種違反注意程度很低,可是卻造成極大傷亡的?那要怎麼科刑?這邊可能就要引用刑法其他的理論,比如說用因果關係理論、客觀歸責理論來認定。

所以,所謂情節重大的考量應該是綜合判斷的過程,由法官依據個案的情節來審酌認定。但又有人認為然情節重大就是行為人違反注意義務或是侵害法益的結果,這是不是代表已經把這些東西列為科刑的資料了?這些東西不是明明依據刑法第五十七條是一個科刑事由嗎?然是科刑事由,你把它列在構成要件上面有沒有問題?論罪證據的調查就是調查構成要件的該當性、違法性及有責性,但是調查完畢了以後才會去調查純粹的一些科刑事由,純粹的科刑事由跟犯罪的成立沒有關係,像是被告的生活狀況、知識程度、品行等等,這是要在論罪證據調查完畢以後,才會在符合被告責任程度的刑度以內,用來調整刑度高低的,這些純粹的科刑資料像品性、生活狀況這些,不用嚴格證明只要自由釋明。

我們現在來看一下第五十七條規定量刑審酌的事項雖然有十項,可是你仔細地看,雖然行為人違反義務的程度還有犯罪所造成的損害也被包括在第五十七條裡面,但它不是跟品性那些一樣,它不是純粹的量刑審酌事由,也就是說,它其實跟過失犯的構成要件還有有責性的判斷有關。依據罪刑相當原則,法院在判斷過失犯的時候,必須要依據違反義務的程度跟損害的程度來決定行為人的刑度,所以這兩個不是單純的量刑事項,這兩個其實不能相提並論。

我們要說的是,在立法例裡面,也有把犯罪行為所造成的損害變成一個構成要件,而且依據損害的程度不同來訂定不同刑度的情形,比如說公開發行公司的董事、監察人或經理人的背信行為,如果他使公司遭受到的損害達新臺幣500萬元以上的話,就會構成證交法的特別背信罪,可處三年以上十年以下的有期徒刑。但是,如果不到500萬元,依據普通的刑法背信罪是處五年以下有期徒刑。所以這種把損害大小定為構成要件,依據損害程度不同,科以不同刑度的立法例,是可以作為參考的。

在複雜緊密的社會共同生活,情節重大的過失行為也有可能會造成極大的生命損害,所以有必要提高刑度使社會生活者提高自己的注意義務。在構成要件中加入情節重大,讓法官來綜合評量之後,針對違反注意義務程度還有造成法益損害情形嚴重的行為人科以較高的刑度,我們認為是一種可以宣示並加重保護社會共同生活其他人的生命法益的立法方式。報告完畢,謝謝大家。

主席:非常感謝陳孟黎檢察官,非常精準的把時間控制得非常好。

接下來請臺灣大學法律學系謝煜偉教授發言。

謝煜偉教授:主席、在場各位先進、與會專家學者還有機關代表,大家好,我是臺大法律學院謝煜偉。針對公安傷亡事件跟過失致死罪的修正草案,我提出以下幾點看法,主要的說明已經在書面資料中簡要提出了,這邊再做一個補充。首先,主要是針對法務部提出來的修正草案中的幾個項目,提出自己的幾點看法。

第一點,關於第一百八十三條增訂致死跟致重傷的規定,基本上我是贊同的。只是我們可能要再綜合比較一下其他公共危險犯致死、致重傷的刑度,跟本次提出的第一百八十三條的加重結果犯的刑度是不是罪刑均衡。公共危險罪章致重傷的刑度多半是落在三年以上十年以下,但有若干的犯罪規定比較嚴重,是五年以上的有期徒刑。比較重的像第一百八十五條之二,就是跟劫機有關的公共危險犯,它的致重傷是處五年以上十二年以下,更重的劫機罪依第一百八十五條之一規定處七年以上有期徒刑,都顯然比這次修正條文提出來的致重傷處無期徒刑或七年以上有期徒刑來得輕。所以我覺得可以就致重傷的刑度部分再做一個比較,看看跟其他類似公共危險罪章的加重結果犯有相均衡的可能性,這是第一點。

第二點,就是關於第二百七十六條的過失致死罪要不要增訂因情節重大乃致於三人以上死亡的條款,以下意見表達:第一個,針對情節重大的部分,如果今天是聚焦在行為疏忽程度或是違反義務程度的話,這方面我本人是敬表贊同,因為向來在學說上有非常多關於疏於程度或疏忽程度的討論,因此就行為不法或是行為違反義務程度的部分做法定刑度的調整,去反映行為不法內涵的嚴重性。這一點在學理上基本是站得住腳的,但是誠如剛才兩位先進所提到的,問題就在於情節重大這個「情節」這二字,不一定只限於行為的疏忽程度,在解釋上對於結果的嚴重程度,這一點可能會有誤解之處。因此誠如司法院所提出來的意見會有違反明確性原則的部分,這我也是敬表贊同。

所以我們應該如何去思考過失致死罪犯罪成立的構成要件,它是針對單一生命法益喪失的情況下所設計出來的條文,但是我們現在所想到的都是一行為觸犯多個過失致死罪,也就是同種想像競合的時候,刑度應該如何適切反映的問題。如果今天不是在想像競合的規定裡調整得加重情形的作法,而是直接在個別的、單一的過失致死罪的構成要件裡,讓複數死亡結果的嚴重性加進單一過失致死罪的構成要件裡的話,就會完全破壞過失致死罪構成要件的體系,它就會搖身一變,變成是公共危險犯的規定,因為過失致死罪最嚴重的結果就是出現一個死亡的結果,這就是它完完全全符合了犯罪的構成要件。

如果我們今天要再去討論其他額外的結果,在學理上是在量刑理論裡面,比如說第五十七條第九款規定,犯罪所生之危害或危險,我們去考慮構成要件以外的結果,這個構成要件以外的結果當然也可以作為從輕或從重量刑的一個的因素。但是它跟條文強調的保護法益侵害的結果,是兩個不同層次的問題,所以這個地方應該要先加以釐清。

因此法務部進一步提出了情節重大且三人以上死亡的條款,我認為這個其實完全破壞了立法體系,到底這個三人以上是屬於構成要件要素還是一個純客觀的加重量刑事由?還是它是在想像競合規定之下,想像競合犯的一個特別規定?這至少要在立法理由裡予以釐清。可是不管今天是哪一種說法,不管它是不是構成要件要素,破壞了過失致死罪的體系跟保護法益的概念,如果我們把它當成是加重量刑事由的話,其實就會完全限縮了法官裁量的空間,以及三人以上立法政策形成究竟憑著什麼樣的理由出現,我們也不清楚。

第三,如果它作為想像競合的特別規定,為什麼只針對過失致死有這個特別規定,其他像是故意犯的情形難道不需要有這樣的特別規定嗎?因此,這種以超越原先條文範圍的法益侵害個數來當作加重其刑想像的,應該是放在想像競合犯或罪數論裡面,做一個比較妥適的安排,我認為是比較適當的。我們看現行法當中,以人數作為刑罰門檻的立法,我搜尋了一下,大概可以找得到的是職業安全衛生法第四十一條第一項第一款,它的內容是說發生災害致罹災人數在三人以上,但是它仍然是一個以公共危險的行為作為其基礎行為,所以這樣的規定基本定位仍然跟其他公共危險犯致死、致重傷的設計是相同的。所以各位可以想一想,在公共危險罪章的致死或致重傷,例如妨礙往來交通危險致死、致重傷,其實所預設的死亡或重傷,都是複數死亡或複數重傷的結果。

所以正本清源之道並不是在過失致死罪章裡面用一個「三人以上」這樣的結果加重條件反映刑度,我認為應該還是要從想像競合的規則,譬如可以參考歐盟的規定,或是當初在討論想像競合犯的時候,各種立法模式裡面可以參採從重處斷並得加重其刑的立法模式。

最後,如果想像競合犯的部分難以修正,退而求其次,也可以考慮過失致死罪的法定刑上限予以約略提高,可能是提高到七年,當然我也看到有一些委員的版本是提高到十年。我認為其實七年應該就足以反應,但是如果調高到十年,跟故意殺人罪的十年以上法定刑的刑度下限接合,在學理上也並不是完全說不通。但是如果我們調高法定刑的上限,就必須要同步將易科罰金,也就是刑法第四十一條「最重本刑五年以下有期徒刑以下之刑之罪」這個部分這個規定必須連動式的一起調整,否則會將一般很輕微的過失犯罪也一起變成不得易科罰金之罪。

因此從易科罰金的制度來看,之所以要出現易科罰金,是為了救濟短期自由刑之流弊,法定刑做為一個五年的門檻是不是有其必要,我個人認為是沒有。因為真正重點可以救濟短期自由刑流弊的在於宣告刑或執行刑,所以只要宣告刑或執行刑是在六個月以下的,從救濟短期自由刑流弊來看,都可以有易科罰金的適用,不一定要侷限有一個法定刑五年以下的門檻作為條件。可能各位會納悶,如果今天這樣的話,那很重的罪是不是也可以易科罰金?不會啊!因為它的宣告刑跟執行刑可能就一定要超過六個月或一年以上,因此我們也不會有可能很重的罪,然後因此卻變相變成易科罰金的問題,因為自始就不會產生這個問題。

所以最後總結,我建議的修改條文是,首先我們要動的是第一百八十三條的致死或致重傷,但是就刑度的部分可以再約略調整。第二,在第五十五條想像競合犯的規定,應該在「從一重處斷」後面加上「得加重其刑之二分之一」。我再附帶提一下,原本第五十五條的但書寫說「但不得科以較輕罪名所定最輕本刑以下之刑」。在這個地方,學理上可能我們要針對加重其刑的上限做限制,譬如時代力量黨團提出的修正法案版本裡面有約略的概念,我認為比較適當的修正條文,應該是在「不得科以較輕罪名所定最輕本刑以下」後面再加上「各刑合併之刑期以上之刑」,也就是說,如果想像競合要加重其刑,不能夠超越各刑合併之刑期以上,所以這是第二個我覺得要修正的地方。最後如果真的還要再調的話,再繼續調第二百七十六條的部分。以上,謝謝。

主席(吳委員斯懷代):謝謝謝教授的發言。

請葉委員毓蘭發言。

葉委員毓蘭:今年清明節我們發生的太魯閣號事故、十天前高雄城中城大火都造成重大的人員傷亡,這樣嚴重的公安意外引起社會大眾關注,加害人的行為雖然遭到嚴厲撻伐,但是檢察官只能夠依法論法、以刑法過失致死罪加以起訴、判刑。但是真的是情重法輕,這些重大公安事故奪走多條寶貴人命,讓多少家庭破碎,僅因行為人是習慣性疏失或欠缺犯罪故意,在法律上就只能認定他涉犯過失致死罪,那些遇害民眾何其無辜?

本席原本有邀請臺大的王皇玉教授出席本次公聽會,王教授雖然不能出席,但是提供以下意見。王教授反對以死亡人數作為過失致死罪加重處罰的依據,因為傷亡人數是無法被預見的,這和刑法責任論的基本原則相悖,且過失基本上並非出於惡意,所以提高刑度並無法有效使行為人更加注意和小心。畢竟人有失常、馬有失蹄是很正常的,如果單純涉及運輸、工程、建築相關從業人員造成的死亡數來調整刑度,未來極有可能找不到相關從業人員,應該重視真正造成事故的系統性風險去解決,類似的悲劇才能真正消失。

本席認同王教授的主張,如果單純以死亡人數作為加重處罰的依據,找一、兩個行為人追究刑事責任,無法根本性解決重大公安問題,政府應該要系統性檢討全部的環節,沒有政府前端的失靈,後端行為人的過失行為怎麼會造成如此重大的社會悲劇。這些重大公安事故和一般車禍意外事故是不可相提並論的,背後除了行為人的疏失責任外,還牽扯著公部門更多面向的不作為所帶來的災難,因此除了單純的針對過失致死罪的刑責修法,還必須積極確立究責機制,才能杜絕政府部門的長期失靈。

以臺鐵太魯閣號事故為例,李義祥所經營的工程行出了很多問題,為何還能夠取得臺鐵的工程標案?再看看最近外交部、經濟部的採購案連續出包,政府部門的監工、驗收機制完全沒有發揮。這些案件,或許都是些大內宣的宣傳或資訊平台疏失所帶來的影響,或許沒有像公共工程弊案的嚴重,但是這些小案件就可以看到政府習以為常的怠惰,何況重大的公共工程建設呢?

政府採購法對限制性招標有很多規定的要件,公共工程委員會主委在本席質詢時,也回答限制性招標有被浮濫使用的情形,然如此,政府都不知道該如何防堵、趕快踩煞車嗎?出了事就推給包商,政府部門都沒有責任嗎?今天因為政府的怠惰間接衍生的公安事故,真的只有肇事行為人的責任嗎?

再者,這些問題又和內部吹哨者的揭弊制度息息相關。揭弊者保護法至今仍然無法催生,本席在上個會期召開過相關公聽會,原訂本院要排審許多委員提出的揭弊者保護法草案,卻因行政院至今仍無法送出院版至立法院審查,法務部及廉政署延宕執法,不也是重大公安事件接二連三發生的原因嗎?這也是本席所提出的修法裡面,對於公務員以及他們的雇主,如果涉犯相關案件時,我主張加重其刑至二分之一的主要原因,也請法務部參考。謝謝。

主席:接下來請東吳大學法律系林東茂教授發言。

林東茂教授:主席、各位先進、各位長官,大家好。現在謹針對委員會訂定的三個議題逐一發言。

一、過失致死罪的刑度恰當否?應否依傷亡人數和嚴重程度,提高法定刑?

過失致死罪的法定刑為五年以下有期徒刑,德國刑法的規定相同。這個法定刑的安排,是合理的,可以明顯區分殺人罪與過失致死罪的法律效果。

因過失而導致眾多死亡的事件,極受矚目。但我們應當澄清所謂的重大,究竟何所指?一般人所理解的重大,多指傷亡慘重,亦即情節重大。如果僅就情節重大而提高法定刑,有可能罰及無辜。

舉例說,駕駛新手在高速公路上爆胎,不懂得應變,錯誤的急踩煞車,汽車因此打滑翻轉,與其他車輛連環衝撞,導致多人死亡。這固然是情節重大,但行為人卻不值得重大非難,這我們就不多加解釋。又如春節期間,大客車司機往往過勞駕駛,往返奔波於山道或高速公路,如果不勝疲憊而肇事,發生重大傷亡,行為人一樣缺乏重大非難的理由。前述大客車司機的重大事故,要追究的不只是駕駛人的過失,還應該追究公司,這剛才謝教授也有提到,因為公司創造了過勞的工作環境,醞釀重大事故的危機。但是,公司的責任幾乎都受到忽略。當然這涉及到刑法因果關係評價的問題,這有點難。

所謂的重大過失,不能理解為「結果的重大」,不能單指「情節重大」,而應該是行為方式的魯莽與冒進。這是德國文獻上所說的輕率。這種魯莽冒進的輕率舉動,往往釀成大禍,才是我們要特別注意的。德國刑法所說的重大過失,就是這種輕率行為(Leichtfertigkeit)。

「重大過失」是指:違反特別重要的注意義務,或忽略結果發生的高度可能性。例如:行人已經走在斑馬線上,駕駛人還要強行穿越因而肇禍。這類重大過失,接近於故意。又例如,在危險的山道,嚴禁超車,駕駛人卻自恃藝高,無視禁止標誌而強行超車,導致重大死亡車禍。比起普通過失,重大過失顯示更高度的不法內涵,同時意味著行為人更應受良知譴責,法定刑理當提高。

剛剛葉委員也提到今年4月發生的太魯閣號火車事故,死亡49人,關鍵原因是有人在火車軌道旁的邊坡操作工程車,不慎掉落;火車經過時,不及煞停,撞擊翻覆。駕駛工程車的人即屬於重大過失。為什麼?因為邊坡施工需要極高的專注,需要最高的安全防護,應當如履薄冰,豈可等閒而視?行為人負責邊坡的施工,必然清楚,萬一不慎,即使掉落一顆廢輪胎或其他物件在軌道上,都可能衍生浩劫。然是如此,特別重要的注意義務便已形成。

另外,一則熱議新聞,某柔道教練將七歲兒童重摔多次,導致腦震盪而死亡,也屬於重大過失。一個七歲小孩,尚未學好護身倒法,僅有兩週的學習經驗,教練應當細心的教導,注意兒童的安全。教練的細心程度,應當遠遠超出對於一般學生的教導。因此,特別重要的注意義務便已形成。

二、調高過失犯之刑度,是否違反比例原則?

行為方式的重大過失,往往釀成結果的重大(死傷慘重)。針對行為的重大過失而提高罰則,具有防止結果重大(死傷慘重)的意義。如前所述,比起普通過失,重大過失顯示更高度的不法內涵,同時意味著行為人更應受良知譴責,法定刑理當提高。針對特殊的過失犯而提高法定刑,不違反比例原則,當然也不違反罪責原則。

三、過失致死罪之構成要件及刑度,應如何修正?

刑法第二百七十六條的過失致死罪,可以增加第二項:「因重大過失致三人以上死亡者,處一年以上七年以下有期徒刑。」,這個修法意見跟剛剛高檢署陳檢察官的意見很接近。這個規定兼顧了行為方式的重大過失,以及結果的重大。因輕微過失所導致的重大傷亡事故,不能依照第二項處罰。誠如我剛剛講的,一個駕駛新手在高速公路爆胎,他可能沒有辦法正確反應,結果發生重大傷亡,這個要排除掉,不能依照我建議的第二項處罰,他只成立普通的過失。單純的行為重大過失或結果重大,只能成立一般的過失致死罪。

依照新增的第二項,行為人就沒有易科罰金的可能。當然,他得到法官緩刑宣告的機率也降低了。

針對重大過失而提高法定刑,可能與某些國家的立法例牴觸。但是,如前所述,重大過失近於故意,其不法內涵高於普通過失,所以提高法定刑並不違反罪責原則。

如果為了理解上的方便,可以在修法理由說明,第二百七十六條第二項所稱重大過失,指違反特別重要的注意義務或忽略結果發生的高度可能性。

接著我要說明的是,可能有人會懷疑這個不確定的法律概念可以加進去嗎?我的看法是,法律規定難以避免不確定概念的使用。「過失致人於死」即為不確定的法律概念,刑法第十四條雖然針對過失下了定義,但這個概念定義只是一個理解的框架,一個抽象大原則,而且還可能誤導判斷,所以甚麼是過失,仍需解釋者依個案加以說明。

一般而言,社會大眾經由生活經驗的累積,自然可以理解何種行為不可取,可能對於他人的生命身體形成危險。所以何謂過失,評價上自然有所本。重大過失的概念,亦復如是,也不是隨興理解。法律規定不可能具有絕對無疑的操作性,完全不經思辨即可運用。如果法律規定只有明確的指令與邏輯,AI就足以取代法官,取代很多的法律人。甚至法學教育也可以取消了。

把情節重大當成過失致死罪的構成要件要素,是否恰當?

所謂的情節重大,可能造成理解上的困擾。舉例說,三人以上的死亡屬於重大,這可以理解。但是,一人死亡兼有不計的財產損害,是否重大?例如,在嚴重乾旱時節亂丟煙蒂在山林裡,導致大規模森林大火,燒毀許多住家與果園農舍,卻只有一人死亡。這種情況應該也可以算是情節重大,但是這樣理解卻又違反了過失致死罪的創設意義。創設過失致死罪,目的在保護生命,而不是保護財產,也不是保護公共安全或生態環境。

我的發言暫時到這邊為止,謝謝大家。

主席:謝謝林東茂教授,他是我的學長,而他的中文駕馭能力讓我覺得法律不是那麼艱深拗口的一門學問,所以非常佩服。

接下來請臺灣臺北地方檢察署林珮菁主任檢察官發言。

林珮菁主任檢察官:謝謝主席。各位委員、與會學者專家及先進們,大家早安。我是臺北地檢署主任檢察官林珮菁,今天我是以法律適用者的角度來觀察過失致死罪的修正草案,因為在場與會的專家學者有很多位,我就提出我自己的粗淺看法。過去十年來發生了一些重大的人為意外事故,在每個事故當中,死亡人數已經超過我們的想像,其實也超乎了原先立法時的想像。由於檢察官通常都是站在災害現場的第一線,也感受到滿目瘡痍或死傷慘重及被害者家屬的悲憤,這些感受都是十分強烈的。有關過失致死罪的刑度,我想在情節重大的公安案件當中,其實並不符合罪刑相當原則,也沒有辦法滿足人民的需求。

以下我們來回顧最近判的幾件重大人為事故,最嚴重的是臺南維冠大樓倒塌案件,死亡人數高達115人,有96受輕重傷,被告是判了最重的法定刑度五年。第二件是高雄氣爆案,死傷人數也相當多,而被判刑的是高雄市政府工務局的公務員,被判的刑度也是相當高的二年六月及三年六月。接下來是不久前才發生的,就是2018年發生的普悠瑪號翻車事件,死傷也十分慘重,死了18人,受傷的有215人。今年1018日,也是不久之前,這個司機員在一審判決被判四年六個月,相當接近法定刑的最高刑度。

現在因為生活型態的關係,大家都住在集合式住宅,或是交通運輸工具十分發達,只要一發生人為意外事故,死傷都十分慘重。另外,再加上科技的進步,有可能未來會發生一些像核災或病毒外洩的意外事故,我覺得死傷人數可能也是無法估計的。至於,在太魯閣號出軌案件發生之後,輿論及被害者家屬再度檢視過失致死罪的法律規定,也一致認為法定刑太輕了,而有調高的必要。

現在我舉維冠大樓倒塌案的判決為例,即使法院判決已經達到法定刑的最高刑度,其實被害者家屬和民眾仍然覺得判得太輕了,他們的概念及想法是因有上百人死亡、近百人輕重傷,在想像競合結果之下,法院仍然只能判處一個過失致死罪,並受到最高刑度五年的拘束。這樣的刑度就人民來說,其實是完全無法反映出情節重大案件的嚴重性,所以對於人民來說是不符合公平性,也不符合正義。有鑑於此,法務部提出的修正草案第二百七十六條,其實是根據過失致死情節的輕重,而做成分級化的規範,即將過失致死分為三個層次,並用三種輕重不同的法定刑。我想在一般的過失致死罪,就是第一項是處五年以下有期徒刑。在第二層是增列的部分,第二項是前項之罪情節重大者處一年以上七年以下。後段部分是最嚴重的狀況,即情節重大且因而致三人以上於死者是處三年以上十年以下有期徒刑。如果從這個分級、分層處罰表來看,就會更加清楚,即要依照情節輕重來對應不同的刑度,我覺得這樣子的規範,也是精準立法方式,其實會使得法院判決的刑度更能反映過失致死案件的情節輕重,也會減輕法官在量刑上的負擔,就更能符合罪刑相當原則,亦能符合民眾的法感情和期待。

另外,漸進式的調高刑度,即依照情節輕重調高刑度,我認為也是符合比例原則的。其實情節重大的規範內容,在我國的法也有相同情節的重大立法方式,而規範是在陸海空軍刑法第六十二條,有一般的毀損古蹟罪,也有情節重大的部分來做加重,以作為加重構成要件要素。不論是在我國立法或是在德國立法都有情節重大的相關立法規定。至於德國法的部分,其實有諸多條文,我這邊僅列舉兩個條文,一個是對兒童性侵害的相關規定,然後還有破壞設備的相關規定。

接著說一下在我國的法律規定裡面,即此增修條文有提到情節重大的部分要如何判斷?在立法說明當中也有說明它的判斷標準,所以並不是不明確的,而判斷標準主要是以兩個部分來判斷,一個是違反注意義務程度,另外是以侵害法益的結果去做判斷。我從最能理解的車禍案件為例,也是我們處理案件的大宗,即從違反交通法規的程度還有死傷的狀況,去觀察情節到底重不重大?我想這部分也是要經由個案的具體情狀去做判斷,而情節是否重大必須要委由法官依照案件的具體情節去做判斷。

接下來修正草案第二項的後段規範,就是在情節重大狀況因而致三人以上於死者,這部分的死亡人數也是對法益侵害結果的嚴重程度升高,如果達到三人以上死亡的狀況,這部分是適用較高的刑度來做規範。這樣以死亡人數為規範的狀況,其實在他國立法例也有這樣的規範,我們可以看到捷克刑法第一百四十二條的過失致死罪第四項的規定,有提到如果導致兩個人以上死亡者,也是以人數來做加重構成的要件要素,是處三年以上十年以下有期徒刑。另外,在義大利的立法例上,即第三款也有提到造成數人死亡,或者造成一人或數人死亡並且一個人或數人傷害的情況之下,這時候是適用最嚴重違反規則行為科處的刑罰,並且可以增加至三倍,但刑期不得超過十二年。在其他國家的立法例也有個類似的規範,以上是對法務部修正草案來做一些說明。

另外,至於情節重大的規範,有一種疑慮是其是否符合法律明確性原則,因為情節重大的規定不管是在我國的法律或德國的立法例,都曾經出現這樣的法律概念,而依據法律條文之文義及立法目的,並不是人民難以理解的法律概念,並且這是可以經由司法審查加以確認的,因此是符合法律明確性原則。其實大法官釋字第636號解釋也有就情節重大的部分說明,另外在最高法院的刑事判決中針對食品安全衛生法所提到情節重大的情況也有說明,都認為沒有違反法律明確性原則。所以情節重大這個不確定的法律概念,其實是可以經由法院依據具體個案加以判斷,是符合法律明確性原則的。

另外一個問題是,情節重大有沒有重複評價的問題?有論者認為情節重大需要審酌的違反注意義務跟量刑事由一樣,但我所要說明的是量刑事由中有三款是跟構成要件有關的因素,因此在加重構成要件中很常會把量刑因素的犯罪手段作為加重構成要件要素,譬如說加重強制性交罪的以藥劑犯之、攜帶凶器犯之等都是加重構成要件之要素。這個部分在構成要件時會審酌,但也是量刑的審酌事項之一,因為其性質使然,所以部分量刑審酌事由也是構成要件,此為必然狀況,因此沒有重複評價的問題。以上說明認為該修正草案是符合罪刑相當原則,也符合比例原則。謝謝各位。

主席:請吳委員斯懷發言。

吳委員斯懷:各位官員、各位學者專家。剛才聽到幾位學者專家的陳述,我們獲益匪淺,刑法修正有其必要條件及規範,但站在本席的立場,這幾天接到很多民眾,尤其是因為這幾件公安事件導致失去生命、財產或家屬重傷的眷屬陳情,希望政府能夠站在另外一個源頭管理的角度來看待這件事。這次修法我相信朝野立委包含學者專家容或有不同的解釋角度,但大方向是一致的,就是必須要提高刑度。政治是管理眾人之事,我希望司法院、行政院的部會代表要聽懂,管理的功能不外乎是規劃、組織、領導及控制,這幾件重大公安事件都是低級錯誤,是很輕微的疏失所造成的。可以思考看看,就算刑度即使通過增加了,但對已失去生命、深受終身殘障、失去全部財產或家庭破碎的民眾而言,是終身的遺憾。這些方面,我們是不是要從另外一個角度來思考?我相信大家會認同這部法加重刑期,可是我建議政府部門從源頭管理,從政府責任追究及國家賠償這幾個角度來看,而不是死了這麼多人、發生這麼多重大的財產損失,卻是少數過失造成,他真的不是故意的,我們都瞭解,但加重他的刑期到7年,最重甚至判到10年,這件事情就結束了。而人民的心聲卻是「今天公祭,明天忘記」,我們看這些事件,工地安全、履約督導、危老建築、安全檢查、公寓管理及消防檢查,這些都是政府的日常工作,但這些日常工作影響的是人民的生命財產安全,所以對中央及地方政府來講是小事,但對人民來講,這是每天生活進出的房子、走在馬路上、坐火車、坐飛機隨時都會失去生命、失去財產,家庭就破碎了,因此政府不能因為這些是小事就怠惰,日久會成災。但我們看到事情一發生,中央推給地方、現任推給前任,大家推來推去,說馬上會來修法,請了那麼多位學者專家陳述修法的理由依據,方向都對,但人民要等的不是修法,而是要追究政府的責任、要追究源頭管理,我剛才講的這些都是日常小事,政府有沒有採取具體措施?除了之前發生的太魯閣事件,林佳龍理所當然辭掉職位,不管是追究什麼責任,至少他承擔了政治責任。現在高雄市大火造成四十多條生命、四十幾個人輕重傷,這些輕重傷的人,我特別打去高雄問,有很多是終身難以恢復的,顏面神經、皮膚受的損害是終身無法恢復。各位,陳其邁市長在10年前問臺中市長胡志強:「死了幾個人?要死多少人才要下臺?」,因此我誠懇地呼籲政府單位,用一致的標準讓民眾能夠接受你們的誠意。

第二個,源頭管理是不是要找出問題來?現在國防部的建軍備戰有源頭打擊,我也建議政府採用這個觀念,從源頭管理,我剛才講的這些公安、公衛,基層該做的事情做了沒?沒有做,就要重重地懲處,人民才有免於恐懼的自由。所以要從源頭管理、源頭打擊,檢討法令及細則是否足夠周延、人力是否足夠、預算是否足夠、執行是否落實以及密度是否足夠。人民每天走在馬路上、坐在捷運上、坐在火車上,感受的是:我是不是隨時有生命安全?免於恐懼是憲法賦予我們的責任,我希望政府弭禍於源頭,負起真正的責任,這才叫做「有政府,會做事」。

謝謝各位專家學者,請官員們聽到他們的意見,納入最後修法說明的參考。

主席:請大恆國際法律事務所陳孟秀主持律師。

陳孟秀主持律師:各位與會先進大家好,我是陳孟秀律師。我今天以一個實務參與者的方式,分享我自己所看到過失致死的問題,主要分為幾個部分,一個是目前所看到實務上的現況,即過失致死刑度在實務上遇到的問題;第二個是法定刑上的銜接可能性;接下來是進入到立法技術的選擇。

在實務困境的部分,剛才有幾位先進都有提到。我舉幾個例子來討論,特別是今年的太魯閣號事件,我們看到在該次事件有49位罹難者、兩百多個人受傷,可謂死傷慘重,在過程中,檢方投入非常大的人力進行案件偵辦,目前陸續起訴包含李義祥等人,至少有6個人是以過失致死的方式起訴,也就是目前他們被求刑的法定刑都是在5年以下。在這樣的狀況下,產生很大的爭論,除了對於這麼嚴重的死傷,評價卻只是5年以下之外,還有一個很重要的議題,在審理過程中,不斷爭執的點是這起事件到底是故意還是過失?大家可能會很困惑,故意跟過失不是完全不一樣嗎?但其實在審理過程中可以看到,李義祥其實他在整個車輛滑落的過程裡面,他在邊坡上一直說:這個車子會不會掉下去?它如果掉下去怎麼辦?這樣反覆的語言是不是只能評價為過失,我想這是值得探討的;還有在這個過程裡面,他們是專業人士,卻用很不專業的方式,譬如他未具有挖土機的證照,他駕駛的挖土機停了是因為電瓶沒有電的關係,而電池沒有電的原因是因為他知道電瓶壞了但他還是不換,所以整個過程的輕率要如何評價,也成為這個案件一個審判的重心。而且每一次被害人家屬就會在法庭上表示,法官在這樣一個起訴範圍上去評價這件事情是不公允的,每一次我們就在爭論李義祥到底是故意還是過失,所以在整個審理過程中,其實就會發現是有這樣實際上的困境,特別是故意或過失,並不是一個很直觀就可以決定的事情,往往是透過一些客觀的事證來進行舉證的,而所有的攻防都會放在這些重心上面。我們也看到法院在面對這個案子的時候,確實是非常為難,因為它面對的是49條人命,而且在起訴範圍內,它只能就過失致死的範圍進行審理,同時它也不停面對來自家屬這樣一個壓力,所以這也是我們在實務上所看到一個困境。

另外一個案例則是臺中柔道小弟弟,他在上課期間遭到他的教練以過肩摔或是壓制等各種方式對待,在那個過程裡面他有予以拒絕,可是教練認為這是一個正當的訓練;可是比較少被發現的是,其實柔道小弟弟在這個過程裡面,可能因為抗拒的關係,其實是有用言語去對教練做一些抗拒,譬如說教練是笨蛋之類的話,這些話是不是有可能促成在過程裡面教練改變了原本他過失上的犯意,我覺得這是未來審理實務上一個重點。

但這個東西都還是要回到客觀行為的部分,也是整個案件在審理時不停爭執的重點,在很多客觀事證中,像小孩被送到醫院的時候,已經是昏迷指數3的狀況下,我們很難相信這個教練在行為上只是一個過失行為,可是未來法院能夠用什麼樣的方式去審理,這都還是一個問號,所以我們從實務上確實看到了,就是過失致死在評價上的有限性,特別是我們所認知的過失跟故意並不是涇渭分明的,特別是現在發展出來的,就是所謂的間接故意;也就是說,容忍事件發生,而且對於事件發生有預見可能性的時候,其實它並不單純被評價為過失。所謂的間接故意以及有認識的過失,在整個法律概念上,是呈現一個有交集的灰色地帶,我們在認知所謂過失與故意犯行的時候,並不是呈現的一個涇渭分明的狀況。特別是我剛剛所提到的,就是所謂的主觀要件都是要透過客觀的事證來做一個舉證,然後法院也會透過客觀事實,在認知一個主觀要件的時候,是不是還要呈現過去這樣一個評價的方式,我想這是值得再探討的。

現在殺人罪的法定刑是十年以上,過失致死則是五年以下,在這十年到五年之間,我們常常會在實務看到一個困境,就是我剛剛所提到的,就是會不會有評價不足的狀況,譬如說剛剛提到的太魯閣號案件,確實大家會一直聽到,用五年以下的罪刑足以評價李義祥在這個過程中的輕率狀況以及他所造成的傷亡狀況嗎?但是如果今天把他層升到殺人罪的時候,所謂的容忍故意,也許我們可以透過客觀的證據去看看是不是真的具有所謂的間接故意,但是對實務審判者來講,一個非常困難的點是,如何把這個比較模糊階段狀況之下的主觀可能性評價為一個殺人行為?但這又有可能落於所謂的評價過當,所以在這樣的來回之間,我們就會認為在法定刑的銜接上,其實有它非常的必要性。

在立法技術的選擇上,我們看到各版本的立法裡面都有提到,就是有關於法定刑提高的部分,但對於如何去提高法定刑則有不同的作法,譬如說增訂構成要件的審查,包含情節重大或者是有致三人以上的死亡的狀況,但這樣的狀況其實就會涉及到所謂的情節重大所評價的,到底是客觀的法益侵害情況,還是一個主觀上的過失,或是他的主觀可非難性呢?就我個人認為,在構成要件上必須要有一個比較嚴格的罪刑法定審查,所以這部分我認為有欠缺法律明確性的狀況。

如果是致三人以上死傷的部分,死亡的部分,其實在某一些狀況下,譬如說剛剛提到的柔道小弟弟案,其主觀上的可非難性在教練身上可能是高的,但是它所造成的死亡狀況,確實是一人,如果在增設構成要件上要有一個所謂射程過窄的狀況,對此,我個人認為,在法定刑的調整上,是不是就是以調整法定刑的方式,然後把法定刑的空間交由各案的法官來進行審酌?所以在立法例上,我個人比較贊成的是,就我們現行實務上遇到的困境往上去調整,讓所謂殺人致死、殺人罪以及過失致死的部分,它在法定刑之間有所銜接與調整。我們可以讓法定刑的部分,不論是調整到七年或是十年,都能儘量過去銜接有關殺人罪的部分,這樣一個立法例,無論是日本或是德國他們在殺人罪以及過失致死的部分,都有這種法定刑銜接的情況。以上報告,謝謝。

主席:請中央警察大學法律學系吳耀宗教授發言。

吳耀宗教授:主席、各位委員、各位先進大家好。今天針對這樣一個議題,我自己有預擬了一個題目,就是刑法怎麼去控制這種造成重大公安傷亡的犯罪。本來我預計要講的東西還滿多的,但剛剛聽了這麼多先進的發言,發現跟我想講的有很多是重複的,所以稍後我就略帶過去就好。

現在我就是針對兩院會銜版去做一些思考,之後談到加重處罰模式,還有就是這次所有版本裡面可能會有疏漏的地方,另外就是剛剛不少先進提到的重大過失的問題,再來就是德國立法例,這部分我參考了德國刑法公共危險罪章的一些設計,最後就是提到我的一些想法。

首先,在這次加重處罰的模式裡面,它有加重結果犯的增訂,就是第一百八十三條第二項加重過失犯情節重大加重處罰的增訂,還有過失致死第二百七十六條第二項前段跟後段「致三人以上死亡」這部分會有一個加重。在司法院的意見或是很多委員的版本裡面都有提到過失致死罪法定刑要提高,我想這個都可以做一個整體的思考,當然在這些疑慮裡面,是不是統統把它加重下去,這樣就會完全到位沒有遺漏?還是會有過度評價的問題?我們在思考這個問題的時候,我可以預想得到幾種情況,比如我們增訂了第一百八十三條的加重結果犯,如果故意去壅塞交通,導致有人死掉,因而致有死亡結果,這時候就有加重結果的適用,但是它可能也是情節重大,這時候又有過失致死情節重大的適用,這時候競合怎麼處理呢?我特別講這個是因為在司法院的意見裡面有提到,這個情節重大恐怕會有重複評價、過度評價的問題,不過因為刑法上面有想像競合犯的規定,所以基本上這個問題,第一個,想像競合犯的設計,剛才大家都講到它的缺點,但是它不是沒有優點,它的目的就是避免過度評價,同樣的事項它不希望重複評價,各位知道想像競合犯在我們刑法界通常是叫做「裁判上一罪」,也就是說它本質上並不是一罪,它是一種法律效果的從一重處斷,當然這樣的法律效果讓大家越來越不滿意,所以後來想像競合犯有修法,但是大家又覺得不能接受,才會有委員提到或是剛剛有先進提到。我這樣跟大家講,想像競合犯是競合的特別規定,加重結果犯又是想像競合犯的特別規定,所以如果滿足加重結果犯的規定,基本上想像競合犯就不會用到。我覺得加重結果犯的設立,在這種公共危險罪章裡面滿有必要,因為我們有想像競合犯存在,至於其他的大概都是類似的思維,就是競合可以處理掉,所以所謂的過度評價、重複評價基本上應該不是問題。

過失致死罪這次增訂3人以上的要件,致人於死的話要再加重,我當然反對這樣的立法,剛剛先進都有提到為什麼反對,其實重點是在注意義務的違反,這個3人有時候是偶發的因素,我們可以想像得到,有時候雖然只有1個人死掉,但是如果受傷的有上百人,其實很難說它不是情節重大,而且恐怕這也不亞於有3個人死掉,所以這樣的草案我個人是不贊成。

在司法院的審查意見裡面,或者剛剛也有人提到情節重大違反明確性的原則,其實我個人認為它並沒有違反明確性原則,誠如剛剛有先進提到,事實上法條的用語有限,它不可能精準到像機器一樣,像數字一樣,所以它有無可避免的抽象性。那「情節重大」這個字眼,在我們整個刑法用語裡面有沒有比較不明確?我個人認為完全沒有,我們刑法上面有義憤殺人、猥褻物品,它的不清楚更嚴重,所以我覺得情節重大基本上並沒有。大法官會議解釋在個案上其實標準不一啦!雖然它的講法一樣,應該是說認定結果,譬如它竟然會認定肇事逃逸的「肇事」兩個字違反明確性,我是覺得不可思議;然後在釋字690號傳染病防治法的必要處置,它說必要處置是符合明確性,所以我認為大法官的標準雖然差不多,但是在個案認定上,其實他們心中是擺動的啦!所以用情節重大說當然違反明確性原則,我覺得這個講法是很難成立的。我等一下會介紹德國的講法,德國就像剛剛講的,它在法制用語上不但有情節重大,也有情節輕微,其實都沒有人去質疑它違反明確性原則,甚至他們會去舉例說明什麼叫情節重大,我覺得這樣的立法模式非常值得採用。

至於加重處罰與量刑,其實剛剛也有提到,我認為加重處罰是立法者針對法官的量刑基本上已經做了一個限縮,那立法者當然有權對法官的量刑限縮,所以如果加重處罰就不會扯到第五十七條的問題,同樣的要素不可以重複評價。我舉例來講,比如說殺直系血親尊親屬,我們刑法有加重處罰,你在量刑的時候就不可以考慮到他們之間有這種尊卑親屬的關係而去加重處罰,這個應該是我們在刑法上非常簡單的一個道理,所以加重處罰的規定跟量刑一點都不衝突,只要立法者加重處罰,量刑就不能考慮這個要素。

至於採取兩種以上的加重處罰,法定刑應該怎麼設計,我覺得我們不能純想像,應該做比較,怎麼樣的安排合理?譬如說剛剛有先進提到,刑法公共危險罪章裡面的加重結果犯很少一下子拉到10年以上,大概就是7年到無期徒刑,我覺得這是要思考,我們不能太過於個案導向的立法,其實你要考量整個法制的思維。過失致死罪的法定刑要提高到多少才合理?這個當然要考慮到我們對過失的理解,我並不完全反對啦!不過如果參考德國,我是認為未必要去修這個東西啦!但是堅持要修的話,我覺得大概只是微調而已。剛剛我有講到,加重結果犯的增訂就是在解決想像競合的不合理之處,我記得好像在文獻上有學者提到,這個問題不是要增訂結果犯,是要檢討想像競合犯,今天我們算是touch到一個比較核心的問題,不過它應該不是今天的主軸。

至於情節重大加重處罰,就是立法者可以針對某些情況去做,他覺得很嚴重要加重處罰,這個沒有問題,只是說你在刑度設計上可能也要合理,所以這個沒有問題。就好像剛剛有先進提到,加重結果罪就是一種他認為情節重大的處罰,只是沒有出現「情節重大」幾個字而已,在德國類似我們的加重結果罪它也是講情節重大,但是它是用例示的,他們叫量刑例示規則。

過失致死罪的法定刑提高,無非就是認為最近有這麼多公安事件,處罰過失致死最多5年,我想大家都受不了啦!不管是民眾或是我們研究法律的人,可能覺得這麼嚴重的個案,處罰沒有超過5年實在是太交代不過去,但是到底要怎麼設計?有時候不是單純個案行為人的問題,而是整個制度的問題,我想這個問題就更複雜。不過我要點出一點,就是我們這次的修法忽略了放火罪裡面沒有加重結果犯,其實我在上課的時候都有提到,我們放火失火罪竟然沒有加重結果犯,我也不知道為什麼當時沒有立,可是我們後來在訂很多公共危險罪的時候,比如劫機罪等等都有。好,重大過失我就不講了,各位可以自行參考。

再來講德國,我特別講到公共危險罪章,他們對放火罪有立法,我覺得它沒有出現情節重大,但是它的用意就在講情節重大,譬如「致他人之健康嚴重損害或多數人之健康損害」,這個就是類似情節重大的概念,在第三百十五條也有完全一樣的用語。再來在第三百十六b條妨害公共事業罪裡面就出現情節重大,而且它舉例什麼叫情節重大,如「其行為妨礙國民照料之生活重要利益,特別是水、照明、暖氣或電力者,通常屬情節重大」,所以我個人認為,如果我們想要把「情節重大」幾個字弄上去,為了避免爭執,乾脆就把立法理由的說明放到條文上去,這個在我們立法上也不是沒有,當然我有建議修法方向,這個有機會再說明,謝謝。

主席:有幾位專家學者要離開的,能不能請你們把今天所使用的PowerPoint提供給本會,分給所有的委員與行政機關來做參考?謝謝。

接下來請開南大學法律學系鄭善印教授發言。

鄭善印教授:各位老師、各位長官、各位先進。我今天的意見最主要就是贊成把過失犯的法定刑提高,為什麼呢?陳律師已經離開了,他剛剛提了李義祥的案例,說李義祥到底是故意還是過失,我們應該這樣講,他仍然是過失,因為他絕對不希望這個事件發生,絕對不會希望的,所以他還是過失,為什麼呢?因為我們臺灣的故意、過失定義得很清楚,在第十三條、第十四條,其中有關於有認識的過失跟間接故意是在一線之間,我們假若給它一個量化的數字,把這位李先生是不是希望這件事情發生給它量化,從故意到過失大概是10051490,那麼5149可以說是一線之間。但是我們臺灣的故意殺人是10年以上,過失致死是5年以下,中間差距太大了,差了5年,倘若我們把它拉高,能夠銜接的話,我們不是說一定非怎麼樣不可,而是讓法官來衡量情節的重大與否,然後來究這個責任,這樣子是不是比較符合比例原則?反而我們現在這個法定刑是不符合的。我們再說一句,德國跟日本有關於故意、過失是沒有定義的哦!在實證法裡面是沒有定義的哦!這個要弄清楚,只有我們臺灣是有定義的,所以有這個差距的時候,我們認為應該把它拉高,讓它銜接會比較好,這是第一個。

第二個,有一些疑慮,譬如情節重大的概念過度曖昧,這個也不是沒有道理,但是法律哪有不曖昧的?即便是上訴期間,刑事的上訴期間20天,20天也有從什麼時候開始起算啊!是從收到那天還是隔天起算?中間有沒有在途期間的問題?這些都還是要靠其他法律或者解釋來補充,所以法律的概念沒有那個不補充的啦!那麼你不用情節重大,剛剛有幾位老師說用重大過失,看起來差不多,我曾經去找跟情節重大類似的概念,有沒有比這個名詞還要更詳盡的?看起來很難,所以我認為情節重大雖然有曖昧沒有錯,但是法律概念沒有不曖昧的,必須要靠法官去解釋。

至於這個評價跟對象的問題,有一個意見說「欸!你把這個行為跟它的結果放在構成要件裡面是雙重評價」,這個我就有不同意見了,為什麼?因為真正典型的雙重評價應該是一行為兩罰,一行為兩罰才是典型的雙重評價,倘若在構成要件裡面評價一次,在量刑的時候又評價一次,這個評價的功能不一樣啊!不能說是雙重評價吧!這是第一點。第二點,倘若我們要把評價跟對象區隔開來,要區分評價跟對象,簡單講,事實跟價值要區分,那構成要件在該當與否,應該是評價的對象也就是事實,它絕對不會是評價,因此這個概念上的問題,我們不談法益學,但是評價一定有一個對象,要把它區分清楚。

第三個,到目前為止,我們看的大概都是交通的公安或者是住宅、建築的公安,除此之外,還有其他很多的,譬如公害,像日本那個Thalidomide,孕婦吃下去,哇!那個小孩變成無腦症等等,這一些藥害,醫藥的害,或者是RCA工廠的土壤污染、水源污染造成的公害,甚至於我們現在還在疫情當中,打疫苗會不會死人?聽說有925個了,會不會死人這個是重大的議題啊!我們不能說你不打死得更多,不是這樣、不是這樣,而是要謹慎小心地來處理這種會影響到大多數人生命的議題,因此,把它拉高,讓主其事的人要負重大的過失責任,這個應該是OK的啦!那麼我們也相信這種主其事的人他不會希望事件發生,就跟李義祥先生一樣,他不希望,所以你不可能把他評價為故意,不可能的!那怎麼辦?只能夠把那個法定刑拉高到一個程度,讓它跟故意犯罪能夠銜接,應該會比較好,這是站在整個現代刑的犯罪立場來看的。

那麼倘若這樣子的看法沒有問題的話,就會連帶出現一個──過失重傷害要不要也一併把它相對地提高?剛才吳斯懷委員說高雄那個地方有很多人受到的傷害永遠都沒有辦法回復,那種重傷害與死亡的差距到底是多少?所以我認為過失重傷害也要一併地拉高,只有一個目的,就是要加重這個主其事的人他的注意義務,你不能夠什麼都不管,先做了再講,這樣不行,那麼與這個密切相關的就是追究責任到哪裡的問題,因為這個是程序上的,這是另外一個議題,我想就不用多說了,多說無益,我們只有把實體法這個部分,看你的義務到哪裡、你的責任到哪裡,先把它銜接起來應該是比較好。我的報告到這邊,謝謝主席,謝謝各位先進,謝謝各位長官。

主席:鄭善印老師有提供書面資料,歡迎各位慢慢地看。現在到場的委員還有劉委員世芳及江委員永昌。

請劉委員世芳發言。

劉委員世芳:非常謝謝主席能夠在很快的時間內就安排這樣的公聽會,邀請各界尤其是法界的先進來提供意見,我們除了拜聽很多人的意見,也要表達一下我們自己的看法,我和江永昌委員都是民選的民意代表,所以在有關重大公安事故的時候,感受也會非常地深。我來自高雄,向各位報告一下,包括太魯閣號事件以及現在正在善後處理的城中城大火,裡面有很多高雄的鄉親喪失生命,如果再往前推一下,在氣爆案的時候也有人因而死亡,所以我們今天要探討的應該不只是重大公共安全的事故,因為如果只針對個案來做處理的話,在很短的時間內,經過媒體報導之後,家屬的情緒就會渲染到法界,大家都覺得應該趕快加重其刑,可是今天拜聽很多不同意見的時候也有不同的看法。

我們可以看到現行法規及政府修法的版本,大概是指刑法第一百八十三條及第二百七十六條,不管是公共安全或是交通安全,或者是剛剛有學者專家提到的重大環境議題,它都有一個叫做「情節重大」,我們用簡單的二分法會覺得那就是往生多少人就叫情節重大,那請問一下,是1個人以上、3個人以上,還是數十人以上才叫情節重大?所以法界對情節重大也有不同的立場和看法。但是我覺得在討論的過程當中,什麼叫做過失?法界對這個部分的探討恐怕是比較欠缺一致的邏輯,所以我們看到在修法版本的爭點上面,情節重大的定義是量刑的比例原則跟罪刑相當原則上面的考量。

我要提供的部分是,譬如以氣爆來講,氣爆現在已經三審定讞,有一些行政官員也必須要入監服刑,但是在氣爆處理的過程當中,它是回溯到三十、四十年前,當時只是一個小公務員的過錯。在氣爆發生之後,其實透過不同的法界或是律師來處理有關代位求償的部分,對於往生者的家屬或傷者已經提出相當多的補償,有這樣的一個機制,那到底有沒有把它列入,變成是情節重大已經發生過失之後的一個補償性原則來處理量刑?這一點到目前為止,本席還沒有看到比較明確的法界立場,這部分也提供司法院或法務部參考。司法院書面報告提到,就過失行為造成多數人死亡的法定刑度予以提高,對這樣的修法方向是贊同的,但是司法院認為草案條文是以情節重大做為加重罪刑的構成要件,恐違反法律明確性原則,因此提出不同意見。

這就是本席剛才提的,請問過失如何定義?包括公共安全、交通安全,公共安全的部分例如普悠瑪號事故,以及比較特殊的太魯閣號事件。普悠瑪號事故是以司機員為主,太魯閣號事件是以包商李義祥為主,他們的過失程度也不能以自由心證處理,所以法界最後要認定時確實會遇到困擾。這一點恐怕要請司法界前輩再提供比較好的處理原則,讓司法院或法務部取得共識,否則立法院最後的修法版本一定會各行其是,沒有辦法得到共識。

有關司法院書面報告,草案條文修正為三年以上十年以下的有期徒刑,刑度修改為三年到十年,這部分有幾個疑點,第一個,現行刑法殺人罪可以處死刑、無期徒刑或十年以上有期徒刑,草案條文調高到最高十年有期徒刑的話,有沒有違反比例原則?本席為什麼提到這個問題?這部分可以參考其他相關刑度的罪刑,包括第二百七十七條第二項傷害致重傷、第二百九十條第二項營利墮胎致婦女於死及第二百九十四條、第二百九十七條、第三百零二條、第三百二十五條、第三百五十三條的因而致重傷罪。

這一點要請各位學者專家提供比較明確的說法,讓它在處理刑度的時候能夠符合相當原則、比例原則,有利於未來的立法參考,因為有共識的內容比較不會造成執法的不穩定。以上報告,謝謝。

主席:謝謝劉世芳委員。

請臺灣高等法院汪怡君法官發言。

汪怡君法官:主席、在場各位委員、各位機關代表以及各位專家學者、先進,各位早安。我是臺灣高等法院刑事庭法官汪怡君,今天非常榮幸受邀到立法院,就我個人從事刑事實務審判工作這麼多年來的經驗,就刑法過失致死罪的修法爭議提供個人淺見。首先,刑法過失致死罪的修法議題並不是今天才開始有所倡議,1085月的時候,過失致死罪就經歷過一次修法,當時主要的修法方向,第一個是刪除第二項業務過失致死這個構成要件。

我們可以回顧一下,為什麼我們的舊法會有業務過失致死這樣的構成要件?其實是考慮到業務行為的危險性及發生實害的頻率,比一般的過失行為更高,而且後果更為嚴重,所以對於這樣的人,我們認為他必須背負更高的避免危險的期待,違反注意義務的可責性也比較高,因此舊法將業務過失和普通過失予以區別。但是上次修法的時候,其實很多學者對這一點是反對的,他們認為在這樣的情況之下,所謂的從事業務和非從事業務者,他們的法益損害結果並沒有不同,如果只是因為從事業務就課以比較高的注意義務,似乎違反平等原則。

所以在第二項刪除以後,原來的第一項業務過失致死罪法定刑就從二年以下有期徒刑調高為五年以下有期徒刑。在這裡,其實立法說明有提到一個很重要的原則,也就是說,過失致死罪和殺人罪的主觀犯意是不一樣的,但是在法益的侵害結果,也就是死亡,這一點是相同的。因此,這兩點的法定刑如果落差過大的話,在部分個案會顯得不合理,所以把過失致死罪調到現行的五年以下有期徒刑。因此,我們必須看過失致死罪的不法內涵,它到底在保護什麼事情?

首先,過失致死罪的構成要件必須要有死亡結果,所以被害者的生命法益受到侵害,其實是過失致死罪很重要的一個不法內涵要件。接著,我們必須看的是行為人違反注意義務的程度,這裡的注意義務,其實就是法律要求行為人在這樣的情況之下,他到底應該盡到什麼樣的積極作為,盡到什麼樣的保證、注意,卻因為違反而構成過失。因此過失相較於故意一定是不一樣的,故意是明知有意或可預見但還是容忍事況發生,可是過失並不其然,它在於注意義務的違反,因此就這部分的修法爭議,我相信在座各位心裡都有一個圖像。

有一些個案的可非難程度,相較於上次修法的五年以下有期徒刑,我們認為並不合理,但是有些個案就是典型的過失致死案件,就這個法定刑並沒有不合理。所以社會大眾對這個部分的質疑,真的是在於過失致死罪的法定刑不合理嗎?還是在於遇上複數生命法益受到侵害,在人命無價的狀況之下卻只能論處一罪,這樣適用法律的結果是不是合理?這是否才是社會大眾真正懷疑的,而且是立法單位應該回應的?

因此對於這次過失致死罪的修法,我個人認為以下幾點是可以思考的方向,首先是生命法益受侵害的程度。我們的刑法傳統都是以所謂的行為責任做為思考核心,行為責任並不會特別把生命法益受侵害的數量或程度放在不法內涵的評價上,為什麼這麼說呢?因為生命法益本身就是一個至高無上的價值,不管是一個生命法益或兩個生命法益,其實是無法加以量化的。我永遠記得自己審理過的一件車禍案件,車禍被害人是一個年輕的20歲大學生,他在學校後山因為騎車轉彎不慎,和一輛自小客車發生碰撞,不幸發生死亡的結果。

當時他的媽媽有到法庭開庭,媽媽真的傷心欲絕、淚眼婆娑,如果法官告訴她,這個車禍只有你兒子這個20歲的生命喪失,這個情節不叫重大,我不知道媽媽會有多麼心碎。我們在法庭上沒有辦法加以切分或量化,告訴民眾這樣的情節是屬於重大還是不重大,因為每一個生命都是寶貴的,量化的結果就會切分所謂的情節重大或非重大,是否會導致人民對我們的司法、法律更加不信賴,因為沒辦法回應人民的期待?

另外一個思考方向當然是行為人的過失程度,也就是屬於有認識的過失或是無認識的過失,亦或是他違反義務的性質。也就是說,今天我們的法律課以行為人遵守的義務,它的目的到底是什麼?我們從最高法院107年台上1283號判決就可以看到這樣的揭示,這個判決是針對維冠大樓的案例,它有提到行為人參與這樣的特定行為,他不具有特別的專業知識或能力卻去參與,導致他沒有辦法預見這樣的危險。

或者他不具有採取即時有效的迴避措施去加以迴避的能力,預防危險的發生,這樣的行為人,我們是否應該科以比較重的處罰?我們認為它已經跳脫傳統從事業務者的思維,更加精緻的揭示一個很重要的原則,就是今天法律要求做專業活動的人必須具有專業知識,目的在於要求能夠更精緻的維護社會大眾的公共安全,以及避免過程中有可能發生的任何危險。

我們可以看一下實務上過失致死的案件類型到底有哪些,就我們審判的角度來看,最常見的過失致死類型其實是車禍、因為口角糾紛而引發的失手致死案件、職業安全衛生法的工安事故以及醫療事故,這些過失致死案件的特色都是單一被害人,這些過失致死案件,我相信都不符合在座各位心中認為的情節重大圖像。

重大的公共安全事件並不常見,但是每一件大家都印象深刻、怵目驚心,因為結果真的非常嚴重,例如我們記憶猶新的維冠大樓倒塌案、八仙樂園塵爆案、高雄氣爆案以及普悠瑪號翻車事件,這些案件的被害人是多數,除了死亡結果以外,甚至還複合很嚴重的重傷結果。法院在量刑的時候到底思考了什麼?我們可以從這兩個確定案例看法官思考時的方向是什麼。

首先,在維冠大樓案中,法官說行為人對於違反義務所可能發生的危險,相較於一般人有較高的認識和敏銳度,這個案例導致155人死亡的不幸結果。在八仙樂園塵爆案,法官提到這個行為人是一個企業經營者,他要確保什麼?就是購票入場參與大型活動的消費者都能夠安全的進行娛樂活動,這個案例導致15人死亡、358人重傷,以及被害人要長期忍受嚴重燒燙傷復健的痛苦。

因此我們可以知道,即使量處最高刑度,還是沒有辦法反映這些傷亡人數眾多、損害重大的情節,也就是上一次修法提高到法定刑五年,對於這些特殊的案例,還是沒有辦法有效反映這樣嚴重的死傷結果。其實我們可以從另外一個角度思考,現行法規的立法模式中,我查了一下,有幾個法條都是針對特殊行為義務違反而導致有死亡結果的情況予以特別立法。也就是排除原有的過失致死罪或者故意犯的加重結果犯適用,它不再停留在刑法分則的適用,而是進入特別法規。

特別法規有一個比較好的立法模式,就是對行為人的行為規範要求是明確的,例如消防法第三十五條就要求管理人必須設置和維護消防安全設備,如果沒有這麼做而發生火災致人於死者,法定刑是一年以上七年以下有期徒刑。又例如民航法,我們對飛機的維修非常重視,如果維修廠的人沒有好好維修飛機,因而發生死亡結果時,也一樣有更重的刑罰。因此,我個人認為必須按照罪刑法定原則明確化構成要件,才能讓實務運作更貼近人民的需求。以上,謝謝。

主席:謝謝汪法官。

請時代法律事務所張鈞綸律師發言。

張鈞綸律師:主席、各位委員、各位先進,大家好。因為前面已經有很多先進說了相當多寶貴意見,所以我就大略跳過。過失致死的刑責需要調整,多半是因為特殊的過失致死侵害多數法益,能夠處理侵害多數法益的方式,我大概歸納成三種,一種是想像競合,有些委員提出想像競合加重,就是加重其刑至二分之一,這是一個方式。第二個方式就是加重過失致死的刑度,這是指刑法中的過失致死,另外一個就是加重公共危險罪的過失致死。

像這次討論的第一百八十三條和第二百七十六條,第二百七十六條是加重過失致死的刑度,第一百八十三條就是加重公共危險罪的過失致死。我認為這部分處理到一個很重要的問題,因為司法院認為情節重大似乎是一個很不確定的法律概念。我看了他們列舉的各種理由,前面發言的先進也舉了非常多例子反駁或澄清。

我覺得司法院的理由中,比較能夠說得通的,大概就是以現行法來說,情節重大都是處理所謂的故意犯罪。假設今天修改為過失犯罪,而且又屬情節重大,如果我沒有記錯的話,這應該是第一次出現。或許司法院覺得過失犯罪這部分要適用情節重大可能有點扞格,但我覺得這並不是司法院可以抗拒這樣修法的理由,因為不確定法律概念本來就會存在,只是是否能經過司法解釋予以澄清。

我認為第一個,以想像競合的方式處理過失致死的案件,會讓大家覺得有評價不足的問題,我覺得這件事茲事體大。因為如果修正為想像競合,不只是過失致死的問題而已,很多罪都會處理到,是否要做這樣的想像競合修正?這可能是一個很大的問題。所以我覺得應該著重在第二個,就是加重刑法的過失致死刑度,或是加重公共危險罪的刑度。

我們來看一下刑法公共危險罪章,從第一百八十三條到第一百九十七條,事實上這些條文並非都做了一致性修改,例如第一百八十三條之四、第一百八十五條之三、第一百八十五條之四有關酒駕或肇逃的問題,事實上規範得非常詳盡,甚至累犯的問題也有處理。第一百八十五條之三、第一百八十五條之四的公共危險罪,對於相關行為做了非常細緻的類型化規範。

如果是今天要修法的第一百八十三條,事實上會出現一個問題,第一百八十三條這個以情節重大做為加重的體例,其實這也是公共危險罪獨有的,我覺得這似乎是法務部為了因應群眾壓力,不得不做這樣的修改。但我認為從刑法來說,第一百九十條、第一百九十條之一或第一百八十九條之二,甚至是第一百八十五條之三、第一百八十五條之四,都是指致人死亡或致人受重傷,也加重到相當嚴重的程度,就是三年以上十年以下的有期徒刑,事實上已經到了過失犯罪的極限,因為十年以上是故意犯罪,所以我覺得不需要對第一百八十五條之三做這樣的修改。

而且第一百八十五條之三所處理的問題,並不是針對所有的公共安全案件,事實上只針對鐵路的部分,至於大家說的維冠大樓、八仙樂園塵爆,甚至是司馬庫斯翻車案件,都不見得適用第一百八十五條之三這個條文,想透過一個條文就解決這些問題,事實上是不太可能的事情。我們應該做整體檢討,像刑法公共安全罪,在我的印象中,很多條文都有做過修正,但有些條文沒有修正,修得比較嚴密的,就是例如酒駕或肇逃的部分,就真的是規範得非常、非常到位,不然就是屬於特別法的部分,但是我們也可以發現,特別法規範也還是有疏漏的地方,以這次高雄的火災來講,很可能不適用消防法,也可能不適用公寓大廈管理條例,這樣的話,如果要純粹指望特別法的話,似乎也有所不足,所以我覺得,在第二百七十六條過失致死的部分加重刑度,事實上是應該要去做一般性規定,在過失致死的部分,可以適度調高刑度到三年以上十年以下,比較像是法務部所主張的樣子。至於情節輕重的問題,我是覺得情節輕重與算人頭事實上都有立法例存在,以奧地利來講,是算人頭,捷克或義大利也是算人頭,不過義大利這部分比較值得進一步去討論,因為義大利的修法比較有趣,曾經把違反交通規則規範進來,特別是肇事的部分,後來乾脆把交通肇事獨立成一個獨立犯罪,或者是因為義大利人比較不守交通規則的緣故,這部分變成一個獨立犯罪以後,等於又跳出了這個條文之外,所以我覺得義大利的立法方式還是滿值得我們國家去參考的,不見得一定是以德國為宗。義大利的處理方式是,如果違反公共規則,刑度要加重,事實上臺灣也有類似的規定,譬如說,如果是在濫用國家特殊資格或衛生技術職業的情況下犯罪,處三年至十年的有期徒刑,這也是屬於加重其刑。交通規則的部分已經移出去了,造成一人或多人死亡、受傷,刑度最多可加重到三倍,但是不得超過十五年,這是一個比較奇葩的規定,我倒是覺得不見得值得我們去參考。

至於法務部和司法院之間的交鋒,德國、日本、韓國以五年作為過失致死罪刑度的上限,雖然我個人不喜歡「治亂世用重典」這種說法,但是以臺灣這種情況,恐怕還是有這個需求,必須將刑度略為抬高。謝謝。

主席:謝謝張鈞綸張律師。我在這邊先感謝一下林裕順教授,他願意讓本院委員先發言,等一下他或許也會有一些回應。

請江委員永昌發言。

江委員永昌:主席、各位學者專家、各位同仁。謝謝主席,今天的公聽會很有意義,我本來是支持修法,但是以一個立法者的角度,我有些疑慮,必須要搞清楚,因為前面有幾位檢察官讓我聽得很模糊,關於情節重大,你們大部分的論述都認為是同時違反注意義務和侵害法益的綜合體,你們都這麼講,你們又說其實可以由法官來衡酌這個個案,這樣子的話,為什麼不是從原來的現行法條文中去增加刑罰程度就好?你們說這兩個成分都在情節重大裡面,就讓法官去衡酌就好,可是看提出來的草案,真的讓人更疑惑,因為本來的第二百七十六條第一項並沒有區分情節重不重大,現在要增訂第二項,加了情節重大,就表示第一項講的不叫情節重大,那表示情節重大是放在第二項,在第二項後面那段又寫情節重大且因而致三人以上死亡,這是重大的侵害生命法益,你們說情節重大包含違反應注意義務和侵害法益,現在又把情節重大列在第一項和第二項,在第二項中又提到造成三人死亡、侵害重大生命法益,那麼我這個立法者就搞不清楚到底什麼是什麼了。

再回過頭來談,不能明確的部分不是在侵害法益,如果真的造成重傷或死亡,那個事件的重大都很清楚,問題在於什麼是注意義務或過失的程度,舉例來說,奧地利刑法第八十條規定,服用酒類或迷幻藥物,過失致他人死亡,可加重處罰。義大利刑法第五百八十九條第一項,針對違反職業安全規定的部分加重刑罰,違反第三項規定,執行國家許可職業或衛生職業有疏失,也加重刑罰。雖然我國刑法已經刪除有關業務過失的部分,我們現在在講義大利刑法,裡面就是有把行為人違反法規義務特別重大的部分提出來。要不然就是看奧地利刑法第八十一條第一項,這一條講的就是,在這樣的樣態下,過失的程度很重大,我們聽起來就知道在講什麼東西,所以要講得明確,必須放在這裡,我們立法者才知道法務部想要推動的到底是什麼,來符合社會的期待。法務部的說明中提到陸海空軍刑法第六十二條,其實這個樣態很明確,就是劫掠歷史文物。你們又提到最高法院根據食安法第四十九條判決,那條是針對販賣逾有效日期食品,因為這種行為會誤導消費者對有效日期有錯誤的認識,不知道食品有效日期時間長短,造成消費者或使用者的健康情況、身體條件風險升高,至為明顯,所以這種犯罪被認為情節重大,當然這也是個案法官認定。照你們的說明,德國刑法第一百零六條講的影響政府官員是脅迫的行為,德國刑法第一百零七條講的是強暴脅迫影響選舉結果,德國刑法第一百零九條講的是破壞軍事設施,就是這個樣態。你們有一個地方講錯了,德國刑法第一百七十六條講的是與未滿十歲兒童性交或致死,這裡面沒有講到情節重大,反而是講授權法律斟酌免除其刑的「兩小無猜條款」,不是加重其刑,而是減輕,所以你們這裡好像寫錯。重點是,你們所提的這些,不是過失的程度判斷,你們提案的意旨應該是講過失程度的問題,但是這裡面都是故意的行為,你們去提故意的行為,然後再來說過失程度的不同,讓我們真的不知道到底要如何去理解。

不過我在這裡要特別提出一點,像這次普悠瑪號事件,從地院的判決書就可以知道,這不是只有個人的過失,臺鐵的制度、得標商、製造商,不管是住友集團還是日本車輛,那個的問題更大,但是法人沒有被苛責,我們這套弄下去,不管是現行法還是未來的草案,都是一直在誤導說全然是個人的責任,個人要負責任,可是法人的部分呢?你們的立法規劃應該要朝向究責法人啊!對不對?國外的立法例也有啊!法國刑法第二百二十一條也規定要對法人處以罰鍰、業務禁止、沒收、公告罪刑。英國對法人過失致死也將其獨立成本罪,不會只以自然人有沒有過失來追訴,對法人可以判處補償、公告罪責、無上限罰金等手段。所以我覺得在追究法人罪責這部分也應該在你們的整體規劃當中。

最後我以立法者的角度提出一點,有時候我們沒有辦法像在座各位一樣,法學基礎那麼雄厚,講出來的爭點,我們已經進不去那個領域了,但是我想知道,你們是不是可以列一張表,說明過失情節不重大傷人是什麼刑度、過失情節不重大重傷是什麼刑度、過失情節不重大死亡是什麼刑度、過失情節不重大多人死亡是什麼刑度、過失情節重大輕傷是什麼刑度、過失情節重大重傷是什麼刑度、過失情節重大造成一人死亡是什麼刑度和過失情節重大造成多人死亡是什麼刑度?可不可以列一張這種表給我?我們來看一下,這樣可能會比較容易完成立法的工作。謝謝。

主席(陳委員椒華代):請蔣委員萬安發言。

蔣委員萬安:主席、今天與會的政府機關代表、與會的各位學者專家。今天來參與這個公聽會,我有非常深的感慨,為什麼?刑法第二百七十六條在2019年修法的時候,我也來到司法及法制委員會,也有表達我的看法,當時我就表示希望法務部能夠提出相關修法,將法令的刑度提高,當時的確有兩個問題要處理,一個是將舊法第二百七十六條第二項業務過失致死罪刪除,大家有共識,但是刑度的部分,很可惜,還是維持最高刑度五年,雖然當時把業務過失致死拿掉,然後將業務過失致死的五年刑度放到第一項,就是一般的過失致死罪刑度提高到五年,但是當時我就有主張刑度提高,不希望每一次發生不幸的重大公安事件以後,我們才來討論修法,從2019年到現在,為什麼當時沒有提高刑度,現在又來討論一次?我又再來提出我的修法提案,所以我是非常感慨。

現行法第二百七十六條在2019520日修正通過以後,刪除第二項業務過失致死罪,把第一項普通過失致死罪刑度提高到五年,最近發生非常多重大公安事故,法院最終如果認定行為人構成刑法第二百七十六條過失致死罪,最高刑度只有五年,外界會質疑刑度是不是太輕,針對現行刑法過失致死罪的問題,我認為如果最高刑度只有五年,一旦遇到重大傷亡的情況,判決結果就會出現情重法輕的問題,所以無論是之前舊法施行時的業務過失致死,或是現行法的普通過失致死罪,刑度最高只有五年,會讓承審法官非常無奈,即便判決最高法定刑度,這樣的結果也讓臺灣的民眾沒有辦法接受,但是這個問題我們討論這麼久,2019年我也列出幾次重大公安事件,民國81年的健康幼稚園遊覽車大火造成23人死亡、9人輕重傷,幼稚園負責人因業務過失致死罪判刑一年兩個月。民國100年,臺中阿拉夜店舞者點火引發火警,造成98傷,朱姓舞者因業務過失致死罪判刑兩年六個月。民國103年高雄氣爆、民國104年的八仙樂園塵爆、民國105年臺南維冠金龍大樓倒塌事故到今年4月花蓮太魯閣號列車出軌,造成49247傷。還有包括上星期高雄城中城大火事件,現在還在調查當中。在八仙樂園塵爆的案子,承審法官在判決書裡面就有提到,立法者在業務過失致死或致重傷罪,沒有就特殊類型的傷亡人數眾多案件另定較重法定刑的立法模式,實有疏漏,最高法定刑只有五年,縱然科以法定最高刑,也恐怕情重法輕,違背人民法律情感。用白話文來說,就是依照現行的法律,法官最高只能判五年,沒想到事隔六年,到今天刑度還是只有五年,對於刑度太輕、太低的討論,幾乎是原地踏步。當我看到行政院的版本,我個人表示贊同,但有幾點我要提出一些建議。

第一,行政院修正草案增訂「情節重大」環節,但是什麼是情節重大?這是一個不確定法律概念,基於法律明確性原則,我們認為,接下來在針對相關修法進行實質討論的時候,要更細緻,關於構成要件的文字要具體明確,至少讓民眾在看刑法條文及法官審判的時候,能夠有所依循。

第二,現行過失致死和傷人罪的刑度落差實在太大,這當然也必須透過修法來修正,所以我希望未來在修法的時候再細緻一點,要能反映並且區分不法態樣和罪責內涵,而不單只是為了銜接殺人罪刑度,直接將刑責拉得很寬。

第三,罪刑法定原則中有法不溯及往原則,即使未來刑法第二百七十六條過失致死罪修法三讀通過,針對已經發生的重大公安傷亡事件,也不能溯及往,至少現在趕快完成修法三讀通過,透過亡羊補牢,把問題補起來。

在臺灣,每次修法的啟動,往往都是要藉由發生重大社會不幸的案件,但從立法者的角度,應該是要看到個案背後的真正問題,所以我期待法務部、司法院能夠全面檢視,通盤檢討刑法關於過失犯罪的法定刑度,並且提出相關草案,讓過失犯的法制能夠完備,讓人民的法益獲得刑法充分的保障,也符合憲法規範的罪責相當性原則,讓法官未來依法審判,不再有情重法輕的遺憾。謝謝。

主席:請中央警察大學刑事警察學系林裕順教授發言。

林裕順教授:主席、各位委員、與會的先進老師以及主管的政府長官們,大家早安。早上聽到很多老師都提到一些法理上的論述,我想換個角度,用比較輕鬆的方式,分享我蒐集到日本在判決上的一些經驗。

為什麼我要用判決的故事來跟大家談這個問題?因為我們知道,司法判決是真人真事,而且我們可以發現,裡面的主角有的是十分理性,有的有點愚笨,可是他們確實反映當下這個社會的人生百態,還有更重要的是小市民的呻吟。為什麼要做檢討和比較呢?因為我覺得,從這些故事,從這些判決裡的脈絡,我們可以看到人性,我們可以看到錯誤,我們可以看到希望,或許我們可以發現我們跟他們是多麼接近。我要說的這件案子,可能是滿有代表性的,也跟我們最近的城中城案子一樣,有值得我們深思的地方。

日本這個社會跟我們臺灣一樣,常常有一些災難,可是我們看一個災難的發生,到底是一個事故、一個意外還是一個案件、一個人禍?我想,很重要的就是我們今天討論的主題:過失怎麼看待?過失就是界定意外與人禍很重要的角度。我想舉的第一個案例是發生在東京一家飯店的案件,如果各位關注過這起新聞事件的話,會發現很巧,發生背景也牽涉到臺灣人,是一起造成包括12名臺灣人在內33人死亡、三十多人受傷的案件。日本怎麼處理這起案件、得到什麼啟示、對未來有什麼樣的改善呢?在這起案件中,他們找出起火點,是因為住在裡面的旅客抽菸不小心,菸蒂引火燃燒。可是他們覺得,會造成這麼大傷亡的很重要理由,是經營者也就是老闆利益優先、漠視防災,飯店內部結構不利於火災發生之後的逃難行為。經營者平常也為了要cost down降低成本,缺乏防火教育訓練,導致火災發生之始,員工因為欠缺訓練,在引導上犯了很多錯誤。日本在這起判決中不僅探討行為人、注意到飯店老闆,也就是董事長違反我們今天所討論的注意義務,也涉及我們已經廢掉的業務過失致死傷。基於與我們現在討論的同樣脈絡,他們對於當初只有3年徒刑也覺得太低,因此後來改為5年,就是他們從這起案件得到的啟示。可是他們追究責任時更是比較全面地探討背後因素,包括這麼大的傷亡是否確實單純是意外。這是第一個案例。

第二個案例同樣是一起火災案件,而且更嚴重,造成118人死亡、81人受傷。這起事件發生在關西,類似一件發生在臺北、一件發生在高雄的概念。他們給我們什麼經驗、發展出什麼論理呢?他們追究的是案發現場直接管理部門的管理課長到底有沒有違背其監督責任,包括追究其平常管理工作、是否安排人員訓練、例行檢查之類的,也因為查出業者沒有按照原本的SOP,所以判了業者26個月。另外,這起傷亡除了發生在飯店部門營業時間之後,飯店樓上又有一間舞廳,導致死傷人數更嚴重,所以他們追究的與我剛才講的案例是一樣的,不僅是現場維護、導引或業務部門人員,也追究舞廳老闆身為管理階層的責任。他們不僅探討個案案件,也探討形成這麼大災害的背後是否有硬體上的問題、軟體上的問題或管理上的問題,而且與臺灣一樣,用過失這樣的概念處理這些問題。

日本還有幾件案件也與臺灣一樣,例如與普悠瑪號案件類似,日本福知山線電車在一處大彎角之後沒有減速、衝出軌道之外,也是嚴重事故,造成107人身亡、493人受傷的不幸案件,他們追究這個問題時,一樣以如同我國刑法的過失致死傷罪名作為基本款,討論後續該負的刑責。由於駕駛的司機一樣不幸罹難,第一線員工當然無法直接究責,他們檢討了背後的組織、設備、軌道或電車有沒有什麼問題。在追究過程中,法庭上的最後一個爭點就是這樣的彎道沒有設置ATS自動超速警示系統這項設備到底是否符合行情、符合鐵道專業規定,沒有設置這項設備,位在管理階層的老闆、董事長、社長等人到底有沒有預見事發可能性。我想,他們都是很傳統地運用刑法上的注意義務或預見概念,判斷、追究或了解這起案件到底是人禍還是意外,以及問題出在什麼地方。同樣基於這個道理,他們也不是憑個人例如一個法官、一個檢察官或被害人律師、被告的個人價值判斷,而是進行實證調查,對於這樣的案件,當初的法令制度到底有沒有規定這樣的彎道一定要設計ATS這項自動防超速系統;經過統計,當下一百多家民營電車業者中只有13家做了ATS。他們還調查JR西日本電車公司對於同樣的彎道到底有沒有設置ATS、設置的標準或條件如何,經過調查,同樣的彎道有兩千多座。雖然兩千多座彎道有這種情況,可是在當初的條件之下,似乎也沒有規定在案發現場一定要設置這種設施。所以他們是很嚴肅的,除了有實證資料,也比較宏觀地判斷到底社長要不要負擔如同前面各起案件所提到的管理或監督責任。

他們也會思考我們先前同樣思考的問題,就是刑罰制裁的嚴肅性,更重要的是,在當下環境裡,人為無法預知、預測狀況時,如果以刑事處罰追究相關責任,會造成對第一現場民眾活動的限制或社會想像活力的限縮。我這幾個例子的背後邏輯都在講這個概念,就是在發生重大傷害案件時,他們都會把管理監督責任拿出來檢驗,結果福知山線電車出軌案件與前面幾起案件的判斷不一樣,就是因為他們審視了整個規定。

我為什麼講這一段?是因為我覺得當一起案件發生時,如同前幾位委員也都提到的,人民實在不能接受這樣的個案由第一線同仁承擔全部的責任或最重的責任。我最後也與大家分享我的建議:我認為也不太應該以傷亡人數決定情節是否重大,仍然必須回歸刑事法的本質,也就是研判到底相關各該職務人員是否違背其應該做的也就是本份工作,更重要的是,實務上必須檢討、要看的可能不是一個點,而是要看一條線或一個面。對於整個行政部門來說,這不是個案,也不只涉及某一部門,各行政部門都應檢討工作相關SOP是否訂得完整、標準,現場人員是否按表操作,我覺得這可能是滿大的命題。最終也一樣,仍然要回到刑法過失與注意義務規定,把概念之間那條線畫清楚,不是處罰行為人,而是針對背後組織有沒有按照原本應有的專業行為準則處罰。以上與各位分享,謝謝。

主席:謝謝林裕順教授。

本公聽會中,我是最後一位發言,那我就在主席位發言。各位先進大家早,我們知道,2015年玩色創意國際公司在八仙樂園舉辦的彩色派對發生粉塵爆炸事件,造成15人死亡,當時臺北高等法院在第二審改判5年。1052月,臺南永康維冠大樓倒塌,115人死亡,一、二審皆依業務過失致死最高刑度,也判決被告5人各5年有期徒刑。今年42日,太魯閣案造成49死,最高刑度也是5年。針對刑度均為5年不符罪刑相當原則或情重法輕這個問題,我們正在進行修法討論。過失犯造成的死亡有時遠高於故意犯,但其法定刑上限仍然不應高於故意犯法定刑下限,主要理由就是以應報為刑罰的目的而言,過失犯的法敵對意識較低,罪責本來就較輕,所以刑罰較輕才符合比例原則,至於所造成之人命財產損失主要應以民事賠償作為法秩序恢復之主要手段。另外,以預防犯罪為刑罰之目的而言,也因為過失犯本就較不具有法敵對意識,提高刑期又未必帶來更好的預防效果,所以這樣的前提讓我們擔心難逃比例原則檢驗。

在這次法務部提出的刑法第二百七十六條修正草案中,在提高刑責方面,情節重大處1年以上7年以下有期徒刑,致死人數3人以上為3年以上10年以下有期刑責。今天我們要看的是所謂「情節重大」的認定,情節重大的認定如果是提高刑期的主要原因,情節重大的要件是否應將有違反法律明確性原則的疑慮講清楚?所以本席建議應再行斟酌,且須明確說明。另外,因過失犯之不法性在於行為人注意義務之違反,當死亡結果與醫療環境之因素並非行為人可以控制時,以造成死亡人數為法定刑期加重之構成要件是否合適?建議也再行斟酌。

由於業務並非提高注意義務之正當理由,在1085月修法將刑期增加時,也將業務上過失罪移除了,回到一般過失,這是之前的修法,所以在擴大刑度裁量空間上,本席也認為需要提高可預測性,理由包括刑度增加與預防效果之關聯性尚不明確,第二是以無法掌握的後果加重刑罰有懲罰運氣背或偏離刑罰矯正目的之疑慮。第三,本席同意給予更廣的刑度裁量,但必須配合量刑委員會之設置或訂定量刑準則,以有效提升量刑之可預測性及透明性。以上,謝謝。

主席(葉委員毓蘭):謝謝陳椒華委員。

我向各位說明一下,由於立法委員在此同時在好幾個委員會當中跑來跑去,例如陳椒華委員還要到衛環委員會質詢,所以剛才有一些替代處理。

專家學者還有人未到場,現在直接請列席機關代表回應。

請司法院刑事廳彭廳長說明。

彭廳長幸鳴:主席、各位委員。本院奉邀前來列席這場公聽會,首先要對主席、各位委員與先進們關心我國公共安全環境、致力維護人民生命、身體安全表達由衷敬佩之意。關於今天的議題,我想最重要的就是目前刑法過失致死罪之規範方式與刑度妥適性這方面的問題。這部分最主要是涉及刑事政策,本院尊重立法院以及主責機關之權責。我們是站在將來司法實務上要實際操作這些法條的立場,提出以下兩點意見與建議。首先是對於修法提高相關法定刑度,本院對這個修法方向表示贊成,尤其是針對近年來發生重大公眾運輸以及其他公共安全致人死傷事件的判決情形。本院在書面報告附件中都有整理,由於適用本法條的結果,最高也只能判有期徒刑5年,所以在這些事件當中,法院縱然已經判到最重的法定刑,仍然引起外界批評,認為不符人民的法律感情,所以對於以這部分的提升回應事故的嚴重性以及人民感情這個修法方向,我們是贊成的。

第二,草案提到、剛才很多學者也討論到所謂的「情節重大」,對於以「情節重大」作為罪刑構成要件是否已違反法律明確性原則,剛才也有很多學者提出高見。本院要提的是,所謂法律明不明確其實有一個很重要的觀察重點,但不是從法律專家的角度來看,而是必須從一般人都能理解的內容觀察,包括是否能以平常的文字習慣、可預見的情節加以觀察,因為最重要的是法律要規範的對象是人民,並不是這些專家,尤其對於一般人來說,相關犯罪規定必須符合罪刑法定原則,這也是希望人民在一般生活當中能預測自己做了什麼樣的行為會被課責或課以多少程度的責任;如果不是法律規定的不會被貿然入罪,這就是所謂的明確度,也就是剛剛陳椒華委員所提到的,刑度的增加和預防效果之間必須有相關性。剛剛諸多委員也有提出來,我們在法界的運用到底會不會有相關困擾的問題,也有專家提到,現在一般案件比如說車禍過失造成死亡,對家屬來講都是一件非常重大的事情。縱使只有一位死亡或重傷,未來如果我們有法律規定,讓法官去認定這樣的案件情節並不重大,如此讓人情何以堪?尤其現在行政院提出的草案當中,其理由和條文還有若干矛盾之處,要件前後也有互相包含,未來在適用上可能會發生一些問題,建請立法過程中能夠加以釐清。

此外還要提醒所謂的過失犯,其態樣和類型非常多元,除了工程施工不當,還有失火造成有人死亡、醫療過失以及最常見的交通事故,這些都是在法條涵攝的範圍之內。我們一年大概有1,500位被告會因為過失致死的案件進入法院,這麼多的被告裡面,真正發生重大公安事故的其實寥寥可數。所以我們規範的對象應該要考量到,像是道路上的高速公路連環車禍,連連追撞之下大家都有過失,縱使只有1%的過失也會該當本罪。如果整個連環車禍當中的死亡人數較高,會不會導致一般用路人都會被行政院現在的草案判處3年以上10年以下的有期徒刑?對於一般大眾是否過苛?這都是我們在立法當中必須一併兼顧的,謝謝。

主席:謝謝彭廳長,請機關代表盡可能簡要的回應,比較詳細的部分事後再做書面回應,每位發言不要超過5分鐘。

請法務部張次長說明。

張次長斗輝:主席、各位先進,今天奉邀列席貴委員會召開「從近期重大公安傷亡事件探討刑法過失致死罪爭議」公聽會備感榮幸。本部說明詳如本部書面意見,請委員及諸位學者專家參閱。就委員及學者專家發言,本部綜合回應如下。

第一,各位委員提到為何不用重大過失?本次修法最主要是著重於「行為情節重大」與「結果情節重大」二者並重,並非僅注意於「行為情節重大」。

第二,其他國家有沒有將「情節重大」納入法條的構成要件?有無違反明確性的原則?德國刑法就「情節重大」規定於刑法分則條文中,例如德國刑法第一百零六條、第一百零七條、第一百零九條、第一百七十六條。另德國刑法亦有規範就「情節重大」之要件予以規定,例如第三百六十一b條,因過失致死態樣太多而無法入刑法第三百二十一條、第二百二十二條分類及量刑事由,因此僅規定情節重大為加重要件以因應各類案件的具體情形。

我國陸海空軍刑法第六十二條、妨害國幣懲治條例第三條亦有「情節重大」之規定,本次修法並非先例。最高法院108年度臺上字第3334號判決意旨,就食品安全衛生管理法第四十九條第二項前段之「情節重大」亦有說明,因此實務運作應不致發生困難。

第三,我國憲法之刑罰級距雖有法定刑的規範,然而也有針對量刑要件與刑法分則法定刑,另為加重或減輕規定者,例如第三百二十一條、第二十二條、第一百九十條之一者,因此本次修法即將法定刑於一定條件下予以提高,使量刑層級化,此乃立法形成事由,否則將第二百七十六條不分情節一律提高至最重7年或10年有期徒刑,可能更加擴大量刑的差距而有不公平的現象,依此立法目的設定條件提高法定刑,並無重複評價的問題。

第四,為何以人數作為加重其刑的要件?除了情節重大外,有關死傷人數應是過失致死罪各種態樣之共同點,因此參考奧地利刑法、捷克刑法以及義大利刑法,將死亡人數納入加重處罰規定也比較明確。

第五,為何不就人數作為加重要件即可,還要加情節重大要件?因為有可能行為人行為情節輕微,但死亡人數為3人以上的情形,例如被告雖稍微超速,但對方逆向而來發生車禍,造成3人以上死亡。此時若令被告負3年以上有期徒刑之刑責顯然過重,因此死亡人數縱使已經3人以上,但仍有情節重大要件,予以處3年以上10年以下有期徒刑應較為妥適。

主席:謝謝張次長。

請交通部路政司陳司長說明。

陳司長文瑞:主席、各位專家學者,大家午安。交通部除了書面報告之外,亦就今日委員及各位專家學者的指教做相關的補充說明。近年幾次的重大交通意外事故,交通部非常重視,除了針對事故發生的直接原因積極檢討以外,對於間接原因包括系統性的問題,或是組織和整體交通所構成的人、車、路、業者的相關部分,我們都積極地做相關的檢討與進行總體檢,希望能夠從這些事故的成因求取根本的改善。

除了行政部門做相關的檢討以外,現在行政院的運安會針對重大意外事故,都會提出相關的事故事實資料以及改善意見,這部分我想我們行政部門都非常重視,一定會積極的檢討。至於行政部門的相關責任,其實任何事故發生時,我們都有針對相關的行政責任進行究責與懲處。刑事責任的部分,包括現在已經起訴的臺鐵普悠瑪列車跟太魯閣列車事故,相關的業務主管和主辦工程師、檢察署也都有起訴。

關於今天的修法,交通部針對相關事故的受難家屬皆有給予關懷,受難者家屬對於整體事故的相關訴求,希望訴諸刑事責任的公平正義,我們也感同身受。因此整體的修法除了考量社會觀感之外,還有刑法上相關規定的通盤衡平性。我想今天包括權責機關法務部與司法院都在場,交通部尊重權責機關通盤的處理意見。

主席:謝謝,請問剛剛包括鐵路局也一起嗎?好。

請內政部警政署刑事警察局侯警政監說明。

侯警政監東輝:主席、各位專家學者,大家午安。警政署針對今日的提案,因為警察人員在重大公安事件現場時都是基於執法的立場,我們主要的工作有執行人員救護、現場封鎖、安全維護、跡證保全、交通疏導等工作,後續則做調查、協助檢察官釐清相關刑事責任。近年發生之重大公安事故,如107年普悠瑪號出軌案、今(110)年4月太魯閣號出軌案,及本月高雄鹽埕城中城失火案,傷亡人數非常重大,但是依據刑法第二百七十六條,只能處5年以下有期徒刑,恐不符人民對司法正義的期待……

主席:警政監,書面報告不用再陳述,有沒有什麼需要回應的?沒有的話沒關係。

侯警政監東輝:沒有,謝謝。

主席:剛剛行政機關的回應,本席要請法務部帶回去。我剛剛發言時所提出的質疑,公部門的部分包括揭弊者保護法,我們在上個會期就已經開過公聽會,現在遲遲無法排審的原因就是一直在等你們提院版出來。這一點請法務部要給個交代,儘速提出來,因為這都是環環相扣的。

目前在場的學者專家還有林東茂教授、林裕順教授、張鈞綸律師、林珮菁主任檢察官、汪怡君法官、陳孟黎檢察官,請問各位專家學者針對剛剛行政機關的發言,是否有人想再進行第二輪發言?

請東吳大學法律學系林東茂教授發言。

林東茂教授:對不起,再打擾各位一點時間,剛剛江永昌委員提到法務部的版本中重大過失是否多餘,他覺得概念很模糊。我覺得其實很清楚,基本上我是支持法務部的提案,當然我也支持司法院的意見。我認為把過失區分成普通過失和重大過失或情節重大意思是一樣的,就法理層面而言基本上沒有問題、是可取的。我舉個例子,德國刑法將殺人罪也就是故意殺人,他們區分成一般殺人跟謀殺,其實美國法也是一樣,他們有first degree murdersecond degree murder,連殺人罪都可以依照情節的重大與否區分成這兩個,為什麼過失不可以呢?

德國刑法的謀殺罪就相當於美國法的first degree murder,也就是第一級謀殺,意思是你在實施犯罪行為的時候可能會被發現,最直接的例子就是正在實施強盜行為,但因為洩露特徵就乾脆把被害人殺掉。他們認為這個是murder,其法定刑就被限縮成無期徒刑,德國刑法叫終生監禁。也就是說,他們將謀殺和一般殺人做了區分之後,假如此行為被認定為謀殺的話,那麼他在量刑上就會受到很大的限制。

德國刑法所指的謀殺還包括基於卑劣動機的殺人,例如我幫被害人買保險,為了拿到保險金殺掉被害人,這就會變成謀殺而不是殺人罪,法定刑會自動變成終身監禁。德國的刑法沒有死刑制度,終身監禁就是最嚴厲的制裁,所以故意的犯罪、故意的殺人我們可以區分成兩種,為什麼過失致人於死不可以呢?這在法理上不會有問題,現在的問題只是我們要把情節重大加重條件的法定刑提升到多少,這部分當然還需要大家再進一步思考,謝謝。

主席:謝謝林東茂教授,請問現場還有沒有人要進行第二輪發言?

請中央警察大學刑事警察學系林裕順教授發言。

林裕順教授:謝謝主席,我也想呼應林東茂老師的發言。尤其現在的臺灣人民,對於我們的司法和法律動態都很挑剔,所以我覺得無論是立法機關或司法機關,應該還是要有一些作為。最近這麼多起公安事故和火災事故,我覺得真的要將其凸顯出來,重新納入重大過失的概念。

以前是業務過失,當時有當時的想法,但我覺得現在應該要有重大過失,加深我們第一線的人員或組織,以及在行政系統或業務系統裡面的人員,要知道自己必須比一般人更加注意和預警,或是要預判他所面對的業務,在運作過程中有一些可能的風險。我認為他們跟一般人必須有不一樣的要求,這是理所當然的,謝謝。

主席:非常感謝兩位林教授,請問張律師、汪法官、林主任檢察官、陳檢察官有沒有要補充的?都沒有。

非常謝謝大家的意見,今天的發言到此告一段落,所有發言及書面意見均會列入紀錄、刊登立法院公報並製作公聽會報告,送交本院全體委員及本日出列席人員參考。請各部會針對專家學者所提出的問題做成書面詳細回答,並於一週內送交本院司法及法制委員會,併入立法院公報。

本次公聽會到此結束,謝謝各位,現在散會。

散會1156分)

附錄:

東吳大學法律系林東茂教授書面意見:

開南大學法律學系鄭善印教授書面意見:

臺灣高等法院刑事庭汪怡君法官書面意見:

臺大法律學院謝煜偉教授書面意見:

中央警察大學刑事警察學系林裕順教授書面意見:

司法院書面意見:

法務部書面意見:

交通部書面意見:

內政部警政署書面意見:


Shape2

11