Shape1

立法院公報 第110卷 第92期 委員會紀錄


立法院第10屆第4會期司法及法制委員會第7次全體委員會議紀錄

時  間 中華民國1101021日(星期四)91分至1123

地  點 本院紅樓302會議室

主  席 黃委員世杰

主席:出席委員7人,已足法定人數,現在開會。

進行報告事項。

報 告 事 項

一、宣讀上次會議議事錄。

INCLUDEPICTURE "\\\\Dpc18\\掃瞄圖檔\\十月份\\1002\\100-\\100-001.jpg" \* MERGEFORMATINET

立法院第10屆第4會期司法及法制委員會第6次全體委員會議議事錄

時  間:中華民國1101020日(星期三)上午92分至1238

地  點:本院紅樓302會議室

出席委員:劉世芳  葉毓蘭  陳椒華  吳斯懷  羅致政  江永昌  翁重鈞  費鴻泰  何志偉  許智傑  鄭麗文  黃世杰  柯建銘

   委員出席13

列席委員:溫玉霞  鄭天財Sra Kacaw   廖國棟SufinSiluko 洪孟楷  鍾佳濱  江啟臣  廖婉汝  呂玉玲  李貴敏  鄭正鈐  楊瓊瓔  陳明文  何欣純  李德維  莊競程  張育美  蔡易餘  張其祿  高嘉瑜  羅明才  邱志偉

   委員列席21

列席官員:銓敘部部長 周志宏

 行政院人事行政總處給與福利處處長 林錦慧

 教育部人事處處長 王崇斌

 考選部政務次長 李隆盛

 內政部戶政司專門委員 陳韋志

 司法院行政訴訟及懲戒廳法官 馮浩庭

 外交部人事處專門委員 陳榮宏

 大陸委員會法政處組長 李佩儒

 行政院主計總處公務預算處專門委員 廖玉琳

主  席:黃召集委員世杰

專門委員:張智為

主任秘書:楊育純

紀  錄:簡任秘書 陳杏枝

   簡任編審 薛復寧

   科  長 鮑夏明

報 告 事 項

宣讀上次會議議事錄

決定:確定。

討 論 事 項

一、併案審查()考試院、行政院函請審議「公教人員保險法第三十五條及第五十一條條文修正草案」、()委員張育美等18人擬具「公教人員保險法第三十五條條文修正草案」、()委員蔣萬安等16人擬具「公教人員保險法第三十五條及第五十一條條文修正草案」、()時代力量黨團擬具「公教人員保險法第十二條、第三十五條及第五十一條條文修正草案」及()委員翁重鈞等25人擬具「公教人員保險法第三十五條及第五十一條條文修正草案」案。

二、審查考試院函請審議「公務人員任用法部分條文修正草案」案。

(本次會議有委員費鴻泰、吳斯懷、陳椒華、江永昌、葉毓蘭、何志偉、翁重鈞、劉世芳、許智傑、羅致政、鄭麗文、黃世杰、鄭天財Sra Kacaw提出質詢。)

決議:

一、報告及詢答完畢。

二、「公教人員保險法第三十五條及第五十一條條文修正草案」等5案:

()逕行逐條審查。

()第十二條,保留,送院會處理。

()第三十五條及第五十一條,均照考試院、行政院提案通過。

()本案審查完竣,擬具審查報告,提請院會公決;須交由黨團協商;院會討論時,由黃召集委員世杰出席說明。

()條次、引述條文部分文字及法制用字用語,授權主席及議事人員整理。

三、「公務人員任用法部分條文修正草案」案:

()逕行逐條審查。

()第六條、第十條、第十七條、第二十條、第二十六條之一、第二十八條之一及第三十三條之一,均照案通過。

()第十二條,照案予以刪除。

()第二十八條,保留,送院會處理。

()本案審查完竣,擬具審查報告,提請院會公決;須交由黨團協商;院會討論時,由黃召集委員世杰出席說明。

()條次、引述條文部分文字及法制用字用語,授權主席及議事人員整理。

四、委員質詢時,要求提供相關資料或以書面答復者,請相關機關

儘速送交個別委員及本會。

散會

INCLUDEPICTURE "\\\\Dpc18\\掃瞄圖檔\\十月份\\1002\\100-\\100-001.jpg" \* MERGEFORMATINET

主席:議事錄稍後再確定。

進行討論事項。

討 論 事 項

一、繼續併案審查()行政院、司法院函請審議「中華民國刑法第八十七條及第九十八條條文修正草案」、()委員葉毓蘭等16人擬具「中華民國刑法第八十七條條文修正草案」、()委員萬美玲等16人擬具「中華民國刑法第八十七條條文修正草案」、()委員謝衣鳯等20人擬具「中華民國刑法第十九條及第八十七條條文修正草案」、()委員鄭麗文等16人擬具「中華民國刑法第八十七條條文修正草案」、()委員孔文吉等19人擬具「中華民國刑法第八十七條條文修正草案」、()委員魯明哲等22人擬具「中華民國刑法第八十七條條文修正草案」、()委員鄭正鈐等16人擬具「中華民國刑法第十九條及第八十七條條文修正草案」、()委員邱志偉等17人擬具「中華民國刑法第八十七條條文修正草案」、()委員楊瓊瓔等20人擬具「中華民國刑法第八十七條條文修正草案」、(十一)時代力量黨團擬具「中華民國刑法第八十七條及第九十八條條文修正草案」、(十二)委員李貴敏等25人擬具「中華民國刑法第八十七條條文修正草案」、(十三)委員張廖萬堅等18人擬具「中華民國刑法第十九條及第八十七條條文修正草案」、(十四)民眾黨黨團擬具「中華民國刑法第八十七條條文修正草案」、(十五)委員周春米等17人擬具「中華民國刑法第八十七條及第九十八條條文修正草案」、(十六)委員許淑華等17人擬具「中華民國刑法第八十七條及第九十八條條文修正草案」及(十七)委員高虹安等16人擬具「中華民國刑法第八十七條及第九十八條條文修正草案」案。

二、繼續併案審查()行政院函請審議「保安處分執行法部分條文修正草案」、()時代力量黨團擬具「保安處分執行法部分條文修正草案」、()委員李貴敏等24人擬具「保安處分執行法第四條條文修正草案」、()委員吳玉琴等17人擬具「保安處分執行法部分條文修正草案」、()民眾黨黨團擬具「保安處分執行法部分條文修正草案」、()委員陳柏惟等17人擬具「保安處分執行法部分條文修正草案」及()委員許淑華等17人擬具「保安處分執行法部分條文修正草案」案。

三、繼續併案審查()司法院、行政院函請審議「刑事訴訟法增訂部分條文草案」、()委員謝衣鳯等20人擬具「刑事訴訟法第二百零七條條文修正草案」、()委員葉毓蘭等16人擬具「刑事訴訟法第三百十六條條文修正草案」、()委員鍾佳濱等16人擬具「刑事訴訟法部分條文修正草案」、()委員蔣萬安等27人擬具「刑事訴訟法部分條文修正草案」、()民眾黨黨團擬具「刑事訴訟法第三百十六條、第四百零四條及第四百十六條條文修正草案」、()委員周春米等17人擬具「刑事訴訟法第三百零一條之一及第四百八十一條條文修正草案」及()時代力量黨團擬具「刑事訴訟法部分條文修正草案」案。

四、繼續審查司法院、行政院函請審議「刑事訴訟法施行法第七條條文修正草案」案。

五、繼續審查司法院函請審議「法院組織法第十四條之一及第一百十五條條文修正草案」案。

主席:今天排定的議程是一、繼續併案審查行政院、司法院函請審議中華民國刑法第八十七條及第九十八條條文修正草案等17案;二、繼續併案審查行政院函請審議保安處分執行法部分條文修正草案等7案;三、繼續併案審查司法院、行政院函請審議刑事訴訟法增訂部分條文草案等8案;四、繼續審查司法院、行政院函請審議刑事訴訟法施行法第七條條文修正草案;五、繼續審查司法院函請審議法院組織法第十四條之一及第一百十五條條文修正草案。

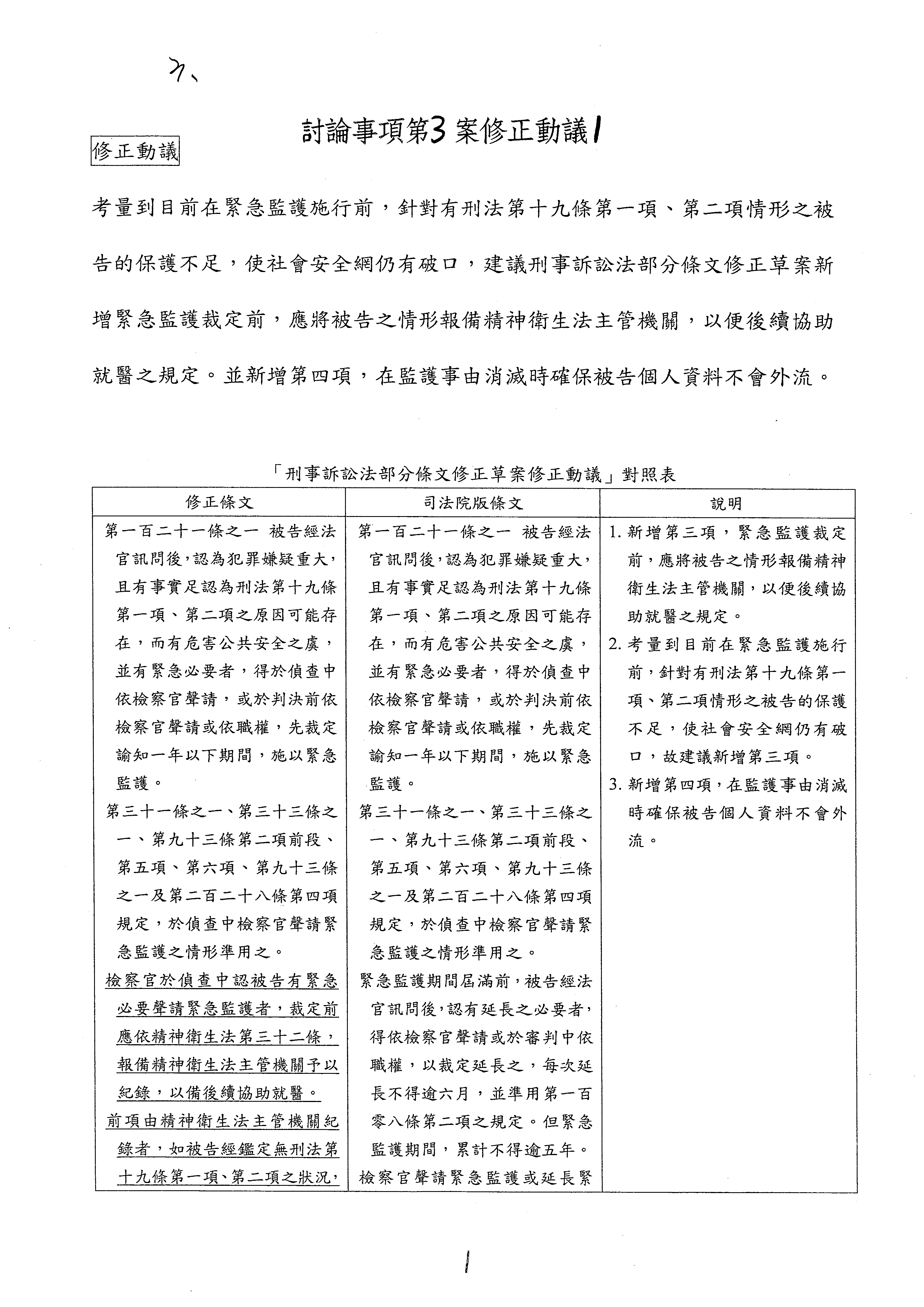
有關精神障礙的被告相關處遇現行的法制缺漏,自第10屆以來,本會已經召開過2次公聽會、4次全體委員會來排審相關提案,前次排審時仍然可以看到有很多爭議,尤其是司法院跟法務部對這個議題有相當大的歧見,無法達成共識,因為相關配套未來是相關單位要負責執行,且要負責把相關的事情做好,所以不宜在沒有共識的情況下,冒然通過,這樣會欲速者不達。像上次開會時,前來質詢、表達意見的委員們,其實意向相當一致,全體國民的期待也希望相關的制度應該儘速完成修補漏洞,這樣的呼聲相當高。所以在2個禮拜前,雖然還是有很多歧見,但是我責成法務部跟司法院能夠儘速協商,擱置爭議,求同存異,儘快把相關的定性、組織執行的架構,乃至於相關其他的組織方面有沒有需要配套修正,都一併做盤點。我們也看到新聞已經有報導,就是在星期二,司法院秘書長跟法務部蔡部長率隊進行馬拉松式的會談協商,就本次修法最關鍵的議題,即緊急監護或暫時安置有框架性的初步共識。感謝司法院跟法務部願意坐下來,求同存異。今天因為已經排審,上次排審的時候,只排了院版會銜的版本出來,很多委員對於這個併案審查可能有很多意見,也希望在審查過程中來表達,所以今天特地安排這個時間,讓所有提案的委員,還有其他對這個議題有興趣、關心的委員都有時間來就整體的制度應該要如何訂定來表示意見,也希望經過這樣充分的溝通協商,達成共識之後所制定出來的法案,能夠是一個長治久安、能夠真正解決社會上目前所面臨的治安、人民居住的安全、生活的安全等問題,所以我們今天因為有可能預備進入逐條討論,所以就先宣讀所有相關的條文,現在請宣讀。

一、中華民國刑法:

(委員葉毓蘭等提案、委員萬美玲等提案、委員謝衣鳯等提案、委員鄭麗文等提案、委員孔文吉等提案、委員魯明哲等提案、時代力量黨團提案、委員鄭正鈐等提案、委員邱志偉等提案、委員楊瓊瓔等提案均已於第10屆第2會期第9次全體委員會議宣讀完畢。委員李貴敏等提案、民眾黨黨團提案均已於第10屆第2會期第19次全體委員會議宣讀完畢。)

行政院、司法院提案

委員周春米等17人提案

委員張廖萬堅等18人提案

委員許淑華等17人提案

委員高虹安等16人提案



委員張廖萬堅等18人提案:

第十九條 行為時因病理之精神障礙或其他心智缺陷,致不能辨識其行為違法或欠缺依其辨識而行為之能力者,不罰。

行為時因前項之原因,致其辨識行為違法或依其辨識而行為之能力,顯著減低者,得減輕其刑。

前二項規定,於因故意或過失自行招致者,不適用之。


第八十七條 因第十九條第一項之原因而不罰者,其情狀足認有再犯或有危害公共安全之虞時,令入相當處所或以適當方式,施以監護。

有第十九條第二項及第二十條之原因,其情狀足認有再犯或有危害公共安全之虞時,於刑之執行完畢或赦免後,令入相當處所或以適當方式,施以監護。但必要時,得於刑之執行前為之。

前二項之期間為五年以下;其執行期間屆滿前,檢察官認為有延長之必要者,得聲請法院許可延長之,每次延長期間為三年以下。但執行中認無繼續執行之必要者,法院得免其處分之執行。

前項執行或延長期間內,應每年評估有無繼續執行之必要;執行監護處分達十年者,應每九個月評估有無繼續執行之必要。

(司法院另有不同意見)


委員周春米等17人提案:

第八十七條 因第十九條第一項之原因而不罰者,其情狀足認有再犯或有危害公共安全之虞時,令入司法精神醫院或相當處所,施以監護。

有第十九條第二項及第二十條之原因,其情狀足認有再犯或有危害公共安全之虞時,於刑之執行完畢或赦免後,令入司法精神醫院或相當處所,施以監護。但必要時,得於刑之執行前為之。

前二項之期間為五年以下;所犯最輕本刑為三年以上有期徒刑之罪,執行期間屆滿前,認為有延長之必要者,法院得許可延長之,每次延長之期間為三年以下,以三次為限

前項執行或延長期間,應每年鑑定、評估有無繼續執行之必要;認無必要者,法院得免其處分之執行。


委員張廖萬堅等18人提案:

第八十七條 因第十九條第一項之原因而不罰者,其情狀足認有再犯或有危害公共安全之虞時,令入相當處所,施以監護。

有第十九條第二項及第二十條之原因,其情狀足認有再犯或有危害公共安全之虞時,於刑之執行完畢或赦免後,令入相當處所,施以監護。但必要時,得於刑之執行前為之。

因第十九條第一項及第二項之監護處分,期間至其再犯危險顯著降低為止,執行期間應定期鑑定,評估有無繼續執行之必要。

第二十條之監護處分期間為五年以下。但執行中認無繼續執行之必要者,法院得免其處分之執行。

委員許淑華等17人提案:

第八十七條 因第十九條第一項之原因而不罰者,其情狀足認有再犯或有危害公共安全之虞時,令入相當處所或以適當方式,施以監護。

有第十九條第二項及第二十條之原因,其情狀足認有再犯或有危害公共安全之虞時,於刑之執行完畢或赦免後,令入相當處所或以適當方式,施以監護。但必要時,得於刑之執行前為之。

前二項之期間為五年以下;其執行期間屆滿前,檢察官認為有延長之必要者,得聲請法院許可延長之,每次延長期間為三年以下。但執行中認無繼續執行之必要者,法院得免其處分之執行。

前項執行或延長期間內,應每年評估有無繼續執行之必要;執行監護處分十年以上者,應每九個月評估有無繼續執行之必要。

委員高虹安等16人提案:

第八十七條 因第十九條第一項之原因而不罰者,其情狀足認有再犯或有危害公共安全之虞時,令入司法精神醫院或其他適當處所,施以監護。

有第十九條第二項及第二十條之原因,其情狀足認有再犯或有危害公共安全之虞時,應於刑之執行前,令入司法精神醫院或其他適當處所,施以監護。

前二項之期間為五年以下,期間屆滿前,法院認為受處分人仍有顯著之犯罪危險性,得諭知延期監護三年,以二次為限。但執行中認無繼續執行之必要者,法院得免其處分之執行。

前項執行或延長期間內,應每年鑑定、評估有無繼續令入司法精神醫院之必要或以其他適當方式,施以監護。


第九十八條 依第八十六條第二項、第八十七條第二項、第三項規定宣告之保安處分,其先執行徒刑者,於刑之執行完畢或赦免後,認為無執行之必要者,法院得免其處分之執行;其先執行保安處分者,於處分執行完畢或一部執行而免除後,認為無執行刑之必要者,法院得免其刑之全部或一部執行。

依第八十八條第一項、第八十九條第一項、第九十條第一項規定宣告之保安處分,於處分執行完畢或一部執行而免除後,認為無執行刑之必要者,法院得免其刑之全部或一部執行。

前二項免其刑之執行,以有期徒刑或拘役為限。

Shape3 司法院另有不同意見)

委員周春米等17人提案:

第九十八條 依第八十六條第二項、第八十七條第二項、第三項規定宣告之保安處分,其先執行徒刑者,於刑之執行完畢或赦免後,認為無執行之必要者,法院得免其處分之執行;其先執行保安處分者,於處分執行完畢或一部執行而免除後,認為無執行刑之必要者,法院得免其刑之全部或一部執行。

依第八十八條第一項、第八十九條第一項、第九十條第一項規定宣告之保安處分,於處分執行完畢或一部執行而免除後,認為無執行刑之必要者,法院得免其刑之全部或一部執行。

前二項免其刑之執行,以有期徒刑或拘役為限。


委員許淑華等17人提案:

第九十八條 依第八十六條第二項、第八十七條第二項、第三項規定宣告之保安處分,其先執行徒刑者,於刑之執行完畢或赦免後,認為無執行之必要者,法院得免其處分之執行;其先執行保安處分者,於處分執行完畢或一部執行而免除後,認為無執行刑之必要者,法院得免其刑之全部或一部執行。

依第八十八條第一項、第八十九條第一項、第九十條第一項規定宣告之保安處分,於處分執行完畢或一部執行而免除後,認為無執行刑之必要者,法院得免其刑之全部或一部執行。

前二項免其刑之執行,以有期徒刑或拘役為限。

委員高虹安等16人提案:

第九十八條 依第八十六條第二項、第八十七條第二項、第三項規定宣告之保安處分,其先執行徒刑者,於刑之執行完畢或赦免後,認為無執行之必要者,法院得免其處分之執行;其先執行保安處分者,於處分執行完畢或一部執行而免除後,認為無執行刑之必要者,法院得免其刑之全部或一部執行。

依第八十八條第一項、第八十九條第一項、第九十條第一項規定宣告之保安處分,於處分執行完畢或一部執行而免除後,認為無執行刑之必要者,法院得免其刑之全部或一部執行。

前二項免其刑之執行,以有期徒刑或拘役為限。


二、保安處分執行法:

(時代力量黨團提案已於第10屆第2會期第9次全體委員會議宣讀完畢。民眾黨黨團提案及委員李貴敏等提案已於第10屆第2會期第19次全體委員會議宣讀完畢)

Shape4 行政院提案

委員吳玉琴等17人提案

委員陳柏惟等17人提案

委員許淑華等17人提案

第二條 保安處分執行處所如

一、感化教育及強制工作處所。

二、監護、禁戒及強制治療處所。

前項保安處分處所,由法務部設置;必要時法務部得協調相關中央主管機關設置,或委任、委託或委辦其他機關(構)設置或辦理

保安處分之實施,受法務部之指揮、監督。


委員許淑華等17人提案:

第二條 保安處分執行處所如

一、感化教育及強制工作處所。

二、監護、禁戒及強制治療處所。

前項保安處分處所,由法務部設置;必要時法務部得協調相關中央主管機關設置,或委任、委託或委辦其他機關(構)設置或辦理

保安處分之實施,受法務部之指揮、監督。

第十五條 保安處分處所應分別情形,施以適當之戒護;戒護人員為制止或排除危害,得採取必要之措施

前項保安處分處所施以戒護之條件、方式與戒護人員之資格、遴用、採取必要措施之種類、限制及其他相關事項之辦法,由法務部定之


委員許淑華等17人提案:

第十五條 保安處分處所應分別情形,施以適當之戒護;戒護人員為制止或排除危害,得採取必要之措施

前項保安處分處所施以戒護之條件、方式與戒護人員之資格、遴用、採取必要措施之種類、限制及其他相關事項之辦法,由法務部定之

第四十六條 因有刑法第十九條第一項、第二項或第二十條之情形,而受監護處分者,檢察官應按其情形,指定下列一款或數款方式執行之:

一、令入司法精神院、醫院或其他精神醫療機構接受治療。

二、令入精神復健機構、精神護理機構接受精神照護或復健。

三、令入身心障礙福利機構或其他適當處所接受照護或輔導。

四、交由最近親屬照護。

五、接受特定門診治療。

六、其他適當之處遇措施。

Shape5 檢察官為執行前項規定,得請各級衛生、警政、社會福利主管機關指定人員協助或辦理協調事項。

委員吳玉琴等17人提案:

第四十六條 因有刑法第十九條第一項、第二項或第二十條之情形,而受監護處分者,檢察官應參酌評估小組鑑定、評估之建議,按受處分人之情形,指定下列一款或數款之執行方式:

一、令入精神科醫、醫院接受治療。

二、令入精神復健機構、精神護理機構或其他適當處所接受精神復健、照護或輔導。

三、令入適當身心障礙福利機構接受照顧或輔導。

四、接受特定門診治療。

五、交由最近親屬照顧。

六、其他適當之處遇措施。

前項評估小組成員,應包括熟稔犯罪特性之精神科專科醫師、心理師、社會工作師、觀護人、法律及犯罪防治專家學者、犯罪被害人保護團體;評估小組之組織及運作方式,由法務部定之。


委員陳柏惟等17人提案:

第四十六條 因有刑法第十九條第一項、第二項或第二十條之情形,而受監護處分者,檢察機關成立評估小組,經鑑定、評估後,按其情形,指定下列一款或數款之執行方式:

一、令入精神科醫院、醫院接受治療。

二、令入精神復健機構、精神護理機構接受精神復健、照護或輔導。

三、令入身心障礙福利機構。

四、接受特定門診治療。

五、交由最近親屬照護。

六、其他適當之處遇處所或措施。

前項評估小組應由至少七人以上熟稔犯罪特性之精神科專科醫師、心理師、社會工作師、觀護人、法律及犯罪防治專家學者、犯罪被害人保護團體組成之。

委員許淑華等17人提案:

第四十六條 因有刑法第十九條第一項、第二項或第二十條之情形,而受監護處分者,檢察官應按其情形,指定下列一款或數款方式執行之:

一、令入司法精神院、醫院或其他精神醫療機構接受治療

二、令入精神復健機構、精神護理機構接受精神照護或復健。

三、令入身心障礙福利機構或其他適當處所接受照護或輔導。

四、交由最近親屬照護

五、接受特定門診治療。

六、其他適當之處遇措施。

檢察官為執行前項規定,得請各級衛生、警政、社會福利主管機關指定人員協助或辦理協調事項。

Shape6 第四十六條之一 檢察官為執行監護處分,於指定前條第一項之執行方式前,得參酌評估小組之意見。

檢察官於執行監護處分期間內,認有必要時,得依職權或前條第一項各款受指定者之請求,變更執行方式。變更時,得參酌評估小組之評估意見。

前二項評估小組之組成、其委員資格、遴(解)聘、評估程序及其他相關事項之辦法,由法務部定之。

委員吳玉琴等17人提案:

第四十六條之一 檢察官於執行監護處分期間,認有必要時,得依職權或前條各款受指定者之請求變更執行方式。

檢察官為前項變更前,得聽取前條各款受指定者之意見。


委員陳柏惟等17人提案:

第四十六條之一 檢察官於執行監護處分期間,應由前條評估小組,每年至少一次鑑定、評估受處分人有無繼續執行或變更執行方式之必要。

前條第一項受指定執行監護處分機構認有中止或變更執行方式之必要,應向檢察官報告,由評估小組鑑定、評估及作成執行建議。

檢察官為變更執行方式及延長或免其處分之執行聲請時,應參酌每年之鑑定、評估報告,及前條第一項受指定執行監護處分機構及最近親屬之意見。

委員許淑華等17人提案:

第四十六條之一 檢察官為執行監護處分,於指定前條第一項之執行方式前,得參酌評估小組之意見。

檢察官於執行監護處分期間內,認有必要時,得依職權或前條第一項各款受指定者之請求,變更執行方式。變更時,得參酌評估小組之評估意見。

前二項評估小組之組成、其委員資格、遴(解)聘、評估程序及其他相關事項之辦法,由法務部定之。

第四十六條之二 執行監護處分期間,檢察官應依刑法第八十七條第四項所定評估期間,將受處分人送請前條第三項所定評估小組評估有無繼續執行之必要。

檢察官為延長或免其處分之執行聲請時,得參酌前項評估小組之評估報告,並得徵詢第四十六條第一項各款受指定者、最近親屬、醫師、心理師、職能治療師、護理人員、輔導人員、社工人員或其他專業人員之意見。

委員吳玉琴等17人提案:

第四十六條之二 執行監護處分期間,檢察官每年應將受處分人送請第四十六條評估小組鑑定、評估,有無繼續執行之必要。

檢察官為延長或免其處分之執行聲請時,應參酌每年之鑑定、評估報告,及受指定執行監護處分機構及最近親屬之意見。


委員許淑華等17人提案:

第四十六條之二 執行監護處分期間,檢察官應依刑法第八十七條第四項所定評估期間,將受處分人送請前條第三項所定評估小組評估有無繼續執行之必要。

檢察官為延長或免其處分之執行聲請時,得參酌前項評估小組之評估報告,並得徵詢第四十六條第一項各款受指定者、最近親屬、醫師、心理師、職能治療師、護理人員、輔導人員、社工人員或其他專業人員之意見。

第四十六條之三 監護處分期間屆滿前二個月內,檢察機關應召開轉銜會議,將受處分人轉銜予當地衛生、警政、社會福利、教育、勞動主管機關,由各該主管機關依權責提供受處分人就醫、就業、就學、就養、心理治療、心理諮商及其他社區照顧服務。

當地直轄市或縣(市)政府所屬衛生、警政、社會福利、教育、勞動主管機關應指定人員參與前項會議,如認受處分人屬於他轄,應於參與前項會議後,再轉銜至該管直轄市或縣(市)政府辦理。

檢察機關召開第一項之會議,應通知更生保護會參與,更生保護會得依更生保護法辦理保護事項。

委員吳玉琴等17人提案:

第四十六條之三 檢察官應於監護處分期間屆滿前三個月,邀集受處分人戶籍所在地之直轄市、縣(市)社政、教育、衛政、勞政、警察主管機關及觀護、更生保護等相關單位召開社區銜接會議,提供個案復歸社區之最適服務及追蹤方式。


委員陳柏惟等17人提案:

第四十六條之二 檢察官應於監護處分期間屆滿前二個月,邀集受處分人戶籍所在地之直轄市、縣(市)社政、教育、衛生、勞政、警察主管機關及更生保護等相關單位召開社區銜接會議,提供個案復歸社區之最適服務及追蹤方式。

委員許淑華等17人提案:

第四十六條之三 監護處分期間屆滿前二個月內,檢察機關應召開轉銜會議,將受處分人轉銜予當地衛生、警政、社會福利、教育、勞動主管機關,由各該主管機關依權責提供受監護處分人就醫、就業、就學、就養、心理治療、心理諮商及其他社區照顧服務。

當地直轄市或縣(市)政府所屬衛生、警政、社會福利、教育、勞動主管機關應指定人員參與前項會議,如認受處分人屬於他轄,應於參與前項會議後,再轉銜至該管直轄市或縣(市)政府辦理。

檢察機關召開第一項之會議,應通知更生保護會參與,更生保護會得依更生保護法辦理保護事項。

第四十七條 (刪除)

委員吳玉琴等17人提案:

第四十七條 受執行監護處分機構,對於因有刑法第十九條第一項或第二項之情形,而受監護處分者,應分別情形,注意其治療、精神復健、照護或輔導等情況。

法務部應派員至前項受指定執行監護處分之機構實施戒護,並監視受監護處分者之行動。


委員陳柏惟等17人提案:

第四十七條 對於因有刑法第十九條第一項或第二項之情形,而受監護處分者,應分別情形,為下列事項:

一、由第四十六條受指定執行監護處分機構注意其治療、精神復健、照護或輔導等情況。

二、由法務部派員至第四十六條受指定執行監護處分機構實施戒護,並監視其行動。

三、由檢察機關監視其社區行蹤

委員許淑華等17人提案:

第四十七條 (刪除)


委員吳玉琴等17人提案:

第四十八條之一 受指定執行監護處分機構執行監護處分所需費用,由法務部編列預算支應之。

前項費用之支付項目及支付標準,由法務部會同衛生福利部定之。

委員陳柏惟等17人提案:

第四十八條之一 受指定執行監護處分機構執行監護處分所需費用,由法務部編列預算支應之。

前項費用之支付項目及支付標準,由法務部會同衛生福利部定之。

Shape7

Shape8 司法院、行政院提案

時代力量黨團提案

委員周春米等17人提案

第十章之一 緊急監護

時代力量黨團提案:

第十章之一 暫時安置


第一百二十一條之一 被告經法官訊問後,認為犯罪嫌疑重大,且有事實足認為刑法第十九條第一項、第二項之原因可能存在,而有危害公共安全之虞,並有緊急必要者,得於偵查中依檢察官聲請,或於判決前依檢察官聲請或依職權,先裁定諭知一年以下期間,施以緊急監護。

第三十一條之一、第三十三條之一、第九十三條第二項前段、第五項、第六項、第九十三條之一及第二百二十八條第四項規定,於偵查中檢察官聲請緊急監護之情形準用之。

緊急監護期間屆滿前,被告經法官訊問後,認有延長之必要者,得依檢察官聲請或於審判中依職權,以裁定延長之,每次延長不得逾六月,並準用第一百零八條第二項之規定。但緊急監護期間,累計不得逾五年。

檢察官聲請緊急監護或延長緊急監護者,除法律另有規定外,應以聲請書敘明理由及證據並備具繕本為之,且聲請延長緊急監護應至遲於期間屆滿之五日前為之。

對於第一項及第三項前段緊急監護、延長緊急監護或駁回聲請之裁定,得提起抗告。

(行政院另有不同意見)

時代力量黨團提案:

第一百二十一條之一 被告經法官訊問後,認為其犯罪嫌疑重大,且經鑑定有事實足認為刑法第十九條第一項、第二項之原因可能存在,而有危害公共安全之虞,非令入相當處所施以暫時安置,顯難預防其危害公共安全,並有暫時安置之緊急必要者,得於偵查中依檢察官聲請,或於審判中依檢察官聲請或依職權,裁定諭知一年以下期間,施以暫時安置。

第三十一條之一、第三十三條之一、第九十三條第二項、第五項、第六項、第九十三條之一及第二百二十八條第四項之規定,於偵查中檢察官聲請暫時安置之情形準用之。

被告於暫時安置期間屆滿前,經鑑定、評估其情狀,法院認有延長之必要者,得依檢察官聲請或於審判中,以裁定延長之,每次延長不得逾六月,並準用第一百零八條第二項之規定。暫時安置期間,累計不得逾二年。

檢察官聲請暫時安置或延長暫時安置者,除法律另有規定外,應以聲請書敘明理由及證據並備具繕本為之,且聲請延長暫時安置應至遲於期間屆滿之五日前為之。

對於第一項及第三項前段暫時安置、延長暫時安置或駁回聲請之裁定,得提起抗告。


第一百二十一條之二 法官為前條第一項或第三項前段訊問時,檢察官得到場陳述意見。但檢察官聲請緊急監護或延長緊急監護者,應到場陳述聲請理由及提出必要之證據。

緊急監護或延長緊急監護所依據之事實、各項理由之具體內容及有關證據,應告知被告及其辯護人,並記載於筆錄。

被告、辯護人得於前條第一項或第三項前段訊問前,請求法官給予適當時間為答辯之準備。

法院裁定緊急監護者,必要時得命將到庭之被告連同裁定書及應備文件,即時解送該管檢察官執行。

時代力量黨團提案:

第一百二十一條之二 法官為前條第一項或第三項前段之訊問時,檢察官得到場陳述意見。但檢察官聲請暫時安置或延長暫時安置者,應到場陳述聲請理由及提出必要之證據。

暫時安置或延長暫時安置所依據之事實、各項理由之具體內容及有關證據,應告知被告及其辯護人,並記載於筆錄。

被告、辯護人得於前條第一項或第三項前段訊問前,請求法官給予適當時間為答辯之準備。

法院裁定暫時安置者,必要時得命將到庭之被告連同裁定書及應備文件,即時解送該管檢察官執行。



時代力量黨團提案:

第一百二十一條之三 暫時安置,應用暫時安置票。

暫時安置票,應按捺被告指印,並應記載下列事項:

一、被告之姓名、性別、年齡、出生地及住所或居所。但被告之姓名不明或因其他情形有必要時,應記載其足資辨別之特徵。

二、被告之出生年月日、身分證明文件編號、住、居所不明者,得免記載。

三、案由及觸犯之法條。

四、施以暫時安置之理由及其所依據之事實。

五、應施以暫時安置之相當處所。

六、暫時安置之期間及其起算日。

七、如不服暫時安置處分之救濟方法。

暫時安置票,由法官簽名。



時代力量黨團提案:

第一百二十一條之四 執行暫時安置處分之處所,檢察官應勤加視察,按旬將視察情形陳報主管長官,並通知法院。

偵查中檢察官、被告、辯護人或其輔佐人認有維護於相當處所之被告權益或其他正當事由者,得聲請法院變更被告之暫時安置處所。

法院依前項聲請變更被告之暫時安置處所時,應即通知檢察官、相當處所、辯護人、輔佐人、被告及其指定之親友。


第一百二十一條之三 緊急監護之原因或必要性消滅或不存在者,應即撤銷緊急監護裁定。

檢察官、被告、辯護人及得為被告輔佐人之人得聲請法院撤銷緊急監護裁定;法院對於該聲請,得聽取被告、辯護人及得為被告輔佐人之人陳述意見。

偵查中經檢察官聲請撤銷緊急監護裁定者,法院應撤銷之,檢察官得於聲請時先行釋放被告。

撤銷緊急監護裁定,除依檢察官聲請者外,應徵詢檢察官之意見。

時代力量黨團提案:

第一百二十一條之五 暫時安置之原因或必要性消滅或不存在者,應即撤銷暫時安置。

檢察官、被告、辯護人及得為被告輔佐人之人得聲請法院撤銷暫時安置;法院對於該聲請,應聽取被告、辯護人或得為被告輔佐人之人陳述意見。

偵查中經檢察官聲請撤銷暫時安置裁定者,法院應撤銷之,檢察官得於聲請時先行釋放被告。

撤銷暫時安置裁定,除依檢察官聲請者外,應徵詢檢察官之意見。



第一百二十一條之四 案件在第三審上訴中,而卷宗及證物已送交該法院者,關於緊急監護事項,由第二審法院裁定之。

第二審法院於為前項裁定前,得向第三審法院調取卷宗及證物。



第一百二十一條之五 緊急監護後,法院判決未宣告監護者,視為撤銷緊急監護裁定。

判決宣告監護開始執行時,緊急監護或延長緊急監護之裁定尚未執行完畢者,免予繼續執行;判決宣告監護之執行期間加計已累計執行之緊急監護期間,不得逾監護之法定最長期間。




時代力量黨團提案:

第一百二十一條之六 被告經法官訊問後,認為其犯罪嫌疑重大,且有事實足認符合第一百零一條或第一百零一條之一及第一百二十一條之一之要件者,法官得併為羈押與暫時安置之裁定。羈押期間始生暫時安置之事由者,亦同。

前項情形,應先執行暫時安置之裁定;但法官得為羈押之目的,命先執行羈押。羈押期間,於暫時安置之執行期間,停止計算。

暫時安置執行完畢或已經撤銷者,應將被告解送至看守所執行羈押。但羈押原因已經消滅者,不在此限。



時代力量黨團提案:

第一百二十一條之七 經法院審理之結果,諭知無罪或科刑判決並付監護處分者,裁判確定前暫時安置之日數,以一日折抵監護處分一日。

經法院審理之結果,諭知被告科刑判決,但未宣付監護處分者,以一日折抵有期徒刑或拘役一日,或第四十二條第六項裁判所定之罰金額數。

暫時安置之日數,無前項刑罰可抵,如經宣告監護以外之拘束人身自由之保安處分者,得以一日折抵保安處分一日。



時代力量黨團提案:

第一百二十一條之八 第八十一條、第八十九條、第九十條、第一百零三條、第一百零三條之一、第一百零五條、第一百零六條、第一百零七條及第一百零八條第一項至第七項規定於執行暫時安置準用之。


第一百二十一條之六 緊急監護,本法未規定者,適用刑法、保安處分執行法或其他法律之規定。



第三百零一條之一 判決宣告監護或禁戒者,必要時得併命於確定前執行之。法院未判決併命執行,而檢察官認有宣告之必要者,得聲請原審法院於判決確定前或繫屬於上訴審法院前,裁定執行之。

原審法院或上訴審法院,得以裁定停止確定前之執行。

第一項後段之情形,檢察官之聲請,應以書面敘明理由並備具繕本、證據為之。除有急迫情形者外,法院於裁定前應予被告及辯護人以言詞或書面陳述意見之機會。


委員周春米等17人提案:

第三百零一條之一 判決宣告監護或禁戒者,必要時得併命於確定前執行之。但原審法院或上訴審法院,得以裁定停止確定前之執行。



時代力量黨團提案:

第四百零四條 對於判決前關於管轄或訴訟程序之裁定,不得抗告。但下列裁定,不在此限:

一、有得抗告之明文規定者。

二、關於羈押、暫時安置、具保、責付、限制住居、限制出境、限制出海、搜索、扣押或扣押物發還、變價、擔保金、身體檢查、通訊監察、因鑑定將被告送入醫院或其他處所之裁定及依第一百零五條第三項、第四項所為之禁止或扣押之裁定。

三、對於限制辯護人與被告接見或互通書信之裁定。

前項第二款、第三款之裁定已執行終結,受裁定人亦得提起抗告,法院不得以已執行終結而無實益為由駁回。



時代力量黨團提案:

第四百十六條 對於審判長、受命法官、受託法官或檢察官所為下列處分有不服者,受處分人得聲請所屬法院撤銷或變更之。處分已執行終結,受處分人亦得聲請,法院不得以已執行終結而無實益為由駁回:

一、關於羈押、暫時安置、具保、責付、限制住居、限制出境、限制出海、搜索、扣押或扣押物發還、變價、擔保金、因鑑定將被告送入醫院或其他處所之處分、身體檢查、通訊監察及第一百零五條第三項、第四項所為之禁止或扣押之處分。

二、對於證人、鑑定人或通譯科罰鍰之處分。

三、對於限制辯護人與被告接見或互通書信之處分。

四、對於第三十四條第三項指定之處分。

前項之搜索、扣押經撤銷者,審判時法院得宣告所扣得之物,不得作為證據。

第一項聲請期間為五日,自為處分之日起算,其為送達者,自送達後起算。

第四百零九條至第四百十四條規定,於本條準用之。

第二十一條第一項規定,於聲請撤銷或變更受託法官之裁定者準用之。




委員周春米等17人提案:

第四百八十一條 依刑法第八十六條第三項、第八十七條第四項、第八十八條第二項、第八十九條第二項、第九十條第二項或第九十八條第一項前段免其處分之執行,第八十七條第三項或第九十條第三項許可延長處分,第九十三條第二項之付保護管束,或第九十八條第一項後段、第二項免其刑之執行,及第九十九條許可處分之執行,由檢察官聲請該案犯罪事實最後裁判之法院裁定之。第九十一條之一第一項之施以強制治療及同條第二項之停止強制治療,亦同。

檢察官依刑法第十八條第一項或第十九條第一項而為不起訴之處分者,如認有宣告保安處分之必要,得聲請法院裁定之。

法院裁判時未併宣告保安處分,而檢察官認為有宣告之必要者,得於裁判後三個月內,聲請法院裁定之。

Shape9 四、刑事訴訟法施行法:

司法院、行政院提案:

第 七 條  本法自修正刑事訴訟法施行之日施行。

刑事訴訟法修正條文及本法修正條文,除另定施行日期者外,自公布日施行。

五、法院組織法:

司法院提案:

第十四條之一  地方法院與高等法院分設刑事強制處分庭,辦理偵查中強制處分及監護處分聲請案件之審核。但司法院得視法院員額及事務繁簡,指定不設刑事強制處分庭之法院。

承辦前項案件之法官,不得辦理同一案件之審判事務。

第一百十五條  本法自公布日施行。

本法修正條文,除中華民國一百零五年六月二十二日修正公布之條文,自一百零六年一月一日施行;一百零八年一月四日修正公布之條文,自公布後六個月施行外,自公布日施行。

三、刑事訴訟法:

(委員謝衣鳯等提案、委員葉毓蘭等提案、委員鍾佳濱等提案、委員蔣萬安等提案均已於第10屆第2會期第9次全體委員會議宣讀完畢。民眾黨黨團提案已於第10屆第2會期第19次全體委員會議宣讀完畢)

主席:我們今天有一個修正動議,也請一併宣讀。

委員翁重鈞等修正動議:

主席:現在開始進行審查,在開始之前還是先請司法院及法務部簡要說明一下,從上一次排審之後到現在,雙方的溝通過程與進度,以及針對目前這項修法的主要方向應該如何進行來提出建議,先請司法院林秘書長說明。

林秘書長輝煌:主席、各位委員、各位先進。司法院跟法務部雙方在19日的會談,是以司法院的修正草案為底稿來討論是否再修正,最後就處分的名稱、執行方式以及執行機關等達成初步的共識,雙方是為了及早完成社會安全網的建構並讓全國人民能夠及早安心生活,因此決定擱置名稱之爭,就暫訂為暫行安置,但是它的內容就只是讓精神病患及早進入醫療處所治療,並達成防護社會安全的目的,而不具有保全被告到庭的用意。

再者,不管是偵查中或審判中的這種處分,都由法官裁定、檢察官執行,並規定本法未規定者適用或準用刑法及保安處分執行法或其他法律的規定。此外,不採羈押一日折抵刑期一日的方式,而是採刑法第九十八條保安處分執行後免其刑之全部或一部的方式,因此雙方同意不以名稱或內容做根據,去爭執它的性質是強制處分或保安處分,因為如果繼續這個爭執,那麼雙方就會回到原點。

昨天有媒體報導提到,官員指出實際流程就像檢察官將被告聲請羈押等等的這種說法,這是過度的解讀,由於雙方還需要就相關條文的詳細內容持續溝通,因此我們希望各界能夠留給院部再努力的空間,謝謝。

主席:接下來請法務部陳次長說明。

陳次長明堂:主席,各位委員。誠如剛才林秘書長所提到的本質問題,司法院與法務部在前天晚上也經過馬拉松式的協商,針對問題本質就如同剛才林秘書長所提的是採取暫時安置,不要再有深度爭議的問題。

另外對於醫療處所部分,這是一個新創的制度,要站在安全及人權的架構之下來處理,因為這些精神障礙者,他沒有刑法適應性的問題,另外放到社區的話,會造成社區的危害,可能性的危害或是爆發性的危害等等,這個不確定性太多,所以我們增加醫療處所相關規定。

另外我們也承諾由檢察官來負責執行,法院裁定後我們負責執行,由法官保留來裁定執行,這個部分有取得共識。當然在這些細節的部分,我們還要在這個架構之下做文字調整,所以關於時間部分我們也向委員報告,看能不能給我們一些時間調整。

至於相關的配套,像是監護期限等這些內容,在委員版本中各有不同,我們聆聽完委員的意見,也會一併在院部之間協調以後,再理出一個共識版來向委員報告,以這樣的方式來做處理。以上報告。

主席:請羅委員致政發言。

羅委員致政:我再釐清一下,所以你們大方向是有了,但是具體的文字還有待討論,對不對?所以你們是希望今天不要進行三讀,還是隨著我們三讀,你們就會開始有共識出來?

主席:請司法院林秘書長說明。

林秘書長輝煌:我們的共識就誠如我剛剛報告的內容,但其他的部分我們還需要大概兩個禮拜的作業時間,請委員諒解。

羅委員致政:我再釐清一下,你剛剛一直講院部之間要協調嘛!現在就是司法院與法務部在協調,秘書長你覺得這樣對等嗎?還是不得已只好接受?照理講應該是院對院,但現在是院跟部在協調,然後行政院本來已經有立場了,司法院也接受了,現在部又跳出來,法務部是代表整個行政院嗎?還是只有你們部?

主席:請法務部陳次長說明。

陳次長明堂:行政院也要我們跟司法院協調,事實上我們一部分也是代表行政院立場,當然我們事後也會跟行政院報告,也會向羅政委那邊報告。

羅委員致政:所以行政院完全授權你們法務部,你們怎麼談都接受?

陳次長明堂:我們會跟行政院報告。

羅委員致政:還要不要經過他們的程序?

陳次長明堂:不必啦!不必再經過院會程序,像是律師法過去也是這樣,因為在執行面,那院部之間……

羅委員致政:我知道,因為之前你們院送出來的版本是跟司法院差不多,甚至是一致的嘛!那現在是因為法務部有意見,所以又開始回到所謂院部之間的協調,我只是想要確定,部跟院協調的版本就是敲定了。

陳次長明堂:敲定以後我們會跟委員報告,還是用委員的名義來提修正。

羅委員致政:當然,我知道。

主席:當然這中間有很多溝通的過程,我可能比較清楚,那關於執行的細節,其實剛剛秘書長報告以及法務部這邊也有帶到,至少方向已經確立了,但是在條文上要如何調整跟顯現,可能還要再做細部的溝通,因為他們光是達成框架性的共識,就從6點講到半夜1點,我們確實要給你們一點空間,但是我們也要提醒司法院及法務部,我們的等待不是沒有限期。

目前社會殷殷期盼,有關這些精神疾患的被告,他已經進入到刑事司法領域,就是他一定有一些狀況,包含潛在的或已經實現的社會風險,或是已經做出犯罪行為才會進到刑事司法領域,針對這一塊刑事司法是責無旁貸。雖然我們也瞭解社會上有很多呼聲,包含我自己也是認為,不應該只把刑事司法作為當作處理精神衛生疾患對社會風險的唯一手段,甚至不宜把刑事司法擴張,這對人權有很大的影響,因為在現代社會中,說實在的,每個人都可能會有低潮、陷入情緒不穩的時候,社會安全網是要去承接所有國民有這樣情形的時候,而不是在沒有被接觸的情況下,等到他已經發生這些狀況的時候,因為他表面上的刑事犯罪行為,所以用刑事司法來處理。因為刑事司法終究不是醫療、不是社會支持,也不是這種專業體系,它很重要的一點是應報,也就是罰當其罪,做了什麼樣的行為,要接受什麼樣的懲罰,這是第一個面向。

第二個面向是矯治,矯治也是針對能夠自我負責、有自由意志以及能夠對自己行為負責的,所以矯治的前提為,這個人的精神狀態及心智是能夠以矯治方式來讓他回歸社會,這樣的矯治作為才對他有效,包括多數的保安處分也有這樣的內涵。

但我們還是回到刑事司法系統已經介入的時候,相關的法制還是要完備,不管他在偵查中、審判中,暫時給他一些精神醫療上的協助,一方面幫助他就審,一方面也是協助司法機關去確認這個行為人、被告到底是不是真的有刑法第十九條的情形,這也是刑事司法非常重要的任務,必須要確認他的責任能力,然後給他適當的罪刑宣告,後續再令入相當處所,或是用多元處遇的方式來給他相關協助跟支持。

到最後可能有的刑事被告會比較嚴重,所以他的治療及監護期間會比較長,但是我們還是留一個可能性,這其實又回到我們一直在刑事訴訟法上,糾結在緊急監護或是暫時安置。事實上,刑法第八十七條的監護處分應該要如何來執行也是一個重點,針對這部分其實你們也還沒真正達到共識,特別是關於假釋中的受刑事執行者究竟要如何處理,我希望這兩個禮拜你們也要就這個部分來討論。

總歸一句話就是說,刑事司法該做的事情,大家要負起責任,該怎麼執行就怎麼執行;那不是刑事司法該負責的,今天衛福部諶司長也在,你在這裡也聽了很久,我有特別去衛環委員會向部長報告,刑事司法範圍以外的,無論是在進入刑事司法以前的,如果我們以屏東挖眼案例為例,事實上在前期是社會安全網的問題,他跟別人起口角、他有精神醫療就診紀錄,然後也有輕微的犯罪,比如說輕傷害或是攻擊行為,甚至是告訴乃論之罪,其實在這個階段,刑事司法在法治國原則底下,還沒有辦法強勢介入,這個就是精神衛生法的問題。

我們再看遠一點,假如他今天真的重傷害未遂,在我們的刑法裡面,以及行為刑法的框架底下,能夠給他的刑期是有限的,無論用保安處分或強制處分去擴張,給他做治療,也終究不是一個長久之計,他不應該因為這樣的行為就人身拘束到永久,所以有這種情形的時候,在刑後的一段時間之後,其實也應該轉型回歸到精神衛生法及社會安全網的體制裡面,這才是正辦。

所以精神衛生法的修法,也事關今天在場的3個單位,現在院版還在協商中,還沒有送到立法院來,而利用這個契機,我們希望衛福部、司法院及法務部一定要儘速將精神衛生法相關法制完備,然後也要將司法精神醫院、一般精神醫療體系及社區多元處遇體系等要建置起來,漏洞會發生在後端的這些執行上面,而不是在刑事司法訴訟程序裡面,這邊的洞比較好補,那邊的洞需要很多的經費、人力、資源以及完善的規劃;我們希望衛福部至少要啟動逐年的計畫,一方面趕快完成精神衛生法修法,一方面在實際建構這些體系上投入更多資源,我覺得完整來看這個問題是如此。

目前委員已經到場,我們先確認議事錄。請問各位,上次會議議事錄有無錯誤或遺漏?(無)無錯誤或遺漏,確定。

接下來請羅委員致政發言。

羅委員致政:剛剛主席談到精神衛生法的部分,我完全同意,因為現在有所謂的保安處分,未來有你們的暫行安置,還有精神衛生法的緊急處置,三者之間的互動與連帶關係是什麼,其實應該透過這個機會來釐清一下。

我舉個例子,上次我質詢問到屏東案例的這個病人,現在的情況是怎麼樣?衛福部告訴我,他是以自己同意的方式進行相關的緊急處置或安置作業。那回到我們討論的問題,關於你們提出所謂的暫行安置,如果他自願到那邊去緊急處置之後,你這邊是否還可以同時進行暫行安置的決定?還是兩者之間有任何一個對當事人有利,或是對你們未來在推動保全及各方面的作法比較有幫助?因為剛剛秘書長提到這個目的不是保全,是為了必要的醫療照顧,如果是這樣的話,我怎麼覺得好像又回到了精神衛生法中對當事人或對其他人的照顧角度,兩者之間會不會有任何重複或重點不一樣的地方,請秘書長稍微說明一下。

主席:請司法院林秘書長說明。

林秘書長輝煌:我們所討論的處分是裁判確定前的處分,我們就是為了精神病患的醫療,也同時要達到防護社會安全的目的,雖然這部分跟精神衛生法的內容相當類似,在醫療的部分也相當類似,而精神衛生法也有一個附帶的效果,當然也就有一個外溢效果,就是它同樣能防護社會安全……

羅委員致政:秘書長,我舉一個例子,如果他的律師在發生這樣的事件之後,基於照顧這位精神病患,因此請主動申請就醫,那這時候是否可以同時進行暫行安置的處分,甚至是羈押,可不可以?

主席:請法務部陳次長說明。

陳次長明堂:基本上可以,因為他自己去就醫,就像平常生病趕快就醫一樣,如果需要羈押還是可以。

羅委員致政:可是我上次問法務部,法務部說現在要等他的情況,再來決定要不要羈押他。

陳次長明堂:那個可能在敘述上有點誤差,基本上那個案子也移送給屏東地檢署,因為他在就醫中,所以屏東地檢署暫時還沒有作出強制處分的動作,但基本上還是在偵查中,並不妨害偵查,這點後來我們有確認過,案子還在處理中,只是沒有實施強制處分權。

羅委員致政:我現在只是要釐清一下,這幾個之間未來會不會有矛盾的關係,甚至是排他的關係。

陳次長明堂:有關排他的問題,這個當然需要入法,我們會再做行政程序上的處理,從行政罰法的觀點,當然這不是行政處罰,刑事優先嘛!所以剛才主席也提到說,這是進入到刑事司法程序,基本的架構上應該是刑事司法程序優先,這一點在法理上應該是可以說得通啦!那如果需要入法,我們在後續的處理過程中再看看,基本上我們認為是沒有問題的。

主席:請何委員志偉發言。

何委員志偉:謝謝主席,我覺得主席的處置是對的,就是讓大家有空間、有時間多討論,這一陣子以來,的確社會大眾不斷地在看法務部及司法院究竟會如何去應對,其實講到其中會有法理、定位及定性等等,但是我還是要以一個民眾的角度,大家覺得總是等到問題發生之後才處理,那到底該如何處理?

我的邏輯與角度反而會切入社會安全網的建構,社會安全網是要去接住「需要被接住的人」,不見得這些人都是犯罪的人,但是我覺得未來我們要去挑戰究竟如何執行及落實,我認為我們今天又往前進一步,因為我們兩個院的共識及大方向都已經具備了,只是條文的呈現還需要時間,我覺得秘書長跟政務次長最終、最終還是要去做一個決定,比方最近Deepfake AI的變臉,其實我們都共同在承擔社會的壓力,所以我覺得時間很關鍵。就教一下,我們還要等多久?還要多少時間?我想社會都在等待當中,陳明堂次長以及林秘書長是否可以稍微回應一下?

主席:請司法院林秘書長說明。

林秘書長輝煌:因為這涉及到刑法的修正,主責機關是法務部,是不是讓法務部先說明?

主席:請法務部陳次長說明。

陳次長明堂:我們那天有個共識,整體性的配套大概兩個禮拜左右,除了刑訴以外,相關配套包括刑法、執行法的部分,大概兩個禮拜左右,我們會密集來處理。至於AI那是另外一套的處理。

何委員志偉:我知道,兩個禮拜嗎?

陳次長明堂:部長也承諾一個月內,那是另外一套,不一樣。

何委員志偉:我知道,只是社會大眾會放在一起比較。

陳次長明堂:這和那個部分是不一樣的。

何委員志偉:沒關係,我知道,但是社會是看整體。秘書長這邊的看法如何?

林秘書長輝煌:如果法務部有草案出來,我們也會表示意見。

主席:謝謝。請問在場委員還有沒有要針對整個法案發言?因為剛才法務部跟司法院表示希望再給他們一些時間就條文的細部文字做溝通協調,所以我們應該真正進入逐條會在兩週後再一次排審,我也提醒部院,兩週後不管你們有沒有提出,我們就是直接審了,一定會作出決定,所以請你們要加速。

王委員要發言嗎?不用嗎?

王委員婉諭:看到討論出來的結果和更新的條文出來,所以我覺得需要等那個部分。

主席:因為現在如果提出意見,他們在做修正協調時,也會納入參考,下一次我們審查時應該就會以他們提出來的版本為主要的依據做討論。

請王委員婉諭發言。

王委員婉諭:我想其實大家的目標是一致的,就是如何讓這些行為人能夠及時得到相對應的處置,其實是必要的,同時能夠維護社會安全的立場下,我覺得這個前提是一樣的,至於是在哪個部分來做處理,我覺得必須審慎思考,或者像我們有看到司法院和法務部其實有討論過,前天經過長期的討論之後,有一個相對應比較相同的方向,但是我們必須要提出的是,不論如何,這些處遇之後或是有這樣子的決定之後,不論用什麼名詞,回到實際上處遇執行端的部分,也應該審酌他們的意見,包括長期以來,其實很多時候這個處遇機構是放在醫院端,醫師們需要資源的部分也應該一併配套做思考,我們希望不是前期處理了,然後把這些人可能從監所或者是在羈押的場合直接移送到處遇機構之後,好像就沒有相對應的必要性來做一個討論或後續的銜接。因為我們看到那天在兩個部會協商之後,其實有看到一些醫生們表示意見,長期以來醫生在面對這些監護處遇的人們或是這些行為人必須要來協助治療時,有很多面臨的現狀其實都需要一併處理,包括暫時安置的年限到底應該要多長?以精神科的專業來看,這個緊急期間大概是半年到一年,或者是一年半,其實就可以解決掉這個危險或是緊急的情況。我們如何能夠評估年限?司法院的版本是不能逾5年,這個5年是怎麼來的?就什麼樣的立場來做說明和評估的部分?其實醫生們不瞭解,社會大眾也不瞭解,我們覺得這樣的處理過程、處遇過程當中,如果我們希望能夠及早進行治療,或是及早能夠來做處理的情況下,應該也必須要尊重精神科醫師的意見,所以適當的年限其實是有必要的,同時在這樣的協助過程當中,還有哪些部分的資源需要來補足,因為包括我們之前也提過,像這些可能在精神疾病之外的部分需要做醫療的時候,這些相關的費用,以及相關戒護的作為,其實都必須要一併做配套,而不是我們在前期決定他在什麼時候可以來做緊急處置或緊急安置情況下,後續的配套其實完全沒有辦法來做討論,我們認為當我們提出這樣的法案時,我們應該要思考的是我國整體的規劃以及後面的這些機制是怎麼樣能夠完整,才有辦法來協助到行為人本人的醫療協助,以及讓社會能夠有一個安定、安穩和安全的情況,我覺得這是必須一併思考和審酌的部分,謝謝。

主席:謝謝,法務部及司法院有沒有要對王委員的發言做回應?

請司法院林秘書長說明。

林秘書長輝煌:跟委員報告,5年當然是我們初估出來的,因為目前一些殺人的重案,從開始偵查到後來判決確定,有很多大概是需要34年,或是到5年的案子,我們要考慮到這種特殊案件的偵審期間拉得比較長,如果這中間還有需要等待精神障礙被告的精神狀態比較穩定可以進行審判的期間,算一算,我們可能比較寬估,才做為一個上限,實際上案子的需求可能不會到那麼長。以上。

王委員婉諭:其實這就是我們剛提到要回到暫時安置的核心目的是什麼,如果我們希望是能夠讓他回到有就審能力的狀態,而不是他在起訴到判決之間的過程來做一個考量,目的性其實是存在的,希望他能夠恢復就審能力,恢復就審能力大概是一年到兩年的情況下,後續是不是應該回到羈押的流程,而不是持續用緊急安置部分來做處理?所以我覺得還是必須思考,當我們做這樣的暫時安置,核心目的是什麼?是希望他能夠變成是另外一種羈押而已嗎?還是我們希望應該讓這個行為人回到有就審能力?我覺得這是兩個不同的目的性。其實我們當初也在思考,我們大概理解5年就是到審判的過程,希望都能夠讓他有一個安穩的情況,或是不回到社會的情況,但是我覺得就這樣的本質情況下,還是必須思考暫時安置的本質以及羈押的本質是不一樣的,如果他回到有就審能力的情況下,不希望他在這個期間有再犯之虞,或是有可能造成不安定的事實的情況下,其實應該回到羈押的本質,而不是用暫時安置的方式,然後希望處遇的處所來協助這件事情,我覺得這是兩種不同的道路,我覺得這部分必須要來思考,謝謝。

主席:請司法院林秘書長說明。

林秘書長輝煌:我跟委員報告,第一個,精神疾患的這種被告,如果治療到一定的程度,他可能可以進行審判,但是我們必須要考慮到他這種精神疾患的特性,他可能到羈押場所以後,沒有受到比較完善的醫療照顧,他可能容易再復發,另外一個原因就是我們還需要再考慮到,如果這個精神障礙的被告,他是第十九條第一項的情形,他是行為當下無責任能力,即使是治療到已經恢復到可以進行審判,後面還有很長的相當審判期間,即使他那個狀態還可以進行審判,可是相當可能他是會被判無罪的,他到最後會無罪加監護,那麼如果這個時候用羈押來處理,可能是比較不適當。以上。

王委員婉諭:不好意思,最後補充一下,我再次提醒,像剛剛提到他的狀況,以及說他即使回復到穩定,在監所的場合或在羈押的場域上會不會再次造成他的不穩定,我相信這部分應該要審酌相關專業的意見,我認為這部分司法院當然有司法院的理解,或是法務部有法務部的意見,但是我覺得在精神病人穩定的情況下,絕對不能少了醫生的意見,因為我覺得這還是有他專業的存在,同時在處遇場合中、在監所的場合當中,我們相關醫療能量的部分,其實這也是過去一直長期以來在討論的部分,我覺得好像當我們在思考這個流程時必須要分開做處理或分開做思考,而不是因為在監所裡面的醫療量能不足,所以我們就把這些人都丟到醫院去,我覺得這是變相倒因為果的情況,所以我們希望這部分其實應該要審酌,且應該要比較通盤的處理,而且絕對不能少了這些精神科專業的意見,謝謝。

主席:請法務部陳次長說明。

陳次長明堂:主席,各位委員,我說明一下,暫時安置基本上如同剛才王委員所提到的,還是站在醫療的觀點,讓他能不能回復就審能力,或甚至於將來有沒有受執行法的能力,基本上站在醫療的觀點。我們裡面還說應該到醫院去,而不是關在監獄跟看守所裡面,這兩個是有區隔。至於醫療,當然會增加醫生很多的心理障礙,因此在社會安全網2.0時,也特別針對關於精神醫療的機構,將來在安全維護部分,法務部會負責協調處理,醫療部分則是怎麼樣增加醫護人員,尤其精神科醫師,事實上也不是只有精神科醫師,還是有心理師、社工師等等這些人員要搭配,這一點行政院也是在2.0加強處理,所以剛才主席和委員都有提到配套,不是只有把他關在哪一間病院,不是關的問題,相關流程和程序後續我們會再做比較慎重的處理,所以我們才說相關配套包括精神衛生法,事實上衛福部對於精神衛生法的部分,諶司長比較瞭解,站在醫療的觀點──「醫」,但是李麗芬次長也跟我提過,是不是要考慮到社會上的安全性?因為有的是精神疾病、有的可能不是精神疾病,而是反社會性,很多種,類似這一種比如突然間抓狂,有沒有辦法處理?能不能醫好?要用什麼樣的處理方式?最近才有監護年限後面問題的存在,這部分我們會再做配套性的思考。

王委員婉諭:是,我才會認為醫療專業的意見必須要進來,因為像剛剛提到沒有辦法治癒的部分,的確在精神病患裡面占有一定的比例,這些在醫療上都有相對應的瞭解和認知,其實應該要跨部會或跨專業合作才有辦法一併處理。

陳次長明堂:我們的施行法裡面就是有評估小組,評估機制裡面還可向法院聲請,評估機制就是以醫療、醫師為主。

主席:謝謝。再來是劉委員世芳及邱委員顯智發言。

劉委員世芳:剛剛我聽到法務部次長提到社會安全網2.0的部分,可是目前為止行政院包括法務部或衛福部好像還沒有完全整合出來放到條文裡面去,對不對?

主席:請法務部陳次長說明。

陳次長明堂:我們兩部要再「」一下。

劉委員世芳:對,第一個我先講一下,針對司法院和法務部在做一些協商時,不管最後到底有沒有共識出來,我覺得還是肯定,因為我們要回應社會上的期待,而社會上的期待當然是按照法律上相關法令來進行,但是如果可以來得及修法的話,社會上的期待會更能肯定,而不是只有在條文當中枝枝節節做處理,因為這部分還沒有定案,所以我們先不做處理。

但是我要提的是,有關刑事訴訟法裡面,司法院有提到第一百二十一條之一,還有針對第三十一條之一等等有加入緊急監護期間的部分,我個人會認為如果你要把社會安全網2.0加進去裡面的話,恐怕沒有辦法直接在精神衛生法裡面把剛剛所說監護條文放進去,所以我是不是可以提一個修正動議,在剛剛所提的條文關於檢察官偵查當中,如果認為被告有緊急必要,聲請緊急監護者,所謂緊急的部分就是剛剛次長所提的,他可能不是一般的精神疾患,而是這個精神疾患者可能有危害社會治安,甚至有引起立即的重大治安危機時,裁定之前應該按照精神衛生法第三十二條,報備精神衛生法的主管機關,不管是中央或地方機關以備後續協助就醫。這部分報備的性質是在於第一,可以確定他真的是屬於精神疾患,而且是重大治安危害者;同時也會讓社會,尤其是媒體會覺得大家都知道這個人,但大家卻不知道要如何保護或預防,才不會造成其他社會治安的問題。

另外一個也是防治,目前也有人會覺得有一些人其實並沒有任何精神衛生方面的疾患,可是他在刑訴法的過程,不管是委託律師或是其他的方式認定他有精神疾患,所以就逃掉未來所要面臨的刑責問題,如果這樣的部分可以來協調的話,我還是會主張這樣對於社會安全網,加上我們自己在社會治安,不管是司法或是法務單位在處理有關刑訴法的時候,會有比較好且兩全其美的方向,這部分我是否可先請教一下次長,看您怎樣回應這個問題?

陳次長明堂:這部分要如何結合精神衛生法,這是可以思考的方向,看是要放在這裡或是同時提出新的精神衛生法第三十條、第三十二條,那部分先修正,我們再一起想看看,方向是對的,要徵詢及結合精神衛生醫療機構。

劉委員世芳:我的意思是不要把它放在精神衛生法,可不可以把它放在刑事訴訟法裡面?因為現在你們已經提出緊急監護的概念,這部分不能只有我們的檢察官自己來做確認或是法官保留,你還是要結合跟精神衛生相關的,不管是屬於醫師或社工人員,一定要有這方面的專業意見,你不能自己講就好,社會安全網在各個縣市地方上本來就會有,只是我們把這個地方再加進去,後續所要做的刑事訴訟或是其他偵查或羈押的行為,才能有比較好的專業依據,如果沒有專業依據,不管你面對社會大眾或是法界的質疑,就會落得依法不足以行事,所以想要請教次長,您認為這方面,字句審酌可以在第二階段處理,但是我現在的意思就是把精神衛生法的精神放到裡面去,這樣你們可不可以接受?

陳次長明堂:方向上我們認為是可以接受,但要怎麼寫、不要破壞刑事訴訟法的架構,因為刑事訴訟法的架構本身是針對刑事進入刑事司法程序,所以不要跟一般沒有進入刑事訴訟法程序的部分混在一起,文字上我們再來想想看。

劉委員世芳:好,謝謝。

陳次長明堂:現在我們就已經報行政院備查核定。

劉委員世芳:報行政院備查核定大概是什麼版本?

陳次長明堂:我是說另外一個是要加強在偵查中的精神鑑定,我們就用這種方式來處理。

劉委員世芳:偵查中的精神鑑定?

陳次長明堂:強化,就是進來以後。

劉委員世芳:可是偵查中的精神鑑定是由法務部這邊負責,還是由衛福部主責?

陳次長明堂:不是,我們就是找醫生,我有找衛福部來討論以後送給行政院……

劉委員世芳:還沒有確定啦?

陳次長明堂:那個已經有了。

劉委員世芳:只知道一定是跟精神鑑定的專家相關。

陳次長明堂:對。

劉委員世芳:但是是哪一個部會提供的專家名稱還不知道?

陳次長明堂:有,他們有提供我們62個名單給院檢,那是指司法精神鑑定。

劉委員世芳:是。

陳次長明堂:像這部分我們都在繼續處理中。

劉委員世芳:好,謝謝。

主席:請邱委員顯智發言,等一下是許委員智傑。

邱委員顯智:主席謝謝。剛剛次長提到的真的是一個重點,就是偵查中的精神鑑定部分,其實我們時代力量的版本有關刑事訴訟法第一百二十一條之一就是在解決這個問題,我們希望要做暫時處分、暫時安置時,我們認為在未定讞之前要先進行鑑定,這應該是我們跟司法院的版本的差異所在,我們是希望檢察官應該依照鑑定的結果去舉證,去聲請他的原因和必要性,所以就這個部分如果在未定讞前,我們也認為應該要在明文裡直接寫進去,意即要做暫時安置處分時,應該要先經過鑑定,我覺得這是一個合理的安排,否則讀法律的人怎麼會知道這個狀況是什麼?就像剛剛王委員婉諭一再提到應該要有相關醫學背景的人進來處理這部分。次長剛剛特別提到這個,過去在偵查中認為有刑法第十九條的狀況,而由檢察官囑託鑑定的少之又少,差不多兩件,還是沒有幾件?

主席:請法務部陳次長說明。

陳次長明堂:現在要求增加。從今年度開始,尤其從社會安全網2.0的架構出來後,我們也報行政院核了。

邱委員顯智:是。

陳次長明堂:偵查中應該是開始就要鑑定了,不能等到……

邱委員顯智:沒錯。

陳次長明堂:以前都送到院方鑑定,時間拖太久。

邱委員顯智:對。

陳次長明堂:現在我們就是強化各地檢署認為有必要,但是現在因為剛開始,我們是對於重大及社會矚目案件優先送鑑定。

邱委員顯智:因為經費也要到位,因為檢察官的痛苦所在可能就是在於沒有辦法有經費。

陳次長明堂:現在已經統籌在臺高檢,不夠錢時就申請二備金,不要由地檢署的業務費處理,過去是因為地檢署沒有業務費就不能送鑑定,這部分我們有強化了。

邱委員顯智:好。所以這個部分我們希望能夠把它明文寫在第一百二十一條之一裡面,我們的用意在這裡,這部分我們也會提附帶決議,我們也希望司法院是不是可以考量這個部分?秘書長,其實有一個重點,精神醫學專家認為案發之後,越接近案發地點的鑑定,應該比較精確。如果沒有的話,過去羈押雖然是一次兩個月,但羈押的時候就起訴了也是有可能,如果犯罪罪行很明確,當然也有可能羈押兩個月就起訴了,之後再由院方鑑定。也有可能再延押一次,4個月後再起訴,起訴之後再由院方鑑定,但是這樣至少已經經過4個月了。第一次訂出準備程序的庭期之後,辯護人再來聲請,你們還要再去囑託,有可能還要一個team,這樣可能就超過半年,甚至是已經超過半年的情況,再去囑託鑑定的時候,醫生也會覺得非常無奈,我們的司法制度為什麼會這樣,為什麼已經案發這麼久了,才來回推他行為當下的責任能力問題,而且對偵審或判決的正確性也有很大的問題。

所以我們的版本希望在第一百二十一條之一能夠把這個部分寫進去,由專家或是不管囑託檢察官或法官,而且是在偵查中就可以囑託,並進行暫時安置,可能會比較妥適。

主席:還有要回應的嗎?

請許委員智傑發言。

許委員智傑:主席、大家好。其實這個問題算是全國都非常矚目的問題,真的非常重要,謝謝司法院及法務部,這個部分真的要趕快有個協商結果,才能對全民交代。基本上,我要提出幾個問題請兩個單位再思考研究一下。

第一個,我們不希望曾經犯過罪的精神疾病患者被放出來在外面遊蕩,我們的社區裡面如果有這樣的人,就會造成社區的恐慌。甚至也有里長跟我反映過,曾經有一些精神疾病患者跟他說:你不能隨便對我不客氣,萬一我對你怎麼樣,我是會被判無罪的。這樣聽起來,精神病患是在思覺失調的情況下犯罪,還是在清醒的情況下犯罪,你搞不清楚。但是如果他有病歷證明可能很容易被判決無罪,所以要檢察官或法官去判定,事實上有時候也沒有辦法那麼百分之百。我們的第一個原則就是,有犯過罪的人,尤其是重罪,不能放出來外面,除非他治療好了,這是一個大原則。

這裡牽涉到幾個問題,第一個,剛開始犯罪的時候,檢察官或看守所那邊到底要如何去判斷他有沒有病,這個部分可能沒有辦法24小時之內馬上判定。所以他可能先在看守所或醫院,這方面就由檢察官去斟酌,第一個原則就是至少不要放出來,這是社會的期待,也是社會的恐慌,就是不能讓他放出來,不管是任何形式,你們兩個部會去商量,我們的原則就是不要放出來。至於治療的先後,到底哪個時機是最恰當的時機,當然如果能夠儘快治療是最好的,我想兩個部會都有共識,只是名稱問題,那個還好,你們再去商量。

第二個是假釋出獄的問題,以嘉義襲警案這個案例來講是判17年,之後還要再監護,就是17年再加上5年監護,現在我們可能改成「5+3n」,「n」後面再談。關於「17+5」,我們先講5的部分,究竟是在17之後,還是在17之前就先執行監護,先進行醫療?若「17+5」的5是在後面,而他在17年之中獲得假釋,那麼他到底要直接進去監護治療,還是要在外面遊蕩,等到17年滿了以後才執行監護?這樣可能在假釋中會出問題,我們會恐慌。若「5+17」的5是在前面、17在後面,先執行5,受刑人的權利會不會受損?我的看法是監獄的執刑要在先,17年之後他的病好了,後面的5就可以不用了,如果17年之後或是中間假釋的時候他還沒有好,假釋的部分我覺得兩個部會還要思考一下。單純的保護管束恐怕沒有辦法讓人民安心,5是在17年執行完之後再加,還是在假釋時就要加,其權利義務之間的關係,我希望兩個部會再思考一下。

再來,剛才講到「17+5」的問題,我們現在怕他還沒有好就放出來,也容易造成困擾,所以10年之內3年檢討一次,可是10年之後每次都是3年檢討一次太長了,所以我先提出一個公式,本來是「5+3n」,我們現在正在討論這個n,其實我認為可以改成「5+3n+k」,n小於或等於3,也就是10年之內,按照你們現在的規定是3年檢討一次。但是司法院這邊以後是每年要檢討,其實超過10年,n小於或等於3,後面加kk屬於自然數,也就是12345,就是每一年都可以再檢討。這個部分兩個單位是不是也考慮一下,在審判前要怎麼處理才會讓他還是在裡面,因為他是犯重罪、重傷害罪等被判重刑,在審判前,當然不希望把他放出來造成社會的恐慌,在審判後,執行精神治療應該在執行刑期之前或後,但我們擔心的是假釋中,如果他還沒好,但是他假釋出來了,我們社會一樣會擔心,所以對於這個空窗期,我希望我們要思考一下,也就是精神治療真的好了以後,我們才可以讓他出來,這是我們的基本原則。

審判前、服刑或監護中,執行完畢出來以後,在外面對社會到底有沒有影響、有沒有造成恐懼,他到底醫療好了沒有,我們要一併思考。這件事情很辛苦,也希望兩個部會、兩個院辛苦一點,我們儘量去思考這個平衡點,找出共同的答案。你們可能還會用一、兩個禮拜的時間去研究文字內容的修正,也拜託你們稍微積極一點,趕快讓這一個社會關注重大法案通過,讓大家可以安心,謝謝。

你們還有沒有要補充的?

主席:請法務部陳次長說明。

陳次長明堂:這個方向我們會研究。因為這有刑前監護、刑後監護的問題,刑前監護的話,也許監護完畢,認為有執行徒刑之必要,那就要回到徒刑執行,除非他免執行後端,如果先執行徒刑的話,他可能會假釋,沒有錯。假釋以後,現在監獄行刑法裡面假釋前也要有轉銜機制,在保護管束中要出去,回到社區時要有轉銜機制。不過在保護管束期間如何……

許委員智傑:他在外面嘛!

陳次長明堂:對,他在外面,這部分要如何結合,是不是要結合社會安全網來做處理,這一點我們也列入考慮。

許委員智傑:我的意見是如果監護在後、執刑在前,中間的假釋就會造成空窗,這個空窗如果沒有補起來,社會還是會不安,所以你要怎麼把社會安全網放進來?

陳次長明堂:本來法務部的構想,在保護管束中檢察官也可以要求指揮,不是監護,除非另外有裁判監護,如果不是有監護的話,保護管束中是不是能夠回到社會安全網的精神衛生法處理,我們也在思考中。現在還沒有很明確的條文,或是寫一個月,現在都一併考量。

許委員智傑:現在我的考慮是為什麼17+5+3n?後面的5+3n是屬於保安處分的治療部分,今天如果假釋中就放他出去,如果也把5+3n拉過來,也就是我讓他確定精神疾病治好以後,再放他出去,人民當然就比較安心。剛才我講的那個例子,今天如果是5+3n,還在17之後,今天在中間假釋的期間,假設他判17年,9年之後假釋,後面還有8年;這8年,如果確定他已經治好了,當然就OK了,但如果不確定能治好,今天法務部所講的社會安全網,坦白講,你們目前規劃的我還是很擔心,有沒有現在存在的問題?有啦!

所以我希望法務部在這部分,我不希望看到有中間的空窗期造成人民恐慌,或者是他又去傷害其他的人,造成社會的遺憾,所以如何補中間的空窗期,以我個人的觀點,其實就把5+3n挪過來,讓他保證醫治好之後才出去,我會比較安心,所以這部分請法務部再思考一下,謝謝。

主席:我們先請葉委員毓蘭發言,再請邱委員發言。

葉委員毓蘭:謝謝主席。首先先感謝司法院和法務部在前天挑燈夜戰,能夠回應現在國人最急切的盼望,能夠看到這些精障犯嫌的相關處遇。不過,今天在法條的部分,我還是尊重你們兩個單位,兩院還需要有一些時間再去做細部的規劃,但我有提了兩個臨時提案,其實這是希望行政院能夠帶回去,尤其是衛福部,今天諶司長也在場。

今天我們如果看聯合報及各家報紙,有很多媒體在討論這個問題,一方面肯定在法條上有一些進展,終於看到一點曙光,可是最大的疑慮還是在於司法精神病院,有沒有辦法跟得上我們的需求?不管是法官或是檢察官想要做暫行安置,還是需要相當多專業人力的協助。所以我除了提兩個提案,一方面就是在司法精神病院的部分,希望衛福部在一個月之內能夠提出具體的規劃期程及預算;其實我也希望衛福部是否能夠參考過去二十幾年來從事性侵、性騷擾,這種非常不容易的改革過程裡,我必須說動員了學術界、司法界、法官、檢察官、社工、警察、民團及婦團等,大家通力合作,有沒有辦法也儘快地研議一個精神鑑定的專業人才庫,就是去培訓足夠因應檢察官或是法官他們在專業認定上即時的需求。這部分現在聽起來好像是很難,因為剛剛大家都在講過了多久才弄,但過去我們在性侵、性騷擾案,我自己個人就從事過很多這方面的調查,一開始都不容易,可是未來如果有經驗的累積,專業人士彼此之間的意見交換,甚至於把法官、檢察官也拉進來,我覺得這會有幫助的。雖然我的第一個提案中只寫司法精神醫院,其實我應該再加幾個字「以及精神鑑定專業人才庫的培訓跟建立」。

第二個,我也要請法務部跟司法院,你們在修法的時候,的確我們看吳怡玎委員、翁重鈞委員、鄭麗文委員及黃召委,我剛剛也簽了,我們有提出一個修正動議,希望除了「令入相當場所」,也就是未來可能在司法精神病房或病院,我們也希望運用科技設備的監控,所以我也有個提案,也請各位去思考一下,還有什麼科技的設備能使用。比如說在去年疫情開始時,我們在防疫的手機有GPS定位,只要一離開監控,警察馬上就知道了。我們現在很大的問題是電子腳鐐,目前是由觀護人負責,或者是有一些特定的時間才啟動,或者是在被破壞的之後,我們可能要好久才能夠回應;可是當我想到我們在防疫期間所使用的防疫手機,它能夠迅速通知負責支援防疫的這些警察時,我覺得適當的科技設備,請各位還要再做更多的研究。在這部分我要拜託法務部也納入考量,除了所提的修正動議之外,我的臨時提案一個是請衛福部去做一些準備,很快的司法院跟法務部能夠摒棄成見,大家齊心合力來回應其他行政單位,以及你們所需要的預算、期程等等,我覺得都應該要有更具體明確的規劃,謝謝!

主席:我先講一下,剛才那個修正動議,是因為吳委員是外委會委員,為了讓他的提案可以進入討論。不過對於電子腳鐐跟科技監控的議題,它對於隱私權的妨害是相當嚴肅,所以我們需要相關要件跟配套的討論,才可以來進行,這只是讓大家可以討論,並不是我就支持一律全部都用這個形式來處理。對剛剛葉委員所提的問題,不知道法務部及司法院有沒有要回復?請法務部陳次長說明。

陳次長明堂:我先說明一下,葉委員剛才所提到的精神鑑定人才資料庫,現在我們已經跟衛福部有協調過,我記得初期給我們62人,我們已經放在網站上提供各檢察署,同時我們也提供給司法院做參考,但是會再精進,也就是剛才我提到的,我們有一個叫「偵查中司法精神鑑定機制精進方案」已報行政院核的,不是只有法務部用,衛福部也要跟著做,其中這裡面就有要求衛福部提供人才資料庫,同時我們也是參考司法精神醫學會,在擬訂此方案時,司法精神醫學會有參與,他們也要求對於司法精神醫院的建立,應該要做比較常態性的專業訓練及專業講習,這些都朝這個方向處理中。

至於說司法精神醫院及司法精神病房,因為衛福部也在衛環委員會提過我們準備籌設司法精神醫院,在醫院還沒有成立之前是籌設56個司法精神病房,這個部分就由衛福部來處理,行政院的分工關於新建、修建的部分是由衛福部主責,安全維護部分是由法務部主責。剛才有好幾位委員提到先走的人在亂,這部分安全維護也就是保安處分執行法第十五條,上次已經先通過了,就是有關戒護、安全維護方面,我們留下比較大的公權力,但是詳細的辦法還在處理中。至於要不要科技監控這個部分,確實如剛才主席所提到,這會涉及到人權的問題,我們對這個提案在思考到底是不是在保安處分執行法裡面列為執行方法之一,因為不是所有的人都需要強制拘束人身自由的司法精神醫院,一般來講,我們是設定具有中度、高度危險性的才進去,有的是回到社區。回到社區是不是要仿照刑法第九十一條之一,就是針對性侵害犯罪防治法第二十二條之一,以民事監護處分的方式處理,這可能還是要配套授權訂定一個相當的機制,這部分我們一併來思考。但這個是指沒有拘束人身自由,如果人已經在醫院就不需要再做科技監控,如果人出來在外面,比如有的人是被命令在做定期治療或是怎麼樣的處理,那是執行的方式,總之我們再一起思考看看,好不好?

主席:這個我也要提醒,不是全部比照性侵犯,因為性質不同,如果對他做科技監控,對他的精神治療是不是正面的?這其實相當需要尊重醫學專業。

陳次長明堂:沒錯,那個要思考。

主席:所以我覺得這個可以討論,我們就是讓這個案子進來討論。

另外是程序性問題,因為今天沒有詢答,是不是稍後在江委員永昌發言之後,我們就很快的處理臨時提案?

現在請邱委員顯智發言,邱委員發言之後,我們就處理臨時提案。

邱委員顯智:本席想請教秘書長兩個問題。我們的版本刑事訴訟法第一百二十一條之一,我們認為這個是暫時的安置,我們的上限是兩年,司法院版本是五年,我們望文生義,暫時安置就只是一個暫時性的處分,如果說在兩年後、甚至是司法院版本的五年後,如果有其他的考量,甚至像我們的版本裡面,如果沒有這樣的狀況,當然就是回到刑事訴訟法的其他程序去做處理。我想請教秘書長第一個問題,五年的原因是什麼?從精神醫學的許多意見來看,似乎這樣的期間是有商榷的餘地,如果已經沒有疾患的問題,那似乎他應該是回到羈押的程序,或是看有沒有羈押的必要或羈押的原因,就是去做這樣的考量。第二個問題,司法院版本有關監護處分上限的問題,司法院版本是認為沒有上限,這也是法學界大家一直討論的,如果是過了一段期間的監護處分之後,假設他仍然有這樣疾患的情況之下,依精神衛生法就是轉銜到精神衛生機構的問題,那為什麼司法院的版本是做這樣的設計?以上兩個問題就教秘書長。

主席:請司法院林秘書長說明。

林秘書長輝煌:跟委員報告第一個問題,就第一百二十一條之一,我們設定裁判確定前的監護,這種處分最長是五年,那是最長的限制,一般案件當然不至於會到這麼長,但是我們就是參考一般比較重大的案子,通常審理一、二、三審或是又發回更審,從開始偵查到確定,有一些重案往往需要三、四年或是到五年。有精神障礙疾患的被告,通常在急性期經過治療以後,到可以進行審判,也就是到有就審能力,通常要好幾個月之後了,如果他恢復到有就審能力的時間稍微再長一點,加上後面需要再審理的期間,所以我們就初估最高是五年,這是最高的限制,而不是說一定要到五年。

有關第二個問題,即治療到恢復正常的精神能力是不是應該轉羈押?我跟委員報告,如果鑑定的結果是第十九條第一項,即這個精神障礙被告在行為的時候是第十九條第一項的狀況,就是行為時沒有辨識能力,也沒有控制能力,那他是沒有責任能力的,這樣的被告大概很可能在一審都會被判無罪,在這個情形之下,最後可能就是會無罪確定,如果轉到其他的程序,就是轉為羈押,這可能是比較不合適的。以上。

邱委員顯智:第二個是監護處分的年限問題。

林秘書長輝煌:第二個問題是法務部的刑法第八十七條,我們對那個部分也還在討論中,是不是由法務部來回答?

主席:請法務部陳次長說明。

陳次長明堂:法務部現行修正方向是五加三加n,就是後面三年要裁定延長的部分要由法官保留的,然後到第十年,我們現行規劃是十年要評估,那是要每年評估,為什麼會這樣?我們沒有一個最長的年限,因為有的疾病不見得……,像委員的版本也不同,有三加三加三,共九年。至於14年能不能治好?這確實沒有把握,我們請教過精神科醫師,答案是沒有把握,如果放出去又有困難,所以現在思考是不是用評估的方式處理比較理想,如果能夠放出去,我們會儘量放出去,老實講,我們不想把這些人一直留在醫院裡面,所以這個可能要從政策上跟實務面來考量,我們也會參考委員的意見再作處理。

邱委員顯智:次長,事實上大家討論的問題不是在於沒有治療好要不要放出去的問題,而是說是不是在這樣的情況之下要留在你的體系,或者是他可以到精神衛生體系去做這樣的處理,應該是這樣。

陳次長明堂:有關監護處分,將來類似這種中高度危險性的,尤其高度危險性,我們現在是留在精神治療體系,也就是將來的司法精神醫院或是精神機構,不是在監獄喔,絕對不會放到監獄裡面,因為釋字第799號解釋就是精神意旨嘛!不能放在矯正機關,要放在醫療機構,有的就是讓他回社區去。所以委員關切這個問題,我們是針對有拘束人身自由的,強制他到精神醫療機構或精神醫療醫院,至於要不要年限,我們會參考委員的意見再做考量,我所講的是針對醫院的部分。

主席:請江委員永昌發言。

江委員永昌:我先發一下牢騷,大家可能都看過,在颱風來的時候緊急在一個工寮、破屋躲避一下,可是在颱風過後就要蓋一個合法的房屋,大家應該聽過這一段,也知道是誰,我在想要蓋這個房屋應該是工程浩大。其實我想支持你們法務部法治國的理念,我非常想支持,可是我對你們很不滿。第一,你們法務部為什麼沒有說服行政院?為什麼行政院要會銜司法院的法案進來?你說你在說明當中有什麼備註,其實你應該在第一時間就應該要好好的講清楚你們的主張。第二,你們到底認為什麼是在裁判確定前應該做的處分?有哪些種類?在裁判確定後才要做的處分有哪些種類?你的立法規劃是什麼?其實本席在瞭解這個事情的時候也有跟法務部要求過,你們給我的回答就是保安處分執行法所涉及的相當少,所以你沒有把你們的規劃提供給我。

我隨便舉刑法第九十六條為例,在9422日修正前是規定:「保安處分,於裁判時併宣告之。但因假釋或於刑之赦免後,付保安處分者,不在此限。」在9422日修正為:「保安處分於裁判時併宣告之。但本法或其他法律另有規定者,不在此限。」,你們當時寫的修法理由就是保安處分執行法第四條第二項、第四項之保安處分得於判決前單獨宣告,為裁判時併為宣告保安處分之例外。那你這要去動了啊!我再講一個條文,刑事訴訟法第四百五十六條第一項規定:「裁判除關於保安處分者外,於確定後執行之。但有特別規定者,不在此限。」,那你的立法規劃呢?還有,觀察勒戒處分執行條例第二條規定:「觀察、勒戒處分之執行,依本條例之規定,本條例未規定者,適用保安處分執行法之相關規定。」,那你們的答復呢?所以我們也願意啊!我就說了,這是相當大的工程,司法院想在最小的幅度當中趕快來達到社會的期待,也不能說他們這個道理不對,但是你要讓大家來支持你們。我看有好多委員的提案跟你們的版本一樣,不是行政院跟你們的版本一樣,而是立法委員的提案跟你們法務部的版本一樣,就表示可能有多數委員願意支持你們,但是你們的工作做到什麼程度?真是令人汗顏!所以我要在這邊提出來。

因為主席說還要給你們兩週的時間,所以我還是要在這個時候提出一些事情,第一,在司法院的緊急監護當中,就是延續了保安處分執行法當中的監護,對那個監護我們現在是要做多元處遇,把程序往前延伸,你們擔心那個緊急監護也是多元處遇,對吧?你們開了六個多小時的會,我不知道實際上開多久,現在叫暫行安置,你現在的暫行安置有多元處遇還是沒有?還是它其實就是強制處分、拘禁人身自由?我並沒有講它是羈押。因為這個又牽涉到一個問題,就是剛剛有其他委員問你們,我不知道是我聽不清楚還是怎麼樣,到底你們的暫行安置是在精神鑑定完之後還是在精神鑑定之前就可以做?我要跟你講,我也不要說出是哪個委員,有委員照你們的版本去抄出「暫時安置」這個章節,可是有兩個委員的版本有不同的涵義,有一個版本是要做完精神鑑定才可以,有一個版本則不必。其實這個主要是要有治療的效果在,而不是都只有社會防衛,那我不知道你們有沒有去聽一聽衛福部是怎麼想。

關於空窗、漏洞的部分,剛剛主席也有講,重傷害是非告訴乃論,檢察官會啟動偵查,那告訴乃論的案子呢?如果發生告訴乃論的刑案,可是沒有告,那就沒有進行偵查,那邊也會有一段空窗期。如果是在做完精神鑑定才可以暫行安置,那不行喔!因為從刑案發生後進行偵查到做完精神鑑定前會有一個空窗期。但是如果不做精神鑑定,就直接做暫行安置的強制處分,那會不會又有其他的侵害?我真的很想聽聽法務部做很完整的論述,然後看怎麼樣才能支持。以上。

主席:請法務部陳次長說明。

陳次長明堂:我先簡要說明一下,暫時安置有可能在鑑定前,也有可能在鑑定後,比方說有的人在之前就有鑑定過、就有醫療證明,所以基本上檢察官在聲請法官裁定的時候都要背負這種相關事證的壓力,所以不是說進來才鑑定,有的可能在之前就有鑑定過了,像屏東那件事情看起來就比較明顯,對不對?假設要暫行安置的話,就可能有比較好的證據。但有的人可能沒有,一次就出來,他是第一次,像這種情形要暫行安置,我們要說服法院做裁定,在裁定出來以後,我們還是要鑑定,最終這兩種都是要鑑定。鑑定有兩種,第一個就是要不要繼續安置下去;第二個就是是不是有精神障礙而需要做心神喪失不罰這種無罪判決,然後要不要進入到監護程序,後續會跟著處理。所以我剛才一再強調,我們在偵查中要強化精神鑑定的原因就在這裡,所以要結合精神鑑定。剛才邱委員有提到在這裡面到底要不要把鑑定寫清楚,還是說原來訴訟的鑑定,我們會來檢討一下,這是第一個。

第二,關於相關的配套,我們上次也跟江委員報告過了,關於相關配套是否要一併修正,因為我們前天開會時沒有討論到那個部分,要一併來處理,我們會慎重的處理,然後再跟委員報告,就是相關配套是不是會有衝突,我們對這個部分確實有在檢討中,並不是沒有,好不好?因為之前舊法、新法之間也就是新舊條文之間會有一些看起來有一點扞格之處,我們也承認這一點,我們會再跟委員報告到底要怎麼處理,好不好?

主席:我們現在先處理臨時提案。

關於臨時提案第1案,因為衛福部不是歸本委員會,所以請葉委員另外向社環委員會重新提出。

葉委員毓蘭:我補充說明一下,因為司長在這邊,我還是會去社環委員會那邊提案,還會再加上精神鑑定的人才庫,不管是在你們的認證各方面,就是專業程度的提升,如果你們覺得不妥,那我就撤案,然後去社環委員會那邊再簽一次,好不好?

主席:好,謝謝。因為第1案已經撤案了,我們在這邊就不討論,如果要討論就到社環委員會去討論。

現在處理第2案。請宣讀。

2

司法院、法務部針對精障犯嫌相關處遇作為,雖有部分修正共識,並均同意暫時安置於「醫療處所」,惟仍有設立司法精神醫院等等相關配套措施,及執行細節尚待解決,在相關法律、法規完成修正及社安網有關機關完備配套作為前,請行政院督導法務部、衛福部會同司法院,速研擬輔以電子腳鐐、行動電話GPS定位等相類之適當科技設備監控之可行性,並於一個月內提出具體規劃,回復立法院司法及法制委員會。

提案人:葉毓蘭  羅致政  江永昌

主席:法務部有沒有要建議修正文字?

陳次長明堂:主席、各位委員。請委員對第五行「速研擬」這個部分考慮一下,因為這個還要研議,像剛才主席也有不同的看法,所以建議將「速研擬」改成「速研議」。另外,我們建議修正最後第二行的「並於一個月內提出具體規劃」,將「一個月」改成「二個月」;因為事實上我們可能在這次修正中就會處理這個具體規劃,所以是不是可以將「具體規劃」修正為「可行性評估報告」,好不好?因為有的可能不是很具體,或許2個禮拜就能處理掉也不一定,我們再想看看,好嗎?修正為可行性評估報告?

主席:前面提到需要行政院督導法務部、衛福部,還要會同司法院……

陳次長明堂:就寫法務部即可。

主席:寫法務部就好了,因為刑法修正是你們主管的。

陳次長明堂:對啦!對啦!行政院督導就不要了,請法務部速研擬,好不好?

主席:就留下法務部,其他單位就不要了。

陳次長明堂:會同司法院,好不好?

主席:請司法院說明。

林秘書長輝煌:我們的部分就不要了,因為那是執行端的。

主席:如果修法也是一定要會銜,所以就由法務部先提報告好了,這樣才會快,不然,那麼多部會要提報告,恐怕沒那麼快。

林秘書長輝煌:我們的部分是不是改為會商?

主席:沒關係,直接拿掉就好,不要再說了。

陳次長明堂:司法院拿掉了。

林秘書長輝煌:已經拿掉司法院了。

主席:2案照修正後文字通過,請法務部把修正過後的文稿送到主席台這邊。

陳次長明堂:要會商一下,因為訴訟法是他們管的、訴訟法是他們的,好啦!沒關係!

主席:反正在我們修法的過程中也會討論。

陳次長明堂:也會考慮到,好啦!

主席:2案照修正後文字通過。

接下來請邱委員顯智發言。

邱委員顯智:剛剛這個問題是說鑑定之前要如何處理,其實,第一,它有一個留置鑑定,可以留置並進行鑑定,更前面還有一個羈押的程序,中間也可能會轉介到精神醫療的環節,就算沒有暫時安置,根據現行的保安處分執行法,還是可以在偵查中聲請監護。因此,現在的問題其實是,到底要做暫時安置時的依據是什麼?剛剛次長也講過,可以從過去的病程來判斷,但是就這個部分而言,將來檢察官還是要負舉證責任,因此,我們認為送暫時安置時還是應該要有一個鑑定。

無論是暫時安置要先做留置鑑定,或是有羈押原因、羈押必要時要做羈押等等,甚至是用保安處分法去聲請監護的狀況,這個當然不一而足,但是本席認為這些都是可以做的。剛剛次長回應說治不好的監護沒有上限的問題,其實,根據統計,大概有三分之一的人是治療不好,這個就是精神衛生的事情,這些人可能會在像是玉里療養院或怎麼樣,避免發生司法超載的狀況。而且本席剛剛講到在你的體系,其實本席當然知道那是在一個精神處遇的狀況,但是,那樣也會變成將責任與義務都放在留置的機構,這樣也是不對的。因此,整體而言,剛剛你提到的那個問題是一個精神衛生的問題,但是,不能因為一個精神衛生的問題,然後他有一個犯罪行為,到最後全都由司法體系處理,畢竟有其他精神衛生的體系。況且那個狀況不一而足,有可能是刑法第二百七十一條殺人罪的狀況,但是,本席要提醒次長,也有可能不是刑法第二百七十一條,或許是一個輕微的暴力犯罪,問題是他可能就是治不好,難道這樣的狀況是由司法體系處理嗎?這個也不是這樣啊!那是一個生病的態樣,譬如玉里療養院或其他屬於衛福部專責的一些精神醫療院所,由這些單位來承接這樣的問題,所以我們才會說你的監護處分沒有上限問題。第一個,學界或許多的刑法、公法學者認為,這個是不是有牴觸法治國的問題?第二個,當然就是合理事務的分配,法務部、衛福部與其他單位的事理分配情況應該是要再做商榷。

主席:請法務部陳次長說明。

陳次長明堂:關於留置鑑定的程序,我們會再把它釐清。因為留置鑑定本來是在羈押程序中做處理,與現在這個暫行安置如何去做,我們會把條文的文字再處理好。至於監護是否要長期性,基本上,會講到長期性的部分是針對具高度危險性的,才會考慮到這個,像輕度的可能只是看到東西就想偷,這種就不需要強制送到精神醫療醫院。其實現在的困難度是已經走到司法程序卻又具高度危險性,該如何把他治好,或是他已經治不好所以把他留置在一個特定的精神治療場所,不是監獄喔!我再三強調不能留在監獄,而是精神治療場所。如果精神衛生法能夠有這套機制也很好,但是現在他只有2個月,就是60天,將來精神衛生法如何搭配,剛才劉委員也講了,不然就一次全部處理,我現在是沒有把握,還要再檢討文字上的處理,如果那邊可以銜接,當然就更好!但是,我不知道衛福部心口司這邊有沒有辦法處理,沒有的話,我們是不得已才放到這邊來,這一點要向大家說明。

我們最主要是針對高度危險性,中度以上到高度危險性的部分才需要強制,現在就是兩難的地方,如果把他放出去,社會上又沒辦法銜接,讓他在路上閒晃,或許突然間就可能爆發,像嘉義的殺警案,平常要他去治療卻不去治療,結果就發生了這個問題,因此,針對這一點,大家再一起思考看看,好不好?事實上,這種應該是極少數,並不是很多,大家就思考看看。

主席:本席補充一下,這次我們排的法案主要都算是前端或中間,但是,這個問題有3個階段,第一個,有潛在風險的人發病或做出危險行為之前的這一段,當然是精神衛生與社會安全網處理。當風險發生了,他開始有自傷或傷人的攻擊行為,這時就進入刑事司法的處理,包括偵查、審判、執行、保安處分、監護,到最後這一段,等到監護至一定程度之後,又再回歸社會安全網與精神衛生法銜接的部分。

主要的爭議是在法制上、概念上一定要留一個讓他回歸社會的可能性,就像釋字第799號這個強制治療的部分,雖然並沒有宣告可以無限期是違憲的,但是它也非常強調一定要有一個評估,像是再犯率顯著降低,這樣的一個要件,讓他有這個程序的保障,隨時可以針對這件事情提出爭議或申請,給他一個能被評估的公平機會等等。本席認為,我們之後要審查的第八十七條與第九十八條,其實就是類似的結構。

至於後端,現在大家最擔心的是這些人很難判斷,某種程度上搞不好比性侵強制治療的那群人還難判斷,因為他可能有吃藥或一定期間內看起來是正常的,而且他也會主張要過與一般人一樣的生活、他也有人權的保障。剛剛次長也說過,如果具有中高度危險性以上的人可以很容易判斷,或我們的科學已經能做到這樣的程度,當然就沒有問題,所以我們在人權與法治國原則以及極大化保障社會安全之間一定要做一個平衡與取捨。因此,另外一個面向就是我們在此一再提到,雖然本席說衛福部為什麼主管,但是,後端我們的社會安全網能夠承接多少風險,其實是我們在刑事司法這邊能夠滿足多大人權保障需求的一個變因,這兩個會互相影響。

如果社會安全網中一般的精神醫療體系,無論是法制上或資源上,沒有辦法承接時,人民的期待就會是希望用成本最低的刑事司法來解決這個問題,但是,這個對於我們整體的法治國原則而言,成本是非常高的,相對的,對於人權會造成比較大的傷害。因此,本席才會一直說,我們在司法這邊該做的事情要好好做,但是,如果用這種方式將事情全部推給刑事司法承擔,其實不是我們法治國原則與人權保障最理想的狀態。比較理想的狀態是我們要去強化,無論是在刑事司法前或後,因為前是預防、後其實也是一種預防,也就是說,人民要的是這些事情盡可能不要發生,這是預防。然而,預防的主力還是在於社會安全網與精神衛生法,我們整個社會對於這些人的支持、處遇或治療,應該是看我們對於這些人的支持程度到哪裡,讓他們可以在社會中與大家共存,甚至有治癒或改善方向的一天,這才是人權國家真正重要的保障。

平常大家都會開玩笑說你「裝痟的」,但不是這樣子,其實我們還是需要在這個部分做加強。本席認為,這個轉銜的問題需要跨部會、需要衛福部這邊扮演更重要的角色,司長,聽了我們在這邊的討論之後,你要把這些意見帶回去。

接下來請陳委員椒華發言。

陳委員椒華:很抱歉!因為剛剛還有其他要事,無法聆聽前面的說明。不過,這個事件讓我們知道,譬如在程度上如何認定比較輕、比較重或是中間的程度?到底是在哪一個階段要做好鑑定?是不是會違反人權?如果要鑑定,不知道司法院與法務部針對鑑定的預算是不是都談好了?因為在認定上一定要經過鑑定,我們的檢察官與警察也不是專業,他們沒辦法判斷這個人到底嚴不嚴重、需不需要做安置。第一個,請說明一下,你們的鑑定費用是不是「」好了?到時候啟動初步鑑定是否需要安置,這個鑑定是由誰負責?費用由誰負責?預算要編在哪裡?關於鑑定的必要性,是否需要入法?要不要寫清楚?在法條上是屬於哪一個部分,要不要寫清楚由誰負責這個部分的鑑定?就屏東及嘉義的案件來看,這個人就是不能出去,卻因為沒有適當的、適宜的鑑定,於是就把他放出去,最後才會肇事。等一下麻煩請講清楚,這個部分是不是已經確定要如何處理?暫時安置的制度需要更多安置的地點,目前有沒有辦法盡快確定相關的配套都已經處理好了?因此,本席個人認為,衛福部針對這個部分,譬如這個人經過鑑定是需要安置,是不是已經有適當的安置地點、足夠的安置地點?謝謝。

主席:請法務部陳次長說明。

陳次長明堂:我先說明一下,有關於預算的部分,我們在精進方案裡就有提到,各地方檢察署所列的精神鑑定費用,由高檢署統籌編列這個鑑定科目,此外,衛福部參考鑑定人從事司法精神鑑定的收費參考基準,也就是要由衛福部訂定基準,到底是要1萬元或5,000元,否則,常常都會聽到有人一天要1萬元、5,000元,讓他們沒辦法鑑定,所以基準由衛福部提供。後續作為檢察機關參考,法務部則根據這個基準爭取編列預算,我們已經與行政院有這個默契,這是就檢方的部分。

此外,剛才我也回覆過邱委員,鑑定用現有的機制就可以處理,像我們這個方案就是用現在的機制處理,包括鑑定留置也是放在裡面,不修法,把它放在裡面,當然就可以介接了,或者是要不要加,我們在條文上再思考一下。至於原來的介接過來當然就不必再加,如果大家有疑慮,我們要加也無妨,只是鑑定這個部分是必然的方向。

陳委員椒華:鑑定的時間是否已經明確?只有7天或是可以延長?

陳次長明堂:如果是屬於羈押的鑑定,因為有留置鑑定7天的問題,我們也參考過司法精神醫學會給我們的指教,一般在7日內應該是有辦法鑑定,因此如果這個部分是屬於暫行安置,他原本就是在醫院裡面,隨時可以接受鑑定,不會涉及到7天的問題。

陳委員椒華:剛剛提到的程度問題,我們的相關配套要不要讓不同的檢察官或不同的相關承辦人員有一個標準,讓他們能夠依照這個標準去判定,否則不同的人做出來的認定結果可能也不一樣。

陳次長明堂:這個不是由檢察官認定,而是由精神專科醫生團隊來鑑定。

陳委員椒華:本席的意思是法務部應該要請衛福部將相關配套的標準訂定清楚。

陳次長明堂:這個部分我們有請……

陳委員椒華:訂定得更明確一點。

陳次長明堂:我們精進方案的第13點就提到,衛生福利部應擬定司法精神鑑定醫師的基礎訓練課程、課綱及認證機制,所以現在衛福部有這個壓力、有這個義務存在,這是報行政院核定的。針對這個部分,我們尊重專業,而衛福部在這方面也要積極的協助、積極的處理,包括鑑定醫師的訓練課程、課綱及認證機制,將來要如何認證,衛福部要訂出一套機制,我們就相信醫生及醫療機構的鑑定。

陳委員椒華:他們當然要經過一些訓練,但是最後他們應該要有一個標準,把這個程度分級,讓地檢署或警察系統能夠很清楚的判定鑑定結果。

陳次長明堂:我們會再與衛福部討論,將來我們要不要聲請延長,也是要提出證據、也是要我們舉證,所以我們要負擔這個義務。

主席:目前有新送過來的一些修正動議,因為正在影印,我們就先休息5分鐘,等下再來處理。

休息

繼續開會

主席:現在繼續開會。除了剛剛念過的1個修正動議,之後又送來4個修正動議,其中討論事項第2案修正動議1,因為時代力量黨團的條文條次有點問題,所以他們會……

陳委員椒華:先撤案好了。

主席:他們回去再處理,先撤案。現在就宣讀其他3個修正動議。

主席:大體上,條文和修正動議均已宣讀完畢。今天有非常多委員就整個制度,包含刑法、刑事訴訟法等等的條文內容提供很多意見,就如同司法院和法務部一開始所說的,他們還需要時間就條文文字的細節、內容來整合,並且再提出,所以我們今天就討論到這裡,而今天委員所詢問的,包含很多議題、資訊,第一,希望院部能夠帶回去在協商的過程中納入參考;第二,關於制度後面設計的原因、理由,請大家準備好資料,在進行逐條時,委員會再度詢問,或是你們主動向委員進行說明與報告。我們預定兩個禮拜後再排審議,希望屆時會有好的結果。以上。

  今天我們就到此結束,散會,謝謝。

散會1123分)

Shape2

323