Shape1

立法院公報 第110卷 第99期 委員會紀錄


立法院第10屆第4會期司法及法制委員會第9次全體委員會議紀錄

時  間 中華民國110111日(星期一)93分至1059

地  點 本院紅樓302會議室

主  席 黃委員世杰

主席:出席委員11人,已足法定人數,現在開會。

進行報告事項。

一、宣讀上次會議議事錄。

INCLUDEPICTURE "\\\\Dpc18\\掃瞄圖檔\\十月份\\1002\\100-\\100-001.jpg" \* MERGEFORMATINET

立法院第10屆第4會期司法及法制委員會第8次全體委員會議議事錄

時  間:中華民國1101028日(星期四)上午9時至下午136

地  點:本院紅樓302會議室

出席委員:羅致政  陳椒華  葉毓蘭  何志偉  吳斯懷  江永昌  劉世芳  翁重鈞  黃世杰  鄭麗文  費鴻泰  許智傑  柯建銘

   委員出席13

列席委員:林奕華  鄭天財Sra Kacaw   鍾佳濱  江啟臣  林德福  馬文君  林楚茵  洪孟楷  邱顯智  鄭正鈐  李貴敏  廖婉汝  賴香伶  傅崐萁  莊競程  張其祿  呂玉玲  李德維  賴士葆  陳玉珍  張育美

   委員列席21

列席人員:

行政院人事行政總處副人事長

懷(人事長請假)


銓敘部部長

周志宏


國防部副部長

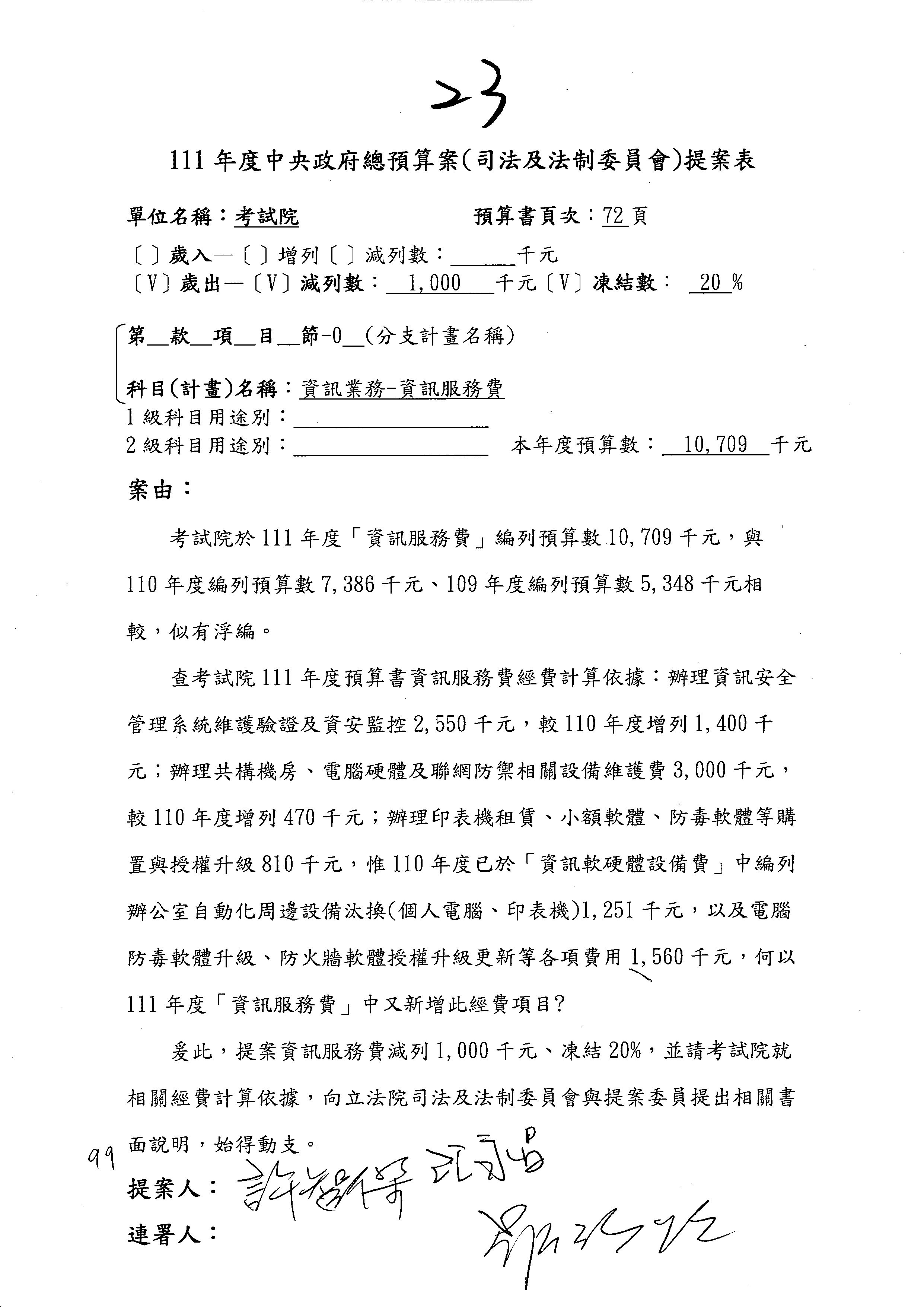
柏鴻輝


內政部常務次長

邱昌嶽


教育部常務次長

林騰蛟


國軍退除役官兵輔導委員會副主任委員

陳曉明


財政部國庫署財務規劃組副組長

張麗惠


行政院主計總處公務預算處專門委員

廖玉琳


中華民國中央軍事院校校友總會秘書長

胡元傑


中華民國中央軍事院校校友總會副秘書長

鍾傳濤


中華民國全國退休教師聯盟名譽理事長

張美英


中華民國全國公務人員協會理事長

吳美鳳


中華民國退休警察人員協會總會總會長

耿繼文


社團法人新北市戰警總會榮譽總會長

林國春

主  席:葉召集委員毓蘭

專門委員:張智為

主任秘書:楊育純

紀  錄:簡任秘書 陳杏枝

   簡任編審 薛復寧

   科  長 鮑夏明

   專  員 林宗賢

報 告 事 項

一、宣讀上次會議議事錄。

決定:確定。

二、邀請行政院人事行政總處人事長、銓敘部部長、國防部副部長、內政部次長、教育部次長、國軍退除役官兵輔導委員會副主任委員列席就「從軍公教警消調薪,一併檢討退休(伍)人員調薪」進行專題報告,並備質詢。

(本次會議有委員葉毓蘭、陳椒華、何志偉、羅致政、吳斯懷、江永昌、劉世芳、費鴻泰、黃世杰、林德福、翁重鈞、廖婉汝、洪孟楷、林奕華、鄭天財Sra Kacaw、邱顯智、鄭正鈐、賴士葆、呂玉玲、賴香伶、李德維提出質詢;委員許智傑、鄭麗文、李貴敏提出書面質詢。)

決定:

一、報告及詢答完畢。

二、委員質詢時,要求提供相關資料或以書面答復者,請相關機關儘速送交個別委員及本會。

三、針對防範Deepfake及網路霸凌等犯罪,請內政部邀請法務部、衛生福利部、教育部、國家通訊傳播委員會、金融監督管理委員會等相關單位研議,如何依法下架相關之影片及提供平台之網站,並積極偵辦,並於1個月內送交書面報告予本院司法及法制委員會。

提案

一、有鑑於明(111)年度勞工基本薪資及軍公教薪資均已確定調漲,行政院蘇貞昌院長亦多次強調,軍公教調薪是為國家經濟發展果實應由全民共享;依據行政院主計總處預估今年實質經濟成長率5.88%,財政部公布19月份稅收實徵金額達22,380億餘元,較去年同期增加22%,顯然並無政府財政困難窘困情形;然已退休(伍)之公教軍警消人員於年金改革期間,配合政府共體時艱,溯及往刪減退休(伍)給付,所得替代率連續調降10年,但重要民生物資不斷上漲,致影響該等實質退休所得,況大法官釋憲亦說明針對退休金設定固定所得替代率,此與公教軍年改日後僅「得」調整規定有所衝突。爰請銓敘部、教育部、國防部儘速召開審議小組會議,提出「已退休公務人員、公立學校教師及軍人退休(伍)給付調整方案」專案報告。

提案人:吳斯懷  

連署人:鄭麗文  葉毓蘭  翁重鈞  費鴻泰  李德維

決議:照案通過。

二、1081129日,司法院大法官釋字第785號解釋發布,並認《公務員服務法》以及《公務人員保障法》就輪班制公務員未設框架性規範,規範不足部分違憲。為符合此號解釋之憲法要求,考試院提出《公務員服務法》、《公務人員保障法》修法草案,並於1101022日通過一讀。

惟查,縱大法官解釋業已言明,輪班制公務員之規範不足部分,不符憲法保障公務員健康權、服公職權之要求,草案中關於《公務員服務法》輪班制辦公時數、勤休制度部分,及公務人員保障加班補償級距、下限等部分,仍係授權行政院、再授權各業務主管機關制定相關規則處理。為確保此次修法能落實釋字第785號解釋之精神,並考量到業務特殊需要多樣,若修法草案仍寬泛授權,則行政機關具體詳細說明,如修法通過預計制定之規則,以及其據以制定規則之健康影響估算、業務考量、員額增補和人事成本估算等重要事項實屬必要,否則委員會難就草案是否滿足憲法要求為審議和判斷。

爰此,應先待相關業務主管機關就前述重要事項3個月提出專案報告後,再行法案之大體討論和逐條審查,以確保修法之完滿。

提案人:陳椒華  葉毓蘭  吳斯懷  江永昌

決議:照案通過。

散會

INCLUDEPICTURE "\\\\Dpc18\\掃瞄圖檔\\十月份\\1002\\100-\\100-001.jpg" \* MERGEFORMATINET

主席:等下再確定議事錄。

繼續報告。

二、邀請考試院秘書長、考選部部長、銓敘部部長及公務人員保障暨培訓委員會主任委員列席報告業務概況及立法計畫,並備質詢。

主席:進行討論事項。

討 論 事 項

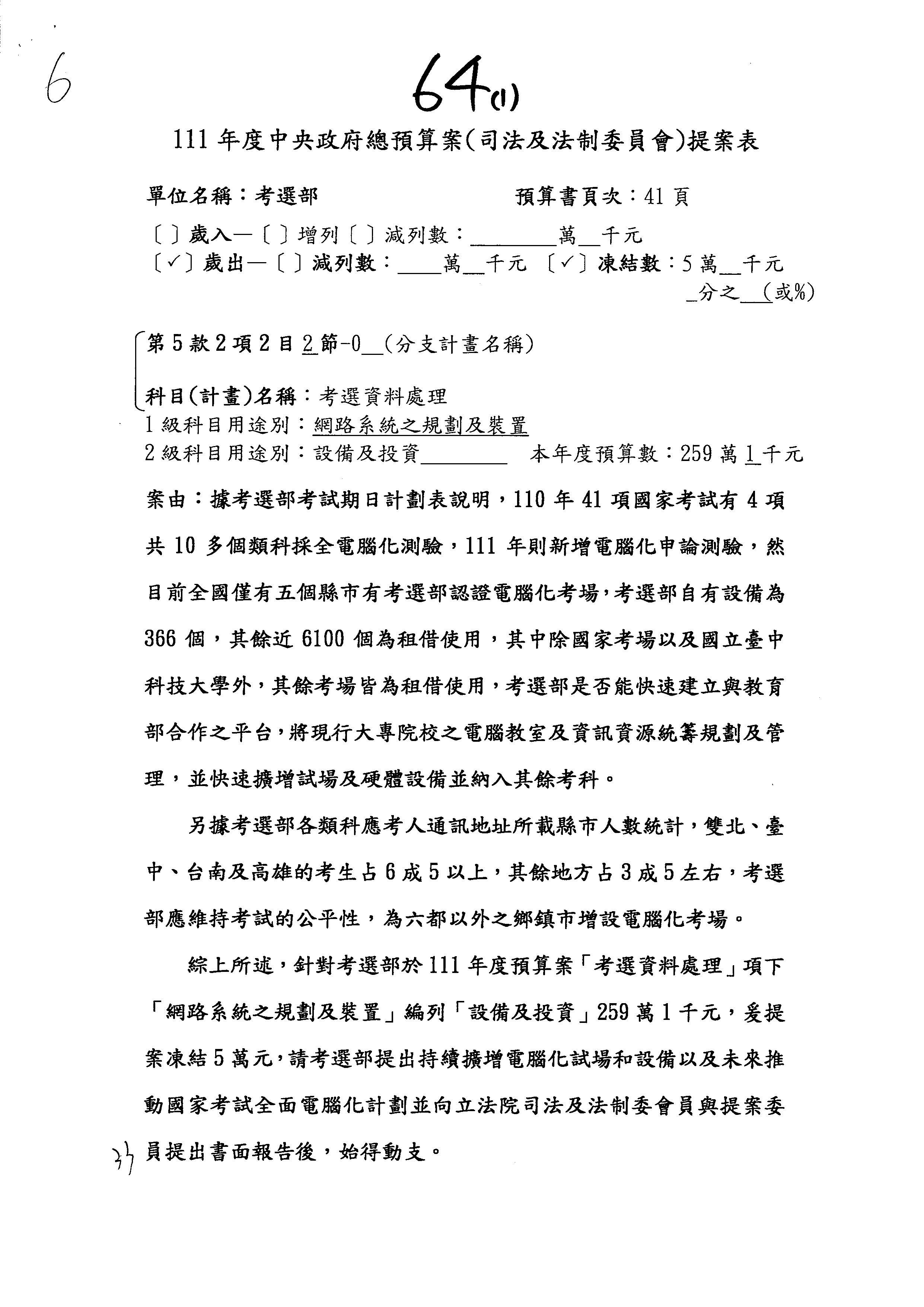
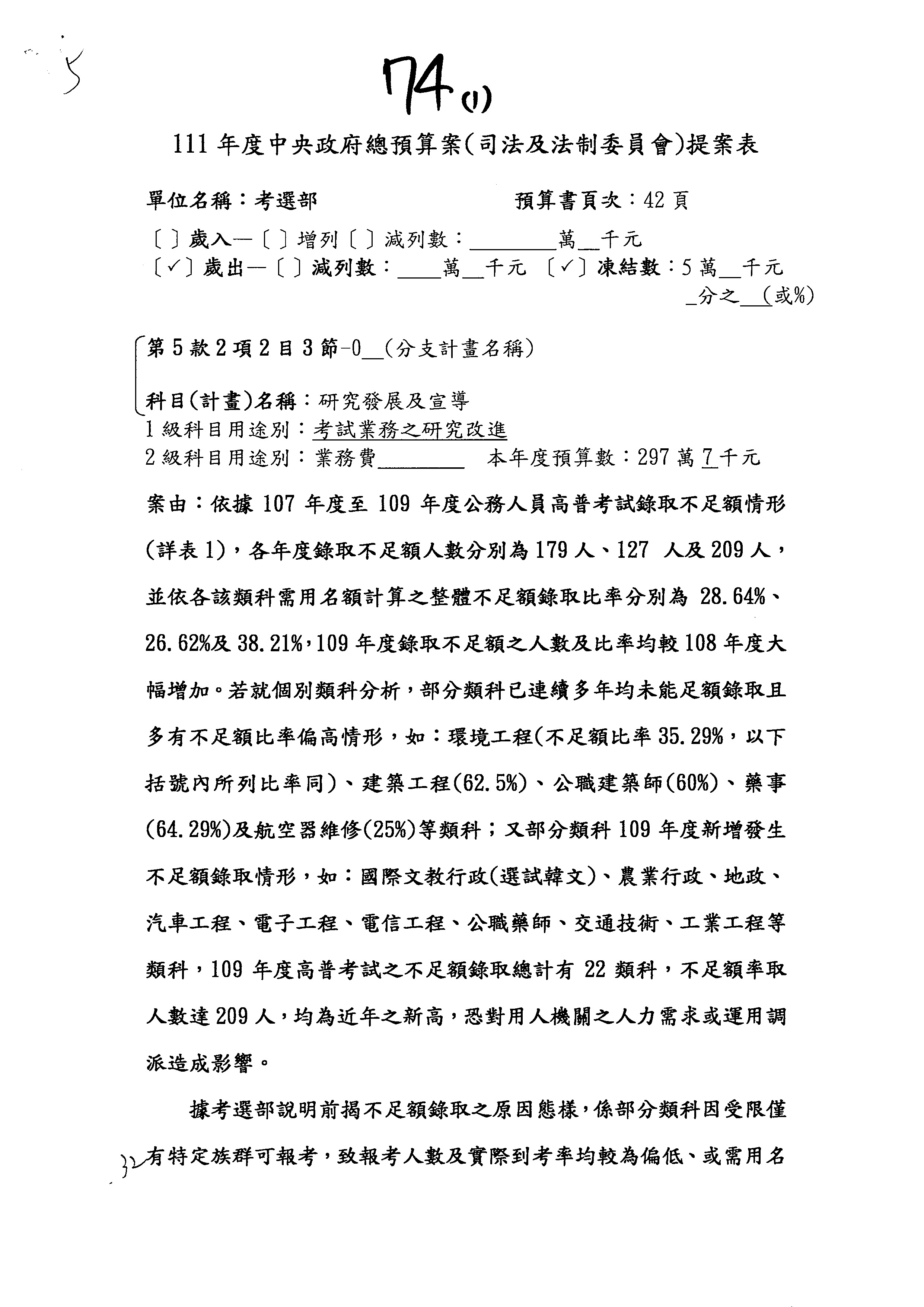
一、審查111年度中央政府總預算案關於考試院及所屬主管收支部分。

二、審查111年度中央政府總預算案附屬單位預算非營業部分關於考試院考選部主管「考選業務基金」收支部分。

三、審查111年度中央政府總預算案附屬單位預算非營業部分關於考試院銓敘部主管「公務人員退休撫卹基金」收支部分。

主席:我們會採取綜合詢答然後再逐案處理的方式進行。首先說明,我們開會通知單有載明,委員針對討論事項的預算提案均請於今日上午11時前提出,逾期不予受理,特別再次提醒大家。

現在進行報告,由於今天應邀的機關比較多,書面報告有12份,請列席的各位首長擇要、合併作簡單的口頭補充說明,發言時間請儘量控制在3分鐘。

請退撫基金監理會周主任委員就公務人員退休撫卹基金監理委員會111年度預算編列情形進行報告。

周主任委員弘憲:主席、各位委員、各位女士、各位先生。今天非常榮幸奉邀列席貴委員會報告退撫基金監理業務,在這邊要感謝大院及各位委員多年來對本會的支持和指教,使得各項業務都得以順利推展。首先就重要業務的推動情形及未來工作重點提出報告。有關重要業務推動情形,包括審議基金年度計畫,強化資產配置效能;監督投資實務運作,防杜基金業務違失;另外也辦理客觀考評基金績效,激勵基金投資管理成效等。有關未來工作重點,包括持續辦理審議業務,落實資產配置;嚴密基金內控程序,完備稽核監督功能;兼顧績效考核及風險控管,激勵經營能力提升;監督基金會計制度有效運作,允當表達財務報表;完備資訊揭露機制,強化基金透明度;以及務實培育監理人才,厚植研發量能。

其次報告本會收支預算案,有關110年度預算執行情形,截至今年930日為止,歲入部分預算無編列數,累計實收新臺幣1,000元;歲出部分,歲出預算4,6757,000元,累計支出3,3851,000元。有關111年度預算編列情形,歲入部分無編列數,歲出部分編列4,6916,000元,較今年度的4,6757,000元增列159,000元,其中一般行政4,271萬元,第一預備金則為10萬元。

本會111年度預算案都是經過審慎檢討編列,符合本會施政需要,敬請各位委員女士、先生惠予支持。以上報告,敬請指教。

主席:接下來請考試院劉秘書長報告。

劉秘書長建忻:主席、各位委員、各位女士、先生,大家好。今天很榮幸能夠列席貴委員會做業務報告跟明年度預算收支的說明,也藉這個機會感謝各位委員這一年來對考試院團隊的指教跟支持。今年3月我們曾經在貴委員會報告報告考試院的工作重點,半年來其實也有很長足的進展。在本院的數位轉型方面,我們積極推動擴大國家考試電腦化、全院資安聯防以及國家考試及格證書數位化的規劃,另外還有資料開放跟人力資料庫的整合運用,以及加強公務人員數位能力的培訓等等業務,都積極在推動。在考訓政策的革新方面,我們配合國家雙語化跟新南向政策來調整相關考試的規則,也強化雙語培訓。另外也針對各用人機關的需求持續調整考試的類科跟內容,改善考用落差的問題。另外,我們司法改革國是會議決議的法律專業人員資格跟任用制度,也經過很多次的跨院工作會議,將儘速向貴院提出法案。

在因應疫情的作為方面,我們採取有效分流策略,並且強化防疫措施,在這樣的條件下我們順利完成多項國考的舉辦,同時用線上訓練模式完成基礎訓練跟升官等的訓練;此外,藉由防疫來加強組織的數位轉型,提升同仁的數位能力,我們的電子公文簽核比例已經將近9成。在精進文官制度的部分,我們提出多項友善生養環境的政策、提高執行公務意外傷亡的慰問金,也提出跟健康權有關的服務法跟保障法的修法,至於全盤修正服務法的部分,我們會儘速向大院提出。在退撫基金經營的部分,我們加強了監管內控,也積極提升經營績效,此外也正在研究112年新制的設計以及更妥適的基金管理組織型態。在這邊要特別感謝貴院在本會期完成了保險法跟任用法相關修正案的審查,其餘的待審法案也敬請各位委員支持指教。

至於考試院111年度的預算方面,我們歲入編列了2,556萬元,跟今年大致相當;歲出的部分,34,164萬元,比今年度減列4514,000元,主要差別就是現任人員的年終獎金跟部分員額出缺不補的人事費減列,合計有1,035萬元。此外,為了強化資訊安全維護跟推動電子化證書的發放,我們增列了資訊業務440萬元,這邊要特別說明的是,之所以在預算規模縮減之下能夠持續增列資訊預算,主要是因為考試院過去多年來的歲出規模有限,但在近兩年來因為受惠於組織法的修正,才能夠降低人事費的支出,轉而將這些資源投資在數位轉型跟提升資通安全的業務上,這個部分有得到立法院預算中心的支持,也懇請各位委員支持。以上說明,也請參考書面報告跟預算書,謝謝。

主席:請考選部許部長報告。

許部長舒翔:主席、各位委員女士、先生,大家好。感謝大院委員歷年來對於考選部的支持,使得本部各項業務順利推展。為滿足國家及社會用人需求,本部每年舉辦19次公務人員及專技人員考試,今年雖有多項國家考試受疫情警戒升級的影響而延期舉行,但在本部依指揮中心之建議,審慎研議考試防疫的應變計畫,並落實各項防疫措施的積極作為,各項考試都已陸續恢復舉行,本年度原訂舉辦的各項考試預期都能夠如期達成。為考選現代化政府所需的治理人才並建構與時俱進的選才制度,本部今年亦研修多項考選法制。為有效強化初任公務人員外語能力,落實政府推動2030雙語國家政策,本部近期以提高普通科目英文占分比例為主,兼採部分類科增列英文檢定為應考資格條件為輔的方式逐步來推動,完成修訂多項公務人員考試規則。另外,強化專技轉任公職制度、調整公職專技人員考試制度,落實司改國是會議審慎研擬法律專業人員多合一考試制度改革,還有加強新世代公務人員人才招募,完成首次辦理「預備文官團」的訓練活動。

未來一年本部的施政重點除了全力完成年度預定舉行的各項考試及滾動式檢討、研修各項考試制度外,面對網際網路、3C普及應用趨勢下成長的新世代人才招募,本部新年度的施政將特別著重於擘劃新世代公務人才的增補與考選策略之改革,主要項目包括:一、加速新興科技的應用,持續深化國家考試試務資訊化,啟動申論式試題線上作答,擴大電腦化測驗,以呼應資訊化、數位化時代的用人需求;二、加速建構更彈性、多元的人才考選機制,強化教、考、訓、用之緊密連結與合作,增加大專校院與用人機關參與,培育選拔現代化政府治理人才,提升政府專業服務效能。

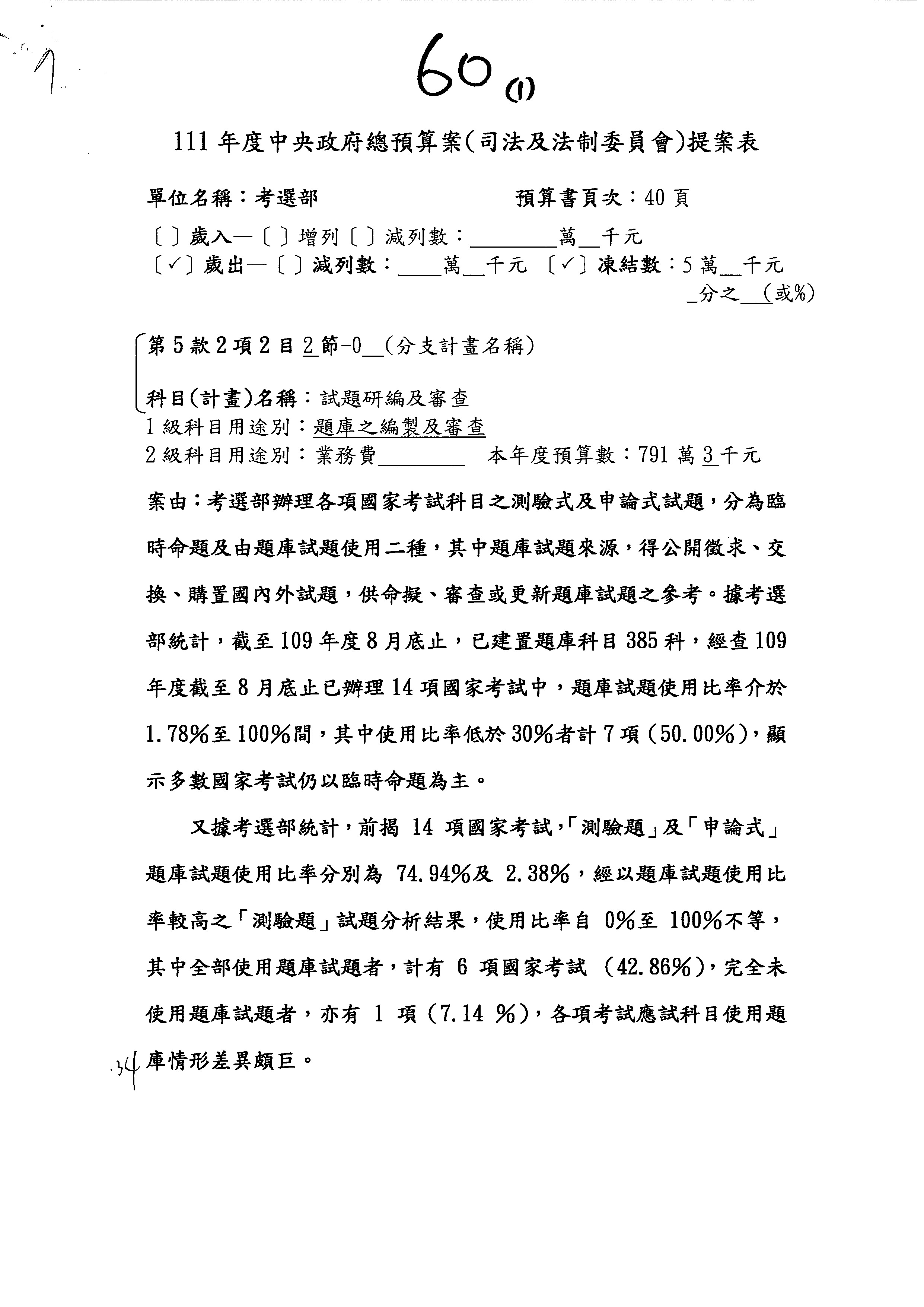
接下來謹就考選部111年度的預算編列情形簡要說明。本部111年度預算編列情形,單位預算部分,編列收入5256,000元;歲出33,5535,000元,歲出主要用於人員維持費還有基本行政工作、題庫試題建置、審查及更新,及考選工作研究發展和宣導等項目。考選基金編列收入59,427萬元,支出58,2648,000元,支出主要用於辦理19次國家考試及固定資產之建設、改良與擴充。以上是本部111年度單位預算及考選業務基金預算,係依據施政重點及各項業務推動的實際需要核實編列,敬請各位委員女士、先生鼎力支持,謝謝。

主席:請銓敘部周部長報告。

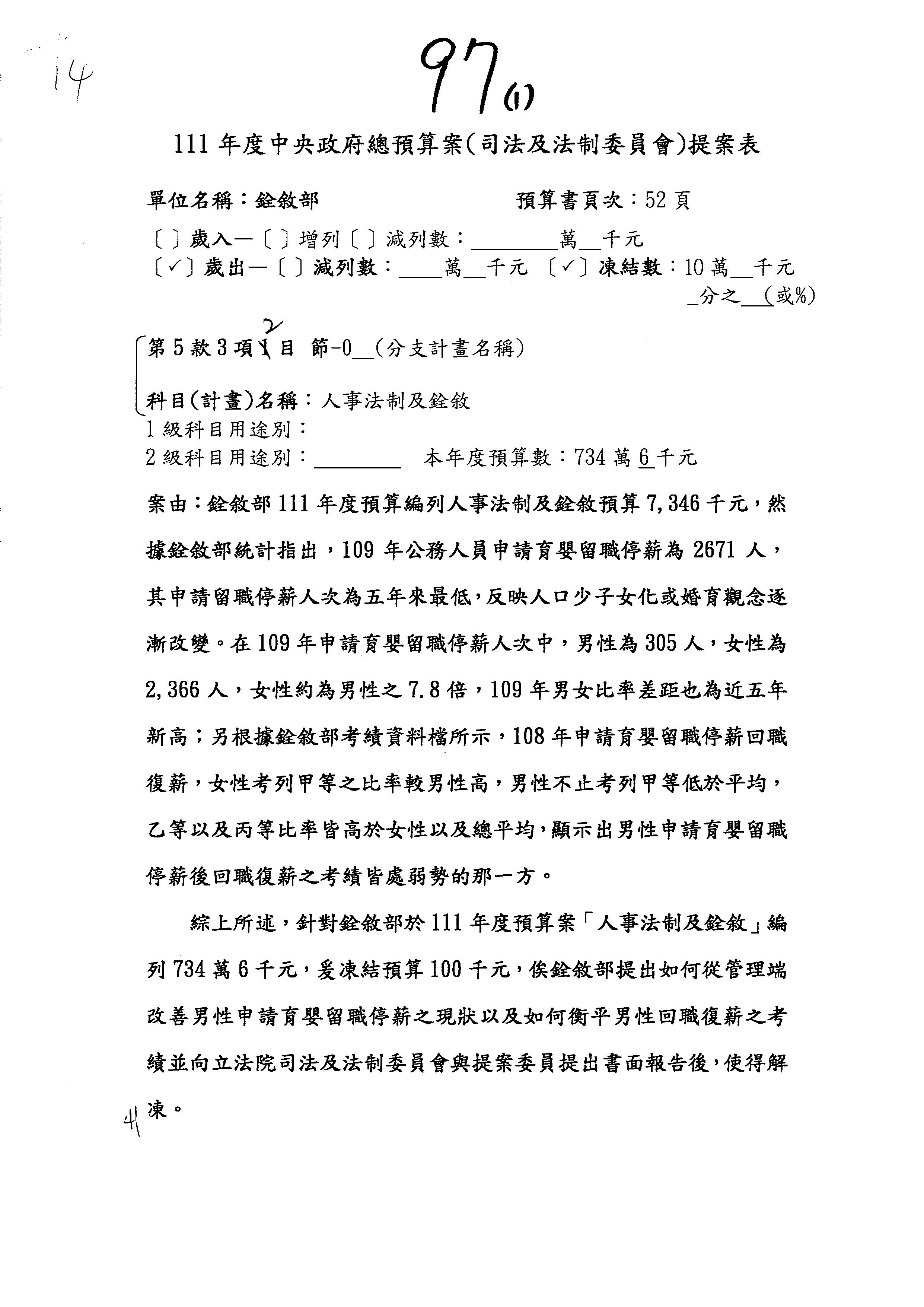
周部長志宏:主席、各位委員、各位女士、先生。感謝大院對銓敘部相關法案的支持,以下就當前業務狀況跟未來工作重點簡單報告。目前為止,本部進行研修人事法制,對於研修公務人員服務法,已經配合785號解釋先將服務法第十一條、第二十五條修正案送到大院,其餘服務法的全文修正已經完成考試院的審查,即將報考試院院會通過並送大院審查。另外,有關於公務員考績法的部分,已經在本年6月底以前送到考試院,即將審查。有關於行政中立法的修正,也已經送到考試院進行審查中。另外,公務人員任用法的修正已經經過大院貴委員會審查完,除了第二十八條交黨團協商外,其餘將會送院會審查。有關於公務人員退休法制的部分,貴委員會已經完成審查,等待朝野協商。

有關未來工作的主要項目,明年度的立法計畫主要就是公務人員升遷法、公務人員俸給法,還有專門職業技術人員轉任公務人員條例的相關規定,並且配合112年新進公務人員的全新退撫制度來提送相關的法案,也希望能夠改善相關的公保制度。繼續辦理銓敘部各種文官資訊整合運用、加強銓敘部資訊安全的管理。在基金的運用上提升績效、加強內部的稽核控管。

有關於本部111年度預算及基金管理委員會預算的部分,本部111年預算,歲入預算111,000元,主要是減列了收回退休人員退職給與的部分;歲出預算編列2499,631萬餘元,比110年度減少142,502萬元,主要是減列公務人員退休撫卹給付等經費。在基金管理委員會部分,歲入沒有列;歲出部分,歲出預算編列16,7201,000元,增幅大概4.42%,主要是增列員額6人的人事費用跟業務人員專業加給調整的經費。至於基金預算的部分,根據基金的收支預算,預算數是2791,200萬元,比本年度增加269,400餘萬元,增幅大概是10.68%;總支出的部分,預算數是18100萬元,主要就是經常性的手續費、代理費用跟匯費。報告到這裡,謝謝。

主席:請保訓會郝主任委員報告。

郝主任委員培芝:主席、各位委員女士、先生。本會歷年來的各項施政預算,承蒙各位委員的大力支持跟協助,使得我們的業務能夠得以順利推展,在此先由衷地感謝致意。以下謹就本會所屬機關在110年的重要業務及預算執行以及111年的施政計畫以及預算編列計畫作非常簡要的摘要報告。首先是110年度的重要業務跟預算執行情況,在重要業務的部分,主要是積極因應司法院釋字第785號解釋來研修加班補償法制,本會積極研修加班補償的法制,已經研修了保障法第二十三條跟第一百零四條,並且已經在110101日函送大院審議。

在培訓的部分,研修公務人員訓練進修法,並且精進培訓的內容,繼續深化人權教育的訓練。在基礎訓練的部分,我們因應疫情發展數位課程,兼具安全防疫及安心學習。在升官等的部分,也是因應疫情延後辦理,但採取遠距學習的新模式,同時製作公務實用英語的數位課程,並且調整相關的測驗方式。在高階的部分則是量身打造專屬的訓練,並且落實雙語國家的政策。在教材的部分則是研編在各項法定訓練當中,都落實公務使用英語課程的教材,並且首度導入了數位治理課程的系列教材。在精進英語相關課程部分,也是強化國際網絡的連結,特別是國家文官學院參與國家競賽,在110年的時候,以臺灣高階公務人員職務見習的方案參加國際競賽,榮獲美國2021Brandon Hall集團人力資本管理卓越獎項領導發展類別的金牌獎。

在預算的部分,本會在歲入部分是編列23,000元,執行率是231.25%,主要是本會建築物的廠商履約延遲,罰款繳庫的收入;歲出的部分是編列18,3888,000元,執行率91.90%。在學院的部分,全年度預算是496萬元,執行率103%;歲出的部分,28,1657,000元,執行率73.55%,主要是受到疫情的影響,將相關的訓練延後辦理或延至明年辦理,以及改成居家線上學習的模式。

未來111年的施政計畫重點仍然是繼續研修公務人員加班法制及弱勢權益的維護,我們會落實五大政策目標,並且精進公務人員的訓練,以創新的方式來規劃高階的中長期發展訓練,並且研發性別平等的案例。在預算的部分,歲入的部分在110年是編列26,000元;歲出的部分是編列18,449萬,增列608,000元,主要是增列退休離職儲金。在國家文官學院的部分,歲入部分是編列714萬元;歲出的部分是編列27,391萬元,減列774萬元,主要是減列教學空間節能工程改善的部分,及基礎訓練相關的業務經費,以上做簡要報告,敬請各委員惠予指導。

主席:因為委員都到場了,剛剛議事錄已經宣讀過了,請大家確認是否有遺漏?(無)無遺漏,議事錄確定。

機關代表已報告完畢,現在進行詢答。本會委員發言時間8分鐘,必要時得延長2分鐘,非本會委員發言時間5分鐘,並不再延長。今天上午1030分截止發言登記。

請羅委員致政發言。

羅委員致政:925分)在座秘書長、部長、各位機關代表。我想考試院是一個非常重要的單位,擔負我們國家整個文官從選任到保障、到銓敘相關的工作,但最重要還是放在什麼樣的人適合、適才,能夠到各個用人機關的媒合工作,所以今天本席關注的重點在這個地方。文官考選制度涉及幾個部分,分別是考試的方式、考試的內容,以及分發的作法,但最重要的是我們要鎖定什麼樣的人才做為我們國家文官最重要的來源。

事實上,我們要看一個大的東西,整個臺灣的教育體系、教育制度發生一個很大的變革,那就是所謂的108課綱,還有這幾年來不斷強調的多元入學方案。不要說遺憾,我們有一個比較大的挑戰在於國家文官考試制度是一成不變,從以前到現在,講難聽點,雖還不到一試定終身,但就是以考試為主,而且是以筆試為主,這跟我們培養出來的學生有很大的落差存在。你看這個數字,自102年到110年,考生用個人申請方式入學的比例越來越高,用考試分發的比例相對越來越少,大概今年就會有一半以上都是用個人申請的方式,而個人申請的內容就多元了,有用在學成績、有用面試、有用實作,有用各式各樣的東西,不會有太多人去質疑它的公平性,也可讓每個學校能夠找到自己要的學生,這是大學的部分,有個人申請、有筆試分發、有學習資料、有面試作業。可是文官的部分還是統一考試、統一分發,只有極少數是特種考試,或有一些特定考試是少數面試的,然後會讓新進人員跟用人機關之間沒有媒合,就直接派任了。

秘書長或部長,未來我們要面對的是這樣的學生,是習慣多元、習慣這種非常有強烈自己興趣的人,可是這樣一個制度碰到要考文官的時候又卡住了,我不曉得考試院有沒有儘早做這樣的討論及準備?請問秘書長。

主席:請考試院劉秘書長說明。

劉秘書長建忻:我先簡單回覆,委員關注的議題其實也是我們非常重視的議題,的確教育現場這些作法未來一定會開始影響國家考試與人才篩選的制度,所以我們也非常關注這個議題。關於目前我們考試的部分,考試當然是比較具有公信力的一個模式,但是考試的內容,我們都覺得還是要與時俱進,更何況未來教學現場的教育模式已經跟過去比較強調記憶及專業記誦的部分有越來越大的差別,像108課綱培養的人才就更注重一些素養、系統性解決問題的能力,還有社會參與跟自主性的思考。

羅委員致政:是啊!

劉秘書長建忻:所以未來的考試如何能夠對應到這樣的人才,能夠真正把教育現場培養出來的人才篩選出來,以及讓他去到適當的機關,為適當的機關所用,這的確是我們未來一個很大的挑戰。

羅委員致政:已經有這樣的一個計畫在進行及檢討嗎?還是說邊走邊看?還是你們考試院裡面有設立這樣一個專責小組,因應未來人才吸引上有一些新的作法?請問部長。

主席:請考選部許部長說明。

許部長舒翔:跟委員報告,事實上這一年來我們就已經開始啟動新的考選方式的一個思考,所以我們從去年10月份就舉辦新思維新方向公務人員未來甄選的研討會,在今年國家菁英季刊也針對臺灣新世代公務人力甄補與考選進行探討。

羅委員致政:核心還是筆試?

許部長舒翔:不,未來我們希望能夠降低筆試的部分,某種部分朝向資格考的方式,能夠增加用人機關參與。

羅委員致政:事實上,以大學來說,各個學校各憑本事用各種有創意的方法找到他們要的學生,包括幾個學生一起討論,然後老師在旁邊看,看誰的參與、誰的領導能力等等各方面,包括實作,當場要求學生實作一個東西,所以每個學校可以找到他們要的學生。同樣道理,用人機關還有你們考選部,我相信更多元的招募方式絕對是我們要思考的方向。

許部長舒翔:是。

羅委員致政:筆試當然有它的公平性,可是隨著時代的變化,新加坡就有口試的部分,但事實上還有其他更多方法,這部分考慮一下,好不好?

許部長舒翔:是。

羅委員致政:就是甄選的方式。我現在講內容,108課綱強調什麼?跨領域、適才適性,然後要有溝通能力、社會洞察力,甚至要多元學習,不能只有一種專業。可是現在我們的文官還是以筆試為主,剛才提到了,幾乎都是背誦,我也幫考選部出過題目,就是選擇題嘛,對不對?當然是部分,並不是全部,除了少數之外,很多都是沒有科系背景的門檻要求,只要考上就可以了,這樣理解吧?所以這些東西在你們討論的範圍裡面要不要做調整?部長。

許部長舒翔:包括應試科目,我們都在討論,事實上,包括考試類科的職能,我們都在檢討當中。我們最近也會啟動新世代公務人才甄補及考選策略的規劃。

羅委員致政:這樣的計畫隨時讓本院知道。

許部長舒翔:是。

羅委員致政:我另外問一下,這些會不會涉及修法的問題?秘書長。

劉秘書長建忻:有可能會涉及。

羅委員致政:有可能嘛!我提供一個東西,公務人員考試法第十條規定,公務人員考試可以用筆試、口試、心理測驗、體能、實地測驗、著作審查等等,或其他方式,法源是有的,對不對?可是你們最後還是回到筆試,然後口試,後面幾乎都沒有了。我舉個例子,有哪幾個公務人員考試是用審查著作或發明的方式?有沒有?

許部長舒翔:高考一級。

羅委員致政:但是基層是沒有的。

許部長舒翔:對。

羅委員致政:為什麼不行?現在大學很多都是用著作,甚至參與活動的資料做為參考資料,當然不是唯一,但可以嘛!所以我的意思就是,法源上是有的,有些東西可以做為一個參考,但是有些東西可能涉及制度公平性等等,所以在施行辦法的時候,可能有一些東西要去處理,但基本上是有一個大的法源在這邊,我希望考試院能夠更加強。因為很快,如果108課綱這些人慢慢的畢業了,之後就要開始考試,大概34年後、5年後就開始考了,這些人完全不適應你們的考試方式,你們是用背的、記誦的,但這些新的學生、年輕人卻不是這樣子。

我也看到你們有一些新的作法,預備文官團這個名稱很偉大,可是我看起來完全不像預備軍官團那個概念,它就是個營隊,部長,沒錯吧?

許部長舒翔:因為限於經費的規模,所以沒辦法達到……

羅委員致政:你們也沒編啊!新的年度有編預備文官團的預算嗎?我沒找到。

許部長舒翔:我們是希望先小型試辦之後,如果……

羅委員致政:不是,部長,下年度(111年)預算裡面有沒有任何一個地方是預備文官團的部分?

許部長舒翔:我們還是有預備文官團的經費。

羅委員致政:計畫書裡面一個字都沒提到。

許部長舒翔:應該在研究發展裡面……

羅委員致政:在研究發展裡面?可是我找了半天,你們的預算裡面就是沒有一個地方叫做預備文官團。這個營隊大概要花多少錢?

許部長舒翔:目前大概是50萬元。

羅委員致政:這是一個8月、9月的營隊?

許部長舒翔:是。

羅委員致政:這樣就可以搞到一個「文官團」?下年度準備辦幾場?

許部長舒翔:文官團是長期的願景。

羅委員致政:我知道。

許部長舒翔:今年是跟基隆市政府先開始合作,明年希望再增加一個縣市。

羅委員致政:請問部長下年度要辦幾次營隊?

許部長舒翔:基本上大概是一次,但是希望能夠有兩個隊。

羅委員致政:一次兩個營隊50萬元就解決了?

許部長舒翔:是。

羅委員致政:50萬元的東西不用搞得好像很偉大,預備文官團跟我想像的國防部預備軍官團是完全不一樣的。

許部長舒翔:未來有可能我們希望爭取專案經費,應該就可以擴大規模。

羅委員致政:我相信考選部或是考試院有太多人去國外考察了,你看看新加坡怎麼做,PSC知道吧?就是公共服務委員會,它從高中就開始找,提供獎學金去讀書,讀完之後有國外的人脈、國際的視野、語文的能力,回來之後不見得從高層,有些是從基層開始,就讓他們去拿大學的學歷,這才叫做真正的預備文官。我們1年花50萬元那個不是啊!部長,我跟你報告一下,他們一個學生的獎學金就超過50萬元了。

許部長舒翔:沒錯。所以我們希望朝向這個方向來努力。

羅委員致政:拜託部長,你們如果要規劃預備文官團,請把你的願景先告訴我。

許部長舒翔:好。

羅委員致政:未來希望有一天能夠招募高中生,送他出國讀大學4年,回來之後就進入我們的文官體系,至少服務幾年,就好像公費留學一樣嘛!他也不見得馬上就有文官資格,必須先服務3年、4年,然後再考一次試,這也是一種方式啊!

許部長舒翔:我們可以來規劃。

羅委員致政:所以我期待部長,然要推就好好推。

許部長舒翔:好。

羅委員致政:請把願景列出來,不要邊走邊做,今年辦2次營隊,後年辦3次營隊,你辦個30年大概也找不出什麼東西。

許部長舒翔:好。

羅委員致政:拜託部長,把它好好規劃,因為我對這個是有期待的,能夠找到我們要的人才。

許部長舒翔:好,謝謝委員。

羅委員致政:我最後提一下,雙語人才、雙語公務人員可以從這邊開始,如果今天可以找高中生、大學生到國外去讀個12年,我們給他獎學金,回來之後,我相信他的語文能力一定更強。

許部長舒翔:我們會積極規劃,並且隨時跟委員報告。

羅委員致政:好,謝謝。

主席:請陳委員椒華發言。

陳委員椒華:935分)各位好。今天我要問公務員是不是也該有合理兼職的機會?公務員服務法上次修正是2000年,現在是2021年,修法至今已經超過20年,時空環境已經變革許多,所以,有關公務員兼職及經營商業的法規限制早已不符合時宜。現在我們看到的都是透過個案及函令來解釋,不但廣大公務員覺得不公平,甚至出現許多荒謬的函釋,銓敘部應該通盤檢討相關法規,儘速送立法院。今年東奧比賽激勵人心,麟洋配被不少企業相中,想順著奧運金牌風邀請兩人商業代言,請問銓敘部知不知道當時麟洋配代言引發什麼爭議?最後怎麼解決呢?請回答一下。

主席:請銓敘部周部長說明。

周部長志宏:麟洋配最主要問題就是他們是不是可以做商品的代言,因為麟洋配在土銀服務,而土銀是公營事業機構,適用服務法的規定,他們屬於公務員兼具勞工身分,但是我們後來有做了相當函釋,如果只是單純肖像權授權,或者是土銀跟企業合作就可以……

陳委員椒華:所以是用函釋的方式?

周部長志宏:對,因為法律不夠清楚的地方,我們就用函釋。

陳委員椒華:所以有個案就是都用函釋,有沒有考慮要修公務員服務法?

周部長志宏:我們現在已經在修正了,公務員服務法全文修正草案已經在考試院完成審查。

陳委員椒華:好,針對這個部分有朝比較全面性檢討修正?

周部長志宏:有,有再重新檢討。

陳委員椒華:所以現在是用函釋來處理?

周部長志宏:在修法之前,我們只能用函釋針對特殊情況做補充解釋。

陳委員椒華:好,瞭解。這裡有幾個題目,我來問一下,請問公務員可以從事哪些行為?第一題,公務員可不可以擔任球評?

周部長志宏:如果是偶一為之,不是經常性、持續性的是可以。

陳委員椒華:所以這個要函釋?因為你的回答是偶一為之。

周部長志宏:這我們已經有函釋過。

陳委員椒華:所以可不可以?只有兩個答案啊!

周部長志宏:如果是偶一為之,不是持續性、經常性的,變成是一個兼職……

陳委員椒華:就不可以?

周部長志宏:對,目前不行。

陳委員椒華:可不可以經營民宿呢?

周部長志宏:如果是登記為民宿的負責人就不行。

陳委員椒華:他如果去兼差就可以是不是?如果登記才不行,那如果去兼差,並沒有登記就可以?

周部長志宏:如果在上班時間以外偶一為之……

陳委員椒華:這個標準要訂出來啊!所謂的偶爾為之真的是太籠統了吧?

周部長志宏:我們有函釋。

陳委員椒華:好。可不可以經營網路拍賣呢?

周部長志宏:如果是商業行為就不行。

陳委員椒華:可不可以出書及宣傳書籍呢?

周部長志宏:出書是個人智慧財產權的授權,所以是可以的。

陳委員椒華:可以?

周部長志宏:他只要不從事後續的促銷和其他商業行為。

陳委員椒華:可不可以兼職當外送服務員呢?

周部長志宏:兼職當外送服員如果是偶一為之,基本上只要不影響他的本職工作。

陳委員椒華:可不可以擔任公寓大廈管理委員會的主任委員或委員?

周部長志宏:因為這樣的管理委員會,我們的函釋是同意的、是可以的。

陳委員椒華:我這邊的答案是這樣啦!跟剛剛部長提到的答案好像不太一致。針對剛剛你的回答,希望你給本席一個書面,把你說的偶一為之、沒有登記就可以等等的,給本席一個書面報告,希望你把怎麼訂的標準講清楚。

讓我們非常無所適從的是每次都要函釋,我們要如何預測?從民國89年修訂的公務員服務法第十三條及第十四條,關於經商和兼職的限制寬嚴,面對現今社會生活型態,難以周全。如今考試院送交立法院審議之公務員服務法仍僅就國營事業兼具公務員及勞工身分之員工得否經營兼職研議修法,這部分先請考試院回答。

主席:請考試院劉秘書長說明。

劉秘書長建忻:跟委員報告,公務員服務法的全盤修正目前在考試院已經審查完畢,我們預計應該在近期之內就會向大院提出。目前在立法院有一個草案是有關公務員經商兼職的這兩個條文,這是上一屆考試院審查完畢之後送來的,如果我們這次全盤修正送過來之後,之前那個部分就會撤案,所以我們在這次全盤修正是有處理……

陳委員椒華:就是會全面性重新檢討……

劉秘書長建忻:對,這兩個條文都有再另外處理。

陳委員椒華:公務員就都可以適用?

劉秘書長建忻:對,適用對象部分也有另外的條文去修正。

陳委員椒華:好。

劉秘書長建忻:所以委員關心的部分應該在新的版本裡面會處理。

陳委員椒華:我剛剛提到的部分就是我們每每看到這些公務員要做這個、做那個都要函釋,而且標準不一,剛剛我們聽到偶爾為之,所謂偶爾為之是一次?兩次?三次?我們不知道偶爾為之是幾次?一個禮拜一次可不可以?一個月一次可不可以?一個月兩次可不可以?這些標準真的是很難認定,所以也希望銓敘部、考試院這邊能夠好好針對這個部分研議。

我在1020日有質詢關於停職期間公務員不能兼職,又沒有半俸,該如何謀生的問題,沒有收入要怎麼吃?部長當時回答:停職半俸是原則,禁止兼職只要是避免一人兩職,停職期間然沒有工作,基於人道考量,原則上允許從事維持生計的工作,停職有相關函釋允許部分謀生工作。現在銓敘部的函釋就像我們在螢幕上看到的亂七八糟、塗塗改改,誰知道停職公務員哪些工作可以做?哪些工作不能做?然銓敘部長認為停職期間沒有禁止兼職的必要,是不是應該修改公務員服務法停止禁止兼職的規定?

周部長志宏:主要涉及兼職的概念,原來兼職的限制主要是擔心公務員一心二用,他有他的本職,但是又在外面兼職,會沒辦法專心致力於他的職務,但如果是停職的公務員,本職已經被停了,並沒有影響本職的問題,所以兼職的部分,我們會從寬認定。

陳委員椒華:好,謝謝。再來是針對訂定勤休方式、超勤補償規範,針對公務員服務法、公務人員保障法,108729日大法官釋字第785號發布以後,超時超勤補償一定要設定合理的框架性規範,不知道現在要怎麼樣執行?因為健康權非絕對,仍充滿例外和空白授權,就還是沒有辦法依據大法官釋字第785號的精神,即要重視健康權,尤其也沒有召開公聽會,沒有多聽聽大家的意見。考試院及銓敘部是不是能針對相關需求,即超時服勤要如何兼顧公務員健康,又可以有合理的加班收入,請兩位回答一下。

劉秘書長建忻:相關的法案修法已經先送到立法院審查了,剛才委員關心的議題其實在裡面都有做處理,就是遵照大法官釋字第785號的解釋。但對於空白授權的部分需要做說明,因為政府機關用人畢竟是要服務人民,機關百百種、有各種樣態,所以如果制定一定的規範,有時候恐怕業務會無法達成或運作。

陳委員椒華:可是你現在是授權所屬機關依其業務特性,但這樣又非常籠統。

劉秘書長建忻:還是有框架性及一些細節規範,可是一定要有一點彈性,因為畢竟是要deliver服務給人民,如果因為這些限制而沒有辦法好好運作的話……

陳委員椒華:所以本席還是建議多召開公聽會,多聽相關團體、勞工,或是各個醫療、公務員等相關團體,聽聽他們的意見,或許針對這些授權的部分可以更明確,後續也不會再衍生需要很多函釋解釋的部分。

劉秘書長建忻:是。

陳委員椒華:OK。銓敘部這邊可以嗎?

周部長志宏:目前授權給總統府及五院訂定辦法時,依照授權法規命令的訂定程序本來就要預告、收集各方意見,在這個時候,五院及總統府就可以開公聽會並做更細部的規定,所以在法規命令訂定過程各方就會有機會參與。

陳委員椒華:謝謝。

主席:請葉委員毓蘭發言。

葉委員毓蘭:947分)本席上個星期在這裡有關心過退休人員的待遇是沒有辦法跟上飛漲的物價,其實公教人員的薪資結構也是讓公務人員的所得替代率沒有辦法符合實際名聲的原因。我們當過公務員都知道,我是以大學教授身分退休的,我們的薪資結構至少都分成兩個部分,公務員都是本俸加上專業加給,大學教授是本薪加上學術研究費,可是年改法律的規定,基準的算法都是用本俸或本薪乘以二之後再計算所得替代率的基數,但因為本俸及本薪實在太低了,這是我的認識。

我想先請教一下,在座各位官員是由大學教師轉任的請舉手,OK,所以應該也瞭解我為什麼感受特別地強烈,這個表你們可能看得不太清楚,不過你們應該非常瞭解這張俸給表,其實大學教授薪額770元就算是年資最長的,在107年年改之前是領十萬多元,到118年就跌到只能領63,690元;而中小學的老師在107年時,年資最長的可以領74,107元,到了118年還有56,496元。請問銓敘部,高教教師是不是比中小學教師每年降低的退撫給付更多?

主席:請銓敘部周部長說明。

周部長志宏:是,因為學術研究加給的部分及本薪的部分,學術研究費即學術研究加給的最高級值是高於本薪。

葉委員毓蘭:對,不只是教授,連講師都一樣。而且大學教師除了在學校裡的教學服務或輔導等,還要承接科技部的計畫、社會服務、參與政府各機關的諮詢及審查等費用,用本薪乘以二其實根本就不是他們在任時的真正所得。這個現象我想大家都知道,但為什麼在計算時沒有辦法反應出來?我們看到勞基法第二條第三項的規定,如果是經常性的給與,就算用獎金、津貼等名目也要換算成工資。勞保如果是高薪低報是會被檢舉的,但因為法令的切割,大學教授的所得替代率就用這種數字的魔術來計算,怎麼會公平?將來我們如何鼓勵人才投入高教產業?部長同不同意?您是利害關係人,可能不方便講,對不對?可是我猜大家都心有所感,這些書生們都臉皮很薄,連一個道理都不願意出來講,不敢據理力爭,才會造成現在退休金的計算是脫離實際生活,或是他們在職時的所得。

這個問題也出現在警察的所得,其實也是非常支離破碎,我在去年總質詢的時候問過警勤加給,我問行政院蘇院長,我說27年沒改了,過去是調成最高可以拿到8,435元,到現在是28年沒有調漲。我們看到物價節節高升,光去年4月的油價,以95汽油來講是17.6元,現在超過31元了。所以警勤加給一直沒有漲,合理嗎?

周部長志宏:因為加給的調整是人事行政總處的業務。

葉委員毓蘭:一定是不歸你管,我猜你們一定會這麼講。但107年時軍公教有調薪3%,警勤加給沒有跟著調整,外界也不瞭解,我們剛才講得這種薪資結構的不合理,不但出現在高教,其實警察的薪資結構也是如此,也就是本薪、本俸一直都很低,刻意壓低,再用這些有的沒的如警勤加給及超勤加給等,其實這些都無法反應在調薪或退休所得的計算上,因此這些都是應該要改的,才能夠讓薪資更合理,讓警察、警消長期被剝削及工時過長的怪現象可以被矯正。其實另外一個長期被剝削的族群就是高教老師,我自己在擔任警大的老師時,基本上我就是等於行政院有關治安,如交通、犯罪防治等所有政策的義務提供人,因為我是內政部的,不像教育部還有享受一些學術自由,在內政部一條鞭的制度之下,我什麼都要做,我相信其他的大學老師都有很多痛苦存在。

接下來要請教保訓會,郭芳煜前主委提出一個公務人員安全及衛生防護辦法的修正草案,其實在那裡面,還把我們警察、消防人員等列入高風險族群,實施更高密度的保障,郭主委當時的努力讓我覺得他是非常、非常照顧警消的,所以請教一下現在這個草案的下落如何?

主席:請保訓會郝主任委員說明。

郝主任委員培芝:目前我們仍然在內部研議的過程中。

葉委員毓蘭:還在研議啊!

郝主任委員培芝:我們也有委託進行相關的研究計畫,也會特別針對高風險職務安全防護的部分予以強化。

葉委員毓蘭:已經有兩年的時間了,居然還在研議,保訓會針對這種保障公務員的重要法案所進行的修法研議,如果都還是牛步化的話,我們如何期待你們因應釋字第785號,即警消等採輪班制公務員的健康權?

剛剛陳椒華委員在質詢時提到,這個部分的草案好像已經出來了,但是我看到的是,目前對於警察補償超勤津貼的部分,原本是希望能夠把以前在獎勵方面發生的怪現象,就是50個小時的超勤換一支嘉獎,後來漲價變成42小時換一支嘉獎,這種莫名其妙的怪現象,我們覺得應該要把它廢除,必須要用加班費或是補休假讓他們可以補休,可是聽說你們送來立法院的版本,又加了一大堆你們所謂的彈性規定,所以又變成是可以獎勵的,是不是?

郝主任委員培芝:向委員報告,確實在補償方式部分,先說明所謂獎勵是一種例外情況,主要還是以加班費跟補休假為主,另外的情況才是獎勵,而且必須有一定的要件,包含就是機關的預算有限制以及在必要的範圍內……

葉委員毓蘭:我可以跟你保證,以後絕對還是會回到原點,或許會稍微通膨一下、物價稍微上漲一下,即可能變成30小時也說不定,但這其實還是繼續在剝削警消的人力,然要談保障,保訓會很難得,在政府機關當中,明文就把「保障」放在你們的機關名稱上,所以你們要稍微努力一點。

郝主任委員培芝:本來我們的原始條文確實沒有列入獎勵的部分,但後來在跟各機關協調的時候,是警消單位主動要求加上獎勵的,否則實務運作上會有些困難……

葉委員毓蘭:你們要做好把關啊!因為他們就已經是剝削的情況了,因為上面拼命丟事情下來,像查豬瘟的時候,他們就變成是餿水警察;有的時候還要站在防疫的最前線,現在陳時中居然還叫他們用聞的,以聞出是否有陪侍的情況,像這種過度的剝削,此時你們就是要保障公務人員權利,否則我們為何要把這個單位設在監察院之下,而不是直接設在行政院之下,所以你們就是要有這種保障的高度,但是很不幸的,你們沒有做到,這是有虧職守,並不是因為他們說的預算要如何或是什麼有必要,我覺得你們還是要有一個保障公務員權益的態度,而且你們自己應該要予以謹守,畢竟我們有分官設職,否則你們這就是自毀你們憲政機關的立場了。

另外,我們429日在這裡審查公務人員訓練進修法,對於保訓會其實我很有意見,因為你們請我排審這部法的時候,跟我說那是沒有什麼爭議的,可是就在這個地方,人事總處非常強硬的反對,這讓我覺得,你們為什麼沒有做好院際溝通,即使後來在黨團協商的時候,仍然沒有去做院際溝通,身為機關首長,在修法的時候,不但要跟國會要負起溝通的責任;在院際上,也應該消除一下歧見。總之,對於這一點,本席特別在這邊予以抗議。謝謝。

主席:請吳委員斯懷發言。

吳委員斯懷:10時)我想先從憲政秩序、法律的制度面、院際之間不同意見的協調,到行政程序是否合法、作業程序是否有足夠的時間,然後真正符合公務人員的實際需求,就以上這幾個層次來就教於副院長跟各位部會首長。你們是廣泛、廣義公務人員制度設計者,在憲法上、在五權憲法上,你們有你們一定的角色,在法律制度面的建立上,必須依法行政,所以我現在就這幾個論述,依照層次來請教各位。

第一個,公務人員退休資遣撫卹法第九十三條規定,11271日初任公務人員者,其退撫制度由主管機關重行建立,另以法律定之;公立的教師則是規定在第九十八條,請問目前的作業進度,也就是你的行政程序進行到哪裡了?請簡短回答我一下。

主席:請銓敘部周部長說明。


周部長志宏:關於目前的作業進度,我們正在跟行政院協商有關這個制度設計的一些政策原則、方向,等我們原則、方向確定了,我們會提到考試院的考試委員座談會,先跟考試委員報告,經取得同意以後,我們就會先確定未來的立法制度、方向,然後就會來徵詢各界意見跟……

吳委員斯懷:就部長現在回答的,我就再追問下去,你預定是12月,但今天已經是幾月了?12月報到院部審議,照這個進度,未來你到底是朝向確定提撥制,還是確定給付制,還是混搭制,現在有沒有定案?

周部長志宏:目前我們內部正在跟行政院進行溝通,是有一個腹案,但是還要跟行政院溝通,俟大家有共識後……

吳委員斯懷:簡單來講,目前還沒有定案,對不對?

周部長志宏:還沒有協商完成。

吳委員斯懷:我要講的是庶民語言,今天有很多公務人員都在收視,甚至他們還提醒我的辦公室,請我一定要幫他們問清楚,所以現在還沒定案,即你的說法是正在協商中,對不對?好,我再追問一下,萬一考試院通過的版本,不管是以上三種制度的哪一種,如果行政院有不同的意見,請問是聽行政院的還是考試院要堅持?有沒有一個腹案?

周部長志宏:基本上我們就是要跟行政院先共同協商,因為將來新進人員的制度是涉及到兩院的,所以一定是先協商有共識,才會再提到考試院。

吳委員斯懷:好,這個就是你的答案,就是還要協商。在此舉個例子,上上禮拜司法院跟行政院法務部,針對緊急監護有關制度所以要修正刑法一事,院際間也是有很大的不同意見,甚至雙方互控違憲,然後司法院秘書長跳出來,邀集法務部長,協調到晚上一點半、兩點,最後得到一個結論,就是用暫行安置的共識,這就是一個典型的,站在自己院際的立場主動進行協商,否則的話你怎麼履行考試院的職責呢?副院長,請你一定要重視,因為現在廣泛的公務人員聽到的都是沒有答案的答案。

再請教部長,新的退撫制度規劃的核心是精算報告,所以我要請問一下目前的精算報告,根據108年、109年期中精算報告,新的制度在不參加退撫基金的狀況下,餘額提早用罄,意思就是說會提早破產,不知道這真的還是假的,這是根據我的助理請我們認識的精算師去算,希望能夠儘快給答案,到底會不會這樣子?

周部長志宏:如果112年新進公務人員制度是全新的制度,跟現行的公務人員退休撫卹制度就是分離的,因為沒有新進人員加入現有的退撫基金,提撥就會造成影響,現有基金確實是會有一點影響。

吳委員斯懷:我想要聽到的答案是現在的公務人員準備適用新法了,會不會提早破產?我想問的就是這麼簡單,你的精算報告到底算出來了沒有?會不會有這個現象?有沒有可能?

周部長志宏:有這種可能。

吳委員斯懷:考試院副院長及各位長官,不只是銓敘部,所有的相關部會應該要如何因應,我套一句現在政府最喜歡說的,超前部署,通過一個可能會提早破產的立法案,這個法要不要修,要不要改,要不要想辦法在立法之前就解決已經知道的問題?

另外,我再追問作業時限的問題,11271日要實施新制,只剩下18個月,籌備需要1年,真正可以進行方案規劃、確定立法的時間剩下不到一年。我當過公務員、軍人幾十年了,這個作業程序不是長官下個命令,公務員就做完了,還牽涉到部會、院際之間,這些風險如果得不到行政院的支持,協商破局,來不及送立法院,考試院會不會揹黑鍋?這個法就是因為考試院不努力,所以沒有辦法如期通過,請你們好好地深思一下,有沒有超前部署的考量。

周部長志宏:對於各種未來可行的方案,其實我們都已經做了長期的研究,現在只等待政策方向確定以後,細部的東西我們同仁都應該都能很快完成。

吳委員斯懷:我想問一句話,確定政策方向就是聽誰的?是聽蔡英文總統還是蘇貞昌院長,還是站在考試院專業文官制度設計的立場,我們根據哪個立場?

周部長志宏:因為政策方向的決定要跟行政院協商,目前應該是會朝向一定的共識,有共識才有辦法推動,因為相關的經費還是由行政院負責。

吳委員斯懷:副院長,我真的很想請問你,如果沒有共識怎麼辦?我今天在這裡講的話都有列入紀錄的,民進黨的憲政改革小組針對憲改方向第一條共識就是要廢除考試院,他連你們都要廢掉了,他會聽你的意見嗎?將來你的職權是納入行政院,這是目前媒體披露執政黨的憲改方向。我建議考試院要有自己的想法,不是站在政黨的立場,而是五權分立的立場,你是公務人員最主要的主管機關,立法制度建立的機關,我希望你們能從這個角度,否則不會有答案。

然後退休人員調整給付的問題,蘇院長已經公開說了,我相信很多朝野立委也都會問,現職的調薪隨著物價指數、經濟成長,退休人員都是到明年71日,院長也答應優於斟酌,但是希望你們能夠了解現況,現在的公教人員是連續十年每年11日調降1.5%,軍人是71日調降,所以我建議配合公教人員跟軍人調降的日期,依這個幅度來考慮,退撫人員不是調薪,上次部長有跟我們溝通過,他是調漲給與、所得,希望能夠配合,如果作業時間來不及的話,我建議可以考慮回溯,回溯到之前生效的日期,請你們一併納入考量。

蘇院長說最快是明年71日實施,我很希望聽到考試院副院長或是周部長,你們的承諾是最慢明年71日實施,你們作為國家高階公務人員、憲政秩序上的制度設計者,部長能不能承諾這個?

周部長志宏:明年71日實施就是我們原來的目標。

吳委員斯懷:這是你的底線,你最慢就要這樣子。

周部長志宏:是。

吳委員斯懷:蘇貞昌是說最快71日,如果不是最快就是12月、1月,我希望你承諾的能做到。

主席:請考試院劉秘書長說明。

劉秘書長建忻:跟委員說明,71日這個日期是因為有4年檢討的限制。

吳委員斯懷:好,你最慢就是71日嘛!影響了50萬退休軍公教人員!

報告主席,最後請再給我一點點時間。育嬰留職停薪的問題吵很久了,本席是雙手雙腳贊成,但是這裡面有很多法,我開場就講要從憲政秩序、法律面的制度建立、依法行政這幾個角度來看,他能夠從6成的薪水提高到8成的薪水,而且軍公教一體適用,本席全部贊成,但是希望你們從預算制度、法制面、行政程序來檢討,這樣子做,年輕人才敢婚、願生、樂養,建構一個安心懷孕、友善的生養環境,這是好事!

但是,你必須依法行政,留職停薪津貼的6成是公務人員的保險給付項目,增加的2成是公務預算,請問這筆預算編在哪裡?又是從哪裡來的?人事總處有沒有編?今天人事總處沒有來,請問人事總處有沒有編這一項公務預算?銓敘部知不知道臺灣銀行目前已經發了多少錢?等一下一併回答我這筆錢是從哪裡來的,這幾個連續性的問題就是跟預算支付、依法行政有關。

臺灣銀行運用公保準備金墊付了這筆款項,聽清楚是墊付,有沒有符合公教人員保險準備金管理及運用辦法?這是依法行政的問題。我查過公教人員保險準備金管理及運用辦法,這是不合規定的,你們去看一下,這不符合這條規定。

所以,從98年實施到今天,育嬰留職停薪隨著環境變遷,從6成的薪水提高到8成的薪水這樣很好,6成是保險給付,2成是公務預算,但是,是不是到了應該檢討的時候?事權是不是統一、制度可不可以長久,最主要的是能不能依法行政,保障人民的權益。否則制度改革方案不夠健全,人民就沒辦法信賴你了,你今年過了,明年說不定就改了,因為你沒有法源依據是不是?這幾個問題請一次回答。

周部長志宏:關於2成的部分是先由臺銀公保部先用墊借的方式,而相關預算是編在行政院111年的預算裡面,有關這2成是不是要制度化,我們還會再跟行政院協商,因為這涉及到相關的性別工作平等法等相關法律一致性的問題。

吳委員斯懷:當然要法制化,我們是一個民主法治的國家,照顧這些年輕人育嬰留職停薪是應該的,可是你現在用的錢於法不合。我剛才講的你都知道吧!回去再查一下。你已經用保險金墊付了,又編公務預算,依據何在!

國家是要依法行政,照顧人民是應該的,是政府的責任,但是制度面有不足的地方,就要趕快修法、立法去建立制度,不能說再去研議,這對未來的年輕人沒有保障,因為你沒有法源,你墊的錢要怎麼還,編了公務預算要怎麼做,將來政府說反悔就反悔,因為沒有法源依據,所以你必須去要做這件事,不能說我再去研議,建請副院長及部長很慎重的面對這個問題,這件事我們100%會支持,但是要趁這個機會建立制度,依法行政是政府的必要條件,是最低的門檻,請你們注意好嗎?謝謝。

主席:謝謝吳斯懷委員,稍後於費鴻泰委員質詢完我們休息5分鐘。

請江委員永昌發言。

江委員永昌:1014分)謝謝主席,接下來的題目就教考試院秘書長跟考選部部長。

我在預備文官團看不到新加坡的獎學金制度,也看不到英國快速輪調之後升到重要職位的制度。4月、5月報名的時候,71個人中正取15人,823日開訓新聞稿是21人,911日結訓新聞稿是19人,越看越像夏令營,夏令營對高中生而言還可以用在學習歷程,對這些你們認為是菁英,從大學招來的人,我覺得很奇怪。這套制度對於我們現在有一些開缺之後招不足額的單位沒有幫助,不對優秀的公務員、公務體系裡面的人做培育,你們抓不到多元化進用公務人員的重點,擺在這裡我看不懂!

你們很創新,搞了一個企業捐款,如果預備文官團的人將來去考地方特考三等考試,及格之後,做2年成績還不錯,你們就要給他獎金10萬元,獎金是從企業捐款而來。我要請問你們是請哪個企業捐款,企業能夠知道錢捐出去之後是給哪一個得獎者嗎?

主席:請考選部許部長說明。

許部長舒翔:這個部分……

江委員永昌:企業的目的是什麼?

許部長舒翔:企業沒有任何目的。

江委員永昌:沒有任何目的幹嘛捐款?

許部長舒翔:幫助能夠有更好的文官。

江委員永昌:秘書長,預備文官團給他獎金,拜託!你鼓勵他報名進入公務體系,請問將來如果他地方特考三等考試及格,進到公務部門就變正式公務人員,績效好的話,軍公教待遇資給或是各部門的績效獎金本來就會獎勵他,你開這一條是什麼錢?比如防疫,現在護理師有離職潮,他們多辛苦,公部門以後可以說我要獎勵績優人員,所以跟企業募款來給他們錢,可以這樣做嗎?這一條算什麼錢,有進預算,還是代收代付?企業沒目的,企業是傻瓜?

更重要的事情,對於社會的救助或災難企業會去捐款,企業捐給文官團的獎金,還是在成為正式公務人員之後才發,這是怎麼設想的,告訴我!

許部長舒翔:基本上就是希望能夠提供誘因,事實上預備文官團……

江委員永昌:以後其他部會能不能夠比照?

許部長舒翔:事實上我們經費用完也沒有再繼續。

江委員永昌:根據什麼法律?對於未來正式的公務員,現在就可以編獎金給他?莫名其妙,哪一條法律?企業沒目的,募一次後,企業不再募款了,以後經費要這樣編嗎?這是做什麼?

主席,他沒有回答,時間要補給我。

現行法下哪一個公部門可以對現職有功的公務員用企業募款獎勵?

許部長舒翔:事實上他們現在還不是公務人員。

江委員永昌:對,現在不是。如果你現在是說歡迎他們來,預備文官團立刻發給,他還有16,000元的津貼耶!為期2週,他是去現場體驗官場!

許部長舒翔:我們是希望他……

江委員永昌:你的獎金不是現在給他!我跟你講,如果今天給他16,000元的津貼,還來現場體驗了,最後他不考試,你要不要他承諾?我們就是鼓勵他來考試,不要參加完就閃人了。不是!是要等以後他變成正式公務人員,你現在預想這條錢?你現在也可以講,以後要考公職進來的人,尤其是招收不足額的科別,考進來之後表現良好,我跟企業募款給你獎金,你也可以比照這樣做啊,但沒有法律讓你這樣做,這很奇怪!你們宣傳的時候講英國、新加坡的制度,做的不是啊!

許部長舒翔:我們長遠的目標是希望能夠學習新加坡的體制。

江委員永昌:什麼長遠,你們官網寫什麼,這個計畫期程多久,什麼時候邁向英國跟新加坡的制度?這不是第一次問!

許部長舒翔:目前因為陷於經費的規模誘因,所以沒有辦法設計到完整的制度,但是在江委員之前,羅致政委員也希望我們提出一個完整規劃,所以未來會朝向完整的預備文官團規劃機制來處理。

江委員永昌:不要講空話!50萬個人,後來受訓從15人變21人,變19人。我們現在的文官資質真的很差嗎?現在都是考不進來嘛!有一些錄取不足額,我們希望有一點程度的進來,你應該去獎勵那些人。比方說,還在就讀的那些人我們希望未來能夠招攬他,讓他對公部門有信心,你的官場體驗可能放在土木類科那些你找不到人的地方啊!

你們給獎金的條件是他去參加地方特考三等考試,什麼叫地方特考你知不知道?考進去之後要在那個機關待3年,但滿2年你就給他獎金,而第3年他要走人?我不知道!現在地方特考還出現一個問題,為了怕有些可能資質比較好的人去考比較基層的,你們還同一天辦考試,你的地方特考就不是招不到人啊,你怎麼會把獎金用在這個地方?秘書長回答。

主席:請考試院劉秘書長說明。

劉秘書長建忻:特考的限制轉調應該是6年。

江委員永昌:6年那更不能走啊!你這是新加坡還是英國制?英國是針對人才在快速輪調之後給他重要的位置;新加坡是給獎學金予以培育。請問你這是什麼制度,夏令營?領津貼,進來文官團之後去考特考,3年加3年,6年在那裡,你培育什麼?這個可以解決你們認為的多元任用以及提升文官資質,還是招不足額的地方要加強?統統都不是!

劉秘書長建忻:應該這樣講,預備文官團這個想法沒有辦法解決現在所有考試任用分發的問題。

江委員永昌:他什麼問題都沒辦法解決!你宣傳的時候講的是英國跟新加坡的制度。

劉秘書長建忻:這當然有一些未來的……

江委員永昌:然後這獎金很奇怪,跟企業募來,在他變成正式公務員的時候再發放。

劉秘書長建忻:活動細節還是請部長說明,不過我們最主要是希望讓年輕人比較早理解公部門這個角色是什麼樣的工作。

江委員永昌:那就去做宣傳,而且現在報考人數那麼多,現在是考不進來,他們沒有不理解,是考不進來。

劉秘書長建忻:有很多委員一直質疑一些事情,比如報考人數一直下降,年輕人的離職率為什麼會高這一類的問題,我們希望年輕人早一點理解公部門的工作性質,這樣在將來選擇的時候會比較理解未來的工作發展。

江委員永昌:你這個無助於年輕人離開公職的問題,因為招考不足額或會離開的地方,不管是保訓會,你應該提出一些作為留住這些人、培育這些人。

劉秘書長建忻:不會是一個方案解決所有文官制度的問題。

江委員永昌:但是這個完全跟你剛剛提出要解決的問題無關。

劉秘書長建忻:是儘量讓大家有機會了解,因為現在考試院希望不要……

江委員永昌:現在不是不了解。

劉秘書長建忻:……透過補習班了解。

江委員永昌:你答不出來,我不接受這樣的答復。

繼續問另外一個問題,電腦化測驗跟線上作答是同一件事嗎?

許部長舒翔:基本上電腦化測驗目前已經在進行,但是……

江委員永昌:電腦化測驗跟線上作答是同一件事嗎?

許部長舒翔:是同一件事。

江委員永昌:以後就修正,公文不要有時候寫線上作答有時候寫電腦化測驗。

許部長舒翔:因為目前只有測驗題沒有申論題,所以我們特別說是申論題線上作答。

江委員永昌:改掉,不要讓人家誤會,用一個名詞就可以了。我要問,本來你們都講要雙軌制,但是為什麼1月才在講,7月的時候諮商心理師跟臨床心理師的考試就說不用雙軌制,就是紙筆測驗直接捨棄,申論題要直接進入電腦化測驗,為什麼?半年時間來得及去準備跟改變嗎?

許部長舒翔:基本上我們是採線上作答,但是如果考生沒辦法適應線上作答的方式,還是可以提出申請,以傳統的紙筆測驗。

江委員永昌:我再講一次,如果你要講線上作答,以後就講線上作答,不要用兩個名詞,很多考生搞不清楚這兩個什麼意思。

剛剛你說要電腦化測驗,你回答本席又講線上應答,你要取捨哪一個?

許部長舒翔:到目前為止,所謂的電腦化測驗就是只有測驗題,沒有申論題。

江委員永昌:你是說只有測驗題時,叫做線上應答,加入申論題時,叫做電腦化測驗。我覺得這很無聊!你們說今年諮商心理師、臨床心理師考試採行線上應答,但是因為有申論題,所以是電腦化測驗。我問你,如果他要申請為特殊應考生,他就可以一樣用紙筆測驗,你們是這個意思嗎?

許部長舒翔:是。

江委員永昌:什麼叫「特殊應考生」?難道是衛福部這邊的身心障礙資格嗎?

許部長舒翔:沒有,這是依他個人來提出申請,並沒有……

江委員永昌:如果有一個人沒有任何證明,但是他覺得自己對電腦有恐懼、有障礙,他也叫特殊應考生嗎?你們這樣規定是放寬他自己去決定,是嗎?

許部長舒翔:基本上,我們還是有應考資格審議委員會會來審查啦!

江委員永昌:你們怎麼審查?

許部長舒翔:能不能適用……

江委員永昌:秘書長有聽到吧!這怎麼審查?我問你「特殊應考生」是不是專有名詞?是指身心障礙者,還是有電腦恐懼的?你們又讓他可以自己申請做特殊應考生。我跟你講,身心障礙是用輔具喔!倒未必是用紙筆喔!這個部分要給個交代,請回答。

劉秘書長建忻:最主要是因為我們一開始實施申論題的線上測驗,這個部分還是要給考生一些適應的空間,所以才採用雙軌制……

江委員永昌:然如此,你們就照原來的採雙軌,看看電腦化測驗、線上應答和用紙筆的人數再做調整,但是現在你們是宣布原則上用單軌─電腦化測驗,對不對?又讓他不知道是什麼資格可以用紙筆,這有矛盾,要去處理。

我繼續講,現在你們只考選擇題測驗的考試還沒有完全電腦化耶!像初等考試等很多考試全部都是選擇題,都還沒有電腦化耶!

許部長舒翔:因為沒有那麼多電腦化試場、沒有那麼多座位。

江委員永昌:開玩笑!很奇怪!你們講兩個理由,應考人數太多了,你們的電腦教室、設備不夠,臺灣的數位化在你們考試院底下是這麼不堪嗎?你們說太多人來考了,你們的電腦教室不夠,不然就是太少人來考了,你們的電子題庫還沒有建置出來。剛剛有立委就提到廢考試院,你們這種程度!當然廢考試院啊!

劉秘書長建忻:跟委員報告,因為只有考試院主管的國家考場是我們可以控制的,但是我們在各地設考場都要跟學校借,……

江委員永昌:你們要去努力啊!

劉秘書長建忻:對,所以這個一直都有在擴充,……

江委員永昌:現在你們是反推教育部或地方教育局在各個學校的數位……

劉秘書長建忻:也要學校願意,所以我們都一直努力在協調,也一直在增加學校……

江委員永昌:好,哪個學校不願意?你們會後整理給我,或者臺灣各級學校的電腦化程度都不夠?整理給我,……

許部長舒翔:好,我們會整理給委員。

江委員永昌:你們這是推給他們嘛!

許部長舒翔:我們會整理給委員啦!

江委員永昌:好,我跟你講,測驗選擇題全部採電腦化,你們還都做不到,卻在自己的網路上宣布,繪圖、製表、影像播放測驗進入電腦化。這個不是打高射炮?這打到什麼?你們有沒有看看自己的宣傳,你們常常宣傳的跟你們實際做的落差這麼大!

許部長舒翔:這些事一定是逐步來推動啦!國外也是一樣,一開始是純文字作答的部分先推電腦化測驗,製圖等是等到前面成熟之後,後面再來推動,不會一下子全部都推動。

江委員永昌:包括我剛剛講的文官多元、現在講的電腦化測驗,我希望現在你們就規劃起來,你們不要去想考試院的未來,不管後面怎麼樣接手,後續一定可以再做。

這裡還有一個問題喔!電腦化測驗到底有沒有發生過電腦當機的事情?有沒有統計過?有沒有發生過?

許部長舒翔:我們在試場都有備用電腦,只要這台電腦有問題,馬上……

江委員永昌:有沒有發生過當機的事情?有沒有發生過?網路上隨便google,有人反映2020725日在僑光考國考,整間教室都當機。這件事情是真的,還是假的?

許部長舒翔:如果有當機,就會換電腦,時間……

江委員永昌:但是會影響考生權益,也會延宕時間,也可能發生電子舞弊事件喔!

許部長舒翔:不會,對於時間的延誤,我們會彌補。

江委員永昌:所以在僑光考國考發生電腦當機的事情是真的喔!網路上這件事情是真的,還假的?

許部長舒翔:所以我們在試場都有備用電腦來處理。

江委員永昌:所以你們要回答這樣的問題顯然沒有做好應有的準備和調查。我還是對考試院有期許,希望你們加油啦!

劉秘書長建忻:謝謝委員。

主席:請費委員鴻泰發言。

費委員鴻泰:1030分)謝謝召委,也謝謝劉世芳委員讓我提前,感謝!

請教退撫基金監理委員會的主任委員,你也是現任的考試院副院長嘛!

主席:請退撫基金監理會周主任委員說明。

周主任委員弘憲:是。

費委員鴻泰:我也認識你多年,對你的認真、努力及操守,都非常給予肯定。

幾年前曾經發生勞動基金操盤手(那個組長叫游迺文)的弊案,我感覺政府好像也沒有認真查上去,只是把他移送。我可不可以請教現在我們公務人員退撫基金的規模有多大?

周主任委員弘憲:大概7,000多億元。

費委員鴻泰:相對於勞動基金的規模是差得很多啦!我可不可以請教,現在你們一年的投報率大概怎麼樣?

周主任委員弘憲:今年是7.69%,到9月。

費委員鴻泰:今年到目前為止?

周主任委員弘憲:9月,到8月是9.67%

費委員鴻泰:去年一年呢?

周主任委員弘憲:去年一年應該是8.42%

費委員鴻泰:再前一年呢?前年呢?

周主任委員弘憲:大概百分之十點多。

費委員鴻泰:我可不可以請教副院長,你們設定的目標是什麼?

周主任委員弘憲:我們照精算報告是設定收益率4%,每年都會看整個經濟情勢做調整,今年應該是4.05%

費委員鴻泰:不是,我剛才講的意思是你們設定的目標是要達到百分之幾?

周主任委員弘憲:我們依照精算報告是設定每年的收益率4%

費委員鴻泰:百分之幾?

周主任委員弘憲:4%

費委員鴻泰:4%喔!

周主任委員弘憲:今年是4.05%

費委員鴻泰:4%是低了一點,以這兩年的股市來看,當然你們內部有專業人士,你們是自己操作,還是委外?

周主任委員弘憲:有一部分是自己操作,一部分是委外。

費委員鴻泰:比例上是怎麼樣?

周主任委員弘憲:關於委外的,國外的大概有2,000多億元,國內的大概有1,000多億元。

費委員鴻泰:剩下的就是你們自行操作。

周主任委員弘憲:對。

費委員鴻泰:以今年為例,國外的委外操作、國內的委外操作和自行操作的,哪一個比較好?

周主任委員弘憲:因為自行操作和委外的條件不太一樣,……

費委員鴻泰:當然,我……

周主任委員弘憲:從過去的經驗來看,我們從90年開始委外,90年到10920年期間,自行操作比較好的大概有12年,委外比較好的大概有8年,不過這只是我們從數據上比較,實際上因為委外的有設定很多條件,所以不能和自行操作的比較。

費委員鴻泰:我請教周副院長,你們有一個操盤室,對不對?

周主任委員弘憲:那是基金管理委員會的。

費委員鴻泰:基金管理委員會?

周主任委員弘憲:我們是監理委員會,我們只是在……

費委員鴻泰:我知道。那個操盤室是哪一個部在負責?

周主任委員弘憲:就銓敘部底下的基金管理委員會。

費委員鴻泰:銓敘部在負責喔!

周主任委員弘憲:對。

費委員鴻泰:今天銓敘部長有列席嗎?可不可以請教部長,你今年進去那個操盤室幾次?

主席:請銓敘部周部長說明。

周部長志宏:跟委員報告,雖然我是兼主任委員,但是我基本上都授權副主任委員……

費委員鴻泰:你只要告訴我,你今年在股市交易期間進去幾次?

周部長志宏:我沒有進去。

費委員鴻泰:沒有進去。

周部長志宏:對。

費委員鴻泰:對於這個,我就必須予以讚賞。你們很久很久以前有一位部長叫朱武獻,你有聽過吧!他有沒有進過操盤室?

周部長志宏:我不是很清楚。

費委員鴻泰:你有沒有聽說?

周部長志宏:這個我不是很清楚。

費委員鴻泰:你有沒有聽說?

周部長志宏:這個我不是很清楚。

費委員鴻泰:我聽說他經常進操盤室,在股市交易的時候經常進操盤室,我質詢過好幾次,周部長這樣的作法,我是肯定的,因為你不是實際的操盤人,你要去監督或者是考核那個操盤人,不要讓他變成像勞動部勞動基金的游迺文,要避免這種人產生,對現在的狀況,我是給予肯定,但是對朱武獻先生我是有非常非常多的意見,雖然很難抓到一些事實證據,但是社會上對他的評價就不好。

我再請教周副院長,民進黨中央黨部要提出修憲廢考監,你認為考試院有沒有存在的價值,或者是你覺得根本就沒有存在的價值?

周主任委員弘憲:我想照憲法增修條文第六條規定,考試院有其法定的職權,在憲法還沒有修正之前,當然它必須繼續存在,而且必須要做正常的運作。至於要不要修憲廢考試院或監察院,我們當然尊重大院以及最後公民複決的結果。

費委員鴻泰:周副院長這個講得太消極了,你是現任考試院的相關者,尤其你又是第二號的負責人,雖然委員是合議制,但還是有一個排序,如果連你都有這樣消極的態度,考試院的存在就沒有什麼實質的價值了。我想請教一下,考試院現在被大家所詬病的原因是什麼?

周主任委員弘憲:我想社會各界對考試院都有不同的評價、不同的看法。

費委員鴻泰:我只想要問詬病,就是不好的評價是什麼?

周主任委員弘憲:可能主要是因為考試院的職權跟行政院人事行政總處的職權有重疊,使得很多法案或者政策都必須透過協商,像早上也有多位委員提到相關的問題,也都必須經過考試院跟行政院協商,可能會增加一些成本。

費委員鴻泰:副院長,你講得太客氣了,我覺得其實考試院的爭議不大,因為考試院委員裡面凸顯出政黨色彩的人有但是不多,而且也不明顯,今天有爭議的是監察院,講廢考監,考試院其實是一個陪葬品,真該廢的是監察院,但是也不能說整個監察院,因為現在那些監察委員腦袋裡只有政黨的色彩,沒有專業的立場,這個是為大家所詬病的,今天監察院人不在,我就不必談監察院。

對於考試院,其實社會上接受的程度還滿高的,至少你們考試用人是客觀的,如果說你到行政部門去用人,那不見得是客觀的,雖然多經過一道程序,可是讓大家服氣,就像大家有沒有認為高普考有很多的弊端?到目前為止大概都沒有,當然以前的那種特考,大家會認為是不是因人而異、因人而設,那個地方是可以討論的,但是對考試用人公正這一點,你們自己要對自己肯定,如果連你們自己都不肯定的話,那今年的預算就不要審了,統統該刪就刪,沒有辦法剩下人事費就算了,其他事情你不要做了,因為你做反而是做錯事、做壞事,這是我的看法。

周主任委員弘憲:我想考試院……

費委員鴻泰:此刻我們是開始審預算,如果說你自己都不捍衛你的預算,誰要幫你要捍衛?

周主任委員弘憲:我剛剛有跟委員報告,我們考試院依照憲法增修條文有10個職權,我們同仁還有考試委員每天都是兢兢業業全力以赴在做,也不敢稍有懈怠,但是因為涉及憲政改造、政府效能提升等等,我們當然要尊重大院。

費委員鴻泰:我想你也不會做一輩子的副院長、院長,但是為這個機關繼往以及目前的人,其實你某種程度要給他們肯定,我對考試院基本上是肯定的,雖然有幾個人不太肯定,包括我剛才提到的那位,我們主席是新科委員,他身為銓敘部的部長,在股市交易的時間一天到晚進出,你不覺得很奇怪嗎?所以我剛才請教周部長,周部長說你沒有進去過,你就任多久時間了?

周部長志宏:一年多。

費委員鴻泰:這是肯定的,但是你要去監督他的績效,操盤手不可以有像勞動部的游迺文這種人出現,要提振他們的士氣,因為操作的那些人,他們就是公務員,其實我一直希望鼓勵你們要設立一些獎勵的機制,某種程度甚至要跳過公務人員服務法,否則就沒有一個激勵的機制,就像這次東京奧運拿金牌的公務員,他們在國營事業單位,他們可不可以去拍廣告?類似這樣的想法、作法。副院長、周部長,禮拜四我們要審查預算的時候,麻煩提出一個方法告訴我們,如何去激勵這些操盤的同仁,好不好?

周主任委員弘憲:目前已經有一些辦法。

費委員鴻泰:我基本上對你們是肯定的,但是你們要告訴人家說你們替國家做了些什麼事,你們必須說你們替國家做了哪些好事,好嗎?

周主任委員弘憲:好,謝謝費委員。

主席:依照剛才宣告,我們休息5分鐘。

休息

繼續開會

主席:現在繼續開會。

請劉委員世芳發言。

劉委員世芳:1049分)周弘憲主任委員雖然是委員會的主任委員,但你也是副院長,剛剛你針對費委員的回應,站在你是現任官員的角度,對於有關考試的職權,依照憲法上面的處理方式,你當然是認為維持現狀,但是我還是要請教一下,在民進黨的修憲版本裡面,其實已經打破所謂的考試或監察的職權,因此再重新合併的問題,不是考試院或監察院合併到立法或行政的問題,而是我們要重新考量在世界各國對三權分立上面,即三權分立是怎麼處理的方向。如果用這樣子的一個思考方向,我就要請教一下,未來如果考試院被廢掉,因為修憲的關係被廢掉,我想副院長還是會離開,沒有問題嘛!我要請教一下,你認為考試院的業務要重整到哪一個單位會比較好?

主席:請退撫基金監理會周主任委員說明。

周主任委員弘憲:我想考試院的職權是規定在憲法增修條文第六條,這些職權到底要由哪一個機關來承受……

劉委員世芳:我要請教你是因為你學法律,對憲法條文並不那麼陌生,而增修條文也沒那麼陌生。

周主任委員弘憲:當然這些機關的職權可能在原則上是要歸給行政院。

劉委員世芳:全部都歸給行政院的某些部會,對不對?大概不可能去動到司法院,而司法體系大概有一部分的監察,有人會認為要回歸,但是考試院比較沒有,幾乎都是回歸到行政權,我問這樣就好了。

周主任委員弘憲:對。

劉委員世芳:我來問一下劉秘書長,您剛上任沒多久,萬一明年年底的時候,在公投複決通過後,您的任秘書長職位就不保了,會不會覺得會很可惜,而會力拼考試院要維持現狀呢?

主席:請考試院劉秘書長說明。

劉秘書長建忻:我們對修憲沒有本位立場,就尊重國會的決定。

劉委員世芳:尊重國會跟人民複決的決定啦!好,這一點至少我覺得站在政務官的立場是可進可退的,也有一定的想法。我來問一下考選部的許部長,您認為未來考選部的業務,如果回歸到行政權系統裡面的話,要放到哪幾個單位或哪幾個部會?

主席:請考選部許部長說明。

許部長舒翔:考選部最好還是一個獨立的機關會比較好。

劉委員世芳:行政院下面的獨立機關,類似NCC或者公平交易委員會這樣的委員會性質,而獨立行使職權嗎?你有沒有思考過?再來,修憲的議題如果在立法院越來越多討論時,你一定會被問到,我建議你可以再多做一下這方面的思考及討論,好嗎?

許部長舒翔:是。

劉委員世芳:再來,就是銓敘部的周部長,銓敘的部分是不是會回歸到,譬如說人事總處?

主席:請銓敘部周部長說明。

周部長志宏:我們的業務會與人事行政總處整合,合併成……

劉委員世芳:退撫的部分都會放在那邊嗎?

周部長志宏:退撫在一般業務的部分是,但是退撫基金管理委員會……

劉委員世芳:你怎麼保持基金管理委員會是獨立運作及不受外力影響呢?

周部長志宏:將來應該考慮跟現有的其他政府基金……

劉委員世芳:哪一些基金?你要講清楚。

周部長志宏:勞動基金等等……

劉委員世芳:你處理的是公教,軍是在其他的單位。

周部長志宏:對於政府基金的管理,有可能為了考量它的規模,事實上也可以做合併,如果不做合併,它就是一個獨立的基金運用局,或是管理局。

劉委員世芳:請你們內部能夠多討論,因為各位都學有專精,我想朝野各黨的委員也很肯定各位,也請多多提供這方面的見解。

我再加問保訓會郝主委,未來如果考試院被廢掉,有關考試的職權可能會重新放到行政系統裡的話,你認為或主張要放在哪個單位會比較好,教育部嗎?

主席:請保訓會郝主任委員說明。

郝主任委員培芝:個人認為保訓會負責兩部分,在訓練的部分,我們比較主張未來可能是銓敘部及人事總處合併之後的組織,也許叫人力資源部或文官部,而訓練的部分應該是放在整併的這個機關。

劉委員世芳:人力資源部跟現在的人事行政總處不一樣嗎?

郝主任委員培芝:未來可能在憲政重新組織改造時再去設計。

劉委員世芳:如果我們依照憲法廢除掉考試院之後,未來行政院組織法再修正可能會有不同的見解。

郝主任委員培芝:對,有關保障的部分,因為它是一個準司法的救濟單位,也是一個獨立委員會,所以希望建立在行政院下屬下的一個獨立委員會。

劉委員世芳:準司法放在行政院下面,還是它是一個行政為主的呢?

郝主任委員培芝:應該是個準司法性的獨立委員會,我們建議在行政院下屬下,即直接下屬在行政院下。

劉委員世芳:好,那可以看得出來,就是在考試院各位領導的政務官裡,對於有關考試院要不要廢除?到目前為止,其實是莫衷一是的。然廢考試院是我們國家的職權,如果在憲法增修條文裡廢除掉之後,未來包括考試、考選及銓敘,還有其他的退撫功能要怎麼樣在行政權裡重新劃分跟界定,大家都還沒有一致的說法及看法,我希望大家可以朝這方面再努力看看。

另外,我來問一下黨職併公職溢領退休金,上一個月最高行政法院的大法庭訓示,就是超過一年仍可以追討,我想問一下,負責的是我們的銓敘部,還是哪個單位,也請回答一下。最高行政法院的大法庭已經作出一年是一個訓示規定的話,請問你的看法是怎麼樣?怎麼跟外界的想法不太一樣?

周部長志宏:我們向來就認為是訓示規定,只不過因為當時很多地方法院及高等行政法院的各庭見解,事實上是不一致的,所以最高行政法院才會申請用大法庭裁定的方式來統一見解。我們向來的主張就是它是訓示規定。

劉委員世芳:所以超過一年仍可以追討,在上個月新聞稿已經出來了,請問現在追討的進度是怎麼樣?現在有多少位是屬於黨職併公職溢領退休金的前任政務官,或是前任的黨職人員需要被追討呢?

周部長志宏:其實我們追討的工作很早就已經在進行當中,現在退休政務人員全部都已經催討完畢。

劉委員世芳:有人沒有繳交嗎?還有幾位呢?

周部長志宏:基本上都已經繳了。

劉委員世芳:都已經繳交了嘛!這部分希望你們可以朝著這個方向去做,未來並沒有黨職併公職這件事情嗎?

周部長志宏:目前仍有些訴訟還沒有全部都確定。

劉委員世芳:等訴訟結束以後,你們會按照訴訟結果再去追討。

周部長志宏:原則上該繳的都已經繳回來了,只有少部分……

劉委員世芳:再來,我要問一個國考電腦化的問題,許部長,最近有一個題目很特殊,你有沒有看到?你看到了,那我就直接問你,在律師國考裡中國臺北惹議,你知道什麼惹什麼議嗎?

許部長舒翔:因為律師高考剛剛結束,有考生提試題疑義,那我們會把試題疑義送給試題小組的委員去做審議。

劉委員世芳:你是說你保持中立,你都沒有意見。

許部長舒翔:目前不方便講。

劉委員世芳:我跟你講,在我來看的試題疑義在哪裡,第一個,就是以中國臺北的名義加入亞洲開發銀行,但是事實上當時在亞洲開發銀行時,因為中華民國是創始國,那中國臺北就是Taipei China的部分,你把中國臺北的名稱變成中文之後,其實它的疑慮在什麼呢?在於我們自己臺灣有一些政黨會覺得是一個中國兩種不同的表示。你們把它變成中國臺北,那個中國就指中華人民共和國,而不是指中華民國,你懂我的意思嗎?不曉得你們是誰出這個題目,出這個題目時,轉彎轉得太奇特,所以才會引起人家會覺得,這個是不是變成意識型態之爭,我不曉得部長怎麼看待這個事情?

許部長舒翔:未來我們會提醒委員,有一些題目可能不適合用選擇題,也許用申論題的方式來出會比較好。

劉委員世芳:你還是在閃避啊!我再問你,中國臺北的名稱是Taipei China,但是在臺灣裡面本來對China就有不同的解釋,而考試原本是中性的,但是律師在看到這個問題,各有不同的解讀時,你這個題目到底會不會覺得很奇怪呢?有的人寧可不選,他知道這一題是錯的,他寧可不選,這樣子會不會影響到考試的公平性?

許部長舒翔:因為試題有疑義,委員會還沒有開會,所以不便表示意見。

劉委員世芳:試題委員會什麼時候開?

許部長舒翔:下個禮拜開。

劉委員世芳:我建議你要蒐集不管是媒體上,或在立法院裡有不同意見的話,以提供給他們參考。

許部長舒翔:相關的我們都會蒐集給他們參考。

劉委員世芳:剛才已經有很多朝野黨團委員說,各位在座政務官都非常好,如果碰到這個問題也必須有智慧來解決這方面的問題,而不要引起人家有不同見解的煩惱,好嗎?

許部長舒翔:是,瞭解。

劉委員世芳:謝謝。

主席:請翁委員重鈞發言。

翁委員重鈞:11時)首先想請教許部長,今年8月份舉辦的考選部預備文官團訓練相關經費是編在哪一年的預算當中?

主席:請考選部許部長說明。

許部長舒翔:今年,今年辦的是編在今年的預算裡面。

翁委員重鈞:也就是編在110年的預算裡面,請問你們編列多少錢?

許部長舒翔:我們編了50萬。

翁委員重鈞:針對文官團的訓練,基本上是希望鼓勵他們將來參加公務人員考試,任滿兩年之後可以申請10萬元的獎學金,是這樣的意思嗎?

許部長舒翔:目前是有這個機制來提高誘因。

翁委員重鈞:請問10萬元是從哪裡來的?

許部長舒翔:這是企業的贊助。

翁委員重鈞:企業的贊助?

許部長舒翔:是的。

翁委員重鈞:你們是用什麼法源來向企業募款?

許部長舒翔:我們的考選基金就是可以接受外界的贊助。

翁委員重鈞:外界的贊助和募款不太一樣耶!

許部長舒翔:我們沒有進行公開募款。

翁委員重鈞:這還是會納入預算嗎?

許部長舒翔:目前還沒有執行到這一筆。

翁委員重鈞:你這樣講有點不太負責任,將來到底是要用納入預算的方式?還是要用代收代付的方式?或是你們就用額外的方式直接發放給他們?

許部長舒翔:我們應該是用代收代付的方式,企業贊助的時候有指定用途,我們會依照指定用途來處理。

翁委員重鈞:你講這樣子我還是聽不懂,我問你的是制度要怎麼做,究竟是要納入預算?還是要代收代付?或者是直接就發給他們?

許部長舒翔:剛剛說過就是用代收代付的方式。

翁委員重鈞:如果是代收代付的話,立法院就沒有機會審查,也沒有辦法監督,你知道這種狀況嗎?

許部長舒翔:是的。

翁委員重鈞:你身為部長應該要有一點預算和法制的觀念,假設以這樣的制度你們可以向企業界募款,之後你們又用代收代付的方式,不經過立法院的監督就要去執行,這是行不通的。公務人員向民間收錢,這必須要有法源根據,你們募到的款將來沒有納入政府預算當中,而是直接採用代收代付的方式,那是在規避立法院的監督,誰能監督你們這筆錢是怎麼花的?公務人員和企業界之間的利益到底要如何區隔?這些事情你有沒有想過?考選部並不是民間機構,假設你認為我們的文官制度應該要加以改善,包括考選、俸給、退休金制度要如何改善,讓大家對公務人員有向心力的話,其實是不用憑藉這種制度,你現在搞這種制度,我覺得這是在倒果為因。

許部長舒翔:跟委員報告,如果這方面有爭議的話,我們會加以檢討。

翁委員重鈞:在過去的年代,考上高考就好像考上狀元一樣,考上普考就好像考上進士一樣,早期公務人員考試給予大家無比高尚的榮譽,有多少人趨之若鶩,大家都想要當公務人員,因為當年的公務人員制度有保障,它是一種很崇高的地位,是地方上大家尊崇的象徵,所以大家當然會想來當公務人員。但是這幾年連高考的公務人員都已經有缺額了,現在的高考三級還可以免試,我覺得現在的制度都搞亂了,如果能夠讓公務人員活得有尊嚴,或是給他們的待遇讓他們覺得願意為這個國家付出犧牲,甚至他們覺得當公務人員是一種榮譽的話,不見得要像民間機構賺那麼多錢,但是對他們家來講是一種光榮的話,大家就願意去當公務人員。現在你們採用這樣的制度,我覺得這真的很離譜,你們應該把制度先建立起來,之後覺得該怎麼改就透過預算程序去編列,這並不是民間企業,民間企業可以用獎金等各種方式予以獎勵,但政府還是要透過預算的制度才可以,你必須要有預算的觀念,沒有代收代付這樣的方式,也沒有考選部向民間募款這種方式,沒有人會接受這樣的事情。你們實在太倉促了,我覺得你們編列這樣的預算很倉促。

其次是有關公務人員退休撫卹基金管理委員會的問題,其實你們在書面報告第21頁指出會提存的退休金精算已經負債27,267億元,今年度大概還差了50幾億,各類收繳給付的部分是886億元,但基金給付是930幾億,所以不足的部分是53億元左右是嗎?

許部長舒翔:對。

翁委員重鈞:你們最近講到113年可能還會進行第二次年金改革,大概有這樣的想法……

許部長舒翔:沒有。

翁委員重鈞:基本上,個人對於軍公教人員的年金改革是不贊同的,目前確實有27,000多億元的財務缺口沒有錯,今年大概還缺了53億元,但我覺得公務人員退休撫卹的問題會變成劣幣驅逐良幣,因為我們潛藏的負債有27,000多億元,所以你們就把公務人員退休給付的所得替代率腰斬、將相關預算刪除,然後從110年到112年之後,你們又把提撥率從12%調整到15%,藉此增加基金的收繳,我覺得你們設計的制度就是劣幣驅逐良幣,因為潛藏負債有27,000多億元,恐怕會破產,所以你們就把公務人員的退休金砍掉,讓他們的所得替代率降低。至於現任公務人員的薪水,你們就把提撥率一年調整1%,其實這是一種惡性循環,我認為這並不是一項好的制度,也不是考試院對軍公教人員的福利應該要予以保障的方向。基本上,臺灣的公務人員薪水太低了,你們今年說要調薪4%,就好像給公務人員很大的恩惠一樣,但在我看來卻不算什麼,這跟物價指數的通膨比率以及退休金的撥繳費率來說,其實有調沒調都一樣,我覺得調的比率還是太少了,比實際所得還少!

如果今天從另一個角度去看,我們的撥繳費率是12%15%,假如我們把他的薪資調高的話,基金自然就會多,基金多了,將來退休撫卹基金的收繳跟給付就不會有不足的現象。所以政府的角色應該要從企業角度的這種觀念去看,我們要怎麼樣想辦法讓我們的國家更進步,我們的稅收更增加,我們公務人員的待遇能夠比得上或者是迎頭趕上世界先進國家的待遇,這樣在基金撥繳的12%15%自然金額就大了嘛,金額一大,將來基金的給付就不會虧損嘛,你們為什麼不願意去做這樣的事情,而老是一直想辦法要砍公務人員的所得替代率,想辦法要提高他們每個月12%15%的撥繳費率,然後一直在這邊重複呢?你們一直強調基金快倒閉了,現在有潛藏債務27,000多億元,怎麼老是用這種觀念呢?

政府如果想要省錢也很簡單,大家好好做,政府一年要省個幾千億元也不是什麼大事,大家不要亂花錢,蚊子館少蓋一點,貪污少一點,我們一年也許要節省個幾百億元很簡單,這個也不算什麼啦,不要動不動就從公務人員的退休撫卹去著手。我覺得你們現在所有的制度在設計上就是以劣幣驅逐良幣的制度在搞我們自己優秀的公務人員,讓公務人員沒有願意留下來,也讓很多優秀的人才不願意進入這個體系,這是我覺得倒果為因的一個很重要原因。所以你們應該好好去思考,怎麼樣調整公務人員的待遇,讓我們把那個缺口補足,而不是一直在砍公務人員的所得替代率。謝謝。

主席:報告委員會,11時截止收案的時間已經到了,目前收案已經超過140案,為了避免週三處理不完,所以我們今天下午230分要繼續開會來處理相關所屬預算。

報告委員會,現有委員提出復議案。

復議案

針對本會日前第十屆第四會期第八次會1101028日第8次會議「決定三」,提出復議,請隨即處理。

提案人:劉世芳  黃世杰  江永昌  何志偉  許智傑  

主席:我來說明一下這個復議案,因為上週三、週四連續兩天處理法案跟專題報告時,內政部及相關單位都有列席,那時候有委員提出質詢,包括劉委員世芳、何委員志偉等都有提到深偽(Deepfake)跟網路霸凌等相關犯罪,希望政府機關要儘速提出因應策略。不過因為提案的內容是內政部為主體,這個跟我們委員會的職權有點違背,所以週三的時候我就有提出建議,劉世芳委員的二個提案都應該到相關委員會去提出,而不是在本委員會處理。今天這個復議案就是希望針對這個部分,其實應該是要用臨時提案的方式通過才對,不過主席那時候有裁示要列入議事錄,但我們覺得有點疑問,所以就先把這個議事錄的內容不予記載,請關心這個議題的委員循正常或是正確的程序到相關委員會去要求所屬機關,或是下一次我們審查法務部或司法院相關議題的時候再提出,並以議決的方式來處理,這樣會比較正確。以上說明。

請問大家對於本項復議案有沒有意見?請劉世芳委員發言。

劉委員世芳:謝謝主席,我來說明一下。上禮拜三是司法及法制、內政的聯席會議,我有提出提案,後來有委員跟我說,我們是司法及法制委員會,要求他們送到本委員會比較奇怪,擔心這樣有可能會侵犯到內政委員會的職權,所以我在禮拜三的二個提案其實都已經撤銷,我也有告訴當時的主席─葉委員毓蘭。禮拜四的時候,葉召委有問我要不要再重提,我跟他說一樣、還是要尊重每個委員會自主審查或是備詢或是專題報告的部分。這一次把它列入我們的議事錄,我也覺得非常奇怪,所以我按照議事處理規程,針對這個提案的部分,希望用書面方式提出復議,然後不要放到裡面去,因為保持每個委員會獨立行使職權會比較好。

同時我也要特別提到,我們在上個禮拜安排邀請包括行政院人事總處、銓敘部來報告有關軍公教警消調薪的議程,我也看到了葉召委有邀請一些民間單位與會,因為我們本來是邀請官員來備詢,這些民間單位來表達他們的意見非常好,可是他們並沒有接受委員的質詢,所以我建議未來如果要邀請民間單位與會的話,可以改用公聽會或其他方式來處理,不要把官員跟非官員的部分全部列在一起。以上。

主席:針對劉委員所提第二點的部分,就請大家參考。

剛剛我也有跟葉召委溝通了,對於這個部分,她認為是代劉委員跟何委員向政府機關提出,所以她對於這個復議案並沒有意見,也補充跟大家報告。

如果大家沒有其他意見,這個復議案就予以通過。

接下來繼續進行詢答,請許委員智傑發言。

許委員智傑:1116分)主席,大家好。針對今天考試院業務報告裡「未來工作重點」的第四點「推動法律專業人員多合一考試改革」部分,我想請教一下秘書長,現在考試院的腹案跟司改國是會議的草案是不是有一致?

主席:請考試院劉秘書長說明。

劉秘書長建忻:跟委員報告,上一屆考試院是比較避免用修法的方式來處理,但是因為如果不修專法的話就比較難以吻合國是會議的決議,所以我們這一年來花了很多功夫,就是朝向以修法來處理這個議題,所以現在會比較一致。

許委員智傑:所以我們修法的方向就是如司改國是會議提到的,經資格考試通過且實習一年就可以取得律師執業資格?

劉秘書長建忻:對,現在就是把司法官、律師跟法律人員的幾項考試整合起來,之後有一年的實務學習過程,這個實務學習過程結束後,如果及格的話,就可以取得律師執業資格,然後再由這邊去做分流。未來如果要擔任律師就直接執業,如果選擇擔任公職的話,就要再走甄選的程序。

許委員智傑:目前考試院預計的草案也是朝這個方向?

劉秘書長建忻:是,沒有錯。

許委員智傑:我要提出幾個問題,第一個,經考試並實習之後就取得律師執業資格,請問在執業之後,還有誰會想去公務員的法制體系、職系?

劉秘書長建忻:這個不一定,我們現在公務員的法制人員也有些人有考上律師,但他選擇來做法制人員。

許委員智傑:我的意思是說,以前是法官比較難考嘛,再過來是律師,再來是公務人員的法制職系……

劉秘書長建忻:法制人員滿難考的。

許委員智傑:法制人員有比律師還難考嗎?

劉秘書長建忻:如果以錄取率來看,但是這二種考試不一定是完全相同的人在考的,所以很難去直接比較,不過法制人員的錄取率並不高。

許委員智傑:我是在想說,律師執業好的話,他還會不會想轉為公務人員?

劉秘書長建忻:現在也有律師轉司法官。

許委員智傑:律師執業不好的話,他想轉公務人員,你懂我意思嗎?也就是說,如果他從事律師行業,然後律師執業好的話,公務人員的薪水比較低,剛才翁委員也有提到,事實上臺灣公務人員跟新加坡公務人員的薪資是有很大的差距,將來我們對於公務人員的重視程度應該用什麼角度去重視,其實退撫跟在職又是兩回事啦!也就是說,今天不管是在職公務人員的保障或者是退撫公務人員的保障,以臺灣跟新加坡比較,他今天如果當了律師以後,在新加坡可能還會想去當公務員,因為新加坡公務人員的薪水很高,但是臺灣公務人員的薪水,坦白說,與律師相比是比較低的,以平均值來說,執業律師一般來講大概都有將近10萬元左右,而公務員大概5萬元、6萬元起跳,將來要到10萬元的機會可能要等很久,所以以這個很現實的角度來看,我會擔心到時候要去甄選法制職系的人恐怕會不夠,這是第一個問題。

第二個問題,法制職系人員本來都要經過高普考,目前所有的公務員都要經過高普考,當然聘約的公務員除外,聘約公務員的薪水到底可不可以調整,其實全國跟地方可能也不一,將來如果在高普考開一個窗口,可以用甄選的方式,就是經資格考試後再用甄選方式也算高普考的名額,未來高普考的其他類科是不是也有可能以類似的方式開其他的窗口,用甄試的方式來錄取其他人員?我不知道考試院在這個部分有沒有整體去思考過?

劉秘書長建忻:我先簡單跟委員回答,如果講不清楚,再請許部長補充。有關法制人員的部分,現階段當然有些考上律師的人也考上法制人員,然後他就進入政府體系,其實這不一定是他律師當得好不好的問題,而是他選擇什麼樣的職涯跟發展,律師做得好的話也許賺很多,但那是一個自由市場,需要競爭,必須要自己去找到業務,而公務員是另外一種不同的職涯,所以我想這個大概是個人的選擇。未來我們當然也會注意,法制人員改用這樣的方式來選材的話,它的供需狀況如何。

許委員智傑:我們是擔心啦,怎麼樣去防止這個擔心變成qualify,將來公務員的法制人員還是很優秀的?

劉秘書長建忻:事實上,來政府擔任法制人員,如果有一天再回到律師領域的話,這個經驗也會有所幫助,所以我想這個就是每個人對職涯選擇的設計不同。

剛剛委員講到另外一個是高考法制人員的部分,這就是為什麼我們要修法的原因,因為這個部分牽涉到專技人員考試跟公務人員考試,所以要特別拉出一個專法來處理,這也就表示未來法制人員如果成為多合一考試的一部分的話,就會從高考裡面拉出來,就不屬於高考的部分了。

許委員智傑:在所有高考裡就只有把法律專業的公務人員拉出來訂定一個專法?

劉秘書長建忻:對,沒有錯。

許委員智傑:其他有一些比較特殊的行業,是不是也可以陸陸續續變成以專法來處理?

劉秘書長建忻:這個可能要逐案來討論,也可能需要用專法來處理。

許委員智傑:對,現在我考慮的就是這兩點,高普考比較單純,高普考本來是有一致性的,全國公務員都是一致性的,沒有任何專法去把這個列出來,而現在這個是第一個要把專業人員拉出高普考的一個專法,是嗎?

主席:請銓敘部周部長說明。

周部長志宏:跟委員報告,之前醫事人員在專技考試之後,也可以擔任一定醫事人員的職位,這也是一個特別規定。

許委員智傑:醫事人員?像事務官嗎?政務官我們知道是必須的,事務官……

周部長志宏:醫事人員可以在某些醫事機構擔任行政職務。

許委員智傑:醫事人員也可以在行政機構擔任……

周部長志宏:他可以用師一級、師二級、師三級的身分。

許委員智傑:是比照高普考?

周部長志宏:就是專業人員考試,然後依照特別的醫事人員人事條例,就可以擔任醫療機構某些醫事人員的行政職務。

許委員智傑:他們跟高普考進去的人的福利是不是一樣?

周部長志宏:他擔任那個職務當然就一樣。

許委員智傑:你懂我的意思嗎?個別的案子也有,我剛剛提到的約聘人員也很多,他們也沒有經過考試嘛!

劉秘書長建忻:大致應該就是屬於文官任用……

許委員智傑:對,就是文官任用的高普考制度,剛剛你提到的醫事人員的制度,是不是跟文官任用的高普考制度是一樣的?

周部長志宏:文官任用的制度就有很多,包括專門職業技術人員可以轉任公務人員,本來就有一套這樣的制度存在。現在這個是新的制度,就是直接用專技人員考試作為基礎,再加上用人機關的甄試,完成一個類似高普考試的考試過程,取得相當高普考試的任用資格。

許委員智傑:也就是說,他們併進去後就跟高普考的權利義務是一樣的?所以這個是醫事人員……

周部長志宏:相當於高考的資格。

許委員智傑:對,我的意思是說,他進去後的權利義務是一樣的,併進來是一樣的嘛,你要去比照辦理的話要去做相同類別的比較,所以這個部分是一樣的?本來醫事人員就有這樣的制度,我們再把法律拉出來,也是一樣的這個制度,這沒有錯吧?

劉秘書長建忻:對,類似。

許委員智傑:好,那這個部分OK。另外,我還曾經聽過司法院部分的人的說法,你們可以參考。就如剛剛秘書長提到的,有人先當了律師,但他的個性比較不喜歡social,所以轉去當法官、檢察官或公務人員,這是一種選擇。而本席要說的就是,以恐龍法官的案例來說,是不是當律師的時間有可能延長?之前我有聽過這樣的說法,就是律師先做了三年之後才來當法官,有沒有類似這樣的思考?也就是讓法官有比較多的社會經驗,看過比較多的案例,這樣比較不會出現類似恐龍法官的情況發生,這個部分是不是有做過這樣的思考?

劉秘書長建忻:現狀上律師如果要轉任司法官好像就是三年的規定,委員現在講的是不是通案式的,就是……

許委員智傑:你現在改這個甄選,實習一年就可以取得律師執業資格……

劉秘書長建忻:委員,你剛剛的意思是當司法官之前一定要先當過三年的律師,用這樣的方式來思考,是不是?

許委員智傑:對。

主席:請考選部許部長說明。

許部長舒翔:目前司法院是有這個管道,就是律師轉任法官……

許委員智傑:不是,而是法官必須比較有實務經驗,三年以上。

劉秘書長建忻:我知道委員的意思,就是我們要求所有的法官都要先在社會上有一些歷練,先當過幾年律師或經過社會歷練之後,再進來當司法官,這樣比較不會對社會這麼陌生。

許委員智傑:對。

劉秘書長建忻:這個可能要跟司法院討論,因為我們的考試或用人制度的設計,其實必須跟用人機關協調,所以我們比較不方便去幫司法院回答這個問題。

許委員智傑:所以你們目前的這個草案裡面沒有規劃到這個部分?

劉秘書長建忻:沒有。

許委員智傑:對於這個部分,你們需要跟司法院再做討論?

劉秘書長建忻:但是有強化實務學習跟訓練的部分。

許委員智傑:OK。總而言之,我覺得社會對於這個部分都很重視啦,到底要怎麼樣擬出一個最好的制度,我只是希望你們以不同的角度去做比較整體的思考,類似這種恐龍法官的問題,你們有沒有想過要怎麼樣處理才比較容易解決,這個也是我們的思考重點之一,希望考試院對於這個部分可以多做考量。謝謝。

主席:請鄭委員麗文發言。

鄭委員麗文:1128分)謝謝主席。事實上,在上個會期我就已經有關心過關於國家考試合考合訓制度改革的問題,因為這引起考生非常大的不安,對於新制度的改革究竟什麼時候要上路?具體的配套又是什麼?因為考試院在年初就做出這樣的宣示,對於所有法律專業人員的考試要予以整合,前階段有考試方案,後階段還有實習方案,對此,我先很快地請教一下考試院,因為你們已經一再的宣示,年初、年中院長都出來宣示希望能夠照定的時程推出,請問定的時程到底是什麼時候?是從哪一年的考試就要正式的改變?確定時程了嗎?

主席:請考試院劉秘書長說明。

劉秘書長建忻:這個當然要看立法的速度,院長在講……

鄭委員麗文:所以你們要先立法之後才會改?

劉秘書長建忻:對,要我們先提出來送立法院。

鄭委員麗文:法案什麼時候要送來立法院?

劉秘書長建忻:院長講的定時程,他說的應該是今年啦,不過因為今年有……

鄭委員麗文:就明顯來不及了啊!

劉秘書長建忻:今年有一些疫情的過程,所以那個時候delay了一些進度,再加上協調的過程也比我們原來想象的難度稍微高一點,不過現在大致上已經把很多不同的意見克服了,所以接下來是要走三院正式協商的程序,之前都是我們工作小組的會議。

鄭委員麗文:好,所以現在要進入院際的協商?

劉秘書長建忻:對。

鄭委員麗文:我可以這樣講嗎,預計下個會期,也就是明年第一個會期(法案會期)應該很有機會送來立法院審查?

劉秘書長建忻:希望是這樣。

鄭委員麗文:預計是這樣嘛!

劉秘書長建忻:對。

鄭委員麗文:在審查的過程當中,首先就是程序的問題,我後面也會再就教,其實很多重要的考試制度,我們大家都希望能夠滾動式的改革,畢竟時代的變化很快,有時候要根據整個國家公務人員體系的需要、國家考試的需要去做改革,但是這個改革不能夠陰晴不定,希望能夠把它制度化,今天這個法律專業人員的改革其實也是一樣的。在這個過程當中,雖然你們徵詢過很多的意見,但是代表考生這一方面的意見似乎一直沒有被納入,不知道為什麼,像律師考試改革協會也組成了相關的公民團體,有關於考生的權益,一直認為在這個重大改革的討論過程當中並沒有被納入考量,你們諮詢的當然都是這些有經驗的專家學者,請問有沒有考慮過納入考生的意見?包括我剛剛點名的律師考試改革協會,他們都還曾正式發函到考試院,他們有很多強烈的意見,你們在做考試整合的過程當中,有沒有考慮要擴大納入這些相關團體跟代表的意見,尤其是把代表考生方面的意見也納入考量呢?

劉秘書長建忻:跟委員報告,我們在討論的過程中,律師團體是有參與的,因為這裡面的實務實習牽涉到律師團體資源的投入。另外,我們在跨院協商的時候也有學界的代表參與。除此之外,考試院都有在跟各大專院校法律系做溝通,也希望透過老師……

鄭委員麗文:基本上,為什麼我會一再地關心這個題目,因為要準備這些國家考試的考生們其實都一直很強烈的反映對於制度改革的無所適從感,這對於考生準備考試及考生的權益是有影響的。接下來要再繼續請問的就是,因為考完試之後還要實習,剛剛很多委員也都關心到這個部分,針對後面實習的這一塊,法務部的配套是不是到現在都還沒有提出來?

劉秘書長建忻:有,有設計一套機制出來了。

鄭委員麗文:已經有定案了嗎?我們辦公室有去詢問,他們都說還沒有定案,東西還沒有弄好。

劉秘書長建忻:主要是因為還沒有透過跨院際的正式協調,之前都是工作小組一直在做磋商,所以可能還不敢提出來給委員看。

鄭委員麗文:這個跨院協調,包括司法院跟行政院,行政院的就是法務部嘛,對不對?這個制度除了前半段的考試之外,還有後半段的實習,後半段的實習雖然不歸你們管,但是對考生的權益影響很大。坦白講,你現在把所有的法制考試統統合一了,讓法務部去負責實習的部分其實也很怪,應該司法院管得比較多才對。

劉秘書長建忻:因為法務部有司法官學院,現在的司法官也是在這邊訓練的。

鄭委員麗文:我知道啊!

劉秘書長建忻:律師的實務實習部分,因為律師也是法務部的業管……

鄭委員麗文:我知道,好,沒關係,但是在實習的部分其實現在也出現很多的問題了。秘書長,我現在要問的是,因為新制是所有人統統合考,以這個制度的精神來看,錄取的人數應該是會擴大,但是你們之前因為有個新的制度引起了很大的爭議,就是400分門檻的問題,這個問題我之前也問過,這是為了要縮減考上的人數,這兩個制度的用意是不是背道而馳了?如果是這樣的話,新制上路的時候,所謂400分的門檻是不是會取消?我們詢問所得到的回答是有可能會有過渡期,搞不好會有兩套制度,如果有兩套制度就更亂了啊,考生要選哪一套考呢?難道還可以選舊制跟新制嗎?這個太混亂了吧?所以我想請問一下,在你們的研議當中,400分檻在新制上路的時候會不會取消?會嗎?

劉秘書長建忻:委員,第一個,我們不會同時有兩套制度,只是說過渡到新制度中間一定有緩衝期。第二個,新制度應該就不會有400分的問題,現在400分門檻是for律師的選試,未來合一應該不會再有選試的問題。

鄭委員麗文:所以從我的問題你就知道其實考生當然會很注意啊,因為這些影響他們的權益很大,甚至會影響他一生的前途!你們的這個制度一直在討論一直在討論,而中間釋出了很多的訊息,這樣就引起大家的討論、緊張跟混亂了。

剛剛前面有委員提問,我上次也問過,而你剛剛的講法其實有一點避重就輕啦!考試院委託中正大學的研究裡也明確地指出來,一般行政單位的法制人員,不管是社會地位、經濟待遇或者是發展前景上,跟律師、司法官、檢察官其實都不能比啦。過去通常都是考試考不上就一直做法制人員,一旦考上律師之後就跑去當律師了,你剛剛說自由選擇的這種狀況其實比較少見,而且兩者在待遇上其實也有落差的。如果現在一定要把它全部合在一起考的話,你們有考慮提高法制人員的待遇嗎?不然以後法制人員的流動性會很高喔,他在考上了以後,可以選擇法制人員,有一天也可能會去當律師、檢察官,就公家機關法制人員要留才未來就可能會出現很大的隱憂,這個人才的流動會很不足。現在已經有很多國家考試根本不足額,大家不來考公務人員,如果這個部分沒有相關配套的話,現在大家已經指出問題了,而你們現在都說沒問題沒問題,如果到時候有問題呢?

劉秘書長建忻:對於未來法制人員的待遇部分,這個也是我們在整個新制上路之前可能相關配套必須要討論的問題,所以這些制度可能都在跨院協商的內容當中。

鄭委員麗文:好。最後,我一定要抓緊時間詢問有關於資安的問題,這個部分我曾經質詢過多次,然後也請你們提專案報告,那時候包括人總在內,還因為疫情的關係拖了好幾個月,我催了半天,最近才又來講,但現在的問題就是有報告跟沒有報告一樣!上個會期我非常的客氣,我很尊重你們,大家都重視這個問題,這個會期我們就要審查預算了,如果你們都沒有拿出實際上改善或是具體可行、有願景的辦法,預算要怎麼通過?每天喊口號,但臺灣的資安人力是非常嚴重的短缺跟不足的。我之前就有講過了,以現在的待遇,根本不可能請到我們所需要的有駭客等級的資安人才,而不是像現在大學剛畢業,資格與經驗都非常不足,他透過國家一般公務人員考試進來當資安人才,根本沒辦法掌握我們所有政府部門的資安,所以你們一定要去規劃嘛!這個議題在坊間討論的很多,媒體討論也很多,以我們現在這種考試的方法,第一個,考試就是一般的國家考試,並沒有針對資安人員要求比較高的能力。第二個,考進來之後的待遇也不好。以這樣一個待遇跟考試的方式,根本不可能延攬到國家真正需要的資安人才。現在這麼低的門檻,資安人才都這麼嚴重的短缺了,然後也沒有看到你們有任何具體、有魄力、有前瞻性的作法。蔡總統說要有前瞻性,考試委員要思考未來20年的人才需求,但現在當下最重要的資安人力的空缺,從考試制度到整個人力資源的制度沒有配套,怎麼可能延攬資安人才,沒有人才,講資安都是白講的啦,講的統統都是空的。所以本席希望考試院對於這個部分要積極努力地面對,如果三個月沒有辦法提出方案,六個月也可以啊,其實從我上次要求到現在已經超過六個月了,你們總是要有一個具體的方案、可行的制度讓我們可以看到你們真的有把這個事情當作一個事情嘛,不然怎麼審預算呢?

劉秘書長建忻:跟委員報告,在這幾個月當中,我們其實跟行政院人總及郭耀煌政委等人都有針對資安人力如何處理進行討論。其中牽涉到幾個部分,第一,現有部分,人總最近已經給很多資安一級機關更多的員額。第二,有關待遇的部分,這是人總的職權,不過他們也有在做專業加給方面的討論。

至於未來考試院是不是要針對資安人才做特別類科的考試,這也在過程中有提到,不過那就是對未來的投資的部分,以及公務人員如何在培育過程中,能夠持續保持戰力。至於現階段國家需要大量進用資安人才部分,可能就要在人事制度面做一些彈性調整,能夠吸引民間人才過來,這樣才有辦法滿足現階段的需求,這部分都有在討論中。

鄭委員麗文:好,謝謝。

主席:請曾委員銘宗發言。

曾委員銘宗:1141分)我就請教考試院劉秘書長或相關的部長,明年現職公務人員會調薪,那退休人員是不是也一樣會跟著調薪?調薪的幅度多大?

主席:請銓敘部周部長說明。

周部長志宏:明年正好滿4年,因為物價指數沒有達到正負5%,但至少4年會研議調整。所以我們會啟動這個機制,明年71日有可能根據物價的狀況及考量其他的因素做調整。

曾委員銘宗:調整幅度?

周部長志宏:目前還沒有幅度,因為還沒有經過專業評估小組評估,所以還沒有確定幅度。

曾委員銘宗:好。因為這涉及到公務人員退休資遣撫卹法第六十七條,當年在審的時候,周部長,也就是現在的周副院長在場,這個條文是當時在野黨國民黨放進去的,有必要時,我們來修法。就是現職公務人員調多少,那退休人員也調多少。部長,這方向你贊不贊成?

周部長志宏:因為當年年改就是要做脫勾的處理,如果現職人員調整,退休人員也照比例調整,那等於又重新掛勾。另外,就退休人員來講,他已經沒有在繳付退撫基金了,如果也100%完全跟著調整的話,因為大法官釋字782號解釋是希望讓退休人員的退休給與不要因為物價指數變動而產生實質上的減少,所以主要調整的部分,是避免因為物價指數的變動或其他原因而實質上減少。這個我們會做,但是否跟在職人員……

曾委員銘宗:部長講得非常好,我就贊成你的意見,我們就來修,就按照物價指數調,也符合大法官的解釋啊!這方向你贊不贊成?

周部長志宏:如果以108109年這2年的物價指數,它是負的哦!如果跟著物價指數照調,那反而會減少。還要看今年的狀況。

曾委員銘宗:負的?物價指數到底是負的還是正的,我比你還清楚。長期來看,負的是少數,因為去年發生狀況,負的情況很特殊。我的意思是,就按照正的來調,平均數3年調一次。這方向你贊不贊成?

周部長志宏:要能夠讓退休人員的退休給與所得不會因為物價的調整而實質減損它的價值,我覺得我們都朝贊成、支持的方向。

曾委員銘宗:好,這個我們再來提案。

接著要請教各位,就是公務員年金改革從10771日開始實施,已經3年多。我問幾個問題,政府一年節省幾億元的經費?

周部長志宏:107年下半年到現在,累積應該也已經有400多億元……

曾委員銘宗:部長,你不能不知道!你來立法院,連這麼重要的數據,你都不知道!

周部長志宏:有,我有數據,要翻一下。

曾委員銘宗:多少?還要翻啊!

周部長志宏:109年是135億元。

曾委員銘宗:所以其實平均金額不大。你再給我一個正確的數據,好不好?109年是130幾億元,對不對?那108年呢?

周部長志宏:119億元。

曾委員銘宗:所以金額很少啦!部長,這是節省的經費,請問年金改革產生哪些負面的效應?

周部長志宏:我不曉得委員指的負面效應是哪方面?

曾委員銘宗:你不知道?

周部長志宏:對。

曾委員銘宗:年金改革產生哪些負面效應,你不知道?比如公務員為了取得年資而延退,或者是優秀公務員不願進來政府服務,這不知道?你不曉得因為要取得比較高的退休金年資,所以現在延退的情況非常嚴重。你們給我一個數據,就是延退、老化的情況嚴不嚴重?你不要跟我講又沒有數據啊!

周部長志宏:這個部分沒有明確的證據顯示。

曾委員銘宗:要實施前跟實施後比較嘛!部長,你這個不及格哦!

周部長志宏:沒有啊!只看實施前實施後,確實很多狀況並不足以證明那是跟年金改革有關係。

曾委員銘宗:那你跟我說跟其他因素影響在哪裡?這是主要因素啊!

周部長志宏:譬如,如果是針對公務員離職率,也跟他當時的經濟環境狀況有關係。

曾委員銘宗:我不要你解釋離職率哦!我要的是到底……

周部長志宏:延後退休的部分也不是非常明顯。

曾委員銘宗:你給我數據好了。

周部長志宏:是,這個我們有數據。

曾委員銘宗:另外,優秀人員也不願進入政府服務,現在高普考報考的人數大幅減少,有沒有這個現象?

主席:請考選部許部長說明。

許部長舒翔:如果是針對高、普考的部分,今年其實報考人數還有增加。那整體報考……

曾委員銘宗:你說的是今年,去年呢?去年就大幅減少了啊!

許部長舒翔:整體來講,是有下降。

曾委員銘宗:對啊!你不要挑你會講的,我也會看數據啊!

主席:請考試院劉秘書長說明。

劉秘書長建忻:跟委員報告,高普考大概在101年是高峰,從101年開始就一路下降。當然跟當時的社會、經濟條件有關,所以從97年往上漲,到……

曾委員銘宗:當然有關係啊!年改之後,退休條件大幅降低,很多優秀公務人員不願進來。這個也是一個普遍的現象,你可以去問。我覺得未來考試院可以更中性一點。

我的要求不多,請問秘書長,你可以提供給我一個很中性的成本效益分析嗎?就是這一次的年金改革到現在已經35個月了,它的效益是什麼?當然是像你們說的,一年節省100多億元嘛!它的效益是這樣。但到底產生哪些負面的效應?你靜下心來,不要有顏色。不要強要解釋,我們又不是呆子!我也當公務員一輩子!秘書長,我這樣要求,合不合理?2個月之內,給我一個客觀完整的評估報告,可以不可以?

劉秘書長建忻:好,我試著來做。

曾委員銘宗:好,謝謝。

主席:上午的會議時間會進行到所有登記發言委員詢答結束。

請林委員奕華發言。

林委員奕華:1148分)我首先要請教考試院劉秘書長,教育文化當然包括體育,是我們長期在推動的專業部分。這次在東京奧運之後,才燒出了所謂的體育代言這個問題。但事實上,只要對體育領域有所接觸的就知道,這個其實早就存在了,只是在麟洋得了金牌之後,才讓大家發現這個問題。我知道你們也從目前可以做的部分,做了一些相關的詮釋,可是終究它還是沒辦法解決最根本的問題。

曾銘宗委員剛離開,當時的合庫還是官股銀行的時候,跟現在的土銀一樣,事實上早就都在代言了。這是本來就存在的事實,只是因為這次的事件,大家關注到怎麼樣來進行修法,政府部門也在說要進行修法。這有2條路嘛!我本身是覺得,如果只針對體育選手的部分,為什麼要在合庫或土銀,或是在台電、中華電信?回到當初政府照顧他們的目的,是因為選手的運動生命短,所以我們為了要照顧他們,就讓他們到這些地方去,能夠有一個長期永久的工作。回到這樣一個照顧的初衷,就不應該因為現在是官股,或者是今天可能民股是大多數,而造成他在代言上面很大的差別。

我認為回到比較單純的部分,是用修國民體育法,然後比照生技新藥產業發展條例,直接讓這些優秀選手在經過一定程度的把關之後能夠排除公務人員服務法的適用。我認為這會比較單純,可以很快速地解決運動選手兼有公務人員身分的問題,而且就是直接回到照顧運動選手的初衷。這樣一路過來,做相關的解決方式。但是我聽到現在似乎是傾向要修公務人員服務法,是不是這樣?能不能回答一下這個部分?

主席:請考試院劉秘書長說明。

劉秘書長建忻:跟委員簡單說明,因為國體法不是我們的權責,不便表示該怎麼……

林委員奕華:我知道,但是你們有討論過嘛!因為我得到的訊息是,中央現在的共識是要修公務人員服務法。

劉秘書長建忻:沒有,應該是公務人員服務法對於適用對象必須有全盤的思考,大概不會只針對麟洋或運動員而已。但是我們的處理的確對他們可能有幫助跟改善,只是在修法上是全盤修正,也許會花比較久的時間。但如果要先去處理國體法的話,我們並不會反對。

林委員奕華:國體法如果處理,你們是不反對的?

劉秘書長建忻:不會。

林委員奕華:那要請問一下,如你剛剛講的,公服法因為牽涉的範圍比較廣,如果按照原來的說法,你們想要去修公服法的話,可能的時程會是怎樣?可以讓我們也瞭解一下嗎?因為這樣我在委員會才能對焦。

劉秘書長建忻:目前考試院審查會已經開完了,送出來後應該在這個月內會完成,但是到立法院……

林委員奕華:所以這個月就可以出考試院了嗎?

劉秘書長建忻:應該是可以了。

林委員奕華:可以出考試院?那你們的面向會是比較廣的,就不一定只針對……

劉秘書長建忻:條文會比較多,因為它是全本修正。

林委員奕華:所以它不一定只針對體育選手,是不是包括前陣子像醫師……

劉秘書長建忻:它主要針對國營事業公兼勞的部分。

林委員奕華:所以你們還是只針對國營事業的……

劉秘書長建忻:還有其他的部分。

林委員奕華:但因為國營事業公兼勞大概就都是選手啊!

劉秘書長建忻:不是,現在國營事業像土銀5職等以上全部都是國營事業公兼勞。

林委員奕華:你是說公兼勞的部分,所以就是對於國營事業部分等於就都開放就對了?

劉秘書長建忻:對,針對機關特性來做處理。

林委員奕華:OK。這個月就可以出來?

劉秘書長建忻:是。

林委員奕華:這個法如果通過的話,也可以解決體育代言的問題?

劉秘書長建忻:是。

林委員奕華:所以其實有關國體法的修正,你們基本上也不反對,也認為是可以走的?

劉秘書長建忻:不反對。

林委員奕華:好。那如果這樣的話,我們應該是可以同步來做了,因為如果只是針對到體育選手部分,我覺得國體法修正是很單純的,因為你們這邊牽涉面很廣,甚至都有老師來跟我反映為什麼他們不能兼職去開計程車,你知道嗎?就是公服法牽涉面很廣,會覺得那個和他的業務無關啊,為什麼要限制大家都不能去做兼職?

主席:請銓敘部周部長說明。

周部長志宏:教師只有兼行政的才會適用公務人員服務法,所以不兼行政的,不在公務人員服務法的限制範圍。

林委員奕華:我知道,但是教師法的相關規定都跟著公務人員服務法走,雖然不是在你這邊規範,但教師的相關規範都是跟著你們做,所以其實也都一樣是比照公務人員的部分。這就是我們在講的,當公服法要修正的時候,所涉及的層面就茲事體大。但這樣聽起來,部長你也提到這只會針對國營事業的部分?

周部長志宏:主要針對國營事業公兼勞身分是不是要完全適用服務法的所有規定,我們覺得有放寬的空間,所以它處理的不會只針對運動員的部分。

林委員奕華:對,我知道是全部的部分,包括他們都會含括在這樣的型態裡面。如果這樣的話,我們就同步來推動,因為我認為其實是可以同步解決,再看哪邊比較快。請問你們總共會送多少條出來?修正案大約是多少條次?

周部長志宏:全文修正有20幾條。

林委員奕華:20幾條?這樣看來,你們到時候討論修正,可能需要花一點時間哦!

劉秘書長建忻:主題比較多。

林委員奕華:主題比較多?所以你們主題不只是這個,它牽涉面很廣?

劉秘書長建忻:對。

林委員奕華:如果是這樣的話,非常謝謝,我很需要得到這樣的訊息,因為我比較希望就單純的部分先解決。如果公服法過了之後,可以再看兩邊怎麼樣做配套。第一,大家知道運動選手的這個問題早就存在,趕快幫他們做一些解決。第二,因為運動選手的生命真的很短,時間拖長了,其實對選手來講,我覺得都是不公平的。雖然你們現在幫忙想各種公家單位的代言,但大家也知道,它跟商業上面還是有極大的差距。再次感謝各位!

主席:請孔委員文吉發言。(不在場)孔委員不在場。

請張委員其祿發言。

張委員其祿:1155分)謝謝召委。今天想和周副院長及周部長討論一些問題,我要談的這些事,前面的部分也許考試院也不能回答,但沒有關係,我只是先說清楚我的立場而已。

我今天想要談的問題,就是軍公教的調薪。這一次我們大家都知道是調4%,但我們也知道,這一次調薪其實本來不是4%,一開始是從0%開始,後來坊間有消息,好像最近風向不對,好像應該要到5%,最後又做了一個政策轉彎又變成4%。總之,近30年來的軍公教調薪,我這邊也有資料,從民國90年之後,只調了4次,我自己也包括在其中。過去就是3%,現在又變4%,到底整個軍公教是怎麼在調薪的?這個依據到底是什麼?沒有人很清楚。

當然行政院人事總處是有軍公教員工待遇審議委員會設置要點等,但是這也只有它的組成,我們也不知道科學依據到底在哪裡?就是說軍公教調薪到底是怎麼樣被審議出來的?為什麼每次都是3%?這次為什麼又說是4%?這些道理到底是什麼?說白一點,臺灣的軍公教也真的滿可憐,每次大家可能都要看風向。這風向對了,你剛好就有機會調薪。風向不對了,好像你也就沒份。這件事其實被詬病很久了,所謂的審議是一個黑箱機制,我想這些大家都知道。

我們也簡單看一下,像新加坡的情況,大家也談很久了,大家可以看這頁簡報,很有趣,包括人事行政總處自己都去考察過,也有做過報告。新加坡公務人員的薪資待遇是連結經濟狀況與薪資市場水準,再加上跟工作績效扣連,是彈性的。說實話,所以這個真是老問題了。其實我在談的前半段並不在考試院的範圍內,我們也知道。

現在拉回來談,軍公教本身的薪資待遇是奇怪的,沒有一個合理性,也常常被外界詬病。延續過來,今天在座的副院長等,你們主要是退休的部分,而且過去退休的軍公教也就是直接連動。就是行政院那邊做了什麼,這邊好像也就是這些,所以軍公教的月退俸也就是跟著這些調整。同樣的問題,我想請教,真的一定都要跟著他們連動嗎?另外,如何避免薪資的機制不要像行政院人事總處這樣被詬病的狀況?有沒有一個比較科學的基礎?

現在軍公教退休的部分也是很慘,最近新聞都有報導出來,油價連漲、民生物價上漲、豬肉飆漲等等。而且退休軍公教人員還屬於一種雙砍的性質,他們自己抱怨說,未來連包大人這種尿布都買不起了。我們先不談現職的軍公教人員,但是退休的搞不好更慘,因為他領得更少,而且他就靠那個退休金以及自己民生方面來維持基本生計。

所以現在本席想要請教的是,退休金的調整有沒有辦法更彈性一點?甚至講白一點,你們能不能跟行政院那一部分脫勾?想請教周部長現在有沒有什麼看法?

主席:請銓敘部周部長說明。

周部長志宏:年金改革之後,本來現職軍公教人員待遇的調整跟退休人員退休給付的調整就已經脫勾了,所以它的機制是不一樣的。

張委員其祿:是。我們知道概念上是脫勾,但有沒有實質真的脫勾?因為看起來好像他們怎麼樣,你們也只能怎麼樣。

周部長志宏:我們因為正好碰到4年可以檢討機制,所以我們會來做適當的調整。

張委員其祿:我真的建議對於退休人員的這一部分,我們要更多的照顧。有時候他們也是弱勢,因為他已經不在職了,而且他們領的,自從年金改革之後,也被砍得更兇。所以是不是我們還是很被動地,就是目前現職軍公教是怎麼樣,他們也只是跟著這樣子做?我這邊要強調一點,我們可能要更重視比如物價的上漲及其衝擊。說真的,退休人員之前為國家社會貢獻了一輩子,我們再多給他們一點點其實也無所謂,有關調薪,因為他們並非現職,拿的沒有那麼多。而在比例上,以此為例,同樣調4%,在座長官調得比較多吧!但退休人員所領的可能還不到你們的三分之一,這4%其實也是杯水車薪。所以在這個狀況下,對於退休軍公教,我覺得真的應該要再多一點照顧,我知道這不是現在馬上就能回答什麼的,但考試院、銓敘部是他們的主管機關,也多為他們著想一下,好不好?

主席:請鄭天財Sra Kacaw委員發言。(不在場)鄭委員不在場。

請鍾委員佳濱發言。(不在場)鍾委員不在場。

請楊委員瓊瓔發言。

楊委員瓊瓔:121分)勞工基本工資漲,我們大家一直在喊的軍公教人員調薪,也正式拍板自明年實施,訂為4%。但物價持續上漲中,很多民眾都覺得薪資上漲的速度已經趕不上物價飆升的速度,正因為這樣,我們更要保障軍公教退職、退休人員,行政院院長也宣示要調整退休人員的月退金。本席要請教,目前的規劃進度究竟是如何?軍公教調漲4%薪俸,退休人員的部分調漲多少?審議委員會什麼時候會召開?隨著物價指數一直飆升,我們要讓這些人都享有安定生活的保障,所以要請教,哪一位來回答?

主席:請銓敘部周部長說明。

周部長志宏:我簡單報告,因為依照現行的制度,退休人員的待遇原則上是跟著物價指數,累計成長達正負5%的時候一定要調;但如果沒有達到正負5%,至少每四年也應該要做檢討。因為物價指數自108年起算並沒有達到正負5%,甚至以109年來講還是負成長,所以我們覺得應該是照四年為期的方式啟動檢討,明年71日就滿4年,我們會在這個時候做檢討,要先開專業評估小組會議。

楊委員瓊瓔:第一個,物價指數的上漲,似乎民間都認為,沒有達到5%,大家覺得這個怪怪的。

周部長志宏:感受跟客觀的數字會有差異。

楊委員瓊瓔:實際數字也不只如此!我覺得這部分應該要詳實、好好地……

周部長志宏:實際數字可能會反映在今年的物價指數,但今年的物價指數要到明年初才會知道,所以今年整個物價指數調整的狀況,我們會以那個為基礎來考量未來退休人員給付的調整。

楊委員瓊瓔:換句話說,時間點是在明年7月份,是否可以告訴這些人會怎麼調?

周部長志宏:我們應該不會到……

楊委員瓊瓔:執行……

周部長志宏:71日是希望能夠有實際上的調整。23月應該就會……

楊委員瓊瓔:所以明年的1月份就可以累計……

周部長志宏:明年12月會瞭解今年的整個經濟成長率跟物價指數變動的情況,然後把它納入我們整個檢討的可能……

楊委員瓊瓔:預計什麼時候要開審議委員會,可以告訴社會大眾嗎?

周部長志宏:大概23月的時候所有數據都出來了,我們就會召開專業評估小組會議,會跟國防部、教育部一起開相關的專業小組聯席會議做討論。

楊委員瓊瓔:所以預計什麼時間可以宣布?

周部長志宏:我想就是開完會……

楊委員瓊瓔:23月的時候?

周部長志宏:然後報考試院、會同行政院核定以後就可以宣布。

楊委員瓊瓔:所以原則上,如果我們把日期押在3月底,時間應該是足夠的?

周部長志宏:3月底應該……我們會儘量。

楊委員瓊瓔:做個結論,因為物價一直漲,實際上大家買東西的時候感受就很深,也由於疫情的關係,所以真的要讓他們好好生活。關於公教人員的部分,就軍公教人員明年就啟動調薪4%;至於退休人員,原則上會在23月的時候開審查委員會,預計3月底之前可以告訴社會大眾,預計是這樣,我們朝這個方向去努力,好嗎?

周部長志宏:儘量努力。

楊委員瓊瓔:這樣的話,大家才能瞭解到底進度是怎麼樣。

第二個問題,有關公務人員退休撫卹金,依據1103月的精算報告,應計負債約33,763億元,扣除已提存部分約6,496億元,未提存退休金精算應計負債來到27,267億元,較108年度金額增加1,267億餘元,增幅達4.87%。為永續經營,基金管理委員會於今年1月份也有一個宣告,提撥費率提高1%112年調至15%。本席要請教,精準地算出負債增加的部分,未來就提撥方面,依照管理條例第八條的規定,「如基金不足支付時,應由基金檢討調整繳費費率,或由政府撥款補助」。退休的部分,四年雖然沒有達到,拜託你針對那個數字一定要精準,應該要調升,包括給與增加的部分,等於是加倍地在拉鋸。雖然規定是「由政府負最後支付責任」,也告訴我們政府沒倒,這些都不會倒,可是我們看到這個數字,在經營管理上面要怎麼樣去調整?

周部長志宏:我想要解決這個基金潛藏負債的龐大金額,大概不外乎幾個方面,一個就是調漲提撥的費率……

楊委員瓊瓔:就是沒辦法嘛!現在都已經要再補了。

周部長志宏:目前已經開始在做,最高會調到15%

楊委員瓊瓔:112年。

周部長志宏:另外,可能就是政府的適當撥補,這是第二個。最終當然就是政府負最後的責任,大概是有順序。到目前為止還未達法定費率之最高限,不過我們覺得,如果調到112年……

楊委員瓊瓔:有危險了。

周部長志宏:15%應該已經算是合理了。當然我們也要考慮,就像剛剛提到的,如果退休人員的退休給與也按照這個幅度調整,而且如果調得太高,因為它還是會用到這個基金的錢,基金又會受到影響,就沒有辦法改善,所以必須要衡平。而退休人員給與的調整也有一個考量因素,就是有關退休撫卹基金的準備率之狀況,目前如果照這樣的準備率來算,大概只有19%、遠遠不足,當然調高費率,將來增加營運的收益,這是需要努力的部分。

楊委員瓊瓔:所以給你們一個功課,明顯可見我們必須予以照顧,但是負債又這麼多,除了目前所執行的方案,以及更精準的其他方案,我們也可以比較世界各國的作法,好好研議要怎麼做,好嗎?研議出來的方案,請將詳細書面資料提供給本席。

周部長志宏:是的。

楊委員瓊瓔:最後一個議題,我要特別請教公務人員錄取不足額的部分,整體不足額錄取比例分別為28.64%26.62%38.21%109年度錄取不足額之比率較前一年是大幅增加,往前看這兩年,都是增加的。本席要請教考選部跟考試院,不足額的情形到底是什麼原因造成的?我們要如何增加報考及留任的誘因?

主席:請考選部許部長說明。

許部長舒翔:考試端的部分,有些錄取不足額是由於當年度的一個變動,有時候不是長期性的。針對可能連續3年多或有錄取不足額的類科,像土木工程、建築工程這些,我們目前有組成一個跨部會的精進平臺,也跟大學端做檢討,事實上108109年土木工程類科在高普考的部分就沒有錄取不足額之情形,而地特的部分還要再努力,我們考選端有在做這一方面的檢討。應試科目的部分,像技術類科,有一些跟專技的有相互牽扯,像建築工程跟建築師,或者土木工程跟土木工程技師,以前是考上了高考,大概有3年工作經驗就免試可以轉任,現在這條路已經取消了,所以其應試科目是不是還要非常雷同,這部分我們會再檢討。以上,我們就考試面來做檢討。

楊委員瓊瓔:數字會講話,很明顯的109年跟前一年度相較就是有減少,本席說的是整體性的減少。很多人問我們,這麼好的工作,為什麼人家都不要做?這個邏輯我們沒有辦法去解釋,就留待相關單位好好去研議,你們該當怎麼樣去調整?因為一個政府的公務人員考試錄取不足額,真的會讓人家笑話!好不好?加油!

主席:接下來登記發言的林委員楚茵、莊委員競程、李委員貴敏、王委員婉諭、傅委員崐萁及高委員嘉瑜均不在場。

先休息5分鐘。

休息

繼續開會

主席(何委員志偉代):繼續開會。

下一位請黃委員世杰發言。

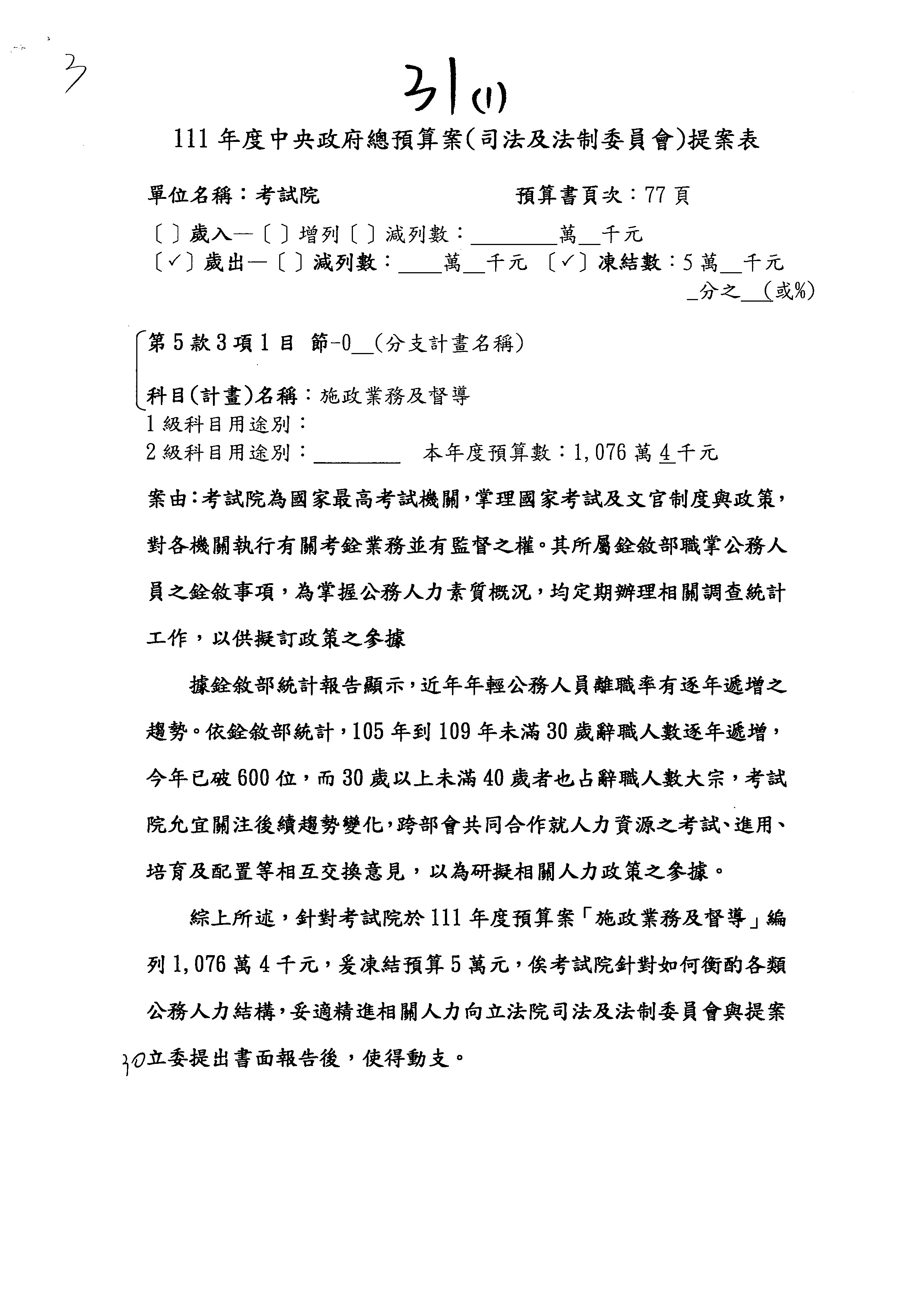
黃委員世杰:1217分)今天最主要是針對考試院所屬相關的議題進行審查,從詢答中也可發現有一些題目是反覆出現,亦即考試權,在人力資源管理,也就是政府的人事制度整體上到底該怎麼安排的問題。對於廢考監,在憲政上,我們是主張應該要符合大多數民主國家三權分立的原則,從孫文學說、五權憲法過渡到真正的立憲主義,五權分立改為三權分立。這裡面有一個問題,並不是說考試院這個機關本身有沒有價值,而是相關的事務在這樣的憲政架構底下應該如何處理。關於考試權的部分,原本就是在處理政府的人事制度或文官制度,它本來就是以行政權為主,需要處理的議題其實只有如何進用公務員,以及公務員的人事管理制度如何簡化、精進。討論到廢除考試院,我們基本上都是主張銓敘部跟人總應該合一,就是因為不必要的把它分立之後,造成了很多管理法規跟實際上考慮、執行的單位分離,結果就造成沒有效率或疊床架屋的情形。因此我們在民進黨的修憲版本裡面提出這樣的一個主張,跟考試院這個機關有沒有價值是完全沒有關係的,在這邊我要先提出這一點。

譬如剛剛有很多委員關心,要落實司改國是會議,為什麼要去調整法律專業人員的多合一考試、為什麼院際之間要討論這麼多,尤其很多焦點都集中在法制人員的進用。過去討論三合一制,其實大部分的焦點是集中在律師、檢察官跟法官,為什麼法制人員後來就被拉進來,這也是外界過去比較沒有聽到的,對此可能考選部應該要回答一下,為什麼突然間把這個東西放進來思考?法制人員的進用,據我瞭解亦涉及專門職業及技術人員轉任公務人員條例,專技人員也是通過國家考試,我國比較不一樣,大部分國家在專門證照的這件事情上面,一般是由民間辦理,不是用國家的名義辦理。然我們把它納入國家辦理的事務,所以非常多的專門技術職業都要爭取成為「師」級人員,這樣一個膨脹的制度到底適不適合,其實也可以思考,就是說什麼都要單獨立法,然後全部交由國家的考試機關替大家辦這個考試、背書,這樣到底是不是妥適的?

在法律專業人員這部分的討論當中我們可以知道,事實上就專業性,除了他過去考試資格的部分,需要修習過什麼學分、學程、學位,從最前端的教育部分、考試科目如何確認他具有基本能力,到後端的訓練,以至他真正從事這個職業,我們所要的是專業性的把關。而公務人員考試的性質又不一樣,法制人員凸顯出來的是,我們把它納進來,說要先考過三合一考試,確認他有基本能力之後,就可以直接當公務員,這個有點奇怪啊!到底為什麼可以這樣子,難道其他的那些「師」級人員,譬如之前在訂定的社工師、公衛師以及類似的這些,他可不可以說只要政府機關有相關的職位,那麼他也可以納入、應該可以直接當公務員,他只要申請檢核就可以了。

所以,針對後面根本的問題,是要討論到底要怎麼用人,像今天一直提到文官預備團,當然今天考選部答不出來為什麼企業可以募款,我覺得最大的問題還是要回歸到,其實在任用端,你如果一直堅持這種單一的考試任用途徑,這個叫做人民應考試服公職的權利,如果你用這麼窄化的方式去解釋,而政府用人的方式就是很死板,所以招募的這一些你認為是優秀的年輕人才,結果你最後是要請他回去考地方特考,這不是很荒謬嗎?我們國家培養人才進入公務體系,當然過去有開過門,傳說中的甲考就是開方便之門,因為當時是在威權統治底下,他被貼上標籤說是特權、走後門,基本上這個體制是現在的社會所不能接受的。可是我們要反過來想,就是因為你們堅持僵化的考試制度,所以甲考這道後門看起來就毫無公平性可言,如果你是整體地去調整思考到底要怎麼用人,所以現在我們就很多問題都是問一問,問考試部或銓敘部,但其實沒有一個統合性的思考,考試院銓敘部和人事行政總處在考用合一的思維上是割裂的,考選部只負責辦考試,但對於怎麼辦考試最公平,就是討論一些枝節的問題,這樣永遠也無法解決不足額錄取的問題,也無法為政府舉到恰當的人才,因為你提不出工作條件和環境改革的可能性,銓敘部只會解釋那些法令,為了維持本位上的公平,諸如薪資、本俸及專業加給等調整的可能性都很低。就像剛剛講到的資安和生技人員,假如現在要開發疫苗,或是要審查這些事情,你們能不能很快速地找到在業界有經驗的,亦即真正有專業與實務經驗兼具的人來協助?完全沒有辦法。

其實真正要討論和處理的應該是後端的問題,這就是我們為什麼希望考試院的組織要調整,和用人單位之間的關聯性要提高。雖然憲法明定人民有應考試服公職之權,但這裡的「考試」一定要擴大解釋,不可以跟過去死守的聯考一樣。

今天羅致政委員也提到,現在的年輕人因其學習的途徑及升學,他們的思維都已經改變了,但公務員的任用方式卻還是一樣,還在聯考、還在分考科,甚至最近國文的出題方式也被大家批評,這些問題是我認為必須整體去思考和處理的,和考試院要不要廢不一定直接相關,因為在考試院沒有廢掉之前你們也可以做,並不表示一定要廢了考試院、機關全都融合了才可以做。不過我是希望每個機關都要把這些納入你的業務範圍裡去思考,共同精進這個人事制度。

我覺得現在最大的問題,就以「雙語國家」這個目標為例,它也是我們的政策,可是今天只要在任何一個考試說要加考英文就絕對會造成反彈,當社工師的人為什麼要會英文?要當我國的公務員,但英語又不是我們國家的語言,為什麼會變成要先考英文才能當公務員?這是用考試的方式去思考這件事,而不是針對這個用人位置需要這樣的語言能力才加入這個資格條件的審查。再者,你們自己出的英文考題難道會比市面上有英文檢定的鑑別度更高嗎?我想也很難。然如此,為何不能用新的任用方式決定這件事情?

因為我們今天要審預算,等一下會有很多提案,希望下午或星期三在審查預算的過程中,大家可以就此面向與預算的執行去討論,譬如文官的那部分,因為你們沒辦法做真的,現在在做的就是跟企業募一些款來辦夏令營,所以是完全不同。這個方式若完全不改變,你們每次來備詢絕對會不斷被問這一題,而我們的文官制度也沒辦法達到真正的革新與吸納優秀人才。國軍以前ROTC都可以做,為什麼我們的文官制度不能做?如果需要修法也請勇於提出相關法案,不要陷在框架裡面一直堅持,只會用這種半調子的方式來做。這個問題很大,剛剛沒有留時間給你們回答,等審查預算的時候再請你們好好回覆,謝謝。

主席(黃委員世杰):請蔡委員易餘發言。(不在場)蔡委員不在場。

請何委員志偉發言。

何委員志偉:1228分)大家在臺灣都很期待雙語國家,因此首先要就教銓敘部周部長,您最後一次講英文是什麼時候?

主席:請銓敘部周部長說明。

周部長志宏:最後一次講英文嗎?

何委員志偉:對。

周部長志宏:不太記得了。

何委員志偉:認真地having a conversation with somebody else,完全不記得?

周部長志宏:大概是去……

何委員志偉:Do you actually speaking English

周部長志宏:When I went to America and visited UCLA .

何委員志偉:What did you do over there? Can you give me any……

周部長志宏:To visit some chairmen of the faculty of the UCLA School of Law.

何委員志偉:Pretty good.

我今天只是隨便抽考你的狀態,我覺得考試院還是要準備一下。國人花了很多金錢和時間準備英文,但卻沒有空間使用,針對這個部分,拜託你們的心態要調整。心態調整完之後,國際化的接軌重要的不僅僅只是語言而已,還有mentality(心態)的存在,這些事後都要花時間討論,可以的話,你們是不是提供一個書面報告,好嗎?

接下來要對考試院比較不好意思,有幾件事情就教,請問秘書長,我們有專門職業及技術人員的考試,導遊、領隊都會有證書,對不對?

主席:請考試院劉秘書長說明。

劉秘書長建忻:對。

何委員志偉:請教秘書長,對於未請領的證書,考試院的確會永久保存,……

劉秘書長建忻:是。

何委員志偉:您知道考試院裡面最古老的一張證書現在幾歲嗎?

劉秘書長建忻:好像幾十年了。

何委員志偉:對。幾十年,沒有錯!我跟大家說,就我追溯到的,最老的一張是民國83年的證書,還沒有來領的那位先生或女士如果當時是20歲,現在他已經47歲,那一張證書放在那邊已經27年了。

接下來我們要確認,就教秘書長,這些證書有沒有專責人員在管理?有沒有造冊?有沒有訂定相關的管理方式?

劉秘書長建忻:我們有專責人員,但是之前沒有特別造冊,審計部來檢討之後,我們就有做相關處理了。

何委員志偉:管理方式呢?

劉秘書長建忻:這些都很妥善保存,現在問題是這些證書不敢銷毀,原因是我們把它定義為一個考生考過一次及格證書之後,他只有這一個正本,這就是我們現在要推電子證書的原因。

何委員志偉:秘書長,我跟你講,我們辦公室索資只調到106年到109年迄今的,大概有3,710張,至於105年之前的,同仁說無法統計,所以不知道total有多少。我們的確要完整保存這些,請問您知道有多少?應該是……

劉秘書長建忻:15,000張。

何委員志偉:15,000張,是不是?目前這15,000張有造冊,對不對?可是審計部說你們沒有造冊管理,也沒有規定好相關的管理方式,也沒有規劃專責人員。其實我們沒有到裡面看過,我希望你可以去看一看、巡一巡。當一張證書從27歲長到47歲,這個也不是我們樂見的,對不對?請問這些未來會怎麼處理呢?

劉秘書長建忻:現在情況是這樣,尤其是導遊、領隊的考試,因為考的人很多,錄取的人也非常多,但是領證的比例比較低,原因是如果他只是考來放著,沒有真正要執業,他不會花錢領這張證書,也不會花錢去受訓,所以我們發現這一類人的比例最高,而且最近這幾年累積非常快。

何委員志偉:占了67%

劉秘書長建忻:對。至於我們為什麼明年要編列預算推電子證書,就是我們希望不用永久保存那張正本,我們只要把它電子化,以後就是透過線上認證,考生要索取正式正本也可以,但是他不要索取的話,透過電子化方式,他可以驗證,可以拿來作為他的履歷證明,這樣的話,我們就不用有一個正本被迫要永久保存。

何委員志偉:所以現在未領的15,000張……

劉秘書長建忻:我們會設計一個機制來處理。

何委員志偉:他不領的話,大概多久證書就要銷毀掉?

劉秘書長建忻:現在我們就在討論要怎麼處理這一塊,……

何委員志偉:我認為愈快愈好啦!

劉秘書長建忻:是。

何委員志偉:放在那邊也是囤物。

劉秘書長建忻:可能幾年之內,我們會訂一個期限。

何委員志偉:第二件事情,有些政府機關還是會要求要紙本,當需要紙本的話,民眾可以自行列印,還是一樣由貴單位列印呢?

劉秘書長建忻:他可以自行列印,但是最主要是有線上查核,所以列印的是一個視覺上的需求,真正要查核這個列印的東西是不是偽造的,未來靠QR Code就可以直接驗證。

何委員志偉:未來靠QR Code就可以直接驗證。

劉秘書長建忻:對。

何委員志偉:所以未來你們的方向可不可以跟大家稍微簡單說明,好不好?未來證書上面一定會有一個QR Code,是不是?

劉秘書長建忻:對。

何委員志偉:還有什麼呢?

劉秘書長建忻:其實就是原來的證書,但是有一個QR Code,將來就很容易驗證,這樣的話,它也有比較好的防偽功能,因為我們知道有一些網站在國外販售偽造的臺灣國家考試證書,將來有一個很簡單的確認機制,就可以比較容易做到防偽。

何委員志偉:OK,萬一這個QR Code連結到假的網站呢?

劉秘書長建忻:應該不會啦!

何委員志偉:很難講喔!

劉秘書長建忻:當然我們要把資安做好。

何委員志偉:對,因為有時QR Code會連結到奇怪的東西。請問要補充什麼嗎?這只是提醒。

主席:請考試院資訊室徐參事兼主任說明。

徐參事兼主任嘉臨:跟委員報告,目前我們打算主要的規劃方式是用PDF加數位簽章的方式,只要用PDF的瀏覽器打開,會有顯示這個是不是考試院核發的這樣的機制,就可以確認。

何委員志偉:好,沒關係,我的詢答時間有限,謝謝您的協助和說明,請多多幫忙秘書長。

接下來,秘書長,我們都對於數位轉型非常期待,數位轉型的目標有兩個,一個叫做資料開放共享,第二個叫做落實數位治理,因此要成立考試院資料開放小組,沒錯吧!

劉秘書長建忻:沒錯!

何委員志偉:但是這有幾個問題,我們很多資訊界的朋友、開放政府的公民都在抗議一件事情,輕輕地抗議,他們抗議為什麼網路上面、公開網站上面都看不到這個數位轉型委員會的設置要點?

劉秘書長建忻:這個應該有在我們的網站,……

何委員志偉:有嗎?請同仁……

劉秘書長建忻:設置要點應該不會沒有吧!

何委員志偉:我再補充,就我們所知道,從3月開始,委員會已經開了三次會議,因為依照政府資訊公開法第七條及第十條,只要是合議制機關的會議紀錄,應該要公開,所以請問會議紀錄是否已經公告,請下面的同仁回應。

劉秘書長建忻:會議紀錄應該沒有公告,因為它是諮詢性質的討論,……

何委員志偉:對,我理解,但是它的核心叫做資料開放共享,所以大家會有這樣直觀的期待。

回到設置要點,同仁還是確定沒有上網,對不對?這是第一個。

劉秘書長建忻:我們回去來檢討。

何委員志偉:對,這個可以放上網嘛!公開可以嘛!包含會議紀錄,當然會議紀錄的形式有很多種,從3月以來開過三次會了,這個是否也可以放上去?我們用比較高的標準來對待,目前都還沒放上去,有沒有機會?因為依照政府資訊公開法,合議制機關的會議紀錄應該要放上去,這個可以放上去嗎?

劉秘書長建忻:好,我們回去研究,一個星期跟委員回復。

何委員志偉:為什麼會有這些討論?因為在遴選機制上面,我不是質疑委員們的專業,我相信他們都是專業的,但是在程序上面,人家會拿出來講,所以請秘書長承諾可不可以兩週內公開考試院數位轉型委員會的設置要點及這三次的會議紀錄?畢竟我們就在講開放、共享、透明,可以嗎?兩週的時間是否足夠?

劉秘書長建忻:好,我們來處理。

何委員志偉:可以喔!好,加油!感謝您!謝謝主席。

主席:所有登記發言的委員都已經發言完畢,詢答結束;委員質詢時要求提供相關資料或以書面答復者,請相關機關儘速送交個別委員及本會;委員李貴敏等提書面質詢,列入紀錄、刊登公報,並請相關機關以書面答復。

委員李貴敏書面質詢:

主席:下午230分繼續開會,現在休息。

休息

繼續開會

主席:現在繼續開會。現在處理討論事項,在處理之前,請議事人員一併宣讀今日議程全部預算數及委員所有提案。

預算數部分:

壹、111年度考試院主管歲入來源別預算表

科目

本年度預算數

2



罰款及賠償收入



54


考試院

-



1

賠償收入

-


55


考選部

-



1

賠償收入

-


56


銓敘部

-



1

賠償收入

-


57


國家文官學院及所屬

-



1

賠償收入

-


58


公務人員退休撫卹基金監理委員會

-



1

賠償收入

-


59


公務人員退休撫卹基金管理委員會

-



1

賠償收入

-

3



規費收入



53


考試院

2,5325千元



1

行政規費收入

2,5325千元


54


公務人員保障暨培訓委員會

7千元



1

使用規費收入

7千元


55


公務人員退休撫卹基金管理委員會

-



1

使用規費收入

-

4



財產收入



61


考試院

5萬元



1

廢舊物資售價

5萬元


62


考選部

6萬元



1

廢舊物資售價

6萬元


63


銓敘部

75千元



1

財產孳息

4萬元



2

廢舊物資售價

35千元


64


公務人員保障暨培訓委員會

1千元



1

廢舊物資售價

1千元


65


國家文官學院及所屬

6517千元



1

財產孳息

6517千元



2

廢舊物資售價

-


66


公務人員退休撫卹基金監理委員會

-



1

廢舊物資售價

-


67


公務人員退休撫卹基金管理委員會

-



1

廢舊物資售價

-

7



其他收入



63


考試院

188千元



1

雜項收入

188千元


64


考選部

5196千元



1

雜項收入

5196千元


65


銓敘部

36千元



1

雜項收入

36千元


66


公務人員保障暨培訓委員會

18千元



1

雜項收入

18千元


67


國家文官學院及所屬

623千元



1

雜項收入

623千元


68


公務人員退休撫卹基金監理委員會

-



1

雜項收入

-

貳、111年度考試院主管歲出機關別預算表

科目

本年度預算數

5




考試院主管

2634,6024千元


1



考試院

34,1644千元



1


一般行政

32,6766千元



2


議事業務

201萬元



3


法制業務

1054千元



4


施政業務及督導

1,0764千元



5


第一預備金

105萬元


2



考選部

33,5535千元



1


一般行政

31,2568千元



2


考試業務研究改進

2,2183千元




1

試題研編及審查

8082千元




2

考選資料處理

720萬元




3

研究發展及宣導

6901千元



3


第一預備金

784千元


3



銓敘部

2499,6316千元



1


一般行政

43,0474千元



2


人事法制及銓敘

7346千元



3


一般建築及設備

2,8215




1

營建工程

2,8215



4


第一預備金

732千元



5


公務人員保險管理及監理

24,6277千元



6


早期退休公教人員生活困難照護金

7523千元



7


公務人員退休撫卹給付

2427,2312千元



8


退休撫卹業務

3437千元




1

公務人員退休撫卹管理

3437千元


4



公務人員保障暨培訓委員會

18,4496千元



1


一般行政

16,2894千元



2


保障暨培訓

2,0602千元




1

保障業務

1471千元




2

訓練與進修業務

1,9131千元



3


第一預備金

100萬元


5



國家文官學院及所屬

27,3916千元



1


一般行政

10,5053千元



2


國家文官培訓業務

10,296萬元



3


中區公務人員培訓

6,5523



4


第一預備金

38萬元


6



公務人員退休撫卹基金監理委員會

4,6916千元



1


一般行政

4,271萬元



2


退撫基金監理

4106千元



3


第一預備金

10萬元


7



公務人員退休撫卹基金管理委員會

16,7201千元



1


一般行政

13,5992千元



2


退撫基金管理

3,0909千元



3


第一預備金

30萬元

、考試院考選部主管111年度考選業務基金預算案

一、業務計畫:請參閱預算書。

二、業務收支:

()業務總收入:59,427萬元。

()業務總支出:58,2648千元。

()本期賸餘:1,1622千元。

三、解繳公庫淨額:無列數。

四、轉投資計畫:無列數。

五、固定資產建設改良擴充:2,776萬元。

六、國庫增撥基金額:無列數。

七、補辦預算:無列數。

肆、銓敘部主管111年度公務人員退休撫卹基金預算案

一、基金運用計畫:請參閱預算書。

二、總收入:2791,1776千元。

三、總支出:180,1111千元。

四、本期賸餘:2611,0665千元。

  委員提案部分:

  一、考試院及所屬主管預算提案:

  二、考選部主管考選業務基金預算提案:

  三、銓敘部主管公務人員退休撫卹基金預算提案:

四、委員預算提案修正文字:


主席:好,謝謝。本席先跟委員會報告,今天上午考試院周弘憲副院長有來。不過因為關於基金監理的部分,循例都是由高執行秘書代為列席,他有請假,先跟大家報告。另外,考選部許部長因為已經有排定其他行程,原來就有告知本席今天只能參加上午的會議,所以我有請次長留下來。今天就先處理主官有在的考試院、銓敘部及相關基金。最後如果時間還許可的話,就把考選部的預算部分也一併處理。今天的順序做這樣的更動,就是把考選部移到最後。如果沒有辦法處理完,禮拜三部長就可以來列席,以上。

現在開始進行討論事項,有關預算案的處理。歲入部分依款別,以項為單位;歲出部分依機關別,以目為單位,依序審查。

現在進行111年度中央政府總預算關於考試院及所屬主管收支部分的處理,首先處理歲入。

歲入的部分,委員提案共3案,歲入部分是不是就一併處理?請問各位委員,對於提案內容有沒有什麼要補充說明的?

請羅致政委員發言。

羅委員致政:很簡短,我有一個案子是歲入的部分。因為後來我們查了一下,從107年開始到現在,歲入的部分,你們在決算時,事實上都超過你們的預算,少則數十萬元,多則可能有近780萬元。下年度111年,你們的預算反而還減少。去年是669萬元,明年度減少到519萬元。一增一減,其實就差很多。所以本席建議,在歲入部分再增列150萬元。

主席:1案和第2案一樣都是針對考選部其他收入的部分,第3案是針對銓敘部。請考選部和銓敘部簡單說明。

李次長隆盛:主席、各位委員。我先請求第1案的節名做一個修正,第1案、第2案節名都是「其他雜項收入」,在彙整表可能是打字時打錯了。

主席:對,我剛剛忘記講了,我們做一下修正。

李次長隆盛:是。第1案和第2案都一樣,因為考選部主要歲入的收入是靠國家考場和停車場的出租,明年度捷運木柵線要開工,整條木柵線施工的時候,會影響到國家考場跟停車場出租的收入,所以希望這個案子可以不要增列,因為預期收入會大幅降低。

主席:好。請銓敘部也一併說明。

周部長志宏:有關收回前年度歲出的部分,主要是社團年資追繳的部分。因為現在除了民眾服務總社已經沒有資產可以執行了,所以預期是不會有收入。但是如果委員要增列100萬元,我們也同意就增列100萬元,我們再努力看看。

主席:好。考選部是希望不要增列,對嗎?那羅委員的……

羅委員致政:相較於今年,你們是減少了150萬元,所以有算過……

李次長隆盛:有。因為噪音會很大,所以變成……

羅委員致政:不是,你們停車場是月租嗎?不然怎麼會預期……怎麼推算出來的?

李次長隆盛:月租和臨租都有。

羅委員致政:月租還是會有人租啊!

李次長隆盛:臨時的會降低。國家考場部分,噪音會很大,而且交通會非常困難。

羅委員致政:停車場跟噪音有什麼關係?我不太懂。

李次長隆盛:考場是影響最大。

羅委員致政:所以你們那邊考場不會用了嗎?

李次長隆盛:會,應該會降載。也就是會安排到其他地方去,也在跟捷運局協調……

羅委員致政:好,沒關係!

劉委員世芳:因為許智傑委員有提案,我是覺得你這樣講太簡陋。坦白講,捷運是24小時都有噪音嗎?上班的時間,它不會減噪嗎?否則旁邊會有居民。所以如果考選部認為提案委員所要增列的歲入數太高的話,你可以減低。提案人許智傑委員的部分是100萬元,我是有簽署,大部分的委員是因為看到你們110年預算裡面收入編列的部分,所以是不是可以用許智傑委員的提案來替代也可以?

主席:那第1案、第2案是否合併增列100萬元?徵求各位委員的意見。

劉委員世芳:可是考選部跟銓敘部怎麼合併?

主席:1案跟第2案都是考選部。

羅委員致政:好,本席可以接受併在一起,100萬元可以嗎?

主席:好。那就第1案、第2案合併增列100萬元;第3案就依照部長的意思,一樣增列100萬元。

請何委員發言。

何委員志偉:抱歉!請問考選部,現在捷運是開工,對不對?那還沒完工前,你們這樣收入確定可以嗎?因為兩個不太一樣哦!一個是開工,一個是完工,有機會增加到這麼多嗎?

劉秘書長建忻:我的瞭解,應該是明年施工會有一個連續壁的工期。那個連續壁一做下去,它是不能停的。不會說今天我們舉辦國家考試就暫停,它沒有辦法這樣做。所以現在考選部比較頭痛的是,在那段時間國家考場要如何降載?要把影響降到最低。最主要是施工會造成考場的降載和交通打結,所以預估停車收入會減少。

何委員志偉:好。這個如果做得到的話,就沒問題,謝謝。

李次長隆盛:所以如果第12案有可能降成50萬元,我們會更感謝。

主席:可以嗎?

羅委員致政:好,50萬元,可以。

何委員志偉:為什麼不早說呢?

主席:1案、第2案歲入部分,第7款第64項第1目,就第1案、第2案合併,增列50萬元。

7款第65項第1目,提案第3案,就增列100萬元。

接下來處理歲出的部分。第4案是通案,是不是?業務費通案。這是本席提的,第4案就是凍結旅費。因為後面也有很多關於旅費凍結,分散在各款,是不是要在這邊一併處理?因為旅費的部分大概都差不多。

羅委員致政:主席,可不可以建議,同一個預算一起討論完之後,看要不要併案,然後再處理?

主席:因為第4案本身是單獨一個,因為我是針對通案。

羅委員致政:單獨就挑出來沒關係。

主席:對。不過這個和後面都有關,我也有和後面併。還是我們就先往下討論,這個先保留,待會再回來處理。

現在討論第1目一般行政,是從第5案到第23案。針對第1目的部分,請問提案委員有沒有要先表示意見?請大家看一下。

劉委員世芳:主席,我可不可以建議一下?然第1目是屬於一般行政,要不要請考試院統一回答?因為這裡面提到的業務費也好,或者是設備及投資,在日常的秘書性業務裡面,會有什麼樣的困擾?是不是請考試院統一回答,我們再來決定要減列,還是凍結?就不用一案一案,因為有些減列多,那減列少其實就不用再討論了。

主席:可以,不過還是要先讓各位委員有表達自己提案意見的機會。因為後面的提案大家都拿到了,各單位請看一下自己單位有關委員提案的部分。如果有需要跟委員溝通或修改文字等,現在都可以先進行,以增加我們的效率。

1目的部分,如果各位委員沒有要先發言,就還是先請考試院統一回答。

劉秘書長建忻:主席、各位委員,感謝大家對考試院業務的意見。因為一般行政第1目是從第5案到第23案,當然裡面有一些部分是比較相近的內容,我就再稍微做說明。

5案的部分,因為這個是人員維持費,這些是同仁的薪資,所以建議人員維持費的部分是否不要刪除?對於相關議題能夠改主決議,或者是需要我們做什麼樣的說明,是不是能夠做這樣的處理?就是不要碰到人員維持費的部分。

6案的部分,可能有一些誤解要說明。其實我們的加班費並沒有編列到1,500萬元這麼多,因為那是包含不休假獎金的部分,實務上加班費是編522萬元。今天也有委員關心,同仁加班要給他相對應的評價跟應得的酬勞。加班費的部分都是覈實支列,所以是不是能夠不要刪減或凍結?

7案的部分,有關基本行政工作維持費,雖然有相當的金額,不過我們執行率都相當高,達到95%,所以一不小心就可能會不夠用。這部分是否可就委員所關切的政策議題做成主決議,或者是書面報告的處理?

8案的部分,後面還有一案都是關心考試院車輛的數字。跟各位委員報告,考試委員減了10人,我們的確有把考試院內3輛車移撥到考試院其他的機關去。就是銓敘部、考選部有需要,我們就移撥過去。另外,從去年開始,有4輛車用不到的,就把它掛上網,如果其他公務機關有需要的話,可以做財產的移轉。

我們現在剩下的車輛的用途是,因為考試院有院長、副院長、秘書長跟副秘書長共4長,另外加上9位委員,共有13人。13輛車再加上同仁用的公務車,一共是16輛。另外有4輛是上網,可以移轉給其他需用的機關,所以這樣加起來是20輛。也就是說,用不到的這4輛,我們都已經做出這樣的處理,只是目前並沒有其他機關向我們表達需求。

另外也特別說明,就是考試委員的用車也支援一般同仁的勤務工作,不是只有考試委員在用。我們車輛狀況大概是這樣,所以是不是這部分請委員再做斟酌?

9案,鄭委員是說基本行政工作維持費都沒有什麼太大的差異。不過因為它真的是水電,或者是一些基礎花費的需求,所以本質上每年比較難有很大的差別。這個經費的執行率是相當高的,所以就這個部分是不是可以保留現在的規模?

10案,陳委員關心的是水電費的編列相同,這也是基本工作維持費,其實都一直執行率滿高、滿吃緊的。如果委員關心我們節水、節電工作的部分,我們倒是可以把院內一些相關的作為跟委員做一個說明。是不是這部分也可以不要再刪除相關的預算?

11案,對於車輛的部分剛剛有說明。這4輛車雖然沒有在用,但因為還是我們的財產,所以可能還是要有相對應的維持費。

12案是國外旅費的部分,再另外併案處理。

13案也是國外旅費部分。國外旅費部分,前面主席那個提案凍結30%,我們是覺得適當。

14案,就是現在的空調監控系統之所以要更新,是因為它已經二十多年了。在過程中,每次有故障,我們也都有在維修,但是因為機器真的很舊,所以很多零件都沒有辦法更新,甚至都已經找不到零件來做更換。因為的確已經很老舊了,希望明年來做一個汰換,所以這筆預算對我們來講是還滿重要的。

15案開始一直到第23案是資訊業務,很多委員對資訊業務都很關心,也希望我們提出相關的報告。建議對於委員關切的議題,我們都來寫相關的書面報告。可先凍結一個金額,例如50萬元,等到書面報告送到後可以解凍。委員關心的這些資訊相關議題,我們都會做詳細的說明。

以上就是有關一般行政部分的說明。

主席:請江委員發言。

江委員永昌:主席,第6案撤案。

主席:好。第6案撤案,謝謝。

先請羅委員發言,再請葉委員。

羅委員致政:8案,剛才秘書長有稍微說明一下目前用車的情況,我建議酌凍,請秘書長或考試院提一個簡單的報告,我們就解凍。這樣可以嗎?數字我們再討論一下。

主席:好,謝謝。依序先請葉委員發言,再請何委員及劉委員。

葉委員毓蘭:7案的部分,上個禮拜周部長在這邊有說明,在2月非常可能就會有一個會議的報告。我覺得是不會凍到啦!我們現在先凍,大概2月交報告,我們就解凍。酌減500萬元,好嗎?凍500萬元。

主席:接下來請何志偉委員發言。

何委員志偉:5案的部分,我認為薪資可能沒有辦法做一些凍結。然有精進人力培育的邏輯在裡面,是不是乾脆改成主決議來處理,好不好?這樣也尊重提案委員,謝謝。

主席:先請劉委員發言,再請陳委員。

劉委員世芳:剛剛我本來是跟羅委員一樣的立場,就是有關車輛跟維修的部分。其實我們在提這個案的時候,是因為上一年度劉秘書長來這邊所提到的,有一些你們認為多餘出來的公務車輛要移撥到其他單位。那今天我聽到你說其他單位因為並沒有提出需求,所以其實跟去年相比,只有減少3輛。但是因為在移撥公務車的時候,其實也牽涉到公務車司機本身是否有移撥的問題,因為公務車司機他們也依照勞基法或其他相關法規,要能夠保障他的工作權益。所以我會建議養護費的部分減列30%

如果用凍結的方式,或者可以提一個比較好的部分。第一個就是現在的車輛,除了考試委員或者是部分公務同仁在使用之外,空出來的或是比較沒有使用的車輛到底有幾輛?隨之而來,這些公務車司機,他到底人在哪裡?還是說他也是閒置在那邊沒有用?因為我們有一些部會也相當繁忙,如果考試院沒有用到的話,我覺得還是要進行媒合的方式。

相信我們的機關同仁都是秉公在處理,但是因為這個速度有點慢,跟上次秘書長所提的有點不太一樣,所以我想是不是請秘書長提一個比較好的方案出來以後,我會同意剛剛羅致政委員的意見,對於車輛維修費用是同樣的方式。

主席:好,先請陳椒華委員發言,再請葉委員跟羅委員。

陳委員椒華:謝謝主席。我的提案針對水電費刪了157,000元,這個比例連3%都不到。我們都知道,2050年要達到淨零碳排目標,需要公部門帶頭加以規劃,所以從明年開始,如果考試院能因應這項刪除,對於節電、省電、隨手關燈等措施具體去做,可以帶動公部門,讓大家跟進。如果第一次比較困難,那刪15萬元這部分可以小修一點,但我是希望能作為象徵,所以仍要刪除,而且行政部門要有具體規劃作業出來。

主席:請葉委員毓蘭發言。

葉委員毓蘭:剛才秘書長提到第5案中的人員維持費是薪水。鄭麗文委員不在,至於我是同意把本案改為主決議,只是還是要交報告。

針對鄭委員的第9案,我建議併同我的第7案,兩案一共凍結500萬元,要交兩份報告就是了。

主席:請羅委員致政發言。

羅委員致政:針對第14案,由於剛才秘書長已經說明,所以本席同意撤案。

劉委員世芳:在第7案中,葉委員主張的是提出專案報告,送本委員會同意之後始得動支,但專案報告怎麼會有同意的問題?同意與不同意應該是針對法律修正案或預算案行使。

葉委員毓蘭:我剛才已講書面報告了。

劉委員世芳:改成書面報告了?好,沒有問題,謝謝。

主席:由於這一目提案很多,我們先把剛才委員們已同意的處理方式再說明一下。葉委員提到第7案與第9案兩案併案,改提書面報告,凍結500萬元。至於車子部分,劉委員與羅委員的建議為何?

羅委員致政:凍結100萬元可以嗎,秘書長?你可不要說凍5萬元喔!你們剛才一直喊5萬元。

劉秘書長建忻:因為這筆預算真的不多。我是有個建議,一般行政科目是否能統一凍結100萬元,由我們提出書面報告?

主席:1目全部嗎?

羅委員致政:整個第1目的話,那就是凍結500萬元啦!

主席:對啊!剛才葉委員就要求凍結500萬元啊!

劉秘書長建忻:基本行政維持費的確是日常營運所需。

葉委員毓蘭:對啊!所以我們希望你們在2月、3月把報告送過來,就可以解凍,不就很好了嗎?事實上,我們要求的不算太多,也沒有要求你們一定要在退休公務員調薪完成之後才解凍。

主席:本目其他提案也與葉委員的提案併案,一共凍結500萬元,好不好?

請江委員永昌發言。

江委員永昌:針對第7案,我是這樣提議:詢答時大家都講得很清楚啊!軍公教退休人員要增加給付分屬三個不同小組,軍人在國防部、公務員在人事行政總處、教師在教育部,最多也只能讓他們開聯席會議而已,而且無論是各組的決定或聯席會議的決定,誰也不能拘束誰。考試院提出書面報告或何種報告是一回事,問題是能夠做什麼完整研議?考試院的研議能大過其他考試院要會同的機關嗎?看起來很怪啊!法制面必須處理,否則這項提案白過了。我們當然想幫他們爭取,可是途徑到底是什麼?很模糊啊!我搞不清楚。

主席:請先說明。

劉秘書長建忻:我不太確定專案小組整個討論會多快有結果,如果還沒有結果,我們當然可以說明整個機制的運作與當時現況。當然這部分有很多並非操之於考試院,但我們可以說明一下相關機制與本院銓敘部的考慮是什麼。

主席:請陳委員椒華發言。陳委員講完之後,我會做出建議。

陳委員椒華:關於第10案,我是請求、應該說請不要併案,至於刪列數可以減為10萬元。

主席:陳委員堅持減列嘛!

陳委員椒華:對,我希望這件案子單獨處理。

主席:陳委員,我建議、也同時向所有人報告,不是針對你。照我們這樣處理會很沒有效率,其實我們都是要督促他們做事,並給我們正式答覆,所以我比較傾向除非有很明確的理由一定要刪減,不然的話,大致上都以合併凍結、繳交報告的方式處理,這樣大家的提案都會得到回應。如果每一案都要個別處理,可能要討論很久,大家立場也很難融合。

我就這一目提出一項建議,就是分為三塊。在第一塊,我看到很多委員提出關於資安的案子,而資安預算都屬於同一款、同一項,也就是第5款第1項,因此建議就這部分合併成一案。所以第一點是資安部分的提案合併處理,大家討論一下要凍結多少,再請行政機關針對每一件案子所提的問題都提出完整的報告。

第二部分是旅費。涉及旅費的其實也不只第1目,後面每個地方都有。我們去年就討論很多了,也可以預期到了明年,世界各國中,有些地方疫苗可能打得比較多,有些地方疫苗打得比較少,總的來說,出國的風險還是滿高的,所以我們還是會維持一定的凍結。剛才秘書長自己也提到,關於所有出國的部分,他都同意凍結30%,那麼針對今天處理到所有與出國有關的提案,可否都以30%凍結處理?等於一次處理所有出國相關提案,等一下就不用重複討論出國部分。以上兩點先徵求大家的同意。

接下來,這一目除了出國與資訊以外的部分,就依各委員的意願處理,也就是說願意併案、一起處理的,就凍結500萬元,並要求行政機關都要交報告,除非有特別不同意見再個別提出。對於用這種方式把這一目處理掉,大家有沒有不同想法?請提出。

請陳委員椒華發言。

陳委員椒華:如果要併案凍結500萬元,可以的話,第10案照我剛才說明的部分。如果作個案處理又有困難……,我是非常希望能刪減10萬元,並且要求每季繳交節水節電報告。但我是針對這一案希望這樣處理,至於後續提案,除非有正當理由,我就不再堅持。

主席:考試院覺得怎麼樣?

劉秘書長建忻:陳委員,您剛才講的500萬元是針對一般行政還是全部?

主席:是全部。

劉秘書長建忻:含資訊部分對不對?

主席:資訊部分另外討論,因為大家對於資訊比較注意,所以現在處理的就是非資訊部分。出國部分也不含在內。

劉秘書長建忻:出國不含在內沒有問題,因為出國不只在一般行政項下。那資訊與其他業務包在整個一般行政500萬元,這樣可以嗎?

主席:各位委員有沒有意見?

劉秘書長建忻:考試院預算扣掉人事費以後,真正的預算是8,000萬元。

主席:意思就是全部凍結500萬元嘛!

劉秘書長建忻:扣掉人事費以後,我們真的只剩8,000萬元的業務費。

羅委員致政:我建議為了單純起見,對第1目全部凍結500萬元,反正該提的幾項報告一起提,這樣就好了。至於本席的部分就同意併入更高的第1目做處理。

何委員志偉:陳椒華委員,我向您報告一下,節水節電相關設施與器材其實大部分都在之前調整過了。你的起心動念絕對正確,我也絕對支持,但如果可以的話,建議不要用刪減的,而是用凍結的,這樣可不可以?或者變成主決議?

陳委員椒華:那就趕快處理,院長如果認為可行,就讓提案通過嘛!我剛才已經表示可以減列10萬元了,就趕快通過啊!才10萬元而已。

劉委員世芳:但還要提出每季的節水節電報告。

陳委員椒華:對啊!再給我們每季的報告。

何委員志偉:環保署其實都已針對所有公部門單位處理。

陳委員椒華:如果院長可以接受,就通過啦!才減10萬元而已啊!又不是減了多少,好不好?

主席:通常是凍結案才會要求提報告,減列則不會要求提報告,機制是這樣。

羅委員致政:我具體建議。秘書長,就整個第1目凍結500萬元可以嘛!至於本案就減列10萬元,科目自行調整,好不好?

劉委員世芳:要問陳委員喔!

主席:陳委員沒有同意喔!

陳委員椒華:做得到就答應嘛!不用這樣爭執,才10萬元。

劉委員世芳:陳委員,一般來講,我們減列以後就不再要求提出報告,都是在凍結案中要求提出報告。

陳委員椒華:好啊!可以不提報到,但我可以等質詢時再向他們要啊!

劉委員世芳:所以就看秘書長覺得要減列10萬元、不須提報告,還是要凍結15萬元。

劉秘書長建忻:其實減列10萬元應該沒有問題啦!委員如果要我們說明或提供資料,我們也可以說明。

陳委員椒華:好啦!就是帶頭嘛!謝謝。

主席:這一目就這樣處理,同意減列10萬元水電費,其他所有各案併同凍結500萬元,繳交書面報告,經同意後,始得動支。減列部分科目自行調整。

劉秘書長建忻:對不起,召委,是否為「繳交書面報告之後,始得動支」?

主席:對,這是凍結500萬元部分。

劉秘書長建忻:沒有「經同意後」是不是?

主席:依照立法院的程序,你們繳交書面報告後,本院就是要安排解凍案的審查,予以通過。

羅委員致政:還是要經過同意啦!

主席:對,一樣。但不須特別專案報告,差別在這邊。

劉秘書長建忻:好,了解。

葉委員毓蘭:包含資訊安全部分嗎?

主席:都一起處理啦!

葉委員毓蘭:資訊部分還沒處理嘛!

主席:羅委員的提議是包含,我有徵求過大家的意見。

葉委員毓蘭:我不敢幫我們黨團總召同意,因為原本是只限前面的一般行政。他的資訊預算相關提案保留好了,好不好?

主席:費委員早上也跟我講,他的案子如果獲得同意就通過,若不同意,他則要求保留。

羅委員致政:那就保留送協商。

主席:好。第20案保留。至於其他提案,提案委員都同意併案了啦!也就是只有第20案保留。

劉秘書長建忻:凍結500萬元其實比費委員要求的凍結10%290萬元要高。

葉委員毓蘭:是他自己要求提案保留,而且不只交代我而已,也交代其他人不要併案。

主席:好啦!他已向我表達這個意見。

本席重新正式宣告。針對第5款第1項第1目、提案案號第5案至第23案,第6案與第14案撤案;第20案保留送協商;減列10萬元水電費;凍結500萬元,針對各凍結提案之要求,依審查會決議提出書面報告後,始得動支。第4案通案國外旅費部分依照大家共識,接下來所有對國外旅費科目之提案都以凍結30%,並交書面報告的方式處理。

接下來是第2目「議事業務」,從第24案至第28案,也請各位委員與機關代表有意見者先行提出。

請劉秘書長說明。

劉秘書長建忻:25案至第28案確定都是國外旅費相關提案,第24案是否也可以視為針對國外旅費處理?

主席:這也是費總召的提案。

葉委員毓蘭:可是現在談的不是第25案嗎?費總召的提案是第24案。

主席:對,第24案,劉秘書長剛才講的就是第24案。秘書長,對不對?你說第24案嘛!

劉秘書長建忻:對,第24案。

主席:本案也是出國相關提案。

葉委員毓蘭:如果你們不能同意就保留。

主席:因為我們的決議凍結得比費總召提案的多,他要求凍結10%,而我們是決議出國相關經費都凍結30%,所以本案我算是同意他了,應該說我們都算同意他了,就是併案處理啦!

羅委員致政:對啊!就是剛才講的,可以直接以費委員的提案為主,其他提案併過去之後,他的提案就過啦!

葉委員毓蘭:沒有啊!他認為這樣就好。

羅委員致政:他不能每個案子都單獨處理,不跟其他委員的提案併案啊!我們已經表示尊重,以費委員的提案為主,將其他提案併過去,金額又比他要求的多,這樣為什麼不行?

葉委員毓蘭:沒有啊!費委員針對這一項只提第24案,要求凍結20萬元。

羅委員致政:那決議金額比較多啊!

江委員永昌:而且他連人都不在現場。

劉委員世芳:然他要保留就保留,因為他是總召,保留可能是為了送政黨協商。

羅委員致政:葉委員,坦白講,對於預算,大家都是在現場討論,儘管他不在,我們當然也尊重他。可是不能每個案子碰到他就要以他的提案為主,不然就要保留。

主席:費委員也講了,如果獲得同意就同意,我們也可以照案子過就好啊!他的案子就單獨過嘛,就是凍結10%,那其他案子用凍結30%,但這樣對他也不會比較好啊!

劉委員世芳:我向葉委員說明一下。現在的凍結數如果比費總召講的更多,其實基本上就是同意費委員的提案。

葉委員毓蘭:24案就不用以通案處理,照他的提案通過。

劉委員世芳:通過,而且比他的要求更多。

葉委員毓蘭:反正已經……

羅委員致政:就照費委員要求的金額啊!

主席:那照案通過就好,好不好,秘書長?第24案照案通過。至於其他提案第25案至第28案都涉及出國旅費,所以照剛才的決議通過,分別處理,以免爭議。等一下再一起宣告。

進行下一目「法制業務」,從第29案至第30案。請問有沒有人要發表意見?

陳委員椒華:這兩案是我的提案,包括要求減列5萬元,請他們進行法制和法規相關修正、舉辦公聽會。第29案還要求提出檢討報告。

主席:陳委員,處理原則也一樣,就是凍結才要求交報告,減列則是直接刪除預算,沒有這些後續要求。還是你要改為凍結案?

陳委員椒華:沒關係,就減列。

主席:減列就不要求交報告喔!

陳委員椒華:沒關係,反正該做什麼,他們還是會做啊!因為減得很少嘛!

主席:秘書長是否要表示意見?

劉秘書長建忻:其實這是本院法規會與訴願會的單位業務預算,總共也只有41萬元。

陳委員椒華:那改為凍結案可以。

劉秘書長建忻:我也向委員報告一下,這項預算用於開法規會、性平會、人權會與訴願會的幕僚機關。

陳委員椒華:是啊!凍結的錢也不多嘛!

劉秘書長建忻:事實上,對他們來講,這個凍結是……

陳委員椒華:我可以同意凍結,反正你們做了就解凍了啊!

劉秘書長建忻:就是交書面報告?

陳委員椒華:是啊!可以。

劉秘書長建忻:那就兩案合併凍結5萬元,我們交書面報告,是不是?

陳委員椒華:兩案併什麼?兩案不一樣啊!

劉秘書長建忻:因為兩案都提出5萬元,所以是否併凍5萬元?

陳委員椒華:可以啦!反正你們做了,那就併凍。

劉秘書長建忻:謝謝委員。

主席:這兩案併同凍結該目5萬元。其實5萬元比例滿高的耶!搞不好是我們凍結最多的。本案須交書面報告。

本目先宣告,第5款第1項第3目、提案案號第29案至30案,凍結5萬元,並針對各凍結提案之要求提出書面報告後,始得動支。

5款第1項第2目、提案案號第24案至第28案,第24案照案通過;第25案至第28案均凍結30%,並針對各凍結提案之要求依審查會決議提出書面報告後,始得動支。

4目提案從第31案至第45案,請大家看看有無需補充說明者。如果有涉及國外旅費部分,依照與剛才一樣的原則處理,不用再討論。至於其他部分,請問各位委員有無需要先就自己的提案說明?考試院是否要說明?

劉秘書長建忻:基本上,這一目施政業務及督導經費非常有限,就是一般業務組的相關業務經費。其中有一些可能需要說明的部分,比如說針對第32案,費委員關心數位證書,不過數位證書主要方案這次是編列在資訊費用下,所以第32案是否也可以併同資訊預算凍結考量?另外,整體凍結費用是否可以酌減,譬如說凍結10萬元,我們再繳交書面報告?

葉委員毓蘭:你是說費委員的提案改為凍結10萬元?

主席:這筆預算的10%是多少錢?107萬元,但秘書長說的只有1/10耶!差10倍喔!對於其他各案合併為一案凍結,大家可不可以討論一下?

劉委員世芳:我建議保留,第一,如果照費委員講的使用區塊鏈加密簽章,坦白講,要是臺灣的數位電子簽章法律未通過的話,這些數位證書到底具不具備國家證書之資格都有待檢驗,所以,單純要求考試院就這部分提出專案報告其實有一些技術上的難度。但費委員的意思也可能並不在此,而是希望考試院可以加快研究,所以才會從業務督導上提出要求。我覺得就尊重他吧!因為我自己認為考試院不可能單獨做到這一點。

主席:30案先保留。其他部分呢?同一目下其他各項提案呢?剛才秘書長說的是希望整目凍結的只有10萬元嗎?還是我們可以酌予提高?

劉秘書長建忻:我特別說明第39案與第40案。委員的建議是減列,但考銓研究發展的經費大概就是用於委託研究,所以是很多委託研究所需要的,像是出席費、稿費、行政管理費等等,如果減列的話,由於過去已經一路通刪下來,其實有點算是拗學界來做,我們每年執行兩項委託研究案,價格也等於愈來愈低。

主席:對,我也建議儘量維持,因為這些錢真的很少,整體考銓研發預算才一千多萬元。我們希望他們研究這麼多、提出更精進的政策方向,卻又把經費都加以刪減,我覺得不見得很合理,所以是否也以凍結方式處理?除非認為有特定需要監督之事項,再請他們針對該部份提出報告?

請葉委員毓蘭發言。

葉委員毓蘭:在我的預算提案中,各位都可以看到,內容其實都非常有理、是據理力爭的。我們把公文給廢掉之後,導致現在的公務員連寫公文都出問題。我們上次看過一份被媒體報導的公文,光是主旨就超過400字、17行,說明則只有3行,這樣也叫公務員!之所以要減列,就是希望考試院自己一定要好好思考孰令致之,所以我不同意改為凍結。我知道考試院的預算實在很少,但即使這麼少,不減列仍不足以消除很多民眾心中的疑惑,為什麼招進這樣的公務員,連公文都寫到讓全世界都在笑?

劉委員世芳:整目預算才160萬元,減列50萬元已經占1/3了!

葉委員毓蘭:我和鄭麗文委員的提案兩案合併,減列30萬元好了,打對折了。

主席:請羅委員致政發言。

羅委員致政:主席,我可不可以請考試院再說明一下?劉秘書長剛才提到,這160萬元業務費用在兩項研究計畫是嗎?請說明這160萬元是編給什麼。

熊參事兼組長忠勇:報告委員,研發費160萬元中有85.7萬元要做兩項委託研究案。研究發展委員會另外還負責一項開放資料業務,我們徵詢學者專家,並執行教育訓練,這部分大概有出席費、一般事務費,加起來大概是四十幾萬元。還有30萬元左右的出國交流經費,但出國部分則併入一般處理。所以這160萬元包含八十幾萬元的委託研究費、四十幾萬元的事務費。

何委員志偉:所以出國交流原本就凍結30%,對不對?

葉委員毓蘭:不一樣,我覺得這裡至少要刪減30萬元。

何委員志偉:其實已經被凍結了耶!

葉委員毓蘭:減列30萬元。

何委員志偉:還是改為凍結?

劉秘書長建忻:我想向委員說明,在現行實務上,公文還沒有廢考啦!所以現在會發生公文寫得很差的情形,就表示問題不在於有沒有考公文,而是機關有沒有好好訓練人員,否則現在進來的同仁……

葉委員毓蘭:那是不是要砍文官學院的計畫?

劉秘書長建忻:不是。

葉委員毓蘭:冤有頭,債有主,那你告訴我應該砍誰的錢?

劉秘書長建忻:要看是哪個機關寫的公文。

羅委員致政:行政院啦!因為公文是他們發的啊!不是考試院啊!

劉秘書長建忻:第二點是……

羅委員致政:秘書長剛才講得對,現在寫出這種公文的人也是考過公文進來的,結果還寫出這麼爛的公文,顯然不是考的時候寫不好,而是進來之後沒有訓練好的問題。而且坦白講,是行政院發給財政部的文,冤有頭,債有主啊!

葉委員毓蘭:我覺得有可能是你們一開始在招考過程中考訓都沒有做好,例如考的內容很奇怪,沒辦法產生鑑別度等等。

劉委員世芳:但不是去年啊!

葉委員毓蘭:表現已經這麼差,112年國文還要刪除列考公文,我覺得太超過!

劉秘書長建忻:大學也沒有教公文這件事,事實上就是應該在出任公務員之後好好培養這方面的能力,應考中文時,只要中文底子夠好,理論上公文寫起來也不應該太差。所以,這部分應該還是要看各機關有沒有好好帶新進員工。

我也要向委員報告,葉委員的提案與鄭委員的提案中,一件關於考選部的政策,一件關於銓敘部政策。若要論考試院是否應該負責,我當然也不能說我們沒有責任或與我們不相關,不過研發會的角色,如同前面提到的,就是委託研究以及推動數位轉型、open data業務,這30萬元對他們來講是很大的比例,而且其實是許多學者專家的出席費與委託研究費。

葉委員毓蘭:我最後的底限是凍結30萬元並提交報告,請你們研究。這樣可以嗎?

劉秘書長建忻:好,謝謝。

主席:剛才談的是第39案與第40案,其他提案要不要併同處理?因為這一目還有滿多提案,從第31案至第45案,除了費委員那一案保留,還有第43案與第45案是國外旅費提案。不對!只到第42案而已。

劉委員世芳:考銓部分,如果葉委員的提案都能改為凍結30萬元,那凍結20萬元的部分應該就沒問題了,對不對?

陳委員椒華:44案也是要求凍結。

主席:應該處理到第45案啦!沒有錯,因為我們是處理一目嘛!那是到第45案沒有錯。

陳委員椒華:44案是針對歷年國際文官制度學術交流成果要求凍結,並提出書面報告。剛才的提案是凍結30萬元,所以我同意本案併凍。

羅委員致政:併凍30萬元?

陳委員椒華:是,可以。但是要個別交報告喔!

羅委員致政:報告主席,剛才陳委員已同意將他的提案也併入前面那30萬元凍結。

主席:好,那這一目除了費委員那一案以及國外旅費之外,是不是都可以併為同一案,凍結30萬元,並提交書面報告?大家沒有意見,這一目就這樣處理。

5款第1項第4目、提案案號第31案至第45案,第32案保留送協商;第43案與第45案因為是國外旅費提案,凍結30%;剩餘提案併案凍結30萬元,並針對各凍結提案之要求依審查會決議提出書面報告後,始得動支。

處理主決議,從第46案至第55案。針對主決議部分,請行政機關看一下是否都可以照案通過,還是有無需要協商、修改文字。

劉秘書長建忻:主決議部分都沒有問題。

主席:好,第5款第1項所有主決議,從第46案至第55案均照案通過。

處理第5款第2項第1目。考選部預算往後,先跳過考選部,處理銓敘部預算。針對第5款第3項銓敘部第1目一般行政,從第81案至第88案,請問各位委員,對於第81案至第88案有沒有意見?

劉委員世芳:加班費是實報實銷,是否可以不予減列?我說的是第81案。

主席:請銓敘部周部長說明。

周部長志宏:報告委員,關於第81案加班費部分,其實這1,800萬元中有一半是不休假加班費,另外才是實際上延長工作時間的加班費。另外,本案將本部與考選部併算,可是考選部在辦理事務時有事務費,只要有事務費,原則上就不會領加班費,所以考選部相關金額看起來比本部少,事實上是因為考選部另有考選基金可以支出事務費用,沒辦法這樣比較,所以我們希望這部分不要減列。

主席:請羅委員致政發言。

羅委員致政:你們幾個機關,包含考試院、考選部、銓敘部、考訓院都提到加班費,但因為你們都沒有說明,所以我們以為這是一般的超時加班費。然你們提到事實上包括不休假加班費,這件案子本席可以撤。

但是針對第87案,可不可以稍加說明資訊系統之使用及管理預算增加的原因?因為較去年增加了三百多萬元,但只知用在資訊設備,這部分請說明一下。

周部長志宏:好。首先,第87案案由提到的帳號管理系統維護費用應該是「460千元」,即46萬元,此處是否可以先更正?

另外,我們的資訊費用之所以增加,主要是因為一方面強化資安,另外是我們有許多電腦非常老舊,作業系統還是Windows 7,原廠都不支援了,現在要改為Windows 10,可是硬體也沒辦法配合,我們必須汰換同仁現有使用中的電腦設備,所以才會增加相關經費,這點先向委員報告。因為要提升整體資安也必須改善電腦軟硬體系統,預算才需要增加。

主席:請何委員志偉發言。

何委員志偉:請教周部長,你知道我為什麼提出第86案凍結您的特別費嗎?

周部長志宏:86案的提出是因為我們109年度保留預算比例太高,但我們今年會解決這個問題。

何委員志偉:109年什麼預算保留太高?

周部長志宏:就是補強工程相關預算。

何委員志偉:什麼的補強工程?剛才葉委員提到公文寫不好……

周部長志宏:有銓衡樓、中興樓……

何委員志偉:等一下!葉委員剛才說公務員公文寫不好,您更連表達、特別是在審預算時都表達得不清楚,請你以身作則。我再就教您,請您再說一次,不要浪費大家的時間。

周部長志宏:在銓敘部銓衡樓、新舊中興樓與中正樓結構補強工程的相關經費中,109年與110年執行的是中興樓部分,銓衡樓則已執行完成。關於109年保留的部分,今年年底就會完全執行完畢,現在的進度已超過98%,都快完工了,可以驗收。所以,前一年度的保留款與今年度的工程款都可以照計畫執行完畢。

何委員志偉:這已經拖很久了。

周部長志宏:我們是分年編列。

何委員志偉:過去我用10年時間讓臺北市所有校舍、公家機關全部做好耐震補強!這件事是不容等待的,好不好?我在此提醒。

周部長志宏:是。

何委員志偉:但我的凍結案照舊,做到的話始得動支。

周部長志宏:不過,如果今年度預算要執行到50%,可能需要相當的時間,因為現在才開始準備……

何委員志偉:沒有關係,我就依照我的邏輯處理。

周部長志宏:那能不能凍結少一點?

何委員志偉:我想一下。

周部長志宏:我是沒有關係,但能不能凍結少一點?

何委員志偉:您是說您的特別費吧?我想一下。

主席:我先詢問一事,因為剛才沒有提到,關於第82案、第83案與第88案,其中第82案與第83案都減列了,請問部長,你可以接受嗎?如果不能接受,我們就將提案保留。

周部長志宏:82案與第83案都是針對一般行政費用,其實這些費用長久以來都已經非常緊,如果刪除,基本上確實會更捉襟見肘。尤其水電費及通訊費都是必要的支出,今年度又有大型結構補強工程,可能會再增加水電的支出,這個部分若是再刪減的話,我們恐怕會不足以支應,是不是建議可以免刪?

主席:你是說第82案與第83案嗎?

周部長志宏:對。

主席:88案呢?

周部長志宏:88案的部分……

主席:凍結10%

周部長志宏:資安的部分是不是就併同前面資安系統的部分一起……

主席:不一樣,那是考試院的,而你們是銓敘部的,沒辦法這樣併。

周部長志宏:銓敘部的第87案及第88案都是涉及到資安的部分,其實我們可以提出書面報告,兩案是不是能夠併凍100萬元,提出書面報告後就解凍?

主席:請羅委員致政發言。

羅委員致政:主席,第87案與第88案是同一個分支計畫,因為是相關的案子,本席同意併到費委員那個案子,剛才提要凍多少?

劉委員世芳:100萬元是不是太少了?

羅委員致政:不會,原列只有435萬元啊!

周部長志宏:4,353萬元,凍結10%就是四百多萬元,這樣我們的改善資安工作會受到影響,能否改成100萬元?

羅委員致政:100萬元,好不好?

主席:如果部長認為第88案不妥,我們就把這一案保留,好不好?

請劉委員世芳發言。

劉委員世芳:對不起!因為費委員不在,本席建議部長,關於一般事務費,尤其是水電的部分,因為你們是今天才接到提案,時間上較為倉促,是不是會後再向費委員解釋一下,能否像考試院一樣,水電或一般簡單的電話通訊費盡量不要以減列為主?本席認為,所謂的保留是讓部長有時間向費總召解釋一下,如果費總召同意的話,這兩案當然就可以做處理,否則,我們這邊定案下來就會直接送到政黨協商,但是,政黨協商處理20萬元會讓人覺得很奇特,因為政黨協商的金額大概都是要以億起跳的,好嗎?至於第88案,本席沒有意見,因為是提案委員的建議。

何委員志偉:的確,是不是就先溝通,這樣會比較好一點,謝謝。

主席:那就先保留,直接讓他去處理。

羅委員致政:主席,我們今天處理得完嗎?

主席:應該是禮拜三還會再繼續處理。

羅委員致政:如果禮拜三還有的話,銓敘部還有今天及明天的時間可以與費委員溝通,我們就先保留到禮拜三,如果不行再送朝野協商,可以嗎?

主席:OK

因為秘書長等一下還有會議,而且考試院的部分都已經處理完畢,我們就同意讓秘書長先離開。

羅委員政政:本席再補充一下,剛剛講的保留只要是涉及到費委員的部分,是不是可以決議就保留到最後再討論?

主席:可以啊!可以啊!

羅委員致政:不是保留到朝野協商,因為禮拜三還會再討論。

主席:可以,禮拜三還可以再宣告。

我們再回來處理銓敘部整個第1目的部分,第84案與第85案都是國外旅費,所以我們就照國外旅費的處理原則去做處理。另外,何志偉委員的第86案好像是堅持要求凍結,部長,因為是你的特別費,你是否也同意呢?

劉委員世芳:太多了,何委員,可不可以會後溝通一下?

周部長志宏:凍少一點。

主席:先保留,讓你與他溝通。

其他的部分就剩……

葉委員毓蘭:本席是最大宗的。

劉委員世芳:哪一案?

主席:沒有喔!你的案子在後面,還沒到、還沒到。

羅委員,你的案子……第81案撤案,那麼第87案呢?剛才你請部長再說明,但是你還沒說第87案如何處理?

劉委員世芳:他併費委員的案子。

主席:但是,費委員的案子先保留了,所以你的案子也先保留?

羅委員致政:配合他的案子,到時候一起處理。

主席:好。

羅委員致政:改凍啦!

主席:好,這一目就處理完畢。

關於何委員那一案的凍結金額,部長,你要不要說明一下?

周部長志宏:關於特別費的部分,我是還好,不過,有一些還是會有必要用到,譬如過年要犒賞同仁,有些特別費還是必須要有才能支用。但是,我們一定會強烈的遵照預算執行方式,不會再有保留比例太高的問題,今年我們會順利將它執行完畢。

何委員志偉:如果你說今年會順利完成,那就始得動支也可以啊,其實並沒有影響。

周部長志宏:因為要執行到50%,在時間上會有點……

何委員志偉:你一方面說今年會做好,一方面又說時間來不及?

周部長志宏:今年並沒有去年那樣的狀況,去年因為疫情的關係,確實有一些預算執行會受到影響。

何委員志偉:這是明年的預算,應該是還好吧!

周部長志宏:基本上,明年的預算是沒問題,但是,明年一開始就會遇到過年等等,確實是有支用特別費的需要,是不是能夠凍少一點?

主席:具體一點,你認為凍多少能夠接受?

周部長志宏:30萬元,可以嗎?

何委員志偉:30萬元嗎?

主席:何委員,可以嗎?

何委員志偉:不行、不行,本席認為,還是維持原來的數目,不然,50%好了。

周部長志宏:好。

何委員志偉:過年過節還是用得到嘛!可以啦!50%,部長同意了,謝謝。加油!

主席:我們就暫時作以下的宣告,第5款第3項第1目,第81案撤案,第82案、第83案、第87案及第88案都暫時先保留到最後再一併處理;第84案與第85案屬於國外旅費,依照國外旅費凍結30%來處理;第86案凍結50%。此外,針對各凍結提案之要求,依審查會決議,提出書面報告後,始得動支。

處理第2目,人事法制及銓敘,從第89案到第102案,請問是否有委員要提出說明?或是部長要先說明?

請陳委員椒華發言。

陳委員椒華:關於第100案與第102案,一個是減列、一個是凍結,如果銓敘部可以的話,是不是就照案通過?

周部長志宏:事實上,這筆預算總共只有573萬元,但是從目前所有提案來看,已經遠遠超過這個數字,可能會導致我們基本上無法運作。

陳委員椒華:那就併凍,好不好?

周部長志宏:目前算起來已經凍結了1,138萬元,是不是可以每一案都用凍結五分之一的方式,我們提出書面報告後就解凍,各位委員能否同意?也就是說,如果凍結200萬元就改成凍結40萬元、凍結100萬元就改成凍結20萬元,這樣我們還會有經費可以運用,之後提出書面報告就解凍,各位委員能否同意整個合併計算?因為人事法制管理與銓敘業務的預算確實不多。

再者,第101案的本年度預算數好像有誤植,應該是5738,000元,不是537萬元。

陳委員椒華:主席,這兩案……

主席:因為他們有誤植,其實第102案是鄭麗文委員的提案,陳委員是第100案,看要如何……

陳委員椒華:對,本席是第100案與第102案,同意可以併案凍結。

主席:你同意併案凍結?

陳委員椒華:對。

主席:我們就整目來討論,好不好?如果要併案凍結,凍結的數字是多少,我們是不是就整目一起討論,這樣會比較有效率。

葉委員毓蘭:本席的第90案、第91案、第92案、第93案、第94案、第95案及第96案,7案總共凍結100萬元,交報告。

周部長志宏:92案應該是人總負責的業務,能否請委員在人總的預算案那邊去提,因為警勤加給不是我們銓敘部的業務。

羅委員致政:這個報告不用寫,預算就凍在一起。

葉委員毓蘭:你不用交這個報告。

周部長志宏:95案是內政部主管的業務。

葉委員毓蘭:沒有、沒有。部長,其實我們已經討教很多次了,本席一直認為,針對警消的人事制度,你們銓敘部應該要有一個比較高階的指導,所以你們就交一個報告,好不好?

周部長志宏:好。

劉委員世芳:葉委員,你是說第92案到第97案,全部交一份報告,是嗎?因為部長可能會了解,也許有一些是人總的意見,也許有一些是內政部的意見,你們就將這些全部綜合起來,好嗎?這樣你就不必一案一案的提出說明,缺乏整合性的評估,好嗎?

周部長志宏:好。

劉委員世芳:有關第100案與第102案,陳椒華委員已經離開,他的意思是併案凍結50萬元,交書面報告。因為剛剛葉委員先提出第92案到第98案的部分,但是第100案與第102案好像還沒有處理,請主席處理一下。

主席:本席自己有兩案,分別是第97案與第98案,前面也還有第89案,在此徵求大家的同意,除了第99案也是一樣保留,讓部長與費委員進行協商,至於其他的各案,因為大家的目的都一樣,也就是併同,所以全部凍結100萬元,提交書面報告。

周部長志宏:好,謝謝。

主席:部長,可以嗎?

周部長志宏:可以。

主席:5款第3項第2目,提案自第89案至第102案,除第99案保留,讓部長去協商,等到禮拜三再做處理,其他各案均併案凍結100萬元,並針對各凍結提案之要求,依審查會決議,提出書面報告後,始得動支。

此外,第95案的倒數第2行應該是銓敘部,不是考選部,在此宣告更正,第95案的倒數第2行是銓敘部。

處理第3目,總共有兩案,分別是第103案與第104案。

先請部長說明一下。

周部長志宏:這個也是涉及到耐震補強工程的部分,是否能併何委員的部分一起處理即可?

主席:請吳委員斯懷發言。

吳委員斯懷:何委員是要凍結多少?

主席:他凍結部長的特別費50%

吳委員斯懷:凍結特別費?這個與你個人的特別費不一樣,本席凍的是工程款,針對你們去年的施工進度落後這麼多,所以本席提出凍結,除了疫情影響之外,希望部裡檢討出為什麼會落後?再告訴你,本席在公務部門待了四十多年,工程案落後絕對不是單一的問題,最大的關鍵因素在於管理,而且工程落後有很多的因素。其實,本席也知道這個工程對你們很重要,但是,你們去年度的執行落後這麼多,因此,本席提出凍結是希望你們去做檢討,並沒有要刪減的意思,只是希望你提出一個關於工程進度落後的完整書面報告,這樣就能看出你是不是有能力找出問題並予以解決,我們就可以解凍。

周部長志宏:報告吳委員,其實我們今年在執行上已經將之前保留的部分以及今年度的部分都執行完畢,所以我會提出一份報告。但是,關於凍結的金額,能否將兩案併成100萬元,我們向委員提出報告說明,如何控管這些工程的進度?

吳委員斯懷:本席同意改成100萬元,但是,你提出的書面告要讓本席看得懂,好不好?

周部長志宏:是,謝謝。

吳委員斯懷:我們很在乎你們很重要的工程進度,謝謝。

主席:103案就照吳委員的意思,凍結100萬元,交書面報告。此外,關於費委員的部分,是不是也請部長去向費委員溝通,因為與吳委員提的是同一件事情,看看能否用同樣的方式處理,所以我們還是先作保留。

5款第3項第3目,提案案號自第103案至第104案,其中第104案同樣先行保留,第103案凍結100萬元,提出書面告後,始得動支。

處理第5目,第105案,也是吳委員的案子。

請部長先說明一下。

周部長志宏:關於第105案的部分也是一樣,我們一定會提書面報告,是不是可以把凍結的金額稍微調降一點,以便於我們實際上的業務運作,因為很多相關的預算費用都是法定支出、都是必須要支用的。另外,其他像第106案、第107案……

主席:現在先講這個,因為這一目只有這一案,還沒輪到後面的案子。

周部長志宏:我們建議凍結數能否稍微再降一點,我們會儘速提出書面報告。

主席:你具體講出一個數字,因為這個編列預算是2億元,應該是扣除法定支出之外,剩下能凍結的部分是多少,你講出一個數字。

周部長志宏:50萬元。

主席:吳委員?

周部長志宏:凍結50萬元,我們提書面報告。

吳委員斯懷:部長,其實本席是要你們提出具體的解決方案,這個案子不是今年才有,而是好多年累積下來的。

周部長志宏:是。

吳委員斯懷:2億元只凍結100萬元,你還那麼在意,沒關係,本席可以給你們方便,減列50萬元,但是,對於你提出來的書面報告,本席會有精算師進行逐條審視。因為這個問題影響很深遠,整個保險包含後面幾目的退輔基金運作,本席希望能看到真正的解決辦法,並不在乎凍你多少,但是,如果你提出的書面報告讓本席過不去,後面還有第二輪的機會,因此,希望你是針對現有的問題、針對這幾年累積下來的問題,提出一份真正有解決方案的書面報告,好不好?

周部長志宏:好,謝謝。

劉委員世芳:主席,本席先提一個程序問題。因為我們委員會的委員也是今天才知道現在馬上要提考試院的預算,相信考試院的這些部長或相關人員也是一樣。誠如剛剛吳委員所言,其實我們也很在乎相關的保險事務等等,而不是只在凍結與減列之間做文章。因此,如果是禮拜一和禮拜三是一次會,而銓敘部沒有辦法馬上做出決定的話,本席會建議在這兩天的時間趕快去找提案委員做說明,讓委員了解一下狀況,再決定是要減列、凍結或刪除等等,這樣會比較完整,而不是馬上就決定現在要減列100萬元或減列50萬元。誠如部長所言,有些是法定的預算,當然可以馬上處理,但是,有一些是屬於業務推廣的部分,在委員尚未詳知所有訊息之前,馬上就做出凍結或減列的決定,其實我們也會認為這樣做並不是那麼的完整或妥適。所以本席建議,如果有一些要保留的話,部長可能要多多與委員溝通,或許委員會在自己的提案做調整,因為我們都是非常理智在處理所有的事情,也要面對所有人的檢驗。如果你馬上再提這個部分,本席會覺得100萬元、50萬元這樣喊價也是怪怪的!本席自己也是覺得怪怪的!

周部長志宏:我們沒有時間先與委員……

劉委員世芳:對啦!重要的是大家都沒有太多時間做比較大的部分的處理。

主席:本席知道,其實我們也是不得已,因為是我們先排了議程,院長才發協商,而且禮拜三下午要協商的法案都是本委員會的法案居多,我們的議事人員及許多委員可能都要去參加院長的協商,所以禮拜三只剩下早上可以處理,不得已只好請大家今天下午留下來。

吳委員斯懷:本席認為,劉委員剛才講的很重要,立法委員不分朝野,我們監督政府在乎的不是刪你100萬元、200萬元、300萬元或500萬元,而是你有沒有做事或做事是否達到我們的標準,因為我們每個人背後都有許多的民意在看,而且也有許多考試院現職或退休的朋友提供本席許多資訊。因此,本席真的不是要與你爭那個數字,感覺並不是很好,什麼100萬元、200萬元,2億元也才凍結50萬元,重點在於你把這件事做好,因為這件事涉及後面的退撫基金運作,攸關整個文官制度能否長久衡平發展,相當的重要,過去一直都做不好,所以我們在意的是你的書面報告,或是你把詳細的資料帶過來,本席把精算師或民間的學者請過來,大家當面討論,再來決定。本席是希望你們提出做法,並不是與你爭這個50萬元、100萬元,謝謝。

主席:非常謝謝吳委員。

5款第3項第5目,提案案號第105案,凍結50萬元,提出書面告後,始得動支。

等處理完銓敘部的預算之後,我們就休息一下。

處理第8目,提案案號自第106案至第110案,分別為葉委員及吳委員的案子。請部長先予以答覆,或是兩位委員要先提出說明?

葉委員毓蘭:部長,本席的第106案談的是關於新制退休的部分,希望能夠仿造目前的勞工基本工資審議制度,他們的21個委員中有7個是資方代表、7個是勞方代表,然而,我們現在的審議機制是每四年就要檢討一次,其實,應該要趕快將這個制度建立起來,對於你們未來的整個業務推動也會有好處。因此,本席真的是很客氣,只凍結50萬元,請你們提出這樣的制度,這樣應該沒什麼好談了,對不對?本席可以同意兩案一起凍結50萬元,交書面報告,好不好?

周部長志宏:因為這幾項業務還包括後面的部分,經費都很有限,一個是三百多萬元、一個是170萬元,如果都凍結50萬元,我們確實就無法運作,委員的意思是第106案與第107案合併凍結……

葉委員毓蘭:合併凍結50萬元。

羅委員致政:可否將專案報告改成書面報告?

周部長志宏:改書面報告就好,謝謝。

主席:請吳委員斯懷發言。

吳委員斯懷:本席針對這個問題大概已經質詢部長三、四次以上了,關於1127月以後的新退撫制度,今天早上本席還問過你,站在貴部與貴院的立場,到底方向確定了沒有?但是目前尚未確定,到底是要提撥制或等等等等混合制?如果連你們自己都還沒有確定,叫本席如何給你們預算?因此,本席凍結這點預算是希望你們儘快提出銓敘部明確的退撫新制做法。如果還要再經由考試委員審議、再送行政院,可能又有不同看法,再加上院際還要扯一扯,整理出共識之後,再送到立法院,朝野立委可能也有不同看法,這樣來得及嗎?本席很憂心這件事,從年金改革開始,本席就很關注整個運作情形,其實凍結50萬元並不是不給你用,只要你把書面報告送過來,講得清清楚楚,讓本席知道部裡的態度,如果你們連政策方向都無法決定,預算給你們又有什麼用呢?

周部長志宏:報告委員,我們的困難是並非只有銓敘部的態度,因為最後還是要報院同意,在院同意之後才能成為未來正式的法制規劃方向,因此,這個時間點要等兩院協商有共識之後,才會成為我們擬定相關法案的依據。針對這個部分,我們提出報告是沒有問題,但是,這個報告的內容可能就沒辦法真正確定要採哪一個方案。目前是準備了不同的方案,但是,不知道委員是要等最後定案且可以對外正式說明的規劃內容,或是目前我們內部正在研議的規劃內容?

吳委員斯懷:部長,整個公務人員體系關注的不是銓敘部對考試院的問題或考試院對行政院的協商過程到底如何,甚至最後行政院送交立法院,而立法院朝野立委的攻防又不一樣,我們希望至少是到行政院出手,因為送至立法院之後就是立法院的事。如果連這個都沒有把握,沒有一個方向,你應該要有所堅持,譬如現在有3個案子讓考試院長官討論、選擇,考試院再選兩個案子與行政院商量,那我們這些公務人員在等什麼呢?我們立法委員在等什麼呢?等著審不知道是什麼方向的新制改革,這是不對的!因此,你說本席希望要什麼報告……

周部長志宏:我們這個規劃在年底之前一定會出來。

吳委員斯懷:年底之前出來,那就等年底前出來,看大家是不是……

周部長志宏:那就向委員報告關於我們最後的方案。

吳委員斯懷:現在已經是10月底,距離年底也沒有幾天了,本席就等你的書面報告。

周部長志宏:我們會與行政院協商。

吳委員斯懷:本席很誠懇,希望能給足你們相關預算,因為你們的預算真的不多,一點點錢要做很多事,本席也是實際體會過的,但是,站在我們監督的立場,你必須告訴本席,拿了這筆預算要做什麼事嘛!如果連做事的方向及目標都沒有,本席還同意給這筆預算,人家要我們這些立法委員幹什麼呢!對不對?

周部長志宏:無論委員要求凍10萬元或凍50萬元,我們也都會做,但是,預算只有303萬元,凍結50萬元的話,可能確實會比較困難,不過,我們還是會盡力提出符合委員要求的報告。

吳委員斯懷:不是符合本席的要求,你不要誤會了!應該是符合中華民國人民的要求,本席個人沒有好惡,只負責監督。看在你有誠意的份上,請將報告詳細寫好,本席就減少20萬元,只凍結30萬元。其實,無論凍不凍,你都要去做,本席就是這個意思而已,好不好?

主席:兩位委員都已經充分提出意見,部長剛才也都同意了,葉委員的兩案合併凍結50萬元、吳斯懷委員的3個案子凍結30萬元。

周部長志宏:謝謝。

主席:5款第3項第8目,提案案號自第106案至第110案,其中第106案及第107案合併凍結50萬元、第108案至第110案合併凍結30萬元,並針對各凍結提案之要求,依審查會決議,提出書面報告後,始得動支。

處理主決議,總共有5案,請銓敘部看看文字是否有需要調整或修正之處。

周部長志宏:主決議的第113案,建議能否將1個月改成2個月,讓我們有比較充裕的時間做處理?

主席:113案是否就先保留,請你與費委員再協商一下、確認一下。

周部長志宏:如果不改,我們就照費委員的……

主席:可以啊!那就照案通過。

周部長志宏:我們就照案通過。

主席:好。其他的都沒有問題嗎?

5款第3項的主決議,提案案號自第110案至第115案,均照案通過。

現在休息5分鐘。

休息

繼續開會

主席:現在繼續開會。

處理公務人員保障暨培訓委員會第5款第4項。

116案是本席的案子,因為是屬於國外旅費,我們就依照相同原則,凍結30%

117案到第120案是第1目一般行政的部分,總共有4個案子,請大家看一下。剛剛羅致政委員表示他的第118案撤案,另外還有第119案、第120案及第117案,請主委先說明一下。

郝主任委員培芝:針對第117案至第120案,我們建議第117案併第119案,主要是處理本會關於資訊部分的費用,我們已經取得費委員辦公室的協商,因為這個都是處理本會資訊方面的費用,無論是軟硬體的設備費或資訊服務費,所以我們是希望能夠合併。特別是本會在今年將資安層級提升為B級,我們必須做非常多過去沒有的資訊管理制度及資安防衛系統,因此,建議將這兩案合併凍結5萬元,提書面報告。至於第118案,剛才已經說明過,所以羅委員答應撤案。此外,我們建議第120案與後面的第125案、第126案合併,同樣都是針對本會如何提升保障事件線上平臺的使用狀況,性質是一樣的,我們建議3案合併凍結5萬元,提書面報告。

事實上,我們的保障事件線上平臺建置之後,運作效果其實還算不錯,提起與撤回的比例都已經達到43%、文書交換也達到40%。主要是有一些公務同仁在文書方面喜歡用傳統的紙本,特別是年齡層比較大的部分,習慣用傳統紙本的方式運作,以及我們機關透過公文系統交換占了大宗,不過,我們也已經提出了一些精進做法,因此,建議第120案與第125案、第126案合併凍結5萬元,提書面報告後解凍。

主席:等一下,因為監理會的部分是羅委員的提案,而且高執行秘書因為有公務在身,我們就同意讓他先離席,謝謝。

除了第118案撤案之外,剛才主委說已經與費委員溝通過,所以是併……

郝主任委員培芝:117案與第119案合併。

主席:凍結5萬元?

郝主任委員培芝:對,提書面報告。

主席:這些都協商過了?

郝主任委員培芝:對,協商過了。

主席:也同意了,是不是?

郝主任委員培芝:是。

主席:你確定嗎?

郝主任委員培芝:我們已經拜訪過費委員的辦公室。

主席:至於第120案,因為你要跨目合併,這個可能……

郝主任委員培芝:等到後面一併討論。

主席:因為這邊是減列,你是說第120案……

郝主任委員培芝:提出的項目都是完全一樣的事情,關於本會如何提升保障事件線上平臺的使用。

主席:後面兩案是其他委員的提案,我們等下再一起討論。

郝主任委員培芝:好,謝謝。

主席:5款第4項第1目,提案案號自第117案至第120案,其中第118案撤案、第116案國外旅費的部分凍結30%、第117案與第119案併案凍結5萬元,針對各凍結提案要求,依審查會決議,提出書面報告後,始得動支。

處理第2目,提案案號自第121案至第128案,請問是否有委員要提出說明?

請劉委員世芳發言。

劉委員世芳:在第5款第4項第2目的部分,本席有一個提案要請教保訓會,從108年度到110年度8月底止,提起保障事件的總數,好像在110年,也就是今年,是不是有降低?不過,這個只統計到8月底止,因此,請主委說明一下。同時,有關文書交換的總次數也是一樣,好像是有降低,108年至109年是有升高,從三千四百多變成四千多,到1108月底止是2,700,不過,還有4個月的時間,尚未將詳細的數字放進去。本席認為,充分利用線上申辦平臺,當然它有許多的便捷性,也相當的好,但是,外界認為似乎宣傳不夠,因此,年輕的公務員想要處理這一塊會覺得好像使用起來次數並未增加,這是本席的疑問,等下就請保訓會說明一下。本席原先的提案是以凍結5%為主,再看解釋的狀況如何,好嗎?謝謝。

主席:請主委先說明。

郝主任委員培芝:根據我們的資料,提起保障事件的人數確實是只計算到今年的8月底,因此,按照這樣的比例來看,原則上應該會達到1,000人上下,這是我們今年保障事件的比例。再來是線上提起的部分,剛剛已經做過說明,基本上,它分為好幾個部分,包含提起、撤回、閱覽卷宗以及申請陳述意見,項目非常的多,我們只有做部分的計算。這個比例確實是有上上下下的調整,但是我們可以看到就1108月底而言,這些比例都是在上升的,不過,我們也會透過其他方式去做精進。誠如我剛才的說明,主要有兩個原因,一方面是有一些年齡層比較大的公務同仁還是習慣使用紙本的方式處理,另一方面就是線上平臺必須使用自然人憑證及讀卡機,可能很多公務同仁會覺得這是一個障礙。再來就是大宗的公務機關之間的公文系統,事實上,我們的公文往來是透過另外一個獨立公文系統的交換,如果把這些與它機關關於保障事件的公文系統再計算進來的話,其實數量是相當的龐大,以上說明。

劉委員世芳:能否提供本席10月底之前的數據?

郝主任委員培芝:好,沒問題。

劉委員世芳:因為今天是111日,本席也只能這樣講了,總不能說要到12月。如果你將10月底之前的資料提供出來,誠如剛才你所報告的,這些數字是上升的話,本席就將這一案撤案。

郝主任委員培芝:我們這個數字確實是上升的。

劉委員世芳:那就麻煩你提供本席10月底之前的數據,本席這一案就撤案。

郝主任委員培芝:謝謝。

主席:現在就決定撤案嗎?

郝主任委員培芝:我們確定是上升的。

劉委員世芳:他同意要提供10月底之前的次數,如果提供的話,本席的這一案就撤案。

郝主任委員培芝:我們可以提供,沒問題。

主席:現在撤案嗎?還是要等到禮拜三?現在撤案,好。

劉委員世芳:距離禮拜三也只有兩天而已。

主席:兩天也是要提供給你啊!

劉委員世芳:好,那我就遵照主席的建議,禮拜三之前給我的話,我就撤案,沒有的話,就繼續留著。

郝主任委員培芝:謝謝。

主席:主委,剛剛你有說第120案跟後面的第126案、第127案嗎?

郝主任委員培芝:3個案子,第120案、第125案、第126案都是關於本會保障事件線上平臺使用的狀況,相同的性質。

主席:但是他們有的減列、有的凍結,而且第125案你有跟費委員溝通過了嗎?

郝主任委員培芝:對,都已經溝通過了。

主席:後面怎麼處理?

郝主任委員培芝:羅委員的那個案子,他剛才在離席之前也特別跟我說尊重我們這邊的處理,減列多少就配合。

主席:那是多少?

郝主任委員培芝:因為形式上第126案等於已經撤案,性質完全一樣,所以我們建議凍結5萬元,提書面報告後解凍。

主席:兩位委員都同意了?

郝主任委員培芝:對。

請江委員永昌發言。

江委員永昌:我不同意保訓會主委的講法,你總案件才增加一點點,主要是線上提起的比率不會增加太多,1108月底850件分之227,比率只有26%而已,你剛才說總件數會增加一些,現在問題是比率怎麼提升。

郝主任委員培芝:比率是跟總件數比,總件數是分母,透過線上提起的方式是分子。

江委員永昌:對啊!沒多少啊!對不對!去年18.69%

郝主任委員培芝:原則上會成等比例,因為未來還沒有發生,11月、12月的案件還沒有進來,我們還沒辦法預估。

江委員永昌:再怎樣發生,你今年也不可能達到50%

郝主任委員培芝:因為沒有說要達到50%

江委員永昌:你的目標是多少?

郝主任委員培芝:劉委員是說希望看到……

江委員永昌:你的目標是多少?你剛剛一直說你們很多人還不習慣數位,公務體系的人還一直講自己習慣用紙筆。

郝主任委員培芝:我們提起部分大概已經達到26%,撤回有43%,文書交換也是,我想可以以45%以上為目標。

江委員永昌:線上提起的部分以40%為目標?

郝主任委員培芝:提起的部分稍微小一點,過去是26%30%好不好?

江委員永昌:你要讓考選部還在電腦化測驗、線上應答,是不是?早上我才質詢過的題目,你在那邊信誓旦旦。

郝主任委員培芝:因為我們線上平臺裡面項目非常多,還有陳述意見、答辯書等等。

江委員永昌:如果我們公部門也可以這樣子來當作一個理由和藉口的話,公職考試來應考的人也可以覺得不需要提升啊!我為什麼要電腦化測驗、我為什麼要線上作答?

郝主任委員培芝:因為我們的平臺有很多使用的同仁是退休的同仁來提救濟案,例如我們過去受理了九萬三千多件,全部都是退休人員,幾乎都走紙本,雖然當時我們都廣為宣傳,而且我們所有行政處分的通知書上都有載明使用線上平臺,都是全面載明的。

江委員永昌:九萬多人?

郝主任委員培芝:那時是年改案,我們受理九萬三千三百多件。

江委員永昌:現在不是講那個。

郝主任委員培芝:因為我們的保障還是有很多退休人員,針對退休金、其他權益義務等等。

江委員永昌:不含退休人員的話,比率是多少?

郝主任委員培芝:我們這些總案件是包含所有來提起救濟的案件總數,如果要再特別計算……

江委員永昌:我手上這個資料應該是不含退休人員。

郝主任委員培芝:全部都含。

江委員永昌:全部都含?難道你說羅委員拿錯資料來提案?

郝主任委員培芝:這個提起救濟案沒有分在職或退休,只要提起救濟的人的總人數。

江委員永昌:沒關係,我等你到禮拜三,我來看你講的數字,因為我有簽羅委員共提,羅委員這邊所提出來的數據跟你現在講的是不一致的。

劉委員世芳:江委員,你是哪個案?

江委員永昌:120案。

主席:羅委員和江委員都有連署。

江委員永昌:反正劉世芳委員要等到禮拜三,就一起等。

主席:我們剛在討論一個技術問題,因為這不同目,沒辦法這樣直接併案,可能要修改或怎麼樣……

郝主任委員培芝:要不然第120案我們也凍結5萬元,提書面報告,第125案、第126案併案也是凍結5萬元,提書面報告。

主席:兩位委員,可以嗎?如果這樣處理就都凍結。

劉委員世芳:125案和第126案凍5萬元?

郝主任委員培芝:併案凍5萬元。

主席:因為費委員已經同意凍5萬元,交書面報告。

郝主任委員培芝:對,羅委員是同意的。

主席:費委員。

郝主任委員培芝:費委員和羅委員都同意了。

劉委員世芳:好,沒問題。

主席:120案改凍結5萬元,交書面報告;第125案及第126案併案凍結5萬元,交書面報告。

其他案子呢?

郝主任委員培芝:121案是葉委員關心訓練進修法的修法進程,這部分也建議凍5萬元,改書面報告。第122案也是葉委員關心如何精進公務人員安衛辦法,這部分我們也是建議除了文字修改之外,能夠凍5萬元,提書面報告。第123案也是葉委員的案子,這部分希望適時辦理本會的一些資訊公開,已經同意改為主決議。第124案是葉委員關心保障法第二十三條相關的修法內容,我們建議凍20萬元,提書面報告。第127案是費委員關心如何精進線上培訓的部分,我們也已經跟費委員辦公室溝通,他也同意改凍結5萬元,提書面報告後解凍。第128案黃委員的提案,關於如何在培訓端精進男性育嬰留停的做法,我們也同意凍結5萬元。第129案主決議也跟費委員辦公室溝通過,我們是同意的,但是在期限的部分從1個月改3個月。

主席:葉委員,主委剛剛所報告的都有跟你溝通過嗎?

葉委員毓蘭:124案雖然你們有來溝通,但是對我來講,我早上質詢時特別提過,因為這是警消的陳痾,所以如果不多凍一點,你們對警消這邊要有一點嚇阻力量,不要以後又恢復成30小時換1支嘉獎,千萬不要讓他們有獎勵的任何可能,凍50萬元我就接受,然後提書面報告。

主席:請保訓會郝主任委員說明。

郝主任委員培芝:因為這個案子已經送到立法院審議,我們也非常期待委員在法案上給我們直接的指導,委員是不是能接受我們凍結20萬元、提書面報告?

葉委員毓蘭:50萬元,其他就接受。

郝主任委員培芝:好,凍結50萬元,提書面報告。

主席:你的意思是一案一案個別處理嗎?你剛才跟郝主委溝通的結論,這裡面每一案都個別處理。

郝主委,第123案改主決議的文字請你提供,因為剛剛我才知道這案改主決議。

121案凍結5萬元,交書面報告;第122案凍結5萬元,交書面報告;第123案改主決議;第124案凍結50萬元,交書面報告;第125案、第126案併案凍結5萬元,交書面報告;第127案凍結5萬元,交書面報告;第128案照案通過;第129案文字修正,1個月改3個月。

郝主任委員培芝:每一案可能都有部分文字修正,我們會後再提供,就是剛才的那些內容。

主席:其他部分應該不用再修改文字了。

5款第4項第1目,提案案號第117案至120案的部分,第118案撤案;第116案凍結30%;第117案、第119案併案凍結5萬元,交書面報告;第120案凍結5萬元。以上凍結,針對各凍結提案之要求,依審查會決議提出書面報告後,始得動支。

5款第4項第2目,提案案號121案到128案部分,第123案改主決議,再請你們提供文字。第121案凍結5萬元;第122案凍結5萬元;第124案凍結50萬元;第125案、第126案併案凍結5萬元;第127案凍結5萬元;第128案凍結5萬元,照案通過;第129案主決議,1個月修正為3個月。以上凍結各案,針對各凍結提案之要求,依審查會決議,提出書面報告後,始得動支。

處理文官學院及所屬第130案至第133案,請郝主任委員說明。

郝主任委員培芝:我們建議第130案及第131案併案,主要都是談訓練,黃委員希望我們在防疫的部分也可以做到多元培訓。羅委員的部分是關心我們一千一百多位訓練人員延訓,我們這部分已經跟他說明,主要就是的這些訓練人員都是主管機關希望延到明年,因為今年在防疫的狀態下,希望警察人力能夠優先配置在一些防疫的需要,他也了解了,因為這都是跟訓練端有關的事情,所以可否兩案合併凍結5萬元,提書面報告。

主席:羅委員同意了嗎?

郝主任委員培芝:對,主要是第一個案子是黃委員的提案。

主席:都是交書面報告。

郝主任委員培芝:對第131案,委員甚至覺得可以撤案,他了解了,也看看是否可以併案。

主席:就併案處理。另外兩案呢?

郝主任委員培芝:我們也是建議第132案、第133案併案處理,都是對於我們國家文官學院電子刊物「TD飛訊」,性質是完全一樣的,所以希望兩案併案凍結5萬元,提書面報告後解凍。

主席:乾脆整目併案凍結10萬元,交書面報告,這樣比較簡單。

郝主任委員培芝:謝謝。

主席:處理第2目退撫基金管理,第134案至第136案。

請銓敘部周部長說明。

周部長志宏:134案剛剛我們跟葉委員溝通,改主決議,另外有一個凍結。

葉委員毓蘭:因為在銓敘部有另外一個案子,這邊就用主決議,希望能夠提升整個……

周部長志宏:我們還是會書面報告。

主席:135案是不是國外旅費?

葉委員毓蘭:剛剛吳斯懷委員離開之前也先跟部長溝通過,這兩個案子凍結數?

周部長志宏:合併凍結20萬元。

葉委員毓蘭:135案、第136案合併凍結20萬元,交報告。

主席:部長,下次如果溝通完有成果的話就直接講,還要別的委員替你講,這樣不好。

周部長志宏:不好意思。

主席:134案改主決議;第135案、第136案併案凍結20萬元,交書面報告。

5款第7項第2目,提案案號第134案至第136案部分,第134案改主決議,文字部分請主委再提供。第135案、第136案併案凍結20萬元,並針對各凍結提案之要求,依審查會之決議,提出書面報告後,始得動支。

前面第5款第5項第2目,提案案號第130案至第133案,這4案併案凍結10萬元,並針對各凍結提案之要求,依審查會決議,提出書面報告後,始得動支。

今天是不是就處理到這邊?

請劉委員世芳發言。

劉委員世芳:我跟考試院尤其是政務官的同仁講一下,我們到政黨協商之前,如果個別的提案委員可以撤案或改主決議、改其他方式,其實你們還是有努力的空間,就是我剛剛跟各位提到的,因為短暫的溝通時間不夠的話,會造成委員跟官員溝通上的困擾,如果你們可以越快處理好,在政黨協商時,到最後就只剩幾個案子處理,要麻煩你們在這些時間趕快去協商。

主席:簡單報告,我們還剩下銓敘部主管公務人員退休撫卹基金和考選部主管的考選業務基金兩個基金還沒審,還有整個考選部的部分還沒處理,今天已經處理的部分,除了暫行保留的部分之外,我們都要先確定,暫行保留的部分就請各單位趕快去找提案的委員溝通,禮拜三再一併處理,我們今天就先休息,禮拜三早上繼續開會。

郝主任委員培芝:不好意思,我補充一下。因為剛才有幾個案子是關於費鴻泰委員,我們已經跟委員辦公室溝通,但是他們說程序上希望是由委員親筆再做正式的確認,所以費委員的這5個案子是不是就形式上先保留,讓我們到他們辦公室做最後文字的確認?

主席:好,主委的意思就是說關於保訓會的部分跟費委員有關的案子先暫行保留,到禮拜三再確定處理。

補充宣告,第123案主決議文字已經提供,感謝葉委員。還有第134案,這兩個主決議的文字都確定了,照修正後通過。

現在休息。

休息1659分)


Shape2

219