Shape1

立法院公報 第111卷 第5期 委員會紀錄


立法院第10屆第4會期教育及文化委員會第11次全體委員會議紀錄

時  間 中華民國1101129日(星期一)97分至1022

地  點 本院群賢樓101會議室

主  席 李委員德維

主席:出席委員8人,已足法定人數,現在開會。

進行報告事項。

報 告 事 項

宣讀上次會議議事錄。

INCLUDEPICTURE "\\\\Dpc18\\掃瞄圖檔\\十月份\\1002\\100-\\100-001.jpg" \* MERGEFORMATINET

立法院第10屆第4會期教育及文化委員會第10次全體委員會議議事錄

時  間:中華民國1101122日(星期一)上午93分至下午351

地  點:本院群賢樓101會議室

出席委員:萬美玲  李德維  鄭正鈐  林奕華  黃國書  張廖萬堅 王婉諭  高虹安  林宜瑾  陳秀寳  吳思瑤  賴品妤  范 雲  周春米  高金素梅

   委員出席15

列席委員:鍾佳濱  陳椒華  楊瓊瓔  林德福  邱顯智  呂玉玲  何欣純  莊競程  廖婉汝  伍麗華Saidhai Tahovecahe    張其祿  李貴敏  劉世芳  羅明才

   委員列席14

列席人員:

教育部部長

潘文忠率同有關人員


行政院主計總處公務預算處專門委員

羅莉婷


內政部營建署建築管理組科長

盧昭宏

主  席:林召集委員宜瑾

主任秘書:陳錫欽

專門委員:朱蔚菁

紀  錄:簡任秘書 林素惠 簡任編審 蔡月秋 科長 蔡國治

   薦任科員 李宗一

報 告 事 項

一、宣讀上次會議議事錄。

決定:議事錄確定。

討 論 事 項

一、審查委員林宜瑾等23人擬具「私立學校法第三十九條及第五十七條條文修正草案」案。

二、審查委員伍麗華Saidhai Tahovecahe24人擬具「公立高級中等以下學校委託私人辦理實驗教育條例第四條及第六條條文修正草案」案。

三、審查委員伍麗華Saidhai Tahovecahe21人擬具「偏遠地區學校教育發展條例第十二條條文修正草案」案。

(進行詢答及逐條審查)

(本次議程採綜合詢答,有委員萬美玲、李德維、鄭正鈐、林奕華、黃國書、張廖萬堅、王婉諭、高虹安、林宜瑾、陳秀寳、吳思瑤、賴品妤、高金素梅、范雲、周春米、楊瓊瓔、陳椒華、伍麗華Saidhai Tahovecahe、邱顯智等19人提出質詢,均經教育部部長潘文忠、政務次長蔡清華及相關人員即席答復說明。另有委員陳明文、莊競程提出書面質詢。)

決議:

一、報告及詢答完畢。

二、委員所提書面質詢或相關資料,列入紀錄並刊登公報。

三、對於委員質詢要求提供相關資料或未及答復部分,請相關機關儘速以書面答復。

四、「私立學校法第三十九條及第五十七條條文修正草案」案,審查完竣,須交由黨團協商,擬具審查報告,提請院會討論;院會討論時,由林召集委員宜瑾補充說明。審查結果如下:

()第三十九條,保留,送院會處理。

()第五十七條,修正如下:

「第五十七條  私立學校應定期對教學、研究、服務、輔導、校務行政及學生參與等事項,進行自我評鑑;其評鑑規定,由各校定之。

學校主管機關為促進各私立學校之發展,應組成評鑑會或委託學術團體或專業評鑑機構,定期辦理私立學校評鑑,並公告其結果,作為政府教育經費補助及學校調整發展規模之參考。

私立學校經學校主管機關評鑑辦理完善,績效卓著者,除依法予以獎勵外,其辦理下列事項,報經主管機關同意後,得不受本法及相關法令規定之限制:

一、增設系、所、學程、科、組、班。

二、招生之系、所、學程、科、組、班及人數;入學方式及其名額之分配。

三、遴聘校長、專任教師之年齡。

四、向學生收取費用之項目、用途及數額。但以學校具有完善之助學機制者為限。

五、辦理學校型態之實驗教育或學校內之教育實驗。

私立國民中小學校非政府捐助設立且未接受政府獎補助者,經報請學校主管機關核定,其辦理前項各款事項,除前項第二款之入學方式及其名額之分配外,得不受本法及相關法令之限制。但其違反法令或辦理不善,經學校主管機關查證屬實者,應回復受其限制。

第三項第三款之年齡,由學校定之。但以不超過七十五歲為限。

第二項評鑑之項目、基準、程序與其他相關事項,第三項各款之不受限制範圍、辦理方式、程序與其他相關事項之辦法,由學校主管機關定之。

第四項核定事項、查證程序、再行適用之條件與其他相關事項之準則,由教育部定之。」

五、「公立高級中等以下學校委託私人辦理實驗教育條例第四條及第六條條文修正草案」案,審查完竣,不須交由黨團協商,擬具審查報告,提請院會討論;院會討論時,由林召集委員宜瑾補充說明。

審查結果:第四條及第六條,均照案通過。

六、「偏遠地區學校教育發展條例第十二條條文修正草案」案,審查完竣,須交由黨團協商,擬具審查報告,提請院會討論;院會討論時,由林召集委員宜瑾補充說明。

審查結果:第十二條,保留,送院會處理。

七、在不影響條文文意前提下,文字、條次、標點符號為統一體例,授權議事人員修改。

通過臨時提案5項:

一、鑑於行政院院會於1101118日拍板,軍公教調薪4%,包含本俸(年功俸)、專業加給(教師為學術研究加給)及主管職務加給等3項,適用對象包含軍職人員、公教人員、技工工友及約聘僱人員,並於11111日生效。然本次軍公教調薪教師部分卻未包含國小、國中、高中代課教師之鐘點費調薪,其中國中、高中代課教師之鐘點費更已長達30年未調整,實有調整之必要,爰要求教育部研議國小、國中、高中代課教師鐘點費調薪措施,並於2個月內向立法院教育及文化委員會提出書面報告。

提案人:萬美玲

連署人:李德維  林宜瑾  鄭正鈐

二、鑑於103年實驗教育三法通過後,鼓勵教育創新及學生多元適性發展,各種不同教育理念之實驗教育機構於全國遍地開花。然近年學生就讀實驗教育機構卻保障不足,嚴重影響學生權益。財團法人資訊工業策進會「臺北市運算思維實驗教育機構」,107年對外招生,卻在109年辦學不到1年突然喊停,聲明110學年度不再招生;臺北市私立奎山實驗高級中學為儘快轉型為實驗學校,符合實驗學校招生人數規定,竟勸退已經註冊完畢的國小生,如上所述均不利於就讀實驗教育機構學生之受教權,爰要求教育部針對實驗教育機構如何保障學生受教權及學生銜接措施提出檢討,並於3個月內向立法院教育及文化委員會提出書面報告。

提案人:萬美玲

連署人:李德維  鄭正鈐  林宜瑾

三、近日傳台南補教從業人員自2015年起協同駭客入侵各縣市教育局、高中以下各級學校網站取得學生姓名、班級、身分證字號、家長姓名及職業、聯絡地址、電話,會考成績等個資,受害人數近238萬人、共竊取逾750萬筆個資,並藉此轉賣其他業者牟利。鑑於上述事件反映地方教育主管機關及各級學校長年暴露於資訊安全風險而不自知。建請教育部會同行政院資通安全處檢討並盤點上述相關機關之資安全現況,並於3個月內提出強化我國教育環境資通安全及預警機制之報告至立法院教育及文化委員會。

提案人:高虹安

連署人:李德維  林奕華  林宜瑾

四、現行教育部依據「參加國際數理學科奧林匹亞競賽及國際科學展覽成績優良學生出國留學獎學金申請要點」(以下簡稱申請要點),每年皆會發給參與「國際數理學科奧林匹亞競賽及國際科學展覽」成績優良之學生,供其出國留學深造後並能返台服務。但根據申請要點規定,獎學金申請期限為自獲獎之日起至大學畢業後3個月內,部分學生因為未能在大學畢業後3個月內取得國外學校入學許可,或因服兵役、在國內讀碩士班等原因而未能即時提出申請,導致失去獲得獎學金之資格,實為可惜,也凸顯獎學金申請期限有彈性放寬之空間。為使更多符合資格且有意願出國留學之優秀學生能取得該獎學金,建請教育部研議修正申請要點,酌予放寬為取得最後學歷後4個月內或設定其他較為彈性之期限,以協助優秀學生出國留學,厚植我國頂尖人才庫。

提案人:張廖萬堅

連署人:范 雲  林宜瑾  陳秀寳

五、教育部現行已將高中以下學校及幼兒園之正式教職員列為公費施打疫苗對象,以確保教學活動順利進行、教職員身體健康無虞,但實習老師卻未在公費施打疫苗的行列,恐有不妥之處,因其業務與一般教職員相仿,與學生多有互動,亦肩負教學及行政等責任,且實習期間為8月至翌年2月,屬於流感高峰期,與正式教職員一樣都有施打疫苗的需求。為確保校園運作順利、維護教職員生身體健康無虞,爰請教育部研議將高中以下學校及幼兒園實習教師納入公費流感疫苗施打對象。

提案人:張廖萬堅

連署人:范 雲  林宜瑾  陳秀寳

散會

INCLUDEPICTURE "\\\\Dpc18\\掃瞄圖檔\\十月份\\1002\\100-\\100-001.jpg" \* MERGEFORMATINET

主席:請問各位委員,上次會議議事錄有無錯誤或遺漏之處?(無)無錯誤或遺漏,確定。

進行討論事項。

討 論 事 項

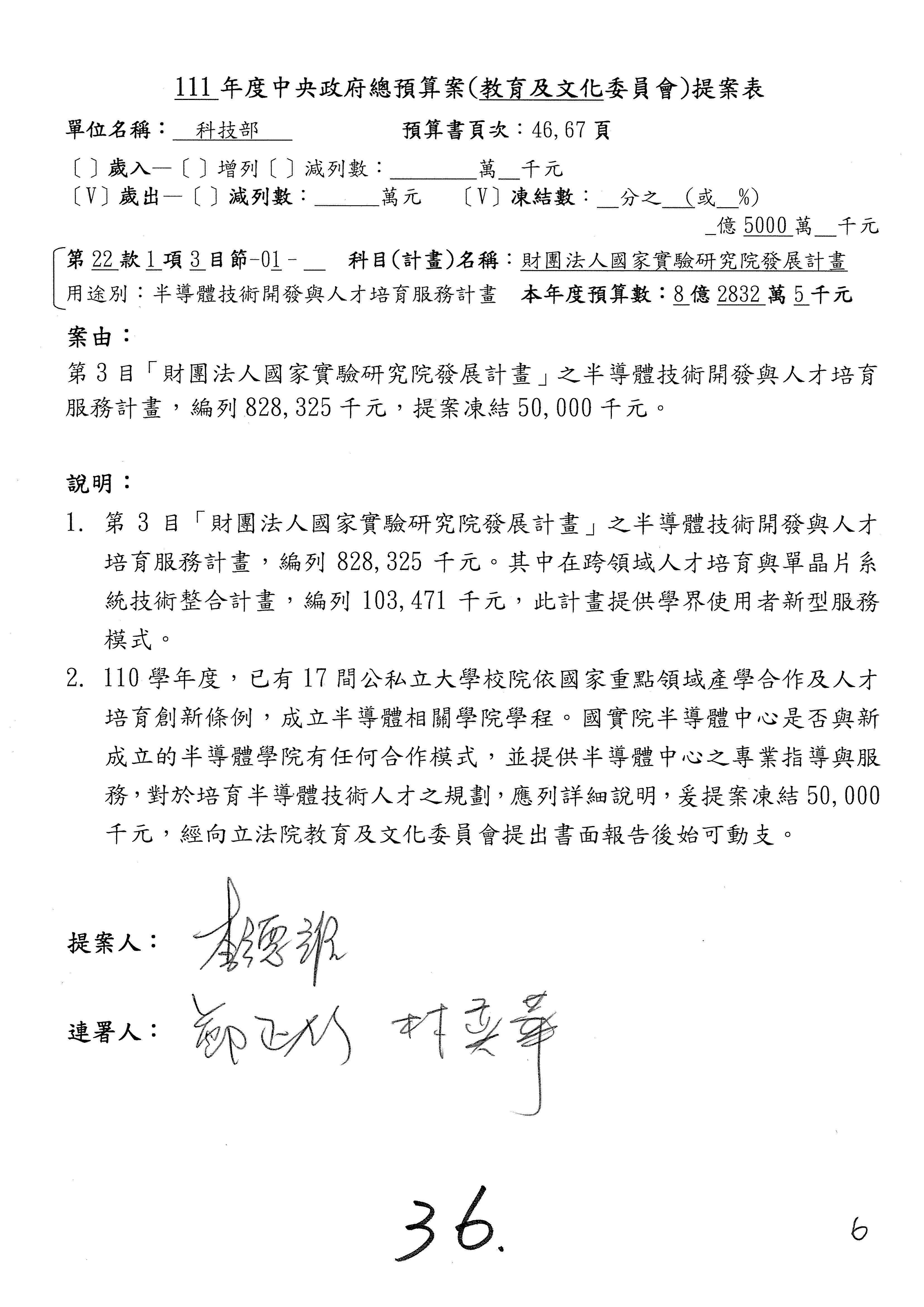
一、繼續審查111年度中央政府總預算案有關科技部及所屬單位預算案。

二、繼續審查111年度中央政府總預算案有關行政院主管行政院國家科學技術發展基金附屬單位預算案。

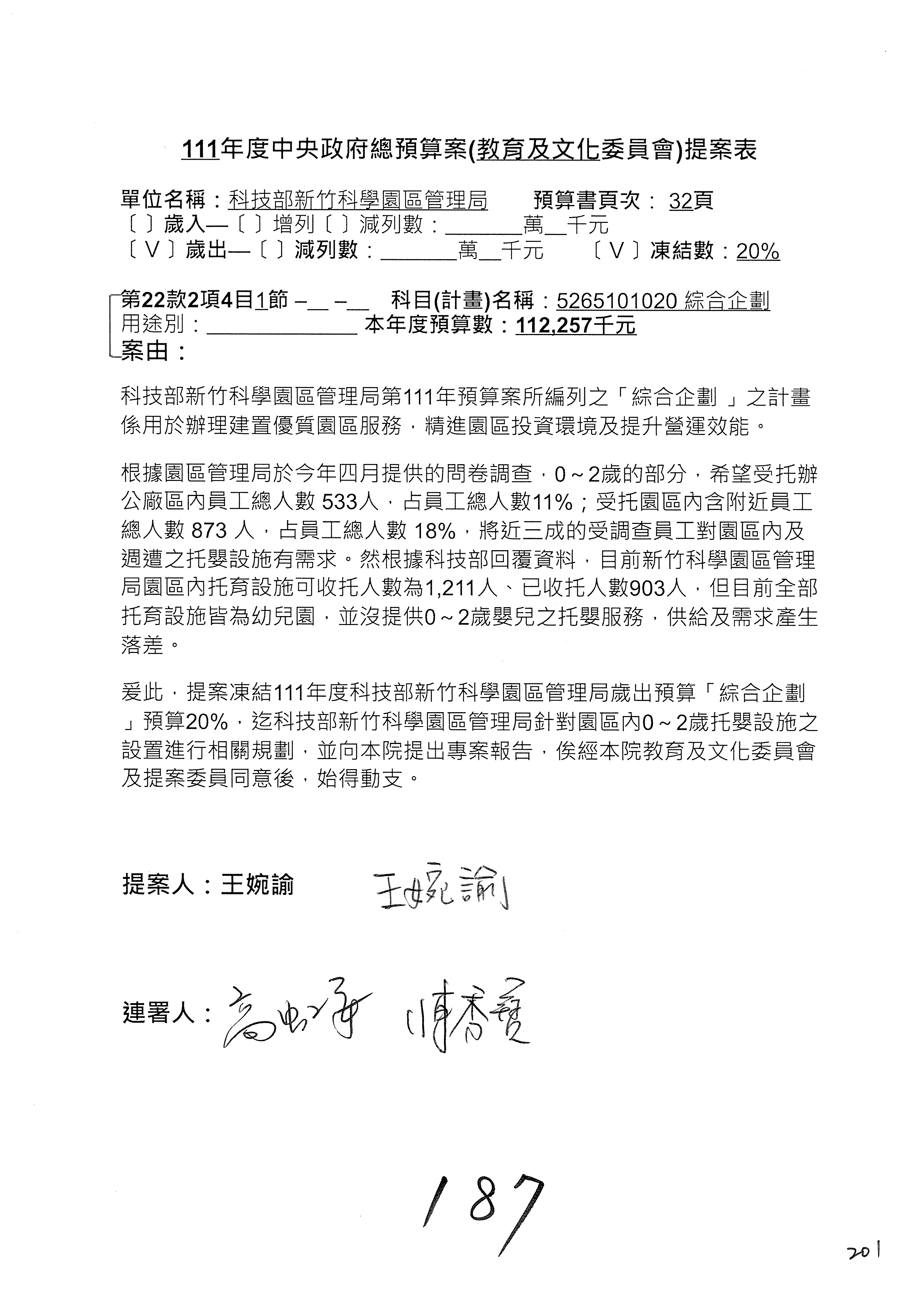
三、繼續審查111年度中央政府總預算案有關科技部主管科學園區管理局作業基金附屬單位預算案。

四、繼續審查111年度行政法人國家災害防救科技中心預算案。

主席:委員如有臨時提案,請於上午1030分以前提出,處理提案時,若提案委員及連署委員均不在場,爰例不予處理。

現在進行預算案審查,包括科技部及所屬單位預算案計251案、行政院國家科學技術發展基金附屬單位預算案計22案、科學園區管理局作業基金附屬單位預算案計7案及行政法人國家災害防救科技中心預算案3案,宣讀預算數及提案內容,並進行討論與協商,討論時如有新增或修正文字之主決議,請議事人員一併宣讀。

一、預算數部分:

()科技部及所屬:

  ()行政院國家科學技術發展基金:



  ()科學園區管理局作業基金:

  ()國家災害防救科技中心:



  二、委員提案部分:

  ()科技部及所屬:

  ()行政院國家科學技術發展基金:

  ()科學園區管理局作業基金:

  ()國家災害防救科技中心:

主席:現在開始審查。

(進行協商)

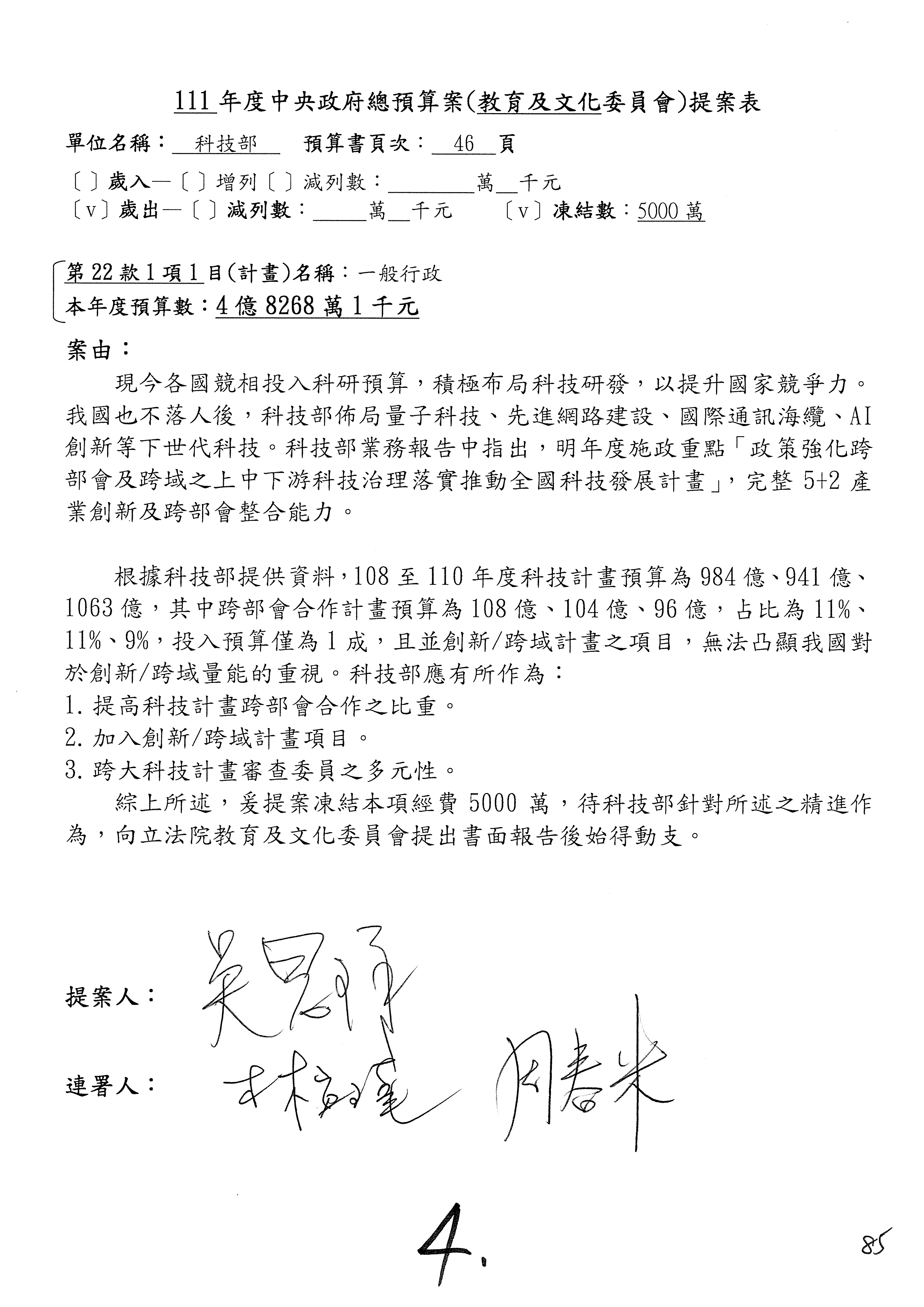
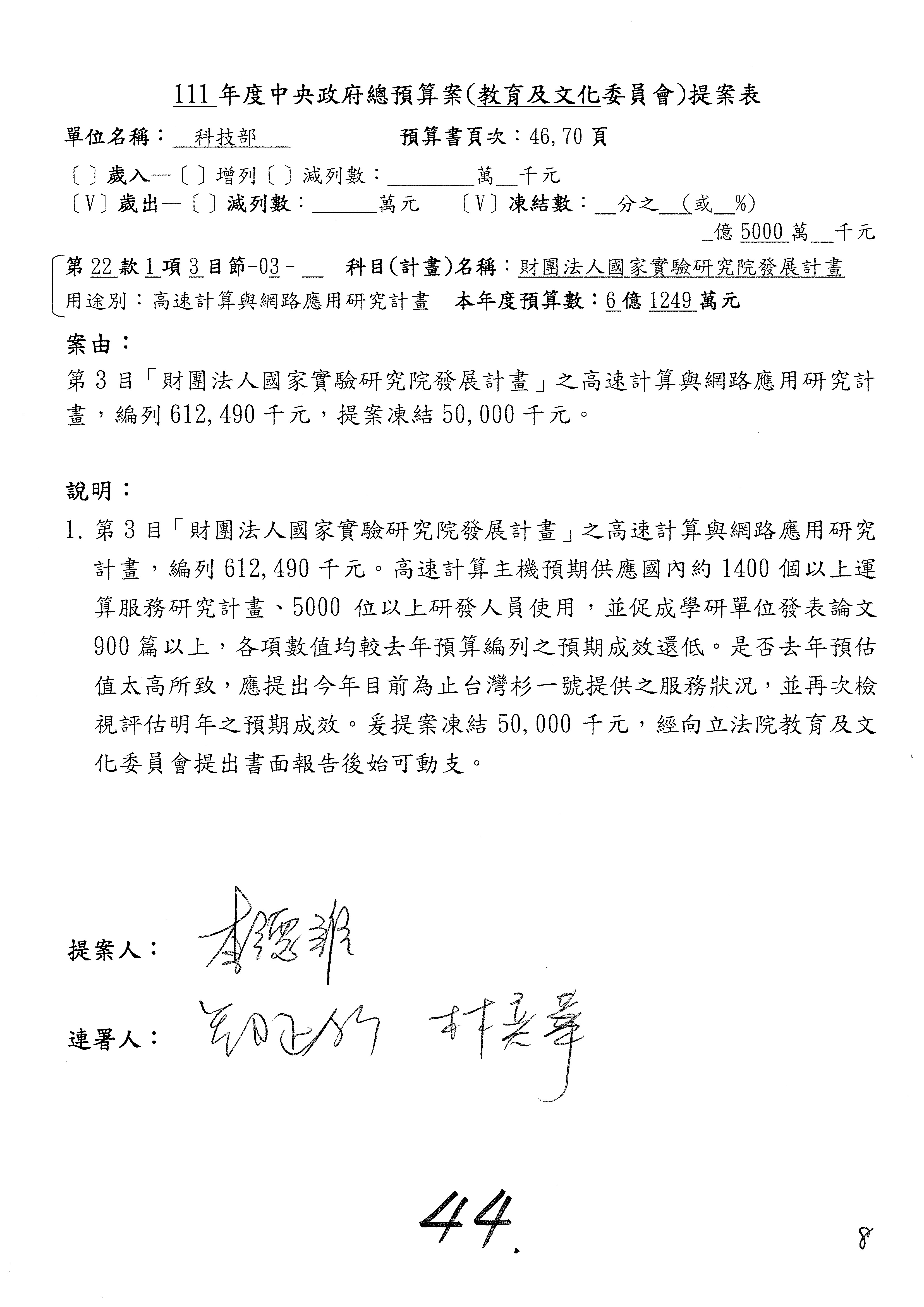
主席:各位委員、科技部部長以及各位官員,請各位看110年度中央政府總預算案的委員提案彙整表,我們先審科技部及所屬的預算案,科技部歲出原列482億元7,0888,000元。

我們先處理第1目,第1目「一般行政」原列48,2681,000元。請問在場委員有無意見?第1目是第1案至第15案,請各位委員先針對第1目「一般行政」發言。

我們依序請萬美玲委員、陳秀寳委員、黃國書委員、鄭正鈐委員發言。先請萬委員發言。

萬委員美玲:本席的案子是第15案,請科技部看一下,第15案原本應該是一個比較單純的案子,但是我們去看了以後,這裡面是真的有需要檢討跟調整的地方,在「一般行政」項下關於「03資訊管理─3.資訊操作維護費」,在「科技部操作維護相關費用」當中有2,980萬元係支應科技部全球資訊網系統及維運費用,但是科技部建置的系統竟然高達127個,其中學術研究類97個、行政類30個,且相關維運還須外包給駐點人員高達1013人,其中還有4位客服人員等等。看起來這個系統其實非常龐雜,維運費用當然非常高昂,所以本席在想這部分難道沒有辦法做簡化跟合併嗎?其實簡化、合併之後是不是不需要這麼高的費用,可以撙節支出?

當然,科技部來做預算說明時也說過會做檢討及整併,所以如果這有檢討跟整併的空間,我們為了節省預算,針對第15案這個案子,本席提案建議凍結30%,請科技部就你們也認為的這127個系統龐雜的人事維運費用,在如何簡化後,可以讓預算不用這麼多?把錢花在刀口上,所以本席提案凍結30%,等到科技部提出說明後,再予以支用,以上。

主席:請陳秀寳委員發言。

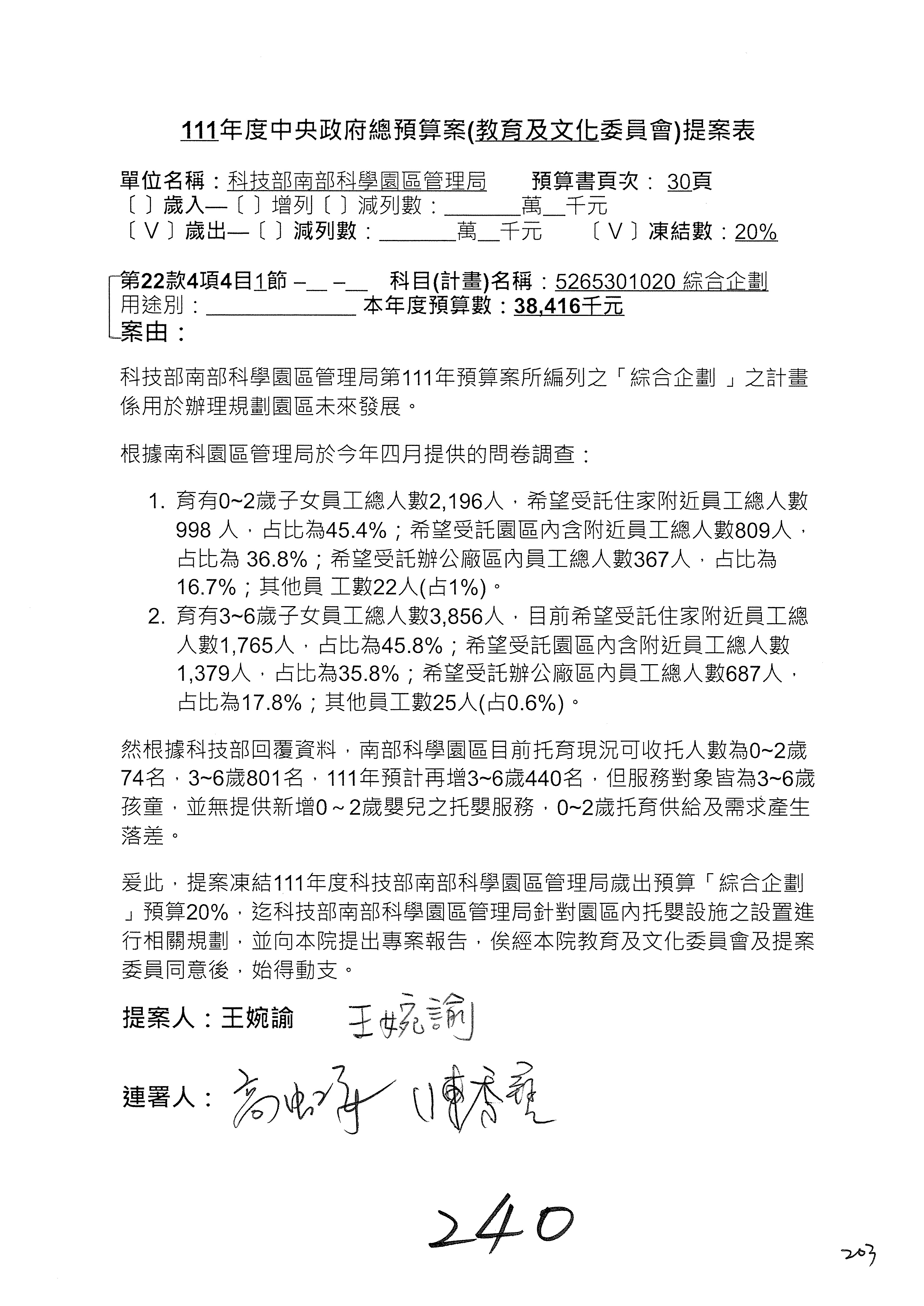
陳委員秀寳:本席在這一目裡面提的是第2案,這部分其實主要是希望在三個科學園區裡面會有相同的企業托兒補助分級標準,以鼓勵企業設立合適的托兒設施。科技部有向本席辦公室說明,目前中科跟南科管理局有針對相關的補助作業標準進行規劃,也預計在12月中旬報科技部核定。本席對於中科與南科管理局已經有訂定標準的作法也給予肯定,所以本來提案凍結的金額是20%,但是我現在沒有堅持要提凍此金額,也希望科技部可以儘快核定補助標準,之後能儘快實施,以上。

主席:請黃國書委員發言。

黃委員國書:科技部國外的旅費預算編列12萬元,為什麼會編12萬元這樣的規模,編12萬元的意思是可編可不編?還是你們有特定要參訪、考察或是參加會議?如果有,12萬元到底是要參加什麼樣的會議?我覺得恐怕要瞭解一下。就我所知,這筆預算好像是要出席亞洲科技單位有關資訊科技發展、資訊安全技術與設計規劃等相關研討會議,這個會議去年就沒參加,今年看起來也沒有參加,後來你們說明年一定會參加,可能會以線上方式或怎麼樣,我覺得不論怎麼樣,我都對這筆支出的狀況不清楚,雖然預算是非常少,但是我想要透過預算去了解,不管是不是透過疫情的關係,現在許多國家都改線上了,我們已經好幾年沒參加國際性重要的科技會議,特別是亞洲的部分,請問明年到底要不要參加?還是要用線上?還是怎麼樣?因為編列這12萬元,我就不知道你們要怎麼執行,到底是用線上,還是用什麼方式?要不要參加?這可能需要你們提供一些書面報告,所以我在這裡凍結5%,凍結很少、很少的錢,希望你們說明。

主席:請鄭正鈐委員發言。鄭委員發言完畢後,再請吳思瑤委員發言。

鄭委員正鈐:我的提案是第1案,因為科學園區是屬於科技部管轄,我先講一個前提,絕大部分園區的廠商也希望能夠維持這個狀態,科學園區一樣由科技部所管,沒有轉到經濟部,但是因為這是屬於「一般行政」的預算用途,我們很關心的其實是整個國科會改組,科技部轉國科會改組的部分,因此我在這邊特別提到,就是科學園區現在雖然是由科技部來管,而預算也編在科技部,但水電卻歸經濟部管,對於整個園區的水電用途,我們從經濟部一直沒有得到一個很好的回應,尤其是在能源的部分、電的部分到底怎麼來?這麼多園區廠商,包括台積電在全國各地要開這麼多廠,而電從哪裡來呢?基本上,都沒有得到一個很科學回應。至於,土地是財政部及內政部在管,勞工是勞動部,人才培育是教育部,而稅制是財政部,科技部在這邊是一個統籌管理的角色,似乎可以更重要,我希望能夠先提案凍結111年度一般行政預算20%的預算,等科技部改組國科會的部分,即整個跨部會協調機制能夠更清楚,也對整個科學園區未來發展,還有權責區分提專案報告,同意後才始得動支。以上,謝謝。

主席:謝謝,接下來請吳思瑤委員。

吳委員思瑤:謝謝主席,大家辛苦了,我的是第3案跟第4案,我就一起講,在科技部要做組改的這個時間,對於科技預算的分配、科會辦的定位,我想很多委員都很重視。我提的兩個案子,從最淺的到最終極的要求,我想部長都有來做一些回應。我精練的說,未來在審查預算的時候,要增加更多跨領域的、人文的、藝術設計類的評審委員,我想這個部分是沒有問題的,因為唯有這樣才能夠讓跨域的政策反映在預算當中,這是第4案,我想部長也有做承諾,可以再跟關心的委員作報告。

但是比較終極的就是科會辦的這個組織跟定位,其實我也同意讓大家再想一想,可是最重要的關鍵是未來科會辦若繼續存在,它從院到會裡的話,未來國科會的預算誰審?我也很謝謝部長有來說明,我覺得你有必要跟所有委員說一下,即未來的國科會願意考量在審查國科會預算的時候,這個科會辦組織要到立法院來說明你們自己怎麼分配未來國科會的預算,我覺得這好像是一個過去比較沒有的作法,也應更讓大家清楚知道,你們自己、自家人怎麼分配自家的預算?然後透過國會來公開透明接受監督,才能夠杜絕外界長期以來,即產業界和學界認為球員兼裁判的問題。我覺得跨領域委員的加入,以及未來國科會願意到立法院來說明科技預算的審議配置,這件事情非常重要、事關重大。我獲得我要的答案,也認為這麼重要的事情,等一下部長可以跟所有與會委員作說明,如果確定是往這個方向的話,我可以不做凍結。謝謝。

主席:謝謝吳思瑤委員,剛剛委員所提出來的問題,請科技部來回應一下。主席這邊也特別請科技部對剛才黃國書委員提到的,而張廖萬堅委員也有類似的,就是第14案國外旅費127,000元,主席對這部分也很好奇,拜託要說明一下,好不好?麻煩科技部。

吳部長政忠:好,謝謝各位委員的提案及垂詢,我就按照剛剛的順序,第1案是萬美玲委員的提案,請資訊處簡短說明一下。

薛處長大勇:主席、各位委員大家好。我是資訊處薛處長,非常謝謝委員的關心,針對第1案,就是剛才萬美玲委員所提有關資訊操作費的部分,實際上,科技部每年大概有兩萬多件學術研究的補助案件,這裡面包含到我們的學門,還有各種計畫及各種專案。科技部從一開始的國科會時代到現在,我們業務的計畫一直不斷在增加,也陸陸續續根據計畫的不同,而開發了很多的資訊系統。

另外,比較重要的一個部分,就是科技部這幾年來,為因應多元化的各項業務,大概每個月平均有五百多件的資訊服務案件,其中包含剛才提到一些計畫的功能新增及修整,還有調整的部分,還有包含臨時報表的部分,還有資料維護等。最主要的部分,就是每年計畫在推動的時候,常常會有些學研界,還有科學研究的部分,這些PI主持人,他們會針對我們的系統,因為操作上面不是很清楚,因此會提出詢問……

吳部長政忠:萬委員的提案,我想簡化是一個非常重要的方向,我們持續來努力,謝謝。

2案是陳秀寳委員的提案,請南科說明。

蘇局長振綱:南科跟中科就是比照竹科哺集乳室補助辦法的部分,也已經在修正程序當中,因為涉及到補助經費需要上級來核定,所以我們已在程序當中。

吳部長政忠:黃國書委員有關資訊處的12萬,我所知應該是澳洲的一個資安會議,的確這一次疫情也造就了一些不方便,但是明年據我所知在美國像USBIOGES都已經開實體會議了,我們現在不知道,也覺得有可能開放的機率是滿大的,所以暫編這樣,而資訊處這邊是應該要去的。

黃委員國書:有沒有報名?

薛處長大勇:有,今年我們有報名,由於很熱門,大家是線上會議,我們就已經都報不到名了。

黃委員國書:有名額限制嗎?

薛處長大勇:他有名額限制,今年我們在做疫情防疫,5月開始就整個在做這部分,等疫情稍微舒緩,我們報名時就已經都沒有了。

黃委員國書:出國旅費12萬是要去澳洲,幾個人去呢?只能一個嗎?科技部就只有一個代表嗎?

薛處長大勇:當然資訊處會派一個人過去。

黃委員國書:因為好幾年都沒有執行,我在想是不是你們沒有去報名?而他有名額限制,我們是報名不上,如果是報名不上就更應該檢討,為什麼沒有報上名呢?

薛處長大勇:跟委員報告,今年也是報名不上,5月疫情時,我們一直忙到89月時才報名,就已經來不及了,所以明年我們預計一定會提早報名。謝謝委員。

黃委員國書:還是需要一些檢討,我覺得應該有檢討報告。

吳部長政忠:好。有關鄭正鈐委員的提案,在科技部改組以後,科學園區還是在未來的國家科學及技術委員會裡面,也應該不會變,這個我會堅持。

5案是吳思瑤委員的提案,我們會來遵照辦理,事實上,我一直覺得科學不會只有硬的科學,文化、人文、藝術、美學、設計等都應該是重點。這些委員我會請多一點相關人士一起來提供我們一些意見,我想科會辦這部分,我也會來處理。剛好在組改的同時,國家科學及技術委員會變成是可以跨部會協調,以及更有運作空間的一個機制。未來科會辦的function,到底要怎麼去安排?第一個,我應該會建議放到國科會裡面,至於跨部會的協調,未來國家科學及技術委員會那邊會讓立法院這邊更清楚我們有沒有球員兼裁判的問題,也會請立法院給我們一些意見。

主席:謝謝部長的說明,請范雲委員發言。

范委員雲:我講一下我的案子,我的案子是第5案、第6案及第7案,第7案是關於學術期刊公共化,就是open access的部分,感謝科技部人社中心過去有處理這部分,部會說明之後我可以接受,所以此案可以改成主決議,因為這部分科技部有在努力,也符合學術資料公共化的公共利用。

6案是關於國家核心科技計畫的部分,也是科技安全的議題,部會說明後也提供資料給我,我覺得相比於農委會跟經濟部,科技部下面的流程的確是比較嚴謹的,所以我也可以接受。

但現在問題是關於第5案,本席的辦公室一直沒有拿到資料,就是關於科技會報辦公室下面龐大的預算,因為人才不足,長期靠借調,這部分之前也有預算案要降低借調的比例,可是一直沒有改善,這個問題由來已久,從之前的科技部長時就存在,並非現任部長上任後才出現。剛剛部長跟我解釋,我可以了解,但因為這件事影響比較大,我希望等到科技部規劃出利益迴避機制怎麼做,此案再跟大家一起合併解凍。因為這部分的影響還滿大的,我相信部長有誠意要解決這個問題,部長剛剛也有告訴我,可是因為本辦之前都一直沒拿到資料,所以第5案跟大家一起併凍,等科技部把如何利益迴避的機制設計好再解凍,所以第5案是我唯一想堅持的提案。以上。謝謝。

主席:請教范雲委員,您的第7案改主決議,是嗎?

范委員雲:7案改主決議,第6案也可以改主決議,就剩第5案。

主席:請部長針對范雲委員的問題說明一下。

吳部長政忠:謝謝范委員的提案,這個剛好也正是目前我們組改的範圍,如果科技部變成國家科學及技術委員會,未來的運作,目前科技會報辦公室專業組的成員的確有其貢獻,但是外面也有質疑是否球員兼裁判,所以未來新的國科會成立以後,關於利益迴避的議題,我自己的想法是會儘量讓現在的科技部、未來的國科會下面的法人來做這樣的事情,這樣應該是變成其他部會,因為目前滿多是從經濟部的法人來調,因為現在尚未組改,如果組改之前我們做相關的布局,會跟委員這邊說明。

范委員雲:因為組改還在進行中,還不確定整個時程為何,而組改之前科技會報還是在運作,所以利益如何迴避的機制是否可同步進行?這個沒辦法等到組改之後。

吳部長政忠:可以,此議題請科技會報辦公室葉執秘稍微說明一下。

葉執行秘書哲良:報告委員,這部分我們持續在進行,目前約聘僱人員正逐漸退、離職,我們現在也慢慢地在轉型,至於幕僚的多元性等等,我們也在強化中,因為從民國90年就一直有此機制,現在幕僚人員有50%都是從資策會過來的,希望將來也要多元化,然後把……

吳部長政忠:葉執秘,我們把目前已經擬出來的部分再送給委員參考。

葉執行秘書哲良:是。好。

范委員雲:最後再提醒一下,本席之前曾經質詢過,我講的包括三個面向,就是計畫的規劃、審議跟管考都要利益迴避,可是你們給我的書面報告中只提及審議的部分,完全沒有回應我原來講的規劃跟管考的部分。我們都處理過研究計畫,我自己也申請過,其實包括三個面向,所以你們要做好這三個面向的利益迴避機制,就是從規劃、審議到之後的管考如何做到利益迴避,等我們拿到這部分的報告就OK,好不好?

葉執行秘書哲良:好,我們遵照辦理。

吳部長政忠:謝謝。

主席:各位委員還要發言嗎?若是沒有的話,現在處理第1目一般行政第1案至第15案,此目有很多不同的提案跟建議,請問各位,這部分綜合凍結100萬元,可以嗎?

吳委員思瑤:支持。

主席:當然還要加上相關委員的問題跟提案的書面報告。

吳部長政忠:遵照辦理。

主席:6案、第7案改主決議,請問這部分還有沒有其他委員的提案?

吳委員思瑤:3案、第4案也要改主決議。

主席:3案、第4案吳思瑤委員的提案改主決議;本席的第9案、第10案也改為主決議。

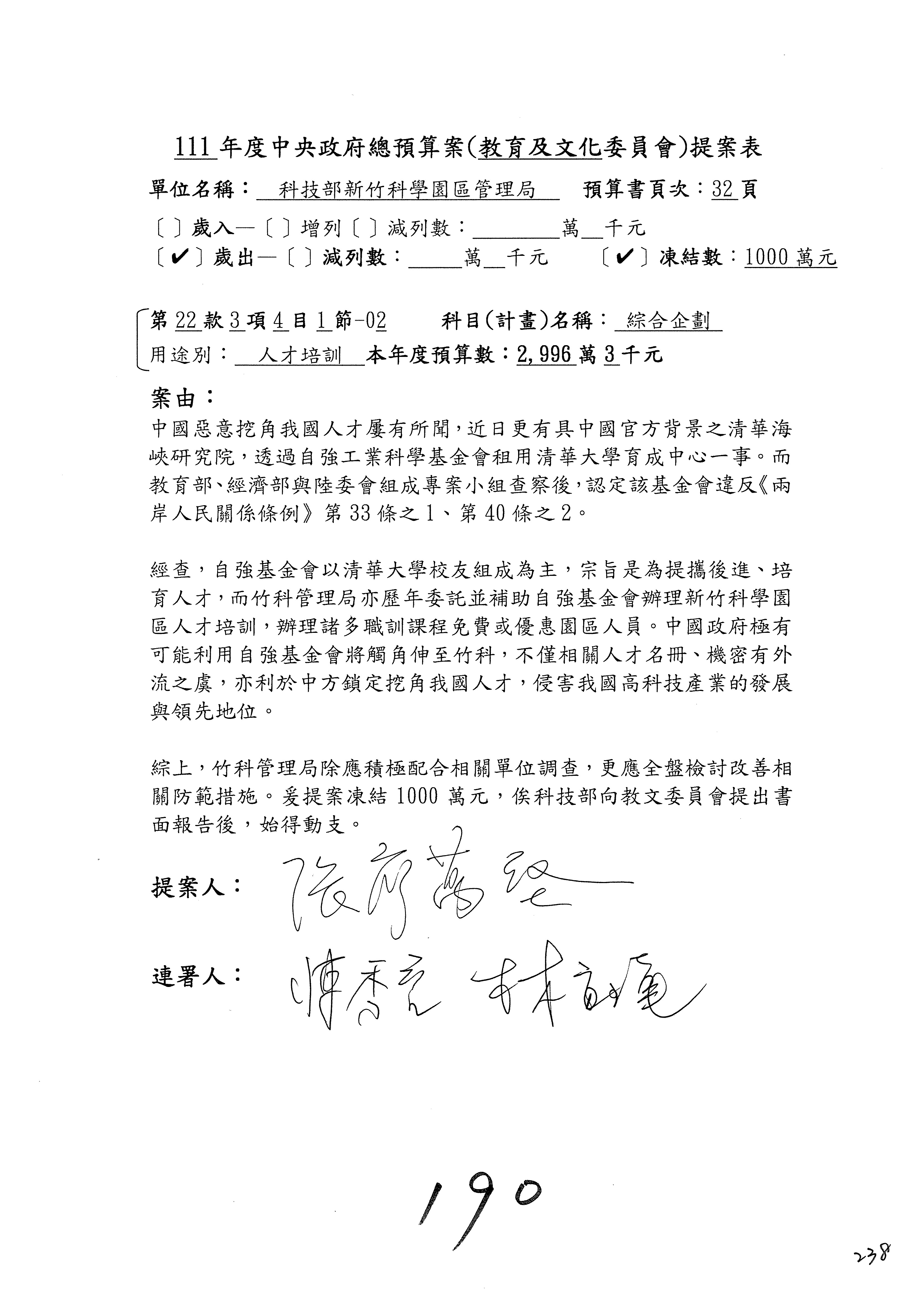
1目到此告一段落,接下來處理第2目國家災害防救科技中心發展計畫,原列23,500萬元,提案為第16案至第32案,請賴委員品妤、林委員奕華、林委員宜瑾、吳委員思瑤、張廖委員萬堅及陳委員秀寳依序發言。

第一位請賴品妤委員發言。

賴委員品妤:本席所提第31案係針對「國家災害防救科技中心發展計畫─防災科技之落實與服務平台計畫」部分,這部分之前本席也跟科技部聊過。我的選區跟大屯火山群的關係非常密切,20213月中研院團隊以3D技術監測大屯火山群,研究發現岩漿庫最近僅距離地表8公里,這個發現之後也被寫成新聞,此事讓本席很明確的感受到,在新聞播出後,當在選區內遇到民眾時,民眾常常都會問這件事。在本席爭取之下,很感謝科技部在今年10月間到萬里區、汐止區辦理火山知識講習。第一個,我也很同意當時跟科技部所談的內容,針對火山的部分,應該要讓民眾了解此事,但不要全部著重在災害的部分,否則很容易造成民眾恐慌,所以後來就定調採知識講習的方式,此一知識講習活動也廣受地方民眾好評。

根據中研院地球科學所團隊研究指出,火山噴發後岩漿有機率觸及的區域不僅萬里、汐止,還有金山,甚至連思瑤委員的選區天母、士林、北投一帶,都是模擬之後發現岩漿有可能觸及的區域,所以當科技部來本院進行預算說明時,我也跟科技部建議是否能夠擴大在相關的區域常態性的舉辦火山知識講習,才能更有效地接觸更多居民,並讓火山知識傳播工作的效益最佳化。關於這部分,預算要凍結多少待會可以再討論,但本席希望能夠微凍部分預算,也請科技部針對如何在地方落實這件事儘快給我們一份簡要報告,然後預算就能解凍來處理此事,好不好?以上。

主席:請林委員奕華發言。

林委員奕華:不好意思,剛剛出去了一下,請問萬美玲委員的提案是否凍結100萬元?

主席:是。

林委員奕華:萬美玲委員的部分,記得要納入書面報告回覆的範圍內,因為我也是連署人,就是有關要簡化這部分,我還是要補充說明一下,來不及凍結多一點,因為剛好出去。

主席:好,那我們下一個再講。

林委員奕華:因為她剛剛有交代,結果我剛好跑出去。

關於第2目的部分,科技部有來說明,但還是有幾個問題想請問一下。第一個想請問的是有關身障朋友的權益問題,科技部有非常多的網站或是app,身權法當中有規範各級政府及其附屬機關(構)、學校所建置之網站,應通過第一優先等級以上之無障礙檢測,要顧慮到身心障礙者在使用上的平等性,能否請科技部說明一下,目前所有相關的網站或是app在合約中有沒有相關的規範?以及有沒有取得NCC的認證標章?還是你們根本沒聽過這件事,請說明一下,因為科技部有非常多網站,所以我想了解,針對無障礙網站或是無障礙app這部分,科技部做到了多少,請科技部回答。

第二個,科技部結合國中小學校園建置P-Alert系統,當然那天有來說明讓我們知道什麼是P-Alert系統,但是我想了解,到目前為止,成效是什麼?因為是補助建置於國中小學,我看到了作法,但是沒有看到數據,就是在多少所學校有設置?以及這是持續性要做的,國中小校園建置的相關預算是應該由學校負責,我們是鼓勵學校負責還是科技部未來會統一補助?這部分也請讓我們了解一下,然說我們研發的這個P-Alert系統是一個比較便宜但有效的方法,那就讓我們知道,相對來講,關於這部分我們可以有怎麼樣的預期?

另外,科技部預計明年要做家庭地震防災互動書,這是好事,但是科技部說未來將提供全台約2,600間小學圖書館跟200間公共圖書館,我看到「200間公共圖書館」不免要打個問號,因為全台灣應該不只200間公共圖書館,這200間公共圖書館你們的篩選機制是什麼?然是家庭地震防災互動書,而且做完之後要提供給各小學,如何透過各小學的閱讀老師或是各個學校所謂的「親子共讀」機制來提升這本書的使用率,還有,然是家庭地震防災互動書,只送到小學圖書館也很奇怪,一般來講社區裡面最大的宣傳管道來自於消防局,消防局都會派員到各地方或是里鄰的活動進行相關的宣導,家庭地震防災這部分如何透過慣有的宣導方式讓社區民眾有所了解或得以使用,這是我想要了解的。

還有,科技部持續推動防減災宣導活動,我也看了這三年半的活動,舉例來講,我如果沒記錯,109年在國父紀念館有一個你們跟臺北市政府消防局合辦的活動,他是主辦,結果邀去的都是議員。我不知道為什麼科技部辦的活動,尤其這些有意義的活動,沒有讓立法委員有機會也去了解一下狀況?其他部會有重大的活動都會告知民意代表,我們去或不去是看我們時間的選擇,有時我們也可以透過去看大家辦的活動了解活動舉辦的成效,但是科技部在辦這些活動的時候,我們從來沒有接過通知,這部分也請科技部回應一下,是否有改善的空間。

再來,關於跟大學合作、跟縣市合作的部分,當然那部分有看到一些成效了,所以的確怎麼樣透過跟縣市政府還有大學的合作,這部分我想就持續來推動。但前面剛剛那部分,就請麻煩作個說明,我覺得有些部分做得不一定那麼完善,所以我主張等一下還是要做部分的凍結,以關注後續改善的狀況。謝謝。

主席:在陳委員秀寳發言後,再請高委員虹安以及鄭委員正鈐發言。現在請林委員宜瑾發言。

林委員宜瑾:本席要說明的是第18案及第19案,其中第18案是關於災防中心,設立災防中心的宗旨當然是為了提升國家災防科技研發能力、推動災害防救成果及技術之落實應用,所以災防中心在2018年有推出LINE官方帳號,用以作為推播氣象、災害示警等用途,這真的很不錯。可是截至今年96日為止,災防中心之LINE官方帳號訂閱人數為1189,000人,跟臺灣目前2,100萬的LINE用戶數相較,確實仍有很大的發展空間。為了敦促災防中心積極推廣LINE官方帳號,本席提案凍結5%push科技部在這方面拿出積極的態度,俟科技部提出相關書面報告後即可動支。

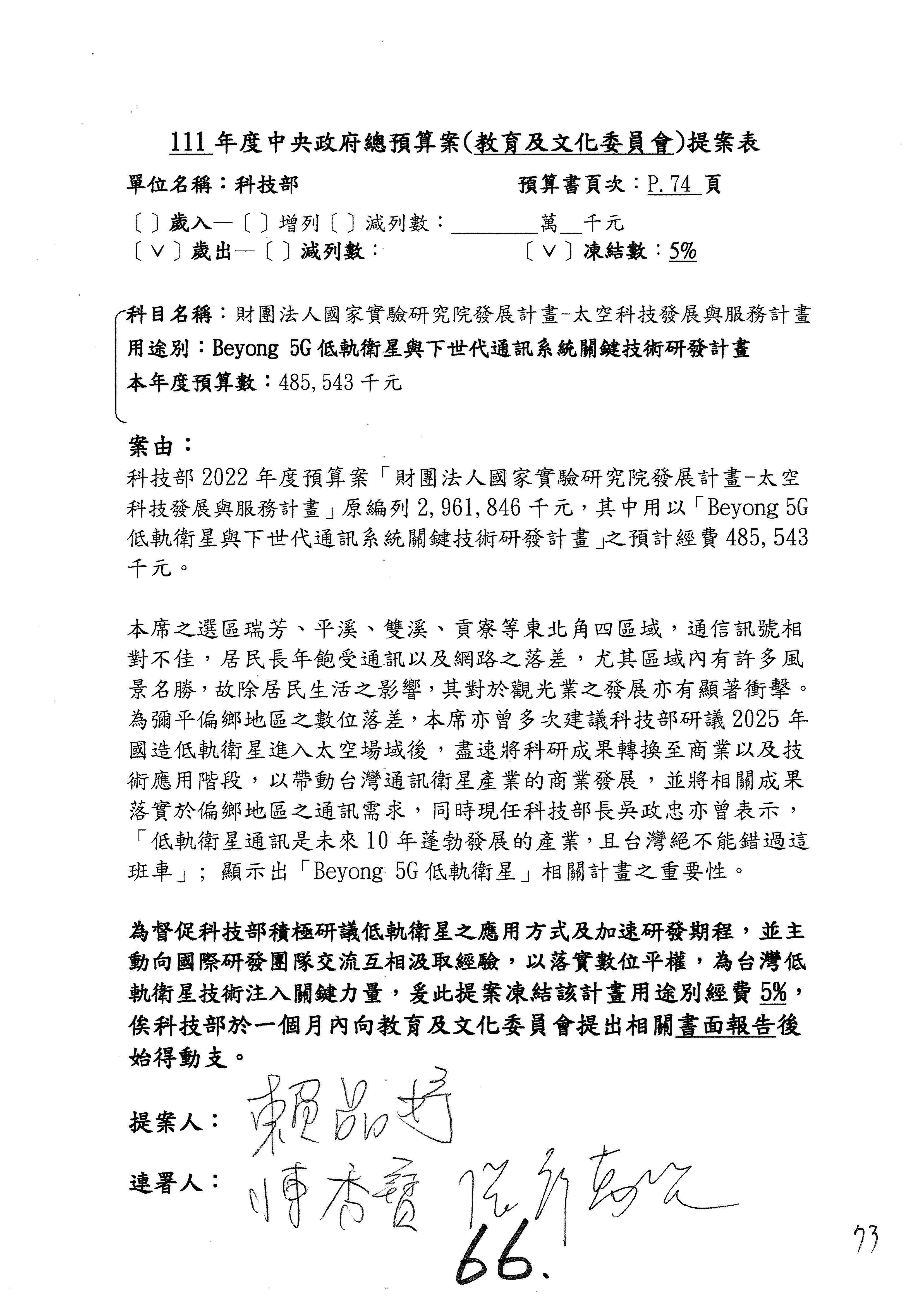
再來第19案是為原鄉發聲,這是伍麗華委員的提案。天然災害對原鄉的交通跟經濟的傷害極為嚴峻,科技部應該研議如何加強原鄉地區的災害防治,為督促科技部強化原鄉地區的的災防科技研發與建置,因此提議凍結1,000萬元,俟科技部提出詳盡的書面報告後即可動支。以上。謝謝。

主席:請吳委員思瑤發言。

吳委員思瑤:我的案子是第17案跟第29案,都是扣合災防科技中心跟火山防災教育推廣及科普的合作工作。順著剛剛品妤委員說的,大屯火山觀測站就在我的選區的山上,這幾年火山的研究,從事前的預防到所有相關的工作其實都做得很好,也讓大家更清楚知道。這幾年在地方只要有去宣講,我一定都會講火山,所以士林、北投的民眾對於火山可說是超有概念的,如同剛剛品妤委員說的,只要你有去宣導,大家就會有防災意識,這個一定要持續做。具體的要求是,TVO團隊那麼珍貴的火山科研的成果,其實是最適合結合科普跟防災教育的場域。我要謝謝部裡頭已經啟動,我們要用設計導入的方式跨部會的合作,由營建署offer場地無償提供使用。至於科技部,人家已經無償提供場地了,我想這些硬體費用科技部要負起比較大的責任,不要營建署無償提供土地空間還要他們出錢,這個是我的要求。第二是軟體導入部分,不要只是過去傳統的海報展,一些實體展示都要有更活化的展示內容,其實這樣的展示最適合用最新的科技藝術,用ARVR等方式做影音互動、虛實整合火山防災體驗是最好的,如果我們願意用心做、用力做,其實它除了是科普、除了是教育、除了是防災,而且是地方創生之外,更是一個藝術科技最好的實踐場域。我一直希望不要只是想應付一下吳思瑤委員而說「我們會做」,我覺得這可以作為臺灣防災典範的地方,我無論如何一定要再做個提醒,如果再跟營建署配合,希望也能夠導入經濟部設計院的能量,請次長要督導,不要自己悶悶做,我非常樂意協助,好不好?我非常期待,也請你們好好做。

吳部長政忠:我來督導。

吳委員思瑤:由部長來督導,太好了,謝謝。

主席:請張廖委員萬堅發言。

張廖委員萬堅:我提的是第20案,一樣是針對災防中心LINE官方帳號,剛才幾位委員也有提到,目前訂閱戶數據回覆已經到120萬戶,LINE用戶高達2,100萬戶,這幾年科技即時傳遞相關訊息其實已經進展到一定程度,也讓更多民眾能夠即時收到災害示警,我跟吳思瑤委員有同樣的想法,就是建立傳遞管道的績效很重要,要儘量廣,科技運用要儘量即使、儘量快。可是我們看到LINE通路裡面其實有很多假的東西,就是假的災害、假的一些事件,其實錯誤的科技知識跟防災資訊會對很多民眾產生陰影,災防中心除了讓傳播管道更快、更即使之外,我覺得有一些譬如說土石流災害,它是真正災害或怎麼樣,在傳遞時能夠有一些有效的簡介,由其他比較好的製作單位去剪接,透過這個通路可以傳遞即時的教育,經過散發給120萬戶,雖然沒有到2,100LINE的用戶,但很多人看了會有感,現在民眾都會互相在群組內傳遞訊息,就會形成一個正循環的、比較好的教育傳遞。我凍結只是希望科技部的專業科技能將正確防災觀念透過建置讓國人防災意識跟教育有顯著提升,能夠擴大能量,我的目的是這樣,謝謝。

主席:請陳委員秀寳發言。

陳委員秀寳:本席在這一目提的是第16案,其實剛才林宜瑾委員也有相同的看法,就是國家災害防救科技中心設有LINE官方帳號,推播氣象、水文、交通及民生等4大類37項災害示警,與一些即時觀測訊息,像空氣、氣象及交通等訊息都滿即時的,對民眾也滿實用的。全臺LINE用戶大概有2,100萬戶,可是訂閱國家災害防救科技中心官方帳號的LINE用戶不到120萬戶,大概只占5.6%是非常低的,這帳號從108年設立到現在,能即時提供很實用的訊息,也包含一些災防教育,應該要推廣這麼專業、豐富的內容,讓民眾都知道有這樣的訊息,但是好像都沒有積極推廣,真的有點可惜。本來本席提凍的金額是20%,其實不用凍那麼高,但是我滿堅持要凍結200萬元,希望你們仔細規劃如何推廣LINE的訂閱人數,提出相關推廣計畫後才能動支,謝謝。

主席:請高委員虹安發言。

高委員虹安:本席的提案是第22案及第30案,我先講第22案部分,我們要求科技部能夠針對相關的災害,比如說颱風、洪水災害預警能力與研發防災技術,之前有看到科技部針對這類型極端氣候的預防技術其實有一些預算與計畫正在執行,這部分要如何擴大範圍及提升預警時效與準確度。在提案之後,科技部有跟我們辦公室溝通並提供相關簡報,我也看到有一些資料是相對更加精確,但我希望能夠再看到更明確的,比如說開發你們自己定義的KPI,或者時程該如何掌握,所以我希望第22案能夠達到這樣的目標。

至於第30案部分,有點類似剛剛很多委員所關心的,就是災防中心很重要的工作是如何做到預警之外,即蒐集數據並分析後所得的預警結果,如何快速地觸及全國國人或民眾,讓他們能夠得到預警的相關資訊,我想只有在最後一哩路做到時,災防中心的技術才能真正落地發揮效果。所以第30案的部分,我也特別提到先前的虎豹潭事件,我們回頭檢討也做了一些研究調查,發現其實造成溺水至少有40%都是與溪水、河水相關,跟一般國人以為在海邊或其他地方有點不一樣。我們覺得如果當時防災科技是可以落實在地化,很精準的推播類似這樣突然的氣候,也許這個災害是可以預防的,我們不要後悔沒有做這件事,所以提第30案時,是希望可以瞭解目前災害預警開發平台規劃期程,及如何將災害資訊即時推播的計畫,很可惜科技部來溝通時沒有明確說明時程部分,因此這兩案都配合主席,看最後討論的凍結數字,我原則上都OK,謝謝。

主席:請鄭委員正鈐發言。

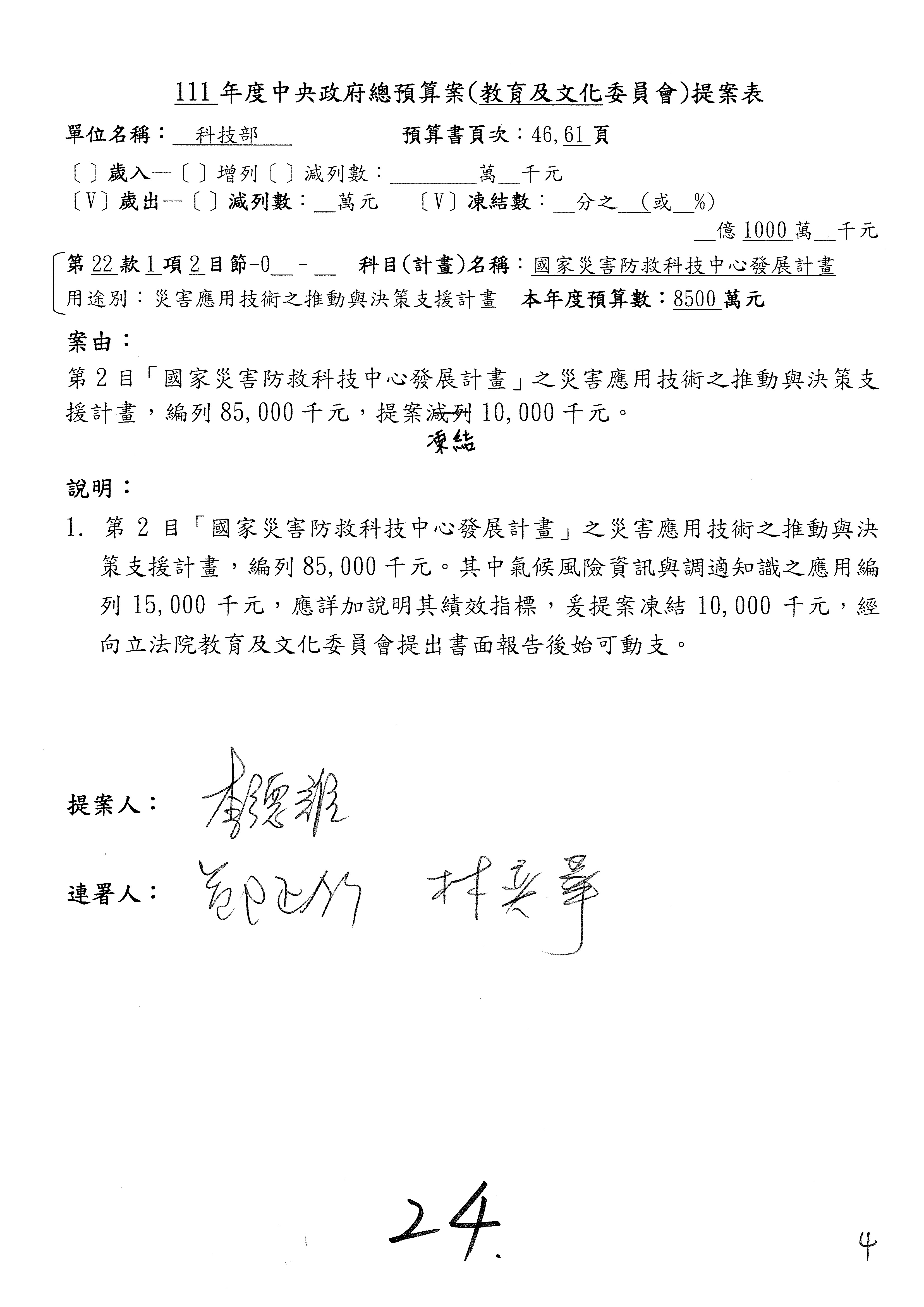
鄭委員正鈐:本席的提案是第25案,關於「災害應用技術之推動與決策支援計畫」,預算數為8,500萬元,主要研發天然災害之防災、減災應用技術,加值學研成果,轉化為可實務操作的方法,並融入社會經濟與體系之災害分析模式,加強推動跨領域之防災管理,透過現有防災體系提供政府相關決策支援及政策建議諮詢。對於社會大眾有何所幫助?政府應該將研究成果適時的公布或進行技轉,讓社會大眾能夠運用以進行減災、防災。針對這部分,本席提案凍結十分之一,提專案報告經同意後始得動支,以上,謝謝。

主席:接著請科技部說明。

吳部長政忠:謝謝8位委員的垂詢與提醒。首先,賴品妤委員所提的火山防災知識推廣,要擴大講習應該沒有問題,我們會來做。第二個是林奕華委員提醒關於身障朋友與NCC的認證,包括PAlert,待會我再請災防中心陳主任說明。第三個是關於LINE官方網站人數,我們會盡力promote,的確需要更多人使用,官方app120萬戶其實應該算滿多的,但是我覺得應該要更積極推動,因為這是有用的。最後,大家關心的TVO部分,我已經指示災防中心、國研院,我想我們會跳下來做,的確是一個很好展示科技與地方的需求,以及新科技的展現,我們會來做,後續會全力support,我請陳主任簡短回應。

陳主任宏宇:非常謝謝委員的關心,針對賴委員所提的部分,我們會強化推廣到每個地方;林委員所提的身障部分,我們針對身障與智障部分有推出出版的東西,也有電子檔案,我們可能印的不多,不過會強化,這個沒有問題,我們要把所有變成電子檔案並推銷給全國各校。剛剛委員提到PAlert部分,鄭委員當初也有關心,我們有推廣到全國各校,譬如說新竹地區,上次也有送資料到每個學校,都是由教育部補貼各個學校經費,我們提供這些資訊,然後在何處建置,這個沒有問題。另外,剛剛提到臺北市辦的防減災部分,這是臺北市辦的,我們是配合,因為每個縣市在辦這些防災教育時,我們都會去宣導,這沒有問題,上次是這個樣子。關於大學合作部分,還有中央跟地方合作,我們會強化來推展這個部分。

吳部長政忠:因為災防中心有些工作會跨部會,如果需要請教育部或其他部會幫忙的,我會持續來做。

林委員奕華:剛剛主任有點誤會我的意思,我說的不是要印給身障,我們在講的是無障礙網站概念,那是身權法的規定,不是要印東西,而是不同障別使用網站或是app,其平等性及無障礙性,不是在講要特別幫他們印,不是這樣的。

吳部長政忠:瞭解,我想目前可能還沒有做到。

林委員奕華:所以可能有點誤會我的意思。

吳部長政忠:我們會加強,看要怎麼用。

林委員奕華:好。

吳部長政忠:謝謝,這是很重要的提醒。

主席:災防中心主任要補充說明嗎?

陳主任宏宇:林委員及張廖委員所關心LINE的部分,我們會配合部裡頭並更加推廣,雖然官方帳號120萬戶在政府單位是很大的數目,不過我們還是會強化推廣,謝謝。

主席:好,所有委員發言都告一段落,科技部也做了相關說明,第2目「國家災害防救科技中心發展計畫」原列23,500萬元,各位委員對這個預算的減列或凍結有沒有提議?

林委員宜瑾:主席不好意思,我提的第19案改成主決議。

主席:好,林召委所提的第19案請改主決議。

吳思瑤委員所提的第17案及第29案也改主決議。

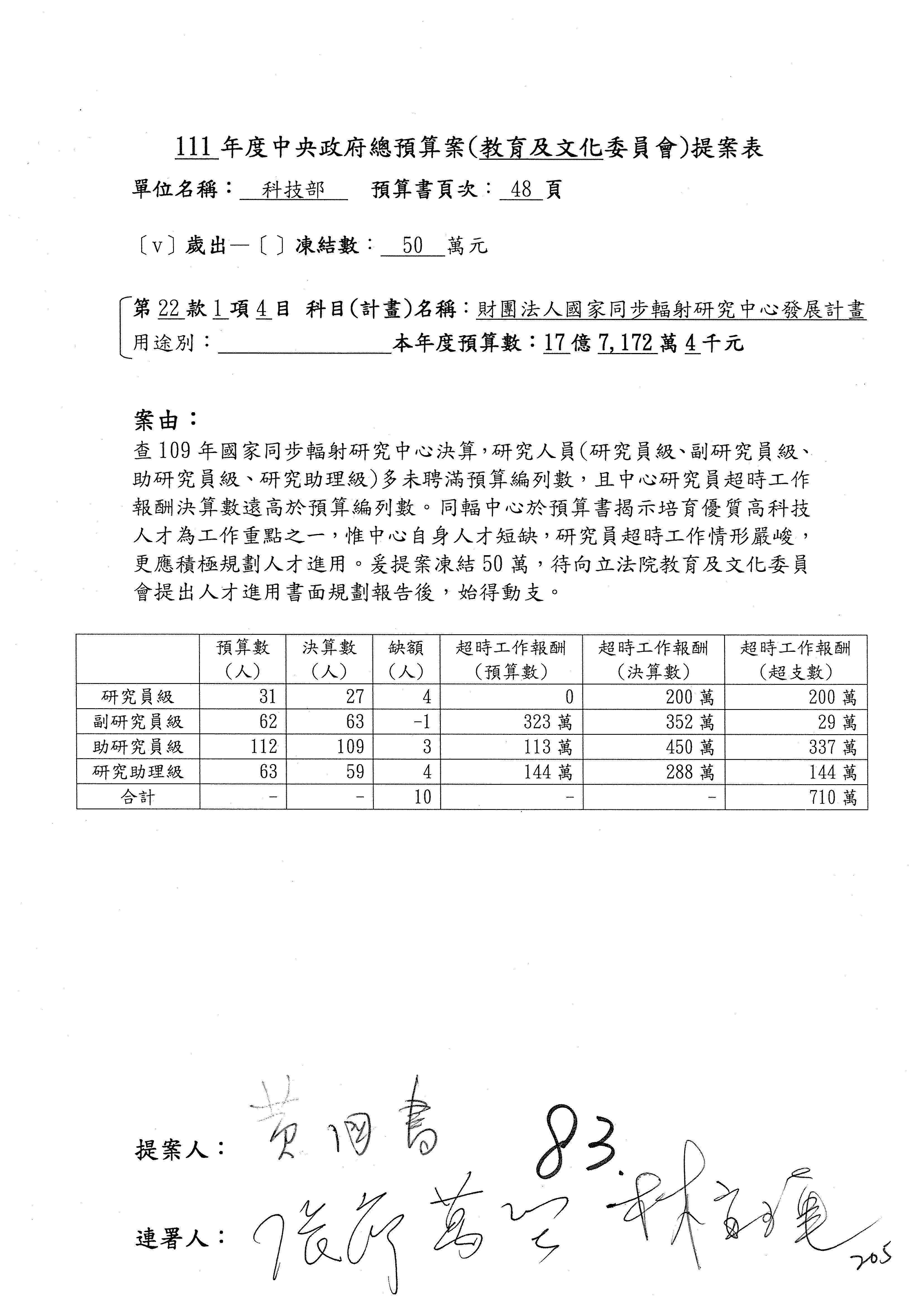
賴委員品妤:不好意思,我提的第31案也改主決議。

主席:好,第31案改主決議。

陳委員秀寳所提的第16案?

陳委員秀寳:我只是要強調,剛剛有說這個案子我堅持要凍結。

主席:陳秀寳委員所提的第16案要凍結20%

陳委員秀寳:我剛剛有說是200萬元。

主席:陳秀寳委員是要凍200萬元。

請問還有委員要提議嗎?請林委員奕華發言。

林委員奕華:我的部分有兩案,第一案,我建議要做部分凍結,因為可以檢視一下,也謝謝剛剛部長回應說可以跟教育部協調校園建置PAlert部分的相關作法。另外剛剛有提到,那個結果不是只針對防災中心,因為防災中心比較多是對民眾,我比較希望政府整體要有無障礙網站概念,還是希望針對這部分也能有一些精進,所以我主張要做部分凍結,等一下看主席總共要凍多少。另外一個案子經過說明後我可以接受,看是否要改成主決議?

主席:所以林奕華委員提的第28案改主決議嗎?好,林奕華委員提的第28案改主決議。

本席做個折衷,「國家災害防救科技中心發展計畫」原列23,500萬元,是不是凍結500萬元?

吳部長政忠:災防部分一定會提書面報告。

主席:那就凍結200萬元,但是委員提案要提出書面報告說明。

吳部長政忠:可以,遵照辦理,謝謝。

主席:2目到此結束,先休息15分鐘。

休息

繼續開會

主席:報告委員會,今天審查111年度中央政府總預算案,科技部及所屬單位預算,剛剛已經審完第1目及第2目,今天教育委員會的預算審查先到這邊暫時告一個段落,另定期再審查。第1目及第2目都處理完了,科技部其他預算,下次從第3目「財團法人國家實驗研究院發展計畫」開始審查。今天就散會,也謝謝各位委員跟科技部同仁,至於相關的說明,剛剛我們國民黨黨團已經召開記者會,請各位委員可以參照記者會內容,好不好?

張廖委員萬堅:召委,本委員會是隸屬於國民黨黨團底下嗎?有點奇怪!

吳委員思瑤:召委,我們表達一下,我們很希望繼續審查,今天效率很高,您主持的效率這麼高。

張廖委員萬堅:而且都有達成共識啊!

吳委員思瑤:對啊!

主席:休息啦!今天就到這邊。

吳委員思瑤:我們其實很希望繼續審查。

張廖委員萬堅:我們深表遺憾。

吳委員思瑤:深表遺憾、深表痛心!

張廖委員萬堅:我們深表遺憾,請部長加強溝通。

陳委員秀寳:我們都很希望這樣很有效率的趕快把預算審過。

范委員雲:因為召委想跟部長喝咖啡啦!

散會1022分)




Shape2

199