委員會紀錄
立法院第10屆第4會期司法及法制委員會「從核四安全談揭弊者保護制度,落實廉能政府及行政中立」公聽會會議紀錄
時 間 中華民國110年12月8日(星期三)9時1分至12時2分
地 點 本院紅樓302會議室
主 席 葉委員毓蘭
主席:現在開會。今天舉行「從核四安全談揭弊者保護制度,落實廉能政府及行政中立」公聽會。
宣讀討論提綱。
討論提綱:
近期中央選舉委員會進行各項公投案意見發表會,其中,110年11月18日舉行的重啟核四案的意見發表會,反方由台電公司核能發電處長許永輝擔任,許處長之前亦於核四廠服務,曾是試運轉測試的負責人,也簽署了試運轉測試報告。
但於該日發表會,許處長提到核四從興建到現在問題很多,絕對不能重啟,惟核四封存前,台電曾經完成的試運轉測試報告或者是安檢報告,如果許處長今天是代表台電發言,究竟哪一個台電提的才是真的?是否等同宣示,花了近三千億元蓋的核四,根本連一度電都發不起來,倘若為真,核四一開始就是一件重大公共工程弊案;又行政機關或公營事業為相關政策辯護,與公務人員行政中立之界限,如何區辨?行政機關或公營事業負責人、經理人等具有實質決策責任之人員,濫用掌握之決策權力、行政資源以及影響力,對內部吹哨人所生之影響?
另疫情發展到今天,媒體與社群媒體中有諸多質疑,例如高端疫苗的EUA與採購是否涉及炒股的內線交易、去年東洋BNT疫苗採購過程中有無弊端等問題、還有近5年政府採購平均單價不到1元的口罩,為何去年卻要賣1片8元或6元,振興三倍券的資金流向等等,面對民眾有那麼多的質疑,政府做了什麼?
今年發生多起重大公安事件,再次凸顯制定揭弊者保護法草案的迫切性、必要性,惟行政院迄今仍未將相關草案,函送立法院審查,爰從核四安全性之探討,喚起行政機關對於推動揭弊者保護法草案之重視。
一、如何藉由揭弊者保護機制針對核四封存前試運轉測試或安檢等,是否確實執行,由全民透明監督?
二、如何透過現行法律及揭弊者保護制度,對於重大弊案爭議啟動偵查機制?
三、行政機關或公營事業為相關政策辯護,與公務人員或公營事業人員行政中立之界限,如何區辨?
四、行政機關或公營事業負責人、經理人等具有實質決策責任之人員,若濫用掌握之決策權力、行政資源以及影響力,對內部吹哨人所生之影響?
主席:我簡單說明一下今天公聽會的緣由。蔡總統總是宣稱供電無虞,並對零核電背書,但是106年的815大停電,及今年5月13日、17日全國各地分區限電,都歷歷在目,臺灣必須面對供電不穩的問題。再者,11月18日台電核能發電處處長許永輝在公投前驚爆:「今天你要我再把已成家,背後一個個家庭的弟兄們,再帶入核四這個泥沼,背著核安的風險,我做不到!」,所以許處長一輩子經歷核電相關的職務,這形同是否定自己過去經手過的安全測試成果。另外,中油利用加油站貼出支持公投特定立場的廣告,或舉辦健走活動等等,還補助工會宣傳公投,國營企業相關的行政中立問題也值得關注。
以上種種,都是屬於能源比例、供電政策及核能安全等問題,涉及專業分析的部分,公部門本來就應該秉著公平中立的原則,對國人據實以告,而且要給予完整的訊息,並不是選擇性地揭露。所以我們過去在本委員會就針對如何建立一個揭弊者保護的制度,讓更多完整的訊息能夠被公諸於世,同時也是鞏固深化我們行政中立制度,這就變得非常重要了。
因此,今天安排這次的公聽會,聽取專家學者的建言,並讓出席官員答復。不過在邀請各位發言之前,先作幾點說明:我們會先請專家學者發言,發言順序原則上是依到場先後順序,但是有需要提前發言或有特殊安排者,麻煩請先通知主席臺,我們會予以調整;本院委員按照登記先後發言,陸續到場後,本席會安插請委員發言。
今天的公聽會原則上非常希望在12時之前能夠結束,所以雖然政府機關也有準備一些書面報告,我們最後在專家學者跟委員發言之後,再請政府機關代表發言,而且要針對專家學者跟委員的意見予以回應。因為公聽會主要是在聽取專家學者的意見,所以給予每位專家學者發言時間10分鐘,本院委員發言時間5分鐘,且不再延長,請各位儘量控制時間。
首先請專家學者發言,請第一位臺灣大學永續地球尖端科學研究中心魏國彥教授發言。
魏國彥教授:主席、各位委員、政府官員、專家學者,大家早安。笨鳥先飛,時間緊迫,我就不再一一問候。
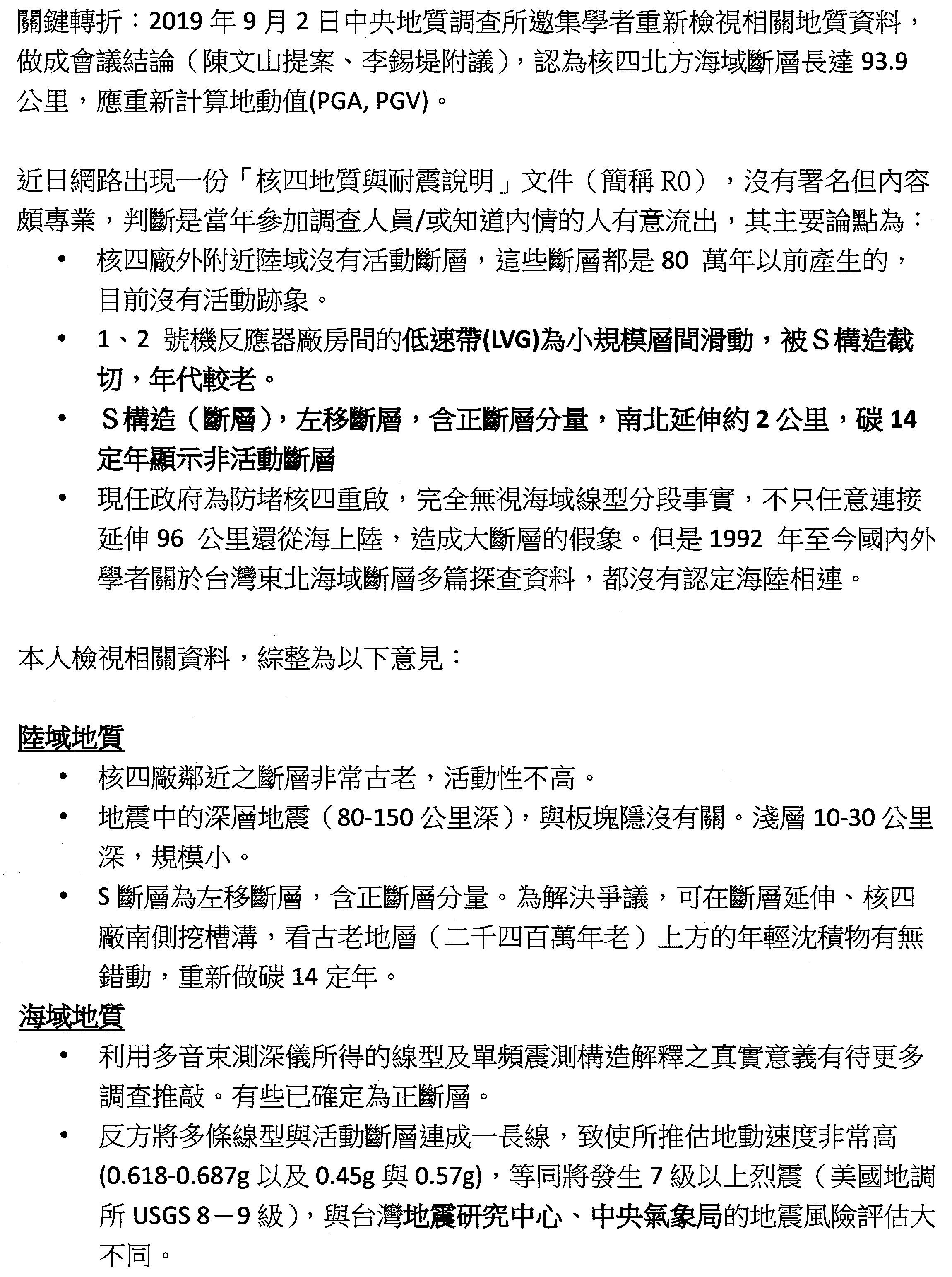
我注意到監察院曾經在2年前和今年對台電公司提出糾正案,這樣的糾正案其實可能有其程序上的必要,但是在實質上就牽涉到核四電廠的地質安全問題。這個糾正案,我認為會對國營企業的員工乃至事務官,造成寒蟬效應,所以今天一開始我想先對核四地質安全做報告。
我覺得這是一個資訊非常不對稱的辯論,原因在於最近很多已經公布的、在媒體上講的,其實是我的朋友、同事,他們參加地質調查所的內部會議所得到的資料,然後片面拿出來。作為學者,我個人在外面其實看不到這些資料。我等一下用大概10分鐘的時間,以幾位教授所披露的,及在網路上、學刊上可以找到的資料,來做一些分析,說明核四地質安全的問題。
首先跟大家說明過程,2011年日本福島海嘯大地震以後,2013年在大院的安排之下,要求當時的台電、地調所等等,重啟核四地質調查,在這裡確定所謂S斷層的存在,之前都叫S構造或S線型。這張表很重要,我在這邊畫了藍綠的條線,換黨執政以後,地調所在2019年9月開了一個專家會議,利用當時的一些資料,包括中油的調查等等,做成結論,除了認為在核電廠北邊的外海有很多活斷層以外,還連接成一條93.9公里長的斷層。因為有這個長條的斷層,距離很長,將近100公里,所以從此以後,計算核電廠碰到地震時的最大地動速度就有不同的參數,也就引起大家一直到現在的擔憂,我等一下為這件事情稍微做點分析。
接下來,我們看到現在大家很關心的,陳文山教授臉書貼出來的2張圖,左邊是地質上的弱帶,也就是低速帶;右邊是縱貫南北2公里長的S斷層。地質的問題是很複雜的,這張圖是基於一千分之一的地質調查,也就是說,它是非常大比例尺的調查;原來我們可以看到的資料,或對這一帶地質的了解,都是中央地調所所出的地質圖,它是五萬分之一,這之間的比例是50比1,比例上有很大的差別。
對於斷層的性質,最近在網路上,我看到一個叫R0的核四地質與地震的相關說明,來源其實我並不了解,但是看起來相當專業,它對於S斷層的性質、低速帶的性質跟中央地調所的會議結論就有所不同,而且可以說是完全相反,我就不一一細唸,請大家參考。
各位可能手上有拿到資料,關於這個問題,我把地質圖簡化,這是以五萬分之一的地質圖做出來的,我們知道核電廠四周有不少的斷層,下方有所謂的S斷層,它的左側有低速帶,低速帶被S斷層所切斷,表示S斷層發生較晚。正方覺得這是一個古老的斷層,因為據一些報導說有碳14定年,其實很老;但是反方說這是活動斷層。所以我建議,如果還需要做調查的話,其實就在S構造的南側挖溝槽,像3位教授所建議的,不一定要把機房打掉,在斷層的沿線上,選擇適當的位置,就可以澄清。如果要澄清,我建議不是在內部做,而是請學界,甚至是國際學者,一起來進行。
跟大家談到長斷層的問題,我們看到下方是2013年、2014年地質調查報告的圖,裡面命名了很多F1、F2、F7等所謂的活斷層,但是在2019年地調所的會議,把它連成一條紅色長線,就是我剛剛講的93.9公里。這樣一來,對於原來報告裡面所算的最大地動速度就有很大的調整,原來的最大地動速度是0.27,現在是0.2到0.68等等,增加了2、3倍,當然對於核能電廠的安全評估就有了新的數字跟參數。
最近很多人都在問,從海上的地質調查如何能夠做這樣的連結?我找了一篇陳文山教授也提到的2018年臺灣TAO雜誌學刊所發表的文章,這是在我們核電廠東北側的調查,這邊有3個剖面,中間的那條我畫了1個笑臉,這個笑臉的剖面,其實是利用測深儀調查。回到前面,各位看到這邊有一條小的藍線,這個藍線就是所謂的線型構造,其實就是地形上可能的凹谷或隆起。進一步要調查它是什麼,就用變頻音波去看,從沈積物的條理可以看得出來,各位請注意,深度大概只有150公尺,橫寬是20幾公里,所以這是縱面高度放大,我們看到這裡好像有小小的縱谷。進一步要確認的話,就要用震波,這是震波圖,上方是反射震波,下方有點彩色的線條,比較遠的話就看不清楚。剛才看到所謂線型構造,上方的圖,在海底的地形來看,幾乎已經看不到了,這是因為尺寸的關係、scale的關係,現在縱軸大概有2.5公里,剛才是150公尺,差很多,所以在2.5公里的scale上面就看不到;下面的S4跟S5兩個線型就看到好像有活動性斷層。
各位如果有拿到這個資料的話,可以仔細看一看,假設你是地質學家或地球物理學家,看這個圖,你會畫在哪裡?你會不會畫一條活動斷層?這個有很大的解釋空間,我不能說他們做得不對,這也是正式發表的文章。我只是想告訴各位,從地形的調查到淺層的聲波調查,再到深層的震波調查,scale完全不同,裡面如果有很多橋接、很多跳躍,就會得到很多不同的答案。
其次,現在這3位教授說這裡非常危險,根據它的地動速度,我們算一下,這個地方要達7級的烈震。臺灣7級烈震也不少,最有名的就是921集集大地震,根據地調所不斷修正的震級、震度來算的話,其實有點不一樣,不過大概都是6、7級。我把中央氣象局已經公布的集集大地震附近的最大地動速度資料拿出來看,這個地方最大的速度是0.35到0.58g,南北方向是0.23到0.64g,其實基本上就跟3位教授所講的很像,甚至還少了一點。
根據這樣的地動速度計算,我們如果用美國地質調查所的scale,跟臺灣有點不一樣,他們在烈震的部分分得更細,地動速度就會是8到9級的地震,換言之,比我們的921大地震還要大。也就是說,3位教授的研究結果告訴我們,如果發生8到9級的地震,這裡非常危險,事實上臺灣還沒發生過9級的地震。
我們看一下別的單位所做的結果,這是臺灣地震科學中心發表的地表震動機率圖,左邊是大於0.23g,也就是5級地震,在未來10年可能發生的機率;右邊是6級地震,0.33g,發生的機率大概是剛才我們講的3位教授的一半。不管哪一種,我們都可以看到核四廠的位置其實是深藍色的,發生機率是最低的,這是我們臺灣地震科學發表的東西,網路上都可以找得到。中央氣象局地震測報中心也對未來地震發生的機率做評估,網路上也都找得到,我找了2張圖,第1張是50年內會發生規模6的地震,在東部外海、在核四這一帶完全沒有;如果發生規模7,也就是會造成8到9級的地震,基本上幾乎空白,只有海上有那麼一點點灰。所以,我想跟大家說,這也是我們國內其他重要研究單位的研究結果,顯然跟地調所2019年9月所做的會議結論是不一樣的,請我們國人注意。再看一下氣象局發布的臺灣地震資料,在過去的地震裡,核電廠的下方有兩種地震,一種是非常深、西菲律賓海板塊下層隱沒的,大概120到150公里深,基本上對於地表影響不大;第二種是在歐亞陸塊裡面,小小藍色的,是有一些小的地震,但是規模都不大,深度大概10到30公里。
做一個簡單的結論,從陸域及海域的地質來看,其實對於3位教授的結論,我們有一些不同的看法,細節我就不說了,各位如果願意的話,我這邊另外有一個發言的節要都列表在最後,我想節省時間比較重要。最後我想提個呼籲,西方諺語說「倒洗澡水不要把嬰兒也倒掉了」,3位教授對於核電廠的安全非常關心,但是不是有些誇大了?因為如果發生這麼大的地震,其實整個北臺灣750萬人的安危都有問題,剛好這禮拜一,我在聯合報也提出這個觀點,為了總統的安全,最好換地方辦公,為了國家的安全,我們是不是要考慮遷都?我的意思是說,假若照那個邏輯,我們就有這樣的問題。
現在是時候讓我們重新把資料都打開,讓國內及國外的學者都可以看到原始的資料是怎麼樣,由大家來評估,而不是經過一次內部會議,在看不到資料只看到三條結論的情況下就做這一切的論定。
多占用了一點時間,非常抱歉,謝謝。
主席:接下來請南臺科技大學財經法律研究所羅承宗所長發言。
羅承宗所長:主席、各位議事人員、各黨派工作同仁及各位長官,大家早安。因為今天提綱的題目比較多,而我受訓的背景是法學,所以我就其中兩個跟法律比較有關的問題跟大會進行報告。基本上我今天題目的設定就是專門來談公務人員行政中立法的改正,什麼意思呢?因為這個本來就有了,改正的意思就是我們要不要修法;另外一個就是揭弊者保護法草案,當我們用「草案」二字的時候,就表示這個東西從零到一還沒有跨出那一步,以下我也會把第10屆跟第9屆的軌跡變化跟各位做報告。
首先我們來看一下行政中立法,有關公務人員行政中立法,剛好現在是12月了,所以它這6年來都沒有做任何的修正,上一次的修正是2014年11月。如果各位手邊有法條的話,我們可以翻一下公務人員行政中立法,全部的條文只有二十條,而且在這二十條裡面,如果我們把最後兩條扣掉,因為第十九條跟第二十條基本上是一般的套版,一個是授權命令的定之,一個是施行日期,所以公務人員行政中立法的實質條文其實只有十八條,如果再把定義的條文扣掉的話,其實這一部從零到一的公務人員行政中立法還滿單薄的,不過從零到一、從無到有是一個劃時代的法令。
我們看一下,其實在公務員的世界裡,相關的法令還滿複雜的,包括公務人員任用法、公務人員服務法、公務人員考績法、公務人員懲戒法,再加上這個比較年輕的公務人員行政中立法。其實這幾年我們發現公務人員行政中立法那十幾個條文規範那麼多的問題可能已經力有未逮,所以我在這個地方還有做一個小小的資料整理,我們來看一下,到底誰關心公務人員行政中立法的修法?本屆(第10屆)國會到現在快走到一半了,目前唯一的一個提案就是今天主席──葉毓蘭委員的提案,其他就沒了。所以我們可以說,從2020年2月開始到現在,我們在談這部法律的時候,我們可以看到兩個狀況,行政部門的案子等一下我會介紹,但是在立法部門裡只有一案,如果其他各黨派或者是中國國民黨的其他同仁對這個案子真的有關心的話,我覺得可以在提案裡看看哪邊要修、哪邊要補、哪邊要強化的,就把它白紙黑字地寫出提案,其實這樣對於我們外界的觀察會比較公允跟客觀。這個是我上個禮拜的統計,到這個禮拜有沒有委員提出新的提案我就不知道了。
再來,在公務人員行政中立法的部分,銓敘部非常的努力,為什麼呢?從我的這個資料裡面可以看出來,新世代的,就是從1.0版到2.0版的草案其實已經做出來了,只是到目前為止還沒有送到立法院而已,所以到目前為止在立法院中由機關提案有關公務人員行政中立法的修法提案是零,而委員提案就只有葉毓蘭委員的一個提案。到目前我大概用了4分鐘到5分鐘的時間把第一個題目介紹掉。
至於第二個題目,我們來看一下關於揭弊者保護法草案,針對這個草案,我們就要比較一下第9屆的情況。第9屆有一個很重要的觀察點是行政院有把草案提到立法院,這個背後的主要負責機關是法務部,所以在這個概念裡,法務部是有將行政院院版的揭弊者保護法提出來,這表示行政院是很重視這件事情的。另外,第9屆的委員其實也還滿努力的,螢幕上這個表格裡就是委員提案的部分,法律名稱可能略有不同,但是上一屆的委員很努力。我們再來看一下這一屆委員的提案有沒有超越上一屆,其實到現在為止,雖然任期還沒走到一半,但提案數早就超越了,這一屆委員的提案數其實早就超越上一屆了,我再講一次,這一屆國會議員的任期還沒走到一半,可是關於揭弊者保護法這樣一個草案的提案數已經超越上一屆了,我的解讀是這一屆的國會議員對於揭弊者保護法的需求是更高的。
我比較納悶的是行政機關,快兩年了,如果上一屆的行政院認為這個東西很重要,有把它送到國會來,那麼請問這一屆在想什麼?我不知道,相較於我們有看到銓敘部至少有把2.0版的公務人員行政中立法弄出來,可能準備提到立法院了,我這邊很期待這個1.0版的揭弊者保護法草案到底在哪裡?這個東西我覺得可以再繼續談。所以我在這邊下了個結語,用一個比較俏皮的話來說就是「立法未遂」,立法未遂的概念就是對於揭弊者保護法草案,各位都知道立法院有屆期不連續的規定,上一屆各黨的委員提出了那麼多的版本,可是因為最終沒有達成共識,讓這些可憐的紙張就這樣放水流了,很可惜,所以這一屆不管怎麼樣,應該再沒有藉口在第10屆再不通過了,如果第10屆仍然沒有通過,我們上課的話可能就會對第10屆有點負面評價,跟第9屆一樣,但是我相信這一屆各黨派委員對於揭弊者保護法的重視是超越前一屆的,所以我相信應該有辦法,這個地方還請法務部長官努力一下,好不好?
再來,有關行政中立法的部分,我講一個法條就好,行政中立法其實不好用,怎麼樣不好用,我們可以看一下行政中立法第十八條,其實這個行政中立法本來是給常任文官用的,因此第十八條規定政務官準用,可是這句話寫得非常的輕描淡寫,什麼狀況可以準用,什麼狀況不能準用,其實很混亂,我們法學的準用是性質相同的可以用之、性質不同的不能用之,這個都能夠拿來當考試題目,讓學生背誦寫答案很簡單,可是在行政實務界的操作上是真的很困難,所以在這個地方,如果大家真的對於這個法律有不滿的話就提出修法吧!不管是行政部門或者是立法部門,大家一起努力把行政中立法2.0版推出來,這樣才能夠更加健全我們的法制作業。以上報告,謝謝。
主席:謝謝羅所長,不過我要幫法務部講講話,有關揭弊者保護法2.0版,其實他們已經送到行政院了,所以麻煩你們在批評的時候,就請行政院加快速度,因為我們已經排審了好幾次,但因為院版沒到,我們就很難進行,我們也很期待官方版能進來併同審查。
接下來請吳委員斯懷發言。
吳委員斯懷:主席、各位學者專家及到場官員。我想先從四個面向簡短的提醒我們的官員們,第一個是從國家憲政秩序的法律制度面來探討今天的公聽會主題,憲法第十七條規定「人民有選舉、罷免、創制及複決之權。」,接著有公投法、公務人員行政中立法,這裡面都有很明確的規定,等一下我會一一簡單說明。
第二個,我們要考慮國家的能源政策,不要只focus在核四要不要重啟,整個國家的能源政策能不能支撐臺灣的未來?德國是全面廢核的國家,但是在今年10月份,25位核能專家聯名向政府提出呼籲,要保留6座核能發電廠,為什麼?因為現在還沒有到完全不用核能的條件,德國的能源費太高,政府負擔不起;日本經歷過福島的核能問題,可是在今年10月底政府通過能源政策,保留核能比重20%到22%,這是日本的情況。我們國家的核能政策是到2025年要有50%的天然氣,能做得到嗎?在世界氣候峰會結束,蔡政府馬上跟進我們要在2050年零碳排出,真是開玩笑,我們有八成是風力、火力、燃煤,能做得到嗎?所以在國家能源政策的面向,我也提醒各位學者專家們要注意。
第三個,政府施政必須有一致性,我們是民主法治國家,政黨輪替是正常的,但是不能有雙重標準,必須確保行政中立,這樣的國家才能永續發展。
第四個,科學是實證的,是數據的,科學的解釋權不是政府,更不是執政黨,而是要公開透明,由學者專家公開來論證。昨天周南山教授寫了一篇「從地質和耐震觀點,試算核四輻射外洩的風險」,那是一篇片非常專業的文章,我反覆看了很多遍,還請教了學者專家才看得懂,要一般民眾在這麼專業的問題中去選擇yes or no,這是對百姓的不公平。
我們看一看,行政中立如果不做到從雙標開始談,「開放萊豬總統下臺」誰說的?「藻礁永存」又是誰說的?「公投綁大選」的始作俑者是哪個政黨?人民依據公投法行使公民投票,結果公投過了不執行而翻桌的是哪個政黨?這就是為什麼今天有爭議時,我們要一致的標準嘛!不能昨是今非或者昨非今是。今天台電的處長(原來的組長)說這個根本就不能用,如果不能用,我請問這是不是一個弊案?是不是一個貪污案?我們從這個角度來檢舉,是弊案就查弊,是貪污案就查貪污,不能等公投過了、事情過了而不了了之,我們不能用雙標來對付人民。學者專家每一個各有所長,不是你說了算。所以我說從行政法、行政中立法、公投法來看,公投法第十七條的規定只有四種身分──政府、中選會、正方、反方,政府不是當然反方,聽清楚,第十七條只有四種身分。再看第二十條規定「公民投票案成立公告後,提案人及反對意見者,經許可得設立辦事處,從事意見之宣傳,並得募集經費從事相關活動」,政府是反對意見者,你有沒有提出申請辦事處?有,目前只有四個,民進黨的兩個發言人,還有兩個地方是誰我記不清楚了,其他沒有,所以行政院各部會可以提出反對方的宣傳意見書,這是公投法規定的。
最後一點點時間,我要談行政中立法,你們去看一下行政中立法第九條規定公務員不得做什麼、什麼、什麼等事情,請專家學者們去看行政中立法第九條,但現在我們政府把這裡面所有不可以做的事情全部做足做滿,所以我說我們今天要來聽聽學者專家的意見。剛才魏教授講得很好,有三個教授是支持反方意見,OK,你把開會的所有資料及數據公開,讓所有正方反方的學者專家一起來研究討論。
我曾經在總質詢時詢問過蘇院長,包含疫苗疫情這件事,我說科學是實證,是數據說話,而不是政治說話,他也同意,公開在院會告訴我,我請問疫情這件事是科學還是政治時,蘇院長親口回答我是科學。所以我想聽聽學者專家的意見。我們從這四個面向─憲政秩序法律秩序、學者專家的角度、科學的實證以及不要雙標,我們大家一起來解釋這個事情到底怎麼做才較合情、合理、合法。謝謝。
主席:接下來請清華大學核子工程與科學研究所葉宗洸教授發言。
葉宗洸教授:主席、各位來賓,大家好。核四現在還存在著一些爭議,但是我先要提出一個問題,針對這些爭議的來源提出說法的個人或者團體,到底有多少人真正去了核四?到底有多少人真正看完核四的所有系統?我自己在2013年到2014年之間受經濟部的邀請擔任核四安檢的專家監督小組委員,當時經濟部決定在2013年4月到2014年7月對整個核四的126個系統進行平行測試,什麼叫平行測試?就是由現在的許永輝處長擔任試運轉測試的組長,對這126個系統進行試運轉測試,另外經濟部又邀請了45位核電從業人員,從核一、核二、核三廠找來的核電資深從業人員,再加上奇異公司12位顧問,對試運轉測試小組所做完的測試進行再驗證,所以這是一個雙軌平行的測試跟驗證。到了7月30日,經濟部召開記者會,跟所有國人宣布核四的試運轉測試及安檢工作都已經結束了,接下來的階段就是燃料裝填。我要先跟各位說明這件事情的緣由,就是要讓大家知道核四在當年是經過了嚴謹的測試,然後跟國人宣布可以進入下一階段的燃料裝填跟啟動測試。
核四一開始曾經有出現過一些問題,這是無可否認的,因為88年核四正式動工之後,89年陳水扁上任,他擔任總統不到半年的時間就宣布核四停工,民國90年2月雖然復工,可是這期間的違約賠償、履約爭議、草率結案,以及復工之後又要重新發包、契約修訂、界面重整等總總因素,都導致後來的施工不順、工期延長及預算追加的問題。
在過去的安檢小組裡,我們經過了16個月的時間完成測試之後,台電的試運轉測試小組也把這個測試報告送給了原能會,原能會要求的份數是187份,後來通過了155份,有32份因為核四封存的關係,所以就沒有繼續審查,所以原能會這邊是沒有完成審查,不是審查未通過,這個我要再進一步強調。試運轉測試做了哪些事情?我提出其中3個,包括安全注水及冷卻功能、圍阻體包封功能,以及防火門性能測試,這個都是許永輝處長在公投說明會上面提出來的問題,我在這裡要跟各位鄭重強調,這些問題都在試運轉測試的時候一併做過測試,也一併解決了。為什麼許處長自己蓋章過的試運轉測試結果,到了公投說明會的時候,他自己提出了不同意見?這一點在這裡也要跟各位做說明。這是我們當時監督台電進行試運轉測試幾個重要系統完工的時程,所以我要再強調一遍,當時的試運轉測試跟安檢測試已經順利完成、順利結束,2015年台電自己也在官網宣布這件事情,所以核四正式進入封存。
接下來我想跟各位講一下,到底我們臺灣有沒有缺電?這邊列出缺電六大事證:513、517大停電、經常性降壓供電、核電廠緊急用氣渦輪發電機4部全開、抽蓄水力全開(臺灣只有10部機組,10部都要全上)、台電實施大量需量競價,每度電成本是10元,台電向我們收2.6元,這些額外支出到時候還不是一樣由全民負擔?另外,台電也進行增購汽電共生措施,還向民營電廠拚命買電,為什麼要拚命買電?因為台電系統供電已經不足。這一張圖是有一位廠商記錄了台電供電狀況,所以經常性降壓確實在發生,這一張圖是半年的記錄結果,各位可以看到,原來應該是220V的,卻從來沒有達到220V,都維持在200V,發生大停電的時候,電壓甚至降到190V,目前整個臺灣的供電狀況就是非常吃緊,所以必須要透過降壓供電維持供電平衡,評核是每個用戶都有電,但就是達不到額定供電電壓。結果我們的電力因為核能機組的除役、停止運轉,所以化石燃料供電占比就開始上升,2019年的時候是81.5%,到了2020年已經來到82.23%,核電機組陸續除役,這些問題就會越來越嚴重。
接下來我想直接跳到核四完成安檢及試運轉測試的證據,這些證據都是我當年參加核四安檢監督小組會議的時候,台電端所提供出來的數據。這一張圖是6月13日,也就是安檢結束前一個半月台電提供的數據,他們告訴我試運轉測試已經接近完成階段,所以才會有後來7月30日安檢結束、試運轉測試結束的記者會。再秀一遍,這也是當初進行安檢的主要設備,都已經順利執行完畢。許永輝處長在公聽會上提到的防火門,也是我在擔任監督委員時特別關切的一個事件,我當時還問了台電,然原能會要求要符合美國標準,就請台電以美國標準設置防火門,當時對這個問題,台電已經承諾改善,而且在當時就已經進行改善,為什麼到了公投說明會的時候,許處長又提出不一樣的說法?核四進入封存之後,下一個階段本來就是等到啟封之後的燃料裝填跟啟動測試,原能會這邊還有32份報告有待審查,審查與後續啟動測試估計的時間大概就是兩到三年時間。剛剛魏教授特別提到核四的耐震問題,各位現在看到的數據是核四中期安全分析報告,這是台電送給原能會審查的分析報告,裡面講得很清楚,核四的耐震設計基準是0.4g,實際設計完成的是0.47g,地表是0.66g,建築物是1.34g,所以,核四的耐震係數遠比新北加臺北所有建築物的耐震係數都還要來得更高。
我在這裡最後做一個簡單總結,核四試運轉測試及安檢雙軌併行都已經完成,下一個階段就是重啟之後再度進行試運轉測試,一定還要再做一次,不是啟封之後直接進行燃料裝填,而是還要再做一次試運轉測試,估計只要一半時間,大概是半年到8個月就可以完成,完成之後再進入下一個階段的燃料裝填,還有啟動測試。所花的費用,1號機估計大概就是在100億元之內,2號機因為還沒有完工,再加上試運轉測試、啟動測試,所需時間大概就是5年左右,而所需要的經費估計大概是400億元。以上報告,謝謝。
主席:請東華大學民族事務與發展學系施正鋒教授發言。
施正鋒教授:主席、各位先進。我不是核能的專家,所以我今天專門針對吹哨者保護法的觀點來看。所謂Whistleblower是從1970年代到80年代開始,最早是Albert Hirshman,大家應該知道,如果在一個公家機構、公司,或者組織、社團等等發現不對的事情、違背公共利益的時候,面對道德責任要如何自處呢?當然,如果可以瀟灑的揮揮袖子就走人,那也可以。我很想講的是,通常講出來的時候,可能在我們傳統社會內部,第一個就是向上面報告,但是往往有可能會被覺得是以下犯上或者是官官相護,即使對外的監察政風單位也有可能面對官官相護的情況,譬如現在就是差不多這樣子,可以向監察院舉發嗎?大概是很難!另外一個就是外部,外部當然就必須有特殊管道,其實一般老百姓也不曉得要找誰,大概也只能找地方民代。接著就是消費者保護協會,不是只有違法貪腐弊端而已,還有對社會上公共利益有害的,譬如環保、健康、食安、勞動、人權等等,這些東西應該都可以揭露。
到了1990年代我們就開始看到一些相關的區域性公約出來,甚至有一些判例,就是反貪。到了2000年以後又有新的途徑,包括聯合國特別報導人在2015年做了一份報告,我基本上把它整理一下,除了保護吹哨者的權利以外,還強調老百姓知的權利。另外,公共利益的部分其實不是只有防止違法而已,應該是可以促進公共參與、民主治理及公共的課責。特別提到四項原則,第一個是剛才提到的,公共利益應該是廣義的,不應該只限於防止貪腐而已。第二個是對象不應該只限於工作相關者,其他人也可以揭露,甚至所有人都應該有權利揭露才對,一般來講是媒體的保護,有一些是透過媒體的保護,包括政論者,比如上電視的時候。第三個就是我們應該把保護當做誘因,所以保護的內容就很重要。第四個就是不應該要求揭弊者必須提供確切理由,只要有一點值得懷疑就應該要處理。
接著我針對這幾條條文稍微提一下,第一條是為了什麼?我還是說公共利益不只限於反貪腐或者是違法,應該要強調老百姓有知的權利,當然對於被揭露者的權利保障,這裡也有提到。第三條是誰有資格?誰有資格是根據第七條而來,我覺得這裡比較強調的是內部人員,包括公僕或者是員工,剛才有提到是不是所有人、老百姓都有資格,我必須要強調的是最有可能會被找的,我們知道民代是可以保護的,其實需要保護的是媒體或者是政治評論者,這是第三條。第四條是有關於不當措施的部分,我們往往會擔心報復,這不是只有去職的問題,也有可能會被騷擾、被排擠、被迫害,甚至被起訴、關起來,特別是國家安全,就像Snowden,我幾年前寫了一篇有關Snowden的文章,等一下我再拿給委員參考。第五條則是受理,一般來講,受理的大概就是上級單位或政風人員,至於外部,比如說國會議員、監察院、媒體或NGO等等,這些是不是也可以受到保護?這裡感覺上好像是上級單位或政風,但我覺得這樣太狹隘了。第六條就是我剛剛提到的,到底是哪些?基本上這裡是用法律,我也覺得還好啦!但是第九條是開放的部分:其他,但其他是相關主管單位,如果相關單位跟現有法規沒有的話要如何揭弊呢?如果本來法規就有了,我就根據法規就好了,不是嗎?由司法單位去處理,我覺得這個部分是要拜託我們的法律朋友幫我們想一下。
接著我要講一下我目前面對的,我前幾天跟學弟、學妹吃飯,因為我們最近很積極透過宣達團,行政部分,我不能講太具體,太具體就是對號入座了。他說只要反萊豬公投沒有過就沒有問題,意思是你們就沒有問題!他們現在面對的是什麼呢?幾個同時來的壓力,就是希望你們不要養那麼多頭豬,這樣就更具體了,對不對?不要養那麼多頭豬,當然言下之意就是會妨害到萊豬進口,好,這是曉以大義。接著是什麼呢?我們知道這個背後一定是跟AIT勾結起來,就是我們政府官員結合AIT壓迫人員,我會希望這個報導出來以後,拜登政府知道川普留下來這些人還在繼續肆虐、還在威脅我們,那些人是在川普的時候把各部會當做一個利益團體代言人來壓我們,衛生部長來臺灣不是要賣疫苗,而是要賣萊豬給我們,而且他都已經下台了還繼續肆虐我們,這是不可思議的!
其實我們還有一個相關單位可以一起下手,那就是公平交易委員會,公平交易委員會可以用進口飼料來壓迫,你看,透過多重管道來壓,那你可以跟誰講?他們投訴無門,只好跟學長講,喝了飲料、唱了歌以後才敢偷偷跟我講。我這樣一講以後大概就知道了,好嗎?這些養豬戶不是只在屏東而已,我必須要這樣講,補助也不應該只限於屏東,雖然總統、行政院長、主委都是屏東人,但也不應該這個樣子。
好,我做一個結論,我多年前的時候去法務部龜山上課,我在這裡講一件事情,我那天抱怨,我太太在臺大農經系造林考察,結果那個考察真的是狗屁,連民進黨執政的那些我們認為比較清廉的縣市都問:吳老師,今天是玩真的嗎?你知道造林可以垂直算過去,然後水平算過去,可以算好多次嗎?那是狗屁倒灶!甚至政府也可以補助那些商業團體,這很奇怪。報告上去以後,我太太的報告不見了,他說因為老師寫得太多了,人家都寫一點點,你知道考察2,000元是有行情的,你寫太多了。我還記得當時每個週末,我太太一整天都在寫報告,最後就變成附錄,但是報告出來根本沒有人看過附錄,我太太一氣之下就花10萬元出了一本書寄給所有立委及監委,結果只有一位監委跟一位立委回信給我老婆。我再講一件事情,我那次演講以後,中間很多人拿名片給我,我發現那些都是新的調查站站長,他們說:施老師,我們是不分縣市的!好,我講結論,後來這位主事者(副主管)就偷偷出境了,他連退休金都沒有拿,還寫了一封信把我太太臭罵一頓,我只講人在做天在看,囂張沒有落魄的久,頂多是8年而已,老百姓還是第一的。以上報告。
主席:請清華大學核子工程與科學研究所李敏教授發言。
李敏教授:主席、在場各位學者專家,大家好。今天談的是從核四談到行政中立,我的專長是核能,但是我對行政中立有非常大的感觸,我們的國家有些明文訂得很清楚,它必須是中立的機構,都做不到行政中立。就講中選會好了,我們提了一個案子,要核一、核二、核三延役,第一階段就被擋下來,擋下的理由是毫無理由、毫無依據,我甚至按照他們提的建議來改,但是到最後還是委員會投票之後不准做。什麼叫中立?在美國,原子能委員會法規管制單位一定是中立的,但是我們的原子能委員會有嗎?他講的資訊真正是依照法規來講的嗎?剛剛葉老師提到的許永輝處長,因為我是學核能的,我的習慣不是坐在辦公室裡寫報告,我當過十幾年台電公司核能安全委員會委員,我也當過十幾年台電公司的董事,許永輝年輕的時候,我跟他有非常多的接觸,他是一個非常、非常認真負責的人,做事是非常小心的,你可以去看看所有跟過他的人對他做事態度的評價,今天為什麼在說明會講出來那些話?他有多大的苦衷,他有多大的痛苦,我們的執政黨不應該傷害文官體制,這回在這個公投當中,非常、非常地明確,整個文官體系被破壞了!讓我想到一件事情,就是文化大革命,文化大革命逼迫著年輕人清算老年人,這還不算什麼,甚至逼迫老年人清算自己的過去,是不是也有這樣的味道?所以行政中立這件事,我認為可能要從憲法的層級上來討論,當有公投案的時候,本來就是民眾有意見,所以提出來,希望政府能夠有所改變、有所執行,那政府怎麼能夠站在和提案者對立的立場來互相反駁,甚至提供不確切的資訊,或者蓄意的主導一些事情,讓民眾的意見在公投沒有辦法確切地表達,所以行政中立在臺灣,我覺得是個笑話!
現在我要再回到開頭這兩個字「核四」,我是以核養綠公投案的發起人之一,以核養綠公投以六比四的支持率通過了,有效票同意與不同意的比例是六比四喔!我們取得這個結果,但是政府拒絕作任何政策的改變,現在我們被逼迫著推動核四商轉公投,而推動核四商轉公投有一些原因,因為時間比較短,所以我今天只講一個重點,缺電及電價。
各位看到這張圖是什麼?這張圖是能源局108年、109年的全國電力供需報告,原則上109年要提出108年的報告,110年要提出109年的報告,但是109年沒有提出,追蹤了很久的時間都沒有提出,後來到了109年透過立法委員的協助,總算提出來了,兩個年度的報告一起提出來,這張圖就是重點,這張圖把每年要退役的電廠及要興建的電廠,全部都顯示在這張圖上,用不同的顏色代表不同的機組,上方是要除役的機組,下方是要興建的機組,上方除役的部分,絕大部分是燃煤機組;下方要興建的,絕大部分是燃氣機組,對的!符合它能源政策的標的,我想提醒,上方要除役的機組,包括麥寮、興達,但是整個社會最關注的兩個機組不在上面,台中火力發電廠的2號機跟3號機不在上面,所以能源局壓根就沒打算處理那兩個機組,而臺中市民最care的也就是那兩部機組。
各位可以看一下政府提出的這張圖,在113年到116年要完成4部大的燃氣機組,113年喔!今年是民國幾年?是110年,預計113年要完成的機組蓋在哪裡?不知道!我們把那張圖做個整理,只以加法跟減法估算,總裝置容量是多少?這是能源局的數據,橫軸代表日期,最上面的那條線,代表全國的總裝置容量;再下面一條,是把風力扣掉之後的數據;第3條線,是把太陽能再扣掉之後的數據,然後一步、一步地往下扣減,所以我標註了可調控電力,可調控電力代表什麼意思呢?代表著電力公司要讓數據提高就可提高,要讓數據降低就可降低,是可以控制的。看看可調控電力這條藍色的線,底下橫軸的日期我標註了110年6月及114年12月,有沒有看到那條線?是平穩的!沒有變化,在110年5月有限電、缺電的情形發生,但這條曲線卻沒有變化!請問在未來幾年後,電力怎麼可能足夠?原來它有作法!什麼作法?應該退役的燃煤機組仍不退役,興達發電廠3號機、4號機及麥寮發電廠3號機,都會繼續擺放著,需要時就啟用,我管你的!反正吵一吵、鬧一鬧後,就沒事了!所以電力根本是不夠的!
接著,天然氣的部分,需要興建那麼多的天然氣廠,這是經濟部有關天然氣供需大表的資料,這裡有一接、二接、三接,你看,以後這些年,天然氣接收站運轉的負載率都破百,意思是使用率超過100%,根本沒有時間去維修,去確實地維護,直到115年負載率還有106%,116年則非常奇蹟地下降到86%,你看!表上有一個洲際接收站,目前為止,我還不知道它設在哪裡?再往下看,台電還要蓋臺中港接收站,116年的數據是220萬公噸,再往下還有協和接收站,也就是四接,四接目前也還沒通過,請問怎麼蓋得起來?
再來,看國際天然氣的價格,從今年年初算起,到9月時的價格,是成倍在上漲耶!可是國內的天然氣價格,有沒有上漲呢?110年1月到8月的價格還比109年的價格便宜!為什麼呢?是因為政府在控制,所以中油是不是有維持行政中立,真正以經營角度來考量呢?現在看台電公司108年1月到110年7月的發電成本變化,這是不同的發電方法,我標註出來的圓圈,就是天然氣發電的成本,國際天然氣價格漲了那麼多!台電的發電成本居然沒改變!沒改變的原因就是價格被控制了!好,那這個錢由誰來出?因為即將要公投了,政府不能讓電價上漲,所以政府控制了天然氣的價格,這個錢由誰來出?看另外一張圖,我這張圖放錯了,目前中油已經表示,至少虧損400億元,這400億元怎麼產生的?就是錯誤的能源政策帶來的,所以我覺得,我國電力不夠,政府有沒有講實話?這個圖我已經講很多次了,可是從來沒有看到經濟部部長作任何的回應,委員,如果有機會的話,請拿這張圖問他,這是經濟部的資料,統計出來就是這樣。台積電還在蓋新廠房,不可能晚上用電比較少,我們怎麼可能電力不夠?所以不要欺騙大家了!
核四商轉公投能不能解決這個問題?即使通過了,3年能夠供應上來,4年能夠供應上來,解決的了問題嗎?解決不了的!因為還是缺電,原因在哪裡?2018年以核養綠公投案過了,如果政府遵照民意,開始想辦法恢復核四,開始讓電廠研議現在的情形,就不會這麼慘!當然,後面還有其他的議題,有關二氧化碳排放量的,但我沒有時間講了,謝謝。
主席:跟李教授報告,今天經濟部曾文生政次在場,等一下機關代表發言時就會請他答復這個問題;另外台電的楊偉甫董事長也在場,所以各位專家、學者提出的問題,最後會由機關代表答復。
接下來請台灣公益揭弊暨吹哨者保護協會張晉源發起人發言。
張晉源發起人:主席、各位專家、學者。今天我覺得很高興能夠從核四去談揭弊者保護的重要性,這個題目下得真的是非常地精準,為什麼說精準呢?我要談的不是核四蓋與不蓋,我不是這方面的專家,雖然我有自己的立場,不過我會等到公投案的時候表達,核四如果蓋,就代表著龐大的預算、龐大的利益;核四如果不蓋,它的替代能源也代表著龐大的預算、龐大的利益,結論是不管蓋不蓋,都代表著極為龐大的利益!
回顧一下臺灣過去在面對龐大利益的時候,發生過什麼樣的事情,記得以前的拉法葉艦案,有一位非常有愛國情操的上校尹清楓先生,因為不肯同流合污,所以犧牲了!直到現在,那些錢被逍遙法外的人享受著。前幾年,獵雷艦也有一筆龐大的預算,發生了一件慶富案,這個事件,雖然事後經過法律審判了,但是龐大的損失也已經造成了,還有很多很多,我相信大家並不瞭解的真相,仍在後面蔓延著,那你就要問了!為什麼當初尹清楓先生走投無路,沒有辦法正正當當地捍衛國家的利益?因為今天敢覬覦如此龐大利益的人,也一定擁有很驚人的權力!擁有很龐大的勢力!也能夠找到非常可觀的財力資源!最可怕的是最後一點,是新的產物,他們擁有極度且無孔不入的宣傳力!包括網路的攻擊,各式各樣的抹黑,通通都會顯現出來,我相信就算尹先生活到現在,他也會被抹黑成一個十惡不赦的人,所以所有龐大的利益都是被肆無忌憚地覬覦,被上下其手,誰敢去挑戰這麼龐大的利益?講一句簡單的話,你找死嗎!因為你只要敢站出來,想要揭發這種不法,你就會被整到死!如果還記得,從幼稚園到小學,到國中,到高中,我們所面臨的一切價值,只要試圖去捍衛一點點你相信的東西,你就會被整到死!當然,在路邊拍張照舉發他人違規左轉,那沒問題啊!檢舉路人是可以的,但是不能檢舉貴人啊!檢舉貴人是不可以的,所以每個人從小到大所信仰的東西,等到你走入職場,隨著你步步高陞,隨著你看到更多、更多的秘密,就剩下三條路了,一是離開,所以想要堅持的人只剩下離開一條路;第二條路是閉嘴;第三條路是同流合污。到最後,一定是貪腐者當家,上下交征利,整個國家持續沉淪。我必須說臺灣現在就是走在這樣的反淘汰的氛圍當中,我們是曾經唱過「明天會更好」的那一代,但已不復見!
打擊貪腐,有兩條路,第一條路是成本非常高,效率非常低的作法,也就是我們現在的作法,我們盯著他,彼此不信任,他說什麼我都反對到底,但是卻很少客觀地檢視資料,為什麼不能客觀地檢視資料?因為不敢相信資料是真的!第二條路,是非常有效率也最省錢的方法,是什麼呢?就是讓掌握權力和掌握機會的人不敢心生歹念,而為什麼不敢心生歹念?因為他知道只要做了壞事,一定會被揭發,要怎麼做到這點?必須保障揭發的人是安全的,是會產生榮譽感的,至於如何讓他敢於揭發?必須要使報復揭弊者的人付出代價,因為殺頭的生意有人做,賠本的買賣沒人幹!如果今天你想要撈好處,就一定會被揭發;如果報復揭弊者,也一定會被處罰,這樣誰還敢去做壞事?這樣的方式成本最低,也不用整天盯著他,只要確保整個機制是有揭弊者保護的,這樣就可以了。我們可以看到整個揭弊者保護的核心機制就是在嚴懲報復揭弊的行為。
我必須很沉重地說,臺灣的社會是非常會表演的,經歷了這麼多年,譬如要推動反貪腐,雖然我們不是聯合國的成員國,但是也制定了聯合國反貪腐公約的執行法,我相信有一群人真的很努力地想要讓國家進步,可是卻有更大、更大的勢力,讓這種進步變得不可能!
上次我參加主席舉辦的公聽會,提出臺灣是地表上少數沒有揭弊者保護法的先進國家,怎麼會是少數?我是不是用錯字?我們是唯一的,一邊在反貪腐的國家報告中告訴國際社會要制定這樣的機制,聯合國反貪腐公約第三十三條規定也揭櫫了這樣的精神,但是我們卻不斷地跳票!我們邀請了國際專家來審核反貪腐報告,但是不是要向國際社會證明反貪腐的決心,而是要讓國際社會瞭解我們跳票的能力,還要跳票到什麼時候?當然,對於任何事情,都有人是玩真的,有人是玩假的,所以勿聽其言,但觀其行,我們最後看看,臺灣到底要拖到哪一年?哪一月?才會通過揭弊者保護法。
即使臺灣在少數行政機構,已經有類似的揭弊者保護法,但我必須說,執行成果是可悲的。如果到美國金融管理機構SEC證交會的官網上查詢巴克萊事件,可以查詢到英國一家銀行的CEO,只是因為想知道揭弊者到底是誰?想要打聽,結果就是被重罰、被要求公開道歉,除了在英國被處罰外,美國還跨海再罰他4億元,懲處報告有55頁,清清楚楚地說明,任何試圖去瞭解揭弊背後的人,就是在打造寒蟬效應,這樣的機構沒有資格在美國經營金融事業。可是在臺灣,就算被打到死,去尋求政府協助,政府卻看不到,它會說,咦,這個有關嗎?這還算是好的結局,事實是,你根本見不到人,記者會上,政府會講出一套美好的說辭。
臺灣正在向世界宣示,我們正在示範,在這個地方任何人敢擋人財路,打死他,沒問題!這就是我們告訴整個社會的事。今天我的最後一句話是,不管最後我們走向了核四,或拒絕核四,都要確保國家龐大的資源不流入少數人非法的口袋裡。以上報告,謝謝。
主席:張晉源發起人每次的發言,都讓我特別地感動,我向您保證,只要我還在司法及法制委員會的一天,絕對不會讓揭弊者保護法就此消失!
就有關揭弊者保護法的部分,我剛剛也拜託羅承宗所長,我知道法務部有努力配合我們的要求,但是行政院一直都不審查,因此麻煩學界也多批判一下。
不久前,我去核四的時候,曾文生政次也有陪同,但從那天後,本席從不同的管道得知,內部員工因為要把他們認為重要的訊息提供給我,而感到害怕,當時我才覺得揭弊者保護法非常、非常地重要!要讓大家都能夠接收到完整的訊息,而不應該是裡面的人不敢講真話,或是怎麼樣,這都是我們不樂見的。要核四、不要核四;要核電、不要核電是人民的選擇,讓訊息能夠充分揭露,而且是正確的訊息,不是經過裁剪的,這是我們今天為什麼在這邊開公聽會一個非常重要的因素。
請政治大學法律系林良榮副教授發言。
林良榮副教授:主席、各位學者專家,大家好。今天非常榮幸有這個機會就有關核四議題和公益揭弊制度的觀點表示個人的淺見,首先,我想要先表明一下,我並不是核電這方面的專家,我也不是法律領域裡面有關能源法或環境法方面的專家,我的個人專長是勞動法,不過我對於揭弊者保護制度也做了一些研究。今天這個議題裡面,在回到四個議題之前,我先就揭弊者保護制度的一些基本功能做簡單介紹。
首先,為什麼我們要對揭弊者(吹哨者)進行保護?基本上,最主要的理由是,有些事業單位或企業因為私利關係,可能會造成一般大眾的損失,所以為了要保護公益、對抗私益,對於勇敢的吹哨者當然應該給予保護,這是最重要的制度功能。再者,關於揭弊的真實度為何,就有兩難的問題,也就是揭弊的弊案是不是真實的,而任何的弊案都會有所謂真實的比例,真實性到底占多少比例的問題。這個事情就會與你所要保護的公益,公益程度到那裡有關,如果你所要保護的公益程度很高,那麼對於真實性的要求就不會那麼嚴格;如果你所要保護的公益性不是那麼高,那麼對於弊案的真實性要求當然就會比較高,這是相對的。
為什麼要揭弊?為什麼有人要站出來?因為事業單位或行政機關本來就應該針對問題進行改善,有弊病就應該要想辦法避免,這就表示內部治理有問題,為什麼內部治理會失能?以及為什麼會有揭露之必要性?這個也是相對的。揭露之後一定會對一般企業或行政單位造成一些傷害,若考慮儘量降低傷害為原則,最主要是要讓內部治理制度要能夠有自理的功能。有人出來揭弊,這些人很勇敢,可是他們會不會受到一些不利益對待呢?非常有可能!這種不利益對待,包括私部門、公部門都有可能。
問題在於怎麼保護他們,他們所遭受到的不利益對待是什麼,這邊會有一個問題,如果吹哨者本身也是違法者的話,保護手段的制度設計就會非常複雜。再來,還有一個特殊的問題,就是吹哨者適用的主體,一般來說,很多國家都是私人企業,也包括行政機關,問題是在私人機關裡面的吹哨者制度設計與公部門有沒有不一樣,對於內部的不法事實,私人企業對外揭露的公益保護,與在行政機關裡面內部不法的對外揭露,要怎麼保護揭露者,是不是有不同的制度設計,前面是很簡單的制度功能介紹。
以下簡單回應今天四個主題,第一個,針對核四封存前試運轉測試或安檢,是不是應該由全民監督?這個存在剛剛前面講的兩個問題,一、如果要由全民監督,在核四封存上面的弊病到底到那裡?其真實性為何?前面很多學者專家已經談過很多了,我就不多講了。最主要是,是不是真的有弊端、弊端的比例如何,以及為何內部沒有辦法去處理這個弊端,內部的治理是不是有所不能,所以我們要透過外部的方式加以監督。對於外部的監督來講,當然就有所謂的社會大眾的公益,第一個問題就是要去解決到底弊端的真實為何,以及其程度到那裡,若透過揭弊的方式,核四封存對社會大眾的公益程度到那裡。為什麼相關的事業單位或主管機關沒有辦法處理,如果真的有真實的弊端,對公益造成傷害,為什麼內部不能依法治理?是不是因為內部治理機制失靈?這兩個問題可以回答第一個問題。
第二個問題,有沒有可能透過揭弊者保護制度啟動偵查機制,我國現行法律並沒有揭弊者保護法,有沒有其他相關的揭弊者保護制度?有類似,但是不完整,例如勞動法規裡面的勞基法也有,刑事相關的告發或證人保護上面也有,但是並不完整。基本上,揭弊者保護制度並不是對重大弊案的偵查啟動,最主要是有人啟動了,啟動了之後,如果這是一個吹哨行為,我們應該給予保護,所以重大弊案可能可以透過揭弊者保護制度鼓勵吹哨,但它不是啟動,吹哨者不用怕,我們會保護你,讓人勇於出來做這樣的事情。
第三個問題,關於行政機關或公營事業為相關政策辯護,有沒有行政中立的問題,行政中立的界線在哪裡?第三個問題涉及到政策辯護的部分,如果是基於公務人員的身分,公務人員身分的職責是什麼,是不是該當辯護政策的事項範圍,以及是不是有這個職權,是不是被要求,或者他是主動的,越是主動就越接近公益揭弊,如果是被要求的,就越是接近他的職責或職權。
再來,到底有沒有所謂違反行政中立的問題,行政中立涉及到一個問題,公務人員依其職責及職權當然要依法行政,這是最前提,依法行政的結果有沒有讓人覺得違反中立,而中立意義在哪裡?通常我們講的公益揭弊,這部分在私部門或行政機關裡面,主要是我認為內部有些不法,而內部不法是在挑戰事業單位或行政機關沒有依法行政的問題,在這種情況之下,因為私人利益之間有對立與競爭,行政機關依法行政就要採取公平對待原則,公平對待是很重要的。
這裡涉及到一個比較複雜問題,如果是對不同的政治或政策主張而造成對立的時候,那這個中立應該要如何認定事實?在國家的相關制度裡面,不會一下子就把太過價值或抽象的原則擺在前面,而是根據某一個比較抽象價值、原則的事務處理,具體事務內容執行的時候,是否根據相關的法律規定,就事務內容的處理是不是違反行政中立,或者是否違反所謂的社會大眾利益?如果有的話,當然就有公益揭弊的重要。如果有公益揭弊的重要,就不是所謂要不要中立的問題,而是揭發手段的意義或必要性的問題。
最後,所謂的負責人、上層決策者因為掌握某些資源或決策權,而對吹哨者不利,這邊當然就有幾個問題,因為時間的關係,我這邊提到如果吹哨者同時是違法者,像我前面所講的,有沒有共犯結構的問題,這是第一個。第二個,如果我現在是吹哨者,可是我以前不是,或者是以前我不講,我現在要講,會不會有由暗轉明的情況?通常我們大部分會保護吹哨者,因為他是不公開的、是悄悄的、偷偷的,他希望能夠吹哨並獲得保護,但如果他今天是公開站出來,在這種情況之下,不利益待遇的樣態會是什麼?另外,所謂的不利益樣態裡,包括財產、人格的部分。
最後結論部分,整個核心的問題,核四運轉是否安全跟吹哨者的意義有關連?今天我們講的是我們的組織是否有所隱匿、做得不安全,有危害性的事件發生,而有內部的成員想出來揭露,如果是這樣有其保護的必要性。但今天我們剛好是相反,怎麼樣相反?是不是有組織或其他成員要去揭露不安全,他不是隱匿,而是揭露不安全,他要顯示裡面有危害性,這種情況之下,到底適不適用所謂的公益揭弊?因為這是在自我舉證,說內部有危害或是有不法的事實,這裡到底有沒有公益揭弊保護性的必要,就必須從依法行政做檢視,這涉及到公益揭弊制度在這個案子上的適用。以上,謝謝。
主席:謝謝林教授。如果對於揭弊者部分有什麼樣的修法意見,也麻煩會後提供給我們,好不好?謝謝您!
請台灣綠色公民行動聯盟崔愫欣秘書長發言。
崔愫欣秘書長:委員及各位朋友,大家好。我也並不是法律專家,但我們非常贊成有揭弊者的保護制度,好像焦點不只是在核四,如果大家記憶猶新的話,前陣子新聞報導核一廠的除役工作預算高達1,500億元,遭到起訴,就是有地方黑道綁標,也跟台電內部的員工有所牽扯,我覺得這應該要更擴大地處理,而不是只針對核四。
如果我們回到核四來看,前面有許多先進都有講過,我在這邊要提到的是希望大家能夠回憶一下,目前核四的問題,其實要回到當年的工程歷史與現況,已經由來已久,如果大家想要瞭解更多的資料,也可以去看監察院過去曾經針對核四安全提出很多項的調查報告,這些都可以下載,歷年來總共17件案子,由不同的監察委員所提出。如果不想看監察院的報告,我們回去看當年的新聞也可以看到,當年核四在封存之前的前一、兩年,其實出了很多的事情,不光是福島核災而已,如果核四蓋得好,有可能在福島核災發生之後,也不見得會有怎麼樣的影響,但那時候正好爆出了很多危機,當時的新聞全部都找得到,包含更改原公司─奇異公司設計的部分,也包含在民國100年的時候,本來按照時程應該要完工的,但是沒有辦法完工,因為裡面有很多的工程問題,那時候測試運轉也發生一些事故,導致那時候測試運轉不穩、引起民意反彈。
所以在那個時候,原能會有進行審查,覺得當時的核四應該要停工,檢查到底內部出了什麼問題,怎麼會蓋成這個樣子。那時候核四有一個安全監督委員會,當時我也是委員,我相信在場有些先進也是委員,當時這裡面有一位委員叫林宗堯先生,他是一位核工專家,我們不能說他是揭弊者,因為他不算台電的員工,他算是外面第三方的委員,當他看到核四工程有問題的時候,他就提出了這樣的說法,我們回頭看歷史,這個說法跟現在許永輝所講東西是很相近的,在那時就曾提出了,這些東西也並不是什麼新的東西。原能會過去有一些官員也曾經核四停工的建議,當時那一批的很多人員,不管是台電公司的經理,還是原能會的官員,很多人都已經退休了,我覺得其實都可以再找他們回來談。
當我們去查閱原能會跟監察院過去針對核四弊端的調查案件,其實是很多、很多的,那個時候核四也發生最嚴重的三大工安事故,包含擅改設計、在工程過程當中出現連續的淹水、電廠測試全黑當機等。後來這些問題到底有沒有人負責?其實沒有人負責耶!我們很希望這些部分能趕快探討出來。後來在核四測試及試運轉出問題之後,為了讓民眾重新信任核四,那時的確進行了核四的再安檢,問題是當時這個安檢也是爭議重重,前台電副總陳布燦也說從保守角度來看,就算公投通過核四啟封,還是要再進行一次測試檢視,才能叫做安全,所以當初的安檢的確有做,但是並沒有經過社會的公認,大家仍會覺得其中很有問題,因為大家會認為那時的安檢,好像是一份考卷要補考,但這個補考一直要考到及格為止,沒有不及格的,等於是安檢到可以運轉為止。
在當時這跟民意的想像有所不同,大家想像的是核四因為沒有蓋好所以進行安檢,如果安檢結果不好,那就應該要停工,問題是那時經濟部的安檢跟大家想像的安檢不一樣,所以它其實是很有爭議的。當時提出核四工程問題的林宗堯委員,他參加了安檢,但最後退出了,因為他覺得這個安檢感覺有點像是一個公關程序,而不是一個實際的程序,如果實際要做好安檢,可能要花更多的時間及預算,當時在很趕的時間之內把安檢做完,他覺得無法苟同,所以就退出了安檢,也建議核四最終只能敲掉,我覺得他下的語氣是非常重的,認為核四安全不是可以靠公關解決的。
另外,大家也在討論是否有通過歐盟測試,有另外一派的歐洲核安專家來臺灣,檢驗歐盟測試的這些資料之後,提出民間版核四壓力測試報告,還是有不同的意見,認為核四無法應付地震、海嘯、防洪,所以我們可以看到當年台電所提出的,不管是安檢或歐盟測試報告,其實還有很多的爭議都需要花時間再重新討論。
當然在這次公投前,我們還是希望這些資料能夠被大家重新的檢驗。其實核四工安事故大事記的這些事實,我們都能從原能會、台電公司及監察院的資料中找得到,我們希望未來會有時間能夠好好討論,謝謝。
主席:好,謝謝崔秘書長。
我們先休息5分鐘,謝謝。
休息
繼續開會
主席:先跟在場的各位專家學者報告,等一下官員會針對剛剛各位所提的意見進行回應,因為剛剛有不同的立場,其中容或有一些互相交換意見的地方。我稍後在11點10分要先離開,我已經請吳斯懷委員幫忙主持會議,各位還可以做第二輪的發言,但第二輪的發言可能就是3分鐘。
接下來請中正大學法律學系謝國欣助理教授發言。
謝國欣助理教授:主席、各位先進,大家好。很高興能夠來大院學習,也很感謝大院跟主席非常努力地從太魯閣號一直到核四,一直都能夠持續地關注這個重要的議題,我今天就從法律的角度來做切入。
所謂「吹哨者」這個名詞是源自於英國,是從英國警方實務開始的,而「吹哨」是指對私底下所犯之錯誤,公開的提出警告。我們今天的議題,其實我希望把它再稍微擴大一點,就是如果能夠從核安跟吹哨者的保護,我以下就暫時使用揭弊者。最近的案例是在廣東台山核電廠,這是中國廣核集團跟法國電力集團一起合作的,剛剛有前輩提到獨立的委員會,這個案子就是法國的揭弊者向法國核能安全組織委員會揭弊,他提到了當時是有相關的問題,原本中國廣核集團不承認,表示沒有問題,一切都符合正常允許度,但再次被這位揭弊者打臉,揭弊者表示毀損的燃料棒有七十多根,遠遠超過官方公布的數目。換句話說,在這個案子裡面,是法國的揭弊者而不是中方的揭弊者,如果沒有這位法國的揭弊者透過這個獨立委員會把相關資訊透露出來,很有可能中國這個核電廠還會繼續營運,因為他們即使在被揭露之後也還嘗試著去否認,是揭弊者再次指出破損的燃料棒達七十多根,遠遠超過公布數目。至於為什麼會產生這種情況,很有可能是鍋爐設計失誤。而且這位法國揭弊者也明確地說出這件事情在法國電力集團內部早就已經廣為人知。
為什麼大家逐漸來關注這個議題?其實是因為在公、私部門都呈現了三大趨勢,包括規模變大、複雜度增加、專業化程度提高。剛剛幾位先進們也從核能專業的角度來做切入,可是這對於很多人而言,比如說就法學而言,我們就不瞭解究竟從科學的角度到底有沒有問題?是什麼樣的問題?可能在媒體上面呈現的是不同的視角,可是對於我們非專業的人來說可能沒有辦法做判斷,所以在上述三種趨勢增加的時候,我們要發現、預防、改正組織內部錯誤的難度就隨之上升。
回到我們的議題,如果我們的核能安全真的有安全之虞,第一個議題是討論揭弊者保護機制能夠做什麼?這個機制就能夠增加知情者去提高願意說明真相的可能性,就像剛剛前輩所提到的。為什麼我說增加?我們今天有保護機制都不一定能夠確保知情者願意站出來,因為他所面臨的可能是多方面的壓力,甚至是毀滅性的壓力,所以為什麼前輩剛剛有提到一個方式是他就決定出走,我稍後也會提到一個美國的案子,工程師決定出走但也要讓大家知道是有問題的。所以它是能夠去確保讓知情者能夠告訴我們,專家能夠告訴我們,在核四封存前試運轉測試或安檢是沒有問題的,或者我們聽到的有可能是不正確的資訊。為什麼昨是今非?甚至當時的同僚都站出來說「他很認真」,可是他很認真並不表示他現在講的資訊是正確的,而且他也是資深的工程師,也參與了當時的測試運轉,部分的問題確實有討論過,可是是符合美國的標準,是符合國際的標準,到底為什麼會產生這樣的情況?
回到我們的議題,剛剛已經提到了,就算有法制也都有可能讓潛在的揭弊者不願意出來,因為他可能遭受到毀滅性的打擊跟報復,如果我們今天的保護機制是缺位的,更可能會讓潛在的揭弊者卻步不前,所以第一個階段是我們要有法制,第二個才有可能讓他願意提供相關的資訊,之後也才會有跟偵查機制做連結的情況。
以目前世界的趨勢來講,如果以歐盟為例,包括在過去數十年歐洲議會也不斷地呼籲歐洲執委會對這個議題進行立法,歐盟在2016年已經提出了指令草案,2018年再作修訂。我們可以看到不管是各國相關的立法或者是歐盟,它是一個指標,大家都已經知道這個問題的重要性,而且是非常努力地在進行,是不是我們在這個進度上也可以再做強化?希望能夠達到一個最低的法律標準,它是一個最低的法律標準,簡單來講,只是希望能夠讓這些潛在的揭弊者、知情者能夠透露相關的資訊。英國在1998年的時候就已經有公益揭露法,而我們的議題確實是跟公益有關的。
針對這個部分,我做了一個聯想跟思考,也就是我們對於吹哨的類型可不可能再把它更細緻化以及類型化,這邊我提出一個科技型吹哨,也就是說,如果我們嘗試去做一個分類,這個吹哨者我暫時定義為科技型吹哨者,這些科技型吹哨者有科技的專業,有科學的專業,他可能目前正在做的事情是幫助解決科技發展中的困難跟挑戰,包括可能是核四的議題,有部分的議題我們正在探索、正在研究,甚至是最近5年來運用到各個領域(包括法學)的AI。換句話說,這個個人組織是有科技專業的背景,比如說他正在研發新的科技,或著是在操作重要且跟我們公益息息相關的科技,他們是最熟悉相關的細節,但是有沒有可能因為他們的熟悉,因為他們的投入,因為他們的角度及身分,讓他們可能覺得,就專業而言,是不是在某些事項上他們可能會因為其他因素凌駕了專業而說出可能不見得是符合專業的話,或者是在那個專業存在一定的裁量權。比如說針對很多法律的議題,即使是法律人可能都有不同的意見,但是怎麼樣在這個過程中,透過民主的程序,能夠很忠實地去表達出自己的專業,我覺得在這個討論的過程當中,有可能讓民眾知道究竟議題在哪邊,而不是讓其他的因素矇蔽專業跟凌駕專業。所以在這樣的情況之下,針對這些科技的爭議,科技型吹哨者將扮演關鍵性角色。
在1976年,三位美國核子工程師決定從奇異公司辭職,因為他們認為公司生產有瑕疵的反應爐,這就是剛剛前輩所提到的,一個方式就是他們選擇離開,他們覺得沒有辦法改變就選擇離開,這件事情的相關紀錄在美國國會有正式報告以及正式且完整的紀錄,而這已經是幾十年前的了,我們從他們的法制發展,我們從他們的揭弊者願意做到即使工作都不要了也要把這個事項呈現出來,是不是我們也能夠提供更多的保障,讓這些潛在的揭弊者出來?其實我是很佩服這些揭弊者,打從心裡佩服,因為他們要能夠拋開一切,面對前所未有的困難。所以在這個情況之下,能不能夠讓他們不要離開?能不能夠讓他們持續的貢獻他們的專業,但是也能夠把這個事項揭露出來讓大家知道?在這個情況之下,其實國家應該要負擔積極的義務,這個從國際法的角度而言,除了我們有消極的義務不要去做之外,其實國家是負擔積極義務,包括我們現在正在做的事情。
最後的結論是,再次呼應前輩的想法,希望能夠儘速完成立法。上了軌道之後,我們看了條文,如果真的有什麼困難,我們可以再調整,但是不上軌道就到不了終點,希望能夠完善,希望能夠類型化,謝謝。
主席:接下來請洪委員申翰發言,時間5分鐘。
洪委員申翰:主席、各位專家學者、各位同仁,大家好。今天公聽會的主題是從核四安全談揭弊者保護制度,我先從過去幾個經驗開始談起。坦白說核四這麼多的安全問題到現在清楚的被國人認知,其實靠的就是過去很多台電內部的揭弊者把資訊揭露出來的,我跟各位講幾個經驗。第一個,大概幾個禮拜前,台電核發處許永輝處長在公投說明會上,談到很多核四在工程上、在安全上,包括當時在試運轉測試的時候發現的問題,很多社會大眾因而譁然:居然是這樣子!說實話這些問題大家早就都知道,早就都聽過了,這不只是許永輝一個人說而已。我不知道大家有沒有印象,2010年開始,核三駐廠的奇異的工程師林宗堯,當時擔任核四安全監督委員的時候,就不斷地好幾次在媒體上面書寫去揭露核四安全的根本性的、結構性的問題,我不知道大家有沒有印象。如果大家仔細地去核對當時林宗堯講的內容跟許永輝說的內容,我可以跟大家說幾乎是如出一轍,這不是新聞,不是許永輝捏造的,所以後來我們看到很多特定的新聞媒體出來質疑許永輝,我要問哪一個人能夠出來否認許永輝講的事情沒發生過?請問哪一個人能夠出來說,許永輝指出的問題,許永輝指出到現在還很難解決的事情沒發生過?他說的是不是事實?他說的是事實。經濟部也在場,等一下我也要要求經濟部跟台電應該要很清楚的說,許永輝講的是不是事實。
我再講另一個經驗,2013年當時林宗堯被江宜樺跟馬英九重金禮聘成為核四安檢顧問,江宜樺、張家祝、馬英九把林宗堯奉為上賓,請他協助解決核四的問題,最後在2013年中,林宗堯辭職了。為什麼辭職?大家可能都忘了,他其實在媒體上都有說,大家如果現在去google都還google得到,因為江宜樺、張家祝不允許林宗堯對外透露核四的問題,不容許他對外透露他在核四看到的事情。他想在內部反映核四真實的問題,卻無法受到經濟部跟行政院的重視,無法被重視,又不准他對外說,所以他只好辭職。現在大家回去看媒體,去google都還可以google到那段歷史,林宗堯說得很清楚,內部的問題無法解決,又不允許他跟媒體說,所以他只好辭職,這是當年的過程。
我再講一個例子,大家都知道,當時核四安檢時發生過一個龍蝦宴事件,我這邊可以爆一個料,當初這個龍蝦宴事件為什麼會在媒體上曝光?因為當時有一位安檢人員打電話到我服務的地方告訴我,這些操作安檢的人認為核四的廠長不宜在當時宴請安檢小組。他們明確表達認為應該維持安檢的獨立性,不宜在當時宴請,可是核四的廠長還是決定在那時候用龍蝦宴請安檢小組,這逾越了維持安檢小組獨立性的分際。所以你可以看得出來,如果當時安檢人員沒有打電話跟我說,然後我再通知媒體,大家不會知道這件事情,大家不會知道當時安檢的過程,這個逾越了讓安檢小組能夠維持獨立性分際的事件,大家是不會知道的,這就是靠內部的爆料、內部的揭弊。我剛剛講的這幾件事,都是透過一段時間,尤其是在核四興建過程裡面,內部的人員出來揭弊、爆料,外界才能夠一窺核四的工程究竟有什麼問題,究竟為什麼問題永遠沒法解決,究竟是怎樣逾越、破壞了獨立小組應有的特性。
今天也是一樣,在這個當下,我認為揭弊者該被保護,揭弊者該享有一定的權利,我覺得在法制上面我們都應該做,可是一樣回到今天,尤其是這個公投的本質,核四到底安不安全?核四當然不安全,因為過去這一段時間出來爆料、揭弊的人說的,全都是事實,全都無法被否認,不管後來怎麼被他們的同僚們或過去的同僚們攻擊,鋪天蓋地的攻擊,不管怎麼被攻擊,他們說的都是事實。所以我要在這邊說,我自己很希望臺灣接下來,我們還是要管,到2025年之前還有好幾座核電廠仍在運轉中,我自己希望我們可以把揭弊者的保護制度做得更好,因為我們要去維護像核電廠如此複雜的工程的安全性、獨立性,或者建立它該有的制度,確實是需要這些揭弊者來協助我們的,我覺得這很清楚。
我想跟一些國民黨的朋友,包括擁核的朋友說,你們是沒有辦法否認核四不安全這個事實的,核四如果安全,原能會的安全審查早就通過了,如果核四安全,如果核四的工程沒問題,這些問題早就解決了,馬英九早就讓核四運轉了。今天馬英九沒辦法讓核四運轉,馬英九之所以封存核四的原因,最大的原因大家都清楚,就是核四不安全,安全問題無法解決,連馬英九這麼熱愛核四的總統都搞不定,這就是事實,誰也沒辦法否定。
主席:謝謝洪申翰委員,謝謝你願意支持我們通過揭弊者保護法,謝謝。再介紹一下剛到場的學者專家,我們邀請到的一位專家是臺北市議員侯漢廷。不好意思,我們剛剛有說明過,本院委員的發言時間就是5分鐘,剛剛已經讓洪委員超過了一些時間,但是後續我們還是儘量控制時間,好不好?如果各位有什麼還要再交鋒的地方,等一下全部發言結束,然後官員也都做過簡短的回應,然後再請在場人員第二輪發言,每人3分鐘。我要向各位道歉的是,我另外還有一個行程,所以接下來的公聽會由本委員會的吳斯懷委員主持。謝謝。
接下來請陳委員椒華發言。
陳委員椒華:謝謝主席。各位學者專家、本院同仁及各位官方代表,大家好。在台電工作31年的台電公司核能發電處處長許永輝處長,他以第一線保證核安的工程師、現任的核能發電處處長的專業立場,於今年11月18日在核四公投說明會表示,試運轉測試7年未完成是因為安全性未能過關,不是原能會拒審的程序問題,並指出核四工程有諸多安全性的問題。在上個月(11月)8日,原能會也指出核四廠1號機興建期間,須於燃料裝填前提送原能會審查之187項系統功能試驗(試運轉報告)中,有32項未通過原能會的審查,故該廠1號機之系統功能試驗未完全通過審查。
今年4月14日本委員會就曾辦理「從0402太魯閣號鐵道事故,制定揭弊者保護法規刻不容緩」公聽會,因為許多重大工程的資訊只有公司內部人知曉,往往因為沒有受到足夠的保護,以致於不敢揭弊而失去預防重大公安事故的機會。我們非常需要制定一套健全的法制來保護揭弊者,才能有更多的機會阻止劣質的公共工程造成悲劇發生。
行政院在2019年5月3日函送「揭弊者保護法」草案至本院審議,惟因屆期不連續,無法續審;時代力量黨團早在2017年上一屆就已提出「公益揭發保護法」草案;本屆又於2月21日列為優先法案送到立法院,惟行政院卻沒有再提出版本,所以時代力量再次要求,請行政院儘速將揭弊者保護相關法案送至立法院審議,讓本院也儘速來排審。
時代力量版本草案對於揭發人之「身分保密」、「人身安全」、「工作保障」、「訴訟上舉證責任」及「揭發人所負法律責任」等,都有詳盡的規範,包括身分保密方面、人身安全方面、工作保障方面、訴訟上舉證責任方面、揭發人所負法律責任方面,都有詳細、詳盡的規範。
揭弊者保護法案不只要保護揭弊者,更希望能鼓勵大家揭露重大不法情事,進而守護公共安全,因此必須鼓勵內部員工提出問題、提供多元反應管道、提供適當保護措施,避免遭受不正待遇,以建立有利員工主動反應問題的環境,不需害怕受到報復、恐嚇或歧視的待遇。
核四廠鄰近都會區,距離雙北首都圈不到30公里,這是全世界絕無僅有的,若其工程安全性不足,一旦發生事故,損失將無法估計。台電公司核能發電處處長許永輝勇於揭發核四工程的疑慮,預防已存在的問題造成災害,正是揭弊者保護法案所要保護的對象,籲請行政院儘速提交草案,別再拖延。以上,謝謝!
主席(吳委員斯懷代):請臺北市議會侯漢廷議員發言,發言時間10分鐘。
侯漢廷議員:主席、各位專家學者、各位委員。今天的重點是從核四安全來談到揭弊者保護制度,揭弊者當然應該保護,但是如果我們從前面各位的發言可以看到,包含許永輝處長或者是過去很多在核四廠內部的員工來談這件事情的話,本質上兩件事不太相干,甚至是無法適用的。揭弊者當然要保護,但問題在於,核四的內容它能夠算得上是弊害或者是弊案的部分嗎?其實有待商榷,所以揭弊者的保護跟今天來談到核四,我想這應該是兩個問題。先前委員所舉出來的例子,比如說核四內部好像有一些什麼龍蝦宴或者可能有一些工程上面小小的疏失跟問題。
這樣子好了,我簡單跟大家聊一下,在臺灣有一項建設考考大家,在九○年代開工,設備和零件來自世界各國及各個不同廠商,在建設過程中遇到許多困難,工程多次延宕並追加預算,蓋了超過20年,在驗收時發現超過4,000項的缺失,監察院已介入調查,在監察院的調查報告中也舉出了許多的缺失,然後糾正它。請問大家知道,這是哪一項建設嗎?答案就是桃園機場捷運,當然也有朋友說是高鐵,都是。所以在臺灣,不要說在臺灣,在全世界任何一個大型的工程建設,在檢驗、在收成的過程會發現有缺失、有點瑕疵,這是很正常的事情,如果都沒發現有任何工程的缺失,那才叫做大問題。所以核四在過去以來,你們講說有沒有一些工程上的缺失?當然有缺失,但關鍵在於這些缺失跟疏漏有沒有辦法可以把它解決、把它修復、甚至通過了試運轉的測試?如果都通過了,那表示沒有問題,因為缺失是可以解決的;如果現在像先前洪委員講說,許永輝處長講的是不是事實?因為許永輝處長講的東西很多,也沒有辦法直接籠統地來概括,他講的到底哪邊是事實或哪邊不是事實?核四過去有沒有一些缺失?有,但要問這些缺失有沒有被解決?答案是也有。
如果硬要抓著過去有一些工程上的小瑕疵,一些綠美化工程沒有完成,硬要來講整個核四有問題,這也是不好的,就如同我們現在在講,你這個人幼稚園的時候竟然不會寫國字,所以你現在是個蠢蛋,這樣的解釋也不盡合理。
再來又談到,我認為非常遺憾的是,怎麼會有人公然地在扭曲一些歷史的事實呢?很簡單,就是核四安不安全?當時是通過了安全的報告以及試運轉測試,許永輝處長在上面是簽了名的,整個所有的安檢報告,不僅是原能會的專家、國際有四十多位專家、國際原子能協會、國際核能協會、原子能總署、甚至是奇異公司都有派美國人來到核四,參與整個的驗收報告。現在有人要指控國際原能會說謊、現在是有人要指控美國奇異公司來臺造假嘍!哇!如此天大的指控,那麼應該要登上國際新聞啊?不久之前的國際仲裁案才判定奇異公司勝訴,勝訴是什麼意思呢?就是說奇異公司把核四蓋得很安全、蓋得沒有問題,所以奇異公司勝訴了。如果現在要講說,奇異公司把核四蓋得有問題,就是要指控國際仲裁是個大弊案嘍!那應該要趕快躍上國際新聞了,天啊!怎麼可以這樣子?國際仲裁公然地護航、公然地造假,我認為這件事情太可怕了!所以希望這件事情一定要趕快躍上國際版面,就是臺灣民進黨或者反核人士,公然指控國際仲裁以及奇異公司造假護航,這比臺灣核四或揭弊者的問題還要大得多。對,你看你也知道這是鬼扯,國際仲裁案能有假嗎?奇異公司來臺檢查能有假嗎?2013年的報告、2014年的報告怎麼會有假呢?
再來不要忘記了,馬英九到底是為什麼來封存核四?不是因為它不安全,所謂原能會的32項根本不是沒通過審查,是還沒審,為什麼還沒審?因為被封存了,所以還沒審;就像說不是說你沒考完這張考卷,是你還沒去考試不代表你考了零分,今天是這個人還在高中、還在高三,沒考大學聯考不代表他考零分。所以這些核安的檢測關鍵,馬英九當時為什麼要封存?是因為核四有任何問題嗎?不是耶!是因為當時林義雄絕食,跟一大堆人霸占忠孝東路跟霸占忠孝西路,就在我們立法院外面,造成整個交通大癱瘓,逼用政治的脅迫、用林義雄的性命,來脅迫、逼迫馬英九封存核四。核四安全與否跟林義雄他懂什麼啊?所以這個關鍵,現在竟然還有人要公然扭曲歷史說,因為馬英九覺得所謂核四有問題才封存,不是!馬英九是因為政治的力量脅迫,才被逼的把核四封存了,那是一個極其不民主的方式,用霸占馬路、癱瘓交通造成上萬人交通不便,幾年的歷史大家都忘了嗎?
然而現在人民要用公投的力量,是極其民主的形式來決定核四的商轉,結果現在竟然有人說這個叫做來亂,這個使用公民投票的形式,怎麼能夠叫做來亂呢?所以一碼歸一碼。再來,假設許永輝處長要用所謂揭弊法的話,其實也大有問題,為什麼呢?因為許永輝處長他的發言說,核四問題很大,從設計、採購、發包都有大弊案。欸!為什麼當時他不說?在當時其實也有政風單位,他也可以去揭弊啊!他也可以到警察機關去爆料啊!為什麼他不說?為什麼他要在試運轉的測試當中簽名?為什麼他又在經濟委員會裡面開記者會告訴大家:一切通過、一切都很安全?到底是現在的他說謊,還是2013年的他說謊?是現在的他說謊,還是2013年他拉著美國奇異公司跟國際原能會的人共同說謊?到底哪一個可能性大?好,沒關係,我們假設國際仲裁案是假的,假設奇異公司在2013年、2014年來臺所做任何的檢測報告都是假的,核四存在大問題,那麼許永輝處長本人也不適用於這一個可能要推的揭弊者保護法的草案,為什麼呢?因為就這裡面來講,他是正犯,他就是所謂的犯案嫌疑人、弊案嫌疑人之一。目前的這些草案說,有些正犯應該要依照情節的輕重,避免追究刑事的責任。欸!我就想請問了,難道要保護揭弊者的這個法案,像許永輝處長這樣的個案,他隨便說自己揭發了大弊案,自己又是這個弊案的經手人,然後還能夠依照這個法案全身而退嗎?這不是很荒謬的事情嗎?保護揭弊者關鍵在於,這個揭弊者他是旁觀者,而不是正犯之一,否則的話,這個叫做自首法案就好了,哪叫什麼接弊者法案?自首和揭弊者是完全不同的概念!
最後,我們再談到核四的安全,講白了是什麼?其實在我看來,它還是龐大的利益問題跟利益結構,關鍵在於我們到底是要看2013年、2014年在沒有公投的情況之下,所產生的報告可信度比較高?還是這兩年有公投的關係產生的報告可信度比較高呢?2013年、2014年早年都講說,我們所有的地層斷層是非活動性型斷層,怎麼到了2019年突然就有一份會議的決議,台電叫做決議!這是荒天下之大謬,滑天下之大稽,到底有沒有所謂的活動斷層,竟然是用會議的決議做成的,而不是用研究做成的,這也是會貽笑大方。決議的內容是什麼呢?叫做不排除或可能有活動性斷層!沒關係,我們再請教一下,如果核四的地段有一個可能性的活動斷層,可能喔!好可怕,對吧!很可怕!請問臺灣現在有33個已經驗證的活動性斷層,你為什麼還不搬家?臺灣根本不應該住人啊!這就表示在所謂的地質調查這份的內容裡面是極其荒謬,根本就是這兩年為了阻擋重啟核四,而拚命塞出來新的資料、拚命生出來一堆新的報告、拚命生出一些新的數據來騙人民,告訴大家重啟核四不可能!
核四畢竟還是要聽信科學跟專業,我相信再多的民意代表,包含我,我們對於科學都是無知的,我們對於地質調查可能也都是無知的,但是現場其實非常多人對於核電是真正有知識,對於核四廠的建設、經營、發包跟採購,例如前核四廠的廠長,真正對於核能是有專業的,我們認為社會大眾應該多聽聽這些專業人士的話,不要被臺灣一些連核廢料到底要占多大的體積、多大的面積、怎麼處理都不知道,然後就來騙大家說:使用過的核燃料棒很可怕!要相信科學,不要相信迷信,謝謝。
主席:謝謝侯漢廷議員的發言,接下來請江委員永昌發言。
江委員永昌:今天葉毓蘭召委所訂的這個題目,還真的滿特別的,不過我覺得與會的各位講的,反而變成是核四是否安全的辯論,沒有接觸到這個題目所訂─有關於如何來做揭弊者的保護,讓許多事實呈現讓大家知道。
其實揭弊者保護法草案還沒有出來,我們都知道它當中的精神就是對於揭弊者、吹哨人身分的保密、權利的保護、法律上責任的保全,以及他安全的保障。但是這當中,其實又會分這個揭弊者到底是外部,還是內部?是我們現在鎖定要到公部門,還是要到私部門?這就是這個法草案討論至今,沒有送到立法院來的一個重要因素。但是今天都沒有在這裡多作著墨,應該是要提供誘因、動力,因為即使有揭弊者保護法也不見得大家會勇於揭弊,何況付之闕如,這是一個重點。
回過頭來講,核能的安全只靠揭弊者保護法這樣的層級,萬一都沒有人出來揭弊的時候,核能就安全了嗎?好像這也不太對,所以這個是必須面對的課題,今天竟然一直在辯論核能安不安全?在這上面大家花了好多好多的時間,反而跟揭弊者保護制度脫節了。我就要回頭來問,在政府的責任上來看,假設當下的政府說安全,有人說不安全,而且舉出了事證,這樣一個事證的舉證應該是揭弊者,但是當下政府又說它不安全,但有人出來說安全,這樣算揭弊嗎?或者政府說不安全,你也說它不安全,你是揭弊嗎?我說當下,因為政黨會輪替,就算是公司也會改組。當下政府說它不安全,而你說的不安全跟他的不安全事項是不一樣的時候,你是不是揭弊?我想這可能根本的架構要去瞭解一下。
我就來提一個跟核能安全有關的揭弊事例給大家聽一下,最近的國際新聞,大家看到有兩起重大核電廠安全的爭議,我用「爭議」兩個字,第一個是法國在中國技術支援,合資興建的台山核電廠,可能剛剛前面也有人敘述,燃料棒多達70多根破損,這個資訊是怎麼來的?是法籍的吹哨者向法國的獨立核能安全組織爆料,法國自己本身也有核能安全的爆料,法國本身56座的反應如何?核能占他七成,法國有沒有地震?有,2019年11月法國東南部發生地震,法國的電力集團EDF被迫暫停反應爐,有這樣的事件,事實上那兩個被迫暫停的核電廠,一個是特里卡斯坦,它距離地震的地方25公里;一個是克魯亞斯,它距離地震的地方15公里,臺灣的核電廠距離地震的地方好像還要更近。但是我回過頭來講,特里卡斯坦核電廠營業已經40年了,法國雖然沒有訂營運的年限,可是法國他們是每10年要對反應爐做一次大檢查,在大檢查當中,包括關於安全、環境、輻射、防護、事故發生頻率、產量,但是法國的原子能安全署沒有人員駐在這一個核電廠當中,他還是要靠法國電力集團裡面的技術人員誠實通報。喔,重點來了!誠實通報,如果不誠實呢?以我剛剛講這個法國核電廠,它其實2017年就被法國列入加強觀察名單,2019年它要大檢查的時候,我們會不會去推測有沒有這種可能,核電廠營運管理的高層會在這兩年當中,對於這些檢查的事項有所隱匿,有沒有這個可能?有可能!不代表一定有或沒有,但是有可能,你就知道揭弊者重不重要,只要有揭弊者,或許可以在這方面發生一些功用,事實是什麼?事實是真的有一個揭弊者,他去揭露了,在2018年8月核電廠內部的電子郵件說,發電設施多處出現積水,甚至驗出含有輻射物質。但是卻在10月份的報告上面被記為是已及時阻止、些微的溢損。完全就是美化了,其實這個揭弊者,他是核電很高階的技術人員,表現非常優異,但是他也在揭弊之後,被管理高層排擠、恐嚇,用粗魯的手段調離職務。但是你又會問說怎麼會這樣,法國沒有揭弊者保護法嗎?有啊!法國2013年4月16日2013316法,揭弊者控訴事業體裡面危害公共安全的相關事項的時候,他有受保護。2016年12月9日20161691號法,法國更對揭發犯罪行為的揭弊者,提供完善的保護到不得解僱、不得有不利差別待遇。但我在這裡就跟大家講,就算有揭弊者保護法,對於揭弊者來講,還不一定能夠受到很完整的保護,身心都還受創,何況臺灣揭弊者保護法現在是付之闕如。而且更重要的一點,揭弊出來的這個結果能否被重視、有沒有被審視,還未必嘞……
主席:請江委員掌握時間。
江委員永昌:說不定還會被相關的機關淡化,我在這裡提出。今天的公聽會有另外一個題目是有關於公務人員行政中立,政府是依法行政,公務人員是行政中立,還是政府是行政中立,這個可能大家要去看耶!公務人員行政中立法規範的是公務員……
主席:請江委員掌握一下時間,好不好?謝謝。
江委員永昌:不是政府啦!所以我希望大家可以看一下美國聯邦最高法院,政府機關對他的政策應該要去說他必須說的論述,那唯一的限制只是不能夠去違反政教分離原則,政府的官員發表談話來表達政府的立場,這是政府本來就應該有的作為。以上,謝謝。
主席:謝謝江委員的發言。學者專家今天公聽會的發言到這裡結束,為了聚焦討論,請機關代表針對學者專家的發言,不要去闡述你的政策,針對學者專家的發言、質疑,提出簡短的回應。
首先請法務部柯主任秘書說明。
柯主任秘書麗鈴:首先謝謝委員會召開這個公聽會,讓我們法務部也有機會來跟大家說明大家所關切的揭弊者保護法草案的最新狀況,針對這個公聽會的四個提綱,為了節省時間,因為我們有準備詳細的書面,我們就直接引用我們的書面報告。對於大家所關切的揭弊者保護法的最新進度……
主席:對不起,我提醒一下,書面報告有的資料請不要唸,學者專家可以帶回去看,簡短的用口頭表達,回應他們剛才的質疑或者提出的問題好嗎?謝謝。
柯主任秘書麗鈴:是。針對這個草案,我剛才聽到的是大家都認為上個會期已經過了,為什麼到現在還沒過來,因為我們這一次的修正,事實上是擴大了第9屆那個版本的範圍,之前是公部門,這次是把它擴展到公私部門都有,所以在整個立法的過程當中,也引起大家有很多的關切以及建言。事實上我們在行政院也已經召開了2次的審查會,本部最新的版本在12月2日已經送到行政院,行政院已經排好在明年的1月4日進行審查,本部也已經把這個草案列為這個會期的優先法案,所以我們部裡頭會繼續來積極推動這個草案,相信應該很快就可以送到大院來進行審查。
主席:謝謝。接著請銓敘部朱次長說明。
朱次長楠賢:行政中立法的部分,如果是針對公投,公投涉及的是重大政策,所以政府部門必須對涉及的重大政策提出說明,公務員如果基於職責受指示辦理宣傳機關政策立場的消息,應該跟行政中立法無涉。但如果不是依法令行使職權的話,那當然要受行政中立法的限制,謝謝。
主席:接下來請經濟部曾次長說明。
曾次長文生:主席好,因為有很多跟核四有關的問題,我是不是可以請台電的同仁來做回答好嗎?
李敏教授:規劃的問題,台電沒有辦法規劃,請次長回答我剛剛提出的問題,未來幾年電力到底夠不夠?
主席:請回應。
曾次長文生:我這樣講,現在是公聽會,官員是要答詢,是跟邀來的學者答詢,還是委員你要問我,問我就一定會回答。
主席:等一下,教授,我們等他們回答完,還有第二輪發言,專家們可以再提出問題。我們的公聽會是這樣,請儘快簡短回答。
曾次長文生:謝謝委員,這個是立法院的公聽會,我們尊重。
主席:好,請簡短回答。
曾次長文生:我先回答第一件事,有關我們的電力規劃,現在所有建設最快的機組就是──我可以拿掉?
主席:可以拿掉口罩。
曾次長文生:對臺灣來講,現在我們的發展就是機組的興建,還有空間用最少,同時裝置容量能夠比較大的,就是天然氣機組,對臺灣來說,我們這一段時間在規劃的就是讓天然氣機組快速的運轉,2014年民間的IPP現在已經開始興建,所以我們要確保臺灣的供電穩定,跟主席報告,我們提的這些相關的方案,就是一個確保供電穩定的方案。
主席:好,這是你的回應,等一下學者專家們可以提出第二輪的詢問。
接下來請法務部廉政署鄭署長說明。請簡短回應。
鄭署長銘謙:主席、各位委員及學者專家。廉政署一直很積極在推動揭弊者保護法,這段時間因為各委員提了11個版本,各界的意見也很多,上次我們也在立法院辦了2場的公聽會。另外,我們出去跟外界做一些活動的時候,學者也有跟我們做一些建議,我想這些建議是很寶貴的,因為我們這是公私部門合併的一個版本,所以在弊端項目這部分,尤其是立法的形式就爭執非常多。在第9屆的第8會期,弊端項目就有很大的一個討論,也一直都沒有共識,結果很可惜就屆期不連續,然後我們整個重新再檢視,再送行政院,這部分我們也有做一些幅度的修正,譬如弊端項目這一部分,大家非常關心什麼叫做弊端?我們揭什麼弊?這部分尤其在私部門,因為它非常的龐雜,所以立法的形式到底是要用列舉式的,或者是要用概括式的,這部分我們現在終於把它訂了,就用折衷式的,就是大家比較關心的像是涉及到金融犯罪,或者是勞工、勞動的部分,還有衛生福利、還有兒少福利,或者是弱勢族群等等這些大家比較關注的議題,我們用列舉的方式來做一個處理。另外因為也怕漏掉,所以我們還保留概括授權的條款,給法務部召集各目的事業主管機關,就這些我們定期來做一個檢討,來做增減或調整,我想這部分在立法上會比較合乎大家的期望。
另外,我們也增加一些非典型勞工的部分,像有些委員跟外界也關心說我們都是保護內部的勞工,但事實上在私部門的這部分,也有一些非典型的勞工,譬如說建教生、見習生、技術生等等的這部分,我們也把他納入揭弊保護的對象。我們的立法是保護從優,這是一個地板,其他法律有比這個揭弊者保護法更好的保護的話,我們也希望從其規定。對於處罰的部分,我們對於揭弊者的侵害者部分,就是報復者這一部分,剛才也有學者專家關心,認為這個處罰一定要從重,的確處罰從重,對他的犯罪、對他不法攻擊的犯罪,是按照原來刑法加二分之一的。另外,對於公務員、公部門這部分,我們也給他做公務員相關的一些懲戒規定,像是懲戒法等相關規定來加以懲處。在私部門的部分,也提高到五萬到五百萬的罰金,而且是按次的,他如果……
主席:署長,請簡短一點。
鄭署長銘謙:是。以上是修正重點的補充報告,謝謝。
主席:請台電公司楊董事長說明。
楊董事長偉甫:主席,各位專家學者。以下發言因為牽涉到核能的專業,我請我們核能事業部的副總經理說明。
主席:請原能會核管處高副處長說明。
高副處長斌:好,謝謝委員,我簡單說明,今天主要的議題是核四安全,首先要報告,台電公司對於核能是核能經營者,但是對於核能安全的認定機關,以全世界的經驗跟案例來看,國家的管制機關都只有一個,臺灣是原子能委員會,在整個核四的試運轉測試,原能會唯一認可的法定測試就是試運轉測試,試運轉測試有四個條件,我跟各位報告,包括測試人員的資格要經過原能會同意,執行測試有一定的程序,測試完的結果要有標準的比對、審查流程跟審查標準。換句話說,總共花了7年整個做完送給原能會審查,原能會從99年到106年總共花了7年審查,到最後106年5月公告,並沒有通過。換句話說,現在今天在會上很多專家有談到安檢的部分,基本上安檢不能取代試運轉測試。
我跟各位報告,安檢跟試運轉測試的差別有七大項,最重要的有四大項,第一,試運轉測試有把每一個系統的未結案跟但書寫在裡面,安檢沒有。第二,測試的結果要跟設計規範做比對,試運轉測試有,安檢沒有。第三項以及第四項,原能會怎麼審查的意見、審查沒有通過的意見以及該怎麼做要寫在裡面,原能會還要求要停留查證,試運轉有而安檢沒有,這是兩者之間的差異。接下來再跟各位報告,今天會上有專家提到有關核四防火門的問題,事實上那天許永輝許處長報告的不是防火門,而是防火風門,差了一個字,風門就是安全系統的防護,通風系統總共有141個防火風門,還要經過美國防火協會法規規章的驗證,要經過耐火三個小時的測試,它沒有做,沒有UL的規章,許永輝講的是這一塊。
其次,今天還有專家也談到有關於核四仲裁案的反請求,我跟各位報告,其實它是商務仲裁案,就契約、商務來講,所以仲裁結果只針對商務,但是安全的問題還是存在,所以我們把它清出來,跟它提出43項的反請求,我大概簡單的報告。最後,各位在公投之前,對於核四客觀的資訊,我歡迎各位進入台電公司核四的網頁,各位可以從上面去瀏覽,謝謝。
主席:請問學者專家們有沒有要提出詢問?每一次發言3分鐘。
請原能會劉副主任委員說明。
劉副主任委員文忠:感謝委員召開今天的公聽會,也感謝很多專家學者提供寶貴的意見,因為原能會作為獨立的核能安全管制機構,不是能源機構,所以對核四公投並沒有預設立場,也絕對會尊重公投的結果。剛剛專家有提到103年經濟部的安檢報告這個問題,當時因為社會大眾對核四的工程品質有很大的疑慮,所以經濟部就安排了安檢,就像一個學生成績不太好,經濟部對台電安排了模擬考,考試通過了,但並不能代表它通過聯考。事實上在187份的試運轉測試裡面還有32份沒有通過,所以到103年封存時,核四廠並不是一個符合安全的電廠,這個要說明。另外一件要說明的是,因為目前核四的建照已經過期了,假若核四公投通過,台電必須重新提出建照申請,一定要先去釐清地質調查以及輔導改善案,有一些設備也要更新取得認證等等,就台電的估計,事實上他們估計要6到7年。另外參考美國Watts Bar重啟,它的地質條件或者美國的核能工業技術等等,它是一個續建的狀況,花了9年,所以原能會以專業判斷,臺灣核四的情況大概可能需要10年的時間,因為公投書裡面提到兩年就可以放燃料發電、3年可以完成測試商業運轉……
主席:好,請簡短一點,因為時間有限。
劉副主任委員文忠:這個部分造成社會認為原能會未審先判,事實上這是一個專業、客觀的判斷。以上說明,謝謝。
主席:剛剛有學者專家舉手,依照先後順序發言。
先請清華大學核子工程與科學研究所李敏教授發言。
李敏教授:我想請曾次長回答我的問題,請看投影片資料,這張資料有沒有錯?如果沒有錯,臺灣的電力系統可調控電力就是這樣的分布,今年5月兩次缺電、限電,請問未來你憑什麼說我們電力是夠的?我知道了!你讓上面的麥寮、興達全部繼續運轉、繼續燒煤、繼續用中部人民的肺來發電,你就可以度過這個危機,請你說明一下,我這個資料對還是不對?再來,是誰下的命令讓中油不能調整天然氣的價格?讓台電的天然氣成本不會上漲來欺騙民眾?這個命令是誰下的?再請問一下,中油400億的虧損,經濟部準備怎麼處理?準備怎麼告訴民眾這400億的虧損從哪來的?請次長回應。
主席:經過專家統統詢問過以後,一次依序回答。可以第二次發言,請登記發言。
請清華大學核子工程與科學研究所葉宗洸教授發言。
葉宗洸教授:謝謝主席。我真的贊成這個法案,為什麼?因為今天許永輝處長出來說他當初蓋章通過的試運轉測試現在有問題,如果這個法案通過就能夠讓當年參加試運轉測試的基層員工可以出來揭弊,也可以出來爆料,而且可以獲得保護。剛剛江委員特別說如果提出的意見跟原來反方的意見不一樣,是不是也應該列入揭弊的保護?當然應該要!所以我非常同意這個法案能夠儘快的推動、能夠儘快的執行,讓當年真正花了心血執行試運轉的員工能夠站出來講真話。洪委員說林宗堯離開是因為核四有問題,錯!當年我們在核四安檢專家監督小組裡面,林宗堯因為不滿意經濟部提供給他的顧問費,嫌它太少,所以做到一半,他就離開了安檢監督小組,實情就是這樣,不是他覺得核四的系統狀況有問題,因為那時候安檢還正在執行。我們當然知道試運轉測試跟安檢報告不一樣,所以剛剛簡副總講的,不要把重點拉到安檢這邊去,我們要強調的是許永輝負責的試運轉測試報告是不是每一項都完成?然後187份報告送到了原能會,原能會審查通過155份,32份因為封存,所以沒有繼續審查,這個話要講清楚。而且我要強調,試運轉測試報告上面,除了徐永輝,還有其他的工程技術人員,這其中還包括奇異公司的顧問人員,如果今天試運轉測試報告造假,那所有在上面蓋章的人,包括國外的工程顧問,全部都要依法究辦,不是今天徐永輝在說明會上面站出來說核四的系統有問題,就可以一句話帶過去。
最後,我要講,所以剛剛提到的問題,就是因為核四之前紛紛擾擾,有很多問題,所以當初才會進行安檢,所以當初才會要求試運轉測試要從頭開始,從零開始,安檢也同步地從零開始,等一切驗證的工作都執行完畢了,台電才會送出這個試運轉測試報告,經濟部才會召開記者會,跟大眾宣布核四的安檢、試運轉測試統統順利完成。以上,謝謝。
主席:謝謝葉教授。接著請洪委員申翰發言。
洪委員申翰:主席、各位學者專家、各位同仁。第一,我希望主席可以遵守一個原則,關於公聽會,專家學者應該是沒有權利可以質詢行政部門的,在質詢的關係上面,這個部分我覺得應該要確守。當然,行政部門如果願意回答,行政部門是可以回答,但是這並不是一個質詢的關係,這是第一個事情,請主席幫忙處理這個事情。
第二個,我其實非常、非常意外,坦白說,坐在我對面的專家學者都是學有專精,但是讓我感到非常、非常意外的是,不管是國內外各個核工的學者,或了解核工的學者,都知道,能夠確認核電廠安全的,有資格來確認核電廠安全的,在每個國家,都是獨立的核安管制機關,我很難想像有哪一個國家可以由電力公司自己出來宣稱這個核電廠安全,它就是安全的,在座的專家學者居然有這種認知,我非常、非常、非常、非常意外,因為大家有這樣的認知,坦白說,讓我有一點質疑各位的專業,我原本是很尊敬各位的,但是各位居然會用電力公司自己宣稱自己做的檢查結果來認定核四是安全的,是沒有問題的,這不符合專業啊!各位,哪一個國家是由電力公司自己就可以認知核電廠是安全的?告訴我。哪一個國家?除了威權國家、獨裁國家以外,哪一個國家可以這樣子?今天要憑著台電自己出來的安檢結果,就來談核四是安全的,這不可思議啊!我想要說,今天剛剛在說的,沒有錯,如果按照剛剛林老師說的,假設未來電力上面需要多一些電力的話,我跟大家說,這十多年來,核四這麼一個破敗的工程可以持續往前走,就是靠這個理由,就是靠有人不斷出來說未來可能會缺電,未來可能電力會不足。我要跟大家說,核四就是一次又一次讓大家失望,國民黨就是把未來的能源問題都放在核四這個工程上,可是,對不起,核四的工程就是一次又一次讓國民黨失望,讓社會失望,這就是真相。核四撐不起各位的期望,達不成各位的期望,讓未來不缺電。這不是我說的,這不是一個預測,這是過去的經驗,數十年來就是發生這樣的事情,你要怎麼否認呢?
主席:好,謝謝。
洪委員申翰: 我不是在質詢各位,對不起,讓我把話講完。這一次公投案走到現在,真的太多荒謬的認知,在社會上、在媒體上出現了,包括現在,不管公投方,不管國民黨,不管這些擁核的教授們,不斷說只要憑核四安檢就可以認知核四安全,這是在扭曲社會大眾對核能安全專業的認知。
主席:請掌握時間,謝謝。
洪委員申翰:對這個事情,我要提出駁斥,要撥亂反正。謝謝。
主席:請臺灣大學永續地球尖端科學研究中心魏國彥教授發言。
魏國彥教授:主席、各位委員。我希望12月18日的公投是一個民主與科學的展現,要減少扭曲,資料的公開很重要,剛才台電的副總有說,有些資料我都有上去看查,我希望貴院以及在座的官員把更原始的資料拿出來,而不是最後的會議結論或是終端資訊,作為一個地質學者,我沒有辦法去判斷那個結論及已經公布的東西的來源是什麼,它的科學的合理性在哪裡,所以我希望能夠根據政府資料公開法,把原能會、地調所等相關單位的資料都進一步公開,甚至在市面上販售都可以,我願意出錢去買。謝謝。
主席:請臺北市議會侯漢廷議員發言。
侯漢廷議員:主席、各位委員。謝謝大家的回應,謝謝很多官員撥冗來參加,剛才委員說竟然要以電力公司自己聲稱安全就認定是安全是很不可思議的,但是我們要反過來問,竟然以電力公司自己說不安全就認定不安全,這不也是不可思議嗎?
洪委員申翰:原能會說不安全。
侯漢廷議員:只以原能會說不安全就認定不安全,這不還是一樣不可思議嗎?這種論述方式有差嗎?實際上看的是證據吧?你要把證據一項、一項挑出來。而且過去的原能會說安全,是現在的原能會說有問題。再次強調,那個不叫做沒審通過,是還沒審,我再次請教原能會,那32項是不是只要繼續給你審就可以了?繼續審就可以了吧?那當中到底是哪一項無法通過?這才是要跟大家說的吧?不要每一次都拿一個數字出來說,說32項沒通過,那請問你可不可以繼續審?只要能夠繼續審,就不會有問題。
再次請教,剛才有人說,核四總是一再讓人失望,那我們想請教,核四就還沒運轉起來,沒有什麼讓人失望不失望,幾十年來它就是一直擺在那邊,所以只要反核方閉嘴,認真地把核四開起來,運轉起來,發電起來,就知道它到底會不會讓人失望。實際上核四運轉起來,如果沒有任何問題,當然大家就知道所有的謊言和擔憂都是假的。現在又說它可能會有問題,現在擔心的最大可能的問題不就是所謂的地質問題嗎?地質問題討論過很多次,臺灣現在難道會面臨七級以上的大地震嗎?核四是能夠抵抗七級以上的大地震的,到時候立法院都垮了,總統府都垮了,核四都巍然不動。所以,很簡單,只要核四開起來,就知道誰沒穿褲子。
主席:上午的會議預定結束時間即將到達,我們延長到機關回覆完畢為止。請經濟部次長發言。我特別強調,公聽會不是立法院委員會的質詢,但是公聽會有直播,全民都在看,專家學者的發言、委員的發言,機關回覆的誠意跟實在,全民都在看。
請經濟部曾次長發言。
曾次長文生:主席、各位委員。謝謝主席。剛剛聽到一句話,說反核方閉嘴,我覺得這是個公投,公投本來就是各種意見都可以表達,所以某一方要閉嘴這件事情其實是很奇怪的,尤其是我們今天特別是要談揭弊保護的問題。不過委員一定關心而我也關心的問題就是供電的問題,剛才那張表格有幾個事情我覺得需要確認,第一個,如果李先生是用當年度直接上下減,跟一般我們在算供電的狀況不會完全match,因為6月以前上線跟12月才除役,它的計算年度不會是在同一年度,就類似這種狀況,所以我不是很確定。
李敏教授:一個月、一個月算。
曾次長文生:如果是一個月、一個月預算,其實我們需要看的就是尖峰,即只要看年度的尖峰,我現在需要處理的是這個事情,這是一。
二,我們算出來的備用容量不是直線,這個部分也有清楚跟社會報告,就是在我們的報告裡面有清楚寫,所以這是一個呈現不相當的一個方式,我其實沒有辦法完全回答。不過我還是要跟委員報告,我們算出來的狀況,就是備用容量率,即使是三接再外推,我們初步估算出來的備用容量率都有十幾個百分點,這要跟委員做報告。那剩下的部分,當然兩位老師都已經給過很多指教,包括剛才葉宗洸教授也提到會用需量反應,沒有錯!全世界大多數的電力公司都有在做需量反應這樣子的工作,台電過去比較少做而已,這是全世界都在進行的工作,也跟委員一併作報告。謝謝。
主席:還有沒有部會需要補充回答,有沒有?有的話,請舉手,請原能會劉副主任委員說明。
劉副主任委員文忠:原能會回應一下,就是繼續審會不會過?其實會不會過是以安全標準為準,不是以時間的長短,即不是時間長就會過,我想這是不同邏輯的一個陳述。謝謝。
主席:請洪委員申翰發言。
洪委員申翰:我想詢問一個問題,剛剛有些專家學者說,原能會過去有說核四是安全的,請原能會確認原能會有說過這樣子的話嗎?
劉副主任委員文忠:針對核四到103年,其實它都還沒有完成試運轉的測試,所以還不是符合安全的一座核能電廠,這個是非常明確的。
主席:謝謝所有的學者專家及官員,還有委員們,今天所提的所有建議都會列入紀錄,也會刊登在立法院公報上及製作公聽會報告,送交本院全體委員,還有本日出席的列席人員。全民都在關注,這會留下歷史紀錄,謝謝大家。
南臺科技大學財經法律研究所羅承宗所長書面意見:





政治大學法律學系林良榮副教授書面意見:

台灣大學永續地球尖端科學研究中心魏國彥教授書面意見:
核四廠地質安全初評



法務部書面意見:

銓敘部書面意見:

經濟部書面意見:

原能會書面意見:

台電公司書面意見:

人事行政總處書面意見:

主席:現在散會。
散會(12時2分)