立法院第10屆第6會期司法及法制委員會「憲法訴訟法部分條文修正草案」公聽會會議紀錄
時 間 中華民國111年11月3日(星期四)9時4分至12時9分
地 點 本院紅樓302會議室
主 席 陳委員歐珀
主席:現在開會,今天舉行憲法訴訟法部分條文修正草案公聽會。
請議事人員宣讀公聽會討論提綱。
討論提綱:
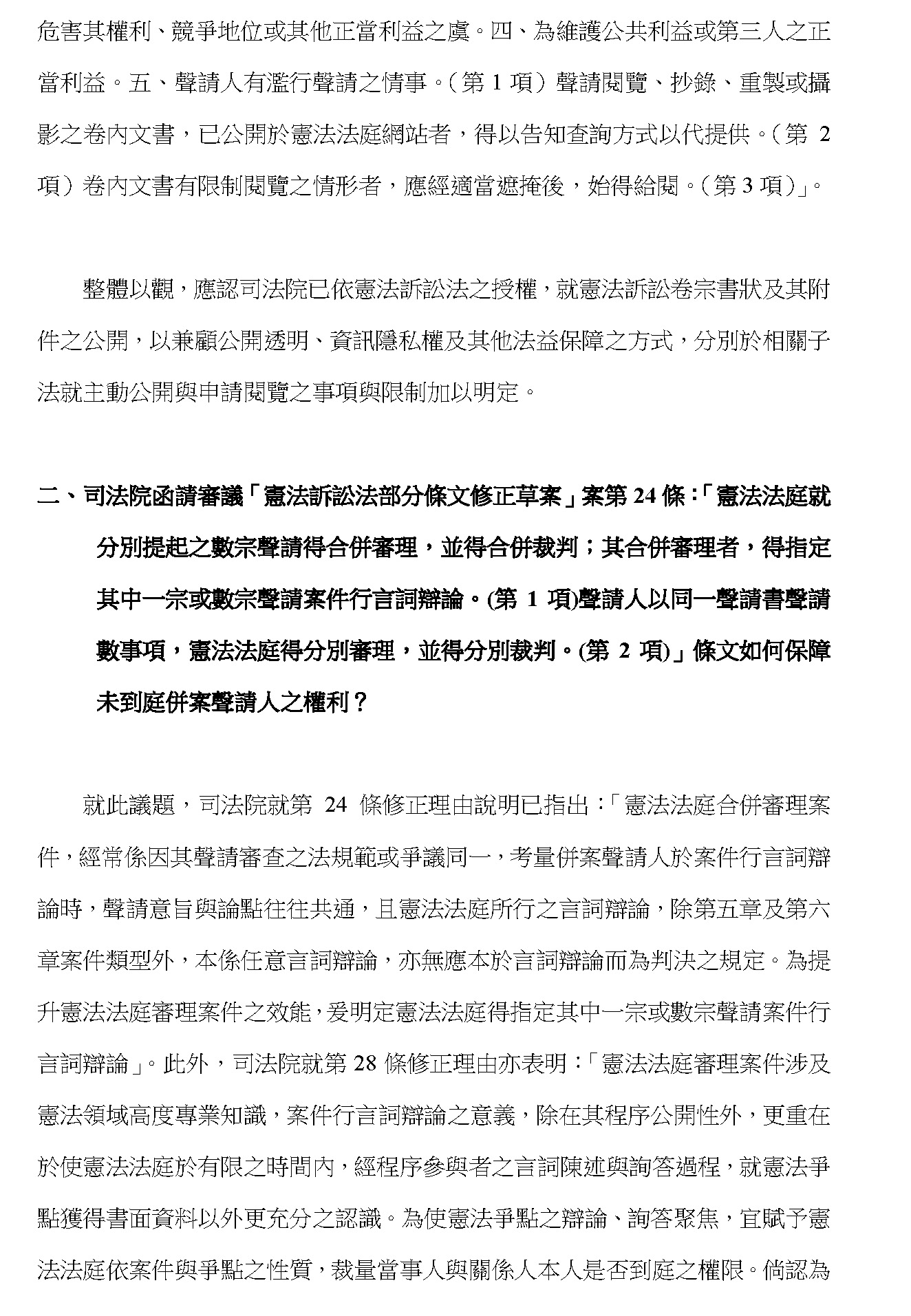
一、關於憲法訴訟卷宗書狀及其附件之公開,應如何兼顧憲法訴訟程序之公開透明與資訊隱私權暨其他法益之保障?
二、司法院函請審議「憲法訴訟法部分條文修正草案」案第24條:「憲法法庭就分別提起之數宗聲請得合併審理,並得合併裁判;其合併審理者,得指定其中一宗或數宗聲請案件行言詞辯論。(第1項)聲請人以同一聲請書聲請數事項,憲法法庭得分別審理,並得分別裁判。(第2項)」條文如何保障未到庭併案聲請人之權利?
三、現行憲法訴訟法第53條,關於憲法法庭判決宣告法規範立即失效之判決效力規定,係參考德國聯邦憲法法院法制定,著重實質正義的實現,何以有修正必要?於憲法法庭判決宣告法規範違憲前,所有適用該立即失效違憲法規範之刑事確定裁判,於憲法法庭判決後,均得循非常上訴途徑救濟,會否對於實務運作造成衝擊?
四、關於憲法訴訟之程序參與,從使用憲法法庭之經驗及法理出發,是否有檢討之必要?
主席:各位參與今天公聽會的專家學者及機關代表,大家早安,非常感謝大家熱烈的參與。本席最近常在廣播上聽到司法院國民法官的廣告,我也親自到新竹地院去參觀國民法官的法庭,廣告特別強調要人民用生活知識來協助法官,革新法院是象牙塔的現象。
今天公聽會要討論的是憲法法庭,大家認為憲法法庭是象牙塔中的象牙塔,偏偏憲法又是保障人民基本權利最上位的法律,所以憲法訴訟法也成了只有專業的法律人士才能接觸跟瞭解的領域,一般的人民經常無法瞭解也無法參與,因此在這次的修法中如何能讓憲法法庭審理案件符合多數人民的期待,打破象牙塔的刻板印象,以落實蔡英文總統司法改革的目標,我想這是我們今天舉辦公聽會最主要的目的。
從今年實施憲法法庭以來,聲請釋憲終結的案件數有1,658件,其中有1,605件裁定不受理,不受理的案件占全部案件的96.8%。先前更二連身條款釋憲案將46個聲請當事人併案審查,卻沒有積極通知當事人代表或個案的代表到場,或請他們推派代表出席,這都讓憲法法庭看起來好像是比較為大法官服務,而不是為人民服務。
為了落實蔡總統司法改革的方向,讓人民更親近法律和法庭,打破司法的黑色巨塔,所以今天請與會的機關學者,依據公開透明並本於憲法保障人民權利的精神來討論,讓憲法法庭能夠更加完善。
我再次強調,今天感謝大家能夠積極地參與,我會給大家比較充分的時間表達意見。在邀請各位發言之前有幾點說明,首先請專家學者先發言,發言會依照簽到的先後順序進行,如果需要提前發言,請先告知主席台,我們會視情況酌予調整;本院委員按照登記先後順序發言,如果陸續到場,本席會穿插安排請委員發言;最後再請政府機關代表發言,針對學者專家以及委員的意見加以回應。由於公聽會主要是在聽取學者專家的各界意見,所以每位專家學者發言時間為10分鐘,本院委員發言時間為5分鐘,必要時再開放第二輪的發言跟回應。首先是學者專家的發言。
請今天登記第一位的吳欣陽律師事務所吳欣陽律師發言,時間為10分鐘。
吳欣陽律師:謝謝主席、謝謝各位長官、在座的專家學者。我今天要提供一些意見分享,我本身分別在憲判字第4號和第14號擔任代理人,所以今年總共參與兩件言詞辯論及接受質詢。在使用憲法法庭的過程當中,有一些感想想在這個公聽會中表達,希望能夠促成憲法訴訟法的修法,以更符大家的需求。
我先講幾個情形,第一個,可以看到憲判字第4號從最初的提起訴願,一直到最後打到憲法法庭的言辯,其實總共大概花了五年多的時間,而且還是被併案才能夠併進去,這在最高行政法院打行政訴訟的過程當中,其實已經是儘量加速了。也就是說,人民在使用憲法法庭之前,要經歷的時間其實還滿長的。但是憲判字第14號的水利會案則是利用國民黨二度釋憲的關係,所以在2020年11月國民黨提出釋憲之後,同時間桃園水利會就想辦法儘量能夠參與這個訴訟,惟因其不是當事人,而是利用關係人的身分儘量加入的,所以最後也參加了言詞辯論,前後的過程長達一年多。
從這個情形我們可以發現,進入憲法訴訟的途徑,人民選擇的想法是很重要的,究竟是要自己打、透過併案,還是以關係人的方式,甚至是以法庭之友的方式進去表達意見,這是有顯著差異的。在這個顯著差異之下,選擇路徑的不同會不會導致權益的受損呢?我們就從憲法訴訟法的規定來看一下,看這次修法有沒有在這方面達成平衡的結果。
再來想跟各位報告一下,到目前為止在我參加的這個幾個案件當中有幾點觀察跟後續的建議。第一點,目前憲法法庭所呈現的方式大致上是各自遞交書狀,之後憲法法庭會定出言詞辯論的期間,期間會提出一個爭點提綱,然後再進行言詞辯論,之後會再補充書狀。在這個過程當中,我發現一點,就是在言詞辯論的當下,其實並沒有經過一個真正的爭點整理程序,所謂的問題提綱是大法官們自己覺得哪些對於他們判案是重要的點來提出,可是因為沒有經過爭點整理,以致於在言詞辯論的時候,常常發現有論述發散的情形,無法聚焦,以致於時間可能不夠,或是各自討論的點不同,這個我想在這一次的修正當中也許沒有提到,但是或許可以在更細部的規則當中加以改善,也許這個可以幫助程序的進行更順暢。
第二點是關於憲法法庭在審理的時候還會發生一種情形,就是所謂的基礎事實可能未經確認,這在我們一般而言也許很難想像,畢竟我們一般要打完所有的審級之後才能夠上到憲法法庭,這是一個大原則,之前也經過了三審的階段,至少前面的審級已經有基本的事實調查,或已經固定了特定的事實。可是我們發現在憲判字第14號當中,就農田水利會案,它的基礎事實其實牽涉到過往臺灣法律史的發展以及過往檔案如何蒐集認定的問題,這一點在國民黨黨團提起它的聲請書以及附件當中沒有詳細舉出來時,憲法法庭就已經受理這個案件並且進行言詞辯論,以致於在言詞辯論的當下,我們甚至發現,與會者所提出的資料跟政府內部的檔案是完全相反的結果,如果連基礎事實都沒有辦法確認的時候,我們如何期待在事實不明,甚至是事實完全相反於過去真實的情況之下,能夠作出符合真實公平的判決呢?這一點特別是在由黨團提出的情形,未經先前審級審理的過程當中,沒有經過基礎事實整理的情形可能要特別注意,這次修法或許也沒有提到這個方面。
第三點跟第四點其實是相類似的,即關係人或者是非當事人如何去參與言詞辯論,或者是如何去參與說明會?究竟它選擇的標準或合理性在哪裡?像這次修法當中,我們可以發現,本來第十九條是有一個關係人可以通過聲請去參與這個程序,可是目前新修的這個草案當中則把聲請拿掉了,那麼請問一下,如果有一個案件已經為憲法法庭受理了,那大法官如何知道誰是關係人?因為沒有聲請之前,你不會知道誰是關係人,由憲法法庭去指定的話,會不會掛一漏萬,以致於真正實質權益受到影響的當事人、人民沒有辦法進入憲法法庭,或是沒有辦法將自己的意見表達在這個憲法訴訟當中?這是有可能的,難道說,今天在這個新的草案之下,我還要去聲請成為關係人嗎?這是不是就多此一舉?
尤其是其他書狀格式、期限要求或者是現場實際開庭時言詞辯論分配時間的標準跟合理性在哪裡?比方說有的案件當中,可能聲請人只有一組,但是相對機關可能有三組,或是聲請人跟相對機關之間的數量是不同的,這個情況之下,如果各自分配5分鐘,總括起來不同論點所分配到的時間其實是不對稱的。我們如果參考美國法的作法,也許是互相指定單一的代表人,或者是約定一定的時間,讓二邊至少在時間上、程序上的武器是對等的,而這個如何分配時間似乎在目前為止還沒有受到完整的檢驗。
再來,目前在運作上會發現有專家意見跟法庭之友角色不明的情形,是不是有一種情形,法庭之友在目前的規定之下是公布之後30天之內提出聲請,然後你可以提出法庭之友意見書,新修的草案會延長一點時間,會經過公告,以公告時間為準,如果來不及當法庭之友的時候,會不會又聲請成為專家證人或是專家意見呢?這二者之間的角色分界究竟在哪裡?是有去找的才是專家意見,找不到的全部請他去當法庭之友,只要能夠把意見送進去就好嗎?這個專家意見跟法庭之友的區別在一個情形當中也可能發生,比方說監察院的人權會,它究竟是以法庭之友的身分進去,還是專家意見的身分進去?為什麼憲法法庭在有些案件當中會當然去邀請人權會列席來說明呢?這個角色的分配以及它的定位是如何,可能也是我們在使用上有點疑慮的。
還有一點,目前的法庭雖然名義上為法庭,可是我們使用上的經驗反而更像一個研討會,為什麼是研討會呢?它像是有15位聽眾的研討會,大家分別去報告自己的題目,然後這15位聽眾分別就各自有興趣的問題提出回應,最後他們出了一本研討會論文集。對我們使用者來說,就好像是這樣的感覺,但是它卻可以作成一個實質有拘束力的裁判。但是這個研討會的形式究竟有沒有爭點整理,或是我們對於論點當中能夠互相辯駁、互相激辯、互相去舉證,希望達成這個法庭所要達成的目標呢?目前為止看起來它似乎還是偏向研討會式的法庭,而這次修法似乎沒有就這個方面有所實質變動。
最後一個在使用上的經驗是,如果今天對於憲法法庭本身作成的結果,我們發現它就是有一些存在錯誤的地方,我們發現憲法法庭也會下裁定去自我糾錯,可是如果對於沒有辦法自我糾錯的內容,比方說不受理決定,或是實質裁判內容發現它因為基礎事實有錯,所以可能結論會有點偏誤,這個時候我們如何讓憲法法庭在這個情況之下再去糾錯呢?似乎在這次憲法訴訟法的修正當中也沒有特別提出來。
總括以上的使用經驗以及比對這次草案而言,我想這次草案的修正是比較偏向去處理憲法法庭大法官們之間的案件負擔,或者他們審理的便利性,而比較不是從人民所期待的憲法法庭究竟在哪裡的角度出發,這個是我個人的觀察,以及日後如果有修法希望能夠注意到這幾點我們的所注重的點,謝謝。
主席:請台灣人權促進會周宇修會長發言,發言時間10分鐘。
周宇修會長:主席、在座各位老師、先進以及與會的各位大家好。我是周律師,今天很高興、很榮幸可以來就憲法訴訟法的修正提供一點意見給在座各位做參考。我自己有參加過幾次憲法法庭的辯論,也有提出過幾次的釋憲聲請,我想從個人的經驗以及一些其他人的回饋來就這個草案的寫法去做一些說明,但在討論之前,我想要講的前提問題是,我們到底對憲法法庭的定位應該是什麼?因為在過去我們覺得它是一個會議,所以很多時候它就是用開會的方式來討論,只有在非常例外的時候會用法庭的方式來做案件的討論,但是我們在修正成憲法訴訟法之後,已經很明確地改名叫憲法法庭。另外也應該考慮的是,大法官自己其實也在釋字第601號解釋說,其實大法官是憲法第八十條的法官,而且他在憲法訴訟法修正之前,就依照憲法增修條文規定要處理政黨違憲解散以及總統副總統彈劾的事項,也就是說他其實本來就有肩負著個案審查的任務。在這個狀況之下,我會比較傾向認為,憲法第十六條一些訴訟權的概念某程度必須要能夠用在憲法法庭的審查程序,這樣才能夠符合憲法第八十條的想像,所以如果從這個角度來看的話,我想要用這個方法來回應一下今天委員會所提出來的四個提綱。
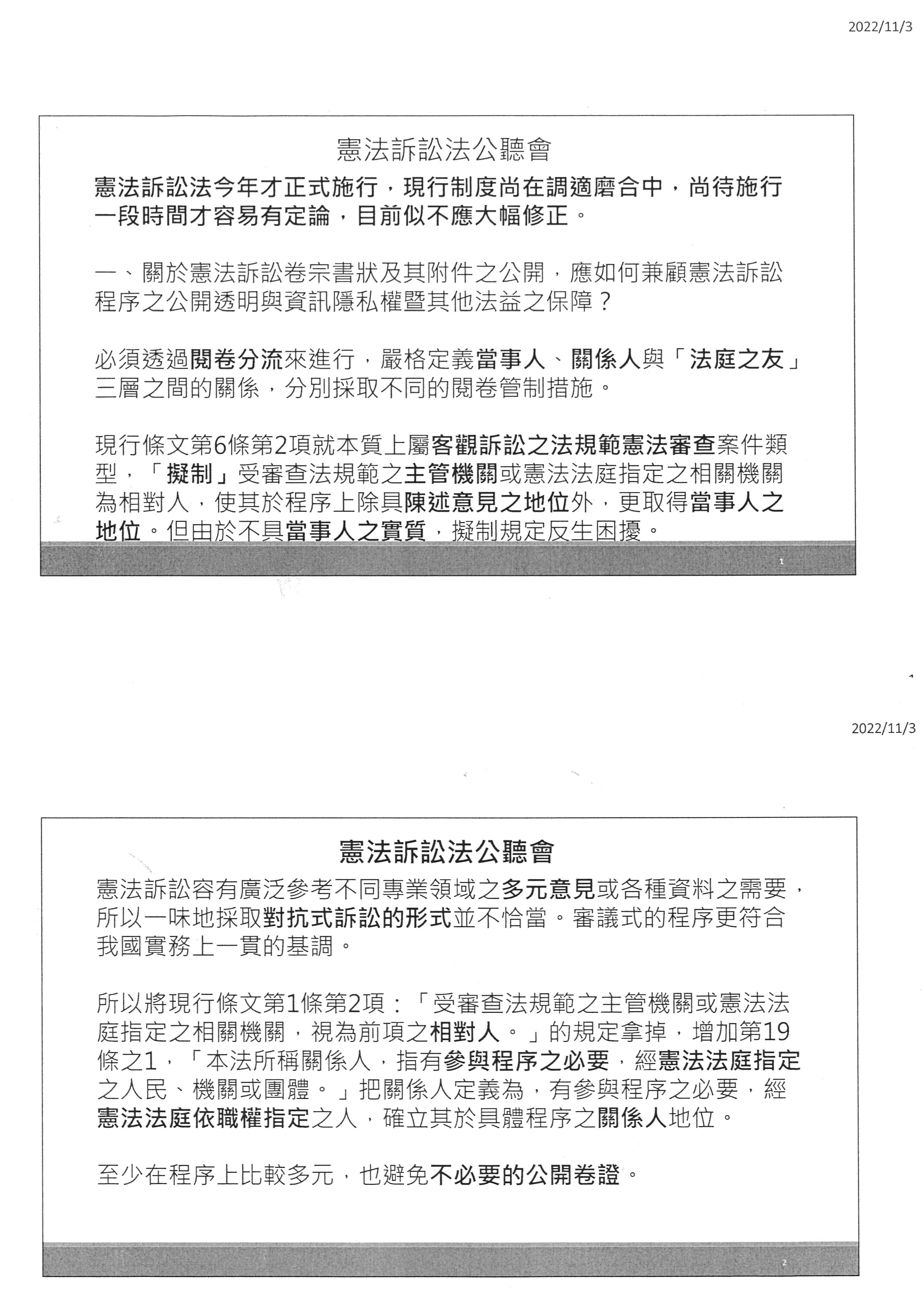
第一個提綱是有關於憲法法庭卷宗書狀公開的問題,為什麼會討論這個問題?是因為很多人去聲請的時候,他到最終拿到了一個不受理的決定,他當然會覺得自己要如何去知道這個不受理是怎麼回事,而且他某程度地希望能夠有一個社會上的公評,其實這個要求在過去的幾位法官聲請,譬如說蔡志宏法官或者是錢建榮法官都有提過類似的狀況,所以才會提到要怎麼樣兼顧。事實上大法官現在在釋字第751號解釋之後,他也把相關的卷宗用PDF檔的方式放在網路上,所以我們其實也是可以看到一部分的內容。當然有一個問題就是,當年可能聲請釋憲的人沒有想過原來有朝一日他的案子會被放到這個docket上面被大家看,所以要怎麼樣權衡?我這邊的想法是,第一個,因為大法官其實在網站上都有放一些例稿,這個例稿其實就能夠以所謂公開和不公開的方式做處理,因為現實狀況是我們很多時候會收到比如對照的書狀或是專家學者的意見,但因為現在大家都要填寫是否有利害關係,或是像法庭之友就要表示有沒有接受誰的補助之類的,可能就有一些私人資訊的問題,如果整個案件的行政流程中沒有去做一些適當的遮掩,確實會發生例如不當把身分證字號丟給當事人的尷尬狀況,所以我覺得在例稿上做調整有其必要。另外一個可能性就是當事人自己在聲請時就去選擇他是否想要公開書狀的內容,我覺得這也是一個可能的選項。如果是這兩個東西,即做兩個範本跟當事人選擇,我覺得再來的問題就是整個司法行政成本會提高,所以我也呼籲司法及法制委員會和立法院,如果未來司法院為了要做這件事情多編給書記處一些預算跟員額的話,希望也可以得到立法院的支持,這是一個在成本上的考量。
第二點,有關合併提起的部分,其實剛剛吳欣陽律師也有提到,我的看法其實跟吳律師是比較接近的,但我要再補充的是怎麼樣去做一個選擇,我覺得蠻重要的,因為我們如果從美國聯邦最高法院的角度來看的話,確實以聲請人來講,如果我有三、四個當事人,最高法院會要求你們這三、四個人去合併指定一個代理人來表示意見,所以其實它很早就會在前面告訴你有這件事,我當時在美國參加一個最高法院辯論的時候,因為我是其中一個NGO的實習生,當時最高法院很早、大概在三、四個月前就通知你們的案子會一起處理,所以請你們這三、四個案子的當事人自己去聯絡、自己去討論,我們那時候花了滿多時間去調整到底誰要上去講、誰要負責寫哪一個part,這個東西如果要做的話,我會覺得在法院的通知上來講,有一個比較高的通知義務,這是第二點的補充。
第三點,其實我想要講的是憲法訴訟法第五十三條的修正,其可能的理由如同司法院在修法理由中就有提到,因為在現狀之下,如果我今天做了違憲宣告,這個刑要不要執行,本來就有一個不予執行的可能性,所以當時第791號解釋作成之後,就馬上有人從監獄裡面放出來,間接導致好像沒有什麼必要再給檢察總長做非常上訴的空間,但我覺得第五十三條本身其實是給檢察總長一個選擇的權限,因為它也沒有說檢察總長一定要去做非常上訴,我覺得這邊其實反而應該是檢察署依職權去判斷的事項,因為有些人可能不用關,只要出來就可以,可是有些人可能希望的是根本扭轉他過去的有罪判決。所以是否要在第五十三條做修正,我會希望請立法院這邊可以再做考慮,確實在體例上修正的必要性,我個人覺得是比較欠缺的。
最後一個部分是有關於整個憲法訴訟程序參與的部分。對不起,剛才第三點的部分,我想要再做個補充,因為修法理由的說法是因為德國的違憲宣告通常都會導致法律無效,跟我國的狀況不太一樣,但我要跟各位說明的是,可是我們的憲法第一百七十一條就規定法律與憲法牴觸者無效,也就是說,我們其實本來現在做的立即失效跟定期失效,某程度上都已經是一個權衡過的結果,是不是要在其他個案裡面再做權衡,我覺得可能沒辦法直接說這部分因為跟德國不一樣,就不能夠類比。
第四點的話,是有關憲法訴訟參加程序的部分,除了剛剛吳律師所提到的部分之外,我想要再做幾點補充。第一點是有關於書狀格式的問題,其實現在大概律師界遇到聲請憲法訴訟最大的困境是有一個20頁的篇幅限制,目前以整個運作來講,看起來憲法法庭是想要嚴格執行這個要求,但是我覺得有時候要不要寫到超過20頁倒不一定是律師灌水亂寫,因為有可能一個案子的爭點就有五、六個,像當時我們在做第799號解釋和第812號解釋強制工作的時候就列了五個爭點,五個爭點也是20頁,一個爭點也是20頁,看起來好像有點奇怪,所以我會建議在這個部分是不是應該要考慮一個案子的爭點數量去決定它的書狀頁數?
另外一個部分是有關於言詞辯論程序上的考量,剛剛吳律師也有講到,如果可以的話,其實我們也希望能夠有一個類似準備程序或爭點整理的過程,以我個人參加最高法院的辯論或大法庭辯論的經驗,像最近剛剛結束的一件,它其實在辯論前,法官其實是有先開準備程序,就是確認辯論當天的法律爭點以及當天可能會邀請的專家學者,我覺得這樣的做法可能是一個可以考慮的方向。當然我不是說每個案子一定都要這樣做,但是如果沒有這樣做的話,就會如同剛剛吳律師提到的問題,我們可能到被通知要辯論時,才知道原來爭點是這個,這可能不是我當時聲請要做違憲審查的時候所要處理的爭點,反而在反應上可能不是那麼恰當。
再來,剛剛有提到關於言詞辯論時間分配的問題,這邊也希望未來在進行言詞辯論時可以做一些斟酌,最典型的例子是111年憲判字第13號,是健保資料庫的案件,因為機關彼此之間意見不一致,所以三個機關各10分鐘,可是聲請人的10分鐘去對比對方的30分鐘,講起來確實有一點相對吃力。
最後,我想要提的是有關法庭之友意見的提出,因為在憲法訴訟的層級,我們當然希望能夠多蒐集很多很多的意見,所以我覺得法庭之友當然是一個很重要的制度,但是如果規定一定要在案件公布之後的一個月內就提出法庭之友的聲請,其實要蒐集到法庭之友的機會也不高,所以也是希望在憲法法庭審理規則就法庭之友的部分可以去做一個酌量放寬。以上是我一個簡單的發言,謝謝各位。
主席:謝謝台灣人權促進會周會長的發言。
現在請黃委員世杰發言,時間5分鐘。
黃委員世杰:謝謝主席。有關憲法訴訟法草案送到立法院來之後,在前一陣子,我們已經有召開過審查,也感謝召委排案審查,在詢答的時候我也提了很多觀點給司法院來參考。今天我想特別就那天講的再做一些補充。
第一、剛才我們聽到幾位實際使用、實際參與今年開始的憲法法庭程序的這些學者專家及實務律師的分享,等一下還會聽到很多,事實上我們可以發現憲法法庭現在有一個很關鍵及根本的問題,就是我們不知道所謂的訴訟程序跟一般的訴訟到底有哪些應該相同或不相同,最根本問題就是請問程序主體到底該是那些人?這又回到要審查的訴訟標的到底是什麼?爭點是什麼?現在看起來怎麼形成這些東西的過程,相較於一般的訴訟來講是很混沌不明的。也就是說,我們常常會發現為什麼大法官在開法庭時所問的問題和底下的人講的完全都不一樣?他們關心的事情及找來的人,其實程序權基本上也都是在法官手上,他的discretion其實非常強大,所以到底為什麼他有這麼大的程序主導權,最後呈現出來的憲法法庭審判內容會是如此的雜亂無章,然後根本就不知道在審什麼,最後都突然間冒出了一個判決出來。這樣的審理程序品質能夠確保判決的內容跟論述是經過社會各方充分地溝通、瞭解以及經過一番交鋒之後所形成的共識嗎?法庭的權威來自於說理的正當性,不是因為法律主權給你權力,所以你就有正當性,不然你做出越多這樣的判決,只是越撕裂社會,甚至會侵害到其他的憲法機關功能上最適的權力。譬如說,我在美國留學的時候,他們常常在討論最高法院適合來做政策決定嗎?social policy適合由憲法法庭替大家做決定嗎?還是應該由立法者做決定?所以我們可以看到這一次憲法訴訟法,司法院所提出的草案裡面,絕大多數的條文都是憲法法庭的大法官們或是書記處在辦理憲法訴訟的過程中,他們覺得妨礙他們順暢進行或便利性的修正,覺得這讓他們的效率不夠快、不夠好,但是並沒有去思考一個憲法法庭如何像個法庭來運作,如何運用訴訟的三面關係讓其裁判品質變得更好,廣納各方意見。
現在因為時間的關係,我只舉一個例子,這裡面有一個我自己認為非常荒謬的條文,即第十九條之一的關係人。因為過去確實原來的條文對關係人也沒有定義,也不知道誰可以當關係人、誰不能當關係人,但是至少有聲請的程序,如果有人現在跑來法庭提出聲請,認為這個案子跟我有切身相關、有利害關係,我要來當關係人,這有一個程序可以去跑,照理講憲法法庭也應該要做出決定,提出一個理由說為什麼你來聲請,我認為你是,或我認為你不是,藉由裁判的累積,我們就可以知道這種程序主體或程序上的地位,在我國的憲法訴訟中到底如何處理。現在竟然修法的方向是倒退回由憲法法庭來指定,好像你是全知全能的,對於這個案子在社會上有哪些人跟現在要審理的議題有關,都是由你獨斷,也沒有聲請程序,所以如果有人遞狀來跟你拜託,也不用用正式的書面裁定回應,也不用給理由,如果我們通過這種修法,我是覺得滿對不起我們好不容易從大法官會議改成憲法法庭的。我們應該思考如何讓它更像一個法庭的運作,讓社會各方的意見能夠進來,確保其裁判品質,爭點經過整理、事實經過確認,才去做一個權威性的判決。
像後面這個附表,我們認為從人民的觀點來看,最重要的是還有其他,他歸納出來在新法的立法理由中寫其他的這些,其實都是因為案件類型,很容易想到聲請方,因為我們有很多種不同技術需要用法庭的途徑。可是,所謂的其他憲法法庭認為適當者,社會上大家看到現在審理這個案子,我的事情跟你切身相關,今天我們如果讓第五十三條修過之後,又讓這些人無法聲請被併案,以後搞不好就算是我的案件跟你有關,我卻被排除在將來做出違憲的判決效力所及之外。
事實上他們所舉出的水利會案,最初聲請當關係人的時候,根本也沒有書面裁定,用一通電話說沒有要讓你當關係人,我們覺得這實在太離譜了,後來不知道為什麼再次遞狀說不可以這樣,不知道經過何種程序納入關係人的範圍。這是立法行為把一個主體、法人格取消掉,而且將其財產沒收、充公為國家財產,對這樣的人,竟然憲法法庭可以用電話通知說:「你不是關係人」。所以我們認為這樣的修法態度實在不是很符合司改要把大法官會議改成憲法訴訟的意旨,也沒有保障人民使用憲法訴訟跟憲法法庭的權利。我們建議司法院可以聽完今天大家的意見之後,把案子撤回,重新想一想,怎麼樣才是更符合司法改革方向的憲法法庭修法。以上。
主席:請民間司法改革基金會喬政翔主任發言,發言時間10分鐘。
喬政翔主任:各位與會先進,大家好。我是司改會的喬政翔律師,今天謹就本會一些意見跟大家交換,我們依照立法院提供的討論提綱,一點一點來跟大家做我們的意見表達。
第一點,大法官不受理的案件,我們認為也應該要適當地公開聲請書及卷內的資料,我們先以現任最高法院的錢建榮法官,以前在釋憲聲請的不受理決議來看,這幾位不受理決議的不同意見書的大法官都還是現任大法官,他們在不同意見書裡面有表達過,雖然人民的意見書可能確實有空泛陳述的情況,但也有像現在這位錢法官的案子,認為此案是「不值得釋憲」,所以他們決議不受理。這點從錢法官的釋憲聲請書上可以看出來,法官提出釋憲是需要有客觀的違憲確信,錢法官基於對此法規有客觀的違憲確信去提出聲請,而且這個聲請也勢必說服了現任的詹森林大法官、黃虹霞大法官及謝銘洋大法官,否則不會有這份不同意見書的出現。但我們回去看這份不受理決議,他們的結論仍然是以未提出違憲的具體理由,拒絕錢法官的聲請,就算是法官寫的聲請書,加上好幾位大法官覺得應該要受理,這個問題顯然不是它沒有違憲的具體理由,而是多數的大法官認為這個案件暫時不需要處理,可能沒有憲法上的重要性,但我們在不受理決議上是看不到這個東西,他們仍然用例稿的方式把它駁回,讓外界完全不知道大法官的受理或不受理的標準。
基於這一點,我們認為現行的憲法訴訟法應該要修正,我們認為不受理的案件也應該要公開聲請人的聲請書;退一步來看,如果全面公開可能會造成司法院書記處的負擔,至少在審查庭非一致決議不受理的案件,我們認為至少要公開聲請書,這樣才能促進國民跟司法實務間的討論,也可以知道這個案件到底是因為聲請書寫得不好,還是因為大法官的決議沒有超過門檻。
第二點是針對修正草案第二十四條,我們認為合併審理對於草案在聲請人的程序保障是不周的,現在的修正草案是憲法法庭可以分別就數宗的案件合併審理、合併裁判,這部分我們認為對於沒有合併的案件,既然也會受到憲法法庭的影響,程序上的保障就應該是有必要的,但以這個草案來看,它是直接由大法官擇定特定案件才能辯論,沒有被擇定到的案件變成跟言詞辯論的程序無關,其他的案件既然也會受到判決影響,那麼其他的併案聲請人要如何知道爭點?要如何獲得專家的諮詢意見書?我們要怎麼表示意見?能不能表示意見?這些在草案上都沒有規定,我們認為這樣的程序保障是會有問題的。
綜合以上,至少在基於憲法訴訟法是要法庭化的目的之下,我們認為併案的案件都應該要能夠參與程序,舉例來說,憲法法庭可以於開庭前請代理人出具準備書狀,這也是呼應周宇修會長及吳欣陽律師的論點,再透過內容擇定出庭律師,並給予未能傳喚出庭的律師另予補充意見或與其他代理人聯繫並分工的機會,我們認為這樣才能適當保障被併案的案件。
最後一點是針對目前法庭之友意見的提出期限、最近更二連身的爭議,以及本會遇到的併案標準不一的問題。一樣是結論先行,我們認為嚴格化提出法庭之友這件事情是不合理的。第二點,說明會的程序本身沒有被制度設計,公開不公開也沒有任何依據,我們認為這樣減損了人民對於大法官制度的信任。最後,大法官受理標準不一,已受理的法律爭議卻被拒絕併案的這件事情,我們認為也會減損人民對大法官的信任。
第一點,實務上就法庭之友制度現在的修正草案來看,是限制在聲請書公開之日起算二個月,但是依據本會常常提出法庭之友的經驗,其實光是公文往返跟意見的形成就已經超過二個月了,機關的意見書跟專家意見書公布時,大多已經超過上面的聲請期限,這樣子法庭之友意見書其實沒有辦法回應機關跟專家意見。就我們的經驗上來看,能夠產出法庭之友的時間大概是三個月,所以我們提出一個修正的建議就是至少是「公開之日起算三個月」,但我們本質上認為法庭之友意見書就不應該再限制在短期內提出,否則其實廣納社會建議的目的就沒有辦法達到。
第二點是最近爭議很多的更二連身條款的說明會,這部分當然要給司法院肯定,至少後來是用直播的方式處理不公開法院審理的這個問題。但是司法院這樣一變再變的處理方式,其實也凸顯說明會本身是沒有一個制度設計的,案件既然已經上到憲法法庭,不論對聲請人或是我國社會而言,都是一件很重要的事情。現在的法院組織法也是規定最高法院不應該再用最高法院刑庭或民庭決議去用會議的形式去行使司法權了,憲法上的爭議當然也應該要公開透明,最高法院都是用大法庭在處理,我們認為至少說明會也應該要有一個完足的程序保障,也至少要公開審理,我認為才是合理的。
最後一點是本會遇到的問題,當然這可能也是司法院最近碰到的,憲法法庭在去年12月23日受理了毒品危害防制條例第四條第一項的釋憲聲請,這個釋憲的標的是針對一律規定無期徒刑是不是違反平等權、人身自由或者比例原則的問題。當然因為受到毒品危害防制條例第四條第一項判刑的受刑人非常多,所以我們當時有廣徵各地監所的意見,為了避免大法官關門,所以我們請大家一起提出。不過我們最近常常接到監獄受刑人同學的來信,就是他使用我們的聲請書遞了聲請狀,但是最後卻被不受理,我們目前查到的已經有59件,每天是以7、8件的速度在更新。我們不是很能瞭解為什麼這件事情明明用一樣的聲請書,有的會被併案、有的會被駁回,駁回的理由也一樣是他沒有客觀地指出這個法規哪邊違反憲法。我們認為在這樣子受理標準不一的狀況下,大法官面對相同的法規違憲疑義卻有明顯不同的處理結果,是不是應該立法明定大法官要附理由,說明差別待遇的原因,否則如果併案標準不一,如果下一次還有一個這麼大型的併案案件,大法官還是用一樣的處理方式,我們認為這對憲法法庭的公信力是一個很大的傷害。以上簡單表達意見,謝謝。
主席:請東吳大學法律系李劍非講師發言,發言時間10分鐘。
李劍非講師:主席、在場各位嘉賓、專家學者,各位大家好。很感謝今天有這個機會能夠到這邊來建議意見,我以下的意見主要是針對正當程序的部分,大概就是鎖定今天公告提綱的第二題和第四題。
其實整個憲法法庭在憲法訴訟法修法後,加入憲法法庭,等於將訴訟程序化,這個訴訟程序裡面所展現的爭議,有很多問題剛剛各位都已經指出來了。正當程序在訴訟中所展現的重要性,不只是為了保障人民的權利,也不只是為了增加司法信賴,我認為它特別是對司法的監督、權力的監督,尤其在最高審級法院中,不能只有權力而沒有監督。可是從現在的憲法訴訟法以及修正草案來看,感覺比較多還是賦予權力,而在程序的細節這部分,如果跟民事訴訟法和刑事訴訟法的條文號量、內容相較,還是有很多缺少的內容。以下我就集中針對提綱二和提綱四表達一些個人意見。
首先,提綱二想要處理的是關於合併審理的問題,我感覺在修正草案中,其實很多在合併審理中現行實務上會有的問題,在這個修正草案中似乎都沒有辦法去反映、去處理,隨便想就可以想到非常多問題,比如其實有裁判違憲審查以後,對於裁判違憲審查的案件和法規範違憲審查案件的合併審理標準、判斷標準是不是能夠相同、是不是應該相同?我們舉個例子,比如以現在還在憲法法庭審理排隊中的公然侮辱的違憲案件來說,如果是法規範違憲審查,好像它的合併審理標準就是統統涉及刑法第三百零九條公然侮辱罪;但是如果以個案裁判違憲的想法來說,這裡面的案件可能會區分成個案今天罵了一個不適合的語言,構成了例外,是不是構成了公眾的評論例外?是不是構成了善意評論例外?是不是構成了公眾人物的例外?那在個案裁判上認定有沒有例外這件事情,裁判的適用法規有沒有違憲的問題?在每一個案子中,它適不適合併案處理,其實這個標準可能要考慮明定。
再來還有好多問題,比如有一些案件我們可能提進去聲請,大法官看到這個案件也決定受理,然後通常是先舉行說明會,後面又發生了新的案件進來,這個時候大法官決定併案,那對於後面案件來說,它的程序該怎麼保障?在合併辯論或併案前,有沒有給予這個當事人表達陳述意見的機會?其實剛剛從喬主任的發言我們也知道,很多時候知道被決定不併案的時間點可能就已經是不受理的時間點,根本沒有再更早的時間點讓我知道我們的案件是有併案還是沒有併案。待會我會用實際案例跟各位報告,在很多併案的情況下,這個正當程序有沒有辦法受到保障的問題。
我首先舉一個實務的案例,凸顯剛剛講到的問題,像111年憲判字第2號,我們從它的判決理由書就可以看到,它就是先有個聲請人一提出聲請,在109年3月24日時舉行公開說明會,之後其他聲請人再陸續被受理聲請。好在這個案件最後大概外界一般解讀的結果判決是違憲,各該聲請人或許在個案中還有一些救濟機會;但我們反過來看,如果這樣的情況發生,最後判決認為合憲,然後沒有給予救濟的結果,對於先辦說明會,後面還沒有機會參加過說明會的這些當事人來講,他的感覺會是什麼?就是為什麼第一個聲請人就足以代表我在程序中用了程序,他用他的程序跟我用我的程序,這二件事情應該要分開處理,而這個問題在現在的法規中顯然沒有辦法處理。
我們再看到實務上現在大法官公開的這些資料中,其實很常可以看到幾個問題。我們先看左邊這一個言詞辯論程序表,這個是沒收案的言詞辯論程序表,它有5組聲請人,大法官的處理方式就是讓5組聲請人共20分鐘,大概一案聲請人就是有4分鐘的時間,然後法務部關係機關有5分鐘的時間,我不禁想問幾個問題,第一個,聲請人與關係機關的時間分配是不是公平合理?剛剛周宇修律師也有講到,就是其實在別的案件中,有些時候關係機關的分配時間說不定會比聲請人更長。第二個問題,這些聲請人如果數量再往上增加,5個人變成10個人、15個人,要如何去合理分配時間?又如何去決定誰到場、誰不到場的問題?我們再看簡報右邊圖表的併案數量,隨便舉幾個案子就會發現併案已經達到25件、50件的情況,對大法官來說,他決定併案,感覺好像形式上對大家都負責任了,但是對每一個個案當事人來講,每一個程序都是他那一次的程序機會,怎麼會是把全部的案子併案?實務上我們都知道,任何一個訴訟案要能夠併案都是不太容易的,併案的個案當事人有達到這麼多件也是很罕見的,可是現在在憲法訴訟實務上卻變成一個比較常見的狀況。
具體來說一些建議的話,其實現在的憲法法庭審理規則,有幾條規定我認為可以在它這個基礎上去把它提升為憲法訴訟法的相關規定,比如憲法法庭審理規則第三十五條規定,受理併案應於言詞辯論期日前為之,其實意思就是言詞辯論期日後就不能再併案了,就是兩個案子,另外一個案子就應該要再開一個言詞辯論。至於該不該增訂但書去做一些例外,其實現在真的要去做一些例外也是可以的,只是一定要在法規中提供相應的正當程序,比如在後案併案的當事人,你要給他相當的時間,就言詞辯論已經進行的內容去提出書狀來表達意見。發言時間,現在規定是由憲法法庭定之,但是剛剛我跟各位報告,應該要區分5人、10人及10人以上,不同人數是否應該要考慮不同的分配時間規則,以及應該要去規定行這個準備程序,或是分隔數日審理。總結來說,所有的併案在併案決定前,應該要給當事人一個參與表達意見的機會。
關於第四題部分,我簡單分享意見,以現在憲法訴訟法第十九條的規定,其實很感謝今天指定的提綱,它都有從參與和正當程序的想法去切入,目前憲法訴訟法的規定,在專家學者部分是完全賦予憲法法庭直接指定名單,這份名單是不需要經過當事人表示意見,也不需要討論,我們如果去對照法院組織法和民事訴訟法的規定的話,其實專家學者是用選任而不是用指定。實務上常常發生的是,當事人雙方各就其希望選任的名單列出來,如果有重疊的人數,其實就代表雙方都希望這位專家出席,不同的地方再由法院去決定,這樣的程序才叫參與程序。以現在憲法訴訟的實務,我們大家都知道,決定是誰這件事情,大概全部都是由憲法法庭決定,並且有沒有機會再去聲請迴避,以知道的時間點來說,其實時間都已經非常、非常不夠了,更別說可能還有空間能夠去聲請迴避,基本上,當事人在這個程序中是完全沒有參與的機會。以上這些,不管是合併或專家參與,或是剛剛有幾位先進報告關係人的部分,其實在參與部分,以當事人來說,他參與機會都是非常、非常小。
最後,關於爭點提綱第三題,憲法訴訟法第五十三條,個人很簡單的一個結論,其實我覺得實在沒有一定的必要去修正第五十三條的規定,原因是因為大法官在有了憲法訴訟法第五十三條,他本來就需要去考量要不要採取刑事法規即期失效的方式,這是他可以裁量的,他如果知道採取憲法法規的宣告即期失效,可能會帶來可以對過去這個確定你終局裁判,對於救濟的這個結果,本來就要去衡量它需不需要馬上就採取即期失效的解釋方法。
再者,可能要提醒的是,如果真的要修正第五十三條規定的話,那麼目前已經採取即期失效的這些宣告的解釋或判決,以及在確定第五十三條修正通過前已經採取即期失效的刑事法規判決,會產生修法前有一群已終結的案件可以救濟,修法後這些終結案件卻不能救濟的情況,這部分可能在修法時也是需要考慮進去的。以上是我簡單的報告,再請各位多多指教,謝謝。
主席:請陳委員以信發言。
陳委員以信:我認為今天我們針對憲法訴訟法召開公聽會具有重要的意義,我今天要在這邊談的並不是直接針對目前已經提出來的部分條文修正案的內容,而是可能我要再另外提出一個修正案的討論。我所要指出來的是,在現行的憲法訴訟法當中可能存在著立法疏漏,這個立法疏漏可能是針對關於統一解釋法令的問題,今天我在此提出以提供各界作參考。首先,我們可以根據憲法第七十八條,司法院具有解釋憲法,並且有統一解釋法律及命令的權力。在運作上,我們原來適用的是司法院大法官審理案件法第七條,第七條規定中央或地方機關,就其職權上適用法律或命令所持見解,與本機關或他機關適用同一法律或命令時所已表示之見解有異者,得聲請統一解釋。同條第二項也規範,人民、法人及政黨也可以就終局裁判來聲請大法官作統一解釋。後來改成憲法訴訟法後,在第一條第六項也明文授權,憲法法庭可以審理統一解釋法律及命令的案件。
當初在立法時,立法理由就清楚寫明,就是依照憲法第七十八條的授權,以及原來司法院大法官審理案件法第七條第一項的規定。要如何執行統一解釋法律及命令呢?規範在憲法訴訟法第八章,第八章第八十四條敘明,人民就其依法定程序用盡審級救濟之案件,對於受不利確定終局裁判適用法規範所表示之見解,認與不同審判權終審法院之確定終局裁判適用同一法規範已表示之見解有異,得聲請憲法法庭為統一見解之判決。這個條文的關鍵在於它能夠授權發動統一解釋法令的只剩下人民,原來的中央及地方機關的當事人資格不見了,在憲法訴訟法第六條也明定,當事人的定義當中說明,第八章案件當事人是指聲請之人民。
本席認為這樣的訂定是立法上面的疏漏,所以我曾經在司法及法制委員會質詢時,向司法院提出這項見解,司法院的解釋是認為在機關之間有上下關係時,下級機關應該要服從上級機關的解釋,這一點說明其實沒有錯,可是問題是機關之間不是一定只有上下關係,機關也有獨立行使職權的關係,甚至機關也有平行的關係,包含不同的院際之間,考試院、行政院、監察院及立法院,彼此院際之間如果解釋統一法令時,這些機關彼此之間就沒有上下從屬關係。換言之,當憲法訴訟法將機關作為聲請統一解釋法令的當事人資格取消後,在院際之間產生對統一法令解釋有所不同時,就欠缺統一解釋法令之法律授權。所以我今天在此要提出這個問題,就是我認為在我們將司法院大法官審理案件法改為憲法訴訟法時,出現了一項立法疏漏,而這項立法疏漏就是在各機關作為聲請統一法令解釋的當事人資格消失了,而這一點要請各位法界前輩來共同研究,本席也會在本會期當中提出修法提案,希望能夠矯正這樣的狀況,以上。
主席:請東吳大學法律學系李念祖教授發言,發言時間10分鐘。
李念祖教授:主席、各位在座的委員、各位學者專家、各位女士先生,大家早安。今天非常謝謝有這個機會就司法院提出的憲法訴訟法部分條文修正草案公聽會討論提網來表示意見。我今天發言的主題,會承接前面幾位專家共同的基調,我覺得今天大家都想得很一致,而我的主題是,憲法訴訟法中人民聲請案件的正當法律程序,換句話說,我會集中在人民聲請案件的程序上來做發言。
對此,我有六點看法,第一點,在我來看,憲法訴訟法並沒有規定憲法訴訟中關於憲法正當程序的一些基本原則,這是立法上一個非常重大且需要考慮的點,剛剛有人提到憲法法庭化、憲法法庭訴訟化,我必須提醒大家,我們現在已經是憲法法庭,不要再講法庭化了,它就是法庭;不要再講訴訟化了,它就是訴訟,它就是憲法訴訟法、就是憲法法庭,不要再加一個「化」字了。現在差別的是憲法訴訟跟憲法法庭的基本正當程序卻沒有能夠在法條裡面規定,一些訴訟上的、大法官過去解釋的憲法保障的正當程序,是不是適用於憲法訴訟呢?當然應該適用!包括公開審理、直接審理、對辯主義、當事人地位權利對等、言詞辯論為原則,書面審理為例外,這些都是訴訟的基本保障,都應該寫進憲法訴訟法,因為它是憲法的原則。
我剛剛講的這些原則沒有一項沒有被大法官解釋過,而大法官解釋的訴訟原則,也應該適用於自己。再來,提綱一講到卷宗之公開等相關的考慮,我覺得有一件事情值得特別說,憲法法庭應該製作並永久保留,也適時公開大法官評議的逐字發言紀錄,因為這是重要的憲法歷史材料,這件事情應該明定在憲法訴訟法之中。
第二點,既然是訴訟程序,它不應該是非訟程序,但我們到今天為止都是沿用非訟程序的名稱,稱其為聲請人,如果是訴訟的話則是以原告稱之,因為對辯主義一定要確認誰是原告、誰是對造,但現在的憲法訴訟法上是不清楚的,所以像憲法訴訟法第一條、第六條以下,都用聲請人稱之,但聲請人是非訟程序的名稱。
訴訟程序必須證明當事人要從原告開始,而訴訟程序當中一個非常重要的事情,就是對辯主義,一定要確定誰是原告、誰是對造,也就是誰是當事人;訴訟程序裡面有一個非常基本的原則,叫做當事人恆定原則,即應該由原告決定他要告誰,他在法律上不能告誰的,他當然就不能夠告,但是他要選擇他可以告的人是誰。所以當事人不應該是由憲法法庭指定的,憲法法庭可以在例外的情況下來指定,但是像憲法訴訟法第十九條、第十九條之一,看起來概由憲法法庭指定誰是當事人、誰是關係機關,這實在違反當事人恆定原則,這是違反基本訴訟程序的。
第四點,建議明文規定併案與否的條件與標準,一個很重要的原則是,併案是為了效率的原則,但是效率不能犧牲當事人正當程序的保障,所以應該要交代為什麼要併案、它的標準是什麼,而且受合併案件的每一個個案當事人的正當程序,都應該得到尊重跟保障,不會因為合併而打折扣,這是憲法訴訟法第二十四條一定要把握的基本原則,所以在條文裡面應該要適時地反映出來。
第五點,談到正當程序,大法官曾經說過,刑事訴訟的被告,有最後陳述的權利,這是憲法保障的正當程序;大法官審理案件有相當多是刑事被告的案件,所以刑事訴訟被告在憲法訴訟中,也應該有最後陳述的權利,不能以為大法官審理主要是法律問題而不是事實問題,其實大法官審理的案件中,是會發生事實問題的,比如說釋字第573號解釋談到立法的歷史事實是需要調查的、是需要辯論的;比如說,111年憲判字第8號解釋談到,法官在審判中違反正當法律程序的保障,也是裁判違憲的基本事實態樣,法官在程序中違反正當程序的事實本身,就是憲法法庭要審查的事實。所以不能因為是所謂的法律審,就剝奪當事人的最後保障、最後發言的權利,其實對於刑事被告來說,所有的法律問題都切身相關,不能因為是法律問題就讓他沒有發言的機會。所以這個部分應該在憲法訴訟法第二十八條要適時地加入。
還有,提綱談到憲法訴訟法第五十三條的問題,在此我提出一些淺見,主要包括兩點,第一點,這裡談到了溯及適用的問題,我想要確立法治國家的一個基本原則,即立法是制定抽象規則,是一個反映民意抽象規則的機關,在權力分立裡面處在源頭,而立法院就是表達民意的、反映民意的,並寫進法律,所有的抽象規則都以法律為基礎。司法的功能是審判,司法的功能主要是在個案,區分抽象規則跟個案審判就是立法跟司法的基本分野,抽象規則原則上是向未來生效,不溯及既往;個案是針對過去發生的事情,就個案做出決定,這是立法跟司法截然不同的地方。
如果今天憲法訴訟法要加上大法官裁判效力發生溯及效力的話,一定是對於個案的裁判、對於個案過去的審判要發生拘束力,比如說廢棄原判決,它一定有溯及的效力。但如果是大法官宣告違憲的法律,要發生通案效力、要讓它溯及既往的話,這是連立法院都不能做的事情,這是法律的溯及規則,所以這件事情若要予以納入,就需要慎重地考慮,因為溯及既往牽涉到的範圍非常大,牽涉到了法治原則的根本變動。不能因為大法官的違憲審查,包括了自己說自己有抽象審查的規範效力,就當然可以破壞法治原則中的不溯及既往原則,因為不溯及既往原則就是針對抽象規則,如果立法權都沒有這個部分的話,司法權並不當然應該有,所以我們現在要說的是,憲法訴訟法修正草案中的這部分,不能無限上綱地適用於宣告立法違憲的溯及失效。
最後,修正草案的第三項,因為是將救濟的發動權交給訴訟的對造,也就是檢察總長,既然已經宣告違憲的案件,交給訴訟的對造去發動救濟被告,則這個地方應該是「應」提起非常上訴,而不是「得」提起非常上訴,這個「得」字應該改為「應」字。謝謝。
主席:請沛然律師事務所吳柏宏主持律師發言,時間10分鐘。
吳柏宏主持律師:主席、各位司法界前輩先進以及參與會議的各位朋友大家好。我主要是針對提綱二來做一個發言,誠如李教授所說的,言詞審理應該已經是大法官解釋裡面認定是正當程序的一個基本要求,現行憲法訴訟法第二十五條第二項原則上是把案件以不經言詞辯論當作是一個原則,言詞辯論已經是個例外了;修正草案第二十四條,在合併審理的時候,它又要指定其中一宗或數宗案件去行言詞辯論,也就是有部分案件是不行言詞辯論的,在第二十五條規定已備受學者先進批評的時候,你又去限縮言詞辯論案件的範圍。人民聲請案件已經通過了第六十一條所謂的憲法重要性,還有貫徹聲請人基本權利所必要的受理要件之後,你是不是又去侵害了另外一個基本權叫做訴訟權呢?我想這是值得大家來思考的。
剛才吳欣陽律師跟周會長都有提到,在一般司法制度的運作上,指定訴訟代理人發言或是爭點整理程序,這方面的運作已經相當成熟,所以如果只是為了效率的要求或是希望能達到這個目的的話,其實不一定要用限制指定一宗或數宗案件來行言詞辯論的方式來達到這個目的。
在此舉出憲法訴訟法上其他幾個條文,我個人是有一些疑問,也跟大家做一個討論,憲法訴訟法第二十八條規定言詞辯論應該通知當事人等到庭,這是他的聽審權。我的疑問是,被合併審理案件但是沒有被指定為言詞辯論案件的聲請人,他應該也是當事人,所以按照第二十八條規定,是不是也應該通知他到場?他到場之後,他是不能參與言詞辯論還是他可以為他人的案件來做言詞辯論?這個規定其實我們看不出來之後會怎麼做。
再來就是憲法訴訟法第二十條法庭之友的制度,法庭之友是讓當事人遺忘的人民機關或團體可以提出他們的專業意見或是資料,在法院認為有必要的時候,還可以請他們到法庭來做說明。在指定言詞辯論的案子裡,是否直接就推定了這些人民以及人民委託的訴訟代理人,他是不具備提出專業意見以及說明的能力呢?所以你剝奪掉他訴訟的程序權?
另外,關於第四十六條,也是憲法訴訟法去準用行政訴訟法的一個規定,在性質不相牴觸的部分,憲法訴訟法是可以去準用行政訴訟法的,我的疑問是,行政訴訟法第四十一條是關於訴訟參加的規定,訴訟標的對於第三人及當事人一造必須合一確定的時候,法院是可以裁定命該第三人參加訴訟,如果按照這個修正草案第二十四條,合併審理的時候,已經指定一宗或數宗才行言詞辯論的話,那法院要裁定命參加人參加的是哪一個訴訟?是請他參加有行言詞辯論的案件,還是沒有行言詞辯論的案件?如果是聲請人自行聲請參加呢?他可以自己決定要去參加這個行言詞辯論的案件嗎?還是他也可以決定要去參加這個不行言詞辯論的案件?所以在運作上,我們覺得會有非常多的疑問。
還有,憲法訴訟法第十條是關於公平法院的規定,大法官的迴避制度,就聲請事由來看,第十條第一項第二款,如果有足認其執行職務有偏頗之虞時,是可以聲請迴避的,這個執行職務有偏頗之虞,其實包含了言詞辯論時法官的言行舉止;未被指定為言詞辯論案件的當事人,對他人的案件裡面,認為法官的言行舉止或是執行職務有偏頗之虞,他可以聲請法官迴避還是不行呢?這個聲請時機在第十條第二項又規定了,當事人如果已經就案件有所聲明或陳述後,是不得再聲請大法官迴避的,這邊產生的問題是什麼?沒有被指定言詞辯論的案件,它的當事人在他案的當事人已經有所聲明或是陳述之後,他還能不能聲請迴避?
總之,在訴訟的程序或是法理進行之中,我覺得實務上可能會有這麼多的疑問,在此也提出來給大家參考及討論。謝謝各位。
主席:請鍾委員佳濱發言,發言時間5分鐘。
鍾委員佳濱:主席、在場委員先進、列席的政府機關首長、官員,還有各位法學先進。今天在討論提綱當中,剛剛已經有先進提到,是否在憲法法庭判決宣告可以溯及失效的問題,本席為了關心溯及失效問題的本旨,其實在於一個更高的層次上,所以本席針對第四十九條也提出了一個修正案。本席關心的是什麼呢?就是憲法法庭可不可以就憲法本文或增修條文宣告其為違憲?這包括了既有的條文或是經立法機關、經公民複決後產生的憲法修正條文或是增修條文在修正之後,會不會有可宣告違憲的情況?我們來看一看,司法院大法官審理案件法的第四條,它包括了適用憲法發生疑義;法律或命令有無牴觸憲法;省自治法、縣自治法、省法規及縣規章有無牴觸憲法等等,但在過去既有的司法院大法官審理案件法當中,有沒有宣告過憲法違憲呢?有的,就是在第三屆國大代表任期,也就是2000年的時候,大法官會議作成釋字第499號解釋,那時本席擔任第三屆國大代表,那時國大代表為了選制改革,延長第三屆國大任期,所以引起國大自肥的憲政爭議,大法官就宣告該次增修條文的修憲無效。所以在大法官審理案件法當中,大法官是可以就憲政機關進行憲法增修條文或本文的修改進行無效的宣告。
現在憲法訴訟法定了之後,到底有沒有包含憲法法庭可以宣告判決呢?這裡規定了六款,第一款是法規範憲法審查,問題來了,這個法規範的範圍有沒有包括憲法本文及增修條文呢?按照上個月10月19日司法及法制委員會的公報初稿,在場的林輝煌秘書長曾針對本席所提出的憲法訴訟法第四十九條等修正草案做了一個回應,這當中的第二部分他提到了,這裡的法位階的法規範旨在排除規範效力低於法律位階的法規範,但是效力位階高於法律位階法規範的憲法條文和憲法增修條文,就算是未經憲法訴訟法第四十九條明文規定,即沒有提及,但是在解釋上,自得依該條規定聲請憲法法庭裁判之法規範之列。如果這樣的一個答復代表司法院一個非常具有權威性的見解,則本席對於要不要再提出相關的第四十九條類似的條文,我就可以持一個稍微接受的態度,因為本席關心的是,在有了憲法訴訟法後,未來憲法法庭是否能宣告憲法本文或增修條文無效一事,為什麼關心這個議題?因為緊接著在第七次修憲的時候,當時第四屆的任務型國大,將憲法的修改門檻提高到幾乎世界上沒有哪個國家可以企及的程度,這個能不能溯及既往呢?我們未來的憲法法庭可不可以溯及既往去宣告2005年第四屆已經被廢止的國大代表、任務型國代所通過的憲法增修條文當中所律定的修憲門檻,除了由立法院提出修憲提案之外,該修憲提案還必須經全民具有投票權、選舉權的公民過半數才能去修改,目前這個修憲複決案、全民複決案將在今年11月26日去執行,目前民法成年已經下修為18歲,可是憲法本文當中,對於已經成年的人民卻沒有賦予他選舉權及被選舉權,選舉權是20歲,被選舉權是23歲,如果未來在公民複決當中未能達到修憲門檻,該增修條文,立法院各黨派無異議一致通過的增修條文修正案不能夠通過這樣的修憲程序來確認。那麼就2005年第四屆任務型國代所通過的修憲門檻提高這個部分,是否有牴觸本席所說的,本席的主張是認為該內容違反了憲法第一條所樹立的民主共和國原則、第二條國民主權原則、第二章保障人民權利等相關原則的方式來聲請憲法法庭進行裁決、裁判,所以基於這樣的理由,本席那時候提出了憲法訴訟法第四十九條的修正。那麼司法院認為無須修正,顯然肯認了兩項,第一,憲法法庭是足以去針對法規範,包含憲法本文及增修條文的憲法內容進行違憲的審判;第二,因為據目前的憲法訴訟法當中,認為可以溯及失效,也就是在2005年所為增修條文的修憲內容是可以透過包括立法委員在內來提出的,那立法委員可以根據第四十九條,以行使職權的過程當中,譬如說我們通過了選舉權為18歲,該法律是否牴觸憲法本文選舉權為20歲的規定?這是一個問題。另外,我們也可以針對公民投票如果未達這麼高的門檻,那麼2005年所為的憲法增修條文的修正是否牴觸了國民主權原則,可以宣告為違憲,可以溯及失效。這一點我們希望在這裡透過公聽會,再來就教於各位法學先進,以上。
主席:請中央警察大學犯罪防治學系陳錫平助理教授發言,時間10分鐘。
陳錫平助理教授:各位機關代表、各位與會先進,大家好。今天首先針對提綱的問題說明我的意見,第一個部分,關於憲法訴訟卷宗書狀及其附件之公開,應如何兼顧憲法訴訟程序之公開透明與資訊隱私權暨其他法益的保障?這個問題涉及到司法的公開性,主要分為兩個層次:第一個層次是規定在憲法訴訟法第十八條,它主要是針對不特定公眾的公開,相關的聲請狀、答辯狀等等,應該公開於司法院的憲法法庭網站上面,這個是針對公眾公開的部分;第二十三條是針對當事人公開的部分,當事人、訴訟代理人及辯護人得聲請閱覽、抄錄、影印、攝影卷內文書等等。那重點來了,如果涉及不應該公開的事項或是國家機密等等事情的話,是否應該予以限制?依據目前憲法訴訟法第二十三條的規定,「前二項聲請,應經審查庭裁定許可」,那麼問題來了,從憲法訴訟法本身根本看不出來許可或限制的要件為何,那是規定在憲法法庭閱卷規則的第六條裡面。其實問題在於說如果今天要限制當事人的閱卷權的話,作為一個當事人,他是受憲法保障聽審權的一個基礎,那憲法訴訟法本身並沒有針對限制的要件予以規定,而直接授權司法院定之,可是第二十三條第四項只有閱卷規則及收費標準,這個看起來顯然是針對行政事務在實際上的操作如何給予當事人閱卷的做法,而不是授權它限制的要件,所以我覺得這個可能比較不符合法律保留原則底下的授權明確性的要求,因為畢竟它涉及到當事人的聽審請求權的保障,跟不特定公眾的公開是兩個不同的議題。我覺得目前針對憲法訴訟法第二十三條,限制的要件到底要如何處理,法規並沒有明文規定,可能有需要更改的部分。
第二個問題是合併審理的問題,其實這也涉及到憲法訴訟權所保障的聽審請求權。剛剛幾個與會的專家學者提到言詞辯論,其實言詞辯論只是聽審權保障的一種形式,言詞辯論本身並不是憲法的原則,所以怎麼給予當事人陳述意見的機會,其實有書面也有言詞聲請,只是說當法庭應該舉行言詞辯論的時候,當事人有在法庭公開辯論的機會。今天如果是併案審理,然後其中有幾個案件的當事人可能沒辦法參與憲法法庭言詞辯論的部分,那麼這時候仍然應該給予聽審權的保障,第一個,如同剛剛幾個老師所講的,併案前應該給他表示意見的機會,這是我們為了避免發生突襲性裁判的一個要求;第二個,併案以後也要給他相關的資訊,讓他可以準備書狀,給他聽審權的保障,透過書面的方法來陳述意見。
我們併案審理其實就是要講究審理的效率嘛!可是審理的效率並不能因此而剝奪了其他案件、不被併案案件的當事人陳述意見的機會,一個權衡的做法就是在事前、事中、事後給他書面表示意見的機會;再來就是對於事後,其他沒有併案審理當事人他們所提出的書面意見,也應該給予其他當事人書面表示意見的機會,這樣才有辦法達成公正程序的要求。我覺得就目前來講,併案審理有它的必要性,但是程序上的搭配仍然必須要緊扣著如何透過書面審理的方法來保障其他沒有併案、沒辦法參與言詞辯論的當事人的聽審權。
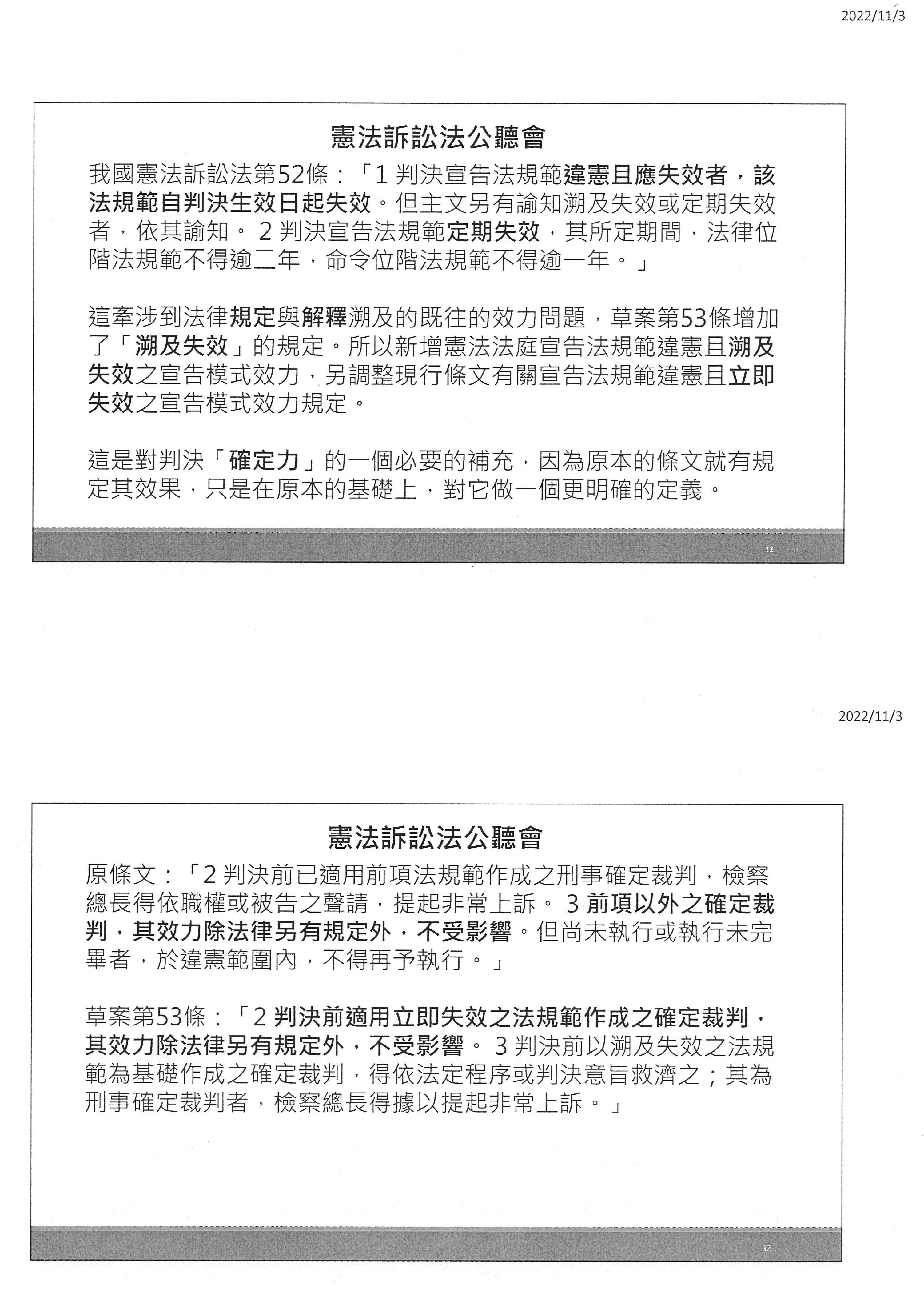
針對第三個問題,現行憲法訴訟法的規定,關於憲法法庭宣告法規範立即失效的判決效力,那個立即失效或者是溯及失效或定期失效,其實理論上應該要溯及失效啦!因為這樣才有辦法回復合憲的法律秩序。就好像行政處分的撤銷也是要基本上溯及,只是說基於法安定性的考量,法安定性的考量也是一個法治國的原則,而且法規範的溯及失效影響重大,對法安定性的影響非常地重大,所以德國聯邦憲法法院法說原則上是無效的,只是實際上運作無效的情形非常少,因為也是基於法安定性的要求,我們必須予以限制。以目前來講,重點是在於現行法的規定說立即失效,可是在第二項說檢察總長可以提起非常上訴,問題是你已經宣示立即失效而不是溯及失效,表示說原來判決的基礎即使是違憲,可是大法官、憲法法庭認為基於法安定的要求,是向將來失效的意思,而不是溯及失效,所以表示說他願意讓以前已經終結的案件能夠繼續存在。我們現行的憲法訴訟法是一個自相矛盾的規定,對法安定性也會造成很大的衝擊,甚至我在猜想是讓大法官根本不敢宣告刑事法律是立即失效的,那個非常上訴的可能性會導致很多法規範沒辦法立即失效,他可能技術上說那就3個月後失效之類的。我覺得目前的草案其實是一個值得追求的方向,就是明確區分是溯及失效、立即失效還是定期失效,只有針對溯及失效的時候才有推翻已經確定判決的可能性,在這種情形下,我們目前的草案就是只有在溯及失效的時候才有非常上訴的可能性,這樣法理上比較一貫。
跟這個問題相關的,就是現行的憲法訴訟法第五十二條的定期失效,目前憲法訴訟法第五十二條第二項規定,法律違憲者,定期失效以2年為限。可是如果大家看一下最近幾號憲法法庭的判決,包括第13號的健保資料庫案及第17號的西拉雅案,都是宣告法規牴觸憲法,可是給予立法者3年的期間,所以這樣的情形是不是在說我們目前2年的規定過於不具彈性?其實很多的法案一旦宣告違憲以後,立法的準備程序、立法的過程,甚至在立法院的討論程序裡面,它所需要花費的時間可能往往不是2年而已,所以目前憲法法庭這兩號判決裡面,已經突破了現行憲法訴訟法第五十二條的拘束,宣告3年內,定期失效3年。
既然我們現在修法了,掌握這個機會把這樣的規定鬆綁,其實這樣的鬆綁對於立法院的立法權行使是一個比較尊重的做法,因為比如說第17號這個判決,如果今天把3年內改成2年內,不修法的話會怎麼樣?就是可以依照憲法法庭的意旨直接去登記,這樣會逼得立法院要嘛就是在2年內做出一個它自己不是很滿意的法律,或者是被迫接受憲法法庭裁判執行方式的宣示。所以我覺得基於對立法權的尊重,應該把2年的期限能夠放寬,那實際上的運作,事實上現在也是朝向放寬的趨勢。因為時間的關係,我先講到這個部分,謝謝。
主席:現在休息5分鐘,大家喝個水。
休息(10時37分)
繼續開會(10時43分)
主席:現在繼續開會。
請中正大學法律系吳信華教授發言,發言時間10分鐘。
吳信華教授:謝謝主席,還有在座各位先進,我是中正大學法律系吳信華。就憲法訴訟法的修正草案,今天是抱持著學習的心情過來,那我分成幾點,首先在討論範圍的部分,我先清楚地說明一下,就是暫時以司法院的版本為主,然後重點集中在一些我認為值得討論的法條,就比較沒有著重焦點在立法院所提供的議題上面。司法院所提出的版本,其中有一些條文可能有大問題,也可能有小問題,也可能沒有問題是我贊同的,在這裡我暫時舉出6個條文來提供個人的意見。至於其他沒有變動的條文,其實可能有一些值得討論的地方,我就不列入今天個人的發言之中;先前有些議題,諸多先進已經提出了很多很寶貴的意見,我就簡要地說明。
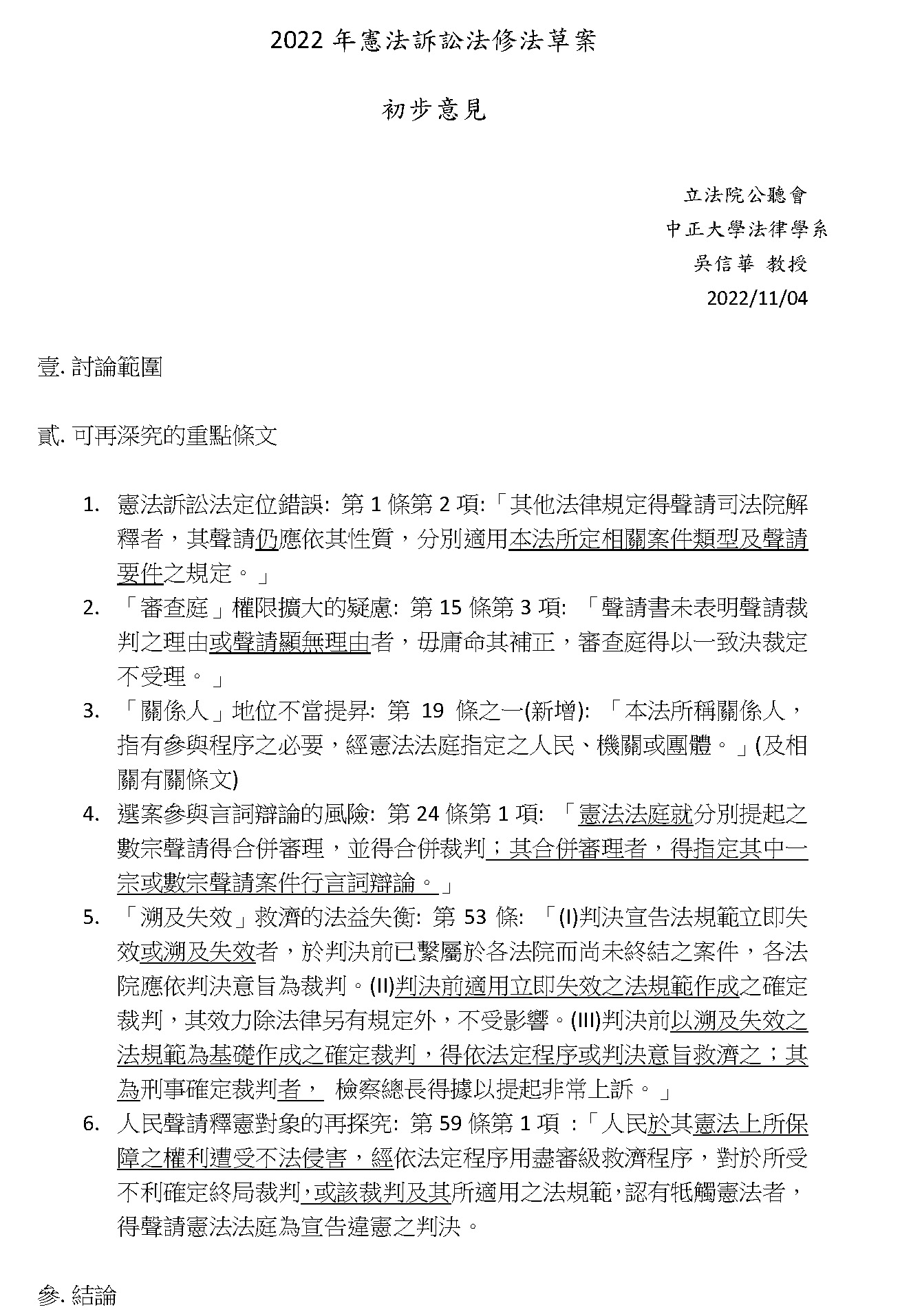
依照我個人所提出的幾點,在修法草案之中我覺得有問題的條文,第一個是第一條第二項,那第一條第二項的問題在哪裡呢?因為我個人覺得它錯誤定位憲法訴訟法的基礎定位,也就是說,憲法訴訟法本身應該是一個總則性或者是一個基礎性的法律,如果依照第一條第二項,各位看修正條文,新舊前後對照,新增加了「本法所定相關案件類型及聲請要件」,由原先的「解釋憲法或統一解釋法律及命令之規定」改成現行的,要合於本法所定相關案件類型及聲請要件。簡單來講,根據這個條文,如果要依照別的法律聲請釋憲,都完全要合於憲法訴訟法的聲請類型及要件。那麼現在依照別的法律來聲請釋憲的規定,包括地方制度法有3個,以及公民投票法有1個,現實的情況是這4個條文應該都沒有辦法對應到憲法訴訟法裡面的類型跟要件。如果是這樣子的話,現實上會造成一個結果是,依照這幾個條文,萬一以後有發生聲請釋憲的情況,結果會因為無法對應到程序類型跟要件,變成事實上被憲法訴訟法所隱性的廢止掉,那這樣在適用上面會有一些問題。可能問題更大的是,依照大法官在萊豬案裡面所講的,他們有廣泛的程序自主權,如果再依照程序自主權而受理,會讓相關釋憲聲請的法理更加紊亂,我個人認為這就是沒有精確認知到憲法訴訟法一個合宜的基礎法理所在,憲法訴訟法應該是作為一個釋憲程序的總則性法律,就像刑法總則一樣。別的法條有聲請釋憲的規定,如果有獨立的內容,有獨立的標的,應該是一個獨立的聲請釋憲條文,那麼在總則的釋憲程序上面依循憲法訴訟法,不是把他們的訴訟類型硬要套用到憲法訴訟法裡面,這是第一個部分。
第二個部分是第十五條第三項,對於審查庭的權限可能有所擴大,也就是修改到聲請案件顯無理由者,現在也可以以審查庭的部分直接不受理。這個當然一部分是涉及到立法政策,現實上面則是因為案件量太多的關係,但是這個情況會讓審查庭原先只有在憲法訴訟法第六十一條人民聲請釋憲的案件可以做實質上的裁定不受理,現在變成所有的案件,審查庭都可以以聲請顯無理由而不受理。在憲法訴訟上面,一個案件是不是聲請顯無理由,實際上並不是一望即知就可以判斷的內涵,而是應該經過詳細地深思熟慮之後才可以判斷。那在這樣的一個處理上面,會變成有以下情況,人民聲請因為還有第六十一條,可能影響不大;可是對其他例如國家機關聲請、法官聲請、立法委員聲請,結論上都會變成由3個審查庭的法官可能就可以駁回,這樣子的情形並不是一個非常允當的處理。並且如果以今天這樣的修正情形,那麼在第三十二條第一項原先聲請程序不合法或顯無理由是由憲法法庭予以裁定不受理的情況,跟這個修正條文兩相比照之下,可能會有一些扞格的地方。
第三點是第十九條之一,這個部分剛剛諸多先進也有討論到,我認為它在關係人的地位上面,並不是有十分正確的認知,也就是憲法訴訟上面有很多的人,有當事人,當事人的概念廣義、狹義又不一樣,還有關係人,那為什麼會有第十九條之一的增訂?是因為刪除了第六條第二項,把擬制相對人刪除。擬制相對人這個本身是立法錯誤的,擬制相對人本身居於有關機關的地位,現在被第十九條之一提升為關係人,可是在司法院的修法理由之中,這個部分為什麼要做這樣的提升?它的用語是,因為關係人有程序主體的地位。就我個人對憲法訴訟法的理解,我個人難以想像在憲法訴訟法中,關係人會居於程序主體的地位,他就是關係人,他在釋憲上的地位主要就是陳述意見,以及在合於要件之下有沒有可能有訴訟參加,但是本法本身並沒有就訴訟參加有所規定,所以關係人只有陳述意見的機會,也不是被判決效力所及。在第十九條之一過度的並且要事前指定讓某一些機關成為關係人,從而甚至於可能在憲法訴訟上面義務多於權利,就這一點,在關係人的整體規範上面,實際上並不是十分妥當。
第四點是第二十四條第一項,選案參與言詞辯論,這個是有風險存在的,這個修法剛剛諸多先進也講到,而事實上我們也知道就是因為憲法法庭實際上併案的案件太多了,併案案件太多的情況之下,不得已只好做這種修法,可以指定其中一宗或數宗案件行言詞辯論。那司法院的理由可能第一個是場地不夠,第二個是時間不夠,但是這兩點有沒有可能透過延伸法庭的概念或者是行準備程序集中焦點審理的情況來做緩和性的處理,可能都可以做相關的討論,利弊得失之間可能要做一個均衡的考量。因為固然有現實上不得已的情形存在,但是如果今天因為其他人並沒有參與言詞辯論,從而沒有發言的機會,甚至於沒有訴訟上答辯的可能性,是不是會因此影響到裁判的正當性以及被質疑的情況?就這一點,剛剛諸位先進很多都有提到了,我就不再多做說明。
第五點是第五十三條,這是爭議很大的條文,溯及失效才讓案件有所救濟。基本上來講,我個人認為這的確是一個非常困難的問題,怎麼樣的宣告模式,在法安定性以及實質妥當性之間要取得一個均衡點。原先本法所採行的是立即失效,切一刀,可能可以予以救濟,但是因為因應實務上面大法官習慣的,對很多比較嚴重的條文宣告立即失效,萬一有予以溯及救濟的情形,那就會引發非常大的爭議,所以我先前有提到,如果是這樣的考量,大法官可能就比較不會為立即失效。現在修法改為溯及失效,可能另外一個情形會更嚴重,因為溯及失效其實影響層面非常地大,那修法草案第五十三條已經不只刑事案件了,所有的案件在規定之下,假如新的條文修正通過的話,都可能可以被溯及失效,那麼民事案件跟行政案件原先無法溯及救濟的情況,萬一在溯及失效的情形也可能會被處理,當然這個沒有對錯可言。另外一個情形,也就是原先執行的部分,現行法第五十三條第二項在執行的部分被修正掉了,這個可能在本法之中也應該要一併地考量。那現實上的情形,也就是不管是溯及失效還是定期失效,應該考量的一個本質是違憲情形的嚴重性,固然修法在法益考量上面沒有所謂的對錯可言,但是今天大法官在現實上可能會變成說,因為顧慮到哪一種宣告模式可能會嚴重影響到法安定性跟實質爭議性的均衡的話,反而會從現實面的考量點去考量他們會做哪種宣告模式,而不是從案件的本質。
另外,如果說這樣的修法草案是仿造德國的,我個人對德國法的理解是,德國的違憲宣告的失效,其實它的法理非常複雜,比較不能單純從法條字面上理解。尤其我國在違憲宣告的模式上面,同時並行採行奧地利違憲定期失效的宣告模式,可是奧地利法上的違憲無效跟德國法上的違憲無效,兩個可能有不同的概念內涵,那我們兼採兩種制度,卻兼採兩種制度之下不同的法效果,在接軌上面就呈現在第五十三條跟第五十四條的矛盾上面,以上是個人簡單的說明。
第六點是第五十九條第一項,關於人民聲請釋憲,法條上現在改成「或該裁判及其所適用之法規範」,我不曉得有沒有理解錯誤,但是「或該裁判及其所適用之法規範」人民要聲請,是不是現在變成人民無法單獨地指責確定終局裁判所適用的法規範違憲?如果是這樣子的話,可能有點疑慮,因為最後就算是法規範違憲而不是裁判違憲,該裁判還要廢棄,但是在人民聲請上面,他具體地指責法規範違憲還是指責裁判違憲,這是兩個不一樣的東西,因為這涉及到聲請的程序要件、大法官的審理標的,乃至於之後的效力完全都不一樣,所以就文字上面是不是要再斟酌,請司法院再做考量。
另外,資訊公開的部分,剛剛很多先進已經都有說明了,我再簡單地說一下,這個問題很複雜,現實上面其實資訊公開應該要再做精緻化地區分,做不同程度的規範,因為嚴格來講,資訊公開可能包括案件審理時的資訊公開、案件審理後的資訊公開,尤其其中又分別對案件審理時當事人、非當事人,以及案件審理後當事人、非當事人,都有不一樣的資訊公開的規定,就這個部分,也應該做整體的考量。
就結論來講,小小的補充說明,這次的修法草案我個人認為稍微偏重於現實,忽略很多的法理,其實審理規則的部分也有很多要一併調整的地方。還有很多的法條,比如說剛剛有委員提到立法疏漏,訴訟類型上面很多都有立法疏漏,是不是司法院或立法院就這個部分再做整體的考量?以上是個人的發言,謝謝。
主席:請臺北大學法律學系陳愛娥副教授發言,發言時間10分鐘。
陳愛娥副教授:主席、各位參與的專家學者、各位參與的委員,大家早安。我基本上尊重立法院提供的提綱,本來我也提供了書面意見,主要是針對前面三個議題來表示意見,但是因為我在場聆聽很多的代表及專家的發言,所以針對第四個議題我也做一些補充說明。
關於第一個議題,主要是談到憲法訴訟卷宗書狀及其附件的公開,要怎麼樣兼顧憲法訴訟程序的公開透明與資訊隱私及法益的保障,其實我認為憲法訴訟法本身已經在制度上做了規定,在第十八條的部分,如果是我的話,我會認為那是一個主動公開的做法。針對這個主動公開的做法,事實上第十八條第三項已經授權聲請書及答辯書的公開方式及限制公開的事項,由司法院定之,也就是說,其實是有細膩的子法。另外,關於閱覽卷宗的部分,這個是剛才陳錫平助理教授所提到的,關於閱覽的部分其實有細膩的規定,就這個部分在第二十三條加以規定,第二十三條的第四項也授權關於閱卷規則及收費標準,由司法院定之。那司法院根據這兩個授權,訂了「憲法訴訟案件書狀及卷內文書公開辦法」,我就簡稱為公開辦法,然後依照第二十三條第四項授權,訂了「憲法法庭閱卷規則」。
剛才陳教授說這個看起來授權不夠明確,其實應該是說要求太高啦!如果說對於文書的公開,對於閱卷的部分,一一都要有法律詳細授權的話,我想授權明確性的要求可能門檻就很高了。本來可以努力,但是我認為也要考慮到法秩序的一致性,就是整體的,我們對於明確性的要求標準究竟如何。我自己去審視了這個公開辦法的規定,公開辦法對於何謂書狀及卷內文書、應該要怎麼樣公開、要怎麼樣限制公開、利害關係人怎麼樣可以請求它限制公開,那限制公開就如同行政程序法採了分離原則,其實都已經有明定。另外,閱卷規則第六條主要是對於限制閱覽事項,也已經詳細地規定,雖然規定的方式不盡相同,但我覺得基本的原則大概類似,大概是涉及到當事人的隱私、涉及到國家機密、公務機密,以及會影響到營業秘密等等這一類的情況,大概都是限制公開。其實我想司法院最大的苦惱應該是這些文書裡面要怎麼樣去遮蔽的部分,我覺得它的難度其實是非常高的,如果文件上面要加以處理的話。所以整體來講,我認為應該從憲法訴訟法本身,以及由憲法訴訟法授權訂定的兩個子法來看,大概某種程度已經在制度上兼顧程序公開及相關法律的保障問題。以上是針對第一個議題的意見。
第二個議題是關於併案審理的部分,剛才已經有非常多的專家學者都做了說明,其實就這個部分,我想可能要考量到憲法訴訟法的憲法訴訟跟一般的民事訴訟、刑事訴訟、行政訴訟的差異,而且必須要考量到我們憲法訴訟所採的制度基本上是比較仿照德國的集中違憲審查機制,跟美國法上面是就個案去做違憲審查的情形,兩者其實不太一樣。
剛才有很多律師、很多比較具留美背景的學者,也就是我們的同行,強調整個個案訴訟程序的安排,跟一般訴訟程序的差異,我認為這是正常的,這個並不是一定就是不對,因為其實在我國進入到憲法訴訟程序的案件,其實都已經經過個別案件相關的程序,所以個案審理的部分,其實在民事訴訟、在刑事訴訟、在行政訴訟,都已經做過相關個案事實的審酌等等,這個部分,應該是一般法院的責任,而未必是憲法訴訟裡面大法官要去著力的,如果大法官過分著力在此的話,反而會去混淆了它跟普通法院之間的關係,這本來就是難度很高了。這次憲法訴訟法的新制,最大的、重大的改變,其實應該是針對裁判本身也可以做違憲審查這件事情,這件事情其實本來就帶給大法官跟普通法院之間的權限分際非常大的困難,所以在憲法訴訟上面,其實我覺得可能要回歸這樣的因素來考量。我自己認為,司法院在第二十四條的修正理由及第二十八條的修正理由等等,其實都明確地強調到憲法訴訟是法律審,它主要是要針對憲法上原則重要性的議題來做討論,而不是個案枝節的問題。至於這個沒有被併案的當事人,他的程序參與的部分,剛才陳錫平教授其實已經做了說明,事實上我中間也閱讀了司法院的回復意見,這部分應該由司法院自己來說明,其實大概除了言詞辯論的參與,然後為了要精簡程序以外,被併案的當事人所謂的聽審權,其實也都有所保障了,這是第二個議題。
第三個議題是關於第五十三條修正的部分,其實第五十三條的修正,我的理解是,在提綱上面也有提到,我們原本是參考德國聯邦憲法法院的憲法法院法,著重實質正義,為什麼要修法?其實我要說,我們這次的修法其實應該是更貼近德國聯邦憲法法院法的設計,我比較不滿意的是,在司法院的修法理由裡面只提到德國聯邦憲法法院法第七十九條,但第七十九條的規定其實已經是在對於如果是基於無效的法律,在刑事判決應該如何,在非刑事判決的情況要如何處理的問題,但是就前提的問題,就是德國聯邦憲法法院法第七十八條基本上是認為如果法規範牴觸憲法的情況,它的後果就是無效,所謂無效是自始當然無效,所以自然就會有溯及的效力,但是也不可能一律的溯及,所以必須要區分刑事案件跟其他非刑事案件,然後做差異。另外,我想整個立法的設計,其實也希望能夠考量到輪流給在民事的案件、在行政的案件,以及它跟刑事案件在性質上面的差異,去做差別的處理。
最後關於第四點的部分,在憲法訴訟的過程當中,還有很多經驗要去分享等等,其實我覺得前面幾位先進所提的這些理由都非常好,司法院也可以虛懷以受,然後來接受很多建議啦!不過我覺得修法都有它的整個體系,也有它的程序跟步驟,這是第一個。第二個也必須要考量整個法它整個設計架構的情況,以及怎麼樣來強化說理,其實這個部分我也一直強調必須要交代理由啦!不過我要跟大家分享,我最近在看一本書,它是在介紹德國聯邦憲法法院實際上面怎麼樣運作的,我應該講這是司改會的法律倫理中心來處理的書啦!裡面講了非常多的難題,實際上執行的難題,就這個部分,我覺得司法院在做說明的時候,也可以去參考書上的一些說明,讓大家可以理解。我從來不太喜歡超過時間,我就說到這個地方,謝謝。
主席:請洪範法律事務所洪偉勝主持律師發言,時間10分鐘。
洪偉勝主持律師:謝謝主席,各位與會的先進、機關代表,大家好。今天很榮幸能夠有這個機會來參加這個公聽會,憲法訴訟法施行到今天為止,事實上確實在不管是學界或實務界都有很多的探討,所以關於憲法訴訟法的修正建議,可能會有非常多的方向,我還是依照今天大院指示的幾個爭點來做說明,這樣比較能夠集中。但是我在觀察整個提綱、修正草案,以及剛才幾位先進做說明的時候,我覺得有一個基本的出發點或許可以作為大院在修正時一個根本的考量,也就是我們到底要不要明白承認、認識到憲法裁判跟一般裁判的特殊性來做考慮,因為我看到很多的質疑或批評,或者是修正的考量。其實我自己的觀察出發點是源自於,剛才陳教授也有提到,就是源自於這裡,當今年憲法訴訟法通過,試著把憲法訴訟裁判化之後,非常多實務界的人,或者是當事人,真的就把它類比為一般訴訟,然後從這邊開始出發去檢討它在程序上面的安排,但是到底這個基本的出發點是不是正確的,這是一個根本的考慮。因為即便是通常訴訟,事實上最高法院所採取的訴訟程序,也不會跟地方法院一致,在這個情況之下,進入到憲法訴訟,有些案件,譬如說機關聲請案件,它有可能確實是第一審,但是多數的案件,特別是人民聲請案件,就像剛才陳老師所提到的,它其實在通常的救濟程序當中已經走了一個相當充分的程序考量了。所以這個部分是不是我們要去正視,或是直接容許憲法訴訟要跟通常訴訟做明白區別看待的安排,賦予憲法法庭更大的,譬如說,在國外觀察到的選案權、程序的自主權,就是更明白地去承認它,而不是讓它在跟通常訴訟之間攪和,我覺得這是一個根本的考慮。
從這個考慮出發,其實看這個爭點的第一點,也就是關於訴訟卷宗的公開跟安排,其實也是從這個角度出發,簡單講,我們的公開審理其實不會要求訴訟卷宗公開,所以在憲法訴訟程序當中要求訴訟程序公開,我認為它考慮的是於公益的考量,是基於裁判正確性的考量,而不是當事人個案程序上面的利益,否則我們很難交代說,為什麼通常程序當中也要求公開審理,我們卻不會要求在個案當中,當事人必須要把他的訴訟卷宗也公開。所以這邊要求將憲法訴訟中的卷證公開,事實上在傾向上應該是比較基於如何促成大法官在做最後裁判時正確的考慮,而不是當事人在個案當中的程序利益,如果是當事人在個案上的程序利益的話,那就是透過閱卷當中的安排,其實剛剛幾位先進也已經有提到了。
如果我們在訴訟程序中的訴訟卷宗公開其實是考慮到剛才我所提到的促成裁判正確性的話,以下大概有幾點是可以再額外去做考慮的,第一個,剛才幾位先進其實也有提到,目前關於徵求法庭意見的部分,是以聲請書跟答辯書的公開時間點為準,但是我們知道在憲法訴訟的活動當中,它是一個動態的活動,聲請書跟答辯書其實只是憲法訴訟的一開始而已,中間很多專家證人提出來的意見,或者是言詞辯論書狀提出來的意見,其實反而更有可能進一步的激起社會上面專家學者的討論跟注意,當然我們現在有例外規定,但是原則上還是以聲請書跟答辯書提出來為準,這個確實是可以再作考慮的。但這個不一定是修法的必要,有些是在審理規則,或者是憲法訴訟的行政指揮上做處理。
第二個,剛才幾位先進也有提到,在裁判中跟裁判後的公開,其實確實也有可能做不同的考慮,我有注意到大法官憲法法庭在昨天有針對釋字751號之後,這個已經完成解釋後的卷證來做公開,不過它的依據是憲法訴訟法第九十四條的規定,第九十四條的規定其實是針對終結案件的保管、歸檔跟保存的規定,對於如何利用,事實上母法當中並沒有明白的授權,我們現在是借用第九十四條的規定,進一步的針對利用跟公開來作為授權規定。這個部分或許在修正的時候,如果我們真的認為在裁判後的案件有公開的必要,或許針對第九十四條是不是只限於保管、歸檔、保存,也有進一步的檢討空間。
針對第二個爭點,就是關於限制辯論、合併辯論的問題,我想這個大概是在之前的更二連身案件當中被廣泛討論的,剛剛幾位先進有提到空間有限,我想其實很難被理解為正當性的事由,這個當然又會回到我剛才提到的,我們必須要認知到憲法訴訟的程序保障,跟通常訴訟個案當事人的程序保障,恐怕要做一點不同的考量,所以我自己的想法是這樣,就是說,我們目前大概有兩個考慮,第一個,這一次大法官針對說明會所做的這個考慮,以聲請案件類型跟聲請人的前後來作為區編,我認為這是不理想的選擇標準,因為當事人何時提出聲請跟他的代理人,或者當事人本人有沒有辦法針對案件作出充分的攻防,其實是兩回事,就是他先聲請,他請的律師也不一定是在這個案子當中,所有併案當中的當事人跟律師當中,最有能力的。我們剛才一直提到,我們必須要正視及面對大法官,讓他真的有可以主動選擇的權利,如果是這樣的話,以第一個案件來講,它其實就不一定是理想的狀況。這邊其實也要額外提到,就是現在憲法訴訟當中針對律師的代理,我們只有要求言詞辯論的時候才要強制律師代理,這個其實會有兩個狀況,就是像剛才我提到的這個當事人,他有可能是,如果我們會一開始就選擇案件先後的話,那他不一定在案件的一開始就有適合的律師代理,這個會影響到他會不會被選擇來進行言詞辯論的可能性。
第二個,我也要明白地說,以律師界現在的生態,確實會有部分律師會直接告訴當事人說我接受委任,但我只幫你出庭,不一定幫你寫書狀,就是他們就委任的權限跟範圍是有可能直接做限縮的,如果我們的法條一開始只有說言詞辯論才要請律師的話,他有可能請這個律師其實只是要去開庭的,這種情況其實會讓法條促成這樣的誘因,所以我們是不是要進一步的考慮到,確實在憲法訴訟案件,在我們連最高法院都有律師強制代理規定的情況之下,是不是在憲法訴訟上也必須要正視到這樣子的差異,考慮來做律師強制代理。
針對提綱三的部分,我想目前司法院提供的修法理由其實是非常清楚的,我大概沒有額外的補充,我只是額外的說一句,就是憲法訴訟其實對當事人要有實益,才有可能促成我剛才一開始提到的,透過公眾參與來促成裁判正確性的可能性。我認為目前修法的方向確實是有機會提高當事人,或者是外界去關注參與的可能性,這個部分或許大院在修正的時候,可以從這個角度來進一步參考。從我自己有限的憲法訴訟的程序參與上來講,有沒有檢討的必要?我認為有非常多其實是現行的審理規則當中已經提供了可能性,只是我們在處理的過程當中,沒有那麼樣的活用,或者是彈性,譬如說剛才幾位先進有提到言詞辯論限時的部分,就是審判長到底可不可以活用現在審理規則當中的訴訟指揮權,適時地制止當事人的發言,或者是適時地讓當事人可以進行針對專家學者,或者當事人之間的交互詢問,這些都是目前審理規則其實提供的可能性,過去憲法訴訟也曾經這麼做過,只是說在今年憲法訴訟法通過之後,看起來我們對於流程的安排,第一個就是言詞辯論好像只進行一個早上,這跟這個案件的人數多寡,沒有彈性調整。
第二個,在交互的攻防之中,也沒有機會讓當事人,譬如說我們也觀察到一些狀況,就是特定的法律可能是特定專家學者的產物,那自然而然大法官好像都會針對特定的專家繼續追問,但是又沒有機會讓當事人如果有不同意見的話可以進行交叉詢問,這會讓言詞辯論呈現出來的方向看起來就像是一面倒,這個到底能不能實質發揮言詞辯論的功能,還是像有些學者比較嘲諷性地說,這其實是比較接近表演賽,這個確實是有機會再做考量的。另外,像大法官提問的整合,不要當場才讓當事人發現不同大法官提問的方向,或者是善用準備程序,我們目前都沒有進行過準備程序,這確實會產生參與的聲請人跟代理人到場才發現爭點是這個狀況,這些大概不一定是需要修法,有很多其實是,譬如說把審理規則提升到法律層次,或者是善用目前的審理規則,就有機會做到的。以上是個人的淺見,供大院跟與會的先進參考,謝謝。
主席:請邱委員顯智發言,時間5分鐘。
邱委員顯智:謝謝主席,秘書長、我的老師─陳愛娥教授、吳信華教授、陳清秀教授,以及各位律師、洪偉勝律師。基本上,針對司法院所提憲法訴訟法的修正草案,秘書長來拜訪我的時候,我基本上是有點錯愕的,因為這個部分是2019年才通過修法,其實當時國人也非常的期待,如果要從本來的司法院大法官審理案件法改成現在的憲法訴訟法,當然就是更往前邁進一步,參考德國聯邦憲法法院也好,美國最高法院的規定也好,把憲法當作是一個真的可以貫徹的,把基本權利當作是一個真的可以貫徹的權利來講,這當然是非常非常重要的。
我去翻了一下2019年的資料,當司法院將憲法訴訟法送進來立法院的時候,幾乎朝野黨團如入無人之境,幾乎沒有人有什麼樣的意見,當然當時的秘書長是之前的秘書長,並不是現在的林秘書長,但是基本上大家似乎是被司法院的論述所說服的,包括現在改的憲法訴訟法第五十三條。所以我覺得應該是這樣,今天早上我從剛剛坐到現在,很多在場的都是國內憲法頂尖的學者及法律專家,要去做這個修法,然後幅度很大,我跟秘書長講,這個幅度並不是只改一、二個條文,而且很多都是根本性的,當時你所提出來的條文,然後大家也沒有意見,結果你現在要去更改,我一直覺得聽不出來你真正的理由是什麼,堅實的理由你應該要進一步去論證,闡述你的理由是什麼,而且我們法律人最重要就是論證嘛,今天這是一個實行根本沒有幾個月的制度啊!結果你現在說你要去做這麼大幅度的改變,聽來聽去或是從法律體系來看的話,很多都是訴訟經濟的考量,這個跟本來你所要實現憲法上基本權利之間就有一個緊張(Spannung)關係,這個到底要怎麼解決?剛剛其實大家討論了很多,我只舉一個例子,比如憲法訴訟法第五十三條,這個可能是在這一個修法裡面比較重要的,本來宣告之後他是可以去救濟的,這是現在的狀況,你要把本來的第二項把它改掉,變成判決前適用立即失效的法規範作成確定判決,其效力不受影響。這個狀況就會變成,如果這一些案件是一個很嚴重地侵害基本權利案件的時候,他到底要怎麼處理?這是一方面你的條文看起來是維持法的安定性,但是另外一個側面,實質正義的維護要怎麼去做處理?
然後像第二十四條,第二十四條合併辯論之後,這一些人基本上就沒有行言詞辯論。因為你提出修法我也很無奈,我們也只好提出相應的修法,是不是有其他的作法?除了被合併之外,這些人就完全都不能夠去參與嗎?我們的修法是認為,你至少要保留有一個最後發言的空間,基本上就是補充陳述等等之類的。種種這樣的狀況,就像剛剛黃世杰委員提到的,我基本上是比較支持他的說法,司法院應該要再三思,多多聽聽大家的意見,讓子彈飛久一點,因為你現在才施行不到幾個月的時間。
我最後講一個,如果你要去比照聯邦憲法法院或者是其他法治國家實務作法的時候,你要想想看,我們的案件量跟聯邦憲法法院1年的案件量,大部分憲法訴願案是5、6,000件,如果你的理由是說,這樣的案件量已經很多、已經案牘勞形、已經沒辦法運作了,到底問題是出在哪裡?是這樣嗎?這個也必須要有一個堅實的理由。另外一個程度就是,到底司法院安排在憲法法院、憲法訴訟的資源有多少?你不能這二百多億元的預算裡面分配給憲法法院、憲法訴訟資源的量能是非常有限的,如果是這樣,當然這個可以進一步我們再來討論。如果一方面你的量能給它的資源很小;一方面你又回過頭來說你要去改這些條文,我覺得這樣我不能接受。你應該儘可能讓它的量能也可以發揮,一位大法官到底要多少的配備?多少的助理?多少的資源?才能夠跟德國聯邦憲法法院相比,德國聯邦憲法法院2個庭16位法官,我們15個大法官,那你要怎麼樣能夠讓他可以運作?才能夠去解決臺灣2,300萬人裡面,針對憲法基本權利侵害應該要提起救濟的這些案件量,然後讓他在憲法的層次裡面,他的基本權利可以獲得救濟,我覺得這個是非常重要的。
最後補充一點,其實秘書長擔任過雲林地方法院法官這麼久,你也知道很多窮苦的人,他在法律的救濟、在很多層面上面,基本上是非常無力的情況之下,那麼憲法法院如果針對這種真的很嚴重的基本權利的救濟,比如我國過去支付命令的制度,雖然現在已經改了,但是在過去的時候它是非常嚴酷的,很多人因為逼到最後燒炭自殺等等之類的所在多有。針對這個部分,憲法法院已經成為這些無依的人最後的依靠了,所以我覺得這個事要非常慎重,也要非常三思的,更何況在我國也不像在歐洲,歐洲有一個歐洲人權法院,沒有,最後一個就是這裡了;而且我國是一個有死刑的國家,基本上很多還是涉及到生死的,所以就這個決定,我是認為應該要察納雅言,能夠廣開言路,再去做一個比較慎重的決定,以上。
主席:請時代法律事務所張鈞綸律師發言。
張鈞綸律師:主席、各位委員及在座各位法學先進大家好。我是時代法律事務所的張鈞綸律師,今天來參與憲法訴訟法的公聽會,憲法訴訟法今年才開始施行,現行的制度尚在調適磨合中。我們從大法官案件審理法過渡到憲法訴訟法這個過程中間,我基本上是肯定這個修法方向是好的,但是終究憲法訴訟與一般的訴訟還是不一樣,如果要訴訟的話,要訴訟到什麼程度?這裡面就涉及德式或者是美式的爭議,我們剛剛可以聽到,有些留美的教授或學長就會強調美式的精神是如何如何;德式的話就有點不一樣,因為憲法訴訟終究跟普通的一般訴訟是不一樣的,在憲法訴訟這個東西來講的話,性質上面就會決定我們這邊的方向。既然我們先前大法官會議制度是採取合議制會議的形式,所以我們至少要給他一點時間去適應,如果要摸索出新的方向,也需要一點時間。以目前修法來講的話,如果一立法3年施行,然後馬上就修法,而且是大幅度變更的話,可能還沒有搞清楚我們的方向應該是如何就變更是不太好的,剛剛可能有很多人提出非常廣的意見,有一些意見可能可以歸納在憲法訴訟法審理規則的部分,因為有一些審理規則是有些規定,如果把審理規則加以細化的話,事實上是可以應付目前一些質疑。如果就修法這個事情來講的話,目前這樣的幅度我覺得還算合理,我還不認為有一個很明顯必須要立即大修的需要。
關於憲法訴訟卷宗書狀及其附件公開的問題,我知道我們這邊閱卷是一回事,公開訴訟卷宗書狀又是另外一回事,特別是附件的問題,因為大幅需要遮蔽的部分,因為附件不需要有篇幅限制,就會導致司法院的文書作業上面有一些困難,但是我覺得文書作業的困難是一回事,這個只能要求文書作業要把它擴充量能到能夠應付的程度,既然我們這個憲法訴訟是跟一般訴訟不一樣,是有公益性質的話,事實上司法院也只能夠順應這個趨勢去做。這個部分來講的話,雖然過去有一些不夠完備的地方,但是我們可以透過政府的資訊公開法這些東西去加以調配和磨合。至少目前我覺得比較要考慮的是,現行法第六條第二項屬於客觀訴訟之憲法規範審查案件,這個擬制的部分,主管機關或者憲法法庭指定的機關會視為相對人。現在司法院認為相對人的身分似乎不太適當,尤其是這種擬制的部分,因為讓他們取得當事人的地位,事實上不具有當事人的實質,這樣擬制的規定反而產生困擾。那好吧!如果這樣的話,把它變成關係人呢?關係人可以從關係近到關係遠都可以,這樣的話,當事人的部分就變成必須要以人民為主,而不是以機關為主。
我們看到目前憲法訴訟的案件,基本上,大部分都是人民聲請釋憲比較多,最後就變成人民可能要跟所有的機關對抗。這樣的話,在談論這個問題的時候是不是有欠公正?當然憲法法庭的大法官應該有足夠的智慧去理解和調整。憲法訴訟既然容許不同專業領域的多元意見或需要各種資料,一味的採取對抗式訴訟的形式,事實上不恰當,所以審議式的程序會更符合我國實務的一些需要。如果我們要把一些相對人變成關係人的話,這個關係人到底能不能閱卷?因為閱卷跟公開不太一樣,現在憲法法庭的閱卷規則事實上已經完備,所以程序上來講,主要是公開上面的問題,而不是閱卷的問題。目前憲法訴訟法第十八條有關於公開之規定,第三項授權由司法院制定細化規則,所以無論是當事人、關係人或法庭之友,除了第八條第三項非律師代理的除外規定之外,均須由律師代理,可以避免過度公開卷證,但也不消滅憲法法庭向社會開放意見的一面。
第二個問題是司法院函請審議的憲法訴訟法有併案審理的問題,是否能夠保障未到庭聲請人的權利?事實上,憲法法庭的言詞辯論只是眾多審理程序中的一個,而且言詞辯論之外,還可以行準備程序。雖然準備程序目前實務上似乎還不曾出現,但是司法院有很多配套機制可以處理,所以重點主要還是在律師上頭。雖然很多律師是言詞辯論要出庭的時候才需要代理,但是律師如果掛了代理,都希望能夠用書狀喚起大法官的興趣。我知道有些律師是收到言詞辯論通知以後才開始代理,但是現在我的事務所處理一個案件,是從一審一直打上去,我們一開始就在這個案件裡頭,所以一開始就知道我們要參加言詞辯論。基本上,律師應該都會表現得非常積極,以便讓當事人覺得大法官請我們去言詞辯論是很重要的,所以我覺得這個東西應該由律師跟當事人之間,基於他們的利益協調就可以,我們不需要對當事人的憲法權利顧慮太多。
第三個是關於憲法訴訟法第五十二條的規定。第五十二條是從原本立即失效的效力,原則上是由……。以德國來講,事實上是以溯及失效為原則,立即向後失效才是例外,但是現在我們修改,把這個反過來,變成立即失效是原則,溯及失效是例外。立即失效跟溯及失效主要是最後有一些執行上的問題,宣告溯及失效是有區別實益的。在這一件事情上頭來講,事實上是確定力的問題。我們如果這樣調整,將原則跟例外反過來,符合我國目前的需求,但是長遠來看,我們是否應該要這樣做,那又是另外一回事。我的報告就到這邊,謝謝。
主席:請東吳大學法律學系陳清秀教授發言,時間為10分鐘。
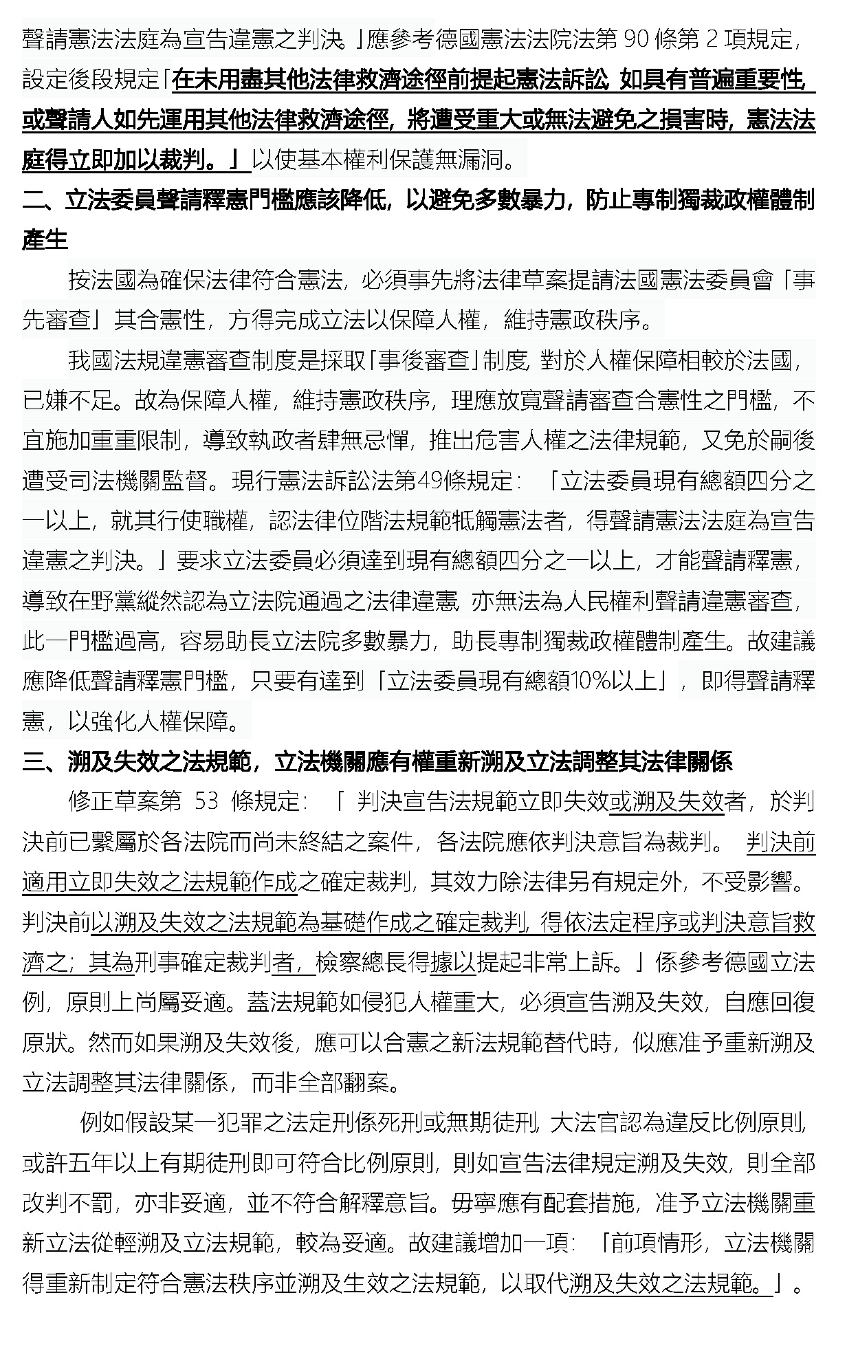
陳清秀教授:主席、各位委員、各位先進,大家好。很榮幸有機會參加這個公聽會,我個人的意見發表在24頁以下,當然現在口頭上可能還需要一點更正。
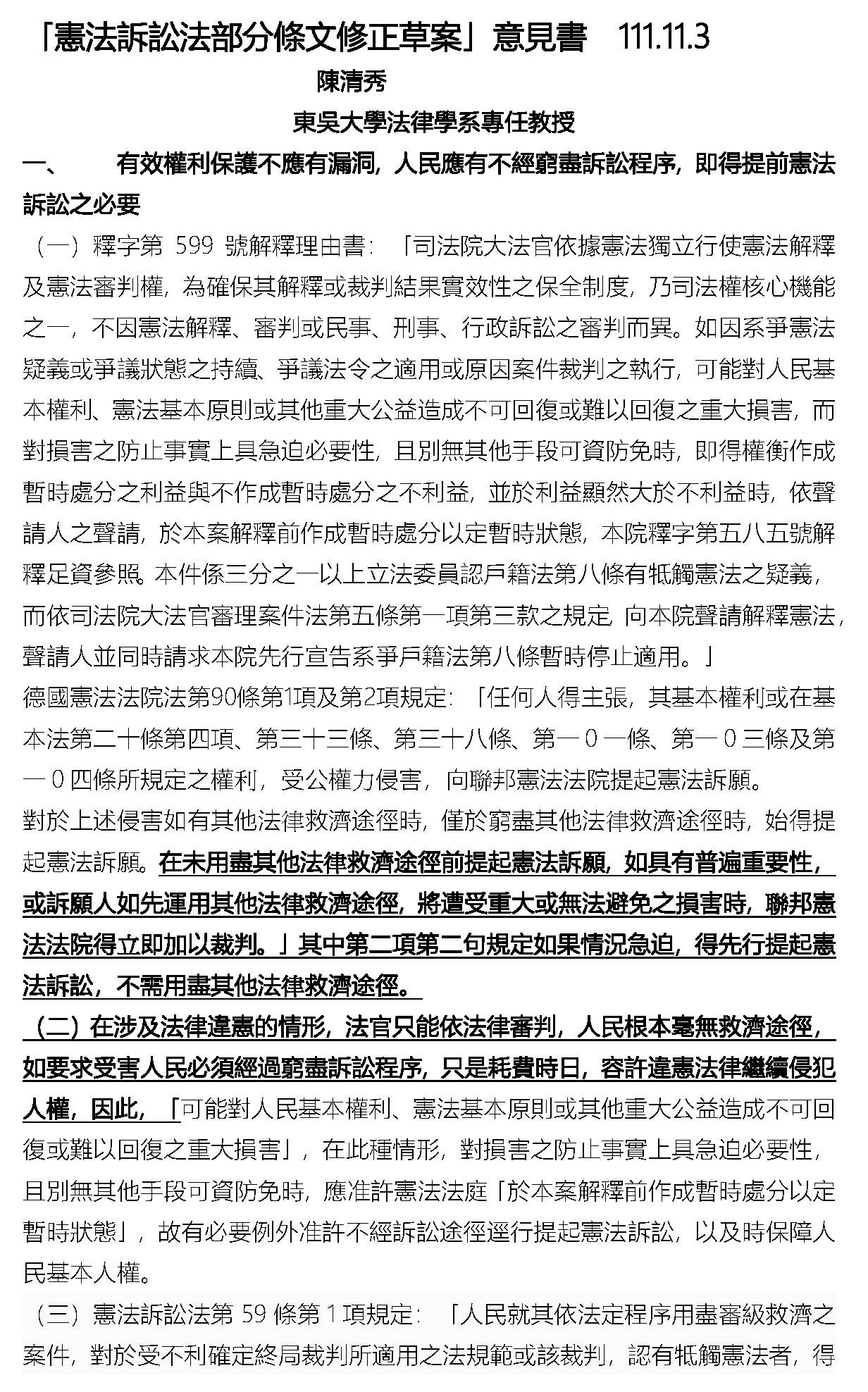
第一個,憲法訴訟的整個制度是參考德國聯邦憲法法院的憲法法院法;司法院網站有憲法法院法全部的條文,大家如果參考一下可以更清楚;它跟美國式的訴訟制度顯然不同,而我們臺灣的制度是抽象的法規違憲審查,可以宣告抽象的法規違法、違憲或無效。我們的權利保護不應該有漏洞,大法官過去很多號解釋都提到,人民聲請大法官解釋,條文說必須用盡其他的法律救濟途徑,也就是說,你要提起訴訟,從一審、二審,最後打到最高法院、最高行政法院,判決確定才可以提起憲法訴訟,但是這樣的作法顯然會發生法律漏洞。假設法律涉及違憲,那你走一般的訴訟程序沒有用,因為法官只能依法律獨立審判,法律就已經違憲,再怎麼循救濟途徑根本就是浪費時間而已。我們舉一個比較明顯的例子,像黨產條例,學者專家認為它是違憲的,可是黨產會或行政法院說根據法律的規定只能這樣裁判,難道我們要拖個3年、5年再聲請大法官解釋?這個時候都已經緩不濟急,財產都沒收、充公了,後面再來救濟多麼困難?所以這就是一個法律漏洞。德國聯邦憲法法院法就明文規定,如果還要再去訴訟緩不濟急,會影響到重大權利的話,應該可以省略中間的訴訟程序。大法官釋字第599號解釋也提到,如果情況急迫,不給他馬上救濟會有困難,甚至還給他暫時的處分,但是導入這個暫時處分制度一定要配合省略訴訟程序才能夠達到目的,否則第599號解釋說了半天還是沒有用,因為暫時的權利保護還是達不到這個目的。
第二個,立法委員聲請釋憲的門檻應該要降低,如果門檻太高的話,會變成多數黨遂行多數暴力,制定一個違憲的法律,但是沒有人可以聲請大法官解釋、提起憲法訴訟。為了防止專制獨裁政權體制的產生,應該要降低國會議員,至少在野黨的最大黨國會議員能事後聲請大法官解釋憲法。如果是多數黨訂的法規就非常好,根本是真金不怕火煉,就不需要擔心大法官會宣告違憲;但如果訂得不好,讓大法官事後監督一下也很好。我跟大家報告,法國國會要通過一個法案,一定要先送到法國的憲法委員會進行合憲性審查,審查後符合憲法,國會才可以通過這個法案,也才可以施行。法國對法律是否違憲是採取事先審查制度,我國是採取事後審查。事後審查已經很尊重國會了,但現在又搭上太多的門檻,讓大家知難而退,根本就沒有辦法通過釋憲的門檻,這等於剝奪了人民的基本權利。
第三點,這次司法院的草案,我覺得是一個退步的立法。本來以為它是參考德國立法例,可是後來仔細一看,它參考的是奧地利的立法例。奧地利的立法例是認為國會訂的法律大概都不會違憲,只是法律見解會見仁見智,所以奧地利的立法例違憲審查大部分都是向將來失去效力。而德國的立法例是,法律違憲就是自始違憲,那就是自始無效。所以依照德國的立法例,如果刑事的法規範是違憲、重大侵害人權的話,就如同我們的轉型正義是連幾十年前、上百年前都要翻案,因為現在這個法律既然已經違憲或侵害人權,那麼過去做錯的事情,當然要糾正回來啊!所以德國是所有違憲的法規宣告違憲之後,刑事的法律案件一律都要經過再審來翻案,臺灣是用非常上訴來處理。也就是說,原來的條文是德國立法例的版本,現在改了之後,就變奧地利立法例版本。奧地利的立法例比較不重視人權,比較不重視實質的正義,它比較重視法律秩序的安定性。反正過去錯了就錯了,就算了,追求將來改善就好,這是奧地利立法例的一個模式。
所以我個人認為,如果沒有修正的話,至少有一個情況是,一旦法規已經宣告違憲了,還沒有執行的就應該停止執行,這是德國立法例的規定。還沒有執行完畢,還在執行中的,至少要停止執行。過去如果已經執行完畢,為了維護法的安定性,就不翻案,也許還算可以。但至少還沒執行的就不要執行,這是德國立法例。大家看看司法院翻譯的網站資料,德國立法例是採這個模式,至少是停止執行。還沒執行的案件,就停止執行。所以我是建議這個部分應該要改一下。
另外,我們實務上發現到一個情況。財政部如果頒布一個違法、違憲的解釋令函,本來納稅人因國稅局違法課稅,財政部違法解釋課稅,可以有15年退稅請求權,可是當大法官宣告違憲後,根據現行憲法訴訟法的規定來解釋,就糟糕了!財政部違法課稅的解釋令函被它合法化了,只能向將來生效了。所以我們建議加一個條文,在第26頁提到,有關稅法上之課稅及處罰案件,財政部的解釋令函如果被宣告違憲,不能夠適用的時候,應該准予納稅人依據稅捐稽徵法第二十八條來申請退稅。否則的話,我們現在有一個很奇怪的作法,本來沒有大法官解釋都還好,可以在15年內請求違法課稅的退稅。一旦大法官宣告它違憲之後,反而不能申請退稅,這個等於幫它背書成為合法化了,我覺得這部分應該要糾正一下。
有關合併辯論,既然案件量太大,從訴訟經濟觀點來看,這也是不得已。不過,假設是合併審理,辯論的案件是避重就輕,這樣可能也不太好。所以我建議,合併辯論應該有選案標準,選案標準的意思是,如果涉及到遭受違憲侵犯的情節比較嚴重,或者它的法理論述是比較堅強有力的,是否就優先辯論這些案件?因為如果是以違憲情節比較輕微的案件來辯論的話,似乎有一點像在打太極拳,就是避重就輕。是不是會有這個風險?當然這個是道德風險,應該不會發生才對,但我們不排除在制度設計上,是不是應該要考慮到合併審理時,應該要建立一個選案的標準。
有關學者專家的法律鑑定意見書,我建議應該要公開,而且要強制公開。我們發現有些學者專家寫的法律鑑定意見書,以法律專業的領域來看,其實有可能是胡說八道的。此時應該攤在陽光底下接受檢驗,讓學術界看看這個大教授寫的法律鑑定意見書,敢昧著良心寫出這個法律觀點。如果私相授受時,也許他敢這樣講,但今天是公布在網站上讓大家知道,也許大家就會憑著良心,公正地來提出專業理性的意見。所以我建議,學者專家的專業鑑定意見書要強制公開,這應該是滿重要的。當然目前還碰到一個困難,就是學者專家怎麼產生出來?我覺得這個是高難度的問題。除了大法官自己憑著個人的專業去選擇以外,我建議是不是應該當事人也可以聲請選任可資信賴的學者專家來做法律鑑定,這樣會不會比較公平?如此會有一個雙向的溝通。雖然大法官肯認這個領域比較適當的學者專家,但是會不會有漏網之魚,或者有不一定那麼完美、周延的地方?如果當事人能夠有聲請的權利,會不會比較周延?這是我提出的建議,以上,謝謝。
主席:謝謝東吳大學法律學系陳清秀教授的發言。
請泰鼎法律事務所葉慶元主持律師發言,時間10分鐘。
葉慶元主持律師:主席、在場的學者專家及政府官員,大家早安。針對大會的提綱,我主要是針對第4點,也就是目前憲法訴訟的實務來提出一些我的想法,然後也針對到草案中哪一些部分要去修正,提出一些可能的方向,拋磚引玉。
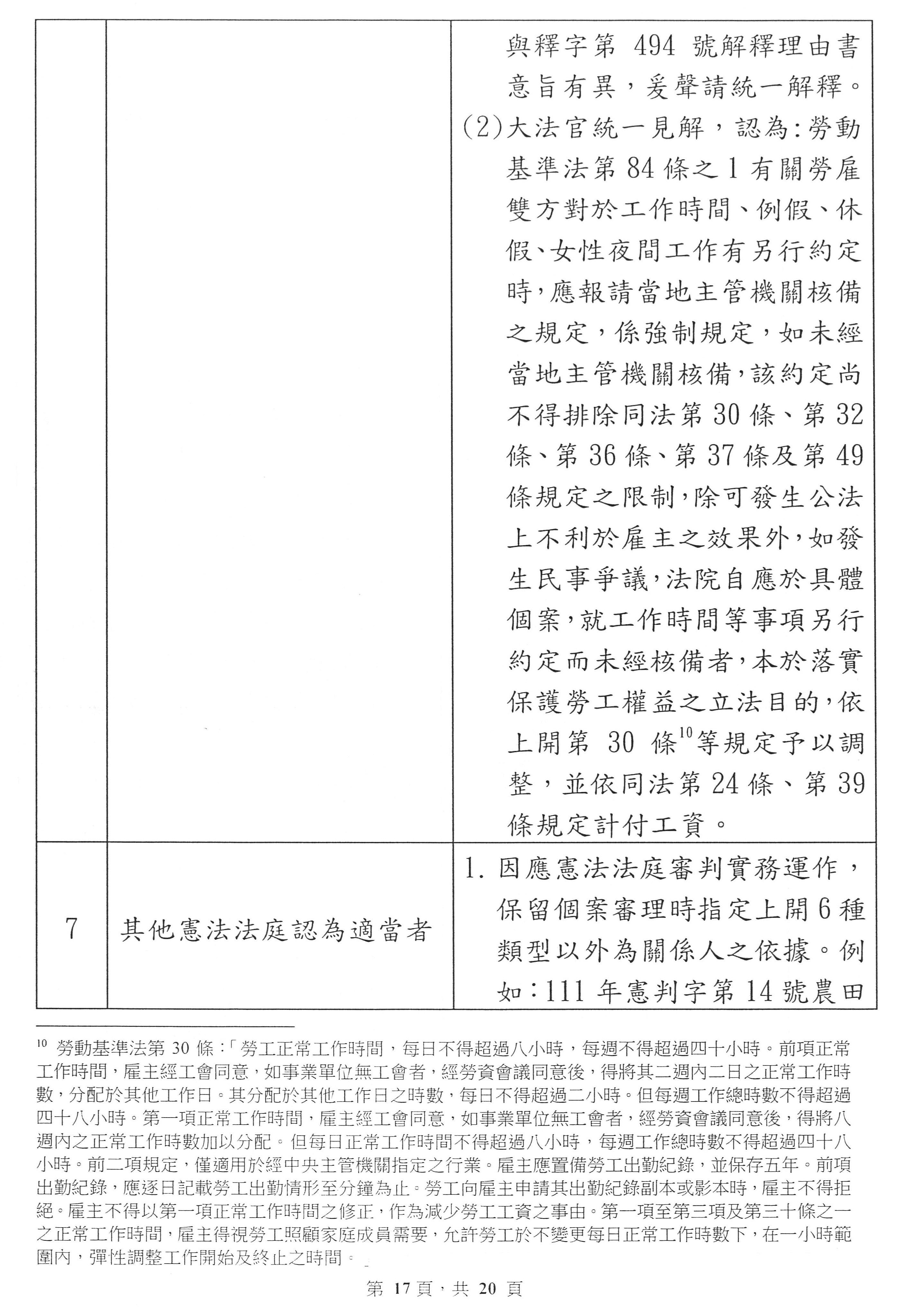
第一是針對利害關係人的部分,我國憲法訴訟法目前本來是只給予利害關係人有限度的程序參與權,所以這次修正方向我覺得是正確的,它擴張了關係人的權利,規定憲法法庭應通知關係人到庭,建立他的程序主體權,也賦予他委任律師、訴訟代理人出席的權利,我覺得這值得肯定。不過在實務上,我覺得會出的問題是,到底什麼是關係人?以黨產條例的案子來說,比如說國民黨在法官聲請釋憲的時候,是利害關係人,好像沒有問題。如果是婦聯會,因為法官聲請而成為那個案子的當事人,所以也是利害關係人。但是實際上,同時因為黨產條例而受到處分,也在爭訟中的其他人民團體,比如說我本人有另外代理的中華救難總會,有向司法院提出聲請,認為是同樣這個條例,而且如果因為它合憲或違憲,而對於正在進行中的訴訟,以及已經被認定為附隨組織,顯然是有法律上利害關係的,這樣的聲請是被憲法法庭駁回的。這個部分恐怕就有再思考的空間,就是如何針對關係人的定義予以明確化,然後去強化相關當事人的保障,至少針對同一法律刻正進行訴訟中,或已經遭到處分之人民,應該要定義為關係人,而允許其獲得相關的保障。
第二,是關於少數立委的釋憲聲請權。剛剛陳清秀教授也有提到一部分,其實還是要先退回來說,憲法訴訟法相對於原來大法官審理案件法其實是一個進步,因為原來是三分之一的立委,現在把門檻降到四分之一,這個是好的。其實從過去的憲政實務上來看,少數黨會輸到連四分之一都沒有,大概是非常少的例子。輸到沒有三分之一就很慘了,輸到沒有四分之一是非常例外的狀況,所以四分之一是符合我國憲政實務的。實際上會造成少數立委聲請釋憲困難的,坦白說是這兩屆大法官所創造一些法律所無的限制,大法官審理案件法也好,或是憲法訴訟法也好,都說立法委員行使職權有這個疑義。
到底什麼是行使職權?大法官在第603號解釋,還有大法官109年度憲一字第2號不受理決議就分別說,少數立法委員必須要先提出修正案,修法未果才叫行使職權,這很明顯是把行使職權限定在立法權。可是我們知道立法委員的職權還包括質詢權、文件調閱權及同意權等很多的法定職權。在行使這些職權的時候,認為法律位階之法規範有牴觸憲法疑義時,難道不能夠聲請大法官解釋嗎?所以第603號解釋在字面上就很有趣。大法官109年度憲一字第2號不受理決議就說,如果法律公布經相當時日的話,也不可以直接聲請釋憲,要再提一個法律修正案,然後要經過立法決議,修法未果。到底什麼叫修法未果?例如,我提了一個案子,立法院程序委員會擱在哪裡不討論,這是否叫做修法未果?或是程序委員會過了以後,逕付二讀,接下來就躺在那裡,不知道再過多久以後,它才叫修法未果。這個都是對少數黨的立委創造釋憲上的困難,當然現在國民黨是少數黨,大家都很討厭國民黨,所以覺得這樣超好的,國民黨就不要來亂了。可是如果民進黨是少數黨的時候,也不過就是8年前,民進黨就差不多只有四分之一的席次。
所以,我們這個大法官的解釋是正確的方向嗎?就是明明法條的限制沒有這麼嚴,經大法官解釋後創造了法律所無的限制。其實我覺得很好玩的是,如果這是行政機關的函釋,大法官應該會因為創造法律所無之限制,認定這個函釋是無效的。那現在大法官自己做了這個解釋怎麼辦?我覺得立法機關或許可以考慮在這個地方把它講清楚。立法院少數委員行使職權,不需要再提出法律修正案,只要有相關的人數即可,就把它寫清楚。因為憲法保障不同的價值,有自由、人權及民主,民主是少數跟多數的問題,自由跟人權不是少數、多數的問題,而是受到憲法保障的問題,多數的委員不能夠用立法的多數去限制少數人的自由跟權利。所以當多數委員限制了少數人民的自由跟權利時,少數人民代表的國會議員應該有聲請解釋的權利,不應由大法官再去做法律所無的限制。所以這邊是希望大院的委員們能夠從這個角度去思考,因為大家都有可能輪流做少數的機會,所以這個地方可能還有再修正的空間。
另外,我也附和一下陳清秀教授的說法,我們看到台灣民眾黨的修正條文,在第31頁也有提到,人民在憲法上保障的權利遭受不法侵害時,這個聲請案件如在憲法上已有原則之重要性,事實已臻明確而無爭議餘地者,得個案受理裁判之。我覺得這個是好的,如果這個事實沒有什麼好爭執的,其實要爭執的只有一件事,就是這個法律合不合憲而已。你要他打完幾審,就像剛剛陳清秀教授所講的,也許現在是黨產條例的案子,也許是別的案件,完全沒有事實爭議,而只有法律爭議,為什麼不允許它飛越釋憲呢?反正大法官還是可以不受理嘛!但是不是給他一個機會?至於大法官如果因為案件太多,影響個案的審理品質等等,如何去配套都可以再思考。以上是我個人淺見,謝謝。
主席:謝謝葉慶元律師的發言。本席宣告中午不休息,公聽會的會議時間繼續進行至所有發言結束為止。
現在所有學者專家及登記發言委員均已發言完畢,接著請政府機關代表發言,發言時間各為10分鐘。請相關機關就所屬主管的部分進行說明,並針對學者專家、委員提出的意見、問題予以答復。
請司法院林秘書長發言,發言時間為10分鐘。在林秘書長發言之後,請最高檢察署李主任檢察官發言10分鐘。
林秘書長輝煌:謝謝主席。感謝各方先進指教憲法訴訟法的改進空間跟使用憲法法庭的建議。如同陳愛娥副教授、洪偉勝律師及張鈞綸律師都有提到,憲法訴訟法具有特殊性,聲請人在經過一般審級救濟中已經獲得完整的訴訟權保障,那麼憲法訴訟法如何規定正當法律程序,確實必須在善用審判資源、確保公眾參與及其他法益平衡考量。本院在提出修正草案及今日的書面說明以外,我們另外再補充說明幾點。
第一點,感謝各方先進指教關於說明會跟確認事實的重要性。為了釐清事實,我們在實務上大法官在健保案、強制工作案,都曾經為了確定事實,在言詞辯論前就先舉行說明會,目的就在於整理及確認事實。許多先進指教的應該善用準備程序、堅持爭點整理,或者更落實確認基礎事實,這部分我們都會把這些意見帶回去研議。
第二點,感謝李念祖教授提出法治國法律不溯既往原則的重要性。如同陳愛娥副教授所提,修正草案第五十三條的目的正是在限縮因為憲法審查導致過廣的溯及效力。細緻的反應讓立即失效的就歸於立即,溯及失效的才歸於溯及。至於邱顯智委員及陳清秀教授所關心,對於基本權有嚴重侵害的違憲情形,刪除之後要怎麼處理,大法官依照修正草案,仍然可能選擇溯及失效,一樣可以透過非常上訴來達到溯及失效的救濟目的。
第三點,感謝各方先進都關注聲請人併案參與言詞辯論的保障,但是我們必須要加以澄清的是,每一件聲請案都是獨立的,憲法訴訟並非本於言詞辯論而裁判。並非每一件受理的案件都會進行言詞辯論,而是透過公開書狀,給予書狀表示意見的機會,讓所有受理以及受理後併案審理的聲請人意見,都能夠由憲法法庭審酌。絕對不會因為是否為併案的案件,以及是不是有參與言詞辯論,或者發言時間的分配有多少而打折扣。
第四點,關於各位先進所指教的,什麼人要成為憲法訴訟關係人以及認定的程序,必須要說明的是,憲法訴訟所涉及的問題非常多元,導致要決定何人有利害關係的時候,確實有它的困難。因此在規範上,如果只是規定有利害關係就可以參與,實務上是無從執行的,這也會導致整個程序爆炸,目前的草案確實是解決方案的方式之一。
第五點,關於幾位先進建議指定專家學者的方式,必須要澄清的是,現行憲法訴訟法並沒有禁止聲請人推薦專家參與,實務上也確實有憲法法庭參考聲請人意見來指定專家學者的例子,例如年改案,只是為了確保意見多元跟言詞辯論意見的豐富,仍然要由憲法法庭來指定。
最後要感謝諸位先進提及許多實務上改進建議的方向,例如關於怎麼樣透過閱卷分流、修正例稿來減少公開資料可能侵害隱私權、著作權的疑慮等等的建議,這些都非常有價值,本院將會帶回去研議參考,以上。
主席:接著請高檢署呂主任檢察官發言。
呂主任檢察官文忠:主席、各位委員、各位與會先進。最高檢察署僅針對今天公聽會討論提綱第三點及第四點提出意見,有關討論提綱三所提的現行憲法訴訟法第五十三條,關於憲法法庭宣告法規範立即失效之判決效力的規定,在憲法法庭判決後可以循非常上訴救濟,是不是會對實務運作造成衝擊?我們最高檢察署認為確實是會對實務的運作造成衝擊。
依照現行法第五十三條第二項規定,憲法法庭判決宣告法規範違憲立即失效,在這樣的判決以後,過去長期依照這個宣告違憲的法規所判決的這些案件,相信長時間累積一定會非常的多,這些量非常大,如果讓這些案件全部都可以透過檢察總長來聲請非常上訴,我想會造成我們在實務上很大的衝擊與負荷。剛才當然也有專家提到,這個規定只是規定檢察總長「得」,檢察總長還是可以考量要不要去提。但是我們從過去的經驗得知,過去大法官解釋違憲,因為它過去的效力規定只有在原因案件才可以聲請非常上訴,但是實際上會有很多非原因案件的被告也跟著來聲請非常上訴,當然會造成我們在案件上很大的衝擊跟負荷,所以將來如果這樣依照現行法第五十三條第二項的規定宣告法規違憲的話,那我們相信一定會有非常大量的案件進來要聲請非常上訴,這樣也會讓總長在得跟不得之間陷入很大的困境,所以對於司法院這個修法方向,我們是贊同而且支持。
有關討論提綱四的部分,我們是建議是不是要給檢察總長參與憲法訴訟的權責?我們主要的理由有以下幾點:
第一點,其實在司法改革國是會議就曾經決議,聲請原則上以人民為限,但必要時檢察總長得為保障人民憲法上的利益提出聲請,我們也看到過去許院長在會議裡面也曾發言說,如果為了被告的基本人權的利益,他也不反對由檢察總長來聲請。
第二點,檢察總長就憲法爭議提出憲法的爭訟其實具有憲政意義,以我們國家檢察總長任命本來就有憲政授權的法制國所負責的高度,我們從美國來看,在美國甚至把檢察總長稱為第10位大法官,由此可知檢察總長在憲政授權下,基於兼顧憲法秩序跟被告利益,就憲法爭議提出憲法爭訟其實是有重大的意義。
第三點,檢察總長參與憲法訴訟也符合先進國家的法制,不管在美國、日本都是由聯邦最高法院或最高裁判所解決,美國訴訟總長辦公室所提出的法律意見也非常受到聯邦大法官的尊重,聯邦最高法院每年大概只有80到100件經過准許言詞辯論,准許率不到1%,但是由訴訟檢察總長所提出的聲請案,因為通常都有堅強的理由,最高法院基於對檢察系統代表聯邦政府的尊重,它許可例高達到46%至80%,判決結果大部分也都會採納檢察官的聲請理由,而且美國訴訟總長辦公室聲請案件量其實也不高,從2013年到2015年只有分別提出13件、3件跟19件。對照在我國檢察一體下由檢察總長來提起,以檢察總長的憲政授權、高度跟歷練,不但可以提高聲請釋憲案件的品質,也不至於造成憲法法庭過重的負擔,也符合先進國家的法制設計。
第四點,目前檢察總長雖然有非常上訴職權,但是他無從解決憲法的爭議,最高法院本身本來就不是解決憲法爭議的機關,所以非常上訴案件本身並沒有辦法解決憲法的爭議,而且依照最高法院97年的刑庭決議,它也認為判決確定後,發現案件是違背法令的話,要與統一適用法令有關,具有原則上之重要性,或者該判決不利於被告,如果不救濟的話不足以保障人權才可以提出非常上訴來糾正或救濟。目前如果檢察總長認為有憲法上的爭議,只能循非常上訴,間接請求法院來向憲法法庭提出訴訟,但是常常被最高法院以不具原則重要性駁回,所以我們認為那何不讓檢察總長有直接向憲法法庭提起的權限。
第五點,憲法的爭議從合議的制度改為訴訟抗爭的型態,有關憲法爭議事項的救濟設計,憲法法庭實際上是第四審,參考美日最高法院的設計,憲法法庭其實也是審檢辯憲法爭議的最後一個決定機關,所以各該國聲請釋憲的人,當然都有包括檢察總長在內。
最後一點,其實檢察總長經常扮演著積極保護被告人權的角色,如果從過去的實務上的經驗,譬如說有關原住民適用槍砲條例跟野生動物保育法,這個是涉及到原住民憲法上基本權的保障,這個也是我們檢察總長積極的建議,最高法院後來才同意去聲請釋憲。另外也有一個比較具體的案件,就是110年台非字第142號,這個案件因為涉及到被告不利益變更禁止的人權保障,我們檢察總長透過非常上訴提起,但是還是被最高法院駁回,以上報告。
主席:今日公聽會的發言到此告一段落,感謝今天所有與會者從不同的面向提供諸多寶貴的意見,今天所有的發言跟書面意見均會列入紀錄,刊登立法院公報,並做成公聽會報告送交本院全體委員及本日出列席人員參考。(參閱附錄)
本次公聽會到此結束,謝謝大家,現在散會。
散會(12時9分)
附錄:
吳信華教授書面資料:

陳愛娥副教授書面資料:

李劍非講師書面資料:

喬政翔主任書面資料:

陳清秀教授書面資料:

吳欣陽律師書面資料:

張鈞綸律師書面資料:

司法院書面資料:
