委員會紀錄
立法院第10屆第6會期外交及國防委員會第11次全體委員會議紀錄
時 間 中華民國111年10月31日(星期一)9時6分至17時28分
地 點 本院紅樓301會議室
主 席 王委員定宇
主席:出席委員5人,已足法定人數。現在開會。
進行報告事項。
報 告 事 項
宣讀上次會議議事錄。
INCLUDEPICTURE
"\\\\Dpc18\\掃瞄圖檔\\十月份\\1002\\100-\\100-001.jpg"
\* MERGEFORMATINET
立法院第10屆第6會期外交及國防委員會第10次全體委員會議議事錄
時 間:中華民國111年10月27日(星期四)上午9時至11時57分
地 點:紅樓301會議室
出席委員:溫玉霞 林昶佐 羅致政 邱臣遠 江啟臣 廖婉汝 林靜儀 吳斯懷 王定宇 馬文君 趙天麟 林淑芬 何志偉
(出席委員13人)
列席委員:李貴敏 高嘉瑜 洪孟楷 劉世芳 李昆澤 陳椒華 李德維 張其祿 鄭天財Sra Kacaw 楊瓊瓔 陳亭妃 陳以信 何欣純 邱志偉 羅明才 張育美
(列席委員16人)
請假委員:蔡適應
列席人員:僑務委員會委員長童振源及所屬人員
行政院主計總處專門委員張家瑜
主 席:馬召集委員文君
專門委員:李淑娟
主任秘書:張景舜
紀 錄:簡任秘書 曾郁棻
簡任編審 張美慧
科 長 黃姵瑜
專 員 王世義
報 告 事 項
一、宣讀上次會議議事錄。
決定:確定。
二、邀請僑務委員會委員長童振源報告業務概況,並備質詢。
(僑務委員會委員長童振源報告,委員溫玉霞、林昶佐、羅致政、廖婉汝、邱臣遠、江啟臣、林靜儀、李德維、王定宇、馬文君、陳以信、趙天麟、林淑芬及何志偉等14人質詢,均由僑務委員會委員長童振源及資訊室主任白中光等即席答復。)
決定:
(一)登記質詢在場委員均已發言完畢,報告及詢答結束。
(二)委員所提口頭及書面質詢未及答復或要求提供之資訊,請僑務委員會於2週內以書面答復本會全體委員並副知本會,委員另指定期限者,從其所定。
(三)委員吳斯懷、蔡適應及楊瓊瓔等3人所提書面質詢,列入紀錄刊登公報。
討 論 事 項
繼續處理院會交付111年度中央政府總預算決議,僑務委員會主管
預算凍結案等5案(詳如附件1)。
決議:以上5案處理完竣,同意動支,並提報院會。
散會
附件1
序 |
案由 |
提案單位 |
院會交付日期及會次 |
部會來文日期及字號 |
1 |
111年度第2目項下「加強僑務委員聯繫及辦理僑務委員會議」中「業務費」預算凍結100萬元案。 |
僑務委員會 |
111.3.11第10屆第5會期第3次會議(111.3.23台立議字第1110700546號) |
111年2月23日僑主歲字第1110800101C號 |
2 |
111年度第2目項下「研究發展及專案業務」預算凍結100萬元案。 |
僑務委員會 |
111.3.11第10屆第5會期第3次會議(111.3.23台立議字第1110700546號) |
111年2月23日僑主歲字第1110800101F號 |
3 |
111年度第3目項下「海外華僑文教中心服務業務」中「業務費」之「其他業務租金」預算凍結100萬元案。 |
僑務委員會 |
111.3.11第10屆第5會期第3次會議(111.3.23台立議字第1110700546號) |
111年2月23日僑主歲字第1110800101J號 |
4 |
111年度第4目項下「編印及供應僑校華語教材」中「業務費」預算凍結100萬元案。 |
僑務委員會 |
111.3.11第10屆第5會期第3次會議(111.3.23台立議字第1110700546號) |
111年2月23日僑主歲字第1110800101L號 |
5 |
111年度第6目項下「培訓海外專業技術青年人才」預算凍結50萬元案。 |
僑務委員會 |
111.3.11第10屆第5會期第3次會議(111.3.23台立議字第1110700546號) |
111年2月23日僑主歲字第1110800101W號 |
INCLUDEPICTURE
"\\\\Dpc18\\掃瞄圖檔\\十月份\\1002\\100-\\100-001.jpg"
\* MERGEFORMATINET
主席:請問上次會議議事錄有無遺漏、錯誤或需要更正之處?(無)無遺漏、錯誤或需要更正之處,議事錄確定。
進行討論事項。
討 論 事 項
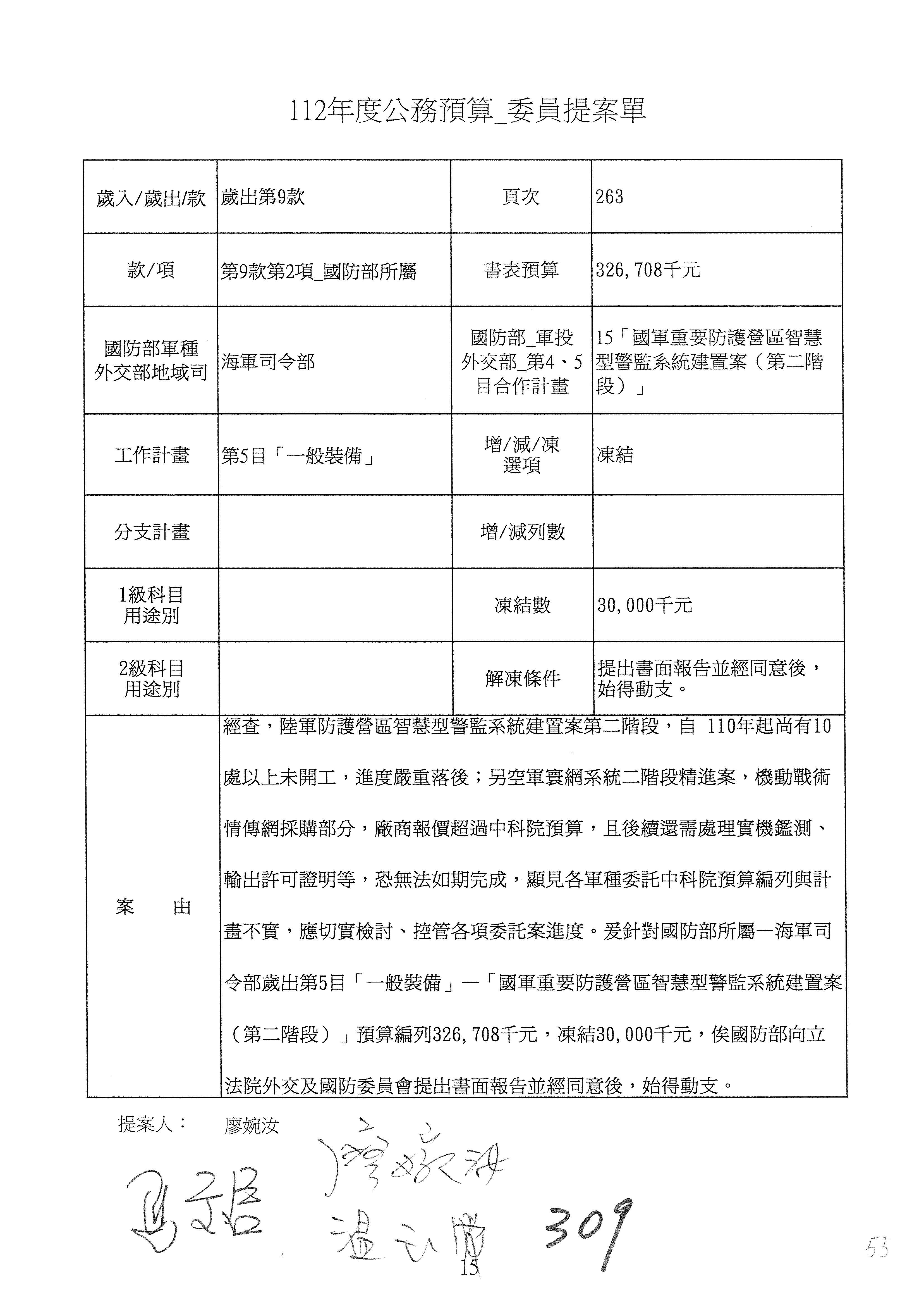
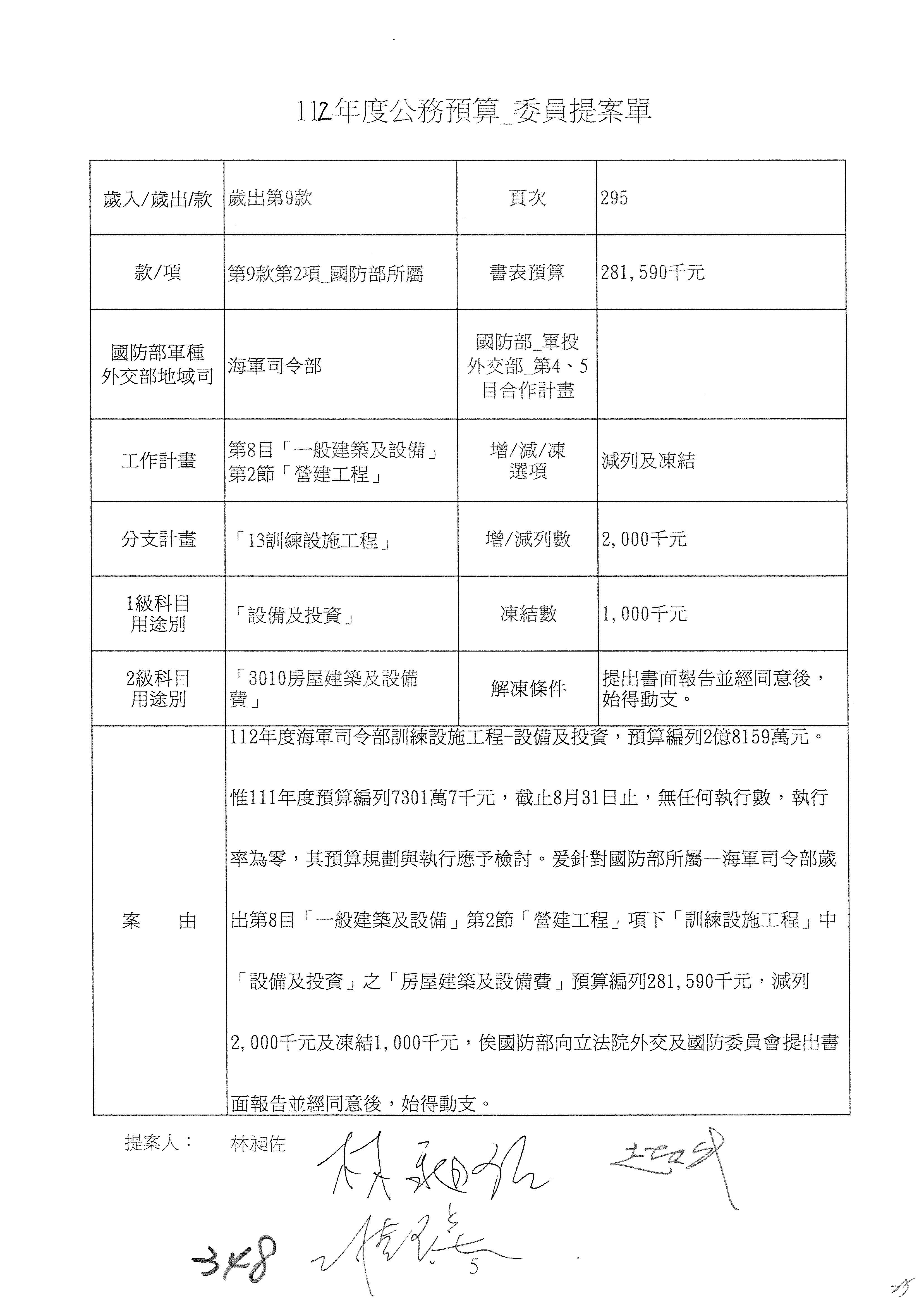
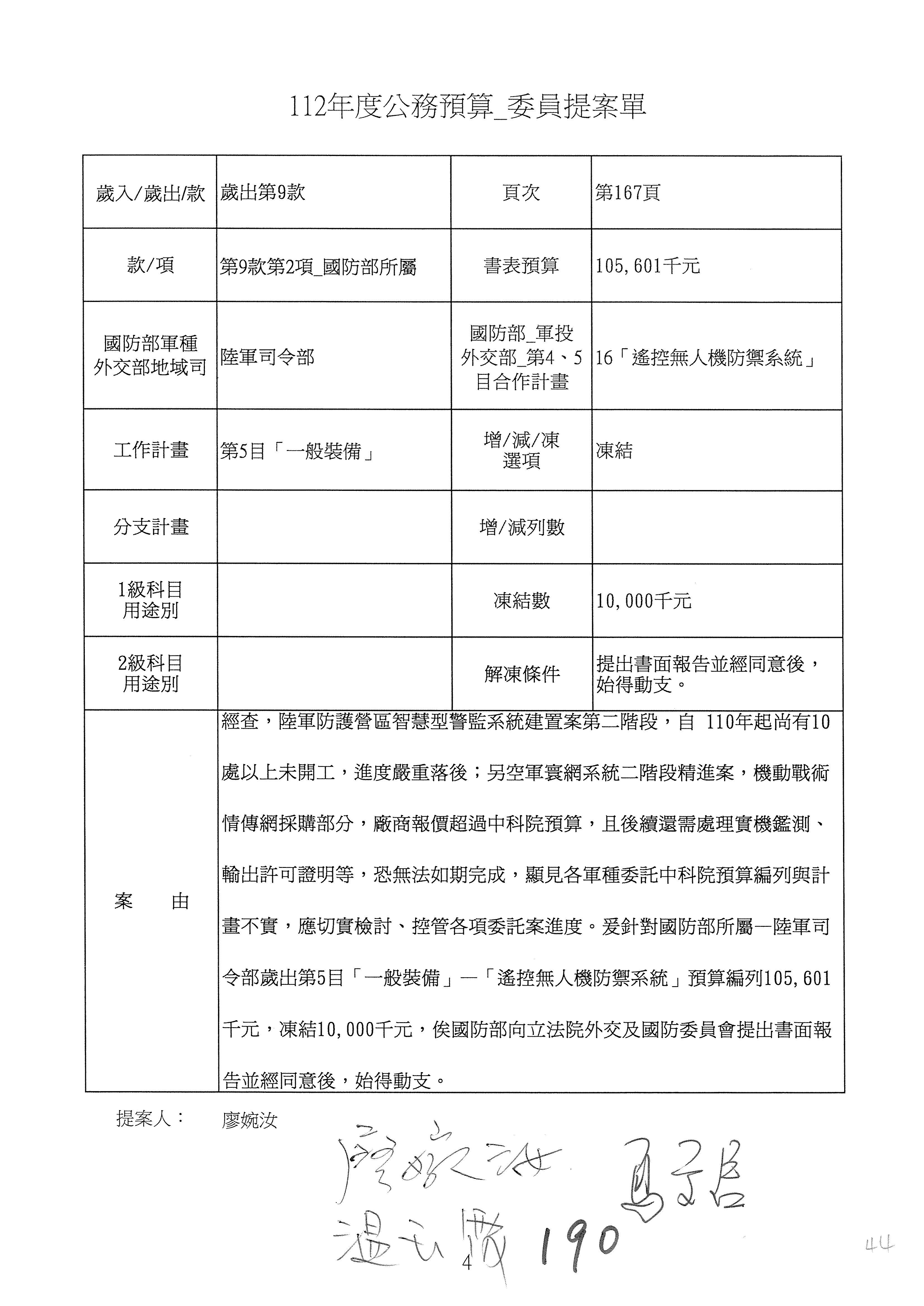
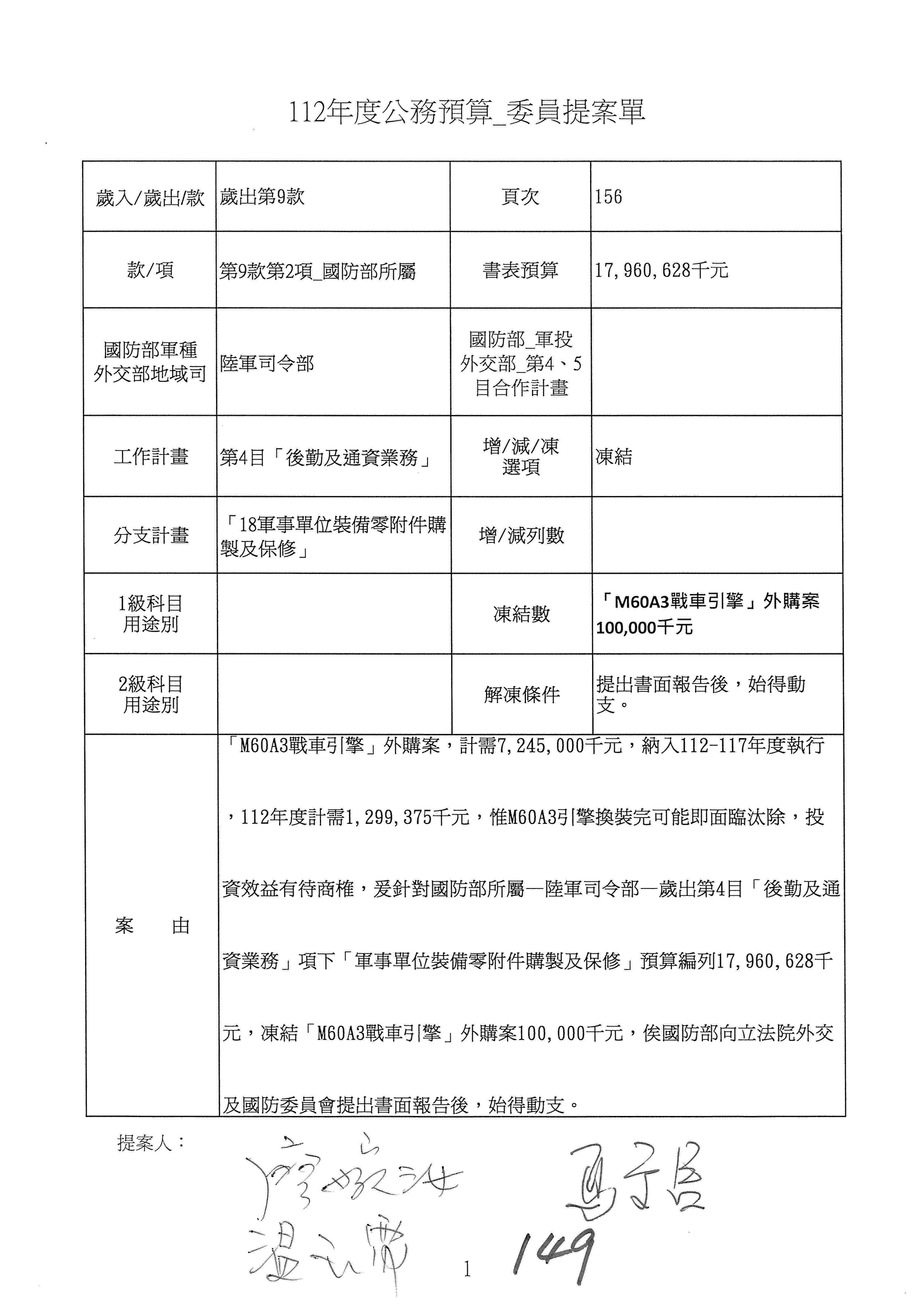
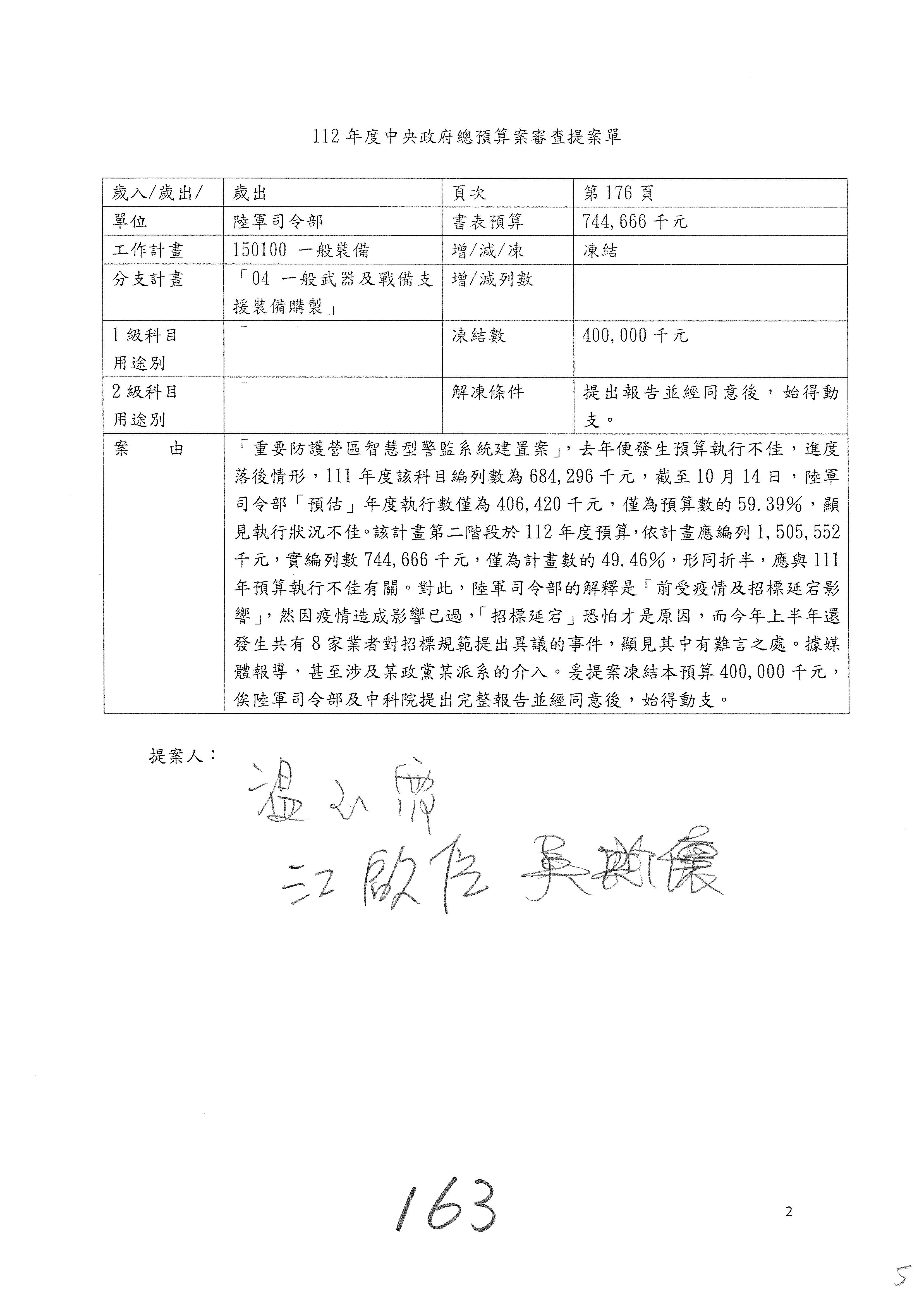
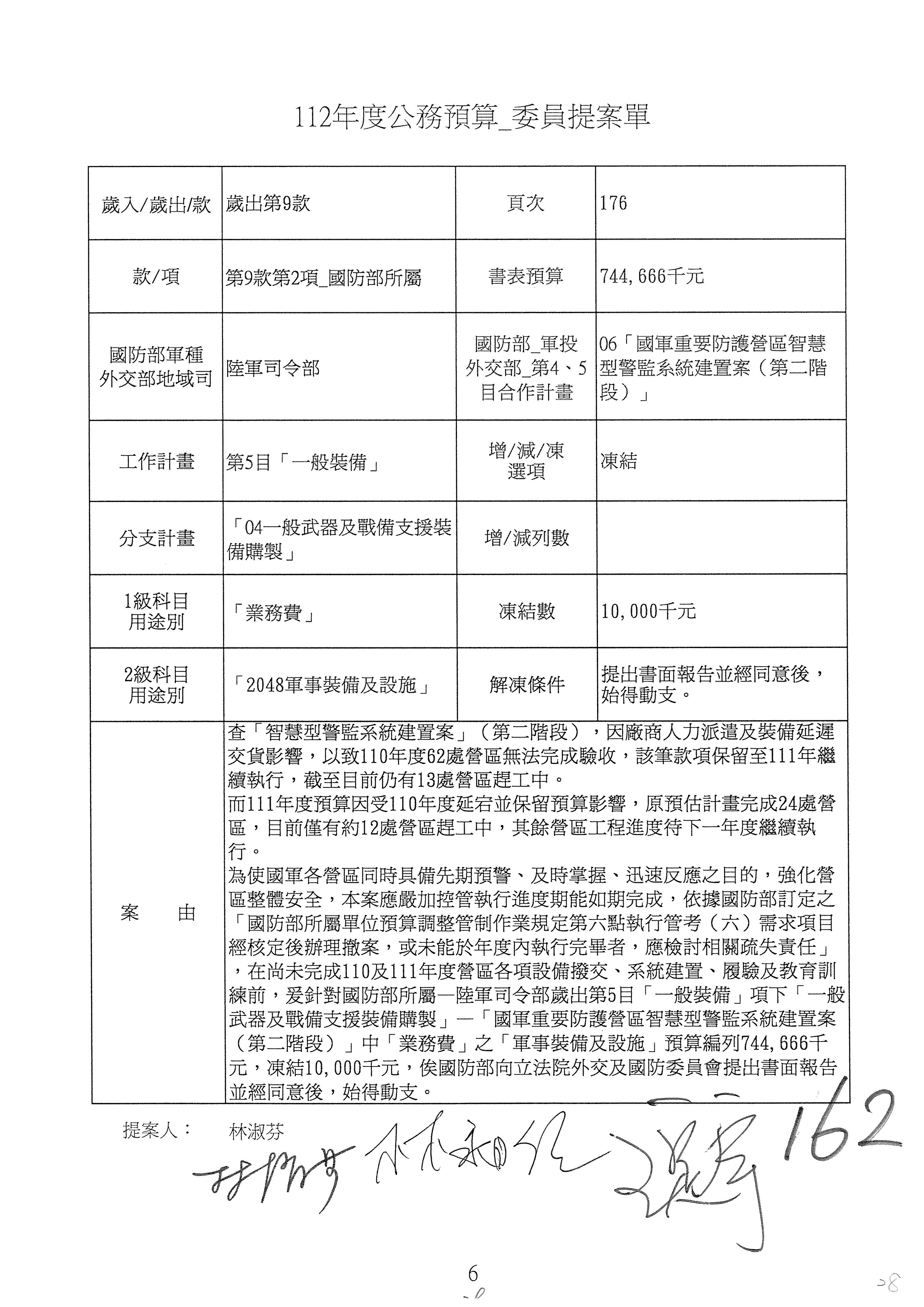
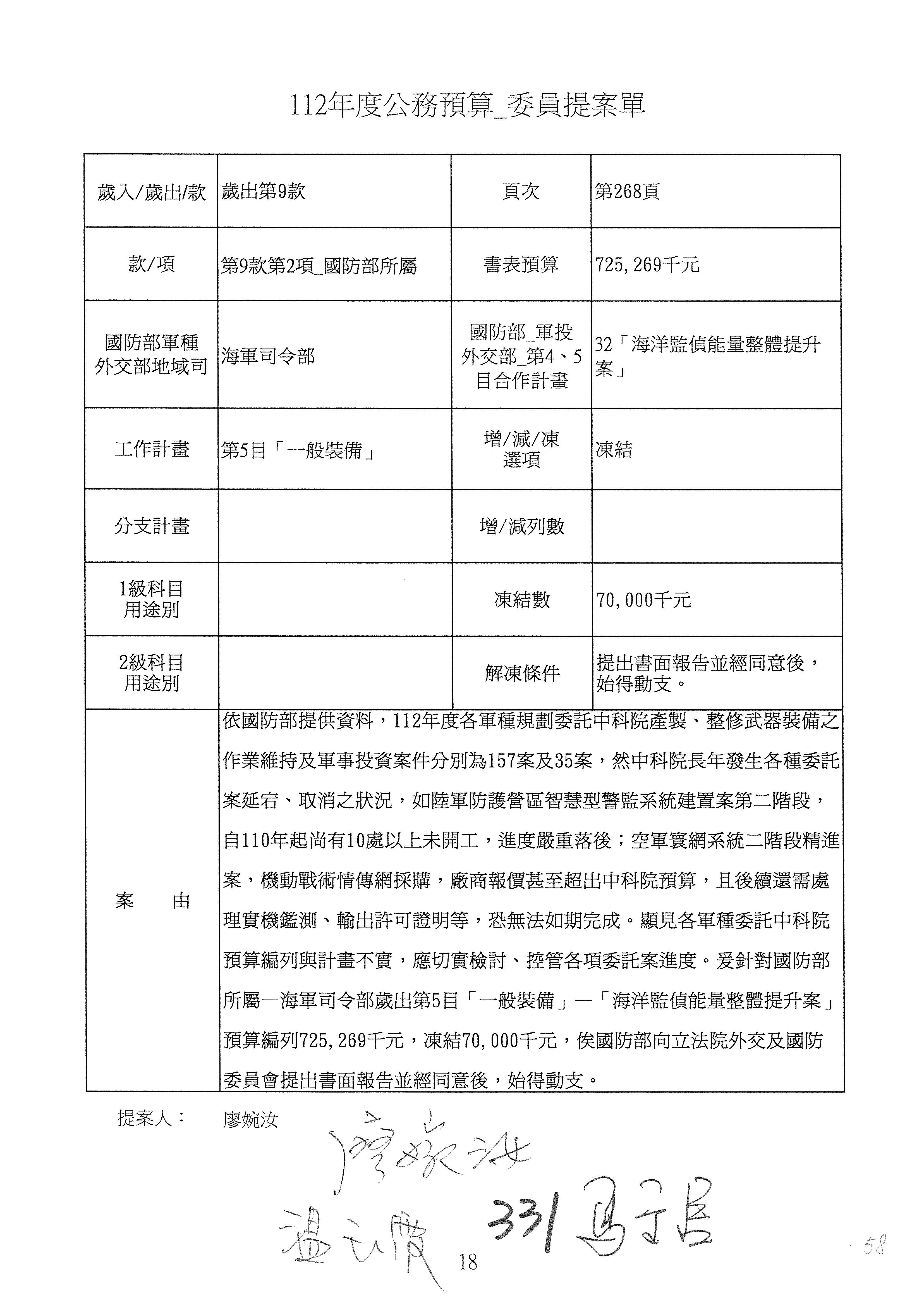
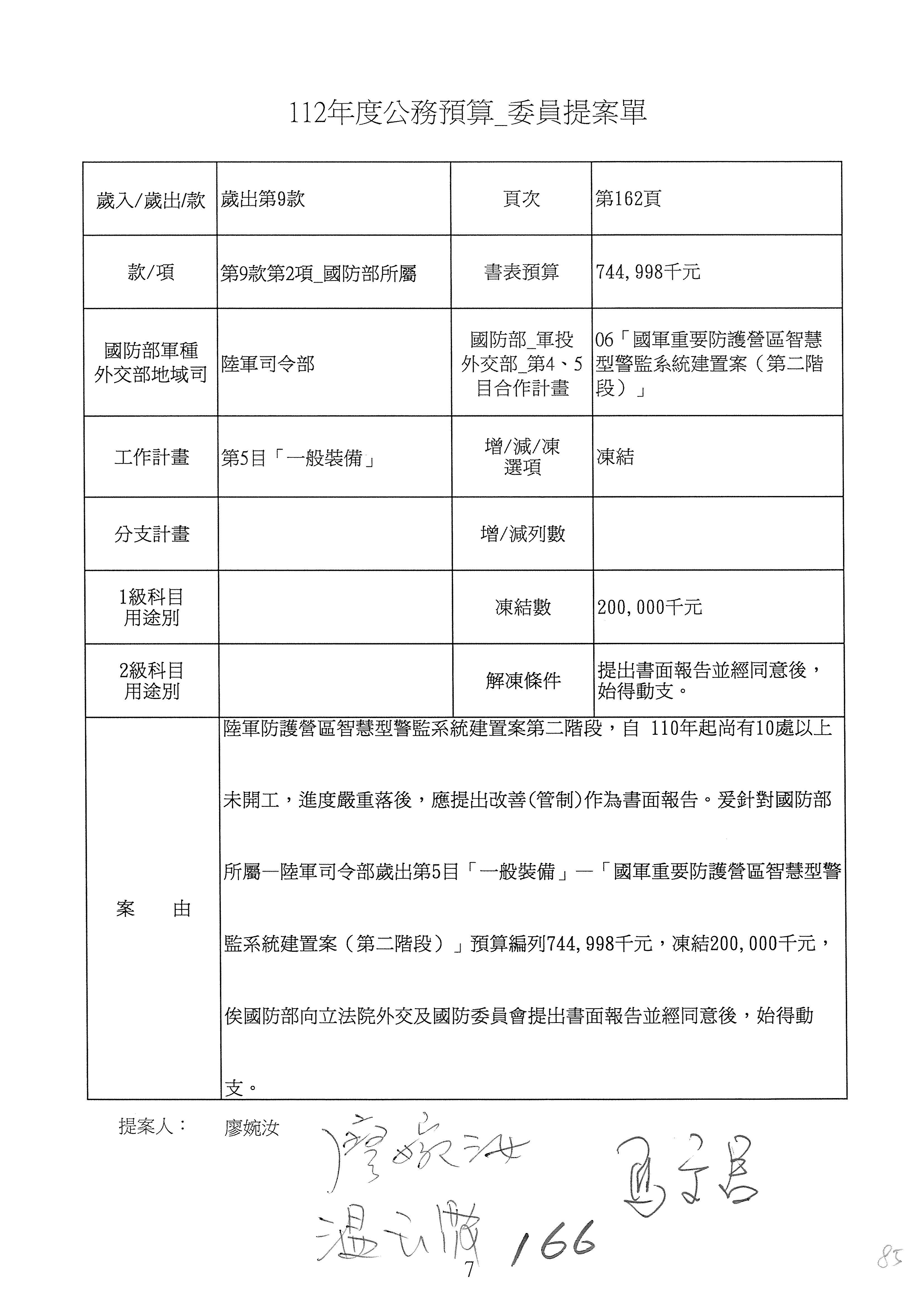
繼續審查112年度中央政府總預算案關於國防部主管收支公開及機密部分(不含國家安全局部分)。
主席:本次會議繼續審查112年度中央政府總預算案關於國防部主管收支公開及機密部分(不含國家安全局部分)。本日開始進行處理,有關處理順序上,先公開後秘密;由於上次會議已詢答完畢,故待會兒提案宣讀完畢即直接進行審查。預計宣讀時間會超過一小時,這點先讓在場委員瞭解。
請議事人員宣讀預算數及委員提案;宣讀完畢後,即協商處理相關之預算提案。請宣讀。
壹、預算數部分:
112年度中央政府總預算案
國防部主管收支部分(公開部分)
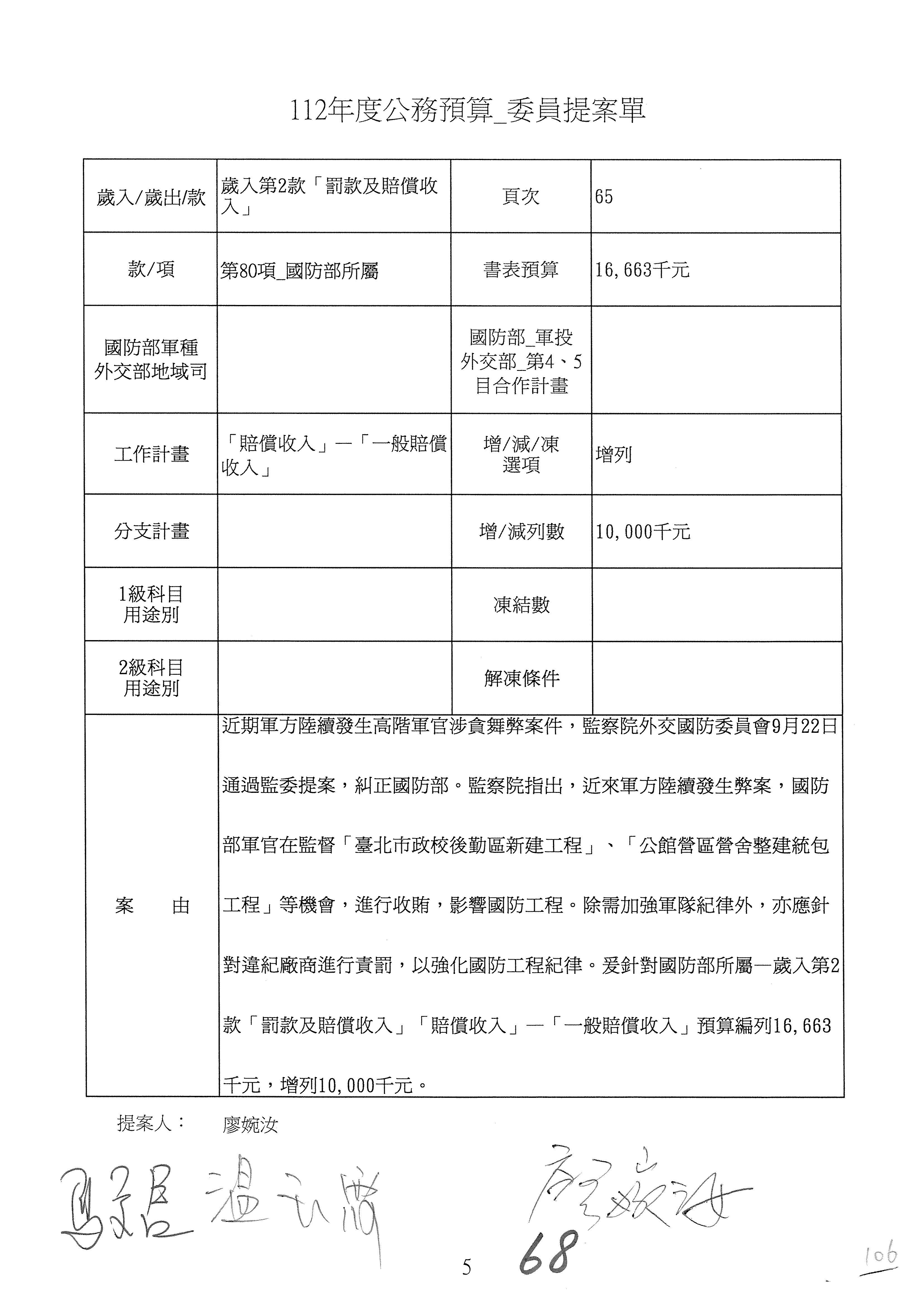
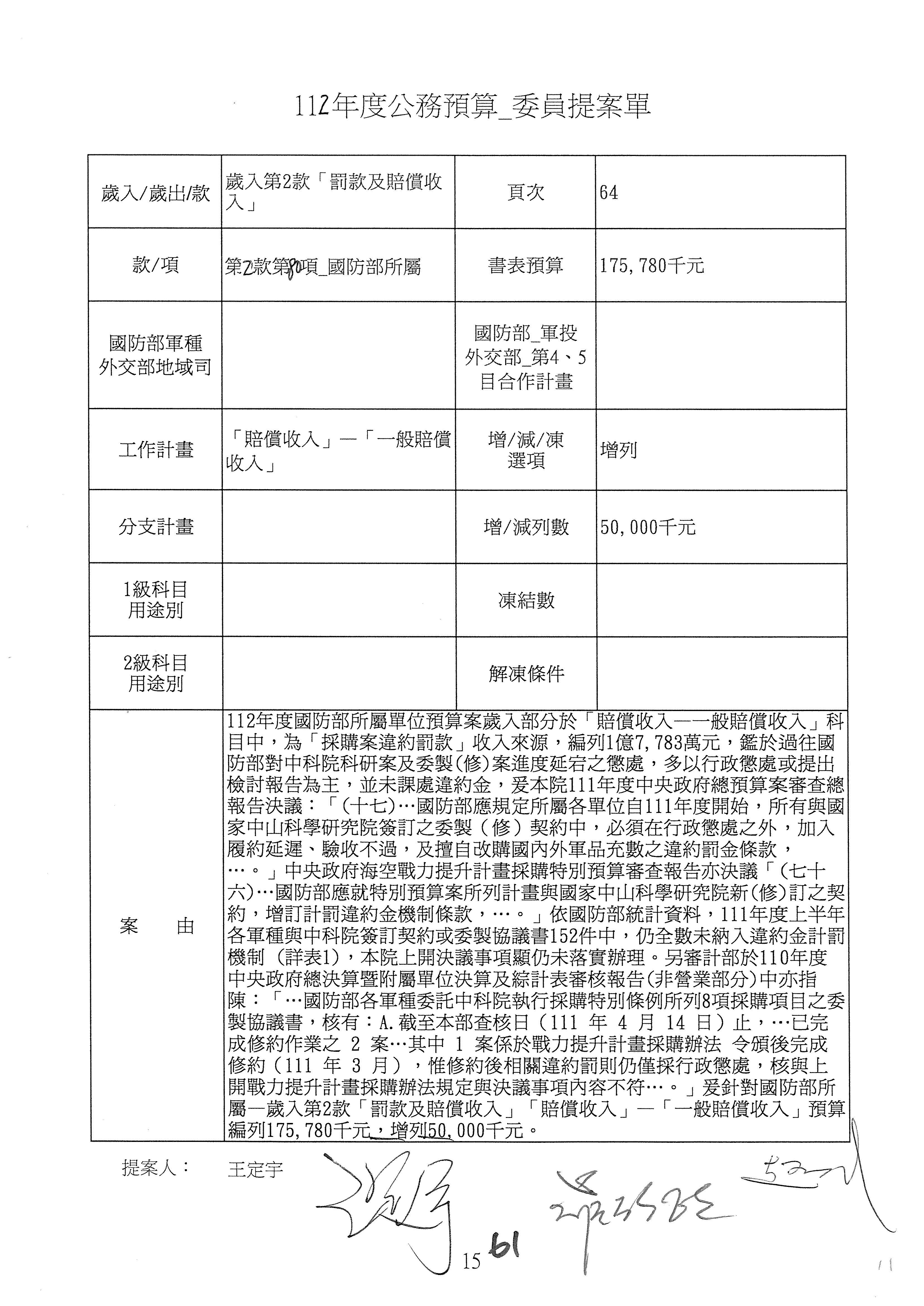
一、歲入部分(不含國家安全局部分):
第2款 罰款及賠償收入
第79項 國防部5萬元。
第80項 國防部所屬5億2,156萬7千元。
第3款 規費收入
第62項 國防部7千元。
第63項 國防部所屬182萬5千元。
第4款 財產收入
第88項 國防部3萬5千元。
第89項 國防部所屬5億0,968萬5千元。
第7款 其他收入
第87項 國防部62萬1千元。
第88項 國防部所屬55億8,694萬6千元。
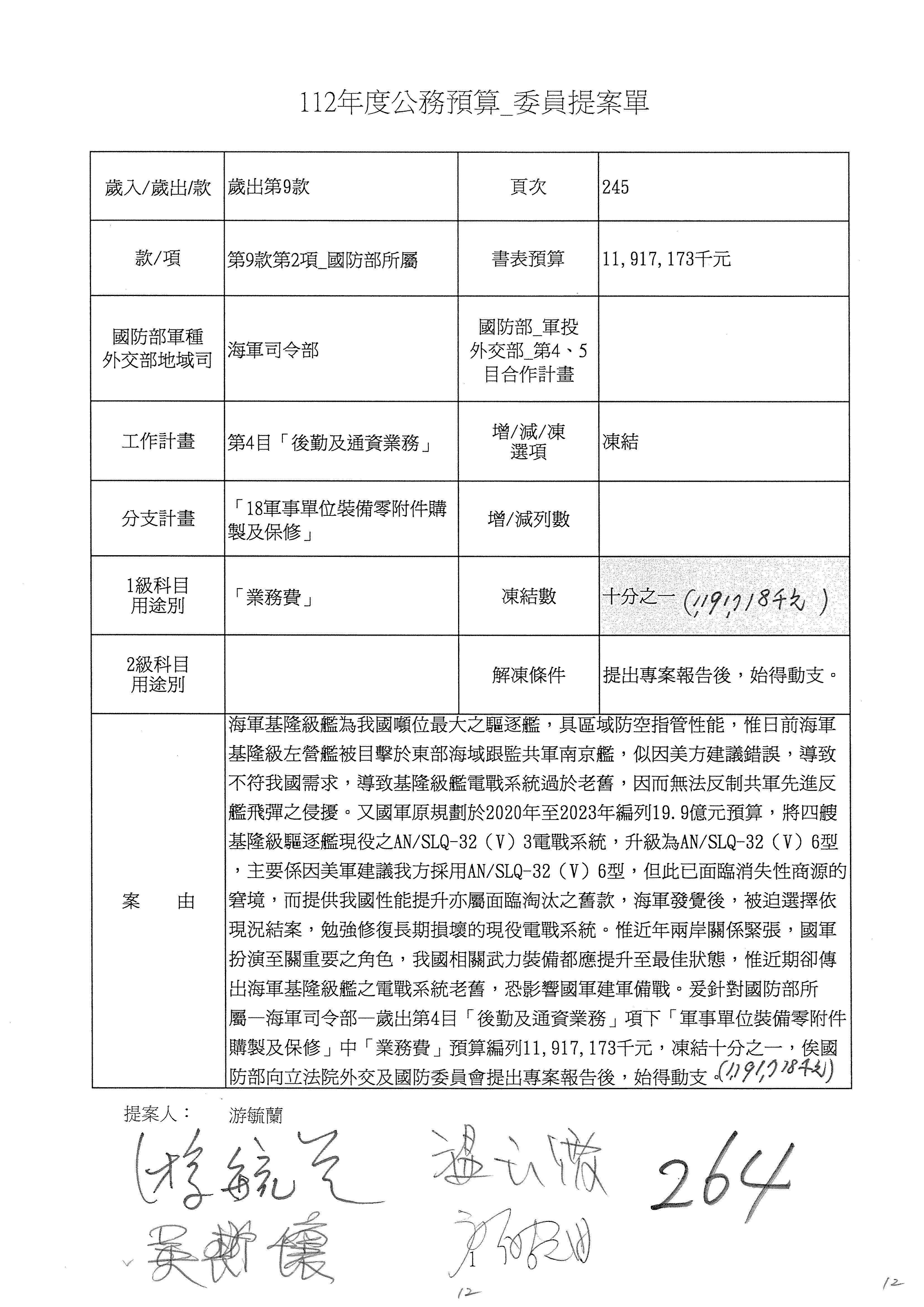
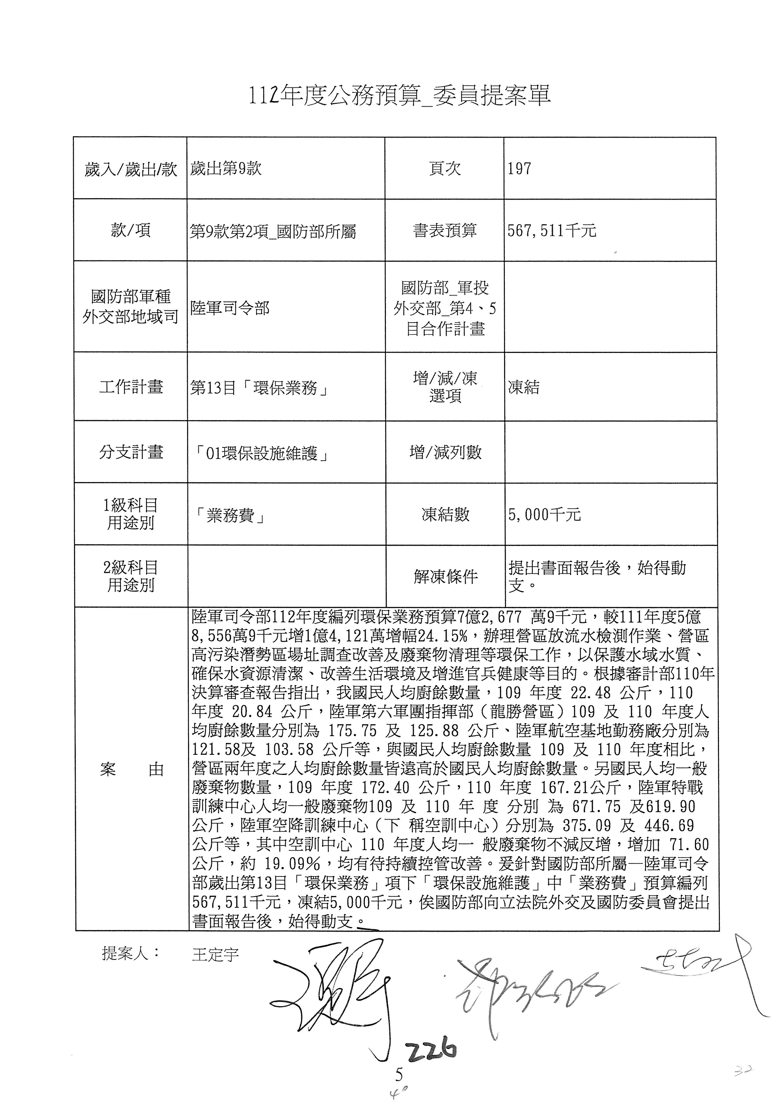
二、歲出部分(不含國家安全局部分):
第9款 國防部主管(不含機密部分)
第1項 國防部10億3,676萬5千元
第1目 「一般行政」6億5,803萬2千元。
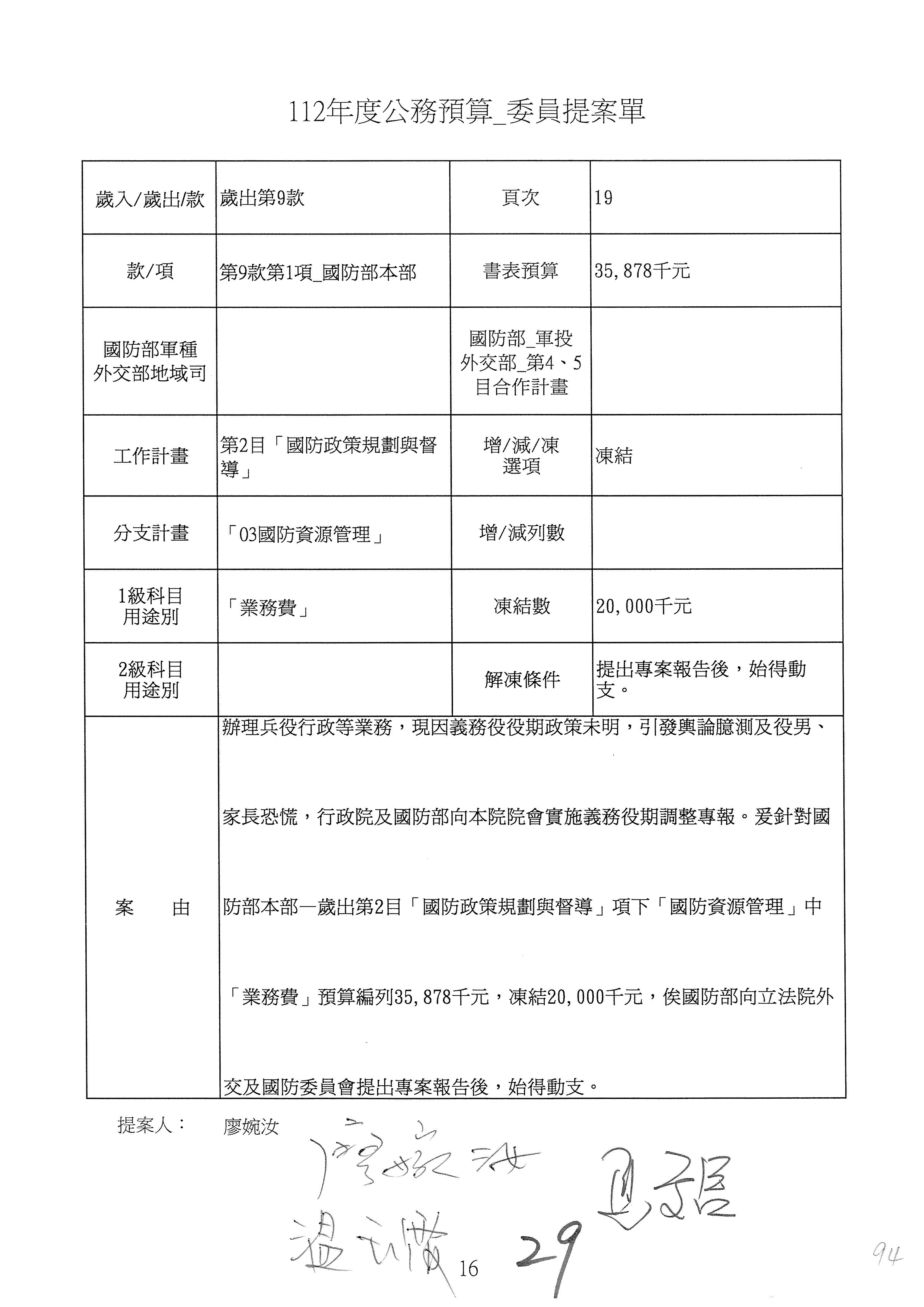
第2目 「國防政策規劃與督導」3億4,003萬6千元。
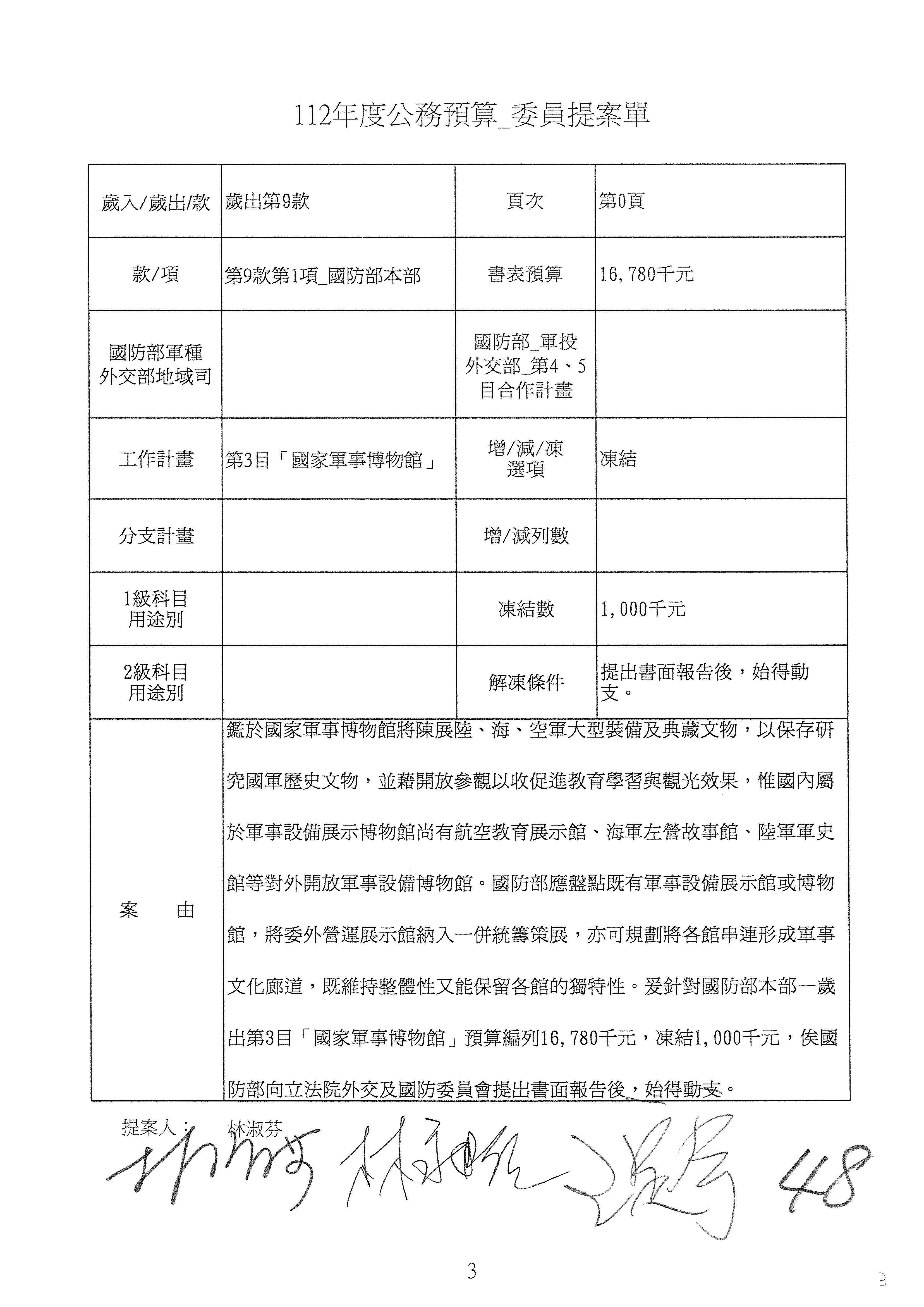
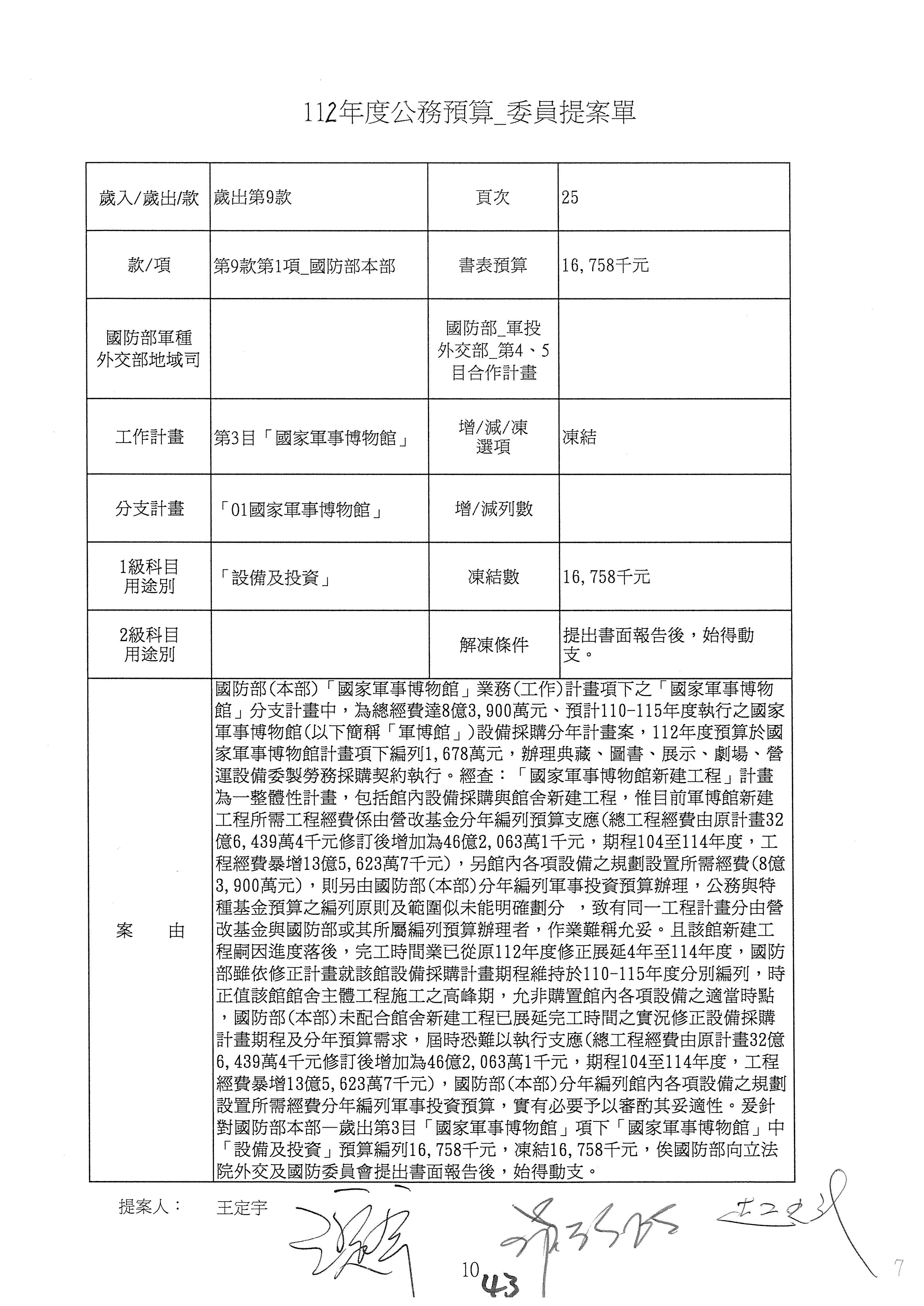
第3目 「國家軍事博物館」1,678萬元。
第4目 「一般建築及設備」2,182萬2千元。
第5目 「第一預備金」9萬5千元。
第2項 國防部所屬3,855億7,457萬8千元
第1目 「軍事行政」50億1,095萬3千元。
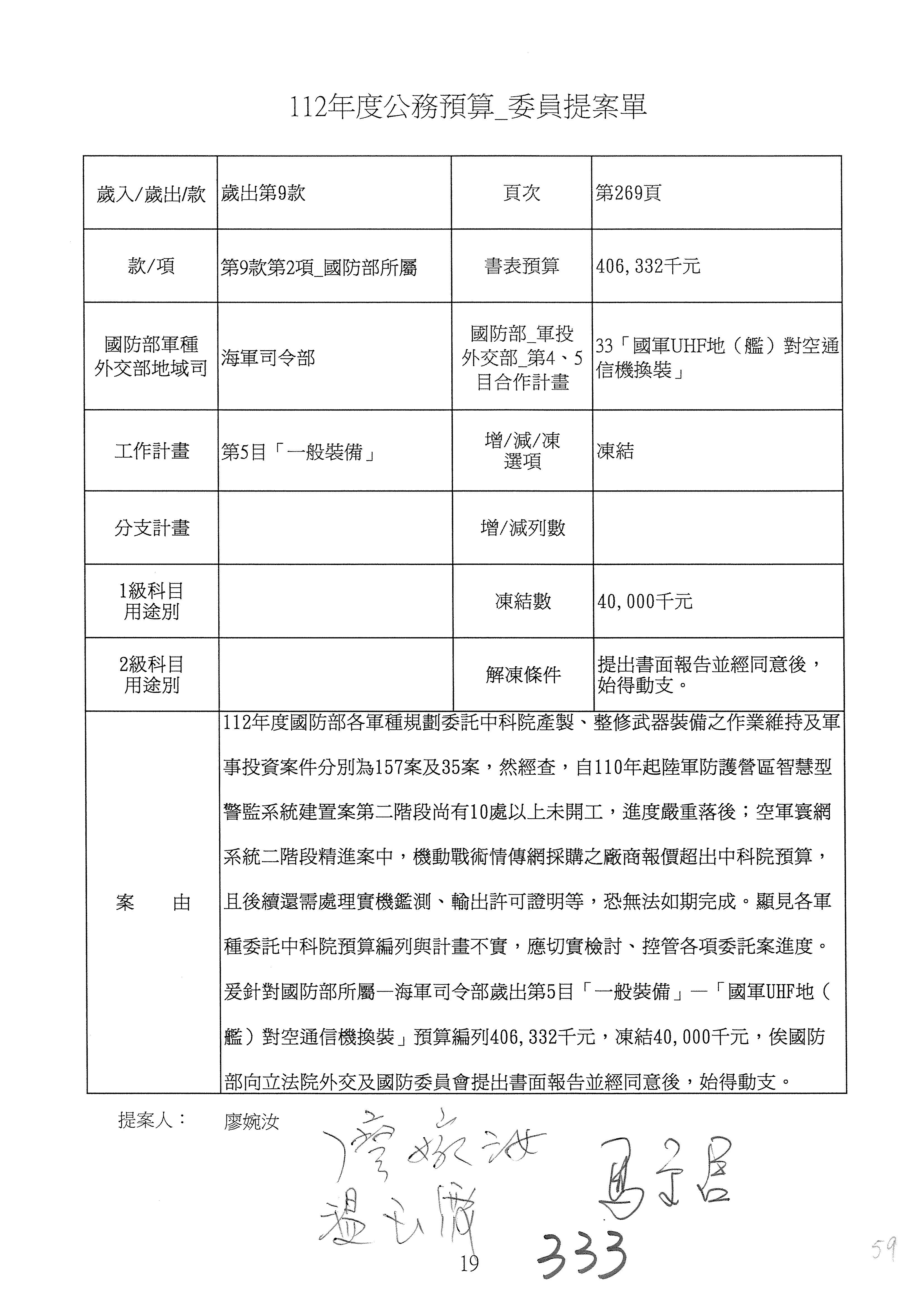
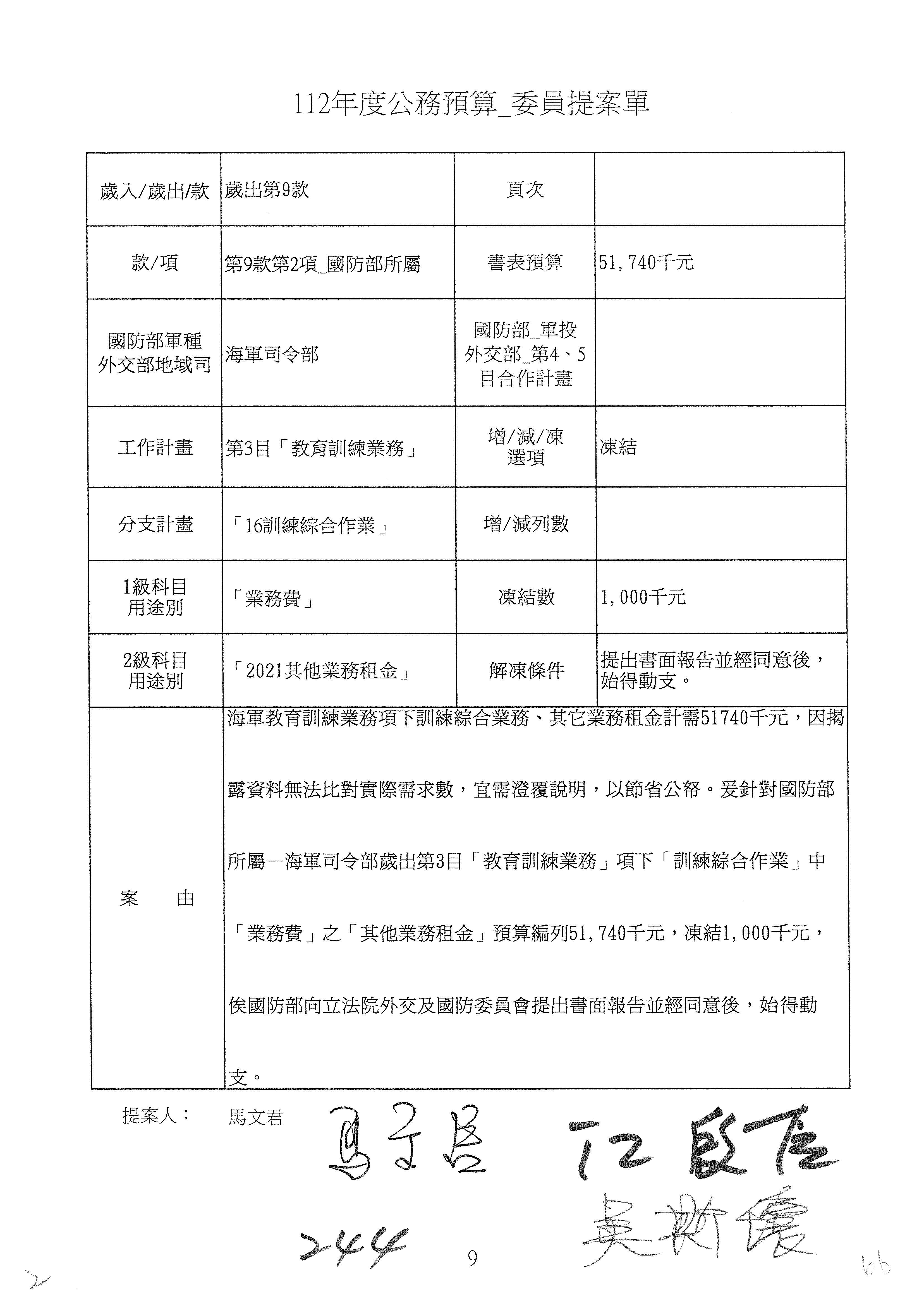
第3目 「教育訓練業務」84億7,480萬9千元。
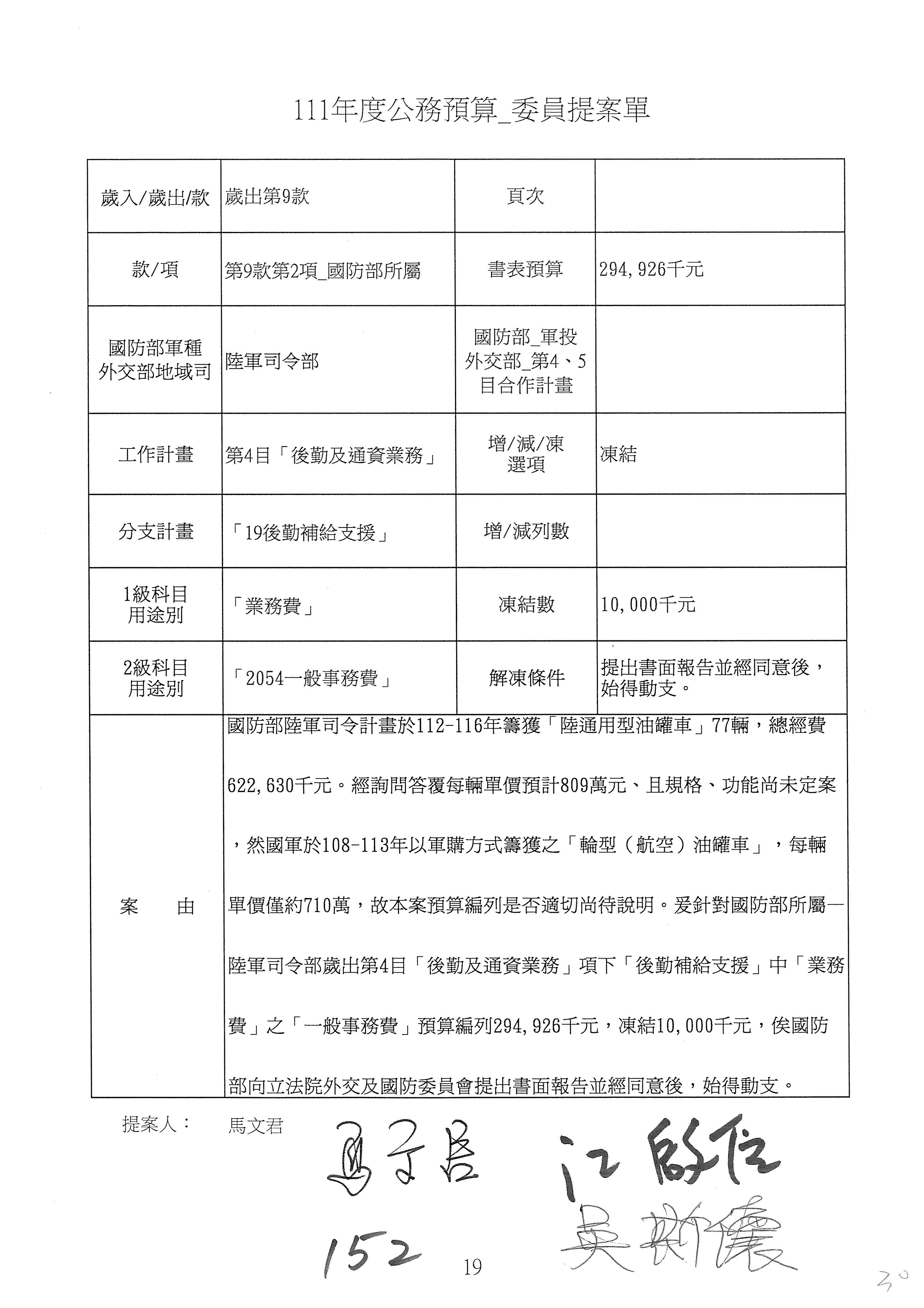
第4目 「後勤及通資業務」1,071億5,877萬4千元。
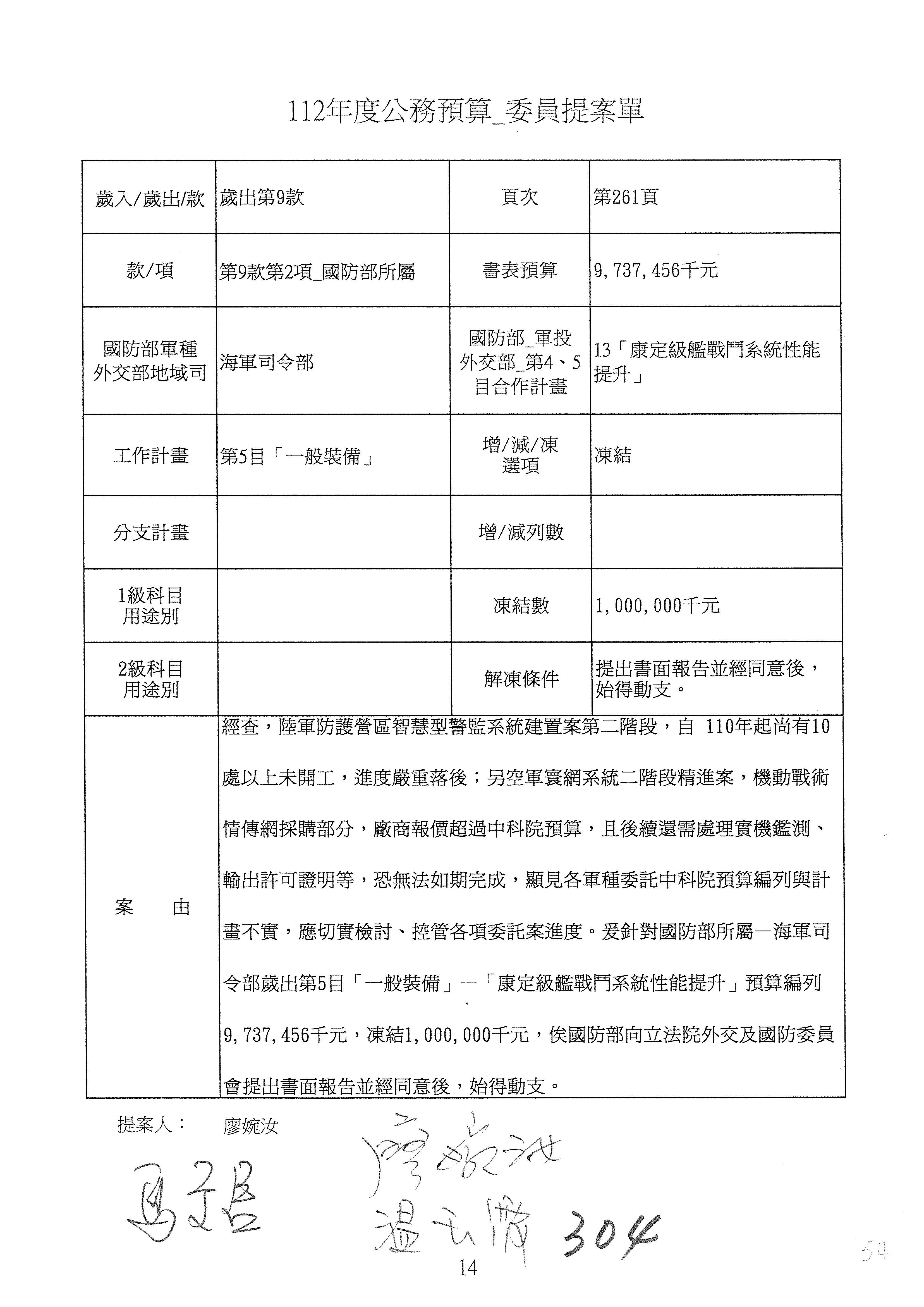
第5目 「一般裝備」713億2,264萬6千元。
第6目 「軍事人員」1,757億3,667萬1千元。
第7目 「非營業特種基金」34億0,195萬3千元。
第8目 「一般建築及設備」80億5,286萬4千元。
第9目 「第一預備金」8億元。
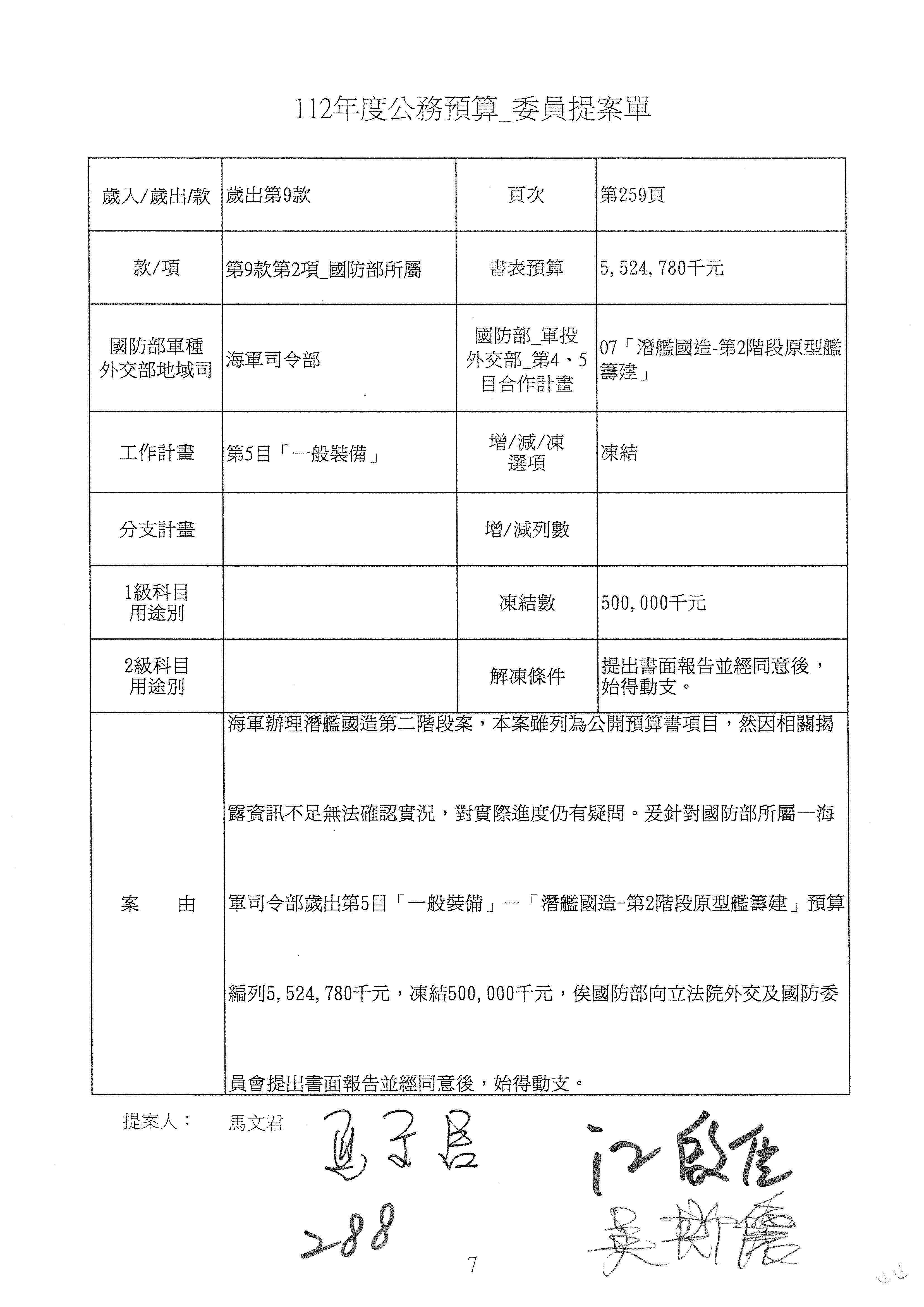
第11目 「一般科學研究」12億2,926萬4千元。
第13目 「環保業務」17億3,124萬4千元。
第14目 「退休撫卹」12億6,960萬元。
第15目 「軍眷維持」13億8,580萬元。
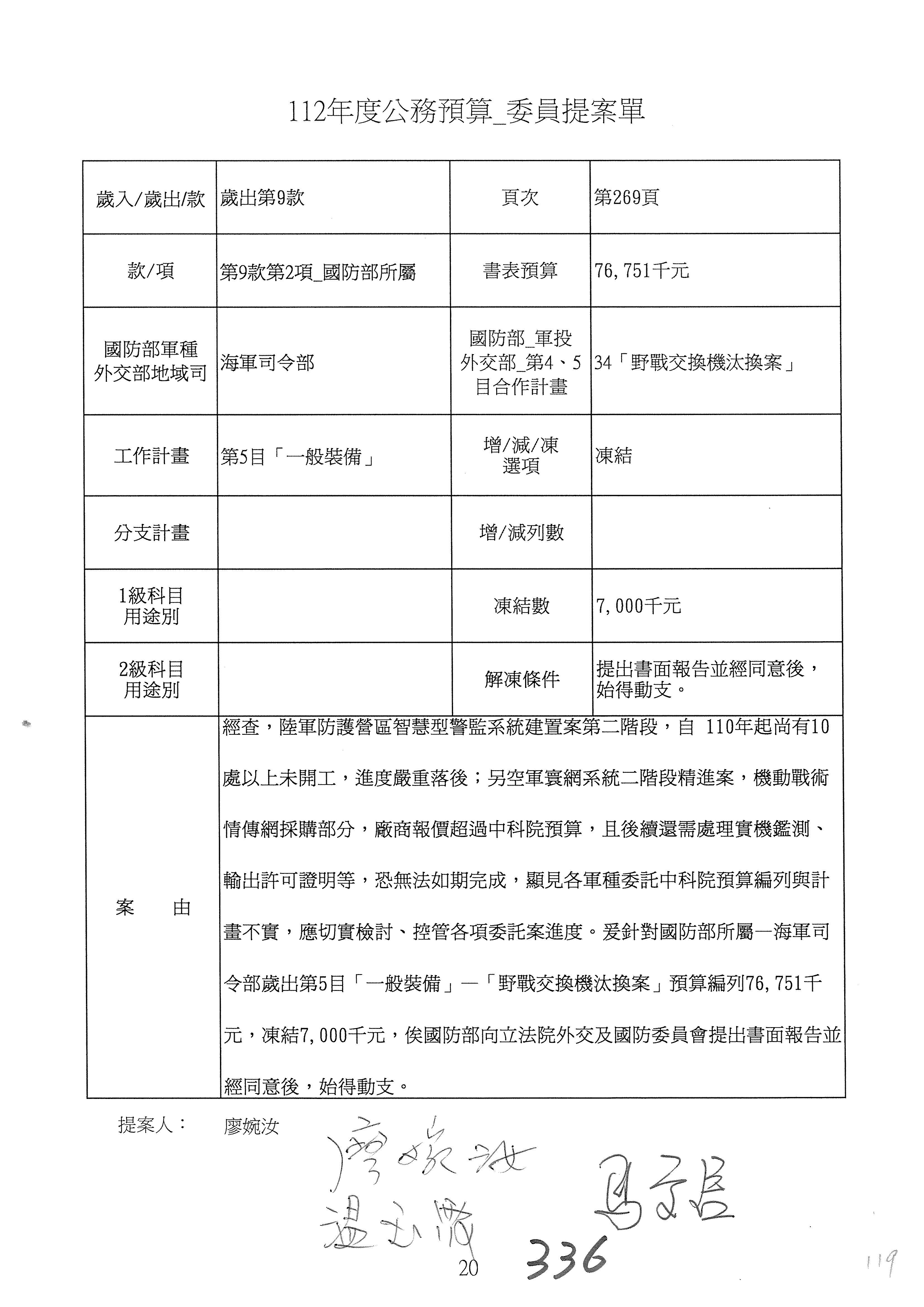
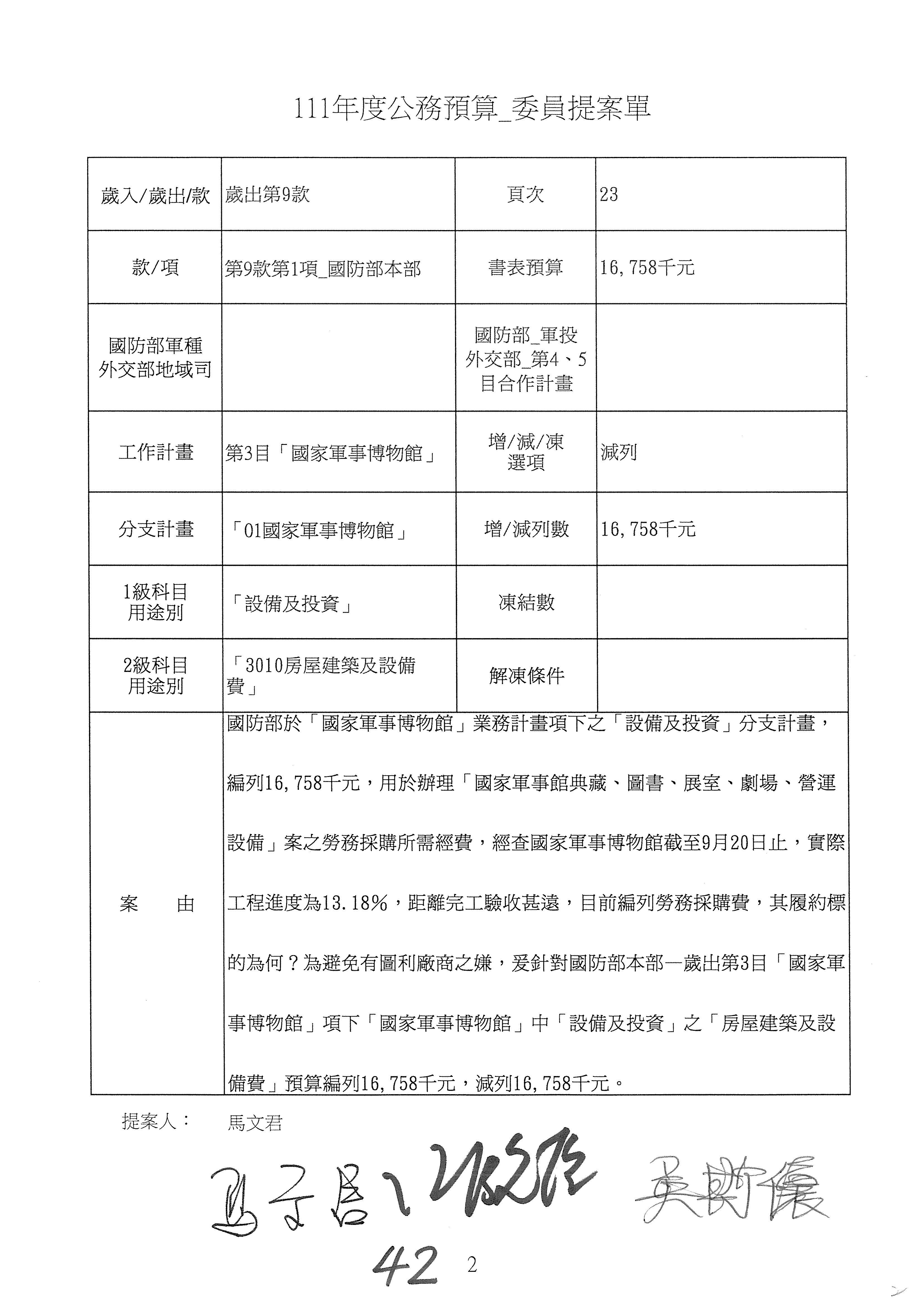
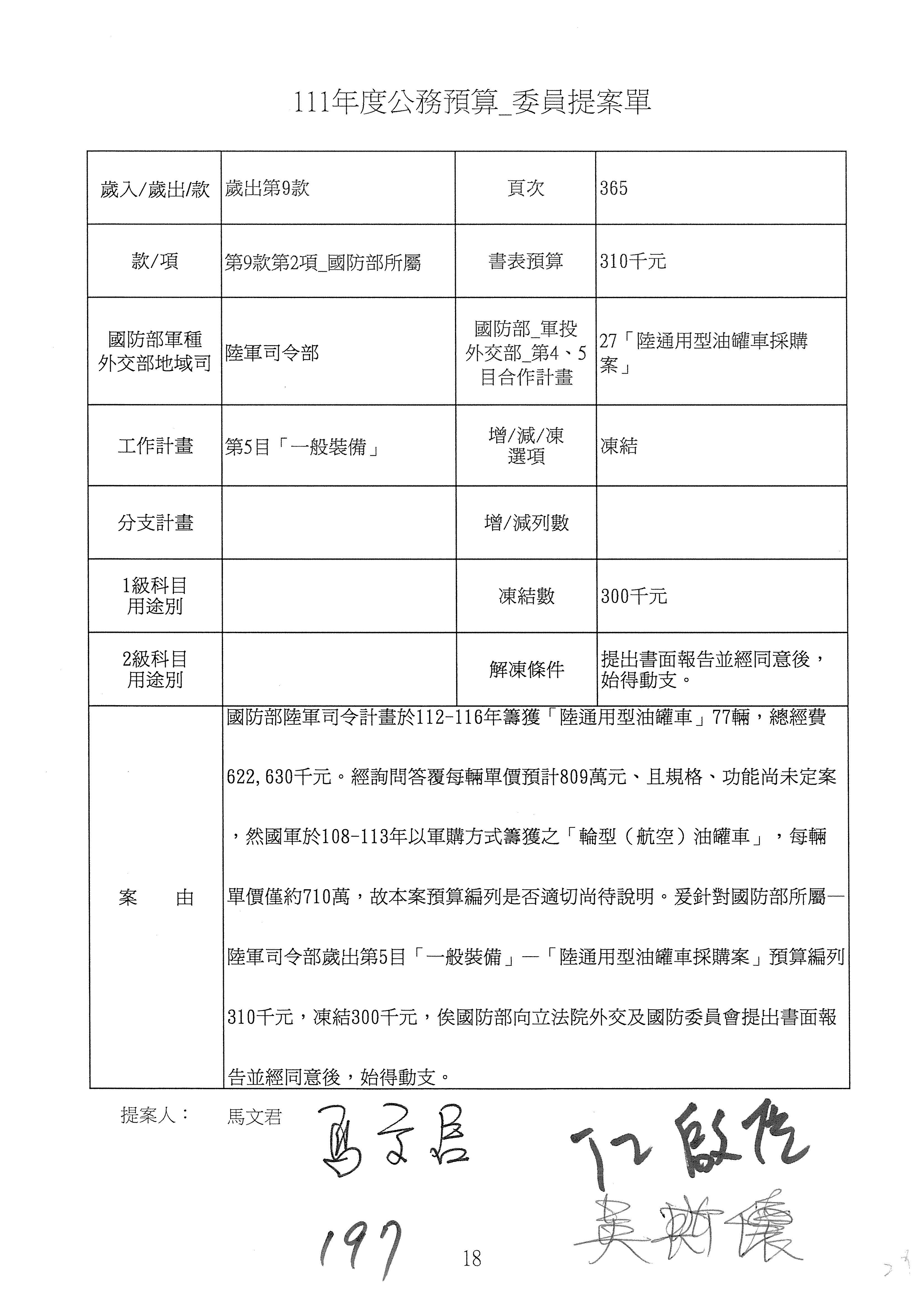
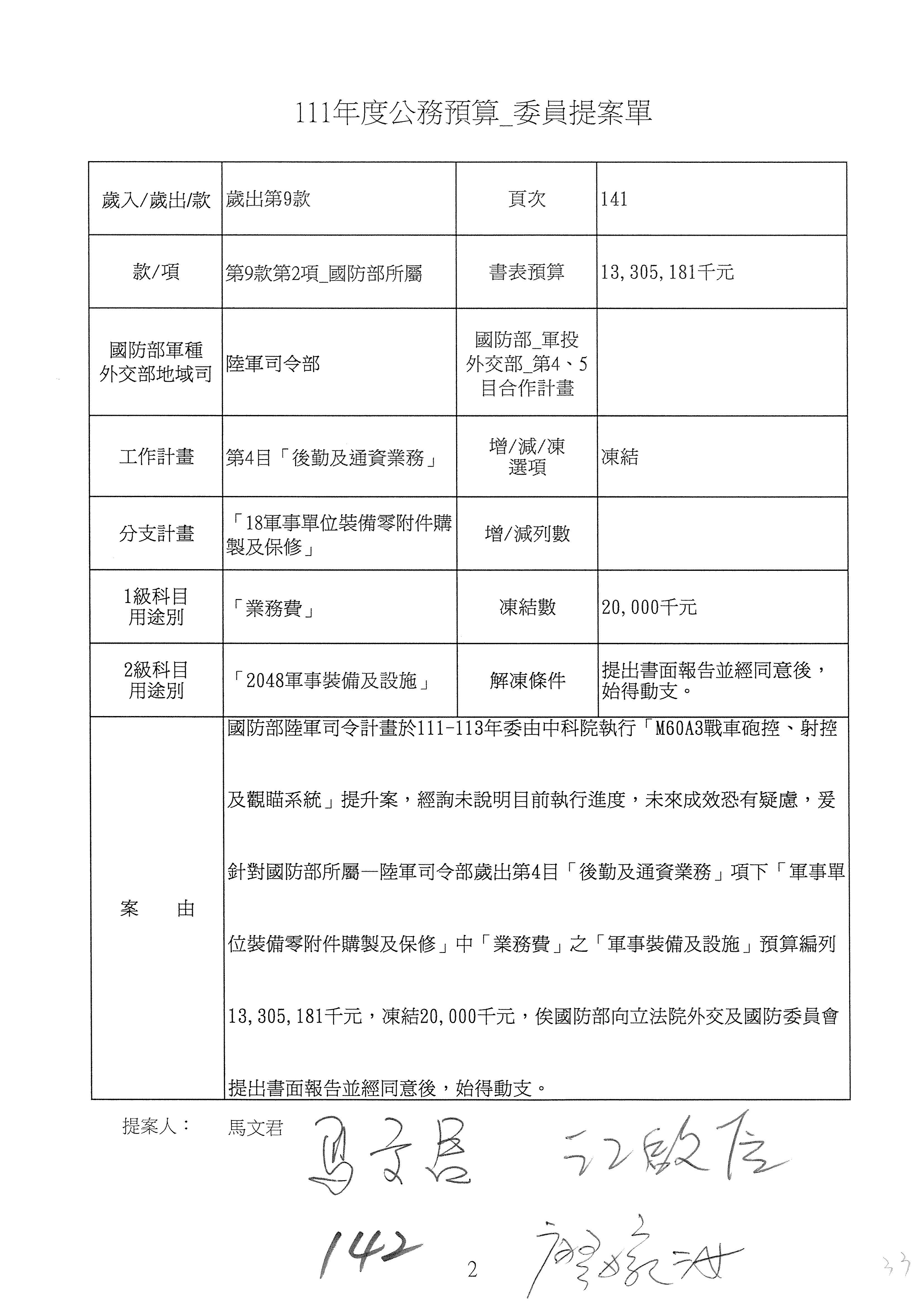
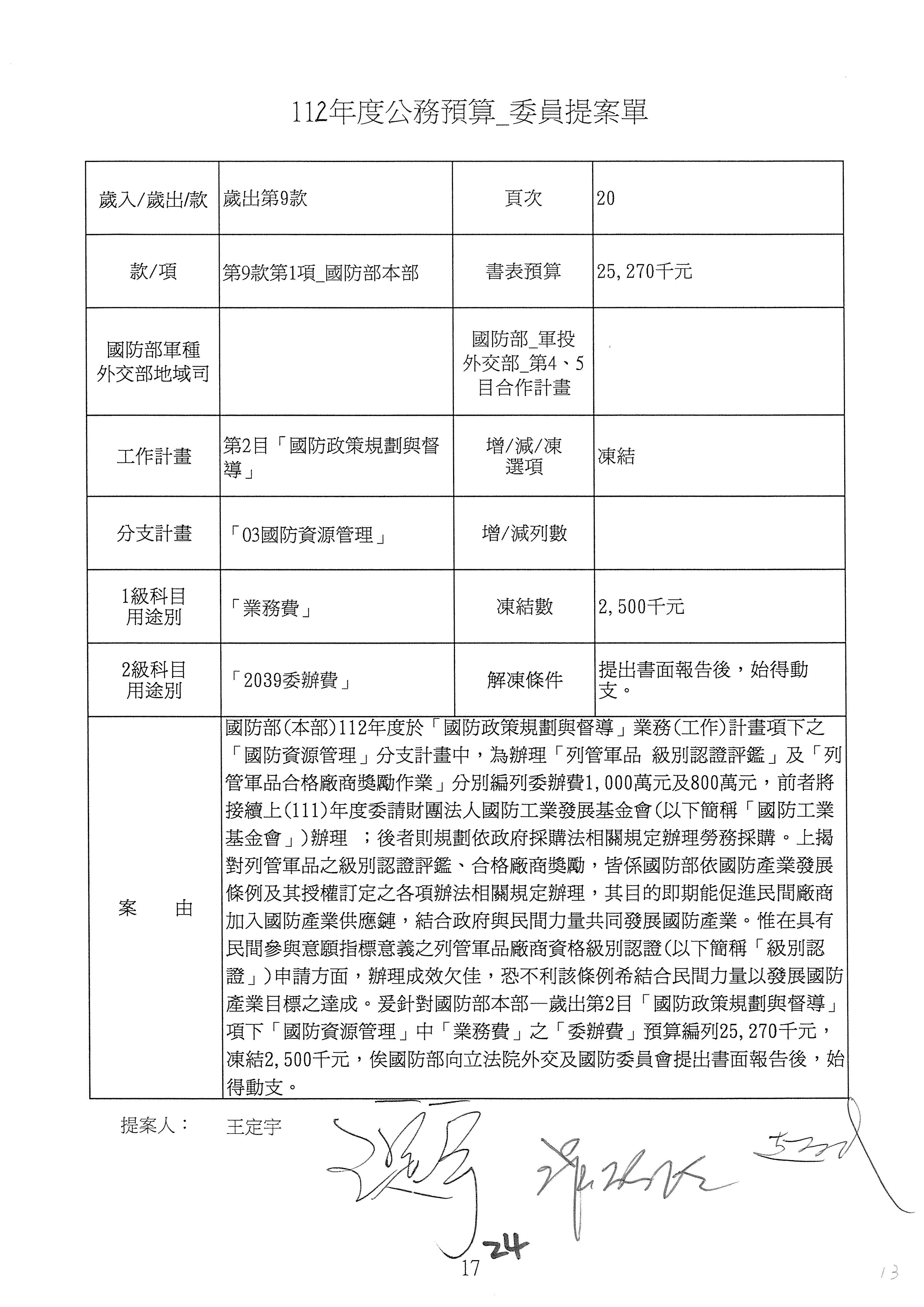
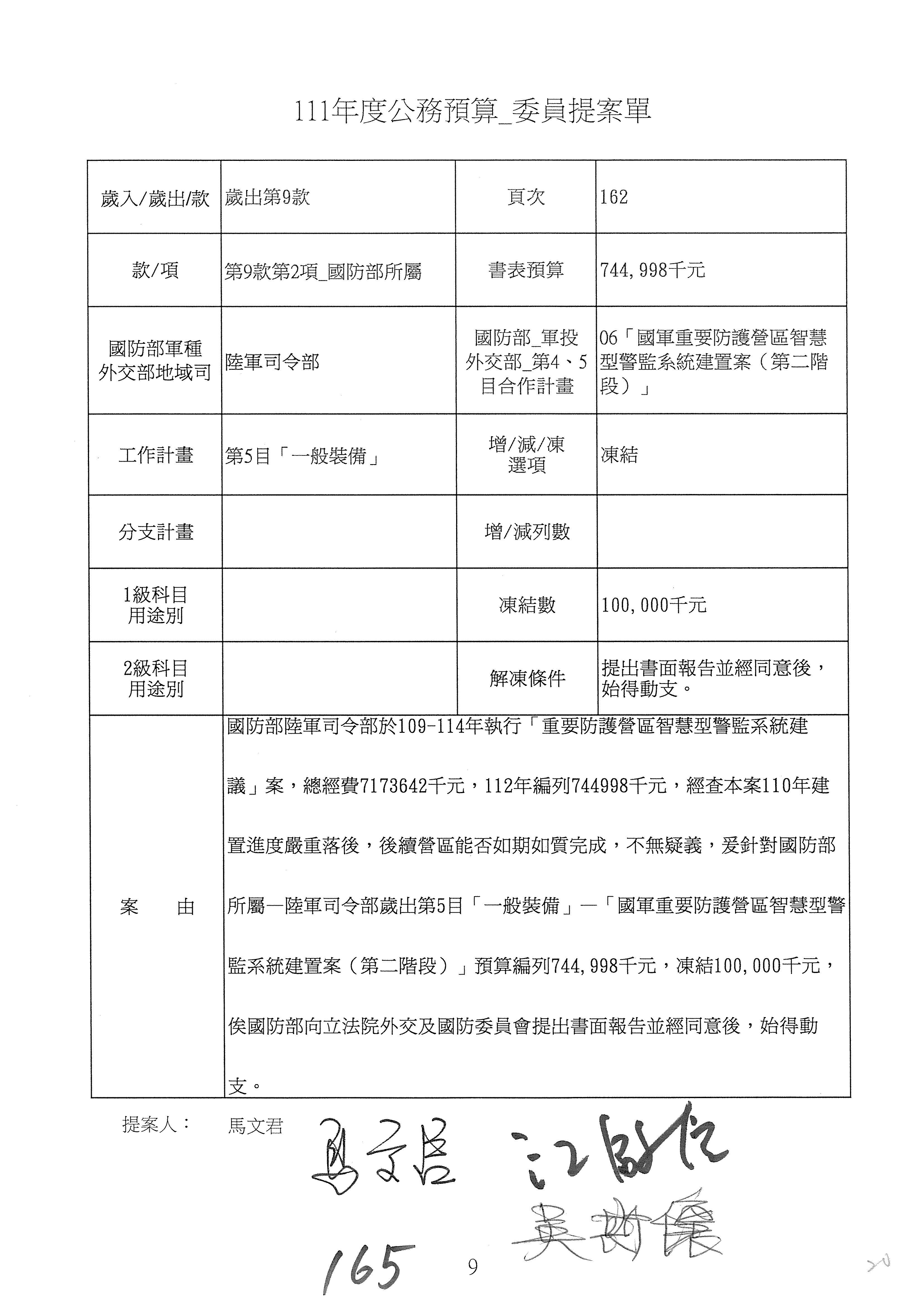
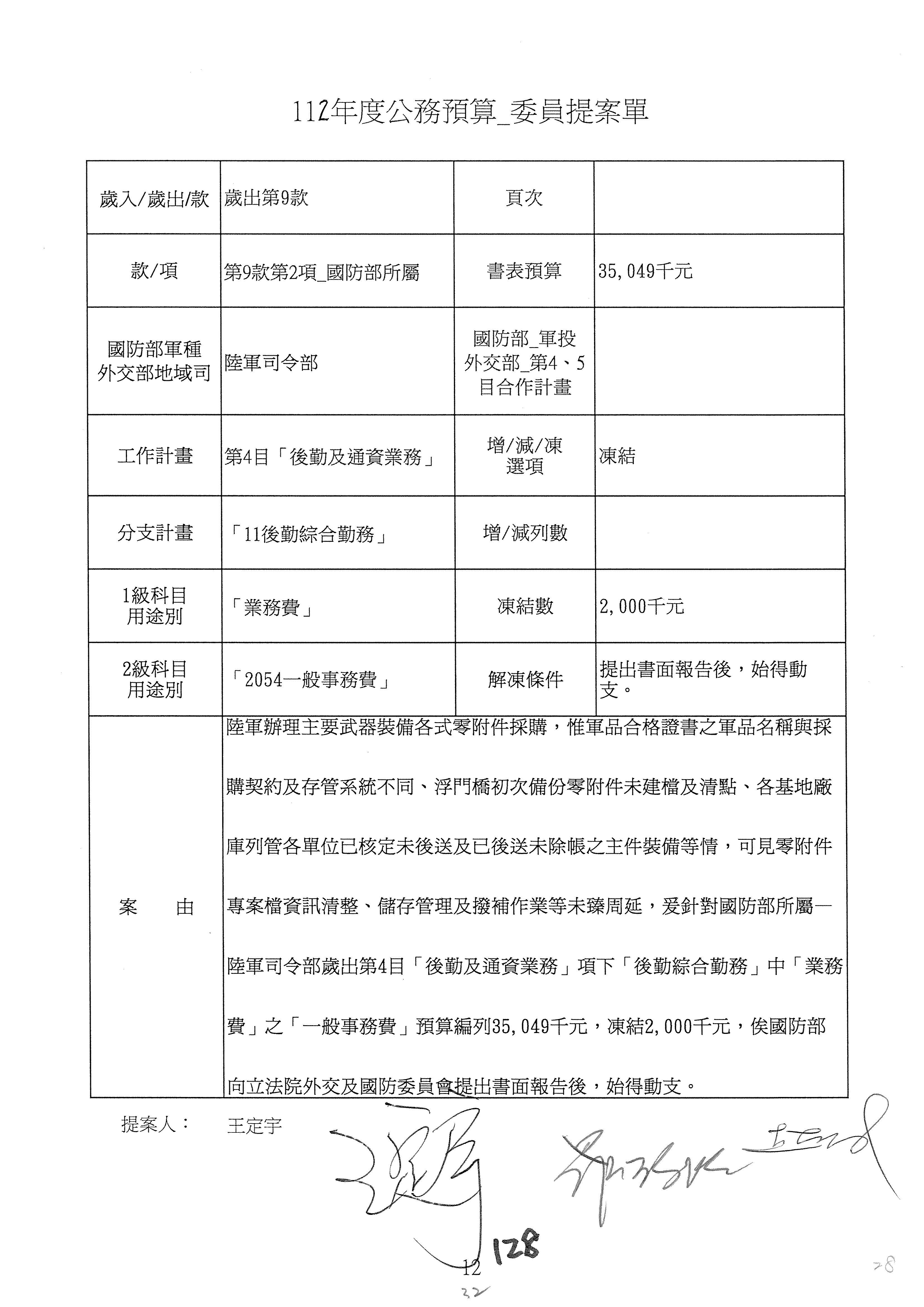
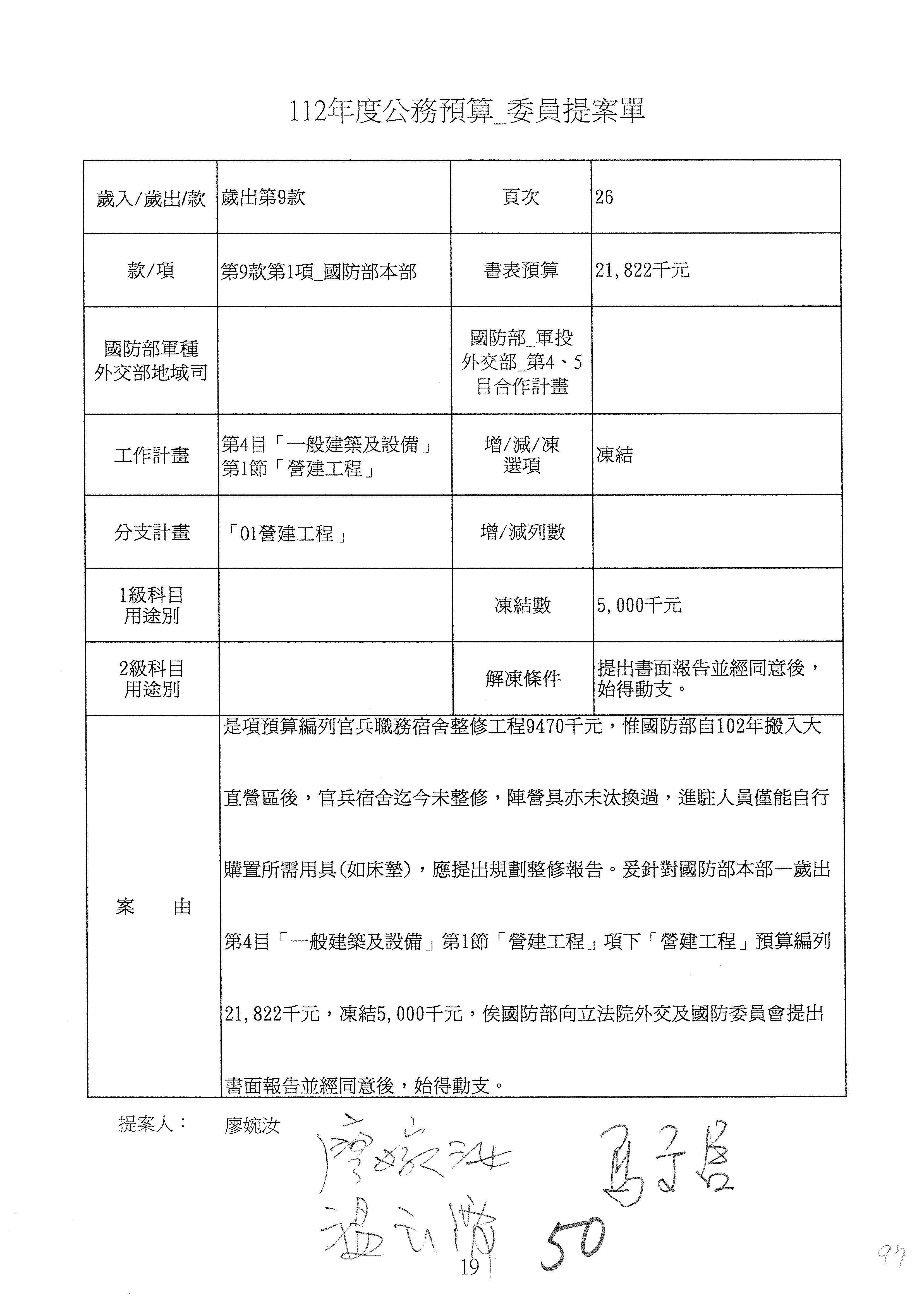
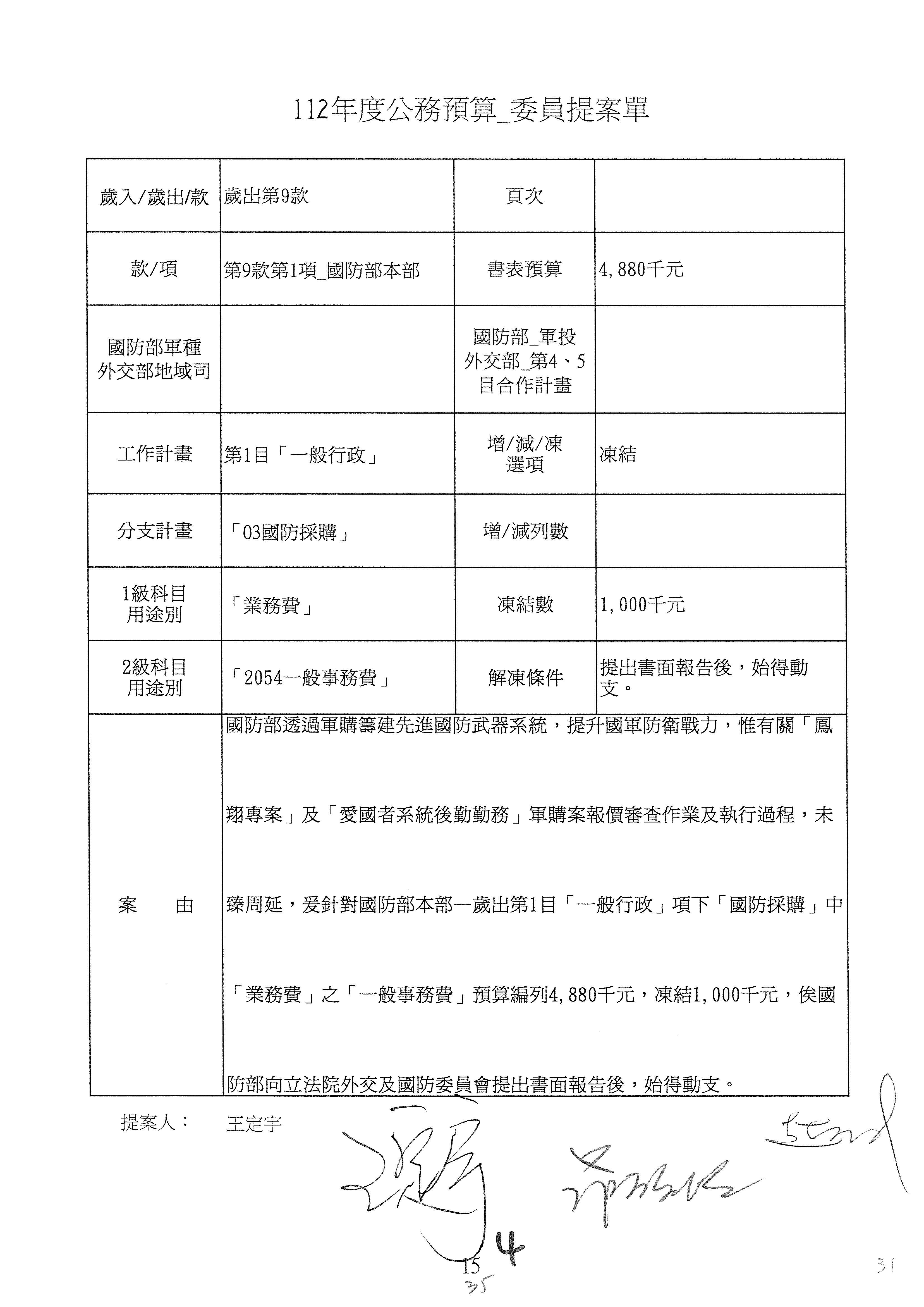
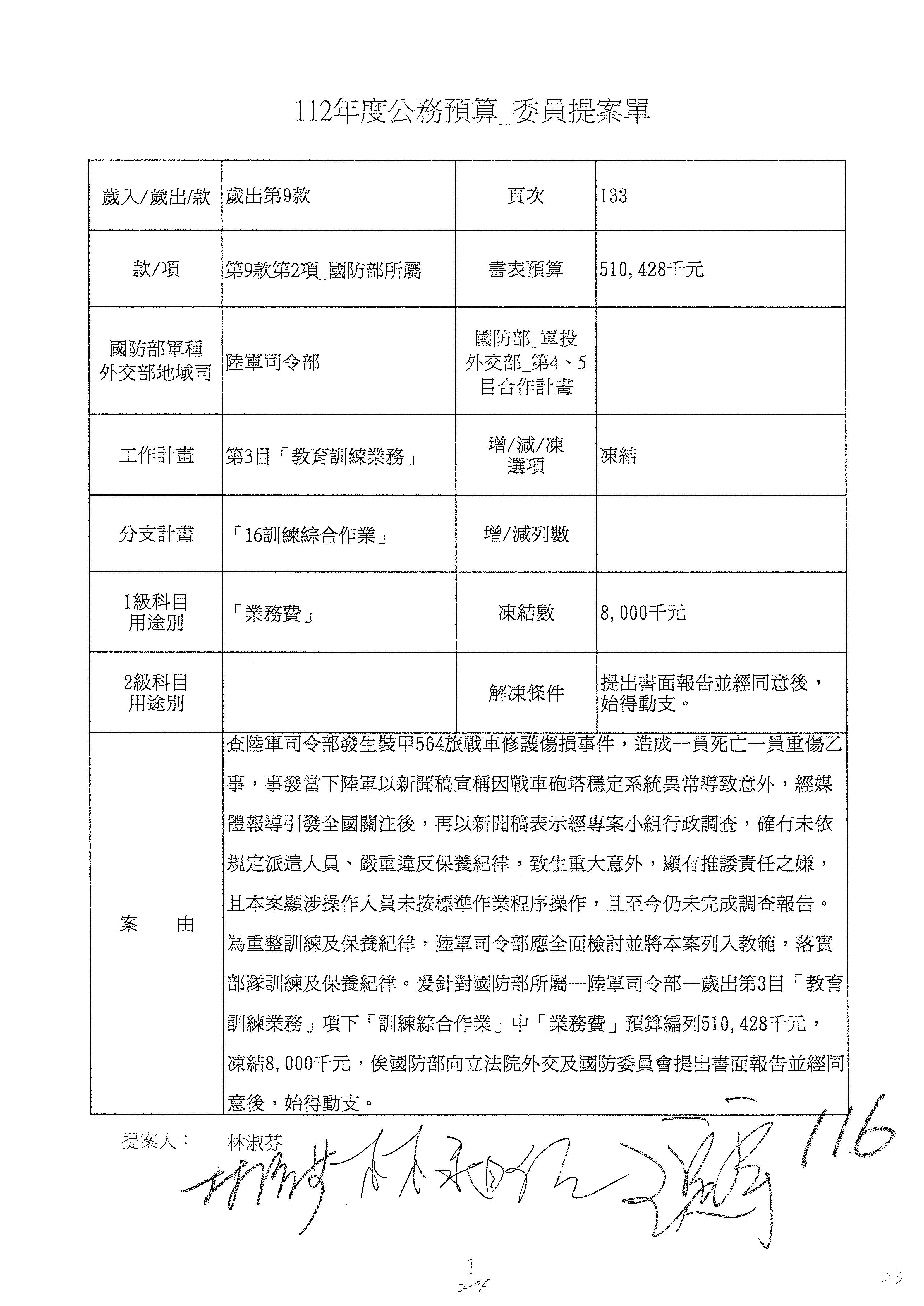
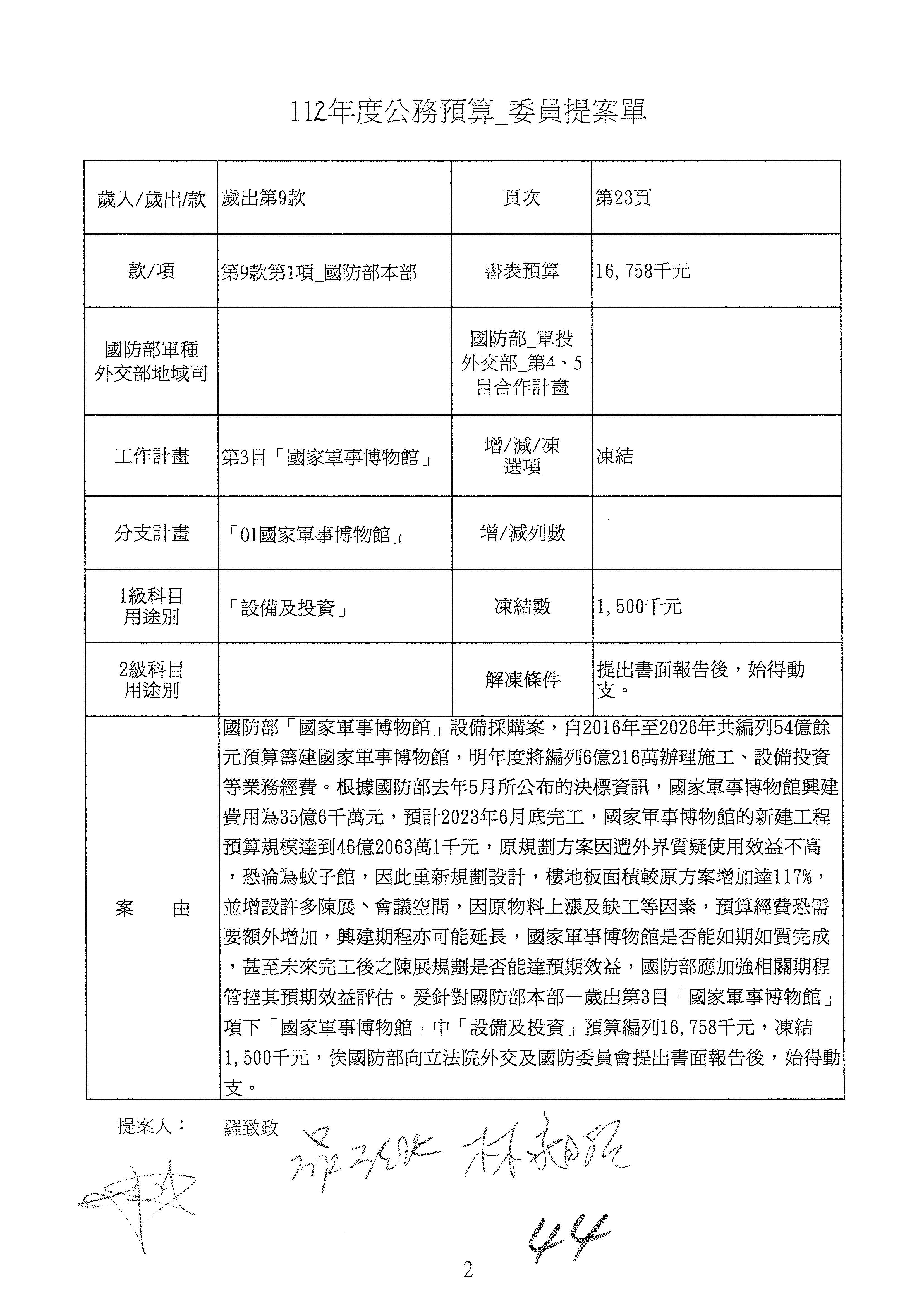
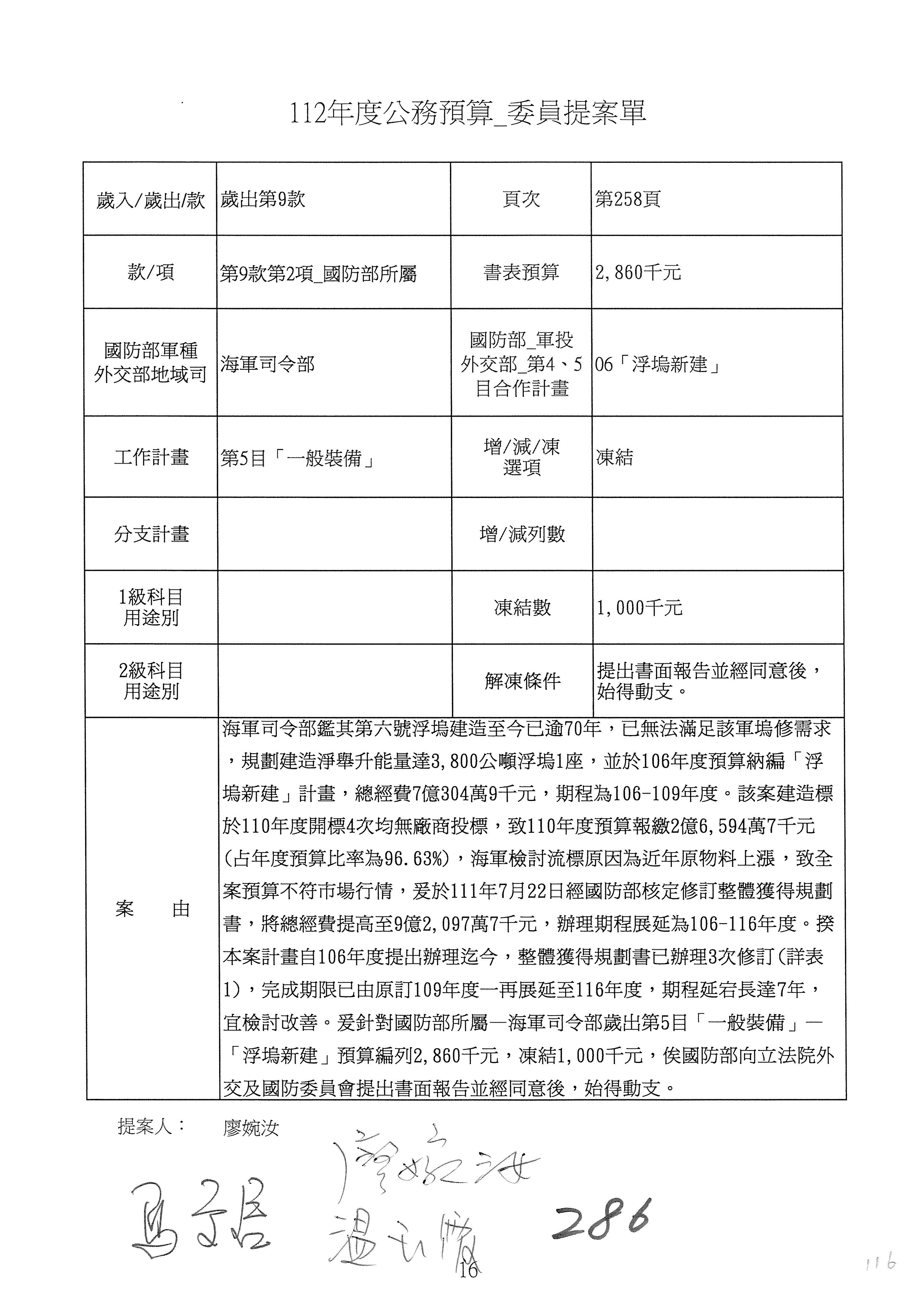
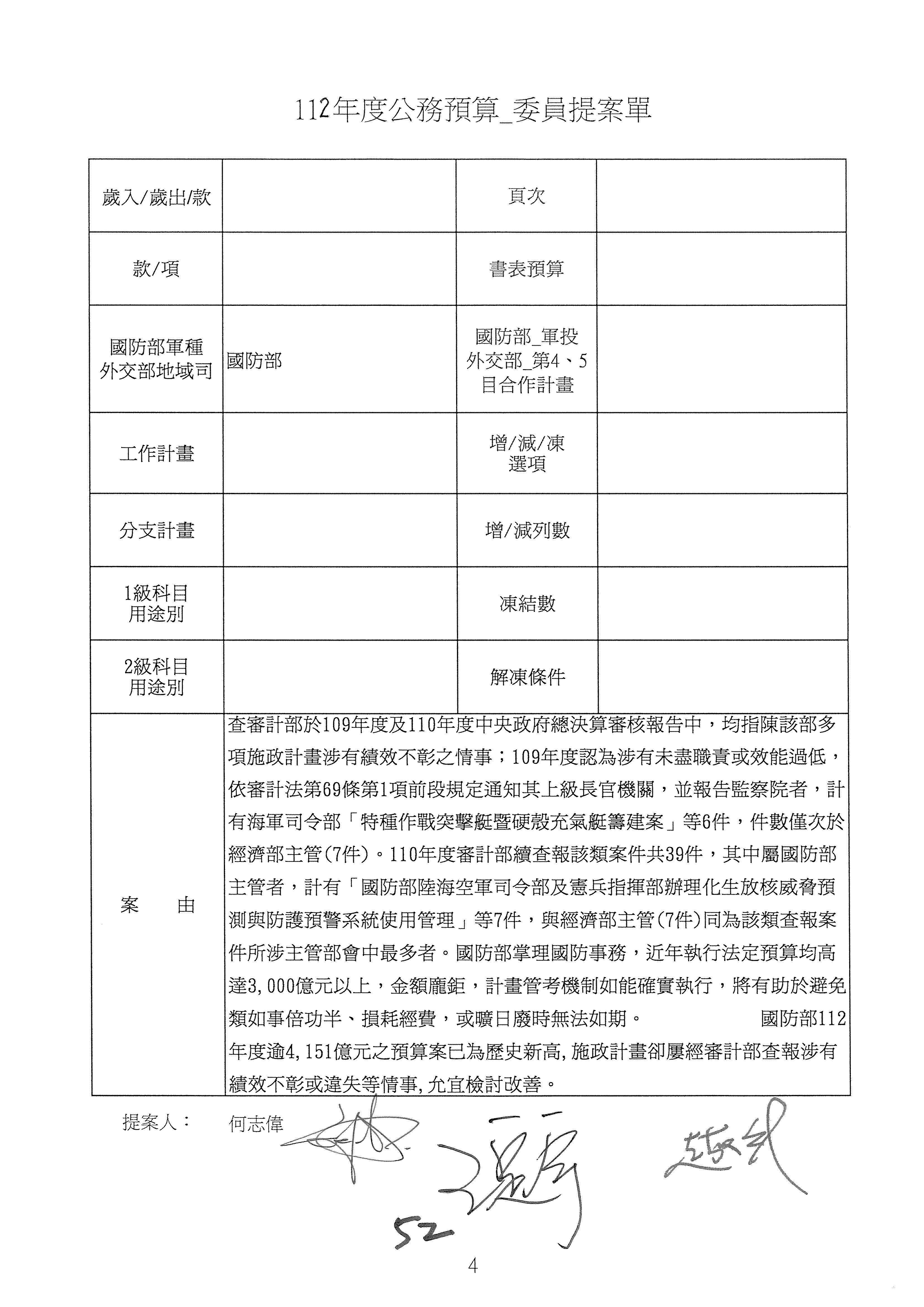
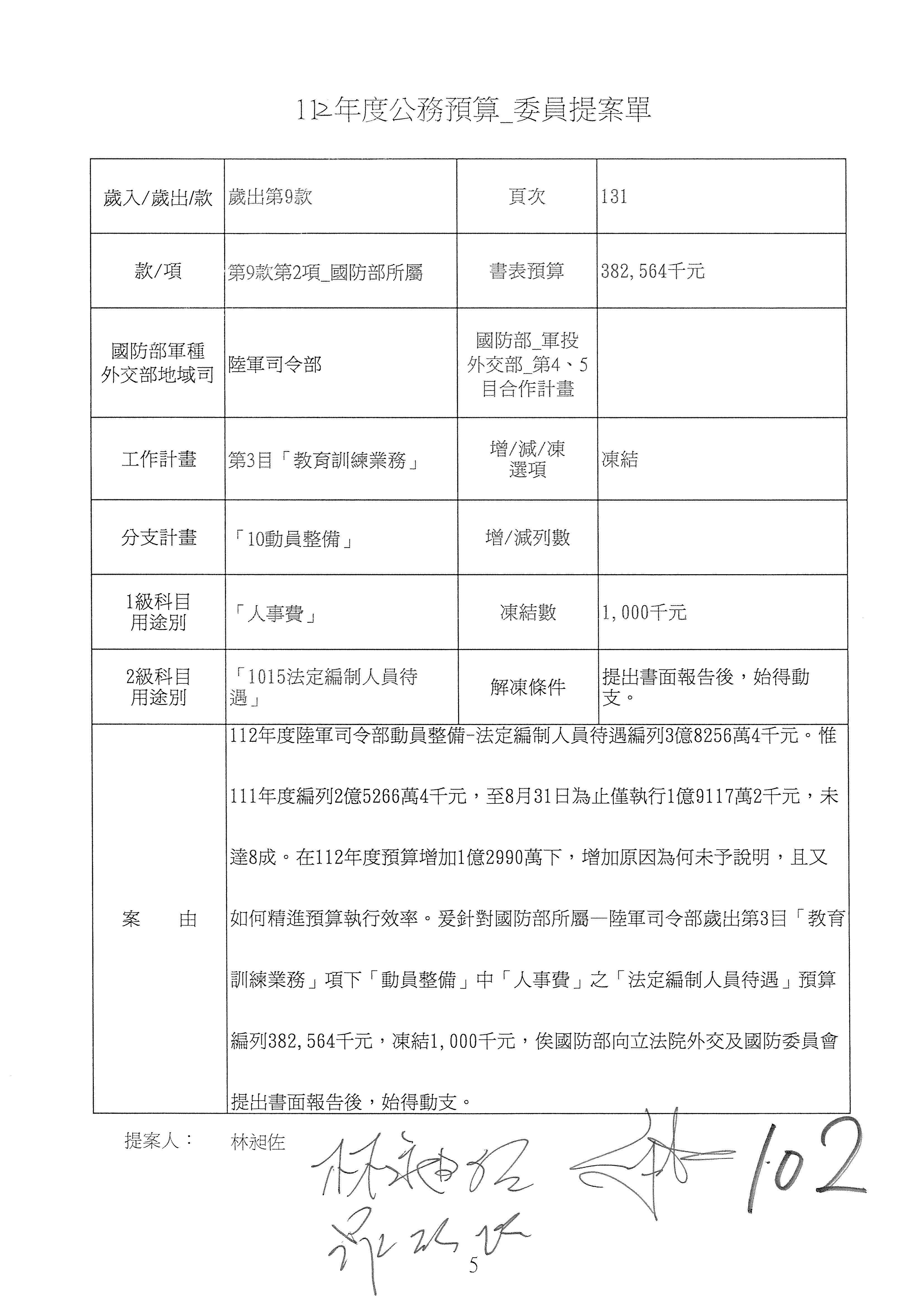
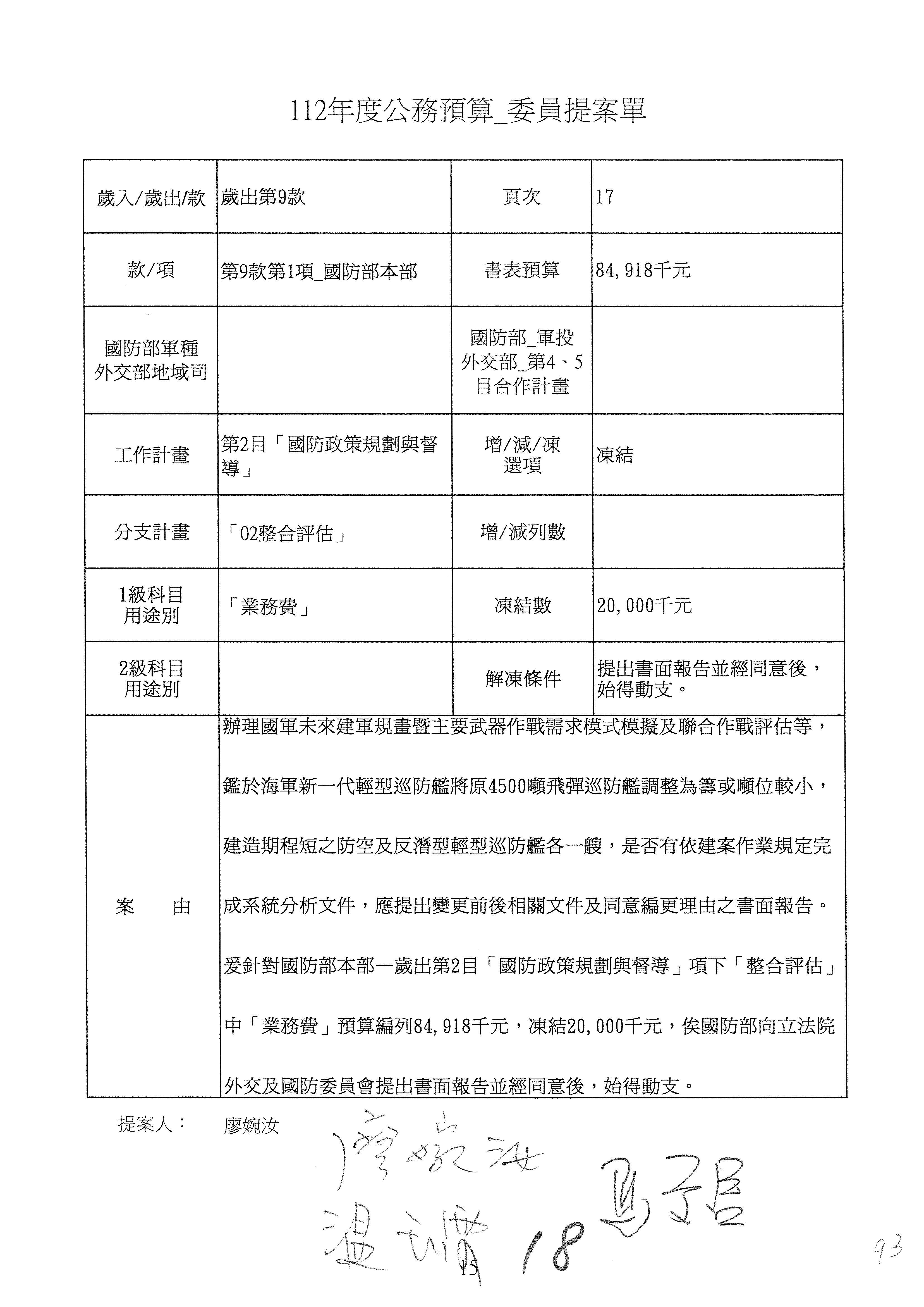
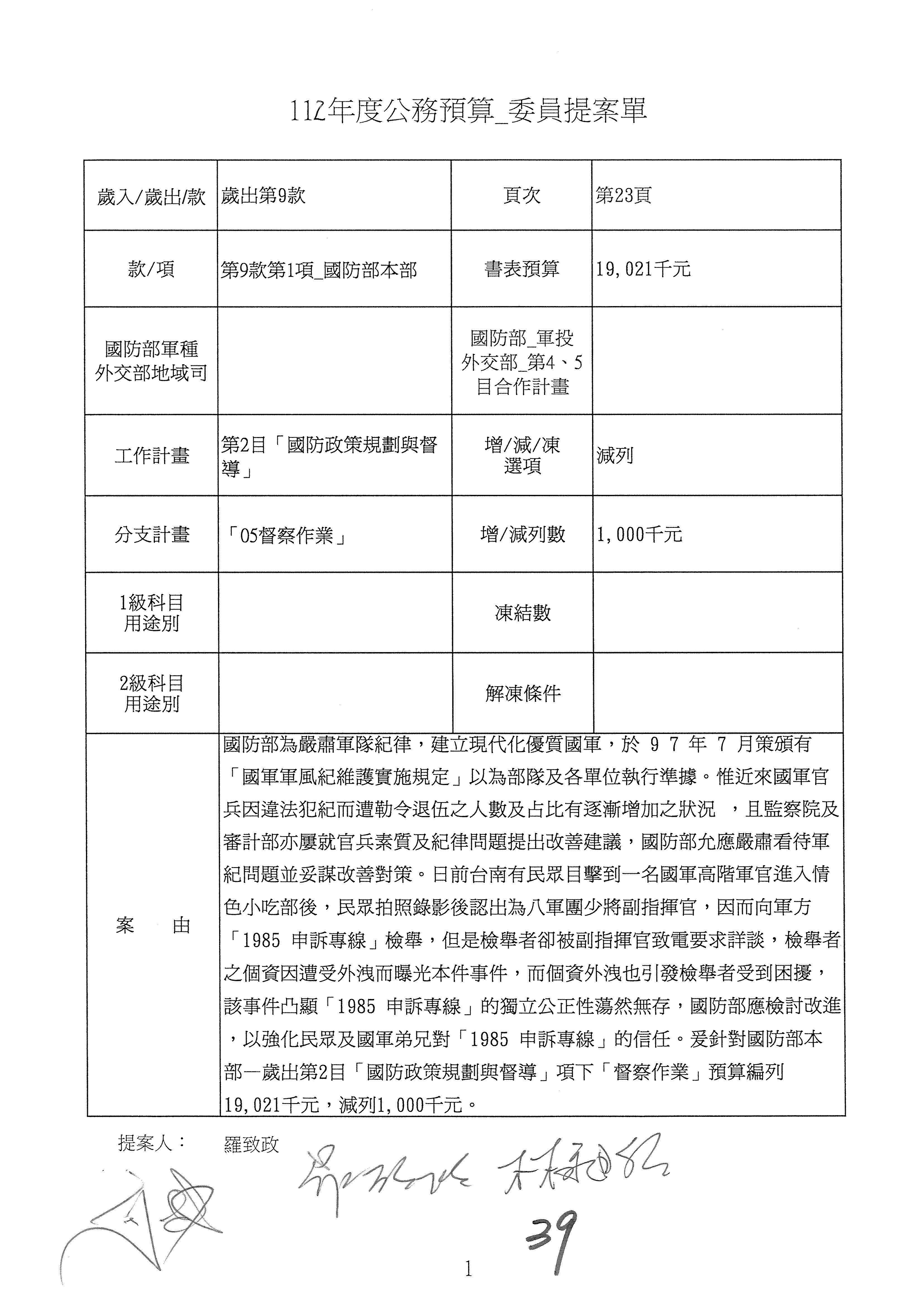
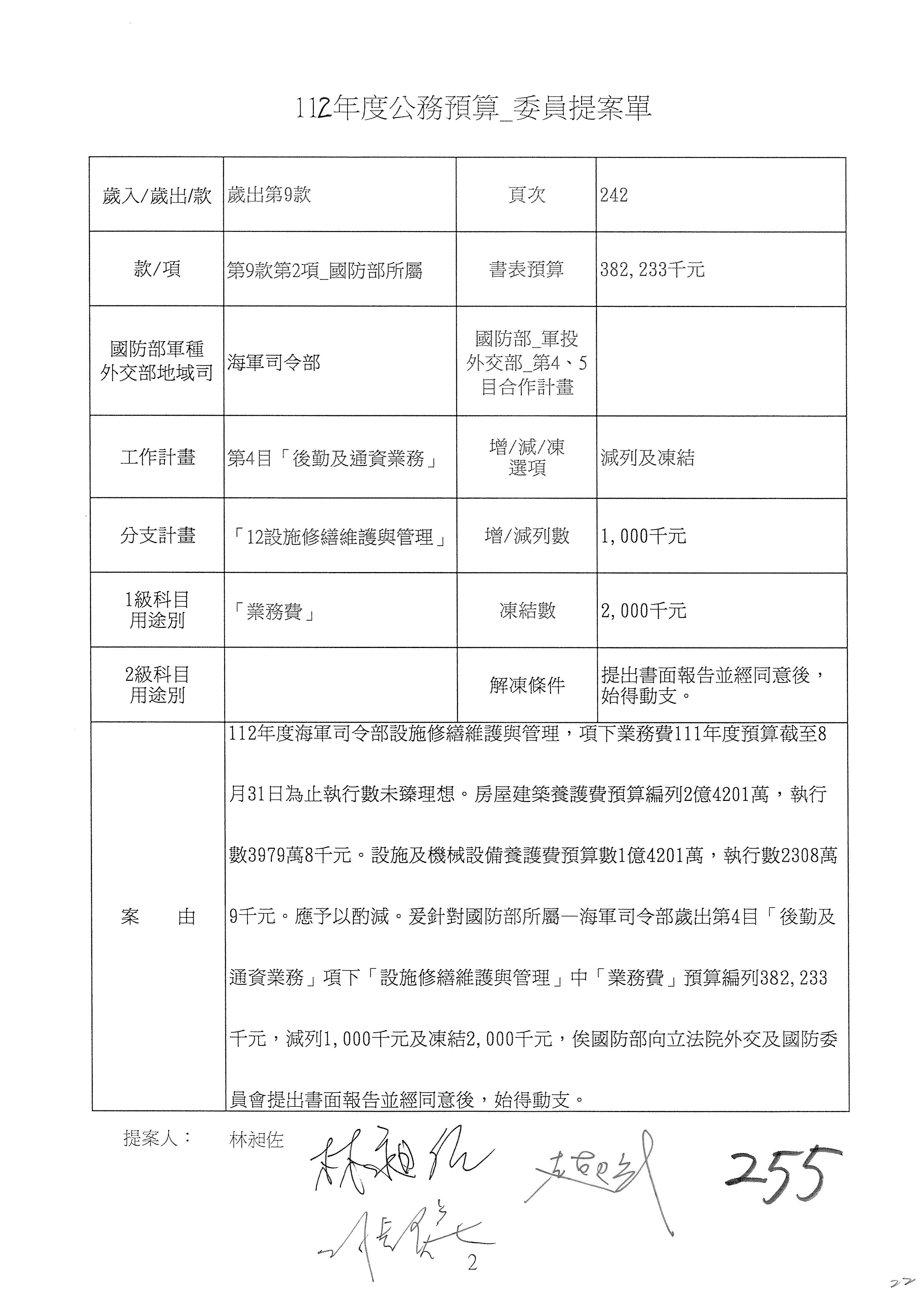
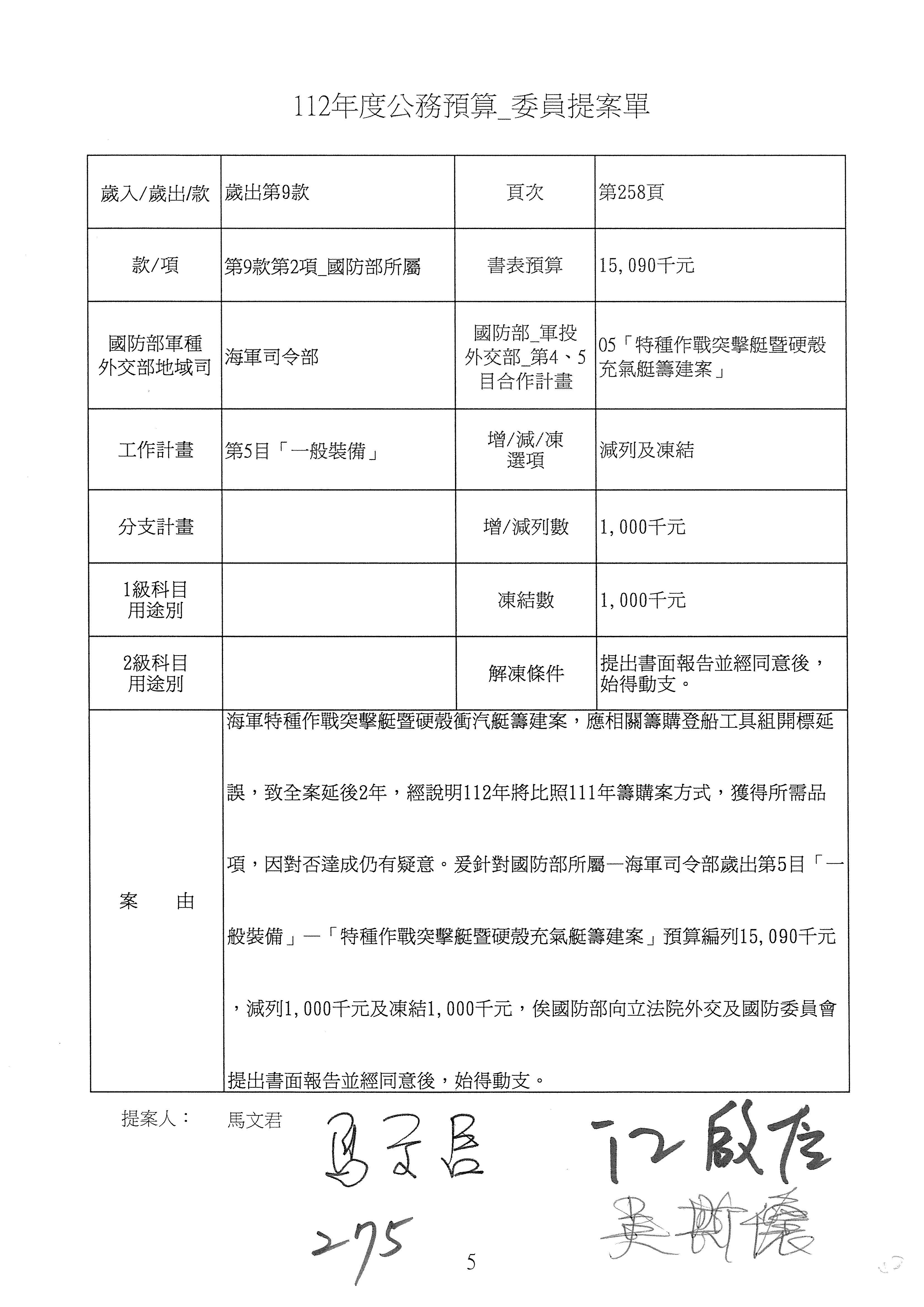
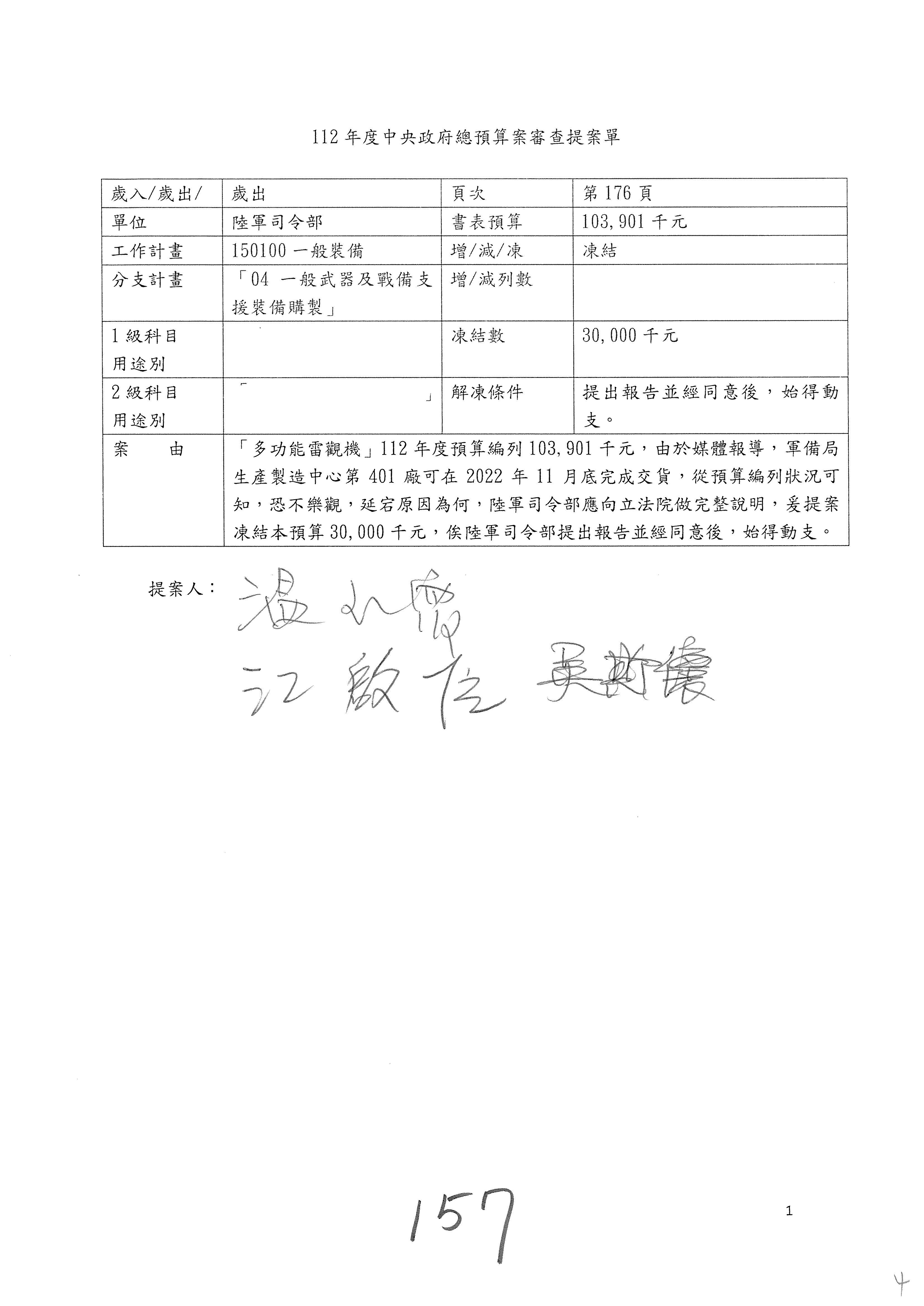
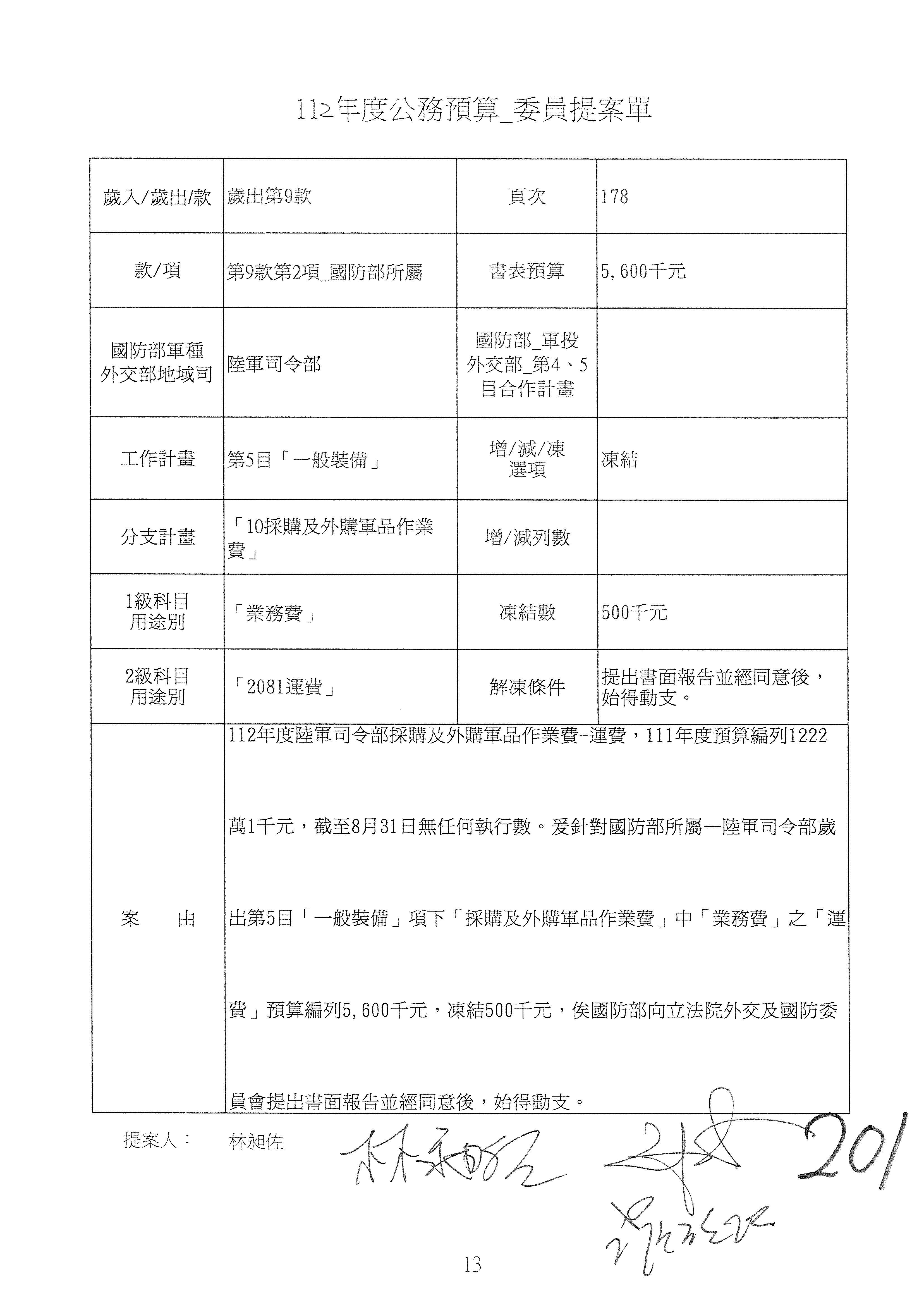
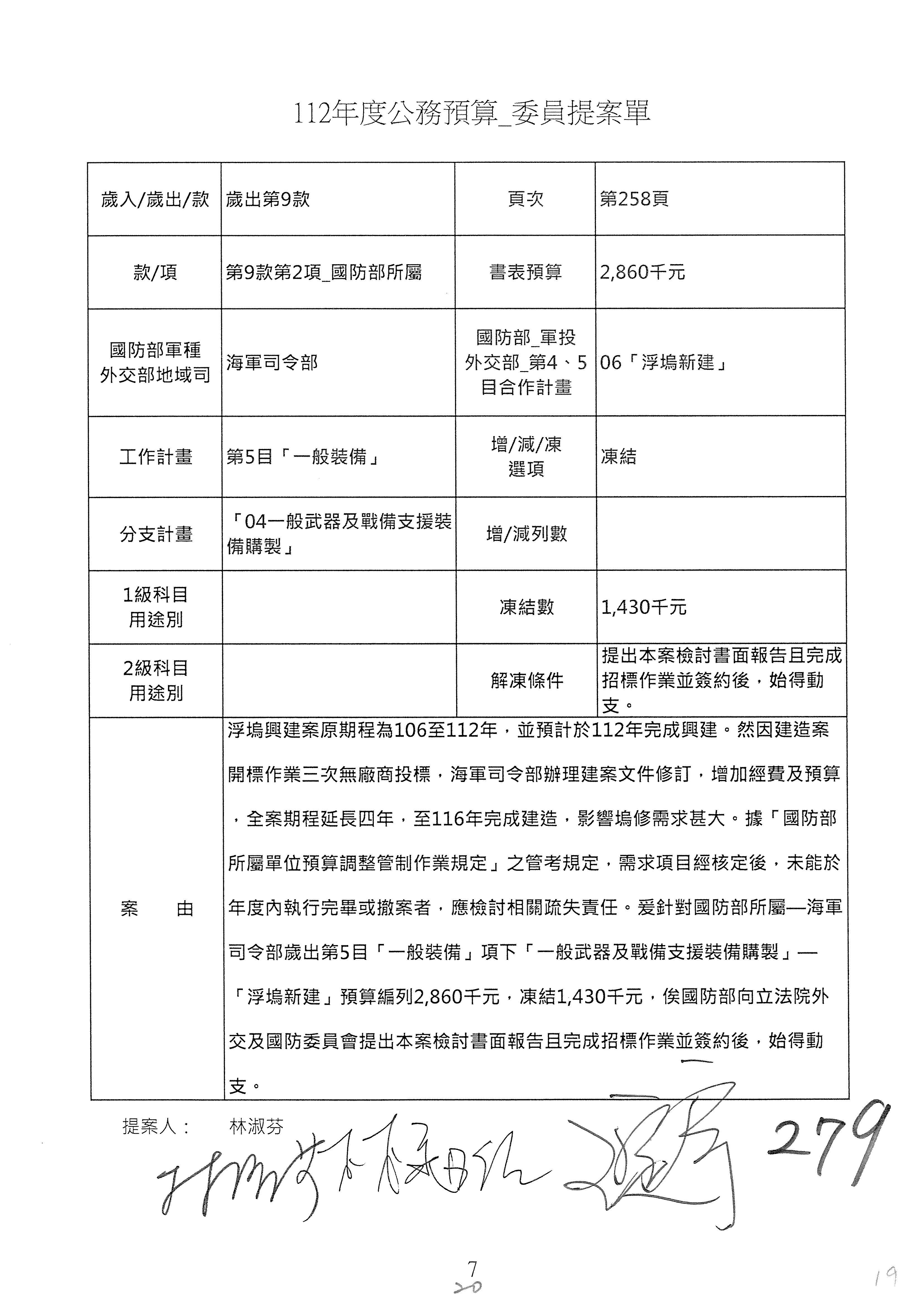
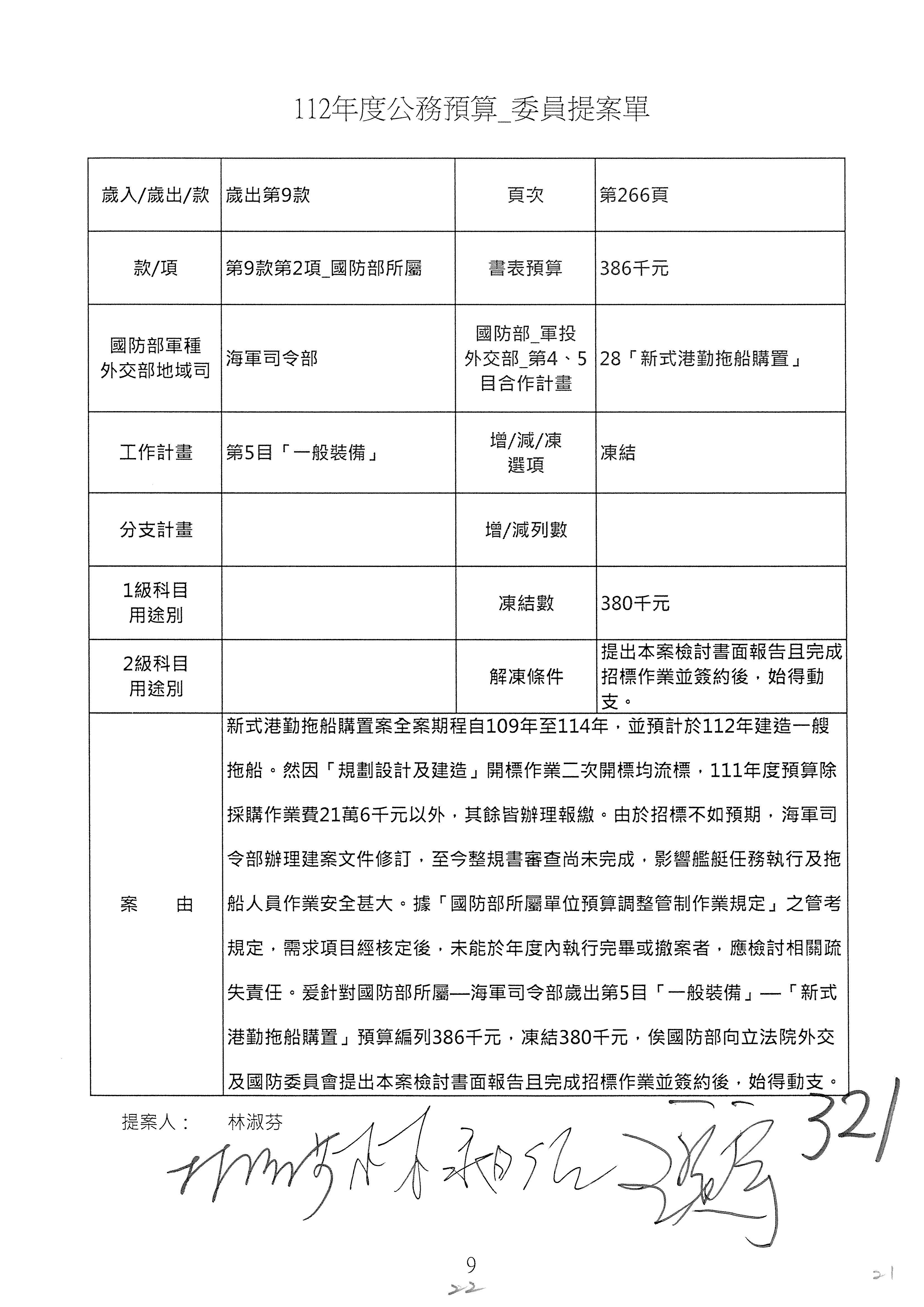
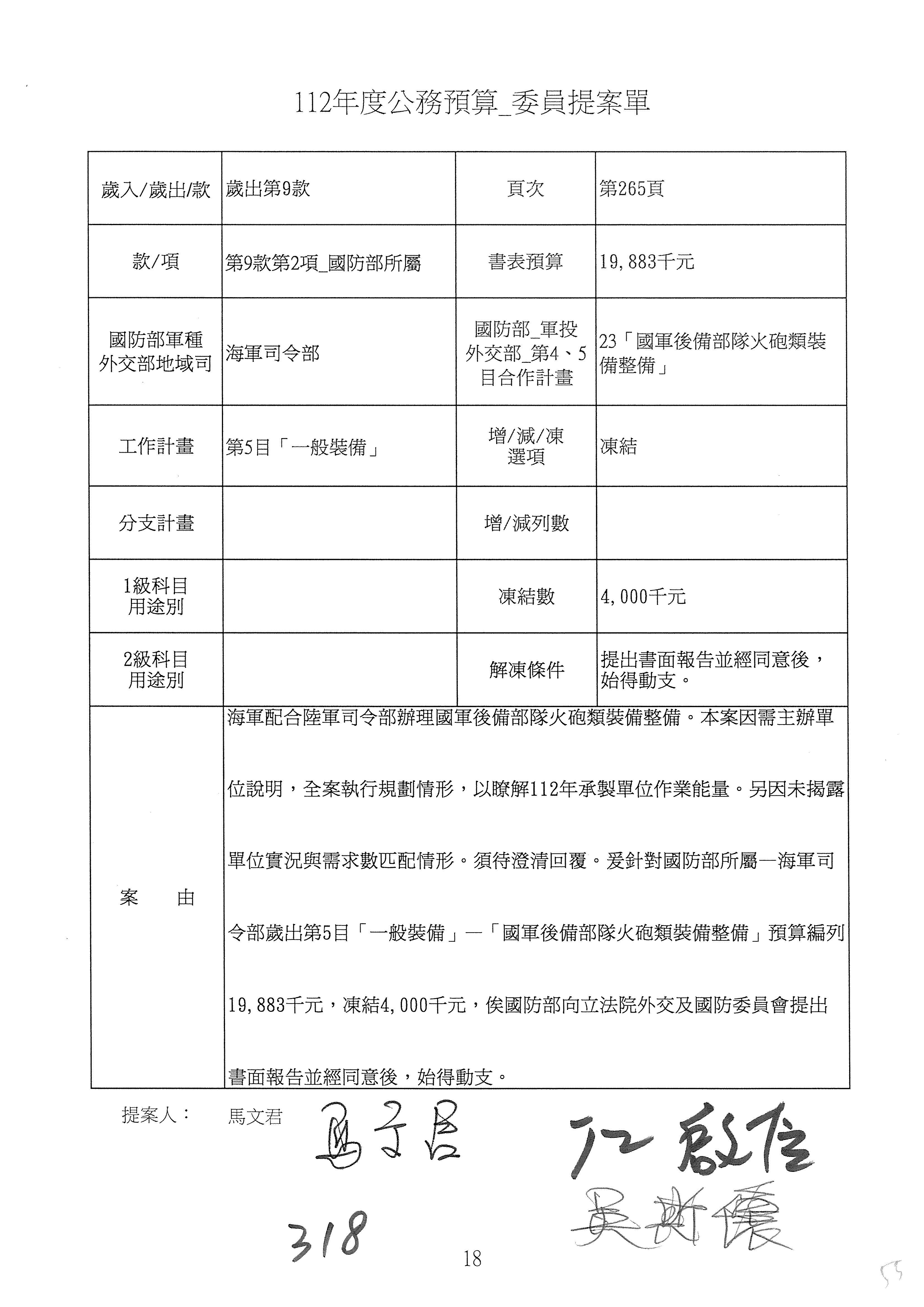
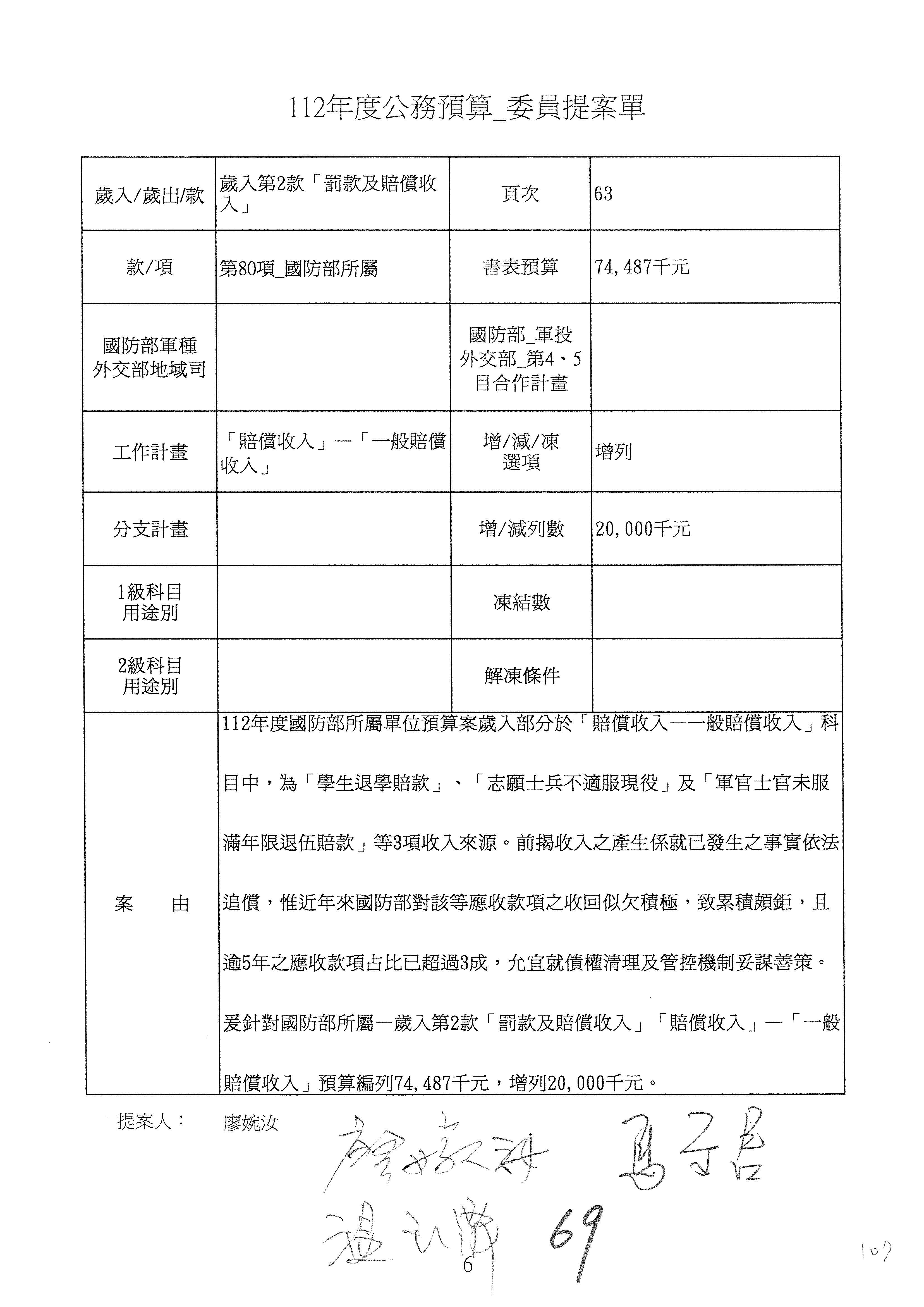
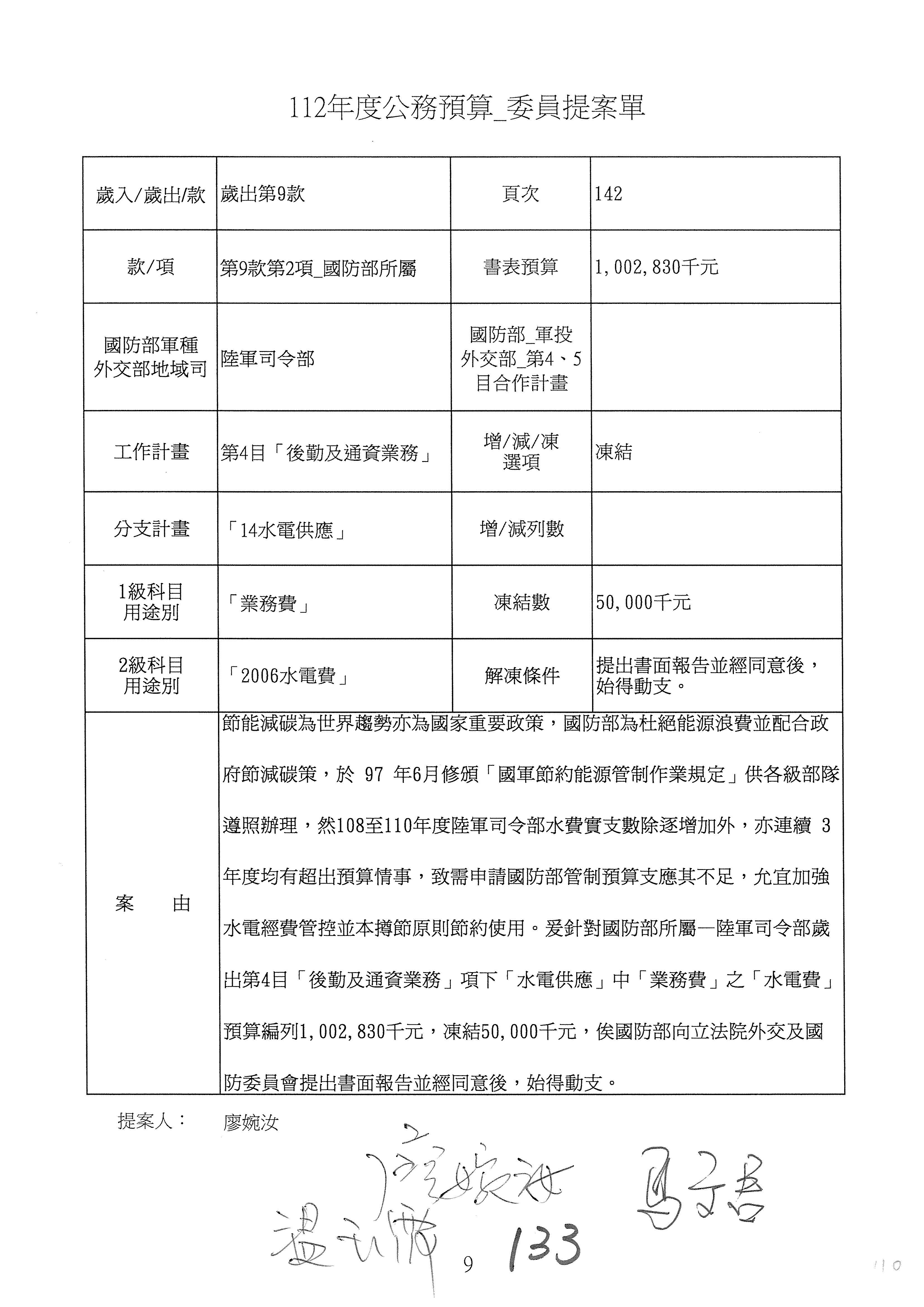
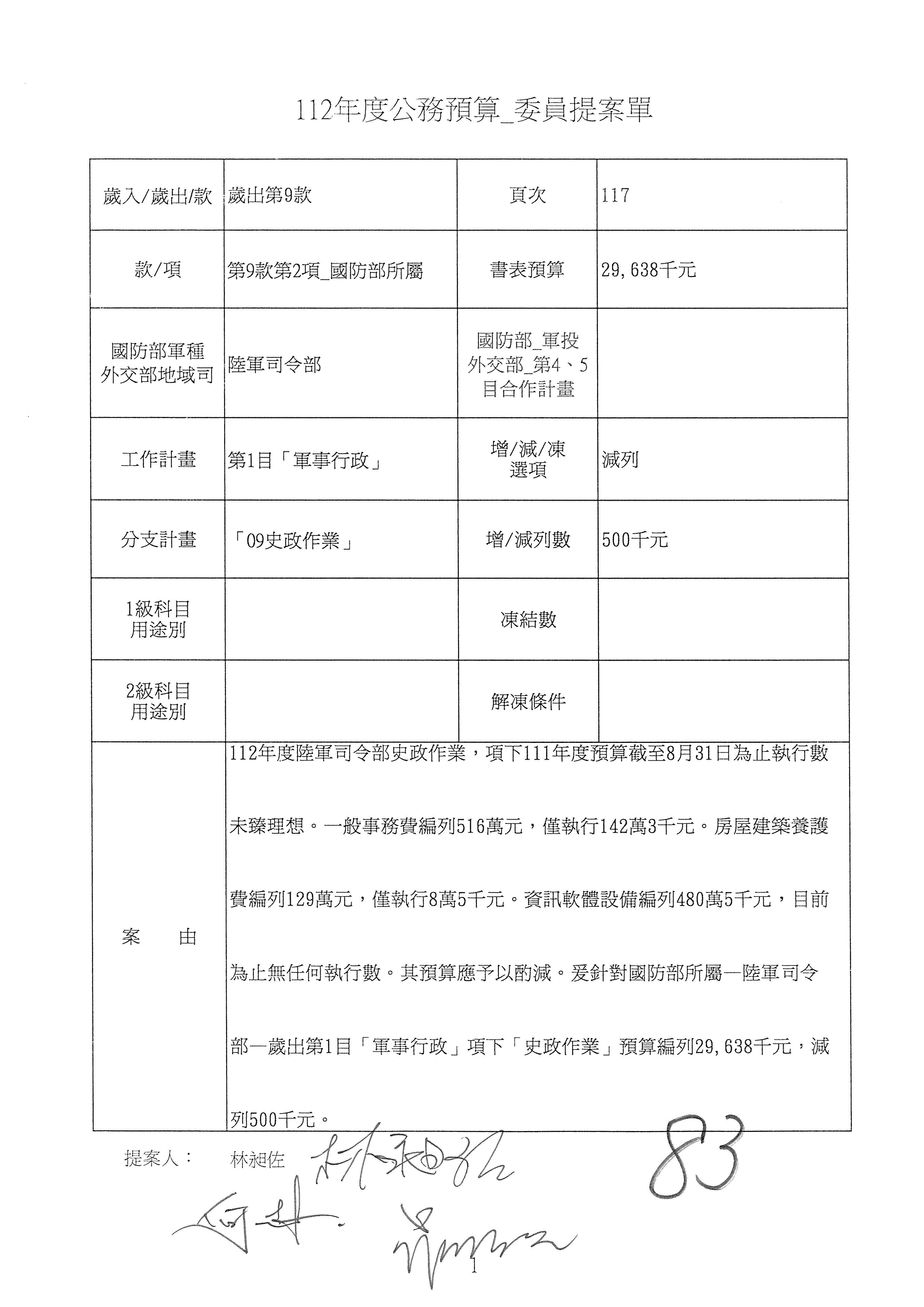
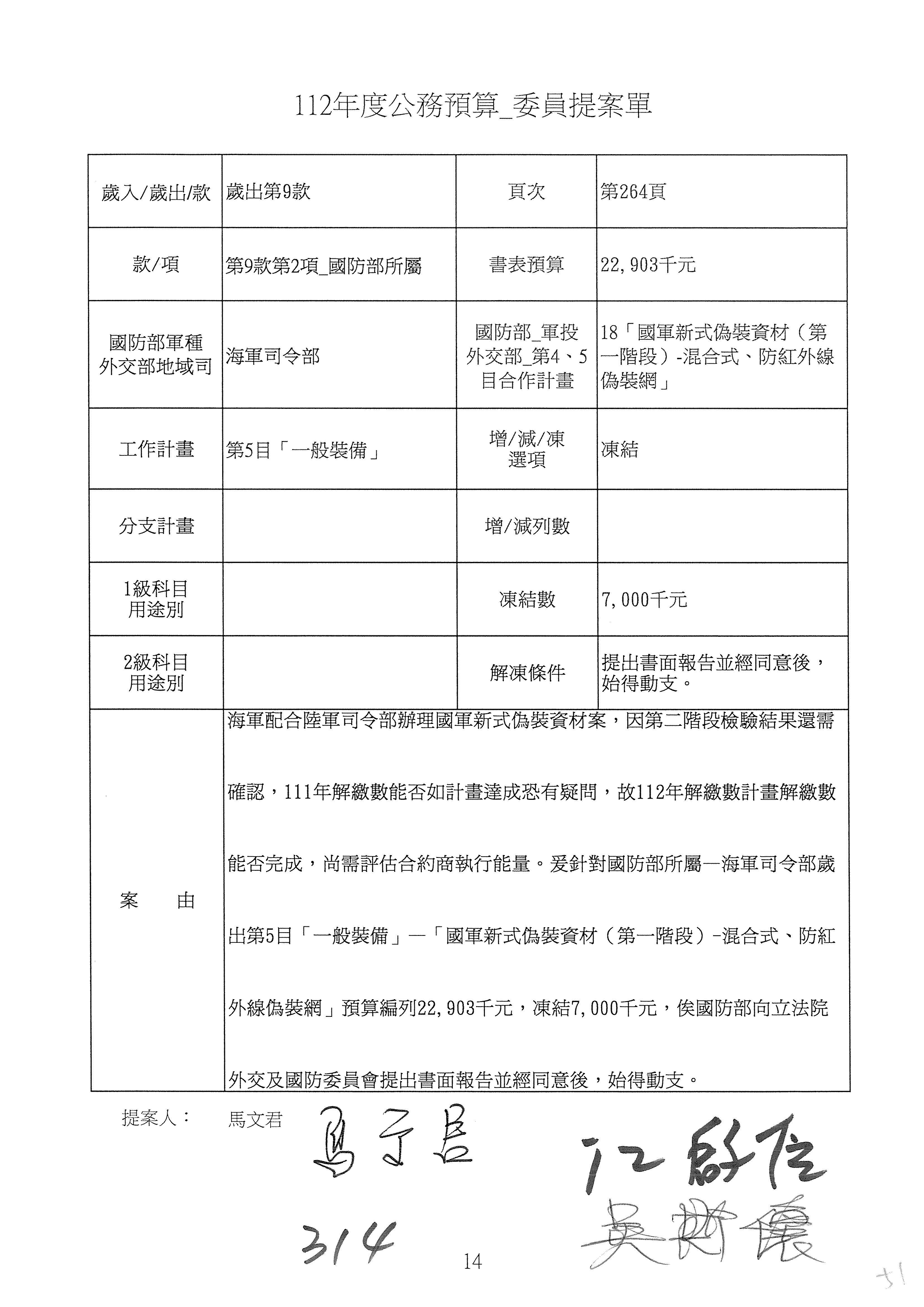
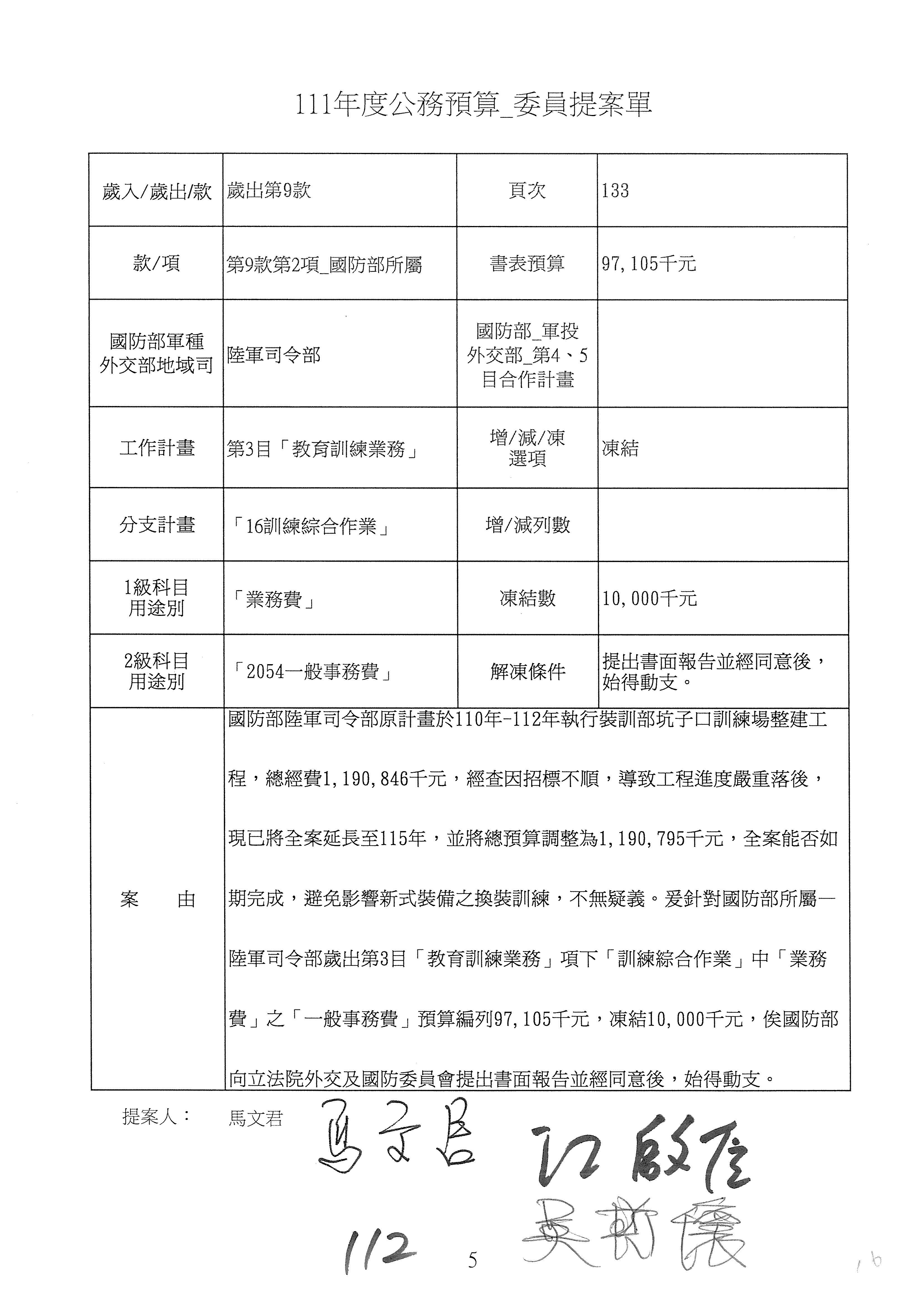
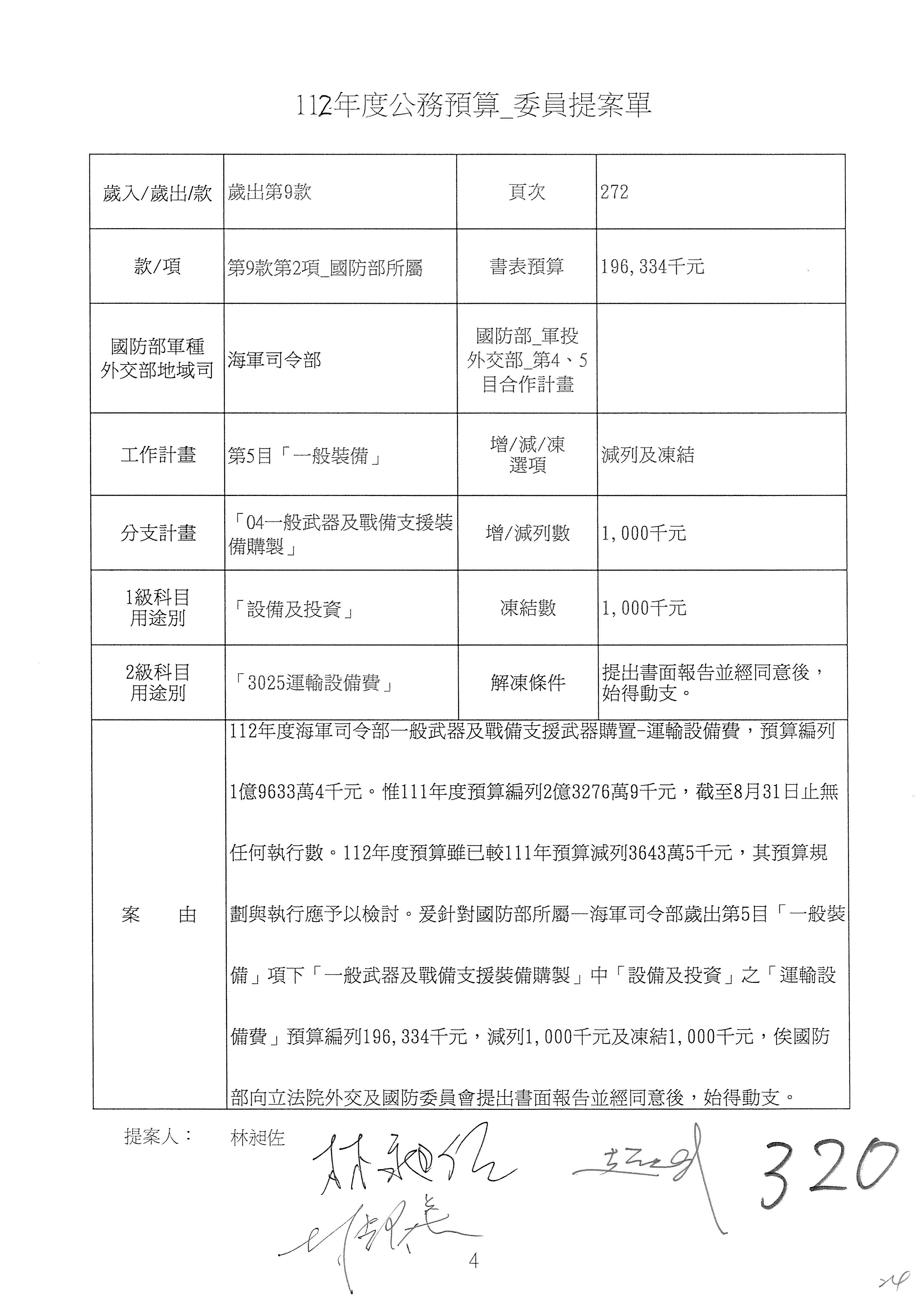
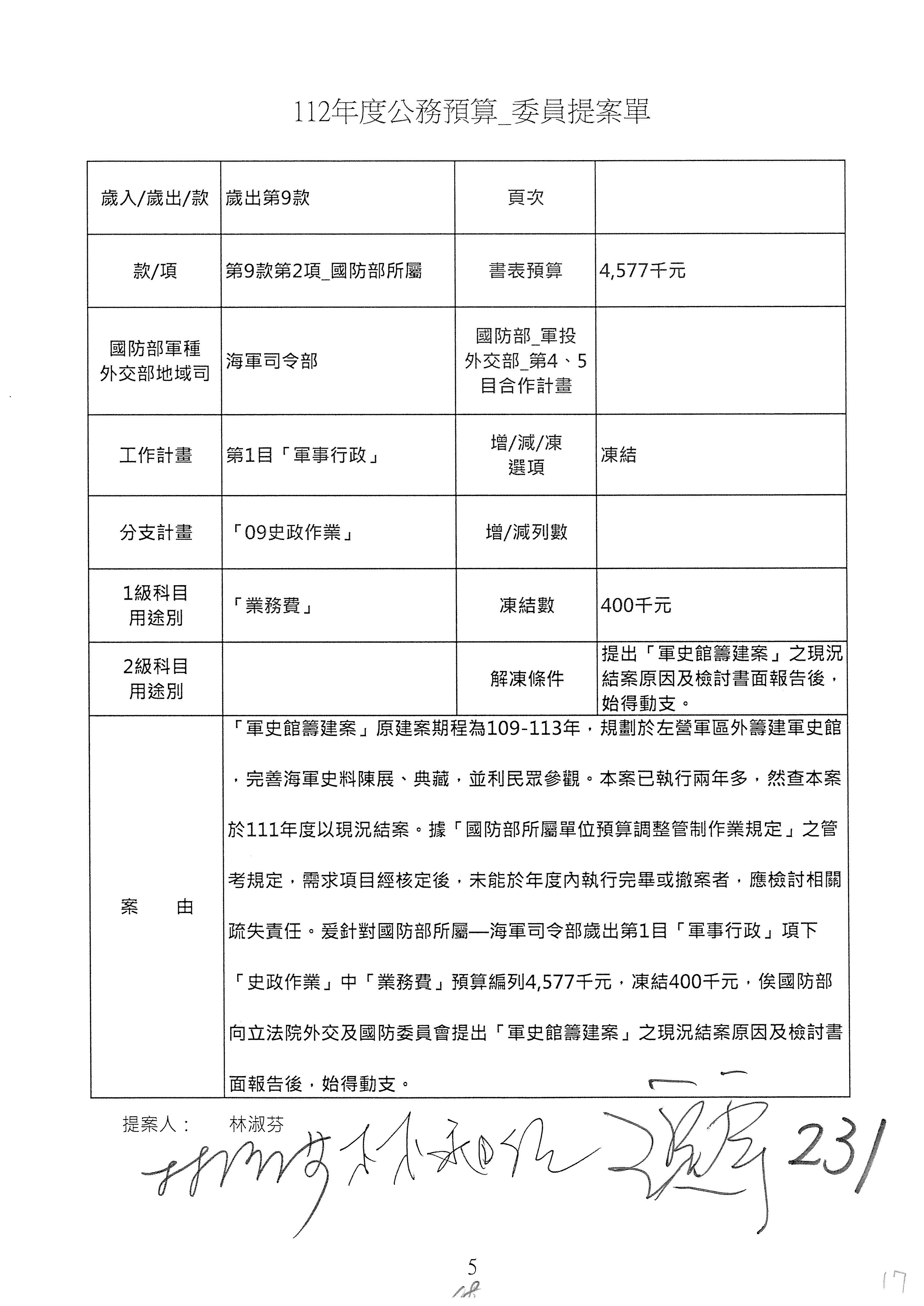
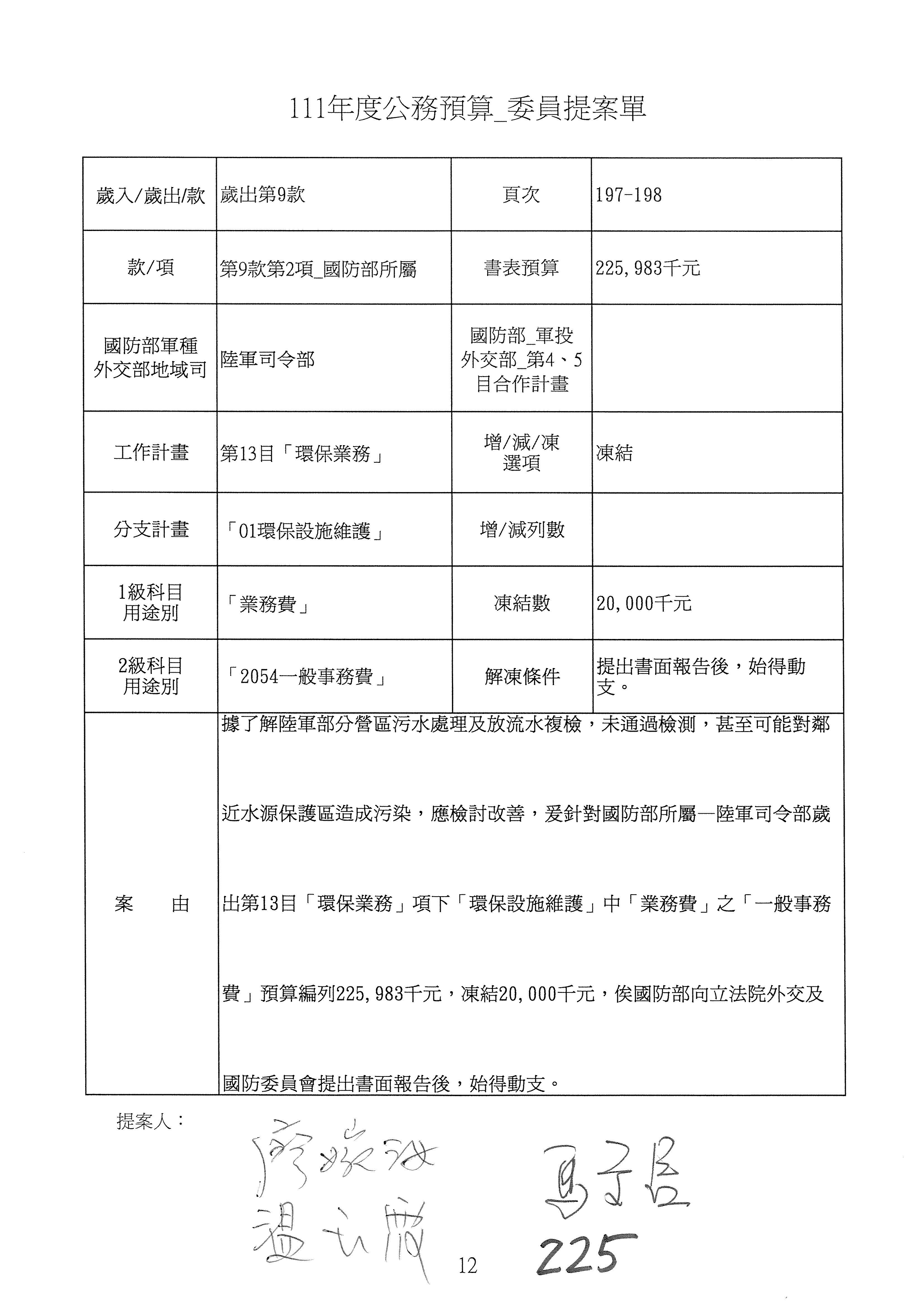
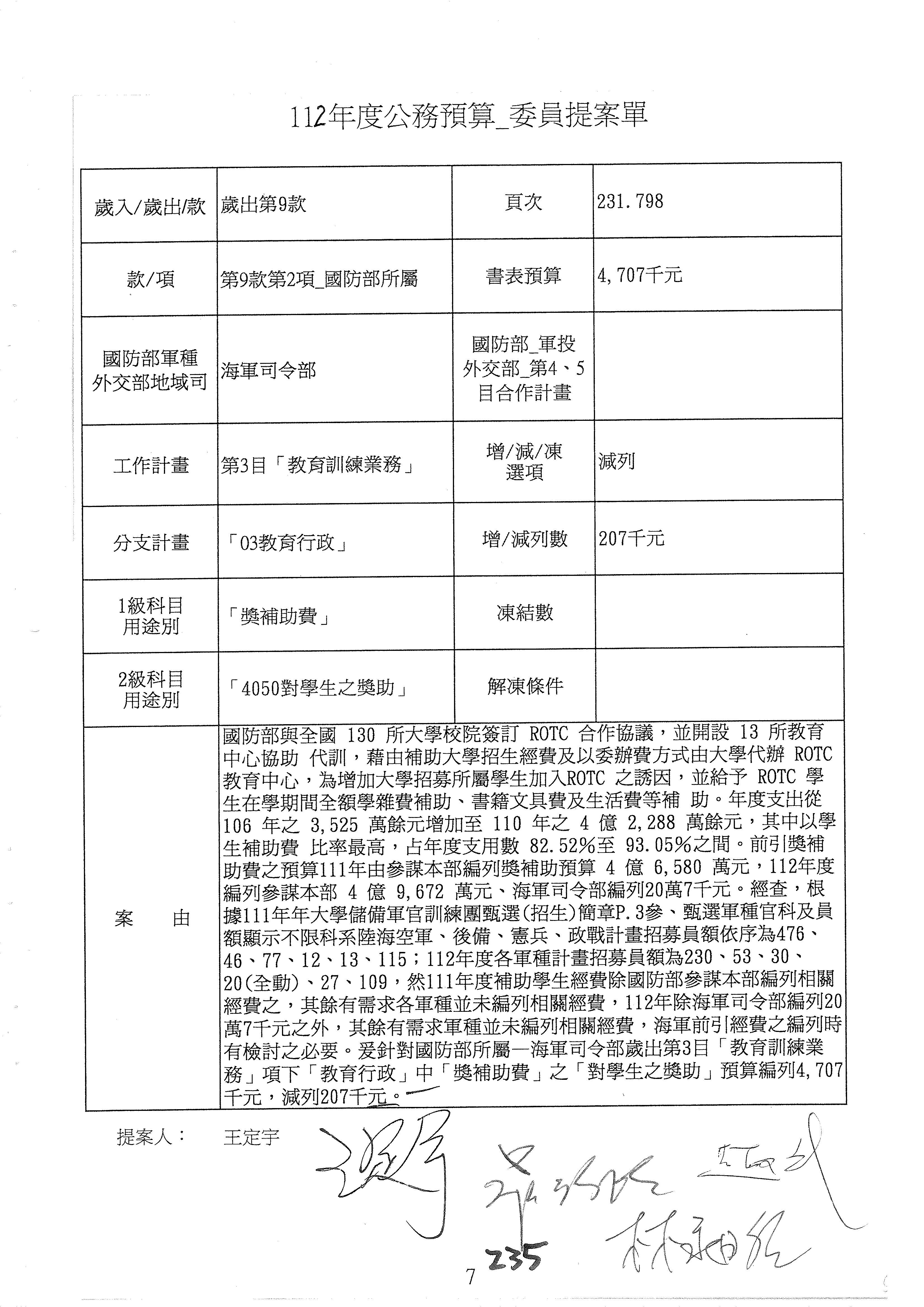
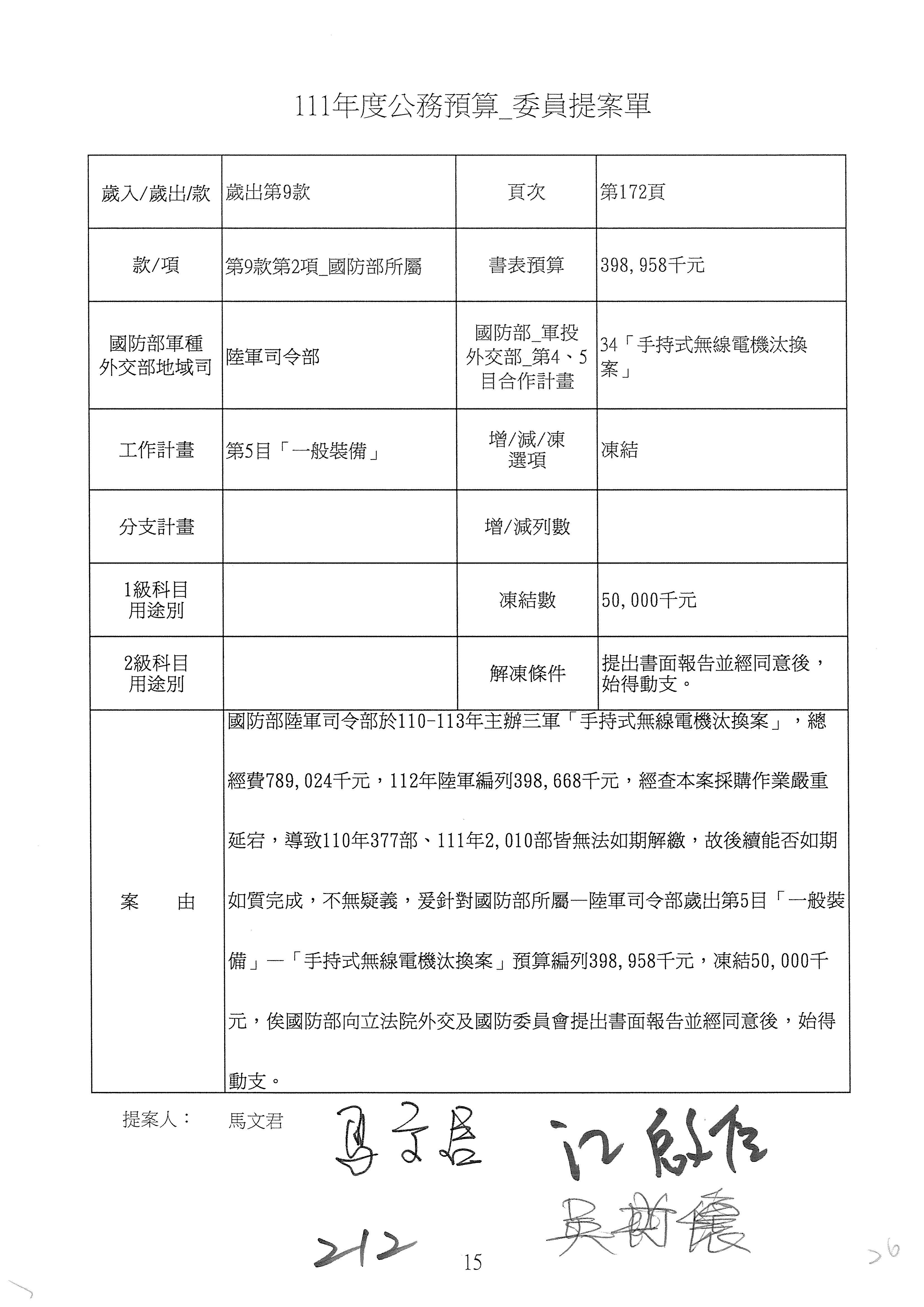
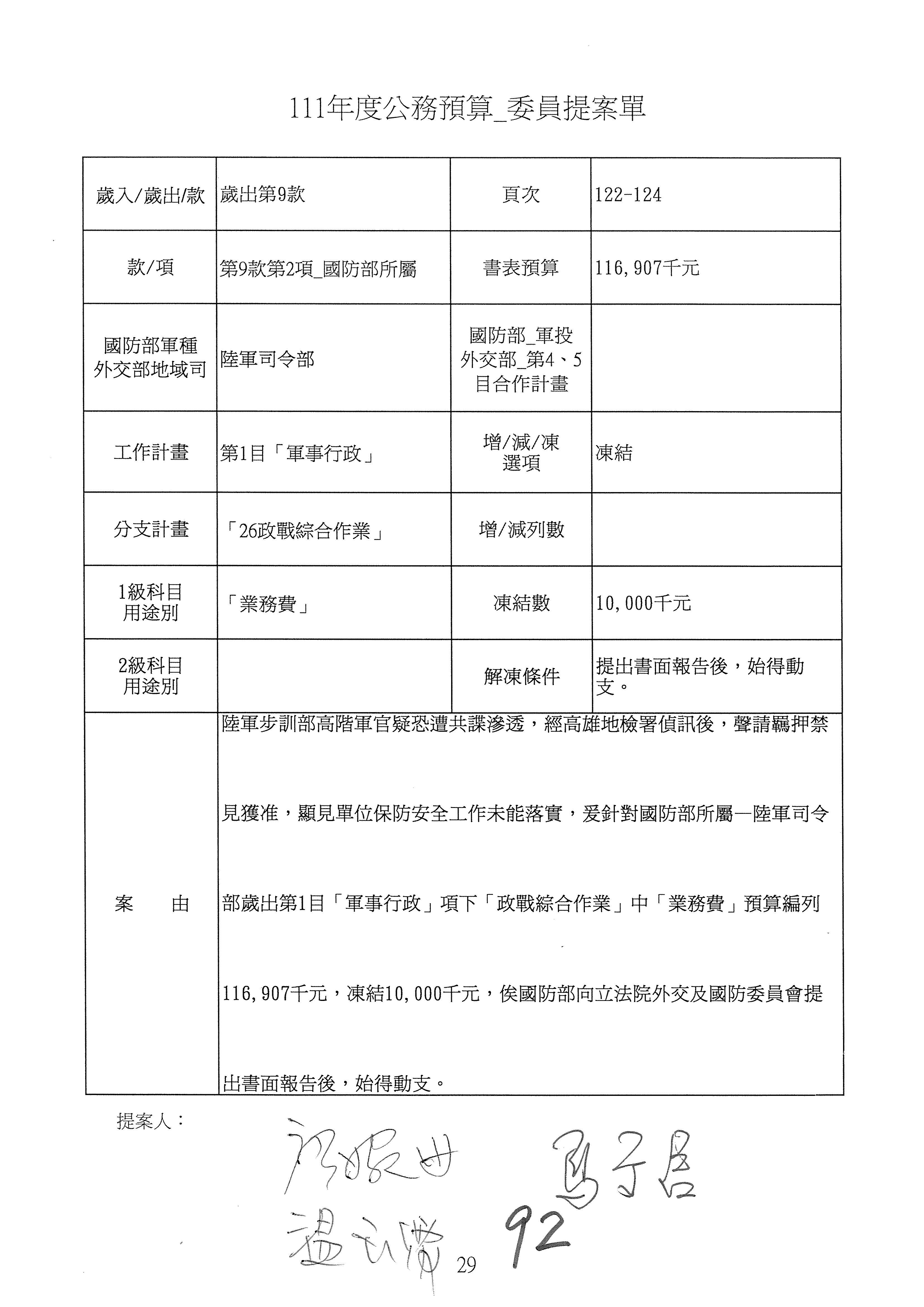
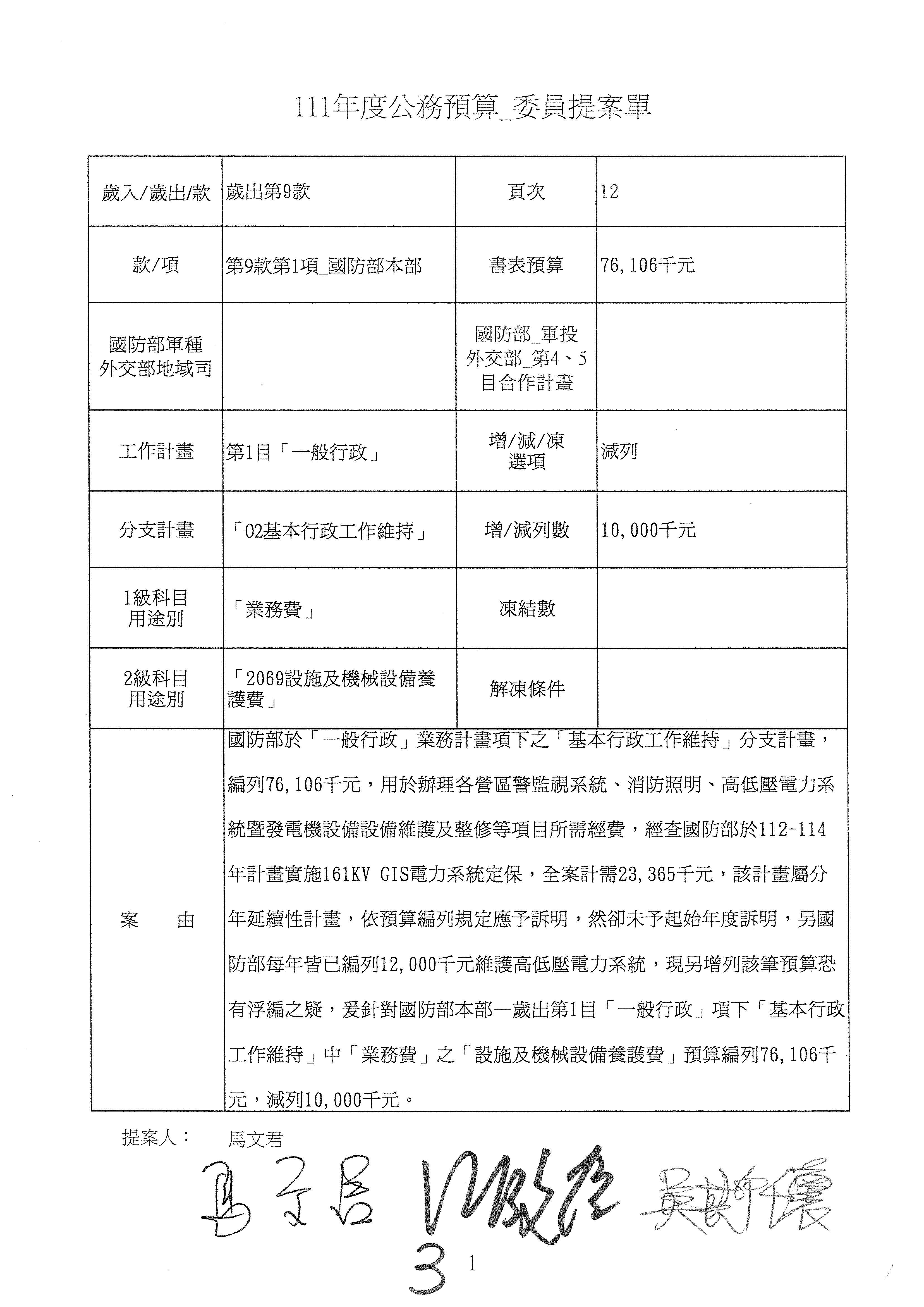
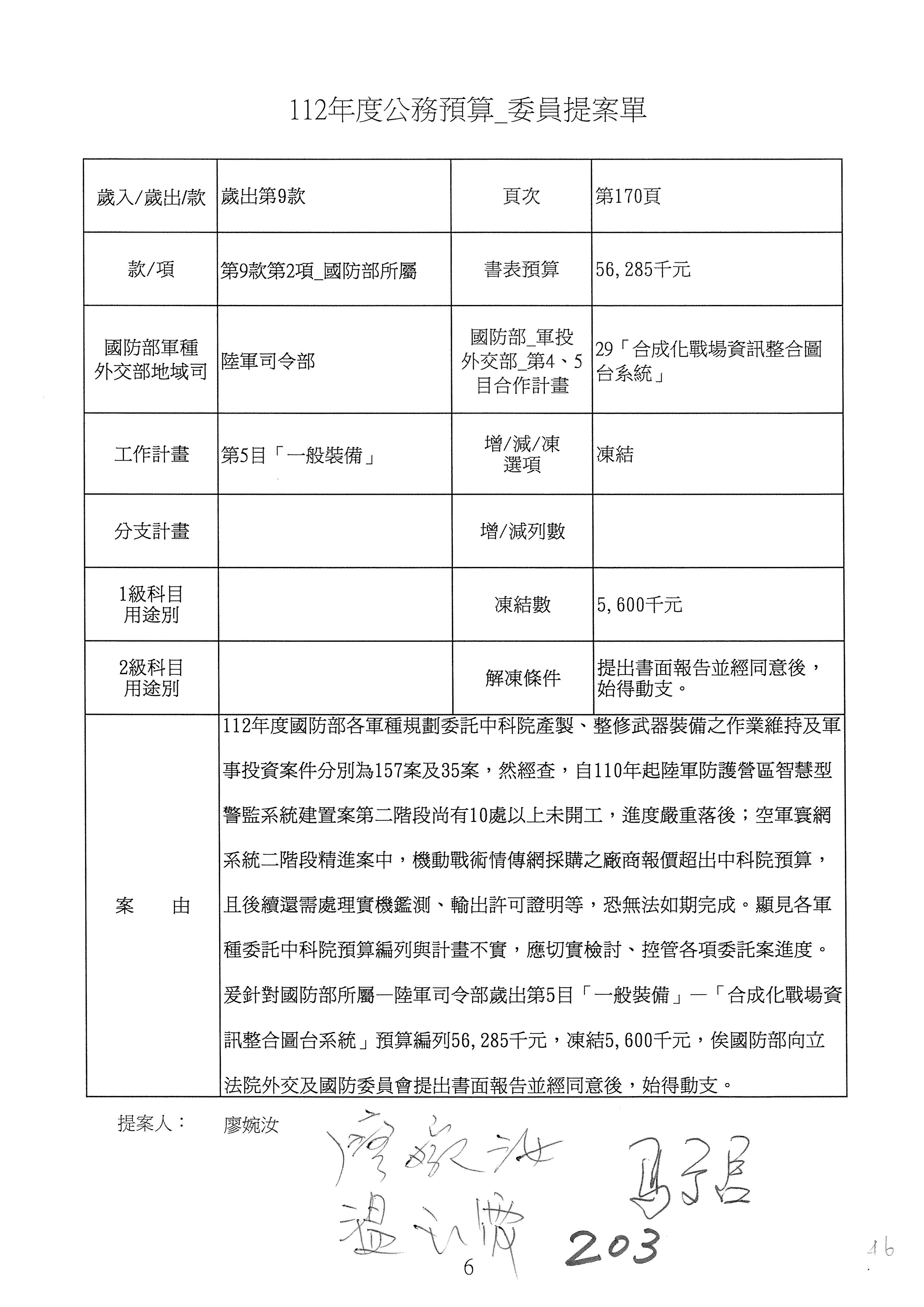
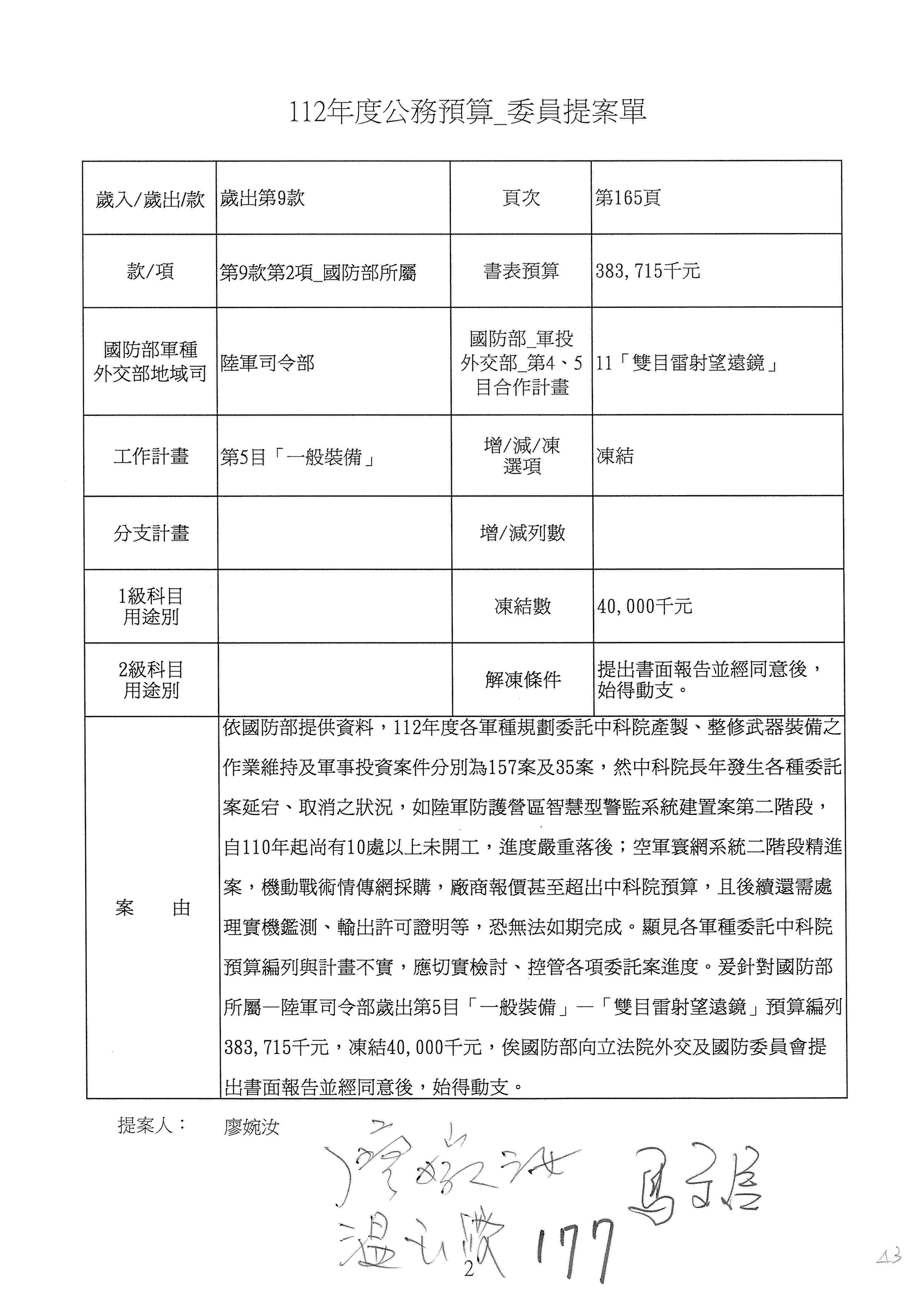
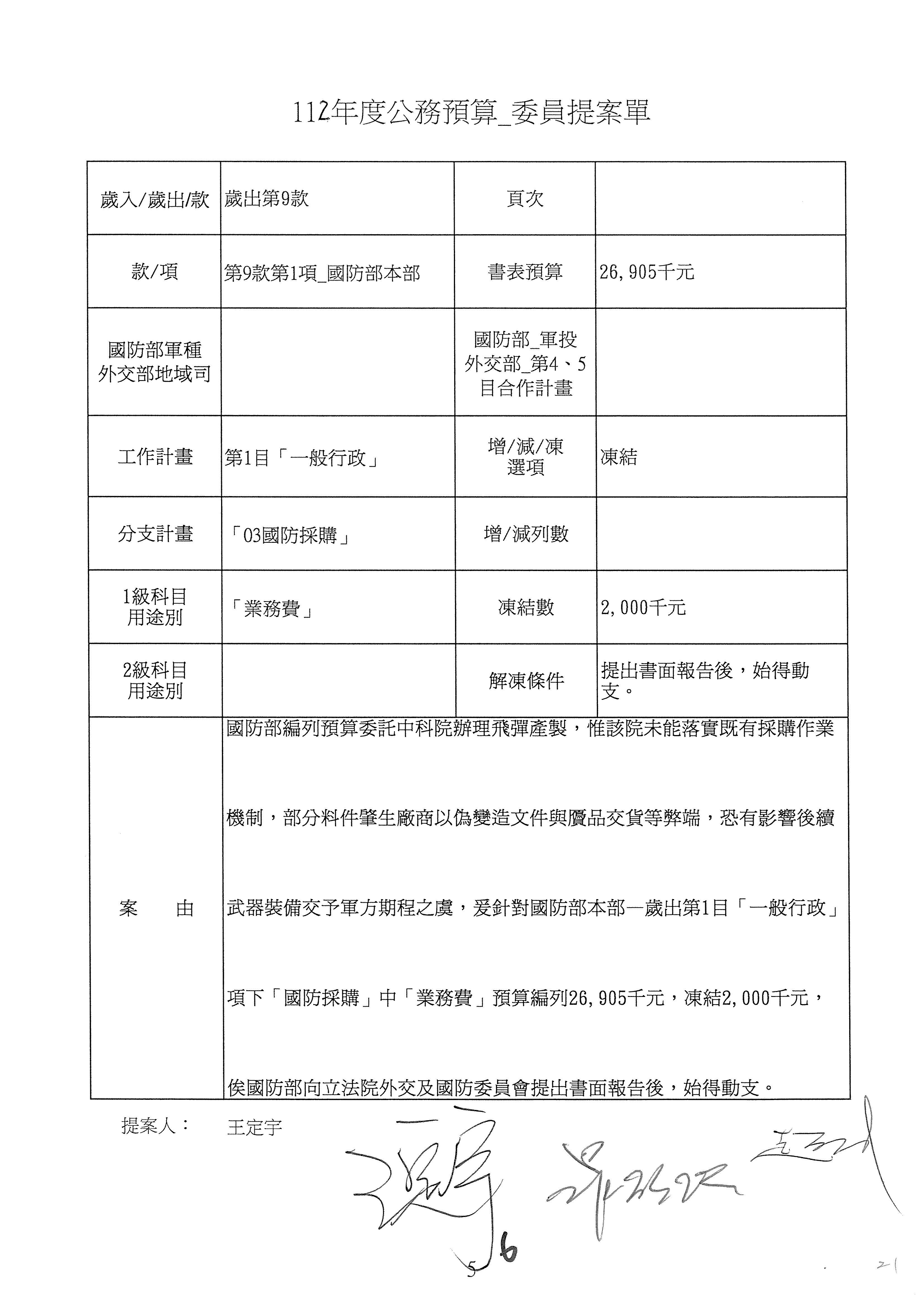
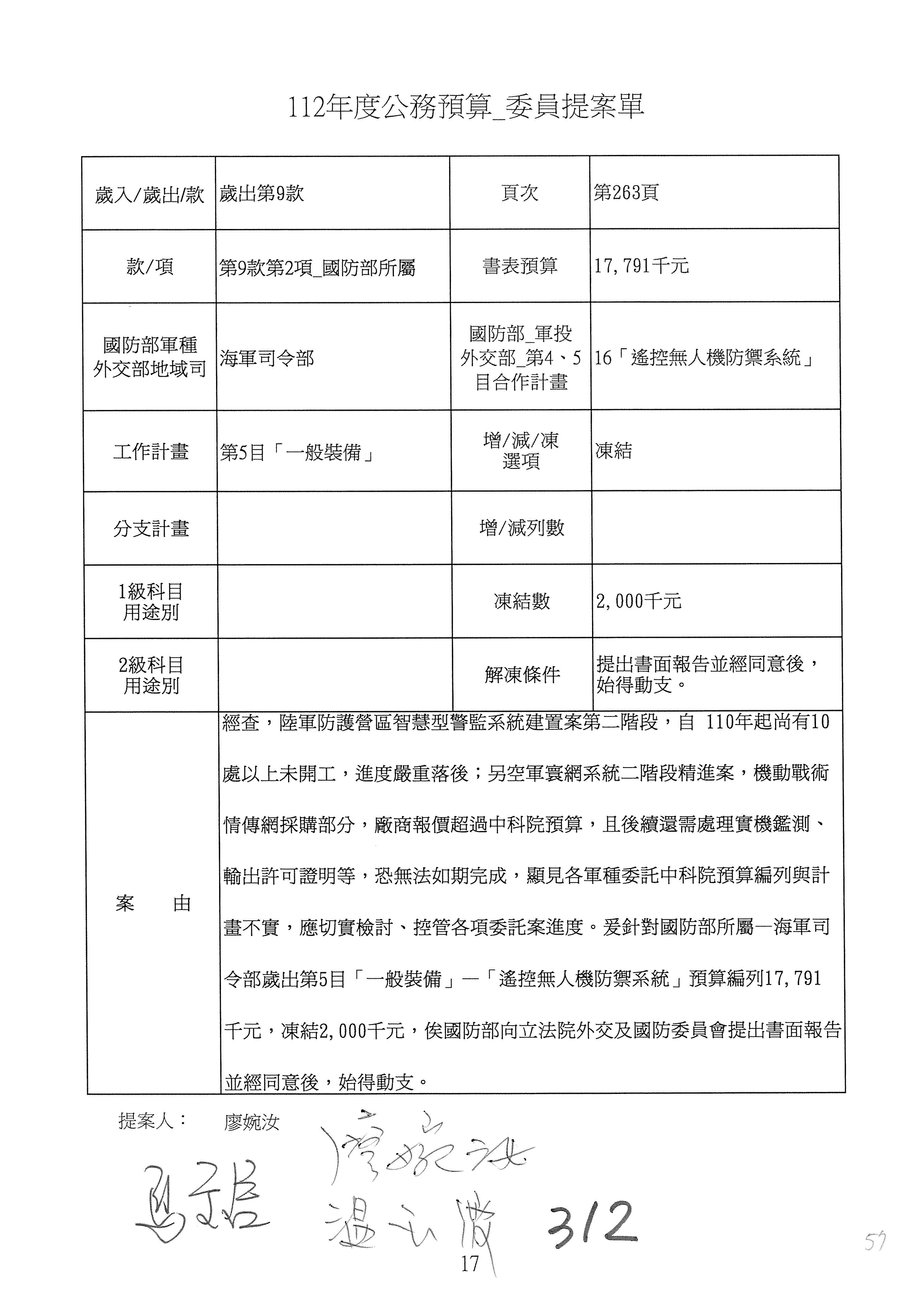
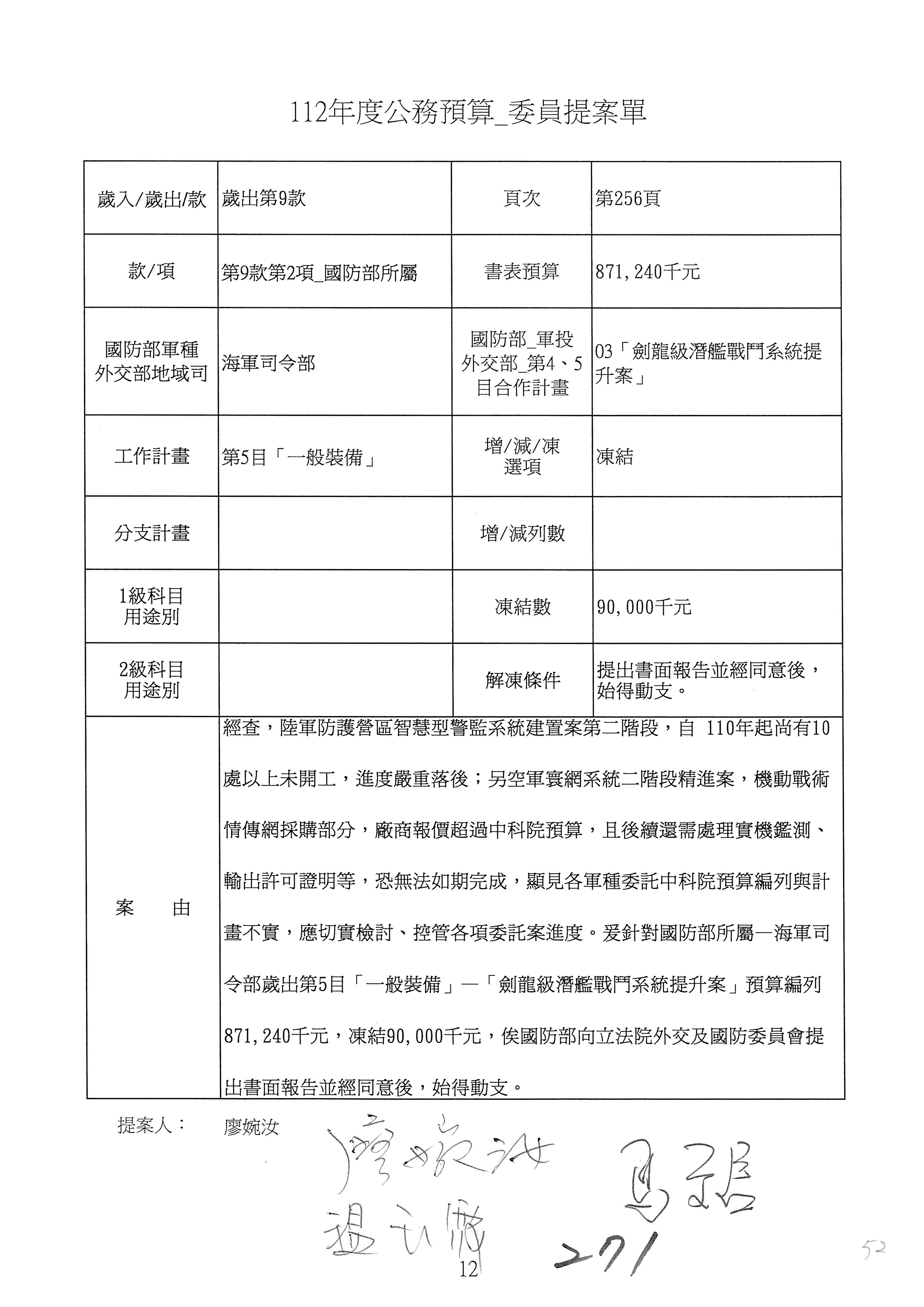
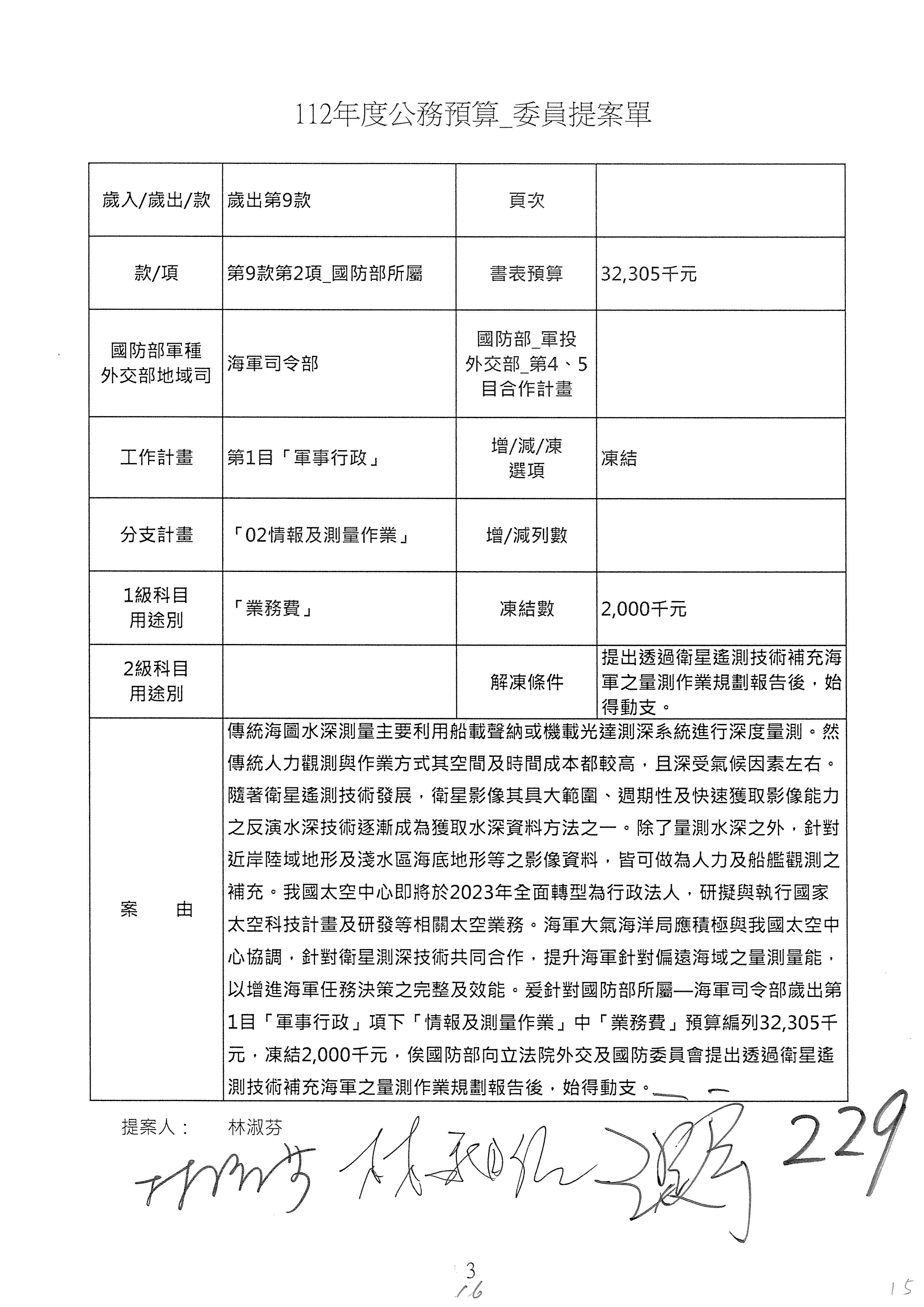
貳、委員提案部分:
一、國防部:
INCLUDEPICTURE
"../../../../../../Users/user/Desktop/111100/中冊/外交第1本_頁面_01.jpg"
\* MERGEFORMAT
INCLUDEPICTURE
"../../../../../../Users/user/Desktop/111100/中冊/外交第1本_頁面_02.jpg"
\* MERGEFORMAT
INCLUDEPICTURE
"../../../../../../Users/user/Desktop/111100/中冊/外交第1本_頁面_03.jpg"
\* MERGEFORMAT
INCLUDEPICTURE
"../../../../../../Users/user/Desktop/111100/中冊/外交第1本_頁面_04.jpg"
\* MERGEFORMAT
INCLUDEPICTURE
"../../../../../../Users/user/Desktop/111100/中冊/外交第1本_頁面_05.jpg"
\* MERGEFORMAT
INCLUDEPICTURE
"../../../../../../Users/user/Desktop/111100/中冊/外交第1本_頁面_06.jpg"
\* MERGEFORMAT
INCLUDEPICTURE
"../../../../../../Users/user/Desktop/111100/中冊/外交第1本_頁面_07.jpg"
\* MERGEFORMAT
INCLUDEPICTURE
"../../../../../../Users/user/Desktop/111100/中冊/外交第1本_頁面_08.jpg"
\* MERGEFORMAT
INCLUDEPICTURE
"../../../../../../Users/user/Desktop/111100/中冊/外交第1本_頁面_09.jpg"
\* MERGEFORMAT
INCLUDEPICTURE
"../../../../../../Users/user/Desktop/111100/中冊/外交第1本_頁面_10.jpg"
\* MERGEFORMAT
INCLUDEPICTURE
"../../../../../../Users/user/Desktop/111100/中冊/外交第1本_頁面_11.jpg"
\* MERGEFORMAT
INCLUDEPICTURE
"../../../../../../Users/user/Desktop/111100/中冊/外交第1本_頁面_12.jpg"
\* MERGEFORMAT
INCLUDEPICTURE
"../../../../../../Users/user/Desktop/111100/中冊/外交第1本_頁面_13.jpg"
\* MERGEFORMAT
INCLUDEPICTURE
"../../../../../../Users/user/Desktop/111100/中冊/外交第1本_頁面_14.jpg"
\* MERGEFORMAT
INCLUDEPICTURE
"../../../../../../Users/user/Desktop/111100/中冊/外交第1本_頁面_15.jpg"
\* MERGEFORMAT
INCLUDEPICTURE
"../../../../../../Users/user/Desktop/111100/中冊/外交第1本_頁面_16.jpg"
\* MERGEFORMAT
INCLUDEPICTURE
"../../../../../../Users/user/Desktop/111100/中冊/外交第1本_頁面_17.jpg"
\* MERGEFORMAT
INCLUDEPICTURE
"../../../../../../Users/user/Desktop/111100/中冊/外交第1本_頁面_18.jpg"
\* MERGEFORMAT
INCLUDEPICTURE
"../../../../../../Users/user/Desktop/111100/中冊/外交第1本_頁面_19.jpg"
\* MERGEFORMAT
INCLUDEPICTURE
"../../../../../../Users/user/Desktop/111100/中冊/外交第1本_頁面_20.jpg"
\* MERGEFORMAT
INCLUDEPICTURE
"../../../../../../Users/user/Desktop/111100/中冊/外交第1本_頁面_21.jpg"
\* MERGEFORMAT
INCLUDEPICTURE
"../../../../../../Users/user/Desktop/111100/中冊/外交第1本_頁面_22.jpg"
\* MERGEFORMAT
INCLUDEPICTURE
"../../../../../../Users/user/Desktop/111100/中冊/外交第1本_頁面_23.jpg"
\* MERGEFORMAT
INCLUDEPICTURE
"../../../../../../Users/user/Desktop/111100/中冊/外交第1本_頁面_24.jpg"
\* MERGEFORMAT
INCLUDEPICTURE
"../../../../../../Users/user/Desktop/111100/中冊/外交第1本_頁面_25.jpg"
\* MERGEFORMAT
INCLUDEPICTURE
"../../../../../../Users/user/Desktop/111100/中冊/外交第1本_頁面_26.jpg"
\* MERGEFORMAT
INCLUDEPICTURE
"../../../../../../Users/user/Desktop/111100/中冊/外交第1本_頁面_27.jpg"
\* MERGEFORMAT
INCLUDEPICTURE
"../../../../../../Users/user/Desktop/111100/中冊/外交第1本_頁面_28.jpg"
\* MERGEFORMAT
INCLUDEPICTURE
"../../../../../../Users/user/Desktop/111100/中冊/外交第1本_頁面_29.jpg"
\* MERGEFORMAT
INCLUDEPICTURE
"../../../../../../Users/user/Desktop/111100/中冊/外交第1本_頁面_30.jpg"
\* MERGEFORMAT
INCLUDEPICTURE
"../../../../../../Users/user/Desktop/111100/中冊/外交第1本_頁面_31.jpg"
\* MERGEFORMAT
INCLUDEPICTURE
"../../../../../../Users/user/Desktop/111100/中冊/外交第1本_頁面_32.jpg"
\* MERGEFORMAT
INCLUDEPICTURE
"../../../../../../Users/user/Desktop/111100/中冊/外交第1本_頁面_33.jpg"
\* MERGEFORMAT
INCLUDEPICTURE
"../../../../../../Users/user/Desktop/111100/中冊/外交第1本_頁面_34.jpg"
\* MERGEFORMAT
INCLUDEPICTURE
"../../../../../../Users/user/Desktop/111100/中冊/外交第1本_頁面_35.jpg"
\* MERGEFORMAT
INCLUDEPICTURE
"../../../../../../Users/user/Desktop/111100/中冊/外交第1本_頁面_36.jpg"
\* MERGEFORMAT
INCLUDEPICTURE
"../../../../../../Users/user/Desktop/111100/中冊/外交第1本_頁面_37.jpg"
\* MERGEFORMAT
INCLUDEPICTURE
"../../../../../../Users/user/Desktop/111100/中冊/外交第1本_頁面_38.jpg"
\* MERGEFORMAT
INCLUDEPICTURE
"../../../../../../Users/user/Desktop/111100/中冊/外交第1本_頁面_39.jpg"
\* MERGEFORMAT
INCLUDEPICTURE
"../../../../../../Users/user/Desktop/111100/中冊/外交第1本_頁面_40.jpg"
\* MERGEFORMAT
INCLUDEPICTURE
"../../../../../../Users/user/Desktop/111100/中冊/外交第1本_頁面_41.jpg"
\* MERGEFORMAT
INCLUDEPICTURE
"../../../../../../Users/user/Desktop/111100/中冊/外交第1本_頁面_42.jpg"
\* MERGEFORMAT
INCLUDEPICTURE
"../../../../../../Users/user/Desktop/111100/中冊/外交第1本_頁面_43.jpg"
\* MERGEFORMAT
INCLUDEPICTURE
"../../../../../../Users/user/Desktop/111100/中冊/外交第1本_頁面_44.jpg"
\* MERGEFORMAT
INCLUDEPICTURE
"../../../../../../Users/user/Desktop/111100/中冊/外交第1本_頁面_45.jpg"
\* MERGEFORMAT
INCLUDEPICTURE
"../../../../../../Users/user/Desktop/111100/中冊/外交第1本_頁面_46.jpg"
\* MERGEFORMAT
INCLUDEPICTURE
"../../../../../../Users/user/Desktop/111100/中冊/外交第1本_頁面_47.jpg"
\* MERGEFORMAT
INCLUDEPICTURE
"../../../../../../Users/user/Desktop/111100/中冊/外交第1本_頁面_48.jpg"
\* MERGEFORMAT
INCLUDEPICTURE
"../../../../../../Users/user/Desktop/111100/中冊/外交第1本_頁面_49.jpg"
\* MERGEFORMAT
INCLUDEPICTURE
"../../../../../../Users/user/Desktop/111100/中冊/外交第1本_頁面_50.jpg"
\* MERGEFORMAT
INCLUDEPICTURE
"../../../../../../Users/user/Desktop/111100/中冊/外交第1本_頁面_51.jpg"
\* MERGEFORMAT
INCLUDEPICTURE
"../../../../../../Users/user/Desktop/111100/中冊/外交第1本_頁面_52.jpg"
\* MERGEFORMAT
INCLUDEPICTURE
"../../../../../../Users/user/Desktop/111100/中冊/外交第1本_頁面_53.jpg"
\* MERGEFORMAT
INCLUDEPICTURE
"../../../../../../Users/user/Desktop/111100/中冊/外交第1本_頁面_54.jpg"
\* MERGEFORMAT
INCLUDEPICTURE
"../../../../../../Users/user/Desktop/111100/中冊/外交第1本_頁面_55.jpg"
\* MERGEFORMAT
INCLUDEPICTURE
"../../../../../../Users/user/Desktop/111100/中冊/外交第1本_頁面_56.jpg"
\* MERGEFORMAT
INCLUDEPICTURE
"../../../../../../Users/user/Desktop/111100/中冊/外交第1本_頁面_57.jpg"
\* MERGEFORMAT
INCLUDEPICTURE
"../../../../../../Users/user/Desktop/111100/中冊/外交第1本_頁面_58.jpg"
\* MERGEFORMAT
INCLUDEPICTURE
"../../../../../../Users/user/Desktop/111100/中冊/外交第1本_頁面_59.jpg"
\* MERGEFORMAT
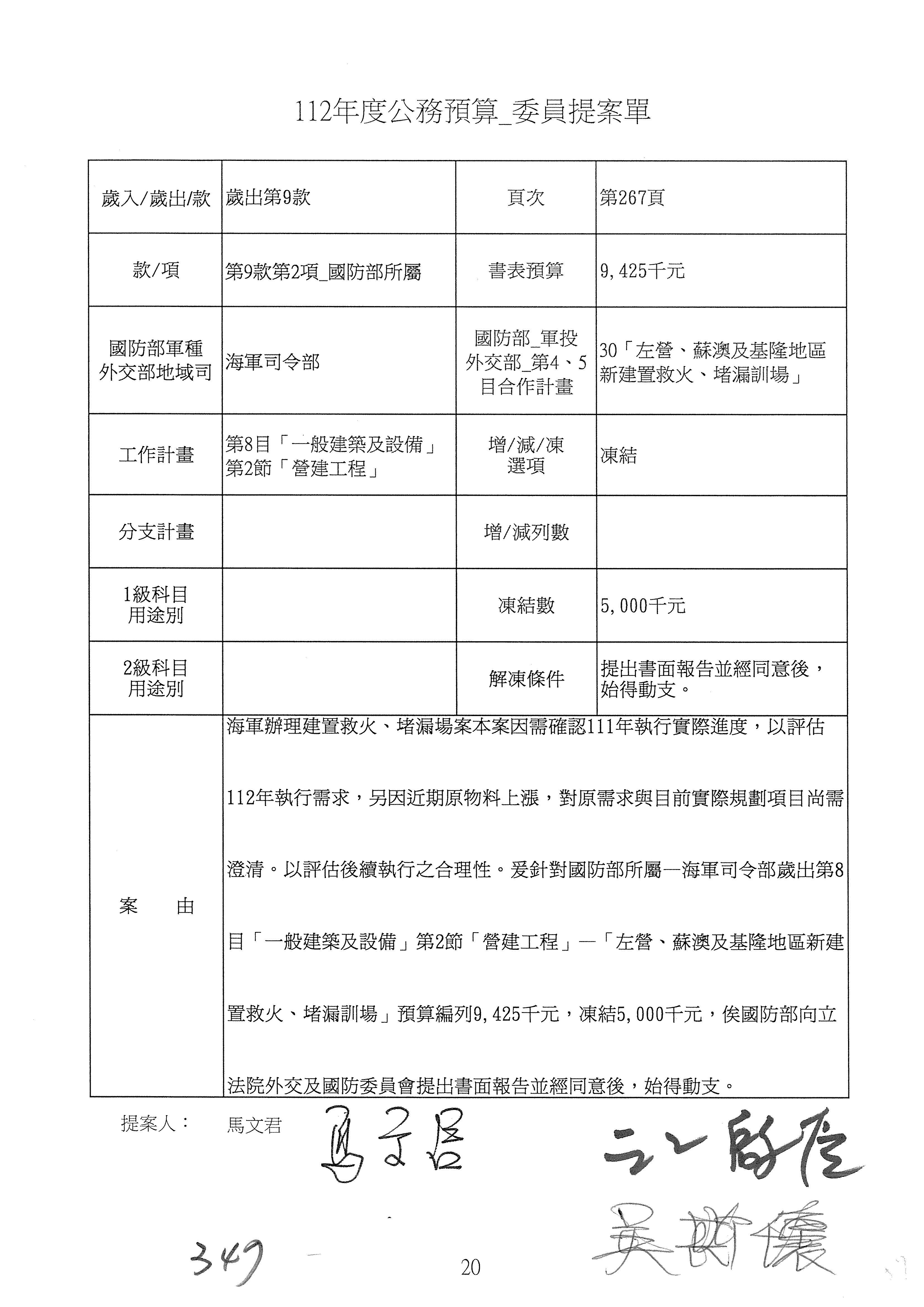
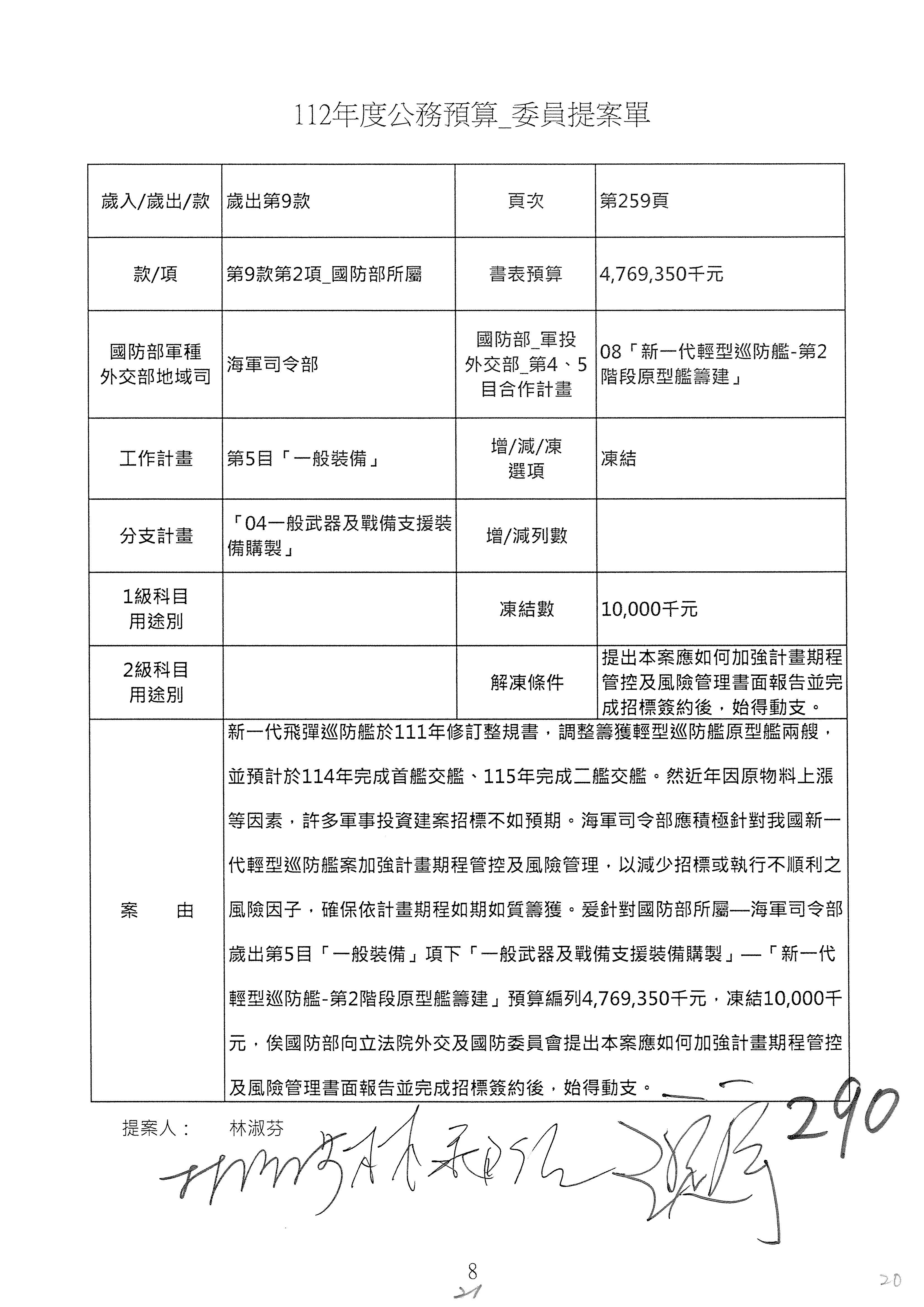
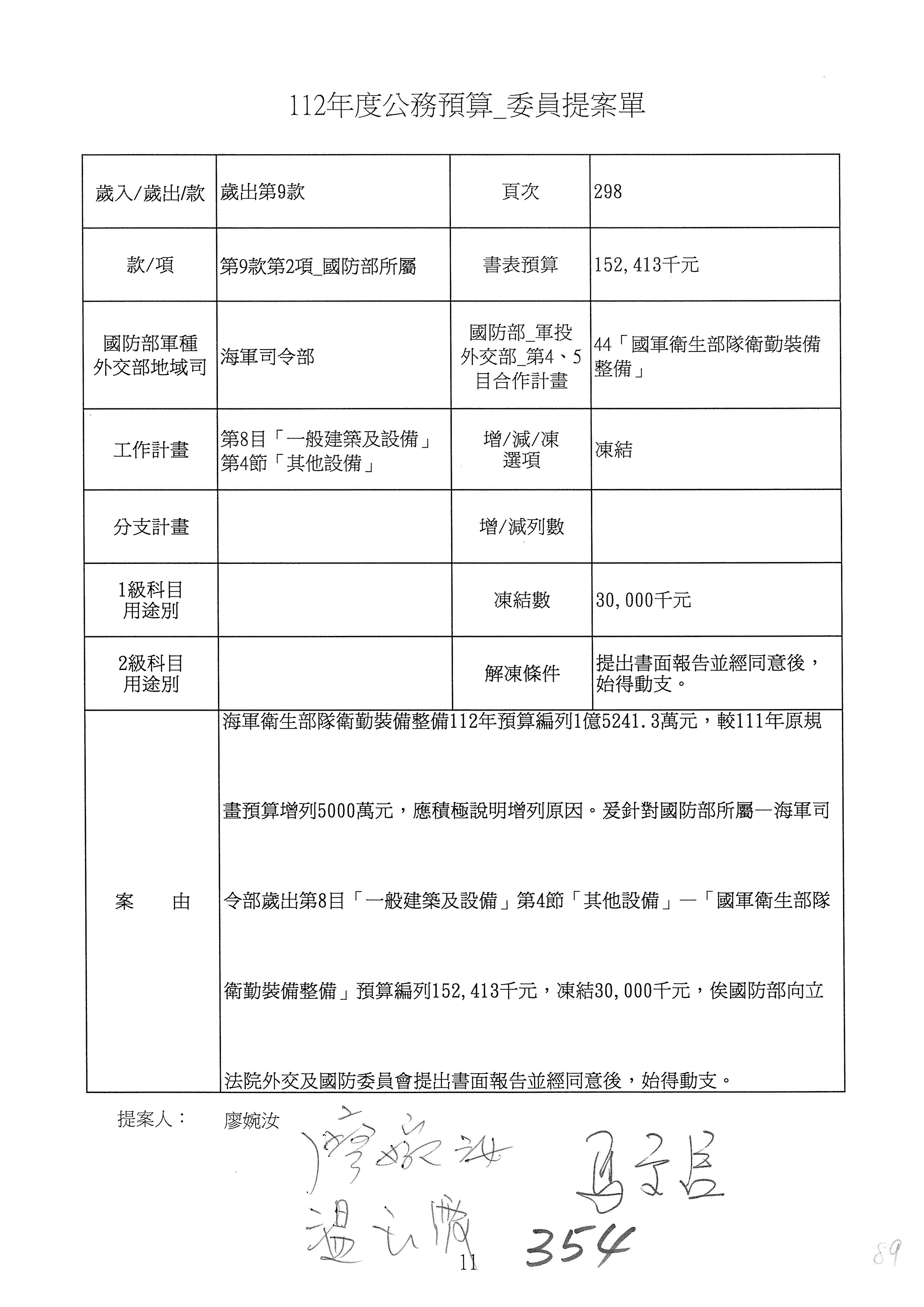
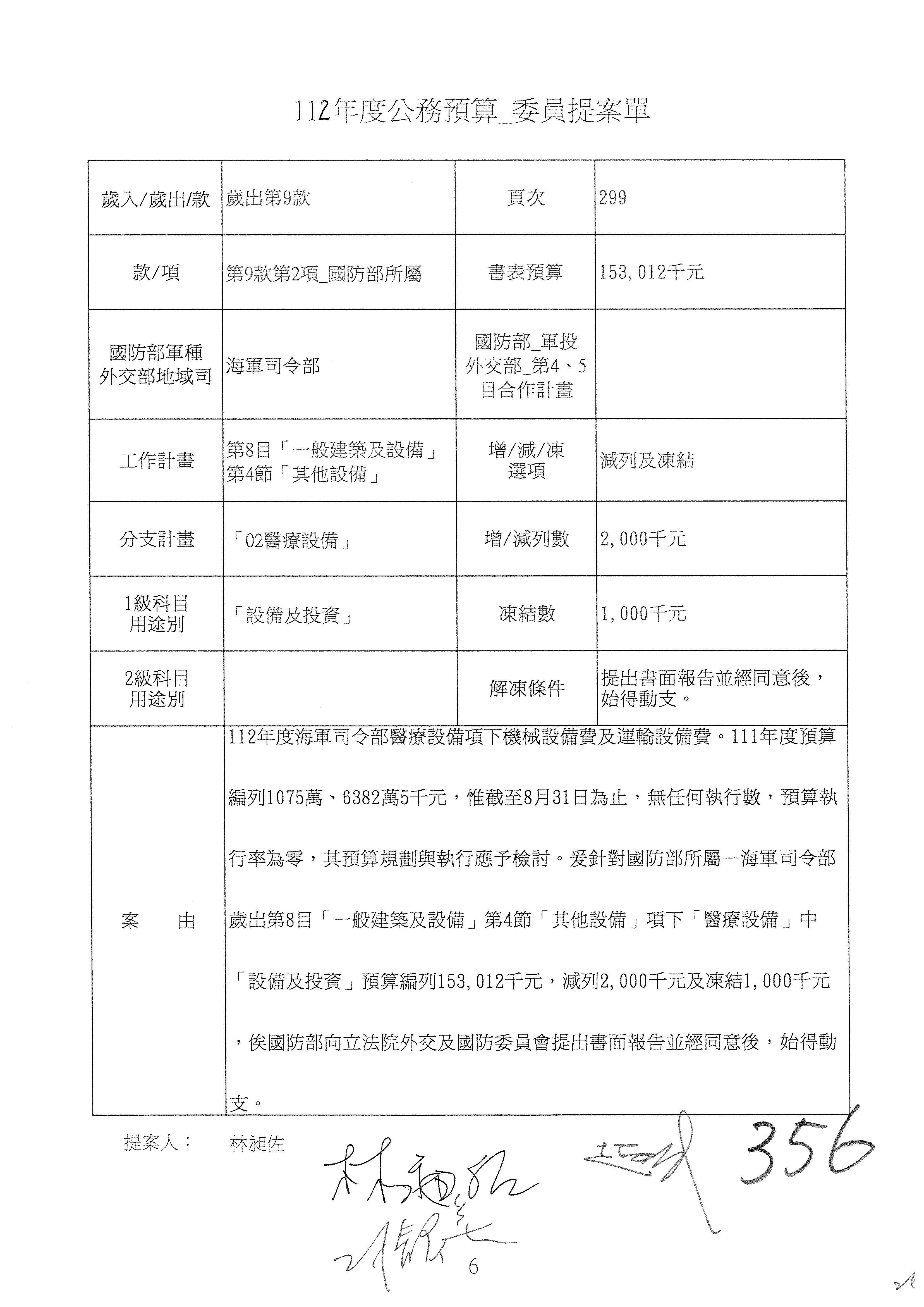
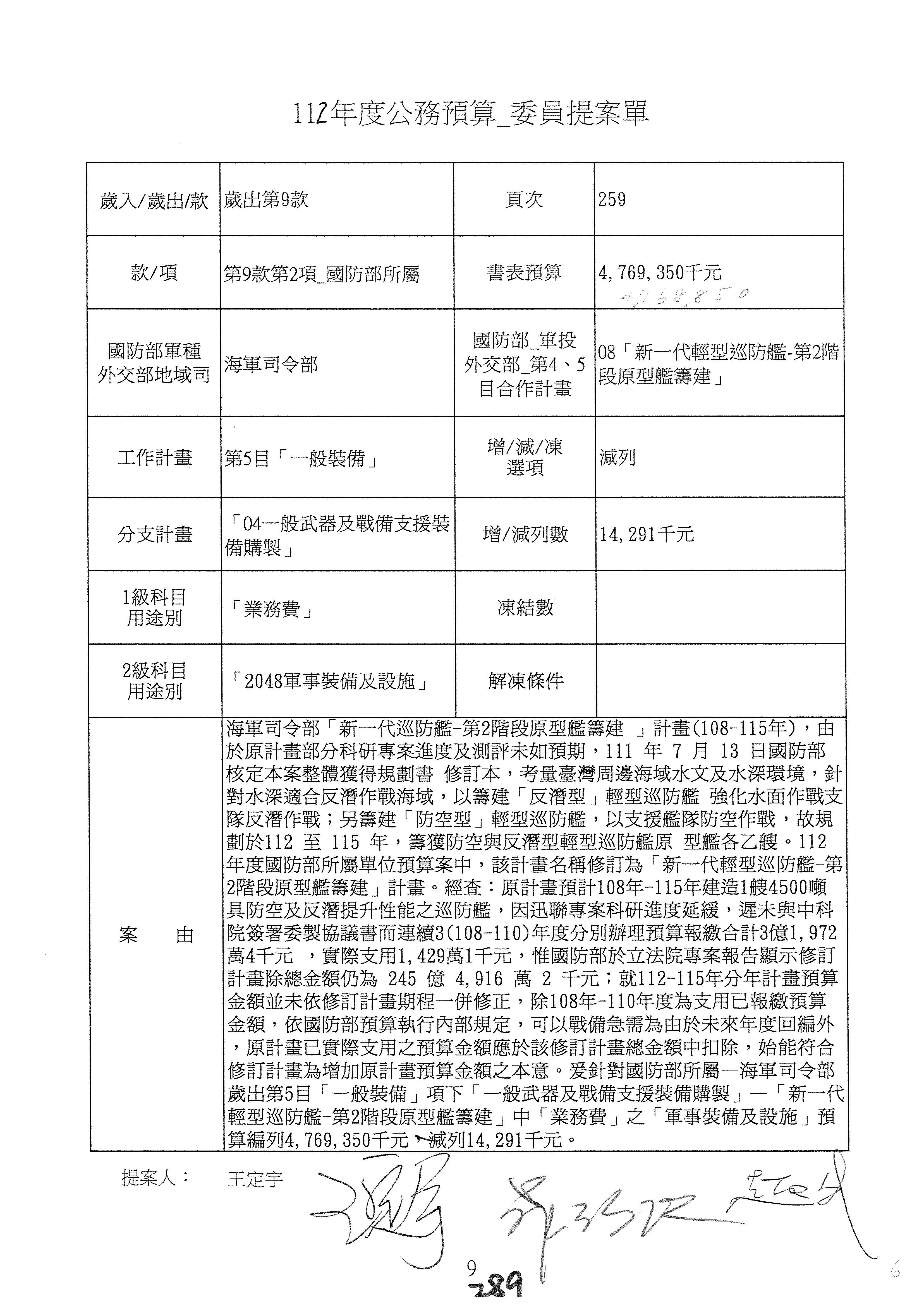
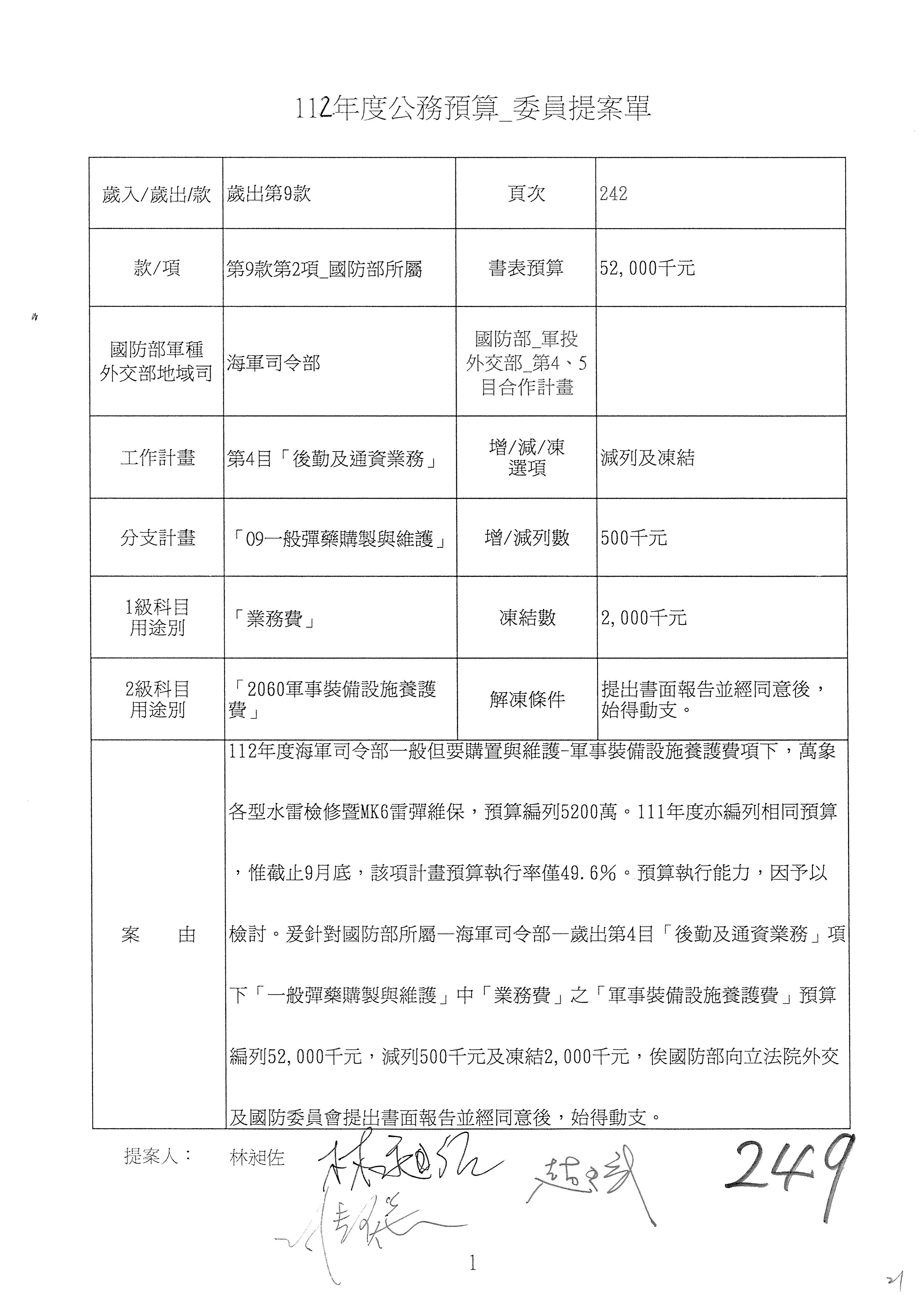
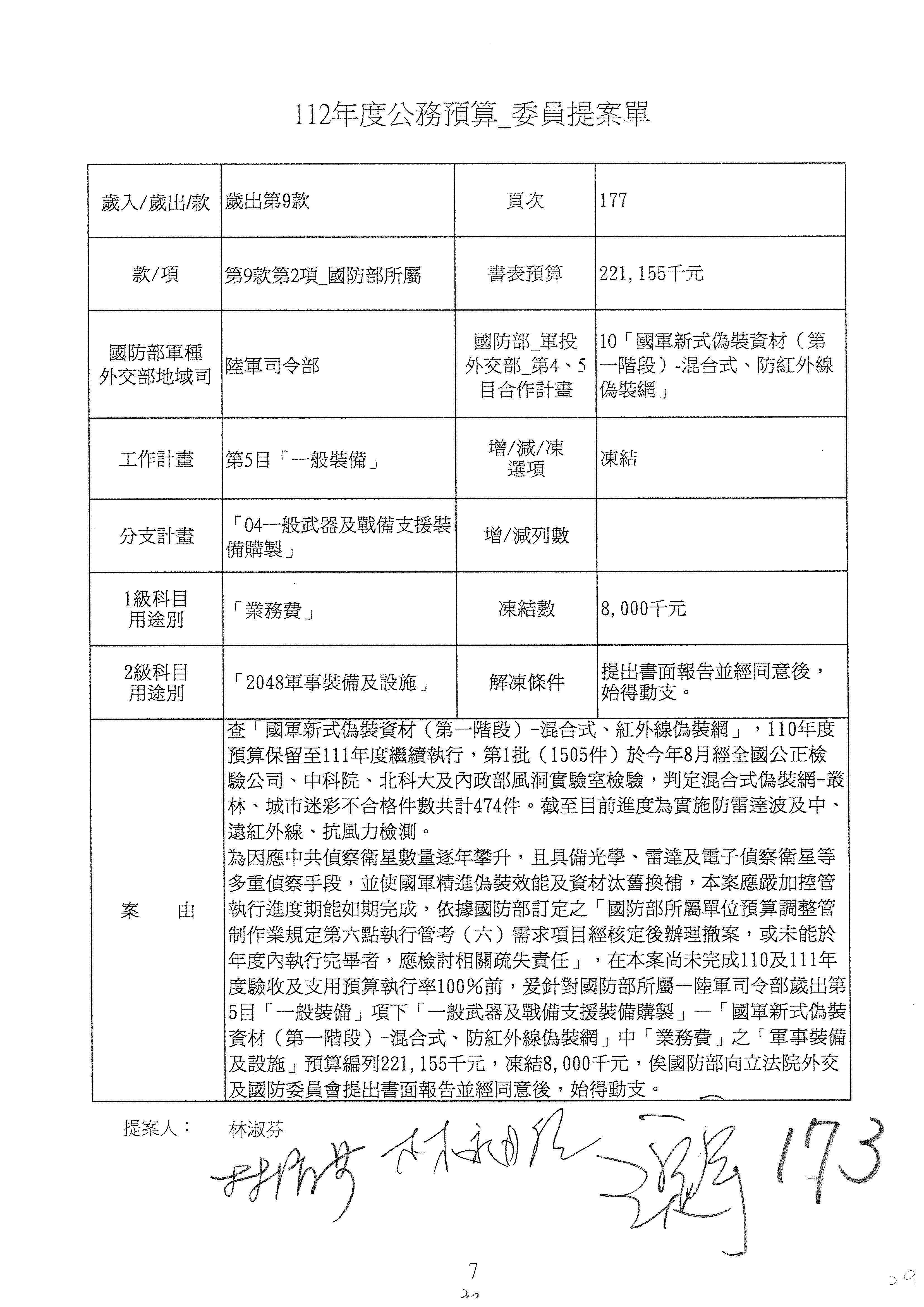
二、國防部所屬:
INCLUDEPICTURE
"../../../../../../Users/user/Desktop/111100/中冊/外交第2本_頁面_001.jpg"
\* MERGEFORMAT
(後接第三冊)
INCLUDEPICTURE
"../../../../../../Users/user/Desktop/111100/中冊/外交第2本_頁面_002.jpg"
\* MERGEFORMAT
INCLUDEPICTURE
"../../../../../../Users/user/Desktop/111100/中冊/外交第2本_頁面_003.jpg"
\* MERGEFORMAT
INCLUDEPICTURE
"../../../../../../Users/user/Desktop/111100/中冊/外交第2本_頁面_004.jpg"
\* MERGEFORMAT
INCLUDEPICTURE
"../../../../../../Users/user/Desktop/111100/中冊/外交第2本_頁面_005.jpg"
\* MERGEFORMAT
INCLUDEPICTURE
"../../../../../../Users/user/Desktop/111100/中冊/外交第2本_頁面_006.jpg"
\* MERGEFORMAT
INCLUDEPICTURE
"../../../../../../Users/user/Desktop/111100/中冊/外交第2本_頁面_007.jpg"
\* MERGEFORMAT
INCLUDEPICTURE
"../../../../../../Users/user/Desktop/111100/中冊/外交第2本_頁面_008.jpg"
\* MERGEFORMAT
INCLUDEPICTURE
"../../../../../../Users/user/Desktop/111100/中冊/外交第2本_頁面_009.jpg"
\* MERGEFORMAT
INCLUDEPICTURE
"../../../../../../Users/user/Desktop/111100/中冊/外交第2本_頁面_010.jpg"
\* MERGEFORMAT
INCLUDEPICTURE
"../../../../../../Users/user/Desktop/111100/中冊/外交第2本_頁面_011.jpg"
\* MERGEFORMAT
INCLUDEPICTURE
"../../../../../../Users/user/Desktop/111100/中冊/外交第2本_頁面_012.jpg"
\* MERGEFORMAT
INCLUDEPICTURE
"../../../../../../Users/user/Desktop/111100/中冊/外交第2本_頁面_013.jpg"
\* MERGEFORMAT
INCLUDEPICTURE
"../../../../../../Users/user/Desktop/111100/中冊/外交第2本_頁面_014.jpg"
\* MERGEFORMAT
INCLUDEPICTURE
"../../../../../../Users/user/Desktop/111100/中冊/外交第2本_頁面_015.jpg"
\* MERGEFORMAT
INCLUDEPICTURE
"../../../../../../Users/user/Desktop/111100/中冊/外交第2本_頁面_016.jpg"
\* MERGEFORMAT
INCLUDEPICTURE
"../../../../../../Users/user/Desktop/111100/中冊/外交第2本_頁面_017.jpg"
\* MERGEFORMAT
INCLUDEPICTURE
"../../../../../../Users/user/Desktop/111100/中冊/外交第2本_頁面_018.jpg"
\* MERGEFORMAT
INCLUDEPICTURE
"../../../../../../Users/user/Desktop/111100/中冊/外交第2本_頁面_019.jpg"
\* MERGEFORMAT
INCLUDEPICTURE
"../../../../../../Users/user/Desktop/111100/中冊/外交第2本_頁面_020.jpg"
\* MERGEFORMAT
INCLUDEPICTURE
"../../../../../../Users/user/Desktop/111100/中冊/外交第2本_頁面_021.jpg"
\* MERGEFORMAT
INCLUDEPICTURE
"../../../../../../Users/user/Desktop/111100/中冊/外交第2本_頁面_022.jpg"
\* MERGEFORMAT
INCLUDEPICTURE
"../../../../../../Users/user/Desktop/111100/中冊/外交第2本_頁面_023.jpg"
\* MERGEFORMAT
INCLUDEPICTURE
"../../../../../../Users/user/Desktop/111100/中冊/外交第2本_頁面_024.jpg"
\* MERGEFORMAT
INCLUDEPICTURE
"../../../../../../Users/user/Desktop/111100/中冊/外交第2本_頁面_025.jpg"
\* MERGEFORMAT
INCLUDEPICTURE
"../../../../../../Users/user/Desktop/111100/中冊/外交第2本_頁面_026.jpg"
\* MERGEFORMAT
INCLUDEPICTURE
"../../../../../../Users/user/Desktop/111100/中冊/外交第2本_頁面_027.jpg"
\* MERGEFORMAT
INCLUDEPICTURE
"../../../../../../Users/user/Desktop/111100/中冊/外交第2本_頁面_028.jpg"
\* MERGEFORMAT
INCLUDEPICTURE
"../../../../../../Users/user/Desktop/111100/中冊/外交第2本_頁面_029.jpg"
\* MERGEFORMAT
INCLUDEPICTURE
"../../../../../../Users/user/Desktop/111100/中冊/外交第2本_頁面_030.jpg"
\* MERGEFORMAT
INCLUDEPICTURE
"../../../../../../Users/user/Desktop/111100/中冊/外交第2本_頁面_031.jpg"
\* MERGEFORMAT
INCLUDEPICTURE
"../../../../../../Users/user/Desktop/111100/中冊/外交第2本_頁面_032.jpg"
\* MERGEFORMAT
INCLUDEPICTURE
"../../../../../../Users/user/Desktop/111100/中冊/外交第2本_頁面_033.jpg"
\* MERGEFORMAT
INCLUDEPICTURE
"../../../../../../Users/user/Desktop/111100/中冊/外交第2本_頁面_034.jpg"
\* MERGEFORMAT
INCLUDEPICTURE
"../../../../../../Users/user/Desktop/111100/中冊/外交第2本_頁面_035.jpg"
\* MERGEFORMAT
INCLUDEPICTURE
"../../../../../../Users/user/Desktop/111100/中冊/外交第2本_頁面_036.jpg"
\* MERGEFORMAT
INCLUDEPICTURE
"../../../../../../Users/user/Desktop/111100/中冊/外交第2本_頁面_037.jpg"
\* MERGEFORMAT
INCLUDEPICTURE
"../../../../../../Users/user/Desktop/111100/中冊/外交第2本_頁面_038.jpg"
\* MERGEFORMAT
INCLUDEPICTURE
"../../../../../../Users/user/Desktop/111100/中冊/外交第2本_頁面_039.jpg"
\* MERGEFORMAT
INCLUDEPICTURE
"../../../../../../Users/user/Desktop/111100/中冊/外交第2本_頁面_040.jpg"
\* MERGEFORMAT
INCLUDEPICTURE
"../../../../../../Users/user/Desktop/111100/中冊/外交第2本_頁面_041.jpg"
\* MERGEFORMAT
INCLUDEPICTURE
"../../../../../../Users/user/Desktop/111100/中冊/外交第2本_頁面_042.jpg"
\* MERGEFORMAT
INCLUDEPICTURE
"../../../../../../Users/user/Desktop/111100/中冊/外交第2本_頁面_043.jpg"
\* MERGEFORMAT
INCLUDEPICTURE
"../../../../../../Users/user/Desktop/111100/中冊/外交第2本_頁面_044.jpg"
\* MERGEFORMAT
INCLUDEPICTURE
"../../../../../../Users/user/Desktop/111100/中冊/外交第2本_頁面_045.jpg"
\* MERGEFORMAT
INCLUDEPICTURE
"../../../../../../Users/user/Desktop/111100/中冊/外交第2本_頁面_046.jpg"
\* MERGEFORMAT
INCLUDEPICTURE
"../../../../../../Users/user/Desktop/111100/中冊/外交第2本_頁面_047.jpg"
\* MERGEFORMAT
INCLUDEPICTURE
"../../../../../../Users/user/Desktop/111100/中冊/外交第2本_頁面_048.jpg"
\* MERGEFORMAT
INCLUDEPICTURE
"../../../../../../Users/user/Desktop/111100/中冊/外交第2本_頁面_049.jpg"
\* MERGEFORMAT
INCLUDEPICTURE
"../../../../../../Users/user/Desktop/111100/中冊/外交第2本_頁面_050.jpg"
\* MERGEFORMAT
INCLUDEPICTURE
"../../../../../../Users/user/Desktop/111100/中冊/外交第2本_頁面_051.jpg"
\* MERGEFORMAT
INCLUDEPICTURE
"../../../../../../Users/user/Desktop/111100/中冊/外交第2本_頁面_052.jpg"
\* MERGEFORMAT
INCLUDEPICTURE
"../../../../../../Users/user/Desktop/111100/中冊/外交第2本_頁面_053.jpg"
\* MERGEFORMAT
INCLUDEPICTURE
"../../../../../../Users/user/Desktop/111100/中冊/外交第2本_頁面_054.jpg"
\* MERGEFORMAT
INCLUDEPICTURE
"../../../../../../Users/user/Desktop/111100/中冊/外交第2本_頁面_055.jpg"
\* MERGEFORMAT
INCLUDEPICTURE
"../../../../../../Users/user/Desktop/111100/中冊/外交第2本_頁面_056.jpg"
\* MERGEFORMAT
INCLUDEPICTURE
"../../../../../../Users/user/Desktop/111100/中冊/外交第2本_頁面_057.jpg"
\* MERGEFORMAT
INCLUDEPICTURE
"../../../../../../Users/user/Desktop/111100/中冊/外交第2本_頁面_058.jpg"
\* MERGEFORMAT
INCLUDEPICTURE
"../../../../../../Users/user/Desktop/111100/中冊/外交第2本_頁面_059.jpg"
\* MERGEFORMAT
INCLUDEPICTURE
"../../../../../../Users/user/Desktop/111100/中冊/外交第2本_頁面_060.jpg"
\* MERGEFORMAT
INCLUDEPICTURE
"../../../../../../Users/user/Desktop/111100/中冊/外交第2本_頁面_061.jpg"
\* MERGEFORMAT
INCLUDEPICTURE
"../../../../../../Users/user/Desktop/111100/中冊/外交第2本_頁面_062.jpg"
\* MERGEFORMAT
INCLUDEPICTURE
"../../../../../../Users/user/Desktop/111100/中冊/外交第2本_頁面_063.jpg"
\* MERGEFORMAT
INCLUDEPICTURE
"../../../../../../Users/user/Desktop/111100/中冊/外交第2本_頁面_064.jpg"
\* MERGEFORMAT
INCLUDEPICTURE
"../../../../../../Users/user/Desktop/111100/中冊/外交第2本_頁面_065.jpg"
\* MERGEFORMAT
INCLUDEPICTURE
"../../../../../../Users/user/Desktop/111100/中冊/外交第2本_頁面_066.jpg"
\* MERGEFORMAT
INCLUDEPICTURE
"../../../../../../Users/user/Desktop/111100/中冊/外交第2本_頁面_067.jpg"
\* MERGEFORMAT
INCLUDEPICTURE
"../../../../../../Users/user/Desktop/111100/中冊/外交第2本_頁面_068.jpg"
\* MERGEFORMAT
INCLUDEPICTURE
"../../../../../../Users/user/Desktop/111100/中冊/外交第2本_頁面_069.jpg"
\* MERGEFORMAT
INCLUDEPICTURE
"../../../../../../Users/user/Desktop/111100/中冊/外交第2本_頁面_070.jpg"
\* MERGEFORMAT
INCLUDEPICTURE
"../../../../../../Users/user/Desktop/111100/中冊/外交第2本_頁面_071.jpg"
\* MERGEFORMAT
INCLUDEPICTURE
"../../../../../../Users/user/Desktop/111100/中冊/外交第2本_頁面_072.jpg"
\* MERGEFORMAT
INCLUDEPICTURE
"../../../../../../Users/user/Desktop/111100/中冊/外交第2本_頁面_073.jpg"
\* MERGEFORMAT
INCLUDEPICTURE
"../../../../../../Users/user/Desktop/111100/中冊/外交第2本_頁面_074.jpg"
\* MERGEFORMAT
INCLUDEPICTURE
"../../../../../../Users/user/Desktop/111100/中冊/外交第2本_頁面_075.jpg"
\* MERGEFORMAT
INCLUDEPICTURE
"../../../../../../Users/user/Desktop/111100/中冊/外交第2本_頁面_076.jpg"
\* MERGEFORMAT
INCLUDEPICTURE
"../../../../../../Users/user/Desktop/111100/中冊/外交第2本_頁面_077.jpg"
\* MERGEFORMAT
INCLUDEPICTURE
"../../../../../../Users/user/Desktop/111100/中冊/外交第2本_頁面_078.jpg"
\* MERGEFORMAT
INCLUDEPICTURE
"../../../../../../Users/user/Desktop/111100/中冊/外交第2本_頁面_079.jpg"
\* MERGEFORMAT
INCLUDEPICTURE
"../../../../../../Users/user/Desktop/111100/中冊/外交第2本_頁面_080.jpg"
\* MERGEFORMAT
INCLUDEPICTURE
"../../../../../../Users/user/Desktop/111100/中冊/外交第2本_頁面_081.jpg"
\* MERGEFORMAT
INCLUDEPICTURE
"../../../../../../Users/user/Desktop/111100/中冊/外交第2本_頁面_082.jpg"
\* MERGEFORMAT
INCLUDEPICTURE
"../../../../../../Users/user/Desktop/111100/中冊/外交第2本_頁面_083.jpg"
\* MERGEFORMAT
INCLUDEPICTURE
"../../../../../../Users/user/Desktop/111100/中冊/外交第2本_頁面_084.jpg"
\* MERGEFORMAT
INCLUDEPICTURE
"../../../../../../Users/user/Desktop/111100/中冊/外交第2本_頁面_085.jpg"
\* MERGEFORMAT
INCLUDEPICTURE
"../../../../../../Users/user/Desktop/111100/中冊/外交第2本_頁面_086.jpg"
\* MERGEFORMAT
INCLUDEPICTURE
"../../../../../../Users/user/Desktop/111100/中冊/外交第2本_頁面_087.jpg"
\* MERGEFORMAT
INCLUDEPICTURE
"../../../../../../Users/user/Desktop/111100/中冊/外交第2本_頁面_088.jpg"
\* MERGEFORMAT
INCLUDEPICTURE
"../../../../../../Users/user/Desktop/111100/中冊/外交第2本_頁面_089.jpg"
\* MERGEFORMAT
INCLUDEPICTURE
"../../../../../../Users/user/Desktop/111100/中冊/外交第2本_頁面_090.jpg"
\* MERGEFORMAT
INCLUDEPICTURE
"../../../../../../Users/user/Desktop/111100/中冊/外交第2本_頁面_091.jpg"
\* MERGEFORMAT
INCLUDEPICTURE
"../../../../../../Users/user/Desktop/111100/中冊/外交第2本_頁面_092.jpg"
\* MERGEFORMAT
INCLUDEPICTURE
"../../../../../../Users/user/Desktop/111100/中冊/外交第2本_頁面_093.jpg"
\* MERGEFORMAT
INCLUDEPICTURE
"../../../../../../Users/user/Desktop/111100/中冊/外交第2本_頁面_094.jpg"
\* MERGEFORMAT
INCLUDEPICTURE
"../../../../../../Users/user/Desktop/111100/中冊/外交第2本_頁面_095.jpg"
\* MERGEFORMAT
INCLUDEPICTURE
"../../../../../../Users/user/Desktop/111100/中冊/外交第2本_頁面_096.jpg"
\* MERGEFORMAT
INCLUDEPICTURE
"../../../../../../Users/user/Desktop/111100/中冊/外交第2本_頁面_097.jpg"
\* MERGEFORMAT
INCLUDEPICTURE
"../../../../../../Users/user/Desktop/111100/中冊/外交第2本_頁面_098.jpg"
\* MERGEFORMAT
INCLUDEPICTURE
"../../../../../../Users/user/Desktop/111100/中冊/外交第2本_頁面_099.jpg"
\* MERGEFORMAT
INCLUDEPICTURE
"../../../../../../Users/user/Desktop/111100/中冊/外交第2本_頁面_100.jpg"
\* MERGEFORMAT
INCLUDEPICTURE
"../../../../../../Users/user/Desktop/111100/中冊/外交第2本_頁面_101.jpg"
\* MERGEFORMAT
INCLUDEPICTURE
"../../../../../../Users/user/Desktop/111100/中冊/外交第2本_頁面_102.jpg"
\* MERGEFORMAT
INCLUDEPICTURE
"../../../../../../Users/user/Desktop/111100/中冊/外交第2本_頁面_103.jpg"
\* MERGEFORMAT
INCLUDEPICTURE
"../../../../../../Users/user/Desktop/111100/中冊/外交第2本_頁面_104.jpg"
\* MERGEFORMAT
INCLUDEPICTURE
"../../../../../../Users/user/Desktop/111100/中冊/外交第2本_頁面_105.jpg"
\* MERGEFORMAT
INCLUDEPICTURE
"../../../../../../Users/user/Desktop/111100/中冊/外交第2本_頁面_106.jpg"
\* MERGEFORMAT
INCLUDEPICTURE
"../../../../../../Users/user/Desktop/111100/中冊/外交第2本_頁面_107.jpg"
\* MERGEFORMAT
INCLUDEPICTURE
"../../../../../../Users/user/Desktop/111100/中冊/外交第2本_頁面_108.jpg"
\* MERGEFORMAT
INCLUDEPICTURE
"../../../../../../Users/user/Desktop/111100/中冊/外交第2本_頁面_109.jpg"
\* MERGEFORMAT
INCLUDEPICTURE
"../../../../../../Users/user/Desktop/111100/中冊/外交第2本_頁面_110.jpg"
\* MERGEFORMAT
INCLUDEPICTURE
"../../../../../../Users/user/Desktop/111100/中冊/外交第2本_頁面_111.jpg"
\* MERGEFORMAT
INCLUDEPICTURE
"../../../../../../Users/user/Desktop/111100/中冊/外交第2本_頁面_112.jpg"
\* MERGEFORMAT
INCLUDEPICTURE
"../../../../../../Users/user/Desktop/111100/中冊/外交第2本_頁面_113.jpg"
\* MERGEFORMAT
INCLUDEPICTURE
"../../../../../../Users/user/Desktop/111100/中冊/外交第2本_頁面_114.jpg"
\* MERGEFORMAT
INCLUDEPICTURE
"../../../../../../Users/user/Desktop/111100/中冊/外交第2本_頁面_115.jpg"
\* MERGEFORMAT
INCLUDEPICTURE
"../../../../../../Users/user/Desktop/111100/中冊/外交第2本_頁面_116.jpg"
\* MERGEFORMAT
INCLUDEPICTURE
"../../../../../../Users/user/Desktop/111100/中冊/外交第2本_頁面_117.jpg"
\* MERGEFORMAT
INCLUDEPICTURE
"../../../../../../Users/user/Desktop/111100/中冊/外交第2本_頁面_118.jpg"
\* MERGEFORMAT
INCLUDEPICTURE
"../../../../../../Users/user/Desktop/111100/中冊/外交第2本_頁面_119.jpg"
\* MERGEFORMAT
INCLUDEPICTURE
"../../../../../../Users/user/Desktop/111100/中冊/外交第2本_頁面_120.jpg"
\* MERGEFORMAT
INCLUDEPICTURE
"../../../../../../Users/user/Desktop/111100/中冊/外交第2本_頁面_121.jpg"
\* MERGEFORMAT
INCLUDEPICTURE
"../../../../../../Users/user/Desktop/111100/中冊/外交第2本_頁面_122.jpg"
\* MERGEFORMAT
INCLUDEPICTURE
"../../../../../../Users/user/Desktop/111100/中冊/外交第2本_頁面_123.jpg"
\* MERGEFORMAT
INCLUDEPICTURE
"../../../../../../Users/user/Desktop/111100/中冊/外交第2本_頁面_124.jpg"
\* MERGEFORMAT
INCLUDEPICTURE
"../../../../../../Users/user/Desktop/111100/中冊/外交第2本_頁面_125.jpg"
\* MERGEFORMAT
INCLUDEPICTURE
"../../../../../../Users/user/Desktop/111100/中冊/外交第2本_頁面_126.jpg"
\* MERGEFORMAT
INCLUDEPICTURE
"../../../../../../Users/user/Desktop/111100/中冊/外交第2本_頁面_127.jpg"
\* MERGEFORMAT
INCLUDEPICTURE
"../../../../../../Users/user/Desktop/111100/中冊/外交第2本_頁面_128.jpg"
\* MERGEFORMAT
INCLUDEPICTURE
"../../../../../../Users/user/Desktop/111100/中冊/外交第2本_頁面_129.jpg"
\* MERGEFORMAT
INCLUDEPICTURE
"../../../../../../Users/user/Desktop/111100/中冊/外交第2本_頁面_130.jpg"
\* MERGEFORMAT
INCLUDEPICTURE
"../../../../../../Users/user/Desktop/111100/中冊/外交第2本_頁面_131.jpg"
\* MERGEFORMAT
INCLUDEPICTURE
"../../../../../../Users/user/Desktop/111100/中冊/外交第2本_頁面_132.jpg"
\* MERGEFORMAT
INCLUDEPICTURE
"../../../../../../Users/user/Desktop/111100/中冊/外交第2本_頁面_133.jpg"
\* MERGEFORMAT
INCLUDEPICTURE
"../../../../../../Users/user/Desktop/111100/中冊/外交第2本_頁面_134.jpg"
\* MERGEFORMAT
INCLUDEPICTURE
"../../../../../../Users/user/Desktop/111100/中冊/外交第2本_頁面_135.jpg"
\* MERGEFORMAT
INCLUDEPICTURE
"../../../../../../Users/user/Desktop/111100/中冊/外交第2本_頁面_136.jpg"
\* MERGEFORMAT
INCLUDEPICTURE
"../../../../../../Users/user/Desktop/111100/中冊/外交第2本_頁面_137.jpg"
\* MERGEFORMAT
INCLUDEPICTURE
"../../../../../../Users/user/Desktop/111100/中冊/外交第2本_頁面_138.jpg"
\* MERGEFORMAT
INCLUDEPICTURE
"../../../../../../Users/user/Desktop/111100/中冊/外交第2本_頁面_139.jpg"
\* MERGEFORMAT
INCLUDEPICTURE
"../../../../../../Users/user/Desktop/111100/中冊/外交第2本_頁面_140.jpg"
\* MERGEFORMAT
INCLUDEPICTURE
"../../../../../../Users/user/Desktop/111100/中冊/外交第2本_頁面_141.jpg"
\* MERGEFORMAT
INCLUDEPICTURE
"../../../../../../Users/user/Desktop/111100/中冊/外交第2本_頁面_142.jpg"
\* MERGEFORMAT
INCLUDEPICTURE
"../../../../../../Users/user/Desktop/111100/中冊/外交第2本_頁面_143.jpg"
\* MERGEFORMAT
INCLUDEPICTURE
"../../../../../../Users/user/Desktop/111100/中冊/外交第2本_頁面_144.jpg"
\* MERGEFORMAT
INCLUDEPICTURE
"../../../../../../Users/user/Desktop/111100/中冊/外交第2本_頁面_145.jpg"
\* MERGEFORMAT
INCLUDEPICTURE
"../../../../../../Users/user/Desktop/111100/中冊/外交第2本_頁面_146.jpg"
\* MERGEFORMAT
INCLUDEPICTURE
"../../../../../../Users/user/Desktop/111100/中冊/外交第2本_頁面_147.jpg"
\* MERGEFORMAT
INCLUDEPICTURE
"../../../../../../Users/user/Desktop/111100/中冊/外交第2本_頁面_148.jpg"
\* MERGEFORMAT
INCLUDEPICTURE
"../../../../../../Users/user/Desktop/111100/中冊/外交第2本_頁面_149.jpg"
\* MERGEFORMAT
INCLUDEPICTURE
"../../../../../../Users/user/Desktop/111100/中冊/外交第2本_頁面_150.jpg"
\* MERGEFORMAT
INCLUDEPICTURE
"../../../../../../Users/user/Desktop/111100/中冊/外交第2本_頁面_151.jpg"
\* MERGEFORMAT
INCLUDEPICTURE
"../../../../../../Users/user/Desktop/111100/中冊/外交第2本_頁面_152.jpg"
\* MERGEFORMAT
INCLUDEPICTURE
"../../../../../../Users/user/Desktop/111100/中冊/外交第2本_頁面_153.jpg"
\* MERGEFORMAT
INCLUDEPICTURE
"../../../../../../Users/user/Desktop/111100/中冊/外交第2本_頁面_154.jpg"
\* MERGEFORMAT
INCLUDEPICTURE
"../../../../../../Users/user/Desktop/111100/中冊/外交第2本_頁面_155.jpg"
\* MERGEFORMAT
INCLUDEPICTURE
"../../../../../../Users/user/Desktop/111100/中冊/外交第2本_頁面_156.jpg"
\* MERGEFORMAT
INCLUDEPICTURE
"../../../../../../Users/user/Desktop/111100/中冊/外交第2本_頁面_157.jpg"
\* MERGEFORMAT
INCLUDEPICTURE
"../../../../../../Users/user/Desktop/111100/中冊/外交第2本_頁面_158.jpg"
\* MERGEFORMAT
INCLUDEPICTURE
"../../../../../../Users/user/Desktop/111100/中冊/外交第2本_頁面_159.jpg"
\* MERGEFORMAT
INCLUDEPICTURE
"../../../../../../Users/user/Desktop/111100/中冊/外交第2本_頁面_160.jpg"
\* MERGEFORMAT
INCLUDEPICTURE
"../../../../../../Users/user/Desktop/111100/中冊/外交第2本_頁面_161.jpg"
\* MERGEFORMAT
INCLUDEPICTURE
"../../../../../../Users/user/Desktop/111100/中冊/外交第2本_頁面_162.jpg"
\* MERGEFORMAT
INCLUDEPICTURE
"../../../../../../Users/user/Desktop/111100/中冊/外交第2本_頁面_163.jpg"
\* MERGEFORMAT
INCLUDEPICTURE
"../../../../../../Users/user/Desktop/111100/中冊/外交第2本_頁面_164.jpg"
\* MERGEFORMAT
INCLUDEPICTURE
"../../../../../../Users/user/Desktop/111100/中冊/外交第2本_頁面_165.jpg"
\* MERGEFORMAT
INCLUDEPICTURE
"../../../../../../Users/user/Desktop/111100/中冊/外交第2本_頁面_166.jpg"
\* MERGEFORMAT
INCLUDEPICTURE
"../../../../../../Users/user/Desktop/111100/中冊/外交第2本_頁面_167.jpg"
\* MERGEFORMAT
INCLUDEPICTURE
"../../../../../../Users/user/Desktop/111100/中冊/外交第2本_頁面_168.jpg"
\* MERGEFORMAT
INCLUDEPICTURE
"../../../../../../Users/user/Desktop/111100/中冊/外交第2本_頁面_169.jpg"
\* MERGEFORMAT
INCLUDEPICTURE
"../../../../../../Users/user/Desktop/111100/中冊/外交第2本_頁面_170.jpg"
\* MERGEFORMAT
INCLUDEPICTURE
"../../../../../../Users/user/Desktop/111100/中冊/外交第2本_頁面_171.jpg"
\* MERGEFORMAT
INCLUDEPICTURE
"../../../../../../Users/user/Desktop/111100/中冊/外交第2本_頁面_172.jpg"
\* MERGEFORMAT
INCLUDEPICTURE
"../../../../../../Users/user/Desktop/111100/中冊/外交第2本_頁面_173.jpg"
\* MERGEFORMAT
INCLUDEPICTURE
"../../../../../../Users/user/Desktop/111100/中冊/外交第2本_頁面_174.jpg"
\* MERGEFORMAT
INCLUDEPICTURE
"../../../../../../Users/user/Desktop/111100/中冊/外交第2本_頁面_175.jpg"
\* MERGEFORMAT
INCLUDEPICTURE
"../../../../../../Users/user/Desktop/111100/中冊/外交第2本_頁面_176.jpg"
\* MERGEFORMAT
INCLUDEPICTURE
"../../../../../../Users/user/Desktop/111100/中冊/外交第2本_頁面_177.jpg"
\* MERGEFORMAT
INCLUDEPICTURE
"../../../../../../Users/user/Desktop/111100/中冊/外交第2本_頁面_178.jpg"
\* MERGEFORMAT
INCLUDEPICTURE
"../../../../../../Users/user/Desktop/111100/中冊/外交第2本_頁面_179.jpg"
\* MERGEFORMAT
INCLUDEPICTURE
"../../../../../../Users/user/Desktop/111100/中冊/外交第2本_頁面_180.jpg"
\* MERGEFORMAT
INCLUDEPICTURE
"../../../../../../Users/user/Desktop/111100/中冊/外交第2本_頁面_181.jpg"
\* MERGEFORMAT
INCLUDEPICTURE
"../../../../../../Users/user/Desktop/111100/中冊/外交第2本_頁面_182.jpg"
\* MERGEFORMAT
INCLUDEPICTURE
"../../../../../../Users/user/Desktop/111100/中冊/外交第2本_頁面_183.jpg"
\* MERGEFORMAT
INCLUDEPICTURE
"../../../../../../Users/user/Desktop/111100/中冊/外交第2本_頁面_184.jpg"
\* MERGEFORMAT
INCLUDEPICTURE
"../../../../../../Users/user/Desktop/111100/中冊/外交第2本_頁面_185.jpg"
\* MERGEFORMAT
INCLUDEPICTURE
"../../../../../../Users/user/Desktop/111100/中冊/外交第2本_頁面_186.jpg"
\* MERGEFORMAT
INCLUDEPICTURE
"../../../../../../Users/user/Desktop/111100/中冊/外交第2本_頁面_187.jpg"
\* MERGEFORMAT
INCLUDEPICTURE
"../../../../../../Users/user/Desktop/111100/中冊/外交第2本_頁面_188.jpg"
\* MERGEFORMAT
INCLUDEPICTURE
"../../../../../../Users/user/Desktop/111100/中冊/外交第2本_頁面_189.jpg"
\* MERGEFORMAT
INCLUDEPICTURE
"../../../../../../Users/user/Desktop/111100/中冊/外交第2本_頁面_190.jpg"
\* MERGEFORMAT
INCLUDEPICTURE
"../../../../../../Users/user/Desktop/111100/中冊/外交第2本_頁面_191.jpg"
\* MERGEFORMAT
INCLUDEPICTURE
"../../../../../../Users/user/Desktop/111100/中冊/外交第2本_頁面_192.jpg"
\* MERGEFORMAT
INCLUDEPICTURE
"../../../../../../Users/user/Desktop/111100/中冊/外交第2本_頁面_193.jpg"
\* MERGEFORMAT
INCLUDEPICTURE
"../../../../../../Users/user/Desktop/111100/中冊/外交第2本_頁面_194.jpg"
\* MERGEFORMAT
INCLUDEPICTURE
"../../../../../../Users/user/Desktop/111100/中冊/外交第2本_頁面_195.jpg"
\* MERGEFORMAT
INCLUDEPICTURE
"../../../../../../Users/user/Desktop/111100/中冊/外交第2本_頁面_196.jpg"
\* MERGEFORMAT
INCLUDEPICTURE
"../../../../../../Users/user/Desktop/111100/中冊/外交第2本_頁面_197.jpg"
\* MERGEFORMAT
INCLUDEPICTURE
"../../../../../../Users/user/Desktop/111100/中冊/外交第2本_頁面_198.jpg"
\* MERGEFORMAT
INCLUDEPICTURE
"../../../../../../Users/user/Desktop/111100/中冊/外交第2本_頁面_199.jpg"
\* MERGEFORMAT
INCLUDEPICTURE
"../../../../../../Users/user/Desktop/111100/中冊/外交第2本_頁面_200.jpg"
\* MERGEFORMAT
INCLUDEPICTURE
"../../../../../../Users/user/Desktop/111100/中冊/外交第2本_頁面_201.jpg"
\* MERGEFORMAT
INCLUDEPICTURE
"../../../../../../Users/user/Desktop/111100/中冊/外交第2本_頁面_202.jpg"
\* MERGEFORMAT
INCLUDEPICTURE
"../../../../../../Users/user/Desktop/111100/中冊/外交第2本_頁面_203.jpg"
\* MERGEFORMAT
INCLUDEPICTURE
"../../../../../../Users/user/Desktop/111100/中冊/外交第2本_頁面_204.jpg"
\* MERGEFORMAT
INCLUDEPICTURE
"../../../../../../Users/user/Desktop/111100/中冊/外交第2本_頁面_205.jpg"
\* MERGEFORMAT
INCLUDEPICTURE
"../../../../../../Users/user/Desktop/111100/中冊/外交第2本_頁面_206.jpg"
\* MERGEFORMAT
INCLUDEPICTURE
"../../../../../../Users/user/Desktop/111100/中冊/外交第2本_頁面_207.jpg"
\* MERGEFORMAT
INCLUDEPICTURE
"../../../../../../Users/user/Desktop/111100/中冊/外交第2本_頁面_208.jpg"
\* MERGEFORMAT
INCLUDEPICTURE
"../../../../../../Users/user/Desktop/111100/中冊/外交第2本_頁面_209.jpg"
\* MERGEFORMAT
INCLUDEPICTURE
"../../../../../../Users/user/Desktop/111100/中冊/外交第2本_頁面_210.jpg"
\* MERGEFORMAT
INCLUDEPICTURE
"../../../../../../Users/user/Desktop/111100/中冊/外交第2本_頁面_211.jpg"
\* MERGEFORMAT
INCLUDEPICTURE
"../../../../../../Users/user/Desktop/111100/中冊/外交第2本_頁面_212.jpg"
\* MERGEFORMAT
INCLUDEPICTURE
"../../../../../../Users/user/Desktop/111100/中冊/外交第2本_頁面_213.jpg"
\* MERGEFORMAT
INCLUDEPICTURE
"../../../../../../Users/user/Desktop/111100/中冊/外交第2本_頁面_214.jpg"
\* MERGEFORMAT
INCLUDEPICTURE
"../../../../../../Users/user/Desktop/111100/中冊/外交第2本_頁面_215.jpg"
\* MERGEFORMAT
INCLUDEPICTURE
"../../../../../../Users/user/Desktop/111100/中冊/外交第2本_頁面_216.jpg"
\* MERGEFORMAT
INCLUDEPICTURE
"../../../../../../Users/user/Desktop/111100/中冊/外交第2本_頁面_217.jpg"
\* MERGEFORMAT
INCLUDEPICTURE
"../../../../../../Users/user/Desktop/111100/中冊/外交第2本_頁面_218.jpg"
\* MERGEFORMAT
INCLUDEPICTURE
"../../../../../../Users/user/Desktop/111100/中冊/外交第2本_頁面_219.jpg"
\* MERGEFORMAT
INCLUDEPICTURE
"../../../../../../Users/user/Desktop/111100/中冊/外交第2本_頁面_220.jpg"
\* MERGEFORMAT
INCLUDEPICTURE
"../../../../../../Users/user/Desktop/111100/中冊/外交第2本_頁面_221.jpg"
\* MERGEFORMAT
INCLUDEPICTURE
"../../../../../../Users/user/Desktop/111100/中冊/外交第2本_頁面_222.jpg"
\* MERGEFORMAT
INCLUDEPICTURE
"../../../../../../Users/user/Desktop/111100/中冊/外交第2本_頁面_223.jpg"
\* MERGEFORMAT
INCLUDEPICTURE
"../../../../../../Users/user/Desktop/111100/中冊/外交第2本_頁面_224.jpg"
\* MERGEFORMAT
INCLUDEPICTURE
"../../../../../../Users/user/Desktop/111100/中冊/外交第2本_頁面_225.jpg"
\* MERGEFORMAT
INCLUDEPICTURE
"../../../../../../Users/user/Desktop/111100/中冊/外交第2本_頁面_226.jpg"
\* MERGEFORMAT
INCLUDEPICTURE
"../../../../../../Users/user/Desktop/111100/中冊/外交第2本_頁面_227.jpg"
\* MERGEFORMAT
INCLUDEPICTURE
"../../../../../../Users/user/Desktop/111100/中冊/外交第2本_頁面_228.jpg"
\* MERGEFORMAT
INCLUDEPICTURE
"../../../../../../Users/user/Desktop/111100/中冊/外交第2本_頁面_229.jpg"
\* MERGEFORMAT
INCLUDEPICTURE
"../../../../../../Users/user/Desktop/111100/中冊/外交第2本_頁面_230.jpg"
\* MERGEFORMAT
INCLUDEPICTURE
"../../../../../../Users/user/Desktop/111100/中冊/外交第2本_頁面_231.jpg"
\* MERGEFORMAT
INCLUDEPICTURE
"../../../../../../Users/user/Desktop/111100/中冊/外交第2本_頁面_232.jpg"
\* MERGEFORMAT
INCLUDEPICTURE
"../../../../../../Users/user/Desktop/111100/中冊/外交第2本_頁面_233.jpg"
\* MERGEFORMAT
INCLUDEPICTURE
"../../../../../../Users/user/Desktop/111100/中冊/外交第2本_頁面_234.jpg"
\* MERGEFORMAT
INCLUDEPICTURE
"../../../../../../Users/user/Desktop/111100/中冊/外交第2本_頁面_235.jpg"
\* MERGEFORMAT
INCLUDEPICTURE
"../../../../../../Users/user/Desktop/111100/中冊/外交第2本_頁面_236.jpg"
\* MERGEFORMAT
INCLUDEPICTURE
"../../../../../../Users/user/Desktop/111100/中冊/外交第2本_頁面_237.jpg"
\* MERGEFORMAT
INCLUDEPICTURE
"../../../../../../Users/user/Desktop/111100/中冊/外交第2本_頁面_238.jpg"
\* MERGEFORMAT
INCLUDEPICTURE
"../../../../../../Users/user/Desktop/111100/中冊/外交第2本_頁面_239.jpg"
\* MERGEFORMAT
INCLUDEPICTURE
"../../../../../../Users/user/Desktop/111100/中冊/外交第2本_頁面_240.jpg"
\* MERGEFORMAT
INCLUDEPICTURE
"../../../../../../Users/user/Desktop/111100/中冊/外交第2本_頁面_241.jpg"
\* MERGEFORMAT
INCLUDEPICTURE
"../../../../../../Users/user/Desktop/111100/中冊/外交第2本_頁面_242.jpg"
\* MERGEFORMAT
INCLUDEPICTURE
"../../../../../../Users/user/Desktop/111100/中冊/外交第2本_頁面_243.jpg"
\* MERGEFORMAT
INCLUDEPICTURE
"../../../../../../Users/user/Desktop/111100/中冊/外交第2本_頁面_244.jpg"
\* MERGEFORMAT
INCLUDEPICTURE
"../../../../../../Users/user/Desktop/111100/中冊/外交第2本_頁面_245.jpg"
\* MERGEFORMAT
INCLUDEPICTURE
"../../../../../../Users/user/Desktop/111100/中冊/外交第2本_頁面_246.jpg"
\* MERGEFORMAT
INCLUDEPICTURE
"../../../../../../Users/user/Desktop/111100/中冊/外交第2本_頁面_247.jpg"
\* MERGEFORMAT
INCLUDEPICTURE
"../../../../../../Users/user/Desktop/111100/中冊/外交第2本_頁面_248.jpg"
\* MERGEFORMAT
INCLUDEPICTURE
"../../../../../../Users/user/Desktop/111100/中冊/外交第2本_頁面_249.jpg"
\* MERGEFORMAT
INCLUDEPICTURE
"../../../../../../Users/user/Desktop/111100/中冊/外交第2本_頁面_250.jpg"
\* MERGEFORMAT
INCLUDEPICTURE
"../../../../../../Users/user/Desktop/111100/中冊/外交第2本_頁面_251.jpg"
\* MERGEFORMAT
INCLUDEPICTURE
"../../../../../../Users/user/Desktop/111100/中冊/外交第2本_頁面_252.jpg"
\* MERGEFORMAT
INCLUDEPICTURE
"../../../../../../Users/user/Desktop/111100/中冊/外交第2本_頁面_253.jpg"
\* MERGEFORMAT
INCLUDEPICTURE
"../../../../../../Users/user/Desktop/111100/中冊/外交第2本_頁面_254.jpg"
\* MERGEFORMAT
INCLUDEPICTURE
"../../../../../../Users/user/Desktop/111100/中冊/外交第2本_頁面_255.jpg"
\* MERGEFORMAT
INCLUDEPICTURE
"../../../../../../Users/user/Desktop/111100/中冊/外交第2本_頁面_256.jpg"
\* MERGEFORMAT
INCLUDEPICTURE
"../../../../../../Users/user/Desktop/111100/中冊/外交第2本_頁面_257.jpg"
\* MERGEFORMAT
INCLUDEPICTURE
"../../../../../../Users/user/Desktop/111100/中冊/外交第2本_頁面_258.jpg"
\* MERGEFORMAT
INCLUDEPICTURE
"../../../../../../Users/user/Desktop/111100/中冊/外交第2本_頁面_259.jpg"
\* MERGEFORMAT
INCLUDEPICTURE
"../../../../../../Users/user/Desktop/111100/中冊/外交第2本_頁面_260.jpg"
\* MERGEFORMAT
INCLUDEPICTURE
"../../../../../../Users/user/Desktop/111100/中冊/外交第2本_頁面_261.jpg"
\* MERGEFORMAT
INCLUDEPICTURE
"../../../../../../Users/user/Desktop/111100/中冊/外交第2本_頁面_262.jpg"
\* MERGEFORMAT
INCLUDEPICTURE
"../../../../../../Users/user/Desktop/111100/中冊/外交第2本_頁面_263.jpg"
\* MERGEFORMAT
INCLUDEPICTURE
"../../../../../../Users/user/Desktop/111100/中冊/外交第2本_頁面_264.jpg"
\* MERGEFORMAT
INCLUDEPICTURE
"../../../../../../Users/user/Desktop/111100/中冊/外交第2本_頁面_265.jpg"
\* MERGEFORMAT
INCLUDEPICTURE
"../../../../../../Users/user/Desktop/111100/中冊/外交第2本_頁面_266.jpg"
\* MERGEFORMAT
INCLUDEPICTURE
"../../../../../../Users/user/Desktop/111100/中冊/外交第2本_頁面_267.jpg"
\* MERGEFORMAT
INCLUDEPICTURE
"../../../../../../Users/user/Desktop/111100/中冊/外交第2本_頁面_268.jpg"
\* MERGEFORMAT
INCLUDEPICTURE
"../../../../../../Users/user/Desktop/111100/中冊/外交第2本_頁面_269.jpg"
\* MERGEFORMAT
INCLUDEPICTURE
"../../../../../../Users/user/Desktop/111100/中冊/外交第2本_頁面_270.jpg"
\* MERGEFORMAT
INCLUDEPICTURE
"../../../../../../Users/user/Desktop/111100/中冊/外交第2本_頁面_271.jpg"
\* MERGEFORMAT
INCLUDEPICTURE
"../../../../../../Users/user/Desktop/111100/中冊/外交第2本_頁面_272.jpg"
\* MERGEFORMAT
INCLUDEPICTURE
"../../../../../../Users/user/Desktop/111100/中冊/外交第2本_頁面_273.jpg"
\* MERGEFORMAT
INCLUDEPICTURE
"../../../../../../Users/user/Desktop/111100/中冊/外交第2本_頁面_274.jpg"
\* MERGEFORMAT
INCLUDEPICTURE
"../../../../../../Users/user/Desktop/111100/中冊/外交第2本_頁面_275.jpg"
\* MERGEFORMAT
INCLUDEPICTURE
"../../../../../../Users/user/Desktop/111100/中冊/外交第2本_頁面_276.jpg"
\* MERGEFORMAT
INCLUDEPICTURE
"../../../../../../Users/user/Desktop/111100/中冊/外交第2本_頁面_277.jpg"
\* MERGEFORMAT
INCLUDEPICTURE
"../../../../../../Users/user/Desktop/111100/中冊/外交第2本_頁面_278.jpg"
\* MERGEFORMAT
INCLUDEPICTURE
"../../../../../../Users/user/Desktop/111100/中冊/外交第2本_頁面_279.jpg"
\* MERGEFORMAT
INCLUDEPICTURE
"../../../../../../Users/user/Desktop/111100/中冊/外交第2本_頁面_280.jpg"
\* MERGEFORMAT
INCLUDEPICTURE
"../../../../../../Users/user/Desktop/111100/中冊/外交第2本_頁面_281.jpg"
\* MERGEFORMAT
INCLUDEPICTURE
"../../../../../../Users/user/Desktop/111100/中冊/外交第2本_頁面_282.jpg"
\* MERGEFORMAT
INCLUDEPICTURE
"../../../../../../Users/user/Desktop/111100/中冊/外交第2本_頁面_283.jpg"
\* MERGEFORMAT
INCLUDEPICTURE
"../../../../../../Users/user/Desktop/111100/中冊/外交第2本_頁面_284.jpg"
\* MERGEFORMAT
INCLUDEPICTURE
"../../../../../../Users/user/Desktop/111100/中冊/外交第2本_頁面_285.jpg"
\* MERGEFORMAT
INCLUDEPICTURE
"../../../../../../Users/user/Desktop/111100/中冊/外交第2本_頁面_286.jpg"
\* MERGEFORMAT
INCLUDEPICTURE
"../../../../../../Users/user/Desktop/111100/中冊/外交第2本_頁面_287.jpg"
\* MERGEFORMAT
INCLUDEPICTURE
"../../../../../../Users/user/Desktop/111100/中冊/外交第2本_頁面_288.jpg"
\* MERGEFORMAT
INCLUDEPICTURE
"../../../../../../Users/user/Desktop/111100/中冊/外交第2本_頁面_289.jpg"
\* MERGEFORMAT
INCLUDEPICTURE
"../../../../../../Users/user/Desktop/111100/中冊/外交第2本_頁面_290.jpg"
\* MERGEFORMAT
INCLUDEPICTURE
"../../../../../../Users/user/Desktop/111100/中冊/外交第2本_頁面_291.jpg"
\* MERGEFORMAT
INCLUDEPICTURE
"../../../../../../Users/user/Desktop/111100/中冊/外交第2本_頁面_292.jpg"
\* MERGEFORMAT
INCLUDEPICTURE
"../../../../../../Users/user/Desktop/111100/中冊/外交第2本_頁面_293.jpg"
\* MERGEFORMAT
INCLUDEPICTURE
"../../../../../../Users/user/Desktop/111100/中冊/外交第2本_頁面_294.jpg"
\* MERGEFORMAT
INCLUDEPICTURE
"../../../../../../Users/user/Desktop/111100/中冊/外交第2本_頁面_295.jpg"
\* MERGEFORMAT
INCLUDEPICTURE
"../../../../../../Users/user/Desktop/111100/中冊/外交第2本_頁面_296.jpg"
\* MERGEFORMAT
INCLUDEPICTURE
"../../../../../../Users/user/Desktop/111100/中冊/外交第2本_頁面_297.jpg"
\* MERGEFORMAT
INCLUDEPICTURE
"../../../../../../Users/user/Desktop/111100/中冊/外交第2本_頁面_298.jpg"
\* MERGEFORMAT