立法院第10屆第6會期經濟、司法及法制兩委員會審查「行政院函送公平交易委員會委員提名名單,辛志中、顏雅倫及李師榮均為委員,請同意案」公聽會會議紀錄
時 間 中華民國111年11月17日(星期四)9時至10時51分
地 點 本院紅樓101會議室
主 席 賴委員瑞隆
主席:現在開會。針對行政院函送審查「行政院函送公平交易委員會委員提名名單,辛志中、顏雅倫及李師榮均為委員,請同意案」,我們特別舉辦公聽會,聽取各位專家學者的意見,我們會詳實記錄各位的高見,並列入立法院公報紀錄,作為日後進行審查及行使同意權的參考。
今天公聽會的程序,先請專家學者發言,以正反方的交錯為原則,每位發言時間8分鐘,本院委員如果要發言,由本席安排適當時間發言,每位委員發言時間為3分鐘。發言台正前方的燈號是倒數計時,發言時間結束前1分鐘會按鈴一聲,發言時間結束則按鈴兩聲。
首先請東海大學法律學院牛曰正助理教授發言。
牛曰正助理教授:主席、在場各位。我是東海大學的牛曰正,很榮幸今天有機會到這個地方,針對這次公平交易委員會委員提名名單公聽會,發表一些我對於這份名單的觀察以及對於個別人選,說明相關觀察心得及意見,希望能夠供大院在審查時進行參考。
首先第一個部分,先從這次委員會提名名單的組成,稍微說明一些我個人的想法。從今年行政院10月27日針對這次提名名單的新聞稿來看,這次提名過程當中的經驗傳承、引進新血以及任期交錯,這些大概是這次提名考量的因素。這樣的目標跟公平交易委員會組織法的內容其實是有所呼應的,因為在公平交易委員會組織法當中,特別在第六條第一項提到「本會委員之任用,應具有法律、經濟、財稅、會計或管理等相關學識及經驗」,希望由具有這些專業背景的人,組成公平交易委員會的委員。這個規定的目的,主要希望能夠增加公平交易委員會學術專業的多樣性。其中特別是法律跟經濟專業,對於公平交易法的多數案件來說,其實是有最直接影響的。我們可以看到在公平交易委員會會內成立資訊及經濟分析室來協助案件審查這樣的情形。
過去十多年來,公平交易委員會多半都是由法律還有經濟專業背景來出任委員,在組成的比例上稍微觀察了一下,過去具有經濟專業背景的委員大部分都維持在三分之一到二分之一的比例之間。另外一方面我們在公平交易委員會組織法第四條當中,有規定所謂「交錯任期制」這樣的制度設計,透過每2年交錯提名半數左右的成員,使得公平交易委員會會務運作,不會因為同一個時間全面換血,造成所謂的青黃不接的現象。換言之,各個時間點都會有具有不同的學術專業背景,而且熟悉會務運作委員的存在,藉此來維持公平會運作的穩定性,避免產生空窗期。這個是在公平交易法法律制度上的設計。
回過頭來看一下,我們目前這次在2023年1月即將卸任的三位委員當中,一位是法律的背景,二位則是經濟背景的學者和專家。過去這幾位委員在個案當中,都會基於他們各自的專業提出不同意見,對於公平交易法的發展,其實也帶來非常多的助益。但是從這次三位被提名的人選來看,雖然三位都是學經歷俱佳的一時之選,這三位人選個別都是非常優秀的人才,可是從我們在提名的時候提到的會務傳承、引進新血還有任期交錯制來看的時候,似乎在專業背景沒有合乎公平交易委員會組織法當中所提到比例的分配。為什麼這麼說呢?因為在這次的關係文書有提到,三位被提名人的背景全部都是法律專業背景,法律專業背景似乎跟公平交易委員會組織法當中的苦心安排有一些出入,缺少了經濟專業背景的人才在委員會當中構成的比例。這是一個比較可惜的地方。儘管目前在委員會議當中,還是有具有經濟背景的委員,特別是非常優秀的洪財隆委員,但是我們可以預見,將來在2025年洪財隆委員卸任的時候,會產生什麼樣的狀況?正好就是我們在公平交易委員會組織法當中所擔心的,會呈現空窗期,或者是所謂的青黃不接的狀態。這樣的問題是值得我們來關切的狀況。
接下來針對這三位委員人選,說明我個人的簡單觀察以及建議,依照提名名單順序來說明。首先,辛志中先生目前是公平交易委員會的主任秘書,相信他對於會務運作的熟悉,以及對於會內人、事、物掌握都是一流的人選,而且辛先生過去曾經擔任過服務業競爭處的處長,長年來也累積了非常多公平交易法的執法經驗,我相信在專業上面,是值得我們信賴的人選。另外一方面,從我過去對公平會的瞭解,辛先生在擔任服務業競爭處處長時,正巧也處理過公平會過去所面臨相當受到關注,而且相當棘手的旺中、壹傳媒的併購案。如同各位所熟知的,當時在公平會外有許多年輕學子表達不滿意見以及要求,辛先生當時作為公平會的代表,也出面跟學生團體進行溝通及意見交換。儘管當時公平會處於非常高度壓力的狀態之下,辛處長仍然勇於承擔這樣的任務,秉持著不卑不亢的態度,跟外界進行意見溝通以及交換。可以期待的是,辛先生未來在擔任委員的時候,無論對於會內的任務,或者是對於外界任何的社會壓力,如果有需要他的地方,我相信他會發揮多年的實務經驗為公平會奉獻個人的才能。我相信他是值得跟各位高度推薦的人選。
接下來,顏雅倫教授目前是成功大學法律學系的副教授,他在公平交易法領域,毋庸置疑是學有專精,而且是致力於公平交易法研究的學者,多年來也連續獲得國科會委託研究計畫。換句話說,他是在公平交易法的法學領域當中,非常受到肯定的學術人才。我很有信心敢在這個地方跟各位直言,顏教授作為公平交易委員會的委員,一定是非常適任的人選。額外補充一下,目前外界對於公平會規範數位平臺有許多的期待、意見或想法,顏教授過去也曾經針對雙邊平臺的競爭法,有許多深入的研究。所謂的數位平臺其實就是一種典型的雙邊平臺的代表例,所以我相信有這樣研究背景的顏教授,進入公平交易委員會擔任委員一職之後,勢必對於公平交易委員會所面臨的挑戰,能提供他個人非常多專業的意見,使得我國的消費者、競爭者都能夠享有競爭所帶來的利益。再次重申,我相信顏雅倫教授是非常適格,跟各位推薦這樣的人選。
最後是李師榮律師,從他的經歷來看,過去曾經擔任過臺北律師公會的秘書長以及理事,但是很可惜,因為我自己沒有律師工作的經驗,所以我對於李律師的認識比較有限。雖然試著在期刊論文當中搜尋一些相關的脈絡,但掌握的資訊都是比較不足的。我相當仔細的拜讀李律師的一些意見及想法,其中特別值得說明的,他提到了公平會搜索扣押權這樣的議題,這個其實是公平會過去長年以來想要爭取的權力。李律師出身於律師界,因為公平交易委員會已經很多年沒有這麼資深、具有30年實務經驗的律師來出任,我相信李律師作為律師界的代表,可以將過去實務經驗發揮在行政搜索扣押權制度的建置上,以解決過去我們所擔憂行政搜索扣押權可能會侵害人權、可能會形成警察國家等等疑慮。我相信由李律師來擔任這項工作,對於公平會未來建立行政搜索扣押權或是公平會在進行行政訴訟、行政救濟的過程當中,能夠提升、確保執法品質。以上是我個人對於這三位人選以及這次提名名單的一些建議,謹供大院參考。
主席:請國立臺灣大學生物產業傳播暨發展學系王淑美副教授發言。
王淑美副教授:主席、各位與會的來賓,大家好。我是臺大生傳系王淑美,針對這次被提名的幾位人選,對於公平會提名名單的專業布局,我是給予肯定的。如果先不就法律或是經濟人員配置來看,這三位在法律專業的部分,的確具備各種不同的代表性,所以在此我是給予肯定的;再來,如果是針對不同法律專業的代表性,對於他們個人所提出的一些抱負和自我期許,我很希望他們未來在參與公平會的過程中,可以發揮他們有的一些職能。
首先,針對辛志中先生的部分,誠如前一位委員所說的,他在公平交易委員會裡有一些非常豐富的行政經驗,尤其在他自我期許所提出的意見當中,他特別強調目前在公平交易法當中,對於事業的結合管制,已經從先前的事前許可制修法變成申報異議制;他也特別提到,主管機關在個案審查的時候,要注意管制精神的改變,據此,我比較期待的是辛先生可能可以發揮他過去的一些專長,還有他的行政經驗,首先要釐清或是定義的是,所謂管制的精神到底是哪些部分,然後據此精神之下,內部的同仁如何在歷經管制精神改變的情況之下,對於整體的審查或是行政操作上從根本來改善,也就是從管制的角度變成行政協助的角度,幫助我們的市場經濟可以發展得更好,我覺得這是辛先生在就任新職的時候,應該要提供的必要職能。
接下來是第二位被提名委員顏雅倫教授,顏教授過去在專業的部分是值得肯定的,針對他所提出來的一些抱負或是未來的自我期許,我認為他對於新的職務,可以提供的應該是有別於前面的辛委員,換言之,他應該能夠做到的是,引進新的、國外的、過去不在體制內的一些思維,包括新的現象、理論的認定,或是執法技術的改進,使得管制的手段、方法還有概念上,可以有一些革新,同時也可以跟市場和實務高度接軌。所以他提出所謂新的理論、執法的制度和技術的部分,我覺得應該可以發揮他的專長,或是我們期待他應有的能力帶給整個公平交易委員會更新的、更前瞻性的引導方式,而不是現在這種市場有哪些反映的聲音才來做落後性的改革,也就是應該要有前瞻性的、引導的功能,這樣才能讓他在公平會可以發揮職能。
接下來是第三位被提名的李師榮先生,李律師過去也有一些非常豐富的經驗,尤其在三個提名人當中,無論是工作經驗或是工作光譜,看起來都是最豐富的,可是對照他針對一些重大議題所提出的看法,可能是因為他的閱歷太過豐富了,所以比較缺乏聚焦的內涵,我針對他所提出各界對於法遵意識的提升,包括政府需要自覺、企業需要自律、消費者需要自省三個部分,我同意這三方面都是要自我提升的。從他這麼豐富的經驗來看,在他未來的工作當中,可能可以針對企業要如何自律,或者專業者在協助企業自律的部分,能夠提供哪些職能,即透過他可以提升企業自律的新平臺,建構新的途徑,幫助企業端或是消費者端,然後共同配合建立更好的消費市場。
以上就是我針對這三位被提名人,希望他們能夠就此發揮的職能。
主席:請邱委員顯智發言。
邱委員顯智:召委、三位被提名人、學者專家、各位老師、各位在場的先進。其實我們仔細地閱讀了三位被提名人的學經歷和過去在專業領域的表現,可以看得出來三位被提名人在競爭法的領域都有非常豐富的知識和實務經驗,這三位分別來自公部門、學界跟法外界,相信也能夠從各種不同的角度共同來推動公平會的業務。
不過大家都非常清楚,在這個數位經濟的時代,公平會要面對很多挑戰,我們也必須承認臺灣相較於歐盟、美國、澳洲、日本、韓國等等許多先進國家,在數位經濟市場的調查、執法、政策制定跟立法方面都還有一段落差,其實我在這個會期一再地提出質詢,所以針對這個部分,我想請三位被提名人再多多說明自己的看法,以及未來如果擔任了公平會委員,要如何帶領公平會加速推動相關的工作。具體來講,數位平臺帶給競爭法最大的挑戰之一,就是怎麼去衡量消費者福祉,過去以價格為主衡量指標的方法,現在已經面對非常大的挑戰,因為數位平臺的發展策略往往會透過掠奪性定價來驅逐其他的競爭者,也有浮動價格和個人化定價的策略。
另外一方面數位平臺所壟斷的不只是商品交易的市場,還包括透過提供免費的服務以取得使用者的個人資料,再利用這些資料壟斷以求獲利,因此受到壟斷企業威脅的消費福祉,就不只是在經濟層面上,更隱含了隱私、個資、選擇權以及因為平臺鎖定效應產生的轉換成本等等,而數位平臺壟斷產生的後果,更嚴重的是什麼?更嚴重的是影響整個自由民主社會的運作,例如近來大家非常關注的新聞媒體與平臺間分潤的問題,如果沒有找到一個妥善的解方,將會嚴重衝擊民主社會中最重要的第四權,也就是監督制衡的力量,這才是我們非常關切的,而數位經濟對公平會的執法和審查,也產生了很多新的難題,包括相關市場的定義、濫用市場地位的審查、企業合併的審查等等,這些問題在公平會的數位經濟白皮書當中已經跨出研究的第一步,但是我必須要說,距離提出具體的政策,尤其是跟其他國家比起來,甚至能夠開始落實在執法上,都還有一段距離。
相較來講,我們看到一些先進國家的競爭法主管機關,乃至於整個政府,其實都非常積極地在處理這些議題,例如我們的鄰國日本,就在內閣官房架構下面設有數位市場的競爭本部,已經累積了很多工作的成果,包含數位平臺透明性及公平性提升法、數位廣告市場調查等等;而韓國公平會也累積了一定執法的經驗,包括處理大型電商與OTT平臺的不當行為,也已經公布了數位平臺反競爭行為指引。公平會到底要如何保障消費者的經濟、隱私、個資、選擇權,乃至於保障臺灣自由民主不受負面的衝擊?要怎麼加速保障數位市場競爭的政策制定、執法與立法工作?我希望三位被提名人能夠以各自的專業知識和經驗,對這些問題提出更詳盡的見解,以及未來希望推動的目標。
另外一方面,我也必須要說,在數位經濟與科技巨擘壟斷的年代,公平會未來的角色應該要越來越突出。我再講一次,公平會未來的角色應該要越來越突出。而不是越來越退縮,在政府各部門更應該要積極扮演自己的專業和功能,也希望三位被提名人更具體地說明如何強化公平會的角色和影響力。
我相信辛志中被提名人在公平會服務這麼長的時間,辛主秘對於公平會一路以來,至今在數位經濟方面的執法和政策制定過程一定有非常深的瞭解,究竟公平會在這些方面到底遇到哪些困難,以你的實務經驗,例如是否有人力資源不足等等問題,這些困難又要怎麼去解決,要怎麼強化公平會的角色,我希望辛主秘能夠提供更多意見,讓本院委員瞭解。
顏雅倫被提名人在這個領域有非常深厚的專業知識,對於國際的理論和實務也非常瞭解,希望您可以用您的專業知識和經驗,再多談談臺灣要如何儘速與國際接軌,有哪一些關鍵問題要優先加速解決,以完備我們的法制跟執法的工作。
李師榮被提名人是有豐富法律實務經驗的律師,希望你能夠從法律實務跟企業角度多談談未來公平會要怎麼制定出有效且平衡的法規和政策,如何強化企業在這方面的法遵意識,以及如何強化公平會的運作。
主席:接下來請大眾聯合法律事務所王銘勇所長發言。
王銘勇所長:主席、在場的各位,大家好。今天很榮幸有這個機會能夠受邀到立法院參加本次公聽會,首先跟各位說明一下,我現在執行的是律師業務,可是我原來的工作是法官,所以我今天有一些建議或許跟其他在場的各位專家學者從不同的角度,請三位被提名人以後在擔任公平會委員的時候能夠多加以注意。
首先要跟各位報告的是公平會這幾年來面對的挑戰,就個人的觀察,公平會面對的挑戰主要有二個,一個就是剛剛邱委員所提到的,面對整個網路平臺有可能涉及違反公平法行為的時候,公平會怎麼因應;另外,我認為公平會面對的挑戰是整個執法程序的部分,在程序上面對被處分事業的程序保障。在執法程序的部分,當然我們瞭解公平會現在針對有一部分違反公平法行為的罰鍰金額相當高,對事業的影響也相當大,尤其在處分案的部分。目前公平會在整個行政程序部分受到質疑的地方是,因為公平會並沒有針對整個行政程序訂有比較詳細、個別的執法準則,與其他國家如歐盟或是日本相較,這個部分對被處分的事業來講,保障是有不足的,理由是被處分的事業往往在整個行政調查程序當中,甚至到最後公平會處分的時候,認定具體違反的事實、可能涉及違反的法條,還有最後可能被公平會處以罰鍰的金額,這部分的相關計算標準,有些他們可能瞭解,但是整個法規,包括法律跟命令,並沒有要求公平會在處分之前要有相對比較具體的說明跟告知。當然,依照行政程序法的規定,公平會雖然會讓他們有陳述意見的機會,但是對他們來講,假設他們對於公平會認定所違反的事實、違反的法條以及處罰的金額,完全不清楚公平會可能會怎麼計算的時候,他們其實是很難陳述意見的,可能只能針對比較抽象性的、有沒有這件事情來陳述意見。這個部分如同剛剛所講的,在歐盟及日本目前的運作當中,當然不可能有十全十美的程序,但是我們跟其他國家的程序相較,我個人認為對被處分事業的保障是比較不足的。
另外,剛剛邱委員所提針對整個網路平臺的部分,涉及到的可能是一些大型的平臺,可是在國內來講還有其他的部分,包括我們現在可以看到很多的購物網站、送餐平臺等等,其實對於一般民眾日常生活的影響都非常深遠。平臺對於送餐人員、負責供餐的餐廳跟消費者,所做的任何契約條款變更,除了會影響產業,也會影響消費者。就這個部分來講,公平會在面對平臺業者可能涉及違法行為的時候,在程序上究竟要怎麼面對、怎麼因應,我相信是會面對比較強烈的挑戰,包括剛剛邱委員所提到的,相關市場怎麼去界定?它的市場力怎麼去判斷?當然公平會自有一套標準,可是這個標準如果不能被法院所接受,我們就會看到一個狀況就是,常常公平會的處分案在司法程序中,有可能是在司法程序拖延很久,讓整個執法的效果產生影響,也有可能是到最後整個處分案被撤銷,使公平會執法的公信力受到挑戰及質疑。
針對上述這兩個部分,我們期許三位被提名人在整個提名程序當中,我建議他們應該要有說明,第一個,應該說明針對被處分事業在程序上保障的部分,如果他們擔任委員之後自己有什麼樣的想法,他們會有什麼具體的作為。當然,辛主任秘書在說明當中有提到程序透明化,有關程序透明化,公平會現在做的大概就是希望在執法準則中說明很多執法標準,我想法規制定部分的透明化是沒有問題的。我個人認為,有關整個個案的程序保障,應該讓個案中的受處分事業在程序上可以儘可能透明,一方面可以讓被處分事業能夠充分行使陳述意見的權利,另外一方面也可以減少整個案件在時間方面的拖延,因為在前面的行政調查或是在處分之前的程序比較完整的話,其實是可以減少後面在行政訴訟當中的爭議。但是就這一點來講,另外二位被提名人就比較專注在一般性的實體法規說明,這個部分我剛剛提到了,在整個行政程序當中對被處分事業的程序保障,以他們的書面資料來看,我感覺並沒有對這部分有一些說明,如果可以的話,大院後續可以請被提名人就這個部分再用口頭的方式予以補充。
另外,我想呼應剛剛邱委員的意見,建議被提名人可以針對這些網路平臺可能涉及違反公平法行為的時候,公平會應該要怎麼樣來因應比較妥適,這個部分應該可以有更多的說明,讓委員瞭解他們未來執法的見解是什麼。以上說明,謝謝。
主席:請國立臺灣海洋大學海洋法律與政策學院海洋政策碩士學位學程江雅綺副教授發言。
江雅綺副教授:主席、各位委員、各位先進,大家好。今天非常榮幸有這個機會可以來參與公聽會,首先是要呼應剛剛委員及幾位先進都有提到的,這次三位被提名人,不管是從學界、司法實務界或是公部門界,他們在公平交易法的理論跟實務都有非常豐富的學養,我自己過去在很多會議或場合裡面也有一些機會跟現在的被提名人互相交換意見。不管是從現在的文獻資料上或是我自己一些個人經驗上來看,這一次的提名都充分展現出這些人選在法制方面的相關背景、經驗及能力。
我們知道近幾年來很多經濟事務不斷的開始產生變化,特別是很多數位科技衍生的創新經濟對公平交易法產生了很大的挑戰,剛剛其實委員及先進也都有提到。尤其是公平交易法有一個帝王條款,那就是事業不可以做任何影響交易秩序的欺罔或顯失公平的行為,所以我想很多人都會希望在現在經濟事務越來越複雜的時代,公平交易委員會可以是一隻有牙的老虎,當然這個牙到底要長到什麼程度,這個牙到底要刺到哪裡,我想大家都非常想要瞭解新的委員對於這些事情會怎麼看。
我今天有準備了一份簡單的簡報,首先我想要從比較傳統的層面,就是被提名人在他們準備的文件資料裡面都有提到執法程序的標準跟透明化,這也就是我剛剛提到的,我們今天期待公平交易委員會去做一隻有牙的老虎,可是被這隻有牙的老虎咬到的企業,當然也很期待能知道自己為什麼會被咬,又會被咬到什麼程度,這個應該要有一致化的標準。幾年前,我想大家應該還有一些印象,就是標準專利授權有一個二百多億元的裁罰,其實當時在臺灣鄰近的一些國家也提出了類似金額的裁罰。對於被公平會這隻老虎咬到的事業來講,罰鍰是一個很重要的標準,在被提名人的文件資料裡面也有提到,未來希望能夠建立一個產業的資料庫,讓罰鍰的標準可以更一致化、更透明,能有讓大家可以預期的標準存在,所以我們很希望未來被提名人可以更加的說明所謂一致化、透明的標準會怎麼樣去建立,讓這些被裁罰企業知道自己在哪一些項目、哪一些條文被認定是有違反法律,就可以預期自己被處罰的程度會到哪裡,這是第一個,也就是針對公平交易委員會這隻有牙的老虎,我想大家都很關心罰鍰的標準。
第二個,剛剛很多先進也有提到數位平臺對大家生活的影響是方方面面,這可以從二個面向來說,第一點是剛剛王所長也有提到的,其實很多大的平臺業者,不管是境內或境外,都會利用契約條款規範雙方權利義務,有的時候是規範店家的店內、店外、外送或自取的價格必須要一致,有時候是規範外送費的傭金應有一定的比例。我們知道在國外其實已經發現到這些大的平臺在市場上的談判力量相當巨大,所以有時候也會針對他們的契約條款做一些規範或強制介入。在契約條款跟公平交易競爭法之間的關係,是不是可以請被提名人在這邊多加說明未來會怎麼看待這件事情?
第二點是剛剛幾位先進也有提到的,境外的數位平臺對於臺灣境內,不管是本土數位經濟產業的業者也好,特別是大家最近很關心的內容業者議價的法案,幾位被提名人其實在文件資料裡面都有提到一點,即他們對於數位經濟未來政策的相關想法,不過目前提到的是他們會針對這些問題去做一些產業的瞭解,但比較沒有具體的提出在這些瞭解之後,面對這些國際的趨勢,被提名人本身對於這些問題有沒有一些自己的價值或是自己的想法。特別是幾位被提名人都有提到,對於這些產業的調查是公平交易委員會未來要做任何裁罰或是進行任何政策的基礎,所以在這邊也很想藉著這個機會來詢問一下被提名人,未來要怎麼做產業調查這件事情?在公平交易委員會有限的調查工具之下,如果被提名人認為調查工具必須要更增加,讓他們未來在手段上更有力,會是透過什麼樣的方式?
最後,在這邊我想提一個比較新的觀念,就是國外學者現在有在討論公平交易委員會除了扮演有牙老虎的裁罰角色外,也可以扮演一個積極的促進經濟發展的角色,譬如說,以大家最近很關心的永續發展淨零減碳為例,就有學者提到,公平交易委員會可以在事業進行有利於永續發展的聯合行為的時候不加以處罰,而加以鼓勵,這當然是一個學說上的理論,對於淨零跟競爭法之間提出了一個新的觀點。有關這種比較新的理論,對公平交易委員會的角色做更積極的界定,是不是也有機會可以聽聽被提名人的意見,對於這些新學說及看法是怎麼看的?
以上是我透過這個公聽會希望可以有機會更瞭解的部分,謝謝。
主席:接下來請國立高雄大學法律系紀振清教授發言。
紀振清教授:主席、各位在場的委員跟先進們,還有勞苦功高的公平交易委員會的各位高幹們,大家早上好。我的發言分三大部分,第一個是我對於公平法,尤其是所謂的競爭法,多年來的學習心得,因為我所有的碩博士論文集中在競爭法,教學也在競爭法,雖然不能算是一生的心得,但這是到目前為止的一些心得。競爭應該是跟產業合在一起的,所以一個等邊三角形的一角是消費者的利益,等邊三角形的另外一角要保持平衡的是市場的內外環境,像現在的ESG等等都已經悻悻然地跑到競爭法,很多國家都已經有所因應,所以競爭法的使命是必須永續不斷配合現在的經濟。舉例來說,日本非常火速在兩、三年內就有數位經濟等等這些專用的法規,它已經施行將近兩年,成效還不錯,之前是有一個社會5.0(Society 5.0)的idea,他們結合了Big Data、AI、物聯網(IoT)、5G、機器人(Robot),所以只有在競爭跟經濟、產業、環境、管理、消費者心理等等都結合在一起,才有辦法提升整個國力,我想此刻我們在談很多如何提升自己國家的力量的時候,這一點是必須嚴正考慮的。
第二大部分,我想針對3位被提名人,也就是候選人的資格、學歷、學養等等,因為我也常常接受公平會的委託研究案,或者是參與小型的開會等等,所以對這3位也算是熟稔,因此我相信公平會或是整體行政院提名3位候選人有其一定的考量,不管是從實務的背景或是理論的背景來看,像辛主秘在公平交易委員會擔任那麼久的各種職務,我相信他未來的工作會更全面,要用委員會另外一個旁觀的角度來提升公平會一些組織管理的力量。李師榮律師具有三十幾年的律師經驗,也有參與社會實務等等,我相信他的實務經驗也可以幫助未來有關司法的部分,譬如高等行政法院、最高行政法院等等案件的處理,如何來分析行政、司法之間是不是還存有什麼樣的齟齬,應該可以有很大的助益。另外,顏雅倫本身也是律師,後來去教書,他還有留學美國的經驗,所以不管是語言還是學養,應該都是屬於現在非常高端的學者。
第三大部分,如果未來3位在接受質詢時,該如何提出他們的期許以及未來競爭政策重大議題的一些看法?我想有幾方面可以提供給大會,第一個,我們希望企業能夠遵守競爭法,這就是企業本身廣義的法遵(Legal Compliance)很重要的一環,企業必須要有法務、必須要有會計,但是法遵這方面在現在的社會風氣裡面,除了大型的銀行跟大型的、超大的業務,它有法務室可以再另外成立法務長、法遵等等,公平會可以再恢復以前去推動自律工作(self-regulation),無論如何一定要把這個idea推下去。以前我也曾經當過講師,我知道在大型企業有時候業務一忙起來,可能都會忽略一些小地方,就需要去推動、要提醒他。
第二個持續必須辦的事,還是要觀察很多先進國家的競爭法之執法經驗,所以在3位候選人的所有書面裡面都可以看到多元倡議,如果以個人來講,我們鼓勵年輕人能夠成為Slash,就是斜槓、多一點專才,這個從個人到社會是必須要有很多要求的,所以多元倡議可以觀察外國很多根據他們自己的人文、企業的環境,如何在那樣的市場文化底下做到軟法(soft law)的工作,而不是硬梆梆的,如果違反了聯合行為立馬就處分,或者調查完畢立馬就做很嚴重的處罰,3位候選人也有提到這部分,這個是值得觀察的第二個地方。
第三,我個人觀察很久,就是處分書仍然有一些確實還沒有完全做到所謂的不確定法律概念如何具體化,這是法解釋學上面非常重要的一環,法律不清楚要解釋,不管運用什麼樣的解釋方法,但是像第十三條有關結合,結合如何審查?雖然制度上從事後到事前都是程序的問題、是報備的問題,但是整體的經濟利益大於或者是小於該怎麼算呢?這牽涉到管理學、牽涉到統計,甚至牽涉到消費者心理,因為未來在市場競爭裡面必須要去維護消費者利益,所以不確定法律概念如何具體化,必須要用數據或者是相關的外國經驗,或者是現在多數流行的學說,或者是市場的觀察等等,一定要提出足以說服被處分人,就是相對人,他應該受到什麼樣的處罰而得到這樣的結果。
最後一點,競爭法是非常理論跟實務並重的,因此公平會無論是哪一位候選人進來,他在這方面的仔肩是永遠不能卸下來的。以上報告,謝謝。
主席:請國立臺北商業大學李禮仲副教授發言。
李禮仲副教授:主席、賴召集委員瑞隆先生、各位委員、各位與會的學者專家及各位先生、女士,很高興今天有機會來參加審查行政院函送公平交易委員會委員提名名單,辛志中、顏雅倫及李師榮是否能夠勝任委員一職的公聽會。我很高興公平會提名的三位都是一時的俊傑,他們都來自於產官學,也就是因為他們都是一時俊傑,讓我對他們有更深一層的期許,也有更多一層的期待,所以我今天想就我自己之前擔任公平會委員的一些經驗分享給各位。我先就公平會的職掌、組織以及公平會面臨的挑戰來說明。公平會職掌二個法,一個叫公平交易法,一個叫多層次傳銷管理法,針對目前公平會面臨的問題以及公平會委員到底應該具備哪些條件,跟各位分享及就教。
公平會的職掌包括法規的擬定、公平法的審議、對整個臺灣事業活動的經濟調查以及處分案,公平會其實管的是二件事情,一是限制競爭,另一是不公平競爭。限制競爭包括的獨占、聯合跟結合;不公平競爭就是不實廣告以及連鎖加盟。更重要的是可能一般人都誤會了,沒有了解到公平會還管多層次傳銷管理法,就是直銷業,也就是被一般人所認為的老鼠會,這也是由公平會來管。另外,公平會也要對於政策跟法令宣導,還有其他相關公平交易的事情由公平法來規定。
從這個表就可以看出來公平會有5個事業單位、5個幕僚單位,真正做事情的只有3個單位,包括服務業競爭處、製造業競爭處以及公平競爭處,3個單位其實人真的很少,合起來不到100個人,所以它要負責臺灣整個公平法的執法,人力是相當吃緊的,看未來立法院是否可以多給公平會一點人力。
我們來看一下公平會到底有哪些挑戰,大家以為公平法只有公平法,公平法涉及的法相當多,特別從飛利浦授權案可以看到智慧財產權跟公平法之間的平衡也是要重視的。從飛利浦的案子就可以看出來飛利浦濫用專利優勢以及對臺灣產業的一些影響,它也受到公平會的處分,雖然公平會在這個案子有它的見解,但雙方並沒有一致的看法,可以看出這也是未來新的委員所要面對的議題。
再來是高通案,公平會跟經濟部之間,到底是經濟重要還是競爭重要?這也是未來委員要去面對的。
防壟斷的議題,不管是委員及與會的學者專家都有談到數位經濟平臺的問題,是未來委員所要面對的。
錢櫃好樂迪結合案,雖然公平會禁止它們結合,錢櫃也撤回了最高行政法院的上訴案,可是事實上我們發現錢櫃與好樂迪是聯合辦公,如果繼續下去,公平會對錢櫃、好樂迪是不是要使出殺手鐧把它們拆解,這也是未來委員所要面對的問題。
會計師工會的問題會計師在1999年之前是有酬金下限的規定,但在1999年會計師工會取消了酬金下限,以致於目前會計師的產業以拚價錢的方式競爭,造成品質上的問題,也造成財務報表信賴度的問題,這讓會計師急得跳腳,因為其他像是建築師、律師以及醫師都訂有一些公費標準,唯獨會計師沒有,造成會計師覺得沒有獲得他們應得的報酬,這也是未來公平會新的委員所要面對的挑戰。
臉書、谷歌壟斷數位平臺也是要注意的,特別是分潤機制的建立,對臺灣整個新聞市場、民主機制的建立都很重要。
從foodpanda的抗罰事件可以看出公平會在執法上最大的詬病就是沒有做好市調,用很少的樣本對foodpanda定罪,造成很大的詬病,這未來都是公平會在面對當事人上訴過程所要面臨的挑戰,公平會是否能繼續維持在行政法院的高勝率。公平會到目前為止,在行政法院的勝率達96%,相較於其他行政部會,公平會的處分案是相當經得起挑戰的,我們也希望能繼續維持高勝率,期盼3個新的委員能夠持續公平會的優良傳統。
最後,有關公平交易委員會在多層次傳銷管理法的挑戰,臺灣在去年總共有347家多層次傳銷事業,有360萬位的傳銷商,也就是臺灣幾乎每8人就有1人在做傳銷,可見得它是一個相當龐大的產業,總金額上億元,但很不幸地,公平會時常以「報備不等於合法」造成傳銷業污名化,要如何將傳銷繼續發展,讓已經在臺灣發展40年的傳銷業未來能繼續走下去是很重要的;臺灣平均每個月有1.5件的老鼠會事件出現,到底現行法有哪裡規範不足。從他國的成功方程式可以發現,監管機關、法規、工會及業者自治都要互相配合,有15個主要國家都由經濟部門作為主管機關,因為經濟部門才能夠興利,公平會目前只能做到除弊而已,未來要怎麼做好?我們建議將報備改成許可,因為韓國改成許可之後,從2009年的產值只有70億元,到2019年就達到176億元,相較於臺灣,只從16億元進步到36億元,雖然兩國的人口數不同,但對照人口數的發展,我們的表現有需要繼續加強的地方;馬來西亞改成許可制之後就變得相當好。最後看到傳保會的功能不彰,也就是沒有盡到保護的功能,在多層次傳銷的部分,我們希望未來3位委員針對多層次傳銷的議題,可不可以認真考慮將多層次傳銷主管機關交由經濟部,也廢除功效不彰的傳保會,強化功能讓業者自治?最後不管是到經濟部或是公平會繼續掌管,我們建議將多層次傳銷現行的報備制改為許可制。
對於3位委員的期許是希望他們能有相關專業,就我剛才談到公平會所面臨的挑戰,希望他們不只具備公平交易法、多層次傳銷管理法、連鎖加盟相關規範,特別還有行政法及智慧財產權法,這3位俊傑在專業方面唯獨缺少了多層次傳銷,希望委員在行使職權時,特別對多層次傳銷的見解有所努力。當然3位的經驗是無庸置疑,而在語言方面,因為國際化,所以希望委員們在語言上多多努力;最後也希望能多溝通,因為從過去幾個案子,如高通案就導致兩個委員離職,我們不希望類似事情發生,因此希望可以做好會內的整合。未來數位平臺能有跨部會的協調,元宇宙時代的來臨更需要有與時俱進的態度,這是我對這3位委員的期許,謝謝各位。
主席:請國立中正大學經濟系陳和全教授發言。
陳和全教授:主席、各位委員以及此領域中的各位先進長官們,大家好。我今天本來準備了兩個部分,第一個部分是評析3位即將被任命的委員們是否適任;第二個是當前國內或是公平會所面臨重中之重的議題,也就是數位經濟的部分。因為剛剛邱委員已經將數位經濟言簡意賅又方方面面的講完了,所以這部分我就簡略,直接進入我個人對於這3位委員大概的評析及適任與否。
辛先生其實有很長的時間都在公平會內任職,一路到現職的主任秘書,對於業務當然相當熟稔,我們知道在業界中一直存在一個矛盾,就是domain knowledge,我們委員是來自各方領域的專家,可能是在法律或是經濟的專業,但對於該提供什麼資料給行政部門,會跟行政部門產生不協調的現象,稱之為domain knowledge的衝突,而辛秘書的出身剛好是長期在公平會行政部門,所以未來在公平會委員決斷時,到底他們想要什麼資料,基本上會相對熟悉,因為有一個溝通介面來自於行政部門。他在書面資料也提到達到行政透明、提升審查效率、輔導多層次傳銷的議題,剛好是一直以來我們希望公平會能夠再往前push的方面,這部分他也意識到了,他從行政部門出身,我們相信他一定在這一塊可以做得更好。他提到有關數位平臺經濟產業市場調查,而第二位的顏老師也提到關於產業資料庫的問題,這也是我長期在公平會中跟他們做報告等各方面的經驗,這兩點在公平會中確實是最重要的,就是數位經濟的產業調查及產業資料庫。這兩項如果不給予公平會大量支助的話,他們會像是沒有爪牙的老虎,因為這是做研究、做報告以及做決斷所必要的武器、必要的素材。然而,剛剛我所講的產業調查及產業數據卻需要建立在大量的資金和人力之上,因此,如何憑著一位新上任的委員去push這一塊,把它做到比較完美的狀態也相當為難,所以在這個領域上,還需要大院在他們的資金或是資料庫的建置上給予大力的支助。但是從經濟學的角度來看,我認為要做這一塊,尤其是數位領域,當很多在判斷市場力、市場界定各方面等等都需要大量借助實際的產業資料時,公平會缺乏這一塊就會比較說不過去,所以希望大院能夠大力支持,這樣委員才能在他的期許和抱負當中得到最好的發展。
基本上顏雅倫女士無論在學界或業界的經驗都非常優秀,長期以來他做了很多關於科技法律和經濟法等方面的研究,同時他也具有實務經驗,所以是學術和實務經驗都非常緊密地配合在一塊。在數位科技大公司籠罩全球且不斷地挑戰各國既有法律的現在,就是剛剛我們最關心的這些數位大科技公司,尤其是現在歐美又流行回100年前「大就是原罪」這種概念,又走回布蘭迪斯學派,我們相信委員會的委員們對於案子的決斷會累積出這個委員會的思想,他的思想到底要走到哪一個走勢?依照目前歐美的方向而言,大是一個原罪,我們面對的這些大科技公司當然就要很審慎地去處置它。
但國內是否需要走這樣的思潮?我剛剛講到委員會在不斷地決斷案例當中會累積出一個類型出來,這也是新任委員們必須要去仔細思考的。畢竟這就是數位經濟目前碰到的最大問題,就是對於這種數位經濟大科技公司帶來所有對於既有法律框架的挑戰,我們現在正在摸索當中,因為它太複雜,用過去的案例都不能夠類比,所以必須要用更大的心力、精力和人力資源去釐清這一塊。公平會也一直在做,但我深知人力上確實是有所不足。因為我也一直跟他們提到這一點,他們就是一直抱怨說人力上難以應付。然而顏教授有關注到這一點,所以我們也抱著很大的期望,假設顏教授得到貴會的支持進入了這個委員會,以他在學界和業界的資歷以及長期與公平會案子合作的經驗,他應該可以在這一塊幫我們做得更好。
最後關於李師榮先生,公平會時常會碰到大案子,就會被提起行政訴訟,也在這邊糾葛、糾纏非常地多,而李師榮先生剛好在民事和行政訴訟上累積了2、30年的經驗,非常地恰當,同時他也提到法遵意識,法遵意識在AI的世代裡頭也是歐美很重視的一塊,甚至已經提出就源法遵,就是所有的科技在你這家公司採用的時候,你就要認定以後它延伸的法律問題統統都要由你這家公司來負擔責任,儘管它只是一個機器人,即使是機器人所為,這家公司還是要負責任,所以他們在推動的是就源法遵,就是一開始從哪裡採用的、從哪裡製造的,就從那裡負責任。我認為這三位都非常地適才適所,謝謝。
主席:請中國文化大學法律學系吳盈德系主任發言。
吳盈德系主任:主席、在座各位先進,大家早安。首先感謝大院安排審查行政院函送公平交易委員會委員提名名單,辛志中、顏雅倫及李師榮三位先進的提名案公聽會。對於這三位被提名人的學經歷、背景,我都表示非常高度地肯定,他們也都學有專精。其實我關注公平會的議題已有一段時間,目前委員會的運作大致是採取合議制,但是委員的組成份子應該要具備多重背景,以公平會現有委員的背景來看,如果再加上這次三位被提名人通過的話,目前公平會的委員當中,會有七位具有法律背景、三位具有經濟背景,但事實上公平法涉及多個層面,公平會的業務範圍也涉及多個層面,所以是不是應該考慮其他不同專長、背景的學者專家或是其他產業的先進?例如說,剛才提到現在已經有法律和經濟背景的委員,但似乎還缺少財稅、會計或管理等相關領域的專家或先進,所以希望未來不論是大院或是政府,都可以針對這個部分再提名更多適才適所的委員進入公平會,一起來為國家服務,這是第一個我對於未來公平會的期許。
第二個,在三位被提名人提供的文書裡面,我發現有幾個問題,也就這個部分提出一些看法。首先,有關企業併購的部分,先前公平會就已經把事前異議制做了修正,目前是採申報異議制,關於這個部分,被提名人辛志中先生的文書中有提到,依據公平法目前的規定,只要事業因結合而使其市場占有率達到三分之一,或是參與結合之一事業的市場市占率達四分之一者,就必須要審查,這是目前公平法相關的規範。但近年來如果各位有看到一些企業併購法的案例,包括最近大聯大等個案,其實都會出現一個問題,就是難免市場的投資人對於這個部分會有一些疑慮,甚至在企業併購,公司派和市場派的競爭過程中,兩邊的律師在最後的攻防可能都會鎖定在公平會。也就是說,即便雙方在股權的交易上,甚至在人事的競爭上都已經達到一定的程度,但是在僵持不下的時候,可能最後的決定戰場就會放在公平會,如果公平委員最後決定不允許結合,不論是哪一派可能就會因此得利。所以我期許未來公平會可以就這個部分以及在產業的併購上能夠再增加相關機制,以避免這樣的行為一再地發生。
其次,在被提名人的文書裡面也有提到公平會相關公聽會的議題,公平會過往對於攸關重大公共利益的案件都會舉辦一些公聽會,但是這些公聽會也常常被大家批判說是流於形式,也不具法律上的拘束力,是不是可以建議公平會未來針對這個部分,或許可以參照行政程序法的相關規範,先舉行所謂的預備聽證程序,命當事人雙方或者相關利害關係人提出相關的文書跟證據,就這些部分來進行聽證,這樣是不是可以更加聚焦的釐清爭點,也可以讓事情更加完備?事實上公平會過往對這個部分都有相關措施,而且也都做過,我去查了一下,例如在94年有關水泥業者的案子,公平會曾經採取過聽證程序,所以也並非沒有前例可循,所以期許未來公平會新任的委員,就這個部分能夠予以增加或加強。
第三點是顏雅倫女士被提名人的部分,顏女士有特別提到想要建置有關於產業的資料庫,就是競爭資料庫的部分,我覺得這個提議非常好,立意非常良善,但是各位也知道,如果要建置相關產業資料庫,需要的人力跟財力應該所費不貲,所以在此呼籲大院能夠給予支持,因為這些資料庫其實是滿重要的,包括產業競爭的一些相關資料的建置,以及目前大家討論到並引以為鑑的一些案件,包括一些比較關鍵機敏廠商的營業秘密,或是有關國安議題的資訊或關鍵技術,這些資料的建置需要比較長期的準備工作,所以我也建議大院,或許未來可以從這個方面來思考,不只是公平會要建置關於產業的競爭資料庫,也可以包含經濟部以下的投審會要審查一些國外投資案,如以兩岸人民關係條例為例,譬如陸委會或者有關陸資來臺投資的部分,都需要建置相關的資料庫,這些都可以整合在一起,也可以作為我國未來其他部會在審查相關案件的參考依據。因為看到顏雅倫女士被提名人提到這個建議,我覺得非常的好,我也給予顏女士高度肯定,希望公平會未來能夠在剛才提到的這幾個部分再多加著墨,我想這就是我們國家的福氣。最後感謝大家,也感謝大院的邀請。謝謝。
主席:接下來請承展智權暨商務法律事務所陳丁章律師發言。
陳丁章律師:各位好!很榮幸有機會參與這個公聽會,我看了這一次三位提名人名單,個人是給予高度肯定,為什麼會有這種想法呢?第一位辛先生本身在公平會的資歷絕對是十分豐富,足以作為支撐整個公平會往後發展上良好建議的基礎。其次,看得出顏老師本身在公平法以外,在科技法律上的學養也絕對是一時之選;李律師的部分我更要肯定,因為從事實務這麼多年,可以預期在各種領域方面的認知,還有對於不同科技、不同領域的整合,應該都會有很好的經驗,所以就提名委員名單而言,個人是給予高度肯定,認為都是屬於適格之選。
不過,我個人倒是比較關心兩個問題,也希望如果三位被提名人經過立法院同意應任為委員,能夠就這兩個議題特別做一些研究,或者是多一些關切。
第一個問題是老問題,第二個問題是比較新的問題,我就分別在此提出我的一些想法跟建議。首先我認為的老問題,應該也是大家非常關心的問題,就是所謂的營業秘密保護,這個在過去以來,我們一直拉高它的保護層次,甚至已經到刑法的程度,但這是好事還是壞事,我個人目前是打問號的,為什麼我會這樣講呢?以李律師來講,我們從事實務工作者都會知道,一個刑事責任的成立門檻非常高,當你把保護機制拉高到刑事層次,可能要面臨的是很多訴訟時間的調查,以及嚴格的舉證責任調查,甚至告訴人有沒有能力蒐集證據都是問題,不過營業秘密的竊取,涉及的是典型的不公平競爭問題,如果公平會以一個獨立行政機關的角度能夠在這裡適切切入,發揮部分主導力量,可能就可以直接命中要害去處理營業秘密的爭議。因此,即便現在修法把營業秘密部分拉到刑事程度來處理,但我更期許公平會或許有機會以公平法的角度進一步去把這個問題做更直接妥善的處置,這個是比較傳統的問題,但我還是必須在這邊提出來。當然,如果說這個部分是被關心的部分,那麼我更關心的可能是新興科技,或許跟我自己背景有關,雖然我碩士學位寫的是公平法相關論文,但後來我博士班念的是工科,所以我對科技的關心會特別在意。
除了剛剛幾位老師提到的,還有邱委員提到的數位經濟問題以外,我想更進一步提出一個觀察,就是我們現在遇到的很多數位經濟問題還沒有解決,但下一步我認為會遇到比數位經濟更難處理的問題,為什麼會這樣講?如果大家有關心到現在的趨勢,我們已經從所謂的Web 2.0世代準備走向3.0,這個產業會有很大的變化,這是第一點。
第二點,過去講的數位經濟畢竟還是一個中心化平台,可是如果去中心化這個潮流真的發展下去,那我們連市場的定義、事業的定義可能都要改變,我分別把這兩個問題稍微提出來。以去中心化經濟來說,以後的事業體可能不會像現在我們所認知的是某一個特定公司行號或事業,它可能是一個社群,尤其在區塊鏈科技的發展上已經慢慢呈現,如果這個狀態發展下去,我們可能就不知道以後公平法對於事業的定義要怎麼認定?那個事業不會再是一個公司,而是一個社群。再來,對於市場的認定又要如何劃分?我想這個可能值得我們留意,這個趨勢再發展下去,我個人認為很有可能我們傳統法律概念已經很難涵攝,必須要有更創新的想法。我看到顏老師在他過去經歷裡一再涉獵到科技法律、AI、演算法等,這部分我滿期許顏老師,以後如果有機會在公平會裡進行更進一步的研究,更進一步的對這個問題作出比較清楚的闡釋跟瞭解,那這就是數位經濟裡所謂去中心化經濟潮流的看法。
另外一個我覺得更必要被關心的是所謂的網路Web 2.0世代走向3.0,在2.0世代,我們已經面臨之前沒有想過的問題,像Google、Meta這些所謂網路市場力的高度集中者,到3.0看起來,大家強調的是去中心化、是一個自由進出平台,但是這個是表象,因為事實上很多樞紐設施已經在既有的Web 2.0業者手上發展當中,包括以後可能有的規格及可能有的技術,所以關於Web 3.0帶來的影響,我個人認為可能必須注意2.0市場力的延伸,它並不是真的自由進出的網路世界,這當中可能也會涉及到資料治理、資料賦權,甚至是資料霸權的地位。針對這部分,個人認為或許在它還沒發生的時候,公平會可以開始注意關鍵技術或樞紐設施的發展,因為一旦樞紐設施再被掌握,2.0的故事恐怕會重演。我舉個簡單的例子好了,當我們在談去中心化經濟、Web 3.0時,大家會想到的是區塊鏈技術,如果以此為例來看的話,現在少數公鏈的地位其實已經掌握了樞紐設施,當這些公鏈以後變成另外一個網路市場力量的時候,我想這應該不是我們可以不去注意的。
我看到三位的資歷及專業領域,其實我滿期待針對剛剛所說的兩項議題─一個是關於傳統營業秘密保護,另外一個是關於現在網路經濟平台更進一步的去中心化經濟,都能夠得到委員們的關注,這是我個人的期許,也希望各位被提名人有機會就這部分在爾後多多表示意見。我的發言到此結束,謝謝。
主席:請大成台灣律師事務所曾浩維律師發言。
曾浩維律師:主席、各位先進,大家好。很榮幸今天能夠以專家學者身分受邀到此發表意見,由於我個人的背景是執業律師,主要服務項目包括直銷、連鎖加盟等領域,所以今天我想就我執業的項目發表一些個人的看法,以及提醒未來委員們繼續往下精進可能必須注意的事情。
第一,剛剛許多先進都有提到關於處分不具體的部分,我想法律規範有點像是硬體,判決、處分則是軟體,如何透過處分來加強法律概念的具體化,乃是法學往下發展一個很重要的相互結合過程。以我自己常常遇到的情況來講,比如看著處分函,可能會把違法事實描述一遍以後就得到違反哪些條文的結論,但在這中間可能就少了那麼一點涵攝過程,而這個涵攝過程可能就是將來整體法制繼續往下發展的重點。剛剛我聽到李教授提到目前實際上能夠執行業務的人力可能只有一百多位,是不是有人力不足的情形?或者是我自己去看民國八、九十年的處分書和現在的處分書,我覺得好像越來越精簡了,這是什麼因素造成的?是擔心處分將來會被撤銷嗎?還是有壓力?其實這樣很可惜,對於整體法律的過程而言,其實有點失去了法律推進的機會。我也常常看到處分書裡面寫著「衡酌違法事實」或「衡酌違法情節」,因此裁量處罰某些金額,但到底是怎樣的事實、怎樣的情節,然後要處罰這樣的金額呢?針對這兩部分,我想要特別指出來。在此也要特別讚許一下最近的處分案,主要是關於綠葉公司的部分,姑且不論裡面的事實到底是怎樣、處罰如何,但是在這份處分書裡面有比較多的描述,這對於法律再造其實是非常好的,這方面值得嘉許。
第二、關於直銷產業報備核准的部分,在此我想提出兩點:一、在報備核准的地方,因為施行細則規定包括佣金、獎金及其他經濟利益之發放條件等等,當這個條款一旦放下去之後,我們就會發現不論什麼東西都要報備了。我們當然知道這關係到傳銷事業和傳銷商之間的權利義務,但這確實也會讓公司有時不知該如何遵循這項法律,譬如我看到辛先生特別寫到短期促銷的放寬,如果公司要去海外旅遊,當然這也是經濟利益的發放,假設公司在做短期促銷,變更內容為買二送一或買十送十,類似這樣的東西到底要不要報備?到最後我們給業界的建議是什麼?就是一律報備。但我覺得實際上什麼東西應報備、什麼東西不用報備的法律概念如果能夠繼續深化,相信對業者而言應該會有更多可以遵循的準繩。
再來,剛剛李教授也有提到報備同意的問題,關於報備同意的部分,其實公平會過去也做出許多努力,比如想要刪除類似報備不等於合法等等的文字,但實際上我們常遇到如果你報備給你同意,那如果不給你報備的話呢?例如這個時候我把文書送上去,承辦人員卻說這個東西需要一點調整,因為沒有調整,所以沒有拿到報備函,這個時候到底現在的法律階段是什麼?等於沒有一個處分,那我們也無從救濟,對不對?我覺得報備同意或不同意,其實都要有一個明確的法律表示意思,這樣子大家才知道要怎麼做下一步。
另外,我們很感謝公平會過去付出了很多,不管是公平競爭、限制競爭、直銷業、連鎖業,針對這些部分都付出許多努力。但是就我對業界的觀察,我覺得現在普遍存在著一種管控大於促進的思維,譬如我們太想要去管控民間的力量,但實際上有時由民間的力量來發聲,然後由我們給予支撐式、輔助式的資源或背景,讓民間力量勇敢的去創新與發想,這對於國家可能更有幫助。我舉個例子,譬如傳保會,傳保會的董事組成比例是傳銷公司2人、傳銷商2人、專家學者2至3位,由公平會提名的人選則是1至2位,但實際上最後名單是由誰來核准?當然最後是由公平會同意聘任,所以業界常常遇到的情況就是最後這個保護機構還是屬於一種官方或半官方的情形,在這種情況下,民間的聲音到底怎麼樣可以發出來呢?或者有時候大家會自發性的做一些商德約法,像這種國際性的、由業界力量自主產生、約束自己的創新自我管理思維,我想要提供給公平會作為參考。
時間有限,我最後再講一點連鎖加盟的問題,最近連鎖加盟的新聞頻傳,有許多加盟業者做下去之後,才發現加盟店紛紛跳出來抗議加盟業主都不管他們,或者是請很大咖的代言人,而大咖代言人最後也不知道實際上產品好不好吃,或是各式各樣的問題都沒有教育輔導,所以連鎖加盟會不會成為另外一個可能類似老鼠會的溫床?我們對於連鎖加盟業的管控有什麼樣的精進方法?
最後,我想要對3位被提名人分別提出一些我的看法。辛先生特別提到藉由召開座談會、公平會及公協會的訪問時間,來促成政府與民間之間的交流,對於這一點,我非常樂觀其成,也很感謝辛先生的提議。當然,未來的處分到底要如何具體化、明確化,也要請辛先生繼續為我們服務,為大家提供幫助。
顏教授特別提到跨國際的法遵意識。最近很夯的數位平臺議價法,譬如過去澳洲、歐盟、美國等等各個國家都有這種規範,其實在遵循這種規範的時候,舉個例子,像歐盟在個人資料保護法裡面的GDPR可能有很嚴密的規範,會不會因為這種法遵成本的增加,反而增加了一點這個行業進入門檻的限制?
第3位被提名人李師榮先生也是我們很尊敬的法律執業前輩,我會很期望李先生能以律師的角度,在處分的過程中引入判決的函釋及最後衡量的標準,使其能夠更加地具體化。
主席:請宏國德霖科技大學不動產經營系林旺根副教授發言。
林旺根副教授:主席、各位委員、各位老師、與會的代表,大家好。今天很高興接受這項邀請,參加這場很慎重的公聽會。我對3位被提名人的學經歷都非常地肯定,跟前面幾位發言者的意見大致雷同。尤其是辛志中先生,我從公平法開始瞭解、介入或參與討論的過程當中,看到他一路走來從基層到現在,我對他倍加推崇。不過有一些遺憾,就是學經歷部分、相關的期許等等,他對不動產的部分其實比較欠缺。因為個人的研究及從事消費者保護工作長期的關注大概也是在不動產領域,所以我就這個部分提供幾個看法給3位被提名人及公平會做一些努力。
從過去到現在,公平法制定後,不實廣告及公平交易法第二十五條有關欺罔或顯失公平等等行為規範,對不動產交易產生很大的效果,但是隨著公寓大廈管理條例、消保法等等法律制定之後,公平會對這個部分的角色扮演卻慢慢地退卻,我覺得應該要再加強。即使過去有像剛剛所提的努力,我們知道廣告手法不斷翻新,加上異業結合在不動產界裡面也產生跟以往很大的不同,在這樣的狀況之下,我覺得有些東西可以再做一些精進。
第二個部分,在我提的意見裡面,我要提的是代銷業、仲介業、不動產開發業之間不實廣告的部分,過去曾經因為有不動產經紀業管理條例的制定而產生所謂的分工,但是這樣的分工做法,包括第四點提到從事不實廣告的廣告主如果只有經紀業的時候,就回到以不動產經紀業管理條例去處罰,而不動產經紀業管理條例的處罰最高只有30萬元、從6萬元起跳;如果從公平法加以處罰,當然就從5萬元到2,500萬元。這部分的設計,如果是開發商委託經紀業,然後經紀業自己去做廣告,難道開發商不受益嗎?從法理上,代理人所為的行為及於本人發生效力,就這部分,經紀業做了廣告,公平會可能要去看開發商與經紀業之間有沒有意思的連結等等,依消保法去做一些規範。
再來,我們現在一直在談居住正義,公平會在這一塊的角色扮演上,當然好像也有陪伴去做一些聯查等等,其實都很努力、很辛苦。我今天提的第二個議題就是紅單的部分,其實代銷、仲介、投資客、建商基本上就是一個所謂的共犯結構、異業連結。雖然現在實價登錄有對紅單的部分做一些規範,但是我們要問,這些所謂的飢餓行銷、紅單的轉售有沒有破壞交易秩序?有沒有去影響所謂顯失公平的行為?我覺得公平會應該做一些這方面的精進、再努力。
這裡面提到共犯結構的部分,因為開發商默許,代銷業強化外圍炒作價格,這裡面會有非常大的助長因素,但是我們看到過去公平會對紅單這件事情其實是消極的。我記得我參加消保會的討論時曾經表示,我認為紅單就是不動產銷售,但是早期公平會認為它是一個權利的轉讓,這個權利轉讓到底是不是不動產?現在平均地權條例已經修了,把這個部分列為不動產交易。從相關法律不同變革的情況之下,我覺得公平會就這個部分的態度可以再做一些相關的研酌。看起來目前都不能按照公平法去裁罰,而是依照不動產經紀業管理條例或消保法去處罰,我覺得這是應該要再努力的地方。
還有一個議題也是跟異業結合有關係。剛剛講紅單、代銷、仲介跟投資客等等結合,但是像零元購屋這件事情是誰跟誰在結合?這個會不會破壞整體交易秩序?我覺得從公平會的角度也應該要進一步理解。因為它每一個階段都合法,就是委託仲介合法、委託地政士合法,最終貸款也合法,但是它是用假契約,規定應該要把這三個串接起來,我覺得都是不合法的,所以這個部分影響到交易秩序。也就是我們從這幾個例子來看,現在的交易的型態、異業的聯合、結合等等,從公平會來講,我覺得這些現狀以後還會不斷再翻新,期許新的委員能夠針對這些議題,對所謂交易秩序維持公平以及消費者的保護再更加精進。
主席:請五翰法律事務所黃國鐘律師發言。
黃國鐘律師:主席、我們很尊敬的賴召集委員、各位學者專家、各位兄弟姐妹,各位鄉親父老。今天很榮幸能夠奉派和受邀來公平交易委員會的委員提名公聽會。如果是「公交委」,就是管一千二百八十塊錢的;如果是「公正委」,那是在法院;「公取委」是在日本的公正取引委員會。20世紀有一個最天大的案子就是拆解美國電話電報公司變成地方區域電話公司、長途電話公司以及電話器材公司,那時候AT&T是資本主義世界最鉅大的公司,時間很快地跳20年,到美國政府告微軟公司,在判決前的五年,微軟壟斷地位的市占率仍然高達90%,可是隨著電腦科技軟體和硬體的動態化開始動搖微軟的獨占地位。在這20年的判決之中,還有萬事達卡跟Visa卡片對發卡銀行的限制,它希望說不要跟American Express或者Discovery打交道,這些都被法院認為是違法的。
再來我很關心的就是圍標的事件,圍標是用公平交易法來加以處罰,美國有一個政策就是鼓勵大家自首,自首的結果就是韓國三星去自首,臺灣的公司去坐牢,但是這是值得注意發展的方向。電力產業也是我國明年開始要注重的產業,它有自然獨占性質,分為發電、輸電、配電、零售的各個階段,拆解開來觀察的時候比較能夠理解這個產業應該如何管理,剛剛林旺根教授有提到不動產行業有建築、經濟、銷售、仲介、租賃、融資管理等等,也要觀察各個階段有沒有獨占或寡占的情況。
關於公平交易法,我會建議本來公平交易委員會是中央機關,有關公平交易法「不正競爭」的方面,可不可以由地方政府也來監管及主管?這對剛剛林教授所關心的消費者保護有正面的功能。再來就是委員所關心的費率問題,因為管制的機關時常被被管制的產業綁架,所以費率是不是應該要經過公平交易法的同意?再來,我也提到我國的老鼠會用銀行法來加以管理,基本上是一種錯誤的立法,應該規定在基礎的刑法裡面才對,不管是投資的詐欺還是收受存款都要學習我們看不起的那個地區,寫在刑法裡面比較對。
再來,我們就進到真正提名的人。辛主任秘書很久以前有簡介日本的不正競爭法,有簡介房屋廣告的規範,有簡介這種介紹,但是敘述性的文章不能夠呈現批判性的思考,而且我覺得退休前升官發財,在民間的產業需要有生產力跟產值作為擔保,處長去當委員不是沒有先例,像以前的李憲佐委員,但是退休前這種升官變成長官的一種恩惠,我覺得值得跟民間產業加以比較。
關於李大律師的部分,我以前當全國律師公會的秘書長,派律師去政府部門或者民間團體開會,都要看他寫過什麼論文、發表過什麼文章,後來我看了前財政部長呂桔誠的書,他有提到說美國銀行的超額利潤大概16%,我覺得臺灣銀行的超額利潤應該在18%以上。
我非常推崇顏雅倫教授,她能夠分析證券市場、能夠分析支付系統,而且還跟我們的孫森焱大法官、王澤鑑權威老師這樣平起平坐,等於是用經濟的方式來分析民法的觀念,顏教授還說她有很多字數比較多的論文會陸續發表,所以我個人是極端推薦。關於不正競爭法,日本的「不正競爭防止法」有列舉了很多態樣,我只是要說明臺大告贏台大文理補習班,以及不是鄭曼青太極拳的,不可以說是他的祖傳弟子。
再來就講到限制營業競爭法的部分,德國的政府採購寫在限制營業競爭防止法裡面,表示營業競爭是政府採購的重要內容,而且GWB規定公平交易委員卡特爾廳的委員要有經濟法的知識,不是像我國寫法律的知識,而是經濟法的知識。再來,主任委員是由委員互選,我覺得中選會、NCC和公平交易委員會,如果能夠讓主任委員由委員互選才更能夠達到獨立機關的要求。
我曾經請教劉華美教授來經濟委員會要講什麼,她說這種數位經濟的大頭,比如蘋果、微軟、臉書和亞馬遜會變成未來重要的課題。這兩個月發生一件事情,就是澳洲政府要跟臉書和谷歌收錢;哪一位高委員說要「打群架」?這不是甲級動員、大家互相打架,上CNN的體育電視,它是跟著大的經濟體一起同進退,因為臺灣的市場規模經濟不足,禁不起臉書或者是谷歌的抵制,所以要跟著大的經濟體打群架。
有關這一次公平交易委員會的結構內容,我為什麼放周韻采的照片?因為周韻采教授以前出NCC的考題,我希望NCC的委員或公平委員會的委員,能夠回答剛剛各位學者專家的垂詢,讓我們的整個水準更能夠有所提升。
這一次公平交易委員會走了3位,等於是走了4位經濟的委員,要來3位經濟的委員,我覺得這種結構非常地不平衡,我跟中華決策科學學會參觀故宮南院以及北港的深情花園,那深情花園就是這一位要退任的魏杏芳委員他們家,是一個很漂亮的花園官邸。我會建議提名的其中2位,是不是可以去爭取國營事業或公股事業的董事,把位置讓給產業經濟學和規制經濟學的學者?這樣公平交易委員會的結構會比較平衡。最後我要說的,我每天出門卜卦,卜到的是同人卦,就是每一次都跟自己同溫層的人在一起的時候,心情會變得很憂鬱。謝謝!
主席:非常感謝今天各位專家學者提供寶貴意見,所有出席人員的發言及提供的書面資料,我們除了刊登公報之外,也會另外製作公聽會的報告,送交本院全體委員以及所有出列席的委員參考。
壹、江雅綺副教授書面資料:



貳、李禮仲副教授書面資料:















參、陳丁章律師書面資料:

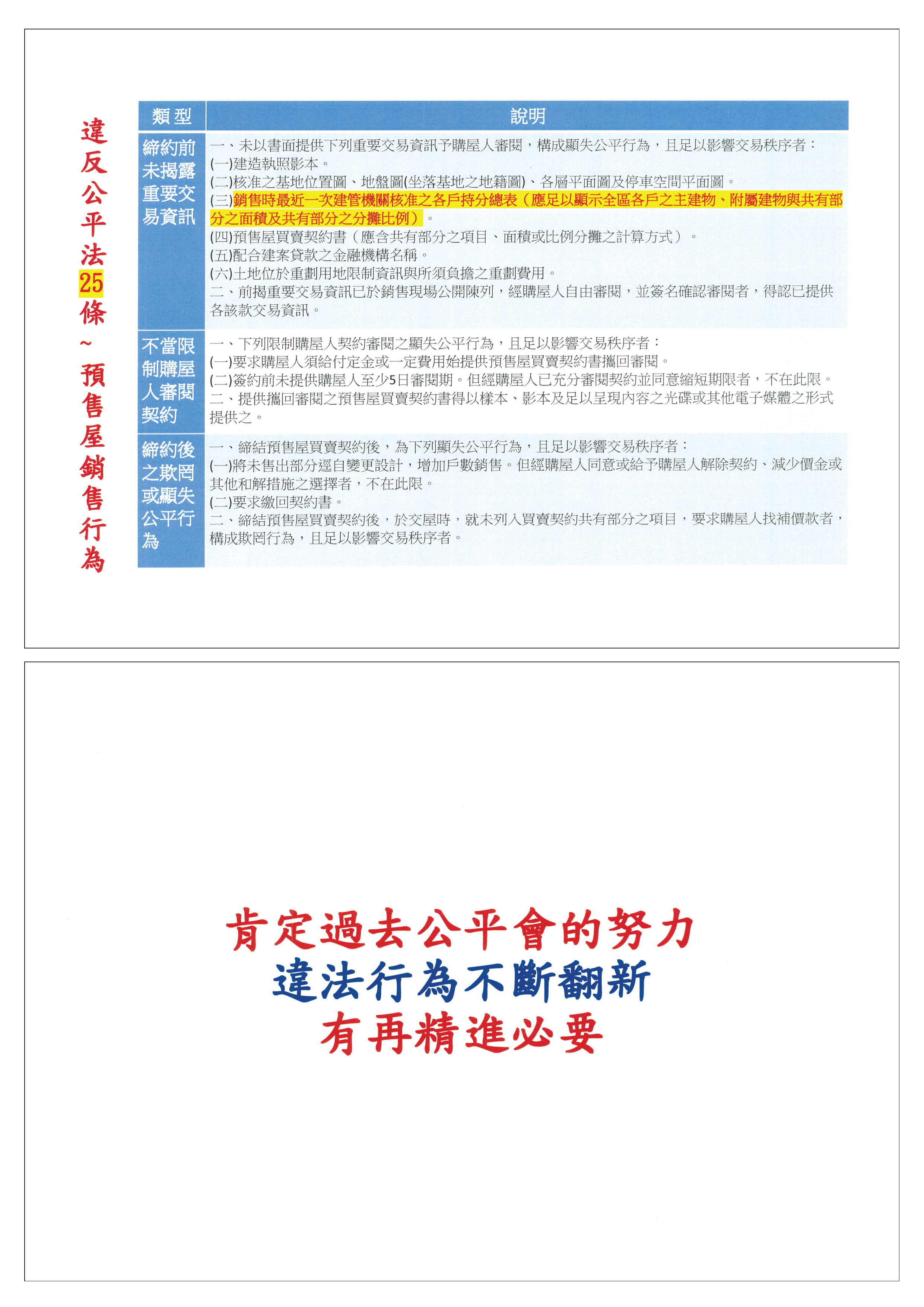
肆、林旺根副教授書面資料:
談公平會對不動產交易方面哪些可以再精進?











伍、黃國鐘律師書面資料一:
公平委提名公聽會
公交委?公正委?公取委?



















黃國鐘律師書面資料二:




主席:再次感謝各位的參加及發言,我們今天的會議就到此結束。
散會(10時51分)