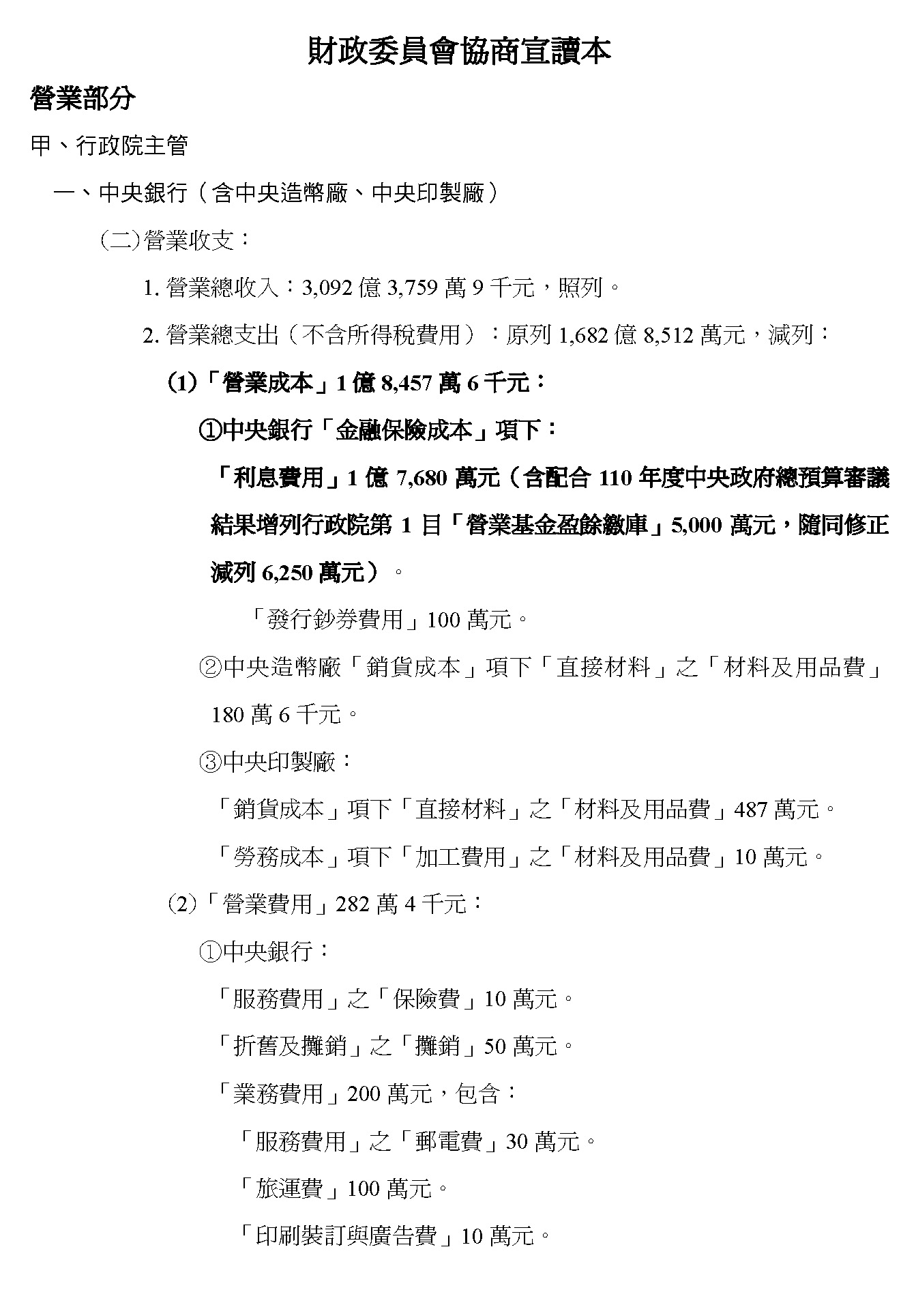
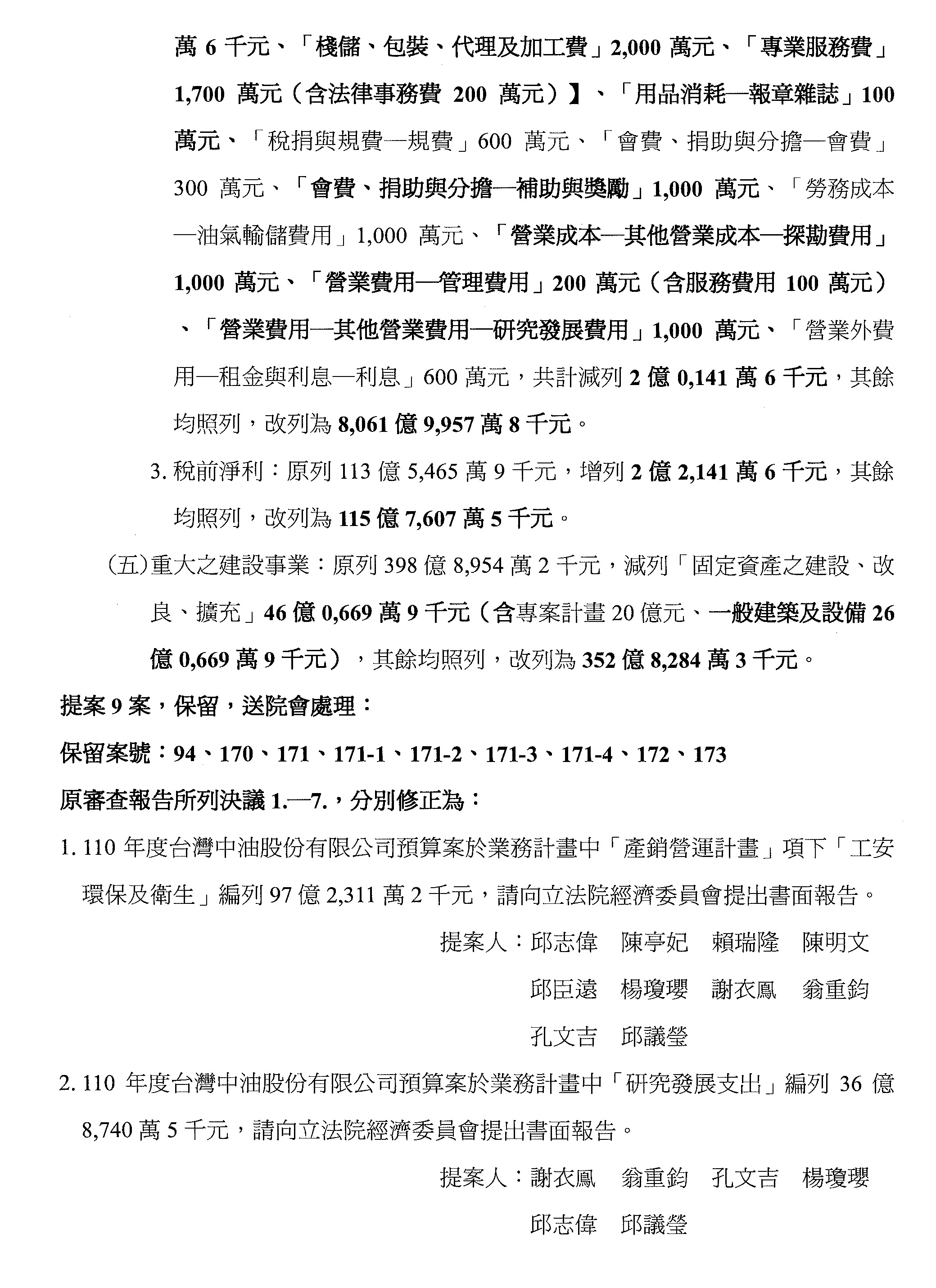
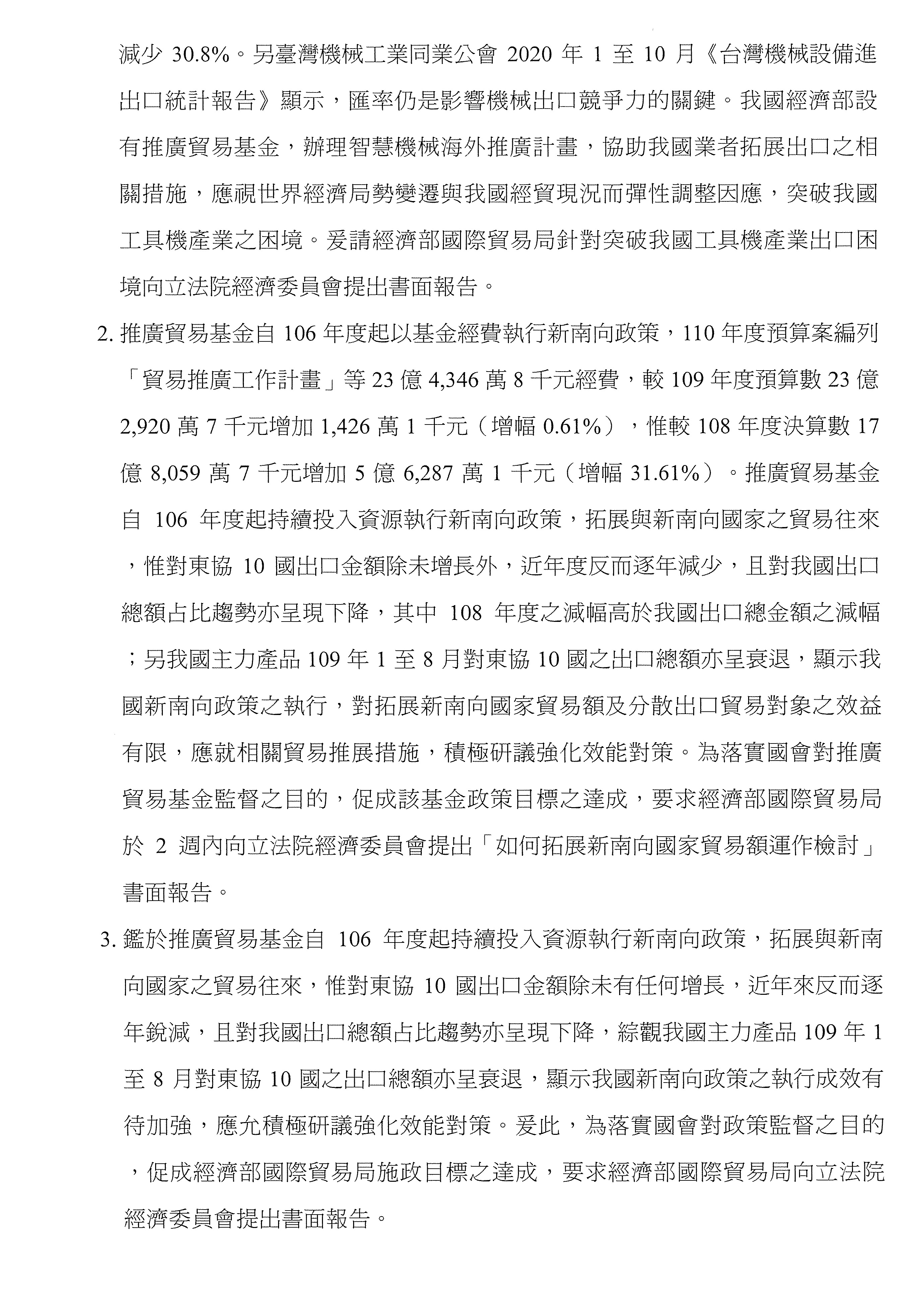
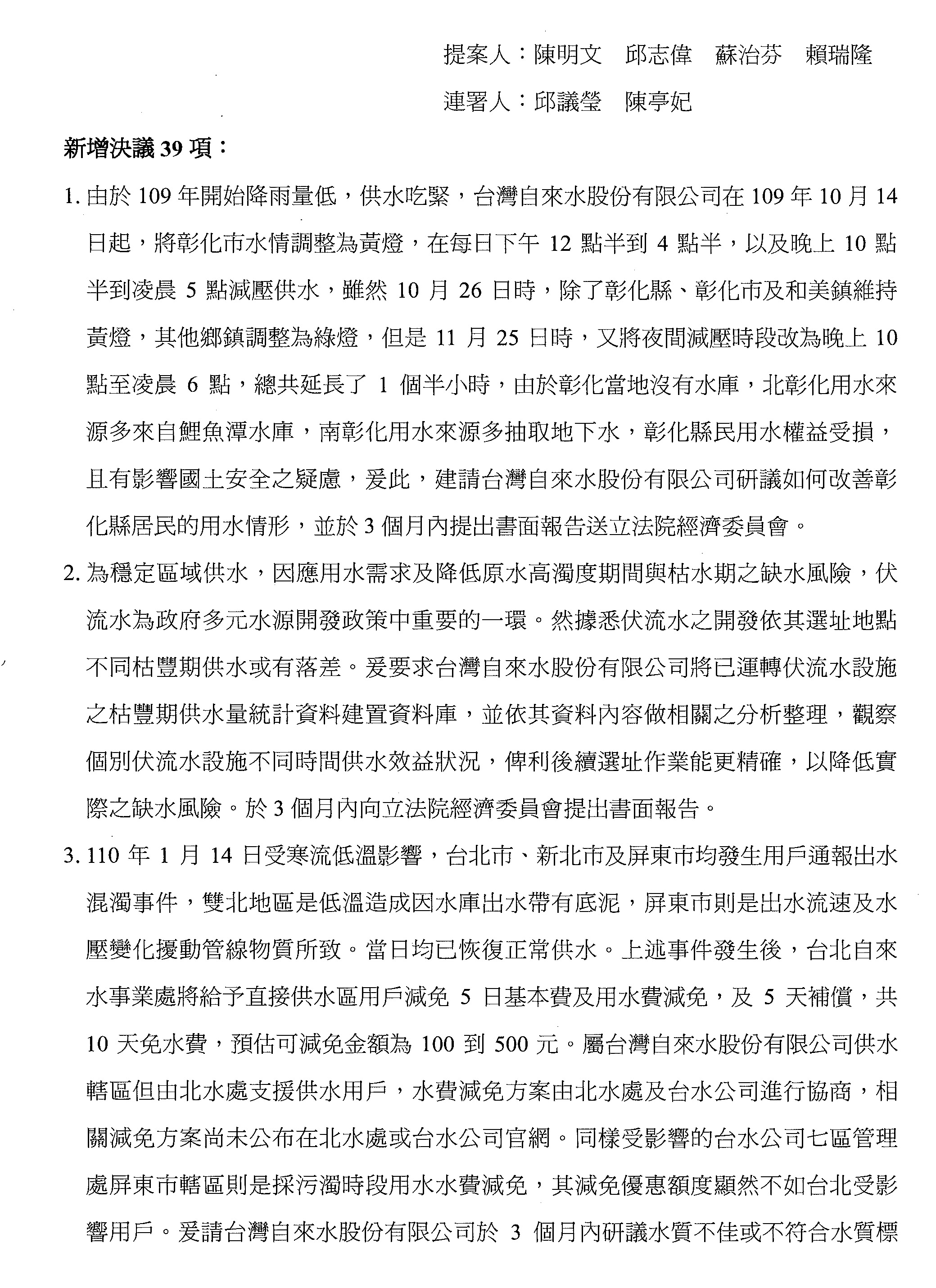
Shape2

立法院公報 第111卷 第11期 院會紀錄


院會紀錄

立法院第10屆第4會期第13次會議紀錄

附件一


附件二

Shape4

1