立法院第10屆第6會期社會福利及衛生環境委員會舉行「全民健康保險制度之現況與展望」公聽會會議紀錄
時 間 中華民國111年12月5日(星期一)9時4分至12時2分
地 點 本院群賢樓801會議室
主 席 張委員育美
主席:現在開始開會。今天本會為「全民健康保險制度之現況與展望」舉辦公聽會,謝謝各位學者專家及政府機關代表的蒞臨。公聽會探討的議題為「全民健康保險制度之現況與展望」。
根據今日主計總處提出之書面報告,全民健保從106年開始,保險收支年年呈現短絀,縱然已在110年調整保險費率,但是保險收支依然入不敷出。因此,如何在財務面為全民健保建立一套可長可久的永續制度,同時能兼顧醫療發展動能、民眾就醫權益,絕對是迫在眉睫的議題。
感謝所有出席的專家學者及衛福部、主計總處、金管會等部會代表列席,你們今日所提出的建議與看法都將成為健保制度的動力。
今日公聽會的進行,針對提綱採綜合討論,議題範圍首先從隨著醫療技術的發展,健保給付項目年年增加,是保險制度提高的原因之一,然而我們應該先思索,對於民眾的健康保護,難道只有健保一途嗎?如果行政部門發揮健康投資的精神,在健保之外以公務或基金預算達到健康源頭的管理,是不是能夠減少健保的財務壓力?除此之外,近年來談到健保對財務的問題,分級醫療總是受到各界關注,但實際上民眾就醫習慣改變及醫療資源整合之合理分配成效如何?是不是還有其他可以運用的手段?
最後,我時常說醫療機構提供醫療服務,常常是做1塊錢,只拿了9毛;事實上,連9毛都拿不到。健保法固然規定採總額支付,但是面對數十年來點值不足,難道就只能讓醫界承受委屈嗎?
我認為健保永續涉及相當多的面向,政府、民眾及醫療機構都有責任,但我國經常性醫療支出、保健支出占國內生產毛額的比重,2020年僅6.2%,和墨西哥相同,遠低於韓國8.4%、法國12.4%、德國12.5%、英國12.8%,在世界排名是末段的,要如何盤點國內整體資源,並認識到國人健康不是只能仰賴健保?希望今日學者專家能夠指引我們理出思緒,共同歸納出可以改革的可行之道。
今天公聽會探討的議題以提綱為準,請自行參閱。金管會副局長另有會議,我們同意其報告後離席,由組長代理。
請衛福部薛部長報告,時間為5分鐘;其他兩機關為各3分鐘。
薛部長瑞元:主席、各位專家學者、各位女士先生。今天 貴委員會召開「全民健康保險制度之現況與展望」公聽會,本部接受邀請列席參與,深感榮幸。茲就討論提綱提出說明,敬請各位委員不吝惠予指教。
壹、各討論提綱與本部說明
討論提綱一、全民健康保險法作為社會保險之一環,「新醫療科技引進」規劃應如何契合社會保險法理?
衛福部說明:
一、依全民健康保險法(下稱健保法)第42條規定略以,醫療服務給付項目及支付標準之訂定,保險人得先辦理醫療科技評估,並應考量人體健康、醫療倫理、醫療成本效益及本保險財務。
二、面對人口老化及疾病型態多樣化,健保總額預算自92年起,持續於醫院及西醫基層總額部門匡定預算作為引進新醫療科技之用,其中近5年西醫新醫療科技(包括新藥、新診療項目及新特材)預算均編列新臺幣(下同)30億元以上。
三、隨著新醫療技術及新藥、新特材推陳出新,價格亦日漸昂貴,為使有限的健保資源達到有效配置,健保署依健保法第42條規定,辦理醫療科技評估(HTA)。符合支付給付效益者,健保署再增修支付標準,納入健保給付。
四、此外,健保署自104年起已建置病友意見分享平台,將病人意見作為納入新藥物收載時之參考,反映病人需求,使病人共同參與健保給付決策。
討論提綱二、後疫情時代中,政府部門於國民醫療保健支出(NHE)應有之角色?除全民健康保險外,「健康投資」應有藍圖為何?
衛福部說明:
一、我國醫療保健支出(NHE),是參酌經濟合作暨發展組織(OECD)之醫療會計帳制度(SHA)作業規範及國民所得統計制度,發展適合我國國情之醫療保健支出(NHE)統計,內容包括個人使用醫療機構所提供醫療照護服務之費用、個人自行購買保健食品、成藥或醫療器材的所有花費、各級政府用於公共衛生之支出、公私部門於醫療保健業務之固定投資及各級政府(含健保署)有關醫療保健相關業務行政支出。我國109年NHE較108年增加7.2%,按資金運用單位,以公部門8,013億,占60.5%,故有重要之角色。其中健保署7,008億,就占了52.9%。
二、本部以民眾需求為核心思維,以多元性及延續性之非傳染性疾病管理政策,結合中央與地方、各政府部門與社區資源,積極推動各項健康服務,使民眾都能參與利用,分享健康促進成效提升的成果。
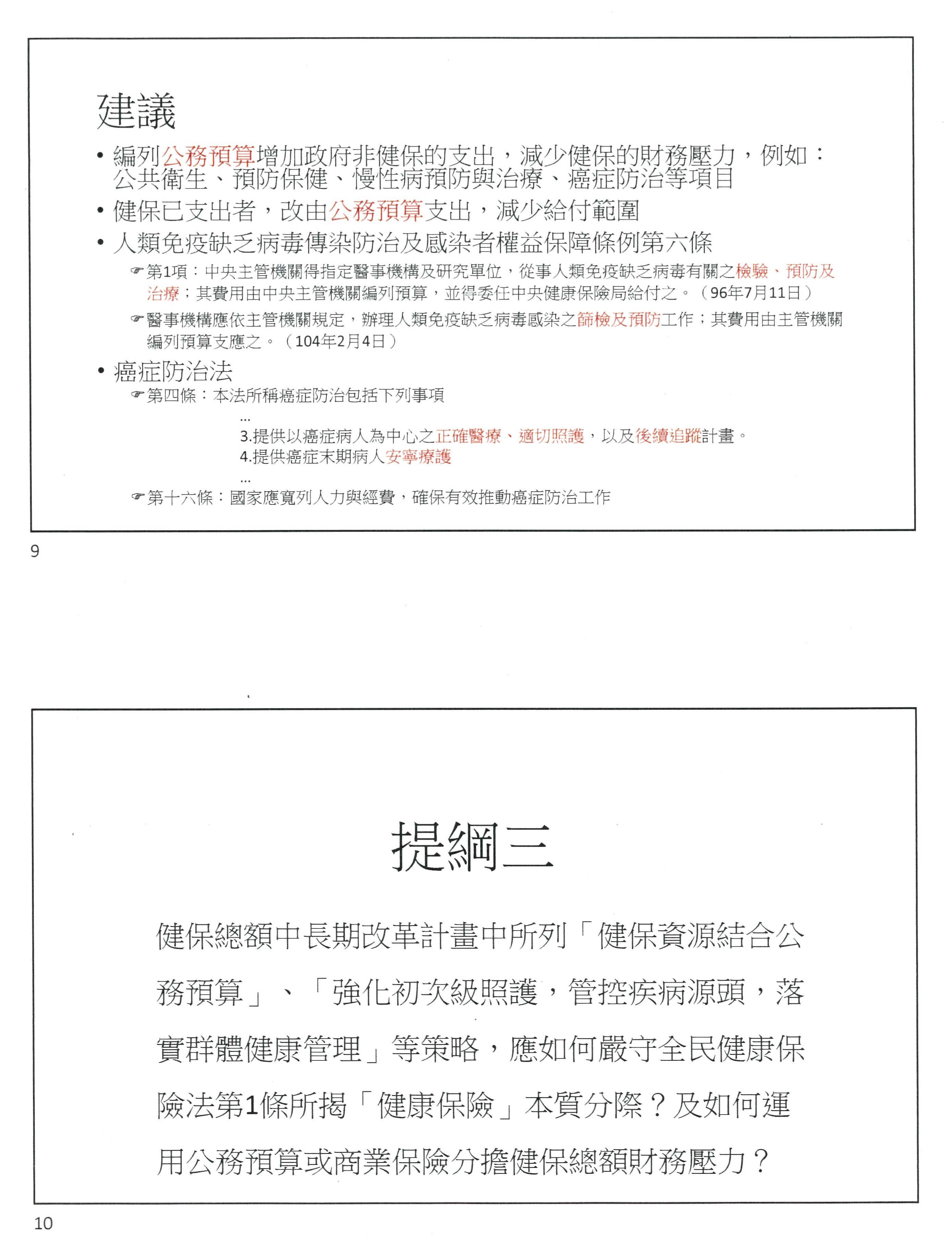
討論提綱三、健保總額中長期改革計畫中所列「健保資源結合公務預算」、「強化初次級照護,管控疾病源頭,落實群體健康管理」等策略,應如何嚴守全民健康保險法第1條所揭「健康保險」本質分際?及如何運用公務預算或商業保險分擔健保總額財務壓力?
衛福部說明:
一、本部推動「全民健康保險醫療給付總額中長期政策目標及其相關計畫」,以「維持公平、提升效率、改善健康」3大全民健保核心價值為原則。
二、以整體性的角度、跨司署合作,將健保給付制度視為促進國人健康的工具,不僅挹注健保資源,同時投入公務預算與相關基金,提供健檢、社區醫療群在內之醫療服務,宏觀自群體健康管理、慢性病整合防治、危險因子改善等積極作為,讓資源運用最大化,以強化落實全民健保增進全體國民健康之意旨。
討論提綱四、如何藉政策誘因與不利益(如部分負擔或管控措施),於民眾端與醫療端實踐分級醫療措施,以利合理分配醫療資源?
衛福部說明:
一、為落實分級醫療,促進合理分配醫療資源,本部持續推動「醫療區域輔導與醫療資源整合計畫」,依全國6大醫療照護區域,由衛生局主導評估轄區健康資源與人口需求,落實分級醫療,提升區域醫療量能。
二、健保署為促進醫療體系分工合作,自106年起即編列相關預算,積極推動分級醫療,並促進醫療體系垂直整合組成81個策略聯盟,共計7,161家特約院所參與。
三、調整門診部分負擔收取方式,提升民眾的費用意識,優化民眾就醫行為。
(一)為有助落實分級醫療及轉診,並將醫療資源優先妥善分配給急、重、難症的病患,健保部分負擔制度於規劃時即有針對不經轉診逕赴大醫院就醫者,按其就醫院所層級加重負擔比率。
(二)原訂於111年5月15日實施之「門、急診部分負擔調整方案」,因COVID-19疫情影響暫緩實施,後續將考量疫情及社會經濟狀況,在政策實施可行、院所醫療資訊系統整備完善時再行推動。
討論提綱五、如何落實「增進醫療服務價值,合理調整給付條件」、「建立定期檢討醫療服務支付標準相對值表合理性之制度」等全民健康保險醫療給付費用總額(下稱健保總額)政策目標及其應有之具體規劃與財源?
衛福部說明:
一、健保署於112年將通盤審視支付標準,透過分科別召開會議檢視其診療項目名稱、章節分類、支付規範及支付點數之合理性,並就建議調整項目推估所需預算,持續爭取預算,滾動增修支付標準。
二、本部規劃總額政策目標是藉由本部各司署共同合作與溝通,確保協商因素中各項計畫與政策目標緊密扣連。
三、健保總額係衡量民眾付費能力(含總體經濟情勢)、我國整體醫療保健支出及健保財務收支情形等所擬,再交由健保會進行後續總額協商作業。
討論提綱六、全民健康保險財務長年收支失衡,全民健康保險法第26條所定「調整保險給付範圍方案」可得扮演之角色與作用?
衛福部說明:
一、有關健保法第26條係指全民健保若在安全準備金低於一個月,或因增減給付項目、給付內容或給付標準致影響保險財務平衡時,由保險人擬訂調整保險給付範圍方案,提健保會審議,報主管機關轉報行政院核定後,由主管機關公告,以平衡健保財務。
二、全民健保自91年起業已全面實施總額支付制度,又自102年起,落實全民健保收支連動,由健保會統籌保險費率、給付範圍及年度醫療給付費用總額等重大事項之審議或協議訂定。所以健保法第26條是屬於安全閥門的概念,若在前述收支連動機制下,仍發生健保財務不平衡時,可由保險人提出「調整保險給付範圍方案」於健保會審議。
貳、結語
未來本部將以主管機關立場,持續推動全民健康保險各項精進措施,提升全民之健康。本部承 大院各委員的指教及監督,在此敬致謝忱,並希望各位委員繼續予以支持。
主席:請國發會人力發展處謝副處長報告。
謝副處長佳宜:主席、各位與會的先進、部會代表,大家早。今天本會應邀蒞臨「全民健康保險制度之現況與展望」公聽會,至感榮幸,以下謹就本會在健保的角色簡要報告。
國發會在前身經建會時主要扮演70年代末健保的早期規劃,自90年起則以健保總額的審議為主。健保的總額審議係依據健保法第六十條規定,於年度開始6個月前擬訂年度醫療給付費用總額範圍,往年都會由國發會負責審議。
在審議的過程之中,我們主要針對衛福部陳報行政院之範圍草案裡面每一個公式、組成、項目及協商因素的合理性進行檢視。我們在審查的過程中邀請專家學者共同審議,特別關注整體國家的人口政策、人口結構、經社變化所帶來的醫療需求變動及健保支出成長的影響,並考量民眾的付費能力及資源運用的妥適性,最後綜整專家學者的意見,提出行政院合理總額範圍的建議。
今年度的審議已在8月完成。這幾年健保財務面臨了一些嚴厲的挑戰,所以我們在這兩年的審議都會特別請衛福部關注整個健保財務的趨勢,通盤檢討健保收支與財務的相關制度。至於這幾年的疫情對於整個醫療體系及經濟的影響,我們也希望衛福部可以適時地調整相關政策。
對於從110年開始的健保中長期改革計畫,在審議過程中,本會多數委員都表達支持,認為是現階段醫療體系強化的重點政策,所以我們希望衛福部可以積極促進公共衛生、醫療服務及照護服務體系之間的協調、整合,避免資源的重複配置,同時也透過強化預防保健、健康促進及慢性病管理等措施,減輕健保的負擔,使健保財務可以逐漸強化。
後續本會仍將透過健保總額的通盤檢視,為健保資源配置審慎把關,期使健保制度可以永續經營。以上報告,謝謝。
主席:請金管會保險局蔡副局長報告。
蔡副局長火炎:主席、各位委員先進、各位女士先生,大家好。今天大院第10屆第6會期貴委員會召開「全民健康保險制度之現況與展望」公聽會,承貴委員會邀請提出報告,至感榮幸。以下謹就本次公聽會討論提綱關於「如何運用商業保險分擔健保總額財務壓力」一節提出本會意見,敬請各位委員指教。
壹、商業保險補位全民健康保險之現況:
現行國內市面上之實支實付型醫療保險商品,已有就保戶就醫費用超過全民健保給付部分,提供醫療費用保險金之給付,倘非屬全民健保給付之自費用藥或新型治療項目,亦屬該類保險之給付範圍。因此,針對保戶經醫師開立未經健保給付之自費醫藥或治療方式所生費用,已得涵蓋於實支實付型醫療保險之給付範圍,保險公司將於保單約定之實支限額內給付,該類保險已具有商業保險補位全民健康保險之功能。
至於商業健康保險就癌症或重大傷病等國人須花費高額醫藥或治療費用之特定疾病之補位健保現況,謹分別說明如下:
一、癌症部分:目前國內已有多家產、壽險公司有銷售給付項目涵蓋癌症新藥及新型治療方式之癌症保險,例如:重度癌症標靶治療、初次罹癌標靶治療藥物費用、自體免疫細胞治療、罹癌後基因檢測、達文西手術醫療費用等項目,該等保險給付方式主要採一次性定額給付。另多數癌症保險商品對保戶首次經診斷罹癌者,尚會依其罹癌程度(初期、輕度與重度)給付一筆初次罹癌保險金。
二、重大傷病部分:目前國內已有多家產、壽險公司有銷售「重大疾病保險」、「重大傷病保險」、「嚴重特定傷病保險」等商業健康保險商品,該等保險之給付方式主要係對經診斷罹患保單條款約定之重大疾病、重大傷病或特定傷病項目之保戶,採一次性定額給付。
三、綜上,上開癌症保險、重大疾病保險、嚴重特定傷病保險、重大傷病保險提供保戶之保險給付項目,均可填補國人因罹患各類癌症、重大疾病或重大傷病且未能獲得全民健保給付之醫療費用支出缺口,已可適度發揮商業保險補位全民健康保險之功能。
貳、本會對商業保險補位全民健保之推動策略:
一、協助保險業者研發具有健保補位特性之商業健康保險:本會近年來已持續鼓勵保險業者開發符合民眾需求且具健保補位特性之商業健康保險商品,並已由本會保險局與衛生福利部中央健康保險署(下稱健保署)共同成立「全民健康保險與商業保險合作案專案小組」,未來將持續就健保署所建議高價自費或癌症治療項目進行經驗發生率研究,俾建立商業保險定價所需經驗資料,有利於保險業者研發相關保險商品。
二、強化商業保險補位健保之資訊揭露:目前財團法人保險事業發展中心已有建置「保險商品資料庫」,可提供國人查詢各保險公司銷售之保險商品資訊。另考量保戶可能因未確認所投保商業健康保險之保障範圍,導致錯失接受自費創新醫藥或新型治療方式之機會,健保署已規劃與保險公司合作,透過健保快易通APP讓保戶查詢到自己所購買可補位全民健保之商業健康保險,並可再點選連結到相關保險公司網頁查詢詳細保障項目及保障額度。目前已有部分保險公司向健保署表達合作意願,並已循業務試辦方式向本會申請業務試辦,經核定為試辦成功案例後,其他保險業者即可比照辦理。
參、結語:
綜上,為利商業保險補位全民健保之推動,本會未來將持續鼓勵保險業者開發符合國人對高額自費創新醫藥或新型治療需求之保險商品,並與健保署共同合作推廣具全民健保補位特性之商業健康保險商品。以上報告,敬請各位委員惠予指教與支持,並祝各位委員身體健康,萬事如意,謝謝!
主席:本次會議部會及學者專家所提供之相關書面資料,均列入紀錄,刊登公報。
衛生福利部書面資料:
主席、各位委員女士、先生:
今天 貴委員會召開「全民健康保險制度之現況與展望」公聽會,本部接受邀請列席參與,深感榮幸。茲就討論提綱提出說明,敬請各位委員不吝惠予指教。
壹、各討論提綱與本部說明
討論提綱一、全民健康保險法作為社會保險之一環,「新醫療科技引進」規劃應如何契合社會保險法理?
衛福部說明:
一、依全民健康保險法(下稱健保法)第42條規定略以,醫療服務給付項目及支付標準之訂定,保險人得先辦理醫療科技評估,並應考量人體健康、醫療倫理、醫療成本效益及本保險財務。
二、面對人口老化及疾病型態多樣化,健保總額預算自92年起,持續於醫院及西醫基層總額部門匡定預算作為引進新醫療科技之用,其中近5年西醫新醫療科技(包括新藥、新診療項目及新特材)預算均編列新臺幣(下同)30億元以上。
三、隨著新醫療技術及新藥、新特材推陳出新,價格亦日漸昂貴,為使有限的健保資源達到有效配置,健保署依健保法第42條規定,辦理醫療科技評估(HTA)。符合支付給付效益者,健保署再增修支付標準,納入健保給付。
四、此外,健保署自104年起已建置病友意見分享平台,將病人意見作為納入新藥物收載時之參考,反映病人需求,使病人共同參與健保給付決策。
討論提綱二、後疫情時代中,政府部門於國民醫療保健支出(NHE)應有之角色?除全民健康保險外,「健康投資」應有藍圖為何?
衛福部說明:
一、我國醫療保健支出(NHE),是參酌經濟合作暨發展組織(OECD)之醫療會計帳制度(SHA)作業規範及國民所得統計制度,發展適合我國國情之醫療保健支出(NHE)統計,內容包括個人使用醫療機構所提供醫療照護服務之費用、個人自行購買保健食品、成藥或醫療器材的所有花費、各級政府用於公共衛生之支出、公私部門於醫療保健業務之固定投資及各級政府(含健保署)有關醫療保健相關業務行政支出。我國109年NHE較108年增加7.2%,按資金運用單位,以公部門8,013億,占60.5%,故有重要之角色。其中健保署7,008億,就占了52.9%。
二、本部以民眾需求為核心思維,以多元性及延續性之非傳染性疾病管理政策,結合中央與地方、各政府部門與社區資源,積極推動各項健康服務,譬如:健全婦幼及生育保健服務環境、強化非傳染性疾病防治、培養健康生活型態、提供高齡友善支持環境、多元戒菸及宣導服務與健康監測等。面對未來趨勢與挑戰,本部將以前瞻與創新思考模式,擘劃貼近民意的健康促進措施與政策,並匯聚中央跨部門以及基層公共衛生夥伴間的力量與資源,使民眾都能參與利用,分享健康促進成效提升的成果。
討論提綱三、健保總額中長期改革計畫中所列「健保資源結合公務預算」、「強化初次級照護,管控疾病源頭,落實群體健康管理」等策略,應如何嚴守全民健康保險法第1條所揭「健康保險」本質分際?及如何運用公務預算或商業保險分擔健保總額財務壓力?
衛福部說明:
一、自二代健保以來,健保採取年度平衡,總額以「年度」的觀點來推動計畫;惟為保障國民健康,健康政策應有長遠規劃;本部為投資民眾健康、精進健保價值,推動「全民健康保險醫療給付總額中長期政策目標及其相關計畫」,以「維持公平、提升效率、改善健康」3大全民健保核心價值為原則,長遠推動健康政策,戮力實踐健保總額政策目標。
二、上開計畫所列策略,係以長遠、整體性的角度、跨司署合作規劃健康政策,將健保給付制度視為促進國人健康的工具,不僅挹注健保資源,同時投入公務預算與相關基金,提供健檢、社區醫療群在內之醫療服務,宏觀自群體健康管理、慢性病整合防治、危險因子改善等積極作為,讓資源運用最大化,以強化落實全民健保增進全體國民健康之意旨。
三、健保署於全球資訊網及健保快易通APP建立「健保協同商保─醫療保障更到位」專區,透過資訊公開透明,讓民眾及保險公司可清楚查詢自費及部分負擔範圍,有利商業保險保單設計貼近民眾需要,有效運用健保及商保資源。
討論提綱四、如何藉政策誘因與不利益(如部分負擔或管控措施),於民眾端與醫療端實踐分級醫療措施,以利合理分配醫療資源?
衛福部說明:
一、為落實分級醫療,促進合理分配醫療資源,本部持續推動「醫療區域輔導與醫療資源整合計畫」,依全國6大醫療照護區域,由衛生局主導評估轄區健康資源與人口需求,落實分級醫療,提升區域醫療量能。
二、健保署為促進醫療體系分工合作,自106年起即編列相關預算,積極推動分級醫療,並促進醫療體系垂直整合組成81個策略聯盟,共計7,161家特約院所參與。
三、調整門診部分負擔收取方式,提升民眾的費用意識,優化民眾就醫行為。
(一)為有助落實分級醫療及轉診,並將醫療資源優先妥善分配給急、重、難症的病患,健保部分負擔制度於規劃時即有針對不經轉診逕赴大醫院就醫者,按其就醫院所層級加重負擔比率之設計,而現行門診定額部分負擔亦按前開原則,依是否經轉診就醫、就醫層級別,訂有對應之部分負擔金額。
(二)原訂於111年5月15日實施之「門、急診部分負擔調整方案」,調整範圍包括藥品、檢驗檢查及急診部分負擔,期待藉本次調整提升民眾就醫成本意識,促進醫病共同決策,以減少不必要的就醫行為,協助促進分級醫療,強化醫療服務效率使健保效益極大化。前述部分負擔新制因COVID-19疫情影響暫緩實施,後續將考量疫情及社會經濟狀況,在政策實施可行、院所醫療資訊系統整備完善時再行推動。
討論提綱五、如何落實「增進醫療服務價值,合理調整給付條件」、「建立定期檢討醫療服務支付標準相對值表合理性之制度」等全民健康保險醫療給付費用總額(下稱健保總額)政策目標及其應有之具體規劃與財源?
衛福部說明:
一、健保署於112年將通盤審視支付標準,透過分科別召開會議檢視其診療項目名稱、章節分類、支付規範及支付點數之合理性,並就建議調整項目推估所需預算,持續爭取預算,滾動增修支付標準。
二、總額政策目標擬訂之精神,係架構於「維持公平」、「提升效率」、「改善健康」之三大健保核心價值,藉由本部各司署共同合作與溝通,確保協商因素中各項計畫與政策目標緊密扣連。
三、健保總額係衡量民眾付費能力(含總體經濟情勢)、我國整體醫療保健支出及健保財務收支情形等所擬,再交由健保會進行後續總額協商作業,並依協商結果審議健保費率,以計收保險費作為財源。
討論提綱六、全民健康保險財務長年收支失衡,全民健康保險法第26條所定「調整保險給付範圍方案」可得扮演之角色與作用?
衛福部說明:
一、有關健保法第26條係指全民健保若在安全準備金低於一個月,或因增減給付項目、給付內容或給付標準致影響保險財務平衡時,由保險人擬訂調整保險給付範圍方案,提健保會審議,報主管機關轉報行政院核定後,由主管機關公告,以平衡健保財務。
二、全民健保自91年起業已全面實施總額支付制度,又自102年起,落實全民健保收支連動,由健保會統籌保險費率、給付範圍及年度醫療給付費用總額等重大事項之審議或協議訂定。所以健保法第26條是屬於安全閥門的概念,若在前述收支連動機制下,仍發生健保財務不平衡時,可由保險人提出「調整保險給付範圍方案」於健保會審議。
貳、結語
未來本部將以主管機關立場,持續推動全民健康保險各項精進措施,提升全民之健康。本部承 大院各委員的指教及監督,在此敬致謝忱,並希望各位委員繼續予以支持。
國家發展委員會書面資料:
主席、各位委員、各位女士、先生:
今天貴委員會舉行「全民健康保險制度之現況與展望」公聽會,本會應邀列席,至感榮幸。謹就本次公聽會討論題綱,與本會相關部分說明如下,敬請各位委員、先進不吝指教。
一、全民健康保險總額支付制度實施概況
(一)全民健康保險(以下簡稱健保)自87年起分科別依序推動總額支付制度,至91年7月全面實施,以有效抑制醫療費用上漲。主管機關衛生福利部(以下簡稱衛福部)自90年度起即依「全民健康保險法」第60條規定,於年度開始6個月前擬訂年度醫療給付費用總額範圍(以下簡稱總額範圍),經諮詢該部全民健康保險會(以下簡稱健保會)後,報請行政院核定。
(二)90年迄今行政院均交議予本會(原行政院經濟建設委員會),經本會審議後,報請行政院核定。後續由健保會於下一年度開始3個月前,在行政院核定之總額範圍內,協議訂定下一年度醫療給付費用總額,達成合理控制醫療給付費用之目的。
(三)前揭健保會,係自102年1月1日實施二代健保起,為使醫療給付與支付更有效率,將原全民健保監理委員會及全民健保醫療費用協定委員會整併而成,由被保險人、雇主、保險醫事服務提供者、專家學者、公正人士及有關機關代表組成,統籌保險費率、給付範圍及年度醫療給付費用總額協定等重大事項之審議,以確保全民健保財務收支連動,達成健保穩健經營之目標。
二、本會審議健保年度總額範圍情形
(一)有關年度總額範圍之擬訂,係由衛福部考量投保人口結構改變對醫療費用之影響率、醫療服務成本指數改變率、投保人口預估成長率等因素,經公式計算而得總額成長率低推估值;另再加上協商因素,而得出成長率高推估值。
(二)本會審議衛福部陳報行政院之總額範圍草案,除檢視草案各公式組成項目及協商因素之合理性外,亦關注我國人口結構及經社環境變化,所帶來之醫療需求變動與健保支出成長,對健保財務所帶來之影響,並綜整考量民眾付費能力及資源運用之妥適性,以提供行政院合理的總額範圍建議。
(三)有關112年度總額範圍,業經本會完成審議,並經行政院於本(111)年8月5日核定,行政院除核定總額範圍外,並請衛福部注意健保財務趨勢,通盤檢討健保收支及財務相關制度,並持續關注嚴重特殊傳染性肺炎(COVID-19)疫情發展對醫療及經濟之影響,適時調整相關政策;另亦請衛福部積極促進公共衛生、醫療服務及照護服務等體系間之協調與整合,避免資源重複配置,同時強化預防保健、健康促進及慢性病管理等措施,以有效減輕健保負擔。後續已由健保會於本年9月21日完成112年度總額協商工作。
三、結語
全民健康保險為政府重要政策,本會未來將持續就衛福部陳報行政院之總額範圍草案通盤檢視,針對當前整體情勢及健保資源配置審慎把關,期能使健保制度永續經營,發揮保障民眾健康權益之最大綜效。
以上報告,敬請指教。並祝各位委員先進身體健康,萬事如意。謝謝!
金融監督管理委員會書面資料:
主席、各位委員先進,大家好:
今天大院第10屆第6會期貴委員會召開「全民健康保險制度之現況與展望」公聽會,承貴委員會邀請提出報告,至感榮幸。以下謹就本次公聽會討論題綱關於「如何運用商業保險分擔健保總額財務壓力」一節提出本會意見,敬請各位委員指教。
壹、商業保險補位全民健康保險之現況:
現行國內市面上之實支實付型醫療保險商品,已有就保戶就醫費用超過全民健保給付部分,提供醫療費用保險金之給付,倘非屬全民健保給付之自費用藥或新型治療項目,亦屬該類保險之給付範圍。因此,針對保戶經醫師開立未經健保給付之自費醫藥或治療方式所生費用,已得涵蓋於實支實付型醫療保險之給付範圍,保險公司將於保單約定之實支限額內給付,該類保險已具有商業保險補位全民健康保險之功能。
至於商業健康保險就癌症或重大傷病等國人須花費高額醫藥或治療費用之特定疾病之補位健保現況,謹分別說明如下:
一、癌症部分:目前國內已有多家產、壽險公司有銷售給付項目涵蓋癌症新藥及新型治療方式之癌症保險,例如:重度癌症標靶治療、初次罹癌標靶治療藥物費用、自體免疫細胞治療、罹癌後基因檢測、達文西手術醫療費用等項目,該等保險給付方式主要採一次性定額給付。另多數癌症保險商品對保戶首次經診斷罹癌者,尚會依其罹癌程度(初期、輕度與重度)給付一筆初次罹癌保險金。
二、重大傷病部分:目前國內已有多家產、壽險公司有銷售「重大疾病保險」、「重大傷病保險」、「嚴重特定傷病保險」等商業健康保險商品,該等保險之給付方式主要係對經診斷罹患保單條款約定之重大疾病、重大傷病或特定傷病項目之保戶,採一次性定額給付。
三、綜上,上開癌症保險、重大疾病保險、嚴重特定傷病保險、重大傷病保險提供保戶之保險給付項目,均可填補國人因罹患各類癌症、重大疾病或重大傷病且未能獲得全民健保給付之醫療費用支出缺口,已可適度發揮商業保險補位全民健康保險之功能。
貳、本會對商業保險補位全民健保之推動策略:
一、協助保險業者研發具有健保補位特性之商業健康保險:本會近年來已持續鼓勵保險業者開發符合民眾需求且具健保補位特性之商業健康保險商品,並已由本會保險局與衛生福利部中央健康保險署(下稱健保署)共同成立「全民健康保險與商業保險合作案專案小組」,未來將持續就健保署所建議高價自費或癌症治療項目進行經驗發生率研究,俾建立商業保險定價所需經驗資料,有利於保險業者研發相關保險商品。
二、強化商業保險補位健保之資訊揭露:目前財團法人保險事業發展中心已有建置「保險商品資料庫」,可提供國人查詢各保險公司銷售之保險商品資訊。另考量保戶可能因未確認所投保商業健康保險之保障範圍,導致錯失接受自費創新醫藥或新型治療方式之機會,健保署已規劃與保險公司合作,透過健保快易通 APP讓保戶查詢到自己所購買可補位全民健保之商業健康保險,並可再點選連結到相關保險公司網頁查詢詳細保障項目及保障額度。目前已有部分保險公司向健保署表達合作意願,並已循業務試辦方式向本會申請業務試辦,經核定為試辦成功案例後,其他保險業者即可比照辦理。
參、結語:
綜上,為利商業保險補位全民健保之推動,本會未來將持續鼓勵保險業者開發符合國人對高額自費創新醫藥或新型治療需求之保險商品,並與健保署共同合作推廣具全民健保補位特性之商業健康保險商品。
以上報告,敬請各位委員惠予指教與支持,並祝各位委員身體健康,萬事如意,謝謝!
行政院主計總處書面資料:
主席、各位委員女士、先生,大家好:
今天應邀列席本次公聽會,至感榮幸。以下謹就全民健康保險(以下簡稱健保)基金財務面提出簡要說明如下:
一、健保財務平衡制度
依健保法第76及78條規定,健保為平衡保險財務,應提列相當於1至3個月保險給付支出之安全準備為原則;第24條規定,年度應計之收支平衡費率,應由健保會依協議訂定之醫療給付費用總額,於年度開始1個月前完成審議,並由衛生福利部(以下簡稱衛福部)轉報行政院核定;第26條規定,安全準備低於1個月之保險給付,應擬訂調整保險給付範圍方案因應。健保法已訂定財務平衡機制之規範。
二、健保基金財務狀況
健保基金之收入主要為保費收入,支出主要為保險給付,收支結餘悉數提列安全準備,短絀時由安全準備填補。自106年度起保險收支均呈現短絀,為避免健保安全準備餘額低於健保法規定,行政院已於109年12月31日核定健保費率調整案,並自110年度起調升健保保險費率(一般保險費費率由4.69%調升為5.17%、補充保險費費率由1.91%調升為2.11%),惟保險收支仍呈現入不敷出。截至111年10月保險收支短絀566億元,安全準備餘額880億元,約1.4個月保險給付。
三、結語
為利健保制度永續經營,行政院已於111年8月5日請衛福部就健保財務審慎提前規劃因應,仍請衛福部通盤檢討健保收支及財務相關制度。
以上報告,敬請各位委員女士、先生惠予指教。祝福大家健康快樂,萬事如意。謝謝!
朱益宏理事長書面意見:

徐維琪秘書書面意見:

林恆立副秘書長書面意見:

吳明彥秘書長書面意見:

黃振國常務理事書面意見:

顏鴻順常務理事書面意見:

主席:與會人員發言前先宣告以下事項:學者專家及本院委員每位發言時間5分鐘,為簡報方便,學者專家發言請至主席台右邊發言台,原則上由學者專家先行簽到之順序發言,委員如要發言,請到主席台登記。全部人員發言結束後再請行政機關做整體回應,暫定10時30分休息10分鐘。
現在請登記第一位台灣社區醫院協會朱益宏理事長發言。
朱益宏理事長:召委,我今天有準備了PPT,我會用儘快的時間針對六個提綱做一些報告,為什麼要用PPT是因為我有整理了一些數據,大概在這兩、三天收到會議通知以後,我就整理了一些政府的公開數據,給各位來做一些所謂Evidence-based,即現在醫界的現況。
提綱第一題:對「於新醫療科技引進」這部分,我只是舉例,對於剛剛部長有提到每一年有30億左右的新科技在健保裡面,我舉個例子就是新藥,只在30億裡面的一部分,從106年到110年這些新藥進來,每一年編列的新藥預算大概差不多在20至25億左右,但是大家有沒有注意到?我舉個例子,比如在106年有42個品項進來,當年編列的新藥預算是11億,但是進到總額及基期以後,到110年總共花了42億,當年進來11億,每一年依照11億進到總額以後,理論上每一年大概就是11億的預算,但是到了110年總共花了42億,這些錢從哪裡來?當然就是從其他的點值浮動來因應,表示政府每年對於新藥預算的編列是不足的。同時在新藥進來以後,每一年的成長率大概都超過100%,即前兩、三年的成長率都是超過100%的成長,但是我們每一年總額的成長率大概只有3至5%,所以顯然新藥、新科技的預算是編列不足。我再一次強調編列預算不足的部分就是由醫療服務提供者來吸收。
所以我建議新藥引進的時候,政府應該要考慮遞延性的財務衝擊,而且這個遞延性的財務衝擊是非常非常大,這個也就是造成醫院所謂財務黑洞、財務點值不平衡一個很大的原因,政府應該要承擔起財務責任,不應該把財務責任編到一般總額由醫療服務提供者來承擔,應該是在其他總額部門來編列,因為其他部門總額的編列跟管理權責是在衛福部,由健保署編列,健保署完全的管理,等到財務穩定以後,再扣除相關的替代效應以後進到總額部門,這是我的建議。
關於提綱二,就是對於NHE,政府所扮演的角色。這部分我也是用數據,這張是用國民醫療保健支出,如果按照資金的配置,大概我們的NHE主要超過85%都是用在個人醫療保健。
下面這三條看不清楚的線,就是一般行政、公共衛生跟資本形成,把它放大來看就會看到一些端倪。除了個人醫療保健支出以外,政府在NHE裡面到底扮演什麼樣的角色?我們看到一般行政從85年開始就每年減少,從公共衛生來看,理論上政府應該大力投資,以降低個人醫療保健的支出。但是公共衛生支出從104年到了一個小高峰以後逐年下降,也就是從蔡政府上臺之後到現在,104年時公共衛生支出占4.75%到去(108)年只有占3.6%,109年因為COVID-19關係才又拉起來。顯然在承平時代政府對公共衛生的投資是非常不足的。反觀對所謂資本形成,即對蓋房子、買硬體非常有興趣,曲線是逐年增加,這個其實是有悖於整體醫療保健支出配置的影響。NHE政府歷年可以運用的資金,到底是在中央政府還是由地方政府來運用?看起來不管是中央或地方政府加起來全部都低於8%,從健保開辦之後就少了,SARS、COVID-19發生時又多了,而在承平時代事實上是逐年減少。
所以我們建議政府應該對公務預算加大投資,尤其對於公共衛生、預防保健、慢性病預防與治療還有癌症防治更要特別加強,由公務預算支出來減少健保支出。我再舉兩個例子,第一個,從人類免疫缺乏病毒傳染防治及感染者權益保障條例看到,政府修法後把治療全部丟到健保。第二個,癌症防治法也規定,癌症的治療、後續追蹤及安寧療護應該由政府編列預算,但是也全部由健保來支應。
提綱三,我們看到最近健保總額中長期改革計畫「擴大給付項目」,有111年及112年,其實很多項目都是應該由政府編列公務預算。但是政府也表明因為編列公務預算非常困難會經過立法院的審議,放到健保以後就沒有這些問題,而且每年都可以有持續、固定的金額進來。再來金管會的商業保險,有人壽保險、健康保險、意外保險、年金保險,其中健康保險的理賠率是40%,是四種險種裡面最低的,而且出險率只有11.32%。所以我們建議政府應該從嚴管制健保給付項目,不應該把一些公共衛生該負擔的項目放到健保裡面。同時要放寬一些自費項目,對於藥品、耗材及醫療技術要大幅開放差額負擔,這樣子商業保險才可以來補位。金管會應該要嚴格要求壽險公司要訂定健康保險的理賠率下限,不能只有40%,至少應該拉到70%以上。
提綱四,對於分級醫療這一部分,很明顯在部分負擔是一延再延,陳前部長的時候原本5月份要實施,後來因為疫情延後,薛部長上來後原本對媒體宣稱年底要實施,因為年底選舉失利,現在又不知道要延到什麼時候。另外對於支付標準調整引導分級醫療,重症支付已經調高超過了一百億元,但是區域醫院門診年減2%暫停,醫院合理門診量暫停。再來對於部分負擔部分,我有一些具體的建議,希望趕快落實健保法。
提綱五、六,我告訴各位「點值」為什麼醫界非常care?左表是健保署公告的點值,也就是110年第4季以臺北分局為例,浮動點值是0.92,平均點值是0.95。但是跟各位報告,事實上臺北分局做了哪些事情?這其實不光是臺北分局做的,各分局都在做所謂的「攤扣」,110年第4季臺北分局攤扣了14億,才有大家看到美化的浮動點值0.92,至於108年受疫情影響前,臺北分局全年攤扣了67億,沒有任何的理由就是不給攤扣的67億。
最後建議政府對所謂財務黑洞,要負起責任,編列預算在點值未達1.1元以前,暫停擴增醫療給付,趕快實施以成本分析為基礎支付標準表的建立。另外也建議健保會在審議年度收入、支出,或是金管會審議年度總額時,一定要考慮浮動點值這件事情,不能完全矇起來不考慮浮動點值,只訂一個支出。謝謝。
主席:請洪委員申翰發言。
洪委員申翰:各位委員,與會的專家、學者,大家好。全民健保其實一直是臺灣非常引以為傲的制度,不過大家都知道它有很多問題存在,現在也走到了必須正視的階段。其中一個很重要的問題,包括臺灣健保支出在GDP的占比,相對於我們熟悉的國家OECD的各國如日本、韓國及新加坡,其實都還要低。甚至已經有很多學者指出,這其實已經遠遠落後於已開發國家,所以有很多醫院的營運除了靠醫療本業以外,都在靠停車場、美食街等業外的服務,才有辦法支撐。我今天發言想強調三個重點,護理人員、偏鄉和強化分級醫療。
第一點,護理人員其實是醫療體系中非常重要的角色,全臺執業中的護理師總共超過十三萬人,很可惜今天現場並沒有邀請到護理人員團體來針對健保制度發言。其實很多學術論文都指出,如果一位護理師上班時間照顧太多病人,對病人的安全會有很顯著的負面影響。雖然我們健保制度很想要改變護病比,而有護病比連動給付的機制,也就是說當一間醫院該月份的護病比有達到標準,健保給這一間醫院的住院護理費就能加成9%至11%。不過,我們還是接到很多護理人員反映,這成效非常有待重新檢討。大家很清楚,這三年因為COVID-19疫情,很多醫護人員承受相當大的照護壓力,衛福部也儘量給了許多緊急應對措施。但是,從2015年實施健保護病比連動給付機制已經7年了,我們很想知道,目前有沒有任何科學的評估,可以供大家檢視護理人員在職場與照護的壓力,是不是真的有效減少了?病人的醫療品質,在這個給付機制之下,是不是真的有所提升了?這些事情我認為衛福部應該有一個完整的報告給全臺灣十三萬名的護理人員,讓大家有清楚的資訊甚至是交代。
第二點,上禮拜媒體報導李伯璋署長說,部分負擔新制如果可以上路,其實可以省去很多不必要的醫療,約可以省下378億點,這可以提供到居家醫療、偏鄉離島、罕病用藥等資源。當然我完全同意署長的發言,但也必須說省下來的點值要如何分配使用,其實非常考驗健保署的智慧。我自己認養的責任選區是在馬祖,之前也質詢過,健保署其實應該要加速建置全國偏鄉醫事人員的需求平臺,也必須加速推動四鄉五島衛生所相關醫療設備,希望都能夠跟本島持續的對齊,包括具備可以使用像虛擬健保卡這樣的資訊系統,這部分接下來我會持續的關心。
最後一點,我必須提醒的是,在疫情嚴峻時,我們確實看到民眾減少跑大醫院的次數,這是真的,然後大家開始強調加強利用社區診所跟藥局,但這樣的狀況算是分級醫療的成功嗎?因為我們現在又看到在疫情趨緩的時候,其實很多數據可以看到,現在民眾又回到大醫院裡面,這可能不是單方面可以苛責民眾的狀況,實際上,政策如何再持續地提供更進一步的誘因,加強民眾對基層診所、地區醫院的信賴,減少對大醫院的迷思,這個事情在疫情之後,我們可能必須重新檢討,這也是我們一起共同的功課。以上,謝謝。
主席:請臺北市醫師職業工會徐維琪秘書發言。
徐維琪秘書:主席、各位與會的前輩、專家學者們大家好。我是臺北市醫師職業工會秘書徐維琪,我們的理監事還有會員都是第一線執業的醫師,因為他們不能擅自離開工作崗位,所以今天就由我來代表發言。
COVID-19疫情期間,我們經歷了急診被驚慌的民眾塞爆,讓醫療癱瘓的噩夢,等著做PCR和拿退燒藥的輕症病人,榨乾了我們醫護的量能,真正需要治療的病人就被延誤耽擱了,這個傳染病大流行的經驗,讓我們再次體會到,如果基層診所能夠加入協助輕症病人的診斷和處置,對於保全急重症照護量能是非常關鍵的。
承平時期也是一樣的道理,當醫院有太多穩定規則追蹤的慢性病病人,不只會壓縮到醫院處理急重症的資源,也會加重醫護的過勞,民眾的就醫行為受到醫療端的影響很大,如果醫院沒有誘因要讓穩定的慢性病病人回到基層來規則追蹤,甚至因為有績效壓力,鼓勵這些病人到醫院回診拿藥,在這種惡性競爭下,分級醫療的理想就很容易被犧牲。
所以對於這種論量計酬造成的醫療端衝量狀況,我們建議健保署應該要設法擺脫這個情況,並設計合宜的支付制度,讓推動分級醫療有更友善的環境。無論是導入包裹式給付,或是論質計酬,或是垂直整合的各式試辦計畫,都有機會增加醫療院所的財務誘因,輔導穩定的慢性病病人下轉到基層。
當這些穩定的慢性病病人如果可以回到基層追蹤,不但增加他們就醫的方便性,也能夠讓醫院的醫護人力專注在急重難症上。而基層診所端也是需要有配套措施,因為實施分級醫療,讓這些相對嚴重的病患留在診所,此時就需要有對應的治療準則,讓醫師能夠有保障還有依循的指引,也避免病患淪為人球。
除此之外還有一件事情,就是基層醫療資源的盤點,我們想要請問的是,有多少間基層診所配有超音波、X光或是心電圖這樣的設備?一間診所如果投資了這些東西,自然就會想要衝量回本,所以我們認為要有衛政單位介入資源的整合、共享,不然,缺少均衡的資源分布,不管是增加部分負擔還是推行論人計酬,都是在懲罰民眾。
所以我們的結論是,要讓民眾和醫師都放心,不能只靠財務手段,還要盤點醫療資源、調整支付制度跟準備好配套措實,這些需要一步一步來執行,工會也期待相關制度的討論,能夠廣納基層的意見,讓基層的醫護參與政策討論跟制定;讓分級醫療的實踐,可以增進照護品質、減少醫護過勞、增加健保支出的效率。以上是我的發言,謝謝大家。
主席:請中華民國醫師公會全國聯合會林恆立副秘書長發言。
林恆立副秘書長:剛才幾位的發言,包括部長還有學者專家,都已經提出了一些意見,有些重複的部分我就不再重複。再來,剛才朱理事長也提到新藥、新科技的部分,基本上是有明顯的不足;剛剛提到新藥累積的部分,還有健保署一直提到的新藥替代率的問題,基本上是有明顯的差異,替代率明顯的沒有辦法來取代舊藥了;至於新藥、新科技的部分,事實上這5年來的差異大概有15億元左右,剛剛朱理事長也提到,這都滾入基期裡面,稀釋到我們的點值,而這個部分也是我們醫界一直在反映的項目。
至於提綱二的部分,我們也希望政府能夠依照健保法承擔健保費36%的經費預算,其實之前大院也有提到這個部分,也希望政府能夠依照健保法的規定來補足經費的差額,因為這個經費差額如果每年累計下來,其實是相當的可觀,可能會超過千億元以上。
再來,關於各國的支出,臺灣可能真的已經越來越落後於日本、韓國,甚至是APEC的國家。針對這個部分,我們希望在健保支出上、在GDP的戰略下,能夠有所提升。
提綱三有關健保財務收支及累計的部分,在健保跟公務預算的合作上,從106年開始,剛剛有提到AIDS的治療,就是把它丟到健保的總額裡來,對此,的確醫院執行的項目比較多,因為AIDS病人比較少到基層來;此外,還有C肝藥費、代謝症候群防治計畫等等,其實是有部分的公務預算已經投入健保裡面來做預防保健的工作。
剛剛提到了商業保險,我稍微查了一下,有關保費的部分,106年大概21億元左右,賠款率跟朱理事長講的差不多;到了110年,保費已經到了53.12億元,賠款是15億元,賠款率也是around 40%左右,我們當然希望商業保險可以補足健保不足的部分,這的確可以讓財務有比較大的空間可以讓民眾有能力來使用自費醫療的部分,也能夠有共同分擔的效益。
有關提綱四的分級醫療,剛剛有提到診所是否有X光機、超音波設備等等,其實現在診所大部分分享的、共同使用的東西非常的多,包括診所之間的轉診,還有檢驗項目等等,這些都是由共同稽核的方式來分攤,絕不是某一家診所獨立就來設置這些,進而可能造成剛剛學者專家提到的所謂衝量分攤成本的現象,我們當然希望自己的診所有檢驗、超音波或是心電圖等等的設施,這個部分並沒有對我們的財務有多大的影響空間。
家庭醫師照護及執行,其實是這一次疫情對輕症我們能夠快速反應的很大因素,基本上是診所醫師都有互相連接的功能,透過家庭醫師共同照護計畫,我們這個功能在這一次輕症發揮最大的效益,我想用這個來分攤醫院可能受到疫情很大的衝擊,不過還是有一些缺憾,包括醫院門診必須要減量這個部分,因為疫情的關係就停止了,希望疫情結束之後衛福部可以重新來考慮,繼續執行減量的措施,讓慢性病的病人能夠回到基層診所。這一張圖表也跟大家報告一下,就是基層診所上轉還是維持一定的比例,但是下轉還是相當的少,尤其是醫學中心以上的層級,表示醫學中心的醫師並沒有好好地執行這一項政策。
轉診的誘因剛剛大概有稍微說明一下,再來就是部分費用負擔,剛剛部長有提到,第五項就是希望健保短絀的經費能夠有一個比較好的方式來補充,當然我們也希望將來能夠有比較好的健保財務,來支撐臺灣人民的健康。因為醫師首要眷顧還是病人的健康福祉,包括他的生理、心理,還有社會福祉這些方式,能夠有一個適當的照護。謝謝!
主席:請國立陽明交通大學公共衛生碩士學位學程李玉春教授發言。
李玉春教授:主席、各位學者專家、衛福部與相關部會長官們,大家早安、大家好。謝謝有機會讓我來參加這個公聽會,我覺得這個議題是非常重要,剛剛主席大概也把目前健保面對的一些問題也都講得非常清楚,我想針對幾個點做一點回應。首先談得比較多是醫療保健支出占GDP的比例,確實如果跟OECD國家比,我們現在是低估,最早談到這個數字是我們在做綜合規劃的時候,我們就劃出現在的這些圖,也讓大家知道其實我們應該是有機會來提升我們整體的醫療保健支出,那時候李明亮署長還問我說,到底我們醫療保健支出應該到多少?那時候用我們的回歸線講說,至少可以到7.5%,以我們的所得是有機會可以提升這個支出,這也是我們多年來希望努力的一個方向。
今天換一個角度我也想講一下,醫療保健支出不等於健康,就是如果我們投資的醫療保健支出沒有辦法用在國民健康的提升,即便我們增加一倍都沒有用,所以除了提升醫療保健支出占比以外,我們要更重視經費的使用。我想今天有幾個重點,第一個重點,我們應該放在精準給付上,所謂的精準給付就是,我們目前一年醫療保健支出已經花到8,100億元,這些錢是不是都用在刀口上?讓國民健康能夠提升,所以我很高興衛福部提出中長程改革計畫,以提升國民健康為主,但是要怎麼落實?我講這個是重點,第一個部分在精準給付,對目前無助於改善健康的給付能夠多所著墨,可以讓資源用在刀口上,這個部分大家常聽到的可能是低價值地給付、低價值的服務等等這些,我們現在比較少講無效醫療。如果每一年都能夠由衛福部提出一個list,就是今年我們希望能夠精簡多少?不要講點值提升啦!事實上就有機會讓我們的投資更精準地用在健康投資上,所以我會第一個建議,未來我們每一年在提總額計畫的時候,同時也能夠提出這個部分,提出的時候其實我們就有空間,一部分拿來改善目前醫界比較關心的點值問題;另外一個部分更重要,是在更有價值的新科技。所以新醫療科技其實有一些是有助於改善健康的部分,不能因為沒有錢我們就一直停滯,重點是要汰舊換新,這是我第一個建議。
第二個建議,剛剛提到就是健康的投資,這個也會跟分級醫療有關,我先講分級醫療,當然過去用部分負擔、用限制大醫院門診希望能夠達成,但是如果沒有讓我們的基層醫療跟社區醫院能夠提供好的服務,其實我們沒有辦法達到適當的價值,所以同病同酬是一個非常重要的機制;第二個部分,基層醫療跟社區醫院能不能就目前最多的慢病管理更為著墨,因為這個是最大宗的病人,如果我們已經準備好了,我們支付制度能夠同病同酬,那病人就有機會在基層診所跟社區醫院得到好的照顧,未必要到大醫院去看病,這個是我對分級醫療的建議。
第三個建議當然就是慢病整合防治,這是重中之重,因為90%的慢性病英年早逝是可以預防的,所以這一點我非常肯定衛福部目前結合公務預算在推動慢病整合防治,我也希望醫界不要一直介意這個錢應該是國健署的,而應該去思考怎麼樣才能夠發揮最大的效果。如果就這些不健康的行為能夠改善,我們的醫療效果才能提升,最終讓民眾的健康真正能夠改善,這個才是我們健保最重要的精神,也就是讓我們的價值能夠提升,以上三點建議。謝謝!
主席:在此宣告,待會兒在登記第七位的吳明彥秘書長發言結束後先休息10分鐘。
現在請台灣醫院協會謝文輝執行長發言。
謝文輝執行長:主席、各位長官、各位先進。剛剛我們看到很多數據,我長期在基層已經四十幾年了,每一個數據大家看得「花煞煞」,我來用一個比較直白的數據,如果就檢視我們現在健保的現況、展望未來,我只有一句話─臺灣的健保長期受到政治的污染和扭曲,所以展望未來是沒有明天啦!大家可能都覺得有這麼超過嗎?這不是臺灣滿意度最高的公共政策?臺灣的光榮、臺灣的驕傲難道有這麼過分嗎?這樣我們就很誠實、務實地來檢視。我們民國84年開始實施全民健保的時候,有受到政治的扭曲嗎?大家記得當時連健保卡都還沒有印好,健保剛上路的時候,看病時用身分證和勞保單,如果這樣,你跟我說你已經準備好才上路,你們大家相信嗎?當時規劃的3位委員─楊志良、吳凱勳與江東亮,他們說起草太早,就是為了要選舉,所以為了要選票,內容絕對是物美價廉、包山包海,看病絕對沒有限制,看到你爽為止。不信的話,大家拿著健保卡,如果你有時間又有意願,可以一早就從臺北一直看到屏東,晚上再北上繼續看,因為醫院服務24小時,急診隨你掛,看你用健保會不會受到什麼處罰,不會!讓你看到高興,比進去7-11還要方便。醫療服務是很昂貴的,全世界都一樣,它受得起這樣糟蹋嗎?當然受不起。創造健保奇蹟的臺灣有比較厲害嗎?沒有。從84年開辦,到90年財務就承受不住了,怎麼辦?推行總額制度。剛才發言的李玉春老師當時帶著我們規劃,一年多開了17次會議,作出這一本叫做醫院總額的建國大綱,翻開來首先是緒論,談什麼?談現在國外很多進行總額控制做得很好,我們要學習。這是要落實財務責任政治,所以當年推行總額之後,年底就檢討,健保管理後審查不夠的部分,明年就要討論是否提高健保費率,或是提高部分負擔來彌補。民眾若都不要,我們也尊重,但是要縮減服務的涵蓋面。聽起來好有道理,且總額是交給專業團體,基層就交給醫師公會,醫院總額就交給台灣醫院協會,透過專業同儕制約,聽起來很理想,所以大家都上了賊船,你知道嗎?
實際的執行很簡單,醫院協會聯名得到承辦權,因為國外只要上面做總額,下面就是個別醫院總額,上面要管,下面一定要跟著管,才不會爆掉。不好意思,這個案子送進去健保署之後,承辦權立即被沒收,而且沒收15年,為什麼?因為這是假的,我們遇到詐騙集團,事實上,此舉是想轉移財務責任,轉移財務責任之後,健保署就可以直接開支票不必兌現。如同剛才所說的,你自己攤扣六十幾億元都是你自己負責,不必審查就先攤扣了,對吧?因此,繼續讓民眾看到爽,所以絕對不能做個別醫院總額,所有醫院都進入叢林,因為你做完不知道多少錢,也不知道別人的情況如何,3至6個月才結算,結果所有醫院只有一個活下去的策略,就是要衝。為什麼不衝不行?我們如果衝,大家都很守規矩,我們最賺;如果少部分人衝,其他還是很守規矩,這少部分的人都贏;如果大家都被管得很規矩或都不管、都衝,就平盤、不會輸,這就是現狀。民眾維持繼續看到很爽、很高興,這樣下去財務會好嗎?不會好。
我跟大家報告,從109年上網公告看到拿健保2億元以上的醫院,接近三成,27、8%醫療本業收入是赤字,如果再扣除自費醫療收入,接近100%的醫院都是赤字。這樣夠差吧?但是在座各位會質疑,這麼差的話,為什麼醫院一直蓋,還越蓋越大間、越漂亮?這就是這個制度害的,因為這個制度是叢林法則,吸引越多的病人越能以量制價,才有辦法抵抗低價。其次,越蓋越新越能夠向患者收取自費,所以民眾不必開心,以為自己很聰明由醫院負擔,最後的結果是你會發覺臺灣的健保沒有明天,會變成「有空無榫」的可能就是健保卡,進去醫院只要看像樣的病,全部讓你掏腰包,掏到懷疑人生,健保會變成雞肋。
蔡總統說,你若不關心政治就會選到不好的人,政治就會來凌遲你、管你。你不關心健保,以後健保就來凌遲你,健保不是你的幸福感,以後會變成你的惡夢。你現在對健保滿意度有多高、用得多爽,很實務且理性來說,保證你以後就會有多失望、有多痛。明年總統選舉活動就要開始,是政治大拜拜,除了大家說明年的選舉,兩岸關係應該會是重要議題,我要拜託張召委,健保是民生最大的議題,也是臺灣幸福感的最大公約數,要讓它成為第二個議題,不然健保會崩壞,所以我們要檢視。今年選舉有人提及,南投人口從50萬一直掉到四十八萬多,卻說要引進醫學中心。依據衛福部規定,設置醫學中心,當地人口必須達到一至兩百萬人,但南投只有四十幾萬人,竟要引進醫學中心。大家都鼓掌叫好,你知道嗎?但是最後誰要買單?民眾自己要買單。我舉例,藍綠都有這樣的情形,臺中市老人醫院發包,要花一百多億元,臺中市人口有多少?300萬人以下,卻已經有三家醫學中心了,所以已經達到高標,不能再設置,若要設置第四家,人口要有600萬以上。長官也都很守法,經過衛福部醫事審議會後,沒有設置醫學中心,醫學中心必須要有幾床?500床。然而它通過幾床?499床,這是把社會大眾當作白癡嗎?有這樣玩的嗎?就是這樣玩。但是我要說社會大眾的確是白癡,不然也假裝是白癡,對吧?因為它過了,所以我預告等中區這家醫院蓋好,總額缺口會更大。本來去看比較像樣的病平均自費、自掏腰包10萬元,以後變成20萬元,因為那一家要你負責。我們之前說以後會像廣設大學一樣,那樣類比還不恰當,為什麼?因為廣設大學只要孩子變少就得關門,但是醫療是可以無限上綱的。以前去醫院做Total Knee,用個材質好一點的墊片四萬多元,再好一點是十多萬元,財務缺口變大之後,現在去大醫院看看,都建議你用Mako機器手臂,開一次刀要自己貼45萬元,這就是民眾買單。
因此,我們要檢視明年總統選舉的執政黨,如果他們說已經替大家蓋很好、很大的醫院,意思就是你們以後要一直開支票;如果他們說讓你們看得很爽,那就是禍及後代。他們如果說要很務實面對財務缺口,在財務缺口前不會亂開支票,更不會說要全責居家護理照護,那是世界上GDP比我們多很多的國家才有辦法做,他們絕對不會開這種支票。我們的看護人力在長照就已經不到一半了,現在還要做這個,我覺得長官情有可原,今天我如果站在長官的立場,我也是絕對這樣做,為什麼?因為怕選舉會失敗,一定要討好民眾,而民眾很愛這一味,會很高興。如此一來,可以得到年輕選票,以後父母住院都沒有他的事了,對吧?此舉拿得到年輕選票,但從現實面而言,這是完全沒有政治責任,也沒有政治良知的作法。我們未來就是要檢視這些,務實面對財務缺口,思考如何改善讓健保有明天,這樣才是好的執政黨、好的政治人物,我們才支持,所以我們要聰明,不然以後都是自己要承擔。現在你多滿意健保,以後你就會有多失望。
但是我要講句公道話,我長期參與二、三十年以來,小英總統在第二任期真正落實推動分級醫療,是藍綠二、三十年來第一位,從林奏延部長再到陳時中部長皆然,真正落實大醫院減少2%,真正下去做,但是時運不濟啊!命運不好,遇到疫情只好中止。但是中止之後,在這兩、三年繼續編列資源投入,像今年投入30億元去推動分級醫療、壯大社區,這個我要給他鼓掌,我覺得有硬頸精神。
第二個,事實上像部分負擔,這個大家都不要,但是我們的部長和健保署署長無論是在選前、選中,到現在選後雖然大敗,也要很白目的一直說要執行,我們要給他鼓掌,民眾對於有guts的長官要鼓掌,這個當然要執行嘛!這個就是在面對財務問題嘛!我們一定要肯定說得對、做得對的部分,所以我覺得健保的未來展望,存續在全民有沒有覺悟、有沒有覺醒,不然所有在座的長官,我長期都有接觸,他對健保的瞭解絕對比我還深,但是為什麼沒辦法?為什麼咬緊牙關,心很痛,也是只能這樣?就是因為民主時代人民作主,所以民眾要改變,這樣我們的長官才有辦法真正憑他的專業去做事情,謝謝。
主席:因為部長待會兒有防疫會議,休息的時候要先行離開,等一下在吳明彥秘書長講完之後,請部長先回應,我們再休息。
接下來請台灣私立醫療院所協會吳明彥秘書長發言。
吳明彥秘書長:張委員、薛部長還有各位醫界人士,大家好。我們輕鬆一點,今天在談健保的未來要怎麼改善,其實我們的醫療系統很好,因為我常常代表臺灣去參加國際會議,人家國際醫療說你們臺灣怎麼有辦法CP值這麼好,讓國際的名人來臺灣醫療?因為我也要講出一套理論,我說我們臺灣有一個全世界最有效率的醫療體系,因為公私比例三七比,他們聽了說我講得很好,我說為什麼我們醫療體系有7成是私人?因為過去政府規劃得很好,醫療網規劃得很好,7成是由私人來提供,私人就是最有效率嘛!對不對?再來,3成公立的,就是政府只要去照顧那些低收入,所以公立醫院的政府預算就少,而且私人醫院進步也會刺激公立醫院進步,你看看臺大、榮總,現在的財務不是跟長庚一樣好嗎?會計系統一樣進步啊!這個就是因為有競爭體系之後,這個體系自然就是全世界最有競爭了。
我們說完好的之後,再來說要怎麼樣改善。事實上我們最近也常常在發表文章,我和子仁每次都當醫界的壞人,都在投稿。事實上我們也遇到一些問題,我的結論是,品質是要投資的,品質是要投資的,這個問題不是只有我們講而已,連過去健保署的總經理張鴻仁也講啊!我們現在的平均壽命已經輸韓國兩歲了,這個數據不會騙人啊!我們自己來檢討是什麼?你一定是投資不夠嘛!我記得我們的管理大師,我們長庚最會管理的鍾主任那時候做總額預算就跟我講:「吳明彥,完了!醫院做總額預算,我們死了!」很簡單的道理嘛!去年給你100元,明年給你0.95,後年是0.95乘以0.95,再好的管理者哪有可能去應付這個體系?那這個總額現在做了20年,已經該要來檢討了,所以委員,這就是健保第三代怎麼做的問題了。
現在總額出問題沒關係,趕快來解決這個問題,也已經知道問題,那我們只是在對內講,對不對?事實上醫療院所一定要有一個合理的空間,我們去看看美國,全世界現在排名第一的醫療系統是誰?Mayo Clinic(梅奧診所)去年有12億美金的利潤,12億美金哦!聽好哦!你聽了會嚇死哦!全世界所有的人都到那邊就醫,如果有錢付得起也會想去,你的命重要嗎?你如果付得起,你也會坐專機去,這是人性,如果你付得起的話。
我們臺灣也有人以前付得起,坐專機到MD Anderson去看癌症,只是我不方便講是誰而已,對不對?這是人性嘛!為什麼它品質好到讓你願意坐專機去看病?那我們就要開始把Mayo Clinic當作一個標竿來看啊!醫院賺錢沒有罪惡,為什麼?它只要有合理的空間,它可以更新設備,請最好的人才,只要這個系統留在臺灣,最終受益的是誰?我們臺灣人民嘛!我們臺灣人民最終受益,只要這個系統只要這個人才都在臺灣,最終受益是我們嘛!所以我們大概提出幾個解決方式,第一個,政府過去老實講,我們2020、2021防疫做得很好,經濟成長大概比其他時間多10%,算下來至少有多兩兆元的產值,政府一次性的撥補這個總額嘛!我們醫療界很多專家講過,拿個2,000億元,好,你說不要2000億元,至少500億元也可以吧!直接一次撥補總額,這是政府最快撥補總額的一個方式。
第二個,如果真的沒辦法,我問過很多的專家,很多的預算專家,如果真的沒辦法就是藏預算嘛!藏在CDC裡面,委員,這個比較容易,為什麼?所有防疫是未來的,以後還會有第二個COVID-19,就把防疫團隊的預算直接藏在CDC裡面,所有醫院裡面只要是防疫預算由CDC來補,這個比較容易,只要委員你們通過就好,也不要去動到費率,這是第二個。
再來,臺灣次世代HIS,臺灣今天可以醫療系統這麼進步,就是因為過去20年的健保、IC卡都很進步,但是我們的IC卡老實講,健保署好好去評估啦!輸人家很多,這20年沒有進步。20年前你可以拿出去很囂張的講,現在你有時間的話,你去看看美國的Epic systems,美國最好的Epic systems是從美國東岸的Massachusetts一直到西岸的Stanford Health,全部都是用美國的Epic systems,人家那個系統之進步,不是我們可以想像的。
最後一個解決方案就是商業保險,拜託健保署一定要鬆綁,一定要好好和金管會去談,一年有4,000億元的預算,健保的一半,結果理賠率才多少?三十幾%而已,笑死人!人家美國的法案是所有健康商業保險至少理賠要80%耶!表示它有超額利潤哦!這開玩笑!臺灣是這麼自由民主的時代,你錢收進來不用在健保,不用在健康的支出,這還得了!衛福部一定要好好去跟商業司、保險司溝通,這筆錢一定要用在醫療,既然這4,000億元是人家買來為了照顧他的健康,就是要80%,至少要學美國。不然委員來提案,針對這種買健康保險的,至少它收入的80%一定要用在醫療的支出,那這些錢就可以另外撥補到我們的健保來,謝謝。
主席:現在先請衛福部薛部長回應,時間5分鐘。
薛部長瑞元:首先很感謝剛剛發言的幾位專家學者,其實幾位與衛福部一直是在合作跟溝通之間,包括剛剛講得最激動的謝文輝執行長,健保的確是到了需要檢討的時候,過去我們也一直說定期檢討,但是大的改變其實不多,都是一些小的調整而已,或許是到了一個時機,大家可以有機會好好來檢討,我想如果有這樣的共識是很好的。
在我上任的時候,我也提出三個有關健保的事情,第一個就是部分負擔準備要上路,第二個就是費率可能需要做調整,第三個就是修法。在修法的部分,其實範圍就很大了,包括今天提到總額要不要動,這是屬於修法的範圍;包括要不要醫院的個別總額,這都屬於修法的範圍。如果談到要修法的話,行政機關並沒有預設立場,只要社會有足夠的共識就好,就這個部分,大概先表達目前衛福部的態度。
至於接下來在制度上面需要做什麼樣的調整,尤其是在短期之內,我想各位先進也都提到商業保險是不是有補位的可能性,對於這件事情,其實我跟各位報告,總統曾經有下過指令給我,要我們去討論這件事情,那我有向金管會黃主委提過,本來就是要安排時間由衛福部跟金管會先行做初步的討論,但是因為疫情的關係,所以一直拖拖拖,拖到現在好像還在排時間。不過我們會非常正視、非常重視這件事情,因為事實上,尤其是在新藥、新科技引進的部分,也許需要商業保險來幫一些忙。
商業保險要幫的忙不是在於病房升級,住的是單人房不是住健保房,那個差額由商業保險來補一下,其實那個都不是重點,不要說商業保險只處理那一些啦!只處理那一些的話,意義不大。商業保險要處理的就是我剛剛提到的,新藥、新科技在引進的時候,如果健保還沒有listing,商業保險能不能做補位,這才是最要去考慮的。目前商業保險在癌症可能有這樣的設計,但是現在新醫療科技的部分不限於癌症治療,它的範圍很大,這個部分是可以來考慮的。
當然這裡就會牽涉到所謂的差額負擔或者是完全自費的一些特材,或者是新技術、新藥的這些問題,就這個部分,其實健保署當初曾經去處理過一次,但是可能處理的方向不是很對,所以引起醫界很大的反彈。針對這個部分,我們下一次如果要去跟商業保險的補位做結合然後推出來,要去談這件事情的時候,我相信我們在操作上面會更細膩一點。所謂的操作並不是一個不好的事情,而是說跟社會溝通必須要做得更細緻一點,讓大家知道這件事情是怎麼回事,而不是一味的憑著自己的想像或者感覺去決定要不要贊成還是反對這件事情,我想未來在這個部分,我們會特別去注意。
至於其他的部分,我想今天所接收到各位專家的一些意見,我們都會納入考慮。接下來在休息之後,我必須要回去主持一個會議,不過石崇良次長還是在,我們的同仁會蒐集各位的意見與資料,作為我們未來調整的參考,在這裡先謝謝各位,謝謝委員,謝謝主席。
主席:在休息10分鐘的時候,為了要留下今天公聽會大家關心的歷史畫面,所以請部長、官員跟我們一起合照,謝謝。
現在休息10分鐘。
休息(10時29分)
繼續開會(10時41分)
主席:現在繼續開會,請游委員毓蘭發言。
游委員毓蘭:謝謝主席。我們知道全民健康保險法第一條就明白地提到,辦理全民健康保險是為了增進全體國民健康,所以目的就是「保健康」,而且是具有強制性的社會保險,保障人民免於因病而窮、因窮而無法就醫,這也是一個「風險分擔」和「互助」,就是沒有生病的民眾來幫助生病的民眾。全民健保既然是「大家繳費大家用」,當然任何人濫用就相當於是浪費我們所有人的健保資源,相對的排擠到真正需要健保照顧的民眾。
國內各式各樣浪費醫療資源或醫事機構、醫事人員詐領健保的事件層出不窮,像是沒有病的民眾去醫院拿點維他命、消炎片,或者民眾只是把症狀向醫生轉述一下,就可以替沒有投保的家人領回一大堆藥,這種事情我們也常常聽到。這種貪小便宜「花錢就要撈本」的hospital shopping的心理,人人皆有,但是本席也要提到,不久前本席去出席一位老太太的告別式,她是108歲的陳朱阿蕊老太太,108歲往生,她這一生沒有用過她的健保卡,我覺得政府應該要加強這方面的宣導,要建立民眾正確的就醫觀念,才能夠讓健保制度永續經營,同時本席也針對以下的問題提出幾點建議,請各位專家學者一起來思考。
第一,現在健保上面有個住院28天強制轉院的潛規則,重症患者他們逐院而居,住院28天一到,如果仍有醫療需求,只能夠自求多福找病床轉院,成為另類「醫療人球」。這個問題在警消身上發現得特別多,比如說100年那時候,苗栗有一個警察叫林聖偉,他因為抓賊受到槍傷,導致脊椎受傷。105年11月移民署的陳寶全,他因為查緝逃逸外勞,也是頸椎第4節以下全部癱瘓。在兩年前,高雄鳳祥分隊出勤的時候,發生重大交通事故,身負重傷的消防分隊長曾柏雄、隊員賴統生到現在還在治療、還在經歷不斷的手術,但他們還是一樣要面對這個潛規則,每四個星期(28天)就要轉院。健保署向本席說明從來沒有規定28天的上限,那為什麼會有這樣的問題?因為病患如果在同一家醫院住超過28天,院方必須提出說明,不然在健保審查的時候會刪掉給付,所以才會有這種潛規則發生。我覺得健保署應該要改變一下,病人該住院多久應該要尊重醫生的專業判斷,如果病人有住院的請求,醫院應該有責任安排病床或安排轉院,而不應該讓他們這樣被踢開。
第二個問題是健保署對於健保給付的僵化,醫生在決定患者是否需要使用維生器具時,大部分在臨床上可能要考量患者是否有氣切、插管、住院多少天、抽動脈血等綜合評估才會給予維生器具,健保也才會給付。但本席在不久前因為身障法修法,我和許多身障團體接觸之後才知道針對脊髓損傷及慢性阻塞性肺疾病的身障患者,可能因為他們肺部功能不佳,所以需要長期借助呼吸器維生,即使病患沒有意識,但還有生命跡象,可是審核委員不見得懂得身心障礙者的需求,導致健保署對這一部分的健保給付流於僵化,所以也讓這些身障患者覺得相關單位層層把關,把他們當賊防。此外我們也在這次地方選舉之中看到各縣市在大開支票,包括65歲免繳健保費等等,與其讓這樣競開支票的亂象橫生,我倒是建議健保署規劃讓他們在70歲以後或是視健保負擔狀況讓這些高齡者免繳健保費,謝謝。
主席:請陳委員椒華發言。
陳委員椒華:各位專家學者、民間團體、委員同仁大家好。今天討論健保制度,我的看法如下:
第一、應積極減少醫療浪費與健康風險,我國因人口結構老化、人口成長及醫療服務成本上升等因素,健保總額持續成長,2021年預計將達到8,000億,因健保會每年協商僅針對新增的200至300億費用討論如何分配而經常淪為各專科醫學會喊價,卻很少檢討既有七千多億的使用狀況。檢討非協商因素這筆大錢當中可能的醫療浪費,也就是不需要、可減少的醫療服務,例如重複用藥情形、年近200公噸的藥品被丟掉、臨終病人的無效醫療,包括安寧緩和病人自主權利推動緩慢、國人洗腎需求、前端健康教育等問題。我國地狹人稠且有許多公害污染,這些都是造成國人健康出問題的原因,我認為衛福部在處理健保的改善之前要從源頭做起,針對污染高風險區的人民健康進行精確調查,作為污染防治的參考,甚至是居民提起環境訴訟的參考,過去六輕附近居民曾經對台塑六輕提起訴訟,但是健康影響需要長期大量經費投入,不是一般老百姓有辦法進行的,我認為衛福部應該更加積極減少人民生病的原因,包括減少重症、癌症等醫療支出,以健全健保的永續。
第二是要保障醫療人員的勞動權益,近年來有越來越多的醫院學會利用定期契約的武器不續聘與醫院高層不同調的醫師,影響醫師工作權,甚至有醫師因車禍昏迷不醒,向醫院留職停薪請假也不被接受。全體受僱醫師應該受到與勞工同等的權益保障,這是蔡英文總統在2016年大選時提出的政見,但最後到2019年時卻只有住院醫師,而且還不包括公立醫院依公務人員法進用的住院醫師才被納入勞基法。依據當時臺北市醫師職業工會的估計,全國約4萬8,000名醫師中,只有約4,000名被納入勞基法,等於連全體醫師的一成都不到。醫療人員不好,健保也不會好,未來健保費如果要調漲,我認為應該要更保障醫療人員的工作權益。
第三是強化偏鄉醫療資源,我國城鄉醫療資源差距非常大,人民付出一樣的健保費,但是卻有醫病比相差百倍的狀況,假設將罕見疾病或精神疾病一起考量進來,偏鄉更缺乏相關的醫療資源,對於政府所要建立的社會安全網是一個很大的破口。政府也有針對偏鄉醫療提出一些解決方案,我認為應該每年評估績效並持續改革,謝謝。
主席:請邱泰源委員發言。
邱委員泰源:謝謝最關心人民健康的張育美召委,今天列席的各位前輩級專家學者以及行政部門長期照顧人民健康的前輩們。剛剛幾位立委所提的意見聽了都令人感動,尤其是陳椒華委員,在此特別感謝他關心醫療人員的權益。我剛剛從一個國際會議趕過來,那項會議邀請到世界醫師會的秘書長,外交部很大,所有的臺灣NGO領袖也統統都來參加,第一個主題就是在談論臺灣的醫療保健怎麼樣參與到國際社會,世界醫師會的秘書長非常肯定過去幾十年來臺灣醫療人員的努力,在這次的防疫當中,我想全國沒有一個人民會對醫療院所或醫療人員的努力做任何批評,應該只有鼓勵與支持,這也是全世界都看得到的。當然這也是因為我們有一個相當值得大家誇獎的健保制度,最重要就是我們的醫療人員真的為了人民的健康付出血汗,發揮他們醫療倫理的精神,不計代價地堅持醫學倫理及醫學教育的原則。這部分也是今天我們在WMA開會的時候一再提及的,因為世界醫師會的第一個目標就是維護醫學倫理,以這樣的國際趨勢而言,我想臺灣在這方面表現得非常好,所以在這裡向所有的醫療人員及政府致上最大的敬意,大家為臺灣未來能夠更好一起努力。
今天我不敢講太專業,因為今天在座的全部都比我專業太多了,像我的老師謝文輝院長,他一生都在從事醫療健保的改革,另外鄭院長以及許多實務工作者都在這裡,包括吳肖琪老師也帶領了我幾十年,雖然他還是那麼地年輕,我變很老了。過去這幾十年來,我從臺大醫學院的一個學者參與到許多行政部門,包括第六期醫療網的建構,葉金川要當總經理之前曾到東京大學來,當時我在那邊念研究所,他跟我混了幾天,他真正的目的是帶著整團去看看未來的健保制度怎麼樣cover到比較弱勢的團體,而我也帶他到各個地方去看,不過去過最多次的地方當然是居酒屋,其實到那裡也可以看看人民的幸福怎麼維持。看起來這個過程令人感動,這是臺灣的價值。我個人這幾年來帶領著醫界的菁英一起在為人民奮鬥,我一直在講任何的改革,不管是醫療政策或健保的改革,大概有三個原則,這部分我都會一直請大家堅持:第一個,再怎麼改革一定要提升人民的醫療品質與人民就醫的權益。第二個,要維護醫療同仁應有的權益,包括工作權益和尊嚴,讓他們的專業可以發揮。第三個,一定要讓所有醫療院所順利運轉,如此一來,醫療同仁才有地方可以貢獻,人民也才有好的地方可以獲得照顧。當然相關醫療不只在醫院,現在已經擴展到所有的社區、居家、偏鄉,只要有人需要的地方,不管上山下海,現在臺灣都在做。
最後,很難得今天有許多專家參與這項健保聚會,希望衛環委員會能夠將各位專家的意見列入紀錄,同時也麻煩行政部門重新檢視這些意見並加以回應,未來我們再來繼續努力。那麼今天召開這場會議就會非常有意義,也不辜負張召委這麼用心,安排這麼重要的議題,當然最重要的是讓臺灣人民可以更安全、更健康、更幸福,也讓醫療人員可以更有尊嚴、更能發揮專業,再度讓臺灣成為世界之光,感謝大家!
主席:請中華民國醫師公會全國聯合會黃振國常務理事發言。
黃振國常務理事:主席及在座各位長官、專家學者大家好。今天我來跟各位報告這次的議題,大家都知道健保實施總額制度從91年到現在已經二十幾年,之前行政部門的長官和專家學者都表現得非常好,當然我也知道我們現在對於健康的投資遠低於已開發國家,這個gap如何能夠改善呢?以往我們都著重在節流,亦即如何節省費用並達到最好的效益,這就是二十幾年來的成果,如果我們不跳脫以往的思維,我認為再討論下去還是會維持這麼低的投資報酬率,結果就是人民失去健康。最大的問題在於現在的健保總額是回溯性的估算,也就是以前兩年甚至三年的實際耗用來推估未來一年的醫療需求,這樣會有什麼問題?大家都知道臺灣早期的經濟發展來自於臺灣的人口紅利,所以是以青壯年為主,但我們在2025年之後會面臨老年人口增加的問題,我們的人口老化,另外還有戰後嬰兒潮、新醫療科技等等問題,如果還要用回溯性推估的方式,將會造成實際醫療的gap有多大?以白內障手術為例,白內障手術在基層從106年到108年之間,也就是在沒有疫情的時候,每年大概都以增加一萬件左右的比例在提升,白內障手術是年齡大到一定程度才會爆發的,這也是戰後嬰兒潮在未來十年、二十年將要面對的最大議題。以我們過去的推估方式,大家可以看到簡報右邊的圖,我們西醫基層白內障手術率實際上以前的成長率都已經平均大於5%,甚至108年達到8%,但是大家別忘了,這個落差在109年、甚至110年,我估算至少還差10萬件的成長,假設112年疫情回復的時候,原來差的10萬件,它的demand及實際上的成長率跟現在非協商因素的成長率相差不到3%,只有百分之二點多,各位認為這樣的服務能滿足民眾需求嗎?
我們當然很激動,因為今天大家focus在這裡。所謂新醫療、新科技也是這幾年的重要議題,就像前面講過的,增加的部分跟我們原來的預估相較,即使在現在非常有效率的管控之下,成長率還是高於預期。
大家知道國健署真的也很用心,針對肺癌高風險的民眾,今年、甚至明年就會做Low-Dose CT的掃描。在此之前,大家看到肺癌是最近國人最重要的健康議題,我們的平均成長率已經到達4.5%,但是Low-Dose CT加入的時候,大家可以預期一定會誘發早期實際的demand。所以如果照之前我們用回溯性的預估,大家認為能滿足民眾的需要嗎?
現在最大的問題在於我們的政府支出到底能做些什麼?大家明明知道實際的醫療需求已經遠大於現在健保總額的估算,在此情況下,政府能做什麼?就是修改以前不合理的推估方式。剛剛報告過,必須有個前瞻性的推估,還有非協商因素的醫療成本指數也是這兩年疫情期間非常不合理的,在物價高漲、通膨的時代,我們的醫療成本指數反而是負的。大家知道,光是西醫基層這幾年來就累計差了八百多億點,醫院更達四千多億點。
我想現在最大的議題就是以下這個問題。2025年我們將變成超高齡社會,2050年我們的老年人口會占到41%,我們的扶養比從2021年的41.3%,推估2070年時會達到102%,這是什麼概念呢?如果今天不改革,未來就會債留子孫,我們老是在saving的時候,有沒有替下一代著想?到時候醫療系統崩潰,未來的青年真的只有逃離臺灣一途,因為在臺灣的時候要負擔高保費。健保3.0如果舊的思維再不改善,我們真的沒辦法因應,不要說韓國,我們可能以後連東南亞國家都不如。
現在最大的第二個問題是什麼?現在民眾期待政府提供的社會保險是all-you-can-eat的商業保險服務,所以我們要很清楚。今天一直在講如何調整保險給付範圍,要調整之前就必須確保保險給付範圍。我們之前講的低效益保險服務內容不能只有醫界知道,民眾都不知道,個人在健保會有提出這個request。社保司希望能朝向無效醫療的減少,但是與會的專家學者、醫療給付提供者及民眾知道了嗎?對不起,大家都不知道!我們現在發現健保協商是付費者代表願意打,就看醫療服務人員提供者願不願意挨,往往是沒辦法達到一個願打、一個願挨,所以這幾年西醫基層與西醫院的總額協商總是破局,被壓抑的總額成長率能夠符合需求嗎?
所以我們建議:第一,要確保我們的保險給付範圍。第二,新增給付項目總量管制,包括新藥、新科技醫療,能夠明定用專款的方式,讓民眾足額使用,沒有使用的時候就退回給大水庫。還有很重要的是,所謂新醫療的需求既然要推向商業保險,首先就要確保哪些不給付,由民眾去提,如果是屬於全民健保該給付的,就由全民健保支付;民眾提的項目如果全民健保不給付,就推給商業保險。
另外,關於如何推動分級醫療,重要的是健保母法的家庭醫師責任制的推動,目前只有西醫基層在推,我希望醫院也能夠推,就是把輕重症病患適當地推給家庭醫師的部分建立一個合作的團隊模式,由基層的家庭醫師來照護,如此不僅可以減少費用,達到健康守門員的角色,也能夠推動適當、合理的分級醫療。
針對第五個提綱,剛剛已經提到如何改善這個提綱,我舉健保署遭人詬病的新藥推估為例。這幾年健保署的藥品共同擬訂會議有一個很重要的改革,就是Horizon Scanning(前瞻性評估),以未來的藥物需求來推估預算,我建議類似的模式也必須推廣在剛剛講的包括肺癌的篩檢、C肝等等制度。中間最重要可能被詬病的是,在費用節省的時候,大家覺得治療一個疾病之後,真的節省了費用嗎?健保署常來跟我們講替代率,事實上都沒有替代率,我們清楚的是,因為器官老化,這個人活下來了,事實上有另外的醫療需求,需要更多的照顧。舉FOBT檢測為例,在西醫基層實施之後,後續節省的費用不是只有西醫醫院總額,可能也減少了中醫總額。基於類似這樣的概念,我建議不要老是用替代率,因為事實上人口老化的時候,只會增加費用的使用。
重要的是回到如何能夠達到醫病共享,發揮最大的效益,我希望政府有關部門還是要多跟民眾宣導,確立哪些是健保給付、哪些爾後可能是商業保險給付,產生一個多元醫療服務的選擇,不管是健保、商業保險或自費,我相信能增進我們的健康投資。報告到這裡,謝謝。
主席:請國立臺灣大學公共衛生學院鄭守夏院長發言。
鄭守夏院長:主席、各位委員、各位專家學者、各位行政部門的同仁,大家午安。這是一個很重要的議題,今天有6個提綱,太細的可能講不完,我想先請各位考慮一下,我們的健保及醫療服務的民眾滿意度高達九成,請問一下,我們要改革什麼?民眾這麼滿意,我們需要改什麼?所以真正的重點是我們要不要讓民眾不要這麼滿意嗎?那是什麼問題?所以最重要的問題是,民眾這麼滿意,其實這個制度是撐不久的,這才是我們看到的重點。我們認為現在的制度沒有理想、沒有前瞻,以後撐不下去,所以我們需要改革。最重要、最重要的其實是財務問題,一個是壓在醫療院所身上的財務壓力,一個是健保本身收支有沒有辦法平衡財務壓力。所以我們今天就倒過來講,如果我們考慮財務壓力,我們要跟民眾講什麼,他們才聽得懂呢?我想這個大概是重點。
第一個議題是有關新醫療科技,聽起來引進新醫療科技好像不是健保署的法定權責,那是誰的呢?提高醫療品質是誰的法定權責?如果是這樣,我們就有點問錯問題了。
第二個是國民醫療保健支出占GDP多少叫做合理?也許我們不要跟OECD國家差不多。剛剛有一個數據也許不是很正確,我們覺得新加坡做得不錯,他們的數字大概只有百分之五點多,沒有超過6%,但是臺灣一直都是百分之六點多,其實是健保署很用力在壓。韓國從百分之五點多、六點多、七點多,現在已經到8%了,韓國政府不是壓不好,而是有目的、有策略地投資他們本土的生技產業,臺灣要做嗎?韓國在2008年推了長照保險,所以支出自然增加了,這是他們有意要跟上OECD國家的標準,所以我們要回答的是,我們的政府、民眾要這樣做嗎?這是第二個問題。
第三個是,其實對於健保的中長程改革,個人非常、非常支持,也很佩服,因為我們的公務預算來補健保不能付的部分,這當然是好事情。至於商業保險,個人認為它有好就有壞,如果像剛剛部長講的,以商業保險來補高端、很尖端的高科技醫療,那個很OK;但是如果我們太過依賴商業保險,其實對弱勢民眾是非常、非常、非常不利的,而且我們幫不上忙,所以應該就讓商業保險在自由市場裡面運作,我個人認為政府不用太用力推,但是facilitate,就是讓民眾更容易做選擇,這個是好事情,OK!
最後一個問題是要不要推分級醫療,我們的醫院評鑑已經把醫院分級,所以能力分級已經在那裡,下一個重點是我們要不要強制轉診,現在是民眾自己覺得在這裡看不好,就把自己轉到上一級去,他花比較多時間、比較多的金錢,這個就是分級醫療,我們還不滿意,我們說太多小病看大醫院,為什麼他們不願意到基層?可能的因素很多,一個是拿藥,一個是檢驗、檢查方便,類似這樣的問題,如果我們要強制轉診,我相信在臺灣已經推了很久,好像民眾的接受度是低的,所以怎麼讓分級醫療不要造成浪費?怎麼把民眾引導回到基層?我想不是加一點部分負擔、加一點錢就有用的。所以全世界的改革都在提振基層,讓基層恢復它的能力以及受到民眾的肯定,我們必須要請問,我們國家多用力在讓我們的基層更受到民眾肯定?簡表、擴大支付標準,這個都是好事情,怎麼讓醫療院所合作大概是重點,所以已經有推了一些計畫,如果計畫是好的,我們就應該要持續推。
另外一個非常重要的是,如果我們論量計酬的支付制度不改,大醫院、小醫院、診所都在搶病人,病人一卡在手到處都受歡迎,肯定是衝量衝不完,所以支付制度是影響所有醫療服務供需行為的核心,如果我們不討論支付制度改革,我個人認為有一點可惜,所以現在全世界,剛剛也有前輩講了,是不是考慮以價值為基礎的支付?就是不要純粹再用論量計酬,我相信我們的學者也講了十幾、二十幾年。就像謝文輝院長講的,他也堅持了很久,我們也堅持很久,但是似乎進度很有限,這個東西不改,醫師搶著要病人,病人就不會改變他的行為,這是最重要的。
最後一個就是以後我們的醫療支出大部分都是慢性病,治不好的病會越花越多,所以怎麼讓病人負責?我想這個應該是最後一個很重要的改革重點,謝謝大家,謝謝!
主席:請國立陽明交通大學衛生福利研究所吳肖琪特聘教授發言。
吳肖琪特聘教授:主席、各位立委、還有各位產官學的好朋友們,大家好。很高興今天有這個機會參加這個這麼大的議題,我針對議題一,我非常支持剛剛部長說的,其實這一塊關於私人保險或者商業保險有沒有空間?有一點點的空間,那個一點點的空間大概就是高價自費。我一定要提醒,其實醫界不管文武雙全都知道,全民健保開辦以後,中間的競合或者是到後來用每一天來給錢對我們醫界造成的傷害其實是很大的,所以這一塊我希望金管會保險局可以幫我們人民把關把得更好,因為在規劃長照保險的時候,我們發覺如果你因為糖尿病、高血壓造成中風,後來到長照,它是不給付的,所以我一直提醒有關會不會給付的問題,因為是帶病投保這件事情,所以我覺得保險這一塊還需要保險局幫我們多把關。
至於中長程改革,我非常支持,也希望立法院能夠支持中長程改革,因為這件事情非常重要。另外,有關醫療網,我還是真的呼籲,其實有人說已經第九期,是不是應該停了?我覺得是不能停,其實我們這次COVID的疫情能守得住或者是之前很多人可以守得住,其實醫療網扮演一個非常重要的教育訓練跟網絡的角色,所以這個部分我也是希望立委能夠高度支持。
有關健保,我想臺灣已經走出我們自己的路,在COVID之後,大家也看到其實健保還能夠做TOCC的管理,而且能夠賣口罩,為什麼可以賣口罩呢?因為14歲以下的小孩子沒有身分證,誰會有一個證件是很重要的?就是全民健保的健保卡,所以在這情況之下,我們怎麼讓全民健保永續,我想這就是我們大家的責任。我也非常支持我們的支付制度一定要改革,因為再不改革就沒辦法健保永續,我今天會來這裡就是希望我們的健保可以永續,因為它讓我們在國際裡面爭了非常多的光,不管是人家說的幸福感、健康城市或怎麼樣的時候,其實我們的健保扮演非常重要的角色,所以大家一定要一塊努力讓健保永續。所以支付制度一定要改革、要改革、要改革!我講三遍就表示很重要。
我希望把重點放在第二點,第二點是後疫情時代或者快速高齡少子化的時代,我們政府部門該做什麼?我一定要講,2020年人口開始減少,2044年,也就是臺灣從2020年開始算24年後,老人會增加三百四十幾萬、老人增加三百四十幾萬!Extra增加,年輕人會少四百五十幾萬、四百五十幾萬!然後2044年我們的老年人口比會占33%,所以當我們現在覺得25%好偉大的時候,就要知道我們的老化比是持續33%、40%、41%一直再往上增加,2044年當臺灣少200萬人口的時候,我們的老人增加340萬,我們年輕人少了450萬,所以我們怎麼讓健保永續、讓醫療永續?我們有太多事情可以談了,2044年之後,五年人口少100萬、五年人口少100萬、五年人口少100萬,再來四年多人口會再少100萬,所以到2070年,現在20歲的人當他70歲的時候,我們臺灣的人口會少750萬。所以我們臺灣的每萬人口病床數已經全世界高了,但是我們人口在減少,我們不要再增加任何床,我們每萬人口病床數會繼續增加,可以嗎?我們現在蓋的床,一床都是1,000萬,之後床數過多的時候,我們只能做類似護理之家或及急性後期照護,這個時候就會發覺我們是用1,000萬在做一個類似護理之家的照護,我們的成本太過昂貴,所以我們這邊有太多議題可以討論。
我還剩一點點時間,我要講我們的GDP真的應該要增加,就是NHE的支出一定要增加,6點多、6點多、6點多、6點多、6點多!可是沒有針對我們人口老化增加而去增加,這部分一定要趁現在大船轉彎,一定要趕快去加強。至於這個錢是不是全部給健保?不見得。其實預防做得好,才不會讓更多人掉入醫療、掉入長照,前端預防是重要的。所以幾點呼籲:第一點,我們的醫療保健支出應該要增加;第二點,Health in All Policies及無障礙環境,希望內政部、交通部、環保署以及立委以後要針對這個部分,怎麼讓我們的通用設計做得更好是應該要去努力的;第三點、確實公共衛生非常重要,預防保健非常重要;第四點、衛生所的部分,我希望大家加強,因為實際上107年之前的10年,即97年到107年當人口增加五十幾萬時,我們全臺灣已經有224個鄉鎮人口在減少,到2020年當我們人口在減少時,其實會有更多鄉鎮人口在減少,所以到最後有些基層醫師是守護偏鄉,可是衛生所也非常重要,所以我覺得衛生所的人力跟公共預算這一塊是要加強的。
另外,健保署開辦的時候,我們的行政費用到現在不但沒增加,還在減少,只占健保裡面的1%不到,你怎麼樣讓行政費用能夠增加,才有辦法去設計好的支付制度並管理,讓我們可以因應未來快速高齡少子化的社會,所以我這邊一定要拜託立委幫忙把健保署的行政費用可以提高,54億是絕對不夠,還占不到1%。再來,第五點是我們的健康識能,就是國民健康署這一塊的錢確實一定要增加,因為這時候我們投資健康,投資活躍老化,才可以讓大家不會進到醫療、進到長照,這才是最高境界。
對醫界朋友們,我希望二件事情,第一個就是長照跟醫療在基層,怎麼把社區做得更好,我覺得這件事,拜託各位用大家的智慧可以做出來,甚至思考怎麼樣做公私協力。另外一個是Virtual Care,我比較喜歡這個字,我比較不喜歡Telemedicine,Virtual Care是現在的趨勢,也是第九期醫療網,全世界沒有COVID-19的時候,我們就訂了敏捷韌性的醫療體系,敏捷代表的是快速回應,韌性是我們怎麼樣面對快速高齡這個變動很大的社會,怎麼讓它可以健全並顧及人民的健康,我想Virtual Care可能是未來5年、10年很重要的部分。以上,謝謝。
主席:請中華民國中醫師公會全國聯合會陳俊明副理事長發言。
陳俊明副理事:主席張委員、在座的專家學者還有長官們,大家好。今天的主題,大家都很關心健保財務壓力,站在中醫師的立場,我在這裡也提供一個良方。大家都知道中醫總額在整個總額占不到百分之四,只有三百億元左右,我們卻發揮了中醫治療的一個特色,可以用四個字來代表叫做「簡便廉效」,簡單、方便、價廉又有效果。我們健保的利用率來講,都沒有超過30%,當然一方面還需要中醫師同道們繼續專研中醫醫療技術,來提升我們的療效。此外,大院108年12月6日完成立法,同年12月31號公布施行的中醫藥發展法,到今年已經快滿3年,其中第八條是這樣的敘述「政府應強化中醫藥在全民健康保險與醫療照護體系中之功能及角色,保障民眾就醫及健康照護之權益。」,我想強化這方面,其實就有一些層面需要政府機關來協助我們。
可以從幾個面向來跟大家報告,第一個,就是教育方面,除了中醫師人力的培養,我們目前有4校5系都是屬於私立大學,在國立大學裡面完全都沒有中醫院校、系所,包括臺大、陽明等等。近年來,有幾所國立大學是有意願設立中醫學系,但是因為受到中醫師人力總額管制的一個默契與限制,所以遲遲沒有辦法讓國立大學設立中醫學系。這個就需要我們產官學界,大家再集思廣益,看看怎麼樣能夠讓我們私立院校願意釋出一些名額,來讓國立大學完成設立中醫學系這樣的願景。另外教育方面,我們很希望向下扎根,在國小的教育課綱裡面,把中醫藥醫療養生的一個概念納入,讓我們的小朋友、國家未來主人翁,從小能夠對中醫中藥有一些認識,進而才能夠接受它。
接著很大的一部分是中醫管理層面政策的調整,大家都知道中醫就只有一個中醫師,沒有其他所謂的醫事人員。其實在中醫界,我們非常期望也能夠建立所謂的醫療團隊,單單一個中醫師單打獨鬥,要來提升所謂的利用率,這是很艱辛的一個過程,畢竟一個醫師能夠完成的治療項目也好或者人數也好,都是有受限的。像大院在108年4月19日也曾經完成中醫醫事輔助人員康復師法的一讀,但是很遺憾地,因為某些因素而沒有能夠完成二、三讀。希望未來還有機會繼續協助我們完成中醫醫事人員的建構,不止是康復師或者我們的調劑,甚至中醫的護理等等,這樣建構一個完整的醫療團隊,來提供民眾更好的醫療服務。
另外包括我們中藥,剛才主題裡面有所謂新醫療科技,大家著力在所謂的新藥。我們中藥新藥幾乎是沒有,中藥藥證基本上都是以固有成方來發,像這一次疫情大家非常熟悉的清冠一號,它事實上就是一個新藥,不是所謂我們的固有成方,所以只能用EUA的方式來使用,但是一旦疫情結束之後,可能就沒有辦法使用。如果要走現在所謂新藥的一個過程,這在中醫來講是很沉重,而且很難完成的,因為還牽涉到其他各方面的因素。
今天的主題裡面還有一個叫做健康投資,包括醫療、保健、休閒以及鍛鍊四個方面,其實中醫這四個方面都包含了。醫療和保健不用談,休閒大家或許會覺得很奇怪,中醫跟休閒有什麼關係?其實在我們的中醫藥發展法第五條,中央主管機關每五年應制定中醫藥發展計畫,甚至地方主管機關,地方政府也可以依照這個計畫來訂定地方的中醫藥發展方案。其實各地方可以依照各地方的特色,比如說建構一些中藥的藥源,或者博物館等等的做休閒之用,一方面也是寓教於樂。最後鍛鍊更不用講,比如我們八段錦、易筋經、五禽戲等等都是強健體魄的一種方式。我想因為時間關係,所以做以上簡短的報告。謝謝大家。
主席:請中華民國醫師公會全國聯合會顏鴻順常務理事發言。
顏鴻順常務理事:主席、委員、各位長官、各位學者專家,大家午安。我是醫師公會全聯會常務理事,在這裡跟大家報告。我想大家都非常熟悉,全民健保從1995年實施到現在它的滿意度一直都高達八成,甚至在今年疫情期間,還曾經突破到92% ,這個就面臨到剛才鄭守夏老師講的,民眾滿意度這麼高,我們還需要改善什麼東西呢?甚至在國際的這些雜誌Numbeo、HSBC 等等也都對臺灣的全民健保盛讚,這是一個非常好的制度,但是這些指標似乎都是針對國際CEO、國際往來的主管,或者旅客所做的一些問卷調查,跟國際上的一些客觀的健康指標,跟一些期刊的比較其實是有點落差。這張簡報大家都非常的熟悉,臺灣CHE占比在OECD國家裡頭,我們大概都是在6.1%,疫情的第1年,我們提高到6.2%,跟墨西哥是一樣的,是倒數第三名。OECD國家裡頭,他的平均中位數在8.8%,我們所知道的鄰近國家南韓在8.2%。所以從這裡我們就知道,國際認為臺灣人民對臺灣健保的滿意度高似乎是因為臺灣的CP值高,不見得是它的品質非常的好,為什麼?我們從國際期刊的一些比較來看,剛才游毓蘭委員也提到全民健保其實就是要保障人民的健康,醫療服務的產出其實就是健康。我要問大家,全民健保實施了二十幾年,你有比較健康嗎?我們的國民有比較健康嗎?這就牽涉到一個問題,健康要怎麼去評估呢?國際上對健康的評估大概就是從國民的平均餘命來看,然後還有死亡率,特別是嬰兒的死亡率(infant mortality),或是可避免的死亡率,或是各種不同疾病別的死亡率,對此,我們跟世界各國的比較到底是怎麼樣呢?這是大家都熟悉的一個圖表,臺灣二十幾年前實施全民健保的時候,我們的平均餘命其實是贏過韓國的,那時我們是74.95歲,韓國是74.15歲,但全民健保實施了二十幾年,我們的平均餘命有沒有進步?當然有進步,而進步是可以比較的,別人若進步得比我們更多,表示我們就有更多進步的空間。
各位可以看到,15年前臺灣的平均餘命是被韓國追過去的,現在從圖表上可以看出日本、韓國、新加坡好像是buddy-buddy,但臺灣好像越來越落後,所以我們的平均餘命似乎有被追過的感覺。從平均餘命的成長來看,我們可以看到1996年到2020年臺灣的平均餘命增加6.37,但是韓國增加了9.28,新加坡增加了7.14,日本因為它的平均餘命本來就比較高,所以增加的速度是有點放緩。
從臺灣的infant motality來看,在2020年的報告中,它是千分之三點六,世界排名第35,落後於日本、新加坡和韓國,這也是一個警訊喔!還有,Lancet在2015年先發表了一份論文,針對世界上百個國家的慢性病照護提出了他們的ranking,臺灣在第一年被排名第45,很多學者非常不以為然,就我所知,還有學者投書表示,它裡頭的一些數據或研究是不正確的;後來在2016年果然我們有進步到了第34名;2019年我們又退到第37名,而日本是第1名,新加坡是第6名、南韓是第18名。
從疾病別的死亡率來看,2022年BMJ以美國、加拿大、英國、荷蘭、以色列、臺灣等6個國家的AMI住院後30天以及1年後的死亡率來比較,臺灣是敬陪末座。
以癌症的存活率來看,從Breast、Stomach、Lung還有Prostate這幾個cancer來看,臺灣在CONCORD 57國評比中,除了胃癌的表現比較好之外,其他的表現也只能算是中段班,即使在胃癌我們也落後亞洲的南韓,所以這些都是國際上比較客觀的指標,而不是一個問卷式的調查,其實從這些指標當中,我們可以看到包括AMI、包括這些癌症的治療,我們都有改善的空間。
剛才很多學者、教授都提到健康是需要投資的,現在來看看我們的醫療保健支出(NHE)在GDP的占比,這20年來,成長的幅度是28.77%,跟OECD國家以及亞洲的日本、韓國、新加坡比較,相對投資是比較少,這張表格是大家非常熟悉的,就我們跟世界各國的比較來看,感覺上我們的CHE跟GDP的占比、比例是比較緩和的,而且明顯在10年前就被南韓給追過,這是不是因為我們的投資不足,也讓我們在很多慢性病照護、很多新藥新科技、新技術的引進也相對落後,醫療照護沒有辦法那麼精緻呢?
所以在此做一個簡單的總結,臺灣的健保,其實它提供相對便宜的醫療服務,雇主跟民眾在醫療的負擔上,其實是少的,對企業主來講,也必須知道相對於其他的企業主,他們的負擔是少的;醫療保健支出相對於GDP的成長率已經遠遠落後已開發國家,而且醫療服務它是屬於labor intensive的產業,多投資之後其實它可以聘用更多的醫療人員做更精緻的照護;相反的,不足的投資是不是也減少了相關的就業機會?我們都說健保已經超過8,000億元,但光講絕對值其實是沒有意義的,重要在於它對GDP的占比的比重以及它的成長率,所以在此建議政府應該要擬定一個中長期的醫療前瞻計畫,CHE或NHE對GDP的占比一定要提高8%以上。
我們的具體建議是,第一個,健保費率該調就應該調;第二個,部分負擔的實施應該要符合使用的正義,但是要顧慮到醫療經濟弱勢者的使用權益;第三個,我們也贊成商業保險要適度地去補位全民健保,讓合理的理賠率,在此能對全民健保有一些相輔相成的效果;第四個,政府應該編列適度的預算來補助,當然這一點就有賴現場的委員們,可能必須在法令上做個修正。以上報告,謝謝。
主席:請台灣醫務管理學會洪子仁理事長發言。
洪子仁理事長:主席、召委、我最敬愛的學姐,謝謝你今天找我們來談論健保的議題,還有現場的長官,大家都是為了健保的永續來共同努力。我想很多的資料,前面的鄭老師、吳肖琪老師還有理事長都提過了,因為今天我是倒數第二位來發言,差不多就是要做一些conclusion、結論。
基本上,這樣聽下來,大家似乎有幾個共識,第一個共識,我們整個醫藥衛生支出占GDP比例的絕對值是不足的,這一點大家都有共識,而這個絕對值的不足,當然是來自於成長率的不足,剛才也看到了,從2000年到現在,這19年來我們NHE占GDP的成長率大概只有1.02,韓國是3.96,大概是我們的4倍,也就是說,這19年來他們以3.96的投入速度在成長,反觀我們只有1.02。此外,OECD國家的平均值大概也還有1.55,所以我們是低於這個平均值。總之,對於錢不夠的這件事情、NHE不夠的這件事情,看起來是今天很多的專家學者大家應該有的一個共識。
為什麼會有這樣一個現象的原因,我覺得最重要的是,從學理上來看,在座的都知道,在醫療經濟學上,常跟我們講一個道理,若我們的經濟成長率是1%的話,醫療需求是over 1%,我的指導老師盧瑞芬老師常跟我講這個道理,就是經濟成長率是1%,民眾對醫療需求的增長是over 1%。換言之,醫藥衛生支出的增加是全世界的共同現象,所以我很不喜歡有一些學者說,我們的健保有什麼浪費等等的情事,我必須要說,有些浪費就全世界某些國家來講是很難去避免的,為什麼?我舉一個例子就好,我們的民眾都覺得自己用的健保都是應該的,別人用的都是浪費,這個觀念要突破啊!第二點,我必須要講,我們交給健保署每年的總額、金額,健保署從署長、副署長到以下所有的同仁們,可以說是已經用盡一切手段在幫我們做最好的把關,大家看到這5年來包括健保雲端病歷、雲端藥歷、查核等等各項的制度,他們已經很努力在把守我們所交出去的錢,但是他們再怎麼努力都沒辦法應付新藥、新科技、人口老化所帶來的醫藥衛生成長的情況。換言之,我覺得健保署基本上已經盡到他們的責任,就是把民眾交進來的錢做最好、最有效的運用,但是很對不起!他們這麼努力,我們的問題在於前端的NHE只占6.1%是不足的這件事情。有關最近的健保部分負擔新制,我跟各位報告一下,兩年前我應該算是在媒體上提出使用者付費的第一人,這兩年好不容易大家對健保部分負擔慢慢有共識,大病就是使用者付費,多看多用、少看少付、大病就免付,重大傷病就免付嘛,對不對?重大部分就免部分負擔。在這個情況之下,部分負擔新制是經過兩年的社會共識才決定今年要實施的,後來遇到疫情而沒有實施,我們也覺得沒問題。
但如果我們認為部分負擔新制的精神是在於提醒民眾使用者付費、要讓民眾有付費意識,我建議還是要在明年初儘早實施,畢竟這是跨出健保改革的一小步,如果連這一步都跨得這麼辛苦並且受到一些因素的影響,我們要怎麼樣去修健保法?我們要怎麼調高6%的上限?怎麼讓民眾增加更多的費率進來?因此我覺得健保改革是一條很漫長的道路,結論就是請大家支持,我們應該要透過公部門的修法或是各種方案提高NHE的比例以及年度成長率,謝謝。
主席:請台灣醫療改革基金會林雅惠執行長發言。
林雅惠執行長:召委、各位在場的長官,大家好。針對健保議題,前面已經有很多學者跟長官都發表專業建言了,我這邊想要讓大家回到全民健保的幾個核心精神,主要是可負擔、公平性及永續這三個核心精神。今天大家在討論健保改革或提出相關建言的時候都應該建立在這個基礎上,如同李玉春老師提到健保應該用在刀口上,尤其是提升國民健康品質,但是國人對醫療需求的增加到底是近便性使然,還是現行的疾病型態或多重慢性病增加所驅使?在場各位應該都記得前幾天病友團體分享每年新增的糖尿病患者有16萬人,已經超越新生兒的數量,而糖尿病也很容易帶來其他的共病,像是腎病、高血壓等等,後續的醫療支出也不容小覷,腎病跟糖尿病更包辦健保醫療支出的前兩名,從105年到110年的醫療費用已經增加200億點。剛剛還有提到部分負擔新制,它其實只能補健保財務的杯水車薪,大概增加近百億元的預算。因此健保永續不能只在罹病後的治療及照護上著力,更需要剛剛很多先進提到的中長期改革計畫,這部分應該要加速落實,這樣才能投資國民的健康,減少低效醫療的使用以及臥床年數非常長的情況。
我們醫改會也看到中長期改革計畫跨足公衛、長照跟預防醫學,它跟現行健保法第一條有所牴觸,健保法提到健保主要用於發生疾病、傷害及生育事故時的給付,當我們在推動許多改革計畫的時候,這些重要計畫的預算來源就成為凝聚共識的很大阻力之一,所以我們認為健保法的修法討論以及各司署的合作將會牽動健保支出以及永續與否。當然剛剛各位先進所提的財務改革,包含給付制度改革及總額結構改革也是迫在眉稍,國內有學者估算出,如果健保不思改革,以調整保費作為處理財務平衡的手段,到2025年之後的社會保險保費將占薪資所得的40%。剛剛也有學者提到未來的少子化非常快速,等於未來年輕工作者的薪資有一大半都拿來繳社會保險,這樣會跟其他社會保險產生所謂的資源競爭,因為健保跟勞保所計算的課費基礎非常相近。
另外是剛剛提到的部分負擔,目前為止部方預計在明年第一季上路,但這可能會影響到千萬人的權益,尤其在後疫情時代是否會造成更大的衝擊也需要進一步評估及監測,而且相關的研究跟署方資料都顯示部分負擔主要會衝擊到多重慢性病的族群,我稍早也有提到這部分非常快速地增加,新制上路後會讓這類族群的醫療費用高達六倍以上,對於他們的藥遵性、穩定就醫以及健康品質會造成多少影響,我們認為這部分應該要加以監測並有相關的因應對策。無論是醫改會所提及的這些面向,還是前面各位先進提出很多的健保改革,甚至是健康投資的建言,都希望主管機關可以正視這些問題的急迫性,加速啟動工作討論,謝謝。
主席:學者專家與委員均已發言完畢。請行政機關進行整體回應,每個單位2分鐘。
請衛福部石次長回應。
石次長崇良:主席、各位委員、各位與會的專家學者以及各單位代表,全民健保是臺灣最重要的資產,也是國家社會最重要的社會安全網,透過今天的會議進行討論、集思廣益,而健保的改革一直在進行中,以下我分成四大面向跟各位報告剛剛所提到的一些主要議題。
第一個是新科技跟新藥的導入問題,確實我們目前在所有新藥、新科技導入的時候都會有一些HTA,再加上對健保財務衝擊的影響評估。剛剛有特別提到遞延效應所產生的健保衝擊,以及導入商業保險的自費或是差額負擔,但由於有些新藥的差額負擔可能涉及到修法的問題,而醫材的差額負擔目前已經在執行中,這部分會持續式滾動修正。
第二個是增加NHE在GDP的占比,我想這是大家的共識,不過要提升哪個部分才是我們應該要長期思考的,如同剛剛的學者也特別強調人口結構的老化及少子化,這一定會造成整個醫療支出持續增加,另一方面也會造成世代上的不公平、正義的問題。隨著人口少子化的關係,我們的勞動人口也逐年減少,如果醫療費用不斷增加,結果就是轉嫁到保費比例不斷調升,這是對於世代公平上另外一個議題的討論,因此我們也積極地、不斷地在政策上,朝預防保健、健康促進的提升及對於一些低價值或無效醫療的減少來努力,這是第二個部分。
第三個,有鑑於這樣的政策方向,所以我們在這次也提出中長程改革計畫,這就是考慮到所有醫療的改革必須搭配整個健保共同來推動,所以它並不是用健保費用來做,而是用公務預算搭配在健保體系制度之上來得到一個綜效,這是最主要的精神,舉例而言,有幾個重點,這次在推動的時候,非常強調的第一個就是PAC系統的完備跟長照的銜接,這幾年長照系統越來越健全,體系已經差不多將近完成,所以怎樣讓國人在罹病之後,在三段五級的後段,從PAC到復能、復健跟長照銜接的部分做得更有效率、更好,減少不斷地反覆就醫,這是一個。第二個當然就是分級醫療制度會繼續推動,特別是對剛剛提到的預防保健、健康促進等等,如何在分級醫療上去呈現,所以我們現在正著手進行家庭醫師整合計畫的檢討,把過去很多國健署或其他單位的預防保健、健康促進的工作與家庭醫師制度結合,以強大基層,落實家庭醫師制度,甚至透過醫療群轉診制度、醫療網等各項的結合,讓我們的體系更有效能,民眾也能夠得到更好的健康。第三個,剛剛大家在簡報裡也看到,有些兒童健康指標是落後在相比對的國家,所以也提出優化兒童醫療照顧計畫,推動0到3歲幼兒都有一個專責醫師,這也是分級醫療的一部分,剛剛提到已經少子化,需要更健康的下一代,所以這個部分,我們也是爭取公務預算要積極投入,所以剛剛提到的不論是幼兒的專責醫師制度,或者是預防保健的擴大,這些都是於公務預算爭取增加之後,結合健保體系的推動,以達到加乘綜效。
最後一個是有關支付制度的改革,這是一直在進行當中的,不過我們最近應該也會再提出一個新的數位轉型計畫,所有支付制度是必須建立在充分的資訊上,但是臺灣醫療資訊系統建構甚早,也因為早些年是建立在健保申報的要求上,所以對於現在不論是數位照護、智慧醫療的導入有很大的限制,因此從數位轉型讓整個醫療資訊系統升級之後,往後不僅可以對節省浪費會有很大的幫忙,而且對於發展value-based payment可以建立很好的資訊基礎,對未來不論是支付制度的改革,或者是價值為基礎支付方式的導入,都是很重要的一步。
以上先做這4個方向上的回應,再請各位委員及各位與會專家學者不斷地給我們一些指教,謝謝。
主席:請國發會人力發展處謝副處長回應。
謝副處長佳宜:主席,各位與會先進。今天很高興聽到各個專家學者對健保有很多寶貴的建議,國發會後續在健保的審議上會參酌各位的意見來做廣泛的討論。我在這邊補充說明,在這幾年健保總額的審查,其實我們針對大家所提到的這些問題都有廣泛地交換意見,特別是健保總額的合理性,包括一些公式雖然實施已久,其實各界都有反映這個公式的某些沒有辦法充分地反映醫療成本,這個部分我們在歷次健保總額的審查,其實都有提醒主管機關衛福部要澈底檢討,特別是剛剛大家提到的人口少子化、高齡化的影響,對醫療費用的成長,還有醫療服務成本指數,因為現在整個經濟環境有很大的浮動,現有指數是不是可以反映實際的狀況,這部分都是我們一直有在反映的,所以衛福部這幾年也很認真在檢討給付公式。另外就是給付成本計算是不是要採用移動基期的方式或是採用固定基期,這也都有在檢討,這是我們在總額審查所做的一些努力。
第二個部分,我要回應一下,其實我剛剛報告時也提到,大家很關切國民的健康權益與健保財務穩健如何平衡的部分,也是政府部門一直很努力在思考及平衡,所以我們很肯定衛福部在110年開始推動健保中長期的改革,在健保總額審查的時候,大家也肯認這個制度。誠如剛剛石次長所提,由健保來做一個驅動,然後統整現有公務預算跟健保支出的一個合理分配,不完全是全部把該公共預算要做的事情交給健保來執行,並不是這樣,我們認為健保應該是資源有效分配的一個有力工具,這部分在後續政府部門這邊會來全力解決這樣的問題,然後希望可以讓健保能再進一步投資在健康,提升醫療服務品質、提升整個效率,然後讓民眾跟健保取得更好的規劃及完善的維護,以上。
主席:請金管會保險局壽險監理組陳組長回應。
陳組長俐君:謝謝各位先進,滿多都有提到對商業保險的一些建議,以下簡單三點跟大家報告。
第一點,有關商業保險補位健保的部分,我們剛在書面報告的時候其實已經有說明,現在商業保險裡的醫療險跟一些重大疾病保險,還有一些癌症保險,都已經有發揮它補位健保的功能,目前我們其實跟健保署也有建立共同的專案小組,後續會就剛剛大家提到一些比較高價的醫療費用或是癌症的治療項目來進行一些經驗發生率的研究,以便建立商業保險未來定價所需要的經驗資料,這個我們有在持續進行,也非常支持商保補位健保的政策。
第二點,因為剛才有一些先進提到有關商業健康險發生率的部分,這邊跟大家說明一下,因為國內商業保險大多是長期險,跟國外像美國大多都是一年期險的性質是不同的,所以我們在看理賠率的時候,可能沒辦法用單一年度的保險給付和保費收入直接相除,這樣的作法可能沒辦法反映實際理賠的狀況,因為通常長期險所繳的保費是用來支應未來十幾年之後的支出,所以可能沒辦法用單一年度去做這樣的計算,不過我們會督促保險公司未來在理賠的時候,要確實依據契約條款的約定對保戶做公平合理的賠付,原則上還是要依照契約條款的約定去辦理。
第三點,剛剛有先進提到,有位糖尿病患者投保長照險的個案,這邊補充報告一下,因為保險契約是最大誠信原則,所以如果保戶在投保的時候,誠實告知保險公司是糖尿病患者,其實公司都會做相關的核保評估,後續的理賠如果前端都已經做過評估,後續就沒辦法因為這樣子而不理賠給客戶。再來就是因為現在已經有金融消費者保護法的規定,如果客戶後續跟保險公司有些相關消費爭議的話,目前都已經有一些救濟管道,我們也會持續督促公司,確保它都有履行契約約定上對保戶應該履行的一些給付責任及義務。以上說明,謝謝大家。
主席:委員謝衣鳯所提書面資料,列入公報紀錄。
委員謝衣鳯書面意見:
衛福部健保署調高健保費門診、門診檢查、門診藥費和急診部分負擔,主要是台灣健保財務循環,進入健保赤字緊張期,衛福部在去年初就調高健保費率,但是健保署這次為了不調高費率,但又要增加收入,衛福部提出調高門診費用的方案,將會影響到門診檢查、慢性病處方箋收取藥品負擔的部分。謝衣鳯指出,在新增檢驗、門診檢驗、部分負擔與檢驗費用,分別調高10%(地區醫院)、20%(區域醫院、醫療中心),且按照轉診與未經轉診訂定不同的上限,推估多收63億元,但影響1,318萬人。
在調整門診藥品部分負擔,含慢性病連續處方箋比例,地區與區域醫院都是20%增加,將多收43億元,影響所及人數達1,285萬人。謝衣鳯表示,健保署此次調升費用,美其名是強化分級看診,實質上用台北人的角度看健保改革,變相處罰中南部與偏鄉民眾。以慢性病來說,這是一個持續的病況,提高部分負擔,等於是要生病的人多繳錢。以糖尿病為例,根據統計糖尿病引起腎臟病變的機率是一般人的20倍、失明4倍、心血管疾病2倍、中風5倍,若沒有治療,10年到15年內有80%機率轉成腎病變。
如果一位中年人患有糖尿病必須定期追蹤檢查,而檢查項目不只三項,如果只做三項檢查,如糖化血色素、蛋白檢查就要超過500元,如果根據健保署調高門診費用新方案,就要再加收部分負擔,這樣合理嗎?尤其對於偏遠地區與經濟弱勢民眾,這不是再增加他們的負擔呢?而且這次健保改革,增加第一次慢性處方箋藥品部分負擔,並不會提高醫療品質,也不會緩減糖尿病患人數,更不會減少藥品費用的支出,健保署真正應該做的,是不是該針對這類慢性病人,提供整合性醫療照顧,真正緩解慢性病情發展,更減少慢性病嚴重併發症,真正達到整體性,減少醫療支出。
根據主計總處11月8日公布10月消費者物價指數(CPI)年增2.72%,漲幅小於9月的2.76%,但10月重要民生物資CPI漲幅卻持續飆高,大漲6.9%,創逾13年半最大增幅;其中雞蛋狂漲39.99%、創46個月新高,麵包8.76%則是171個月新高,主計總處官員坦言,物價壓力仍在,「輸入性通膨壓力尚未舒緩」。而央行總裁楊金龍在11月29日發表演講時保留地說:「未來展望具高度不確定性,先進國家是否會走向『停滯性通膨』或者是長期停滯,仍待觀察。」所以,衛福部如果在明年開始調漲民眾的健保部分負擔,可預期將會加重民眾的生存負擔。另外再根據主計總處今年9月14日公布的「111年7月工業及服務業薪資統計結果」,今年1至7月全體受僱員工經常性薪資平均為41,416元,剔除物價因素後,實質經常性薪資年減0.07%,是106年來首見負成長,實質薪資是「倒退嚕」,物價卻一直上漲。面對可能來襲的經濟不景氣,本席要求衛福部應該再次暫緩調漲健保部分負擔。
主席:作以下結論:依據立法院職權行使法規定,委員會應提出公聽會報告,送交本院全體委員及出席者,公聽會報告作為審查特定議案之參考。我們會把各位的寶貴意見及書面資料彙編成冊,分送給本院全體委員及與會政府機關代表、學者專家參閱。
今天非常感謝各位的出席,但健保改革難以一蹴可幾,各位所提供的寶貴意見,絕對是改革的養分,更是未來監督行政部門執行最有力的依據。剛剛在場有幾位理事長一起討論,我們要持續監督與關心跟全民健康有關的議題,再次感謝各位的出席。
本次公聽會在此結束,謝謝大家,散會。
散會(12時2分)