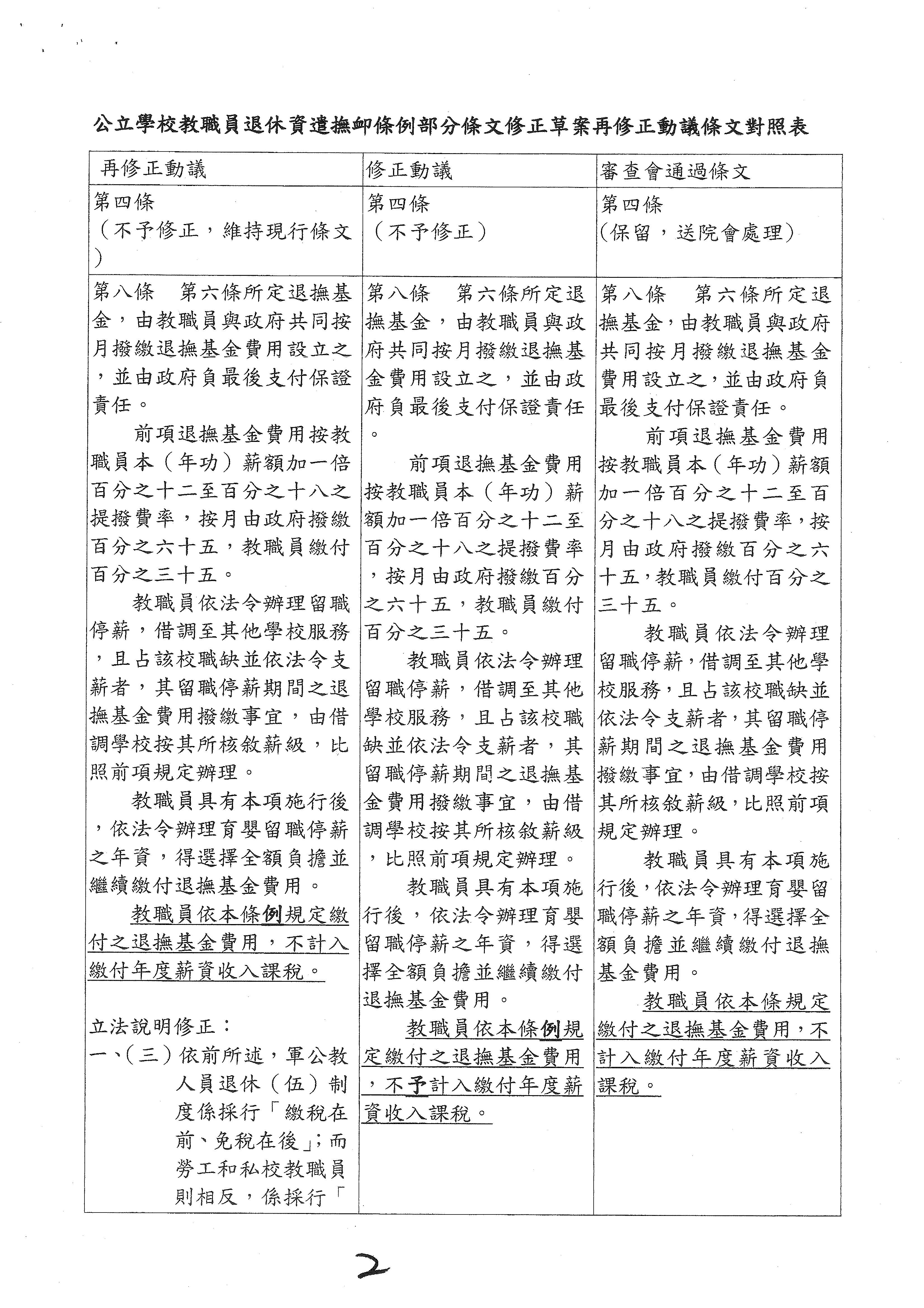
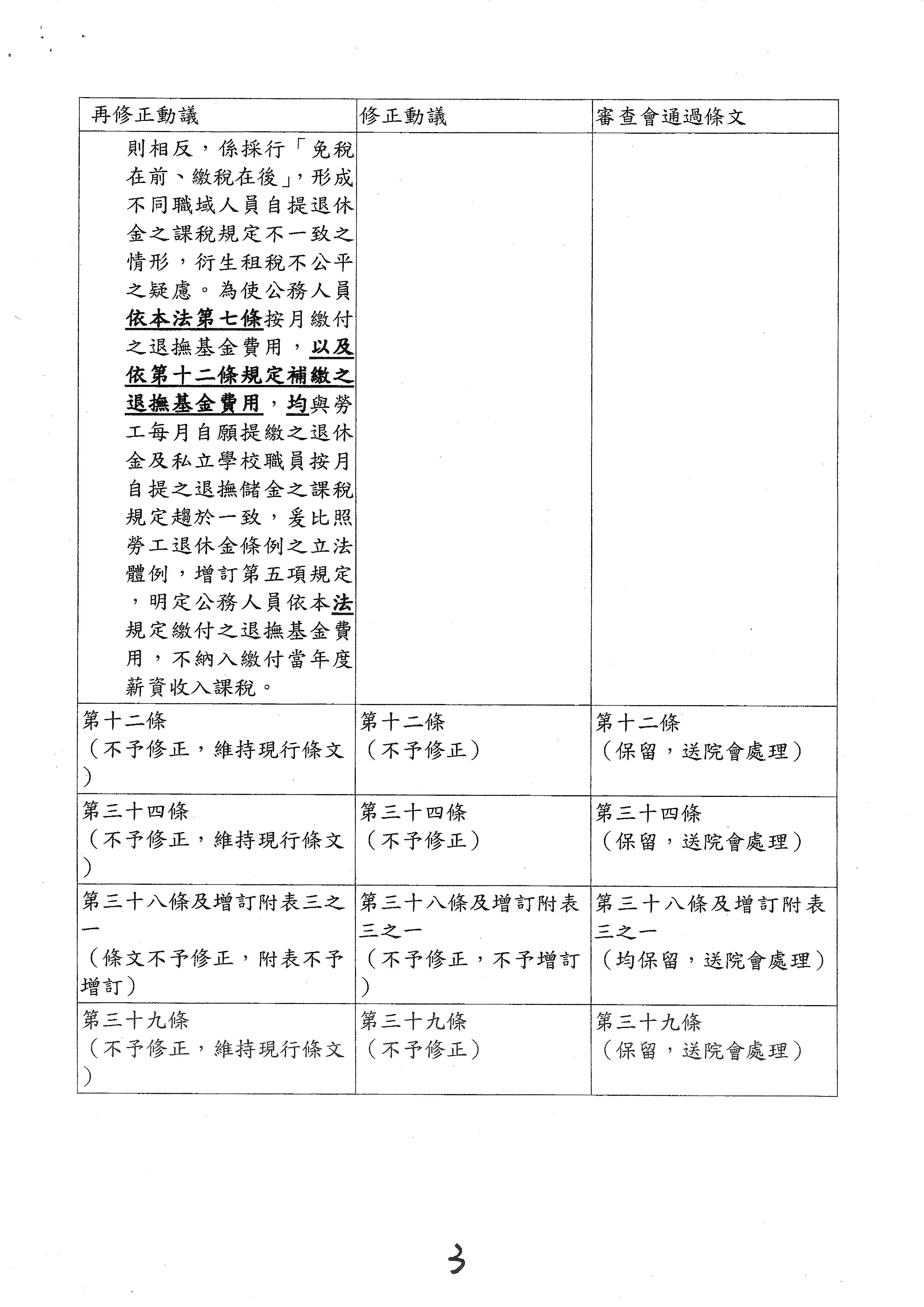
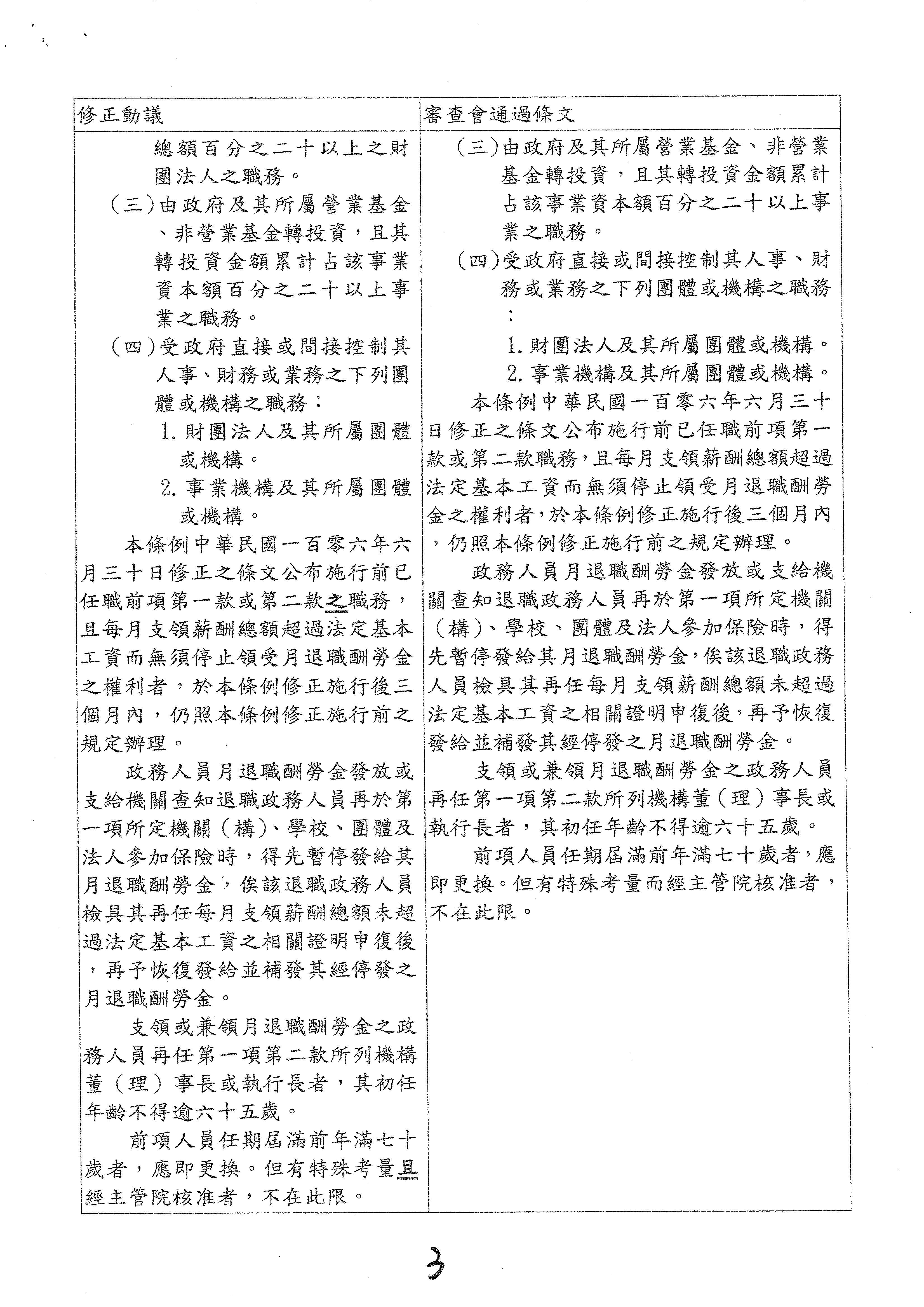
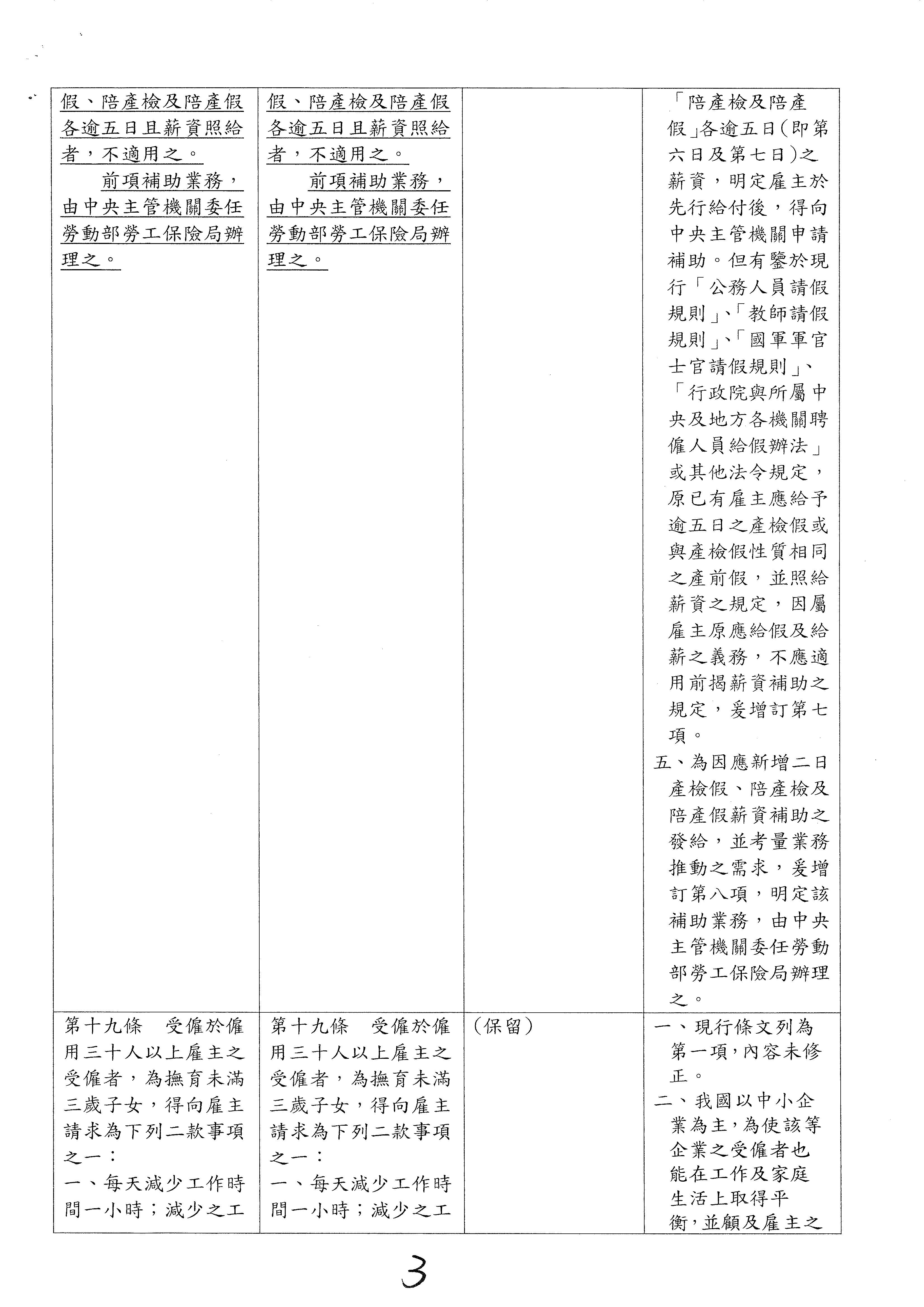
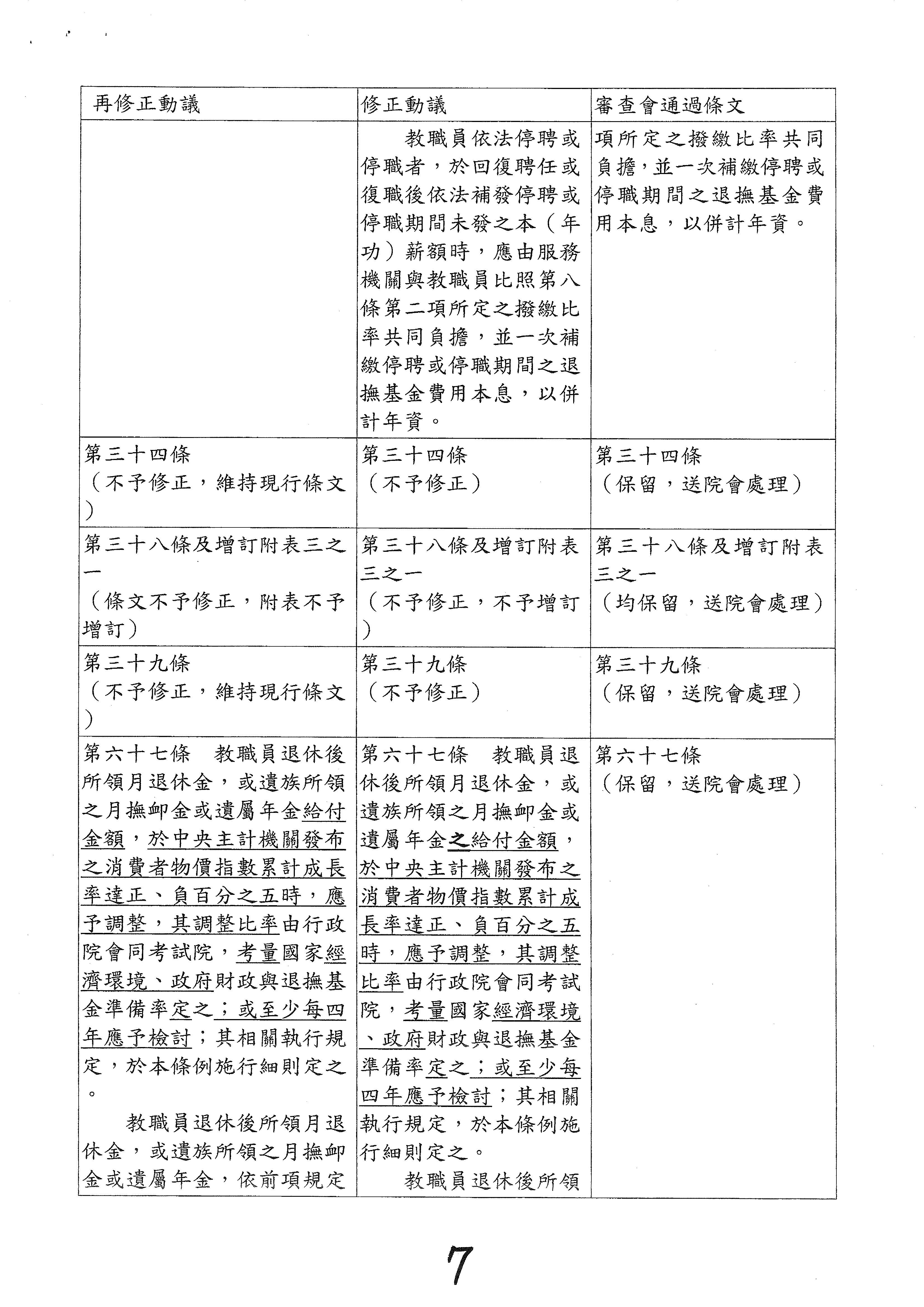
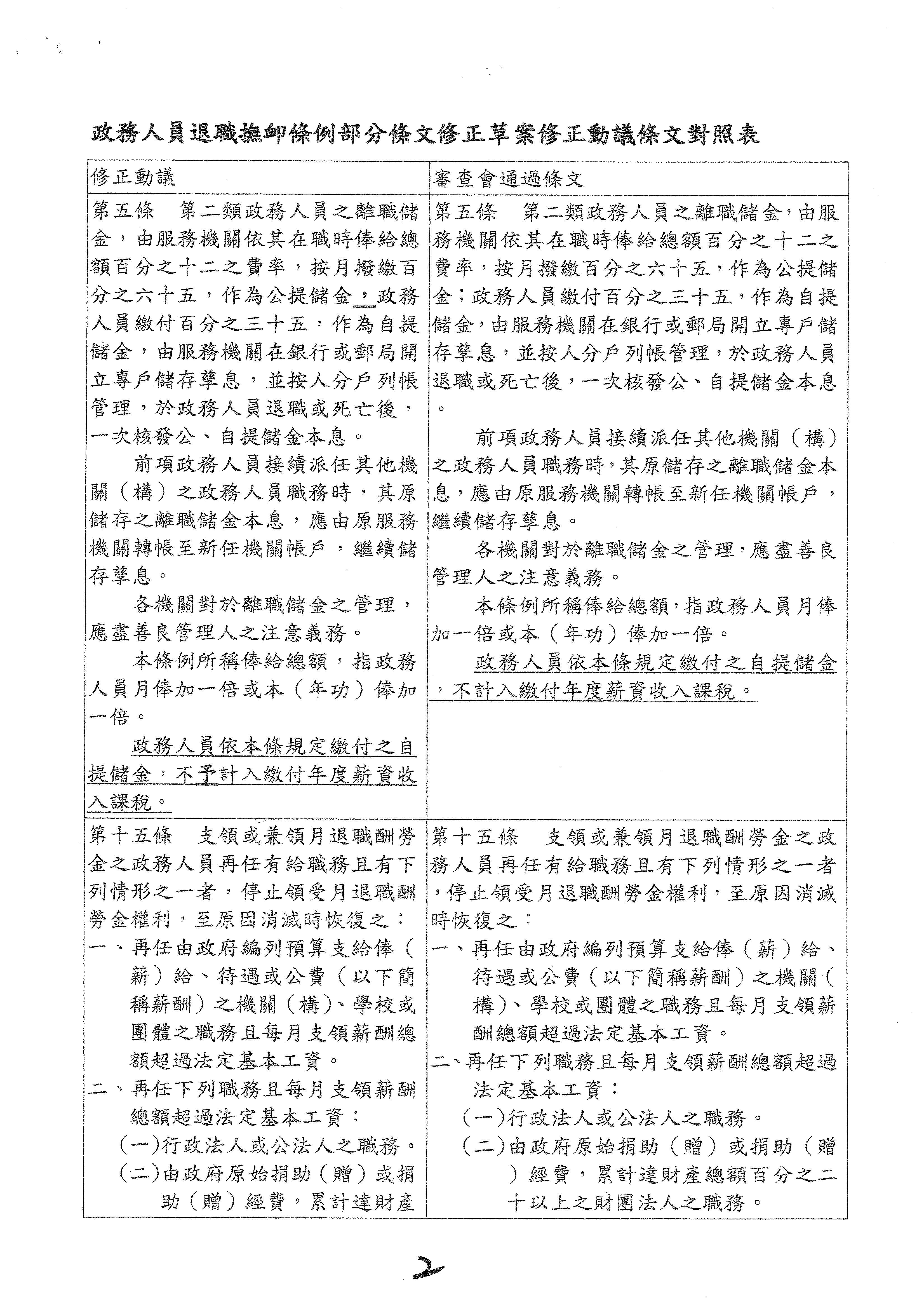
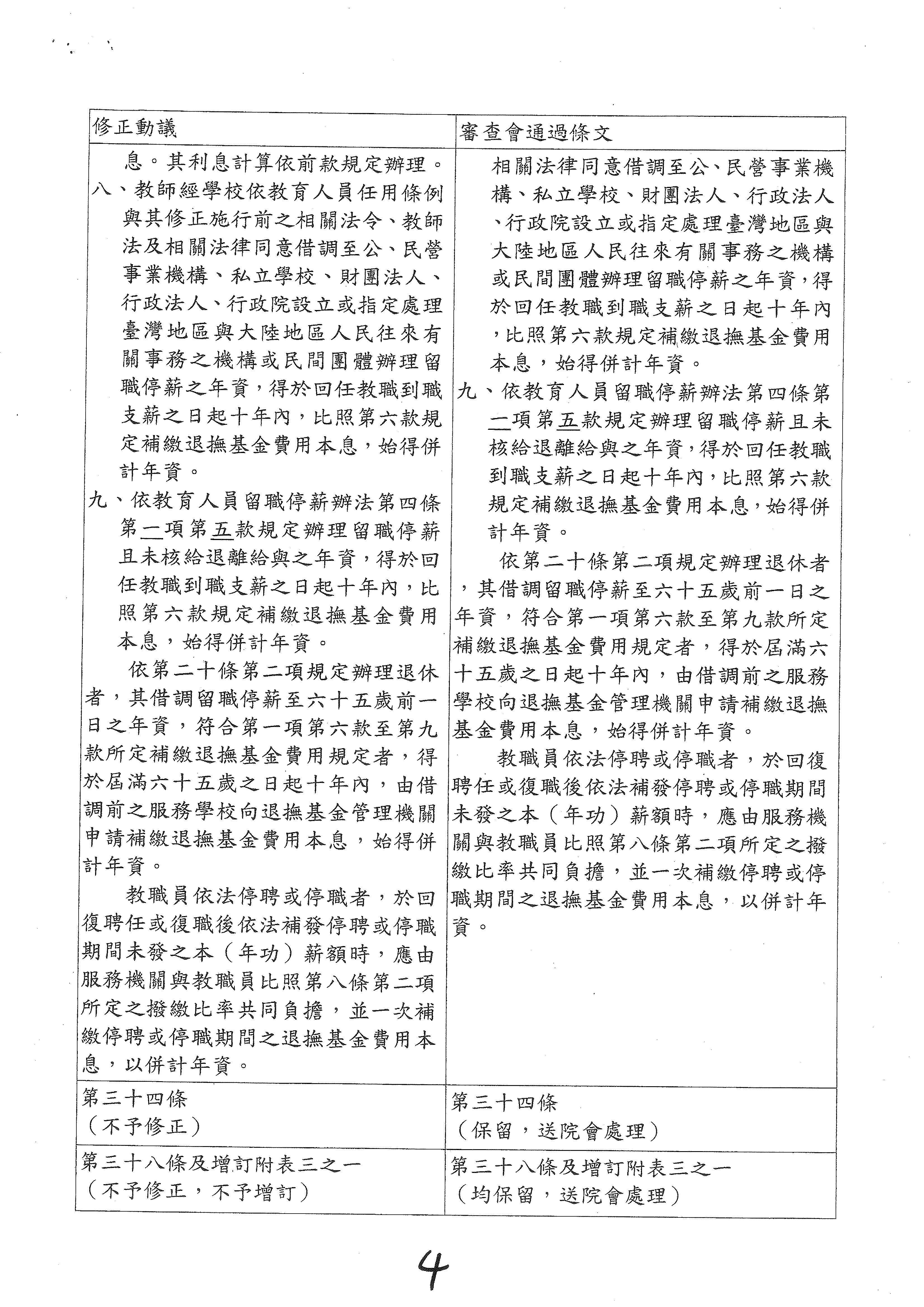
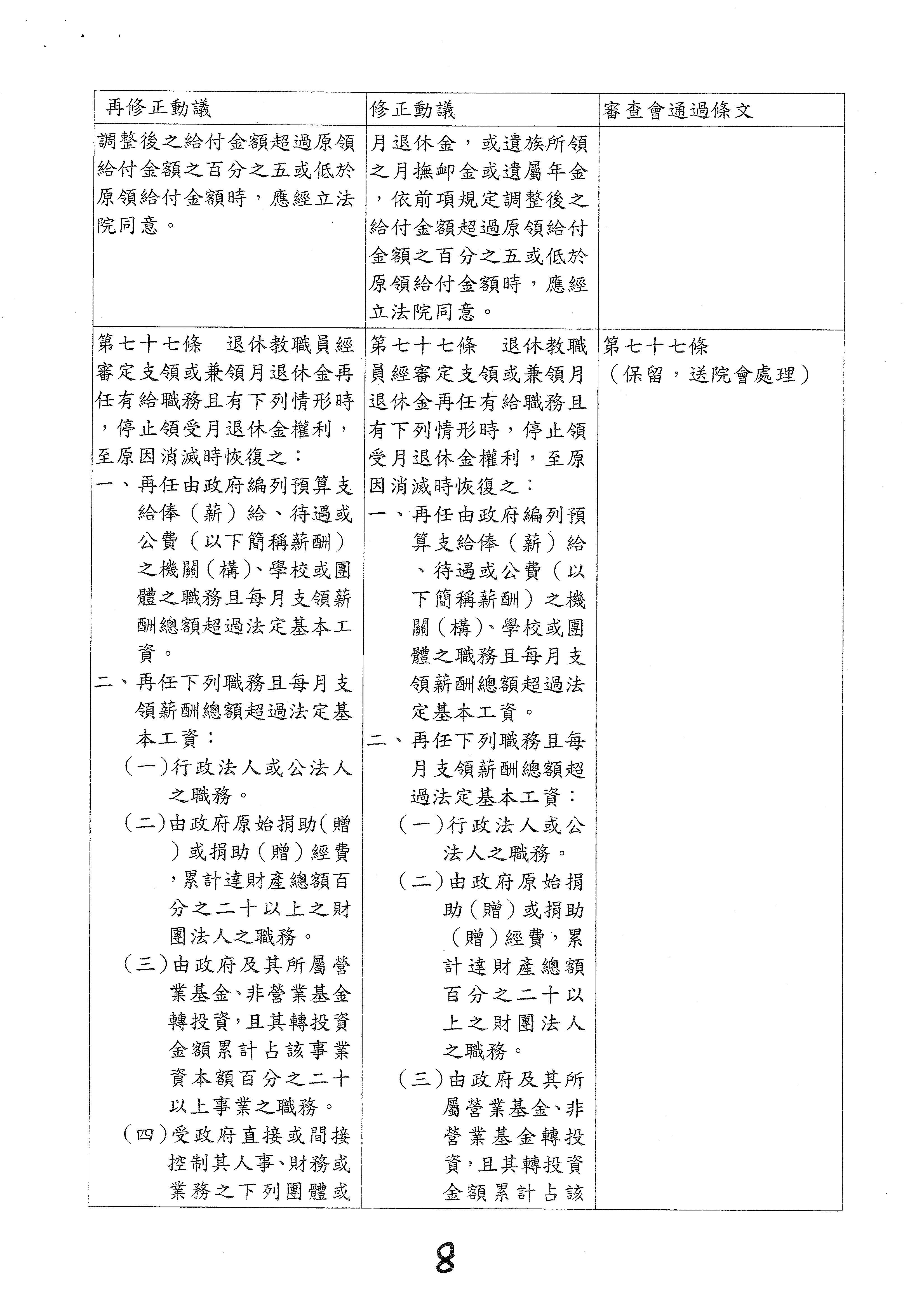
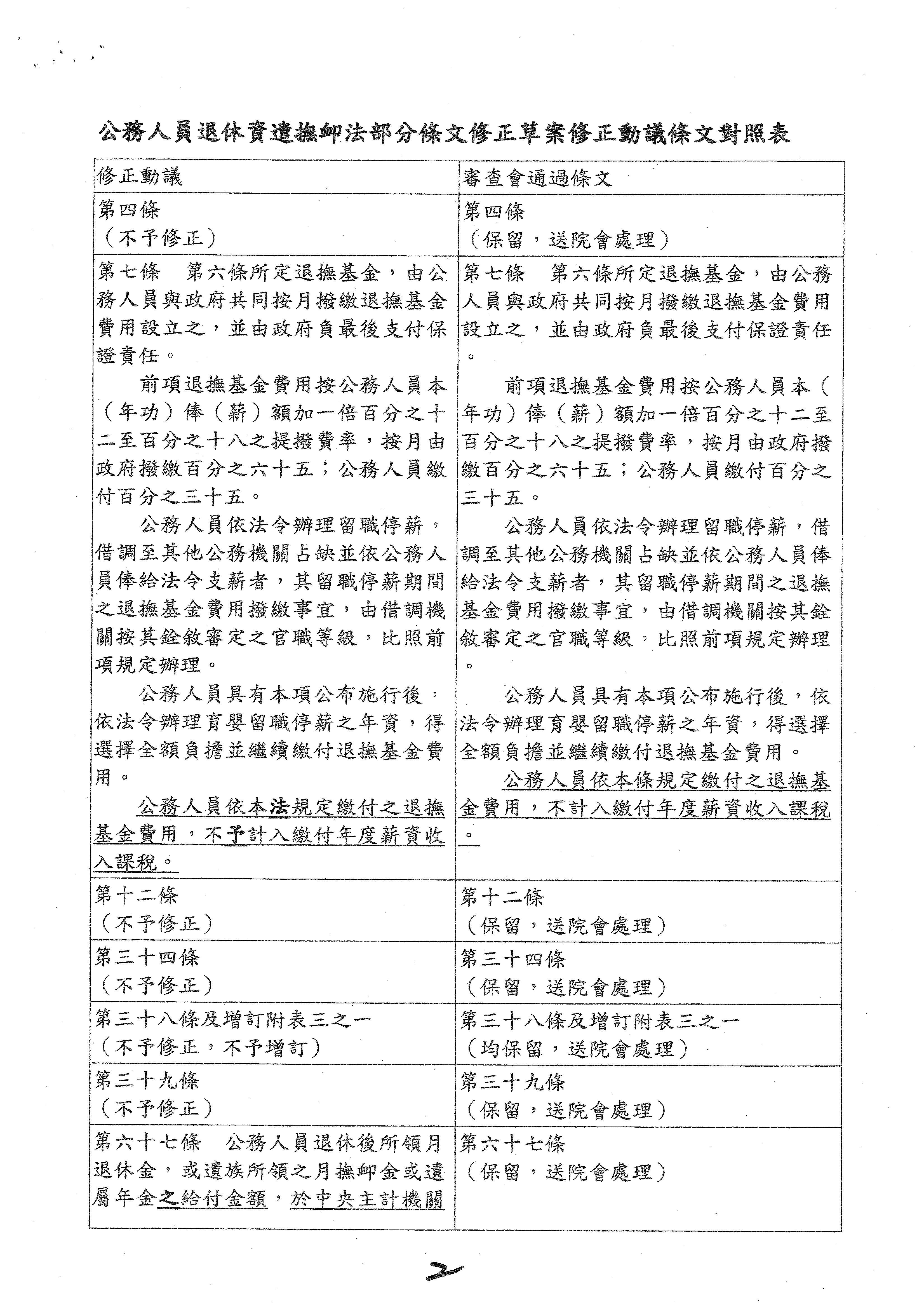
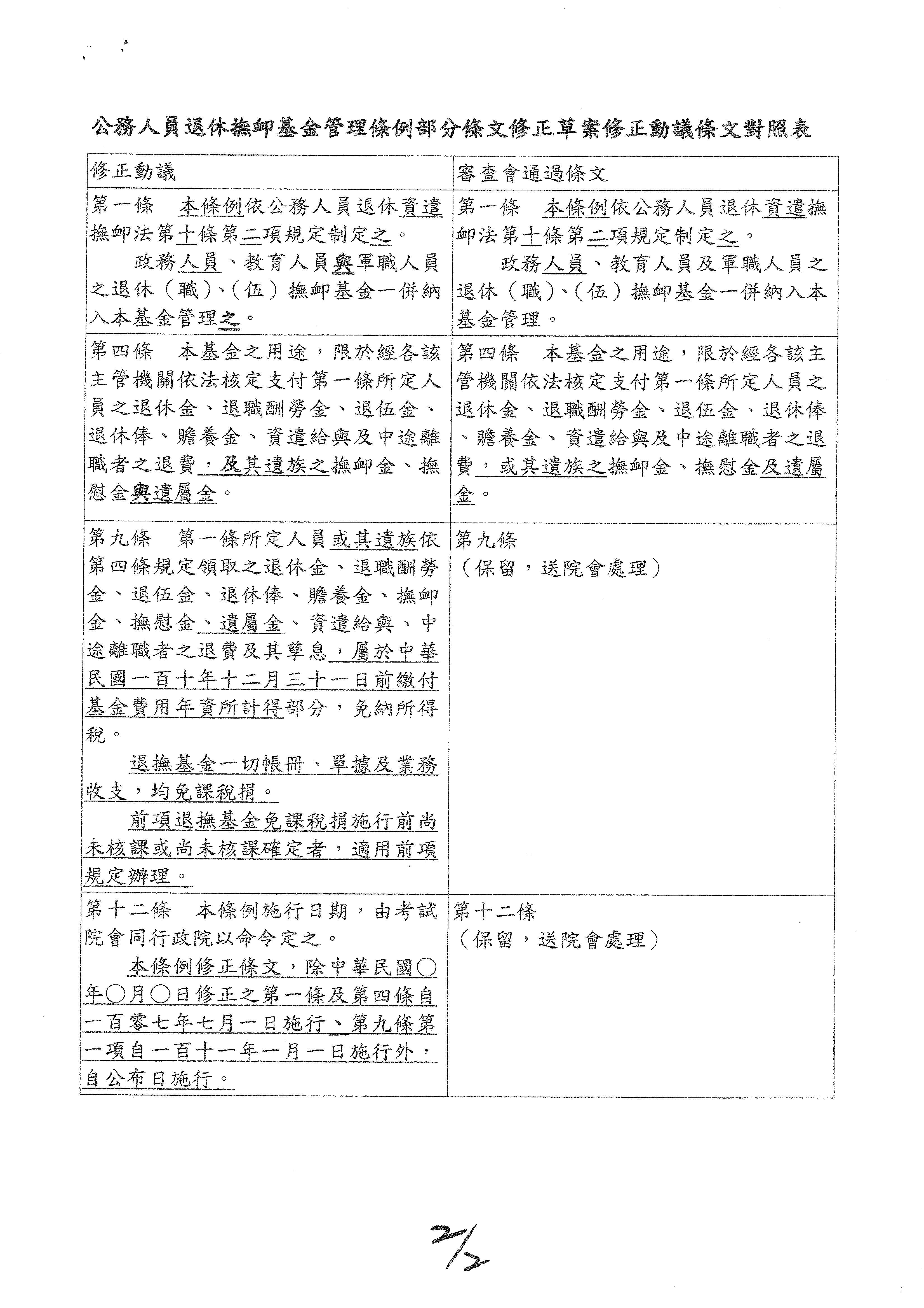
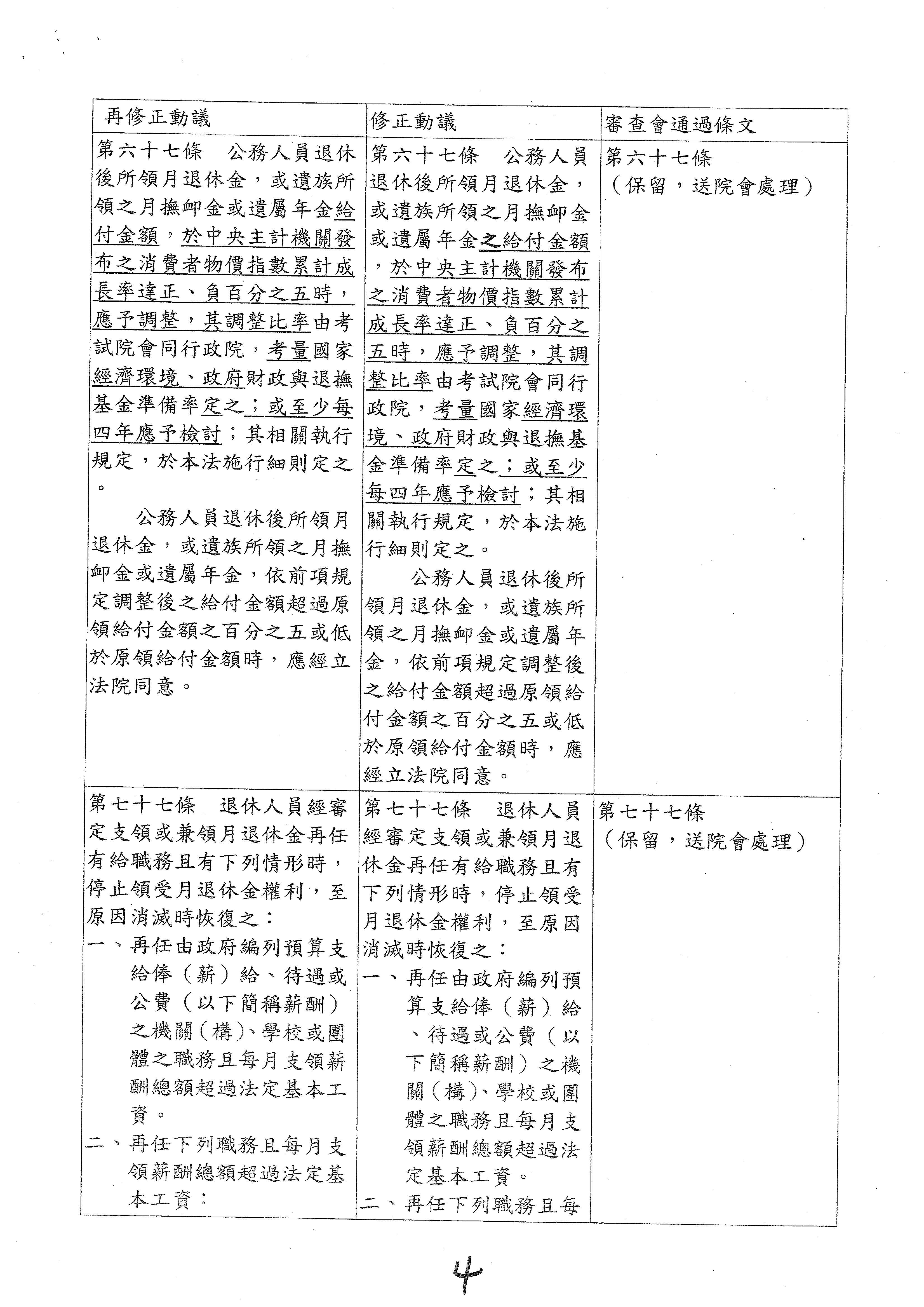
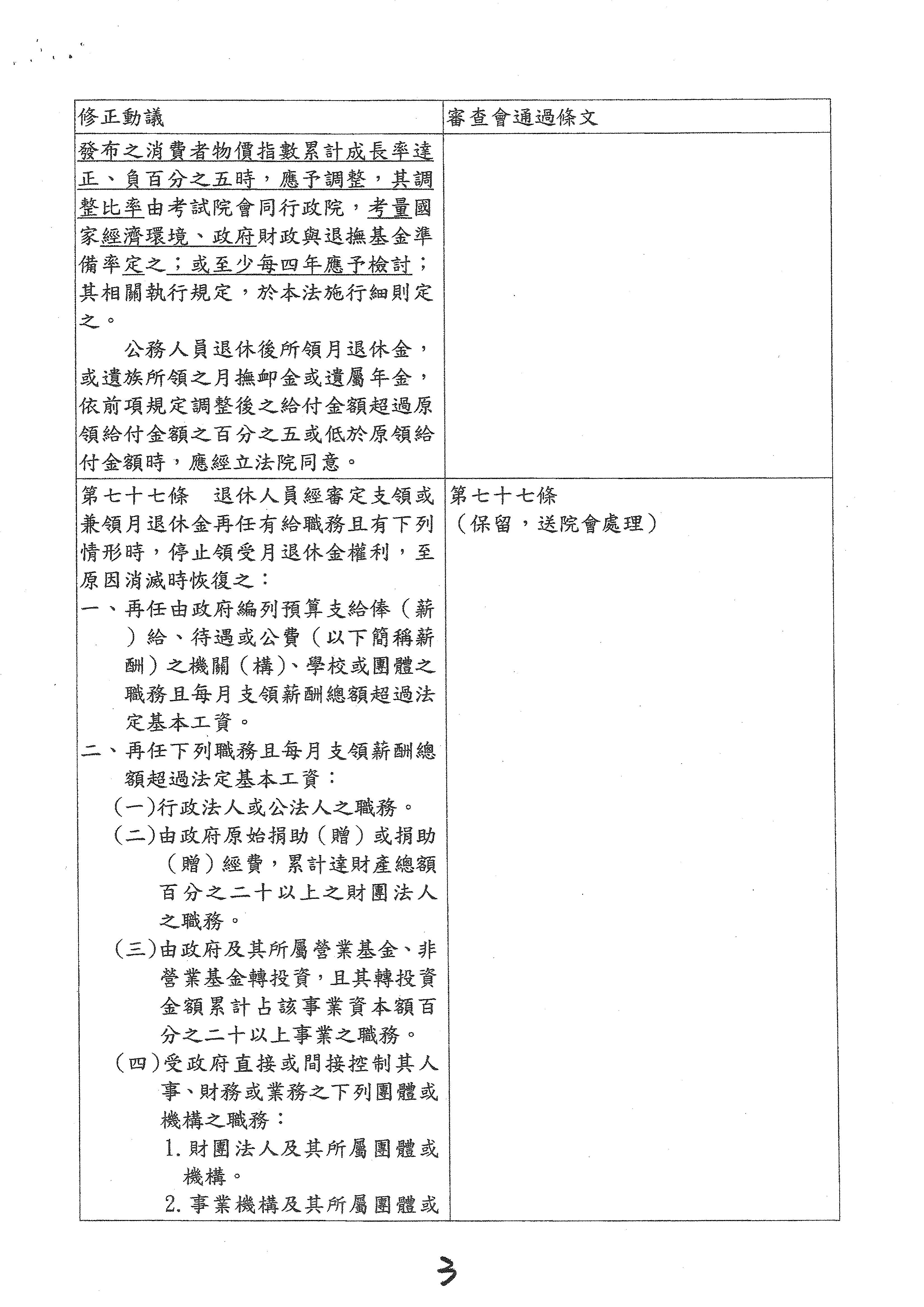
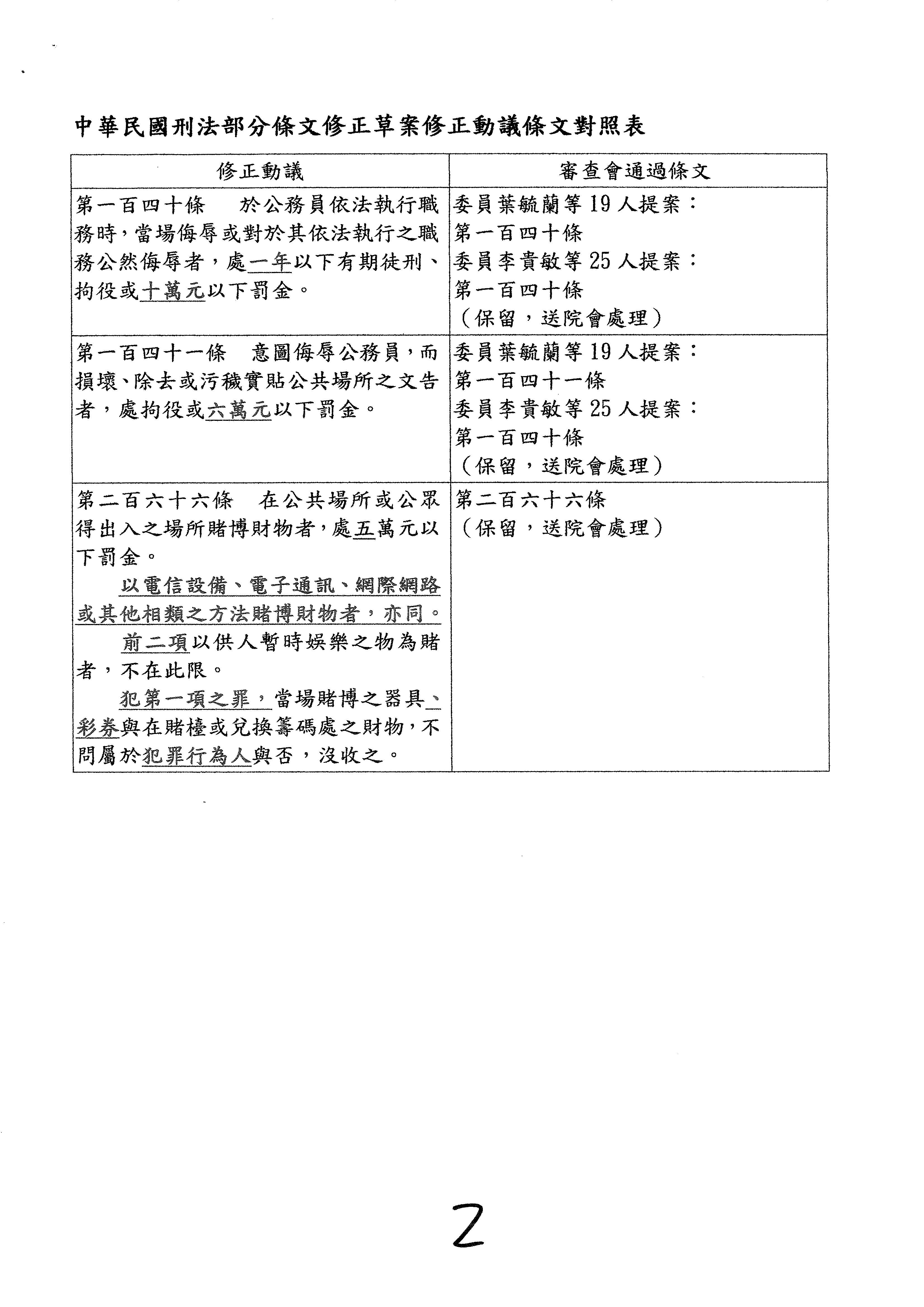
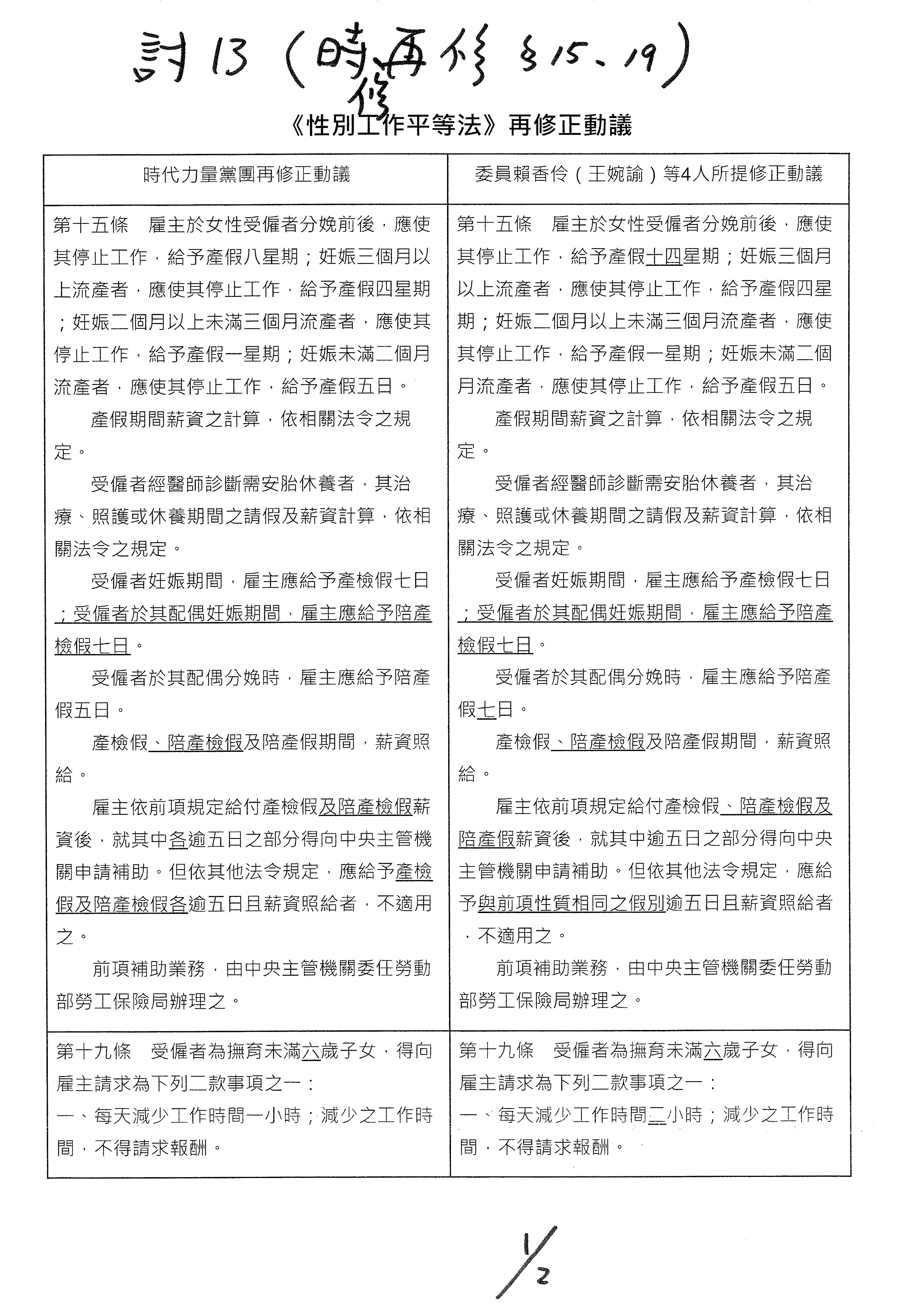
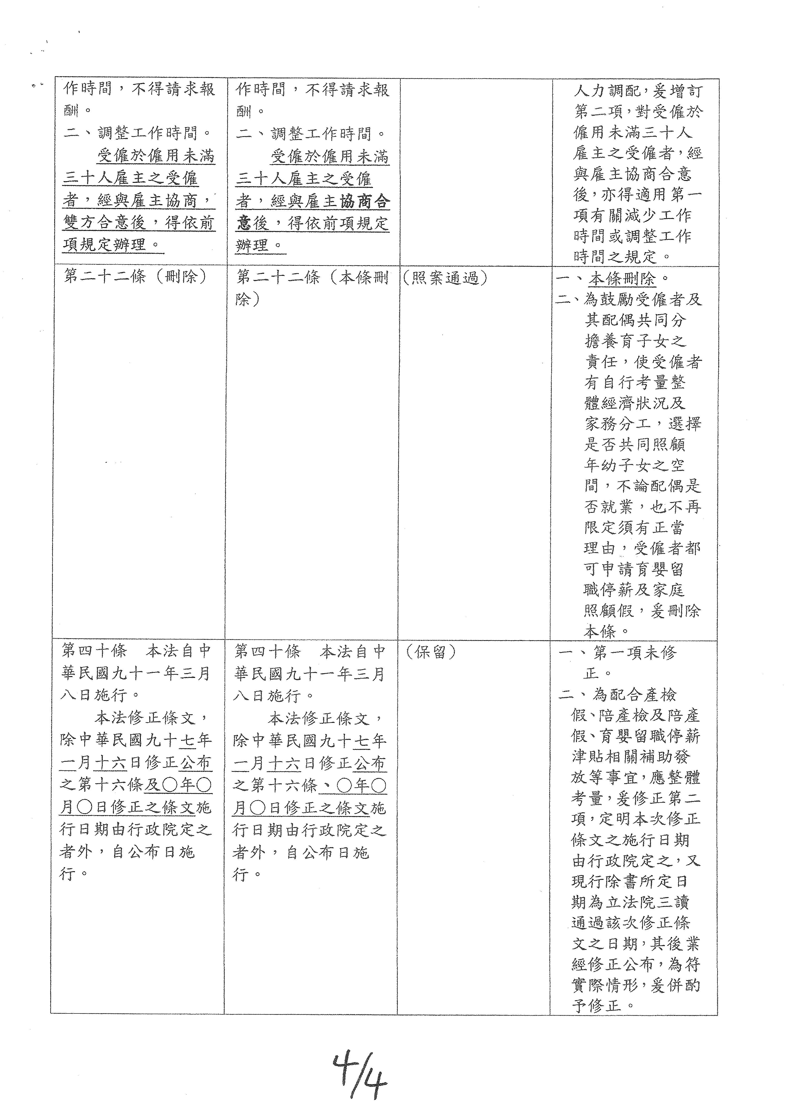
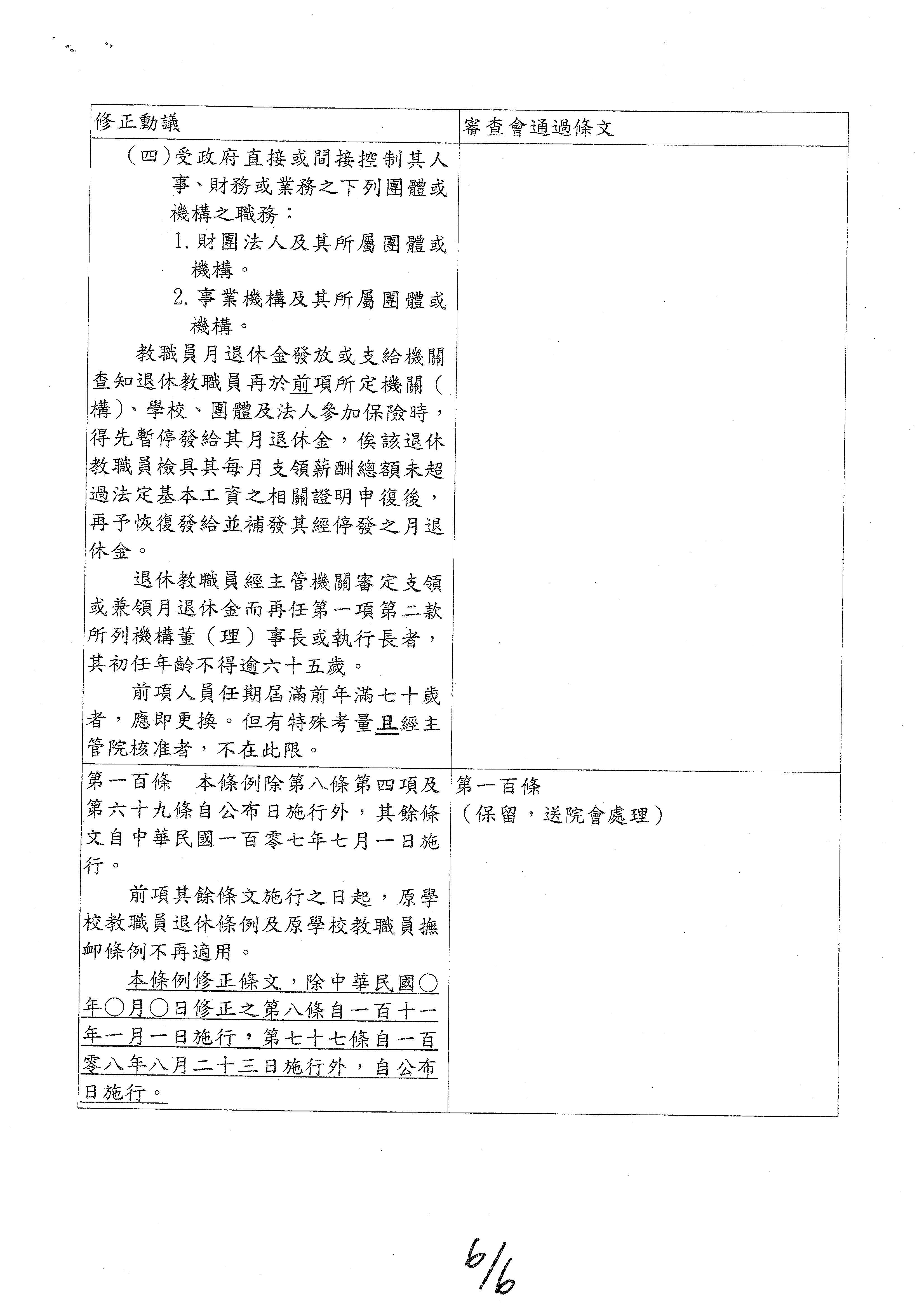
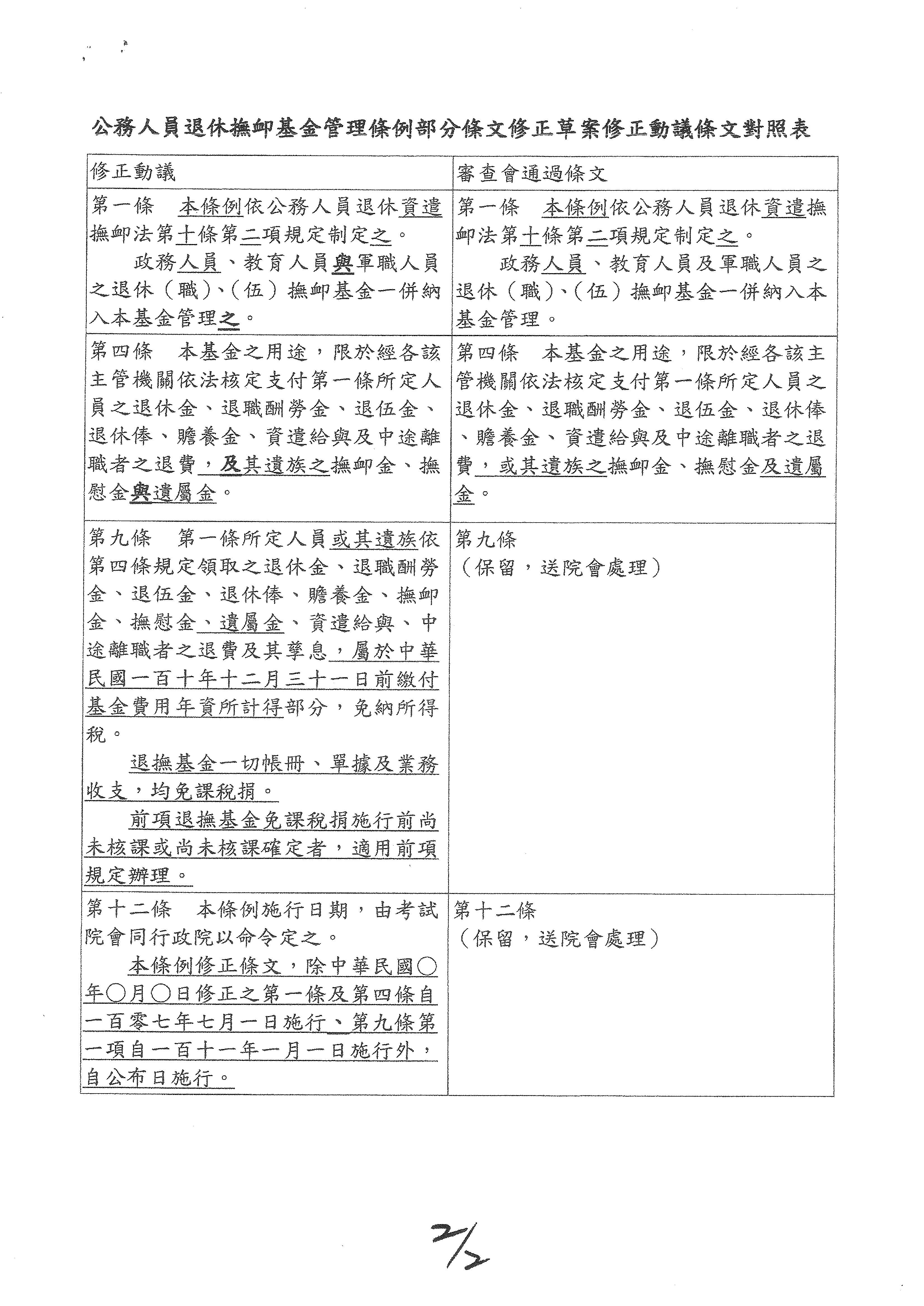
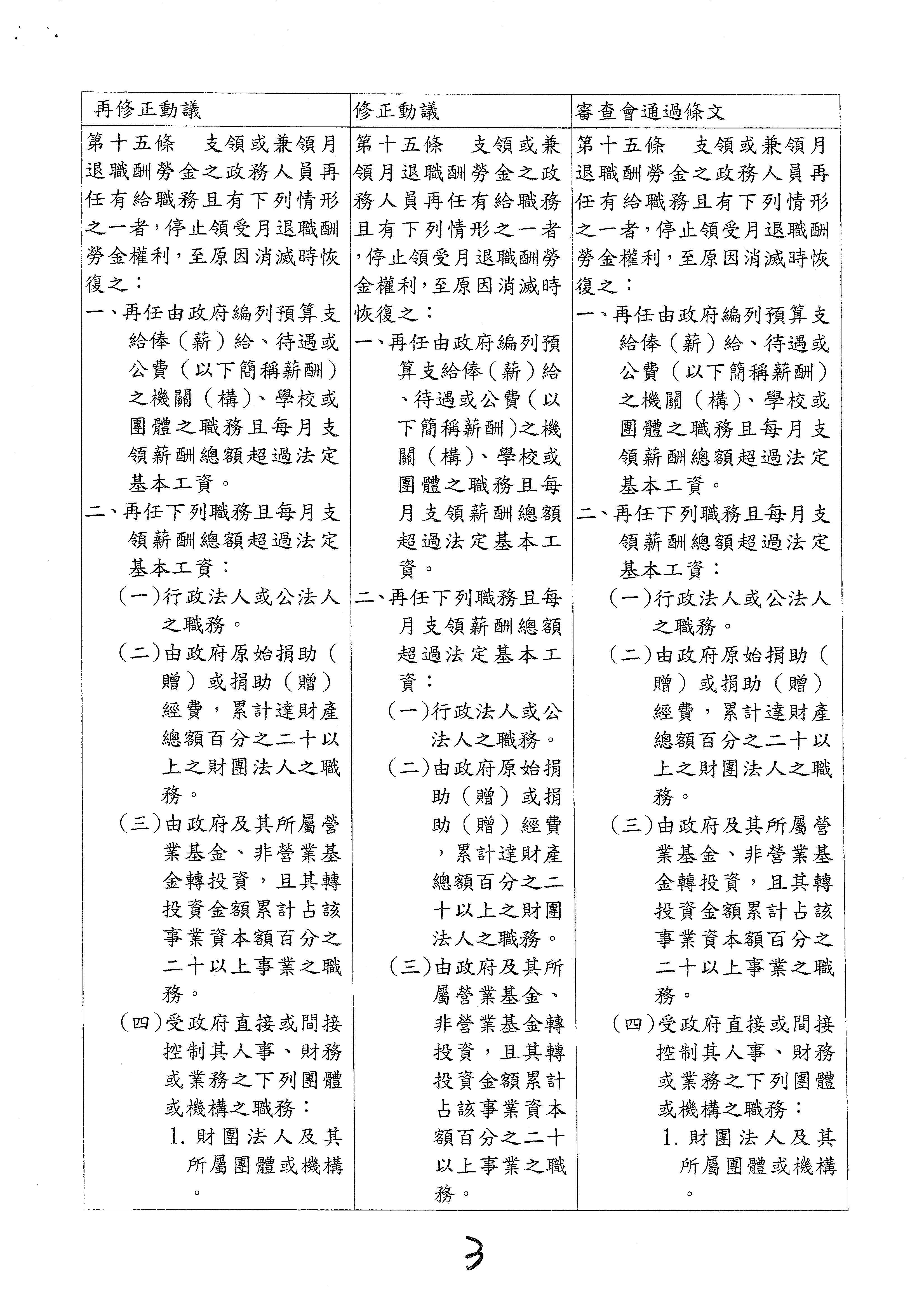
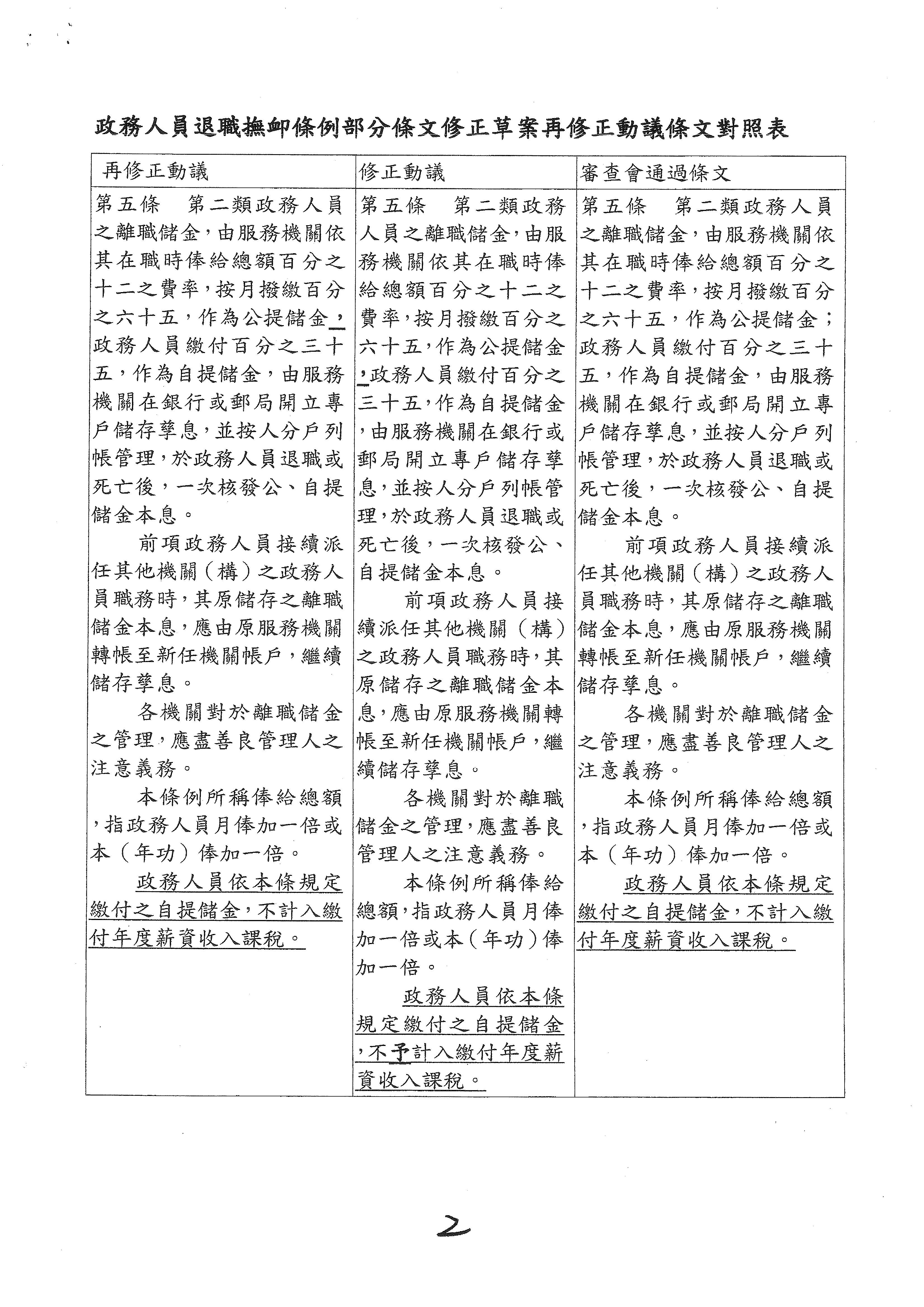
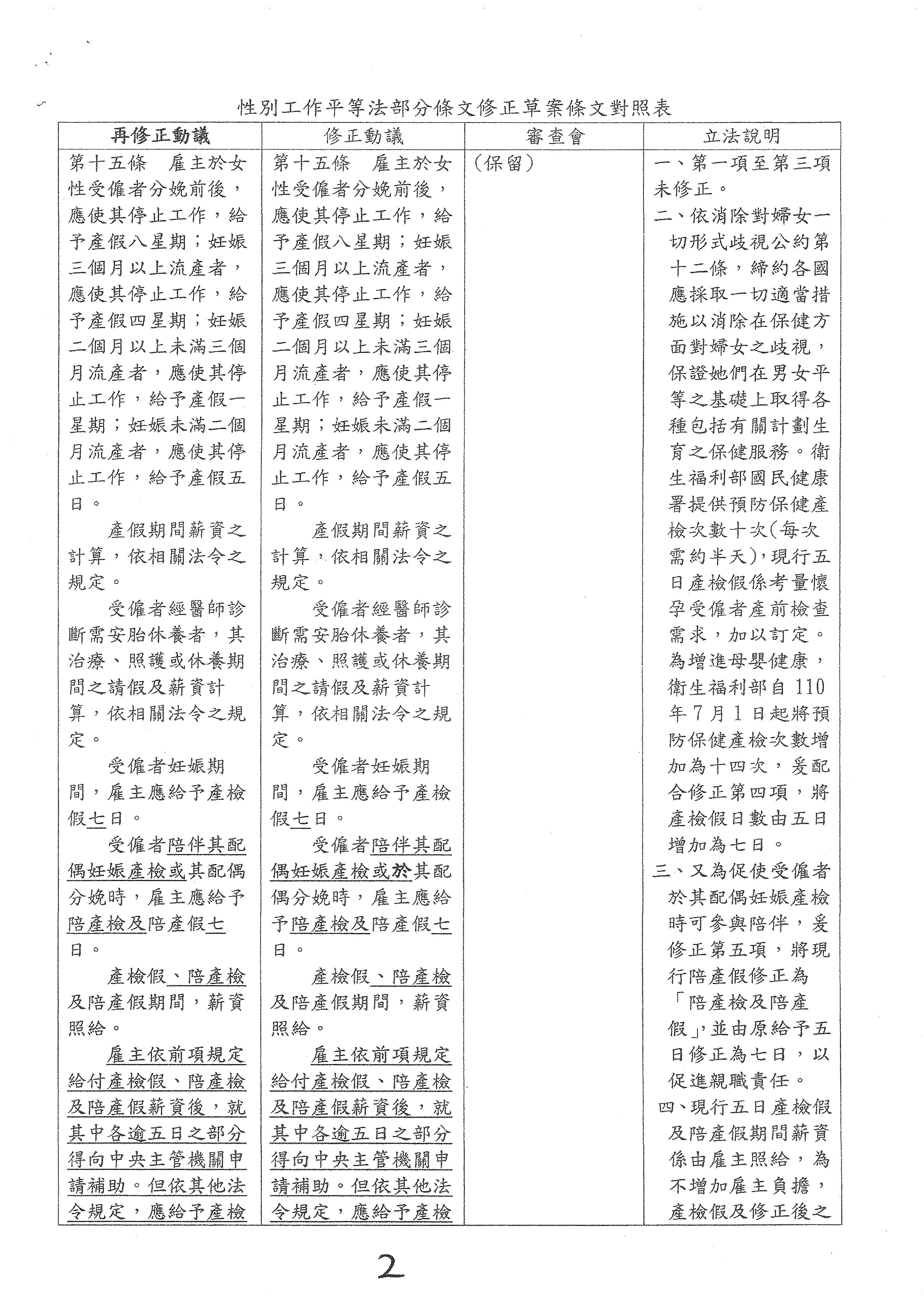
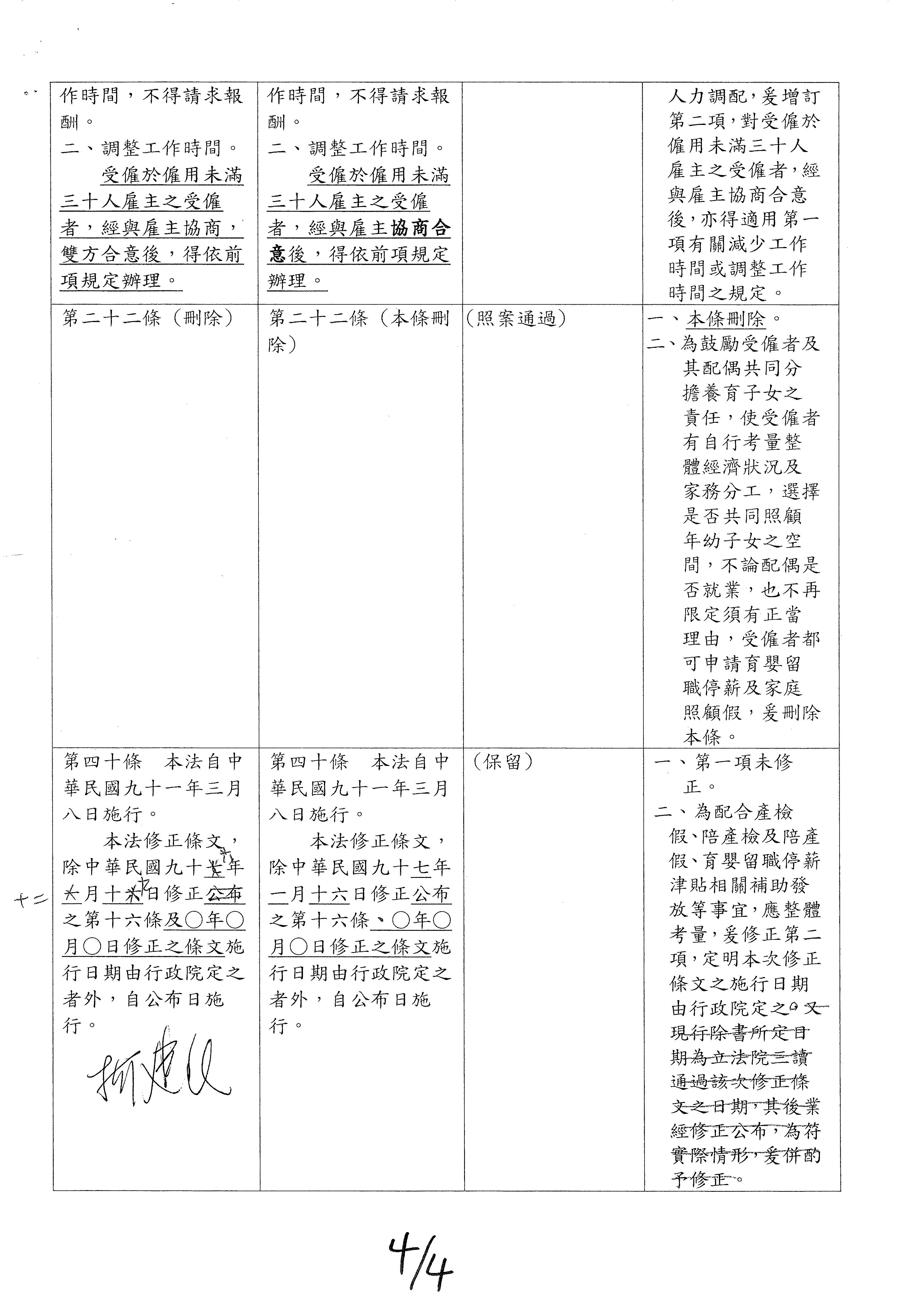
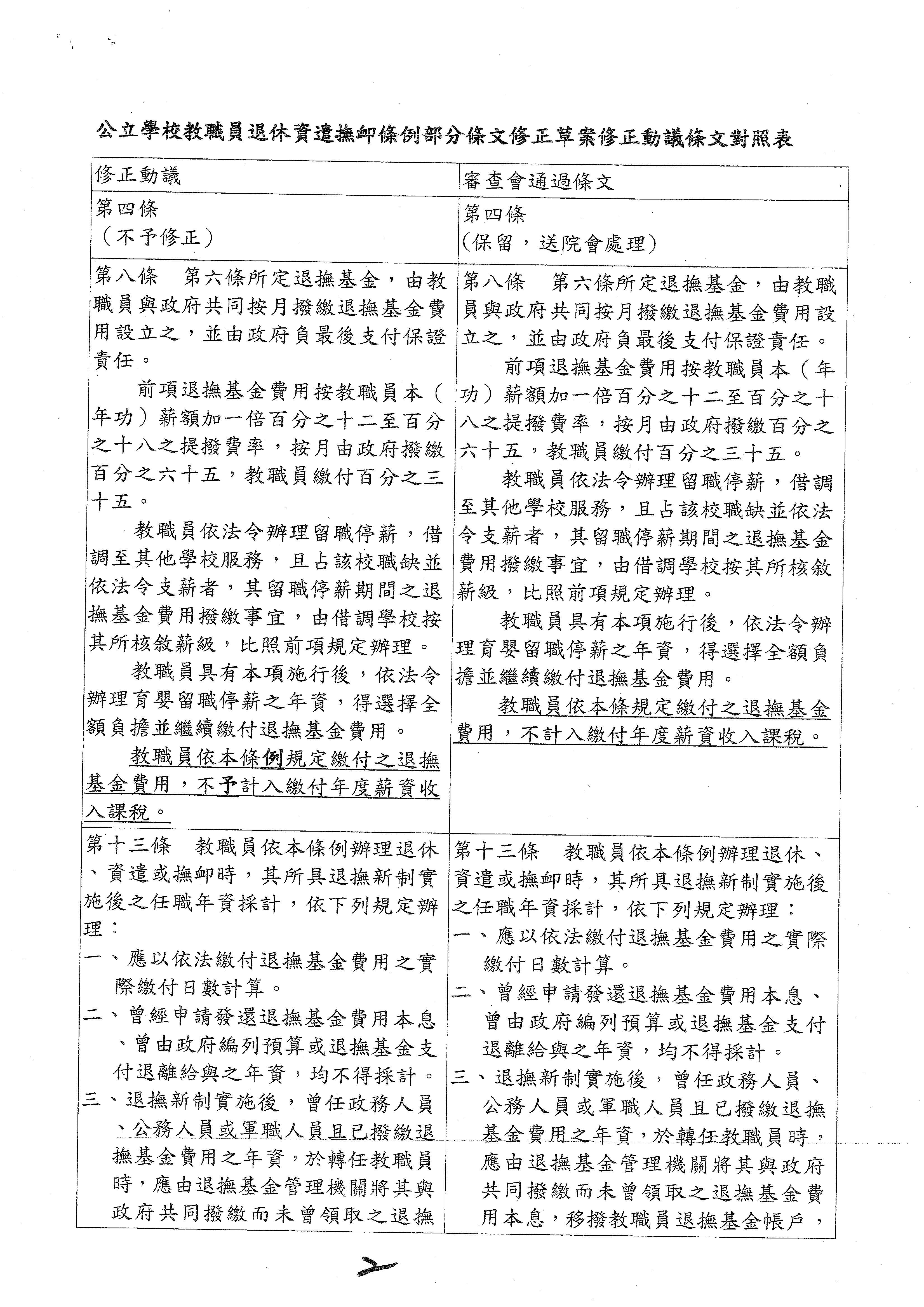
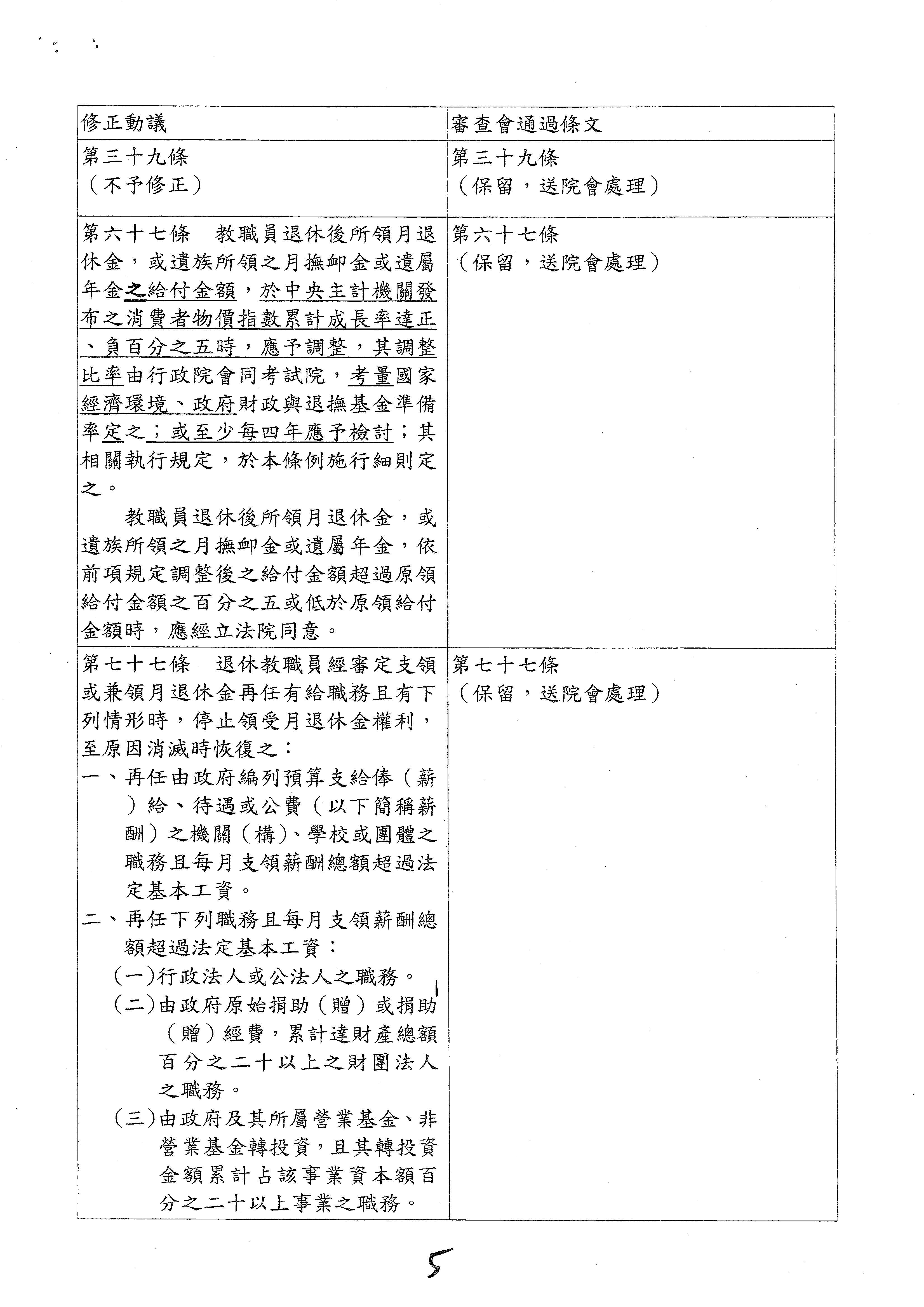
附錄: