Shape1

立法院公報 第111卷 第20期 委員會紀錄


立法院第10屆第4會期財政委員會第2次公聽會舉行「保險法第一百七十七條條文修正草案」公聽會會議紀錄

時  間 中華民國1101223日(星期四)1431分至166

地  點 本院群賢樓9樓大禮堂

主  席 鍾委員佳濱

主席:現在開會。歡迎蒞臨的學者專家及在場的委員,今天的會議是委員會辦的,有轉播,許多委員是在研究室收看,還有在場的政府機關代表來參加保險法第一百七十七條條文修正草案的公聽會。

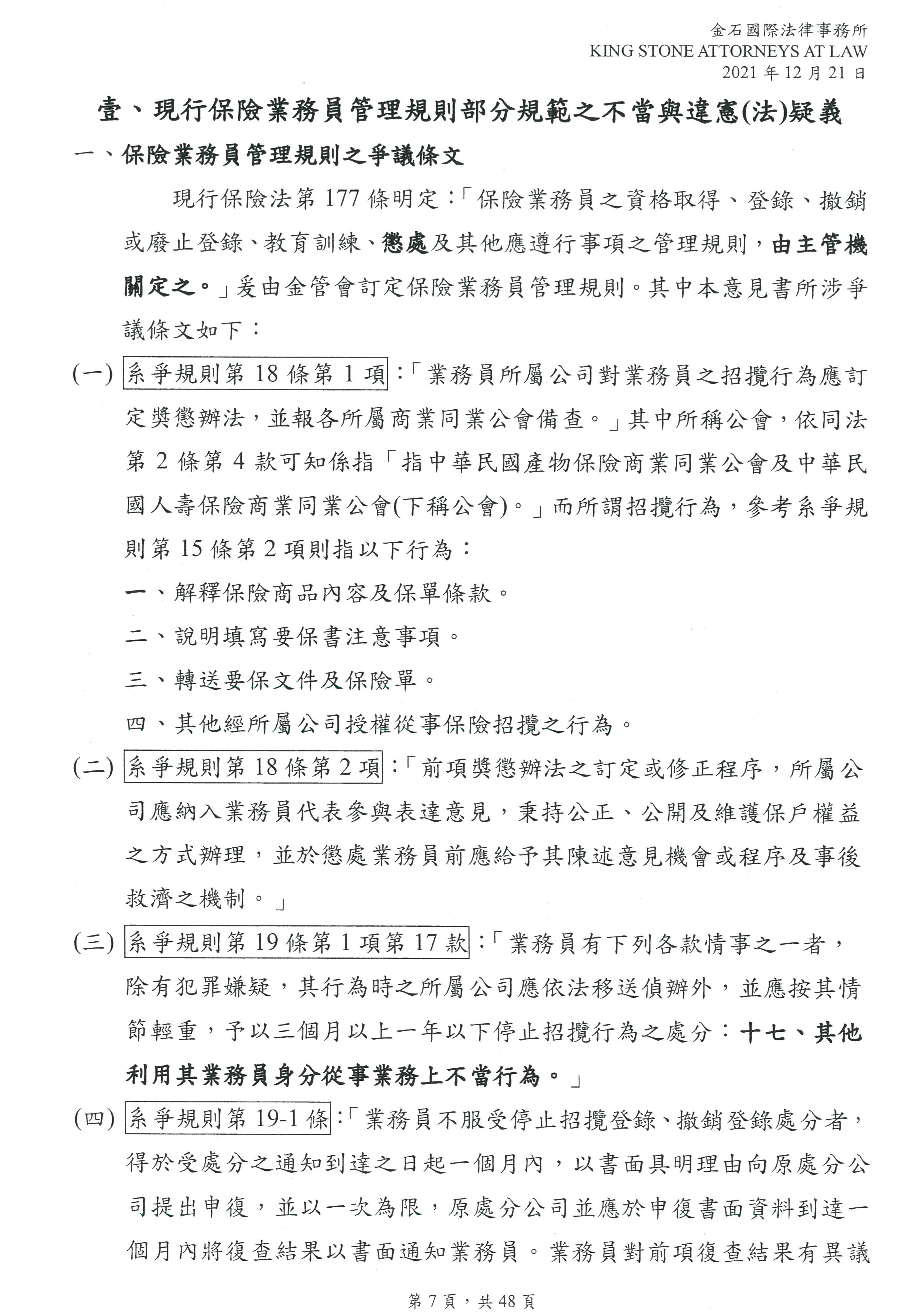
今天要討論的是本院多位委員提出的保險法第一百七十七條條文修正草案,該草案在財政委員會上次審查的時候作成一個決議,就是俟公聽會舉辦後再進行審查,保險法第一百七十七條修正案有多位委員的版本,包括江永昌委員、蔣萬安委員等不同政黨的委員,或者是從衛環委員會的角度提出、從財政委員會的角度提出,由於事涉範圍、層級非常廣泛,各方意見也不同,所以本委員會上次審查的時候就作成待公聽會舉行之後再進行審查的決議。本席擔任召委,在本會期最後有限的會議當中,也應今天與會代表相關產業的從業人員及相關公司的要求舉行這個公聽會,公聽會的主要目的就是要釐清諸位委員版本當中最關鍵的問題,就是關於保險業務員管理規則第十九條,對於從業人員跟業界有什麼樣的影響。我在這裡要再度重申,稍後會由江永昌委員主持,他雖然不是本委員會的委員,但我特別以原提案委員的提案人身分邀請他來續行主持本場公聽會,在跟江永昌委員交換他原來第一百七十七條條文修正草案的內容當中,我們有做了一個建議的方向,也就是說,過去可能在相關的條文研擬上,或多或少著墨在保險從業人員和公司之間到底是勞雇關係還是承攬關係,還是委任關係,還是居間的關係,這是屬於從業人員和所屬機構的法律關係,那是屬於私人契約上的約定,但是站在財委會的立場,我們從金融監督管理委員會的角度,關心的是廣大的保險、被保險人,也就是消費者本身,如何在保險法的保障之下,受到的服務品質得到最高的保障,所以我們並不是站在勞雇雙方任何一方的立場,而是站在保險商品消費者的立場,希望保險從業人員或保險公司在提供保險商品的時候,透過人員的服務保障保戶的最大權益,對於應該完成及具備的專業職業水準以及相關管理,我們要求金管會克盡監督管理的責任。

至於保險業務員管理規則第十九條到底會對保險從業人員,亦即對保戶所接觸到的業務、服務提供者,他是什麼樣的性質,我們是從在這樣的社會公益的角度出發,所以是從公法上,規範公權力如何具體要求保險公司及保險從業人員善盡專業能力,提供保戶最大的保障。至於保險業務員管理規則,是否該委由保險公司對其所屬的保險從業人員進行管理,抑或有一個讓保險從業人員能夠被比較公平對待的管理方式,這方面的討論,是我們希望今天公聽會聚焦的地方。其他的看法,可以參考目前提出的書面意見,大家看第6頁,有江永昌委員等19人、蔣萬安委員等19人在去年34日及106日提出的提案,本會曾銘宗委員在今年421日也有提出,這些內容涉及的意見相當多,我就不再贅述,接下來我們就按照發言規則邀請所有人來發言。

在與會人員發言前,主席宣告:每位發言5分鐘,結束前1分鐘會按鈴提醒。這是第一輪。原則上依專家學者之簽到順序發言,如果本院委員需要發言,我們會請他到主席台前面登記,發言時間也是每位5分鐘,全部發言完畢之後,我會請行政機關就業管權責整體回應。

今天我們邀請的發言名單當中,有5位學者專家,出席的團體,我們原則上是希望代表公司機構的,我們分別請壽險公會、產險公會、保險經紀人公會、保險代理人公會代表,在業界部分有4位代表來進行發言。至於從業人員,就由聯合總工會互相推舉4位發言,剛才已經由會務人員請他們先登記。接下來依序有15位發言,分別是蔡坤穎先生、趙禹賢先生、莊敬祥先生、金憶惠先生、陳俊元先生、嚴慶龍先生、張煒如先生、賴正浩先生、葉啟洲先生、彭金隆先生及朱政龍先生,以上11位是我們今天邀請的學者專家和團體代表,然後我們再依序請施局長、王司長、林參事代表行政機關來說明。

現在請臺北市南山人壽保險股份有限公司企業工會蔡坤穎理事長發言。

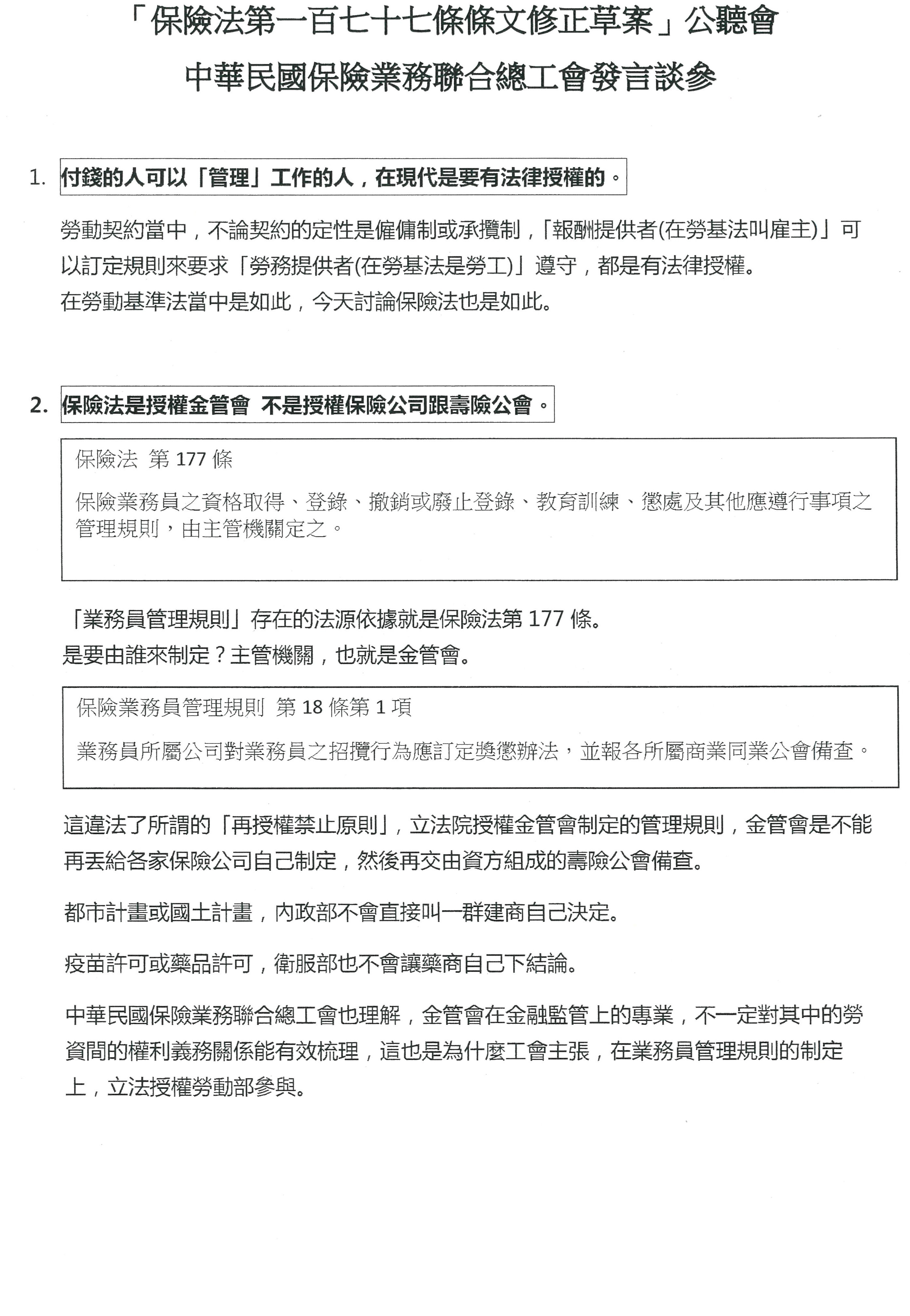
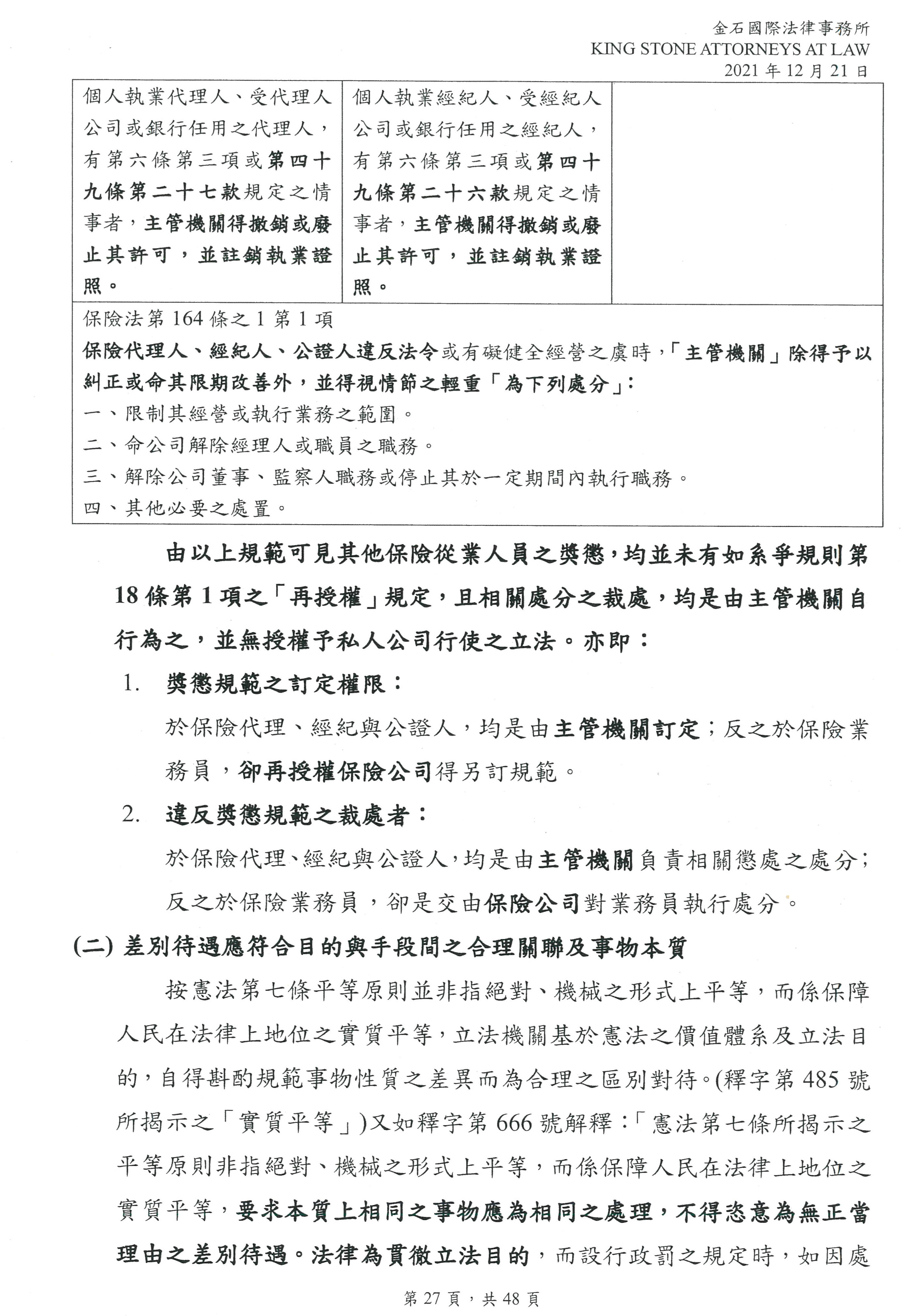
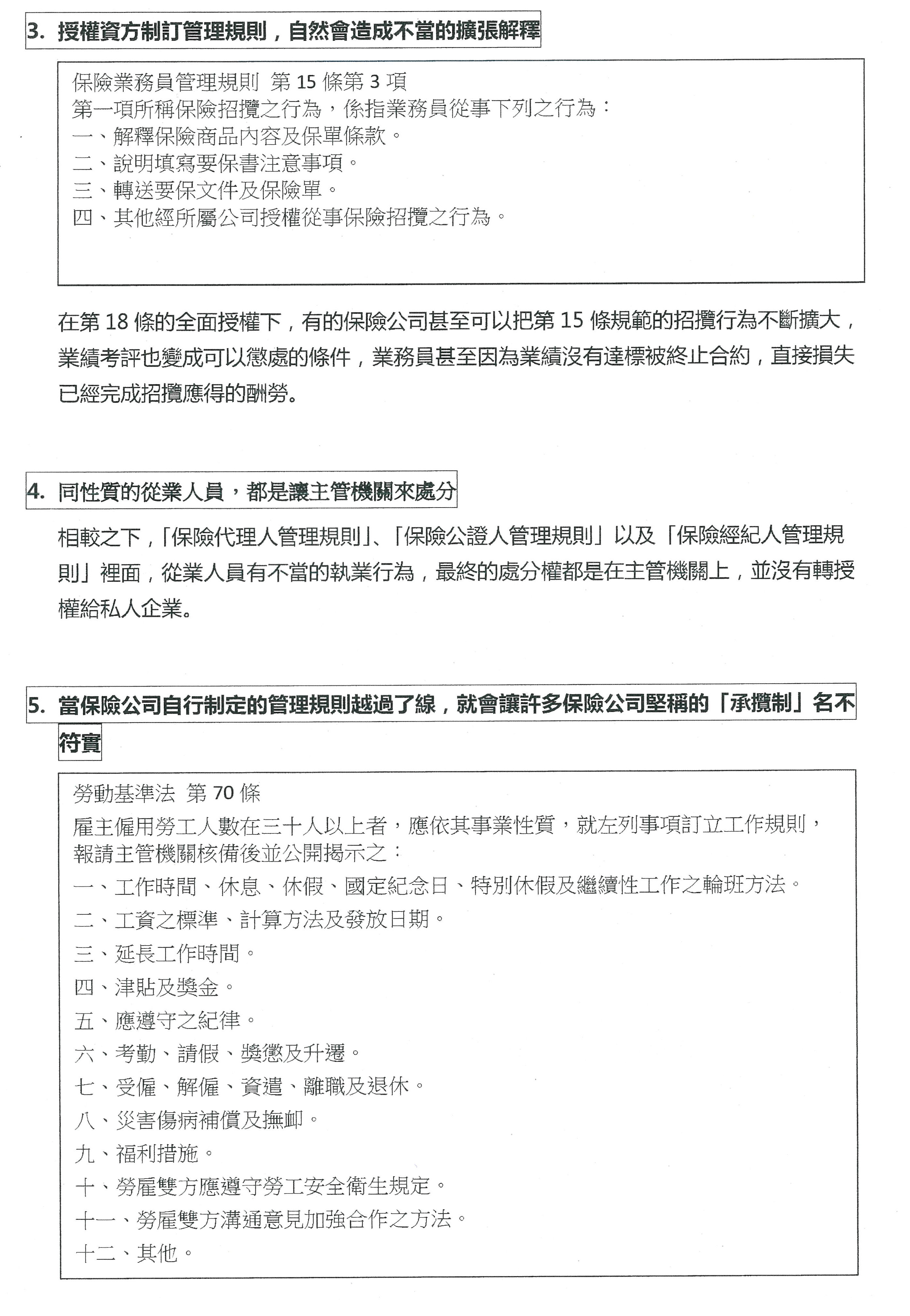
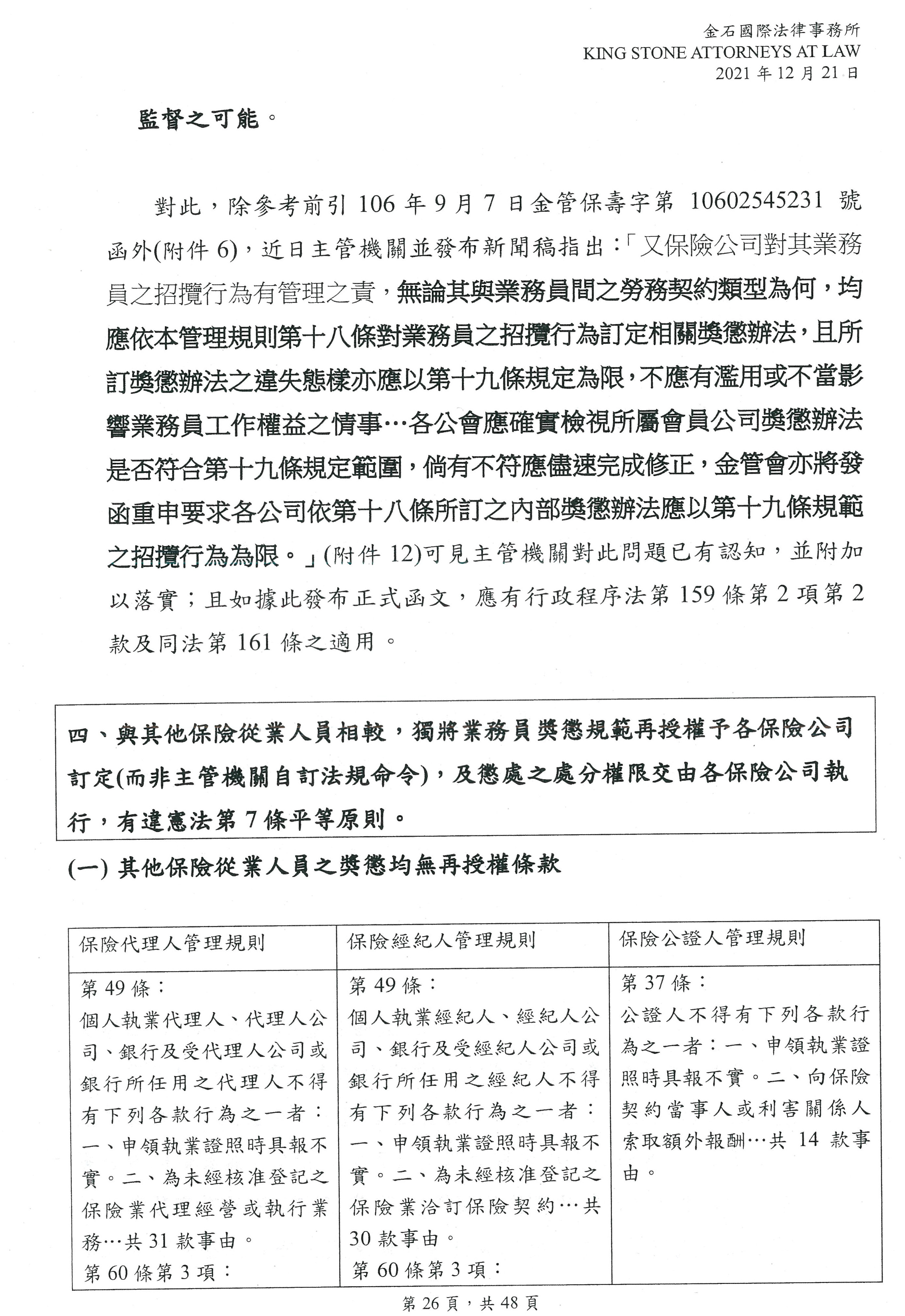
蔡坤穎理事長:我要講一下我們40萬名保險業務員的工作權,什麼樣的工作在公法下是由資方對工作者訂定管理辦法?我們看到船員法、計程車司機相關法規、會計師法或律師法,若不是由國家制定,就是由執業者自己去訂定獎懲辦法,目前相同職業下的管理制度只有保險業務員是授權給資方,由資方個別去訂定,不同的公司有不同的管理,怎麼會稱為是公法?私法和公法如何分得清?公法能夠有寬嚴程度不一的狀況,能有行為態樣不同的狀況,在勞動者的角度,你讓居於優勢地位的企業訂定辦法,就可以有高達數十種不同的規則,保險公司有幾間就可能有幾種。不管是保險代理人管理規則、保險經紀人管理規則或公證人管理規則,都是主管單位訂定辦法處分,在這些不同的保險從業人員的獎懲辦法中,只有保險業務員的部分是獨厚保險公司,容許他們訂定寬嚴程度不一或行為態樣不一的辦法,所以我建議管理規則第十八條第一項修改為由主管機關訂定,就是由主管機關對業務員之招攬行為訂定獎懲辦法,通報所有商業同業公會。

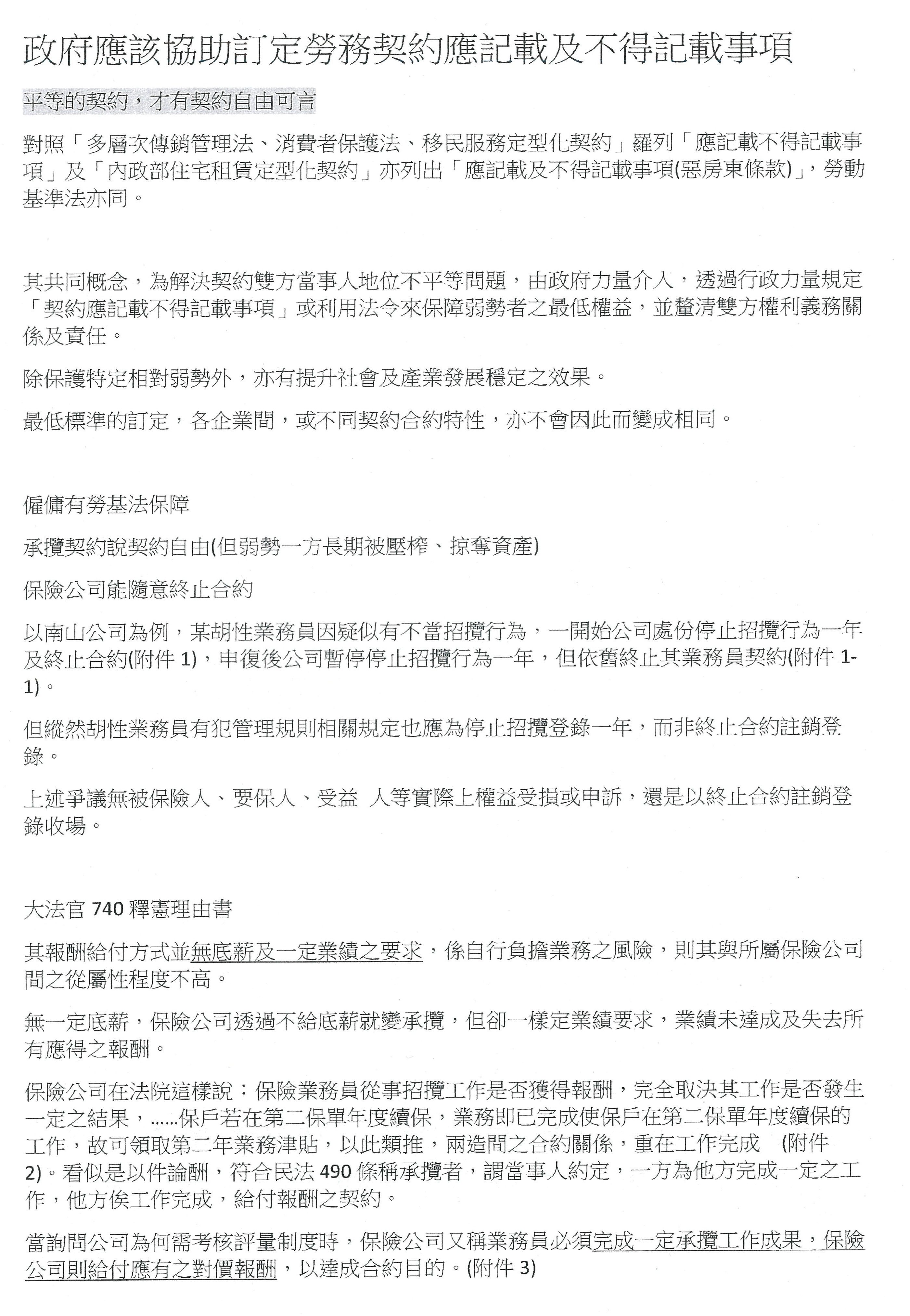
另外,政府應協助訂定勞務契約應記載及不得記載事項,要有平等的契約才有契約自由可言,因為我們的契約是優勢地位和弱勢地位之間的締約,對照多層次傳銷管理法、消費者保護法及移民服務定型化契約,均羅列應記載及不得記載事項,內政部也公告住宅租賃定型化契約須列出應記載及不得記載事項,也就是惡房東條款,現在的保險公司,我都覺得是惡房東,勞動基準法亦同。這些法規都有一個共同的概念,就是為了解決契約雙方當事人地位不平等的問題,由政府介入,透過行政力量,規定契約應記載及不得記載事項,或利用法律來保障弱勢者的最低權益,並釐清雙方權利義務的關係及責任。除了保護特定相對弱勢外,也有提升社會及產業發展穩定的效果。

關於最低標準的訂定,我知道很多人都說,訂了以後契約就會怎樣怎樣,不是都一樣嗎?可是各企業間的契約合約特性不會因此變得相同,剛剛講了那麼多各種辦法,哪一個企業就因為這些辦法而和別的企業變得相同?

僱傭的業務員有勞基法保障,可是現在承攬契約說契約自由,如果契約自由沒有爭議,現在就不會有這麼多爭議,這些爭議都存在十幾、二十年了。保險公司能隨意終止合約,以南山人壽為例,有一個胡姓業務員因疑似不當招攬業務,一開始公司的處分是停止其招攬業務一年及終止合約,經申復後公司暫停停止招攬業務一年的處分,但依舊終止業務員的合約。就算這名業務員有違反管理規則的規定,受到的處分也應該只是停止招攬業務一年,而非終止合約、註銷登錄,而且該案的被保險人、要保人、受益人實際上也沒有任何損害,也沒有提出申訴,大法官釋憲理由書也提到,報酬給付無底薪及一定業績要求,可是現在保險公司要求我們要有底薪,其實業務員不管是否為承攬或僱傭,本來就會負擔責任,但是不能讓保險公司無限擴張權力,讓業務員變成待宰的小羊。未創造一定的業績,過去所有努力都歸零,那我們的承攬自由在哪裡?因為一件或少數保單有問題,過去的努力都歸零,本來只要負擔一萬的責任,卻變成要付出十萬甚或上百萬的後果;如果不聽話,保險公司想終止就終止;甚至訂有僱傭終止承攬就終止或承攬終止僱傭就終止的條款,不管是哪種都凸顯工作及這個產業的不穩定。

政府應該介入目前保險公司與業務員之間失序的勞務契約締結過程,協助釐清僱傭與承攬制應記載及不得記載事項,讓不同制度下的業務員能清楚知道自己的權利義務為何。謝謝。

主席:請金石國際法律事務所趙禹賢律師發言。

趙禹賢律師:各位委員、長官、代表好。本人針對今天的主題提出幾點看法。

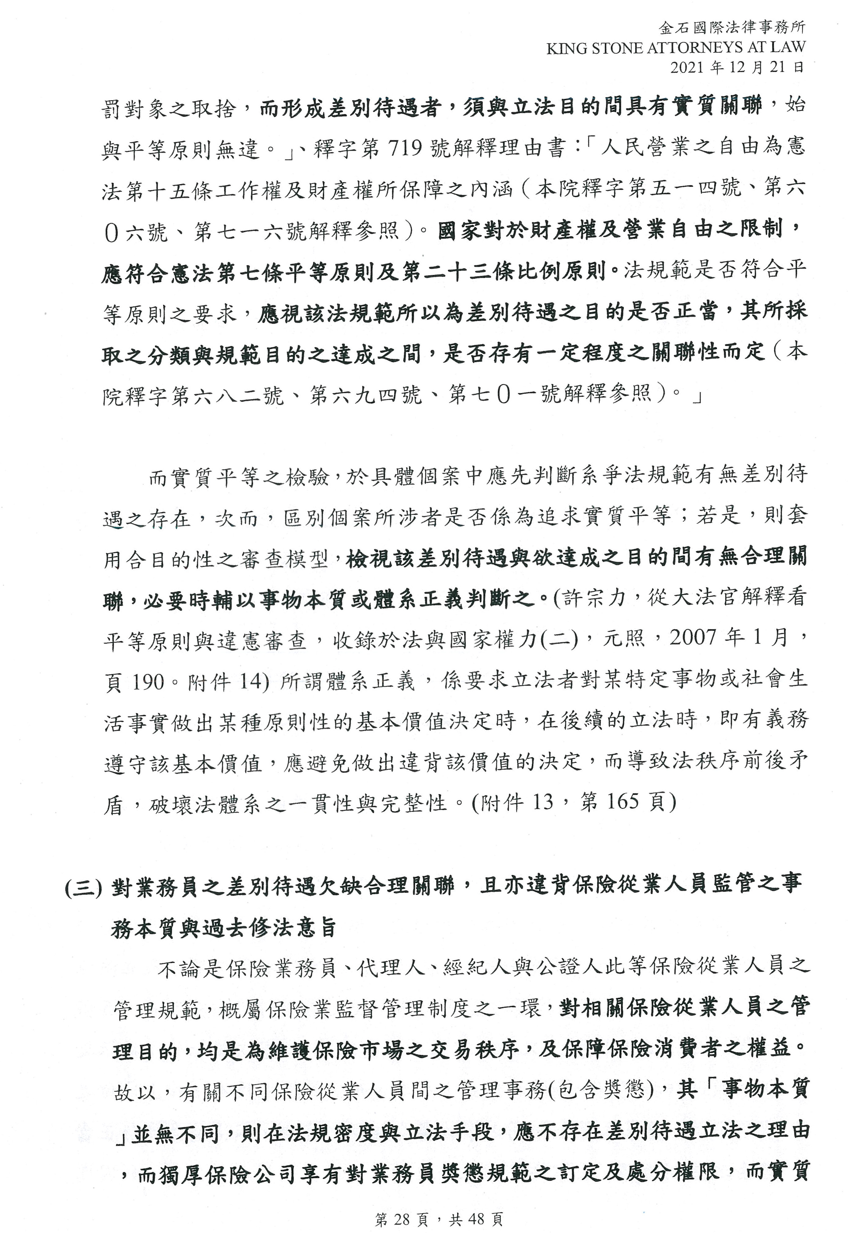
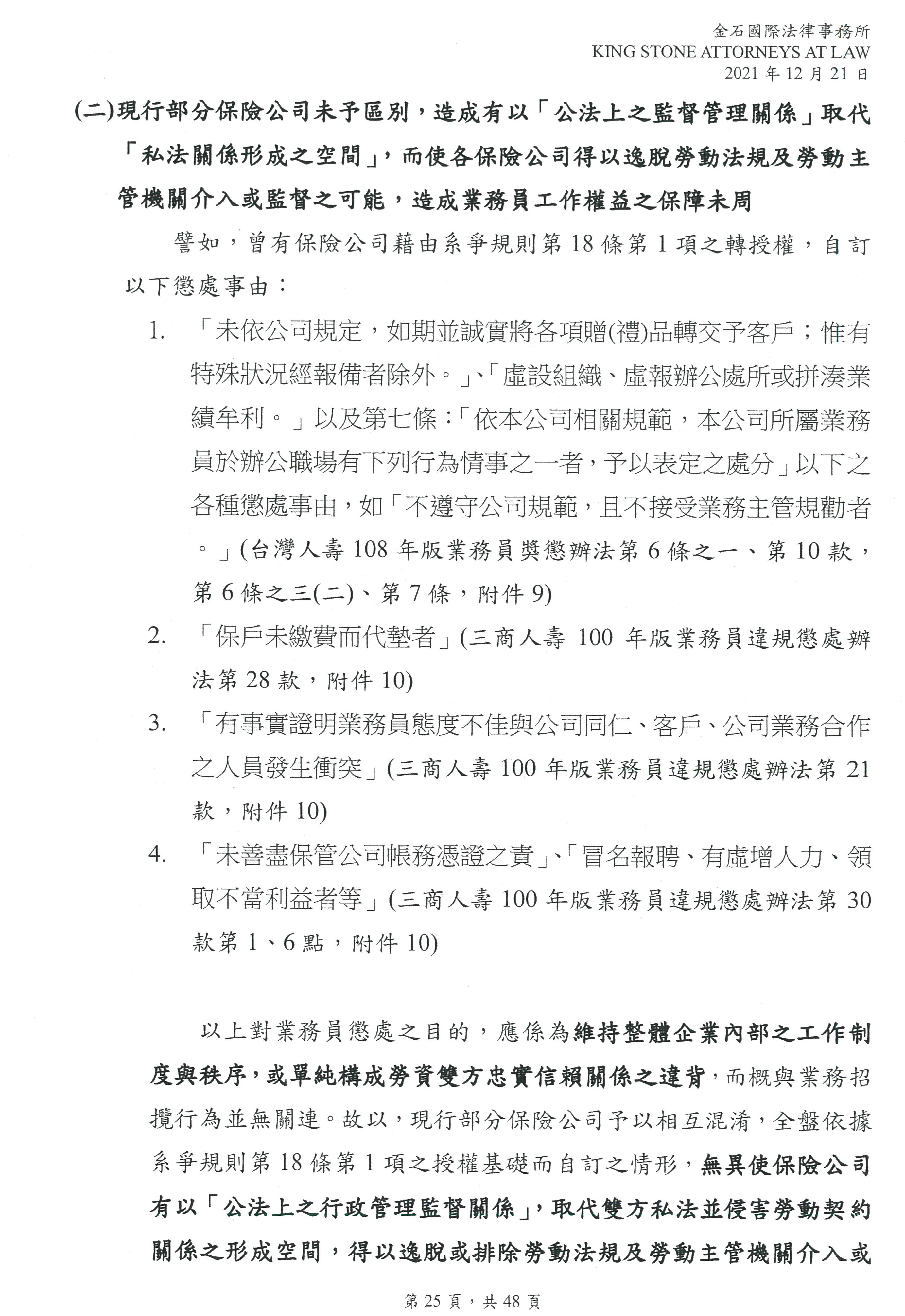
目前業務的管理都是依照保險法第一百七十七條授權訂定的管理規則,其中獎懲的部分,不管是依據第十九條的處分規定,還是各保險公司依據第十八條第一項所訂定的懲處措施,其實都涉及對業務員工作權的限制,具有終止或一定期間限制或剝奪其執業資格或執業方式的效力。依據釋字第443號、釋字第402號及釋字第612號等大法官解釋的意旨,對於工作權限制的事項,則必須以法律或法律明確授權的法規命令為之。關於授權的部分,如果是法規命令的授權,必須遵循母法的授權意旨範圍及目的,不可以超過母法所沒有規定的內容。依據釋字第524號解釋,當法律已經授權主管機關訂定法規命令的時候,有關機關就必須遵守,不得再發布行政規則或以其他方式處理,但是目前管理規則還是依照第十八條第一項及第十九條的規定,讓各保險公司有訂定獎懲規範及懲處業務員的權限,這個部分我們認為有違法或違憲的問題。

第二點,主管機關對業務員的管理具有高度行政目的,一方面可能是為了要維護保險市場的秩序,一方面也有保障保戶權益的作用,所以這個部分應該由主管機關自行肩負其原本的職責。保險公司與業務員之間其實是私法關係,彼此處於相互對等且對立的地位,目前的做法有破壞這層關係的疑慮,也造成公私法不分,在法律已經明確要求主管機關要訂定法規命令去規範的時候,就不應再透過法規命令的授權交由保險公司負責。依據現行法的結果,最直接就反映在各保險公司的懲處事由上,保險公司可以透過第十八條第一項的規定去訂定規則或動輒發動懲處業務員的權限,但是在保險業務員管理規則第十五條對招攬行為已經定義的情況下,基於法律的體系解釋,關於業務員的懲處事由,自然就必須與保險業務的招攬有關。主管機關對於保險業務員的管理算是一種行政高權的措施,與保險公司和業務員之間為了維護企業整體內部秩序以及忠實信賴關係的懲處並不相同,但是在目前的規定之下,其實保險公司多半有混淆的情形,如果是保險公司和業務員之間,基於維護企業秩序以及信賴關係的懲處,仍然是有相關勞動法規的適用,並且應該受到勞動主管機關的介入或監督,而不是全盤以管理規則做為規範基礎。最後的結論就是建請主管機關遵循母法授權的意旨,由主管機關負責訂定獎懲規範,以及對這個獎懲處分的執行,而不是逾越母法的授權範圍,再授權給各保險公司負責處理,以上是我的發言,謝謝。

主席:謝謝趙禹賢律師。請高雄市保險服務職業工會莊敬祥理事發言。

莊敬祥理事:委員和各位在場的學者專家、主管機關代表,我是高雄市保險服務職業工會莊敬祥理事,今天直接就議題二的部分發言。我提供的這些合約書是各家保險公司和經代公司的勞務契約,我有整理並節錄相關條款,各家保險公司都說契約應該自由,因為民法規定只要是年滿20歲的成年人,簽了這樣的勞務契約就應該負相關的法律責任,但是我現在要請各位檢視,這樣的合約對業務人員到底公不公平。

在各家保險公司的合約書條款中,很多都寫到當業務主管或是他轄下的展業人員,對公司負有損害賠償責任或是應返還佣金時,他必須負連帶清償責任,這等於是古代的做法,一人犯罪要株連九族。這裡還寫到責任人及線上輔導人,從低階到高階都要有人負擔,等於保險公司穩賺不賠,不管業務員是否犯錯,這樣保險公司幹嘛認真監理這些業務人員的招攬行為呢?反正出事情的時候有人賠錢就好了。

保險公司也在合約中訂了合約修改的通知規範,甲方可以依實際情形修改本合約,自公佈日實施,乙方應該主動去瞭解,並依變更後的內容執行雙方合約,等於業務人員要無條件同意合約書變動的內容。這裡也有寫到,各家保險公司隨時可以終止這樣的承攬契約,業務人員續期佣金的請求及相關權利,都會在合約不再存續之後,全部被保險公司沒收。合約條款中還禁止配偶到其他保險公司登錄,公司也可以任意終止這樣的合約,合約終止之後,一樣是佣金停發。

第四個,合約修改的部分,也是一樣不需要業務人員同意,有爭議的時候又以保險公司的解釋為主。今天有一些學法律的專家在場,看到這樣的合約內容,你敢簽嗎?這不是等於一張無限擴張的合約嗎?只要保險公司想要改對他們有利的內容,經過公告之後,業務人員就要無條件接受,請問業務人員有什麼保障?另外,這部分也一樣是連帶保證人的機制,請問今天我帶一個人進來從事保險業,他到底是和我簽合約還是和保險公司簽合約?事實上他是和保險公司簽合約,結果要負連帶賠償責任的人卻是我,我和他到底是什麼關係?這個部分也一樣,配偶不能在其他保險公司登錄。這個合約內容更扯,因為它寫到連直系親屬都不能在其他保險公司登錄。請問人民是否有工作的自由?我和甲方簽契約,結果你卻管到我的家人不能去同業工作,這樣的契約不就如同剛才我們理事長所說的,就像是惡房東的契約,他隨時可以增刪一些對保險公司有利的內容,業務人員只能被迫接受,如果不接受,你就只能選擇和保險公司終止合約。

相關單位都說我們是承攬,我們是來創業的,但是當我們的工作內容關係到財產權、著作權時,這些權利卻屬於保險公司。這邊也一樣,公司可以隨時更改合約內容,只要公告在網站上就可以生效,等於是單方面公告就可以變更保險業務人員的合約內容。有些保險公司對發放年終獎金卡了什麼條件呢?合約書中寫到,發給年終獎金的前提是必須每個月參加8堂早課,我們不是招攬保險嗎?為什麼發放年終獎金的標準還要綁定早課的出席率?

你要領到一定的金額要卡業績還要卡能力,等於我們領到的佣金是打折再打折,但我們對這樣的合約內容完全沒有置喙的餘地,只能任由保險公司宰殺,主管機關或者勞動機關難道不需要介入幫我們監督嗎?謝謝。

主席:請中華民國人壽保險商業同業公會金憶惠副秘書長發言。請江委員永昌代理主席。

金憶惠副秘書長:鍾委員、江委員、各位長官、各位先進,壽險公會代表發言。首先感謝剛才主席在會前先就今天的討論做一定程度的定性,基本上就是針對目前保險業務員的相關管理機制如何提升,進而保障保險消費者的權益。我們都知道金融服務業是一個受高度監理的行業,包含保險業在內,而我們的保險商品,至少在目前這個階段,大多數是透過業務員招攬為主。也就是說,以保險消費者而言,第一線接觸的就是業務員,業務員在招攬的時候有沒有善盡招攬的專業和職責?這攸關保險業的形象,或者也包含主管機關的有效監理。

當然,目前主管機關根據保險法第一百七十七條的授權訂定保險業務員管理規則,因為第一百七十七條的授權還包含對業務員的懲處,所以管理規則也有訂定第十八條的獎懲辦法以及第十九條的懲處事由。關於第十九條的懲處事由,各位或許可以從消費者的角度看第十九條各款,裡面有相當程度的行為如果擺在一般的社會觀念來看,這樣的行為到底允不允許?例如挪用保費、代簽名、不實告知。

因為有這樣的情況,導致保險消費者的權益受到損害時,證諸過往爭議的招攬案件,客戶受到權益侵害的時候,他會找誰?我相信大部分的情況都是找保險公司,因為跑得了和尚跑不了廟,當然也會順帶找業務員,看他在招攬過程中有沒有不當招攬的責任。對於業務員的不當招攬行為,如果我們沒有辦法透過例如管理規則做相當程度的考核或是管理,我相信絕大多數的業務同仁都是兢兢業業在招攬保險,但是如果少數業務員有不當行為,我們考量這樣的情況下,如何透過管理機制讓不當招攬的行為不至於發生?當然,就我們目前看到的,包含釋字第740號、釋字第402號的大法官解釋,不管是業務員的勞務給付型態也好,或是主管機關授權訂定的管理規則也好,都已經賦予法定明文的權限。所以在這個部分,我們認為業務同仁在招攬的時候,只要能夠遵守相關法令,根本不需要擔心公司會對他做一些不當懲處。

而且目前也不是只有一個管理或懲處機制,至少我們壽險公會也有設立業務員的申訴委員會,或許業務同仁會認為這個申訴委員會是壽險公會設立的,是不是會偏向資方?我可以向各位報告,目前我們的委員會總共有9位委員,它的組成代表是消費者代表2位、業務員代表2位、學者代表3位、業者代表2位,也就是說,在9位委員裡面,只有2位屬於業者代表。目前我們處理的案件,以這一屆為例,從今年4月到現在,大概處理11件業務員的申覆案件,其中有理由的超過一半。

所以大家可以從另外一個角度來看,業務員如果因為一些招攬行為受到公司懲處,而他認為這個懲處是不合理的,事實上他可以透過現行的申覆機制,包括對公司申請申覆,包括向委員會申請複核,都可以讓他的權益獲得一定的保障。所以在這邊我還是要強調,對於業務員的管理,不管是主管機關的監理或是業界的行業自律,或者從業務同仁、從整體保險業的形象來說,其實以管理規則做相關規範的確有存在的必要性,以上是我的發言,謝謝。

主席(江委員永昌代):謝謝。請政治大學風險管理與保險學系陳俊元系主任發言。

陳俊元系主任:主席、在場各位代表、各位先進,大家好,我是政治大學風管系陳俊元,現在就我個人的淺見和觀察發言,不代表系上的看法。我受邀參加公聽會主要是針對立法體制的問題,因為個人針對保險法有一些研究經驗,我了解在個案方面確實具有相當大的爭議和困難,所以我接下來的主要報告內容會針對保險法的立法體制部分進行發言,也包括這次提出的三項修正草案。

第一個,我要說明的是,臺灣的保險法非常特別,它是把契約法和監理法兩個層面合併在一起,並不是各自獨立立法,理論上來說,它應該可以像其他國家一樣,用兩部法律來規範,但臺灣是把它合併在一起。前半段是和消費者的權益密切相關,後面主要涉及對保險公司、市場的監督,還有財務紀律方面的一些監理措施。如果我們要把目前這40萬名業務員大軍全部交給主管機關保險局逐一做契約審視和屬性認定,當然會面臨主管機關是否有這樣的專業能力和能量的問題。

我想在個案的爭執過程中,其實大概都可以發現,關於契約的定性,其實和勞動法相關的色彩是相對比較濃厚的,所以在訂立相關修法規則的時候,不管是主管機關,或是要訂在哪個法規中,我覺得都應該審慎研議。第二個,我們看到大法官釋字第740號解釋,針對這樣的爭議提出原則上用個案判斷的審查標準,當然,學界和實務界對這樣的標準並不是每個人都滿意,我想這也可以理解,因為個案審查本來就有它的困難。

但是如果我們要建立一個比較通盤性的審查標準,如同學者在文章上所寫的,要對勞動從屬性列出一個完整的清單,基本上是一個非常困難的任務,要在立法上列明,我覺得恐怕也需要相當時間的審視和琢磨。就以這次我們提出的幾項立法修正草案而言,個人目前的淺見是比較傾向,因為這裡面已經有提到勞動事項應該由主管機關會同勞動部訂立相關規則,但是在語意上,例如什麼是勞動事項?或是什麼叫單純的勞務契約,即民法一般的勞務契約,其實還是會面臨定義和界定上的問題。

如果我們讓主管機關金管會保險局去做這樣的認定,他們的編制、組織是不是有這樣的能力?我覺得這是值得再做進一步思考的地方。回過頭來看歐美各國的例子,特別是以我個人留學的美國來看,確實,就業務員的相關爭議而言,美國也有這樣的爭議,但美國是以個案法為主的國家,透過個案法則的慢慢累積,或許可以形成一定的、可以遵循的規則。

當然,面對這樣的陣痛期,我認為主管機關也有施力的地方,例如勞動部,或許可以會同相關主管單位處理,像金管會,或許可以列定一些關於從屬性或相關的審查標準,讓業者、消費者及廣大的保險業務員有一個比較明確、可以依循的標準。當然,回歸到目前的現行法來說,我個人也認為現行法不管是授權或各方面,未必沒有討論的空間,這部分我覺得可以保留。但是就廣泛的立法原則來說,或是以目前保險法的屬性來說,它會比較接近公法的監理角色,細部的立法技術是不是要再精進?我覺得這是可以考慮的。

在這樣的基本界分之下,公法的行政管制和私法的締約自由理論上應該是不一樣的,也在保持保險業像現在的多元發展之下,不管是新商品的推陳出新或保險服務的一些變化等等,讓執業人員和保險公司有一個比較廣泛的空間去締結勞務等各種類型的契約,未必要採取勞務契約獨占或是勞務契約吸收這種比較確定的原則。所以以結論來說,我認為這幾個修法的草案立意非常良善,但是在立法技術上應該避免過猶不及,也要避免讓主管機關過度負擔,謝謝。

主席:謝謝。請張委員其祿發言。

張委員其祿:謝謝主席,也謝謝今天與會的所有專家學者。今天的公聽會是針對保險法第一百七十七條的修正草案,本席簡單說一下,現在這個問題的爭點就在業務員和保險公司之間的勞務契約,當然,目前國內這些保險公司和業務員之間的聘僱關係,有所謂的僱傭、承攬,甚至也有混合制。

這些業務員到底是不是承攬?其實大法官已經有相關解釋,最主要是釋字第740號,它把雇傭和承攬做了一個切分,主要是從人格的從屬性或經濟的從屬性來看,也就是說,如果業務員能夠自行決定工作時間、地點,這是人格的從屬性,或者是否能夠自己承擔業務的風險,這是經濟的從屬性,以此做為判斷依據。簡單講,其實我們也知道保險業務員很多都是比較接近承攬的方式,當然這種承攬的現象,現在很多行業也有,包括Uber Eats等等都是。

當然,其實壽險公會也有訂出9項必要特徵之認定承攬契約標準,等於是在管理什麼樣的類型、特徵才算是保險公司和業務員的承攬關係,法院也是按照這樣的原則做為判決依據,以此看算不算承攬,因為如果是純粹的僱傭,反正就是回到勞基法一次解決。但是我們也知道,保險公司這種承攬的現象,其實反而是多數、是大宗,但是現在就衍生一些相關爭議,第一個是關於懲處的問題,現行的保險業務員管理規則是針對招攬行為授權公司訂定一些獎懲,實際上保險公司也常用損害公司名譽、形象這種非關招攬的名義,對承攬業務員進行實質的管理或懲處,從這個地方就可以看出來,如果你對他的個別行為太過介入或是管理,其實也違背他和你之間的承攬關係。所以金管會在保險法第一百七十七條把懲處的概念限縮在業務員的招攬行為,這次的修法,也有委員提出這個方向。其實我們認為,既然是承攬,就不可以把非招攬行為的缺失態樣做為懲處理由,如果要進入這麼細節的管理就會變成僱傭,應該是另外一個概念才對,在懲處的部分上,應該把它限在招攬行為,如果非招攬行為的缺失,就不應該是保險公司可以逾越的。第二個是關於給付的問題,除了懲處的問題之外,另外當然是給付業務員佣金,其實我們也知道金管會有實施「續年度報酬表」,也主張給付應該更透明化,但是在真正實施的時候也發現很多窒礙難行或到底要怎麼給付的問題,甚至有時候承攬的業務員離開了,他跟他下一手之間的關係,這地方的爭議其實也滿多的,也就是下一個人能不能繼續領佣金。當然,我們財委會質詢時,很多委員也很關切,所以我們也希望金管會要給業務員一個合理的給付和報酬。

總結來說,承攬制的業務員發生不管是佣金給付、非法懲處這種勞資爭議,這些可能都是我們今天主要要探究的問題,也是向各位專家學者就教的問題,我們也希望在這個地方要給予更周全的保障,尤其承攬業務員勞動權益能夠獲得很好的救濟或保障,甚至到時候他們真的發生問題時怎麼去查,而不要讓他們救濟無門。

我們最後當然是建議金管會應該重新檢視保險業務員管理規則,並儘速會同勞動部研議訂定相關勞動法規,保障承攬制業務員的勞動權益,也建立勞資爭議的申訴管道。最後補充幾句話,我們也覺得承攬這件事是很複雜的,在每一個目的事業主管機關項下去特別規範,有時候也不是非常非常容易,所以我們認為勞動部還是要對總體的承攬做一個比較全盤性的,不管是特別的立法,或者有個guideline,而不是讓每個目的事業主管機關想到哪裡修到哪裡,這也是有問題的,但是目前就這個問題,我們還是認為勞動部和金管會應該要協力處理,因為對民眾而言,行政是一體的、政府是一體的,他也不管那麼多,他希望你把這件事情辦好就好。很榮幸來參加,也希望聆聽各位的指教建議之後,我們未來修法的時候有更好的方向。

主席:請中華民國保險業務聯合總工會嚴慶龍理事長發言。

嚴慶龍理事長:我在這裡先感謝江委員、鍾委員和立法院的各位委員及黨團支持總工會推出的保險法第一百七十七條的修正,各位剛才看到的東西,其實我們長期以來的合約跟勞雇關係都有關係,大家看到這邊我一年就有9條刑事案件,所以我被號稱嚴九條。我在這邊要感謝勞動部王司長的幫忙及金管會的支持,看到底下的東西都平安順利地完成而且解決,我們看到最下面,事實上金管會在施局長的作為下,其實把關了很多東西,我在這裡也先感謝他,免得後面忘記講。

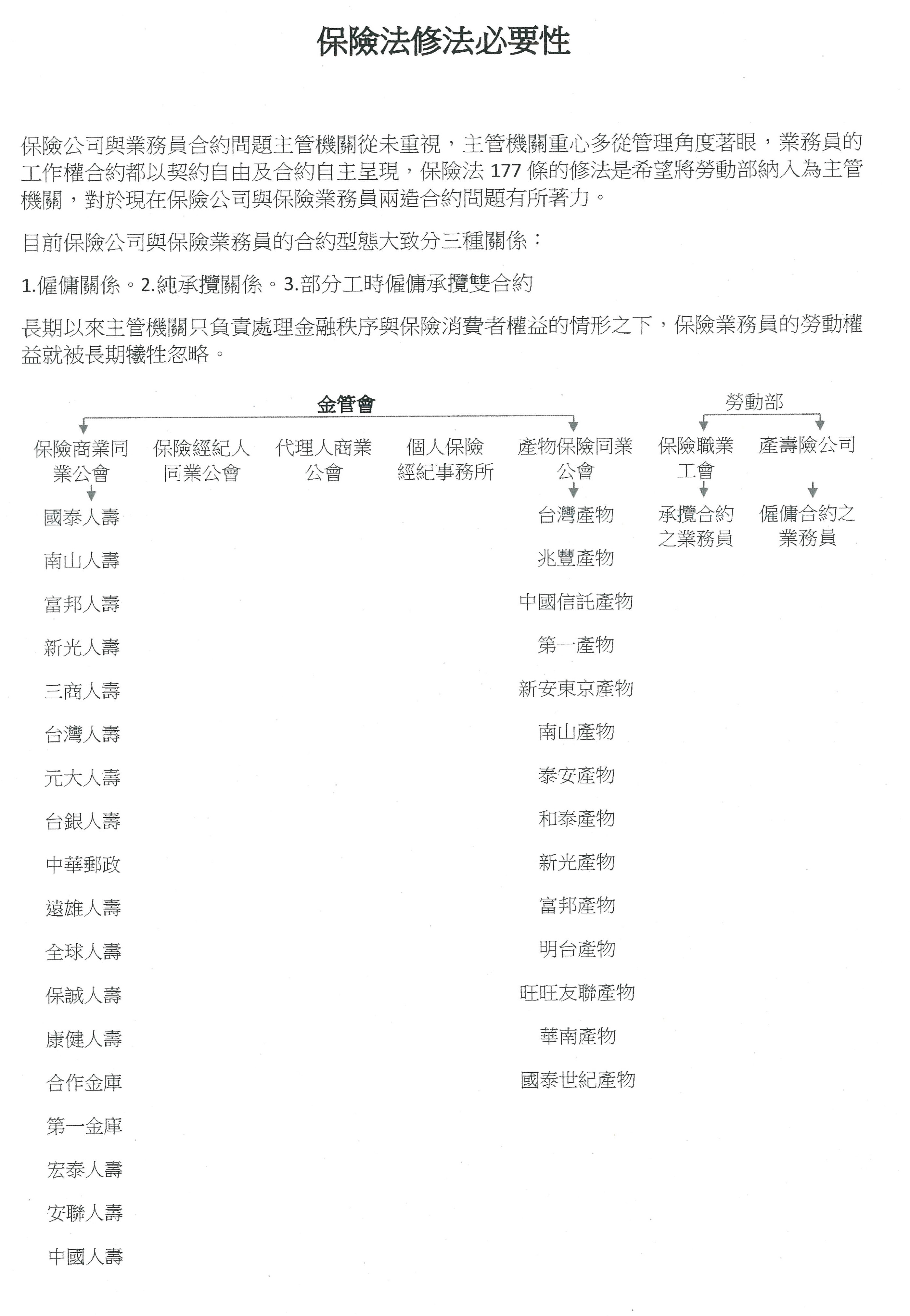
我們進入主題,保險法修法的必要性,各位看一下保險法已經是將近50年的老法,我們不斷地一點點改,保險公司與業務員的合約,主管機關都是在保護的態度下管理,對於業務員的工作權都以契約自由、自主契約呈現,保險法修法希望納入勞動部主管機關是因為保險公司現在與保險業務員兩造的問題,如剛才委員所講的勞雇關係、承攬關係和部分工時混合制。長期以來,主管機關負責的部分非常盡心盡力的在負責,可是業務員的部分就沒有辦法,所以在這圖表裡面,金管會管轄的部分非常大,勞動部管轄的也是全部,包含金管會裡面的全部所管轄的任何一個人,包括職業工會裡面的承攬合約、產壽險公司裡面的僱傭合約,還包括現在新的混合制合約。其實勞動部在這些合約裡面是非常重要的角色,就像委員所提的,其實我們要參酌勞動部的概念是在這裡產生的。從以前到現在,從保險法開始實施,業務員開始被管理的過程裡面,開始要登錄、考試,業務員從來沒有可以決定任何一件事情,包括佣金、制度、合約,都不能去提,還包括在最近局長努力之下,管理規則有改善,還有剛才委員所講的,續佣可攜的部分,事實上施局長著力很大,可是事與願違、窒礙難行。所以我們今天要謝謝局長的努力,業務員在保險公司,你們看到現在,從開放保險公司到保險公司收掉,業務員的勞動契約有沒有受影響?保戶有沒有受影響?其實都在保險法裡面有限定,可是對業務員來講是越來越不利,工作越來越困難,就像我上面所講的,從亞洲金融風暴、921、雷曼,這些事件的過程中,保險業務員都站在第一線去處理保戶的問題,保戶發生什麼問題要反映時,也是第一線的業務員出去安撫客戶,可是保險公司經過合併了,走過這個過程後,業務員擺在哪裡?

大家看到的就是現在最新的混合制合約的訴訟,三商人壽有好幾張,這是全球人壽退休之後終止契約,承攬契約一併終止,各位的資料都可以看到,這是當事人所寫的;第二張是三商人壽現在的訴訟,包括三商人壽打贏的官司和打輸的官司,還有現在很多保險公司打的很多保險業務員契約上混合制的制度都是有問題,我們希望在這次第一百七十七條的修正,能夠讓勞動部參與其中,能夠解決合約上及佣金上的問題,各位可以看到我們附的文件,因為時間有限,請各位參閱。

主席:請臺北市保險業務職業工會張煒如總幹事發言。

張煒如總幹事:主席、各位同業先進大家好。非常感謝委員們能夠關切我們保險業務勞工的心聲,對於困擾我們保險業務員數十年的紛爭,藉由這次修法,能夠逐漸來化解,同時也讓我們事業單位主管機關保險局和勞工行政主管機關勞動部的功能性更為明確,可以避免雇主團體對勞工的懲處違背了勞動法令,甚至是剝奪勞工的工作權,損害我們勞工的權益,所以我們也希望藉由這個機會,讓我們勞工不會處在一個孤立無援的工作環境,所以也非常感謝委員能夠協助辦這樣的公聽會來修保險法,可以讓我們的紛爭逐一化解,避免因為勞雇糾紛而影響保戶的權益。

主席:請臺北市工人總工會賴正浩執行長發言。

賴正浩執行長:主席、列席的資方、勞方代表及上級主管機關。今天代表臺北市工人總工會出席公聽會,有關這個法條的公聽會,今天應該不是第一次,之前也開過很多次,我希望我們的腳步能夠快一點。從剛剛我們聆聽不管是資方代表或勞方代表,其實大家都怨言一大堆,資方的立場認為被懲處的這些業務員是多麼地不盡責,但是在勞方代表的立場來講,整個框架的訂定是由資方訂定的,所以再怎麼樣勞方都沒有發言權,造成非常不公平的狀況,因此,今天針對第一百七十七條,個人認為這兩行的字裡面有關撤銷或廢止登錄、教育訓練及懲處,是這整個法條及保險法最核心的問題,延伸出來的問題非常需要我們去正視。我舉一個比較淺顯的例子,有關現行保險業務員管理規則對於外勤保險業務員,資方可以逕以不確定的法律概念提出撤照或撤登等等的懲處,試想,如果這樣的話,我們大部分的業務員都沒有底薪,是不是要去喝西北風?何其地殘忍!所以我們要去正視它。也因此,我們要正視一個問題,懲處是不是符合比例原則?請大家共同來思考。

談到現行的保險業務員管理規則,其實在實務上,保險業務員和公司簽訂的契約不外乎承攬、僱傭,甚至有一種是延伸出來的僱傭加承攬等類型,依目前保險業務員管理規則第十七條規定來看,個人認為公司和保險業務員的關係似乎比較傾向於僱傭關係,如此當保險業務員與公司簽訂承攬契約或僱傭,甚或是承攬混合契約時,是否會產生以承攬之名行僱傭之實的疑慮?我們要去面對它。因此,保險業務員管理規則第十七條似乎應該依據承攬及僱傭關係而作不同的規定,以避免前述可能的情況發生,進而減少保險業務員與公司的爭議。至於要不要進一步去探討保險法是否要訂定保險業務員勞務契約的相關規定,因為現行的保險業務員勞務契約相關規定是規範在保險業務員管理規則第三條,位階似乎稍嫌不足,因此似乎可以將保險業務員勞務契約相關規定明定在保險法當中,並針對承攬、僱傭或僱傭加承攬等不同類型的契約,明定保險業務員與公司的權利與義務,這樣才有辦法減少爭議的發生。最後補充一點,也因為保險法有授權資方來訂定管理規則,不平等的狀況應該要打破,個人建議金管會及勞動部應該有其積極的角色才對,例如在整個管理規則裡面,我們沒有看到勞動部的角色。所以不管是剛剛整個資方團體代表提到有勞資爭議的訴願委員會,但是試想,雖然權益委員會裡面雖然有勞方代表,但是整個懲處的框架都是資方定的,你完全脫離不了,以上個人的建議,希望金管會及勞動部能夠有更積極的角色。

主席:請政治大學法律學系葉啟洲教授發言。

葉啟洲教授:主席、在場各位各個領域的專家們,大家午安。很榮幸有機會來跟大家分享個人對這個議題的看法,剛才前面很多前輩提到很多個案裡面,個別的公司或個別的業務員受到的管理監督是不是合理等等,我個人覺得似乎並不在今天的討論題綱裡面,因為我們今天要處理的是一個通案的法規範問題,而不是解決個案,所以我就從所收到的今天會議討論題綱開始談。我先從第二題開始談,我延續剛剛陳俊元主任所提到的想法,我非常贊同,我們的保險法很特別,它規定了保險契約法和保險業法,後面的業法當然都是在監督保險業的營運活動。這兩部法律屬性雖然有所不同,前面契約法是私法,但是它是直接以設置一些契約規範來保障被保險人的權益。而後面的保險業法在監督保險業的營運,其實它的終極目的也是在保護被保險人權益,包括准入的門檻、資金運用、負責人資格及退場機制等等,其實都是以保護被保險人的權益作為導向。所以如果今天爭執的點是在保險公司,廣義來講包括保經、保代等等公司,跟他們從業人員之間勞務契約的關係的話,似乎跟被保險人權益保障並沒有直接的關聯。所以把這個勞務契約的關係放到保險法裡面,不管是放在前面的契約法或放在後面的保險業法,似乎都跟整部法律的目的並不一致,這是我對第二個議題提出的想法,請各位參考。

第二,保險業務員管理規則第十九條對於勞務契約的屬性會不會造成影響?當然,我們從保險業務員管理規則過去為什麼為制定來看,其實在比較法上,很多國家大部分都沒有訂定保險公司應該怎麼管理他的業務員,在我國有這樣規範當然有其背景,因為這個規則的制定大概是29年前,大概民國8110月制定,到現在接近30年的時間,當時之所以制定其實是因為早期的保險從業人員素質比較參差不齊,不如今天,今天保險從業人員的素質當然比當年大幅提高很多,當年有些保險業務員素質很好,但是也有小部分不太好,這些業務員如果做了一些不當的招攬行為,甚至包括欺騙客戶、侵占保費等等,常常會損及被保險人的權益,為了貫徹保險法,尤其保險業法要去管理保險營業活動來間接達成保護被保險人權益的目的,所以才在8110月制定保險業務員管理規則。所以制定管理規則的目的就是在保護被保險人權益,從這裡面的第十八條、第十九條對於保險公司及保險業務員懲處事由的規範可以很明確地看出,整個規範的導向都是在保障被保險人的權益。如果要以保護被保險人權益制定的管理規則來認定公司跟業務人員之間勞務契約的屬性,其實跟它本來被制定的本意是不合的。剛才也有朋友提到這個管理規則授權給公司很大的權力去處分業務員,這個事實我並不會把它理解成授權,因為以法條的文意來看,如果說是授權的話,寧可說是課予保險公司責任。課予保險公司有責任去管理、監督它的業務員,這從條文的用語看得出來。比方說第十八條的開頭就說,業務員所屬的公司對業務員的招攬行為應訂定獎懲辦法。是要求保險公司要訂定獎懲辦法,而不是授權給你定。如果是授權,我愛定不定都可以啊!但這裡不是,我沒有不定的空間,而是有義務要去定。為什麼要去定?因為要保護被保險人的權益,所以保險公司被課予這個責任要去定。

第十九條也是,業務員有下列情事之一的話,所屬公司除了應依法移送偵辦之外,並應該按照情節給他各種不同的處分。所以既然是課予義務,那怎麼會是一個授權的規定?我想用管理規則來認定勞務契約屬性可能不是那麼恰當。

另外大法官釋字第740號解釋也提到這個管理規則跟勞務契約的屬性應該沒有直接關聯。所以個人就分享這樣的意見給大家參考,謝謝。

主席:謝謝葉啟洲教授。接下來請中華民國產物保險商業同業公會朱政龍主任委員發言。

朱政龍主任委員:產險公會代表發言。產險公會簡單補充,因為已經有書面資料,各位可以先參看。產險公會代表大概補充幾點,第一點,事實上產險業對於剛剛業務員的代表方所講的,就是保險公司懲處業務員有涉及招攬行為以外的這些案例,在產險部分目前看起來應該是比較少,幾乎是沒有。

第二點,有關大法官釋字第740號解釋,剛剛幾位先進都已經有解釋過,我們就不再贅述。最主要是在勞務契約的性質跟保險行政監理之目的手段,以及保險法第十九條或第十五條第一項監理的手段之間,事實上並沒有正向的關係,這應該是第740號解釋的主要目的。

剛剛前面幾位先進講到一個重點,就是我們對於廣大金融消費者,也就是廣大被保險人的保護以及業務員的保護之間的衡平。目前因為保險監理是很強調公平待客,以及金融消費者保護,我們對於業務員的管理也是基於這個目的。至於業務員跟公司之間的契約關係,有可能是僱傭、承攬、委任,甚至是一種無名契約、混合契約,這個不是在保險法裡面所應去規範的目的。

我舉個例子,例如業務員在招攬的時候,消費者基於外觀上的信賴保護原則,公司跟他之間也有可能會要負連帶的責任。像加盟主跟加盟業者之間,在高等法院99上字518號判決跟最高法院101年台上字第966號判決,就算是這麼沒有從屬性的加盟合約關係,也會要求兩者之間要一起負責。所以其實對業務員的管理應該是比較著眼於對於廣大金融消費者跟被保險人的保護,這是我們產險公會的意見。至於勞務契約的內容是不是要有衡平法則的介入,或者是要訂一些例如像範本的東西,我們產險公會目前沒有特別的意見。以上報告,謝謝。

主席:謝謝朱主委。目前登記發言的專家學者以及出席團體均已發言完畢,接下來請行政機關回應相關的意見。依序先請金管會保險局施局長發言。

施局長瓊華:主席及各位與會先進,大家好。今天大院第10屆第4會期,貴委員會召開保險法第一百七十七條條文修正草案的公聽會。承委員會邀請提出報告。以下就公聽會的討論題綱,以及近年來委員提案保險法第一百七十七條修正的草案,提出本會的意見。

首先是本次公聽會的議題部分,有關保險業務員管理規則第十九條規定,是否對勞務契約屬性造成影響的部分。保險業務員從事保險商品的銷售工作,是保險業面對消費大眾的第一線人員。因為保險契約的複雜,消費者更是仰賴保險業務員來瞭解保險契約,因此保險業務員的操守、專業,以及保險公司對於業務員管理的好壞,會關係到投保大眾的權益,而且也會影響到保險市場的紀律。

保險法第一百七十七條授權本會訂定的保險業務員管理規則,已經明定業務員所屬公司應該依照本規則來訂定獎懲辦法。獎懲辦法應該限於業務員的招攬行為,且在訂定或修正時,應該納入業務員代表來參與表達意見,秉持公正、公開及維護保戶權益的方式來辦理。

在第十九條第一項也列示保險業務員不當招攬行為的態樣,同時責成所屬公司就不當招攬行為存有具體事證並經查證屬實,可以依情節輕重予以處分。為使各個保險業者在管理所屬業務員能夠有一致的標準,我們也由壽險公會對管理規則所載的態樣,訂定懲處登錄之參考標準,以及業務員涉有犯罪嫌疑的裁量移送參考表。這個部分是提供具體明確的懲處參考標準來維持保險市場的紀律。不管是管理規則或者是懲處的參考表,它本身並沒有涉及保險業與所屬業務員間之勞務契約屬性。而且不論保險業務員與所屬公司的勞務契約是何種型態,業務員都應該遵守管理規則的規範來從事保險招攬行為。

為了保障保險業務員的工作權,本會在11018日修正管理規則的部分條文,將受停止招攬處分的效果修正為限於同類保險業務、刪除受撤銷登錄處分未逾3年不得從事任一類保險業務招攬,也刪除其餘保險業務員招攬缺失應撤銷登錄之處分,同時縮短停止招攬累計達2年應撤銷登錄之採計區間。另外,配合管理規則的修正,也請產壽險公會修正懲處參考表,報本會備查。

為了使業務員懲處的持平及透明化,我們在管理規則第十八條也規定,所屬公司應該對於招攬行為訂定獎懲辦法並報公會備查,懲處辦法的訂定跟修正都應該納入業務員代表來參與表達意見。我們也在10912月重新檢視各公司的獎懲辦法是不是以管理規則作為唯一的訂定依據,同時也發函重申各保險公司倘有其他的管理要求,應該依照其他法令另行訂定內部規範,或者在與業務員簽訂的勞務契約中去做約定。所屬公司在懲處業務員前,應該要給業務員有陳述意見的機會,事後也要有一個救濟的管道。如果業務員不服所屬公司所為的處分,那我們在管理規則第十九條之一也訂有向原處分公司申復,或者是向各有關公會申訴委員會申請覆核的二層救濟管道。

至於保險法訂定業務員勞務契約的可行性部分,因為保險法立法意旨主要是在規範保險契約的權利義務,以及對保險業的監理措施,在保險法第一百七十七條授權訂定的管理規則裡面,已經規定業務員與所屬公司簽訂的勞務契約,是依照民法及相關法令規定來辦理,並沒有限制業務員與所屬公司的勞務契約屬性及契約內容,因此雙方勞務契約關係應該回歸民法及相關法令規定來辦理。

這個部分在大法官釋字第740號解釋理由書第一段,也說明保險業務員管理規則是主管機關為健全保險業務員的管理,以及保障保戶權益等行政管理的要求而定頒,令保險公司遵守,不得因為保險業務員管理規則的訂定,即認為保險業務員與其所屬公司間具有人格的從屬性。這個部分大法官的理由書已經進一步界定,本會是為了維持保險市場的紀律而依保險法第一百七十七條來訂定管理規則,並不涉及到勞務契約人格從屬性的判斷,因此無須於保險法訂定業務員勞務契約的相關事項,應該要回歸到民法以及相關法令來規範。

另外,有關委員就保險法第一百七十七條提出的修正草案部分,首先是江委員以及蔣委員分別提案修正保險法第一百七十七條,增訂第二項的部分,其中保險業務員的教育訓練、獎懲制度及申訴管道,原來在該條文的第一項授權訂定的管理規則裡面都已經有規範,因此無須重複訂定。

至於業務員的勞務契約部分,經查勞動部在87年已經公告保險業是適用勞基法的行業。在90年也在勞委會的函裡面說明,基於契約自由訂定原則,保險業的事業單位與從業人員的勞務給付型態,以雙方自由訂定為原則。另外也公告適用勞基法的行業,其從業人員並非當然有該法之適用,仍應就實務上認定其勞務給付型態是否為僱傭而定。另外勞動部也在105年請各級勞動主管機關協助輔導轄區內的保險事業,要釐清保險業及所屬業務員勞務契約的態樣,相關的議題都是由勞動主管機關來主導。因此就金融機構與從業人員之間的契約關係,仍應回歸勞動主管機關來規範。

另外,就曾銘宗委員提案有關增訂保險法第一百七十七條第二項及第三項的部分,在前面已經有說明,就是業務員所屬公司依照管理規則訂定的獎懲辦法,是限於業務員的招攬行為,同時也應該納入業務員代表來表達意見。這個部分在管理規則都已經有相關的訂定,因此無須在保險法制定。另外,就整個懲處的申訴機會部分,我們在法令上已經有明定,同時整個委員會的組成也達到委員的期望。

以上,就江委員、蔣委員以及曾委員的保險法修正建議,我們認為除了教育訓練、獎懲制度及申訴管道在管理規則都已經有訂定,無須重複制定之外,有關勞動契約的部分,應該回歸到勞動法規規範,由勞動主管機關主政研議,不適合在保險契約做相關的規範。至於曾委員的提案,目前因為本會都存有相關的規定,故建議維持現行條文,不予修正。以上報告,請委員指教。

主席:謝謝。接下來請勞動部勞動關係司王司長發言。

王司長厚偉:主持人江委員、各位與會的先進。今天非常榮幸代表勞動部出席財政委員會所召開的保險法第一百七十七條條文修正草案公聽會。以下就針對委員會所提出來的題綱提出我們的報告,也請委員及各位先進不吝指正。

我今天簡單報告,主要是分成3個部分,分別是:保障保險業務員勞動權益、未來持續強化保險業務員勞動權益,以及全力協助完善保險業務員相關法制。

第一點保障保險業務員的勞動權益,首先是健全保險業務員工作救濟的機制,這個非常重要。保險業務員違反保險業務員管理規則第十九條規定遭到停止招攬處分的時候,可以在1個月之內,以書面敘明理由向原處分公司提出申復。如果業務員對公司復查結果有異議的時候,可於3個月內向各公會之申訴委員會申請覆核。

當時工會不斷跟我們反映,也認為停止招攬對業務員工作權益影響很大。所以在民國98年,我們有辦理一個社會對話,工會、保險公司、金融監理機關與勞政機關一起來討論。後來有個共識,主要是希望納入勞工的意見。紀律委員會因為涉及到工作權,勞方的意見應該納進去,所以後來有全國性總工會代表在那個委員會裡面。當然我們希望這個委員會能夠發揮功能。剛才雇主團體也有表達,說到目前有11件。不過,當然工會也表達,說還有很多的保險業務員的權益受到很大的影響。也表示委員今天召開這樣的公聽會有非常重要的效益,就是我們讓各界大家一起來努力,讓保險業務員的權利在這樣的機制下得到救濟。

再來是研訂勞務契約認定的行政指導部分,大家也都提到大法官會議第740號解釋的意旨。主要是按照勞務契約的類型特徵,以及勞務債務人與勞務債權人之間的從屬性來判斷。第一是自由決定勞務的方式,第二是是否自行負擔業務的風險。保險業務員管理規則是依照保險法第一百七十七條規定訂定的,它主要是在強化保險業務員從事招攬保險行為的行政管理,與保險業務員跟他所屬保險公司所簽訂招攬契約的定性並無必然關係,也不是構成勞動契約認定的依據。因為大法官會議解釋完以後,社會各界有很多的疑慮,特別是也有很多保險公司誤以為只要沒有底薪或沒有打卡,它就不可能是、不必然是僱傭關係。

我們當時就趕快發了一個通函,主要的概念有2點。第一,從屬性的特徵是就個案事實及整體契約作綜合考量,並非由單一情形去判斷其從屬性的高低,然後去認定他們是不是受僱。其次,保險事業單位如果有工作規則、管理規章及考核辦法適用在保險業務員時,也會一起併同考量有無從屬性,以進行判斷。

其次,我們也訂定了一個勞動契約認定行政指導原則。大家也知道,認定僱傭跟承攬是一件非常重要的工作,勞動部部長一直認為不能有假承攬真僱傭的情形。為了讓外界更清楚什麼叫勞動契約關係,我們也在108年訂定勞動契約認定指導原則,我們訂了14項的判斷標準,從人格、經濟跟組織從屬性提出一些認定的原則。同時,為了讓大家更清楚,我們也發布了一個判斷的檢核表,讓各界能夠更清楚去判斷到底我們的關係是勞動契約關係還是承攬或其他關係的存續。

第二點,未來我們如何持續強化保險業務員的勞動權益?第一,我們不斷希望建立一個對話平台,以往有,未來我們也會這樣進行。希望透過平台儘量讓雇主團體跟工會團體能夠達到共識。此外,目的事業主管機關如訂有保險業務人員權益相關行政指導,勞動部將配合協助。目前確實也有幾個部會訂定從業人員權益的相關指導,我們都會配合協助,希望保障從業人員的權益。

第三點是全力協助完善保險業務員的相關法制。任何有利於保險業務員勞動權益保障的修法方向,我們都樂觀其成,也都支持。保險法第一百七十七條修正因為涉及到金管會的法規,當然目前有些部會針對某些特殊的工作者,因為他很特別,例如保全人員有保全業法,船員有船員法,教保人員有教保條例等等,有一些相關的特別規定。為了保障那個行業的從業員工,勞動部也都會全力配合訂定相關員工的權益。所以,我們在這部分一定會做相關的配合,以上簡單說明,謝謝。

主席:謝謝王司長。接下來請法務部林參事發言。

林參事豐文:主席、各位委員、先進,大家好。今天貴委員會召開保險法第一百七十七條條文修正案公聽會,承委員會邀請參與會議,至感榮幸。關於這個議題,我們在這裡僅就司法實務的一些見解,提供給大院作為立法之參考。

關於勞動的條件或者是保險業的管理,我們都尊重主管機關以及大院的政策決定,關於修法的部分,我們都尊重政策決定。在我們所瞭解,不管僱傭或承攬都是屬於民事的私法契約,所以適用契約自由的原則。另外,在勞基法第七十條及保險法第一百七十七條都有規定,也都有授權雇主可以訂定工作規則,因此保險業訂定規則獎懲辦法當然都是於法有據的。

我們特別在這裡提供目前司法實務見解的轉變,給各位做為未來修法之參考。早期在司法實務的見解是認為,只有在解除聘僱契約,就是影響到工作權的情況之下,才可以向法院請求救濟。如果沒有到解除聘僱契約,那就不行,這是早期的見解。

但是近幾年來,司法實務見解漸漸已經有所轉變。一個比較典型的案例,是臺灣高等法院106年度勞上字第88號的判決,後來陸續又有出來了一些判決。他們認為雇主基於其與勞工間之勞動契約,自得依情節予以適當之懲戒處分。惟雇主之懲戒權並非漫無限制,雇主對勞工所為懲戒處分仍屬勞動契約之一部分,應受勞基法拘束,不得低於該法所定勞動條件之最低標準。而勞基法就雇主懲戒權行使之不當或違法,勞工如認雇主之懲戒處分違法或不當,得提起訴訟主張權利,俾勞工合法維護自己之權益。

後來陸陸續續又有好幾個判決都採這樣的見解。所以法院的理由寫得很清楚,他說雇主之懲戒權應受法律授權之限制,蓋法律准許立於平等地位之當事人一方對他方進行私的制裁,僅係為促其共同作業之圓滿。因此,雇主之懲戒權除基於法律明文外,須基於事業主之特別規定,且除受勞基法第七十一條之限制外,亦應遵循明確性原則、權利濫用禁止原則、平等待遇原則、相當性原則、一事不再理原則、一事不二罰原則、懲戒程序公平性及禁止溯及既往原則為之。程序應合理妥當,以維勞工權益。

在目前司法實務的見解上,對於勞工的保障已經有相當大的轉變。因此,即使是非解僱,沒有到解僱程度,例如警告、申誡、記過、減薪、降職、停職等,這個時候如果雇主有所不當的話,會影響到勞工的權益,那麼司法實務目前的見解漸漸轉變,認為也可以訴請司法救濟。因此未來在修法的時候,可以考量到目前司法對於勞工的保護已經越來越周延了。這部分是今天我們提供給各位作為修法參考的補充意見,以上報告,謝謝。

主席:謝謝參事。聽你在講,還覺得你比較像勞動部。我先跟大家講一下,照理說我應該去報告台那邊發言,因為現場沒有其他立委在,我又得主持會議,所以我就在主席台上發言,我的發言其實就是跟一般立委在公聽會的發言是一樣的。在我發言的這段時間當中,如果想要第2輪發言的人,請到主席台這邊登記。如果都沒有人登記的話,我講完就會宣告公聽會要做結論跟結束。我就以立法委員身分,而不是以主席身分開始發言。

第一點,其實我去年開過公聽會,我的題目還更溫和一點,那時候題目是金管會跟勞動部如何對勞動權益互相合作,再多一些保障。當然也是要基於金融監理,怎麼樣去剔除不當招攬行為,然後去保障投保大眾的權利。今天鍾佳濱委員所召開公聽會的題目比我更直接,就直接寫了保險法第一百七十七條的修法,比我去年更直接。

我去年辦的公聽會辦完之後,雖然保險法第一百七十七條沒修正,但是根據第一百七十七條所做的保險業務員管理規則去修正了。有沒有修正?有!那我就不禁要問了,當保險法第一百七十七條沒修正,但是開完公聽會,大家知道問題了,保險業務員管理規則去修正了,這個修正有用嗎?如果修正沒有用,而今天還是陸陸續續有其他的委員對保險法第一百七十七條提出修正,那顯然只修保險業務員管理規則似乎不太夠用。

第二點,保險業務員管理規則既然已修正,請問在修正的時候,金管會有沒有去問勞動部的意見?如果沒有,那勞動部就失去應有的擔當。如果有,既然有去問他的意見,那為什麼在法律條文當中不能夠寫,說金管會就必須去問勞動部的意見,直接寫在法律條文裡?

大家再思考一下,如果保險業務員管理規則修正那麼多條,影響力也不小,金管會有問勞動部意見,為什麼我不能在保險法的條文當中去寫,而是要私底下問,然後再來改?如果沒問,那我不知道勞動部在做什麼?我都用疑問的,你們待會不必要針對我的問題回答。

保險法第一百七十七條是寫在保險法第六章的附則,但是大家每次在相關的會議上談的時候,就說這個是針對金融監理,不當招攬行為要有懲處,或者公會自律或者公司自律,才避免投保大眾的權利受傷。我不禁要問,假設這個目的真的是為了要保障投保大眾、被保險人的權利,那麼不當懲處保險業務員也會對投保的大眾做出傷害啊!

我再講一次,假如我們是為了保障投保大眾,所以保險業務員管理規則如果來一個不當的懲處,比方說你去撤銷、廢止這個保險業務員的登錄,因為剛剛公會自己有講,你們現在所有的申復案件,也有一半最後是業務員贏,而不是公司贏,所以萬一撤銷、廢止登錄,也有可能傷害到投保大眾啊!你們有沒有想過這一點?這點要請問勞動部,滿奇怪的!

2個方向來看,如果從勞動契約、從民法或相關規定,承攬或僱傭,從這個點來出發審視一下,在金融監理之下,要避免不當招攬行為導致保護受到傷害所訂出來的這些懲處,那是不是所有的這些規則都僅止於不當招攬行為的懲處?有沒有超出?對於超出的部分,要說:「歹勢!你超出了!你不要給我訂在這裡啊!」如果沒超出,你就說:「現在訂的這些規則,以及這規則讓各保險公司去訂的獎懲辦法沒有超出對於不當招攬行為的懲處。」沒有時,你說:「沒有」;有的時候,你又說:「不行啦!有些其實它不是不當招攬行為,是在這以外了,要回到勞動的權益跟關係。」

你可以這樣看,或者你可以回頭過來看。從保險業務員管理規則來看,它居然還去授權了保險公司可以訂定獎懲辦法,然後送公會。那你可以回頭過來說,全部的教育訓練都跟不當招攬行為有關嗎?公司對勞工的教育訓練全部都跟不當招攬行為有關嗎?難道教育訓練不是也有一部分是在勞動部所管轄的勞動相關法令跟關係?難道這部分不納在第一百七十七條第一項,去生出一個第二項,把教育訓練拉過來?這樣也不可以嗎?全部都一定會跟不當招攬有關嗎?充滿了疑問!

另外,壽險公會有個架構,底下有業務員申訴委員會。今天金管會說,訂獎懲辦法的時候,納入了業務員代表參與表達意見,這樣就夠了嗎?當你去申訴或申復的時候,你有二層救濟管道,其中公會設立之申訴委員會為所屬公司以外的外部單位成員,包括業務員代表,所以可以避免偏頗。這樣夠了嗎?這樣二層救濟之後呢?萬一被撤銷登錄、廢止登錄,就這二層救濟,下一步求助的門在哪裡?勞動部跟金管會就真的認為這樣就夠了,然後還認為夠公正,這難道不值得思考嗎?

更令我不解的是,你們要從大法官釋字去說有關於從屬性,你說不會從保險業務員管理規則,大法官也說不能從這裡去看從屬性。但大法官是說不從這裡看從屬性,沒有說保險業務員管理規則都沒有檢討改正之必要啊!對吧?沒有從這裡去看僱用跟承攬的從屬性,但是他也沒有說保險業務員管理規則毫無檢討之必要,大法官也沒這麼講,為什麼你們每次講這些的時候,都講得滿有信心的?所以我不理解。

以上我都用疑問來提出,我是真的希望能夠找到這樣的一個方式來處理。不然這個問題繼續下去,立委也一直提案,行政機關改來改去,商量來商量去,這個問題都還是存在。所以我還是回頭去問勞動部,你真的認為那樣的申訴救濟就夠了嗎?我真的表達疑問。

我回到主席的身分,不曉得剛剛有沒有人來登記第2輪發言?都沒有?好。主管機關、行政機關有沒有要針對我的發言做回應?好,謝謝。

第一,依據立法院職權行使法第五十八條規定,委員會應於公聽會終結後10日內,依出席者所提供之正反意見提出公聽會報告,送交本院全體委員及出席者。所以今日與會者所有寶貴的發言意見,都會作為未來修法之參考,並彙編成冊,送交本院全體委員及今日出、列席提供建言的貴賓參閱。

第二,委員沈發惠有提書面意見,列入公聽會報告。

第三,如果各位還有其他的書面意見或相關資料,也請儘速提供給我們,我們會把它併入本次公聽會的報告。

委員沈發惠書面意見:

有關保險法訂定業務員勞務契約相關事項之可行性,依據金融監督管理委員會(下稱金管會)擬具之公聽會報告,乃稱保險法之立法意旨為規範保險契約之權利義務及對保險業之監理措施,以保障消費者權益並維護保險市場紀律,且保險法第177條授權訂定之「管理規則」第3條第2項規定:「業務員與所屬公司簽訂之勞務契約,依民法及相關法令規定辦理」,並未限制保險業務員與所屬公司之勞務契約屬性及契約內容,爰雙方勞務契約關係應回歸民法及相關法令規定辦理。另稱前開議題過往均係由勞動主管機關主導,而金管會係屬銀行、保險、證券等金融機構之主管機關,主要職責為維持金融市場紀律、保護金融消費者權益及促進金融市場發展等,其權責尚有別於勞務契約及其他攸關勞動權益事項,爰針對金融機構與從業人員間之契約關係及其他勞動權益事項等,仍宜回歸勞動基準法或勞動主管機關規範。

但本席認為,既然保險法立法意旨包含對保險業之監理措施,且金管會亦為保險業之主管機關,若僅泛稱對保險業者與從業人員間之契約關係及其他勞動權益等事項,均宜回歸勞動基準法或勞動主管機關規範,則態度未免消極,不僅未能突顯其自身就保險業主管機關之專業,更可能造成社會大眾誤解,以為保險業之主管機關,對於從業人員之勞動權益漠不關。

金融業從業人員之勞動權益,攸關公司治理及公平待客原則之落實,一向為金融機構監理之重要目標。爰此,本席認為:金管會應主動宣示具體作為,並應定期與勞動主管機關會商,並公告辦理情形,以共同維護勞動權益。

臺北市南山人壽保險股份有限公司企業工會蔡坤穎理事長書面意見:


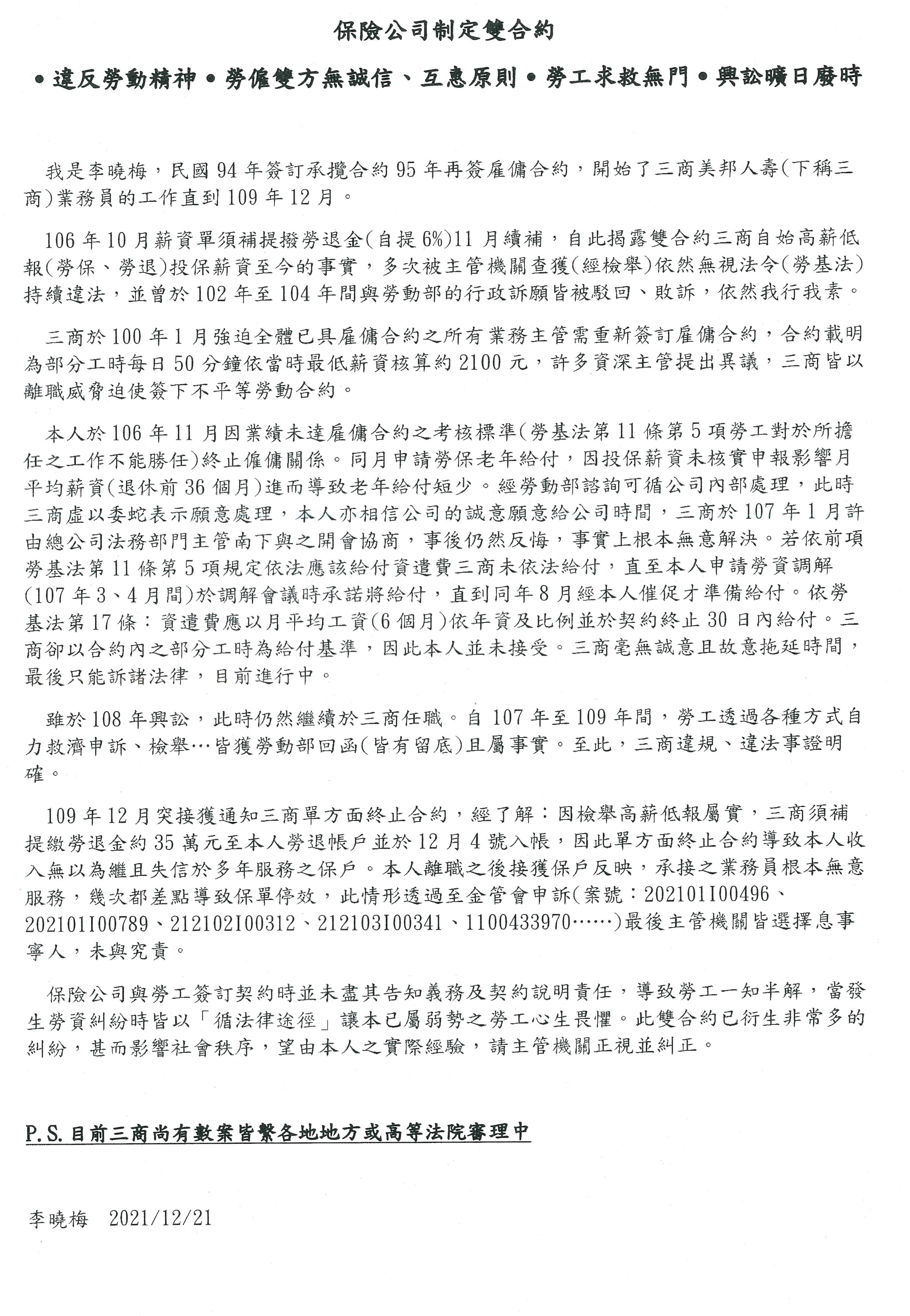
金石國際法律事務所趙禹賢律師書面意見:

中華民國人壽保險商業同業公會金憶惠副秘書長書面意見:

中華民國產物保險商業同業公會朱政龍主任委員書面意見:

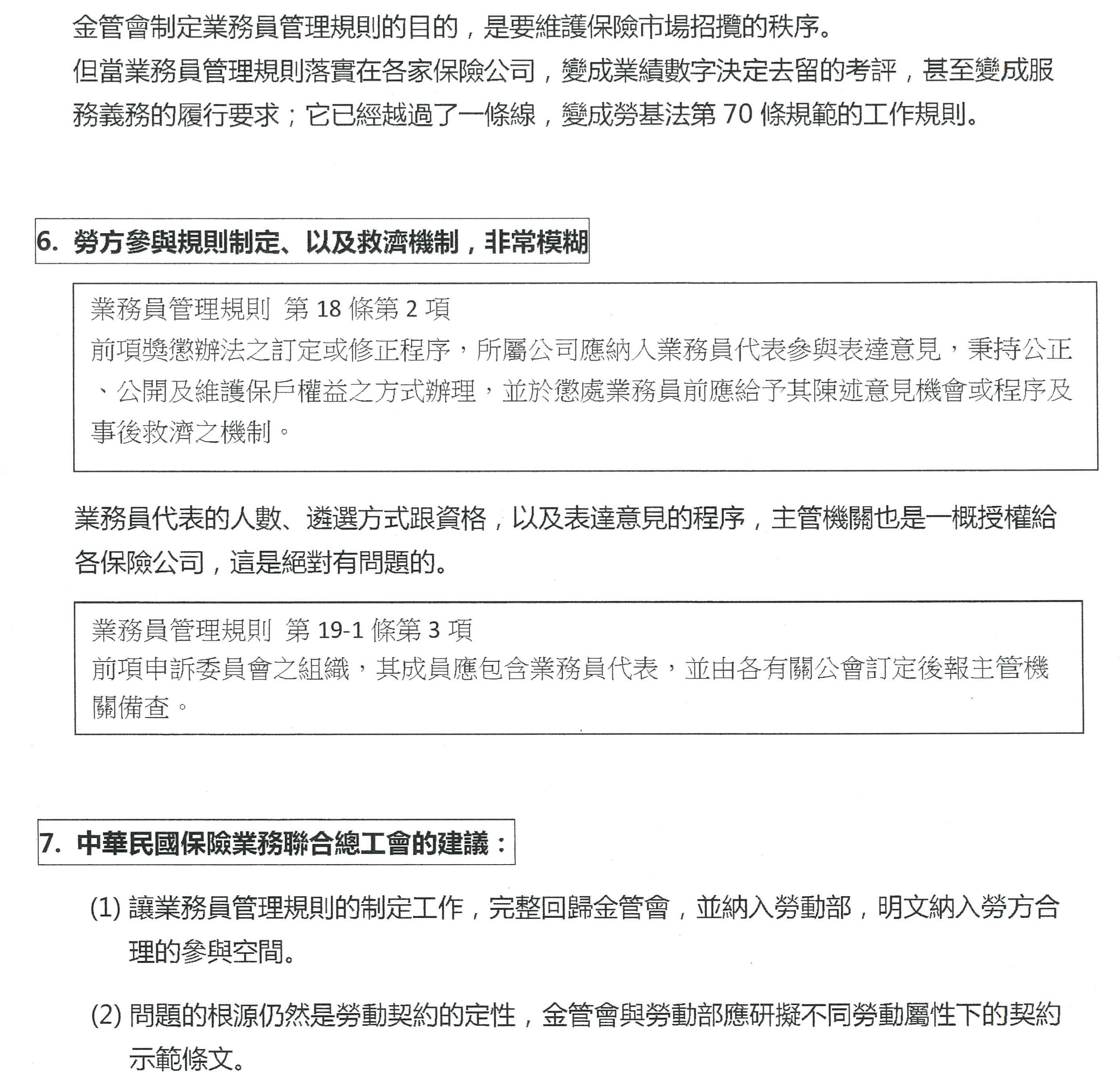
中華民國保險業務聯合總工會嚴慶龍理事長書面意見:

高雄市保險服務職業工會莊敬祥理事書面意見:



主席:再次感謝各位學者專家及政府機關的代表出席,今天公聽會就到這裡,謝謝大家。

散會166分)


Shape2

297