Shape1

立法院公報 第111卷 第21期 委員會紀錄


立法院第10屆第4會期司法及法制委員會「行政程序法增訂職權命令之合憲性及民主監督機制爭議」公聽會會議紀錄

時  間 中華民國1101223日(星期四)9時至1230

地  點 本院紅樓302會議室

主  席 葉委員毓蘭

主席:現在開始開會。今天舉行「行政程序法增訂職權命令之合憲性及民主監督機制爭議」公聽會,請議事人員宣讀討論提綱。

「行政程序法增訂職權命令之合憲性及民主監督機制爭議」公聽會討論提綱:

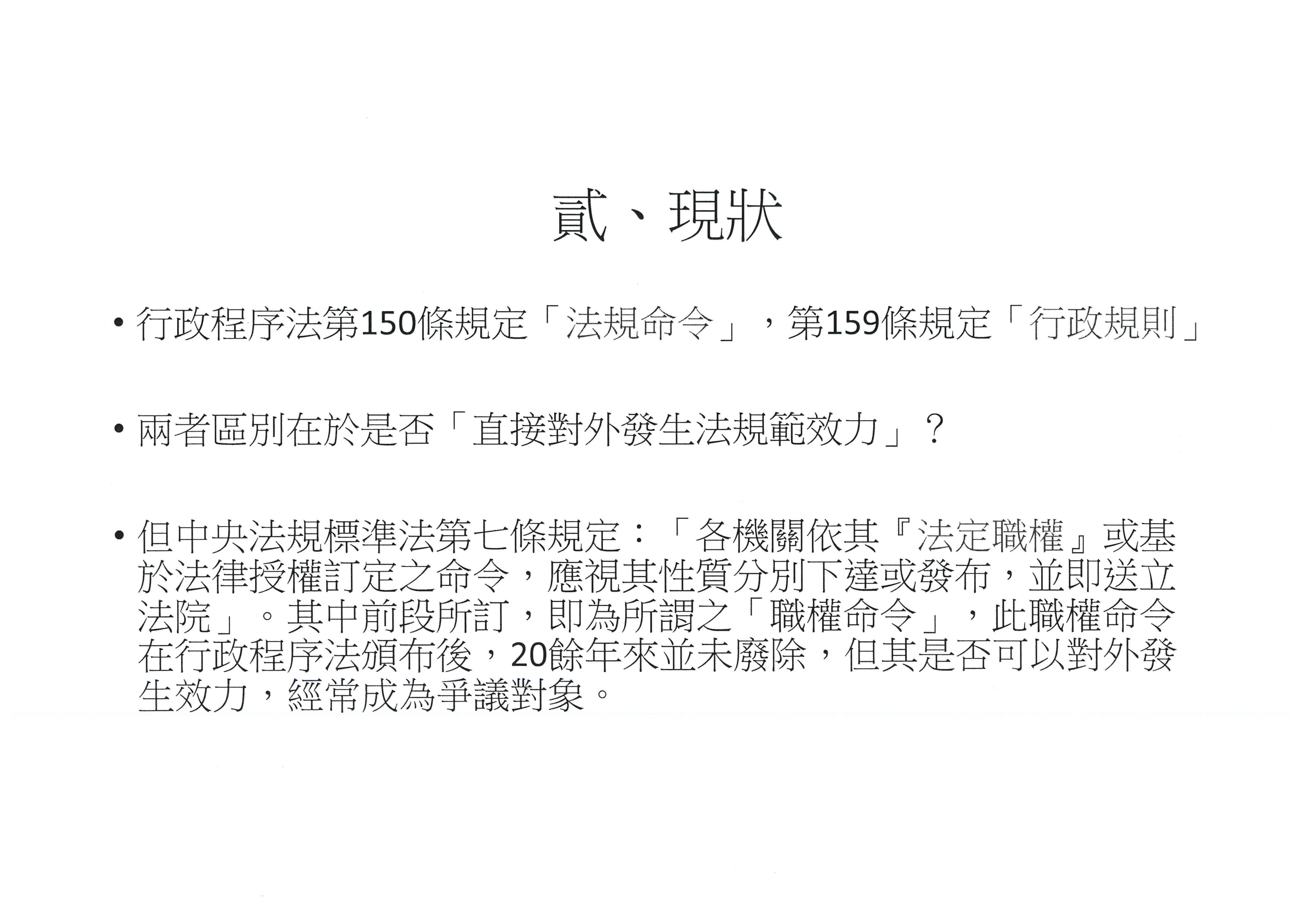
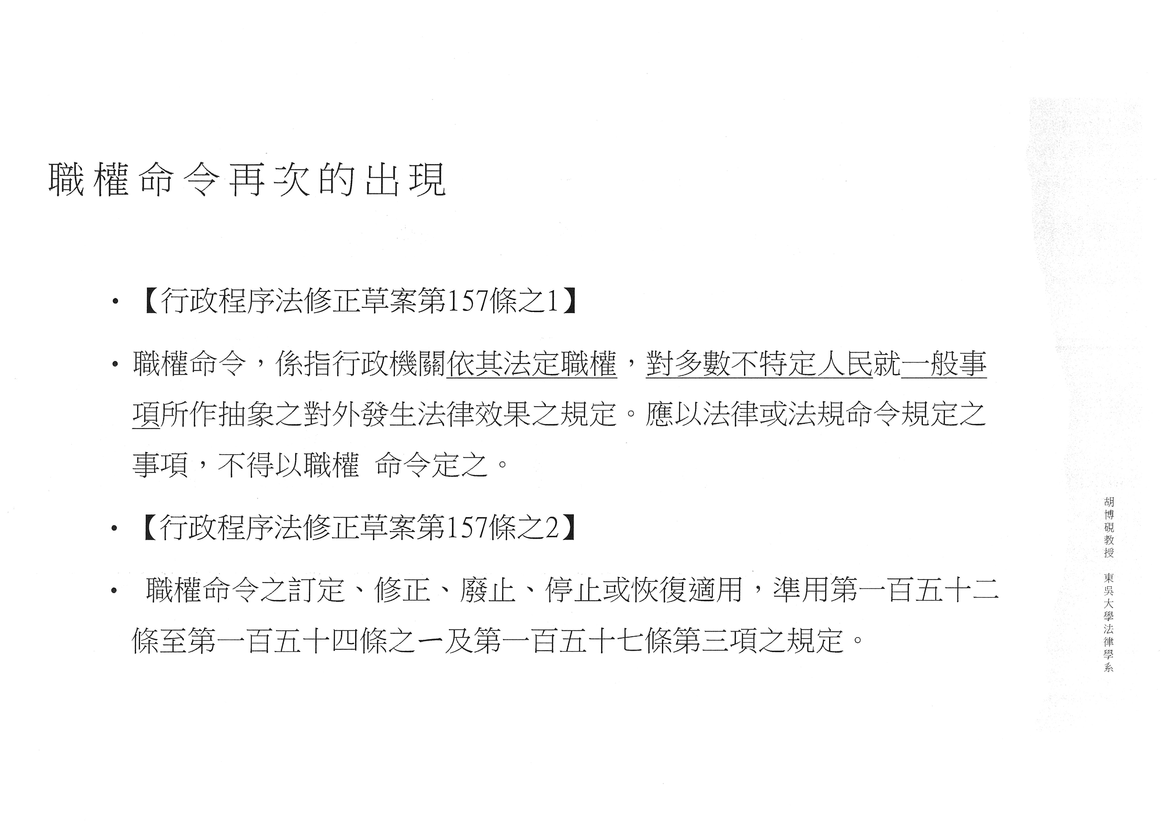
行政程序法8823日公布、9011日施行後,第四章「法規命令及行政規則」,並未納入職權命令。現行行政程序法第174條之1規定,職權命令應以法律規定或法律明列授權依據,否則失效。實務及學理上均有主張,職權命令因此並未納入我國行政法整體體系當中,而對民主憲政發展及行政機關之民主監督,邁出一大步。時隔20年,行政院於110823日函送「行政程序法部分條文修正草案」,增訂第157條之1、第157條之2,明定職權命令之意義與得規範之事項。

一、行政程序法增訂職權命令,是否符合權力分立原則、法律保留原則及其他憲法原則?

二、行政命令制度設計上應以何種方式進行民主監督為宜(例如:公聽會、聽證會、送立法院備查)?職權命令是否宜套用相同監督機制?

三、行政命令之發布、下達方式,如何才符合正當法律程序,並滿足人民知的權利?職權命令是否宜套用相同發布、下達方式?

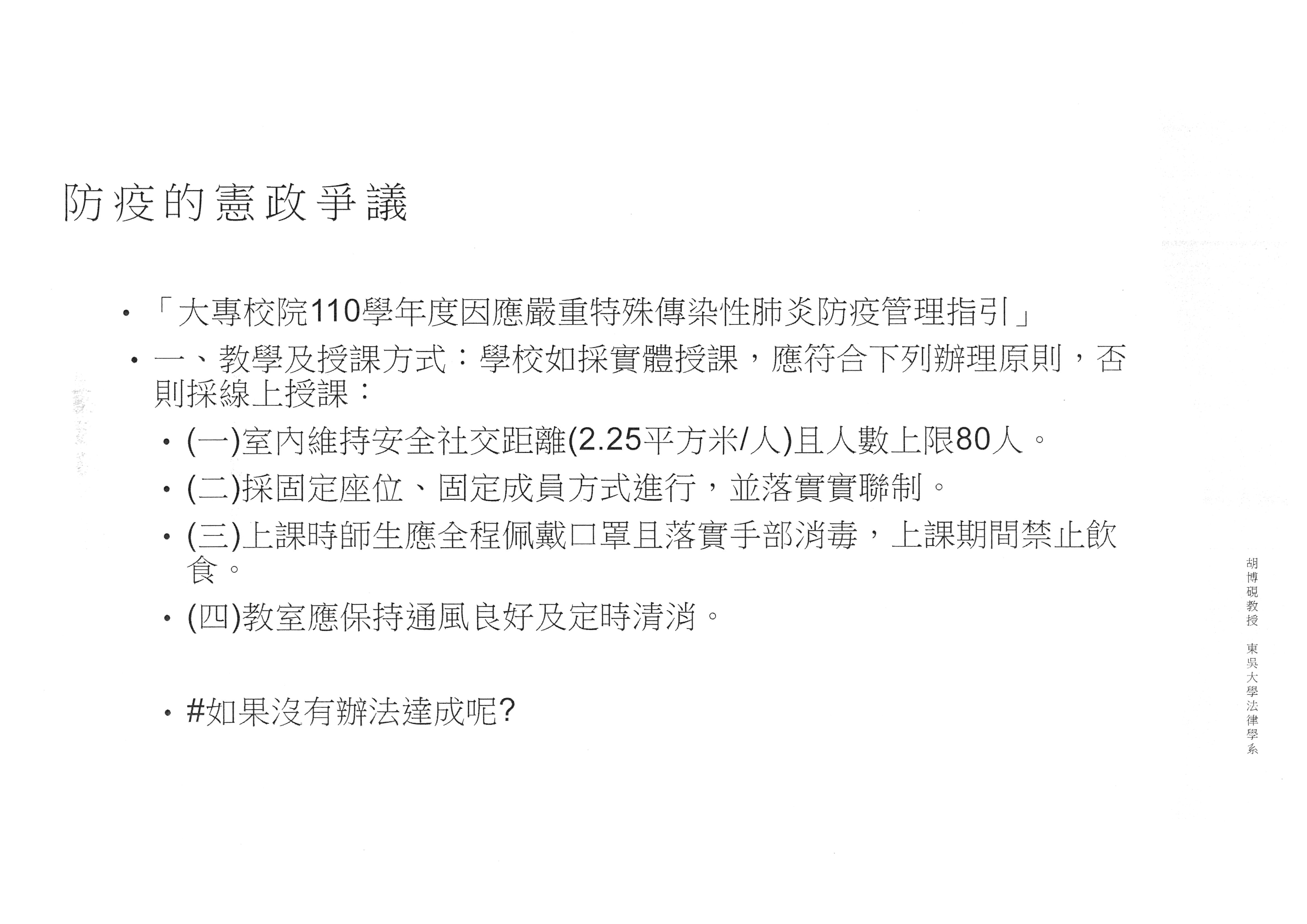
四、實務上防疫措施頻繁以「指引」名目發布,有無可能因職權命令明定於行政程序法,產生對限制人民權益不當之影響?

五、其他職權命令相關問題。

主席:我先簡單說明一下今天召開公聽會的緣由,職權命令原規定在中央法規標準法第七條,是指沒有法律授權,機關依照本身職權來做行政立法。行政院110823日函送立法院「行政程序法部分條文修正草案」,其中增訂第一百五十七條之一及第一百五十七條之二有關職權命令之規定。事實上民國88年制定的時候,本法並沒有納入職權命令,甚至89年第一次修訂時,就增訂第一百七十四條之一,要求職權命令一年內退場,後來因為法制作業的複雜而延長至二年。

行政程序法制定施行後,對行政法整體產生重大影響,對於沒有明確國會法律授權的職權命令是否恰當,無論在立法政策上或者是合憲上都有許多質疑。民國90年學者許宗力就曾經在行政法學會的論文集撰寫過「職權命令是否還有明天」,指出行政程序法制定時,黨團協商不納入職權命令,主因就是大法官越來越重視法律保留原則,強調凡是人民權益均要由國會通過法律來限制,倘若當時通過職權命令制度寫入法律,會釋放出不利民主發展的訊息。非常不幸的是,許宗力現在已經高居司法院院長,而我們現在在立法院討論是不是要把職權命令重新入法。

從法制史角度來說,民國66年研究發展考核委員會曾經出版我國行政程序法之研究,民國79年經濟建設委員會也出版行政程序法之研究,研究後提出草案,共分八章,並不包括職權命令。立法院立法過程迭有立委將經建會版作為草案提出,立法院制定時,研考會也列席立法院報告,但今天列席機關似乎都已經忘掉這段法制史,包含承受經建會、研考會業務的國發會以及其他各機關,從書面報告看起來,對這段法制史都很陌生。職權命令的退場不只是合憲性或者是體系架構的學術探討,而是攸關民主法治進展的程度。

雖然930日本會舉辦「防疫措施法制爭議」之公聽會時,法務部曾經表示這次的行政程序法與防疫措施無關,但前大法官蘇永欽仍投書指出,當前頻繁使用只以授權依據不明的防疫法制實務,有可能會因為職權命令的入法而大開後門,更加失控。

總之,職權命令攸關國會代表人民監督政府整體民主法制發展,也關聯到防疫法制是逐漸上軌道還是乾脆脫軌承認就地合法,因此特別安排這一次的公聽會,希望諸位專家學者給我們寶貴的意見。

在邀請各位發言之前有幾點說明,有些專家學者因為還有其他的課,要到外地去上課,所以我們可能在順序上會做一些調整,以配合大家的時間。今天的程序是先請專家學者發言,發言順序依簽到先後順序,如果有需要提前發言的請先告知主席臺,我們會予以調整;本院委員按照登記先後發言,陸續到場的時候,我們原則上是在兩位專家學者發言之後安排一位委員發言。因為公聽會主要在聽取專家學者的意見,所以給予每位專家學者的發言時間是10分鐘,本會委員發言時間是5分鐘,均不再延長,請大家儘量控制時間,如果最後還有時間的話,會再進行第二輪發言。列席的政府官員就等到專家學者第一輪發言完畢之後,針對專家學者所提的意見再來做回應。

首先請玄奘大學法律學系蔡震榮系主任發言。

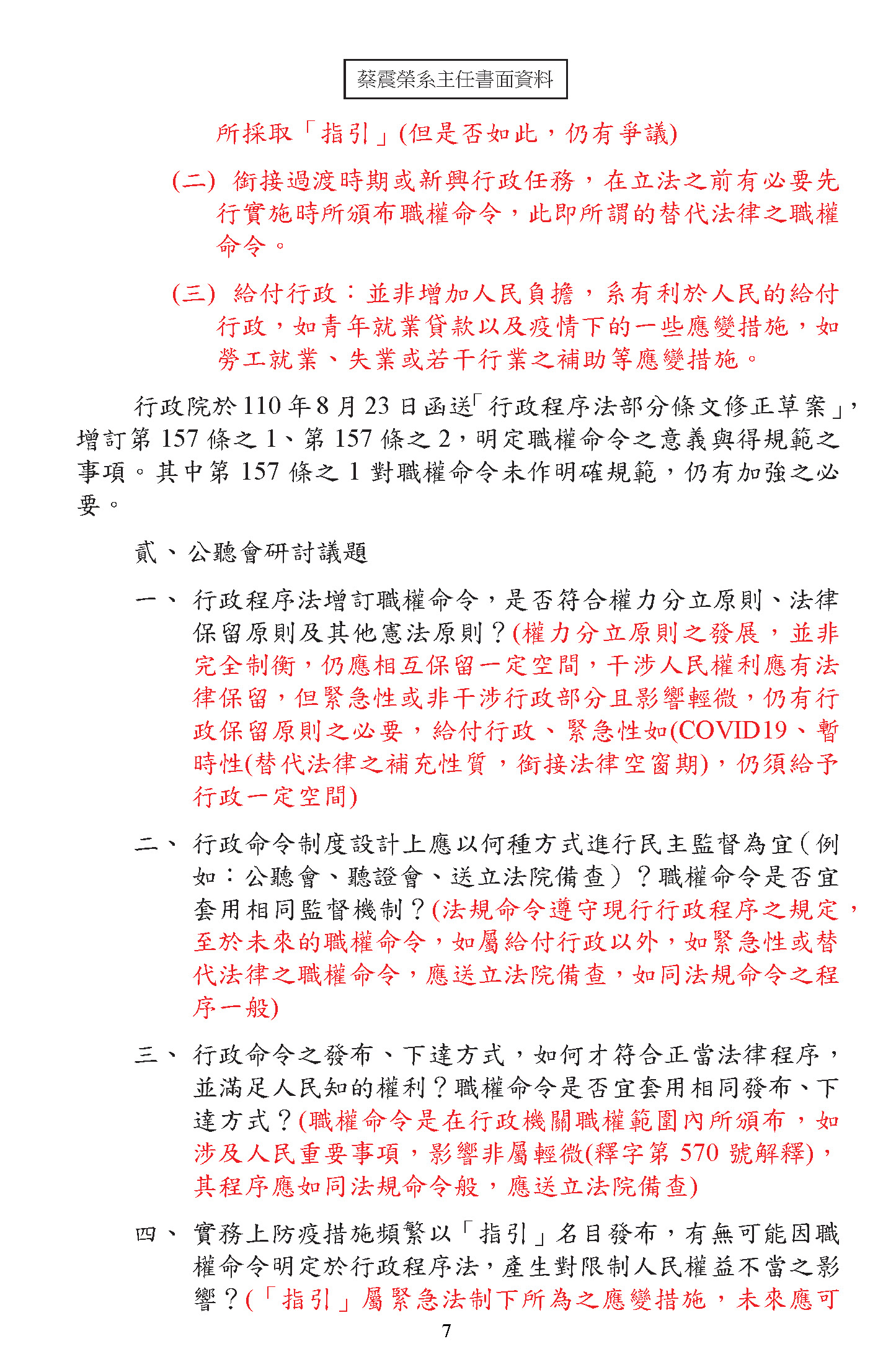
蔡震榮系主任:主席、各位委員。今天針對這個議題,我就實務上的一些意見提供給各位參考。大家也知道,最近因為疫情的關係,所以有一些給付行政,包括因疫情關係而提供的一些紓困措施,還有勞動部的失業補助,以及衛福部及各機關發放的補助,有很多都是職權命令,這個是有它的必要性。所以雖然剛剛主席宣布過,我們當時在訂定行政程序法的時候,只有允許兩個──法規命令跟行政規則,就是內跟外,但是在實務的操作上,雖然行政程序法第一百七十四條之一有關職權命令的失效期限,在89年是限定一年,後來延長到二年,但是迄今職權命令仍有存在的情況。我剛剛講的這一種給付行政,又不干涉人民的權利,在各部會之間都明顯存在,所以從法律保留的原則去發展,我們通常講法律保留是有所謂的全面保留或是部分保留,如果要求所有對人民發生效力的全部都要法律保留,這叫做全面性的法律保留,但是事實上我們如果去觀察,在疫情期間有緊急狀況的情形下,或者是剛剛講的給付行政的情況下,對人民有利的、補助人民的,像是失業補助者或是有救助必要者,這些大部分都是在沒有授權的情況之下,行政機關以自己的預算就可以發放補助,所以他們會訂定一個類似職權命令的規定,像這一次疫情限制醫護人員出國,還有其他各項限制,這個有一點類似職權命令的性質。我自己個人有看了行政院所提出的版本,其中是有職權命令的規定,但是這個法規範仍然有所不足。

有關法律保留部分的大法官解釋,在釋字第570號解釋大法官有提到,影響輕微或者是影響不是輕微的都要法律制定;另外,釋字第684號解釋有提到重要性理論,重要性理論除了干預行政以外,還有包括給付行政,這個也套用釋字第570號,也就是說,影響如果非輕微的話,都必須要以法律定之。所以從這二號解釋大概可以看出,我們的法規上是還有容許職權命令存在的情況。

接下來我對於可能存在職權命令的部分在這邊跟各位做個分享,第一種可能存在的職權命令就是剛剛講的給付行政,給付行政必須要限制其影響非屬輕微,譬如像這一次的紓困條例就很明顯地用法律來定之,但是一些具體細項部分仍然需要職權命令來加以補充,這個是第一點,我們提到給付行政的部分,其實有些部分,像紓困之下的一些失業補助,包括內政部補助青少年、勞動部補助失業者等等,在預算的許可下,機關都會頒布一個職權命令,這個是給付行政,是不是要送立法院,值得參考。第二種情形,行政機關有時候在執行行政任務時有些緊急性任務,緊急任務如果送立法院可能緩不濟急,所以針對緊急性任務,行政機關為了解決當前的狀況,都會以職權命令的方式為之,這個是緊急性命令。第三種就是新興的行政任務或者是銜接過渡時期的任務,也就是說,從發生到立法之間有一個過渡期,在過渡期行政機關必須要執行任務,必須執行任務的時候要去立法規範人民的權利義務,所以有職權命令存在的必要,這個在德國法上叫做替代法律的行政命令,也就是所謂的職權命令。

有關行政程序法第一百五十七條之一,我認為規範得不夠詳細,所以針對第一百五十七條之一我建議增訂第三項,各位可以參考書面資料第8頁,我有提出個人的意見。有關行政機關要訂定職權命令的範圍,第一個是給付行政,立法理由說明就是在預算許可情形下,各機關都有訂定譬如像勞動部的青年就業、內政部的購屋貸款以及衛生福利部的一些補助措施如失業救濟金等,這個是第一個我提出來職權命令有存在必要的。第二個要提出來的是有緊急處置必要之行政,比如像現在疫情的關係,我們國家對於此次疫情先後訂定過二個紓困條例,但是還有一些細節部分可能有待職權命令去補充,所以這個地方還可以有討論的空間,像我們討論到指引的部分,還有限制醫護人員出國的部分,這是用抽象的部分來加以規範,這個有一點像職權命令,這個權力是不是要這麼廣,有待進一步的探討。另外就是我剛剛提到的,我們有很多新興的行政任務,比如現在資訊發達,很多有必要進一步加以規範卻來不及立法的時候,或者是一些暫時性的措施,暫時性、短暫性的措施可能沒有必要立法,但是其影響又不是很輕微的情況下,這個時候就容許行政機關訂定職權命令的情況。

上述這三種情況,第一種是因為立法院已經通過該機關的預算了,所以這個不需要再送立法院,其他像是有緊急處置必要之行政以及暫時性或替代法律之職權命令,這兩個部分因牽涉到人民的權利,所以應該要送立法院備查。

以上是我個人提出的意見,剛好10分鐘到了,謝謝各位。

主席:謝謝蔡震榮教授。請東吳大學法律學系洪家殷特聘教授發言。

洪家殷特聘教授:主席、各位先進以及各位長官大家早。因為等一下要上課的關係,一大早就來占位子,不過還是被插隊,但沒有關係,都是老朋友了。我今天很高興能有機會來參與這場公聽會,也很難得來表達一些個人淺見,不過因為太忙,沒有辦法準備書面資料,請各位多多包涵。

今天我們要談職權命令,其實我個人上課的時候,每次談到這個地方就有點困擾,我們國內關於法律以外的這種命令體制,其實不夠完整。中央法規標準法裡面有授權命令、職權命令;行政程序法上又有所謂的法規命令、行政規則;到地方的話,還有自治條例、自治法規及委辦規則等等。這一些法律以外的一般性規範,因為訂定的順序不一致,訂的時候也沒有彼此間做適當協調,所以我個人覺得目前國內在這方面非常的混亂。

要解決職權命令的問題,我覺得最根本的作法是把這幾個相關的法令做整體性檢討,尤其中央法規標準法用這麼久了,現在還在用,聽說草案都有了,但就是沒辦法完成立法。因此我們今天處理這個問題,其實類似鋸箭法的方式,也就是好像有這個問題、有這些需要而將它提出來,但我相信這個問題也不會因為處理職權命令而得到完整的解決,可能最終還是需要一個比較大的法制化工程,在國內建立一個比較完整的行政命令體系。但在目前這種情況之下,既然沒有辦法做圓滿的解決,我們只能在既有框架下尋求解決之途。

大家都瞭解整個社會環境不斷在變化,而且快速地變化、多元地變化,不只是立法部門因應很辛苦,行政部門因應起來其實也非常辛苦,我個人長久以來也在很多機關裡面擔任委員,看見各式各樣的問題,也可以體會當行政部門處理這麼複雜、多變又多元的社會問題時的辛苦。但目前在法制上能提供的工具其實是很有限的,尤其長久以來我們在很嚴格的法律保留要求之下,行政機關能夠做的動作其實很有限。

為什麼今天會冒出職權命令這個議題來?我覺得這也是因應實際上的一種需要,從憲法權力分立角度來看,其實行政也有憲法上應該要履行的任務,而這個任務在憲法上占有很重要的地位,其實我們看得出來在整個國家中,不管是預算、人員都以行政為主,所以我們說行政是實現國家任務最主要的角色,因此如果這個任務沒辦法實現的話,也算是違反憲法上所交付的任務,所以今天我認同行政需要納入必要的管理裡面,這部分沒有問題;可是以另外一方面來看,整個社會發生這麼大的變化、國際社會發生這麼大的變化,行政方面擁有的工具其實很有限,如果我們不給它比較充分的工具的話,那我們為什麼要一直要求它做這個、做那個?我想從憲法上行政權任務的達成來看,應該適度給予一定的尊重。

有關今天我們討論的職權命令,我覺得不需要一開始就把它看得像洪水猛獸一樣,好像是對法治的重大破壞;也許從另外的角度來看,為什麼職權命令這個問題一直不斷地發生,像一隻打不死的蟑螂一樣?事實上,這隻蟑螂從演化的過程來講,其實它有存在的理由,當然我這種比喻可能不是很恰當,只是為什麼目前會不斷有職權命令的呼聲出來?是不是我們既有法制沒辦法完全滿足目前行政上的需求?我覺得這個問題能夠公開來談是一個很好的機會,我們也謝謝立法院今天願意召開這場公聽會,我們來聽聽大家的意見到底是如何。

至於這跟法律保留之間的關係,學者專家談了非常多,到底法律保留是什麼?其實意見也很多、大法官的看法也很多,所以我們很難斷言法律保留必然就是什麼樣子,只能各自解讀吧!依我個人的看法,雖然中央法規標準法第五條、第六條有一些規定,大法官也有一些相關解釋,那我課堂上比較常用的是大法官釋字第443號解釋裡面所謂的層級化法律保留,這個大家也比較熟悉一點。我覺得層級化法律保留中很重要的一個意旨在於:何種事項應以法律直接規範或委由命令予以規範,與所謂的規範密度有關,應視規範對象、內容或法益本身及所受限制之輕重而容許合理之差異。也就是說法律保留不是一個一刀兩斷的問題,事實上它涉及到的層面應該很廣,而且配合著不同層面給予不同的保留層次,所以即使是沒有法律保留、不需要法律保留的這一塊,也不會違反到所謂的法律保留原則。

像我剛剛提到的大法官解釋裡面,如果是細節性、技術性的事項或是非涉及重大公共利益的給付事項,這些是不用法律保留的而且大家也能夠接受。實務上來講,這種現在也有在做,這麼做的也還不少,但是這兩種命令沒辦法放到行政程序法的法規命令裡面,因為第一個它涉及人民權利而且沒有授權,第二個它是對外的,那麼對於這一種跟人民權利義務有關而且又是對外的,在行政程序法上不太能接受,可是實際上它是存在的。

因此在不違反大法官法律保留的理念之下,我覺得將職權命令提出來剛好可以把這塊補上去,而且實際上有這個需求,但我們無視這個需求,而希望用原來的行政程序法第一百七十四條之一規定把它限制住、全部排除掉,事實上我們已經做了二十年但做不到,那麼對於做不到又需要存在的東西,我認為應該予以正視、把它納入規範,這可能是一個比較好的作法。

至於民主監督的部分,依照草案來看的話,是相當於中央法規標準法上的職權命令來做,我覺得這樣已經可以達到一定的目的,也就是說中央法規標準法裡面不管是法規命令或行政規則,只要用了那7種名稱全部都要送,現在連職權命令也要送,我覺得這在立法監督上已經相當充分,更何況行政權在憲法上有一定的執行權,而對於執行方法、執行手段,事實上本於專業能夠迅速、有效地加以解決,這已經接近所謂的行政權核心,因此對於這部分,立法權應該給予適度的尊重。

這也就是立法權對於行政權在這方面的執行應該有所節制,否則這個不行、那個也不行,最後做不好誰要承擔這個責任?還不是全部推到行政部門去了。所以憲法上權力分立中各種權力彼此互相尊重,尤其對於行政權核心的部分,我覺得立法權應該有適度的節制,目前中央法規標準法及立法院職權行使法只針對法規命令這一塊加以處理,如果將這部分套到職權命令上,我覺得這實在有點過了;不過如果基於擔心起見,我想這樣做其實也未嘗不可。至於發布跟下達的方法,草案已經規定準用法規命令,事實上有沒有必要到法規命令這種程度?我個人覺得可以再考量。

另外補充一點,權力分立裡面其實還有司法審查這一塊,職權命令既然不是法律也不是法律授權,法官也不受拘束,將來在司法審查的時候,原則上法官可以不採用,所以司法審查在事後也會發生一定的制衡效果。

總而言之,個人認為與其要把它消滅掉,不如正視它、把它納入適度規範,而且以目前的規範來講,我覺得相當地嚴格。但我個人還是覺得以目前法務部提出的草案,它的界線其實不清楚,也就是它跟法規命令的界線在什麼地方?我覺得是很大的問題,如果不把界線劃清楚的話,確實會發生濫用的情況,所以我建議將來這個條文甚至可以參採立法說明內容,將它補上、予以明確化。以上個人見解提供參考,謝謝。

主席:謝謝洪家殷教授。我跟洪教授報告一下,不好意思,幫您調整的原因是因為蔡震榮教授要趕回新竹,非常抱歉!

請吳委員斯懷發言。

吳委員斯懷:主席、各位學者專家。我不是學法律的,但是剛才先聽到兩位學者專家的說明,我是站在立法委員、立法院、民主制度的制衡監督以及行政部門依法行政的角度來看,容或有不成熟的地方,也請各位學者專家指導。接下來我舉三個實務的例子,因為我們代表人民,人民不懂什麼叫憲法、法規命令、行政命令及職權命令,人民是不懂的,人民在乎的是我們立法院通過的所有法律案件對他造成的影響,所以我舉三個實務例子就教於各位專家學者。

第一個軍公教人員年終慰問金發給注意事項的例子,這是行政院從民國61年起,每年都會發布的注意事項並函知全國政府機關,相關的規定很明確,它的目的在當年的時空背景,就是為了安定軍公教人員的生活,而且不論現職的軍公教或者已經退休的人,年終慰問金都是同樣所謂的職權命令,但是在年改修法的時候,這些退休人員的年終慰問金是以無法源依據為理由被刪除了,這是一個實在的例子。它適用我們現在所說的職權命令,結果被行政部門刪除,最後我們爭取到釋憲,董保城教授也幫了很大的忙,結果這個年終慰問金是沒有法源依據的,這是一個實例。

所以我們不能說過去可以現在不可以、現在可以過去不可以,如果將來職權命令這個法最後通過了,請問有沒有溯及既往給予補償的可能?這個我不瞭解,我請教各位專家,既然是以人民的權益為主,不管是憲法、命令或法規規定,我想所有的立法精神都應該以人民最大福利為考量。

第二個案例是育嬰留職停薪加發兩成薪的政策,我是非常贊成,因為時代不一樣了,雙薪家庭太多,應該要幫他們加。我為了這個問題在這個委員會質詢過人事行政總處,這個政策沒有法源依據因此預算無從編列,但是這件事情已經在執行了,這個兩成薪是依人事總處規定的公教人員育嬰留職停薪津貼加發補助要點辦理,從11071日開始實施,但是請大家聽清楚,依照性別工作平等法第十六條第四項的規定,相關留職停薪津貼的發放另以法律定之。

所以人事行政總處很清楚,要發這個錢可以,立法院也同意,要以法律定之,結果到現在沒有法律,沒有人願意修這個法或者立這個法。但是按照中央法規標準法,剛才好幾位專家也都有提到,政府要做這種行政命令必須以法律定之,所以我想這個是沒有法源依據、也沒有預算的來源,而且動支的還不是人事行政總處的錢,是公教人員保險準備金,動用這筆錢並委託臺灣銀行墊付,我想這就形同現在的人事行政總處打臉過去的人事行政總處,行政部門打臉過去的行政部門。

所以職權命令到底適用到多寬?這個育嬰留職停薪是考試院的職權,過去有很多軍公教的福利都是考試院的職權,但是考試院有責無權,而行政命令說什麼就是什麼。所以我們站在立法委員的角度、站在人民權益的角度,法條那麼多不是我瞭解的,我只希望各位專家學者在思考這個問題的時候,以人民最大的福利為考量,過去有法律不及於或者執行疏漏所造成的這些遺憾,有沒有溯及既往還給他們應有權益的空間?這部分請教各位。

第三個案例,有關農委會這次的公投案,以行政院農委會在109828日預告修正該會10197日農防字第1011473960號公告為例,就是公投過了以後,行政院如何處置並沒有明文規定,白話文就是即使反萊豬公投通過了,我可以不執行。

請問這三個例子是什麼樣的職權命令或者屬於行政命令?人民並不在意到底是什麼命令,我代表民眾發聲,人民要說的是你不要影響我的權益、政府有沒有依法行政,沒有法就立法;法不周全就修法。到目前為止,我所聽到學者專家針對今天這個事情都有不同的看法,那個法修得不可能白紙黑字一條、一條的,一定有一些模糊空間、彈性空間,但人民在意的是這些彈性空間、這些可以讓行政部門解釋的空間,不可以損及人民的權益、人民的福祉,我在此表達也建請各位學者專家不吝指教,謝謝。

主席:請台灣行政法學會理事長、東吳大學董保城副校長發言。

董保城副校長:謝謝主席。我有做一個簡短的PowerPoint,我現在同時為台灣行政法學會的會員,剛剛聽到的有些學者也是我們的會員,但我們會員是多元性的,有的贊成、有的是有條件贊成,所以我今天的發言不是代表台灣行政法學會,我們會另外再內部討論,今天是代表我個人。

首先,關於命令有幾種,大家可以看出來,我想就是區分為對內、對外,對外就是對人民的權利義務有影響的,需要有法律授權;對人民沒有影響的就不需要有法律授權,本於職權就可以訂行政規則,我們的行政程序法本來就是二元化,而且是最新修的。

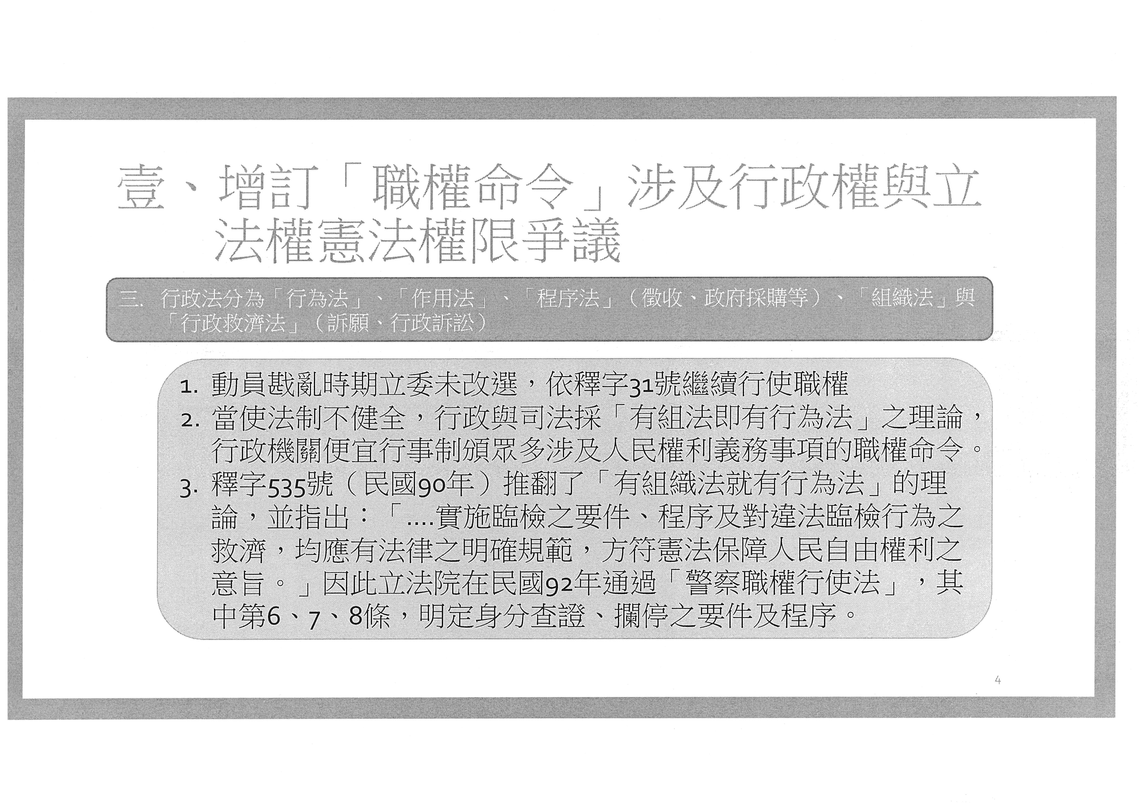
各位可以看到立法權有國民主權、選舉罷免,所以它有國會保留、法律保留;此外立法權是由不同多元政黨所組成具民主正當性,跟行政權不一樣,行政權只有一個、一個黨派;法官要依照法律來行使審判權,這就是權力分立。接著各位可以看到,我們學法律的都會把法律分為行為法、程序法、組織法、行政救濟法。過去最早的時候因為長期國會不改選,資深立委立法的時候,很多都是配合政府的需要制定組織法,因為當時行政權也好、司法權也好,都是採有組織法就有行為法,組織法裡面規定有這個職權,行政機關就本於職權去定了,所以當時有其立法背景,就是戒嚴時期在資深民意代表的期間造成這樣的情況。後來大法官以第535號解釋否定、推翻了有組織法就有行為法的規定,行政機關行使職權涉及人民權利義務的話,就必須要專門訂法律保留。

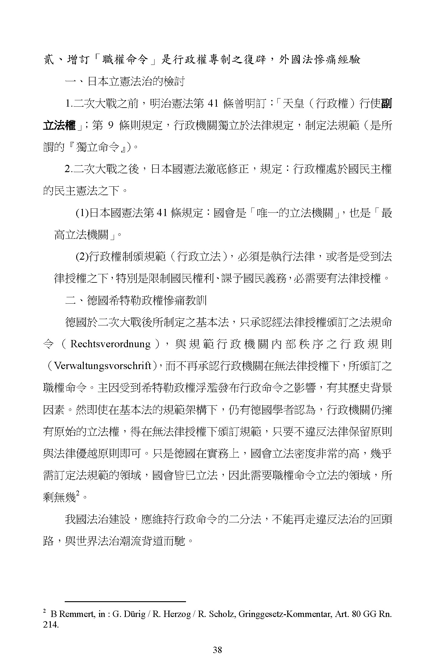
接著我們來看職權命令,國外不是沒有,日本、德國都有。日本二次大戰前,明治憲法第四十一條明定,天皇有行使副立法權,但是二次大戰後,日本國會澈底修正,規定行政權是處於國會主權的民主憲法之下,所以日本憲法第四十一條規定,國會是唯一的、最終的、最高的立法權;德國希特勒在任的時候也是濫用行政權發布了很多的命令,所以德國也是二分法。因此各位可以看到世界潮流及法治國的建構都是走這條路。

接著我們來看今天問題為什麼會發生,最主要是最高行政法院與司法院大法官並沒有堅守行政程序法當初立法的二元原則,又沒有釐清「函令」與「職權命令」的界線,給了行政機關暗渡陳倉的巧門,就像剛剛講的。

各位可以看到今天公聽會的議題、提綱裡面好像是針對這次的防疫指引,其實職權命令如果照行政院的版本通過,將會影響到財稅、健康、警察及一切的行為,未來行政機關隨便發一個函令,就可以視為是職權命令,不需要有法律授權。因此,從最高行政法院對職權命令的態度等等,都可以告訴各位,因為最高行政法院沒有確實遵守、堅守二元命令的理論,才造成這樣的情況。各位可以參看我的書面報告第36頁到第48頁。最高行政法院與司法院大法官沒有堅守二元命令的理論,讓行政機關可以暗渡陳倉,譬如財政部可以透過函令命人民補稅,最高行政法院並沒有堅守租稅法定原則。因此一旦通過了行政院這個版本,行政院就可以從暗渡陳倉變成明目張膽地做,無形中利用職權命令的巧門,如果這樣的話,各位委員,你們以後的工作會大量減輕,因為不需要有法律授權,立法院將淪為自宮。

另外,提綱提到行政命令都會送給立法院審查。我在當考選部部長的時候,我們很多的命令都送立法院審查,我告訴各位,這些命令基本上是有高度技術性,沒有那麼容易審查。而且立法委員競選的時候會說某個法案是他通過的,沒有人會說某個命令是他幹掉的而得到選票。所以說行政命令會送到立法院審查是虛的,我在考選部任內的時候,立法院從來沒有審查任何命令無效,而且我們查到的案例很少、很少。那怎麼辦呢?面對執政黨之強勢恐難阻擋,惟應明確界定職權命令之內容。

因此我認為第一項及第二項應該保留,並增加第三項。第一項、第二項保留是尊重行政院的職權,第三項要怎麼寫呢?就是「職權命令所規定之內容,僅得以對人民權利義務產生不便,或顯屬輕微者為限」,這可以從第443號、第784號、第785號解釋得知,還有行政院版本裡面也這麼講,而且在行政院修法修正之後,法規命令和職權命令就可以區隔出來了。另外,剛剛有學者表示,為了給付行政,所以我們可能需要有,但是這個條文內容不會影響給付行政。

在我今天所附的書面資料裡面,最後的結論還要再修改一下。我今天除了發表個人的意見之外,我的結論還沒說完。陳春生前大法官提到:第一,行政程序法第一百七十四條之一的立法理由就是要確保命令二元化,這是他的書面理由,我可以給各位;第二,他認為行政院這次修法把第570號解釋作為修法的背書,完全是誤解了第570號解釋,用第570號解釋作為職權命令的依據理由是陷大法官於不義(因為第570號解釋是陳春生前大法官參與的),所以在概念上完全沒有必要訂職權命令。就像德國原來很多職權命令都是立法機關逼著行政機關趕快提出法案、取得授權,以此受到國會的監督。

另外,高雄大學法學院簡玉聰教授也表示,對於這種立法復辟的作法,我國行政法學界反彈聲浪雖然有,不宜錯用法務部或行政院主張宜將職權命令入法,取得實體法為依據,將職權命令導入行政程序法的修法,如此將使國會淪為國際的笑柄,千萬不能夠修正入法。以上是陳前大法官及簡玉聰教授的意見。

最後我的結論是,第一個,大法官及行政法院未堅守行政程序命令「二元」之誡命,使行政機關增訂職權命令有了行政法院的背書。最主要的是,大法官及最高行政法院本來就要堅守當初的立法意旨,卻一直沒有做到,結果行政權也就懶得去修法。司法沒有忠實守護人民的權利保障,令人遺憾,因此法律審查時認為沒有審查依據,可是法官可以從立法意旨找到審查依據。

增訂沒有法律授權行政機關可以制頒涉及人民權利義務「職權命令」,參酌德日的慘痛經驗是走向行政權專制,違反法治潮流。一旦通過行政院的版本,立法院可以做一日、休一日了,因為沒有法律案,所有的職權命令就自己搞了。

另外,我必須說明,立委諸公們千萬不要自廢武功。我今天剛進來看了簽到簿,有非常多的立法委員,可是在座的沒有民進黨立委,這讓我想到昨天總預算案竟然可以馬上脫離審查會逕付二讀,如果沒有立法委員做幫兇,怎麼可能有這種事情發生呢?而且這些立法委員、這些年輕人都是我們的學生,都是我們教過的,我們教他們公平正義、正當程序,結果很可惜,沒有看到他們的表現,變成一個幫兇,作為老師,讓我們覺得非常難過。尤其今天這麼多大咖的老師來,民進黨立委總是來聽聽看,做個樣子也好,跟老師打個招呼也好。我也沒看到黃世杰召集人,我也期盼可能黃召集人希望另外再開一次公聽會,這是可以的。黃世杰委員是臺大法律系畢業的,我期待你也應該召開一個公聽會,讓不同的人來弄。

今天職權命令要這樣訂,我認為明確界定職權命令內容、明確指導行政行為,也可作為行政法院的審查標準。今天陷入這個結果,就是因為內容不清楚,因此我認為應該增訂第一百五十七條之一第三項:「職權命令所規定之內容,僅得以對人民權利義務產生不便,或顯屬輕微者為限。」。

我剛剛有報告陳春生前大法官及簡玉聰教授的意見,所以發言時間超過2分鐘,應該是合理、正當,謝謝大家。

主席:謝謝董副校長。執政黨的委員都很忙,忙著要量身打造修地制法,忙著如何自我閹割我們的預算審查權。

在座的各位有很多都是不同黨團推薦的專家學者,本委員會裡面,我雖然是國民黨的立法委員,但是在座的各位都可以為我作證,我們的預算,連基金的預算,我都已經處理完畢了,並沒有像柯建銘總召說的我們拒審、罷審、延誤什麼之類的,一點都沒有。不過,剛剛董副校長所建議的那個第三項,我會來提修法。另外,也非常感謝,因為我們本來有邀請陳春生前大法官,他因為有事無法前來,他的書面資料以及簡玉聰教授所提出的書面意見,都會列入紀錄、刊登立法院公報,並製作公聽會的報告。謝謝董保城副校長。

接下來請東吳大學法律系林三欽教授發言。

林三欽教授:謝謝主席。在座各位師長、各位專家、各位好朋友,大家早安。很抱歉,其實我來的時間不是這麼早,但我在聯繫的時候有跟同仁講說,因為我比較忙,也許不能來參加,他是跟我說願意協助我,這樣一句話讓他記到現在,都還是幫我在議程上做了調整,我實在是覺得很感謝,但是也對各位先來的師長們很抱歉,因為我有些事情要先離開,請大家包涵見諒。

有關於職權命令到底能不能被接受作為第三類型的行政命令,我們學界、政黨一直都各執不同的看法,不過現實的一個狀態是,早在當年程序法施行的時候就已經辯論過了,當時大家最後的一個共識是,好,因為有這個現實的需要,因為事實上也不太可能所有的行政命令都要有法律授權,如果沒有授權的就只能訂一些內規的話,這樣一種格局一定會有一些困難。而且,根據我們考察德國的一些經驗,他們事實上也有一種情況,就是說雖然看起來是行政規則,但是事實上它也是把一個法律的規範具體化,做一個程序的鋪排。所以,當時就已經有這樣的第一回合交鋒,就等於說:好,我們可以接受當職權命令沒有涉及到法律保留事項時可以留下來。我想我們這一次的這個規範,可以說是把當年的結論形諸於文字,但是似乎大家還是有點不放心,希望能夠有一些後續的討論。剛剛我特別聽到董老師提到,假設真的要訂的時候,目前不能涉及到法律保留事項的這種提醒可能還太抽象,必須要正面去要求這個職權命令只能夠是在影響顯屬輕微的一個情況下,我覺得這個建議滿好的,因為在它的界限部分,讓它可以訂定一個範圍,能夠更加明確。

當然,我想從一個權力分立的原則來檢視職權命令的話,在我的書面意見裡面引用了兩個個學者截然不同的的看法,一個是蘇永欽老師,他說:「如果考量到我國民主基礎甚為短淺,長期行政獨大的歷史……,認為行政部門沒有自己的立法權,還是較為安適的解釋。」,也就是說他考慮到我國這種所謂憲政經驗的特性,行政權長期獨大,你再給它加上一個職權命令的話,這個太危險,會有濫用的可能性。相較於此,另外一位學者──黃舒芃老師則是比較站在一種角度認為權力分立的意義並不是在讓行政權完全臣服、完全被動,而是說它可以擁有自己的一些立法權限,但是在法律授權等等或者不侵犯到立法保留的這種情況下,我們對一種在妥適切割之後有一個良善的控制之下,讓行政權能夠保有自己的所謂規範制定權。這是兩種截然不同的看法,我個人如同剛剛所講,其實是比較傾向後者的見解,因為我一直認為說一個國家的推動,事實上這個規範的一種有效跟上需求是必要的,就算你把它閹割、阻擋,它也會用其他方式如行政規則去呈現。或者說,它可能假借一個空白授權,事實上,大家不要太去期待這個所謂事前的立法授權是多麼的有用或可以去節制它,事實上你去翻翻我們所有法律裡面對於所謂有授權的法規命令之授權文字,有些根本就只是一句話,如這個「施行細則另定之」;或者好一點的來個兩、三句話,這些也都非常的簡單,事實上後續對於要去訂定所謂行政命令內容的控制,能力上是有限的。所以,我這邊要強調一點,其實不用那麼在意在事前上就去防堵什麼,而是應該強化我們各方面所謂的一種監督機制,甚至我剛剛也提到過,不但是事前,甚且包括納入國會所謂的事後監督,如果剛剛董老師說國會監督沒有用,因為國會都很忙,它不太可能細看行政命令,但至少我們可以強化所謂法院的司法監督。

再來要特別提到的是,剛剛有提到法律保留原則或者是法律優位原則,它是職權命令很重要的一個紅線跟底線,當然這個部分我們大法官已經做過很多號解釋,我就不再重複。我現在強調的是,我們的行政法院在這個部分的功能是存在的,事實上,我在我的附錄1裡面有放入一個行政法院的裁判,這只是一個代表而已,類似這樣由行政法院針對個案當中相關援引的職權命令到底有沒有踩過紅線,這是法官在個案審判當中必須要緊盯之處。在這個案子裡面,即便後來法官認為這是一個給付性的行政,向來法律保留的密度不是很高,所以它可以合法地存在,作為臺南市政府某種給付措施的一個標準,所以人民控訴說這個違反法律保留,法官是沒有採納。即便是這樣子,但是你看得出來,法官有在審查,當然另外有其他案子,法官是有把它宣告說這個相關的命令是已經逾越紅線、是違法。可見,我們如果讓它存在的話,其實也不用那麼惶恐,反而是建構、強化一種所謂的審查防禦機制。

再來關於職權命令的定位,我想大家都很熟悉,吳庚大法官在他的教科書裡面提到所謂的三個定論,第一個就是你要有管轄權,第二個必須是執行某個法律所必要,第三個是只能夠細節跟技術的範疇。事實上許宗力院長的見解可能更開闊,他覺得不需要一定是在執行法律下,甚至於如果有一個緊急的情事需要因應的話,也可以用職權命令。我個人是可以部分贊同許老師的意見,就是說,我們固然不侷限在所謂執行一個法律的範疇下去訂定職權命令,這個不一定是在執行法律的情況下,但也不能夠動輒說我現在有一個緊急事項,因為現在來不及立法,我就頒布職權命令,我認為這個見解是應該要更審慎。

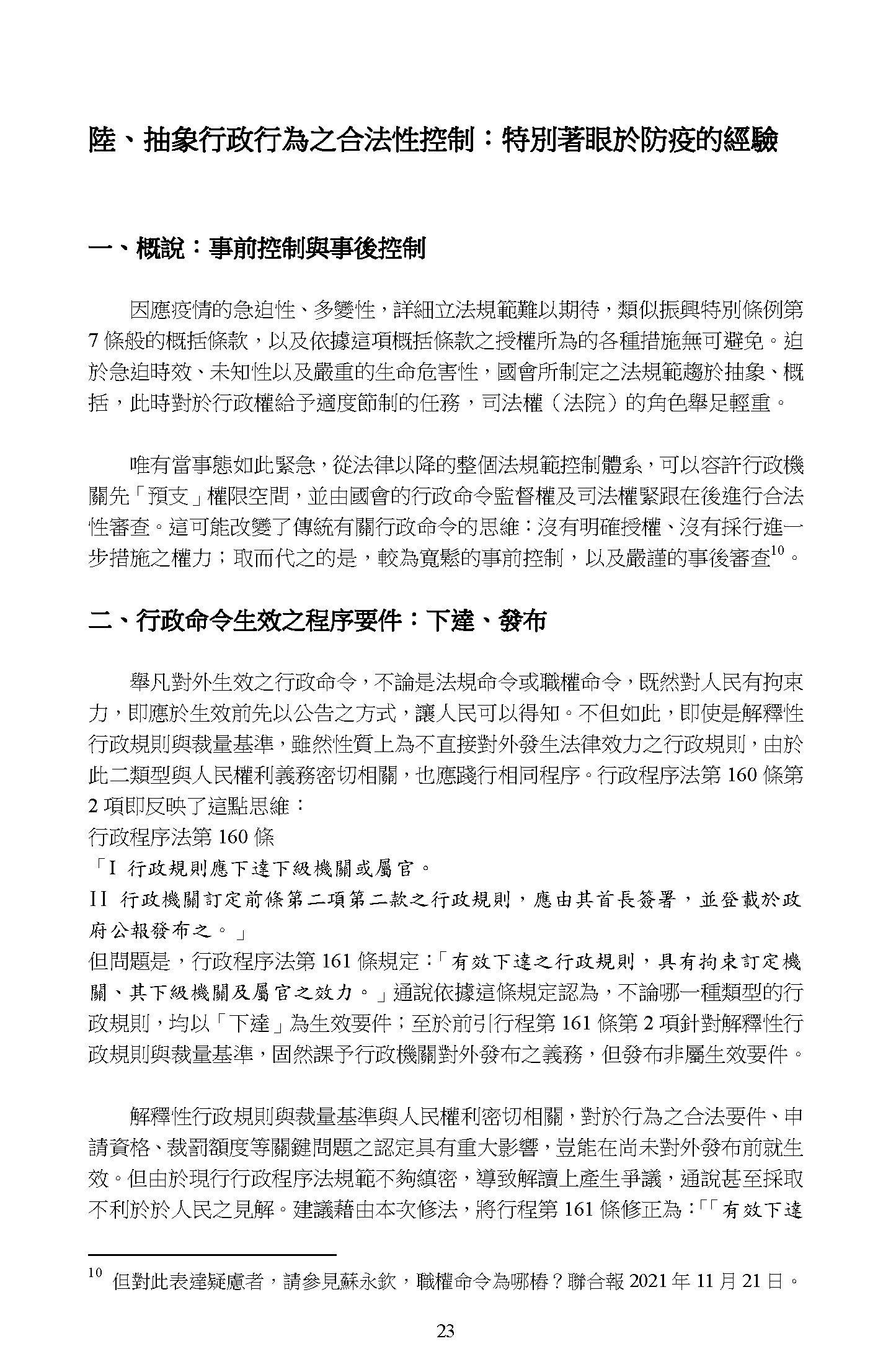
有關所謂的抽象行政行為的合法性控制,因為這是我們提綱之一,我特別有感觸,我剛剛也特別提到,事前當然就包括在內,在我們相關的行政命令,不論何種類型,我想我們讓國會能夠收到這樣一個行政部門送來的行政命令,然後加以審查,這當然是一個有效的監督方式,不管它是生效前、生效後。另外,事後審查部分,當然也包括我們國會審查或者是剛剛我強調的司法審查,這種審查機制當然是重要。程序上,在生效前應該經過什麼程序?事實上我特別注意到一個問題,如果是要對人民生效的,必須要在生效前通過一個對外發布或者公告程序,我們目前的立法上就有一個算是小小的缺失,即我們在行政規則的這個部分,我們行政規則的生效要件是寫在第一百六十一條,只要是有效下達的行政規則都可以生效,其中就不去區分其行政規則類型,但是我們都很清楚,我們的解釋性行政規則,它有裁量基準,這是人民很關切的,因為涉及案件可否被准許?會罰多少錢?這些都有訂定,所以非常重要。行政程序法注意到這點,於第一百六十條第二項提到,這兩種行政規則必須登載於公報,對外發布。但所謂對外發布的公告程序,並非生效要件,只是義務,這是今年的國考考題。我認為此舉是項缺漏,既然認為這兩種行政規則如此重要,理當讓人民知道,為什麼踐行完才生效而非先生效?至於何時公告?再說!這是立法上的缺失,我希望能藉由此次修法一併補足。

另外,我在附論中提到行政命令名稱系統化問題,我認為這是必要的!總不能名稱五花八門,之後再由內容看位階吧?理當直接在名稱上做出分別,譬如法規命令即冠以特定名稱,如細則、辦法之類的;職權命令,則是準則之類的,在名稱系統化後,民眾就易於辨認行政命令的類型,同時也易於進行監督與因應。

最後,總結上述所言,職權命令的類型就公共事務運作來說,確實有某種程度上的需求存在,但這不等於我們願意讓行政權浮濫到無法監督!相反的,我們希望能建構更強大的監督機制。

以上意見,敬請指教,謝謝。

主席:今天很多專家學者是排除萬難過來的,所以發言順序酌為調整,也謝謝其他老師的配合。

有關林三欽老師所講內容,我拜託行政院法規會陳參議及國發會楊參事能帶回去給你們主委參考!我覺得林三欽老師講得非常具體,當國家法令如此紊亂,問題就在於你們沒有負起責任。林老師已經做了非常多的具體建議,麻煩你們帶回去,請你們主委看過,本席准假,卻不准他們違背自己所該負起的職權。謝謝。

請政治大學法律學系廖元豪副教授發言。

廖元豪副教授:主席、在座各位先進,大家好。很榮幸今天得以參加此次公聽會,在座有我的老師、同輩、學生,我們三代同堂,大家一起來討論這個議題。

我對簡報內容做了小修正,而且是很重要的小修正,因此會將修正過後的內容補給委員會。

我今天的題目是:暫時過渡的職權命令要正規化嗎?我強調的是「暫時過渡」,就算已經存在,也應該是暫時的,也因此,我的結論是:原則上不論是否同意職權命令,都會同意即使有,也應屬例外。依照大法官解釋,就算承認其存在,理當屬於過渡期,不該永存!在行政程序法制訂時,我是博士生,對於職權命令,我的看法是比較友善的。在2000年還是博士生時,我就寫過行政保留這篇長文,因為我們應容許一些行政空間存在。大法官釋字第514號解釋文解釋遊藝場業管理規則時承認,在某些限度內可承認職權命令。因此,這條線必須從大法官解釋劃起,讓大家知道憲法對此的容許空間究竟是多少?在514號解釋涉及的其實是以前的電動玩具場,我女兒根本不知道原來臺灣有過這種東西。電動玩具場是一定要管的,但多年來政府都沒有立法管制,故而訂定遊藝場業輔導管理規則。對此,大法官認為,這是「於法制未臻完備之際,基於職權所發布之命令,固有其實際需要」,所以真的是法制未臻完備,只好不得已趕快訂定。之後一旦有了法律,當然就不再施行該規則了。照理,應該儘快立法,這是第一點。

第二,雖屬職權命令,但對於該規則的大部分條文大法官都過關了,卻有兩條被宣告違憲:其一,不得容許未滿十八歲之兒童及少年進入其營業場所;其二,違反規定者,將撤銷其許可之規定。這其實有點搞笑,因為訂定半天,重點就是這兩條,對象就是管十八歲以下者,結果這兩條被宣布違憲!坦白說,該規則的其他部分,是將各地方的不同規則抄過來而已。大法官是容許職權命令存在的,問題在於有多少空間?且必須在此空間中尋找範圍才行。從514號解釋來看,大法官承認職權命令的存在,只是必須合憲,我整理後認為有幾個要件:一、臨時性或過渡性,即應該以法律處理的,但因為太急了,只好先用職權命令來做,故應該有過渡性。二、必要性,而且是高度的必要性,不能便宜行事,懶得立法、懶得訂定法規命令,於是發函令解決。三、只能處理細節性與技術性事項,不得限制或侵害人民權利,也不能涉及重大公益。以上載於釋字第443號解釋。各位回憶一下大法官第524號解釋,有關全民健康保險法所涉之藥價基準、給付等事項時,由於給付行政涉及重大公益,所以大法官的要求是很高的!例如哪一個項目要給付、哪一個項目不給付,在早期釋字第389號解釋時,大法官尚容許以藥價基準來處理過關。但到了釋字第524號解釋時,大法官就認為不可以了!一定要放在法規命令中!可見大法官同意技術性、細節性事項可以,但涉及公益時,即便是給付事項就不行了,所以涉及重大公益就必須非常小心!四、不能牴觸法律。在這個空間裡面,或許可以容許職權命令,但當這個空間劃出後還剩下多少?因此,我們應該把所有的職權命令與大法官釋字第514號解釋標準來盤點一下,看是否均符合標準?若以釋字第524號解釋標準來劃分,試問有多少職權命令還能存在?對此我非常懷疑。

有鑑於此,我接下來想討論職權命令到底還剩下多少空間?剛剛林三欽教授提到,大法官對授權明確性的要求已經很低了,像釋字第394號解釋提到,管理規則之名由主管機關定之即可,這個基本上屬於空白授權。蘇永欽老師所擔心的是,大法官的要求都這麼鬆了,居然還懶得弄?只要立法院加上一條條文就可以了,這樣就不是職權命令,卻連這一條都懶得加?立法院的效率要高起來的話也可以很高,一夕間就將總預算逕付二讀,對監察委員的審查會通通不開,防疫期間的防疫條例定得多快?立法院想快的時候是可以很快的,何以就是在這件事情上這麼懶?這是第一個,應該沒有想像中那麼難,只要立法院有效率就可以跟上。第二個,細節性、技術性的事項有多少是不能用行政規則來規範的?真的都不能嗎?第一,只要是執行法律的細節性、技術性,幾乎都是行政規則,因為裁量基準的關係,最近這一次的修正還加了判斷基準,然後各種的解釋規則,其實範圍已經很大了。除此之外,其實行政程序法第一百五十九條的行政規則範圍已經很廣了,所以絕大部分的細節性、技術性的事項,應該本來就可以用行政規則來規範了。

另外,在什麼情況下是對外有規範效力,卻不構成權利義務關係又沒有重大公益?什麼叫做輕微不便跟權利義務?簡單來講,譬如有一個小規則規定你在申請的時候要繳交A4的照片,這是輕微的不便還是限制我的權利?A4照片太大了,應該是2吋照片、A4表格,我為什麼不能繳1吋的照片?1吋跟2吋有沒有影響權利?我們一般人會覺得沒有,但如果你去看每天都在修圖的人,你就知道有沒有,眼睛大0.1公分,就會對他的權利義務關係影響很大,所以到底什麼是輕微不便?我的意思是說,在什麼情況下可以對外有規範卻不影響人民權利義務?我覺得這個空間也非常小。譬如我這邊舉一個例子,行政院的約僱人員管理辦法,你可能會覺得只是約僱啊!可是在我看來,你其實是管到地方自治團體了,這就不是內部了。因為地方自治團體的用人也被你限制了,所以什麼東西叫做純內部?什麼叫做沒有影響權利義務關係?又例如說,舊的工廠登記規則,因為被大法官宣告違憲,所以後來就制定了工廠管理輔導法,這就是一個很好的、正面的例子,這是我的看法。

我覺得就算要讓職權命令存活,但認真檢討一下,它的空間其實並不多,所以要明文承認它嗎?我覺得優點是反正它都存在了,至少讓它有notice command,就是草案先公告一下,讓大家可以評論,人民的參與多一點,你就不用拗成行政規則了。但缺點是,反過來講它會不會有規避立法的問題?明明是權利義務的事項,你硬說它是細節性、技術性?

最後,我的建議是,我認為職權命令既然是過渡、臨時的,那就應該儘可能立法補足。第二個,把它統統廢除,就像現在的第一百七十四條之一第一項一樣。第三個,把它儘可能放在其他的法規命令或施行細則裡面。最後一個,我還沒有在這裡面加上去,但我覺得它很重要,我認為目前的行政院版如果要過,應該要加一條,就是所有的職權命令都應該要有過渡條款或夕陽條款,例如一年內失效,因為一年後會失效,所以你就必須重新再來訂,或者把它塞到立法裡面,這樣才能逼立法機關跟行政部門趕快把它的法源依據補足,不要讓那個不得已臨時存在的東西,反而變成讓它一直拖著,然後變成正軌,這是我的建議,謝謝。

主席:請開南大學法律學系鄭善印教授發言。

鄭善印教授:謝謝主席。各位師長、各位先進們,大家好。我的意見很簡單,我的結論是反對行政立法三元化,仍然維持二元,我的理由如下:第一個,法規命令跟職權命令最大的差別在於:法規的授權命令會一條、一條在立法院被檢視,即使它授權的寫法寫得非常簡單也是一樣,但職權命令沒有,就直接幹下去了,這是二者最大的區別。雖然這兩種東西都會送到立法院審查,但立法院審查的量是有限的,我舉一個最好的案例,它把職權命令全部改成法規授權的命令,法務部在去年年初的時候訂定了監獄行刑法,它把以前的那些執行命令統統用法規授權的方法,讓它能夠正式地登上檯面,我覺得這個很好,這應該是可以做的,為什麼各部會沒有辦法呢?顯然他們是不太在意立法院的監督,或者它的法制人才還不夠。

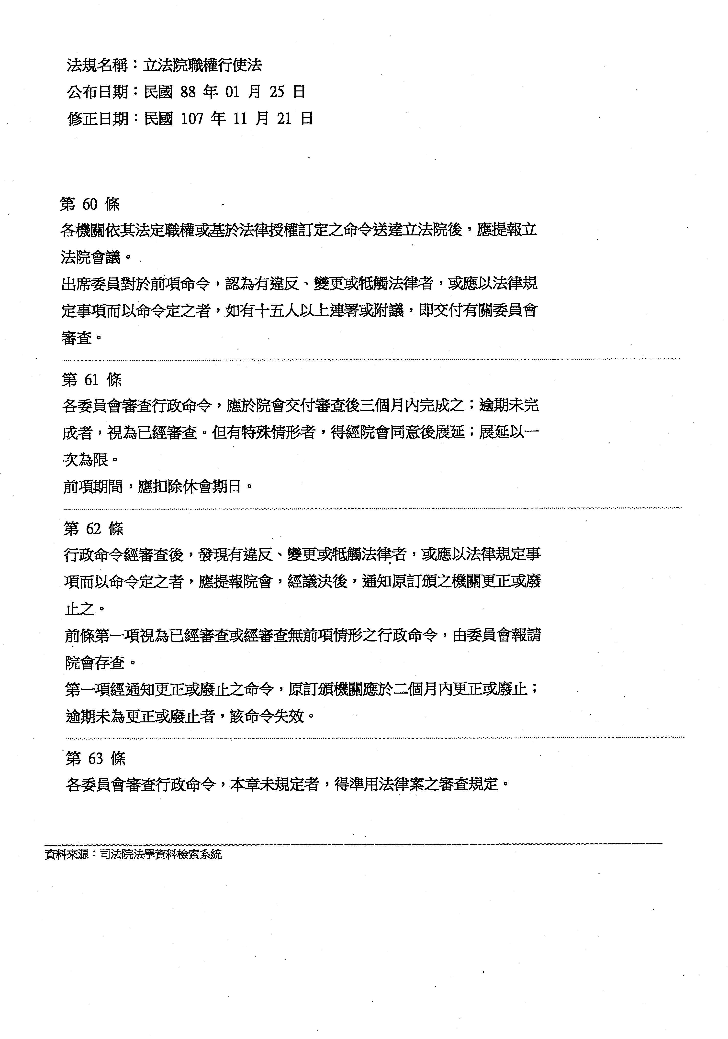
倘若我們准許職權命令在行政程序法裡面讓它定位,讓它整個正式存在,會有一些危險的地方,第一個,行政機關仍然是首長制,各位都是公務人員,我相信首長下令,在首長的決定底下,應該沒有反對的意見,所以倘若我們給它一個正式地位的話,會造成無限多的──因為它的職權所需要,會有無限多的職權命令出現。出現以後,在立法院這個地方,雖然你要審查,但是你的時間最多是6個月,這是立法院職權行使法第六十一條的規定,3個月沒有做好,頂多再延長一次,那麼就會視為通過,我們哪裡有這個能量能夠一個、一個來審查?這是第二個意見。

第三個,雖然授權命令是要跟國民的權利義務相關,但是國民的權利義務是非常抽象的,是很難訂定的,很難一下子就把它切割開來,像剛剛有某位先進講到裁量規則解釋的函釋,這個難道跟國民的權利義務無關嗎?誰敢講無關?當然有關嘛!

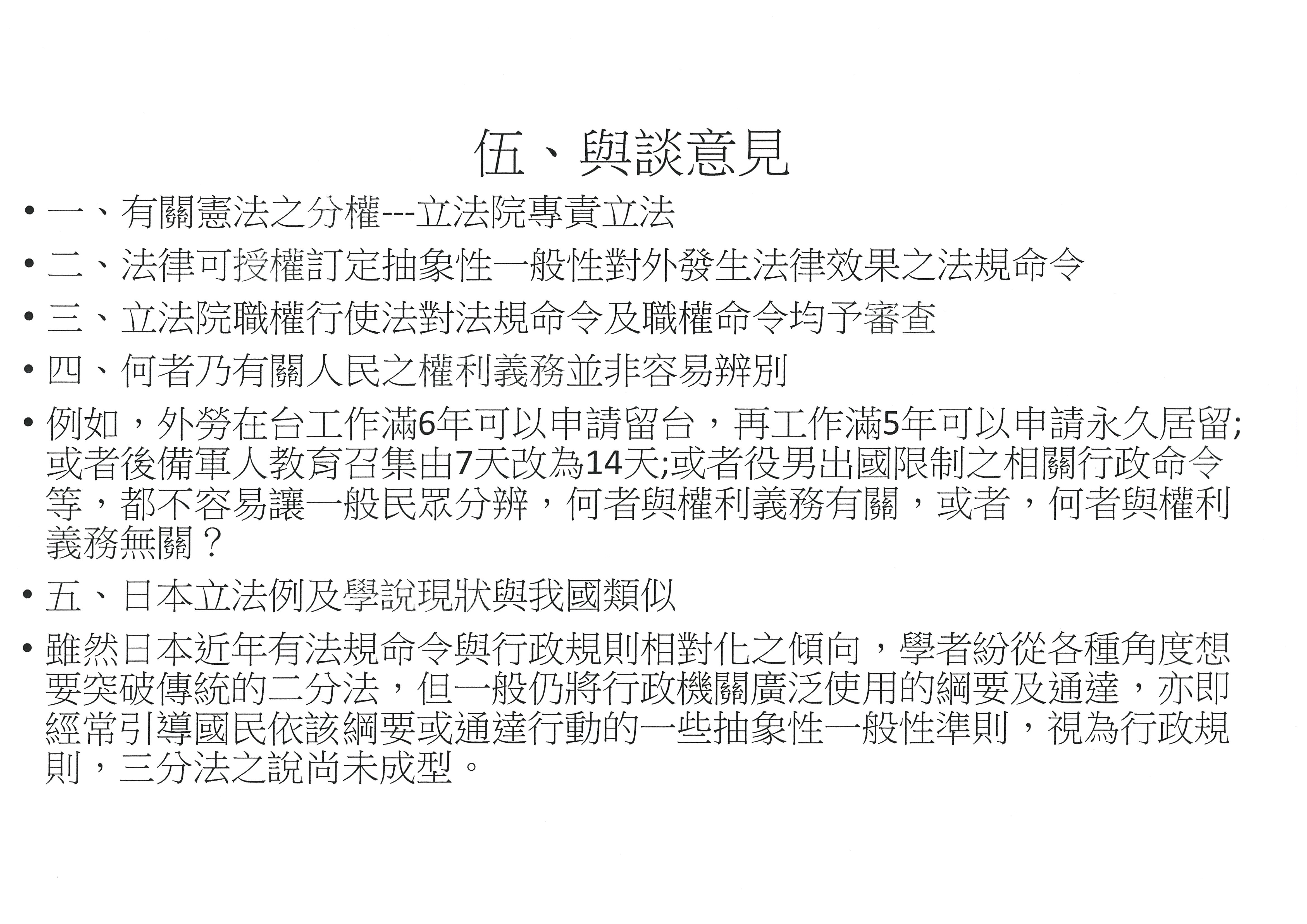
最近聽說外籍勞工只要在臺工作6年就可以怎麼樣,再加上工作滿5年就可以取得永久居留權,這個看起來好像跟我們的國民權利義務無關,怎麼會無關呢?11年以後他會在臺灣一直生存下去,我們要不要給他國民年金?要不要?他的健保,你要不要負擔?這個怎麼會跟我們的權利義務無關呢?當然有關嘛!究竟是它將職權命令訂下去就好,還是應該要送到立法院來,讓立法院監督一下?我認為應該這樣做比較好,所以我認為不應該讓它三分化。

我再舉一個例子,這是日本的案例,日本受到德國的影響很大,它在戰後也用了法規命令與行政規則,因為它是直接從德文翻譯過來的,跟我們的稱呼完全一樣。不過他們基於事實上的需要,也有很多職權命令這樣的東西出現,它是稱為一般命令,譬如說健保的費用就是最典型的,但是它仍然把這些職權命令視為行政規則,不讓它成為法規命令,到現在為止還是這樣。他們這樣做有一個好處,就是讓這些真正有需要的職權命令不敢太過恣意,不會變成首長說這樣就是這樣,沒有人敢反對,他們不會這樣子,為什麼?因為它後面要受到司法的監督,倘若過分了,就會被宣告為違憲。因此,他們在訂定職權命令的時候,這些行政機關、這些首長都會格外小心,因為事後這個東西假如被宣告不行、違憲的話,他們要負的責任是很大的,要負的責任非常大。所以這種方式在日本,到目前為止還是維持著,雖然他們跟我們一樣,有很強烈的職權命令需求,但是他們還是把它視為是行政規則,這裡有一個好處,就是行政機關會謹慎小心。

我們以現狀來看,倘若是法規命令的話,就是那7種稱呼,像我們讀法律的人一看就懂,這個一定是經過立法院授權的,沒有問題!倘若沒有的話,就要小心了,它可能是職權命令,也可能是行政規則。我們也都知道立法院對職權命令的審查,可能它的能量是有限的,所以要把它強化也不容易。倘若我們能夠在行政程序法裡面,乾脆就把職權命令能夠準用行政規則,也就是直接從程序法裡面把它訂下去,譬如在行政規則的後面增加一條,讓職權命令能夠準用行政規則,這樣子的話,能不能在法律上就把職權命令視為行政規則,就把它訂定下去,往後比較不會有爭議?行政機關要做,可以,自己要謹慎小心。假如這樣子的話,會不會讓爭議減到最小?以上是我的簡短發言,謝謝。

主席:非常感謝鄭善印教授,剛剛我特別查了一下,您剛剛說的行政命令,立法院6個月之內沒有審,就自然通過這個,事實上立法院真的從開會第一天開始,每天都有排不完的法令要修,可能行政命令上面的確是,除非有特別的,比如像這次針對疫情,有很多爭議性的行政處分,司法及法制委員會會特別來關注之外,其他的大概就要有特殊的案件,力有不逮,但是我們會繼續改進。

請東吳大學法律系胡博硯教授發言。

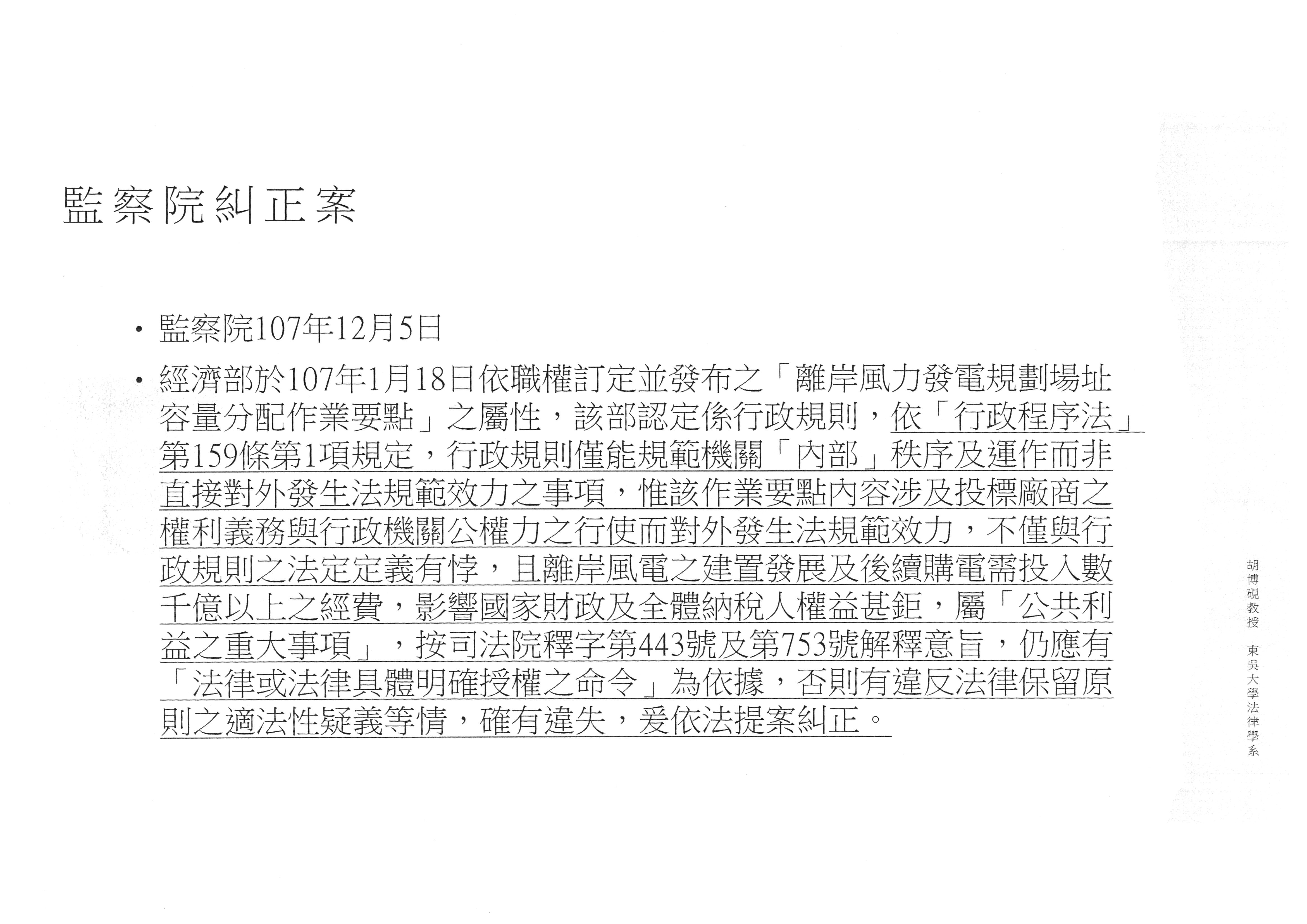
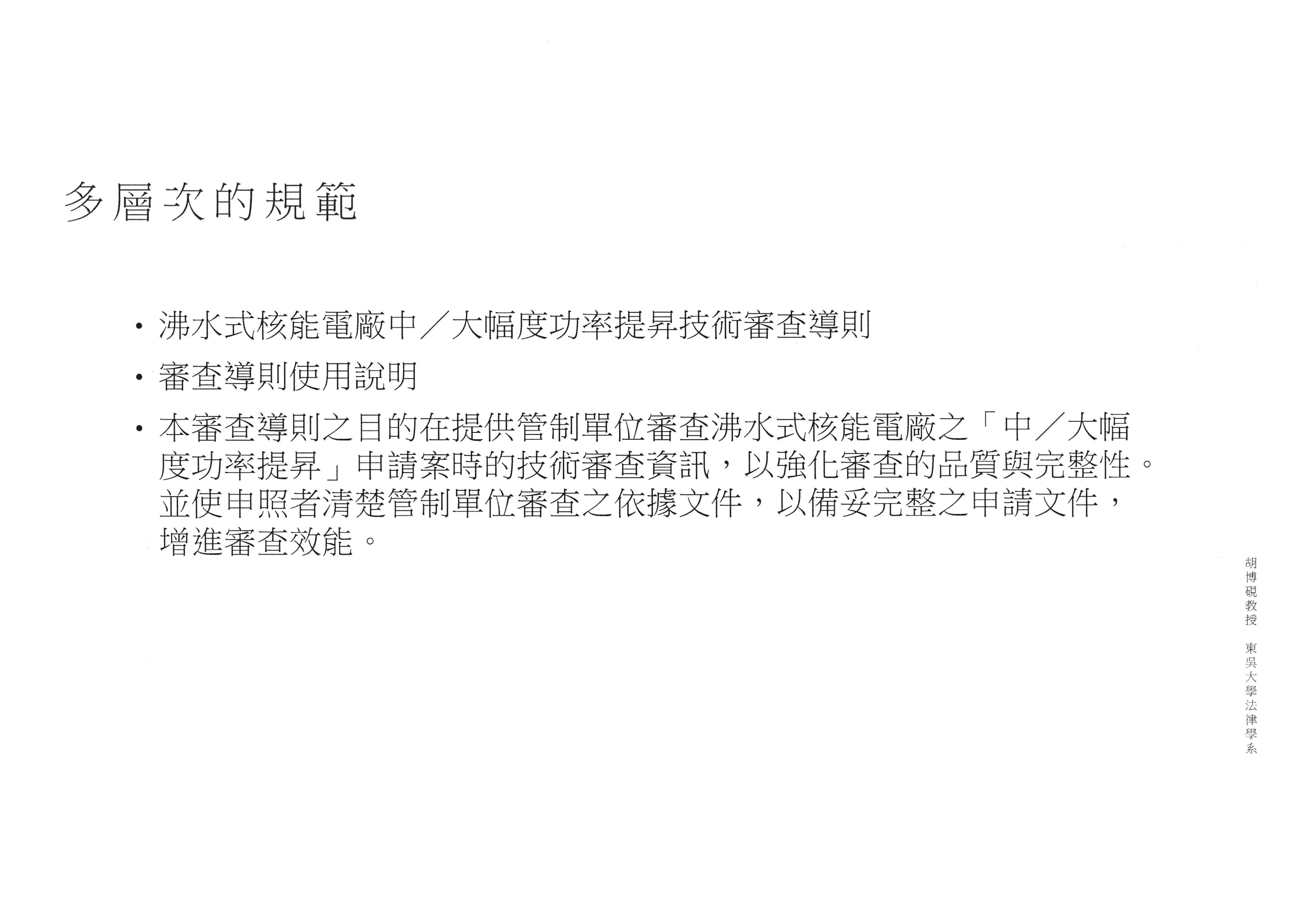
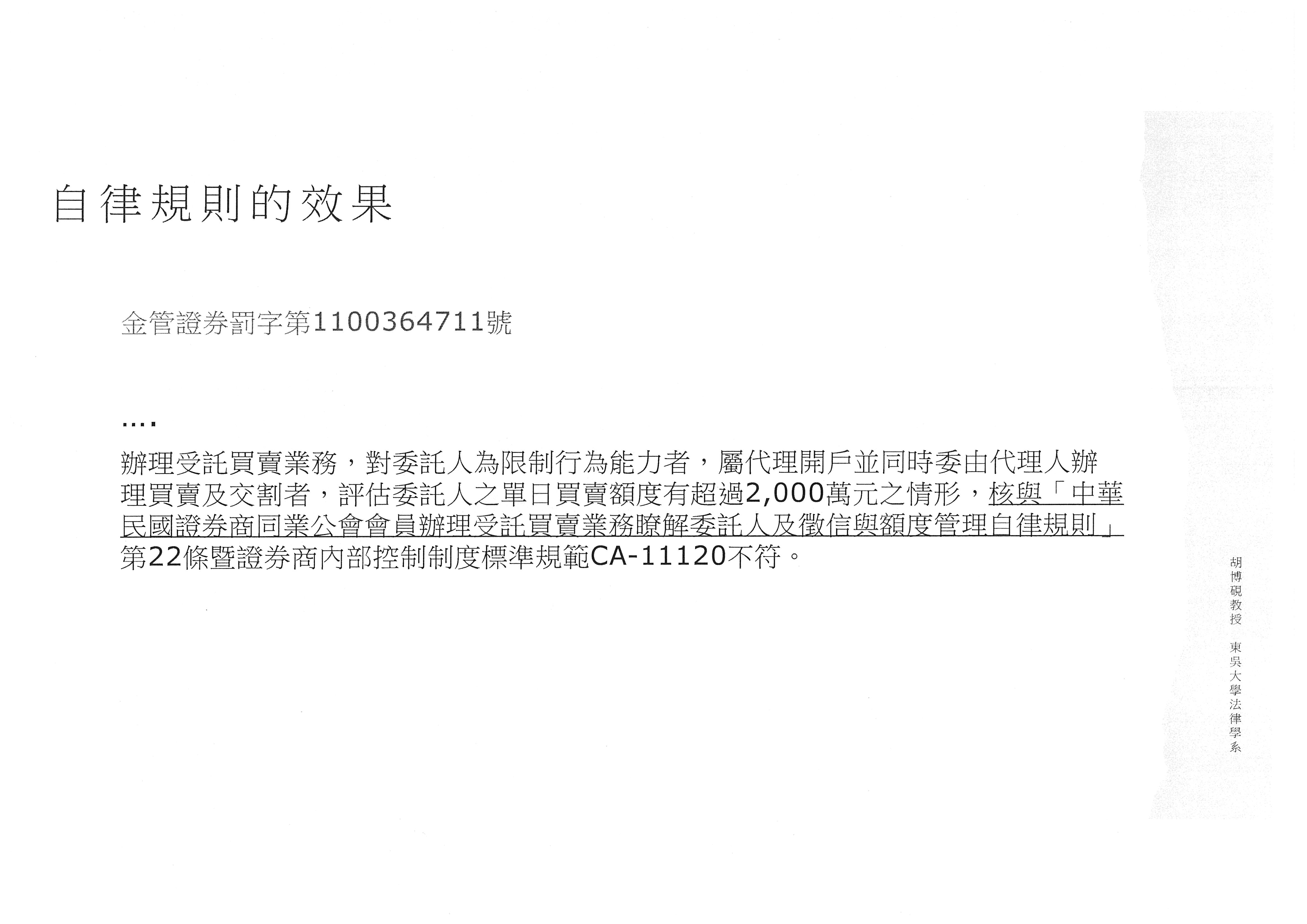
胡博硯教授:主持人、各位老師、各位同仁,大家早安、大家好。我是東吳大學教授胡博硯,很感謝委員會邀請我來參與本次公聽會,我針對行政命令提出一些自己的意見。這次行政命令再次出現的問題,就是因為行政程序法修正草案當中,第一百五十七條之一及第一百五十七條之二當中,我講這叫旱地拔蔥式出現的職權命令。因為職權命令上次的討論,基本上來講,剛剛廖老師有提到,訂定行政程序法的時候是在念博士生,而我根本還是小孩子,所以上次討論這個的時候,原則上來講,我已經很難有記憶了,應該大概是十幾年前討論的題目。突然出現當然就是會讓大家覺得非常好奇,但是我來跟大家解釋一個比較艱困的命題,我們來看一個監察院的糾正文,這是107125日監察院針對離岸風電設置的糾正文,這寫太細了,我直接講,因為離岸風電的設置,現在是用「離岸風力發電規劃場址容量分配作業要點」,這是一個作業要點,很顯然是一個行政規則,這個作業要點分配了哪個離岸風場可以發多少度電,它影響大不大?非常大!它對當事人的民眾影響很大,對廠商影響也大,而且這些廠商,我都常常講這些廠商我們得罪不起,統統都是外國人,所以這件些事情就影響非常大,然後監察院就說:影響這麼大,怎麼用行政規則就把它訂定了?真的,這件事情是一個很大的問題。

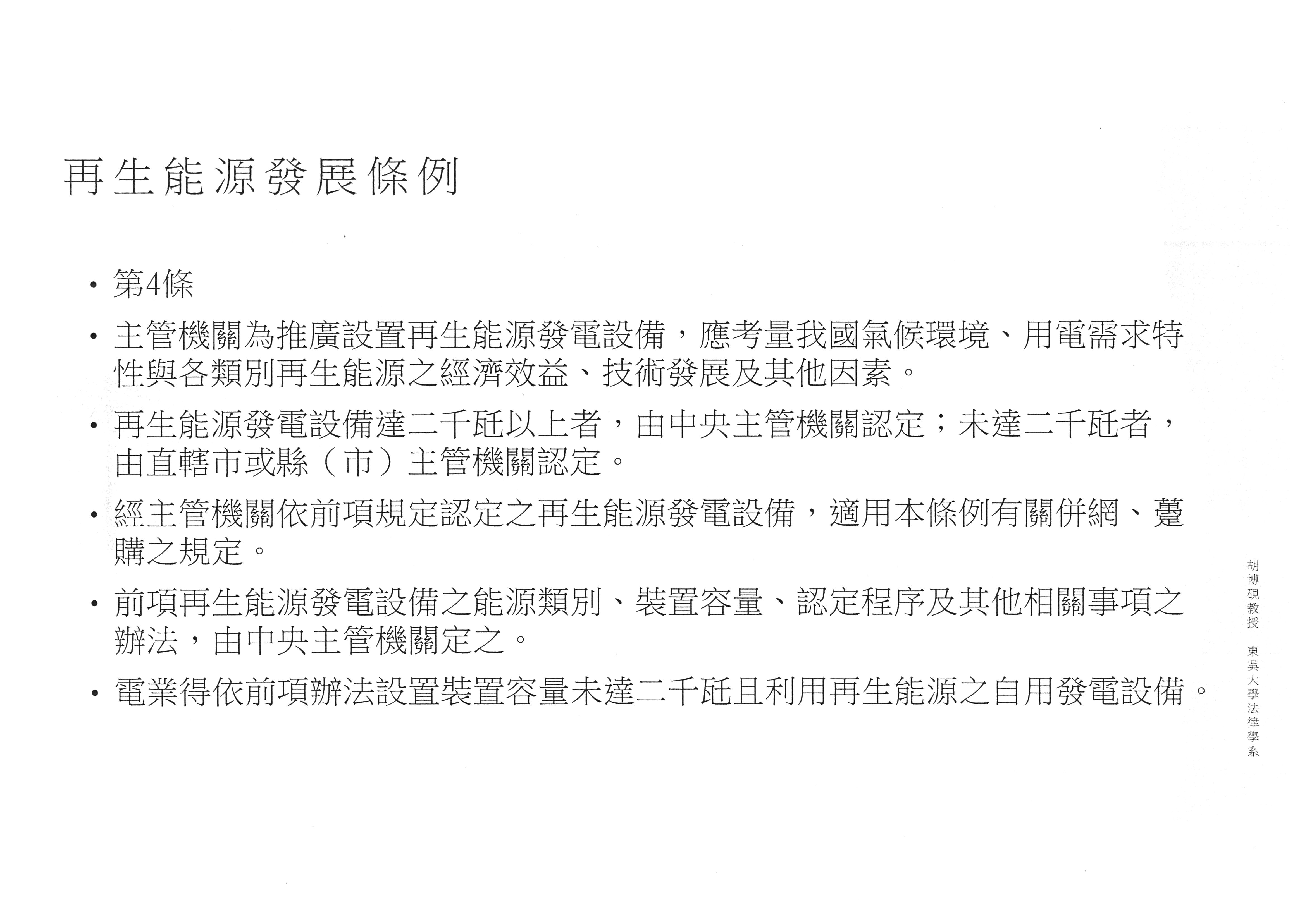
所以這就是一個尷尬的問題,這個問題其實有兩個要點,一個是離岸風力發電規劃場址申請作業要點,一個就是剛剛的分配要點,分配要點的第一點當中,其實經濟部後來也回說有授權。因為你看,第一條當中寫到是要執行再生能源發展條例第四條及第九條、再生能源發電設備設置管理辦法第五條及電業法第二十四條規定,特訂定本要點。如果我們來看的話,這兩條有沒有給它?有啊!再生能源發展條例當中真的是有,像第四條就寫再生能源類別、裝置容量部分由中央主管定之;第九條也一樣,第二項有關費率的問題由它來定之。電業法第二十四條寫到電業籌設、許可的部分,基本上是要由它來定之。所以這幾個條例當中,原則上都有授權。到底有沒有授權?看起來應該都是有授權啦!就是可以訂定有關電業許可相關的法規命令,但是有授權,為何要訂定成行政規則?就是有授權給你,你應該要訂定成法規命令,我覺得這個其實在立法院要注意,就是有授權給你,是要你去訂定,不是你想訂定就訂定、不想訂定就不要訂定,而是要你訂定;不然你不訂定,我就自己去訂定就好了,我覺得那個太細部讓你訂定嘛!

我有授權你,為何訂定成行政規則?我覺得這是一個很爭執的問題,為什麼?因為程序是有差異的,因為法規命令的程序是比較完整的,它在法規命令當中,也包含要有預告程序,而且必要時要舉行聽證的部分;行政規則就只有兩條,就是「下達」跟「發布」,就這樣就結束了。所以這個部分的爭執在何處?如果預告之後,可能廠商就有爭執點,就是這個風場當中,到底哪裡應該要有多少電,基本上來講,大家的爭執就非常的大。所以那個要點,如果不用要點來訂定,要訂定成法規命令的話,訂定三年可能現在那個辦法都還沒出去,因為大家就會在那邊爭執,而且政治上的壓力就會非常大。

這樣會造成一個結果,立法院有沒有監督的可能性存在?因為一個問題,剛剛幾位老師都有提到中央法規標準法,確實中央法規標準法是滄桑舊法,中央法規標準法第七條規定,依職權、依授權的命令都要即送立法院。剛剛委員有提到每天都送很多,立法院有沒有辦法審查?其實立法院職權行使法第六十條以下是有規定審查的規定。但是如同剛剛主席所講,真的極少的命令會被提出來,我記憶當中有被特別提出來的部分,就是勞動基準法施行細則,因為那時候就是有爭議,爭執非常大,拿出來審,而且確實就把它退回,其他的雖然應該是有審,但是後來就是兩次3個月、6個月之後就沒事了。所以基本上來講,行政規則就會變成一件事情,它要不要送就是一個議題了,如果我們看法條當中的規定,確實職權也要送、授權也要送啊!但實務上來講會造成一個問題,如果行政規則要送的話,每天立法院收到的文可能就會很多了,很多部分就會造成一個問題,行政規則有沒有送就會變成是一個爭執。

而實際上來講,我們的規範其實很多層次,這個是原能會的沸水式核能電廠中/大幅度功率提昇技術審查導則,當然這個準則不是自己訂定的,而是抄回來的,是抄原子能總署的規定,其實還有一些相關的準則;這個是導則,導則其實就不是在行政命令的體系當中,但是不依照這個導則來送審的話,是審不過的。其實除役的部分也是要導則,除役這部分很重要,基本上來講,導則的規範非常縝密,同樣的,也是學原子能總署的規定,然後一樣也是依照導則來送審。

這個是金管會今年11月的裁罰,它裁罰24萬,依照的是核與券商公會辦理什麼、什麼的自律規則不符,自律規則原則上來講,在體系當中也是一個規範,確實在金管會大部分的規定當中,其實都在辦法當中要求你要遵守自律規則的規定,有的自律規則大部分都是公會訂定的,所以這個部分很顯然它沒有辦法發生效果。

而我們這次的爭議,就是因為衛福部的幾個各項指引,我覺得它的問題是在於防疫命令的定性到底是什麼,定性是一個很大問題,因為有的部分其實如果是指引,你還可以說它是指引,有的部分是新聞稿,我覺得這是定性上面的問題;另外一個問題,因為定性的問題就連帶使後面法律效果會發生問題。但是我覺得這個問題跟職權命令其實有相關又不一定相關,因為在20年前要消滅職權命令的原因,是因為用職權會侵害人民權利的這件事情,基本上來講,我覺得那個原因已經慢慢消失,20年前行政法院的審查,沒有像現在一年開出六百多萬張的交通違規罰單,其實每天都有很多案件去審查,所以狀況不一樣。其次,行政規則部分,我再次強調,行政規則不是沒有外部效果,它是間接對外發生法律效果,所以它不是全然沒有外部效果出現。它是非直接對外發生,特別是在風險行政當中,已經有具體化行政規則,我們剛剛講的幾個導則,你說它有沒有法律效果?很顯然有,被拘束的台電,如果不按照那個來送的話,每次都被電到哇哇叫。但是以行政規則而言,臺灣其實發展了和一般的行政規則不一樣的部分,剛剛有提到授權明確性,我們的授權明確性,大法官要求很低,可是人民要求很高,可以從道交條例第九十二條來看,授權的部分文字有4行,為什麼授權的文字有4行?民國90年修訂之前,授權的文字只有2行,90年修訂的時候是要補充什麼?補充法律明確性的不足,為什麼要補充呢?因為每年600萬張的罰單,大家一直來挑戰,說上面沒有規定你可以處罰我,而你為什麼處罰我?導致後來內政部和交通部就乾脆把它修一修,所以那條條文變成授權得最多,至於符不符合授權明確性的要求?我覺得,其實授權最多也是一個問題。

另外,行政規則的內容可以訂頒裁量基準,但現在很多的裁罰不敢用裁量基準,不敢用行政規則,大部分的裁罰都是以法規命令來訂裁量基準,為什麼?因為行政機關擔心沒有法規命令授權的基礎,自己訂裁罰,會使人民又來挑戰它,所以基本上,我們的行政命令體系其實不是想像的雙元,而是以一個多元化的狀況出現。至於職權命令的出現,會不會有所影響?會啊!因為其實命令程序的訂定程序會規制化,為什麼?邊緣案件拉上來之後,行政機關把我們剛剛講的應該要以法規命令訂成的部分排除,變成以行政規則訂定的部分,而行政規則只有那兩條條文,說實在真的很容易訂定。這部分就像我常常講的,一般處分的出現,可以把行政處分跟行政命令之間夾擊的邊緣案件完全補充上去,以避免產生無法救濟的問題,而這個部分也有這樣的效果,所以與其讓這些指引停留在行政規則的層次,不如想辦法將它拉到一個可公開性的層次,但是它會不會有問題?問題在於,以它目前的定義而言,可能還是會產生高度的不確定性,也就是說第一百五十七條第一項的定義到底所指為何?我覺得未來如果真的通過的話,在具體的實用上可能就會是一個新的問題,我覺得重點不是在職權命令的出現,而是在命令制訂的程序應不應該被檢討。

這次大家關注的爭議議題,另一個應該是關於美牛的爭議,就是有關法規命令預告的問題,法規命令預示60天,是規範在行政院秘書長的函文當中,以前其實是2個禮拜,後來變成60天,就是希望大家可以表示意見,所以這個部分,與其討論職權命令出現的問題,不如討論如何訂定職權命令,才會更加完善,也更能監督,謝謝。

主席:非常感謝胡博硯教授,跟您學習到很多。

請中正大學劉建宏總務長發言。

劉建宏總務長:主席、各位在場的先進,各位大家早。今天很高興、很榮幸有這個機會來參加這一場「行政程序法增訂職權命令之合憲性及民主監督機制爭議」公聽會,當我們討論授權命令、職權命令的核心性問題時,其實行政程序法立法之初,在學理上,它的社會背景就是在講19世紀的時候,憲政主義要抑制國王的權力,也就是行政權,當時的作法是希望把它的手腳綁住,因此有法律保留原則的產生,也就是行政機關要訂定命令,如果涉及到人民的權利義務,一定要有法律授權,當時很有名的一個比喻,就是用英國小說家瑪麗雪萊寫的Frankenstein,中譯本翻成科學怪人,就是說法律本來授權命令去規制一些權力,結果後來命令反而反噬了法律,把法律架空了,把它的主人吞噬了,所以對於行政命令及法規命令這樣的制度,其實是有很高度質疑的,希望去限制它。

剛剛在場的幾位先進也有提到,行政程序法在立法的時候,就已經明示一定要有法律的授權,如果沒有法律的授權,這應該是一個失效的命令,可是我們處理了20年,為什麼到現在還在討論這個問題?很明顯地,這個問題本身就是嚴格的法律保留,每個命令都要有法律授權的運作方式,在實務上操作是有困難的,因此才會有這個問題產生,像我剛剛講的,行政程序法的規定我們操作了20年後,發現職權命令好像還是存在,所以不論是大法官解釋也好,學界也好,也慢慢地在檢討這個問題。

第一點,我提出來的是,不管是19世紀還是現在,其實職權命令本身的存在都有一定的必然性,尤其是現代社會跟19世紀比較,當然更不一樣,現在社會的複雜程度,比起19世紀要高很多,我們可以想像一種情況,當社會發生了一件事情,而立法處於一個真空的狀態,並沒有規範它,但行政機關是最後要負起國家整體施政責任的機構,所以不可能兩手一攤說,因為沒有法律授權它也沒辦法。所以它必須解決這個問題,在這種情況下,其實它的存在是必然的,尤其是在一些緊急行政的要求上。像這次的疫情,很多時候我們也在質疑,疫情裡面有很多問題,它涉及了人民的權利義務,應該是很重要的,比方說在疫苗還在稀缺的時候,接種對象屬於第幾類的問題,是第七類、第五類、還是第一類?就變得很重要。照理來講,當時可以說是生命攸關的事情,可是行政機關最後依然沒有法律可遵循,是不是?甚至連命令也談不上,行政機關只是用一些很奇怪的作法,可能是指引或是一張表,來決定這些事情,法學者也不太知道應該如何定性,但是在當時那樣的情況下,可以說確實有它的必要性,因為政府要有一個決定、一個規制。

我舉這個例子的意思就是說,因為現代社會快速變遷的關係,為了避免因為立法機關來不及立法,而導致對於社會的危害,尤其是在一些緊急的情況,行政機關擁有一定程度的命令制定權,從實證經驗的角度來講,可以說是沒有辦法避免的,否則在20年前行政程序法立法的時候,這個問題就已經解決了,不會遺留到現在,所以這是一個社會現象,我們必須正視它,這是我提出來的第一點看法。

第二個問題是,為什麼傳統上在討論法律保留原則的時候,會一再地在法制上強調,希望能夠宣揚這樣的理念──凡是命令一定要有法律的授權?主要的原因是,如果行政機關用命令規範人民的權利義務,它本身要具有民主正當性的來源,一般的作法是由人民選出國會議員,國會議員組成國會,由國會制定法律,法律再授權給行政機關去限制人民的權利,這就是行政法學理上所講的民主正當性聯結,這是不能夠斷的,如果少了一塊,就無法維持民主正當性的要求。所以回過頭來講,過去會認為職權命令並沒有獲得法律的授權,所以它本身應該是違法或是違憲的狀態,因為行政機關沒有獲得民意的支持,它就直接去侵犯人民的權益,從我們剛剛講的法律保留原則的法意來講,的確是毋庸置疑的,不過我剛剛也講到譬如19世紀跟現在社會的情狀其實有很大的改變,剛才也有先進提到,不要講19世紀,我們就講20年前跟現在的情形也已經有一點不太一樣了。所以在傳統上,我們認為行政機關訂定命令時,如果沒有法律的授權,會有所謂民主正當性欠缺這樣的瑕疵,其實在現在對於行政機關多元監督的社會裡面,這個瑕疵慢慢獲得一定的填補,比方有關行政法院審查的密度,這跟20年前、30年前比較起來就不可同日而語。現在行政法院應該比較重視這些相關的問題,比方我們現在有很多媒體的監督、政黨的監督,我們以前在一個比較封閉的社會裡面,的確會很擔心一旦行政機關有這個權利,它可能就關起門來,頒布各種命令去侵害人民的權利,好像大家也拿它沒有辦法,但是以現在的角度來看,其實這個問題的風險慢慢在整個降低當中,我並不認為它不存在風險,但是我認為它在降低當中,像剛剛先進所提到有關勞基法有一些爭議問題,當它引起爭議的時候,社會關注它,立法院就會行使權力去制衡它。所以我提出第二個立論是職權命令的問題,假如我們現在承認它,行政機關濫權的風險不是沒有,但是基本上它應該是可控的,因為整個現在社會的情形已經跟以前不太一樣了,這是第二點。

第三點接續我剛剛所講的,因為實際上的必然性,我們必須要承認行政機關有發布職權命令的權限,但是也不是我們同意了以後就不施予監督,事實上立法權跟行政權的關係,本來就是相互制衡的關係,所以當我授權給你比較多的時候,當然我們也希望立法機關的監督力道能夠加強,就像我剛剛講的,並不是我們就完全同意。所以第三點,我認為為了避免行政機關濫權,立法機關可以妥善運用立法院職權行使法第六十二條的廢止權,這是第三個論點。

最後一點,簡單講一下,我認為不能夠讓行政機關關起門來做事,所以我們應該要有一個讓它公開的制度,應該是要讓每一個職權命令,包括授權命令在內,訂定的時候都要舉行公聽會,讓社會大眾能夠關注。以上是我的幾點意見,供大家參考,謝謝。

主席:謝謝劉教授,剛剛不管是胡教授或劉教授都提到,雖然所有的行政命令我們立法院可能沒有這樣的胃納可以吸收,但是請針對一些比較重要的部分隨時提醒我們,我們還是願意排除萬難來承擔責任。

我先作以下宣告:等一下在廖義男大法官發言之後,休息5分鐘。

請立法院法制局羅傳賢前局長發言。

羅傳賢前局長:主席、各位委員、各位老師、各位先進。88年制定行政程序法時,我剛好被派去駐外,我在休士頓新聞處當主任,剛好不在場,後來89年回來之後,商調回來當法制局局長,我是第二度到立法院來。因為今天很多議題的討論,許多老師的意見跟我寫的書面意見有部分的重疊,我就不再敘述。我來補充一個歷史,說明為什麼行政機關濫用職權命令:89年阿扁在520就任,他宣告要兌現他的政見,宣布在71日發敬老津貼,也就是用職權命令核發敬老津貼,當時我發現了,我就跟院長報告這有問題──職權命令濫用。後來我們發了一個評估報告給各位委員參考,當時我們認為沒有法律的依據,公權力的發動沒有任何法律的依據或授權就新增、發布職權命令來發敬老津貼,這裡面牽涉到有排富條款、有金額的問題,以及它的要件還有一些問題,譬如年齡的問題。根據法律優位原則,一定要送法律來,草案在民國90年送來時,原住民的委員發現我們以65歲為老人的定義,他們反對,所以改成原住民以55歲做為敬老津貼年齡的門檻。所以當年我們看的是正確的,因為給付行政可能牽涉到比例原則、平等原則,所以一定要有立法院的授權,立法權代表是整體國民意志的表現,一定要經過立法權,剛才很多老師也說明過,因為政務官跟政黨考慮的是特殊性的任務,為了兌現政見,他們不會考慮一般法律的規制,所以濫用的機會非常大,我們把它防堵之後,後來行政院才送真正的兩個草案來,一個是一般的敬老津貼條例,一個是原住民敬老津貼條例,這是第一件的歷史。

第二件,行政程序法第一百七十四條之一把職權命令廢止,這是我們法制局主動提案,這裡有很多在座的同仁以前都在法制局服務過,像楊主秘就是,他就知道這個歷史。當時我們主動提案,透過院長召開黨團協商通過這個草案的內容,我們要把職權命令「安根」變成授權命令,我們有一個期間就是一年或半年,當時爭執是一年或半年,謝啟大委員認為給他們太長,不應該給他們延長,後來改了三次,等到謝啟大落選以後,我們才真正定案。第一百七十四條之一改了三次,都是透過相同的程序來的。

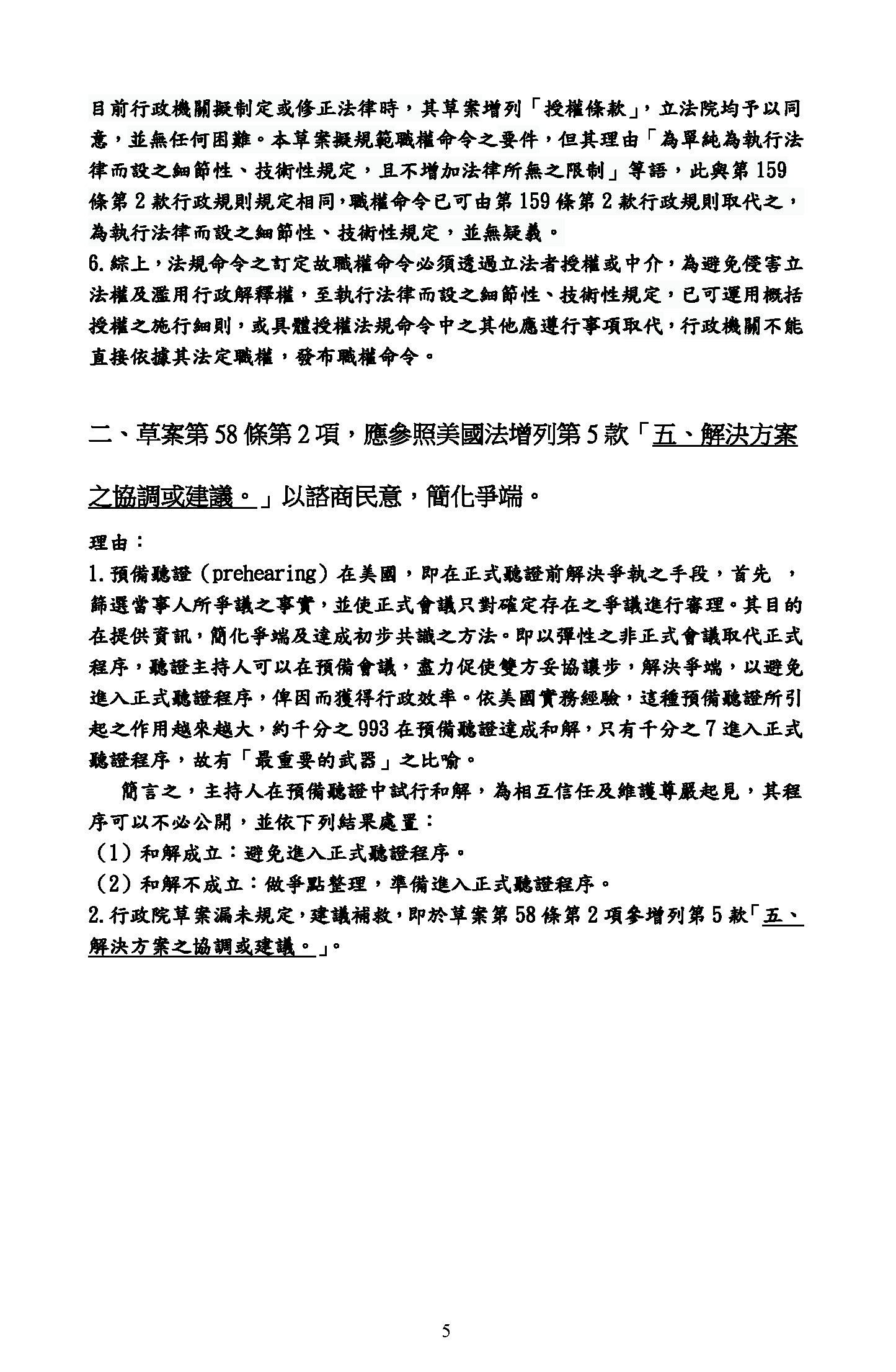
職權命令目前在實務上,他們有三個方法來處理,第一個是在施行細則,概括授權在施行細則裡面來做;第二個就是在具體授權,具體授權其實都留有一個尾巴,也就是「其他應遵行事項之辦法」,這一個「其他應遵循事項之辦法」就是一個擴大解釋;第三種方法就是在第一百五十九條第二類的行政規則裡面補救。經過20年,目前行政實務上並沒有困難,沒有職權命令的存在並不困難,所以大家也不要在意一定要把職權命令恢復,當時我們在民國90年左右,我們為了「安根」,也就是我們所謂的授權事項,當時行政院送來188案,院會授權法制局做初審,送到院會包裹立法,188案僅有兩案改成審查,其他均照案通過。到現在為止,20年來並沒有困難,任何一個職權命令用「安根」──安了授權的根,法律草案都沒有問題,所以我認為不應該再存在職權命令,這是我第一個要求的。

第二個,附帶一提我認為這與今天草案的議題有點不相關,但卻非常重要,我在第二項提到草案的第五十八條應該參照美國法增列第五款解決方案之協調或建議,為什麼要這樣做呢?因為美國法的重心是預備聽證而不是正式聽證,目前美國有千分之九百九十三的案子會在預備聽證時協調完畢而不必進入正式聽證,會進入正式聽證的大概只有千分之七,所以他們最重要的武器就是預備聽證。

在今天行政院的草案裡並沒有提到預備聽證要增列解決方案之協調或建議,郭介恒老師和我在美國留學時是同一個學校畢業的,稍後也可以請他表示一下意見。也就是說正式聽證會分兩段,一段是預備聽證,一段是正式聽證,預備聽證是其重心,都會在那邊解決問題,不得已沒辦法的時候才會進入正式聽證。但現在這個法案則是倒過來,在執行上是以正式為主,一部分才進入正式聽證。現在的公務員非常怕聽證,一遇到要辦聽證就嚇到,所以這一十、二十年來幾乎沒有進行過聽證。像是航空城徵收土地的聽證會,也找我當聽證主持人,當然我也去參加過,才知道他們是白老鼠,還在試辦中,但就美國法來看,問題並不大,他們就是把預備聽證列為主體負責協商,如果協商不成也可以釐清爭點,進入正式聽證,所以大量的問題都會在預備聽證時解決掉,不必再走到正式聽證的階段。

我們現在的法令並沒有把機制顯現出來,所以才造成今天辦理正式聽證非常困難,這一點還請法務部回去參考我的建議,也可以參考所查到美國行政程序法的條文。因為我們的聽證是從美國來的,美國是最主要的發源地,1946年就有行政程序法,裡面就有聽證,聽證是他們的重心,美國國會就是用聽證來取代執行,但中華民國的國會則是以執行制度為主,美國則是採聽證,而且他們的聽證是有在執行,會把聽證辦得非常好,也有經驗,所以一定要參考他們的經驗,把好的地方修改一下,因此還請主席特別重視,如果沒有修改的話,這次的修法就白費了。如果只是在條文上加上公聽會,就我所看到的草案,那些都不是很重要,最重要的就是在關於預備聽證的條文中補列第五款就對了。以上還請各位參考,謝謝各位。

主席:謝謝,我剛剛看到陳政次不斷地在做筆記,不過也麻煩羅局長把需要修的內容提供我們,我們來提對案。

非常感謝廖義男大法官,最後一刻能請到大法官來,謝謝您。

請臺灣大學法律學系廖義男教授發言。

廖義男教授:非常榮幸能受邀參加這場公聽會,但我卻是以非常沉重的心情在參加這場研討會的,從我書面資料的標題就可以看出來──「增訂職權命令將使行政程序法21年來建立嚴謹依法行政原則及健全法律保留原則以保障人權之努力前功盡棄」。因為行政程序法的立法我前前後後都有參與,雖然我不是立法委員,但其草案、最後黨政協商的時候要一讀通過、進入二讀程序的時候,我都有受邀來參加,表示自己的意見,而且也發生了關鍵性的影響作用,這在我的書面資料裡有提到。

因為時間的關係,我就簡單地說明這四點:一、行政程序法建立「法規命令」和「行政規則」二分法,係有意排除以「職權命令」直接規範人民自由權利之濫用;二、無法律授權而其內容未限制人民自由權利之「職權命令」,依大法官解釋,雖表示「尚難謂與憲法第二十三條規定之法律保留原則有違」,但同時仍為「警告性解釋」,都併為指明「仍應以法律或法律明確授權之命令定之為宜」;三、「法律保留原則」並非僅在保障人民自由權利不應受無法律或無法律授權依據之公權力行使之限制,亦應用來保障人民得對國家請求為一定給付之公法上請求權;四、在這次的修正草案裡面擬新增職權命令規定之立法理由薄弱且不合法理,並弱化「法律保留原則」之適用與功能。

第一點的問題是,中央法規標準法第七條的規定,機關依其法定職權訂定的命令被誤解和濫用,因為立法條文本來規定得非常清楚,第七條是「各機關依其法定職權或基於法律授權訂定之命令,應視其性質分別下達或發布,並即送立法院。」,同法第三條並規定「各機關發布之命令,得依其性質,稱規程、規則、細則、辦法、綱要、標準或準則。」,立法用語以命令之「下達」或「發布」以及其所用名稱,以區別其性質為依其法定職權訂定而「下達」於所屬機關或屬官之「職權命令」為機關組織之「內部規範」;或基於法律授權訂定而對人民「發布」之「授權命令」為規範人民權利義務之「外部規範」。且發布之「外部規範」及「法規命令」名稱應該稱之為「規程、規則、細則、辦法、綱要、標準或準則」,以表示其有法律授權而於不逾越法律授權之目的、內容及範圍內,得就法律規範人民權利義務事項之執行細節或技術予以更具體之規範,故實質上為法律之補充,因而其內容亦得與限制及規範人民自由權利之事項相關。

依照中央法規標準法之分類,本來是涇渭分明,井然有序,並符合學理上「作用法」與「組織法」上的區分。因此「作用法」可以規範人民的權利義務,但「組織法」的職權根本就不能用以規範人民的權利義務。可是實務上的運作,卻誤解及濫用機關依其法律職權所訂定的職權命令,即使沒有法律的授權也用來規範人民的權利義務,因此常引起爭訟並聲請釋憲而時由大法官宣告違憲。最明顯的例子就是釋字第443號解釋,其中指出「限制役男出境係對人民居住遷徒自由之重大限制」,這個規則是由行政院發布之徵兵規則,委由內政部訂定「役男出境處理辦法」,欠缺法律授權之依據,該辦法之規定與前開憲法意旨不符,應自公布以後六個月內失其效力。

另外,剛才也有幾位學者提到第514號解釋,教育部基於職權所發布的「遊藝場輔導管理規則」,規定電動玩具業不得容許未滿十八歲之兒童及少年進入其營業場所,違反規定者將處以罰鍰,並撤銷其許可,限制人民工作權及財產權。這也沒有法律的授權依據,有違憲法第二十三條。因為有這樣的例子,所以過去的行政院經濟建設委員會,委託臺灣大學翁岳生院長主持的行政程序法研擬草案中,我們就借用了德國的法制,希望引用法規命令跟行政規則來取代中央法規標準法所謂的授權命令和職權命令的區分。

這個草案的研究計畫報告後來被陳婉真和趙永清等立法委員聯名當作草案,另外吳東昇委員他們提出的草案也是以這個為藍本。行政院在制定行政程序法的時候,本來是沒有這一章的,但是兩位立法委員的草案都有這章,因此就規定法規命令,大體上還是沿用翁先生在研究計畫裡的報告用字。

另外,行政程序法實施後,剛才也有幾位專家提到釋字第614號的問題,它說給付行政措施如果未限制人民之自由權利,固尚難謂與憲法第二十三條的法律保留原則有違,惟如涉及公共利益或實現人民基本權利之保障等重大事項者,原則上仍應有法律或法律明確之授權為依據,主管機關始得據以訂定法規命令。

這個案子裡提到的就是公營事業的服務人員,能不能併入公務人員年資,它認為這樣是沒有無限制人民的自由權利,因此只要不違反憲法第二十三條即可。但是這裡它又提到退休的相關權益,乃涉及公共利益之重大事項,仍應以法律或法律明確授權之命令定之為宜,併此指明,這是釋字第614號。因為時間也差不多了,我趕快把這個說完,另外還有一個條文就是後來的釋字第658號,開始主張諸如公務人員的退休年資、資遣費基數,還有最高標準的規定,雖然欠缺法律具體的明確授權,且其規定內容並非僅係執行公務人員退休法之細節性、技術性事項,係就在任公務人員退休年資採計及其採計上限,增加了法律所無之限制,與憲法第二十三條法律保留原則有違。

換句話說,該法規命令的性質是在施行細則裡規定的,雖然有法律的授權,但這屬於重要事項,應該用法律加以明定,既然是如此,更不應由沒有法律授權依據的職權命令加以規定。剛才吳斯懷委員提到軍公教年終獎金、慰問金的辦法,還有軍公教留職停薪的育嬰假新規定都受到種種牽制,認為這種制度好像沒有長久的執行,這就是因為欠缺法律,所以不應該用職權命令來規範這些東西。

我剛才說過,法律保留原則並非僅在保障人民自由權利不應受無法律或無法律授權依據之公權力行使之限制,亦應用來保障人民得對國家請求為一定給付之公法上請求權,所以必須要有法律的規定。

因此,行政程序法修正草案第一百五十七條之一的規定本身事實上跟學理不合,它是用組織法的職權來訂定命令規範人民的權利。這點我之前也提過了,這跟一般的學理不合,因其立法理由中所稱的釋字第570號解釋,根本就是認為其違反法律保留原則,是使其失效的解釋,並非肯認職權命令的存在,這樣的立法理由可能有所誤導。因為時間的關係,我有些話還沒講完,應該都可以在書面報告裡面取得,提供給各位做參考,謝謝。

主席:非常感謝廖教授,他也是我們的前大法官。各位也看到其實在民國84年,他就做過整個行政程序法的研究報告。

我們現在先休息5分鐘,稍後再繼續。

休息

繼續開會

主席:現在繼續開會。

請陳委員椒華發言。

陳委員椒華:謝謝主席,感謝召委安排這次「行政程序法增訂職權命令之合憲性及民主監督機制爭議」的公聽會,針對職權命令,這次行政程序法草案增訂第一百五十七條之一第一項:「係指行政機關依其法定職權,對多數不特定人民就一般事項所做抽象之對外發生法律效果之規定」。原則上依法律保留原則,未經法律授權,不得訂定限制人民自由權利的行政命令,且對外發生法律效果的行政命令需對外發布,始能對外生效,否則有違憲之虞。

本次修法,卻將行政機關自訂未經法律授權卻對外發生法律效力的行政職權命令復辟,由本次增訂第一百五十七條之一的立法理由可知,係為因應多元之行政實務,如無職權命令加以補充規範,其業務之推展,恐受影響而不利於公益或人民之權益。然而,難道當初違反法律保留原則的疑慮不存在了嗎?

職權命令的容許性,在新增條文第一百五十七條之一的立法中雖有說明「依中央法規標準法第七條規定,行政機關得依其法定職權訂定職權命令;另司法院釋字第570號解釋亦肯認職權命令之存在」。但中央法規標準法是民國59年的產物,卻要推翻民國88年制定行政程序法的努力,難道民主法治大走回頭路了嗎?

針對涉及人民自由權利限制,未經法律授權可能違反法律保留的疑慮,雖然新增條文第一百五十七條之一第二項規定:「應以法律或法規命令規定之事項,不得以職權命令定之」,藉由限縮職權命令事項範圍來避免違憲,但是對外發生法律效力本身,如何不會涉及人民自由權利限制呢?大法官會議解釋第443號,早已容許若僅屬於執行法律之細節性或技術性等次要事項,得由主管機關發布命令為必要之規範,且雖因而對人民產生不便或輕微影響,尚非憲法所不許。故行政命令若僅單純為執行法律而設置細節性、技術性的規定,且不增加法律所無之限制,亦未涉及法律保留之事項或公共利益之重大事項,本即在容許範圍,何需本次增訂職權命令?

另外,是否涉及人民自由權利限制、對人民影響是否輕微又該由誰認定?會不會球員兼裁判,導致人民基本權利保障的漏洞?法規命令至少還有母法可預知範圍,也比較好在網路上搜尋相關的規範,但是職權命令沒有直接的母法,難以預知範圍,也難以在網路上搜尋,人民如何知悉行政機關訂了職權命令?難道只要刊登政府公報、公告在政府網路的平臺,大家就能馬上知道政府有了這些規定嗎?

行政機關不應該為了行政便利,就草率開起法律保留的大門,即使要增訂職權命令,也要受到更嚴格的法律控制和程序控制。相較於法規命令──即法律直接授權才能制定法律控制,且受行政程序法的約制、程序控制,由組織法賦予的機關職權再制訂的職權命令,這種間接授權的情形,理應受到比法規命令更多的限制跟監督,至少應全面使用行政程序法原本關於法規命令的規定,而不是僅部分適用。

增訂職權命令不會讓行政命令從此等同受到法律授權,而不會違反法律保留原則,是否有增訂的必要性應該謹慎評估,不要讓這次修法落入行政濫行擴權、民主法治大走回頭路的批評,謝謝。

主席:請大恆國際法律事務所陳孟秀主持律師發言。

陳孟秀主持律師:主席、各位先進大家早安,我是大恆國際法律事務所的陳孟秀主持律師。今天其實很榮幸能參與這場公聽會,但確實也有一些沉重,因為不太明白為何這個議題會這樣蹦出來,畢竟我們在20年前其實是做過抉擇的。今天有很多學者提出非常多理論上的說明,我個人主要是就我們的現行法以及這次提出的草案進行探討,同時也探討在防疫之下所涉及到相關行政規範的部分。

其實我國的現行法非常清楚表明我們存在著三種型態,分別為法規命令、行政規則,以及我們今天主要探討的職權命令。很清楚的是我們的法規命令其實是有限制到人民的權利義務,並直接涉及到對外的效力。我們規範的行政規則其實比較是組織內部的,沒有一個直接的對外效力,通常是間接效力,而職權命令就是夾雜在兩者之間而產生合法性的疑慮。

在此合法性疑慮下,也就是今天非常多學者先進所提到的,在很多大法官釋字中都有具體宣告職權命令違憲的情況。因此20年前的行政程序法,也就是行政法上很重要的原則規範制定,我們其實在法規命令與行政規則之間做了一個很重要的選擇,我們認為職權命令應該要回到法規命令,或者是依其性質回到行政規則。因此當時我們在第一百七十四條之一制定了職權命令的過渡條例,賦予一定時間的過渡,讓行政機關依其必要性與性質去做選擇。很可惜也很遺憾的是,我們今天在實務上確實還是有非常多職權命令的存在,但是這個存在並不代表它的正當性,還是要回歸其本質去探討。我今天看到這個修正草案的時候其實很不解,為何會推翻不久之前的立法選擇?而這樣的規範有沒有道理?

我們可以看到條文中提到職權命令的部分,其實是我們現在的一般規範所提到的,是對於不特定的人民發生一般性或抽象性的規範,但具有直接對外效力的命令。在這樣的命令之下,跟我們現在的法規命令之間有沒有呈現衝突?我們看到修法理由中有提到為何這次要特別修法,我們卻沒有看到任何一個文字,去回應當時我們為何不要職權命令,沒有看到任何相關的說明。

我想這是該草案非常可惜也非常不負責任的地方,如果真的在實務上有任何窒礙難行之處需要修正,又或者是我們需要重新思考這個議題,第一件事應該是要回應我們為何在20年前選擇不要職權命令。再來是修法理由中提到依照中央法規標準法以及大法官釋字第570號肯認職權命令,我覺得這真是一個很荒謬的立法理由。我們來看一下大法官釋字第570號怎麼說,其實質內容是宣告一個職權命令違憲,它是在說管制玩具槍的時候,使用職權命令是對人民權利的限制,不能這樣做。大法官解釋是在講這個職權命令違憲,為什麼反而被放進修正職權命令的合法正當理由?這點我其實是殊難想像。

我所期待的是,若是今天我們在實務的運作上,真的覺得有哪些部分在現行法上無法處理,雖然我個人是覺得很少,如果是涉及到細節性或技術性,其實這就不該是放到職權命令,因為只要有涉及到人民權利的議題或是法律保留的部分,其實都應該被放到法規命令。如果真的有所謂職權命令的空間,其實應該說清楚的第一個命題是為什麼推翻了20年前的立法,另一點是應給人民一個好的立法理由,而不是今天我們看到的這個理由,我認為這是非常搪塞的態度。

再者,當然就是我們看到立法理由時,就揣測為什麼在這個時間點上有這樣的需求,是不是因為這兩年防疫確實有很多時候非常緊急,又或者是我們其實也看到防疫過程中有非常多指引或公告,其性質可能接近職權命令的狀況,所以出現想讓職權命令合法化的需求。但如果我們回頭來看,其實這段防疫過程大概都涉及全面、重大的健康議題,在規範上也是重要議題。我們其實仍然賦予了防疫措施相關的法律規範,譬如說不管是傳染法第十七條,又或者是紓困條例第七條。

我們也看到很多檢討與反省的聲音,認為這種授權的法律保留明確性有所不足,但對於這樣的狀況,我們該做的其實不是修改行政程序法、破壞原則性規範,造成權力分立傾斜的狀況,我們該做的其實是回到本質上,就防疫規範而言,特別是在現在不是非常緊急的時候,對於在這兩年期間非常多我們遇到的議題,無論是接種疫苗時間,又或者是各種管制,其實都可以回頭檢討有哪些規範需要透過符合法律明確性的處理回到正軌,而不該是打開職權命令的大門,讓行政機關的指引或措施取得合法性或正當性。

剛才也有先進認為不用擔心,因為職權命令其實可以透過司法審查,畢竟無論法院或大法官都會對這些加以解釋,但司法上的救濟其實是最後一道防線!不能在侵害人民權利的同時,又告訴人民還有權利尋求救濟。而且,我們可以看到真正會走到救濟的個案是什麼狀況,大部分是因為他們長期遭受侵害,讓他們吞不下這口氣,又或者是他有錢請律師。其實打開職權命令這樣的大門,對律師的業務來說沒有不好,但我必須站在另一個角度,無論在法治精神又或者是整個立法沿革的思考上,在臺灣一步、一步法治化的過程中,我們不應該開這樣的法治倒車。

在結論上,對於現在以行政程序法立法理由中說明的方式增訂職權命令,我個人是非常反對。如果我們真的考慮到防疫面的行政需求又或者是合法性,就如同我剛才所說的,應該透過立法機關妥適制定防疫相關規範,賦予明確的授權命令,才是法治的正途。以上,謝謝。

主席:謝謝陳律師。

請中國文化大學法律學系郭介恒教授發言。

郭介恒教授:主席、各位先進,大家好!我想了半天,做了一份簡單的投影片向大家報告。關於職權命令,剛才許多先進都已談了很多。我在前面先簡單說明,大家其實也都提到,如果要透過立法理由規定,就如同投影片中文字黑體化這部分,必須確實是為了一些比較不涉及法律保留的事項或公益重大事項。當初在行政程序法制定之後,對於職權命令的存廢其實有行政程序法第一百七十四條之一作為落日條款,針對這些問題,後來也開會討論過,所以大家當初其實也一直在想職權命令到底要何去何從,只是中央法規標準法一直沒修,這大概是立法上的背景。

今天的議題有一點滿重要的,就是牽涉憲法上的議題。其實這個議題與整部憲法的設計是有關係的,因為在現代民主國家,憲法大致上都有基本權的保障與權力分立這兩大部分,但在採內閣制、總統制或雙首長制的國家,各自設計其實又不太一樣。臺灣的憲法其實比較接近德國的憲法,從總綱之後,第二章開始就是人民之權利義務,即基本權保障,也就是把法律保留的立法權放在最先,權力分立是在後面。美國憲法就不一樣,美國憲法先有政府機關的形成,在後面增修條文裡才會規範到這部分。我國後來修憲,大致上都著重在權力分立這一塊,以我們的傳統,從解嚴之後,整個憲法、包含大法官解釋等等,都比較偏向從法律保留出發,權力分立談得比較少。

在法律保留部分,今天很多先進都提到釋字第443號解釋,這裡的層級化法律保留就是從釋字第443號解釋導出來的,立法理由裡也引用這一點。但是到了後來,我最近查了一下比較近的一項解釋──釋字第788號解釋,就採用比較寬鬆的審查密度來看這個問題。也就是說,對於法律保留、授權明確這件事在釋字第680號解釋之後就稍有放寬了,這點會對應到人民權利義務受影響的程度到底有多少。

接下來看權力分立這個議題。其實權力分立在美國法制上講得比較多一點,因為他們比較喜歡操作,比如說授權明確問題,美國是從不能授權到後來可以授權,也是要求明確,但他們有所謂的行政保留,所以就權力分立來說,美國除了制衡之外,還有權力之間的合作。當然,美國在制度上還有一點滿重要的,就是剛才陳律師所提到的司法審查,包括個案與規範之審查,這些可以保障人民的權利義務。

另外,在今天的議題中也提到釋字第570號解釋,該解釋提到滿重要的一點。我們要知道釋字第570號解釋是在民國92年作成,當時行政程序法才剛剛施行,所以我們從這項解釋中可以看到因為該法才剛施行,職權命令本身雖然可以不受影響,但仍然不符合法律保留。其實這比較屬於侵害保留的概念,所以就導向影響非屬輕微的看法,也就是我們一般所講的重要性理論。重要性理論其實也是我覺得在這次修法中比較麻煩的,但我後續再向大家報告。其實在司法院大法官釋字第298號解釋裡就曾經提到,這種作法在過去都是為了擴大基本權的保障,而不是縮小基本權的保障。

我今天要向大家報告的第一點是有沒有違憲爭議的問題。其實要談是否違反憲法條文或基本原則等,或許比較難看得出來。如果從美國法來看,若是要達到違反權力分立,一定要侵害到立法權或侵害到司法權等等,所以美國除了法律保留之外,還有行政保留,我剛才已經向大家報告。就這點來看,其實就看法律設計上、憲法解釋上要怎麼做到平衡。

比較麻煩的是「影響輕微」要怎麼判斷,也就是判斷對人民權利有沒有影響或是否符合公益。在大法官釋字第298號解釋作出之後,經歷了這麼多年,公務員權益救濟範圍從過去的記兩大過,到現在連考績都可以聲請救濟,所以我們可以看到,其範圍是很不確定、很浮動的概念。在這樣的情況下,有沒有辦法用這個標準看什麼時候可以訂?這在機關操作上會造成很大的困擾。

另外,關於職權命令的立法,剛才廖大法官提到職權指的是不是組織法,其實大法官釋字第535號解釋就提到組織法不能作為依據,一定要回到作用法。在立法上也是放在第一百五十七條之後,也就是行政規則之前,所以它應該完全比照法規授權這樣的程序,雖然沒有提及授權,但仍然要比照法規授權程序走。

剛才羅局長提到聽證。其實對於聽證,我認為在我們的國家是行不通的,因為根據我國的行政程序法,行政處分的聽證在行政程序法第一百零八條規定中也只是參酌聽證的結果,與美國聽證的效力是完全不一樣的,所以我並不很指望聽證會有什麼樣的成效,尤其是公聽這一塊,性質只是「我告訴你這件事」就是了。

針對立法理由,將來在實務操作上,不能以立法理由向法院說明或作為做這件事情的依據,所以有沒有辦法把立法理由的內容更具體化地呈現出來?假設要立法,這點可能會是問題。

最後,對於是採立法監督或司法監督,或許是怎麼落實的問題。整體來看,我比較困惑的是,這麼多年下來──二十多年了,針對行政規則,只有第一百五十九條第二項第二款規範具有間接外部效力的行政規則,走法幾乎與法規命令接近。所以現在有滿多這類規定,除了我們剛才提到現在有很多指引之外,還包括補助等等,其實很多都以行政規則為之,也就是制定要點或注意事項等等,例子很多,包括教育部、文化部等都有很多這類補助都這樣走。這種作法其實最後還涉及給付行政裡的預算監督,在審查預算時還是可以監督的。這是額外的問題,所以我一直在想,將來法律訂出來之後,將來要怎麼區辨兩者之間的差別。發言時間也到了,以上簡單報告,謝謝。

主席:謝謝郭教授。

現在到場的立法委員有江永昌委員。

請東吳大學法律學系陳清秀教授發言。

陳清秀教授:主席、各位委員、各位先進,大家好!很榮幸有這個機會參與這場公聽會。今天這場關於職權命令的公聽會主要涉及的是行政機關職權命令這項制度會不會有擴權、濫權、甚至侵害人民權利的情況,有必要進一步探討。

從行政程序法民國9011日開始施行到現在,基本上我對行政程序法的立場是不承認職權命令,只有法規命令與行政規則。當然在中央法規標準法以及地方制度法其實還有職權命令規範,就是依據法定職權發布的法規、自治規則等等。大法官在很多項解釋中其實也都提到職權命令有存在的空間,不過有個前提,就是要在法律保留原則的適用下,也就是說,有些是屬於國會專屬的立法權事項,不能讓渡,因為這涉及民主國家權力分立、要制衡的基本原理,屬於核心立法權事項,所以是絕對不可讓渡的。不可讓渡的意思就是應該由國會本身立法,這點在學理上稱為「國會保留原則」。另外有一些較次要事項可以透過法律授權訂定法規命令,但基本上也要有具體明確的授權,等於是立法者同意將部分立法權轉交給行政機關立法。但就人權保障的觀點來看,其實這已經不是那麼合適,因為國會本來應該自己立法,怎麼會把立法權交給行政權呢?行政機關應該有的是行政權,是執行法規,不是自己立法再執行,那就等於立法權兼執行權,這就違反整個憲法上權力分立基本的制衡原則、分工合作原則。

職權命令位階又更低了,因為它沒有法律授權,只是行政單位為了執行法律,本於法定職權就訂定涉及人民權利義務的事項。職權命令與行政規則的最大區別是行政規則只有內部拘束效力,只拘束其所屬機關與公務員,不拘束老百姓、人民;職權命令的位階則比較高,高於行政規則,有外部拘束效力,等於可以創設人民的權利義務關係。但若是要創設人民的權利義務關係,在民主國家,根據主權在民的原則,應該是代表人民的國會才有這個權力,制定出與人民權利義務關係有關的法規範,所以職權命令在德國法的理論中被認為是不可以存在的。我國行政程序法參考了德國立法例,採取的模式是禁止職權命令存在,主要也就是根據人權保障、主權在民這樣基本的民主國家原則以及權力分立的制衡原則。

不可否認,現代的經濟活動與社會事務錯綜複雜,國會不可能大小通吃,所以很多國家的立法例大多顯現出一種情況,就是國會針對重大事項自己立法,一些比較細微、不是那麼重要的技術性事項則授權行政機關本於其專業、本於其職權訂定。大法官釋字第443號解釋大概也表示,如果屬於執行法律的細節性、技術性次要事項,對人民權益也不太有影響的話,不妨、可以訂定職權命令,也就是說事件本質的限制為執行法律的事項。我們也看看日本,日本國家行政組織法的立法例規定,行政機關、各部會為執行一部法律,可以本於職權訂定施行細則。我國也有很多法律有「本法施行細則由行政院定之」或「財政部定之」等類似規定,日本的立法例等於是概括授權,也就是說,行政機關為了執行一部法律,可以訂定施行細則。所以我建議將來對於職權命令的規範只能訂定執行法律的施行細則,參考日本的立法例就很清楚。以上是涉及國會保留事項。

另外,還有一個部分屬於給付行政事項。屬於國會保留事項的有比較多是侵害人民自由權益的事項,所以只能訂定執行法律的施行細則,也許行政程序法應該明文規定,並參考日本立法例,日本也是這樣做。第二,給付行政就是討論給老百姓金錢給付、給他們一些利益時是否要給予更寬廣的授權。對於給老百姓利益,我國目前是採取預算法制,也就是有預算為基礎,政府就可以發錢給老百姓,像我們現在的三倍券、五倍券,那就是訂一個法律概括授權,它就可以發錢啊!那麼發錢給老百姓到底可不可以用職權命令規範?到目前為止,像防疫的措施,我們很多等於是用職權命令,法律也沒有講得那麼清楚,甚至也沒有說全民都要發放三倍券、五倍券。其實發放三倍券、五倍券,如果我們從防疫條例的規定來看,它沒有這樣授權耶!它只授權要災害防救、營業損失要給他補償,防疫條例的規定是補償的措施,那我們現在不管他有沒有損害都給他發放三倍券、五倍券,可能是錦上添花,我們原來防疫條例是要雪中送炭,現在如果變成是錦上添花,他沒有損失還要給他金錢給付,這就是一種給付行政的概念,說我們有法律授權,我訂一個職權命令就可以發給了,因為它沒有侵害到人民權利。

可是我現在發現,其實從財政法的觀點來看,預算的支出因為涉及到整個國家資源的公平合理分配事項,所以給付行政領域也應該要有適度的法規範,不能夠完全空白授權給行政機關。像我們現在的特別預算,包山包海什麼都可以做,它根本不是一個正常性的預算,正常性預算是每個預算科目都要明文規定,你這個科目要用多少錢、用到哪裡去,國家總預算是很清楚的一個條款、一個條款可以用什麼款項,我們用特別預算是包山包海概括統一授權,這個就違反整個國會預算的基本原理。預算支出要經過國會同意,所謂的同意不是概括的、lump sum的整個包山包海的同意,它是要有預算科目的,預算法是這樣要求的,這個叫做預算的特別性、個別性原則,現在等於是個別性原則也打破了,也就是說,行政機關變成是無限上綱的裁量權,它要怎麼給資源都可以,因為這涉及到資源的公平合理分配,恐怕就會容易藏污納垢,甚至於貪污舞弊,為什麼?對我比較好,我就給他多一點錢嘛!那法規範也沒有規範啊!預算科目也沒有啊!我怎麼給都可以啊!這個就是破壞到整個法治國家的基本原則,所以給付行政領域一些重大的事項也應該要有法規範。

當然我們說保持職權命令的好處是,假設這個預算只有今年度有,明年度不一定有,我訂成法規好像是永久要發放,所以我們以暫時性的措施、暫時性的一種社會給付的話,可能用職權命令就可以,因為它必須要有一種權宜措施。但是如果是一種比較常態性的,而且是重大金額的發放的話,比如說一發放就幾千億元,我覺得這個應該要有法規的授權,要國會同意,因為這個預算支出是屬於人民的錢,是納稅人的血汗錢,納稅人繳的稅怎麼分配要經過人民同意,人民同意就是國會要同意,那國會都沒有同意就可以隨便發放了嗎?那就變成獨裁國家,不是民主法治國家嘍!大家要暸解這一點。我們臺灣作為民主法治國家,預算的支出就應該要有國會同意的這個機制,而不是概括的通盤授權,所以我們現在的作法其實已經不符合現代民主法治國家的國會審議預算同意的一個基本精神,因此我覺得用職權命令的話,如果金額比較龐大,當然大家可以設定看要10億元、20億元、100億元,類似這樣。

我以前在臺北市政府法規會,因為地方政府預算比較少,我們覺得如果年度預算的動支超過10億元的話,應該要有法規的授權或者提升位階到職權命令,不要用行政規則,我們現在發放錢很多都用行政規則,訂一個要點就發錢,其實這樣也不是那麼好,因為職權命令至少還會送到國會來做一個備查、監督嘛!所以我覺得職權命令也要有配套的措施,應該有一個內部跟外部的監督機制。我覺得司法院的書面意見講得很好,司法院有提到法規命令哪些情況會無效,職權命令哪些會無效,行政程序法應該要明文規定,但是我們這一次的草案居然把它刪除了,我覺得這個是開倒車的作法,因為法規命令、職權命令哪些是構成無效,標準應該要明確化,將來司法機關、行政機關在執行的時候就會注意到,不要逾越分際,我覺得這個很重要,所以司法院的意見非常寶貴,這個部分要保留,不能刪除,甚至要把它擴張適用到職權命令也要比照辦理。

另外,我建議要有內部的監督機制,各部會應該要成立法規委員會,邀請過半數的法律學者專家參與審議,我相信有法律學者來幫忙把關的話,不管是職權命令也好,法規命令也好,至少比較不會去侵害人權,規範的內容也比較不會違法。像我們臺北市政府,所有的法規案都要送到法規委員會去審議,我覺得這個是非常好的制度,透過民間法律學者專家的參與來協助政府把關,確保依法行政,所以我建議在行政程序法裡面加一條:「行政機關訂定法規命令與職權命令,應經該機關所成立之法規委員會審議後發布之。前項法規委員會委員,應有三分之二以上法律學者專家組成之。」,因為這樣的話,等於有外部的學者專家參與監督,透過行政的自主管理監督,我覺得可能比國會監督的效果更好,因為國會可能事情太多、太忙了,沒有那麼多時間,而且很多法律的專業可能國會議員也不是那麼理解,如果由外部的法律學者專家來參與監督,效果應該會比較好,所以基本上我是建議這樣來處理。

最後一點,關於國會的監督,這個在中央法規標準法講得不太清楚,它只是說「各機關依其法定職權或基於法律授權訂定之命令,應視其性質分別下達或發布,並即送立法院。」,其實如果是職權命令的話,它是要外部效力,它一定要發布,因為對外發生效力的法規範,發布是一個成立生效要件,不能夠說我只有下達給公務員,老百姓都不知道,那怎麼去拘束老百姓?你要拘束老百姓,一定要對外公布、發布之後,讓全民周知。孔子在論語有說「不教而誅謂之虐」,意思是說法規範一定要事先告訴人家,一定要發布公告大家。春秋戰國時代,鄭國去鑄刑鼎的意思就是刑法的法規範一定要先公布,要公告周知大家才知道,所以這個不能省略,我覺得用「下達」不太對,我是建議那個地方可能要改,或者我們直接在這邊改也可以,就是一定要對外發布才生效。以上,請多多指教,謝謝。

主席:非常謝謝陳清秀教授,因為好幾個黨團都推薦他,他是大家共同推薦的,陳教授也排除萬難在我們公聽會快要結束之前趕到,並提出一些非常重要的見解,等一下要麻煩各部會來回應,比如說剛剛講到給付行政的問題,廖大法官其實也很關心,如果依照法律保留原則的話,人民應該有辦法循公法上面來做請求,但是你們這個職權命令一修下去之後會不會有影響?我們司法及法制委員會還有一個在財政委員會裡面也是專家的江永昌委員,他發言完之後,請行政機關來回應。

請江委員永昌發言。

江委員永昌:今天來的很多學者專家都論述得非常精闢,我身為立法委員,我也來表達一下自己的觀點和看法。

首先,今天的題目是「行政程序法增訂職權命令之合憲性及民主監督機制」,那行政程序法開宗明義就說「行政行為應受法律及一般法律原則之拘束」,在法律原則當中,就會先提到法律保留原則;有關於法律保留原則,一般來講,到底是某事項必須以法律或法律明確授權的命令為依據?還是說某事必須由國會決定或由國會明確在特定範圍當中授權給機關決定?這兩種就有到一個層級化法律保留的概念。

今天有很多學者專家講到德國的制度,大家有整理過德國的文獻,就法律保留的內涵有三種意義,一種是規範化保留,將特定的國家統治作用納入抽象法規範的支配,不論該法規範的位階是法律或法令,最主要的功能側重在使人民對公權力之運作有預見之可能,去除針對性、個案性權力濫用的危險。另外一種意涵叫做法律形式之保留,特定國家權力的行使限以狹義的法律形式定之,要求這個事項必須由國會立法決定,而且表現方式是抽象的法律條文,即使是法律形式之保留,它也不排除立法者在形式法律中充分廣泛地授權行政部門為實質規範之制訂。第三種意涵叫做立法者保留,它是說凡經國會決議事項及符合立法者保留或國會保留要求,並不是問說要不要以法律的形式表現,以立法院的現況來說,主決議、預算、法案的附帶決議等等,這些都是國會決議的事項,有時候備查案、審查案送來之後,國會通過了,那也是國會決議的事項。從內涵上,我們可以看到在德國文獻上有這三種,所以我們今天在討論什麼事項應該要法律保留的時候,心裡面會產生一個疑問,就是這個事項必須要形諸於法規或命令抽象的規範,然後去防止行政不中立嗎?還是說這個事項必須用國會通過的抽象法律規定?還是說這個事項要法律保留的時候,它必須要受到國會的密切控制?我們在講法律保留的時候,是在講我剛才說的這三種當中的哪一種?

回頭來看,行政院函送立法院的行政程序法增訂第一百五十七條之一,因為原來的行政程序法當中沒有寫「職權命令」這個詞,現在增訂進來,它增訂的理由是「為因應多元之行政實務,如無職權命令加以補充規範,其業務之推展,恐受影響而不利於公益或人民之權益。故單純為執行法律而設之細節性、技術性規定,且不增加法律所無之限制,亦未涉及法律保留之事項或公共利益之重大事項,實應賦予行政機關得視業務需要,本於職權訂定命令據以執行」,這是它的理由。那你讀到這裡的時候,在今天的公聽會也有人提到,要不要再加上一個限定的條件,叫做「只是造成人民些許不便」?可能職權命令這個事項是微乎其微,有些人說是不是要再加上這樣的限定條件?那我們就回頭來想了,加或不加都好啦!可是加不加,以及行政程序法要增訂第一百五十七條之一的這個理由,我們是要用哪一種意義的法律保留來匡限這些細節性、枝節性的規範?因為我們去懷疑沒有法律明文授權的職權命令會不會違反法律保留的時候,我們是在質問說職權命令可能不夠抽象而會因人設事?還是我們在質疑職權命令沒有依附在國會抽象的法律授權,給行政太多授權空間?還是我們在說職權命令不管是法律或預算上,總之都要有國會事先授權的這個味道在,不可以空白授權?我們在講法律保留這個框限的時候,到底我們是在懷疑什麼?

因為世界上各個國家的法律制度和民主制度還是有差別,如果真的要講德國的話,德國議會是內閣制,它發展出法規命令和行政規則,就這樣子封閉的二元嘛!但是在臺灣,立法院當然有民主正當性,可是總統也是民選的啊!然後總統任命行政院長,所以立法權和行政權在臺灣都有雙元民主正當性啊!所以憲法下國家權力運作和決策的唯一舞台也不只是立法院。也要考慮的是,現行包括中央法規標準法第七條或立法院職權行使法,以及剛剛大家談到歷來大法官的幾號解釋,甚至在很多的判決當中都可看到,實際運作也高度仰賴職權命令為遂行行政任務的手段。

談到這個,回過頭來可能可以接到提綱二,不知道要以什麼方式定之,但我可以先講現況,不管是法規命令或職權命令都送到立法院備查,一讀的時候,大家也可以表示不予備查,要把它拉到委員會審查。如果我們對它匡限這些技術性的事項,而又說有些許不便、微乎其微的影響,它跟法規命令一樣要送來備查,但如果又只有微乎其微的影響,一定都要送來備查嗎?我說的是現在國會的運作。如果你們要訂定,也許很輕微的事情統統送國會備查;而如果你們不送的話,也很糟糕,就沒有監督的體制存在,就是直接命令他們訂定、訂了就訂了,所以看起來還是要送。

要送的話就會出現一個問題,現在行政機關送來立法院的這些備查案,我們一看如果覺得是法規命令,就看法律授權的狀況如何。但如果我們覺得是職權命令,要否定它的時候,第一個,行政機關認為是職權命令,而立法院認為這個不是職權命令,所以不予備查,退回或是委員會審查的時候把它否決。備查與否,結果如果「是」的話就沒有問題,「否」的話則有兩個問題,認為它不是依職權命令的規定;或者認為它是依職權命令的規定,但它的內容沒有被立法院認可。後面的這個問題就大了,它是職權命令,送立法院備查,立法院看了之後表示這是職權命令,但內容不被立法院認可,這樣到底是Yes or No?因此後面還接了一段,還有很多學者專家、教授提出行政保留的那一段,看是怎麼樣、能不能接,這才是衝突矛盾之處。以上是我提出的意見,謝謝。

主席:今天專家學者的發言,到目前為止已告一段落。現在依序請列席的各政府機關代表回應,原則上時間為3分鐘。因為陳明堂政次的回應是比較關鍵的,您可以有5分鐘的時間,謝謝。

請法務部陳次長發言。

陳次長明堂:主席、各位委員、各位老師、各位先進,大家好。首先感謝各位老師今天的指教,我先予說明,自行政程序法制定以來,實務上職權命令一直都是存在的。民國84年行政院送立法院審查的行政程序法草案裡面並沒有行政命令這一章,是因為有委員版寫到法規命令,後來經過協商,我們查過立法紀錄裡面也沒有非常深切的討論,後來就把它加上去,有法規命令以及行政規則,那麼是不是當然排除職權命令,是採二分法,因為職權命令在中央法規標準法之前就有了,包括立法院職權行使法、地方制度的部分都有,是不是絕對地排除?立法通過以後,在89年我們法務部報給行政院,行政院核定為執行命令仍然予以保留,行政院8936日法89規字第000102號函係同意法務部之見解,當時法務部的見解裡面針對職權命令也提出幾個原則,在仍有職權命令的情況之下,第一,職權命令不得就法律保留事項為規定。第二,當時職權命令所規定內容,涉及法律保留事項者,應依下列兩種方式處理,包括應檢討將當時的職權命令提升至具法律上法源或增加授權之依據,或是廢止、刪除。第三,如果其內容仍然要存在的話,內容不能夠牴觸法律或法律授權的命令。

回到大法官會議釋字第443號、613號、614號解釋等等,有好幾號解釋也提到層級性的法律保留,在一般學理上,首先就是憲法保留;第二個是絕對法律保留;第三個是相對法律保留;第四個是無須法律保留。剛才有好幾位學者提到,給付行政是不是當然就不必保留?大法官的解釋裡面有提到,在實務面或者法務部的解釋裡面也都提到,不是說給付行政當然行政機關就可以為所欲為,不是這樣,因為可能有重大性或牽涉到多面性,像這種的仍然要依法律或法律授權的法規命令來做,所以也不是絕對性的,是要以個案來看。

就職權命令的存在性如何的問題,9612月法務部即組成行政程序法的修法小組,針對施行將近10年以來的行政程序法有哪些需要檢討之處,在96年組成修法小組,經過多方討論,我們不是閉門造車,找了專家學者及行政機關,把職權命令存廢與否納入討論。後來是決定職權命令仍然有存在的必要,而且把它明文化,在106年我們就報行政院審查,所以並不是為了這兩年的疫情才提出職權命令的部分,就這點外界可能有某種程度的誤會,我們先說明當時的狀況。

其次,行政機關基於積極行政及主動靈活之立場,必須因應各種變化,如果有一些事情「可能」會涉及到部分的人民的權利義務,當然最好就是由法律規定或有明確的法律授權,而且大法官的解釋是要明確授權,原則上不宜用概括授權的方式處理。既然要保持其積極面,兼顧機構面,一方面也要有合法性,合乎剛才我提到的那幾個層級保留的問題,所以要審慎決定。在不影響人民權益或有重大公益事項的情形之下,賦予行政機關因應機制訂定職權命令,這樣是不是對人民最有利?當時我們討論的結果是:這樣對人民有利。為什麼?讓它透明化。之前有好多學者都提到要透明化、公開化,因為有一些行政機關會把職權命令藏在行政規則下面。依照中央法規標準法,職權命令跟法規命令都要報立法院,就法規命令,在行政程序裡面有規定一道程序,包括預告及制訂、修正、廢止,但就行政規則只有「下達」的部分,剛才也有學者提到,所以其程序比較鬆散。一方面可能對外的公開性不夠,除了第一百五十九條第一項第二款的規定,必須經首長簽署及刊登公報以外,其他的就沒有了,因此如果放在行政規則裡面確實是不好的。

剛才也有學者提到,引用吳庚大法官所提的,如果法規命令存在的話,要有管轄權,這個管轄權也不是在組織法,應該是在作用法裡面。有管轄的部分,加上有作用法,所以要有執行的法律依據,同時針對細節性、技術性或是大家還考慮到其他侵害度比較不足、影響輕微的部分等等,大家可以思考在法律裡面如何訂定。透過行政程序法明定職權命令規範的話,如果通過了,事後立法監督、司法監督、甚至還有輿論監督等等,讓法規命令明文化、透明化。我們認為,比起放在行政規則裡面,這樣是不是能更加保障人民的權利義務,而不會造成機關的濫權?這個是我們基本的態度,才做修法。其他的部分,會後我們會再做書面意見報給委員會,請大家指教,謝謝。

主席:剛剛有幾位專家特別針對這裡面的條文應該要怎麼樣補強,也麻煩會後提出回應的書面資料,我們列入……

陳次長明堂:剛才有幾位學者提到,有一些可能是誤解的法規命令,像之前提到特別條例,即紓困特別條例裡面五倍券的部分,事實上後來有立法的授權依據,這個是法規命令。

另外是提到農委會有一個規定是用公告,那個是實質性法規命令。至於動物用藥的管理辦法,那個是實質性的法規命令。此外有一些是訂立指引,現在絕大部分我們都認為它是行政指導的性質,基本上也不是職權命令,這點可能在分際上要做個釐清。

主席:接下來請司法院行政訴訟及懲戒廳張廳長發言。

張廳長國勳:主席、各位委員、各位先進,大家午安。今天貴院司法及法制委員會召開這次的公聽會,本院奉邀前來列席,深感榮幸。針對這次公聽會討論提綱之議題本身,本院做以下的報告敬請各位指教。

首先,針對提綱一,行政程序法增訂職權命令,有沒有符合權力分立原則、法律保留原則……

主席:張廳長,基本上書面報告不用再重唸,因為我們習慣上都只是針對現場他們的發言做一些回應,您有什麼需要回應的?

張廳長國勳:是,針對職權命令的現狀來看,不論是在行政程序法立法之前、立法之後,一直到現在,行政職權命令其實是有增無減,一直都存在。不過就司法院的立場,是參酌了司法院釋字第367443479號解釋意旨,我們認為在一定的條件之下,才能夠承認職權命令的合法性,它是為執行法律依職權所發布之命令,其內容不可以牴觸母法、不可以對人民之自由權利增加法律所沒有的限制,也不可以逾越母法之限度。它可以規定的事項應該只限於細節性、技術性的次要事項,以及未涉及重大公益的給付行政事項。在這樣的框架底下,我們認為於符合這個框架的情形下可以承認其合法性。

我們回過頭來看,目前的行政程序法修正草案當中針對職權命令的規範定義,與法規命令的規範定義相較,界限是非常模糊的,這樣的情形是不是能夠符合我們剛剛所講的那個框架?反觀在立法說明當中,其實對於這樣的精神有做了說明,因此我們也非常同意前面幾位學者的意見,就我剛剛所講的一些條件或事項的限制,能夠在立法條文中予以明定,把它融入進去之後,可以減輕外界的疑慮。

其次,關於監督的部分,目前立法院職權行使法第六十條至第六十三條,已經針對行政命令之監督予以明定。有關職權命令的部分,其實只要符合我們剛剛所提到的框架部分,送立法院備查的話,我們覺得是可以落實監督的機制。

我們要特別提醒,關於行政命令發布、下達方式的部分,我們有一點建議,因為行政程序法原本規定其發布是以公告的方式,刊登於政府公報或其他的新聞紙,可是這次修正的時候,把新聞紙的部分拿掉,現在實務上面會發生的情形是,以刊登政府公報這樣的形式,第一個是發行量不夠廣;第二個是有一定的期程,可能是每個月1日或每月15日刊登政府公報,但可能沒辦法因應彈性或臨時的需求。因此我們建議是不是可以刊登在政府網站?這也是公告的一個方式。

最後,剛剛陳清秀老師也特別提到有關行政命令無效的規定,原本法規命令無效是有明文規定,但後來被刪除了。這部分我們是建議能夠維持,且職權命令之無效事由也可比照、準用,讓人民、執行法規命令的行政機關或者審判機關都有明確的指引或標準可循。以上說明,謝謝。

主席:接下來請衛福部石次長發言。

石次長崇良:主席、各位先進、各位與會代表。有關今天在公聽會討論的提綱四,特別討論到在疫情期間所發布的各項指引會不會侵犯、限制到人民權益,與目前行政程序法擬修法的職權命令部分之關聯性,我們做以下的說明。

首先,在疫情期間所發布的這些指引,多數都是為一些特定的防疫作為所做的建議措施,例如疫情期間民眾假期生活防疫指引、社區防疫公共環境消毒指引,也有企業快篩的指引、餐飲作業指引等等,其目的係提供民眾如何採行具體防疫方法之建議。它是屬於行政程序法第一百六十五條所謂的行政指導,因此在不遵行的情況之下也不會有罰則,主要是做為執行時的參考及建議的作為。不過這些指引的內容當中,如果有一些比較關鍵性、強制性或者是有限制性的,我們會依照傳染病防治法第三十七條規定另予公告。舉例而言,像在三級警戒期間,某些場所必須關閉或限制人數的時候,我們會另外再以公告的方式,依照傳染病防治法第三十七條的規定來執行,所以與我們現在所談論行政程序法的職權命令之修法還是有所不同。以上做這樣的說明,謝謝。

主席:請國發會法制協調中心楊參事發言。

楊參事淑玲:主席、各位學者專家以及各機關代表。非常榮幸能夠代表參加今天的公聽會,也聆聽了非常多學者專家的寶貴意見,受益良多,謹就今天學者專家所提出來的幾點意見,我們做簡單的回應。第一點,剛剛主席談到,研考會66年委託進行的行政程序法研究,以及78年經建會委託翁老師進行的行政程序法之立法研究,這個部分確實是都有進行相關的研究,不過行政部門仍然處於委託研究的階段,還沒有進入實質的立法程序,之後是由法務部負責行政程序法修法的草擬工作。

此外,要特別跟大家補充說明,78年經建會委託翁老師做的行政程序法之研究報告裡面,確實有法規命令跟行政規則這一章,不過在第七十八條裡面,也特別提到建議的條文內容,即「本法所稱之法規命令,係指行政機關就不特定事件,對不特定多數人所發布具有法規範效力之規定」。同時第二項也特別說明「行政機關訂定限制人民自由權利之命令,須有法律或自治規章之授權」。在立法理由裡面,研究報告特別指出,就各國法律保留的原則、範圍,各國原本就依管轄的不同,最廣泛的包括干涉、侵害行政或者授益行政,都需要有法律的授權。可是審查實務的現況如此解釋與要求確實有困難,原設在第二項規定明文揭示侵害保留的原則,也就是說,剝奪或限制人民權利義務的事項,是需要有法律或自治規章的授權。此外各機關依其法定職權,也可以依本法所規定的程序來頒訂法規命令,這一併提供給委員參考。

另外,今天學者專家有特別提到行政規則因為沒有發布,可能造成效力是否生效的疑義部分,這邊補充報告。今年1月到11月,公報上已經受理1,172則行政規則的發布,未來本會也會透過公報的考核程序,要求各機關在訂定行政規則時,都應該確實踐行法規發布的程序,在公報上刊登。另外再補充說明,從民國94年以來,本會負責公報發行的工作,目前公報的整個發行,除了週日及國定假日以外,都是每日發行,而且我們同時採行書面及網路版,所以確實已經達到將這些相關的法規資訊及執行普遍讓人民周知的效果。以上補充。

主席:請教楊參事,網路版部分,你們有沒有檢視相關點閱率?

楊參事淑玲:有。

主席:大部分是多少?

楊參事淑玲:普遍來講,每天大概有1,000人的點閱率。

主席:1,000人嗎?

楊參事淑玲:是。

主席:我們大概有2,300萬人,我覺得既然要做法規命令的公告,既然你們把他當成是主要的管道,那麼就應該想辦法讓人民知道這些定期公布的內容。下次我們可以針對這些問題,在司法及法制委員會召開會議討論,我還會留在司法及法制委員會,如果我不是召委,也會建議召委一定要安排這樣的議題,讓大家知道臺灣是一個法治國家。

最後要邀請的是行政院法規會陳昶榮參議,請你回應所有專家學者提出來的意見。謝謝。

陳參議昶榮:主席、各位與會先進。今天行政法學會董保城理事長也有與會,其實上個月底時,行政法學會在東吳大學法學院有舉辦一場解釋職權命令的學術研討會,那天主席有到場參加,我也在臺下聆聽,今天就安排這樣一個公聽會,可見主席是真的非常關切職權命令的議題。剛好本院就有函送行政程序法修正草案到立法院審議,就職權命令這一個議題,我們當然在修正草案裡就已經就其實質面處理,有關其定義,就是說應該以法律或法規命令規定的事項,就不可以用職權命令來規定,這是它實質上應該有的正當性。至於它的訂定程序,就是事中監督跟事後監督部分,其實在訂定的過程裡,我們也規定要準用法規命令,所以包含預告、要不要舉行公聽會,到事後的發布、刊登公報,以及發布之後要依立法院職權行使法、中標法送立法院審議,這都有一套完整的規定,就是事中、事後的監督都有。

甚至陳清秀老師特別提到,不管是法規命令還是職權命令,都應該要有機關內部審查的機制,也就是他提到透過法規委員會這一個機制,讓法規命令跟職權命令更能符合法律保留的要求,在什麼樣的法位階的那個法規範,就要做到你能夠做的事情,不要用職權命令嚴重侵害人民的權利義務,我想這是陳清秀老師所提出的意見。實際上,行政院也要求各部會,法律案當然一定要提經法規委員會討論後,才報行政院審議,針對法規命令部分,我們也有一樣的要求。至於職權命令,我相信各部會在訂定時,如果有法制單位的話,也應該去徵詢法制單位的意見,讓法制人員能夠參與,確保它的程序正當,實質內容也正當。

當然,今天邀請的專家學者有對於職權命令持保留態度者,也有基本上肯認職權命令的存在者,但認為應該加上一些條件限制,比如我印象比較深刻的,尤其可以呼應現在行政機關所面臨的行政事務性靈活多變狀況,需要隨時去應對這個多變的社會,所以像廖元豪老師、蔡震榮老師提到在緊急性任務時,應該可以賦予行政機關訂定職權命令的空間,但是廖元豪老師特別指出來,應該要訂定落日條款,我覺得這是可以再去呼應陳律師提到的,應該在事後讓那個法規能夠明確化,就是透過一陣子的執行之後,如果覺得有必要提升到法規命令的位階、甚至是法律位階時,可以透過這樣的程序,讓職權命令在法律上獲得一個更好的地位保障。以上。

主席:請教一下陳參議,目前各部會的法規會,有沒有規定成員?

陳參議昶榮:有,我們有組織規程。

主席:都有組織規程,那外部的學者……

陳參議昶榮:對!我記得他的成員當然會有部內高級職員,然後通常主任委員會由部會的……

主席:沒有關係,這個我麻煩你回去之後幫我們做個統計調查,到底有多少專家學者參與?好不好?我們也不希望到最後統統都丟到行政院法規會去訴願,因為我知道你們是管訴願的;更不希望到最後都弄到立法院來,按照立法委員職權行使法第六十條到第六十三條,然後我們又沒有時間排會審查,屆時好像是我們無條件背書,所以麻煩你回去查一下。

非常感謝你,因為聽了你的回應,至少你是很認真在這邊全部都聽了,所以麻煩你再把這部分做一些你們內部的整理,然後回應我們這次公聽會的題目,好不好?謝謝你!

陳次長明堂:我補充幾句話,剛才因為有老師提到我們把刊登新聞紙的部分拿掉,這個我要說明一下。出版法廢止以後,已經沒有新聞紙這個定義,以前七天以下叫做新聞紙,滿七天以上叫做期刊,這個我要說明,所以現在新聞紙沒有了,而現在又是多元媒體的時代,所以刊登新聞實際上也已經不合時宜,所以我們把它拿掉。至於刊登公報,剛才國發會也提到每天都有公報發行,包括網路公報,所以我們在第一百五十七條及第一百五十七條之二有職權命令準用的部分,就是要刊登公報、對外發布。至於行政規則部分,在第一百六十條倒是有明文規定,行政規則因為只有上對下,就是上級機關對下級機關、長官對屬官,所以行政規則下達以後,還要放在行政機關網站的法規查詢專區,這部分我們有,就是有一個配套。以上補充說明。

主席:非常感謝陳政次。剛剛我跟國發會的建議也是一樣,既然形式已經改成多媒體,就要注意發布、公告的實際效果。

非常感謝在場的鄭善印老師,他早上9點之前就到場,然後全程聽完。鄭老師您還可以再發言,有沒有什麼補充意見?

鄭善印老師:沒有了!我還是持保留態度,理由就是倘若行政機關太過恣意,等同於立法院給它背書,將來司法監督就會減弱非常多,這是我最大的疑慮。謝謝。

主席:本席其實沒有什麼法律素養,因為我本身是公共政策的學者,不過我覺得今天邀請的代表,不管是哪個黨團邀請來的專家學者,都是這方面領域的巨人,我是站在巨人的肩膀上看這些問題。也非常感謝今天列席的各位政府官員,大家跟我一樣,都能夠很認真的在這邊學習跟聽講,非常感謝各位所提的意見。

今天發言到此告一段落,所有發言及書面意見均會列入紀錄、刊登立法院公報,並製作公聽會報告,送交本院全體委員及本日出列席人員參考。

本次公聽會到此結束,謝謝各位。現在散會,謝謝。

散會1230分)

附錄:

郭介恒教授書面資料:

陳孟秀主持律師書面資料:

胡博硯教授書面資料:

董保城教授書面資料:

廖天豪副教授書面資料:


鄭善印教授書面資料:

陳春生教授書面資料:

簡玉聰助理教授書面資料:

  二、法務部書面報告:

  三、司法院書面報告:

  四、衛福部書面報告:

  五、國發會書面報告:

  六、行政院法規會書面報告:


Shape2

87