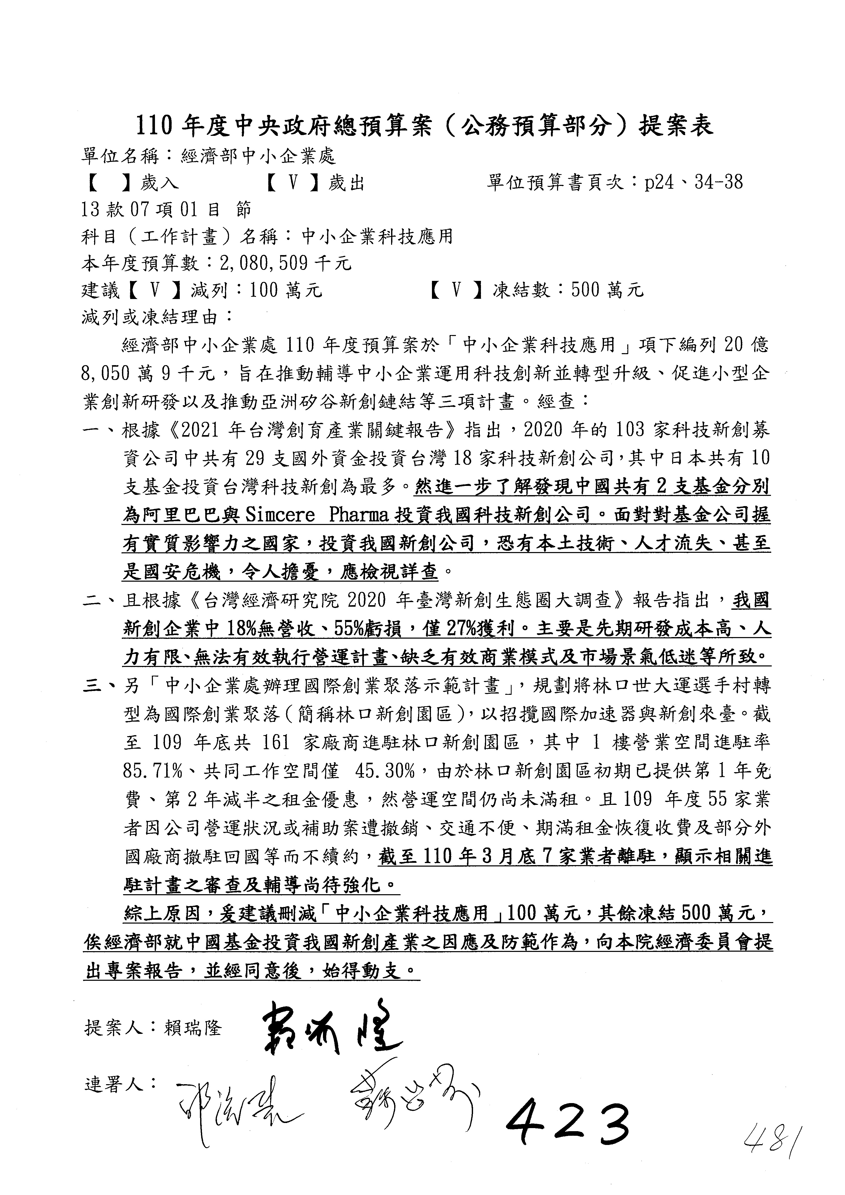
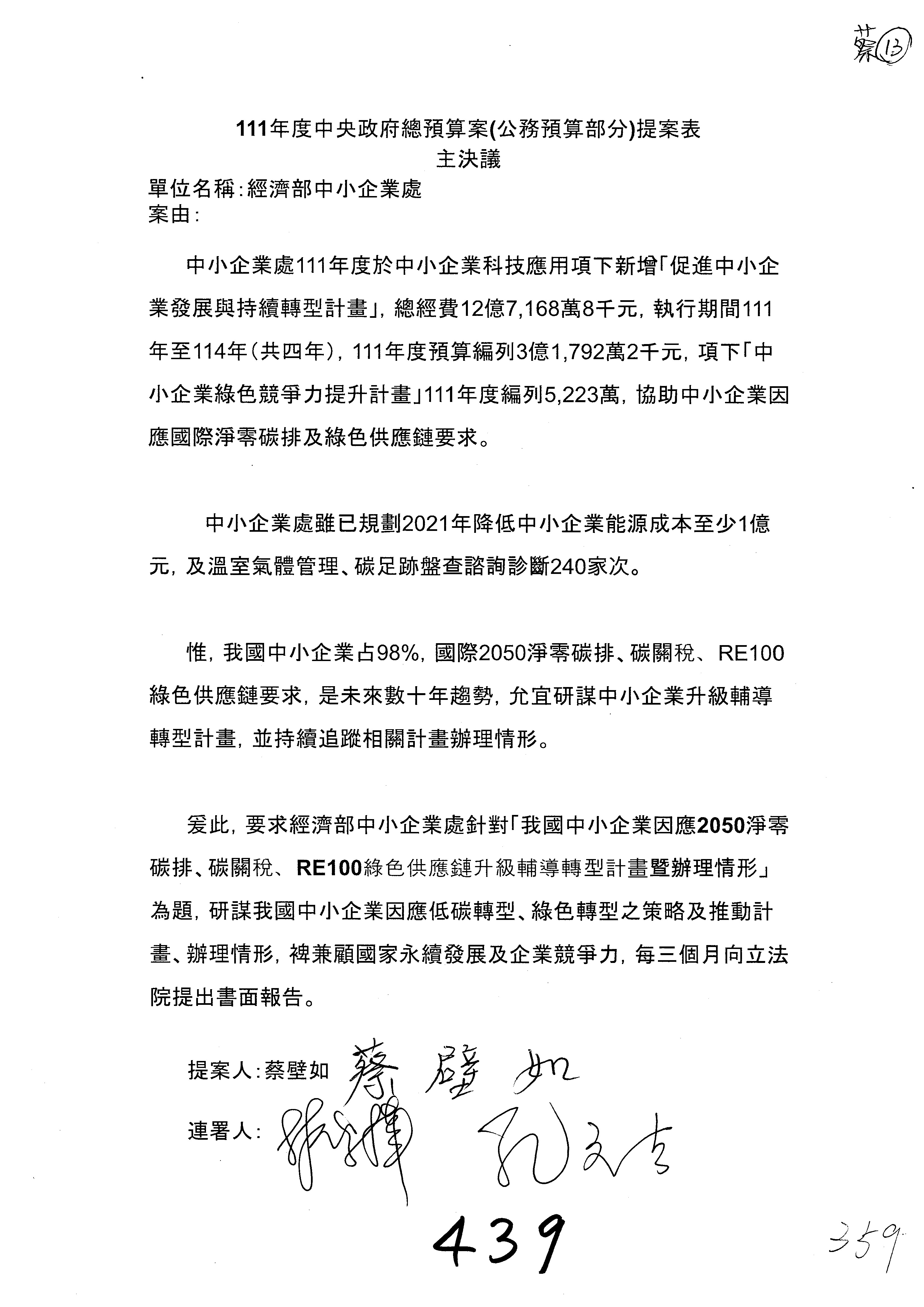
Shape2

立法院公報 第111卷 第23期 委員會紀錄


Shape4

228