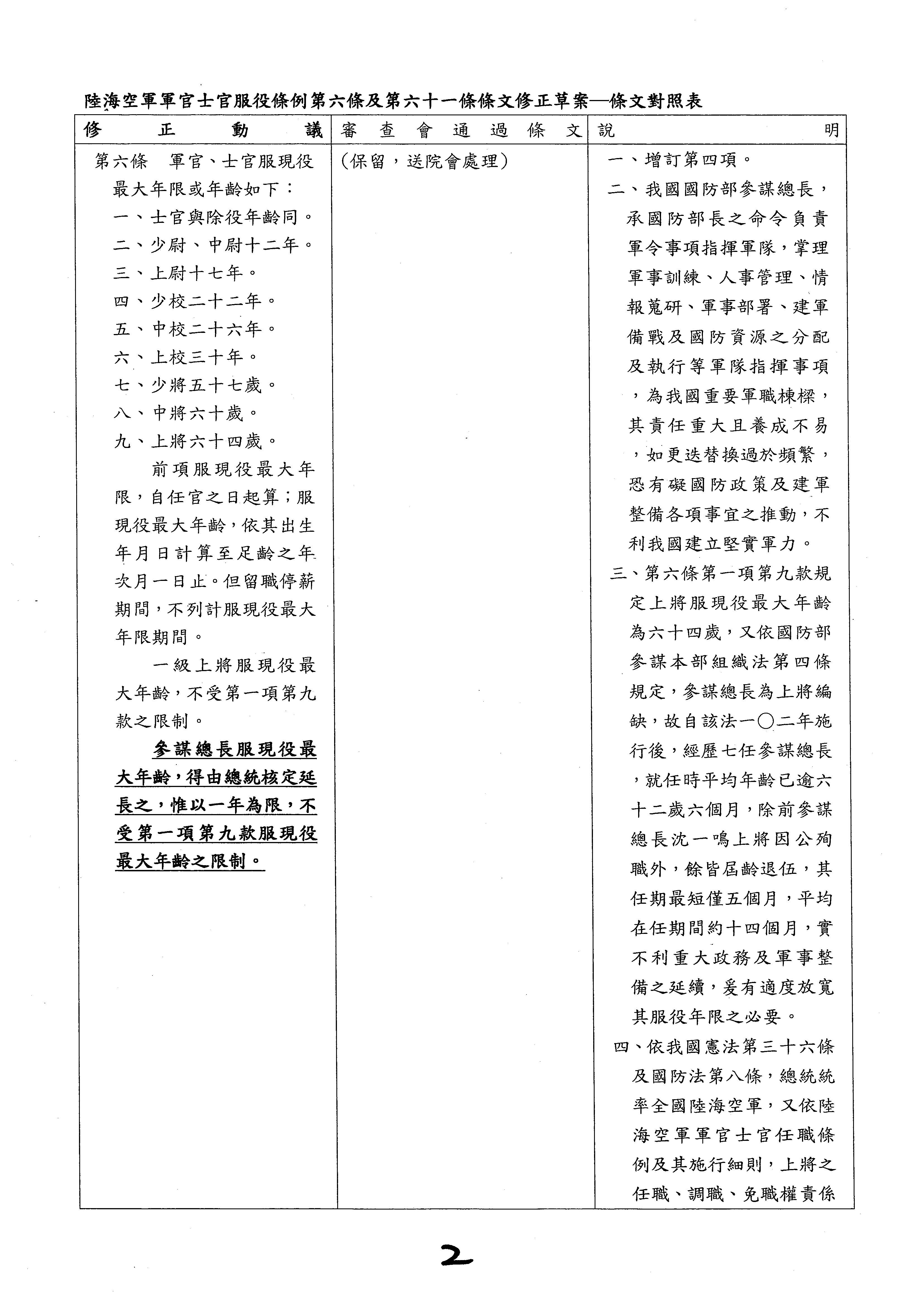
附錄: