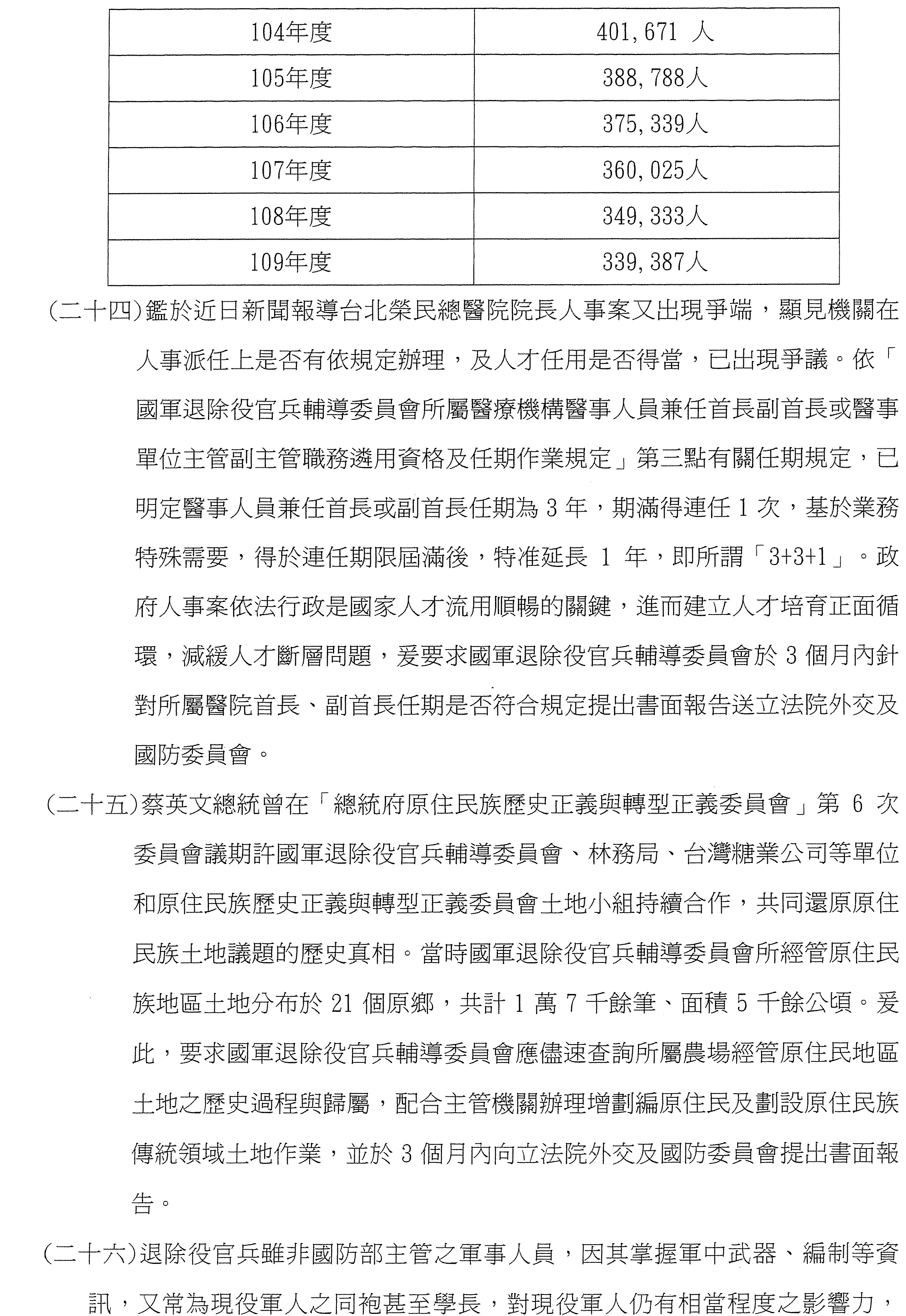
外交及國防委員會