繼續開會(14時31分)
主席:報告院會,現在繼續開會,進行質詢。
請楊委員瓊瓔質詢。
楊委員瓊瓔:(14時32分)院長您好。我們來討論工廠問題,3年前你曾經承諾要解決違章工廠,您記得吧!在您上任的時候,你就說要讓無污染、無公安之慮的工廠就地合法,讓業者安心地拚經濟,所以你隨即宣布,要輔導配合政府政策辦理登記的工廠合法化。但是3年過去了,您也當過縣長,也是一個老縣長,我相信這個情況你非常的清楚,全臺有4萬5,000家違章工廠,到目前為止,仍舊有一半還沒有納管登記。當時你說要全面納管,這句話讓大家振奮,但是我們又看到再過8天,3月19日大限期限將滿,本席首先要請問院長,你會下令斷水斷電嗎?
主席:請行政院蘇院長答復。
蘇院長貞昌:(14時33分)委員您好。還不至於現在下令斷水斷電。
楊委員瓊瓔:謝謝你。
蘇院長貞昌:但還是呼籲這些業者、這些工廠,希望能夠依政府所定期限,已經這麼有空間了,請趕快登記納管,大家一起往合法化走。
楊委員瓊瓔:第一個,在3月19日之後,不會下令斷水斷電嗎?
蘇院長貞昌:不會馬上就下令斷水斷電,但我再次呼籲,還是請業者大家要一起往合法來走。
楊委員瓊瓔:但是登記的時間也即將到了。
蘇院長貞昌:有留相當好的時間。
楊委員瓊瓔:第一個確認,不會斷水斷電,因為這是歷史的產物,我特別強調您擔任過縣長,你知道這個辛苦在哪裡。在工輔法上路之後會有一個後遺症,也就是移工A、B廠的這個問題。我們實際來討論,工廠管理輔導法在2020年3月20日修法上路之後,僅解決了土地使用管制正常化的這個問題,但是長久以來,大家都知道在全國裡採A地申請、B地農地工廠工作,這個樣態是沒有調整的!換句話說是工輔法之後的後遺症。我們又看到就服法第五十七條第四款,它的目的在禁止雇主聘僱無許可,或者是許可已經超過時效的外國人從事不實的聘僱申請,以避免造成不必要的社會問題,同時也利於外勞的管理,所以會做這樣的規定。
院長,我們再來討論,勞工局在違規的稽查當中,農地工廠業者有一個特殊的情勢,也就是業者在A地有合法工廠登記的丁種工業用地,藉由這項合法來申請外勞,旋即會在B地鄰近的乙地農業用地上面的農地工廠,也就是我們現在在輔導的農地工廠來從事勞動,這個已構成事實。我特別強調,這也是歷史的產物,但是就現實的這個層面來看,在業者申請的時候,原本就已經有預設移工到B地工廠勞動的這個準備,那A地剩餘的是在做什麼呢?就是符合政府規範的申請,但實際上他的勞工是會到乙地去勞動,同樣的業者為什麼會如此呢?因為A地的面積不夠,所以會產生移工在同一個業者的工廠勞動,因為業者違規的這個農地工廠沒有辦法申請移工,因此會產生甲地申請、乙地上班的情況。就法律層面而言,當然業者是違法的,這是無疑的。
但是在工輔法修法通過之後,政府替農地工廠有條件化的除罪化,在這樣的情況之下,院長,隨之而產生的農地工廠與移工A、B廠的問題,在法理上就有合法的一個支撐點了,所以本席認為如果依照過去的標準來執法,那只會讓地方政府不知所措。在這樣的情況之下,本席認為這已到討論調整的時間點。本席也瞭解在去年年底,經濟部也與勞動部來討論這個問題,勞動部請經濟部去統計數量、廠家移工有多少需求度,所以他們雙方各部都已經在討論了。
本席非常希望院長能夠解決,目前我們所有老闆最大的痛苦,也就是建議中央單就農地工廠部分進行調整,在業者尚未完成合法化的流程前、申請後的這個時間,我們嘗試建立臨時許可列管機制,使業者在申請期間之內,他們得以暫時處於就服第五十七條第四款之外的情形,也就是經主管機關許可,可以指派外國工作人員變更工作場所,並由地方主管機關造冊列管及定期查訪,但仍不排除業者不得將移工借給他人使用或僱用,甚至僱用非法外勞到B地工廠違法裁處的限制。本席唯一希望院長可以同意解決法律及現實面的問題,這是真正的接地氣,請教院長。
蘇院長貞昌:我覺得委員的關心是對的,我上任以來也不是以去拆或斷水斷電為目的。
楊委員瓊瓔:現在單子都發出來啊!所以院長要解決問題啊!
蘇院長貞昌:你讓我講,所以我還寬延期限,想盡辦法希望這些工廠來登記,然後大家往……
楊委員瓊瓔:所謂的寬延時限是什麼?
蘇院長貞昌:時間延這麼久了,2年啊!然後寬延期限,設定各種方式導引工廠往合法來走,所以希望來登記,大家合法登記,一個政府院用盡各種方法才能解決問題啊!
楊委員瓊瓔:剛剛請問的是針對A、B工廠的移工問題,是否能應用剛才本席所說的方式來協助業者呢?
蘇院長貞昌:委員,其實也鼓勵大家往合法來走……
楊委員瓊瓔:當然!
蘇院長貞昌:也不會不上不下嘛。
楊委員瓊瓔:現在就是不上不下。
蘇院長貞昌:對工廠也好,我一直希望往這方面走……
楊委員瓊瓔:對,所以院長,我們實際上來討論問題。
蘇院長貞昌:你也幫他們忙,幫他們往這方面走。
楊委員瓊瓔:是,兩個部長都在這裡,他們也知道這是業者非常痛苦的……
蘇院長貞昌:寬延期限……
楊委員瓊瓔:我們沒有勞工就沒有辦法……
蘇院長貞昌:寬延期限……
楊委員瓊瓔:現在不是期限的問題……
蘇院長貞昌:那麼多來登記了……
楊委員瓊瓔:而是目前他們已經納管,到現在我們還沒有辦法讓他們合法的時候,工輔法之後的後遺症造成A、B廠同一個業者的移工問題要解決。
王部長美花:是,跟委員報告……
蘇院長貞昌:委員,你看有3萬家來登記,有1萬家還沒有來登記,何必呢?趕快來登記。
楊委員瓊瓔:院長,本席在跟你討論A、B廠的問題,針對議題啦!
王部長美花:跟委員說明,根據委員提的這樣的案例類型,如果他沒有來申請納管,確實在過往是認為不可以的……
楊委員瓊瓔:本席說的是已經申請納管的,誠如院長所說的,現在還沒有合法的時候怎麼辦?
王部長美花:委員是在問申請納管還沒有拿到特登登記,對不對?
楊委員瓊瓔:對。
王部長美花:這樣的話,過往認為A、B廠是違法的部分,目前在還沒有確定的狀況下是不是有不同的處理……
楊委員瓊瓔:是!
王部長美花:我可以跟勞動部……
楊委員瓊瓔:終於聽懂本席的提問。
王部長美花:是,我可以跟勞動部再確認一下這個問題。
楊委員瓊瓔:我去年年底提問的時候,你表示已經在討論。
王部長美花:對,我知道,我們有文……
楊委員瓊瓔:本席希望院長站中間,你是一個leader,你要同意啊!你們兩個已經從去年底討論到現在,這個可以啦,院長!
蘇院長貞昌:大家來登記,往合法來走……
楊委員瓊瓔:已經登記了!請不要占用本席的時間,已經登記……
蘇院長貞昌:不會,你聽我……
楊委員瓊瓔:現在納管之後A、B廠同一個業者的移工問題。
蘇院長貞昌:對,就要往這個方向走。
許部長銘春:報告委員,您剛剛也提了,其實我們兩個部會一直在討論……
楊委員瓊瓔:對。
許部長銘春:我們現在就等經濟部整個統計完畢……
楊委員瓊瓔:它有啊!
許部長銘春:對,我們再來做……
楊委員瓊瓔:我都知道數據了,經濟部怎麼可能不知道數據呢?
許部長銘春:對,針對這個問題,我們會再做一個詳細的評估……
蘇院長貞昌:委員,他來登記,登記以後,整個准了……
楊委員瓊瓔:院長,你聽我講啦!
蘇院長貞昌:現在還沒有到准的程序……
楊委員瓊瓔:你累了嗎?本席是告訴你,他已經去登記納管,在還沒有完成合法、取得證照的時候……
蘇院長貞昌:對,還沒有。
楊委員瓊瓔:在這個時間,我們協助他們,只有單就移工的部分,A、B廠同一個業者可以去使用,院長!
蘇院長貞昌:你這個問題比較細。
楊委員瓊瓔:這個問題不細!這是很嚴重的問題!
蘇院長貞昌:這段時間我請……
楊委員瓊瓔:多久時間?院長,我知道你也很有guts,這個議題已經從去年年底討論到現在,所有的業者都跳腳了,不知道該怎麼辦啊!
蘇院長貞昌:委員,政策上儘量幫忙他們,已經登記了,還沒有准、程序還沒有完成,完成以後,他們就變成合法工廠。
楊委員瓊瓔:還沒有完成的A、B廠移工。
蘇院長貞昌:所以我請兩個部長就每一個案子什麼的情節不同……
楊委員瓊瓔:就這個案子……
蘇院長貞昌:對,情節……
楊委員瓊瓔:院長,就這個案子,我跟你說,你是做事情的人,我跟你說……
蘇院長貞昌:你聽我說……
楊委員瓊瓔:他們兩個已經討論好久了,沒有人要負責任!所以院長,多久時間告訴我們答案?
蘇院長貞昌:我儘量……
楊委員瓊瓔:多久的時間啦!
蘇院長貞昌:好,現在登記期限還沒有完成,登記以後,這個儘量……
楊委員瓊瓔:已經登記完成的嘛!你不要再拖我的時間。院長,你告訴我啦!
蘇院長貞昌:我沒有拖你的時間……
楊委員瓊瓔:他們兩個都知道問題所在,A、B廠家同一業者可以去使用的部分,院長,多久時間?拜託!我替業者拜託你!
蘇院長貞昌:好,不必說拜託,我就是希望讓他們有空間……
楊委員瓊瓔:好,要多久?
蘇院長貞昌:儘量往好的方向走……
楊委員瓊瓔:對,要多久?
蘇院長貞昌:往好的方向走,期限到……
楊委員瓊瓔:你們已經研究很久了,還要多久,告訴我們!
蘇院長貞昌:不是研究,期限到、合法以後,整個往好的來走。
楊委員瓊瓔:往好的來走,當然是這樣,這還要討論?多久?告訴我們!
蘇院長貞昌:他們要趕快來登記……
楊委員瓊瓔:就針對A、B廠外籍移工的部分可以調整……
蘇院長貞昌:好,趕快來登記……
楊委員瓊瓔:告訴我們!院長,你趕快告訴我們,多久的時間?
蘇院長貞昌:好,我就是決定政策、態度嘛。
楊委員瓊瓔:對。
蘇院長貞昌:趕快來登記,只要合法,整個往好的來走啦。
楊委員瓊瓔:就是因為不合法,所以我們要輔導合法,他們已經納管。請問多久時間可以解決A、B廠移工的部分,請告訴我,好嗎?多久時間,告訴我們啦!
蘇院長貞昌:好,情節不同,讓他們儘快去作業。
楊委員瓊瓔:儘快是多快?一個禮拜?
蘇院長貞昌:沒那麼簡單。
楊委員瓊瓔:兩個禮拜?
蘇院長貞昌:這麼多件,幾萬件耶。
楊委員瓊瓔:A、B廠移工的問題是立即可以做的,他們討論很久了,告訴我多久可以解決?兩個禮拜,好不好?
蘇院長貞昌:沒有,這有幾萬件,你讓他們處理一下。
楊委員瓊瓔:不是,這是原則問題,不是幾件的問題。
蘇院長貞昌:原則我都儘量……
楊委員瓊瓔:院長,你告訴我一個時間,好不好?
蘇院長貞昌:儘量往好的來走。
楊委員瓊瓔:一個禮拜,你說沒那麼快,不然兩個禮拜,好不好?
蘇院長貞昌:不能對公務員這樣,上面……
楊委員瓊瓔:沒有期限就等於遙遙無期,我從去年一直追啊!
蘇院長貞昌:期限也不是一個禮拜、兩個禮拜……
楊委員瓊瓔:那多久?
蘇院長貞昌:幾萬件……
楊委員瓊瓔:我讓你自己講!你要講,不講不行!
蘇院長貞昌:沒有人這樣,我請他們儘快將這些登記幾萬件……
楊委員瓊瓔:院長,3年前你說的事,現在卻說「儘快」,我說一個禮拜,你說……
王部長美花:我跟委員報告……
楊委員瓊瓔:請說。
王部長美花:它確實有兩個議題,一個是新長出來的、新的特定工廠會有多少移工,這是一個議題;第二個就是委員問的問題,如果以前認為A、B廠是不合法的,這個部分要不要納為合法?這樣的數量會有多少?確實勞動部是關切這個議題的,所以恐怕要等到3月19日之後,審酌可能來申請的量等等,我們才有辦法讓勞動部整個做比較清楚的評估。
楊委員瓊瓔:院長,我們把問題濃縮起來,我們要有進展,大家都用心來做。
蘇院長貞昌:好。
楊委員瓊瓔:3月19日確認之後,我要求經濟部一個禮拜之內,因為都有答案了,請經濟部在一個禮拜之內去告訴勞動部這個數字,就像院長說的,勞動部也請儘快在一個禮拜之後告訴我們可以,我們就可以知道那個總total是多少,去解決A、B廠移工的問題,好嗎?
蘇院長貞昌:委員,我請他們儘快……
楊委員瓊瓔:我們朝這個方向來努力,對不對?
蘇院長貞昌:是,儘快來做,但你不要給公務員一個命令下去,就要他們一個禮拜解決,公務員……
楊委員瓊瓔:我當然要啊!
蘇院長貞昌:對公務員不能這樣啦。
楊委員瓊瓔:我是代表民意啊!你們當然要努力啊!因為這個問題已經從去年到現在,院長,所以我們就朝這個方向解決A、B廠同一個業者的移工問題。
蘇院長貞昌:好,儘快來做。
楊委員瓊瓔:接下來本席要請問院長,烏俄戰爭爆發了,我們看到去年3月10日總統在民進黨中常會宣布會透過全力推動能源轉型,本席也看到、早上聽到王美花部長非常有擔當地承認2025年20%再生能源的目標是達不到的,接下來我們該當怎麼辦?因為110年發購電量顯示,火力發電占79.6%,包括燃油、燃氣及燃煤,所以我們看到烏俄戰爭會緊張。請教院長,部長表示我們臺灣能源轉型政策20%再生能源的目標是達不到的,我們現在是達到幾個百分比?
王部長美花:我們今年底有4個離岸風場會上來,太陽光電的部分會有三點多個GW會上來,所以今年底會把過往比較delay的部分都趕上來。
楊委員瓊瓔:到目前為止的計算,delay的部分占總total的占比有多少,院長,您非常清楚,大概是6.3%,如果除以20%來講,是占當時的黨主席、現在的總統所指示的31.5%,本席跟你計算清楚,沒關係,我們一起來努力。我們知道火力發電占了79.6%,所以我很緊張,我昨天也跟部長說不要一直燒我們中火的燃煤,我們的生命也要顧,不能燒好、燒滿、燒足,不能讓我們的空氣有紅害,我想全國都不希望空氣有紅害,院長,對不對?
蘇院長貞昌:對。
楊委員瓊瓔:所以在這樣的情況之下,本席要請教通膨的問題,因為戰爭,全球在通膨,物價指數這麼高,雖然我們的薪資增加了4個百分比,但是通膨的情況更嚴重。所以本席要請教院長,今年的夏季電價會不會漲?
蘇院長貞昌:目前我們有承諾……
王部長美花:3月底。
蘇院長貞昌:到3月底我們不調電價。
楊委員瓊瓔:3月底不是夏季,對於本席的提問,你們清楚一點,本席請問的是即將到來的夏季電價會不會漲?
蘇院長貞昌:現在不好來這裡講漲與不漲,因為因應各種情勢,我們對於電價都有一個計算公式,也有一個審議委員會……
楊委員瓊瓔:院長,你是院長,我非常尊重你……
蘇院長貞昌:不宜由院長直接說漲與不漲,院長不宜這樣。
楊委員瓊瓔:但是國家的政策有一個方針,所以本席也尊重你。你現在不回答本席,但是我告訴你我們的方向。通膨這麼厲害,全民的薪資都縮減,在這樣的情況之下生活痛苦,所以本席具體建議今年的夏季電價不可漲,我希望你聽進去,好不好?
蘇院長貞昌:聽到了。
楊委員瓊瓔:我也希望在夏季的時候,聽到你說不漲、凍漲,我會給你拍手,好不好?
蘇院長貞昌:好。
楊委員瓊瓔:好,接下來本席要請問的是,低薪時代年輕人傾向不婚、不生,在這樣的情況之下,高房價、低薪影響臺灣的年輕人結婚生子,所以本席要特別請教院長,有沒有什麼積極的方案,可以讓年輕人願意結婚,而且願意生子?在你回答之前,我告訴你一個背景,生育政策加碼,你預估生育率可以提高多少?去年所有的立法委員不分藍綠,大家通過了不孕症的試管嬰兒補助,非常的感謝,我們想盡一切辦法,希望讓年輕人能夠放心地結婚生子。在這樣的情況之下,本席要請教的是,我們雖然提高檢查的次數、增加了項目,但是在政策出來的時候應該會預估,像是預估今年我們的生育率可以達到、提升多少。請教院長。
蘇院長貞昌:我們做的每一件事都非常務實,就像剛才您舉例……
楊委員瓊瓔:所以請教是多少?
蘇院長貞昌:不孕症政策就是行政院決策,給不孕症的人補助,非常有效,本來前年是19個……
楊委員瓊瓔:你這一句話好,非常有效,那你預估今年會成長多少?
蘇院長貞昌:您聽我講一下,本來前年才19個,後來一下就1萬5,000個得到補助。我們希望這些想要生育的年輕夫妻能夠趕快得到孩子,我們非常祝福、期待,不過生小孩不是這樣一個下去就馬上結果,不是這樣算的,只是政府用盡全力,減輕……
楊委員瓊瓔:院長,衛福部部長在那邊,你說一個下去馬上有成果,你這個形容詞太奇妙了吧!
蘇院長貞昌:您讓我講完、講好。
楊委員瓊瓔:你的說法很奇怪。
蘇院長貞昌:不是那麼簡單,所以我們在方方面面減輕年輕父母的負擔,希望能提高生育率,是這樣啦!
楊委員瓊瓔:當然,這個也經過立法院修法通過,剛才本席也告訴你這個背景。所以我還是要請教院長,你認為目前推出這樣的政策,今年生育率可以增長多少?
蘇院長貞昌:請陳部長跟委員報告。
楊委員瓊瓔:我願意讓陳部長講。
陳部長時中:照理來講,推出這些政策應該都會有效,對我們生養的品質都會有幫助。
楊委員瓊瓔:你們的預估呢?
陳部長時中:我想能夠平穩就算不錯了,全世界在……
楊委員瓊瓔:能夠平穩就不錯,那行政院推出的政策無效。
陳部長時中:沒有,兩年多以來,全世界因為這個疫情的關係,其實生育率都在往下降。
楊委員瓊瓔:我聽了心驚膽跳。
陳部長時中:對,今年……
楊委員瓊瓔:所以我才要請問院長啊!
陳部長時中:今年要再看整個疫情的情況,如果……
楊委員瓊瓔:對不起,我插你的話,你的回答是說,你認為今年可以平穩就不錯了,增長的機率不高?
陳部長時中:基本上,我們認為是這樣子,因為還有疫情的干擾。
楊委員瓊瓔:謝謝。院長,你有聽到你的重要部屬說的,我們推出這樣的政策,立法院通過這樣的法律,但是能夠平穩就不錯了,要成長有困難。這樣我們還有什麼手段,還有沒有什麼方案可以鼓勵?
蘇院長貞昌:是。
楊委員瓊瓔:人很重要,現在要打仗,我們昨天在國防委員會做了比較,未來這七年,只有7萬1,000名可以到軍隊去,所以我們很緊張。人口學的政策現在全世界都在討論,我們推出這個政策卻只能保持平穩,沒有辦法增加,我們應該再試想還有什麼方案可以鼓勵,對不對?
蘇院長貞昌:政府真的用盡全力,用盡誠意,不過婚跟生都是人的問題,都要尊重年輕人。
楊委員瓊瓔:你這個回答太奇特了,當然是人的問題。
蘇院長貞昌:對啦!要尊重……
楊委員瓊瓔:婚、生當然是人的問題,你不要扭到那邊去。
蘇院長貞昌:要體會他們的心情,知道他們的困難……
楊委員瓊瓔:對。
蘇院長貞昌:這個不是像……
楊委員瓊瓔:因為高房價、低薪嘛!你講到重點啊!
蘇院長貞昌:盡全力啦!
楊委員瓊瓔:難怪你以前曾當過縣長。
蘇院長貞昌:用誠意啦!這個不是……
楊委員瓊瓔:用誠意就生的出來嗎?
蘇院長貞昌:不是,委員……
楊委員瓊瓔:你講方法啦!不要講到旁邊啦!
蘇院長貞昌:婚跟生是人的問題,要注意人家的心理、年輕人的心理,政府只能盡全力從環境等各方面改善,用盡誠意,用盡全力。
楊委員瓊瓔:對,所以……
蘇院長貞昌:這不是種芭樂,不是種香蕉……
楊委員瓊瓔:你不要太離譜,把人生育比喻為種香蕉……
蘇院長貞昌:對啊!這是人的問題……
楊委員瓊瓔:你太離譜了啦!
蘇院長貞昌:人啦!我們要注意他們的心理、他們的困難,我們盡力啦!
楊委員瓊瓔:對,這個我贊成,但是你比喻為種香蕉,我不同意。
蘇院長貞昌:你要我算這樣會生幾個,這不是種芭樂。
楊委員瓊瓔:不是這樣子,你聽清楚。既然衛福部部長這麼說,我願意聽進去。
蘇院長貞昌:對。
楊委員瓊瓔:也就是本席提的這個問題,人口學的政策很重要。
蘇院長貞昌:對。
楊委員瓊瓔:既然我們目前提出的方案是,如果能夠保全原來的狀況就算不錯,那我們更有精進的空間。
蘇院長貞昌:對。
楊委員瓊瓔:請你責成專案讓他們討論。
蘇院長貞昌:各種方案……
楊委員瓊瓔:讓他們討論各種專案……
蘇院長貞昌:要能夠……
楊委員瓊瓔:讓他們討論還有什麼方案可以提升?這樣對我們國家才有幫助嘛!對不對?
蘇院長貞昌:對。你看蔡總統上任的時候,一年才150億元,蔡總統上任以來,現在整個已經800億元了,未來我們還要努力提高到1,000億元。
楊委員瓊瓔:院長,不論你提升多少,如果生育率可以增加,我們都全力支持。
蘇院長貞昌:那當然,用盡誠意啊!
楊委員瓊瓔:但是你要提方案出來,而且我們看的是結果。
蘇院長貞昌:對。
楊委員瓊瓔:結果是什麼?你要提方案,所以我再誠意的建議你,既然衛福部部長的答案是如此,就是持平就不錯了,要增長有困難,在這個情況下,你要責成專案,好好的請他們再研議,看怎麼樣可以幫助年輕人敢婚、敢生子,好不好?
蘇院長貞昌:好。
楊委員瓊瓔:好,那你要做給我看。
接下來本席要請問兒少的新冠怎麼辦?英國在去年12月的時候統計發現,青少年跟兒童染疫之後會有症候群,尤其是有精神不集中的症狀,所以家長很緊張,12歲以下的保護力又低,容易感染,這是全世界說的。我國0到9歲的確診人數,我統計到3月3日,衛福部的資料告訴我們有103例,占所有個案的12.2%。在這樣子高風險的情況之下,每一個孩子都是我們的寶貝,我們要怎麼樣保護他們?我們到底是要請他們打疫苗,還是還有其他的方式?請說明。
陳部長時中:當然這個也在專家會議裡面不斷地討論。現在正確的說,國小的應該有238人染疫,幼兒園的大概有131個染疫。
楊委員瓊瓔:對。
陳部長時中:在整體的染疫人數裡面,其實還是相對的低,這是一個時段……
楊委員瓊瓔:是個數低。
陳部長時中:對。
楊委員瓊瓔:比例是高的啊!
陳部長時中:那是用一段時間算,假如是比較長的時間……
楊委員瓊瓔:本席也在衛環委員會請教過你,你說你們要研議;只要是本席提出的問題,我一定要得到答案,所以我會在這裡再請問院長,因為你們還沒給我答案,家長問我到底要不要打?到底有沒有什麼方案可以保護他的寶貝啊?請說明。
陳部長時中:打疫苗是預防性的,所以一定要利大於弊。當然染疫的重症率,與他打疫苗的不良反應……
楊委員瓊瓔:請教一下,現在12歲以下的人打疫苗是利大於弊還是弊大於利?
陳部長時中:現在在臺灣我們不敢講利大於弊。
楊委員瓊瓔:還不敢講嗎?
陳部長時中:我們不敢講利大於弊。
楊委員瓊瓔:我們還不敢確定,也不能亂打,但是除此之外有沒有什麼方案可以讓家長安心?院長,大家會怕,現在少子化。
陳部長時中:還是要戴好口罩、勤洗手、少跟不特定的人相聚,這樣生活上會比較好一點。委員不用這麼擔憂啦!未來還是有很多新藥,都會漸漸出來。
楊委員瓊瓔:院長,每一個家長都會很緊張,所以我提出這個方案。因為桃園也發生兒童染疫的案例,大家會害怕,所以我還是拜託院長,家長很憂心,會怕啦!因此拜託你們,一定要好好的……
蘇院長貞昌:應該的,您不用客氣。
楊委員瓊瓔:看怎麼樣宣導,讓民眾瞭解,不要害怕,因為我們的防疫真的做得比其他國家好,大家都很辛苦。
蘇院長貞昌:謝謝。
楊委員瓊瓔:講到這裡,我們要談第三劑疫苗,如果是做到3月7日的統計,第一劑大概有83%,第二劑是77.2%,我不知道這一、兩天還有沒有增加。
陳部長時中:77.49%。
楊委員瓊瓔:但是第三劑的部分只有45.6%。
陳部長時中:現在是45.87%。
楊委員瓊瓔:我這是3月7日的數據,是45.6%。
陳部長時中:對,差一天而已。
楊委員瓊瓔:這個情況之下,你從200元加碼到500元,來打第三劑是500元。
陳部長時中:一、二、三劑65歲以上和55歲以上的原住民都是500元。
楊委員瓊瓔:所以本席要告訴你的是,你加碼變成65歲以上500元,因為他們是容易被感染的,抵抗力也比較低,但是成效沒有很好,這幾天從45.6%到45.87%。院長,這樣子的數字好像不足以成為我們去打疫苗的誘因,所以本席要請教,除了加碼之外,還有什麼方案可以告訴民眾趕快來打,讓大家安全?
蘇院長貞昌:我們特別呼籲香港的例子,香港的長者之所以死亡率高,很多是沒打疫苗,所以有打疫苗的,風險馬上降十幾倍、二十幾倍,甚至三十幾倍,所以請65歲以上長者趕快來打,家人也請他趕快來打,我們也加碼,來打還有獎勵,請部長向委員報告。
陳部長時中:跟委員報告……
楊委員瓊瓔:等一下!部長,我先回答院長的討論,院長剛剛那一段話,我覺得很不錯,但是我看到目前衛福部所作的文宣或影片的宣導,都沒有你那麼生動,除了錢加碼之外,卻效果不彰,你們在文宣、影片方面是不是應該去做比較有溫度、感動的影片,才能夠讓民眾接受啊!不然今天彰化有一個人打了疫苗,第4天之後就當神仙了,賠了50萬元,這會讓人家嚇死嘛!院長,有這麼一個案例出現,大家都不敢去打了,但是不能不打,所以你們要用什麼方法讓人家願意相信、願意去打?不是只有加碼,加碼實際上沒有什麼用嘛!
陳部長時中:跟委員報告,其實我們有做了布袋戲的影片,大家也覺得不錯,還有一個臺語的陳姓女演員,也很好。
楊委員瓊瓔:部長,我非常敬重你。
陳部長時中:我講一個數字……
楊委員瓊瓔:你剛才跟你講結果論的數字不彰,你們就是要想方法去提升、精進,結果你還跟講不錯!院長,你有看過布袋戲嗎?
陳部長時中:我們有各種宣導。
楊委員瓊瓔:你們沒有在宣傳,布袋戲幾個人看過?
陳部長時中:昨天……
楊委員瓊瓔:趕快加油,好不好?
主席:請高委員嘉瑜質詢。
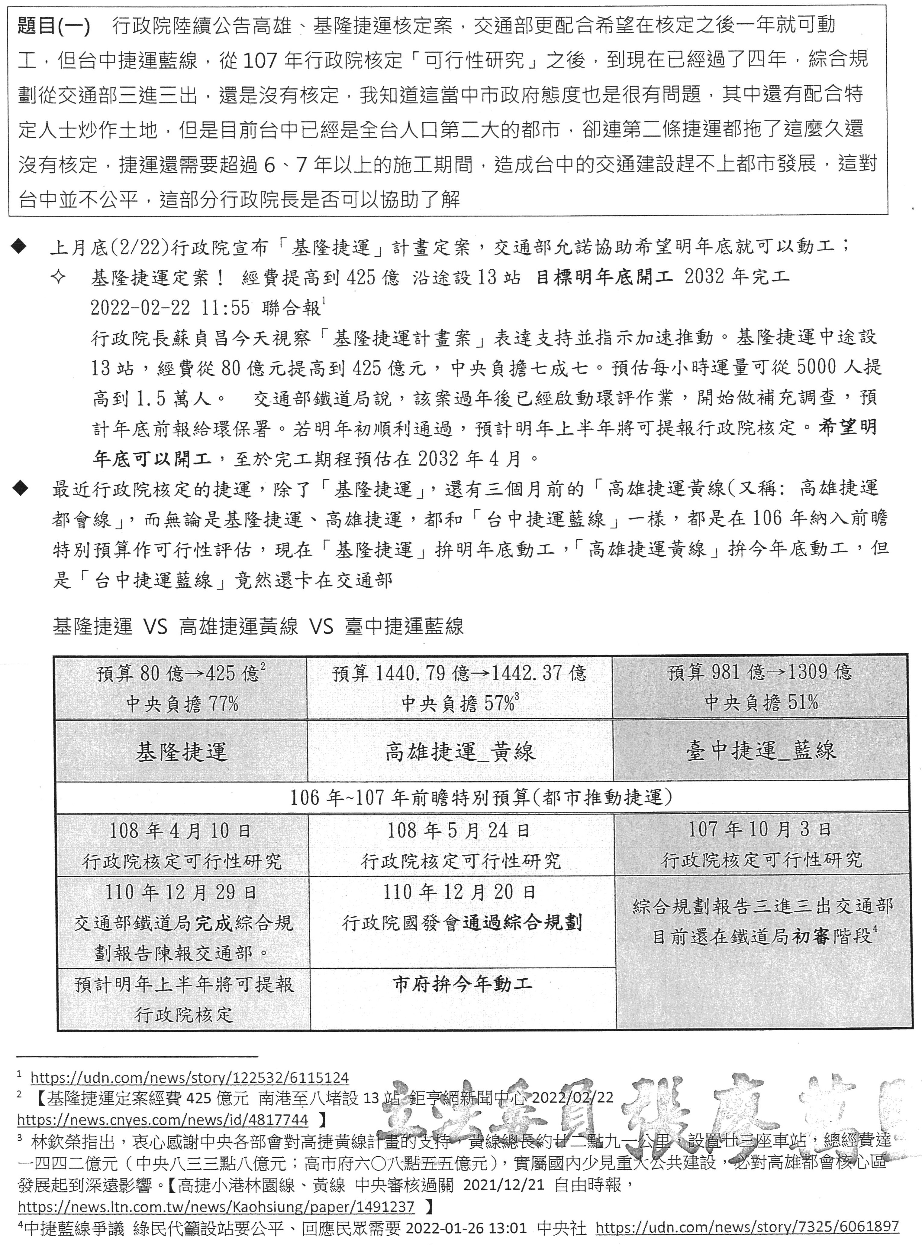
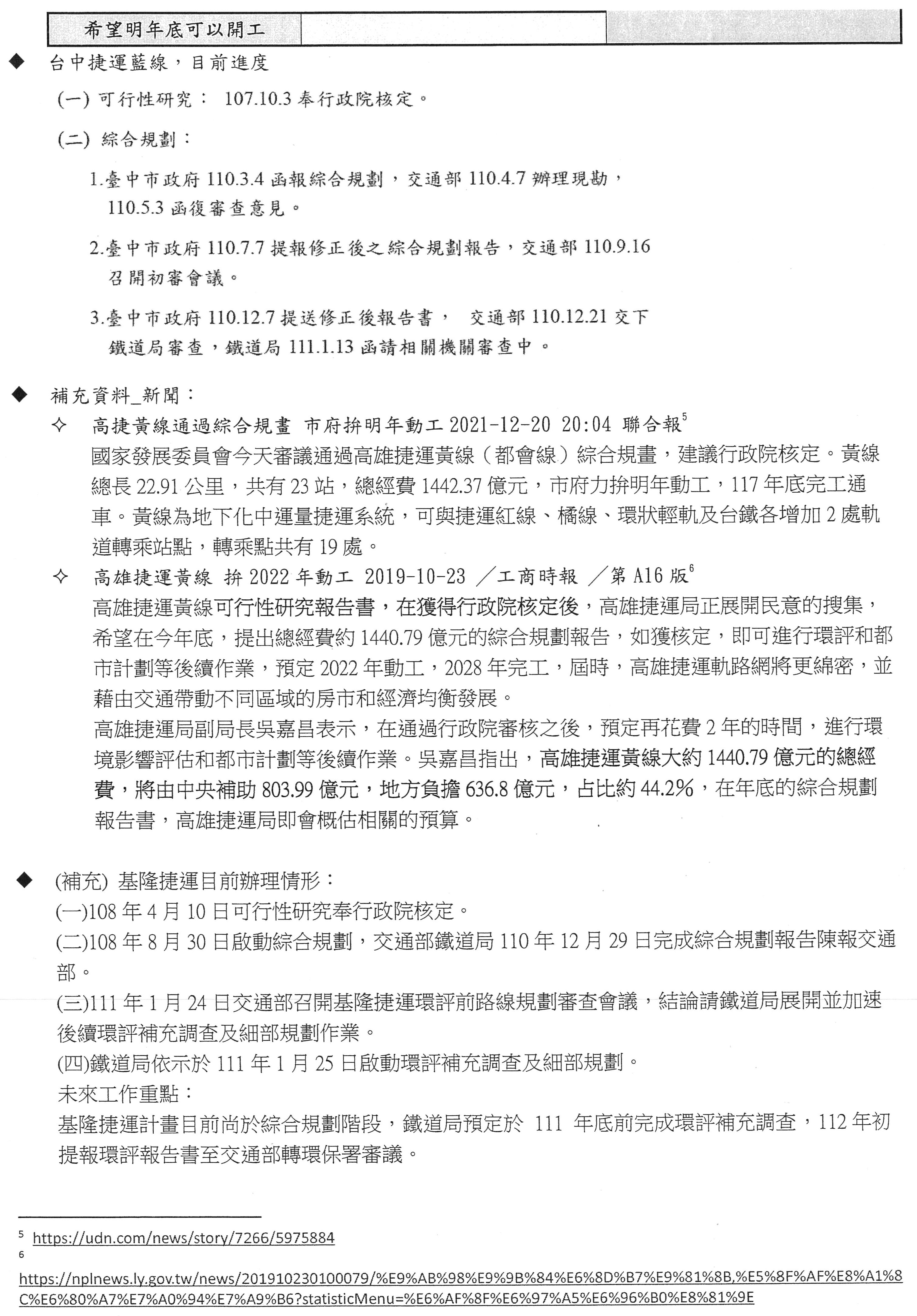
高委員嘉瑜:(15時2分)院長好。因為我是基隆人,所以我對於您之前宣布要蓋基隆捷運,而且拍板425億元,我當然是樂觀其成。另外,也想要請教一下,現在所預估的基隆捷運從基隆到臺北的票價跟時間大概是多久?
主席:請行政院蘇院長答復。
蘇院長貞昌:(15時3分)委員好。我請部長向你說明。
王部長國材:目前大概35元。
高委員嘉瑜:捷運票價35元,時間大概多久?
王部長國材:大概是三十分鐘多。
高委員嘉瑜:我們同時也比較了現在基隆到南港這段的通車時間,與臺鐵、國光號比較的話,依照部長所承諾的時間及票價,確實是有競爭力。但是另外一個問題是,基隆捷運未來一定要接軌捷運東環段,現在最大的問題是汐東線,也就是新北市長侯友宜堅持要先蓋的汐東線,只有汐止到東湖。而東環段和汐東線,也就是基隆捷運未來的接軌就差最後一哩路,也就是東湖到舊宗,這段到底誰要來蓋?
王部長國材:這個部分上次高委員在交委會有質詢過,我們初步協調是希望臺北市政府來辦理。
高委員嘉瑜:什麼時候會蓋?因為目前看起來,東環段的完工時間大概是2032年,跟所謂的汐東線幾乎是同步完成,可是如果在這時候,東湖到舊宗這一段是空缺的,就會是大家所質疑的汐東線變成盲腸線,基隆捷運沒辦法發揮最大效用,變成一個很大的問題。這個問題在捷運興建之前就要確定,而不是嘴巴說說,所以我希望部長能夠承諾,因為我們看到部長和柯文哲市長已經達成共識,汐東線要接東環段,為什麼到現在這個事情還沒有定案?
王部長國材:當時我去拜訪他的時候有達成這樣的共識,只是由誰來主辦,到底是新北還是臺北。
高委員嘉瑜:目前侯友宜不做嘛!現在誰要做?問題就在這裡啊!
王部長國材:我剛才跟委員說明的就是我已經去協調,目前是臺北市捷運局要做可行性。
高委員嘉瑜:什麼時候要做?以現在來看,東環段是優先施作,但是如果把它納入汐止民生線,可能要再等10年、20年,問題是就差這最後一哩路,沒有辦法完全讓基隆捷運發揮最大的效用,與東環段接軌。
王部長國材:它應該是先做汐止民生線臺北市那一段……
高委員嘉瑜:你能夠保證東湖到舊宗這一段的銜接,在東環段和基隆捷運完工的時候,幾乎可以同步完成,這部分可以確認嗎?
王部長國材:沒辦法確認,因為兩個時間至少差3年。
高委員嘉瑜:所以就會變成很大問題,所以基隆捷運就只有差一點點,就只有差這一站,可是差這一站,如果再拖下去,其實會讓整個基隆捷運沒有辦法發揮最大效用,也沒有辦法與東環段銜接。
王部長國材:也不會啦!
高委員嘉瑜:這樣的落差如果將來在施工的時候沒有辦法一步到位,所產生的問題,包括銜接、任期等等,都會產生很大問題。所以我們希望一次就能夠把汐東線延伸到舊宗路,這個是有必要的。
王部長國材:高委員,我跟你說明一下,你不用這麼擔心,它現在已經不是盲腸線了,它現在是跟基隆捷運整合在一起,直接就是板南線的延伸。
高委員嘉瑜:但是基隆捷運最主要除了基隆到南港,另外一個是基隆到內湖,但是到內湖不能只到東湖,對汐止人來講,他的通勤需求是希望也能夠銜接東環段,未來能夠同步接軌。如果讓汐止人只坐到東湖站,還要出站走280公尺再搭文湖線,而文湖線卻是中運量,每天上班都已經非常擁擠了,又沒有辦法銜接東環段,到時候會民怨沸騰。
蘇院長貞昌:委員,那天你不在場,那天汐止的兩個立法委員,沈發惠立委和賴品妤立委都非常高興,因為有了汐東線接基隆捷運,它已經不是盲腸線,而且未來還會和板南線接起來,整個活過來,把整個問題解決了。所以你現在所講的是過去的印象,當天在現場的兩個汐止立委都高興得不得了,也很感謝。
高委員嘉瑜:一方面當然是接到南港和板南線銜接,但是一方面到內湖不能只到東湖,一定要跟東環段銜接,也就是東湖站到舊宗站這一段,現在就差這一小段沒有人做。如果侯友宜市長不做,臺北市又要先做東環段,中間這一站的落差就是美中不足,就是最後一哩路。如果這一段能夠完成,我想汐止人、汐止的兩位立委會更開心,我也希望部長能夠在這裡承諾,同步讓東環段的銜接能夠一步到位。
王部長國材:我剛才跟委員報告過了,這個應該是談到民生汐止線,臺北市要不要做的問題。
高委員嘉瑜:如果你要把責任推到民生汐止線要不要做,問題就會變成更大,因為可能會拖10年以上。
王部長國材:現在民生汐止線我已經協調了,臺北市願意就東湖到舊宗來做。
高委員嘉瑜:先做?
王部長國材:他們在啟動可行性。
高委員嘉瑜:只做這一站就對了?
王部長國材:他先做這個,所以內湖的問題應該……
高委員嘉瑜:這一站一定要做,好不好?我只要確認這一點。
蘇院長貞昌:委員,讓你認識、知道,這是一個幾十年沒有辦法解決的問題,我們現在解決了。
高委員嘉瑜:這真的很不容易!
蘇院長貞昌:非常不容易,不但解決基隆捷運,也解決汐止的問題,過去一直講汐止民生線,講了多少年,現在因為有汐東線,整個都接起來了。
高委員嘉瑜:確實轉個彎,現在汐止民生線可能還不知道要多久,但是汐東線能夠先動工,包括東湖到舊宗這一段,就是一個完美的結合。
蘇院長貞昌:你講的是最後那一段。
高委員嘉瑜:對。
蘇院長貞昌:部長已經向你說明了。
高委員嘉瑜:部長也有在這裡承諾,那就很好!謝謝部長。接下來要請教內政部部長,我要問的是公設比的問題,去年4月其實我也在立法院多次質詢,關於臺灣公設比過高的問題,當時院長跟部長也都認為確實現在有很多公設有灌水的問題,包括車道、車位等問題,或者是免計容積變公設也是國人長期的民怨,但是公設比居高不下的問題在臺灣是一個普遍的現象,而且這幾年也是越來越高,並沒有減損。去年內政部就說要開始修法,甚至說高公設比要走入歷史、修法降公設,花敬群次長還說會很有感,但到現在已經過1年了,還是只聞樓梯響,請問最新的進度是什麼?
徐部長國勇:現在最近的進度我們正在進行中,尤其我們是從車道這部分開始處理,事實上在大樓裡面必要的公設譬如說逃生設備、電梯、消防設備,這不能沒有,所以除了這些必要的公設以外,現在有一些是大樓住戶如果沒有車位而必須負擔車位、車道的相關公設,這顯然不合理,所以這部分我們正在處理。其實現在建商自己也開始瞭解這部分了,所以也開始在做排除,就是有買車位的人就應該負擔相關的車道,沒有買車位的,車道跟他無關就不應該負擔,這樣子的公設比就已經趨於公平了,這個就是我們在處理的。
高委員嘉瑜:因為去年4月時部長的方向大概就是這樣,但是到現在已經1年了,還沒有看到一個……
徐部長國勇:我們現在用行政手段、用行政指導的手段,行政程序法裡面規定得很清楚,很多處理方式可以用行政指導的方式來處理。
高委員嘉瑜:好,因為之前說的方向是要修法啦!
徐部長國勇:對啦!委員你讓我講完……
高委員嘉瑜:當然為什麼民眾會對於公設比有這麼高的民怨,因為全世界都是實坪計價,公設不計價……
徐部長國勇:沒有,沒有全世界都實坪……
高委員嘉瑜:只有臺灣……
徐部長國勇:委員你這樣子講會讓人家陷入誤會。
高委員嘉瑜:好,那有哪個國家是公設要計價?
徐部長國勇:不是這樣子。
高委員嘉瑜:那哪個國家公設要計價?
徐部長國勇:如果用實坪專有部分來計價,很多還是必須要另外購買公共設施,你住在20樓,你家用20坪,不可能電梯不需要用錢買嘛!不可能樓梯不用錢、消防設施不用錢,所以用一句話說:全世界都用實坪制。其實很多國家也沒有實坪制這個名詞,所以委員……
高委員嘉瑜:對,因為其他國家的公設都不計價。
徐部長國勇:我們就事論事來處理事情,就是該有的設施、該有的公共設施……
高委員嘉瑜:部長,我只是要讓你知道,現在民眾認為說……
徐部長國勇:民法也是這麼規定啊!
高委員嘉瑜:公設比過高、公設灌水的亂象必須解決,然後很多人花錢買不必要的公設,其中大家最不能接受的就是全世界只有臺灣跟中國公設要計價,而連中國在去年的時候……
徐部長國勇:美國也要計價、日本也要計價,委員你這樣講是以偏概全啦!
高委員嘉瑜:好,中國在去年的時候都已經……
徐部長國勇:我跟你講,我們好好地來討論這個問題啦!
高委員嘉瑜:好、好。
徐部長國勇:你這個標題我贊成,不合宜公設比要儘速改善,這是應該的,我們共同來處理,但是不能這樣講,這樣講會引起誤會啦!
高委員嘉瑜:好,但是我還是要讓部長知道連中國都在檢討高公設比的問題,而且……
徐部長國勇:對、對,這我接受……
高委員嘉瑜:去年宣告要實坪計價,也開始朝這個方向去做了,所以我們民眾期待就是政府能夠朝實坪計價的方向……
徐部長國勇:委員,如果我們現在用實坪計價會再推高房價,這個要很小心,所以我們的民法……
高委員嘉瑜:實坪計價只是讓真實的房價顯示而已。
徐部長國勇:你也是臺大法律系的,我現在跟你講法律,我們的民法不是有規定我們有專有部分也有共有部分嗎?我們的公寓大廈管理條例也是這麼規定嘛!
高委員嘉瑜:好,時間暫停,部長因為這個事件……
徐部長國勇:你不能把共有部分拿掉說我們只要專有部分來計價,是這樣啦!
高委員嘉瑜:好、好、好,我們只是想要說實坪制其實是我們期待的未來方向,但是另外就是說……
徐部長國勇:委員,我跟你講,我知道你在想什麼,我們的想法一樣,但是不要……
蘇院長貞昌:是不是這樣,委員,作為執政黨的國會議員,有時候那個資料不要失真,因為你說實坪制好,那公設誰負擔?他還是要用公設啊!
高委員嘉瑜:因為大家認知有一些公設是免計容積的,像消防機電設備,但是……
徐部長國勇:這我贊成。
高委員嘉瑜:卻把它放在公設裡面叫民眾買單,民眾不能接受,而且一坪的價格跟實際居住的坪數是一樣的價格,我想這就是民怨的所在,另外我要強調的……
蘇院長貞昌:委員你聽我講完,部長也肯定你設的標題,不過不合時宜或者給人家灌水都不對,這個我們來改善。
高委員嘉瑜:就是因為我們的公設計價,公設才會年年居高,這就是問題的所在,有因才有果,所以我們才希望實坪制可以減少公設。
徐部長國勇:委員,所以我才會跟你說我們來解決問題,因為我就是要解決這個問題,你……
高委員嘉瑜:好,因為還有其他的問題,這個問題就先到此了,好不好?
另外我們也想要提出關於詐欺案件,因為詐騙猖獗,其實民眾感受非常地深,在去年疫情期間,我們發現詐欺的案件直線上升,尤其是投資詐欺的案件在疫情後增加了1.5倍,其實我們收到很多民眾的投訴,不知道院長本身有沒有接過類似投資詐騙的簡訊,或是包裹詐騙等等的簡訊?
蘇院長貞昌:你說怎樣?
高委員嘉瑜:就是你有沒有收過簡訊叫你投資什麼股票,或是說現在股票怎麼樣,或者是投資相關訊息的簡訊,或者是包裹、快遞的簡訊,類似這樣子的簡訊?
蘇院長貞昌:我自己沒有接過,但是家人有接過詐騙電話,裝成你的兒子、裝成你的女兒……
高委員嘉瑜:就是勒索之類的,哭喊,那個是比較舊的,但是現在新的就是簡訊的投資詐騙、包裹詐騙越來越多,民眾受害非常地深。但是我們發現我們的破案率居然超高,請院長看一下,我們的破案率竟然高達100%,尤其是解除分期付款、投資詐騙的破案率居然都有95%、100%以上,原因是我們的警政署竟然把歷年來所破獲的案件數當分子,分母是當年度的案件新增數,導致我們的破案率竟然超過100%,那我們統計……
徐部長國勇:委員,我跟你講,如果是這個用分子、分母的計算方式有問題,因為我現在看到這個我回去檢討,我回去看看是不是有灌水等等,我再來處理。
高委員嘉瑜:我們有請警政署提供當年度的數據,他說我們沒有統計這樣的數字。
徐部長國勇:我跟委員報告,其實我們的破獲率是不錯,其實院長也很關心這個問題,現在問題出在就是我們在追那個錢的時候,因為現金抓到的不多,但是要抓他的金流時,我們要跟金管會、跟相關單位合作,院長也很注意這個,所以現在有指示……
高委員嘉瑜:好,所以我們不能只重美化數字,我們要瞭解真正實際……
徐部長國勇:委員,你讓我講完,你給我10秒鐘讓我講完。
高委員嘉瑜:真正實際詐騙的狀況確實是增加非常多。光是臺南市,你看他歷年詐騙案的統計,破獲率都高達99%、百分之九十幾,連記者都搞錯,結果我們發現我們的165反詐騙專線竟然是外包給電信業者……
徐部長國勇:沒有外包啦!那不是外包電信業者啦!委員你誤會了。
高委員嘉瑜:這是你們提供的資料,警政署說是由五大電信業者所組成的,所以造成有民眾說他們在投訴165的時候,這個詐騙電話跟他講說……
徐部長國勇:你不要用外包這個名詞,我跟你講,現在165是這樣處理,剛才我還沒講完,我再找時間跟你講,但我現在先說一下,先讓我講一下……
高委員嘉瑜:所以我們希望165能夠更專業。
徐部長國勇:其實不是這樣,是民眾打165之後,立即能處理的我們電信業者馬上就幫忙跟他說這是假的,這是馬上處理,並不是外包,如果到警局還是我們警察在處理。
高委員嘉瑜:現在連法官為了防止父母、長輩被詐騙,還要帶父母去註記,在財產、不動產轉移的時候能夠先通知他,所以我們希望對於反詐騙這件事情,包括FB一頁式廣告等等,幾乎每個人都會遇到……
徐部長國勇:註記可以直接在電腦上處理。
高委員嘉瑜:政府能夠更積極地去重視,好,謝謝院長、謝謝部長。
主席:接下來張廖委員萬堅的質詢以書面提出,請行政院以書面答復,並列入紀錄、刊登公報。
委員張廖萬堅書面質詢:

主席:請廖委員國棟質詢,詢答時間也是30分鐘。
跟院會報告,廖國棟委員待會的質詢會用母語質詢,因此等一下會有通譯人員翻譯,以利官員能夠備詢。
廖委員國棟:(15時19分)院長、各位行政官員。首先我要跟院長要求給我3分鐘的權宜發言時間,你看我的標題,立法院漠視了一個原住民族要用母語來發言、質詢,讓我今天沒有辦法暢所欲言的完全用母語來發言。我們已經努力了多年,四年前就已經開始準備,當我今天要用母語發言的時候才發現,整個準備工作並沒有到位,我被迫還是得用中文來質詢,不然行政院院長不知道我在講什麼,我覺得立法院在這個部分要檢討。
主席:可以用母語。
廖委員國棟:這樣你們聽不懂。還沒有開始計時,我剛才跟院長要求3分鐘的權宜時間。
主席:沒有,我沒有同意。
廖委員國棟:你沒有答應嗎?
主席:我剛才講還是30分鐘以內,你的質詢時間是30分鐘。
廖委員國棟:我還沒有開始講。
主席:你上質詢臺的質詢時間還是30分鐘。
廖委員國棟:我現在才要開始講。
Mitengir kita o faki no mako o fai no mako salikaka no mako mapolong haw, o harateng no mako anini i, nanay sanoPangcah han ako a mipaini, nasafalocoan no mako, o piharatengan no mita a mipaini misaeli’ itini i 行政院o harateng no mako konian, nawhani, cayka tahira ko compi no Lipoing, harafin to ko picompi, sepat to mihecaan tahira to anini haw i sano’Amisen to no mako i milicelic a milicay, nawhani caho ka tahira ko compi niyam sa, kalimelaan ko katomilen no mako itini, o sasasowalen no mako haw Icyang, ira to kiso itini ,既然Icyang都出來了,行政院院長當然要出來啊!
(我敬愛的長輩及所有族人在此聽我說,今天我希望能夠用全族語方式質詢,以表達大家對行政院的訴求,這是我對議會的要求,但是立法院卻還沒準備好,已經準備了四年,到今日我已經用族語在質詢了,結果得到的回應是還沒準備好,浪費我今天的質詢時間,我要說的是,既然夷將都出來了,行政院院長當然要出來啊!)
o lalalicayen no mako anini haw 院長ato ci Icyang haw,pakayni to caciyaw no mita Icyang, alafin to ko pisaliyawliyaw no mita itini i 委員會,itini i Iingkay itini i 總質詢,’ayaw 也是用這個母語來質詢啊,為什麼anini sa koesit mafokil fokil sanay to kako mitengil toninian haw,語發法 ona holic toninian haw i, o Lipoin ko salakatay mipahadak,後來行政院才提案,106年的6月14號三讀通過koninian, sepat to mihecaan餒!四年餒, tahira anini nengnengen ako ko pikalalicay no mita inacira, taliyok no Taywan mipalosiyang kita i no kasaniyaro’ haw i 有幾個要點ko misowalan no namo, cecay i yosan no mita i cicelohay to, macakatay to ko yosan no mita sa kako hemek sa kako, anini i o malasingsiay itini kongkoan, maosoay i’ayaw i maeden ira ko 825個老師sa kako, tahira anini i 只有184個,licayan to no mako inacira kiso Icyang kiso toninian, sakatoso i, mipatilen kamo to 語推的推廣人員sanay, makapahay kora sowal toraan, korai o lifon ira haw i Icyang caka fana’ kiso aratek, o lifon nona malasingsiay haw i 用學歷啊,學歷ko tahapinangan,他的母語能力如何不知道,所以你們這個要檢討tonini, roma sa to i 當然patileng kamo to kikinkay i.
(院長及主委,今天我要質詢的是有關我們的族語,這已經在委員會、院會總質詢提出許多次了,之前也是使用族語來質詢,為什麼今天會這麼困難?我實在想不透。語發法是立法委員率先提案,後來行政院才提案,106年6月14日三讀通過,已經過四年了,迄今我再回顧我們討論的,全臺走到各部落宣講,你們只講到幾個要點關於我們的預算增加,你們也感到欣慰,現今族語老師,就是在學校擔任族語老師的,先前承諾將有825名專職族語老師,實際上目前僅有184名,主委這先前有跟你提過了。第三點,你們也成立語言推廣人員,這是非常好的,但是關於他們的薪資,主委你可能不知道,族語老師的薪資是依學歷加薪,而他的母言能力如何並不知道,所以這個你們需要檢討。)
主席:請原民會夷將‧拔路兒主任委員答復。
夷將‧拔路兒主任委員:(15時24分)caay ka tama kora , marecaday kora lifon nangra.
(委員這個說錯了,他們的薪資是一樣。)
廖委員國棟:pacako han to kako sawni toranan, sanay ko mako maalaway a tilid a haw. oroma sato i pakayni to laciw no mita o tilifi no mata ,母語至少50% makapahay kora sowal tora haw, korai pakayni to 族語友善環境hananay haw adihay ko sasasowalen Icyang, hacecay han ako itini a miharakat pasowal haw, sakacecay i i’ayaw i pahadakay kamo to kofong 公文tayni 光復鄉公所還是在那裡kono 排灣族,haikor noranan awaay to 曇花一現嘛ka公文itiya.
(這個部分待會再答復我,我所看到的資料是如此。另外關於我們的電台、電視台,母語至少50%,這是很棒的!但是關於族語友善環境有幾點提出,我在此快速說明,第一點,當初你們使用族語公文行文至光復鄉公所,還有排灣族,在那之後就消失了,這公文猶如曇花一現嘛!)
夷將‧拔路兒主任委員:caay ka tama Lipoing.
(委員,這是不正確的!)
廖委員國棟:caay ka hatira han?
(不是如此嗎?)
夷將‧拔路兒主任委員:romaroma a kosiw haw ato seyfo iraay to pafeli to Pangacah a 公文。
(也有部分鄉鎮市公所及縣市政府使用全族語公文。)
廖委員國棟:iraay saw?
(有嗎?)
夷將‧拔路兒主任委員:caka dengan itini 光復鄉公所,tahini i Poseko itini Posong itini Nakahama hato iraay to.
(並非只有光復鄉公所,玉里、臺東長濱都已經有了。)
廖委員國棟:pahadaken pahelien kako haw.
(再提供一份資料給我。)
夷將‧拔路兒主任委員:hai pafelien ako kiso.
(好的,我再提供給委員。)
廖委員國棟:sakatosa sasasowalen no mako itini hawi,族語認證hananay no mita anini kiya,我看啊只是為了考試啊! mahelek to ita miseking maala to ira ko komoin i, caay to pisi’ikor to caciyaw no mita o Pangcah,這個要檢討啦konian Icyang,將來怎麼樣變成生活化,這是最重要的。
(第二點,關於族語認證方面,我看只是為了考試,考完試取得認證之後就不再使用,主委,這個要檢討,將來如何變成生活化,這是最重要的。)
夷將‧拔路兒主任委員:Iing caay ka o denga ko seking anini ko sapisapalowad niyam to caciyaw, nanikaemangan i, i loma’ay, no 幼稚園tahira i 國小hawi 國中tahira i 大學i, saheto pasifana’ay to caciyaw kami anini, itini i niyaro’ mi鼓勵ay kami to kasa’opo no tongloh, nanay masa’opo kamo i, sanoPangcah han, mahanay kami piyokiw niyam.
(委員,目前已不再只針對考試,從幼兒、家庭、幼兒園到國小、國中一直到大學都有族語學習了,在部落我們也鼓勵族人在任何聚會時能夠使用全族語。)
廖委員國棟:對,hay matatodongay to kona sowal toni,可是’ikor to nira i?lasawad sanay to, kalimelaan koranan怎麼樣才有延續性sanay kora sasasowalen no mako i hatini.
(對,你說的沒錯,可是之後呢?之後就放棄了,怎麼樣才有延續性?這是我要提出的。)
夷將‧拔路兒主任委員:mahanay anini ko demak niyam tahira i to’as, samaenen aka pawanen caciyaw no mita sanay a 措施niyam haenan anini.
(我們目前有持續在執行,就是不要忘記母語的措施。)
廖委員國棟:對, oranan ko sasa’icelen no mita, ira ko papina sasasowal pa’icelen ako kiso a Icyang haw, ikor to kiya,末來原住民mi辦kako 原民會,語言的caciyaw no mita , o pongka no mita a keykak hawi,專案人力要原住民身份啦,no hatini sacamocamor sa nengnengen no makol,要以原住民為主ko tamdaw namo,ho 人力的部份,sakatosa hawi pakayni 專職老師hananay i, palifon cangra kiya,要看他的語言能力啦,cowa koya我是大學畢業,但母語不怎麼樣餒,所以要看他的語言能力啊palifon.
(對!這就是我們要努力的地方。主委,另外我對你的期許,就是未來原民會辦理不論是語言計畫,專案人力要具有原住民身份,我看目前都沒有區別,人力要以原住民為主,這是人力的部分。第二點,關於專職老師的薪資,要看他的語言能力而不是只看學歷,如大學畢業卻沒有族語能力,應該要看他的語言能力給薪。)
夷將‧拔路兒主任委員:mahanay anini ko lifon nangra.
(委員,目前他們的薪資是如此……)
廖委員國棟:hatiraay saw?
(是嗎?)
夷將‧拔路兒主任委員:hai ano tahiraay paka’ala to 高級認證kiya no Pangcah nga’ay mala族語老師,mahelek cingra mitilid to大學ano caay ka fana’to 高級認證caay ka malasingsi no Pangcah.
(取得高級族語認證才能夠當族語老師,如果大學畢業但沒有取得高級認證,還是不能當族語老師。)
廖委員國棟:hayda hatira matoolay kora misowalan no miso nga’ayay koranan, oroma sato hawi, o 電台no mita anini kiya, o電台no mita i sawni sanoPaliwan sawni sano ‘Amis caka tatodong mi推廣to no caciyaw no mita, sanga’ayay i 一個族群一個電台han kiso kiya,現在ora新媒體no mita i你們在YouTube Podcast 都可以一個族群一個頻道嘛!
(好!如果有照計畫執行就好。另外,我要提出關於電台一下說排灣語,一下說阿美族語,對推廣語言的效果比較差,最好的方法是一個族群一個電台,現在有新媒體,你們可以利用YouTube 或Podcast等都可以,一個族群一個頻道嘛!)
夷將‧拔路兒主任委員:我還是要跟特別跟廖委員報告,ano awaay ci蔡英文patile to na 廣播電台,awaay anini ko ni廣播ay ta to samamaanay,所以我們一步一步來,anini ira to ko no kapolongan 廣播電台,to kiya sowal no miso isawni, manga’ay niyam a mitongal to hatiraay a dadademaken.
(我還是要特別跟廖委員報告,如果沒有蔡英文總統成立這個廣播電台,至今我們還是沒有一個屬於自己的電台,所以我們一步一步來,現在已經有了屬於原住民族的電台,剛剛委員提到的是我們可以執行的項目。)
廖委員國棟:nga’ayay to 但……還不夠完整啦a nengnengen no mako konian, pakayni to caciyaw no mita haw, itini i 宗教,宗教人式,宗教人員kiya, sowalen kiso ‘ayaw, itini to no manan to ko saopo nangra, ano sanoPangcah han to nangra a mipaini, alomanay mitengiray o hatiraay palifonen no mita han?
(非常好,但在我看來還不夠完整,有關我們的語言、宗教、宗教人士,我先前有跟主委提過,不論他們在任何聚會使用族語宣講,我們是否可以給薪呢?)
夷將‧拔路兒主任委員:o hatiraay midemakay haw,itiya haw o 牧師no mita o 神父no mita sanoPangcah sanay, saka misingsiay kami to hatiniay a 預算anini, malipahak ko faloco’ no mako, mihaiay koya tatihiay no mako a院長,nga’ayay to pakayni i kiwkay i adaken niyam ko 預算saan ko 院長mihai.
(這類的族人,以前我們的牧師、神父都是全族語講道,相關預算我們正在申請中,我很開心,我們的院長是同意的,院長表示關於教會的預算可以提出討論。)
廖委員國棟:iraay ko misingsiay a kiwkay tamowanan han?
(有教會跟你們申請了嗎?)
夷將‧拔路兒主任委員:misanga’ay ho tona 計畫mapahelek to kiya nga’ay to ko kiwkay misingsi.
(這個計畫正在研議當中,之後教會就可以提出申請。)
廖委員國棟:ok! nga’ayay koninian, namipaka’ice’icel kita misanoPangcah a mipaini i,原住民的語言啦!
(OK!這非常好,我們要互相支持、鼓勵說原住民的語言。)
夷將‧拔路兒主任委員:onian ko safaroco’an no 院長anini, patilen to masamamaanay cayka dangan no Pangcah, o no客家,o no Paylang, cimacima mahaenay malacecay mipatilen to sowal no Taywan anini.
(這也是院長一直在思考的計畫,各族群如阿美族語、客家語、閩南語,及其他國家語言的族群。)
廖委員國棟:hayda ano matoolay no miso kora misowalan no miso isawni i 我給你比這個啦,但是我們要努力koni Icyang, aka kalitosa aca ko midemakan, lahecien no mita haw!
(如果按你的計畫執行,我給你比這個啦!但是主委,我們還要再努力,我們要完成它,不要只做到一半。)
接下來,我要開始正式用中文來跟行政院長質詢,阿美族語就告一段落了,雖然不滿意但是也沒辦法,我還是再次要求立法院跟行政院就這個部分應該要有充分的溝通,經過4年的準備期,到現在我們還是沒有辦法很自然的用母語或者是國家語言,這是國家語言耶!不能用國家語言來質詢,這情何以堪啊!行政院也好、立法院也好,都應該要檢討。接下來我就完全要用中文來說,這樣我才能夠很快地把我要講的話講完。
蘇院長貞昌:委員,針對你剛剛的這段,我也表示一下看法。第一,我雖然聽不懂你講的話,但我全力支持你有講這個話的權利;第二,整個國家社會已經往這一方面走,所以今天在國會殿堂上才可以讓我們阿美族的語言在這裡這樣子運用,我覺得是因為今天臺灣已經進到這個層次;第三,我覺得很多語言確實快速流失中,所以現在行政院也成立一個國家語言推動會報,我就是召集人,而且各個語言都要加以保護、加以傳承;第四,有關你剛才講的,只看學歷,不看能力、語言能力,我覺得有道理,所以應該往這一方面來努力。夷將主委其實非常、非常努力,他在各方面的作法也希望你多支持。
廖委員國棟:我知道,有啦,他是我學弟,我都有教他啦。
好,接下來我就完全用中文……
蘇院長貞昌:但說起語言這一點,他是衝著你的前面。
廖委員國棟:我知道。
蘇院長貞昌:當年他還為了這個被抓去關,你還沒有被國民黨抓去關。
廖委員國棟:當然有很多的細節,我們有待討論。
蘇院長貞昌:這不是細節,抓去關這不是細節。
廖委員國棟:但不是在這裡,我花不了太多的時間。接下來,我要完全用中文來跟院長就教,我覺得我們最近一直高喊轉型正義,那麼今天我就三件事情來跟院長討教。
第一個就是原住民的土地,在院長最新的印象當中,有關原住民土地的轉型正義,有沒有一些很明顯的成果,或是哪個法案怎麼樣,有沒有印象?
蘇院長貞昌:我一直對於原住民土地,包括各種方面、包括土地上的作物,像我們砍原住民土地上的禁伐補償,都是我這一次上任後大大的擴大增加補償。在各方面,也包括你的族群,我們去臺東都蘭部落,你看那個土地全部都是我們的部落族人在經營管理。
廖委員國棟:我有陪你、我有陪你去看,對,我知道呀。
蘇院長貞昌:我知道那是你的選區,這是很實際的。
廖委員國棟:有關這部分我謝謝你。
蘇院長貞昌:不要客氣。
廖委員國棟:院長,現在關於原住民相關土地的法案有非常重要的兩件事情,一個叫做土海法,土海法已經將近20年沒有任何進展,我不是說你們沒有進展,而是這整個過程都沒有進展;但是原住民保留地開發管理辦法,現在是一個辦法,我們要求提升為一個法案。
院長,我不曉得你還記不記得107年10月4日的時候,你在行政院的院會正式宣布一年之內要完成這個法案,結果到現在已經過3年、4年了,沒有結果,你有沒有什麼說明?
蘇院長貞昌:你那個時間記錯了。
廖委員國棟:我這個是從你們的院會摘錄下來的。
蘇院長貞昌:那是在我這次還沒有回來當院長之前啦,不過就這個相關作法,我們原民會已經有規劃而且已經經過林萬億政委將整體都整合了。
廖委員國棟:好,我希望你們在這部分趕緊加緊馬力,好不好?
蘇院長貞昌:好。
廖委員國棟:加足馬力!原住民的土地要法制化,不是一個辦法可以處理的啦。
蘇院長貞昌:好。
廖委員國棟:夷將,你覺得呢?
夷將‧拔路兒主任委員:跟委員報告,剛剛你提到取消五年等待期的山保條例修正案,其實委員都很清楚,大家都推了好多年,也是這幾年完成的。
廖委員國棟:夷將,我沒有講那個,因為那個是我的案子,那個是我提的!山保條例是我提的。
夷將‧拔路兒主任委員:後來是行政院版進來以後才完成這個版本。
廖委員國棟:保留地那個也是我的案子。
夷將‧拔路兒主任委員:可是你們在馬政府時代有提過案,那個沒有通過啊。
廖委員國棟:有啊,那個時候就完成了呀。
夷將‧拔路兒主任委員:不是,五年等待期那個是……
廖委員國棟:五年等待期是後來,我知道。
夷將‧拔路兒主任委員:兩年前才通過的。
廖委員國棟:對,那個是後來的。
夷將‧拔路兒主任委員:但是委員在馬政府時代曾經有提過這個案子,那時候沒有立法通過。
廖委員國棟:我沒有講馬政府,你不要提到馬政府嘛。
夷將‧拔路兒主任委員:不是,我是講歷史、講歷史啦。
廖委員國棟:政府是持續性的嘛,不可能一提就馬上通過。
蘇院長貞昌:不、不、不!這個不是喔。
廖委員國棟:這是慢慢的終於完成嘛。
蘇院長貞昌:這個在國民黨執政的時候不通過,是到了蔡政府的時候才通過的。
廖委員國棟:很多事情是前前後後,院長,不是這樣啦,我們不要再檢討這個部分,我現在要講的是……
蘇院長貞昌:唉呀,你還在替……
廖委員國棟:我要稱讚一下台糖。
蘇院長貞昌:你要稱讚一下現在有政府會做事。
廖委員國棟:稱讚台糖什麼事呢?台糖在跟我討論傳統領域的時候,台糖在花東的土地有很多都跟原住民的傳統領域重疊,那麼台糖從善如流,把相關的土地權益給予當地的原住民,這是我爭取的。現在已經核定了117公頃原來是台糖的土地、也是傳統領域,給當地的原住民優先使用,現在已經開始使用了,所以我在這裡要特別稱讚台糖這個部分,跟原住民共管而且跟原住民共享土地,這是非常好的結果。
除此之外,一樣是台糖土地使用的議題,院長,我剛才講台糖真的很棒,跟原住民變成好朋友、好鄰居,整個花東的傳統領域除了平地造林以外,有幾個政策我在這裡特別跟農委會陳主委討教一下。農委會在110年8月23日跟台糖的會議當中,要求台糖運用林下進行……
陳主任委員吉仲:林下經濟。
廖委員國棟:主委,有關林下畜牧養殖,你們當時針對畜牧業說要朝室內化,所以禁止在林下經濟做畜牧,這個政策能不能修改?因為現在土地已經都給原住民使用,他們要去放牧的時候才發現被你們禁止了。
陳主任委員吉仲:跟委員報告,台糖的土地是農牧用地,基本上包括畜牧或者是農糧這些作物都可以,這是第一個;但是第二個,他在平地造林底下,我們還是建議以發展林下經濟像段木香菇、養蜂。為什麼畜牧等有些品項不行?是因為考慮到了防疫,我舉例來講,如果養豬,國外所有非洲豬瘟傳遞最嚴重的就是在戶外的畜牧,所以是基於防疫,才不鼓勵這樣的畜牧生產。所以為了增加族人的收入,我們還是鼓勵林下經濟。我舉例來講,苗栗賽夏族、南庄他們200箱的養蜂收入其實是滿好的,所以我還是建議……
廖委員國棟:主委,養蜂不容易呀。
陳主任委員吉仲:非常容易,我們現在請他在全臺灣……
廖委員國棟:放牧是最簡單的。
陳主任委員吉仲:我們同意放牧,但是有些特定可能會有疾病的,我舉例好了,像禽流感就會很容易對兩隻腳的雞、鴨、鵝等造成傳播,只要野鳥從韓國、日本飛過來的時候……
廖委員國棟:兩隻腳的不行,就四隻腳的嘛!
陳主任委員吉仲:四隻腳如果是豬的話,我就擔心非洲豬瘟的防疫,委員,所以站在考慮防疫……
廖委員國棟:主委,這個也不行、那個也不行,台糖把土地給我們,現在卻都不能使用了。
陳主任委員吉仲:委員,在林下經濟當中,養蜂也可以、段木香菇也可以,我們現在甚至有透過適度的疏伐來提升木材自給率,我們都很樂意來協助。
廖委員國棟:那個成本比較高。
蘇院長貞昌:委員,應該是這樣講,我們尊重原住民使用土地的權利,可是全國的防疫政策、全國防止禽流感等種種法令,原住民也要遵守。
廖委員國棟:當然,但並不是一體適用,主委,林下經濟以外的土地就可以放牧,你偏偏限制林下經濟!
陳主任委員吉仲:不是,因為是林下,所以如果今天是其他的而不是林下……
廖委員國棟:能不能開放、放鬆一點?他們現在想用都沒辦法用!
陳主任委員吉仲:我們可以在林下考慮……
廖委員國棟:檢討一下好不好?
陳主任委員吉仲:我們已經有放寬種其他作物,比如咖啡或其他臺灣原生種的茶,這個就可以。
廖委員國棟:不然你們再來指導嘛!你們檢討一下!檢討一下這個政策,好不好?
陳主任委員吉仲:委員,我們去現場好不好?我們在考慮防疫的前提下再來針對當地要怎樣發展……
廖委員國棟:我們到現場去好好地……
蘇院長貞昌:他講得很好啦!指導他們獲益更多的,那更好。
廖委員國棟:是啊!對啊!好不好?
陳主任委員吉仲:好,同意。
廖委員國棟:我們一起去會勘。
陳主任委員吉仲:而且包括冷鏈通路也一起建立起來。
廖委員國棟:另外,院長,平地造林今年到期,對不對?
陳主任委員吉仲:應該是在今年跟明年陸續到期。
廖委員國棟:要到期了喔!跟院長報告,目前平地造林屬生態、棲息地的,即一定要保留、保持的有3,383公頃,這是農委會給我的資料;適合農業生產的有7,156公頃,我今天要要求院長,這些在原鄉是屬於傳統領域的土地,跟台糖一樣讓原住民優先使用好不好?
蘇院長貞昌:具體的我要請部會首長答復。
陳主任委員吉仲:跟委員報告,因為平地造林陸續到期,所以像這種具有生態、棲地價值的,其實院長非常注重這個百年大計,所以我們希望這個林相能繼續維持,如果要繼續維持,我們當然要繼續給他一筆金額的給付,尤其在私有地的部分,因為按照規定,20年之後他是可以將樹木砍下來賣的,但是對於有這個生態環境的,我們還是希望可以整個成相成林的維持,這部分我們會有一筆生態環境給付政策,這是第一個說明。
第二個,適合農業生產的意思是指,當初平地造林有它20年前的背景,是因為加入WTO後農地太多,可是現在其實我們有更多地可以回來從事農業的生產,所以只要這部分跟原住民有關的,我們會比照剛剛台糖的案例,看怎麼規劃能讓原住民既有的土地在他的農業生產發展上找到最大的效益,而不是一窩蜂的種植某個品項,這樣反而會造成問題。
廖委員國棟:主委、院長,原住民地區還是要有一些特殊作法,你不要拿全國的規定限制原住民使用的空間嘛!好,我就不再講了!主委,你可以休息。
第二個大議題,原住民轉型正義的議題─「健康」,根據我手上的資料,「原住民健康法案」我們已經提了好久,一直在行政院出不來。我也有提臺灣原住民健康法案,前天衛福部告訴我還沒有完成,要拖到什麼時候才要有原住民健康法案?現在還在行政院!
陳部長時中:對,現在有幾個議題大家的歧見都漸漸集中在兩個範圍,那天也有跟委員報告過。
廖委員國棟:是,你跟我報告過,但我要跟院長說明啊!
陳部長時中:現在那兩點也正在溝通中,看起來漸漸有被解套。
廖委員國棟:還要多久?一拖三年耶!
陳部長時中:我們一直有在討論,把相關不同的意見整合。
廖委員國棟:給我一個時間好不好?大家一直等,已經等到要死了!沒有什麼很大的困難,我看過所有的條文,半年之內好不好?
蘇院長貞昌:委員,國民的健康都是要一體照顧的,原住民的健康也一樣,一點都不能減少。
廖委員國棟:當然。
蘇院長貞昌:但也不必增加,是應該整個照顧。
廖委員國棟:因為偏鄉或原鄉的醫療資源跟都會完全不一樣啊,院長!
蘇院長貞昌:這樣說來應該是增加偏鄉、原鄉的醫療資源,應該這樣才對。
廖委員國棟:也可以,這也是一個方案啊!
蘇院長貞昌:因為國民都是平等的,都要照顧,但因為原住民可能有過去種種的因素,所以像這次打疫苗要65歲以上才有500元,原住民55歲就可以了,這個都是尊重的。但是其他的,我對於原鄉、偏鄉,把握這次遠距醫療等等,應該這樣照顧才是對的,不是去弄一個法律,原住民的健康就會好起來,不是這樣。
廖委員國棟:院長!還是需那個法規,我們還是需要法規做依據。
蘇院長貞昌:不是,如果需要資源或需要怎麼樣,我們往這方面做,請委員指教,但不是弄一個法律,原住民健康就會好起來!
廖委員國棟:但是如果連法規都沒有,就會變成自由心證!
蘇院長貞昌:法規到底要規什麼要弄清楚。我是非常注重原住民。
廖委員國棟:院長,我只問你健康法案什麼時候可以出來?
蘇院長貞昌:我只問你是哪個部分健康不夠啦?
廖委員國棟:我不知道,部長在這邊啊!
蘇院長貞昌:那麼我請部長特別就偏鄉、原鄉加強,在偏遠地方不只原住民耶。
廖委員國棟:對!所以我沒有只講原住民,我是原鄉跟偏鄉一起講的。
蘇院長貞昌:對,那就請部長加強原鄉、偏鄉醫療比較不足之城鎮的醫療資源。
廖委員國棟:院長,我們要法規,法規就是源頭!沒有法規,政策要怎麼制訂?
蘇院長貞昌:政策、資源啊!
廖委員國棟:當然,那個是在底下的!源頭還是法!
蘇院長貞昌:執行率啦、效率啦!
廖委員國棟:現在沒有時間,部長你可以休息。
院長,第二個問題是自來水。我不曉得你有沒有去過臺東、花蓮?花東縱谷上有一個叫197縣、193縣,這是海岸山脈兩側的地區,那邊我去過很多次,是夷將的故鄉。我去了以後,他們跟我說那個地方的自來水都是40年前省政府時代所埋設的,從來沒有改善!我說:不可能吧!他說事實上是這樣子。下大雨時混濁,沒有下雨,晴天的時候又沒有水,苦不堪言啊,院長!民眾跟我哭訴說希望能夠修相關法規,後來我研究了,我們有前瞻基礎建設要做水利建設,有花東基金可以做水利建設,原住民族基本法也要求匡列經費將相關的基礎建設做好,結果到現在我們竟然還做不到?能不能由院長親口說,找一個統一窗口處理193跟197,甚至是偏鄉跟原鄉「水」的事情?
蘇院長貞昌:所以那時前瞻基礎建設我就一直勸你不要丟水球、撒麵粉,還綁鐵鍊……
廖委員國棟:我也沒有丟到你啊!我是故意的啊!
蘇院長貞昌:這樣不好嘛!現在我就儘快在做。
廖委員國棟:我們今天不講這個,我們要處理的是現在「水」的問題。
蘇院長貞昌:向您做說明,我已經責成台水公司的董事長加快各方面動作,包括打水管、各種備管,有17條大管在做。還有委員的資料可能不夠周全,像我上次去看基隆廟口,不只是有40年前的,還有日本時代的,所以不是只有原鄉,連基隆市廟口也是,幸好現在已經換新的,所以現在是全國在做,請你支持!原鄉的部分,你看屏東也是倒數最厲害的,現在也都在加強。
廖委員國棟:所以我現在的意思是說,我們看得到的、聽得到的都在原鄉及偏鄉。
蘇院長貞昌:不是啦!
廖委員國棟:你要把一些心思放在那邊,屏東也是一樣啊!
蘇院長貞昌:對啊!你還不一定都有到,屏東的8個原鄉,每一個村落我都到。
廖委員國棟:我也都到,你不能說我沒有到,我也是都有到!
蘇院長貞昌:你一定有沒有到的地方,要不要相信?我統統到!
廖委員國棟:這個部分拜託你,幫助一下197跟193啦!
蘇院長貞昌:不要拜託我,應該的、應該的,謝謝。
廖委員國棟:應該的喔!
蘇院長貞昌:請你支持!
廖委員國棟:所以經濟部馬上要編列預算喔!不管是延管線或是它的外線、內線,統統政府來扶助,好不好?
蘇院長貞昌:全面的。請委員知道,水從源頭的大管、中管、小管到每一戶,這需要一步一步的接起來,我們現在全力在做,請你支持。
廖委員國棟:現在的經費足足有餘啊!前瞻計畫和剛剛念的好幾個,像花東基金,都有經費又不是沒有!是政策沒有出來!
蘇院長貞昌:不是,政策大力!所以你在審查預算時不要又要凍結,又要丟水球幹什麼的!
廖委員國棟:我們也沒有凍結,也沒有刪減你的預算。
蘇院長貞昌:有喔!上次印象深刻,我show影片給你看!
廖委員國棟:好啊!你把照片拿來給我看,我只好認啊!但是沒有這個證據啊!
蘇院長貞昌:有喔!
廖委員國棟:沒有!所以,讓部長說!部長說!
蘇院長貞昌:沒關係,有改過就好。
廖委員國棟:部長,自來水怎麼辦啦?
王部長美花:有,我們那個部分……
廖委員國棟:院長,再給我3分鐘,剛才我已經講了,權宜問題。你說……
王部長美花:我們有把這個部分按照委員的意見……
廖委員國棟:院長,沒有聲音啦!我聽不到部長講的話。
蘇院長貞昌:沒關係,這樣就好,你讓人家好好處理啦!
廖委員國棟:還沒好啦!還沒講完,部長都還沒有講完。
王部長美花:有,針對委員關心的部分,他們會去看要怎麼執行,他們知道委員關心的這個部分。
廖委員國棟:提報告給我,好不好?
王部長美花:是。
廖委員國棟:報告院長,真的很不公平耶!欠我3分鐘啦!今天的總質詢真的是損失慘重,時間損失慘重。
主席:謝謝廖委員。
蘇委員巧慧之質詢以書面提出,請行政院以書面答復,並列入紀錄,刊登公報。
委員蘇巧慧書面質詢:
「台灣循環經濟之問題與願景」
2022-03-11
受到美中貿易戰之影響,近年以來台灣經濟發展強勁;即使遭遇到COVID-19全球疫情之衝擊,由於全球經濟復甦、產品價格上漲,基於台灣在全球供應鏈之重要地位,台灣之經濟成長率在2021年仍達6.28%,創下11年來之新高。然而在經濟成長,台商大舉回流國內之同時,台灣之廢棄物危機卻一觸即發。
由於國內之公有焚化廠多已運作超過20年,已達年限,陸續進入整改期;多元垃圾處理方式,包含民間之處理設施也尚未就位,國內生活廢棄物、事業廢棄物之處理量能無法跟上增加速度,導致廢棄物處理價格大幅上漲、各類廢棄物遭受不肖業者隨意傾倒之狀況時有所聞,造成環境之嚴重危機。
本席認為,台灣廢棄物處理問題已到了必須以全新思維檢視、法制全面檢討的時刻,最重要的就是使台灣走向「循環經濟」之轉型,才能夠有效的處理廢棄物問題,同時讓台灣擺脫線性經濟、永續發展。因此,本席特提出以下質詢:
一、基礎建設之更新與提升
正如同國家其他基礎設施,如電網、通訊、交通等,廢棄物處理設施如焚化爐、掩埋場,同樣也是國家經濟發展的重要基礎建設,需要及時的維護、更新、提升以使量能能夠支持去化體系的永續運作。
台灣現有24座焚化廠,是國內廢棄物處理重要的基礎設施,每年負責近650萬噸廢棄物之去化;但其設置之初,係以生活廢棄物之去化為主,爐體焚化熱值均在1500至2000之間,但隨著近年來生活垃圾成分改變熱值提升,以及焚化爐亦負擔部分高熱值(3000、4000)事業廢棄物去化,導致焚化量能減縮、爐體設施容易受損。故此,行政院於2017年通過第一期多元化垃圾處理計畫,其中即進行各焚化廠之延壽整備。
以世界先進國家,如瑞典、荷蘭、丹麥等為例,透過完善的垃圾前端分選回收程序,焚化爐不僅能有效的減少需最終處理的廢棄物數量,同時發出的電力更能夠提供國家大比例的電力來源,進一步減少石化燃料的使用,達到減碳之目的。因此本席認為,現行之焚化爐延壽整備,應思考如何全面性的提升焚化爐處理程序與效能,讓24座焚化廠能夠成為廢棄物轉廢為能的示範。
爰此,請環保署就目前國內公有焚化爐延壽整備之規畫執行時程,與各項更新提升項目、更新後效益等提出說明;與先進國家比較,我國之焚化爐效益如何?又延壽整備與重建、新建比較,成本效益為何?
二、台灣目前循環經濟所遭遇的困境
我國廢棄物問題是一個結構性的問題,如能加速促進廢棄物的能資源化,就能夠逐步減少需要焚化或掩埋的廢棄物數量,不僅可以減輕去化量能的負擔,更能有效率的使廢棄物進入循環再利用。然而,現在廢棄物的能資源循環,卻遇到部會各自為政,無法橫向對接完善循環經濟鏈的問題。
以環保署正在推動的廢棄物轉換成固體再生燃料(SRF)發電或熱利用為例:依據《再生能源條例》,廢棄物發電應能視為再生能源之一種,然而經濟部所定之行政規則卻規範了嚴格之條件,包含不能混燒、發電效率必須達到25%等,在實務上使有心進行廠內再利用的產業無法被認定為再生能源;且能源局更認為,使用SRF的產業既已減少廢棄物處理成本,則不須再研擬相關獎勵措施。這種部會間的立場不一致,使得現在產業看不到政府推動SRF的積極態度,也就缺乏投資的動能。
另外,以PET塑膠寶特瓶為例,國內的廠商在技術上,早已能夠運用回收PET塑膠,再製成食品級容器,相關產品亦已通過歐美等國家之食品安全認證能夠外銷;然而,在國內,卻受限於衛福部《食品容器標準》之行政規定,回收之塑膠不得用於食品容器,而導致相關產品竟無法在國內銷售。雖然現在國內回收塑膠能夠用於紡織產業做為再生纖維使用,但國人所常用的PET寶特瓶,每年就要再消耗7000萬公升的原油進行製造,使得我國的塑膠原料消費無法降低。事實上,經濟部所制定之《事業廢棄物再利用管理辦法》早已刪除回收塑膠不得用於食品容器之規定;由此可看出,這又是一政府部會間無法協調一致,推動循環經濟之例證。
因此,本席認為,經濟部、環保署及相關部會,應立即就國內發展循環經濟所涉及到的各項法令政策不一致之處進行盤點,儘速進行跨部會協調,排除循環經濟發展之障礙。
爰此,請經濟部、環保署與相關部會提出,是否有盤點目前我國發展循環經濟之法規障礙及發生過之具體案例,近五年來就循環經濟議題有否進行過相關跨部會協調?另外,經濟部循環經濟辦公室,與新成立之環保署資源循環辦公室之間,任務職責如何分工?
三、提升循環經濟協調層級、制定具上位政策指引之循環經濟專法
循環經濟就其本質,即為如何掌握產品之全生命週期循環,透過從原料、設計、製造、回收,著重產業技術的提升與民眾生活習慣的改變,讓資源的使用最大化、最有效率,產生最少的廢棄物、甚至是零廢棄。因此,循環經濟不僅僅只是「廢棄物回收」,而是如何從傳統的大量開採、大量製造、大量廢棄的線性經濟轉型之問題;這涉及到各部會之間如何進行跨部會的資源、產品、再利用循環管理,因而也就需要良好的橫向協調合作。
正如前述所提及,目前國內循環經濟常因各部會之法令、政策方向不一致,造成即使產業有心要進行循環經濟之串接,也會遭遇各種障礙;因此,循環經濟應如同減碳與氣候變遷一樣,將決策協調提升到行政院國家永續發展委員會,方能有效統合各部會之職責。
而以國外為例,德國、日本、法國,甚至中國,均已認識到循環經濟轉型必須有一個上位的政策指導原則,所以都透過訂立循環經濟專法的模式,明確最高決策層級、策定各部門應執行之任務,與國家發展循環經濟之重點目標。同時在循環經濟專法之下,再以廢棄物/資源種類,個別訂立循環法規;例如日本將於4月1日施行之《塑膠資源循環促進法》即為一例。因此,我國亦應重整現有之廢棄物清理法、資源回收再利用法,研擬制定循環經濟專法以確立國家之綠色轉型戰略。
本席認為,循環經濟不僅是環保問題,也是產業經濟問題;而在烏俄戰爭所揭示的全球地緣政治與社會不穩定風險下,更是涉及國家能資源安全之重大問題。因此,政府應致力於提升循環經濟之決策層級、制定循環經濟專法,以促進台灣之循環經濟轉型。
爰此,請經濟部、環保署提供目前我國循環經濟政策之發展重點與目標,包含具體的執行時程,例如:塑膠再生用料之比例目標。另外,經濟部、環保署應共同就循環經濟專法,包含國外立法例與國內法制之比較,訂定專法之優缺點等,於三個月內提出相關評估。
主席:請謝委員衣鳯質詢。
謝委員衣鳯:(15時51分)主委,你們在1月18日的記者會有提到3月份要提出淨零排放的路徑圖,對不對?
主席:請國發會龔主任委員答復。
龔主任委員明鑫:(15時51分)委員好。對,3月底。
謝委員衣鳯:我看現在已經3月11日了,你們還是沒有提出,一定要撐到3月30日,是不是?
龔主任委員明鑫:儘量周全啦!因為我們現在開始也要跟各工商團體有初步的溝通,蒐集他們的concern,把這個路徑做得比較周全後再公布,可能是比較好。
謝委員衣鳯:你們現在跟各部會在溝通協調上有什麼問題?還是只是企業界、產業界的問題而已?
龔主任委員明鑫:跨部會的溝通事實上從去年就開始了,所以這部分是比較沒有問題的,只是在跨部會溝通完以後,總是要對外跟比較有利害關係的一些公協會或是比較關心的團體來溝通。
謝委員衣鳯:我看到媒體報導,你們大概有三個方案,有再生能源45%、46%,或者是80%的部分,在這個再生能源配比、燃煤以及燃氣(CCS)的配比上面,是不是目前在跨部會之間沒有辦法達成一定的共識?
龔主任委員明鑫:也不會是沒有共識,但是還是要做一些精算,它的可行性總是要……
謝委員衣鳯:是不是有這三個方案目前在考慮當中?
龔主任委員明鑫:不是這個方案,但是將來主要的能源配比再生能源的確是占一部分,這個再生能源裡面又包括太陽能光電跟離岸風電,也有一些新的再生能源,比如地熱也好,或者是其他的。至於另外一塊就是現在大家講的氫能,此外,我們還會再保留一些天然氣加CCUS這個部分,也就是碳捕捉的部分,也會有一部分的保留。
謝委員衣鳯:所以不是這三個再生能源方案在比較嗎?
龔主任委員明鑫:不是。
謝委員衣鳯:沒有嗎?
龔主任委員明鑫:不是。
謝委員衣鳯:所以在再生能源的配比方面,你們目前比較的方案是怎麼樣?
龔主任委員明鑫:月底就會公布。
謝委員衣鳯:一定要等到30日嗎?
龔主任委員明鑫:是,因為這部分可能還要再向院長報告。
謝委員衣鳯:所以還要通過院長,院長還不知道嗎?
龔主任委員明鑫:我們最後的版本還要再向院長報告。
謝委員衣鳯:所以院長目前還不知道這幾個配比的方案就對了?
龔主任委員明鑫:理論上是。
謝委員衣鳯:好。其實不管是這三個方案的哪一個方案,跟所謂的IEA淨零路徑所給予的再生能源配比,我看其實你們的第一、第二個方案,可能也沒有辦法達到2050淨零碳排的目標,對不對?
龔主任委員明鑫:邏輯上是這樣。
謝委員衣鳯:是不是?
龔主任委員明鑫:對。
謝委員衣鳯:所以……
王部長美花:因為在2035年之後還有很多的新技術,目前那些新技術有的還在概念階段,有的在實驗室階段,各國都一樣,2035年一定要有新技術來支撐,才能夠知道再生能源能夠擴張到多大,所以很多的國家在表達的時候,比較會以range的方式表達,這部分我們內部最後會綜整出我們的路徑方向。
謝委員衣鳯:我統整一下你們兩位的回應,如果在沒有技術進步的情況下,目前以我們淨零路徑的規劃,可能在2050年是沒有辦法達到淨零碳排,對不對?
龔主任委員明鑫:報告委員,譬如委員剛剛提到IEA路徑的建議,也都是這樣。2030年之前,一定是將現有的技術極大化;2030年、2035年之後,一定要有新的技術導入,全世界才有可能達到,否則先進國家也達不到。所以在前面10年當中,我們就要投入很多對於新能源的開發、投入以及研發的資源,這部分的經費就要注入很多。
謝委員衣鳯:我希望政府部門在發展氫能發電以及新的再生能源發電上面,我們的研究能量是不是也可以增加進去?
龔主任委員明鑫:是,所以我們……
謝委員衣鳯:我覺得這個部分,不要好像只是倚賴別的國家,如日本或是澳洲對於氫能的發展已經完成之後,我們再來採納別人的技術,我們國內也有研究的動能。
龔主任委員明鑫:是,沒有錯。
謝委員衣鳯:我認為我們應該要好好利用國內研究的動能來做這件事情,可以嗎?
龔主任委員明鑫:是,所以跨部會的成員裡,包括科技部,甚至一些研究單位,像工研院、中研院以及一些相關的研究機構,事實上都已經共同就未來的布局及新的技術作了一些討論。
謝委員衣鳯:再看一下這張能源局所提供的目前發電占比的圖,剛才講的三個方案,再生能源45%、46%和80%,其實80%的部分,按照能源局目前的評估,其實到2027年我們才會達到再生能源20%的比例。所以如果按照能源局的估計,我們是不是根本沒有辦法達到再生能源80%?
龔主任委員明鑫:報告委員,就像您這張表一樣,雖然在2025年的時候沒有辦法達成,因為經濟成長的關係……
謝委員衣鳯:其實能源局已經給出答案了,要到2027年才可以達到將近20%嘛!
龔主任委員明鑫:對,沒有錯。所以時間上來講,目標還是往這個方向在前進,只是因為疫情的關係,大概delay了一到兩年,但是目標還是往前走的,在方向上、策略上來講,還是持續在往前走。
謝委員衣鳯:在IEA的比例裡面,其實有提到核能占了8%,你覺得我們到最後會不會在再生能源沒有辦法大力提高的情況之下,還是需要重啟核電呢?
龔主任委員明鑫:核能沒有在我們的規劃裡面。
謝委員衣鳯:沒有規劃,可是如果缺電的話呢?尤其,經濟部長也知道現在有很多的臺商返臺大力擴廠,我們對於能源的要求會再增加,有沒有可能會需要用到核電?
龔主任委員明鑫:報告委員,我們當初的情境設計是從現在開始到2050年,每年複合成長率的用電需求是百分之二上下零點五,是用這樣的情境設計的。
謝委員衣鳯:可是根據你們從去年以來的資料,我們去年就沒有辦法達到12%的再生能源,只有7%多,你們說是因為臺商回臺,擴廠以及用電的需求增加,所以導致我們沒有辦法達到原本預設的目標,以目前這樣的進度下去,有可能到時候我們也沒有辦法達成目標,我認為行政院就未來的穩定供電應該要給我們一個非常清楚的計畫。
王部長美花:所以委員問的是兩個層次的問題,一個是供電穩定的問題,一個是針對未來2050淨零碳排的問題。至於供電的需求,這個一定沒有問題,我們現在準備新增的機組都比除役的機組還要多。
謝委員衣鳯:雖然這是兩個問題,可是在電力供應的穩定上,以及未來我們要達到淨零碳排、能源轉型上,其實這是一個非常大型的整體規劃,所以我想要請教院長,在很多氣候變遷相關法律的討論上,普遍多數都認為,如果以環保署作為這些法令的主管機關,是沒有辦法進行跨部會的協調,所以很多的學者專家認為,應該要讓國發會這樣的機構來進行跨部會的整合或協調,但在國發會的組織結構裡,並沒有一個局處或是人力安排來處理這些氣候變遷相關法令以及行政上的問題,對此,院長覺得應該要由環保署來做主管機關,還是應該讓可以跨部會的,像國發會這樣的單位來做主管機關?其實在我的想法裡,我認為行政院如果真的重視氣候變遷以及能源永續轉型的問題,是不是就直接在行政院內設置專責的單位,並編制相關的人力?像這次因為停電、電網韌性的問題,我們需要增加預算來強化電網,甚至對於臺灣未來因應再生能源的儲電問題,我們都可能需要由行政院來做一個統籌規劃。
蘇院長貞昌:委員這個講法不但正確,而且很到位,針對這一點你真的很用功。的確,正是由行政院永續發展委員會,其主持人、召集人就是我,幕僚單位就是國發會,原本是環保署,現在提升改為國發會來進行整個的整合,相關的會議我們也剛剛開過,而幕僚單位就是國發會,剛好就如你所說的。
謝委員衣鳯:對啊!可是永續會其實只是一個架構,沒有專責的人力跟組織啊!
蘇院長貞昌:整個國發會就是幕僚單位,我們的政委就是執行長。
謝委員衣鳯:所以國發會未來會專責、負責氣候變遷以及所有包括強化電網也好,永續能源的轉型也好,是這樣一個專責的單位嗎?
蘇院長貞昌:強化電網是由經濟部這邊整個來執行,但是涉及到剛才妳講的2050零碳排種種相關的,包括碳稅、碳費、路徑圖等等,這就要跨部會來進行。
龔主任委員明鑫:報告委員,執行單位當然是由各部會來執行,但是各部會執行相關計畫的時候,基本上是要匯整到永續會,俟院長主持並拍板大的方向後,才會分頭進行,當然其中像統合或是追蹤管考,也是由國發會來做這樣的工作。
謝委員衣鳯:所以未來氣候變遷法的主管機關還是在環保署,可是整體的規劃是在你們國發會、永續會?是這樣的意思嗎?
龔主任委員明鑫:是的。
謝委員衣鳯:我覺得是可以這樣子run看看,可是未來大家還是會擔心,氣候變遷法在環保署的主管之下,是不是沒有辦法很完整的進行跨部會的溝通、協調?
龔主任委員明鑫:沒有問題!沒有問題!
蘇院長貞昌:跨部會就是院級的……
謝委員衣鳯:所以執行單位就是環保署?
蘇院長貞昌:執行單位是各部會。
謝委員衣鳯:好。
最後,關於綠電,像綠電憑證以及我們有可能可以購買的離岸風電等等,都被像台積電這樣的大型企業跟科技產業給購買走了,雖然上會期經濟委員會的中小企業永續轉型專案報告中,王部長曾提到,我們要以大企業來帶領小企業,去做碳足跡的盤查,以及未來整個淨零碳排的發展規劃。但是如果綠電全部都被大企業包走的情況下,未來中小企業在因應外貿需求的時候,請問要如何去購買綠電呢?本席認為,我們不能夠再慢慢等待,不要因為現在中小企業不需要,所以你們就沒有考慮到這一點。如果未來這些綠電全部都被掌握在科技業手上的時候,則我們一定要想辦法兼顧這些中小企業,讓他們有辦法可以購得這些綠電。
蘇院長貞昌:本人請王部長向委員說明。
王部長美花:謝謝委員一直很關心中小企業對綠電的取得,今年度其實我們有很多的計畫、經費在執行,包括對中小企業的碳盤查的部分,甚至都還以相關的基金來支應工業局,讓中小企業可以知道它的碳排是如何、它的碳盤查能力是如何;第二個,就是要有認證單位,目前有7家,我們的標準局則是再增加了兩家,這部分大概6月就可以完成;第三個,關於中小企業取得綠電的部分,我也一直跟他們說,委員非常關心這個議題,所以標準局在媒合中小企業找到綠電一事上,也有去找那些比較大型的,比如說有100kV以上的案場,幫它跟中小企業進行媒合,而他們也會分北中南區來做綠色購買市集,讓中小企業可以知道,當他們要買的時候,因為不需要買那麼大量,所以在需要一定範疇的時候,是可以來找標準局,它就會幫其媒合得到綠電,屆時就不會有委員擔心大的案場都被大公司買走了的問題了,事實上還是有一些比較小的案場,我們就可以幫這種小型案場來與中小企業進行對接。這些部分我們今年都會來進行。
謝委員衣鳯:好,謝謝。
接下來本席要請教科技部長,我先給院長看一下這個資料,這是你109年的施政方針,裡面有提及很多,其中我最重視的就是循環經濟,要以科學園區做為區域創新的樞紐。我們知道以產業共生來發展循環園區已經是各國推動的重要政策,我們可以看到丹麥的卡倫堡園區,它可以結合很多工業、重工業,最後也把漁業、農業、生技、礦業等等也加入了,而且還可以達到減碳等等的目標,所以未來臺灣科學園區的發展是不是應該要朝著這樣的方向前進?
吳部長政忠:謝謝委員給我們這個機會來回應。事實上,最近嘉義還有屏東兩個新的園區都會朝這個方式來處理,也就是說,一些新的循環經濟產業目前正在興起,而新設的園區我們一定會來做,其實舊的園區我們也有在做,像一些環保廢棄物的處理等等,事實上,在新竹銅鑼以及臺中,有一些公司已經在啟動了,所以這是未來一個新興的產業。
謝委員衣鳯:我給你們看一下南科的圖,就是有關南科資源再生中心的規劃,我看到竹科、中科都有相關的廢棄物循環再利用這樣新型態結合綠電的方式,那也是因為高科技業他們需要綠電,以及他們對於整體的減碳非常重視,但是我剛好看到南科這個圖,其實我有點管太多了,因為這不是我的選區,為什麼現在所欲擴建的新環保設施仍朝傳統焚化爐來規劃,甚至在旁邊的環保用地上就地設置掩埋場?還規劃不能處理的部分就送園區外的廠商處理?如此豈不是走回頭路?我們理當朝2050淨零碳排的目標前進,所以行政院的各項規劃都必須朝這個目標前進,包括舊的園區要做新設施在內。因此可否請院長回去重新檢討目前所要進行的各項計畫中,那些不符合減碳、不符合淨零碳排規劃的,是不是都應該重新考慮,以符合比較前瞻的規劃?
蘇院長貞昌:應該,我先請部長來說明。
吳部長政忠:報告委員,現在三個園區加起來,每天差不多有2,700噸的廢棄物,其中的91%可資源回收,只有9%必須做非資源化處理。至於南科一天只有80噸的燃燒量,勢必有一小部分要做處理……
謝委員衣鳯:我知道,但應該考量到整體是不是可以再繼續?
吳部長政忠:瞭解。
謝委員衣鳯:譬如環保循環設施是不是可以用來發綠電?而爐渣可否循環再利用?可否找到其他用途?從而讓所有的廢棄物均可永續回到環境中,我認為這才是比較正確的目標,對不對?
蘇院長貞昌:委員講得很對!既然是科學園區,就應該走在前端。世界是往這樣走,而這樣走才符合永續,因此科學園區在規劃上及各種運作上理當很前衛、很先進,部長也會就相關情形來做考量,整個往這方面走,詳細情況之後再給委員書面說明。
謝委員衣鳯:現在我要提到正題了。今天早上我去二林中科參加一期廠房動土開工儀式,現在二林中科園區所進駐的廠商已經越來越多,故需要設置淨零廢棄物循環再利用中心,這名字是我剛剛在辦公室想的。不過我們不該侷限於名稱上,因為目的是要處理廢棄物,同時循環再利用,再跟我們現在最需要的綠電,也是企業最需要的綠電結合在一起,如此,當廠商進駐二林廠房時,其廢棄物不會對地方環境造成影響,才能讓我們的產業,不管是科技業或精密機械工業均可永續發展,且不會對環境造成影響,並給居民一個比較舒適的環境。
吳部長政忠:委員所提的方向非常正確!現在中科已經進駐了四、五家的循環利用公司,未來我們希望能鼓勵更多的循環經濟產業與廠商進駐,這確實是一個趨勢,也是未來的方向,科學園區會朝這個方向來努力!
謝委員衣鳯:感謝!謝謝院長,謝謝科技部長!
請教國防部邱部長,美國助理防長卡爾林於出席國會聽證會時表示,烏克蘭情勢非常值得我國做研究。他說,從烏克蘭經驗可以看出,我國必須打造不對稱戰力,讓人民做好作戰準備,我想他講的可能是後備系統這部分。如此始能於主權遭受中國大陸侵犯時,可以盡快有動作!同時,美國也呼籲我們應該以烏克蘭為鏡,不知部長如何看待?
邱部長國正:報告委員,建軍備戰是項長久工作,各國有案例的話,我們一定會納入參考。國軍這麼多年來所營運、所努力的方向正是朝向不對稱作戰發展!相信委員也很清楚,敵大我小,敵強我弱,在這種狀況下,我們不能做軍備競賽!只是一旦敵人來襲,我們也不能毫無辦法!因此我們要抵抗!但依據什麼來抵抗?不是口號,不是空穴來風,而是平常的戰備、整備方向是否正確!報告委員,我從年輕就在軍中,這一路看來,一路走來,這麼多年我都有參與,我認為國軍在這方面有很大改變,尤其是不對稱作戰上!在全民防衛動員署成立後,讓全民能參與,只是必須給參與的基本條件,亦即如何防衛自己。目前我們在檢討的不光兵役制度,役期多長……
謝委員衣鳯:如何才能全民參與?我可不可以參與?
邱部長國正:我們的條件是曾經服過兵役的,但如果有意願,就要看年齡層來參與。以女性同仁來說,我們當然歡迎,也可以報名國軍志願役的招募。其實所謂的參與,不見得一定是戰鬥部隊。部隊裡有很多職務,有戰鬥部隊、有戰鬥支援部隊,勤務支援部隊,還有很多防務方面的工作可以做。只要有人參與,我們都樂於見到大家共同來保衛我們自己的國家。
謝委員衣鳯:後備系統呢?目前很多人認為後備系統不足以因應突如其來的侵略!
邱部長國正:一個國家的戰力不能只看表象!前一陣子大家都在說役期太短,沒有戰力。的確,役期長短對戰力強弱確實有影響,卻非全然!兵役制度改變後,大家的兵役期間雖然短,卻在其他工作的推動或工作就業上有所幫助。至於現在在研究究竟該如何參與?以後備動員、強化平常訓練來說,在部隊服役,可以讓這些年輕人有機會到部隊去工作,將來一旦需要回到部隊,最起碼他的經驗會比從來沒到過部隊的人來得強,這是我們在推動的。
謝委員衣鳯:你覺得臺灣人民現在有沒有做好作戰的準備?
邱部長國正:報告委員,戰備、整備沒有最好,所以我們一直在求更好,也不斷在努力!我們不能下賭注說萬一打起來時誰贏誰輸,我們不做這種賭注!但對敵情的掌握,國軍從來不分白天晚上都在監控,為什麼……
謝委員衣鳯:多次民調結果指出,臺灣民眾並不覺得兩岸會發生戰爭!針對這次烏克蘭事件,你們內部有沒有做民調?也就是臺灣民眾對於兩岸發生戰爭的想法與可能性有沒有增加?
邱部長國正:國軍從來不做民調,但國軍一直很注意民調!剛剛委員提到民調上的抗敵意志好像有增長,不過在我們看來,年齡層其實有不同。早於烏俄戰爭發起前,我們就有專案小組在密切注意。我向委員報告,很多其他國家所發生的事情會影響到我們的原因,就是因為兩岸的狀況,讓大家會有一點聯想,對岸會有什麼動作,我不去做任何評斷,說它一定會怎麼樣,但在它一切的動作要做出來之前,大軍作戰不是今天講了明天就能動的,我們會去注意到他們有沒有徵候,因為要打的話它一定會有動作,這個動作是我們研判它什麼時候會發起,或者發起的規模有多大,我們會去做很正確的研判,告知相關部會,甚至於必要的話,我們該要動員的就要動員,不要跟……
謝委員衣鳯:部長,我的發言時間不多,你是不是可以回到這個主題,就是就算國防部沒有做民調,但是從你們專案小組的研判,在烏克蘭戰爭發生之後,到底臺灣民眾有沒有意識到兩岸有可能發生戰爭?
邱部長國正:在烏克蘭戰爭發生以後,很多人都朝向好像中共會有所……
謝委員衣鳯:我是說民調,你不是說你有關注民調的發展嗎?
邱部長國正:我們沒有做民調,但我有看到民調的發展是這樣的。事實上,國軍在這一方面也是會有所反應,當然,我們平常不講好像我們不注意,好像現在才特別注意,其實戰備、整備沒有分平常、戰時的,把其他各國發生的情況加入研判,只有增強我們對於應對方法的研究,這是國軍從來沒有停止過的。
謝委員衣鳯:我覺得你還是有一點故意沒有去提到,所以你的意思是民調裡面有顯示,國人對於兩岸有可能發生戰爭的比例,在烏克蘭戰爭之後,是有提高的?
邱部長國正:是有提高,對,的確提高了啦。
謝委員衣鳯:提高多少?
邱部長國正:提高的百分比我倒沒有去統計過,但是比一般平常的高,因為很多人認為不可能發生戰爭,大概有60%認為不可能。
謝委員衣鳯:所以我們是不是應該藉由烏克蘭發生戰爭的情事,要開始積極整備我們的……
邱部長國正:委員講的沒有錯,我經常跟同仁講,孟子講過「雖有智慧,不如乘勢;雖有鎡基,不如待時」,當初國防部並不主張由我們來提出要延長役期,但是現在時勢所趨,這是一個很好的機會,我們一併納入考量。
謝委員衣鳯:好,謝謝。
主席:報告院會,今天排定質詢的委員均已質詢完畢。謝謝蘇院長、沈副院長及各部會首長列席答詢。3月15日(星期二)上午9時繼續開會,繼續進行施政方針及施政報告之質詢,現在休息。
休息(16時22分)