立法院第10屆第5會期司法及法制委員會召開「促進轉型正義委員會推動轉型正義與未來承接任務移轉」公聽會會議紀錄
時 間 中華民國111年3月23日(星期三)9時3分至13時7分
地 點 本院紅樓302會議室
主 席 陳委員以信
主席:現在開始開會,今天舉行「促進轉型正義委員會推動轉型正義與未來承接任務移轉」公聽會。
本次公聽會討論題綱:
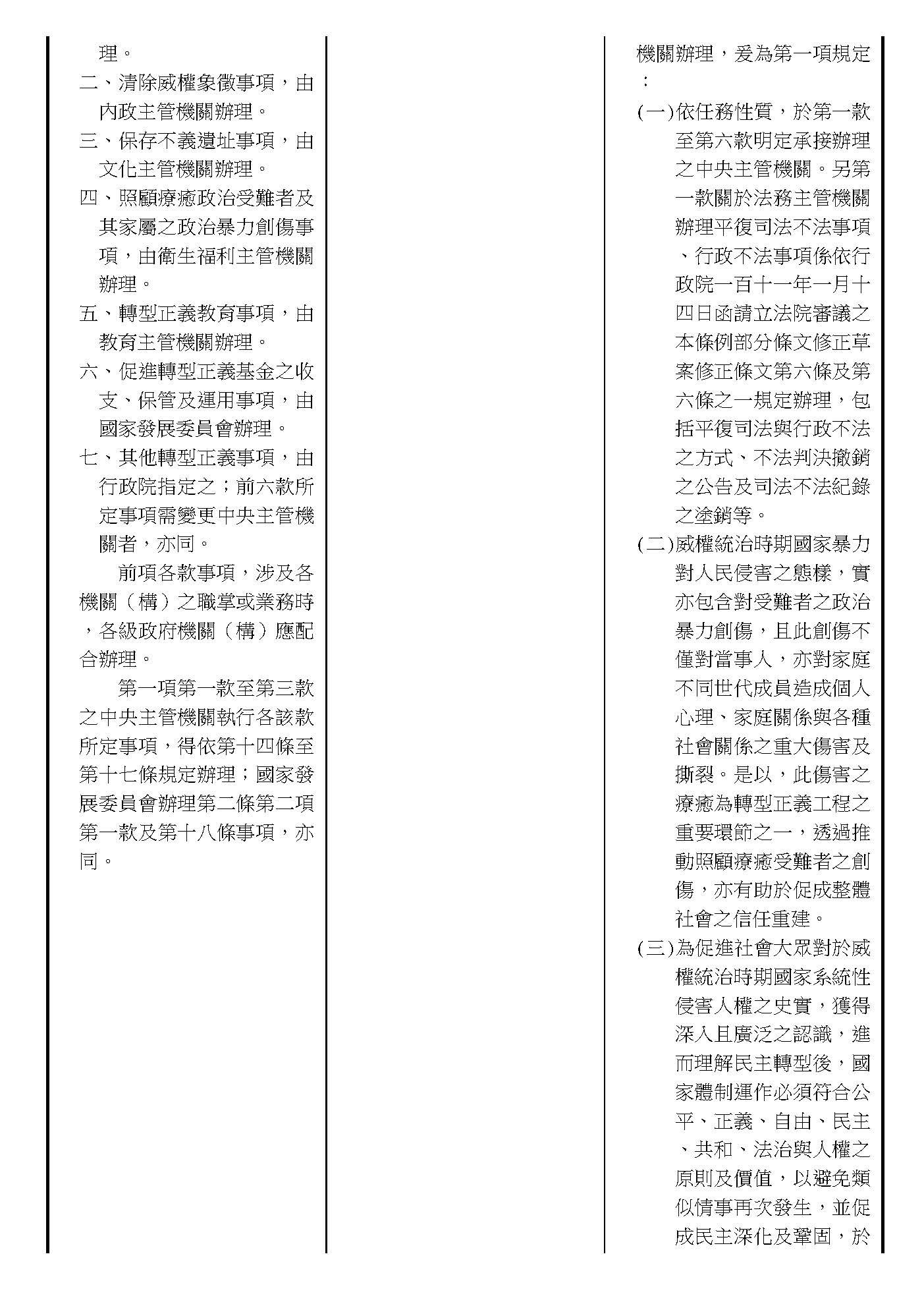
1.世界各國對於轉型正義任務都採速戰速決型,我國促進轉型正義委員會卻解散後分拆到各部會,實質上成為常設業務,檢討我國促進轉型正義委員會邁向常設化的目的?
2.永無止盡的轉型正義帶來的結果與爭議?如何真正落實高度衝突性問題的社會和解?
3.促進轉型正義條例修正草案中的行政不法如何界定?
4.促進轉型正義條例修法賦予行政機關推定不法,是否球員兼裁判?
5.另設基金會辦理賠償事宜疊床架屋,不如將「財團法人二二八事件紀念基金會」改制升格?
6.行政院將成立人權與轉型正義處,統籌指揮轉型正義業務,但該處身為幕僚機關,不須至立法院備詢,未來立法院如何監督追蹤轉型正義業務進度?
7.政府以轉型正義之名,廣設人權相關單位,相關權責如何釐清?
在邀請各位發言之前,作以下幾點說明:我們先請學者專家發言,發言順序依簽到先後,如需提前發言,請先告知主席台,我們會適當予以調整。本院委員按照登記先後發言,如果陸續到場,我們會穿插順序請委員發言。最後我們會請政府機關代表發言,針對學者專家以及委員的意見加以回應。
由於公聽會主要在聽取學者專家之意見,所以我們給予每位學者專家發言時間為10分鐘,本院委員發言時間原則為5分鐘,請各位儘量控制時間,如果還有需要,我們才會進行第二輪的發言。
首先請學者專家發言,第一位請二二八遺族尊師重道聯盟廖繼斌發言人發言。
廖繼斌發言人:主席、各位長官,還有很多二二八遺族、白恐的長輩,大家早安、大家好。首先跟大家報告,昨天我已經提出一份書面報告,就列在我們這次公聽會會議資料的後面,因為報告已經寫得很詳細了,我就以重點跟各位報告內容。
我先作結論:我具體建議,我們立法院在審這個案子時要先思考一個比較高度的問題,中華民國轉型正義已經走了三、四十年,到今天我們國家還需要做哪些轉型正義?我們先把大家有共識的工作盤點出來,這是第一個。然後我們回頭去看,我們行政院所屬的單位是否有哪一個機構稍作調整就可以適時接手?還是說要從頭於行政院之下再設一個臨時性類似促轉會性質所謂基金會的機關,這是第二個要思考的。
我們再回到原點,這一次立法院所審的、促轉會所提的草案要做什麼事?它希望我們國家做什麼事?我把它歸納成三大類。第一類還不清楚,它說要處理民國34年到81年國家不法,其中包含行政不法、司法不法,也就是說二二八沒處理過的、白恐基金會沒處理過、促轉會沒處理的,它統統想處理,但因為這個太籠統,我就不評論了。
第二個就是大家有充分共識的部分,以前的匪諜叛亂案件,促轉會已經把它宣告撤銷,那等於無罪了,如此沒收的財產怎麼辦?這點大家有共識,當然該還,至於該怎麼還?這是第二個議題。
第三個我講比較直爽的話,就是我覺得以前二二八基金會、白恐基金會處理的案子,無論是賠償,或是補償也好,賠得不夠公平,要再多賠一次,再加發一次錢。依照草案,我籠統概括的講,就是再賠一倍就對了。促轉會報院,行政院所提轉立法院審議要做的有這三件事,這在我的書面已經講得很清楚,最明確馬上可以做的就是二二八基金會、白恐基金會所審定的案子,我將採用二二八基金會最新網站的資料,以及已經解散的白恐基金會在解散時提出的資料:二二八基金會目前核准2,324件,如果照現在草案都沒有修正的話,就是再賠一次就對了,我們看到目前為止,二二八基金會已經賠了72億6,539萬9,276元,簡單講,就再賠一次就對了。白恐到103年3月18日結束時,核准7,965件,已經核發196億多元,簡單講,如果我們認為應該再加發一次,金額不要動,那就是很明確的工作,一共有案量1萬119件,金額約為269億。我在書面報告裡面已經具體跟立法院報告,行政院早就設有行政院二二八基金會,它不是內政部的下屬單位,我寫的很清楚,它是「行政院二二八基金會」,這個用語,我引陳水扁總統民國91年、92年在中樞儀式或其他儀式時所稱的,當時他並不是稱做「內政部二二八基金會」,而是「行政院二二八事件紀念基金會」,這是第一個,二二八基金會是行政院下準二級機關。第二,從條文來看,二二八基金會所處理的,就是現在最流行的國家不法行為,即司法不法或行政不法有關之認定賠償工作。第三,促轉會如果於5月解散,那麼二二八基金會就是到目前為止,國內唯一執行促轉業務的老牌機關!二二八基金會已經成立27年了,從李總統時代迄今,歷經了四個總統。最後一點,行政院二二八基金會對白恐業務不僅有淵源,也不陌生,這點我講的很清楚,曾處理過一百件白恐案件,直到白恐基金會成立後才讓白恐基金會接手。
103年3月8日白恐基金會解散,當時我在二二八基金會服務,擔任執行長。奉行政院命令,二二八基金會在沒有修改章程、沒有修改法律的情況下,接管了白恐基金會的剩餘業務,我想在場的蔡寬裕理事長非常清楚這段過去。
從二二八基金會組織來看,104年決算員額為14人,到今年(111年)提出的預算員額為21人,其組織不僅有增加,最重要的是,還另外增設第三處,並進用兩名政治大學臺灣史研究所的博士,所以我用老幹新枝、相得益彰、堪負重任來形容。
二二八基金會有27年的辦案經驗,再加上新血、博士、教授的加入,我想可以承接相關業務。不僅如此,基金會也擁有國家所配置的人力資源,有15億的和平基金,有現在正在使用的位於南海路、泉州街口的一千坪土地,至於館舍就無須重複了。
有關二二八遺族、家屬所擔心的,一旦二二八基金會接了相關業務後,會不會排擠到原來對二二八族群的服務?在這裡我必須說得很清楚,一點都不會!其實只要大家上網站去看就會發現,二二八基金會其實舉辦了很多不絕對純然與促轉議題有關的文藝活動,或比較軟性的活動,家屬也沒有抗議過。
我要跟各位報告的最重要一點是,現在來請求的權利人基本上都不是本人!所以案子的癥結點在於能否發得平順、誰可以來請求,這才是重點。在場有很多法律專家,誰是合適的繼承人?誰是真正的繼承人?二二八基金會從民國84年開始摸索,可說摸著石頭過河,也定了很多內規、做了很多研究,所以講到國內對受害群族的後代繼承系統表的認定,我想二二八基金會絕對是最權威的!
最後,我要很誠懇地講,二二八基金會是行政院所屬單位,要做什麼是國家所賦予的責任,而非問基金會對這個案子想不想做?不是這樣子的!在此向立法院各位委員報告,既然要做這麼多事,那麼應該要想的是:新設一個從頭摸索的基金會好?還是讓二二八基金會稍微整編擴充一下?
我最後再講一句,我從來沒有建議二二八基金會改名!我的意思是,就在新的法律裡面賦予其任務,而且是暫時性、臨時性的任務,一旦任務結束,還是回復到二二八基金會的原態。
我簡單報告到這裡,我在基金會當了七年執行長與三年專任秘書,我對基金會是有感情的,我覺得這應該是基金會回饋國家的時候。謝謝。
主席:謝謝廖發言人。廖發言人之前是二二八基金會的董事,也是執行長,更是二二八國家紀念館的首任館長,他對二二八基金會的歷程及相關處理經過,以及其中所具備、認定的各種事實與後繼繼承的能量都做了清楚說明,足供社會與行政機關很好的參考依據。至於他提出可以在基金會中放入暫時性的功能這點,是一個有創新性的思考,請行政單位一併考量。
請二二八研究者張若彤先生發言。
張若彤先生:主席、各位先進、各位貴賓。今天非常榮幸受邀參加這次的公聽會。在進入正題之前,我想先請各位看一張照片。這是一塊位在福隆火車站後山、沒什麼人知道的碑,紀念的是在二二八事件中身亡的軍人。二二八紀念至今已數十年,促轉也已經四年多了,但這塊臺灣真正第一座二二八紀念碑卻依然沒什麼人知道,沒什麼人關心,只因為死者是位外省軍人。
我今天受邀參加公聽會,我僅就比較熟悉的二二八部分來向各位做報告,特別是與外省人及公務員群體有關的問題,以及題綱所提到的行政不法的部分。我要特別提出一點,也就是所謂違反歷史真相的案件供各位參考。
剛剛講的紀念碑,與今天公聽會的主題有何關係?其實關係非常大,我想跟各位講的是一個歷史教訓。
這位基隆要塞的軍人叫汪烏家,在民國36年3月1日,即2月28日的隔天於八堵車站外身亡,同一時間被打被殺害的,還有其長官與同袍。在發生如此嚴重殺人命案的一天後,陳儀與當時的民意代表達成共識:所有被捕的民眾全部無條件釋放,且宣示不追究民間負責人責任!我剛剛提到的汪烏家和其他被打殺的外省軍民從未上過當年的談判桌,他們的正義在一開始就被交易掉了!這是在3月2日的時候,就是二二八的第3天。然後在5天之後,我現在放的powerpoint是陳儀向蔣中正說明他在顧全大局,然後他的作法是說如果依法嚴懲這些人士的話,一定會引起極大的反響,無法收拾,所以他為了顧及這點,他不得不和平解決。對於毆打外省公教人員的事情,他不予追究,外省人很不安,但他沒辦法,他為了顧全大局,這就是他向蔣中正解釋這件事的歷史原件,這是5天之後的事情。然後10天之後,在3月11日,死者汪烏家他們的要塞軍人就趁著21師來臺,他們到八堵車站去尋仇,然後殺害了大概十幾條生命,75年了,雙方死者都屍骨已寒,只有這兩塊碑給我們現在看到,各位可以看得到,這兩塊碑的待遇是完全不一樣的。我很想讓各位好好地看一下這兩塊碑目前受到的待遇,左邊就是汪同志烏家殉難紀念碑,在荒山野嶺裡面,如果你跟我講明天就會垮掉,我也不覺得意外,右邊當然就是現在八堵車站外面,紀念當年被殺害的員工的紀念碑。
為什麼要提到這件事情?因為它暴露我們在二二八的平反工作跟促轉工作,以及一個很重要的事情,我也特別講到所謂行政不法的問題,所謂的行政不法,我看了一下這次的各種修法,大概要說的都是當年政府有哪些不該做他卻做了,是關於這個類型,比如裡面有個說法是政府機關或公務人員為達成鞏固威權統治的目的,違反自由民主憲政秩序,侵害人民生命、人身自由或剝奪財產處分或事實行為,就是這個類型。可是卻沒有包括什麼呢?就是他該做的卻沒有做,比如我們剛剛講的汪烏家他所受到的待遇,就是殺他的或者是害他的這些人應該得到法律的制裁,可是陳儀卻在一開始就把他們的正義交易掉了,這個叫做該做的卻不做。這件事情就導致在二二八的事件裡面,有一部分人的正義是被無視、被交易的,那這份委屈、這份憤怒在75年前就已經證明為這個社會帶來了更大的暴力。比較痛心的一點是說,這次所謂把國家不法的範圍擴大,包括行政不法這一塊,但卻還是沒有包括我剛剛上面講的,就是該做卻沒做的這一塊,沒有包含進去,這表示什麼?表示當時有一部分人的正義,到現在還是依然被無視,我們沒有從歷史裡面學到教訓,有一部分的人得不到正義,那這種正義還是正義嗎?這是我一個比較沉痛的呼籲。
再來,我們知道二二八賠償條例裡面所謂的排除條款,就是如果他曾經受到補償、撫卹或救濟,他就不能夠申請賠償。這個條款其實是非常針對性的,因為當年的行政長官公署其實有提供所謂的救卹,救是救濟的救,卹是撫卹的卹,可是這個基本上是屬於救濟的一環,而且它的規定裡面特別聲明這不是賠償,對於當時造成的損害,最高就是賠2萬元,而且它是緊急的讓這些受難人、受難的公務人員可以去買衣物還有被褥過冬的購物金,金額最高2萬元,但是卻成為我們現在拒絕賠償這些受難者的理由,這是非常奇怪的,為什麼呢?因為相比另外一個極端,比如白恐的狀況,我們也沒有排除大陸地區烈士的撫卹、補助、褒揚金這個部分,沒有相應的把它排除掉,我覺得這個對於當年的公務人員是非常不公平的一件事情。
最後,我有看了一下這次修法的各種解釋,對於違反歷史真相這件事情還是一樣,沒有救濟管道,這是什麼意思呢?因為我曾經向促轉會陳情過,我是陳情楊逵楊老爺子的案子,因為楊逵先生他被促轉會公告撤銷的有罪判決,其實是在民國38年的1月份,他發表和平宣言,然後他是以文字為有利於叛徒之宣傳,這件事情其實跟二二八事件一點關係都沒有,但是他卻被二二八事件基金會認定為二二八的受難者,這件事情其實是非常烏龍的一件事情,但是我去跟促轉會陳情的時候,他給我的回應是說因為依照法律,二二八基金會做了這個認定,他在這個條例生效的這一天開始,他這個就是視為撤銷了,所以他們只是公告而已,他們就是這樣回我。那這個意思是什麼?這個意思是說其實我們在2013年修法的時候,二二八的條例裡面有加入一個二二八基金會所做的事情,不得違反歷史真相的條款,其實二二八基金會可以引用這樣的條款來做一個自我糾正,如果我們今天把二二八的基金會轉型掉,然後把任務交給另外一個基金會的話,我有看了一下其他的條例,其實是沒有不得違反史實的規定,既然新的基金會沒有不得違反史實的規定,那舊的基金會又轉型了,那你要怎麼樣去糾正這種所謂不符合歷史真相的錯誤?其實據我的研究,有非常非常多的案子都有這個問題,這個地方我覺得是往後立法跟修法的一個重點。大致上我都是針對我比較熟悉的二二八部分跟各位報告,謝謝各位。
主席:謝謝張若彤先生,就這個個案提供各位做一個參考。我們今天的公聽會,在每兩位學者專家發言之後,我們會邀請在場的立法委員來做說明,表示意見,在場有曾銘宗立法委員,現在請曾委員銘宗發言。
曾委員銘宗:謝謝召委排了今天的公聽會。首先,有關促進轉型正義條例修正部分條文的部分,第二條增加了行政不法,基本上我不曉得,什麼叫行政不法我也不知道,我在行政機關做了30年,我不曉得什麼叫行政不法,今天謝謝促進轉型正義委員會提出報告,報告裡面的第三點請各位參閱,有關討論提綱3,問題略以:「促轉條例修正草案中的行政不法如何界定?」我們看促進轉型正義委員會是寫:所謂「行政不法」,係指於威權統治時期,政府機關或公務人員為達成鞏固威權統治之目的,違反自由民主憲政秩序,所為侵害人民生命、人身自由或財產權之行為。不解釋還好,解釋完我更不清楚了,什麼叫「鞏固威權統治之目的,違反自由民主憲政秩序」?我當了一輩子的公務員,你不解釋還好,解釋完更不清楚了。這關係到事後的執行,這是第一點。第二點,我希望促轉會提供的資料或者以後的調查報告必須公開透明、必須公布,不能你想公布才公布,不想公布就不公布,比如我常常講,問了八百次了,到底黃偉哲是不是線民、謝長廷是不是線民?你說個案不能公布,我要求你既然作為轉型正義委員會,要公布就接受公評、接受大家的評論,你就讓它公布,不要轉型正義也做選擇性的,既然做選擇性正義,你就不正義了。所以有關條例的規定,我有兩點說明。
另外有關賠償條例以及戒嚴時期人民受損權利回復條例的部分,我有幾點看法,有關第六條的部分「前條第一項第一款之情事,賠償金為新臺幣一千二百萬元。」所謂前條第一款是「受死刑之執行、遭擊斃、緝捕致死、凌虐致死或失蹤。」我都認為一千二百萬元太少,我贊成適度提高,我覺得把政府的錢賠償給這些客觀認定真的有被傷害而死亡的,我講的是「客觀認定」,我們強力支持金額再提高,我們支持!另外依據「附表一:侵害人身自由之賠償基數表」,從一個月未滿到六個月未滿,基數都是新臺幣十二萬元,我覺得基數也可以調,既然侵害人身自由,尤其在那個時期真的侵害人家自由而引發恐慌,我覺得這一個基數十二萬元太低,我贊成大幅提高,這個是附表一。另外,附表二是「財產所有權被剝奪之金錢賠償比率計算表」,這就更不合理啦!總額未超過新臺幣二百萬元的部分就是100%,之後就打折了,超過新臺幣十億元,只有按5%計算,不合理!你還這樣計算?我跟你講,我主張依照通貨膨脹比率計算給人家,所以不能打折,你侵害人家多少就賠人家,而且按照物價指數該賠多少就賠多少。我剛剛講的這幾點是國民黨的立場,到時候在審查的時候,因為這涉及到支出,我希望行政院、主計總處支持,但是前提是必須要客觀認定這些是真正的受害人。
另外,關於這個條例第二十一條,到時候成立的是一個財團法人,你們還有調查權?還要要求各相關主管機關去處理這些事?我不曉得過去有沒有立法例,這是一個經政府立法成立的,這是一個財團法人,居然還有調查權?經過立法賦予這個財團法人調查權,合不合適?二二八基金會有沒有調查權?我覺得恐怕後續要想清楚、說明白,謝謝。
主席:謝謝曾總召剛才提出了非常多的問題,關於行政不法如何認定之類等各項問題,請行政機關待會彙整,並提出說明。
請陳委員歐珀發言。
陳委員歐珀:主席、各單位首長、各位學者專家,以及為了要承接促轉會工作的各位同仁。整個促轉會在5月底解散之後,儘管整個承接的層級提高到行政院,但是外界非常關注承接的單位是否能夠扛起促轉會未完成的工作,整體而言,促轉會在社會的期待以及人民高度關心之下,雖然4年了,但是還有很多、很多的事情沒有做,所以未來的工作事實上是必須要共同面對,尤其是社會還有很多面向尚未落實。對於民進黨來講,促進轉型正義是我們執政的核心價值,所以身為執政黨的一員,我必須針對今天的公聽會要求各相關單位,尤其各位學者專家能夠共同提出來,讓轉型正義能夠正轉而不是空轉,也不是他轉,應該自轉跟正轉,政府部門要自己要求自己來做好這個事情。第一點是完成之後人力怎麼分配、有沒有專責人力?雖然有推行轉型正義的會報,可是這個會報會不會流於形式?小英執政剩下兩年多的任期,如果在未來兩年多沒有符合社會的期待,那麼民進黨是大大的失分,也會影響到未來轉型正義的推動。第二點,關於那些未公開的資料,未來應該會更透明、更開放才對,而不是讓事實真相以及歷史史料,未來就鎖在一個會報裡,大家分擔責任,更加造成社會不解,無法落實真相呈現,我想這一點是大家所期待的,希望未來能夠更開放,把資料以及歷史真相更呈現出來,尤其對於受害者正義的呈現跟真相的呈現應該要比加害者更突出才對。現在有很多案件,其實大家都在爭議這部分,既然是歷史,我們希望大家不能忘記,但也不是要追究誰的責任,政府已經承擔完全的責任,但是應該要呈現出事情的真相。
威權時期政治犯造成的冤獄有很多,我上次在這裡質詢時也提到,現在政治犯最長的刑期不是33年,而是34年7個月,過去長期以來,有的人被關了34年7個月,有的被關33年7個月,我要講的這個個案就是臺灣省工委會臺南縣麻豆支部謝瑞仁的案子,林書揚、李金木被關了34年7個月,陳水泉、王金輝關33年7個月。該案共有36人被關,其中3人死刑,9人無期徒刑,其他24人的刑期加起來超過230年,單單就這一個案子。我們現在有訂定規範,但是案情真的有很特殊的部分,應該要更人道的關懷,賠償金額也希望能夠更符合家屬的期待。
我在這裡也特別請行政院能夠把未來推動轉型正義的會報,這是最高層級的會報,由行政院長擔任召集人,應該定期地跟社會各界報告,我認為至少半年應該要有一次公開的報告,因為我們立法院一年有兩個會期,至少應該配合會期進行報告,並要求各承接單位能夠完全扛責,我也希望行政院能承接轉型正義下個階段的工作。
感謝今天各位專家學者的參與,跟立法院一樣,我們共同來監督政府,能夠落實促進轉型正義這項工作。以上,謝謝。
主席:謝謝陳委員歐珀。等一下葉委員有另外的要公,所以我們會在蔡寬裕會長發言之後,請葉委員來發言,時間為5分鐘。
現在先請台灣戒嚴時期政治受難者關懷協會蔡寬裕會長發言。
蔡寬裕榮譽會長:各位先進、專家學長,大家早安。我是政治受難者團體聯合工作小組的召集人,在台灣戒嚴時期政治受難者關懷協會我並不是現任會長,而是榮譽會長。關於我們聯合工作小組的成立緣由,首先我向各位做簡單的報告。2017年促進轉型正義條例通過;2018年5月促進轉型正義委員會成立。政治受難者團體,包括台灣二二八關懷總會等有4個團體,由聯合工作小組整合政治受難者與家屬們的意見,作為對外的窗口,這就是工作小組的任務。
今天我們4個政治受難者團體在座的會長們,請起立與各位打一下招呼。我今天的發言很簡單,同時並不是代表我個人的意見,而是政治受難者與家屬們共同的意見,以下有三點說明:第一點、今年5月促轉會業務就要結束了,未完成的業務交給行政院各部門承接;行政院又說要成立一個會報及一個賠償基金會,並成立人權與轉型正義處,但人權與轉型正義處究竟是幕僚單位,還是執行單位,我們搞不清楚。但是轉型正義的工程不能中斷,還有許多工作需要繼續推動,我們希望能夠有一個專責機構來負責,同時我們政治受難者才有一個對口單位,這是第一點。
今天公聽會的重點,就是促轉委員會結束之後,賠償業務究竟是交給哪些單位承接?行政院在報告裡說要成立人民權益受損賠償基金會,也有主張將賠償事宜的業務交給二二八事件紀念基金會。關於這一點,我們政治受難者團體也經過協商及研究,認為二二八事件紀念基金會目前的狀況沒有辦法去承接這麼大的業務。首先,賠償基金會不是單純對於因自由刑、生命刑而受損的賠償,還有被沒收財產的發還,這個東西是很複雜的,計算標準也不同,所以將來基金會一定要有專業人才在這裡面。因此,我們認為新成立一個賠償基金會,或是由二二八事件紀念基金會來承接,要做的事情都是一樣的,即使二二八基金會要承接此業務,也需要再去修法擴編,與成立一個新的基金會相差無幾,所以這一點我們是尊重行政院的決定。
第二點、促轉條例已經通過將近四年半,促進轉型正義委員會也成立將近四年,但是這些賠償事宜遲遲無法處理,延宕了四年,好不容易今年行政院把法案送到大院審查,我們期盼在這個會期,大院委員們辛苦一點,能夠把這部法案通過,讓我們這些都是八、九十歲的老人能夠在有生之年獲得一些賠償以度晚年,這個是第二點;同時,賠償條例的審查跟基金會成立的組織法,我們希望同時進行,如果等法律通過之後再去組成基金會就會耽誤很多時間,所以這個是第二點。
今天公聽會上,轉型正義是一個社會的和解,關於這一點,蔡英文總統曾經宣示,轉型正義最終的目標就是要達成社會的和諧,政治受難者與家屬們對社會和解並不反對,但是要和解要有一定的先決條件跟步驟,首先一定要有真相,在威權統治40年來,人權受到迫害的案子有兩萬多件,這個數字是國防部交給促轉會的數字,等於有兩萬多個家庭破碎,在這種情形之下要我們去和解,目前來講真相不明,有眾多的被害者,但是加害者在哪裡我們不清楚,所以一定要把真相公開。第二個步驟是加害者一定要認錯、道歉,然後才能和解,在真相和解方面,執行得最成功的範例就是南非,臺灣也有真相和解促進會存在,一直在推動這項工作,真相公告、加害者認錯再道歉、和解,就達到社會的和諧,這項程序一定要做。南非的屠圖大主教十幾年前曾經來臺灣訪問,也有跟政治受難者、人權工作者座談,屠圖總主教曾經說過,沒有真相就沒有和解,所以我們希望在轉型正義當中,一定把真相公開,這幾項是我們政治受難者與家屬們的要求,以上。
主席:謝謝蔡會長。接著請台灣人權促進會施逸翔秘書長發言。
施逸翔秘書長:謝謝主席。在場各位專家學者、受難者、前輩以及政府機關們,大家好。我是台權會秘書長施逸翔,我就今天公聽會的幾個題綱提出我們這邊的看法,第一個、關於提綱1提到轉型正義各國是否都是速戰速決,或者是現在我們要從專責變常設機構的這個問題。首先還是要回到轉型正義本身的界定以及他所要處理的真正核心的問題,其實安南在2004年就已經將轉型正義定義為「一個社會處理大規模濫權的遺緒,所進行和建立的所有程序和機制,其目標在於確立責任的追究、獲得正義,並達成和解」。換句話說,其實轉型正義工程所要處理的議題,是指像臺灣過去有威權或極權統治的歷史,而且曾經發生過由國家政府所發動的系統性人權侵害事件,在我們現在的民主轉型後,我們要基於自由民主人權和憲政秩序的政府,如何以符合國際人權標準的方式,來追究過去大規模人權侵害的加害者責任,如何獲得真相,以及受害者如何獲得有效的救濟權跟賠償,最終就是有沒有可能真的在處理這些任務之後,曾經因為人權侵害而受到撕裂的社會,最終可以走向一個和解的狀態,這個才是轉型正義最核心的價值跟任務。
所以從這個來看,其實轉型正義工程的重要性不在於是不是速戰速決,關鍵的重點還是在我們臺灣對加害體系的相關責任追究了沒、過去的真相還原了沒、受害者是否充分獲得有效的救濟權,如果這些目標跟轉型正義的核心任務都沒有完成,那麼就有必要採取適當的措施繼續來處理轉型正義的工程。其實像現在的德國政府,他們在2015年都還在處理一個非常低階的納粹黨衛軍,在Auschwitz集中營服務的Groning,他在95歲的時候被判了4年,就因為他參與集中營的運作;包括去年(2021年)德國政府都還在處理另外一個集中營,一個96歲的德國婦女的案件;包括德國在處理東德時期侵害人權的相關基金會,還有像西班牙的歷史記憶法也都還在追究過去獨裁者的相關責任,我們都可以看到這些都是持續還在處理轉型正義的案例,甚至像德國在轉型正義人權教育的工作也是不遺餘力。所以其實各國並沒有都採取速戰速決的方式,其實不管是過去4年依法設置的促轉會,還是未來行政院促進轉型正義會報加人權與轉型正義處,然後帶動各部會去推動轉型正義未盡的任務,基本上都還是應該回歸轉型正義的核心定義跟核心任務來檢視我們政府有沒有持續地落實轉型正義的價值,這是關於提綱1。
提綱2提到轉型正義會帶來很多爭議,我們如何達到社會的和解,我想要引用2013年兩公約初次國家報告審查的時候,國際審查委員就已經非常清楚地提到,其實解嚴之前的壓迫跟大規模人權侵害事件,對臺灣造成巨大的傷痕,政府為了撫平歷史的傷口,其實採取了一些措施,像通過二二八事件處理及賠償條例,還有興建相關的紀念碑,但是臺灣的轉型正義時期還沒有結束,政府應有更多作為,尤其針對被害者社會、心理層面的復原、相關賠償權、追求真相的權利,審查委員建議政府應該採取措施揭露白色恐怖年代大規模人權侵害事件的完整真相,所以後來也才有促轉條例與促轉會的成立來處理轉型正義相關工作。可見,如果沒有依國際人權標準與轉型正義的價值追究過去威權時期大規模人權侵害的責任、沒有還原真相、也沒有賠償受害者,才會帶來永無止盡的爭議與衝突,最終也不可能達到和解。以上是關於提綱2。
關於提綱3,也就是行政不法部分,其實如前所述,促進轉型正義必須依循國際人權標準,在威權時期的大規模人權侵害是國家政府系統性發動的暴行,所以不管是司法不法或行政不法,都是應該著手處理的範圍,包括人身自由的拘束、被送到特定地點進行強迫勞動、以及在二二八事件中直接被法外處決的這些案件,其實都應該要來處理。這是關於提綱3。
提綱4是「促轉條例修法賦予行政機關推定不法,是否球員兼裁判?」其實,我們看到促轉會在過去4年已進行好幾波刑事有罪判決的撤銷公告,那都是依法進行,而且是經過多次委員會的決議,認定相關案件的刑事有罪判決其實違反自由民主憲政秩序、違反公平審判原則,依法被視為司法不法而應該撤銷。我想,現在修正草案的第六條之一第二項應該也是依照同樣的立法意旨,認為對威權時期不論是政府機關還是公務人員所為之侵害生命、人身自由、剝奪財產等處分與行為也應在同樣審慎的討論以及決議之後,將之視為不法。
關於提綱5新設基金會部分,我們認為就如同2013年兩公約審查的結論性意見,審查委員已建議臺灣政府應進一步處理白色恐怖時期的大規模人權侵害事件,但我們看到二二八基金會依法僅能處理諸如二二八事件受難者的相關案件,不管是適用對象或賠償範圍,其實都無法進一步處理人權侵害案件,因為樣態與發生脈絡都非常不一樣,所以無法處理在白色恐怖時期所發生的生命或人身自由受侵害的賠償、財產權被剝奪之回復與賠償,所以我們也認為有必要新設一個基金會,好好處理還沒辦法獲得賠償的相關案件。
提綱6是人權與轉型正義處的議題。在五月份促轉會解散之後,將由專責處理轉型正義機構轉變成分散型,由行政院會報及人權與轉型正義處統籌各部會落實轉型正義。雖然人權與轉型正義處是核心幕僚單位,但主持會報的行政院長以及目前被分工要負責的各部會,包括法務部、教育部、衛福部、國發會、內政部、文化部等,其實也都是未來落實轉型正義的重點,院長與各部會其實也都會到立法院接受監督,所以應該不會有立法院無法追蹤轉型正義業務的問題。但是轉型正義工作未來其實還要面對很多問題,像是會報多久一次、會不會有會前會、會不會有外部委員參與相關決策、相關資訊是否公開透明,都需要進一步設計。關於人權與轉型正義處的量能,重點是有沒有適合的公務人員、人數夠不夠、會不會與落實人權國際公約相關業務相扞格、相互干擾或有所拉扯,所以在設計時就要把分工分配好。各部會其實本來不熟悉轉型正義,未來如何讓轉型正義相關工作交由各部會好好落實、需不需要進一步的法律規範,都需要、也值得討論。
最後,現有人權單位有國家人權委員會與人權處,其層級與位階都非常不一樣,所以我們認為沒有疊床架屋的問題。謝謝。
主席:謝謝施秘書長就許多問題提出人權會的看法,當然也有更多內容值得更多討論。
請台灣民間真相與和解促進會蔡秘書發言。
蔡喻安秘書:主席、各位委員。我今天代表台灣民間真相與和解促進會陳述本會對後續轉型正義銜接工作的原則以及事務之意見,盼能對修法以及未來轉型正義工作的規劃有所助益。
首先,我們要不厭其煩地再次強調,轉型正義工程是要面對並承認過去的錯誤,形塑臺灣的民主文化,促進不同族群的互相理解,營造未來共同生活的民主社會。為了面對過去的錯誤,我們需要一份好的總結報告、我們需要公共論述,讓社會大眾知道我們究竟要面對什麼。促轉會解散之前會提出總結報告,但我們認為這份報告、這份論述的推廣其實不應該隨著促轉會的結束而停止,後續的推動也要持續。
再來,為了形塑臺灣的民主文化,我們需要清楚地梳理威權體制的惡到底是什麼?以及這個體制究竟如何對人民造成難以回復的侵害。現在世界各地的民主其實都時常面臨威權與獨裁者的挑戰,我們必須讓社會清楚認識威權體制的侵害,才不會讓威權輕易重返,民主文化才有空間生根、穩固。
為了促進不同族群的相互理解,國家需要整體性地作對話與教育的規劃,盤點所有工具與資源,好好處理每個層次、每個步驟、每個方法、每個時程,這些都應該有清楚與分明的規劃。我們認為,比較不具爭議的事務性轉型正義工作適合進入具備該領域資源且有整體視野的部會,力求在這個領域有更全面的政策推動,換言之,轉型正義應該成為各部會執行政策的視野與精神。
正因威權體制的侵蝕相當全面,遍及民間社會與公務機關,所以轉型正義工作更不該獨擅於單一機關,反省與改正應該全面落實。但是如何讓承接業務的部會具有轉型正義的視野?以英國為例,英國的人權法案上路之前,公務員整整受訓3年。而我國公務員在接手促轉會業務之前,是否會有足夠的轉型正義相關訓練?將來的人轉處是否有能力要求相關部會人員上課?因此,我們在此也要作出呼籲,希望在促轉條例修正案中可以明定相關業務所有公務人員必須定期接受轉型正義的培訓或研習相關課程。此外,我們也認為條例中應明定轉型正義會報召開的頻率,例如3個月或4個月召開一次,會報內容同樣應該公開,受社會大眾檢視。條例中也應明定行政院長必須在每會期施政報告中納入轉型正義的業務報告,並且每年提出轉型正義之年度報告。
最後,關於平復司法不法的工作後續由法務部擔任主管機關,本會認為並不適切。法務部作為行政部門,無權撤銷司法不法案件,這會涉及行政權與司法權的權力分立原則,所以需要再審慎討論。識別與處置加害者也不適合由法務部擔任主管機關,因為可能在選舉時成為政治工具。以上是本會針對轉型正義後續銜接工作的原則性意見,謝謝。
主席:謝謝蔡秘書很精簡地表達貴會的意見,其中有相當多具備重要參考價值。
請中央大學歷史研究所賴澤涵榮譽教授發言。
賴澤涵榮譽教授:主席、各位委員。由於我最近比較忙,到昨天晚上才把意見寫完,就匆匆忙忙地傳真給高先生,所以只印出來,沒有打字,很抱歉。
促轉會將在5月底結束,其未完成業務應如何處理,不僅是政治受難人重視,我想社會大眾看到報紙報導之後也相當注意與關心。現在行政院大致有一個方向,就是朝向另設基金會運作,且聽說已在進行。社會大眾想知道的大概是另設基金會運作對於政治受難人較為有利嗎?還是如同有人建議,交由財團法人二二八事件紀念基金會承擔,因為這樣好像比較快,而且有利於運作?
二二八事件研究報告在1992年公布以後,對於政府怎麼處理二二八事件的善後工作,立法院請我到這裡發表意見,因為我當時是行政院二二八事件研究小組委員兼報告總主筆。其實,針對戒嚴時期不當審判案件的研究計畫,當時省政府的省文獻會也請我做該計畫的主持人,所以基於這兩項職務需要,我對臺灣的二二八事件與白恐都做了一些研究。財團法人二二八事件基金會成立時,本人也是首任董事之一,從1995年到現在為止,我所參與審查的案件很多,而且我是預審小組主席。基金會的預審小組結合歷史學者、法律學者、受難家屬與具有法務實務經驗的檢察官,大家對案件的審理可說極為嚴謹、審慎,往往針對案件審查多次、多方考量,並且要求補件、提出有利人證、物證等等,最後才決定申請案件是否成立,並決定賠償基數。所以,大家都知道二二八事件基金會已建立公正的口碑,其運作可說非常透明化,而且具有公信力,在國際上也有相當的知名度,是比較健全的基金會,這就是現在有人認為促轉會未完成業務應交給二二八事件基金會處理的原因,這應該也是不錯的構想。但是,據我了解,二二八事件紀念基金會最近申請案已經不多,每年大概至多只有幾件,因此它的性質已經轉向教育文化方面,基金會一些最早期的法務人員早已解散,若要基金會再承擔新的業務,似乎問題也不少。最重要的是若要對二二八事件紀念基金會的法源作大幅度修改,會不會改變原本設立基金會的宗旨?這是必須考慮的。而且,大家也要知道,修法恐怕也要花費相當時間,基金會性質若要大幅改變,也不知道受難家屬的反應會是怎麼樣。
過去,基金會的性質可說比較單純,只處理與二二八事件有關的問題,目前基金會已處理的死亡、失蹤及拘押的總案件大概在2,300件至2,400件之間,白色恐怖基金會過去處理了大概8,000件以上,二二八事件紀念基金會所處理的案件當然不如白恐基金會所處理的數量多。所以,若促轉會的業務要由基金會承擔,除受難家屬的意見以外,基金會人員是否願意承接?是否也應請他們表示意見?因為其中一定有一些很複雜的因素。目前,要處理受難人的賠償,時間是非常急迫的,而且問題也比二二八基金會處理的要複雜得多,所以在目前的情況下,要使政治受難人早獲賠償,看來好像應該另起爐灶會較為快速。據我了解,政府對新設基金會都有一套運作機制,董事長最初大概都由政務委員兼任,在與行政院各部會的聯繫上或是爭取預算時,比起由民間人士或學者出任董事長可能更為有利,因為若由民間人士出任,不管是由學者或其他專家出任董事長,幾乎可說沒有管道爭取經費,從這點講起來反而對政治受難人比較不利。所以,如果有心設立基金會,並比照二二八事件基金會的模式運作,我想,新設基金會可能更順暢,而且在爭取時效上可能更有利。政府在兩者之間可以權衡其優劣得失,並且可以決定以何種方式處理較好,又能顧及政治受難人的需要。政府應該有睿智就這兩方面作出抉擇,而且比起將二二八事件基金會的法源重新打散、再重新修法,這樣可能會更簡單一些。
我的報告到此為止,謝謝。
主席:謝謝賴榮譽教授的意見,很有參考性。
請政治大學台灣史研究所李福鐘副教授發言。
李福鐘副教授:主席、各位委員。非常高興受邀參加今天的公聽會。臺灣的轉型正義工作其實才剛起步,真正開始推動還不到6年,距離「永無止盡」之類的批評其實有非常遙遠的距離。我非常高興看到這次行政院提出促轉條例增訂草案以及威權時期國家不法行為被害者權利回復條例草案,但對於草案的諸多內容、細節,包括被害者財產的返還、賠償以及未來轉型正義工作的承接部門等等,我個人認為還可以集思廣益,以對受難者適當撫慰以及持續將相關工作落實到未來政府各部門的常態性業務中,我認為這些都可以繼續討論,以獲得更充分的社會共識。本人想特別提出的,是關於促轉條例第十一條之二的草案修訂內容,按照該條例草案的修訂內容,在轉型正義工作移交到行政院之後,被列入接辦的單位有法務主管機關、內政主管機關、文化主管機關、衛福主管機關、教育主管機關,就是沒有國防軍事主管機關,與轉型正義工作相當密切的國防部,這次並沒有被行政院列入立法草案的接辦單位之一,我個人是相當疑惑的。
當年兩蔣以威權統治臺灣,軍隊效忠於單一領袖,甚至是單一的政黨、單一的家族,這是維護威權統治非常重要的支柱,長期以來中華民國軍人不以國家、憲法、人民為效忠對象,卻以單一個人、單一政黨為效忠對象的思想教育、政戰教育,對中華民國軍人的國家觀念、榮譽觀念、法治觀念,都產生非常深遠、負面的影響。因此,本人認為這次行政院關於促轉條例第十一條之二的修法有必要重新考慮,並不是交給法務部、內政部、文化部、衛福部、教育部就可以把促轉工作完善的做好,我認為也應該把國防部門納入未來的業務承接部門中。
蔣中正前總統的歷史評價,在多年來學術界的研究和真相的揭露之後,事實上已經有越來越清晰的面貌,蔣介石造成白色恐怖,以及對人權的迫害、國家外交政策的失敗,請不要忘了,去年是中華民國被踢出聯合國50週年,要不是因為全國性的愚民教育,漫無節制的個人崇拜,否則我們哪來那麼多蔣介石銅像?而且這些銅像在他活著的時候就做了。另外還有破壞憲政體制,總統得連選連任,他死在第五任任內,他的兒子如果壽命長一點,健康狀況好一點,不知道會當到第四任還是第五任,在臺灣實現家天下。
蔣介石個人犯下難以饒恕的過錯,在這樣的歷史真相逐一揭露之後,在臺北市首善之區的核心蛋黃區卻還矗立著一座25公頃的蔣介石紀念堂,我常常懷疑,這到底是臺灣人民精神錯亂?還是中華民國政府精神錯亂?從蔣介石的歷史地位和歷史記憶的問題,衍生出蔣中正紀念堂該如何處理的問題,再到國防部所轄軍中營房仍存在的二、三百座蔣介石銅像,歷任的國防部長以各種理由推託,遲遲不願意處理。
臺灣的轉型正義工作絕對不是永無止境,或者已經推動二、三十年等等,臺灣的轉型正義工作,事實上是最近這五、六年才開始推動,而且遇到非常多阻力,隨著歷史真相的逐漸清晰,以及歷史記憶慢慢的移置,本人希望藉著這次立法、修法,我們能夠讓中華民國的轉型正義工作繼續往前推進。以上是個人意見,謝謝。
主席:謝謝李副教授的意見。請江委員永昌發言。
江委員發言之後,我們休息5分鐘。
江委員永昌:謝謝主席,與會各位。題綱1,世界各國對於轉型正義的任務都採速戰速決型,所以我國解散後要分拆到各部會變成常設機構,這部分好像必須檢討,就這個題綱看起來,本席覺得會讓大家誤解,世界各國真的對轉型正義都是速戰速決嗎?並不是這樣喔!實情並非如此。另外,正常時期只有普通正義,政府常設機關及其所適用的普通法律,並不會、也不能針對之前政權的不法和不義進行溯及既往,這個論點也是有所誤解啦!
本席稍微盤點一下資料,從各國的歷史來看,其實很多國家的轉型正義工作是由常設機關承擔,措施也是橫跨數十年。我們看德國在1992年的作為,有關前東德地區因違反法治國刑事訴追而受害者之回復權利與賠償法,他們就針對東德時期違反法治國的事項,向當地法院申請撤銷,就是指他們國家的地方法院。義大利在1946年,對法西斯後期因種族因素剝奪之財產進行返回,授權義大利的財政部做細節規範。
以時間的面向來看,世界各國對轉型正義並不是採速戰速決型,橫跨政權所提出的轉型正義政策,例如德國,他們補償東德時期的侵害,前後四部法從1990年的第一部,到2010年推出第四部。匈牙利1989年立法,針對1956年反史達林革命的權利侵害賠償,1991年才立法賠償共產政權下的財產侵害,2006年立法容許前共產政權政治受難者的家屬提出申請補償。你看,法國1946年針對戰爭所受損害的立法補償,是到1999年才立法,針對德軍占領時期反猶太法律所造成的財產侵奪補償。
你看這些時間點,現在有人說,我們的轉型正義如果歷經數十年會不會怎麼樣?不是的,其實應該是看做的夠不夠,是要不斷反省。剛才有人說我們好像做了很久,沒有啊!二二八事件處理及賠償條例、戒嚴時期不當叛亂暨匪諜審判案件補償條例,其實這些都是侷限在一定範圍的事件,而且歷經二十多年才把事件做到一定階段,而完成任務。促轉條例到現在才五年,不應該說這是永無止境的轉型正義,本席覺得這是不對的。
另外,題綱2是「永無止境的轉型正義帶來的結果和爭議?如何落實高度衝突性問題的社會和解?」本席覺得題綱這麼寫會變成倒果為因啦!照理說,如果不去做的話,永遠的仇恨、怨念的對抗才不會終止,你有道歉、認錯、補償才會得到和解,才會消弭衝突,大家可以參照世界上很多國家的狀況。本席要說的是,轉型正義作為國家政策的效果和正當性,其實和其他政策的目的是一樣的,不能因為轉型正義的社會成本高就不能長久追求,這不對啦!
本來國家追求各種政策就會造成人民的承擔,但這不是在阻礙國家的發展,反而是透過各種正義價值的追求,得到改革、前進的動力。國家政策、司法正義、財富分配正義、居住正義,這些都有法遵成本,而且國家要承擔過去的歷史,例如拿現在納稅人的錢去償還過去的公債和退休金,其實都是如此啊!國家面對內外的挑戰,例如為了公共建設去徵收財產,為了環境保護、國土計畫去限制人民私有土地的使用,因為全球過度暖化要課徵碳稅,使用電能、能源要進行補貼,這些都是國家的政策和目的要去追求的。
所以補償威權時期所造成的國家不法,將它列為國家追求的政策目的,做財產補償、司法訴追都會有社會成本啊!至於難免造成衝突的對立,這樣的說法不對,應該是追求真相、進行和解,這樣做所彰顯的價值,本來就有正當性。所以透過權利回復條例,進行溯及既往的賠償、補償,這是因為第三人不法取得這些財產,我們把它還給原所有人,不但沒有破壞法的安定性,反而是宣示國家維護財產權的決心,這樣的政策價值絕對不亞於政府所做的其他事情。
最後,轉型正義的討論不能限縮於促轉會任務的移轉,大家都錯將焦點放在現在討論的促轉條例增訂第十一條之一、第十一條之二的修正案,錯把轉型正義限縮為目前促轉會業務的結果,這是很大的錯誤。轉型正義不等於目前促轉會的業務。我們的問題是促轉會的業務分拆到各部會嗎?不對!應該是政府各部門可以如何進行轉型正義,這才是正確的,所謂的政府不限於行政院和所屬機關,而是涵蓋到各院,五院都應該努力,這才是正確的面向。以上,謝謝。
主席:謝謝江委員的發言,題綱只是提供大家討論的一個起點,不代表公聽會有任何特定的立場,江委員也表達了相關的意見,我們很感謝。現在先休息5分鐘,5分鐘之後由葉毓蘭委員先發言,謝謝。
休息
繼續開會
主席:現在繼續開會。請葉委員毓蘭發言。
葉委員毓蘭:謝謝主席,也謝謝到場的各位專家學者。我們都知道現在有二二八基金會,但是政府目前仍規劃權利回復條例必須另外成立基金會,促轉會的葉代理主委在本委員會曾經說過,他不會去新基金會任職,但是其餘的促轉會委員和職員呢?為什麼權利回復條例的任務不能由二二八基金會接手?在內政部的書面報告中提到,它目前轉型成為學術研究、教育推廣,已經不做賠償認定,本席不知道這樣的說法有誰能夠認同。
依照權利回復條例第十九條,領過二二八賠償的要折抵,那麼依二二八基金會所做的研究,用來認定其他白色恐怖賠償不是事半功倍嗎?一定要另起爐灶是有其他打算?二二八基金會目前有21個員額,為什麼不能以這21個員額的基礎擴編?政府要另外設立,就會讓人民懷疑是否這樣才能清出足夠的員額安置或酬庸。過去促轉會處理威權象徵,處理檔案公開,不只是本黨,受害的家屬也多所非難,如果新基金會成為安置促轉會舊有員額的去處,恐怕各方都不會祝福。
再者,促轉會退場,內政部等六個機關接手進場,請問內政部真的準備好了嗎?本席認為沒有,無論是16日在本委員會的業務報告,或者是今天公聽會的書面報告,內政部都只提到回復條例,完全沒有提及威權象徵,但其實後者才是大問題。我們以中正紀念堂為例,管理處的組織條例是文化部主管,但促轉條例的威權象徵處理卻由內政部接手,到底中正紀念堂要如何處理?如何轉型?需要內政部和文化部兩個機關點頭才能定案。
既然都是促轉條例第五條規定,為何威權象徵和不義遺址不全部都由文化部接手?為何硬要說因為內政部以前主管塑建總統蔣公銅像注意要項,就要求他們接手1,137處威權遺址?很抱歉,這個注意事項早在106年就已經廢止,而文化部卻只處理37處不義遺址。再者,就在這個地方,就在本委員會,國防部和促轉會對於威權遺址一直都有法律見解上的對立,國防部不認為營區屬於公共建築或場所,未來在促轉會退場後,難道要變成國防部與內政部的對立嗎?
促轉會是促轉條例的主管機關,可以解釋法條,但是內政部不能,因為內政部只是執行機關,到時候內政部要為不是自己創造的法律見解背黑鍋,與國軍起衝突嗎?以上是本席的一些淺見,也請各位官員思考促轉條例應該何去何從,一定要慎思,謝謝。
主席:謝謝葉毓蘭委員提出來的見解,等一下先請兩位學者專家發言,之後再請在場的立法委員發言。
請輔仁大學法律學院張明偉行政副院長發言。
張明偉行政副院長:主席、在場各位先進,大家早。關於轉型正義的重要性,我想國際上早已肯認,沒有什麼太大的爭執,不過什麼事情應該要轉型?什麼事情在社會上仍然需要和解?這當然還有一些集思廣益的空間。針對不同的轉型議題,如果它有繼續處理下去的必要時,那它就不會有時效的限制,但是如果特定議題本身具有時效,或有可能在一定時效之內完成的話,那麼在一定時效之內要求完成特定議題,而且把這樣的要求予以法制化,這應該是合理的。
舉例來說,像美國有黑白種族的對立和原住民權益的保障,這在美國其實是長期以來的轉型正義議題,並沒有時效性的要求。對於轉型正義想要處理的一些社會衝突議題,甚至是否能達到社會和解的目的,就這個主題來說,其實對於衝突的解決,如果就訴訟法的角度來說,它有所謂一事不再理的原則存在。不過就我們這次所要討論的這個草案,基本上是要在原有的一些補償條例中,加碼它的補償機制。
就立法而言,如果認為它有一定的重要性,基於公平、正義的考量,要另外賦予這些特殊事件的當事人有額外的請求權,這在立法形成的空間上面,應該不太會有問題。不過在這個時候應該注意,就像剛才有學者先進提到的,就這個議題,可能要去探討如何認定請求者的身分,畢竟大部分受難者都已經不在人世,而且很多不在人世的受難者也沒有直系血親的遺屬,你要怎麼認定剩下的親屬具有受難請求的身分?其實這有討論的空間。
雖然他不必然會受到民法有關繼承規定的拘束,不過關於請求者的身分,一定還是要有一些限制才比較妥當。畢竟我們這時候要處理的是財產賠償問題,而不是創造一個受難者身分可以世襲的制度,受難者的身分如果可以世襲的話,我想這個社會恐怕更不能和解,針對這個問題,我個人覺得需要注意。再來就是關於轉型正義的模式,世界上其實有許多的模式存在,譬如有南非的模式、智利的模式、伊拉克的模式,像盧安達、敘利亞、南斯拉夫這些國家都有轉型正義的案例存在,甚至聯合國、歐盟也曾經就轉型正義的議題提出相關的建議或政策說明。因此,我們在選擇轉型模式的方向上應該要多多參考其他國家的轉型經驗,而不是像立法理由裡很多部分都在參考德國處理東德模式的轉型經驗,我個人的看法認為德國的模式大概也不太適合臺灣的理由是,因為德國處理的本質上是在另外一個已消滅國家的統治時期所造成的轉型正義問題,在臺灣大概沒有這樣特別的背景存在。世界各國的學者大致上也承認並不存在一種放諸四海皆準的轉型正義模式,所以在尋找轉型正義的模式時,我想臺灣應該要走出一條自己的道路,而不是比附援引其他國家,認為這是一個可以抄捷徑的作法。
再來,我想爭議比較大的大概是條例草案中所謂行政不法的內涵指的到底是什麼。因為行政的內涵大概就是由法律與命令組成,所以說這裡的行政不法是指違反當時的法律,還是指違反當時的命令,這大概就是一個很大的爭議。因為我們的法律又說要以民主憲政秩序為內涵,大家知道民主憲政秩序這個法律適用的時間基本上是從臺灣被接收的那個時刻開始,那時候就算是整個中國政府也沒有開始行憲,即使是日本政府在那個時候也沒有實施戰後新型的法制,所以在那個時代的民主憲政秩序指的是什麼?這個本質上會有一個很大的問號,再加上民主憲政秩序在臺灣特別的是我們還有經歷一段動員戡亂時期,動員戡亂時期在法制上我們要把它定性為什麼呢?它是不是可以有各種解讀的空間?畢竟它不是一個在法律上有辦法定義的問題。如果在法律上使用,譬如要把現在這個時代的民主憲政秩序套用到過去的那個時空背景,我覺得在本質上是不太恰當的一件事情,不過公平審判原則倒是可以作為一個判斷的依據,畢竟在當時不管是訓政時期約法或是已經實施的法院組織法的規定,已經都存在公平審判原則的概念,所以我們可以肯認公平審判原則在當時是一個被肯定的法律原則,但是民主憲政秩序這個名稱,我倒覺得從現在這個角度來講是不太容易定義的一個名詞。
接下來,如果要探討這個轉型正義條例的名稱,其實這也是有問題的,畢竟我們剛剛所談到參考世界各國轉型正義的經驗,其實很多東西都有轉型正義的空間,譬如說在臺灣會遇到的問題就是原住民族的權益回復是不是也有轉型正義的適用,不只是威權時代有財產處理不當的問題,日本統治時期是不是也有一些財產處理不當的問題,如果再嚴格一點,以非常嚴格的標準來講,臺灣當初實施三七五減租和耕者有其田,就原始地主權益的剝奪來講,這是不是也有轉型正義可以討論的空間?我想這些都有討論的空間存在,只不過我們現行促進轉型正義條例的適用僅限於威權統治時期違反自由民主憲政秩序之不法行為與結果,它其實忽略了其他有待轉型正義的議題,所以就名稱與實際的內涵來講,好像名實不太相符,這個可能有一些檢討的空間。
3月16日關於轉型正義的報告有提到一些所謂的行政不法,譬如說拘禁期滿沒有遭釋放、刑滿沒有遭釋放的這種情形,在某種程度這是當時的公務人員本身的犯罪行為,如果它是一個犯罪行為的話,處理的可能就是被害者保護跟加害者處罰的問題,但是我們又沒有在早期時效還沒有消滅的時候就通過一個法律去延長它的時效規定,有可能在現在這個時代、在這麼久以後再去處置加害者,就是剛剛講的東德還處理一個當年已經九十幾歲的老兵的問題,這在臺灣的法制之下恐怕不容易發生。如果單純要以現在的憲政秩序去檢討過去政府的一些不當措施的話,我們舉一個其他有關的例子來說,就覺得這個民主憲政秩序的觀念相對來講是模糊而不易確定的,在1997年之前檢察官有羈押權,檢察官的羈押權在今天來講是不是也是一個不屬於符合民主憲政秩序的制度?如果把這個統統拿進來講,恐怕這個問題就處理不完了,所以民主憲政秩序的內涵是不是可以溯及既往適用,我個人是覺得有很大的檢討空間。
再來是行政機關推定不法有沒有球員兼裁判的問題。我覺得基本上如果有存在對錯誤認定的救濟管道,那就沒有啦!可是如果沒有針對錯誤救濟的管道,就確實會有一些法制上的疑慮,特別是行政機關適不適合去推翻法院所做的確定判決,這個在法制上是一個很值得檢討的議題。
最後是關於剛剛有委員提到,財團法人是不是適合有調查權,這個可能會涉及到他是不是有強制處分權限的爭議,他取得的資訊是不是會跟個資法有相互衝突的疑問存在,這些可能都有必要在法制上有所調整,那以上是我的淺見,謹供參考,謝謝。
主席:謝謝張副院長就法律實務可能會遇到的問題提出了很多見解。
接著請台灣永社黃帝穎理事長發言。
黃帝穎理事長:主席、各位與會先進。對於今天轉型正義承接的公聽會,首先講到題綱1的速戰速決型,剛剛江永昌委員也特別提到,題綱提到各國都採納速戰速決型,其實我們主要參考德國的部分就不是速戰速決型,我引用德國聯邦處理東德獨裁政權基金會的主席卡明斯基在2019年的形容是:「對於轉型正義,這是一場馬拉松,而非短跑衝刺。」,所以德國的經驗其實就可以直接回應第1題,這不是速戰速決型,它是馬拉松,而非短跑衝刺。卡明斯基在轉型正義的研討會上特別提到,轉型正義裡面加害者跟受難者的記憶是矛盾的,所以歷史記憶對於新世代而言都讓德國面對更大的挑戰。我們看到像德國這樣一個轉型正義的模範角色,他也認為在數十年來德國追求轉型正義的過程中還有漫長的路要走,所以德國作為我們參考的一個比較法上面的先進國家,在轉型正義上面,連德國人自己都認為還有很漫長的路要走,所以它絕對不是一個短跑衝刺,不是速戰速決型,它是一場馬拉松。卡明斯基也特別講到,他們相信轉型正義的範圍遠超過司法定罪,讓這段的歷史被記住,最主要是不重蹈覆轍。所以它的面向不僅止於司法不法,等一下還會談到行政不法的部分。
第二個部分,剛剛台權會的朋友也引用了韓寧的判決,這個在2016年6月17日的判決是德國德摩得法院所做的,為什麼特別提出韓寧這個案子?他是一個納粹的老兵,他當時在高齡94歲接受這個審判,這突破了時效,因為這個案子已經超過70年,在一般的法律理解就是超過時效,因此,德國在追究加害者的罪責上是突破時效了,這是第一個。
第二個,起初韓寧被認為是納粹的警衛,他在納粹屠殺波蘭期間的一個集中營裡擔任武裝警衛,造成當時有17萬人在集中營死亡的情況,檢察官認為這個集中營是以滅絕為宗旨,所以對韓寧以幫助犯的方式求刑6年,韓寧的辯護律師當然會說:第一個,韓寧沒有直接打或虐待任何囚犯;第二個,他只是在外面當警衛,他並不知情。
我要講德國轉型正義之落實在於:第一個,檢察官追究這個案件,雖然這個是70年前的案件,但轉型正義在檢察官心裡面是這個正義遲早要落實,所以他還是突破這個時效。第二個,韓寧在審判的期間,本來四個月都是沉默的,後來法院判韓寧有罪的最大關鍵是因為最後他對受害者家屬當場道歉,他道歉的理由是:因為我知道在集中營裡面有槍斃、毒氣室和埋屍體的情況。這代表轉型正義的成功在於,70年前的一個案件,這個人──韓寧也當場認罪,他知道他當時所做的行為是什麼,他也許可以否認他不知道裡面在做什麼,這樣可能就不會被判刑,但是他沒,所以後來在他94歲時被判了5年,出獄時已經快100歲了。所以這個是轉型正義在突破時效,尤其它突破了所有的機關,從院到檢,甚至連被告自己都知道轉型正義的重要性,這是教育文化在轉型正義上的具體實踐。
轉型正義的理念不是只有德國,我要特別引用美國,美國雖然沒有在談轉型正義的例子,但他對於獨裁加害的不法情況也是深惡痛絕。在去年(2021年),柏格──也是納粹老兵,他是納粹時代的武裝警衛,他去美國已經住了很久,美國司法部在去年把柏格這個納粹老兵引渡到德國受審。更具體的案例是,2018年有一位帕利,他也是納稅的武裝警衛,這個案子特別在於帕利已經取得美國公民,他很早就到美國,美國是以本國人不遣送為原則,而美國司法部去處理帕利的原因是什麼?就是因為他隱瞞他曾經是納粹的警衛,因此取消他的美國公民身分,最後他被引渡回德國受審。這些案子顯示美國在實踐轉型正義上也突破時效,為什麼?如果是一個70年前納粹老兵的案件,時效已經過了啊!站在美國的角色,其實他不用去理會過去的獨裁,不用理會過去的暴政,美國可以選擇不理,也不用取消他的公民身分,但是對於在美國取得公民權身分的納粹老兵,美國還是一樣把他的身分取消後送回德國受審。所以在轉型正義的角度上,它都沒有速戰速決,不論從美國司法部的經驗或是德國法院、檢察官乃至於被告韓寧自己在轉型正義上的落實、對家屬的道歉,我認為這是德國全方面的教育文化上轉型正義的落實。
對應回臺灣,臺灣面對轉型正義絕對不是單一機關的責任,而是所有機關都必須具體去落實的,像我剛才特別引用德國卡明斯基主席所講的話,他說:記住這段歷史,是不要讓這樣的悲慘事件重蹈覆轍。所有的憲政機關、所有的機關都有轉型正義的義務。談到自由民主憲政秩序,它不是現在才出現在法律文字上,在大法官釋字第499號中,那個時候還有國大代表,國大代表修憲違憲,被大法官宣告違憲的理由是什麼?是因為它牴觸自由民主憲政秩序。所以我們現在在引用歐洲立法、引用德國法制防衛性民主裡的自由民主憲政秩序,其實這已經在國大代表時代就已經引用了,它不是現在才出現在法律上的。各級憲政機關、各級機關對於自由民主憲政秩序的維護是憲法義務,這樣的憲法義務,到現在的第793號解釋也特別講到,終止動員戡亂之後,國家體制才回歸到自由民主憲政秩序,所以立法者為確立憲法所彰顯之自由民主憲政秩序價值以及憲法之基本權保障,就非常時期違反自由民主憲政秩序及嚴重侵害基本權利之不法或不當過往,認為民主轉型之後有予以重新評價及匡正之必要。這是立法者本來有形成的空間,這個部分必須服膺自由民主憲政秩序作為核心價值,以落實轉型正義。這個是晚近大法官釋字第793號在理由書裡面所做的表彰。
所以所有憲政機關、所有機關在落實轉移正義上面是憲法義務,這個憲法義務不是單一機關就可以解決,現在行政院成立一個人轉處,這個部分由行政院擔綱這樣的責任,我認為符合自由民主憲政秩序對於所有憲政機關,尤其行政院之憲法義務的落實,所以在這個部分現在看到自由民主憲制秩序並不會覺得好像很陌生,不會!剛剛曾銘宗委員引用了促轉會報告,他用第4頁去說轉型正義裡有關行政不法的界定,他唸了一段定義,其實對法律初學者而言,我們都建議他要先看具體事例,所以他不要只看第4頁,第5頁有說到行政不法的意義在什麼,在被害人因二二八事件遭軍事或治安單位射殺或擊斃。它有好幾項,所以應該先看事例、先看事實,我們建議初學者,不管是刑法或行政罰法,對於刑事不法或行政不法,你如果沒辦法理解它在法律裡面的意義,可以先看事例,我們會建議他先看事例,不要只看第4頁,在第5頁也有,把事例先看清楚,你就會知道行政不法所定義的是什麼。
最後我要講的是,關於人轉處的成立,這個是行政院用來實踐轉型正義作為各憲政機關落實自由民主憲政秩序義務裡面的一環,所以它雖然是一個幕僚單位,但是因為行政院長主持和召集轉正會報,所以它還是需要向國會負責的,不會說現在就斷裂,然後成立人轉處之後,這件事情就不能追了。立法委員對於轉型正義會報的主持人──院長,他是召集人,當然可以去進行監督跟追蹤,所以並不會產生斷裂的問題,人民對於轉型正義的期待、人民對於自由民主憲政秩序的維護,我想這個部分從釋字第499號,當時還是國大代表的時代,或許大家都覺得好遙遠,但那個時候大法官就已經跟你講,臺灣作為一個民主的後進國家,自由民主憲政秩序是核心價值,哪怕是修憲,只要它牴觸自由民主憲政秩序的時候,修憲都被宣告違憲。臺灣的所有憲政機關在落實轉型正義、在堅持民主憲政秩序上,都必須要具體落實它的憲法義務,不能隨便的放棄臺灣的民主價值。
主席:剛才除了黃理事長以外,還有好幾位學者也都提出轉型正義實際上是很難速戰速決的,我也要提醒,也因為這樣的理由,所以它可能更加凸顯現在新設基金會要以臨時任務編組的方式,這兩點之間似乎又變成是矛盾的。所以我要請行政機關針對這一點等一下認真的來思考,並且回答。
接著請王委員婉諭發言。
王委員婉諭:主席、各位先進、專家學者,大家好。今天因為司法委員會針對促轉工作舉辦了這場公聽會,我們才有機會就這個議題進行討論和發言,更聽到剛才前面許多專家學者的發言,其實有非常多的經驗能夠讓我們吸收,但是與此同時,我認為有一些是我必須來發言、呼籲的部分。
首先,在今天公聽會的提綱當中,有一個題綱是「永無止境的轉型正義帶來的結果與爭議?如何真正落實高度衝突性問題的社會和解?」我覺得非常感慨,上個月是二二八的75週年,在75週年前夕,我和許多年長的受難者家屬一起到議場前提出陳情書,看著他們蹣跚的背影和他們心中的不公平,我覺得非常的難過。這些受難者家屬想要的其實很簡單,就是希望在有生之年能夠讓當年他們家人受到的不公不義得到平反,但我覺得非常遺憾的是,自民主化到現在,我們積極的在推動轉型正義,但到現在仍然有許多未盡之處,一直到現在還是有許多政黨和機關不願意承認獨裁政權以及威權強人的錯誤。威權的象徵和遺址無所不在,甚至連促轉會都沒有辦法來撼動,更不用說轉型正義真正的核心是希望能夠重現真相,這個部分仍然是疑雲重重,家屬們在連真相都得不到的情況下,更遑論看見問題的核心,真正面對轉型正義中的加害者,該如何來做處理和正視?所以我必須要沉痛地呼籲,轉型正義真的不應該只是口號,更不應該侷限在現有的困境當中停滯不前,我們應該要重建社會的相互理解,以至於真正推動促進社會和解的工程,更不應該在現在就停下來,我認為部分政黨不應該繼續杯葛轉型正義的法案,而是應該儘快共同推動任務的交接以及促轉的深化,讓制度銜接不會造成漏洞,當然這並不代表我們現在看到的這些提出來的法案是完全沒有缺漏的。具體來說促轉會本身就已經是一個二級機關,但是過去卻無法和各部會做有效的溝通和合作,甚至被部分機關視若無睹,這樣的問題必須要解決,我們當然理解所有機關都有促進轉型正義的責任,但是未來散落在這些機關,自然更該避免現行機關專業度不足、敏感度不足的問題,舉例來說,如果未來要將檔案開放徵集的任務交給檔案局,而檔案局以三級機關的立場,其職權行使將會受到更多質疑和阻礙;又或者是以法務部作為平反司法不公案件的機關,自然也可能引起各界的疑慮。所以總歸來說,雖然我們認為草案的內容有諸多可能衝突的部分,也未盡完全,但是不應該讓轉型正義的部分停下來,我們更應該積極來推動,也希望立法院儘速針對這些條文的內容做一些具體的討論,繼續落實轉型正義並且成就社會的共生,所以我們很希望這部分應該要更積極來進行,而且應該要更大力地推動轉型正義,一起來努力,謝謝。
主席:謝謝王委員的意見。剛才在江永昌委員發言的時候,我有提醒題綱本身是提供各位做為討論的起點,並不代表這個公聽會有什麼特定的立場,當然也因為這樣,各位的意見也都是大家可以參考的內容。
接著我們請高雄大學政治法律學系廖義銘教授發言。
廖義銘教授:主席、各位委員、各位先進,大家早安。我個人很榮幸能夠受大院之邀來參與本公聽會,就本公聽會的討論題綱而言,個人要就促轉機關的常設化以及行政不法的定義提出個人淺見。首先就促轉機關的常設化而言,個人認為促轉機關如果要成為常設組織的話,必須要符合2項基本條件:一是超越黨派,二是能夠權責相符。在超越黨派方面,因為如果沒有超越黨派的話,無論未來任何一個政黨執政,促轉會都有可能成為執政黨打擊在野黨的工具,要讓促轉會不至於成為執政黨打擊在野黨的工具,促轉會才能夠真正落實促進轉型正義的目標。要超越黨派的話,必須要在3個方面做好制度上的規劃:第一個是人事進用,對於有明顯政黨化的公職人員,不應該讓他進未來常設化的促轉機關;第二個是政黨化作為的排除跟處罰,也就是未來常設化的促轉機關如果有政黨化的運作現象跟作為的話,必須要有排除機制以及處罰機制;第三個、未來常設化的促轉機關的作為也必須要有能夠救濟的明文規範。其次是促轉會必須能夠達到所謂的權責相符,要達到權責相符則必須有進一步的3個條件:第一個是他必須擁有受法律規範的司法調查權;第二個是他必須要受到其他有權機關的約束與制衡;第三個、促轉機關的人員或促轉機關本身所做的違法行為也必須要予以適當的處罰與救濟。
再來就行政不法的定義而言,個人認為就世界各國威權時期的歷史事實來看,真正對民眾人權有行政不法,基本上有3項內涵:第一個、為了實現行政部門的特定政策目標,而依法律或命令賦予行政人員直接處罰民眾的權力;第二個、立法權配合行政權,因此立法權所制定的法令賦予行政人員處罰人民卻沒有給予清楚的條件規範以及救濟機制;第三個、行政人員處罰人民的權力的裁量空間甚大,而且司法權也沒有予以有效的制衡。在這3種情況之下,事實上各國就很容易產生所謂的行政不法的現象。其實就我個人理解來說,為了實踐轉型正義的促轉條例當中,就有可能產生行政不法的規範,比方說促轉條例第十六條,有關於促轉委員會對於有關機關(構)、團體、事業或有關人員,無正當理由不得規避、拒絕或妨礙調查,若違反可以處罰10萬元以上、50萬元以下,而且還可以連續處罰。這裡面所謂的無正當理由是由促轉機關的公職人員自行認定,是否可以連續處罰也是由促轉機關的人員自行認定。我個人並沒有蒐集到相關資料來瞭解在促轉會過去的運作當中,有沒有根據這一條處罰任何民眾,甚至連續處罰任何民眾,而且這樣的處罰是不是有經過司法部門比例原則的審查,但我個人認為,如果未來常設化的促轉機關同樣有對於人民這樣處罰的規範,那麼未來的促轉機關反而將是新威權體制之下所謂行政不法的典範。所以我個人認為,未來促轉常設化的機關應該要以保障民眾的人性基本尊嚴以及促進社會和諧的模範機關為目標,而不應該成為新的威權統治之下行政不法的典範。以上是我個人見解,謝謝。
主席:因為陳委員等一下有另外的行程,所以我們現在先請陳委員椒華發言。
陳委員椒華:主席、各位專家學者、各位先進、大家早。我們瞭解世界各國對於轉型正義任務機關都採速戰速決型,而我國的促進轉型正義委員會,雖然在階段性任務結束後會解散,相關業務則有移交之規定,而使得促進轉型正義委員會解散後,原本屬於促轉會的業務,實質上成為常設性的業務。我們可以思考的是,這樣的目的是因為轉型正義尚未成功,人民仍須努力,還是因為我們對於公平正義永無止境的追求,而賦予這樣的機關新的任務。
關於轉型正義,除了賠償在威權統治時期受害的當事人及其家屬並平復他的名譽之外,我們也應該加強資訊揭露跟教育,除了調查與發現真實,也應該讓資訊變得方便接觸跟取得,使生活在這片土地上的長幼老少都有機會可以接觸到這段歷史。轉型正義是漫長的任務,除了臺灣曾經發生的二二八事件,未來行政院將成立人權與轉型正義處,統籌、專責、指揮轉型正義任務,是否會以常設機關之姿關注各類侵害人權及追求正義及平等的議題,例如原住民族跟性別平等措施之研究,另外還有一些鄰近重工業區的居民他們的生命健康受到侵害,在某種程度上都值得我們社會大眾來關心。隨著物換星移、時代的進步,相信社會上會有越來越多不同角度跟層面的討論,對於臺灣將成立一個關注人權跟轉型正義之常設機關,本席深感贊同,相信在社會上也會有諸多的期許和憧憬,但在憧憬之餘,我們也應正視這樣的常設機關的權責任務是不是會達到所設定的目標,是否能夠受到充分的監督,希望透過這次的公聽會,大家都能充分地提出意見進行討論,謝謝。
主席:接著請義謙法律事務所尤伯祥主持律師發言。
尤伯祥主持律師:謝謝主席,由於時間有限,所以我謹就題綱的第1題到第4題表示個人意見,第5題到第7題的部分,我看相關機關的回應都已經相當完整,所以我就不再表示我個人的想法。
首先針對題綱的第1題表示意見,誠如前面許多先進都已經指出,轉型正義的工程從來不是速戰速決,所以若說世界各國都採速戰速決,我想這是一種誤會。我謹補充一點,其實當初大院制定促進轉型正義條例的時候就已經很清楚地體認到這一點,正如「七年之病,求三年之艾」這個成語所講的,如果考量到臺灣的威權統治歷史長達半世紀,在民主轉型之後,其實也有將近30年的時間一直都沒有啟動轉型正義工程,從這點來考量的話,臺灣的轉型正義工程要走得更長、更久、更遠,恐怕也是不得不然,從促轉條例第十一條就可以看出大院也有考量到這一點,促轉條例第十一條規定促轉會在2年內完成任務後要提出完整的總結報告,這份總結報告內容必須包含完整的調查報告、規劃方案還有具體實施步驟。
從這點就可以看得出來,其實轉型正義條例當初在立法的時候,大院就已經體認到這個現實,因此賦予促轉會的任務是探勘、瞭解臺灣整個現況對於轉型正義工程的距離,乃至於為現況進行奠基,這個奠基工程包含蒐集檔案、必要的真相調查,也包含一定程度上先做的平復司法不法的工作,在這個基礎上,進一步規劃由整個國家社會一起參與的轉型正義工程的具體實施步驟。從這點來看,目前所提出的轉型正義條例修正草案,我想就是總計既定步驟往下繼續走,所以在促轉會解散後,它的業務就是具體實施所規劃的這些轉型正義工程的方案步驟,若移轉到相關部會執行,也就是承繼促轉條例本來的立法規劃去進行。除非大院另有考量,否則我認為原來的立法決定繼續執行下去只是一個階段、過程而已。大院決定由各個政府部門各自承擔相關業務,它的意義在於藉由各個政府部門的動能才能引起足夠的能量,藉由足夠的能量才能帶動整個社會參與轉型正義的事業,這才能真正達到民主鞏固,讓社會長期和平穩定的轉型正義目標。
更重要的意義在於轉型正義的價值才能真正滲透到整個政府部門的每個角落,誠如我剛才一開始所講,我們在民主轉型之後,事實上有30年的時間並沒有進行轉型正義的工程,所以政府部門在威權統治時期遺留下來的許多組織文化,其實是需要經過轉型正義工程的洗禮,最明顯的例子就是在威權統治時期為了達到威權統治的目標,所以高度強調公務員個人對於長官命令的絕對服從,即便是不法的命令也應該要服從,但事實上就轉型正義工程的角度來看,這樣的組織文化是必須要被調整的,我們必須要讓公務員很清楚地知道,違反自由民主憲政秩序的行政命令或行政指令不應該服從,這正是轉型正義工程必須要達到的一個目標,所以讓整個政府部門各自承擔相關的業務來加入轉型正義工程,我想它的意義就在這個地方。
以下針對題綱2表示意見,題綱2講到永無止境的轉型正義會帶來什麼結果跟爭議。我認為要回答這個問題就必須要瞭解轉型正義真正的目標在哪裡,誠如大家都知道的,轉型正義其實指的是一個曾受過威權統治傷害的國家,誠懇的、真實的面對過去,跟自己真正的和解,它的目標是真正的和解。在這個概念下要做三件事情,第一件事情就是追求真相,因為威權統治時期在威權統治之下,往往是用謊言掩蓋真相,以遂行它的威權統治,所以它的第一個工作是要追求真相,把過去被謊言所覆蓋的歷史真實重新挖掘出來;第二個,要給被害者救濟跟撫慰:第三個,要對加害者究責,讓加害者能夠面對歷史,這三者加起來才是轉型正義完整的內涵。
所以在這個過程中,有些可能是階段性很快可以完成,比方說被害者的救濟或是加害者的面對歷史,在大部分的情況之下,可能大部分的工作都可以做完,但有一些可能要長期繼續追尋下去,比方說歷史真相,特別是我們有50年的威權統治歷史,在這中間有多少被害的真相、加害的真相被過去的威權統治者所掩蓋,我想這要花很長的時間去追尋,所以是不是會永無止境?我們不曉得。但是從結果來看,如果能夠落實,我想臺灣的社會一定會走向一個更健康的狀況,因為這個結果可以讓我們認清過去歷史所犯的錯誤,讓我們永遠不再重蹈覆轍,而這正是轉型正義所要追求的never again。至於會不會產生爭議呢?我想爭議是必然會有的現象,特別是究責及追求真相方面,因為歷史永遠是有爭議的、有正反兩面不同的看法,但是我認為對民主社會來講,這本來就是一個健康的現象,我們不害怕爭議,我們害怕的是沒有爭議,因為爭議會帶來對話,對話才是走向民主健康之路,所以從這個角度來看,其實進行轉型正義帶來的爭議,對我們無疑是一種好現象。
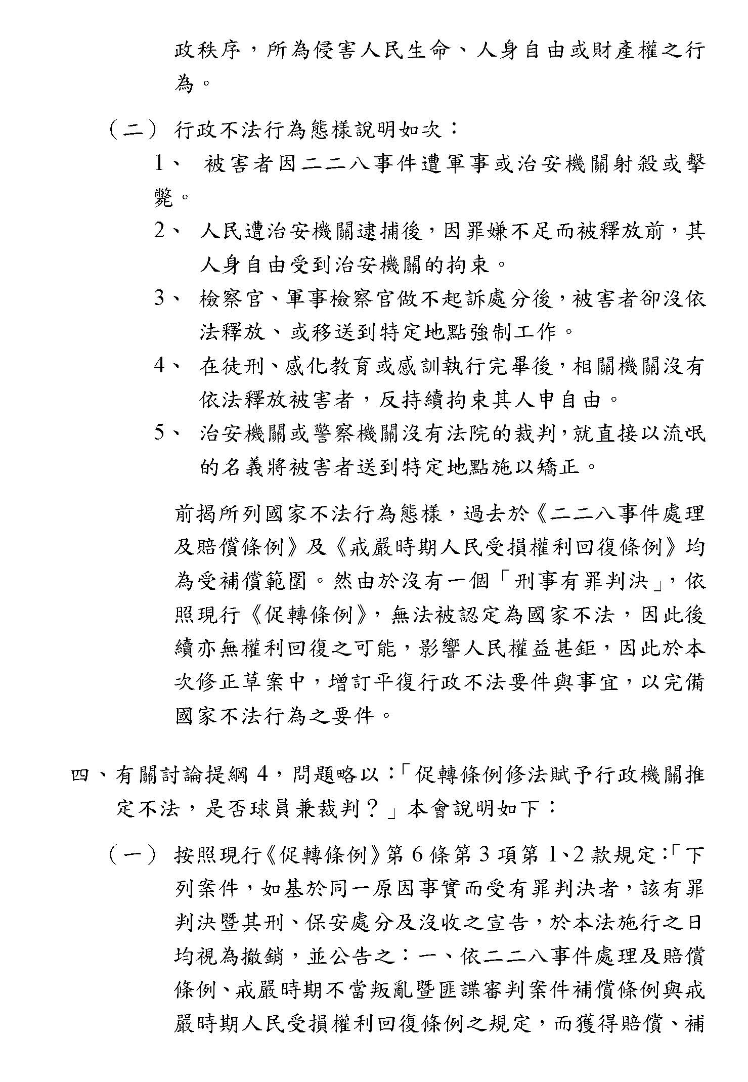
第3個題綱是行政不法的部分。針對行政不法部分,我必須指出促轉條例原來條文的平復司法不法是顯然不足的,為什麼這樣講?因為在過去的威權統治中,一如世界上其他國家的威權統治,我們都是以恐怖統治作為最重要的威權統治手段,這個恐怖統治透過體制內跟體制外兩種不同的加害手段,在體制外的加害手段包含武力鎮壓或是屠殺,比方說二二八事件、鹿窟事件,在體制外的部分包含法外失蹤或是法外處決,這在白色恐怖時期的早期或是二二八事件裡面也相當多。除此之外,也有所謂的體制性加害,這種體制性加害包含濫用刑罰權或是體制上的制裁手段,平復司法不法大概是能夠救濟到這個部分;此外還包含奴役或是體制上的歧視,奴役部分,比方像共產國家的勞改營或是集中營,在臺灣就是新生訓導處的感訓流氓跟強制工作的認定等等。不管是體制內或體制外的加害手段,這種恐怖統治都要透過行政機器的作用才有辦法達成,所以在促轉條例的平復不法部分沒有把行政不法納進來,我想是一個缺憾,因此這次修正促轉條例把它納進來,我個人認為這是一個非常好的現象。
作為一個法律人,我在此還是不免要針對這次的草案提出一些求全的意見。在促轉條例修正草案第六條之一,針對行政不法的部分有作出一些定義,我個人提出淺見如下:第一點,第六條之一的行政不法其實把主觀的要件加上「為達成鞏固威權統治之目的」,我認為從概念上來講雖然是對的,但是從平復的目的來講是不必要的,因為在過往的那段時期,固然有些行政不法的加害手段是特別為了達成這個目的而進行的,但是其實也有很多是公務員濫用個人的職權,藉由威權統治下行政權獨大的優勢而濫用職務,以求取個人私利,所以如果把「為達成鞏固威權統治之目的」這個要件列進來,恐怕無法平復許多的行政不法。第二點就是侵害的客體,不應該只限於生命、人身自由跟財產,應該還要包含身體權,這個部分至少要納進來,還有「財產所有權」也過於狹隘,我建議要改為「財產權」。關於第一項,我認為「確認不法」這幾個字其實是多餘的,因為目的其實是希望主管機關調查之後,依照該條第三項的規定去準用前條第二項的規定予以平復,所以我建議把文字改為,:「由促轉會依職權或申請重新調查後,準用前條第二項所定方式平復」即可,「確認不法」這幾個字可以拿掉。
最後針對提綱第4點的部分,我的意見是,重點不在於行政機關可以去認定不法,重點是在於對行政機關的認定有無司法救濟,就這一點來講,我想條例本身對於司法救濟的管道已經作出明確的界定,也就是需要行政救濟,所以我認為這個問題是不大的。以上,謝謝。
主席:謝謝尤律師的各項建議。請泰鼎法律事務所葉慶元律師發言。
葉慶元律師:主席、委員、在場官員及學者專家,大家早安。今天很榮幸能夠來立法院司法及法制委員會針對促轉條例的修正進行發言。我想剛剛與會學者專家跟委員大概都有一個共識,就是轉型正義的工作要持續進行,它是一場長期戰,我想這個沒有問題,我覺得今天的爭點應該是到底要由誰來做及要用什麼樣的方式來做?是促轉會要繼續存在?還是我們要再去成立一個像德國的轉型基金會,或是把相關的業務移交給二二八基金會來處理?我想這個其實就是爭點。正如二二八基金會前董事廖繼斌先生所說,疊床架屋會是一個大問題,在設立機關、組織的時候,其實最重要的是,相同、類似的業務應由一個單一機關辦理,如果可以不經由公權力直接設立機關來做而由基金會來處理,其實會是一個比較合適的方法。
實際上,不管是黃帝穎理事長還是其他先進,也都提到德國的先例就是成立一個回顧及反省基金會,也不是由政府機關來做。所以,我覺得既然已經有一個二二八基金會這樣的組織,讓它承繼相關的業務,或許會是比較合適的方法。我記得當我在大學念書的時候,當時我們常常強調反對特別法的肥大化、反對特設機關這種臨時性組織的常設化,其實大家都知道,促轉會在條例裡面本來就是一個臨時性的組織,然後又把它改成常設性的組織,這種特別法的持續、肥大化,應該是我們要注意跟避免的。所以,利用一個現有的二二八基金會並擴充其職能,我想會是一個比較合適的方法。
其實今天很多先進提到轉型正義的工作要持續,我們應該要不斷地進行,其實我覺得這沒有問題,轉型正義是什麼?其實就是追求真相、平復名譽、賠償損失、追究責任,請問這件事情是在有了促轉會後才開始做嗎?不是,其實早在李登輝總統時期,就有二二八事件處理及賠償條例,也有白色恐怖賠償補償條例,從李登輝總統到陳水扁總統、再到馬英九總統,前後二二八事件調查了2,291件,賠償了72.1億元,白色恐怖事件調查了1萬62件,賠償196億元,這都是持續在進行的工作,蔡英文總統成立促轉會跟黨產會後,也是不斷地在進行這樣的工作,所以這個工作是從之前李登輝總統(國民黨執政時期)、到陳水扁總統(民進黨執政時期)、馬英九總統(國民黨執政時期)再到現在的蔡英文總統,這是政府不斷在進行的事情。
我覺得當我們在談轉型正義、追求歷史真相的時候,可能真的也要去想一下,執行這段轉型正義的時候,其歷史真相是什麼?我們再進一步來討論,不管促轉會是否要繼續,當促轉會在執行公權力的時候,其實會面臨到什麼問題?我們注意到,促轉會自己爆發了所謂的東廠爭議,促轉會的委員到底有沒有把自己當成一個追求歷史真相、平撫不同族群的歷史傷痕的組織?還是把自己當作執政黨鬥爭在野黨的工具?我覺得這一點很重要,不管是促轉會還是黨產會,委員是不是真的超出黨派?是不是真的站在回復歷史真相、平撫傷痕的角度來執行?
其實我也蠻訝異的,因為我看到促轉條例中,對於委員的黨派限制跟黨產會比起來,似乎沒有那麼明確。我建議如果促轉會要繼續往下走的話,我當然是持反對的立場,但如果要往下走的話,對於委員的政黨色彩應該要有明確的規範,對於委員不得參與政黨活動也要有明確的規範,而且不光是只有規範任職期間,在離職後一定年限內都不能從政或出任黨職,不能讓這種回復歷史真相、平撫歷史傷痕的委員會變成特定政黨打壓其他政黨,甚至培養自己年輕黨員的工具,這就完全背離了我們追求轉型正義的目標。
我們繼續再往下看,目前促轉會到底還有什麼問題?其實就我個人看到的案件,促轉會到一些特定的地方,甚至還上了媒體,沒有任何公文就直接說這些東西要帶走,因為它認為這個是政治檔案。我想尤伯祥大律師一定也會覺得很詫異,現在的中華民國有一個政府機關在行使公權力的時候,不用出具書面的行政處分就可以這樣做嗎?這件事情會我非常的詫異,當促轉會到政治大學去指說國民黨的這些全部都是政治檔案,要全部收走,不願意出公文,請問這件事情是合理的嗎?當國民黨跟政治大學合作要把所有國民黨的檔案全部數位化的時候,是否是政治檔案我不知道,促轉會到那裡,就算數位化只做到一半,促轉會也不管,就是要把原本全部帶走,這是符合比例原則的嗎?當所有的檔案已經數位化以後,促轉會就可以拿到數位化的全檔,一樣可以做歷史真相的研究,為什麼要沒收原本的檔案?這符合最小侵害性嗎?我們的促轉會是真的在追尋歷史真相,還是把全部檔案拿起來,壟斷歷史真相,只有它才能有詮釋權呢?像這樣的行使方式,我相信一個正常的法律人是不會接受的。
促轉會如果要存續,如果要給予它這麼大的公權力,這些事情是需要反過來思考的,我們是不是在利用轉型正義之名,行違反程序正義之實?甚至破壞了實質的正義?依黨產條例規定,黨產會的權力行使必須要透過聽證會的方式,為什麼促轉會沒有這樣的程序?促轉會要認定政治檔案,難道憑一個行政處分就可以不用開聽證會嗎?這樣對於被處分人的正當法律程序保障在哪裡?姑且不論黨產會的聽證會開得如何,但是至少都還有一個正當的法律程序,請問促轉會有嗎?
我想這些都是目前促轉會已經發生的問題。我們回過頭來看,轉型正義本來就有德國模式跟南非模式,德國模式到底是否適用於臺灣?它是兩德統一以後,針對已經消滅的東德、共產黨還有相關組織去進行轉型正義。我國跟南非的狀況是一樣的,是同一個國家,同一個國家法人,同一個政權的延續。南非模式強調的是和解與寬恕,在我國不斷的言必稱德國模式的時候,我們進行的真的是和解與寬恕嗎?還是追殺跟抹黑?我覺得這是我們真正要去思考的。剛剛我的學長尤伯祥律師有說never again,的確真的是never again,不要重蹈覆轍,不要把一個東西,一個意識型態無限上綱,接下來所有為了這個意識型態去做的事情統統都可以合法化或合理化,那就是we're doing that again。以前威權時期的國民黨為了反共可以去侵害人權,如果現在可以為了消滅國民黨或是促進轉型正義而忽視人權,容許執政黨利用轉型正義作為理由去打壓在野黨、消滅在野黨、減弱在野黨對於執政黨的監督制衡機制,Then we're doing that again,我們沒有never again,我想這才是最可怕的事情。謝謝。
主席:謝謝葉律師,他剛才提到關於國民黨的檔案在政大的部分,促轉會去將它取回的這個過程,等一下在行政機關說明時,我會請教育部多做說明。等一下要回覆的行政機關,我等一下再做邀請。
接著請時代法律事務所張鈞綸律師發言。
張鈞綸律師:主席、各位委員、與會的學者專家、行政部門及司法部門的代表,大家好。
今天在這邊談轉型正義委員會推動轉型正義與未來承接任務移轉,我打算先從比較技術性的層面切入,所以我今天會先談第三個問題,就是促進轉型正義條例草案中的行政不法如何界定。
我們已經看到第六條之一裡面有規定「政府機關或公務員為達成鞏固威權統治之目的,違反自由民主憲政秩序,所為侵害人民生命、人身自由或剝奪其財產所有權之處分或事實行為」。如果把第六條之一跟第六條做比較,會發現第六條尚且是以所謂的刑事案件為對象,第六條之一則是以政府機關與公務員為對象,而且是有一個目的性在這邊;而「所為之處分或事實行為」,事實上這個行政不法的適用範圍遠比第六條來的寬泛許多。
如果今天為了要求法律的安定性及明確性,以這樣一個概括性的條款去做規範,事實上是有所不妥的,所以至少在這個事情上面,應該用例示的方式界定其範圍會較為妥當。我相信在立法理由中已經有提到很多例子,例如被害者於不法追捕期間遭軍事或治安機關射殺或擊斃,這個大約列了六種,這六種雖然說不見得符合所謂法言法語的法律文字,但事實上它已經接近到至少做了一個具體的規範,那麼凡此種種也證明起草機關對於各種不法的態樣已經了然於胸。為求法律的明確性及安定性,似乎應該做更細緻的規範較為妥當,最後再以抽象和概括的文句以概其餘,也就是說這個是列舉式,但不再以「不在此限」的方式把條文做一個兜底的規範,我覺得如此在立法技術或是立法的概念上面會比較進步一些。
再來是第4點,促進轉型正義條例修法賦予行政機關推定不法是否球員兼裁判?事實上我個人的淺見認為這是不怎麼成熟的。因為在第六條之一第一項規定「促轉會依職權或申請確認不法」,第二項又規定「自本條例修正施行之日起,均視為不法」,所以雖然參考德國立法例採國會立法撤銷之模式,但就事實上的法律效果來講,既然是由行政機關依職權或申請來確認不法,並沒有什麼明顯的區別。
同草案第二十條又規定對於促轉會行政處分不服者,後面有所謂的行政救濟程序,也就是說,除了第六條第五項之情形外,對於促轉會所為之行政處分如有不服得循行政救濟程序為之。已經設有司法審查機制的話,似可解外界認為這個有球員兼裁判之疑慮,也就是說,我們會將它視為是一個行政處分。但是鑑於促轉會過去的一些所作所為,事實上我們必須考慮到它的功能特殊,即使日後由其他機關繼受其功能,在審議相關案件的時候,事實上應該採取合議制並應注意委員代表性,以健全其功能。
我要具體來講一個問題,這當然不是在促進轉型正義條例,而是在不法行為被害者權利回復條例草案裡面的內容,但是我覺得這個可以借鏡過來,也就是說,現在草案的設定是董事13人,雖然有性別、政黨比例代表制,並且納入社會公正人士及學者專家、被害者或其家屬代表,但是因為相關機關代表就多達6人,且所有董事均由行政院遴聘,事實上這方面是稍微有所不足的。如果今天要改,我會覺得可參仿公共電視法第十三條公視基金會的模式,由立法院推舉社會公正人士組成董、監事審查委員會,由行政院提名董、監事候選人提交審查委員會,以四分之三以上多數同意之後,送請行政院長聘任之。這樣至少他的提名和產生的方式是有經過所謂的社會參與,而不只是說由行政院單方面來決定,這樣也比較能夠有所謂轉型正義執行機關的代表性。
再來是第5、6、7題,因為我覺得這三題就合併在一起答,這樣也可以看出一些脈絡。財團法人二二八事件基金會已經運行很多年了,基本上在過去已經有很多處理方面的經驗,將這個基金會擴大升格改制來辦理權利回復條例、權利回復與賠償事項,事實上是滿適合的。如果另外新設基金會,任由二二八基金會自然消失,似不符合經驗傳承之道。而且縱然新設基金會的業務範圍較二二八基金會來得廣且深,但確有部分業務與經驗是與二二八基金會互通的,那由二二八基金會來升格改制,比起新設一個基金會且與之平行,就事權來講會比較統一,而且沒有混淆的可能性。
再來,草案的修法重點就是必須要把認定國家不法進而賠償分為「案件調查認定」以及「賠償處理」兩個階段。我覺得這兩個階段交由兩個機關似乎有點疊床架屋,所以事實上由一個機關統一行使不見得不行。當然,另外一條思路就是以兩條例兩基金會未處理補償賠償事件來看,可修正現行國家賠償法、刑事補償法等等,例外地去賦予這種案件特殊的請求權期間,這樣也是可以起補償或賠償的效果。這只是提供大家一個想法,就是我們是不是有必要不斷地立特別法,然後在特別法之外又再繼續立特別法來處理這些事情。
再來是草案第十一條第一項,我就直接切入,如果照第十一條第一項來講,被沒收之財產要符合公有財產,而且有用途廢止、閒置、低度利用或不經濟使用等條件,這事實上是相當難的,所以原物返還反而變成例外,因此我建議採取「以地易地」作法,或以其他閒置國有地予以代替原物返還,這或許是比較可能的採行之道。
至於促轉會的業務承接機關,不該是行政院轄下部會,而應該是監察院的國家人權委員會,以避免政治力的過度介入。但是如果認為我反對轉移正義的話,就必須要進行到下面這個地方,事實上,世界各國對於轉型正義,我覺得用速戰速決的作法是太匆促了,因為「轉型正義」這本書寫到:「轉型期法律並不是偉大的基礎改革計畫,而是對過去做清楚的盤點整理;轉型期法律,並不是二十世紀初對道德進步的信念,也不是無可救藥的保守主義,或世紀末的頹廢。」而作者也提醒:「轉型期的正義是不完整且受限的。採用這種處理方式表示某種程度的妥協;其潛力在於重建社會的能力。」
我必須再舉下面的例子,我們似乎忽略了美國轉型正義的一些情況,美國內戰期間結束後,國會通過的憲法增修條文第十四條、第十五條,這是有轉型正義的成分在其中,例如參與叛亂的人員服公職,對這方面的人是拒絕讓他們服公職的;以及對參與叛亂的債務均宣布為無效。第十五條的規定是有關解放黑奴的條文,但是眾所周知,這些條文可能若干年後就變得沒有任何意義,譬如禁任公職條款,到1872年國會就已經全部取消了,也就是南方這些人都可以重新從政。但有些條文是會留到以後的,就是一百年後的民權法案,謝謝各位。
主席:謝謝張律師的寶貴意見。
待張委員其祿跟本席發言後,本席就今天所提出的各項問題,會先請幾個單位依序做說明。本席先跟各位說明順序,首先會請促進轉型正義委員會,再請法務部,第三個請司法院,第四個請內政部,第五個請教育部,因為剛才葉律師有提一個問題,第六個請二二八事件紀念基金會,第七個是任何其他單位要補充的,再請說明,最後會請行政院副秘書長說明。
請張委員其祿發言。
張委員其祿:這件事情其實之前在委員會也有專案報告過,我想促轉會或黨產會這些以任務性所做的促進轉型正義工作,坦白說,這一屆政府在做的這兩個會,如果用最後的績效或是否有達標來看,確實是有它的限制,為什麼?因為像黨產會部分,看起來多數訴訟都輸了,也未追到真正有效的黨產;而促轉會也曾經發生滿多這種事件,其實給社會的觀感並不好,目前已經不再延任,在今年5月要完成任務總結報告,再轉給行政院所設立的人權處做統籌,以跨部會的方式進行促轉事務。我們也大概瞭解,這些事務最後就會分散到各部會去,比如內政部就主管威權象徵事項、文化部就主管不義遺址的事項、衛福部則主管政治暴力創傷照護療癒、教育部主管轉型正義的教育等等。
我們必須誠實地說,當這個事情轉成這樣子,未來在行政院可能就是以類似會報的方式,我們已經有滿多的會報,比如科技會報、食安會報等各式各樣的會報,現在再多一個像這種概念的會報。我們要認真地問,行政院或是院長真的認為這是一個重要的工作嗎?另外一個問題,它分散到各部會去,而轉型正義會是各部會自己的優先工作嗎?我們仔細想想看,大概都覺得不太可能。其實這些事情分散化之後,我們就要問,他們到底要怎麼做?未來這些轉型正義條例裡,有認定或行政不法等的界定或有爭議的事情時,是不是又變成只是行政機關單方的認定?因為好不容易有促轉會,但都沒有辦法把這件事情做一個很好的認定或是organize,現在又分散到各部會,而且各部會大概就是我剛剛講的,只是一個監管的概念,或只是負責部分的業務,這些事情真有這麼容易嗎?會不會也是球員兼裁判?
總之,這件事情在原則上,我引用波蘭前總統華勒沙所講的,轉型正義在處置上要有三個方向,第一是解決現在的問題,第二是預防以後再發生,第三才是追究責任,而且他強調順序是最重要的。以過去促轉會的經驗,好像覺得責任追究很重要,我們不是說這件事情不重要,但是看起來就是成效不好。另外,因為成效不好,讓國人質疑促轉會到底是真的促轉,還是變成很多在野黨等所詬病的東廠化問題,這些才是真正的問題。我們是不是藉著這一次的實驗,促轉會、黨產會走到今天也要下課了,這樣子的過程、過去的績效有這些問題,我們應該認真的去重新審視轉型正義的順序,它要達到和解或是寬恕的真實目的要如何去達到?我覺得這可能是我們今天要好好面對跟省思的問題。
我認為未來在行政院下設立人權處,可能會跟監察院的國家人權委員會有疊床架屋的問題。我認為今天公聽會所提的提綱問題,事實上都是未解的問題,也確實需要政府先把它規劃好,在對國人都有明確交代之後,才能夠繼續往下走。以目前來看,到行政院變成這樣的專報,又是一個比較分散式的,可能只是部分業務的概念下運作,說實話,我們沒有很大的信心他們會把這件事情做得更好。未來是不是有民間團體能直接做這件事,我認為這真的是可以認真思考的,比如是用基金會的方式來做好這件事情。總之,這件事情至關重要,國人也有期待,不要因為沒有把這件工作做好,而折損了國人對於促進轉型正義的信賴,或者認為政府都只是說說、玩玩而已,最後都沒有辦法達成,反而讓這件事情真正的歷史性價值或目標沒有辦法達成,這樣就非常可惜。以上,謝謝。
主席:謝謝張委員的寶貴意見。
本席先處理會議時間,上午會議時間會進行到所有與會者含行政機關發言完畢為止。
現在由本席發言,由於無人暫代主席,本席直接在座位上詢問。首先,本席以召委的身分感謝各位的參加,包含各界學者專家、本院立法委員、行政機關及各界單位代表參加今天這場公聽會,今天各方都暢所欲言,對於許多問題都提供寶貴意見,足供各界進行參考。本席發言還是要算時間,主席沒有特權。其次,今天朝野立委對於這樣的立場都相當一致,都特別支持針對戒嚴時期受害者要進行賠償,本席也有參加蔣萬安委員的提案連署,這點要一併說明。今天本席聽了整場公聽會,特別列出幾個各位學者專家及立法委員所提出的問題,本席有稍微做整理,請行政機關待會特別針對這些問題來回答,當然還有很多其他專家、立委所提出的問題,也請你們一併作答。
第一個是針對行政不法界定部分,行政不法界定是今天諸多討論的議題,到底對行政不法要如何認定?行政不法的態樣要如何釐清?有沒有可能用類型化的方式處理,要如何釐清?針對這一點,法務部跟司法院都應該做一個說明。再者,法務部自己本身來認定行政不法,會不會是球員兼裁判?它自己本身符不符合這樣的資格、有沒有這樣的能力?這是法務部必須要說明的。另外,剛才有提出關於司法救濟的部分,司法救濟部分有學者認為沒有、有學者認為有;到底有還是沒有?請法務部等一下針對這部分做說明,行政不法部分有這幾個層次的問題。再者,轉型正義是不是要速戰速決?首先,本席認為速戰速決這四個字講得不對、寫得不好,這是提綱在處理上造成認知上的誤區。我認為轉型正義的目的是在於因為它是一個揭開傷疤之後癒合的過程,大家都希望儘早復原,所以時間愈短越好,基於這樣的目的,大家希望轉型正義能夠在短期間完成,不要讓這樣揭開傷疤的過程拖得太久,讓社會遭受到二次傷害。雖然「速戰速決」並不是一個準確描述我們轉型正義目的的好詞彙,我覺得在認知上不是如此,但是實際上,我們都希望能夠縮短這個傷痛的時間,這是理想上。二二八事件處理及賠償條例一開始設定兩年就是基於這個目的,可是這個設定兩年的期限實際上是做不到的,所以在立法沿革上面我們可以看到它不斷延長,總共延長六次,每一次都修法,所以理想和現實有很大的差距。理想上,二二八基金會希望縮短傷痛的時間,儘快處理,可是實際上有六次延長時間,到最後處理時限是到去年12月,可以說歷經三十年,所以實際上做不到。
關於這個地方,我覺得今天的討論有一部分可以說陷入這種認知上面的誤區,我是覺得這個地方的討論有一點點是針對這個錯誤的文字使用。要正確理解這個問題應該是我們發現理想上希望縮短傷痛的時間,實際上卻做不到,這時我們再討論現在的制度設計,它會形成一個意義,就是我們新設這個基金會,我們又站在原來的理想上出發,希望它是一個短期的組織,之後能夠把這個事情完結,比如我們設計一個臨時性的基金會,六年為期,之後可以延長兩次,這是我們現在的設想,可是我們可以發現,就算我們今天設定六年,加兩年,加兩年,共十年的這個制度設計,在二二八基金會的這個過程當中,根本就不夠!它一路延長了六次,總共延長了十幾二十年,到現在都還不確定後面是不是還會有個案出來,之後還需不需要重新修法來處理?其實今天所有在駁斥轉型正義不應該速戰速決的論點同時似乎也在證明我們現在新設的基金會不可能成為一個臨時的任務編組,不可能在十年之內順利完成它的任務,尤其我們現在瞭解到二二八基金會的案件有2,000多件,而戒嚴時期、威權統治時期的案件可能是它的數倍之多,況且時間離我們更加接近,它的個案陸續跑出來的機會是非常大的,所以到時六加二加二之後,又要開始加五、加五、加五,不斷這樣延續下去,這樣做有什麼意義嗎?我們現在就已經可以從二二八基金會的這個經驗當中看到了。
現在我們理想上面都希望縮短這個時間,實際上面卻很難做得到,我覺得現在這個階段的制度設計應該是原則和例外要釐清,原則是什麼?原則是我們仍然希望這個揭開傷疤的時間比較短,但是我們從過去三十年的經驗看到有很多的例外情形,任何一個個案跑出來,都要調查,都要處理,都必須要賠償,不能不如此,既然都在轉型正義了,就不要讓新的不正義再形成,在這樣的理由之下,我們必須要在例外情形允許彈性處理,所以這在時效上、處理上始終會變成是一個長尾的狀態,長期當中還是會有零星的個案要處理,就像二二八一樣。
關於轉型正義實現上面的問題,我們進一步看到最後一個議題,就是到底該不該新設基金會?從現在實際上的處理來看,我們剛剛聽到很多反對意見,譬如第一個、還要修法;第二個、現在二二八基金會裡面的法務人才都已經減編了;第三個、二二八基金會的人不見得有這個意願,他們可能已經轉型成教育基金會或之類的。可是從另一個角度來看,第一個、修法是不是問題?修法不是問題,為什麼?我們現在不就是在修法嗎?我們現在不就是整個法案都拿出來修嗎?今天制度要變革本來就要修法,難不成我們現在不需要經過修法就可以處理這個新設基金會?也不是!就是我們在這個修法過程當中要通盤考慮,並不是一個法案單獨修法,我們既然在這個修法的時刻,就應該要把這些問題一併拿出來處理;第二個、法務人才減編是暫時性的事情,事務上的處理只是一個部分,事實上,二二八基金會過去有聘任過這樣的人員,有認定過這樣事實的經驗,它反而應該成為一個很好的經驗基礎;至於二二八基金會本身的個別意願或內政部本身的個別意願,我反而覺得這更不應該是一個考慮的重點,為什麼?不然,不是本末倒置?這不是頭要聽手腳的,是手腳要聽頭的,我的意思是整個轉型正義的制度設計是立法部門在立法階段要思考行政部門如何去執行,並不是這個基金會本身的意願可以決定我們在立法過程當中應該如何去設計,等一下我會特別請內政部及二二八基金會說明,如果不能或不願承接這個可能的新任務,到底原因是在什麼地方?
今天最後我要表達的是在整個制度設計上面,我們看到過去我們已經有三十年的經驗,包含二二八基金會的處理,包含白色恐怖基金會的處理,現在我覺得我們要注意的是不要重蹈覆轍,哪兩點不要重蹈覆轍?第一點、二二八基金會不斷延長期限,從臨時變成長期、常設,到現在變永續,二二八基金會變成永續,我們今天如果不去做制度設計上的考慮,這個權利回復基金會可能又變成不斷延長,到最後又永續,這個不要重蹈覆轍;第二點、白色恐怖基金會當時也是一個臨時任務編組的基金會,到最後它的確結束掉,可是它的業務還不是交給二二八基金會去承接?換言之,白色恐怖基金會的業務也無法全部都結束掉,還留一些殘餘,之後交給二二八基金會,我們現在成立這個權利回復基金會,就算到時任務編組時間到了,最後是不是又和白色恐怖基金會一樣,必須把最後的業務交給二二八基金會去承接?因為只有二二八基金會是永續的。所以我們在整個制度設計當中不要一再重蹈覆轍,在時效上面、在業務上面,我是覺得不要重蹈覆轍。
再來,這個任務有延續性,也就是二二八基金會是我們一開始設計轉型正義時負責這個任務的,它在認定受難者的過程中間,如何找出繼承者,並給予賠償,這個都是很technical的議題,今天不是找學者或行政官員就可以去處理,人家已經處理了三十年了,這個東西是非常複雜的,這樣的身分認定、受害事件的認定及之後尋找正確具有受償資格的繼承者是一個很複雜的過程,我們現在已經有相當的機制和有這個經驗的人員,而且很多事件又是重疊的,人員也是重疊的,你在這個事件受害,你後來還受害,你在這個事件當中是可能的加害者,你在後面的事件當中也是,所以這個東西是和在一起的,現在我們硬要切割它,其實沒有辦法切割,這個權利回復基金會還是要回到二二八基金會找它認定、找它尋找繼承者,最後兩個基金會公文來公文去,我們很難處理這些問題。所以我覺得現在這整個制度設計有路徑依賴、是自然的結果,這個制度已經設計這麼久,已經走到現在,為轉型正義,設一個機制,為二二八事件,設一個機制,已經走得這麼久,它有它的效果,現在要另設機制,我覺得是緣木求魚,非常困難,我要請行政單位針對這一點做更多的思考、考慮。
現在林思銘委員到場。請林委員思銘發言。
林委員思銘:謝謝主席。今天大家都很關心這個議題,我承接剛才主席的最後一段結論,就是現在政府要另設的轉型正義機制到底能不能承接這個任務?我不知政府對於轉型正義這件事情到底是玩真的,還是玩假的,這樣的設計未來是不是會出現很多問題?我今天的發言也針對這幾點,待會也請行政部門說明。
蔡總統2016年宣誓就職時,就宣示預計臺灣的轉型正義要在三年內完成。所以2018年5月31日促轉會成立,法定任期是兩年,2020年任期屆滿,又延長一年,第二年又再延長一年,不過行政院已經正式宣布今年(第二年延長的這一年)5月30日促轉會要結束。既然要結束,到底它做轉型正義的任務有沒有完成?因為它要提出總結報告才能結束,所以現在促轉會已經宣示他們5月30日以前會提出一個總結報告。既然它是一個任務型的委員會,現在又要提出這個任務的總結報告,理論上,它就應該結束了,怎麼現在行政院又提出促轉條例的修正版本,要修正第十一條之一及第十一條之二這兩個條文?今天很多專家學者都有對第十一條之一、第十一條之二的修正提出精闢的見解,對於第十一條之一、第十一條之二規定未來促轉會的任務要移交給各個部會,另外成立推動轉型正義會報,又成立人權及轉型正義處,我們是認為這樣的設計會讓人質疑換湯不換藥。促轉會已經結束了,現在又要設立人權及轉型正義處,這個人權及轉型正義處似乎是要銜接促轉會的任務,而且我們都知道現在促轉會要把原來的任務移轉到其他各個部會,但是其他各個部會原來的組織法有這樣的職權嗎?原本是沒有的,又現在促轉會要把任務轉給他們,他們有沒有成立一個專責機構來和促轉會銜接?那天我們召開專報時,行政院何副秘書長也提到,其實現在各部會都在瞎子摸象,也不曉得未來這個業務移轉之後,到底他們要怎麼樣來銜接。所以我的疑慮就是現在好像大家都沒有準備好,到底未來要怎麼銜接?人員編制是多少?預算要不要增加?各部會要怎麼和人權及轉型正義處來銜接業務?這些都沒有準備好,我們就會疑慮政府對於這個轉型正義根本是玩假的,不是玩真的。如果政府確定要把促轉會結束,轉型正義這件事情要怎麼做就要做更審慎的設計,要不然,就繼續讓它延長,現在不延長,要把這個任務弄到各部會,對於這個設計,我個人覺得未來各部會願意承接這個業務的意願可能不高,所以才會講大家都沒有準備好,感覺這樣的設計真的很不恰當。
另外,關於權利回復條例,我有幾個問題,基本上,我們大家都支持這個權利回復條例的制定,但是我第一個問題是縱使這個條例制定通過,仍需接著訂定基金會的捐助章程,還有它的組織章程,所以因應的時程要再繼續下去,要往下一年度才開始編列預算,而後花時間去聘審查人,並依授權訂定調查權行使的具體規定,最後才開始受理理賠案的申請,這樣的話,最快多久能夠發出第一筆賠償金?這都是有疑慮的,還有有沒有可能沿用既有的財團法人二二八事件紀念基金會過去累積的賠償金申請機制和經驗,儘快讓年邁的政治受難者在有生之年獲得賠償?所以我的主張是我們希望讓民眾真正感受到轉型正義,政府應該在最短的時間內以最簡便的方式儘速返還財產給當初被國家沒收財產的民眾,同時也要針對被害人進行名譽回復與權利損害的賠償。對於這件事情,不論朝野立委,大家都會支持。
第二個,立法者雖然可以制定特別法,對特殊事件或案件予以特別的賠償,但是如果基於同一原因事實,於其他法律獲致補償時,我個人是認為基於一事不再理原則,縱使補償的法律性質不同,但是它的原因事實是相同的,應該將已獲補償的金額排除,再予以賠償。以往我們對二二八事件及戒嚴時期不當審判案件的補償就設有補償競合的排除規範,像二二八事件處理及賠償條例第十六條規定,受難者曾依本條例之規定獲得補償者,為已賠償;不當審判補償條例第八條第一項第一款規定,有下列情形之一者,不得再申請補償。也就是因同一原因事實已依法受領冤獄賠償或二二八事件補償者,都會有排除條款,但是權利回復條例草案沒有這樣的設計,就是補償競合的排除條款,我個人認為這樣會不會違背法理,不符立法慣例?這個部分要請法務部慎思。
第三個、權利回復條例草案將最高賠償額度設定為1,200萬元,較二二八事件及戒嚴時期不當審判案件之最高補償600萬元增加一倍,並在第二十條創設差額請求權,讓已獲得補償者可以再一次請求賠償,這樣的作法合不合適?假如這樣的立法是可行的,我國以往諸多的賠償法案件,例如冤獄賠償法的賠償,甚至土地徵收條例的補償等等,是否也可以比照辦理,修法提高補償額度,再賦予當事人差額請求權?我覺得這些法制的設計都有很多疑義,希望行政部門對於這些部分都要慎思。以上。謝謝!
主席:謝謝林委員的發言。對於他剛才的質疑,請行政單位一併說明。先請促轉會葉代理主任委員說明。
葉代理主任委員虹靈:謝謝主席。感謝各位參與公聽會的學者專家,還有民間團體的先進!對各位關心的議題,還有今日討論會的提綱,我綜合回應如下:
第一個、關於法有明定的部分,包括政治檔案條例的審定需不需要召開聽證?促轉會和其他機關一樣擁有的裁罰權需要受到行政程序相關的節制,受處分的對象也有救濟途徑等等,關於這些法有規範的部分,我不再一一說明,我就針對今天大家很關切的說明,大家都同意轉型正義需要持續進行,事實上,除了我們在公聽會資料上提到的幾個國家之外,包括我們的鄰國韓國,他們曾經成立過十幾個以真相調查為名的委員會,不管是針對特定的事件(例如四三事件或光州事件)或大規模的威權統治時期,他們都有成立過委員會,這些委員會結束之後,他們也在相當於我們的內政部下面成立一個常設機關來統合處理這些委員會遺留下來的未竟之業,不同的國家針對自己的情境與脈絡,所要解決的法制面問題會有不同的路徑,這是第一點。
重要的是促轉條例本來就規定促轉會以任務型編組的組織,是要針對臺灣的轉型正義工程如何落實做一個前階段的規劃工作,所以我們在盤點將近四年來的工作,一邊執行、一邊盤點目前促轉條例依法需要賦予給我們的職權之後,我們認為還有相當的工作後續需要透過法制層面加以完備來處理,所以會在總結報告中提出。重點是這個階段的工作要去盤點哪些是可能需要長久被執行的,例如不義遺址的保存、轉型正義教育等,我們都希望這些可以落實成為各級教育的一環。有些則具有時間性,包括剛才有先進提到的平復國家不法,我們希望可以儘快還給受難者應有的權利,這些東西也是有階段性,所以如何在總結報告當中透過我們的法制和組織的設計,設計出可以兼顧時間及議題完整性且可長可久的法律設計,乃是我們這次提出修法的重點。至於後續各界所關心會不會有組織權責課責的問題、會不會有疊床架屋的問題,這也是提綱裡面所關心的部分。針對促轉條例的修法,我們希望未來是由行政院長召集的會報來統合與協調,中層由人權處來做考管,業務則由各部會來執行,所以中間的這一層是一個幕僚單位,它並不是執行單位。另外,針對大家剛剛所關心會不會有部會之間法律見解不一的問題,這部分我們會在總結報告中以全文修正,包括針對威權象徵提出法制該如何完備,包括加害者怎麼辨識、處理、救濟,我們也都有全文修正草案,這些都有待後續承接的部會完備法制之後來落實。如果部會之間對於威權象徵的處理有不同意見,也就是像剛才葉毓蘭委員所關心的,針對這個特定議題的處理有不同意見的話,基本上促轉條例這次修法也賦予各部會相關義務,除了主責部會之外,各部會都有配合與協力的義務。另外,當部會有不同意見時,也可以透過院長這個層級所召集的會報來進行協調與處理,藉此希望可以克服過去大家認為部會之間觀點不一、對法律見解不一時所產生的一些狀況,這是第二點。
我們的修法除了針對層級的問題之外,剛剛也有委員關心到國家人權委員會是不是應該做一個承接單位?其實國家人權委員會是依照巴黎原則設立的獨立人權機構,它的職責是監督政府各部門人權業務的執行,所以與行政體系當中的常設部會來執行,之後由院來考管、協調,然後由國家人權委員會再來監督政府,這是相輔相成,而不是疊床架屋,所以也不是權責混淆的工作。事實上在立法說明裡面,我們都有做相關解釋,包括今天的會議資料我們也有做相關的處理。再者,關於部分業務交給不同部會執行是不是會有問題、我們的協調是不是只侷限於促轉現在的業務?比方剛才江委員關心國防部的問題,針對國防部初步大概有兩個議題,也就是威權象徵與教育。如同我剛才所講的,威權象徵完備法制之後,相信各機關可以依法配合,如果有不同見解,則會由共同上級機關來處理。至於教育的部分,也必須配合由教育部主責,未來會通過一個轉型正義教育行動綱領來處理。在轉型正義教育方面,我們期待未來不只是學校教育,包括委員所關心公務人員的教育,我們過去曾與考試院保訓會協調,所以目前已經有部分課程納入轉型正義教材,我們希望可以更全面、更普及的實施。針對國防部,在這項草案全文當中也建議轉型正義的教育課綱應該要普及在軍事院校,成為各情治機關未來新進人員受訓的教材,讓大家去反省歷史。也就是說,轉型正義接下來的工作並不是只侷限於看起來有提到的部會,而是全政府都應該配合實施,並由行政院這個層級來統籌辦理,所以包括後續跟考試院的協調,不同部會基本上都會在這個範圍裡面一起攜手並進,以上是關於部會在轉型正義工作裡面的角色。
至於剛剛很多先進關切到的行政不法,如同我們在今日的會議資料中所提出的,我們之所以會在第5頁提出一到五項的類型,其實是我們整理過去二二八事件處理及賠償條例、戒嚴時期人民受損權利回復條例,以及促轉會成立三年多以來曾向我們提出申請的人民陳情案所歸納整理出來的,也就是說,這些類型、樣態都是過去國家的補償法制已經認可並且給予補償的對象,但是在後來通過的促轉條例裡面並沒有相應的設計。因為促轉條例只有平反經司法判決有罪的人,為了把過去促轉條例立法時漏掉前兩部條例本來已經認可過的對象,所以我們這一次加以修正,希望國家要肯認過去的不法,讓平復人民權利可以更為完整,所以才會做這樣子的處理,也因此它不會淪於剛才有些學者所擔心的是不是會很模糊、無法界定的狀況。其實我們完全是針對過去國家已經承認過,但後來立法有所不足的地方加以彌補,所以這是以行政不法做為修法的重點。至於後續法務部在認定國家不法(包括行政不法及司法不法)會不會有所不妥、由行政機關來推動是不是球員兼裁判的問題,我想我們可以去看現行促轉條例第六條第三項第二款的規定,其實這些條文及立法理由都已經說明它基本上是參考德國的立法例去進行立法撤銷,也就是以法律規定直接撤銷過去的不法判決,也因此不管是促轉會或是後續承接的行政機關,基本上都沒有直接去撤銷不法司法判決或行政不法的性質。各位可以參考今天的會議資料,我們所做的其實是去檢視人民提出的申請案或我們的職權調查案件是否符合撤銷的要件,在這之後才去公告及撤銷。其實促轉條例的相關規定是採國會立法撤銷的模式,成為賦予行政機關推定不法的權限,所以無論是我們或是後續的法務部都不會有球員兼裁判這樣的問題,更何況在相關過程的設計上,如同我們在先前報告所提出的,促轉會的執行方式是透過組成多元的審查委員會,也就是包括外部專家學者、法學者提供多元意見的審查委員會,而且我們也會把這樣的經驗提供給法務部參考,讓他們知道在後續執行過程中,怎麼樣去避免有些前輩擔心的球員兼裁判的問題,以及如何納入多元獨立的意見來執行相關過程,我相信法務部也會作妥善的規劃。最後是關於救濟的問題,基本上已經在促轉條例第六條所規定的司法救濟並不會受到影響,至於其他部分的救濟,那就是循現在的救濟法制來處理,也就是以訴願的法制來處理,這也不會有影響。
再者我想釐清一點,促轉會成立至今,我們全體人員都是依法行政。過去曾經發生剛才各位所提到的張天欽副主委事件,基本上他已經受過彈劾以及懲戒法院的追究。剛才葉律師提到在我們的執法過程當中是不是有任何其他不法?如果其他委員有具體的案例,歡迎隨時提出來,我們都可以做說明。包括剛才講的政大事件,其實我們絕對是依法行政,在持有相關公函且經政大同意之下才到學校去查看檔案的狀況,之所以會有這個動作,主要是因為我們曾多次命國民黨提出依法律規定他們必須通報的政治檔案,包括過去黨國體制運作的重要拼圖,但國民黨卻多次告訴我們,他們已經沒有我們所指明要他們通報的檔案。後來我們調查發現這些檔案已經到政大去了,在這個情況下,我們認為國民黨有隱匿檔案之嫌,所以才會在協調會上由政大具決策權的人士出席並同意我們入校,而且我們並沒有攜回任何檔案,我們只是在現場封存,而這個動作本身就是促轉條例賦予促轉會的權限,他們正式體認到過去黨國體制的不法,不可能只有機關檔案而無國民黨檔案,國民黨檔案對於還原歷史真相有不可或缺的重要性質。我們到政大去是全程依法行政,而且也有紀錄,事實上我們也有通知國民黨,而國民黨也有派員到場全程記錄我們在當時封存證物的重點。
至於相關過程,事實上,國民黨就黨史檔案目前也有四個訴訟案,也就是說,凡是促轉會對團體做出的處分,自然都有依法救濟的管道。關於這個部分,我想剛剛葉律師可能有所誤會,其實國民黨類似這樣的狀況不只發生過一次,包括我們指明通報的婦工會、青工會相關檔案,他們多次告訴我們沒有這樣的檔案存在,結果日前我們卻發現包括青工會、知青黨部、婦工會、秘書處的檔案確實都還存在。針對這個部分,我們也準備要請國民黨進行相關的意見陳述,如果有隱匿之嫌,後續可能都要依法作出裁罰。這方面的重點並不是今天提綱講的清算或是衝突,我們的重點其實是希望國民黨做為一個已經轉型的民主化政黨,可以配合大院通過的法律行事,過去他們持續告訴我們已經不存在的檔案,但其實後來我們發現都已經到政大去,而到政大去的問題會是什麼?如同我們之前對外公開說明過的,經過促轉會審定的檔案,一到檔案局會成為國家檔案並對全民開放,檔案局甚至把很多檔案、影像上網,全民都可以隨時使用。但在政大的檔案,一方面目錄不透明,二方面是民眾只能抄錄,連複製都不行,某些機密檔案甚至只限政大教職員工生使用,至於再更進一步的檔案,如果要去copy的話,還需要經過國民黨同意。我們認為國民黨以當時一個普通政黨去代行國家公權力,包括那批省黨部檔案,基本上是怎麼把日產、公產變黨產,記錄很多這樣的資訊,它的性質就應該為全民所有,所以我們希望國民黨可以體認到這樣的歷史責任,不管是在檔案的徵集或是開放為全民所用這件事情上,能夠配合大院通過的法律依法行政。
最後還有一點,關於二二八基金會是否疊床架屋的狀況,如同我們在書面報告所提到的,現在要做的受害者權利回復法案,它的對象和範圍更多,它的性質更為複雜,包括要去清查財產等等,這些並不是過去二二八基金會曾經執行過的業務範圍,所以在討論的過程中,我們也認為或許透過新設的基金會更能符合現在的立法政策及目的,讓它更有效率的執行。
以上是促轉會的報告,請各位指教。
主席:兩個部分,第一個是你剛剛談到有關於國民黨在政大的資料,老實說,有沒有權限去要求或索取資料與由誰來強制執行是兩回事,為什麼我們今天要在這邊討論行政不法?你以為過去政府是怎麼做事的?如果過去都是由司法判決來進行這種動作的話,怎麼會到行政不法的層級?今天你們在做轉型正義,你們有沒有走到行政不法的界限,你們自己也要去考慮。我認為你們縱使有這樣的權利,當然這方面還可以論辯,但是不是應該經過司法強制執行還是由你們自己去執行,這是兩回事。這是第一個部分,我想應該也不會有結論。
第二個部分我就問你兩個問題,既然你說有新設基金會 的必要,那我就問兩個狀況,第一個是這個新設基金會十年期限到了以後,如果發現後面還有新的個案、之後還有一些需要處理的狀況,到時候的制度設計是不是又是延長、延長再延長?其次,假設延長到一個時間點.就像白色恐怖基金會一樣,你們覺得延長時間已經到了、不要再延長了,那麼後續的業務是不是又要轉回二二八基金會叫他們承接,就跟白色恐怖基金會一樣?這兩個問題是不是可以請促轉會先回答一下?
葉代理主任委員虹靈:謝謝主席,關於基金會的部分,我們之所以會訂出六年這樣的期限,然後最多延長兩次,正是從過去兩個基金會執行的個案經驗出發去估算它的年限,另外還有就我們目前掌握的案量來估算。因為二二八基金會是我們國家第一個進行補償的基金會,所以對於範圍、對象怎麼去聯絡都是從頭摸索起,這就是它之所以在過程中……
主席:總共修改了六次,總共修法十次,光是期限延長就有六次。
葉代理主任委員虹靈:我們之所以希望有這樣的期限,其實也是希望後續可以讓……
主席:我就問你到十年以後,如果發現後面還有案子,是不是又要修法延長了?現在的制度設計在哪兒?
葉代理主任委員虹靈:報告委員,所以我們一定全力要在六年以內讓……
主席:你又要告訴我們,你們準備要重蹈覆轍了?過去二二八基金會不就是這樣,每次修法延長兩年、一年,甚至還有延長四年、延長一年的,哪一次不是想像這一次就是最後一次了!這是一樣的道理,我只是要告訴你,你現在又要跟我們說你們就是希望六年能夠做到、一定要在六年之內做到,即使你講十次,到時候還是會不一樣啦!
其次,即使到最後案子真的讓你們承接完了,你們是不是又要叫二二八基金會去承接?不然你們的制度設計在哪裡?最後你們一定還會遺留一些任務,你們的臨時任務結束之後,到最後要交給誰承接?因為只有二二八基金會是永續的,所以最後你們只能叫二二八基金會來承接對不對?這是殊途同歸。
葉代理主任委員虹靈:關於承接的部分,會看主管機關綜合規劃的考慮。
主席:因為你們沒有其他選擇了嘛!我今天就是要凸顯這些問題,當然你們也有行政機關的立場,但是我要凸顯這些問題,希望你們進一步去思考。
促轉會已經回答完畢,現在請法務部張次長說明。
張次長斗輝:主席,各位學者專家。今日奉邀列席貴委員會召開之「促進轉型正義委員會推動轉型正義與未來承接任務移轉」公聽會.本部除已依提綱提出相關書面報告外,另簡要說明如下:行政院已經在111年2月24日函請立法院審議促進轉型正義條例第十一條之一及第十一條之二條文修正草案,草案第十一條之一規定促轉會依第十一條規定解散後,行政院應設推動轉型正義會報,由行政院院長擔任召集人;草案第十一條之二規定國家應辦理之轉型正義事項移交各該中央主管機關辦理。法務部尊重上開政策之規劃,並依立法院三讀通過條文內容辦理相關轉型正義之任務,依促進轉型正義條例修正草案第十一條之二第一項第一款之規定,法務部將辦理平復司法不法、行政不法與識別及處置加害者,俟條文三讀通過後,法務部將廣泛聽取各界意見,並在行政院的統合以及督導下,接續落實部分轉型正義的工作。
另外,針對這次公聽會,委員及諸多學者專家提出非常多的寶貴意見,本部均將列入後續推動與執行的重要參考。以上報告敬請主席及各位學者專家指教,謝謝。
主席:次長,這段話好像應該在會議一開始的時候提出來,現在我們已經經過一個上午的討論,針對學者專家所提出來的問題,你有沒有想要說明或解釋的地方?
張次長斗輝:報告主席,因為本部還沒有正式承接,各位委員及學者專家的意見都非常寶貴,我們都會帶回去做進一步研議。
主席:我剛剛就已經問過了,針對法務部球員兼裁判、認定資格的部分,你們有沒有這方面的問題?有關司法救濟的程序你們要怎麼判斷,到底算有還是沒有?這些都是很簡單的問題,是不是可以請法務部做個說明?
張次長斗輝:關於這部分,依據相關立法及相關規定,本部已經有研究過,我們認為是可以的。
主席:什麼東西是可以的?
張次長斗輝:沒有球員兼裁判的問題。
主席:沒有球員兼裁判的問題?司法救濟的部分也沒有問題?你們也可以處理?
張次長斗輝:這部分我們都會詳細規劃。
主席:我希望你們提供書面資料加以說明好不好?
接下來請司法院刑事廳彭廳長說明。
彭廳長幸鳴:主席、各位委員、各位專家、各位先進。今天奉邀前來列席,首先對於各位委員及專家關心轉型正義將來究竟要如何續行並妥適推動的議題,在此表示由衷的感佩與謝意。本院在書面報告中,已經就今日提綱當中與本院較可能相關的第三點及第四點提出若干說明,敬請各位參考。其中就主席剛剛指示由本院進行說明的部分,也就是針對促進轉型正義條例當中的行政不法究竟要如何界定的議題,我們在書面報告中已經提出相關說明,當然也有我們的期望,在此我必須再次向各位報告我們要如何認定行政不法行為。其實促轉條例修正草案第六之一條的立法說明當中已經有提到,轉型正義最主要是希望能夠匡正國家的不法行為,但是在過往,我們只有就司法不法的部分作處理,這一次的修正草案,除了擴大司法不法的範圍之外,另外也增加了行政不法的部分,也就是在國家不法行為當中,如果不是司法不法行為的話,看起來在這次的草案當中都歸為行政不法的行為。
藉由第六之一條第一項條文的規定,大概可以看出行政不法行為必須符合三個要件:首先,必須是政府機關或公務員在威權統治時期,透過行政權的作用,對人民所作的行政處分或事實行為。第二,必須跟人民所受的損害或財產權的剝奪有因果關係。第三,這個處分行為必須是為了達到鞏固威權統治的目的,或是違反民主自由憲政秩序的情形。至於什麼是違反自由民主憲政秩序呢?剛剛曾銘宗總召有垂詢過,而黃帝穎律師也有提到,大法官在司法院釋字第499號解釋當中,有提出相關可以參考的標準,請各位參照注釋一的部分,其中提到民主共和國原則、國民主權原則、保障人民權利以及權力分立等這些本質重要性參考的部分。在釋字第499號解釋也提到,這些都是憲法設置機關,也就是公務機關都有遵守之義務。
其次,到底什麼是為了達成鞏固威權統治之目的?方才有聽到促轉會提出一至五個態樣,這些態樣當中大概都是指沒有司法判決,或是在判決已經執行完畢後,或不起訴處分後,或是相關種種沒有司法正式文書的情況之下,仍然對人民有一些相關的作為,大概會被歸類在這一部分。但是未來行政機關認定是行政不法行為,之後人民若有不服,會向法院上訴,所以我們也非常希望能夠在立法當中,就這一部分有比較明確的定義,提供以後在解釋適用上面能夠有所釐清、有所參考,這也是我們很期待立法過程當中可以釋疑的。以上,謝謝。
主席:謝謝彭廳長,其實你剛剛最後回答的問題,就是我本來要問的問題。針對行政不法,你用抽象的方式來說明,有威權統治、鞏固威權之目的所為的侵害行為等各種要件,之後又設計了五個態樣,這五個態樣本身要符合這樣的要件。現在適用上的問題來了,你用窮舉的方式來設定不法,最大的問題就是發現窮舉不盡,所以現在跑出第六種態樣,第六種態樣是要適用這抽象的三個要件,還是因為它不是這五個態樣,所以不算呢?這就是問題了!既然要界定行政不法,又沒有把行政不法的要件全部都法定。在沒有法定的情況下,又說有五種態樣是過去的判例裡面存在的,你的意思是我們就按照這五種態樣來認定,還是要按照你原來所講的抽象三項要件來認定?這兩個的競合就是你們在判決上最大的問題。
現在既然還在立法階段,我們就應該針對這些問題來做一個思考,到底是要態樣類型化,還是要以抽象的構成要件來認定?你不要又有構成要件的認定,又有態樣的規範,到最後跑出新的態樣,到底是什麼樣?是不在既有態樣之內不算,還是按照抽象的構成要件認定也算?這樣後面要怎麼認定?現在行政不法都沒有辦法有一個法定的清楚要件,到最後又要創造在判決上、認定上更加不法了,所以這個地方的問題是不是越寫越多,我覺得剛才刑事廳長也舉出這個問題之所在,請行政單位回去一併考量。
接著請內政部民政司呂司長說明。
呂司長清源:主席、各位委員、各位學者專家。內政部僅就成立新的基金會部分作簡要說明。首先,要跟主席報告的是,這不涉及到內政部的意願問題,因為不管是交給二二八基金會執行,抑或成立新的回復權利基金會,基本上都是屬於內政部的業務範疇,所以這與內政部的意願並沒有太大的關係。主要是之所以最後決定成立新的回復權利基金會,是經過政府內部評估的結果,評估的要件剛剛主席大略都有談到。第一個,因為二二八基金會從民國93年慢慢轉型以後,其內部的人才結構已經比較屬於歷史、文化、學術以及國際交流的部分,關於法制、地政等涉及到賠償部分的人才比較少。第二個,確實需要修正二二八條例以及二二八基金會組織章程。第三個,依照現行的法條設計,權利回復基金會是六年以後的二加二,也就是十年後要解散清算,而二二八基金會現在已經轉變成一個永續的基金會,所以基本上還是把它分開來,爭議會比較少。第四個,比較重要的是,我們知道受害者家屬希望賠償的時效能夠加快,政府經過評估的結果,因為二二八基金會補償適用對象和案件性質,與回復權利基金會未來適用的範圍和案件性質,確實有滿大的差異,所以成立新的基金會,對於進入賠償的時效上反而有助益。
另外,委員所關心的未來長尾效應的問題,有關於白色恐怖基金會後來遺留的業務,只剩下行政訴願、行政訴訟以及回復權利證書的發放,基本上,並沒有辦理所謂的賠償案件,這個部分是委託二二八基金會辦理,但不包含賠償案件,目前也沒發生賠儐案件的問題。未來的回復權利基金會於十年之後解散清算,是不是會發生長尾效應?當然有存在的可能性,不過政府既然將其訂為十年,我們儘可能在十年內完成。以上。
主席:內政部剛剛所說的,也不否認同樣的狀況會發生,甚至有可能最後再交回到二二八基金會來承接回復權利基金會最後所剩的業務,這是第一個。第二個,你說二二八條例本身要處理,其實不處理也可以處理,現在的威權統治時期回復條例第二條直接授權給二二八基金會就可以了。基本上,既然二二八條例授權給二二八基金會做這個事,不代表其他的法律條例不能夠授權給它做第二件事,所以在處理上面也不見得會去排斥其他法律授權給它的業務,因此,在立法處理上面不是沒有空間。再來是要新增人才,他掛在權利回復基金會聘用,與掛在二二八基金會聘用不是一樣嗎?還不是這個地方要生人去聘用,而且這還是以前就聘用過的,人員很多都是重疊的。老實說,今天多說也無益,我希望內政部針對這一點提供書面上的說明給本會委員參考,可不可以?
呂司長清源:可以。
主席:因為時間關係,大家都很辛苦。接下來還有教育部以及二二八事件基金會,再看各單位有沒有要補充說明,之後再請行政院副秘書長回覆。
請教育部學特司吳司長說明。
吳司長林輝:主席、各位委員、各位學者專家大家好。教育部報告的重點放在轉型正義教育。首先說明在目前現行的十二年國教基本課綱當中,已經把人權教育納入課綱的重點,透過人權理念價值的闡述,對於人權的保障以及過去國家曾經侵害人權的事實,在課程當中已經有所呈現。目的是希望能夠瞭解歷史真相,同時進一步記取歷史的教訓,對於受害人權利如何能夠返回他們公道,進一步透過反思記取教訓之後,對於保障人權的普世價值能夠進一步加以伸張,學生透過這些人權概念的培養,將來對於維護國家的自由民主以及人權的普世價值,能夠透過自身的行動來加以實踐。這部分目前我們已經透過老師的培訓以及研發教案,辦理書展、影展等等相關的主題活動,引導學生關注這個議題,並且透過老師的教學引導學生進行反思,進一步來探討。在促轉會這些年的努力過程中,其實也產生了不少適合作為轉型正義教育的素材,包括紀錄片,還有很多受難者的訪問實錄等等,這些資料目前都已經透過設置轉型正義教育的專區,放在網站上提供給各級學校的老師,當作轉型正義教育的參考。以上報告。
主席:我們剛才在討論的,教育部的代表好像都沒有注意到,剛才之所以請教育部在這邊特別回答,是針對剛才談到國民黨的一些史料放在政大,促轉會經過協調會的方式要求政大交出這樣的資料。我要就教的是,這樣的作法在程序上面,因為政大屬於教育部的管轄範圍,請教育部表示意見,你剛剛所講的東西我知道,但不是我要問你的部分,是不是再做一個回復?
吳司長林輝:所謂政大相關歷史檔案的部分,後續部裡會進一步進行溝通協調,看看怎麼促成這些檔案可以提供大家使用。
主席:你對於它的程序上到底適不適當,統統都沒有認定,沒有看法?
吳司長林輝:這個議題我還沒有很深入的了解。
主席:那就請你們回去寫書面報告。
吳司長林輝:好,謝謝。
主席:最後,請二二八基金會楊執行長說明。之後有沒有其他單位要補充說明,有的舉手讓我先瞭解一下?如果沒有的話,二二八基金會回覆完後,再請何副秘書長回覆。
請二二八基金會楊執行長說明。
楊執行長振隆:主席、各位委員、各位先進。其實內政部的代表剛剛已經講得很清楚了,我儘量簡單說明。其實我只是表達二二八家屬及二二八基金會的意見而已,並說明現在二二八基金會的現狀。二二八基金會在17年前已經轉型,那時候我是第一個以家屬代表擔任執行長,施行轉型任務。其實有關後面的賠償事宜都是處理比較簡單的,屬於行政業務而已,2001年二二八國家紀念館成立以後,我們更是很清楚地完全都是在文化教育和歷史傳承部分,在賠償業務其實真的是非常少碰及。我把我們的情況跟委員報告,其實我們很早就轉型了,現在如果要再接這個業務的話,勢必是一個很大的困難,二二八基金會是行政院院設的基金會,所以我們其實也沒有任何表示反對的立場,以上簡單說明,謝謝。
主席:謝謝楊執行長,你最後的說明就代表如果我們在修法上面做這個要求,要新增董事也好,新增人員也好,其實二二八基金會也必須要接受,因為這是法定上面的要求。但是我要問的是,你們的業務上面有很多受害者與現在威權統治時期賠償受害者是重疊的,未來在處理上會形成什麼問題?當他們收到這些要重新再賠償的個案或增加賠償的個案,到時候是不是又要再發文到你們那邊,請求你們認定?你們認定以後再告訴他們,這個可不可以再補。如果繼承者不一樣,或是述說的事實又不太一樣,而權利回復基金會針對二二八又沒有專門的人才,以後只要收到與二二八有關的,又全部都轉到你們這邊請你們認定,之後請你們找繼承者,回過頭回來,他們就變成一個發文機關而已,是不是這樣子?
楊執行長振隆:應該不是這樣,我們會全力配合。
主席:怎麼配合他們?我現在就是要問這個,因為你們已經處理了兩千多個案件,未來這些人在新的權利回復基金會裡面都要再以不同的基數去賠償,現在這些人後面有不同的繼承人,這些人可能又講不同的事實。回過頭來,他沒有這一堆人來處理二二八的這些認定,最後是不是全部的公文都送到二二八基金會,請你們認定之後再告知他們怎麼去處理,還是他們自己要再生一批二二八的專家來認定這些人可不可以賠,繼承人是誰,是不是這樣子?
請二二八基金會柳副執行長說明。
柳副執行長照遠:基本上,以後的權利回復基金會是不需要再重複認定的,我們一般審案件有兩個部分,一個是受難事實的部分,另外一個就是親屬繼承關係,基金會成立以後,親屬繼承關係都要重新調卷,因為已經經過27年了,他的親屬繼承關係會有很大的變動。
主席:你說權利回復基金會要重新調查繼承關係?
柳副執行長照遠:不需要,我們這邊會配合。
主席:是你們調查完親子關係之後,把資料給他們,還是……
柳副執行長照遠:他們如果有需要來調這些東西,我們儘量配合,到時候的分工……
主席:所以變成他們認定?
柳副執行長照遠:對,他們認定……
主席:換言之,這些所有有關的案件就找你們配合,因為它沒有相關的受害者認定的事實能力,也沒有相關的繼承關係認定的能力,所以兩千多案全部都切給你們,要你們一併去認定,對不對?我們現在就搞清楚到底按照現在法律結構設定以後,實際運作會是怎麼樣。
柳副執行長照遠:當初促轉會在準備規劃這個法案的時候,對於受難事實的認定就是以二二八基金會認定為準。
主席:你看到最後又回到你們這邊。你們又說你們已經轉成教育、歷史,你們沒有相關的人才,到時候你們又要重新再聘一些人才回來協助認定這兩千多個案件嗎?
柳副執行長照遠:我們只要把當初認定的、已經承認的檔卷資料給他們就可以了,而親屬繼承關係要重新調查。
主席:你的意思是已經有的全部都交給他們去認定、去做,不會有任何其他的爭議了?但是現在又跑出好幾百萬的要求,所有申請賠償後面的家屬認定都會有很多很多的問題,二二八基金會做了幾十年都在處理這些問題,所以你現在把事情講得好像這麼輕描淡寫,完全不是過去30年二二八基金會一路走來這麼複雜的過程。所以我要讓葉主委、何副秘知道,現在我們眼睜睜就要看到類似的狀況即將再發生,未來權利回復基金會裡面有一大塊要外包,甚至切給二二八基金會,它也不是就單純認定而已,到時候只是對一個名單說你是,你要賠可以再賠,你不是,後面爭議又很多了,爭議來了怎麼辦?是它認定,還是你認定?回過頭來又叫你認定,你又要開始找一堆人來認定到底他所說的繼承關係對不對,不然有爭議時怎麼處理?現在這個權利回復基金會都不用處理爭議嗎?都是爭議!都是問題!所以我再把這個問題提出來,我們就事論事,二二八基金會要承接這個業務在法令上沒有什麼問題,能量上面我覺得是要思考的地方,至於任務上面你做這樣的切割,到底是讓你事情更方便做,還是更不方便做,這是今天要提出來的部分。今天是公聽會,我想不會有共識或結論,但是我們應該把所有的問題全部都提出,讓制度設計上面,這些問題都能夠被看到,對於要怎麼負責,誰要負責,大家比較心裡有數。二二八基金會還有沒有要補充?
柳副執行長照遠:報告主席,沒有。
主席:最後有沒有其他任何單位還要再補充?都沒有的話,請行政院何副秘書長做最後的回覆。
何副秘書長佩珊:謝謝主席今天花費非常大的心力,所提供的意見,這是相當具有建設性的一場公聽會,我首先要向我所尊敬的蔡寬裕老先生、前輩致敬,因為當年促轉條例制定的時候我人也在立法院,我記得白色恐怖基金會是2015年在馬前總統任內把它結束掉的,之後整個轉型正義業務從二二八基金會到白色恐怖基金會大概告一個段落,可是衍生後續的問題,就是我們今天送到大院來審議的,關於平復行政不法,以及包括有罪判決的賠償和不動產賠償這些後續必須處理的部分,所以才有後面2016年促轉條例的設計以及您現在看到的這樣子的法案產生。所以我在這裡也要非常肯定陳委員提供的,關於為了早日讓受難者以及其後代們能夠得到該有的正義及賠償,我們必須加快速度,在這個前提之下,關於執行方式的處理,我相信這不是一個零和的問題,也是一個可以討論、可以開放性看待的議題,當然委員們所反映的意見我們都會帶回去參考,也會持續地討論。
只是我要提醒的是,委員們可能也必須體認到,畢竟轉型正義的業務已經持續30年了,其實也不是從零開始的,我們在九零年代已經有三部法律,一個是白色恐怖基金會的條例及其基金會,還有二二八的條例及其基金會,甚至還有威權時期人民權利回復的條例,這三部法律以及兩個基金會的運作都在九零年代乃至2000年之後,到馬總統的時代都已經有一定程度的成果,當時為什麼是把它分成兩塊來處理,這可能是一個必須面對的歷史現實,畢竟二二八基金會以及白色恐怖基金會所處理的議題、範圍乃至於人數都不一樣,甚至白色恐怖基金會的人數更多、時間更長,所以它的困難度顯然更高,所以為什麼二二八基金會未必能銜接,也是一個真的要考慮的問題。當然委員所提關於二二八基金會的經驗,它畢竟是有經驗、可以傳承的,而且它也必須跟未來的權利回復基金會無縫接軌,這是委員所提供非常寶貴的意見,我們一定正視並且審慎處理。
另外關於行政不法部分的問題,以及為什麼行政院要設會報跟人權與轉型正義處,然後分散到各部會處理。跟委員報告,整個轉型正義的工程,從促轉條例到現在提出來的權利回復條例,我們所採用的都是國會立法撤銷,這個概念當然是從德國來,為什麼是國會立法撤銷?我們必須尋求立法院朝野的共識,朝野一致支持,然後我們的行政部門、法務部才能依此被授權去做行政不法的認定,所以這是國會授權的,不是法務部自己憑空產生出來的,你要怎麼認定就怎麼認定,甚至我們可以進一步比較樂觀來看,由法務部來承接,日後大院對法務部行政不法認定的監督可以更貫徹,因為事實上他必須隨時來立法院報告,他今天要認定什麼態樣,司法及法制委員會隨時都可以請法務部來說明,而不像現在的促轉會,我憑良心講,雖然是一個所謂的獨立機關,可是事實上他們如何判定、如何作業,都產生在野黨的高度疑慮,或者是整個社會有點撕裂的狀態。
我要承認,這幾年我們在轉型正義的實踐上也有不足的地方,甚至也有要檢討的地方,今天這樣子的設計是一個朝向能夠更負責、更承擔的方式來處理。至於行政院院長,我相信委員要在法律裡面訂定多久開一次會、多久來報告一次,這我們都可以接受或者是討論,所以懇請委員們一起成就轉型正義的工程,這是我們朝野要共同努力,也必須懇請委員大力支持,謝謝。
主席:謝謝何副秘書長,你最後所說的話正是我們現在在做的事情,針對法務部行政不法的認定,我覺得球員兼裁判也不是個很好的說法,事實上是在逼法務部精神分裂,就是他之前的認定跟他之後的認定,他必須要自己去調整,這個作法會不會有矛盾之處,這個就是他困難的地方。再來是適用行政不法到底是用抽象的、構成要件的方式來進行,還是要用態樣式的、類型化的方式來進行,這個在法律競合上就會有實際的困難,司法院刑事廳也很具體地舉出這些問題。所以我想今天整個方向,朝野都是支持要賠償,也願意站在制度設計的基礎上共同討論這個事情,我想這是過程當中我們都很清楚的,但是在實際的運作上面、實際的適用上有很多需要再精進跟討論地方,甚至有很多要避免我們認為未來一定會發生的問題,這是我們花這麼多時間在這邊討論,這麼多學者專家、這麼多立法委員在這邊討論最主要的用意之所在。我想今天公聽會到目前為止,大家已經暢所欲言,各個方面的論點都已經充分地提供,希望在未來修法的時候能夠看到行政單位有相關的回應,我們立法院的部分,我相信個別委員也會提出適當的修正動議,希望我們再進一步討論。
今天的會議,所有的發言到這邊都告一個段落,所有的發言及書面意見均會列入紀錄,刊登立法院公報,並製作公聽會報告,送交本院全體委員以及本日的出列席人員做參考。
本次公聽會到此結束,謝謝各位,現在散會。
散會(13時7分)
附錄:

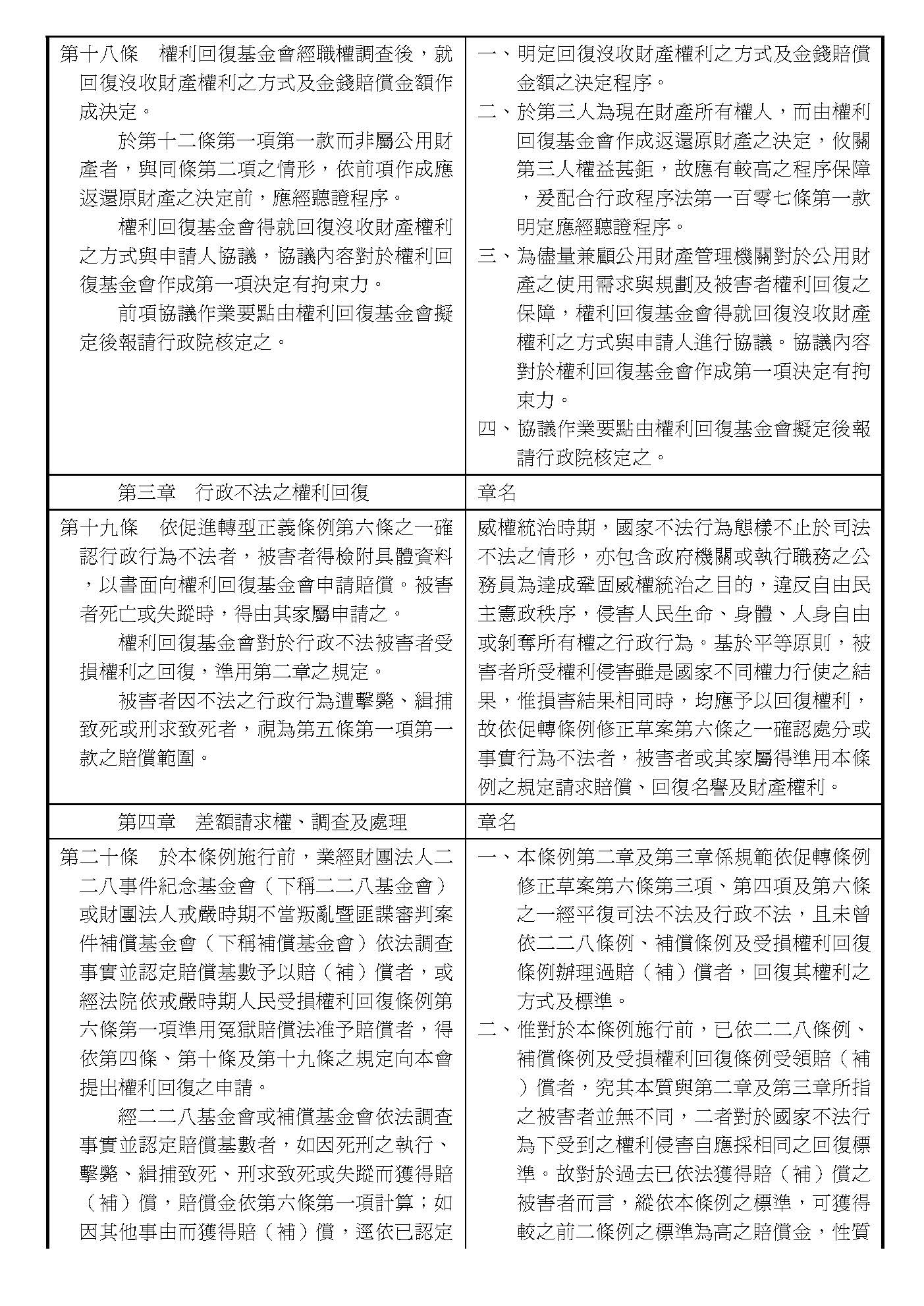
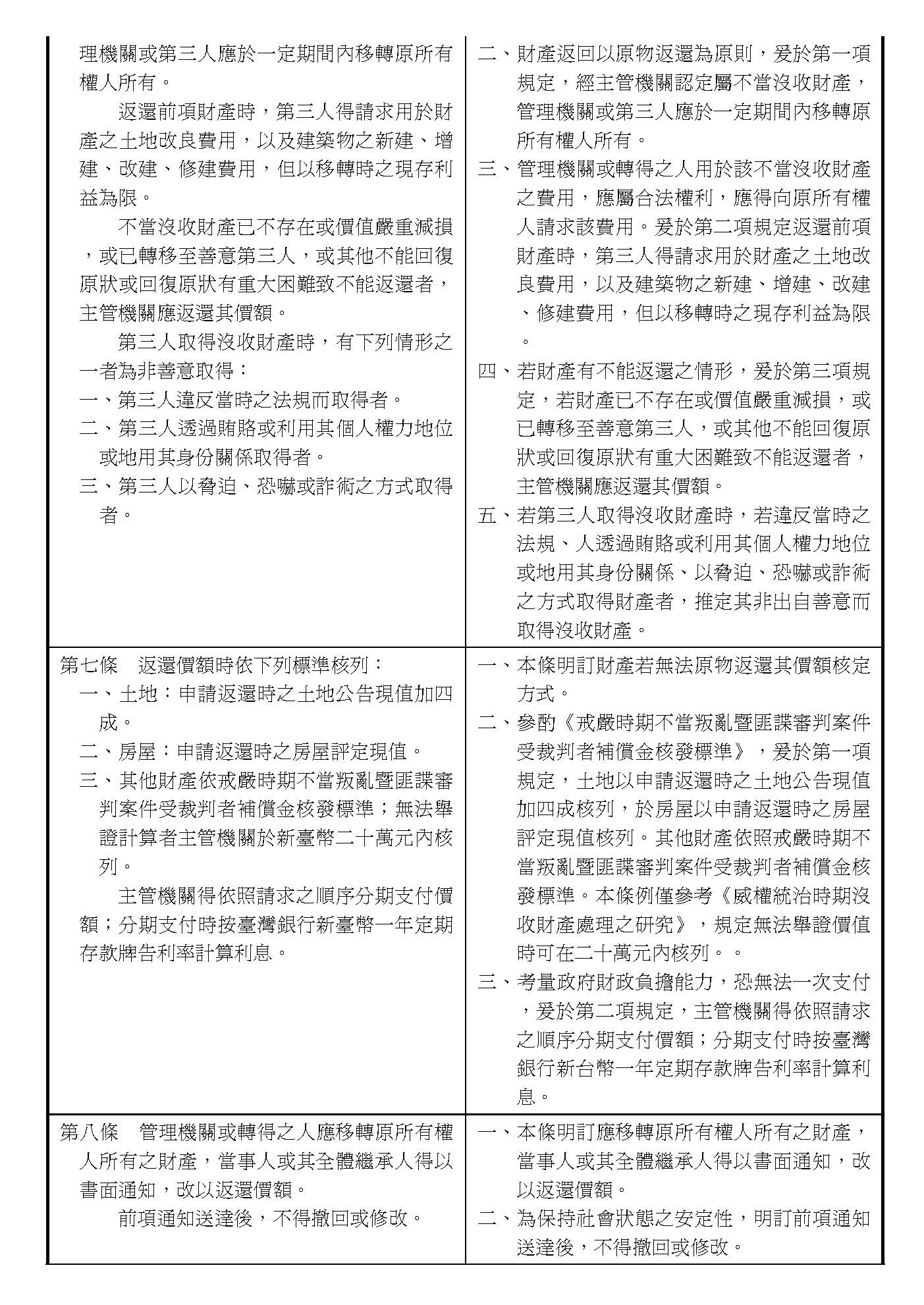
張若彤先生書面意見:


張鈞綸律師書面意見:

施逸翔秘書長書面意見:

賴澤涵教授書面意見:

委員江永昌書面意見:

委員葉毓蘭書面意見:

委員陳歐珀書面意見:

委員陳歐珀書面意見:

司法院書面意見:

教育部書面意見:

國發會書面意見:

內政部書面意見:

促轉會書面意見:

法務部書面意見:

不當黨產處理委員會書面意見:

行政院書面意見:

文化部書面意見:

