立法院第10屆第5會期社會福利及衛生環境委員會舉行「精神衛生法」修法公聽會會議紀錄
時 間 中華民國111年3月24日(星期四)9時3分至12時34分
地 點 本院群賢樓801會議室
主 席 林委員為洲
主席:現在開會。今天會議議題為「精神衛生法」修法公聽會,本週一已經舉行過一次,今天係精神衛生法修法的第二次公聽會。本席在此歡迎所有專家學者、民間團體參與本次公聽會,感謝!各界對於此次精神衛生法之修法寄予厚望,為能廣泛蒐集各方意見,為這次修法儲備足夠的能量並提供完備建議,達到各界期待,故我們先舉辦兩次公聽會,希望在逐條審查前能儘量蒐集各方意見,提供給委員作為修法參考,以符合各界期待。今天係第二次修法公聽會,歡迎各位。
本次公聽會之討論提綱,請各位參考書面。
由於上次公聽會與會之專家學者、各界代表跟這次不同,因此請陳部長再做一次報告。
現在請衛福部陳部長報告。
陳部長時中:主席、各位學者專家、民間團體代表、委員女士、先生,大家好,大家早安。
今天大院第10屆第5會期社會福利及衛生環境委員會舉行「精神衛生法」修法公聽會,本部承邀出席參與,深感榮幸。敬請各位委員不吝指教,也請各位專家學者惠賜相關意見。
精神衛生法立法意旨係為促進入民心理健康,預防及治療精神疾病,保障病人權益,支持並協助病人於社區平等生活;現行精神病人之社區支持貪源,涵蓋於衛政、社政、勞政及教育等各權管。本部權管社區支持服務包含:
一、依身心障礙者權益保障法第五十條規定,地方政府應依需求評估結果,提供身心障礙者日間照顧、社區居住服務、自立生活支持服務,並補助接受服務之費用。截至110年底,身心障礙者社區式日間照顧服務共180個據點,精神障礙者人數占10.5%,社區居住共125個據點,精神障礙者人數占9%。
二、依長照服務法第九條規定,經評估為失能、身心障礙者,均可使用居家照顧服務、日間照顧服務、家庭托顧服務、專業服務、輔具及喘息服務等多元連續照顧服務。截至110年底,布建1,388家居家式及999家社區式服務單位;110年1至8月長照居家、社區服務人數中8,319名為失能精神障礙者。
三、為協助社區支持資源發展,除透過公務預算逐年補助辦理精神衛生機構團體獎勵方案,並於108年起爭取公益彩券回饋金,補助民間團體發展社區服務資源;積極推動社會安全網第二期計畫,至114年布建社區心理衛生中心71處,增聘社區關懷訪視員、心衛社工1,421名、精神障礙者協作模式服務據點49處,加強個案管理及資源連結,建構社區網絡合作系統。
考量強制住院涉及人身自由之限制,為呼應身心障礙者權利公約精神及法官保留原則,行政院版「精神衛生法修正草案」已將強制住院改採法官保留原則辦理。另考量強制社區治療對於人身自由干預之強度較低,且可透過行政審查及正當程序機制,搭配司法救濟保障其權益。
警察或消防機關於執行勤務時若有發現疑似精神疾病狀態,有傷害他人或自己之虞者,行政院版「精神衛生法修正草案」第四十九條規定,應通知地方主管機關即時查明回覆,經查明屬精神病人者應協助護送至適當機構;若無法查明身分者,應派員共同處理。另為強化跨機關及網絡合作,明定地方主管機關應整合所屬機關建立24小時緊急處理機制,並授權中央主管機關訂定明確緊急精神醫療處置機制及其應遵行事項。
有關完善司法精神醫療體系策略作為包含:一、建立監護處分個案評估及分流處遇機制,由法務部組成評估小組,按其暴力風險程度採分級、分流處遇。二、加強社區銜接及建立社區支持機制,於監護處分執行期滿前3個月,由檢察機關邀集相關單位等召開轉銜會議,提供更生保護、精神治療、社區治安與關懷、就學及就業服務等。
本部擬具「精神衛生法修正草案」,係以精進精神病人個案管理服務,建置完善精神照護網絡與管理,結合醫療及社區為基礎的支持體系,強化跨機關合作,以保障精神病人生命權、健康權與就醫權,促進社會安定,導正社會大眾對精神病人之歧視與污名,建立精神病友善支持環境。
本部承大院各委員之支持與協助,對業務之推動,有極大之助益,在此敬致謝忱。並祈各位委員繼續予以支持。
主席:司法院、國家人權委員會、內政部等均提供書面資料,本次會議各部會所提供之相關書面資料均列入紀錄,並刊登公報。
司法院書面報告:
主席、各位委員、各位先進:
今天貴院社會福利及衛生環境委員會召開「精神衛生法修法」公聽會,本院奉邀前來出席,深感榮幸。針對這次公聽會討論題綱之議題,與本院相關部分為題綱二及題綱五,報告如下,敬請指教。
提綱二:如何解決目前強制住院爭議?行政院《精神衛生法》修正草案針對強制社區治療仍由審查會決議,未比照強制住院改採法官保留原則,是否合宜?
本院意見:
一、依身心障礙者權利公約(CRPD)要求,對於遭強制住院措施之嚴重病人應提供包括立即法律協助及自願知情同意權等「程序保障」機制。故針對政院版《精神衛生法》修正草案,關於嚴重病人之強制住院及延長,因涉及人身自由之拘束,並兼顧精神醫療專業性,均採專家參審之司法審查模式,本院敬表贊同。
二、強制社區治療部分尚無納入法官保留範圍之必要,建議維持現有機制,另增加停止強制社區治療等司法救濟途徑:
(一)參照憲法第8條人身自由保障之規定,以及司法院釋字第708、710號針對非刑事被告人身自由拘束之解釋意旨,併釋字第535、689號解釋所闡釋,一般行為自由,應受憲法第22條所保障,如為防止妨礙他人自由,維護社會秩序所必要,尚非不得以法律或法律明確授權之命令予以適當之限制等意旨,可知對於一般行為自由之拘束,屬於憲法第22條所保障,與保障憲法第8條保障人身自由之規定依據,並非相同。
(二)對照強制住院之嚴重病人無法自由進出精神醫療機構,甚至無法隨時與親人、家屬聯繫會面,而被全日拘束於精神醫療機構;精神衛生法之強制社區治療,嚴重病人平日仍舊在社區中生活,縱在進行治療或照顧服務時,會以強制力使嚴重病人配合(例如以束縛身體等強制措施施打針劑等),亦僅係極短時間內限制其一般行為自由。考量強制社區治療僅在極短時間強制嚴重病人服藥、打針等限制一般行為自由之措施,與強制住院拘束人身自由之強度不同,並依上開大法官解釋意旨,只需要有法律或法律明確授權之命令,即可予以適當限制,無需採行法官保留之司法審查。
(三)再者,政院版草案除維持現制,得向法院聲請停止嚴重病人之緊急安置或強制住院外,復針對侵害嚴重病人就醫自主權之強制社區治療決定,增訂嚴重病人或其保護人,以及經中央主管機關認可之病人權益促進相關公益團體,均得向法院聲請停止之規定,透過向法院聲請救濟之程序,採行上述專家參審模式,尚足以維護嚴重病人權益。
(四)是以,就強制社區治療部分,因拘束人身自由之強度不同於強制住院,似無必要比照強制住院,一律採行法官保留之司法審查必要性。且透過審查會之行政自我審查功能,提供病患相關程序保障機制,可兼顧身心障礙者身體健康之即時照護必要,維護人性尊嚴,並足以保障患者主張自己之權利。又社區治療由醫療機構決定,能因時制宜,保留運用各類治療措施以協助患者之彈性,如需再次向法院聲請,不但增加聲請程序負擔,也可能因此影響醫療處置流程,進而影響病人相關照護權益。
(五)又依行政執行法第3、第37條第1項,以及警察職權行使法第19條、第28條等規定,警察機關於其他機關請求時,得依法採取相關措施、行使職權。另參酌行政程序法第19條第2項第2款及第6款,行政機關為發揮共同一體之行政機能,應於其權限範圍內互相協助;而行政機關執行職務時,有「因人員、設備不足等事實上之原因,不能獨自執行職務者」或「其他職務上有正當理由須請求協助者」,得向無隸屬關係之其他機關請求協助;從而,現行法律已有警消協助之規定可循,能有效協助嚴重病人接受治療,而降低執行上之困難。基於行政一體而存之自我審查功能,建議維持現制,由審查會就強制社區治療之准否進行最適判斷與決定。
(六)加上未來社會安全網2.0,將挹注相當人力及軟硬體資源(如社區關懷訪視員等),如皆需經司法審查,是否符合程序經濟與必要性考量,殊值審酌。爰就強制社區治療,基於上述考量,建議維持現制運作,尚無改由法院許可之必要。
提綱五:行政院版《精神衛生法》修法後,刑事司法體系與精神衛生體系將如何合作,以完善社會安全網?
本院意見:
一、精神疾患觸法者成為刑事被告時,刑事訴訟法已設有相當之程序保障,其中包括:第27條第3項(通知選任辯護人)、第31條第1項第3款及第5款前段(審判、偵查中辯護倚賴權)、第35條第3項前段(受輔佐權)。且以本院提出之藍本,嗣經立法院三讀、今年2月間經總統公布第十章之一「暫行安置」章(第121條之1至第121條之6),增設保護被告程序權益之條文,而得以實現被告醫療、訴訟權益及社會安全防護之目的。
二、不論「精神衛生法」與「刑事訴訟法」修正前後,兩者於適用上並無優先劣後之關係;而上開兩法修正後,更可完善不同面向、且為互補之社會安全網,並妥適保障對於精神疾患觸法者之權益。申言之,縱然精神疾患觸法者進入刑事訴訟程序時,並不當然排除精神衛生法適用(反之亦然),而可透過比例原則,審視不同之法領域,檢視有助於目的達成之手段,在各種同樣能達成執行目的之方法,選擇對精神疾患觸法者及公眾損害最少者為之,且使損害與利益之間不致顯失均衡。
最後,本院對貴院委員會關心如何修法以維護嚴重病人權益,以促進人民心理健康,預防及治療精神疾病,保障病人權益,支持並協助病人於社區平等生活,並建構完善之社會安全網等重要議題,廣徵各方意見而召開本次精神衛生法修法公聽會,表達感佩之意。以上報告,敬請各位委員、先進指教,謝謝各位。
教育部書面報告:
主席、各位委員,大家好:
今天大院社會福利及衛生環境委員會舉行「精神衛生法修法」公聽會,承邀代表列席,並得聆聽各位卓見,至感榮幸。以下本部謹就涉及本部條文部分(第6條、第24條及第49條第1項)提出評估說明,敬請各位先進指正。
一、教育部保障學生之受教權,並維護學生身心健康及全人發展,各級教育主管機關應規劃及推動學校心理健康及衛生教育相關工作。
二、為符應各級學校學生心理衛生需求,本部依據「學生輔導法」完備學生輔導三級體制、強化輔導網絡合作及提升教育人員輔導知能等,使輔導專業化及專職化,並積極推動學校校園心理健康,以促進與維護學生身心健康及全人發展,營造溫馨而健康的學習環境。
三、「十二年國民基本教育課程綱要」於108學年度起分不同教育階段逐年實施,其中健康與體育領域課綱業涵括身心健康與疾病預防:「健康心理」與「健康促進與疾病預防」係為2個次項目主題,身心健康是從個人內在的認同與悅納、情緒調適與壓力處理,到人際間的溝通與適應,以增進身心靈的安適與和諧。疾病預防則是積極採各種預防策略,落實健康生活型態,促進個人健康狀態與預防疾病。
四、本部補助地方政府及高級中等學校辦理健康促進學校計畫、健康促進學校輔導計畫,透過增能研習、相關課程活動、成效評價及媒體行銷等策略,普及親師生健康態度及健康行為之實踐,以提升健康素養,建立健康生活型態。
五、本部為積極促進大專校院校園心理健康,幫助學生透過課程教學及活動參與等方式,建立正確之價值觀。本部推動及補助「大專校院推動校園心理健康促進方案」,以確實協助大專校院提升校園心理輔導支持系統,進而強化大專校院學生身心教育及友善的學習環境。
六、本部亦致力於提升教育人員(教師、導師、專業輔導人員)對高關懷學生之辨識,即早提供協助與轉介相關單位,並致力於網絡間合作,以積極促進學生身心健康與正向發展。
七、本次行政院提送版本修正條文中有關中央及各級教育主管機關應辦理事項(第6條)、參與精神衛生機構團體獎勵(第24條)、教育人員得通知地方主管機關提供協助(第49條第1項),與本部推動各級學校校園心理健康工作精神相同,本部敬表支持。
國防部書面報告:
立法院社會福利及衛生環境委員會舉行「精神衛生法」修法公聽會,針對討論題綱非屬本部權責內容,本部敬表尊重。
針對行政院提案修法「第十條 國防主管機關應規劃、推動、監督國軍人員心理健康促進及精神疾病防治,並依國軍人員心理健康需求,分別提供心理健康促進、諮詢、心理輔導、危機處理、醫療轉介、資源連結、自殺防治、物質濫用防治及其他心理健康相關服務。」為新增條文,屬本部主管機關之權責,本部同意修法內容。
針對國軍人員心理健康促進及精神疾病防治等權責內容,本部業由政戰局及軍醫局所屬單位,依衛福部相關規定辦理,並落實「三級防處」作為。
財政部書面報告:
主席、各位委員、各位女士、先生,大家好:
今天貴委員會舉辦「精神衛生法」修法公聽會,本部承邀列席,至感榮幸。謹簡要說明如下:
為推動心理健康促進、精神疾病防治及精神病人權益保障,現行精神衛生法第27條明定政府應按病人病情嚴重程度及家庭經濟情況,依法給予病人或其扶養者適當之租稅減免。目前稅法業針對符合規定之精神照護機構提供所得稅、地價稅及房屋稅減免優惠,病人取得身心障礙證明或為嚴重病人者,並得列報身心障礙特別扣除額。
衛生福利部研擬精神衛生法修正草案,經行政院函送大院審議,修正該條條文並移列為第11條,增訂財政主管機關得依精神照護機構之性質依法給予適當稅捐減免,敬請各位委員及各界代表支持。
以上說明,敬請指教,謝謝!
文化部書面報告:
壹、前言
文化生活係屬人民的基本權利,本部積極透過各式計畫推動,以確保人民的「文化近用」,不會因為身份、年齡、性別、地域、族群、身心障礙等原因產生落差。在文化上,肯認多元群體之文化差異,進而接納、欣賞彼此,避免各種形式的歧視與偏見。
貳、涉及法規及意見
「精神衛生法條文修正草案」涉及本部部分為第13條、第37條及第79條第2、4、5項,本部相關意見說明如下:
一、修正條文第13條:「文化主管機關應輔導、獎勵、推動人民心理健康促進、病人精神生活充實、藝文活動參與及藝文相關創作。」;本部意見如下:
(一)本條文為新增,係藉由文化事業輔導、獎勵及推動,促進人民對心理健康之意識,及病人之精神生活、藝文措施相關事宜。
(二)本部為推動多元族群文化近用,促進心理健康及精神生活之充實,積極推展文化平權相關措施,例如國立臺灣博物館自108年開始與臺北市立聯合醫院合作「失智友善博物館處方箋」,讓更多博物館從業人員瞭解如何將理念化為行動,並提供相關醫療照護單位評估未來與博物館合作可能性之參考;國立臺灣美術館作為文化部文化近用示範館所,常態推動友善族群活動,並在展覽中結合文化近用、友善平權服務的精神,兼及樂齡、聽障、視障及特教等族群的服務。
(三)針對前開條文訂定文化主管機關應辦理事項,本部無修正意見,敬表支持。
二、修正條文第37條:「宣傳品、出版品、廣播、電視、網際網路或其他媒體之報導,不得使用與精神疾病有關之歧視性稱呼或描述;並不得有與事實不符,或誤導閱聽者對病人、保護人、家屬、照顧者及服務病人之人員、機構、法人或團體產生歧視之報導。病人或有第三條第一項第一款所定狀態之人涉及法律事件,未經法院裁判認定該法律事件發生原因可歸責於其疾病或障礙狀況者,宣傳品、出版品、廣播、電視、網際網路或其他媒體、機關、機構、法人、團體,不得指涉其疾病或障礙狀況為該法律事件之原因。廣播、電視事業違反第一項規定事實之認定,中央主管機關應邀集各目的事業主管機關、專家學者、民間團體及媒體代表召開會議審查之。」本部意見如下:
(一)本條文係為使病人權益保障更具全面性,爰修訂規範各類傳播媒體之報導不得使用歧視性稱呼或描述或誤導閱聽大眾對病人、保護人、家屬、照顧者及服務病人之人員、機構、法人或團體產生歧視。
(二)針對前開條文由衛生福利部會同相關機關,本部無修正意見,敬表支持。
三、修正條文第79條:「廣播、電視事業違反第三十七條第一項或第二項規定者,由各目的事業主管機關處新臺幣六萬元以上六十萬元以下罰鍰,並令其限期改正;屆期未改正者,得按次處罰。前項以外之宣傳品、出版品、網際網路或其他媒體業者違反第三十七條第一項或第二項規定者,由各目的事業主管機關處負責人新臺幣六萬元以上六十萬元以下罰鍰,並得沒入同條第一項或第二項規定之物品、令其限期移除內容、下架或其他必要之處置;屆期不履行者,得按次處罰至履行為止。前二項以外之機關、機構、法人或團體違反第三十七條第二項規定而無正當理由者,處新臺幣二萬元以上十萬元以下罰鍰,並得沒入同項規定之物品,令其限期移除內容、下架或其他必要之處置;屆期不履行者,得按次處罰至履行為止。宣傳品、出版品、網際網路或其他媒體業者無負責人或負責人對行為人之行為不具監督關係者,第二項所定處罰對象為行為人。第二項所定網際網路、出版品、宣傳品或其他媒體之目的事業主管機關,指行為人或負責人所屬公司、商業所在地之直轄市、縣(市)政府。」本部意見如下:
(一)有關本修正條文,係參考兒童及少年性剝削防制條例施行細則第三條、性侵害犯罪防治法第十三條及第十三條之一、性侵害犯罪防治法施行細則第六條之一、家庭暴力防治法第六十一條之二等體例增列,且其第5項規定目的事業主管機關為行為人或負責人所屬公司所在地之直轄市、縣(市)政府。
(二)針對前開條文,本部無修正意見,敬表支持。
參、結語
人民之心理健康促進亦為文化部門重要推動業務一環,本部後續將配合精神衛生法修正,持續透過各項計畫、措施,鼓勵各界參與友善平權、多元文化活動,以強化民眾心理健康,並增進相關知能。
法務部書面報告:
主席、各位委員、各位女士、先生:
今天奉邀出席 貴委員會召開「精神衛生法」修法公聽會,本部謹就討論提綱(一)、(五),說明本部意見如下:
【討論提綱一】過去社區支持資源長期不足的主要原因為何?實務上如何透過多元化的社區支持資源,以有效協助病人回歸社區?
一、強化法務服務體系
110年7月29日行政院核定強化社會安全網第二期計畫,提供以家庭為中心的整合服務,建立以社區為基礎的支持體系。在第二期計畫策略四:強化部會網絡資源布建,拓展公私協力服務中,本部積極建構服務網絡,並推動強化法務體系與其他服務體系之銜接。
二、矯正業務
(一)落實出矯正機關通知:
依精神衛生法第31條規定,患有精神疾病收容人期滿前2個月或假釋核准後,由合作醫療院所之精神專科醫師評估並依式填具通知書函送地方衛政主管機關,以利後續社區追蹤保護。
(二)建構復歸轉銜機制:
矯正機關遇有須跨單位或跨專業合作協助或轉銜困難之個案,將不定期召開「個案轉銜聯繫會議」;另每半年定期召開「業務協調聯繫會議」,邀集當地衛政、社政、警政、勞政、觀護、更保等社區支持系統參加。自110年9月起至111年2月底,全國各矯正機關已召開31場相關聯繫會議,期透過個案轉銜聯繫會議及業務協調聯繫會議,使跨網絡體系間之服務順暢,有效協助病人逐漸復歸社會。
二、更生保護業務
更生保護會依社會安全網第二期計畫,配合各地社區心理衛生中心,適時就罹患精神疾病之更生人,提供就學、就業輔導、急難救助、生活物質援助、家庭支持與援助家庭等服務,協助其復歸社會。
三、犯罪被害人保護業務
有關犯罪被害人之生理、心理治療、生活重建及職業訓練之協助,犯罪被害人保護法第30條第1項定有明文,故如發現犯罪被害人有罹患精神疾病之情事時,將由財團法人犯罪被害人保護協會本於權責,提供就醫協助及轉介適當醫療院所。
【討論提綱五】行政院版「精神衛生法」修法後,刑事司法體系與精神衛生體系將如何合作,以完善社會安全網?
一、完成刑法、保安處分執行法「監護處分」及刑事訴訟法「暫行安置」之修法:
對於近年來發生數起精神障礙者隨機殺人、傷害案件,社會大眾關切精神疾病患者犯罪問題,希冀經由完善的社會安全網,及早介入關懷訪視,照護精神疾病患者的身心健康,同時預防犯罪於未然。對於精神障礙或其他心智缺陷者犯罪後之司法處遇,本部提出刑法、保安處分執行法有關「監護處分」修正草案,並與司法院多次折衝協商於刑事訴訟法增訂「暫行安置」制度,上開法案業經大院三讀通過,總統於111年2月18日公布。依上開法律規定,對於精神障礙或其他心智缺陷者犯罪後,於偵查、審理中可為暫時性的「暫行安置」,於判決確定後可為完善之「監護」,均可提供適切的醫療處置,預防其再犯及危害公共安全,並強化與社會安全網之銜接。
二、刑事司法體系之作為:
(一)暫行安置:
精神障礙及其他心智缺陷者犯罪後,於偵查、審理中,可妥適運用「暫行安置」,確保被告立即接受醫療處置以穩定病情,並避免其危害公共安全,俟無暫行安置之原因及緊急必要,應即撤銷暫行安置,以維被告權益。此時應視個案具體情形,妥適處理,並依精神衛生法通報相關機關(單位),確保個案回歸社區時,不會被社會安全網漏接。
(二)監護處分:
精神障礙及其他心智缺陷者犯罪後,經判決確定宣告監護處分者5採取分級分流、多元處遇方式5使其獲得適切的精神醫療,降低再犯及危害公共安全之風險,並建立轉銜機制,而於監護處分期間屆滿前3個月內,由檢察機關召開轉銜會議,將受處分人轉銜予當地衛政、警政、社政、教育、勞政主管機關、由主管機關依權責提供受處分人就醫、就業、就學、就養、心理治療、心理諮商及其他社區照護服務等。於保安處分執行法修正通過以前,本部已於110年7月29日函頒「檢察機關辦理監護處分轉銜會議處理原則」供檢察機關參考辦理,及早落實轉銜機制,並持續策進轉銜會議之功能,使個案得以順利復歸社會。轉銜會議後,則由各該權責機關依精神衛生法規定辦理,以期與社會安全網無縫接軌銜接。
(三)保護管束:
檢察機關另就有精神疾病之一般受保護管束人復歸社區等,於發現有罹患精神疾病者,主動轉介轄區之衛生局列管協助追蹤輔導,追蹤個案之精神狀況;平時也透過與警察機關之案件聯繫,複數監督訪查,了解其在社區之行為;並透過轉介就業服務中心與更生保護會提供就業協助,輔導尋找就業機會,達到經濟獨立;另外亦透過執行過程之訪視案家,建立家庭的支持系統。
以上意見,敬請 指教,謝謝!
內政部書面報告:
主席、各位委員女士、先生:
首先對於各位委員就內政業務推動的關注與指導,表示由衷的感謝。今天謹就「修正精神衛生法─改善警、消人員執法困境」內政部主責項目簡要報告如下,敬請指教。
壹、現行「精神衛生法」下警、消人員執法困境:
一、一旦精神病患發病無法受控制時,須立即將其送往醫療院所接受治療,此亦為整體精神醫療體系最初環節,但精神病患發病時常常伴隨著暴力或具攻擊性,民眾通常請求協助之行政部門,既非衛生主管機關,亦非醫療院所,而是以維持社會安全秩序與防止犯罪為責之警察機關及以救災、救難與救護為主之消防機關為請求對象。
二、警察與消防人員於整體精神醫療體系之分工事項「協助護送就醫」,分別負責現場秩序維護及人員人身安全與載送精神病患,為精神病患後續所有強制治療之發軔,警、消雖是以「協助」之角色,將精神病患護送至醫療院所,但通常需要警、消協助之案件中均伴隨著抗拒、暴力或攻擊,雖警察係「協助」護送就醫,但實則具有「強制」之性質,除影響精神病患之人身自由權及醫療自主權外,由警察之公權力介入,亦有可能影響精神病患之名譽權、人格權、家庭權、工作權等權益。
三、現行精神衛生法第32條第1項規定:「警察機關或消防機關於執行職務時,發現病人或有第3條第1款所定狀態之人有傷害他人或自己或有傷害之虞者,應通知當地主管機關,並視需要要求協助處理或共同處理;除法律另有規定外,應即護送前往就近適當醫療機構就醫。」除對於精神病患人身自由權益之保護嚴重不足外,更引發警察人員下列幾點執勤困擾:
(一)衛生主管機關人員未落實到場,由警、消人員自行判斷對象是否屬精神病患:
1.精神衛生法第2條規定,本法所稱主管機關:在中央為行政院衛生署;在直轄市為直轄市政府;在縣(市)為縣(市)政府,對象是否為精神病患,涉高度醫療專業,應由衛生主管機關或指定之醫療機構(人員)認定。
2.惟現行精神衛生法第32條未明確規定衛生主管機關人員須到場認定,實務上常產生由警、消人員自行判斷送醫之情形,警、消人員未具醫療專業職能亦非衛生主管機關人員,如交由警、消人員自行判斷實有違法疑慮。
(二)主從不分導致權責不明:
1.行政法上之「管轄法定原則」,其用意除貫徹行政機關應依法執行其法定職權外,亦有保障人民權利之作用,不致因不熟悉業務之其他機關所為之行政措施、處分,而遭受不利益。
2.然依精神衛生法第32條第1項之規定,將協助護送就醫之主體規定成為警、消機關,衛生主管機關成為「協助處理或共同處理」之被動提供協助機關,此一主從不分之規定,導致三者間之權責不明,亦違反行政管轄權責。
(三)未清楚規定強制護送就醫之主體、分工及流程:
1.如個案有強制就醫的必要,現行規定對於強制就醫之發動主體、流程、可使用之強制力程度及應辦事項等均無詳細律定。
2.警、消人員於協助護送就醫過程,常伴隨著抗拒、暴力或攻擊而因此需使用強制力,導致警、消人員常常遭受投訴或民、刑事訴訟。
四、因此,決定精神病患是否送醫治療涉及高度醫療專業,如由衛生主管機關依其專業在第一時間先行介入處置,精神病患可能在其安撫下即無送醫治療之必要,不會衍生後續之「強制住院」及「強制社區治療」,更無須警、消人員強制力之介入;如須送醫治療,亦應清楚律定強制就醫之發動主體、流程、可使用之強制力程度及應辦事項等,以保障衛生、警、消三方人員之執法權益。
貳、行政院之「精神衛生法」修正草案─改善警、消人員執法困境:
一、行政院自110年11月25日起,邀集各相關部會召開審查「精神衛生法修正草案」審查會議,重新檢視並修正精神衛生法,各相關部會歷經會議協商後,決議通過草案修正條文。
二、為有效改善警、消人員協助護送精神病患就醫執法困境,行政院之「精神衛生法」修正草案(以下簡稱修正草案)以「對象不明確」、「定義不清楚」及「分工不合理」等問題為修正方向,就警、消人員協助護送精神病患就醫部分有下列幾點變革:
(一)新增各類行政機關(包含警、消機關)發現疑似精神疾病之人通知機制:
1.修正草案第49條第1項規定將相關之行政機關納入通報體系,只要執行職務發現疑似有本法第3條第1項第1款所定狀態之人,即可通知衛生主管機關提供協助,未限於警、消機關,由這些機關先通知衛生主管機關處理,以利及早發現介入提供協助,有效健全社會安全網,也突顯確認主管機關必須介入處理的責任。
2.另外,警、消人員日後在處理疑似精神疾病之個案時,若個案尚未達到修正草案同條第2項須管束之要件協助送醫時,仍可依本項規定通知衛生主管機關提供協助,降低社會對警、消人員到場無作為之質疑,也避免疑似個案在社區遊走,未獲醫治。
(二)新增衛生主管機關24小時醫療處置(查明)機制:
地方主管機關依修正草案第50條,將建置24小時緊急精神醫療處置機制,並負即時查明之責,降低現場不確定狀況及等待確認時間,透過系統資訊即時查明病人身分,有效減輕警、消人員責任,以及避免浪費現場等候時間。
(三)確立衛生主管機關職司(發動)精神衛生法權責:
警、消人員根據衛生主管機關查明回復之後,再根據修正草案第2項前段或後段經主管機關認定後之規定,協助護送個案就醫。
(四)衛生主管機關查明後即啟動護送就醫:
修正草案第49條第2項前段規定衛生主管機關查明回復(判定)屬精神病人,警、消人員無須裁量,即可依本項規定護送被管束之精神病人護送至就近適當醫療機構,減少現場等待耗費時間及解決到底須由誰決定送醫的問題,利於現場員警狀況掌握及處置。
(五)衛生主管機關「派員到場」明確入法:
修正草案第49條第2項前段規定,如無法查明或無法查明屬精神病人者,衛生主管機關應派員到場,課予衛生主管機關到場之責,衛生主管機關無法迴避,必須到場處理。
(六)護送就醫主從權責劃分清楚,「是否送醫」應由衛生主管機關認定判斷:
修正草案第49條第2項明確律定衛生主管機關需作成是否送醫之行政處分決定,警、消人員回歸行政協助的角色,警察機關維護現場秩序及人身安全,消防機關協助送醫,分工得以明確。
(七)賦予執行人員檢查病人隨身物品,降低危險發生:
修正草案第49條第5項規定,為保護被護送人之安全,協助護送就醫人員於執行職務時,得檢查被護送人之身體及所攜帶之物,必要時得使用適當之約束設備,除可保障第一線警消人員避免被精神病人或疑似精神疾病之人因無法檢查而遭利物或其他物品攻擊之危險,並提供第一線警消人員使用適當之約束設備或器材之法律依據。
三、修正草案有關警、消人員協助護送精神病患就醫之相關規定,除將涉高度醫療專業判斷是否屬精神病患之責,回歸予專業之衛生主管機關,就強制就醫之發動主體、流程、可使用之強制力程度及應辦事項等,亦有較明確之規定,較現行法規更能保障衛生、警、消三方人員之執法權益。
參、結語
我國已將身心障礙者權利公約(The Convention on the Rights of Persons with Disabilities, CRPD)國內法化,對於精神疾病患者採行之處遇或措施應符合公約要求。協助護送精神病患就醫涉及病患之人身自由權與醫療權,更應有法律之明確規範。
精神衛生法之立法目的,即係在公約之框架下,促進人民心理健康,預防及治療精神疾病,保障病人權益,支持並協助病人於社區平等生活。協助護送精神病患就醫需由衛生、警、消人員通力合作,分工事項如無明確規範,除有權責不清之疑慮外,更無法保障三者間之執法權益,期修正草案之通過,得以加速改善警、消人員目前協助護送精神病患就醫之執法困境。
通傳會書面報告:
主席、各位委員、各位女士、先生:
今天奉邀出席貴委員會「精神衛生法」修法公聽會,謹代表本會出席,並提出書面資料如下,敬請指教:
聯合國於2006年12月13日公布「身心障礙者權利公約」,並自2008年5月3日起正式生效,成為21世紀第一個人權公約。為促進人民心理健康,預防及治療精神疾病,保障病人權益,我國政府擬具精神衛生法修正草案。
本會作為通訊傳播主管機關,依據行政院版本精神衛生法修正草案第三十七條規定,監理廣播電視媒體,廣播電視媒體報導倘涉及與精神疾病相關之歧視性內容,本會尊重中央主管機關召集會議審查之結論,依法核處。
另依據行政院版本修正草案第五十二條規定,為利提供緊急處置,以維護民眾生命及安全,本會將監理電信事業配合各級政府衛生、警察及消防機關之要求,提供各類來電顯示號碼及其所在地或電信網路定位位置。
精神衛生法立法精神,係在保護國民心理健康,預防及治療精神疾病,並保障病人權益。本會支持行政院版本修正草案,將與各部會通力合作,建構完善之社會安全照顧體系。
以上報告,敬請
主席及各位委員指教,謝謝!
退輔會書面報告:
主席、各位委員、各位女士、先生:
今日貴委員會舉行「精神衛生法」修法公聽會,謹代表本會出席,並就討論內容提出意見說明如下:
一、過去社區支持資源長期不足的主要原因為何?實務上如何透過多元化的社區支持資源,以有效協助病人回歸社區?
(一)依現行精神衛生法、長期照顧服務法以及身心障礙者權益保護法,精神障礙者之各項社區支持涉及多個主管機關。建議社區端建立單一服務窗口,統籌整體社區心理衛生照護。
(二)目前已有身心障礙者生活狀況或就業調查,建議定期調查精神障礙者之居住現況、就業率、就學率、穩定就醫率、接受各式身心障礙服務比率等,可更清楚瞭解精神障礙者社區生活需求,而適當地投注資源。
(三)目前健保資源多投注社區機構式照護,這兩年亦有社會安全網之經費補助社區家園,而本會所屬臺北榮總玉里分院之精神障礙者的社區家園服務也進入了第八年,建議編列常態性補助或經費給付,以利發展社區外展服務。
二、如何解決目前強制住院爭議?行政院版「精神衛生法」修正草案針對強制社區治療仍由審查會決定,未比照強制住院改採法官保留原則,是否合宜?
(一)為符合憲法第八條「法官保留原則」之意旨,強制住院改由法院裁定,故審查會僅就強制社區治療事項進行審查。
(二)行政院送請審議之草案,多已參採委員提案之相關規定及精神,且經多次會議與各部會充分溝通及討論所得之共識,本會敬表支持。
三、如何透過「精神衛生法」修法,改善第一線警消人員的執法困境?全國精神照護指揮中心如何有效發揮功能?
本項本會無相關建議。
四、受聘於社區機構或團體之專業人員,若無法進行執業登記,是否阻礙專業工作者進入社區之可能性?
本項本會無相關建議。
五、行政院版「精神衛生法」修法後,刑事司法體系與精神衛生體系將如何合作,以完善社會安全網?
本項本會無相關建議。
原民會書面報告:
一、依憲法增修條文第10條第12項明定國家應依民族意願,保障原住民族之地位及政治參與,並對其教育文化、交通水利、衛生醫療、經濟土地及社會福利事業予以保障扶助並促其發展,其辦法另以法律定之。另原住民族基本法第24條第1項明定政府應依原住民族特性,策訂原住民族公共衛生及醫療政策,將原住民族地區納入全國醫療網,辦理原住民族健康照顧,建立完善之長期照護、緊急救護及後送體系,保障原住民健康及生命安全。故凡能進一步保障扶助原住民族衛生醫療並促其發展之政策法案,本會均予支持。
二、行政院本次修正草案係因近年來社會狀況與相關法規多有變遷,過去心理健康促進比重不重,前端預防與社區支持服務網絡合作不足等,為增進原住民族心理健康,於第19條新增「原住民族地區」之特殊性,列為中央主管機關劃分責任區域之考量原則之一,據以建立符合原住民族心理健康促進、精神疾病防治及醫療服務網。
主席:在請與會人員發言前,本席作如下宣告:每位發言時間5分鐘,為簡報方便,專家學者請於主席台右側之發言台發言;發言台上有手持麥克風,有按鍵麥克風,請自由選用。原則上由專家學者先行依簽到順續發言,委員如要發言,請到主席台登記。委員發言順序與專家學者發言順序交錯,即專家學者發言完,如有委員登記發言則請委員發言;俟委員發言完,再請次一位專家學者發言。全部人員發言完畢,再請行政機關做整體回應。暫定10時30分休息10分鐘。
首先請臺灣家連家精神健康教育協會黃莉玲理事長發言。
黃莉玲理事長:大家好。在場有很多專家學者,但我想我是唯一的家屬代表。這次精神衛生法之修正,不該忽略家屬聲音,以下是我的發言。
舊版精神衛生法第三章第十八條、第六章第五十七條均明列很多病人保護及權益保障罰則。然行政院版第三章第二十八條修正卻增列第二款,有扶養義務者經通知後,對病人不得有無故未盡扶養義務之行為。民法親權對權利義務均有相關法條規範,而舊版亦有足夠的權益保障條文,何以增列此款?我參酌其他特別法,並未特別針對家屬增列這樣的文字,不知道為什麼行政院版要特別增列?
根據統計,臺灣精障者有九成以上都由家屬照顧,所以不知道增列本款之目的何在?我認為增列本款已經明顯標籤且污名化家屬多數無故未盡扶養義務。身為家屬,看到增列本款感到非常難過,也非常憤怒!沉重的照顧責任都在家屬身上,而除了讓病人吃藥之外,幾乎沒有任何資源!一天24小時,一年365天,日復一日,年復一年,身為家屬,若非已走投無路,無能為力,試問誰會無故未盡扶養義務?精神衛生法保障病人之保護及權益,那麼對家屬的支持在哪裡?國家把照顧責任全部往家屬身上推,卻沒有給家屬可用資源,亦未提升家屬照顧職能,因此所謂「有故」的責任,是不是應由國家承擔?
身為家屬團體代表,每天看到精障家庭天天上演的戲碼,也就是嚴重精神疾病發作時就醫的困難!特別是罹病當事者因為疾病影響,都會抗藥、拒醫,而著急的家屬想要送醫之時卻找不到人可以幫忙!即便送醫,但未達自傷、傷人之虞都不能住院!因為住院醫療需要病人親自簽名,眾所皆知,精神疾病嚴重發作時是脫離現實的,不可能自己簽名說要就醫。但家屬非常清楚要就醫、要吃藥,因為住院醫療起碼是一個會好好吃藥的方法,可是家屬無此權力,只能一直等、一直等,等到病情惡化,等到病情嚴重影響彼此關係,起了衝突時,始可啟動強制送醫!這樣的醫療模式每天循環,請問國家有幫忙解決嗎?家屬的困難是誰造成的?
行政院版於說明中提到,鑑於實務上曾有家屬將病人留置於精神照護機構不聞不問,故必須增列該款。對於這樣的理由,身為家屬實在無法接受!有關家屬留置棄養問題,機構方自有足夠資源與能力,以民法或其他法條來進行追討,而非於精神衛生法上增列「無故未盡扶養義務」一款,把一切責任往家屬身上堆加。
精神疾病是可以治療的,家屬將病人留置於精神照護機構中,背後實有太多的狀況與無奈。家屬不是不想照顧,而是沒有能力應付病人回家後的種種問題!試問,假如國家有很好的社區資源策略,能幫忙撐住病人,讓他好好地在社區中生活,誰不想讓病人回家?姑且不問國家是否有很好的社區支持方案,就只談國家對於家屬有無挹注資源來支撐家屬?都沒有!幾乎都沒有!
臺灣引進家連家精神健康教育、家屬教育與支持團體課程,已經推廣十七年!目前所招收的一梯次學員當中,竟有80%以上者都是家人生病五年以上,藉由社區NGO團體才能接受到完整的衛教課程。家屬感嘆,若是這樣的衛教課程能於發病時即接觸到,就不會走那麼多的冤枉路,家人的癒後一定會更好。但即使是這麼基礎的家屬衛教課程,政府給的資源也非常非常少。
礙於時間關係,我希望行政院版第三十五條能依照王委員婉諭版本的第二十三條內容來修正。在這裡我要再度重申,家屬是病人康復過程中最重要的角色,也承擔全部的照顧,這裡沒有協助,就不能在民法之外加上家屬照顧義務與罰則。以上,謝謝。
主席:如果專家學者口頭報告完,還有書面資料,可於公聽會結束之前送給議事人員,以茲列入公報紀錄。
請吳委員玉琴發言。
吳委員玉琴:謝謝主席給我時間發言。今天有好多學者專家到場,這已經是第二場公聽會,有不同學者專家蒞臨,給我們更多有關精神衛生法修法的參考意見。
這次衛福部對精神衛生法之修正提出完整的修法建議,由此可以看出政府對於精神衛生或精神病患的照顧與態度,我想這應該是一項全面性的制度改革。對於行政院提出這樣的版本,本席給予肯定。
我想用螢幕上這張圖來提醒衛福部。其實很多團體在問,精神衛生法立法之後相關的服務在哪裡?尤其是社區式的支持服務在哪裡?其實把今天陳時中部長的報告,再搭配社會安全網中的精神照護服務資源網來看,那麼這整張圖就會更清楚。我們現在已經有法源,而社安網第二期計畫也就精神照護部分做了非常全面性且有計畫的資源挹注。
在第二期計畫中有關精神衛生部分,社區式服務或心衛中心設置,從110年到114年的四年中,將投入94億左右經費;司法精神鑑定、醫療品質提升及監護處分部分,預計將投入37億經費。也就是社安網第二期計畫的407億元經費中,在精神衛生方面的兩個環節:社區式與司法系統投入的經費,約占總數32%。奠基在這個基礎上,我們要透過精神衛生法於社安網第二期計畫中,儘速將資源及社區的能量布建起來。這次我們好不容易才把司法監護處分建置起來,可見不管是法條還是實務操作,我們都需要大家同心協力一起來建置。
至於社區資源服務這部分,也就是圖中粉紅色這部分目前還在建置中。我希望不論是今天參與公聽會的,或是禮拜一參與公聽會的伙伴們,大家能夠把社區式服務這一塊建置起來。
透過這樣的討論,我希望大家能在這個架構上,一起補足精神衛生法不足的部分。在此,我有幾個與此次修法有關的問題想與大家討論。
首先是行政院版第四十條有關強制住院經費,將改由健保給付,對此我比較有意見。過去即使沒有法官保留原則機制,仍由公務預算編列,111年大概是1億元,金額不是很大。現在不僅有強制住院,也有法官保留機制,但這筆錢卻要由健保支付?我覺得有點奇怪!如果要由全民健保支付的話,不知道健保會是否就此討論過?由公務預算支付改由健保支付,我想健保會會有意見,所以我建議這部分應該保留,仍由公務預算支應,尤其是強制住院部分。
其次,有關社區支持服務方面,剛剛我也提到,社安網第二期計畫已經投入相關資源,所以衛福部應該注意的是社區支持服務的內容。條文提到,由地方給予相關支持或委託民間做,但我想中央要特別注意一點,地方資源比較不足或是比較窮的縣市,中央是否能依地方主管機關財政狀況分級來給予補助?也就是扶植比較弱的縣市,把服務資源布建起來。
第三,社安網也有社區家庭支持部分,但在精神衛生法中卻沒有提到家庭支持服務。對此,我建議參照身心障礙權益保障法第五十一條所明列的家庭支持內涵,讓家庭參與照顧的工作能獲得相關資源與支持,同時給予照顧者訓練,我想這部分應該要明確化。
第四,剛才家連家的先進提到家屬角色問題,整部法看下來,我發現我們對於保護人賦予了很多角色,要求他們要做什麼做什麼。譬如第三十五條的緊急安置費用必須由他們支付,含括保護人在內,但保護人有可能是家屬,有可能是民間團體,也有可能是衛生所主任,他們除了擔負照顧精神病人外,還要擔負責任!我看到的全部都是責任,試問對於這群人,我們到底要給他們什麼樣的支持?
剛剛有先進特別提到,不管是個人、家屬,或是機構團體,在成為一個保護人後對保護人的角色清不清楚?有沒有相關的教育訓練?沒有!現在幾乎沒有!所以他們所接收到的只有責任而已,但對這項業務、這個角色,或相關資源的連結、到底有哪些資源可以引用、照顧,統統不知道!未來修法時,這部分是不是可以好好討論一下?對於保護人除了必須有相關的教育訓練外,可否再提供相關資源協助他們?
另外,有關精神病患出院後如何銜接社區服務這部分,院版第三十二條有提到擬定出院準備計畫,這樣很好。問題在於條文中寫的是出院起三天內,我想這與出院準備的概念不符合!所謂出院準備應該是在出院前就要做準備,像長照的出院準備是在出院之前就做了,司法系統的監護處分結束後要出來也都是三個月以前準備,因此,我建議應該在出院前至少三個工作天,甚至七個工作天來做出院準備計畫,我認為這點是本次修法應該再做討論與處理的。
最後,不管精神衛生法或社會安全網,目的都在於讓精神病患能得到社區的相關支持與照顧,可是我們忽略了一點,社區對於精神障礙者或機構設施等鄰避設施的抗爭與排拒,這是我們不可能不面對的議題!爰此,我建議參酌身心障礙者保障法第八十二條規定,在法裡明訂地方政府對於精神照護機構遭受居民以任何形式的反對時,地方主管機關應協助其排除障礙!這點在身障權法有明確規範,所以此處也應該有明確規範!因為在社區被排斥或受到不理性抗爭時,必須協助社區單位能夠在社區設立,如果不給予協助的話,想在社區就近得到照顧是很困難的。我過去協調過非常多這類抗爭事件,如果沒有政府公權力的協助,沒有地方政府的協助,其實很難在社區成立相關設施。
未來修法時我們會進行逐條討論,禮拜一我聆聽了出席的專家學者意見,今天也會繼續聆聽大家的意見,希望在修法時,能把這部法修得更完整,同時配合社安網第二期計畫,期待在座所有專家學者一起來協助我們,一起把精神照護網絡建構起來,因為這是一個關鍵時刻。謝謝。
主席:請高雄市立凱旋醫院精神科徐淑婷主任發言。
徐淑婷主任:召委、各位委員、與會的行政部門長官們、各位先進、好朋友。今天很榮幸有機會到貴委員會來報告,作為社區精神科醫師對此次精神衛生法修法的看法。
剛剛大家講了很多精神病病人出院準備服務之類的問題,其實在醫院中住院的精神病人只有10%,有90%的病人是住在社區裡面!我們期待這次的修法能讓社區精神科醫師得到更多的社區支持,讓強制社區治療得到改變,這是我們今天想討論的兩個主要論點。
首先是社區支持部分。社區支持應該是很多元的,但其中有一個部分我想特別談到,也就是我過去很長一段時間所從事的職業重建。
根據108年身心調查報告顯示,身心障礙者就業率為17.2%,乃史上新高,而有意願、有能力卻沒有工作的病友比率為12.0%,約一萬五千人,是一個相當龐大的數字。他們因為生病,或因為社區中的某種狀況,或工作無法持續,以致很多人想貢獻社會卻沒有得到社會的支持。
不可諱言,衛生主管機關及勞動部確實非常努力,可是病友靠著精神醫療或就業服務得到工作的機會只有15.7%,剩下的84.3%都是靠著自己的家庭或社區網絡找到工作。也就是說,不能只要求主管機關提供服務,我們更需要社區來提供更多的協助。
在這些願意去工作的朋友中,有30%屬於非典型就業,也因此,無業、低度就業,其實是精神障礙者能否穩定生活在社區中的一個很大問題。這個海綿寶寶是一個病友做給我的,這是全世界獨一無二的,他就是一個很明顯的例子!有很好的學歷卻無法找到合適的工作,因此,客製化就業也應該包含在內。
鑑於上述種種,我們要求合理調整。故行政院版第六條、第七條應規定勞動部及教育主管機關納入合理調整,因為40%的康復者都曾經要求合理調整,但卻沒有這個機制。並非所有病人都是障礙者,其實有三分之一的病人是沒有障礙身分的,也就是不在勞動部的服務範圍內。每次我們在大學或高中希望能讓病友以合理調整方式完整其學業時,卻常常遇到困難,因為學校不知道如何啟動學習再設計,這讓人覺得很遺憾。由於沒有完成教育,以致後續的就業就會面臨困難。CRPD國際審查委員會也建議,雇主必須針對工作場所進行合理調整。
凱旋醫院在過去五年當中,曾經辦理社區照護品質提升計畫,也謝謝司裡面對我們的肯定。105年到110年的社區照護品質提升計畫其實屬於急性個案管理,歷經三個月的個案管理之後,有了相當程度的改善,其中有22.2%的病友後來轉住院。我對這個行動方案的深刻印象是:關心還有關係,才是危機處置最重要的事。那時候我們所探視的這些病人,目前還有一些人會回來回診,這是我們所期待的。
由於強制採取社區治療,所以我們去看病友時常常會找不到病人!或者是勉強配合的病人!統計凱旋醫院實施社區強制治療的成果可以發現,每年大概有10至15案的病人,甚至是每四個人就有一個可能提前結案。想治療,可是跑給你追;或者是勉強配合,然後當強制治療結束的那天,也就是停止醫療的那天。只有大概四分之一到五分之一的病人是結案時以住院為結束!也就是只有四分之一左右的病人可以持續精神醫療!所以在這個時候如果能夠有法官保留原則來保障,讓我們的醫療團隊在社區中跟家屬、病友一起來做面對疾病的工作,我相信會讓我們在做強制社區治療時的程序上能夠更完整。
另外,我想要跟大家提的是,為什麼家屬會這麼需要這樣的改變呢?是因為我們可以看到,在過去的二十年間,我們45歲以上的精神疾病病友,已經從40%提高到70%,由此更可以看到照顧者的辛苦,也就是說,我們很期待能有一個更公正的程序,讓我們的病友跟家屬能夠更安心。以上是我的報告,謝謝。
主席:請林口長庚醫院精神科張家銘主治醫師發言。
張家銘主治醫師:召委、各位委員、長官,以及各位專家先進。我是張家銘醫師,我過去曾經擔任過精神醫學會的秘書長,然後我也曾經協助國衛院進行國家衛生研究院社區精神醫學一些相關的論壇,同時曾經到澳洲去參訪澳洲的社區精神醫療體系跟他們的強制住院情形,今天來這邊跟大家做一些公聽會的分享及討論。
首先,我還是非常肯定這一次修法的方向,因為在這一次的版本中特別提到要推動心理健康的促進、廣設社區心理衛生中心、加強社區支持、強化病人通報、危機處理,甚至包括強制住院的法官保留原則,我想這是一個好的方向。過去在國衛院論壇進行一些相關案子的擬定時其實都有談到,目前從我們的醫院到社區精神醫療,大概有四個很重要的重點,第一個,我們希望一個多元的社區精神醫療體系,因為我們的病人非常多元,他們需要各種不同的服務,但目前相關的資源,不管是從醫院到社區,即便是一些康家,甚至一些工作坊,有些部分似乎還不是完全的非常多元,相對而言,彼此之間的合作跟討論,以及相關的銜接也是不足的。
第二個部分是整合,基本上,目前的衛政、社政、勞政及相關資源,甚至可能在社區出現彼此的整合不足,所以彼此之間相關的業務,還是個很大的問題,當然包括我們一些跨部會的合作。
第三個部分是友善,目前相對而言,社區精神病人其實就像剛剛前面所說的,在社區還是會碰到一些不友善的對待、排斥,他們要找工作時也會碰到問題,他們碰到很多東西事實上並沒有被很好的處理,就這個部分而言,這些污名及誤解還是存在的。
第四個部分是復原,我想等一下陳芳珮教授會提到,其實目前有很多的工作跟設計並沒有從病人的角度出發,相對而言,其實並沒有考慮到他們未來是要成為一個更完整、更健全,一個有功能、有價值的人,我想這是一個必然要走的路,特別是這一次提到我們要往社區化走,包括整個修法的方向。這幾年我們有看到精神藥物的進步,大多數病人是不需要住院的,回到社區後相對而言,其實可能會有很多其他的問題,是接下來他們要去面對的。另外,過去住院事實上是很常發生的事情,可能現在因為我們對於病人人權的重視,相對而言,我們也希望以最小限制的原則,鼓勵他回到社區,可是回到社區還是一個問題,相對的配套是否充足?是不是有一個很好的個案管理?
這一次行政院很好的方向是,目前我們有廣設社區心理衛生中心,71家社區心理衛生中心有增聘很多的個案管理師,我想這是一個很好的開始,不過相對而言,跟我過去在澳洲所看到的經驗還是有很大的距離。以澳洲為例,澳洲相對於臺灣,二者的人口數其實是差不多的,但澳洲有一千兩百多家的社區心理衛生中心,但我們大概是71家,相對而言,澳洲大概每兩萬人就有一個社區心理衛生中心,在社區承擔一個很重要的角色─銜接及服務,同時串聯很多相關的處理。在澳洲的社區心理衛生中心裡面,其實個案管理師有他們的危機處理團隊、持續治療團隊、維持治療團隊,讓每個個案都可以得到不同的服務,同時個案比相對而言也是比較合乎理想的。關於這個部分,我想未來還是有很大的路要走,怎麼樣能夠持續性、流動性跟連續性的治療,依照個案的不同情形做服務跟處理,這個部分未來還是希望能夠加強相關的訓練,同時看看後面的效益。
最後,我還是要強調另外一個部分,回到社區不只是醫療,還有精神復健,對精神病人而言,很多部分其實藥物是很重要的,可是相對而言,工作機會及很多其他的支持也是很重要的,目前這個部分,以澳洲而言,大概很多都是由NGO在做處理,臺灣目前的NGO,特別是精障者的NGO,相對於其他的NGO而言,資源、能力及相關機會都比較弱勢,所以這部分還是希望大家能夠再多一些支持跟補強。
另外,這一次的修法有特別提到強制住院、強制社區的部分,目前臺灣是七個人的審查會,未來修法希望改成包括強制住院採法官保留原則,強制社區的部分還是以審查會的方式來進行,這部分我覺得是不是可以做一些討論,以澳洲而言,基本上他們大部分是用一個精神衛生法庭來做處理,二者其實是類似的人口,可是澳洲相對比較彈性與積極,臺灣一年大概752人強制住院、58人強制社區,澳洲一年的強制社區可以達到三千多人,強制住院可以達到兩千多人,所以相對而言,他們是更積極、更彈性,有問題就趕快處理,就這一點而言,跟臺灣是有點不同的。以強制社區為例,事實上也是有影響相關的人權跟法律的事情,所以是不是還是要考慮由法官來處理,甚至從公務預算來處理?
最後,我還是要強調,特別是我剛剛所說的家屬的負擔及污名的問題,我非常支持前面先進所說的,是不是也應該立法來考慮,提供家屬更多的支持與協助,降低他們的污名,增加他們的資源。
結論部分,第一個,我覺得未來這些心衛中心相關的人力培植跟訓練是不是還要再加強?第二個,在社區裡面,精神復健的資源可能還是要考慮給予更多的支持。第三個部分,強制社區是不是應該考慮採取法官保留原則。第四個,請儘量降低所有的污名,支持家屬,謝謝。
主席:請台大醫學院醫學教育暨生醫倫理學科吳建昌副教授發言。
吳建昌副教授:召委、各位委員、長官及在座各位先進,大家好。我是吳建昌,我過去是臺灣司法精神醫學會的創會理事長,我的專長是司法精神鑑定、精神衛生法及自殺防治的研究。
講到這一次精神衛生法的修法,其實主要是依據聯合國身心障礙者權利公約的理想,希望能夠讓身心障礙者有一個公平的機會參與社會的公民、政治、經濟、社會及文化的領域,它強調的是參與、自主、平等、凝聚。在CRPD第十二條強調的是在法律之前,要讓身心障礙者都有與他人平等的法律行為能力,要依照國際人權法提供適當的、有效的保護,防止濫用,要尊重這些身心障礙者的權利、意願跟選擇,還要提供防護以及影響個人權利及利益的措施,在程度上都應該要相當。所以我們不能認為什麼事情是最好的,就完全違反這些病人的意願。再來,第十三條近用司法,強調確認身心障礙者在與其他人平等的基礎上有效地來近用司法,有效發揮其作為直接和間接參與的一方,包括作為證人。而且在任何情況之下,均不得以身心障礙作為剝奪自由的理由。接下來我就按照討論題綱一一來做回應,所以剛剛其實張家銘教授就提到他在國衛院的一個研究,我完全同意,事實上,這是我們現在社區資源支持欠缺的地方。在行政院版精神衛生法第二十三條有提到一些多元連續性的社區服務這樣的概念,不過並沒有把它的內容揭櫫出來,本來有可能是把它放在辦法裡面,可是如果在大家非常重視的情況底下,其實也可以像林為洲委員提出的版本,把各種社區支持應該進行的項目直接明列出來,這樣也可以達到建構足夠且實際的互連服務網絡,重點是什麼?其實如果要看政府重視這個事情的程度有多高,那麼就看政府要給多少錢,所以有給足夠的錢,有充裕的物力、人力資源,由社區治療跟支持團隊(以病人跟家屬的需求為出發點、主導與事權分明、協力網絡暢通),持續進行服務,並且提升品質,這樣才有用。最理想的狀況是當一個病人在我的門診就醫的時候,我發現他就業有困難,接下來我就知道打電話問誰,他可以跟我講這個病人現在要工作,這個問題怎麼處理。要做到這種程度,但是我看門診常常都是如果病人工作有問題要找誰,我不知道;教育問題要怎麼解決,我也不知道。所以這些網絡應該聯繫到什麼程度?我認為應該是我們彼此知道對方在做什麼,我想這是最重要的事情,當然要做到這樣的程度,資訊的聯絡及溝通是很重要的,所以隱私權保障這件事情就要特別重視。
接下來這是一個示意圖,大家可以看到他在社區的網絡裡面有這些地點可以去,包括醫院、中途之家、心理社會復健中心、社區心理衛生中心、職能復健等等。甚至更複雜一點,可以把圖畫成這樣,他在社區裡面可以應用到的各種資源、各種可能的設施,可以把這些畫成像一個地圖一樣。剛剛吳玉琴委員提到在身保法裡面談到的這些要怎麼樣聯繫、有怎麼樣的流程,我想這是我們將來的理想。當然我是借花獻佛,不是我自己畫的,可是希望將來精神衛生法也可以畫出這樣一個美好的地圖,而且有效的執行。
目前其實沒有任何一個國家真正廢除強制住院,所以我想我們臺灣也不會希望變成是第一個廢止強制住院的國家,可是如果不能廢除強制住院,要如何符合CRPD的另外一種精神,落實人權的保障?我想應該就是儘量近接司法,所以在面對這樣弱勢精神疾病患者的情況底下,我們希望採用直接保障他們的人身自由,所以我們儘量不要只用一個所謂間接保障的事後救濟方式,我們要向前推進到事前的法院審理。
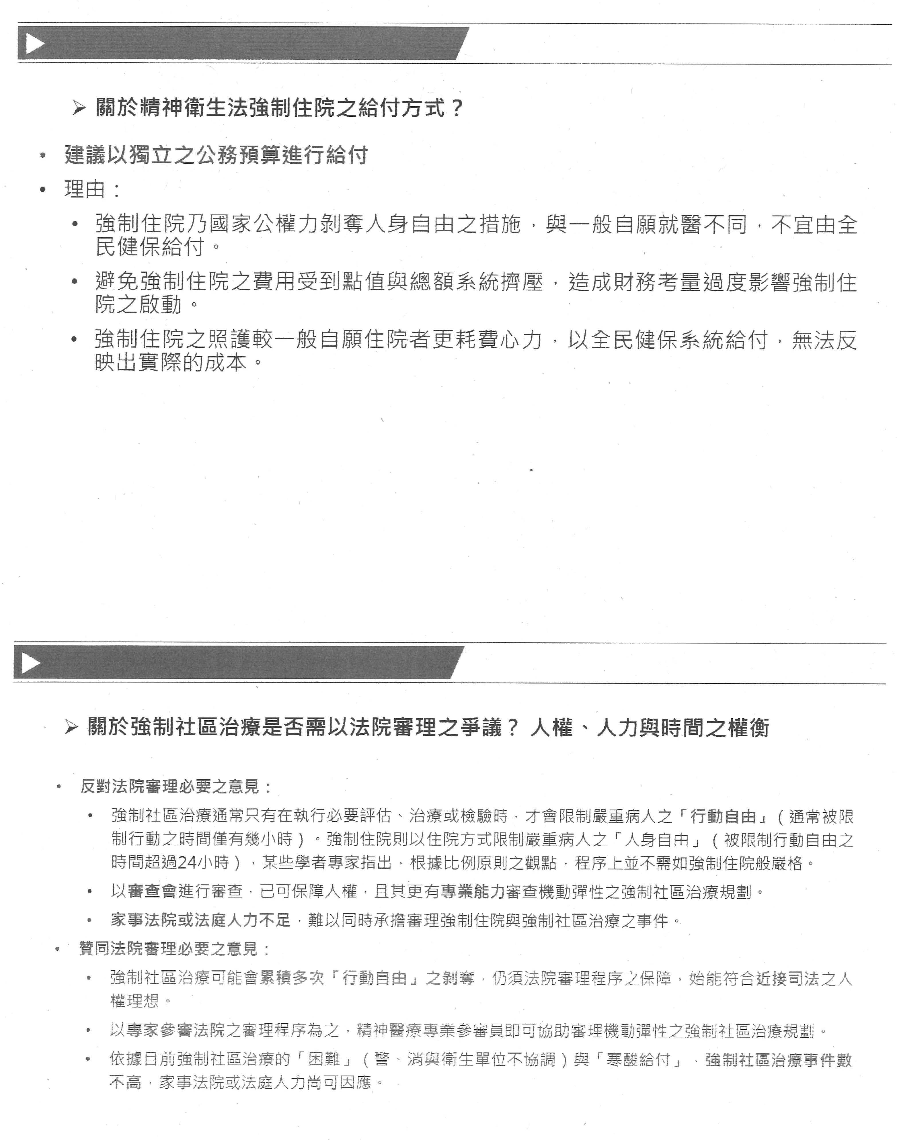
我建議精神衛生法強制住院的給付方式應該用獨立的公務預算來進行給付,第一,它是強制的措施剝奪人身自由,這跟一般自願就醫不同,不應該由全民健保來給付,而且為了避免強制住院的費用受到點值與總額系統的擠壓,造成財務考量過度影響強制住院之啟動,這是錯誤的。再來,強制住院的照護較一般自願住院者更耗費心力,全民健保系統的給付無法反映出實際的成本。
至於強制社區治療是不是應該也是由法院直接審理,反對的意見是這只是剝奪他短時期的行動自由,而且審查會比較有專業能力,家事法院或法庭的人力不足。而贊成的理由包括累積了多次行動自由的剝奪,其實還是應該讓他有近接司法的機會,我們規劃成專家參審法院,其實法院本身也可以具有專業能力。另外依照現在強制社區治療執行的困難,剛剛有提到過,以及寒酸的給付,說實話,做任何強制社區治療,對醫院來講都是賠錢,所以他們都是認真努力付出他們一種道德的貢獻。此外強制社區治療的事件數其實不會很高。
所以我綜合的看法是,如果我們準備的時間、人力、財力、物力都足夠,其實足夠長久的時間就可以把反對意見的某些事項進行調整,這樣的話,司法院到時候也可以準備好,全部包括強制住院、強制社區治療長期都由專家參審法院進行審理。所以當我們碰到問題時,這些所謂有可能有脫序行為的人要到哪邊去,他有可能到上面是行政處遇,像是強制住院、強制社區治療,也有可能到下面,就是司法的裁判流程,包括暫行安置,這也是最近剛通過的。
所以我們碰到這樣的問題,其實總會想第一線的警消人員要怎麼去處理他的執法困境,我過去做了很多溝通,經常聽到警察消防同仁表示他們自己沒有專業,所以在執行精神衛生法業務的場合中,沒有信心能夠適切的處理他依據警察職權行使法應該執行的職務,包括處理瘋狂、酒醉、自殺、暴行、鬥毆等行為,所以我們建議可以效法國外,他們有CIT危機處理小組,尤其美國曼非斯市是一個模範的典型,我們希望提供警察人員充足的訓練、授課、講演、配備、支援,降低執法的困境。所以要避免嘉義殺警案的悲劇再度發生,我們知道行政院提案第四十九條、第五十條大概有這樣的方向,可是如果希望做得更完整,其實可以把這些訓練的要求也寫到法律裡面,同時也希望能夠降低處理精神衛生法相關業務的污名,譬如覺得抓壞人是功績,而處理精神衛生法這些嚴重病人的一些事務則比較倒楣,我希望不要有這樣的心情,這些都是對社會很重要的貢獻。此外,降低警消人員在遭遇執行業務時的訴訟風險,獎勵他勇於任事,應該有助於提升警察人員執行相關業務的意願。
再來,以我國相關的法律規定,精神衛生法的照顧支持體系與司法體系的精神衛生照護體系,其實目前已經有一些法源可以做銜接,所以最近行政院精神衛生法草案第五十一條跟行政訴訟法第十章的暫行安置(第一百二十一條之一至第一百二十一條之六)事實上已經有所銜接,所以已經開始啟動剛剛提到分流這樣一個歷程。再來,如果一個嚴重病人有傷害他人之虞或傷害行為時,分流方式有可能是暫時安置、羈押、緊急安置、強制住院、強制社區治療,依照目前大家對社會安全的期待來講,傷害行為有可能會走到強制住院、強制社區治療的機會大概越來越低,因為已經有第一例高雄橋頭法院裁定暫行安置。但是我不知道法院到底根據什麼樣的理由去判斷他的風險,到底有沒有經過所謂適切的鑑定,看看他到底風險有多高,這一點我不確定。所以另外一種污名化就是連判斷風險這樣一個專業的考量也沒有很多的時候,一律就暫時安置,這是我很擔心的事情。另外行政院草案第四十七條、第四十八條也有銜接矯正機關、保安處分處所及其他以拘禁、感化為目的之機構或場所的病人,可以讓他們回到精神衛生法的照護體系當中,特別是強調社區支持系統,其實就可以降低精神疾病病人因為症狀產生脫序行為,而需要司法單位介入的風險。所以好好照顧,其實兩方都可以得到幫助。
最後我的結論是本次精神衛生法修法已經朝向身心障礙者權利公約之理想繼續邁進,革命尚未成功,我們都仍須努力,可是還是要強調事權明確,所以我很不希望聽到將來有一種精神衛生法業務到底歸衛政管或者歸社政管的聲音,希望將來長官們能夠讓事權明確之後,再也不會有這到底誰管的事情發生。其實很多事情是兩邊都要管,所以我希望這裡能夠處理得更明確,大家認真戮力以赴,強化並整合社區支持、危機處理,不管是警消或是衛生人員,大家都一起努力。司法人權保障及精神衛生照顧體系,都需要勞力、時間以及金錢之挹注。所以希望我講完之後不是只有講嘴炮而已,我希望將來能夠真的政府有重視、真的能夠啟動,希望能夠造成臺灣另外一種最好的第一,臺灣是東亞第一個施行社區強制治療的,可是我現在感覺是東亞第一個施行,事實上將來會被拿來看笑話,因為我們根本就沒有認真做,因為我們資源實在非常少,執行非常困難,以上,謝謝。
主席:謝謝吳建昌副教授。剛剛在吳建昌副教授的發言中,也特別提到人權公約落實人權保障這一方面,今天監察院國家人權委員會也有派代表,有陳副執行秘書代表出席,但是我剛剛看了資料,你沒有口頭報告,也沒有書面報告,所以針對在公聽會裡面提到關於聯合國人權公約的相關議題,等一下在整個會議最後要補充進行口頭報告,請你做準備,謝謝。
請王委員婉諭發言。
王委員婉諭:主席、各位先進,大家早安,大家好。我在週一的公聽會上已經重申家庭所需要的社區資源布建長期不足的困境,除了身權法的服務無法落實之外,其實還有一部分精神病患們的需求是被身權法漏接的,這是目前法制沒有辦法接觸到的部分。比如說像專線或是同儕支持服務等部分,這些團體其實都不在身權法的範圍內,所以我真的覺得非常需要透過這次的修法,具體明確地列出地方政府應該要辦理的法定義務事項,不能只是像現在的行政院版,只將社區支持服務等文字納入第三條的名詞解釋當中,以及第二十三條納入建立精神病患多元連續支持服務的原則而已,因為這樣只是一個宣示性的概念,對病友和家屬而言,可能仍然是一張無法兌現的空頭支票。所以在週一的公聽會裡,我們也看到陳部長最後承諾應該重視社區支持對NGO的培力。我認為這樣的重視與承諾,不僅應該反映在修法時將這些服務的項目入法,同時也應該編列足夠的預算和經費發展生活支持所需要的資源,才有可能逐年穩定地布建社區的安全網絡。
第二個部分我想談的是,如果我們希望能夠讓精神病友們穩定地復原,一端是精神醫療及復健的部分,另外一端則是社區支持的部分,做好這兩端的轉銜其實非常重要,希望這樣的網絡可以不中斷,以全人全程照顧的精神作為轉銜的核心機制。可以看到這次行政院版的修法,除了欠缺有誠意的社區支持內容之外,也缺乏建構各體系間所需要的轉銜制度。
茲提出三點向大家說明:第一個部分,行政院的版本雖有明定出院準備計畫,卻沒有讓家屬以及社區內的個管一起參與的機制,如此仍然沒有辦法解決現在實務上,醫院端不知如何跟社區端進行資源連接的困境,以及當家屬必須照顧這些病友時,要如何知道資源在哪裡以及該怎麼做。我們希望能夠在版本中明定參與者的身分,所以應該邀集病人、家屬、病人之個案管理員、社區個案管理師,如果有必要的話,也可以通知相關的法扶機構,協助病人共同擬定具體可行的社區治療復健關懷支持計畫等等轉銜機制。我們所希望的轉銜機制並不是只要有轉銜機制就好,而是要更具體地做好轉銜。
第二個部分是社區心理衛生中心的角色,我們在社安網計畫裡面編列10億元布建社區據點,但是卻編列了七倍的錢也就是70億元要來布建心衛中心,然而在這樣的政策規劃上,我們卻看不到心衛中心的角色到底是什麼,它似乎是要來承擔這些個案管理的事務,也就是管控病人的狀況,但卻沒有看到針對個案進行資源整合,或是轉銜服務的規劃。所以我們很害怕未來這種社區安全網的計畫只會有硬體的布建,卻沒有軟體服務的空間而有形成空洞的可能性。我覺得對病友、家屬以及大家來說,更重要的其實是如何做到資源整合以及提供服務,這才是大家對心衛中心的期待。在我的版本裡就清楚地寫道,心衛中心要能評估病人的需求,並且整合地方政府、教育、衛政、社政、民政、戶政、勞動等機關的人力以及服務的資源,以正式提供病友及其家庭照顧者所需要的服務。
第三個部分是,我們知道要能夠完整的轉銜,必須要能夠落實多樣性及連續性的服務,而我們知道這條復原的道路必須要能逐步穩定地進行,而不是階梯式或跳躍式的。現在在實務上所面臨到的困境是,政府看重的是服務的涵蓋率以及資源不重複的情況,這讓病人的需求沒有辦法實際地得到所需的支持。比如說病人的需求可能是多元性的存在或多重的存在,舉個例子來說,病友在全日型、住宿型的機構逐漸穩定,希望白天能夠離開機構到會所活動,增加人際連結或是重建自立生活的可能性,但是現在的系統令他沒有辦法同時接受住宿型機構的幫助,以及白天到會所這兩項服務,而必須在這兩個選項中做選擇,看是要整天待在機構內,還是離開機構以在白天得到會所的支持。
第二個例子是,病友可能同時需要居家治療,或者是社區復健中心的支持,正因健保點數的重疊讓他只能選擇其一,所以我們可以看到這樣的轉銜機制,都是因為沒有考慮到病友實際上的需要而設下的框架和限制,這也成為復原之路上的絆腳石。我們希望要有轉銜的機制,大家都很清楚轉銜很重要,但是相關的政策、相關的法源、相關的機制也應該實際考慮到病友的需求,讓這樣的機制不是只有有而已,而是實際上能更到位。
上述問題其實在第一次公聽會以及前面的專家學者也都多次提到,所以我真的很希望這部分能夠具體落實。接下來的部分其實有非常多專家在週一及剛才都提過,我之前質詢時也提過,相較於強制住院,強制社區治療對嚴重病人的人身自由限制是比較小的,這也是目前強制住院治療的替代方案,也較能衡平病人自主醫療需求以及社會安全的方式,但是臺灣現行採用社區治療的個案非常少,相較於其他國家更是明顯地低。
可以看到其中有兩個問題,第一個問題就是我在週一公聽會提到的,現行強制社區治療的部分仍然是行政處分而沒有任何強制力所以難以執行,而且這次行政院版本仍然是這樣,並沒有採用法官保留的原則。第二個部分是目前強制治療的費用,其實也是比照健保居家治療的點數。醫院出動一次強制社區治療往往都是賠錢的,只會考慮到醫療的部分,至於相關的交通、人事成本、治療時間成本等都未納入考量,這早已造成醫院承接這類業務的意願相對較低,衛福部的修法更是將這個問題退後到從編列公務預算變成是由健保給付。
我們實際上都知道強制治療的個案是比較困難的,是相對比較沒有病識感、無法穩定遵照醫囑用藥的個案,所以會遇到更多的困境。如果要讓強制治療的個案具有實際的成效就必須提高醫療資源,並增加醫療服務的密度,也就是說強制治療不論是住院型的還是社區型的都需要更多資源的投注,而且絕對超過健保給付的部分很多。在臺灣公立精神衛生醫療體系裡,其實就已經面臨到很多困境,投資的部分沒有增加、資源的部分也沒有增加,但是卻要背負逐年增加的精神醫療法定責任與公共衛生業務。比如跟騷法的行為人也會被納入治療,如今又再把這些強制治療的部分回歸健保,同時還必須面臨到總額限制而可能遭到核刪。尤其是在健保年年虧損的情況下,相信這樣的困境會更為嚴重,導致願意執行、願意協助治療的醫院量能減少。我們很希望能具體推動這個部分,對於前面提到的這幾點,不只是我曾經論述過,非常多在座的先進以及週一公聽會也有非常多第一線的工作者都知道這些問題之所在。
我還是很懇切地感謝召委願意安排兩次公聽會以呈現這樣的聲音,但也還是希望各黨團、部長以及各部會能夠實際考量我們的修法,真的不要說有修就好,不要只是宣示性地說有做了,這部分都已經納進去了,但實際上預算要從哪裡來、資源該如何整合、轉銜機制要如何到位、相關政策有何配套都沒有辦法好好地討論或是納入版本裡面,這就是非常可惜也非常遺憾的,因此要再次懇求各部會以及各黨團,真的應該要好好地審視這次精神衛生法的修法,並能具體地討論和邁進,謝謝。
主席:請中華民國身心障礙聯盟洪心平秘書長發言。
洪心平秘書長:謝謝主席林委員的邀請,身心障礙聯盟會就這次修法的法律問題,跟實行服務上碰到的問題提供一些意見,希望給委員和行政單位一些參考。
首先要呼應吳玉琴委員所提關於保護人的問題,其實保護人制度在舊法的時候就有,禮拜一公聽會的時候也有提到,公設保護人其實沒有發揮什麼作用。現在就算不是公設保護人,家屬的部分有發揮作用嗎?也沒有。其一是因為機制不明,譬如說民法,監護人就有選任、就任與辭任的制度,但是保護人的部分卻滿隨興的,我想當就當,我不想當就不當。同樣地,其實這個制度的設計是希望藉由家屬或是他的同居人,加強他跟病人的關係,協助病人進行社區適應,一起進行照顧的工作。可是我們在這個法條裡面加了過度的責任給保護人,保護人成了有責無權的狀態,家屬就算願意照顧,但他其實不願意承擔那麼重的責任,受限於第一個,並不是家屬就能夠對精神疾病有充足的瞭解,大部分的人都是後知後覺;再者,我們也沒有相關的資源是給家屬的;第三個,既然是家屬,其實他跟病人之間會有很深的糾葛,他可能是因為情感、因為責任不得不接下保護人的工作,但譬如說配偶過去可能有家暴的歷史,或者我是子女,我要怎麼樣去監督父母今天有沒有按時服藥、按時就醫,這件事情其實是有相當困難的。我們覺得在這個部分,既然希望家屬能夠一起加入,協助病人進行社區適應,那應該把家屬的角色定義成協助的人員,而不是病人出了什麼事、有什麼狀況都是由保護人去分擔責任,病人不吃藥是保護人的責任,病人因為不吃藥而出事,造成別人的人身傷害或財產損失,保護人要不要負連帶負責呢?我想這個部分應該不要再加給家屬更重的負擔了,尤其在第二十三條的社區支持服務,我們現在都還是針對病人本身,可是卻忽略了,其實法條的精神是把病人跟家屬綁在一起,卻沒有給家屬足夠的支持,希望第二十三條這個部分可以加入包括提供病人以及家屬相關的支持。
再來是禮拜一的公聽會也討論很多有關強制社區治療的部分,我在這邊只做一個提醒,今年憲法法庭第1號的判決是關於身體權,酒駕的部分如果做強制抽血,在沒有檢察官的允許之下,警察是不可以做這樣的事情,是有相當的侵犯的。不過在我們現在的設計,用委員會的制度,根據院版第五十八條第一項第四款直接就可以對病人進行藥物或血液、尿液的測驗,或是酒精測驗,還有包括一個其他,對於這個部分到底法官保留原則要介入到什麼程度?我覺得要先去定義強制社區治療強制到什麼程度,是不是符合相關的比例原則,尤其在已經有憲法法庭第1號的解釋之下,如何在不違反大法官對於人身安全自由的保障下定這樣的措施,我相信社區治療有很多不同的程度,我們是不是按照比例原則去做不同的限制?
另外,院版第三十二條第三項有關社區治療的部分,病人回來要去通報地方主管機關。對此我很質疑,主管機關除了當地的心衛中心人員之外,鄰里長會不會知道?附近的人會不會知道?我們對於病人的隱私保護到什麼程度?在通報的過程中,有多少相關的人會接觸到病人的資料?以我們現在對精神病人污名化的狀況,我想沒有人希望我被追蹤、我在服藥或是我是列管名單這件事情被周圍的人知道的,這對當事人、對鄰居都會造成相當的壓力,更不要說這本來就是個人隱私權的部分,這個部分我希望能夠更具體地說明怎麼樣去保障隱私。
其實我滿肯定這次院版修法的部分,尤其在諮詢會成員的部分,已經把病人跟家屬納入意見來源的代表,可是在審查會或是其他相關機制裡面都沒有放進去。我們一直說病人,說他們、他們,我們、我們,但其實根據衛福部2021年慢性精神病人的統計,在13萬3,000位拿到鑑定證明的慢性精神病人裡面,其實只有4,273人是屬於先天性精神病,比例只有3.21%而已,也就是說,大部分的人是在後天遇到相當的情況或是疾病,或是因為緊急壓力的狀況才不幸得到疾病、才不幸成為精神病患,我講難聽一點,在座的各位以後會不會遇到這個狀況,其實我們不知道,並沒有我們和他們這麼明顯的界限。我在這邊要說的是,為什麼要尊重病人的意見、家屬的意見,讓他們的意見在相關政策或決策討論的過程中都能夠納入?除了前面講的人權跟CRPD的精神之外,我必須要說,司法也好、精神醫療也好,其實包括我們服務人員在接觸到病人的時候,都已經是很失控的狀態了,他前面發生了什麼事,造成現在的狀況,脈絡我們不清楚;他生病了之後,到底怎麼樣才能與病共存,這個東西我們也不是那麼知道,所以我覺得CRPD要求這樣的精神,除了所謂人權的保障之外,一方面也希望藉由經驗分享,能夠讓更多專業人員跟病人、家屬一起工作,瞭解我們怎麼樣一起讓這個狀況變得更好,而不是把病人跟家屬當做問題,說我們這些專業的人怎麼去解決它。
最後,前面很多先進提到要法官保留原則、要司法的介入,最新的國際審查委員對這次CRPD國家問題報告清單第10點次(d)點,質疑我們臺灣的司法人員也好、執法人員也好,尤其是精神衛生法,相關的知能教育到什麼程度。各位真的這麼相信我們現在成立一個精神衛生法庭,這些人馬上就知道精神疾病是怎麼回事,就可以代替我們去作出相對應的判斷嗎?我並不反對往這樣的走向走,但我要說,不管是法官保留原則也好、精神衛生法庭的運作也好,其實它的前置都應該像國際審查委員一樣,我們從現在開始就應該要讓相關人員有足夠的知能教育,讓他們更瞭解這個疾病,同時有多專業委員會的協助,大家一起來工作,再加上當事人跟家屬的經驗參與,這樣才有辦法讓我們的決策更全面。最終的目的是希望能夠讓病人跟家屬在社區穩定地生活、好好地生活,我們就不應該把當事人的意見排除,對於司法、警政、衛政、民政相關會接觸的人員,也應該在這個階段就開始好好教育,使其更瞭解精神病患,而不是畫一條線說這是他們、這是我們、這是他們的問題,以上。
主席:請國立中正大學社會福利學系陳芳珮教授發言。
陳芳珮教授:主席、在座的先進,大家早安。我首先也要肯定這次行政院版本的修改幅度跟方向,因為現行的精神衛生法是定格在1980年代,在過去三、四十年之中,已經有非常非常多的改變,所以我想我們應該要藉這個機會把它做一個很好的修正。其中一個在過去三、四十年來在國際間已經發展相當完整的概念,是所謂的精神復元這個概念,精神衛生法真正要面對的其實並不是精神疾病,而是患有精神疾病的人,在這樣的過程當中,我們要想的是怎麼樣幫助這群人帶病生活,讓他們即使是生病,一樣有一個有意義、有創造力或者能夠有貢獻的生命。所以精神復元的概念,我們一定要考慮到它其實是一個改變的過程,他不會永遠都是一個嚴重精神病人,在所有資源的挹注之下,他有可能可以做到自主生活,也可以發揮他的潛力,他在過程當中是會不斷成長的,但確實也是會有起伏的,所以我們怎樣營造環境,讓他能夠懷有希望、繼續成長。這整個過程當中,一定也是一個高度個人化的過程,所以我們在整個保障制度的設計上,一定要去考慮到多重管道,才能幫助他們順利開展精神復元的過程。其實精神復元作為一個基礎架構已經是過去這二、三十年來很多先進國家採取的模式,臺灣雖然起步稍晚,可是我相信我們一定可以迎頭趕上。
在促成精神復元的外在條件,是非常強調人權、社會環境,形成一個有助於療育的正向氛圍,特別是一個友善的環境,再來就是提供跟精神復元有關的服務。先前我有參與精神人民團體在修法條文的討論,還有剛剛專家學者發表的一些意見,其實很明顯可以看到我們確實是在朝這三個方向前進,如果朝著精神復元的這三個方向前進,到底要怎麼樣去構思我們的社區資源網絡?事實上在精神復元這個概念之下有四個非常重要的面向,一個是心理健康;一個是像家一樣,或者是作為「家」的居所;再來是有「目的」的生活;還有人際網絡。如果我們能滿足這四個面向,事實上可以作為我們建構社區支持資源網絡的一個基礎、出發點。正因為這樣,所以我在這裡非常希望針對行政院版第二十三條作出一些修正建議,這也是人民團體的一個心願,當我們特別在講第二十三條的時候,其實不應該只有病人的社區支持服務,而應該是病人與家屬的社區支持服務,家屬是他們最親近的家人,而且對病人的支持來講,家屬通常發揮很大的功能。
另外是要增加的部分。因為精神復元需要非常、非常多元的服務,所以服務的提供者也不應該限於醫療專業,建議由中央主管機關與地方主管機關獎勵、補助並培力法人或團體,運用自身優勢、結合在地資源,發展符合在地需求的各類支持活動,這其實是奠定病人個人支持網很重要的一個基礎。在第二十三條的修正內容也希望能明列,我這邊列舉這麼多項服務,事實上是不斷回應剛剛講的四個面向,而且我相信在座的先進有非常多經驗,都知道如何進行或用什麼模式,因此我想行政部門的確沒有任何藉口說不知道做什麼或如何做,因為我們都在這裡,我們也都願意幫忙,如果列在法條中更能保障我們有這些資源和法源,也可以積極開展這方面的服務。
此外,我非常希望呼應剛剛好幾位發言者講到對照顧者的支持,當家庭裡面有家人生精神疾病的時候,家屬也是精神疾病的受害者,這個家人的生涯規劃也好、生活的安排也好,全都因為有家人生精神疾病而做非常大的改變,甚至完全需要改向。倘若我們的法令和社會都期待家屬負擔這麼大的責任,那我們怎麼能讓精神衛生法不去保障家屬應獲得支持呢?就這點來講,我們確實應該要認真對待這些服務面向的提供。在過去半年,剛好刺胳針精神醫學期刊連續刊出兩篇統合性的研究分析,發現非常、非常強而有力的資訊,如果病人家屬能獲得處遇,或者落實家屬的精神疾病教育方案,事實上可以減少思覺失調症患者再發的機會;換句話說,如果我們提供家屬支持,不但對家屬本身有幫助,對病人也有好處,還可以減少病人在社區與醫院之間的旋轉門效應,對我們的精神醫療體系也有幫助,可以創造一個多贏的局面,這點確實應該利用這個立法機會好好考慮。
再來,假如真的要做多元資源建置,很重要的部分是建構一個綜融多元角色的資源網絡。在支持精神復元的概念之下,專業能力當然很重要,但是病人或家屬的第一手經驗也很重要,因為它能幫助其他病人和家屬理解精神復元歷程將如何走過,有什麼資源、什麼歷程會在他們眼前、他們可以如何開展,所以建構一個綜融團隊確實有很大的幫助,有很多的循證實務,我就不一一舉例,真的太多了!他們的作法是團隊裡面有專業人員,也有同儕,也許是家屬同儕、也許是病人同儕,大家一起幫助這個病友走過當下要做的事情,譬如就業,一位準備開始工作的病人,他可能需要調藥、做就業準備、買一套體面的新衣服,若能讓醫師、護理師、職能治療師和就業輔導員同時協助他,我要強調同時,而不是在不同階段幫助這個人,沒有一起做就無法發揮效用,所以需要綜融的團隊,立法上應該鼓勵醫療專業人員跟人民團體協力。這次主席也有一個提問,社區和機構團體的人進行執業的話,在執業登記上有困難,這點確實需要排除。
有關「連續」的要義,事實上是關係的持續性,這個「連續」並不是我們有一條龍的服務,讓病友自己去巡迴、輪轉,而是有一個人陪伴他走過歷程,這點也有很多既有的行政服務模式作出證明,有一位最瞭解病友狀況的人在病友受挫折、害怕的時候陪伴他,這樣的過程才能真正對他的精神復元有幫助。最後,如果要瞭解這些立法所構成的服務資源到底有沒有效,其實有一個檢視連續性支持的方法,就是應該好好建立精神病人有關的社區生活需求與滿足程度的資料,並且公開讓大家容易取得、檢視,這是我的發言,謝謝。
主席:我跟大家報告一下,張育美委員發言之後,我們休息10分鐘。
請張委員育美發言。
張委員育美:召委、與會的機關代表、專家,大家早安。衛福部在今年1月曾經公布109年國民醫療保健支出的統計,我國經常性的醫療保健支出占國內GDP的6.2%,遠低於同期間英國的12.8%、德國的12.5%、法國的12.4%,還有鄰居南韓的8.4%,對比OECD國家,我們和敬陪末座的墨西哥同是6.2%,更別說是美國或日本,美國108年的經常性醫療保健支出占GDP的16.8%,鄰居日本是11%。從經常性醫療保健支出來看,我國是吝於對醫療保健與公共衛生投資;從健保資源來看,今年健保總額成長率創近年新低,代表政府對公共衛生政策保守,以及持續壓榨醫界的作法。
以今日討論的精神衛生法草案為例,將原本規定由政府負擔的精神病人強制住院期間費用,修法改為健保負擔,請問健保有這麼多餘裕去分擔公共衛生的任務嗎?醫療機構提供醫療服務之後,它的給付被打的七折八扣,這樣強制增加住院費用會不會造成一般醫療服務品質更加惡化?難道過往政府機關該負責的強制住院預算會來挹注健保嗎?我認為政府將原本應該承擔強制精神病人住院的責任,轉嫁給全體醫療機構,相當不負責任,此舉不僅加深醫療機構資源不足困境,更進而壓縮了醫療機構改善醫療環境,提升醫事人員權益的空間。政府因此而節約的預算,也沒有反映到公共衛生或醫療服務的提升,形同慷醫界之慨。
在此我要強調的是,精神病人真正需要怎麼樣好的照顧?一個穩健的精神病人照顧體系,應該要建立穩定的預算,以及主管機關要有正確的心態。倘若只是一再吃醫界的豆腐,把健保當政策的提款機,我認為這無益於精神病人的權益。我們要關心精神病人的權益,請專家學者繼續發言,還有政府官員要有正確的心態,謝謝。
主席:現在休息10分鐘。
休息
繼續開會
主席:現在繼續開會。
接下來請社團法人嘉義市心康復之友協會張朝翔總幹事發言。
張朝翔總幹事:召委、各位長官委員,以及各位與會的先進大家好,我是嘉義市心康復之友協會的總幹事,我叫朝翔,同時也是康復之友聯盟的常務理事。我們談論社區支持時,應該回歸到一個人回到社區生活後,應當如何被對待。以美國的SAMHSA為例,他們有幾個關於社區支持服務的重要觀念,在此先和大家分享。
首先精神病人大多數是生活在社區而非醫療及相關的機構,但是在精神疾病起伏的過程之中,其實會造成社會的孤立,以及社會支持網絡的斷鏈,很多的研究統計皆表明,這是阻礙他們回歸社會的最大主因。
大家可以看到左邊的圖,這些圈圈都是黑色的,代表全部無法與社會連接,所以我們在談論社區支持的時候,應該回歸到社區支持網絡的布建。這個布建是要拉起支持網絡,以及讓病人回歸真實的社區環境中,支持他們度過疾病的逆境,這才是最重要的一個指標。我們的資源網絡包含社區居住的環境、家庭、家庭的支持、朋友,以及相關專業人員等等,透過這樣的資源網絡,我們才有辦法共築這樣的社區支持網絡,包含我們的社區鄰里。我們希望社區支持是一個網絡的概念,不單只是一個服務,而是一個持續性的關係,建立起對人有基本尊重和對待的支持網絡。
我們想要回應政院版的第二十三條條文,病人與社區支持服務應明確的訂定社區支持的項目。在此先特別肯定林召委的立法版本,有把相關的社區支持服務寫清楚。第二十三條條文應該參考身權法和長照法相關的明列項目,包含應設置專線、提供居家式生活支持的服務、提供病友和其家屬相關的諮詢與喘息服務。還有一個非常重要的,就是有相同疾病經驗的人。其實在美國或歐美相關的服務經驗中,同儕是非常重要的一個支持元素,如果沒有同儕,其實我們很難去說服精神疾病的起伏是有希望的,是能夠回到社區生活的。
再來是包含社區居住的相關服務,因為現今大多數的服務措施仍是以機構式的照顧為主。現在就是要開始廣布一些社區支持的相關服務,包含社區居住,以及提升病人就業能力的相關支持服務。許多實證皆表明即便是病情嚴重的精神病人,回歸到社區後依然能夠就業。剛剛許醫師有提到我們的精神病人的就業率偏低,然而國外的統計卻顯示,精神病人幾乎是所有障別中就業率最高的,所以我相信我們還有很多相關的支持服務可以再努力。
另外我也想要回應危機處理的部分,這個像沙漏一樣的圖顯示,即便是在疾病的不穩定期,仍可逐步透過危機處理的支持、專業團隊的合作及治療,以及相關的社區復健與支持,使病人能夠回歸到社區中的復原階段。這其實是由同一組的社區團隊去建立關係,並持續連貫的協助病人急性期的出入院、治療與復健,以及需要連結社區的相關資源網絡。
以美國CIT的團隊為例,在2,700個社區當中,CIT都建立了自己團隊,包含社區心理服務,連結警消、醫院、病人與家屬,CIT都與他們建立關係網絡。平時CIT的成員就會和危機病人建立關係,CIT團隊也可改善警消對於精神疾病的態度,這非常重要,因為他們也會對警消做教育,且深具實績成效。據每年統計,光一位病人的社會成本就從3萬美元降到1萬美元,所以這是非常值得借鑒的危機處理團隊。
為什麼要特別提到危機處理?因為我們看到精神病患在危機當中,有了其他服務團隊進駐之後,其實可以在社區中恢復,不一定只有住院治療的部分。我們認為應該參考美國的作法,我們設立71處的心衛中心,理論上應該是每處都要有一個危機處理團隊,而不該是社安網第二期計畫中只提到了8處。還有設立專線的部分,應該要讓病人有對象可以訴說,並且是一個移動的團隊,可以提供入家的支持服務。
最後是建立危機穩定計畫,包含住院治療,以美國紐約的降落傘計畫為例,他可以提供喘息中心、社區支持、同儕支持,以及立即性支持的服務。我們在談論的是一個多元且連續的服務體系,應該要有一個明確的藍圖,也要訂定實施的相關計畫,但現在相關的法條都比較空泛。換句話說,我們企圖建構多元的服務方案,但是相關的執行細則卻沒有被說明。我想舉澳洲的第1期國家心理衛生計畫為例,他們除了有精神衛生法,也明訂在此法之下每5年應該要做到哪些事情,減少哪些住院,布建哪些社區資源。這樣的實施計畫應該要被明訂,並且要在明確的藍圖中。
我希望既然都要布建社區心理衛生中心,能否在每一處社區心理衛生中心做到這些事情,包含要有Call Center和精障的個案管理,以及銜接出院的準備計畫和轉銜。這點非常重要,因為病人的疾病起伏是一生的,精神疾病是帶病生活,所以要有一個團隊在社區當中,能夠瞭解他們的病情,與病人持續建立關係。再來也很重要的是,這個心衛中心應該要能整合其他的社區支持服務,跟民間NGO團體一起努力。最後,我覺得最重要的是,我們應該在每一處心衛中心設立持續關係的危機處理團隊,以上是我的分享,謝謝。
主席:請急診醫學會侯勝文醫師發言。
侯勝文醫師:召委、委員、部長,各位先進大家早安,我是新光急診的侯勝文醫師,也代表急診醫學會在此和大家報告。我先自我介紹一下,我20年前在美國約翰霍普金斯大學(The Johns Hopkins University)公衛碩士畢業後,就在新光急診服務20年。最近10年我也有指導臺北市消防局到院前EMS的部分,所以有關EMS緊急救護人員所遇到的痛苦,其實我也知之甚詳。10年前跟我一起開始做EMS醫療指導的人,就是劉越萍司長,所以對這部分也有一定的瞭解。
在此我要特別感謝精神科醫學會陳亮妤秘書長,給我們這個機會一起到這裡表達心聲。事實上我們急診醫學會對於精神衛生法的想法,最主要的意見就是我們怎麼都沒有出現在裡面?整個精神衛生法都沒有講到急診,整個修法過程也沒有人來問急診醫學會的意見,明明我們會看到很多很多的精神科病人,而且都是在最危急的情況之下。
事實上我們急診對於這部精神衛生法,是有抱持著一定的期待。今天我帶來的主要訴求有三點,第一、對於強制住院病人的急診過程,我們建議要有一個法律上的規範,或是最少要有行政上的監測。這部分其實病人的人權都沒有被規範到,我們在整個急診樣態中可以看見,很多急診醫師其實是會害怕或是太over,兩者都有,這部分會延伸到我接下來要論述的第二點。
第二、在我們的法源中,急診專科醫師對於約束特定病人的醫囑權,事實上並沒有出現。在我們現行的法源裡是綁定場所,精神醫療機構和精神照顧機構他們可以約束病人,也有沒有特別綁定精神專科醫師,而是綁定場所。事實上這對我們來說其實會造成一些困擾,後面我會再和大家詳述。
第三、對於到院前已自傷成功的病人,行政院版本說要排除在精神衛生法之外,這點我們也是有些意見。目前的寫法是有自傷傷人之虞的話是適用的,如果已經傷害到別人的就是刑法伺候,如果是傷害自己的有緊急救護法。但這其實有一點奇怪,甚至是反過來,還沒有自傷之前是精神衛生法,但砍下去之後反而不是精神衛生法,而是緊急救護法。那萬一病人說不要送醫呢?他奇特的思考認為這樣子放血會有治療效果,或是有其他各種怪異行為,就是堅持不送醫。這時候如果不將其納入精神衛生法,我們要怎麼處理這個病人?如果不把他寫進去,等於是直接排除他的適用,我覺得這是一件非常危險的事情。
我們先從第一點來講,我們急診醫師一直在看各科最有趣的前10分鐘,為什麼整部精神衛生法,從40年前就看不到急診醫師的身影?因為民國79年的時候沒有健保,當時也沒有急診專科醫師。你們說裡面有「急診」這個字眼,事實上這個急診是指當時的精神專科醫院裡的急診,裡面的急診醫師是精神科的專家。現在已經過了40年,很多警消送進來的病人,第一步誰看?急診醫師先看。這些一定都是精神科的病人嗎?不見得,我們會幫忙過濾掉,我們會看他是不是內科或外科的問題所引起的,所以這中間就有一個模糊地帶。事實上急診醫師看的是精神科病人之前的狀態,就診精神科醫師之前的狀態,所以我們希望這部分必須有法律保護。
接著我們直接講精神衛生法草案第三十一條條文,約束病人綁定的是場所,是精神醫療機構,所謂的精神醫療機構就是指可以住院的地方。我們可以理解40年前的立委,在修訂法案時大概會覺得,要綁病人可以,但就要讓他住院,不能住院的地方為什麼可以約束病人。我可以理解這個想法,但現在急診醫師要承擔很多工作是要鑑別出病人所有的精神症狀,到底是不是由精神病所引起的。鑑別的過程如果真的太混亂,對病人和staff的安全有影響的時候,在必要的情況下,我們可能還是需要一些輕微的約束。
當草案第三十一條綁定對象是精神衛生機構的時候,其實會對我們造成一些困擾,譬如臺北馬偕是很大的醫院,但他仍不算指定精神醫療機構,因為他沒有病床。這樣他們可不可以約束病人?按照這部法律來看,答案是不行,臺北馬偕這麼大的醫院竟然不行。我再舉個例子,輔大醫院在社區中很重要,但是因為他沒有病床,如果完全照法條來看他們也不能約束病人。因此,我們急診醫學會希望在約束病人的部分,能有一定的法源可以綁定在精神科醫師,或急診專科醫師等專科醫師身上,在一些特定的條件之下,讓我們可以約束病人,對我們來說是一個比較有保護的狀態。
最後,我們急診醫學會有一個子學會,叫做醫療指導醫師學會。我們這個學會常常會supervise EMT做指導教育的工作,最新的計畫是跟臺南的李俊宏主任一同合作,籌辦CIT的課程。因為我們跟EMT比較熟,所以初步會辦在EMT,給他們一些基本的認識,讓他們可以對這部分更瞭解。我想這是一個開端,今天我們應該也算是第一次出現,所以另一個主要目的也是希望和大家交個朋友,讓大家知道急診科醫師事實上是大家的好幫手。
精神衛生法如果修得不好,或是修得大家窒礙難行的時候,事實上整個醫療系統位能的最低點就是急診,病人一定是一直放在急診,送不上去也回不了社區,就由急診醫師一直看著。
這是真實發生過的事情,我就以這個笑談作為結束。美國波士頓爆炸案發生的時候,麻省總醫院MGH接到通知書,要他們把所有病人都疏散到樓上住院,樓上病人有些可以出院的就快速出院。但是誰住不上去?精神科的10個病人住不上去,啟動大傷機制了還是有10個精神病人留在現場。所以當受到各種爆炸傷害的病人衝進急診的時候,迎接他們的是10個精神科的病人。這非常無奈,精神科的病人確實是很複雜,也相當的弱勢,但事實上常常跟他們相依為命的,就是我們急診科的醫師,請大家給急診科醫師多一點支持,謝謝。
主席:請社團法人中華民國職能治療師公會全國聯合會簡才傑常務理事發言。
簡才傑常務理事:主席、各位長官、各位先進大家好,我是中華民國職能治療師公會全國聯合會的常務理事,我叫簡才傑,同時我也是臺中市職能治療師公會的理事長,目前在亞洲大學職能治療系擔任教授。
其實跟精神病人在一起最久的醫療職類,應該是屬於我們職能治療,因為我們職能治療會透過很多的活動和訓練,讓病人跟我們一起在這些過程之中能夠得到成長。另外透過活動和一些相關的訓練,讓他們能夠無論在工作、未來就學和就養上,都能夠得到成長跟支持。
我今天要先跟大家講一下「職能」這兩個字的定義,因為我剛才在休息時間和大家互動,發現大家都不太知道職能治療是什麼。其實「職能」這兩個字就是一般日常生活中,你想要做且必須要做的一些事情。精神病人同樣也會碰到這樣的問題,為什麼呢?因為精神病人得了精神疾病之後,受到一些思考、妄想或幻覺這方面的影響,一些他要做的事往往就沒辦法做。但這些精神病人會不會有一些想做的事、想要完成的事?有。誰來幫他們完成這些夢想?在醫療端,除了醫療人員的努力,另外就是家屬方面的努力。所以,「職能」二字的意思就是他想完成的、必須完成的事,這部分對他們來講其實是非常重要的,在這段過程中,我們會一步一步引導他們去做。
對於精神病人,我們常常把重點放在藥物相關治療與處遇,但我們都忘記了,精神病人其實就是一個人啊!我們忘記他是一個人的狀態。我們身為人,會受到什麼樣的影響?環境和我們要做的事會有影響。譬如說我現在在立法院外,就是一個很平常的人,可能到7-ELEVEN買東西或到哪裡吃個飯,可是進入開會這個場域,面對這個嚴肅的環境,我就會轉換成另一個身分,執行我現在要做的工作,這就是職能治療現在要做的事。所以,職療師會配合人、環境與患者要做的事,做三方面評估,進行介入,這就是我們要做的。
我要向大家說明,其實精神醫療要往社區發展,目前面臨三個最大的困境,第一,現在精神醫療到底有沒有社區化?第二,現在的精神醫療到底有沒有以病人為中心,設計現有制度?第三,同儕與家屬的角色是否彰顯?我覺得這是現在我國社區精神醫療方面最大的問題。而社區精神醫療最大的問題也是以社區化職能治療為基礎所延伸,所以我們在這方面也要負一點責任。我知道國家現在投入很多精神醫療政策,可是老實說,分配給職能治療這個部分的其實都非常不好,包含社會安全網、精神復健、精神醫療病房、藥酒癮處置、司法精神以及各項機構介入部分,給付以及人力需求其實都沒辦法彰顯一個職能治療師所被賦予的角色。要落實現階段的社區化、以人為中心、同儕與家屬支持,其實就應該讓我們職能治療師─每天都跟病人在一起的這些職能治療師,服務範圍可以加大、加廣,給我們比較合理的給付與人力,這樣以人為中心、以個案為中心發展的精神醫療才能趨於完整。
我很高興的是,這次政府要推動精神衛生法修法,我們職能治療全聯會其實是樂觀其成,因為精神衛生法本來就是規範我們醫療專業人員非常重要的法律,希望透過這次修法,把整體法令修正補強,讓精神醫療的腳步愈來愈穩。精神醫療比較人道的選擇就是職能治療師多一點介入,另外,社區化的精神職能治療其實就是未來我們能走得非常寬廣的一步,所以,我們希望多讓一些職能治療師加入整體精神醫療所有領域,這樣才能守護所有精神疾病的消費者。請大家注意,我現在不稱呼他們為「病人」,他們其實就是消費者,以消費者的角色重拾其生活、工作與社會參與。
關於職能治療,由於今天只給我5分鐘,我沒辦法講得非常詳細,如果大家還有不太清楚之處,都可以來找我們職能治療全聯會,或直接看我寫的書以及我翻譯的書,因為我的著作在全臺灣精神科職能治療師中是最多的。以上,謝謝大家。
主席:請台灣精神科診所協會陳炯旭監事發言。
陳炯旭監事:主席、各位委員、現場的各位官員及各位先進。我是陳炯旭醫師,在此代表基層醫師的角度說幾句話。這裡所指的基層醫師不只是一般診所基層醫師,我也想從執行精神醫療第一線的醫師,不管是醫院住院醫師或主治醫師這樣的角度來看。
我看到了政府願意修精神衛生法,而且老實說,各部分都修得滿完善的。但還是有些部分,我認為需要做一些修正。首先,我想談一下在第一線的醫事人員怎麼看精神衛生法。醫事人員認為所謂的精神衛生法是要促進人民心理健康,所以基本上的概念是沒有病的人維持沒有病,但是能了解精神疾病,而且能接納有病的人。至於有病的人可以了解自己的疾病,而且接受治療。當然,治療上分為自願與非自願,其中會有負責治療的醫療人員,當然還有協助治療的人員。在這些人員做事時,政府需要投入相當的資源,而精神衛生法就是規範這一整個過程的法案。
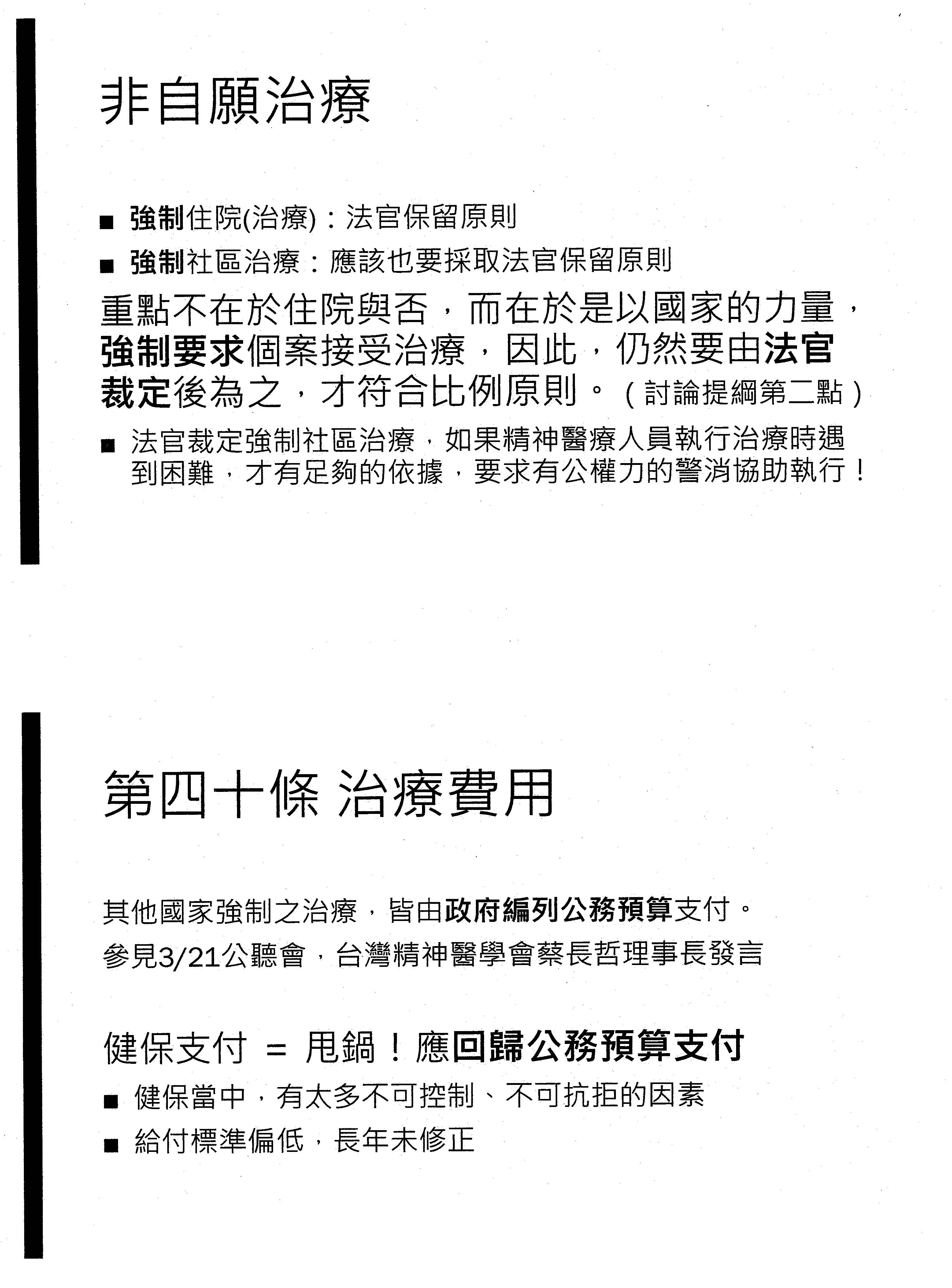
如果是自願治療,就沒什麼太大的問題,最大的問題在於非自願治療的部分。政院版法條中提到強制住院治療與強制社區治療,我們樂見強制住院治療採法官保留原則。有些人可能認為強制住院治療的重點在於住院,但我必須說,其重點在於「強制治療」。兩者都是強制治療,只是一以住院方式為之,另一以社區治療方式為之。兩者都是違反病患意願,強行治療,其目的除為了病患本身之外,也是為了其他人民。由於我們以國家力量強制要求個案接受治療,所以我仍然認為強制社區治療也必須採法官保留原則,才有辦法執行。而且,法官裁定之後,如果在執行時遇到困難,就更有相當的基礎要求有公權力的警消協助執行,而不是由醫師自己強制執行。這是其中一個部分,目的是讓整體執行順利。
關於治療費用,在3月21日公聽會上,蔡長哲理事長就提到,很多其他國家強制治療都由政府編列公務預算支付。這次看到我國回歸健保支付,我必須有點不客氣地說,這算是甩鍋行為。怎麼說呢?我很感謝張育美委員剛才提到,納入健保是壓榨醫界、是壓榨精神醫療,因為在健保當中有太多不可抗拒的因素,納入健保展現的是不負責任的行為。再來,健保的給付標準長期偏低,而且長年未修正,在這樣的情況下,這麼重要的事反而納入健保給付、支付,還稱是認為很重要,我認為有點本末倒置。
剛才提到,要人去治療,就要給予相當的協助,但是在政院版第四十九條第二款提到,假設是無法查明的情況,地方主管機關應派員至現場共同辦理。我想,其中的地方主管機關就是指衛政單位,派員指的就是精神專科醫師。這樣來講,在實際執行上會有很大、很大、很大的困難,我用了三個「很大」,代表真的滿嚴重的。大家可能因為現在在臺北市,只看到臺北市執行。但其他縣市可以做嗎?我們來看看。根據最新2020年醫師公會全聯會的資料,就10萬人口的精專數來看,以臺北市當作1,其他縣市中很少有超過0.5的,唯一超過的只有花蓮縣,因為當地有玉里醫院與玉里榮院。其他縣市人力完全不到臺北市的一半。再看距離部分,以每平方公里精專數來看,臺北市沒辦法用1來比,因為其他縣市太低了,若以臺北市為100計算的話,其他縣市連超過20的都沒有。這樣的人力配置如何執行第四十九條第二款這樣的需求?會有很大的困難。雖然有制定得很好的部分,卻沒有足夠人力可執行,這樣會讓第一線執行的精神科醫師更覺exhausted,也就是更疲憊。
題綱最後一部分提到刑事司法體系與精神衛生體系。以這段時間的整體演進,我認為精神醫療真的不等於社會安全網。精神衛生法是針對全體人民,如果透過精神醫療擴權處理刑事體系下的精神病患者,事實上是走回頭路,是另外一種甩鍋,不好意思,我要不客氣地說。基本上,身為精神醫療的從業人員,我們很樂於承擔醫療專業部分,但其他非醫療專業領域,請政府給我們必要的協助。由行政司法體系處理司法並提供必要安全維護,這也是維護第一線人員與福祉。
最後一張投影片呈現到2020年為止精神科專科醫師的成長。能夠執行精神衛生法中所謂強制治療相關業務者是指在各級醫院裡的人員,但大家可以看到,這幾年來,這些人員是持平的、沒有成長。至於沒有成長的原因,一部分是健保給付長期沒有修正,醫院只養得起這麼多精神科專科醫師,這是其一。如果修法把原本應使用公務預算的工作丟到健保裡,又賦予第一線醫師很多、很多責任,預期從醫院離開的人會更少。如果修了一部很漂亮的精神衛生法,卻沒有重要的人可執行,這樣會喪失原本修法的美意。以上報告,謝謝。
主席:請新北康復之友協會謝詩華總幹事發言。
謝詩華總幹事:主席、各位與會的貴賓,大家好。我是新北市康復之友協會總幹事謝詩華。精神衛生法每次修法都讓家屬、患者,甚至所有專業人員非常關注與期待,因為整體修法方向與內容其實也反映整個社會進步的程度到哪裡。一個國家怎麼透過立法協助並滿足弱勢者的需求是整個社會進步的指標,我相信在SPI裡也把這部分列得非常清楚。
除了少數在機構安置的精神障礙者以外,其實大部分這些病人終其一生都在社區裡生活,可能跟家人住,也可能獨居,所以整個社區支持服務讓他在疾病復發時能得到有別於強制送醫的機制,在日常生活中,也能有一些貼近的服務支持他們,這樣才可能緩解他個人與家庭的危機,減輕社會與政府各方面的負擔。精神衛生法開宗明義在第一條就提到,是為了保障病人的權益,支持並協助病人在社區生活,而制定這部法。我想,每一部法規的第一條所講的宗旨,就是設立該法最重要的宣示性項目。可是實際上來看看,整部法裡對於第一條所提的社區生活到底寫了些什麼。我們其實真的很樂見在新版本裡把「社區支持」這幾個字清楚納入,但是非常可惜,在具體上到底要做些什麼這部分講得不夠清楚,沒有詳細範定。就緊急危機處理機制,也只看到危機處理團隊的設置,這個部分實質上到底能不能回應當危機發生的時候,對精神病患者與家屬的喘息與緩衝援助到底是什麼?所以我今天會特別針對社區支持與危機援助部分提出我的看法與建議。
剛才也有先進提到,在CRPD裡,第十九條特別針對社區居住自立生活提出應採取有效及適當的服務措施,讓這些精神病人可以享有在社區中生活的平等權利、可以充分融合及參與社區。可是,所謂的社區生活應該是以社區為基礎的。我要稍加反對剛才其他人提到的意見:在社區裡的支持是否為精神醫療往社區延伸?我覺得是需要再被思考的。如果社區支持指的是針對一個人在社區裡的生活,那麼醫療應該是很小的部分,一個人要回到的是生活層次,可是我們的討論是從社區角度,也就是精神醫療怎麼邁入社區提供服務。我必須說,我非常感佩、也非常期待精神專科醫師與精神相關從業人員願意離開醫院、到社區提供相關服務,但社區裡所需要的不會只有這些,這是我第一點要重申的部分。
第二,對於社區裡所需要的社區支持服務,我們要給的到底應該是什麼?身權法第五十條寫得非常具體與清楚,那麼在這套法裡頭,有沒有可能也把在社區裡所需要的支持性服務清楚明列?包括心理支持、生活重建、居住式服務、社區式服務,還有每一個人都會需要的婚姻家庭、工作就業、自立生活支持?更重要的是由同儕運作或提供支持的相關服務。
另一部分,其實臺灣一直把家庭當作社區裡非常基層、根本的照顧單位,我想這是不容否認的。我國的基層照顧單位其實並不是診所,而是家庭。可是在相關的法規裡並未把家屬照顧這件事納入;不管希望賦予它多少責任,或覺得它應該要有多少能量處理這件事,其實我們都沒有針對這樣的基層照顧單位給予相關協助,所以法律中是否也可能納入這個部分?根據身權法第五十一條,對於照顧者的相關支持服務,包括臨時及短期照顧、照顧者支持、照顧者的訓練及研習、家庭關懷及訪視。另外,我覺得應該還要包括照顧者彼此之間的支持與諮詢服務,譬如互助網路的服務、家屬同儕的支持,還有諮詢專線,這些前面幾個先進其實都有提到,這個部分大家應該非常有共識。
另外,對於社區危機的援助,我想不僅僅是專業危機團隊進入家裡做這些評估,例如要不要送醫或是做相關的緊急處遇,在這個當下,患者的同儕或是家屬的同儕,有沒有可能在這個危機的階段一起進入家裡?當危機出現的時候,其實整個家裡是非常混亂的,我相信專業工作者進來做相關處遇,對他們來說是一個非常安定的力量,也可以實質進行處理。但是我們心裡面的緊張、害怕,以及後續要怎麼面對這件事情,其實危機處理團隊並沒有做相關安排,既然我們期待同儕的部分可以進來協助,是否可能在危機處理階段就一起加入?
另外,關於危機處理,目前我們可以提供多少地方設置?這個部分在之前的很多場公聽會,我們一直不斷的提出,從家裡到醫院,中間是否可能有其他場域設置和服務模式可以加入,讓精神障礙者有選擇和表達的權利?即使今天他是在發病的狀態,在緊急危機的狀態,如果不想住院,但是又沒有辦法留在家裡,是否有其他地方可以讓他去?也可以讓家屬獲得喘息的空間?
其實國外有非常多相關經驗,包括危機之家,包括最近這幾年一直在談的開放式對話、接待家庭及無專業人員的危機之家,或許在法裡頭可以再思考是否納入這些模式。對於這個危機,我們怎麼回到人的需求做一些思考?因為這是服務支持,我們應該回頭討論到底這個主體是人還是病?這個法要談的,是需求的滿足,還是問題的解決?我覺得這背後的邏輯是需要釐清的。
最後,雖然我覺得可能沒有辦法預期未來精神衛生法會變成精神衛生福利法,但是我希望它至少不是一部精神醫療法,謝謝。
主席:感謝。請台灣心理衛生社會工作學會林惠珠常務理事發言。
林惠珠常務理事:主席、各位長官、各位先進,大家好。很高興今天能夠參與這個盛會,我就今天的討論題綱發表一些個人的意見。其實前面很多先進也提到,現在社區支持的部分還有很多需要再增強,關於社區支持,就病人的看護來說,基本上家庭是很重要的,所以它指的應該是病人、家庭和社區之間有效的連結,能夠建構病人適應社區生活的支持系統,在這個支持面,家庭也是很重要的一環,這是不可否認的。
我覺得針對社區支持服務的規劃,其實不只是中央的責任,地方政府也需要依照當地的特性、資源規劃,盡一些獎勵和補助的責任,所以雖然第二十四條有提到中央政府,但我覺得地方政府也應該共同推展。至於資源的部分,當然不是只有衛政,包括社會福利、民政、勞政、教育等等,都需要充分合作。至於資源到底夠不夠?其實要從精神障礙者的需求評估做規劃。
現在精神障礙者的需求評估雖然有列在法裡面,可是實際執行時,大多是家屬或病人自己去申請,要不然就是機構和機構之間轉介,這個部分的需求評估並沒有辦法真正落實,不像長照的部分還有長照中心,有一個統一的評估工具,有基準的資源轉介等等,所以我覺得這個部分是未來要努力的。如同剛才王委員也有提到全人全程的轉銜照顧機制。所以我也期許啦!因為現在社安網第二期計畫的社區心衛中心也開始增加服務據點,未來中心有完整的專業團隊,應該可以提供這樣的有效評估和相關諮詢,協助地區內資源的有效連結,這樣才能提高這些資源的有效運用。先有這樣的前提,我們才能談資源到底夠不夠,應該怎麼再開發這些資源。
剛才很多委員也提到家庭支持,這部分確實非常重要,我個人是覺得,像康復之友協會這種家屬團體,或是一些身心障礙團體,其實是最了解個案和家庭的問題與需求,他們到底需要什麼樣的資源?因為現在心口司也開始透過公彩的支持,培力相關民間團體,希望他們能夠透過這樣的機制拓展家庭支持的資源,對於這一點,我非常樂觀其成,也期待這個部分能夠儘早成為一個政策,甚至是法規也能夠重視這一塊。
家庭支持如果做的好,也能避免這些個案過早被安置在全日型的機構,現在全日型的機構不只是醫院或長照機構,甚至連精神復健的康復之家都淪為收容性的機構,這是很嚴重的問題,因為病人一進去大概就出不來了,你說要維護他的人權?其實這是很困難的事情。另外就是現有的資源也應該要檢視,要看它的完整性、可近性,以及服務的效能和權益的保障,我覺得這些都是應該要做的。另外,還要重視家屬和病人的經濟負擔,也就是收費的合理性,這些社區的資源是他們能夠負擔的,這樣他們才有辦法去使用。
在強制社區治療的部分,其實現在案量很少,為什麼案量很少?剛才很多先進也有提到相關原因,實際執行時真的有一些困難。但是我覺得這攸關權益,因為具有強制性,所以我也贊成比照強制住院,因為它的案量確實不多。如果還是維持現在的審查會,可能要想想維持審查會的制度需要多少政府預算,我想這也是要思考的。
至於警消的部分,第四十九條針對警消護送就醫未能查明身分者,要主管機關派員。我想這個部分應該要考量,其實他需要的不是主管機關,他需要的是主管機關派專業人員,問題是現在是否有這麼多專業人力能夠stand by?如果因為地點的關係,他可能需要等候很長的時間,我覺得也要考慮相關人員的狀態,尤其是家屬在等候時間的煎熬。所以我建議,是否可以直接以影音設備輔助?減少他們護送時的一些疑慮,讓這個業務可以順利進行。
至於全國精神照護指揮中心,我覺得現在很多都只是針對問題點因應,我們需要一些全面性和前瞻性的規劃、執行、研究分析、檢討、改善,確保精神衛生法能夠落實執行。所以我也很贊成比照自殺防治中心,這部分也設置指揮中心,對於一些緊急送醫和嚴重社會安全事件的處理,還有網絡的運作、協調以及跨區的支援,這些可以做一個整體、全國性的規劃。
至於專業人員在社區的執登問題,我覺得這不太是問題啦!因為執業人員的執登主要是看他的工作內容,還有他的工作職稱,如果他的工作職稱不是他的專業職稱,就看他的執業內容是否運用各該專業。我現在是社工,事實上我們在認定時也是從寬,所以我想這個部分應該不是問題。
至於司法和精神衛生體系的合作,其實它有很多方面,包括裁定前、矯正中,會有很多面向的合作。另外就是他要回歸社區,當然,這個部分現在已經在討論,不過我是覺得,就像比照機構的出院準備服務一樣,這部分要怎麼無縫接軌?我覺得這個部分可能在他出院前就要先有一些準備和規劃,必須達到共識,才能夠讓這些個案減少危險性等等,以上是我的意見,謝謝大家。
主席:請台灣精神醫學會陳亮妤秘書長發言。
陳亮妤秘書長:首先謝謝召委,也謝謝陳時中部長、衛福部的長官,還有在場的各位先進。我是陳亮妤醫師,我是個精神科醫師,今天謹以精神醫學會秘書長的身分在此發言。我除了是精神科醫師之外,另外還有兩個身分,我認為這也是很重要的身分。我的第二個身分是臺北市毒品防制中心主任,也就是說,這個身分讓我督導臺北市四分之一的社會安全網社工,這三年半來,我實質看到第一線社會安全網運作的狀況。我的第三個身分,也是我人生最重要的身分,我是兩個小孩的媽媽,所以我非常希望精神衛生法能夠促使這個社會有不歧視、友善的氛圍,同時也可以達到所謂的社會安全。這兩天的公聽會聽下來,我發現即使各位有不同的專業背景,但是在很多議題上都具有共識,今天僅就兩點提出來,第一點是關於強制住院,第二點是關於強制社區治療。
首先我們要說強制住院的部分,大家要理解精神疾病患者在什麼狀況下,會由精神醫療團隊啟動強制住院,根據法條,常常是指病識感比較不佳,在精神疾病發作的時候,極度以及嚴重度比較高的,以至於有自傷、傷人之虞,這時候才會由各界專家送到審查會,啟動強制住院的程序,當然,目前行政院版本是採用法官保留原則。
至於強制住院的部分,過去十多年來一直都是用公務預算,但我們也留意到,如同先前非常多委員幫我們提出來的,這次行政院版本把強制住院的部分納入健保,我們想要提的是,納入健保對於強制住院的實施會有什麼樣的影響呢?第一,大家知道健保是總額制;第二,健保會核刪,而且是浮動點值。強制住院這樣的措施具有公共衛生、社會安全網的重責大任,現在卻要被納入健保,和一般的精神醫療同等看待,本學會認為這不是很合理。也會讓在第一線執行強制住院的精神醫療團隊承擔極大的風險,包含身體的風險、法律的風險、醫療的風險,同時也需要擔心健保核刪的風險。所以在此也謝謝各位委員,還有今天所有的先進,這一點看起來滿有共識的,關於行政院的精神衛生法第四十條,強制住院納入健保這一點,也希望行政單位和健保署的長官能夠納入考量。
關於第二點,就是剛才說的社安網,剛才提到我實質督導社安網四分之一的運作,這部分我要給行政院和衛福部部長高度肯定,我們的社安網2.0版本,關於社工案量比、薪資、危險加給,事實上都有大幅度提升,因為這樣,我們在人才的聘用和留用上也會有所助益。現在在第一線實行社安網最重要的,也最窒礙難行的,其實是在網網相連的部分。大家知道社安網是由非常多網絡合併,包括自殺防治網、毒品防制網、酒癮防治網、精神醫療網,但網網相連的過程常常會有一些窒礙難行的地方。
以去年屏東挖眼案的案例來說,我只說媒體披露的部分,一個精神疾病患者在一年住院四次以上,其實這已經是一個高度的醫療利用者,他出院以後,不管是因為病識感不佳,或是因為社會支持不夠、家庭支持不夠,後來病情很迅速的惡化。病情惡化之後,這個時候他的心理衛生社工要怎麼啟動強制社區治療?精神醫療團隊到了他家門口,要怎麼啟動強制社區治療?事實上行政院版本也有寫到,需要的時候我們可以請警消協助。
其實這一條規定這十多年來都有,但是老實說,在現場有一點窒礙難行,因為警消如何協助寫得有點模糊,可以協助到什麼程度?所以我們看到的第一線場景,經常是心理衛生社工到了患者家之後,家屬會告訴他,我兒子從半夜吵到天亮,但是他沒有打我,也沒有自殺,我知道他不符合強制住院的規定,如果你這個社工沒辦法讓他住院,就不要再來我家吵我了。這是第一線社工告訴我的,有時候甚至說到聲淚俱下。所以我要表達的是,如果我們要建構這樣的網絡,不只給人、給錢,也要給他足夠的後盾。
所以關於第二點,在強制社區治療的部分,為什麼今天很多先進都提到法官保留?主要是因為它的法律位階高於精神衛生法,在這樣的法官保留原則下,警消和精神醫療系統的配合度可能會比較好,可以更加整合的提供治療。如果強制社區治療真的沒有辦法做到法官保留,我們也希望至少在警消、精神醫療團隊和社區心理衛生社工的配合方面,執政當局能夠做一個整合,不要讓我們關懷弱勢精神病人的心衛社工或毒品個管師,自己也變成需要關懷的人。
這樣對政府也是有好處的,以我剛才提到的屏東挖眼案為例,他就不會變成高度的醫療使用者,因為他在醫院的治療效果好,出院之後能夠延續好的治療效果,就不會有所謂的旋轉門效應。全世界各國的文獻都告訴我們,旋轉門效應對國家社會來說,經濟成本是最高的,社會成本也是最高的,對所謂社安網的社會安全,當然也是很重要的一個破口。
以上精神醫學會針對兩點,強制住院的第四十條納入健保的部分,我們希望能夠維持公務預算。第二個部分是關於強制社區治療,如果真的沒有辦法用法官保留,至少警消和精神醫療團隊或者第一線心衛社工的配合,能夠寫得更清楚、明白,而不是像目前一樣,由各縣市政府各行其事,以上,謝謝。
主席:請邱委員泰源發言。
邱委員泰源:主席、部長、行政部門的長官、同仁,特別是所有關心精神衛生法,以及致力建立一個更好的社會安全網的各位專家、學者、同仁,還有很多本席的老同事、老戰友,大家好。非常感謝主席安排這兩天的公聽會,讓大家能討論相關的議題,雖然我們不一定在現場,但是我們有全程聆聽各位專家、學者的智慧和經驗。
這是蔡總統很重視的一個目標,就是社會安全網,也是行政部門一直在努力的方向,希望這件事可以更加落實,在這邊只能表達感謝、感恩及未來全部的支持。剛剛聽了精神醫學會秘書長的一席話,本席也是非常的支持,過去醫療體系與醫學教育的改革,尤其醫學教育更是包括了相關的醫事人員,其實都在追求全人、全家、全社區的醫療照護模式。尤其在921地震之後、在SARS以後,更加著重在醫療及防疫體系的部分,其實有很多很多的醫療資源都很熱心地與社會結合,因此幾十年來可以共同發展所謂的醫療防疫及社會安全網的體系,也可以說是醫界在這幾年來一直推動及努力的最大目標。
今天擬具精神衛生法修正的相關議題,衛福部在決議中提出很重要的一個目標,本席感覺我們大家都朝著這個目標前進,也非常感佩陳部長在上次的回應就已經講得很清楚,讓我們對未來充滿了更具前瞻的期望。不過本席還是希望這個法能把根本的問題稍微做個解決,第一個,如何早期發現病人,並給予周期性、持續性的資源,而且這個資源不能中斷,否則後面可能會發生很多事情。因此,如何與健保、與公務預算結合,大家必須花一點腦筋去思考,最重要是以病人的治療為中心。我們不能因為制度可能無法接上,而讓病人的治療及疾病可能會惡化、慢性化,因此造成後續的困難以及大家的辛苦。
本席除了在臺大醫學院擔任多年的老師之外,核聘臺大心理系教授也蠻多年了,所以本席幾十年來對於心理、社工、志工在整個醫療照護的貢獻都非常的體認。今天大家能夠聚在這裡貢獻自己的智慧、發揮自己的專長,共同以病人為中心,視其需要給予協助,而衛環委員會這邊一定全力把相關的資源整合起來,將病人照顧好。本席相信把病人照顧好、把家庭照顧好,整個社會安全網就會更加落實。最後在此感謝主席及行政部門、陳部長、行政院及總統對社會安全網的關心,以及在座各位長期的努力,由衷的感謝,我們也會全力的支持,謝謝。
主席:請臺灣失序者聯盟王修梧理事長發言。
王修梧理事長:我非常支持以精神病人為中心,因為我從13歲就開始看精神科,到現在已經二十幾年了,剛剛大家不斷提到要及早把精神病人找出來,我都還蠻緊張的,好像會被在座各位發現或怎麼樣。
精神衛生法從1990年代到現在,每次的版本都會將維護精神病人的權益納入立法的目的,因為精神病人長期的受苦以及與社會交錯產生出各式各樣的障礙,也就是精神障礙者透過每一天的生活、透過自身的參與,去感受、去承受、去察覺,這個權利到底是哪裡受損或增加。
以精神病房的通訊自由為例,雖然在現有法規第二十六條及行政院的草案都有規定,精神病人應該享有自由通訊及會客之權利,但是在現實生活中,所有有病床的精神衛生機構卻常常援引現有法規第二十四條第一項,未經病人同意者,不得對病人錄音或錄影之規定來限制住院者及訪客攜帶智慧型手機等3C產品。其實這件事情很可怕,大家應該也都知道,如果沒有手機的話,現在完全不知道該怎麼辦。尤其在疫情常態化的情況下,醫院為了進行管控而禁止探病,有住院需求的人不能接受院訪、又不能使用手機與外界聯繫,如果被拘束也不能拍照存證等等,感覺像是一種雙重的隔離,如同失去人際聯繫的處境,那該怎麼辦呢?
其實我們可以參考澳洲新南威爾斯州南區的例子,從2007年開始,在心理健康使用者團體的促進倡議下,住院的人與護理人員以一個共同規劃的方式進行4個月的手機試用計畫,之後他們擬定出一些原則。我在此就不細談這些原則,基本上就是維護病人隱私及病房安寧,並且對個人財務及人身安全問題都做了回應的準則。這些精神障礙者不僅是查覺到權益受損的專家,同時也是透過行動在制度面回應侵害權益難題的改革者,可惜的是在行政院擬定這次修法草案的過程中,如果能有精神障礙者的共同參與,可能就不會讓兩公約的國際委員嚴厲指出,臺灣在疫情期間讓住在醫院的精神障礙者與外界完全隔離。雖然行政院在草案說明中表示這次修法是參酌CRPD的精神,但是在整個法案的討論過程中沒有我們的參與,因為我們早就被拋諸腦後了。
依照CRPD的意見,希望把密切諮詢身心障礙者設為國家的義務,也希望國家擬定相關的議題、政策及法案時,應該都要確保障礙者的參與,尤其是與障礙者有關的議題,更應該尋求障礙者代表組織共同制定架構。基本上,障礙者代表組織在臺灣都還在成長中,比如像被監護處分的人其實是沒辦法成立法人化的組織,至少在發起人會那邊就過不了。因此,應該要提供合理性的調整、可近性的服務及經費補貼等方式,讓一些自倡性的組織都可以參與整個諮詢的過程,因為時間關係就講到這裡,謝謝大家。
主席:請入家社區工作者專業促進聯盟廖福源發言人發言。
廖福源發言人:大家好,我在第一天談的是社區支持,現在要進一步地談社區支持是什麼?以及發生了什麼問題?我覺得很重要的事情是我們要聽到精神病患家屬的困難、精神疾病者的困難,才有辦法做出相應的改變。我們肯定社會安全網的人力可以不斷的增加,但是就像我第一天講的,人需要有去的地方,具體的舉例,現在有很多的個管,他們會遇到什麼問題?這些智能合併精神障礙者、自閉合併精神障礙者,他們有情緒障礙及衝動控制障礙,他們可以去哪裡?即使是交給個管,他要讓他們去哪裡?沒有地方去,最後是什麼樣的狀況?醫院接。
我要說的是為什麼要有社區支持服務,因為有社區支持服務,個管才有辦法帶著他們走下去,不然能帶去哪裡?就是醫院,但是醫院又不能住太久,於是又回到社區,在這個過程中誰最煎熬?除了當事人之外就是家屬最煎熬,所以我要說社會安全網第二期不能一直只把重點放在個管。誠如剛才前面講的,人的痛苦是什麼?那些還沒做到的服務設施、措施,我覺得我們得要做出來,不然有再多的個管都沒有用,因為沒有地方去、沒有資源可以使用。
此外,在社區支持中很重要的是要有人在社區與他的生活發生關係、要有人讓他有地方練習生活,犯錯了可以教他、接納他。譬如我服務的一個智能合併精神障礙者,他的狀況是沒有依照他的意思去做時會很大聲的罵,你這個爛社工、爛社工,如果講不好的時候他就會叫救護車,一個禮拜在我們單位可以叫2、3次救護車,經過我們的陪同練習,後來的次數就越來越少。我要說的是我們的服務方式不是個管,這些人需要的是陪他們在生活中練習,即使犯錯也能感覺到社區有人支持他。此外,照顧者在過程中很辛苦,需要有家庭支持的地方,我在後面會再談到。
再來就是不要讓醫院到社區成為最遙遠的距離,必須要有一個跨局處的合作機制,譬如我覺得之前修法時衛福部很有膽量,他們提出把心衛中心放在較高的層級,但是後來的院版卻縮了起來,因此我還是建議比照王婉諭委員的版本,讓心衛中心比照家防中心的設置,這個部分在後面也會再講。還有轉銜會議的部分,這次的法條提到轉銜會議要跨很多部會及局處,問題是誰來開會?不知道!所以我認為要由地方首長做主。
至於落實出院準備計畫的部分,其實很多做出院準備計畫的醫院個管師不了解社區資源,就像吳建昌醫師剛才說的,他不知道就業去哪裡、什麼去哪裡,如果我們要落實出院準備計畫,醫院端必須有人認識社區的資源。因此,我們建議召開出院準備計畫的會議時,除了當事人及家屬之外,還要有社區的個管社工,像是心衛中心如果能夠進來,才不會讓當事人及家屬的利益衝突,一個要去看護之家、一個不要,這樣出院準備計畫要怎麼做?有時候那個出院計畫未必就能執行,所以接到社區個管的時候,你要讓個管後續能夠follow,然後心衛中心要強化跟社區的連結,不是發生危機才做。這一次的修法第二十三條談的是連續性、多元性的服務,我要問一件事,一個人出院之後,他可能需要居家治療跟社區復健,但是大家知道嗎?依照健保他只能擇一,我如果做居家治療,我就不能去做復健;我去復健的話,我就不能做居家治療,這裡的連續性發生了嗎?一個人的需求是多元的。還有,為什麼總是斷掉?因為要提升涵蓋率,在心衛社工這部分,只要穩定的接受醫療之後或者有轉接到某一個單位,就可以斷掉了或者我們就會降級,因為如果分六級的話,他現在不是我們的級數,可是其實有時候穩定之後,才能夠接應到社區資源。可是我們會為了結案的緣故,某種程度上,一直結案的話就會增加涵蓋率,因為不斷地開新案。可是原本的那個人才好不容易穩定下來,可以接到社區資源,卻會因為這樣子而斷掉,所以這樣子犧牲深度服務的情況會因為第二十三條的修法而改變嗎?我希望可以,但是目前我不覺得會。
前面我講過要比照家防中心,心衛中心現在的內容還是評估、評估、評估,可能是心理治療評估、健康促進的評估,可是實質內容是什麼?因為在社區的服務,我們只是工作人員,無論是心理師、諮商的臨床或是OT去社區評估,可能只有那一次,但有時候家屬跟當事人不讓你來評估,因為他要的是能夠真的瞭解我狀況的人,所以說我們要提供更實質的服務,比方說專線,還有前面朝翔有講到社區危機的介入,然後還有就是病人跟照顧者有哪些需求、心理健康教育,甚至我認為應該舉辦服務使用者的公共論壇,像美國紐約的心理健康部門就會召開公共論壇,我覺得這也是聽懂到底在社區會發生什麼問題的方式。
還有,照顧者及家屬的支持,這也是社區支持裡面很重要的,就是成立精神疾病照顧者專線,我剛從伊甸離職,伊甸有設精神疾病照顧者專線,我們每年可以接到超過3,000通電話,但其實我們的電話一直滿線,但因為我們是……的職員,然後常常遇到很多狀況,所以我還是希望各地應該要有這樣的服務。
還有很多家屬會反映,剛才莉玲理事長也有說,很多家屬在事隔多年後都不知道有社區資源,我們希望有沒有可能在門診端、載病人去住院、看醫生的時候,就可以有一個新手照顧者手冊給他?像媽媽懷孕就有手冊,那能不能讓這些家屬儘可能早一點去接觸?因為我們自己有辦家屬團體,我們去年辦手足團體,今年辦子女團體,在手足團體方面,我們想說手足應該是一個資訊蒐集量很高的地方,但他們還在煩惱說我家人都不出門,要帶他去曬太陽,可是他不願意。我的意思是說,他們在生活照顧過程中其實遇到很多的困難,可是原來他們不知道除了醫院以外還有什麼資源。
再來是家庭照顧者支持中心,我講的不是教他們怎麼去照顧他們生病的家人,不只是這樣,而是他們要有自己的生活,他們不能為了家人沒有自己,那怎麼樣讓他們彼此可以連結成為一個支持社群,還有他們也許從這邊去找到其他的人。最後還有照顧者家庭健康教育。
同儕方面,我要說我們需要發展有同儕運作的東西,第一個,我們現在可能有很多專業對心理社會障礙者的論述,例如CRPD,但是其實我們對太多專業論述並不認識,當我們不夠認識它們的時候,要如何能提供適切的服務?依照CRPD第十九條所規範的社區融合跟自立生活,我們現在在發展同儕部分都是馬上用專業人員服務的架構去做服務,可是他們需要的是關係,很大的一個問題是,我們又要求來做同儕支持者必須有專業人員的資格,那要怎麼做?怎麼做?心口司的獎勵計畫也是如此,社家署的自立生活同儕支持的自立生活計畫也是,這個問題就在於,我們不能只建立在專業上面去認識他們,我們要開始建立他們社群的障礙認同是什麼,甚至他們有沒有他們的文化?我去拜訪中國的時候,連他們都有給心理社會障礙者成立的組織委託經費,是委託這樣子主體去成立他們的組織,然後叫做「同儕支持的孵化」,他們很重視這個孵化。
最後一個,這是沒有人提的,可是在我工作十多年來,我一直碰到一個問題,精神衛生法舊法第二十五條(新法是第三十幾條)裡面談到的會客權跟通訊權,這一條講的是什麼?病人的探視權是由病人決定,除非醫療為由。這不是單一醫院發生,因為我在工作的過程當中,碰到很多醫院阻止我去看會員,這裡寫的是「會客人員限部隊、直系親屬及親戚,其餘人員需事先填寫會客同意書,並經家長及醫師同意」,這是醫療為由嗎?沒有,因為這裡寫明了,不是按照他的狀況才有特殊的處理,而是先明文了。我這裡還有很多資料,如果媒體有需要可以跟我拿。第三十九條我的建議是,除非他是急性發作,不得予以限制,我期待的是這樣。當然這個還有很多技術性的問題,或者你要明白指出有一個病人病情或醫療需要明確的定義,以防醫院無限上綱。我直接就遇到一個很具體的問題,我被我們的會員放在訪視名單,到了服務臺跟護理站聯絡後,我就說我是誰,然後他確認我有在名單上,於是他要求我證明身分,然後我說我有名片,他說名片可以作假,然後我想說我拿身分證就可以對照,他說不行!我要說的是,這只是一例,我們連去看一個生病的人都這麼困難,連我們有牧師要去看會員,他們都會覺得牧師去那邊就是要幫他禱告,這樣不好,也阻止牧師去。其實我們也跟衛福部次長、司長開過會,還不是遇到很多障礙?連法扶的律師都被阻擋,所以針對第三十九條,我覺得我們應該訂定一個比較合理的規定,至少要有一個合理的說明,而不是只說「醫療為由」,否則我根本不知道「為由」什麼!前面講到家屬探視、親戚探視,可是他的生活是更多的人組成,為什麼是家屬決定呢?法定在那邊,我覺得不應該又無限擴張解釋,謝謝。
主席:謝謝廖發言人的發言。此場公聽會有15位專家學者、社會賢達受邀,有4位委員,總共19位均已發言完畢。現在有中華民國康復之友聯盟理事李淳一先生希望以家屬身分表達心聲,最後我們就請李淳一理事發言。
李淳一理事:謝謝主席給我這個機會,我是家屬,照顧精障者30年,也就是說,我的女兒從19歲生病,到36歲在9點鐘的時候在八里療養院用鞋帶自殺。18年後,他的女兒也就是我就讀嶺東科大研究所的孫女,去年在present的時候因為害怕就發病了,一直在家3月都不就醫,沒有病識感,還好很感謝818醫院李彥鋒醫師隨同社工到家裡,目前已就醫10天,很感謝大家,病情很穩定,我在這裡感謝818醫院的治療,非常感謝。以下來談的就是我身為一個家屬30年來的感想、心聲,對於這一次修法有幾點建議,因為時間關係,我只能點到為止。
關於強制治療,我首先要談的是,這個已經爭議了100年,我看了很多的著作,這個強制的觀念就是警察權,各位學過法律的人都知道警察權,比如說立法院的警察權是在院長,如果委員有問題,要經過院長的同意,這就是他的警察權的概念。所以精神衛生法是治療法、社會法、人權法三種法交織的法律,這是大家有共識的。
再來,精神衛生法的發展分成三個階段,第一個是心理促進。第二個階段是治療;第三個階段是人權,現在已經進入人權階段。剛剛幾位先進談到如何尋求平衡點,其實這就是我們今天要討論的重點。現在強制住院的要件,大家都已經知道,我不必贅述。現在的制度實施之後,已經有一萬三千多人強制社區治療跟強制住院,90%是許可,10%不許可。2017年CRPD的委員來臺也指出我們的缺點,就是要修法。我提出了幾個各國強制住院規定的比較,這些國家包括:英國、美國、加拿大、德國、日本、香港、澳洲。在這7個國家裡面,只有我們臺灣跟日本是委員制,日本有15個委員選3個去做評判,其他的國家都是經過法院審查,也就是法官保留原則。
我這裡要介紹英國精神衛生法的tribunal court ,它主要就是3個人來審查,因為時間關係,細節我就不談。英國有一個特色,它有一個Mental Capacity Act,就是協助精神疾病的人,幫他做決定,這個是非常特殊的。紐西蘭也是一樣;大英國協的tribunal court大概都是一樣的;愛爾蘭也是一樣,也是有所謂Assisted Decision Making,就是協助精障者決定能力的一個法,主要有三種模式,一個是協助、一個是共同、一個是代理;澳洲昆士蘭也是一樣,他們有特別法庭、精神衛生法庭,還有地方司法官可以上訴。
我今天最重要的結論是停止強制社區治療的部分,現在我們的草案裡面,強制社區治療是委員會決定,對不對?但如果治療過程中,他有問題而需要強制治療時要由法院裁定,然後停止強制社區治療又回歸到法院,變成要在法院跟委員會之間來回奔走,我們剛剛提到的三、四個國家都是由法院來審查,所以應當是由法院審酌情況來做決定。
以下其他的補充建議是我這幾年來的一點感想,第一個,公平理賠,因為我是法制局的研究員,也是法學博士,所以我是針對條文加的,公平理賠的話就增加第十二條第二項保的險理賠原則,請看現在簡易保險法第七之一條第二項,「前項喪葬費之保險金額不得超過遺產及贈與稅有關遺產稅喪葬費扣除額之一半」,也就是說,受到監護宣告的人他領的喪葬費並不是100萬元,而是50萬元,那就是藐視監護宣告人;剛剛講到的精障人,目前有30萬人,大概有十分之一是有受監護宣告,這些人的喪葬費用只能領50萬元,我是覺得不公平。所以我在草案第十二條增加了「病人非故意或自願性之自傷行為,保險人自不免其保險責任。」也就是equally,要能夠得到公平的對待。
增訂第三十四條之一係補充刑法第八十七條,過去我們在討論刑法第八十七條監護部分的時候爭了半天,最後還是無限上綱,結果我們精神衛生法草案第三十四條有了補救,也就是嚴重病人好的時候,醫生就可以開診斷通知保護人,有這個機制。我們回歸到我們增的第三十四條,也就是說,刑法第八十七條是講前兩項監護期間為五年以下,到時候檢察官認有延長之必要就延長兩年、又兩年的話,可說沒有一個截止日。所以我現在建議的第三十四條之一是「有刑法第八十七條第一項或第二項之監護期間為五年以下;其執行期間屆滿前……」加上剛剛講的現在草案第三十四條的精神,就可以補救受監護的精障者。
第三十五條緊急就醫的費用部分,這個大家也都有談到,第三十五條是規定個人要負擔,而第四十條是政府要負擔,同樣是緊急就醫,所以我覺得應該一致。接著是第四十九條,剛才講到無病識感的疑似病人很痛苦,我現在增加的就是「前項無病識感之疑似病人,經三個月仍無就醫時,為避免延宕病情,地方主管機關應與以協助強制就醫。」這個非常重要,剛剛有聽到幾位專家學者說這個病情一直delay,他自傷傷人才可以強制,但是像我的孫女一回來,我太太跟兒子就說趕快送醫,他沒有自傷傷人啊!他只是思想奇特、行為怪誕,這樣的話該怎麼做呢?
增加替代性的治療,這是一個美國醫生所創建的協助居家服務,相關內容很多,我不再贅述。再來是增訂第二十七條之一,「地方主管機關得視社區之需要設置替代性治療方案。」剛剛新北市的總幹事有提到,這個所謂蘇提莉亞住宅也就是要協助病人,就像我們類似康家的意思。再來的這個「反社會型人格障礙症」很重要,根據胡海國教授所編的這本精神科醫生所遵守的bible,它的編號是301.7,也就是說,它已經是精神衛生法的一項,為什麼我們第三條第一項第三款要用但書把它排掉,這個沒有道理。所以納入的理由是,它是精神疾病的一種,當然衛福部說效果不佳,像鄭捷這種人就是鑑定書上的違反社會人格,吳醫師所鑑定的,不納入要怎麼照顧全民呢?主要納入理由還有加強精神疾病的照顧系統。
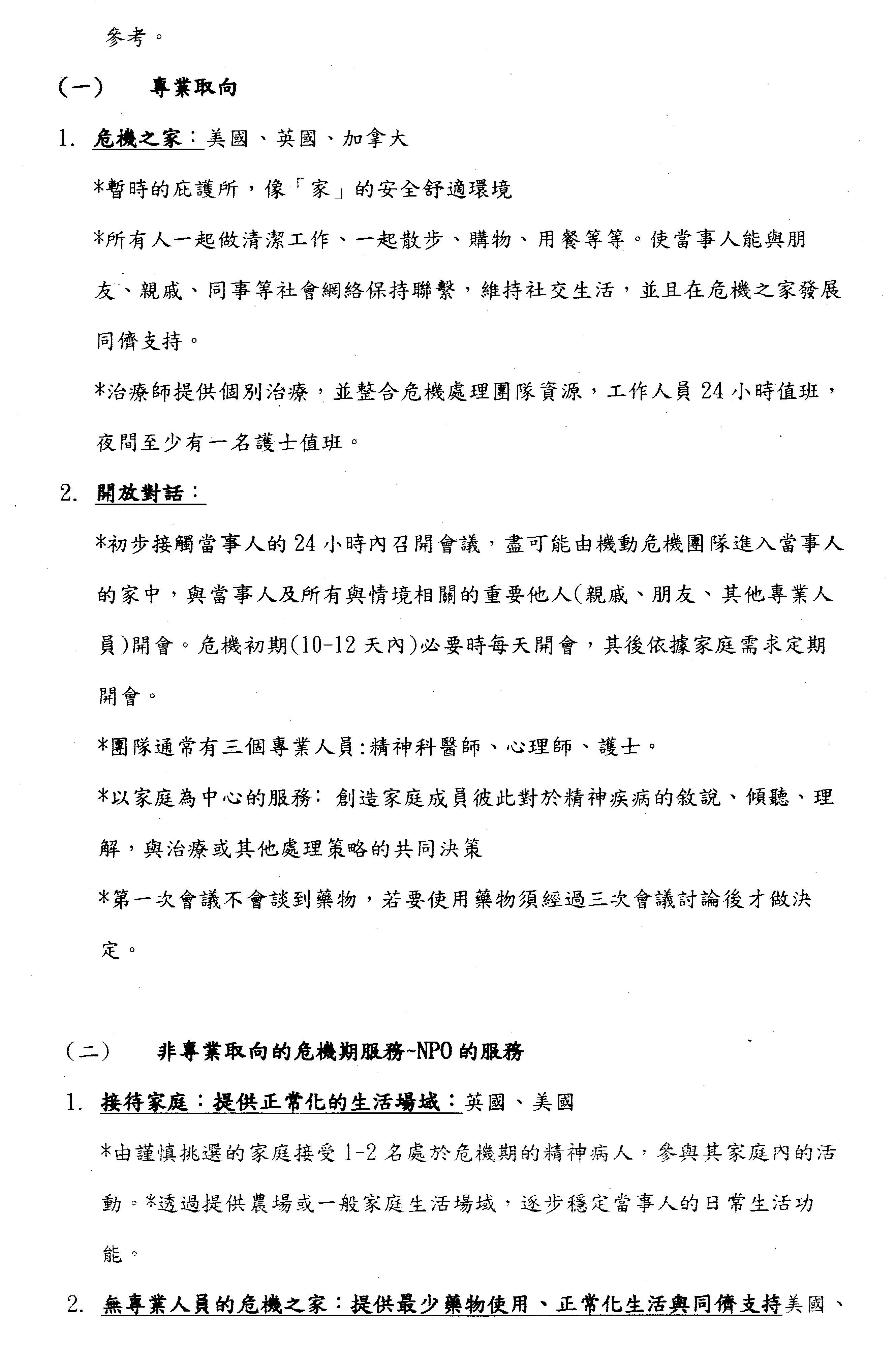
再來,修正第五十條協助家屬處理危機病人,剛剛新北市的總幹事也有講,英國有一種協助處理居家的治療方案,就是在強制住院、還沒住院之前有一個14人小組馬上介入,而英國也評估過這種方式可以節省一些治療費用。美國也有危機之家,圖片上是他們住的華盛頓DC危機之家。剛剛新北市的總幹事也有提到開啟對話,圖片上是德國所設的Seteria house居家服務。
最後,建議地方主管機關應設立危機處理團隊,這個team要固定,以照顧未強制住院的嚴重病人,起碼在這段時間解除他的危機。如果你要promote精神疾病,basically一定要有一個心理健康基本法,我們知道fundamental law是介於憲法跟法律之間,它是宣示性的,這有什麼好處?就是補充憲法和基本國策的不足。所以我根據聯合國的21個item,也就是一部精神衛生法必須達到這21項criteria,如果不行就不合格,因此我檢視臺灣、英國、日本、大陸、澳洲,臺灣缺兩項,分別是住宅跟公民意識,我自己有擬定草案條文,主要是第十一條「國家對心理健康工作及照顧者,有特殊貢獻之團體、個人,應予以獎勵。」剛剛講到家屬,我覺得就是列入這一條。
最後談精神醫學史,在座都是專家,精神疾病讓人非常痛苦,古時代認為他是魔鬼附身,近代因為發明所謂的抗憂鬱劑─百憂解之後,癲攣治療的方式。1957年臺灣在玉里先設立榮總,接著是臺北,我們的國軍醫院是民國46年美軍來臺訓練,民國55年搬到北投818醫院,也就是在50年前已經設立龍發堂了,當時精神衛生法還沒設立,他們就已經在照顧精神疾病的人。
所以我最後的結論是心口司要更名為「精神健康司」,這些資料就不談了,重點是名正言順,現在是20個人,預算也有限,我覺得這些是基本的概念。非常謝謝委員給我這個機會,謝謝!
主席:專家學者及委員均已發言完畢,請行政機關做整體回應。
請衛福部陳部長說明。
陳部長時中:主席、委員、各位專家學者及團體代表。非常高興今天早上和上次大家都提出相當多精闢的意見,也讓我們對整體修法有更多的反思,這兩天提到的問題有細、有大、有小,提到比較多的是強制社區治療要法官保留,還有強制治療費用是否由公務支付,這兩個部分算是強制治療被提及比較多的。對於社區支持服務,大家也有提到,基本上還是認為這部重要的精神衛生法法案,應該明列相關的社會支持服務,寫得更清楚,雖然我們以前討論的時候認為身權法都有提到,但大家覺得既然都要修法了,而且很難得,況且身權法也沒有完完全全把大家所提的支持性服務列入,這些都讓我們再思考,可以大家討論後作修訂。整體而言,大家提到的概念問題,當然是以病人及病人的照顧者、家屬為中心的法案,也有人提到我們到底是要解決問題還是滿足需要,這讓我們有很多的思考,我認為現階段我們要從解決問題切進,在滿足需要方面,我上次有提到我們要開始做NGO的培力,因為這些需要相關的團體,所以要從培力開始,我們才能滿足需要,現階段從解決問題做切入點,以滿足需要為我們的一個目標。
有人提到很多的連結,其實我們最基本的精神是社區心理,等於是心衛社工或心理衛生中心要做資源的連結,但大家一再提到,光有這樣的連結機構,而沒有下面相關的培力組織,也沒有提供相關的服務需求,光設這個有什麼用?我剛剛一再講到這是一個骨架,心衛社工是骨架,沒有骨架,這些肉就長不出來,這些肉要長出來也要政府投資相當多的培力,骨架跟長肉這兩件事要同步進行。早上有醫生提到治療每個精神病人時所需要的相關資源連結,現在也沒有做,我認為這也是一件非常重要的事情,當所有的醫療人員在進行相關業務的時候,其實他也是一個資源的連結者,但醫師沒辦法直接做就業服務等等,但是社區的心衛社工應該有很清楚的指定區域,有專人可以替醫師跟病人清楚地連結到社區,這樣的效率才會高。關於急診醫師提到急診方面,確實我們在整體思考時並沒有思考到這一塊,我們可能還是會請精神醫學會的急診醫師來跟心口司、醫事司做討論。執登的問題,我已經請醫事司做相關討論,務必在專業跟服務法裡面提供大家最大的方便。總之,非常謝謝召集人所排的兩天公聽會,確實可以讓我們思考很多,尤其早上病人家屬的一席話,也讓我們對精神衛生法感到責任重大。以上向各位回應,謝謝。
主席:請監察院國家人權委員會陳副執行秘書說明。
陳副執行秘書先成:感謝召委要求本會提出意見。有關CRPD第三條規定有六大原則,就是我們要尊重固有尊嚴、不歧視、充分融入社會、保障機會均等等等,所以在ICCPR(公民與政治權利國際公約)的35號一般性意見說,我們締約國應該要修正精神健康方面的法律跟慣例,而且要避免拘禁,聯合國強調任何剝奪自由都可能會造成傷害。
召委在這個議題上面提出了幾個點,我們可以加以討論,其中我認為最重要的問題是,我們的精神衛生法對於精神障礙者的安置及治療措施,這個問題的確是涉及到公約的相關規定。至於公約相關規定要討論的部分,就會涉及到CRPD的第十二條,也就是說,在法律之前,精神障礙者要獲得平等的肯認。其中第四項規定,我們要遵照國際人權法,提供適當的防護,防止濫用,要尊重他本人的意願,而且要有一個獨立公正的機關及司法機關的審查,提供個人權益保護。另外,CRPD第十三條規定近用司法的權利,也就是說,它在其中設計了兩項,保障身心障礙者在平等的原則下,要跟一般人一樣,讓他可以接近司法,而且要保障參與的雙方當事人。第二項則是規定,身心障礙者近用司法的時候,我們也必須讓司法領域的工作人員,包括警察、監所、法官,都要給予適當的培訓跟培力。
從這樣的精神來看,在整個制度設計裡面就會產生一個問題,這個問題是什麼呢?爭執的部分就是強制社區治療項目的問題,目前在行政院版本的第五十八條規定,到底要不要法官保留是取決於第五十八條的密度,這時候你就要去參考大法官釋字708號、釋字710號及釋字384號解釋的見解,也就是憲法第八條法官保留原則下的絕對保留跟相對保留要怎麼樣去調整,這就取決於在這一次審查裡面,我們要怎麼樣把司法人員協力的培力,跟第五十八條的強迫密度,到底要到什麼樣的程度,以及資源的投入要到什麼程度,才能取決這件事情是要法官保留或者非法官保留。而這件事情就必須要由大院跟行政機關充分、審慎的考慮,衡平雙方的資源跟力量制度,公約並沒有強調這一點,而是要尊重各個締約國的有效資源跟應用,也就是說,它不會去訂一個非常非常密度審查的基準,但是它都會尊重各締約國的立法跟行政機關相互配合的概念。
從這樣的結果來看,就要考慮到第五十八條新增的各個項目,也就是說,地方主管機關執行前項治療的時候,它必須要請消防、警消機關執行下列事項,包括一、二、三、四點,而且最後它有一個緊急安置的期間,這就是立法院跟行政院必須去充分考量的點,這是我們會裡面一個小小的建議,謝謝。
主席:謝謝監察院提供的立法建議。
作以下結論:依據立法院職權行使法規定,委員會應提出公聽會報告,送交本院全體委員及出席者,公聽會報告作為審查特定議案之參考。我們會把各位的寶貴意見及書面資料彙編成冊,送交本院全體委員及今天所有出席的貴賓參閱。
今天非常感謝各位的出席以及提供寶貴的意見,謝謝各位。本次會議到此結束,現在散會,謝謝大家,感恩!
散會(12時34分)


徐淑婷主任書面意見:

吳建昌副教授書面意見:

洪心平秘書長書面意見:

陳芳珮教授書面意見:

侯勝文醫師書面意見:

陳炯旭監事書面意見:

謝詩華總幹事書面意見:

廖福源發言人書面意見:
