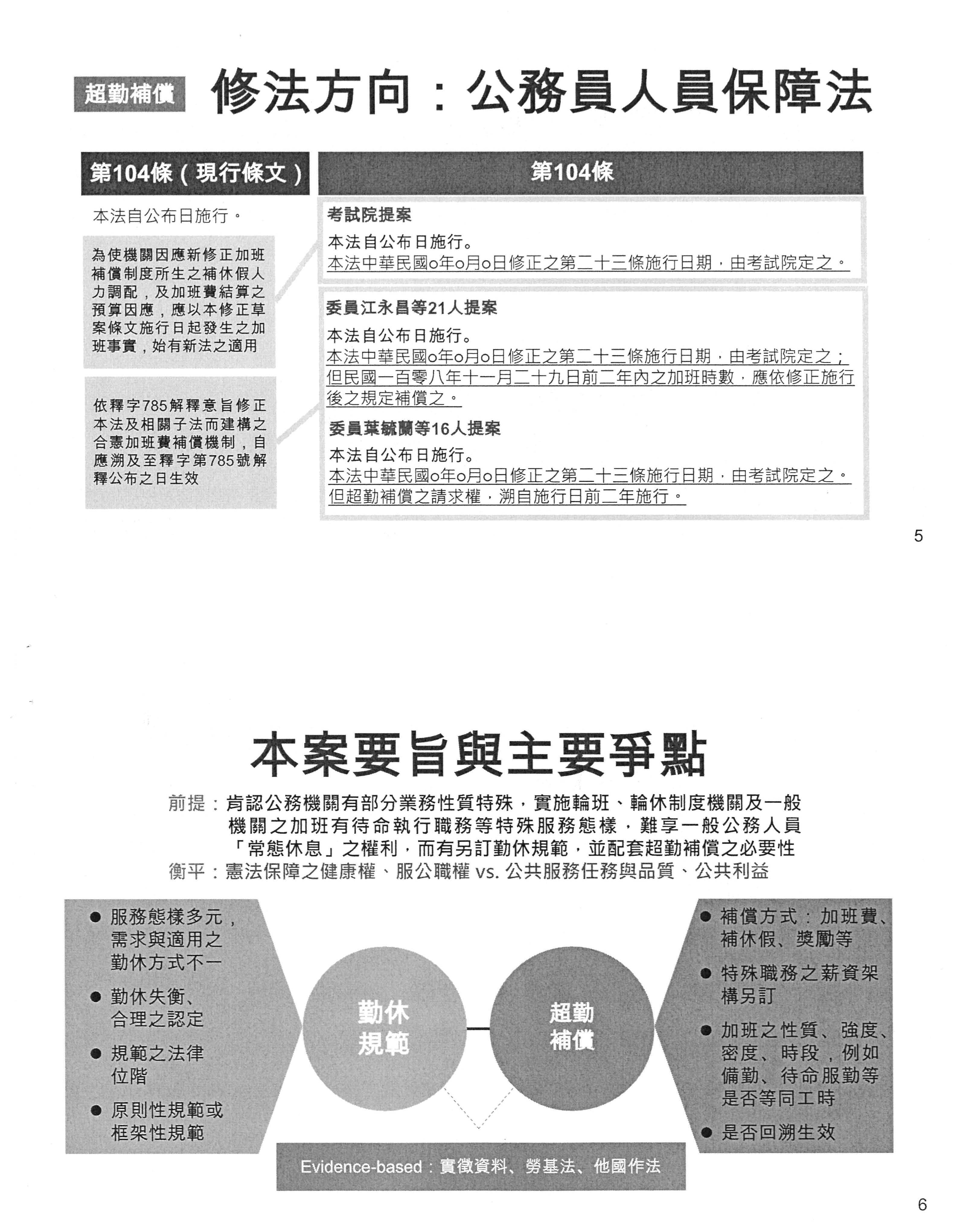
立法院第10屆第5會期司法及法制委員會召開「司法院釋字第785號公務員健康權入法」公聽會會議紀錄
時 間 中華民國111年4月7日(星期四)9時1分至13時45分
地 點 本院紅樓302會議室
主 席 陳委員以信
主席:大家早安,現在開會。今天舉行「司法院釋字第785號公務員健康權入法」公聽會。
請議事人員宣讀公聽會討論提綱。
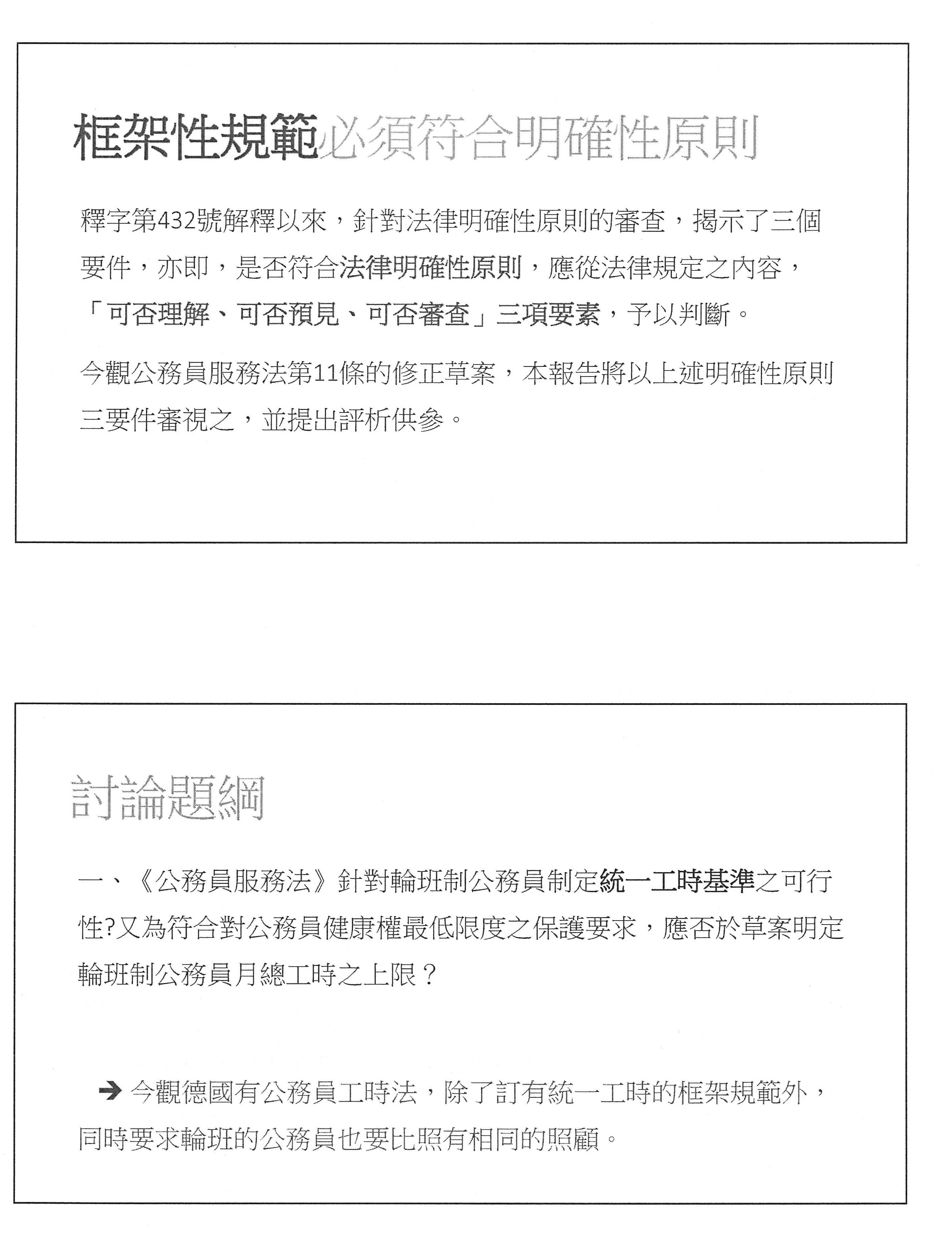
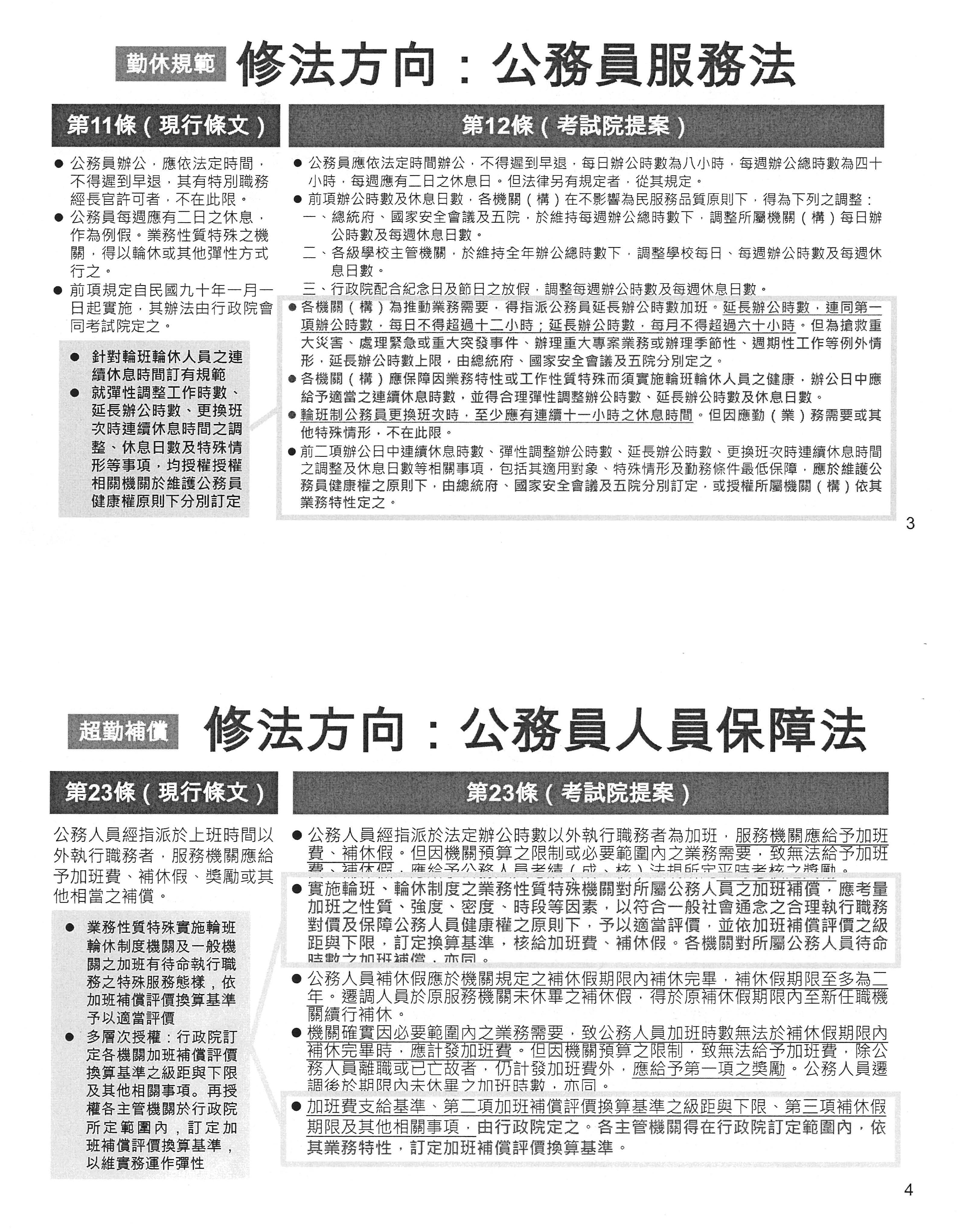
一、『公務員服務法』針對輪班制公務員制定統一工時基準之可行性?又為符合對公務員健康權最低限度之保護要求,應否於草案明定輪班制公務員月總工時之上限?
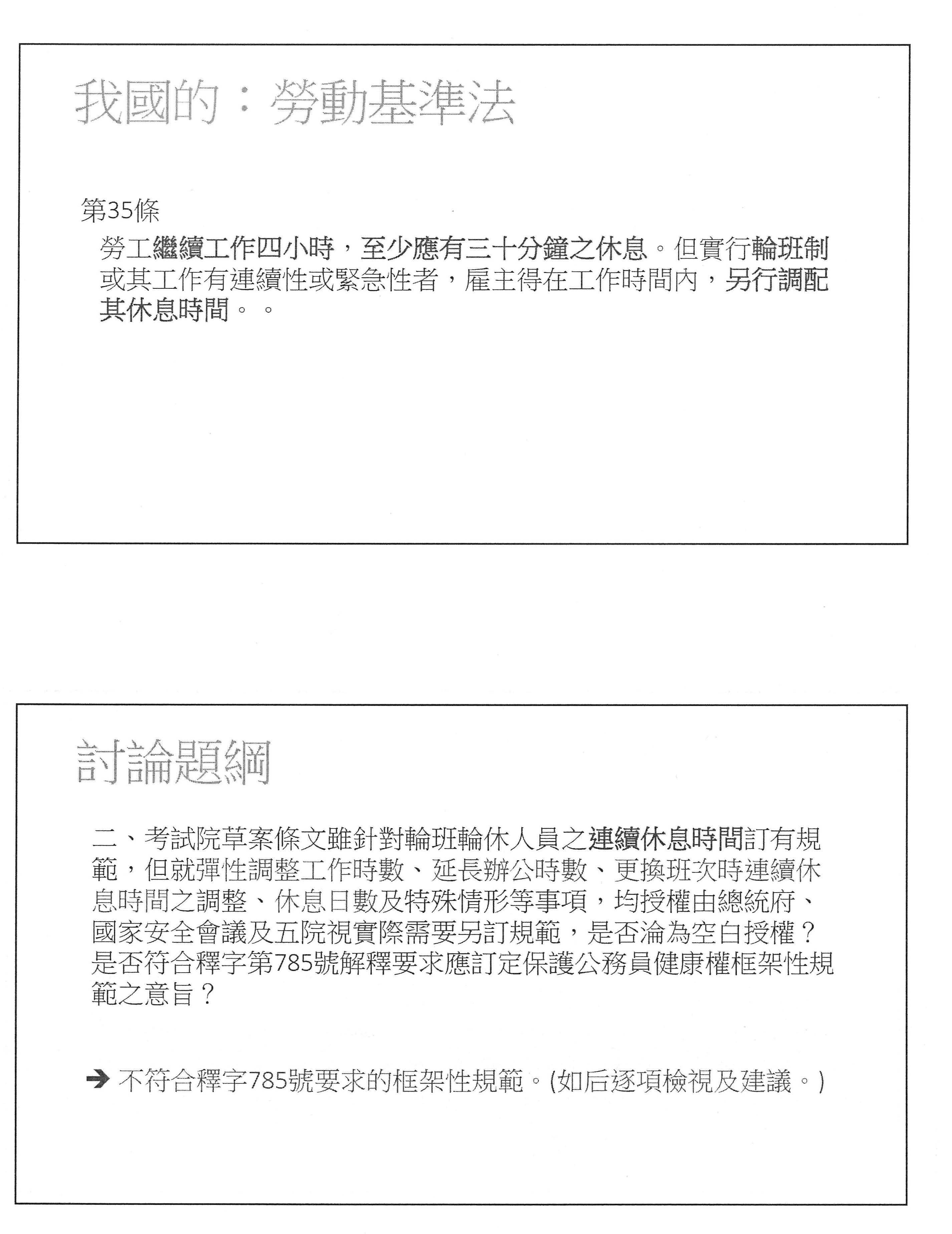
二、考試院草案條文雖針對輪班輪休人員之連續休息時間訂有規範,但就彈性調整工作時數、延長辦公時數、更換班次時連續休息時間之調整、休息日數及特殊情形等事項,均授權由總統府、國家安全會議及五院視實際需要另訂規範,是否淪為空白授權?是否符合釋字第785號解釋要求應訂定保護公務員健康權框架性規範之意旨?
三、由機關辦理健康監測統計,並以相關資料擬訂勤休時數與規定,以保障輪班制公務員健康權之可行性?
四、如何改善輪班制公務長期過勞問題?
主席:在邀請各位發言之前有幾點說明,我們請學者專家先發言,發言順序依照簽到先後順序,如果需要提前發言,請先告知主席臺,我們會視情況酌予調整。本會委員按照登記先後順序發言,如果陸續到場,本席會穿插請委員發言,最後我們再請政府機關代表發言,針對學者專家以及委員的意見加以回應。
由於公聽會主要是在聽取學者專家各界意見,所以每位學者專家與各界代表發言時間為10分鐘,本會委員發言時間為5分鐘,請各位儘量控制時間。
首先請學者專家發言,請南臺科技大學財經法律研究所羅承宗教授發言。
羅承宗教授:感謝主席、各位先進,大家好。因為遠來所以第一個發言,針對這個題目,我的角色是希望能把整個問題做一個鳥瞰式的釐清,我們來看看今天的重點是公服法,各位請看一下這個頁面,這是我從全國法規資料庫抓出來的,先看最下面的那筆,其實公服法是民國28年國民政府時代的產物,而且最後一個地方我有用虛線標示出來,全文共二十五條,這什麼意思呢?到現在為止,公服法仍然為二十五條,這表示什麼呢?雖然中間經過了4次的修改,但是基本的框架還是民國28年那個很古老的法條,最新的修正是民國89年7月,該次的修正是為什麼呢?是因為週休二日,現在的時空背景是2022年,公服法到目前為止有21年沒有修正過,不管我們今天討論內容為何,只要第十屆立法院能夠讓公服法往前推一步的話,基本上這就是個歷史性的任務,因為已經太久沒有更動了,這是現在公服法的狀況。
也因為公服法很古老,所以我們在學校上行政法或是在文官學院上課的時候,我個人常常拿公服法其中一條條文跟學生討論,其實各位可以看這一條,有些文字非常的有趣,它說公務員除了要清廉、要誠實,不得有驕恣貪惰,奢侈放蕩及冶遊,先不論後面的賭博、吸食煙毒,我常常問學生奢侈放蕩及冶遊是什麼意思,大概沒有人瞭解。我之前在上課的時候,我就跟同學自白,我以前在當公務員的時候我們有國旅卡,有一萬多元,我跑去買la new,一雙la new五、六千元,請問我這樣有沒有奢侈放蕩?對一般人民好像有,可是一雙la new我可以穿好久,基本上作為法律的構成要件,這樣的規定只能說它是民國30年代的產物,不應該在這個世紀出現,可是它卻真的一直放著放了很久,基本上它是一個很古老的東西。
再來,如果各位有興趣,到底違反公服法第五條的法律效果是什麼?答案是沒有,公服法只有規定,如公務員違反上面各項規定,依情節輕重懲處,提到了考績法,以現在法律的概念來講,要有構成要件也要有法律效果,而且法律效果要明確,可是以這個30年代產物而言,我們只能說這真的是時代的眼淚。我在這個地方先做一個小結論,我們的公服法非常非常古老且一定要修!
現在我們來看這一次的重點─公服法第十一條,第十一條在公服法中已經是最新的條文了,誠如我剛剛跟大家報告的,上一次修正是因為週休二日,是民國89年的產物,所以第十一條第二項才有規定公務員每週應有二日之休息,作為例假。但是不管如何,這個最新的法條也是21年前的產物,真的很古老,如果是以這個角度來看,我有把它列出來,不管是相關機關還是委員提出的修正草案,在我看來,我都覺得很棒、值得支持,只要能夠往前跨一大步,其實哪一個版本我都沒有意見,因為每個版本都寫得很好,所以我都支持。
再來,我們這一次也會提到公務員保障法中關於假休不完該怎麼轉換的問題,我覺得相關機關提出的方案其實已經很有誠意了,內容很多,這是值得支持的。所以,我再次重申,不管如何,只要公服法或保障法能往前動一步,基本上應該算是國家之福。
現在我要拉回提綱的部分。關於提綱,我有三點建議,第一點,相較於現行條文,因為真的太古老了,我認為各個版本已經有跳躍式的進化,特別請各位先進對照條文的文字數量,在民國30年代版本公服法中,每個條文都很精簡,可是這一次修法中,第十一條修正的範圍已經很龐大了,先不論它是否會有頭重腳輕的問題,但是至少已經是跳躍式的進化,而且釋字第785號說這個東西必須要有一個框架性的規定,我認為這個部分也達標了。
第二點,我們到底要不要用授權立法的方式來處理?其實修法有時候很遲緩,就像公服法幾乎沒有動,因為修法其實很困難,無論是法規命令或是授權立法的存在,這個概念在我們學院派而言,就是為了能夠有彈性並因應多元需求,就算放給行政機關以法規命令定之,基本上國會還是有審查監督機制,在這個概念之下,其實是OK的,也不會說放給行政機關之後行政機關就胡作非為,我覺得這樣好像也太過度推演了。
最後一點,大會給了我們一個很沉重的任務,就是如何解決公務人員過勞的問題,我覺得這個問題其實不是增加待遇及人力,而是我們一直以來都認為政府是萬能的,政府好棒棒,什麼東西都讓政府做,問題是那是不可能的!尤其各位如果知道臺灣的租稅負擔率,基本上我們是一個輕稅簡政的國家,我們沒有對納稅人課徵太多的租稅,在這樣的前提下,我們要政府做那麼多事情,公務員過勞是理所當然的,因為他們太累了。
就像以前我還在臺北市政府服務時,剛好開始有call center,我那時候就在想,全世界哪個國家的公務員還要二十四小時接call in?可是現在從中央到地方,大家都習慣做這個了,或是現在很多的立法都很流行加上本法主管機關在中央者在某某部,在地方則為地方政府機關,可是當法案通過的時候,相關的預算、人員編制卻沒有人提起,以前我們常常講說這樣就是中央請客地方買單嘛!很多地方政府疲於奔命。
我以前擔任過地方公務員,從這個角度來講,其實最簡單的就是公務員任務單純化,今天有很多警消人員在場,前幾天有一個新聞說外送員被店家寫負評,變成了一個新聞,不僅如此,外送員跑去報警,警察還煞有其事把報案紀錄整個寫完,上面還有員警及主管的核章,可是在我們看來,請問這個東西算是刑事案件嗎?今天他只是被店家寫了一個負評,警察就要這麼辛苦幫他做報案紀錄,這件事凸顯了警察承擔太多不必要的任務,而且已經偏離治安了,這個問題不解決的話,我們的法律再怎麼修,基本上每個公務員都還是會過勞,我認為這是最根本的問題。
最後,我們這一次還會談到是否要把這麼多的細節放進立法,我這邊提供一份資料給各位看,其實現行法規中有大量的法制廢墟,何謂法制廢墟?我們很喜歡把東西定在法律裡面,即便已經跟時代脫節,因為把它放進去很簡單,但是之後可能就忘記修了,我舉一個例子,中央廣播電臺設置條例第三條規定「本臺之主管機關為行政院新聞局。」,到目前為止,公共電視法第三條還是規定:「公視基金會主管機關為行政院新聞局。」至於畫面下方的部分我就不贅述了,這些其實都是舉手之勞,新聞局十幾年前就已經不存在,可是為什麼還放在這個地方?這個現象告訴我們,我們把很多細節性的內容放進法律裡,但要提出修法是很困難的,導致大量的法制廢墟還存在於現行法中,這部分提供給大會做省思。剩下3秒鐘時間,感謝聆聽,謝謝。
主席:謝謝羅教授,一開始把公務員服務法從過去到現在的一些狀況做了很好的說明,而且還特別從臺南上來臺北,謝謝羅教授的發言。
接著請臺北大學公共行政暨政策學系呂育誠教授發言。之後再請葉毓蘭委員發言。呂教授請坐不用站起來沒關係。
呂育誠教授:我還是習慣站著沒關係。
主席:大家都是坐著。
呂育誠教授:好,因為職業病的關係,很抱歉,遵照主席的指示我還是坐著。謝謝主席、各位長官、各位先進,大家早安。我想接續剛才羅教授的發言,我也來分享我對於這一個議題的看法,剛才羅教授是以法治的角度來看,我個人是從我個人的專業,也就是就從行政管理、公共行政的角度來看。在收到開會通知單的同時,我認為跟釋字第785號所揭示的方向應該不會有任何爭議,我們一定要保障公務員的健康權,重點是對於這一個釋字的內容我們應該要如何正確地解讀,不只如此,還要讓它被落實。
個人覺得有三個可以考慮的重點,第一個是機關的範圍,第二個是業務的項目,第三個就是我們到底用什麼方式來規範?這大概也是我們今天最主要討論的重點,就是如何落實所謂的框架性規範?這是第一個提供給各位思考的點,承接剛才羅教授的思維,我主要的考量點在於,在大家有共識的情況之下,怎麼樣讓這樣的一個概念被落實?特別是剛剛說的框架,概念上大家都知道,但是在落實到實際作為的時候,恐怕這也就是我們今天開這個會議的重點,根據剛才我說三個思考的方向,第一個討論的重點在於說機關範圍要如何設定?以法律角度來說,就像剛才劉教授所說的,我們就是把一干人等全部定下去,但是機關範圍可能要考慮到三個部分,第一部分是所謂的業務主管機關、特定業務的主管機關或是我們常說的目的事業主管機關;第二個是實際操作、執行的機關;第三個是人事機關,我在想我們應該要如何規範才能夠保障當事人的權益或是杜絕侵權的情況發生?
第二部分是項目,如同我們剛剛看到的,內容包含了輪班、輪休、服勤、休假還有服勤日中連續休息時數的問題,這就是我們一般所謂的列舉跟概括,我個人對於法律不是那麼專業,但我在想哪個機關最有權力來做這個判斷?或是最有資格來做這些內容範圍的判斷?
最後就是我們規範這些事情的方式,當然大家概念上都知道框架,我認為我們要去討論的是要匡住這些權益的內容還是要去匡住這個機關的權力?不要讓它違反實際的需求,也就是這個對象到底要如何設定?這是我認為在進入實質討論之前,可能要有的三個重點,我再簡單地講一遍,第一個就是所謂的範圍,我們的重點是要約束,但誰才是最值得被約束的?第二個是項目,到底誰才有權力來判斷這個項目的內容?最後一個是所謂的框架是匡什麼?所以今天所列出的四個提綱,我個人就以問題與試答的方式來提供各位一些想法。
第一個問題,如果從機關的角度來看,我覺得問題只要做這樣的修改,就是分成三個層次來看,第一個是所謂的目的事業主管機關;第二個就是所謂的用人機關,剛才羅教授也提到,在公務員服務法這個基本概念之下,如果訂得太過於細膩,反而讓這個機關的定位或機關的類型更加的模糊,所以我覺得在公務員服務法中,事實上只要把這樣一個目的事業主管機關跟用人機關的權限做一個原則性的劃分,我覺得事實上是比較可行的。我的理由是,因為實質上它的樣態太多、作法太多,很難單一標準化,所以我們刻意地讓它很細部的放在法裡面,是不是真的是一個妥適的作法呢?這是第一個問題。
第二個問題,如果剛才的邏輯是可以接受的話,則我們今天討論的第二個問題,可能就更簡單了,就是把幾個贅字刪掉,就是我的答案了,應就彈性調整工作時數、延長辦公時間等等,由相關主管機關來訂定規範就好。原先大家想的是授權這個概念可能是太過於模糊跟空白,事實上只要在法條裡面直接要求各個業務主管機關來做這樣一個規定。我的理由是,考試院的立場應該就是所謂匡住相關的範圍,即主管機關匡住項目跟它的標準,我覺得或許是比較可行的。
第三個問題,剛才提到由機關辦理健康統計等等,我覺得這就是實際操作的過程,如果我們延續前面的問題,各目的事業主管機關或是業務主管機關已經有了第二層的框架之後,各個用人機關就可以根據這個第二層的概念更細膩的訂定休假時數跟相關規定。我的意思是說,不只是考慮健康監測統計,而是應考慮各方面,包括機關的需要、同仁的需要跟業務的需要,以之作為實際作法的框定,這是我個人覺得這三個層次應有的作法。
第四個問題,這個問題真的是大哉問,就是如何改善輪班制公務員長期過勞的問題,如果從學術的角度來看,剛才也提到,不外乎就是加人、加錢等等,不過我反過來思考,如果我們要談一般的思維,恐怕這個就要花很長的時間,所以我是反過來想像,即我們應該思考的問題是輪班制公務員,如果他感受到有這種長期過勞問題的時候,他該循什麼樣的管道、向誰來求助,如此就比較能夠解決他的問題,我的意思是過勞或不過勞,而且要長期的過勞,恐怕就像第一張投影片所提到的,可能不是單一標準、單一樣態所能夠規範的,與其我們去尋求一個所謂釜底抽薪或是全面性的解決方式,還不如針對真正需要被幫助的個案,給他一些適時的協助,我覺得比較能夠立竿見影,比較能夠立刻解決當下的問題,以上是我個人對於大會提供的四個提綱所做的經驗的分享,敬請指教,謝謝。
主席:謝謝呂教授給我們做了一些重要的提示。
接著請葉委員毓蘭發言。
葉委員毓蘭:主席、在座的各位專家學者、各位官員大家早安。非常感謝主席,上星期我們本來要進行公務員服務法修法,而主席立刻劍及履及就召開了今天這場公務員健康權入法的公聽會,其實我們討論修法的時候,應該要兼顧實務可行及國際標準。事實上銓敘部已經在第2個會期就美國、德國、新加坡等7國公務員勤休制度,做了廣泛性的比較,但是這些具體勤休的內容,在考試院修法的院版中卻完全都不見了。
我們就以美國為例,美國在1974年通過一個叫做公平勞動標準法(Fair Labor Standards Act)就是FLSA,它保障警消最低工資與超時工時的問題,包括外勤警察每週工作超過40小時,針對超出的時數,政府應該支給一倍半的薪資作為加班費;犧牲假期、超勤也應該獲得補償,而且不得以補假方式代替加班費;單服夜勤的同仁,在白天參加常訓,即使是到法院去出庭作證,也都應該要發給薪資;在家待命的時候,也視為服勤時間。我看了以後非常的感慨,為什麼?因為這是半世紀前美國的立法,我們卻是今天才在談這個,本席上個星期在談這個問題時,你們對警消超勤加班費的計算,還給它限制最高不得超過1萬7,000元,甚至還要用40小時換一支嘉獎,我記得上個星期蘇人事長曾在這邊提到,如果都不給人事獎勵,都發給加班費,大概要增加79億元,這代表了中華民國政府每年剝削我們警消勤務人員、今天在場的法警還有矯正機關、海巡的同仁,每年剝削他們的金額是79億元。
此外,美國勞動部也發布了一項法令,就是Fact Sheet#22,明文規範警察的服勤時間包括待勤時間(Waiting Time)、備勤時間(On-call Time)、休息用餐時間(Rest and Meal Periods)、睡眠時間、勤教跟訓練時間、交通時間,甚至每天往返家裡跟工作場所的通勤時間等等,也都包括在內。但本席在這兩年來,希望銓敘部、保訓會在修改這些勤休制度的時候,能否先把這部分做一個框架式的規範,你們都無法做到,請問這兩年多以來,你們做了些什麼?能不能把上述這些時間做個調查,然後把它填補上去呢?
全美國的警察大概是70萬人,是臺灣的10倍,主席,很抱歉,我今天必須多講一點時間,謝謝。本席過去曾經參加過非常多次IACP的會議,就是美國國際警察首長協會的會議,他們在2013年時曾做過一個報告,因為那一年美國警察值勤時只死了111人,是半世紀以來的最低,也就是我們所講的警察殉職人數,然後在這些人裡面,有40幾個是因交通事故死亡、有30幾個是死於槍戰,但是它裡面有一段話,我看了非常的感慨,即裡面有32名是因為心臟病或訓練意外造成殉職,他們都會被稱為殉職警察。今天在場的有銓敘部,也有保訓會,記得這個會期第一次國是論壇我就提到,從1月到2月,就因為心肌梗塞有9位死在值班臺的警察,但他們能不能因公撫卹?很抱歉,沒有!
還有警察的心理健康問題,過去幾次重大災難發生後,本席就不斷地提醒,應該對我們的警消同仁在救災救難之後,要對他們所遭受的創傷後壓力症候群有所因應,連香港這麼小的地方,他們的警署都設有常任的警察的心理醫師,我們則是有「關老師」,或是聊備一格所謂的警察壓力分析等等的,如果警察身體不舒服,去找外科醫師;心理不舒服,自己去找心理醫師,就只是這樣而已。
2019年衛福部國健署委託陽明大學做了警消人員消化性胃潰瘍的研究,調查了9,328個消防員跟4萬2,798個警察,發現警消人員因為疲勞程度太高,所以胃潰瘍的風險更大,本席在參閱這份委託研究之後,發現警政署自己並沒有做過類似的研究,所以前年預算審查時,曾要求內政部要自己辦理健康監測,後來的確發現警察死於癌症、惡性腫瘤的比率比一般國民高;住院的部分,則是以呼吸或消化系統的最多,所以本席的修法版本,當時就希望各輪班機構定期來做健康監測,以建立長久的制度。
我發現今天也有與會的先進提到健康監測不是勞權保障的替代方案,當然不是!當然不是!但是本席身為一個公共政策分析的學者,我們需要有具體的數據來作為我們決策的依據,所以健康監測是我們制定勤休制度與警消等職安政策的基礎。因此,除了健康監測勤休時數的統計入法、定期公布,作為勤休法規制定的基礎之外,在制度上,我們必須把職業安全衛生法的精神融入警消勤務並健全法規;在管理上,我們必須知道,警察的正常勤休是法律保障的,只有在重大緊急情況下,才能夠不斷地要求警消來加班,因此,如果現在的公務員安全是由公務員保障法來規定,則職業安全衛生法就是一個基本法,適用於各行各業,但要適用公務人員還需要行政院另行公布,以英美兩國為例,警消人員就是直接適用職安法,在國內,消防署有專設安全及衛生防護小組要點,但是警政署還沒有制定相關的要點法規,法制不全,唯有首長重視,而且要援用職安法的法令跟勞檢機制,建構健全的警察安全健康福利政策,修定符合安全健康的勤務制度,充實安全勤務的裝備,這才有辦法談到如何保障我們警消或是其他勤務機構所有同仁的健康權,以上淺見,謹供各位參考,謝謝。
主席:謝謝葉委員,果然是具有警消專業的學者,剛才所講的健康監測統計相當有建設性,請行政單位等一下在回覆的時候,能夠具體地回應。
請臺北市立大學社會暨公共事務學系黃臺生副教授發言。
黃臺生副教授:主席、葉委員、各位女士、各位先生大家早安、大家好。非常感謝委員會邀請本人參加這個公聽會,以下就討論提綱提出意見和建議,敬請各位不吝指教。本案係因釋字第785號解釋認為公務員服務法第十一條第二項跟公務員週休二日實施辦法的認定,未符合憲法服公職跟健康權的保護要件,必須在3年之內,依照大法官會議解釋的意旨檢討修正。而大院幕僚單位針對本案提出的四個討論提綱,集思廣益、完成立法程序,本人深感佩服。
今天這四個討論提綱當中,前面兩個應屬於法制事項,後面的第三個、第四個大部分屬於機關裡面執行的事項,有關第一個討論提綱的問題,我認為答案是肯定的!yes!就是要落實並維護公務員的健康權,所以必須在公務員服務法裡面,針對輪班制的公務員制定統一的工時基準。另外,為了符合公務員健康權最低限度的保護要求,也應該在草案裡面明定輪班制公務員夜總工時的上限。
我們可以看到看到考試院的版本,不管怎麼樣,都各說各有理,但是就誠如剛剛委員或是學者專家所提到的,在這裡面,好像是一個比較籠統的規定,考試院可能整合了各行政機關的要求,但是各位不要忘了,現行勞動基準法不管內容如何,也是一個很進步的立法,反觀我們的公務員服務法說實在是落後的,有時候應該要比照人家,好好地往前邁進一步。既然勞基法有一些相關性的規定,作為主管機關,不管是考試院或是考試院相關的人事單位,你們應該要好好的想一想,如何提出一個整合性的規定,所以本人建議,既然勞動基準法有明定規範勞工加班上限、夜總時數,公務員服務法應該參考勞動基準法相關規定,做一個統一的規範,而不是法規授權,即有一個共同性的規範再考慮授權是一個比較適宜的途徑,以上就是我對第一個題目的解答。
第二個題目是很重要的,這事關公務員服務法以及如何落實釋字第785號解釋對於健康權保護的問題,基本上大家可以看出行政機關提出的理由不外乎是態樣太多,如果發生類似921,要修法就緩不濟急了,所以只能用法規命令來規範,各院自行決定,才能較瞭解自己的業務特性,講得都很有道理,但是請好好看一看公務員服務法修正草案第十一條末項規定,就是釋字第785號解釋認為法律有檢討修正的核心事項。不要忘了,這裡面牽涉到解釋意旨的實踐,不屬於細節、技術性的規範,因此,在維護公務員健康原則之下不應該含糊籠統地做一個空白授權,使其淪入空白授權的糊弄爭議當中,在此跟各位報告一下,本案事涉立法程序跟技術的問題,以及公務員健康權主管機關的權責,如果立法院真的就這樣通過了,爾後有很多法案都可以法規授權,由各院依其業務性質定之,各位不要忘了中央法規標準法第七條的規定,如果是這樣的話,屆時將有7個法規命令要送到立法院查照,是否符合立法經濟的原則以及立法的慣例,可能要請大院法制局審慎評估,因為這個例子一開,所有的法制都可以這樣授權,我們常常開玩笑或有人私底下會講「那要你們主管機關幹什麼?為什麼不做一個統一的規範再來做授權呢?」所以本人實不贊成第十一條的空白授權,應當要有共同性規範,再授權較為適宜,不然各院各行其是。為了符合立法慣例跟落實公務員健康權的相關規定,我建議有關健康權落實的辦法應當由考試院定之或是行政院會同考試院定之。
因為輪班制大部分是在行政院,少部分是在司法院,比如法警,所以這裡面不管怎麼樣,涉及到主管機關的權責,到底權責是誰的,誰就要好好地負起這個責任,然後再來做法規的授權。大家可以好好看一看依據公務員服務法訂定的公務人員週休二日實施辦法,考試院是權責機關,但考試院沒辦法,所以週休二日實施辦法就由行政院會同考試院定之,這樣可以啊!否則有7個法規命令,將來都送到立法院來要怎麼辦?是不是要開創一個先例?我不相信這一屆的立法委員可以開創一個這麼大的、很好的案例,那麼以後所有的人事法規的權利全部都可以法規授權了!依照中華民國憲法增修條文規定,考試院只是負責法制事項,執行事項是在其他各院,如果真的這樣落實的話,我真的很感佩你們。從民國81年增訂增修條文來以後都是這樣做的話,為什麼從81年到現在已經30年了,大家才想到這一屆立法委員在修改法規的時候可以這樣做,如果真的這樣做的話,我就好好寫一篇文章,本屆的立法委員真是厲害、真是高明,在憲法增修條文訂定30年之後竟然可以開創這樣一個案例!所以可以好好考慮,請大院的法制局好好做一個評估,是不是要開這個例子。
第三個是剛剛葉委員提到的,有關辦理健康監測統計要有數據,這是機關裡面要好好去執行的,所以主管機關也可能要考慮到,在訂定這個法規的時候可能要請衛生福利主管機關來協助完成,因為不是所有單位都可以做這個東西,要有數據才能夠訂定相關的東西,而且是每年在監測。
第四個是大家老生常談的問題,不外乎就是馬上要解決的東西,應當要給足人家人力,像消防人力要給他嘛!加班費要給足,不需要苛扣半天,要立即解決問題,才是當即之效,否則每次加班多少小時用記功的方式予以換抵,這有什麼用!這個是最基本的一個問題。
既然委員會提出長期過勞問題怎麼解決,兩大主管機關─考試院及行政院人事行政總處都有經費可以委託研究看看,數據在哪裡、怎麼樣提出辦法,這些都是很好的方式,既然你們是主管機關,就要好好地瞭解這些問題,解決消防、警消及法警等過勞的問題。以上就教於大家,謝謝。
主席:謝謝黃副教授剛才語重心長的很多提點。
現在請臺北市立大學社會暨公共事務學系黃煥榮副教授發言。
黃煥榮副教授:謝謝主席。與會各位長官、先進,大家早安。我就針對提綱的四個問題來做一些回應跟表達,我的看法跟剛才黃臺生副教授的看法有一點不太一樣,我們今天談的不是針對輪班公務員到底要比較寬還是比較嚴的問題,今天比較重要的問題是我們要不要一個統一的規範?對此,我從兩個角度來做評估。
其實今天大家關切的是公務員的權益問題,這個權益基本上就是要符合公平性原則,也就是這個規範要能夠公平。事實上,我們可能要先承認這些輪班公務人員的性質及業務的差異非常大,包括警消、海巡,也包含關務、移民及空勤人員,有些公務人員是體能的負荷很重,有些則可能是心理的壓力很重,所以第一個要承認的就是這些公務人員在執行勤務時的差異性非常大,所以如果我們用統一的規範的話,就好像一套衣服要適合所有人來穿,我覺得這個是有它的困難性。所以如果大家用統一的標準,我覺得它是符合形式的平等,但是這種形式的平等不見得是符合實質的平等,因為這個差異性太大了。所以訂定一個規定之後,譬如訂定一個上限,可能對於某些人員太寬了,但可能對於某些人員又太嚴格。剛剛聽到葉委員所說的,我非常敬佩,也非常感動,他提到提警察人員的一些辛苦及狀況,這些可能是我教了20年人事行政課程的人沒有辦法體會的,這些狀況大概需要由內政部或警政署等對於警察人員議題非常瞭解的人去訂定一個適合他們且能夠運作的機制。所以第一個就公平性的角度來看,我覺得應該要有差別的處理,而不是用一個統一的規範來訂定,當然原則還是要把握,我們在修法草案中有訂定一些原則性的規範,但是怎麼樣能夠更具體的去訂定加班或是更細節的部分,我覺得還是應該授權由各個機關來訂定最符合自己需求的法規。
第二個是就可行性來看,其實跟第二個問題有關,因為每一類公務人員的勤務狀況可能不一樣,我剛剛有提到,有些可能是體能的因素,有些可能是心理的因素,不一而足,所以我們不太可能訂定一個一體適用的規範,而且訂定的時候很有可能就是掛一漏萬,因為每個機關的性質差異性太大了。誠如剛才南臺科技大學的教授所提到的,因為法規的修法曠日廢時,從89年到現在,因為大院的法規排案排得非常久,所以不太可能隨時隨著情勢馬上去做改變,譬如說最近疫情的嚴重程度,很多公務人員在執行業務的時候都需要馬上去做一些因應跟調整,所以我覺得這當中應該是取得一個平衡,就是在現有的法規裡,例如在服務法裡面可以做一個比較大方向的規範,但是具體的細節部分,事實上應該還是要尊重各個機關基於其權責以及對於這些專業跟業務的瞭解去訂定更明確的法規命令,這是我的見解。
第三個要討論的是有關健康監測統計的議題,我覺得這是非常好的一個構想,但是這個構想事實上應該是比較屬於執行面的問題,所以有沒有必要在法規、法律裡做明確的規範,我覺得這是可以考量的。我覺得更重要的是,因為統計是一個整體性的數據,他看到的是一個整體數據,但是事實上我們每一個人的身心狀況都不一樣,所以要解決、真正要保護我們同仁的身心健康問題,我覺得更重要的是要從兩個方向來做,第一個就是定期的健康檢查,有很多同仁可能忙到沒有辦法去做健康檢查,所以每個員工的定期健檢是很重要的;再來就是人事單位每年都會幫同仁建立所謂的EAP,也就是員工協助方案,這個員工協助方案的機制要能夠具體地落實,當同仁有問題願意去諮詢心理或者是相關人員,要能夠得到確實的協助,我覺得這是非常的重要。
第四個是有關輪班制度的問題,其實剛才專家學者已經提出一些意見,事實上就現有的機制來看,我覺得是可以去解決這個問題的,除了業務單位每年要做人力盤點以外,人事單位定期都會做人力評鑑,進行人力評鑑時就會去盤點、重新檢視每個機關的人力運用狀況,有些業務可能要法制化、簡化或者是委外化、資訊化等等,我覺得都應該定期做一些檢驗,所以這個議題應該還是要回歸到人事機關或人事單位在對各機關做人力評鑑的時候有沒有真正去落實,例如在人力評鑑的時候發現某機關的人力不足,有一些過勞的問題,應該就要去增補人力,給予適時的補充。所以我覺得長期過勞問題,其實就我們現行的制度來看,事實上已經有一些相關的規範,只是過去對於這些制度有沒有確實去落實,我覺得這是大家要進一步去努力跟關切的議題。以上四點就教於大家,謝謝。
主席:謝謝黃副教授的意見。
請台灣警察工作權益推動協會蕭仁豪常務理事發言。
蕭仁豪常務理事:委員、各位與會的長官,大家好。對於這次的修法,本會提出一個報告,首先如同簡報第一頁所顯示的「先是一個人,才是一名警察」,本會就以第一個簡報的這句話作為破題。到目前為止,所有的相關與會資料都在討論機關有沒有辦法適應目前提出的草案,例如工時上限或者是加班費換嘉獎的部分可能會有財政困難,但是我要在這裡提醒各位,公務員服務法基本上是為了公務員權益保障,而不是為了保障機關而存在的法律。
有關目前所有的問題,「有無可行性」是假議題,為什麼會有這次的修法?是因為釋字第785號對於公務員的健康權進行了闡釋並且擴充,所以目前的修法事實上是人權問題的修法,在人權問題上討論機關的可行性問題,我必須說這實在非常可笑。
首先是有關於加班費核發部分,雖然目前的提綱沒有提到,但我們還是要講,有勞務即有給付,這已經是自然權利的等級,在2022年的現在我還要再談不知道幾世紀以前的自然權利論的問題,這個是自然權利,我覺得能不能換嘉獎根本不是問題。在歐美國家也有很多警察人員勤務薪資的債務問題,但是他們是選擇舉債解決,之後再去檢討自己的收支問題,基本上各國完全沒有這麼不可思議的制度。
有關於工時上限這件事情,如果回歸基本權觀點就非常的直接,既然都是人類,當然就可以訂定一致性的工時上限,因為一個人類在一定期間能夠工作的時間就是那樣的長度,根據目前的邏輯來看,假設警察機關依據職權訂定了300小時,矯正機關依據職權訂定了200小時,那麼現在的意思就是警察人員跟矯正人員是不同的人類,他們有不同的體質,這在基本權上會非常矛盾,我們不可能用法律去定義出不同的人類,所以應該對於人類的健康權訂定出一致的工時上限,這是法律上的必然,所以我覺得可行性問題根本不是重點,也不是大法官解釋要講的。我這邊有附記,在黃昭元大法官提出、蔡炯墩大法官加入的意見書也有提到,上限這件事情必然是國會保留事項,在上一次的委員會我已經有提出,這是層級化法律保留下的問題,這已經是國會保留事項,沒有什麼機關授權的問題。
在人總的報告中有提到他們有找相關團體,我們是有去,但是我們要在這裡聲明,我們所講的是除了健康權以外,還有非常多的基本公務員保障,例如勞動尊嚴,我們是否被尊重、我們是否是機關的附屬品,還有家庭照護跟經營的問題、自我發展、理想生活實現以及勞動協商。剛剛已經有學者專家提到有些事情可能是個案勞動問題,但是在本人過往8年協助個案救濟的時候一直會遇到當事人不願意提出救濟,因為擔心會被機關打壓或怎樣,在這種情況下根本就不可能存在救濟空間,也不可能存在任何勞動協商空間。在這樣的體制下,我們到底要怎麼說目前的制度是因為基層的認同而存在,在這種根本沒有自由表達空間的情況下,我們如何說現在的制度是為了保障基層的勞動權而存在,只是因為形式上合法嗎?我想各機關必須非常審慎面對這件事情。
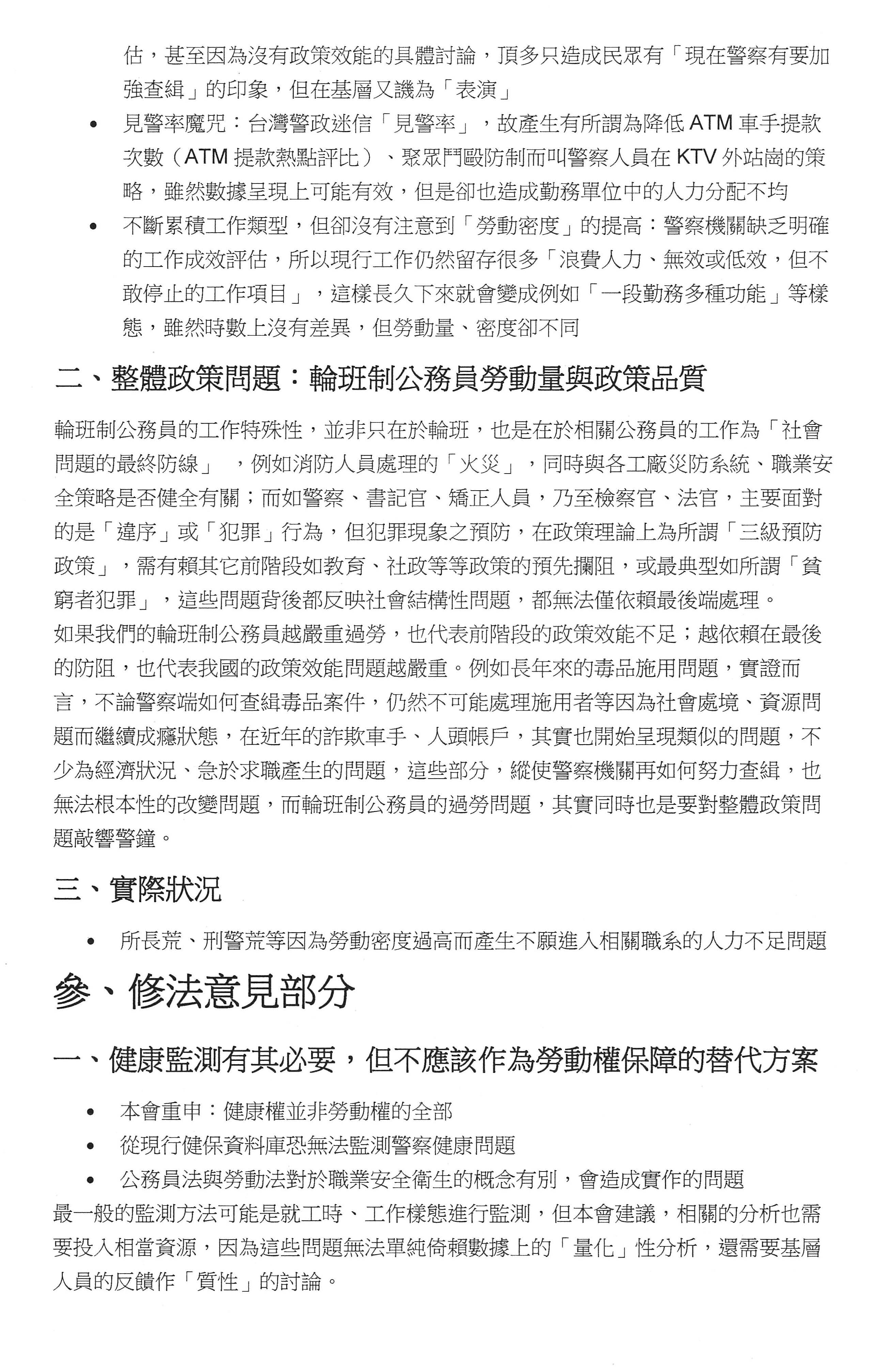
回到有關勞動問題的闡述,我們有最低的犯罪率,但是有最過勞的警察,這是我從警以來一直不能理解的事情。再來就是有關於表演性工作跟見警率魔咒,一旦有事情就會叫警察開個專案或是大量臨檢,這是非常常見的情況。在這樣之後,累積下來的結果就是勞動密度無止盡的提高,因為只要有事情就加一個專案,只要有事情就加一個專案,到最後這些專案不敢取消,只能不斷的繼續,然後就全部壓縮在一個勤務裡面。警察人員的勞動問題不只是工時問題,同時也是工作密度的問題,這個東西並沒有被重視,我們現在都還只停留在工時的範疇。
再來就是政策結構問題,目前所有與會的相關輪班公務員最大的共通性是什麼?我們是社會問題的最終防線,當我們過勞的時候,代表整個政策都在倚賴最終防線進行防禦,也代表了前階段的政策效能不足,所以才需要我們來處理,警察機關就會變成績效制度的軍備競賽,如果有酒駕我們就抓,如果有毒品我們就抓,一直抓一直抓,講白了,做毒品案件做久了或做詐欺案件做久了就會知道那是社會問題,不是我們一直抓就能解決的問題。請問前階段的政策完成了嗎?前階段政策的效能在哪裡?我們就是不斷地抓人,然後往後塞,塞到書記官、法警、法官、檢察官,然後再到監獄,之後就是大家一起過勞,但是事情又沒有辦法解決,所以我們的過勞是因為政策結構的問題。
我們認為只有覈實加班費以及訂定工時基準才能夠開始意識到這個問題,為什麼直到現在我們才算數79億元這個數字,因為大家過去一直忽略我們政策的邊際效應已經變成負的了,是負的邊際效應,然後我們還繼續進行這個政策,只有落實計算加班費,並且訂定工時基準線,我們才能夠注意到我們的政策已經開始邊際效應不佳,而且已經開始超出一般正常人能夠忍受的工時,這樣我們才會督促各機關改變政策,而不是全部都壓在輪班制公務員身上。
關於本會之修法意見,我們主張加班費覈實,第一,應該以常態薪資來計算,目前警察人員的加班費並不是以常態薪資來計算,只有採取部分加計;其次,應該依據時間長度以及各時段而有不同的增加成數,就是比照勞基法;再來,應該改變以嘉獎替代加薪的思維,這個比較算是警察機關內部的問題,我們辦一個案件花了那麼多時間與心力,但是實際上最後得到的是嘉獎和不對等的獎金,這是為什麼?因為大家已經習慣性用嘉獎替代加薪了,所以反證回來,為什麼嘉獎不可能替代加班費?因為它已經貶值貶到沒有用了,大家都在這樣做,大家都在使用嘉獎的時候,它就會變貶值,貶變成廢紙。
再來是關於工時上限的部分,我們主張一定要訂出基準值,超出基準值的部分我們認為可以回補,其實你就是直接回補,你才會注意到你在讓浪費人力,然後才會審慎規劃,而必然超出基準值的部分,我們主張應該加倍計算,因為這樣才會有懲罰、懲處的效果,並且給予相當補償。另外,我們強烈主張目前所有議題都必然涉及公務員必須有工會以及集體協商機制才有辦法進行,不管是採取任何一種修法路徑,最後都會進入集體勞動權的協商,如果沒有這些機制,最後就會變成一個黑箱作業以及沒有辦法做協商的問題,所以本會強烈建議必須配套相關制度。最後就是關於例外的集會遊行,應該要有相關的準據工時。
最後,關於健康監測,可能是因為我在書面寫的方法的問題,葉委員可能有點誤會,其實本會是支持健康監測機制的,首先是工時監測,之前我們有跟警政署開過會,其實最主要的問題是我們有沒有足夠的人力與資源去做,我們認為更重要的是有沒有做到基層反饋的質性研究問題。再來就是職業病的認定,我必須說,在目前的法制上,仍然很難好好處理警察職業病的問題,另外也有心理疾病和生理疾病的區別,本會認為要往完整的制度和研究去發展,但是並不代表很難做就不用立法。以上就是本會在這次修法提出的幾項建議,謝謝各位。
主席:謝謝蕭仁豪常務理事。針對您剛剛所提出來的,不管是「先是一個人,才是一名警察」,或是訂定上限是人權問題,這些議題都表示肯定,我想請教一個問題,看看相關單位是不是有這個資料,在你的書面報告當中,你剛剛發言時也有談到,根據人事行政總處計算,如果都覈實給付的話,輪班公務員將會增加79億元的支出,這個有沒有書面資料?你們有沒有書面資料?人事行政總處這邊有沒有書面資料?是不是能夠提供給本席做個參考?
蕭仁豪常務理事:是人總算的。
主席:我知道,但書面根據在哪裡?人總的書面說明在哪裡?能否私下拿給我參考?在下一位發言之前先作個宣告,在呂宗倫理事長發言之後,休息10分鐘。
下一位請靠北書記官臉書粉絲專頁陳建曄編輯發言。
陳建曄編輯:大家好,我是靠北書記官小編、書記官工會發起人、前臺北地檢署書記官。我有兩件事情要跟大家講,一個是我認為不論是公服法還是保障法,在法律上都應該要有工時的上限,上面這個是我非常喜歡的一部動漫─聖鬥士星矢,如果沒有工時上限的話,簡單講,全體機關全都是雅典娜女神轉世,因為他們可以把公務員操成跟聖鬥士一樣,只要命還在,你們的命就是國家的。這是一個很簡單的邏輯,基本上,只要是人就一定會有人體的極限,也就是說,今天的工時不可能超過人體的極限,所以我們應該用法律的方式去把人體的極限訂出來。剛剛有專家學者說,我們應該根據不同的職種去訂定所謂的法規命令,那個應該是在人體的極限以下、一般的公務員以上這個區間裡面,我們當然可以授權給各機關去訂一個所謂的授權規範,但是人體的極限這件事情應該要絕對法律保留,我們不可能把人體的極限也授權給各機關去做規範,否則的話,我只能說我非常幸運,原來我的長官是雅典娜女神轉世。這是一個很簡單的東西,超越人體極限的東西根本就不應該出現,既然它不應該出現,當然立法院就應該強制立法,這個時候不但要禁止勞動,而且只要是超過人體極限的加班,全部都應該嚴懲行政長官,如果真的很不幸、很不幸的話,我不知道會發生什麼事情,例如之前雄檢和中檢有遇過小林村滅村一事,那時候雄檢和中檢根本沒有辦法休息,全部的檢察官、書記官、法醫都去支援相驗了,我不知道會不會發生這種事情,但問題是這種事情本來就不應該存在,也就是說,超越人體極限的狀況,本來就應該不能夠存在,就是不能夠存在!
人體的極限就是工時的天花板,工時的天花板不但要絕對法律保留,而且我們的差勤系統也要訂定所謂的警示系統,剛剛我們有談到所謂的健康監測,要做健康監測其實非常簡單,有兩件事情,第一件事情是實際上的加班時數到底有多少要把它算出來,只要超過了人體極限,我們就應該把它降下來;第二件事情,在差勤系統裡面,如果我們裝設了所謂的差勤系統警示,你只要加班超過一個上限就會警示說這個人不能再加班了,那我們根本就不會有健康過勞的問題。
這是一般公務員工時的地板,那當然也要絕對法律保留,例如我們在法律裡面有規定1天工作8小時,那就是工時的地板,只要是公務員,工作就不能夠低於8小時,所以立法院要做的事情是把人體的極限跟一般公務員所謂工時的地板跟工時的天花板訂出來,這中間才會是授權給機關去做所謂的授權法令規範。我們一直不斷跟大家說職種很複雜,如果職種複雜就統統不要訂的話,就會出現我們每個人都在做超越人體極限的事情,因為蕭理事把我的話講完了,但我還是要重講一次,我是用不同的話來講,我們現在是一個人,就只是肉身凡胎,不會因為我們成為公務員就會搖身一變變成鋼鐵人,變成鋼鐵人之後,我們就可以一直不斷做超越人體極限的事情,只要是身為一個人就應該要有工時的上限,這件事情是立法院應該做的,也是各行政機關應該做的,我不能理解任何一個行政機關敢跟我說工時可以不必有上限,我不知道這個法律到底哪裡來的。
現在問題來了,我們的工時上限要訂多少?其實就是我們必須要有一個很確切的總工時紀錄,但是沒有人給我們。今天陳委員在這個地方,我非常感激陳委員願意召開這次的公聽會,目前我們能做的,不管是法務部也好,內政部也好,司法院也好,考試院也好或者是行政院也好,底下的警察、消防、監所、書記官、法警,他們實際上的工時到底是多少?我們至少先算出來嘛!不要出現那個時候我跟臺北地檢署在起訴爭取加班費的時候,法官問北檢,請問陳建曄書記官加班時數是多少?他居然說1個月15個小時,那是我可以領到加班費的時數,不是我實際加班的時數,實際上算出來,我離職之前的加班時數高達80個小時,所以我們到底算出來了沒有?這應該是我們可以做的事情。
如果各機關不知道怎麼算,我跟大家舉個例子,1年有52週,1週有7天,假設工時上限是12個小時的話,假設一個機關同時要有100個日間人力、10個夜間人力才能夠完成它的工作,那它的總人次工時就是48萬0,480個小時,這是它總共的工時,實際上需要幾個人呢?我們發現如果一個機關日間要100人、夜間要10人的話,它總共需要1.5倍的人力,其實我們這樣算就知道了,也就是說,其實我們應該先把我們需要的總工時算出來,我們需要的總工時我們不知道,沒關係,我們把現在實際上的工時算出來,不要出現報工時,結果報出來的是你實際領加班費的工時,那根本就不是我們實際的工時。
我想問的是,不管是其他與會的機關代表,他們的學問可能比我還要豐富,因為我的學歷只有碩士而已,或者是後面的機關代表,如果我們不訂工時上限,我們可不可以1個人1天工作24小時?我們可不可以1週工作80個小時?1週工作80個小時等於是不眠不休,1天工作11個小時,我們可不可以每個月工作300個小時?這指的是每天不眠不休工作10個小時,如果不行,為什麼統一工時上限居然可以這麼困難,我無法理解。
第二,怎麼會有人想要把功獎納入考績法?這就是要規避加班費的問題,因為規避加班費就會衝破工時的上限,這個雖然在今天的提綱有講到,但是我必須講這件事情,上禮拜我在聽完憲法法庭言詞辯論的時候,人事行政總處和銓敘部都認為考績法有獎優汰劣的功能,所以績效不佳的公務員應該把他汰除掉,如果要把績效不佳的公務員汰除掉,問題是我們的考績法有在處理績效不佳的事情嗎?沒有啊!我們的考績法都在做懲處而已啊!為什麼?因為我們實際上的機關根本沒有在訂考績,我每次在年初的時候問北檢,書記官的績效要怎麼算?然後就說年末再來處理,年末要怎麼處理?沒有啊!我們的考績根本沒有績效評比,在沒有績效評比的情況下,有一件非常好笑的事情,我曾經問過我的北檢長官,北檢長官跟我說,陳建曄,你這樣講不合理啊!為什麼不合理?效率高的人不用加班,反而領不到加班費,效率低的人一直領加班費,這樣不是在懲處效率高的人嗎?
我覺得這個問題非常好,我在思考這個問題,這個問題可以拿來立法院討論,效率高的人領不到加班費,效率低的人一直領加班費,效率低的人一直領加班費,然後他就一直加班,這樣可以記功獎嗎?所以我發現一個很棒的問題,當我們在執行業務的時候,業務執行完畢的人,如果長官討厭你就沒有功獎,長官愛戴的就有功獎,結果業務無法執行完畢,績效不佳的人因為超時加班,然後可以領功獎,笑死人了!這到底是哪一個法律人寫出來的東西?對不起,我不懂政治,我是法律出身的,我就是就法律講法律,我不知道這個東西在法律上如何讓它的邏輯可以合法化。
總之,我發現了一件事情,這件事情只要是現場有玩過考績制度的人都知道,我們的考績是採雙軌制,當你有法定事由的時候,你可以決定考績甲、乙、丙等,就算沒有法定事由,我們還可以用分數決定甲、乙、丙等,所以今天我超時加班領10支嘉獎,加10分,我的年終考績是多少?如果我今天有重大過失,被記10支申誡,1支扣1分,我的年終考績是甲、乙、丙?在座如果有玩過考績的應該都知道,今天如果長官要我乙等,我就算被記10支嘉獎,我還是乙等,因為他只要打69分就好了,今天如果長官想要我甲等,就算我被記10支申誡,我還是甲等,因為他只要打80分就好了,這就是我們現在雙軌制的考績制度,在這種情況下,跟我說在加班的時候可以用功獎來當作加班的超勤補償,我只能講一句話,在違憲的考績法下,所有的功獎都是垃圾,你把垃圾給公務員,我不知道到底在幹嘛!
因為有人告訴我說,我靠北的氣氛太重,一定要給一些高大上的話,陳新民大法官是一位我很尊重的大法官。陳新民大法官曾提出:如果你要別人善盡義務,卻不給予他應有之權利,那就應當給付他豐厚的報酬。不管今天是警消、監所、法警、書記官、檢察事務官,乃至於我今天沒辦法代表他們發言的法官、檢察官及其他輪班制公務人員,如果我們要求他超時執行勤務,那就應該給他豐厚的報酬。其實不用到豐厚,講難聽一點,1比1已經是最基本的,勞基法是1比1.3、1比1.6,1比1已經是最基本的,因為我是書記官,書記官加油!以上。
主席:謝謝陳建曄編輯。我也很喜歡看聖鬥士,但是我們不要把公務員都當成聖鬥士,我想這是很重要的教訓。
接著請台灣獄政工作權益促進協會呂宗倫理事長發言,在呂理事長發言之後,休息10分鐘。
呂宗倫理事長:主席、各位與會專家學者、各位機關代表,大家好。我是台灣獄政工作權益促進協會理事長呂宗倫,目前在宜蘭監獄就職。現在要講的第一點就是工時的問題,民國85年6月之前,獄政的值班方式跟警消一樣,夜勤的部分是勤1休1,全年無休,1年工作一百八十幾天,從85年7月開始逐漸有週休及隔週休,再來是週休二日這個休假制度,這一點是比警消還來得進步,但是以目前的工時來講,目前我們的勤休制度是上1休1、上1休3,1個月上班10天,總時數是240小時,但是我們的工時計算是1天算16小時而已,其他時間算備勤時間,支領1個小時的備勤費,10天還不夠一般公務員的基本工時176小時,所以我們還要再有一個補班制度,從我們的輪休中再進去上1天,等於我們1個月要上11天才有補足176小時的公務員基本時數,其他我們在監所多出的時間有99小時,這99小時支領1個小時70元而已。
現在矯正署因應釋字第785號,有擇8個機關試辦新的勤務制度,要來解決釋字第785號談的問題,3月份試辦的方式是,原本我們夜勤1天工時25小時,改成第一天8點上班,請看前面這個表格,最左上角就是先示範單位的勤休制度,1天分A、B班,第一天A班是8點上班,到隔天凌晨4點下班,關於上班時數,日間備勤是備勤1.5小時算工時,然後是待命服勤,夜間6點之後到隔天的時間折算是1比0.5,等於我在裡面備勤2個小時只算1個小時的工時而已,這個部分之前立院的委員已經有就這個問題做過相關的質詢。這個月我們試辦的方式是12小時制,早上8點到晚上8點的12小時,原本的試算辦法是6點之前休一個半小時,這個折算1比1的工時,6點到8點休半個小時,但是還要再乘以0.5,等於是算0.25小時的工時;夜間部分,晚上8點到隔天8點這12小時裡面,中間休息4個小時,是折算0.5計算,等於我進去12小時,工時只算10小時而已。這個部分前幾天署裡面另外發文,說全部以1比1折算加班費,那我就要問一下法務部,他的書面意見書裡面的第一點是每日工時上限12小時;第二點是取消待命服勤備勤制度,改納入工時計算。第二點這個納入工時計算是不是要1比1,還是另外有打折的計算方式?因為第三點的逾法定辦公之加班時數是1比1,這一點是毋庸置疑的。
再來,工會對於12小時制沒有特別的意見,但是認為月總工時及月加班上限這部分必須訂定一個基本出來。誠如剛才前面兩位所講的,輪班制度的公務人員夜間值班的時候,我們領的薪水是多少?如果我值夜班8小時,是不是我領的薪水跟日班8小時是一樣的?如果是一樣的話,誰要值夜班?既然輪班制度有這個必要的話,一定是有人上日班,有人上夜班5不然大家都跟一般的公務員一樣就好了,對不對?我們訂定總工時上限及加班上限有那麼困難嗎?勞基法規範的百工百業都可以訂定出來,行政機關輪班制度的人員、職種才多少?如果授權各機關訂定的話,是不是人總不補人,我們就是這些人繼續做?我希望法務部及人總能夠再往前邁一步,讓我們能夠有準確的工時上限及加班上限,我才能調配我自己的時間,應付我們職場上的需求。以上報告完畢。
主席:好,謝謝呂理事長,你剛才的報告有很多是你們已經開始試行以後的狀況,對不對?是不是先請你花一點點時間說明一下,在這個事情之後,在很短的時間裡面,獄政的人員對於這樣的事情有沒有初步的反應?他們對這樣的事情是正面看待,還是覺得沒有什麼差別?他們大概的反應是什麼,可不可大概說一下?
呂宗倫理事長:備勤併工時這個部分要給上級機關肯定,因為以前沒有併工時,只領取微薄的、一個小時70塊錢而已。我們希望能夠再往前大步一點,全部併入工時。再來,上個月試辦是原本的24小時制,但是因為節省經費,有一半的人是凌晨4點下班,不是上到8點。凌晨4點下班對同仁下班的交通安全是有疑慮的,雖然矯正署有責成機關,要給沒有辦法即時回家的人員休息處所,但是這個對我們來講,有點像part-time制度,時間到了你就下班,不是正常上班時間,跟大家一樣都是8點上班或8點下班,臨時給你冒出一個4點下班。再來就是12小時制的話,目前本會收到很多同仁的反應就是每天上班。對於偏遠地區的人來說,12小時制的情況下,他下班……。第一個偏遠,再來就是外地,休假時間對我們來講,可能晚上8點休到後天晚上8點,48小時而已,我們最長的休息時間只有48小時,而且是晚上8點開始起算的48小時。對外地的同仁來講,他要返家非常不便,除非機關是在市區,而且又是本地人,這樣通勤方便。12小時制本會沒有意見,但是希望矯正署能夠參考各地機關的需求。工時上限訂定之後,再來全部都算工時的話,12小時制跟24小時制基本上是一樣的,只要我們的月總工時跟加班工時在這個框架裡面,12小時制跟24小時制對我們來講都是沒有差別的,但是對於有特殊需求、外地的人,他可能就會選擇24小時制的半制。
主席:好,謝謝呂理事長的補充說明。
現在先休息10分鐘。
休息
繼續開會
主席:現在繼續開會。
第二階段繼續進行學者專家跟委員的發言,在發言之後,我們會請行政單位針對各位的發言來做說明,請行政單位不要把你們的報告拿出來唸,我想書面我們都有,自己看就好,請針對今天學者專家、委員所提出來的各項問題,根據你們主管的業務來做說明;說明之後,我會再開放第二輪的發問,那時候就自由提問,在場各界代表都可以提問,之後再請行政單位作第二輪的回答。
現在請中華民國消防員工作權益促進協會黃鈺翔理事長發言。
黃鈺翔理事長:主席、各位長官、各位委員,大家好!很榮幸今天能代表基層作訴求的表述,在開始之前,我想先分享我的一個求職經驗,我曾經去應徵一家公司,它在全臺有很多家分公司,它的工作條件因為每個分公司的財政狀況不同,所以有的分公司可以工作兩天、休息一天,然後每個月公司再補給你三到四天的休假,有的分公司因為財務狀況比較好,所以可以工作一天就休息一天,起薪大概都是四萬多,每個月各分公司視自己的財政狀況發給加班費,我們最多可以領到一萬七千元的加班費。但是我進這家公司之後才發現我一個月的工時將近400個小時,而且我需要隨call隨到,換算成加班大概一個月高達兩百多個小時,但是我實際卻支領不到100個小時的加班費,而且還有上限,那這些多出來的加班時數要怎麼辦呢?公司告訴我說,因為公司人力不足,沒辦法給你補休,然後公司又有財政考量,所以就發一張嘉獎給你,感謝你對公司的辛勞得力。這種公司在社會上我們會稱它為「血汗公司」、「血汗工廠」,那我剛剛講的這家公司其實就是全臺灣的消防隊,不同的是如果今天這個對象是一般勞工,我們的政府還訂定了勞動基準法去約束一般的企業主,要保障勞工的工作權益,但是今天主角換成是消防員或者是其他輪班制公務員,制定這部勞基法的政府就成為全臺最大的慣老闆,我想請問我們政府到底有什麼臉去約束其他公司要遵守法律?
從剛剛的故事我們可以發現,現在的消防員或輪班制公務員遇到三個最主要的問題:第一、人力問題,第二、工時問題,第三、加班費的實質補償是否合理。人力問題顧名思義就是人力不足,因為人力不足,我們就要超時加班,然後導致工時過長,有的職種甚至遇到備勤不被納入工時的問題;再者,因為過度加班、人力不足,也沒有辦法給予補休,所以就有加班換嘉獎,又基於財政預算的考量,所以加班費還要設定一個上限。尤其是我們消防機關,人力不足、工時過長的問題最為嚴重,所以本會才會如此積極的去推動本次的釋憲案。本會認為釋字第785號解釋最核心的問題其實就是輪班制公務員的健康權受到侵害,所以大法官認為我們應該有框架性的保護,可是這次考試院的修法版本卻只有規範一般公務員的工時基準,那輪班制公務員就是這次釋憲案的主體,卻讓機關可以空白授權的方式,甚至同意可以讓加班換嘉獎來解決加班費補償的方案,我們覺得這是非常不合理的。
放眼過去,就是因為這些用人機關缺乏法律的約束,才會導致現在工時血汗還有加班費補償不合理的問題,所以本會認為這次的修法應該納入這兩個重點,也是本會的有兩個訴求:第一、輪班制公務員的合理工時基準,第二、加班費的實質補償,來避免行政機關便宜行事,而出現對於健康權各自表述的狀況發生。
談到第一個訴求,就是輪班制公務員的合理工時基準,國家有法律去保障多數的勞工和一般公務員的工作時間,而輪班制公務員卻得不到相對應的保障,輪班制公務員也是一般人,為什麼我們必須默認比一般公務員或勞工有更多的工時?行政院和考試院不斷的在提空白授權就是要給機關保留彈性,但是工時的框架性規範攸關輪班制公務員的健康權,正是最不該保留彈性的部分,所以本會才會主張我們應該要有一致的人體勞動極限。既然勞工和一般公務員可以訂出合理的基準工時,那輪班制公務員應該也要比照一般公務員的平均月正常工時22天乘以8小時的176小時,再加上考試院這次公服法草案對於一般公務員超勤工時上限的60小時,總共是236小時的工時基準,作為這次推動健康權的目標。考試院在定這60小時加班費上限的立法說明寫到,80小時的超勤工時是作為過勞依據的分水嶺,那為什麼不能針對輪班制公務員訂出超時工作基準,難道輪班制公務員就能過勞嗎?
我們看到這張表,獄政、移民、警察這些機關透過試辦已經可以接近一般公務員的工時基準了,就如剛剛葉委員也有提到,國外的經驗告訴我們,輪班制的公務員也可以享有健康的基本工時,由此可見訂定輪班制公務員的每月工時基準並不是做不到,最重要的是我們應該要如何去訂出健康的工時基準,讓機關有依據的去補充人力,而不是為了配合機關的運作用空白授權的方式,讓機關去合理化工時過長的現況。
關於第二點加班費要實質補償的問題,考試院前一陣子在沒有徵詢基層意見的情況下,就認為嘉獎可以作為加班費補償方案,這在前陣子引起基層非常大的不滿,現在已經有超過3,000名的警消連署拒絕加班換嘉獎的要求。我們認為嘉獎的用意應該是公務員有功則賞,現在怎麼會被政府拿來變相鼓勵公務員加班呢?這樣就失去嘉獎評價公務員的用意了。消防員每個月加班將近兩百多個小時,而且加班費又有支領上限,其餘的時數因為人力考量沒辦法給予補休,全部都成為工時黑數。過去的立法者設定加班費支領上限是為了避免公務員過度加班,現在卻成為這些用人機關造成工時血汗的工具,所以我們認為加班費應該落實實質補償,第一、加班時數我們不要換嘉獎;第二、補休時數超過一年沒有休畢的,都應該折算加班費;第三、加班費應該比照勞工計入危險加給全薪計算;第四、取消加班費上限。如果加班費沒辦法落實實質補償,就沒辦法反映出政府維持這個防災體系實際需要支出的成本。
如圖所示,保訓會在立法院司法及法制委員會告訴我們,加班換嘉獎要有嚴格的啟動條件。現行加班費限制來自於行政院的函釋要求要有1萬7,000元的上限,第二個是各縣市財政狀況沒辦法支應加班費。如果這兩個要件就是保訓會嚴格啟動要件的話,那根本就不是什麼嚴格啟動的要件,無須啟動,因為這就是現狀。待會務必請保訓會告訴現場所有的委員和基層團體,什麼是嚴格啟動要件?其定義和規範是什麼?
我們現在要解決最核心的問題,我們自己認為就是消防員的問題,因為消防員的人力、工時問題是所有職種裡面最嚴峻的,甚至在現在試辦的情況下,從剛剛那張圖都可以看出工時還長達360個小時,因此,本會提出了三個方案。
第一點,階段性降低工時,我們都知道解決工時問題就是要解決人力問題,這是大家都知道的,但是這麼大的人力缺口不可能兩、三年就補齊,所以我們提出階段性降低工時的方案,從現在消防署提出的360個小時慢慢降低到300個小時、260個小時,最後到這次考試院針對一般公務員草案的236個小時,而且我們不希望是用空白授權的方式讓機關自己決定,因為從我當消防員開始就不斷聽到長官跟我們承諾,說會解決這種工時的問題,但從來都沒有實現,所以我們認為應該要有法規作為依據才會有保障,同時也可以讓中央或地方依照這個法規去編列預算。
第二點,提高中央補助款,我們認為應該先提高中央補助款,先緩解各縣市補足人力的財政壓力,讓地方政府專注在補足消防人力上,而不是買了一堆車輛、裝備,人力卻始終跟不上。
第三點,修訂財政劃分法,若是我們國家視防災為作戰的話,那就不應該發生各地的消防預算有如此大的落差,若是有災害發生,應該是中央和地方共同去面對,但是就現況來說,在裝備和人力補充上存在巨大的城鄉差距,所以修訂地方財政劃分法才可以解決長久以來資源分配不均的問題。
我最後做個總結,我們對考試院的修法版本感到非常遺憾,整個輪班制公務員要的不過是和一般人一樣,可以正常工作、合理休息、陪伴家人的平等待遇,但是我們的行政機關卻遲遲沒辦法去面對過勞公務員的現狀。我認為這份草案對於憲法、對於輪班制公務員,甚至於消防員都是一種羞辱,明明是一個再平凡不過的訴求,卻讓整個輪班制公務員等了二、三十年,今天才盼到這個機會,尤其是消防作為工時改革的起點,我們不希望看到最後只有消防的問題沒有得到根本性的解決,所以請各位長官及委員在討論修法事宜時可以審慎思考,同時也邀請全國輪班制公務員,尤其是消防員共同加入連署的行列,大聲告訴政府你們的心聲,唯有相信自己、基層團結,才能改變現在不合理現況,謝謝。
因為我們有準備一些資料,如果各位委員需要的話可以到前面的報到台索取,謝謝。
主席:謝謝黃理事長的發言,他剛剛所說的資料請議事人員協助發給各位委員及與會的代表。針對剛才理事長的發言,他剛剛提出了一個數據,消防員每個月的工時在幾個比較裡面是最高的,每個月高達360個小時,這是什麼意思?這等於是每天都工作12個小時,然後一整個月都不休假。各位想像一下,你們有誰能夠做這樣的工作?但是這在消防員裡面只是平均,平均代表什麼意思?代表可能有一部分比例的人,他的工作時數是比這個數字還高,所以請內政部的代表等一下針對他所提出來的問題要特別重視。是什麼問題呢?為什麼加班費可以用嘉獎來交換,變成加班換嘉獎?那就發獎狀好了,不用發錢了。還有,他們所提出來的這種階段性降低工時可不可行?我覺得他們今天能夠提出建設性的方案是很令人感佩的一件事情,所以我請內政部等一下特別就這兩點作出回應。
請臺北大學企業管理學系陳銘薰教授發言。
陳銘薰教授:主席、各位委員、各位出列席的所有代表,大家早安。我剛剛踏進立法院的時候才意識到,對於一個學公共政策分析的人來說,今天竟然是我第一次進入立法院,這也說明臺灣在行政方面的制度也好,包括我們現在討論的這個司法院大法官的解釋,以及今天立法院必須要通過新的法規來符合這個大法官解釋文的意旨,所以勞動了在座各位,我剛剛放眼望去有幾位是認識很久的人事總處的同仁,如果我們把簡任十職等算一顆星的話,我看今天是眾星雲集,為了這件事情大家坐在這裡應該要有一個收穫,我一生的職涯都貢獻在學校,以及在臺北市政府10個月,所以我下面的發言會將簡單的經歷提供給大家做參考。
對於提綱一所提到的,要不要在草案明定公務員總工時的上限?基本上我覺得沒有一定要或不要,因為定了也沒有什麼太大的意義。比如說我們剛剛聽到很多工協會的代表都已經提到,它的base可以用2個小時算1個小時,其實這個彈性就滿大的,這個東西未來是不是還要因為行政裁量再一一去提大法官做進一步的解釋,我想這個都沒有什麼太大的意義,最重要的關鍵還是在於現在的規範是否真的有保障我們同仁的身心健康。我相信所有的民眾都不希望當家裡不幸發生火災的時候,進來的消防員跑到一半自己就先倒了,所以我想未來不管法案通過什麼樣的條款,所有的行政主管機關、機關首長、管理階層都應該要把這個基本的精神放在他的工作上面,那個是我最後要強調的。
第二個,有關是否要訂框架性的規範。基本上這個已經是很明白說你要訂框架性的規範,但是這個框架性的規範其實彈性也非常大,研究過立法的人都知道,我們的法令不可能訂得很細,因為訂得越細,實際執行上遇到窒礙難行時,就會更缺乏自由裁量的空間,我相信行政機關,包括在座很多列席機關代表都非常清楚,如果工作上沒有自由裁量的空間,其實行政機關就不需要我們這些公務人員了,我們就發明一個AI的智慧公共行政機器人,他一定是鋼鐵人,他不會跟你計較工時,也不需要跟你計較身心健康,其實這個跟實務是相差甚遠的。
我也要在這邊提出來,在座所有工協會或是權益促進的組織,其實你們的同仁在選擇這個工作時,已經20、30年都是這種工作型態,可是你還是決定要選擇這個工作,當然你可能會說現在時代不一樣了,其實剛剛葉委員的高見,我都聽不進去,為什麼?當初我從美國拿到博士學位時,我就打聽好回到臺灣當助理教授,一年只有80萬,我第一年報稅時是一個月7萬,乘以13.5且沒有獎金的話,計算下來也不會超過100萬,而我在美國同一時間找到的工作其薪水是當時新台幣150萬,而且我一年只需要教3個學生,但我在臺灣一年要教300個學生,然後只拿70萬,但我為什麼選擇回來?就是因為我有不同的想法,我覺得我可以付出我的所學,讓這個地方可以更好。
我相信警察也好,消防也好,獄政也好,我也去過獄政,臺灣大概半數的監獄我都進出過,我們都知道他們非常辛苦,這兩、三年我們在企研所指導臺北市消防局的同仁,我自己親身指導的就有兩位,都非常優秀,我們也做過消防人員工作跟家庭的衝突如何去影響到他的工作表現,所以都有一些科學依據。因此我們要特別提醒大家,尤其在管理階層,我覺得在法案的規範上無法達到這個要求,也就是說,在管理的精神上,你必須要去考量到時代的變動,我們的同仁已經不再是像我們四、五年級生那種逆來順受、認命的性格,那時候世代的工作倫理與現在世代的工作倫理是不一樣的,可是警察、消防的工作有其特殊性,絕對不能一而概之。
我今天離開家的時候,我問我家裡的領導,他現在是臺北市公務人員七職等。我要請教在座的警消同仁,你現在的薪水是多少?我的領導跟我說,他現在一個月的薪水是5萬2,000元,我不知道這有沒有扣除公保等,以後所實際拿到的,還是原來的薪水。請問在座的同仁,不論警察也好,消防同仁也好,你的薪資待遇是不是5萬2,000元?我家裡的領導已經在公部門服務20年,前10年是約聘,後10年是正式編制,他花了5年補習班的費用才好不容易考上這個職位,一般行政相當難考,然後他最近問我能不能補貼他讀研究所的費用,即現在的在職專班。我希望在座的同仁以後在升遷時,不要太看重在職專班的學歷,可是現在實務上是你沒有碩士,就大概很難跟那些碩士來競爭升遷。然後他花了30、40萬的學費,應該說我幫他出了30、40萬的學費以後,他也不過是從助理研究員升到副研究員,一個月的薪水好像只多一、兩千塊吧?
因為我去年以前連續好幾年在人事長的邀請之下擔任全國軍公教人員薪資審議委員,所以對於警察的待遇,其實我也有相關的資料,我相信所有在座不管是考試院、銓敘部、人事總處等所有行政機關、主管機關相關人事的同仁,過去都是非常積極地解決在座所有同仁的問題,但是各位必須要認知到,行政機關就是有預算的限制,如果能夠覈實加班費,像我以前在臺北市研考會時,我們同仁一個月不會超過一千四百多塊,平均起來一個月加班費只能到一千四百多塊,我剛剛看到消防同仁是一萬七千塊,多一個零,當然這兩種工作是沒有辦法相提並論的。
所以最後我要建議的是,就我們現行的制度,即使透過這個法來多一些框架、規範,其實仍然無法徹底解決目前大家所抱怨的問題,第一個,我覺得一定要增加預算,這個是要從整個中央政府的預算去對從事危險工作的同仁,在身心的監測上,甚至生理的檢查方面,可以多一些補助,來確定他們不會因為工作而有實質上的身心傷害。第二個,我覺得也是大家必須要共同來勉勵的,在座所有工協會的同仁,你們未來也有機會當主管,應該會有機會,除非你真的很不喜歡這個工作。所有的主管必須要想辦法去減少不必要的任務,我記得柯市長在104年,我也還在臺北市政府服務時,他一下子就減掉警察支援其他局處的任務,總共有27項,我印象非常深刻。所以我剛剛就強調,對於所有在不同行政機關工作過的行政同仁,我們也都非常重視我們同仁的福祉,也盡力、盡心地去做,但實際上我們在執行時,還是有一些不如人意的地方。比如說,那時候交通大隊提出來,為了讓警察同仁不要受到不必要的交通事故,所以在每天上下班的巔峰時間,把人員從路中間抽離,改在巷道做巡邏就可以了,你知道我們實施的第一個禮拜,我就接到議員的關切說:有一個警察同仁說我們指責他沒有到勤是在污衊他。然後我就把那個組長找來,他告訴我一件事情以後,我把那件事情告訴那位議員,從此以後那個議員不敢再來騷擾我。我說我們為了要讓同仁習慣新的值勤方式,在360度架設了兩部攝影機,兩個鐘頭的值勤時間之內,他完全都沒有出現,這不叫曠職,這叫什麼?你的值勤範圍不是跟某位議員喝茶,然後來抓我的辮子,我們有十足的證據證明這個同仁缺勤。如果今天我們要檢討工時,因為我已經辭掉委員了,所以我建議人事總處,就薪資的部分也要統一檢討,我們的同仁需要健康,但是必須考慮到在同樣一塊財政的大餅上,要怎麼樣才能夠滿足加班費覈實的問題。這些都是非常基本的行政機關一直以來要面對的問題。我們今天很遺憾,我必須講,不是只替我們家領導講而已。今天我們要討論這個議題,一定不能只focus在警政機關,加班費要覈實就請立法院跟行政院能夠弄出一筆預算,增加所有公務人員加班費覈實的制度,這樣才算公平。大法官解釋不只是約束一個case而已,應該要一體適用,而非只是適用某一些人。我花了多一點時間,很抱歉!
主席:好,謝謝陳教授。謝謝您的批判、您的見解,還有家裡非常鮮活的案例說明。
請陳委員椒華發言。
陳委員椒華:各位先進、大家好,今天很榮幸參加這場公聽會。剛剛我在這裡聽到許多專家學者與團體代表的發言,都對於公務員的健康權如何依釋字785號解釋將其明確入法,提出許多明確建議跟見解。我們理解在國家人力、財源有限並且政府還有其他施政的目標,所以導致現狀,事實上就是在這些權衡之下,好像沒有辦法進行合理的加班補償。到底政府有沒有這筆錢、有沒有預算?我想應該是有的。誠如剛剛有工會代表表示要修法,財劃法的確該修了,但是也不一定要修才有錢。事實上,政府知道現在少子化與青壯年工作的情況,對於公務人員基本應依釋字第785號解釋修法,卻還不願意掏出錢。今天人總的報告也讓人非常失望,到現在還沒辦法面對不可以用一致性的作法,針對相關質詢或者是在工會提出這些意見之後都應該要檢討,並提出合理的對應作法。
時代力量支持公務員健康權入法,所以時代力量黨團針對公務員服務法以及公務人員保障法都有提出修法草案,認為應該明確訂定工時的上限,反對空白授權。對於人總今天的報告,我們還是認為難適用一致性框架規範,這部分真的要好好反省。如果連基本都做不到,對於臺灣的永續真的是很大的傷害,所以我在這裡要求要確保公務員工時,尤其是輪班制公務員的工時。
針對工時的規範,時代力量認為行政機關應該提出幾個工時上限的版本,而且要提出相應的人力增補和經費需求以及達成的時程。有關工時上限,時代力量建議每月總工時的認定方式,以每月總工時300小時、256小時,還有236小時這樣的模式進行試算,相關單位可參考各類身分之工時上限試算,擬定符合輪班公務人員現況需求,並保障其權益的工時上限。針對加班補償,時代力量認為方向上應大致比照勞動法令,關於加班的補償應確立為加班費和補休,不應變相為記嘉獎或加班考績獎勵,也不應有兩年未用則消滅的規範。行政單位必須改革勞動補償用嘉獎、時間勞力送給國家的這種陋習,我們認為行政單位必須貫徹考績和勞動補償的分離,確保考績制度能夠發揮管理和篩選的功能,即使沒有辦法一步到位,我們認為至少要向前走,比如解除加班費上限或至少提高每月的上限,而且應儘量減少加班卻無法獲得相對應補償的狀況。
有關保障公務員健康權的前提如下:應明定加班補償計算基準,相關補休及減少加班等計算能夠符合加班應該有的補償。長期看來,針對輪班制公務員工時權益受損的相關規範也要有明確落日條款。上禮拜司法及法制委員會審查公務員服務法跟公務人員保障法,當時經逐條審查後,包含公務員服務法第十二條、第二十五條、第十四條及第十五條,與公務人員保障法第二十三條及第一百零四條均獲保留,將交由黨團協商,這幾項皆高度影響公務人員的權益保障。
我認為包含人事行政總處、行政院跟考試院等單位,應該在下次協商前,針對輪班公務人員的工時及加班補償明確試算並提出相關數據,時代力量也會持續關注監督,共同維護公務人員權益。我自己也提一下我的親身經驗,我先生因為加班的關係,長時間加班後上高速公路,最後發生車禍,不幸中之大幸就是人是好的,由於加班時間很長導致健康或者精神不濟、無法集中,所以公務人員要帶頭修工時上限,甚至很多勞工也有這樣的問題。最後還是請人總與銓敘部真的要好好聽聽,體恤這些工作人員的辛苦,能夠趕快來修改。錢絕對不是問題!請大家一定要為了臺灣的永續,在這個修法點上,一起來努力。謝謝。
主席:陳委員剛才提出了活生生,還好不是血淋淋的案例。我想最後一句話─錢不是最大的問題,大家都有共識,我們一起來推動。謝謝陳委員的發言。
請林委員思銘發言。
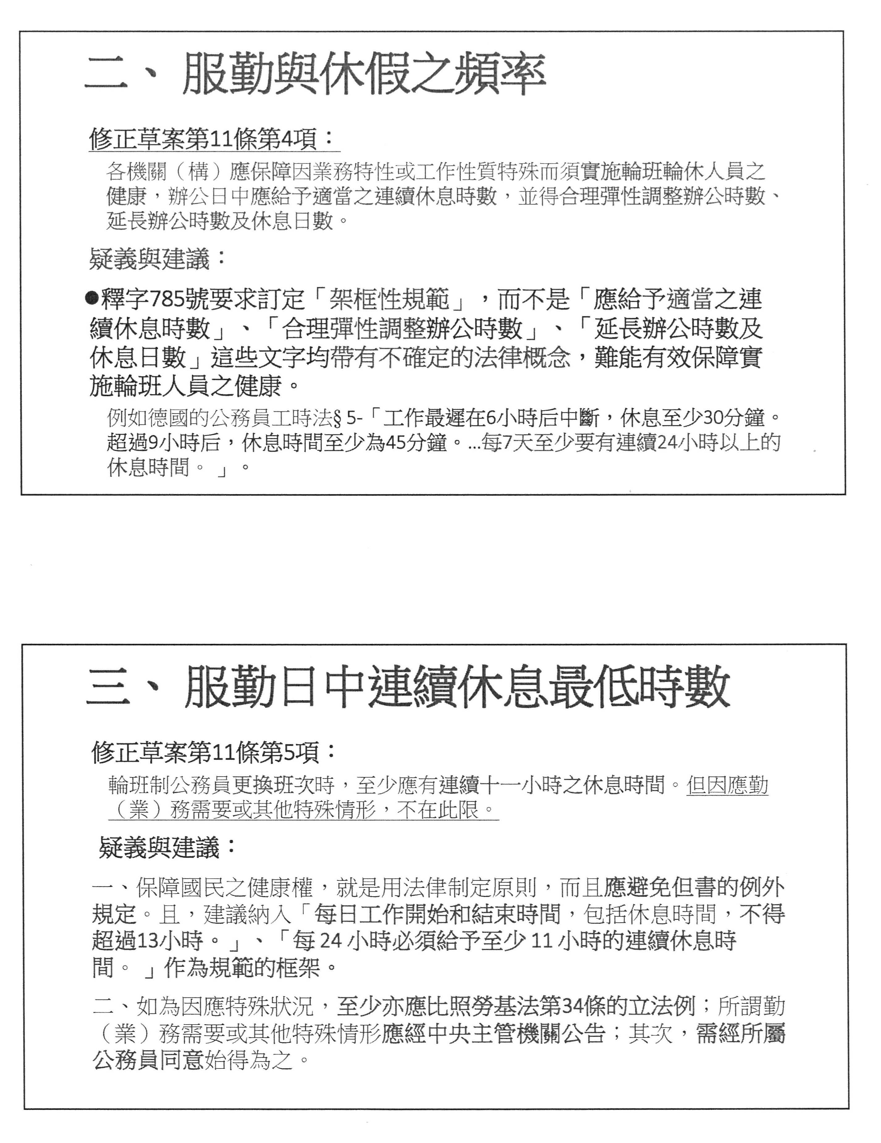
林委員思銘:各位先進,大家午安。今天聆聽各位專家學者對這次修法提出的高見,真的要對大家表示非常高的敬意。大法官在2019年11月29日作出釋字第785號解釋,要旨不外乎是公務員服務法及公務人員保障法有關公務人員需要輪休,以及公務人員中需要輪班、輪休業務特殊機關的工時上限不足違憲,而且對待命服勤、超勤補償缺乏適當性規定,命相關機關要在三年內,最遲是在今年的11月29日檢訂修正,並指示要訂定相關框架的法規範,其中指示修正的內容包含服勤時數的合理上限、服勤與休假的頻率、服勤日中連續休息最低時數、待命服勤與超勤的補貼。
這一次考試院也提出公務人員服務法第十二條的修正草案,雖然在第三項訂定了原則─每月60小時的加班上限,但又允許例外;在第五項也訂定輪班間隔11小時,同樣也允許例外;更在第二項同意變形工時,而所有的細節,包含變形工時、輪班規範各種例外全部交由總統府、國安會議、五院來訂定。這樣的修法,本席非常不能贊同,我容後來說明。
另外,就考試院提出公務人員保障法第二十三條的修正草案,對於加班補償更直接表示如果因機關預算之限制或必要範圍內之業務需要,可以用嘉獎、記功等獎勵來取代加班費或補休,我想這樣的修法就代表加班越多,不代表加班費就越多,許多機關的月加班費上限是20小時,超過20小時只能換補休,而補休六個月沒休完就自動歸零,我認為這根本無法回應,剛才工會這邊也有提出意見,所以我們講說「有勞務就有給付」,工會有這樣的一個訴求,所以這樣的修法到底妥不妥適,我想我們應該要詳加來研議。
許多公務人員,尤其是我們的警察、消防等常態超勤,包含法院的書記官、法警等等,根本就補休不到,補休制度為人詬病的就是在於我們人事行政總處主管的「各機關加班費支給要點」規定,公務人員的補休須在一年內休畢,不另支給加班費。換言之,所有公務人員若是一年內未休完,該時數就是沒有加班費,也沒有補休,形同貢獻給國家。對於警政、消防等常態超勤的機關,補休時數在有年限限制下形成看得到、吃不到的空談。基此,本席認為各機關應該按月公布未休完而過期的補休時數,如此一來才能確實掌握哪個單位過勞、哪個單位人力不足的狀況,所以本席認為未來人事總處就「各機關加班費支給要點」修正時不是放寬年限而已,而是應該適當引入結算機制,也應優先處理特殊勤務,例如海巡、消防、警察、書記官、法警等的加班時數上限問題,並對特殊勤務員額不足的問題進行整體的檢討。
這次的修法很遺憾地沒有明確的規範,還是授權各機關訂立要點,讓各機關以法規命令的方式來處理特殊機關人員的服務時間及勤務時間,法條規範是授權由總統府、國安會議及五院分別訂立勤務條件最低保障相關規範,並回應釋字第785號解釋,保障實施輪班制公務人員的健康之本旨,這樣的修法,我個人認為非常不妥適。我贊成應該由行政院或考試院、主管機關來訂立一個明確的法律規範,而不是授權各機關以法規命令來訂定,所以請行政院、考試院應該負責任地訂立統一的法規範來做為框架,以上。
主席:謝謝林委員思銘相當完整的意見。我們等一下請行政單位就林委員的各項意見都能夠充分答復。
請中華民國法警協會詹彥峰理事長發言。
詹彥峰理事長:主席、委員、各機關首長,還有各位專家、貴賓、學者。我是中華民國法警協會理事長詹彥峰,在此謹代表法警來這邊發言,相關淺見請各位長官貴賓給予指導。首先我要講的就是,難得長久以來公務人員的健康權有立法委員的重視,也有大法官的重視,當然這是過去有個案的發生及一再一再的爭取,透過行政訴訟、透過訴願,到最後的大法官釋憲,才會有今天我們在這邊討論公務人員健康權的問題。
我剛才看了一下考試院提出來的法案,就一般公務人員的上班時數上限,其日常、例行性的規定是8小時,如果有延長加班的話,一天也不能超過12小時,但是在我們法院來講,大家都知道犯罪是沒有時間限制、是24小時的,前段靠我們警察弟兄打擊犯罪,而打擊犯罪逮捕這些人犯之後怎麼辦?就是往我們地檢署送。按刑事訴訟法的規定,地檢署也不可以不接受人犯,24小時內必須接受人犯,所以在地檢署跟法院都有24小時輪班的單位─就是法警,其他司法機關的員工可能在下午5點以後就下班,但是就法警來講,他們從5點又要開始接受輪班,輪班不是第二天的白天沒有上班,而是他接續上班的時間,五點之後接續上班。以我個人為例,早上8點上班到下午5點,假設今天有輪到值班的話,我5點開始輪值班,輪到幾點呢?看當天的狀況,如果我們的警察弟兄送來的人犯多,因為我以前在臺中市地檢署,以臺中為例,有二十幾個分局,分局晚上24小時不斷地一直送人犯,法警就必須24小時接收人犯。我從早上8點上班到下午5點下班,但是那天我值班,所有我從五點又繼續上班,中間沒有休息時間,上到幾點?上到當天人犯處理完畢,該羈押的送到監所去回來,該聲請羈押的送到地方法院由法官裁押,法官裁準之後再送回來地檢署,再送到監所去,再回到地檢署來,這個時候才可以下班,所以一般正常來講都2點了。如果在2點之前的話,對不起,明天正常上班。我從早上8點上班到晚上2點,隔天正常上班,超過2點以後才有休息4小時的時間。
那個時候我們只算值班費,沒有加班費,後來是最近這幾年大家的爭取才改成有加班費的發放,但是就目前來講,就是11點以前才有加班費,11點以後也沒有,我們算狀況好的,兩點可以下班。每一個院檢都有留守的法警,他要留在這個機關裡面負責機關的安全,甚至處理夜間突發狀況,甚至要接受一些不理性的老百姓晚上打電話來陳情,每隔半小時就打一個小時、半小時打一小時,他都要起來接電話,所以即便他在兩點過後人犯全部處理完畢之後是在休息狀態,他都要起來,那段時間從兩點到隔天早上8點這段期間算不算備勤?一樣算備勤,但是我們的長官認為這是你的休息時間,所以隔天正班的人也許可以補眠4小時,但是如果隔天人力不夠,比如開庭次數多,人力不夠又會隨時被調上來,他的工作時間從早上8點到隔天早上8點,算是24小時,所以我非常、非常認同公務員上班時間的限制一定要用法律來明確規範,而不是以法規命令授權給各機關。當然各機關的業務性質不一樣,法務部矯正司的監所人員跟院檢的法警就不一樣,他們的工作內容、上班時間及加班時數跟法警都不一樣,我只能就法警部分提出報告。目前法警所面臨到的問題,第一個是人力是否足夠,按照法律規定是上班時間8小時,延長4小時,1天最多12小時,換句話說,從早上8點上班,最多就是到晚上9點,9點之後第一班制的人就必須離開、去休息,換第二班制的人上來,但是第二班制的人在哪裡?如果分成兩班制,目前沒有這樣的人!這牽扯到增加人力,這是第一個問題。
第二個問題,如果要實施兩班制,正常上班時間以外的加班費是不是應該覈實發給?所以我非常認同剛才那位消防代表講的要覈實1比1發給,包括從晚上11點到隔天早上8點都要覈實發給,目前是11點以前有加班費,11點以後就沒有,是用補休4小時的方式代替,誠如剛才大家所發言的,如果補休的期限到了,你的補休沒有休完,那就算是送給國家的,這都非常不合理。今天我在這邊發言,希望我們的長官在討論特殊勤務人員輪班的時候能切實地跟基層瞭解一下,如何才能減輕他們的壓力,讓他們的健康權受到保障,我們就不講所謂的公職權了。我可以告訴大家,我們法警值班的時候是兩人一組,我不曉得我的partner是不是過勞,他放假回去掃墓時,坐在家裡的客廳就走了、猝死,這是我的親身經驗,才一天的時間,我們回來上班的時候就聽說他昨天走了,原因也許是因為上班時間過長,過去一直長時間在工作,坦白講,沒有人重視這一塊。
有關法務部剛才的提案,法務部等一下會針對這部分提出他們的看法,但我覺得這裡面有一些陷阱,比如今天討論提綱的第一點,他的答復是依照每日工時上限12小時,意思是什麼?意思是1個人每天可以做到12小時嗎?不對的!依大法官的釋字第785號解釋,還有考試院新修的法律是8小時,8小時才是正常的工時,不是12小時,12小時內的4小時是延長加班的時數,所以法務部說要訂定每日工時上限為12小時,指的是不是8加4小時?還是固定每天可以做到12小時?不一定是這樣的。另外,關於取消待命服勤跟備勤制度,我剛剛講的從晚上2點一直到早上8點,算不算待命、服勤?是不是要取消?如果要取消,我們都不留守了,以後誰負責機關的安全維護?晚上發生火警警報的時候,誰來處理?或是三更半夜發生重大刑案,必須通知檢察官和書記官的時候,誰來處理?
針對法務部所提部分,我個人有一點看法,希望能再詳加討論,因為這個訂法對基層人力是很大的考驗,而且這是以矯正署監所管理員的上班時間來考量,沒有考慮到法警部分,這裡並沒有把法警輪班制度的方式表現出來,只有寫到監所上班3小時、休息1.5小時,再上班5.5小時、再休息0.5小時,白天總共休息3.5小時,事實上院檢沒有這個必要,院檢從8點上班到5點就是正常公務員的上班時間,院檢最主要的問題是5點之後到隔天早上的輪班制,這個輪班跟監所不一樣,監所的人力比院檢的人力大好幾倍,至少三倍以上,所以要考慮到法院、院檢法警的輪班時數跟休息時間,這個可能還要請院部的長官就法警部分再另做妥善規劃。很感謝委員、很感謝各位長官,希望我們長久以來的問題能獲得解決,有關基層法警同仁的健康保障,以及加班費應得的報酬,我們希望能有一個大家都能接受的共識,謝謝。
主席:謝謝法警協會詹理事長的發言,剛才聽到真是難以想像,法警竟然連續工作將近18小時之後還要正常上班,這簡直難以想像!連續工作18個小時,飛機都可以飛到英國了,對於法警同仁猝死的關聯性,實在很令人遺憾。
請東吳大學政治學系賴怡樺助理教授發言。
賴怡樺助理教授:主席、各位先進,大家好。我是怡樺,目前服務於東吳大學政治系,今天很榮幸在這邊跟大家分享一些個人看法跟淺見,這是一個非常重大的議題,對於公務同仁的權益跟公共服務的品質都有很大的影響性。我跟陳銘薰教授不太一樣,我其實不是第一次到立法院,雖然我看起來滿嫩的,因為我以前在教育部服務過三年,所以我以前都坐在下面幫我的長官準備資料。我今天在這邊是因為長期以來研究公共政策跟組織心理學,對於整個文官組織跟制度的配套,我可以提供個人的看法。
針對這個議題,我簡單整理一下,最重要的前提是,我們肯認整個公務服務的項目有不同類型和不同規範的必要性,我覺得以公共政策的分析跟制訂來講,很重要的是應然跟實然,還有價值跟實務的權衡。在這個案子裡面比較重要的是focus在健康權的部分,當然還有服公職權,除此之外,要如何去平衡天秤的另外一端,也就是公共服務的任務、品質以及如何兼顧公共利益,剛剛有很多前輩提到,如果發生重大的公共危險時該怎麼處理,主要分兩個部分,一個是勤休規範、一個是超勤補償,我覺得重點在於勤休規範,因為超勤補償就是一個配套,也就是我們肯認他的勤休規範跟一般的公務同仁不太一樣。
我舉個例子,前陣子看了一部滿好看的電影,不知道大家有沒有看過?叫做「鋼鐵勳章」,它是1962年的越戰真實事件改編,當時有一個阿比林行動,裡面有位軍官提到自己剛自願入伍,認為自已是公務人員,禮拜天想休假、不想拿槍。因為這樣的人權主張,與軍方既有的需求跟一直以來的運作規範有所衝突,中間有一段衝撞的歷程。舉這個例子就是說,不拿槍或者如果想要有休假的話,這樣還適不適合在軍方服務?對軍方提供服務的影響是什麼?這可能大家也可以思考。所以回歸到原來,可能是在健康權還有整個公共服務品質之間有一個權衡如何去拿捏的重點。
在勤休規範上面,我覺得主要的爭點就是服務態樣滿多元的,勤休方式不太一樣,因為剛剛其實也提到,現在以法警跟消防人員這兩個工作為例,就有其整個規範跟運作方式的不同。再來是規範法律位階的不同性,像剛剛有提到,到底要用法律來訂定,還是要用行政命令來規範?什麼叫框架性規範?這可能都可以再去做釐清。
超勤補償的部分,就像剛剛提到可能部分覺得獎勵的方式並不是為目前大家所能夠接受的,加班的性質這些能不能等同於工時,我覺得有兩個原則,一個是如果從超勤補償的部分來看的話,我們可以就公共政策設計上面,要看在採用超勤補償的時候,其目的性是什麼?能不能夠提供足夠的誘因、行為,還有功能?其可行性有沒有正當性?跟其他公務體系的工作來比較的話,有沒有合宜性?再來是行政上的技術性,因為財政上還是要能夠支付。工時的定義跟計算是不是合理?第二個重點就是綠色的部分,即Evidence-based,我們提到各項建議跟後來的措施,其實最重要是應該要有一個實徵資料為基礎,當然公共政策有兩個東西是我們要去兼顧,一個是價值,當然人權要兼顧;第二個就是實然面,到底我們這樣做或不這樣做對於整個公共服務的品質或對個人健康有什麼樣的影響?
我僅就提綱作一些簡單的回應,第一個題目是針對輪班公務員制定統一公時的可行性?我覺得其可行性並不高,因為就像我們一直在討論的是,首先,服務態樣很多元,需求跟適用的勤休方式不一,所以不太適合用統一的方式來做訂定。第二個,就算是同一類型的機關,在不同的地方,不同機關的資源就不太一樣,因為以前在教育部的時候,其實中央管地方,我們就發現學校,還有各地方政府教育局處的資源和人員配置其實都不太一樣,依內政部消防署一個簡單的統計,每個地方的服務人口比其實落差很大,若用同樣一個標準去規範它,可能就變成到時候在實務上可能會有窒礙難行的部分。
再來,是不是應該要有一個月總工時上限?如果我們持平來說,從保障健康權的角度,公務人員因公猝發疾病,還有因職務過勞致死的審查參考值就有提到,其實它有一個參考值,就是大概一個月大概工作幾個小時、加班幾個小時是合理的,超過的話,可能就對健康造成危害。所以如果以這個標準來看,確實是有必要針對健康的部分有一個月總工時上限,但我們剛剛講的是一個應然面。那實然面的話,我們適不適合把它用一個統一的規範,這可能就可以再討論,因為像我們剛剛講到,每個工作態樣不一樣。再來是輪班制的工時計算,其實他雖然都是一樣的時數,但剛剛有講到像備勤、待命服勤這些怎麼樣去計算它跟工時之間的權衡去算權重,其實必須要再討論,所以這個部分可能在制定上要注意。
第二個題目,這樣的授權規範是不是符合?我覺得他其實沒有違背,因為我們如果詳細看釋字理由書第13段說明其實有提到在整個授權的話,從法規命令也是可以被接受的。其實徒法不足以自行,因為從公共政策角度上來講,除了法律規範之外,很重要的是要有一些配套措施,譬如說,有一些可能要報中央備查或是主管機關備查,這樣能夠做一個保障的部分,不會讓大家覺得好像空白授權,變成如果給地方去制定命令的時候,他可能不見得會以符合同仁健康權或相關權益的方式,就可以用備查的方式,或是請各個單位,他們自己都有依據公務人員安全及衛生防護辦法有相關的小組可以去做因應,是不是請這個小組先自我評估,之後再以中央備查的方式來做配套,這樣可能在法規上就可以比較完備性,又可以兼顧其彈性,又可以兼顧實質上執法的力道。
第三題及第四題,我想可以一起說明,第三題是講到是不是要做健康監測統計,然後以這個為基礎去規範相關,我覺得這個當然是可以執行的,因為就像剛剛提到,現在每個單位都有一個安全及衛生防護小組,但我覺得比較懷疑的是,可以去瞭解這個小組目前運作的現況是怎麼樣?是不是有確實落實其功能性?如果它的功能有落實的話,我覺得執行這個監測是可行的,但是這邊有個很大問題是,以我們做政策分析跟研究角度來看如果做一個公務人員的健康監測統計,他的不健康或是整個狀況不見得是因為輪班制度本身有關,我大概做了一下調查,尤其針對消防人員,很多既有的研究都已經發現什麼因素會影響到他們的健康問題,比如說有些可能是個人、環境、整個制度或是工作本身要去出入一些比較危險的地方,所以我覺得健康監測是必要的,但是是不是跟輪班制度有關,本身可能有一些可以去釐清的部分。所以監測可能不足,要有更系統性的評估,還有研究的機制才能釐清到底人員健康是一個怎麼樣狀況?然後什麼因素是回應到要去修訂勤休訂定時數及規範,否則,大家就是看監測結果,突然就去做輪班制度上的調整,可能也不見得可以改變這個問題,說不定造成更大的問題。所以積極面還是要回到健康權上面,尤其像剛剛提到的,不只是輪班人員,一般性的人員也是,全然去落實職業安全衛生管理的系統,這樣的話,我覺得私部門做了很多,像勞基法也有提到,我覺得我們的整個方向可以勞基法為方向,但就像剛剛提到公務體系還是有公共服務的性質要去權衡,就是以勞基法為一個方向,但是在公務體系的工作上面做一個持平,那這樣的話,可能就比較能夠去兼顧配套。
最後,針對怎麼去改善公務人員輪班過勞的問題,我想短期和中長期都有一些策略可以去做處理,最簡單的就是,可能目前機關的安全,還有衛生防護小組的功能,因為都有這個制度、有這個小組、有這個規範,是不是可以讓他們更能發揮其功能性?再來是人員健康管理,還有風險評估方面,如果能夠去做到的話,就能夠讓今天提到最源頭的問題,就是健康的問題,可以做一個處理,因為現在有一些研究指出,如果輪班人員的健康或是中間休息調整的話,不見得會影響到他的健康狀況,在合理的範圍內是可以去兼顧到整個公務服務的彈性,以及人員的健康這兩個面向,以上是我個人的一些建議。
主席:謝謝賴助理教授,剛剛所提出來有關於各機關現有的安全及衛生防護小組,其功能是不是能夠在這上面有所擴充,是很有建設性的看法。
先做會議時間宣告,上午會議時間會進行到所有與會者發言完畢為止,列席官員跟議事人員如果要洗手的話,請自行前往。
請江永昌委員發言。
江委員永昌:謝謝主席。大法官釋憲第785號就是要有健康權,即公務人員的工作不管是一般公務機關,還是業務特殊機關要有框架性規範。不過,我們來看一下公聽會今天的報告,人事行政總處報告的第二頁提到,輪班輪休之服勤態樣多元,難適用一致性框架規範。他寫仍宜保留機關彈性之調整,所以是難適用一致性框架之規範。再繼續看,銓敘部洋洋灑灑寫了一堆,說不一定是要在法律位階,也可以在子法去做框架性規範。本席就不懂,大法官釋憲行政院跟考試院兩院會同,你們現在做出的結論到底是無法框架一般性框架規範,還是已明定在公務員服務法修正草案,修正草案有明定框架?還是要在子法當中再來框架?你們寫的報告是這三種的哪一種?其實今天就很簡單嘛!大法官釋憲當中,我舉個例,有大法官在意見書提到美國聯邦法規定消防人員及執法人員之基本工時為每28天216小時,也有國家就直接訂定於法律位階。就算不要這樣,也要考慮在修法的時候,對一般公務人員的權利有給框架性規範,如服勤時數、休假頻率、加班時數、連續休息;對於勤務特殊的、輪班輪休的,他們的健康不是更重要嗎?不是應該給他們規範嗎?結果還來一根壓死駱駝的稻草,在保障法中讓他們加班換嘉獎,整個邏輯就不通嘛!國外有人訂定在母法裡,即使不訂定在母法裡,大法官釋憲也表示這些特殊勤務的人更應該給他們一個框架,因為一般公務人員都有訂規範了。
如果你們真的覺得難以適用一致性框架的規範,也有兩條路啊!就在母法當中做分類,比如勞基法有兩週變形工時、四週變形工時及八週變形工時,企業的變化是更複雜的,政府要求企業都還有這些規定,政府對自己的公務機關還做不到,要怎麼去要求民間呢?我搞不懂啊!他們難道沒有高度專業性、緊急性、臨時性及不確定性?當然有嘛!除非天災地變,不管是警察還是消防人員,還是有一定的勤務方向,你們還是可以訂定,不然就在母法當中分第一類、第二類、第三類的特殊勤務機關,或是第一級、第二級、第三級的勤務機關,到時候下級機關再因應表示其行政上要主張哪一等級,再做其框架性規範。不然另外一個想法,在你們送來的法律條文當中要塞一句話,當要去做彈性調整時,應該在子法當中先提出框架性規範。而國會還有一個權力,到時候這些子規範送至立法院時,我將備查改審查,還是可以稍微監督一下,以符合大法官釋憲的意旨。
你們現在寫這些條文,第三項就寫得很清楚,就是一般公務員啊!「延長辦公時數加班」,你看加班兩個字就寫在那裡,以及「每日不得超過十二小時」、「每月不得超過六十小時」。可是跳到第四項、第五項,「並得合理彈性調整辦公時數」,不是時段是時數,後面也沒有加班兩個字,而輪班制公務員的連續11小時休息時間,也變成後面寫的「……特殊情形,不在此限」,真的令人匪夷所思,我不須再重複講吧?考試院、行政院人事行政總處、銓敘部及保訓會,你們現在到底是無法有一致性的框架?或是母法寫出來的法律算作框架,新的規範已完成?還是你們要到子法再去做框架性的規範?三個至少講出一個吧!不然你們邏輯說不通啊!毫無道理,以上。
主席:謝謝江委員很有邏輯性的提問。
請中華民國警察及眷屬關懷協會陳俊宏秘書長發言。
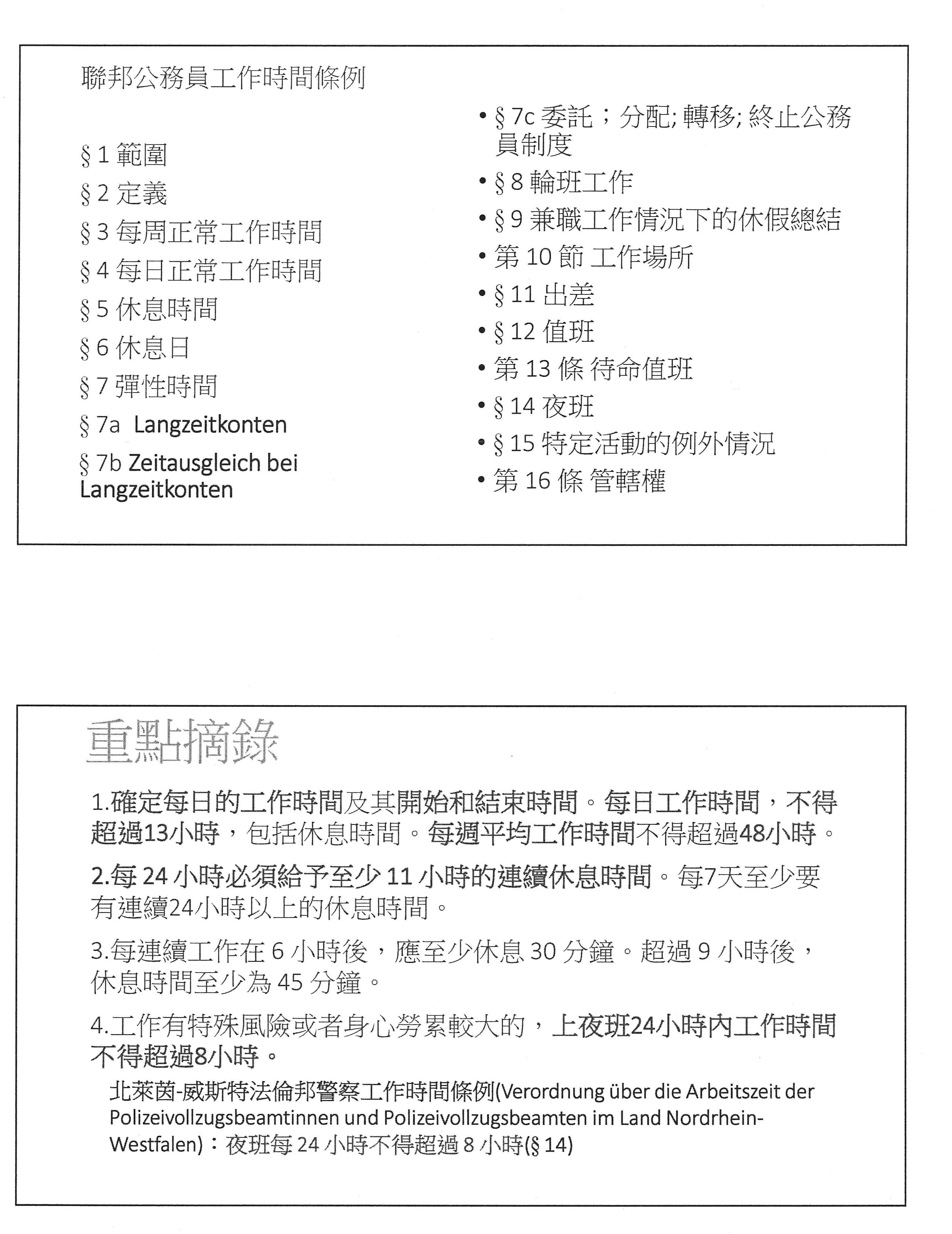
陳俊宏秘書長:主席、各位委員、在場的各位專家學者先進、在場的官員,大家好。我今天要針對公服法第十一條草案,提出一些比較法的觀察。很感謝立法院舉辦這場公聽會,讓我們的聲音可以傳達出來。緣起釋字第785號解釋,大法官要求訂定一個框架性規範,包括服勤時數上限、服勤與休假之頻率、服勤日中連續休息最低時數等,這些是框架性規範,框架性規範從大法官的整體歷來,從釋字第432號解釋以後,有做一個明確性原則的審查標準,明確性原則包含可以理解、可以預見、可以審查,我們看到這個草案基本上都不符合這三項要素,所以我們提供了一些比較法的建議,希望可以參考這樣的框架來作為修正的依據。
討論提綱部分,德國公務員工時法訂定很多統一工時的框架,這個工時框架不只適用於一般公務人員,也包括輪班制公務人員,都在這個框架裡面。德國工時法的源頭是歐盟,歐盟工時法指令於2003年11月制定,很早就已經制定工時法指令,歐盟會員國基本上都參考這個工時指令來訂定他們的工時法。這個工時法裡面有每日休息時間、工作時間、每週最高時間限制及夜班工作,他們有區分夜班工作跟日間工作,夜間工作是比較辛苦的,所以工時相對會縮短。
我們看到德國工時法的目錄,這是德文各位可以參考,我們用翻譯軟體稍微翻譯一下,不是很正確,當然有些東西我沒有辦法理解,我相信主管機關人才濟濟可以自己好好翻譯。這裡面有每週正常工作時間、每日正常工作時間、休息時間、值班及夜班,這些都有相關規範。我摘錄一些比較屬於框架性的項目,包括每天確定工作時間的開始和結束時間,幾點開始起班、幾點結束,這是一個很重要的時間框架,他們規範開始與結束時間不可超過13小時,假設8點開始工作,則結束時間不可以超過晚上9點,這期間當然包含休息時間、加班時間。中間必須要有連續11小時的休息時間,就是每24小時必須給予11小時的休息時間,如果將這個框架放進來,我相信現今的過勞現象應該可以改善很多。每7天至少有連續24小時以上的休息時間,換言之,一個禮拜至少要有一天以上的休假,也就是不可以連續10天以上才開始休假,他們的工時法有這樣的規範。每工作6小時後至少休息30分鐘,超過9小時後,就有45分鐘的休息時間,他們將休息時間列為非工作時間,我們認為這也是合理的,因為你要休息,休息當然是為了走更長的路。在工作有特殊風險或身心勞累比較大的,像上夜班,夜班的時間有規範,24小時內不可以超過8小時,我去查了各方的警察工時,像剛剛提到的法警等等,大概都適用這個規範,就是夜間值班不可以超過8小時,所謂夜間值班大概就是有深夜勤的概念。英國的工時法基本上也有很多的休息時間規範,這裡有網址各位可以參閱。
我們政府要求民間的老闆要照顧好勞工,所以在勞動基準法第三十四條訂定了輪班制,每週更換一次,應有連續11小時的休息時間,其實我們國家已經引進了這樣的概念,可是政府要求民間這樣做,為什麼政府自己做不到?我不知道這是什麼樣的道理。既然勞基法有訂這樣一個基準出來,公務員也是勞動者,當然也要享受這樣的一個框架,如果你要變更,我們說特殊情況要變更,可以,但這裡又有一個比較特殊的規範,就是要經過中央主管機關公告什麼叫特殊情形,大家可以審查;或者變更的時候要經過工會同意,可是公務人員沒有工會,所以至少要經過公務員同意之後才可以縮短,當然縮短不能短於8個小時,這是勞基法的規定,我們看到勞基法有這樣一個工時的框架,為什麼公務員服務法不能做這樣一個框架?第三十五條也規定了工作時間之後的休息時間,勞基法都有這樣的規範,可是服務法沒有,我不曉得政府是覺得公務人員比較任勞任怨,是嗎?這個讓大家公評。
有關第二個提綱,我們看到草案,認為跟第785號的框架性規範都不符合,沒有我們剛剛提的那三個要素,而第785號提到要有這三個重點,這裡有一些文字上的用語,請主管機關參閱。關於第二項,我們認為如果可以的話,就把剛剛那個工時的規範放進來,整個工作時間不得超過13個小時,相對來講就是每24小時要有11小時的休息時間,這個可以訂在這個框架裡面,而這個框架當然適用所有的公務人員,不論是正常班或輪班的都可以適用,其他的問題,請主管機關參閱。另外,在第四項有一個框架性的規範,就是服勤跟休假的頻率,我們剛剛提到每7天至少要有連續24小時以上的休息時間,這就是限制你不能超過太久不給予休假,所以要訂出這樣的頻率;在服勤日中的連續休息最低時數,就是我們剛剛提到的每24小時至少要有11小時的連續休息時間,不論是正常班或輪班的公務員,如果在法律上有這樣一個框架性的規範,並且按照規定去執行,我們相信有關健康的議題應該可以解決很多。
第三個提綱就是監測,事實上行政機關除了有內部稽核之外,最好還要有一個外部監督的機制,而外部監督機制怎麼去設計?像之前警械使用條例規定有一個公正客觀的調查委員會,如果公務人員體系也有這樣一個類似的委員會,可以從事外部的監督,基層或一些不合理的事情才能夠獲得比較公正且客觀的調查。
最後,有關第四點如何改善輪班制公務人員長期過勞的問題,最主要就是說大法官都已經提出要訂定框架性規範,框架性規範如果訂出來,並由各執行機關去執行,當相關主管或承辦人員做不到的時候,這時候就要有一些課責的規範,這樣才有辦法去要求,否則,主管如果下台走人,可能什麼責任都沒有,但是受害的是公務人員。所以這個地方如果還有一個課責的規定,真的有需要的時候,就可以追究相關的責任,這樣才能夠真正的落實這個規範。
以上是個人一些簡單的意見,這些意見在相關資料裡面在可以查閱得到,謝謝。
主席:謝謝陳俊宏秘書長的發言,他剛才的發言也有詳盡的書面資料。
待會邱顯智委員發言之後,先休息5分鐘,因為我發言之後各單位要做一個回答,以及可能的第二輪提問。
現在請政治大學公共行政學系施能傑教授發言。
施能傑教授:主席、今天與會的先進,大家午安!很高興有這個機會來表達對這些議題的看法。這一次服務法跟保障法修正意旨主要還是要符合大法官第785號的解釋,大法官的解釋最重要的就是要保護所有工作同仁的健康權,不管是輪班制的或是一般的公務人員。大法官在解釋理由書裡面特別提到框架性立法,可是框架性立法可以用法律來定,也可以由法律明確授權的命令來規定,意思就是這兩個途徑都可以。其實我們現在在討論的主要問題,其中特別是有關工時要不要訂最高上限的問題,意思就是說大法官同意有些可以用法律定,有些可以用法規命令的方式來定。剛剛也有人提到,只要你用法規命令來定,最後還是要送到立法院來備查,立法院還是可以改審查的。我覺得這一次考試院經過討論送出來的版本,基本上符合大法官解釋的要旨,兼採兩種方式,依我過去的經驗,我建議立法院應該可以接受這樣的立法架構。
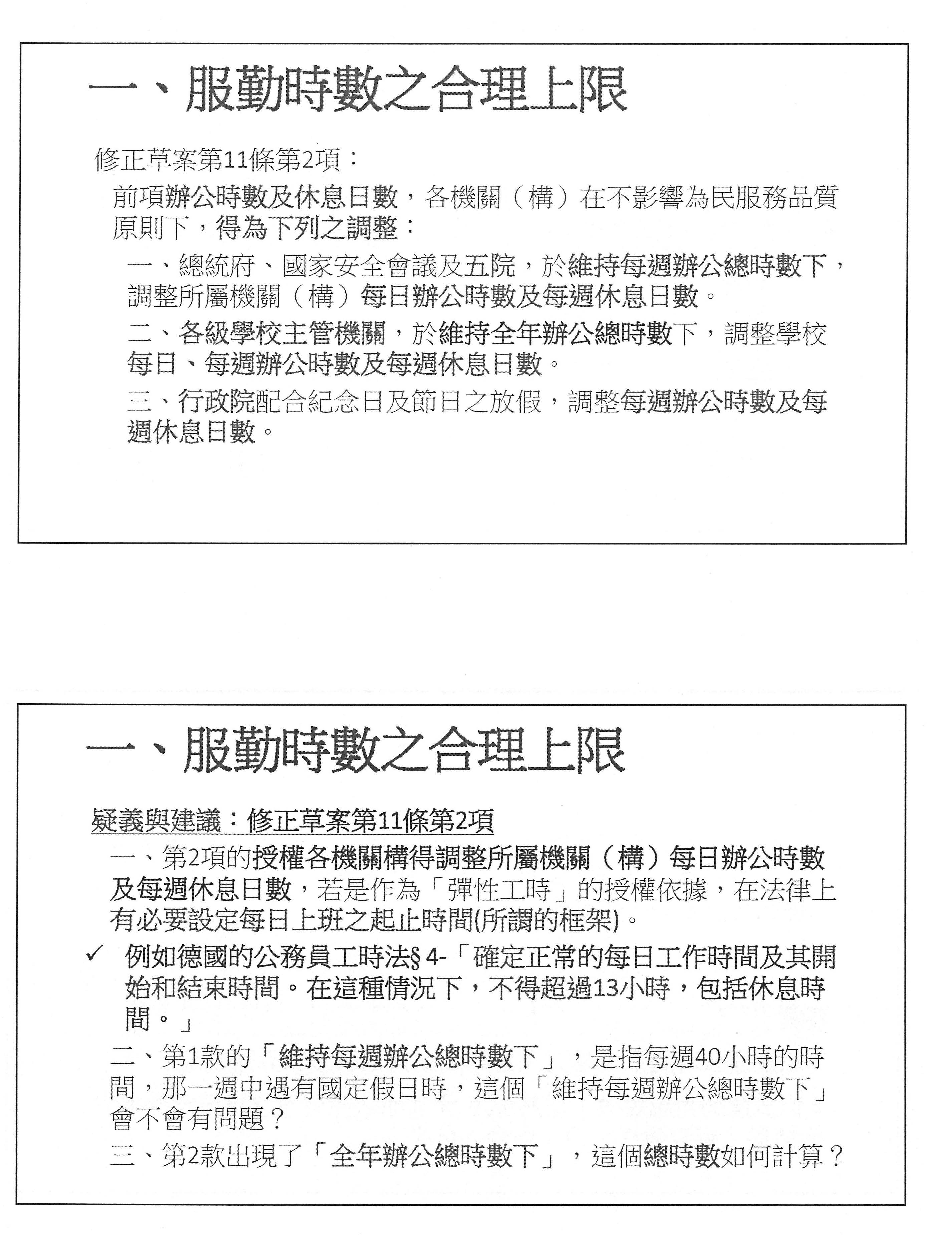
目前的版本大概是分兩類,對於一般人員就是明定他每日跟每月最高的工時,原則上是這樣,這是屬於法律直接明定;對於輪班人員,因為真的是有很多狀況,等一下會提到,所以草案有提到這部分可以在維護公務員健康權的原則下,一定要先做好這個事情,這很清楚,才可以授權由主管機關來做法規命令的規定。不管是哪一種方式,因為政府的運作還是非常特別,有些真的是很特殊的情況,所以才說有特殊情況還是可以作一些例外的規定。我覺得這樣的方式大體上一方面符合第785號解釋的意旨,一方面也兼顧了各級政府的運作特性所需要的彈性空間,我想我們在立這個法的時候,絕對不是想像只有中央政府在用,連江縣的東引鄉公所也要用,這是各級政府都必須要用的法律,所以也要兼顧各級政府運作特性所需要一定的彈性空間,我想這樣會比較務實、可行。
當然現在有一個論述就是,到底是要統統定在法律比較好,還是可以有一部分放在授權命令?舉例來說,我們如果用一部法律統一明定每一類,因為政府的類別非常非常多,要訂定每一類人員的最高工時其實真的是一個很大的困難,因為狀況都不一樣,不管是輪班的人或是一般人,就像現在有疫情的情況下,CDC、做疫調或地方防疫人員,他們是一般人員,不是輪班輪休,如果沒有例外的一些規定,幾乎沒有辦法運作。剛剛也很多人提到法警也一樣,可能有一些狀況,各式各樣的人員都需要有不同類型,所以我自己的經驗還是建議這些個別類型的輪班輪休應該是由主管機關另外用法規命令方式來訂定一個方式,會比較務實可行。這個訂定的方式,現在考試院提的這個法案裡面也提到了,基本上要考慮到最高工時,或者其他服勤的方式,都必須要訂在裡面,一旦變成法規命令的訂定方式,最後還是要送到立法院來審查,如果立法院這邊覺得真的有很多窒礙難行之處,事實上還是有討論的空間,所以我還是建議可以考量這個方式。
當然有人擔心如果用法規命令授權的方式,會不會有各機關不遵守的狀況,依我在行政機關服務的經驗,這應該是不會,第一、法律授權的前提已經有一些明確的原則在,所以各主管機關在定授權規定的時候,自然不應該違法,這是一個基本的概念。第二、這裡面其實涉及了另外一個「人」的問題,過去的經驗是行政院一直都很重視工時的問題,所以會動態檢討和調整員額,事實上過去也增補了非常、非常多這些類別型態的人員,未來我相信也會依照這個方式再作一些必要的調整。
我秀一張投影片給大家看,這是行政院從2016年以來,根據各個類別已經核增的員額,譬如警察核增了四千多人,矯正人員核增了一千多人,消防人員消防署預計在2023年以前要核增三千多人,我的意思是行政院本來就務實的在解決這個問題。當然剛剛有人提到這個事情不可能一次解決,但行政院一定會透過增加用人的方式,然後來徵人,降低工作量,就是以雙軌制在進行,大家倒不必太擔心這個法律如果通過,有人會不遵守這個法律,這包括地方政府,我覺得這一點一定會受到監督,比較不需要擔心。
不管怎樣,這個法律通過以後,以我的經驗來講,我們真正要面臨的最大問題其實是消防人員,這毫無疑問,因為消防人員現在的工時真的是滿長的。我們要怎麼去解決這樣一個問題,我覺得主管機關要透過徵人或其他方式務實的去解決,這個主管機關當然包括消防署跟各地方政府。我還是要講消防人員的性質最大不一樣之處在於,幾乎大部分人都是中央政府自己可以控制的,只有消防人員基本上是由地方政府控制,消防人員在地方政府的員額是沒有上限的,因為沒有法律規定他要列入地方政府員額編制,所以地方政府要怎麼樣依據它的需求來做合理的配置,我覺得這才是重點。
接下來秀幾張投影片給大家看一下整個消防人力跟一些業務的議題,這張是告訴你消防主要的出勤有兩類,一類是火災,一類是救護,這是告訴各位每個縣市政府差異非常非常大,火災出勤的每日平均數這幾年都在下降,這是好事情,最多的也許有七點多次,但這是全縣,是由各個分隊來執行,大家分攤就變得不多了。第二張是救護,我們火災出勤的次數在減少,但救護確實在增加,不過增加的幅度也沒有想像中那麼大,主要還是要跟各位報告,縣市差異非常非常大,有的縣市現在是負成長的。第三張大家看一下,過去整個消防署的增補計畫,透過行政院的協助,幾乎每個地方消防人力都在增加,未來這個計畫還會繼續執行,意思就是政府真的有在消防人力這部分做增補。但是我還是要講,以現在的工時狀況,如果消防人員沒有再適當的增加,大概真的沒有辦法完全解決這個問題就,這是我們要務實來講的事情。最後一張給大家看一下,就人力增幅還有一些數字來比較的話,其實我應該這樣講,秀這些數字不是在跟各位講,好像消防弟兄沒有事情做,或者即使出勤數字減少,我們要降低他們的人數,不是,因為所有消防是固定成本的問題,設每一個分隊就一定要有人和消防車在那裡,這是風險管理的問題,所以我不是要講,除起來每一個人出勤的業務次數減少就表示消防人員沒有過勞的問題,這絕對不是我的本意,我只是要跟各位講,如果我們動態去看這個問題,就會發現第一、每一個縣市政府差異很大,第二、整個業務執行的狀況也在改善中,所以我們務實的來看未來應該怎麼辦,所以我還是比較務實的認為這個事情要用一個法律來統一制定各類人員的最高工時,在實質上是比較困難的,既務實又比較可以兼顧需求的作法應該是回到由各主管機關根據其法規命令明定。
最後大家在討論一個議題,這也是實際的問題,就是如果還是需要有延長工時,那麼延長工時到底怎麼合理的給予補償?我覺得現在政府也開始把更多的延長工時當成是加班的時數來做一比一的給與,我覺得這個可以更務實的處理,那大法官也希望根據勤務的性質訂定不同的合理補償,我相信行政部門必須要接受第785號解釋的方式來運作。最後,一方面是給人,一方面是延長工時要給錢,就是考慮到我們的財政狀況,如何在這兩者之間取得動態平衡,但最後都還是回到錢的問題,我還是很同意這一點。但是我也會建議大家在思考一個問題,不斷用延長工時的方式,就要支付一筆A的錢,如果你把這筆錢轉換成僱用全職的工作同仁,也是支付一筆B的錢,所以在A跟B之間怎麼權衡,我覺得是大家可以繼續好好討論的一件事情。提供以上的意見。
主席:謝謝施教授的發言,果然是前人事長,聽起來很像業務報告,尤其有關消防員的辛苦。針對您的報告我有一點建議,由於我自己本身是經濟學者,對於圖表的呈現,雖然用雙軸圖有些限制,但是因為是各個不同的縣市,各個不同的縣市用折線來連結,本身沒有數據上的意義,反而可能造成認知上的誤解,所以建議針對這些圖表另作規劃會比較清楚。
接著請邱委員顯智發言,在邱委員發言之後,我們休息5分鐘。
邱委員顯智:主席、各位來賓、各位專家學者、各位部會同仁、各位委員同仁,今天大家來參與這個公聽會,第785號解釋非常非常重要,這涉及到全國輪班制公務人員的工時上限及健康權的保障,大法官解釋的期限剩下7個月,我們看到人事行政總處在報告裡面提到不用等各機關試辦方案結束再修法,因為各機關已經有和基層做意見的交流、業務的調整和新勤務的試辦,是這樣嗎?請問人總有掌握到幾個機關沒有和基層做意見交流、多少機關沒有做業務的調整、多少機關沒有完成勤務的試辦?我們看這張表就可以知道矯正署和消防署的勤務都還在試辦中,但是海巡署和衛福部完全沒有做業務的調整、沒有做意見的交流、沒有做勤務的試辦,如果沒有試辦的話,請問你如何能夠知道新勤務方案的可行性、人力和經費夠不夠、是否有不符合健康權過勞的狀況?請問人總知道國家公園管理處、航港局、農委會等等全部輪班機關實施的狀況嗎?我覺得這個是最基本的事實掌握,這不是作文比賽,請針對你提到的意見交流、業務調整、新勤務試辦這三個面向,會後分別提供每個機關狀況的書面報告給本委員會,我覺得這是對事實掌握這部分最基本的要求。
第二個,人總在報告裡面清楚的寫出要給各機關彈性空間,並授權給各機關自己訂定工時上限,就在第二頁的地方。因為輪班機關業務特殊,具有高度專業性、緊急性、臨時性、不確定性等等,所以能予保留機關彈性調整的空間,大法官的解釋是這樣嗎?大法官是這樣講嗎?大法官是要求要有一個框架性的規範。那好,你說要給各機關彈性空間,並授權給各機關自己訂定,我想請問現在消防署、矯正署、高檢署、交通部、空勤總隊、海巡署等多少機關,他們都還沒有訂出每個月的工時上限。我剛剛講的這些,至少我們所掌握的都沒有訂出每月工時上限,何況距大法官釋字第七八五號解釋只剩下7個月就要到期了,人事行政總處要如何來因應?就是到時候都沒有訂定,將如何來因應呢?
在人總的書面報告裡面有提到,各機關勤務類型不一樣,所以難適用一致性的規範,而大法官解釋是從基本權的角度出發,我想請教到底是從哪個基本權的角度出發呢?是從健康權的角度出發!難道因為是當消防員、警察,他們的肝就比較好嗎?這些同仁和在座的長官一樣都需要休息、都需要睡覺、都需要陪伴家人、都需要好好吃飯,這是作為一個人最基本的權利,所以叫做基本權。他的健康、他的人體構造、他的人體極限,不會因為他的工作差別而有所差別吧!所以拜託人總訂定一個符合大法官健康權意旨的工時上限規範,不要空白授權給各機關。
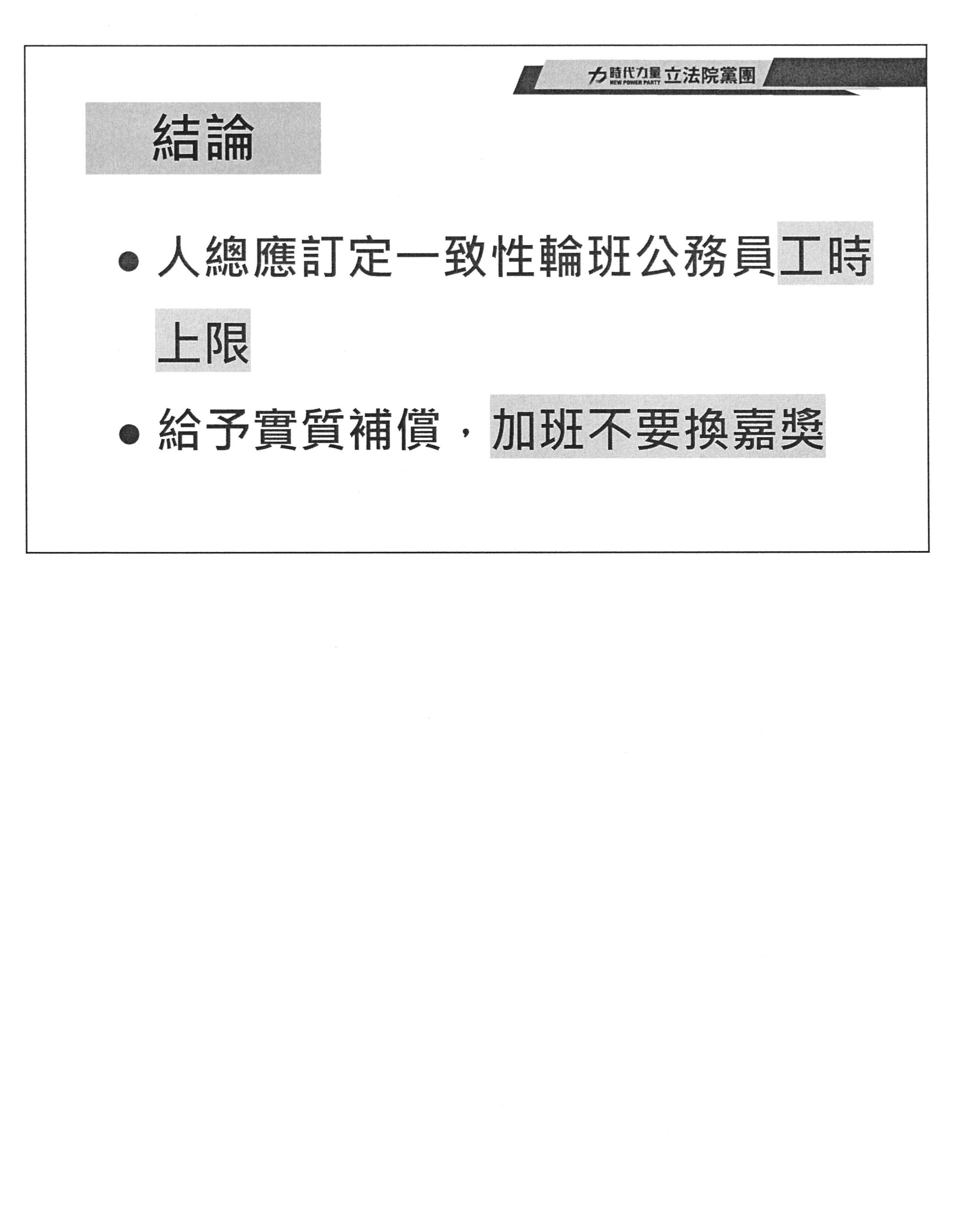
最後一個,有關加班換嘉獎的部分,我們之前曾經講過,除了各個機關的嘉獎,到底多少小時才可以換一個嘉獎都不一樣以外,連機關內部或一個部會內部都有不一樣的,就是加班時數換嘉獎的費率規定。內政部、交通部、教育部都不一樣,然後在同一個機關裡有不一樣的費率,即累積嘉獎的期限,例如同樣都是隸屬於消防署,消防署本署內人員每季49個小時加班換一次嘉獎,然而一樣是屬於消防署的基隆港務消防隊、臺中港務消防隊則是每半年要累積到99個小時才能夠換一支嘉獎。注意!這邊的單位是每半年,而花蓮港務消防隊每半年要累積到179小時加班才換一次嘉獎。
其次,教育部所管轄的學校,臺大每年200小時可以換一個嘉獎,東華大學是每年120個小時,臺北商業大學是每年99個小時,所以每個機關、每個部會都有不一樣加班時數的換算費率。有的是49個小時換一支嘉獎,有的要200個小時才換一個嘉獎,然後有的是用3個月來做累計,有的用6個月,有的用12個月,每個機關都有一套標準。我想請教保訓會,一支嘉獎的價值到底是多少?保訓會有沒有去進行合理的評價,以符合大法官的這個意旨?所以結論是人總應該要訂定一個一致性的輪班公務員的工時上限,這是最起碼的要求,我覺得真的是非常卑微、非常起碼的要求。第二個,給予實質補償,加班不要換嘉獎,加班換嘉獎完全沒有任何意義啦!以上,謝謝大家。
主席:謝謝邱委員的發言,因為今天是公聽會,所以剛才要求人總跟保訓會的書面答復,雖然不是在正式質詢裡提出,但是如果人總跟保訓會不能提出的話,請向召委另外說明。現在先休息5分鐘,之後我們再來進行後面的發言。
休息
繼續開會
主席:現在繼續開會。因為下一位就是由我來發言,但沒有人可以暫代主席,我就在主席臺發言。首先,今天我以召委的身分感謝各界代表、學者專家、行政機關代表,還有本院的立法委員們來表示意見。今天我們召開這場公聽會的主要目的就是要針對輪班制公務人員長期過勞的問題來討論,並且司法院釋字第785號也要求將公務人員健康權的保護入法。
上個禮拜司法及法制委員會進行公務員服務法的審議,有一些條文通過,但是也有一些條文保留,未來會進入院會進行朝野協商,所以在這個關鍵的時刻,我們認為能夠讓各界代表表達各方意見,尤其是讓實際輪班制公務人員的各協會代表能夠表達第一線的心聲,是非常重要的一件事情,所以我們在今天召開這樣的公聽會。剛才幾位代表也提出相當有意義的主張,我特別再引述一下,包含警察的代表很強調,先是作為一個人才能夠作為一名警察,我想這個是很基本的看法,而且公務人員雖然都戮力從公,但是不要把所有的公務人員都當成聖鬥士,可以說都不需要休息。
我們剛才也看到實際上的數據,消防人員的工時可以說是最高,平均每個月竟然高達360個小時,幾乎等於每天都工作12個小時、整個月都不休假,簡直不可思議!在整個處理上,我想在這個地方對消防員特別要有更多的關注。此外,法警也是,由於工作性質特殊,竟然可以連續工作18個小時以上,更不可思議的是,如果沒有連續工作18個小時以上,即少於18個小時,他接著幾個小時以後還要正常上班,所以很多第一線的問題為什麼會發生、很多公務人員為什麼會猝死,這些都是我們今天共同關注的問題。
今天討論了非常多內容,我提出一些看法,並且要求行政機關等一下答復能夠仔細回答。今天最主要的就是目前公務員服務法的修法並沒有訂定工時的總上限,這樣沒有訂定工時總上限,是不是符合釋字第785號解釋當中所要求的框架性規範?我覺得這是一個認定的關鍵。我覺得今天的討論非常有意義,如果我們在公務員服務法裡面在訂定這個框架性規範,要看你是怎麼認知這個問題。有兩種認知這個問題的方式,一個是將公務員健康權的保護視為基本人權的問題,這個時候要訂定上限的本身是人權問題的話,你就會找到人體的極限來訂定。如果今天認知不是人權的問題,而是可行性的問題、成本的問題,你就會傾向在這個地方將它交給各行政機關,按照他們之間的人事成本、可行性及各個任務的特殊性予以訂定。我認為這個框架性規範本身在我們意識到這個問題的時候,是一個很重要的出發。我為什麼提出這樣的說法?因為我在銓敘部的報告當中看到。銓敘部的報告第3頁就寫了,針對這個議題,超勤加班的上限係屬前揭員額增補、人事成本評估之事項,這樣的認知問題模式就是我所講的,傾向的是一種可行性的問題,比較不是以人權的角度出發來認知這個問題。這個是目前行政單位很普遍認知這個問題的本身,我認為有一個落差。我針對以下幾個部會直接提問,首先是銓敘部。對於我剛剛所提出來的,你怎麼認知這個問題?你認知它是成本的問題、可行性的問題,還是人權的問題,又或是健康權的問題?有沒有可能針對輪班制公務人員,訂出總工時上限的修正動議?因為我們現在還在進行朝野協商之前,這是針對銓敘部。第二個、針對內政部,剛才警消的代表提出很多質疑,有加班換嘉獎等很多方式,他們也提出是不是未來仍然要用這種方式進行,還是兩者應該切割開來?加班有加班費,但是嘉獎不能夠換加班費,更不能夠取代加班費,要嘉獎是另一回事,但加班費不可以少,我想這一點是一個重點。再來就是他們所提出的,因為目前警消可以說是超出工時最多的,尤其是消防員,有沒有可能階段性的來降低?有沒有具體的作法?這個是很具建設性的提醒。
此外,針對健康監測的統計,葉委員現在也在場,剛才他提出來,我非常仔細聽,這一點的可行性如何進行?我也看到內政部針對這一點回答了,你們說缺乏此類專業技術,也沒有相關經費,所以你們的意思是沒有辦法辦。但是剛才賴助理教授也提到很重要的一點,現在各機關都設有安全及衛生防護小組,這個安全及衛生防護小組本身針對公務人員的健康,有沒有能夠檢測的空間?是不是在任務當中就已經可以包含?我個人認為就算可以進行公務人員的健康檢測統計,可是統計有兩種,一種是普查的這種統計,成本、時間都比較高,如果做不到,抽查也可以,抽查本身也是可以瞭解他們健康的大概狀況。有關健康監測統計,我要請問人事行政總處與衛福部的代表,衛福部醫事司是不是也在現場?針對健康監測統計的部分,也請你們回答。我的發言到這個地方,葉委員還有沒有要補充?好,我現在請行政單位回答,會分別請銓敘部、人事行政總處、內政部、保訓會及衛福部等,有直接相關的單位先針對所屬部分答復。如果在場的與會代表、學者專家或委員想要進行第二輪詢問,我們有開放登記,請上來登記,第二輪詢問每一位兩分鐘,以發問為主,再請行政機關答復。首先,請銓敘部答復。
請考試院銓敘部周部長發言。
周部長志宏:透過今天舉辦的公聽會聽到各界很多意見,我還是重申銓敘部的立場。銓敘部是主管公務員服務法的法制事項,實際上還是要由中央與地方機關來執行,所以我們在擬定的過程當中,充分跟人事行政總處與其他中央、地方機關交換過意見,因而不得不考量他們實際執行的狀況。畢竟公務員不等於勞工,勞工當然適用勞基法,公務員適用服務法。勞工加班是為了雇主跟企業的利益,但公務員加班是為了公共利益,基本上當然會稍微不同。第785號要求的是希望我們訂定框架性規範,並沒有說是要訂定框架性的法律,因此就規範來講,法律可以訂,當然也可以授權明確的法規命令加以訂定。現在草案第十二條的最後一項,我們就是以最明確的授權目的、內容、範圍,授權給總統府國家安全會議跟五院訂定這樣的法規命令。這樣的法規命令也可以對基本權做某種限制,但是在訂定的過程中,要預告、徵詢大家意見,必要時可舉行公聽會,訂定完了以後,還要送立法院,立法院也可以審查命令的內容,所以這樣的法規命令訂定不會是空白授權,將來一定要訂一個框架,差別只是在於這樣符合各種工作性質、勤務性質不同的公務員框架性規範是放在法規命令的層次,而不是直接在法律上明定。因為我們過去也徵詢過很多學者的意見,大法官第785號解釋是容許多層次的框架,因為大法官甚至連當時聲請釋憲的高雄市政府消防局勤務細部實施要點,都沒有認為是違反法律保留原則,基本上那個勤務規定是勤一休一,他們也不認為是違反法律保留原則。但重點是確實為了公務員的健康權著想,必須訂定延長勤務工作時間的上限,而這個上限是要擺在法律裡面,還是擺在法規命令?所以立法技術不是問題,而是立法政策抉擇的問題。如果大家可以把各種不同的職務狀況羅列在法律裡面明定,基本上不太能想像,技術上當然做得到。但是看一下目前各委員的版本,有一個委員版本的同一個條文就已經列了12項,而且還沒有窮盡列舉所有特殊情形的勤務。如果要在法律明定,將來修正困難、調整也困難,所以建議在立法技術上用法規命令規範已經具有足夠拘束力,而且有一定的彈性,在訂定的過程當中,也應該可以依照行政程序法規定,透過法規命令的訂定程序,廣蒐大家的意見,最後還由立法院來監督,我覺得此舉可以確保機關不會任意訂定,還是要符合授權的目的,就是要保障公務人員健康權,這個在母法的授權已經規範得非常清楚。
如果以健康權保障來講,依據現行規定,不管是給加班費或補休,從健康權的角度來看,補休應該是優先,加班費應該是其次。但是獎勵的部分可以說自古以來就有之,至於獎勵有沒有需要,當然要看個別公務員的需求,很多公務員認為用加班時數換獎勵是不需要的,因為正如大家講的,沒有一定的折算費率。如果公務員有這個需求,是不是維持選擇性?如果大家都覺得立法政策上不鼓勵用加班換獎勵,OK,這個也不是必然,但是最起碼的加班費跟補休,我們覺得還是以補休最符合健康權的要求。有關剛剛提到的這些問題,我先回覆到這裡,謝謝。
主席:請問周部長,針對你剛剛所說的框架性規範,當然我們現在所談的有兩種,一種是總時數,另一種是各個單位的上限。如果各個單位都要法律保留真的很困難,而且每一次都要經過修法才能調整,甚至違法本身處罰的罰則就會很高,所以我個人也是認為各單位或各機關的部分,用施行辦法、細則來彈性處理。以行政命令的方式,必要時由立法院備查或審查來處理,這個方式比較適當。但今天涉及到的是基本人權釋憲要求入法,所以總工時上限本身有宣示性的意義,而且法律保留的本身在技術上並不困難。公務員服務法第十一條本身也規定,每日不得超過12個小時,延長辦公時數每月不得超過60個小時。我們剛剛問過前人事長,現在一個月是以22個工作天在計算,每日不得超過12個小時的話,22個工作天是264個小時,延長辦公每月又不得超過60個小時,所以再加60個小時是324個小時。事實上,這個地方是不是隱含每月總時數上限?還是不是以22天為計算,甚至一個月30天統統可以每天不超過12個小時來計算?這中間有一個認知上的盲點,這也是為什麼今天我自己也會要求,應該要能夠在法律保留部分有一個總工時的上限,至少把這個釐清。如果今天你認為就是324小時,寫上去又何妨?如果你今天認為還可以比這324小時再增加,一個月不只是工作22天,工作25天、工作30天都可以,甚至高達400個小時,而且你認為沒有違反保障公務人員的健康權,這樣也可以。可是我認為既然這樣計算隱含324小時的上限,何不將它寫在法律上具體宣示?
周部長志宏:因為這個是針對一般公務人員的規範,我們比較困擾的是具有特殊情形的,像輪班制或是特殊任務,又或是發生緊急狀況之下,很容易就會違反這個規定。一違反規定,照服務法規定就要移送懲處,這個可能是很嚴重的問題,所以一定要容許有某一些彈性。當然彈性也可以訂最高限,我覺得沒問題,問題在於各個特殊勤務的最高限能不能找得出共通且最大的上限規定。目前消防員的問題大概是最嚴重,勤一休一的話,一個月大概是360小時,勤二休一的話就是480小時,這個當然是非常高,平均下來一天工作時數都差不多十幾個小時,這樣的話是不是符合健康權。當然這個訂定上去,我就說了立法技術不是問題,但一訂定上去,地方政府就違法,只要一公布施行,地方政府就違法,因為他們現在做不到,一做不到就是違法,違法到底要處罰誰?公務員懲戒到底要移送誰?是服務單位的機關首長或縣市政府沒有補充人力、沒有編預算或加班費等等?因為到時候會造成一些問題,所以我們比較傾向最高限還是要在個別不同的法規命令裡面訂定,而且是分別訂定。這些單位大部分都是行政院主管,其他四院跟總統府國家安全會議會訂定到這種超時加班非常特殊情形的很少。我們也覺得如果今天訂一個最高上限是針對消防員的特殊需求,而這個最高上限是共通的上限,會不會造成其他本來不需要那麼高上限者,因為有這個特殊上限而往上調到這麼高?像醫師、醫療人員現在基本上大概是320小時,就已經超過一般公務員很多,等一下也許衛福部可以說明,他們有調整的可能性是因為他們的人力構成除了公職以外,還有一些契約進用的人,它可以去調整,但公務人員的這部分是比較難調整的,所以在訂定上有困難,我們才會在立法政策上選擇用授權法規命令來訂,這個是我們立法政策上的選擇。
主席:我最後再做一點補充,你剛剛所講的,我也是可以瞭解,只不過這個立法的程序上面,若你們認為一定要先從各個機關來瞭解其最高上限到什麼程度之後,我們很實務的找出這個上限之後再回過頭予以法律保留,我覺得這個在順序上是可行。至於你今天說因為擔心行政機關的違法,所以這個上限不予法律保留,我反而認為這個說法有違憲之虞。今天釋憲的目的就是要讓你有這樣的框架性在,如果你今天都已經找出各機關實際上應該要一個什麼樣的上限,而又不予以法律保留的話,我覺得這個地方是否有違憲之虞也有待討論。我先把我個人的觀點來跟你做說明。
除了銓敘部以外,我們依序再請人事行政總處、內政部及保訓會這邊來做說明,好不好?
請行政院人事行政總處懷副人事長說明。
懷副人事長敘:謝謝主席,我大概就針對剛剛主席所提示要我們針對健康監測權來說明一下。我先聲明一下,因為我本身也不是這方面的專業,我們對這個部分的看法是,對於公務員的健康監測權,我們也很重視,但是這個未來在實際執行上可能還是要會同相關衛生主管機關或者相關的勞動機關,因為你要去看他後來的健康權就涉及勞動時數等等,那是一個比較科學跟醫學的一個探討,若要再更精準的話,事實上剛剛主席也有提到一個,你可以做普查,或許你也可以從健保署後面的醫療資料去做撈取或去做推斷研究,或者跟國民健康署這邊去做這樣的處理,而這個是屬於更高度專業的部分。但是未來要如何來強化各機關安全衛生小組的功能,我想這個方向應該是可以去努力的。
在大法官會議釋字785號解釋以後,過去這一段時間內,因為我們也大概知道有哪些部門是屬於在785號解釋以後比較嚴重的,比如說消防、警察、移民這些,事實上我們總處也有跟相關機關做過一些溝通瞭解,其他機關的部分,基本上,在現行的架構之下,他們是可以處理的,也不用例外去對他們做一些特別的規範,唯一比較特殊的就是類似剛剛提到的這些機關的規範,未來在這樣的架構之下,第十二條的第六項所提到的其實並不是說完全空白授權,剛剛銓敘部周部長已經有說明,未來並不是所有的機關都可以自己去訂,行政院仍然會訂出一個統一的上限,只是說針對那種比較特殊的輪班輪值,並不是代表說所有輪班輪值的機關都會被授權,而是說對於比較特殊的機關,我們才有可能會再授權給主管機關去訂定,但是,它仍然還是要報到行政院來做核備,這個時候我們就會仔細去審視它這樣的處理是不是一個妥適的處理,並不代表說我們第十二條第六項未來是完全授權給全部各機關去做處理,並不是。以我們行政院的立場,還是會訂出這樣的一個通案性標準,我再次重申,只有對於非常少數的機關,我們才會說因為你勤務跟業務上需要才特別給你做一個授權。以上簡要跟大家做說明,謝謝。
主席:謝謝懷副人事長,我手頭上沒有條文,但是我覺得你剛剛所說的是有建設性的意義,就是說你們行政院仍會統一訂定一個上限的標準,之後來要求各單位實行。但是因為這個是你口頭上的承諾,我這邊的想法是覺得這個在立法技術上也不是不能突破,立法技術上,我可能在立法的時候寫上「要求訂定總值時數」,但是我不寫數字,等於是法律授權,而且也是保留,是保留、也是授權,要求行政單位要訂一個總時數,但如果用這種方式的話,你其實還是有彈性。所以我覺得這個部分仍然可以做思考,為什麼?因為你今天要符合釋字第785號,要求法律保留,要求法律保留就是要入法,那你今天說入法的話會有很多實際上計算的障礙,但是如果這裡寫一個數字,寫上300、320、400,你就會有很多障礙,對不對?但是如果是法律保留,只是要求你們要訂定時數,我授權你訂定,而授權訂定的本身是我依照釋字785號的要求,予以法律保留,這是基本人權,基本人權本來就該法律保留,所以這樣的一個修正動議方式,也請行政單位回去做思考,我等於是法律授權給你來做這樣一個訂定。副人事長是不是要補充?
懷副人事長敘:主席,不好意思,我可能剛剛沒有表達得很清楚,我大概再跟您報告一下,就是說我們行政院所訂定的只是說輪班輪休的機關,我們會訂一個標準,就是剛剛您提示到的,我們會有一個上限,但是對於特殊的機關,我們會授權給它,由它再根據它的勤、業務需要訂定它自己所適用的上限來做處理,並不是說我行政院訂了一個最高上限,然後各機關在這個上限下運作,這是我們第十二條第二項第六項所規定的意旨,我們是照這樣方式來運作。
主席:這就證明我們又要回過頭來了,基本上我覺得還是有一個空間,我們未來在立法的時候再來做思考,我也提醒相關單位,是不是能夠在第十一條的部分授權訂定一個總時數,我們如果不寫明時間,讓你們後面有裁量的彈性,但是基於法律的保留,我們也應該在這個地方完成憲法釋字對我們的要求,作為我們將來參考的方向。
接著請內政部人事處林處長說明。
林處長翠玲:主席、各位與會先進。我們內政部所屬實施輪班輪休制的機關有四類,包括:警、消、移民、空勤,現況上,其實這些勤務都不一樣,比如說消防,大家都討論了很多,消防是以24小時勤務為主,空勤是即勤即休的,因為他要保持飛安的穩定性,所以他們是勤4休4或勤7休7,視每一個任務需要而定。如果說我們要回到共通性的,變成他們的時間會被切斷,舟車勞頓,反而會影響到飛行的安全,所以這個是他們運作下來的一個最適合他們的勤務制度。就內政部來講,未來我們依據這個草案的授權訂定,包括銓敘部跟總處,我們在訂的時候也要考量這個任務的不中斷及健康權的保障,會往這個方向去思考。現在各機關包括這幾個機關其實都有在實施試辦,整個試辦的結果還沒有完全出來,所以等試辦結果都出來之後,我們會再去訂定相關的規範。
第二個,您剛剛提到嘉獎、加班補償的問題,就內政部而言,這個部分確實是警消重懲重罰的一個產物,時代真的也不一樣了,到底這個是否符合加班補償,我是覺得可以思考跟討論,我們內政部是配合辦理。以上。
主席:我補充一個問題,你剛剛說這些試辦結果,有沒有什麼時間點能夠提出一個綜合的報告?
林處長翠玲:因為我們每個機關的情況都不太一樣,所以這個部分如果要切一個時間,可能要拖到6月才有辦法提出。
主席:請你們回去仔細的計算以後,提一個時間出來,好不好?這樣子我們後面才比較好針對這些議題進行追蹤。
林處長翠玲:我們確實是要在試辦之後才有辦法去盤算出人力缺口是多少、加班費缺口又是多少,才能真正務實解決問題。以上。
主席:好。接著請公務人員保訓會張副主任委員說明。
張副主任委員秋元:主席、各位先進。保訓會在這邊對於剛剛各位學者專家、團體代表及委員所提出的問題做一個綜合說明。第一點,關於服務法和保障法是不是都要制定工時的問題,這個部分我們與銓敘部其實有很好地協調、分工及完整銜接,也就是工時部分由服務法來訂定;加班補償部分則由保障法來規定,它是一個完整的分工和銜接,請大家不要擔心,這是有一個完整配套。
第二點跟大家說明的是,這次保障法第二十三條的修法,如果未來在立法院順利通過的話,有一個問題會獲得比較大的解決,就是大家提到的所謂的待命服勤時數,過去比較不受重視,也很紛亂,過去加班時數的認定其實是比較嚴格的,都要執行職務。我們這次修法已經擴大了加班的定義,把待命服勤時數全部計入加班工時,這些都會被納入作為加班補償評價的範圍。我舉個例子,現在只要公務員在長官的監督命令之下,必須要在辦公場所,甚至是指定的場所,不一定是辦公場所,等待或隨時準備執行業務,他沒有辦法自主地運用時間,縱使他不是跟上班一樣負高度注意義務,這些也全部都計入加班去評價,這是一個比較大的改變。
第三個部分,剛剛有夥伴提到,我們在委員會法案審查時有提到獎勵的部分,啟動條件會很嚴格,大家都花了很長一段時間努力一起來解決問題,整個過程大家都很清楚,這個獎勵草案在整個修法的過程裡面,有各不同面向的機關,剛剛也有很多學者專家提到,公部門與私部門還是有一點差別,我們還是有公共任務的遂行等等,所以相關主管機關的意見也會被納到這裡頭來。目前呈現的這個法案,以保訓會的立場……
主席:請把麥克風拿近一點。
張副主任委員秋元:以保訓會的立場,加班補償的評價是以加班費和補休作為原則,如果政府的資源都在這裡面解決是最好的狀況。剛剛有夥伴提到所謂獎勵例外的規範,未來如果法案是這樣通過的話,我們也會嚴格要求啟動的機制,我們今天的書面說明也有提到,未來如果有這類的救濟案件,我們會嚴格要求機關必須要負舉證的責任,它必須要舉證預算已經到達上限,預算都沒辦法執行。第二個,機關為了服務人民業務的運作,沒有這個人不行,所以不能讓他放假,它必須要負舉證責任,我們會比較嚴格地去要求,未來有這樣的保障事件發生的時候,這在我們書面說明有提供。
第四點,剛剛也有夥伴提到補休假加班費也應該要有結算的體制,不然各機關會拖著不處理等等,這在保障法的修法草案裡面也都有相關的機制,會有一個結算的期限,以上說明。
主席:謝謝張副主委,我這邊多一個要求,你剛剛所講的這種用嘉獎來代替加班費的單位,你認為應該在加班費用都到達上限了以後,才會比較合理,如果加班費還沒有發到上限,就以嘉獎來代替加班費,這種作法似乎不合理,可不可以請你提出一個書面統計,假設這些單位都有用嘉獎來換加班,有多少單位的加班費已經發到上限了,是不是給我們一個書面上面的說明,我要知道哪一些單位真的是加班費發到上限,不得已才用嘉獎替代加班費,而不是恣意地以嘉獎換加班,以節省加班費支出,請你們做書面上的統計,讓我們作為立法參考。
最後,請衛福部醫事司就健康檢測的部分,還有剛剛談到安全及防護小組的功能做一個說明。其他單位還要補充說明,也歡迎自由來做說明,目前第二輪的發言有兩位,等一下再提問。
請衛福部醫事司呂簡任技正說明。
呂簡任技正念慈:主席、專家及與會代表,大家好。先跟主席說一下抱歉,因為醫事司比較不瞭解有關剛剛講到小組的功能,它不在醫事司的管轄範圍,醫事司主要是負責有關醫療業務部分的處理,所以針對健康監測部分提供拙見。首先,就我的瞭解,就健康監測這件事情而言,實務上,目前公務人員有健康體檢,依其職務及年齡每年幾次或幾歲以上可以健康檢查,這是第一個。再來,公務機關針對公務人員進行健康檢查有補助費用,只是如果要做健康監測的話,我們想到的是,第一個,這個監測的目的是為了做什麼,我們知道勞工部分的健康監測是為了要瞭解他的工作環境與勞工的健康問題,以便於瞭解目前環境的調整,或是職務的變動,看起來是從整個職業環境上的概念去處理。
如果要針對目前公務人員整體環境實施健康監測,以就近取材而言,我們是有每年公務人員健康檢查的資料,可是考量到健康檢查資料屬於特種個資,依照個人資料保護法規定,其實要符合一些特定條件才能夠蒐集。所以如果要做健康監測,第一個,取材的來源就是健康檢查報告。第二個,這個部分會有一個困難,就我的瞭解,目前公務人員的健康檢查項目其實沒有被律定,比較不像專案勞工單位有一些律定的項目,譬如,從事什麼行業、有哪些檢測項目是直接在法規裡面明定,在項目固定的情況之下,可以做一些蒐集、統計、分析,會比較容易訂出一個特定項目資料的蒐集,甚至可以訂出所謂的指標。因為如果只是蒐集健康資訊,不做最後的指標訂定,其實看到的只是大家的健康狀況,可是對於整體性,以大法官釋字第785號而言,我認為這兩個的意旨是不太一致的,它不只是為了蒐集公務人員目前的健康資料,更重要的應該是依目前公務人員的健康狀況,公務機關也許必須要做一些職務調整,或是環境上面的改善,提供這個部分的意見參考,謝謝。
主席:謝謝衛福部醫事司。第一個,你剛剛提到一個有趣的問題,各機關的安全及衛生防護小組是由什麼單位來做主管監督?目前是保訓會嗎?還是哪個單位?
張副主任委員秋元:現在的安全及衛生防護小組是規定在公務人員安全及衛生防護辦法裡面,規定各機關要成立,現在法律規定的權責是在各機關,是由各機關組成並進行運作。
主席:你剛剛說依照什麼法?
張副主任委員秋元:公務人員安全及衛生防護辦法。
主席:主管機關是誰?
張副主任委員秋元:主管機關是保訓會。
主席:你還是最上面嘛!所以回過頭來你們本身怎樣去要求各機關在這個業務上面的監督事項,基本上還是屬於保訓會的業務範圍,對不對?
張副主任委員秋元:對。
主席:第二個,衛福部剛剛所談到的個資部分,其實我覺得就健康狀況來做研究是有所必要,但是個資的保護當然也不能夠違背,這中間如何能夠達到平衡,可以用一些去名化的方式,或抽樣統計的方式來瞭解公務人員的健康狀況,也未必全不可行,只不過這一點可能要請衛福部回去研究一下,你們現在有針對公務人員的健康狀況做定期追蹤嗎?還是你們並沒有一定的統計?
呂簡任技正念慈:跟主席報告,沒有。就我們所知,衛福部醫事司是針對醫療機構及醫療業務做處理,但是它的應用面還是要回到的各法,譬如,公務人員健康管理的一些規定,所以我們不會針對這部分進行資料蒐集。剛才人總有提到如果公務人員生病時有使用到健保,健保當然會有一些資料可以去做研究,可以把這些資料勾稽,但我要提醒的是,健康檢查不是因為疾病所為之醫療服務,而是健康狀態的處理,所以健保的資料庫裡面不會有健康檢查資料,那個部分的勾稽就會有困難,但如果是公務人員的一些疾病狀況,的確可以從健保資料庫作部分項目的勾稽處理,以上。
主席:這一點或許後面還要再從長研究。
還有沒有哪一個行政機關要主動地做說明?你是消防權益工作促進會的代表,我不曉得在規劃上面,你算行政機關嗎?
朱智宇秘書長:主席,在列的時候,我好像跟行政機關被列在一起。
主席:對啊!為什麼會列在這邊?
朱智宇秘書長:我不太確定!
主席:你的底下有理事長,你是秘書長,所以你是要代表這邊發言,還是代表行政機關發言?
朱智宇秘書長:我代表消促會。
主席:我們是不是以這邊的角度來進行第二輪?
朱智宇秘書長:瞭解。
主席:還有沒有行政機關要答覆?如果沒有行政機關要答覆的話,我們進行第二輪發言。請問朱智宇秘書長,你要跟黃鈺翔理事長一起發問,還是由他來發問?
朱智宇秘書長:會由我負責發言。
主席:好,等一下就由你來發言。
先請台灣警察工作權益推動協會蕭仁豪常務理事發言,發言時間為2分鐘。
蕭仁豪常務理事:各位長官、委員,大家好。這是台灣警察工作權益推動協會第二次發言,有關於剛剛各行政機關的回答,第一個,我認為醫事司的講解已經講得非常清楚,在我個人提出的書面報告中也有講到這個部分。銓敘部提到公務員和勞工不一樣,過度堅持這個偏見產生了一個問題,就是公務人員在法規上完全沒有職業病這個概念,所以就會產生醫事司說的問題,實際上根本沒有任何具體的資料庫可以用。請問在沒有資料的情況下,我們要如何認定釋字第785號要求各行政機關要進行的健康權保障,沒有相關資料、沒有相關專業,連內政部都說沒有相關專業,各行政機關要如何施展自己的職權,沒有專業、沒有資料要如何施展自己的職權去保障大家的權益。
第二個,銓敘部也提到依據法規命令或行政程序法相關規定,勤務細節立法會經過公聽會之類的程序,但是本會要再度提出,關於勤務制度的關係應該是以集體協商的方式存在,我們為何不建立集體協商制度,讓公務員工會可以對於這些細節進行集體協商?我個人認定甚至不用是法規命令,也可以是行政規則,基層公務員跟管理層經過充分、正當程序討論完出來的行政規則,我認為會比法規命令更有意義。因為法規命令還要送到立法院,這樣反而是更加消耗資源,為何不建立集體協商制度?這個制度有沒有可能?我也希望相關機關可以回答,謝謝各位。
主席:這有兩個問題,第一個問題,有關於公務人員沒有這些健康監測的資料要如何保護,等一下請保訓會說明。第二個,有關於集體協商的可行性,等一下也請人事總處稍做說明。
接著請社團法人中華民國消防員工作權益促進協會朱智宇秘書長發言。你要不要坐到這邊比較合乎你的角色?
朱智宇秘書長:謝謝主席。我要承接施老師的發言來回應銓敘部,其實銓敘部在修法條文裡面一再強調各機關的業務特性,就如同施老師所講的,唯一的問題就是消防員,我們從現在這個時數上試辦的結果和調整的結果可以看到,大部分的職種都可以接近一般公務員,所以銓敘部並不是訂不出來,而是卡在消防員工時過長的問題上面。所以綜合今天的結果,我們非常希望銓敘部及人事行政總處可以思考一個問題,是不是能夠在大部分的職種都可以往一般公務員前進的時候,把消防員獨立拉出來處理,進行階段性的工時縮減?先把大部分一般公務員的工時朝向一般公務員的工時界定,而不是一再告訴我們,因為工作時數特性而有所不同。從試辦的結果來看,明明都是可以透過階段性補人,或短期之內調整,讓他們靠近一般公務員,所以用業務特性來講是一個藉口,因為唯一的問題就是消防員。
第二個,我們必須要跟內政部講一件非常關鍵的事情,我們的5年3,000人計畫現在已經改成10年計畫,但是他們當時所說的3,000人,其實並沒有真的補到3,000人,這就是為什麼我們一再強調要制定工時的合理上限,不要一直透過授權命令或法規。我們不希望漫無目的不斷地階段性補人,而看不到終點,國家的財政是有限的,我們希望內政部應該負起責任,一起評估到底要補多少人才可以達到目標,第一個起點就是怎麼訂出我們的健康工時。
目前消防署試辦的制度是勤一休一、勤二休二,也就是以月工時360小時為目標來進行工時縮減,但是我們必須要說,這樣的工時縮減完全不符合釋字第785號意旨,釋字第785號的要求是勤一休一雖然現在可以接受,但是應該要訂出我的健康權。所以我們不應該把360小時視為工時改革的終點,而是應該具體規劃到底如何去縮減,今天不論透過授權命令或法規,都應該要進一步提出。至於空勤總隊,那些都是應該要被例外處理的單位,或是應該要去策劃思考怎麼樣再額外補充。最後,針對保訓會的部分,它始終沒有回答到一個問題,為什麼地方政府會選擇以加班換嘉獎的方式,而不願意補足加班費?這邊要搭配行政院人事行政總處到底願不願意答應一件事情,就是提高我們1萬7,000元加班費當中的中央補助款,讓各個縣市脫口而出說我願意加班不換嘉獎,我們都知道保訓會和人事行政總處在一開始的修法目的裡面,並不同意加班換嘉獎,但是礙於地方縣市政府的財政困難,所以我們認為唯一的解方在於行政院願不願意答應提高我們加班費的中央補助款,來讓各地方政府鬆口,來為保訓會這個法規進行解套,以上,謝謝。
主席:剛才三個問題,有關於消防員可不可以獨立處理的部分,請銓敘部也思考回答;有關消防人員從5年3,000人的計畫變成10年3,000人的計畫,請內政部也做一個答覆;回到加班費中央補助款的部分,也請保訓會等下一併作答。
接著請靠北書記官臉書粉絲專頁的陳建曄編輯發言。
陳建曄編輯:我有三個問題,第一個問題、我不知要問醫事司還是問保訓會,我想問不管他是勞工還是醫事人員還是公務員,到底一個人一天不眠不休工作幾個小時,會導致過勞以致於身體健康出狀況,是10還是11還是12還是13還是14還是15還是24小時統統都不會有問題?這是第一個問題。第二個問題、我不確定我要問的是保訓會還是銓敘部,因為剛剛部長告訴我們,假設大家願意換嘉獎的話,我們可以保留給公務員有這樣的選擇權,好吧!聽到選擇權,我們勉強可以接受,那我想請問的是,從此以後我們的修法方向是,超勤補償會從本來是機關的裁量權變成公務員的選擇權嗎?第三個問題、我們在講任何的超勤補償都不能夠沒有最基本的資料庫,我不知道要問哪一個機關,我自己在法務部,我就問法務部跟司法院好了,雖然不知道有沒有人,我們有沒有辦法統計出所屬公務人員的總工時?不是請領加班的時數,而是總工時,沒有總工時,我們現在討論的東西就不具任何意義。以上三個問題,謝謝。
主席:可不可以請你重述一下你的第一個跟第二個問題?我沒有聽得非常清楚,第三個問題是關於總工時有沒有統計的存在,前兩個問題可不可以簡述一下?
陳建曄編輯:是,第一個問題是,無論是保訓會也好、醫事司也好,一個人或是一個勞工或是一個醫事人員,大家不眠不休工作的情況之下,他一天工作幾個小時會導致他超時過勞?是12、13、14、15、16,還是即便他一天工作24小時,只要他是公務員,他都不會有過勞的問題,他都不會有健康權的問題?這是第一個問題,到底在科學上面是幾個小時?第二個問題是,銓敘部長剛剛說如果公務員希望換成嘉獎的話,他絕對可以保留這個選擇權,但是問題是目前超勤補償是機關的裁量權,公務員是沒有選擇權的,所以部長的意思是我們的修法方向把超勤補償改成公務員的選擇權嗎?這是第二個問題。
主席:問誰?
陳建曄編輯:第二個問題我不知道要問保訓會還是要問銓敘部。
主席:好。
周部長志宏:這個是保訓會的保障法的規定……
主席:第一個就是有關於過勞的問題,我想誰都很難回答,但是請醫事司從你們的專業稍作回答。第二個有關於補助加班費跟嘉獎這種獎勵的問題,是機關裁量與否,這個也請保訓會一併作答。再來是有沒有總工時的統計,似乎應該由人事行政總處說明。
請中華民國法警協會詹彥峰理事長發言。
詹彥峰理事長:大家好,我只有一個問題,我手上有一本釋字第785號的解釋令,我的理解跟部長的理解可能不太一樣,這上面講得很清楚,公務人員服務法第十一條第二項,公務員週休二日實施辦法第四條第一項,然後後面等等等等,但是你看這個引號的後面,「並未就業務性質特殊機關實施輪班、輪休制度,設定任何關於其所屬公務人員服勤時數之合理上限、服勤與休假之頻率、服勤日中連續休息最低時數」,大法官的解釋是說,這兩個法裡面都沒有就這個部分做一個框架性的規範,意思就是你沒有在這兩個法裡面立下這個法,不是這個意思嗎?剛才部長的意思是我們可以用這個法規命令來解釋,當然法規命令也好、行政規則也好,由不同業務機關做不同的彈性處理是沒有問題的,但是我們說行政命令也好、法規命令也好、行政規則也好,不得牴觸法律,法律也不得牴觸憲法,如果你在法律位階上面沒有做一個明確性的規範,那麼各機關在訂立行政規則,甚至訂定法規命令時牴觸怎麼辦?
我就舉我們檢察署為例,檢察署、法務部都有規定大家值班的方式,可是大家可以去看一下,幾乎沒有一個地檢署的值班方式是一樣的,輪休方式不一樣,值班時間可能也不一樣,因為有區域性的差別,有大檢察署、有小檢察署,小檢察署的人數很少,只有十幾個,大檢察署三、四十個,所以他們每天晚上輪班的人數不一樣;工作內容不一樣,小地檢署像屏東,9點以後也許就沒什麼人犯了,但是大地檢署像北檢、中檢、桃檢,到晚上12點還在收人犯、還在忙翻天,尤其是碰到冬防的時候,所以每一個機關的業務可能都會不太一樣,但是如果你不做一個法律性的規範的話,那下級機關在訂定法規命令的時候牴觸母法怎麼辦?而且釋字第785號解釋已經講了,你就是沒有在這兩個法裡面把這幾樣事情作一個框架性規範,所以這兩個法這樣子的作法是不符合服公職權跟健康權保護的要求,甚至他還在最後面講說「就上開規範不足部分,訂定符合憲法服公職權及健康權保護要求之框架性規範。」當然部長你的理解是規範並不是法律,但實際上唸法律的人都知道,大法官不一定要寫說要訂定一個框架性的法律,他不需要這樣子寫,他只是寫框架性規範,你就應該知道他是就那兩個法並沒有完全地規範出來,所以你必須就那兩個法做法律上的規範,像法警,法警的法在哪裡?在……
主席:詹理事長,請注意發問的時間,因為這個內容也是我們今天討論重點之所在。
詹彥峰理事長:法警工作時限的規定在哪裡?法院組織法;消防人員在哪裡?在消防法;警察人員也有警察職權行使法。每一個特殊業務性質的單位都有一個法律的依據,那為什麼不在那個法律的依據裡面去訂定他們工時的上限?你可以在那上面訂定框架性的上限,將來各個機關在訂定行政規則的時候就不要去牴觸法律,所以我個人是認為還是要在母法裡面訂定一個法律位階的標準,這是我的……
主席:我想這一點就是我們今天討論重點之所在,請銓敘部等一下也一併回答。
接著請台灣獄政工作權益促進協會呂宗倫理事長發言。
呂宗倫理事長:主席、各位機關與會人員、代表。台灣獄政工會對於備勤及待命服勤計入工時以一比一方式折算,由衷感謝上級長官。獄政工會還是要重申一點,就是我們的工時上限還有加班上限需要明定出來,不然我們的加班可能會無止境,或許你們感受不到,但是只要任務一來,我們就是要加班,如果沒有加班上限的話,說真的我們沒有辦法去調整自己本身的身體狀況、最好的精神來面對工作,如果我上班沒有精神,對於整個機關的勤務運作是有危害性的,所以我們要求訂定工時上限跟加班上限。再來是針對勤務的運作,因為我們現在在試辦,目前12小時制的話,很多機關同仁的反映是非常不好的,至於以後的勤務制度實施辦法,矯正署是否能夠跟基層同仁做溝通協調再來制定?以上報告。
主席:謝謝。剛剛所討論的問題也請銓敘部一併作答。最後所提到有關矯正署的部分,請法務部再看是不是有可以回答的地方。現在提問已經結束了,我們按照我這邊所搜尋到的問題的先後,依序邀請保訓會、人事總處、銓敘部、內政部、衛福部醫事司及法務部回答,好不好?請簡短、儘快回答。
請公務人員保訓會張副主任委員答復。
張副主任委員秋元:召委,關於夥伴提出的兩個問題,當然修法的過程大家都相當清楚,我們也期待在這麼多人的努力之下,整個修法的過程能夠符合第785號解釋的意旨,有更多的資源來協助解決這個問題,這是有關加班費補償的部分。第二個問題是,剛才有同仁提到選擇權的問題,剛剛也有學者提到,因為公部門就是有公共服務的任務,所以現行的運作機制都是同仁提出申請,但是最後的核定權是由機關以任務跟預算來做最後的核定准駁。當然我們還是要再一次強調,我們希望機關都能夠以補休假跟加班費來補償為原則,獎勵是例外的例外,如果法這樣通過的話,謝謝。
主席:我想保訓會今天的答覆未必大家都能夠滿意,但是有很多業務、今天討論的很多事項都跟保訓會未來的作法有關,我們持續來監督。
請行政院人事行政總處懷副人事長答復。
懷副人事長敍:謝謝主席,我簡單回應剛剛的問題,關於未來訂定各機關的勤休制度的時候,是不是要類似像團體協商這個部分,事實上團體協商法的源頭應該是來自於工會法,但是現在公務人員是不能組織工會的,公務人員有公務人員協會,所以未來各機關在定輪班、輪休的規定時,我們會要求內部要有民主參與的制度,未來在實際執行上會這樣處理。另外,剛剛有提到地方加班費問題,因為加班費的問題是屬於地方經費的問題,非本總處所負責的,這部分就沒辦法回應。總工時的部分,因為現在各機關所使用的差勤系統不一樣,而且很多機關甚至還採取自主出勤管理,也就是不必簽到,所以這個部分實務上大概沒有辦法去做統計。最後還是要說明一下,未來行政院不管在訂定相關規範,或者各機關在訂定輪班、輪休的相關規定時,我們都會要求內部要進行內部溝通的程序,跟同仁之間溝通,以上報告,謝謝。
主席:你剛剛所談的民主參與的部分,我們希望能夠看到確實的落實,也請公會注意這個地方,如果沒有足夠的參與代表也請讓我們來反映。再來,你剛剛說實際總工時的統計有所困難,這可以理解,可是如果統計有困難,能不能夠做估計呢?因為我們現在在做這樣的計算跟瞭解,你說沒有統計就沒有資訊,沒有統計不代表沒有資訊,沒有統計、沒有資訊,我們怎麼立法、怎麼監督呢?如果不能夠有實際的統計,有沒有一個粗估的估計呢?以估計的方式,我們至少可以看到大概的現象,我們才有辦法掌握,所以人事總處在這邊還是有一定的責任,想辦法看看有沒有一個估計的方向,就算有一些特別的單位採取自主登記,空間很大,使得我們沒有辦法更準確地去估計,但是估計本來就不是準確、100%都相同,我們還是可以看出一個大概,請人事總處儘量想辦法讓我們看出一個真實的面貌好不好?
請銓敘部周部長答復。
周部長志宏:剛剛有問到一天到底工作幾個小時才會算是侵害健康權,其實這個要看連續工作跟連續休息的關係,如果是勤一休一,當然就是工作24小時、休息24小時,那這樣會不會造成對健康權的損害?這很難說,因為健康的影響一定是要看長期的,如果是連續一個月每天都工作24小時,沒出問題也一定會出問題嘛!對不對?所以這個部分我覺得我們沒有辦法用科學的估計,因為有相關的制度設計跟配套。
另外是如果真的要為消防員單獨定一個工時上限,我覺得在服務法裡面不適合,服務法裡面要面對的是所有受有俸給的文武公務員,不可能只對消防員定一個特別的工時上限,其他人難道就不重要嗎?但是如果願意回歸到各自的專屬法律,警察人員人事條例或是其他的專屬法律去定,這個我們就沒有意見,那是要看主管機關要不要在那邊定,但是如果不能夠在法律定,我覺得在法規命令定也符合第785號的精神,這部分應該是我們認為沒有疑義的部分。因為還有很多特殊情形,譬如說,我們現在都是用一個月的最高工時來看,但有一些基本上服勤就不是用一個月來看的,譬如中央氣象局的測候站,可能是服勤一個月、休假兩個月,應該是看三個月或半年的平均工時,所以其他國家有些是訂定三個月、半年或一年的上限,如果一定要定每個月的上限,定下去以後恐怕會有一些狀況。
我剛剛之所以說不適合在公務員服務法上去規定上限,是因為我們如果要趕在大法官解釋滿3年之前讓服務法實施,一實施,地方政府、很多機關根本來不及因應就立刻違法,但是如果我們授權讓五院去定的話還有一點空間讓他們可以準備,可以有一些調適的可能,否則我們法律一定下去就是死的規定,客觀上就會造成違法的狀況,那就要追究責任,我覺得我們也必須考慮到地方政府的困難,因為像消防人員主要是地方政府在負責,地方的消防隊又有大小,差異很大,有一些連勤二休一都做不到了,更別說勤一休一,如果是勤二休一的情況,每月工時最高480小時,你如果不去考慮用比較大的range來規範,你只用每月工作時間,除起來每天工作超過十幾個小時,這當然會覺得很可怕,但是要看他的勤務性質,有一些就不適合每個月去定,所以很多國家不一定都是用每個月的最高工時,他可能用三個月、半年或一年,這也是一種規範方式,你說這一定會造成對健康的嚴重影響嗎?各國都有立法例,我們也可以參考,但是要如何立法,那是立法政策的問題,技術都不是問題。
主席:謝謝周部長。第一個、針對消防員的部分,我覺得要求銓敘部單獨處理的確有其困難,但是要求銓敘部加強處理也是應該,應該單獨處理的是誰?是內政部,內政部應該要針對消防員的部分儘量單獨處理,因為他的狀況的確很不一樣。至於剛才銓敘部周部長所講釋憲之後有3年的要求,如果現在一定下去,規定是死的,地方政府馬上就違法,這個也可以理解,可是問題是我剛剛所提出的建議就是也要幫你們解套,我希望你們定一個活的規定,我希望你們定一個彈性的規定,就能夠符合釋憲要求3年之內修法完成,然後又能夠符合你們未來在總工時仍然有可能必須要彈性,避免地方政府立即違法的狀態,所以我為什麼要求你們思考能夠提出修正動議,就是在這個地方,我們修法還是要有一點創意,好不好?儘量往這個方向思考看看。
請內政部人事處林處長說明。
林處長翠玲:針對地方消防人力補足問題做回應,因為當時為了協助地方補足消防人力,考量人車比及雲梯車第一時間到達火災現場平均時間因素等等,我們有訂定一個推動計畫,當時其實就是以5年補足3,000人為目標,從108年開始啟動,到112年是終極目標,到今年(111年)1月為止已經補了2,370人,預計到112年總共有3,115人,所以其實我們有達標,以上報告。
主席:有關消防人員任用,有一些很實際上的困難,我們日後再繼續追蹤這樣的過程。
請衛福部醫事司呂簡任技正說明。
呂簡任技正念慈:主席、與會先進,大家好。剛才有問到工時多長會影響健康,我必須很抱歉地說,之前我們沒有蒐集到這部分的問題,所以我必須要很誠實地說我沒有資料,這是第一個我要先說明的,先跟主席及在座與會人員說聲抱歉。
第二個,誠如剛才銓敘部所講,所謂工時跟健康之間的關係,其實有很多因素都會影響到健康,工時部分,包含休息時間,如何搭配的確都會產生一些不同的狀況。另外,我剛才查了一下,勞動部對於勞工過勞部分有一些guideline,就是有一些指引,我從這個資料發現到,工時跟健康程度其實還要去考量工作性質,造成不健康到底是哪一種疾病?因為有一些疾病可能跟工時有關係,或者跟壓力長短有關聯度,可是有些疾病的關聯度沒有這麼強。其實他們針對腦血管疾病或心血管疾病,有訂一個總工時概念。以上資訊提供主席與在座人員參考,健康的議題很大,可是講到疾病類別就不一樣,因為每個疾病所產生的影響不同,刺激因子也不同,因此這個分析不是今天在座各位詢問我,我就立刻能夠回答的,以上,謝謝。
主席:雖然沒有明確答復,但的確多少小時會造成過勞的議題沒有那麼容易答復,勞動部相關指引請再讓我們瞭解,但是這個議題要持續追蹤。
最後請法務部人事處游處長說明。
游處長金純:主席、在座各位夥伴,大家好。有關矯正單位跟法警部分,目前蔡清祥部長已經明白揭示每日工時上限是12小時,12小時就是8+4的概念,一般正常公務員8小時之外的4小時是用加班方式處理。加班方式是以加班費或補休,一比一的補償方式處理,這是第二點。第三點,在辦公室待命服勤或備勤部分會全部納入工時,我們想要給員工一個友善的環境,考量矯正單位跟地檢沒辦法自由離開辦公處所,因此大家認知的休息時間,也會全部納入工時。在日班部分,是給予2小時的休息時間。夜間12小時部分,有給予4小時的休息時間,以上說明,謝謝。
主席:今天雖然各單位都有說明,但是大家的看法不見得都完全相同。我代表司法及法制委員會,首先謝謝各界,各位今天所提的各項建議,雖然還有諸多不同的意見,大家提出不同的路徑,但相信我們有共同的目標,未來仍然需要共同努力。
今日發言到此告一段落,所有發言及書面意見均會列入紀錄,刊登立法院公報,並製作公聽會報告送交本院全體委員及本日出列席人員參考。
銓敘部書面意見:
INCLUDEPICTURE "\\\\10.21.31.211\\snp\\dpc25\\第10屆第5會期\\完稿\\1110414\\C 委355\\C53F\\C53-F_頁面_02.jpg" \* MERGEFORMAT
INCLUDEPICTURE "\\\\10.21.31.211\\snp\\dpc25\\第10屆第5會期\\完稿\\1110414\\C 委355\\C53F\\C53-F_頁面_03.jpg" \* MERGEFORMAT

內政部書面意見:
INCLUDEPICTURE "\\\\10.21.31.211\\snp\\dpc25\\第10屆第5會期\\完稿\\1110414\\C 委355\\C53F\\C53-F_頁面_05.jpg" \* MERGEFORMAT

法務部書面意見:
INCLUDEPICTURE "\\\\10.21.31.211\\snp\\dpc25\\第10屆第5會期\\完稿\\1110414\\C 委355\\C53F\\C53-F_頁面_07.jpg" \* MERGEFORMAT
INCLUDEPICTURE "\\\\10.21.31.211\\snp\\dpc25\\第10屆第5會期\\完稿\\1110414\\C 委355\\C53F\\C53-F_頁面_08.jpg" \* MERGEFORMAT

保訓會書面意見:
INCLUDEPICTURE "\\\\10.21.31.211\\snp\\dpc25\\第10屆第5會期\\完稿\\1110414\\C 委355\\C53F\\C53-F_頁面_10.jpg" \* MERGEFORMAT

海洋委員會書面意見:
INCLUDEPICTURE "\\\\10.21.31.211\\snp\\dpc25\\第10屆第5會期\\完稿\\1110414\\C 委355\\C53F\\C53-F_頁面_12.jpg" \* MERGEFORMAT

行政院人事行政總處書面意見:
INCLUDEPICTURE "\\\\10.21.31.211\\snp\\dpc25\\第10屆第5會期\\完稿\\1110414\\C 委355\\C53F\\C53-F_頁面_14.jpg" \* MERGEFORMAT
INCLUDEPICTURE "\\\\10.21.31.211\\snp\\dpc25\\第10屆第5會期\\完稿\\1110414\\C 委355\\C53F\\C53-F_頁面_15.jpg" \* MERGEFORMAT

委員葉毓蘭書面意見:
INCLUDEPICTURE "\\\\10.21.31.211\\snp\\dpc25\\第10屆第5會期\\完稿\\1110414\\C 委355\\C53F\\C53-F_頁面_17.jpg" \* MERGEFORMAT
INCLUDEPICTURE "\\\\10.21.31.211\\snp\\dpc25\\第10屆第5會期\\完稿\\1110414\\C 委355\\C53F\\C53-F_頁面_18.jpg" \* MERGEFORMAT

委員邱顯智書面意見:
INCLUDEPICTURE "\\\\10.21.31.211\\snp\\dpc25\\第10屆第5會期\\完稿\\1110414\\C 委355\\C53F\\C53-F_頁面_20.jpg" \* MERGEFORMAT
INCLUDEPICTURE "\\\\10.21.31.211\\snp\\dpc25\\第10屆第5會期\\完稿\\1110414\\C 委355\\C53F\\C53-F_頁面_21.jpg" \* MERGEFORMAT

呂育誠教授書面意見:
INCLUDEPICTURE "\\\\10.21.31.211\\snp\\dpc25\\第10屆第5會期\\完稿\\1110414\\C 委355\\C53F\\C53-F_頁面_23.jpg" \* MERGEFORMAT
INCLUDEPICTURE "\\\\10.21.31.211\\snp\\dpc25\\第10屆第5會期\\完稿\\1110414\\C 委355\\C53F\\C53-F_頁面_24.jpg" \* MERGEFORMAT
INCLUDEPICTURE "\\\\10.21.31.211\\snp\\dpc25\\第10屆第5會期\\完稿\\1110414\\C 委355\\C53F\\C53-F_頁面_25.jpg" \* MERGEFORMAT

陳俊宏秘書長書面意見:
INCLUDEPICTURE "\\\\10.21.31.211\\snp\\dpc25\\第10屆第5會期\\完稿\\1110414\\C 委355\\C53F\\C53-F_頁面_27.jpg" \* MERGEFORMAT
INCLUDEPICTURE "\\\\10.21.31.211\\snp\\dpc25\\第10屆第5會期\\完稿\\1110414\\C 委355\\C53F\\C53-F_頁面_28.jpg" \* MERGEFORMAT
INCLUDEPICTURE "\\\\10.21.31.211\\snp\\dpc25\\第10屆第5會期\\完稿\\1110414\\C 委355\\C53F\\C53-F_頁面_29.jpg" \* MERGEFORMAT
INCLUDEPICTURE "\\\\10.21.31.211\\snp\\dpc25\\第10屆第5會期\\完稿\\1110414\\C 委355\\C53F\\C53-F_頁面_30.jpg" \* MERGEFORMAT
INCLUDEPICTURE "\\\\10.21.31.211\\snp\\dpc25\\第10屆第5會期\\完稿\\1110414\\C 委355\\C53F\\C53-F_頁面_31.jpg" \* MERGEFORMAT
INCLUDEPICTURE "\\\\10.21.31.211\\snp\\dpc25\\第10屆第5會期\\完稿\\1110414\\C 委355\\C53F\\C53-F_頁面_32.jpg" \* MERGEFORMAT
INCLUDEPICTURE "\\\\10.21.31.211\\snp\\dpc25\\第10屆第5會期\\完稿\\1110414\\C 委355\\C53F\\C53-F_頁面_33.jpg" \* MERGEFORMAT
INCLUDEPICTURE "\\\\10.21.31.211\\snp\\dpc25\\第10屆第5會期\\完稿\\1110414\\C 委355\\C53F\\C53-F_頁面_34.jpg" \* MERGEFORMAT
INCLUDEPICTURE "\\\\10.21.31.211\\snp\\dpc25\\第10屆第5會期\\完稿\\1110414\\C 委355\\C53F\\C53-F_頁面_35.jpg" \* MERGEFORMAT
INCLUDEPICTURE "\\\\10.21.31.211\\snp\\dpc25\\第10屆第5會期\\完稿\\1110414\\C 委355\\C53F\\C53-F_頁面_36.jpg" \* MERGEFORMAT

陳建曄編輯書面意見:
INCLUDEPICTURE "\\\\10.21.31.211\\snp\\dpc25\\第10屆第5會期\\完稿\\1110414\\C 委355\\C53F\\C53-F_頁面_38.jpg" \* MERGEFORMAT
INCLUDEPICTURE "\\\\10.21.31.211\\snp\\dpc25\\第10屆第5會期\\完稿\\1110414\\C 委355\\C53F\\C53-F_頁面_39.jpg" \* MERGEFORMAT
INCLUDEPICTURE "\\\\10.21.31.211\\snp\\dpc25\\第10屆第5會期\\完稿\\1110414\\C 委355\\C53F\\C53-F_頁面_40.jpg" \* MERGEFORMAT
INCLUDEPICTURE "\\\\10.21.31.211\\snp\\dpc25\\第10屆第5會期\\完稿\\1110414\\C 委355\\C53F\\C53-F_頁面_41.jpg" \* MERGEFORMAT
INCLUDEPICTURE "\\\\10.21.31.211\\snp\\dpc25\\第10屆第5會期\\完稿\\1110414\\C 委355\\C53F\\C53-F_頁面_42.jpg" \* MERGEFORMAT
INCLUDEPICTURE "\\\\10.21.31.211\\snp\\dpc25\\第10屆第5會期\\完稿\\1110414\\C 委355\\C53F\\C53-F_頁面_43.jpg" \* MERGEFORMAT
INCLUDEPICTURE "\\\\10.21.31.211\\snp\\dpc25\\第10屆第5會期\\完稿\\1110414\\C 委355\\C53F\\C53-F_頁面_44.jpg" \* MERGEFORMAT
INCLUDEPICTURE "\\\\10.21.31.211\\snp\\dpc25\\第10屆第5會期\\完稿\\1110414\\C 委355\\C53F\\C53-F_頁面_45.jpg" \* MERGEFORMAT

黃鈺翔理事長書面意見:
INCLUDEPICTURE "\\\\10.21.31.211\\snp\\dpc25\\第10屆第5會期\\完稿\\1110414\\C 委355\\C53F\\C53-F_頁面_47.jpg" \* MERGEFORMAT
INCLUDEPICTURE "\\\\10.21.31.211\\snp\\dpc25\\第10屆第5會期\\完稿\\1110414\\C 委355\\C53F\\C53-F_頁面_48.jpg" \* MERGEFORMAT
INCLUDEPICTURE "\\\\10.21.31.211\\snp\\dpc25\\第10屆第5會期\\完稿\\1110414\\C 委355\\C53F\\C53-F_頁面_49.jpg" \* MERGEFORMAT
INCLUDEPICTURE "\\\\10.21.31.211\\snp\\dpc25\\第10屆第5會期\\完稿\\1110414\\C 委355\\C53F\\C53-F_頁面_50.jpg" \* MERGEFORMAT
INCLUDEPICTURE "\\\\10.21.31.211\\snp\\dpc25\\第10屆第5會期\\完稿\\1110414\\C 委355\\C53F\\C53-F_頁面_51.jpg" \* MERGEFORMAT
INCLUDEPICTURE "\\\\10.21.31.211\\snp\\dpc25\\第10屆第5會期\\完稿\\1110414\\C 委355\\C53F\\C53-F_頁面_52.jpg" \* MERGEFORMAT

蕭仁豪常務理事書面意見:
INCLUDEPICTURE "\\\\10.21.31.211\\snp\\dpc25\\第10屆第5會期\\完稿\\1110414\\C 委355\\C53F\\C53-F_頁面_54.jpg" \* MERGEFORMAT
INCLUDEPICTURE "\\\\10.21.31.211\\snp\\dpc25\\第10屆第5會期\\完稿\\1110414\\C 委355\\C53F\\C53-F_頁面_55.jpg" \* MERGEFORMAT
INCLUDEPICTURE "\\\\10.21.31.211\\snp\\dpc25\\第10屆第5會期\\完稿\\1110414\\C 委355\\C53F\\C53-F_頁面_56.jpg" \* MERGEFORMAT
INCLUDEPICTURE "\\\\10.21.31.211\\snp\\dpc25\\第10屆第5會期\\完稿\\1110414\\C 委355\\C53F\\C53-F_頁面_57.jpg" \* MERGEFORMAT

INCLUDEPICTURE "\\\\10.21.31.211\\snp\\dpc25\\第10屆第5會期\\完稿\\1110414\\C 委355\\C53F\\C53-F_頁面_59.jpg" \* MERGEFORMAT
INCLUDEPICTURE "\\\\10.21.31.211\\snp\\dpc25\\第10屆第5會期\\完稿\\1110414\\C 委355\\C53F\\C53-F_頁面_60.jpg" \* MERGEFORMAT
INCLUDEPICTURE "\\\\10.21.31.211\\snp\\dpc25\\第10屆第5會期\\完稿\\1110414\\C 委355\\C53F\\C53-F_頁面_61.jpg" \* MERGEFORMAT
INCLUDEPICTURE "\\\\10.21.31.211\\snp\\dpc25\\第10屆第5會期\\完稿\\1110414\\C 委355\\C53F\\C53-F_頁面_62.jpg" \* MERGEFORMAT

賴怡樺助理教授書面意見:
INCLUDEPICTURE "\\\\10.21.31.211\\snp\\dpc25\\第10屆第5會期\\完稿\\1110414\\C 委355\\C53F\\C53-F_頁面_64.jpg" \* MERGEFORMAT
INCLUDEPICTURE "\\\\10.21.31.211\\snp\\dpc25\\第10屆第5會期\\完稿\\1110414\\C 委355\\C53F\\C53-F_頁面_65.jpg" \* MERGEFORMAT
INCLUDEPICTURE "\\\\10.21.31.211\\snp\\dpc25\\第10屆第5會期\\完稿\\1110414\\C 委355\\C53F\\C53-F_頁面_66.jpg" \* MERGEFORMAT
INCLUDEPICTURE "\\\\10.21.31.211\\snp\\dpc25\\第10屆第5會期\\完稿\\1110414\\C 委355\\C53F\\C53-F_頁面_67.jpg" \* MERGEFORMAT
INCLUDEPICTURE "\\\\10.21.31.211\\snp\\dpc25\\第10屆第5會期\\完稿\\1110414\\C 委355\\C53F\\C53-F_頁面_68.jpg" \* MERGEFORMAT
INCLUDEPICTURE "\\\\10.21.31.211\\snp\\dpc25\\第10屆第5會期\\完稿\\1110414\\C 委355\\C53F\\C53-F_頁面_69.jpg" \* MERGEFORMAT
INCLUDEPICTURE "\\\\10.21.31.211\\snp\\dpc25\\第10屆第5會期\\完稿\\1110414\\C 委355\\C53F\\C53-F_頁面_70.jpg" \* MERGEFORMAT
INCLUDEPICTURE "\\\\10.21.31.211\\snp\\dpc25\\第10屆第5會期\\完稿\\1110414\\C 委355\\C53F\\C53-F_頁面_71.jpg" \* MERGEFORMAT

羅承宗教授書面意見:
INCLUDEPICTURE "\\\\10.21.31.211\\snp\\dpc25\\第10屆第5會期\\完稿\\1110414\\C 委355\\C53F\\C53-F_頁面_73.jpg" \* MERGEFORMAT
INCLUDEPICTURE "\\\\10.21.31.211\\snp\\dpc25\\第10屆第5會期\\完稿\\1110414\\C 委355\\C53F\\C53-F_頁面_74.jpg" \* MERGEFORMAT
INCLUDEPICTURE "\\\\10.21.31.211\\snp\\dpc25\\第10屆第5會期\\完稿\\1110414\\C 委355\\C53F\\C53-F_頁面_75.jpg" \* MERGEFORMAT
INCLUDEPICTURE "\\\\10.21.31.211\\snp\\dpc25\\第10屆第5會期\\完稿\\1110414\\C 委355\\C53F\\C53-F_頁面_76.jpg" \* MERGEFORMAT

呂宗倫理事長書面意見:

主席:本次公聽會到此結束,謝謝各位,現在散會。
散會(13時45分)