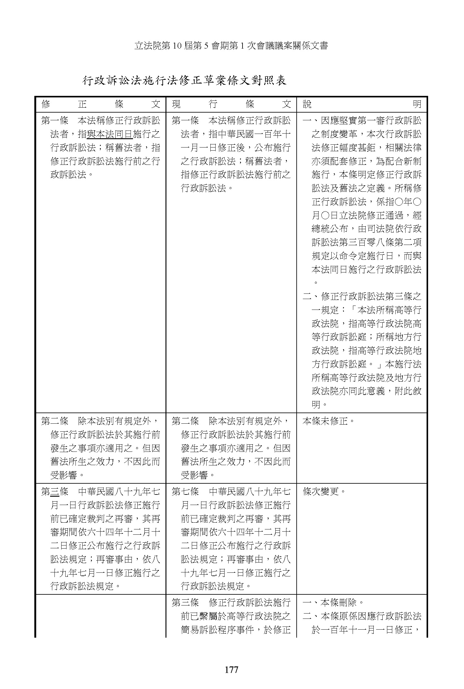
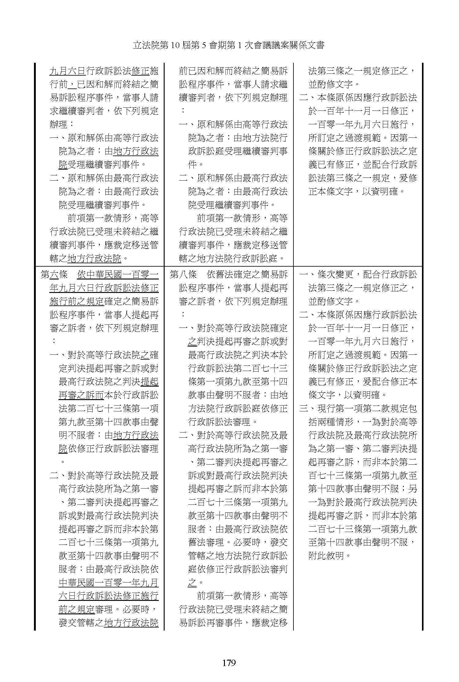
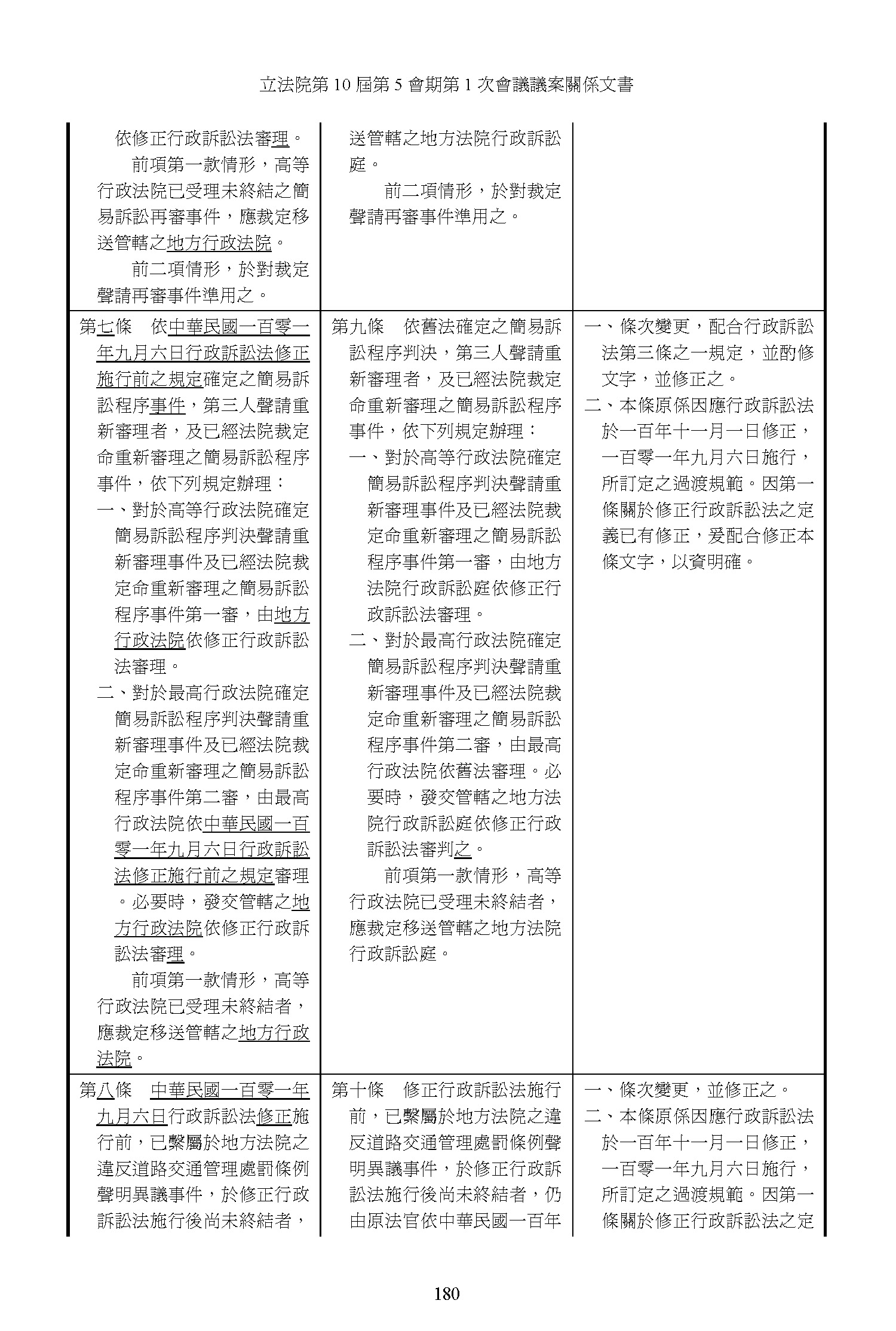
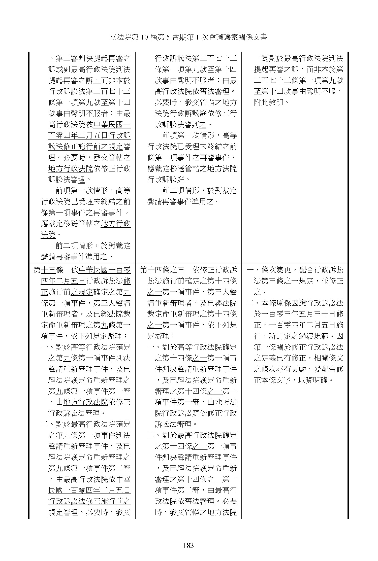
立法院第10屆第5會期司法及法制委員會召開「落實司法改革建構金字塔型訴訟制度」公聽會會議紀錄
時 間 中華民國111年4月20日(星期三)9時2分至13時7分
地 點 本院紅樓302會議室
主 席 陳委員以信
主席:現在開會。
今天舉行「落實司法改革建構金字塔型訴訟制度」公聽會。
請議事人員宣讀公聽會討論提綱。
討論提綱:
一、根據司改國是會議的結論,堅實事實審應為限縮上訴改革的前提要件,但在強化事實審等改革尚未完備前,推動民刑事第三審嚴格法律審制度,會否傷害民眾的上訴權?
二、各類型訴訟強制由律師代理的規定,如何在確保訴訟進行的效率及人民選擇獨立應訴的權利中取得平衡?未來如何配套調整民眾得受法律扶助的範圍?
三、草案新增限制聲請調查新證據的原則規範,會否影響當事人的攻防能力?會否增加法院難以發現真實的風險?
四、各地方法院的行政訴訟庭將改於高等行政法院增設的地方訴訟庭,對與法院相距過遠地區將只能以遠距審理及巡迴法庭等方式進行,如何確保人民就近進行訴訟的權利?
主席:在邀請各位發言之前有幾點說明:首先請學者專家先發言,發言順序依照簽到先後順序,如果需要提前發言,請先告知主席臺,我們會酌予調整。本院委員按照登記順序先後發言,如果陸續到場,本席會穿插請委員發言,最後我們再請政府機關代表發言,針對學者專家以及委員的意見加以回應,必要時開放第二輪的發言與回應。
由於公聽會主要在聽取學者專家意見,所以每位學者專家發言時間原則上為8分鐘,本院委員發言時間原則上為5分鐘,請各位儘量控制時間,如果還有時間,我們就進行第二輪的發言。
現在先請學者專家發言,第一位請最高法院黃麟倫法官發言。
黃麟倫法官:主席、在座各位老師、各位先進大家好。我是最高法院的黃麟倫,很榮幸有這個機會來這邊發表個人的意見,同時我也參與司法院民事訴訟研修會,所以關於今天的議題,我就民事訴訟相關的部分表示一點意見。
第一個議題是有關金字塔的訴訟體制,當然這是來自司改國是會議的要求,但事實上金字塔的要求已經由來已久,在司法院推動可能也已經是一十、二十年的事情,但為什麼一直達不到?其實最根本的原因就來自終審法院訴訟沒有金字塔化,當最高法院的收案沒有合理化時,人力就不可能達到金字塔化,導致有很多後遺症,亦即最高法院的收案一直沒有合理化,結果它就不斷的從事實審調一些資深的法官上去,當調事實審資深法官到最高法院以後,事實審的資深法官就會呈現空洞化,也就是大家講的事實審就沒有辦法達到大家的期待,以致造成一個惡性循環,所以其實我們認為如果真的要去推動金字塔,則訴訟程序的金字塔是無可避免的,如果訴訟程序沒有金字塔,那所謂司法的金字塔就是一個假議題,這是首先應該跟大家報告的。當然我想大家也都知道,但是外界目前常常在講司法要金字塔,但上訴最高法院的案件如果不能做合理的限制,我們就會覺得這是一個矛盾的論述,當案件那麼多時,怎麼有辦法去金字塔?實際上,如果我們根據思考目前這樣的體制是不是真的像我們議題所講的,可以保障民眾的上訴權?以我們做審判實務法官的想法來講,其實恐怕民眾要的是一個真正有效的救濟,而不是形式上的上訴,我們現在看到上訴到最高法院的案件,以民事訴訟來講,恐怕七、八成都是被駁回的,大家有沒有真正去思考過為什麼?其實以我們在最高法院的經驗,很多的情形是因為最高法院本身就是一個法律審,你今天質疑事實審的認定時,除非他的認定很明顯地違背經驗法則、論理法則,在這種比較極端的情況下,最高法院才可能指責廢棄,不然的話,最高法院原則上是尊重事實審。我講一個最高法院法官們常常有的心聲,我常常聽到有些同仁說,這個案子如果在事實審時,他不會這樣判,但終究它是事實認定的問題,我們還是要尊重事實審,所以不會上訴。目前大家看到最高法院駁回上訴的案件有相當大的比例是因為最高法院尊重事實審的認定,而不是它認同這種結果而駁回上訴,在這種情形之下,大家可能也沒有辦法統計有多少數字是這種情形,除非去對最高法院的法官做問卷調查,但是對於上訴當事人來講,他希望的恐怕是一個真正的救濟,而不是最高法院法官尊重事實審,所以他不去介入,心裡面即使對這個結果的認定不一樣,他還是不會上訴,我想對於上訴當事人來講不是這樣。那這樣的情形應該怎麼去導正?其實當然就是最高法院讓它回歸到它本身法律審的角度,然後讓事實審再做重新斟酌,事實審才有調查證據,也才有重新認定事實的空間,而且不會受到法律審的限制,所以我們也是來自於這樣的設定,認為民事訴訟最高法院的收案,可能要讓它合理化,這樣所謂的堅實事實審、所謂的金字塔化才可能達成,我們認為外界應該要監督司法院的是今天假設最高法院案件合理化之後,那麼就可以嚴格要求最高法院,讓最高法院這些有經驗的法官真正到事實審去代理,讓他真正回到剛才所講的這件案件在事實審的時候,他不會這樣判,亦即讓他真的回到事實審去判,這時候才能達到金字塔訴訟制度所要一個堅實的事實審,而不是儘量讓案件都到最高法院去,逼得最高法院從事實審調資深的法官上去,我們最高法院常常在講,當訴訟案件沒有金字塔,人力的金字塔就不可能,我們爭取事實審調人到最高法院就有正當性,如果說要改變這種傾向,我覺得訴訟的金字塔不可避免。當然大家看到外界好像對現在民事訴訟法修正草案裡面一些具體的條文產生不同的意見,比如說好像對第四百六十九條之一的修正,外界的說帖裡面也有一些質疑,但其實這個問題在司法院的民事訴訟研修時曾經提到,這部分牽涉到民事訴訟法第四百六十九條第六款,所謂的判決不備理由或理由矛盾,到底要不要列入第四百六十九條之一許可上訴的爭議,這個條文是很有趣的,如果各位去看第四百六十九條第六款判決不備理由或理由矛盾,跟日本民事訴訟法第三百一十二條第二項第六款是完全一樣的條文,可是完全一樣的條文,在兩個國家操作竟然完全不一樣,這就誠如臺灣大學許士宦教授在民事訴訟研修會講到這是很特別的,和日本完全一樣的條文,在日本的適用上是指從判決本文的記載一望即知的顯然錯誤,才能算是所謂判決不備理由或理由矛盾,至於實務上,像外界現在書面意見裡面調查的一些數據,包含這些廢棄理由的數據,許士宦教授說這些情形在日本都不會列入,所以這種情形會產生同樣一個條文在不同國家裡面的適用不一樣,也造成金字塔上面的一些落差,所以目前的第四百六十九條之一是把它回復到一個正常情形,至於能否說是限制,可能要去檢討。同時民事訴訟研修會也擔心對這個加以限制時,人民的救濟是否會有影響?而一個更重要的配套是現在把第四百九十六條也就是配套擴大再審的事由,加了第四百九十六條第十四款,如果有經驗的律師就知道,原來這一款是民事訴訟法第四百九十七條,不得上訴第三審案件才能用,現在把它配套擴大到可以上訴第三審的案件都可以用,這種目的也是我剛才跟大家報告的,與其讓他上訴法律審,受到法律審這種限制,不如讓他回到事實審去做斟酌,才有重新更大的空間,這樣才能達到金字塔真正的目的,因為真的時間有限,現在時間到了,我就簡單報告到這邊。
主席:好,謝謝黃法官,我們原則上發言時間是8分鐘,但如果有重要的點還是可以把它講完,沒有關係,你還有沒有重要的點要補充?再給你一、兩分鐘沒有問題,好不好?
因為我們最主要還是希望大家能暢所欲言,所以8分鐘是原則,超過也不扣分,好不好?所以讓大家都能把重點講出來做參考,所以再給你一兩分鐘作補充。
黃麟倫法官:剛才我已經報告一部分。另外,我看目前對專業委員的部分,似乎也有一些疑問,這一點我覺得比較特殊,各位可能不知道專業委員其實是立法院要求司法院要定的,是在民國96年司法院通過智慧財產案件審理法成立智慧財產法院時,當時的立法委員們說我們沒有配套把日本非常重要的專業文字引進來,當時司法院回應說,我們目前就有專家諮詢制度,所以暫時還沒那個急迫性,但是日本考慮的情形是說專家諮詢是一個私底下的諮詢,在正當法律程序上考慮不足,而專業委員是讓它透明化,讓當事人有與聞的權利,以符合正當法律程序的要求,所以當時在日本是這樣訂定的,當時大院的委員們,也認為要考慮,終於到現在是考慮進去,把它訂定進去了,現在反而外面卻質疑這個問題,我是覺得有一點特別。
另外,很多聲音是說專業委員跟鑑定到底是什麼關係?其實在日本當時引進這個制度時有很多考量點,他們分析他們跟參與的專業委員、跟那個鑑定參與的訴訟程序不一樣,另外一點,他們也分析到他們的訴訟跟德國訴訟實務不同,他們準備爭點的整理程序拖得非常久,這點跟德國不一樣,所以他們需要專家來協助他們指揮訴訟,就臺灣來講,我們在爭點的整理程序拖得比日本更久,對專業型的訴訟,從這個角度來看,其實我們比日本更需要,而且更何況這個制度是當年立法院要求司法院研議的,現在間隔了快十幾年終於進來,但是可能很多先進並不知道這樣的經過,在此補充報告,但因為時間有限,我就報告到這邊。以上。
主席:謝謝黃法官。接著請政治大學法律學系詹鎮榮教授發言。
詹鎮榮教授:主席、在座學界、實務界還有政府部門的各位長官、先進,大家早安!由於個人的專業關係,以下謹就行政訴訟的部分跟各位發表淺見。
其實自行政訴訟法新制實施以來,我們歷次也做了多次調整,這一次的幅度,其實可以算是為了落實堅實的第一審的金字塔結構,這大概是一次最關鍵的修正草案,大院所提的提綱二與提綱四,大概是跟行政訴訟修正草案有關,以下就發表我個人的看法。
首先有關行政訴訟制度的形塑,其實我們在大法官釋字761號已經揭露得很清楚,訴訟制度是可以由立法形成的,但是它也會面臨到一個界限,就是在設計訴訟制度時,也必須關注到人民訴訟權的核心領域。在座都是專家,所以我就很淺顯的大致上略為提出大法官歷年來的解釋所認知訴訟權的核心領域有三項:第一個就是利用法院權利救濟的可能性,第二個是受公平審判、依照正當的法律程序,第三就是必須要保障即時而有效的救濟。這一次行政訴訟法的修正有兩個重點,第一關於堅實的第一審的行政訴訟制度,其實就涉及人民對於法院的近用權以及訴訟的有效救濟。
關於第二個部分,律師強制代理的議題,它可能就會涉及到有關於訴訟程序進行的武器平等,或者第三個關於有效的權利救濟,所以以下關於這樣一個前命題能夠理解之後,我就針對第一個部分──堅實的行政訴訟第一審來發表意見。這部分最大的革新點大概就在第三條之一,也就是把現行分散在各地方法院裡面的行政訴訟庭彙整,把它組織上改編為高等行政法院北、中、南下面另設一個地方行政訴訟庭,從目前的草案來看,其實它只是一個過渡階段,換句話說,它不是一步到位實質上的第一審,這樣的一個設計,我個人是支持的,當然從專業裁判的角度來講,一步到位是最便捷的方式,但是一步到位在整個組織、人事、人力配置、財務狀況暫時不容許的情況之下,透過這樣微調的過渡調適方案,我認為起草的司法院,已經有顧及到當前的情況,所以這個部分採過渡階段是可以支持的。
再者,透過堅實的第一審行政訴訟,其實配套的部分,我們也看到關於地方行政法院管轄的第一審的事件也相對地擴張,例如說150萬元以下訴訟標的的公法上事件,我們就移由新制的地方行政訴訟法院來審理,這個也能夠契合我們所提到的,一方面是回應司法國是會議關於金字塔的結構;二方面也能夠關注到實務上人力無法一步到位這樣的實際面,所以這樣的設計是緊扣目前屬於暫時過渡階段的配套措施。
或許大院會質疑這樣是不是會影響到人民直接對法院的近用權?草案裡面有提到兩個配套措施,一個是遠距審理,一個是巡迴法庭。簡單來講,第一個部分就是數位開庭,第二個部分就是由法官去移動到當事人所在地的法院來進行實體開庭,這樣的設計當然也符合當代數位時代的發展趨勢,不過在這裡我也提出幾個小小的建議供司法院酌參。就遠距審理的部分,司法院的草案裡面也有關注到會不會有數位落差的問題,這個是我們當代在推數位審理的時候一直很關注的議題,而我更關注的是,在法院組織以及訴訟制度裡面有一個公開法庭原則的遵循,這個在學界和實務界討論了很多,數位開庭之後其實有兩個面向,第一個面向是當事人透過遠距,我們如何去掌握遠距端的另一方在整個訴訟參與人的資格性?也就是說,鏡頭照不到的地方是不是可以掌握?旁聽制度如何去落實?這個或許在司法院所授權訂定的子法裡面可以加以酌參。
其次是關於巡迴法庭,目前是設定在有關簡易訴訟程序的部分,我建議在擴大第一審的事件之後,非簡易訴訟是不是容有可能,必要時也可以讓它納入成為巡迴法庭制度的範疇之內?
第二部分是關於律師強制代理的規範,這個部分我認為目前司法院也滿穩健的,不是採一步到位的方案,而是採列舉的模式,也就是在修正條文第四十九條之一第一項所臚列的那五款事件,循序漸進式的導入律師強制代理制度,這個固然可以支持,但是因為它會涉及到人民財產權以及整個訴訟制度的變革,所以我認為各項即便是列舉的事由,也應該逐一去審視它的正當性。
我大致上分類,大概有兩個可能的正當性,第一個就是訴訟案件本身的事實及法律關係的複雜性,這個在草案裡面有提到環保事件、土地爭議事件和都市計畫審議事件,第二個部分就是必須要有高度的法律論述能力,這就涉及到法律審、再審、重新審理這些法律上訴訟制度的問題。我個人認為這樣的設計是相對穩健的,不過,我也要提醒一點,目前概括式的讓環保事件、土地爭議事件和都市計畫審議事件納入律師強制代理制度,其實我們都知道,這樣的行政法各論的事件裡面,還是容有案件複雜度輕重之別,並非所有的環境保護事件都是案件複雜的,大致上是環評會比較麻煩一點,空污、水污可能會比較麻煩一點,但是環境保護的裁罰事件就未必一定是複雜的法律關係。同理,土地爭議事件的部分,有些土地徵收是複雜的,有些土地徵收其實是相對單純的,所以這個部分或許可以再考慮做更精緻化的微調設計,以上是我個人的淺見,敬請指教,謝謝。
主席:謝謝詹教授的發言。接著請楊委員瓊瓔發言。
楊委員瓊瓔:非常感謝主席今天排定「落實司法改革建構金字塔型訴訟制度」公聽會,也要特別感謝所有專家、教授、學者、實務者今天共同來討論。我們在地方上服務的時候看到司法這一塊是民眾最迫切需要協助的,以往還沒有速審法八年這個制度,我們經常會在地方上看到一個不是爭議很大的案件,但是一拖再拖,拖了十幾年,對這個家庭的影響甚鉅,所以我非常歡喜看到今天主席排定這個議程。我特別在這裡說出我們地方的需求以及個人的見解,關於金字塔這個制度的目的,其實司法院朝這個方向是對的,不過還有幾項可能需要再精進,因為這個對於民眾不解疑惑的情況之下,以及沒有辦法齊頭式公平,不管是他的財務狀況或是事件的複雜度,誠如剛剛這位教授所說的,光是一個土地糾紛就會造成很多影響,不只是對當事者、所有權人的影響,更會影響到整個地方都市計畫的開創型態,影響甚鉅,這是非常嚴肅的。
以往我們對於祭祀公業的部分要求必須要有百分之一百,內政部這邊要求必須要有百分之百的印章,現在我們發現會影響到整個地方的都市計畫以及地盡其利、開創型態,因此,現在就讓同意書可以有部分,真的不同意的話就提存在法院,以地盡其利,而且解決多數所有權人的問題。
關於這個金字塔型的訴訟制度,我想最主要就是將它的訴訟結構設置為金字塔,增加基層的比例,越往上層案件比例就會越多,這是目前司法院所提出的理想、理念是在這裡。第一線審判的案件應該比上級所審查的案件多,因為在基層方面,而且多數的糾紛會在第一審獲得解決,這也是我們提高司法效率的一個好的方案,所以會有這個案子的設計,大家都希望制度更好、司法更有效率,讓民眾可以很快速去解決。
我們看到司法院所提出的是讓證據調查集中在第一審和第二審,採取嚴格續審制,第三審是嚴格法律審,在這樣的情況之下,第一審作為事實審的法院,在事實認定方面就必須更加全面、詳盡,當我們需要有詳實的第一審,如果你要詳實就一定會比較耗時,在這樣情況之下,基層法官的員額一定需要提升,我們怎麼樣去調配法官的人力,讓法官能夠達到各界所期待的詳實審判?所以除了修法之外,我們更要善盡其他的相關配套,才不會在審議之後──就像當時我們設計的,檢察官必須有助理,或者是法官助理,如果沒有這些的話,這部分要怎麼做?同樣的邏輯,我覺得其他的相關配套可以同步去做檢討。如果沒有的話,到時候法通過了,沒有這些人力,在第一審的詳實審判可能就會有落差,反而會影響到民眾的上訴權利,因此在一審、二審人力充實的部分,個人認為司法院應該可以同步、立即開始去討論如何持續加強詳實審判的品質。
在限縮了民眾的上訴權之後,實務上難免會出現一些誤判的情況,我們當然不希望有誤判,但我們要如何圍堵誤判?萬一發生的時候,司法院要有完善的救濟制度,一定要有配套措施,才不會讓民眾求助無門,這是第二點。
接下來我要提出來的,也是剛剛教授有提出來的,就是強制律師代理制度。關於強制律師代理制度,現在坊間有很多人在討論這樣的議題,也就是說,在訴訟的過程中,他不一定能夠讓法官快速去瞭解實際的情況,所以這是否會降低法院審理的效率,或者是降低審判品質的原因之一?因此,當事人如果能夠有律師從旁協助,讓法官在審理上更加容易,對於提升效率與品質一定有所幫助,但是人民還是應該要有選擇獨立應訴的權利,因為我們是民主國家,還是應該要有這個權利,因此在這方面要怎麼樣取得平衡或者是增加哪一種配套措施?當然,我們知道司法院還是要循序漸進,但是這個循序漸進的單項是否還要做個檢討?重點在於我們的訴訟制度應該要貼近人民,讓人民有一個強而有力的紛爭解決機制,如果要強制律師代理,對於請不起律師的人,其實有些人也很奇怪,他就是不請律師,可能也會被排除在訴訟制度之外,因此司法院也要去檢視整個公設辯護人制度和法律扶助基金會,因為這些協助都是有資格的限制,像低收入戶等規範,所以實際上有困難的當事人,也會造成另外一方面很大的影響,會影響他們的訴訟權利,或是可能需要支付更多費用,那黑市的會不會跑出來?這是我們看到的一個社會面向,所以本席認為我們除了修法之外,完善的配套措施也請司法院來檢討,希望修法之後能夠保障民眾應有的權益。以上是我的建言,特別感謝所有的專家學者,謝謝主席。
主席:謝謝楊委員很好的建言。接著請義謙法律事務所林俊宏主持律師發言。
林俊宏主持律師:主席、在場各位先進大家好。關於今天的議題,主要會針對我個人比較熟悉的刑事訴訟制度的部分來跟大家分享我個人的一些看法。整體來說,整個司法院要推動金字塔這個目標,其實長期以來是大家都肯認也沒有問題的,只是過去我們一直在談的一件事情就是,金字塔這個目標沒有錯,可是我們有沒有一個確實有效堅實的事實審?在目前的狀況下,如果我們堅實的事實審還沒有達成就很快速的限縮我們上訴權的話,那它只是一個為了達到金字塔的政策目標而犧牲人民權利的制度走向,在這種狀況下,我覺得大家應該要仔細檢視,我們的訴訟制度到底是不是已經有一個堅實的事實審?
這個部分我大概會從這五個面向來跟大家分享,通常大家都會一直在談什麼樣叫做一個堅實的事實審這件事情,從我自己的觀察或歸納來看,我覺得至少應該會有這幾個面向,大家也可以思考看看。第一個部分就是要有一個實質有效的辯護,必須要有一個辯護人有效的協助,這是基本的;第二個部分是當事人是不是有一個合理檢驗證據的機會?至少在開庭的時候,對於相關的證據、資料,你必須有機會能夠去做挑戰、去做質疑、提出相對應的意見;第三個部分是你的當事人是否同樣有公平出證的機會?在現在的制度裡面,其實我們有很多制度相對來說是檢方可以做、辯方不能做,在這種狀況下,到底是不是有一個公平的機會?第四個是我們在證據法則上的問題,就是對於一些有問題的證據,我們有沒有辦法去做合理的排除?這個部分是我們證據法則的問題。最後一個面向是我們的再審法制有沒有有效運作?如果我們要從金字塔的角度來看待這件事情,將來能夠得到上訴救濟的機會會變少,如果得到上訴機會變少的話,我們的非常救濟程序、我們的法制是不是要做調整?
我想這裡都是專家,大家都很清楚,目前我們的再審法制,或者是非常上訴的法制,在開啟上其實是非常困難的,司法院在2015年、2019年的時候分別做了兩次再審的修法,確實擴張了我們可以做再審的範圍,可是它的實際效果是什麼?到底好還是不好?2019年之後,其實我自己還在觀察,2015年那次修法,再審開啟的比例其實沒有太大的變化,沒有太大的差別,2019年做了程序規範之後,這個我自己還在觀察,我還沒有看到具體的數字,整體來說還是有一些缺陷,再加上我們現在的再審法制跟非常上訴法制並沒有做有效、合理的調和,尤其是我們非常上訴的法制,其實它是專屬於檢察總長來做這件事情,人民對於這樣的狀況,如果是適用法律錯誤的時候,他希望能夠得到一個非常救濟的機會,可是這個時候我卻要選擇去看檢察總長的臉色,在這種狀況下,對於這種已經確定的判決,是不是能夠再多一點空間?
第一個是談到實質有效辯護的部分,其實這部分剛剛前面先進也有提到,就是我們到底有沒有足夠的律師、每個案子是不是真的都有律師的協助?目前強制辯護案件的範圍有沒有需要再進一步提升?現在三年以上就是重罪了,在這種狀況下,其他的犯罪類型,在這次的修法裡面,我們看到的是已經准許他開放到三審了,以相對應的權利來說,我們覺得權利保障應該要做相對應的保護才對啊!可是在我們的制度設計上,強制辯護的覆蓋率沒有做相對應提升的時候,這些當事人們是不是能夠得到有效的律師協助?我覺得這是一個很形式上、現實上的問題。
在強制辯護之後,下一個問題就會涉及到,對於一些無資力的人,我們要怎麼解決?我們法律扶助的範圍有沒有要進一步增加?而相對應的預算,我們是不是要做相對應的調整?在這件事情上,我覺得在這次修法裡面,單純只是看到我們把上訴審的部分限縮,對於這些最基本的、要確保人民在訴訟上權利的保障這件事情,好像沒有真的進一步去規劃,或者是我也看不到司法院後續想要做哪些、有什麼進一步的想法。
在實質有效辯護這件事情上,另外要提到的是,當事人有沒有機會跟律師做有效的溝通?要有有效的溝通才能在法庭上為當事人進行有效的辯護,可是在整個監所環境裡面,現在雖然在律見上,各方面我們不會受到任何的限制,可是在現實上的困難是什麼?現在我們大部分都電子化了,我要帶著電子卷證到監所去讓我的當事人看,跟他討論、跟他說明,在現實上有困難,我要在監所裡面播錄影帶讓他看畫面,現實上是有困難的,所以在這種狀況下等同是說,在目前的現行制度裡面,我們沒有辦法有一個完整跟當事人溝通的機會,當事人也沒辦法完整的看到全部的卷證資料,在溝通不易的狀況下,辯護權怎麼可能會有效行使?
最後要特別提的是資訊取得的問題,有效辯護的前提當然是你要取得完整的資訊,我想大法官也做了幾個解釋,也都講得很清楚,可是在實際的案件裡面,或者是在實務操作上,我們卻常常看到有一些法院,尤其是在性侵害案件裡,我們要看光碟、調資料,可是我們調不到,因為法院會有很多理由,從辯護的角度來講,你東西不給我看,我要怎麼表示意見?要如何為我的當事人提出有利的訊息、有利的答辯?我現在提的這幾個問題,都是實務上還滿常遇到的狀況,在這些都沒有被滿足的狀況下,怎麼可能達到一個實質有效辯護的目標?更不要講我們要有一個堅實的事實審!
第二個部分,我剛剛也提到了,在堅實事實審的這件事上,至少要讓當事人有機會合理檢驗所有證據。現在的證據大概就兩塊,就是證物跟證人;在證物方面,我們沒有證物保管流程,到法庭上的證據,是不是最原來的證據,其實都會有一些問題,所以我們沒有辦法確實有效去檢驗相關證物,那我們的證物保管流程、證據保管鏈又要如何建構?不知道!法庭上的證據是不是都是完整、沒有問題的?不能確定!這我覺得是很奇怪的。
另外,刑事訴訟法裡有一個不合理的傳聞法則,其實傳聞法則對檢察官是非常有利,所以檢察官的訊問原則上是有證據能力的,但實際上的效果卻造成我們的交互詰問操作是畸形的,為什麼我說是畸形?因為原則上應該是傳者要先問,如果我要進行主詰問的話,應該是要問我的友性證人,可是因為有證據能力的傳聞法則設計不當的關係,常常逼得辯護人要用主詰問方式去問敵性證人,這完全剝奪我合理行使交互詰問的權限,也會導致我們的交互詰問其實無法有效落實,在這種情況下,當我們沒有辦法進行一個有效的交互詰問時,當然你就沒有辦法合理檢證相關的證據。另外就是我們的科學證據到底有沒有明確的標準?如果選擇科學證據,因為現在我們對鑑定的部分要求沒有那麼高,基本上法官大都是從心證的角度來判斷,但我們有沒有具體的科學證據採用標準?其實目前好像還沒有。常常我們會聽到一些鑑識專家提到有關鑑識標準、實驗室SOP等,這些都沒有建立,如果這些都還沒有建立,我們在法庭上要如何合理的檢驗這些證據?這樣一來,事實審大概也就會有困難。
第三部分,就是公平出證的問題。辯方也必須要有一個合理的出證機會,當然第一個部分要談的是私鑑定,就是專家證人制度,這個部分司法院已經有草案了,但目前還沒有通過,我可以理解司法院其實是非常努力在做這件事,可是既然還沒有通過,也還沒有運作,卻馬上跳到說有這個草案,然後要去限制上訴審;你的東西出來了,但還沒有做過,然後你就跟我說要做其他的限制,我覺得是不是快了一點點!另外就是辯方調查權的欠缺,在這部分,辯護人其實是沒有相對應的調查權,然而案件在操作、辯護時,其實往往需要訪談,但訪談並沒有任何強制或者有得到任何協助的機會,所以訪談也會發生困難。
就整個實務操作上,或是證據法上,我們可以看到一些非任意供述證據的認定標準也是有困難的,並不是那麼明確,因為我們的權衡法則其實是一個不明確的狀態,在這種狀態下,我們是不是要再進一步優化,把我們的證據法則講得更清楚一點?我想補強法則的部分也會是如此。
最後就是剛剛提到的再審法制的部分,也許大家可以思考一下,如果上訴審要關起來或限制比較多時,我們的再審法制是不是要一併調整?我想講的是,限制上訴審這件事情,確實可以很快速的構築出我們的金字塔外觀,可是這樣的外觀是來自於犧牲人民權利所造就的,那是不是要馬上就走到金字塔這一塊?這部分,我覺得大家要想清楚。以上,謝謝。
主席:謝謝林律師。
接著請民間司法改革基金會林永頌董事長發言。
林永頌董事長:主席、各位專家學者、各位官員大家早安!我針對民事部分做說明。首先要講的是,在1999年跟2017年全國司改會議跟司法改革國是會議上,都有金字塔這個議題,但都是以堅強事實審為前提,如果我們沒有堅強的事實審,而只限制上訴門檻,這樣的一個訴訟制度改革是在製造更多的冤錯案,對人民而言不叫改革,可能對司法官、法官是改革,但對人民不是改革,這件事情是非常重要的,也是一個非常困難的事情。
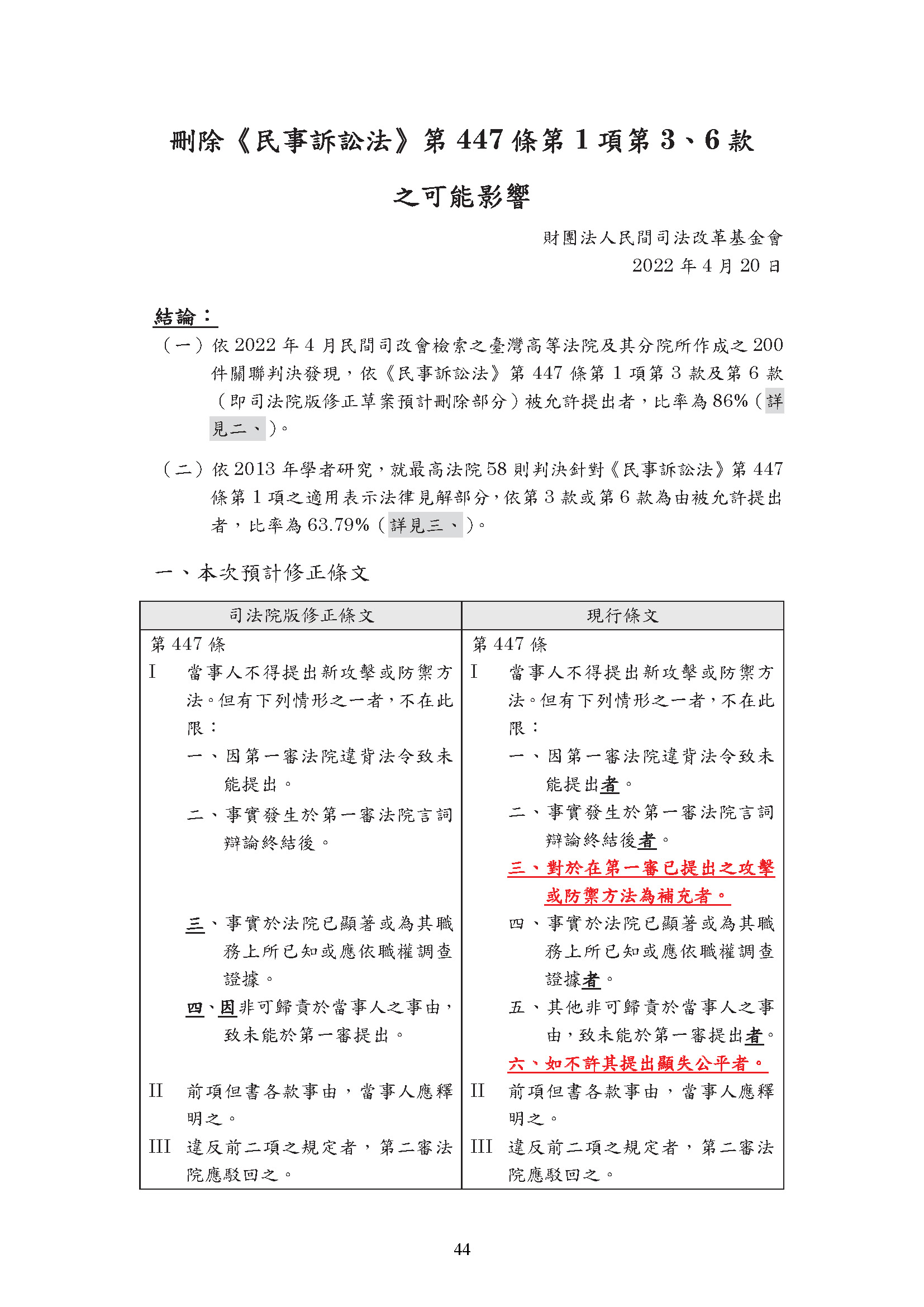
我們司改會從來沒有反對建立金字塔,但中間過程要怎麼過渡、怎麼處理,是一個高難度的司法改革工程,絕對不能用鋸箭的方式處理。在此,司改會有提出幾個數據,在這本大本的資料第37頁可以看出,依照司法院的資料顯示,高院對地院判決的廢棄,不管是全部或部分,如果依照司法院的算法,比率達到26%,但如果一部分的廢棄也算1、不要算0.5的話,比率是38%,也就是說,有百分之二十幾或三十幾的案件,高等法院會把它廢棄,尤其民事案件可能理由不對,但結果一樣,是不會廢棄的,這樣一審判錯的可能性又比這個還高。在第38頁我們看到三審對二審的判決發回部分,也高達30%,也就是說,以目前的情況來看,約有30%左右的上訴是被廢棄或發回,在這樣的瞭解之下,我們在第45頁也提出一個數據,就是已經出委員會的民事訴訟法修正案,針對第四百四十七條,刪除了第三款及第六款,也就是第二審不能提出新的攻擊或防禦方法,我們搜尋從92年到現在大概有六千多筆資料,先篩選200筆,簡單計算出來,第三款跟第六款占所有案件的比率高達86%,第三款跟第六款主要是一審上訴二審的新事實、新證據的攻擊、防禦方法,現在你把它拿掉,等於讓這個案件上訴到第二審時不能提出新事實、新證據,這對人民的影響非常大。司法院的報告中提到這樣的案件非常少,但我要說的是,在二審部分,事實上有些是沒有針對第四百四十七條的爭議,也就是法院的判決沒有提到第四百四十七條,但有提到第四百四十七條的案件裡,有高達86%的部分是適用第三款或第六款,現在把第三款、第六款刪除,意味著大部分的案件以後二審時就不能提出新事實、新證據,問題是我們的一審事實審夠堅強嗎?
另外,第47頁是吳從周教授的一些分析,他間接從最高法院分析,得到的比率有63%。另外,第57頁部分,剛才黃法官也有提到,就是我們分析了第四百六十九第六款有關二審上訴三審理由不備、理由矛盾的部分,只要有當過訴訟律師的都很清楚,這是主要的上訴理由,而且是當然違背法令,這樣的比率高達69%,詳細分析結論在第57頁,就是將近七成的案件在二審上訴三審時,是用這個做理由。
從剛才這幾個數據可以瞭解,第一,人民上訴很少有改判的;另外,要被拿掉或被限制的,都是人民主要上訴理由,在這樣的瞭解之下,我要說的是,我們的事實審堅強嗎?我要說的是,司法院只提出訴訟金字塔,沒有提出司法人事金字塔,沒有完整規劃,而這個已經出委員會的草案,依照司法院的說法是沒有任何實施期,而且剛才黃法官也有提到,有關律師強制跟再審假設是堅強事實審的配套,那這兩個都還在第二包,才剛進立法院,現在沒有等這個部分,就要限制人民的上訴權,顯然司法院欠缺改善人民權益被剝奪及減少衝擊的概念。我要講的是,司法人事金字塔是很困難的工程,我們用一個很簡單的概念講給大家聽,我想大家都聽得懂,不管你是不是學法律的,就是三審要五個法官,二審要三個法官,當然現在民事三個法官也不是實質的合議,先不論,一審原則上都是一個法官,你卻是要一個法官來做決定,原則上不能再提出新事實、新證據,這樣的比例合理嗎?如果是黃法官在一審,一個就好,我就覺得夠了,因為這麼資深又有經驗、品質又好的法官,真的夠!我講真的,一個也不是不行。但是現在有多少是候補法官?在候補期間就已經在當法官,一個就可以判了,你說到二審就不能再提出新事實、新證據,合理嗎?所以這樣的候補時間太短,傳承不足,沒有合議。我們主張要堅強的事實審,至少也要像刑事訴訟法,現在一審是合議,民事沒有合議,也就是說,至少要三個法官,如果只有一個法官是不合理的,要資深、要合議。
第二,證據調查。剛才林俊宏律師講刑事的部分講得很深入,要怎麼樣、怎麼樣,但是坦白講,我們現在民事的證據法則或證據調查都比刑事來得不清楚,譬如這次司法院說專業委員,剛才我們也講專業委員這件事情是不合理的,那個法律以外專業的人跟法官講一些話,到底對還是不對?兩邊的律師不能問他,不要以為別的專業就一定都對,有可能對、也有可能錯,對本案沒有影響嗎?有非常深刻的影響!這樣一個制度是一個很糟糕的制度,司法院也提出了刑事訴訟法有專家證人或是私鑑定的概念,為什麼民事沒有,反而用專業委員?外國的制度不都好,要看實施在我們臺灣可不可行。
再來有關證人、鑑定人或專家證人的方式,沒有一個詰問的方式,到底是法官問還是律師來問?不清楚!抱歉,不清楚!每個法官的作法不一樣,雖然刑事交互詰問還有很多問題,但至少有一個形式。我們的證據法則也有很多不明的地方,不只傳聞法則,還有很多不明的地方,當然這個有關司法科學,在刑事一樣、在民事也一樣,很多司法科學其實有很多問題,當然不是司法的問題,但是這會影響我們。
有關強制代理,是在第二包,不是在第一包,但是我們想想看,我們盡我們所能去找司法院的資訊,立法委員問我們的統計,當然統計是司法院最清楚,我想要問,一審二包的強制代理是限於500萬元以上,一審是500萬元以上,二審是150萬元以上,我真的聽不懂。一審以後就不能再提出新事實、新證據,但是500萬元以上才要強制律師代理,好,強制律師代理這個部分,到底500萬元以上的案件占多少?據我們估算,可能20%、30%,我沒有詳細數據。在這樣的瞭解之下,如果500萬元以下沒有請律師,然後二審又不能提出新事實、新證據,這樣合理嗎?在二審擺三個法官又怎樣?所以如果要強制代理,剛才大家都有提到,法扶的配套要怎麼處理?目前法扶的幅度還是不夠寬、不夠大。
剛才黃律師也講到再審的部分,除了是第二包以外,其實再審所謂的重要證據漏未審酌等等部分,實際運作不管是民事、刑事,再審幾乎是等於零,成功率幾乎是等於零,這個部分已經不是條文修改就能解決的問題。我還要再提一句、兩句話,坦白說,沒有律師代理,他可能不懂得什麼叫證據,可能沒有提出來。我講得白一點,多少沒有經驗的律師或者不認真的律師會不會害到當事人?會!沒有經驗的法官會不會害到當事人?也會!這樣一個情況,冤錯案在一審,管他!出去就好!但是對這些敬業法官的案件負荷非常重,我們感到不捨,確實是要改革,我沒有反對改革,但是這中間要怎麼辦?要好好討論,這中間過渡要怎麼處理?一定有一點過渡,要怎麼處理?一定要好好想!
最後我要講的是第四百四十七條把第三款、第六款拿掉,你去看刑事訴訟法第三百六十六條之一限制第二審提出新事實、新證據,刑事反而比民事寬,刑事各種配套還相對比較完備,但是比較寬。所以我要講的是,這個改革是一個非常大的工程,我覺得司法院真的要好好跟各界對話,不要只有理論,在實際運作會怎樣,這個幾年沒有處理好,可能就會造成很多人民覺得這是冤錯案,然後沒有司法改革的感覺,謝謝。
主席(葉委員毓蘭代):請陳委員以信發言。
陳委員以信:謝謝主席。我今天要提早發言是因為我的一些論點希望待會兒提供各位做一個參考。本席今天召開「落實司法改革建構金字塔型訴訟制度」公聽會,召開公聽會的時候也聽了很多專家的意見,我發現社會上有滿大的歧異。我自己本身在看這個議題的時候,我覺得就司法改革國是會議的結論來看,金字塔型訴訟制度改革方向本席是可以同意,但是我認為推動的進程必須要在能夠確保人民的訴訟權不受影響的前提下進行,現在是不是一個適合推動的時機?我覺得各界應該要三思而後行!
首先,我先提出第一個理由,目前事實審的部分是否已經堅實?我覺得這是第一個要判斷的因素。從我這邊所提出來的數據可以看到,目前最高法院在刑事部分撤回原判的比率仍然有12%左右,在民事部分有超過24%。這代表目前二審的誤判或者二審與三審之間判斷不同的情況比率仍然很高,表示在事實審的部分是否已經堅實是有疑問的!如果我們現在馬上限縮第三審,立刻就會升高讓二審誤判也好,或者是二、三審不一致的狀況定讞的可能性會升高,對於人民要求追求司法真實的權益會受到影響。如果我們現在進行金字塔型訴訟改革,限縮上訴第三審的條件,我們看目前的法律規範有兩種方法,一種是用形式上面的審查,一種是用實質上面的審查。形式上審查是什麼?例如刑事訴訟法第三百七十六條有規定一定的罪名不得上訴第三審,譬如最重本刑三年以下有期徒刑的罪,也包含表列的竊盜、侵占、詐欺、背信、恐嚇、贓物等罪都不能夠上訴第三審,這是形式的審查。另一種是實質的審查,例如民事訴訟法第四百三十六條之三,針對民事簡易訴訟上訴第三審的法律理由有進行實質審查,這個條文規定要上訴第三審,必須要以訴訟事件所涉及之法律見解具有原則上之重要性者為限,所以在實務上,具有原則上重要性的實質審查要件。民事訴訟法第四百三十六條之三從民國79年修訂到現在,我們看到民事簡易訴訟原本要提出上訴第三審的案件,根據我的非正式統計有一千多件,結果這三十幾年來只有三十幾件最後能夠上訴第三審。換言之,平均一年只有一件能夠上訴到第三審,有高達一千多件、可能超過97%的比率都遭駁回。所以,民事簡易訴訟因為採取實質審查的結果,導致原來的三級三審實質上變成二級二審。
我們今天從民事訴訟採取民事簡易訴訟三十多年的實務運作可以看到,未來如果我們將全部民刑事上訴第三審都採取實質審查的許可上訴制,未來很有可能會只剩下百分之個位數的案件得以上訴第三審,在實質上會變成實質廢除三級三審,而變成二級二審。所以我說今天我們要做這個變革的時候,司法院必須要充分考慮,國人也必須充分瞭解。
我現在必須提出具體改革方向供大家參考。我認為改革方向應該要以法益受損大小做為形式審查的理由,剛才我舉民事簡易訴訟實務運作結果,實質上變成二級二審,可是事實上並沒有引起民怨,這麼多年來我們採取民事簡易訴訟嚴格上訴第三審的狀態並沒有引起民怨,為什麼?因為根據民事訴訟法第四百二十七條規定,採取民事簡易訴訟的要件是標的在50萬元以下,亦即受損法益較小,拿受損法益的大小跟有限的司法資源做權衡時,民眾可以瞭解,不會反彈,也不會認為上訴權益受到影響。好,這是民事簡易訴訟,刑事呢?刑事訴訟法規定最重本刑三年以下,以及名列違法性比較低的各種罪名為限制上訴第三審的形式理由,實施多年以來,其實也沒有反彈,證明什麼?證明民眾也認同重罪可以上訴第三審,這是合理的,輕罪如果不能上訴第三審,則沒有關係。就目前實務上來講,有限制上訴第三審的案例,某種角度而言,我認為這是成功的案例,也就是說,我們要從這兩個成功的案例出發,並加以延長,所以今天我的具體建議是,第一,在民事訴訟上,可以擴大民事簡易訴訟的認定標準,大幅的提高民事標的作為上訴第三審的限制,50萬元可能太低了,可以提高,提高多少?大家再來討論。第二,在刑事訴訟上,可以依照違法性的程度,將允許上訴第三審的罪名改採正面表列,正面表列哪些罪名可以上訴第三審,我認為在民眾已經能夠接受的基礎上,推動金字塔型的訴訟改革,相信應該可以兼顧金字塔型改革與民眾訴訟權益上的衡平。以上。
主席:謝謝陳召委。
接下來請總統府司法改革國是會議黃旭田委員發言。
黃旭田委員:主席、各位先進。今天要討論的所謂金字塔型訴訟制度,朝野二十年來其實已經有了一定程度的討論,但要怎麼達成共識,看起來分歧是很大。我自己曾兩度參加88年跟106年的司法改革國是會議,就我參加的經驗以及印象,我再跟大家做一個說明。民國88年的司法改革國是會議,其實就有談到所謂訴訟制度的改革,我必須很清楚的告訴大家,當時的編號八提到:二審採事後審或嚴格限制的續審、三審是嚴格法律審。但當時的結論是什麼呢?就是在第一審法官素質提高、裁判品質提升後,始進一步研究如何在二審採事後審。所以現在的問題是,一審的法官素質有沒有提高?裁判品質有沒有提升?當時在這個提案之外,又有一個案子,就是小額訴訟與簡易程序外,第一審應採合議制,但事實上我們始終做不到,也就是說,一審真的有很多所謂沒有經驗的法官,他們沒有前輩帶領,對很多事實判斷也不清楚,所以剛剛最高法院黃法官提到,有很多最高法院法官認為如果是他們,在事實審時就不會這樣判,但這樣的經驗無論如何都沒有機會傳遞,所以就有很多奇怪的判法判上來,當他判上來到二審時,我們卻說這個二審不能再提出,事實上是有非常大的危險的。
另外,針對所謂的一審採合議制,要強化基層,當時也有結論要求司法院在一年內提出方案,就是民國88年後的一年內,使二、三審資深法官願意改任第一審法官,但這個幾乎從來沒有做到過,所以我們必須很誠實的講,不是沒有方法,但這些方法基本上都沒有做,都沒有做!當然,我知道有很多困難,這也是事實,這是民國88年時的事。
再來是106年,我們又開了司法改革國是會議,這次司法改革國是會議也有提到類似的議題,譬如應該設立獨立行使職權的國家級司法科學委員會,這就是剛剛林俊宏律師提到的有關鑑識的方法,我們對很多所謂的科學辦案,都沒有SOP、沒有標準,然後糊里糊塗就作出鑑定、糊里糊塗就下判斷,如果這個不改善,就算法官是有經驗的,也不會比鑑定人更有經驗;鑑定人都還會搞錯,法官不搞錯也很奇怪!這個也是我們在所謂堅實事實審要處理的問題。
同一個議案當中,又有提案說要完善證據法則,促進法院正確認定事實,強化以證據為核心的審判機制,然後要研議適用於刑事、民事、行政訴訟的證據法專法。剛剛林俊宏律師也提到我們的刑事訴訟證據法則不是很理想,還有需要改善的地方,可是我們的民事訴訟是沒有證據法則的,所以常常有證人詢問律師:到了法院是律師要問我還是法官要問我?對方可不可以問我?我可不可以問對方?所有問題律師都答不出來,因為對於證人的調查,民事上是完全沒有證據法則的,也就是說民眾到法院去,面對的是一個不確定性的審判型態,這是一個很可怕的事情,不是一個不重要的事情,但我們也沒有去做。
要落實金字塔型訴訟制度有非常多的問題,簡單講,我們的訴訟運作大概有三件事,第一個是法院制度,也就是審級制度,一審、二審、三審,有一個上訴救濟。第二個是訴訟制度,訴訟制度主要說明如何進行起訴、上訴、判決,這裡面當然就牽涉到證據的調查方法;調查方法對刑案非常重要,但民事上是空白的,卻沒有去填補。第三個是人的制度,也就是司法人事制度;剛剛講到要有堅實的事實審,要有堅實的事實審,就一定要有堅實的事實審人員,這個人員就是法官,如何讓一審的法官是有經驗的,除了合議之外,真的看不出好的方法。最近司法院有一個花邊新聞,也不是花邊新聞,就是個小新聞:司法院覺得法官很辛苦,壓力大,希望設置小天使。這個新聞不知道大家要怎麼解讀,但我想這確實描繪出比較年輕的法官,有時候真的有不知道向誰求助、求問的困境。各位不要覺得這樣好溫馨,可以給他們一些幫助,個別的幫助當然是應該的,可是當所有沒有經驗的基層法官在困惑時,代價就是每一天受審判的人民,承受不正確裁判的可能性升高了,所以強化事實審當然要從一審去解決,這個毋庸置疑,而一審的解決,除了法官外,還有一個問題是律師,這個就跟我們今天的第二個討論提綱有關:如何在訴訟效率跟人民選擇獨立應訴之間做一個平衡?這個題目似乎是要幫人民派律師,可是可不可以強迫人民一定要用律師?會不會妨礙人民選擇獨立應訴的權利?
我必須說明,想像上確實會覺得幹嘛強迫我一定要找個律師,可是回過頭來講,如果有一個律師可以幫助你,為什麼不要?原因大概有三個,第一是我沒有錢,對於沒有錢的人,我們的法扶是不是足夠?其實目前法扶的門檻是很低的,各位如果關心的話,就知道勞動部也有跟法扶合作,勞動部的法扶門檻就寬鬆很多,就司法人權來說,勞工比一般人幸福得多,當然司法院會說他們能力有限,但假設勞動部認為勞工的司法權是基本人權,那內政部要不要認為一般非勞工國民的司法權也是人權?這不一定要賴給司法院,整個行政院團隊也可以來看待這件事情。第二是有錢不想付,就是強制他找律師,他不是沒有錢,但就是不要找。這個問題牽涉到如果打贏了官司,那這個錢就白花了!如果打贏官司,律師費要由對方付,這就是所謂的強制代理的費用負擔問題,這部分在配套上也都沒有討論。如果打贏官司還要付律師費,我當然不服,因為這個錢應該是輸的人、不跟我和解、不付我錢的人要負擔,這要有配套制度,但這部分也沒有,就是敗訴負擔的制度沒有建立。第三,就算不是錢的問題,那就是怕找不到好律師的問題。確實,就像剛剛林永頌律師講的,也有不好的律師,對於不好的律師有沒有強化懲戒制度?對於律師懲戒、淘汰不好的律師有沒有成績,我想大家應該普遍沒有那麼滿意。淘汰律師並不是讓律師不要做就好了,因為他已經害到老百姓,目前有律師責任保險、律師有限責任制度,整個律師制度從來就不在司法院和法務部高度關愛的眼神之中,在沒有配套改革的情況下,要談強制代理當然大家會有疑慮。
訴訟制度、司法人事制度、審級制度是環環相扣的,我們可以瞭解最高法院案件始終很多,一切的改革都很難操作,可是我們也必須承認強化堅實事實審一直都沒有在做或是做得很不好。舉一個最簡單的例子,如果要檢核人民有沒有信賴事實審的司法表現,我們只要從折服率來看就好,如果有一天大部分人民都不上訴了,就可以證明事實審很好。過去這麼多年來,人民不斷的上訴,其實就是對司法可信度打了很大的問號,在有很大問號的前提之下,我們一直說最高法院人不夠,這也是事實。在此想向大院說明,如果司法院有心要改,那我們就應該協助他們解決目前最高法院人力不夠的問題,一旦改革成功之後,人力就不需要那麼多了,所以最高法院的缺額是一個時間性的問題,也許我們可以訂定一項特別法,規定十年之內增員,這批法官進來之後就只做十年,十年做完之後就不要了,其實就是特殊解決金字塔化的限時法,因為司法院一定跟行政院爭取不到員額,因為爭取到員額之後一輩子都縮不回去了,所以壓力就很大。其實可以訂定一個限時法,十年之內我們來強化司法,十年後基層的狀況改善了,最高法院的人自然就變少,那麼這些人就可以離開了。我想應該要有更多開創性的想像和作法,否則以目前這樣的作法我認為是削足適履。為了希望變成金字塔,所以就把上面切掉、把多出來胖的部分直接挖掉,這確實是金字塔,但實際上卻是削足適履,謝謝。
主席(陳委員以信):現在請臺灣高等法院廖建瑜法官發言。
廖建瑜法官:主席、在座法學先進大家好。很高興今天有這個機會來參加這場公聽會,說明我對金字塔制度的一些看法。今天早上要出門的時候,我太太問我今天到立法院要開什麼會?我說要開有關金字塔的會議,他說:「你千萬不要贊成,因為你一贊成就會影響很多人的利益,包含很多法官其實一輩子都沒有想過要當大法官,但是他們一定要到最高法院當一次最高法院的法官。」,由此就可以知道這會影響到非常多人的利益,所以我現在先就利益的部分加以說明,我完全沒有填調動,所以我現在所講的完全沒有利益糾葛的問題。
剛剛很多先進都談到是不是要等到堅實事實審之後再說,方才黃律師大概說明了我們的法制史,在此我稍微再整理一下,嚴格來講,我們從83年就已經開始談這個問題,其實已經談了非常多次,106年又再度談了一次,包括107年也有談一次,不過都是在談同樣的問題。到了去年我們提出MAYA金字塔,之所以不太願意稱為尖端金字塔,其實也是考慮到會不會因為金字塔的形象太深刻而讓人家覺得我們太嚴重的限制上訴權。但老實說,個人的意見是再怎麼等都沒有用,各位一定要記住先程序後組織的原則,針對法院組織的部分,如果訴訟程序沒有做任何改變的話,這個組織是絕對動不了的,為什麼?因為所有法院的組織完全都是用案件數來計算,包括人事安排也是用案件數來計算,當訴訟制度沒有做任何改善的時候,法院組織絕對動不了。就像黃委員剛才所講的,訴訟制度會牽扯到人事組織,如果沒有先做程序上的改變,其實案件就不會有所改變,在這種情況下,組織就完全沒有辦法變動,所以我一直認為如果想要變動人事組織或是想要迎來堅實的事實審,也就是充實第一審的人力,如果訴訟制度沒有做任何改變,那麼就算十年後也還是一樣。
在此提供個人的一個經驗,92年的時候我們針對刑事訴訟做了最巨大的改變,也就是當事人進行主義的改良,當事人進行主義讓法院組織產生什麼樣的質變?它開始變成民刑分流,民刑分流之後,我們就會發現在刑流、民流一開始做了選擇之後,他們可能一輩子都辦刑事案件或是一輩子都辦民事案件,到底這樣是好還是不好,這個問題我們可以討論,可是他們可能一輩子都是專精於刑事法律,所以他們在這方面的經驗才能迅速累積。如果以前從來都沒有改變訴訟制度的話,依照以往的制度其實很難造成澈底的民刑分流或者到了二審也是以專業作為考量的狀況,其實以前上二審的時候,還曾經有刑事法官上去辦民事案件或是民事法官上去辦刑事案件的奇怪現象,但近年來幾乎不可能發生這樣的現象。
我常說程序上的改變才能促進組織上的改變,邏輯在哪裡呢?就像剛才黃委員所說的,這牽扯到現行制度是案件圓桶的狀況,也就是說,它其實沒有多大的限制,所以它是一個圓桶狀的上身,而因為圓桶狀的上身,勢必人力沒辦法篩檢,唯有適度進行上訴的限制,這樣才有辦法改變案件的結構,組織也才能瘦身。以瘦身的結果來說,不管是從最高法院的瘦身到二審法院的瘦身之後,才能把人力回流到真正的事實審,事實審之後才會產生堅實化。在堅實化之後,一審的時候才有辦法考慮量刑是不是要再精緻一點、鑑定制度是不是要再精緻一點,這時才有辦法澈底落實。如果一直說我們一定要等到堅實的事實審之後再來進行訴訟制度的改革,我個人覺得其實是有點本末倒置。
剛才大家也有談到依照現況流浪30年現在變成38年的問題,我們常常提到司法效能的評估,雖然給予上訴審,但其實是虛的上訴審?還是要給予實質而有效的上訴審?也就是說,上訴審等很久之後還是被駁回?還是要馬上進行許可制的審查,認為OK就可以馬上進來,而且沒有任何案件類型的限制?這就是現在制度的改變,也就是澈底把三七六案件類型整個刪掉。老實說,這是限制上訴嗎?我覺得應該是放寬上訴,所以最高法院許多法官也很憂心這樣會不會有海嘯般的案件湧進來。
今年初司法院提出美國智庫傳統基金會認為我們的司法效能非常好,按照我個人的分析,我們要追求司法效能當然要就兩個目的加以平衡,一方面要追求公正的制度,另一方面又要追求效率,這時候我們做任何制度的改良就要看它是不是有所偏廢,只要沒有任何偏廢,我覺得這個制度應該可以透過一些審查,就像剛才詹老師所講的,訴訟權的核心到底是什麼?只要不侵害到人民訴訟權的核心,我覺得這個概念其實滿重要。
另外,剛才主席也有談到我們是不是現在就要實施,為什麼我會認為有非常迫切的需求?就是國民法官制度明年就要實施,在明年要實施的國民法官制度當中,其實有非常多限制,比如說調查證據的限制、調查新證據的限制,以及上訴審的審查制度改變。如果我們這個會期沒有改變訴訟制度,到了明年實施之後,二審的被告其實就會使用國民法官制度,那就會出現不同意見,為什麼我要適用不一樣的制度?為什麼我不能用國民法官制度?也就是有人會主張檢察官怎麼可以又聲請證據調查,因為國民法官制度有規定不能申請調查!
所以為什麼一定要挑這個會期或今年一定要通過這些法案?我認為最迫切的影響,其實是國民法官制度要實施了,因此國家在這樣兩套訴訟制度下,訴訟權不平等的問題會被凸顯出來,就會導致調查證據限制的合理性。其實在國民法官法裡面大致上都有講到,為什麼會鼓勵他在準備程序一定要提出,法官在準備程序就馬上要做證據能力的裁示、調查證據必要性的裁示,這些當然都有依據,如果我們現在不改的話,到了明年真的會出很多的亂子。
提綱裡面有談到為什麼要儘量早點調查證據,其實裡面很重要的一個考量大概就是證據的保鮮,剛才林律師也有特別談到所謂的證據保鮮,也就是我們對證據的調查如果沒有在一審進行,特別是前一陣子吵得非常兇的,比如說責任能力、精神能力鑑定的問題,如果沒有在偵查中就送鑑定、沒有在一審開始審理的時候送鑑定,最後會跟事實發現、真實發現落差越來越大,這就是鼓勵要早點進行的原因;另外一個就是舉證責任的怠惰,我們要知道,不是只有檢察官才需要舉證,我們另外還有一個自訴的制度,那自訴的情況也一樣,而且會發現自訴的時間有時候會拖得比較久,為什麼?其實就是舉證非常困難,不管是否由律師代理,要做一些調查確實也很困難,嚴格來講他是不是怠惰?其實我並不想這麼講,但剛才林律師有特別講到,事實上,律師的調查權確實有受到很嚴重的限制。
最後,我其實也滿贊成剛才黃律師還有林律師說的,我們這套改革要通過,其實在鑑定的這一塊,我認為應該在這個會期或在下一個會期也應該一併納為優先法案、一併通過,謝謝。
主席:謝謝廖法官的意見。主席補宣告,等一下在邱顯智委員發言之後休息5分鐘。
請高雄大學政治法律學系廖義銘教授發言。
廖義銘教授:主席以及在座各位先進大家早安。很榮幸能夠在這裡針對訴訟制度改革方面提出個人意見。建構金字塔型訴訟制度的前提,必須是在這種訴訟制度對於保障民眾訴訟權的因果關係,那麼金字塔型訴訟制度的核心又在於第三審落實所謂的嚴格法律審制度,而嚴格法律審制度的前提又建立在一項法學方法論的前提上,那就在於審判實務上,所謂的法律審跟事實審能夠嚴格區別。
就實務而言,法官在審理案件的時候,就法學方法的現實而言,其實法律審跟事實審並沒辦法做截然的區別,對於系爭法律的判斷,經常都是立基於法官對事實的認定,當法官認定下級法院對事實的判斷有嚴重違反經驗法則的時候,才有可能認定適用的論理是錯的;相反的,當上級法院認定下級法院在事實認定方面符合經驗法則的時候,通常在法律適用的判斷上,上級法院也會認為下級法院的法律判斷是正當的。如果我們能夠理解法官在案件審理的判斷方法上,在事實的認定跟法律認定之間很難做區別的時候,我們就必須進一步從政策的目標跟手段的因果關係進行分析,並且重新審查所謂的金字塔型訴訟制度與落實民眾訴訟權之間的因果關係。
如果訴訟法嚴格要求上級法院的事實審,這個時候從訴訟案的角度來看,其實很明顯就是剝奪民眾在終審法院審理時受到公平審判的機會;此外,如果證據調查被嚴格規範在第一審、第二審的時候,無論在制度上如何去建構所謂的堅實的事實審,其實對於敗訴的一方而言,都仍然有上訴的需求,也就是對於民眾參與訴訟來說,無論法官的品質多麼優秀、無論法官在什麼時候能夠得到多少專業的輔助、又無論一審及二審的法官人數或法官助理人數有多麼充沛,想要提起上訴的民眾不會因為法院的組織跟制度有多麼堅實而放下上訴的欲求。在座各位如果有法院實務經驗的話,你如果想上訴的話,不會因為法官有多麼的公平正義就不想上訴,你會想上訴純粹就是因為你想上訴。進一步來說,法院的三級三審制度並不是建立在一審或二審在事實判斷上不夠堅實而需要第三審;而是建立在無論下級法院在審理上有多麼堅實,都還是必須要給民眾有上訴的機會、都還是必須要符合民眾上訴的欲求,因為民眾有上訴的欲求,這是受到憲法層級的法院審級制度所保障的。
因此個人從公共政策所要實現的目標與政策所使用的手段的因果關係分析來看,我個人認為金字塔型訴訟制度,其實不應該在這一十、二十年的司法改革上成為一個不受質疑、不受反省的迷思;我個人認為除非司法院能夠有堅實的證據來證明,終審法院透過嚴格的法律審判制度能夠保障當事人的訴訟權,否則所謂的終審法院嚴格法律審制度不宜貿然實施。更進一步來說,我個人認為所謂的強化事實審也不應該成為限制上訴審的前提,為什麼呢?我個人認為,其實要強化一審事實審的最好方法、最有效的制度性方法,反而就是讓法院之間的審級制度能夠做到有效的制衡,簡單來說,讓二審甚至是三審法院能夠有完全事實審的權力,讓上級法院能夠有效地透過審級制度來制衡下級法院,這樣下級法院的事實審才能夠走向堅實。
最後,有關強制律師代理方面,我個人就法院實務的觀察,如果未來的制度讓當事人有錢請律師的跟沒錢只好請法扶律師的兩造,因為制度而呈現明顯不公平的話,為什麼不公平呢?因為法扶律師所能得到的律師費終究是比較少的,當然就不具有足夠的經費跟人力來協助當事人蒐集證據,在這種影響訴訟成敗最關鍵的工作上,法扶律師比較沒有能力跟意願去做。雖然我個人並不反對強制律師訴訟代理制度,但是如何能夠在制度上,讓法扶律師對於當事人的協助不會因為經費、律師費較少而使得兩造有明顯的不公平,我個人認為這也是司法改革上應該去落實、討論的一個制度改革方向。以上是我個人的意見,謝謝。
主席:謝謝廖教授的意見。
請葉委員毓蘭發言。
葉委員毓蘭:謝謝主席。大家都說要建構有溫度的司法,解決審判長期化的問題,這些問題當然也非常重要,民國67年的一銀押匯案,涉案的襄理在民國68年被起訴,纏訟近三十年,歷經更十二審才判決無罪定讞;民國106年臺中有一件房客刺殺房東的殺人命案,光是一審就花了5年的時間,在110年法院才判決被告無期徒刑,這期間總共換了4位法官,案子快審結的時候,因為法官的異動又重新審理,或許有人說這都是個案,但真的是如此嗎?林輝煌秘書長前天在答詢的時候說:案件上訴到最高法院後撤銷發回二審更審,這樣來來回回,造成審判長期化的弊病,因為冗長的訴訟程序,導致當事人、被害人家屬無法及時獲得權益維護,漫長的審理程序更是讓民眾備受煎熬,譬如法官職務調整等,好像跟案件審理沒關係,但是卻間接影響了訴訟的進行,因為可能違反直接審理、公平審判的審理原則,所以司法院更應該避免。
另外,檢察機關長期的人力不足或採行偵查、公訴的分組制度等等,是否也會造成無法精緻化起訴及有效的實施公訴,導致整體審理時程冗長?這也是應該要去思考的。
對於目前院檢案量的暴增,我們或許可以思考將目前以檢察官為主的「寡頭式偵查」修法改採「雙偵查主體」的制度,讓司法警察官也取得偵查主體的地位,並賦予他們對部分案件具有微罪處分權,一來可以減低司法機關的案量,把心力花在比較重大的案件上;二來可以連帶減緩優秀司法官出走潮的問題。
畢竟長久以來,司法警察職司第一線的調查,他們的經驗都不是檢察官平常接受的教育訓練、法學等能夠取代的,在偵查實務上,現在檢察官好像也只能給予司法警察法律層面的建議,刑事偵查目前趨向是使用科技,蒐證倚重科學鑑識,就此點而言,檢察官並沒有受過相關的完整訓練,也只有專業化的司法警察機關才有相關的專業技術、人才跟科技等。
或許有人認為賦予司法警察微罪處分權可能會剝奪檢察官作為偵查終結者的角色,但是未來制度是可以設計成僅賦予警察微罪處分的暫定效力,需要經過檢察官核備始生確定終局的法律效果,這樣就不用過度憂慮,這也如同檢察官的不起訴處分,所以本席認為雙偵查主體跟微罪處分權應該是未來可以思考的改革方向。
目前司法院所推動的金字塔訴訟制度是希望能夠在有限的資源下做很多事情,但我們還是必須要先考量目前的司法制度,究竟第一審可否真正落實堅實事實審的功能?如果第一審在認定事實方面完全沒有問題之後,再來談第二審是事後審或嚴格續審制會比較適當,而不是讓訴訟案件一直在二審、三審間徘徊。
依司法院的規劃,未來如果自訴人或被告提起上訴或聲請許可上訴必須委任律師,這樣強制辯護的規定,勢必大幅增加人民進入訴訟程序的成本,會不會影響民眾上訴救濟的權益不無疑問,強制律師代理的好處在於訴訟過程中相對有效率,案件可以進行得比較迅速,爭點和攻防集中,避免民眾濫訴,或許可以解決上訴審肥大化的問題,但是強制律師代理將會樹立一道訴訟高牆,讓那一些請不起律師或不願請律師的民眾被擋在牆外,這和憲法保障的訴訟權難免會有出入。所以就這一點而言,我們在做這些司法改革的時候,必須要深思,謝謝。
主席:請林委員思銘發言。
林委員思銘:各位專家學者、委員大家早。2021年1月最高法院為了消弭民怨並提升審判效率,一鼓作氣將過去長久以來的四千多件積案打散,並廢除最高法院法官每月限量分案的制度。由於司法院最高法院缺乏事先的通盤規劃,造成法官除了要清理、消化過去的積案,又要處理新案,負擔因而加重,深陷蠟燭兩頭燒的困境,因此司法院為了解決第三審法院爆量的案件,就要落實2017年的司改會議,以建構金字塔型訴訟制度為名,積極推動相關法律條文的修正,朝向建立第一審為堅實的事實審、第二審為嚴格續審制、第三審為嚴格法律審的目標前進。
此次司法院建構金字塔型訴訟制度相關修正草案影響無遠弗屆,遍及民、刑訴訟案件,但是我們要問的是,配合建構金字塔型訴訟制度而增修的法律條文,其內容能不能具體回應人民對司法改革的期待?能不能增進人民對司法的理解和信任?建立金字塔型訴訟制度,是否能夠達到確實保障人民權利、以司法解決人民紛爭的目的?
司法院民事訴訟法修正草案的立法說帖,打著建立堅實事實審、嚴格法律審的漂亮名號,企圖獲取立法院及社會大眾的支持,實際上則是司法院為了達到審判效率、清理積案的目的,所以在民事訴訟法修正草案中,擴大第三審法院許可上訴的範圍,利用此方式來限縮第三審法院的審判範圍及案件,司法院此舉會造成司法裁量權擴大,阻擋人民上訴第三審的權利,也妨礙人民追求裁判的正確性,侵害人民的訴訟權、財產權等基本權利,並導致司法權的專斷,損及法治國權力分立以及依法審判的基本原則。
針對司法院提出的民事訴訟法修正草案,本席有以下的疑問:司法院說要建立堅實的事實審,但何謂堅實的事實審?司法院有什麼建立堅實事實審的具體規範,可以讓目前的事實審成為嶄新而堅實的事實審?司法院要如何貫徹堅實事實審,以提升裁判品質,減少人民上訴?徒法不足以自行,司法院所訂定的堅實事實審的相關規定,對於第一審資淺無經驗的法官是否能夠具體落實?是否能夠由受命的單獨法官來確實落實此次的修法?我想這個是很有疑慮的。
此次的修法針對專業委員參與,可請法律專家提出爭點、意見,法院因謀訴訟經濟,當事人應依誠實信用以及計畫審理,這樣是否能真的達到堅實的事實審?強化事實審的審理誠有疑問。專業委員的參與是原來民事訴訟法就有相關的規定,法官都可以囑託特定的專業機關做相關的鑑定;而法律專家的意見,因為法官原本就是法律專家,而且具備法律專業,又要去問專家學者嗎?我想這個部分應該是由法官私底下搜尋相關資料,私底下去詢問相關的法律專家才做出裁決,而不是以法律來明定,所以對於再增加上述規定,讓這些人來參與本案訴訟,似乎讓人感覺是在減輕法官的負擔,且法官的意見若與專業的委員不同、與專家學者的意見不同,法官到底是要聽誰的?這樣會不會造成法官在審理案件時綁手綁腳,在事實審的認定上治絲益棼?難道司法院對於事實審的法官那麼沒有信心嗎?尤其法律專家未參與事實審的審理及法庭的辯論攻防,如何能就爭點提出精準的法律意見?針對法律的適用,如果法律的專家公開對於法官承審的案件提出他的法律見解,這樣不是打臉法官嗎?所以本席認為,這樣的制度改革,將可能會造成案件審理更加拖延,無法達到訴訟迅速、經濟的目的,如果真的要真正貫徹堅實事實審,本席認為提升法官的專業度及裁判品質,才能增加人民對法官的信賴,而達到減少人民上訴的目的。以上。
主席:謝謝林委員思銘的發言。我們在邱委員顯智發言之後會休息5分鐘。
現在請邱委員顯智發言。
邱委員顯智:主席、秘書長、次長、各位老師、理事長、各位在場先進、各位委員。我覺得在這個公聽會,首先第一個部分當然是涉及到我們為什麼要有審級制度,如果說要追求訴訟經濟,不用去顧慮、考慮到審級利益與審級制度的話,最快的方式當然就是判一次就定嘛!這是最簡單的。那為什麼要有審級制度?為什麼要有一審、二審、三審?其實大家都非常清楚,是人在判,不是神在判啊!你會判錯,那你判錯的時候,不管是民事訴訟、刑事訴訟,判錯都是非常嚴重的一件事情,這也跟我們所追求的司法公平正義完全背道而馳,所以就這個部分,草案最大的問題應該是在於它限縮上訴權,也就是刪掉「對於在第一審已提出之攻擊或防禦方法為補充者」和「如不許其提出顯失公平者」這兩款事由。現行的民事訴訟法第四百四十七條就已經限制了原則上當事人不能在上訴審提出新的攻擊、防禦方法,其實剛剛林永頌律師也有提到,為什麼既有的規範效果不好?如果說限制當事人補充原本的攻擊、防禦方法,或者就算顯失公平也要禁止當事人提出攻擊、防禦方法,難道就能夠解決這個問題嗎?
我們可以來思考一下第一審裁判維持率的問題,根據司法院從2011年到2020年的統計,大約有27%、將近三成的民事案件判決上訴到第二審之後被廢棄,也就是說,有三分之一是被全部廢棄,所以一審的維持率,你從它的數字就可以看得出來。那這些被廢棄的裁判,除了可能涉及到攻防方法有沒有適時提出之外,也可能涉及到一審的裁判品質或者訴訟照料的程度,在釐清相關的原因之前,不應該直接大幅度的限縮人民對第二審提出新攻擊、防禦方法的機會,不然的話,可能會嚴重損害人民的權益,反而造成對司法的不信任。簡單講,我不知道秘書長知不知道一審在實務上進行的狀況,如果一審搞錯了或者是訴訟照料有問題,到了二審是不是能夠容許有一個重新再review的機會?
第二個,訴訟上確實有可能藏招,有「崁步」的狀況,也就是說,有一些當事人甚至律師會把重要的證據資料「暗槓」起來,等到第二審再提出,但是這樣的狀況到底是不是主流?有多少人是這樣做?事實上,到底有沒有一個理性的當事人希望自己第一審先輸,然後第二審再拿出來、後來再贏?那這個方式說實在的,以理性的人來講,是很難去說一般性的狀況之下確實是如此的,所以如何去限制?與其從限制當事人上訴權的角度,更需要的是建立一個闡明和差異式的文化,讓當事人在第一審的時候就知道要盡力的提出攻擊、防禦方法與聲請調查證據。
再來,要讓整個第一審扎實,我們現在講的就是一審要先扎實,再去思考這樣的問題,如果你第一審根本都沒有扎實的情況之下,第二審的門又要關起來,到最後一審有判錯的狀況,到底要怎麼解決?那一審要怎麼扎實,不是靠通常沒有法律專業的當事人,而是要法院與律師一起來幫忙,這也是為什麼要去談強化法律扶助機制和律師強制代理,希望在擴大律師強制代理的同時,合理的律師費用也應該考量納入訴訟費用的一部分,並且讓敗訴當事人負擔訴訟費用的機制,合理去分配程序的風險,讓法律扶助制度可以良好的運作。
最後一個,我基本上是覺得非常遺憾,司法院又用為了避免延滯訴訟的理由,讓當事人在委任律師提出上訴的情況之下,不用訂相當期限補正上訴的理由就直接駁回,類似這樣的狀況,諸如此類的狀況其實有非常多啦!從比例原則的角度來看,這個草案的規定事實上讓臺灣社會負擔的成本是相當大的,如果說你要去談這個問題的時候,我覺得真的要從會不會判錯這個角度去思考。我覺得司法院對這個議題,對法官到底會不會判錯,好像都完全不在乎啊!好像完全都不在乎法官判錯的時候人民要怎麼去救濟,那受這些委屈的人,不管是民事訴訟,不管是刑事訴訟,到底受委屈的人能不能夠有一個審級利益起碼的保護?對這一點好像完全都不在意,好像覺得都不會判錯一樣,民事再審是非常、非常困難,比登天還要困難啊!所以你如果站在這樣的角度來思考的話,是人在判,不是神在判,就這部分應該要再三思,思考限縮上訴權在現在的制度下是不是合理。
最後,再提醒一遍,要限縮人民的上訴權,採取非常嚴格的續審制,一定要先確保第一審是堅實的事實審,如果第一審沒有辦法非常堅實、扎實的審理的時候,事實上就是犧牲了司法程序發現真實和實現正義的目標來追求效率。以上,謝謝大家。
主席:謝謝邱委員的發言,現在休息5分鐘。
休息
繼續開會
主席:現在繼續開會。請真理大學法律學系吳景欽教授發言。
吳景欽教授:各位大家好。首先我先針對今天公聽會一些刑事問題做一個建議,因為在上禮拜我接到email的時候,關係文書只有民事訴訟與行政訴訟,可是今天的討論提綱,尤其是第一個,剛才有幾位都集中在刑事訴訟,那我後來有問,好像是因為刑事訴訟法這邊還沒讀吧!不過今天我來了以後,這裡補的書面資料有刑事訴訟,那我要強調的是,沒有錯啦!這三個訴訟法有它共同的問題,但是我覺得不相同的可能更多,所以是不是以後比方說大範圍看完以後,個別針對訴訟法再來舉辦公聽會?我覺得會比較聚焦。因為我在學校是教刑事法,所以我還是針對刑事訴訟這個金字塔的問題。
首先第一個問題,就是這個時機到底到了沒有?如果看這個時程,剛才廖建瑜法官也提到,如果從1999年開始算的話,因為1999年的司改會議有說要金字塔,2017年也有說要金字塔,從1999年到現在已經過了大概二十幾年,好像都只有決議,但是沒有走。我查了一下2017年司改國是會議的決議,是說金字塔完了以後,要在5年內去精簡最終審法院的法官人數,當然就某種程度來講,剛才廖建瑜法官也提到,好像法官可以當到最高法院的法官的機會就減少,但是如果我們不要考慮這一點,現在已經過5年了,然後又有人事精簡的急迫性,是不是現在就應該動了?
前面很多人都提到,基本上要有堅實的第一審作為限制上訴審的前提,這個我想沒有人反對,只是我們的第一審到底哪時候堅實?如果就我在學校教書來講,永遠沒有一刻會是堅實的,所以某種程度而言,這個改革到底是要由下而上──由下而上的意思就是先進行第一審,再來第二審,再來第三審?還是像廖建瑜法官提到的,我先針對第三審,然後第三審建立了以後,回過來,就自然而然會帶動一、二審?這個想法我也不知道啦!我只能說我還是比較贊成先落實第一審,再來第二審,再來是第三審。
好,不管怎麼樣,我是覺得司法院這邊都不應該是這種情況,什麼情況?就是我剛才提到的,怎麼會今天來了以後,刑事訴訟法的修正草案丟了兩份?那我在猜一份可能是司法院那邊的,一份是會行政院這邊的。然後我又聽到剛才林永頌律師提到的,我不知道這一份現在送了沒,就是有關鑑定人的改革,可能要引入專家證人這個部分,我認為這樣會搞得很複雜,如果你真的要利用限制第三審來帶動一、二審,那至少統合一下。至少就我來講,上禮拜本來沒有刑事訴訟,我就自己去找,我找得也很頭大。你自己本身雖然講說要由上而下改革,但是我看不到這個,資料真的是非常、非常混亂,至少這一點可能有問題。
這個時機到底到了沒?當然前提就是第一審到底堅實了沒?剛才廖建瑜法官有提到國民法官法的問題,因為討論提綱的第三個,就刑事訴訟的部分,它的意思也是不明確,以後可能也要稍微想清楚。它的意思好像是說因為第一審堅實了以後,到了第二審,不管是民事訴訟、刑事訴訟,基本上到了第二審的話,原則上你就不能再提新的證據,就是所謂的失權效的問題,這個東西,前提是第一審到底堅實了沒?同樣是在2017年司改國是會議的決議裡面,它講了很多,要完善證據法則等等等一大堆,好,那現在問題來了,司法院這邊除了剛才我提到有關鑑定人的修正以外,在證據法則這個部分呢?有沒有任何的修正?我們不知道什麼叫堅實,但至少你的方向要先給大家知道吧!那有沒有?所以我有一個感覺,從上禮拜我接到這個公聽會到現在看到這個資料的感覺,這禮拜剛好是各大學的期中考,這有點像我的學生為了要應付考試而來準備考試,或者是為了要應付報告而來交作業的感覺,所以就是雜亂無章。
好,那你說沒關係啊!明年2023年1月1日國民法官法就要實施了,我們藉由國民法官法來帶動,讓它當一個火車頭來帶動,尤其是刑事司法的改革,可是現在問題來了,明年2023年1月1日,前3年只有故意犯罪因而致人於死的,這個案件量頂多就300-500件嘛!那總體的刑事案件能拉得起來嗎?更重要的是,它的制度有沒有一樣?在我感覺它是雙軌制啊!它的很多制度都不一樣啊!那你怎麼有辦法去拉動這個東西?結果好玩的是,剛才廖建瑜法官說現在如果不修的話明年國民法官法不知道怎麼用,可是國民法官法第九十二條已經有失權效的規定了啊!第二審原來就不能再提出新證據了啊!那表示什麼?表示國民法官法基本上從這個法條的規定來看,它與現制本來就不一樣啊!所以基本上,這個有沒有堅實?至少就目前所提出來的法條的修正,雜亂無章,然後沒有一體性,我是看不出來,而且要藉由國民法官拉動整個刑事訴訟,我看也是有困難的。
目前的修正,除了第一審到底堅實了沒有,再來就是目前的第三審是不是過寬、過大?我感覺沒有啊!比方說剛才陳以信委員提到第三百七十六條不得上訴第三審,這讓我有一個思考,目前第三百七十六條的案件是屬於比較輕罪的案件,一審無罪、二審有罪可以上訴,否則的話,基本上是不能上訴,可是問題來了,難道這些輕罪就不需要有統一法律見解嗎?更讓我質疑的是,目前雖然有大法庭制度,刑事被告去聲請大法庭要統一解釋,可是他哪個時候才知道裁定?因為最高法院都不開庭,結果往往是上訴駁回的判決之後,我才接到裁定,像這一種,你最高法院搞得好像到現在還是19世紀那種秘密審判的感覺啊!這個是我沒有辦法接受的。
如果說目前這個許可上訴制把第三百七十六條刪除掉,我覺得這個方向是好的,但問題來了,採許可上訴,它的上訴理由分兩種類型,一種是牴觸憲法、違反司法判斷、違背判決先例,這個老實講大概都很抽象。另外一個部分,許可上訴的是說法的續造,我看到這個就很慌啊!你如果在民事訴訟有法的續造,可能還說得過去,可是到了刑事法這邊你要說法的續造,這個就會踩踏到罪刑法定的問題耶!所以我說兩個訴訟是不一樣的。你要統一法律見解,然後法律有原則重要性,這個都是最高院自己在那邊許可、自己在那邊採嘛!到頭來就看你高興嘛!更重要的是,因為這裡你也提到了牴觸憲法,如果你在這裡縮了,那我問各位,你縮了以後,人民會往哪裡救濟?因為我們的憲法法庭現在針對裁判本身違憲,也可以做審查,那是不是都跑到憲法法庭去了?所以本來我在猜,司法院說採取許可上訴制,第三審就會縮了,可是大家又跑到憲法法庭,雖然司法院一直說憲法法庭不是第四審,可是你看目前至少做了幾個嘛!它不是第四審,那人就是這樣,你縮了這邊,我一定要找到救濟的空間,那是不是憲法法庭這邊就變多了?那你說案件量會減少嗎?所以我最終的一個提醒,這麼重要的司法百年大計,立法院這邊不要那麼輕鬆的就通過了,不要只為了做作業而作業,更重要的是,數個金字塔我再怎麼看都覺得不妥啊!為什麼立法院這邊不思考我們就一個金字塔就好了?謝謝。
主席:謝謝吳教授慷慨激昂的發言,很有道理。
接著請江委員永昌發言。
江委員永昌:謝謝主席。我就直接進入主題,我要講兩個部分,第一個部分,不要讓受命法官在準備程序當中就把調查證據的事情都搞定了,這不對啦!根據「臺灣各地方法院行合議審判暨加強庭長監督責任實施要點」第三點,很多複雜的案件要以合議庭來審理,那民事訴訟的準備程序應該是爭點整理及整理爭執與不爭執事項,其實最耗心力的調查證據應該是在審判活動事實認定最核心的這個部分,應該在後面來做嘛!可是依民事訴訟法第二百七十條第三項,結果受命法官把例外改原則,他常常濫用兩造合意由受命法官調查,導致證據調查幾乎在準備程序就進行完畢,結果證人到庭作證接受法官訊問時,如果獨任法官在準備程序就先進行了,合議庭開庭的時候,三個法官有時候就是行禮如儀,針對訴狀所寫的說一說,還告訴律師你們要說的事情訴狀上都有寫,我知道了,然後就匆匆結束。至於二審的法院,當事人到了二審想要再傳喚一審的證人時,二審的法院常會認為不必要,所以就把它駁回。
每次本席在質詢時都會提出這樣的意見,如果司法院認為沒有這樣的狀況,請你們把數據提出來給本席看。本席有去比照刑事訴訟法,刑事訴訟法就規定不得因此取代審判期日應踐行之直接調查證據程序,因為調查證據是審判的核心嘛!法院形成心證之所需就是這個部分,除非你預料證人不能於審判期日到場,不然不能在準備程序訊問證人。本席是拿這個部分來比照啦!民事審判不可以程序空洞化,不可以破壞直接審理原則,這是本席提的第一個意見。
第二個,關於訴訟金字塔、加強事實審等等,本席看到的是只許法院不斷發回更審、不許百姓爭取權利上訴。如果最高法院的想法和二審裁判的事實認定有不一樣的地方,他們就說這是裁決不備理由或理由矛盾,以此廢棄原判決,他們常常這樣做。即使你們以判決不備理由或理由矛盾,把權利上訴制改為許可上訴制,坦白說,本席覺得這都是新瓶裝舊酒,最高法院一樣可以表現出我們是很好心的,當然本席用這個形容詞也許不恰當,請原諒,但是他們一樣可以介入,而事實認定、三審嚴格法律審的修法目的也會落空。
本席有看法國的立法例,也許本席了解得不是很清楚,拜託司法院去了解外國的法律,研究一下他們是不是這樣。法國會限制最高法院廢棄、撤銷原判決發回更審的次數,他們理論上不做事實的認定,而是審查下級審的法律適用,有些運作和我國的邏輯相似,但是法國最高法院有設置全院聯席會,根據法國的司法組織法,最高法院廢棄或撤銷原判決發回更審後,更一審的法院如果沒有依照最高法院的廢棄、撤銷理由判決,而當事人再以相同的理由,對更一審的法院判決提起上訴,這時候法國最高法院就會召開全院聯席會統一法律見解。
所以照這樣的邏輯,案件由全院聯席會發回之後,下級審的法院就有義務,必須依照全院聯席會就法律上原則性重要的點所表示的見解而為審判,所以法國最高法院邏輯上只可能發回到更二審,不會發生我國最高法院的狀況,也就是無限次數的發回,如果覺得無限次數不好聽,換個說法就是很多次、很多次發回更審,永無寧日,如果今天要解決這些訴訟負擔的問題,這一點也必須提出看法。以上。
主席:謝謝江委員精簡、有力的發言。
請臺灣人權促進會周宇修會長發言。
周宇修會長:謝謝主席。主席、在座委員、各位學者先進、老師大家好!我是周宇修律師,這次很榮幸能夠來做一個簡單的分享。因為我自己執行律師業務的主要範圍是憲法訴訟和行政訴訟的部分,所以我大概就行政訴訟法的修正和各位先進做一些意見交流。我先說一下,因為行政訴訟相較於民、刑事訴訟,它本身就是很明確的兩個審級,也就是事實審和法律審,所以不太會去討論上訴三審這部分的問題,討論的方向可能和民、刑事訴訟的狀況不太一樣,但是因為這次的行政訴訟也做了滿多調整,我大概分成三個部分向各位介紹。
第一個是有關強制代理的部分。我們可以看到,關於強制代理的部分,司法院的草案是寫在行政訴訟法第四十九條之一,這裡是就本來的第四十九條律師代理原則,將特定類型拉出來變成強制律師代理,其實這和上一版的草案差不多,我這邊有幾個意見,未來草案如果要做修正可以再做釐清,主要是範圍的問題。因為按照第四十九條之一的規定,它是說當事人應委任律師為訴訟代理人,這裡的當事人,如果我們去看行政訴訟法的規定,其實指的是原被告、第四十一條的主參加人和第四十二條的必要參加人。但是我個人認為,理論上第四十四條的輔助參加人可能也要考慮,如果就法體系的一致性來看,應該也要納入是否強制訴訟代理,這是我第一個要討論的地方。第二點是有關行政機關和第四十九條之一的關係,因為按照第四十九條本來的規定,今天行政機關去應訴,只要承辦人是法制專業或是和法律相關就可以,實務上很多公務員的案件可能都是由人事單位代表,這樣就可以不用委任律師,但是依照第四十九條之一,我們不太確定機關是不是也有適用第四十九條之一的必要。
我個人是希望,如果要做強制律師代理的話,其實行政機關強制律師代理也應該比照一般人民的部分一併納入,我們實務上常常遇到的問題,都是機關指派的被告代表完全不知道怎麼打官司,結果等於是法院教他們怎麼打官司,這樣對原告而言,其實在某個程度上,就程序來說會造成實質上的不利益,所以我希望草案可以考量一下這個部分,這是針對第一個問題的說明。
第二個部分,這次草案討論比較多的是有關巡迴法庭的部分,如果我們去看這個制度的原委,其實它大概是從西元12世紀的英格蘭開始,因為那個年代有很多事和國王有關,這是因應國王怎麼擴大他的統治權所產生的制度,後來這個制度傳到美國,他們也做了繼承,所以美國現在的聯邦上訴法院其實是叫做巡迴法院,這是名稱的來由、原因。
這次的修正是把現在在地方法院的行政訴訟庭拿掉,讓一審的行政訴訟回歸行政法院。嚴格來說我們現在是4間行政法院,就是3間高等行政法院和1間最高行政法院,我們可以合理預測,未來所謂的地方行政法院,其實它的base應該就是在臺北、臺中和高雄,所以才會需要設置這樣的巡迴法院。關於巡迴法院的問題,其實剛才詹老師也有談到一些,我這邊做一些補充,我覺得巡迴法院可能要注意的,除了當事人的科技運用問題之外,大概還有四個問題。
第一個可能是閱卷的問題,也就是說,我是當事人,現在人在花蓮,但是這個案子在北高行受理,以前的分案就是這樣,如果北高行要開庭了,可以用巡迴法庭的方式到花蓮開庭。可是對當事人來說,他可能還是需要事先閱卷,這件事情就某個程度來說是不會變的,所以怎麼克服當事人在整個程序上因為距離太遠所導致的不利益?這可能會是一個問題。
第二個牽連的就是像上訴,如果我要提上訴還是要跑到臺北,這兩個問題在我來看是連動的。其實這個問題在民國100年就談過,我當時去參加北高行和轄區律師的座談會,花蓮的律師代表就反映過,他們都要跑去臺北開庭,好辛苦喔!當時鄭院長還沒有退休,鄭院長的意思是說,根據新的草案,到時候會有地方法院行政訴訟庭,花蓮的律師不用很辛苦的跑來臺北,結果他在修法之後還是要跑臺北。
所以我覺得這個草案會連帶產生一些問題,就是可能會拉大律師之間的城鄉差距問題,因為就委任來說,我乾脆委任臺北的律師就好,就不委任花蓮的律師了,我身為一個臺北的律師,這樣說有點怪怪的啦!可是我覺得這是一個實質上會導致的問題。再來這可能是草案裡面沒有寫得很清楚的地方,我們在第二百三十二條之二──對不起,我可能唸錯條次,第二百三十二條第二項的修正草案是「簡易訴訟程序之審理,……,以遠距審理、巡迴法庭或其他便利之方式行之。」。
但是如果我們對照修正草案的說明,它是說「地方行政法院集中辦理部分第一審通常行政訴訟事件、簡易訴訟事件……。但為同時保障人民起訴、應訴之便利性」,我要說的是,如果依照整個草案的規劃,其實第一審可能會同時做通常訴訟程序和簡易訴訟程序,可是在這個條文的體系解釋之下,會變成只有簡易訴訟程序才能夠做遠距審理、巡迴法庭及其他便利之方式。第一審的通常訴訟程序在這個條文的架構之下,可能沒有辦法使用這樣的制度,它會不會造成體例上的不一致?我覺得這可能也是修正法案時要注意的,這是我要說的第二個部分,是關於巡迴法庭的幾個問題點。
最後我想和各位先進討論,因為今天討論的是金字塔訴訟,我覺得大家的重點都放在如何建構一個堅實的第一審,但行政訴訟在第一審的部分,相較於民事和刑事,它採用的是完全的職權進行主義,尤其在撤銷訴訟的時候,所以做證據調查時,和其他的訴訟狀況會不太一樣。在實務上,最麻煩的還是機關主張應予保密的資料,針對是否提供當事人閱覽資料進行攻擊和防禦,現在經常遇到的狀況都是我們希望法院可以命機關提出,但是機關可能會提出理由,例如這會涉及個人隱私等等所以無法提出。
當年闕銘富前法官在談這個問題的時候就說過,這在日本就是所謂的暗房理論,就是你要讓法官去看,但法官覺得隱私就是隱私,沒有就是沒有。但是在實際運作上,尤其是行政訴訟,我們覺得有一小塊、一部分是很接近刑事訴訟的,尤其是行政裁罰的部分。大家可以想像一個問題,我今天對人民做高額的行政裁罰,結果行政機關卻告訴你這個行政裁罰的證據禁止當事人閱覽,這其實是一個很嚴重的證據開示問題,所以我們希望司法院可以考慮針對這個部分再做一些修法上的調整。以上是我的簡單說明,謝謝大家。
主席:謝謝周會長的發言。
請陳委員椒華發言。
陳委員椒華:謝謝主席。各位先進大家好,今天的主題是「落實司法改革建構金字塔型訴訟制度」公聽會,討論有關行政訴訟法第四百四十七條的修正,還有刑事訴訟法修正條文第三百六十六條之一和第三百六十九條,以解決覆審制的問題,避免第二審審理效能不彰,所以改採續審,續審時明訂有證據能力,並經原審合法調查之證據,第二審法院得逕作為判斷之依據,當事人於第二審法院不得聲請調查新證據。
針對這個部分,本席就想到大約十幾年前,因為參加一個絕食靜坐的行動被臺北地檢署起訴,當時是以違反集遊法起訴,一審是判有罪無刑,二審時如果依這個規定不能採行新證據,本席就會被判定是有罪的。當然,當年提起上訴時有提出新證據被二審法院採納,所以後來是無罪。這個判決對本席的一生影響非常之大,因為本席是以公益的身分參加,針對政府WiMAX基地台發照不當的作為,我們認為應該要嚴謹評估,所以本席到NCC進行24小時的絕食靜坐,結果竟然被判有罪。如果我們現在對刑訴法草率修法,本席認為對很多在一審沒有辦法做完整證據審的案件應該會有很大的影響。針對我們看到的刑訴法修法草案內容,今天與會各位先進提出很多意見,本席也建議司法院在做修正的時候,應該廣納大家的建議,不要草率修法。
在民事訴訟法的部分,我們知道法官審理案件講究認事用法,就是認定事實並適用正確的法律,這次的草案重點在形塑民事訴訟第一審為堅強事實審、第二審為嚴格續審、第三審是嚴格法律審。第三審法院得以致力於法之續造,確保審判一致性及法律見解具原則上重要性之法律審核心價值之案件。
民事訴訟法第四百四十七條主要修正內容為限縮人民上訴權,這會造成認定事實任務往第一審法院集中,這樣的司法改革目標固然有它的理想,但是在堅實的事實審制度建立前,匆匆通過限縮人民於第二審提出新證、新攻防方法的機會,實非人民之福。
本席進立法院之後接到很多陳情,包括金融、環保等方面,有時就是因為在法院訴訟時沒有辦法釐清證據,所以造成他們不得不繼續上訴。這樣的修法,如果作為事實審核心的第一審法官沒有辦法兼顧完整的事實調查,對人民的權益還是會有影響,所以也希望司法院能藉由今天的公聽會,聆聽專家學者、實務工作者提出的意見,修法方向要貼近實務運作,不要草率修正會導致人民權益受損的法律。以上,謝謝。
主席:謝謝陳委員的發言。請中央警察大學刑事警察學系林裕順教授發言。
林裕順教授:主席、在場各位先進大家早安、大家好!我來的時候應該是說早安,現在要說午安了。在我報告之前,我想先和大家分享一個心得,也和今天的主題有關。我覺得堅實第一審的準備程序真的很重要,我早上來的時候應該先完成準備程序,把報到做好再去上廁所,這樣我至少可以省兩個小時。因為我進來的時候看到吳景欽老師,他在我的前面,所以我就讓他先簽名,我先去上廁所,結果等我回來簽名的時候,竟然要多等一個小時。所以前面的階段真的很重要,就是要把握時間,這是我個人的感受,剛好呼應我們今天的主題。
我們今天要討論金字塔型訴訟制度,因為我個人的專長在刑事程序,我的專攻研究也和日本法有關,所以針對今天的提綱,我會就第一題、第二題、第三題回應。其實最近這十幾年做刑事訴訟法的研究時,我總覺得修法的時候常常是一步、一步的修,這樣有點可惜,尤其今天要談的金字塔,就跟剛才專家所提的一樣,上面要做成金字塔,下面的底座就要扎實,所以我覺得不應該個別討論,而是應該協奏,是很和諧的,要搭配、要呼應、要一貫。那主旋律是什麼?在此我先補充一點,我的文章內容是比較長的論述,就放在書面資料裡,但基於時間關係,我另外把書面資料整理出來,用很簡單的投影片與大家分享。我昨天在製作投影片時,剛好司法院也在宣導國民法官馬上、半年後就要上路。其實不是半年後,我想在兩個、三個月之後,從重大案件發生、偵查開始,國民法官制度明年就要適用,也代表人民要進來了。
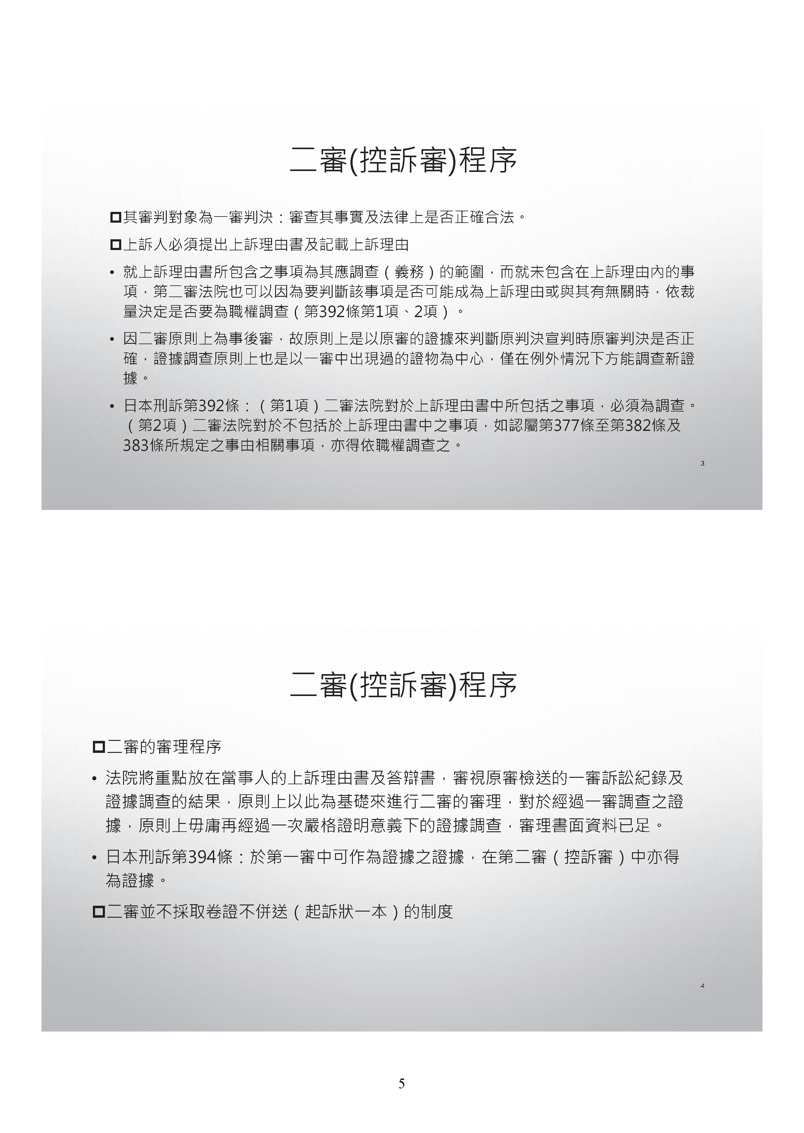
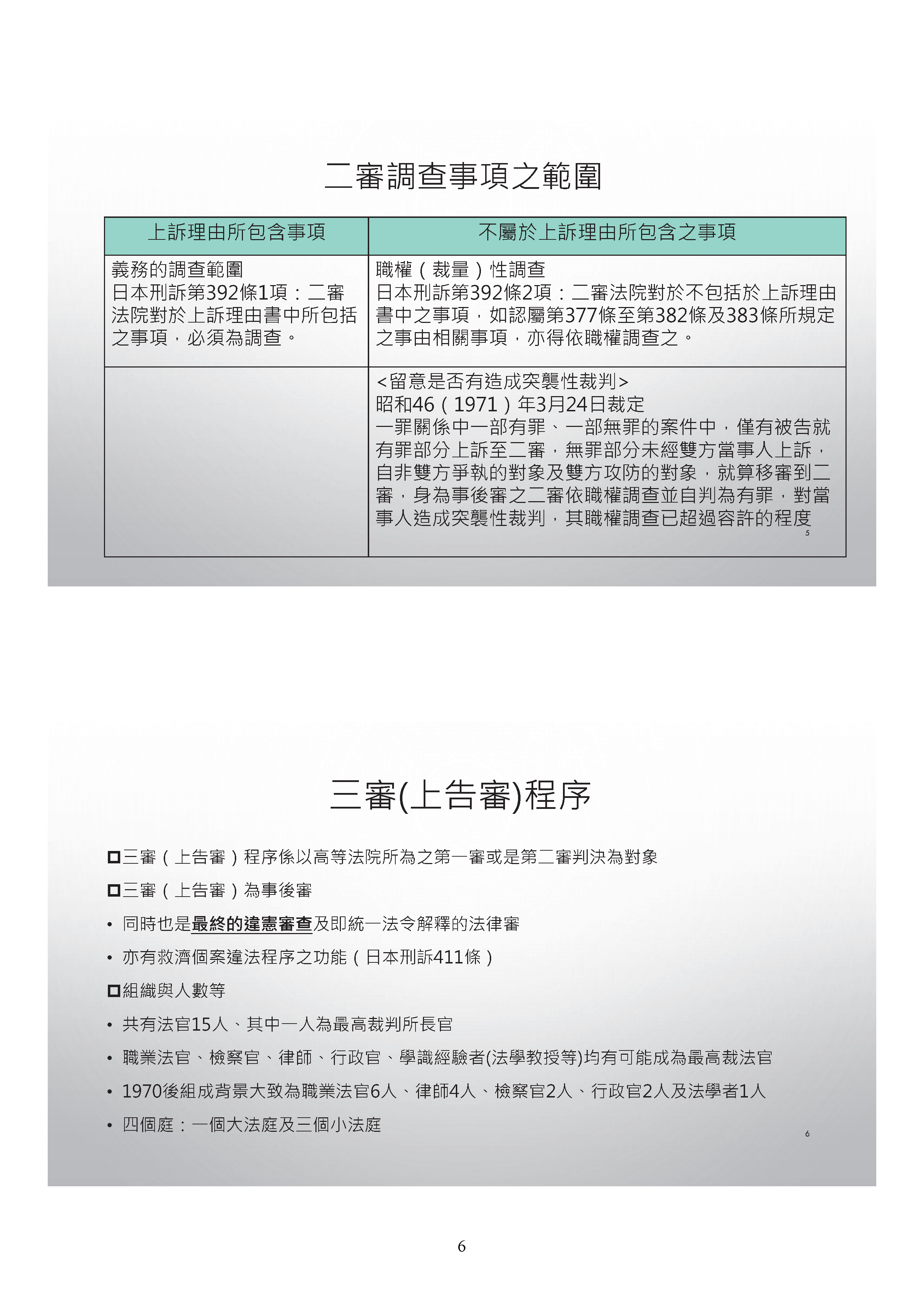
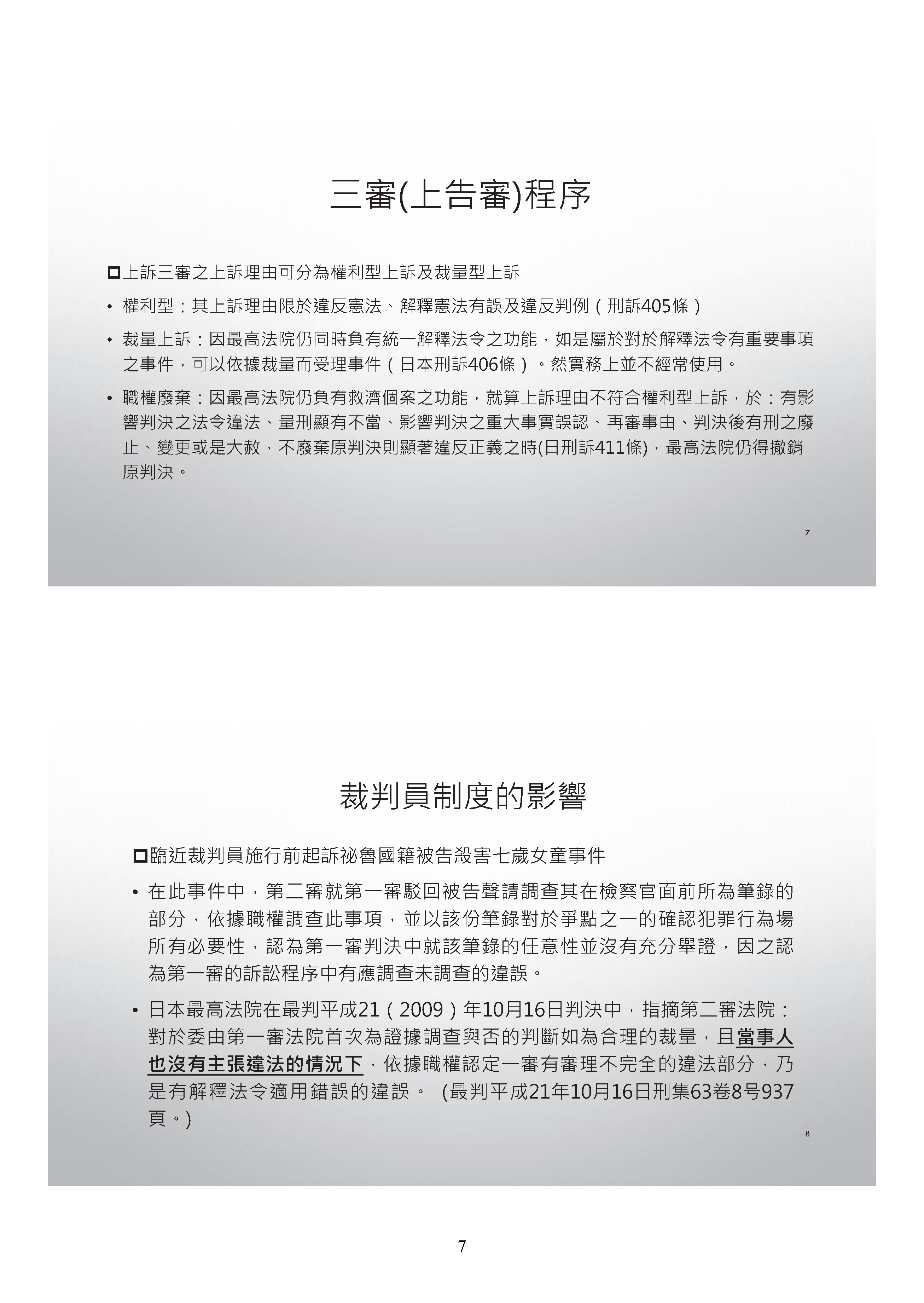
國內最近這幾年司改參考日本的部分其實很多,參考日本的部分不僅是我們今天討論的金字塔,大家之前討論的人民參審、國民法官也一樣。我想向各位報告,日本會做人民參審也就是所謂的裁判員,很重要的一點其實就是希望透過人民進來作為照妖鏡或測震儀,檢視司法到底有沒有發生什麼問題、審判制發生什麼問題。今天在座的有政府官員、民間團體、審檢辯各方,我們共同的目標是什麼?我想,各人有各人的立場理所當然,可是我們的共同點是什麼?很重要的一點就是人民怎麼看。剛才提到,根據昨天司法院的說明,一年會有12萬人進來,也就是明年開始,大概會有12萬人會與法院接觸,一年大概會審300件案件。大家不要小看這300件,我想這300件可以照出我們目前刑事審判的缺點或審檢辯的問題。這還是形式上的,我覺得更重要的是我剛才向各位報告的,我們討論這項制度時,不應該只單看審級制度,其實它與司改國是會議是搭配的,還包括堅實的第一審與起訴狀一本主義,這三者才能撐起明年要開始運作的人民參審;也是人民參審逼得我們要修或改相關制度。我們的國民法官法為什麼這麼大部頭?日本的裁判不討論上訴制度、也不討論太多審判程序的改變,那我們為什麼要改?因為如果以現行刑事訴訟制度去做,人民會看不下去,所以我覺得一定要一起來討論。
第二個問題是審級制度。所謂覆審制或圓桶型制度,我覺得有某種官大學問大的性質。可是如果去理解所謂的金字塔或比較一審、二審的差別,我認為日本的考量是術業有專攻,第一審最接近原始案件,所以作事實的審理。二審就不要再重新把事實拿出來審了,沒有說高院法官的事實判斷會比一審法官更正確這種事,關於這點,我等一下會舉出例子與大家分享。第三審是法律審,做的是法律審查,包含是否違憲或違反判例的審查。
國民法官制度通過時,司法院院長許宗力大法官曾說他看到、感受到整個司法審判體系有了變動,那轟隆隆的聲音他都聽到了。可是,這個「動」如果缺乏剛才提到的起訴狀一本、堅實的一審或金字塔型審級,真的會倒塌,所以真的也要想想怎麼搭配。更重要的是人民進來之後會看到什麼?三、五天要審完第一審。既然要三、五天審完第一審,一定要有很堅實的直接審理與言詞審理,這很重要,讓第一審看得清楚、聽得明白,才可以判斷,我們現在一定要先確定這個事實。再者,如果採用金字塔型訴訟,未來會發生什麼事?我想有一點可能很重要,就是第二審上訴率不能太高,也就是上訴第二審的比率不能太高,在日本大概是10%、也就是一成左右。在審判品質方面,我們會看到日本二審撤銷或駁回的比率大概是七成,其中公訴駁回的比率很低,大概是0.7%、0.6%,三審也一樣。如果扎實地架構這套金字塔型制度,讓各審級法官發揮各審級的應有功能與職業分工,我覺得比較能保障國民法官。試想,國民法官也就是人民參與審判所審結果如果被二審、覆審改判,我覺得真的會引起人民對司法更大的不信任。
剛才我們看了日本的整體狀況,現在來看日本幾件經典判例,意義是一審如果落實直接審理、落實言詞審理,又經過充分準備程序,再由人民接著做判斷的話,對於人民的判斷就要尊重,因為這是他們在審判現場,用眼睛看、耳朵聽,對現場證人的每一句話及每一項證據都檢視過所做的判斷,這不能透過二審推翻,例如二審法官以自己資格老、經驗多就改判,我想這點說不通,是違反人民經驗的。同樣的道理,我國採用人民參與審判的國民法官制,很重要的原因就是人民對量刑真的很不信任,白玫瑰運動也是因為這件事而起。對於人民的量刑,二審法官予以改判的案件,據我的研究與統計,日本到現在人民判死刑的大概有四十三、四十四件,被上級審改判的大概有7件,也就是大約每6件就有1件發生這樣的情形。所以怎麼調和一審、二審與三審?如果程序沒有建置好,我想未來──也不用說未來,而是明年開始,我覺得就會造成人民很大的不信任。
重點來了,臺灣真的需要一種審判出現一國兩制或一個審判兩個世界嗎?我想這一點是必須討論的。回歸到提綱中提到的,法律審或嚴格的上訴審會不會影響人民上訴的權利?其實,去年司法官、律師的國考就剛好有類似問題。以目前的實務判決,某種程度上可以解決辯護權未受保障應該怎麼救濟的問題。因為時間關係,我就不細論了。
回到剛才講的,我們今天討論的金字塔型訴訟制度馬上就要受到檢驗了,受到什麼檢驗?就是明年人民進來之後怎麼看第一審、他們能不能看懂、有沒有充實的審判?第一審判決之後,二審怎麼看人民的審理與判決結果?其實,未來不像目前涉及專業團體或審檢辯的問題而已,我想明年的這個時候,我們會聽到很多人民檢驗到底有哪些部分與人民的感覺是有落差的。
最後有一個數據向大家報告。現在各地模擬法庭也在實行,人民是會用腳投票的。所謂用腳投票,就是第一年、第二年大家因為覺得新鮮,還願意參加,可是最後一旦審判不親切、與人民有距離,或二、三審不尊重第一審判斷,我想人民就不願意來了。以下是日本的實際數字,日本人民現在的報到率稍微降低了1%或2%,法院就很緊張了。若是沒有人民參加、沒有人民的支持,我們現在再怎麼討論都沒有用。
以上分享,簡而言之就是可能的訴訟審查制度一定要考量人民怎麼看我們,包括二審、三審可以像現在一樣,用覆審的方式或以上位的眼光看第一審人民實際的事實認定或法律適用嗎?以上,謝謝。
主席:謝謝林教授的發言,簽名差一人真的會差很多。
請開南大學法律學系鄭善印教授發言。
鄭善印教授:謝謝主席與各位先進。我是桃園開南大學法律系的鄭善印,今天我主要重點會放在二審,並且會與新修法的刑事訴訟法第三百六十六條之一密切相關,其他大概就不在我的討論範圍內。
我先談前不久一起非常重要的案例,也就是海上喋血案。這起案件在高雄發生,簡單來講就是一艘高雄籍漁船在印度洋上碰到4名疑似海盜,因此船長要求保全開槍,打死4名海盜。但聽說4名海盜中有3人都沒拿槍,因此國際刑警組織將影帶交給臺灣檢察官調查。我國檢察官也很厲害,把嫌疑犯找出來,並且加以通緝。但是這名嫌疑犯為中國籍船長,他不知情,大概在2020年從高雄上岸時被海巡署抓到,移送給高雄地檢署起訴,直到現在。針對這樣一起案件,高雄地院判了4個殺人罪,有期徒刑一罪13年,總共52年,應執行刑是26年。二審將上訴駁回,很好。但是到了三審就不一樣了,三審認為有一些事實沒有調查清楚,尤其船長說開槍的時機是在第四名海盜出現時,一、二審怎麼會沒看到?就是因為這個問題,三審法官要求二審再調查某些證據。從這起案件中,我們可以很明確地看出完全沒有效率,也就是完全不管效率的問題,因此我認為,除了人權保障之外,刑事效率也是很重要的。
三審暫不管,先看二審。這是日本的金字塔型訴訟結構,我們今天不斷提到的金字塔很可能就是被這種意識形態給限定住了。根據日本這個金字塔型結構,一審的確是事實審沒錯,二審採用的是事後審,三審才是嚴格的法律審。有問題的是臺灣司改,尤其是刑訴,認為二審應採續審制或事後審制。但續審制或事後審制是非常不一樣的,因此我就目前的、傳統的與將來想變更的制度加以簡單敘述,第一就是日本覆審制的意義。覆審制是日本在二戰前從歐洲引進的,簡單來講就是統統重新來一次,不用聲請等等,只要上訴,就重來一次。為什麼?因為每一個被判有罪的人都應受到兩次以上的事實審理,才能心服口服啊!但是戰後不行了,日本受到美國強烈影響,不得不改變。但美國採陪審制度,陪審怎麼可能有二審?各位想一想,怎麼可能有二審?難道要叫12個人重新再來一次?倘若第二次與第一次判決結果不一樣怎麼辦?所以陪審制是不可能有二審的。日本在這樣的兩頭夾攻之下,自己導出一種制度:事後審。此處的事後審只是名稱,看起來很像我國最高法院的法律審,為什麼呢?第一,事後審為文書審理。第二,必須指明什麼地方不對勁才行。但這樣的事後審在日本實踐、運作的時候不一樣,加入很多事實審的元素。第三種是續審制,簡單來講,與我國的民訴一樣,一審審完之後,相關資料不動,如果還有新事證,就把新事證納入,如此而已,續審制大概就是這樣的意思。
對於這三種制度,日本學者平田元教授提出一些見解,我認為非常合理,所以在此向各位報告。他說,日本二審會採事後審,是因為不可能重新審一次,為什麼?因為日本在戰後採取的是審判中心主義,也就是傳聞法則,再加上言詞審理主義、直接審理主義,在原本大陸法系制度與英美法系制度這麼多效力結合下,日本不能不採取事後審制,不能採用與戰前一樣全部重來一次的覆審制。雖然如此,不過他們的學說所走的路線大概還是二審基本結構是事後審,而且一直這樣講。
至於續審這部分,倒是很少有學說願意講。譬如日本有兩派區隔非常明顯,一是團藤派,屬於歐陸傳統法系,主張事後審不能夠有新證據,所有證據都要與一審判決一樣,不能增加,這是團藤派的主張。另一派傾向美國制度,稱為平野派,他們就認為不一定,新的證據應該可以接受,如同剛才陳委員提到的,會判無罪就是因為有新證據,這點與平野派是比較符合的。簡單來講,這兩派學說爭執不下,吵了半天。但出現一位二審法官橫川,這位先生是實務派的,他認為不該這樣,雖然吵了半天,但實務運作上兩邊都有,沒有這樣嚴格區分。所以,如同我在投影片上寫的,實務派的二審法官橫川所講的是可以參考的,他認為兩種說法都可以接受,只要運作起來沒什麼問題就好了。
我回頭看了我國現行刑事訴訟法,其中一條是上訴時應寫上訴理由,否則會被駁回這樣的規定。這點應該屬於事後審性質,我覺得不錯啊!要上訴二審的人應該講出什麼地方不服,而且一點、一點講,這樣很清楚、很好啊!這種作法應該有事後審性質。另外,我國現在想推第三百六十六條之一修法,就是有關失權效的問題,你早不講、晚不講,到了二審言詞辯論最後階段才提出,一翻兩瞪眼,案件統統結束了。這不行!這樣的話,你沒有很誠信嘛!這樣的失權效,在第三百六十六條之一提出來的。並且除了原則上限定不能有新的之外,還有5種例外,我認為應該可以讓二審法官有相當的彈性可以做。
另外我要強調一點,為什麼日本在1954年的時候可以一下子把它全面改變?那是因為革命性的。戰後日本是百廢待舉,所有的制度重新來一次,那個是在革命的時代才可以。我們現在不是,我們現在是改革的時代,改革怎麼做?改革只能夠一步、一步;一點、一點慢慢進行。假若我這樣的看法是可以接受的話,我是認為民訴的修正麻煩得不得了,更不要講行政訴訟修正,也是非常麻煩。但刑事訴訟相對簡單,立法院為什麼不乾脆就從簡單的開始,先把這個東西確立下來,再看其他兩種是不是可以接受?我們先把刑訴這邊弄好了,再講別的,這樣是不是可行?我認為這個比較正面。
除了這個以外,還有一個理由,我認為在臺灣現行事後審的性質底下,有一個很大的續審制是OK的,是可以接受的。理由請看投影片下面這兩張圖。第一張圖是最近5年一審判決的被告人數跟無罪率。各位可以看得出來很低,都是二點多。看了這個以後,我自己會覺得檢察官一旦起訴,不管是通常或者是簡易判決處刑,幾乎就是有罪,有罪率是97.6%。從而可知,其實無罪推定是理念啊!毋寧是顛倒過來,是有罪推定哦!這個是事實。假如我的數據沒有錯的話,這個是事實啊!是有罪推定,不是無罪推定,對不對?
下面這張圖表就麻煩了,二審的無罪率有百分之十幾,我覺得這個要小心,應該充分地給上訴二審的機會比較好。因此現在的修正條文,我認為是符合我們的需求的,謝謝。
主席:謝謝鄭教授發言。主席先作宣告,上午的會議時間進行到所有與會者發言完畢為止。
請臺北大學法律學系顏榕助理教授發言。
顏榕助理教授:主席、各位法律先進大家好,我是臺北大學顏榕老師。今天主要做一個日本上訴審制度概要跟我國法的比較,希望從日本法的一些經驗,不管是好的或是比較需要改進的部分,來做一些跟大家的分享,也希望可以得到一些學習。為什麼會特別採日本法?我覺得有一個比較有價值的部分是,他們在戰前其實是大陸法系,跟我們現行的刑事訴訟原本的樣貌是很像的。其實在日本留學的時候,也會有很多老師說,如果日本在戰後沒有馬上改成現在的樣子,或許跟臺灣的發展會很類似,所以這在比較法上是值得我們來看的一個原因。當然不是說他們的一切都適合我們,每個國家的國情不同,只是有一些從比較傳統大陸法系的刑事訴訟制度,要改成比較偏向當事人進行主義當中,會遇到什麼樣的問題,我覺得或許有一些共通的部分值得大家來思考。
對於他們的上訴審部分,我特別想要談的是,他們在二審的部分其實主要是以一審的判決為對象,那也是誠如剛剛林老師跟鄭老師所說,他們評價為是一個比較緩和的事後審。那在緩和的事後審當中,我特別想要提到的是他們對於上訴理由的要求,分成大概是4大類上訴理由,法院原則上是以當事人所提出的上訴理由來做二審審理。在這麼多東西裡面,特別要挑這部分出來談的原因,是因為在整個訴訟制度的改革當中,當然所謂的訴訟經濟或者是考量整個國家的司法能力時,希望把比較多的資源放在我們覺得比較重要的地方。什麼是比較重要的地方?除了剛剛各位先進提到的,有一些比較嚴重的罪名之外,當事人有爭執的地方,我認為這是重要的,也是回到我們能夠達成司法信賴的一個重要原因。所以以日本而言,他們把資源放在上訴理由,以及二審法院要對上訴理由的部分特別來做調查,在他們的整個架構上,有關二審中相當重要的部分,也就是上訴理由的提出。那如果是上訴理由事項的話,也是法院應該要調查的部分;那如果不是的話,他們可以依裁量、依職權來調查。但是也特別提醒,如果是法院認為要依職權來調查的話,那要特別地留意是不是會造成突襲性裁判。這個部分,我覺得如果以將來比較偏向當事人進行主義的訴訟制度來架構的話,在當事人有爭議的部分,其實應該要放比較多資源,我覺得這是一個可以考慮的方向。
第二個要補充說明的是,在日本的現行制度下,一審辯護人的選任律師率是非常高的,大概國選辯護人近八成,私選近二成,當然每年的數字會上下浮動。但是因為有辯護人的協助,所以提出上訴理由,以及就整個訴訟當中什麼是他們想要爭執的部分,其實比較能夠凸顯出來。那也回應我們剛剛提到的,就是如果要進行比較瘦身式金字塔型的架構,應如何建構一審?剛剛很多先進有提出不同的看法,譬如說傳聞法則等等的適用或是調整,但是我們現在的刑事訴訟當中,其實一審的辯護人選任率並沒有很高。那在選任率並不高的情況下,不可諱言地,其實也有很多的法官是比較用職權的方式來照顧我們的被告。
有關制度的調整,我其實非常贊同剛剛先進所提到的,這是要一併來調整跟思考。如果只是光限制或光瘦身,但是沒有其他搭配,包含一審辯護人選任率的提升,或只是就調查事項資源的集中部分,如果沒有相應的調整,那我想這個對當事人來說並不是一個很好的事情。其實有沒有辯護人,在一審的刑事訴訟當中,會有很大的差異,一個最大的差異是對於證據資料的取捨及攻擊、防禦方法的提供。我自己曾經是刑事律師,也跟剛剛很多的刑事律師有共同的感受,所以如何能夠讓我們的刑事律師協助,不論是用法扶或是用其他方式,能夠做更多提升,我想是這個制度搭配之下所不可欠缺的。
時間有限,二審的部分我先談到這裡。至於三審的部分,我特別想提的是他們的組織跟我們其實有很大的差別,他們有15個大法官,所負責的大多是在憲法的審查。日本的最高法院,跟我們現在的制度,其實有一些不太一樣的地方,所以要說哪邊好或哪邊不好,倒也不盡然,因為本質上這個設計有一些不同。他們15個大法官,其中1人是他們最高裁判所的長官。他們有個大法庭及3個小法庭,大法庭主要是作憲法的審查,是偏向美國式集中審理的部分。3個小法庭其實就是處理比如判決上重要的或者是跟憲法原則有相關的部分,都由小法庭來做初步的審理。要能夠達成這樣一個精簡的程序,當然如同剛剛諸位先進所講的,他們有歷史上的緣故,因為二戰之後整個制度完全改變。我們沒有這樣的歷史背景,也不一定要跟他們一樣,只是我覺得他們在整個改變的過程當中,有幾個部分是值得我們去思考的。除了剛剛提到的二審部分外,對於三審而言,如果我們的三審要做到這麼精簡的話,那現在三審的任務是不是有一部分會過渡到二審?二審部分在事實認定的方面,勢必沒有辦法進行全面的覆審制,而必須藉由一審來進行。整個的制度搭配,我想是一個連貫性的思考。
司法院也聽了很多各界意見,其實我們現在並沒有要一步到位,是逐漸的修正。我覺得逐漸修正也未必不好,因為其實日本一口氣從戰前的職權主義修正到現行刑事訴訟法,大概有10年間是過得很痛苦的。他們的律師跟我說,他們在那10年間,因為法院的法官是不習慣現行制度的,所以他們大概到1960年代的10年間,不會比我們現在好啦!因為等於是一口氣全部的東西就進來了。如果我們要避免這樣的陣痛期,循序漸進的改革或許也是一個方式,包含我們的二審是不是慢慢地改變,這也是一個可以思考的方向。最後提一下,有裁判員制度的施行,我想各位也都知道,我們的國民法官法跟他們的裁判員制度是很類似的,裁判員制度對於他們整個制度的影響,也讓他們整個二審、三審更偏向重視當事人主張的情況,換句話說,當事人沒有主張的情況下,其實用職權的方式去撤銷的情況是越來越少。回到臺灣的國民法官法,確實現在跟我們的刑事訴訟法是很不一樣的制度,我想一個比較好的方向是,國民法官法當中,我們重視的當事人辯護權之保障以及當事人攻擊、防禦方法是法院的重點,至少就法理上共通的部分,是不是在刑事訴訟法上能夠共通適用,我覺得是這個制度上面可以思考的部分。以上報告到此,謝謝大家。
主席:謝謝顏教授的發言,時間控制非常精準。
接著請政治大學法學院許政賢院長發言。
許政賢院長:主席、各位委員及在座的各位先進。有關今天公聽會的幾個主題,因為時間關係,依序說明個人的看法。首先是第一個議題,關於民事訴訟第三審,提出了這個修正草案,會不會限制當事人的訴訟權?可能大家都聽過一句話:司法是社會正義的最後一道防線,現今聽起來這句話可再減縮為:第三審是社會正義的最後一道防線。好像大家都把第三審法官的判斷視為具體的公道或是正義能不能實現的最後判準,所以很重視能不能上訴到第三審的這件事情。在座的黃麟倫法官在最高法院應該很清楚一個事實,我所接觸的最高法院法官,他們所傳遞的訊息我相信是真實的,對公平正義之實現這件事情的確是大家所念茲在茲。之所以提這些,是因為最高法院做為終審法院,在最後判斷的時候,知道這個案子的事實是很重要的,如果這個案子在最高法院確定的話,就法制的意義來講,這個案子的事實就是以法院判斷內容為準。所以最高法院對於剛剛講了半天的一些技術規定,不管是事實或法律的區分,其實終歸來講,最高法院對於事實是什麼這件事情,不管是民事、刑事都很重視,包括現在的民事訴訟法或刑事訴訟法都有一些技術的規定存在,但最高法院對於實現公平正義的這個理念一直是念茲在茲。如果大家還相信最高法院的法官可以為我們主持最後一道公平正義之判斷的話,那就必須接受一點,至少就民事訴訟法的修正草案,今天召開公聽會,提到有沒有傷害民眾的上訴權,我個人認為這個疑慮可能就是多餘的。
目前的草案跟現行法有差別、比較重要的部分,其實是增加了一個過去不少律師提起第三審上訴所訴諸的,即民訴法第四百六十九條第六款判決不備理由或理由矛盾,這部分現在新增了一個許可上訴的規定。其實各位可以看現制,並沒有許可上訴這樣的規定,但最高法院在實務運作上也可以運用其權力,對於訴諸第六款的判決不備理由或理由矛盾者,如果認為他講得很牽強,根本也可以說他沒有具體指摘,以上訴不合法裁定駁回;如果認為他講得有道理,但也不要忘記了,依現行法第四百七十七條之一,上訴雖然有理由,但不影響判決的結果,再上訴還是無理由。意即最高法院對二審判斷的這個結論,結論往往是植基於事實判斷的基礎之上,因此對結論是很重視的。我講的是現行法,還沒提到修正草案,就現行法的操作上,雖然引用權利上訴理由第四百六十九條第六款,縱使如此,但它認為二審的判斷結論是正確的,它也可以運用其權力,在具體判斷上,認為這沒有具體指摘原審判決有什麼樣的不備理由或理由矛盾而裁定駁回。
事實上就我的瞭解,最高法院很多是這樣子運作,只有少數對於援引第四百六十九條六款,亦即今天民事訴訟的討論重點所在,雖然引用這個條款是權利上訴事由,可是它的結論還是認為二審判斷是對的,所以上訴人還是無理由,有少部分最高法院會以無理由判決駁回,所以差異只在於它的技術手段、採取的途徑,到底是要裁定還是以判決駁回,這是差異之處。但改成限制的話,如果大家相信我剛才講的,就是第三審法官之判斷認為是社會正義的最後一道防線,否則現在我們的一切討論都沒有意義,如果還維持這個前提的話,只是把最高法院現在的實務操作轉化成讓他們能比較彈性運作的方式,實質上沒有更動最高法院實質判斷、法官對公平正義這件事情實現之理念及他們實際的作法。但是有一個差別在於,新的修正草案裡面,可以讓它駁回的時候只敘述理由的要領,這部分我認為對這麼多繁雜案件以及有其他非常重要的意義事項要判斷,對最高法院有很多期許,在這種情況之下,技術上讓它有一個比較彈性的空間就裁定理由做簡化的敘述,這一點是有意義的,但實質上不會影響到當事人的上訴權,因為它只是就現行的實務面以更形式化的方式表述。以上是對於第一個提問的個人意見。
第二個提問的部分,前面幾位都提到我們的民事訴訟有高度技術性,的確如此,現在就連在法學院教書的老師也是隔行如隔山,不要說是民法類,民法類包括財產法、身分法,同樣地債編的老師不見得對物權就能夠有很深刻的掌握,尤其是一再修法。在這種情況之下,我們的民事法律關係非常錯綜複雜、非常深刻,連律師都對某些議題沒有把握,所以其實民事訴訟採取強制代理有一定的必要性。目前草案提出來的其實是很有限度的強制代理,如果一定要把它說成是強制代理,我認為是有點簡化,包括現在是用公益訴訟及一定金額為限。一定金額的部分,對於當事人來講,若以財產權的關注而言,還是以金額為標準,所以在這種漸進式的有限度範圍內採取部分類型案件由律師代理的方式,我認為是合理可行,而且對民眾之權益的確有保障。況且部分類型採取強制律師代理,這些部分都可以作為訴訟費用,當事人如果勝訴以後,可以向敗訴當事人就他的律師酬勞請求償還,這對當事人是有利的。如果是有權利的人,更應該支持這樣做,何況在專業人士的統計當中有多數是贊成這種作法,就是今天講的部分類型採取強制律師代理,這個他們是贊成的。
第三個議題,有關聲請調查新證據原則規範之問題,在民事訴訟法裡面,就是現在所談論的第四百四十七條,涉及該條第三款及第六款,簡單來講,第六款就在於第二審能不能提出新的攻擊、防禦方法,在統計數字上,這部分的比率是偏低的,一千件裡面可能只有個位數,就這種情況,修法跟不修法有什麼差別?其實現行法裡面有幾個條款對於當事人之權益都已有所保障,如果當事人在第一審有注意到自己是在進行訴訟,要嘛他找律師,要嘛他不找律師,他自己應該要注意訴訟法的相關規定以履行訴訟促進義務,他應該要在第一審時,為了強化堅實的事實審,就應該把相關的證據、攻擊、防禦方法都提出來。如果他自己有過失,根據我們民事訴訟法外國多數的通用原則,自己有過失必須要承擔,要怎麼樣承擔?他到第二審再提出,就可以禁止他提出新的攻擊、防禦方法,以免延宕訴訟。你可能會說:不會有當事人這樣做吧?對不起,在實務上的確有當事人雙方對立、立場不一樣,所以有些當事人要延宕訴訟,這就是他的目的。德國二十年前的修法也是根據這樣的歷史經驗,才採取類似現在我們草案的修法,就是在二審不能夠提出攻擊、防禦方法,現行法在這次修法沒有動到的其他部分,其實都已經兼顧到當事人的權益。在這種情況之下,刪掉第六款或刪掉第三款,相對來講這是學界比較高度的共識。所以我認為,有關第三個議題的部分,也不會造成一些負面的結果,因為它的確是一個爭議問題,而且當事人的權益在現行沒有修正的條款底下已有所保障。
受限於時間,我個人就三個議題的意見簡單說明如上,謝謝。
主席:謝謝許院長的發言。
由於已經12點多了,在結束之前會議不再休息。行政官員、議事人員或各位專家學者,如有洗手的需要都請自行前往。
現在請臺大法律學系柯格鐘教授發言。
柯格鐘教授:謝謝主席。各位委員、各位老師、各位律師及各位先進,大家好。看起來我是最後一個發言,我不會讓各位等太久,大概簡單地說一下對於幾個提綱的意見。我在學校教稅法,所以現在我談的主要是針對行政訴訟的部分。今天我們討論的議題是就民訴、刑訴及行政訴訟三者,民訴方面,你可以簡單地說是民告民的問題;刑訴是官告民的問題,檢察官基本上是代表國家公權力在行使國家的追訴權;行政訴訟則倒過來是民告官,原則上行政機關作成的行政處分對人民可能不利,甚至是裁罰,人民對這個行政處分感到不服氣,因此會是民告官的型態。那我就以這個簡單的區別來說明第四個提綱的部分,因為這是直接、專門針對行政訴訟的作法,到底其用意或者跟現在有什麼區別?
對於討論提綱的問題,現制的作法是三級二審制,簡易事件是先進入地方法院,現在設在地方法院裡面的行政訴訟庭;第二審是法律審,由3個高行進行第二審。如果是屬於一般的非簡易事件,第一審會由高行審理;最後的第二審同樣也是法律審,由最高行審理、位於臺北。大致上如此,我們稱之為三級二審制。現制是地院的行政訴訟庭本身就掛在地方法院裡面,而司法院提出這個方案到底有什麼作用?就是想要把地院的行政訴訟庭改劃到高院下設的地方行政訴訟庭(簡稱地行),改劃之目的為何,就此做一個簡單的探討或說明。
其實最重要的一件事情是,把組織與跟人事上原先屬於普通法院的法官予以切割,放到高行底下的地方行政訴訟庭。這個作法跟現在的差異主要是在於組織跟人事面,原先我們所稱的普通法院當然就是民、刑事的部分,而這個作法之目的為何?最重要之目的是在於專業化,所謂的專業化,我們目前的作法是,因為各個地方民告官的情況不是很平均分散,講白一點,在都市裡面民告官比較多,原因在於都市人民比較有權利意識想法;但在鄉村地方民告官的情況沒那麼多,所以大部分在地院的行政訴訟庭裡面,行政訴訟庭的法官可能都要兼辦民、刑事案件。換言之,這樣的作法基本上是把它切割開來,原則上由於其組織、人事面跟普通法院切割開來了,從而他接下來辦的基本上都是跟行政訴訟有關的事件,可是正因為臺灣由於城鄉發展的差距,民告官的情況分布不均,比如南投、苗栗這些地方可能一年的案件,就算是行政訴訟,把民告官的部分全部都攏在一起,也沒有那麼多。因此以前在地院行政訴訟庭裡面,有時候法院要兼辦民、刑事,沒辦法比較專業地去處理行政訴訟事件,所以可能會透過比如把幾個地方的行政訴訟庭合起來的方式,形成一個巡迴法院,跟美國一樣,當到某一個層級的時候,要兼顧鄉村跟都市裡面這類案件分布的情況,都市裡面大概沒有這個需要,因為可能不只一個,反而有好幾個;但如果是在比較鄉村的地方,民告官的案件不多,所以不是叫民眾到那個地方進行訴訟,而是他們到民眾的那個地方去審理訴訟,因此就會形成巡迴法庭的制度設計概念。
司法院在書面說明裡面沒有寫得很清楚,不過我自己大概知道其背後的想法,基本上考慮的是在這一件事情上面,因為各地民告官的情況,確實在案件的分布上面不可能平均,也不可能限制人民,要求把比較偏遠地區的案件分給都市地區,反之亦然,這都背離對人民的公平、即時、有效之權利保障。在這個前提底下,關於巡迴法庭制度的設計或遠距審理,剛剛我來的時候就聽到周宇修律師提到這件事情,提及閱卷是一個問題。巡迴法庭只解決了開庭的問題而已,而閱卷這件事情確實是滿大的問題,不光只是未來改了,就以現制來說也是一個問題,因為最高行也不可能因此而設一個巡迴法院,像巡迴高雄等。閱卷方面可能要用數位卷證的方式,這個事情要去解決,因為數位卷證在現今的疫情期間就已經是一個大的議題,很多都沒辦法開庭,而採取數位卷證,就要讓遠端也有辦法執行,在開庭之外,尤其是閱卷,因為沒閱卷,相關訴訟權的行使其實是不太容易的,現實上我們面對的困難是在於要做這件事情。
第二個議題,關於強制律師代理的規定,我看了司法院的草案,當然是挑選式的,也不是針對每一件事情。律師代理的這件事情其實也是為了強化專業審理,我們有法律背景,都知道行政法在我們國家考試裡面是比較晚出現的,相對於民、刑事,我印象中可能是民國七十幾年開始才加考行政法。而行政法各論就更不用講了,稅務的考試,到目前為止在司法官考試裡面還是沒有,只有律師考試自民國104年開始才包括這類屬於特殊專門領域的行政法各論。簡單地說,專業對專業的話效率才會高,因為在行政訴訟裡面,有很多事件不是在於保障訴訟權,必須要即時、有效,我們也希望法院能夠解決這個紛爭,不要反覆發回,這樣對人民才是折磨。講白一點,大家會想:要讓我死的話,一次說清楚就好了,不要一天到晚撤銷又發回。這件事情對人民反而不利。因為行政法本身其實對律師、法官來講,在某個程度也是專業的情況底下,強制代理這個大方向就是專業性的考量,這個方向是值得支持的。但是要有配套的對案措施,比如要有訴訟救助的制度,要把律師費用計入到訴訟費的部分一併去考量,這個地方剛剛周律師有特別提到,機關要不要強制律師代理,我個人也支持,不過還是要考慮到各個機關的費用,當然它會更謹慎一點做,但是如果還是被告的時候,機關相對的經費就要多,而且這最後會反映在他的訴訟費用的分擔上面,我一併說明到這裡,謝謝。
主席:謝謝柯教授的發言。等一下請司法院及法務部就今天各位學者專家所提出的意見作回應,請你們報告的時候儘量簡短,不要把書面意見拿出來唸,建議簡短,儘量能夠鎖定在各位問題的回答。等一下兩位政府代表發言結束之後,我們會開放第二輪發言,第二輪發言原則上是以提問為主,請各位要發言的到前面登記,我們已經準備好,發言時間原則上是1分鐘,以發問為主,我們再補請行政單位作第二輪答復。
先請司法院林秘書長發言。
林秘書長輝煌:主席、各位委員、各位法學界、實務界的先進,大家好。我先講個大體,有一些部分留待我們民事廳、刑事廳、行懲廳來補充。我們在1999年全國司法改革會議及2017年司法改革國是會議,大致上對我們的訴訟制度都有一個共同的圖像,就是民、刑事要走三級三審,一、二審是界定在事實審;三審是要走嚴格法律審,大致上是這樣。我們怎麼來想像嚴格法律審?我講一下日本的例子,我們看今天的會議資料第24頁,林裕順教授有提到平成26年(2014年)上告審的終局結果別人數,撤銷發回的有3人,我們暫時說3件好了,撤銷自判的有6件。事實上,從這個資料看起來,從平成23年一直到令和2年這10年間(2011年至2020年),上告審也就是最高法院撤銷發回或撤銷自判的,在平成26年(2014年)這一年剛好是比較高的,加起來是9個。事實上,這10年間統計起來,撤銷發回的只有10件,也就是一年只有一件;撤銷自為判決的有22件,一年平均只有2.2件,也就是被撤銷發回或撤銷自判的每年平均只有3.2件,這就是我們能想像中的所謂嚴格法律審的圖像。
從我國最高法院92年到96年的終結件數來看,大概都是在7,000件左右,每年的發回比率高達40%以上,92年到96年撤銷發回件數一直維持在接近3,000件或是3,000件以上。去年(110年)我們的刑事案件在最高法院撤銷發回有689.5件,占終結件數11.49%,這些案件我們想像中所謂的金字塔訴訟制度,我們在1999年和2017年兩次的全國會議,勾勒出來的形象是三審要採嚴格法律審,也就是我們的事實審到底要有幾次,大家的共同想像是事實審要有兩次。可是針對這麼高比率的發回,這些案件的事實審會有幾次?光在二審就會有兩次或三次以上,也就是加上一審的那一次,事實審會有三次、四次以上,有的案件拖到十多年,甚至到流浪法庭30年,這是非常的折磨人,讓人民非常煎熬。
這個情形當然大家會有不同的說法,有一個說法是我們的事實審不夠堅實,但是我們想一下現狀是合理的嗎?也就是上訴三審的事由如果過寬,就會導致法律審不是真的法律審,將會造成一個案件不斷地發回更審,導致審判長期化,我再強調一遍,這非常的折磨當事人。我要呼應最高法院黃麟倫法官和高等法院廖建瑜法官的說法,當最高法院的上訴事由這麼寬的時候,它的收案就變得不合理,導致最高法院必須要處理大量的案件,我們不可能讓經驗比較淺的法官到最高法院去,我們必須要把資深優秀的法官儘量集中到最高法院。目前我們的最高法院有多少位法官?90位,如果加上最高行政法院20位法官,因為日本的刑事訴訟是走民事訴訟程序,我們統計在一起的話,日本的最高法院是15位法官,當然他們還有調查官大概34至36位,可是我們的人口是人家的五分之一,我們最高法院處理民刑事和行政訴訟事件的法官高達110位,發回的比率又那麼的高。我剛剛只講了刑事,我再講一下民事,日本最高法院在2011年到2020年(平成23年到令和2年)這10年平均廢棄二審判決的是1.8件,這是權利上訴的部分;許可上訴的部分高了一點,高達26.4件,兩個加起來平均一年也才28.2件。我們最高法院民事的部分,從民國92年到民國110年,廢棄發回的比率一直維持在20%,只有在101年降到18.88%,其他都是在20%以上,去年(110年)撤銷發回的比例是29.69%,有947.5件,這是一個相當可觀的數字。
我再強調一遍,我們的變動沒有要一下子就一步到位,要做到像日本這樣,我們是希望採緩和、循序漸進的方式。我們希望透過民事訴訟法第四百六十九條第六款「判決不備理由及理由矛盾」挪到第四百六十九條之一的許可上訴,其運作方式請各位放心,依照目前最高法院法官通常的操作手法,實際上就像許政賢教授所講的,我們的最高法院法官非常關心個案的公平正義,很多案件在他不認同下級審的判斷時,通常他還是會廢棄撤銷發回,只是變動一個方式,讓我們最高法院的法官可以在認為那個判決不至於會影響到裁判結果,有些許的判決理由矛盾或理由不備,可以用簡單一點的方式,用裁定駁回,減輕人力的負擔,大概是這樣而已。
同樣地,我們刑事訴訟的設計也是把第三百七十九條第十款就審判期日應調查之證據未調查,還有第十四款判決理由矛盾或理由不備,挪到許可上訴的部分,也就是我們希望刑事訴訟初次建立許可上訴。就像許政賢教授所講的一樣,大致上操作起來,如果需要個案救濟,法官也不會放棄,只是讓我們在程序上可以簡便一點處理,讓我們這些相當好的人力可以回到二審,然後二審的資深人力也可以回到一審。就像廖建瑜法官所講的,我們不要糾結在這裡,不要在這裡一直打結,讓我們先程序、後組織,各位放心,事實上,我們也早就有安排,在最高法院90位法官裡面,有一半占的缺是在高等法院或分院,他們實質上是調辦事法官,等到我們的案件量慢慢地減下來,這些法官三年調辦事期滿,他們很自然就會回到二審。二審我們一樣留了相當大的一批法官,也是由一審調上來調辦事的,他們的職缺事實上是在一審,當這些案件逐漸地降下來以後,我們組織自然會隨著調整,這是大體上我的報告。其他部分讓我們的民事廳、刑事廳、行懲廳來作補充。以上。
主席:謝謝秘書長。你說三個廳的廳長要作補充,我們在法務部次長回覆之後再進行,而且希望各廳廳長能夠以3分鐘為限。
請法務部蔡次長發言。如果各位學者專家有要第二輪提問,請到台前登記。
蔡次長碧仲:主席、各位先進。我們一直在強調,從1999年一直到現在大概有20年,多次進行所謂的司法改革,甚至在1999年和2017年分別召開兩次大型的司法改革國是會議。我完全贊成各位先進以及司法院針對之所以造成很多的案件延宕,提出一些具體的建議,但是我們也不可否認,就我個人所接觸到的一些延宕15年、甚至二十幾年的案件,才是真正造成我們司法公信力最大的斵喪。但是據我瞭解,那個不是因為體制上的因素,而是因為個案的因素,所以案件的延宕到底是什麼原因,確實有必要去深切地研議。
如同廖建瑜法官所講的,國民法官法的立法目的是在增進國民對於司法的瞭解及信賴,彰顯國民主權,所有的改革如果不能夠得到老百姓的信賴、得不到老百姓的瞭解、得不到老百姓的支持,所有改革的美意都會打折扣,所以人民的主權才是我們最重要考量的一個關鍵。大家都同意要快,但是要準,也就是要實質有效,要解決我們老百姓的困境,這部分我們合先就討論提綱一澄清一下,司改國是會議採嚴格法律審的方向,這絕對毋庸置疑,但是最前提就是要確保人民的訴訟權,並沒有決議要採取許可上訴制,合先敘明。
司法院函送並經行政院會銜的草案裡面,有一部分的規定是法院要就聲請調查證據的必要性及證據能力之有無為裁定,這個裁定不能抗告,當事人等若沒有在第一審聲請調查證據,在第二審原則上就不能聲請,這個就是有失權的效果,這個後果不可謂不嚴重。如果第一審判決發生證據取捨不當或事實認定有誤,人民恐將難以獲得妥適的救濟機會。設若三審又採嚴格法律審兼採許可上訴制,對於這些認定事實有誤的個案救濟,就必須要達到違憲、違反司法院解釋或最高法院判決先例的程度,或經最高法院許可,才可以上訴第三審法院。我們最嚴重的考量就是要解決民怨,如果因為這樣的設計、這樣的改革再衍生民怨,絕對不是我們的初衷。
根據司法院公布105年到109年上訴發回或發交更審的案件資料,發回裁判件數比例為8.57%至14.5%,有九成左右的案件都是上訴駁回,是否有再以許可上訴制來限制人民訴訟權之必要,值得研究。再者,司法院研提第三審訴訟程序的改革方向,與我國現制的差異非常大,尤其我們還設有憲法法庭,而且現在已經在施行,並不像美國、日本採取最高法院兼具終審法院與憲法法院的性質,所以最高法院及憲法法庭的定位與職權似乎有積極釐清之必要,我們是不是要維持最高法院統一解釋法律的功能,兼顧就個案判決違背法令的救濟,我們建議積極地進行一些實證研究,再審慎踏出改革的步伐。
討論提綱二有關律師強制代理的規定,其實大部分、尤其是要法律審的案件,一定要有律師的高度專業,這中間也不乏有一些當事人本身就具備法律專才和訴訟的實務經驗,是不是可以毋庸強制由律師代理,這個部分必須要通盤研議。現行的強制辯護制度,將來如果有律師強制代理的需求,這部分要考慮到有沒有影響被告訴訟權的程度,或是國家財政的狀況,通盤研議法律扶助的範圍。再者,第三審是事後審或法律審的部分,將來對於如果沒有在第一審聲請調查證據,在第二審原則上就不能聲請,所以這部分影響人民權益非常大。因此有關第一審準備程序是不是一定要檢察官、辯護人都能夠參與訴訟程序,才能克竟其功?有沒有增訂彼等都未到場不得進行訴訟程序之必要來避免突襲的部分,應該要研究來補足。
有關討論提綱三之限制並沒有強制律師代理或法扶的規定,也沒有法院闡明的相關規定,是不是可能導致將來發生在第一審程序未盡提出這些證據資料,導致二審無從審酌,也導致法院無從發現真實,這會影響當事人之訴訟權益也要注意。所以對於法院認定證據能力有無之裁定,我們認為應該要准許當事人可以提起抗告來避免法院過早排除證據。
有關討論提綱四各地行政訴訟庭改隸的部分,事涉制度修正及相關配套等,屬於司法院的權責事項,宜由權責機關為評估及通盤研議,謝謝。
主席:接著請三個廳的代表來補充說明,先請司法院刑事廳彭廳長發言,以3分鐘為原則。
彭廳長幸鳴:謝謝主席。今天的公聽會非常感謝各位專家學者先進,就刑事訴訟部分提供相關意見,以及法務部次長剛剛所提到的相關層面。我想先跟各位報告,本院自90年代開始,就已經秉持各項國是司法改革會議的決議,進行的改革包括有關事實審各層面相關法制的修訂,比如像當事人交互詰問的導入跟深化,也包括擴大強制辯護的範圍及再審制度的革新。另外,已經送入大院審議的相關法案,像鑑定章的部分,剛剛有專家所提出希望能夠堅實事實審的方向,相關法案已經有諸多在待審當中。
就如同剛剛蔡次長所提到的,今天我們要討論的是法制上的改革,縱然有些個案呈現出一些特別的狀況,這並不是體制上的因素,而是個案的因素。我們今天要討論的是法制的部分,也就是我們大家一起思考如何讓法制能夠帶動司法文化的改變。
剛剛大家對於刑事訴訟的部分有提出諸多見解,我必須要跟大家澄清的是,過往20年,我們都曾經就刑事訴訟金字塔的部分有所討論,20年來都沒有辦法完成立法而獲得進展,可是司法改革的方向,我們不能不前進一步,所以這一次所提出的刑事訴訟司法改革金字塔草案內容並不是像108年以前所採取尖塔式金字塔型的改革,而是剛剛有許多學者專家已經提到的一個漸進式的改革方向。這樣的方向能夠兼顧事實、真實發現的需求,也跟108年行政院所希望加註的各項意見都吻合,並且在這當中,除了權利上訴、許可上訴之外,也打開上訴第三審的樓地板,兼顧更多的上訴權。另外採取強制代理跟強制辯護的方式,也希望剛剛大家關心的實質辯護能夠有所發揮。
最後一點,我們也明定了第三審法院要進行言詞辯論的方向,我相信這也是順應剛剛專家學者的要求,先簡單補充到這裡,謝謝。
主席:請司法院民事廳廖法官發言。
廖法官慧如:主席、各位委員以及各位與會的先進大家好。以下是民事廳的補充報告,首先,誠如剛剛秘書長及彭廳長所補充,司法院對於建構金字塔訴訟制度是從民國89年迄今,持續20年不斷地努力。首先先針對今天與會先進所指教第四百四十七條第一項刪除第三款、第六款,例外在二審提出新攻擊防禦方法的修法疑慮。
首先要說明的是,92年2月7日修正的第四百四十七條規定,也就是現行法的規定,當時已經將第二審由原則可提出新攻擊防禦方法改為例外才可提出,並且在當時立法說明第一項第五點特別表明,即使現在第三款對於第一審攻擊防禦方法的補充,也必須限於非可歸責於當事人的事由,這個在立法理由說明有明確記載。但是從92年迄今,實務上的操作沒有嚴格貫徹這個非可歸責的要素,所以導致現行實務上大多數證據很多是在第二審才會提出。
這次修法關於第三款的刪除,第一個,只是回歸到92年修法的初衷。第二個,現行實務上大量操作的結果,我們發現對於第三款在第一審攻擊防禦方法的補充,其實絕大部分第一個,可能同時符合第一款事由,也就是因為法院違背法令,致無法提出,例如第一審法院未盡闡明權,有時候可能也同時符合第二款,所謂在第一審事實言詞辯論終結之後才發生,例如當事人提出清償抗辯或者抵銷抗辯,又或者也可能同時符合第四款,也就是事實在法院已顯著、已知或者應該職權調查,又或者符合第五款也就是所謂非可歸責當事人之事由。因此本院在此特別補充說明,雖然本次修法刪除第三款,但是絕大部分的事由可以同時構成第一款、第二款、第四款、第五款的情形,剩下沒有被這些款項包含的,就是當事人在第一審已經知道、可以,卻故意或過失不為提出的攻擊防禦方法,在此刻司法院修法不能只照料其中一方當事人,在二審可以盡情地提出新攻防方法,我們同時必須照料訴訟的對造,他不會因為這樣的突襲、這樣的言詞提出導致其證據流失,導致其程序受到延宕,所以這是這次修法非常重要的基本精神。
再來第六款刪除所謂的顯失公平,長期以來實務上、學者都有所批評,這是一個不確定的法律概念,操作上也有疑義,本次雖然刪除了顯失公平的事由,但是如果同時還是符合剛剛所提到現行其他款事由,這些也都是顯失公平的具體例示,同時還是可以在二審提出,所以本人要再次強調,這次第四百四十七條的修法並沒有侵害人民的上訴權。
至於第四百六十九條之一許可上訴的部分,因為目前第四百六十九條第六款判決理由不備或理由矛盾等上訴理由,我們並沒有刪除,只是多增加必須要再繼續符合法之續造,或者具有法律上原則重要性,或者裁判一致性等法律審的核心要件時,最高法院有裁量權可以決定是否受理。但是如果在最高法院為不許可裁定之後,假設原確定判決有重要事項,或者證據為確定判決法院漏未斟酌者,這次在修正草案第四百九十六條第一項第十四款增加了這一款再審事由,同時也可以兼顧當事人程序利益的保障。
以上是簡短先就今天兩個比較重要的關注,對於是否侵害人民上訴權的部分做一個簡短的說明,期待司法院20年來對於金字塔修法的努力能夠獲得各位的支持,謝謝。
主席:請司法院行政訴訟及懲戒廳張廳長說明。
張廳長國勳:主席、各位學者專家、各位先進大家午安。有關行政訴訟建構堅實第一審草案的詳盡說明詳如書面,針對大家最關心行政訴訟修正的兩大核心問題,一個就是「將原本在地方法院行政訴訟庭的簡易訴訟案件還有交通裁決事件等等,集中到三所高等行政法院的地方行政訴訟庭受理,導致人民應訴便利性可能會受到減損」的議題,以及「漸進擴大強制律師代理範圍,大家關心會不會影響到人民訴訟權」的問題,還有學者剛剛在發言過程中對我們提出了一點小小疑問,我們一一加以回應。
首先針對巡迴法庭適用範圍的部分,因為我們想要將原本適用簡易訴訟程序及準用行政訴訟程序的案件集中到三所高等行政法院,因為這樣的制度變革,導致人民訴訟權可能受到改變的情況而做了相應的調整,包括透過遠距審理、巡迴法庭等來加以改善。所以在這種情況之下,不管從文義、立法目的還有體系來看,巡迴法庭的適用範圍原則上還是以原本適用簡易訴訟程序及準用簡易訴訟程序的案件為準。至於在使用遠距審理的時候,可能會讓部分當事人考慮有數位落差的問題,或是會不會有無法公開審理的問題,關於這個部分,在目前行政訴訟法第一百三十條之一還有基於授權所訂定的子法都已經予以兼顧了,也就是如果考慮到數位落差導致不適合用遠距審理的話,我們就不會採取這樣的模式來開庭,同時如果採取遠距審理的話,一定要確保包括當事人可以旁聽、自由陳述還有公開開庭等不受干涉的情形,因此這個部分應該是沒有疑慮的。
至於強制律師代理所涉及漸進開放的範圍,先進們提到有關環境保護跟土地爭議事件,這會不會太廣了?的確在目前制度設計是要具體授權給司法院,就土地環境保護及土地爭議事件其個別細節來加以規定,環境保護事件目前的初步規劃是讓環境法有公益訴訟條款的事件可以適用律師強制代理,因為這樣的事件種類相對來說很專業、很複雜,必須要由律師來協助。另外,土地爭議事件因為涉及到人民財產權的重大影響,因此土地計畫、土地徵收、都市更新、原住民土地保護事件等部分都會納入考慮。以上是我們簡單回應,謝謝。
主席:現在開放第二輪的發問,現在請民間司法改革基金會林永頌董事長發言。
林永頌董事長:是不是可以給我兩分鐘,我很快就講完?第一個問題,民事訴訟法原來第四百四十七條第三款、第六款,單純用這2款提出新攻擊防禦方法,現行數量有多少?司法院可以提供數據嗎?
第二個問題,在整個第一款到第六款裡,第三款、第六款占的比例是多少?第四百六十九條第六款的判決不備理由或理由矛盾,在所有上訴第三審的上訴理由裡又是占多少?這個可以提供數據給大家來客觀參考。
第三個問題,如果大家講,其實第四百四十七條第三款、第六款的限制取消,第四百六十九條第六款改成許可制,影響不大,如果影響不大,針對民事,請問怎麼建立金字塔?如果影響很大,在剛才提到三審法官調到二審、二審法官調到一審之前,會不會有冤錯案?怎麼面對這個問題?
第四個問題,有關要建立金字塔堅實事實審的部分,不曉得司法院對於民事第一審可以採合議制、證據法則可以再做一些修改、律師強制代理是不是在金字塔要等強制代理制度建構後才實施?而且律師強制代理在一審是不是能夠再擴大範圍?刑事有沒有可能卷證併送?這是第四個問題。
最後一個問題,剛才秘書長講到司法院有這樣想,就是因為都是調辦事到三審或者調二審,司法院對於人事的金字塔是不是要提出人事制度草案?當然實施日期要怎麼訂都可以討論,但是這個部分我沒有看到,有沒有可能提出?以上,謝謝。
主席:他剛才第一個問題也是我在發言的時候所關心的,就是民事簡易訴訟實際上是過去三十多年來實務運作的成果,那麼在實際統計上,因為我之前所提出來的是非正式的,是我們自己在法源系統的查看,但是司法單位有沒有確實的統計數字能夠讓我們看到背後實際運作的狀況?我也想針對我發言時所提出來的改革方向,請司法院具體答復,我所提出的改革方向就是擴大既有民事簡易訴訟的方式,還有在目前刑事訴訟上是用負面表列的方式禁止進行第三審,有沒有可能改成正面表列的方式予以限縮?用這種方式來做處理,即用違法性實質上的判斷來做為標準,司法院由誰來先回答?請廖法官說明。
廖法官慧如:謝謝主席。首先,先回應剛剛主席在第一輪提問的時候,特別提到民事訴訟法關於簡易事件依照現行第四百三十六條之二,有所謂可以飛躍上訴到最高法院的案件,剛剛主席有提到,依照初步搜尋,似乎准許的案件只有1%,因此有所擔心,如果這次民事訴訟法修法的第四百六十九條之一更開放第六款事由的話,會不會造成大量限縮人民上訴權的情形?首先民事廳在這邊先補充說明,因為現行第四百三十六條之二規定,限於簡易二審的判決必須適用法規顯有錯誤的上訴條件,才可以飛躍上訴到最高法院。但是回過頭來看,通常訴訟程序第三審的上訴條件,在第四百六十八條、第四百六十九條還有第四百六十九條之一等其實可以上訴三審的上訴事由是比較多的,所以這是第一點為什麼在簡易二審程序的時候飛躍上訴的案件數會比較少,這是第一個說明。
關於第四百三十六條之二簡易案件上訴的問題,事實上在司法院110年12月15日送出金字塔修正草案之後,同樣對於簡易程序、小額程序當然還有抗告程序等如何配合金字塔後續的修法,現在都已經在研議。目前方向大概是第四百三十六條之二可能朝向與通常訴訟程序法律審的要件一致,如此才可以讓審各種事件的最高法院法律審的條件會趨於一致。
再來關於林董事長剛剛所提到……
主席:你沒有提出統計上的數字。
廖法官慧如:不好意思,主席,請問您提到的統計是指哪一部分?
主席:就是第四百三十六條之三在過去民事簡易訴訟總共有多少案件曾經想要提出上訴或抗告,然後未得到原裁判法院之許可?因為這個地方就是上訴許可制,我們查到過去好像只有三十幾件,然後得到許可才進行第三審,有高達不是1%而是97%左右的案件是沒有辦法得到許可。這個數字是我們自己非正式統計,但是你們司法單位有沒有一個清楚的統計?
廖法官慧如:謝謝主席的指教。因為今天是針對金字塔修正草案,而第四百三十六條之三簡易程序沒有在這次草案之中,所以這個部分的統計資料,請主席允許我們會後再提出相關的整理。
主席:我只是要提醒你們這是已經有三十幾年的實務運作成果,這個統計在這次修法過程中具有重要的參考意義,請你們儘快蒐整提出來,好不好?
廖法官慧如:是,謝謝主席的指教。接下來要回應林董事長剛剛所詢問關於第四百四十七條各款的數據,我們簡短說明一下,誠如今天報告,因為在第二審依照第四百四十七條的各款事由准許新攻擊防禦方法可能同時間會構成很多款不同的事由,有時候如果當事人在二審提出,但是對造並沒有提出爭執的時候,法院就會直接准許,這個部分其實不管是修法前或修法後,實務運作應該不會有太大的不同,我們單純從二審的角度來看,如果使用司法院法學資料檢索系統來搜尋裁判的話,以目前初步查詢的結果,臺灣高等法院及所屬法院101年到110年判決終結的總件數大約有七萬七千多件、將近七萬八千件。在這七萬八千件左右的裁判,以關鍵字「民事訴訟法第四百四十七條」來查詢的時候,我們得到大約三千多件的數字。當然,這三千多件裡面包含以第四百四十七條第一項第一款到第六款所有事由所提出的狀況。因為限於時間,我們沒有辦法逐一去篩選出來單純符合第三款、單純符合第六款或同時符合第三款、第六款又結合其他款的事由,但是如果依照今天的會議資料提到吳從周老師在101年、102年所提出的文章分析,還有林董事長書面資料大略的數字分析,假設占六、七成的話,大概可以從這個比率上來觀察。但誠如我剛剛所補充的,實務上大部分符合第三款事由的,通常可能也符合了第一款、第二款、第四款、第五款。所以在這樣的前提之下,我們認為這次的修正只是回歸到92年2月7日修法的初衷。
林董事長剛剛提到許可上訴,原則上在修法之後,以判決理由不備或理由矛盾作為上訴理由,還是要符合第四百六十九條之一的法律要件。而最高法院以不許可裁定駁回的話,如果符合再審事由,我們也新增再審事由,讓當事人有所救濟。
我也要在此強調,司法院推動金字塔的訴訟絕對不是為了減輕司法負擔,而是合理地照料全部訴訟當事人的程序利益,讓當事人可以在適當的時候獲得確定的裁判。所以司法院的立場並不是以減少最高法院收案量的數字為唯一的出發點及目的,絕對不是的,因為基於人民的上訴權,他還是可以提起上訴,只是我們現在更加地落實第三審為法律審的核心價值而已。以上報告。
主席:請司法院刑事廳彭廳長發言。
彭廳長幸鳴:謝謝召委。首先,剛才林董事長提到我們未來是否在事實審的部分採取刑事卷證不併送的方向,如同剛剛學者專家們所提到的,我們現在所進行的人民參與審判制度就是以起訴狀一本為核心。當然,這樣的案件是不是能擴展到其他全部的刑事訴訟案件?過往法務部曾經表示意見,認為現階段可能沒有辦法全部達成,所以我們很期望透過人民參與審判制度的實證實現的結果,讓大家漸漸地熟悉,如果能夠產生這樣的變動的話,應該是我們所樂見的。
另外,主席剛剛提到未來上訴第三審是不是能夠採取正面表列的方式,讓違法性程度比較高的案件才能上訴到第三審。我們目前所採取的是拿掉案件限制的樓地板,最主要是希望即使輕罪的案件當中有法律見解歧異,希望透過第三審上訴來統一見解的時候,雖然是輕罪,也有這樣的機會。主席提到的方向是過往我們的草案,等於是另外一種思考,我們可能要重新再……
主席:對於輕罪的處理方式,你們也是用但書的方式在處理,也就是說,一審、二審之間有完全不同的判決結果,它仍然是能夠上訴第三審的要件,所以這個部分沒有改變。我只是認為你們其他的部分是用負面表列,把它變成正面表列,就可以大幅地減少,這是可以思考的。今天不會有結論,我只是把這個事情澄清一下。
彭廳長幸鳴:好,謝謝主席。
林秘書長輝煌:另外,關於林董事長剛剛關心的,就是如果訴訟程序金字塔化之後,法官的人事要怎麼調整,我們首先要強調,第一個,我們不會讓最高法院再回到限量分案,也就是有些案件存科待分的狀況。既然倉庫打開了,我們就不會允許讓他們再設倉庫。
第二個,我們也不可能讓最高法院同仁過勞,因此,如果允許我們在第三百七十九條之二通過之後逐年的檢討,也就是說,從它運作的結果,我們來看看案件量減多少下來,就是工作量減多少下來,再逐步來檢討,讓人力慢慢地回歸到二審,有一部分資深、優秀的人力再回到一審,用這樣的方式來處理,而不是很硬性地現在就可以預料到它可以達到什麼樣的目標。以上。
主席:法務部還有沒有要補充?
蔡次長碧仲:謝謝,主席,沒有了。
主席:第二輪的發言剛才已經告一段落,所以現在開始的發言只是發言,就不再回答了,因為我們今天不是辯論,而是公聽,公聽所有的言論都有紀錄,我們未來在審查還有後面的過程,不管是未來的詢答或者審查都還會有,不排除還有後面的公聽會。基於程序的進行,第二輪發問的時間已經過了,但是黃委員有意見表達,我們給你2分鐘時間做意見表達,但是我等一下就必須要結束這個公聽會。
請總統府司法改革國是會議黃旭田委員發言。
黃旭田委員:謝謝主席。我的問題剛剛漏了提出來。行政訴訟法這次的修正很重要的就是數位進行的可能性或巡迴法庭,這個重要條文是在行政訴訟法修正草案第二百三十二條第二項,該項提到辦法要由司法院定之。我想這個辦法訂得是否周延會涉及民眾對這條的理解、認識及將來權益影響,所以我只是希望司法院或者大院可以有機會去討論一下這個辦法的草案或預估的研擬方向,讓民眾多一點瞭解之後,比較可以判斷要不要支持這個修法的方向,我只是提出這個建議,謝謝。
主席:今天非常謝謝大家所提的各項建議,今天的發言到此告一段落。所有的發言及書面意見都會列入紀錄、刊登立法院公報,並且製作公聽會報告送交本院全體委員及本日出列席人員參考。

























































































































































































































主席:本次公聽會到此結束,謝謝各位,現在散會。
散會(13時7分)