Shape1

立法院公報 第111卷 第63期 委員會紀錄


委員會紀錄

立法院第10屆第5會期社會福利及衛生環境委員會第10次全體委員會議紀錄

時  間 中華民國111420日(星期三)上午913分至178

地  點 本院群賢樓801會議室

主  席 林委員為洲

主席:出席委員已足法定人數,現在開會。

進行報告事項。

報 告 事 項

一、宣讀上次會議議事錄。

INCLUDEPICTURE "\\\\Dpc18\\掃瞄圖檔\\十月份\\1002\\100-\\100-001.jpg" \* MERGEFORMATINET

立法院第10屆第5會期社會福利及衛生環境委員會第9次全體委員會議議事錄

時  間:111418日(星期一)91分至1424

地  點:群賢樓801會議室

出席委員:賴惠員  吳玉琴  蘇巧慧  蔣萬安  邱泰源  蔡壁如  林為洲  徐志榮  莊競程  洪申翰  張育美  黃秀芳  陳 瑩  楊 曜

   (委員出席14人)

列席委員:林奕華  葉毓蘭  邱顯智  李貴敏  洪孟楷  陳椒華  孔文吉  何欣純  邱志偉  羅明才  賴香伶  江永昌  高嘉瑜  張其祿  傅崐萁  林德福  高虹安  楊瓊瓔  蔡易餘  劉建國

   (委員列席20人)

列席官員:

衛生福利部

部 長

陳時中



政務次長

薛瑞元


疾病管理署

署 長

周志浩


食品及藥物管理署

署 長

吳秀梅


醫事司

副司長

劉玉菁


秘書處

處 長

蔡壽洤


附屬醫療及社會福利機構管理會

副執行長

李新民


法規會

參 事

陳信誠


內政部

政務次長

陳宗彥


移民署

副署長

林興春


外交部領事事務局

局 長

葉非比



副局長

周中興


勞動部

政務次長

王尚志


勞動力發展署

副署長

林宏德


職業安全衛生署

署 長

鄒子廉


勞動保險司

司 長

陳美女


勞動條件及就業平等司

司 長

黃維琛


國防部軍醫局衛勤保健處

處 長

陳元皓


全民防衛動員署物力動員處

處 長

劉泰益


後備指揮部動員管理處

處 長

李宗泰


教育部

政務次長

劉孟奇


國民及學前教育署

副署長

戴淑芬


經濟部國際貿易局

主任秘書

戴婉蓉


行政院原子能委員會

主任秘書

王重德


輻射防護處

副處長

蔡親賢


法務部

參 事

劉英秀

主  席:林召集委員為洲

主任秘書:張禮棟

專門委員:郭明政

紀  錄:簡任秘書 黃淑敏 簡任編審 張美慧 科  長 葉淑婷

   專  員 賴映潔

報 告 事 項

宣讀上次會議議事錄。

決定:確定。

邀請衛生福利部、內政部、外交部、勞動部就「因應COVID-19疫情升溫,邊境管制、入境檢疫措施調整情形、醫療體系如何兼顧民眾之醫療照顧,以及雇主如何兼顧勞工基本權益」進行專題報告,並備質詢。

邀請衛生福利部、國防部就「快篩國家隊整備情形」進行專題報告,並備質詢。

邀請衛生福利部、教育部就「因應COVID-19疫情升溫,校園防疫作為及停課標準調整情形」進行專題報告,並備質詢。

(本次會議專題報告與討論事項綜合詢答,經委員林為洲說明提案旨趣,由衛生福利部部長陳時中、教育部政務次長劉孟奇及國防部軍醫局衛勤保健處處長陳元皓報告後,委員賴惠員、吳玉琴、蘇巧慧、蔣萬安、邱泰源、蔡壁如、林為洲、徐志榮、莊競程、洪申翰、張育美、黃秀芳、陳瑩、陳椒華、洪孟楷、葉毓蘭、蔡易餘、張其祿、孔文吉、楊曜、林奕華及賴香伶等22人提出質詢,均經衛生福利部部長陳時中、政務次長薛瑞元、教育部政務次長劉孟奇、內政部政務次長陳宗彥、國防部軍醫局衛勤保健處處長陳元皓及勞動部政務次長王尚志暨各相關主管等即席答復。委員楊瓊瓔、李貴敏、劉建國、江永昌及高虹安所提書面質詢,列入紀錄刊登公報。)

決定:

一、報告及詢答完畢。

二、委員質詢未及答復或請補充資料者,請相關機關於2週內答復,委員另要求期限者,從其所定。

討 論 事 項

審查委員林為洲等16人擬具「食品安全衛生管理法第十五條條文修正草案」案。

決議:

一、說明及詢答完畢。

二、另擇期繼續審查。

散會

INCLUDEPICTURE "\\\\Dpc18\\掃瞄圖檔\\十月份\\1002\\100-\\100-001.jpg" \* MERGEFORMATINET

主席:請問各位,上次會議議事錄有無錯誤或遺漏?(無)無錯誤或遺漏,確定。

進行討論事項。

討 論 事 項

一、繼續審查

()行政院函請審議「精神衛生法修正草案」案。

()委員王婉諭等17人擬具「精神衛生法修正草案」案。

()委員蔣萬安等17人擬具「精神衛生法修正草案」案。

()委員林為洲等17人擬具「精神衛生法修正草案」案。

()委員邱泰源等23人擬具「精神衛生法修正草案」案。

()委員楊瓊瓔等20人擬具「精神衛生法修正草案」案。

()委員莊競程等18人擬具「精神衛生法修正草案」案。

()台灣民眾黨黨團擬具「精神衛生法修正草案」案。

()委員賴惠員等18人擬具「精神衛生法部分條文修正草案」案。

()委員吳玉琴等20人擬具「精神衛生法部分條文修正草案」案。

(十一)委員葉毓蘭等20人擬具「精神衛生法部分條文修正草案」案。

(十二)委員謝衣鳯等17人擬具「精神衛生法第十三條及第十四條條文修正草案」案。

(十三)委員許淑華等16人擬具「精神衛生法第十八條條文修正草案」案。

二、繼續審查

()行政院函請審議「菸害防制法修正草案」案。

()委員呂玉玲等19人擬具「菸害防制法修正草案」案。

()委員楊瓊瓔等20人擬具「菸害防制法修正草案」案。

()委員林宜瑾等19人擬具「菸害防制法部分條文修正草案」案。

()委員蘇治芬等17人擬具「菸害防制法部分條文修正草案」案。

()民眾黨黨團擬具「菸害防制法部分條文修正草案」案。

()民眾黨黨團擬具「菸害防制法部分條文修正草案」案。

()委員蔡易餘等19人擬具「菸害防制法部分條文修正草案」案。

()委員陳秀寳等19人擬具「菸害防制法部分條文修正草案」案。

()委員羅美玲等16人擬具「菸害防制法部分條文修正草案」案。

(十一)委員萬美玲等17人擬具「菸害防制法部分條文修正草案」案。

(十二)委員陳明文等17人擬具「菸害防制法部分條文修正草案」案。

(十三)委員蔡易餘等17人擬具「菸害防制法第二條及第十四條條文修正草案」案。

(十四)委員賴惠員等24人擬具「菸害防制法第二條、第十三條及第十四條條文修正草案」案。

(十五)民眾黨黨團擬具「菸害防制法第二條、第四條及第四條之一條文修正草案」案。

(十六)委員洪孟楷等19人擬具「菸害防制法第三條條文修正草案」案。

(十七)委員魯明哲等21人擬具「菸害防制法第三條條文修正草案」案。

(十八)委員呂玉玲等16人擬具「菸害防制法第七條之一及第二十四條條文修正草案」案。

(十九)委員許淑華等16人擬具「菸害防制法第十一條條文修正草案」案。

(二十)委員賴品妤等18人擬具「菸害防制法第十三條及第十七條條文修正草案」案。

(二十一)委員楊曜等17人擬具「菸害防制法第十三條條文修正草案」案。

(二十二)委員羅致政等19人擬具「菸害防制法第十七條及第三十一條條文修正草案」案。

(二十三)民眾黨黨團擬具「菸害防制法第二十九條條文修正草案」案。

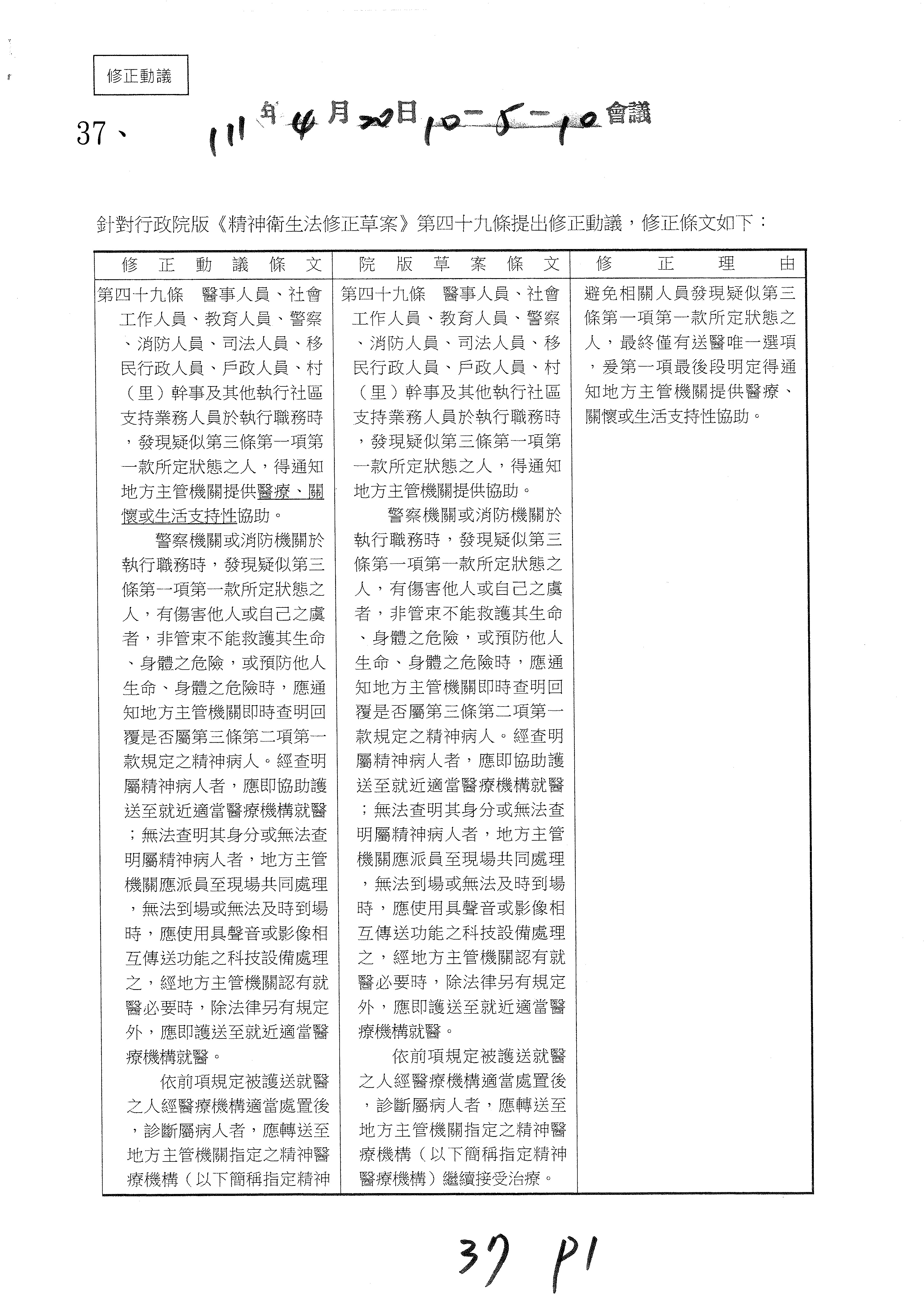
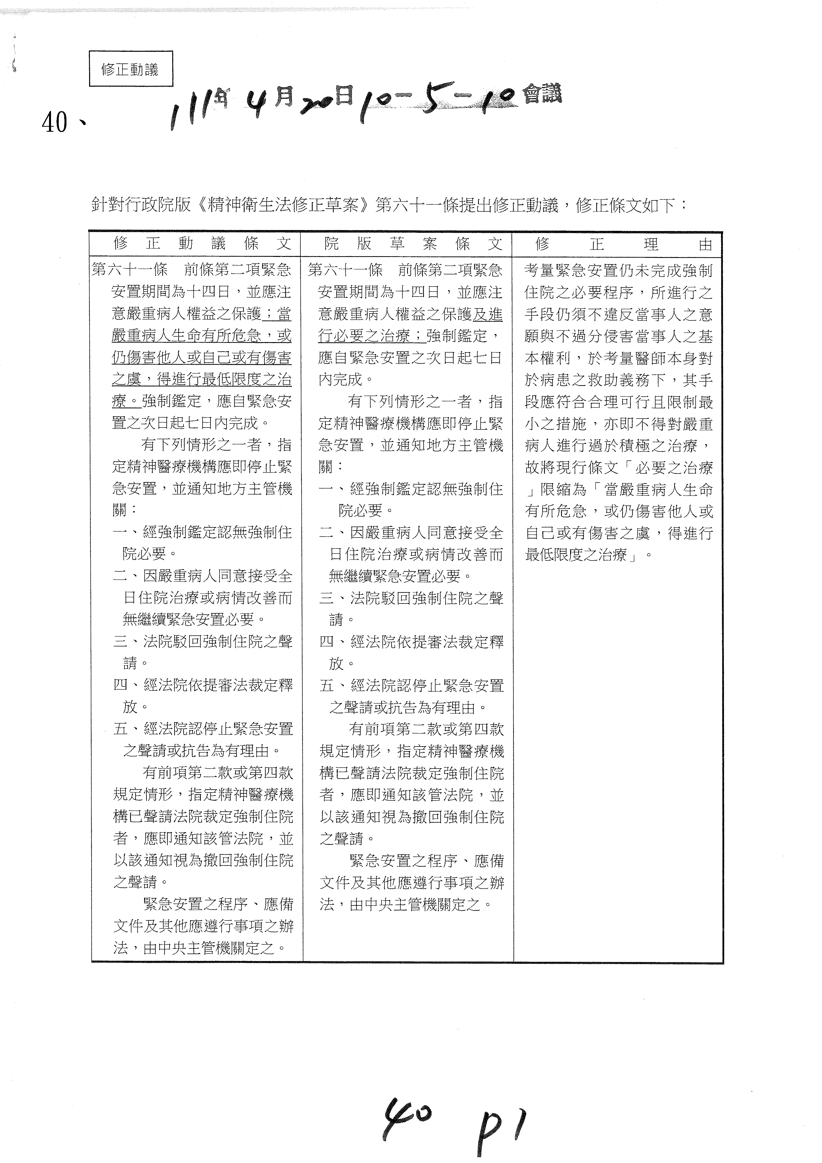
主席:作以下宣告:本次會議討論事項有兩案,已分別於11139日第5會期第2次及323日第5會期第5次全體委員會議說明及詢答完畢。另,精神衛生法修正草案本次再交付之提案有九案,菸害防制法修正草案八案,僅進行提案說明,不另做詢答。又,司法院所提書面資料列入紀錄,刊登公報。

司法院書面資料:

司法院就委員提案增訂精神衛生法草案有關強制社區治療司法審查模式之意見說明

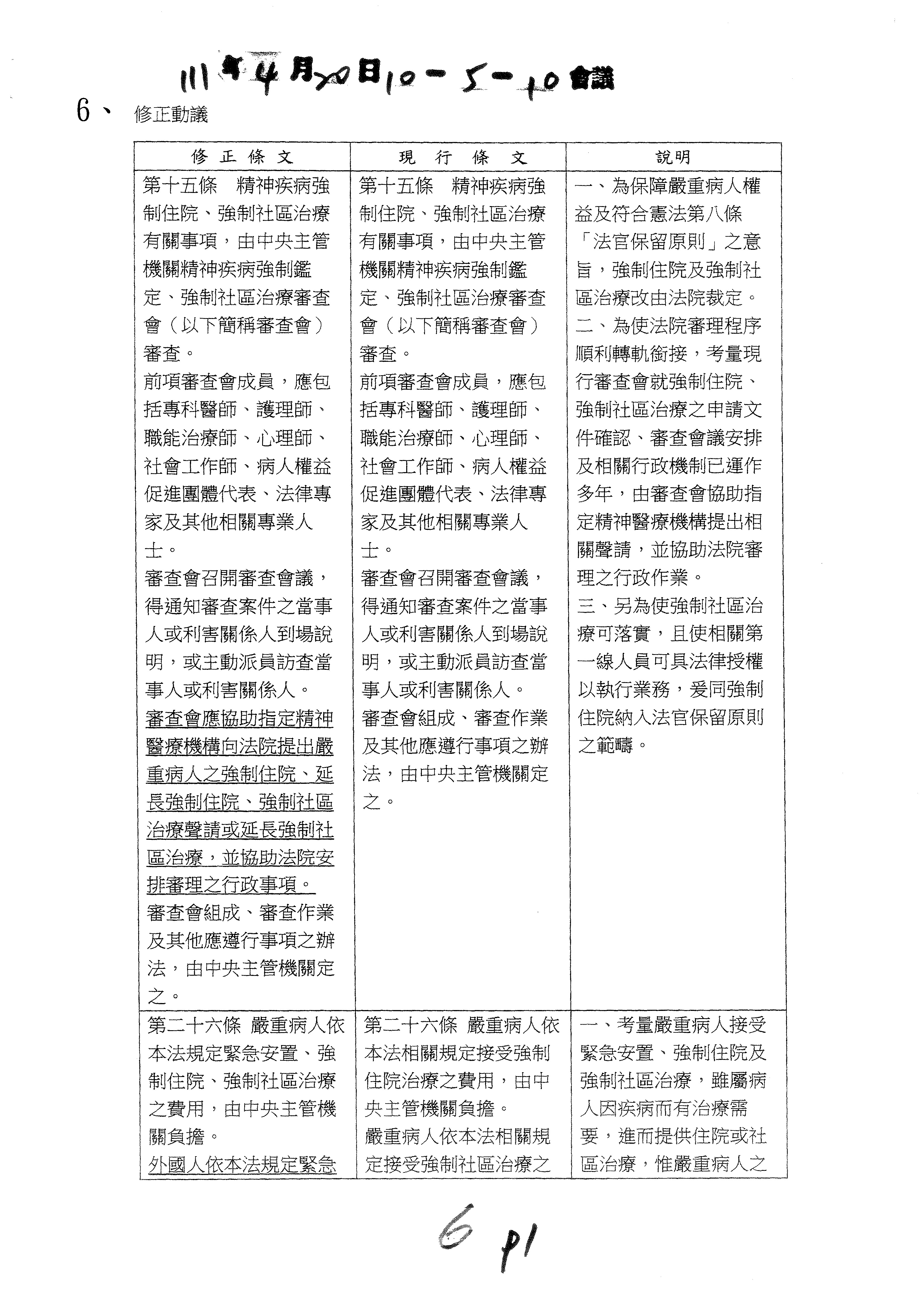
壹、《強制社區治療》是為使嚴重病人接受全日住院以外、一定項目之專業醫療照護,與《強制住院》是為使有傷害他人或自己或有傷害之虞的嚴重病人接受全日住院之專業醫療照護,後者涉及憲法第8條關於人身自由之保障,應有法官保留原則之適用,與前者有其本質上之不同

一、《強制社區治療》以「不遵醫囑致病情不穩或生活功能有退化之虞,且拒絕接受社區治療」為前提,《強制住院》則須符合「傷害他人或自己或有傷害之虞」之要件。

二、前者,在決定嚴重病人應否接受一定項目之專業醫療照護(例如,藥物治療、藥物之血液或尿液濃度檢驗、酒精或他成癮藥物篩檢、心理諮商或治療、復健治療、其他避免病情惡化或提升病人適應生活機能之措施),以利穩定病情或維持、恢復生活功能。後者,則在決定嚴重病人應否全日住院,以避免其持續發生傷害他人或自己或有傷害之虞之行為(全日住院後之醫療照護項目,則由醫療專業決定)。

三、自前述要件及各該處遇之目的觀察,《強制社區治療》及《強制住院》均為治療嚴重病人之精神疾病,使其接受專業之醫療照護;惟《強制住院》已涉及人身自由的剝奪,允宜有法官保留原則之適用,即作成強制住院之決定前,應得到中立、客觀法官之同意,藉由法官的及時介入,以防止精神醫療機構可能的濫權,將不法剝奪人身自由的風險儘可能減至最低,落實及時有效之保障功能。

貳、《強制社區治療》係對於嚴重病人一般行為自由之拘束,依憲法第23條,得以法律予以適當之限制

一、為維護個人主體性及人格自由發展,除憲法已保障之各項自由外,於不妨害社會秩序公共利益之前提下,人民依其意志作為或不作為之一般行為自由,亦受憲法第22條所保障(本院釋字第689號解釋參照);嚴重病人,亦然。惟此一行為自由之保障並非絕對,如為防止妨礙他人自由、避免緊急危難、維護社會秩序或增進公共利益所必要,尚非不得以法律或法律明確授權之命令予以適當之限制。此與《強制住院》涉及人身自由的剝奪,依本院釋字第708710號針對非刑事被告人身自由拘束之解釋意旨,應有法官保留原則之適用,以符合憲法第8條對人身自由之保障,並非相同。

二、以強制社區治療而言,嚴重病人平日仍在社區中生活,縱在進行治療或照顧服務時,有時或須以強制力使嚴重病人配合(例如約束身體以利投藥或施打針劑等),尚僅屬短時間內限制其一般行為自由,與強制住院時,嚴重病人必須全日住院,且不得任意外出,對於人身自由之限制或剝奪程度,顯然有重大區別。如將對嚴重病人短時間內限制其一般行為自由之強制社區治療,與已達剝奪人身自由之強制住院決定,不分程度,同認皆有法官保留原則之適用,是否合理正當,容有再行審酌之必要。

參、《強制社區治療》主要涉及醫療專業判斷,行政院及部分委員版賦予病人,保護人或病權團體等得向法院提出停止之聲請,應屬維護病人醫療權益,同時兼顧病人獲得程序保障之功能最適性需求

一、身心障礙者權利公約(CRPD)第2條將「合理之對待」定義為:「根據具體需要,於不造成過度或不當負擔之情況下,進行必要及適當之修改與調整,以確保身心障礙者在與其他人平等基礎上享有或行使所有人權及基本自由」。

二、強制社區治療之項目,包括藥物治療、藥物之血液或尿液濃度檢驗、酒精或他成癮藥物篩檢、心理諮商或治療、復健治療,以及其他避免病情惡化或提升病人適應生活機能之措施。「強制社區治療」,性質屬全日住院以外、一定項目之專業精神醫療照護,以達穩定病人病情,防免其生活功能受病情影響而發生退化可能,係在「合理對待」原則下,進行醫療內容之調整。

三、行政院及部分委員版保障嚴重病人、保護人或病權團體等得向法院聲請停止強制社區治療,除使嚴重病人獲得必要之精神照護治療,同時兼顧病人獲得程序保障之功能最適性需求,亦與CRPD13條規定使病人獲得司法保護之意旨相合。

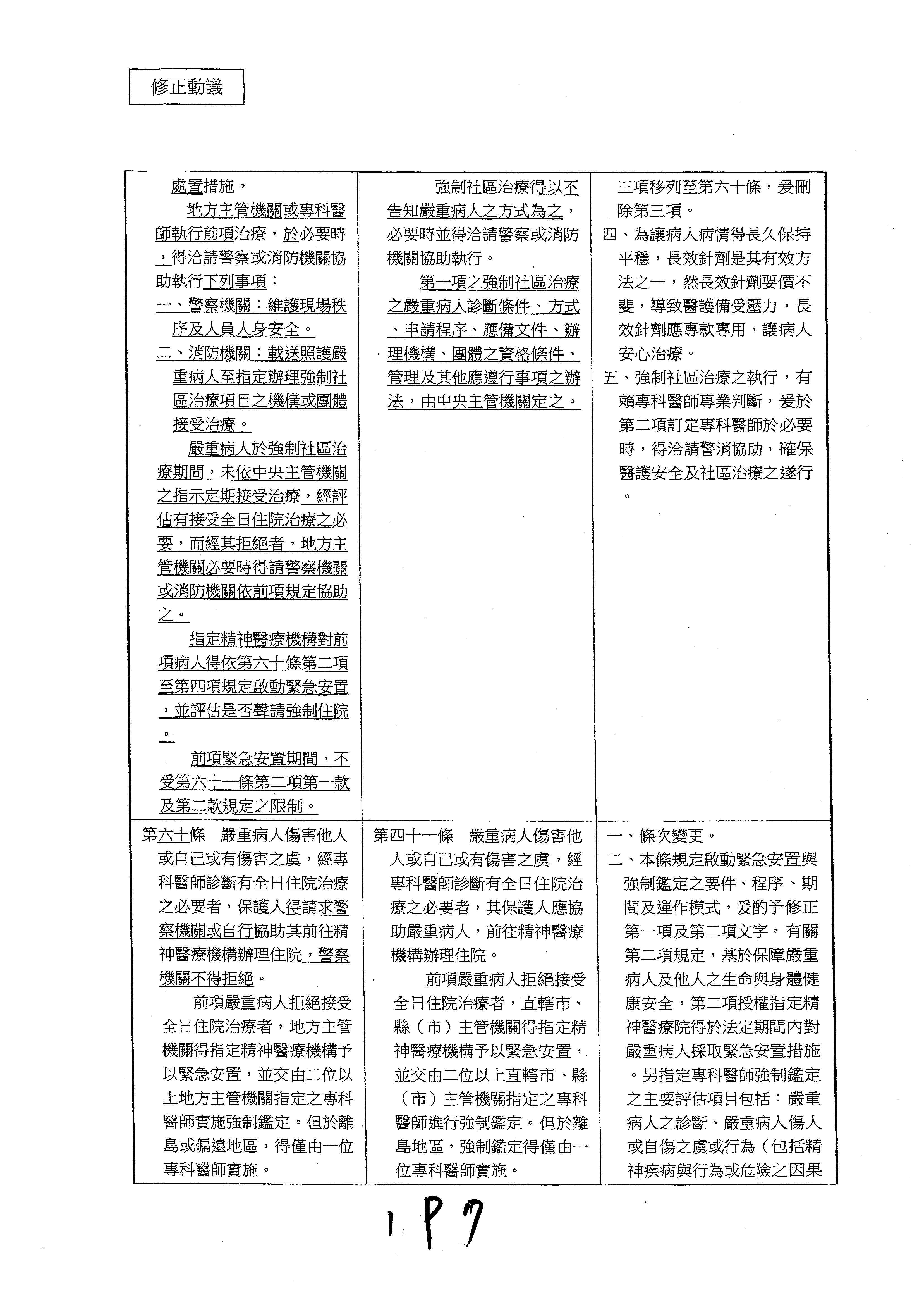
肆、審查會作成之《強制社區治療》決定,本具有執行力;必要時,亦得依精神衛生法草案相關規定請有關單位協力執行

一、政府機關所為行政處分或法院裁判有無強制力,除仰賴法律明定違反之不利後果外,亦與人民對該行政處分或裁判之理解程度、是否願意(或有無能力)遵守等因素有關(例如傳染病防治法第四章防疫措施,即包括管制活動及人數、出入場所、隔離治療等強制措施)。是否採行法官保留原則並非突破或解決審查會作成《強制社區治療》決定後所生執行效能問題之良方,即便改由法院裁判,遇有病人不配合強制社區治療時,仍需由行政機關與相關單位相互協力進行執行。

二、在憲法權力分立之概念下,法院扮演獨立、公平的角色,受理具體個案時,雖得依法請相關機關提供協助。但至執行階段,就屬行政部門執行之事項(例如依兒童及少年福利與權益保障法所為之保護安置處分),仍需由行政部門間,本於行政一體之原則,相互協力。始能發揮行政執行之效能。

三、行政院及多位委員版第58條第2項規定已就強制社區治療,明定警消之協助執行義務:「前項治療於必要時,得洽請警察或消防機關協助執行下列事項:一、警察機關:維護現場秩序及人員人身安全。二、消防機關:載送照護嚴重病人至指定辦理強制社區治療項目之機構或團體接受治療。」行政程序法第6條、第19條、第32條等,亦有行政機關協力及直接強制作為相關規定可資依循。如能遵循精神衛生法草案有關規定、現行行政程序法及行政執行法之法定機制,應足以確保強制社區治療之有效執行。

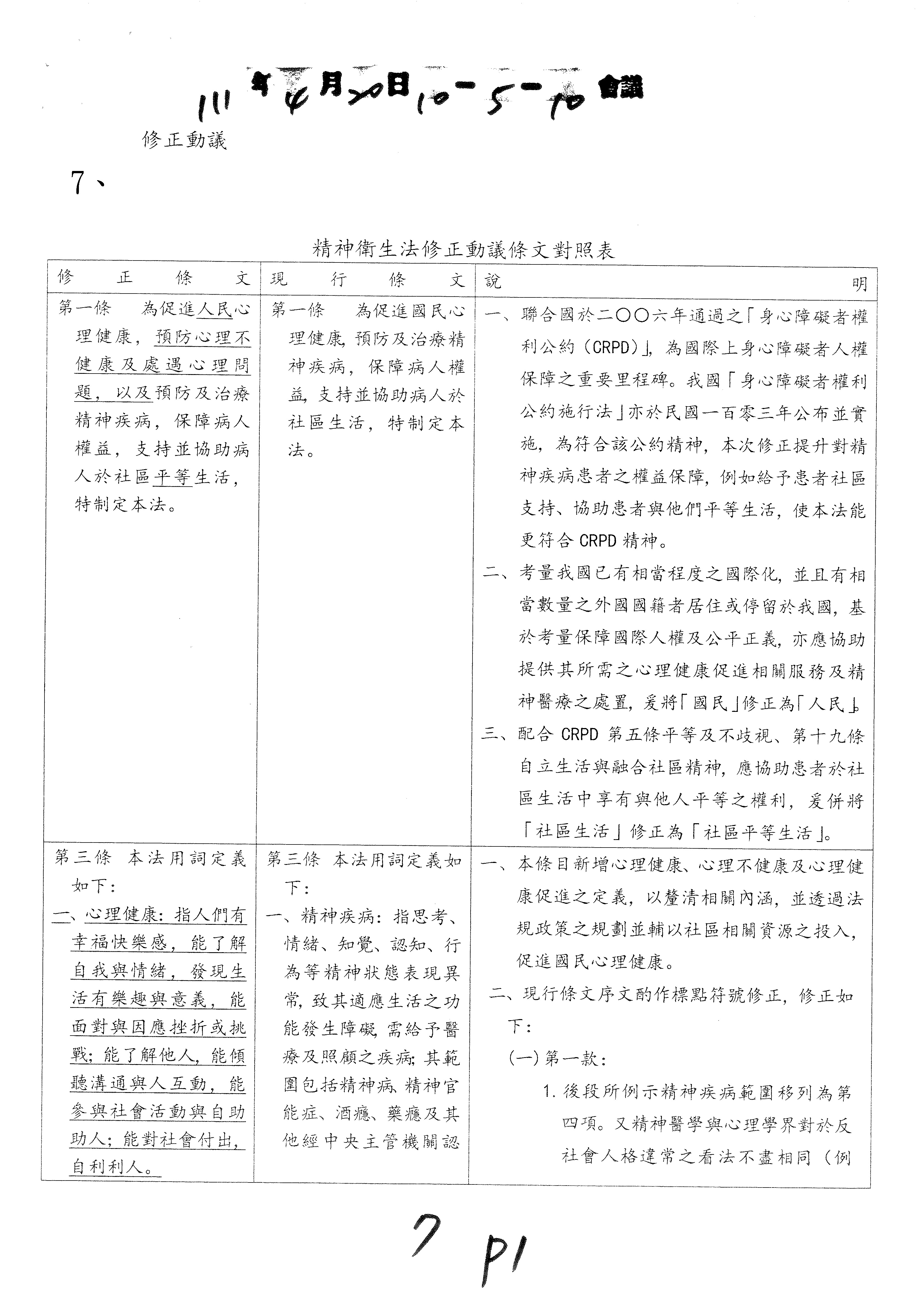
精神衛生法之立法目的係為促進人民心理健康,預防及治療精神疾病,保障病人權益,支持並協助病人於社區平等生活。如何修法以維護嚴重病人權益,以促進人民心理健康,預防及治療精神疾病,保障病人權益,支持並協助病人於社區平等生活,並建構完善之社會安全網,有賴跨機關及跨網絡一齊攜手努力。本院期盼透過此次修法,對於嚴重病人符合強制住院或強制社區治療等之要件時,可受到相關程序保障之機制,又可即時接受適當之處遇治療,以維護病人權益。爰將本院對強制社區治療採取法官保留之意見說明如上。敬請指教,謝謝。

主席:現在請精神衛生法修正草案新增提案委員說明提案要旨,每位委員2分鐘。本席有新增提案,就在此先做提案說明。

號稱比民法、刑法還難修,所有國人、病友、家屬期盼的精神衛生法逐條討論終於將在今天舉行,希望藉由集思廣益將現行法條不足之處一次修正到位。

「精神衛生法」於民國79年制定後,配合「醫療發展基金」之運作、醫療網之布建等政府措施,逐步完備了台灣的精神醫療資源與支持服務。然而,隨著時代的發展,醫療完備後「應積極發展病人之社區照顧與支持服務、提高國民心理健康保健」之修訂方向,卻遲遲未能與時俱進完成本法第二代修法。政府老是抱著第一代作法,來處理第二代問題,如此當然會造成精障病友事故不斷。爰此,本席擬具「精神衛生法修正草案」。

本席版本與行政院版本最大不同在於,本席補足了院版於社區支持的不足,這是最主要的部分。例如:設置專線電話為病人及其親友提供心理支持、情緒關懷、在地資源諮詢等服務;也要求發展據點為病人之家屬與親友提供支持與諮詢服務、喘息服務;同時注重病人社區居住與安養之服務、設施與措施,完善健全社會安全防護網,落實給病友及病友家屬長期生活支持性服務,方能避免真正的憾事發生!

以上是本席簡單的說明。

接下來請蔡委員壁如進行提案說明。(不說明)蔡委員不說明。這是民眾黨黨團的案子,上一次其實已經說明過了。

請葉委員毓蘭進行提案說明。

葉委員毓蘭:今天本席以非常沉痛的心情站在這裡,因為讓家長求助無門的兩歲男童已於昨天清晨病逝。這案子看起來各單位都在,卻因指揮中心SOP過時,無法啟動,以致造成如此憾事。我們今天所審查的精神衛生法也有相同題!不管是小燈泡案,或是鐵路警察李承翰案,或屏東挖眼案,都是這類精障者在臺灣各地不斷犯案的案例。政府說要推動社會安全網保障一般國民安全,惟以目前作法來看,根本無法做到。有鑑於此,本席提案修法,將已經在歐美實施多年的危機處理團隊(Crisis Intervention Team, CIT)強制入法,建立警察、醫療、病人、家屬四方夥伴關係聯繫機制,並積極增補專責警力,以達成精神病患之辨識、處理、轉介等問題。

院版目前規定,當地方衛生局無法查明疑似精神病患身分時,醫療人員才需要到場協助警消,其漏洞在於:待查明身分後,風險已經很大。但依照院版規定,此時仍無須提供協助。

既然院版已經規定醫療專業協助可以到場,也可以線上協助,那麼本席認為不論身分,不論是否有辦法查明,衛生局均當協助警消。所以本席強烈要求,若現行SOP無法反映第一線同仁需求時,理當完整地把我們最需要的支持入法,謝謝。

主席:其他委員有無提案說明?若無提案說明的話,那麼菸害防制法修正草案有無委員要做提案說明?若無提案說明,本案定於明天審查前再進行提案說明。

接下來進行討論事項第一案精神衛生法修正草案。宣讀本次會議新增之委員提案條文內容共九案。

Shape3 政院提案

委員等提案

民眾黨黨團及委員等提案

第一章 總 則

委員王婉諭等17人提案:

第一章 總 則

委員蔣萬安等17人提案:

第一章 總 則


委員林為洲等17人提案:

第一章 總 則

民眾黨黨團提案:

第一章 總 則

委員楊瓊瓔等20人提案:

第一章 總 則

委員邱泰源等23人提案:

第一章 總 則

委員莊競程等18人提案:

第一章 總 則

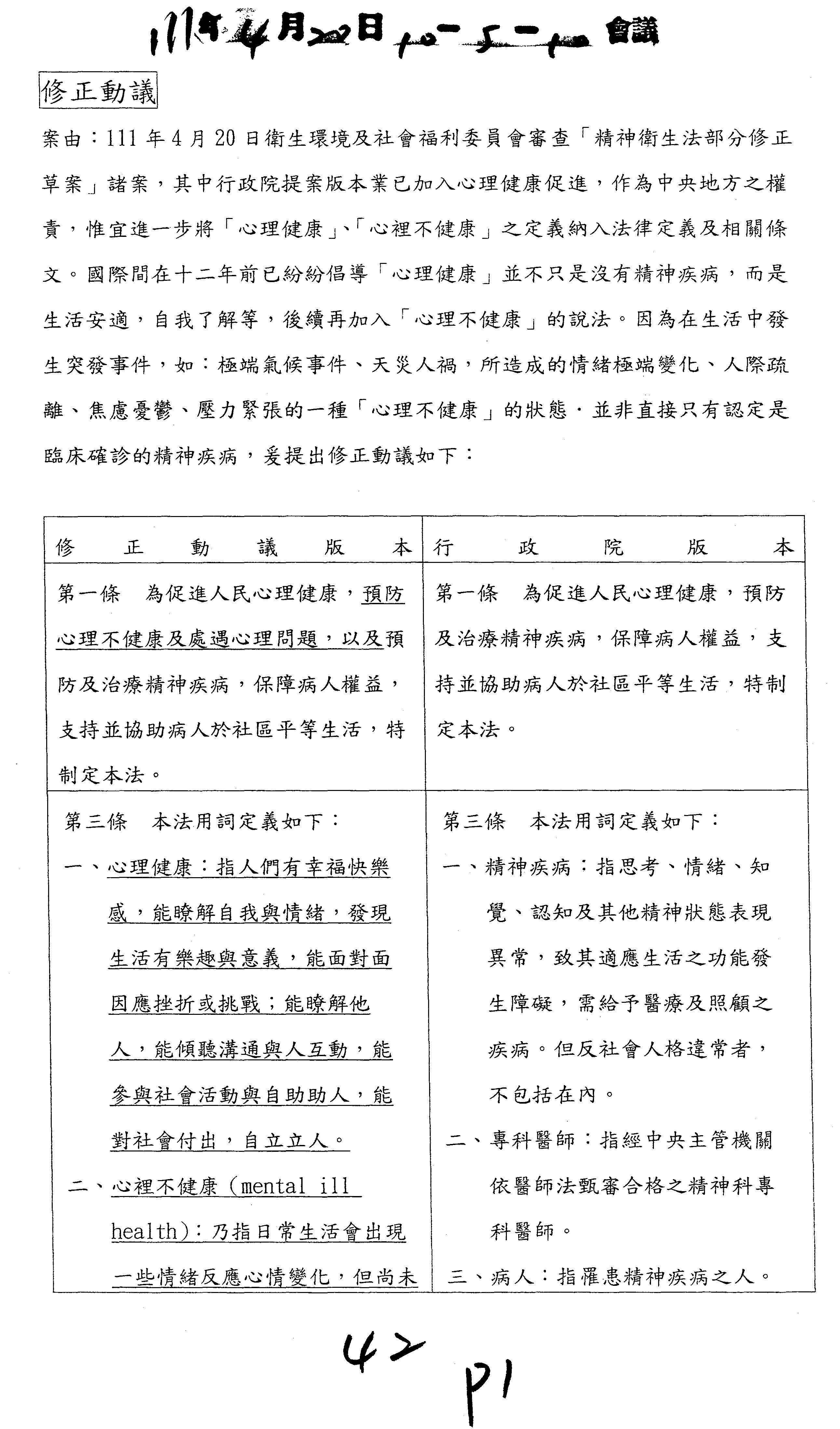
第一條 為促進人民心理健康,預防及治療精神疾病,保障病人權益,支持並協助病人於社區平等生活,特制定本法。

委員王婉諭等17人提案:

第一條 為促進人民心理健康,預防及治療精神疾病,保障病人權益,支持並協助病人於社區生活,特制定本法。

委員蔣萬安等17人提案:

第一條 為促進民心理健康,預防及治療精神疾病,保障病人權益,支持並協助病人於社區生活,特制定本法。


委員林為洲等17人提案:

第一條 為促進民心理健康,預防及治療精神疾病,保障病人權益,支持並協助病人於社區平等生活,特制定本法。

民眾黨黨團提案:

第一條 為促進人民心理健康,預防及治療精神疾病,保障病人權益,支持並協助病人於社區平等生活,特制定本法。

委員楊瓊瓔等20人提案:

第一條 為促進人民心理健康,預防及治療精神疾病,保障病人權益,支持並協助病人於社區生活,特制定本法。

委員邱泰源等23人提案:

第一條 為促進人民心理健康,預防及治療精神疾病,保障病人權益,支持並協助病人於社區平等生活,特制定本法。

委員莊競程等18人提案:

第一條 為促進人民心理健康,預防及治療精神疾病,保障病人權益,支持並協助病人於社區平等生活,特制定本法。

第二條 本法所稱主管機關:在中央為衛生福利部;在地方為直轄市縣(市)政府(以下簡稱地方主管機關)

委員王婉諭等17人提案:

第二條 本法所稱主管機關:在中央為衛生福利部;在地方直轄市政府、縣(市)政府(以下簡稱地方主管機關)。

委員蔣萬安等17人提案:

第二條 本法所稱主管機關:在中央為衛生福利部;在地方直轄市政府、縣(市)政府(以下簡稱地方主管機關)。

委員吳玉琴等20人提案:

第二條 本法所稱主管機關:在中央為衛生福利部;在地方為直轄市縣(市)政府(以下簡稱地方主管機關)


委員林為洲等17人提案:

第二條 本法所稱主管機關:在中央為衛生福利部之衛政主管機關、社政主管機關;在地方為直轄市縣(市)政府(以下簡稱地方主管機關)。

民眾黨黨團提案:

第二條 本法所稱主管機關:在中央為衛生福利部;在地方為直轄市縣(市)政府(以下簡稱地方主管機關)。

委員楊瓊瓔等20人提案:

第二條 本法所稱主管機關:在中央為衛生福利部;在地方為直轄市縣(市)政府(以下簡稱地方主管機關)

委員邱泰源等23人提案:

第二條 本法所稱主管機關:在中央為衛生福利部;在地方為直轄市縣(市)政府(以下簡稱地方主管機關)

委員莊競程等18人提案:

第二條 本法所稱主管機關:在中央為衛生福利部;在地方為直轄市縣(市)政府(以下簡稱地方主管機關)

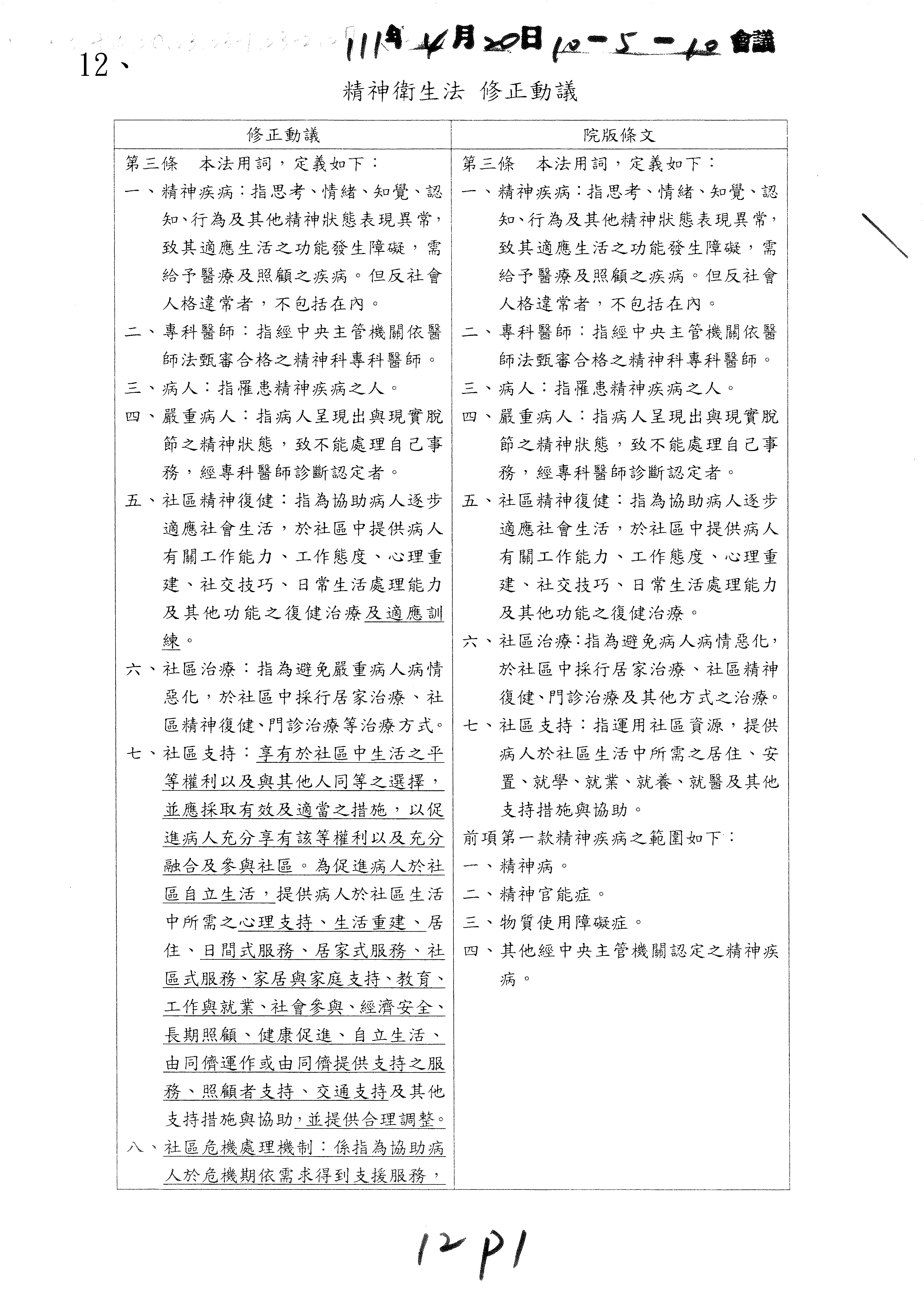
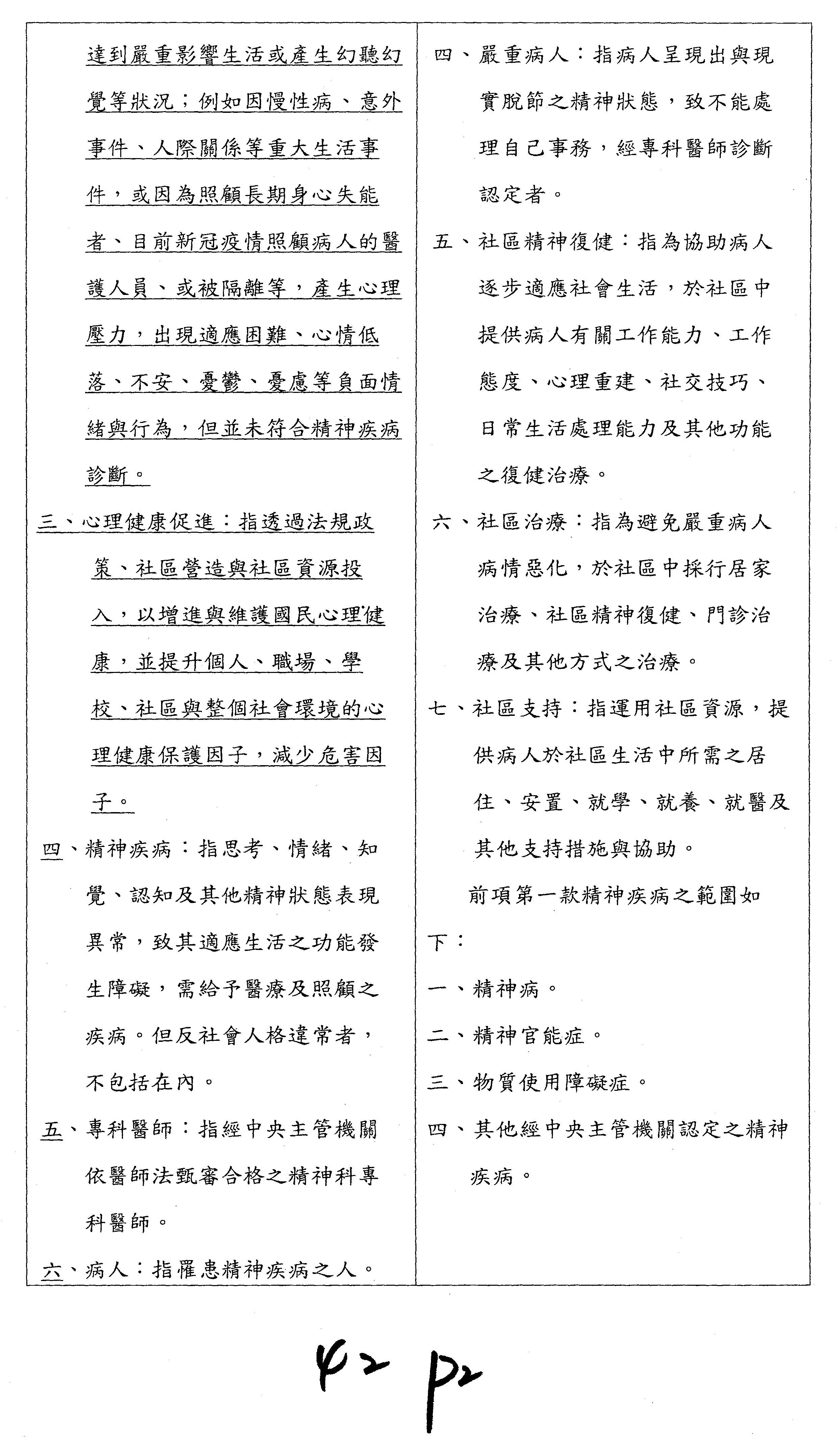
第三條 本法用詞定義如下:

一、精神疾病:指思考、情緒、知覺、認知、行為及其他精神狀態表現異常,致其適應生活之功能發生障礙,需給予醫療及照顧之疾病但反社會人格違常者不包括在內

二、專科醫師:指經中央主管機關依醫師法甄審合格之精神科專科醫師。

三、病人:指罹患精神疾病之人。

四、嚴重病人:指病人呈現出與現實脫節之精神狀態,致不能處理自己事務,經專科醫師診斷認定者。

五、社區精神復健:指為協助病人逐步適應社會生活,於社區中提供病人有關工作能力、工作態度、心理重建、社交技巧、日常生活處理能力及其他功能之復健治療。

六、社區治療:指為避免病人病情惡化,於社區中採行居家治療、社區精神復健、門診治療及其他方式之治療。

七、社區支持:指運用社區資源,提供病人於社區生活中所需之居住、安置、就學、就業、就養、就醫及其他支持措施與協助。

前項第一款精神疾病範圍如下:

一、精神病

二、精神官能症

三、物質使用障礙症。

四、其他經中央主管機關認定之精神疾病

委員王婉諭等17人提案:

第三條 本法用詞定義如下:

一、精神疾病mental illness:指思考、情緒、知覺、認知、行為及其他精神狀態表現異常,致其適應生活之功能發生障礙,需給予醫療及照顧之疾病反社會人格違常者,不包括在內

二、專科醫師:指經中央主管機關依醫師法甄審合格之精神科專科醫師。

三、病人:指罹患精神疾病之人。

四、嚴重病人:指病人呈現出與現實脫節之怪異思想及奇特行為,致不能處理自己事務,經專科醫師診斷認定者。

家屬:指病人之法定代理人、配偶、親屬或關係人。

家庭照顧者:指於家庭中對病人提供規律性照顧之主要親屬或以永久共同生活為目的同居一家之人。

、精神復健:指為協助病人逐步適應社會生活,恢復自主與自信,於社區中提供病人有關工作能力、工作態度、心理重建、社會網絡建立、財務管理、日常生活處理能力等之個別化復健治療、訓練與復元支持,促進其社會參與及生活品質

、社區治療:指為避免嚴重病人病情惡化,於社區中採行居家治療、社區精神復健、門診治療等治療方式。

社區支持服務:指為使病人於社區生活中享有平等之權利,運用社區資源,提供病人於社區生活中所需之支持服務措施。

前項第一款精神疾病之範圍如下:

一、精神病(psychosis)。

二、精神官能症(neurosis)。

三、酒癮、藥癮。

四、其他經中央主管機關認定之精神疾病。

委員蔣萬安等17人提案:

第三條 本法用詞定義如下:

一、精神疾病mental illness:指思考、情緒、知覺、認知、行為及其他精神狀態表現異常,致其適應生活之功能發生障礙,需給予醫療及照顧之疾病反社會人格違常者,不包括在內

二、專科醫師:指經中央主管機關依醫師法甄審合格之精神科專科醫師。

三、病人:指罹患精神疾病之人。

四、嚴重病人:指病人呈現出與現實脫節之怪異思想及奇特行為,致不能處理自己事務,經專科醫師診斷認定者。

五、社區精神復健:指為協助病人逐步適應社會生活,於社區中提供病人有關工作能力、工作態度、心理重建、社交技巧、日常生活處理能力及其他功能之復健治療。

六、社區治療:指為避免病人病情惡化,於社區中採行居家治療、社區精神復健、門診治療及其他方式之治療。

七、社區照顧:指為使病人於社區生活中享有平等之權利,及接受必要之協助,運用社區資源,提供病人於社區生活中所需之照顧措施。

前項第一款精神疾病之範圍如下:

一、精神病(psychosis)。

二、精神官能症(neurosis)。

三、酒癮、藥癮。

四、其他經中央主管機關認定之精神疾病。

委員吳玉琴等20人提案:

第三條 本法用詞定義如下:

一、精神疾病:指思考、情緒、知覺、認知、行為及其他精神狀態表現異常,致其適應生活之功能發生障礙,需給予醫療及照顧之疾病但反社會人格違常者不包括在內

二、專科醫師:指經中央主管機關依醫師法甄審合格之精神科專科醫師。

三、病人:指罹患精神疾病之人。

四、嚴重病人:指病人呈現出與現實脫節之精神狀態,致不能處理自己事務,經專科醫師診斷認定者。

五、社區精神復健:指為協助病人逐步適應社會生活,於社區中提供病人有關工作能力、工作態度、心理重建、社交技巧、日常生活處理能力及其他功能之復健治療。

六、社區治療:指為避免病人病情惡化,於社區中採行居家治療、社區精神復健、門診治療及其他方式之治療。

七、社區支持:指運用社區資源,提供病人於社區生活中所需之居住、安置、就學、就業、就養、就醫及其他支持措施與協助。

前項第一款精神疾病之範圍如下:

一、精神病

二、精神官能症

三、物質使用障礙症。

四、其他經中央主管機關認定之精神疾病

委員葉毓蘭等20人提案:

第三條 本法用詞定義:

一、精神疾病:指思考、情緒、知覺、認知及其他精神狀態表現異常,致其適應生活之功能發生障礙,需給予醫療及照顧之疾病但反社會人格違常者不包括在內

二、專科醫師:指經中央主管機關依醫師法甄審合格之精神科專科醫師。

三、病人:指罹患精神疾病之人。

四、嚴重病人:指病人呈現出與現實脫節之精神狀態,致不能處理自己事務,經專科醫師診斷認定者。

五、社區精神復健:指為協助病人逐步適應社會生活,於社區中提供病人有關工作能力、工作態度、心理重建、社交技巧、日常生活處理能力及其他功能之復健治療。

六、社區治療:指為避免嚴重病人病情惡化,於社區中採行居家治療、社區精神復健、門診治療及其他方式之治療。

七、社區支持:指運用社區資源,提供病人於社區生活中所需之居住、安置、就學、就養、就醫及其他支持措施與協助。

前項第一款精神疾病範圍如下:

一、精神病

二、精神官能症

三、物質使用障礙症。

四、其他經中央主管機關認定之精神疾病


委員林為洲等17人提案:

第三條 本法用詞定義如下:

一、精神疾病:指思考、情緒、知覺、認知、行為及其他精神狀態表現異常,致其適應生活之功能發生障礙,需給予醫療及照顧之疾病但反社會人格違常者不包括在內

二、專科醫師:指經中央主管機關依醫師法甄審合格之精神科專科醫師。

三、病人:指罹患精神疾病之人。

四、嚴重病人:指病人呈現出與現實脫節之精神狀態,致不能處理自己事務,經專科醫師診斷認定者。

五、社區精神復健:指為協助病人逐步適應社會生活,於社區中提供病人有關工作能力、工作態度、心理重建、社交技巧、日常生活處理能力及其他功能之復健治療。

六、社區治療:指為避免病人病情惡化,於社區中採行居家治療、社區精神復健、門診治療及其他方式之治療。

七、社區支持:指運用社區資源,提供病人於社區生活中所需之居住、安置、就學、就業、就養、就醫及其他支持措施與協助。

前項第一款精神疾病範圍如下:

一、精神病。

二、精神官能症。

三、物質使用障礙症。

四、其他經中央主管機關認定之精神疾病。

民眾黨黨團提案:

第三條 本法用詞定義如下:

一、精神疾病:指思考、情緒、知覺、認知、行為及其他精神狀態表現異常,致其適應生活之功能發生障礙,需給予醫療及照顧之疾病但反社會人格違常者不包括在內

二、專科醫師:指經中央主管機關依醫師法甄審合格之精神科專科醫師。

三、病人:指罹患精神疾病之人。

四、嚴重病人:指病人呈現出與現實脫節之精神狀態,致不能處理自己事務,經專科醫師診斷認定者。

五、社區精神復健:指為協助病人逐步適應社會生活,於社區中提供病人有關工作能力、工作態度、心理重建、社交技巧、日常生活處理能力及其他功能之復健治療。

六、社區治療:指為避免病人病情惡化,於社區中採行居家治療、社區精神復健、門診治療及其他方式之治療。

七、社區支持:指運用社區資源,提供病人於社區生活中所需之居住、安置、就學、就業、就養、就醫及其他支持措施與協助。

前項第一款精神疾病範圍如下:

一、精神病

二、精神官能症

三、物質使用障礙症。

四、其他經中央主管機關認定之精神疾病

委員楊瓊瓔等20人提案:

第三條 本法用詞定義如下:

一、精神疾病:指思考、情緒、知覺、認知、行為及其他精神狀態表現異常,致其適應生活之功能發生障礙,需給予醫療及照顧之疾病但反社會人格違常者不包括在內

二、專科醫師:指經中央主管機關依醫師法甄審合格之精神科專科醫師。

三、病人:指罹患精神疾病之人。

四、嚴重病人:指病人呈現出與現實脫節之精神狀態,致不能處理自己事務,經專科醫師診斷認定者。

五、社區精神復健:指為協助病人逐步適應社會生活,於社區中提供病人有關工作能力、工作態度、心理重建、社交技巧、日常生活處理能力等之復健治療。

六、社區治療:指為避免病人病情惡化,於社區中採行居家治療、社區精神復健、門診治療及其他方式之治療。

七、社區支持:指運用社區資源,提供病人於社區生活中所需之居住、安置、就學、就業、就養、就醫及其他支持措施與協助。

前項第一款精神疾病範圍如下:

一、精神病

二、精神官能症

三、物質使用障礙症。

四、其他經中央主管機關認定之精神疾病

委員邱泰源等23人提案:

第三條 本法用詞定義如下:

一、精神疾病:指思考、情緒、知覺、認知、行為及其他精神狀態表現異常,致其適應生活之功能發生障礙,需給予醫療及照顧之疾病但反社會人格違常者不包括在內

二、專科醫師:指經中央主管機關依醫師法甄審合格之精神科專科醫師。

三、病人:指罹患精神疾病之人。

四、嚴重病人:指病人呈現出與現實脫節之精神狀態,致不能處理自己事務,經專科醫師診斷認定者。

五、社區精神復健:指為協助病人逐步適應社會生活,於社區中提供病人有關工作能力、工作態度、心理重建、社交技巧、日常生活處理能力及其他功能之復健治療。

六、社區治療:指為避免病人病情惡化,於社區中採行居家治療、社區精神復健、門診治療及其他方式之治療。

七、社區支持:指運用社區資源,提供病人於社區生活中所需之居住、安置、就學、就業、就養、就醫及其他支持措施與協助。

前項第一款精神疾病範圍如下:

一、精神病

二、精神官能症

三、物質使用障礙症。

四、其他經中央主管機關認定之精神疾病

委員莊競程等18人提案:

第三條 本法用詞定義如下:

一、精神疾病:指思考、情緒、知覺、認知、行為及其他精神狀態表現異常,致其適應生活之功能發生障礙,需給予醫療及照顧之疾病但反社會人格違常者不包括在內

二、專科醫師:指經中央主管機關依醫師法甄審合格之精神科專科醫師。

三、病人:指罹患精神疾病之人。

四、嚴重病人:指病人呈現出與現實脫節之精神狀態,致不能處理自己事務,經專科醫師診斷認定者。

五、社區精神復健:指為協助病人逐步適應社會生活,於社區中提供病人有關工作能力、工作態度、心理重建、社交技巧、日常生活處理能力及其他功能之復健治療。

六、社區治療:指為避免病人病情惡化,於社區中採行居家治療、社區精神復健、門診治療及其他方式之治療。

七、社區支持:指運用社區資源,提供病人於社區生活中所需之居住、安置、就學、就業、就養、就醫及其他支持措施與協助。

前項第一款精神疾病範圍如下:

一、精神病

二、精神官能症

三、物質使用障礙症。

四、其他經中央主管機關認定之精神疾病


委員王婉諭等17人提案:

第四條 本法所定事項,涉及各目的事業主管機關執掌者,由各目的事業主管機關辦理:

主管機關及目的事業主管機關權責劃分如下:

一、主管機關:人民心理健康促進、精神疾病防治政策、病人人格維護與保障、經濟安全、社會救助、病人及家庭照顧者社區支持服務、醫療給付、福利服務及長期照顧、專業人員之培育及訓練等相關規劃、推動及監督。

二、社政主管機關:病人經濟安全、社會救助、病人及家庭照顧者社區支持服務、福利服務等相關規劃、推動及監督。

三、內政主管機關:警察、消防、役男或其他人員心理健康促進與精神疾病防制、疑似有前條第一項第一款所定狀態表現異常者之護送就醫、強制社區治療執行過程之秩序與現場人員人身安全之維護、危機事件處理團隊人員之安全訓練及病人協尋之規劃、推動及監督。

四、教育主管機關:學校心理健康促進與精神疾病防制教育與宣導、病人受教育權益維護、教育資源與設施均衡配置及友善支持學習環境建立之規劃、推動及監督。

五、勞動主管機關:職場心理健康促進與精神疾病防制、病人職業重建、就業促進與保障、勞動權益保障及職場友善支持環境建立之規劃、推動及監督。

六、法務主管機關:犯罪被害人身心狀況保護措施與精神疾病之就醫協助、精神疾病收容人收容環境之改善、矯正措施之合理調整、就醫協助、出監轉介服務、更生保護之規劃、推動及監督。

七、國防主管機關:軍人心理健康促進與精神疾病防制之規劃、推動及監督。

八、財政主管機關:精神照護機構、庇護工場、病人及其扶養者稅捐減免之規劃、推動及監督。

九、文化主管機關:人民心理健康促進、病人精神生活充實、藝文活動參與、藝文創作獎勵之規劃、推動及監督。

十、金融主管機關:金融機構對病人提供財產信託服務與權益保障之規劃、推動及監督。

十一、通訊傳播主管機關:廣播、電視與其他由其主管之媒體、通訊傳播傳輸內容,避免歧視精神疾病事項之規劃、推動及監督。

前項各款以外,其他人民心理健康促進、精神疾病防制及病人權益保障事項,由相關目的事業主管機關依職權規劃辦理。

委員蔣萬安等17人提案:

第四條 本法所定事項,涉及各目的事業主管機關職掌者,由各目的事業主管機關辦理。

主管機關及各目的事業主管機關權責劃分如下:

一、主管機關:人民心理健康促進、精神疾病防治政策、病人人格維護與保障、癌症及慢性或其他非傳染性疾病之心理支持、經濟安全、社會救助、社區支持、醫療給付、福利服務及長期照顧之規劃、推動及監督。

二、內政主管機關:警察、消防、役男或其他人員心理健康促進與精神疾病防制、疑似有前條第一項第一款所定狀態表現異常者之護送就醫、強制社區治療執行過程之秩序與現場人員人身安全維護及病人協尋之規劃、推動及監督。

三、教育主管機關:學校心理健康促進與精神疾病防制教育與宣導、病人受教育權益維護、教育資源與設施均衡配置及友善支持學習環境建立之規劃、推動及監督。

四、勞動主管機關:職場心理健康促進與精神疾病防制、病人就業、勞動權益保障及職場友善支持環境建立之規劃、推動及監督。

五、社政主管機關:病人經濟安全、社區支持服務、社會救助及福利服務之規劃、推動及監督。

六、法務主管機關:犯罪被害人身心狀況保護措施與精神疾病之就醫協助、精神疾病收容人收容環境之改善、矯正措施之合理調整、就醫協助、出監轉介服務、更生保護之規劃、推動及監督。

七、國防主管機關:軍人心理健康促進與精神疾病防制之規劃、推動及監督。

八、財政主管機關:精神照護機構、庇護工場、病人與其扶養者稅捐減免之規劃、推動及監督。

九、文化主管機關:人民心理健康促進、病人精神生活充實、藝文活動參與、藝文創作獎勵之規劃、推動及監督。

十、金融主管機關:金融機構對病人提供財產信託服務與權益保障之規劃、推動及監督。

十一、通訊傳播主管機關:廣播、電視與其他由其主管之媒體、通訊傳播傳輸內容,避免歧視精神疾病事項之規劃、推動及監督。

前項各款以外,其他人民心理健康促進、精神疾病防制及病人權益保障事項,由相關目的事業主管機關依職權規劃辦理。


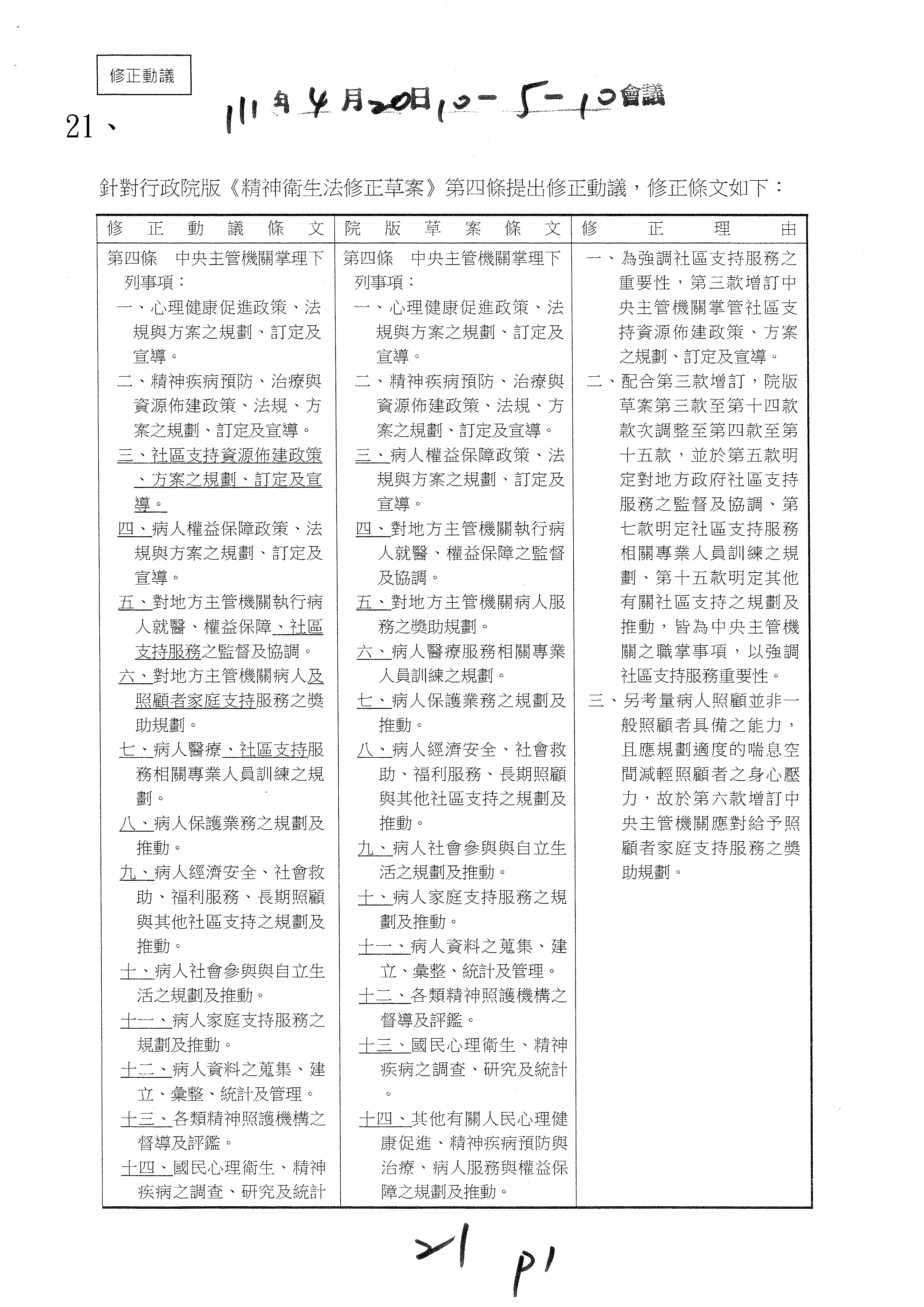
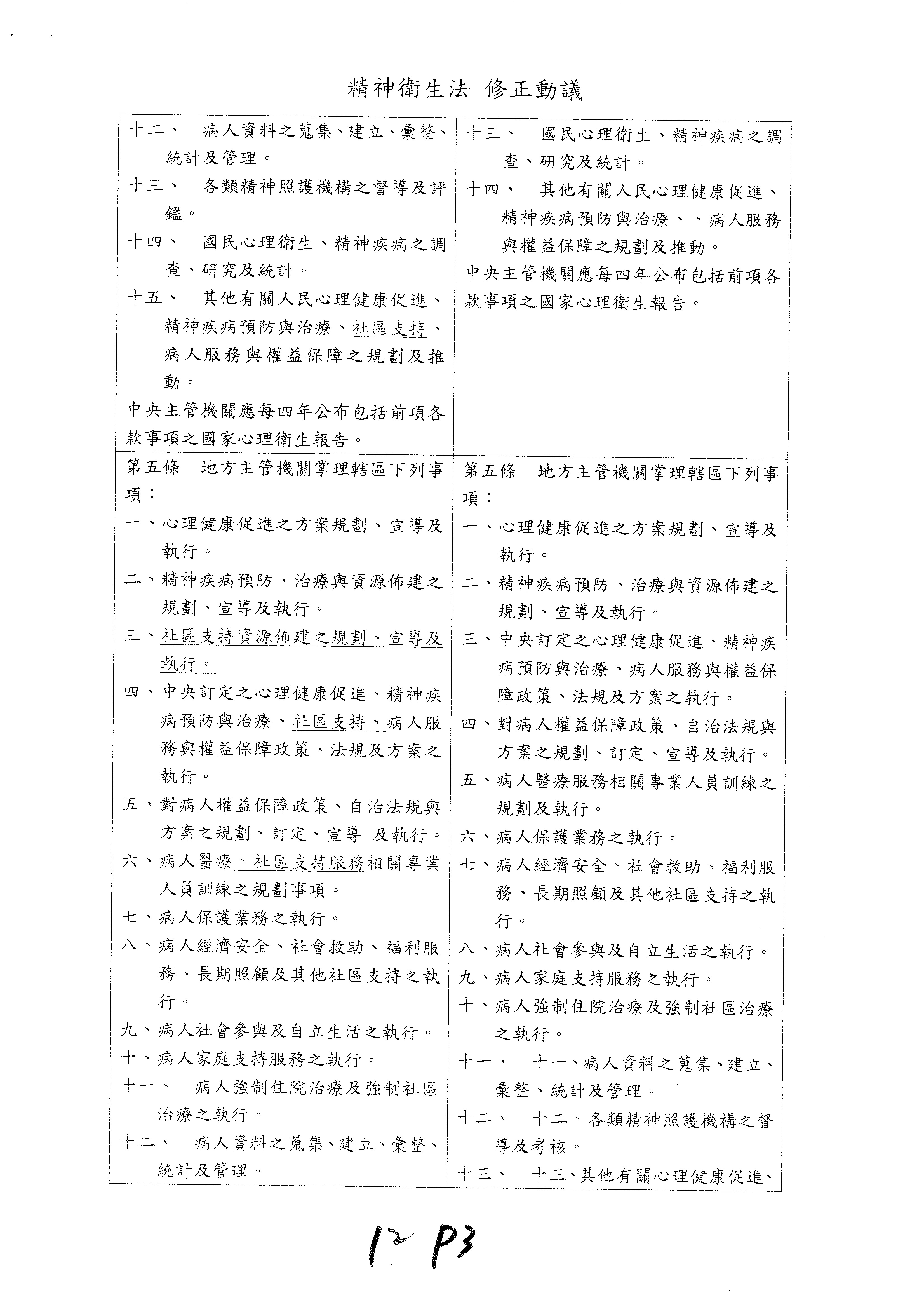
第四條 中央主管機關掌理下列事項:

一、心理健康促進政策、法規與方案之規劃、訂定及宣導。

二、精神疾病預防、治療與資源佈建政策、法規、方案之規劃、訂定及宣導

、病人權益保障政策、法規與方案之規劃、訂定及宣導。

、對地方主管機關執行病人就醫、權益保障之監督及協調。

、對地方主管機關病人服務之獎助規劃。

、病人醫療服務相關專業人員訓練之規劃。

、病人保護業務之規劃及推動

八、病人經濟安全、社會救助福利服務、長期照顧與其他社區支持之規劃及推動。

九、病人社會參與與自立生活之規劃及推動。

十、病人家庭支持服務之規劃及推動。

十一、病人資料之蒐集、建立、彙整、統計及管理

十二、各類精神照護機構之督導及評鑑。

十三、國民心理衛生精神疾病之調查、研究及統計。

十四、其他有關人民心理健康促進、精神疾病預防與治療、病人服務權益保障之規劃及推動

中央主管機關應每四年公布包括前項各款事項之國家心理衛生報告。

委員王婉諭等17人提案:

條 中央主管機關掌理下列事項:

一、心理健康促進政策、法規與方案之規劃、訂定及宣導。

精神疾病防治政策、法規與方案之規劃、訂定及宣導。

、對病人權益保障政策、法規與方案之規劃、訂定及宣導。

、對地方主管機關執行病人就醫、經濟安全、社會救助、病人及家庭照顧者支持服務、福利服務及長期照顧、權益保障之監督及協調。

、對地方主管機關病人服務及家庭照顧者社區支持服務之獎助規劃。

、病人醫療服務、病人及家庭照顧者社區支持服務、積極性社區處遇團隊相關專業人員之培育及訓練之規劃、督導與考核

病人保護業務之規劃。

病人及家庭照顧者社區支持服務之規劃。

整合中央與地方資源,建立外展式社區緊急危機援助服務及緊急就醫服務體系,防範及處理病人因疾病引發之危險行為

、病人、自殺行為人、疑似有第三條第一項第一款所定狀態表現異常之人資料之蒐集、建立、彙整、統計及管理

十一、各類精神照護機構之獎勵、輔導、監督及評鑑。

十二人民心理衛生、精神疾病之調查、研究及統計。

十三、其他有關人民心理健康促進、精神疾病防治、病人服務及權益保障之規劃、督導。

中央主管機關應每四年公布包括前項各款事項之國家心理衛生報告。

委員蔣萬安等17人提案:

條 中央主管機關掌理下列事項:

一、心理健康促進政策、法規與方案之規劃、訂定及宣導。

二、精神疾病防治政策、法規與方案之規劃、訂定及宣導。

三、對病人權益保障政策、法規與方案之規劃、訂定及宣導。

四、地方主管機關執行病人就醫、權益保障之監督及協調。

五、地方主管機關病人服務之獎助規劃。

六、病人醫療服務相關專業人員訓練之規劃。

七、對病人保護業務之規劃。

八、病人社區支持服務之規劃。

九、病人、自殺行為人、疑似有第三條第一項第一款所定狀態表現異常之人資料之蒐集、建立、彙整、統計及管理

十、各類精神照護機構之輔導、監督及評鑑。

十一、人民心理衛生、精神疾病之調查、研究及統計。

十二、其他有關人民心理健康促進、精神疾病防治、病人服務及權益保障之規劃、督導。

中央主管機關應每四年公布包括前項各款事項之國家心理衛生報告。


委員林為洲等17人提案:

第四條 中央主管機關掌理下列事項:

一、心理健康促進政策、法規與方案之規劃、訂定及宣導。

二、精神疾病預防、治療與資源佈建政策、法規、方案之規劃、訂定及宣導

、病人權益保障政策、法規與方案之規劃、訂定及宣導。

、對地方主管機關執行病人就醫、權益保障之監督及協調。

、對地方主管機關病人服務之獎助規劃。

、病人醫療服務相關專業人員訓練之規劃。

、病人保護業務之規劃及推動

八、病人經濟安全、社會救助福利服務、長期照顧與其他社區支持之規劃及推動。

九、病人社會參與與自立生活之規劃及推動。

十、病人家庭支持服務之規劃及推動。

十一、病人資料之蒐集、建立、彙整、統計及管理

十二、各類精神照護機構之督導及評鑑。

十三、國民心理衛生精神疾病之調查、研究及統計。

十四、其他有關人民心理健康促進、精神疾病預防與治療、病人服務與權益保障之規劃及推動

中央主管機關應每四年公布包括前項各款事項之國家心理衛生報告。

民眾黨黨團提案:

第四條 中央主管機關掌理下列事項:

一、心理健康促進政策、法規與方案之規劃、訂定及宣導。

二、精神疾病預防、治療與資源佈建政策、法規、方案之規劃、訂定及宣導

、病人權益保障政策、法規與方案之規劃、訂定及宣導。

、對地方主管機關執行病人就醫、權益保障之監督及協調。

、對地方主管機關病人服務之獎助規劃。

、病人醫療服務相關專業人員訓練之規劃。

、病人保護業務之規劃及推動

八、病人經濟安全、社會救助福利服務、長期照顧與其他社區支持之規劃及推動。

九、病人社會參與與自立生活之規劃及推動。

十、病人家庭支持服務之規劃及推動。

十一、病人資料之蒐集、建立、彙整、統計及管理

十二、各類精神照護機構之督導及評鑑。

十三、國民心理衛生精神疾病之調查、研究及統計。

十四、其他有關人民心理健康促進、精神疾病預防與治療、病人服務權益保障之規劃及推動

中央主管機關應每四年公布包括前項各款事項之國家心理衛生報告。

委員楊瓊瓔等20人提案:

第四條 中央主管機關掌理下列事項:

一、心理健康促進政策、法規與方案之規劃、訂定及宣導。

二、精神疾病預防及治療政策、法規、方案之規劃、訂定及宣導

、病人權益保障政策、法規與方案之規劃、訂定及宣導。

、對地方主管機關執行病人就醫、權益保障之監督及協調。

、對地方主管機關病人服務之獎助規劃。

、病人醫療服務相關專業人員訓練之規劃。

、病人保護業務之規劃及推動

八、病人經濟安全、社會救助福利服務、長期照顧與其他社區支持之規劃及推動。

九、病人社會參與與自立生活之規劃及推動。

十、病人家庭支持服務之規劃及推動。

十一、病人資料之蒐集、建立、統計及管理

十二、各類精神照護機構之督導及評鑑。

十三、國民心理衛生精神疾病之調查、研究及統計。

十四、其他有關人民心理健康促進、精神疾病預防及治療、病人服務權益保障之規劃及推動

中央主管機關應每四年公布包括前項各款事項之國家心理衛生報告。

委員邱泰源等23人提案:

第四條 中央主管機關掌理下列事項:

一、心理健康促進政策、法規與方案之規劃、訂定及宣導。

二、精神疾病預防、治療與資源佈建政策、法規、方案之規劃、訂定及宣導

、病人權益保障政策、法規與方案之規劃、訂定及宣導。

、對地方主管機關執行病人就醫、權益保障之監督及協調。

、對地方主管機關病人服務之獎助規劃。

、病人醫療服務相關專業人員訓練之規劃。

、病人保護業務之規劃及推動

八、病人經濟安全、社會救助福利服務、長期照顧與其他社區支持之規劃及推動。

九、病人社會參與與自立生活之規劃及推動。

十、病人家庭支持服務之規劃及推動。

十一、病人資料之蒐集、建立、彙整、統計及管理

十二、各類精神照護機構之督導及評鑑。

十三、國民心理衛生精神疾病之調查、研究及統計。

十四、其他有關人民心理健康促進、精神疾病預防與治療、病人服務權益保障之規劃及推動

中央主管機關應每四年公布包括前項各款事項之國家心理衛生報告。

委員莊競程等18人提案:

第四條 中央主管機關掌理下列事項:

一、心理健康促進政策、法規與方案之規劃、訂定及宣導。

二、精神疾病預防、治療與資源佈建政策、法規、方案之規劃、訂定及宣導

、病人權益保障政策、法規與方案之規劃、訂定及宣導。

、對地方主管機關執行病人就醫、權益保障之監督及協調。

、對地方主管機關病人服務之獎助規劃。

、病人醫療服務相關專業人員訓練之規劃。

、病人保護業務之規劃及推動

八、病人經濟安全、社會救助福利服務、長期照顧與其他社區支持之規劃及推動。

九、病人社會參與與自立生活之規劃及推動。

十、病人家庭支持服務之規劃及推動。

十一、病人資料之蒐集、建立、彙整、統計及管理

十二、各類精神照護機構之督導及評鑑。

十三、國民心理衛生精神疾病之調查、研究及統計。

十四、其他有關人民心理健康促進、精神疾病預防與治療、病人服務權益保障之規劃及推動

中央主管機關應每四年公布包括前項各款事項之國家心理衛生報告。

條 地方主管機關掌理轄區下列事項:

一、心理健康促進之方案規劃、宣導及執行。

二、精神疾病預防、治療與資源佈建之規劃、宣導及執行

、中央訂定之心理健康促進、精神疾病預防與治療、病人服務與權益保障政策、法規及方案之執行。

病人權益保障政策、自治法規與方案之規劃、訂定、宣導及執行。

、病人醫療服務相關專業人員訓練之規劃及執行。

、病人保護業務之執行。

七、病人經濟安全、社會救助、福利服務、長期照顧及其他社區支持之執行。

八、病人社會參與及自立生活之執行。

九、病人家庭支持服務之執行。

十、病人強制住院治療及強制社區治療之執行。

十一、病人資料之蒐集、建立、彙整、統計及管理

十二、各類精神照護機構之督導及考核。

十三、其他有關心理健康促進、精神疾病預防與治療、病人服務與權益保障之策劃及督導。

地方主管機關辦理前項業務時,應視需要整合衛生、社政、教育、勞政及其他相關資源。

委員王婉諭等17人提案:

條 地方主管機關掌理轄區下列事項:

一、心理健康促進之方案規劃、宣導及執行。

精神疾病防制之方案規劃及執行。

、中央訂定之心理健康促進、精神疾病防制、病人及家庭照顧者社區支持服務與權益保障政策、法規及方案之執行。

病人權益保障政策、自治法規與方案之規劃、訂定、宣導及執行。

、病人醫療服務、病人及家庭照顧者社區支持服務、積極性社區處遇團隊相關專業人員之培育及訓練之規劃、督導及執行。

、病人保護業務之執行。

對病人及家庭照顧者提供社區支持服務之規劃、宣導及執行。

執行外展式社區緊急危機援助服務及緊急就醫服務,防範及處理病人因疾病引發之危險行為。

、病人、自殺行為人、疑似有第三條第一項第一款所定狀態表現異常之人資料之蒐集、建立、彙整、統計及管理。

、各類精神照護機構之督導及考核。

十一、其他有關心理健康促進、精神疾病防治、病人服務及權益保障之策劃、督導。

委員蔣萬安等17人提案:

條 地方主管機關掌理轄區下列事項:

一、心理健康促進之方案規劃、宣導及執行。

二、精神疾病防治之方案規劃及執行。

三、中央訂定之心理健康促進、精神疾病防制、病人服務與權益保障政策、法規及方案之執行。

四、對病人權益保障政策、自治法規與方案之規劃、訂定、宣導及執行。

五、病人醫療服務相關專業人員訓練之規劃及執行。

六、病人保護業務之執行。

七、對病人提供社區支持服務之規劃、宣導及執行。

八、病人、自殺行為人、疑似有第三條第一項第一款所定狀態表現異常之人資料之蒐集、建立、彙整、統計及管理。

九、各類精神照護機構之督導及考核。

十、其他有關心理健康促進、精神疾病防治、病人服務及權益保障之策劃、督導。

地方主管機關應彙整所主管醫療機構通報之病人,建立特殊病人關懷機制,並提供主動式社區關懷、訪視及其他服務。

前項特殊病人分類基準、服務提供方式、關懷與訪視基準、頻率及其他相關事項之辦法,由中央主管機關定之。


委員林為洲等17人提案:

條 地方主管機關掌理轄區下列事項:

一、心理健康促進之方案規劃、宣導及執行。

二、精神疾病預防、治療與資源佈建之規劃、宣導及執行

、中央訂定之心理健康促進、精神疾病預防與治療、病人服務與權益保障政策、法規及方案之執行。

病人權益保障政策、自治法規與方案之規劃、訂定、宣導及執行。

、病人醫療服務相關專業人員訓練之規劃及執行。

、病人保護業務之執行。

七、病人經濟安全、社會救助、福利服務、長期照顧及其他社區支持之執行。

八、病人社會參與及自立生活之執行。

九、病人家庭支持服務之執行。

十、病人強制住院治療及強制社區治療之執行。

十一、病人資料之蒐集、建立、彙整、統計及管理

十二、各類精神照護機構之督導及考核。

十三、其他有關心理健康促進、精神疾病預防與治療、病人服務與權益保障之策劃及督導。

地方主管機關辦理前項業務時,應視需要整合衛生、社政、教育、勞政及其他相關資源。

民眾黨黨團提案:

條 地方主管機關掌理轄區下列事項:

一、心理健康促進之方案規劃、宣導及執行。

二、精神疾病預防、治療與資源佈建之規劃、宣導及執行

、中央訂定之心理健康促進、精神疾病預防與治療、病人服務與權益保障政策、法規及方案之執行。

病人權益保障政策、自治法規與方案之規劃、訂定、宣導及執行。

、病人醫療服務相關專業人員訓練之規劃及執行。

、病人保護業務之執行。

七、病人經濟安全、社會救助、福利服務、長期照顧及其他社區支持之執行。

八、病人社會參與及自立生活之執行。

九、病人家庭支持服務之執行。

十、病人強制住院治療及強制社區治療之執行。

十一、病人資料之蒐集、建立、彙整、統計及管理

十二、各類精神照護機構之督導及考核。

十三、其他有關心理健康促進、精神疾病預防與治療、病人服務與權益保障之策劃及督導。

地方主管機關辦理前項業務時,應視需要整合衛生、社政、教育、勞政及其他相關資源。

委員楊瓊瓔等20人提案:

條 地方主管機關掌理轄區下列事項:

一、心理健康促進之方案規劃、宣導及執行。

二、精神疾病預防及治療、宣導及執行

、中央訂定之心理健康促進、精神疾病預防及治療、病人服務與權益保障政策、法規及方案之執行。

病人權益保障政策、自治法規與方案之規劃、訂定、宣導及執行。

、病人醫療服務相關專業人員訓練之規劃及執行。

、病人保護業務之執行。

七、病人經濟安全、社會救助、福利服務、長期照顧及其他社區支持之執行。

八、病人社會參與及自立生活之執行。

九、病人家庭支持服務之執行。

十、病人強制住院治療及強制社區治療之執行。

十一、病人資料之蒐集、建立、統計及管理

十二、各類精神照護機構之督導及考核。

十三、其他有關心理健康促進、精神疾病預防及治療、病人服務與權益保障之策劃及督導。

委員邱泰源等23人提案:

條 地方主管機關掌理轄區下列事項:

一、心理健康促進之方案規劃、宣導及執行。

二、精神疾病預防、治療與資源佈建之規劃、宣導及執行

、中央訂定之心理健康促進、精神疾病預防與治療、病人服務與權益保障政策、法規及方案之執行。

病人權益保障政策、自治法規與方案之規劃、訂定、宣導及執行。

、病人醫療服務相關專業人員訓練之規劃及執行。

、病人保護業務之執行。

七、病人經濟安全、社會救助、福利服務、長期照顧及其他社區支持之執行。

八、病人社會參與及自立生活之執行。

九、病人家庭支持服務之執行。

十、病人強制住院治療及強制社區治療之執行。

十一、病人資料之蒐集、建立、彙整、統計及管理

十二、各類精神照護機構之督導及考核。

十三、其他有關心理健康促進、精神疾病預防與治療、病人服務與權益保障之策劃及督導。

地方主管機關辦理前項業務時,應視需要整合衛生、社政、教育、勞政及其他相關資源。

委員莊競程等18人提案:

條 地方主管機關掌理轄區下列事項:

一、心理健康促進之方案規劃、宣導及執行。

二、精神疾病預防、治療與資源佈建之規劃、宣導及執行

、中央訂定之心理健康促進、精神疾病預防與治療、病人服務與權益保障政策、法規及方案之執行。

病人權益保障政策、自治法規與方案之規劃、訂定、宣導及執行。

、病人醫療服務相關專業人員訓練之規劃及執行。

、病人保護業務之執行。

七、病人經濟安全、社會救助、福利服務、長期照顧及其他社區支持之執行。

八、病人社會參與及自立生活之執行。

九、病人家庭支持服務之執行。

十、病人強制住院治療及強制社區治療之執行。

十一、病人資料之蒐集、建立、彙整、統計及管理

十二、各類精神照護機構之督導及考核。

十三、其他有關心理健康促進、精神疾病預防與治療、病人服務與權益保障之策劃及督導。

地方主管機關辦理前項業務時,應視需要整合衛生、社政、教育、勞政及其他相關資源。

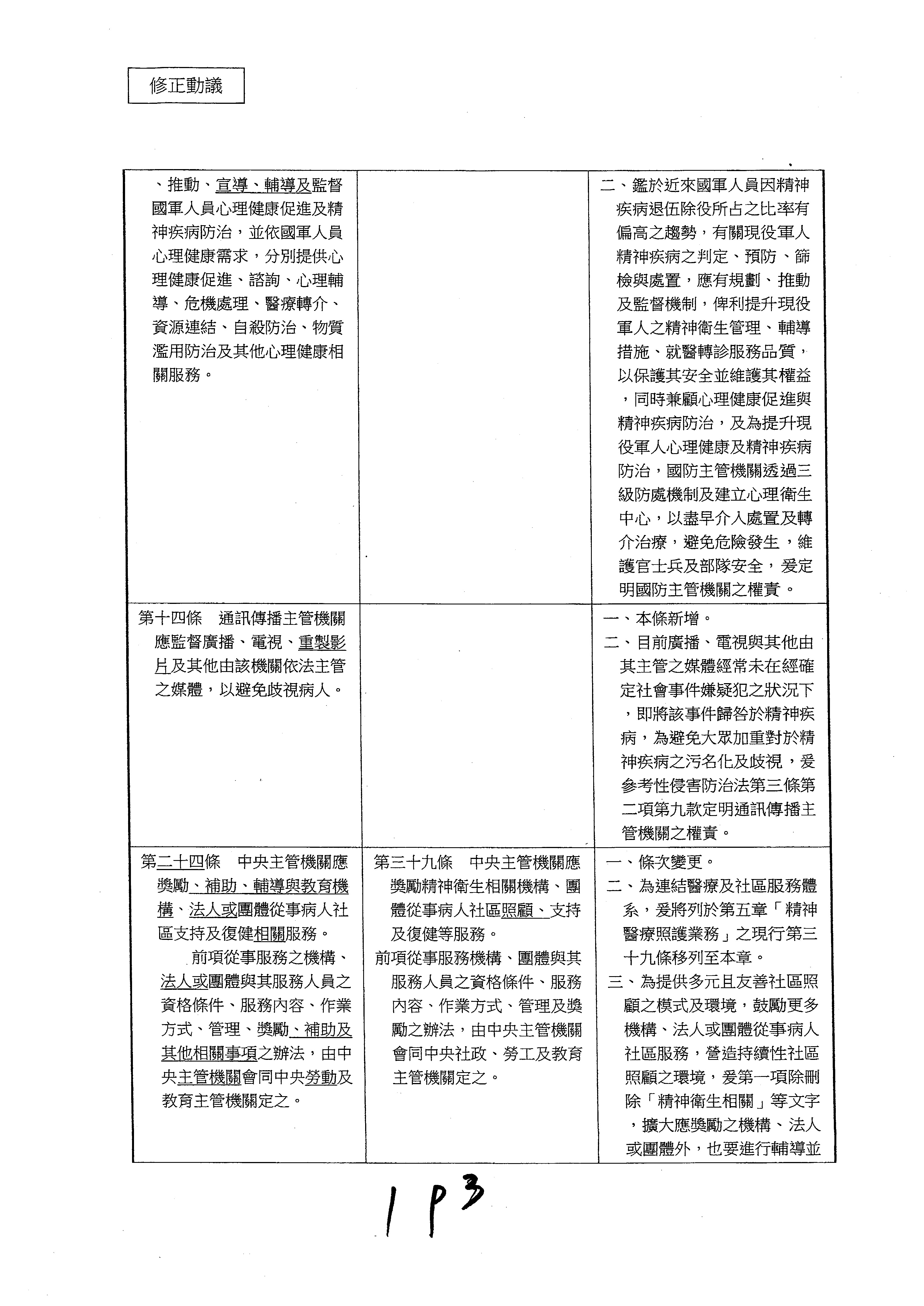
第六條 中央教育主管機關應規劃、推動、監督學校心理健康促進、精神疾病防治與宣導、學生受教權益維護、教育資源與設施均衡配置及友善支持學習環境之建立

各級教育主管機關應規劃與執行各級學校心理健康促進、精神疾病防治學生及教職員工心理健康需求,分別提供心理健康促進、諮詢、心理輔導、危機處理、醫療轉介、資源連結、自殺防治、物質濫用防治或其他心理健康相關服務,建立友善支持學習環境,並保障其受教權益

高級中等以下學校心理衛生教育課程內容,由中央教育主管機關會中央主管機關定之。

委員王婉諭等17人提案:

十一條 各級教育主管機關應規劃、推動及建立各級學校心理健康促進、精神疾病防制學生及教職員工心理健康需求,分別提供心理健康促進、諮詢、心理輔導、危機處理、醫療轉介、資源連結、自殺防制、物質濫用防制或其他心理健康相關服務

高級中等以下學校精神衛生及心理健康教育課程內容,由中央教育主管機關會商中央主管機關定之。

委員蔣萬安等17人提案:

第十二條 各級教育主管機關應規劃、推動及建立各級學校心理健康促進、精神疾病防治學生及教職員工心理健康需求,分別提供心理健康促進、諮詢、心理輔導、危機處理、醫療轉介、資源連結、自殺防治、物質濫用防制或其他心理健康相關服務。

高級中等以下學校心理衛生教育課程內容,由中央教育主管機關會中央主管機關定之。


委員林為洲等17人提案:

第六條 中央教育主管機關應規劃、推動、監督學校心理健康促進、精神疾病防治與宣導、學生受教權益維護、教育資源與設施均衡配置及友善支持學習環境之建立

各級教育主管機關應規劃與執行各級學校心理健康促進、精神疾病防治學生及教職員工心理健康需求,分別提供心理健康促進、諮詢、心理輔導、危機處理、醫療轉介、資源連結、自殺防治、物質濫用防治或其他心理健康相關服務,建立友善支持學習環境,並保障其受教權益

高級中等以下學校心理衛生教育課程內容,由中央教育主管機關會商中央主管機關定之。

民眾黨黨團提案:

第六條 中央教育主管機關應規劃、推動、監督學校心理健康促進、精神疾病防治與宣導、學生受教權益維護、教育資源與設施均衡配置及友善支持學習環境之建立

各級教育主管機關應規劃與執行各級學校心理健康促進、精神疾病防治學生及教職員工心理健康需求,分別提供心理健康促進、諮詢、心理輔導、危機處理、醫療轉介、資源連結、自殺防治、物質濫用防治或其他心理健康相關服務,建立友善支持學習環境,並保障其受教權益

高級中等以下學校心理衛生教育課程內容,由中央教育主管機關會中央主管機關定之。

委員楊瓊瓔等20人提案:

第六條 中央教育主管機關應規劃、推動、監督學校心理健康促進、精神疾病防治與宣導、學生受教權益維護、教育資源與設施均衡配置及友善支持學習環境之建立

各級教育主管機關應規劃與執行各級學校心理健康促進、精神疾病防治學生及教職員工心理健康需求,分別提供心理健康促進、諮詢、心理輔導、危機處理、醫療轉介、自殺防治、物質濫用防治或其他心理健康相關服務,建立友善支持學習環境。

高級中等以下學校心理衛生教育課程內容,由中央教育主管機關會同中央主管機關定之。

委員邱泰源等23人提案:

第六條 中央教育主管機關應規劃、推動、監督學校心理健康促進、精神疾病防治與宣導、學生受教權益維護、教育資源與設施均衡配置及友善支持學習環境之建立

各級教育主管機關應規劃與執行各級學校心理健康促進、精神疾病防治學生及教職員工心理健康需求,分別提供心理健康促進、諮詢、心理輔導、危機處理、醫療轉介、資源連結、自殺防治、物質濫用防治或其他心理健康相關服務,建立友善支持學習環境,並保障其受教權益

高級中等以下學校心理衛生教育課程內容,由中央教育主管機關會中央主管機關定之。

委員莊競程等18人提案:

第六條 中央教育主管機關應規劃、推動、監督學校心理健康促進、精神疾病防治與宣導、學生受教權益維護、教育資源與設施均衡配置及友善支持學習環境之建立

各級教育主管機關應規劃與執行各級學校心理健康促進、精神疾病防治學生及教職員工心理健康需求,分別提供心理健康促進、心理諮詢、心理輔導、心理諮商、危機處理、醫療轉介、資源連結、自殺防治、物質濫用防治或其他心理健康相關服務,建立友善支持學習環境,並保障其受教權益。

高級中等以下學校心理衛生教育課程內容,由中央教育主管機關會中央主管機關定之。

條 中央勞動主管機關應規劃、推動及監督職場心理健康促進、精神疾病防治、病人就業與勞動權益保障及職場友善支持環境之建立。

各級勞動主管機關應推動職場心理健康促進與精神疾病防治,提供病情穩定之病人職業訓練及就業服務,協助其穩定就業,並獎勵或補助雇主提供就業機會。

委員王婉諭等17人提案:

條 各級勞動主管機關應推動職場心理健康促進及精神疾病防制

前項勞動主管機關對於病情穩定且具有就業意願及就業能力,而不足以獨立在競爭性就業市場工作之病人,應依其工作能力,提供個別化就業安置、訓練及其他工作協助等支持性就業服務

前項勞動主管機關對於病情穩定且具有就業意願,而就業能力不足,無法進入競爭性就業市場,需長期就業支持之病人,應依其職業輔導評量結果,提供庇護性就業服務

委員蔣萬安等17人提案:

十一條 各級勞動主管機關應推動職場心理健康促進及精神疾病防治

前項勞動主管機關應協助病情穩定之病人,接受職業訓練及就業服務,協助其穩定就業,並獎勵或補助雇主提供其就業機會。


委員林為洲等17人提案:

條 中央勞動主管機關應規劃、推動及監督職場心理健康促進、精神疾病防治、病人就業與勞動權益保障及職場友善支持環境之建立。

各級勞動主管機關應推動職場心理健康促進與精神疾病防治,提供病情穩定之病人職業訓練及就業服務,協助其穩定就業,並獎勵或補助雇主提供就業機會。

民眾黨黨團提案:

條 中央勞動主管機關應規劃、推動宣導、輔導及監督職場心理健康促進、精神疾病防治、病人就業與勞動權益保障及職場友善支持環境之建立。

各級勞動主管機關應推動職場心理健康促進與精神疾病防治,提供病情穩定之病人職業訓練及就業服務,協助其穩定就業,並獎勵或補助雇主提供就業機會。

委員楊瓊瓔等20人提案:

條 中央勞動主管機關應規劃、推動及監督職場心理健康促進、精神疾病防治、病人就業與勞動權益保障及友善職場環境之建立。

各級勞動主管機關應推動職場心理健康促進與精神疾病防治,提供病情穩定之病人職業訓練及就業服務,協助其就業,並獎勵或補助雇主提供就業機會。

委員邱泰源等23人提案:

條 中央勞動主管機關應規劃、推動及監督職場心理健康促進、精神疾病防治、病人就業與勞動權益保障及職場友善支持環境之建立。

各級勞動主管機關應推動職場心理健康促進與精神疾病防治,提供病情穩定之病人職業訓練及就業服務,協助其穩定就業,並獎勵或補助雇主提供就業機會。

委員莊競程等18人提案:

條 中央勞動主管機關應規劃、推動及監督職場心理健康促進、精神疾病防治、病人就業與勞動權益保障及職場友善支持環境之建立。

各級勞動主管機關應推動職場心理健康促進與精神疾病防治,提供病情穩定之病人職業訓練及就業服務,協助其穩定就業,並獎勵或補助雇主提供就業機會。


委員王婉諭等17人提案:

十二條 各級教育主管機關應規劃、推動及協助病人接受各級各類教育建立友善支持學習環境,並保障其受教權利

委員蔣萬安等17人提案:

十三條 各級教育主管機關應規劃、推動協助病人接受各級各類教育建立友善支持學習環境,並保障其受教權利



委員王婉諭等17人提案:

十三條 各級社政主管機關應自行或結合民間資源,規劃、推動與整合病人及其家庭所需之各項社區支持與居住服務,社會救助福利服務及其他相關措施,促進其社會參與及自立生活

委員蔣萬安等17人提案:

十四條 各級社政主管機關應自行或結合民間資源,規劃、推動與整合病人之社會救助福利服務及其他相關措施,促進其社會參與及自立生活


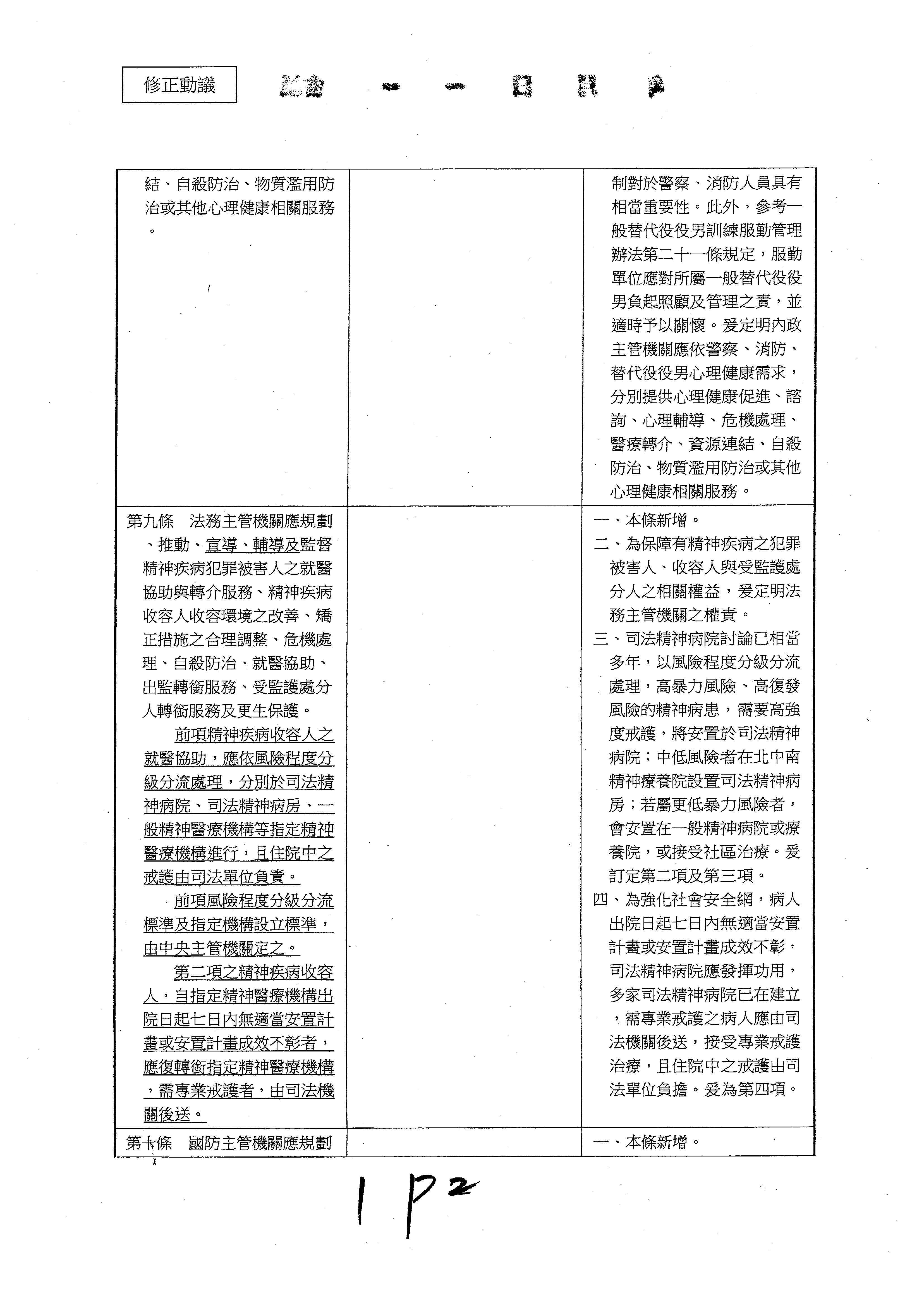
第八條 內政主管機關應規劃、推動、監督警察、消防及替代役役男之心理輔導機制,依其心理健康需求,分別提供心理健康促進、諮詢、心理輔導、危機處理、醫療轉介、資源連結、自殺防治、物質濫用防治或其他心理健康相關服務。


委員林為洲等17人提案:

第八條 內政主管機關應規劃、推動、監督警察、消防及替代役役男之心理輔導機制,依其心理健康需求,分別提供心理健康促進、諮詢、心理輔導、危機處理、醫療轉介、資源連結、自殺防治、物質濫用防治或其他心理健康相關服務。

民眾黨黨團提案:

第八條 內政主管機關應規劃、推動、宣導、輔導及監督警察、消防及替代役役男之心理輔導機制,依其心理健康需求,分別提供心理健康促進、諮詢、心理輔導、危機處理、醫療轉介、資源連結、自殺防治、物質濫用防治或其他心理健康相關服務。

委員楊瓊瓔等20人提案:

第八條 內政主管機關應規劃、推動、監督警察、消防及替代役役男之心理輔導機制,依其心理健康需求,分別提供心理健康促進、諮詢、心理輔導、危機處理、醫療轉介、自殺防治、物質濫用防治或其他心理健康相關服務。

委員邱泰源等23人提案:

第八條 內政主管機關應規劃、推動、監督警察、消防及替代役役男之心理輔導機制,依其心理健康需求,分別提供心理健康促進、諮詢、心理輔導、危機處理、醫療轉介、資源連結、自殺防治、物質濫用防治或其他心理健康相關服務。

委員莊競程等18人提案:

第八條 內政主管機關應規劃、推動、監督警察、消防及替代役役男之心理輔導機制,依其心理健康需求,分別提供心理健康促進、諮詢、心理輔導、危機處理、醫療轉介、資源連結、自殺防治、物質濫用防治或其他心理健康相關服務。

第九條 法務主管機關應規劃、推動、監督精神疾病犯罪被害人之就醫協助與轉介服務、精神疾病收容人收容環境之改善、矯正措施之合理調整、危機處理、自殺防治、就醫協助、出監轉銜服務、受監護處分人轉銜服務及更生保護。

委員吳玉琴等20人提案:

第八條之一 法務主管機關應規劃、推動、監督因犯罪行為致精神疾病之犯罪被害人就醫協助與轉介服務、精神疾病收容人收容環境之改善、矯正措施之合理調整、危機處理、自殺防治、就醫協助、出監轉銜服務、受監護處分人轉銜服務及更生保護。


委員林為洲等17人提案:

第九條 法務主管機關應規劃、推動、監督精神疾病犯罪被害人之就醫協助與轉介服務、精神疾病收容人收容環境之改善、矯正措施之合理調整、危機處理、自殺防治、就醫協助、出監轉銜服務、受監護處分人轉銜服務及更生保護。

民眾黨黨團提案:

第九條 法務主管機關應規劃、推動、宣導、輔導及監督精神疾病犯罪被害人之就醫協助與轉介服務、精神疾病收容人收容環境之改善、矯正措施之合理調整、危機處理、自殺防治、就醫協助、出監轉銜服務、受監護處分人轉銜服務及更生保護。

前項精神疾病收容人之就醫協助,應依風險程度分級分流處理,分別於司法精神病院、司法精神病房、一般精神醫療機構等指定精神醫療機構進行,且住院中之戒護由司法單位負責。

前項風險程度分級分流標準及指定機構設立標準,由中央主管機關定之。

第二項之精神疾病收容人,自指定精神醫療機構出院日起七日內無適當安置計畫或安置計畫成效不彰者,應復轉銜指定精神醫療機構,需專業戒護者,由司法機關後送。

委員楊瓊瓔等20人提案:

第九條 法務主管機關應規劃、推動、監督精神疾病犯罪被害人之就醫協助與轉介服務、精神疾病收容人收容環境之改善、矯正措施之合理調整、危機處理、自殺防治、就醫協助、出監轉銜服務、受監護處分人轉銜服務及更生保護。

委員邱泰源等23人提案:

第九條 法務主管機關應規劃、推動、監督精神疾病犯罪被害人之就醫協助與轉介服務、精神疾病收容人收容環境之改善、矯正措施之合理調整、危機處理、自殺防治、就醫協助、出監轉銜服務、受監護處分人轉銜服務及更生保護。

委員莊競程等18人提案:

第九條 法務主管機關應規劃、推動、監督精神疾病犯罪被害人之就醫協助與轉介服務、精神疾病收容人收容環境之改善、矯正措施之合理調整、危機處理、自殺防治、就醫協助、出監轉銜服務、受監護處分人轉銜服務及更生保護。

第十條 國防主管機關應規劃、推動、監督國軍人員心理健康促進及精神疾病防治,並依國軍人員心理健康需求,分別提供心理健康促進、諮詢、心理輔導、危機處理、醫療轉介、資源連結、自殺防治、物質濫用防治及其他心理健康相關服務。


委員林為洲等17人提案:

第十條 國防主管機關應規劃、推動、監督國軍人員心理健康促進及精神疾病防治,並依國軍人員心理健康需求,分別提供心理健康促進、諮詢、心理輔導、危機處理、醫療轉介、資源連結、自殺防治、物質濫用防治及其他心理健康相關服務。

民眾黨黨團提案:

第十條 國防主管機關應規劃、推動、宣導、輔導及監督國軍人員心理健康促進及精神疾病防治,並依國軍人員心理健康需求,分別提供心理健康促進、諮詢、心理輔導、危機處理、醫療轉介、資源連結、自殺防治、物質濫用防治及其他心理健康相關服務。

委員楊瓊瓔等20人提案:

第十條 國防主管機關應規劃、推動、監督國軍人員心理健康促進及精神疾病防治,並依國軍人員心理健康需求,分別提供心理健康促進、諮詢、心理輔導、危機處理、醫療轉介、自殺防治、物質濫用防治及其他心理健康相關服務。

委員邱泰源等23人提案:

第十條 國防主管機關應規劃、推動、監督國軍人員心理健康促進及精神疾病防治,並依國軍人員心理健康需求,分別提供心理健康促進、諮詢、心理輔導、危機處理、醫療轉介、資源連結、自殺防治、物質濫用防治及其他心理健康相關服務。

委員莊競程等18人提案:

第十條 國防主管機關應規劃、推動、監督國軍人員心理健康促進及精神疾病防治,並依國軍人員心理健康需求,分別提供心理健康促進、心理諮詢、心理輔導、心理諮商、危機處理、醫療轉介、資源連結、自殺防治、物質濫用防治及其他心理健康相關服務。

十一條 財政主管機關得依精神照護機構之性質,依法給予其適當之稅捐減免。

前項機關得按病人病情嚴重程度及家庭經濟情況,依法給予病人或其扶養者應繳納之稅捐適當之減免。

委員王婉諭等17人提案:

三十條 病人或其扶養者應繳納之稅捐,政府應按病人病情嚴重程度及家庭經濟情況,依法給予適當之減免。

委員蔣萬安等17人提案:

三十一條 病人或其扶養者應繳納之稅捐,政府應按病人病情嚴重程度及家庭經濟情況,依法給予適當之減免。


委員林為洲等17人提案:

第十一條 財政主管機關得依精神照護機構之性質,依法給予其適當之稅捐減免。

前項機關得按病人病情嚴重程度及家庭經濟情況,依法給予病人或其扶養者應繳納之稅捐適當之減免。

民眾黨黨團提案:

十一條 財政主管機關得依精神照護機構之性質,依法給予其適當之稅捐減免。

前項機關得按病人病情嚴重程度及家庭經濟情況,依法給予病人或其扶養者應繳納之稅捐適當之減免。

委員楊瓊瓔等20人提案:

十一條 財政主管機關得依精神照護機構之性質,依法給予其適當之稅捐減免。

前項機關得按病人病情嚴重程度及家庭經濟情況,依法給予病人或其扶養者應繳納之稅捐適當之減免。

委員邱泰源等23人提案:

十一條 財政主管機關得依精神照護機構之性質,依法給予其適當之稅捐減免。

前項機關得按病人病情嚴重程度及家庭經濟情況,依法給予病人或其扶養者應繳納之稅捐適當之減免。

委員莊競程等18人提案:

十一條 財政主管機關得依精神照護機構之性質,依法給予其適當之稅捐減免。

前項機關得按病人病情嚴重程度及家庭經濟情況,依法給予病人或其扶養者應繳納之稅捐適當之減免。

第十二條 金融主管機關應規劃、推動、監督金融機構對病人提供商業保險、財產信託服務及金融服務平等權益之保障。


委員林為洲等17人提案:

第十二條 金融主管機關應規劃、推動、監督金融機構對病人提供商業保險、財產信託服務及金融服務平等權益之保障。

民眾黨黨團提案:

第十二條 金融主管機關應規劃、推動、監督金融機構對病人提供商業保險、財產信託服務及金融服務平等權益之保障。

委員楊瓊瓔等20人提案:

第十二條 金融主管機關應規劃、推動、監督金融機構對病人提供商業保險、財產信託服務及金融服務平等權益之保障。

委員邱泰源等23人提案:

第十二條 金融主管機關應規劃、推動、監督金融機構對病人提供商業保險、財產信託服務及金融服務平等權益之保障。

委員莊競程等18人提案:

第十二條 金融主管機關應規劃、推動、監督金融機構對病人提供商業保險、財產信託服務及金融服務平等權益之保障。

第十三條 文化主管機關應輔導、獎勵、推動人民心理健康促進、病人精神生活充實、藝文活動參與及藝文相關創作。


委員林為洲等17人提案:

第十三條 文化主管機關應輔導、獎勵、推動人民心理健康促進、病人精神生活充實、藝文活動參與及藝文相關創作。

民眾黨黨團提案:

第十三條 文化主管機關應輔導、獎勵、推動人民心理健康促進、病人精神生活充實、藝文活動參與及藝文相關創作。

委員楊瓊瓔等20人提案:

第十三條 文化主管機關應輔導、獎勵、推動人民心理健康促進、病人精神生活充實、藝文活動參與及藝文相關創作。

委員邱泰源等23人提案:

第十三條 文化主管機關應輔導、獎勵、推動人民心理健康促進、病人精神生活充實、藝文活動參與及藝文相關創作。

委員莊競程等18人提案:

第十三條 文化主管機關應輔導、獎勵、推動人民心理健康促進、病人精神生活充實、藝文活動參與及藝文相關創作。

第十四條 通訊傳播主管機關應監督廣播、電視及其他由該機關依法主管之媒體,以避免歧視病人。


委員林為洲等17人提案:

第十四條 通訊傳播主管機關應監督廣播、電視及其他由該機關依法主管之媒體,以避免歧視病人。

民眾黨黨團提案:

第十四條 通訊傳播主管機關應監督廣播、電視、重製影片及其他由該機關依法主管之媒體,以避免歧視病人。

委員楊瓊瓔等20人提案:

第十四條 通訊傳播主管機關應監督廣播、電視及其他由該機關依法主管之媒體,以避免歧視病人。

委員邱泰源等23人提案:

第十四條 通訊傳播主管機關應監督廣播、電視及其他由該機關依法主管之媒體,以避免歧視病人。

委員莊競程等18人提案:

第十四條 通訊傳播主管機關應監督廣播、電視及其他由該機關依法主管之媒體,以避免歧視病人。

第十五條 各機關、學校、機構、法人及團體,應加強推動員工心理健康促進活動。

委員蔣萬安等17人提案:

第五條 各機關、學校、機構、法人及團體,應加強推動員工心理健康促進活動。


委員林為洲等17人提案:

第十五條 各機關、學校、機構、法人及團體,應加強推動員工心理健康促進活動。

民眾黨黨團提案:

第十五條 各機關、學校、機構、法人及團體,應加強推動員工心理健康促進活動。

委員楊瓊瓔等20人提案:

第十五條 各機關、學校、機構、法人及團體,應推動員工心理健康促進活動。

委員邱泰源等23人提案:

第十五條 各機關、學校、機構、法人及團體,應加強推動員工心理健康促進活動。

委員莊競程等18人提案:

第十五條 各機關、學校、機構、法人及團體,應加強推動員工心理健康促進活動。

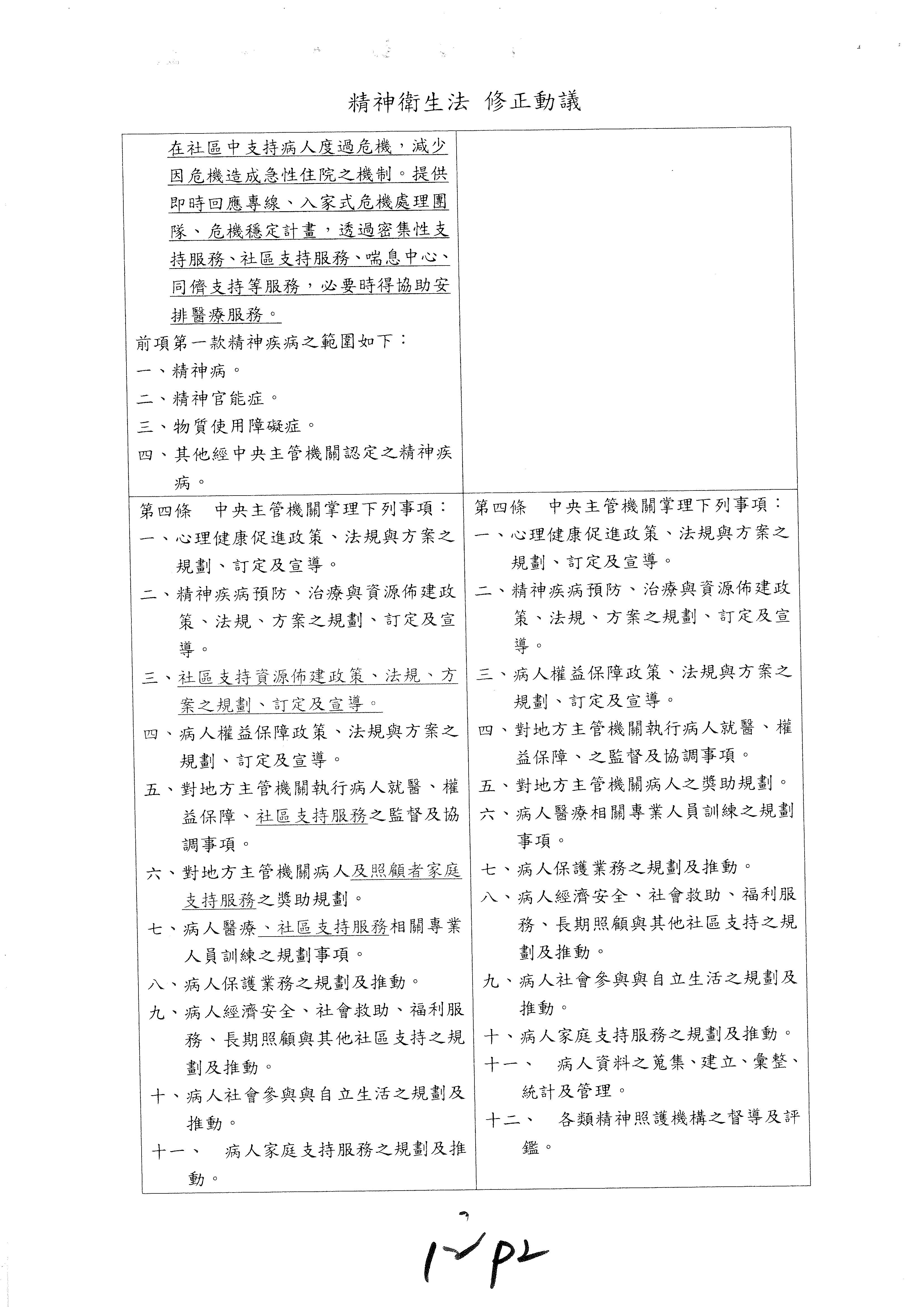
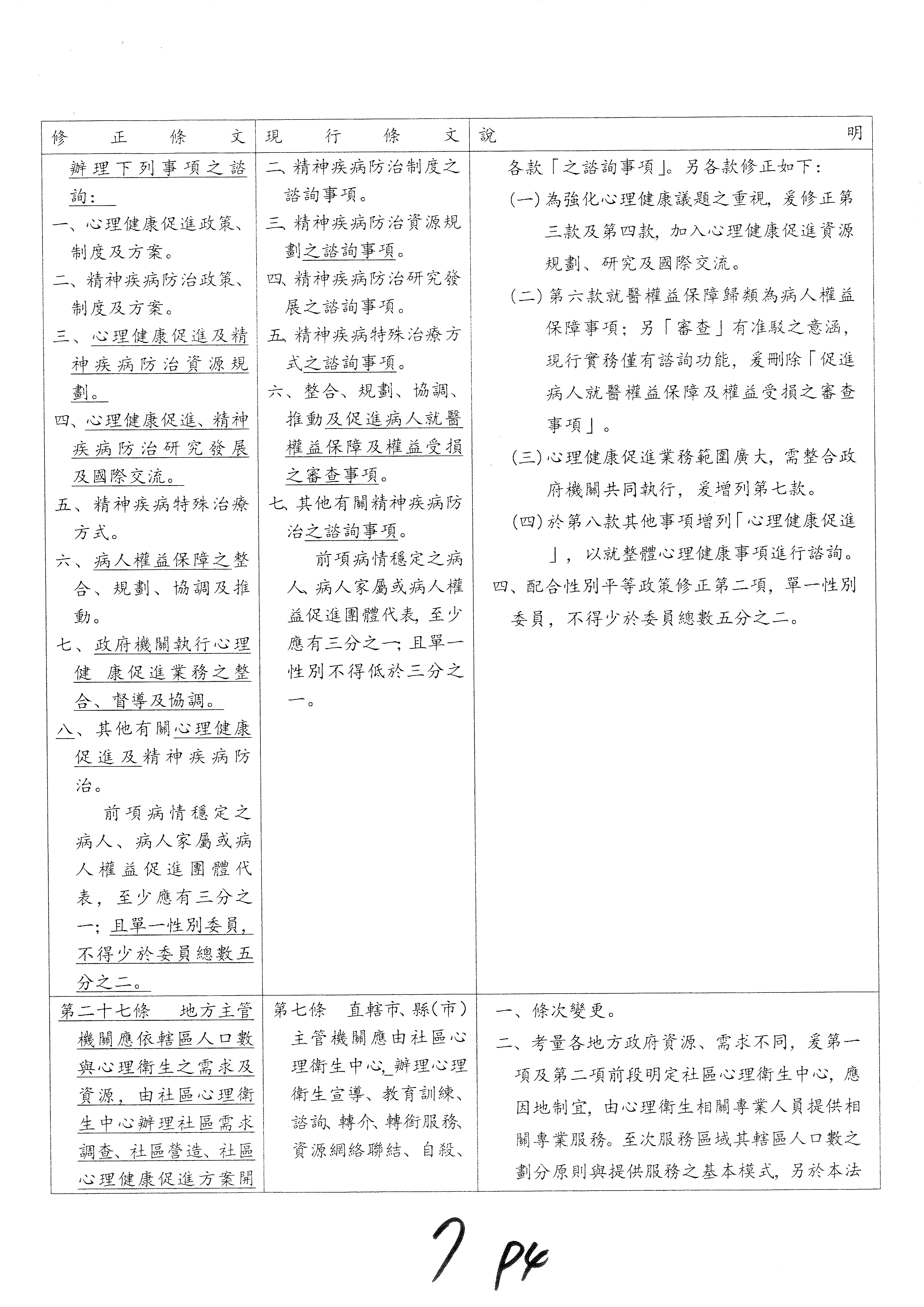
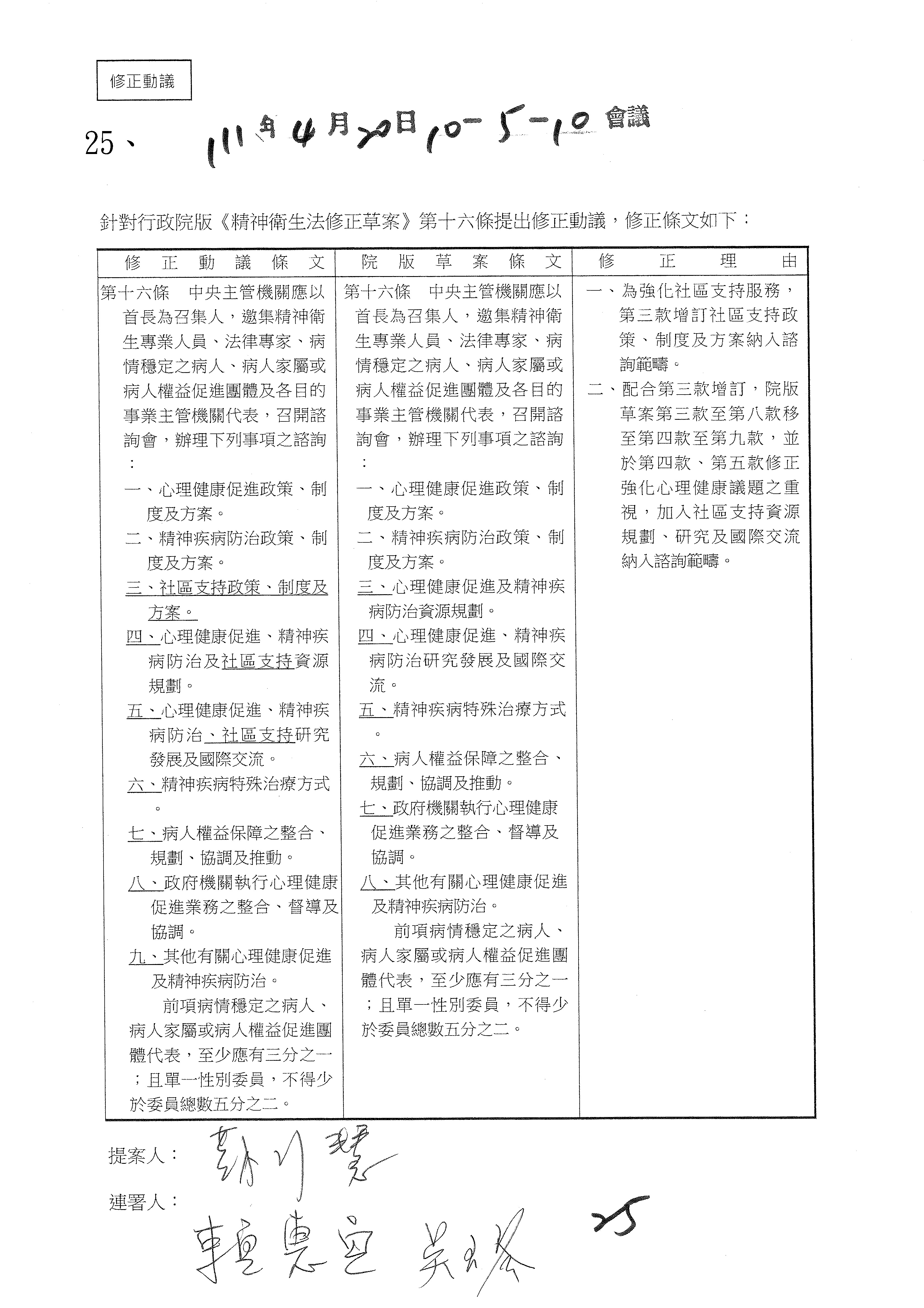
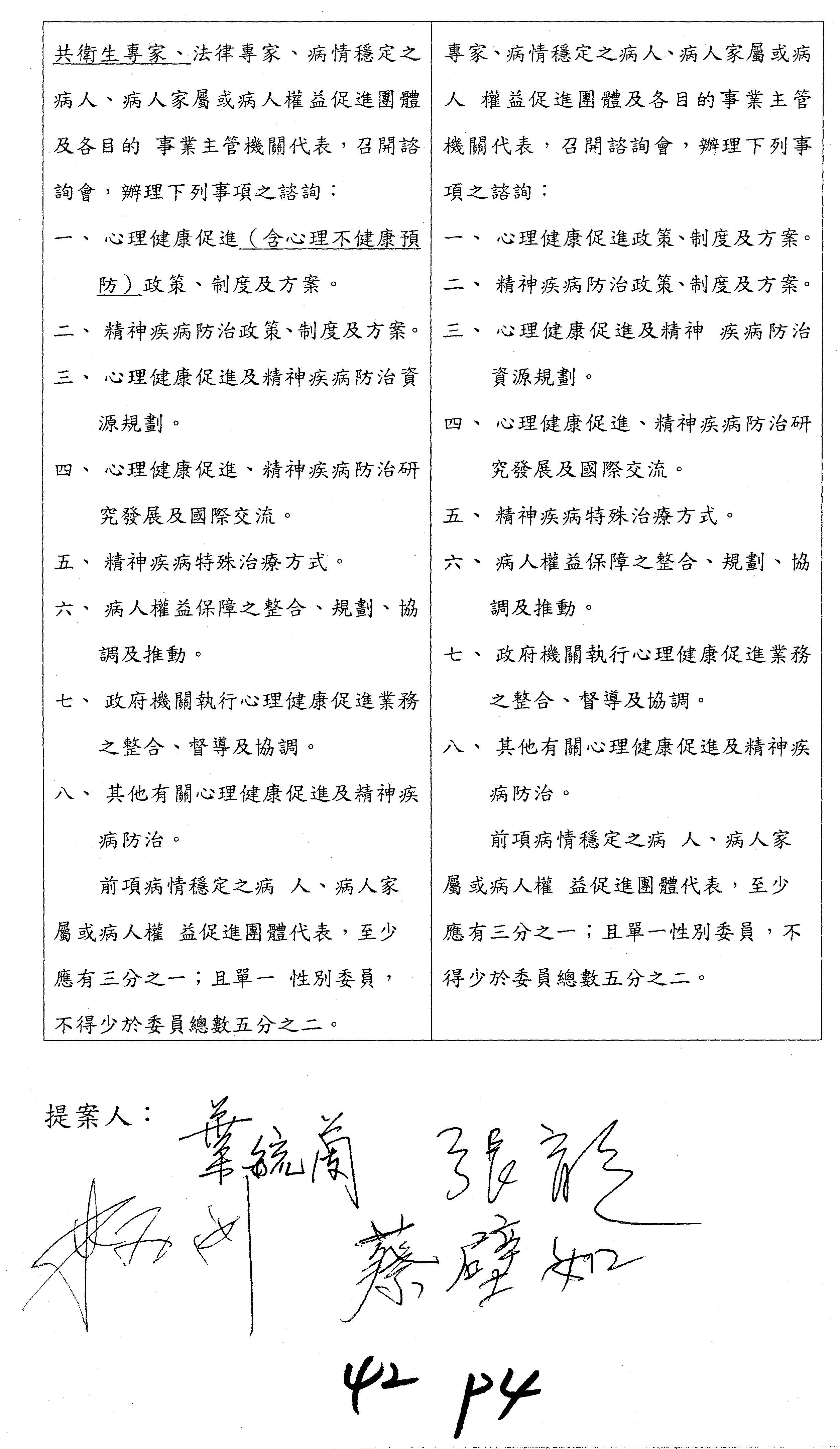
十六條 中央主管機關應以首長為召集人,邀集精神衛生專業人員、法律專家、病情穩定之病人、病人家屬或病人權益促進團體及各目的事業主管機關代表,召開諮詢會,辦理下列事項之諮詢

一、心理健康促進政策、制度及方案

二、精神疾病防治政策、制度及方案

三、心理健康促進及精神疾病防治資源規劃。

四、心理健康促進、精神疾病防治研究發展及國際交流

五、精神疾病特殊治療方式。

六、病人權益保障之整合、規劃、協調推動。

七、政府機關執行心理健康促進業務之整合、督導及協調。

八、其他有關心理健康促進及精神疾病防治。

前項病情穩定之病人、病人家屬或病人權益促進團體代表,至少應有三分之一;且單一性別委員,不得委員總數五分之二

委員王婉諭等17人提案:

十四條 中央主管機關應邀集精神衛生專業人員、法律專家、病情穩定之病人、病人家庭照顧者或病人權益促進團體及機關代表組成諮詢會,辦理下列事項之諮詢

一、心理健康促進政策、制度及方案

二、精神疾病防治政策、制度及方案

三、心理健康促進及精神疾病防治資源規劃。

四、心理健康促進、精神疾病防治研究發展及國際交流

五、精神疾病特殊治療方式。

六、病人權益保障之整合、規劃、協調推動。

推動及促進病人及其家庭所需之就學、就業、居住安置、病人及家庭照顧者社區支持服務、專線電話服務、外展式社區緊急危機援助服務之諮詢事項。

政府機關執行心理健康促進業務之整合、督導及協調。

、其他有關心理健康促進及精神疾病防治。

前項病情穩定之病人、病人家庭照顧者或病人權益促進團體代表,至少應有三分之一;且單一性別委員,不得委員總數百分之四十。

第一項諮詢會應邀集相關目的事業主管機關派員列席。

委員蔣萬安等17人提案:

十五條 中央主管機關應邀集精神衛生專業人員、法律專家、病情穩定之病人、病人家屬或病人權益促進團體及機關代表組成諮詢會,辦理下列事項之諮詢

一、心理健康促進政策、制度及方案

二、精神疾病防治政策、制度及方案

三、心理健康促進及精神疾病防治資源規劃。

四、心理健康促進、精神疾病防治研究發展及國際交流

五、精神疾病特殊治療方式。

六、病人權益保障之整合、規劃、協調推動。

七、政府機關執行心理健康促進業務之整合、督導及協調。

八、其他有關心理健康促進及精神疾病防治。

前項病情穩定之病人、病人家屬或病人權益促進團體代表,至少應有三分之一;且單一性別委員,不得委員總數百分之四十

委員謝衣鳳等17人提案:

第十三條 中央主管機關應以首長為召集人,邀集精神衛生專業人員、法律專家、病情穩定之病人、病人家屬或病人權益促進團體及各目的事業主管機關代表,召開諮詢會,辦理下列事項之諮詢

一、心理健康促進政策、制度及方案

二、精神疾病防治政策、制度及方案

三、心理健康促進及精神疾病防治資源規劃。

四、心理健康促進、精神疾病防治研究發展及國際交流

五、精神疾病特殊治療方式。

六、病人權益保障之整合、規劃、協調推動。

七、政府機關執行心理健康促進業務之整合、督導及協調。

八、其他有關心理健康促進及精神疾病防治。

前項病情穩定之病人、病人家屬或病人權益促進團體代表,至少應有三分之一;且單一性別委員,不得委員總數五分之二


委員林為洲等17人提案:

十六條 中央主管機關應以首長為召集人,邀集精神衛生專業人員、法律專家、病人家屬、病人代表組織、病人權益促進團體及各目的事業主管機關代表,召開諮詢會,辦理下列事項之諮詢

一、心理健康促進政策、制度及方案

二、精神疾病防治政策、制度及方案

三、心理健康促進及精神疾病防治資源規劃。

四、心理健康促進、精神疾病防治研究發展及國際交流

五、精神疾病特殊治療方式。

六、病人權益保障之整合、規劃、協調推動。

七、政府機關執行心理健康促進業務之整合、督導及協調。

八、其他有關心理健康促進及精神疾病防治相關事務。

前項病人、病人家屬、病人代表組織、或病人權益促進團體代表,至少應有三分之一;且單一性別委員,不得委員總數五分之二

病人代表組織須為依法立案之組織,且其組織內之決策者與工作人員超過半數為病人。

病人權益促進團體須為依法立案之組織,其組織章程之宗旨需包括為病人提供服務或為病人之權益向社會倡議等。

民眾黨黨團提案:

十六條 中央主管機關應以首長為召集人,邀集精神衛生專業人員、法律專家、病情穩定之病人、病人家屬或病人權益促進團體及各目的事業主管機關代表,召開諮詢會,辦理下列事項之諮詢

一、心理健康促進政策、制度及方案

二、精神疾病防治政策、制度及方案

三、心理健康促進及精神疾病防治資源規劃。

四、心理健康促進、精神疾病防治研究發展及國際交流

五、精神疾病特殊治療方式。

六、病人權益保障之整合、規劃、協調推動。

七、政府機關執行心理健康促進業務之整合、督導及協調。

八、其他有關心理健康促進及精神疾病防治。

前項病情穩定之病人、病人家屬或病人權益促進團體代表,至少應有三分之一;且單一性別委員,不得委員總數五分之二

委員楊瓊瓔等20人提案:

十六條 中央主管機關應以首長為召集人,邀集精神衛生專業人員、法律專家、病情穩定之病人、病人家屬或病人權益促進團體及各目的事業主管機關代表,召開諮詢會,辦理下列事項之諮詢

一、心理健康促進政策、制度及方案

二、精神疾病防治政策、制度及方案

三、心理健康促進及精神疾病防治資源規劃。

四、心理健康促進、精神疾病防治研究發展及國際交流

五、精神疾病特殊治療方式。

六、病人權益保障之整合、規劃、協調推動。

七、政府機關執行心理健康促進業務之整合、督導及協調。

八、其他有關心理健康促進及精神疾病防治。

前項病情穩定之病人、病人家屬或病人權益促進團體代表,至少應有三分之一;且單一性別之委員,不得委員總數二分之一

委員邱泰源等23人提案:

十六條 中央主管機關應以首長為召集人,邀集精神衛生專業人員、法律專家、病情穩定之病人、病人家屬或病人權益促進團體及各目的事業主管機關代表,召開諮詢會,辦理下列事項之諮詢

一、心理健康促進政策、制度及方案

二、精神疾病防治政策、制度及方案

三、心理健康促進及精神疾病防治資源規劃。

四、心理健康促進、精神疾病防治研究發展及國際交流

五、精神疾病特殊治療方式。

六、病人權益保障之整合、規劃、協調推動。

七、政府機關執行心理健康促進業務之整合、督導及協調。

八、其他有關心理健康促進及精神疾病防治。

前項病情穩定之病人、病人家屬或病人權益促進團體代表,至少應有三分之一;且單一性別委員,不得委員總數五分之二

委員莊競程等18人提案:

十六條 中央主管機關應以首長為召集人,邀集精神衛生專業人員、心理專業人員、法律專家、病情穩定之病人、病人家屬或病人權益促進團體及各目的事業主管機關代表,召開諮詢會,辦理下列事項之諮詢

一、心理健康促進政策、制度及方案

二、精神疾病防治政策、制度及方案

三、心理健康促進及精神疾病防治資源規劃。

四、心理健康促進、精神疾病防治研究發展及國際交流

五、精神疾病特殊治療方式。

六、病人權益保障之整合、規劃、協調推動。

七、政府機關執行心理健康促進業務之整合、督導及協調。

八、其他有關心理健康促進及精神疾病防治。

前項病情穩定之病人、病人家屬或病人權益促進團體代表,至少應有三分之一;且單一性別委員,不得委員總數五分之二

十七條 地方主管機關應以首長為召集人,邀集精神衛生專業人員、法律專家、病情穩定之病人、病人家屬或病人權益促進團體及局處代表,召開諮詢會,辦理轄區下列事項之諮詢

一、心理健康促進

二、精神疾病防治。

心理健康促進及精神疾病防治研究計畫。

心理健康服務資源、精神照護機構設立之規劃及網絡連結

、病人權益保障申訴案件。

六、各局處執行心理健康促進業務之整合、督導及協調。

、其他有關心理健康促進及精神疾病防治。

前項病情穩定之病人、病人家屬或病人權益促進團體代表,至少應有三分之一;且單一性別委員,不得少於委員總數五分之二

委員王婉諭等17人提案:

十五條 地方主管機關應邀集精神衛生專業人員、法律專家、病情穩定之病人、病人家庭照顧者或病人權益促進團體及局處代表,組成諮詢會,辦理轄區下列事項之諮詢

一、心理健康促進

精神疾病防制。

心理健康促進及精神疾病防制研究計畫。

心理健康服務資源及精神照護機構設立之規劃及網絡連結

、病人權益保障申訴案件。

提供病人及其家庭所需之就學、就業、居住安置、病人及家庭照顧者社區支持服務、專線電話服務、外展式社區緊急危機援助服務之諮詢事項。

七、各局處執行心理健康促進業務之整合、督導及協調。

八、其他有關心理健康促進及精神疾病防

前項病情穩定之病人、病人家庭照顧者或病人權益促進團體代表,至少應有三分之一。且單一性別委員,不得少於委員總數百分之四十

第一項諮詢會應邀集相關目的事業主管機關派員列席。

委員蔣萬安等17人提案:

十六條 地方主管機關應邀集精神衛生專業人員、法律專家、病情穩定之病人、病人家屬或病人權益促進團體及局處代表,組成諮詢會,辦理轄區下列事項之諮詢

一、心理健康促進

二、精神疾病防治。

三、心理健康促進及精神疾病防研究計畫。

四、心理健康服務資源及精神照護機構設立之規劃及網絡連結

五、病人權益保障申訴案件。

六、各局處執行心理健康促進業務之整合、督導及協調。

七、其他有關心理健康促進及精神疾病防治。

前項病情穩定之病人、病人家屬或病人權益促進團體代表,至少應有三分之一。且單一性別委員,不得少於委員總數百分之四十

委員謝衣鳳等17人提案:

第十四條 地方主管機關應以首長為召集人,邀集精神衛生專業人員、法律專家、病情穩定之病人、病人家屬或病人權益促進團體及局處代表,召開諮詢會,辦理轄區下列事項之諮詢

一、心理健康促進

二、精神疾病防治。

心理健康促進及精神疾病防治研究計畫。

心理健康服務資源、精神照護機構設立之規劃及網絡連結

、病人權益保障申訴案件。

六、各局處執行心理健康促進業務之整合、督導及協調。

、其他有關心理健康促進及精神疾病防治。

前項病情穩定之病人、病人家屬或病人權益促進團體代表,至少應有三分之一;且單一性別委員,不得少於委員總數五分之二


委員林為洲等17人提案:

十七條 地方主管機關應以首長為召集人,邀集精神衛生專業人員、法律專家、病人及病人家屬、病人代表組織、或病人權益促進團體及局處代表,召開諮詢會,辦理轄區下列事項之諮詢

一、心理健康促進

二、精神疾病防治。

心理健康促進及精神疾病防治研究計畫。

心理健康服務資源、精神照護機構設立之規劃及網絡連結

、病人權益保障申訴案件。

六、各局處執行心理健康促進業務之整合、督導及協調。

、其他有關心理健康促進及精神疾病防治。

前項病人及病人家屬、病人代表組織、或病人權益促進團體代表,至少應有三分之一;且單一性別委員,不得少於委員總數五分之二。

民眾黨黨團提案:

十七條 地方主管機關應以首長為召集人,邀集精神衛生專業人員、法律專家、病情穩定之病人、病人家屬或病人權益促進團體及局處代表,召開諮詢會,辦理轄區下列事項之諮詢

一、心理健康促進

二、精神疾病防治。

心理健康促進及精神疾病防治研究計畫。

心理健康服務資源、精神照護機構設立之規劃及網絡連結

、病人權益保障申訴案件。

六、各局處執行心理健康促進業務之整合、督導及協調。

、其他有關心理健康促進及精神疾病防治。

前項病情穩定之病人、病人家屬或病人權益促進團體代表,至少應有三分之一;且單一性別委員,不得少於委員總數五分之二

委員楊瓊瓔等20人提案:

十七條 地方主管機關應以首長為召集人,邀集精神衛生專業人員、法律專家、病情穩定之病人、病人家屬或病人權益促進團體及局處代表,召開諮詢會,辦理轄區下列事項之諮詢

一、心理健康促進

二、精神疾病防治。

心理健康促進及精神疾病防治研究計畫。

心理健康服務資源、精神照護機構設立之規劃

、病人權益保障申訴案件。

六、各局處執行心理健康促進業務之整合、督導及協調。

、其他有關心理健康促進及精神疾病防治。

前項病情穩定之病人、病人家屬或病人權益促進團體代表,至少應有三分之一;且單一性別委員,不得少於委員總數二分之一

委員邱泰源等23人提案:

十七條 地方主管機關應以首長為召集人,邀集精神衛生專業人員、法律專家、病情穩定之病人、病人家屬或病人權益促進團體及局處代表,召開諮詢會,辦理轄區下列事項之諮詢

一、心理健康促進

二、精神疾病防治。

心理健康促進及精神疾病防治研究計畫。

心理健康服務資源、精神照護機構設立之規劃及網絡連結

、病人權益保障申訴案件。

六、各局處執行心理健康促進業務之整合、督導及協調。

、其他有關心理健康促進及精神疾病防治。

前項病情穩定之病人、病人家屬或病人權益促進團體代表,至少應有三分之一;且單一性別委員,不得少於委員總數五分之二。

委員莊競程等18人提案:

十七條 地方主管機關應以首長為召集人,邀集精神衛生專業人員、心理衛生專業人員、法律專家、病情穩定之病人、病人家屬或病人權益促進團體及局處代表,召開諮詢會,辦理轄區下列事項之諮詢

一、心理健康促進

二、精神疾病防治。

心理健康促進及精神疾病防治研究計畫。

心理健康服務資源、精神照護機構設立之規劃及網絡連結

、病人權益保障申訴案件。

六、各局處執行心理健康促進業務之整合、督導及協調。

、其他有關心理健康促進及精神疾病防治。

前項病情穩定之病人、病人家屬或病人權益促進團體代表,至少應有三分之一;且單一性別委員,不得少於委員總數五分之二

Shape4

委員王婉諭等17人提案:

第十八條 未依法設立之精神照護機構,不得以任何名義,提供病人安置、第十六條第一項各款及其他相關服務。

委員蔣萬安等17人提案:

第二十條 未依法設立之精神照護機構,不得以任何名義,提供病人安置、第十八條第一項各款及其他相關服務。


Shape5 十八條 辦理本法規定相關事宜中央及地方主管機關,應置專任人員,各目的事業主管機關應置專責人員;其人數應依業務增減而調整之。

辦理前項業務所需經費,地方主管機關財政確有困難者,由中央政府補助,並應專款專用。

委員王婉諭等17人提案:

十九條 為辦理本法規定相關事宜,中央及地方主管機關應置專任人員,各目的事業主管機關應置專責人員;其人數應依業務增減而調整之。

辦理前項業務所需經費,地方主管機關財政確有困難者,由中央政府補助,並應專款專用。

委員蔣萬安等17人提案:

二十一條 為辦理本法規定相關事宜,中央及地方主管機關應置專任人員,各目的事業主管機關應置專責人員;其人數應依業務增減而調整之。

辦理前項業務所需經費,地方主管機關財政確有困難者,由中央政府補助,並應專款專用。


委員林為洲等17人提案:

十八條 辦理本法規定相關事宜中央及地方主管機關,應置專任人員,各目的事業主管機關應置專責人員;其人數應依業務增減而調整之。

辦理前項業務所需經費,地方主管機關財政確有困難者,由中央政府補助,並應專款專用。

民眾黨黨團提案:

十八條 為辦理本法規定相關事宜中央及地方主管機關,應置專任人員,各目的事業主管機關應置專責人員;其人數應依業務增減而調整之。

辦理前項業務所需經費,地方主管機關財政確有困難者,由中央政府補助,並應專款專用。

委員楊瓊瓔等20人提案:

十八條 辦理本法規定相關事宜中央及地方主管機關,應置專任人員,各目的事業主管機關應置專責人員;其人數應依業務增減而調整之。

辦理前項業務所需經費,地方主管機關財政確有困難者,由中央政府補助,並應專款專用。

委員邱泰源等23人提案:

十八條 辦理本法規定相關事宜中央及地方主管機關,應置專任人員,各目的事業主管機關應置專責人員;其人數應依業務增減而調整之。

辦理前項業務所需經費,地方主管機關財政確有困難者,由中央政府補助,並應專款專用。

委員莊競程等18人提案:

十八條 辦理本法規定相關事宜中央及地方主管機關,應置專任人員,各目的事業主管機關應置專責人員;其人數應依業務增減而調整之。

辦理前項業務所需經費,地方主管機關財政確有困難者,由中央政府補助,並應專款專用。

第二章 精神衛生服務體系

委員王婉諭等17人提案:

第二章 精神衛生體系

委員蔣萬安等17人提案:

第二章 精神衛生體系


委員林為洲等17人提案:

第二章 精神衛生體系

民眾黨黨團提案:

第二章 精神衛生服務體系

委員楊瓊瓔等20人提案:

第二章 精神衛生體系

委員邱泰源等23人提案:

第二章 精神衛生服務體系

委員莊競程等18人提案:

第二章 精神衛生服務體系

十九條 中央主管機關得依人口醫療資源與心理衛生資源分布情形及考量原住民族地區或偏遠地區特殊性,劃分責任區域,建立區域心理健康促進、精神疾病預防及醫療服務網,並訂定計畫實施。

委員王婉諭等17人提案:

第五條 中央主管機關得依人口醫療及心理衛生資源分布情形,劃分責任區域,建立區域心理健康促進、精神疾病預防及醫療服務網,並訂定計畫實施。

委員蔣萬安等17人提案:

條 中央主管機關得依人口醫療資源及心理衛生分布情形,劃分責任區域,建立區域心理健康促進、精神疾病預防及醫療服務網,並訂定計畫實施。


委員林為洲等17人提案:

十九條 中央主管機關得依人口醫療資源與心理衛生資源分布情形及考量原住民族地區或偏遠地區特殊性,劃分責任區域,建立區域心理健康促進、精神疾病預防及醫療服務網,並訂定計畫實施。

民眾黨黨團提案:

十九條 中央主管機關得依人口醫療資源與心理衛生資源分布情形及考量原住民族地區或偏遠地區特殊性,劃分責任區域,建立區域心理健康促進、精神疾病預防及醫療服務網,並訂定計畫實施。

委員楊瓊瓔等20人提案:

十九條 中央主管機關得依人口醫療資源與心理衛生資源分布情形,劃分責任區域,建立區域心理健康促進、精神疾病預防及醫療服務網,並訂定計畫實施。

委員邱泰源等23人提案:

十九條 中央主管機關得依人口醫療資源與心理衛生資源分布情形及考量原住民族地區或偏遠地區特殊性,劃分責任區域,建立區域心理健康促進、精神疾病預防及醫療服務網,並訂定計畫實施。

委員莊競程等18人提案:

十九條 中央主管機關得依人口醫療資源與心理衛生資源分布情形及考量原住民族地區或偏遠地區特殊性,劃分責任區域,建立區域心理健康促進、精神疾病預防及醫療服務網,並訂定計畫實施。

二十條 病人之精神醫療照護及支持服務,應其病情輕重、有無傷害危險、病人需求或其他情事,採取下列方式為之

一、門診。

二、急診。

三、全日住院。

四、日間留院。

五、社區精神復健。

六、居家治療。

七、社區支持服務。

八、其他照護及支持服務方式。

前項第六款居家治療之方式及認定標準,由中央主管機關定之。

委員王婉諭等17人提案:

四十條 病人之精神醫療照護,應其病情輕重、有無傷害危險情事,採取下列方式為之

一、門診。

二、急診。

三、全日住院。

四、日間留院。

五、社區精神復健。

六、居家治療。

七、其他照護方式。

前項第六款居家治療之方式及認定標準,由中央主管機關定之。

委員蔣萬安等17人提案:

四十條 病人之精神醫療照護,應其病情輕重、有無傷害危險或其他情事,採取下列方式為之

一、門診。

二、急診。

三、全日住院。

四、日間留院。

五、社區精神復健。

六、居家治療。

七、其他照護方式。

前項第六款居家治療之方式及認定標準,由中央主管機關定之。


委員林為洲等17人提案:

二十條 病人之精神醫療照護及支持服務,應其病情輕重、有無傷害危險、病人需求或其他情事,採取下列方式為之

一、門診。

二、急診。

三、全日住院。

四、日間留院。

五、社區精神復健。

六、居家治療。

七、社區支持服務。

八、其他照護及支持服務方式。

前項第六款居家治療之方式及認定標準,由中央主管機關定之。

民眾黨黨團提案:

二十條 病人之精神醫療照護及支持服務,應依其病情輕重、有無傷害危險、病人需求或其他情事,採取下列方式為之

一、門診。

二、急診。

三、全日住院。

四、日間照護單位

五、社區精神復健。

六、居家治療。

七、社區支持服務。

八、其他照護及支持服務方式。

前項第六款居家治療之方式及認定標準,由中央主管機關定之。

委員楊瓊瓔等20人提案:

二十條 病人之精神醫療照護,應視其病情輕重、有無傷害危險等情事,採取之方式如下:

一、門診。

二、急診。

三、全日住院。

四、日間留院。

五、社區精神復健。

六、居家治療。

七、社區支持服務。

八、其他照護及支持服務方式。

前項居家治療之方式及認定標準,由中央主管機關定之。

委員邱泰源等23人提案:

第二十條 病人之精神醫療照護及支持服務,應依其病情輕重、有無傷害危險、病人醫療照護及支持需求等情事,採取下列方式為之:

一、門診。

二、急診。

三、全日住院。

四、日間照護單位

五、社區精神復健。

六、居家治療。

七、社區支持服務。

八、其他照護及支持服務方式。

前項第六款居家治療之方式及認定標準,由中央主管機關定之。

委員莊競程等18人提案:

二十條 病人之精神醫療照護及支持服務,應其病情輕重、有無傷害危險、病人需求或其他情事,採取下列方式為之

一、門診。

二、急診。

三、全日住院。

四、日間留院。

五、社區精神復健。

六、居家治療。

七、社區支持服務。

八、其他照護及支持服務方式。

前項第六款居家治療之方式及認定標準,由中央主管機關定之。

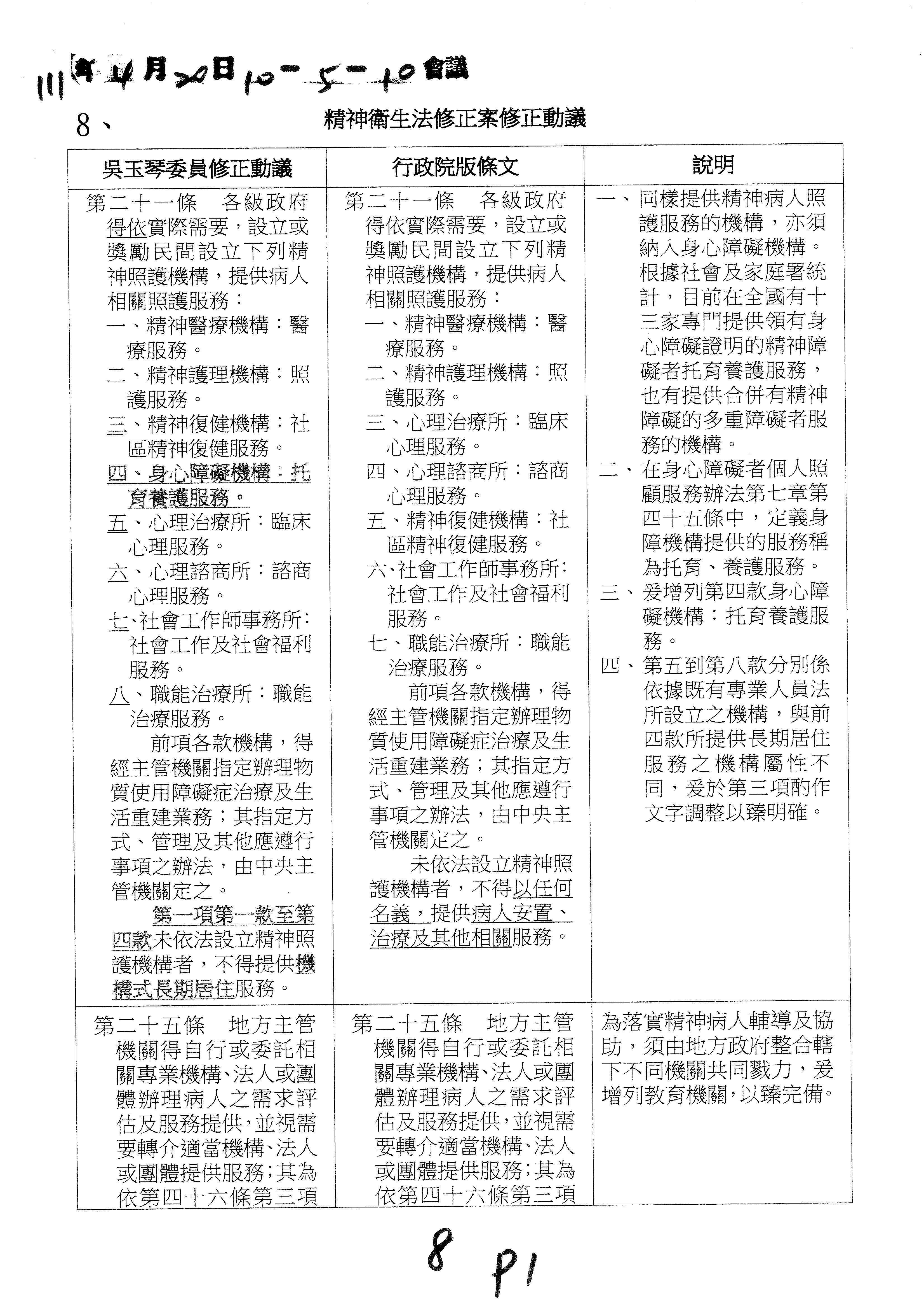
二十一條 各級政府得依實際需要,設立或獎勵民間設立下列精神照護機構,提供病人相關照護服務:

一、精神醫療機構:醫療服務。

二、精神護理機構:照護服務。

三、心理治療所:臨床心理服務。

四、心理諮商所:諮商心理服務。

五、精神復健機構:社區精神復健服務。

六、社會工作師事務所:社會工作及社會福利服務。

七、職能治療所:職能治療服務。

前項各款機構,得經主管機關指定辦理物質使用障礙症治療及生活重建業務;其指定方式、管理及其他應遵行事項之辦法,由中央主管機關定之。

未依法設立精神照護機構者,不得以任何名義,提供病人安置、治療及其他相關服務。

委員王婉諭等17人提案:

十六條 各級政府得依實際需要,設立或獎勵民間設立下列精神照護機構,提供病人相關照護服務:

一、精神醫療機構:醫療服務。

二、精神護理機構:照護服務。

三、心理治療所:臨床心理服務。

四、心理諮商所:諮商心理服務。

五、精神復健機構:社區精神復健服務。

社會工作師事務所:社會工作及社會福利服務。

七、職能治療所:職能治療服務。

主管機關得指定前項各款機構,辦理酒癮、藥癮治療及生活重建業務;其機構與條件、人員訓練與認證、管理及其他應遵行事項之辦法,由中央主管機關定之

委員蔣萬安等17人提案:

十八條 各級政府得依實際需要,設立或獎勵民間設立下列精神照護機構,提供病人相關照護服務:

一、精神醫療機構:醫療服務。

二、精神護理機構:照護服務。

三、心理治療所:臨床心理服務。

四、心理諮商所:諮商心理服務。

五、精神復健機構:社區精神復健服務。

六、社會工作師事務所:社會工作及社會福利服務。

七、職能治療所:職能治療服務。

主管機關得指定前項各款機構,辦理酒癮、藥癮治療及生活重建業務;其機構與條件、人員訓練與認證、管理及其他應遵行事項之辦法,由中央主管機關定之。


委員林為洲等17人提案:

二十一條 各級政府得依實際需要,設立或獎勵民間設立下列精神照護機構,提供病人相關照護服務:

一、精神醫療機構:醫療服務。

二、精神護理機構:照護服務。

三、心理治療所:臨床心理服務。

四、心理諮商所:諮商心理服務。

五、精神復健機構:社區精神復健服務。

六、社會工作師事務所:社會工作及社會福利服務。

七、職能治療所:職能治療服務。

前項各款機構,得經主管機關指定辦理物質使用障礙症治療及生活重建業務;其指定方式、管理及其他應遵行事項之辦法,由中央主管機關定之。

為病人提供治療服務需依各專業相關執業及治療法令執行之;非精神照護機構聘僱治療專業人力時,應由地方主管機關按實核備其執業登記狀態。

非依本法立案為精神照護機構或非由各級政府主管機關委託、補助、或管理者,不得為病人提供機構式長期居住服務。

民眾黨黨團提案:

二十一條 各級政府得依實際需要,設立或獎勵民間設立下列精神照護機構,提供病人相關照護服務:

一、精神醫療機構:醫療服務。

二、精神護理機構:照護服務。

三、心理治療所:臨床心理服務。

四、心理諮商所:諮商心理服務。

五、精神復健機構:社區精神復健服務。

六、社會工作師事務所:社會工作及社會福利服務。

七、職能治療所:職能治療服務。

前項各款機構,得經主管機關指定辦理物質使用障礙症治療及生活重建業務;其指定方式、管理及其他應遵行事項之辦法,由中央主管機關定之。

未依法設立精神照護機構者,不得以任何名義,提供病人安置、治療及其他相關服務。

委員楊瓊瓔等20人提案:

二十一條 各級政府按實際需要,得設立或獎勵民間設立下列精神照護機構,提供病人相關照護服務:

一、精神醫療機構:醫療服務。

二、精神護理機構:照護服務。

三、心理治療所:臨床心理服務。

四、心理諮商所:諮商心理服務。

五、精神復健機構:社區精神復健服務。

六、社會工作師事務所:社會工作及社會福利服務。

七、職能治療所:職能治療服務。

前項各款機構,得經主管機關指定辦理物質使用障礙症治療及生活重建業務;其指定方式、管理及其他應遵行事項之辦法,由中央主管機關定之。

未依法設立精神照護機構者,不得以任何名義,提供病人安置、治療及其他相關服務。

委員邱泰源等23人提案:

二十一條 各級政府得依實際需要,設立或獎勵民間設立下列精神照護機構,提供病人相關照護服務:

一、精神醫療機構:醫療服務。

二、精神護理機構:照護服務。

三、心理治療所:臨床心理服務。

四、心理諮商所:諮商心理服務。

五、精神復健機構:社區精神復健服務。

六、社會工作師事務所:社會工作及社會福利服務。

七、職能治療所:職能治療服務。

前項各款機構,得經主管機關指定辦理物質使用障礙症治療及生活重建業務;其指定方式、管理及其他應遵行事項之辦法,由中央主管機關定之。

未依法設立精神照護機構者,不得以任何名義,提供病人安置、治療及其他相關服務。

委員莊競程等18人提案:

二十一條 各級政府得依實際需要,設立或獎勵民間設立下列精神照護機構,提供病人相關照護服務:

一、精神醫療機構:醫療服務。

二、精神護理機構:照護服務。

三、心理治療所:臨床心理服務。

四、心理諮商所:諮商心理服務。

五、精神復健機構:社區精神復健服務。

六、社會工作師事務所:社會工作及社會福利服務。

七、職能治療所:職能治療服務。

前項各款機構,得經主管機關指定辦理物質使用障礙症治療及生活重建業務;其指定方式、管理及其他應遵行事項之辦法,由中央主管機關定之。

未依法設立精神照護機構者,不得以任何名義,提供病人安置、治療及其他相關服務。


委員吳玉琴等20人提案:

第十六條之一 地方主管機關、相關精神照護機構,於社區中提供精神病人居住安排服務,遭受居民以任何形式反對者,地方主管機關應協助其排除障礙。


第二十二條 前條第一項第五款規定之精神復健機構,應置負責人一人;並得視需要,置醫事人員或社會工作師。

前項醫事人員,應依各該醫事人員法規辦理執業登記;社會工作師應依社會工作師法辦理執業登記。

中央主管機關應辦理精神復健機構評鑑。地方主管機關對轄區內精神復健機構業務,應定期實施督導及考核。

精神復健機構對前項評鑑及督導、考核,不得規避、妨礙或拒絕。

第三項之評鑑、督導及考核,必要時,得委託相關機構或團體辦理。

精神復健機構之設立或擴充,應向地方主管機關申請許可;其申請許可之條件與程序、申請人與負責人之資格、審查程序與基準、限制條件、廢止與第三項評鑑、督導、考核及其他應遵行事項之辦法,由中央主管機關定之。

委員王婉諭等17人提案:

十七條 前條第一項第五款精神復健機構,應置負責人一人;並得視需要,置醫事人員或社會工作人員。

前項醫事人員,應依各該醫事人員法規,辦理執業登記;社會工作人員為社會工作師者,應依社會工作師法,辦理執業登記。

精神復健機構之設立或擴充,應向地方主管機關申請許可;其申請許可條件與程序、申請人與負責人之資格、審查程序與基準、限制條件、撤銷、廢止及其他應遵行事項之辦法,由中央主管機關定之。

委員蔣萬安等17人提案:

十九條 前條第一項第五款精神復健機構,應置負責人一人;並得視需要,置醫事人員或社會工作人員。

前項醫事人員,應依各該醫事人員法規,辦理執業登記;社會工作人員為社會工作師者,應依社會工作師法,辦理執業登記。

精神復健機構之設立或擴充,應向地方主管機關申請許可;其申請許可條件與程序、申請人與負責人之資格、審查程序與基準、限制條件、撤銷、廢止及其他應遵行事項之辦法,由中央主管機關定之。


委員林為洲等17人提案:

第二十二條 前條第一項第五款規定之精神復健機構,應置負責人一人;並得視需要,置醫事人員或社會工作師。

前項醫事人員,應依各該醫事人員法規辦理執業登記;社會工作師應依社會工作師法辦理執業登記。

中央主管機關應辦理精神復健機構評鑑。地方主管機關對轄區內精神復健機構業務,應定期實施督導及考核。

精神復健機構對前項評鑑及督導、考核,不得規避、妨礙或拒絕。

第三項之評鑑、督導及考核,必要時,得委託相關機構或團體辦理。

精神復健機構之設立或擴充,應向地方主管機關申請許可;其申請許可之條件與程序、申請人與負責人之資格、審查程序與基準、限制條件、廢止與第三項評鑑、督導、考核及其他應遵行事項之辦法,由中央主管機關定之。

民眾黨黨團提案:

第二十二條 前條第一項第五款規定之精神復健機構,應置負責人一人;並得視需要,置醫事人員或社會工作師。

前項醫事人員,應依各該醫事人員法規辦理執業登記;社會工作師應依社會工作師法辦理執業登記。

中央主管機關應辦理精神復健機構評鑑。地方主管機關對轄區內精神復健機構業務,應定期實施督導及考核。

精神復健機構對前項評鑑及督導、考核,不得規避、妨礙或拒絕。

第三項之評鑑、督導及考核,必要時,得委託相關機構或團體辦理。

精神復健機構之設立或擴充,應向地方主管機關申請許可;其申請許可之條件與程序、申請人與負責人之資格、審查程序與基準、限制條件、廢止與第三項評鑑、督導、考核及其他應遵行事項之辦法,由中央主管機關定之。

委員楊瓊瓔等20人提案:

第二十二條 前條第一項第五款規定之精神復健機構,應置負責人一人;並得視需要,置醫事人員或社會工作師。

前項醫事人員,應依各該醫事人員法規辦理執業登記;社會工作師應依社會工作師法辦理執業登記。

中央主管機關應辦理精神復健機構評鑑。地方主管機關對轄區內精神復健機構業務,應定期實施督導及考核。

精神復健機構對前項評鑑及督導、考核,不得規避、妨礙或拒絕。

第三項之評鑑、督導及考核,必要時,得委託相關機構或團體辦理。

精神復健機構之設立或擴充,應向地方主管機關申請許可;其申請許可之條件與程序、申請人與負責人之資格、審查程序與基準、限制條件、廢止與第三項評鑑、督導、考核及其他應遵行事項之辦法,由中央主管機關定之。

委員邱泰源等23人提案:

第二十二條 前條第一項第五款規定之精神復健機構,應置負責人一人;並得視需要,置醫事人員或社會工作師。

前項醫事人員,應依各該醫事人員法規辦理執業登記;社會工作師應依社會工作師法辦理執業登記。

中央主管機關應辦理精神復健機構評鑑。地方主管機關對轄區內精神復健機構業務,應定期實施督導及考核。

精神復健機構對前項評鑑及督導、考核,不得規避、妨礙或拒絕。

第三項之評鑑、督導及考核,必要時,得委託相關機構或團體辦理。

精神復健機構之設立或擴充,應向地方主管機關申請許可;其申請許可之條件與程序、申請人與負責人之資格、審查程序與基準、限制條件、廢止與第三項評鑑、督導、考核及其他應遵行事項之辦法,由中央主管機關定之。

委員莊競程等18人提案:

第二十二條 前條第一項第五款規定之精神復健機構,應置負責人一人;並得視需要,置醫事人員或社會工作師。

前項醫事人員,應依各該醫事人員法規辦理執業登記;社會工作師應依社會工作師法辦理執業登記。

中央主管機關應辦理精神復健機構評鑑。地方主管機關對轄區內精神復健機構業務,應定期實施督導及考核。

精神復健機構對前項評鑑及督導、考核,不得規避、妨礙或拒絕。

第三項之評鑑、督導及考核,必要時,得委託相關機構或團體辦理。

精神復健機構之設立或擴充,應向地方主管機關申請許可;其申請許可之條件與程序、申請人與負責人之資格、審查程序與基準、限制條件、廢止與第三項評鑑、督導、考核及其他應遵行事項之辦法,由中央主管機關定之。

第二十三條 病人社區支持服務,應依多元連續服務原則規劃辦理。

地方主管機關針對病人需求,應自行或委託機構、法人或團體提供全日型、日間型、居家型或其他社區支持服務,以建構妥善之社區支持機制。

其他法律對病人社區支持服務有相同或較有利之規定者,應優先適用。

委員吳玉琴等20人提案:

第十六條之二 病人社區支持服務,應依多元連續服務原則規劃辦理。

地方主管機關針對病人需求,應自行或委託機構、法人或團體提供全日型、日間型、居家型或其他社區支持服務,以建構妥善之社區支持機制。

第一項服務所需預算,中央主管機關得視地方主管機關財政狀況分級補助。

中央主管機關及中央各目的事業主管機關於必要時,應就社區支持服務之內容、實施方式、服務人員之資格、訓練及管理規範等事項,訂定辦法管理之。

其他法律對病人社區支持服務有相同或較有利之規定者,應優先適用。


委員林為洲等17人提案:

第二十三條 病人與家屬之社區支持服務,應依多元連續服務原則規劃辦理。

地方主管機關針對病人需求,應自行或委託機構、法人或團體提供全日型、日間型、居家型或其他社區支持服務,以建構妥善之社區支持機制。

其他法律對病人社區支持服務有相同或較有利之規定者,應優先適用。

病人及其家屬親友的支持服務,應涵蓋不同需求之病人和親友所需之個別化心理支持、生活照顧、社會參與及自立生活等服務。各級政府應積極提供下列服務:

一、鼓勵在地組織設置專線電話為病人及其親友,提供心理支持、情緒關懷、在地資源諮詢等服務。

二、以陪同為基礎、自立安居為目標之到宅式病人居家生活支持服務。

三、發展據點為病人之家屬與親友,提供支持與諮詢服務、喘息服務。

四、病人之活動與康復成長團體、同儕團體。

五、家屬之成長團體、同儕團體。

六、病人、家屬之心理重建服務。

七、病人生活重建與自立生活服務。

八、病人社區居住與安養之服務、設施與措施。

九、提升病人數位科技能力之服務。

十、提升病人就業能力之服務。

十一、擔任無依病人財產信託之監察人或為其提供財產個案管理服務。

十二、提升腦科學知識、創造友善接納環境、破除疾病汙名之社會教育與宣廣服務。

十三、其他有助於保障及提升病人及家庭照顧者生活品質之服務。

前項各款支持性服務,應聘具專業背景者;並得輔以其他背景之人員擔任服務助理。

民眾黨黨團提案:

第二十三條 病人社區支持服務,應依多元連續服務原則規劃辦理。

地方主管機關針對病人需求,應自行或委託機構、法人或團體提供全日型、日間型、居家型或其他社區支持服務,以建構妥善之社區支持機制。

其他法律對病人社區支持服務有相同或較有利之規定者,應優先適用。

委員楊瓊瓔等20人提案:

第二十三條 病人社區支持服務,應依多元連續服務原則規劃辦理。

地方主管機關針對病人需求,應自行或委託機構、法人或團體提供全日型、日間型、居家型或其他社區支持服務,以建構妥善之社區支持機制。

其他法律對病人社區支持服務有相同或較有利之規定者,應優先適用。

委員邱泰源等23人提案:

第二十三條 病人社區支持服務,應依多元連續服務原則規劃辦理。

地方主管機關針對病人需求,應自行或委託機構、法人或團體提供全日型、日間型、居家型或其他社區支持服務,以建構妥善之社區支持機制。

其他法律對病人社區支持服務有相同或較有利之規定者,應優先適用。

委員莊競程等18人提案:

第二十三條 病人社區支持服務,應依多元連續服務原則規劃辦理。

地方主管機關針對病人需求,應自行或委託機構、法人或團體提供全日型、日間型、居家型或其他社區支持服務,以建構妥善之社區支持機制。

其他法律對病人社區支持服務有相同或較有利之規定者,應優先適用。

二十四條 中央主管機關應獎勵、補助機構、法人或團體從事病人社區支持及復健相關服務。

前項從事服務之機構、法人或團體與其服務人員之資格條件、服務內容、作業方式、管理、獎勵、補助及其他相關事項之辦法,由中央主管機關會同中央勞動及教育主管機關定之。

委員王婉諭等17人提案:

四十五條 中央主管機關應獎勵或補助精神衛生及其他機構、法人或團體從事下列事項

一、成癮個案處遇、社區照顧、支持及復健服務。

二、病人及家庭照顧者社區照顧、支持及復健服務。

前項第一款獎勵或補助方式、審查基準及其他相關事項之辦法,由中央主管機關定之。

第一項第二款從事服務機構、團體與其服務人員之資格條件、服務內容、作業方式、管理及獎勵或補助辦法,由中央主管機關會同中央勞動及教育主管機關定之。

委員蔣萬安等17人提案:

四十五條 中央主管機關應獎勵或補助精神衛生及其他機構、法人或團體從事下列事項:

一、成癮個案處遇、社區照顧、支持及復健服務。

二、病人社區照顧、支持及復健服務。

前項第一款獎勵或補助方式、審查基準及其他相關事項之辦法,由中央主管機關定之。

第一項第二款從事服務機構、團體與其服務人員之資格條件、服務內容、作業方式、管理及獎勵或補助辦法,由中央主管機關會同中央勞動及教育主管機關定之。


委員林為洲等17人提案:

二十四條 中央主管機關應獎勵、補助機構、法人或團體從事病人社區照顧、支持及復健相關服務。

前項從事服務之機構、法人或團體與其服務人員之資格條件、服務內容、作業方式、管理、獎勵、補助及其他相關事項之辦法,由中央主管機關會同中央勞動及教育主管機關定之。

民眾黨黨團提案:

二十四條 中央主管機關應獎勵、補助、輔導與教育機構、法人或團體從事病人社區支持及復健相關服務。

前項從事服務之機構、法人或團體與其服務人員之資格條件、服務內容、作業方式、管理、獎勵、補助及其他相關事項之辦法,由中央主管機關會同中央勞動及教育主管機關定之。

委員楊瓊瓔等20人提案:

二十四條 中央主管機關應獎勵、補助機構、法人或團體從事病人社區支持及復健相關服務。

前項從事服務之機構、法人或團體與其服務人員之資格條件、服務內容、作業方式、管理、獎勵、補助及其他相關事項之辦法,由中央主管機關會同中央勞動及教育主管機關定之。

委員邱泰源等23人提案:

二十四條 中央主管機關應獎勵、補助機構、法人或團體從事病人社區支持及復健相關服務。

前項從事服務之機構、法人或團體與其服務人員之資格條件、服務內容、作業方式、管理、獎勵、補助及其他相關事項之辦法,由中央主管機關會同中央勞動及教育主管機關定之。

委員莊競程等18人提案:

二十四條 中央主管機關應獎勵、補助機構、法人或團體從事病人社區支持及復健相關服務。

前項從事服務之機構、法人或團體與其服務人員之資格條件、服務內容、作業方式、管理、獎勵、補助及其他相關事項之辦法,由中央主管機關會同中央勞動及教育主管機關定之。


委員吳玉琴等20人提案:

第三十九條之一 地方主管機關應辦理下列家庭支持服務,以提高病人家庭生活品質:

一、提供家庭照顧者相關資訊,必要時得協助轉介。

二、照顧者支持。

三、照顧者訓練及研習。

四、家庭關懷訪視及服務。

五、其他有助於提昇家庭照顧者能力及其生活品質之服務。

前項之服務措施,中央主管機關應就其內容、實施方式、訓練等事項,訂定辦法管理之。


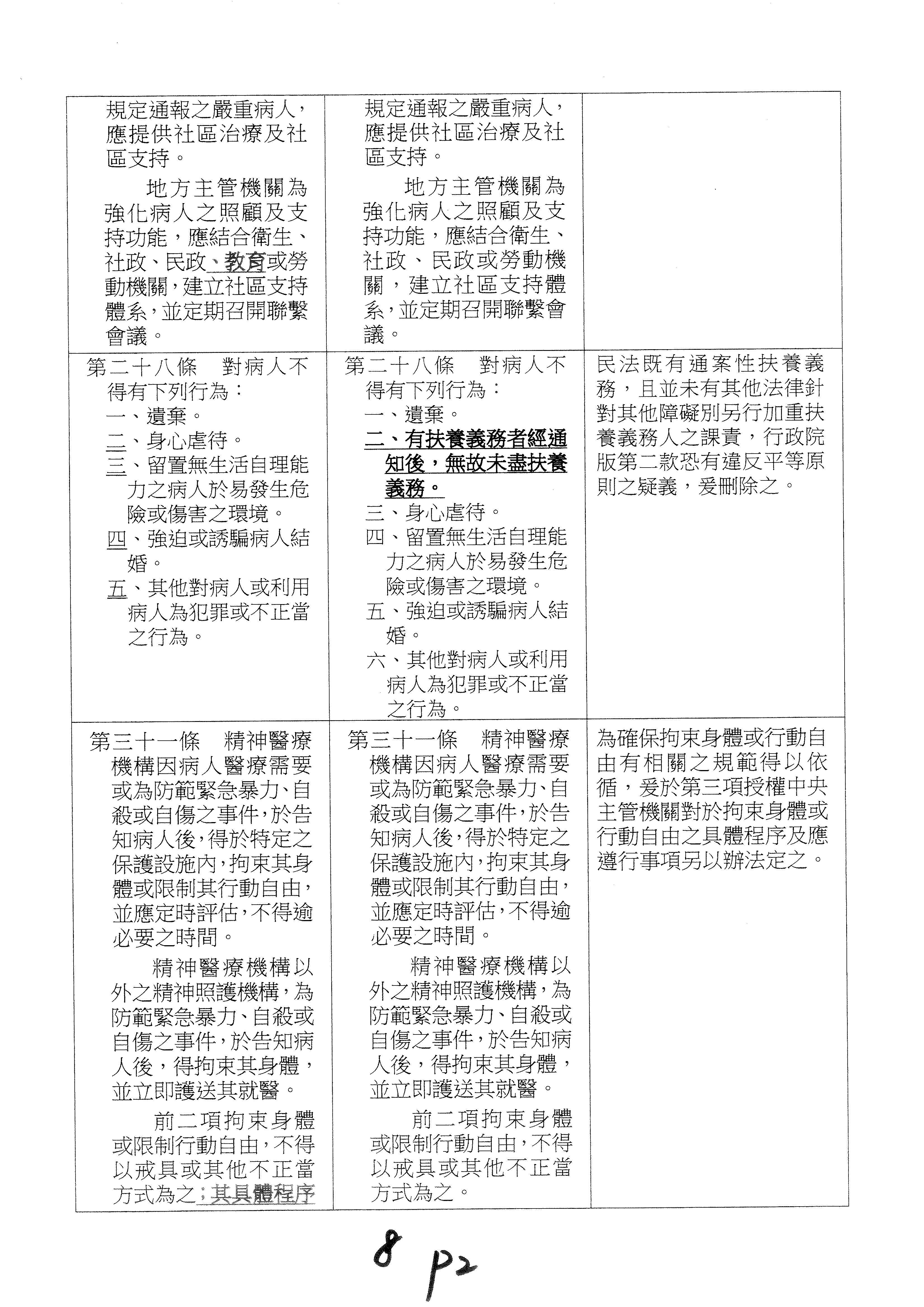
二十五條 地方主管機關得自行或委託相關專業機構、法人或團體辦理病人之需求評估及服務提供,並視需要轉介適當機構、法人或團體提供服務;其為第四十六條第三項規定通報之嚴重病人,應提供社區治療及社區支持。

地方主管機關為強化病人之照顧及支持功能,應結合衛生、社政、民政或勞動機關,建立社區支持體系,並定期召開聯繫會議。

委員王婉諭等17人提案:

四十六條 地方主管機關得自行或委託相關專業機構、法人或團體評估病人之照顧需求,並視需要轉介適當機構、法人或團體提供服務;其為第三十二條第三項規定通報之嚴重病人,應提供本法所定之社區支持服務。

直轄市、縣(市)政府為強化病人之照顧及支持功能,應結合所屬警政、消防、教育、衛生、社政、民政、戶政、勞動等機關或單位,建立社區照顧體系,並定期召開聯繫會議,加強橫向聯繫機制,檢討及改進合作模式

前二項病人之照顧、支持服務及其他相關事項之自治法規,由地方主管機關定之。

委員蔣萬安等17人提案:

四十六條 地方主管機關得自行或委託相關專業機構、法人或團體評估病人之照顧需求,並視需要轉介適當機構、法人或團體提供服務;其為第三十三條第三項規定通報之嚴重病人,應提供社區服務。

前項社區服務,包括社區居住及安置、社區照顧及支持。

直轄市、縣(市)政府為強化病人之照顧及支持功能,應結合衛生、社政、民政或勞動機關,建立社區照顧體系,並定期召開聯繫會議。

前三項病人之照顧、支持服務及其他相關事項之自治法規,由地方主管機關定之。

Shape6

委員林為洲等17人提案:

二十五條 地方主管機關得自行或委託相關專業機構、法人或團體辦理病人之需求評估及服務提供,並視需要轉介適當機構、法人或團體提供服務;其為第四十六條第三項規定通報之嚴重病人,應提供社區治療及社區支持。

地方主管機關為強化病人之照顧及支持功能,應結合衛生、社政、民政或勞動機關,建立社區支持體系,並定期召開聯繫會議。

民眾黨黨團提案:

二十五條 地方主管機關得自行或委託相關專業機構、法人或團體辦理病人之需求評估及服務提供,並視需要轉介適當機構、法人或團體提供服務;其為第四十六條第三項規定通報之嚴重病人,應提供社區治療及社區支持。

地方主管機關為強化病人之照顧及支持功能,應結合衛生、社政、民政或勞動機關,建立社區支持體系,並定期召開聯繫會議。

委員楊瓊瓔等20人提案:

二十五條 地方主管機關得自行或委託相關專業機構、法人或團體辦理病人之需求評估及服務提供,並視需要轉介適當機構、法人或團體提供服務;其為第四十六條第三項規定通報之嚴重病人,應提供社區治療及社區支持

地方主管機關為強化病人之照顧及支持功能,應結合衛生、社政、民政或勞動機關,建立社區支持體系,並定期召開聯繫會議。

委員邱泰源等23人提案:

二十五條 地方主管機關得自行或委託相關專業機構、法人或團體辦理病人之需求評估及服務提供,並視需要轉介適當機構、法人或團體提供服務;其為第四十六條第三項規定通報之嚴重病人,應提供社區治療及社區支持。

地方主管機關為強化病人之照顧及支持功能,應結合衛生、社政、民政或勞動機關,建立社區支持體系,並定期召開聯繫會議。

委員莊競程等18人提案:

二十五條 地方主管機關得自行或委託相關專業機構、法人或團體辦理病人之需求評估及服務提供,並視需要轉介適當機構、法人或團體提供服務;其為第四十六條第三項規定通報之嚴重病人,應提供社區治療及社區支持。

地方主管機關為強化病人之照顧及支持功能,應結合衛生、社政、民政或勞動機關,建立社區支持體系,並定期召開聯繫會議。

Shape7

委員王婉諭等17人提案:

第四十七條 為使病人於社區穩定生活之需求得以銜接,地方衛政主管機關應彙整所主管醫療機構或其他管道通報之病人,建立精神病人社區關懷機制,並應自行或委託機構、法人或團體,由社區個案管理師提供下列服務:

一、電話或入家關懷訪視。

二、陪同就醫、就診。

三、評估病人及其家庭照顧者之需求,轉銜就醫或居家治療、急難救助、法律協助、就學、就業、就養、心理治療、諮商輔導、日間型及住宿型精神復健機構、病人及家庭照顧者社區支持服務與其他服務。

四、追蹤及關懷轉銜之服務案件。

五、其他精神病人社區關懷照顧服務有關之事項。

前項服務之提供,應以長期性及持續性為原則辦理。

地方衛政主管機關辦理第一項服務,應與社區心理衛生中心及各相關部門溝通、協調,並協助所轉銜之機構、法人或團體建構支持服務網絡,加強橫向聯繫機制,檢討及改進服務提供模式。

第一項病人通報收案標準、分類基準、服務提供方式、服務量與訪視頻率及其他相關事項之辦法,由中央主管機關定之。

社區個案管理師之專業訓練、督導及其他應遵行事項之辦法,由中央主管機關定之。

地方政府應編列預算辦理第一項事宜,不足由中央主管機關編列專款補助。


第二十六條 地方主管機關應彙整所主管醫療機構通報之病人,建立病人關懷機制,並提供主動式社區關懷、訪視及其他服務。

前項病人行方不明,地方主管機關得請相關機關協尋。

前二項病人服務提供方式、關懷與訪視基準、協尋及其他相關事項之辦法,由中央主管機關定之。


委員林為洲等17人提案:

第二十六條 地方主管機關應彙整所主管醫療機構通報之病人,建立病人關懷機制,並提供主動式社區關懷、訪視及其他服務。

前項病人行方不明,地方主管機關得請相關機關協尋。

前二項病人服務提供方式、關懷與訪視基準、協尋及其他相關事項之辦法,由中央主管機關定之。

民眾黨黨團提案:

第二十六條 地方主管機關應彙整所主管醫療機構通報之病人,建立病人關懷機制,並提供主動式社區關懷、訪視及其他服務。

前項病人行方不明,地方主管機關得請相關機關協尋。

前二項病人服務提供方式、關懷與訪視基準、協尋及其他相關事項之辦法,由中央主管機關定之。

委員楊瓊瓔等20人提案:

第二十六條 地方主管機關應彙整所主管醫療機構通報之病人,建立病人關懷機制,並主動提供社區關懷、訪視及其他服務。

前項病人行蹤不明,地方主管機關須請相關機關協尋。

前二項病人服務提供方式、關懷與訪視基準、協尋及其他相關事項之辦法,由中央主管機關定之。

委員邱泰源等23人提案:

第二十六條 地方主管機關應彙整所主管醫療機構通報之病人,建立病人關懷機制,並提供主動式社區關懷、訪視及其他服務。

前項病人行方不明,地方主管機關得請相關機關協尋。

前二項病人服務提供方式、關懷與訪視基準、協尋及其他相關事項之辦法,由中央主管機關定之。

委員莊競程等18人提案:

第二十六條 地方主管機關應彙整所主管醫療機構通報之病人,建立病人關懷機制,並提供主動式社區關懷、訪視及其他服務。

前項病人行方不明,地方主管機關得請相關機關協尋。

前二項病人服務提供方式、關懷與訪視基準、協尋及其他相關事項之辦法,由中央主管機關定之。

二十七條 地方主管機關應依轄區人口數與心理衛生之需求及資源,由社區心理衛生中心辦理病人個案管理、心理衛生宣導、教育訓練、諮詢、轉介、轉銜服務、資源開發、網絡聯結、自殺防治精神疾病防治、災後心理重建及其他心理衛生服務事項。

前項社區心理衛生中心,應置心理、護理、職能治療、社會工作及其他相關專業人員;其提供服務之內容及人員組成、訓練與認證方式及其他相關事項之辦法,由中央主管機關定之。

委員王婉諭等17人提案:

條 地方主管機關應社區心理衛生中心,辦理下列事項

一、心理衛生宣導、教育訓練、諮詢、轉介、轉銜服務、資源開發、網絡聯結、自殺防治精神疾病防制、物質濫用防治、災後心理重建及其他心理衛生服務事項

二、提供電話專線服務。

三、評估病人及其家庭照顧者之需求,提供、轉介就醫或居家治療、急難救助、法律協助、就學、就業、就養、心理治療、諮商輔導、精神復健機構、病人及家庭照顧者社區支持服務與其他服務。

四、追蹤及管理轉介服務案件。

五、其他病人支持服務有關之事項。

社區心理衛生中心為辦理前項各款服務,應設置單一窗口,整合地方政府警政、消防、教育、衛生、社政、民政、戶政、勞動等機關、單位業務及人力,提供病人及其家庭照顧者整體性及持續性服務。

社區心理衛生中心辦理第一項各款服務時,得視情形邀集病人、家庭照顧者、病人之個案管理員、社區個案管理師或病人信賴之人,如有必要得通知依法設立之法律扶助機構,協助病人制定社區支持服務轉銜計畫;其屬嚴重病人者,並應徵詢保護人意見。

社區心理衛生中心,應依轄區人口數及心理衛生之需求與資源,分別設立由心理衛生相關專業人員提供服務。

委員蔣萬安等17人提案:

條 地方主管機關應社區心理衛生中心,辦理心理衛生宣導、教育訓練、諮詢、轉介、轉銜服務、資源開發、網絡聯結、自殺防治精神疾病防治、物質濫用防治、災後心理重建及其他心理衛生服務事項。

前項社區心理衛生中心,應依轄區人口數及心理衛生之需求與資源,分別設立由心理衛生相關專業人員提供服務。


委員林為洲等17人提案:

二十七條 地方主管機關應依轄區人口數與心理衛生之需求及資源,由社區心理衛生中心辦理病人個案管理、心理衛生宣導、教育訓練、諮詢、轉介、轉銜服務、資源開發、網絡聯結、自殺防治精神疾病防治、災後心理重建及其他心理衛生服務事項。

社區心理衛生中心提供病人個案管理服務之服務對象,應包括第四十九條第一項之地方主管機關接受通報的疑似病人、第四十九條第三項地方主管機關認為應繼續接受治療之病人、接受第五十條緊急處置後之人。

地方主管機關應將已被提報申請強制社區治療審查或強制住院審理之病人轉銜至社區心理衛生中心,於其強制處分申請被否決後、或強制社區治療啟動後、或強制住院出院後,開始提供長期性之個案管理服務並自辦或委辦或連結資源為病人及其有需要的家屬或親友提供社區支持服務。

社區心理衛生中心應置心理、護理、職能治療、社會工作及其他相關專業人員;其提供服務之內容及人員組成、訓練與認證方式及其他相關事項之辦法,由中央主管機關定之。

民眾黨黨團提案:

二十七條 地方主管機關應依轄區人口數與心理衛生之需求及資源,由社區心理衛生中心辦理病人個案管理、心理衛生宣導、教育訓練、諮詢、轉介、轉銜服務、資源開發、網絡聯結、自殺防治精神疾病防治、災後心理重建及其他心理衛生服務事項。

前項社區心理衛生中心,應置心理、護理、職能治療、社會工作及其他相關專業人員;其提供服務之內容及人員組成、訓練與認證方式及其他相關事項之辦法,由中央主管機關定之。

委員楊瓊瓔等20人提案:

二十七條 地方主管機關應依轄區人口數與心理衛生之需求及資源,由社區心理衛生中心辦理病人個案管理、心理衛生宣導、教育訓練、諮詢、轉介、轉銜服務、資源開發、網絡聯結、自殺防治精神疾病防治、災後心理重建及其他心理衛生服務事項。

前項社區心理衛生中心,應置心理、護理、職能治療、社會工作及其他相關專業人員;其提供服務之內容及人員組成、訓練與認證方式及其他相關事項之辦法,由中央主管機關定之。

委員邱泰源等23人提案:

二十七條 地方主管機關應依轄區人口數與心理衛生之需求及資源,由社區心理衛生中心辦理病人個案管理、心理衛生宣導、教育訓練、諮詢、轉介、轉銜服務、資源開發、網絡聯結、自殺防治精神疾病防治、災後心理重建及其他心理衛生服務事項。

前項社區心理衛生中心,應置心理、護理、職能治療、社會工作及其他相關專業人員;其提供服務之內容及人員組成、訓練與認證方式及其他相關事項之辦法,由中央主管機關定之。

委員莊競程等18人提案:

二十七條 地方主管機關應依轄區人口數與心理衛生之需求及資源,由社區心理衛生中心辦理病人個案管理、心理衛生宣導、教育訓練、諮詢、轉介、轉銜服務、資源開發、網絡聯結、自殺防治精神疾病防治、災後心理重建及其他心理衛生服務事項。

前項社區心理衛生中心,應置心理、護理、職能治療、社會工作及其他相關專業人員;其提供服務之內容及人員組成、訓練與認證方式及其他相關事項之辦法,由中央主管機關定之。

(刪除)

委員王婉諭等17人提案:

條 中央主管機關應寬列經費,會同中央社政、勞動及教育主管機關建立社區照顧、支持與復健體系,有效提供病人就醫、就業、就學、就養、心理治療、心理諮商及其他社區照顧服務

委員蔣萬安等17人提案:

條 中央主管機關應寬列經費,會同中央勞動及教育主管機關建立社區照顧、支持與復健體系,有效提供病人就醫、就業、就學、就養、心理治療、心理諮商及其他社區照顧服務。


第三章 病人保護及權益保障

委員王婉諭等17人提案:

第三章 病人之保護及權益保障

委員蔣萬安等17人提案:

第三章 病人之保護及權益保障


委員林為洲等17人提案:

第三章 病人保護及權益保障

民眾黨黨團提案:

第三章 病人保護及權益保障

委員楊瓊瓔等20人提案:

第三章 病人之保護及權益保障

委員邱泰源等23人提案:

第三章 病人保護及權益保障

委員莊競程等18人提案:

第三章 病人保護及權益保障

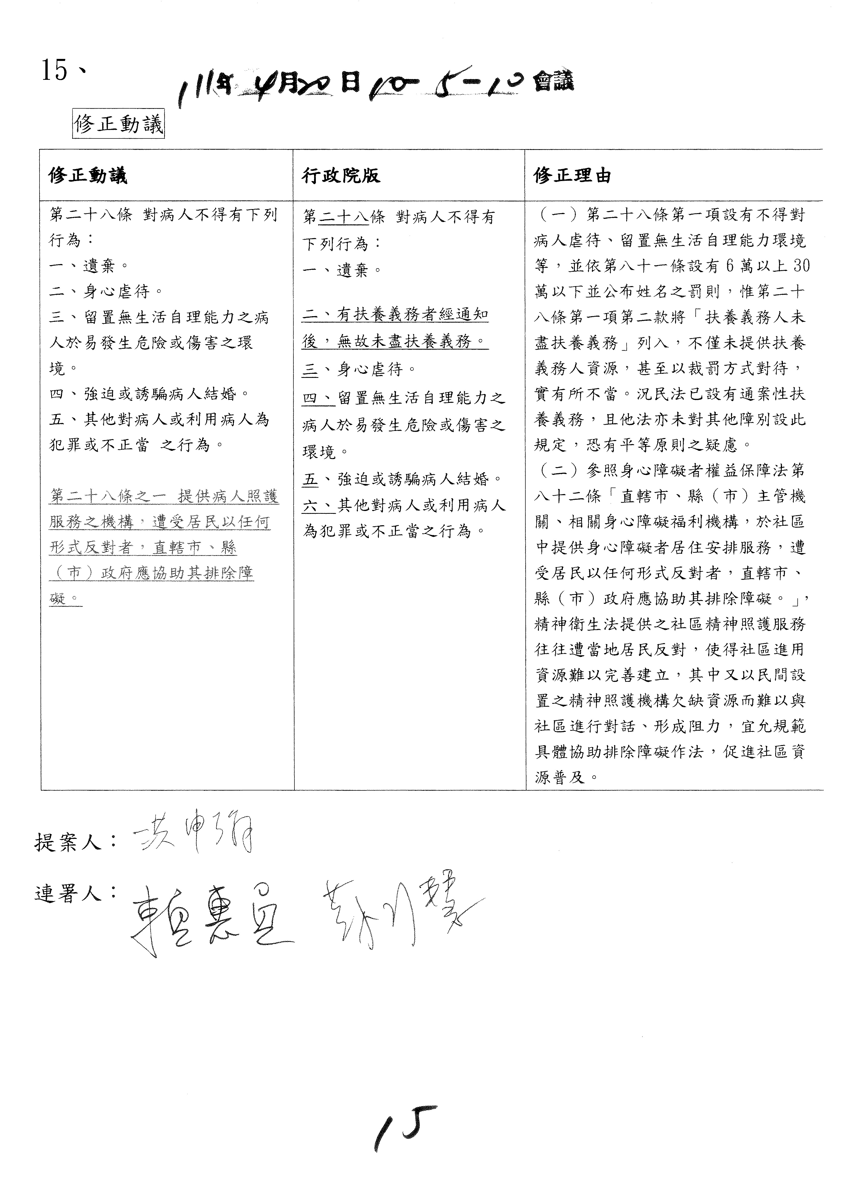
二十八條 對病人不得有下列行為:

一、遺棄。

二、有扶養義務者經通知後,無故未盡扶養義務。

、身心虐待。

、留置無生活自理能力之病人於易發生危險或傷害之環境。

、強迫或誘騙病人結婚。

、其他對病人或利用病人為犯罪或不正當之行為。

委員王婉諭等17人提案:

二十條 對病人不得有下列行為:

一、遺棄。

二、身心虐待。

三、留置無生活自理能力之病人於易發生危險或傷害之環境。

四、強迫或誘騙病人結婚 。

五、其他對病人或利用病人為犯罪或不正當之行為。

委員蔣萬安等17人提案:

二十二條 對病人不得有下列行為:

一、遺棄。

二、有扶養義務者經通知後,無故未盡扶養義務。

三、身心虐待。

四、留置無生活自理能力之病人於易發生危險或傷害之環境。

五、強迫或誘騙病人結婚。

六、其他對病人或利用病人為犯罪或不正當之行為。

委員許淑華等16人提案:

第十八條 對病人不得有下列行為:

一、遺棄。

二、有扶養義務者經通知後,無故未盡扶養義務

、身心虐待。

、留置無生活自理能之病人於易發生危險或傷害之環境。

、強迫或誘騙病人結婚。

、其他對病人或利用病人為犯罪或不正當之行為。

Shape8

委員林為洲等17人提案:

第二十八條 對病人不得有下列行為:

一、遺棄。

二、身心虐待。

三、留置無生活自理能力之病人於易發生危險或傷害之環境。

四、強迫或誘騙病人結婚。

五、其他對病人或利用病人為犯罪或不正當之行為。

民眾黨黨團提案:

二十八條 對病人不得有下列行為:

一、遺棄。

二、有扶養義務者經通知後,無故未盡扶養義務。

、身心虐待。

、留置無生活自理能力之病人於易發生危險或傷害之環境。

、強迫或誘騙病人結婚。

、其他對病人或利用病人為犯罪或不正當之行為。

委員楊瓊瓔等20人提案:

二十八條 對病人不得有下列行為:

一、遺棄。

二、身心虐待。

三、留置無生活自理能力之病人於易發生危險或傷害之環境。

四、強迫或誘騙病人結婚。

五、其他對病人或利用病人為犯罪或不正當之行為。

委員邱泰源等23人提案:

二十八條 對病人不得有下列行為:

一、遺棄。

二、有扶養義務者經通知後,無故未盡扶養義務。

、身心虐待。

、留置無生活自理能力之病人於易發生危險或傷害之環境。

、強迫或誘騙病人結婚。

、其他對病人或利用病人為犯罪或不正當之行為。

委員莊競程等18人提案:

二十八條 對病人不得有下列行為:

一、遺棄。

二、有扶養義務者經通知後,無故未盡扶養義務。

、身心虐待。

、留置無生活自理能力之病人於易發生危險或傷害之環境。

、強迫或誘騙病人結婚。

、其他對病人或利用病人為犯罪或不正當之行為。

Shape9 二十九條 精神醫療機構診治病人或於病人住院時,應向其本人及其家屬或保護人說明病情、治療方針、預後情形、住院理由應享有之權利及其他相關事項。

前項病人非屬嚴重病人者,應經其同意,始得告知其家屬。

委員王婉諭等17人提案:

四十一條 精神醫療機構診治病人或於病人住院時,應向其本人及其保護人或家屬說明病情、治療方針、處置、用藥、預後情形及可能之不良反應、住院理由應享有之權利及其他相關事項。

委員蔣萬安等17人提案:

四十一條 精神醫療機構診治病人或於病人住院時,應向其本人及其家屬或保護人說明病情、治療方針、預後情形、住院理由應享有之權利及其他相關事項。


委員林為洲等17人提案:

二十九條 精神醫療機構診治病人或於病人住院時,應向其本人及其家屬或保護人說明病情、治療方針、預後情形、住院理由應享有之權利及其他相關事項。

前項病人非屬嚴重病人者,應經其同意,始得告知其家屬。

民眾黨黨團提案:

二十九條 精神醫療機構診治病人或於病人住院時,應向其本人及其家屬或保護人說明病情、治療方針、預後情形、住院理由應享有之權利及其他相關事項。

前項病人非屬嚴重病人者,應經其同意,始得告知其家屬。

委員楊瓊瓔等20人提案:

二十九條 精神醫療機構診治病人或於病人住院時,應向其本人及其保護人說明病情、治療方針、預後情形、住院理由及其應享有之權利等有關事項。

委員邱泰源等23人提案:

二十九條 精神醫療機構診治病人或於病人住院時,應向其本人及其家屬或保護人說明病情、治療方針、預後情形、住院理由應享有之權利及其他相關事項。

前項病人非屬嚴重病人者,應經其同意,始得告知其家屬。

委員莊競程等18人提案:

二十九條 精神醫療機構診治病人或於病人住院時,應向其本人及其家屬或保護人說明病情、治療方針、預後情形、住院理由應享有之權利及其他相關事項。

前項病人非屬嚴重病人者,應經其同意,始得告知其家屬。

第三十條 精神照護機構因醫療、復健安全之需要經病人同意而限制病人之居住場所或行動者,應遵守相關法律規定,於最小限制之必要範圍內為之。

委員王婉諭等17人提案:

四十二條 精神照護機構因醫療、復健或病人安全之需要經病人同意而限制病人之居住場所或行動者,應遵守相關法律規定,不得逾必要之程度

委員蔣萬安等17人提案:

四十二條 精神照護機構因醫療、復健或病人安全之需要經病人同意而限制病人之居住場所或行動者,應遵守相關法律規定,於最小限制之必要範圍內為之。


委員林為洲等17人提案:

第三十條 精神照護機構因醫療、復健安全之需要經病人同意而限制病人之居住場所或行動者,應遵守相關法律規定,於最小限制之必要範圍內為之。

民眾黨黨團提案:

第三十條 精神照護機構因醫療、復健安全之需要經病人同意而限制病人之居住場所或行動者,應遵守相關法律規定,於最小限制之必要範圍內為之。

委員楊瓊瓔等20人提案:

第三十條 精神照護機構因醫療、復健安全之需要經病人同意而限制病人之居住場所或行動者,應遵守相關法律規定,於必要範圍內為之。

委員邱泰源等23人提案:

第三十條 精神照護機構因醫療、復健安全之需要經病人同意而限制病人之居住場所或行動者,應遵守相關法律規定,於最小限制之必要範圍內為之。

委員莊競程等18人提案:

第三十條 精神照護機構因醫療、復健安全之需要經病人同意而限制病人之居住場所或行動者,應遵守相關法律規定,於最小限制之必要範圍內為之。

三十一條 精神醫療機構因病人醫療需要或為防範緊急暴力、自殺或自傷之事件,於告知病人後,得於特定之保護設施內,拘束身體或限制其行動自由,並應定時評估,不得逾必要之時間。

精神醫療機構以外之精神照護機構,為防範緊急暴力、自殺或自傷之事件,於告知病人後,得拘束身體,並立即護送其就醫。

前二項拘束身體或限制行動自由,不得以戒具或其他不正當方式為之。

第一項及第二項所定告知病人,於緊急或特殊情形未能為之時,應於事後告知。

委員王婉諭等17人提案:

四十三條 精神醫療機構醫療需要或為防範緊急暴力、自殺或自傷之事件,於告知病人後,於特定之保護設施內,拘束其身體或限制其行動自由,並應定時評估,不得逾必要之時間。

精神醫療機構以外之精神照護機構,為防範緊急暴力、自殺或自傷之事件,於告知病人後,得拘束身體,並立即護送其就醫。

前二項拘束身體或限制行動自由,不得以戒具或其他不正當方式為之。

第一項及第二項告知病人之規定,無法及時告知病人時,應於事後告知。

委員蔣萬安等17人提案:

四十三條 精神醫療機構醫療需要或為防範緊急暴力、自殺或自傷之事件,於告知病人後,於特定之保護設施內,拘束其身體或限制其行動自由,並應定時評估,不得逾必要之時間。

精神醫療機構以外之精神照護機構,為防範緊急暴力、自殺或自傷之事件,於告知病人後,得拘束身體,並立即護送其就醫。

前二項拘束身體或限制行動自由,不得以戒具或其他不正當方式為之。

第一項及第二項告知病人之規定.無法及時告知病人時,應於事後告知。


委員林為洲等17人提案:

三十一條 精神醫療機構因病人醫療需要或為防範緊急暴力、自殺或自傷之事件,於告知病人後,得於特定之保護設施內,拘束身體或限制其行動自由,並應定時評估,不得逾必要之時間。

精神醫療機構以外之精神照護機構,為防範緊急暴力、自殺或自傷之事件,於告知病人後,得拘束身體,並立即護送其就醫。

前二項拘束身體或限制行動自由,不得以戒具或其他不正當方式為之。

第一項及第二項所定告知病人,於緊急或特殊情形未能為之時,應於事後告知。

民眾黨黨團提案:

三十一條 精神醫療機構因病人醫療需要或為防範緊急暴力、自殺或自傷之事件,於告知病人後,得於特定之保護設施內,拘束身體或限制其行動自由,並應定時評估,不得逾必要之時間。

精神醫療機構以外之精神照護機構,為防範緊急暴力、自殺或自傷之事件,於告知病人後,得拘束身體,並立即護送其就醫。

前二項拘束身體或限制行動自由,不得以戒具或其他不正當方式為之。

第一項及第二項所定告知病人,於緊急或特殊情形未能為之時,應於事後告知。

委員楊瓊瓔等20人提案:

三十一條 精神醫療機構因病人醫療需要或為防範緊急暴力、自殺或自傷之事件,於告知病人後,得於特定之保護設施內,拘束身體或限制其行動自由,並應定時評估,不得逾必要之時間。

精神醫療機構以外之精神照護機構,為防範緊急暴力、自殺或自傷之事件,於告知病人後,得拘束身體,並立即護送其就醫。

前二項拘束身體或限制行動自由,不得以戒具或其他不正當方式為之。

第一項及第二項所定告知病人,於緊急或特殊情形未能為之時,應於事後告知。

委員邱泰源等23人提案:

三十一條 精神醫療機構因病人醫療需要或為防範緊急暴力、自殺或自傷之事件,於告知病人後,得於特定之保護設施內,拘束身體或限制其行動自由,並應定時評估,不得逾必要之時間。

精神醫療機構以外之精神照護機構,為防範緊急暴力、自殺或自傷之事件,於告知病人後,得拘束身體,並立即護送其就醫。

前二項拘束身體或限制行動自由,不得以戒具或其他不正當方式為之。

第一項及第二項所定告知病人,於緊急或特殊情形未能為之時,應於事後告知。

委員莊競程等18人提案:

三十一條 精神醫療機構因病人醫療需要或為防範緊急暴力、自殺或自傷之事件,於告知病人後,得於特定之保護設施內,拘束身體或限制其行動自由,並應定時評估,不得逾必要之時間。

精神醫療機構以外之精神照護機構,為防範緊急暴力、自殺或自傷之事件,於告知病人後,得拘束身體,並立即護送其就醫。

前二項拘束身體或限制行動自由,不得以戒具或其他不正當方式為之。

第一項及第二項所定告知病人,於緊急或特殊情形未能為之時,應於事後告知。

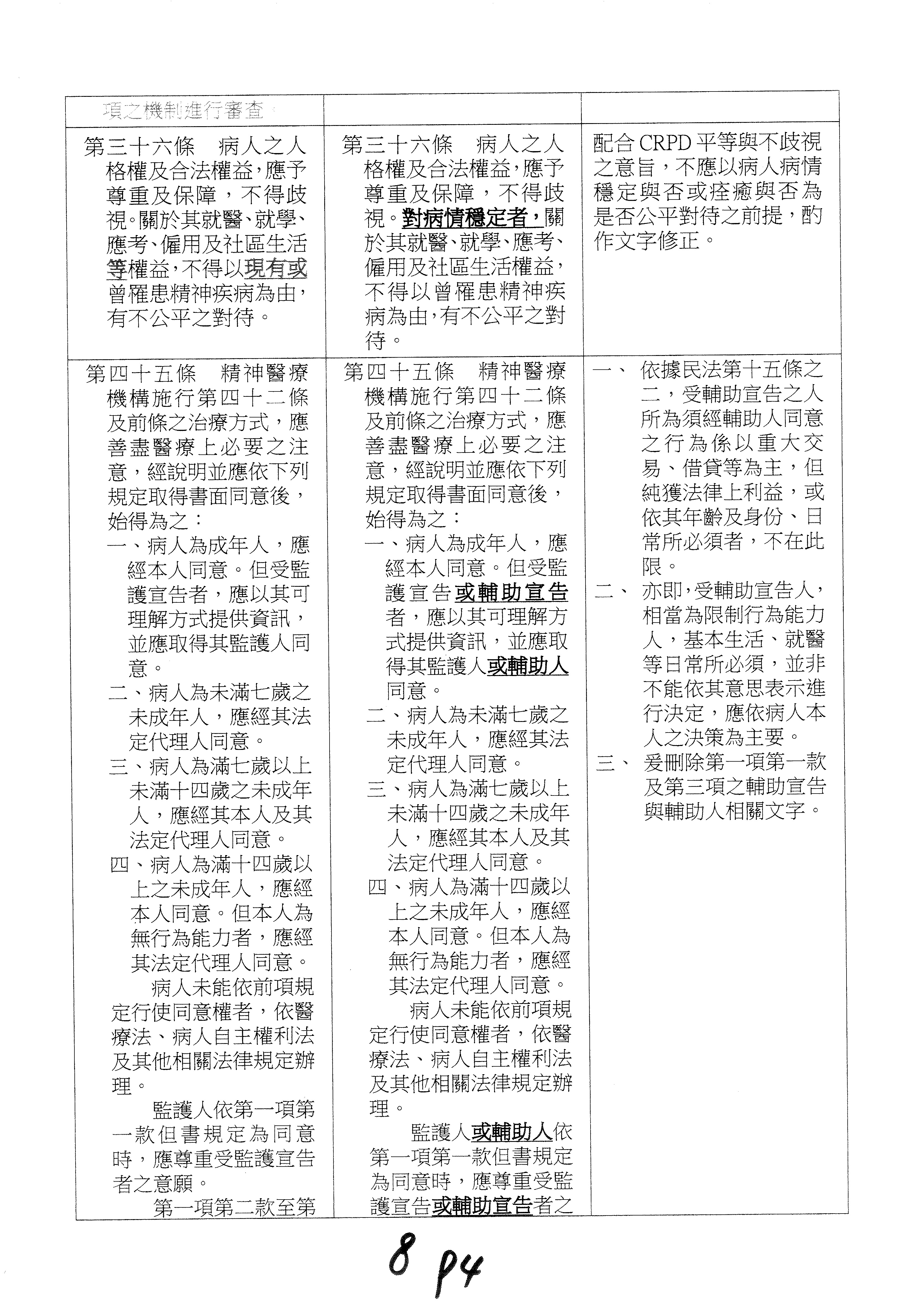
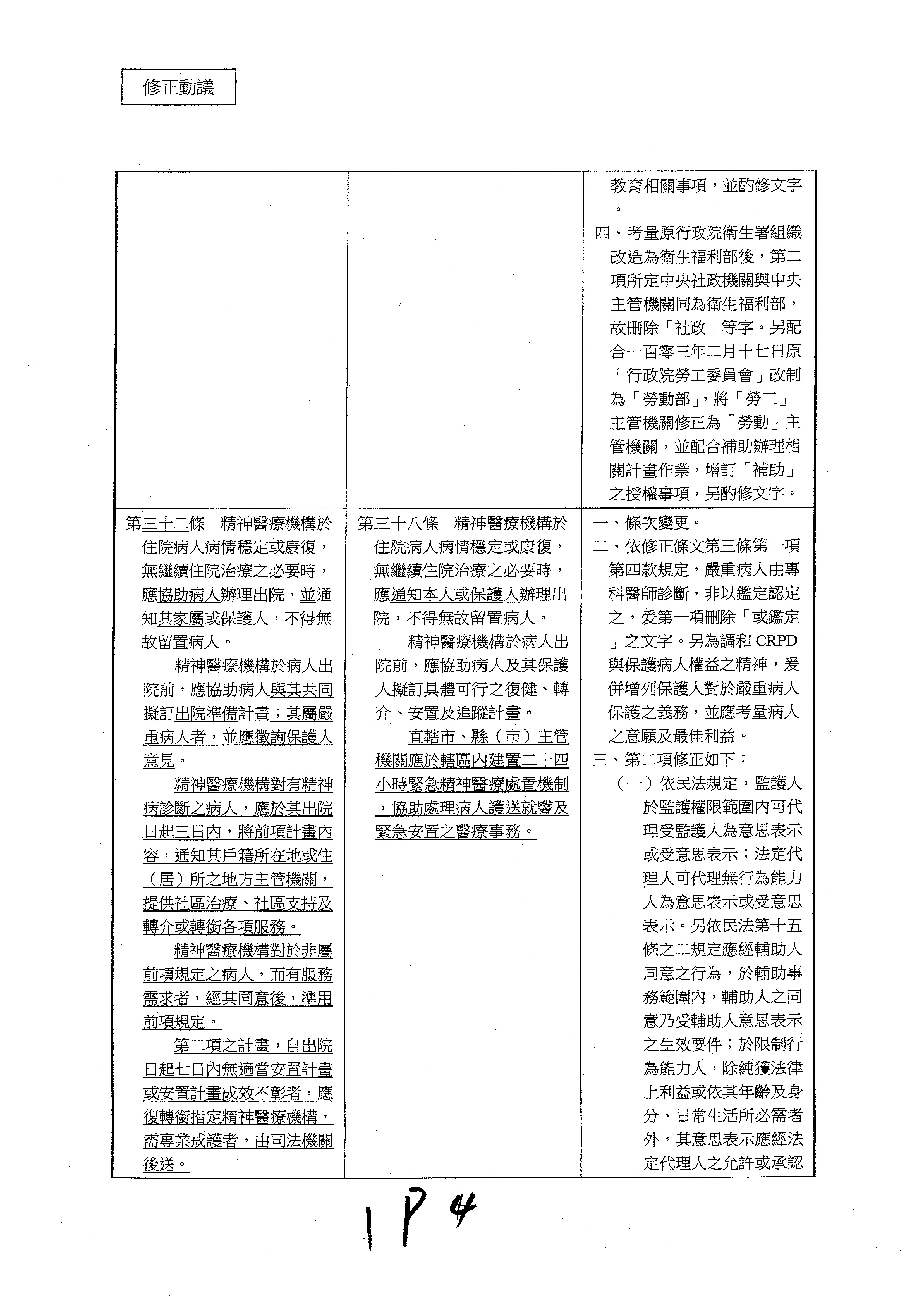
三十二條 精神醫療機構於住院病人病情穩定或康復,無繼續住院治療之必要時,應協助病人辦理出院,通知其家屬或保護人,不得無故留置病人。

精神醫療機構於病人出院前,應協助病人與其共同擬訂出院準備計畫;其屬嚴重病人者,並應徵詢保護人意見

精神醫療機構對有精神病診斷之病人,應於其出院日起三日內,將前項計畫內容,通知其戶籍所在地或住(居)所之地方主管機關,提供社區治療、社區支持及轉介或轉銜各項服務。

精神醫療機構對於非屬前項規定之病人,而有服務需求者,經其同意後,準用前項規定。

委員王婉諭等17人提案:

四十四條 精神醫療機構於住院病人病情穩定或康復,無繼續住院治療之必要時,應協助病人辦理出院,並得通知其保護人或家屬,不得無故留置病人。

精神醫療機構於病人出院前,應邀集病人、家屬、病人之個案管理員、社區個案管理師,如有必要得通知依法設立之法律扶助機構,協助病人共同擬訂具體可行之社區治療、復健、關懷支持及轉介或轉銜計畫。

精神醫療機構應於嚴重病人出院日起七日內,將前項計畫內容,通知其住(居)所之地方主管機關,提供關懷支持及轉介或轉銜各項服務。

精神醫療機構對於非屬嚴重病人,而有前項服務之必要,且經病人同意者,準用前項規定。

前三項有關後續關懷支持及轉介或轉銜各項服務辦法,由中央主管機關定之。

委員蔣萬安等17人提案:

四十四條 精神醫療機構於住院病人病情穩定或康復,無繼續住院治療之必要時,應協助病人辦理出院,並通知其家屬或保護人,不得無故留置病人。

精神醫療機構於病人出院前,應協助病人共同擬訂具體可行之社區治療、關懷支持及轉介或轉銜計畫;其屬嚴重病人者,並應徵詢保護人意見

精神醫療機構應於嚴重病人出院日起七日內,將前項計畫內容,通知其戶籍所在地或住(居)所之地方主管機關,提供關懷支持及轉介或轉銜各項服務。

精神醫療機構對於非屬嚴重病人,而有前項服務之必要,且經病人同意者,準用前項規定。

前三項有關後續關懷支持及轉介或轉銜各項服務辦法,由中央主管機關定之。

委員吳玉琴等20人提案:

第三十八條 精神醫療機構於住院病人病情穩定或康復,無繼續住院治療之必要時,應協助病人辦理出院,通知其家屬或保護人,不得無故留置病人。

精神醫療機構於病人出院前,應協助病人與其共同擬訂出院準備計畫;其屬嚴重病人者,並應徵詢保護人意見

精神醫療機構對有精神病診斷之病人,應於其出院日前三個工作日內,將前項計畫內容,通知其戶籍所在地或住(居)所之地方主管機關,提供社區治療、社區支持及轉介或轉銜各項服務。

精神醫療機構對於非屬前項規定之病人,而有服務需求者,經其同意後,準用前項規定。

地方主管機關應於轄區內建置二十四小時緊急精神醫療處置機制,協助處理病人護送就醫及緊急安置之醫療事務。

委員葉毓蘭等20人提案:

第三十八條 精神醫療機構於住院病人病情穩定或康復,無繼續住院治療之必要時,應協助病人辦理出院,通知其家屬或保護人,不得無故留置病人。

精神醫療機構於病人出院前,應協助病人與其共同擬訂出院準備計畫;其屬嚴重病人者,並應徵詢保護人意見。

精神醫療機構有精神病診斷之病人,應於其出院日起三日內,將前項計畫內容,通知其戶籍所在地或住(居)所之地方主管機關,提供社區治療、社區支持及轉介或轉銜各項服務。

精神醫療機構對於非屬前項規定之病人,而有服務需求者,經其同意後,準用前項規定。


委員林為洲等17人提案:

三十二條 精神醫療機構於住院病人病情穩定或康復,無繼續住院治療之必要時,應協助病人辦理出院,通知其家屬或保護人,不得無故留置病人。

精神醫療機構於病人出院前,應協助病人與其共同擬訂出院準備計畫並提供執行協助;其屬嚴重病人者,並應徵詢保護人意見

精神醫療機構對有精神病診斷之病人,應於其出院日起三日內,將前項計畫內容,通知其戶籍所在地或住(居)所之地方主管機關,提供社區治療、社區支持及轉介或轉銜各項服務。

精神醫療機構對於非屬前項規定之病人,而有服務需求者,經其同意後,準用前項規定。

民眾黨黨團提案:

三十二條 精神醫療機構於住院病人病情穩定或康復,無繼續住院治療之必要時,應協助病人辦理出院,通知其家屬或保護人,不得無故留置病人。

精神醫療機構於病人出院前,應協助病人與其共同擬訂出院準備計畫;其屬嚴重病人者,並應徵詢保護人意見

精神醫療機構對有精神病診斷之病人,應於其出院日起三日內,將前項計畫內容,通知其戶籍所在地或住(居)所之地方主管機關,提供社區治療、社區支持及轉介或轉銜各項服務。

精神醫療機構對於非屬前項規定之病人,而有服務需求者,經其同意後,準用前項規定。

委員楊瓊瓔等20人提案:

三十二條 精神醫療機構於住院病人病情穩定或康復,無繼續住院治療之必要時,應協助病人辦理出院,通知其家屬或保護人,不得無故留置病人。

精神醫療機構於病人出院前,應協助病人擬訂出院準備計畫;其屬嚴重病人者,並應徵詢保護人意見

精神醫療機構對有精神病診斷之病人,應於其出院日前將前項計畫內容,通知其戶籍所在地或住(居)所之地方主管機關,提供社區治療、社區支持及轉介或轉銜各項服務。

精神醫療機構對於非屬前項規定之病人,而有服務需求者,經其同意後,準用前項規定。

委員邱泰源等23人提案:

第三十二條 精神醫療機構於住院病人病情穩定或康復,無繼續住院治療之必要時,應協助病人辦理出院,並通知其家屬或保護人,不得無故留置病人。

精神醫療機構於病人出院前,應協助病人與其共同擬訂出院準備計畫;其屬嚴重病人者,並應徵詢保護人意見。

精神醫療機構對於前項出院之病人,應於其出院日起三日內,將前項計畫內容,通知其戶籍所在地或住(居)所之地方主管機關,提供社區治療、社區支持及轉介或轉銜各項服務。

精神醫療機構對於非屬前項規定之病人,而有服務需求者,經其同意後,準用前項規定。

委員莊競程等18人提案:

三十二條 精神醫療機構於住院病人病情穩定或康復,無繼續住院治療之必要時,應協助病人辦理出院,通知其家屬或保護人,不得無故留置病人。

精神醫療機構於病人出院前,應協助病人與其共同擬訂出院準備計畫;其屬嚴重病人者,並應徵詢保護人意見

精神醫療機構對有精神病診斷之病人,應於其出院日起三日內,將前項計畫內容,通知其戶籍所在地或住(居)所之地方主管機關,提供社區治療、社區支持及轉介或轉銜各項服務。

精神醫療機構對於非屬前項規定之病人,而有服務需求者,經其同意後,準用前項規定。

三十三條 經專科醫師診斷屬嚴重病人者,應置保護人一人,專科醫師並應開具診斷證明書交付保護人。保護人應維護嚴重病人之權益,並考量其意願及最佳利益。

前項保護人,由嚴重病人之法定代理人監護人或輔助人擔任;未能由該等人員擔任者,應由配偶、父母、家屬或與病人有特別密切關係之人互推一人為之。

嚴重病人無保護人者,應由其戶籍所在地之地方主管機關另行選定適當人員、機構、法人或團體為保護人;戶籍所在地不明者,由其住(居)所或所在地之地方主管機關為之。

保護人之通報流程、名冊建置及其他相關事項之辦法,由中央主管機關定之。

委員賴惠員等18人提案:

第十九條 經專科醫師診斷或鑑定屬嚴重病人或病人有傷害他人或自己或有傷害之虞者,應置保護人一人,專科醫師並應開具診斷證明書交付保護人。

前項保護人,應考量病人利益,由監護人、法定代理人、配偶、父母、家屬等互推一人為之。

病人無保護人者,應由其戶籍所在地之直轄市或縣(市)主管機關另行選定適當人員、機構或團體為保護人;戶籍所在地不明者,由其住(居)所或所在地之直轄市或縣(市)主管機關為之。

保護人之通報流程、名冊建置等事項之辦法,由中央主管機關定之。

委員王婉諭等17人提案:

二十一條 經專科醫師診斷屬嚴重病人者,應置保護人一人,專科醫師並應開具診斷證明書交付保護人。保護人應維護嚴重病人之權益,並考量其意願及最佳利益。

前項保護人,由嚴重病人之法定代理人、監護人或輔助人擔任;未能由上開人員擔任者,應由配偶、父母、關係人互推一人為之,並應徵詢嚴重病人之意見

嚴重病人無保護人者,應由其戶籍所在地之地方主管機關另行選定適當人員、機構、法人或團體為保護人;戶籍所在地不明者,由其住(居)所或所在地之地方主管機關為之。

前項公設保護人得請求報酬,其數額由地方主管機關按其勞力及嚴重病人之資力酌定之。

辦理前項業務所需經費,地方主管機關財政確有困難者,由中央政府補助,並應專款專用。

保護人之通報流程、名冊建置及其他相關事項之辦法,由中央主管機關定之。

委員蔣萬安等17人提案:

二十三條 經專科醫師診斷屬嚴重病人者,應置保護人一人,專科醫師並應開具診斷證明書交付保護人。保護人應維護嚴重病人之權益,並考量其意願及最佳利益。

前項保護人,由嚴重病人之法定代理人、監護人或輔助人擔任;未能由上開人員擔任者,應由配偶、父母、家屬或關係人互推一人為之。

嚴重病人無保護人者,應由其戶籍所在地之地方主管機關另行選定適當人員、機構、法人或團體為保護人;戶籍所在地不明者,由其住(居)所或所在地之地方主管機關為之。

保護人之通報流程、名冊建置及其他相關事項之辦法,由中央主管機關定之。


委員林為洲等17人提案:

三十三條 經專科醫師診斷屬嚴重病人者,應置保護人一人,專科醫師並應開具診斷證明書交付保護人。保護人應維護嚴重病人之權益,並考量其意願及最佳利益。

前項保護人,由嚴重病人之法定代理人監護人或輔助人擔任;未能由該等人員擔任者,應由配偶、父母、家屬或與病人有特別密切關係之人互推一人為之。

嚴重病人無保護人者,應由其戶籍所在地之地方主管機關另行選定適當人員、機構、法人或團體為保護人;戶籍所在地不明者,由其住(居)所或所在地之地方主管機關為之。

保護人之通報流程、名冊建置及其他相關事項之辦法,由中央主管機關定之。

民眾黨黨團提案:

三十三條 經專科醫師診斷屬嚴重病人者,應置保護人一人,專科醫師並應開具診斷證明書交付保護人。保護人應維護嚴重病人之權益,並考量其意願及最佳利益。

前項保護人,由嚴重病人之法定代理人監護人或輔助人擔任;未能由該等人員擔任者,應由配偶、父母、家屬或與病人有特別密切關係之人互推一人為之。

嚴重病人無保護人者,應由其戶籍所在地之地方主管機關另行選定適當人員、機構、法人或團體為保護人;戶籍所在地不明者,由其住(居)所或所在地之地方主管機關為之。

保護人之通報流程、名冊建置及其他相關事項之辦法,由中央主管機關定之。

委員楊瓊瓔等20人提案:

三十三條 經專科醫師診斷或鑑定屬嚴重病人者,應置保護人一人,專科醫師並應開具診斷證明書交付保護人。

前項保護人,應考量嚴重病人利益,由監護人、法定代理人、配偶、父母、家屬等互推一人為之。

嚴重病人無保護人者,應由其戶籍所在地之直轄市或縣(市)主管機關另行選定適當人員、機構或團體為保護人;戶籍所在地不明者,由其住(居)所或所在地之直轄市或縣(市)主管機關為之。

保護人之通報流程、名冊建置等事項之辦法,由中央主管機關定之。

委員邱泰源等23人提案:

三十三條 經專科醫師診斷屬嚴重病人者,應置保護人一人,專科醫師並應開具診斷證明書交付保護人。保護人應維護嚴重病人之權益,並考量其意願及最佳利益。

前項保護人,由嚴重病人之法定代理人監護人或輔助人擔任;未能由該等人員擔任者,應由配偶、父母、家屬或與病人有特別密切關係之人互推一人為之。

嚴重病人無保護人者,應由其戶籍所在地之地方主管機關另行選定適當人員、機構、法人或團體為保護人;戶籍所在地不明者,由其住(居)所或所在地之地方主管機關為之。

保護人之通報流程、名冊建置及其他相關事項之辦法,由中央主管機關定之。

委員莊競程等18人提案:

三十三條 經專科醫師診斷屬嚴重病人者,應置保護人一人,專科醫師並應開具診斷證明書交付保護人。保護人應維護嚴重病人之權益,並考量其意願及最佳利益。

前項保護人,由嚴重病人之法定代理人監護人或輔助人擔任;未能由該等人員擔任者,應由配偶、父母、家屬或與病人有特別密切關係之人互推一人為之。

嚴重病人無保護人者,應由其戶籍所在地之地方主管機關另行選定適當人員、機構、法人或團體為保護人;戶籍所在地不明者,由其住(居)所或所在地之地方主管機關為之。

保護人之通報流程、名冊建置及其他相關事項之辦法,由中央主管機關定之。


委員吳玉琴等20人提案:

第十九條之一 地方主管機關應辦理保護人研習課程及支持服務,以保障嚴重病人權益。

前項課程及支持服務之內容、實施方式及其他相關事項之辦法,由中央主管機關定之。


第三十四條 前條第一項診斷證明書,應記載一年至三年之有效期間。

前項期間屆滿前,嚴重病人或其保護人認其病情穩定,經專科醫師診斷,認定已非屬嚴重病人時,該診斷醫師執業之機構,應即通知保護人,並通報地方主管機關。

嚴重病人診斷證明書有效期間屆滿前,保護人應協助其接受專科醫師診斷,確認其嚴重病人身分;期間屆滿時,未經診斷確認者,其診斷證明書失其效力。

委員王婉諭等17人提案:

二十二條 前條第一項診斷書,應記載一年至三年之有效期間。

前項期間屆滿前,嚴重病人或其保護人認其病情穩定,經專科醫師診斷,認定已非屬嚴重病人時,該診斷醫師執業之機構,應即通知保護人,並通報地方主管機關。

嚴重病人診斷書期間屆滿前,保護人應協助其接受專科醫師診斷,確認其嚴重病人身分;期間屆滿時,未接受診斷者,其診斷失其效力。

前項診斷失其效力時,地方主管機關應評估病人轉銜需求及意願,提供社區支持服務。

委員蔣萬安等17人提案:

第二十四條 前條第一項診斷書,應記載一年至三年之有效期間。

前項期間屆滿前,嚴重病人或其保護人認其病情穩定,經專科醫師診斷,認定已非屬嚴重病人時,該診斷醫師執業之機構,應即通知保護人,並通報地方主管機關。

嚴重病人診斷書期間屆滿前,保護人應協助其接受專科醫師診斷,確認其嚴重病人身分;期間屆滿時,未接受診斷者,其診斷失其效力。


委員林為洲等17人提案:

第三十四條 前條第一項診斷證明書,應記載一年至三年之有效期間。

前項期間屆滿前,嚴重病人或其保護人認其病情穩定,經專科醫師診斷,認定已非屬嚴重病人時,該診斷醫師執業之機構,應即通知保護人,並通報地方主管機關。

嚴重病人診斷證明書有效期間屆滿前,保護人應協助其接受專科醫師診斷,確認其嚴重病人身分;期間屆滿時,未經診斷確認者,其診斷證明書失其效力。

民眾黨黨團提案:

第三十四條 前條第一項診斷證明書,應記載一年至三年之有效期間。

前項期間屆滿前,嚴重病人或其保護人認其病情穩定,經專科醫師診斷,認定已非屬嚴重病人時,該診斷醫師執業之機構,應即通知保護人,並通報地方主管機關。

嚴重病人診斷證明書有效期間屆滿前,保護人應協助其接受專科醫師診斷,確認其嚴重病人身分;期間屆滿時,未經診斷確認者,其診斷證明書失其效力。

委員楊瓊瓔等20人提案:

第三十四條 前條第一項診斷證明書,應記載一年至三年之有效期間。

前項期間屆滿前,嚴重病人或其保護人認其病情穩定,經專科醫師診斷,認定已非屬嚴重病人時,該診斷醫師執業之機構,應即通知保護人,並通報地方主管機關。

嚴重病人診斷證明書有效期間屆滿前,保護人應協助其接受專科醫師診斷,確認其嚴重病人身分;期間屆滿時,未經診斷確認者,其診斷證明書失其效力。

委員邱泰源等23人提案:

第三十四條 前條第一項診斷證明書,應記載一年至三年之有效期間。

前項期間屆滿前,嚴重病人或其保護人認其病情穩定,經專科醫師診斷,認定已非屬嚴重病人時,該診斷醫師執業之機構,應即通知保護人,並通報地方主管機關。

嚴重病人診斷證明書有效期間屆滿前,保護人應協助其接受專科醫師診斷,確認其嚴重病人身分;期間屆滿時,未經診斷確認者,其診斷證明書失其效力。

委員莊競程等18人提案:

第三十四條 前條第一項診斷證明書,應記載一年至三年之有效期間。

前項期間屆滿前,嚴重病人或其保護人認其病情穩定,經專科醫師診斷,認定已非屬嚴重病人時,該診斷醫師執業之機構,應即通知保護人,並通報地方主管機關。

嚴重病人診斷證明書有效期間屆滿前,保護人應協助其接受專科醫師診斷,確認其嚴重病人身分;期間屆滿時,未經診斷確認者,其診斷證明書失其效力。

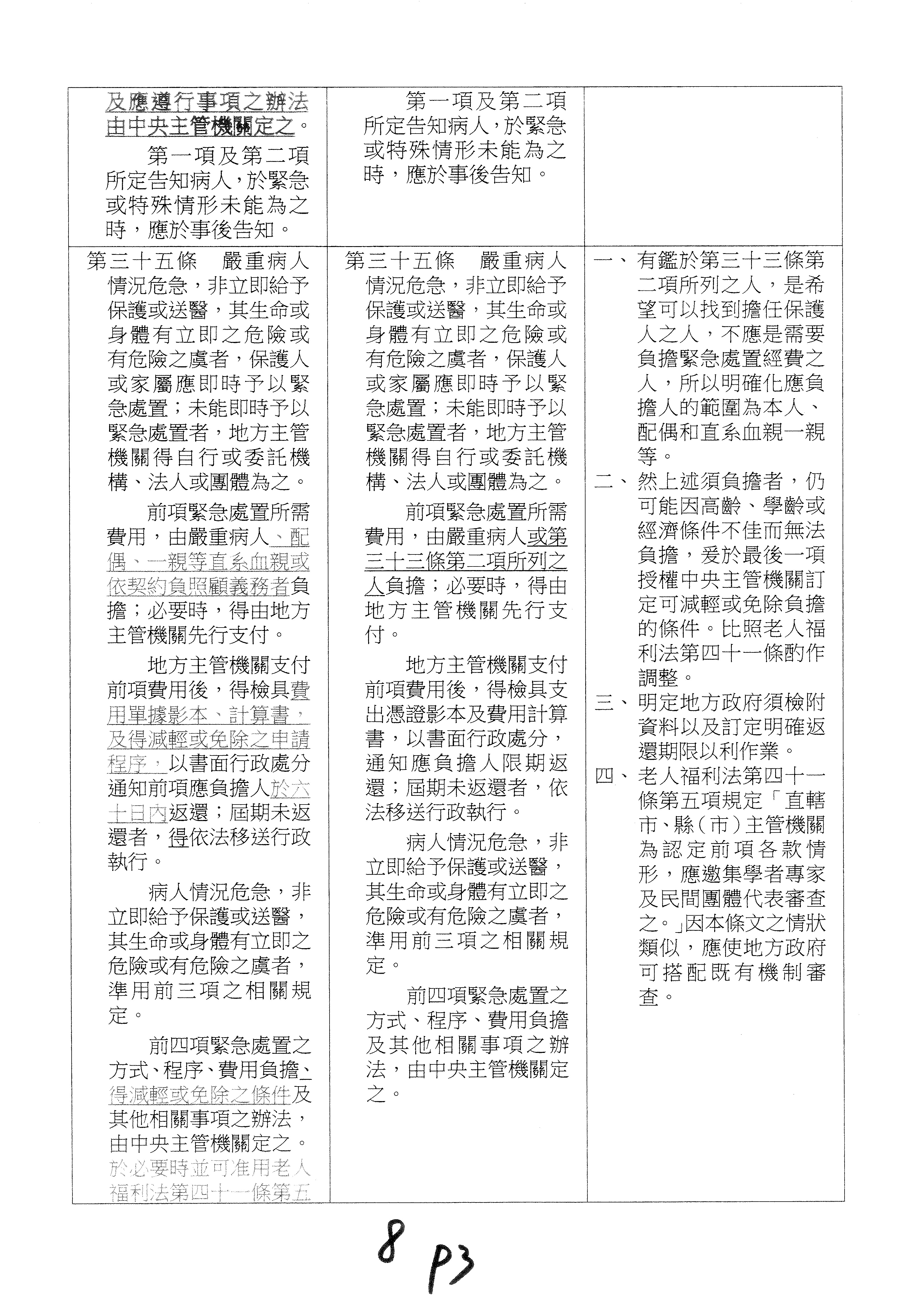
三十五條 嚴重病人情況危急,非立即給予保護或送醫,其生命或身體有立即之危險或有危險之虞者,保護人或家屬應即時予以緊急處置;未能即時予以緊急處置者,地方主管機關得自行或委託機構、法人或團體為之。

前項緊急處置所需費用,由嚴重病人或第三十三條第二項所列之人負擔必要時,得由地方主管機關先行支付。

地方主管機關支付前項費用後,得檢具支出憑證影本及費用計算書,以書面行政處分,通知應負擔人限期返還;屆期返還者,依法移送行政執行。

病人情況危急非立即給予保護或送醫,其生命或身體有立即之危險或有危險之虞者,準用前三項之相關規定。

項緊急處置之方式、程序費用負擔及其他相關事項之辦法,由中央主管機關定之。

委員王婉諭等17人提案:

二十三條 嚴重病人情況危急,非立即給予保護或送醫,其生命或身體有立即之危險或有危險之虞者,由保護人予以緊急處置。

嚴重病人之保護人不能即時予以緊急處置者,地方主管機關得自行或委託機構、法人或團體為之。

前項緊急處置所需費用,由地方政府支付,如經確定非因疾病引起而有可歸責於當事人之事由者,由該當事人負擔之。

地方主管機關代前項應負擔人墊付前項費用後,得檢具支出憑證影本及費用計算書,以書面行政處分,通知應負擔人限期返還;屆期返還者,依法移送行政執行。

病人情況危急非立即給予保護或送醫,其生命或身體有立即之危險或有危險之虞者,準用前三項之相關規定。

前五項緊急處置之方式、程序、費用負擔及其他相關事項之辦法,由中央主管機關定之。

委員蔣萬安等17人提案:

二十五條 嚴重病人情況危急,非立即給予保護或送醫,其生命或身體有立即之危險或有危險之虞者,保護人應即時予以緊急處置;未能即時予以緊急處置者,地方主管機關得自行或委託機構、法人或團體為之。

前項緊急處置所需費用,由嚴重病人或第二十三條第二項所列之人負擔必要時,得由地方主管機關先行支付。

地方主管機關支付前項費用後,得檢具支出憑證影本及費用計算書,以書面行政處分,通知應負擔人限期返還;屆期返還者,依法移送行政執行。

病人情況危急非立即給予保護或送醫,其生命或身體有立即之危險或有危險之虞者,準用前三項之相關規定。

前四項緊急處置之方式程序、費用負擔及其他相關事項之辦法,由中央主管機關定之。


委員林為洲等17人提案:

三十五條 嚴重病人情況危急,非立即給予保護或送醫,其生命或身體有立即之危險或有危險之虞者,保護人或家屬應即時予以緊急處置;未能即時予以緊急處置者,地方主管機關得自行或委託機構、法人或團體為之。

前項緊急處置所需費用,由嚴重病人或第三十三條第二項所列之人負擔必要時,得由地方主管機關先行支付。

地方主管機關支付前項費用後,得檢具支出憑證影本及費用計算書,以書面行政處分,通知應負擔人限期返還;屆期返還者,依法移送行政執行。

病人情況危急非立即給予保護或送醫,其生命或身體有立即之危險或有危險之虞者,準用前三項之相關規定。

項緊急處置之方式、程序費用負擔及其他相關事項之辦法,由中央主管機關定之。

民眾黨黨團提案:

三十五條 嚴重病人情況危急,非立即給予保護或送醫,其生命或身體有立即之危險或有危險之虞者,保護人或家屬應即時予以緊急處置;未能即時予以緊急處置者,地方主管機關得自行或委託機構、法人或團體為之。

前項緊急處置所需費用,由嚴重病人或第三十三條第二項所列之人負擔必要時,得由地方主管機關先行支付。

地方主管機關支付前項費用後,得檢具支出憑證影本及費用計算書,以書面行政處分,通知應負擔人限期返還;屆期返還者,依法移送行政執行。

病人情況危急非立即給予保護或送醫,其生命或身體有立即之危險或有危險之虞者,準用前三項之相關規定。

項緊急處置之方式、程序費用負擔及其他相關事項之辦法,由中央主管機關定之。

委員楊瓊瓔等20人提案:

三十五條 嚴重病人情況危急,非立即給予保護或送醫,其生命或身體有立即之危險或有危險之虞者,保護人或家屬應即時予以緊急處置;未能即時予以緊急處置者,地方主管機關得自行或委託機構、法人或團體為之。

前項緊急處置所需費用,由嚴重病人或第三十三條第二項所列之人負擔;必要時,得由地方主管機關先行支付。

地方主管機關支付前項費用後,得檢具支出憑證影本及費用計算書,以書面行政處分,通知應負擔人限期返還;屆期返還者,依法移送行政執行。

病人情況危急非立即給予保護或送醫,其生命或身體有立即之危險或有危險之虞者,準用前三項之相關規定。

項緊急處置之方式、程序費用負擔及其他相關事項之辦法,由中央主管機關定之。

委員邱泰源等23人提案:

三十五條 嚴重病人情況危急,非立即給予保護或送醫,其生命或身體有立即之危險或有危險之虞者,保護人或家屬應即時予以緊急處置;未能即時予以緊急處置者,地方主管機關得自行或委託機構、法人或團體為之。

前項緊急處置所需費用,由嚴重病人或第三十三條第二項所列之人負擔必要時,得由地方主管機關先行支付。

地方主管機關支付前項費用後,得檢具支出憑證影本及費用計算書,以書面行政處分,通知應負擔人限期返還;屆期返還者,依法移送行政執行。

病人情況危急非立即給予保護或送醫,其生命或身體有立即之危險或有危險之虞者,準用前三項之相關規定。

項緊急處置之方式、程序費用負擔及其他相關事項之辦法,由中央主管機關定之。

委員莊競程等18人提案:

三十五條 嚴重病人情況危急,非立即給予保護或送醫,其生命或身體有立即之危險或有危險之虞者,保護人或家屬應即時予以緊急處置;未能即時予以緊急處置者,地方主管機關得自行或委託機構、法人或團體為之。

前項緊急處置所需費用,由嚴重病人或第三十三條第二項所列之人負擔必要時,得由地方主管機關先行支付。

地方主管機關支付前項費用後,得檢具支出憑證影本及費用計算書,以書面行政處分,通知應負擔人限期返還;屆期返還者,依法移送行政執行。

病人情況危急非立即給予保護或送醫,其生命或身體有立即之危險或有危險之虞者,準用前三項之相關規定。

項緊急處置之方式、程序費用負擔及其他相關事項之辦法,由中央主管機關定之。

三十六條 病人之人格權及合法權益尊重及保障,不得歧視。對病情穩定者,關於就醫、就學、應考、僱用及社區生活權益不得以曾罹患精神疾病為由,有不公平之對待。

委員王婉諭等17人提案:

二十四條 病人之人格權及合法權益,應予尊重及保障,不得歧視。對病情穩定者,關於其就醫、就學、應考、僱用及社區生活權益,不得以曾罹患精神疾病為由,有不公平之對待。

委員蔣萬安等17人提案:

二十六條 病人之人格權及合法權益尊重及保障,不得歧視。對病情穩定者,關於就醫、就學、應考、僱用及社區生活權益不得以曾罹患精神疾病為由,有不公平之對待。


委員林為洲等17人提案:

三十六條 病人之人格權及合法權益尊重及保障,不得歧視。關於就醫、就學、應考、僱用及社區生活權益不得以曾罹患精神疾病為由,有不公平之對待。

民眾黨黨團提案:

三十六條 病人之人格權及合法權益,應予尊重及保障,不得歧視。對病情穩定者,關於就醫、就學、應考、僱用及社區生活權益,不得以曾罹患精神疾病為由,有不公平之對待。

委員楊瓊瓔等20人提案:

三十六條 病人之人格權及合法權益尊重及保障,不得歧視。對病情穩定者,關於就醫、就學、應考、僱用及社區生活權益不得以曾罹患精神疾病為由,有不公平之對待。

委員邱泰源等23人提案:

三十六條 病人之人格權及合法權益尊重及保障,不得歧視。對病情穩定者,關於就醫、就學、應考、僱用及社區生活權益不得以曾罹患精神疾病為由,有不公平之對待。

委員莊競程等18人提案:

三十六條 病人之人格權及合法權益尊重及保障,不得歧視。對病情穩定者,關於就醫、就學、應考、僱用及社區生活權益不得以曾罹患精神疾病為由,有不公平之對待。

三十七條 宣傳品、出版品、廣播、電視、網際網路或其他媒體之報導,不得使用與精神疾病有關之歧視性稱呼或描述並不得有與事實不符或誤導閱聽者對病人、保護人、家屬、照顧者及服務病人之人員、機構、法人或團體產生歧視之報導。

病人或有第三條第一項第一款所定狀態之人涉及法律事件,未經法院裁判認定該法律事件發生原因可歸責於其疾病或障礙狀況者,宣傳品、出版品、廣播、電視、網際網路或其他媒體、機關、機構、法人、團體,不得指涉其疾病或障礙狀況為該法律事件之原因。

廣播、電視事業違反第一項規定事實之認定,中央主管機關應邀集各目的事業主管機關、專家學者、民間團體及媒體代表召開會議審查之。

委員王婉諭等17人提案:

二十五條 宣傳品、出版品、廣告物、廣播、電視、網際網路或其他媒體之報導,不得使用與精神疾病有關之歧視性稱呼或描述並不得有與事實不符或誤導閱聽者對病人、保護人、家屬、照顧者及服務病人之人員、機構、法人或團體產生歧視或偏見之報導。

病人或疑似有第三條第一項第一款所定狀態表現異常之人涉及法律事件,未經法院判決確定其發生原因可歸責於當事人之疾病或其身心障礙狀況者,前項宣傳品、出版品、廣告物、廣播、電視、網際網路或其他媒體,或機關、機構、法人或團體,不得以當事人之疾病或其障礙狀況作為報導內容。

委員蔣萬安等17人提案:

二十七條 宣傳品、出版品、廣播、電視、網際網路或其他媒體之報導,不得使用與精神疾病有關之歧視性稱呼或描述並不得有與事實不符或誤導閱聽者對病人、保護人、家屬、照顧者及服務病人之人員、機構、法人或團體產生歧視之報導。

病人或疑似有第三條第一項第一款所定狀態表現異常之人涉及法律事件,未經法院判決確定其發生原因可歸責於當事人之疾病或其障礙狀況者,前項宣傳品、出版品、廣播、電視、網際網路或其他媒體,或機關、機構、法人或團體,不得以當事人之疾病或其障礙狀況作為報導內容。


委員林為洲等17人提案:

三十七條 宣傳品、出版品、廣播、電視、網際網路或其他媒體之報導,不得使用與精神疾病有關之歧視性稱呼或描述並不得有與事實不符或誤導閱聽者對病人、保護人、家屬、照顧者及服務病人之人員、機構、法人或團體產生歧視之報導。

病人或有第三條第一項第一款所定狀態之人涉及法律事件,未經法院裁判認定該法律事件發生原因可歸責於其疾病或障礙狀況者,宣傳品、出版品、廣播、電視、網際網路或其他媒體、機關、機構、法人、團體,不得指涉其疾病或障礙狀況為該法律事件之原因。

廣播、電視事業違反第一項規定事實之認定,中央主管機關應邀集各目的事業主管機關、專家學者、民間團體及媒體代表召開會議審查之。

精神心理健康專業人員、服務工作人員若以公開之言論歧視病人、或不當影射他人罹患精神疾病以遂行汙衊意圖者,應由衛生主管機關令該專業人員、服務工作人員接受十小時以上三十小時以下衛教講習。

民眾黨黨團提案:

三十七條 宣傳品、出版品、廣播、電視、網際網路或其他媒體之報導,不得使用與精神疾病有關之歧視性稱呼或描述並不得有與事實不符或誤導閱聽者對病人、保護人、家屬、照顧者及服務病人之人員、機構、法人或團體產生歧視之報導。

病人或有第三條第一項第一款所定狀態之人涉及法律事件,未經法院裁判認定該法律事件發生原因可歸責於其疾病或障礙狀況者,宣傳品、出版品、廣播、電視、網際網路或其他媒體、機關、機構、法人、團體,不得指涉其疾病或障礙狀況為該法律事件之原因。

廣播、電視事業違反第一項規定事實之認定,中央主管機關應邀集各目的事業主管機關、專家學者、民間團體及媒體代表召開會議審查之。

委員楊瓊瓔等20人提案:

三十七條 宣傳品、出版品、廣播、電視、網際網路或其他媒體之報導,不得使用與精神疾病有關之歧視性稱呼或描述並不得有與事實不符或誤導閱聽者對病人、保護人、家屬、照顧者及服務病人之人員、機構、法人或團體產生歧視之報導。

病人或有第三條第一項第一款所定狀態之人涉及法律事件,未經法院裁判認定該法律事件發生原因可歸責於其疾病或障礙狀況者,宣傳品、出版品、廣播、電視、網際網路或其他媒體、機關、機構、法人、團體,不得指涉其疾病或障礙狀況為該法律事件之原因。

廣播、電視事業違反第一項規定事實之認定,中央主管機關應邀集各目的事業主管機關、專家學者、民間團體及媒體代表召開會議審查之。

委員邱泰源等23人提案:

三十七條 宣傳品、出版品、廣播、電視、網際網路或其他媒體之報導,不得使用與精神疾病有關之歧視性稱呼或描述並不得有與事實不符或誤導閱聽者對病人、保護人、家屬、照顧者及服務病人之人員、機構、法人或團體產生歧視之報導。

病人或有第三條第一項第一款所定狀態之人涉及法律事件,未經法院裁判認定該法律事件發生原因可歸責於其疾病或障礙狀況者,宣傳品、出版品、廣播、電視、網際網路或其他媒體、機關、機構、法人、團體,不得指涉其疾病或障礙狀況為該法律事件之原因。

廣播、電視事業違反第一項規定事實之認定,中央主管機關應邀集各目的事業主管機關、專家學者、民間團體及媒體代表召開會議審查之。

委員莊競程等18人提案:

三十七條 宣傳品、出版品、廣播、電視、網際網路或其他媒體之報導,不得使用與精神疾病有關之歧視性稱呼或描述並不得有與事實不符或誤導閱聽者對病人、保護人、家屬、照顧者及服務病人之人員、機構、法人或團體產生歧視之報導。

病人或有第三條第一項第一款所定狀態之人涉及法律事件,未經法院裁判認定該法律事件發生原因可歸責於其疾病或障礙狀況者,宣傳品、出版品、廣播、電視、網際網路或其他媒體、機關、機構、法人、團體,不得指涉其疾病或障礙狀況為該法律事件之原因。

廣播、電視事業違反第一項規定事實之認定,中央主管機關應邀集各目的事業主管機關、專家學者、民間團體及媒體代表召開會議審查之。


委員王婉諭等17人提案:

二十六條 民眾、立法委員、中央及地方公職人員不得以任何方法,使病人及家庭照顧者無法使用精神照護機構之設施、設備或享有社區支持服務之權利。



委員王婉諭等17人提案:

第二十七條 病人為財產信託受益人者,於信託監察人死亡或解散後,其信託契約未另行指定新信託監察人時,由戶籍地主管機關接任;原信託契約訂定之訪視或照顧事項,由戶籍地主管機關執行之。

前項財產信託之委託人死亡且無信託監察人,而受益人能力不足以處理信託事務時,受託人應呈報受益人之戶籍地主管機關,指定新信託監察人協助之。


三十八條 未經病人同意者,不得對病人錄音、錄影或攝影,並不得報導其姓名或住(居)所;於嚴重病人,應經其保護人同意。

精神照護機構於保障病人安全之必要範圍內,設置監看設備,不受前項規定之限制,但應告知病人;於嚴重病人,應告知其保護人或家屬

委員王婉諭等17人提案:

二十八條 未經病人同意者,不得對病人錄音、錄影或攝影,並不得報導其姓名或住(居)所。

精神照護機構,於保障病人安全之必要範圍內,設置監看設備,不受前項規定之限制,並應告知病人;於嚴重病人,應告知本人及其保護人或家屬

委員蔣萬安等17人提案:

二十八條 未經病人同意者,不得對病人錄音、錄影或攝影,並不得報導其姓名或住(居)所;於嚴重病人,應經其保護人同意。

精神照護機構,於保障病人安全之必要範圍內,設置監看設備,不受前項規定之限制,應告知病人;於嚴重病人,應告知其保護人、法定代理人或家屬


委員林為洲等17人提案:

三十八條 未經病人同意者,不得對病人錄音、錄影或攝影,並不得報導其姓名或住(居)所;於嚴重病人,應經其保護人同意。

精神照護機構於保障病人安全之必要範圍內,設置監看設備,不受前項規定之限制,但應告知病人;於嚴重病人,應告知其保護人或家屬

民眾黨黨團提案:

三十八條 未經病人同意者,不得對病人錄音、錄影或攝影,並不得報導其姓名或住(居)所;於嚴重病人,應經其保護人同意。

精神照護機構於保障病人安全之必要範圍內,設置監看設備,不受前項規定之限制,但應告知病人;於嚴重病人,應告知其保護人或家屬

委員楊瓊瓔等20人提案:

三十八條 未經病人同意者,不得對病人錄音、錄影或攝影,並不得報導其姓名或住(居)所;於嚴重病人,應經其保護人同意。

精神照護機構於保障病人安全之必要範圍內,設置監看設備,不受前項規定之限制,但應告知病人;於嚴重病人,應告知其保護人。

委員邱泰源等23人提案:

三十八條 未經病人同意者,不得對病人錄音、錄影或攝影,並不得報導其姓名或住(居)所;於嚴重病人,應經其保護人同意。

精神照護機構於保障病人安全之必要範圍內,設置監看設備,不受前項規定之限制,但應告知病人;於嚴重病人,應告知其保護人或家屬

委員莊競程等18人提案:

三十八條 未經病人同意者,不得對病人錄音、錄影或攝影,並不得報導其姓名或住(居)所;於嚴重病人,應經其保護人同意。

精神照護機構於保障病人安全之必要範圍內,設置監看設備,不受前項規定之限制,但應告知病人;於嚴重病人,應告知其保護人或家屬

三十九條 住院病人應享有個人隱私、自由通訊及會客之權利;精神醫療機構非因病人病情或醫療需要,不得予以限制。

精神照護機構因照護、訓練需要,安排病人提供服務者,機構應給予病人適當獎勵金。

委員王婉諭等17人提案:

二十九條 住院病人應享有個人隱私、自由通訊及會客之權利;精神醫療機構非因病人病情或醫療需要,不得予以限制。

精神醫療機構依前項但書限制病人之通訊及會客時,不得逾必要之程度。

精神照護機構因照護、訓練需要,安排病人提供服務者,機構應給予病人適當獎勵金。

委員蔣萬安等17人提案:

二十九條 住院病人應享有個人隱私、自由通訊及會客之權利;精神醫療機構非因病人病情或醫療需要,不得予以限制。

精神照護機構因照護、訓練需要,安排病人提供服務者,機構應給予病人適當獎勵金。


委員林為洲等17人提案:

三十九條 住院病人應享有個人隱私、自由通訊及會客之權利;精神醫療機構非因病人病情或醫療需要,不得予以限制。

精神照護機構因照護、訓練需要,安排病人提供服務者,機構應給予病人適當獎勵金。

民眾黨黨團提案:

三十九條 住院病人應享有個人隱私、自由通訊及會客之權利;精神醫療機構非因病人病情或醫療需要,不得予以限制。

精神照護機構因照護、訓練需要,安排病人提供服務者,機構應給予病人適當獎勵金。

委員楊瓊瓔等20人提案:

三十九條 住院病人應享有個人隱私、自由通訊及會客之權利;精神醫療機構非因病人病情或醫療需要,不得予以限制。

精神照護機構因照護、訓練需要,安排病人提供服務者,機構應給予病人適當獎勵金。

委員邱泰源等23人提案:

三十九條 住院病人應享有個人隱私、自由通訊及會客之權利;精神醫療機構非因病人病情或醫療需要,不得予以限制。

精神照護機構因照護、訓練需要,安排病人提供服務者,機構應給予病人適當獎勵金。

委員莊競程等18人提案:

三十九條 住院病人應享有個人隱私、自由通訊及會客之權利;精神醫療機構非因病人病情或醫療需要,不得予以限制。

精神照護機構因照護、訓練需要,安排病人提供服務者,機構應給予病人適當獎勵金。

四十條 嚴重病人依本法規定緊急安置、強制住院、強制社區治療之費用,不屬全民健康保險給付者,由中央主管機關負擔。

前項費用標準,由中央主管機關定之。

委員王婉諭等17人提案:

六十三條 嚴重病人依本法規定,經法院裁定接受強制住院或強制社區治療之費用,由中央主管機關負擔。

前項裁定之日前及不屬全民健康保險給付範圍者,亦由中央主管機關負擔。

委員蔣萬安等17人提案:

三十條 嚴重病人依本法規定,經法院裁定接受強制住院或強制社區治療,於法院裁定之日起,由全民健康保險給付醫療治療費用。裁定之日前及不屬全民健康保險給付範圍者,由中央主管機關負擔。

前項不屬全民健康保險給付範圍費用之申請方式、程序、費用支付標準、獎助措施及其他應遵行事項之辦法,由中央主管機關定之

委員吳玉琴等20人提案:

第二十六條 嚴重病人依本法規定接受強制住院治療之費用,由中央主管機關負擔。

嚴重病人依本法規定緊急安置及強制社區治療之費用,不屬全民健康保險給付範圍者,由中央主管機關負擔。

前二項費用標準,由中央主管機關定之。


委員林為洲等17人提案:

四十條 嚴重病人依本法規定緊急安置、強制住院、強制社區治療之費用,不屬全民健康保險給付者,由中央主管機關負擔。

前項費用標準,由中央主管機關定之。

民眾黨黨團提案:

四十條 嚴重病人依本法規定緊急安置、強制住院、強制社區治療之費用,由中央主管機關負擔。

前項費用用於外國人者,中央主管機關應於停止強制住院或強制社區治療起三十日內,墊付予指定精神醫療機構,逾期併計依法定利率計算之遲延利息。

第一項費用標準,由中央主管機關定之。

委員楊瓊瓔等20人提案:

四十條 嚴重病人依本法規定緊急安置、強制住院、強制社區治療之費用,不屬全民健康保險給付者,由中央主管機關負擔。

前項費用標準,由中央主管機關定之。

委員邱泰源等23人提案:

第四十條 嚴重病人依本法規定緊急安置、強制住院、強制社區治療之費用,由中央主管機關負擔。

外國人依本法規定緊急安置、強制住院、強制社區治療之費用,於停止強制住院或強制社區治療起三十天內,應由中央主管機關墊付予指定精神醫療機構,逾期應依民法相關規定給付延遲利息至費用完全給付為止。

前項費用標準,由中央主管機關定之。

委員莊競程等18人提案:

四十條 嚴重病人依本法規定緊急安置、強制住院、強制社區治療之費用,不屬全民健康保險給付者,由中央主管機關負擔。

前項費用標準,由中央主管機關定之。

四十一條 病人或其保護人、第三十三條第二項所定之人、相關照護人員、立案之病人權益促進團體有客觀事實足認精神照護機構、其他執行社區治療、社區支持之機構或團體及其工作人員,有侵害病人權益或有侵害之虞者,得以書面向上述機構或團體所在地之地方主管機關申訴。

前項申訴事件地方主管機關應就其內容加以調查、處理,並將辦理結果通知申訴人。

委員王婉諭等17人提案:

三十一條 病人或其家庭照顧者、保護人、相關照護人員、立案之病人權益促進團體有客觀事實足認精神照護機構及其工作人員,有侵害病人權益或有侵害之虞者,得以書面向精神照護機構所在地之地方主管機關申訴。

前項申訴案件,地方主管機關應就其申訴內容加以調查、處理,並將辦理結果通知申訴人。

委員蔣萬安等17人提案:

三十二條 病人或其家屬、保護人、相關照護人員、立案之病人權益促進團體有客觀事實足認精神照護機構及其工作人員,有侵害病人權益或有侵害之虞者,得以書面向精神照護機構所在地之地方主管機關舉報

前項舉報案件,地方主管機關應就其舉報內容加以調查、處理,並將辦理結果通知舉報人。


委員林為洲等17人提案:

四十一條 病人或其保護人、第三十三條第二項所定之人、相關照護人員、立案之病人權益促進團體有客觀事實足認精神照護機構、其他執行社區治療、社區支持之機構或團體及其工作人員,有侵害病人權益或有侵害之虞者,得以書面向上述機構或團體所在地之地方主管機關申訴。

前項申訴事件地方主管機關應就其內容加以調查、處理,並將辦理結果通知申訴人。

民眾黨黨團提案:

四十一條 病人或其保護人、第三十三條第二項所定之人、相關照護人員、立案之病人權益促進團體有客觀事實足認精神照護機構、其他執行社區治療、社區支持之機構或團體及其工作人員,有侵害病人權益或有侵害之虞者,得以書面向上述機構或團體所在地之地方主管機關申訴。

前項申訴事件地方主管機關應就其內容加以調查、處理,並將辦理結果通知申訴人。

委員楊瓊瓔等20人提案:

四十一條 病人或其保護人、相關照護人員、立案之病人權益促進團體,有客觀事實足認精神照護機構、其他執行社區治療、社區支持之機構或團體及其工作人員,有侵害病人權益或有侵害之虞者,得以書面向上述機構或團體所在地之地方主管機關申訴。

前項申訴事件地方主管機關應就其內容加以調查、處理,並將辦理結果通知申訴人。

委員邱泰源等23人提案:

四十一條 病人或其保護人、第三十三條第二項所定之人、相關照護人員、立案之病人權益促進團體有客觀事實足認精神照護機構、其他執行社區治療、社區支持之機構或團體及其工作人員,有侵害病人權益或有侵害之虞者,得以書面向上述機構或團體所在地之地方主管機關申訴。

前項申訴事件地方主管機關應就其內容加以調查、處理,並將辦理結果通知申訴人。

委員莊競程等18人提案:

四十一條 病人或其保護人、第三十三條第二項所定之人、相關照護人員、立案之病人權益促進團體有客觀事實足認精神照護機構、其他執行社區治療、社區支持之機構或團體及其工作人員,有侵害病人權益或有侵害之虞者,得以書面向上述機構或團體所在地之地方主管機關申訴。

前項申訴事件地方主管機關應就其內容加以調查、處理,並將辦理結果通知申訴人。

四十二條 教學醫院為治療精神疾病之需要,擬訂計畫,提經相關醫療人員、醫療科技人員、法律專家及社會工作人員會同審查,並經教學醫院臨床相關倫理委員會許可後,始得施行下列特殊治療方式:

一、精神外科手術。

二、其他經中央主管機關公告之特殊治療方式。

委員王婉諭等17人提案:

六十六條 教學醫院為治療精神疾病之需要,應擬訂計畫,提經相關醫療與科技人員、法律專家及社會工作人員會同審查,並經教學醫院臨床相關倫理委員會許可後得施行下列特殊治療方式:

一、精神外科手術。

二、其他經中央主管機關公告之特殊治療方式。

委員蔣萬安等17人提案:

六十四條 教學醫院為治療精神疾病之需要,擬訂計畫,提經相關醫療科技人員、法律專家及社會工作人員會同審查,並經教學醫院臨床相關倫理委員會許可後得施行下列特殊治療方式:

一、精神外科手術。

二、其他經中央主管機關公告之特殊治療方式。


委員林為洲等17人提案:

四十二條 教學醫院為治療精神疾病之需要,擬訂計畫,提經相關醫療人員、醫療科技人員、法律專家及社會工作人員會同審查,並經教學醫院臨床相關倫理委員會許可後,始得施行下列特殊治療方式:

一、精神外科手術。

二、其他經中央主管機關公告之特殊治療方式。

民眾黨黨團提案:

四十二條 教學醫院為治療精神疾病之需要,應擬訂計畫,提經相關醫療人員、醫療科技人員、法律專家及社會工作人員會同審查,並經教學醫院臨床相關倫理委員會許可後,始得施行下列特殊治療方式:

一、精神外科手術。

二、其他經中央主管機關公告之特殊治療方式。

委員楊瓊瓔等20人提案:

四十二條 教學醫院為治療精神疾病之需要,擬訂計畫,提經有關醫療科技人員、法律專家及社會工作人員會同審查,並經教學醫院臨床相關倫理委員會許可後,始得施行下列特殊治療方式:

一、精神外科手術。

二、其他經中央主管機關公告之特殊治療方式。

委員邱泰源等23人提案:

四十二條 教學醫院為治療精神疾病之需要,擬訂計畫,提經相關醫療人員、醫療科技人員、法律專家及社會工作人員會同審查,並經教學醫院臨床相關倫理委員會許可後,始得施行下列特殊治療方式:

一、精神外科手術。

二、其他經中央主管機關公告之特殊治療方式。

委員莊競程等18人提案:

四十二條 教學醫院為治療精神疾病病人之需要,應擬訂計畫,提經第五十四條審查會審查後並經教學醫院臨床相關倫理委員會許可後,始得施行下列特殊治療方式:

一、精神外科手術。

二、其他經中央主管機關公告之特殊治療方式。

四十三條 教學醫院於施行前條所定之特殊治療方式期間,應向中央主管機關提出治療情形報告;中央主管機關認有安全之虞者,應通知教學醫院停止該項治療方式。

委員王婉諭等17人提案:

六十七條 教學醫院於施行前條所定之特殊治療方式期間,應向中央主管機關提出治療情形報告;中央主管機關認有安全之虞者,應通知教學醫院停止該項治療方式。

委員蔣萬安等17人提案:

六十五條 教學醫院於施行前條所定之特殊治療方式期間,應向中央主管機關提出治療情形報告;中央主管機關認有安全之虞者,應通知教學醫院停止該項治療方式。


委員林為洲等17人提案:

四十三條 教學醫院於施行前條所定之特殊治療方式期間,應向中央主管機關提出治療情形報告;中央主管機關認有安全之虞者,應通知教學醫院停止該項治療方式。

民眾黨黨團提案:

四十三條 教學醫院於施行前條所定之特殊治療方式期間,應向中央主管機關提出治療情形報告;中央主管機關認有安全之虞者,應通知教學醫院停止該項治療方式。

委員楊瓊瓔等20人提案:

四十三條 教學醫院於施行前條所定之特殊治療方式期間,應向中央主管機關提出治療情形報告;中央主管機關認有安全之虞者,應通知教學醫院停止該項治療方式。

委員邱泰源等23人提案:

四十三條 教學醫院於施行前條所定之特殊治療方式期間,應向中央主管機關提出治療情形報告;中央主管機關認有安全之虞者,應通知教學醫院停止該項治療方式。

委員莊競程等18人提案:

四十三條 教學醫院於施行前條所定之特殊治療方式期間,應向中央主管機關提出治療情形報告。中央主管機關於教學醫院施行特殊治療方式期間,應監督其治療之施行符合審查通過之計畫書。

教學醫院遇有嚴重不良事件時,應即向中央主管機關報告;中央主管機關認有安全之虞者,應通知教學醫院停止該項治療方式。

四十四條 精神醫療機構因病人病情急迫,經一位專科醫師認有必要,並依第四十五條規定取得同意後,得施行下列治療方式:

一、電痙攣治療。

二、其他經中央主管機關公告之治療方式。

委員王婉諭等17人提案:

六十八條 精神醫療機構因病人病情急迫,經一位專科醫師認有必要,並依第六十九條規定取得同意後,得施行下列治療方式:

一、電痙攣治療。

二、其他經中央主管機關公告之治療方式。

委員蔣萬安等17人提案:

六十六條 精神醫療機構因病人病情急迫,經一位專科醫師認有必要,並依第六十七條規定取得同意後,得施行下列治療方式:

一、電痙攣治療。

二、其他經中央主管機關公告之治療方式。


委員林為洲等17人提案:

四十四條 精神醫療機構因病人病情急迫,經一位專科醫師認有必要,並依第四十五條規定取得同意後,得施行下列治療方式:

一、電痙攣治療。

二、其他經中央主管機關公告之治療方式。

民眾黨黨團提案:

四十四條 精神醫療機構因病人病情急迫,經一位專科醫師認有必要,並依第四十五條規定取得同意後,得施行下列治療方式:

一、電痙攣治療。

二、其他經中央主管機關公告之治療方式。

委員楊瓊瓔等20人提案:

四十四條 精神醫療機構因病人病情急迫,經一位專科醫師認有必要,並依第四十五條規定取得同意後,得施行下列治療方式:

一、電痙攣治療。

二、其他經中央主管機關公告之治療方式。

委員邱泰源等23人提案:

四十四條 精神醫療機構因病人病情急迫,經一位專科醫師認有必要,並依第四十五條規定取得同意後,得施行下列治療方式:

一、電痙攣治療。

二、其他經中央主管機關公告之治療方式。

委員莊競程等18人提案:

四十四條 精神醫療機構因病人病情急迫,經一位專科醫師認有必要,並依第四十五條規定取得同意後,得施行下列治療方式:

一、電痙攣治療。

二、其他經中央主管機關公告之治療方式。

四十五條 精神醫療機構施行第四十二條及前條治療方式,應善盡醫療上必要之注意,經說明並應依下列規定取得書面同意後,始得為之:

一、病人為成年人,應經本人同意。但受監護宣告或輔助宣告者,應以其可理解方式提供資訊,並應取得其監護人或輔助人同意。

二、病人為未滿七歲之未成年人,應經其法定代理人同意。

三、病人為滿七歲以上未滿十四歲之未成年人,應經其本人及其法定代理人同意。

四、病人為滿十四歲以上之未成年人,應經本人同意。但本人為無行為能力者,應經其法定代理人同意。

病人未能依前項規定行使同意權者,依醫療法、病人自主權利法及其他相關法律規定辦理。

監護人或輔助人依第一項第一款但書規定為同意時,應尊重受監護宣告或輔助宣告者之意願。

第一項第二款至第四款之法定代理人同意時,應以兒童及少年之最佳利益為優先考量,並依其心智成熟程度權衡其意見。

委員王婉諭等17人提案:

六十九條 精神醫療機構施行第六十六條及前條治療方式,應善盡醫療上必要之注意,經說明並應依下列規定取得書面同意後,始得為之:

一、病人為成年人,應經本人同意。但受監護宣告或輔助宣告者,應取得其監護人或輔助人同意。

二、病人為未滿七歲之未成年人,應經其法定代理人同意。

三、病人為滿七歲之未成年人,應經其本人及其法定代理人之同意。

病人無法依前項規定行使同意權者,依醫療法相關規定辦理

委員蔣萬安等17人提案:

六十七條 精神醫療機構施行第六十四條及前條治療方式,應善盡醫療上必要之注意,經說明並應依下列規定取得書面同意後,始得為之:

一、病人為成年人,應經本人同意。但受監護宣告或輔助宣告者,應取得其監護人或輔助人同意。

二、病人為未滿七歲之未成年人,應經其法定代理人同意。

三、病人為滿七歲之未成年人,應經其本人及其法定代理人之同意。

病人無法依前項規定行使同意權者,依醫療法相關規定辦理。


委員林為洲等17人提案:

四十五條 精神醫療機構施行第四十二條及前條治療方式,應善盡醫療上必要之注意,經說明並應依下列規定取得書面同意後,始得為之:

一、病人為成年人,應經本人同意。但受監護宣告或輔助宣告者,應以其可理解方式提供資訊,並應取得其監護人或輔助人同意。

二、病人為未滿七歲之未成年人,應經其法定代理人同意。

三、病人為滿七歲以上未滿十四歲之未成年人,應經其本人及其法定代理人同意。

四、病人為滿十四歲以上之未成年人,應經本人同意。但本人為無行為能力者,應經其法定代理人同意。

病人未能依前項規定行使同意權者,依醫療法、病人自主權利法及其他相關法律規定辦理。

監護人或輔助人依第一項第一款但書規定為同意時,應尊重受監護宣告或輔助宣告者之意願。

第一項第二款至第四款之法定代理人同意時,應以兒童及少年之最佳利益為優先考量,並依其心智成熟程度權衡其意見。

民眾黨黨團提案:

四十五條 精神醫療機構施行第四十二條及前條治療方式,應善盡醫療上必要之注意,經說明並應依下列規定取得書面同意後,始得為之:

一、病人為成年人,應經本人同意。但受監護宣告或輔助宣告者,應以其可理解方式提供資訊,並應取得其監護人或輔助人同意。

二、病人為未滿七歲之未成年人,應經其法定代理人同意。

三、病人為滿七歲以上未滿十四歲之未成年人,應經其本人及其法定代理人同意。

四、病人為滿十四歲以上之未成年人,應經本人同意。但本人為無行為能力者,應經其法定代理人同意。

病人未能依前項規定行使同意權者,依醫療法、病人自主權利法及其他相關法律規定辦理。

監護人或輔助人依第一項第一款但書規定為同意時,應尊重受監護宣告或輔助宣告者之意願。

第一項第二款至第四款之法定代理人同意時,應以兒童及少年之最佳利益為優先考量,並依其心智成熟程度權衡其意見。

委員楊瓊瓔等20人提案:

四十五條 精神醫療機構施行第四十二條及前條治療方式,應善盡醫療上必要之注意,經說明並應依下列規定取得書面同意後,始得為之:

一、病人為成年人,應經本人同意。但受監護宣告或輔助宣告者,應以其可理解方式提供資訊,並應取得其監護人或輔助人同意。

二、病人為未滿七歲之未成年人,應經其法定代理人同意。

三、病人為滿七歲以上未滿十四歲之未成年人,應經其本人及其法定代理人同意。

四、病人為滿十四歲以上之未成年人,應經本人同意。但本人為無行為能力者,應經其法定代理人同意。

病人未能依前項規定行使同意權者,依醫療法、病人自主權利法及其他相關法律規定辦理。

監護人或輔助人依第一項第一款但書規定為同意時,應尊重受監護宣告或輔助宣告者之意願。

第一項第二款至第四款之法定代理人同意時,應以兒童及少年之最佳利益為優先考量,並依其心智成熟程度權衡其意見。

委員邱泰源等23人提案:

四十五條 精神醫療機構施行第四十二條及前條治療方式,應善盡醫療上必要之注意,經說明並應依下列規定取得書面同意後,始得為之:

一、病人為成年人,應經本人同意。但受監護宣告或輔助宣告者,應以其可理解方式提供資訊,並應取得其監護人或輔助人同意。

二、病人為未滿七歲之未成年人,應經其法定代理人同意。

三、病人為滿七歲以上未滿十四歲之未成年人,應經其本人及其法定代理人同意。

四、病人為滿十四歲以上之未成年人,應經本人同意。但本人為無行為能力者,應經其法定代理人同意。

病人未能依前項規定行使同意權者,依醫療法、病人自主權利法及其他相關法律規定辦理。

監護人或輔助人依第一項第一款但書規定為同意時,應尊重受監護宣告或輔助宣告者之意願。

第一項第二款至第四款之法定代理人同意時,應以兒童及少年之最佳利益為優先考量,並依其心智成熟程度權衡其意見。

委員莊競程等18人提案:

四十五條 精神醫療機構施行第四十二條及前條治療方式,應善盡醫療上必要之注意,經說明並應依下列規定取得書面同意後,始得為之:

一、病人為成年人,應經本人同意。但受監護宣告或輔助宣告者,應以其可理解方式提供資訊,並應取得其監護人或輔助人同意。

二、病人為未滿七歲之未成年人,應經其法定代理人同意。

三、病人為滿七歲以上未滿十四歲之未成年人,應經其本人及其法定代理人同意。

四、病人為滿十四歲以上之未成年人,應經本人同意。但本人為無行為能力者,應經其法定代理人同意。

病人未能依前項規定行使同意權者,依醫療法、病人自主權利法及其他相關法律規定辦理。

監護人或輔助人依第一項第一款但書規定為同意時,應尊重受監護宣告或輔助宣告者之意願。

第一項第二款至第四款之法定代理人同意時,應以兒童及少年之最佳利益為優先考量,並依其心智成熟程度權衡其意見。

第四章 協助就醫、通報及追蹤關懷

委員王婉諭等17人提案:

第四章 協助就醫、通報及追蹤保護

Shape10 員蔣萬安等17人提案:

第四章 協助就醫、通報及追蹤保護


委員林為洲等17人提案:

第四章 協助就醫、通報及追蹤關懷

民眾黨黨團提案:

第四章 協助就醫、通報及追蹤關懷

委員楊瓊瓔等20人提案:

第四章 協助就醫、通報及追蹤保護

委員邱泰源等23人提案:

第四章 協助就醫、通報及追蹤關懷

委員莊競程等18人提案:

第四章 協助就醫、通報及追蹤關懷

四十六條 病人或有第三條第一項第一款所定狀態之人之保護人或家屬,應協助其就醫。

地方主管機關知有前項之人或其自由受不當限制時,應主動協助之。

經專科醫師診斷屬嚴重病人者,醫療機構應將其資料通報地方主管機關。

前項通報之方式、內容、通報個案之資料建立、處置、追蹤關懷及其他應遵行事項之辦法,由中央主管機關定之。

委員賴惠員等18人提案:

第二十九條 病人或有第三條第一款所定狀態之人之保護人或家屬,應協助其就醫。

直轄市、縣(市)主管機關知有前項之人或其自由受不當限制時,應主動協助之。

經專科醫師診斷或鑑定屬嚴重病人或病人有傷害他人或自己或有傷害之虞者,醫療機構應將其資料通報直轄市、縣(市)主管機關。

委員王婉諭等17人提案:

三十二條 病人或疑似有第三條第一項第一款所定狀態表現異常之人之保護人或家屬,應協助其就醫。

地方主管機關知有前項之人或其自由受不當限制時,應主動協助之。

經專科醫師診斷屬嚴重病人者,醫療機構應將其資料通報地方主管機關。

前項通報,應符合個人資料保護法規定;其通報之方式、內容、通報個案之資料建立、處置、追蹤關懷及其他應遵行事項之辦法,由中央主管機關定之。

委員蔣萬安等17人提案:

三十三條 病人或疑似有第三條第一項第一款所定狀態表現異常之人之家屬或保護人,應協助其就醫。

地方主管機關知有前項之人或其自由受不當限制時,應主動協助之。

經專科醫師診斷屬嚴重病人者,醫療機構應將其資料通報地方主管機關。

前項通報,應符合個人資料保護法規定;其通報之方式、內容、通報個案之資料建立、處置、追蹤關懷及其他應遵行事項之辦法,由中央主管機關定之。


委員林為洲等17人提案:

四十六條 病人或有第三條第一項第一款所定狀態之人之保護人或家屬,應協助其就醫。

地方主管機關知有前項之人或其自由受不當限制時,應主動協助之。

經專科醫師診斷屬嚴重病人者,醫療機構應將其資料通報地方主管機關。

前項通報之方式、內容、通報個案之資料建立、處置、追蹤關懷及其他應遵行事項之辦法,由中央主管機關定之。

民眾黨黨團提案:

四十六條 病人或有第三條第一項第一款所定狀態之人之保護人或家屬,應協助其就醫。

地方主管機關知有前項之人或其自由受不當限制時,應主動協助之。

經專科醫師診斷屬嚴重病人者,醫療機構應將其資料通報地方主管機關。

前項通報之方式、內容、通報個案之資料建立、處置、追蹤關懷及其他應遵行事項之辦法,由中央主管機關定之。

委員楊瓊瓔等20人提案:

四十六條 病人或有第三條第一項第一款所定狀態之人之保護人或家屬,應協助其就醫。

地方主管機關知有前項之人或其自由受不當限制時,應主動協助之。

經專科醫師診斷屬嚴重病人者,醫療機構應將其資料通報地方主管機關。

前項通報之方式、內容、通報個案之資料建立、處置、追蹤關懷及其他應遵行事項之辦法,由中央主管機關定之。

委員邱泰源等23人提案:

四十六條 病人或有第三條第一項第一款所定狀態之人之保護人或家屬,應協助其就醫。

地方主管機關知有前項之人或其自由受不當限制時,應主動協助之。

經專科醫師診斷屬嚴重病人者,醫療機構應將其資料通報地方主管機關。

前項通報之方式、內容、通報個案之資料建立、處置、追蹤關懷及其他應遵行事項之辦法,由中央主管機關定之。

委員莊競程等18人提案:

四十六條 病人或有第三條第一項第一款所定狀態之人之保護人或家屬,應協助其就醫。

地方主管機關知有前項之人或其自由受不當限制時,應主動協助之。

經專科醫師診斷屬嚴重病人者,醫療機構應將其資料通報地方主管機關。

前項通報之方式、內容、通報個案之資料建立、處置、追蹤關懷及其他應遵行事項之辦法,由中央主管機關定之。

四十七條 矯正機關、保安處分處所及其他以拘禁、感化為目的之機構或場所,有病人或有第三條第一項第一款所定狀態之人,應由該機關、機構或場所提供醫療,或護送協助其就醫,必要時得強制為之

社會福利機構及其他收容或安置民眾長期生活居住之機構或場所,有前項之人,應由該機構或場所協助其就醫。

委員王婉諭等17人提案:

三十三條 矯正機關、保安處分處所及其他以拘禁、感化為目的之機構或場所,有病人或疑似有第三條第一項第一款所定狀態表現異常之人,應由該機關、機構或場所提供醫療,或護送協助就醫。

社會福利機構及其他收容或安置民眾長期生活居住之機構或場所,有前項之人,應由該機構或場所協助就醫。

委員蔣萬安等17人提案:

三十四條 矯正機關、保安處分處所及其他以拘禁、感化為目的之機構或場所,有病人或疑似有第三條第一項第一款所定狀態表現異常之人,應由該機關、機構或場所提供醫療,或護送協助就醫。

社會福利機構及其他收容或安置民眾長期生活居住之機構或場所,有前項之人,應由該機構或場所協助就醫。


委員林為洲等17人提案:

四十七條 矯正機關、保安處分處所及其他以拘禁、感化為目的之機構或場所,其有病人或有第三條第一項第一款所定狀態之人,應由該機關、機構或場所提供醫療,或護送協助其就醫,必要時得強制為之

社會福利機構及其他收容或安置民眾長期生活居住之機構或場所,有前項之人,應由該機構或場所協助其就醫。

民眾黨黨團提案:

四十七條 矯正機關、保安處分處所及其他以拘禁、感化為目的之機構或場所,其有病人或有第三條第一項第一款所定狀態之人,應由該機關、機構或場所提供醫療,或護送協助其就醫,必要時得強制為之

社會福利機構及其他收容或安置民眾長期生活居住之機構或場所,有前項之人,應由該機構或場所協助其就醫。

委員楊瓊瓔等20人提案:

四十七條 矯正機關、保安處分處所及其他以拘禁、感化為目的之機構或場所,其有病人或有第三條第一項第一款所定狀態之人,應由該機關、機構或場所提供醫療,或護送協助其就醫。

社會福利機構及其他收容或安置民眾長期生活居住之機構或場所,有前項之人者,應由該機構或場所協助其就醫。

委員邱泰源等23人提案:

四十七條 矯正機關、保安處分處所及其他以拘禁、感化為目的之機構或場所,其有病人或有第三條第一項第一款所定狀態之人,應由該機關、機構或場所提供醫療,或護送協助其就醫,必要時得強制為之

社會福利機構及其他收容或安置民眾長期生活居住之機構或場所,有前項之人,應由該機構或場所協助其就醫。

委員莊競程等18人提案:

四十七條 矯正機關、保安處分處所及其他以拘禁、感化為目的之機構或場所,有病人或有第三條第一項第一款所定狀態之人,應由該機關、機構或場所提供醫療,或護送協助其就醫,必要時得強制為之

社會福利機構及其他收容或安置民眾長期生活居住之機構或場所,有前項之人,應由該機構或場所協助其就醫。

四十八條 前條機關、機構或場所於病人離開前曾有精神疾病就醫紀錄且經專科醫師診斷有持續治療需求者,應轉介或轉銜其住(居)所在地地方主管機關予以提供社區治療及社區支持之服務

前項轉介或轉銜之方式、內容、個案之資料建立、處置、追蹤關懷及其他應遵行事項之辦法,由中央主管機關定之。

委員王婉諭等17人提案:

三十四條 前條機關、機構或場所於病人離開前曾有就醫紀錄,醫師診斷有持續治療需求,且經病人同意者,應視需要轉介其住(居)所在地地方主管機關予以提供支持或服務

委員蔣萬安等17人提案:

三十五條 前條機關、機構或場所於病人離開前曾有就醫紀錄,醫師診斷有持續治療需求,且經病人同意者,應視需要轉介其住(居)所在地地方主管機關予以提供支持或服務


委員林為洲等17人提案:

四十八條 前條機關、機構或場所於病人離開前曾有精神疾病就醫紀錄且經專科醫師診斷有持續治療需求者,應轉介或轉銜其住(居)所在地地方主管機關予以提供社區治療及社區支持之服務

前項轉介或轉銜之方式、內容、個案之資料建立、處置、追蹤關懷及其他應遵行事項之辦法,由中央主管機關定之。

民眾黨黨團提案:

四十八條 前條機關、機構或場所於病人離開前曾有精神疾病就醫紀錄且經專科醫師診斷有持續治療需求者,應轉介或轉銜其住(居)所在地地方主管機關予以提供社區治療及社區支持之服務

前項轉介或轉銜之方式、內容、個案之資料建立、處置、追蹤關懷及其他應遵行事項之辦法,由中央主管機關定之。

委員楊瓊瓔等20人提案:

四十八條 前條機關、機構或場所於病人離開前曾有精神疾病就醫紀錄且經專科醫師診斷有持續治療需求者,應轉介或轉銜其住(居)所在地地方主管機關予以提供社區治療及社區支持之服務

前項轉介或轉銜之方式、內容、個案之資料建立、處置、追蹤關懷及其他應遵行事項之辦法,由中央主管機關定之。

委員邱泰源等23人提案:

四十八條 前條機關、機構或場所於病人離開前曾有精神疾病就醫紀錄且經專科醫師診斷有持續治療需求者,應轉介或轉銜其住(居)所在地地方主管機關予以提供社區治療及社區支持之服務

前項轉介或轉銜之方式、內容、個案之資料建立、處置、追蹤關懷及其他應遵行事項之辦法,由中央主管機關定之。

委員莊競程等18人提案:

四十八條 前條機關、機構或場所於病人離開前曾有精神疾病就醫紀錄且經專科醫師診斷有持續治療需求者,應轉介或轉銜其住(居)所在地地方主管機關予以提供社區治療及社區支持之服務

前項轉介或轉銜之方式、內容、個案之資料建立、處置、追蹤關懷及其他應遵行事項之辦法,由中央主管機關定之。


委員王婉諭等17人提案:

第三十五條 地方主管機關應自行或委託機構、法人或團體,建立積極性社區處遇團隊,提供下列各款積極性社區處遇:

一、提供外展式治療、照顧、訪視服務。

二、提供外展式社區緊急危機援助服務。

地方主管機關辦理前項服務,應針對嚴重病人或經社區心理衛生中心評估為高資源需求者,區分服務量、訪視頻率及服務提供方式。

第一項積極性社區處遇團隊,其組成成員應兼顧精神科專科醫師、護理人員、心理師、社工人員、職能治療師、就業服務員、同儕支持員等專業人員之比例。

第一項積極性社區處遇團隊之病人分類基準、服務提供方式、服務量與訪視頻率及其他相關事項之辦法,由中央主管機關定之。

第一項支持服務之申請、評估、提供及其他應遵行事項,由中央主管機關定之。


四十九條 醫事人員、社會工作人員、教育人員、警察、消防人員、司法人員、移民行政人員、戶政人員、村(里)幹事及其他執行社區支持業務人員於執行職務時,發現疑似第三條第一項第一款所定狀態之人,得通知地方主管機關提供協助

警察機關或消防機關於執行職務時,發現疑似第三條第一項第一款所定狀態之人,有傷害他人或自己之虞者,非管束不能救護其生命、身體之危險,或預防他人生命、身體之危險時,應通知地方主管機關即時查明回覆是否屬第三條第二項第一款規定之精神病人。經查明屬精神病人者,應即協助護送就近適當醫療機構就醫;無法查明其身分或無法查明屬精神病人者,地方主管機關應派員至現場共同處理,無法到場或無法及時到場時,應使用具聲音或影像相互傳送功能之科技設備處理之,經地方主管機關認有就醫必要時,除法律另有規定外,應即護送至就近適當醫療機構就醫。

依前項規定被護送就醫之人經醫療機構適當處置後,診斷屬病人者,應轉送至地方主管機關指定之精神醫療機構(以下簡稱指定精神醫療機構)繼續接受治療。

地方主管機關指定精神醫療機構,其指定方式、資格條件、管理、指定執行業務範圍、專科醫師指定、安全維護經費補助及其他應遵行事項之辦法,由中央主管機關定之。

為保護被護送人之安全,護送就醫人員於執行職務時,得檢查被護送人之身體及所攜帶之物,必要時得使用適當之約束設備。

委員王婉諭等17人提案:

三十六條 警察機關或消防機關於執行職務時,發現疑似有第三條第一項第一款所定狀態表現異常之人有傷害他人或自己或有傷害之虞者,應通知地方主管機關,並視需要要求協助處理或共同處理;除法律另有規定外,應即護送前往就近適當醫療機構就醫。

民眾發現前項之人時,應即通知所在地警察機關或消防機關。

第一項被護送就醫之人經醫療機構適當處置後,診斷屬病人者,應轉送至地方主管機關指定之精神醫療機構(以下簡稱指定精神醫療機構)繼續接受治療。

依第一項規定送醫且身分不明者,醫療機構應立即通知地方主管機關查明其身分,並提供必要之協助

第三項指定之精神醫療機構,其指定方式、資格條件、管理、專科醫師指定及其他應遵行事項之辦法,由中央主管機關定之。

委員蔣萬安等17人提案:

三十六條 警察機關或消防機關於執行職務時,發現疑似有第三條第一項第一款所定狀態表現異常之人有傷害他人或自己或有傷害之虞者,應通知地方主管機關,並視需要要求協助處理或共同處理;除法律另有規定外,應即護送前往就近適當醫療機構就醫。

民眾發現前項之人時,應即通知所在地警察機關或消防機關。

第一項被護送就醫之人經醫療機構適當處置後,診斷屬病人者,應轉送至地方主管機關指定之精神醫療機構(以下簡稱指定精神醫療機構)繼續接受治療。

依第一項規定送醫且身分不明者,醫療機構應立即通知地方主管機關查明其身分,並提供必要之協助

為保護被護送人之安全,護送就醫人員於執行職務時,得檢查被護送人之身體及所攜帶之物,並得依刑事訴訟法、行政執行法、警察職權行使法、緊急醫療救護法及其他相關法律對其使用適當之約束設備。

第三項指定之精神醫療機構,其指定方式、資格條件、管理、專科醫師指定及其他應遵行事項之辦法,由中央主管機關定之。

委員葉毓蘭等20人提案:

第三十二條 醫事人員、社會工作人員、教育人員、警察、消防人員、司法人員、移民行政人員、戶政人員、村(里)幹事及其他執行社區支持業務人員於執行職務時,發現疑似第三條第一項第一款所定狀態之人,得通知地方主管機關提供協助。

警察機關或消防機關於執行職務時,發現疑似第三條第一項第一款所定狀態之人,有傷害他人或自己之虞者,非管束不能救護其生命、身體之危險,或預防他人生命、身體之危險時,應通知地方主管機關即時查明回覆是否屬第三條第二項第一款規定之精神病人,地方主管機關應派員至現場共同處理,無法到場或無法及時到場時,應使用聲音或影像雙向傳送功能之科技設備處理之,經地方主管機關認有就醫必要時,除法律另有規定外,應即護送至就近適當醫療機構就醫。

依前項規定被護送就醫之人經醫療機構適當處置後,診斷屬病人者,應轉送至地方主管機關指定之精神醫療機構(以下簡稱指定精神醫療機構)繼續接受治療。

地方主管機關指定精神醫療機構,其指定方式、資格條件、管理、指定執行業務範圍、專科醫師指定、安全維護經費補助及其他應遵行事項之辦法,由中央主管機關定之。

為保護被護送人之安全,護送就醫人員於執行職務時,得檢查被護送人之身體即所攜帶之物,必要時得使用適當之約束設備。


委員林為洲等17人提案:

四十九條 醫事人員、社會工作人員、教育人員、警察、消防人員、司法人員、移民行政人員、戶政人員、村(里)幹事及其他執行社區支持業務人員於執行職務時,發現疑似第三條第一項第一款所定狀態之人,得通知地方主管機關提供醫療、關懷或生活支持性協助

警察機關或消防機關於執行職務時,發現疑似第三條第一項第一款所定狀態之人,有傷害他人或自己之虞者,非管束不能救護其生命、身體之危險,或預防他人生命、身體之危險時,應通知地方主管機關即時查明回覆是否屬第三條第二項第一款規定之精神病人。經查明屬精神病人者,應即協助護送就近適當醫療機構就醫;無法查明其身分或無法查明屬精神病人者,地方主管機關應派員至現場共同處理,無法到場或無法及時到場時,應使用具聲音或影像相互傳送功能之科技設備處理之,經地方主管機關認有就醫必要時,除法律另有規定外,應即護送至就近適當醫療機構就醫。

依前項規定被護送就醫之人經醫療機構適當處置後,診斷屬病人者,轉由地方主管機關提供或連結提供其所需之關懷、支持服務,並得轉送至地方主管機關指定之精神醫療機構(以下簡稱指定精神醫療機構)繼續接受治療。

地方主管機關指定精神醫療機構,其指定方式、資格條件、管理、指定執行業務範圍、專科醫師指定、安全維護經費補助及其他應遵行事項之辦法,由中央主管機關定之。

為保護被護送人及護送者之安全,護送就醫人員於執行職務時,得檢查被護送人所攜帶之物,必要時得使用適當之約束設備並應留意其被約束後的人身安全。

民眾黨黨團提案:

四十九條 醫事人員、社會工作人員、教育人員、警察、消防人員、司法人員、移民行政人員、戶政人員、村(里)幹事及其他執行社區支持業務人員於執行職務時,發現疑似第三條第一項第一款所定狀態之人,得通知地方主管機關提供協助

警察機關或消防機關於執行職務時,發現疑似第三條第一項第一款所定狀態之人,有傷害他人或自己之虞者,非管束不能救護其生命、身體之危險,或預防他人生命、身體之危險時,依法管束,並通知地方主管機關即時查明回覆是否屬第三條第二項第一款規定之精神病人。經查明屬精神病人者,應即協助護送就近適當醫療機構就醫;無法查明其身分或無法查明屬精神病人者,地方主管機關應派員至現場共同處理,無法到場或無法及時到場時,應使用具聲音或影像相互傳送功能之科技設備處理之,經地方主管機關認有就醫必要時,除法律另有規定外,應即護送至就近適當醫療機構就醫。

前項依法管管束,應於危險或危害結束時終止,管束時間最長不得逾二十四小時;並應即時以適當方法通知或交由其家屬或其他關係人,或適當之機關(構)或人員保護。

依第二項規定被護送就醫之人經醫療機構適當處置後,診斷屬病人者,應轉送至地方主管機關指定之精神醫療機構(以下簡稱指定精神醫療機構)繼續接受治療。

地方主管機關指定精神醫療機構,其指定方式、資格條件、管理、指定執行業務範圍、專科醫師指定、安全維護經費補助及其他應遵行事項之辦法,由中央主管機關定之。

為保護被護送人之安全,護送就醫人員於執行職務時,得檢查被護送人之身體及所攜帶之物,必要時得使用適當之約束設備。

委員楊瓊瓔等20人提案:

四十九條 醫事人員、社會工作人員、教育人員、警察、消防人員、司法人員、移民行政人員、戶政人員、村(里)幹事及其他執行社區支持業務人員於執行職務時,發現疑似第三條第一項第一款所定狀態之人,得通知地方主管機關提供協助

警察機關或消防機關於執行職務時,發現疑似第三條第一項第一款所定狀態之人,有傷害他人或自己之虞者,非管束不能救護其生命、身體之危險,或預防他人生命、身體之危險時,應通知地方主管機關即時查明回覆是否屬第三條第二項第一款規定之精神病人。經查明屬精神病人者,應即協助護送就近適當醫療機構就醫;無法查明其身分或無法查明屬精神病人者,地方主管機關應派員至現場共同處理,無法到場或無法及時到場時,應使用具聲音或影像傳送功能之設備處理之,經地方主管機關認有就醫必要時,除法律另有規定外,應即護送至就近適當醫療機構就醫。

依前項規定被護送就醫之人經醫療機構適當處置後,診斷屬病人者,應轉送至地方主管機關指定之精神醫療機構(以下簡稱指定精神醫療機構)繼續接受治療。

地方主管機關指定精神醫療機構,其指定方式、資格條件、管理、指定執行業務範圍、專科醫師指定、安全維護經費補助及其他應遵行事項之辦法,由中央主管機關定之。

為保護被護送人之安全,護送就醫人員於執行職務時,得檢查被護送人之身體及所攜帶之物,必要時得使用適當之約束設備。

委員邱泰源等23人提案:

第四十九條 醫事人員、社會工作人員、教育人員、警察、消防人員、司法人員、移民行政人員、戶政人員、村(里)幹事及其他執行社區支持業務人員於執行職務時,發現疑似第三條第一項第一款所定狀態之人,得通知地方主管機關提供協助。

警察機關或消防機關於執行職務時,發現疑似第三條第一項第一款所定狀態之人,有傷害他人或自己之虞者,非管束不能救護其生命、身體之危險,或預防他人生命、身體之危險時,應依法管束,並通知地方主管機關即時查明回覆是否屬第三條第二項第一款規定之精神病人。經查明屬精神病人者,應即協助護送至就近適當醫療機構就醫;無法查明其身分或無法查明屬精神病人者,則應於危險或危害結束時終止管束,管束時間最長不得逾二十四小時;並應即時以適當方法通知或交由其家屬或其他關係人,或適當之機關(構)或人員保護。

依前項規定被護送就醫之人經醫療機構適當處置後,診斷屬病人者,應轉送至地方主管機關指定之精神醫療機構(以下簡稱指定精神醫療機構)繼續接受治療。

前項地方主管機關指定之精神醫療機構,其指定方式、資格條件、管理、指定執行業務範圍、專科醫師指定、安全維護經費補助及其他應遵行事項之辦法,由中央主管機關定之。

為保護被護送人之安全,護送就醫人員於執行職務時,得檢查被護送人之身體及所攜帶之物,必要時得使用適當之約束設備。

委員莊競程等18人提案:

四十九條 醫事人員、社會工作人員、教育人員、警察、消防人員、司法人員、移民行政人員、戶政人員、村(里)幹事及其他執行社區支持業務人員於執行職務時,發現疑似第三條第一項第一款所定狀態之人,得通知地方主管機關提供協助

警察機關或消防機關於執行職務時,發現疑似第三條第一項第一款所定狀態之人,有傷害他人或自己之虞者,非管束不能救護其生命、身體之危險,或預防他人生命、身體之危險時,應通知地方主管機關即時查明回覆是否屬第三條第二項第一款規定之精神病人。經查明屬精神病人者,應即協助護送就近適當醫療機構就醫;無法查明其身分或無法查明屬精神病人者,地方主管機關應派員至現場共同處理,無法到場或無法及時到場時,應使用具聲音或影像相互傳送功能之科技設備處理之,經地方主管機關認有就醫必要時,除法律另有規定外,應即護送至就近適當醫療機構就醫。

依前項規定被護送就醫之人經醫療機構適當處置後,診斷屬病人者,應轉送至地方主管機關指定之精神醫療機構(以下簡稱指定精神醫療機構)繼續接受治療。

地方主管機關指定精神醫療機構,其指定方式、資格條件、管理、指定執行業務範圍、專科醫師指定、安全維護經費補助及其他應遵行事項之辦法,由中央主管機關定之。

為保護被護送人之安全,護送就醫人員於執行職務時,得檢查被護送人之身體及所攜帶之物,必要時得使用適當之約束設備。

第五十條 地方主管機關應整合所屬衛生、警察、消防及其他相關機關,於轄區內建置二十四小時緊急精神醫療處置機制,處理前條所定事項

前項處置機制、人員、流程、委託及其他事項之辦法,由中央主管機關定之。

委員王婉諭等17人提案:

三十七條 地方主管機關應整合所屬衛政、社政、警政、消防及其他相關機關,於轄區內建置二十四小時緊急精神醫療處置機制處理前條所定事項及緊急安置之事務。

委員蔣萬安等17人提案:

三十七條 直轄市、縣(市)政府整合所屬衛生、警察、消防及其他相關機關,於轄區內建置二十四小時緊急精神醫療處置機制,並訂定計畫,處理前條所定事項

委員葉毓蘭等20人提案:

第三十八條之一 地方主管機關應整合所屬衛生、警察、消防及其他相關機關,於轄區內建置二十四小時緊急精神醫療處置機制,處理前條所定事項

地方警察機關及消防機關應指定專人,辨識、處理及轉介前條所定事項,其訓練、資格、流程及其他應遵循事項之辦法,由中央內政主管機關定之。

前二項處置機制、人員、流程、委託及其他事項之辦法,由中央主管機關定之。


委員林為洲等17人提案:

第五十條 地方主管機關應整合所屬衛生、警察、消防及其他相關機關,於轄區內建置二十四小時緊急精神醫療處置機制,處理前條所定事項

前項處置機制、人員、流程、委託及其他事項之辦法,由中央主管機關定之。

民眾黨黨團提案:

第五十條 地方主管機關應整合所屬衛生、警察、消防及其他相關機關,於轄區內建置二十四小時緊急精神醫療處置機制,處理前條所定事項

前項處置機制、人員、流程、委託及其他事項之辦法,由中央主管機關定之。

委員楊瓊瓔等20人提案:

第五十條 地方主管機關應整合所屬衛生、警察、消防及其他相關機關,於轄區內建置二十四小時緊急精神醫療處置機制,處理前條所定事項

前項處置機制、人員、流程、委託及其他事項之辦法,由中央主管機關定之。

委員邱泰源等23人提案:

第五十條 地方主管機關應整合所屬衛生、警察、消防及其他相關機關,於轄區內建置二十四小時緊急精神醫療處置機制,處理前條所定事項

前項處置機制、人員、流程、委託及其他事項之辦法,由中央主管機關定之。

委員莊競程等18人提案:

第五十條 地方主管機關應整合所屬衛生、警察、消防及其他相關機關,於轄區內建置二十四小時緊急精神醫療處置機制,處理前條所定事項

前項處置機制、人員、流程、委託及其他事項之辦法,由中央主管機關定之。

第五十一條 檢察機關辦理殺人或傷害案件,發現被告或犯罪嫌疑人疑似有第三條第一項第一款所定狀態,除依相關法規處理外,必要時,得協助其就醫。

委員吳玉琴等20人提案:

第三十條之一 檢察機關辦理刑事案件,發現被告或犯罪嫌疑人疑似有第三條第一項第一款所定狀態,除依相關法規處理外,必要時,應協助其就醫。


委員林為洲等17人提案:

第五十一條 檢察機關辦理殺人或傷害案件,發現被告或犯罪嫌疑人疑似有第三條第一項第一款所定狀態,除依相關法規處理外,必要時,得協助其就醫。

民眾黨黨團提案:

第五十一條 檢察機關辦理殺人或傷害案件,發現被告或犯罪嫌疑人疑似有第三條第一項第一款所定狀態,除依相關法規處理外,必要時,得協助其就醫。

委員楊瓊瓔等20人提案:

第五十一條 檢察機關辦理殺人或傷害案件,發現被告或犯罪嫌疑人疑似有第三條第一項第一款所定狀態,除依相關法規處理外,必要時,得協助其就醫。

委員邱泰源等23人提案:

第五十一條 檢察機關辦理殺人或傷害案件,發現被告或犯罪嫌疑人疑似有第三條第一項第一款所定狀態,除依相關法規處理外,必要時,得協助其就醫。

委員莊競程等18人提案:

第五十一條 檢察機關辦理殺人或傷害案件,發現被告或犯罪嫌疑人疑似有第三條第一項第一款所定狀態,除依相關法規處理外,必要時,得協助其就醫。

五十二條 為利提供緊急處置,以維護民眾生命安全,各級政府衛生、警察消防機關設置特定之對外服務專線,得要求各電信事業配合提供各類來電顯示號碼及其所在地或電信網路定位位置。但以電信事業電信網路性能可提供者為限

前項機關接獲來電知有傷害他人或自己之虞,得洽請電信事業提供救護所需之該人使用者資料,電信事業不得拒絕。

前項所稱使用者資料,指電信使用者姓名或名稱、身分證明文件字號、地址、電信號碼相關資料,並以電信事業所保存之資料為限。

項經辦人員,對於作業之過程及所知悉資料之內容,應予保密,不得洩漏。

委員王婉諭等17人提案:

三十八條 為利提供緊急處置,以維護民眾生命安全,各級政府衛生、警察消防機關設置特定之對外服務專線,得要求各電信事業配合提供各類來電顯示號碼及其所在地或網路定位位置

前項機關接獲來電者知有傷害他人或自己或有傷害之虞,得洽請電信事業提供該人所在地地址及其他救護所需相關資訊,電信事業不得拒絕。

經辦前二項作業之人員,對於作業之過程及所知悉資料之內容等,應予保密,不得無故洩漏。

委員蔣萬安等17人提案:

三十八條 為利提供緊急處置,以維護民眾生命安全,各級政府衛生、警察消防機關設置特定之對外服務專線,得要求各電信事業配合提供各類來電顯示號碼及其所在地或網路定位位置

前項機關接獲來電者知有傷害他人或自己或有傷害之虞,得洽請電信事業提供該人所在地地址及其他救護所需相關資訊,電信事業不得拒絕。

醫事人員於執行職務時,知有自殺或疑似自殺行為者,應立即通報地方主管機關,至遲不得逾二十四小時。地方主管機關得視需要,經自殺或疑似自殺行為者同意後,提供必要之支持服務。

前項通報,應符合個人資料保護法規定;其通報之方式、內容、通報個案之資料建立、處置、支持服務及其他應遵行事項之辦法,由中央主管機關定之。

第一項至第三項經辦人員,對於作業之過程及所知悉資料之內容,應予保密,不得無故洩漏。


委員林為洲等17人提案:

五十二條 為利提供緊急處置,以維護民眾生命安全,各級政府衛生、警察及消防機關設置特定之對外服務專線,得要求各電信事業配合提供各類來電顯示號碼及其所在地或電信網路定位位置。但以電信事業電信網路性能可提供者為限

前項機關接獲來電知有傷害他人或自己之虞,得洽請電信事業提供救護所需之該人使用者資料,電信事業不得拒絕。

前項所稱使用者資料,指電信使用者姓名或名稱、地址、電信號碼相關資料,並以電信事業所保存之資料為限。

項經辦人員,對於作業之過程及所知悉資料之內容,應予保密,不得洩漏。

民眾黨黨團提案:

五十二條 為利提供緊急處置,以維護民眾生命安全,各級政府衛生、警察消防機關設置特定之對外服務專線,得要求各電信事業配合提供各類來電顯示號碼及其所在地或電信網路定位位置。但以電信事業電信網路性能可提供者為限

前項機關接獲來電知有傷害他人或自己之虞,得洽請電信事業提供救護所需之該人使用者資料,電信事業不得拒絕。

前項所稱使用者資料,指電信使用者姓名或名稱、身分證明文件字號、地址、電信號碼相關資料,並以電信事業所保存之資料為限。

項經辦人員,對於作業之過程及所知悉資料之內容,應予保密,不得洩漏。

委員楊瓊瓔等20人提案:

五十二條 為利提供緊急處置,以維護民眾生命、財產安全,各級政府衛生、警察消防機關設置特定之對外服務專線,得要求各電信事業配合提供各類來電顯示號碼及其所在地或電信網路定位位置。但以電信事業電信網路性能可提供者為限

前項機關接獲來電知有傷害他人或自己之虞,得洽請電信事業提供救護所需之該人使用者資料,電信事業不得拒絕。

前項所稱使用者資料,指電信使用者姓名或名稱、身分證明文件字號、地址、電信號碼相關資料,並以電信事業所保存之資料為限。

項經辦人員,對於作業之過程及所知悉資料之內容,應予保密,不得洩漏。

委員邱泰源等23人提案:

五十二條 為利提供緊急處置,以維護民眾生命安全,各級政府衛生、警察消防機關設置特定之對外服務專線,得要求各電信事業配合提供各類來電顯示號碼及其所在地或電信網路定位位置。但以電信事業電信網路性能可提供者為限

前項機關接獲來電知有傷害他人或自己之虞,得洽請電信事業提供救護所需之該人使用者資料,電信事業不得拒絕。

前項所稱使用者資料,指電信使用者姓名或名稱、身分證明文件字號、地址、電信號碼相關資料,並以電信事業所保存之資料為限。

項經辦人員,對於作業之過程及所知悉資料之內容,應予保密,不得洩漏。

委員莊競程等18人提案:

五十二條 為利提供緊急處置,以維護民眾生命安全,各級政府衛生、警察消防機關設置特定之對外服務專線,得要求各電信事業配合提供各類來電顯示號碼及其所在地或電信網路定位位置。但以電信事業電信網路性能可提供者為限。

前項機關接獲來電知有傷害他人或自己之虞,得洽請電信事業提供救護所需之該人使用者資料,電信事業不得拒絕。

前項所稱使用者資料,指電信使用者姓名或名稱、身分證明文件字號、地址、電信號碼相關資料,並以電信事業所保存之資料為限。

項經辦人員,對於作業之過程及所知悉資料之內容,應予保密,不得洩漏。

五十三條 精神照護機構於病人擅自離開該機構時,應即通知其家屬或保護人;病人行蹤不明時,應即通知地方主管機關及警察機關。

警察機關發現前項擅機構之病人時,應通知原機構帶回必要時協助送回。

委員王婉諭等17人提案:

三十九條 精神照護機構於病人擅自離開該機構時,應即通知其保護人或家屬;病人行蹤不明時,應即通知警察機關及地方主管機關

警察機關發現前項擅離機構之病人時,應通知原機構,並視情況協助送回。

委員蔣萬安等17人提案:

三十九條 精神照護機構於病人擅自離開該機構時,應即通知其家屬或保護人;病人行蹤不明時,應即通知警察機關及地方主管機關

警察機關發現前項擅離機構之病人時,應通知原機構,並視情況協助送回。


委員林為洲等17人提案:

五十三條 精神照護機構於病人擅自離開該機構時,應即通知其家屬或保護人;病人行蹤不明時,應即通知地方主管機關及警察機關。

警察機關發現前項擅機構之病人時,應通知原機構帶回必要時協助送回。

民眾黨黨團提案:

五十三條 精神照護機構於病人擅自離開該機構時,應即通知其家屬或保護人;病人行蹤不明時,應即通知地方主管機關及警察機關,警方應積極協尋

警察機關發現前項擅機構之病人時,應通知原機構帶回必要時協助送回。

委員楊瓊瓔等20人提案:

五十三條 精神照護機構於病人擅自離開該機構時,應即通知其保護人;病人行蹤不明時,應即通知地方主管機關及警察機關。

警察機關發現前項擅離機構之病人時,應通知原機構帶回必要時協助送回。

委員邱泰源等23人提案:

五十三條 精神照護機構於病人擅自離開該機構時,應即通知其家屬或保護人;病人行蹤不明時,應即通知地方主管機關及警察機關,警方接獲通知後應積極協尋

警察機關發現前項擅機構之病人時,應通知原機構帶回必要時協助送回。

委員莊競程等18人提案:

五十三條 精神照護機構於病人擅自離開該機構時,應即通知其家屬或保護人;病人行蹤不明時,應即通知地方主管機關及警察機關。

警察機關發現前項擅機構之病人時,應通知原機構帶回必要時協助送回。

第五章 強制社區治療及強制住院治療

委員王婉諭等17人提案:

第五章 精神醫療照護業務

委員蔣萬安等17人提案:

第五章 精神醫療照護業務


委員林為洲等17人提案:

第五章 強制社區治療及強制住院治療

民眾黨黨團提案:

第五章 強制社區治療及強制住院治療

委員楊瓊瓔等20人提案:

第五章 強制社區治療及強制住院治療

委員邱泰源等23人提案:

第五章 強制社區治療及強制住院治療

委員莊競程等18人提案:

第五章 強制社區治療及強制住院治療

五十四條 精神疾病強制社區治療有關事項,由中央主管機關精神疾病強制社區治療審查會(以下簡稱審查會)審查。

前項審查會成員,包括專科醫師、護理師、職能治療師、心理師、社會工作師、病人權益促進團體代表、法律專家及其他相關專業人士。

審查會召開審查會議,得通知審查案件之當事人或利害關係人到場說明,或主動派員訪查當事人或利害關係人。

審查會應協助指定精神醫療機構向法院提出嚴重病人之強制住院或延長強制住院聲請,並協助法院安排審理之行政事項。

審查會組成、審查作業及其他應遵行事項之辦法,由中央主管機關定之。

委員王婉諭等17人提案:

四十八條 中央主管機關應設置嚴重病人強制住院及強制社區治療諮詢小組(以下簡稱諮詢小組)

前項諮詢小組委員,應各別提供聲請機構所在地法院,就第五十條第一項強制住院、第五十一條第一項延長強制住院、第五十六條第二項強制社區治療及第五十七條第一項延長強制社區治療之專業諮詢意見。

第一項諮詢小組委員專科醫師、護理師、職能治療師、心理師、社會工作師、病人權益促進團體代表、病人代表及法律專家組成。

前三項諮詢小組組織與運作諮詢作業、文書傳送及其他相關事項之辦法,由中央主管機關定之。

委員蔣萬安等17人提案:

十七條 中央主管機關應設置嚴重病人強制住院及強制社區治療諮詢小組(以下簡稱諮詢小組)。

前項諮詢小組,應提供聲請機構所在地法院,就第四十八條第一項強制住院、第四十九條第一項延長強制住院、第五十四條第二項強制社區治療及第五十五條第一項延長強制社區治療之專業諮詢意見。

第一項諮詢小組委員專科醫師、護理師、職能治療師、心理師、社會工作師、病人權益促進團體代表、病人代表及法律專家組成。

前三項諮詢小組組織與運作諮詢作業、文書傳送及其他相關事項之辦法,由中央主管機關定之。


委員林為洲等17人提案:

五十四條 精神疾病強制社區治療有關事項,由中央主管機關精神疾病強制社區治療審查會(以下簡稱審查會)審查。

前項審查會成員,包括專科醫師、護理師、職能治療師、心理師、社會工作師、病人權益促進團體代表、法律專家及其他相關專業人士。

審查會召開審查會議,得通知審查案件之當事人或利害關係人到場說明,或主動派員訪查當事人或利害關係人。

審查會應協助指定精神醫療機構向法院提出嚴重病人之強制住院或延長強制住院聲請,並協助法院安排審理之行政事項。

審查會組成、審查作業及其他應遵行事項之辦法,由中央主管機關定之。

民眾黨黨團提案:

五十四條 精神疾病強制治療有關事項,由中央主管機關精神疾病強制治療審查會(以下簡稱審查會)審查。

前項審查會成員,包括專科醫師、護理師、職能治療師、心理師、社會工作師、病人權益促進團體代表、法律專家及其他相關專業人士。

審查會召開審查會議,得通知審查案件之當事人或利害關係人到場說明,或主動派員訪查當事人或利害關係人。

審查會應協助指定精神醫療機構向法院提出嚴重病人之強制住院或延長強制住院,強制社區治療或延長強制社區治療聲請,並協助法院安排審理之行政事項。

審查會組成、審查作業及其他應遵行事項之辦法,由中央主管機關定之。

委員楊瓊瓔等20人提案:

五十四條 精神疾病強制社區治療有關事項,由中央主管機關精神疾病強制社區治療審查會(以下簡稱審查會)審查。

前項審查會成員,包括專科醫師、護理師、職能治療師、心理師、社會工作師、病人權益促進團體代表、法律專家及其他相關專業人士。

審查會召開審查會議,得通知審查案件之當事人或利害關係人到場說明,或主動派員訪查當事人或利害關係人。

審查會應協助指定精神醫療機構向法院提出嚴重病人之強制住院或延長強制住院聲請,並協助法院安排審理之行政事項。

審查會組成、審查作業及其他應遵行事項之辦法,由中央主管機關定之。

委員邱泰源等23人提案:

第五十四條 精神疾病強制社區治療有關事項,由中央主管機關精神疾病強制社區治療審查會(以下簡稱審查會)審查。

審查會應協助指定精神醫療機構向法院提出嚴重病人之強制住院或延長強制住院、強制社區治療或延長強制社區治療之聲請,並協助法院安排審理之行政事項

審查會之組成、審查作業及其他應遵行事項之辦法,由中央主管機關定之。

委員莊競程等18人提案:

五十四條 精神疾病強制社區治療有關事項,由中央主管機關精神疾病強制社區治療審查會(以下簡稱審查會)審查。

前項審查會成員,包括專科醫師、護理師、職能治療師、心理師、社會工作師、病人權益促進團體代表、法律專家及其他相關專業人士。

審查會召開審查會議,得通知審查案件之當事人或利害關係人到場說明,或主動派員訪查當事人或利害關係人。

審查會應協助指定精神醫療機構向法院提出嚴重病人之強制住院或延長強制住院聲請,並協助法院安排審理之行政事項。

審查會組成、審查作業及其他應遵行事項之辦法,由中央主管機關定之。

五十五條 保護人、社區心理衛生中心人員或專科醫師發現嚴重病人不遵醫囑致其病情不穩或生活功能有退化之虞,經專科醫師診斷有接受社區治療之必要,其保護人應協助接受社區治療。

前項嚴重病人拒絕接受社區治療時,經地方主管機關指定之專科醫師診斷仍有社區治療之必要,嚴重病人拒絕接受或無法表達時,指定精神醫療機構應即填具強制社區治療基本資料表、通報表,並檢附嚴重病人其保護人之意見及相關診斷證明文件,向審查會申請許可強制社區治療;強制社區治療可否之決定,應送達嚴重病人及其保護人。

強制社區治療期間,不得逾六個月。

第二項之申請,得以電訊傳真或其他科技設備為之。

委員王婉諭等17人提案:

五十六條 嚴重病人不遵醫囑致其病情不穩或生活功能有退化之虞,經專科醫師診斷有接受社區治療之必要,其保護人應協助接受社區治療。

前項嚴重病人拒絕接受社區治療時,經地方主管機關指定之專科醫師診斷仍有社區治療之必要,嚴重病人拒絕接受或無法表達時,指定精神醫療機構應即填具強制社區治療基本資料表、通報表,並檢附嚴重病人及其保護人之意見及相關診斷證明文件,向法院聲請許可強制社區治療;強制社區治療之裁定,應送達嚴重病人及其保護人。

法院裁定強制社區治療期間,不得逾六個月。

委員蔣萬安等17人提案:

五十四條 嚴重病人不遵醫囑致其病情不穩或生活功能有退化之虞,經專科醫師診斷有接受社區治療之必要,其保護人應協助接受社區治療。

前項嚴重病人拒絕接受社區治療時,經地方主管機關指定之專科醫師診斷仍有社區治療之必要,嚴重病人拒絕接受或無法表達時,指定精神醫療機構應即填具強制社區治療基本資料表、通報表,並檢附嚴重病人及其保護人之意見及相關診斷證明文件,向法院聲請許可強制社區治療;強制社區治療之裁定,應送達嚴重病人及其保護人。

法院裁定強制社區治療期間,不得逾六個月。


委員林為洲等17人提案:

五十五條 保護人、社區心理衛生中心人員或專科醫師發現嚴重病人不遵醫囑致其病情不穩或生活功能有退化之虞,經專科醫師診斷有接受社區治療之必要病人居住地主管機關、社區心理衛生中心應與其保護人合作,共同協助接受社區治療。

前項嚴重病人拒絕接受社區治療時,經地方主管機關指定之專科醫師診斷仍有社區治療之必要,嚴重病人拒絕接受或無法表達時,指定精神醫療機構應即填具強制社區治療基本資料表、通報表,並檢附嚴重病人其保護人之意見及相關診斷證明文件,向審查會申請許可強制社區治療;強制社區治療可否之決定,應送達嚴重病人及其保護人。

強制社區治療期間,不得逾六個月。

第二項之申請,得以電訊傳真或其他科技設備為之。

民眾黨黨團提案:

五十五條 保護人、社區心理衛生中心人員或專科醫師發現嚴重病人不遵醫囑致其病情不穩或生活功能有退化之虞,經專科醫師診斷有接受社區治療之必要,其保護人應協助接受社區治療。

前項嚴重病人拒絕接受社區治療時,經地方主管機關指定之專科醫師診斷仍有社區治療之必要,嚴重病人拒絕接受或無法表達時,指定精神醫療機構應即填具強制社區治療基本資料表、通報表,並檢附嚴重病人其保護人之意見及相關診斷證明文件,向法院申請許可強制社區治療;強制社區治療可否之決定,應送達嚴重病人及其保護人。

強制社區治療期間,不得逾六個月。

第二項之申請,得以電訊傳真或其他科技設備為之。

委員楊瓊瓔等20人提案:

五十五條 保護人、社區心理衛生中心人員或專科醫師發現嚴重病人不遵醫囑致其病情不穩或生活功能有退化之虞,經專科醫師診斷有接受社區治療之必要,其保護人應協助接受社區治療。

前項嚴重病人拒絕接受社區治療時,經地方主管機關指定之專科醫師診斷仍有社區治療之必要,嚴重病人拒絕接受或無法表達時,指定精神醫療機構應即填具強制社區治療基本資料表、通報表,並檢附嚴重病人其保護人之意見及相關診斷證明文件,向審查會申請許可強制社區治療;強制社區治療可否之決定,應送達嚴重病人及其保護人。

強制社區治療期間,不得逾六個月。

第二項之申請,得以電訊傳真或其他科技設備為之。

委員邱泰源等23人提案:

五十五條 保護人、社區心理衛生中心人員或專科醫師發現嚴重病人不遵醫囑致其病情不穩或生活功能有退化之虞,經專科醫師診斷有接受社區治療之必要,其保護人應協助接受社區治療。

前項嚴重病人拒絕接受社區治療時,經地方主管機關指定之專科醫師診斷仍有社區治療之必要,嚴重病人拒絕接受或無法表達時,指定精神醫療機構應即填具強制社區治療基本資料表、通報表,並檢附嚴重病人其保護人之意見及相關診斷證明文件,向法院申請許可強制社區治療;強制社區治療可否之決定,應送達嚴重病人及其保護人。

強制社區治療期間,不得逾六個月。

第二項之申請,得以電訊傳真或其他科技設備為之。

委員莊競程等18人提案:

五十五條 保護人、社區心理衛生中心人員或專科醫師發現嚴重病人不遵醫囑致其病情不穩或生活功能有退化之虞,經專科醫師診斷有接受社區治療之必要,其保護人應協助接受社區治療。

前項嚴重病人拒絕接受社區治療時,經地方主管機關指定之專科醫師診斷仍有社區治療之必要,嚴重病人拒絕接受或無法表達時,指定精神醫療機構應即填具強制社區治療基本資料表、通報表,並檢附嚴重病人其保護人之意見及相關診斷證明文件,向審查會申請許可強制社區治療;強制社區治療可否之決定,應送達嚴重病人及其保護人。

強制社區治療期間,不得逾六個月。

第二項之申請,得以電訊傳真或其他科技設備為之。

第五十六條 地方主管機關指定之專科醫師診斷有延長前條第三項期間之必要者,指定精神醫療機構應於期間屆滿三十日前,向審查會申請延長強制社區治療。

前項申請延長強制社區治療期間,不得逾一年。

委員王婉諭等17人提案:

五十七條 地方主管機關指定之專科醫師診斷有延長前條第三項期間之必要者,指定精神醫療機構應於期間屆滿三十日前,向法院聲請延長強制社區治療裁定。

前項聲請延長強制社區治療期間不得逾一年。

委員蔣萬安等17人提案:

五十五條 地方主管機關指定之專科醫師診斷有延長前條第三項期間之必要者,指定精神醫療機構應於期間屆滿三十日前,向法院聲請延長強制社區治療裁定。

前項聲請延長強制社區治療期間不得逾一年。


委員林為洲等17人提案:

第五十六條 地方主管機關指定之專科醫師診斷有延長前條第三項期間之必要者,指定精神醫療機構應於期間屆滿三十日前,向審查會申請延長強制社區治療。

前項申請延長強制社區治療期間,不得逾一年。

民眾黨黨團提案:

第五十六條 地方主管機關指定之專科醫師診斷有延長前條第三項期間之必要者,指定精神醫療機構應於期間屆滿三十日前,向法院申請延長強制社區治療。

前項申請延長強制社區治療期間,不得逾一年。

委員楊瓊瓔等20人提案:

第五十六條 地方主管機關指定之專科醫師診斷有延長前條第三項期間之必要者,指定精神醫療機構應於期間屆滿三十日前,向審查會申請延長強制社區治療。

前項申請延長強制社區治療期間,不得逾一年。

委員邱泰源等23人提案:

第五十六條 地方主管機關指定之專科醫師診斷有延長前條第三項期間之必要者,指定精神醫療機構應於期間屆滿三十日前,向法院申請延長強制社區治療。

前項申請延長強制社區治療期間,不得逾一年。

委員莊競程等18人提案:

第五十六條 地方主管機關指定之專科醫師診斷有延長前條第三項期間之必要者,指定精神醫療機構應於期間屆滿三十日前,向審查會申請延長強制社區治療。

前項申請延長強制社區治療期間,不得逾一年。

Shape11

委員王婉諭等17人提案:

五十八條 經強制社區治療之嚴重病人或其保護人,對於第五十六條第二項或前條第一項法院之裁定有不服者,得於裁定送達後十日內,向上級法院提起抗告。

強制社區治療期間,嚴重病人或其保護人,得向法院聲請裁定停止強制社區治療。對於法院之裁定不服時,準用前項規定向上級法院提起抗告。

經中央主管機關認可之病人權益促進相關公益團體,得就強制社區治療事項進行個案監督;其發現不妥情事時,應即通知各該主管機關採取改善措施,並得基於嚴重病人自主、平等及利益保障之考量,向法院聲請裁定停止強制社區治療。對於法院之裁定不服時,準用第一項規定向上級法院提起抗告。

對於前三項抗告法院之裁定,不得再抗告。

委員蔣萬安等17人提案:

五十六條 經強制社區治療之嚴重病人或其保護人,對於第五十四條第二項或前條第一項法院之裁定有不服者,得於裁定送達後十日內,向上級法院提起抗告。

強制社區治療期間,嚴重病人或其保護人,得向法院聲請裁定停止強制社區治療。對於法院之裁定不服時,準用前項規定向上級法院提起抗告。

經中央主管機關認可之病人權益促進相關公益團體,得就強制社區治療事項進行個案監督;其發現不妥情事時,應即通知各該主管機關採取改善措施,並得基於嚴重病人自主、平等及利益保障之考量,向法院聲請裁定停止強制社區治療。對於法院之裁定不服時,準用第一項規定向上級法院提起抗告。

對於前三項抗告法院之裁定,不得再抗告。

第一項至第三項抗告期間,對嚴重病人得繼續強制社區治療。



委員王婉諭等17人提案:

五十九條 法院審理第五十六條第二項聲請、第五十七條延長聲請及前條抗告時,嚴重病人因特殊情況而無法到庭者,準用第五十三條規定。

委員蔣萬安等17人提案:

五十七條 法院審理第五十四條第二項聲請、第五十五條延長聲請及前條抗告時,嚴重病人因特殊情況而無法到庭者,準用第五十一條規定。


五十七條 嚴重病人於強制社區治療期間,有下列情形之一者,辦理強制社區治療之機構、團體,應即停止強制社區治療,並通知地方主管機關:

一、病情改善而無繼續強制社區治療必要。

二、除有第七十四條規定情形外,強制社區治療期滿。

三、法院認停止強制社區治療之聲請或抗告為有理由。

委員王婉諭等17人提案:

六十條 嚴重病人於強制社區治療期間,有下列情形之一者,辦理強制社區治療之機構、團體,應即通報法院、地方主管機關,並即停止強制社區治療:

一、病情改善而無繼續強制社區治療必要。

二、強制社區治療期滿。

三、嚴重病人、其保護人依第五十八條第二項或經中央主管機關認可之病人權益促進相關公益團體依第五十八條第三項聲請裁定停止強制社區治療,法院認為有理由。

四、經抗告人依第五十八條第一項至第三項提起抗告,上級法院認停止強制社區治療為有理由。

嚴重病人於強制社區治療期間,未依指定精神醫療機構之指示定期接受治療者,指定精神醫療機構得請警察機關或消防機關協助嚴重病人返診,以評估其住院治療之必要性。

委員蔣萬安等17人提案:

五十八條 嚴重病人於強制社區治療期間,有下列情形之一者,辦理強制社區治療之機構、團體,應即通報法院、地方主管機關,並即停止強制社區治療

一、病情改善而無繼續強制社區治療必要。

二、強制社區治療期滿。

三、嚴重病人、其保護人依第五十六條第二項或經中央主管機關認可之病人權益促進相關公益團體依第五十六條第三項聲請裁定停止強制社區治療,法院認為有理由。

四、經抗告人依第五十六條第一項至第三項提起抗告,上級法院認停止強制社區治療為有理由。

嚴重病人於強制社區治療期間,未依指定精神醫療機構之指示定期接受治療者,指定精神醫療機構得請警察機關或消防機關協助嚴重病人返診,以評估其住院治療之必要性。

Shape12

委員林為洲等17人提案:

五十七條 嚴重病人於強制社區治療期間,有下列情形之一者,辦理強制社區治療之機構、團體,應即停止強制社區治療,並通知地方主管機關:

一、病情改善而無繼續強制社區治療必要。

二、除有第七十四條規定情形外,強制社區治療期滿。

三、法院認停止強制社區治療之聲請或抗告為有理由。

民眾黨黨團提案:

五十七條 嚴重病人於強制社區治療期間,有下列情形之一者,辦理強制社區治療之機構、團體,應即停止強制社區治療,並通知地方主管機關:

一、病情改善而無繼續強制社區治療必要。

二、除有第七十四條規定情形外,強制社區治療期滿。

三、法院認停止強制社區治療之聲請或抗告為有理由。

委員楊瓊瓔等20人提案:

五十七條 嚴重病人於強制社區治療期間,有下列情形之一者,辦理強制社區治療之機構、團體,應即停止強制社區治療,並通知地方主管機關:

一、病情改善而無繼續強制社區治療必要。

二、除有第七十四條規定情形外,強制社區治療期滿。

三、法院認停止強制社區治療之聲請或抗告為有理由。

委員邱泰源等23人提案:

五十七條 嚴重病人於強制社區治療期間,有下列情形之一者,辦理強制社區治療之機構、團體,應即停止強制社區治療,並通知地方主管機關:

一、病情改善而無繼續強制社區治療必要。

二、除有第七十四條規定情形外,強制社區治療期滿。

三、法院認停止強制社區治療之聲請或抗告為有理由。

委員莊競程等18人提案:

五十七條 嚴重病人於強制社區治療期間,有下列情形之一者,辦理強制社區治療之機構、團體,應即停止強制社區治療,並通知地方主管機關:

一、病情改善而無繼續強制社區治療必要。

二、除有第七十四條規定情形外,強制社區治療期滿。

三、法院認停止強制社區治療之聲請或抗告為有理由。

Shape13 五十八條 強制社區治療項目如下,並得合併數項目為之:

一、藥物治療。

二、藥物之血液或尿液濃度檢驗。

三、酒精或其他成癮物質篩檢。

四、其他避免病情惡化或提升病人適應生活機能之處置措施。

地方主管機關執行前項治療,必要時得洽請警察或消防機關協助執行下列事項

一、警察機關:維護現場秩序及人員人身安全。

二、消防機關:載送照護嚴重病人至指定辦理強制社區治療項目之機構或團體接受治療。

嚴重病人於強制社區治療期間,未依中央主管機關之指示定期接受治療,經評估有接受全日住院治療之必要,而經其拒絕者,地方主管機關必要時得請警察機關或消防機關依前項規定協助之。

指定精神醫療機構對前項病人得依第六十條第二項至第四項規定啟動緊急安置,並評估是否聲請強制住院。

前項緊急安置期間,不受第六十一條第二項第一款及第二款規定之限制。

委員王婉諭等17人提案:

六十一條 強制社區治療項目如下,並得合併數項目為之:

一、藥物治療。

二、藥物之血液或尿液濃度檢驗。

三、酒精或其他成癮物質篩檢。

四、其他避免病情惡化或提升病人適應生活機能之措施。

強制社區治療必要時得洽請警察或消防機關協助執行下列事項

一、警察機關:協助指定機構或團體,使嚴重病人接受強制社區治療、維護現場秩序及人員人身安全。

二、消防機關:協助指定機構或團體,護送嚴重病人至指定辦理強制社區治療項目之機構或團體接受治療。

委員蔣萬安等17人提案:

五十九條 強制社區治療項目如下,並得合併數項目為之:

一、藥物治療。

二、藥物之血液或尿液濃度檢驗。

三、酒精或其他成癮物質篩檢。

四、其他避免病情惡化或提升病人適應生活機能之措施。

強制社區治療必要時得洽請警察或消防機關協助執行下列事項:

一、警察機關:協助指定機構或團體,使嚴重病人接受強制社區治療、維護現場秩序及人員人身安全。

二、消防機關:協助指定機構或團體,護送嚴重病人至指定辦理強制社區治療項目之機構或團體接受治療。


委員林為洲等17人提案:

五十八條 強制社區治療項目如下,並得合併數項目為之:

一、藥物治療。

二、藥物之血液或尿液濃度檢驗。

三、酒精或其他成癮物質篩檢。

四、心理諮商或治療。

五、復健治療。

六、其他得避免病情惡化或提升病人適應生活機能之處置措施。

地方主管機關執行前項治療,必要時得洽請警察或消防機關協助執行下列事項

一、警察機關:維護現場秩序及人員人身安全。

二、消防機關:載送照護嚴重病人至指定辦理強制社區治療項目之機構或團體接受治療。

嚴重病人於強制社區治療期間,未依中央主管機關之指示定期接受治療,經評估有接受全日住院治療之必要,而經其拒絕者,地方主管機關必要時得請警察機關或消防機關依前項規定協助之。

指定精神醫療機構對前項病人得依第六十條第二項至第四項規定啟動緊急安置,並評估是否聲請強制住院。

前項緊急安置期間,不受第六十一條第二項第一款及第二款規定之限制。

民眾黨黨團提案:

五十八條 強制社區治療項目如下,並得合併數項目為之:

一、藥物治療,包含長效針劑

二、藥物之血液或尿液濃度檢驗。

三、酒精或其他成癮物質篩檢。

四、其他避免病情惡化或提升病人適應生活機能之處置措施。

地方主管機關或專科醫師執行前項治療,必要時得洽請警察或消防機關協助執行下列事項,警察或消防機關不得拒絕

一、警察機關:維護現場秩序及人員人身安全,協助嚴重病人接受針劑藥物注射治療。

二、消防機關:載送照護嚴重病人至指定辦理強制社區治療項目之機構或團體接受治療。

嚴重病人於強制社區治療期間,未依中央主管機關之指示定期接受治療,經評估有接受全日住院治療之必要,而經其拒絕者,地方主管機關必要時得請警察機關或消防機關依前項規定協助之。

指定精神醫療機構對前項病人得依第六十條第二項至第四項規定啟動緊急安置,並評估是否聲請強制住院。

前項緊急安置期間,不受第六十一條第二項第一款及第二款規定之限制。

委員楊瓊瓔等20人提案:

五十八條 強制社區治療項目如下,並得合併數項目為之:

一、藥物治療。

二、藥物之血液或尿液濃度檢驗。

三、酒精或其他成癮物質篩檢。

四、其他避免病情惡化或提升病人適應生活機能之措施。

地方主管機關執行前項治療,必要時得洽請警察或消防機關協助執行下列事項

一、警察機關:維護現場秩序及人員人身安全。

二、消防機關:載送照護嚴重病人至指定辦理強制社區治療項目之機構或團體接受治療。

嚴重病人於強制社區治療期間,未依中央主管機關之指示定期接受治療,經評估有接受全日住院治療之必要,而經其拒絕者,地方主管機關必要時得請警察機關或消防機關依前項規定協助之。

指定精神醫療機構對前項病人得依第六十條第二項至第四項規定啟動緊急安置,並評估是否聲請強制住院。

前項緊急安置期間,不受第六十一條第二項第一款及第二款規定之限制。

委員邱泰源等23人提案:

五十八條 強制社區治療項目如下,並得合併數項目為之:

一、藥物治療。

二、藥物之血液或尿液濃度檢驗。

三、酒精或其他成癮物質篩檢。

四、其他避免病情惡化或提升病人適應生活機能之處置措施。

地方主管機關執行前項治療,必要時得洽請警察或消防機關協助執行下列事項,警察或消防機關不得拒絕

一、警察機關:維護現場秩序及人員人身安全、協助嚴重病人接受治療。

二、消防機關:載送照護嚴重病人至指定辦理強制社區治療項目之機構或團體接受治療。

嚴重病人於強制社區治療期間,未依中央主管機關之指示定期接受治療,經評估有接受全日住院治療之必要,而經其拒絕者,地方主管機關必要時得請警察機關或消防機關依前項規定協助之。

指定精神醫療機構對前項病人得依第六十條第二項至第四項規定啟動緊急安置,並評估是否聲請強制住院。

前項緊急安置期間,不受第六十一條第二項第一款及第二款規定之限制。

委員莊競程等18人提案:

五十八條 強制社區治療項目如下,並得合併數項目為之:

一、藥物治療。

二、藥物之血液或尿液濃度檢驗。

三、酒精或其他成癮物質篩檢。

四、其他避免病情惡化或提升病人適應生活機能之處置措施。

地方主管機關執行前項治療,必要時得洽請警察或消防機關協助執行下列事項

一、警察機關:維護現場秩序及人員人身安全。

二、消防機關:載送照護嚴重病人至指定辦理強制社區治療項目之機構或團體接受治療。

嚴重病人於強制社區治療期間,未依中央主管機關之指示定期接受治療,經評估有接受全日住院治療之必要,而經其拒絕者,地方主管機關必要時得請警察機關或消防機關依前項規定協助之。

指定精神醫療機構對前項病人得依第六十條第二項至第四項規定啟動緊急安置,並評估是否聲請強制住院。

前項緊急安置期間,不受第六十一條第二項第一款及第二款規定之限制。

第五十九條 辦理強制社區治療之機構或團體得視需要,偕同精神衛生相關機構或團體執行強制社區治療業務。

前項辦理強制社區治療機構團體之資格、管理及其他應遵行事項之辦法,由中央主管機關定之。

委員蔣萬安等17人提案:

六十條 第五十四條第二項聲請及第五十五條第一項延長聲請,由地方主管機關委託指定精神醫療機構辦理之。

指定精神醫療機構得視需要,偕同精神衛生相關機構或團體執行強制社區治療業務。

前項辦理強制社區治療之機構團體之資格、管理及其他應遵行事項之辦法,由中央主管機關定之。

強制社區治療之程序、應備文件及其他應遵行事項之辦法,由行政院會同司法院定之。


委員林為洲等17人提案:

第五十九條 辦理強制社區治療之機構或團體得視需要,偕同精神衛生相關機構或團體執行強制社區治療業務。

前項辦理強制社區治療機構團體之資格、管理及其他應遵行事項之辦法,由中央主管機關定之。

民眾黨黨團提案:

第五十九條 辦理強制社區治療之機構或團體得視需要,偕同精神衛生相關機構或團體執行強制社區治療業務。

前項辦理強制社區治療機構團體之資格、管理及其他應遵行事項之辦法,由中央主管機關定之。

委員楊瓊瓔等20人提案:

第五十九條 辦理強制社區治療之機構或團體得視需要,偕同精神衛生相關機構或團體執行強制社區治療業務。

前項辦理強制社區治療機構團體之資格、管理及其他應遵行事項之辦法,由中央主管機關定之。

委員邱泰源等23人提案:

第五十九條 辦理強制社區治療之機構或團體得視需要,偕同精神衛生相關機構或團體執行強制社區治療業務。

前項辦理強制社區治療機構團體之資格、管理及其他應遵行事項之辦法,由中央主管機關定之。

委員莊競程等18人提案:

第五十九條 辦理強制社區治療之機構或團體得視需要,偕同精神衛生相關機構或團體執行強制社區治療業務。

前項辦理強制社區治療機構團體之資格、管理及其他應遵行事項之辦法,由中央主管機關定之。


委員王婉諭等17人提案:

六十二條 指定精神醫療機構向法院聲請第五十條第一項強制住院、第五十一條第一項延長強制住院、第五十六條第二項強制社區治療或第五十七條第一項延長強制社區治療裁定時,應同時備具資料,送第四十八條所定諮詢小組提供諮詢意見。

中央主管機關應自諮詢小組收受資料起三日內,以書面、電話、傳真或其他電子傳送方式,將諮詢意見送法院審酌。

委員蔣萬安等17人提案:

第六十一條 指定精神醫療機構向法院聲請第四十八條第一項強制住院、第四十九條第一項延長強制住院、第五十四條第二項強制社區治療或第五十五條第一項延長強制社區治療裁定時,應同時備具資料,送第十七條所定諮詢小組提供諮詢意見。

中央主管機關應自諮詢小組收受資料起三日內,以書面、電話、傳真或其他電子傳送方式,將諮詢意見送法院審酌。


六十條 嚴重病人傷害他人或自己或有傷害之虞,經專科醫師診斷有全日住院治療之必要者,保護人應協助前往精神醫療機構辦理住院。

前項嚴重病人拒絕接受全日住院治療者,地方主管機關得指定精神醫療機構予以緊急安置,並交由二位以上地方主管機關指定之專科醫師實施強制鑑定。但於離島或偏遠地區,得僅由一位專科醫師實施。

前項強制鑑定,符合中央主管機關公告之緊急或特殊情形時,得以聲音及影像相互傳送之設備為之。

第二項強制鑑定結果,仍有全日住院治療必要,經詢問嚴重病人意見,拒絕接受或無法表達時,指定精神醫療機構應即填具強制住院基本資料表及通報表,並檢附嚴重病人其保護人之意見及相關診斷證明文件,向法院聲請裁定強制住院。

委員賴惠員等18人提案:

第四十一條 嚴重病人或病人有傷害他人或自己或有傷害之虞,經專科醫師診斷有全日住院治療之必要者,其保護人應協助前往精神醫療機構辦理住院。

前項病人拒絕接受全日住院治療者,直轄市、縣(市)主管機關得指定精神醫療機構予以緊急安置,並交由二位以上直轄市、縣(市)主管機關指定之專科醫師進行強制鑑定。但於離島地區,強制鑑定得僅由一位專科醫師實施。

前項強制鑑定結果,仍有全日住院治療必要,經詢問病人意見,仍拒絕接受或無法表達時,應即填具強制住院基本資料表及通報表,並檢附病人及其保護人之意見及相關診斷證明文件,向審查會申請許可強制住院;強制住院可否之決定,應送達病人及其保護人。但病人有因精神疾病傷害他人之前科者,不得拒絕強制住院治療。

第二項之緊急安置及前項之申請強制住院許可,由直轄市、縣(市)主管機關委託指定精神醫療機構辦理之;緊急安置、申請強制住院之程序、應備文件及其他應遵行事項之辦法,由中央主管機關定之。

委員王婉諭等17人提案:

四十九條 嚴重病人傷害他人或自己或有傷害之虞,經專科醫師診斷有全日住院治療之必要者,保護人應協助前往精神醫療機構辦理住院。

前項嚴重病人拒絕接受全日住院治療者,地方主管機關得指定精神醫療機構予以緊急安置,並交由二位以上地方主管機關指定之專科醫師實施強制鑑定。但於離島或偏遠地區,得僅由一位專科醫師實施。

前項緊急安置期間,應注意嚴重病人權益之保護及進行必要之治療;強制鑑定,應自緊急安置之日起二日內完成。

經鑑定無強制住院必要或未於七日期間內經法院裁定強制住院時,應即停止緊急安置。

委員蔣萬安等17人提案:

四十七條 嚴重病人傷害他人或自己或有傷害之虞,經專科醫師診斷有全日住院治療之必要者,保護人應協助前往精神醫療機構辦理住院。

前項嚴重病人拒絕接受全日住院治療者,地方主管機關得指定精神醫療機構予以緊急安置,並交由二位以上地方主管機關指定之專科醫師實施強制鑑定。但於離島或偏遠地區,得僅由一位專科醫師實施。

前項緊急安置期間,應注意嚴重病人權益之保護及進行必要之治療;強制鑑定,應自緊急安置之日起二日內完成。

經鑑定無強制住院必要或未於七日期間內經法院裁定強制住院時,應即停止緊急安置。


委員林為洲等17人提案:

六十條 嚴重病人傷害他人或自己或有傷害之虞,經專科醫師診斷有全日住院治療之必要者,保護人應協助前往精神醫療機構辦理住院。

前項嚴重病人拒絕接受全日住院治療者,地方主管機關得指定精神醫療機構予以緊急安置,並交由二位以上地方主管機關指定之專科醫師實施強制鑑定。但於離島或偏遠地區,得僅由一位專科醫師實施。

前項強制鑑定,符合中央主管機關公告之緊急或特殊情形時,得以聲音及影像相互傳送之設備為之。

第二項強制鑑定結果,仍有全日住院治療必要,經詢問嚴重病人意見,拒絕接受或無法表達時,指定精神醫療機構應即填具強制住院基本資料表及通報表,並檢附嚴重病人其保護人之意見及相關診斷證明文件,向法院聲請裁定強制住院。

民眾黨黨團提案:

六十條 嚴重病人傷害他人或自己或有傷害之虞,經專科醫師診斷有全日住院治療之必要者,保護人得請求警察機關或自行協助其前往精神醫療機構辦理住院,警察機關不得拒絕

前項嚴重病人拒絕接受全日住院治療者,地方主管機關得指定精神醫療機構予以緊急安置,並交由二位以上地方主管機關指定之專科醫師實施強制鑑定。但於離島或偏遠地區,得僅由一位專科醫師實施。

前項強制鑑定,符合中央主管機關公告之緊急或特殊情形時,得以聲音及影像相互傳送之設備為之。

第二項強制鑑定結果,仍有全日住院治療必要,經詢問嚴重病人意見,拒絕接受或無法表達時,指定精神醫療機構應即填具強制住院基本資料表及通報表,並檢附嚴重病人其保護人之意見及相關診斷證明文件,向法院聲請裁定強制住院。

委員楊瓊瓔等20人提案:

六十條 嚴重病人傷害他人或自己或有傷害之虞,經專科醫師診斷有全日住院治療之必要者,保護人應協助前往精神醫療機構辦理住院。

前項嚴重病人拒絕接受全日住院治療者,地方主管機關得指定精神醫療機構予以緊急安置,並交由二位以上地方主管機關指定之專科醫師實施強制鑑定。但於離島或偏遠地區,得僅由一位專科醫師實施。

前項強制鑑定,符合中央主管機關公告之緊急或特殊情形時,得以聲音及影像傳送之設備為之。

第二項強制鑑定結果,仍有全日住院治療必要,經詢問嚴重病人意見,拒絕接受或無法表達時,指定精神醫療機構應即填具強制住院基本資料表及通報表,並檢附嚴重病人其保護人之意見及相關診斷證明文件,向法院聲請裁定強制住院。

委員邱泰源等23人提案:

六十條 嚴重病人傷害他人或自己或有傷害之虞,經專科醫師診斷有全日住院治療之必要者,保護人應協助前往精神醫療機構辦理住院。

前項嚴重病人拒絕接受全日住院治療者,地方主管機關得指定精神醫療機構予以緊急安置,並交由二位以上地方主管機關指定之專科醫師實施強制鑑定。但於離島或偏遠地區,得僅由一位專科醫師實施。

前項強制鑑定,符合中央主管機關公告之緊急或特殊情形時,得以聲音及影像相互傳送之設備為之。

第二項強制鑑定結果,仍有全日住院治療必要,經詢問嚴重病人意見,其拒絕接受或無法表達時,指定精神醫療機構應即填具強制住院基本資料表及通報表,並檢附嚴重病人與其保護人之意見及相關診斷證明文件,向法院聲請裁定強制住院。

委員莊競程等18人提案:

六十條 嚴重病人傷害他人或自己或有傷害之虞,經專科醫師診斷有全日住院治療之必要者,保護人應協助前往精神醫療機構辦理住院。

前項嚴重病人拒絕接受全日住院治療者,地方主管機關得指定精神醫療機構予以緊急安置,並交由二位以上地方主管機關指定之專科醫師實施強制鑑定。但於離島或偏遠地區,得僅由一位專科醫師實施。

前項強制鑑定,符合中央主管機關公告之緊急或特殊情形時,得以聲音及影像相互傳送之設備為之。

第二項強制鑑定結果,仍有全日住院治療必要,經詢問嚴重病人意見,拒絕接受或無法表達時,指定精神醫療機構應即填具強制住院基本資料表及通報表,並檢附嚴重病人其保護人之意見及相關診斷證明文件,向法院聲請裁定強制住院。


委員王婉諭等17人提案:

五十條 前條強制鑑定結果,仍有全日住院治療必要,經詢問嚴重病人意見,仍拒絕接受或無法表達時,指定精神醫療機構應即填具強制住院基本資料表及通報表,並檢附嚴重病人與其保護人之意見及相關診斷證明文件,向法院聲請許可強制住院;強制住院之裁定,應送達嚴重病人及其保護人。

法院審理第一項強制住院之聲請事件,應訊問嚴重病人,並得依第五十三條遠距審理方式為之。

嚴重病人因精神障礙或其他心智缺陷無法為完全之陳述或具原住民身分者,於審理中未經選任辯護人,法院應通知依法設立之法律扶助機構指派律師到場為其辯護。

法院審理第一項強制住院之聲請事件,得徵詢諮詢小組委員或專家證人為其他替代處分之可能,以供審酌強制住院之必要性;對於第一項強制住院之聲請及第五十一條第一項延長強制住院之聲請,認為未達應受強制住院之程度,而有強制社區治療之原因者,得依聲請或依職權變更為許可強制社區治療之裁定。

法院每次裁定強制住院期間,不得逾六十日。

嚴重病人病情改善而無繼續強制住院必要者,指定精神醫療機構應即為其辦理出院,並依第四十四條第二項協助嚴重病人擬訂出院準備計畫。

委員蔣萬安等17人提案:

四十八條 前條強制鑑定結果,仍有全日住院治療必要,經詢問嚴重病人意見,仍拒絕接受或無法表達時,指定精神醫療機構應即填具強制住院基本資料表及通報表,並檢附嚴重病人其保護人之意見及相關診斷證明文件,向法院聲請許可強制住院;強制住院之裁定,應送達嚴重病人及其保護人。

法院每次裁定強制住院期間,不得逾六十日。

嚴重病人病情改善而無繼續強制住院必要者,指定精神醫療機構應即為其辦理出院。

法院對於第一項強制住院之聲請及第四十九條第一項延長強制住院之聲請,認為未達應受強制住院之程度,而有強制社區治療之原因者,得依聲請或依職權變更為許可強制社區治療之裁定。


第六十一條 前條第二項緊急安置期間為十四日,並應注意嚴重病人權益之保護及進行必要之治療;強制鑑定,應自緊急安置之日起日內完成。

有下列情形之一者,指定精神醫療機構應即停止緊急安置,並通知地方主管機關:

一、強制鑑定認無強制住院必要

二、因嚴重病人同意接受全日住院治療或病情改善而無繼續緊急安置必要。

三、法院駁回強制住院之聲請。

四、經法院依提審法裁定釋放。

五、經法院認停止緊急安置之聲請或抗告為有理由。

有前項第二款或第四款規定情形,指定精神醫療機構已聲請法院裁定強制住院者,應即通知該管法院,並以該通知視為撤回強制住院之聲請。

緊急安置之程序、應備文件及其他應遵行事項之辦法,由中央主管機關定之。

委員賴惠員等18人提案:

第四十二條 緊急安置期間,不得逾五日,並應注意病人權益之保護及進行必要之治療;強制鑑定,應自緊急安置之日起二日內完成。經鑑定無強制住院必要或未於前開五日期間內取得強制住院許可時,應即停止緊急安置。

強制住院期間,不得逾六十日。但經二位以上直轄市、縣(市)主管機關指定之專科醫師鑑定有延長之必要,並報經審查會許可者,得延長之;其延長期間,每次以六十日為限。強制住院期間,病人病情改善而無繼續強制住院必要者,指定精神醫療機構應即為其辦理出院,並即通報直轄市、縣(市)主管機關。強制住院期滿或審查會認無繼續強制住院之必要者,亦同。

經緊急安置或強制住院之病人或其保護人,得向法院聲請裁定停止緊急安置或強制住院。病人或保護人對於法院裁定有不服者,得於裁定送達後十日內提起抗告,對於抗告法院之裁定不得再抗告。聲請及抗告期間,對病人得繼續緊急安置或強制住院。

前項之聲請及抗告期間,法院認有保障病人利益之必要時,得依聲請以裁定先為一定之緊急處置。對於緊急處置之裁定不得聲明不服。

經中央主管機關認可之病人權益促進相關公益團體,得就強制治療、緊急安置進行個案監督及查核;其發現不妥情事時,應即通知各該主管機關採取改善措施,並得基於病人最佳利益之考量,準用第三項規定,向法院聲請裁定停止緊急安置或強制住院。

第三項聲請及前條第三項之申請,得以電訊傳真或其他科技設備為之。

委員王婉諭等17人提案:

五十二條 經強制住院之嚴重病人或其保護人,對於第五十條第一項或前條第一項法院之裁定有不服者,得於裁定送達後十日內,向上級法院提起抗告。

強制住院期間,嚴重病人或其保護人,得向法院聲請裁定停止強制住院。對於法院之裁定不服時,準用前項規定,向上級法院提起抗告。

經中央主管機關認可之病人權益促進相關公益團體,得就強制住院事項進行個案監督;其發現不妥情事時,應即通知各該主管機關採取改善措施,並得基於嚴重病人自主、平等及利益保障之考量,向法院聲請裁定停止強制住院。對於法院之裁定不服時,準用第一項規定,向上級法院提起抗告。

對於前三項抗告法院之裁定,不得再抗告。

委員蔣萬安等17人提案:

五十條 經強制住院之嚴重病人或其保護人,對於第四十八條第一項或前條第一項法院之裁定有不服者,得於裁定送達後十日內,向上級法院提起抗告。

強制住院期間,嚴重病人或其保護人,得向法院聲請裁定停止強制住院。對於法院之裁定不服時,準用前項規定,向上級法院提起抗告。

經中央主管機關認可之病人權益促進相關公益團體,得就強制住院及強制治療事項進行個案監督;其發現不妥情事時,應即通知各該主管機關採取改善措施,並得基於嚴重病人自主、平等及利益保障之考量,向法院聲請裁定停止強制住院。對於法院之裁定不服時,準用第一項規定,向上級法院提起抗告。

對於前三項抗告法院之裁定,不得再抗告。

第一項至第三項抗告期間,對嚴重病人得繼續強制住院。


委員林為洲等17人提案:

第六十一條 前條第二項緊急安置期間為十四日,並應注意嚴重病人權益之保護及進行必要之治療;強制鑑定,應自緊急安置之日起日內完成。

有下列情形之一者,指定精神醫療機構應即停止緊急安置,並通知地方主管機關:

一、強制鑑定認無強制住院必要

二、因嚴重病人同意接受全日住院治療或病情改善而無繼續緊急安置必要。

三、法院駁回強制住院之聲請。

四、經法院依提審法裁定釋放。

五、經法院認停止緊急安置之聲請或抗告為有理由。

有前項第二款或第四款規定情形,指定精神醫療機構已聲請法院裁定強制住院者,應即通知該管法院,並以該通知視為撤回強制住院之聲請。

緊急安置之程序、應備文件及其他應遵行事項之辦法,由中央主管機關定之。

民眾黨黨團提案:

第六十一條 前條第二項緊急安置期間為十四日,並應即將緊急安置之原因、時間、地點及得依提審法聲請提審之意旨,以書面告知嚴重病人本人及其指定之親友,至遲不得逾二十四小時。並應注意嚴重病人權益之保護及進行必要之治療;強制鑑定,應自緊急安置之日起日內完成。

有下列情形之一者,指定精神醫療機構應即停止緊急安置,並通知地方主管機關:

一、強制鑑定認無強制住院必要

二、因嚴重病人同意接受全日住院治療或病情改善而無繼續緊急安置必要。

三、法院駁回強制住院之聲請。

四、經法院依提審法裁定釋放。

五、經法院認停止緊急安置之聲請或抗告為有理由。

有前項第二款或第四款規定情形,指定精神醫療機構已聲請法院裁定強制住院者,應即通知該管法院,並以該通知視為撤回強制住院之聲請。

緊急安置之程序、應備文件及其他應遵行事項之辦法,由中央主管機關定之。

委員楊瓊瓔等20人提案:

第六十一條 前條第二項緊急安置期間為十日,並應注意嚴重病人權益之保護及進行必要之治療;強制鑑定,應自緊急安置之日起二日內完成。

有下列情形之一者,指定精神醫療機構應即停止緊急安置,並通知地方主管機關:

一、強制鑑定認無強制住院必要

二、因嚴重病人同意接受全日住院治療或病情改善而無繼續緊急安置必要。

三、法院駁回強制住院之聲請。

四、經法院依提審法裁定釋放。

五、經法院認停止緊急安置之聲請或抗告為有理由。

有前項第二款或第四款規定情形,指定精神醫療機構已聲請法院裁定強制住院者,應即通知該管法院,並以該通知視為撤回強制住院之聲請。

緊急安置之程序、應備文件及其他應遵行事項之辦法,由中央主管機關定之。

委員邱泰源等23人提案:

第六十一條 前條第二項緊急安置期間為十四日,並應即將緊急安置之原因、時間、地點及得依提審法聲請提審之意旨,以書面告知嚴重病人本人及其指定之親友,至遲不得逾二十四小時。並應注意嚴重病人權益之保護及進行必要之治療;強制鑑定,應自緊急安置之次日起七日內完成。

有下列情形之一者,指定精神醫療機構應即停止緊急安置,並通知地方主管機關:

一、經強制鑑定認無強制住院必要

二、因嚴重病人同意接受全日住院治療或病情改善而無繼續緊急安置必要。

三、法院駁回強制住院之聲請。

四、經法院依提審法裁定釋放。

五、經法院認停止緊急安置之聲請或抗告為有理由。

有前項第二款或第四款規定情形,指定精神醫療機構已聲請法院裁定強制住院者,應即通知該管法院,並以該通知視為撤回強制住院之聲請。

緊急安置之程序、應備文件及其他應遵行事項之辦法,由中央主管機關定之。

委員莊競程等18人提案:

第六十一條 前條第二項緊急安置期間為十四日,並應注意嚴重病人權益之保護及進行必要之治療;強制鑑定,應自緊急安置之日起日內完成。

有下列情形之一者,指定精神醫療機構應即停止緊急安置,並通知地方主管機關:

一、強制鑑定認無強制住院必要

二、因嚴重病人同意接受全日住院治療或病情改善而無繼續緊急安置必要。

三、法院駁回強制住院之聲請。

四、經法院依提審法裁定釋放。

五、經法院認停止緊急安置之聲請或抗告為有理由。

有前項第二款或第四款規定情形,指定精神醫療機構已聲請法院裁定強制住院者,應即通知該管法院,並以該通知視為撤回強制住院之聲請。

緊急安置之程序、應備文件及其他應遵行事項之辦法,由中央主管機關定之。

Shape14

委員王婉諭等17人提案:

五十三條 法院審理第五十條第一項聲請、第五十一條第一項延長聲請及前條抗告嚴重病人因特殊情況而無法到庭,法院認為有必要者,得以聲音及影像相互傳送之設備直接訊問

委員蔣萬安等17人提案:

五十一條 法院審理第四十八條第一項聲請、第四十九條第一項延長聲請及前條抗告嚴重病人因特殊情況而無法到庭,法院認為有必要者,得以聲音及影像相互傳送之設備直接訊問


Shape15 六十二條 嚴重病人經指定精神醫療機構向法院聲請裁定強制住院,於聲請期間轉為同意住院治療後要求出院者,指定精神醫療機構評估其仍有第六十條第一項規定情形,有繼續接受住院治療之必要,經其拒絕者,指定精神醫療機構應重新啟動強制住院程序,不再接受其轉為同意住院。


委員林為洲等17人提案:

第六十二條 嚴重病人經指定精神醫療機構向法院聲請裁定強制住院,於聲請期間轉為同意住院治療後要求出院者,指定精神醫療機構評估其仍有第六十條第一項規定情形,有繼續接受住院治療之必要,經其拒絕者,指定精神醫療機構應重新啟動強制住院程序,不再接受其轉為同意住院。

民眾黨黨團提案:

第六十二條 嚴重病人經指定精神醫療機構向法院聲請裁定強制住院,於聲請期間轉為同意住院治療後要求出院者,指定精神醫療機構評估其仍有第六十條第一項規定情形,有繼續接受住院治療之必要,經其拒絕者,指定精神醫療機構應重新啟動強制住院程序,不再接受其轉為同意住院。

委員楊瓊瓔等20人提案:

第六十二條 嚴重病人經指定精神醫療機構向法院聲請裁定強制住院,於聲請期間轉為同意住院治療後要求出院者,指定精神醫療機構評估其仍有第六十條第一項規定情形,有繼續接受住院治療之必要,經其拒絕者,指定精神醫療機構應重新啟動強制住院程序,不再接受其轉為同意住院。

委員邱泰源等23人提案:

第六十二條 嚴重病人經指定精神醫療機構向法院聲請裁定強制住院,於聲請期間轉為同意住院治療後要求出院者,指定精神醫療機構評估其仍有第六十條第一項規定情形,有繼續接受住院治療之必要,經其拒絕者,指定精神醫療機構應重新啟動強制住院程序,不再接受其轉為同意住院。

委員莊競程等18人提案:

第六十二條 嚴重病人經指定精神醫療機構向法院聲請裁定強制住院,於聲請期間轉為同意住院治療後要求出院者,指定精神醫療機構評估其仍有第六十條第一項規定情形,有繼續接受住院治療之必要,經其拒絕者,指定精神醫療機構應重新啟動強制住院程序,不再接受其轉為同意住院。

第六十三條 嚴重病人緊急安置期間,應由指定精神醫療機構通報依法設立之法律扶助機構依法律扶助法規定,提供必要之法律扶助。


委員林為洲等17人提案:

第六十三條 嚴重病人緊急安置期間,應由指定精神醫療機構通報依法設立之法律扶助機構依法律扶助法規定,提供必要之法律扶助。

民眾黨黨團提案:

第六十三條 嚴重病人緊急安置期間,應由指定精神醫療機構通報依法設立之法律扶助機構依法律扶助法規定,提供必要之法律扶助。

委員楊瓊瓔等20人提案:

第六十三條 嚴重病人緊急安置期間,應由指定精神醫療機構通報依法設立之法律扶助機構依法律扶助法規定,提供必要之法律扶助。

委員邱泰源等23人提案:

第六十三條 嚴重病人緊急安置期間,應由指定精神醫療機構通報依法設立之法律扶助機構依法律扶助法規定,提供必要之法律扶助。

委員莊競程等18人提案:

第六十三條 嚴重病人緊急安置期間,應由指定精神醫療機構通報依法設立之法律扶助機構依法律扶助法規定,提供必要之法律扶助。

第六十四條 法院每次裁定強制住院期間,不得逾六十日。

經二位以上地方主管機關指定之專科醫師鑑定嚴重病人有延長強制住院期間之必要指定精神醫療機構應於強制住院期間屆滿十四日前,向法院聲請裁定延長強制住院。

前項聲請裁定次數,以一次為限,其延長強制住院期間,不得逾六十日。

委員王婉諭等17人提案:

五十一條 經二位以上地方主管機關指定之專科醫師鑑定嚴重病人有延長強制住院期間之必要指定精神醫療機構應於強制住院期間屆滿十四日前,向法院聲請延長強制住院裁定。

法院審理延長強制住院之聲請事件,應準用第五十條第二項至第四項之規定。

第一項聲請裁定次數,以一次為限,其延長強制住院期間,不得逾六十日。

嚴重病人病情改善而無繼續延長強制住院必要者,指定精神醫療機構應即為其辦理出院,並依第四十四條第二項協助嚴重病人擬訂出院準備計畫。

委員蔣萬安等17人提案:

四十九條 經二位以上地方主管機關指定之專科醫師鑑定嚴重病人有延長強制住院期間之必要指定精神醫療機構應於強制住院期間屆滿十四日前,向法院聲請延長強制住院裁定。

前項聲請裁定次數,以一次為限,其延長強制住院期間,不得逾六十日。

嚴重病人病情改善而無繼續延長強制住院必要者,指定精神醫療機構應即為其辦理出院。


委員林為洲等17人提案:

第六十四條 法院每次裁定強制住院期間,不得逾六十日。

經二位以上地方主管機關指定之專科醫師鑑定嚴重病人有延長強制住院期間之必要指定精神醫療機構應於強制住院期間屆滿十四日前,向法院聲請裁定延長強制住院。

前項聲請裁定次數,以一次為限,其延長強制住院期間,不得逾六十日。

民眾黨黨團提案:

第六十四條 法院每次裁定強制住院期間,不得逾六十日。

經二位以上地方主管機關指定之專科醫師鑑定嚴重病人有延長強制住院期間之必要指定精神醫療機構應於強制住院期間屆滿十四日前,向法院聲請裁定延長強制住院。

前項聲請裁定次數,以一次為限,其延長強制住院期間,不得逾六十日。

委員楊瓊瓔等20人提案:

第六十四條 法院每次裁定強制住院期間,不得逾六十日。

經二位以上地方主管機關指定之專科醫師鑑定嚴重病人有延長強制住院期間之必要指定精神醫療機構應於強制住院期間屆滿十四日前,向法院聲請裁定延長強制住院;其延長期間,每次以六十日為限。

委員邱泰源等23人提案:

第六十四條 法院每次裁定強制住院期間,不得逾六十日。

經二位以上地方主管機關指定之專科醫師鑑定嚴重病人有延長強制住院期間之必要指定精神醫療機構應於強制住院期間屆滿十四日前,向法院聲請裁定延長強制住院。

前項聲請裁定次數,以一次為限,其延長強制住院期間,不得逾六十日。

委員莊競程等18人提案:

第六十四條 法院每次裁定強制住院期間,不得逾六十日。

經二位以上地方主管機關指定之專科醫師鑑定嚴重病人有延長強制住院期間之必要指定精神醫療機構應於強制住院期間屆滿十四日前,向法院聲請裁定延長強制住院。

前項聲請裁定次數,以一次為限,其延長強制住院期間,不得逾六十日。

第六十五條 嚴重病人於強制住院期間有下列情形之一者,辦理強制住院之指定精神醫療機構應即停止強制住院,並通知原裁定法院及地方主管機關:

一、病情改善而無繼續強制住院必要。

二、除有第七十四條規定情形外,強制住院期滿。

三、法院認停止強制住院之聲請為有理由。

四、經抗告法院撤銷強制住院裁定或認停止強制住院為有理由。

委員王婉諭等17人提案:

五十四條 嚴重病人強制住院期間有下列情形之一者,辦理強制住院之指定精神醫療機構,應即通報法院、地方主管機關,並即停止強制住院,並依第四十四條第二項協助嚴重病人擬訂出院準備計畫

一、病情改善而無繼續強制住院必要。

二、強制住院期滿。

三、嚴重病人、其保護人依第五十二條第二項或經中央主管機關認可之病人權益促進相關公益團體依第五十二條第三項聲請裁定停止強制住院,法院認為有理由。

四、經抗告人依第五十二條第一項至第三項提起抗告,上級法院認停止強制住院為有理由。

委員蔣萬安等17人提案:

五十二條 嚴重病人強制住院期間有下列情形之一者,辦理強制住院之指定精神醫療機構,應即通報法院、地方主管機關,並即停止強制住院

一、病情改善而無繼續強制住院必要。

二、強制住院期滿。

三、嚴重病人、其保護人依第五十條第二項或經中央主管機關認可之病人權益促進相關公益團體依第五十條第三項聲請裁定停止強制住院,法院認為有理由。

四、經抗告人依第五十條第一項至第三項提起抗告,上級法院認停止強制住院為有理由。


委員林為洲等17人提案:

第六十五條 嚴重病人於強制住院期間有下列情形之一者,辦理強制住院之指定精神醫療機構應即停止強制住院,並通知原裁定法院及地方主管機關:

一、病情改善而無繼續強制住院必要。

二、除有第七十四條規定情形外,強制住院期滿。

三、法院認停止強制住院之聲請為有理由。

四、經抗告法院撤銷強制住院裁定或認停止強制住院為有理由。

民眾黨黨團提案:

第六十五條 嚴重病人於強制住院期間有下列情形之一者,辦理強制住院之指定精神醫療機構應即停止強制住院,並通知原裁定法院及地方主管機關:

一、病情改善而無繼續強制住院必要。

二、除有第七十四條規定情形外,強制住院期滿。

三、法院認停止強制住院之聲請為有理由。

四、經抗告法院撤銷強制住院裁定或認停止強制住院為有理由。

委員楊瓊瓔等20人提案:

第六十五條 嚴重病人於強制住院期間有下列情形之一者,辦理強制住院之指定精神醫療機構應即停止強制住院,並通知原裁定法院及地方主管機關:

一、病情改善而無繼續強制住院必要。

二、除有第七十四條規定情形外,強制住院期滿。

三、法院認停止強制住院之聲請為有理由。

四、經抗告法院撤銷強制住院裁定或認停止強制住院為有理由。

委員邱泰源等23人提案:

第六十五條 嚴重病人於強制住院期間有下列情形之一者,辦理強制住院之指定精神醫療機構應即停止強制住院,並通知原裁定法院及地方主管機關:

一、病情改善而無繼續強制住院必要。

二、除有第七十四條規定情形外,強制住院期滿。

三、法院認停止強制住院之聲請為有理由。

四、經抗告法院撤銷強制住院裁定或認停止強制住院為有理由。

委員莊競程等18人提案:

第六十五條 嚴重病人於強制住院期間有下列情形之一者,辦理強制住院之指定精神醫療機構應即停止強制住院,並通知原裁定法院及地方主管機關:

一、病情改善而無繼續強制住院必要。

二、除有第七十四條規定情形外,強制住院期滿。

三、法院認停止強制住院之聲請為有理由。

四、經抗告法院撤銷強制住院裁定或認停止強制住院為有理由。

第六十六條 緊急安置、強制住院及延長強制住院之聲請,由地方主管機關委託指定精神醫療機構辦理之。

委員王婉諭等17人提案:

五十五條 第四十九條第二項緊急安置、第五十條第一項聲請及第五十一條第一項延長聲請,由地方主管機關委託指定精神醫療機構辦理之。

緊急安置與強制住院之程序、應備文件及其他應遵行事項之辦法,由行政院會同司法院定之。

委員蔣萬安等17人提案:

五十三條 第四十七條第二項緊急安置、第四十八條第一項聲請及第四十九條第一項延長聲請,由地方主管機關委託指定精神醫療機構辦理之。

緊急安置與強制住院之程序、應備文件及其他應遵行事項之辦法,由行政院會同司法院定之。


委員林為洲等17人提案:

第六十六條 緊急安置、強制住院及延長強制住院之聲請,由地方主管機關委託指定精神醫療機構辦理之。

民眾黨黨團提案:

第六十六條 緊急安置、強制住院及延長強制住院之聲請,由地方主管機關委託指定精神醫療機構辦理之。

委員楊瓊瓔等20人提案:

第六十六條 緊急安置、強制住院及延長強制住院之聲請,由地方主管機關委託指定精神醫療機構辦理之。

委員邱泰源等23人提案:

第六十六條 緊急安置、強制住院及延長強制住院之聲請,由地方主管機關委託指定精神醫療機構辦理之。

委員莊競程等18人提案:

第六十六條 緊急安置、強制住院及延長強制住院之聲請,由地方主管機關委託指定精神醫療機構辦理之。

第六十七條 緊急安置強制住院或強制社區治療期間,嚴重病人或其保護人得向法院聲請裁定停止緊急安置強制住院或強制社區治療

前項事件之聲請及抗告由嚴重病人或保護人提出者,免徵裁判費並準用民事訴訟法第七十七條之二十三第四項規定。

經中央主管機關認可之病人權益促進相關公益團體,得就強制住院及強制社區治療事項進行個案監督;其發現不妥情事時,應即通知各該主管機關採取改善措施,並得基於嚴重病人自主、平等及利益保障之考量,向法院聲請裁定停止強制住院或強制社區治療


委員林為洲等17人提案:

第六十七條 緊急安置強制住院或強制社區治療期間,嚴重病人或其保護人得向法院聲請裁定停止緊急安置強制住院或強制社區治療

前項事件之聲請及抗告由嚴重病人或保護人提出者,免徵裁判費並準用民事訴訟法第七十七條之二十三第四項規定。

經中央主管機關認可之病人權益促進相關公益團體,得就強制住院及強制社區治療事項進行個案監督;其發現不妥情事時,應即通知各該主管機關採取改善措施,並得基於嚴重病人自主、平等及利益保障之考量,向法院聲請裁定停止強制住院或強制社區治療

民眾黨黨團提案:

第六十七條 緊急安置強制住院或強制社區治療期間,嚴重病人或其保護人得向法院聲請裁定停止緊急安置強制住院或強制社區治療

前項事件之聲請及抗告由嚴重病人或保護人提出者,免徵裁判費並準用民事訴訟法第七十七條之二十三第四項規定。

經中央主管機關認可之病人權益促進相關公益團體,得就強制住院及強制社區治療事項進行個案監督;其發現不妥情事時,應即通知各該主管機關採取改善措施,並得基於嚴重病人自主、平等及利益保障之考量,向法院聲請裁定停止強制住院或強制社區治療

委員楊瓊瓔等20人提案:

第六十七條 緊急安置強制住院或強制社區治療期間,嚴重病人或其保護人得向法院聲請裁定停止緊急安置強制住院或強制社區治療

前項事件之聲請及抗告由嚴重病人或保護人提出者,免徵裁判費並準用民事訴訟法第七十七條之二十三第四項規定。

經中央主管機關認可之病人權益促進相關公益團體,得就強制住院及強制社區治療事項進行個案監督;其發現不妥情事時,應即通知各該主管機關採取改善措施,並得基於嚴重病人自主、平等及利益保障之考量,向法院聲請裁定停止強制住院或強制社區治療

委員邱泰源等23人提案:

第六十七條 緊急安置強制住院或強制社區治療期間,嚴重病人或其保護人得向法院聲請裁定停止緊急安置強制住院或強制社區治療

前項事件之聲請及抗告由嚴重病人或保護人提出者,免徵裁判費並準用民事訴訟法第七十七條之二十三第四項規定。

經中央主管機關認可之病人權益促進相關公益團體,得就強制住院及強制社區治療事項進行個案監督;其發現不妥情事時,應即通知各該主管機關採取改善措施,並得基於嚴重病人自主、平等及利益保障之考量,向法院聲請裁定停止強制住院或強制社區治療

委員莊競程等18人提案:

第六十七條 緊急安置強制住院或強制社區治療期間,嚴重病人或其保護人得向法院聲請裁定停止緊急安置強制住院或強制社區治療

前項事件之聲請及抗告由嚴重病人或保護人提出者,免徵裁判費並準用民事訴訟法第七十七條之二十三第四項規定。

經中央主管機關認可之病人權益促進相關公益團體,得就強制住院及強制社區治療事項進行個案監督;其發現不妥情事時,應即通知各該主管機關採取改善措施,並得基於嚴重病人自主、平等及利益保障之考量,向法院聲請裁定停止強制住院或強制社區治療

Shape16 六十八條 本法所定嚴重病人強制住院相關事件、停止緊急安置及停止強制社區治療事件之第一審,以法官一人為審判長,與參審員二人組成合議庭行之。

前項事件應於審理終結後,即時評議並宣示之;評議時應遵守下列規定:

一、參審員及法官應全程參與。

二、評議時應依序由專科醫師、病人權益促進團體代表之參審員、法官陳述意見。

三、評議以過半數之意見決定之。


委員林為洲等17人提案:

第六十八條 本法所定嚴重病人強制住院相關事件、停止緊急安置及停止強制社區治療事件之第一審,以法官一人為審判長,與參審員二人組成合議庭行之。

前項事件應於審理終結後,即時評議並宣示之;評議時應遵守下列規定:

一、參審員及法官應全程參與。

二、評議時應依序由專科醫師、病人權益促進團體代表之參審員、法官陳述意見。

三、評議以過半數之意見決定之。

民眾黨黨團提案:

第六十八條 本法所定嚴重病人強制住院相關事件、停止緊急安置及停止強制社區治療事件之第一審,以法官一人為審判長,與參審員二人組成合議庭行之。

前項事件應於審理終結後,即時評議並宣示之;評議時應遵守下列規定:

一、參審員及法官應全程參與。

二、評議時應依序由專科醫師、病人權益促進團體代表之參審員、法官陳述意見。

三、評議以過半數之意見決定之。

委員楊瓊瓔等20人提案:

第六十八條 本法所定嚴重病人強制住院相關事件、停止緊急安置及停止強制社區治療事件之第一審,以法官一人為審判長,與參審員二人組成合議庭行之。

前項事件應於審理終結後,即時評議並宣示之;評議時應遵守下列規定:

一、參審員及法官應全程參與。

二、評議時應依序由專科醫師、病人權益促進團體代表之參審員、法官陳述意見。

三、評議以過半數之意見決定之。

委員邱泰源等23人提案:

第六十八條 本法所定嚴重病人強制住院相關事件、停止緊急安置及停止強制社區治療事件之第一審,以法官一人為審判長,與參審員二人組成合議庭行之。

前項事件應於審理終結後,即時評議並宣示之;評議時應遵守下列規定:

一、參審員及法官應全程參與。

二、評議時應依序由專科醫師、病人權益促進團體代表之參審員、法官陳述意見。

三、評議以過半數之意見決定之。

委員莊競程等18人提案:

第六十八條 本法所定嚴重病人強制住院相關事件、停止緊急安置及停止強制社區治療事件之第一審,以法官一人為審判長,與參審員二人組成合議庭行之。

前項事件應於審理終結後,即時評議並宣示之;評議時應遵守下列規定:

一、參審員及法官應全程參與。

二、評議時應依序由專科醫師、病人權益促進團體代表之參審員、法官陳述意見。

Shape17 、評議以過半數之意見決定之。

Shape18 六十九條 參審員應包括中央主管機關推薦之精神科指定專科醫師及病人權益促進團體代表各一人。

有法官法不得任法官、醫師法撤銷或廢止醫師證書、執業執照或移付懲戒情事之一者,不得擔任參審員。

參審員由中央主管機關推薦,經司法院法官遴選委員會遴定,提請司法院院長任命,任期三年。

參審員之資格、推薦程序與人數及其他相關事項之辦法,由司法院會商行政院定之。

參審員之遴選作業、宣誓、倫理規範、費用支給及其他相關事項之辦法,由司法院定之。


委員林為洲等17人提案:

第六十九條 參審員應包括中央主管機關推薦之精神科指定專科醫師一人及病人代表組織或病人權益促進團體代表一人。

有法官法不得任法官、醫師法撤銷或廢止醫師證書、執業執照或移付懲戒情事之一者,不得擔任參審員。

參審員由中央主管機關推薦,經司法院法官遴選委員會遴定,提請司法院院長任命,任期三年。

參審員之資格、推薦程序與人數及其他相關事項之辦法,由司法院會商行政院定之。

參審員之遴選作業、宣誓、倫理規範、費用支給及其他相關事項之辦法,由司法院定之。

民眾黨黨團提案:

第六十九條 參審員應包括中央主管機關推薦之精神科指定專科醫師及病人權益促進團體代表各一人。

有法官法不得任法官、醫師法撤銷或廢止醫師證書、執業執照或移付懲戒情事之一者,不得擔任參審員。

參審員由中央主管機關推薦,經司法院法官遴選委員會遴定,提請司法院院長任命,任期三年。

參審員之資格、推薦程序與人數及其他相關事項之辦法,由司法院會商行政院定之。

參審員之遴選作業、宣誓、倫理規範、費用支給及其他相關事項之辦法,由司法院定之。

委員楊瓊瓔等20人提案:

第六十九條 參審員應包括中央主管機關推薦之精神科指定專科醫師及病人權益促進團體代表各一人。

有法官法不得任法官、醫師法撤銷或廢止醫師證書、執業執照或移付懲戒情事之一者,不得擔任參審員。

參審員由中央主管機關推薦,經司法院法官遴選委員會遴定,提請司法院院長任命,任期三年。

參審員之資格、推薦程序與人數及其他相關事項之辦法,由司法院會商行政院定之。

參審員之遴選作業、宣誓、倫理規範、費用支給及其他相關事項之辦法,由司法院定之。

委員邱泰源等23人提案:

第六十九條 參審員應包括中央主管機關推薦之精神科指定專科醫師及病人權益促進團體代表各一人。

有法官法不得任法官、醫師法撤銷或廢止醫師證書、執業執照或移付懲戒情事之一者,不得擔任參審員。

參審員由中央主管機關推薦,經司法院法官遴選委員會遴定,提請司法院院長任命,任期三年。

參審員之資格、推薦程序與人數及其他相關事項之辦法,由司法院會商行政院定之。

參審員之遴選作業、宣誓、倫理規範、費用支給及其他相關事項之辦法,由司法院定之。

委員莊競程等18人提案:

第六十九條 參審員應包括中央主管機關推薦之精神科指定專科醫師及病人權益促進團體代表各一人。

有法官法不得任法官、醫師法撤銷或廢止醫師證書、執業執照或移付懲戒情事之一者,不得擔任參審員。

參審員由中央主管機關推薦,經司法院法官遴選委員會遴定,提請司法院院長任命,任期三年。

參審員之資格、推薦程序與人數及其他相關事項之辦法,由司法院會商行政院定之。

參審員之遴選作業、宣誓、倫理規範、費用支給及其他相關事項之辦法,由司法院定之。


委員王婉諭等17人提案:

第六章 病人及家庭照顧者社區支持服務



委員王婉諭等17人提案:

第七十條 病人及家庭照顧者社區支持服務,應依多元連續服務原則規劃辦理。

地方衛政與社政主管機關應依前項原則,針對病人需求,建構妥善之社區關懷、支持與照顧機制,並應自行或委託機構、法人或團體提供居家式社區支持服務、社區式社區支持服務及家庭照顧者支持服務。

其他法律對病人及家庭照顧者社區支持服務有相同或較有利之規定者,應優先適用。



委員王婉諭等17人提案:

第七十一條 病人及家庭照顧者社區支持服務依其提供方式,區分如下:

一、居家式:到宅提供服務。

二、社區式:於社區設置一定場所及設施,提供日間照顧、臨時住宿、社區居住、小規模多機能及其他整合性等服務。

三、家庭照顧者支持服務:有助於提升家庭照顧者能力及其生活品質之服務。

四、其他復元與支持方案。

前項服務方式,提供病人社區支持服務之機構、法人或團體得合併提供之。

地方政府應編列預算辦理第一項事宜,不足由中央主管機關編列專款補助。



委員王婉諭等17人提案:

第七十二條 居家式病人支持服務之項目如下:

一、關懷訪視服務。

二、緊急救援服務。

三、醫事照顧服務。

四、預防引發其他緊急危機之服務。

提供前項支持服務之機構、法人或團體,如知悉所服務之病人有受第四十七條社區關懷服務,應與社區個案管理師溝通、協調,以建立支持服務網絡,加強橫向聯繫機制,檢討及改進服務提供模式。



委員王婉諭等17人提案:

第七十三條 社區式病人支持服務之項目如下:

一、日常生活照顧。

二、生活重建。

三、自立生活支持服務。

四、職業重建:職業訓練、職前準備、庇護性就業服務、支持性就業服務、過渡性就業服務、就業適應服務等。

五、交通接送服務。

六、社會參與服務。

七、短期危機喘息服務。

八、社區居住服務。

九、其他以社區為導向提供病人復元與支持之服務。

提供前項支持服務之機構、法人或團體,如知悉所服務之病人有受第四十七條社區關懷服務,應與社區個案管理師溝通、協調,以建立支持服務網絡,加強橫向聯繫機制,檢討及改進服務提供模式。



委員王婉諭等17人提案:

第七十四條 家庭照顧者支持服務提供之項目如下:

一、有關資訊之提供及轉介。

二、情緒支持及團體服務。

三、照顧者訓練及研習。

四、家庭關懷訪視及喘息服務。

五、其他有助於提昇家庭照顧者能力及其生活品質之服務。

前項支持服務之申請、評估、提供及其他應遵行事項,由社政主管機關定之。



委員王婉諭等17人提案:

第七十五條 地方社政主管機關應自行或委託機構、法人或團體設置電話專線,提供病人及家庭照顧者電話諮詢服務。

地方政府應編列預算辦理前項事宜,不足由中央主管機關編列專款補助。



委員王婉諭等17人提案:

第七十六條 地方社政與衛政主管機關辦理病人社區支持服務,應置同儕支持員,促進其生活品質、社會參與及自立生活。


第七十條 參審員應依據法律獨立行使職權,不受任何干涉。除法律另有規定外,其職權與法官同。

參審員應依法公平誠實執行職務,不得為有害司法公正信譽之行為,並不得洩漏評議秘密及其他職務上知悉之秘密。

參審員有法官法第四十二條第一項、第四十三條第一項各款情形之一,或有具體事證足認其執行職務有難期公正之虞者,司法院院長得經法官遴選委員會同意後解任之。


委員林為洲等17人提案:

第七十條 參審員應依據法律獨立行使職權,不受任何干涉。除法律另有規定外,其職權與法官同。

參審員應依法公平誠實執行職務,不得為有害司法公正信譽之行為,並不得洩漏評議秘密及其他職務上知悉之秘密。

參審員有法官法第四十二條第一項、第四十三條第一項各款情形之一,或有具體事證足認其執行職務有難期公正之虞者,司法院院長得經法官遴選委員會同意後解任之。

民眾黨黨團提案:

第七十條 參審員應依據法律獨立行使職權,不受任何干涉。除法律另有規定外,其職權與法官同。

參審員應依法公平誠實執行職務,不得為有害司法公正信譽之行為,並不得洩漏評議秘密及其他職務上知悉之秘密。

參審員有法官法第四十二條第一項、第四十三條第一項各款情形之一,或有具體事證足認其執行職務有難期公正之虞者,司法院院長得經法官遴選委員會同意後解任之。

委員楊瓊瓔等20人提案:

第七十條 參審員應依據法律獨立行使職權,不受任何干涉。除法律另有規定外,其職權與法官同。

參審員應依法公平誠實執行職務,不得為有害司法公正信譽之行為,並不得洩漏評議秘密及其他職務上知悉之秘密。

參審員有法官法第四十二條第一項、第四十三條第一項各款情形之一,或有具體事證足認其執行職務有難期公正之虞者,司法院院長得經法官遴選委員會同意後解任之。

委員邱泰源等23人提案:

第七十條 參審員應依據法律獨立行使職權,不受任何干涉。除法律另有規定外,其職權與法官同。

參審員應依法公平誠實執行職務,不得為有害司法公正信譽之行為,並不得洩漏評議秘密及其他職務上知悉之秘密。

參審員有法官法第四十二條第一項、第四十三條第一項各款情形之一,或有具體事證足認其執行職務有難期公正之虞者,司法院院長得經法官遴選委員會同意後解任之。

委員莊競程等18人提案:

第七十條 參審員應依據法律獨立行使職權,不受任何干涉。除法律另有規定外,其職權與法官同。

參審員應依法公平誠實執行職務,不得為有害司法公正信譽之行為,並不得洩漏評議秘密及其他職務上知悉之秘密。

參審員有法官法第四十二條第一項、第四十三條第一項各款情形之一,或有具體事證足認其執行職務有難期公正之虞者,司法院院長得經法官遴選委員會同意後解任之。

第七十一條 嚴重病人無非訟代理人者,法院認有必要時,得為其選任律師為代理人。

嚴重病人無前項代理人或法院於審理程序中認有必要者,得為其選任程序監理人;程序監理人之報酬,得由國庫支付。


委員林為洲等17人提案:

第七十一條 嚴重病人無非訟代理人者,法院認有必要時,得為其選任律師為代理人。

嚴重病人無前項代理人或法院於審理程序中認有必要者,得為其選任程序監理人;程序監理人之報酬,得由國庫支付。

民眾黨黨團提案:

第七十一條 嚴重病人無非訟代理人者,法院認有必要時,得為其選任律師為代理人。

嚴重病人無前項代理人或法院於審理程序中認有必要者,得為其選任程序監理人;程序監理人之報酬,得由國庫支付。

委員楊瓊瓔等20人提案:

第七十一條 嚴重病人無非訟代理人者,法院認有必要時,得為其選任律師為代理人。

嚴重病人無前項代理人或法院於審理程序中認有必要者,得為其選任程序監理人;程序監理人之報酬,得由國庫支付。

委員邱泰源等23人提案:

第七十一條 嚴重病人無非訟代理人者,法院認有必要時,得為其選任律師為代理人。

嚴重病人無前項代理人或法院於審理程序中認有必要者,得為其選任程序監理人;程序監理人之報酬,得由國庫支付。

委員莊競程等18人提案:

第七十一條 嚴重病人無非訟代理人者,法院認有必要時,得為其選任律師為代理人。

嚴重病人無前項代理人或法院於審理程序中認有必要者,得為其選任程序監理人;程序監理人之報酬,得由國庫支付。

第七十二條 法院對於強制住院或延長強制住院之聲請,認為未達應受強制住院之程度,而有強制社區治療之原因者,得依聲請或依職權裁定強制社區治療。

對於前項、第六十條第四項、第六十四條第二項、第六十七條第一項或第三項之法院裁定有不服者,得於裁定送達後十日內提起抗告;對於抗告法院之裁定,不得再抗告。

前項法院裁定書,得由法官宣示主文、事實及理由要旨,由書記官記載於筆錄代之;如經提起抗告,法院應於十日內補正裁定書。


委員林為洲等17人提案:

第七十二條 法院對於強制住院或延長強制住院之聲請,認為未達應受強制住院之程度,而有強制社區治療之原因者,得依聲請或依職權裁定強制社區治療。

對於前項、第六十條第四項、第六十四條第二項、第六十七條第一項或第三項之法院裁定有不服者,得於裁定送達後十日內提起抗告;對於抗告法院之裁定,不得再抗告。

前項法院裁定書,得由法官宣示主文、事實及理由要旨,由書記官記載於筆錄代之;如經提起抗告,法院應於十日內補正裁定書。

民眾黨黨團提案:

第七十二條 法院對於強制住院或延長強制住院之聲請,認為未達應受強制住院之程度,而有強制社區治療之原因者,得依聲請或依職權裁定強制社區治療。

對於前項、第六十條第四項、第六十四條第二項、第六十七條第一項或第三項之法院裁定有不服者,得於裁定送達後十日內提起抗告;對於抗告法院之裁定,不得再抗告。

前項法院裁定書,得由法官宣示主文、事實及理由要旨,由書記官記載於筆錄代之;如經提起抗告,法院應於十日內補正裁定書。

委員楊瓊瓔等20人提案:

第七十二條 法院對於強制住院或延長強制住院之聲請,認為未達應受強制住院之程度,而有強制社區治療之原因者,得依聲請或依職權裁定強制社區治療。

對於前項、第六十條第四項、第六十四條第二項、第六十七條第一項或第三項之法院裁定有不服者,得於裁定送達後十日內提起抗告;對於抗告法院之裁定,不得再抗告。

前項法院裁定書,得由法官宣示主文、事實及理由要旨,由書記官記載於筆錄代之;如經提起抗告,法院應於十日內補正裁定書。

委員邱泰源等23人提案:

第七十二條 法院對於強制住院或延長強制住院之聲請,認為未達應受強制住院之程度,而有強制社區治療之原因者,得依聲請或依職權裁定強制社區治療。

對於前項、第六十條第四項、第六十四條第二項、第六十七條第一項或第三項之法院裁定有不服者,得於裁定送達後十日內提起抗告;對於抗告法院之裁定,不得再抗告。

前項法院裁定書,得由法官宣示主文、事實及理由要旨,由書記官記載於筆錄代之;如經提起抗告,法院應於十日內補正裁定書。

委員莊競程等18人提案:

第七十二條 法院對於強制住院或延長強制住院之聲請,認為未達應受強制住院之程度,而有強制社區治療之原因者,得依聲請或依職權裁定強制社區治療。

對於前項、第六十條第四項、第六十四條第二項、第六十七條第一項或第三項之法院裁定有不服者,得於裁定送達後十日內提起抗告;對於抗告法院之裁定,不得再抗告。

前項法院裁定書,得由法官宣示主文、事實及理由要旨,由書記官記載於筆錄代之;如經提起抗告,法院應於十日內補正裁定書。

第七十三條 嚴重病人之所在處所與法院間有聲音及影像相互傳送之科技設備而得直接審理者,法院得以設備為之。


委員林為洲等17人提案:

第七十三條 嚴重病人之所在處所與法院間有聲音及影像相互傳送之科技設備而得直接審理者,法院得以設備為之。

民眾黨黨團提案:

第七十三條 嚴重病人之所在處所與法院間有聲音及影像相互傳送之科技設備而得直接審理者,法院得以設備為之。

委員楊瓊瓔等20人提案:

第七十三條 嚴重病人之所在處所與法院間有聲音及影像傳送之科技設備而得直接審理者,法院得以設備為之。

委員邱泰源等23人提案:

第七十三條 嚴重病人之所在處所與法院間有聲音及影像相互傳送之科技設備而得直接審理者,法院得以設備為之。

委員莊競程等18人提案:

第七十三條 嚴重病人之所在處所與法院間有聲音及影像相互傳送之科技設備而得直接審理者,法院得以設備為之。

第七十四條 聲請法院裁定及抗告期間,指定精神醫療機構對於嚴重病人得繼續為緊急安置、強制住院或強制社區治療。


委員林為洲等17人提案:

第七十四條 聲請法院裁定及抗告期間,指定精神醫療機構對於嚴重病人得繼續為緊急安置、強制住院或強制社區治療。

民眾黨黨團提案:

第七十四條 聲請法院裁定及抗告期間,指定精神醫療機構對於嚴重病人得繼續為緊急安置、強制住院或強制社區治療。

委員楊瓊瓔等20人提案:

第七十四條 聲請法院裁定及抗告期間,指定精神醫療機構對於嚴重病人得繼續為緊急安置、強制住院或強制社區治療。

委員邱泰源等23人提案:

第七十四條 聲請法院裁定及抗告期間,指定精神醫療機構對於嚴重病人得繼續為緊急安置、強制住院或強制社區治療。

委員莊競程等18人提案:

第七十四條 聲請法院裁定及抗告期間,指定精神醫療機構對於嚴重病人得繼續為緊急安置、強制住院或強制社區治療。

第七十五條 參審員參與審理之事件,除本法有特別規定外,適用家事事件法、法院組織法、少年及家事法院組織法及其他法律之規定。

前項事件之聲請程序、應備文件及其他應遵行事項之辦法,由行政院會同司法院定之。


委員林為洲等17人提案:

第七十五條 參審員參與審理之事件,除本法有特別規定外,適用家事事件法、法院組織法、少年及家事法院組織法及其他法律之規定。

前項事件之聲請程序、應備文件及其他應遵行事項之辦法,由行政院會同司法院定之。

民眾黨黨團提案:

第七十五條 參審員參與審理之事件,除本法有特別規定外,適用家事事件法、法院組織法、少年及家事法院組織法及其他法律之規定。

前項事件之聲請程序、應備文件及其他應遵行事項之辦法,由行政院會同司法院定之。

委員楊瓊瓔等20人提案:

第七十五條 參審員參與審理之事件,除本法有特別規定外,適用家事事件法、法院組織法、少年及家事法院組織法及其他法律之規定。

前項事件之聲請程序、應備文件及其他應遵行事項之辦法,由行政院會同司法院定之。

委員邱泰源等23人提案:

第七十五條 參審員參與審理之事件,除本法有特別規定外,適用家事事件法、法院組織法、少年及家事法院組織法及其他法律之規定。

前項事件之聲請程序、應備文件及其他應遵行事項之辦法,由行政院會同司法院定之。

委員莊競程等18人提案:

第七十五條 參審員參與審理之事件,除本法有特別規定外,適用家事事件法、法院組織法、少年及家事法院組織法及其他法律之規定。

前項事件之聲請程序、應備文件及其他應遵行事項之辦法,由行政院會同司法院定之。

七十六條 中央及地方主管機關於必要時,得檢查指定精神醫療機構辦理之緊急安置、強制住院及強制社區治療業務,或命其提出相關業務報告,指定精神醫療機構不得拒絕。

前項報告之審查及業務之檢查,中央及地方主管機關得委託相關機構或團體辦理。

委員王婉諭等17人提案:

六十四條 中央及地方主管機關於必要時,得檢查指定精神醫療機構辦理之緊急安置、強制住院及強制社區治療業務,或命其提出相關業務報告,指定精神醫療機構不得拒絕。

前項報告之審查及業務之檢查,中央及地方主管機關得委託相關機構或團體辦理。

委員蔣萬安等17人提案:

六十二條 中央及地方主管機關於必要時,得檢查指定精神醫療機構辦理之緊急安置、強制住院及強制社區治療業務,或命其提出相關業務報告,指定精神醫療機構不得拒絕。

前項報告之審查及業務之檢查,中央及地方主管機關得委託相關機構或團體辦理。


委員林為洲等17人提案:

七十六條 中央及地方主管機關於必要時,得檢查指定精神醫療機構辦理之緊急安置、強制住院及強制社區治療業務,或命其提出相關業務報告,指定精神醫療機構不得拒絕。

前項報告之審查及業務之檢查,中央及地方主管機關得委託相關機構或團體辦理。

民眾黨黨團提案:

七十六條 中央及地方主管機關於必要時,得檢查指定精神醫療機構辦理之緊急安置、強制住院及強制社區治療業務,或命其提出相關業務報告,指定精神醫療機構不得拒絕。

前項報告之審查及業務之檢查,中央及地方主管機關得委託相關機構或團體辦理。

委員楊瓊瓔等20人提案:

七十六條 中央及地方主管機關於必要時,得檢查指定精神醫療機構辦理之緊急安置、強制住院及強制社區治療業務,或命其提出相關業務報告,指定精神醫療機構不得拒絕。

前項報告之審查及業務之檢查,中央及地方主管機關得委託相關機構或團體辦理。

委員邱泰源等23人提案:

七十六條 中央及地方主管機關於必要時,得檢查指定精神醫療機構辦理之緊急安置、強制住院及強制社區治療業務,或命其提出相關業務報告,指定精神醫療機構不得拒絕。

前項報告之審查及業務之檢查,中央及地方主管機關得委託相關機構或團體辦理。

委員莊競程等18人提案:

七十六條 中央及地方主管機關於必要時,得檢查指定精神醫療機構辦理之緊急安置、強制住院及強制社區治療業務,或命其提出相關業務報告,指定精神醫療機構不得拒絕。

前項報告之審查及業務之檢查,中央及地方主管機關得委託相關機構或團體辦理。

七十七條 專科醫師有下列各款情形之一者,不得為第五十五條第二項及第五十六條第一項之診斷,亦不得為第六十條第二項及第六十四條第二項所定之鑑定:

一、本人為病人。

二、本人為病人之保護人或利害關係人。

委員王婉諭等17人提案:

六十五條 專科醫師有下列各款情形之一者,不得為第四十九條第二項及第五十一條第一項所定之鑑定,亦不得為第五十六條第二項及第五十七條第一項之診斷

一、本人為病人。

二、本人為病人之保護人或利害關係人。

委員蔣萬安等17人提案:

六十三條 專科醫師有下列各款情形之一者,不得為第四十七條第二項及第四十九條第一項所定之鑑定,亦不得為第五十四條第二項及第五十五條第一項之診斷

一、本人為病人。

二、本人為病人之保護人或利害關係人。


委員林為洲等17人提案:

七十七條 專科醫師有下列各款情形之一者,不得為第五十五條第二項及第五十六條第一項之診斷,亦不得為第六十條第二項及第六十四條第二項所定之鑑定:

一、本人為病人。

二、本人為病人之保護人或利害關係人。

民眾黨黨團提案:

七十七條 專科醫師有下列各款情形之一者,不得為第五十五條第二項及第五十六條第一項之診斷,亦不得為第六十條第二項及第六十四條第二項所定之鑑定:

一、本人為病人。

二、本人為病人之保護人或利害關係人。

委員楊瓊瓔等20人提案:

七十七條 專科醫師有下列各款情形之一者,不得為第五十五條第二項及第五十六條第一項之診斷,亦不得為第六十條第二項及第六十四條第二項所定之鑑定:

一、本人為病人。

二、本人為病人之保護人或利害關係人。

委員邱泰源等23人提案:

七十七條 專科醫師有下列各款情形之一者,不得為第五十五條第二項及第五十六條第一項之診斷,亦不得為第六十條第二項及第六十四條第二項所定之鑑定:

一、本人為病人。

二、本人為病人之保護人或利害關係人。

委員莊競程等18人提案:

七十七條 專科醫師有下列各款情形之一者,不得為第五十五條第二項及第五十六條第一項之診斷,亦不得為第六十條第二項及第六十四條第二項所定之鑑定:

一、本人為病人。

二、本人為病人之保護人或利害關係人。

第六章 罰 則

委員王婉諭等17人提案:

章 罰 則

委員蔣萬安等17人提案:

第六章 罰 則


委員林為洲等17人提案:

第六章 罰 則

民眾黨黨團提案:

第六章 罰 則

委員楊瓊瓔等20人提案:

第六章 罰 則

委員邱泰源等23人提案:

第六章 罰 則

委員莊競程等18人提案:

第六章 罰 則

七十八條 教學醫院違反第四十條或第四十三規定,或精神醫療機構違反第四十四條或第四十五條規定者,由中央主管機關處新臺幣六萬元以上三十萬元以下罰鍰;情節重大者,並處一個月以上一年以下停業處分。

非教學醫院施行第四十二條之特殊治療方式者,由中央主管機關處新臺幣二十萬元以上一百萬元以下罰鍰;情節重大者,並處一個月以上一年以下停業處分或廢止其開業執照。

委員王婉諭等17人提案:

七十七條 教學醫院違反第六十六條、第六十七條、或精神醫療機構違反第六十八條第六十九條規定之一者,處新臺幣六萬元以上三十萬元以下罰鍰;情節重大者,並處一個月以上一年以下停業處分。

非教學醫院施行第六十六條之特殊治療方式者,處新臺幣二十萬元以上一百萬元以下罰鍰;情節重大者,並處一個月以上一年以下停業處分或廢止其開業執照。

委員蔣萬安等17人提案:

六十八條 教學醫院違反第六十四條、第六十五條,或精神醫療機構違反第六十六條第六十七條規定之一者,處新臺幣六萬元以上三十萬元以下罰鍰;情節重大者,並處一個月以上一年以下停業處分。

非教學醫院施行第六十四條之特殊治療方式者,處新臺幣二十萬元以上一百萬元以下罰鍰;情節重大者,並處一個月以上一年以下停業處分或廢止其開業執照。


委員林為洲等17人提案:

七十八條 教學醫院違反第四十條或第四十三規定,或精神醫療機構違反第四十四條或第四十五條規定者,由中央主管機關處新臺幣六萬元以上三十萬元以下罰鍰;情節重大者,並處一個月以上一年以下停業處分。

非教學醫院施行第四十二條之特殊治療方式者,由中央主管機關處新臺幣二十萬元以上一百萬元以下罰鍰;情節重大者,並處一個月以上一年以下停業處分或廢止其開業執照。

民眾黨黨團提案:

七十八條 教學醫院違反第四十條或第四十三規定,或精神醫療機構違反第四十四條或第四十五條規定者,由中央主管機關處新臺幣六萬元以上三十萬元以下罰鍰;情節重大者,並處一個月以上一年以下停業處分。

非教學醫院施行第四十二條之特殊治療方式者,由中央主管機關處新臺幣二十萬元以上一百萬元以下罰鍰;情節重大者,並處一個月以上一年以下停業處分或廢止其開業執照。

委員楊瓊瓔等20人提案:

七十八條 教學醫院違反第四十條或第四十三規定,或精神醫療機構違反第四十四條或第四十五條規定者,由中央主管機關處新臺幣六萬元以上三十萬元以下罰鍰;情節重大者,並處一個月以上一年以下停業處分。

非教學醫院施行第四十二條之特殊治療方式者,由中央主管機關處新臺幣二十萬元以上一百萬元以下罰鍰;情節重大者,並處一個月以上一年以下停業處分或廢止其開業執照。

委員邱泰源等23人提案:

七十八條 教學醫院違反第四十條或第四十三規定,或精神醫療機構違反第四十四條或第四十五條規定者,由中央主管機關處新臺幣六萬元以上三十萬元以下罰鍰;情節重大者,並處一個月以上一年以下停業處分。

非教學醫院施行第四十二條之特殊治療方式者,由中央主管機關處新臺幣二十萬元以上一百萬元以下罰鍰;情節重大者,並處一個月以上一年以下停業處分或廢止其開業執照。

委員莊競程等18人提案:

七十八條 教學醫院違反第四十條或第四十三規定,或精神醫療機構違反第四十四條或第四十五條規定者,由中央主管機關處新臺幣六萬元以上三十萬元以下罰鍰;情節重大者,並處一個月以上一年以下停業處分。

非教學醫院施行第四十二條之特殊治療方式者,由中央主管機關處新臺幣二十萬元以上一百萬元以下罰鍰;情節重大者,並處一個月以上一年以下停業處分或廢止其開業執照。

七十九條 廣播、電視事業違反第三十七條第一項或第二項規定者,由各目的事業主管機關處新臺幣萬元以上六十萬元以下罰鍰,並令其限期改正;屆期未改正者,按次處罰。

前項以外之宣傳品、出版品、網際網路或其他媒體業者違反第三十七條第一項或第二項規定者,由各目的事業主管機關處負責人新臺幣六萬元以上六十萬元以下罰鍰,並得沒入同條第一項或第二項規定之物品、令其限期移除內容、下架或其他必要之處置;屆期不履行者,得按次處罰至履行為止。

前二項以外之機關、機構、法人或團體違反第三十七條第二項規定而無正當理由者,處新臺幣二萬元以上十萬元以下罰鍰,並得沒入同項規定之物品,令其限期移除內容、下架或其他必要之處置;屆期不履行者,得按次處罰至履行為止。

宣傳品、出版品、網際網路或其他媒體業者無負責人或負責人對行為人之行為不具監督關係者,第二項所定處罰對象為行為人。

第二項所定網際網路、出版品、宣傳品或其他媒體之目的事業主管機關,指行為人或負責人所屬公司、商業所在地之直轄市、縣(市)政府。

委員王婉諭等17人提案:

七十八條 廣播、電視事業違反第二十五條規定者,由目的事業主管機關處新臺幣六萬元以上六十萬元以下罰鍰,並令其限期改正;屆期未改正者,按次處罰。

前項以外之宣傳品、出版品、廣告物、網際網路或其他媒體違反第二十五條規定者,由目的事業主管機關處負責人新臺幣六萬元以上六十萬元以下罰鍰,並得沒入第二十五條規定之物品、令其限期移除內容、下架或其他必要之處置;屆期不履行者,得按次處罰至履行為止。

前二項以外之機關、機構、法人或團體違反第二十五條第二項規定而無正當理由者,處新臺幣二萬元以上十萬元以下罰鍰。

宣傳品、出版品、廣告物、網際網路或其他媒體無負責人或負責人對行為人之行為不具監督關係者,第二項及前項所定之罰緩,處罰行為人。

第二項所定網際網路(網際網路平台提供者、網際網路應用服務)、宣傳品、出版品及廣告物之目的事業主管機關,指行為人或負責人所屬公司所在地之直轄市、縣(市)政府。

委員蔣萬安等17人提案:

第六十九條 廣播、電視事業違反第二十七條規定者,由目的事業主管機關處新臺幣六萬元以上六十萬元以下罰鍰,並令限期改正;屆期未改正者,按次處罰。

前項以外之宣傳品、出版品、網際網路或其他媒體違反第二十七條規定者,由目的事業主管機關處負責人新臺幣六萬元以上六十萬元以下罰鍰,並得沒入第二十七條規定之物品、令其限期移除內容、下架或其他必要之處置;屆期不履行者,得按次處罰至履行為止。

前二項以外之機關、機構、法人或團體違反第二十七條第二項規定而無正當理由者,處新臺幣二萬元以上十萬元以下罰鍰。

宣傳品、出版品、網際網路或其他媒體無負責人或負責人對行為人之行為不具監督關係者,第二項及前項所定之罰鍰,處罰行為人。

第二項所定網際網路(網際網路平台提供者、網際網路應用服務)、出版品及宣傳品之目的事業主管機關,指行為人或負責人所屬公司所在地之直轄市、縣(市)政府。


委員林為洲等17人提案:

七十九條 廣播、電視事業違反第三十七條第一項或第二項規定者,由各目的事業主管機關處新臺幣萬元以上六十萬元以下罰鍰,並令其限期改正;屆期未改正者,按次處罰。

前項以外之宣傳品、出版品、網際網路或其他媒體業者違反第三十七條第一項或第二項規定者,由各目的事業主管機關處負責人新臺幣六萬元以上六十萬元以下罰鍰,並得沒入同條第一項或第二項規定之物品、令其限期移除內容、下架或其他必要之處置;屆期不履行者,得按次處罰至履行為止。

前二項以外之機關、機構、法人或團體違反第三十七條第二項規定而無正當理由者,處新臺幣二萬元以上十萬元以下罰鍰,並得沒入同項規定之物品,令其限期移除內容、下架或其他必要之處置;屆期不履行者,得按次處罰至履行為止。

宣傳品、出版品、網際網路或其他媒體業者無負責人或負責人對行為人之行為不具監督關係者,第二項所定處罰對象為行為人。

第二項所定網際網路、出版品、宣傳品或其他媒體之目的事業主管機關,指行為人或負責人所屬公司、商業所在地之直轄市、縣(市)政府。

民眾黨黨團提案:

七十九條 廣播、電視事業違反第三十七條第一項或第二項規定者,由各目的事業主管機關處新臺幣萬元以上六十萬元以下罰鍰,並令其限期改正;屆期未改正者,按次處罰。

前項以外之宣傳品、出版品、網際網路或其他媒體業者違反第三十七條第一項或第二項規定者,由各目的事業主管機關處負責人新臺幣六萬元以上六十萬元以下罰鍰,並得沒入同條第一項或第二項規定之物品、令其限期移除內容、下架或其他必要之處置;屆期不履行者,得按次處罰至履行為止。

前二項以外之機關、機構、法人或團體違反第三十七條第二項規定而無正當理由者,處新臺幣二萬元以上十萬元以下罰鍰,並得沒入同項規定之物品,令其限期移除內容、下架或其他必要之處置;屆期不履行者,得按次處罰至履行為止。

宣傳品、出版品、網際網路或其他媒體業者無負責人或負責人對行為人之行為不具監督關係者,第二項所定處罰對象為行為人。

第二項所定網際網路、出版品、宣傳品或其他媒體之目的事業主管機關,指行為人或負責人所屬公司、商業所在地之直轄市、縣(市)政府。

委員楊瓊瓔等20人提案:

七十九條 廣播、電視事業違反第三十七條第一項或第二項規定者,由各目的事業主管機關處新臺幣十萬元以上五十萬元以下罰鍰,並令其限期改正;屆期未改正者,按次處罰。

前項以外之宣傳品、出版品、網際網路或其他媒體業者違反第三十七條第一項或第二項規定者,由各目的事業主管機關處負責人新臺幣十萬元以上五十萬元以下罰鍰,並得沒入同條第一項或第二項規定之物品、令其限期移除內容、下架或其他必要之處置;屆期不履行者,得按次處罰至履行為止。

前二項以外之機關、機構、法人或團體違反第三十七條第二項規定而無正當理由者,處新臺幣二萬元以上十萬元以下罰鍰,並得沒入同項規定之物品,令其限期移除內容、下架或其他必要之處置;屆期不履行者,得按次處罰至履行為止。

宣傳品、出版品、網際網路或其他媒體業者無負責人或負責人對行為人之行為不具監督關係者,第二項所定處罰對象為行為人。

第二項所定網際網路、出版品、宣傳品或其他媒體之目的事業主管機關,指行為人或負責人所屬公司、商業所在地之直轄市、縣(市)政府。

委員邱泰源等23人提案:

七十九條 廣播、電視事業違反第三十七條第一項或第二項規定者,由各目的事業主管機關處新臺幣萬元以上六十萬元以下罰鍰,並令其限期改正;屆期未改正者,按次處罰。

前項以外之宣傳品、出版品、網際網路或其他媒體業者違反第三十七條第一項或第二項規定者,由各目的事業主管機關處負責人新臺幣六萬元以上六十萬元以下罰鍰,並得沒入同條第一項或第二項規定之物品、令其限期移除內容、下架或其他必要之處置;屆期不履行者,得按次處罰至履行為止。

前二項以外之機關、機構、法人或團體違反第三十七條第二項規定而無正當理由者,處新臺幣二萬元以上十萬元以下罰鍰,並得沒入同項規定之物品,令其限期移除內容、下架或其他必要之處置;屆期不履行者,得按次處罰至履行為止。

宣傳品、出版品、網際網路或其他媒體業者無負責人或負責人對行為人之行為不具監督關係者,第二項所定處罰對象為行為人。

第二項所定網際網路、出版品、宣傳品或其他媒體之目的事業主管機關,指行為人或負責人所屬公司、商業所在地之直轄市、縣(市)政府。

委員莊競程等18人提案:

七十九條 廣播、電視事業違反第三十七條第一項或第二項規定者,由各目的事業主管機關處新臺幣萬元以上六十萬元以下罰鍰,並令其限期改正;屆期未改正者,按次處罰。

前項以外之宣傳品、出版品、網際網路或其他媒體業者違反第三十七條第一項或第二項規定者,由各目的事業主管機關處負責人新臺幣六萬元以上六十萬元以下罰鍰,並得沒入同條第一項或第二項規定之物品、令其限期移除內容、下架或其他必要之處置;屆期不履行者,得按次處罰至履行為止。

前二項以外之機關、機構、法人或團體違反第三十七條第二項規定而無正當理由者,處新臺幣二萬元以上十萬元以下罰鍰,並得沒入同項規定之物品,令其限期移除內容、下架或其他必要之處置;屆期不履行者,得按次處罰至履行為止。

宣傳品、出版品、網際網路或其他媒體業者無負責人或負責人對行為人之行為不具監督關係者,第二項所定處罰對象為行為人。

第二項所定網際網路、出版品、宣傳品或其他媒體之目的事業主管機關,指行為人或負責人所屬公司、商業所在地之直轄市、縣(市)政府。


委員王婉諭等17人提案:

第七十九條 違反第二十六條規定者,地方主管機關應令其接受地方社政主管機關辦理之八小時以上五十小時以下之輔導教育,並收取必要之費用;其收費自治法規,由地方社政主管機關定之。

拒不接受前項輔導教育或時數不足者,處新臺幣三千元以上三萬元以下罰鍰,經再通知仍不接受者,得按次處罰至其參加為止。


第八十條 違反第二十一條第三項規定者,處其負責人新臺幣六萬元以上三十萬元以下罰鍰及公告其姓名,並令其限期改正。

於前項限期改正期間,不得增加收容病人;違反者,另處其負責人新臺幣六萬元以上三十萬元以下罰鍰,並得按次處罰。

經依第一項規定令其限期改正,屆期未改正者,必要時,並得為斷絕其營業所必須之自來水、電力或其他能源之處分,再處其負責人新臺幣十萬元以上五十萬元以下罰鍰,並令其於一個月內對其收容之病人予以轉介安置;其無法辦理時,由地方主管機關協助之,負責人應予配合。不予配合者,強制實施之,並處新臺幣二十萬元以上一百萬元以下罰鍰。

委員王婉諭等17人提案:

第八十條 違反第十八條規定者,處其負責人新臺幣六萬元以上三十萬元以下罰鍰及公告其姓名,並限期令其改善。

於前項限期改善期間,不得增加收容病人,違者另處其負責人新臺幣六萬元以上三十萬元以下罰鍰,並得按次處罰。

經依第一項規定限期令其改善,屆期未改善者,必要時,並得斷絕其營業所必須之自來水、電力或其他能源之處分,再處其負責人新臺幣十萬元以上五十萬元以下罰鍰,並令於一個月內對於其收容之病人予以轉介安置;其無法辦理時,由主管機關協助之,負責人應予配合。不予配合者,強制實施之,並處新臺幣二十萬元以上一百萬元以下罰鍰。

委員蔣萬安等17人提案:

第七十條 違反第二十條規定,處其負責人新臺幣六萬元以上三十萬元以下罰鍰及公告其姓名,並限期令其改善。

於前項限期改善期間,不得增加收容病人,違者另處其負責人新臺幣六萬元以上三十萬元以下罰鍰,並得按次處罰。

經依第一項規定限期令其改善,屆期未改善者,必要時,並得斷絕其營業所必須之自來水、電力或其他能源之處分,再處其負責人新臺幣十萬元以上五十萬元以下罰鍰,並令於一個月內對於其收容之病人予以轉介安置;其無法辦理時,由主管機關協助之,負責人應予配合。不予配合者,強制實施之,並處新臺幣二十萬元以上一百萬元以下罰鍰。


委員林為洲等17人提案:

第八十條 違反第二十一條第三項規定者,處其負責人新臺幣六萬元以上三十萬元以下罰鍰及公告其姓名,並令其限期改正。

於前項限期改正期間,不得增加收容病人;違反者,另處其負責人新臺幣六萬元以上三十萬元以下罰鍰,並得按次處罰。

經依第一項規定令其限期改正,屆期未改正者,必要時,並得為斷絕其營業所必須之自來水、電力或其他能源之處分,再處其負責人新臺幣十萬元以上五十萬元以下罰鍰,並令其於一個月內對其收容之病人予以轉介安置;其無法辦理時,由地方主管機關協助之,負責人應予配合。不予配合者,強制實施之,並處新臺幣二十萬元以上一百萬元以下罰鍰。

民眾黨黨團提案:

第八十條 違反第二十一條第三項規定者,處其負責人新臺幣六萬元以上三十萬元以下罰鍰及公告其姓名,並令其限期改正。

於前項限期改正期間,不得增加收容病人;違反者,另處其負責人新臺幣六萬元以上三十萬元以下罰鍰,並得按次處罰。

經依第一項規定令其限期改正,屆期未改正者,必要時,並得為斷絕其營業所必須之自來水、電力或其他能源之處分,再處其負責人新臺幣十萬元以上五十萬元以下罰鍰,並令其於一個月內對其收容之病人予以轉介安置;其無法辦理時,由地方主管機關協助之,負責人應予配合。不予配合者,強制實施之,並處新臺幣二十萬元以上一百萬元以下罰鍰。

委員楊瓊瓔等20人提案:

第八十條 違反第二十一條第三項規定者,處其負責人新臺幣六萬元以上三十萬元以下罰鍰及公告其姓名,並令其限期改正。

於前項限期改正期間,不得增加收容病人;違反者,另處其負責人新臺幣六萬元以上三十萬元以下罰鍰,並得按次處罰。

經依第一項規定令其限期改正,屆期未改正者,必要時,並得為斷絕其營業所必須之自來水、電力或其他能源之處分,再處其負責人新臺幣十萬元以上五十萬元以下罰鍰,並令其於一個月內對其收容之病人予以轉介安置;其無法辦理時,由地方主管機關協助之,負責人應予配合。不予配合者,強制實施之,並處新臺幣三十萬元以上一百萬元以下罰鍰。

委員邱泰源等23人提案:

第八十條 違反第二十一條第三項規定者,處其負責人新臺幣六萬元以上三十萬元以下罰鍰及公告其姓名,並令其限期改正。

於前項限期改正期間,不得增加收容病人;違反者,另處其負責人新臺幣六萬元以上三十萬元以下罰鍰,並得按次處罰。

經依第一項規定令其限期改正,屆期未改正者,必要時,並得為斷絕其營業所必須之自來水、電力或其他能源之處分,再處其負責人新臺幣十萬元以上五十萬元以下罰鍰,並令其於一個月內對其收容之病人予以轉介安置;其無法辦理時,由地方主管機關協助之,負責人應予配合。不予配合者,強制實施之,並處新臺幣二十萬元以上一百萬元以下罰鍰。

委員莊競程等18人提案:

第八十條 違反第二十一條第三項規定者,處其負責人新臺幣六萬元以上三十萬元以下罰鍰及公告其姓名,並令其限期改正。

於前項限期改正期間,不得增加收容病人;違反者,另處其負責人新臺幣六萬元以上三十萬元以下罰鍰,並得按次處罰。

經依第一項規定令其限期改正,屆期未改正者,必要時,並得為斷絕其營業所必須之自來水、電力或其他能源之處分,再處其負責人新臺幣十萬元以上五十萬元以下罰鍰,並令其於一個月內對其收容之病人予以轉介安置;其無法辦理時,由地方主管機關協助之,負責人應予配合。不予配合者,強制實施之,並處新臺幣二十萬元以上一百萬元以下罰鍰。

八十一條 違反第二十八條各款規定情形之一者,處新臺幣萬元以上三十萬元以下罰鍰,並得公告其姓名。

病人之保護人、家屬或精神照護機構人員違反第二十八條各款規定情形之一者,除依前項規定處罰外,地方主管機關令其接受社政主管機關辦理之小時以上五十小時以下輔導教育,並收取必要之費用;其收費自治法規,由地方主管機關定之。

拒不接受前項輔導教育或時數不足者,處新臺幣三千元以上三萬元以下罰鍰,經再通知仍不接受者,得按次處罰至其參加為止。

委員王婉諭等17人提案:

八十一條 違反第二十條規定情形之一者,處新臺幣六萬元以上三十萬元以下罰鍰,並得公告其姓名。

病人之保護人、家屬或精神醫療機構人員違反第二十條規定情形之一者,除依前項規定處罰外,地方主管機關令其接受地方社政主管機關辦理之八小時以上五十小時以下之輔導教育,並收取必要之費用;其收費自治法規,由地方社政主管機關定之。

拒不接受前項輔導教育或時數不足者,處新臺幣三千元以上三萬元以下罰鍰,經再通知仍不接受者,得按次處罰至其參加為止。

委員蔣萬安等17人提案:

七十一條 違反第二十二條規定情形之一者,處新臺幣六萬元以上三十萬元以下罰鍰,並得公告其姓名。

病人之保護人、家屬或精神醫療機構人員違反第二十二條規定情形之一者,除依前項規定處罰外,地方主管機關命其接受直轄市、縣(市)社政主管機關辦理之四小時以上五十小時以下之輔導教育,並收取必要之費用;其收費自治法規,由地方社政主管機關定之。

拒不接受前項輔導教育或時數不足者,處新臺幣三千元以上三萬元以下罰鍰,經再通知仍不接受者,得按次處罰至其參加為止。


委員林為洲等17人提案:

八十一條 違反第二十八條各款規定情形之一者,處新臺幣萬元以上三十萬元以下罰鍰,並得公告其姓名。

病人之保護人、家屬或精神照護機構人員違反第二十八條各款規定情形之一者,除依前項規定處罰外,地方主管機關應令其接受社政主管機關辦理之小時以上五十小時以下輔導教育,並收取必要之費用;其收費自治法規,由地方主管機關定之。

拒不接受前項輔導教育或時數不足者,處新臺幣三千元以上三萬元以下罰鍰,經再通知仍不接受者,得按次處罰至其參加為止。

民眾黨黨團提案:

八十一條 違反第二十八條各款規定情形之一者,處新臺幣萬元以上三十萬元以下罰鍰,並得公告其姓名。

病人之保護人、家屬或精神照護機構人員違反第二十八條各款規定情形之一者,除依前項規定處罰外,地方主管機關令其接受社政主管機關辦理之小時以上五十小時以下輔導教育,並收取必要之費用;其收費自治法規,由地方主管機關定之。

拒不接受前項輔導教育或時數不足者,處新臺幣三千元以上三萬元以下罰鍰,經再通知仍不接受者,得按次處罰至其參加為止。

委員楊瓊瓔等20人提案:

八十一條 違反第二十八條各款規定情形之一者,處新臺幣萬元以上三十萬元以下罰鍰,並得公告其姓名。

病人之保護人、家屬或精神照護機構人員違反第二十八條各款規定情形之一者,除依前項規定處罰外,地方主管機關令其接受社政主管機關辦理之八小時以上五十小時以下輔導教育,並收取必要之費用;其收費自治法規,由地方主管機關定之。

拒不接受前項輔導教育或時數不足者,處新臺幣千元以上三萬元以下罰鍰,經再通知仍不接受者,得按次處罰至其參加為止。

委員邱泰源等23人提案:

八十一條 違反第二十八條各款規定情形之一者,處新臺幣萬元以上三十萬元以下罰鍰,並得公告其姓名。

病人之保護人、家屬或精神照護機構人員違反第二十八條各款規定情形之一者,除依前項規定處罰外,地方主管機關令其接受社政主管機關辦理之小時以上五十小時以下輔導教育,並收取必要之費用;其收費自治法規,由地方主管機關定之。

拒不接受前項輔導教育或時數不足者,處新臺幣三千元以上三萬元以下罰鍰,經再通知仍不接受者,得按次處罰至其參加為止。

委員莊競程等18人提案:

八十一條 違反第二十八條各款規定情形之一者,處新臺幣萬元以上三十萬元以下罰鍰,並得公告其姓名。

病人之保護人、家屬或精神照護機構人員違反第二十八條各款規定情形之一者,除依前項規定處罰外,地方主管機關令其接受社政主管機關辦理之小時以上五十小時以下輔導教育,並收取必要之費用;其收費自治法規,由地方主管機關定之。

拒不接受前項輔導教育或時數不足者,處新臺幣三千元以上三萬元以下罰鍰,經再通知仍不接受者,得按次處罰至其參加為止。

八十二條 有下列情形之一者,處新臺幣三萬元以上十五萬元以下罰鍰,並令其限期改;屆期或情節重大者,並處一個月以上一年以下停業處分或廢止其開業執照:

一、經指定辦理物質使用障礙症治療及生活重建業務之精神照護機構,違反第二十一條第二項所定辦法中有關管理之規定。

、精神復健機構依第二十二條第三項規定接受評鑑,經評鑑不合格,或違反同條第四項規定,規避、妨礙或拒絕評鑑,或違反同條第六項所定辦法中有關限制條件之規定。

、精神醫療機構未六十條第二項、第項或第六十四條第二項所定程序而執行緊急安置或強制住院,或未依第六十五條規定停止強制住院

、精神醫療機構未依第五十五條第二項第五十六條第一項所定診斷或程序,而執行強制社區治療,或辦理強制社區治療之機構、團體未依第五十七條規定停止強制社區治療

五、精神照護機構違反第三十一條規定。

委員王婉諭等17人提案:

八十二條 有下列情形之一者,處新臺幣三萬元以上十五萬元以下罰鍰,並令其限期改善;屆期不改善或情節重大者,並處一個月以上一年以下停業處分或廢止其開業執照:

一、精神復健機構違反依第十七條第三項所定辦法有關設置或管理之規定。

二、各類機構辦理酒癮、藥癮治療及生活重建業務違反第十六條第二項授權所定辦法有關監督管理或應遵循事項之規定。

三、精神醫療機構未經第四十九條第二項、第三項、第四項第五十條、第五十一條或第五十四條所定程序,而執行緊急安置或強制住院。

四、精神醫療機構未經第五十六條、第五十七條或第六十條所定診斷或程序,而執行強制社區治療。

五、精神照護機構違反第四十三條之規定。

委員蔣萬安等17人提案:

第七十二條 有下列情形之一者,處新臺幣三萬元以上十五萬元以下罰鍰,並令其限期改善;屆期不改善或情節重大者,並處一個月以上一年以下停業處分或廢止其開業執照:

一、精神復健機構違反第十九條第三項所定辦法有關設置或管理之規定。

二、各類機構辦理酒癮、藥癮治療及生活重建業務違反第十八條第二項授權所定辦法有關監督管理或應遵循事項之規定。

三、精神醫療機構未經第四十七條第三項、第四項、第四十八條第四十九條或第五十二條所定程序,而執行緊急安置或強制住院。

四、精神醫療機構未經第五十四條、第五十五條或第五十八條所定診斷或程序,而執行強制社區治療。

五、精神照護機構違反第四十三條之規定。


委員林為洲等17人提案:

八十二條 有下列情形之一者,處新臺幣三萬元以上十五萬元以下罰鍰,並令其限期改;屆期改正或情節重大者,並處一個月以上一年以下停業處分或廢止其開業執照:

一、經指定辦理物質使用障礙症治療及生活重建業務之精神照護機構,違反第二十一條第二項所定辦法中有關管理之規定。

、精神復健機構依第二十二條第三項規定接受評鑑,經評鑑不合格,或違反同條第四項規定,規避、妨礙或拒絕評鑑,或違反同條第六項所定辦法中有關限制條件之規定。

、精神醫療機構未六十條第二項、第項或第六十四條第二項所定程序而執行緊急安置或強制住院,或未依第六十五條規定停止強制住院

、精神醫療機構未依第五十五條第二項第五十六條第一項所定診斷或程序,而執行強制社區治療,或辦理強制社區治療之機構、團體未依第五十七條規定停止強制社區治療

五、精神照護機構違反第三十一條規定。

民眾黨黨團提案:

八十二條 有下列情形之一者,處新臺幣三萬元以上十五萬元以下罰鍰,並令其限期改;屆期或情節重大者,並處一個月以上一年以下停業處分或廢止其開業執照:

一、經指定辦理物質使用障礙症治療及生活重建業務之精神照護機構,違反第二十一條第二項所定辦法中有關管理之規定。

、精神復健機構依第二十二條第三項規定接受評鑑,經評鑑不合格,或違反同條第四項規定,規避、妨礙或拒絕評鑑,或違反同條第六項所定辦法中有關限制條件之規定。

、精神醫療機構未六十條第二項、第項或第六十四條第二項所定程序而執行緊急安置或強制住院,或未依第六十五條規定停止強制住院

、精神醫療機構未依第五十五條第二項第五十六條第一項所定診斷或程序,而執行強制社區治療,或辦理強制社區治療之機構、團體未依第五十七條規定停止強制社區治療

五、精神照護機構違反第三十一條規定。

委員楊瓊瓔等20人提案:

八十二條 有下列情形之一者,處新臺幣萬元以上三十萬元以下罰鍰,並令其限期改;屆期或情節重大者,並處一個月以上一年以下停業處分或廢止其開業執照:

一、經指定辦理物質使用障礙症治療及生活重建業務之精神照護機構,違反第二十一條第二項所定辦法中有關管理之規定。

、精神復健機構依第二十二條第三項規定接受評鑑,經評鑑不合格,或違反同條第四項規定,規避、妨礙或拒絕評鑑,或違反同條第六項所定辦法中有關限制條件之規定。

、精神醫療機構未六十條第二項、第項或第六十四條第二項所定程序而執行緊急安置或強制住院,或未依第六十五條規定停止強制住院

、精神醫療機構未依第五十五條第二項第五十六條第一項所定診斷或程序,而執行強制社區治療,或辦理強制社區治療之機構、團體未依第五十七條規定停止強制社區治療

五、精神照護機構違反第三十一條規定。

委員邱泰源等23人提案:

八十二條 有下列情形之一者,處新臺幣三萬元以上十五萬元以下罰鍰,並令其限期改;屆期或情節重大者,並處一個月以上一年以下停業處分或廢止其開業執照:

一、經指定辦理物質使用障礙症治療及生活重建業務之精神照護機構,違反第二十一條第二項所定辦法中有關管理之規定。

、精神復健機構依第二十二條第三項規定接受評鑑,經評鑑不合格,或違反同條第四項規定,規避、妨礙或拒絕評鑑,或違反同條第六項所定辦法中有關限制條件之規定。

、精神醫療機構未六十條第二項、第項或第六十四條第二項所定程序而執行緊急安置或強制住院,或未依第六十五條規定停止強制住院。

、精神醫療機構未依第五十五條第二項第五十六條第一項所定診斷或程序,而執行強制社區治療,或辦理強制社區治療之機構、團體未依第五十七條規定停止強制社區治療

五、精神照護機構違反第三十一條規定。

委員莊競程等18人提案:

八十二條 有下列情形之一者,處新臺幣三萬元以上十五萬元以下罰鍰,並令其限期改;屆期或情節重大者,並處一個月以上一年以下停業處分或廢止其開業執照:

一、經指定辦理物質使用障礙症治療及生活重建業務之精神照護機構,違反第二十一條第二項所定辦法中有關管理之規定。

、精神復健機構依第二十二條第三項規定接受評鑑,經評鑑不合格,或違反同條第四項規定,規避、妨礙或拒絕評鑑,或違反同條第六項所定辦法中有關限制條件之規定。

、精神醫療機構未六十條第二項、第項或第六十四條第二項所定程序而執行緊急安置或強制住院,或未依第六十五條規定停止強制住院

、精神醫療機構未依第五十五條第二項第五十六條第一項所定診斷或程序,而執行強制社區治療,或辦理強制社區治療之機構、團體未依第五十七條規定停止強制社區治療

五、精神照護機構違反第三十一條規定。

八十三條 有下列情形之一者,處新臺幣三萬元以上十五萬元以下罰鍰

一、精神醫療機構違反第三十二第一項規定,於病人病情穩定或康復,仍予無故留置。

二、違反三十六三十八三十九第一項保護病人權益規定。

三、醫療機構違反四十六條第三項規定,未將嚴重病人資料通報地方主管機關。

四、精神照護機構違反五十三條第一項規定,於全日住院病人擅自離開該機構時,未通知病人之家屬或保護人,或病人行蹤不明時,未通知地方主管機關及警察機關。

委員王婉諭等17人提案:

八十三條 違反第二十四條第二十八條第二十九條第三十二條第三項、第三十九條第一項、第四十四條第一項至第三項規定之一者,處新臺幣三萬元以上十五萬元以下罰鍰。

委員蔣萬安等17人提案:

七十三條 違反第二十六條第二十八條第二十九條第三十三條第三項、第三十九條第一項、第四十四條第一項至第三項規定之一者,處新臺幣三萬元以上十五萬元以下罰鍰。


委員林為洲等17人提案:

八十三條 有下列情形之一者,處新臺幣三萬元以上十五萬元以下罰鍰

一、精神醫療機構違反第三十二第一項規定,於病人病情穩定或康復,仍予無故留置。

二、違反三十六三十八三十九第一項保護病人權益規定。

三、醫療機構違反四十六條第三項規定,未將嚴重病人資料通報地方主管機關。

四、精神照護機構違反第五十三條第一項規定,於全日住院病人擅自離開該機構時,未通知病人之家屬或保護人,或病人行蹤不明時,未通知地方主管機關及警察機關。

民眾黨黨團提案:

八十三條 有下列情形之一者,處新臺幣三萬元以上十五萬元以下罰鍰

一、精神醫療機構違反第三十二第一項規定,於病人病情穩定或康復,仍予無故留置。

二、違反三十六條、第三十八三十九第一項保護病人權益規定。

三、醫療機構違反四十六條第三項規定,未將嚴重病人資料通報地方主管機關。

四、精神照護機構違反五十三條第一項規定,於全日住院病人擅自離開該機構時,未通知病人之家屬或保護人,或病人行蹤不明時,未通知地方主管機關及警察機關。

委員楊瓊瓔等20人提案:

八十三條 有下列情形之一者,處新臺幣萬元以上三十萬元以下罰鍰

一、精神醫療機構違反第三十二第一項規定,於病人病情穩定或康復,仍予無故留置。

二、違反三十六三十八三十九第一項保護病人權益規定。

三、醫療機構違反四十六條第三項規定,未將嚴重病人資料通報地方主管機關。

四、精神照護機構違反五十三條第一項規定,於全日住院病人擅自離開該機構時,未通知病人之家屬或保護人,或病人行蹤不明時,未通知地方主管機關及警察機關。

委員邱泰源等23人提案:

八十三條 有下列情形之一者,處新臺幣三萬元以上十五萬元以下罰鍰

一、精神醫療機構違反第三十二第一項規定,於病人病情穩定或康復,仍予無故留置。

二、違反三十六三十八三十九第一項保護病人權益規定。

三、醫療機構違反四十六條第三項規定,未將嚴重病人資料通報地方主管機關。

四、精神照護機構違反五十三條第一項規定,於全日住院病人擅自離開該機構時,未通知病人之家屬或保護人,或病人行蹤不明時,未通知地方主管機關及警察機關。

委員莊競程等18人提案:

八十三條 有下列情形之一者,處新臺幣三萬元以上十五萬元以下罰鍰

一、精神醫療機構違反第三十二第一項規定,於病人病情穩定或康復,仍予無故留置。

二、違反三十六三十八三十九第一項保護病人權益規定。

三、醫療機構違反四十六條第三項規定,未將嚴重病人資料通報地方主管機關。

四、精神照護機構違反五十三條第一項規定,於全日住院病人擅自離開該機構時,未通知病人之家屬或保護人,或病人行蹤不明時,未通知地方主管機關及警察機關。

八十四條 違反第五十二條第項規定,洩漏應保密之資料者,處新臺幣二萬元以上十萬元以下罰鍰。

委員王婉諭等17人提案:

八十四條 違反第三十八條第三項規定者,處新臺幣二萬元以上十萬元以下罰鍰。

委員蔣萬安等17人提案:

七十四條 違反第三十八條第五項規定者,處新臺幣二萬元以上十萬元以下罰鍰。


委員林為洲等17人提案:

八十四條 違反第五十二條第項規定,洩漏應保密之資料者,處新臺幣二萬元以上十萬元以下罰鍰。

民眾黨黨團提案:

八十四條 違反第五十二條第項規定,洩漏應保密之資料者,處新臺幣二萬元以上十萬元以下罰鍰。

委員楊瓊瓔等20人提案:

八十四條 違反第五十二條第項規定,洩漏應保密之資料者,處新臺幣二萬元以上十萬元以下罰鍰。

委員邱泰源等23人提案:

八十四條 違反第五十二條第項規定,洩漏應保密之資料者,處新臺幣二萬元以上十萬元以下罰鍰。

委員莊競程等18人提案:

八十四條 違反第五十二條第項規定,洩漏應保密之資料者,處新臺幣二萬元以上十萬元以下罰鍰。

八十五條 違反第四十七條第一項或第二項規定,未提供醫療或未協助就醫者,處其代表人或負責人新臺幣六千元以上三萬元以下罰鍰。

委員王婉諭等17人提案:

八十五條 違反第三十三條規定者,處其負責人新臺幣六千元以上三萬元以下罰鍰。

委員蔣萬安等17人提案:

七十五條 違反第三十四條規定者,處其負責人新臺幣六千元以上三萬元以下罰鍰。


委員林為洲等17人提案:

八十五條 違反第四十七條第一項或第二項規定,未提供醫療或未協助就醫者,處其代表人或負責人新臺幣六千元以上三萬元以下罰鍰。

民眾黨黨團提案:

八十五條 違反第四十七條第一項或第二項規定,未提供醫療或未協助就醫者,處其代表人或負責人新臺幣六千元以上三萬元以下罰鍰。

委員楊瓊瓔等20人提案:

八十五條 違反第四十七條第一項或第二項規定,未提供醫療或未協助就醫者,處其代表人或負責人新臺幣六千元以上三萬元以下罰鍰。

委員邱泰源等23人提案:

八十五條 違反第四十七條第一項或第二項規定,未提供醫療或未協助就醫者,處其代表人或負責人新臺幣六千元以上三萬元以下罰鍰。

委員莊競程等18人提案:

八十五條 違反第四十七條第一項或第二項規定,未提供醫療或未協助就醫者,處其代表人或負責人新臺幣六千元以上三萬元以下罰鍰。

八十六條 精神照護機構違反本法有關規定,除依第七十八條、第八十二八十三條規定處罰外,對其行為人,亦處以各該條之罰鍰。

委員王婉諭等17人提案:

八十六條 精神照護機構違反本法有關規定,除依本法第七十七條、第八十二條、第八十三條規定處罰外,對其行為人,亦處以各該條之罰鍰。

委員蔣萬安等17人提案:

七十六條 精神照護機構違反本法有關規定,除依本法第六十八條第七十二條或第七十三條規定處罰外,對其行為人,亦處以各該條之罰鍰。


委員林為洲等17人提案:

八十六條 精神照護機構違反本法有關規定,除依第七十八條、第八十二條或第八十三條規定處罰外,對其行為人,亦處以各該條之罰鍰。

民眾黨黨團提案:

八十六條 精神照護機構違反本法有關規定,除依第七十八條、第八十二條或第八十三條規定處罰外,對其行為人,亦處以各該條之罰鍰。

委員楊瓊瓔等20人提案:

八十六條 精神照護機構違反本法有關規定,除依第七十八條、第八十二八十三條規定處罰外,對其行為人,亦處以各該條之罰鍰。

委員邱泰源等23人提案:

八十六條 精神照護機構違反本法有關規定,除依第七十八條、第八十二八十三條規定處罰外,對其行為人,亦處以各該條之罰鍰。

委員莊競程等18人提案:

八十六條 精神照護機構違反本法有關規定,除依第七十八條、第八十二八十三條規定處罰外,對其行為人,亦處以各該條之罰鍰。

八十七條 本法所定之罰鍰,於私立精神照護機構,處罰其負責醫師或負責人。但精神照護機構有併處行為人為同一人者,不另為處罰。

委員王婉諭等17人提案:

八十七條 本法所定之罰鍰,於私立精神照護機構,處罰其負責醫師或負責人。但精神照護機構有併處行為人為同一人者,不另為處罰。

委員蔣萬安等17人提案:

七十七條 本法所定之罰鍰,於私立精神照護機構,處罰其負責醫師或負責人。但精神照護機構有併處行為人為同一人者,不另為處罰。


委員林為洲等17人提案:

八十七條 本法所定之罰鍰,於私立精神照護機構,處罰其負責醫師或負責人。但精神照護機構有併處行為人為同一人者,不另為處罰。

民眾黨黨團提案:

八十七條 本法所定之罰鍰,於私立精神照護機構,處罰其負責醫師或負責人。但精神照護機構有併處行為人為同一人者,不另為處罰。

委員楊瓊瓔等20人提案:

八十七條 本法所定之罰鍰,於私立精神照護機構,處罰其負責醫師或負責人。但精神照護機構有併處行為人為同一人者,不另為處罰。

委員邱泰源等23人提案:

八十七條 本法所定之罰鍰,於私立精神照護機構,處罰其負責醫師或負責人。但精神照護機構有併處行為人為同一人者,不另為處罰。

委員莊競程等18人提案:

八十七條 本法所定之罰鍰,於私立精神照護機構,處罰其負責醫師或負責人。但精神照護機構有併處行為人為同一人者,不另為處罰。

Shape19 八十八條 本法所定之罰鍰、停業及廢止開業執照,除另有規定外,由地方主管機關處罰

委員王婉諭等17人提案:

八十八條 本法所定之罰鍰、停業及廢止開業執照,除第七十七條第一項之罰鍰由中央主管機關處罰外,由地方主管機關處罰。

委員蔣萬安等17人提案:

七十八條 本法所定之罰鍰、停業及廢止開業執照,除第六十八條第一項之罰鍰由中央主管機關處罰外,由地方主管機關處罰。


委員林為洲等17人提案:

八十八條 本法所定之罰鍰、停業及廢止開業執照,除另有規定外,由地方主管機關處罰

民眾黨黨團提案:

八十八條 本法所定之罰鍰、停業及廢止開業執照,除另有規定外,由地方主管機關處罰

委員楊瓊瓔等20人提案:

八十八條 本法所定之罰鍰、停業及廢止開業執照,除另有規定外,由地方主管機關處罰

委員邱泰源等23人提案:

八十八條 本法所定之罰鍰、停業及廢止開業執照,除另有規定外,由地方主管機關處罰

委員莊競程等18人提案:

八十八條 本法所定之罰鍰、停業及廢止開業執照,除另有規定外,由地方主管機關處罰

Shape20 七章 附 則

委員王婉諭等17人提案:

章 附 則

委員蔣萬安等17人提案:

第七章 附 則


委員林為洲等17人提案:

第七章 附 則

民眾黨黨團提案:

第七章 附 則

委員楊瓊瓔等20人提案:

第七章 附 則

委員邱泰源等23人提案:

第七章 附 則

委員莊競程等18人提案:

第七章 附 則


八十九條 本法中華民國日修正之條文施行前,已依規定強制住院者,指定精神醫療機構認有繼續強制住院之必要,應於修正施行之日起二個月內,向法院聲請繼續強制住院。

前項聲請法院認有理由者,強制住院之六十日期間,應與本法中華民國日修正之條文施行前已強制住院之期間合併計算。

委員王婉諭等17人提案:

八十九條 本法中華民國日修正之條文施行前,已依規定強制住院者,指定精神醫療機構應於施行之日起二個月內,依第四十九條至第五十一條規定,向法院聲請繼續強制住院。

委員蔣萬安等17人提案:

七十九條 本法中華民國日修正之條文施行前,已依規定強制住院者,指定精神醫療機構應於施行之日起二個月內,依第四十七條至第四十九條規定,向法院聲請繼續強制住院。


委員林為洲等17人提案:

八十九條 本法中華民國日修正之條文施行前,已依規定強制住院者,指定精神醫療機構認有繼續強制住院之必要,應於修正施行之日起二個月內,向法院聲請繼續強制住院。

前項聲請法院認有理由者,強制住院之六十日期間,應與本法中華民國日修正之條文施行前已強制住院之期間合併計算

民眾黨黨團提案:

八十九條 本法中華民國日修正之條文施行前,已依規定強制住院者,指定精神醫療機構認有繼續強制住院之必要,應於修正施行之日起二個月內,向法院聲請繼續強制住院。

前項聲請法院認有理由者,強制住院之六十日期間,應與本法中華民國日修正之條文施行前已強制住院之期間合併計算。

委員楊瓊瓔等20人提案:

八十九條 本法中華民國日修正之條文施行前,已依規定強制住院者,指定精神醫療機構認有繼續強制住院之必要,應於修正施行之日起二個月內,向法院聲請繼續強制住院。

前項聲請法院認有理由者,強制住院之六十日期間,應與本法中華民國日修正之條文施行前已強制住院之期間合併計算。

委員邱泰源等23人提案:

八十九條 本法中華民國日修正之條文施行前,已依規定強制住院者,指定精神醫療機構認有繼續強制住院之必要,應於修正施行之日起二個月內,向法院聲請繼續強制住院。

前項聲請法院認有理由者,強制住院之六十日期間,應與本法中華民國日修正之條文施行前已強制住院之期間合併計算。

委員莊競程等18人提案:

八十九條 本法中華民國日修正之條文施行前,已依規定強制住院者,指定精神醫療機構認有繼續強制住院之必要,應於修正施行之日起二個月內,向法院聲請繼續強制住院。

前項聲請法院認有理由者,強制住院之六十日期間,應與本法中華民國日修正之條文施行前已強制住院之期間合併計算。

第九十條 為辦理本法業務所需之必要資料,主管機關得洽請相關機關、學校、機構、法人、團體或個人提供之;受請求者有配合提供資料之義務。

主管機關依前項規定取得之資料,應盡善良管理人之注意義務,確實辦理資訊安全稽核作業;其保有、處理及利用,並應遵行個人資料保護法之規定。

委員蔣萬安等17人提案:

第八十條 為辦理本法業務所需之必要資料,主管機關得洽請相關機關、學校、機構、法人、團體或個人提供之;受請求者有配合提供之義務。

主管機關依前項規定所取得之資料,應盡善良管理人之注意義務,確實辦理資訊安全稽核作業;其保有、處理及利用,並應遵行個人資料保護法之規定。


委員林為洲等17人提案:

第九十條 為辦理本法業務所需之必要資料,主管機關得洽請相關機關、學校、機構、法人、團體或個人提供之;受請求者有配合提供資料之義務。

主管機關依前項規定取得之資料,應盡善良管理人之注意義務,確實辦理資訊安全稽核作業;其保有、處理及利用,並應遵行個人資料保護法之規定。

民眾黨黨團提案:

第九十條 為辦理本法業務所需之必要資料,主管機關得洽請相關機關、學校、機構、法人、團體或個人提供之;受請求者有配合提供資料之義務。

主管機關依前項規定取得之資料,應盡善良管理人之注意義務,確實辦理資訊安全稽核作業;其保有、處理及利用,並應遵行個人資料保護法之規定。

委員邱泰源等23人提案:

第九十條 為辦理本法業務所需之必要資料,主管機關得洽請相關機關、學校、機構、法人、團體或個人提供之;受請求者有配合提供資料之義務。

主管機關依前項規定取得之資料,應盡善良管理人之注意義務,確實辦理資訊安全稽核作業;其保有、處理及利用,並應遵行個人資料保護法之規定。

委員莊競程等18人提案:

第九十條 為辦理本法業務所需之必要資料,主管機關得洽請相關機關、學校、機構、法人、團體或個人提供之;受請求者有配合提供資料之義務。

主管機關依前項規定取得之資料,應盡善良管理人之注意義務,確實辦理資訊安全稽核作業;其保有、處理及利用,並應遵行個人資料保護法之規定。

九十一條 本法施行細則,由中央主管機關擬訂,報請行政院會商司法院核定

委員王婉諭等17人提案:

九十條 本法施行細則,由中央主管機關定之。

委員蔣萬安等17人提案:

八十一條 本法施行細則,由中央主管機關定之。


委員林為洲等17人提案:

九十一條 本法施行細則,由中央主管機關擬訂,報請行政院會商司法院核定

民眾黨黨團提案:

九十一條 本法施行細則,由中央主管機關擬訂,報請行政院會商司法院核定

委員楊瓊瓔等20人提案:

九十條 本法施行細則,由中央主管機關擬訂,報請行政院會商司法院核定

委員邱泰源等23人提案:

九十一條 本法施行細則,由中央主管機關擬訂,報請行政院會商司法院核定

委員莊競程等18人提案:

九十一條 本法施行細則,由中央主管機關擬訂,報請行政院會商司法院核定

九十二條 本法施行日期,由行政院會同司法院定之

委員王婉諭等17人提案:

九十一條 本法自公布後一年施行。

委員蔣萬安等17人提案:

八十二條 本法施行日期,由行政院定之

委員林為洲等17人提案:

九十二條 本法施行日期,由行政院會同司法院定之

民眾黨黨團提案:

九十二條 本法施行日期,由行政院會同司法院定之

委員楊瓊瓔等20人提案:

九十一條 本法施行日期,由行政院會同司法院定之

委員邱泰源等23人提案:

九十二條 本法施行日期,由行政院會同司法院定之

委員莊競程等18人提案:

九十二條 本法施行日期,由行政院會同司法院定之

Shape21 席:現在補充請吳委員玉琴進行提案說明。

吳委員玉琴:謝謝召委,讓本席得以就提案進行說明。今天排審精神衛生法,因為和前次大修相距已有十五年。就精神照顧專業發展而言,國際趨勢已有非常多改變,也突顯國內精神照顧網絡各項環節之不足。爰此,本席參酌身心障礙者權利公約(CRPD)相關規定,希望補足有精神病人與身心障礙者之各項權益,並檢視社區融合、平等權、居住權等規範,將社區支持服務、家庭支持服務、保護人之研習機制與支持服務納入本次修正草案中。

本席簡單說明本次修正中,本席提案與行政院版的不同之處。

首先,實務上,精神病患於社區居住時經常遭遇歧視與抗爭,故本席於條文中明定地方政府主管機關應協助排除社區中精神照護機構設立或提供服務之障礙。

其次,為了保障病人權益,並協助保護人了解擔任保護人之各項權利義務,故明定地方主管機關應辦理保護人研習課程及支持服務,這是我們過去比較沒有重視到的部分。

第三,明定嚴重病人強制住院費用應由公務預算負擔,這是原來就有的,惟行政院版將之改為由健保支付,對此,我們存有疑慮。

第四,強化出院準備與轉銜服務,故精神醫療機構於病人治療穩定後,應協助病人做相關出院準備,擬定出院準備計畫,並於出院前三日提出,同時聯繫地方政府協助其銜接到社區。

今天將有很多委員共同參與討論,我們希望精神衛生法之修正能在大家的努力下完整地保障精神病人權益,由國家社會一起承擔,協助精神病患回歸社會之照顧。希望今天的討論能順利,謝謝。

主席:現在進行精神衛生法逐條討論。我們以行政院提案條次來進行討論,如條文有爭議,均先請行政單位說明,之後再請各位委員表示意見。請議事人員準備好手持麥克風給每個委員與官員。

條文已宣讀完畢,但仍有委員提修正動議,包括蔡委員壁如等3人等所提部分條文修正草案;黃委員秀芳、劉委員建國等所提第四十六條修正動議;蔣委員萬安等3人所提第五十五條、第五十六條、第五十七條修正動議;蘇委員巧慧、林委員靜儀等5人所提第十五條、第二十六條修正動議;林委員為洲、林委員奕華等5人所提第一條、第三條、第十六條、第二十七條修正動議;吳委員玉琴等3人所提修正動議;張委員育美等3人所提修正動議;吳委員玉琴、范委員雲等4人所提修正動議;洪委員申翰等3人所提修正動議;王委員婉諭、林委員為洲等5人所提修正動議;蘇委員巧慧等3人所提修正動議。

以上修正動議均列入紀錄,刊登公報,並於審查條文時一併處理。不管修正動議或修正條文,均於逐條討論時一併處理。

修正動議:


主席:現在各位委員手上主要有兩份條文:也就是原來這一本大本的,這是委員會所做條文對照,今天的審查程序依照這本的順序處理,請大家做參考;另外,現在發給大家的是行政院與各委員辦公室討論過後,幫忙整理出來的,這有一點像共識版。當然,逐條審查時都尊重委員意見,也歡迎現場提出意見,我們今天大概就是採用兩份條文。即行政機關幫我們整理的大本共識版,以及委員會所提供的條文,我們依照委員會所提供的順序來處理。

現在開始處理精神衛生法修正草案。

第一章章名,維持現行章名,不予修正。因為大家的版本都一樣,所以照案通過。

處理第一條。第一條有行政院版本,還有蔣委員萬安、王委員婉諭等提案版本,以及本席、民眾黨黨團、楊委員瓊瓔、邱委員泰源、莊委員競程等提案版本,另外還有修正動議。

請行政機關說明。

諶司長立中:衛福部心口司針對這一條說明,這一條最主要修正,第一個是從「國民」改成「人民」,以彰顯我們對平等的概念。第二個是將倒數第二行之「社區生活」改成「社區平等生活」,特別強調平等的意涵。以上說明。

主席:各位委員有沒有其他意見?改成「人民」,大家好像比較沒有意見,將「社區生活」改成「社區平等生活」,這有什麼特別嗎?

請吳委員玉琴發言。

吳委員玉琴:平等生活是CRPD的精神,所以這次特別加入。

主席:好,我們就按照行政院版本通過,本席的版本其實也有加入「平等」。第一條就照行政院版本通過。

處理第二條。請行政單位說明。

諶司長立中:第二條最主要是定義主管機關在中央為衛生福利部,在地方就是寫直轄市、縣(市)政府或地方主管機關,我們就直接用單一的名稱。其他委員有不同意見,比如說中央主管機關還要寫明衛政主管機關及社政主管機關,主要差異在這裡。

主席:主管機關在中央為衛生福利部,在地方為直轄市,其他委員的版本有不同嗎?本席的版本是在中央為衛生福利部之衛政主管機關,因為衛生福利部比較大,所以我們把它寫得更細:衛政主管機關及社政主管機關。對這個我不堅持,如果照行政院版本,就用衛生福利部涵蓋。我們建議第二條是不是就以行政院版本通過?好,就照行政院版本通過。

處理第三條。請行政機關說明。

諶司長立中:第三條指的是在本法裡面的名詞定義,最主要這次和過去版本增加社區支持,第六條,以及這次修正後增加了八、九、十,新的定義,包括什麼叫做精神醫療機構、精神復健機構,以及最後整個涵蓋所有各種各樣的精神照護機構,是為了後面法律條文使用的時候可以用比較簡單的文字來形容。

主席:這個是行政院的版本,你們是不是已經有再修正了是不是?

諶司長立中:已經修正了。

主席:各位委員,現在這個大本的就是他們把原來版本再修正、再建議出來的文字內容,大家可以參考看看,他等於是有參照各委員辦公室所提供的版本,然後再綜合一次的修正內容,在最左邊,大家看一下,這一條可能就要花一點時間看一下。

請吳委員玉琴發言。

吳委員玉琴:謝謝主席。看到衛福部提的版本,大概是要解決後面第二十二條還是第二十一條有關精神照護機構的分類,可是這樣的分類,對第八款、第九款我沒有特別意見,但第十款等於把當時第二十二條的照護機構類型全部規範到這邊來,是吧?

諶司長立中:是。

吳委員玉琴:這和我們在討論過程中有一些疑慮的地方,就是精神照護機構的定義,因為回到第二十一條最後一項未依法設立的話,後面第八十條有一個罰則,那個罰則很重,要罰五萬元到三十萬元,如果一直繼續存在可能會罰到一百萬元。這個罰則其實在這裡也沒辦法解決,因為我看了第二十一條的寫法,在我們的概念裡面,可能召委自己也有寫到,概念上未立案機構的類型到底是什麼?因為這邊還是把心理治療所、職能治療所、社工師事務所全部都歸為照護機構,若沒有依法設立就會重罰。針對這個部分,我今天有提出修正動議,是把分類分得比較清楚,一個是醫療機構、一個是護理機構、一個是精神復健機構,再來是身心障礙機構,這4類是一到四款要依照設立標準設立,如果沒有依照設立標準設立的話,不得提供住宿型或是機構式住宿服務或是治療服務。我覺得要去定義這些類型的機構是住宿型機構,後面罰則才會罰那麼重,我們現在規範的大概就是這群長期住宿機構不立案。不然現在一個社工師事務成立了,然後規範說沒有依法立案,會覺得不知道要提供什麼,我只提供服務……

諶司長立中:跟委員報告,其實這邊的都沒有問題,就是已經依法設立的這些機構都沒問題,現在主要是避免一些……

吳委員玉琴:不是要規範長期住宿這個問題嗎?

諶司長立中:對。

吳委員玉琴:所以應該是住宿型機構才是我們應該規範的。

諶司長立中:對,住宿型機構或是治療服務兩種,希望都是這些機構,如果是其他NGO組織或者其他團體的話,必須在政府補助或者是委託、或者是管理底下才可以做,但原有的這些機構沒有問題,今天用精神照護機構只是簡化條文,在這邊寫得比較清楚而已。

吳委員玉琴:我就認為它有點混亂。

主席:委員,那個是不是在後面的條文?

吳委員玉琴:因為它是連貫的。

主席:會連動。

吳委員玉琴:才會有點困擾。

主席:第三條主要就是一些名詞的定義,現在把它定義好。

請王委員婉諭發言。

王委員婉諭:不好意思,我們今天有提修正動議,剛剛吳玉琴委員的修正版本好像還沒有出來,所以是不是要先保留再討論,還是我們現在先討論?看召委的意見。

主席:如果還有其他的條文要進來,第三條就先行保留。

現在處理王婉諭委員、蔣萬安委員提案第四條。請行政機關說明一下。

諶司長立中:我這邊稍微說明一下,第四條指的是各個主管機關的說明,包括社政、內政、教育等主管機關,這在行政院版本第六條以後的條文裡面有,第六條以後到第十四條之間都涵蓋在裡面。第四條建議按照行政院版本。

主席:照行政院版本的話,就沒有辦法採納王婉諭委員及蔣萬安委員的提案,我們就按照行政院版本的順序來處理。

請范委員雲發言。

范委員雲:針對第四條,我有一個修正動議,把社區支持資源布建政策、法規、方案之規劃、訂定及宣導放在第三點,就是放在病人權益前。為什麼?因為現在各界對於社區的角色越來越重要,在精神衛生這一塊應該要特別強調這部分,可是過去中央主管機關比較少做這部分,我看到好幾個委員的版本都有類似,包含王婉諭委員、蔣萬安委員的版本都有。

主席:范委員,因為我們現在先處理王婉諭委員及蔣萬安委員的第四條,還沒有到行政院版的第四條。

范委員雲:不好意思,我聽錯了。

主席:我說明一下,因為這邊的分類就是主管機關的分屬,其實行政院版本在總則那邊就處理了,就是拉到總則去處理,所以總則已經通過了,對不對?等一下要討論,等於是放在哪一個地方的意思,他們是放在總則,你們是把各主管機關放在一個條文裡面。所以如果要按照行政院的方式處理,你們的條文就不採納,就放在總則那邊去處理。

范委員雲:主席,不好意思,現在我們不是用行政院版本審嗎?現在是審到第幾條?

主席:對,但是還不到行政院版本的第四條,但現在會先碰到委員提案的第四條,所以還沒有到行政院版本第四條。

請吳委員玉琴發言。

吳委員玉琴:其實王委員的第四條是各目的事業主管機關分項,事實上,在行政院版本第六條到第十四條都有分類,而且是更詳細。

主席:是。

吳委員玉琴:所以王委員是不是可以不用太堅持在第四條處理?

主席:是,委員是集中在第四條處理。

吳委員玉琴:可是後面行政院的版本每一條幾乎都涵蓋,除非有漏掉的,所以,王委員,可以不要堅持你的第四條嗎?

主席:請王委員婉諭發言。

王委員婉諭:因為之前我們都知道現狀上主要責任都會在衛生主管機關,但是實際上我們談到社區支持,其實有非常多事情似乎是屬於中央社政主管機關,所以我們才會希望在第四條把各單位主管機關的責任能夠釐清,但的確是在院版第四條到第十二條都有,我覺得可以併在第四條一起討論。

主席:對,所以條文都會在,就是分屬的主管機關這些內容都會在,只是分配在各個條文裡面。

委員王婉諭等及委員蔣萬安等提案第四條就不予採納。

接著處理行政院提案第四條。請行政院說明一下。

諶司長立中:在行政院提案第四條之前還有第二章章名精神衛生體系,建議照行政院版本。就是頁碼第16頁最下面。

主席:是你們的建議修正版本?

諶司長立中:在第四條之前有第二章章名要先通過。

主席:你再講清楚,現在是章名的問題嗎?

諶司長立中:剛剛第一條到第三條都已經說過了,現在就要進入第四條,但是在處理第四條之前先有一個精神衛生體系的章名要先確認,以行政院版本通過的話,看大家有沒有意見?

主席:在委員的版本裡面也有處理這個事情,但是放在第二章那邊處理。

諶司長立中:是。

主席:在行政院提案第十九條那邊處理。

諶司長立中:不是,是第16頁的……

吳委員玉琴:我說明一下,第16頁王婉諭委員及蔣萬安委員提的第二章「精神衛生體系」,這個在行政院版是放在後面,是在第十九條之前,所以是有這個章名,但不是放在這邊。

主席:請議事人員說明一下。

郭專門委員明政:跟委員報告,關於蔣萬安委員及王婉諭委員的第二章章名,我們的作法是把它挪到行政院提案第十九條之前,那時候再一併處理,這樣才會一致,好不好?

諶司長立中:好,謝謝。現在就回到剛剛召委提的第四條,這邊主要是說明中央主管機關掌理的職責有哪些,中央主管機關指的是衛福部,包括下面第一款到第十四款的內容。

主席:請范委員雲發言。

范委員雲:關於第四條中央主管機關掌理下列事項,希望在原本的第二之後增加一個第三,就是社區支持資源布建政策、法規、方案之規劃、訂定及宣導,就是把社區支持資源放進來,當做是中央主管機關掌理的重要事項。我記得之前周春米委員有辦一個公聽會,蘇巧慧委員、我、賴品妤委員等好多委員當天大家有一個很重要的看法,就是目前我們滿忽略社區支持資源這一塊,既然現在講是中央主管機關掌理下列事項,後面可能也會討論到,所以希望能夠在這裡把業務單位要做的事情、管理事項明定有這個部分,然後位階上可以放在前面一點,這是我的修正動議,以上,謝謝。

主席:等一下請衛福部一併回答。現在請蘇委員巧慧發言。

蘇委員巧慧:謝謝主席。我要呼應一下范雲委員的意見,因為我自己也有一個版本,但來不及宣讀,所以我現在是用修正動議的方式提出,文字上好像也還來不及呈現在各位委員的桌上。

其實概念跟剛剛范委員講得一模一樣,正是要把社區支持資源布建趁著這次修法明定列為中央主管機關掌理事項,這是基於我們在討論這一整部法案和這個議題的時候,大家都有共識,覺得社區支持資源是讓精神衛生可以大步邁前一個很重要的事項。所以如果在寫中央主管機關掌理項目的時候,能夠把這個項目明定在裡面,我覺得是很重要的一件事情。我的版本其實跟范委員的差不多,只是因為現在沒有文字在現場,抱歉!也不知道條次、項目是不是一樣,但總之,我也是加入了第三款社區支持資源布建政策、方案之規劃、訂定及宣導,並且後面也有一些文字的調整,都是把「社區」這個字、這個事項放進去職掌項目。同時我在第六款的地方,把照顧者家庭支持的這個部分也放進去,我想是完全一樣的意思,就是希望我們在這次討論精神衛生法修正的時候,把社區支持資源以及對照顧者家庭,政府對他們的關心支持能夠化為具體的文字,這是我的建議。

主席:請行政機關回覆。

諶司長立中:跟各位報告,我們在現行行政院版的第八、九、十這三條裡面,已經涵蓋剛剛各位委員所提的事情,其實意思是完全一樣,只是今天你要不要用一條來代替所有條,我們建議把它分成三條來寫這件事情。說實在話,光是社區支持這一句話其實是很模糊的概念,我們把它分成三條來寫,從經濟安全到社區支持的規劃及推動,這是第八條;第九條包括他的社會參與與自立生活;第十條包括家人的支持和服務的規劃,其實我們寫得更清楚。

主席:你就講第十款,讓大家比較清楚。

諶司長立中:對不起!第十款,就在第八款到第十款。

主席:他現在的意思是說,他都有涵蓋你們的內容,你們認同嗎?請蘇委員巧慧發言。

蘇委員巧慧:我正是因為看到後面第八、九、十款很清楚的說,政府的態度確實是想要做這件事,而且有明確地支持,所以在第四條的掌理事項的時候,因為它是用條列式的一到十四款,把它的事項在前面一次定出來。既然後面有寫,而且還是有三個條文寫得這麼清楚,所以在前面的掌理事項的時候,是不是就是用一句話告訴大家,掌理事項我寫這麼多了,現在就只差一個社區照護的這個部分,所以是不是在前面加一款能夠更清楚,為什麼後面我們用了三條文來敘述種種事項?我覺得滿合理的,當時跟范雲委員在討論的時候也是這樣子的概念,所以想跟衛福部討論一下。

主席:請王委員婉諭發言。

王委員婉諭:第一個部分是,我剛才談到第四條的部分,也就是中央的部分,是不是應該要再分所謂社政主管機關和內政主管機關?原因就在於,我們看到過去中央其實有非常多的責任都應該來進行,但是往往在細節上討論的時候,就要花很多的時間去討論,到底這是屬衛政,還是屬於社政?即便上面都是寫衛福部,但是部長常常非常忙碌的情況下,也沒有辦法給予相對應的指示說,這到底屬於衛政,還是社政,導致這樣的情況其實都一直在社政與衛政之間擺盪當中,所以花了非常多時間來做溝通。當我們在討論中央主管機關掌理事項的時候,也能夠把中央主管機關裡面的社政負責哪些部分,衛政負責哪些部分,就是參採我的版本第四條的部分來做處理。

我們也知道不只這個部分,另外還有相關能量的部分,也想請教未來會怎麼樣來做建置?現在就是因為中央主管機關的權責沒有這麼清楚的情況下,我們會看到心口司相對應只有4個課、25人的編制,其實相對應能量是比較小的。如果未來又沒有辦法明定社政相關的工作是在社政主管機關的話,其實就有可能造成量能不足,而沒有辦法讓我們持續希望能推動的東西推動,尤其是我們這次增加了很多社區支持的部分。

第二點想要表達的是,其實我支持范雲委員的版本和蘇巧慧委員的版本,希望能夠在社區支持的布建等相關的內容,能夠更比較細緻地來做處理,一併把它納入在院版的第四條裡面,希望能夠比較清楚地來做說明,以及我們該負責的部分應該都把它放進去,這樣才比較有辦法完整地在第四條就有一個概括的概念,然後清楚地呈現出來我們期待的方向。

主席:請范委員雲發言。

范委員雲:剛剛蘇巧慧委員跟我跟王婉諭委員我們都強調一點,就是目前我們非常的缺乏社區支持,剛剛衛福部那邊解釋說,你們在第八、九、十款有,可是那個給人的感覺是不同的,什麼社會救助、其他社區支持,聽起來就是次序很後面,或者病人社會參與等等。為什麼要這樣講?我剛剛講,我們上次在很多委員共同辦的公聽會裡面,當天大家都有提到WHO現在關於精神心理健康的時候,覺得非常重要的就是社區這一塊,因為社區在個人及家庭與機構之間提供一個非常重要的協助,這是目前臺灣缺乏的,所以我們覺得在第三款掌理事項當中加入「社區支持資源布建政策、法規、方案之規劃、訂定及宣導」。很重要,蘇巧慧委員的版本跟我差異在,我這邊有法規,他的沒有,法規刪掉我覺得也OK

另外我也要支持一下剛剛蘇巧慧委員講的,第六個就是,地方主管機關對病人及照顧者家庭支持服務之獎助規劃。這部分你們說第十款有,可是第十款只有病人家庭支持;我們這邊寫的是「病人及照顧者家庭支持服務之獎助規劃」,而且前面是對地方主管機關、病人及照顧者,這邊有看到照顧者的角色,還是有不同,希望可以一起考慮,以上。謝謝!

主席:蘇委員巧慧發言。

蘇委員巧慧:其實跟范委員差不多,剛剛心口司說是第八、九、十款,所以可以理解,我是加了第三款和第六款,第三款是社區支持資源,第六款是照顧者家庭。確實如果是照顧家庭的話,在第八、九、十款是有呈現,但如果說社區支持的話,坦白講第八、九、十款並沒有那麼清楚地呈現,它就是只有「其他社區支持」,所以我還是建議可以加。

主席:我提一個建議好不好?就按照這個款,不然會重複,就是你們講的內容,然後行政院版本其實也有那一些內容,只是講得不夠清楚,或是不夠具體,譬如社區支持這一部分,還有對病友及其家屬的支持或是協助,講得不夠清楚,很含糊。是不是我們用行政院版本這個條次,一樣是款、一樣是這十四款,然後修改款的內容,就把它併在一起,把你們想要針對社區支持的內容文字放到第八、九、十款那邊,把它放進去,充實那個內容。

請吳委員玉琴發言。

吳委員玉琴:主席,如果不加款項的話,建議在第八款裡面倒數第一行的「其他」就不要,就是長期照顧與社區支持服務之規劃與推動,因為社區支持服務在第二十三條這次行政院的版本有,就是衛福部已經提出了比較具體的社區支持服務的項目,就會在那邊輝映過來了,所以這邊就不要寫「其他」,因為「其他」好像不涵蓋的感覺,是不是「其他」就放在第四款,這裡就變成是「社區支持服務之規劃及推動」,大家想要的意涵就涵蓋在裡頭了,以上。

主席:請洪委員申翰發言。

洪委員申翰:我自己沒有提版本,可是剛剛這樣討論下來,就社區支持這個概念本身,應該可以讓它有單獨一條,來彰顯社區支持完整和具體的概念,而不是跟其他的款項定在一起。因為我覺得社區支持這個概念,現在在討論精神衛生或相關的治理裡面,其實愈來愈重要,而且大家強調,不管民間也好,專業界也好,都愈來愈強調這事情,它是值得我們直接擺一條或一款,直接來描述我們對於社區支持這件事情的綜整和掌理。我是覺得這個事情是可以的,是不是就像剛剛前面第三條第三款或者是哪幾款,直接擺一條,不是跟其他的併在一起,我比較主張這樣。

主席:這樣處理好不好?關於社區支持的部分,不要併在行政院版第八款的尾端,這樣好像很不重要的樣子,所以就另立一款。請衛福部擬文字,等於是多加一款,是另外的,這是一個,擬好以後我們回頭處理。此外,現在行政院的第十款規定「病人家庭支持服務之規劃及推動。」當然其他委員也都認為不夠具體,這個文字再去參考委員的版本。其實現在大家很清楚重點,就是社區支持要提升成獨立的款,不要含糊其詞。病人家庭支持服務之規劃及推動,這個部分請參考委員的提案,充實並調整內容,但是社區支持就是增加一款,單獨規定社區支持的部分。

請邱泰源委員發言。

邱委員泰源:主席、各位夥伴。我非常支持強調社區支持,因為這是世界的潮流。我當然希望整個都強調,其實各條文都必須注意到社區,這個也是大家努力的全人、全家、全社區照護模式,我想在這個領域也很重要。我只是想請教一下,心口司說如果這樣修改,會不會動到後面相關的條文或者相連?我比較擔心主軸會不會需要整個調整或者怎麼處理,我不曉得,請心口司等一下再幫忙處理、回答,謝謝。

主席:請王婉諭委員發言。

王委員婉諭:剛才還沒有回答我們想確認的事,像這些業務如果不在這邊清楚定義中央的部分是社政或衛政主管機關,相關內容或是未來推動的時候會怎麼處理?比如病人權益部分的相關輔導機制,或者是精神疾病預防等等,未來會是在心口司還是社家署?我覺得這其實就是一直以來長期模糊的部分。

剛才在前端的,我的版本第四條希望能夠納入行政院版第四條討論,但我還沒有聽到回應。另外,我的版本對應到行政院版第四條的情況下,其實還有第九款是在整合中央及地方資源,建立外展式社區危機處理救援服務,以及緊急就醫服務團隊等等,還有第十條和第十二條。我們知道過去因為歷史的脈絡等,我們對於心理健康或者精神衛生不是這麼重視或理解,有非常多情況相關的統計資料完全付之闕如。同時也因為這樣的情況,當緊急事件發生的時候,很多單位沒有辦法在資訊面上介接,導致之前我們看到的一些案件。以彰化殺警案來看,其實很多單位都有求助,但是相關資料都沒有建立,也沒有管理,所以會變成我們沒有辦法即時預警這樣的緊急情況發生。我們認為這部分應該把我的版本第六款、第九款及第十款放進去,這樣才是比較合理的。有關主管機關部分還是希望衛福部能夠先給予回應。

主席:所以又多了幾款。除了我們剛剛稍稍可能有結論的,就是社區支持要單獨立一款,對於病友、家屬的協助要充實內容之外,現在王婉諭委員又提出可能要增加兩款。我覺得你們要稍微討論一下。你現在就能回答嗎?可以增加,還是不能增加那個款?

諶司長立中:其實要增加款當然還是要尊重各位委員的意見,但是我要稍微補充說明,所謂社區支持是一個非常廣的概念,包括就業、就學也在內,不只是就醫跟就養。就業、就學就不是中央主管機關或者我們在這邊可以含括的,因為只有衛福部。為什麼我們沒有用那一條,直接寫社區支持的布建?因為社區支持更廣,所以我們稍微把它分開成幾個大項來寫,如果委員覺得第十款規定病人家庭支持服務不好,改成病人照顧者支持服務,我覺得沒什麼關係。

主席:好,王婉諭委員提的另外那幾款,就是他的版本第六款、第九款及第十款,你們的意見怎麼樣?

諶司長立中:這些都是在比較操作型的概念裡面,而不是原則性的概念,舉例而言,就像第九款的外展式社區緊急救援服務,其實我們已經嘗試去做,但是這個的建立並不是那麼容易,所以我們先從比如優化計畫,試著在各縣市先推,而優化計畫是針對高風險個案。我們也在推危機處理,但是只能先用試辦,等於這件事情還不是非常明確,社區的資源夠不夠都不是很有把握,所以我們不敢那麼快在這邊直接把詳細的內容寫出來,而是用比較原則性的方式處理。

主席:你們都寫原則性的,到時候就變得很鬆散,你們要做不做好像都可以,這個就是委員所擔心的,所以想要具體地寫你們應該可以做什麼,而且有責任做什麼。我們討論法案一段時間以後,常常都有這個問題,委員都希望寫得更具體,你們卻希望是原則性的概括,原則性的概括常常就會變成推託責任的藉口,不是嗎?

剛剛邱泰源委員有提新增的修正動議。邱泰源委員等3人所提的部分條文,列入紀錄、刊登公報,一併處理。

委員邱泰源等修正動議:

主席:我們現在先休息10分鐘,也請衛福部稍微討論一下,關於第四條,原來是十四款,現在你們大概都知道委員們版本的意見,你們在這段時間討論一下。回頭我們再來處理,如果不能處理,我們就會往下走,最後如果需要保留就保留。好,先休息10分鐘,謝謝。

休息

繼續開會

主席:現在繼續開會。

補充新增修正動議版本,有委員林為洲、葉毓蘭4人所提的第一條、第三條及第十六條修正

動議,列入紀錄、刊登公報,一併處理。

委員林為洲、葉毓蘭等修正動議:

主席:我先宣告一下今天開會的議程,中午會休息,下午會到5點,若還沒審完,明天就繼續審,審到完為止。先跟大家宣告一下。

我們就繼續處理第四條。有沒有什麼結論?請衛福部說明。

諶司長立中:有關第四條的內容,第八款最後面的「其他社區支持之規劃及推動」改成「社區支持服務之規劃及推動」,就是把「其他」兩個字拿掉。

主席:就這樣,還是沒有另立一款就對了?

諶司長立中:是,沒有另立一款。因為支持的範圍牽涉到其他部會。

主席:我知道,你剛剛有講過。

諶司長立中:所以我們在這邊有提到,但是比較詳細執行面的東西,我們在第五條地方政府那邊會寫到這個。

主席:對,後面還會條列。

諶司長立中:我們才單獨……

主席:社區支持有條列。

諶司長立中:對。

主席:這樣沒有另立一款,各位委員講了半天,結果只是改兩個字。

范委員雲:司長這樣說明不夠清楚,大家會誤會。我先講我的版本,我剛剛同意的前提是一定要放,因為你的理由是它涉及到別的部會,這邊指的是衛福部,對不對?這樣子好像衛福部會擴權,或是到時候無法執行。我能夠同意我們在第五條至少在地方主管機關掌理轄區下列事項的時候,增加剛剛蘇巧慧委員及本席版本的東西放在第三款,至少我們很清楚知道縣市政府比較容易處理跨局處的事情,因為那時候他們也是跟社區最直接的,他們就必須把社區支持資源布建之規劃、宣導及執行做出來,這樣才不會漏接,要不然包括勞動部、教育部、國防部各部會,今天這些人就是退學、失學、沒有工作,也不在軍隊裡面,要誰來處理?第五條這樣子就很清楚了。

主席:請蘇委員巧慧發言。

蘇委員巧慧:我覺得這樣有點有趣,我們剛剛花了這麼久的時間討論,司長,再給你一次機會,你要不要表示一下?要不然我們沒有辦法同意。

諶司長立中:對不起,我再說明一下。委員在這邊強調社區支持的重要,其實社區支持並不是只在第四條會提到,第四條只是原則性地描述幾個主要的內容,真正來講,後面第五條、第六條到第十四條中間都有更詳細關於各個主責部會負責社區支持的內容,其實後面都有更詳細的描述,所以對於比較詳細的東西,我們建議大家如果對於各個部會有比較詳細的要求,我們在後面就會有寫,沒有集中在這邊。

蘇委員巧慧:我重複一下,我們剛剛在休息時間跟衛福部討論出共識,是因為衛福部同意並說明狀況,委員間可以理解,所以才不堅持原來的版本。衛福部當時的說明是,我們希望能夠在第四條增加第三款,把社區服務的部分專款列出,但衛福部認為這有可能會牽涉到其他部會的權責,並且說明了在行政院版第六條到第十四條把各目的事業主管機關、也就是各部會職掌範圍及事項清楚列出,所以不是只是用幾款、一些簡單的文字,而是用了從第六條到第十四條整整這麼多條文來說明,以相當大的篇幅來支持社區裡面的各項事務,所以我們同意在這裡不再用另外一款來做說明、文字的撰寫。

另外,就衛福部部內所職掌的範圍也在未來要討論的第二十三條裡面有做更詳細的列出,所以我們也認為可以同意衛福部現在的建議,就是委員不再堅持自己的版本,在本條列專款來說明對社區服務的態度。

正是因為有這樣兩項,一個是第六條到第十四條有這麼多專條條文列出,以及第二十三條有詳列衛福部職掌範圍,所以我們可以同意。我希望我這段話可以列入紀錄裡面,謝謝。

主席:所以還要看後面的條文。

蘇委員巧慧:不用了,所以我們沒有堅持,就照院版。

主席:就是院版,後面……

蘇委員巧慧:沒有要加專款,但是我們認為第十款可以加入「及照顧者」4個字,第十款的文字呈現會變成是:「病人家庭及照顧者支持服務之規劃及推動。」,增加了4個字「及照顧者」,這個意涵是因為病人的照護有時候不只是家庭,可能還有非親屬關係、家庭以外的照顧者,也都一併要列入支持服務的規劃,所以建議在第十款「病人家庭」後面增加「及照顧者」4個字,衛福部剛剛表示同意。

主席:請王委員婉諭發言。

王委員婉諭:其實剛才在休息的時候有稍微溝通一下,就是本席版本第四條提到的社政主管機關應該可以朝著用附帶決議的方式擬訂出來,也就是中央主管機關─衛福部底下含心口司及社家署都應該一起協力社政相關的工作,包括社區支持服務的部分不只是衛政,社政的量能也應該進去,還有在醫院端未來的出院準備計畫等等,其實社政主管機關都應該進去,剛剛溝通應該是可以同意用附帶決議的方式來處理,我想確認一下。

主席:好,OK

王委員婉諭:第二個部分是,剛剛發下來的修正動議本第19頁當中的第七款提到:「病人醫療服務、病人及家庭照顧者社區支持服務、積極性社區處遇團隊」,以及第十款提到:「整合中央與地方資源,建立外展式社區緊急危機援助服務及緊急就醫服務體系」等等。針對第七款及第十款,剛剛司長有溝通,他認為這個方向應該是明確的,只是因為現在的量能不足,以及正在試辦當中,但是我們認為因為法規的修正非常不容易,十幾年只有一次而已,所以我們很希望的是,雖然我們現在正在開始試辦,但是在法源上是不是能夠明確地律定我們要朝這個方向進行,未來在編列相關預算或政策推動上比較有所依據、有所本?所以我們很希望本席版本第七款及第十款是能夠放進去的。

主席:請衛福部再說明。

諶司長立中:我看到第17頁的委員版本裡面,王婉諭委員版本應該是指第六條及……

王委員婉諭:應該是這本修正動議本第19頁,就是剛剛發下來比較大本的修正動議本。

主席:王婉諭委員,你好像還是在談你的版本第四條,是不是?

王委員婉諭:針對我的版本第四條,剛剛溝通是口頭同意可以用附帶決議來處理,我覺得請他們口頭也確定一下,我們再來補附帶決議,因為剛剛來不及處理附帶決議。我的版本第六條、也就是行政院版第四條是在這一本附帶決議本第19頁第七款及第十款……。不好意思,是第19個修正動議的第3頁,抱歉,是19p3的第七款及第十款,我們認為這個部分在法規上、法源上就應該有所本,未來在討論政策及資源編列的時候才有可能往這個方向推動。我當然可以理解現階段可能暫時做不到,但是我們希望既然我們定的是法條,相關的方向就應該要更加清楚及明確。不好意思,是19p3

主席:如果再加這兩款進去,款次都會再調整,所以我們先行保留,後面如果他們有重新調整款次,我們再來討論。各位委員,是不是先這樣處理?好,我們就先保留。

現在處理第五條。

王委員婉諭:不好意思,主席,剛才我的版本第四條用附帶決議處理,是不是能夠請他們確認是否可以接受?

諶司長立中:OK

主席:可以喔?好,他們說可以,就用附帶決議來處理。

現在處理行政院版第五條。先請說明。

諶司長立中:有關地方主管機關轄理的內容裡面,主要就是從中央主管機關的定義內容之後,再來就到地方。剛剛有跟委員討論,在第二條到第三條中間增加一個社區支持的條款。

主席:第幾款?

諶司長立中:第三款。

主席:增加了什麼文字?

諶司長立中:「病人社區支持服務之規劃、推動執行及宣導」。

主席:就是加了病人支持服務?

諶司長立中:是,病人社區服務之規劃、推動……

主席:這個是第三款?文字修正嘛?你們把它修正好再拿出來。還有哪一款有調整?

諶司長立中:其他沒有。

主席:他們在第三款的部分會做文字修正,把它印出來給委員。

諶司長立中:是增加一款。

主席:對,下面的款次就要……,變成增加一款?

諶司長立中:是。

主席:變成第四款?

諶司長立中:第三款。

主席:那原來的第三款就變成第四款?

諶司長立中:是。

主席:你就把第三款的文字寫出來。其他委員的意見呢?請吳玉琴委員發言。

吳委員玉琴:衛福部若增加了第三款,那第七款的文字可能也要一併修正,因為後面有一個「及其他社區支持之執行」是不是就併到第三款?文字一併修正。

主席:有道理啊!否則內容就重複了,因為你單獨多出一個第三款……

諶司長立中:是,就把「其他……

主席:「及其他社區支持之執行」就刪掉?

諶司長立中:是。

主席:然後放到第三款。

諶司長立中:是。

主席:然後,其他的款次要調整。好,各位委員,我們是不是就按照這樣來處理?

吳委員玉琴:前面第四條對於中央的主管機關有規範的,這裡也一樣,原來的第九款之「病人家庭及照顧者支持服務之執行」是否一併……

主席:連照顧者。

吳委員玉琴:及照顧者。

主席:好,請衛福部就這一個條文把它全部改過,寫出來給大家,等他們把條文拿出來,我們看過沒有問題的話,就宣告這一條修正通過。

好,那我們就進入到第六條。請說明。

諶司長立中:第六條這邊指的是中央教育主管機關應該要規劃的事情,建議是以行政院版本通過;至於莊競程委員所提要把「心理輔導」改成「心理諮商」之意見,要請教育部表示意見。

主席:好,請教育部說明。

黃副司長蘭琇:主席、各位委員。第六條的修正部分,我們是將原來的第十條跟第十一條進行合併,然後分別將中央跟各級主管教育機關的辦理事項都明列出來,第一項就是明定中央教育主管機關應該要做的幾個保障的措施;第二項是將各級主管教育機關增訂所有有關心理健康促進的工作明細列出來。有鑑於學校裡面除了學生之外,教職員工也是非常重要的部分,所以第二項也把教職員工列在裡面;最後第三項的部分是,有鑑於現在學校課程課綱都是由主管機關(教育部)來處理,所以我們將原先的「會同」文字修正為「會商」。其他委員的文字所表達之意旨與教育部之意旨其實是相同的,所以我們建議說是否還是採用行政院版的文字?然後剛才有看到洪申翰委員的臨時提案,在第16頁,其中希望在裡面加入「合理調整」等相關的文字。不過在特教法裡面,我們其實現在是希望把有關於CRPD(即身心障礙者權利公約)裡面的「合理調整」的文字納入我們特教法的修法裡面,所以建議這個部分是否還是維持院版的條文?以上是教育部的說明。

主席:請洪申翰委員發言。

洪委員申翰:本席所提第六條的修正動議是在厚的那一本的第16頁,我其實是想要在中央主管機關裡面加入「合理調整」,但是我知道在合理調整上會有一個拿捏的問題嘛,所以我其實前面加了一些文字,也參考了衛福部之前有些關於合理調整的文字,就是說「在不造成不成比例或過度負擔之狀況進行必要及適當之合理調整」,我是認為把「合理調整」加在精神衛生法的這個部分,不是只加在特教法的概念裡面,而是在精神衛生法的概念之下,中央教育主管機關其實是有必要、也應該要來嘗試做這部分。我也考慮到有時候加上「合理調整」,有些學校會說一下子不一定能夠做得到,所以我其實前面加了一些範疇的描述,我覺得應該是可以被接受的吧?

主席:等一下請教育部一併回答。

請莊競程委員發言。

莊委員競程:剛剛我在第六條的「心理輔導」後面之所以加上「心理諮商」,係因在學校的輔導室裡面,其實這個輔導跟諮商有不同程度的一個差別,我們知道學校針對學生或教職員一開始會有輔導室的心理輔導,但是學校輔導室沒有辦法去承接的時候,他就會轉介給教育局學諮中心的心理諮商師,所以我覺得在「心理輔導」後面加上「心理諮商」應該也是可以被接受。這個部分我也跟司長這邊討論過,我認為教育部這邊應該是可以在「心理輔導」後面加上「心理諮商」的文字。

主席:洪申翰委員還要補充。稍後再請張育美委員發言。

洪委員申翰:我再補充一下,因為我們剛才做了一點確認,剛才你們說在特教法裡面處理CRPD的「合理調整」,但特教法只針對特教生,所以它的範疇比較是被限制在特教生的部分,現在是要在精神衛生法裡面去處理中央教育主管機關的合理調整問題,其實我覺得還是有不同或者是沒有辦法互相cover的地方。以上。

主席:請張育美委員發言。

張委員育美:本席提出的修正動議在第9頁,係針對目前現行法第八條提出修正動議,現行條文第八條規定:「中央主管機關應會同中央社政、勞工及教育主管機關建立社區照顧、支持與復健體系,提供病人就醫、就業、就學、就養、心理治療、心理諮商及其他社區照顧服務。」本席參考癌症防治法第十六條的規定提出修正動議,要求中央主管機關應寬列經費以落實精神疾病病人社區照顧支持與復健體系。精神衛生法在民國79年公布以來業已實施近30年,這30年間,社會狀況已經有很多的變動,國人心理健康需要大幅提升,倘若要建立多層次、多面向、又具專業合作的精神衛生、照顧的網絡,絕對需要政府持續穩定的預算作為後盾。然而根據衛福部提供的資料,強制住院、還有強制社區治療的醫療費用,每年約需九千多萬元,在修法完成後,落實精神疾病病人的社區照顧、支持與復健體系必然需要更多的預算支持。因此,本席針對第八條提出修正動議,要求中央主管機關應寬列經費以建立一個穩健的精神病人照顧體系。

主席:這個是針對行政院院版的第八條,等一下我們處理到第八條的時候會把你這個修正動議納進來處理。現在先請教育部針對剛剛這些修正動議提出說明。

黃副司長蘭琇:首先回應莊競程委員提到在「心理輔導」後面加「諮商」,這部分應該沒有問題,因為本來學生輔導法的相關工作都是這樣推行的,所以我們建議在「心理輔導」後面加「(諮商)」,還是不用括號?

莊委員競程:頓號。

黃副司長蘭琇:可以,這部分沒有問題,那就是在原先第二項「心理輔導」後面加「、」再加「心理諮商」。

另外是洪申翰委員提到的合理調整的部分,我們看到現在的第一項,其實在後半段有「教育資源與設施均衡配置」,這一項主要講的是中央教育主管機關。其實我們在推動所有教育工作時都會考量到這個部分,所以是不是還請委員支持維持原先院版的文字通過,以上。

張育美委員提到的部分好像不是教育部主管的部分。

主席:那個我們會在第八條一併處理。

洪申翰委員這樣能接受嗎?

洪委員申翰:想跟教育部再做討論,我認為原本的文字其實並沒能很精準的表達合理調整的概念。我相信你一定可以了解,如果那個文字就可以表達合理調整的概念的話,那其他的法都不用把「合理調整」擺進去了。原本的文字沒有辦法精準的傳達合理調整的概念,因為其實我們要處理的就是合理調整,我也願意在前面再限縮範圍,或是去考量可不可行的問題,去處理到它範圍的問題。

你剛剛說這在特教法裡面可以,但特教法明明也不行。我們有些新出來的案例,今天網路上正在流傳一個臺大的案例,他不是特教生,但可能在精神上有些狀況,其實今天出現的案例就沒有辦法涵蓋在這裡面,所以我真的覺得教育部應該慎重考慮把合理調整的概念放到中央教育主管機關裡面,這應該是你們要做整體規劃跟綜整的工作。

所以教育部剛剛的說法,對不起,我還是沒有辦法接受,我還是希望教育部考慮把我們的條文內容也放進去,謝謝。

主席:請教育部黃副司長說明。

黃副司長蘭琇:這部分我們尊重委員會的決定。

主席:尊重委員會決定。好,「心理諮商」已經放進去了,文字要再增加心理諮商那部分;「合理調整」這部分就放進去,既然按照委員會的決議那就放進去,修正通過。洪申翰委員的修正動議要放進去,莊競程委員剛才提到的「心理諮商」也要加進去,所以要重新擬一個條文。

洪申翰委員,我們就重新擬一個條文,因為我們要宣告是按照什麼樣的修正條文內容。

洪委員申翰:你的意思是什麼我有點沒聽懂。

主席:我的意思是要把莊競程委員的意見也放進去。

洪委員申翰:OK

主席:因為我們修改了兩個地方。

洪委員申翰:重新擬一個給我們看是嗎?

主席:對。

洪委員申翰:好,謝謝。

主席:請王委員婉諭發言。

王委員婉諭:其實我要談跟張育美委員同樣的問題,院版第八條現在刪除之後,相關的條文是不是應該先討論?就是在大本的第30頁末段和第31頁頭的部分其實是跳過去的,所以不太知道應該要怎麼處理。

張委員育美:大本的跳過,所以剛剛先問。

王委員婉諭:現行條文其實是有第八條的,但這次已經沒有了,是對應到我的版本的第九條、張育美委員的第八條以及蔣萬安委員的第十條。

主席:行政院的版本好像在第二十七條?之後處理?他們剛才提到的第八條,行政院版本好像是在第二十七條之後。

諶司長立中:原來的第八條已經分散到其他條文了。

王委員婉諭:但是分散之後其實沒有規範我們認為在經費應該要處理的部分。可以說明分散到哪裡去嗎?因為找不到。

主席:有關王婉諭委員及張育美委員的意見,他們把第八條分散到第二十七條之後,但是內容我們現在都知道,你們的修正動議我們都放在後面處理,會再放在條文裡面處理。

請議事人員記錄一下,所以第二十七條之後談論時都會把你們的意見放進來。

王委員婉諭:不好意思,第二十七條並沒有談到經費的部分,確定要這樣嗎?這樣在體例上不是很奇怪嗎?

主席:第二十七條之後有好幾條。

王委員婉諭:第二十七條之後沒有啊!

主席:說明一下。

今天確診案例滿多,部長先去處理。

針對王婉諭委員及張育美委員所提第八條的修正動議內容,衛福部要說明嗎?你們在第二十七條之後都會處理嗎?

李次長麗芬:其實都會處理。經費的部分在第二十一條,針對我們要獎勵補助,地方政府如果經費不足,中央可以按財力分級給予支持,這部分其實都有相關的法條處理。

張委員育美:有講金額嗎?

李次長麗芬:在第二十一條。

張委員育美:第幾頁?

李次長麗芬:63頁。我們有可以委託獎勵補助,地方政府如果錢不足,在前面的第十八條有分期給予財政支持,就是我們要應設專人,所以承辦經費有困難時可以按照財力分級給予補助,專款專用。

張委員育美:這沒有講金額,可是我的有講金額。

李次長麗芬:什麼樣的金額?

張委員育美:每年需要九千多萬元啊。

李次長麗芬:每年可能不止九千多萬元。

主席:請王委員婉諭發言。

王委員婉諭:第十八條指的是這些機關裡面如果要設人力而沒有辦法處理時,但我們提的是除了人力之外,其實有很多服務都應該要有相對應的經費。我想次長一定很清楚現在社區照護量能一直起不來,就是因為只能靠民間團體做公益、做功德的性質處理,因為這部分的經費中央其實並沒有提供給他們,所以我認為第十八條處理的是人,而服務的部分應該也要另外討論。

主席:等一下,第六條在擬條文,我們現在已經跳到第八條跟院版的第二十一條、第二十七條了。

請吳委員玉琴發言。

吳委員玉琴:我就是要釐清一下,現行條文中的第八條我們放在後面處理,王婉諭委員他們提到的是去寬列經費的部分,其實現在是分列在第十八條,這一條是針對專業人員的設置,中央幫助地方分級補助,另外是第二十一條也在處理……

李次長麗芬:對,獎補助。

吳委員玉琴:相關的第二項、第三項,就是各項社區式服務所需經費,中央機關得視地方機關的財政狀況分級補助……

李次長麗芬:對,都有。

吳委員玉琴:其實這已經分列在第十八條和第二十一條。它確實沒有寫「寬列預算」啦,但是基本上中央都會視地方的財政狀況來做處理。

如果這一條2位委員都還有一些疑慮,是不是先保留?我們在相關條文處理的時候……

主席:對,第十八條開始,我們會面臨他們的修正動議。

好,我們先處理第六條。

第六條擬好了嗎?請把文字印給大家,就是把洪申翰委員所提的「心理諮商」以及「合理調整」加進去,如果大家看了沒有意見的話,就修正通過。

現在就等他們的文字,我們先處理第七條。請行政部門說明一下。

諶司長立中:第七條指的是中央勞動主管機關,建議照行政院版本通過。

主席:勞動部要不要說明?

張組長國明:向主席和委員補充報告,第七條的修正最主要是將原本的單一勞工主管機關,區分為中央及各級勞動主管機關,再增列一些中央的規劃及監督事項,強化職場心理健康及就業服務的相關內容。相關委員的版本我們已儘量綜合考量,涵蓋在院版的條文裡面,敬請委員支持。謝謝。

主席:因為文字大同小異,大家有沒有意見?沒有意見就照行政院版本通過。

請洪申翰委員發言。

洪委員申翰:其實我想說明的修正動議的意見和剛剛教育主管機關的部分一樣,就是我認為其實也應該把「合理調整」放進去。參考剛剛說的教育主管機關的部分,我也同意如果把它放在各級勞動主管機關下,然後也是把剛剛說的「於不造成不成比例或過度負擔之情況下,進行必要及適當之合理調整」,放在「各級勞動主管機關」的那一項裡面。

主席:第一項?

洪委員申翰:我現在的修正動議是放在第一項,但我可以接受把它改放到第二項裡面去,大家再重新順一下這個條文的內容。

主席:好。請王婉諭委員發言。

王委員婉諭:第七條的部分必須回到王婉諭版本的「勞動主管機關」裡面來,我們一樣覺得有2個部分需要做討論,就是職務重建及合理調整機制應該要放進來。因為剛剛在休息時間,勞動部有來溝通,我可以接受我版本第十條的相關部分以立法說明來做處理,但是我們希望在第七條裡面應該納入職務重建及合理調整措施,把這樣的指標性意義和工作內容放進去才能比較清楚。因為如果只有職業訓練,其實很難清楚知道它包含了什麼,而且事實上現在正在進行當中的職務訓練就已經了這樣的衝突性,如果我們沒有在法源裡面賦予比較清楚的涵蓋範圍,其實很難在未來的推動過程中不再落入現在的困境當中。

主席:是衛福部要回答還是勞動部?

好,請勞動部說明。

孫專門委員凡茹:有關王委員重視的部分,如果把職業重建的部分放進去,就是提供職業訓練、就業與職業重建服務,這樣可以嗎?

至於合理調整的部分,因為我們目前主要的協助措施其實是職務再設計的服務,委員是不是可以參考一下剛剛發的蘇巧慧委員版本的第23頁……

主席:修正動議的第23頁?

孫專門委員凡茹:對。這個部分蘇委員有加上一個協助雇主依病人狀況進行職務再設計,如果我們在後面加上這樣的文字,不曉得洪委員和王委員是不是可以同意?

主席:這和洪委員提的沒有什麼關係啊!

孫專門委員凡茹:因為有關合理調整的部分,我們目前主要的協助就是職務再設計的服務,所以如果可以的話,我們就是在各級勞動主管機關的部分加上進行職務再設計的協助。

主席:請洪委員發言。

洪委員申翰:我有幾個想要呼應的,第一,在我的修正動議裡面也是把職業重建的部分放進去;第二,我還是希望能夠把合理調整的概念放到條文裡面。所以,如果按照剛剛勞動部的說法,應該是變成以「於不造成不成比例或過度負擔之情況下,進行必要及適當之合理調整」為原則來做職務再設計,這也不是不行,也就是說,你要把職務再設計放進去,我是支持的,可是職務再設計沒有辦法涵蓋所有合理調整需要的概念。我想這在邏輯上是很清楚的。

主席:好,瞭解。所以孫專門委員剛剛有回答到王婉諭委員所提的內容嗎?

孫專門委員凡茹:有關職業重建的部分,就是我們把這個文字放進來。

主席:請王婉諭委員發言。

王委員婉諭:我具體確認一下第七條第二項的部分會是:各級勞動主管機關應推動職場心理健康促進與精神疾病防治,提供病情穩定之病人職業重建、職業訓練及就業服務,協助其穩定就業,並獎勵或鼓勵雇主,雇主應在提供合理調整機制之原則下,進行職務再設計。類似這樣的概念。

孫專門委員凡茹:我們等一下再整理一下文字,這樣可以嗎?

主席:好,有關王婉諭委員針對第一項和第二項的建議,以及洪申翰委員對第七條第一項的建議,請你們把文字加進去……

孫專門委員凡茹:好。

主席:然後我們再修正通過。但是要先把文字加進去、印出來。

王委員婉諭:主席,不好意思,我剛才還有一個地方沒講完,我原本的第十條是不是能放在立法說明裡面?

主席:對啊,你是說要放在立法說明裡面。好,可以。

孫專門委員凡茹:這部分我們再修正一下。

主席:第七條請勞動部把修正文字寫出來,要送主席台,還要印給大家看,因為這是要宣告的。

吳委員玉琴:主席,不好意思,剛剛討論第五條,有關地方主管機關的部分,我要質詢一下,就是第二項地方主管機關辦理前項業務時,只有整合衛生、社政、教育、勞政,警政和消防呢?這2個很重要,卻沒有特別列舉出來。因為對很多後端服務而言,地方政府這2個單位非常重要,請問可以加入警政和消防,後面才是「及其他相關資源」嗎?

主席:好,說明一下。

諶司長立中:把它加進去我們沒有意見,要看內政部這邊有沒有意見。

主席:就是將第二項最後修正為「衛生、社政、教育、勞政、警政、消防及其他……」,所以第五條還要修改,文字也要送出來。

然後是第六條也有修改,請把文字送出來;第七條也是文字修改,也要給我們。

接下來處理王婉諭委員等提案第十二條和蔣萬安委員等提案第十三條。請行政部門說明一下。

諶司長立中:跟委員報告,有關王婉諭委員等提案第十二條和蔣萬安委員等提案第十三條,我們已參酌納入行政院版的第六條裡面了,就是教育主管機關的部分。

主席:你們納入第幾條?

諶司長立中:第六條。

主席:第六條剛剛處理了嘛!所以,請問王婉諭委員有何意見?

王委員婉諭:同意,謝謝。

主席:可以啦!王婉諭委員等提案第十二條和蔣萬安委員等提案第十三條就不予採納,因為已經納入第六條處理了。

繼續處理王婉諭委員等提案第十三條和蔣萬安委員等提案第十四條。請行政機關說明一下。

諶司長立中:王婉諭委員等提案第十三條和蔣萬安委員等提案第十四條最主要是各級社政主管機關的部分,我們已經參酌納入行政院版的第五條了。

主席:條次不一樣,但是都納入第五條了,請王婉諭委員看一下是不是有什麼遺漏。

王委員婉諭:稍等我一下。

主席:好。請蔡壁如委員發言。

蔡委員壁如:第六條有新的文字?

主席:對。

蔡委員壁如:請給我們看一下。

主席:對,已經有新的文字了,大家看一下,等一下再宣告。

黃副司長要說明嗎?

黃副司長蘭琇:對。第六條的部分剛剛已經跟兩位委員都溝通過了,在第二項的「心理輔導」後面……

主席:你把修改後的文字宣讀一次,好不好?

黃副司長蘭琇:好。第六條第一項沒有修改,就是按照院版的文字,第二項是「各級教育主管機關應規劃與執行各級學校心理健康促進、精神疾病防治,依學生及教職員工心理健康需求,分別提供心理健康促進、諮詢、心理輔導、心理諮商、危機處理、醫療轉介、資源連結、自殺防治、物質濫用防治或其他心理健康相關服務」,並在後面加入「於不造成不成比例或過度負擔之情況下,進行必要及適當之合理調整」等文字。

主席:我請教一下,洪申翰委員,你在第二項加的「於不造成不成比例」在文義上是雙重否定,這部分有沒有更好的文字?還是你覺得這樣就OK

洪委員申翰:其實我這是參考身權法的……

主席:那邊也是這樣嗎?

洪委員申翰:因為放「合理調整」有些主管機關會有一點擔憂,所以有一些這樣的形容,這樣大家會比較安心和放心。我覺得是可以這樣做的啦!

主席:請次長說明。

李次長麗芬:這是我們在身權法修法的條文……

主席:文字都是這樣?

李次長麗芬:其實是回應CRPD(身障公約)的精神啦!

主席:好,那就維持原來的文字。

請蔡壁如委員發言。

蔡委員壁如:我問一下教育部,「分別提供心理健康促進、諮詢、心理輔導、心理諮商……」,後面這3個詞在臨床上事實上就是心理輔導,又是諮商,又是輔導,又是諮詢,好像一直在重複,是不是把文字精簡一下,而不是在條文裡頭寫太多的字?

主席:請莊競程委員發言。

莊委員競程:心理輔導和心理諮商有不同程度的差別,是完全不一樣的喔,所以沒有辦法縮減。譬如在學校裡面,學生是先接受輔導室的輔導,這個層級是最低的,輔導老師也不一定有心理方面的專業;輔導老師沒有辦法的時候,才會由教育局學資中心的心理諮商師介入,這後面才是心理諮商。而且心理諮商是一個專業的名詞,所以這是不能再精簡的。

主席:請楊曜委員發言。

楊委員曜:我也覺得輔導和諮商的差別性非常大,所以必須分別予以明列。

主席:好,我們就按照原來的「……諮詢、心理輔導、心理諮商、危機處理……」,好像是由輕到重的感覺。

好,第六條我們就按照大家手上教育部修正過的文字修正通過。

王婉諭委員等提案第十三條和蔣萬安委員等提案第十四條是不是就建議不予採納?因為內容已經放在其他條次了。

請王婉諭委員發言。

王委員婉諭:原則上應該是在行政院版第五條裡面有涵蓋到,但是因為第五條……

主席:第五條剛剛也有修正,只是文字還沒出來。

王委員婉諭:第五條第一項第八款或第九款的部分有涵蓋進去,但是因為我們的版本裡面還有幾個字,就是居住服務的部分,因為現在要逐漸推向自立生活,希望能夠更明確地涵蓋,所以是不是能夠在第五條做一個附帶決議,把居住服務一併涵蓋在第五條的概念裡面。

主席:請李次長說明。

李次長麗芬:跟委員報告,我們有根據委員的意見和公聽會的意見,在第二十三條把整個社區支持寫得非常詳細,裡面應該有居住方面的協助了。

主席:那是在第幾條?

李次長麗芬:第二十三條。

主席:請王婉諭委員看一下第二十三條。

但是第五條我們本來就有修正,現在文字修正好了嗎?另外是第七條也有修正文字喔!

好,第五條和第七條都還沒處理好。

王婉諭委員所說要在附帶決議處理的部分呢?

李次長麗芬:其實不用。

主席:因為你說第二十三條就有了,是不是?

李次長麗芬:條文就有了。

主席:所以不用附帶決議,但是是在你們的第二十三條?

李次長麗芬:第二十三條我們有一個建議修正的版本。

王委員婉諭:可以,我接受。

主席:好,那就不予採納。

我再回顧一下,第五條、第七條的修正文字都還沒出來喔!

出來了!好,發給委員。

現在先處理第八條。請諶司長說明。

諶司長立中:第八條是內政主管機關應規劃、推動的內容,是不是請內政主管機關來說明?

主席:請內政部表示意見。

潘專門委員營忠:主席、各位委員。本條是新增條文,考量警察、消防人員在工作上及精神上的一些壓力,建立心理輔導機制對於警察、消防人員具有相當的重要性,也包含替代役役男。建議本條依照行政院版本通過,請大院委員予以支持。

主席:先請莊競程委員,再請楊曜委員發言。

莊委員競程:我想第八條跟第六條內容是一樣的,我也是建議在「心理輔導」後面加上「心理諮商」,因為「心理諮商」才是專業的名詞,「心理輔導」則是較低層次的,請內政部主管機關一樣在第八條加上「心理諮商」這四個字。

主席:這個合理。請楊曜委員發言。

楊委員曜:我想請問一下,警消人員的工作負荷本來就大,所以他們確實有需要,但為什麼你們會將替代役男也列入?你們在招募替代役要特別小心,我覺得你們把替代役納入條文的規範裡也怪怪的。

主席:等一下行政單位一併說明。王婉諭委員有要發言嗎?還是請他們先說明?

王委員婉諭:有,我先。

主席:好,請發言。

王委員婉諭:替代役男的部分,像最近在疫情期間,替代役男的心理需求其實是非常大的,所以我是支持院版把他們納入,先初步回應一下楊曜委員。

另外,在內政主管機關第四條的部分,剛剛前面也有提到的第13頁,我覺得特別需要強調的是過去一直以來社會案例發生的時候,大家其實都會非常擔心和非常緊張,又或者是疑似有表現異常者必須要護送就醫,或是強制社區治療的執行過程當中,以現階段來說,其實是由社政主管機關主責,但他們也一直希望內政主管機關,例如警察及消防單位協力進行強制性處理的時候,其實是很難跨部會的爭取這樣的資源。所以我們認為內政主管機關應該要把本席的第四條第三款放進來,即「疑似有前條第一項第一款所定狀態表現異常者之護送就醫、強制社區治療執行過程之秩序與現場人員人身安全之維護、危機事件處理團隊人員之安全訓練及病人協尋之規劃、推動及監督。」這些都應該一併放進來,我們如果要做這些危機處理的時候,都靠社政和衛政來做這些戒護,其實是非常沒有辦法達到這樣的可能性,尤其是在危機處理的時候,安全的部分仍應該交由內政主管機關來協助。

主席:請楊曜委員發言。

楊委員曜:我來把它講清楚好了,替代役男並不是編制內的人員,我的意思是假如你們在招募替代役的時候,是不是必須要先做一定程度的篩選?或者是原本警消的心理諮商、輔導已經是很大的工作量了,假如要將替代役男納入,那一般跟著警消在處理一般事務的義警等等人員呢?我覺得範圍應該縮小到編制內的人員比較合理。我的意思不是說替代役男已經進來了,不需要做心理諮商和輔導,不是!該照顧的還是要照顧,只是有沒有必要把他納入為法定的對象,這樣子而已。

主席:請內政部說明。

潘專門委員營忠:有關於替代役男的部分,目前有警察替代役,也有消防替代役;在消防替代役的部分,他們目前也都會協助相關的救護工作,因此他們在協助處理相關工作的時候,也可能面臨工作上或心理上的壓力,所以在行政院版本才會建議……

楊委員曜:義消會不會從事相關的救護工作?

潘專門委員營忠:義交不是這部分。

楊委員曜:不是,是義消。

主席:義消啦!

陳組長群應:我們義消裡面也有分救護義消,有部分的義消也會協助救護的工作。

楊委員曜:也會吧,對不對?

陳組長群應:但是我們有另外一個PTSD的機制在處理。

楊委員曜:好啦!我只是點出你們需界定法定的主體範圍要擴大到多大,我只是建議這樣子。

主席:請說明一下,現在發言的人,您是?

陳組長群應:我是內政部消防署組長陳群應。

主席:有在列席的官員裡面嗎?

楊委員曜:你懂我的意思嘛?我並不是說一定反對把他納入,我只是希望你們能夠考慮清楚,到底涵蓋的主體要到多大?

陳組長群應:目前替代役都分發至各機關,雖然他有一個役期限制,但他的訓練、服勤都是按照標準在執行,我想把他們納進來是多給他們一個保障,對於替代役的管理是有幫助的。

楊委員曜:縱使他沒有納入,這個工作你們本來也應該要做,應該是這麼說。我再強調一次,我只是提醒你們把替代役納進來,特別是消防體系有很多民間投入在協助你們救災、救火的人員,這些人其實也都有需要,假如你把替代役男納入,其他的你要不要也考慮呢?

陳組長群應:因為我們是以現在編制內的人員,民間的部分……

楊委員曜:替代役男算不算你們編制內的人員?我一開始就講編制內的……

陳組長群應:目前內部管理是由我們在管理。

楊委員曜:沒有,管理跟你剛才講的編制內是兩回事嘛!你知道我的意思嗎?

陳組長群應:不是正式編制內。

楊委員曜:對嘛!不是嘛!義消或者是鳳凰志工隊全部都不是編制內的嘛……

陳組長群應:那個不是正式編制。

楊委員曜:我只是提醒你們到底要不要納入替代役男,我再強調一次,替代役男在警消的體系當替代役,他的生活照料及心理輔導,本來就是你們部會的責任。

陳組長群應:我想如果在我們的機關內協請服務,我們是有這個義務對他進行照顧啦!

楊委員曜:對,一定要!我只是提醒你們主體要不要開放到編制外的人員?

陳組長群應:我想我們就包括替代役,但在民間義消的部分,我們另外有基金會的機制在處理,所以我們……

主席:楊委員,我看就不要堅持啦!因為他們是常態性在那邊上班。

楊委員曜:對,我沒有堅持啦!我只是提醒他們有沒有要……

陳組長群應:謝謝委員。

主席:你要回答王婉諭委員的提問嗎?

潘專門委員營忠:王委員提到有關於警消在強制護送就醫或是強制社區治療的部分,在第四十九條已經明定在裡面,其條文明定警察機關對於第三條第一項第一款所定狀態之人,有自傷或傷人之虞者,非管束不能救護其生命、身體之危險,或預防他人生命、身體之危害時,相關應盡的責任以及協助護送的部分都已經明定在第四十九條裡面。

而在第八條的部分,算是屬於內政部對於所屬警察及消防人員的身心照顧及輔導機制,事涉屬於相關需要強制送醫的部分,在第四十九條已經有明定了,建議還是回歸到第四十九條,以上報告。

主席:第四十九條可能要看一下,因為這個有集中跟分散在各條文的問題,我們一直有這個問題。

好,你們要先回答是不是?

李次長麗芬:是,就對這一題回答。

主席:請行政機關先回答。

李次長麗芬:第八條,很謝謝委員關心。剛剛警政署已經有講,除了第四十九條之外,剛剛委員也有提到還有社區協助的部分,在社區強制治療有必要的時候,我們也都會請警察來協助。另外,在治療期間當中,如果他行方不明,我們也會有一個協尋的機制,其實在其他的各個條文裡面,很謝謝警政署這次都能大力地投入進行整個網絡的合作。前面這幾個條文比較是屬於各個部會對業管相關人員的健康促進,給予相關的支持,所以我們會比較建議那個就不放在第八條,因為在其他條文都有做規定了,謝謝。

主席:請吳玉琴委員發言,再請王婉諭委員。

吳委員玉琴:我就是要請教,在看條文的目的事業主管機關第八條、第九條及第十條,法務部、內政部跟國防部都是針對其所屬人員或所管轄的人在做規範,可是一般目的事業主管機關在規範時,都會以他在這部法所扮演的角色、職務是什麼來進行規範。

剛剛王婉諭委員在談內政部要負責的事務,包括緊急就醫及社區協助,平常我們目的事業主管機關在訂定的時候,應該就會訂定這些內容,反而在這一次精神衛生法新增的內政部、法務部或是國防部,都是針對所管轄的人,包括犯人、被害人或是軍人做相關的規範,在立法的邏輯上,就讓我覺得有點不太懂,因為前面勞動部也OK喔!針對他的職務做職務再設計或職業重建,都有他的任務,比較不是針對所屬人員,我覺得文化部也沒有這個問題。所以我覺得這三條怪怪的,就是在立法的體例上沒有去規範內政部該扮演什麼角色、法務部該扮演角色,反而都是回到所屬人員的健康促進跟心理健康的維護,能不能請你們再說明更清楚一點?謝謝。

李次長麗芬:因為我們確實有試著以過去立法例的主管機關、各目的事業主管機關應負的職掌,可是我們發現各目的事業主管機關在這部分,很大部分的重點都是放在心理健康促進跟相關宣導,我們就認為在整個精神衛生法中有一個很重要的精神,希望心理健康促進會是這部法很重要的一點,所以我們特別把這樣的一個條文,即把各個單位要做心理健康促進的相關職掌能夠放入個別的條文進行規範。剛剛講的那部分都是很重要的,我們回歸到各個條文去做規定,例如剛剛提到的警察,其實在精神衛生法裡面,警消的角色是最重要的,所以我們在後面的條文,很多都是警消應該要協助的事項;其他的各個單位,我們看起來大部分是在做健康促進的工作。後來在整個法制的決定當中,我們覺得用個別的條文,可以凸顯我們對於心理健康促進的重視,所以我們才做這樣的安排。

吳委員玉琴:第十五條也針對各機關、學校、機構、法人及團體,應加強推動員工心理健康促進活動……

主席:等下請王婉諭委員,再請莊競程委員。

吳委員玉琴:你已經有一個含括性的第十五條……

李次長麗芬:對,這個是行政……

主席:有點怪怪的。請王婉諭委員發言。

王委員婉諭:其實我跟吳玉琴委員的意見是一樣的,因為你們回頭再來看第十三條,原本我們希望能夠討論各目的事業主管機關的權責時,前面你們建議的修正是請參考行政院版的第六條到第十四條,理論上第六條到第十四條應該要清楚地說明各目的事業主管機關的權責劃分。當然我認為心理的協助其實非常地重要,但這並不衝突啊!不是說不讓你們寫心理,而是原本的主管機關在相關責任上,即便在後面的細項有寫,但第六條到第十四條應該是一個比較大的方向,涵蓋了主管機關所有的權責之後,在各細項的部分,該如何來做跨部門的協助,我覺得這才是比較確定的範圍。

同時,我剛才的第四條,也就是第14頁最上面的部分,目前在警察單位、警消單位裡面,除了危機處理的協助之外,並沒有危機處理的訓練,就是所謂的CIT訓練,危機處理團隊如何能夠做到訓練,這應該是要涵蓋在內政部主管機關的權責之內,也就是第14頁的第一句「危機事件處理團隊之安全訓練」,我覺得這部分其實更明確,應該是內政部主管機關裡面的工作,謝謝。

主席:請莊競程委員發言。

莊委員競程:次長剛剛有提到這部法主要是以心理健康作為一個主軸,我是突然想到,可能剛剛審查名稱的時間已經過了,到底是叫「精神衛生法」,還是要叫「心理健康法」?到底是哪一個?誰包含誰?是精神衛生包含心理健康,還是心理健康包含了精神衛生的主軸?

主席:請諶司長說明。

諶司長立中:回應莊委員這邊的說明,本來在國外都只有一個名詞叫mental health,沒有分什麼心理健康、精神衛生,就叫mental health,我們翻譯到臺灣來之後,因為牽涉到翻譯的問題,也就考慮到這個領域比較偏心理多一點,我們就用「心理健康」,如果偏醫療多一點,我們就用「精神衛生」,其實當初我們在名詞的選用跟拿捏時,有考慮到這些因素。另外,例如我們未來的名稱「心理健康司」,我們也是考慮到國人已經比較接受心理健康及口腔司的名詞,這邊的「心理」仍然是mental health,而不是psychological health,這邊我補充說明一下。

主席:對於第八條,我覺得吳委員跟王委員都提到有這個問題啦!體例怪怪的,是在規範他的職務呢?還是在談他自己本身心理健康的業務?這個體例好像怪怪的。

諶司長立中:回應大家剛剛提到的體例問題,我稍微補充說明一下,其實在過去的精神衛生法裡沒有這樣寫,在這一版的時候,我們在前面討論精神衛生法修法時,我們就訂出一個原則性的方向,因為一直有學者專家去倡議應該要訂一個心理健康法,可是目前全世界沒有人這樣做。精神衛生法原來是比較偏向強制住院、精神醫療的部分,我們每一次修法就逐漸把心理健康的議題拉大,所以在這一次的修法裡面,我們就刻意的去加註,把每個部會要負責對自己底下所屬的員工也好、同仁也好,加以要求他的心理健康,對於非政府機關我們也會要求這個部分;也就是在這次修法裡面,我們把心理健康促進的議題拉多了、增加了,我們認為是這次修法的一個重要里程碑,確實跟我們以前的寫法不太一樣,以上跟委員報告。

主席:前面關於各個機關的部分,每一條在處理一個機關嘛,但到底是在處理關於他的職責,還是處理機關所屬人員的心理衛生?應該要一致吧!這部分我們等一下再來討論。

我們先來處理第五條的修正條文,各位手上已經有了,請衛福部宣讀及說明。

姚科長依玲:

第 五 條  地方主管機關掌理轄區下列事項:

一、心理健康促進之方案規劃、宣導及執行。

二、精神疾病預防、治療與資源佈建之規劃、宣導及執行。

三、病人社區支持服務之規劃、推動、宣導及執行。

四、中央訂定之心理健康促進、精神疾病預防與治療、病人服務與權益保障政策、法規及方案之執行。

五、對病人權益保障政策、自治法規與方案之規劃、訂定、宣導及執行。

六、病人醫療服務相關專業人員訓練之規劃及執行。

七、病人保護業務之執行。

八、病人經濟安全、社會救助、福利服務及長期照顧之執行。

九、病人社會參與及自立生活之執行。

十、病人家庭及照顧者支持服務之執行。

十一、病人強制住院治療及強制社區治療之執行。

十二、病人資料之蒐集、建立、彙整、統計及管理。

十三、各類精神照護機構之督導及考核。

十四、其他有關心理健康促進、精神疾病預防與治療、病人服務與權益保障之策劃及督導。

地方主管機關辦理前項業務時,應視需要整合衛生、社政、教育、勞政、警政、消防及其他相關資源。

主席:請王婉諭委員發言。

王委員婉諭:原本的條文設計,第四條及第五條應該是有類似連動的關係,第五條是地方主管機關的責任,第四條是中央主管機關的責任,現在第四條還在保留及沒有確定的情況下,只修正第五條,未來如果中央和地方的工作不一致該如何來處理?因為原本條文設計第四條及第五條的工作範圍應該是極度相同,只有差在第四條第十四項很明確是中央,所以地方沒有相關責任。因此我認為第五條應該要跟第四條一起連動來處理。

主席:要不要回答一下?跟第四條的中央主管機關掌理事項。

諶司長立中:中央及地方連動的概念是沒錯,但這邊是分別描述中央及地方各自的權責,那……

主席:你們覺得沒有問題?

諶司長立中:其實還好。

主席:好。

諶司長立中:其實剛才地方部分的改變,就像是在中央的第十項裡的「病人及家庭照顧者社區支持服務」,這邊我們也都同意。剛才第四條有保留嗎?有保留。

王委員婉諭:我的修正動議第19案的第七款及第十款是保留的,所以理論上第四條處理完,第五條應該也要納入第七款及第十款的概念。

主席:因為第四條是保留的,意思就是還是有修正空間,不是通過,所以到時候要跟第五條有連動關係,要定案時不能跟這一條違背,就是不能有矛盾。我覺得還好,我們先處理這一條,到時候保留的部分不要跟這一條有所矛盾,因為保留就是要繼續討論。

請王婉諭委員發言。

王委員婉諭:想確定一下主席的意思,假設第19案第七款所提到的病人服務及積極性社區處遇的部分,如果後來有加入第四條且通過的話,會回來修正第五條嗎?因為我的第五條第六款是跟這個部分對應的,中央如果願意執行積極性社區處遇,社區當然就要對應嘛!

主席:這樣的話就要連動保留,因為跟第四條之間有連動。

好,第五條也要保留,因為可能跟第四條有連動。衛福部針對這兩條連動的部分有沒有意見?

李次長麗芬:因為剛才王委員想要在第四條增訂對於專業人員的訓練,以及整合中央及地方資源這兩款,這兩款跟地方職掌其實沒有那麼連動,如果是這兩款的話是這樣,如果不只是這兩款的話……

是不是主要是這兩款?

王委員婉諭:對,主要就是中央掌理事項的第七款及第十款,以第七款來說,就會跟地方掌理事項的第六款連動,就是社區支持服務的內容及該做的事項應該要納入,不論是中央或地方應該都有相關的職責。所以你看我們的寫法,中央掌理事項的第七款及地方掌理事項的第六款其實是連動的,另外在中央掌理事項的第十款及地方掌理事項的第九款其實也是連動的。在我的修正動議第19案裡面。

主席:19案?

王委員婉諭:19案的中央掌理事項第七款跟地方掌理事項的第六款連動;第19案的中央掌理事項第十款及地方掌理事項的第九款連動。

李次長麗芬:那就保留。

主席:所以這個還是要保留,第四條及第五條因為有連動關係,所以要一併保留。

我先宣告一下議程,因為現在是1245分,等一下第八條處理完就休息,第七條條文還沒出來,下午要提出來,我們休息到2時繼續開會。

現在處理第八條。請李次長說明。

李次長麗芬:我再說明一下,有關大家對於我們這次立法體例的指教,剛才有提到我們在這幾條最重要的是要促進整個心理健康,大家會發現前面的兩個條文,教育單位及勞政單位是在業管的項下進行心理健康的促進,所以才變成中央也要做、地方也要做,因為相關業務的執行是中央也有、地方也有。接下來一些條文是在他們各個業管範圍項下進行健康促進,確實是內政部及國防部所業管,其他單位並沒有,內政部是警消等人員,國防部是國軍等人員有相關,並沒有像勞動部擴大到雇主部分的健康促進。

接下來,在文化部或財政部的部分,我們希望他們給予相關的健康促進協助,此外我們擔心在公部門之外還有漏掉的部分,所以在第十五條訂定一個概括的規定,即公私部門都應該進行健康促進。以上的概念是跟過去立法例比較不一樣的作法,剛才有說明,希望在整個法裡面,不要只是看到醫療、看到病人,其實我們要看到的是整個社區心理健康的建置,另外也會對應到社區心理衛生中心的建立,我們是整個來做思考。以上跟委員報告。

主席:這樣有聽懂嗎?搖頭?

王委員婉諭:還是一樣,你要做健康促進沒有問題,比如第七條第一款有健康促進,但第二款也是要協助推動相關的就業,這其實是沒有衝突的。我不太清楚為什麼到了第八條就只能做心理健康促進,其他的責任卻不能放進來,這沒有衝突啊!不是說將心理健康促進納入,就不能把相關責任或職掌放進來啊。

主席:他的意思是說內政部沒有對象,除了自己所屬員工、警消之外,他沒有其他的對象,像勞動部是對所有職場勞工,那內政部的對象是誰?

王委員婉諭:對,即便是對他們底下的人,也包括危機處理團隊安全訓練,這也是他們的職掌範圍,不是說做了心理健康訓練,就不能做安全訓練,這是不衝突的啊!對象一樣都是警消。

主席:這個部分要不要再加第二項?針對他們的警消部分。

王委員婉諭:還有剛才提到他們的責任及強制協助社區治療過程中的維護安全,這都是在他們的職掌中,並不是做了這個就不能做心理促進,我不太清楚衝突性在哪裡。

主席:對啊,內政部請說明是否要加第二項。

潘專門委員營忠:第二項的部分,當時衛福部設計、規劃後續的條文都已經有規定,另外這些也都是警察或消防機關原本應有的職掌。

王委員婉諭:所以更應該放入主管機關的職掌裡面,下面是細項沒有錯,就是第六款到第十幾款是處理大方向的職掌,到各細項工作如何來做分工,其實已經有規定,我無法理解為什麼主管機關的職掌不用寫上去?另外,我不知道CIT的部分放在後面條文的哪裡。

潘專門委員營忠:CIT的部分在第五十條有另外訂定一個相關的處理機制。

王委員婉諭:我覺得就是訂定大方向、職掌涵蓋哪一些、每一項的處理機制是什麼,其實其他每一個法案的主管機關都是這樣訂定的,就是上面的主管機關部分是職掌,細項要如何處理當然必須要寫出來,而不是說因為有細項了,所以不用寫出主管機關的職責,這樣很奇怪。

潘專門委員營忠:跟委員報告,因為整個主管機關是在衛福部,涉及各機關相關職掌的部分,都應該依其法定任務執行相關工作。而警察機關及消防機關在精神衛生法的部分,是負責在第一線執行相關條文的業管業務,並且在後續條文也列入其相關工作。如果在前面增訂第二項,是否會像剛才衛福部代表所說,在體例的部分會不會有變動及奇異之處?

陳組長群應:主席,內政部消防署補充說明,第八條主要是規定內政部主管機關所屬及所有的地方警察、消防人員及替代役,這是我們內部有關精神衛生、心理諮商的工作。剛才委員提到我們有協助精神病患的管束及載送,這個部分在第四十九條及第五十八條有很明確的相關規定,且這些工作是屬於行政協助,即我們去協助衛生主管機關執行這個工作。

另外,有關委員剛才提到的CIT,在第五十條的部分,將來要組成CIT的社區心理衛生中心,這也是衛生機關來主導,我們的警察及消防機關是配合參加;因為這是非常專業的,有關受訓的主導、師資等應該都是衛生機關來主辦,而我們的警察及消防機關都很樂意派員參加受訓。以上報告。

主席:請王婉諭委員發言。

王委員婉諭:個人認為現在進入一個鬼打牆的狀態,現實層面上他們是協助機關,所以社政、衛政這邊一直告訴我們他們是協助機關、沒有權力,因此當他們在職務上有所排擠時就不會來協助,這是社政及衛政一直遇到的問題。每一次的公聽會,我相信第一線人員都有將這樣的意見表達給司長、次長及部長瞭解,這也是為什麼我的法條設計在第四條要說明清楚主管機關到底是誰,因為衛政的主管機關衛福部沒有辦法調度地方警政及消防人力,這也是現行上一直發生的問題。

我將規定放在第四條之後,行政院及衛福部說會在行政院版的第六條到第十四條訂定主管機關,但我看到第六條到第十四條又說他們只是協助單位,在細項已經寫出來了,那這樣不是又回到原本的狀態,仍然無法讓他們得到協助嗎?所以我不太瞭解這樣的法條設計是在做什麼。

潘專門委員營忠:內政部報告,目前衛福部所提的新版本其實就已經可以避免委員所提的衛政機關無法請警察及消防協助的問題,這個部分在第四十九條已經寫得很清楚了,事實上及消防機關過去一向都全力協助衛政,只是面臨到最多的現場狀況是沒辦法判別及送醫的部分。因此基本上委員擔心的部分應該是不會有問題。

主席:不是啦,你講的事情跟他講的不一樣,我覺得……

王委員婉諭:他講的又回到第二個鬼打牆,就是有關社區處遇團隊到底需不需要的問題,因為一樣沒辦法判斷,但衛福部告訴我不要有社區處遇團隊,這樣不是又鬼打牆了?

主席:這是法的基本架構問題。

李次長麗芬:跟委員報告,王委員寫的內政主管機關在護送就醫及強制社區治療的秩序維持等都分散在其他法條,如果要回到內政主管機關增加一項,要不要增加我想就尊重內政部,其實其他條文都有寫到了,所以增加上去對整個法的執行面來說,並沒有衝突的地方。如果要增訂,是不是要考量進來?

主席:勞動部就有啊。

請內政部說明。

潘專門委員營忠:內政部報告,衛福部如果認為增加並不影響整個條文設置體例的話,相關文字部分,我們再找消防署及衛福部討論要如何做修正。以上報告。

主席:請范雲委員發言。

范委員雲:我支持王婉諭委員的質問,就像剛才社區支持的部分,衛福部說中央主管機關管不到別人,那一定要放在某個條文,不然就漏掉了,所以後來我們放在地方掌理事項,雖然目前連動的部分還沒有確定文字。這個也一樣,就是緊急就醫的部分,如果沒有警察的訓練、協助各方面,其實就會漏接,如果內政主管機關這麼限縮,只有警察、消防、替代役男的心理輔導才算是職掌,你又說其他要放到別的法條中,這其實會讓人疑惑,因為這邊是主導的部分,至少應該加一款將訓練機制說清楚,我認為這樣才合理。以上,謝謝。

主席:對。我要問衛福部這個問題,為什麼你們會用這樣的架構處理?是你們要將責任分散到各部會還是如何?

李次長麗芬:沒有、沒有。

主席:主責的機關還是你們嘛。

李次長麗芬:跟委員報告,其他單位在這個條文都寫好應該執掌的事項,我剛才有說明因為警消在這部分的角色是比較吃重的,所以我們有很多條文都會請警察、消防協助,因此我們是整個來考量。其實剛才提到要強制就醫、CIT、協尋、社區強制治療的秩序維持,這些是王委員寫的職掌,其實我們在個別章節的法條有更明確作法的規定,所以當時是這樣考量,就覺得沒有必要寫在這裡。另外,我剛才有提到如果委員認為這裡還是應該將各個單位的職掌都詳細規範,我們也敬表同意,如果內政部也同意增加一項,我們再來討論文字要怎麼寫,但其實個別條文都有寫。

主席:好,先保留,請內政部會同衛福部研擬第二項,就是規範相關工作要如何配合,即有關於心理衛生等事項。

請莊委員發言。

莊委員競程:剛才我一開始提到的心理諮商不要忘記哦!

李次長麗芬:有。

主席:對。

莊委員競程:那個也要加進去。

主席:那個都要加進去,前面其他單位都要加進去。

等一下要休息,下午2時繼續開會。請在下午2時之前將第七條及第八條第二項的文字擬出來。

現在休息。

休息

繼續開會

主席:現在繼續開會。先請示各位委員,因為我們希望進度能夠好一點,但是又要看那麼多修正動議,包括今天早上才給我們的整合版,就是行政院給的最大本的整合版,這些都需要時間消化,會有一點來不及。明天還有一整天,所以有爭議的先暫時保留,回去大家比較有時間再消化,明天來也許就可以有結論,若真的沒有結論,明天才正式保留出委員會,這樣可能速度會快一點,大家也比較有時間,不會匆促做成結論。謝謝吳玉琴委員及王婉諭委員給的建議,等一下就這樣處理。

第七條、第八條文字都還沒出來,暫時保留,等文字出來後,也許下午,也許明天,就可以回頭處理。

處理第九條。請說明。

諶司長立中:第九條主要是指法務主管機關在針對犯罪被害人及精神疾病收容的處理,我們基本上建議以行政院版通過,至於委員這邊有提出不同內容的建議,是不是請法務部表達意見。

主席:請蔡委員壁如發言。

蔡委員壁如:第九條我有特別提,上半部跟法務部一樣,法務主管機關應規劃、推動、宣導、輔導及監督精神疾病犯罪被害人之就醫協助與轉介的服務。第二項是前項精神疾病收容人之就醫協助,應依風險程度分級分流。

我主要是在這邊強調分級分流,分別於司法精神病院、司法精神病房、一般精神醫療機構等指定精神醫療機構進行,且住院中的戒護應由司法單位負責。因為第一線的精神科醫師他們在精神科學會裡頭有提出應該分級分流的建議,分成精神病院、司法精神病房以及一般的精神醫療機構進行,精神醫學會希望作這樣的分級分流,這樣的分級分流標準及指定機關設立標準就授權由中央主管機關定之。

第二項之精神疾病收容人,自指定精神醫療機構出院日起七日內無適當安置計畫或安置計畫成效不彰者,在轉診或轉銜指定精神醫療機構這部分,精神醫學會也建議需要由專業的戒護者(即司法機關)護送。以上報告。希望各位委員及衛福部可以支持。

主席:民眾黨黨團其實主要是要增加了第二項、第三項、第四項。

蔡委員壁如:對,最主要還是分級分流。

主席:這部分請法務部或衛福部說明。

李次長麗芬:先請法務部說明。

主席:先請法務部就行政院版本說明。

劉參事英秀:行政院版的第九條最主要是針對法務部的業務面,比如在犯罪被害人保護業務、矯正業務或是監護處分的業務面,是就業務面有關精神衛生事項所做的規定,而不是人員面的規定。至於剛才民眾黨蔡委員所提到增訂第二項到第四項的規定,法務部在此說明。第一點,針對草案結構,院版的第六條到第十四條條文是目的事業主管機關的規定,是權責規定、業務執掌規定。這個業務執掌規定、權責規定,基本上都是原則性、概括性的規定,如何去具體落實這些原則性、概括性規定是散見在其他作用法,或是在本法其他條文具體的落實執行。

委員所提到的第二項到第四項有關於矯正機關收容人的部分,本部主管的監獄行刑法、羈押法都已經有關於就醫協助該如何處理的明確規定。有關受監護處分人該怎麼處理,在最新修正,今年331日公布施行的保安處分執行法也有非常明確的分級分流規定,所以從法規體制及作用法的相關規定來看,本部建議這個條文委員能支持院版的條文,而且在本法第四十八條已有相關的轉介規定,所以就法制、體例跟具體落實的規定,我們建議維持院版規定。

主席:請衛福部李次長說明。

李次長麗芬:我們的看法跟法務部一樣,就是在司法精神這塊,本來在保安處分執行法就有相關規定,在這邊做重複的規定其實是沒有必要性。如果在寫進來之後,未來又長的不一樣時,又會有不同法到底要先適用哪邊的問題,所以我們還是建議,既然有保安處分執行法相關規定,在整個司法議題的部分就回到相關司法法規規範就可以了。謝謝。

主席:請王委員婉諭發言。

王委員婉諭:針對這個版本我想要特別提出確認的是協助精神疾病之就醫協助是放在這裡面嗎?因為法務部應該有相關的機制。另外一個是我現在有點不太懂第二行裡面的「精神疾病犯罪被害人」指的是有精神疾病的犯罪被害人,還是因為精神疾病而造成的傷害事件的被害人?

劉參事英秀:第二行所指的「精神疾病犯罪被害人」在認定上會認為這個犯罪被害人如果已經有精神疾病的話,就是犯罪被害人本身有精神疾病,至於它是不是因為犯罪行為所致的這個問題,其實犯保團體會去釐清。如果他是因為犯罪行為而致精神疾病,當然犯保單位會協助,如果釐清的結果是他在犯罪行為發生之前就已經有精神疾病,相關的醫療體系也已經介入處理的話,就回到相關的醫療體系處理,但是犯保針對這部分會比較從寬認定,只要是犯罪被害人有精神疾病,我們都會協助轉介就醫。以上說明。

主席:請蔡委員壁如發言。

蔡委員壁如:我看第四十八條裡頭也有轉介跟強制收容,法務部這樣的說明本席可以接受,但是第二行法務主管機關應規劃、推動、宣導跟輔導,是不是可以加上「宣導、輔導」?

劉參事英秀:因為宣導跟輔導在概念上我們……

主席:蔡委員你講的行政院版本不是你念的那樣。

蔡委員壁如:對。行政院版本只有「規劃、推動」還有「監督」,民眾黨的版本是加上「宣導、輔導」。

主席:加「宣導、輔導」。

蔡委員壁如:對。

劉參事英秀:宣導跟輔導這兩個用詞的概念我們會把它融入在推動的概念中,推動的概念就包含宣導跟輔導,民眾黨黨團的提案在前面幾個部會權責單位的條文裡頭也有宣導跟輔導,剛剛的條文也沒有納入,所以從文字的精簡角度來看,我們認為推動的概念中就包含了宣導跟輔導的意思,所以建議不予增訂,將各部會各目的事業主管機關的文字做類似的統一,謝謝。

主席:請吳委員玉琴發言。

吳委員玉琴:請問法務部劉參事,剛剛你有解釋,因為我的提案的版本是「因犯罪行為致精神疾病之犯罪被害人」才納入法務部管轄,如果是既有的精神病患可能就在既有的心理衛生中心或相關地方政府管轄了,所以我在定義法務部的角色時,因為犯罪而導致犯罪被害人有精神疾病的情況,就會納到犯保的規範,這是第一個提問。

第二個是犯保對於犯罪被害人的家屬是有輔導跟保護的,在這裡要不要把家屬也放進來?是不是可以請法務部再釐清?

劉參事英秀:有關委員的提案條文「因犯罪行為致精神疾病之犯罪被害人」裡面提到「因犯罪行為致精神疾病」,感覺這個精神疾病就是有因果關係,是需要因犯罪行為而導致的精神疾病之被害人才要給予相關的協助及輔導,但是這個問題在文字落下後,就還多了一層認定的問題,等於犯保同仁要去認定犯罪被害人的精神疾病是不是因為犯罪行為所致。我想從公部門的角度來看,只要是犯罪被害人有精神疾病就應該予以協助,而不需要再去認定是不是因犯罪行為所致,至於在轉介協助的部分,如果他原本已經在相關衛生體系有轉介輔導協助的話,那當然就可以,我們是也避免漏網。

吳委員玉琴:那家屬的部分呢?

劉參事英秀:至於家屬這部分是犯罪被害人保護法延伸的保護對象,保護的對象不止犯罪被害人,還包含家屬,範圍比較多。這個條文最主要是針對犯罪被害人保護業務的原則性規定,具體的落實一定會在犯罪被害人保護法,所以這邊是不是也可以不用再羅列「家屬」的文字。以上說明,謝謝。

吳委員玉琴:如果犯罪被害人死亡,它的家屬、遺族的部分是不是就不會被涵蓋進來?

劉參事英秀:這個部分就回歸犯罪被害人保護法的規定,不會遺漏。有關犯罪被害人保護法,本部已經在今年的310日送請大院審議,整部法大修,也把家屬納為定義的一環,所以犯罪被害人本身還有家屬都會受到保護法相關的保護,這部分是不用擔心的。

主席:請王委員婉諭發言。

王委員婉諭:剛才在犯罪被害人的部分其實有一些討論,我們自己看到的像前面我們在談的很多時候是在心理的協助,但是在犯罪被害人時卻只限縮在有精神疾病的協助範圍,這是過於消極的,所以還是希望能夠參酌我的第四條,也就是大本的第16頁。原本的法務主管機關應該是針對犯罪被害人的身心狀況保護措施就應該要積極協助,不用等到只有犯罪被害人有精神疾病才可以協助,這其實過於消極也不夠主動協助。當然其中還包括很大的一部分,的確在犯罪被害人的型態裡面,很多時候其實還沒有到精神疾病的情況,原因就在於他們可能在發生當下,對創傷的可能性及創傷症候群的意識感知還都沒有,這部分其實才是我們應該更積極協助的。

劉參事英秀:行政院版的犯罪被害人保護法第十五條有關保護措施裡面的第一款規定得很清楚,包含了生理、心理、醫療、經濟、申請犯罪被害補償金及安置等協助。其中心理的協助在說明欄寫得很清楚,就是包含心理輔導跟心理諮商,跟醫療分屬不同專業,所以只要犯罪被害人有心理上需求的協助,我們也會轉介心理輔導、心理諮商,如果有醫療上的需求,我們也會轉介醫療的服務。所以在犯罪被害人保護法第十五條及其說明欄中規定的非常清楚,請大院能夠維持院版。

王委員婉諭:所以在犯保法已經有了,假設已經有。

劉參事英秀:有整套的規定。

王委員婉諭:但是連動到精神衛生部分其實就不需要在精神衛生特別限縮到疾病啊!其實就是身心狀況就好了,這樣才有辦法搭配。

劉參事英秀:但是有一個問題就是犯保團體提供的都是協助跟轉介,並不會提供具體措施,所以委員提到的文字是身心狀況保護措施,這個措施對犯保團體而言可能沒有辦法提供一個具體措施,他主要的業務還是在協助跟轉介。

王委員婉諭:所以是犯罪被害人身心狀況之協助。

劉參事英秀:對,協助跟轉介。

王委員婉諭:我覺得可以協助跟轉介,可是我不希望犯罪被害人在這邊提到的只被限縮在有精神疾病,而是應該就整體的身心狀況。既然犯保法都已經有了……

劉參事英秀:有完整的規定。

王委員婉諭:我不太懂為什麼精神衛生法反而要限縮在精神疾病的部分?

劉參事英秀:這一條應該是原則性的規定。

王委員婉諭:衛生法不會只有精神疾病啊!次長,剛才前面你們談了心理相關單位、心理輔導,那些其實都還沒有到精神疾病耶,為什麼在犯罪被害人的時候就要特別限定到有疾病時才可以協助?

李次長麗芬:法務部講得很清楚,犯罪被害人保護法已經有很完整的法律,我們在這邊只是定跟精神衛生相關的被害人的協助,所以整個大的法規已經很完整。

王委員婉諭:那要不要前面的心理需求全部都改成有疾病再協助?這其實是衝突的。

李次長麗芬:是不一樣的概念。

王委員婉諭:那我今天這條保留,謝謝。

主席:第九條還是沒有講得很清楚,所以先予以保留。處理第七條文字,請勞動部宣讀。

孫專門委員凡茹:修正條文第七條,中央勞動主管機關應規劃、推動及監督職場心理健康促進、精神疾病防治、病人就業與勞動權益保障及職場友善支持環境之建立。第二項,各級勞動主管機關應推動職場心理健康促進與精神疾病防治,提供病情穩定之病人職業重建、職業訓練、就業服務及合理調整措施,協助其穩定就業,並獎勵或補助雇主提供就業機會。

說明一、二是原本行政院版的說明。說明三的部分為落實CRPD第三條機會均等及第二十七條平等工作權利,各級勞動主管機關對於病情穩定且具有就業意願及就業能力,但尚無法進入競爭性就業市場之病人,應依需求及工作能力評估結果,提供個別化之就業安置、訓練及其他工作協助等支持性就業服務;對於病情穩定且具有就業意願,而就業能力不足無法進入競爭性就業市場,需長期就業支持之病人,應依職業輔導評量結果,提供庇護性就業服務,給予病人適性職業重建機會。說明四,為更趨近CRPD第五條平等與不歧視及第二十七條平等之工作權利之理想,各級勞動主管機關除須依照身心障礙者權益保障法,保障身心障礙者之就業權益之外,對於罹患精神疾病之在職員工,於不造成比例或過度負擔之情況下,進行必要及適當之合理調整,不得有歧視及不公平待遇,使精神疾病病人穩定就業、保障其工作權利,爰為第二項規定。

主席:各位委員,這已經有修改過了,第七條就按照行政院修訂的條文通過。

處理第十條,請說明。

諶司長立中:第十條是國防部主管關於國軍人員心理健康的議題跟相關的心理輔導、危機處理、醫療轉介,我們建議是以行政院版通過,對於大家的意見,請國防部表示意見。

主席:好,請國防部說明。

陳處長元皓:主席、委員。國防部代表說明,首先國防主管機關目前對於我們國軍的人員,在心理健康的促進以及精神疾病的防治上面,無論是規劃的工作、推動、監督或輔導,我們從基礎的營連級輔導長到二級的旅級心輔官,一直到三級的處遇,包括八所的心理衛生中心,到我們14家的國軍醫院裡面都已經做到三級的處遇以外,目前也在推健康管理中心,包括心理、生理和訓練上的加強。所以就這個部分來講,包括宣導跟輔導都一直在我們的工作裡面,所以我們建議這條條文按照行政院版本制定,同時對於我們國軍人員的危機處理、自殺防治,還有物質濫用等等這些部分,它所需要解決的面向涉及層面相當廣泛,除了我們三級處遇以外,另外我們連結民間體系,把我們簽約的身心科診所以及心理治療所,總共120處,所以我們認為資源連結的部分很重要,針對這個部分,我們是希望能夠按照行政院版本的條文。除此之外,也遵照委員的建議,我們在心理輔導以外再加上心理諮商,以上報告。

主席:好像跟大家提的文字都差不多。好,這一條我們就依照行政院版本通過,各位有沒有意見?這個是修改過的嘛?你們有修正動議是不是?

莊委員競程:不是,他剛剛有講,跟剛剛的邏輯一樣,心裡輔導在後面要加「心理諮商」。

主席:心理輔導後面加「心理諮商」,然後再「危機處理」這樣?

莊委員競程:對。

主席:這樣OK嗎?好,第十條就修正通過,文字再給大家。

處理第十一條。

諶司長立中:第十一條是指財政主管機關針對精神照護機構是不是要有稅捐減免的問題,或者是給病人或撫養者的稅捐是否有適當減免的部分,我們建議是以行政院版通過。

主席:財政部有人在場嗎?請說明。

楊專門委員純婷:財政部這邊說明,因為現在精神衛生法第二十七條已經明定政府要按照病人的病情嚴重程度以及家庭經濟狀況給病人跟撫養者租稅減免,本次我們修正後為第十一條,現在第二十七條移列到第二項,並於第一項增訂針對精神照護機構性質也依法給予適當的稅捐減免,以上說明。

主席:好,有沒有文字要修正?

請王婉諭委員發言。

王委員婉諭:我要確認一下,因為一樣對應到我的版本第四條第八款的部分,我們當初在提這個法案的時候,其實有談到精神照顧機構、庇護工場以及病人及其撫養者的減免,所以想確認一下,現在行政院版的部分是不是把庇護工場納入精神照顧機構?是不是能夠先清楚確認?

主席:請說明。沒有納入?

楊專門委員純婷:報告委員,其實身障法第二條第七款有規範財政主管機關有庇護工場稅捐之減免等相關權益之規劃、推動,在身心障礙法第二條都有規範了。

主席:在那邊有規範了,所以只要是精神疾病方面的庇護工場在那個法條也可以適用?

楊專門委員純婷:因為它沒有限定非精神障礙者。

主席:好。王委員,這樣應該可以?好。第十一條照行政院版本通過。

處理第十二條,請說明。

諶司長立中:第十二條是指金融主管機關應該要規劃跟監督對病人的一些商業保險、財產信託跟金融服務的這些部分,建議是以行政院版本通過。

主席:好,金管會有沒有人在這裡?請說明。

李副處長育德:這一條基本上是新增,當時依照CRPD的規範跟參考實務的需求而做相關的規定,這個部分好像各委員之間的建議跟行政院版也是相同,所以希望大家都支持行政院版,以上簡單說明。

主席:好!是不是按照行政院版本文字通過?好。

處理第十三條,請說明。

諶司長立中:第十三條是指文化主管機關要做的事情,包括輔導、獎勵等等,就是人民的心理健康促進、藝文活動參與,建議以行政院版本通過,因為跟其他委員版本差異不大。

主席:跟其他委員版本文字差不多一樣,第十三條按照行政院版本通過。

處理第十四條。

請王委員婉諭發言。

王委員婉諭:文化部其實有文化平權推動的概念,我們認為這部分應該也要一起納進去,所以我們希望文化主管機關應該要協助推動文化平權的部分,輔導、獎勵及推動人民心理健康促進意識的提升、病人精神生活充實、藝文活動都能涵蓋進去,我們希望把文化平權的部分再次強調,因為雖然說這在文化部主責之下,但是過去長期以來文化部的文化平權比較少針對精神障礙者,比較多是針對身障者的部分,所以我們很希望在前面的部分能夠把「應推動文化平權」相關的文字放到「應輔導」之前,一起來做努力。所以建議為:文化主管機關應推動文化平權,輔導、獎勵……。

主席:文字加在「文化主管機關應」之後,文字是怎樣?

王委員婉諭:就是能不能參酌第十八案的修正動議,也是洪申翰委員的第14案。

主席:把文化平權放在這個地方有突兀嗎?還是OK?請文化部說明。

李專門委員世明:文化部代表說明,在文化基本法第四條已經有做比較明確的說明,人民享有文化權利,不會因為族群或身心狀況而受到歧視或不合理的差別待遇。基本上,在文化基本法都有一些這樣的規定,其他委員大概也都是按照行政院的版本,建議大院支持行政院的版本。

王委員婉諭:我在這邊在特別強調,其實並不扞格,其他委員版本還有洪申翰委員的第14案其實一樣。

李專門委員世明:基本上文化部沒有特別堅持,文化部本來就是要推動文化平權,我們建議還是按照行政院版本比較適合,體例上跟其他部會也差不多。

主席:怎樣?

王委員婉諭:我聽不太懂是不反對、覺得應該要做,但是行政院版本比較適合,我不太懂這個比較適合是什麼東西,我聽不懂。

主席:老實講,我也感覺不一定要加入這個文字,因為這邊主要在處理關於精神健康、精神衛生方面,文化平權有另外一個概念,他說在文化基本法裡面有規範,不因為有精神健康或身心障礙的人才能享受文化平權,文化平權是針對每個人,在基本法已經有規範了,這邊是特別在處理關於精神健康方面的,不一定要把文字加在這邊,我覺得好像也有道理。如果王婉諭委員堅持,那我們就保留。

王委員婉諭:我尊重召委的判斷,但我覺得大家得要思考一下有所不同的部分在於說我相信各位在心裡一定很清楚精神障礙者受到污名化的情況,其實相較於其他族群的確還是相對嚴重,所以包括很多民間團體也希望能夠這樣處理,我希望能夠透過法規有一個比較宣示性和比較指標性的方式來推動,我想衛福部一定很清楚精神障礙者受到的污名化壓力有多大。我尊重,只是我覺得還是再提出來提醒。

主席:也有道理。請吳委員玉琴發言。

吳委員玉琴:主席,文化平權是個普世的價值,不需要在這邊特別放,後面的歧視其實我們也有相關的規範,各種媒體宣導或電視媒體都不能有歧視的用法,那部分在後面條文就會處理,這邊可能就單純化文化部該扮演的角色,去推動人民心理健康和精神疾病患者的生活充實,我覺得規範清楚就好了,平權的部分是一個基本的。

主席:王委員要堅持嗎?

王委員婉諭:尊重。

主席:第十三條照行政院版本條文通過。

處理第十四條。

諶司長立中:第十四條是通訊傳播主管機關要監督廣播、電視及其他由該機關依法主管的媒體,避免造成歧視病人。我們建議以行政院版本通過,也考慮到民眾黨有提出重製影片的部分,我們覺得重製影片已經涉及媒體通路,都已經包括在廣電、網路、戶外的,所以建議以行政院版本通過就好。

主席:監督廣播、電視及該機關依法主管之媒體,就包含網路在內,所以不用特別去強調網路這些。

請王委員婉諭發言。

王委員婉諭:請參考我們的修正動議第18案的第1頁,因為長期以來我們都知道當社會事件發生之後第一時間,我們的通訊傳播媒體都會說疑似患有某某疾病、思覺失調等等,其實這非常容易造成偏見或歧視,我們認為通訊傳播主管機關應該有責任來監督媒體,而且要避免用到這樣歧視性之稱呼和描述,以及與事實不符或足以使人產生歧視或偏見、揭露個人資訊的部分,就如同剛剛所說的,現狀上就是每次社會事件發生,極可能在沒有任何專業判斷之前就已經先貼上這個標籤,所以我覺得這部分必須要特別提出來,希望大家能夠支持,同時這部分也是參考人類免疫缺乏病毒感染者權益保障辦法的第三條及人類免疫缺乏病毒傳染防治及感染者權利保障條例第十四條作文字修正,懇請支持,謝謝。

主席:王委員的版本就寫得更清楚,行政院的版本就只有寫避免歧視病人,用歧視包含所有的行為。

諶司長立中:補充說明,其實我們在後面第三十七條就有針對各種各樣的宣傳品、出版品、廣播、電視、網際網路等等報導不可以有歧視的內容等等,在後面都有非常詳細的說明及規範。

主席:在第三十七條?

諶司長立中:對,在第114頁。而且我們後面還加了任何人不得以公開言論歧視病人或不當影射他人罹患精神疾病,其實會更完整。

王委員婉諭:有看到修正版,可以接受。

主席:可以嗎?後面第三十七條寫得更清楚,如果第三十七條還沒有辦法包含你們的修正動議,那時候我們再提出來。

第十四條照行政院版本通過。

處理第十五條。

諶司長立中:第十五條最後綜合性寫各機關、學校、機構、法人及團體,應該要加強推動員工心理健康促進活動,這也是呼應這次修法裡面很重要的一點,所有機關、學校、團體都應該要加強心理健康促進活動,建議以行政院版本通過。

主席:這個應該比較沒有爭議,就按照行政院版本文字通過。

處理第十六條。請說明。

諶司長立中:第十六條主要是要求中央主管機關要成立諮詢會,包括諮詢會的各種目的、組成及成員,我們建議按照左邊參考各位委員意見,尤其林為洲委員的建議,我們在文字上做了一些修正,我們把病情穩定拿掉,本來行政院版本第十六條最後一項有「前項病情穩定之病人」,把這個病情穩定之病人拿掉,改成「前項病人、病人家屬……」,避免加上這句話而造成標籤或污名化的現象。

主席:大家是不是需要一點時間看,這個有沒有修正動議?我覺得這一條比較複雜一點,我們暫時先保留,大家有時間再看,行政院的版本已經有稍微綜合大家的意見,大家再花一點時間對一下,我們就暫時保留,隨時提示我們就回頭處理。

處理第十七條。說明一下你們原來行政院版本和現在綜合版本修改了哪些部分。

諶司長立中:其實最主要就是把「病情穩定」這個標籤化的字眼拿掉,其他的內容差不多。另外,我們沒有另外再立一個「病人代表組織」,直接用「病人」,因為病人代表組織太少了,要推到地方,即使在中央要做,反而會造成偏頗。再補充說明,單一性別委員部分,我們還是回歸行政院版的不得少於總數的五分之二,本來是三分之一,這次改成五分之二,也有委員建議修改為二分之一,我覺得執行面上有困難。

主席:好,各位委員對於第十七條有無意見?因為這有比例的問題,都有調整,五分之二就是40%,提升了。

李次長麗芬:提升了。

主席:請王委員婉諭發言。

王委員婉諭:第十六條和第十七條其實還有一個部分我們在前面第三條沒有處理到的,就是病人、病人家屬,還有漏掉一個主角是病人照顧者,因為現在狀況並不見得病人家庭的照顧者一定會是病人家屬,這個在法規上一直出現,但我們第三條其實沒有處理好,所以在這邊就沒有辦法再討論。另外,我想確認一下,病人權益的促進團體或病人、病人家屬涵不涵蓋病友團體或病友家屬團體?

諶司長立中:其實有病人和病人家屬就已經涵蓋了這些團體代表,否則的話,因為有些團體才剛剛開始,數目很少,我們如果把這個寫進來就一定要請,那只有這一個團體就一定要請,有的時候反而會造成我們選委員的困難。

王委員婉諭:所以第二個部分是剛才提到病人……

諶司長立中:照顧者的部分我再補充說明。

主席:照顧者呢?

諶司長立中:如果要把每一個都羅列寫進來,其實有一點困難,我們一般講家屬其實就已經泛指他的相關照顧者,如果這邊要把照顧者另外單獨列,雖然說起來沒有什麼絕對不可以,可是就會再多一條寫照顧者,到底有沒有必要這麼做?因為法還是希望能簡約就能夠達到目的就好。

主席:因為在其他條裡面,我們有加照顧者,前面我們處理的條文有含照顧者,你這邊不加照顧者,不是前後又矛盾了嗎?

請吳委員玉琴發言。

吳委員玉琴:在精神衛生法有滿多的類型,病人家屬、病人的照顧者,後面還有保護人,保護人裡面又有好多類的型態,當然,病人、病人家屬、病人權益促進團體都是現行條文的,所以好像我們不動它,就照原來這樣運作了,可是在這部法其實有好多名詞,有沒有需要統一?像剛剛我們已經在前面的中央的主管業務和地方的主管業務都加上病人和病人家屬或照顧者,應該不是家屬,是照顧者,這個概念上到底誰能代表?請心口司說明一下,因為這是既有的模式,到底這樣的諮詢會都是哪些人來,特別是病人權益促進團體,這個不是只有這邊出現,未來會在後面的參審制裡面,參審員的代表也是他,所以他到底代表了哪些人?能不能再說明清楚,因為也有團體提到是不是要有個病人身分的病友團體,你能不能說明清楚,因為接下來到後面法官保留原則時,法官的參審制度裡面就有病人權益促進團體代表,這部分應該一併說明清楚,免得待會討論條文時,可能不清楚他到底是哪一群人、哪些代表。

主席:對啊,病人權益促進團體到底怎麼去定義、規範?實務上又是哪一些人參與?哪一些人是不能參與的?

諶司長立中:其實沒有,其實整個的參與都是在發展的過程當中,例如病人的部分,我舉個例子,理論上大家聽起來好像有個病人團體是最理想的,可是病人團體往往不見得代表病人,所以我們在實際執行面上,在國外其實有很多病人團體,可是臺灣這部分還很少,而且在條文中我們仍然有把病人放進去,會要求包括病人權益促進團體或者病人家屬團體或者請他們推派病人參與,我們通常都會經過這樣的過程,就是請大家都推派,這樣反而讓人覺得比較有代表性一點,但如果今天只單列病人團體,而病人團體如果只有一個,可能就會讓你必須選它,即這裡寫出來的話,變成你就必須要選它,萬一那個團體本身是比較偏激的,則屆時可能會造成實際執行面上的困難。

主席:所以你們所謂的比例是含括很多類的人,要達到那個比例,這樣主管機關就比較有彈性。

諶司長立中:是的。

主席:你就會比較好找人。

諶司長立中:確實是這樣,因為執行面上還要顧慮到性別因素等等,都是要去拿捏的環節,所以我們總括的就是把病人跟相關權益代表,至少應有三分之一,就是儘量在不同的代表性裡面,選取一些來參與。

主席:你這樣講的話,會不會你只是要讓主管機關很好找人、隨便找人,甚至只是找來背書而已?就是將其放得很寬……

諶司長立中:也不會啦!我跟委員報告,其實沒有……

主席:你們規定五分之二、三分之一,那你就很好找了,因為放到最寬,就是條文規定的這些人,只要全部合起來占三分之一就可以,然後剛剛問你所謂權益促進團體又是如何定義一事,你們也沒有明確定義,所以就是隨便你們找了。

諶司長立中:其實權益促進團體我們都有指定,就是我們要指定有哪些權益促進團體,即我們會公告出來哪些是權益促進團體。

主席:有公告嗎?權益促進團體的定義中,哪些團體叫做權益促進團體?

李次長麗芬:現在就有……

諶司長立中:我們目前就有函釋了。

主席:有函釋?

諶司長立中:對!對!對!

主席:實務上參加的人大部分是哪一些人?到底是病人、權益促進團體還是家屬?

諶司長立中:都有,但最早的時候就只有家屬,就是long long long time ago,那時就只有家屬,可是後來我們就加入了權益促進團體,像台權會就有來參與;後來因為病人在,我們就要求他們推薦病人的部分,那就會有病人的加入,大概都是這樣一個過程,走到現在最多的主要是有病人的加入,跟以前不一樣,其實這都是有一個發展的脈絡。

主席:請王委員婉諭發言。

王委員婉諭:我想釐清一下,我手邊這份資料,即你們提供給我們的110年度衛生福利部精神疾病防治諮詢會委員名單,我看不出來,基本上都是病人。

諶司長立中:有兩位。

王委員婉諭:應該是說19位裡面有兩位,所以不是大部分都是病人,兩位占19位的比例其實是很少的。

諶司長立中:還有其他的,跟委員報告,還有家屬代表、其他權益團體代表,其實是滿多的。

主席:釐清一下。

王委員婉諭:以現在看起來是有超過三分之一,只是我想要釐清一下,因為剛才他口頭上是說大部分是以病人及病友團體,所以大概就是三分之一……

諶司長立中:我們是嚴守當初定的至少三分之一,其實在選取的時候,很多我們也都不認識,其實常常要考慮的反而是男女比例要符合規定,因為一般都是女多男少,可是男生又不能少於原來的三分之一,所以常常造成困擾,現在改成五分之二,這在選取上更困難,因為沒有那麼多男生參與這個,但是如果為了要兩性平權的話,當然就不得不這樣來考慮。

主席:這個不能這樣講,我們就是要進步嘛!其實很多團體及病友也這麼多,所以我們這個法通過之後,讓他們能見度更高,大家會更願意且更走得出來參加各種團體,我們的目的就是這樣,畢竟以前就是都躲了起來,所以難找人,以後就是希望他們能夠出來,然後參加各種權益促進團體,這個當然就是我們立法的目的。

好,我們現在先稍微休息5分鐘,然後再繼續開會。

休息

繼續開會

主席:現在繼續開會。處理第十七條。關於召集人的部分,其他委員有沒有不同意見?因為蔣萬安委員的提案版本,並沒有明定「地方主管機關應以首長為召集人」,只有提到「地方主管機關應邀集精神衛生專業人員……,組成諮詢會」這個有差別嗎?請說明一下,要明定地方首長為召集人嗎?

諶司長立中:其實只是希望加強地方對這件事情的重視度,就是它不會只派一個專委或是派一個參議就來主持這個事情。

主席:比方說派衛生局長?

諶司長立中:不是衛生局長,而是像副市長、副縣長或秘書長,至少是派這樣的層級,因為中間可能有跨局處協調的問題,如果他是衛生局局長,可能就沒有能力處理跨局處的問題。

主席:就會比較重視,讓他可以協調各個部門。好,如果各位沒有意見,我們就照行政院版本通過?

請王委員婉諭發言。

王委員婉諭:關於病人家庭照顧者的部分,家庭照顧者應該不算是家屬的範圍,其實這部分在體例上,因為之前在其他法規中,家屬的定義並不是照顧者,所以我覺得這是相對比較難處理的部分,而且原本這是在第三條定義時要先處理的,但第三條還沒有處理。

主席:你們有什麼困難嗎?就是諮詢委員的來源中,再加上病人照顧者。

李次長麗芬:應該是說,有所謂照顧者的出現,在兒少權法裡面有強調了主要照顧者,就是他有可能不是親屬,可是我剛剛有問一下我們的法規參事,基本上我們不是寫「親屬」,我們是寫「家屬」,而家屬的範圍是比親屬的範圍還要大,就是如果有共同居住,其實就是一個家屬的概念,所以如果是他的主要照顧者,通常應該都是在所謂家屬的範圍內,所以我們才認為不用再特別去講照顧者;然後照顧者還會分主要跟次要,而且有些照顧者根本都跟他都沒有什麼關係,因為護理人員可能是他的照顧者,居服人員可能是他的照顧者,那我們要如何從中去找所謂的照顧者?所以兒少法才會去定義主要照顧者,以上這幾個點也請委員來參酌。謝謝。

諶司長立中:跟委員報告,其實談到照顧者,多半是回歸到個人家庭,我們需要去執行到個人的時候,用「照顧者」是OK的,可是這邊談的是「代表」,其實照顧者的代表可能會很難選取,因為屆時是否要有一個什麼照顧者協會還是什麼組織,所以這個會有執行面上的困難;其實這兩個名稱是混淆的,而且是重疊的,我覺得就回歸到個人,針對這個家庭或這個病人同居一起的照顧者,要去給他們做一些支持活動的時候,你可以請他們出來擔任所謂照顧者代表,可是如果今天是在法規上要選取一個有代表性人物的時候,其實並不太適合用「照顧者」。

主席:好,先行保留。

處理第十八條。依照順序,我們可能要先來處理一下王委員婉諭提案新增第十八條以及蔣萬安委員提案新增第二十條的部分。

吳委員玉琴:照它的排列順序下來,是在第56頁我的第十七條之一,條次可以待會再討論。

主席:你的部分在這個之後會處理。現在先處理王婉諭委員提案,在第57頁,因為我們委員會有將其排序下來,而且有的條次不一定相對應得到。第57頁有王婉諭委員的第十八條、蔣萬安委員的第二十條。

王委員婉諭:我同意放在院版、修正版第二十一條中再來討論。

主席:就是處理到第二十一條時再一併處理。

好,針對王婉諭委員的第十八條及蔣萬安委員的第二十條建議不予採納,我們處理到第二十一條的時候再一併處理。

接著處理院版第十八條。請說明。

諶司長立中:為了辦理本法規定相關事宜,我們求中央及地方主管機關應設置專任人員,各目的事業主管機關應設置專責人員;其人數應依業務增減而調整之。還有,若地方主管機關財政有困難者,由中央政府補助,並應專款專用。以上說明。所以我們建議以行政院版本通過,而且這個內容大致都有含括到各個委員的版本。

主席:報告各位委員,這兩項的規定其實跟其他委員版本都差不多。

吳委員玉琴:所以照行政院版通過。

主席:對啊!照行政院版通過,但現場人數少一個人,好,就請邱委員坐一下。

第十八條就按照行政院版本通過。

處理第二章章名。章名原本是「精神衛生體系」,現在第二章章名改為「精神衛生服務體系」,就是多了「服務」兩字,若各位沒有其他問題,我們就按照行政院版本通過。

處理第十九條。請說明。

諶司長立中:跟委員報告,第十九條最主要是規定中央主管機關得依人口、醫療資源及心理衛生資源分布情形及考量原住民或偏遠地區特殊性,劃分責任區域,建立區域心理健康促進、精神疾病預防及醫療服務網,並訂定計畫實施。基本上,這跟各位委員版本並沒有太大的差異,主要的差別是有的委員提到了原住民地區,有的則是沒有提到,我們建議以行政院版本通過。

主席:好,就是有考量到原住民族地區或偏遠地區特殊性。請王委員婉諭發言。

王委員婉諭:我們希望能夠參酌我們第18案第1頁的建議,就是在「醫療服務網」後加上「與社區支持網」,因為我們還是有談到社區支持的部分,其實也應該一併納入考慮。

主席:加上「與社區支持網」,是嗎?

王委員婉諭:是,就是修正為「醫療服務網與社區支持網」。

主席:可以嗎?

諶司長立中:跟委員報告,其實我們這邊強調的是社區醫療資源跟心理衛生資源,這一條是為了要訂定相關資源的分配跟責任,這跟社區支持不太一樣,而且我們沒有另外再訂一個「社區支持網」這樣的東西,但像醫療系統跟衛生系統,我們有醫院還有一些大型機構,所以比較可以用網絡的方式來建立。基本上,「支持」應該是所謂的「肉」,衛生單位多半是所謂的「骨架」,所以「肉」的部分,其實不容易用這樣的形式來表達。

主席:這樣講有道理嗎?

李次長麗芬:社區支持其實是很在地化的支持,這邊講的網絡,以我們目前秉持的精神,醫療網的部分我們就分成了七區,即我們現在精神醫療網是有七區,然後每一個區,例如說它是一個比較重要的醫學核心醫院,然後它要如何結合其他醫院來做相關資源的分布還是訓練等等,可是社區支持則是一定要回到在地的社區,這也是要公私協力的,所以社區支持若還要用一個網的概念去做所謂的資源分布,我們覺得那個反而太大了,我們的社區支持布建,應該是回到縣市,由各個縣市去做布建,醫療的布建是用一個網的概念,由每個區去做那些相關資料的布建,可是社區支持應該是落實到縣市的布建上,所以可能比較不適合放在這個地方去做這樣一個所謂的社區支持網。

主席:會不會因為沒有放進去所以影響中央主管機關對於社區支持的建構,也就是比較不會那麼重視?我們擔心的就是這個,即只重視醫療都不重視社區支持,會不會這樣呢?

李次長麗芬:沒有,關於社區支持,等一下在第二十三條中,就是縣市必須結合衛政、社政、教育還有勞政,要做很多的社區支持服務,這裡面就包括像生活重建、就業、就學、社區致力生活、社區居住,其實那都是回到縣市資源的布建,我要說明的是這樣子。然後第十九條是把全國分成幾區精神醫療網的概念,是分成七區,所以概念是不太一樣的。

主席:我想社區支持也可以稱為一個網,因為實務上跟分區一定有關係,你不可能跑到很遠的地方去尋求社區支持,一定是在那個區塊裡面,所以也並不矛盾,現在主要就是要他分區域,要有責任區域,然後建立區域心理健康促進,精神疾病的預防跟醫療也要以責任區去建構,社區支持也是會以一個區域來建構啊!因為你不太可能到很遠的地方尋求社區支持,所以放進去我也覺得沒有不好,因為它也是你們要去推動的工作之一,包括精神疾病預防、醫療、心理健康促進,對不對?這些都是你們要推動的工作,那建構社區支持的網絡、網路也是你們要做的,不是嗎?所以放進去有什麼違和嗎?

諶司長立中:跟委員報告,其實主要是沒辦法執行。

主席:沒辦法執行?

諶司長立中:是,我來說明一下這邊所謂區域的概念,因為我們當年在醫療缺乏的年代,我們先設了幾個重要的療養院,以其為核心再慢慢擴展到其他的醫院,然後強調這個療養院有比較豐沛的人力資源,他要去支援其他各個醫院,他是強調這樣的關係,所以才用這樣所謂區域的作法。可是支持性的概念是完全不同的,他需要直接在社區裡面,比如有居住方案等等,這個比較沒有辦法說由誰來去支援誰,比較沒辦法用一個系統性的角度去看,這兩個角度不一樣。

主席:請王委員婉諭發言,然後是吳委員玉琴。

王委員婉諭:有一點理解,有一點不理解。剛剛提到衛政或醫療資源的部分,是因為當初沒有,所以有療養院之後要去做協助,但是這其實正顯示出來,現在在社政或社區支援的部分,就是因為也沒有,所以完全沒有辦法往前推動。同時,如果要回到剛剛所提到的,這應該是地方主管機關去做處理的話,資源分配的部分一樣還是來自於中央,因為我們也知道有社會安全網計畫,社會安全網計畫裡面其實就含了這些社區量能的布建等部分,因此我覺得有點困惑的是因為這部分發展得太慢,所以我們現在沒有這樣的網絡,還是你們認為根本就不應該有網絡存在?因為剛才聽到醫療的部分是因為之前沒有,先有點之後,所以發展成網絡嗎?那在社政相關社區支援的部分,我們是不是才剛開始從無到有的階段?

李次長麗芬:中央是還滿主導在做醫療資源的布建,可是整個福利的相關支持是地方政府主管的業務,當然中央也會一起來做規劃,所以對於每個地方,我剛剛有講社區支持一定要落實在地方,我們要去督促的不是說臺北市的資源比較多,所以臺北市必須去支援哪一個縣市,而是每個縣市應該都要做這樣的資源布建。像我們這次的社安網或是我們的會所,我們是要求每個縣市在年底之前至少要布建一處,有的甚至要兩處到四處。所以我的意思是說,它不是一個區域資源的分配概念,它應該回歸到每個縣市政府都把這些資源積極地布建起來,那這個部分又會牽涉到有的是衛政要去布,有的是社政要去布,有的是勞政、教育單位都有可能,那這個網絡該怎麼合作的部分,這一定是回到縣市政府,剛剛有講已經成立一個以首長為中心的合作網絡協調平臺在處理了,所以那個網還是在,可是我覺得那個跟醫療資源布建量的概念其實是不一樣的。我想在社區支持這個部分,這是社安網第二期,也已經花了非常多的經費積極地在布建,包括71處的社區心衛中心,也都是一個社區資源布建的概念,所以這邊也再跟委員做說明。

主席:請吳委員玉琴發言。

吳委員玉琴:一直在思考醫療服務網,這是現在衛福部已經建置的,總共有七個區,而且是大區,然後可能由某一個醫療中心或醫療系統來當主軸去服務周遭的精神衛生病人。到底我們的社區支持網,這個名詞當然還沒出出現,社區支持網現在還沒出現,如果直接入法,到底它會變成什麼樣貌,我們現在比較難想像。那我在思考的是,過去我們在推長照服務的時候,大概就是資源建置,就是還沒有的要開始,也就是這次社區支持裡面的服務,我們要全力來建置,所以第二十三條可能是未來我們要去建置,而且也要讓這個服務可以成為一個網,他是要滿足當地、在地的精神病患,或是他的家屬的需求,大概要在在地被滿足,所以要不要叫做社區支持網,我是覺得這個名詞不一定要現在進來,而是未來要怎麼樣讓它確實落實到地方,而且是社區在地的支持系統應該要建立起來,這是第二十三條的部分,後續可能要非常大力地去推展,而且這也是這次精神衛生法最大的,也是大家期待很久的一個資源建置的部分。我是建議這個地方不一定要把社區支持網放進來,因為都沒有圖像,等於是接下來我們正要大力推動的一個建置階段,所以不一定要立刻把這個名詞放進來,但是我們真的要做。

主席:後面當然還會再提到社區支持的相關條文,尊重各委員的意見,請王委員婉諭發言。

王委員婉諭:剛剛次長的說明,其實是在社安網計畫底下就已經有針對社區支持的資源來做一些分配和調整,所以這樣子我就更不理解的是,它不就是得依人口等等的部分來做分布的調整嗎?我可以接受的是,現在還沒有社區支持網這個名詞,我們先不放,但是前面的部分,我的第十九條是規定中央主管機關得依人口、醫療資源、心理衛生資源、社區支持資源分布的情況來做處理。那是不是在前面就把它放進去?因為剛剛提到的是現在已經在做了,在社安網計畫裡面,其實已經做了這件事情,只是並沒有在法源上把它一併來做一個連貫而已,那是不是前面其實是可以加進去的,反而是在後面的部分,把社區支持網拿掉?

主席:所以怎麼樣?文字要加在哪裡?

李次長麗芬:我再說明一下,因為這一條最主要就是精神醫療的區域網絡,那是一個分區的概念,就是全國有七區,然後大家互相的支援。可是我一直在強調的是,我們社區支持要在地,可是社區支持在地之後,整個以縣市為單位,我們怎麼樣促成這個網絡合作,這個都是可以討論的,可是寫在這裡會有點怪。我們本來就應該回到每個縣市都要積極的布建這樣一個社區支持的資源,那你還用一個大區來看,就會有點奇怪,就是我們是不是也要分成北中南區的社區支持網?我覺得那樣的概念其實是跟這個法條有其不同之處,所以還請委員能夠再斟酌。至於我們怎麼樣讓社區支持的網絡更加綿密,這個部分我們都可以在執行上面,或是第二十三條要怎麼樣去講跨網絡的合作,我們都覺得是可以來討論的。

主席:好,暫時保留。我們手上有法務部的第九條文字,就是把「監督精神疾病犯罪被害人之心理健康促進」刪除四個字,只有寫「監督犯罪被害人之心理健康促進」,好像文字這樣反而比較清楚。各位委員,第九條按照文字修正通過。

再來,處理第二十條。行政單位先說明完,再請委員發言。

諶司長立中:這邊是參酌民眾黨黨團以及邱泰源委員的建議,我們把原來行政院版本稍微再修正一下文字,內容主要是針對精神醫療照護跟支持服務,把底下有哪些項目羅列出來,「日間留院」改成「日間照護」,請委員參考。

主席:我看了一下各個版本,主要就是「日間留院」改成「日間照護」,這有差別嗎?「留院」跟「照護」。

先請范委員雲發言,再請邱委員泰源發言。

范委員雲:請大家參見我們這一本修正動議的12p4,在第二十條的部分,我增加了第八款的社區危機處理機制,為什麼增加這個機制?主要是延續社區支持的精神,因為根據心口司自己在2018年參訪澳洲社區精神照護模式的報告中就指出澳洲以社區心理衛生中心與個案管理團隊為基礎,根據病人嚴重程度需求等等,建立了一個社區危機處理機制,因為他們發現病人有嚴重程度跟急迫程度之區分,有時危機只是一種狀態,他現在發病不代表一直都會發病,如果在我們原有的體系中增加社區危機處理機制,已經跨專業的團隊就不只是醫療,也不只是社工,反而更能夠有幫助,因為我國現在的狀況,其實精神疾病病人仍然存在就醫困難跟社會支持系統薄弱的困境,希望能夠明定主管機關未來在社區心理衛生中心就建立社區危機處理機制與社區,提供外展式相關的部分,比較能夠整合相關的資源,也可以真正的提供協助,以上,請大家支持,謝謝。

主席:請邱委員泰源發言。

邱委員泰源:我的部分很簡單,我們依據醫療機構設置標準附表三,醫療服務設施已經沒有日間留院了,改成日間照護,我想這個部分才能連貫,補充一下,謝謝。

主席:好,針對增列,范雲委員所說的第八款社區危機處理機制……

諶司長立中:在這邊跟委員報告,其實這一條裡面寫的是對病人的照護跟支持服務,都是講他的病情要怎麼處理,社區危機處理機制其實在後面第四十九條、第五十條裡面都有講,它並不是直接對病人的照護,所以我們在這邊沒有再把社區危機處理機制特別明列出來。

主席:好,請王委員婉諭發言。

王委員婉諭:我的版本其實跟范雲委員的版本是類似的,希望能夠把社區危機處理機制放進來,原因就在於以第二十條行政院的版本來看,對於病人支持服務部分其實就應該納進去,因為這也是一種支持服務和緊急處理,依照其有無傷害之危險來做個處理,為什麼這麼說呢?我相信大家一定非常記得在2019年嘉義發生鐵路警察的命案,當天其實這個行為人有前往警察局備案、有到社會局尋求協助,甚至去保險公司解約,還有到議員服務處求助,但是就是因為在社區、社會當中其實對精神疾病的狀態敏感度不足,所以沒有人意識到他的嚴重程度已經是這麼危急,也還沒有到強制就醫,因為當時並沒有傷人之虞,所以沒有還到強制就醫的情況,這更顯示出其實我們需要危機處理的團隊來做處理。關於這個部分,其實剛剛范雲委員也提到衛福部心口司之前去澳洲參訪時就已經提到這部分,其實應該來布建。另外不只是剛才所說嘉義的案件,還有屏東的傷人事件也是一樣,因為在當下,其實在社區、在社會當中遇到這樣的情況,到底如何能夠去意識到他必須要做緊急處理的狀況,這都是我們在這些事件發生之前就應該建立的機制,而不是到憾事發生之後,我們再來協助就醫。

剛剛提到不只是在澳洲,像英國、美國都有這樣積極性的社區處遇團隊,其實就是希望能夠來解決,最主要是希望能夠儘快來處理社區危機的處理機制。我當然理解現在我們可能沒有這樣的量能,但是我覺得當我們設計法條的時候,要想的是我們該不該做,因為這是先有雞還是先有蛋的問題,如果我們現在認為該做而沒有相關的能量,當然應該是先在法規上把它放進去之後,我們再逐步來往這邊做推進,因為在沒有法源的情況下,其實更難去爭取到後面資源,我還是希望衛福部能夠更積極的面對這件事情。

李次長麗芬:好,跟委員報告,剛剛司長說明我們要回到第二十條這條主要的意旨,這是我們要對病人提供精神照護,還有社區相關的支持,是以這個病人的需求,所以其實這個連續性的照顧,這幾點其實也都是我們跟學會這邊討論,他們特別提出來的,兩位委員特別關心的緊急處理機制,其實是在第四十九條、第五十條及第五十一條。我要跟委員再特別說明,我們沒有因為資源不夠而不建置,我們這次是希望能夠把這樣一個24小時的危機處理機制好好的建立起來,第四十九條還增加第一項,就是相關的人發現有疑似病人的時候都可以跟衛生局通報,衛生局就要派人去瞭解他需要什麼樣的協助,所以我們以前只有在處理危機事件,我們現在是預防又更在先,相關的網絡成員,譬如村里長發現社區裡面有疑似病人,都可以通報衛生局,衛生局現在有優化的團隊都可以有醫護人員直接進到這個家庭看這個人是不是病人,需要什麼樣的協助。我們是認為其實在那個地方去處理,可是你把它放在這個地方會跟這個法要去講一個病人連續性的照護跟社區支持,其實加進去之後,反而是突兀的,因為可能會發現它在各個不同的點,有可能在平日的時間發生這個點,有可能在社區復健發生這個點,有可能在居家治療有這樣的情形發生,那些都是危機的發生,可是這樣寫進去,反而看不到我們對於這個精神病人的連續性照顧,我想我們在其他三個條文都有非常明確的規範,行政院也都支持,所以整個24小時緊急危機處理的機制,我們一定會把它建立起來,謝謝。

主席:請范委員雲發言。

范委員雲:第一個,第四十九條的部分其實處理的比較是就醫的部分,第五十條也只是說地方主管機關應整合什麼,這個部分跟這裡,如果你們看心口司2018年的報告所講的這種專業的團隊,因為案量比較低,以你們講的澳洲經驗是120,有助於建立良好的持續性關係,這部分是不大一樣的,你看你自己的第四十九條跟第五十條,第五十條看起來好像是警政等等,大家要如何協調,變得還是原來的人在處理這個部分,這跟我們現在看到澳洲經驗或是其他的國家,包含美國也有這樣的一種設計方式、訓練跟組織安排的專業團隊是不同的,所以精神上如果你們能夠支持,放在這裡比較可以區隔,我們未來是要往這個方向邁進的,以上。

主席:對啊!你在處理的時候,也是有時候會碰到危機處理,事實上都會碰到,當然你都把它包含在居家治療,如果遇到抵抗的時候可能就會有危機處理,或是在社區支持服務的過程如果不順或是怎麼樣,可能就有危機處理,把危機處理加上去也沒有什麼不好。

李次長麗芬:危機處理不是對病人的照護跟支持。

主席:但是那個過程中就可能產生危機處理。

諶司長立中:跟委員報告,這邊的門診、急診、全日住院、日間留院都是有機構或者有比較明顯的系統,我們比較會列在這邊,這次加了社區支持服務,是我們希望往這邊做。剛剛講的危機處理,這個名詞的定義其實是很模糊的,我們嘗試到現在,臺灣大概建置不起來純粹醫療團隊的危機處理團隊,做不起來,除了成本太高、醫療人力不足以外,因為它要有相當的可近性,所以它的成本非常高。在目前不能用那種模式,所以我們目前嘗試制敵於機先,在他風險產生的時候就介入,這個時候時間比較沒那麼緊迫,我們比較有足夠的時間跟餘裕去處理。

至於緊急發生暴力的那種危機處理,我們現在多半都歸在強制住院這邊,真的到所謂的危機,多半都是指他有暴力攻擊或者自傷的行為,那都一定會跟醫療扯上關係,很難不扯上關係,所以你要說要處理一個社區的危機,又沒有暴力、沒有傷人,這個其實就沒有那麼危機了。

但是說實在的,我們講這些其實都是空談,基本的架構要先建起來,就像有社區心衛中心、有足夠的關訪員、有足夠的社區心理衛生社工,這個時候他們會去扮演一些危機處理的角色,這部分比較指的是人際衝突、跟家人吵架這種危機,但是如果真的是發病、大發作出現傷人自傷的時候,就不是用這一套,而是要回歸到後面第四十九條、第五十條、第五十一條、第五十二條的強制住院或二十四小時機制來處理。

至於澳洲那邊,我們當時看到澳洲的模式覺得非常羨慕,希望我們能模仿他們這樣做,但我們回來試辦之後做不起來,就算在醫療非常充沛的臺北市,也只能做到非常勉強接近,其他地方統統做不起來。所以我們退而求其次,在後面的發展裡我們會更傾向能夠再早一點,在還沒變成危機的時候我們就先介入,那時候處理的空間比較大,而且難度沒那麼高,目前我們的發展方向大概是這樣。

主席:請范委員雲發言。

范委員雲:我想剛剛我們就聽得比較清楚,司長的意思是說目前資源不夠,做不出來,可是剛剛次長的回應卻是說第四十九條、第五十條有了。所以其實現在很清楚,第四十九條、第五十條所講的,跟我們現在所說的,你們研究出來的社區危機處理機制是不同的東西。我以為我們這次修法就是要往前邁進,你至少應該把你的理想標舉在這裡,因為我們這次是大修法,期許政府拿出更多的資源,模仿其他做得比較好的國家,把資源建置到位。但你現在就不放在裡面,而是用一個不是社區危機處理機制的方式放在第四十九條、第五十條就非常的可惜。我覺得應該要先放在這裡,然後看我們如何逐步把它做出來,以上。

主席:請王委員婉諭發言。

王委員婉諭:剛剛的討論都很清楚,我相信司長和次長一定很清楚,這個團體現在就是因為在資源有限的情況下,我們沒有辦法發展,而且剛才也提到即便是在臺北這樣醫療量能比較大的情況下,仍然不足以成立這個團隊。所以我們其實是希望朝向有這樣社區處遇的環境或社區處遇的團隊來做努力,但我覺得有時候很可悲的是,我們到底要透過修法來確定未來資源布建的方向,還是要透過發生一次一次社會事件和悲劇之後,我們才來布建這個部分?我個人當然非常期待是從修法的部分來做處理。既然大家都覺得這是一個應該要有,只是現在還沒有資源、還沒有量能,我們是不是能夠從修法就把這樣的方向確定下來,而不是讓更多的憾事發生之後我們才來處理?

主席:同意。

李次長麗芬:跟委員再說明,我剛剛在跟司長溝通,因為我覺得大家對危機事件的定義是不一樣的,如果他是發生社會事件的危機事件,例如有滋擾,還是有一些要到強制就醫等等,這個部分的二十四小時危機處理機制,我們這次在第四十九條、第五十條、第五十一條都有放進去了。所以我才要跟大家溝通,我們要去釐清委員希望在第二十條放的社區危機事件是什麼事件?還是誠如剛剛司長所釐清的,可能就是這個病人在生活當中,他跟他的親人發生的一些人際等等的困擾,這個部分我們這次也都建立了心衛中心,接下來也要聘足1,000名的關懷訪視員,其實他就會做關懷訪視,他會到家,他本來就是要去處理這個病人在家庭中、在社區中遇到的問題,結合相關的資源,他就是要做這樣的個管服務。

我要講的是,所謂做不到的那個部分是,剛剛講的危機事件二十四小時完全用醫療團隊出去的模式,其實有其困難度,剛剛司長講我們沒有辦法做到的部分是在這裡,是講社區危機事件發生時,如果要醫療團隊出去,這個部分我們目前做起來確實是還有困難度,所以我們這次也在第五十條寫了,我們會去找出一個比較好的危機處理模式。

我想大家對這個危機事件的介入處理,針對這個危機事件大家怎麼去定義,可能可以更聚焦一點,這樣才有辦法去釐清,我們應該是在第四十九條、第五十條、第五十一條去處理即可,還是在第二十條還要另外做一個什麼樣的服務類型出來,我覺得這部分是可以再來討論的,謝謝。

主席:請吳委員玉琴發言。

吳委員玉琴:剛剛在討論大家對於所謂的社區危機處理機制的想像,感覺大家有些不一樣,這一條在談的是我們要提供病人直接的服務,但社區危機處理機制看起來是個程序,這個程序是希望後面有人來做緊急處理,當危機出現的時候,可以有一個處理的流程跟有人接手。

剛剛次長說的是在第五十條就有地方主管機關要去整合所屬的衛生、警政、消防,以及可能是建置一個二十四小時的緊急精神醫療處置機制,這樣到底夠不夠?說真的,我之前跟諶司長也溝通過,目前這個機制,雖然我們立了法,但是還沒有建置,全國大概只有新北市有這個機制,臺北市也有嗎?好,這個意思是說,不是全國都推動,但是第五十條立下去之後,就是全國都要去設這個二十四小時緊急處理機制,這個對現在的衛福部來講已經是很大的一步,對各地方政府可能也是很大的一步,這樣是不是滿足兩位委員要的那個緊急處理的機制?因為我覺得這個條文其實是直接服務的概念,是一個連續性服務的概念,是直接服務個案的,可是緊急處置機制是一個程序的感覺,所以是不是不適合放在這裡,而是要放在第四十九條、第五十條來處理?

主席:好,暫時保留。到第五十條的時候,如果大家同意第五十條就已經完備了,對於緊急處置的規範、說明都很清楚了,那就不用加入這裡,本條暫時保留。

我們現在先休息10分鐘,之後繼續開會。

休息

繼續開會

主席:繼續開會。

現在處理第二十一條。請說明。

諶司長立中:第二十一條講的是政府得依需要來補助民間設立下列各種各樣的精神照護機構,包括精神醫療機構、精神護理機構、心理治療所、心理諮商所等等。各委員有滿多不同的意見,所以我們把它整合成最左邊的修正意見。這裡面最主要有遇到一個問題,就是現在很多醫事人員或社工人員如果不是在原來指定的醫療機構或醫事機構時,會有一些執登的問題,我們本來是希望能夠在這邊修法來解決,所以才把第二十一條第三項重新寫成「醫事人員及社會工作師……得依各該專門職業技術人員法辦理執業登記」,改用這樣的方法。

另外,請大家看到第64頁左上角的最後一項,這項可說是龍發堂條款,就是任何一個機構或團體,如果它不是依法設立的精神照護機構或不是由各級政府主管機關委託、補助或管理的團體,不得為精神病人提供安置及治療服務。這裡面主要是指兩大類,一個是精神照護機構,一個是其他的團體。

主席:這個與原始的行政院版本稍有不同,修改了包括最後一項,原來是「未依法設立精神照護機構者,不得以任何名義,提供病人安置、治療及其他相關服務。」我們原來認為「及其他相關服務」的範圍太大,變成任何服務都不行,現在只限縮在「安置」和「治療」,這樣比較合理,因為治療要有治療行為,安置呢?安置是什麼?過夜才叫做安置嗎?

諶司長立中:等於是居住式機構,類似這樣的概念。

主席:就把它限縮得比較明確,然後也針對只要有經過政府委託或補助等機構,就會排除在外,這樣就不會影響很多現在已經在做這些服務的機構或團體,因為大家都滿擔心那一部分的,公聽會時各團體都有提出來。這個給各位委員做參考。

請吳委員玉琴發言。

吳委員玉琴:我還是要請衛福部再思考一下,當然你們已經把這個條文做了一些調整,尤其在第三條也把精神照護機構的定義納入,不過你們還是沒有改變,你們把原來條文行政院提出的七款都放進去,然後再加上精神照護機構,但我要提的是,對於精神照護機構,到底你們想規範的是什麼?因為這一條有點亂,亂到我自己在讀這個條文的時候,其實你的第二項在處理的是藥酒癮的治療,這個是由主管機關來指定辦理藥酒癮的治療及生活重建,所以第一、二項好像是匡了這些單位都可以做,然後比較後面原來你要規範的就是剛剛提到的龍發堂條款,即未依法設立的機構,龍發堂條款在概念上應該是住宿型機構,而且是仿照後面第八十條又有相關的罰則,未立案機構在老福法或長服法都規範得滿嚴格的,罰則是5萬到30萬元,這樣團體當然就會很緊張地想:到底我有沒有被規範進去?像心理治療所、諮商所、社工事務所或職能治療所,他們不是住宿型機構,但如果依照後面第八十條的規定,那個罰則是非常重的。所以是不是要去規範他們?我覺得應該不是。

以我對老福法和長服法的瞭解,他應該是要規範那些未立案的住宿型機構,像老福機構,如果他沒有立案就去收失能的老人,就會被罰得很重,因為這是未立案機構。所以你現在規範的是哪一類型的機構?其實我有點混淆,因為你在這裡又規範了心理治療所、諮商所、社工事務所和職能治療所,把這些都納進來當作精神照護機構,可以去處理第二項的服務,這個好像也沒有疑問,可是當你要去規範他未立案的時候,就有點讓我混淆了。如果今天社工事務所去提供病人服務,他可不可以收容?他是依社工師法設立了社工事務所及心理治療所,他可不可以收容?不行嘛?

諶司長立中:不行。

吳委員玉琴:對啊!所以如果是照這個條文,他就不知道自己違反了哪一個規定?他已經依社工師法立社工事務所啦!他要提供精神的照護,為什麼不行?所以這邊變成安置就是住宿式的服務,是你們比較在乎的。

所以我的條文很簡單,我原來修正動議的條文是提到,下列精神照護機構提供病人相關照護服務:一、精神醫療機構。二、精神護理機構。三、精神復健機構。四、身心障礙機構。第五、六、七、八款比較是治療所或社工事務所等,然後我在最後一項規範了第一項第一款至第四款未依各法設立精神照護機構者,不得提供機構式長期居住服務。可能要把它聚焦在住宿機構,因為這一項會跟後面的罰則直接連動,而且在長服法或老福法中都有居家式、社區式和住宿式機構的區隔,罰則也是配搭住宿式機構會比較重,所以這個地方是我一直很疑惑的,也是我在讀這個條文的時候,會有一些困難和很難釐清的地方,所以我才直接提了一個修正動議,區分出住宿型機構。因為精神醫療機構是依醫療法成立的,精神護理機構是依護理人員法成立的,只有精神復健機構是依精神衛生法、本法成立的,然後身障機構則是依身權法成立的,所以這個地方各依不同的法去成立,我的版本是第一款到第四款這四類要依各法去設立,才可以提供住宿式服務,這個跟後面的條文就可以接起來。我覺得這個地方是讓我最困擾的,在讀這個條文的時候,我覺得有點混淆和要釐清,就教於衛福部。

主席:吳委員,你的修正動議在哪裡?

吳委員玉琴:8p1,這一本。

主席:我知道。針對這個問題,請衛福部說明。

諶司長立中:謝謝吳委員的意見。其實吳委員所描述的是我們想達到的狀況,現在看過來我覺得我們也是有修正的空間,還是有些漏洞,或者是匡得太大了,有時候沒有辦法處理。我想我們先保留,回去重新再思考一下怎麼處理。

主席:好,第二十一條先保留。

現在回頭處理吳玉琴委員等提案增訂第十六條之一,條文在大本的第56頁。

吳委員玉琴:我要提一下我的版本。

主席:說明一下。

吳委員玉琴:謝謝。我提的版本是有關很多精神照護機構可能在社區中容易被居民排斥或反對的部分,我們希望仿造身心障礙權益保障法的規定,對於社區裡面的設施遭受到居民以任何形式反對的時候,地方主管機關應協助其排除障礙,特別是精神機構在社區設立的時候,常常會遭受到一些阻力,真的很需要地方政府全力來協助排除。謝謝衛福部提供相關文字的修正。

主席:衛福部的……

諶司長立中:對於這一條吳委員的意見,我們支持。

主席:所以要放在哪裡。

諶司長立中:現在只是要放在哪裡的問題。

主席:對。

諶司長立中:到底要另立第十七條之一,還是要放在第二十一條,我們都尊重。

主席:你們認為放在哪裡一條比較好?還是放在第二十一條?因為第二十一條就是在規範這些機構的設立、審核。

吳委員玉琴:主席,不好意思,因為精神衛生法是全文修正,所以是不是授權到時候再看要放在哪一個條次之間?因為到時候條次會改變。如果同意,這個條文就插在某一個條文裡面,到時候全文可能要請衛福部再調整。

主席:條次可能到時候還要再調。

吳委員玉琴:對。

主席:給衛福部帶回去研議,看你們要放在哪裡,看要用之一的方式,還是另立一個條文。修正沒有之一的問題,所以都是條次,譬如放在第二十一條,也可以放在第二十一條裡面,或是另立一條,請衛福部回去調整,看你們要排在哪裡一條。所以這樣子等於是通過,讓衛福部去調整條次。為了便於議事人員草擬審查報告,請衛福部在明天會議結束之前給我們,還是你們現在可以決定要放在哪一條?

李次長麗芬:要放在第十七條嗎?我覺得放在第二十二條之後。

主席:跟第二十一條比較有關係。

李次長麗芬:放在它之後。

主席:放在它之後,變成第二十二條?

李次長麗芬:第二十二條之後。

主席:你們看一下第二十二條。

吳玉琴委員版本增訂第十六條之一列入……

王委員婉諭:連同我的版本第二十八條之一。

主席:列入第二十二條。行政院版第二十二條後續之條次變更及條文內引用文之條次變更,請衛福部彙整後送交本會議事人員,並授權議事人員調整。

吳委員玉琴:主席,不好意思,我可不可以建議放在第二十三條之後?因為第二十三條是有關社區支持服務,裡面其實也有很多會被社區拒絕、抗爭的機構設施,連社區居住都會有可能被拒絕、抗爭,所以是不是放在第二十三條之後?

主席:就變成第二十四條。等一下會宣告。

請王委員婉諭發言。

王委員婉諭:我只是想要說,除了吳玉琴委員版本第十六條之一,還有我的版本第二十八條之一修正動議裡面一起納入……

主席:也是這個內容嗎?

王委員婉諭:對,類似的內容一起處理。

主席:好,王婉諭委員版本的條文與吳玉琴委員版本的條文內容合併成為第二十四條,行政院第二十四條後之條次變更及條文內引用文之條次變更,請衛福部彙整後送交本會議事人員,並授權議事人員調整。

回頭處理第二十二條,請衛福部說明。

諶司長立中:第二十二條的內容是針對精神復健機構的設立及管理,我們是配合原來的第二十一條第一項各款移列修正,包括修正第三條第八款到第十款,統一定義,修整成現在的第二十二條,跟原來的行政院版本稍微有一點修正。這邊主要是針對精神復健機構的設立及管理。

主席:各位委員,我看各個版本好像差異不大。

請王委員婉諭發言。

王委員婉諭:我對內容沒有意見,但是第二十一條的寫法到底是精神復健機構,還是要依照吳玉琴委員的修正動議第一到第八款,其實這就會連動到第二十二條。

主席:你現在是說第二十一條,是不是?第二十一條是保留的。沒關係,條文保留以後還可以再處理。

第二十二條是不是照行政院版修正後的條文通過?好。

處理第二十三條。

諶司長立中:第二十三條是社區支持的部分,包括它的內涵,這邊是參酌林為洲委員跟吳玉琴委員的建議,我們把它修成如現在最左邊這一欄的內容,臚列了社區支持的各個內容,從根據病人的需要、個人支持、包括家庭的支持都在裡面。這邊也參考了王婉諭委員所提的條次,但我們偏向是把它濃縮整合起來。

主席:這個版本裡面還是沒有所謂諮詢專線的部分。

諶司長立中:跟委員報告,其實專線已經是我們所有的最基本的,所以我覺得似乎不用寫到這麼細,現在全國的專線已經建立起來了,各縣市是否要另外再獨立設置專線,我們還在評估,原則上是沒有必要。

主席:不過,這個也是很多團體很堅持的一部分,即諮詢服務,鼓勵在地組織設置專線電話,為病人及其親友提供心理支持、情緒關懷、在地資源諮詢等服務,就是若設有專線,讓這些病友或病友家屬都可以知道說打這個專線,自己有什麼資源可以運用,或是直接諮詢,這個部分做得到嗎?

李次長麗芬:報告委員,我們其實現在已經有全國性的一個專線,家屬要打這個專線也都沒問題,是可以打、沒問題。

主席:效果不好?

李次長麗芬:我們是不建議各個縣市都做,可是剛剛委員提的是說要補助鼓勵民間團體設立這樣的專線,但我覺得這個比較是很細的、執行面的問題,如果是這樣的話,是不是建議我們可以用附帶決議的方式,是可以透過我們補助的方式來補助團體設立專線,然後就可以來提供這樣的一個服務,是不是可以用這樣子的方式而不用在法條裡面把它寫出來說要補助民間團體成立一個專線?因為這個若寫在法條裡面的話,看起來是比較細節的,可是,做這樣一個跟民間團體的公私協力,我們也都是很贊同的,我們是可以來補助,沒有問題的,所以是不是可以這樣來處理?謝謝。

主席:好,尊重其他委員的意見。請王委員婉諭發言。

王委員婉諭:這部分主要是大幅度在社區支持的部分能夠給予相當的協助、要求和規範,其實我的版本是使用第六章專章的部分來做處理,所以我覺得如果整個第六章濃縮成一個第二十三條,其實有點難以接受,因為我覺得還有很多細節的部分,不能說只用一個社區支持服務的概括觀念就涵蓋一切,我覺得這其實是不太能夠接受的。我還是希望第六章的部分看是如何在第二十三、二十四、二十五條把它加進去,因為我們的第六章其實涵蓋了很多的內容,包括在社區照顧的裡面應該談哪些內容,還有相關提供的家庭照顧者的支持包含哪些部分、包括召委講的家庭支持專線部分,其實都應該納進去。如果我們這次修法針對的是社區支持部分應該要大幅度地來做努力的情況下,但我們在相關的法規若是濃縮了大家的版本之後只剩下一條,我覺得是沒有辦法……

主席:王委員,你的版本是怎麼樣?

王委員婉諭:我的版本就是有一個第六章專章,我們覺得上應該是要就專章的部分來做討論,我不知道衛福部這邊希望怎麼進行。

主席:好。請吳委員玉琴發言。

吳委員玉琴:第二十三條其實是滿重要的一個條文,而且我們在這一次精神衛生法裡面,對於病人社區支持服務的部分,其實這是大家期待即將要建置、而且是要密集建置資源的一個條文。原來的寫法當然是寫得很大,但也含混,所以大家都有很多的擔心。這一次看到衛福部提出的條文算是比較清楚的,但為什麼沒有加好幾項?真的要清楚的話,這九款可能都還不夠用,因為還有更多服務是大家希望能建立出來的。所以我的版本裡面就沒有去明列相關的服務,但是有做一個算是行政的授權,就是對於主管機關、還有各目的事業主管機關是就社區支持性服務之內容、實施方法跟服務人員的資格訓練跟管理相關的規範就另外訂辦法。這個部分有點像是另外授權子法訂定,某個程度是有它的彈性,但是大家可能會覺得好像還是看不到內容,還是會有一定的擔心。因此,這個地方到底要怎麼折衷,我覺得這裡對服務的內容有沒有可能再去訂相關規定,我記得身權法對個人支持服務都有授權子法去訂定個人服務有哪些內容,所以其實我的條文是比較仿造身權法的寫法,就是由子法去訂定提供哪類型的社區支持服務。當然我也不反對衛福部現在提出的這九款服務,但是一定會掛一漏萬,一定會有不足的部分,這個也是會面臨到的一個挑戰,可能要請部裡面再斟酌一下。

主席:好,請說明。

李次長麗芬:不好意思,一開始在訂這個法的時候,我們確實是覺得我們在名詞定義裡面已經把社區支持的範圍擴大得很大,所以在本來的這個條文,我們是強調它是一個連續性的、完整的服務就足夠了,後來也聽到很多委員的意見跟團體的意見表示希望能夠把它明確化,所以我們真的也參考了身權法,而身權法裡面對身障者部分是一條,對家庭是一條,所以其實它也是兩條條文,我們這一條其實也涵蓋了對病人的支持、對家庭的支持,然後還有經費也都有寫在裡面,就是中央也要來協助地方。我是認為它的內容都足夠了,是不是一定要分條次,我也尊重,但如果真的要分條次,有可能就是也跟身權法一樣,就是病人一條,然後家屬一條,然後另外一條是講我們中央怎麼支持地方的經費,其實主要的精神都有涵蓋進來,在身權法裡面其實也是只有兩條,所以我想這個可能不是說幾條的問題,而是真正的內涵。剛剛吳委員講的是說有沒有要授權辦法、會不會有掛一漏萬的情況,其實我們到最後每一款都有說其他有關病人的支持服務或是及其他對家庭、家屬的服務,這個已經有一個概括的條款在,所以,其實只要是跟他的社區支持有關係的,未來再加進去,我覺得都不會有窒礙難行之處,所以比較不建議再訂一個授權辦法,因為身權法也沒有授權辦法啦!有嗎?我看到的是沒有寫一個授權辦法,還是施行細則嗎?OK,第五十一條是有一個授權辦法,可是它還是有列,那是不是要一個授權辦法或者有沒有必要?因為我們其實也列得還滿清楚,然後有一個概括的條款,這部分也請委員來考量,謝謝。

主席:請吳委員發言。

吳委員玉琴:次長,我可能要提醒你,因為這些服務若沒有訂內容跟設立標準的話,接下來他們相關的日間及住宿式照顧,還有家庭託顧、社區居住,你有沒有相關的準則?若沒有子法授權而你去訂定這些準則的話,我不知道接下來他們要怎麼提供服務,只有想像哦!

李次長麗芬:沒有、沒有,因為其實在這一塊,只要病人有拿到身心障礙手冊的,其實都……

吳委員玉琴:我現在講的是團體端。

李次長麗芬:對、對。

吳委員玉琴:團體端要提供服務的話,有沒有準則?你沒有授權子法去訂定,接下來他要怎麼執行這些社區居住、日照服務?

李次長麗芬:我們現在的社區居住是有在進行,可是沒有特別規定要有什麼樣的設置標準……身障有,就是說我們現在的布建是社政有布建、衛政也有布建,確實,我們目前在衛政這部分都沒有做這樣一個參考的準則,但也有在做、也有在布建,至於是不是要一個授權?

吳委員玉琴:為什麼它需要授權是因為社區居住也會涉及到未立案機構可能的……

李次長麗芬:它不是機構。

吳委員玉琴:,對,它不是機構,但是有可能會面臨到什麼是機構及不是機構的問題。

諶司長立中:跟委員報告,其實社區居住的觀念整個是來自社政的概念,本來我們在衛生單位是沒有做這些,除了早期玉里醫院最早開始有想要做這個,有跟公彩去申請錢,後來次長讓我們有一些經費可以申請後,我們也嘗試去做一些這樣的布建,基本上我們希望比照整個規定,不要另外立一個居住方案的規定,這樣會讓事情更複雜,因為其實原理原則都一樣。

吳委員玉琴:對不起,我還是要釐清一下,像日間照顧,身權法和長服法對日間照顧的規定都不太一樣,請問尤組長,是不是不一樣?就是長照機構的日間照顧服務是有些不一樣的,對不對?所以到時候你要準用哪一個?

諶司長立中:我們一定是按照身權法。

主席:請王委員婉諭發言。

王委員婉諭:經過剛才的討論,一開始我們本來是希望能用第六章來處理,但是如果要濃縮下來,我其實滿贊成吳玉琴委員的意見,有很多細項的部分恐怕只有一條是沒辦法處理的,我想要具體提出一個建議,我的第17p1p2的第一個部分就是大方向,第二個是針對病人應該給予的協助,第三個是家庭照顧者或者是加病人家屬,我覺得可以討論提供的協助,同時這幾項應該要有一個辦法來處理細緻的部分,不然只有一個第二十三條,我覺得大家擔心到底會長成什麼樣子完全看不到,所以是不是能就這樣的方向針對三個條次,加上一個子法的方式來做修訂?是否能請衛福部以這樣的方向做考慮?

主席:請衛福部。

王委員剛剛講的修正動議在哪裡?

王委員婉諭:17案的修正動議,17p1p2

主席:17p1

王委員婉諭:p1第一條是大方向,就是跟衛福部的版本接近,我現在的條次是第二十三條之一,就是病人應該提供到的照顧內容,當然有一個是其他,第二十三條之二就是家庭照顧者或病人家屬之類,我覺得項目可以討論,但是比較是針對旁邊的人來做處理,當然這些東西都只是指標性的款項而已,其實細節我認同吳玉琴委員的說法,應該要更細緻來討論,的確,對精神障礙者的協助上有很多不是過去身權法或長照法納入的範圍,我也是贊成吳玉琴委員的版本。

主席:所以要訂定相關的子法,核定相關的機構、相關的團體能做什麼樣的服務,衛福部還要不要說明?還是這條保留,就是你們修正過的第二十三條,去參照吳玉琴委員提供的意見和修正動議及王婉諭委員所提供的修正動議所提建議,訂定子法,回去讓你們再去重新再修整?

李次長麗芬:訂定子法聽起來是業務單位會覺得比較困難的地方,因為目前的做法大概都是用補助案的方式,所以在整個補助計畫裡面都會很清楚地對於社區居住都是透過這樣的補助計畫型來要求團體在做服務的時候應該做哪些事情,其實反而它是更具有彈性的,可是如果它已經跟身權法內容是比較類似的部分,我們當然是比照過去並引用相關規定來做,其實有一些精神病人也是身障者,這是有一點相關連的,所以我只是在想是不是需要到授權辦法,因為它其實會有一點複雜,因為我們定出來其實會跟身權法差不多,所以有一些要訂定的部分,我們大概就會準用身權法,其他不用到制度性的部分,我們現在是透過補助計畫的方式,都是用一整個計畫,例如社區居住計畫應該要怎麼做、什麼樣的團體可以來、應該做哪些服務,大概就是透過計畫的方式來做規範,是不是可以用這樣子來進行就可以?謝謝。

主席:請王委員婉諭發言。

王委員婉諭:不過在這樣的討論當中,我想要釐清一件事情,我認為的社區支持都仍只用補助案嗎?我自己覺得長期來看,有一些社區支持其實是政府應該要做的,只是現在政府還沒有做,有一些民間團體願意做,所以我們用補助案,但長期來看,我自己會覺得有一些東西是政府應該要做的部分,相對應來說這些辦法其實應該要先訂定,才有辦法往那邊推動,好像不能說有補助案,我們就不處理了。

李次長麗芬:跟委員報告,不是只靠補助案,補助案也是政府要做的,可是我們現在很強調的都是公私協力,所以我們在公私協力的部分有一個很重要的精神,就是在整個社安網的做法只要要執行公權力的部分一定是公部門來執行,可是在服務提供的部分反而是要藉助民間團體的專業經驗以及他們的彈性,一定是公私協力,所以我們在社安網第二期也是補助民間團體兩千名的專業人力,就是希望透過公私協力大家一起來合作,不是所有都要靠政府,可是政府的資源一定要到位,不能讓民間團體還要貼錢來做,這是最基本的,我們的資源一定要到位,讓民間團體有充足的資源來跟政府一起協力推動這樣的工作,所以這部分要跟委員說明,不是政府不做,而是在公私協力分工的部分可以從這部分切入,謝謝。

主席:請范委員雲發言。

范委員雲:我想我們大家的方向都是一致的,差別只是比如我聽到王婉諭委員和我們是希望透過修法就讓政府做得更多,衛福部的立場是現在有些東西做不到,其實我們就是在這個過程中協商。我自己的版本針對第二十三條,大家可以看修正動議12P4的部分,除了第二十三條條文應該是病人及家庭照顧者之外,我是增加了第二十三條之一,主要就是希望把社區支持明訂更詳細,包含提供病人獲得所需之個人支持及照顧,促進其生活品質、社會參與及自立生活:一、心理支持。二、生活重建。三、居住式服務。四、社區式服務。五、居家與家庭支持等等共十六項。我想重點就是因為它要符合CRPD的國際公約以及病人需要的真正支持,這部分我們希望把它明訂更詳細,林為洲和吳玉琴委員也有建議加入部分內容,我們大家的方向是一致的,以上,謝謝。

主席:這部分等於是社區支持方案裡面最核心的條文,我們希望能夠更完備,所以這部分我們就先保留,還要再多討論。

吳委員玉琴:我再補充一句,請衛福部還是再思考一下,你們說大部分都是方案委託或獎勵補助,但是日間及住宿式照顧到底是什麼樣態?因為這是涉及到硬體設備,像長照服務法針對日照都有設立標準,住宿式不用講,更是需要,所以你的住宿式指的是我們剛剛講的護理之家、精神復健機構嗎?我不知道。對於這些服務,你可能還是要定義得更清楚,未來提供服務的人到底是誰,或是這些服務類型要怎麼進入到你的規範,尤其是有硬體設備的部分,大部分都有硬體設備,除非長照的日照中心也可以來提供服務。

主席:將來這些機構確實要提供服務,到底要怎麼核定它能不能做?

請范委員雲發言。

范委員雲:我們既然討論了,我就再把它講完整一點,接續剛剛吳玉琴委員講的,我的部分在12p5及第二十三條之二,針對家庭照顧者支持服務提供之項目如下,因為前面已經有家庭照顧者了,可是具體內容有放在這邊的第二項嗎?第三項,OK!沒關係!我認為包含精神疾病家庭支持專線、臨時、短期照顧及其他喘息服務、照顧者教育、訓練及研習、家庭關懷訪視等,把這些與家庭照顧者本身相關的支持服務體系明定在這裡,這個部分也希望大家能夠支持,謝謝。

主席:我覺得這一條是很核心的條文,主要在講社區支持到底應該要做哪些項目、誰來做,如果要做這些項目又要有什麼樣的資格,這樣才會完整,而不是只是宣示應該要做這麼多項目,但是怎麼做,沒有一個方法可以達到哪些人能做這些事情,難道這些事情統統由政府來做嗎?如果要由政府來做,也要訂定明確的組織,預算在哪裡。不然只會變成宣示,我們要幫這些精神疾病患者、病友做這些,要幫家屬做這些,這只是宣示,到最後要怎麼落實,所以大家會有疑慮,我本身也有這種疑慮,對此,請問衛福部有什麼想法?我現在只有聽到你們剛剛講你們有很多補助計畫,機構自然會來申請這些服務項目,它來申請,你們就會核定補助,目前的狀況大概是這樣,聽起來衛福部好像要繼續用這種方式去做,但大家並不滿意。

諶司長立中:跟委員報告,其實這個事情應該這樣說,關於社區支持或家庭支持的部分,它的範圍是非常廣的,包括醫療都是支持的一種。只是過去我們布建的方式,我們不要說醫療機構,我們就說全日型的復健機構與日間型的復機構,其實就是包含支持的概念在裡面,過去我們布建的是這種。這邊談的是除了這種以外,另外有原來社政做很多的居住方案、社區家園等等,我們看到這些居住方案覺得非常好,所以那時候次長給我們錢,我們去補助一些單位來做。

我們過去的作法是排除醫療機構或醫事機構來負責這個事情,就是為了避免疊床架屋,因為現在很多病人都是在醫療機構手裡,如果再去補助它做這個,我們擔心會衍生一些弊端。所以我們多半都是補助民間團體、NGO組織去辦理這個活動,在這個過程中,其實能夠做這件事情的民間團體非常少,真的少到可以用一隻手來算,我們為什麼會用方案補助的方式,因為其實攤開來也沒有幾家來申請,不像社政系統這邊有這麼多的民間團體。在精神病人的部分,民間團體非常少,精神病人支持的部分還在最開始的階段,我們才會試著用補助方案補助他們去做,甚至是做一些培力計畫,希望這些民間團體能夠長起來。

跟委員報告,委員講的這些其實我們也都懂,只是現在能做什麼,要找誰來做,如果把醫事機構、醫療機構統統排除之後,有幾個團體或組織能做這些事情?如果今天是開放醫事機構和醫療機構,我當然可以很瞬間,只要有錢就可以很大量地做,但是又擔心會有一些弊端發生,所以我們才會刻意把醫事、醫療都先排除,然後去補助民間團體。

主席:這個方向本席都很支持,住院醫療有原來的醫療機構在處理,現在我們要增強的是社區支持,所以才會有這一條,還有這個修法,你知道嗎?我們要增強社區支持,讓這些病友可以很容易找到這些社區支持的機構,這些機構也可以得到政府的資源。你說現在這些機構一隻手就數完了,就是因為沒有相關的法制、沒有相關的資源,所以長不起來,我們現在的目的就是要讓它長起來,除了要送醫院醫療的以外,我們讓他們可以得到很多社區支持,包括家屬、病友,讓社會安全網在最前端建構完整,所以才要訂定這一條,當然要訂得讓這些所謂的NGO機構、民間團體可以長出來。這個目的要如何達到,不是應該訂定像吳玉琴委員剛剛提到的,這些要提供服務的機構到底要經過什麼樣的標準審核?要如何核定才能做這些服務?所以這一條是很重要的條文,是讓那些我們現在很少的機構能夠長出來的最重要的一條條文,你們有什麼策略可以達到那樣的目的?

李次長麗芬:跟委員報告,剛剛司長講的是站在衛政這邊,他們在資源布建的辛苦,可是我要講的是這一條社區支持要結合衛政、社政、勞政、教育,因為有些資源是在社政,有些資源在勞政,有些在教育。我們覺得比較覺得困難的部分是,如果我們結合社政資源的話,勢必就會用到身權法相關的規定去做了,我們就不需要。現在衛政這個部分,我們積極布建的型態是什麼?例如,大家關心的居家照顧,其實某個部分如果符合長照的相關規定,也會回到長照資源的提供。剛剛司長講的是單純因為制定精神衛生法之後,我們衛政要布建新的資源,譬如社區居住、日間或住宿性照顧,那個部分也許不適合放在身障團體裡面,可是有居住需求的部分可能就是我們必須去做的,以及自立生活的支持服務等也有可能。如果是這樣,我們剛剛一直在說明的是,我們有需要每一項都要去做相關的授權辦法嗎?如果要弄一個授權辦法,我們會覺得比較困難;可是如果要弄一個授權辦法,可能就會在某一個部分及某一個部分,我們大概會比照身權法。這部分比較不像身權法那麼清楚,是由社政自己來布建資源,我們這一條的社區居住是要結合各個局處,所以才會跟委員表示我們有這樣的困難。

這部法通過之後,在新資源布建的部分,除了社政和相關單位已經布建之外,我們覺得還不足的地方,一定會在衛政上補足,例如在社區居住及自立生活的支持等等,或許是我們還要再更著墨的地方,我們就會在這幾點上積極地布建,對於家庭的支持,我們這次也都有納進來了。剛剛也提到是不是要設立專線,因為現在的心理衛生中心,我們預計布建71處、關懷訪視員1,000位,我們會覺得真正的衛教,其實是他進到家庭之後,跟他的家人在互動的過程當中,應該就可以提供協助。而每個心衛中心設立的目的,就是要照顧在社區裡面這些精神疾病的病人,所以它本來也可以做這樣的提供。我們全國性的電話也都有成立了,如果民間團體要提供這樣的服務,可以透過補助的方式來給予支持啦!所以才提到要不要提出一個授權辦法等等的方式,是不是請委員再考量?還是針對哪一個部分,我們來做一個授權辦法,或許也是可以來衡量的。

基本上他們都是成年人,我要講的是,因為是一個成年人的社區支持及社區居住,我們反而不想要有太多機構的概念,這是我們一直在思考的一件事情,就算是提供日間跟住宿式照顧,是不是都要把它變成機構化的概念?這部分我們也可能會有不一樣的想法,我們的CRPD也一直認為不要有那麼多的機構,這部分可能也是我們在思考的點。以上跟委員做說明,謝謝。

主席:好,我們的時間快到了,明天還有一整天。

請吳委員玉琴發言。

吳委員玉琴:不好意思,在聽完衛福部的說明之後,我試著理解,衛福部的意思是我們現在的居家照顧、生活重建、社區居住、日照跟住宿式照顧、家庭托顧等,這些不管是在長服法或身權法都有。在你的最後一項是「其他法律對病人社區支持服務有相同或較有利之規定者,應優先適用。」,也就是我們的精神衛生法不再訂這些設立標準或服務準則,而是準用其他規定,如果只要別人優於此法,你也沒有訂啦!沒有訂也沒有什麼優不優的問題,變成可能是用身權法或長服法有規定的,就是依照那個法律去規定,這個精神衛生法就不再訂定服務項目的準則,我的理解是這樣,是這樣的意思嗎?

李次長麗芬:是!

主席:這樣行得通嗎?你覺得行得通嗎?

吳委員玉琴:為什麼說可以理解?像居家照顧,在長服法中對所有的失能老人、失智老人、精神疾病者都是其服務的對象,所以長服法就能涵蓋了,它就準用長服法相關的居家照顧服務就好了,但是他們要做什麼樣的補助,那可能就不是長照資源的東西,而是精神衛生法裡面有沒有要對他們特別補助,這可能就是他要考慮的。

主席:請范委員雲發言。

范委員雲:有些的確是長服法本來就有的部分,關於身權法,我要講的是精神衛生法寫細一些,可以提供給一些本來不在身權法裡面,未領有身心障礙證明,但其實是精神病人及其照顧者的權益,這部法可以彌補那邊沒有的部分,我覺得這也很重要,謝謝。

主席:對,他不符合其他身權法所規範的,但是可以用這樣的法,可以享受那樣的權益。

李次長麗芬:是,這就是我們要去布建的部分,我是說我們會去瞭解還有哪些資源不足的地方,我們要去積極布建的部分,現在透過公彩已經積極地在進行布建。

主席:時間差不多了,我們再宣告一下,剛剛吳玉琴委員增訂第十六條之一及王婉諭委員第十八條之一的修法版本,請衛福部彙整,擬具條文,明天再送本席及委員會,宣讀後列入第二十四條。那是第二十四條,對不對?

王委員婉諭:我們的版本是第二十八條,不是第十八條之一吧?剛剛宣讀的是第二十八條。

主席:王婉諭委員的是第二十八條,是嗎?吳玉琴委員的是十六條之一,沒有錯嘛!

王委員婉諭:我們是第二十八條之一。

主席:你是第二十八條之一?

王委員婉諭:對!

主席:本席重新再唸一次,剛剛吳玉琴委員增訂第十六條之一及王婉諭委員第二十八條之一的修法版本,請衛福部彙整,擬具條文,明天送本席及委員會,宣讀後列入第二十四條。

吳委員玉琴:主席,我可不可以補充一下?我們現在的條文已經都列出來了,如果我們有交付協商,可能在協商的時候再把第二十四條插進來,不然現在可能會整個大亂,明天討論或是接下來要討論,可能都會滿亂的,所以是不是最後再把它放進來,這部分由衛福部來協助條文條次的調整,不然待會的討論會大亂。

主席:所以……

吳委員玉琴:順序出來之後就會亂,確認位置就是在……

主席:那就先不要訂在第二十四條。

吳委員玉琴:先不要訂條次好嗎?他們說明完後,我們再處理,好不好?

主席:條次到最後再來訂,後面的討論才不會一直問到底是哪一條。好,也不要放在第二十三條之一啦!剛剛講就是不要之一了。所以這條就是通過,但是條次等到出委員會前再來排定。

第二十三條我們還沒討論完,所以明天繼續討論。

作以下決議:行政院函請審議委員及民眾黨黨團擬具「精神衛生法修法草案」計13案,尚未審查完竣,明天上午9時繼續審查。

現在休息。

吳委員玉琴:請問一下,本來有一個菸害防治法要處理,很多的官員明天早上要過來,到底他們要不要過來?

主席:明天早上不用過來。

吳委員玉琴:好,我幫他們確認一下。

主席:我們明天可能整天要處理完,所以早上先不用來,至於下午要不要來,還要看明天早上處理的狀況。

現在休息,明天繼續開會。

休息178分)


Shape2

35