Shape1

立法院公報 第111卷 第65期 委員會紀錄


委員會紀錄

立法院第10屆第5會期經濟委員會第15次全體委員會議紀錄

時  間 中華民國111425日(星期一)95分至1428

地  點 本院紅樓101會議室

主  席 謝委員衣鳯

主席:出席委員7人已足法定人數,現在開會。

進行報告事項。

報 告 事 項

宣讀上次會議議事錄。

INCLUDEPICTURE "\\\\Dpc18\\掃瞄圖檔\\十月份\\1002\\100-\\100-001.jpg" \* MERGEFORMATINET INCLUDEPICTURE "\\\\Dpc18\\掃瞄圖檔\\十月份\\1002\\100-\\100-001.jpg" \* MERGEFORMATINET INCLUDEPICTURE "\\\\Dpc18\\掃瞄圖檔\\十月份\\1002\\100-\\100-001.jpg" \* MERGEFORMATINET INCLUDEPICTURE "\\\\Dpc18\\掃瞄圖檔\\十月份\\1002\\100-\\100-001.jpg" \* MERGEFORMATINET

立法院第10屆第5會期經濟委員會第14次全體委員會議議事錄

時  間:111420日(星期三)上午9時至1213分、下午2時至3

111421日(星期四)上午919分至922

地  點:紅樓101會議室

出席委員:林岱樺  邱議瑩  邱顯智  陳亭妃  楊瓊瓔  謝衣鳯  邱志偉  蘇震清  孔文吉  陳超明  高虹安  賴瑞隆  呂玉玲  陳明文  蘇治芬

   委員出席15

列席委員:陳椒華  王美惠  洪孟楷  羅美玲  邱臣遠  蔡壁如  葉毓蘭  李德維  陳歐珀  廖婉汝  洪申翰  翁重鈞  蔡易餘  徐志榮  李貴敏  何欣純  劉世芳  曾銘宗  張其祿  林思銘

   委員列席20

列席人員:111420日(星期三)

經濟部部長王美花暨相關人員

內政部營建署下水道工程處處長曾淑娟

科技部產學及園區業務司副司長涂君怡暨相關人員

行政院環境保護署水質保護處簡任技正儲雯娣暨相關人員

財政部賦稅署副署長李雅晶

金融監督管理委員會證券期貨局副組長林秀美

勞動部勞動關係司專門委員許根魁暨相關人員

法務部參事林豐文

111421日(星期四)

經濟部政務次長陳正祺暨相關人員

財政部賦稅署副署長李雅晶

金融監督管理委員會證券期貨局副組長林秀美

勞動部勞動關係司專門委員許根魁

法務部法制司副司長鄧巧羚

主  席:邱召集委員志偉

專門委員:程谷川

主任秘書:黃素惠

紀  錄:簡任秘書 汪治國     簡任編審 黃殿偉

   科  長 葉 蘭     專  員 余俊緯

報 告 事 項

宣讀上次會議議事錄。

決定:確定。

討 論 事 項

一、審查:()行政院函請審議「再生水資源發展條例部分條文修正草案」案。()本院民眾黨黨團擬具「再生水資源發展條例第四條及第五條條文修正草案」案。()本院委員蘇治芬等22人擬具「再生水資源發展條例部分條文修正草案」案。()本院民眾黨黨團擬具「再生水資源發展條例第八條條文修正草案」案。()本院委員吳怡玎等18人擬具「再生水資源發展條例第三條、第四條及第五條條文修正草案」案。()本院委員邱議瑩等21人擬具「再生水資源發展條例部分條文修正草案」案。()本院委員賴瑞隆等16人擬具「再生水資源發展條例部分條文修正草案」案。()本院委員楊瓊瓔等16人擬具「再生水資源發展條例部分條文修正草案」案。

(委員蔡壁如、邱議瑩及楊瓊瓔說明提案要旨,經濟部部長王美花報告後,委員林岱樺、邱議瑩、邱顯智、陳亭妃、楊瓊瓔、謝衣鳯、蘇震清、邱志偉、孔文吉、陳超明、高虹安、賴瑞隆、洪孟楷、蔡壁如及陳椒華等15人提出質詢,均由經濟部部長王美花、勞動部勞動關係司專門委員許根魁及內政部營建署下水道工程處處長曾淑娟暨相關人員即席答復。登記發言委員除不在場者外,其餘均已發言完畢,詢答結束。委員呂玉玲、徐志榮、蘇治芬及陳明文所提書面質詢列入紀錄,刊登公報。書面質詢和未及答復部分請相關單位於1週內以書面答復並副知本會。)

決議:

()委員賴瑞隆等16人所提第一條條文,不予通過,維持現行法條文。

()第三條條文,照行政院提案及與行政院提案內容相同之各委員提案通過。

()第四條條文,除第四項句末增列「,並每三年檢討一次。」等文字外,其餘照行政院提案通過。

()第五條條文,除第二項首句:「直轄市、縣(市)主管機關興辦再生水開發案……」,修正為「直轄市、縣(市)主管機關規劃、興辦再生水開發案……」外,其餘照行政院提案通過。

()第八條條文,照行政院提案及與行政院提案內容相同之各委員提案通過。

()委員邱議瑩等21人所提第十七條條文,不予通過,維持現行法條文。

()併案審查完竣,擬具審查報告,提報院會討論,不須交由黨團協商,並推請邱召集委員志偉於院會討論時作補充說明。

二、繼續審查:()行政院函請審議「著作權集體管理團體條例部分條文修正草案」案。()本院委員黃秀芳等19人擬具「著作權集體管理團體條例第十四條及第二十四條條文修正草案」案。審查:本院民眾黨黨團擬具「著作權集體管理團體條例第十四條及第二十四條條文修正草案」案。

決議:

()第四條、增訂第四條之一、第六條、增訂第六條之一、第十二條及第十三條條文,均照行政院提案通過。

()委員黃秀芳等19人及民眾黨黨團所提第十四條條文,均不予通過,維持現行法條文。

()第十五條、增訂第十五條之一、增訂第十九條之一、第二十一條及第二十二條條文,均照行政院提案通過。

()第二十四條條文,照台灣民眾黨黨團提案修正通過,第一項至第三項、第六項及第七項,均照案通過;第四項修正為「著作權專責機關應輔導集管團體使用創新科技方法,提升其管理效率、降低利用成本,精進計費模式,以增進著作權人之權益和利用人之便利。」並改列為第五項;原第五項移列為第四項;第八項句中「……,利用人得以書面或電子文件請求集管團體訂定之;……」修正為「……,利用人得以書面或電子格式檔案請求集管團體訂定之;……」。

()第二十七條條文,照行政院提案通過。

()第三十八條條文,除第五項末句「供著作財產權人查閱。」,修正為「;另應提供著作財產權人其著作之分配表或供其查閱。」外,其餘均照行政院提案通過。

()第四十一條、第四十二條、第四十四條、第四十五條、增訂第四十七條之一、第四十八條及增訂第四十八條之一條文,均照行政院提案通過。

()併案審查完竣,擬具審查報告,提報院會討論,不須交由黨團協商,並推請邱召集委員志偉於院會討論時作補充說明。

三、繼續審查:()行政院函請審議「商品標示法修正草案」案。()本院委員陳素月等19人擬具「商品標示法第九條條文修正草案」案。()本院委員羅致政等17人擬具「商品標示法第九條及第十三條條文修正草案」案。()本院委員蘇治芬等29人擬具「商品標示法修正草案」案。()本院民眾黨黨團擬具「商品標示法第九條條文修正草案」案。

審查:本院委員楊瓊瓔等16人擬具「商品標示法修正草案」案。

決議:

()第一條至第七條條文,均照行政院提案通過。

()第八條條文,第一項末句之「臺灣」修正為「台灣」,其餘均照行政院提案通過。

()第九條至第二十二條條文,均照行政院提案通過。

()併案審查完竣,擬具審查報告,提報院會討論,不須交由黨團協商,並推請邱召集委員志偉於院會討論時作補充說明。

四、繼續審查:()行政院函請審議「企業併購法部分條文修正草案」案。()本院委員林楚茵等16人擬具「企業併購法增訂第四十條之一條文草案」案。()本院委員曾銘宗等17人擬具「企業併購法部分條文修正草案」案。

審查:()本院民眾黨黨團擬具「企業併購法部分條文修正草案」案。()本院委員楊瓊瓔等16人擬具「企業併購法部分條文修正草案」案。

決議:

()委員曾銘宗等17人所提第一條條文,不予通過,維持現行法條文。

()第五條、第十條、第十一條及第十二條條文,均照行政院提案通過。

()民眾黨黨團所提第十六條條文,不予通過,維持現行法條文。

()第十八條、第二十九條、第三十五條及第三十六條條文,均照行政院提案通過。

()委員曾銘宗等17人所提第四十條條文,不予通過,維持現行法條文。

()增訂第四十條之一、增訂第四十四條之一、第四十五條及第五十三條條文,均照行政院提案通過。

()併案審查完竣,擬具審查報告,提報院會討論,不須交由黨團協商,並推請邱召集委員志偉於院會討論時作補充說明。

主席宣告:本次會議審查通過之條文、條次、引述條文部分文字及相關法制用語,授權主席及議事人員整理。

散會

INCLUDEPICTURE "\\\\Dpc18\\掃瞄圖檔\\十月份\\1002\\100-\\100-001.jpg" \* MERGEFORMATINET INCLUDEPICTURE "\\\\Dpc18\\掃瞄圖檔\\十月份\\1002\\100-\\100-001.jpg" \* MERGEFORMATINET INCLUDEPICTURE "\\\\Dpc18\\掃瞄圖檔\\十月份\\1002\\100-\\100-001.jpg" \* MERGEFORMATINET INCLUDEPICTURE "\\\\Dpc18\\掃瞄圖檔\\十月份\\1002\\100-\\100-001.jpg" \* MERGEFORMATINET

主席:請孔委員文吉發言。

孔委員文吉:主席,上禮拜四我們審查相關法律條文,特別是企業併購法,那時候為了陳水扁的國務機要費,我們都在9樓大禮堂忙,後來920分結束下來,企業併購法已經出委員會了,而且不須黨團協商,在場4個委員沒有1個是國民黨的,我那時還特別從9樓下來一看,920幾分就結束了,這很明顯不尊重我們國民黨委員,主席(邱召委)宣布不須交由黨團協商,有徵詢過我們國民黨黨團的意見嗎?經濟委員會在審查預算或討論法案時,應該每個黨團代表都要在場,才能夠做送出委員會的決定,因此對於企業併購法在920幾分就已經散會,並且送出委員會不須交由黨團協商,針對這點我表示抗議。希望我們任何一個黨在經濟委員會當召委,審預算也好,審法案也好,應該各黨團代表都要在場,不然好像暗渡陳倉,所以我們國民黨黨團對此是表示有意見的,今天的會議議事錄針對上禮拜四通過的企業併購法送出委員會不須交由黨團協商,邱召委怎麼可以決定呢?可以代表國民黨嗎?所以我在此表示遺憾,上禮拜三通過另外3個法案,上禮拜四好像就只有1個企業併購法,針對這個部分,我希望應該要保留,如果硬要通過,國民黨黨團在院會也會把它拉下來協商,所以我在此只是要求各黨派應該要互相尊重,我們在經濟委員會也有5席國民黨委員,還有1席是民眾黨,你說不須交由黨團協商,那只是民進黨的共識,不是國民黨黨團的共識,不是朝野各政黨的共識,所以我在此表示抗議跟遺憾。

主席:我們尊重孔委員的意思,在院會的時候,我們會把它拉下來朝野協商,謝謝大家。

現在現場委員不足3人,議事錄暫不確定。

繼續進行討論事項。

討 論 事 項

繼續審查111年度中央政府總預算案附屬單位預算關於行政院農業委員會主管,非營業部分:農業作業基金、農田水利事業作業基金、農業特別收入基金及信託基金部分:農民退休基金。

主席:農委會主管之非營業基金已於去年129日詢答結束,現在進行逐項審查。依據預算法第五十條及相關規定作業,基金部分照業務計畫、業務收支、解繳公庫淨額、轉投資計畫、固定資產之建設改良擴充及國庫增撥基金額等逐項審查;特別收入基金部分照業務計畫、基金來源、用途及餘絀、解繳公庫等逐項審查;信託基金部分照基金運用計畫、總收入、支出及餘絀等逐項審查。

現在請宣讀今日審查項目及委員提案,宣讀完畢後再進行協商。

一、預算數部分:

()中華民國111年度中央政府總預算案農委會主管附屬單位預算(非營業部分)

農業作業基金

Shape3

原列數

一、業務計畫


二、業務收支


1.業務總收入

46,3512千元

2.業務總支出

58,3936千元

3.本期短絀

12,0424千元

三、解繳公庫淨額

無列數

四、轉投資計畫

無列數

五、固定資產之建設改良擴充

4,0836千元

Shape4 、國庫增撥基金額

無列數


()中華民國111年度中央政府總預算案農委會主管附屬單位預算(非營業部分)

農田水利事業作業基金

Shape5

原列數

一、業務計畫


二、業務收支


1.業務總收入

892,7272千元

2.業務總支出

1285,582萬元

3.本期短絀

392,8548千元

三、解繳公庫淨額

無列數

四、轉投資計畫

收回投資1,440萬元

五、固定資產之建設改良擴充

586,1023千元

六、國庫增撥基金額

341,1338千元

Shape6 、補辦預算

固定資產之建設改良擴充

11,459萬元


()中華民國111年度中央政府總預算案農委會主管附屬單位預算(非營業部分)

農業特別收入基金

Shape7

原列數

一、業務計畫


二、基金來源、用途及餘絀


1.基金來源

4329,6849千元

2.基金用途

5156,2259千元

3.本期短絀

826,541萬元

三、解繳公庫

無列數

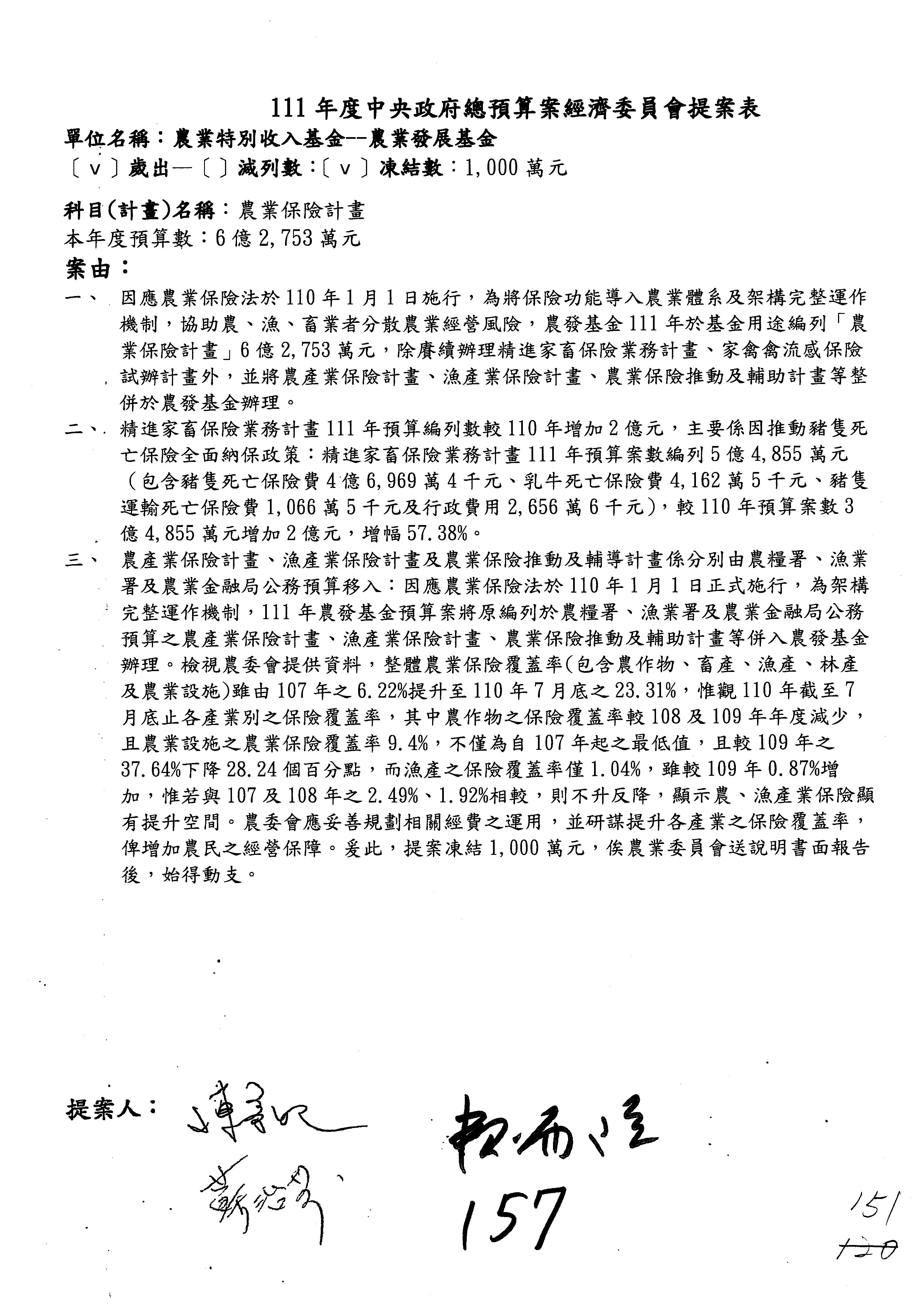
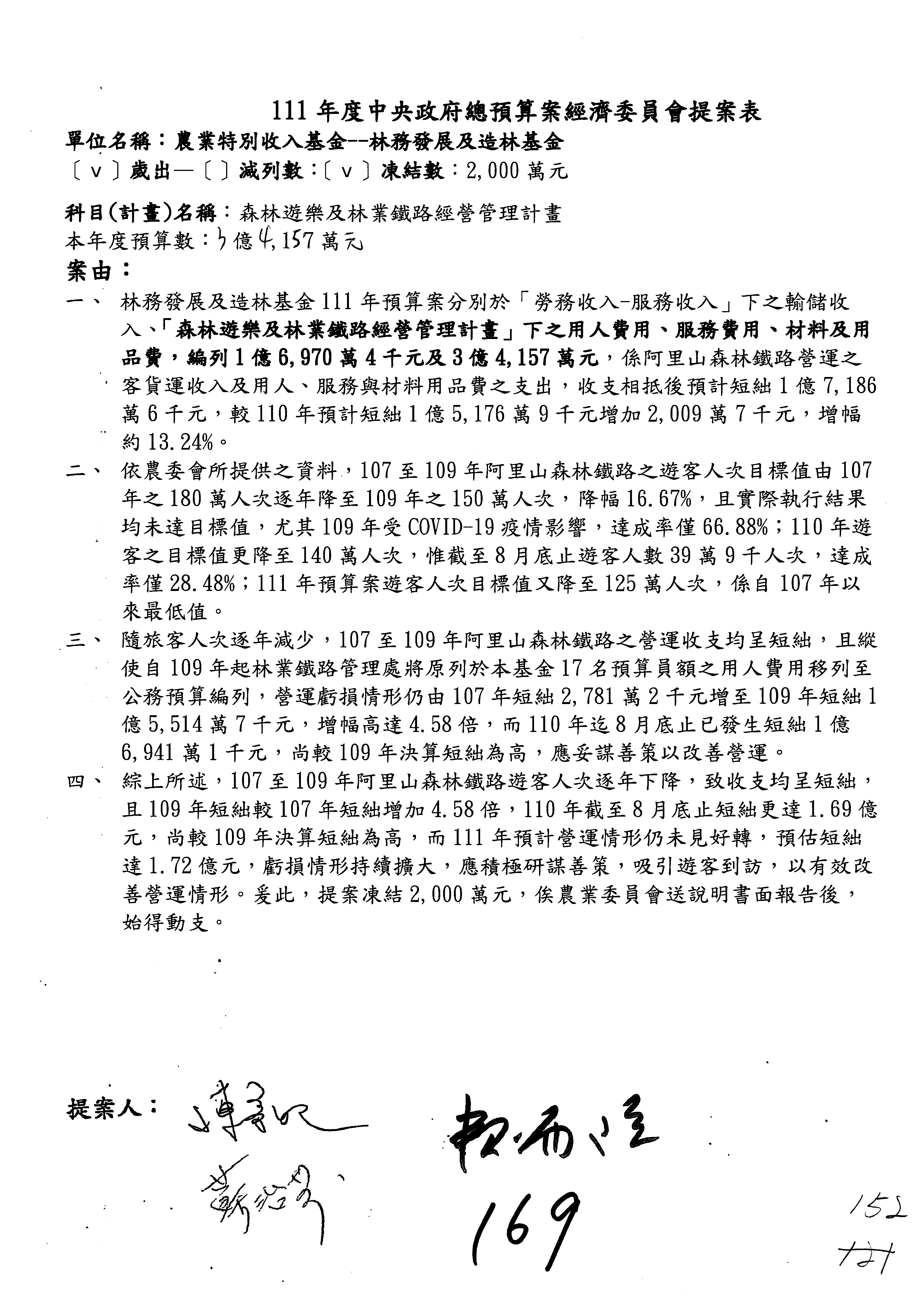
Shape8 、補辦預算

固定資產之建設、改良、擴充5958千元


()中華民國111年度中央政府總預算案農委會主管附屬單位預算

農民退休基金

Shape9

原列數

一、基金運用計畫


二、總收入

15,1303千元

三、總支出

7千元

Shape10 、本期賸餘

15,1296千元



二、委員提案部分:

INCLUDEPICTURE "F:\\scan\\14\\經濟-農業作業基金_頁面_001.jpg" \* MERGEFORMATINET INCLUDEPICTURE "F:\\scan\\14\\經濟-農業作業基金_頁面_001.jpg" \* MERGEFORMATINET INCLUDEPICTURE "F:\\scan\\14\\經濟-農業作業基金_頁面_001.jpg" \* MERGEFORMATINET

INCLUDEPICTURE "F:\\scan\\14\\經濟-農業作業基金_頁面_002.jpg" \* MERGEFORMATINET INCLUDEPICTURE "F:\\scan\\14\\經濟-農業作業基金_頁面_002.jpg" \* MERGEFORMATINET INCLUDEPICTURE "F:\\scan\\14\\經濟-農業作業基金_頁面_002.jpg" \* MERGEFORMATINET

INCLUDEPICTURE "F:\\scan\\14\\經濟-農業作業基金_頁面_003.jpg" \* MERGEFORMATINET INCLUDEPICTURE "F:\\scan\\14\\經濟-農業作業基金_頁面_003.jpg" \* MERGEFORMATINET INCLUDEPICTURE "F:\\scan\\14\\經濟-農業作業基金_頁面_003.jpg" \* MERGEFORMATINET

INCLUDEPICTURE "F:\\scan\\14\\經濟-農業作業基金_頁面_004.jpg" \* MERGEFORMATINET INCLUDEPICTURE "F:\\scan\\14\\經濟-農業作業基金_頁面_004.jpg" \* MERGEFORMATINET INCLUDEPICTURE "F:\\scan\\14\\經濟-農業作業基金_頁面_004.jpg" \* MERGEFORMATINET

INCLUDEPICTURE "F:\\scan\\14\\經濟-農業作業基金_頁面_005.jpg" \* MERGEFORMATINET INCLUDEPICTURE "F:\\scan\\14\\經濟-農業作業基金_頁面_005.jpg" \* MERGEFORMATINET INCLUDEPICTURE "F:\\scan\\14\\經濟-農業作業基金_頁面_005.jpg" \* MERGEFORMATINET

INCLUDEPICTURE "F:\\scan\\14\\經濟-農業作業基金_頁面_006.jpg" \* MERGEFORMATINET INCLUDEPICTURE "F:\\scan\\14\\經濟-農業作業基金_頁面_006.jpg" \* MERGEFORMATINET INCLUDEPICTURE "F:\\scan\\14\\經濟-農業作業基金_頁面_006.jpg" \* MERGEFORMATINET

INCLUDEPICTURE "F:\\scan\\14\\經濟-農業作業基金_頁面_007.jpg" \* MERGEFORMATINET INCLUDEPICTURE "F:\\scan\\14\\經濟-農業作業基金_頁面_007.jpg" \* MERGEFORMATINET INCLUDEPICTURE "F:\\scan\\14\\經濟-農業作業基金_頁面_007.jpg" \* MERGEFORMATINET

INCLUDEPICTURE "F:\\scan\\14\\經濟-農業作業基金_頁面_008.jpg" \* MERGEFORMATINET INCLUDEPICTURE "F:\\scan\\14\\經濟-農業作業基金_頁面_008.jpg" \* MERGEFORMATINET INCLUDEPICTURE "F:\\scan\\14\\經濟-農業作業基金_頁面_008.jpg" \* MERGEFORMATINET

INCLUDEPICTURE "F:\\scan\\14\\經濟-農業作業基金_頁面_009.jpg" \* MERGEFORMATINET INCLUDEPICTURE "F:\\scan\\14\\經濟-農業作業基金_頁面_009.jpg" \* MERGEFORMATINET INCLUDEPICTURE "F:\\scan\\14\\經濟-農業作業基金_頁面_009.jpg" \* MERGEFORMATINET

INCLUDEPICTURE "F:\\scan\\14\\經濟-農業作業基金_頁面_010.jpg" \* MERGEFORMATINET INCLUDEPICTURE "F:\\scan\\14\\經濟-農業作業基金_頁面_010.jpg" \* MERGEFORMATINET INCLUDEPICTURE "F:\\scan\\14\\經濟-農業作業基金_頁面_010.jpg" \* MERGEFORMATINET

INCLUDEPICTURE "F:\\scan\\14\\經濟-農業作業基金_頁面_011.jpg" \* MERGEFORMATINET INCLUDEPICTURE "F:\\scan\\14\\經濟-農業作業基金_頁面_011.jpg" \* MERGEFORMATINET INCLUDEPICTURE "F:\\scan\\14\\經濟-農業作業基金_頁面_011.jpg" \* MERGEFORMATINET

INCLUDEPICTURE "F:\\scan\\14\\經濟-農業作業基金_頁面_012.jpg" \* MERGEFORMATINET INCLUDEPICTURE "F:\\scan\\14\\經濟-農業作業基金_頁面_012.jpg" \* MERGEFORMATINET INCLUDEPICTURE "F:\\scan\\14\\經濟-農業作業基金_頁面_012.jpg" \* MERGEFORMATINET

INCLUDEPICTURE "F:\\scan\\14\\經濟-農業作業基金_頁面_013.jpg" \* MERGEFORMATINET INCLUDEPICTURE "F:\\scan\\14\\經濟-農業作業基金_頁面_013.jpg" \* MERGEFORMATINET INCLUDEPICTURE "F:\\scan\\14\\經濟-農業作業基金_頁面_013.jpg" \* MERGEFORMATINET

INCLUDEPICTURE "F:\\scan\\14\\經濟-農業作業基金_頁面_014.jpg" \* MERGEFORMATINET INCLUDEPICTURE "F:\\scan\\14\\經濟-農業作業基金_頁面_014.jpg" \* MERGEFORMATINET INCLUDEPICTURE "F:\\scan\\14\\經濟-農業作業基金_頁面_014.jpg" \* MERGEFORMATINET

INCLUDEPICTURE "F:\\scan\\14\\經濟-農業作業基金_頁面_015.jpg" \* MERGEFORMATINET INCLUDEPICTURE "F:\\scan\\14\\經濟-農業作業基金_頁面_015.jpg" \* MERGEFORMATINET INCLUDEPICTURE "F:\\scan\\14\\經濟-農業作業基金_頁面_015.jpg" \* MERGEFORMATINET

INCLUDEPICTURE "F:\\scan\\14\\經濟-農業作業基金_頁面_016.jpg" \* MERGEFORMATINET INCLUDEPICTURE "F:\\scan\\14\\經濟-農業作業基金_頁面_016.jpg" \* MERGEFORMATINET INCLUDEPICTURE "F:\\scan\\14\\經濟-農業作業基金_頁面_016.jpg" \* MERGEFORMATINET

INCLUDEPICTURE "F:\\scan\\14\\經濟-農業作業基金_頁面_017.jpg" \* MERGEFORMATINET INCLUDEPICTURE "F:\\scan\\14\\經濟-農業作業基金_頁面_017.jpg" \* MERGEFORMATINET INCLUDEPICTURE "F:\\scan\\14\\經濟-農業作業基金_頁面_017.jpg" \* MERGEFORMATINET

INCLUDEPICTURE "F:\\scan\\14\\經濟-農業作業基金_頁面_018.jpg" \* MERGEFORMATINET INCLUDEPICTURE "F:\\scan\\14\\經濟-農業作業基金_頁面_018.jpg" \* MERGEFORMATINET INCLUDEPICTURE "F:\\scan\\14\\經濟-農業作業基金_頁面_018.jpg" \* MERGEFORMATINET

INCLUDEPICTURE "F:\\scan\\14\\經濟-農業作業基金_頁面_019.jpg" \* MERGEFORMATINET INCLUDEPICTURE "F:\\scan\\14\\經濟-農業作業基金_頁面_019.jpg" \* MERGEFORMATINET INCLUDEPICTURE "F:\\scan\\14\\經濟-農業作業基金_頁面_019.jpg" \* MERGEFORMATINET

INCLUDEPICTURE "F:\\scan\\14\\經濟-農業作業基金_頁面_020.jpg" \* MERGEFORMATINET INCLUDEPICTURE "F:\\scan\\14\\經濟-農業作業基金_頁面_020.jpg" \* MERGEFORMATINET INCLUDEPICTURE "F:\\scan\\14\\經濟-農業作業基金_頁面_020.jpg" \* MERGEFORMATINET

INCLUDEPICTURE "F:\\scan\\14\\經濟-農業作業基金_頁面_021.jpg" \* MERGEFORMATINET INCLUDEPICTURE "F:\\scan\\14\\經濟-農業作業基金_頁面_021.jpg" \* MERGEFORMATINET INCLUDEPICTURE "F:\\scan\\14\\經濟-農業作業基金_頁面_021.jpg" \* MERGEFORMATINET

INCLUDEPICTURE "F:\\scan\\14\\經濟-農業作業基金_頁面_022.jpg" \* MERGEFORMATINET INCLUDEPICTURE "F:\\scan\\14\\經濟-農業作業基金_頁面_022.jpg" \* MERGEFORMATINET INCLUDEPICTURE "F:\\scan\\14\\經濟-農業作業基金_頁面_022.jpg" \* MERGEFORMATINET

INCLUDEPICTURE "F:\\scan\\14\\經濟-農業作業基金_頁面_023.jpg" \* MERGEFORMATINET INCLUDEPICTURE "F:\\scan\\14\\經濟-農業作業基金_頁面_023.jpg" \* MERGEFORMATINET INCLUDEPICTURE "F:\\scan\\14\\經濟-農業作業基金_頁面_023.jpg" \* MERGEFORMATINET

INCLUDEPICTURE "F:\\scan\\14\\經濟-農業作業基金_頁面_024.jpg" \* MERGEFORMATINET INCLUDEPICTURE "F:\\scan\\14\\經濟-農業作業基金_頁面_024.jpg" \* MERGEFORMATINET INCLUDEPICTURE "F:\\scan\\14\\經濟-農業作業基金_頁面_024.jpg" \* MERGEFORMATINET

INCLUDEPICTURE "F:\\scan\\14\\經濟-農業作業基金_頁面_025.jpg" \* MERGEFORMATINET INCLUDEPICTURE "F:\\scan\\14\\經濟-農業作業基金_頁面_025.jpg" \* MERGEFORMATINET INCLUDEPICTURE "F:\\scan\\14\\經濟-農業作業基金_頁面_025.jpg" \* MERGEFORMATINET

INCLUDEPICTURE "F:\\scan\\14\\經濟-農業作業基金_頁面_026.jpg" \* MERGEFORMATINET INCLUDEPICTURE "F:\\scan\\14\\經濟-農業作業基金_頁面_026.jpg" \* MERGEFORMATINET INCLUDEPICTURE "F:\\scan\\14\\經濟-農業作業基金_頁面_026.jpg" \* MERGEFORMATINET

INCLUDEPICTURE "F:\\scan\\14\\經濟-農業作業基金_頁面_027.jpg" \* MERGEFORMATINET INCLUDEPICTURE "F:\\scan\\14\\經濟-農業作業基金_頁面_027.jpg" \* MERGEFORMATINET INCLUDEPICTURE "F:\\scan\\14\\經濟-農業作業基金_頁面_027.jpg" \* MERGEFORMATINET

INCLUDEPICTURE "F:\\scan\\14\\經濟-農業作業基金_頁面_028.jpg" \* MERGEFORMATINET INCLUDEPICTURE "F:\\scan\\14\\經濟-農業作業基金_頁面_028.jpg" \* MERGEFORMATINET INCLUDEPICTURE "F:\\scan\\14\\經濟-農業作業基金_頁面_028.jpg" \* MERGEFORMATINET

INCLUDEPICTURE "F:\\scan\\14\\經濟-農業作業基金_頁面_029.jpg" \* MERGEFORMATINET INCLUDEPICTURE "F:\\scan\\14\\經濟-農業作業基金_頁面_029.jpg" \* MERGEFORMATINET INCLUDEPICTURE "F:\\scan\\14\\經濟-農業作業基金_頁面_029.jpg" \* MERGEFORMATINET

INCLUDEPICTURE "F:\\scan\\14\\經濟-農業作業基金_頁面_030.jpg" \* MERGEFORMATINET INCLUDEPICTURE "F:\\scan\\14\\經濟-農業作業基金_頁面_030.jpg" \* MERGEFORMATINET INCLUDEPICTURE "F:\\scan\\14\\經濟-農業作業基金_頁面_030.jpg" \* MERGEFORMATINET

INCLUDEPICTURE "F:\\scan\\14\\經濟-農業作業基金_頁面_031.jpg" \* MERGEFORMATINET INCLUDEPICTURE "F:\\scan\\14\\經濟-農業作業基金_頁面_031.jpg" \* MERGEFORMATINET INCLUDEPICTURE "F:\\scan\\14\\經濟-農業作業基金_頁面_031.jpg" \* MERGEFORMATINET

INCLUDEPICTURE "F:\\scan\\14\\經濟-農業作業基金_頁面_032.jpg" \* MERGEFORMATINET INCLUDEPICTURE "F:\\scan\\14\\經濟-農業作業基金_頁面_032.jpg" \* MERGEFORMATINET INCLUDEPICTURE "F:\\scan\\14\\經濟-農業作業基金_頁面_032.jpg" \* MERGEFORMATINET

INCLUDEPICTURE "F:\\scan\\14\\經濟-農業作業基金_頁面_033.jpg" \* MERGEFORMATINET INCLUDEPICTURE "F:\\scan\\14\\經濟-農業作業基金_頁面_033.jpg" \* MERGEFORMATINET INCLUDEPICTURE "F:\\scan\\14\\經濟-農業作業基金_頁面_033.jpg" \* MERGEFORMATINET

INCLUDEPICTURE "F:\\scan\\14\\經濟-農業作業基金_頁面_034.jpg" \* MERGEFORMATINET INCLUDEPICTURE "F:\\scan\\14\\經濟-農業作業基金_頁面_034.jpg" \* MERGEFORMATINET INCLUDEPICTURE "F:\\scan\\14\\經濟-農業作業基金_頁面_034.jpg" \* MERGEFORMATINET

INCLUDEPICTURE "F:\\scan\\14\\經濟-農業作業基金_頁面_035.jpg" \* MERGEFORMATINET INCLUDEPICTURE "F:\\scan\\14\\經濟-農業作業基金_頁面_035.jpg" \* MERGEFORMATINET INCLUDEPICTURE "F:\\scan\\14\\經濟-農業作業基金_頁面_035.jpg" \* MERGEFORMATINET

INCLUDEPICTURE "F:\\scan\\14\\經濟-農業作業基金_頁面_036.jpg" \* MERGEFORMATINET INCLUDEPICTURE "F:\\scan\\14\\經濟-農業作業基金_頁面_036.jpg" \* MERGEFORMATINET INCLUDEPICTURE "F:\\scan\\14\\經濟-農業作業基金_頁面_036.jpg" \* MERGEFORMATINET

INCLUDEPICTURE "F:\\scan\\14\\經濟-農業作業基金_頁面_037.jpg" \* MERGEFORMATINET INCLUDEPICTURE "F:\\scan\\14\\經濟-農業作業基金_頁面_037.jpg" \* MERGEFORMATINET INCLUDEPICTURE "F:\\scan\\14\\經濟-農業作業基金_頁面_037.jpg" \* MERGEFORMATINET

INCLUDEPICTURE "F:\\scan\\14\\經濟-農業作業基金_頁面_038.jpg" \* MERGEFORMATINET INCLUDEPICTURE "F:\\scan\\14\\經濟-農業作業基金_頁面_038.jpg" \* MERGEFORMATINET INCLUDEPICTURE "F:\\scan\\14\\經濟-農業作業基金_頁面_038.jpg" \* MERGEFORMATINET

INCLUDEPICTURE "F:\\scan\\14\\經濟-農業作業基金_頁面_039.jpg" \* MERGEFORMATINET INCLUDEPICTURE "F:\\scan\\14\\經濟-農業作業基金_頁面_039.jpg" \* MERGEFORMATINET INCLUDEPICTURE "F:\\scan\\14\\經濟-農業作業基金_頁面_039.jpg" \* MERGEFORMATINET

INCLUDEPICTURE "F:\\scan\\14\\經濟-農業作業基金_頁面_040.jpg" \* MERGEFORMATINET INCLUDEPICTURE "F:\\scan\\14\\經濟-農業作業基金_頁面_040.jpg" \* MERGEFORMATINET INCLUDEPICTURE "F:\\scan\\14\\經濟-農業作業基金_頁面_040.jpg" \* MERGEFORMATINET

INCLUDEPICTURE "F:\\scan\\14\\經濟-農業作業基金_頁面_041.jpg" \* MERGEFORMATINET INCLUDEPICTURE "F:\\scan\\14\\經濟-農業作業基金_頁面_041.jpg" \* MERGEFORMATINET INCLUDEPICTURE "F:\\scan\\14\\經濟-農業作業基金_頁面_041.jpg" \* MERGEFORMATINET

INCLUDEPICTURE "F:\\scan\\14\\經濟-農業作業基金_頁面_042.jpg" \* MERGEFORMATINET INCLUDEPICTURE "F:\\scan\\14\\經濟-農業作業基金_頁面_042.jpg" \* MERGEFORMATINET INCLUDEPICTURE "F:\\scan\\14\\經濟-農業作業基金_頁面_042.jpg" \* MERGEFORMATINET

INCLUDEPICTURE "F:\\scan\\14\\經濟-農業作業基金_頁面_043.jpg" \* MERGEFORMATINET INCLUDEPICTURE "F:\\scan\\14\\經濟-農業作業基金_頁面_043.jpg" \* MERGEFORMATINET INCLUDEPICTURE "F:\\scan\\14\\經濟-農業作業基金_頁面_043.jpg" \* MERGEFORMATINET

INCLUDEPICTURE "F:\\scan\\14\\經濟-農業作業基金_頁面_044.jpg" \* MERGEFORMATINET INCLUDEPICTURE "F:\\scan\\14\\經濟-農業作業基金_頁面_044.jpg" \* MERGEFORMATINET INCLUDEPICTURE "F:\\scan\\14\\經濟-農業作業基金_頁面_044.jpg" \* MERGEFORMATINET

INCLUDEPICTURE "F:\\scan\\14\\經濟-農業作業基金_頁面_045.jpg" \* MERGEFORMATINET INCLUDEPICTURE "F:\\scan\\14\\經濟-農業作業基金_頁面_045.jpg" \* MERGEFORMATINET INCLUDEPICTURE "F:\\scan\\14\\經濟-農業作業基金_頁面_045.jpg" \* MERGEFORMATINET

INCLUDEPICTURE "F:\\scan\\14\\經濟-農業作業基金_頁面_046.jpg" \* MERGEFORMATINET INCLUDEPICTURE "F:\\scan\\14\\經濟-農業作業基金_頁面_046.jpg" \* MERGEFORMATINET INCLUDEPICTURE "F:\\scan\\14\\經濟-農業作業基金_頁面_046.jpg" \* MERGEFORMATINET

INCLUDEPICTURE "F:\\scan\\14\\經濟-農業作業基金_頁面_047.jpg" \* MERGEFORMATINET INCLUDEPICTURE "F:\\scan\\14\\經濟-農業作業基金_頁面_047.jpg" \* MERGEFORMATINET INCLUDEPICTURE "F:\\scan\\14\\經濟-農業作業基金_頁面_047.jpg" \* MERGEFORMATINET

INCLUDEPICTURE "F:\\scan\\14\\經濟-農業作業基金_頁面_048.jpg" \* MERGEFORMATINET INCLUDEPICTURE "F:\\scan\\14\\經濟-農業作業基金_頁面_048.jpg" \* MERGEFORMATINET INCLUDEPICTURE "F:\\scan\\14\\經濟-農業作業基金_頁面_048.jpg" \* MERGEFORMATINET

INCLUDEPICTURE "F:\\scan\\14\\經濟-農業作業基金_頁面_049.jpg" \* MERGEFORMATINET INCLUDEPICTURE "F:\\scan\\14\\經濟-農業作業基金_頁面_049.jpg" \* MERGEFORMATINET INCLUDEPICTURE "F:\\scan\\14\\經濟-農業作業基金_頁面_049.jpg" \* MERGEFORMATINET

INCLUDEPICTURE "F:\\scan\\14\\經濟-農業作業基金_頁面_050.jpg" \* MERGEFORMATINET INCLUDEPICTURE "F:\\scan\\14\\經濟-農業作業基金_頁面_050.jpg" \* MERGEFORMATINET INCLUDEPICTURE "F:\\scan\\14\\經濟-農業作業基金_頁面_050.jpg" \* MERGEFORMATINET

INCLUDEPICTURE "F:\\scan\\14\\經濟-農業作業基金_頁面_051.jpg" \* MERGEFORMATINET INCLUDEPICTURE "F:\\scan\\14\\經濟-農業作業基金_頁面_051.jpg" \* MERGEFORMATINET INCLUDEPICTURE "F:\\scan\\14\\經濟-農業作業基金_頁面_051.jpg" \* MERGEFORMATINET

INCLUDEPICTURE "F:\\scan\\14\\經濟-農業作業基金_頁面_052.jpg" \* MERGEFORMATINET INCLUDEPICTURE "F:\\scan\\14\\經濟-農業作業基金_頁面_052.jpg" \* MERGEFORMATINET INCLUDEPICTURE "F:\\scan\\14\\經濟-農業作業基金_頁面_052.jpg" \* MERGEFORMATINET

INCLUDEPICTURE "F:\\scan\\14\\經濟-農業作業基金_頁面_053.jpg" \* MERGEFORMATINET INCLUDEPICTURE "F:\\scan\\14\\經濟-農業作業基金_頁面_053.jpg" \* MERGEFORMATINET INCLUDEPICTURE "F:\\scan\\14\\經濟-農業作業基金_頁面_053.jpg" \* MERGEFORMATINET

INCLUDEPICTURE "F:\\scan\\14\\經濟-農業作業基金_頁面_054.jpg" \* MERGEFORMATINET INCLUDEPICTURE "F:\\scan\\14\\經濟-農業作業基金_頁面_054.jpg" \* MERGEFORMATINET INCLUDEPICTURE "F:\\scan\\14\\經濟-農業作業基金_頁面_054.jpg" \* MERGEFORMATINET

INCLUDEPICTURE "F:\\scan\\14\\經濟-農業作業基金_頁面_055.jpg" \* MERGEFORMATINET INCLUDEPICTURE "F:\\scan\\14\\經濟-農業作業基金_頁面_055.jpg" \* MERGEFORMATINET INCLUDEPICTURE "F:\\scan\\14\\經濟-農業作業基金_頁面_055.jpg" \* MERGEFORMATINET

INCLUDEPICTURE "F:\\scan\\14\\經濟-農業作業基金_頁面_056.jpg" \* MERGEFORMATINET INCLUDEPICTURE "F:\\scan\\14\\經濟-農業作業基金_頁面_056.jpg" \* MERGEFORMATINET INCLUDEPICTURE "F:\\scan\\14\\經濟-農業作業基金_頁面_056.jpg" \* MERGEFORMATINET

INCLUDEPICTURE "F:\\scan\\14\\經濟-農業作業基金_頁面_057.jpg" \* MERGEFORMATINET INCLUDEPICTURE "F:\\scan\\14\\經濟-農業作業基金_頁面_057.jpg" \* MERGEFORMATINET INCLUDEPICTURE "F:\\scan\\14\\經濟-農業作業基金_頁面_057.jpg" \* MERGEFORMATINET

INCLUDEPICTURE "F:\\scan\\14\\經濟-農業作業基金_頁面_058.jpg" \* MERGEFORMATINET INCLUDEPICTURE "F:\\scan\\14\\經濟-農業作業基金_頁面_058.jpg" \* MERGEFORMATINET INCLUDEPICTURE "F:\\scan\\14\\經濟-農業作業基金_頁面_058.jpg" \* MERGEFORMATINET

INCLUDEPICTURE "F:\\scan\\14\\經濟-農業作業基金_頁面_059.jpg" \* MERGEFORMATINET INCLUDEPICTURE "F:\\scan\\14\\經濟-農業作業基金_頁面_059.jpg" \* MERGEFORMATINET INCLUDEPICTURE "F:\\scan\\14\\經濟-農業作業基金_頁面_059.jpg" \* MERGEFORMATINET

INCLUDEPICTURE "F:\\scan\\14\\經濟-農業作業基金_頁面_060.jpg" \* MERGEFORMATINET INCLUDEPICTURE "F:\\scan\\14\\經濟-農業作業基金_頁面_060.jpg" \* MERGEFORMATINET INCLUDEPICTURE "F:\\scan\\14\\經濟-農業作業基金_頁面_060.jpg" \* MERGEFORMATINET

INCLUDEPICTURE "F:\\scan\\14\\經濟-農業作業基金_頁面_061.jpg" \* MERGEFORMATINET INCLUDEPICTURE "F:\\scan\\14\\經濟-農業作業基金_頁面_061.jpg" \* MERGEFORMATINET INCLUDEPICTURE "F:\\scan\\14\\經濟-農業作業基金_頁面_061.jpg" \* MERGEFORMATINET

INCLUDEPICTURE "F:\\scan\\14\\經濟-農業作業基金_頁面_062.jpg" \* MERGEFORMATINET INCLUDEPICTURE "F:\\scan\\14\\經濟-農業作業基金_頁面_062.jpg" \* MERGEFORMATINET INCLUDEPICTURE "F:\\scan\\14\\經濟-農業作業基金_頁面_062.jpg" \* MERGEFORMATINET

INCLUDEPICTURE "F:\\scan\\14\\經濟-農業作業基金_頁面_063.jpg" \* MERGEFORMATINET INCLUDEPICTURE "F:\\scan\\14\\經濟-農業作業基金_頁面_063.jpg" \* MERGEFORMATINET INCLUDEPICTURE "F:\\scan\\14\\經濟-農業作業基金_頁面_063.jpg" \* MERGEFORMATINET

INCLUDEPICTURE "F:\\scan\\14\\經濟-農業作業基金_頁面_064.jpg" \* MERGEFORMATINET INCLUDEPICTURE "F:\\scan\\14\\經濟-農業作業基金_頁面_064.jpg" \* MERGEFORMATINET INCLUDEPICTURE "F:\\scan\\14\\經濟-農業作業基金_頁面_064.jpg" \* MERGEFORMATINET

INCLUDEPICTURE "F:\\scan\\14\\經濟-農業作業基金_頁面_065.jpg" \* MERGEFORMATINET INCLUDEPICTURE "F:\\scan\\14\\經濟-農業作業基金_頁面_065.jpg" \* MERGEFORMATINET INCLUDEPICTURE "F:\\scan\\14\\經濟-農業作業基金_頁面_065.jpg" \* MERGEFORMATINET

INCLUDEPICTURE "F:\\scan\\14\\經濟-農業作業基金_頁面_066.jpg" \* MERGEFORMATINET INCLUDEPICTURE "F:\\scan\\14\\經濟-農業作業基金_頁面_066.jpg" \* MERGEFORMATINET INCLUDEPICTURE "F:\\scan\\14\\經濟-農業作業基金_頁面_066.jpg" \* MERGEFORMATINET

INCLUDEPICTURE "F:\\scan\\14\\經濟-農業作業基金_頁面_067.jpg" \* MERGEFORMATINET INCLUDEPICTURE "F:\\scan\\14\\經濟-農業作業基金_頁面_067.jpg" \* MERGEFORMATINET INCLUDEPICTURE "F:\\scan\\14\\經濟-農業作業基金_頁面_067.jpg" \* MERGEFORMATINET

INCLUDEPICTURE "F:\\scan\\14\\經濟-農業作業基金_頁面_068.jpg" \* MERGEFORMATINET INCLUDEPICTURE "F:\\scan\\14\\經濟-農業作業基金_頁面_068.jpg" \* MERGEFORMATINET INCLUDEPICTURE "F:\\scan\\14\\經濟-農業作業基金_頁面_068.jpg" \* MERGEFORMATINET

INCLUDEPICTURE "F:\\scan\\14\\經濟-農業作業基金_頁面_069.jpg" \* MERGEFORMATINET INCLUDEPICTURE "F:\\scan\\14\\經濟-農業作業基金_頁面_069.jpg" \* MERGEFORMATINET INCLUDEPICTURE "F:\\scan\\14\\經濟-農業作業基金_頁面_069.jpg" \* MERGEFORMATINET

INCLUDEPICTURE "F:\\scan\\14\\經濟-農業作業基金_頁面_070.jpg" \* MERGEFORMATINET INCLUDEPICTURE "F:\\scan\\14\\經濟-農業作業基金_頁面_070.jpg" \* MERGEFORMATINET INCLUDEPICTURE "F:\\scan\\14\\經濟-農業作業基金_頁面_070.jpg" \* MERGEFORMATINET

INCLUDEPICTURE "F:\\scan\\14\\經濟-農業作業基金_頁面_071.jpg" \* MERGEFORMATINET INCLUDEPICTURE "F:\\scan\\14\\經濟-農業作業基金_頁面_071.jpg" \* MERGEFORMATINET INCLUDEPICTURE "F:\\scan\\14\\經濟-農業作業基金_頁面_071.jpg" \* MERGEFORMATINET

INCLUDEPICTURE "F:\\scan\\14\\經濟-農業作業基金_頁面_072.jpg" \* MERGEFORMATINET INCLUDEPICTURE "F:\\scan\\14\\經濟-農業作業基金_頁面_072.jpg" \* MERGEFORMATINET INCLUDEPICTURE "F:\\scan\\14\\經濟-農業作業基金_頁面_072.jpg" \* MERGEFORMATINET

INCLUDEPICTURE "F:\\scan\\14\\經濟-農業作業基金_頁面_073.jpg" \* MERGEFORMATINET INCLUDEPICTURE "F:\\scan\\14\\經濟-農業作業基金_頁面_073.jpg" \* MERGEFORMATINET INCLUDEPICTURE "F:\\scan\\14\\經濟-農業作業基金_頁面_073.jpg" \* MERGEFORMATINET

INCLUDEPICTURE "F:\\scan\\14\\經濟-農業作業基金_頁面_074.jpg" \* MERGEFORMATINET INCLUDEPICTURE "F:\\scan\\14\\經濟-農業作業基金_頁面_074.jpg" \* MERGEFORMATINET INCLUDEPICTURE "F:\\scan\\14\\經濟-農業作業基金_頁面_074.jpg" \* MERGEFORMATINET

INCLUDEPICTURE "F:\\scan\\14\\經濟-農業作業基金_頁面_075.jpg" \* MERGEFORMATINET INCLUDEPICTURE "F:\\scan\\14\\經濟-農業作業基金_頁面_075.jpg" \* MERGEFORMATINET INCLUDEPICTURE "F:\\scan\\14\\經濟-農業作業基金_頁面_075.jpg" \* MERGEFORMATINET

INCLUDEPICTURE "F:\\scan\\14\\經濟-農業作業基金_頁面_076.jpg" \* MERGEFORMATINET INCLUDEPICTURE "F:\\scan\\14\\經濟-農業作業基金_頁面_076.jpg" \* MERGEFORMATINET INCLUDEPICTURE "F:\\scan\\14\\經濟-農業作業基金_頁面_076.jpg" \* MERGEFORMATINET

INCLUDEPICTURE "F:\\scan\\14\\經濟-農業作業基金_頁面_077.jpg" \* MERGEFORMATINET INCLUDEPICTURE "F:\\scan\\14\\經濟-農業作業基金_頁面_077.jpg" \* MERGEFORMATINET INCLUDEPICTURE "F:\\scan\\14\\經濟-農業作業基金_頁面_077.jpg" \* MERGEFORMATINET

INCLUDEPICTURE "F:\\scan\\14\\經濟-農業作業基金_頁面_078.jpg" \* MERGEFORMATINET INCLUDEPICTURE "F:\\scan\\14\\經濟-農業作業基金_頁面_078.jpg" \* MERGEFORMATINET INCLUDEPICTURE "F:\\scan\\14\\經濟-農業作業基金_頁面_078.jpg" \* MERGEFORMATINET

INCLUDEPICTURE "F:\\scan\\14\\經濟-農業作業基金_頁面_079.jpg" \* MERGEFORMATINET INCLUDEPICTURE "F:\\scan\\14\\經濟-農業作業基金_頁面_079.jpg" \* MERGEFORMATINET INCLUDEPICTURE "F:\\scan\\14\\經濟-農業作業基金_頁面_079.jpg" \* MERGEFORMATINET

INCLUDEPICTURE "F:\\scan\\14\\經濟-農業作業基金_頁面_080.jpg" \* MERGEFORMATINET INCLUDEPICTURE "F:\\scan\\14\\經濟-農業作業基金_頁面_080.jpg" \* MERGEFORMATINET INCLUDEPICTURE "F:\\scan\\14\\經濟-農業作業基金_頁面_080.jpg" \* MERGEFORMATINET

INCLUDEPICTURE "F:\\scan\\14\\經濟-農業作業基金_頁面_081.jpg" \* MERGEFORMATINET INCLUDEPICTURE "F:\\scan\\14\\經濟-農業作業基金_頁面_081.jpg" \* MERGEFORMATINET INCLUDEPICTURE "F:\\scan\\14\\經濟-農業作業基金_頁面_081.jpg" \* MERGEFORMATINET

INCLUDEPICTURE "F:\\scan\\14\\經濟-農業作業基金_頁面_082.jpg" \* MERGEFORMATINET INCLUDEPICTURE "F:\\scan\\14\\經濟-農業作業基金_頁面_082.jpg" \* MERGEFORMATINET INCLUDEPICTURE "F:\\scan\\14\\經濟-農業作業基金_頁面_082.jpg" \* MERGEFORMATINET

INCLUDEPICTURE "F:\\scan\\14\\經濟-農業作業基金_頁面_083.jpg" \* MERGEFORMATINET INCLUDEPICTURE "F:\\scan\\14\\經濟-農業作業基金_頁面_083.jpg" \* MERGEFORMATINET INCLUDEPICTURE "F:\\scan\\14\\經濟-農業作業基金_頁面_083.jpg" \* MERGEFORMATINET

INCLUDEPICTURE "F:\\scan\\14\\經濟-農業作業基金_頁面_084.jpg" \* MERGEFORMATINET INCLUDEPICTURE "F:\\scan\\14\\經濟-農業作業基金_頁面_084.jpg" \* MERGEFORMATINET INCLUDEPICTURE "F:\\scan\\14\\經濟-農業作業基金_頁面_084.jpg" \* MERGEFORMATINET

INCLUDEPICTURE "F:\\scan\\14\\經濟-農業作業基金_頁面_085.jpg" \* MERGEFORMATINET INCLUDEPICTURE "F:\\scan\\14\\經濟-農業作業基金_頁面_085.jpg" \* MERGEFORMATINET INCLUDEPICTURE "F:\\scan\\14\\經濟-農業作業基金_頁面_085.jpg" \* MERGEFORMATINET

INCLUDEPICTURE "F:\\scan\\14\\經濟-農業作業基金_頁面_086.jpg" \* MERGEFORMATINET INCLUDEPICTURE "F:\\scan\\14\\經濟-農業作業基金_頁面_086.jpg" \* MERGEFORMATINET INCLUDEPICTURE "F:\\scan\\14\\經濟-農業作業基金_頁面_086.jpg" \* MERGEFORMATINET

INCLUDEPICTURE "F:\\scan\\14\\經濟-農業作業基金_頁面_087.jpg" \* MERGEFORMATINET INCLUDEPICTURE "F:\\scan\\14\\經濟-農業作業基金_頁面_087.jpg" \* MERGEFORMATINET INCLUDEPICTURE "F:\\scan\\14\\經濟-農業作業基金_頁面_087.jpg" \* MERGEFORMATINET

INCLUDEPICTURE "F:\\scan\\14\\經濟-農業作業基金_頁面_088.jpg" \* MERGEFORMATINET INCLUDEPICTURE "F:\\scan\\14\\經濟-農業作業基金_頁面_088.jpg" \* MERGEFORMATINET INCLUDEPICTURE "F:\\scan\\14\\經濟-農業作業基金_頁面_088.jpg" \* MERGEFORMATINET

INCLUDEPICTURE "F:\\scan\\14\\經濟-農業作業基金_頁面_089.jpg" \* MERGEFORMATINET INCLUDEPICTURE "F:\\scan\\14\\經濟-農業作業基金_頁面_089.jpg" \* MERGEFORMATINET INCLUDEPICTURE "F:\\scan\\14\\經濟-農業作業基金_頁面_089.jpg" \* MERGEFORMATINET

INCLUDEPICTURE "F:\\scan\\14\\經濟-農業作業基金_頁面_090.jpg" \* MERGEFORMATINET INCLUDEPICTURE "F:\\scan\\14\\經濟-農業作業基金_頁面_090.jpg" \* MERGEFORMATINET INCLUDEPICTURE "F:\\scan\\14\\經濟-農業作業基金_頁面_090.jpg" \* MERGEFORMATINET

INCLUDEPICTURE "F:\\scan\\14\\經濟-農業作業基金_頁面_091.jpg" \* MERGEFORMATINET INCLUDEPICTURE "F:\\scan\\14\\經濟-農業作業基金_頁面_091.jpg" \* MERGEFORMATINET INCLUDEPICTURE "F:\\scan\\14\\經濟-農業作業基金_頁面_091.jpg" \* MERGEFORMATINET

INCLUDEPICTURE "F:\\scan\\14\\經濟-農業作業基金_頁面_092.jpg" \* MERGEFORMATINET INCLUDEPICTURE "F:\\scan\\14\\經濟-農業作業基金_頁面_092.jpg" \* MERGEFORMATINET INCLUDEPICTURE "F:\\scan\\14\\經濟-農業作業基金_頁面_092.jpg" \* MERGEFORMATINET

INCLUDEPICTURE "F:\\scan\\14\\經濟-農業作業基金_頁面_093.jpg" \* MERGEFORMATINET INCLUDEPICTURE "F:\\scan\\14\\經濟-農業作業基金_頁面_093.jpg" \* MERGEFORMATINET INCLUDEPICTURE "F:\\scan\\14\\經濟-農業作業基金_頁面_093.jpg" \* MERGEFORMATINET

INCLUDEPICTURE "F:\\scan\\14\\經濟-農業作業基金_頁面_094.jpg" \* MERGEFORMATINET INCLUDEPICTURE "F:\\scan\\14\\經濟-農業作業基金_頁面_094.jpg" \* MERGEFORMATINET INCLUDEPICTURE "F:\\scan\\14\\經濟-農業作業基金_頁面_094.jpg" \* MERGEFORMATINET

INCLUDEPICTURE "F:\\scan\\14\\經濟-農業作業基金_頁面_095.jpg" \* MERGEFORMATINET INCLUDEPICTURE "F:\\scan\\14\\經濟-農業作業基金_頁面_095.jpg" \* MERGEFORMATINET INCLUDEPICTURE "F:\\scan\\14\\經濟-農業作業基金_頁面_095.jpg" \* MERGEFORMATINET

INCLUDEPICTURE "F:\\scan\\14\\經濟-農業作業基金_頁面_096.jpg" \* MERGEFORMATINET INCLUDEPICTURE "F:\\scan\\14\\經濟-農業作業基金_頁面_096.jpg" \* MERGEFORMATINET INCLUDEPICTURE "F:\\scan\\14\\經濟-農業作業基金_頁面_096.jpg" \* MERGEFORMATINET

INCLUDEPICTURE "F:\\scan\\14\\經濟-農業作業基金_頁面_097.jpg" \* MERGEFORMATINET INCLUDEPICTURE "F:\\scan\\14\\經濟-農業作業基金_頁面_097.jpg" \* MERGEFORMATINET INCLUDEPICTURE "F:\\scan\\14\\經濟-農業作業基金_頁面_097.jpg" \* MERGEFORMATINET

INCLUDEPICTURE "F:\\scan\\14\\經濟-農業作業基金_頁面_098.jpg" \* MERGEFORMATINET INCLUDEPICTURE "F:\\scan\\14\\經濟-農業作業基金_頁面_098.jpg" \* MERGEFORMATINET INCLUDEPICTURE "F:\\scan\\14\\經濟-農業作業基金_頁面_098.jpg" \* MERGEFORMATINET

INCLUDEPICTURE "F:\\scan\\14\\經濟-農業作業基金_頁面_099.jpg" \* MERGEFORMATINET INCLUDEPICTURE "F:\\scan\\14\\經濟-農業作業基金_頁面_099.jpg" \* MERGEFORMATINET INCLUDEPICTURE "F:\\scan\\14\\經濟-農業作業基金_頁面_099.jpg" \* MERGEFORMATINET

INCLUDEPICTURE "F:\\scan\\14\\經濟-農業作業基金_頁面_100.jpg" \* MERGEFORMATINET INCLUDEPICTURE "F:\\scan\\14\\經濟-農業作業基金_頁面_100.jpg" \* MERGEFORMATINET INCLUDEPICTURE "F:\\scan\\14\\經濟-農業作業基金_頁面_100.jpg" \* MERGEFORMATINET

INCLUDEPICTURE "F:\\scan\\14\\經濟-農業作業基金_頁面_101.jpg" \* MERGEFORMATINET INCLUDEPICTURE "F:\\scan\\14\\經濟-農業作業基金_頁面_101.jpg" \* MERGEFORMATINET INCLUDEPICTURE "F:\\scan\\14\\經濟-農業作業基金_頁面_101.jpg" \* MERGEFORMATINET

INCLUDEPICTURE "F:\\scan\\14\\經濟-農業作業基金_頁面_102.jpg" \* MERGEFORMATINET INCLUDEPICTURE "F:\\scan\\14\\經濟-農業作業基金_頁面_102.jpg" \* MERGEFORMATINET INCLUDEPICTURE "F:\\scan\\14\\經濟-農業作業基金_頁面_102.jpg" \* MERGEFORMATINET

INCLUDEPICTURE "F:\\scan\\14\\經濟-農業作業基金_頁面_103.jpg" \* MERGEFORMATINET INCLUDEPICTURE "F:\\scan\\14\\經濟-農業作業基金_頁面_103.jpg" \* MERGEFORMATINET INCLUDEPICTURE "F:\\scan\\14\\經濟-農業作業基金_頁面_103.jpg" \* MERGEFORMATINET

INCLUDEPICTURE "F:\\scan\\14\\經濟-農業作業基金_頁面_104.jpg" \* MERGEFORMATINET INCLUDEPICTURE "F:\\scan\\14\\經濟-農業作業基金_頁面_104.jpg" \* MERGEFORMATINET INCLUDEPICTURE "F:\\scan\\14\\經濟-農業作業基金_頁面_104.jpg" \* MERGEFORMATINET

INCLUDEPICTURE "F:\\scan\\14\\經濟-農業作業基金_頁面_105.jpg" \* MERGEFORMATINET INCLUDEPICTURE "F:\\scan\\14\\經濟-農業作業基金_頁面_105.jpg" \* MERGEFORMATINET INCLUDEPICTURE "F:\\scan\\14\\經濟-農業作業基金_頁面_105.jpg" \* MERGEFORMATINET

INCLUDEPICTURE "F:\\scan\\14\\經濟-農業作業基金_頁面_106.jpg" \* MERGEFORMATINET INCLUDEPICTURE "F:\\scan\\14\\經濟-農業作業基金_頁面_106.jpg" \* MERGEFORMATINET INCLUDEPICTURE "F:\\scan\\14\\經濟-農業作業基金_頁面_106.jpg" \* MERGEFORMATINET

INCLUDEPICTURE "F:\\scan\\14\\經濟-農業作業基金_頁面_107.jpg" \* MERGEFORMATINET INCLUDEPICTURE "F:\\scan\\14\\經濟-農業作業基金_頁面_107.jpg" \* MERGEFORMATINET INCLUDEPICTURE "F:\\scan\\14\\經濟-農業作業基金_頁面_107.jpg" \* MERGEFORMATINET

INCLUDEPICTURE "F:\\scan\\14\\經濟-農業作業基金_頁面_108.jpg" \* MERGEFORMATINET INCLUDEPICTURE "F:\\scan\\14\\經濟-農業作業基金_頁面_108.jpg" \* MERGEFORMATINET INCLUDEPICTURE "F:\\scan\\14\\經濟-農業作業基金_頁面_108.jpg" \* MERGEFORMATINET

INCLUDEPICTURE "F:\\scan\\14\\經濟-農業作業基金_頁面_109.jpg" \* MERGEFORMATINET INCLUDEPICTURE "F:\\scan\\14\\經濟-農業作業基金_頁面_109.jpg" \* MERGEFORMATINET INCLUDEPICTURE "F:\\scan\\14\\經濟-農業作業基金_頁面_109.jpg" \* MERGEFORMATINET

INCLUDEPICTURE "F:\\scan\\14\\經濟-農業作業基金_頁面_110.jpg" \* MERGEFORMATINET INCLUDEPICTURE "F:\\scan\\14\\經濟-農業作業基金_頁面_110.jpg" \* MERGEFORMATINET INCLUDEPICTURE "F:\\scan\\14\\經濟-農業作業基金_頁面_110.jpg" \* MERGEFORMATINET

INCLUDEPICTURE "F:\\scan\\14\\經濟-農業作業基金_頁面_111.jpg" \* MERGEFORMATINET INCLUDEPICTURE "F:\\scan\\14\\經濟-農業作業基金_頁面_111.jpg" \* MERGEFORMATINET INCLUDEPICTURE "F:\\scan\\14\\經濟-農業作業基金_頁面_111.jpg" \* MERGEFORMATINET

INCLUDEPICTURE "F:\\scan\\14\\經濟-農業作業基金_頁面_112.jpg" \* MERGEFORMATINET INCLUDEPICTURE "F:\\scan\\14\\經濟-農業作業基金_頁面_112.jpg" \* MERGEFORMATINET INCLUDEPICTURE "F:\\scan\\14\\經濟-農業作業基金_頁面_112.jpg" \* MERGEFORMATINET

INCLUDEPICTURE "F:\\scan\\14\\經濟-農業作業基金_頁面_113.jpg" \* MERGEFORMATINET INCLUDEPICTURE "F:\\scan\\14\\經濟-農業作業基金_頁面_113.jpg" \* MERGEFORMATINET INCLUDEPICTURE "F:\\scan\\14\\經濟-農業作業基金_頁面_113.jpg" \* MERGEFORMATINET

INCLUDEPICTURE "F:\\scan\\14\\經濟-農業作業基金_頁面_114.jpg" \* MERGEFORMATINET INCLUDEPICTURE "F:\\scan\\14\\經濟-農業作業基金_頁面_114.jpg" \* MERGEFORMATINET INCLUDEPICTURE "F:\\scan\\14\\經濟-農業作業基金_頁面_114.jpg" \* MERGEFORMATINET

INCLUDEPICTURE "F:\\scan\\14\\經濟-農業作業基金_頁面_115.jpg" \* MERGEFORMATINET INCLUDEPICTURE "F:\\scan\\14\\經濟-農業作業基金_頁面_115.jpg" \* MERGEFORMATINET INCLUDEPICTURE "F:\\scan\\14\\經濟-農業作業基金_頁面_115.jpg" \* MERGEFORMATINET

INCLUDEPICTURE "F:\\scan\\14\\經濟-農業作業基金_頁面_116.jpg" \* MERGEFORMATINET INCLUDEPICTURE "F:\\scan\\14\\經濟-農業作業基金_頁面_116.jpg" \* MERGEFORMATINET INCLUDEPICTURE "F:\\scan\\14\\經濟-農業作業基金_頁面_116.jpg" \* MERGEFORMATINET

INCLUDEPICTURE "F:\\scan\\14\\經濟-農業作業基金_頁面_117.jpg" \* MERGEFORMATINET INCLUDEPICTURE "F:\\scan\\14\\經濟-農業作業基金_頁面_117.jpg" \* MERGEFORMATINET INCLUDEPICTURE "F:\\scan\\14\\經濟-農業作業基金_頁面_117.jpg" \* MERGEFORMATINET

INCLUDEPICTURE "F:\\scan\\14\\經濟-農業作業基金_頁面_118.jpg" \* MERGEFORMATINET INCLUDEPICTURE "F:\\scan\\14\\經濟-農業作業基金_頁面_118.jpg" \* MERGEFORMATINET INCLUDEPICTURE "F:\\scan\\14\\經濟-農業作業基金_頁面_118.jpg" \* MERGEFORMATINET

INCLUDEPICTURE "F:\\scan\\14\\經濟-農業作業基金_頁面_119.jpg" \* MERGEFORMATINET INCLUDEPICTURE "F:\\scan\\14\\經濟-農業作業基金_頁面_119.jpg" \* MERGEFORMATINET INCLUDEPICTURE "F:\\scan\\14\\經濟-農業作業基金_頁面_119.jpg" \* MERGEFORMATINET

INCLUDEPICTURE "F:\\scan\\14\\經濟-農業作業基金_頁面_120.jpg" \* MERGEFORMATINET INCLUDEPICTURE "F:\\scan\\14\\經濟-農業作業基金_頁面_120.jpg" \* MERGEFORMATINET INCLUDEPICTURE "F:\\scan\\14\\經濟-農業作業基金_頁面_120.jpg" \* MERGEFORMATINET

INCLUDEPICTURE "F:\\scan\\14\\經濟-農業作業基金_頁面_121.jpg" \* MERGEFORMATINET INCLUDEPICTURE "F:\\scan\\14\\經濟-農業作業基金_頁面_121.jpg" \* MERGEFORMATINET INCLUDEPICTURE "F:\\scan\\14\\經濟-農業作業基金_頁面_121.jpg" \* MERGEFORMATINET

INCLUDEPICTURE "F:\\scan\\14\\經濟-農業作業基金_頁面_122.jpg" \* MERGEFORMATINET INCLUDEPICTURE "F:\\scan\\14\\經濟-農業作業基金_頁面_122.jpg" \* MERGEFORMATINET INCLUDEPICTURE "F:\\scan\\14\\經濟-農業作業基金_頁面_122.jpg" \* MERGEFORMATINET

INCLUDEPICTURE "F:\\scan\\14\\經濟-農業作業基金_頁面_123.jpg" \* MERGEFORMATINET INCLUDEPICTURE "F:\\scan\\14\\經濟-農業作業基金_頁面_123.jpg" \* MERGEFORMATINET INCLUDEPICTURE "F:\\scan\\14\\經濟-農業作業基金_頁面_123.jpg" \* MERGEFORMATINET

INCLUDEPICTURE "F:\\scan\\14\\經濟-農業作業基金_頁面_124.jpg" \* MERGEFORMATINET INCLUDEPICTURE "F:\\scan\\14\\經濟-農業作業基金_頁面_124.jpg" \* MERGEFORMATINET INCLUDEPICTURE "F:\\scan\\14\\經濟-農業作業基金_頁面_124.jpg" \* MERGEFORMATINET

INCLUDEPICTURE "F:\\scan\\14\\經濟-農業作業基金_頁面_125.jpg" \* MERGEFORMATINET INCLUDEPICTURE "F:\\scan\\14\\經濟-農業作業基金_頁面_125.jpg" \* MERGEFORMATINET INCLUDEPICTURE "F:\\scan\\14\\經濟-農業作業基金_頁面_125.jpg" \* MERGEFORMATINET

INCLUDEPICTURE "F:\\scan\\14\\經濟-農業作業基金_頁面_126.jpg" \* MERGEFORMATINET INCLUDEPICTURE "F:\\scan\\14\\經濟-農業作業基金_頁面_126.jpg" \* MERGEFORMATINET INCLUDEPICTURE "F:\\scan\\14\\經濟-農業作業基金_頁面_126.jpg" \* MERGEFORMATINET

INCLUDEPICTURE "F:\\scan\\14\\經濟-農業作業基金_頁面_127.jpg" \* MERGEFORMATINET INCLUDEPICTURE "F:\\scan\\14\\經濟-農業作業基金_頁面_127.jpg" \* MERGEFORMATINET INCLUDEPICTURE "F:\\scan\\14\\經濟-農業作業基金_頁面_127.jpg" \* MERGEFORMATINET

INCLUDEPICTURE "F:\\scan\\14\\經濟-農業作業基金_頁面_128.jpg" \* MERGEFORMATINET INCLUDEPICTURE "F:\\scan\\14\\經濟-農業作業基金_頁面_128.jpg" \* MERGEFORMATINET INCLUDEPICTURE "F:\\scan\\14\\經濟-農業作業基金_頁面_128.jpg" \* MERGEFORMATINET

INCLUDEPICTURE "F:\\scan\\14\\經濟-農業作業基金_頁面_129.jpg" \* MERGEFORMATINET INCLUDEPICTURE "F:\\scan\\14\\經濟-農業作業基金_頁面_129.jpg" \* MERGEFORMATINET INCLUDEPICTURE "F:\\scan\\14\\經濟-農業作業基金_頁面_129.jpg" \* MERGEFORMATINET

INCLUDEPICTURE "F:\\scan\\14\\經濟-農業作業基金_頁面_130.jpg" \* MERGEFORMATINET INCLUDEPICTURE "F:\\scan\\14\\經濟-農業作業基金_頁面_130.jpg" \* MERGEFORMATINET INCLUDEPICTURE "F:\\scan\\14\\經濟-農業作業基金_頁面_130.jpg" \* MERGEFORMATINET

INCLUDEPICTURE "F:\\scan\\14\\經濟-農業作業基金_頁面_131.jpg" \* MERGEFORMATINET INCLUDEPICTURE "F:\\scan\\14\\經濟-農業作業基金_頁面_131.jpg" \* MERGEFORMATINET INCLUDEPICTURE "F:\\scan\\14\\經濟-農業作業基金_頁面_131.jpg" \* MERGEFORMATINET

INCLUDEPICTURE "F:\\scan\\14\\經濟-農業作業基金_頁面_132.jpg" \* MERGEFORMATINET INCLUDEPICTURE "F:\\scan\\14\\經濟-農業作業基金_頁面_132.jpg" \* MERGEFORMATINET INCLUDEPICTURE "F:\\scan\\14\\經濟-農業作業基金_頁面_132.jpg" \* MERGEFORMATINET

INCLUDEPICTURE "F:\\scan\\14\\經濟-農業作業基金_頁面_133.jpg" \* MERGEFORMATINET INCLUDEPICTURE "F:\\scan\\14\\經濟-農業作業基金_頁面_133.jpg" \* MERGEFORMATINET INCLUDEPICTURE "F:\\scan\\14\\經濟-農業作業基金_頁面_133.jpg" \* MERGEFORMATINET

INCLUDEPICTURE "F:\\scan\\14\\經濟-農業作業基金_頁面_134.jpg" \* MERGEFORMATINET INCLUDEPICTURE "F:\\scan\\14\\經濟-農業作業基金_頁面_134.jpg" \* MERGEFORMATINET INCLUDEPICTURE "F:\\scan\\14\\經濟-農業作業基金_頁面_134.jpg" \* MERGEFORMATINET

INCLUDEPICTURE "F:\\scan\\14\\經濟-農業作業基金_頁面_135.jpg" \* MERGEFORMATINET INCLUDEPICTURE "F:\\scan\\14\\經濟-農業作業基金_頁面_135.jpg" \* MERGEFORMATINET INCLUDEPICTURE "F:\\scan\\14\\經濟-農業作業基金_頁面_135.jpg" \* MERGEFORMATINET

INCLUDEPICTURE "F:\\scan\\14\\經濟-農業作業基金_頁面_136.jpg" \* MERGEFORMATINET INCLUDEPICTURE "F:\\scan\\14\\經濟-農業作業基金_頁面_136.jpg" \* MERGEFORMATINET INCLUDEPICTURE "F:\\scan\\14\\經濟-農業作業基金_頁面_136.jpg" \* MERGEFORMATINET

INCLUDEPICTURE "F:\\scan\\14\\經濟-農業作業基金_頁面_137.jpg" \* MERGEFORMATINET INCLUDEPICTURE "F:\\scan\\14\\經濟-農業作業基金_頁面_137.jpg" \* MERGEFORMATINET INCLUDEPICTURE "F:\\scan\\14\\經濟-農業作業基金_頁面_137.jpg" \* MERGEFORMATINET

INCLUDEPICTURE "F:\\scan\\14\\經濟-農業作業基金_頁面_138.jpg" \* MERGEFORMATINET INCLUDEPICTURE "F:\\scan\\14\\經濟-農業作業基金_頁面_138.jpg" \* MERGEFORMATINET INCLUDEPICTURE "F:\\scan\\14\\經濟-農業作業基金_頁面_138.jpg" \* MERGEFORMATINET

INCLUDEPICTURE "F:\\scan\\14\\經濟-農業作業基金_頁面_139.jpg" \* MERGEFORMATINET INCLUDEPICTURE "F:\\scan\\14\\經濟-農業作業基金_頁面_139.jpg" \* MERGEFORMATINET INCLUDEPICTURE "F:\\scan\\14\\經濟-農業作業基金_頁面_139.jpg" \* MERGEFORMATINET

INCLUDEPICTURE "F:\\scan\\14\\經濟-農業作業基金_頁面_140.jpg" \* MERGEFORMATINET INCLUDEPICTURE "F:\\scan\\14\\經濟-農業作業基金_頁面_140.jpg" \* MERGEFORMATINET INCLUDEPICTURE "F:\\scan\\14\\經濟-農業作業基金_頁面_140.jpg" \* MERGEFORMATINET

INCLUDEPICTURE "F:\\scan\\14\\經濟-農業作業基金_頁面_141.jpg" \* MERGEFORMATINET INCLUDEPICTURE "F:\\scan\\14\\經濟-農業作業基金_頁面_141.jpg" \* MERGEFORMATINET INCLUDEPICTURE "F:\\scan\\14\\經濟-農業作業基金_頁面_141.jpg" \* MERGEFORMATINET

INCLUDEPICTURE "F:\\scan\\14\\經濟-農業作業基金_頁面_142.jpg" \* MERGEFORMATINET INCLUDEPICTURE "F:\\scan\\14\\經濟-農業作業基金_頁面_142.jpg" \* MERGEFORMATINET INCLUDEPICTURE "F:\\scan\\14\\經濟-農業作業基金_頁面_142.jpg" \* MERGEFORMATINET

INCLUDEPICTURE "F:\\scan\\14\\經濟-農業作業基金_頁面_143.jpg" \* MERGEFORMATINET INCLUDEPICTURE "F:\\scan\\14\\經濟-農業作業基金_頁面_143.jpg" \* MERGEFORMATINET INCLUDEPICTURE "F:\\scan\\14\\經濟-農業作業基金_頁面_143.jpg" \* MERGEFORMATINET

INCLUDEPICTURE "F:\\scan\\14\\經濟-農業作業基金_頁面_144.jpg" \* MERGEFORMATINET INCLUDEPICTURE "F:\\scan\\14\\經濟-農業作業基金_頁面_144.jpg" \* MERGEFORMATINET INCLUDEPICTURE "F:\\scan\\14\\經濟-農業作業基金_頁面_144.jpg" \* MERGEFORMATINET

INCLUDEPICTURE "F:\\scan\\14\\經濟-農業作業基金_頁面_145.jpg" \* MERGEFORMATINET INCLUDEPICTURE "F:\\scan\\14\\經濟-農業作業基金_頁面_145.jpg" \* MERGEFORMATINET INCLUDEPICTURE "F:\\scan\\14\\經濟-農業作業基金_頁面_145.jpg" \* MERGEFORMATINET

INCLUDEPICTURE "F:\\scan\\14\\經濟-農業作業基金_頁面_146.jpg" \* MERGEFORMATINET INCLUDEPICTURE "F:\\scan\\14\\經濟-農業作業基金_頁面_146.jpg" \* MERGEFORMATINET INCLUDEPICTURE "F:\\scan\\14\\經濟-農業作業基金_頁面_146.jpg" \* MERGEFORMATINET

INCLUDEPICTURE "F:\\scan\\14\\經濟-農業作業基金_頁面_147.jpg" \* MERGEFORMATINET INCLUDEPICTURE "F:\\scan\\14\\經濟-農業作業基金_頁面_147.jpg" \* MERGEFORMATINET INCLUDEPICTURE "F:\\scan\\14\\經濟-農業作業基金_頁面_147.jpg" \* MERGEFORMATINET

INCLUDEPICTURE "F:\\scan\\14\\經濟-農業作業基金_頁面_148.jpg" \* MERGEFORMATINET INCLUDEPICTURE "F:\\scan\\14\\經濟-農業作業基金_頁面_148.jpg" \* MERGEFORMATINET INCLUDEPICTURE "F:\\scan\\14\\經濟-農業作業基金_頁面_148.jpg" \* MERGEFORMATINET

INCLUDEPICTURE "F:\\scan\\14\\經濟-農業作業基金_頁面_149.jpg" \* MERGEFORMATINET INCLUDEPICTURE "F:\\scan\\14\\經濟-農業作業基金_頁面_149.jpg" \* MERGEFORMATINET INCLUDEPICTURE "F:\\scan\\14\\經濟-農業作業基金_頁面_149.jpg" \* MERGEFORMATINET

INCLUDEPICTURE "F:\\scan\\14\\經濟-農業作業基金_頁面_150.jpg" \* MERGEFORMATINET INCLUDEPICTURE "F:\\scan\\14\\經濟-農業作業基金_頁面_150.jpg" \* MERGEFORMATINET INCLUDEPICTURE "F:\\scan\\14\\經濟-農業作業基金_頁面_150.jpg" \* MERGEFORMATINET

INCLUDEPICTURE "F:\\scan\\14\\經濟-農業作業基金_頁面_151.jpg" \* MERGEFORMATINET INCLUDEPICTURE "F:\\scan\\14\\經濟-農業作業基金_頁面_151.jpg" \* MERGEFORMATINET INCLUDEPICTURE "F:\\scan\\14\\經濟-農業作業基金_頁面_151.jpg" \* MERGEFORMATINET

INCLUDEPICTURE "F:\\scan\\14\\經濟-農業作業基金_頁面_152.jpg" \* MERGEFORMATINET INCLUDEPICTURE "F:\\scan\\14\\經濟-農業作業基金_頁面_152.jpg" \* MERGEFORMATINET INCLUDEPICTURE "F:\\scan\\14\\經濟-農業作業基金_頁面_152.jpg" \* MERGEFORMATINET

INCLUDEPICTURE "F:\\scan\\14\\經濟-農業作業基金_頁面_153.jpg" \* MERGEFORMATINET INCLUDEPICTURE "F:\\scan\\14\\經濟-農業作業基金_頁面_153.jpg" \* MERGEFORMATINET INCLUDEPICTURE "F:\\scan\\14\\經濟-農業作業基金_頁面_153.jpg" \* MERGEFORMATINET

INCLUDEPICTURE "F:\\scan\\14\\經濟-農業作業基金_頁面_154.jpg" \* MERGEFORMATINET INCLUDEPICTURE "F:\\scan\\14\\經濟-農業作業基金_頁面_154.jpg" \* MERGEFORMATINET INCLUDEPICTURE "F:\\scan\\14\\經濟-農業作業基金_頁面_154.jpg" \* MERGEFORMATINET

INCLUDEPICTURE "F:\\scan\\14\\經濟-農業作業基金_頁面_155.jpg" \* MERGEFORMATINET INCLUDEPICTURE "F:\\scan\\14\\經濟-農業作業基金_頁面_155.jpg" \* MERGEFORMATINET INCLUDEPICTURE "F:\\scan\\14\\經濟-農業作業基金_頁面_155.jpg" \* MERGEFORMATINET

INCLUDEPICTURE "F:\\scan\\14\\經濟-農業作業基金_頁面_156.jpg" \* MERGEFORMATINET INCLUDEPICTURE "F:\\scan\\14\\經濟-農業作業基金_頁面_156.jpg" \* MERGEFORMATINET INCLUDEPICTURE "F:\\scan\\14\\經濟-農業作業基金_頁面_156.jpg" \* MERGEFORMATINET

INCLUDEPICTURE "F:\\scan\\14\\經濟-農業作業基金_頁面_157.jpg" \* MERGEFORMATINET INCLUDEPICTURE "F:\\scan\\14\\經濟-農業作業基金_頁面_157.jpg" \* MERGEFORMATINET INCLUDEPICTURE "F:\\scan\\14\\經濟-農業作業基金_頁面_157.jpg" \* MERGEFORMATINET

INCLUDEPICTURE "F:\\scan\\14\\經濟-農業作業基金_頁面_158.jpg" \* MERGEFORMATINET INCLUDEPICTURE "F:\\scan\\14\\經濟-農業作業基金_頁面_158.jpg" \* MERGEFORMATINET INCLUDEPICTURE "F:\\scan\\14\\經濟-農業作業基金_頁面_158.jpg" \* MERGEFORMATINET

INCLUDEPICTURE "F:\\scan\\14\\經濟-農業作業基金_頁面_159.jpg" \* MERGEFORMATINET INCLUDEPICTURE "F:\\scan\\14\\經濟-農業作業基金_頁面_159.jpg" \* MERGEFORMATINET INCLUDEPICTURE "F:\\scan\\14\\經濟-農業作業基金_頁面_159.jpg" \* MERGEFORMATINET

INCLUDEPICTURE "F:\\scan\\14\\經濟-農業作業基金_頁面_160.jpg" \* MERGEFORMATINET INCLUDEPICTURE "F:\\scan\\14\\經濟-農業作業基金_頁面_160.jpg" \* MERGEFORMATINET INCLUDEPICTURE "F:\\scan\\14\\經濟-農業作業基金_頁面_160.jpg" \* MERGEFORMATINET

INCLUDEPICTURE "F:\\scan\\14\\經濟-農業作業基金_頁面_161.jpg" \* MERGEFORMATINET INCLUDEPICTURE "F:\\scan\\14\\經濟-農業作業基金_頁面_161.jpg" \* MERGEFORMATINET INCLUDEPICTURE "F:\\scan\\14\\經濟-農業作業基金_頁面_161.jpg" \* MERGEFORMATINET

INCLUDEPICTURE "F:\\scan\\14\\經濟-農業作業基金_頁面_162.jpg" \* MERGEFORMATINET INCLUDEPICTURE "F:\\scan\\14\\經濟-農業作業基金_頁面_162.jpg" \* MERGEFORMATINET INCLUDEPICTURE "F:\\scan\\14\\經濟-農業作業基金_頁面_162.jpg" \* MERGEFORMATINET

INCLUDEPICTURE "F:\\scan\\14\\經濟-農業作業基金_頁面_163.jpg" \* MERGEFORMATINET INCLUDEPICTURE "F:\\scan\\14\\經濟-農業作業基金_頁面_163.jpg" \* MERGEFORMATINET INCLUDEPICTURE "F:\\scan\\14\\經濟-農業作業基金_頁面_163.jpg" \* MERGEFORMATINET

INCLUDEPICTURE "F:\\scan\\14\\經濟-農業作業基金_頁面_164.jpg" \* MERGEFORMATINET INCLUDEPICTURE "F:\\scan\\14\\經濟-農業作業基金_頁面_164.jpg" \* MERGEFORMATINET INCLUDEPICTURE "F:\\scan\\14\\經濟-農業作業基金_頁面_164.jpg" \* MERGEFORMATINET

INCLUDEPICTURE "F:\\scan\\14\\經濟-農業作業基金_頁面_165.jpg" \* MERGEFORMATINET INCLUDEPICTURE "F:\\scan\\14\\經濟-農業作業基金_頁面_165.jpg" \* MERGEFORMATINET INCLUDEPICTURE "F:\\scan\\14\\經濟-農業作業基金_頁面_165.jpg" \* MERGEFORMATINET

INCLUDEPICTURE "F:\\scan\\14\\經濟-農業作業基金_頁面_166.jpg" \* MERGEFORMATINET INCLUDEPICTURE "F:\\scan\\14\\經濟-農業作業基金_頁面_166.jpg" \* MERGEFORMATINET INCLUDEPICTURE "F:\\scan\\14\\經濟-農業作業基金_頁面_166.jpg" \* MERGEFORMATINET

INCLUDEPICTURE "F:\\scan\\14\\經濟-農業作業基金_頁面_167.jpg" \* MERGEFORMATINET INCLUDEPICTURE "F:\\scan\\14\\經濟-農業作業基金_頁面_167.jpg" \* MERGEFORMATINET INCLUDEPICTURE "F:\\scan\\14\\經濟-農業作業基金_頁面_167.jpg" \* MERGEFORMATINET

INCLUDEPICTURE "F:\\scan\\14\\經濟-農業作業基金_頁面_168.jpg" \* MERGEFORMATINET INCLUDEPICTURE "F:\\scan\\14\\經濟-農業作業基金_頁面_168.jpg" \* MERGEFORMATINET INCLUDEPICTURE "F:\\scan\\14\\經濟-農業作業基金_頁面_168.jpg" \* MERGEFORMATINET

INCLUDEPICTURE "F:\\scan\\14\\經濟-農業作業基金_頁面_169.jpg" \* MERGEFORMATINET INCLUDEPICTURE "F:\\scan\\14\\經濟-農業作業基金_頁面_169.jpg" \* MERGEFORMATINET INCLUDEPICTURE "F:\\scan\\14\\經濟-農業作業基金_頁面_169.jpg" \* MERGEFORMATINET

INCLUDEPICTURE "F:\\scan\\14\\經濟-農業作業基金_頁面_170.jpg" \* MERGEFORMATINET INCLUDEPICTURE "F:\\scan\\14\\經濟-農業作業基金_頁面_170.jpg" \* MERGEFORMATINET INCLUDEPICTURE "F:\\scan\\14\\經濟-農業作業基金_頁面_170.jpg" \* MERGEFORMATINET

INCLUDEPICTURE "F:\\scan\\14\\經濟-農業作業基金_頁面_171.jpg" \* MERGEFORMATINET INCLUDEPICTURE "F:\\scan\\14\\經濟-農業作業基金_頁面_171.jpg" \* MERGEFORMATINET INCLUDEPICTURE "F:\\scan\\14\\經濟-農業作業基金_頁面_171.jpg" \* MERGEFORMATINET

INCLUDEPICTURE "F:\\scan\\14\\經濟-農業作業基金_頁面_172.jpg" \* MERGEFORMATINET INCLUDEPICTURE "F:\\scan\\14\\經濟-農業作業基金_頁面_172.jpg" \* MERGEFORMATINET INCLUDEPICTURE "F:\\scan\\14\\經濟-農業作業基金_頁面_172.jpg" \* MERGEFORMATINET

INCLUDEPICTURE "F:\\scan\\14\\經濟-農業作業基金_頁面_173.jpg" \* MERGEFORMATINET INCLUDEPICTURE "F:\\scan\\14\\經濟-農業作業基金_頁面_173.jpg" \* MERGEFORMATINET INCLUDEPICTURE "F:\\scan\\14\\經濟-農業作業基金_頁面_173.jpg" \* MERGEFORMATINET

INCLUDEPICTURE "F:\\scan\\14\\經濟-農業作業基金_頁面_174.jpg" \* MERGEFORMATINET INCLUDEPICTURE "F:\\scan\\14\\經濟-農業作業基金_頁面_174.jpg" \* MERGEFORMATINET INCLUDEPICTURE "F:\\scan\\14\\經濟-農業作業基金_頁面_174.jpg" \* MERGEFORMATINET

INCLUDEPICTURE "F:\\scan\\14\\經濟-農業作業基金_頁面_175.jpg" \* MERGEFORMATINET INCLUDEPICTURE "F:\\scan\\14\\經濟-農業作業基金_頁面_175.jpg" \* MERGEFORMATINET INCLUDEPICTURE "F:\\scan\\14\\經濟-農業作業基金_頁面_175.jpg" \* MERGEFORMATINET

INCLUDEPICTURE "F:\\scan\\14\\經濟-農業作業基金_頁面_176.jpg" \* MERGEFORMATINET INCLUDEPICTURE "F:\\scan\\14\\經濟-農業作業基金_頁面_176.jpg" \* MERGEFORMATINET INCLUDEPICTURE "F:\\scan\\14\\經濟-農業作業基金_頁面_176.jpg" \* MERGEFORMATINET

INCLUDEPICTURE "F:\\scan\\14\\經濟-農業作業基金_頁面_177.jpg" \* MERGEFORMATINET INCLUDEPICTURE "F:\\scan\\14\\經濟-農業作業基金_頁面_177.jpg" \* MERGEFORMATINET INCLUDEPICTURE "F:\\scan\\14\\經濟-農業作業基金_頁面_177.jpg" \* MERGEFORMATINET

INCLUDEPICTURE "F:\\scan\\14\\經濟-農業作業基金_頁面_178.jpg" \* MERGEFORMATINET INCLUDEPICTURE "F:\\scan\\14\\經濟-農業作業基金_頁面_178.jpg" \* MERGEFORMATINET INCLUDEPICTURE "F:\\scan\\14\\經濟-農業作業基金_頁面_178.jpg" \* MERGEFORMATINET

INCLUDEPICTURE "F:\\scan\\14\\經濟-農業作業基金_頁面_179.jpg" \* MERGEFORMATINET INCLUDEPICTURE "F:\\scan\\14\\經濟-農業作業基金_頁面_179.jpg" \* MERGEFORMATINET INCLUDEPICTURE "F:\\scan\\14\\經濟-農業作業基金_頁面_179.jpg" \* MERGEFORMATINET

INCLUDEPICTURE "F:\\scan\\14\\經濟-農業作業基金_頁面_180.jpg" \* MERGEFORMATINET INCLUDEPICTURE "F:\\scan\\14\\經濟-農業作業基金_頁面_180.jpg" \* MERGEFORMATINET INCLUDEPICTURE "F:\\scan\\14\\經濟-農業作業基金_頁面_180.jpg" \* MERGEFORMATINET

INCLUDEPICTURE "F:\\scan\\14\\經濟-農業作業基金_頁面_181.jpg" \* MERGEFORMATINET INCLUDEPICTURE "F:\\scan\\14\\經濟-農業作業基金_頁面_181.jpg" \* MERGEFORMATINET INCLUDEPICTURE "F:\\scan\\14\\經濟-農業作業基金_頁面_181.jpg" \* MERGEFORMATINET

INCLUDEPICTURE "F:\\scan\\14\\經濟-農業作業基金_頁面_182.jpg" \* MERGEFORMATINET INCLUDEPICTURE "F:\\scan\\14\\經濟-農業作業基金_頁面_182.jpg" \* MERGEFORMATINET INCLUDEPICTURE "F:\\scan\\14\\經濟-農業作業基金_頁面_182.jpg" \* MERGEFORMATINET

INCLUDEPICTURE "F:\\scan\\14\\經濟-農業作業基金_頁面_183.jpg" \* MERGEFORMATINET INCLUDEPICTURE "F:\\scan\\14\\經濟-農業作業基金_頁面_183.jpg" \* MERGEFORMATINET INCLUDEPICTURE "F:\\scan\\14\\經濟-農業作業基金_頁面_183.jpg" \* MERGEFORMATINET

INCLUDEPICTURE "F:\\scan\\14\\經濟-農業作業基金_頁面_184.jpg" \* MERGEFORMATINET INCLUDEPICTURE "F:\\scan\\14\\經濟-農業作業基金_頁面_184.jpg" \* MERGEFORMATINET INCLUDEPICTURE "F:\\scan\\14\\經濟-農業作業基金_頁面_184.jpg" \* MERGEFORMATINET

INCLUDEPICTURE "F:\\scan\\14\\經濟-農業作業基金_頁面_185.jpg" \* MERGEFORMATINET INCLUDEPICTURE "F:\\scan\\14\\經濟-農業作業基金_頁面_185.jpg" \* MERGEFORMATINET INCLUDEPICTURE "F:\\scan\\14\\經濟-農業作業基金_頁面_185.jpg" \* MERGEFORMATINET

INCLUDEPICTURE "F:\\scan\\14\\經濟-農業作業基金_頁面_186.jpg" \* MERGEFORMATINET INCLUDEPICTURE "F:\\scan\\14\\經濟-農業作業基金_頁面_186.jpg" \* MERGEFORMATINET INCLUDEPICTURE "F:\\scan\\14\\經濟-農業作業基金_頁面_186.jpg" \* MERGEFORMATINET

INCLUDEPICTURE "F:\\scan\\14\\經濟-農業作業基金_頁面_187.jpg" \* MERGEFORMATINET INCLUDEPICTURE "F:\\scan\\14\\經濟-農業作業基金_頁面_187.jpg" \* MERGEFORMATINET INCLUDEPICTURE "F:\\scan\\14\\經濟-農業作業基金_頁面_187.jpg" \* MERGEFORMATINET

INCLUDEPICTURE "F:\\scan\\14\\經濟-農業作業基金_頁面_188.jpg" \* MERGEFORMATINET INCLUDEPICTURE "F:\\scan\\14\\經濟-農業作業基金_頁面_188.jpg" \* MERGEFORMATINET INCLUDEPICTURE "F:\\scan\\14\\經濟-農業作業基金_頁面_188.jpg" \* MERGEFORMATINET

INCLUDEPICTURE "F:\\scan\\14\\經濟-農業作業基金_頁面_189.jpg" \* MERGEFORMATINET INCLUDEPICTURE "F:\\scan\\14\\經濟-農業作業基金_頁面_189.jpg" \* MERGEFORMATINET INCLUDEPICTURE "F:\\scan\\14\\經濟-農業作業基金_頁面_189.jpg" \* MERGEFORMATINET

INCLUDEPICTURE "F:\\scan\\14\\經濟-農業作業基金_頁面_190.jpg" \* MERGEFORMATINET INCLUDEPICTURE "F:\\scan\\14\\經濟-農業作業基金_頁面_190.jpg" \* MERGEFORMATINET INCLUDEPICTURE "F:\\scan\\14\\經濟-農業作業基金_頁面_190.jpg" \* MERGEFORMATINET

INCLUDEPICTURE "F:\\scan\\14\\經濟-農業作業基金_頁面_191.jpg" \* MERGEFORMATINET INCLUDEPICTURE "F:\\scan\\14\\經濟-農業作業基金_頁面_191.jpg" \* MERGEFORMATINET INCLUDEPICTURE "F:\\scan\\14\\經濟-農業作業基金_頁面_191.jpg" \* MERGEFORMATINET

INCLUDEPICTURE "F:\\scan\\14\\經濟-農業作業基金_頁面_192.jpg" \* MERGEFORMATINET INCLUDEPICTURE "F:\\scan\\14\\經濟-農業作業基金_頁面_192.jpg" \* MERGEFORMATINET INCLUDEPICTURE "F:\\scan\\14\\經濟-農業作業基金_頁面_192.jpg" \* MERGEFORMATINET

INCLUDEPICTURE "F:\\scan\\14\\經濟-農業作業基金_頁面_193.jpg" \* MERGEFORMATINET INCLUDEPICTURE "F:\\scan\\14\\經濟-農業作業基金_頁面_193.jpg" \* MERGEFORMATINET INCLUDEPICTURE "F:\\scan\\14\\經濟-農業作業基金_頁面_193.jpg" \* MERGEFORMATINET

INCLUDEPICTURE "F:\\scan\\14\\經濟-農業作業基金_頁面_194.jpg" \* MERGEFORMATINET INCLUDEPICTURE "F:\\scan\\14\\經濟-農業作業基金_頁面_194.jpg" \* MERGEFORMATINET INCLUDEPICTURE "F:\\scan\\14\\經濟-農業作業基金_頁面_194.jpg" \* MERGEFORMATINET

INCLUDEPICTURE "F:\\scan\\14\\經濟-農業作業基金_頁面_195.jpg" \* MERGEFORMATINET INCLUDEPICTURE "F:\\scan\\14\\經濟-農業作業基金_頁面_195.jpg" \* MERGEFORMATINET INCLUDEPICTURE "F:\\scan\\14\\經濟-農業作業基金_頁面_195.jpg" \* MERGEFORMATINET

INCLUDEPICTURE "F:\\scan\\14\\經濟-農業作業基金_頁面_196.jpg" \* MERGEFORMATINET INCLUDEPICTURE "F:\\scan\\14\\經濟-農業作業基金_頁面_196.jpg" \* MERGEFORMATINET INCLUDEPICTURE "F:\\scan\\14\\經濟-農業作業基金_頁面_196.jpg" \* MERGEFORMATINET

INCLUDEPICTURE "F:\\scan\\14\\經濟-農業作業基金_頁面_197.jpg" \* MERGEFORMATINET INCLUDEPICTURE "F:\\scan\\14\\經濟-農業作業基金_頁面_197.jpg" \* MERGEFORMATINET INCLUDEPICTURE "F:\\scan\\14\\經濟-農業作業基金_頁面_197.jpg" \* MERGEFORMATINET

INCLUDEPICTURE "F:\\scan\\14\\經濟-農業作業基金_頁面_198.jpg" \* MERGEFORMATINET INCLUDEPICTURE "F:\\scan\\14\\經濟-農業作業基金_頁面_198.jpg" \* MERGEFORMATINET INCLUDEPICTURE "F:\\scan\\14\\經濟-農業作業基金_頁面_198.jpg" \* MERGEFORMATINET

INCLUDEPICTURE "F:\\scan\\14\\經濟-農業作業基金_頁面_199.jpg" \* MERGEFORMATINET INCLUDEPICTURE "F:\\scan\\14\\經濟-農業作業基金_頁面_199.jpg" \* MERGEFORMATINET INCLUDEPICTURE "F:\\scan\\14\\經濟-農業作業基金_頁面_199.jpg" \* MERGEFORMATINET

INCLUDEPICTURE "F:\\scan\\14\\經濟-農業作業基金_頁面_200.jpg" \* MERGEFORMATINET INCLUDEPICTURE "F:\\scan\\14\\經濟-農業作業基金_頁面_200.jpg" \* MERGEFORMATINET INCLUDEPICTURE "F:\\scan\\14\\經濟-農業作業基金_頁面_200.jpg" \* MERGEFORMATINET

INCLUDEPICTURE "F:\\scan\\14\\經濟-農業作業基金_頁面_201.jpg" \* MERGEFORMATINET INCLUDEPICTURE "F:\\scan\\14\\經濟-農業作業基金_頁面_201.jpg" \* MERGEFORMATINET INCLUDEPICTURE "F:\\scan\\14\\經濟-農業作業基金_頁面_201.jpg" \* MERGEFORMATINET

INCLUDEPICTURE "F:\\scan\\14\\經濟-農業作業基金_頁面_202.jpg" \* MERGEFORMATINET INCLUDEPICTURE "F:\\scan\\14\\經濟-農業作業基金_頁面_202.jpg" \* MERGEFORMATINET INCLUDEPICTURE "F:\\scan\\14\\經濟-農業作業基金_頁面_202.jpg" \* MERGEFORMATINET

INCLUDEPICTURE "F:\\scan\\14\\經濟-農業作業基金_頁面_203.jpg" \* MERGEFORMATINET INCLUDEPICTURE "F:\\scan\\14\\經濟-農業作業基金_頁面_203.jpg" \* MERGEFORMATINET INCLUDEPICTURE "F:\\scan\\14\\經濟-農業作業基金_頁面_203.jpg" \* MERGEFORMATINET

INCLUDEPICTURE "F:\\scan\\14\\經濟-農業作業基金_頁面_204.jpg" \* MERGEFORMATINET INCLUDEPICTURE "F:\\scan\\14\\經濟-農業作業基金_頁面_204.jpg" \* MERGEFORMATINET INCLUDEPICTURE "F:\\scan\\14\\經濟-農業作業基金_頁面_204.jpg" \* MERGEFORMATINET

INCLUDEPICTURE "F:\\scan\\14\\經濟-農業作業基金_頁面_205.jpg" \* MERGEFORMATINET INCLUDEPICTURE "F:\\scan\\14\\經濟-農業作業基金_頁面_205.jpg" \* MERGEFORMATINET INCLUDEPICTURE "F:\\scan\\14\\經濟-農業作業基金_頁面_205.jpg" \* MERGEFORMATINET

INCLUDEPICTURE "F:\\scan\\14\\經濟-農業作業基金_頁面_206.jpg" \* MERGEFORMATINET INCLUDEPICTURE "F:\\scan\\14\\經濟-農業作業基金_頁面_206.jpg" \* MERGEFORMATINET INCLUDEPICTURE "F:\\scan\\14\\經濟-農業作業基金_頁面_206.jpg" \* MERGEFORMATINET

INCLUDEPICTURE "F:\\scan\\14\\經濟-農業作業基金_頁面_207.jpg" \* MERGEFORMATINET INCLUDEPICTURE "F:\\scan\\14\\經濟-農業作業基金_頁面_207.jpg" \* MERGEFORMATINET INCLUDEPICTURE "F:\\scan\\14\\經濟-農業作業基金_頁面_207.jpg" \* MERGEFORMATINET

INCLUDEPICTURE "F:\\scan\\14\\經濟-農業作業基金_頁面_208.jpg" \* MERGEFORMATINET INCLUDEPICTURE "F:\\scan\\14\\經濟-農業作業基金_頁面_208.jpg" \* MERGEFORMATINET INCLUDEPICTURE "F:\\scan\\14\\經濟-農業作業基金_頁面_208.jpg" \* MERGEFORMATINET

INCLUDEPICTURE "F:\\scan\\14\\經濟-農業作業基金_頁面_209.jpg" \* MERGEFORMATINET INCLUDEPICTURE "F:\\scan\\14\\經濟-農業作業基金_頁面_209.jpg" \* MERGEFORMATINET INCLUDEPICTURE "F:\\scan\\14\\經濟-農業作業基金_頁面_209.jpg" \* MERGEFORMATINET

INCLUDEPICTURE "F:\\scan\\14\\經濟-農業作業基金_頁面_210.jpg" \* MERGEFORMATINET INCLUDEPICTURE "F:\\scan\\14\\經濟-農業作業基金_頁面_210.jpg" \* MERGEFORMATINET INCLUDEPICTURE "F:\\scan\\14\\經濟-農業作業基金_頁面_210.jpg" \* MERGEFORMATINET

INCLUDEPICTURE "F:\\scan\\14\\經濟-農業作業基金_頁面_211.jpg" \* MERGEFORMATINET INCLUDEPICTURE "F:\\scan\\14\\經濟-農業作業基金_頁面_211.jpg" \* MERGEFORMATINET INCLUDEPICTURE "F:\\scan\\14\\經濟-農業作業基金_頁面_211.jpg" \* MERGEFORMATINET

INCLUDEPICTURE "F:\\scan\\14\\經濟-農業作業基金_頁面_212.jpg" \* MERGEFORMATINET INCLUDEPICTURE "F:\\scan\\14\\經濟-農業作業基金_頁面_212.jpg" \* MERGEFORMATINET INCLUDEPICTURE "F:\\scan\\14\\經濟-農業作業基金_頁面_212.jpg" \* MERGEFORMATINET

INCLUDEPICTURE "F:\\scan\\14\\經濟-農業作業基金_頁面_213.jpg" \* MERGEFORMATINET INCLUDEPICTURE "F:\\scan\\14\\經濟-農業作業基金_頁面_213.jpg" \* MERGEFORMATINET INCLUDEPICTURE "F:\\scan\\14\\經濟-農業作業基金_頁面_213.jpg" \* MERGEFORMATINET

INCLUDEPICTURE "F:\\scan\\14\\經濟-農業作業基金_頁面_214.jpg" \* MERGEFORMATINET INCLUDEPICTURE "F:\\scan\\14\\經濟-農業作業基金_頁面_214.jpg" \* MERGEFORMATINET INCLUDEPICTURE "F:\\scan\\14\\經濟-農業作業基金_頁面_214.jpg" \* MERGEFORMATINET

INCLUDEPICTURE "F:\\scan\\14\\經濟-農業作業基金_頁面_215.jpg" \* MERGEFORMATINET INCLUDEPICTURE "F:\\scan\\14\\經濟-農業作業基金_頁面_215.jpg" \* MERGEFORMATINET INCLUDEPICTURE "F:\\scan\\14\\經濟-農業作業基金_頁面_215.jpg" \* MERGEFORMATINET

INCLUDEPICTURE "F:\\scan\\14\\經濟-農業作業基金_頁面_216.jpg" \* MERGEFORMATINET INCLUDEPICTURE "F:\\scan\\14\\經濟-農業作業基金_頁面_216.jpg" \* MERGEFORMATINET INCLUDEPICTURE "F:\\scan\\14\\經濟-農業作業基金_頁面_216.jpg" \* MERGEFORMATINET

INCLUDEPICTURE "F:\\scan\\14\\經濟-農業作業基金_頁面_217.jpg" \* MERGEFORMATINET INCLUDEPICTURE "F:\\scan\\14\\經濟-農業作業基金_頁面_217.jpg" \* MERGEFORMATINET INCLUDEPICTURE "F:\\scan\\14\\經濟-農業作業基金_頁面_217.jpg" \* MERGEFORMATINET

INCLUDEPICTURE "F:\\scan\\14\\經濟-農業作業基金_頁面_218.jpg" \* MERGEFORMATINET INCLUDEPICTURE "F:\\scan\\14\\經濟-農業作業基金_頁面_218.jpg" \* MERGEFORMATINET INCLUDEPICTURE "F:\\scan\\14\\經濟-農業作業基金_頁面_218.jpg" \* MERGEFORMATINET

INCLUDEPICTURE "F:\\scan\\14\\經濟-農業作業基金_頁面_219.jpg" \* MERGEFORMATINET INCLUDEPICTURE "F:\\scan\\14\\經濟-農業作業基金_頁面_219.jpg" \* MERGEFORMATINET INCLUDEPICTURE "F:\\scan\\14\\經濟-農業作業基金_頁面_219.jpg" \* MERGEFORMATINET

INCLUDEPICTURE "F:\\scan\\14\\經濟-農業作業基金_頁面_220.jpg" \* MERGEFORMATINET INCLUDEPICTURE "F:\\scan\\14\\經濟-農業作業基金_頁面_220.jpg" \* MERGEFORMATINET INCLUDEPICTURE "F:\\scan\\14\\經濟-農業作業基金_頁面_220.jpg" \* MERGEFORMATINET

INCLUDEPICTURE "F:\\scan\\14\\經濟-農業作業基金_頁面_221.jpg" \* MERGEFORMATINET INCLUDEPICTURE "F:\\scan\\14\\經濟-農業作業基金_頁面_221.jpg" \* MERGEFORMATINET INCLUDEPICTURE "F:\\scan\\14\\經濟-農業作業基金_頁面_221.jpg" \* MERGEFORMATINET

INCLUDEPICTURE "F:\\scan\\14\\經濟-農業作業基金_頁面_222.jpg" \* MERGEFORMATINET INCLUDEPICTURE "F:\\scan\\14\\經濟-農業作業基金_頁面_222.jpg" \* MERGEFORMATINET INCLUDEPICTURE "F:\\scan\\14\\經濟-農業作業基金_頁面_222.jpg" \* MERGEFORMATINET

INCLUDEPICTURE "F:\\scan\\14\\經濟-農業作業基金_頁面_223.jpg" \* MERGEFORMATINET INCLUDEPICTURE "F:\\scan\\14\\經濟-農業作業基金_頁面_223.jpg" \* MERGEFORMATINET INCLUDEPICTURE "F:\\scan\\14\\經濟-農業作業基金_頁面_223.jpg" \* MERGEFORMATINET

INCLUDEPICTURE "F:\\scan\\14\\經濟-農業作業基金_頁面_224.jpg" \* MERGEFORMATINET INCLUDEPICTURE "F:\\scan\\14\\經濟-農業作業基金_頁面_224.jpg" \* MERGEFORMATINET INCLUDEPICTURE "F:\\scan\\14\\經濟-農業作業基金_頁面_224.jpg" \* MERGEFORMATINET

INCLUDEPICTURE "F:\\scan\\14\\經濟-農業作業基金_頁面_225.jpg" \* MERGEFORMATINET INCLUDEPICTURE "F:\\scan\\14\\經濟-農業作業基金_頁面_225.jpg" \* MERGEFORMATINET INCLUDEPICTURE "F:\\scan\\14\\經濟-農業作業基金_頁面_225.jpg" \* MERGEFORMATINET

INCLUDEPICTURE "F:\\scan\\14\\經濟-農業作業基金_頁面_226.jpg" \* MERGEFORMATINET INCLUDEPICTURE "F:\\scan\\14\\經濟-農業作業基金_頁面_226.jpg" \* MERGEFORMATINET INCLUDEPICTURE "F:\\scan\\14\\經濟-農業作業基金_頁面_226.jpg" \* MERGEFORMATINET

INCLUDEPICTURE "F:\\scan\\14\\經濟-農業作業基金_頁面_227.jpg" \* MERGEFORMATINET INCLUDEPICTURE "F:\\scan\\14\\經濟-農業作業基金_頁面_227.jpg" \* MERGEFORMATINET INCLUDEPICTURE "F:\\scan\\14\\經濟-農業作業基金_頁面_227.jpg" \* MERGEFORMATINET

INCLUDEPICTURE "F:\\scan\\14\\經濟-農業作業基金_頁面_228.jpg" \* MERGEFORMATINET INCLUDEPICTURE "F:\\scan\\14\\經濟-農業作業基金_頁面_228.jpg" \* MERGEFORMATINET INCLUDEPICTURE "F:\\scan\\14\\經濟-農業作業基金_頁面_228.jpg" \* MERGEFORMATINET

INCLUDEPICTURE "F:\\scan\\14\\經濟-農業作業基金_頁面_229.jpg" \* MERGEFORMATINET INCLUDEPICTURE "F:\\scan\\14\\經濟-農業作業基金_頁面_229.jpg" \* MERGEFORMATINET INCLUDEPICTURE "F:\\scan\\14\\經濟-農業作業基金_頁面_229.jpg" \* MERGEFORMATINET

INCLUDEPICTURE "F:\\scan\\14\\經濟-農業作業基金_頁面_230.jpg" \* MERGEFORMATINET INCLUDEPICTURE "F:\\scan\\14\\經濟-農業作業基金_頁面_230.jpg" \* MERGEFORMATINET INCLUDEPICTURE "F:\\scan\\14\\經濟-農業作業基金_頁面_230.jpg" \* MERGEFORMATINET

INCLUDEPICTURE "F:\\scan\\14\\經濟-農業作業基金_頁面_231.jpg" \* MERGEFORMATINET INCLUDEPICTURE "F:\\scan\\14\\經濟-農業作業基金_頁面_231.jpg" \* MERGEFORMATINET INCLUDEPICTURE "F:\\scan\\14\\經濟-農業作業基金_頁面_231.jpg" \* MERGEFORMATINET

INCLUDEPICTURE "F:\\scan\\14\\經濟-農業作業基金_頁面_232.jpg" \* MERGEFORMATINET INCLUDEPICTURE "F:\\scan\\14\\經濟-農業作業基金_頁面_232.jpg" \* MERGEFORMATINET INCLUDEPICTURE "F:\\scan\\14\\經濟-農業作業基金_頁面_232.jpg" \* MERGEFORMATINET

INCLUDEPICTURE "F:\\scan\\14\\經濟-農業作業基金_頁面_233.jpg" \* MERGEFORMATINET INCLUDEPICTURE "F:\\scan\\14\\經濟-農業作業基金_頁面_233.jpg" \* MERGEFORMATINET INCLUDEPICTURE "F:\\scan\\14\\經濟-農業作業基金_頁面_233.jpg" \* MERGEFORMATINET

INCLUDEPICTURE "F:\\scan\\14\\經濟-農業作業基金_頁面_234.jpg" \* MERGEFORMATINET INCLUDEPICTURE "F:\\scan\\14\\經濟-農業作業基金_頁面_234.jpg" \* MERGEFORMATINET INCLUDEPICTURE "F:\\scan\\14\\經濟-農業作業基金_頁面_234.jpg" \* MERGEFORMATINET

INCLUDEPICTURE "F:\\scan\\14\\經濟-農業作業基金_頁面_235.jpg" \* MERGEFORMATINET INCLUDEPICTURE "F:\\scan\\14\\經濟-農業作業基金_頁面_235.jpg" \* MERGEFORMATINET INCLUDEPICTURE "F:\\scan\\14\\經濟-農業作業基金_頁面_235.jpg" \* MERGEFORMATINET

INCLUDEPICTURE "F:\\scan\\14\\經濟-農業作業基金_頁面_236.jpg" \* MERGEFORMATINET INCLUDEPICTURE "F:\\scan\\14\\經濟-農業作業基金_頁面_236.jpg" \* MERGEFORMATINET INCLUDEPICTURE "F:\\scan\\14\\經濟-農業作業基金_頁面_236.jpg" \* MERGEFORMATINET

INCLUDEPICTURE "F:\\scan\\14\\經濟-農業作業基金_頁面_237.jpg" \* MERGEFORMATINET INCLUDEPICTURE "F:\\scan\\14\\經濟-農業作業基金_頁面_237.jpg" \* MERGEFORMATINET INCLUDEPICTURE "F:\\scan\\14\\經濟-農業作業基金_頁面_237.jpg" \* MERGEFORMATINET

INCLUDEPICTURE "F:\\scan\\14\\經濟-農業作業基金_頁面_238.jpg" \* MERGEFORMATINET INCLUDEPICTURE "F:\\scan\\14\\經濟-農業作業基金_頁面_238.jpg" \* MERGEFORMATINET INCLUDEPICTURE "F:\\scan\\14\\經濟-農業作業基金_頁面_238.jpg" \* MERGEFORMATINET

INCLUDEPICTURE "F:\\scan\\14\\經濟-農業作業基金_頁面_239.jpg" \* MERGEFORMATINET INCLUDEPICTURE "F:\\scan\\14\\經濟-農業作業基金_頁面_239.jpg" \* MERGEFORMATINET INCLUDEPICTURE "F:\\scan\\14\\經濟-農業作業基金_頁面_239.jpg" \* MERGEFORMATINET

INCLUDEPICTURE "F:\\scan\\14\\經濟-農業作業基金_頁面_240.jpg" \* MERGEFORMATINET INCLUDEPICTURE "F:\\scan\\14\\經濟-農業作業基金_頁面_240.jpg" \* MERGEFORMATINET INCLUDEPICTURE "F:\\scan\\14\\經濟-農業作業基金_頁面_240.jpg" \* MERGEFORMATINET

INCLUDEPICTURE "F:\\scan\\14\\經濟-農業作業基金_頁面_241.jpg" \* MERGEFORMATINET INCLUDEPICTURE "F:\\scan\\14\\經濟-農業作業基金_頁面_241.jpg" \* MERGEFORMATINET INCLUDEPICTURE "F:\\scan\\14\\經濟-農業作業基金_頁面_241.jpg" \* MERGEFORMATINET

INCLUDEPICTURE "F:\\scan\\14\\經濟-農業作業基金_頁面_242.jpg" \* MERGEFORMATINET INCLUDEPICTURE "F:\\scan\\14\\經濟-農業作業基金_頁面_242.jpg" \* MERGEFORMATINET INCLUDEPICTURE "F:\\scan\\14\\經濟-農業作業基金_頁面_242.jpg" \* MERGEFORMATINET

INCLUDEPICTURE "F:\\scan\\14\\經濟-農業作業基金_頁面_243.jpg" \* MERGEFORMATINET INCLUDEPICTURE "F:\\scan\\14\\經濟-農業作業基金_頁面_243.jpg" \* MERGEFORMATINET INCLUDEPICTURE "F:\\scan\\14\\經濟-農業作業基金_頁面_243.jpg" \* MERGEFORMATINET

INCLUDEPICTURE "F:\\scan\\14\\經濟-農業作業基金_頁面_244.jpg" \* MERGEFORMATINET INCLUDEPICTURE "F:\\scan\\14\\經濟-農業作業基金_頁面_244.jpg" \* MERGEFORMATINET INCLUDEPICTURE "F:\\scan\\14\\經濟-農業作業基金_頁面_244.jpg" \* MERGEFORMATINET

INCLUDEPICTURE "F:\\scan\\14\\經濟-農業作業基金_頁面_245.jpg" \* MERGEFORMATINET INCLUDEPICTURE "F:\\scan\\14\\經濟-農業作業基金_頁面_245.jpg" \* MERGEFORMATINET INCLUDEPICTURE "F:\\scan\\14\\經濟-農業作業基金_頁面_245.jpg" \* MERGEFORMATINET

INCLUDEPICTURE "F:\\scan\\14\\經濟-農業作業基金_頁面_246.jpg" \* MERGEFORMATINET INCLUDEPICTURE "F:\\scan\\14\\經濟-農業作業基金_頁面_246.jpg" \* MERGEFORMATINET INCLUDEPICTURE "F:\\scan\\14\\經濟-農業作業基金_頁面_246.jpg" \* MERGEFORMATINET

INCLUDEPICTURE "F:\\scan\\14\\經濟-農業作業基金_頁面_247.jpg" \* MERGEFORMATINET INCLUDEPICTURE "F:\\scan\\14\\經濟-農業作業基金_頁面_247.jpg" \* MERGEFORMATINET INCLUDEPICTURE "F:\\scan\\14\\經濟-農業作業基金_頁面_247.jpg" \* MERGEFORMATINET

INCLUDEPICTURE "F:\\scan\\14\\經濟-農業作業基金_頁面_248.jpg" \* MERGEFORMATINET INCLUDEPICTURE "F:\\scan\\14\\經濟-農業作業基金_頁面_248.jpg" \* MERGEFORMATINET INCLUDEPICTURE "F:\\scan\\14\\經濟-農業作業基金_頁面_248.jpg" \* MERGEFORMATINET

INCLUDEPICTURE "F:\\scan\\14\\經濟-農業作業基金_頁面_249.jpg" \* MERGEFORMATINET INCLUDEPICTURE "F:\\scan\\14\\經濟-農業作業基金_頁面_249.jpg" \* MERGEFORMATINET INCLUDEPICTURE "F:\\scan\\14\\經濟-農業作業基金_頁面_249.jpg" \* MERGEFORMATINET

INCLUDEPICTURE "F:\\scan\\14\\經濟-農業作業基金_頁面_250.jpg" \* MERGEFORMATINET INCLUDEPICTURE "F:\\scan\\14\\經濟-農業作業基金_頁面_250.jpg" \* MERGEFORMATINET INCLUDEPICTURE "F:\\scan\\14\\經濟-農業作業基金_頁面_250.jpg" \* MERGEFORMATINET

INCLUDEPICTURE "F:\\scan\\14\\經濟-農業作業基金_頁面_251.jpg" \* MERGEFORMATINET INCLUDEPICTURE "F:\\scan\\14\\經濟-農業作業基金_頁面_251.jpg" \* MERGEFORMATINET INCLUDEPICTURE "F:\\scan\\14\\經濟-農業作業基金_頁面_251.jpg" \* MERGEFORMATINET

INCLUDEPICTURE "F:\\scan\\14\\經濟-農業作業基金_頁面_252.jpg" \* MERGEFORMATINET INCLUDEPICTURE "F:\\scan\\14\\經濟-農業作業基金_頁面_252.jpg" \* MERGEFORMATINET INCLUDEPICTURE "F:\\scan\\14\\經濟-農業作業基金_頁面_252.jpg" \* MERGEFORMATINET

INCLUDEPICTURE "F:\\scan\\14\\經濟-農業作業基金_頁面_253.jpg" \* MERGEFORMATINET INCLUDEPICTURE "F:\\scan\\14\\經濟-農業作業基金_頁面_253.jpg" \* MERGEFORMATINET INCLUDEPICTURE "F:\\scan\\14\\經濟-農業作業基金_頁面_253.jpg" \* MERGEFORMATINET

INCLUDEPICTURE "F:\\scan\\14\\經濟-農業作業基金_頁面_254.jpg" \* MERGEFORMATINET INCLUDEPICTURE "F:\\scan\\14\\經濟-農業作業基金_頁面_254.jpg" \* MERGEFORMATINET INCLUDEPICTURE "F:\\scan\\14\\經濟-農業作業基金_頁面_254.jpg" \* MERGEFORMATINET

INCLUDEPICTURE "F:\\scan\\14\\經濟-農業作業基金_頁面_255.jpg" \* MERGEFORMATINET INCLUDEPICTURE "F:\\scan\\14\\經濟-農業作業基金_頁面_255.jpg" \* MERGEFORMATINET INCLUDEPICTURE "F:\\scan\\14\\經濟-農業作業基金_頁面_255.jpg" \* MERGEFORMATINET

INCLUDEPICTURE "F:\\scan\\14\\經濟-農業作業基金_頁面_256.jpg" \* MERGEFORMATINET INCLUDEPICTURE "F:\\scan\\14\\經濟-農業作業基金_頁面_256.jpg" \* MERGEFORMATINET INCLUDEPICTURE "F:\\scan\\14\\經濟-農業作業基金_頁面_256.jpg" \* MERGEFORMATINET

INCLUDEPICTURE "F:\\scan\\14\\經濟-農業作業基金_頁面_257.jpg" \* MERGEFORMATINET INCLUDEPICTURE "F:\\scan\\14\\經濟-農業作業基金_頁面_257.jpg" \* MERGEFORMATINET INCLUDEPICTURE "F:\\scan\\14\\經濟-農業作業基金_頁面_257.jpg" \* MERGEFORMATINET

INCLUDEPICTURE "F:\\scan\\14\\經濟-農業作業基金_頁面_258.jpg" \* MERGEFORMATINET INCLUDEPICTURE "F:\\scan\\14\\經濟-農業作業基金_頁面_258.jpg" \* MERGEFORMATINET INCLUDEPICTURE "F:\\scan\\14\\經濟-農業作業基金_頁面_258.jpg" \* MERGEFORMATINET

INCLUDEPICTURE "F:\\scan\\14\\經濟-農業作業基金_頁面_259.jpg" \* MERGEFORMATINET INCLUDEPICTURE "F:\\scan\\14\\經濟-農業作業基金_頁面_259.jpg" \* MERGEFORMATINET INCLUDEPICTURE "F:\\scan\\14\\經濟-農業作業基金_頁面_259.jpg" \* MERGEFORMATINET

INCLUDEPICTURE "F:\\scan\\14\\經濟-農業作業基金_頁面_260.jpg" \* MERGEFORMATINET INCLUDEPICTURE "F:\\scan\\14\\經濟-農業作業基金_頁面_260.jpg" \* MERGEFORMATINET INCLUDEPICTURE "F:\\scan\\14\\經濟-農業作業基金_頁面_260.jpg" \* MERGEFORMATINET

INCLUDEPICTURE "F:\\scan\\14\\經濟-農業作業基金_頁面_261.jpg" \* MERGEFORMATINET INCLUDEPICTURE "F:\\scan\\14\\經濟-農業作業基金_頁面_261.jpg" \* MERGEFORMATINET INCLUDEPICTURE "F:\\scan\\14\\經濟-農業作業基金_頁面_261.jpg" \* MERGEFORMATINET

INCLUDEPICTURE "F:\\scan\\14\\經濟-農業作業基金_頁面_262.jpg" \* MERGEFORMATINET INCLUDEPICTURE "F:\\scan\\14\\經濟-農業作業基金_頁面_262.jpg" \* MERGEFORMATINET INCLUDEPICTURE "F:\\scan\\14\\經濟-農業作業基金_頁面_262.jpg" \* MERGEFORMATINET

INCLUDEPICTURE "F:\\scan\\14\\經濟-農業作業基金_頁面_263.jpg" \* MERGEFORMATINET INCLUDEPICTURE "F:\\scan\\14\\經濟-農業作業基金_頁面_263.jpg" \* MERGEFORMATINET INCLUDEPICTURE "F:\\scan\\14\\經濟-農業作業基金_頁面_263.jpg" \* MERGEFORMATINET

INCLUDEPICTURE "F:\\scan\\14\\經濟-農業作業基金_頁面_264.jpg" \* MERGEFORMATINET INCLUDEPICTURE "F:\\scan\\14\\經濟-農業作業基金_頁面_264.jpg" \* MERGEFORMATINET INCLUDEPICTURE "F:\\scan\\14\\經濟-農業作業基金_頁面_264.jpg" \* MERGEFORMATINET

INCLUDEPICTURE "F:\\scan\\14\\經濟-農業作業基金_頁面_265.jpg" \* MERGEFORMATINET INCLUDEPICTURE "F:\\scan\\14\\經濟-農業作業基金_頁面_265.jpg" \* MERGEFORMATINET INCLUDEPICTURE "F:\\scan\\14\\經濟-農業作業基金_頁面_265.jpg" \* MERGEFORMATINET

INCLUDEPICTURE "F:\\scan\\14\\經濟-農業作業基金_頁面_266.jpg" \* MERGEFORMATINET INCLUDEPICTURE "F:\\scan\\14\\經濟-農業作業基金_頁面_266.jpg" \* MERGEFORMATINET INCLUDEPICTURE "F:\\scan\\14\\經濟-農業作業基金_頁面_266.jpg" \* MERGEFORMATINET

INCLUDEPICTURE "F:\\scan\\14\\經濟-農業作業基金_頁面_267.jpg" \* MERGEFORMATINET INCLUDEPICTURE "F:\\scan\\14\\經濟-農業作業基金_頁面_267.jpg" \* MERGEFORMATINET INCLUDEPICTURE "F:\\scan\\14\\經濟-農業作業基金_頁面_267.jpg" \* MERGEFORMATINET

INCLUDEPICTURE "F:\\scan\\14\\經濟-農業作業基金_頁面_268.jpg" \* MERGEFORMATINET INCLUDEPICTURE "F:\\scan\\14\\經濟-農業作業基金_頁面_268.jpg" \* MERGEFORMATINET INCLUDEPICTURE "F:\\scan\\14\\經濟-農業作業基金_頁面_268.jpg" \* MERGEFORMATINET

INCLUDEPICTURE "F:\\scan\\14\\經濟-農業作業基金_頁面_269.jpg" \* MERGEFORMATINET INCLUDEPICTURE "F:\\scan\\14\\經濟-農業作業基金_頁面_269.jpg" \* MERGEFORMATINET INCLUDEPICTURE "F:\\scan\\14\\經濟-農業作業基金_頁面_269.jpg" \* MERGEFORMATINET

INCLUDEPICTURE "F:\\scan\\14\\經濟-農業作業基金_頁面_270.jpg" \* MERGEFORMATINET INCLUDEPICTURE "F:\\scan\\14\\經濟-農業作業基金_頁面_270.jpg" \* MERGEFORMATINET INCLUDEPICTURE "F:\\scan\\14\\經濟-農業作業基金_頁面_270.jpg" \* MERGEFORMATINET

INCLUDEPICTURE "F:\\scan\\14\\經濟-農業作業基金_頁面_271.jpg" \* MERGEFORMATINET INCLUDEPICTURE "F:\\scan\\14\\經濟-農業作業基金_頁面_271.jpg" \* MERGEFORMATINET INCLUDEPICTURE "F:\\scan\\14\\經濟-農業作業基金_頁面_271.jpg" \* MERGEFORMATINET

INCLUDEPICTURE "F:\\scan\\14\\經濟-農業作業基金_頁面_272.jpg" \* MERGEFORMATINET INCLUDEPICTURE "F:\\scan\\14\\經濟-農業作業基金_頁面_272.jpg" \* MERGEFORMATINET INCLUDEPICTURE "F:\\scan\\14\\經濟-農業作業基金_頁面_272.jpg" \* MERGEFORMATINET

INCLUDEPICTURE "F:\\scan\\14\\經濟-農業作業基金_頁面_273.jpg" \* MERGEFORMATINET INCLUDEPICTURE "F:\\scan\\14\\經濟-農業作業基金_頁面_273.jpg" \* MERGEFORMATINET INCLUDEPICTURE "F:\\scan\\14\\經濟-農業作業基金_頁面_273.jpg" \* MERGEFORMATINET

INCLUDEPICTURE "F:\\scan\\14\\經濟-農業作業基金_頁面_274.jpg" \* MERGEFORMATINET INCLUDEPICTURE "F:\\scan\\14\\經濟-農業作業基金_頁面_274.jpg" \* MERGEFORMATINET INCLUDEPICTURE "F:\\scan\\14\\經濟-農業作業基金_頁面_274.jpg" \* MERGEFORMATINET

INCLUDEPICTURE "F:\\scan\\14\\經濟-農業作業基金_頁面_275.jpg" \* MERGEFORMATINET INCLUDEPICTURE "F:\\scan\\14\\經濟-農業作業基金_頁面_275.jpg" \* MERGEFORMATINET INCLUDEPICTURE "F:\\scan\\14\\經濟-農業作業基金_頁面_275.jpg" \* MERGEFORMATINET

INCLUDEPICTURE "F:\\scan\\14\\經濟-農業作業基金_頁面_276.jpg" \* MERGEFORMATINET INCLUDEPICTURE "F:\\scan\\14\\經濟-農業作業基金_頁面_276.jpg" \* MERGEFORMATINET INCLUDEPICTURE "F:\\scan\\14\\經濟-農業作業基金_頁面_276.jpg" \* MERGEFORMATINET

INCLUDEPICTURE "F:\\scan\\14\\經濟-農業作業基金_頁面_277.jpg" \* MERGEFORMATINET INCLUDEPICTURE "F:\\scan\\14\\經濟-農業作業基金_頁面_277.jpg" \* MERGEFORMATINET INCLUDEPICTURE "F:\\scan\\14\\經濟-農業作業基金_頁面_277.jpg" \* MERGEFORMATINET

INCLUDEPICTURE "F:\\scan\\14\\經濟-農業作業基金_頁面_278.jpg" \* MERGEFORMATINET INCLUDEPICTURE "F:\\scan\\14\\經濟-農業作業基金_頁面_278.jpg" \* MERGEFORMATINET INCLUDEPICTURE "F:\\scan\\14\\經濟-農業作業基金_頁面_278.jpg" \* MERGEFORMATINET

INCLUDEPICTURE "F:\\scan\\14\\經濟-農業作業基金_頁面_279.jpg" \* MERGEFORMATINET INCLUDEPICTURE "F:\\scan\\14\\經濟-農業作業基金_頁面_279.jpg" \* MERGEFORMATINET INCLUDEPICTURE "F:\\scan\\14\\經濟-農業作業基金_頁面_279.jpg" \* MERGEFORMATINET

INCLUDEPICTURE "F:\\scan\\14\\經濟-農業作業基金_頁面_280.jpg" \* MERGEFORMATINET INCLUDEPICTURE "F:\\scan\\14\\經濟-農業作業基金_頁面_280.jpg" \* MERGEFORMATINET INCLUDEPICTURE "F:\\scan\\14\\經濟-農業作業基金_頁面_280.jpg" \* MERGEFORMATINET

INCLUDEPICTURE "F:\\scan\\14\\經濟-農業作業基金_頁面_281.jpg" \* MERGEFORMATINET INCLUDEPICTURE "F:\\scan\\14\\經濟-農業作業基金_頁面_281.jpg" \* MERGEFORMATINET INCLUDEPICTURE "F:\\scan\\14\\經濟-農業作業基金_頁面_281.jpg" \* MERGEFORMATINET

INCLUDEPICTURE "F:\\scan\\14\\經濟-農業作業基金_頁面_282.jpg" \* MERGEFORMATINET INCLUDEPICTURE "F:\\scan\\14\\經濟-農業作業基金_頁面_282.jpg" \* MERGEFORMATINET INCLUDEPICTURE "F:\\scan\\14\\經濟-農業作業基金_頁面_282.jpg" \* MERGEFORMATINET

INCLUDEPICTURE "F:\\scan\\14\\經濟-農業作業基金_頁面_283.jpg" \* MERGEFORMATINET INCLUDEPICTURE "F:\\scan\\14\\經濟-農業作業基金_頁面_283.jpg" \* MERGEFORMATINET INCLUDEPICTURE "F:\\scan\\14\\經濟-農業作業基金_頁面_283.jpg" \* MERGEFORMATINET

INCLUDEPICTURE "F:\\scan\\14\\經濟-農業作業基金_頁面_284.jpg" \* MERGEFORMATINET INCLUDEPICTURE "F:\\scan\\14\\經濟-農業作業基金_頁面_284.jpg" \* MERGEFORMATINET INCLUDEPICTURE "F:\\scan\\14\\經濟-農業作業基金_頁面_284.jpg" \* MERGEFORMATINET

INCLUDEPICTURE "F:\\scan\\14\\經濟-農業作業基金_頁面_285.jpg" \* MERGEFORMATINET INCLUDEPICTURE "F:\\scan\\14\\經濟-農業作業基金_頁面_285.jpg" \* MERGEFORMATINET INCLUDEPICTURE "F:\\scan\\14\\經濟-農業作業基金_頁面_285.jpg" \* MERGEFORMATINET

INCLUDEPICTURE "F:\\scan\\14\\經濟-農業作業基金_頁面_286.jpg" \* MERGEFORMATINET INCLUDEPICTURE "F:\\scan\\14\\經濟-農業作業基金_頁面_286.jpg" \* MERGEFORMATINET INCLUDEPICTURE "F:\\scan\\14\\經濟-農業作業基金_頁面_286.jpg" \* MERGEFORMATINET

INCLUDEPICTURE "F:\\scan\\14\\經濟-農業作業基金_頁面_287.jpg" \* MERGEFORMATINET INCLUDEPICTURE "F:\\scan\\14\\經濟-農業作業基金_頁面_287.jpg" \* MERGEFORMATINET INCLUDEPICTURE "F:\\scan\\14\\經濟-農業作業基金_頁面_287.jpg" \* MERGEFORMATINET

主席:請問各位同仁,上次會議議事錄有無錯誤?(無)無錯誤,議事錄確定。現在進行協商。

(進行協商)

主席:現在進行協商。我們開始討論「業務收入」第1案到第4案,請問各位委員有沒有意見?

請邱委員顯智發言。

邱委員顯智:1案,我們希望增列5萬元。

主席:業務外收入的部分。高虹安委員因為現在居家隔離,他的提案是增列500萬元,請農委會陳主任委員說明。

陳主任委員吉仲:1案遵照辦理。

主席:2案。

陳主任委員吉仲:2案到第4案是不是免予增列?因為這是針對收入的部分,種苗是要提供給農民,是不是就按照原先的經費來辦理?

邱委員志偉:主委,去年業務收入是多少錢?

陳主任委員吉仲:要去年度的?

邱委員志偉:是。

陳主任委員吉仲:去年決算數是九千八百多萬元,前年是五千四百多萬元,大前年是七千兩百多萬元。去年跟前年是因為百年乾旱,所以會再重新種植。

主席:邱委員有意見嗎?要增列嗎?

邱委員志偉:我覺得因為去年決算九千多萬元,前年是五千多萬元,所以決算跟原列數有落差,你們取其中是七千多萬元,能不能增列50萬元?你們……

主席:邱志偉委員建議增列50萬元,可以嗎?

陳主任委員吉仲:好,遵照辦理、同意辦理。

主席:好,是第1案到第4案共增列50萬元?還是第1案增列50萬元,然後第2案到第4案增列……

邱委員志偉:就是第1案到第4案都增列50萬元好了。

陳主任委員吉仲:不是,剛剛第1案我們遵照辦理增列5萬元;第2案、第3案的部分是不是就依照邱委員的建議辦理?

邱委員志偉:業務外收入利息部分增列5萬元,整個業務收入部分增列50萬元。

主席:好,現在就是第1案增列5萬元;第2案到第4案增列50萬元。

現在處理「業務成本與費用」第5案,這是主席的提案,請主委說明。

陳主任委員吉仲:特別跟召委報告,這個是柴米油鹽非常重要且基本的,是不是可以不要刪減?

主席:我們請主管機關說明。

謝主任勝信:這是我們農科園區的水電費,農科園區去年開始增加了二期,污水量從原本還不到兩千到現在已經三千多,這是因為廠商增加、污水量增加,去年電費就達到一千八百多萬元,所以今年編一千九百多萬元真的也是很緊,希望委員能夠體諒,不要減列。

主席:請邱委員議瑩發言。

邱委員議瑩:這個案子是不是就按照原編列數好不好?因為這都是要核實編列、核實支付的,但是還是請業務單位要儘量省水省電,各種可以省水省電的設置裝備,我覺得這些你們都應該要做到,是不是就照原編列數好不好?

主席:請賴委員瑞隆發言。

賴委員瑞隆:我請教一下,第11案是材料及用品費,你們的編列是……

主席:還沒有到第11案,現在處理到第5案而已。

賴委員瑞隆:好,那待會。

主席:這是屏東農業生技園區的部分,因為廢水處理廠增加,所導致的……

陳主任委員吉仲:規模也擴大,我們有第二期招商的部分。

主席:好,本席的這案就改主決議,就是按原列數改主決議,請你們一定要按照撙節水電原則去進行處理,好不好?

謝主任勝信:是,謝謝召委。

主席:處理第6案,請相關單位報告。

張場長定霖:報告召委,有關旅運費部分,並不是增加旅費,而是增加運費,因為我們100公頃自己採種得不夠,在外面多了90公頃,要將玉米運回來就必須要付出這部分的運費,所以我們核實多編列了一百八十幾萬元,其中一百一十幾萬元是我們運費部分是一定要支出的,請召委……

主席:這部分因為涉及到現在要因應雜糧轉種,就是飼料玉米的轉種,你們一定要儘速去轉種飼料玉米,提供給農畜業者另外一種選擇,但是你們辦理的速度一定要快,是不是可以儘速給經濟委員會一份書面報告?告訴我們你們現在辦理的進度為何。

陳主任委員吉仲:可以,遵照辦理,今年二期跟明年一期,我們希望硬質玉米跟青割玉米可以種植超過5萬公頃,這等同是把現在15,000公頃的硬質玉米……

主席:你不要講這麼多,你應該要儘速將你們辦理的情況給我們……

陳主任委員吉仲:現在就是依照這個目標在辦理。

主席:你們就是儘速給我們辦理情況好不好?

陳主任委員吉仲:好,院長也核定了。

主席:好。

陳主任委員吉仲:謝謝召委。

主席:本案就照原列數,請提供一份書面報告給經濟委員會,本席提案就做成主決議。

現在開始討論「業務成本與費用」,第7案到第11案。

請賴委員瑞隆發言。

賴委員瑞隆:這部分請農委會說明一下,因為110年度「材料及用品費」預算數是1,416萬元,但是決算數是225萬元,決算數明顯低於預算數,執行也沒有達到預期的目標,是不是說明一下?

張場長定霖:是,報告委員,關於這個部分,我們整體業務成本在109年後的110年是超支跟超收的狀態。剛才有跟各位委員說明,因為在大面積採種的過程裡,它剛好是盛產年,在這樣的情況下,我們的業務成本、銷貨成本總體來講,事實上是超支的。各位委員要將這個部分做凍結的話,我們剛才在前項收入的部分要增列,照理講銷貨成本要予以提高,但如果考量成本,我們撙節開支的話,這部分請各位委員能夠高抬貴手,我們也不要說要去增加銷貨成本,但也請委員高抬貴手不要予以凍結,我們就撙節開支來執行。

賴委員瑞隆:這就對了嗎?不要凍結,還是可以減列?

張場長定霖:報告委員,以第七項來講,單是紙箱包材就漲百分之三十幾,但因為我們有庫存所以可以去平衡,這個部分包括肥料、農藥,我們都照實編列,都會加緩衝量,比如明年要供應1萬公頃,我們一定會編列15,000公頃,這就是一個緩衝量在裡面。請委員能夠瞭解我剛才說明的內容,其實實質上是有困難的。

主席:請邱委員顯智發言。

邱委員顯智:我們提的是第8案,主要是種苗改良作業基金近年所面對的問題,包含玉米種子實際銷售量及金額持續減少,這是第一個。第二個是高粱種子價格顯然一直在提升,以及綠肥種子單位成本也有上升趨勢。所以就這部分,因為這個基金的目的是為了要促進農地資源合理使用、增加農民收益,但這個基金近年來的收入並沒有顯著提升,尤其在109年度由於轉絀,所以恐怕難以達成上開的政策目標。場長有來說明,現在看起來今年的收入應該是有提升,我們主要目的還是希望如剛剛所提的,增加玉米種子的銷量、降低高粱種子及綠肥種子的成本,並確保新品種跟種子的品質。

我們基本上對這個凍結案是不堅持,等一下大家討論到底要凍結多少,或者不凍結改成主決議?我們也可以思考這個方向,不過書面報告應該要把剛剛提到的部分做詳細的說明,以上。

主席:請邱委員志偉發言。

邱委員志偉:銷貨成本部分編列五千八百多萬元,主要是銷售政策性種子跟一般性種子,你們相關的執行狀況,我舉例來說,綠肥種子占總政策性種子銷售收入大概超過70%,但其為委託國外採種,相關成本恐怕難以控制。我希望你們在執行面能更針對成本有一些管控,用在應該用的地方,我建議凍結100萬元,提出書面報告後,始得動支。

主席:請楊委員瓊瓔發言。

楊委員瓊瓔:本席所提是第7案,農委會有來說明,大家有討論過。其實我提本案的目的就是上次與主委在討論的黃小玉,誰也沒有想到烏俄大戰的事情,我也非常認同主委所說的我們要自己趕快種,所以下半年開始要種幾百公頃,這個我非常同意,因為事實上在種苗場,玉米所有的種苗都在那裡,經過三十來年一段時間,我們不知道那些現在的狀況是怎麼樣?尤其現在碰到烏俄大戰,更明顯知道這個很重要,我們要有自己的種子、要有自己的種植面積,這樣才能夠真正保障,而且農委會在做調節時,不管是國內外的,我們才有辦法調節,因為現在面臨到誠如剛才所說的,光是紙箱就漲了幾成,再來運費更是漲得嚇死人,要國外進口也不見得一定能夠進來。在經過討論之後,我們主要目的是希望能夠精進,大家努力做,所以本席同意第7案不凍結,但是改為主決議,我們一起努力,謝謝。

主席:7案到第11案,邱志偉委員建議凍結100萬元,楊瓊瓔委員第7案改主決議,請問各位有沒有意見?

邱委員志偉:我看楊瓊瓔委員這樣講……

陳主任委員吉仲:今年真的比較不一樣,我們為了種三萬多公頃的玉米,明年5萬,還有包括高粱今年要1,200,這些都需要種苗場的協助,所以這個部分是不是……

邱委員志偉:對,我們都有共識……

楊委員瓊瓔:加油啦!文字趕快修正好提供給我。

主席:請陳委員亭妃發言。

陳委員亭妃:因為今年的狀況真的比較不一樣,所以我覺得就是免予凍結,照列,該改主決議就改主決議,謝謝。

主席:好,第7案到第11案預算照列,第7案改主決議,第11案也改主決議。

現在進行討論第12案到第17案,請問在場委員有沒有意見?

請孔委員文吉發言。

孔委員文吉:本席提案是第13案,就是畜產部分的銷貨成本有沒有運用在地食材製作國產飼料降低相關成本?成本有沒有偏高?有無使用加工飼料代替進口飼料?有沒有鼓勵農民來投入畜牧產業?請說明一下。

主席:請業務單位說明。

邱所長垂章:13案作業基金部分,其實我們在農作副產物部分做了相當多,包括陳米的利用,還有甘藷格外品,每年6萬公噸格外品在我們清除後,可以應用在乳牛的飼糧,也在酒粕、大豆殼、麩皮、蕃茄渣、再生稻及鳳梨皮渣等等,都已經把它作成相關的青貯料,皆可運用在反芻動物上。希望凍結部分能免予凍結,因為這個在成本部分是必須的支出,我們現在在整個執行率部分都超過百分之百,所以代表我們為了要達到這樣的營收目的,這些銷貨成本是必須的支出。以上。

陳主任委員吉仲:召委及各位委員,我跟大家報告今年的特殊情形,因為玉米漲得太快了,所以畜試所有針對既有的飼料,用20%的地瓜格外品與飼料混合,這可以大幅度降低飼料成本,這是第一個,這個也是在這裡面執行的管銷費用。第二個,我們甚至把國內多餘老舊的庫存米,畜試所也有針對雞、鴨、鵝、豬部分,來降低飼料成本的上漲,我們今年就是因為有這樣的配方出來後,預計要釋放超過30萬公噸的舊米以降低玉米的價格上漲,還有包括剛剛講的鳳梨果皮等,是不是各位在這部分可以免予凍結?

孔委員文吉:有沒有空間?你們說免予凍結是指這個錢都會用到?你們執行率多少?

邱所長垂章:跟委員報告,現在執行率已經到達大概120%左右。

孔委員文吉:120%

邱所長垂章:是。

孔委員文吉:提供相關書面資料給我,然後改主決議。

邱所長垂章:好,謝謝。

主席:請楊委員瓊瓔發言。

楊委員瓊瓔:本席所提的是第16案,本席原本所提是凍結200萬元,110年度預算較109年度預算是增加的,而且我們看到決算是增加的,主委,決算是增加一千多萬元?

陳主任委員吉仲:是的。

楊委員瓊瓔:你們的決算是增加的。

陳主任委員吉仲:對。

楊委員瓊瓔:我們經過討論,也要謝謝單位大家詳細的討論,尤其最近我看到美國玉米問題可能會更嚴肅,因為現在美國最傷腦筋的民生問題就是油太貴,所以經常會把玉米拿去提煉當油,換句話說,這是整個食物鏈,玉米少了之後,我大概在一個月前就跟主委討論,我們要怎麼樣?我們自己可以種植嗎?你要趕快去規劃種植,我很關心這部分。在這樣的情況之下,包括畜產項目的部分,不管是種豬、種仔豬,還是肉豬、肉牛、山羊,包括牛乳或是土雞雞蛋的問題,我上次有特別提出土雞雞蛋的問題,我說我們的白肉雞一定不夠,你告訴我會用土雞來填補,但是肉雞不夠是一個問題,因為會衍生像玉米拿去當油的情況,會變成土雞也不夠,當然這是農委會在調整,現在是農委會主委發揮最大能量的時候,要如何去調節,這真的是大功夫。在經過討論後,我也給予鼓勵,因為在非常時期,原本我要凍結200萬元,我也同意免凍結,改為主決議,但一定要加油,我有一個重點,就是在調節的時候,不要只是解決這個問題,而忘記另外一個問題,因為我可以預估美國很快還會有另外一個嚴肅的問題再冒出,謝謝。

主席:請邱委員志偉發言。

邱委員志偉:我長話短說,我提的第15案也同意免予凍結,提出書面報告後有精進作為,所以可以改為主決議。

主席:免予凍結,也要改主決議?好,第12案到第17案預算照列,第16案、第15案及第13案改主決議。

現在處理第18案到第23案,請問各位委員有沒有意見?

請楊委員瓊瓔發言。

楊委員瓊瓔:本席所提的是第20案,原本我們是針對生物科技園區,因為大家期待很高,但不是很瞭解目前的進度究竟是如何,經過行政部門來討論並說明清楚,我也同意免凍結,改為主決議,我們一起努力精進,我真的還是非常希望,就是政府那麼拚命,若是有什麼成績應該要廣為宣導,要宣傳才有用啊!讓老百姓對政府有信心,這才是人民要的好嗎?請加強宣導。

陳主任委員吉仲:好,謝謝楊委員。

楊委員瓊瓔:剛剛有幾案都是改為主決議,主委,請你們人員速度要加快,文字擬好趕快提供給我們看,這樣才可以節省時間。

陳主任委員吉仲:是,謝謝委員建議。

主席:請李委員貴敏發言。

李委員貴敏:21案到第23案是我提的,為什麼會提的原因其實在說明欄上也寫得很清楚,我們看到編列的部分,相較於過往是編列很多,當然金額並沒有很大,都是多了幾百萬元或是幾十萬元,可是我們沒有看到主管機關、相關單位來做任何說明。我們知道你們這個基金現在財務的情形並不是太好,是不是?

謝主任勝信:其實跟委員報告……

李委員貴敏:不是,我看到的問題,所以你們現在應該要撙節支出,為什麼我們這個金額會出來的原因,你看看你們增加比例其實滿高的,有四十四點多百分比,然後你們的費用──而且你講這是在公關部分,譬如第22案是在公關慰勞費,這些費用是不是真的有必要?剛才楊瓊瓔委員也提到,就是大家對這個東西期望很大,可是你把錢如果是花在這個上面的話,其實我覺得並不妥當,並沒有達到實際上的功能,所以這是我提案的一個緣由。我也會希望,雖然我不是經濟委員會的成員,但畢竟錢還是應該要花在刀口上,好不好?再拜託說明一下,謝謝。

主席:請業務單位說明。

先請邱委員顯智發言。

邱委員顯智:不好意思,主席,我確認一下,剛剛第14案也是改主決議嘛!所以那一目就沒有凍結。

主席:沒有凍結,所以你的第14案也要改主決議?

邱委員顯智:對,第14案要改主決議。

主席:好,第14案改主決議。

邱委員顯智:謝謝。

主席:現在請業務單位說明。

謝主任勝信:其實農科園區從去年開始就增加二廠,廠商家數從原來的90幾家,到現在已經有113家,整個面積來講,一共是四百多公頃。這一次會編列這些行銷費用,或是公關費用,主要都是協助廠商拓展他們的行銷,尤其是我們會帶廠商去參加一些大展,讓他們的產品能夠在市場上銷售得更好。另外,我們也會幫廠商培訓一些外銷人才及業務人才,以及協助他們在生技技術方面的提升,所以編列的經費都是很翔實的,而且並不是編列很多,尤其是公關費的部分,其實那個只是在幫忙廠商,當一些貴賓來的時候,或是我們要去拓展的時候,會帶一些我們準備好的禮物去而已,都是滿實務性的編列,希望委員能夠支持。以上說明。

主席:其實李貴敏委員說的也有道理啦!第18案到第23案,我們就凍結200萬元,然後提書面報告後始得動支,有沒有意見?

陳主任委員吉仲:遵照辦理。

主席:20案,楊瓊瓔委員的案子改主決議。

現在進行第24案到第25案,請陳亭妃委員發言。

陳委員亭妃:謝謝主席,我提出這個案子主要是因為現在整個農業生物科技園區的擴充計畫,基本上有一個很重要的部分,就是關於水資源處理的部分,因為水資源處理在整個園區裡面其實是重中之重,但是我們發現它的執行率好像有點偏低,我是這樣建議啦!其實我們都希望這是一種督促,我建議凍結200萬元,然後書面報告之後始得動支,請他們針對整個水資源處理廠的處理過程,以及執行時的一些狀況、目標性、未來性提出報告,只要他們將具體的時間表定得比較清楚,預算就可以動支了,謝謝。

主席:請孔委員文吉發言。

孔委員文吉:我是提第25案,跟陳委員的案子其實差不多,農業生物科技園區的擴充計畫,本來應該是在106年完成規劃書嘛!但後來又延到108年底,然後1087月又再次修正計畫延到109年度,預算執行率很低啦!所以這個預算我也主張凍結10%,好不好?不要30%啦!10%就好,差不多210萬元。

主席:凍結200萬元,好不好?

孔委員文吉:好。

陳主任委員吉仲:好,遵照辦理。

陳委員亭妃:提書面報告之後始得動支。

主席:24案到第25案就凍結200萬元,提書面報告後始得動支。

現在處理主決議提案,處理第26案。

陳主任委員吉仲:遵照辦理。

主席:照案通過。處理第27案。

陳主任委員吉仲:遵照辦理。

主席:照案通過。處理第28案。

陳主任委員吉仲:遵照辦理。

主席:照案通過。處理第29案。

陳主任委員吉仲:遵照辦理。

主席:照案通過。處理第30案。

陳主任委員吉仲:遵照辦理。

主席:照案通過。處理第31案。

陳主任委員吉仲:遵照辦理。

主席:照案通過。處理第32案。

陳主任委員吉仲:遵照辦理。

主席:照案通過。處理第33案。

陳主任委員吉仲:遵照辦理。

主席:照案通過。處理第34案。

陳主任委員吉仲:遵照辦理。

主席:照案通過。處理第35案。

陳主任委員吉仲:遵照辦理。

主席:照案通過。處理第36案。

陳主任委員吉仲:遵照辦理。

主席:照案通過。處理第37案。

陳主任委員吉仲:遵照辦理。

主席:照案通過。處理第38案。

陳主任委員吉仲:遵照辦理。

主席:照案通過。處理第39案。

陳主任委員吉仲:遵照辦理。

主席:照案通過。處理第40案。

陳主任委員吉仲:這一案我們有酌修文字,是不是可以將「主題網站」改成「農委會的網站專業」?這樣會更清楚。

主席:請問陳超明委員同意嗎?那我們就按照文字修正通過。

處理第41案。

陳主任委員吉仲:遵照辦理。

主席:照案通過。處理第42案。

陳主任委員吉仲:遵照辦理。

主席:照案通過。處理第43案。

陳主任委員吉仲:遵照辦理。

主席:照案通過。處理第44案。

陳主任委員吉仲:遵照辦理。

主席:照案通過。處理第45案。

陳主任委員吉仲:遵照辦理。

主席:照案通過。處理第46案。

陳主任委員吉仲:遵照辦理。

主席:照案通過。處理第47案。

陳主任委員吉仲:遵照辦理。

主席:照案通過。處理第48案。

陳主任委員吉仲:遵照辦理。

主席:照案通過。處理第49案。

陳主任委員吉仲:遵照辦理。

主席:照案通過。處理第50案。

陳主任委員吉仲:這一案我們有酌修文字,建議是不是可以把「專案報告」改成「書面報告」?

主席:好,那就按照文字修正通過。處理第51案。

陳主任委員吉仲:遵照辦理。

主席:照案通過。

請楊委員瓊瓔發言。

楊委員瓊瓔:關於第20案,剛剛本來是說不要凍,結果主委是同意凍結,主席剛才宣布的是凍結200萬元……

陳主任委員吉仲:24案及第25案。

楊委員瓊瓔:18案到第23案啦!本席的第20案是凍結100萬元,我們共同討論的最後結果是凍結200萬元嘛!報告後始得動支。

陳主任委員吉仲:是。

楊委員瓊瓔:所以我的第20案就不需要改主決議,照案通過就好了。

主席:不要改主決議嗎?

楊委員瓊瓔:對,就照案通過,因為金額是在那個範圍內。

陳主任委員吉仲:好,遵照辦理。

主席:請孔委員文吉發言。

孔委員文吉:剛才第30案到第33案是怎麼處理的?

主席:遵照辦理啊!

孔委員文吉:不是遵照辦理,那個……

主席:你的案子不是都遵照辦理嗎?

孔委員文吉:李貴敏委員撤案了,第30案到第33案。

主席:30案是我的提案耶!

賴委員瑞隆:33案是邱議瑩委員的提案,是不是看錯了?

孔委員文吉:對不起,我講錯了。

主席:現在開始處理農田水利事業作業基金,第52案到第54案,業外收入部分,請問在場委員有沒有意見?

楊委員瓊瓔:沒有意見!

主席:請陳委員亭妃發言。

陳委員亭妃:這個部分其實是針對在改制之後,我們所有的土地承租跟用地取得的部分,現在到底是怎麼樣做處理?我們當時都有制定一些原則,也就是訂定處理辦法,現在整個辦法在擬出一個方向之後就陸續公告當中,關於這個部分我們是不是有一個未來性?在土地取得跟相關的承租上到底有沒有未來性?因為這個都會影響到你們的收入,所以我才會希望是不是有可能增列你們的收入預算。

蔡署長昇甫:非常感謝委員的垂詢,事實上,農田水利法施行之後,我們所有的子法規完全都已經訂定完成了,相關制度、配套也都在進行當中。其中針對第53案,租賃收入增加的部分,因為現在是疫情期間,只要是承租戶,我們一律都打八折,因此第53案建議是不是可以免予增列?至於第52案及第54案,我們的業務單位表示可以遵照辦理。

主席:請陳委員明文發言。

陳委員明文:過去農田水利會的時代,水利地大概都可以出售,沒有錯吧?

蔡署長昇甫:是。

陳委員明文:但在轉到公務單位以後,有一段時間是停止的,但現在呢?現在你們的土地……

蔡署長昇甫:現在都……

陳委員明文:都可以申請?

蔡署長昇甫:都可以,我們的法制作業已經都全部完成了,包含土地價值的查估,還有我們的公開標售,或者是只要是畸零地、林地,都可以有優先購買權等等,我們完全都已經法制化了,目前都已經在進行中,所以我們才會在今年度的預算裡面編列變賣收入。當然對於很大塊的那一種,可能會有另外的機制,但畸零地這一塊完全都OK了。

陳委員明文:主委,像現在臺北市這些水利會,基本上,現在都沒有水利的利用嘛!所以我覺得現在所有的土地其實是應該要做一個合理的分配啦!所謂分配就是不應該都在臺北這個地方,例如瑠公圳現在沒有處理,對農民也沒有幫助,應該思考怎樣去照顧農民,譬如說嘉南有需要,這些資金應該怎樣去挹注有農民水利的部分,這樣才能把資源做一個合理的分配,主委是否能夠簡單說明一下?

陳主任委員吉仲:非常謝謝委員的建議。其實17個農田水利會樣態都不一樣,委員講的是都市型的,包括瑠公、七星或桃園石門等。都市型的農田水利會資產比較多,我們處理的原則是畸零地的部分才會處理,其他大片的一定要配合公益性質的需求,我們才會同意。至於其他既有的、財務比較健全的農田水利管理處,他們已經在陸續認養一些偏遠的、離島的,未來我們也會請他們多跟農村型的農田水利管理處共同合作,我們的原則就是這些資源都要用在農田水利的設施、業務上……

陳委員明文:對,現在是沒有嗎?你們現在還是沒有……

陳主任委員吉仲:有,我們很樂意把相關的資訊……

陳委員明文:包括七星、瑠公等現在等於是資產管理公司,它怎麼會是水利會?我的意思是,這些資產跟資源事實上應該分配到像嘉南、屏東等地……

陳主任委員吉仲:是,有啦!有在做,甚至現在我們有一個讓所有2,000多個農田水利管理處的員工素質提升的訓練中心,這部分也都可以請這些農田水利管理處來幫忙,所以我們有往委員建議的方向在做,我們會更大幅度的……

陳委員明文:現在改制公務機關以後,這17個財團法人是不是已回歸農委會管理了?

陳主任委員吉仲:當然。

陳委員明文:全部都是,是嗎?沒有錯吧?

陳主任委員吉仲:是。

陳委員明文:17個水利會財團法人,有幾個官股超過50%的?有嗎?

蔡署長昇甫:跟委員報告,全部都超過50%以上。因為財團法人是由目的事業主管機關管理的,所以當時他們如果捐助成立像是病理中心,現在主管機關就在衛福部;如果像環境綠化等等,那就在農委會。

陳委員明文:現在相關的資產,我們都有辦法掌控就對了?

蔡署長昇甫:是。有,完全……

陳委員明文:沒有錯?所以剛才主委講的,現在所有水利會的土地只有畸零地才會出售,剩下的就是要有公益性質才會出售,意思是這樣嗎?還是怎麼樣?還是一般人申請讓售,只要符合什麼規定就可以出售了?請你說明一下。

蔡署長昇甫:若是較大片的土地,就是配合整個都市更新,有需要參與國家都市計畫更新的時候,才會予以使用;至於畸零地的部分,為了促進地方的發展,所以我們都一律配合可以出售,但是要有一定的程序。

跟委員報告,委員剛才關心的錢的部分,事實上瑠公在嘉南就有設一個旱作推廣中心;另外,金門過去沒有灌溉的服務,現在金門3,000多公頃的農田也都是由瑠公管理處來負責。以上。

主席:先請楊委員瓊瓔發言,楊委員發言完畢後,請陳委員超明發言。

楊委員瓊瓔:109101日改制之日起,我們大概停頓了10個月的時間,為什麼停頓呢?我也願意給這個時間,因為農田水利會從社團法人改制為公法人的時候,很多制度必須要調整,而且人選的遴派也要在這10個月的時間內陸續去做。有一點從之前我們就一直在討論,原本還是農田水利會時已經執行到一半的案子,因為101日改制,所以全部暫停申購,等了快一年的時間終於可以開始,從去年農曆年過年可以開始申購之後,我們又發覺一個問題,主委,就是以前已經辦到三分之二的案子,如果還要重新以新案來辦,可能還要拖大概兩年的時間。你們也決定從善如流,同樣的案子,都市計畫沒有變更,當然所有紙上作業都要查清楚,都市計畫沒有變更,即使重新做還是一樣,還是同樣做這些動作,所以署長也很好,報請會裡面同意可以接續做。這就是政府機關改制時,我們必須注意到的一點,本來就應該要接續,如果情境不變的時候,本來改制的目的就是要更好嘛!不能叫他們再重新申辦。

這部分你們也從善如流,但是我還是要勉勵,現在開放的是畸零地,比如說天寶彌勒佛院向你們申請,到現在已經5年了,因為疫情的關係,去年可能各區都會碰到這個問題,在疫情期間都停頓下來,所以回饋金展延,還要經過當地縣市政府的同意,然後再送到你們這邊來。我要拜託一件事,既然是公法人,中央、地方大家要合作,縣市政府如果送上來之後,也經過嚴格的審查,拜託你們的速度要加快。因為整個面積好幾公頃,就差那麼一點點,它已經過都市計畫審查通過,而且不具灌排功能才可能變做廢溝,這部分就拜託署長辛苦一點,通令下去,不要再拖了,收到案子趕快走流程。就像您說的要地盡其利,不管是國有地、你們的地或是誰的地,都可以地盡其利,地區的風貌才會美,要不然就一直癱在那裡。加油,好不好?謝謝。

陳委員超明:首先請教主委還有農水署署長,之前為了改制拚得天昏地暗,現在臺灣最有錢的單位就是農水署,所以你當這個主委應該很高興。但是你常常忘記講過的話,你說要加強推動擴大灌溉區,當初也答應要幫忙大湖跟苗栗的通霄,但是我現在都看不到動靜啊!現在錢進了你的口袋,你之前說要做的事情都不敢做了,都沒有去做,這件事你覺得要怎麼解決?最主要是要加強非灌區的灌溉系統啊!

陳主任委員吉仲:完全同意陳委員的建議,只要有水源,我們就會去做。其實委員說的剛好顛倒,我們現在壓力最大的就是農水署,因為各地的農水路,即使我們每一年編列預算去做,還是永遠不夠,但是非灌區的部分,現在已經有5萬多公頃,未來還有16萬公頃都會納入,委員只要去看灌區外的,包括像南投的大坪頂,500多公頃的百香果種植區,我們都做好了;還有花蓮各地都是……

陳委員超明:你說很多做好了,但是我們苗栗沒有做好,我被人家罵得要死啊!

陳主任委員吉仲:不是,委員,你們那邊沒有水源,如果有水源,我……

陳委員超明:好,講到水源,我就跟你講……

陳主任委員吉仲:只要有水源,我們就立刻去做。

陳委員超明:你農田水利署要去找水源,你們竟然叫我們農民去提供水源給你們,到底你們是專家還是我們農民是專家?

陳主任委員吉仲:不是,我講的水源是像南投草屯平林里,它要用前面的烏溪,烏溪是一個水源,那我們當然很樂意把這個水架接過去。關於這部分,如果有些水源需要再跟經濟部那邊討論,我們也很樂意,只要有水源的,我們現在已經盤點出16萬公頃有水源的,我們就會優先去做。

陳委員超明:你現在講的是別的縣市,以我來講,我沒有感覺,我現在講的是苗栗。

陳主任委員吉仲:是。

陳委員超明:至於你講的水源,我一直講我們鯉魚潭水庫當初的水是要來做灌溉用的,當然這個水也是從那邊來的,但是你們要去想到地下水,哪裡可以去開發水源的嘛!

陳主任委員吉仲:是,委員,我們沒有理由卸責。我們會去苗栗,包括通霄、苑裡當地,看看灌區外的農地,我們怎麼來協助。

陳委員超明:好不好?這個當初你有答應了,你很關心這個問題,所以我一向不敢刪你的預算,但是你一定要做好。

陳主任委員吉仲:好。沒問題。好。

主席:孔委員文吉發言完,再請陳委員明文發言。

孔委員文吉:我在這邊要為我們原住民鄉鎮請命,特別是農田水利署改公務機關之後,非灌區的納為有灌溉用水的,反而越來越少,我舉個例子,屏東三地門鄉部落,還有特別是阿里山鄉的新美村,已經講了很多年了,你們現在有沒有把新美村納入灌區?以前農田水利處謝勝信處長擔任處長時,全國很多原住民地區都納為灌區,反而變成水利署之後,什麼都沒有。所以署長真的要加油,我們原住民地區以前都是灌區外,非會員啊!後來變成水利署之後,不分灌區內、灌區外,以為原住民地區會變成灌區,可是到了水利署蔡署長這邊,納入灌區的原住民鄉鎮越來越少,反而是以前謝勝信當處長的時候,很多地區變成灌區,真的要加油。所以我跟陳超明委員是一樣的,心有同感。

主席:請業務單位說明。

陳主任委員吉仲:向孔委員特別報告,不管是我們之前謝勝信處長還是現在蔡昇甫署長,他們都是農委會的,跟委員報告,所有灌區外擴充增加的,有將近三分之二都在原住民地區,你去看花蓮光復到瑞穗,這些都是這幾年完成的,所以我們很樂意把數字……

孔委員文吉:那是平地原住民鄉鎮啊!我們山地原住民呢?阿里山鄉新美村現在進度怎麼樣?

陳主任委員吉仲:我剛才已經有講了,每一年的經費全部投入也都不夠……

孔委員文吉:阿里山鄉新美村的進度如何?

陳主任委員吉仲:但是我們會特別針對產業需要的、農民需要的優先去辦理。只要提出來,我們都很樂意配合。

孔委員文吉:說明一下嘛!蔡署長,我考你一下,新美村現在怎麼樣?

蔡署長昇甫:是,新美村現在正在等縣政府提案,只要縣政府把案子提上來,我們馬上就核定,事實上我們經費都已經準備好了,另外剛剛委員所垂詢的阿里山鄉,其實也是一樣的,這部分只要那些計畫好了,我們一定會馬上核定。

主席:現在請陳委員明文發言。

陳委員明文:非灌區的部分,像嘉義、像溪口,現在你們怎麼處理?

蔡署長昇甫:跟委員報告,委員裡面提到非灌區的部分,因為剛好都在重劃區,所以我們已經核定,我們在414日已經……

陳委員明文:你是說個案啊!我是說通盤,像溪口有很多也不是雲林水利會的,也不是縣政府的,那麼要怎麼處理?這個實在是很麻煩,現在個案都要向你們拜託,這很麻煩!你們是不是要做一個通盤檢討?

蔡署長昇甫:跟委員報告,我們現在已經有做通盤的處理,部分的鄉鎮可能我們要跟縣政府合作,來做相關的工程,還有包含後續的維護,至於如果是剛好在農田水利會的中間,好比像水虞厝這一種的,那就是由我們的管理處全權處理。

陳委員明文:這個要有進度,大概什麼時候可以全面處理?

蔡署長昇甫:有,水利處那個4月底就會完工了……

陳委員明文:不是!我們上一次跟你建議,是副署長去的嘛!

蔡署長昇甫:是,副署長。

陳委員明文:這都已經核定了嘛?

蔡署長昇甫:對,都核定了。

陳委員明文:我是說未來溪口這些非灌區的部分是不是把全部納入,不用再一案、一案跟你們拜託,如果以後你們可以做,那麼就直接做了。

蔡署長昇甫:會,我們一定會把整個機制弄好,一定都讓……

陳委員明文:主委,我常常跟你講,嘉義縣三十、四十年來……

陳主任委員吉仲:有啦!上次你就有邀請我到溪口……

陳委員明文:我知道啦!三十、四十年來實在是最可憐的,嘉義縣水利會也不像臺南,也不像雲林,一個嘉義縣居然這樣分家,雲嘉農田水利會從光復以來到現在從沒有哪一位會長是嘉義人出身的,當然不用講你們雲林水利會一定是雲林人當會長,所以嘉義的灌區,基本上我們這些農民都好像是「前人囝」!事實上我的意思是希望統籌,嘉義自己成立一個嘉義農田水利會,我們才能全面性去做一個規劃、處理,不用一下在雲林、一下在嘉南。主委,這有什麼困難?過去水利會的時代有這種情況,現在改制為公務機關了,這做一個合理的調整,分割出來而已,只是17個變成18個而已,嘉義歸嘉義,這有什麼問題嗎?

陳主任委員吉仲:感謝委員的建議,因為這牽涉到整個農田水利灌溉不同的水系系統,委員也知道嘉南大圳一直到嘉義,雲林那邊也會到嘉義的北邊,所以這個部分,我們是依水系區分農田水利管理處,但是未來要如何照顧更多嘉義的農民,我們絕對全力以赴!

陳委員明文:你們現在的水利會是用水系規劃,我的意思是用區域規劃,也是可以啊!

陳主任委員吉仲:委員所說的是行政單位的部分。

陳委員明文:對啊!用行政單位規劃………

陳主任委員吉仲:我們來思考一下。

陳委員明文:對啦!我覺得這樣區分比較好,要不然嘉義縣一下子歸雲林、一下子歸嘉南,我覺得這樣實在是不合理。

陳主任委員吉仲:不會啦!現在嘉義縣是農工大縣,正在大發展了,所以我們會全力配合。

陳委員明文:希望你能夠全力配合,但是水利這個事情還是跟農民息息相關,好不好?

陳主任委員吉仲:謝謝委員。

孔委員文吉:可不可以請主委提供一下?原住民地區分山原跟平原,你知道什麼叫山原跟平原嗎?

陳主任委員吉仲:瞭解,有山地原住民跟平地原住民。

孔委員文吉:你講光復、瑞穗都是平原地區,山原地區像我們阿里山、屏東三地門,這是山原地區……

主席:請把相關的報告準備好,提供給孔委員。

陳主任委員吉仲:是。我們是不是一個月內把書面資料準備好?

主席:好。第52案至第54案,是不是就可以增列2,000萬?

陳主任委員吉仲:沒有,第52案增列71萬,我們遵照辦理。第53案,我們有跟蘇委員討論,是不是可以免於增列?第54案陳亭妃委員等人所提,我們是遵照辦理。

主席:好,那就是第52案增列71萬。那是一起還是怎樣?

陳委員亭妃:沒有啦!剛剛主席就說業務外收入的部分就全部增列2,000萬對不對?

主席:好不好?

陳主任委員吉仲:好,遵照辦理。

主席:52案到第54案業外收入的部分,增列2,000萬。

現在處理業外總支出。先處理第56案到第68案,先討論第56案至第68案的業外總支出。

孔委員文吉:55案呢?第55案有關員工的福利跟工作權保障,因為你們針對農水署年資高達10年以上的臨時及約僱人員,薪水非常微薄,以及他們的權益,請說明一下。

蔡署長昇甫:非常感謝委員關心我們管理處的同仁,事實上在今年我們的薪水完全比照公務人員,不管他是正式或非正式,我們一律都是調整4%。另外我們到目前為止,委員垂詢有提到我們是不是有裁員等等,其實完全沒有,我們改制從109101日到現在,一年多來完全沒有裁撤任何一個人員,他們的相關福利,我們完全都確保。以上。

孔委員文吉:完全都確保嗎?

蔡署長昇甫:工作權這部分,我們都完全確保。

孔委員文吉:現在很難講清楚,沒有被裁員,而且福利完全被確保?主席,是不是凍結5%,提書面報告再解凍?

主席:好,那……

賴委員瑞隆:主席,因為有說明了,我是建議……

主席:55案是通案,因為我們後面還有很多案,我們是不是最後再來討論你這第55案的通案?好不好?

賴委員瑞隆:好啦!先處理其他的。

主席:好,我們先處理其他的。

處理第56案到第68案,請邱委員議瑩發言。

邱委員議瑩:主席,我要請教一下,從第57案開始一直到……

你現在是從第58案到第68案嘛?

主席:56案到第68案。

邱委員議瑩:好,如果是從第56案到第68案,我就請大家先看一下,從第56案到第68案,原則上提案人都是李貴敏委員,我不曉得李委員提這些案的目的,到底是要幹嘛!比如第57案是石門農田水利事業作業基金,其「服務費用」編列了5,836萬元,李委員提案刪減5,739萬元。基本上,提案都是所謂的報復性刪減,不知道這種提案的目的到底是什麼?如果是要報復性刪減的話,你們就把它全部刪光嘛!但提案刪除的比例還不一樣,像彰化農田水利事業作業基金的「行銷及業務費用」就是把143萬元全刪,嘉南農田水利事業作業基金的這個也是全刪,另外第74案嘉南農田水利事業作業基金的「材料及用品費」原編列四千七百多萬元,結果被刪了三千兩百多萬元。我不太懂李貴敏委員提出這些案子的目的到底是什麼?如果現在是列在孔文吉委員的名下,你們要不要說明一下?

主席:因為李貴敏委員現在不在現場,所以他提案的目的我們就不揣測了。現在請在場委員針對……

邱委員議瑩:那就不討論了。

主席:請問在場委員,針對第56案到第68案有沒有其他的意見?請孔委員文吉發言。

孔委員文吉:是這樣的,第57案和第60案李貴敏委員撤案,其他的……

邱委員志偉:你現在是……

孔委員文吉:57案和第60案撤案,其他的案子就等李貴敏委員來的時候,請他來……

主席:陳亭妃委員……

邱委員志偉:李貴敏委員不在……

賴委員瑞隆:他如果不在,是不是就先不討論了?

陳委員亭妃:主席,這筆預算很清楚,就是針對各農田水利事業的作業基金,攸關到各農田水利事業的推動,所以我覺得這樣的提案確實有點不當,因為理由在哪裡並不清楚,所以我認為就是照列,不然再等來等去,對於在這邊審預算的委員來說就很不公平,因此我覺得就是照列,而且我們大家都支持照列。

陳委員明文:好啦!就照列啦!

陳主任委員吉仲:主席,我是不是跟大家說明一下?這筆經費非常重要,汛期要來了,所有的……

主席:主委,你讓委員先發言好嗎?

楊委員瓊瓔:主席,我要發言。我想每一位委員都有提案的權利,雖然李委員不是我們經濟委員會的,但他也希望能夠提出來討論,所以我希望其他委員就不要用什麼「報復性」這種言語稱之,我覺得不是很妥當。因為我們已經充分討論過,所以這些案子我們就撤案。

主席:請邱委員志偉發言。

邱委員志偉:不是,這個有針對性,我們不曉得目的是什麼,但我們要支持農業啊!

孔委員文吉:好啦!都撤案了啦!

主席:人家都已經撤案了。

賴委員瑞隆:那就尊重他們的撤案好嗎?

主席:56案到第68案我們就是預算照列。

處理第69案到第72案。

陳委員明文:一樣啦!

賴委員瑞隆:一樣都是李貴敏委員的案子,是不是就不處理了?

邱委員志偉:還有高雄農田水利事業作業基金,這筆預算如果被凍掉的話,我回去怎麼處理?我回去要怎麼對……

陳委員亭妃:主席,也一樣……

楊委員瓊瓔:他不在就撤案了。

主席:69案到第72案就預算照列,現在討論……

邱委員志偉:到第74案。

主席:處理第73案到第87案。

邱委員議瑩:這些都撤案了啊!

陳委員亭妃:一樣的狀況嘛!

賴委員瑞隆:75案可不可以請農委會說明一下?

蔡署長昇甫:跟委員報告,因為所謂的其他費用就是我們水利小組的費用,全國一共有3,495個水利小組,這些水利小組平常都在做轄區內圳路的維護管理以及修補,包含汛期要到的災害預防和搶修,其實都編列在這邊,因此希望委員能多多支持,這些都是……

陳委員明文:現在是在掌水工……

陳主任委員吉仲:當然,掌水工都還在裡面,一個小組就要負責50公頃,掌水工所有工作的費用都從這筆預算支應,所以這個……

賴委員瑞隆:這個就改主決議好嗎?

主席:好,第75案改主決議,第73案到第87案預算照列。現在討論……

楊委員瓊瓔:主席,李貴敏委員的撤案。

孔委員文吉:就撤案吧!

主席:55案也撤案嗎?

楊委員瓊瓔:不是,是李貴敏委員這個階段的提案撤案。

主席:55案是孔文吉委員的通案。

孔委員文吉:因為現在很難講清楚,他的工作權都有被保障,而且薪水也提高了,所以現在很難講清楚。我是主張先凍結5%,並提書面報告。

陳委員明文:給我一分鐘。署長,有關我剛剛跟你講非灌區的部分,現在土地如果是登記給你們水利會的話,非灌區的部分你們應該都要做,你們現在有沒有在處理?凡涉及縣政府和水利會的工作你們都要做,而且這些應該要有個規範對不對?不然你們會讓這些人長期吃虧的,就像我們溪口、大林那邊還有很多是非灌區的,水圳做得不夠,現在還要這樣。雖然現在是還沒全面地討論,但是那天我們講了,只要是水利地的、只要是登記為水利會的而不是灌區的,你們就要做,我是覺得這件事就是要履行。

主席:請陳委員亭妃發言。

陳委員亭妃:針對孔文吉委員的這個案子,現在很多相關的分署,確實有很多臨時或約僱人員因其年資高達10年以上,其權益或基本工資是否沒有被照顧到?畢竟每個地方確實有不同的狀態,我覺得這個部分是不是可以請主委和署長說明清楚?不過這是兩難,如果我們凍結掉預算,不就更難去處理相關的權利問題嗎?所以我認為可要求提書面報告,但預算不要凍結,讓他們可以去處理這些問題。因為錢不夠就更難去處理這些臨時和約僱人員的權益了,所以我也拜託主委對此要講清楚,我也曾代表過幾個分署向主委陳情,每個分署的狀況確實都不一樣,沒有處理的一致性,大家比較起來確實會質疑,為什麼有的是這樣處理,為什麼有的要那樣處理,就是不同調,這確實應該說明清楚,但我認為還是不要凍結,凍結之後處理起來會更困難。

主席:為什麼?

孔委員文吉:不是,凍結只是暫時凍結,但我提案的意思是,我有接獲陳情,而你剛才跟我說,員工工作權有保障、薪水有提高4%,但你們不能在這邊就講一句話,資料也要給我才行,不然為什麼員工還會陳情?所以我說就先凍結5%,你們就提書面報告嘛!

賴委員瑞隆:主席……

主席:孔委員說完,我們就請賴委員瑞隆發言,之後再請業務單位說明。

賴委員瑞隆:我的看法是這樣,因為剛才主委跟署長也說明了,他們在薪資上該調的也都調了,也沒有任何裁員,我想這就是政務官和主管機關對外很重要的清楚說明,我是比較傾向建議,會後可以補更詳細的資料給委員們。至於預算就不要凍結,因為政務官跟署長都這麼清楚地說明了,如果凍結的話,確實也有可能影響到他們的權益,所以建議會後可以補更詳細的資料好嗎?謝謝。

主席:請孔委員文吉發言。

孔委員文吉:這筆經費是多少?

主席:76億元。

孔委員文吉:經費有76億元,那就酌凍個5%好了,就2,000萬元嘛!

陳主任委員吉仲:特別跟孔委員報告,經費有76億元,但我們有17個農田水利管理處、兩千多名員工、三千多個小組長,還有一系列的工作,如果這筆預算要凍結的話,我們就無法履行當初改制時要確保他們的福利。而且坦白講每個小組長的獎勵金也都不一樣,我們都是要逐漸地調高,可是如果凍結了,好像等同於我們認為相關的人事費用是足夠的,這部分是不是可以讓我們提供完整的書面資料,好嗎?

孔委員文吉:好,提供書面資料,改主決議……

楊委員瓊瓔:改主決議,大家加油啦!

孔委員文吉:但是你不能在這邊講七十多億的預算,對員工的工作權有保障、員工薪水有提高,不是單憑你一句話,這是可以在經濟委員會討論的啊!

主席:我覺得農委會是不是應該給所有經濟委員會的委員一份完整的說明,因為我們都接到各個農田水利會的陳情,你們應該給予每位委員相關的說明,不然委員如何去對這些員工說明清楚?

陳主任委員吉仲:是,好。

主席:我們可以在預算上面支持,如果你們沒有辦法對委員清楚地說明,我認為這樣等於是我們給你們的空白授權,而沒有看到你們真正解決的誠意。

陳主任委員吉仲:我們會提供完整的書面資料給經濟委員會所有的委員。

主席:好,第55案預算照列,改主決議。

楊委員瓊瓔:55案我還是要再補充一下,你們改制的目的是要照顧員工,對不對?原來就有的臨編人員,就不要刪他,因為你刪那個真的會傷腦筋,好不好?

陳主任委員吉仲:沒有!

楊委員瓊瓔:不能說他們已經在這裡了,你卻不讓他們做了,再請新的人來,我覺得這樣沒有道理,舊有的人力要繼續延續,你們想要在新加人力再去增加,對不對?

陳主任委員吉仲:我們都是這樣,如果有的話,各位委員就會接到陳情了。

楊委員瓊瓔:有,我們就是有接到陳情,但是都圓滿地解決了。

孔委員文吉:我可否要求落實剛才署長講的話,因為你說沒有刪、沒有裁員、約聘僱跟職員的薪水都有提高,萬一他講的不是真實的,署長怎麼辦?我預算都讓你過了。

蔡署長昇甫:跟委員報告,事實上我們這個都有發新聞稿,官網上面都有,我們是能確保的。

主席:農田水利署是不是能儘快提供完整的資料給每位委員,說明你們如何保障員工的福利,好不好?

蔡署長昇甫:好,是。

主席:沒有的話,我們應該還可以在院會的時候,以黨團的意見提案……

陳主任委員吉仲:這給我們一個禮拜就可以提供,謝謝。

主席:請儘快在一個月以內提供給各個委員相關完整的報告。

處理第88案到第105案。李委員,我們剛才在你來之前,因為已經處理完第68案到第87案,那你是……

李委員貴敏:對,讓我發言一下。

主席:好,可以。

李委員貴敏:因為剛才我在司法及法制質詢,時間剛好撞上了。我所提的第57案到第74案,接下來是從第76案開始,我講一個很嚴重的問題,嚴重的問題在哪裡?第57案我撤案、第60案我撤案,為什麼其他的部分我沒有撤案?原因我跟大家報告,他們有幾個問題:第一個問題是財務的狀況,基本上是短絀的,我看到的資料是這樣,如果錯的話,請更正一下,這是第一點。第二點是在很多的訊息上,你都編了很多的費用,有些的費用你的倍數是幾乎達到,不是只有增加什麼100%而已;甚至有一個是原來沒有的,然後你編了,可是你編了那筆錢要做什麼,完全沒有講,沒有委託的項目、沒有說清楚受託是誰,也沒有說明這個要幹什麼,但你編的理由全部都是用「專業服務費」,是給法律的事務費、委託調查費用等等。

例如在第70案的部分,在110年度,你根本沒有行銷的費用產生,你現在就編了這項,假設你是實際上有執行的項目所以編列,這個我們也能理解,既然是實際上有執行的項目而編列,那你就把它列出來,可是你卻沒有。從第50幾案到第80幾案,可以看到對於你的用途全部都沒有說明;例如在第80案,編列的數字居然高達三千多萬元,甚至在第81案就更離譜了,第81案你編列的預算數高達兩億多元,在110年度該項下的預算其實只有5,400多萬,你能夠把它漲成兩億四千八百多萬元,你看在111年度較110年度增加的倍數高達354%,所有的東西都是用業務費、其他費用,這個「其他」到底用到哪裡去?你統統都沒有說明,這就是為什麼我們在看預算的時候,你每一個都浮編、每一案都增加;第83案也是一樣,你增加了一百多percent等等,類似像剛剛的情形。我剛剛只舉了一個最大的例子,從5,000多萬元能夠漲成到兩億多元,我覺得這真的是太扯了,你們預算浮編真的已經嚴重到這樣的情形?我尊重委員會的決定,但我覺得既然我們作為民意代表,行政單位所使用的錢是民脂民膏,到底你把錢用到哪一個地方去?你的每一筆,既然已經編了,就應該有對應的項目,這些項目你必須要列出來。以上,謝謝。

主席:剛才第55案到第87案都已經處理完畢。

現在處理第88案到第105案,請問在場委員的意見?

邱委員志偉:現在是從第幾案開始?

主席:88案到第105案。

邱委員志偉:同樣是針對全國各水利會。

楊委員瓊瓔:其實我覺得李貴敏委員提案的目的,就是我剛剛所說的,在改為公法人時,你們到底是如何去執行?我覺得這也是需要討論的議題,讓社會大眾更加地瞭解,也不是刻意的報復性提案,我剛才講過不能有這種言論,但也的確是這樣,因為在執行的過程當中,有很多的內容是不清楚、不瞭解的,或許是幕僚在整個作業上沒有讓委員清楚瞭解,我們是一定支持農業,但是在委員提案出來之後,應該要告訴委員這些是怎麼一回事,你們怎麼做,為什麼會提高這麼多預算,我覺得這是站在民意代表的立場必須要去監督的,所以待會……

邱委員議瑩:農田水利會,你們有跟李貴敏委員說明嗎?

陳主任委員吉仲:我們等主席裁示以後,我們就會立刻跟委員完整做說明,因為可能會對預算編列裡面……

邱委員議瑩:我的意思是在預算提出來的時候,你們應該都會去找委員們做說明嘛!

李委員貴敏:沒有啦!因為我不是經濟委員會的委員。

楊委員瓊瓔:他們沒有去找她啦!

李委員貴敏:對。

楊委員瓊瓔:今天提這些案子,就是希望能成案並討論及說明,因為有很多其他委員會的委員都會關心,請你們拿到應該趕快去討論及說明一下,好不好?

陳主任委員吉仲:是,我們當然很樂意說明。

主席:請農委會是不是就李委員剛才提出的問題,你們精簡的回應,不要帶有任何情緒性的語言,大家一起討論。

邱委員議瑩:我具體建議一下,我覺得雙方都有一些責任,比如說我們在處理這些預算之前都有經過詢答程序,委員們對於農田水利處,包括農業作業基金等等,有任何的問題或不清楚,應該是透過詢答的時候來詢問。第二個,如果提案是這樣子,真的會讓人家誤會,例如你的第81案,嘉南農田水利會作業基金業務成本跟費用編列兩億元,可是李委員的提案全數減列,刪到一毛都不剩;彰化農田水利會作業基金編了三千四百多萬元,刪了3,400萬元;高雄農田水利會編2,500萬元,也全數減列,難免會讓人家覺得這是報復性提案,我覺得雙方都有責任,你們也應該說明,但是委員可以透過詢答來質詢業務單位,清楚瞭解這個預算編列的內容,而不是用提案做這樣的處理,說他們沒有說明清楚。

李委員貴敏:不是、不是,我覺得護航不可以這樣子,簡單來講為什麼在預算的審查過程當中,因為詢答會有時間限制,所以……

邱委員議瑩:詢答本來也是針對預算編列去做詢答啊!

李委員貴敏:不是、不是、不是,我剛剛提到的就是絕對沒有所謂的報復性,但是今天你既然編了預算,就是要讓別人理解你為什麼會有這樣的預算嘛!譬如說我問的問題很簡單,我們就拿第81案當成例子,因為它的金額最大,為什麼你原來編的是五千多萬元,但是現在變成兩億多元?你一定有你的理由,但是我看不出來這麼大的、幾倍的金額,你是不能夠講的?

主席:我們請邱委員志偉發言。

邱委員志偉:舉一個例子,第103案編列2,400萬元,你減了2,200萬元;第108案編2,100萬元,你減2,000萬元;第109案編1,109萬元,減了1,100萬元,沒有看過這種審查預算方式,把所有預算全部砍掉,那農田水利會怎麼運作?你還說我們護航,我覺得你提案,你自己都不負責任。

李委員貴敏:不要這樣子,我跟你講,今天如果有辦法從文件上面看出來,今天就……

邱委員志偉:你把全部砍掉耶!

李委員貴敏:對,為什麼會這樣子?就是因為它的內容不明,政府機關在編預算的時候,其實可以很清楚地講出來預算的內容是什麼……

邱委員志偉:你把高雄農田水利會全數減列……

主席:請陳委員亭妃發言。

陳委員亭妃:主席,剛剛李貴敏委員已經說得很清楚,說要不然全部裡面就挑一個,第81案嘉南農田水利事業作業基金,這個部分本來5,000萬元,增加到24,8492,000元,因為他要全數減列,抱歉,嘉南農田水利是我的選區,所以既然李貴敏委員有說要挑一案,因為如果每條都解釋要解釋到什麼時候,他說挑這個,那就請主委針對這個部分說清楚,為什麼會從五千多萬元增加到2億元?

主席:請主委針對第81案說明。

陳主任委員吉仲:主席、各位委員。以第81案來講,嘉南農田水利管理處負責的灌溉面積超過十幾萬公頃,水路有七萬六千多公里,去年五千多萬元,今年24,000萬元,其實是因為主計總處,我要特別說明,因為在升格為公務機關之後,我們去年第一年把17個農田水利管理處的所有預算非常清楚地送到立法院,今年它要求做科目的變更,所以其實兩億四千多萬元反而是減少,只是因為去年的5,000萬元放在這個科目,因為主計總處要求做科目變更之後,我們在預算書裡面都有寫,才導致認為去年的五千多萬元今年膨脹到24,000萬元,其實不是這一回事,總的部分我們反而還認為有稍微減少,以第81案這個部分來講,它是給所有小組長做疏濬管理跟掌水工等費用,我們認為未來還要再增加編列。

第二個,我要特別說明,剛剛講基金,有些管理處基金好像收支不符,那是因為有些農田水利管理處,尤其是像嘉南、屏東、雲林、花蓮、臺東等是比較窮的,之前水利會的財務負擔是比較大的,大部分都是農委會編列預算,但是現在用基金以後,他當然要自籌,所以有些預算是由政府這邊來編列,所以是不是再請各位委員,如果是農委會這邊沒有說明清楚,我們很樂意再次跟各位委員或者是提供完整書面資料做說明。以上。

主席:請陳委員亭妃發言。

陳委員亭妃:謝謝主委的說明,因為第81案這個部分我就覺得很奇怪,地方就跟我說錢不夠,還減少了,怎麼會增加?就是整個編列預算的狀態有做了調整,所有的都一樣嘛!所以我認為所有預算應該都要照列。

主席:請李委員貴敏發言。

李委員貴敏:我前面已經說明原因了,為了表示我的誠意,絕對不是像剛才是邱志偉委員所講的報復性的問題,絕對沒有報復性的問題,簡單來講,就是你今天編的預算要讓人家能夠審查嘛!所以我可以展現誠意,就是這個錢是真的用在刀口上,所以我可以同意改為主決議,但是像你剛才講說是因為主計長、因為科目變動等等,要很明確地反映在主決議中,也就是說這些錢並不是真的如預算是編列在其他,然後統統都沒有其他的內容說明,因為我們看到你有很多「其他」,加總起來金額就很龐大,第81案只是其中一案,我們審預算的重點是在看你是不是真的把民脂民膏用在需要上,所以絕對沒有剛才邱委員、邱志偉委員講的……

邱委員志偉:我們有3個邱委員,你不要提到我,還有邱議瑩邱委員、邱顯智邱委員。

主席:請賴委員瑞隆發言。

賴委員瑞隆:因為今天也花了不少時間處理這個,其實這個有機會可以處理得更好,如果大家看到預算後委員辦公室有疑慮的話,其實可以找農委會來問清楚,畢竟要全數刪減、甚至要刪減80%90%,這個大概在所有委員的提案都會非常謹慎,如果有這種狀況,其實只要問清楚,大概就會知道問題在哪了,不需要在委員會花這麼多時間爭論,我是建議後續如果有類似這樣的情形,農委會如果看到這樣的提案出現也及早去做說明,也許撤案就撤光了,就不要花這麼多委員會的時間來做這樣的討論。以上建議。

李委員貴敏:謝謝你的建議,我也特別拜託行政單位不要大小眼,不要看委員是不是在該委員會裡面,這是壞習慣好不好?拜託,謝謝。

邱委員志偉:沒有什麼壞習慣,只要是委員會……

主席:請楊委員瓊瓔發言。

楊委員瓊瓔:謝謝主席……

主席:給他講完。

楊委員瓊瓔:謝謝主席,做結論了啦!

主席:他想要講完,你講完給他講一下。

楊委員瓊瓔:不要講了,就做結論了啦!

主席:你講完給他講。

楊委員瓊瓔:好啦!「恬恬」啦!好啦、好啦!我先講的!

邱委員志偉:你說完換我講。

楊委員瓊瓔:主席!

主席:邱志偉講完換你講?不然就是怎樣?

楊委員瓊瓔:我講啊!我先講。

陳委員亭妃:主席處理了!主席處理了!

楊委員瓊瓔:所以這個案子也凸顯,因為剛剛主委有講到一句話,實際上會計帳目更改項目的時候,大家注意聽一下啦!主委講到一個重點,大家都愛農業、支持農業,主委講到一個重點,會計帳目被更改的時候,你反而覺得你還是不夠的,所以這樣子弄清楚之後,我就充分建議這些案子,因為你們是改制機關,改為公法人,本來就要讓社會大眾去瞭解到底是怎麼樣,也不會讓農田水利會的所屬受冤害,我覺得這樣凸顯這個問題是很好,所以我充分建議這些提案撤案,但是要經過委員會做一個主決議,將農田水利會改制為公法人之後的會計帳以及……

主席:公務機關。

楊委員瓊瓔:公務機關的會計帳如何更改,應該要有正式的書面資料出來,好不好?對不對?應該是要這樣子,主決議趕快寫出來。

陳主任委員吉仲:是。

主席:是不是請農委會做這樣子的主決議?

陳主任委員吉仲:遵照辦理。

陳委員亭妃:主席你處理!

主席:我們給邱召委講一下。

陳委員亭妃:主席你處理啦!大家都不要再講了。

主席:繼續處理第88案到第105案,請問在場委員有沒有意見?請孔委員文吉發言。

孔委員文吉:我們沒有。

陳委員亭妃:預算照列啦!

孔委員文吉:撤案啦!撤案改主決議。

主席:不是,現在在處理第88案到第105案。

孔委員文吉:主席,我是針對第88案、第89案、第90案、第91案、第92案、第93案,理由都一樣啦!理由一樣是農田水利署不管對於宜蘭、新竹、石門、高雄、臺中被占用的土地,都清理得很慢,所以對於這筆管理及總務費用,本席主張第89案至第93案凍結20%。理由很簡單,不是基於報復性什麼的,而是每個水利會都被占用的面積,必須探討怎麼清除,但清除過程非常緩慢,還有訴訟程序要走,所以凍結二成好不好?

邱委員議瑩:撤案改為主決議啦!

孔委員文吉:針對第89案至第93案,請主委說明一下。

主席:主委,請現在針對孔文吉委員提到的第89案至第93案加以說明。

孔委員文吉:89案至第93案啦!

陳主任委員吉仲:剛才孔委員所提到的其實是17個農田水利管理處的柴米油鹽,他們的水電費、基本辦公費用如果凍結,幾乎就很難運作啦!可不可以請委員不予凍結,預算照列?我是指第89案至第93案這部分。

孔委員文吉:89案至第93案是來自立法院預算中心的資料,本席不是隨便提的。那你說什麼預算要照列?

蔡署長昇甫:委員垂詢目前全國兩萬七千多公頃土地中有88公頃被民眾占用之事,事實上我們現在已有處理計畫。現在全國由農田水利署管理的土地一共是27,000公頃,其中有88公頃遭民眾占用。基本上,這些占用戶都占用很久了,我們是分級、分類處理。如果現在已經有居民居住,因為監察院一直提醒必須符合兩公約、注意人權,所以我們一定是先安置、輔導,然後才處理。我們並未強制驅離或強制拆除,而是有階段性地處理,當然就需要點時間,也希望委員給我們時間。謝謝委員。

孔委員文吉:我剛才提到的是,對於被占用土地這個問題,你們現在處理得很慢。

主席:請李委員貴敏發言。

李委員貴敏:關於我們的提案,謝謝主委剛才釐清──主委有沒有在聽啊?

剛才主委釐清會有這麼大變動的原因,其實是主計總處要求你們編列預算的科目變動了,主委,對還是不對啦?

陳主任委員吉仲:是。

李委員貴敏:可是,你看其他提案,比如說第九十幾案,相關科目好像又沒有變動,所以我特別拜託主委,撤案我會撤,也就是我同意撤案,但拜託你兩件事情,第一件是拜託你把主計總處要求你們什麼科目應該挪動的訊息提供出來。第二點也特別拜託一下,以後農委會在編列預算時,不能全部都拉在「其他」項下,對於預算用在哪裡,最起碼要在備註寫清楚、說明白,好不好?

陳主任委員吉仲:好。

李委員貴敏:至於因為編列預算寫不清楚導致誤會的情形,我們會撤案,好不好?

陳主任委員吉仲:遵照辦理。

主席:請農委會尊重李貴敏委員剛才的專業建議,甚至未來在預算編列部分能把預算項下相關資訊提供清楚,以免還有其他委員有這樣的誤解,好不好?

陳主任委員吉仲:是,遵照辦理。

主席:李貴敏委員今日提案撤回,並增列一項主決議,也就是第81案增列主決議,希望農委會未來會將農田水利會改成公務機關以後的會計科目能明列清楚。

陳主任委員吉仲:是,遵照辦理。

主席:李委員,這樣可以嗎?

李委員貴敏:可以。

主席:陳委員亭妃不在。請蘇委員治芬發言。

孔委員文吉:現在是討論我的提案還是李貴敏委員的提案?

主席:針對第88案至第105案,李委員提案部分已經完全撤案。現在請業務單位說明。

孔委員文吉:我是提第89案至第93案。

主席:對,那我們現在請業務單位回答第89案至第93案。

陳主任委員吉仲:我剛才特別回應孔委員,關於土地占用問題,我們會儘快處理。

孔委員文吉:是管理及總務費用啊!

陳主任委員吉仲:委員剛才提到的是土地占用部分,剛才署長已完整說明,而提案中最主要的就是柴米油鹽費用,都是基本辦公費用,是否可以請委員讓我們照案編列?

主席:孔委員覺得怎麼樣?

孔委員文吉:基本辦公費用照列?但我建議,既然是管理及總務費用,就少凍一點。

陳主任委員吉仲:我向委員報告,一個管理處有很多工作站、很多辦公室、分處,所以預算根本不夠,而且最近各式各樣的所有材料價格都在上漲,是否可以同意預算照列?

主席:請蘇委員治芬發言。

蘇委員治芬:關於孔委員所提第89案至第93案,現在我們也搞清楚了,就是業務成本與費用最主要的用途是在管理及總務費用,這大概就是經常性的開銷啦!沒辦法動嘛!因為人員已經在了。為什麼說從公法人「升級」為公務機關?雖然名稱改了、機關也改了,問題是內容,包含人、管理數量都是沒有變動的,甚至還加碼,這點能否請孔委員體恤一下?因為我來自農業縣,每天在外會勘,需要一些過去水利會的工作人員與我們一起打拚,所以請支持一下。

主席:請蘇委員震清發言。

蘇委員震清:我一樣要呼應蘇治芬委員,請孔委員協助、支持,因為在他們現在的業務成本費用中,人事部分的整體支出實在不太夠。以我們屏東來講,這麼長的灌溉系統……

陳委員超明:夠啦!不要講不夠啦!

蘇委員震清:怎麼會夠?可能不夠。所以,請孔委員同意照原列數啦!好不好?

請主席裁示啦!就照原列數啦!

孔委員文吉:是這樣的,我是照立法院預算中心的資料提案,那就全部都改為主決議好了。

陳主任委員吉仲:謝謝。

主席:89案至第93案改為主決議。

88案至第105案預算照列。

討論第106案至第107案。

106案是孔委員提案,請孔委員文吉發言。

孔委員文吉:請針對第106案中的研究發展費用說明一下。

陳主任委員吉仲:我們有幾個機構,包含人力與研究發展,例如本會有一處人力訓練中心,就是要讓所有農田水利管理處員工可以再升級,因為諸如現在很多閘門改為自動化監控,還有水質部分,都更需要作相關研究,甚至未來還可以搭配整體自動化系統的管理。由於這部分經費不多,是否可以請委員同意也按照我們的預算照列?

賴委員瑞隆:建議照列。

孔委員文吉:等一下!新竹市環保局遭民眾檢舉灌溉渠道遭污染,毒死魚蝦,調查發現,灌溉水體混濁、又有浮油。請問你們的灌溉渠道沒有像新竹市環保局被指控的情形?而你們又怎麼改善

蔡署長昇甫:跟委員報告。農田水利會升格為公務機關之後,我們進行跨中央與地方的積極合作,例如我們現在與環保署和地方政府之間都有平臺可處理,事實上,水質管理比以前更有機制。以上向委員報告。

主席:請蘇委員治芬發言。

蘇委員治芬:請問主委,在研究發展及訓練費用中,研究發展範圍是否包含小水力?

蔡署長昇甫:有。

蘇委員治芬:可不可以請主委解釋一下小水力的研究發展所占分量大概有多少?另外,你們升格為公務機關以後,遭到一些地方人士抗爭,他們所抗爭的是在水溝上裝設太陽能光電,彷彿水溝蓋一樣,在景觀上實在很不好看,或者在旁邊的空間接受申請裝設一些太陽能光電。以小水力還有在溝渠上或旁邊空間裝設太陽能光電板這方面,就我的選區來講,你們是遭遇挫折的喔!請就這部分解釋一下好不好?

蔡署長昇甫:關於小水力發電,其實我們已經完成全國潛力點的調查,而且都是靠這筆研究發展經費。再者,委員垂詢在雲林地區有部分民眾反對在渠道上加蓋太陽光電板,原因滿多的,我們也透過比較積極的研究發展,以技術性方式改善民眾疑慮,如果是新作設施,我們都會注意到與地景的融合以及對水質無影響的相關資訊公開,事實上,現在已經有部分地區的民眾反而非常歡迎。以上簡單報告。

主席:請孔委員文吉發言。

孔委員文吉:簡單一點,灌溉渠道工業廢水改善這部分少凍一點,凍結100萬元就好了,以要求你們加強改善。還是刪100萬元就好?

蔡署長昇甫:我們的經費已經非常少了。

孔委員文吉:但是有工業廢水造成灌溉渠道污染!

陳主任委員吉仲:所以反而需要更多預算,因為正式升格為公務機關之後,必須對灌溉水質加強,所以請委員同意這部分依照原預算。

主席:不是啦!就是針對孔委員在意的部分,也就是工業廢水到底會不會影響灌溉渠道這部分,是否能再提供更詳細的報告給委員?因為這種情況會影響孔委員怎麼樣與──其實也不只是孔委員,也涉及我們所有委員怎麼樣向農民解釋你們農田水利署真的維護了整個灌溉溝渠的安全。

蘇委員治芬:主席,工業廢水不能排入給水溝,不是嗎?工業廢水只能排入排水溝對不對?所以這一點請農委會解釋清楚,給水溝與排水溝在水利會屬於兩個系統喔!是不是?

蔡署長昇甫:是,這一點真的要感謝立法院全體委員,因為在立農田水利法當時就已經提到灌溉專用渠道原則上禁止搭排,這樣立法之後,全國灌溉隨著改制與農田水利法的施行提升很多。委員擔心的可能是我們有沒有落實,事實上,我們現在已經與環保單位都積極成立平臺,查緝制度其實比以前更好。至於這筆經費真的非常少,若是再刪減,可能會影響實際上的作業,請委員體諒。

主席:請孔委員文吉發言。

孔委員文吉:針對第106案刪100萬元的部分改為主決議,好不好?

主席:106案改為主決議。第106案與第107案預算照列。

楊委員瓊瓔:107案是撤案喔!應該是撤案啊!

主席:就是預算照列啊!

楊委員瓊瓔:不是,應該算撤案。

主席:我們剛才說過,李委員的提案全都撤案,只留下第81案改為主決議。

楊委員瓊瓔:81案也要撤案,這是我們共同討論的決議。

主席:可是也是有個地方要改為主決議。

楊委員瓊瓔:不用啊!大家決議就好,只是新增一項主決議而已啊!

主席:好,第81案也撤案。

處理第108案至第114案。業務單位向高虹安委員說明清楚了嗎?現在這部分只剩高虹安委員的提案。

蔡署長昇甫:我們有提供書面資料,不過後來高委員不方便與我們接觸。

主席:我知道,那你們有向她的辦公室說明清楚嗎?

蔡署長昇甫:有,我們提供了書面資料。

主席:108案至第114案預算照列。

孔委員文吉:109案撤案。

主席:對,李委員的案子都撤了。

處理主決議第115案。

陳主任委員吉仲:遵照辦理。

主席:照案通過。處理第116案。

陳主任委員吉仲:遵照辦理。

主席:照案通過。處理第117案。

陳主任委員吉仲:遵照辦理。

主席:照案通過。處理第118案。

陳主任委員吉仲:遵照辦理。

主席:照案通過。處理第119案。

陳主任委員吉仲:建議修正文字。

賴委員瑞隆:同意照修正文字。

主席:按照文字修正通過。處理第120案。

陳主任委員吉仲:遵照辦理。

主席:照案通過。處理第121案。

陳主任委員吉仲:遵照辦理。

主席:照案通過。處理第122案。

陳主任委員吉仲:遵照辦理。

主席:照案通過。處理第123案。

陳主任委員吉仲:遵照辦理。

主席:照案通過。處理第124案。

陳主任委員吉仲:遵照辦理。

主席:照案通過。處理第125案。

陳主任委員吉仲:遵照辦理。

主席:照案通過。處理第126案。

陳主任委員吉仲:遵照辦理。

主席:照案通過。處理第127案。

陳主任委員吉仲:遵照辦理。

主席:照案通過。處理第128案。

陳主任委員吉仲:遵照辦理。

主席:照案通過。處理第129案。

陳主任委員吉仲:遵照辦理。

主席:照案通過。處理第130案。

陳主任委員吉仲:遵照辦理。

主席:照案通過。處理第131案。

陳主任委員吉仲:遵照辦理。

主席:照案通過。

宣讀委員陳明文等新增提案:

INCLUDEPICTURE "F:\\scan\\23\\j23_頁面_01.jpg" \* MERGEFORMATINET INCLUDEPICTURE "F:\\scan\\23\\j23_頁面_01.jpg" \* MERGEFORMATINET INCLUDEPICTURE "F:\\scan\\23\\j23_頁面_01.jpg" \* MERGEFORMATINET

INCLUDEPICTURE "F:\\scan\\23\\j23_頁面_02.jpg" \* MERGEFORMATINET INCLUDEPICTURE "F:\\scan\\23\\j23_頁面_02.jpg" \* MERGEFORMATINET INCLUDEPICTURE "F:\\scan\\23\\j23_頁面_02.jpg" \* MERGEFORMATINET

INCLUDEPICTURE "F:\\scan\\23\\j23_頁面_03.jpg" \* MERGEFORMATINET INCLUDEPICTURE "F:\\scan\\23\\j23_頁面_03.jpg" \* MERGEFORMATINET INCLUDEPICTURE "F:\\scan\\23\\j23_頁面_03.jpg" \* MERGEFORMATINET

INCLUDEPICTURE "F:\\scan\\23\\j23_頁面_04.jpg" \* MERGEFORMATINET INCLUDEPICTURE "F:\\scan\\23\\j23_頁面_04.jpg" \* MERGEFORMATINET INCLUDEPICTURE "F:\\scan\\23\\j23_頁面_04.jpg" \* MERGEFORMATINET

INCLUDEPICTURE "F:\\scan\\23\\j23_頁面_05.jpg" \* MERGEFORMATINET INCLUDEPICTURE "F:\\scan\\23\\j23_頁面_05.jpg" \* MERGEFORMATINET INCLUDEPICTURE "F:\\scan\\23\\j23_頁面_05.jpg" \* MERGEFORMATINET

INCLUDEPICTURE "F:\\scan\\23\\j23_頁面_06.jpg" \* MERGEFORMATINET INCLUDEPICTURE "F:\\scan\\23\\j23_頁面_06.jpg" \* MERGEFORMATINET INCLUDEPICTURE "F:\\scan\\23\\j23_頁面_06.jpg" \* MERGEFORMATINET

INCLUDEPICTURE "F:\\scan\\23\\j23_頁面_07.jpg" \* MERGEFORMATINET INCLUDEPICTURE "F:\\scan\\23\\j23_頁面_07.jpg" \* MERGEFORMATINET INCLUDEPICTURE "F:\\scan\\23\\j23_頁面_07.jpg" \* MERGEFORMATINET

INCLUDEPICTURE "F:\\scan\\23\\j23_頁面_08.jpg" \* MERGEFORMATINET INCLUDEPICTURE "F:\\scan\\23\\j23_頁面_08.jpg" \* MERGEFORMATINET INCLUDEPICTURE "F:\\scan\\23\\j23_頁面_08.jpg" \* MERGEFORMATINET

INCLUDEPICTURE "F:\\scan\\23\\j23_頁面_09.jpg" \* MERGEFORMATINET INCLUDEPICTURE "F:\\scan\\23\\j23_頁面_09.jpg" \* MERGEFORMATINET INCLUDEPICTURE "F:\\scan\\23\\j23_頁面_09.jpg" \* MERGEFORMATINET

INCLUDEPICTURE "F:\\scan\\23\\j23_頁面_10.jpg" \* MERGEFORMATINET INCLUDEPICTURE "F:\\scan\\23\\j23_頁面_10.jpg" \* MERGEFORMATINET INCLUDEPICTURE "F:\\scan\\23\\j23_頁面_10.jpg" \* MERGEFORMATINET

INCLUDEPICTURE "F:\\scan\\23\\j23_頁面_11.jpg" \* MERGEFORMATINET INCLUDEPICTURE "F:\\scan\\23\\j23_頁面_11.jpg" \* MERGEFORMATINET INCLUDEPICTURE "F:\\scan\\23\\j23_頁面_11.jpg" \* MERGEFORMATINET

INCLUDEPICTURE "F:\\scan\\23\\j23_頁面_12.jpg" \* MERGEFORMATINET INCLUDEPICTURE "F:\\scan\\23\\j23_頁面_12.jpg" \* MERGEFORMATINET INCLUDEPICTURE "F:\\scan\\23\\j23_頁面_12.jpg" \* MERGEFORMATINET

INCLUDEPICTURE "F:\\scan\\3.jpg" \* MERGEFORMATINET INCLUDEPICTURE "F:\\scan\\3.jpg" \* MERGEFORMATINET INCLUDEPICTURE "F:\\scan\\3.jpg" \* MERGEFORMATINET

主席:處理主決議第131-1案。

陳主任委員吉仲:遵照辦理。

主席:照案通過。

現在休息5分鐘。

休息

繼續開會

主席:現在繼續開會。

處理主決議第131-2案。

陳主任委員吉仲:遵照辦理。

主席:照案通過。

處理農業特別收入基金。第132案針對利息收入部分,請問業務單位有無意見?

陳主任委員吉仲:遵照辦理。

主席:132案照案通過。

處理第133案至第139案,在場委員有沒有意見?

邱委員志偉:先請業務單位說明。

陳主任委員吉仲:我要特別說明一下,在第133案至第139案中,整筆服務費用總共兩千六百多萬元,其中包含農金局預算,是要針對所有農業保險向農民說明,希望農民儘快加入農業保險。在食農教育部分,輔導處也編列400萬元,水保局更是針對整個農村社區人力活化部分編了1,000萬元。農糧署有很多農政業務,包含今年四選三、大區輪作、稻米收入保險等所有業務,都編在這部分。林務局編列了300萬元,作為整體生態服務給付的推動費用,是否可予以照列?

邱委員志偉:聽到主委說明,我與蘇震清委員都同意預算照列。

蘇委員震清:主委,基本上我們聽了你的說法以後,只希望你們能更加落實到農村每個角落、每個地方,包含農業保險也包含你們剛才所提的部分,都能向農民說明。我們同意照原列數通過,不予減列。

主席:請蘇委員治芬發言。

蘇委員治芬:主委,我提醒一下,對於業務宣導,如果你們還用過去傳統的系統,也就是找農會邀集一群農友,數字可能很漂亮,可以讓主委看到自己辦了幾場宣導會。但我認為這樣會有盲點,比方說大區輪作,以一期、二期來講,農民已經可以自由選擇要耕作幾個月,但我要問的是為什麼基層農民都還不知道呢?

陳主任委員吉仲:這點我們會檢討。委員講的也正確,因為我們去年辦了一百多場,就是在作包括……

蘇委員治芬:是在全國辦一百多場,還是在雲林縣辦一百多場?

陳主任委員吉仲:全國辦了一百多場。

蘇委員治芬:是嘛!全國這一百多場是怎麼辦的?

陳主任委員吉仲:我們會再檢討。

蘇委員治芬:所以,重點是農會系統怎麼幫你宣導、並且實際上教育農民嘛!

陳主任委員吉仲:不,對於農會系統、合作社系統、其他農村社區、產銷班等,當然都要宣導,甚至針對鄉鎮公所。針對這次的期作改變,我們已經講了N次,結果鄉鎮公所還是沒有處理,我日前還請教過署長……

蘇委員治芬:就是嘛!我就是要提醒主委,宣導業務如果用過去的傳統方式,也就是透過農會等系統,無論辦多少場宣導會,都只是聊表意思而已啦!你知道嗎?檢討一下,好不好?

陳主任委員吉仲:是,同意檢討。

何委員欣純:我延續剛才蘇委員的建議。我們在基層確實發現這樣的問題,也就是我們明明在立法院聽到主委、聽到各單位都報告政策推廣得如此這般,數字看起來很漂亮,但我們在基層實際接觸到農民時,阿伯、阿桑真的都不懂。這就涉及兩個問題,一個問題是剛才蘇委員所講的,農委會是不是只用傳統宣導方式、透過特定管道宣傳而已,在這個管道以外的人都不知道,或是沒有其他管道?

第二個問題在於宣導文字內容是不是不夠直白、淺顯易懂?你聽得懂我在說什麼嗎?你不能就自己的立場說明政策或把官方政策文字貼出去、轉出去,還要以農民的立場、從農民的角度告訴他們,政府這項政策對他們有什麼好處,而且要用淺顯易懂的文字與說法,這點我覺得很重要啦!你們花了那麼多錢、也都說辦了,我們在基層遇到的農民卻都向我們抱怨、甚至得到的是錯誤訊息喔!這個誤會可大了,對不對?花了這些錢事實上也辦了,到了基層反而被誤會、被誤解,農民怪政府政策不好等等,所以我覺得這點很重要,拜託主委。

主席:主委,你這點要說明一下。

陳主任委員吉仲:我完全同意剛才何欣純委員兩項建議,等於我們的宣導方式不能太傳統,因為可能還是接觸不到所有農民。第二,宣導內容要讓農民聽得進去。

主席:要簡潔啊!

陳主任委員吉仲:要簡單明瞭。

主席:民眾也要能理解啊!

陳主任委員吉仲:我們會改進。今年陸續還有很多重要措施會陸續推出,我們會依照委員建議辦理。當然也歡迎委員給我們建議,因為農民樣態太多種了,我們至少會調整既有宣導方式,再加強其他部分。

主席:請蘇委員震清發言。

蘇委員震清:主委,剛才蘇治芬委員、何欣純委員講的都是我們大家心裡的話,你來自屏東,我也一樣。我舉個例子,針對香蕉除了有香蕉災害保險,還有一種香蕉收入保險,對不對?

陳主任委員吉仲:一是香蕉植株保險,一是香蕉收入保險。

蘇委員震清:沒有錯嘛!但我在香蕉農交貨時前往詢問農民,他們只知道一種而已。所以我在現場就聯絡農糧署,農糧署也覺得很納悶,農民怎麼會不知道呢?可見在宣傳部分就如同蘇治芬委員講的,千萬不要只找農會,他們不一定夠落實。我們希望的是真的推動到基層、讓每個基層農民都真正感受到政府現在正推動什麼政策,因為政府所訂的每一個政策都是真正為他們好的。編列在這個項目下的經費其實不多,我們一定照原列數給你們,沒有問題,但我們也希望更加落實,讓農民感受到政府真的關心他們的美意。

主席:蘇委員,你們講到你們的部分,但主席自己也有提案耶!你可以同意預算照原列數,但也要尊重我的提案啊!

蘇委員震清:我是建議啦!

主席:主委,我也覺得在農業宣導上有很多問題,像我們埔心農民就憂心他們的金蜜芒果災損,農委會也應該儘量、儘速加強宣導,告訴他們應該怎麼做,但我覺得農委會在這部分沒有對他們做比較清楚的說明。綜合其他委員的意見,我希望你們在政策宣導與業務宣導相關部分可以簡化宣導方式,用比較簡單明瞭的方式讓農民了解,可以嗎?

陳主任委員吉仲:是,同意召委與委員們的建議。

主席:其他委員還有沒有意見?

何委員欣純:沒有了。

主席:133案至第139案按照原列數通過。我的提案第136案改為主決議。

處理第140案至第146-3案。請問在場委員有沒有意見?

賴委員瑞隆:請陳主委簡單說明。

陳主任委員吉仲:我向召委與所有委員報告。農委會最重要的是稻米收購政策,預算就編在糧政業務計畫下,在一期部分,屏東大概下個月就要開始採收,就是用這筆費用,這是第一點說明。而且不只是保價收購費用,也包含相關費用,比如說一年要賣20萬公噸稻穀到其他國家,也需要透過這筆預算。這筆糧政業務預算其實與二十幾萬名農民將近一年、兩期總計最大面積25萬公頃的收成息息相關,每一年我們在編列糧政業務經費時,主計總處也因為預算關係沒有讓我們完全編足,所以這部分可否不予凍結?

賴委員瑞隆:好,我的提案改為主決議。

孔委員文吉:在第142案中,陳超明委員提到保價收購每年都超過安全存量,所以農民都習於種植水稻,沒辦法轉作其他作物,這個問題要怎麼解決?

陳主任委員吉仲:回應孔委員,我們今年推出四選三,也推動大區輪作,所以一整年下來,第一期與第二期的面積至少會比之前的平均少2萬公頃,我們希望未來可以少到3萬公頃,從28萬公頃變成25萬公頃,價格就會更好。上禮拜我們在屏東召開類似穀價會議,對於100斤的濕穀,我們當然希望開出很好的水準。由於量已經減少,加上現在國際上各式各樣、所有原物料價格都在上漲,我們期待保價收購進來的數量更能減少,後續也會大幅往這個方向走。

主席:請蘇委員治芬發言。

蘇委員治芬:主委,關於糧政業務,我當然知道有基於國安的考慮,保價收購對農民來講當然也非常有保障,也是個良好的政策。但我們知道這個良好政策其實也帶來一些負面影響,所以主委能不能也慎重思考適地適種?也就是在某一個地方培養農改場研發好的稻穀品種,如果農民選擇農改場推出的優良品種,農委會可以思考在收購上給予什麼樣更實惠的協助,我覺得應該用這樣的方式。因為在公穀收購上,我們還是希望不管是釋放出來的或是外銷出去的都是很好吃的米,不會因為在國外吃到餐廳煮出來的飯就覺得不好吃嘛!胡署長一定很有感覺,就好比到了日本,你不會想吃西餐,而是很想吃當地的飯、日本飯,到頭來就是因為米好吃嘛!你們要思考這個問題,不然為什麼臺灣人吃飯人口愈加下降,到日本觀光時卻餐餐吃日本的飯?這部分考慮一下、思考一下好不好?品種有很大的關係,也關係到貯存,還有釋放的是新米或舊米,整體政策都可以檢討一下。

主席:請邱委員志偉發言。邱委員志偉發言之後請蘇委員震清發言。

邱委員志偉:關於農發基金,我所提的第143案是關於糧政計畫,另外第151案是關於產銷調節計畫,第156案是針對農保計畫,我都同意預算照列,提案改為主決議。

主席:請蘇委員震清發言。

蘇委員震清:主委,你剛才提到現在稻米即將收成,所以我要麻煩你多注意一件事,就是今年的量可能比較少,所以在價格方面請你們務必特別注意。農民辛苦那麼久,當然希望有好價錢,這一點我也知道你們都很注意,但我還是希望在價格上千萬不能發生偏低的情況,這點要注意一下,好嗎?應該沒有什麼問題啦!

主席:請邱委員顯智發言。

邱委員顯智:我們是第145案,針對加強型的收入保險到底要拿到多少,請農委會明確的說明。

主席:能不能請農委會說明一下?

陳主任委員吉仲:好,針對三個委員,包括蘇震清委員的價格問題,我們一定要讓今年的價格……,因為之前我已經承諾要開得很漂亮,這個我們會全力以赴。

第二個,剛剛蘇治芬委員的建議,我們完全同意,也就是說,現在的保價收購沒有依照品質,只是依照數量收購。我們的改良場研發的台梗九號其實品質很好,但是量不多,所以價格應該要更好。我們會研擬保價的部分是不是考慮品質。之前我們已經認定優良品種才能放到保價收購的項目裡面,未來可以考慮不同品質下的價格差異,鼓勵農民往高品質的方向,而不是衝量,這個會讓數量在總量降低的時候,價格會更好。我們希望今年就可以研擬,並找地方先試辦。

邱顯智委員建議的部分,我要特別說明,我們這一次的稻米收入保險有基本型跟加強型,基本型現在有八成五,就是讓原來天然災害現金救助的18,000元全部轉到基本型,等同讓所有的稻米資料有非常完整的科學根據。加強型是保障農民的權益,以前損失20%以上也只領18,000元,現在農民如果買加強型,可以理賠更多。現在已經有超過三成的農民買加強型,我們希望稻米收入保險的加強型越高越好,這樣的話,未來稻米的產業結構才有可能調整。我們會在這個部分再加強。

主席:其他委員還有沒有什麼疑義?第140案到第146-3案,如果委員沒有疑義,預算照列。賴瑞隆委員的第140案以及邱志偉委員的第143案、第151案跟第156案改主決議。

邱委員顯智:主席,我的第145案也改主決議。

主席:好,邱顯智委員的第145案也改主決議。

中午休息30分鐘,然後繼續開會,謝謝。

休息

繼續開會

主席:現在繼續開會。先宣告如下:賴瑞隆委員在第147案以後的提案均改為主決議。

現在處理第147案到第148案。請問大家有沒有意見?沒有意見,預算照列。

處理第149案到第153案。在場委員有沒有意見?

蘇委員震清:沒有意見,因為包含產銷調節等這些,我覺得很重要,我希望農委會能夠好好運用這筆預算,針對我們農民能夠好好的照顧。我建議在場委員,預算是不是就照原列數通過?

主席:好,第149案到第153案,預算照列。

現在處理第154案到第162案。請問在場委員有沒有意見?請陳超明委員發言。

陳委員超明:關於農業保險計畫,只有簡單的六個字,像第160案「農業保險計畫」,劃一橫之後是「農產業保險計畫」,我被你搞得一頭霧水,到底農業保險計畫怎麼要六億多?也請主委說明一下。

主席:陳超明委員,不好意思,剛才可能你沒有注意到,李貴敏委員已經撤案了,第160案已經撤案了。

陳委員超明:雖然撤案,也讓我們瞭解一下,我是沒有什麼意見,只是要瞭解。

主席:好。

陳委員超明:總共有六億多,然後又有農產業保險計畫,漁產業保險……

主席:現在請業務單位說明一下,謝謝。

陳委員超明:說明一下好不好?

陳主任委員吉仲:謝謝陳超明委員。跟委員特別報告,我們整個農業保險的計畫六億多,它有分各式各樣的,農產業裡面有4,500萬,這都是做保費補助的,而且我們會放在基金,以前散在各地,我們現在放在基金的原因是農民最後買保險多少,我們是無法預估的,但是我們的覆蓋率是逐漸增加,關於這個部分,上次召委還有舉辦是不是要把保費適度維持在……

主席:以後的那個……

陳主任委員吉仲:對,但是我們現在是用三分之一到二分之一,像水產是三分之一、地方政府三分之一,全部都是保費補助,而且這都是直接補助給農民的,未來保險會大幅度的往前走,所以我們才會放在基金裡面,如果將來不夠的時候,我們再用超支併決算方式辦理,所以是不是這個部分就照原來的……

陳委員超明:我沒有意見,但是你把「計畫」改為「補助」,我們就看得比較瞭解,我們也不敢亂刪,這是農業保險的各種補助,你寫一個「計畫」,我不曉得你怎麼用……

陳主任委員吉仲:下次再把名稱講得清楚……

陳委員超明:把「計畫」改成「補助」,我們就一清二楚了,好不好?

陳主任委員吉仲:好,謝謝委員的建議。

主席:好,謝謝。第154案到第162案,預算照列。

現在處理第163案到第164-1案。現在請業務單位說明第164案及第164-1案,因為第163案已經撤案。

陳主任委員吉仲:是,第164案及第164-1案其實就是在整個工輔法之後,我們有訂一個產業群聚的地方,我們是要具體去落實這些相關的執行費用,是不是可以按照原來的預算來編列?

蘇委員震清:好,沒有意見,那……

主席:蘇委員有意見嗎?

蘇委員震清:OK,我沒有意見,但是林務局局長在這邊嗎?

陳主任委員吉仲:現在是第164案有關農地,這是企劃處的。

蘇委員震清:好,沒意見,照原列數啦!

主席:164案及第164-1案……

蘇委員震清:照原列數啦!沒意見。

主席:好,預算照列。

現在處理第165案到第166案。請業務單位報告。

林局長華慶:報告委員,這兩個案子分別有跟蘇委員及邱委員報告過,他們同意改主決議。

主席:蘇治芬委員跟邱委員都同意改主決議?

林局長華慶:是。

主席:好,第165案到第166案改主決議。

現在處理第167案到第175-2案。在場委員有沒有意見?請蘇委員震清發言。

蘇委員震清:局長、主委都在這邊,我簡單講幾句話,我相信局長也瞭解我們滿州恆春那邊有很多林地解編以後,原本的住戶在那邊,我們適用你們原本的林地租約條例,就是58527日以前日期的適用,你們協助很多,也很幫忙,但是還是有很多鄉親卡在這些日期的限制,導致他們沒辦法做處理,雖然我們有心要做解決,但是還是一直沒有辦法,我們都知道這是法令的問題,所以我曾經也跟主委質詢過,我在這邊還是建議,因為國有財產署的土地是適用於82721日,只要航照圖能證明是82721日以前的就可以達到租用的標準,因為日後如果他們達到承租的標準,你們就要把這筆土地交回國產署。所以我在這邊還是由衷建議,我們要採取寬度的方面去做思考,建議林務局是不是可以好好再重新思考。主委,在這個法令的規定裡面,看看可不可以跟國產署法令規定的日期同步?這樣的話,第一個,可以解決很多人民土地承租的問題,第二個,未來也可以解決很多民怨,最主要是民怨的問題,好不好?這點由你們去思考一下。

最後,在我們萬巒那邊,主委很清楚,萬巒牛角灣保安林地的問題,百姓一直困擾了很久,我覺得我們可以慎重的考慮,牛角灣保安林地那邊因為都是平地,農民的祖先早就那裡耕作,是不是可以整個重新來檢討,把保安林地解編?因為那邊百姓都已經在那裡太久了,這一點請主委好好研議一下。以上建議。

主席:現在請孔委員文吉發言。

孔委員文吉:對於林務發展及造林基金,我是沒有提案,但是我之前的提案都還沒有做到,什麼提案呢?就是我們很多森林遊樂區的收入全部都給林務發展及造林基金,森林遊樂區都在很多山地鄉裡面,奧萬大森林遊樂區在仁愛鄉,向陽森林遊樂區在海端鄉,還有很多,全國都有森林遊樂區,本席之前是建議它的收入應該要回饋給地方的鄉鎮公所、原住民鄉公所,我召開過協調會,這些森林遊樂區的收入有分兩種,一種是屬於規費的,一種是屬於營利,也就是房間的費用。針對這個問題,你們說規費是沒有辦法,但是這個收入,你可以提撥一定比例給鄉鎮公所,要不然奧萬大森林遊樂區、阿里山森林遊樂區,好像全部的收入全都歸給林務發展及造林基金,這事情還沒解決好,好像是前年,所以我這個案子特別提出來,可不可以請林務局說明一下進度,好不好?

主席:請林務局說明。

林局長華慶:報告孔委員,有關委員所提的案子,事實上在去年原民會已經正式解釋,森林遊樂區收入不屬於所謂營利的收入,所以依照財政部的規定,它是沒有辦法再去做直接的回饋,但是委員也知道我們現在在每個森林遊樂區都跟週邊的部落有更深度的合作,以您最關心的奧萬大為例,我們現在有一個空間讓週邊的部落來經營,反而比回饋給鄉公所,對這個社區居民有更直接的幫助,雙方共存共榮。

孔委員文吉:你們的幫助都是那種杯水車薪啊!

林局長華慶:其實不會!

孔委員文吉:要地方部落弄個什麼音樂會、弄什麼攤位……

林局長華慶:那是有個輕食的空間,他們持續就在那邊營運,一年365天都在那邊營運,收入盈利也是歸他們,所以這其實反而是一個更直接的幫助。其他的森林遊樂區,我們也依照委員的建議,我們會更深度的跟週邊的部落合作。

孔委員文吉:這個還是沒有解決。還有一個就是……

陳主任委員吉仲:委員,與其要分配這些,不如讓原住民跟我們林務局以這樣的夥伴關係去經營,上次也跟委員報告過,我們很多的場合,像南庄那個合作社有兩百多人,一個人一個月可以領6,000元還是多少,我覺得往這個方向發展,包括做森林調查、導覽,甚至發展在地的林下經濟,將來這才是永續的,所以只要委員這邊提出來,我們會全力協助。

孔委員文吉:林務局在能高越嶺那部分做得不錯,但是現在你們好像又不是很支持,問題是卡在那裡?

林局長華慶:沒有,我們全力的支持,現在就是三村六部落正在進行整合的過程……

孔委員文吉:像我們仁愛鄉往能高山雲海保線所,也是召開協調會,很多閒置空間,你要跟原住民部落共管、你要釋出來,怎麼樣讓能高越嶺原住民的這些協會共同來參與?

林局長華慶:有,委員這個建議,我們完全支持。現在因為租約是在台電,台電這邊還需要把那個空間釋放出來,但是委員的意見,我們是完全支持,我們也一直在協調台電今年在適當的時間是不是可以來舉辦……

孔委員文吉:你們要檢討全國森林遊樂區有些什麼閒置空間,你們講到共管,也要跟原住民部落共管啊!

林局長華慶:沒錯。

陳主任委員吉仲:跟委員報告,都是這樣做。蘇委員的兩個問題,我們也同意,包括萬巒保安林,只要符合解編的要件,其實我們在各地都已經這樣執行,該保護的保安林,我們還是會保護,但是我們會務實執行,可以解編的,我們會來解編。至於委員建議我們跟國產署協調,這是非常好的建議,我們會再來討論,讓長期以來結構性的問題,看可不可以有一致性處理方式,我們可以再來討論看看。

主席:我覺得剛才主委說要解決孔委員提的能高越嶺或者是奧萬大這個部分,怎麼樣讓原住民可以參與,釋放整個空間,關於這個部分,我覺得我們是不是下次再排一個考察,你帶我們實地去看一下,好不好?孔委員,好不好?

陳主任委員吉仲:非常樂意。

孔委員文吉:到能高越嶺要登山。

陳主任委員吉仲:沒問題!

孔委員文吉:那要時間。

主席:要登山啊?沒關係,我們登得上去。

孔委員文吉:那要兩天一夜。

陳主任委員吉仲:只要主席登得上去,我們就上得去。

主席:真的嗎?我們就跟你去看一下。

167案到第175-2案,預算照列。

現在處理第176案到第177案。

陳主任委員吉仲:主席,我可不可以先跟各位委員說明?這是每一年我們編的農業天然災害救助,坦白講這是很難確定的,如果風調雨順,可能就剩10億,可是如果按照去年、前年等,有時候一支出三十、四十億,往往不夠時都會動用到行政院的第二預備金,就平均而言,17億是絕對不夠的,我是說用每一年這個部分的平均,尤其是大院經濟委員會也要求我們,包括像陳超明委員建議的草莓現金災害救助金,我們預計4月底要公告,所以這樣的話,這筆預算將來可能會更不夠。以上跟各位委員報告。

主席:請蘇委員震清發言。

蘇委員震清:我要呼應一下,確實這都是在看老天爺的臉色,我們都希望能夠風調雨順,而不需要動到這一筆資金,在這邊建議召委還有各位委員,這筆農業天然災害救助基金,我們就照原列數通過。

主席:陳超明委員,你有沒有意見?

陳委員超明:沒有意見。

主席:好。孔文吉委員有沒有意見?

孔委員文吉:沒意見。

主席:如果這樣,第176案到第177案預算照列。

現在處理第178案到第179案。

陳主任委員吉仲:跟各位委員說明,第178案、第179案就是有天然災害的時候,農民為了重新復耕會跟農金局農業金庫或農會信用部申請貸款,貸款的時候,我們有些利息的差額補貼,其實他已經受到災害,他要重新站起來,兩億多就是在執行這個部分,我們甚至在思考像針對這個部分,未來央行再升息的時候,他們負擔也都會再增加,我們在思考是不是受災害的農民,利息補貼可以維持更好的水準,是不是可以按照我們的預算編列?

蘇委員震清:沒意見,我們就照原列數。

主席:其他委員有沒有意見?那麼第178案到第179案,預算照列。

現在處理第180案,請業務單位報告。

范代理署長美玲:是,跟委員報告,在會前已經徵得陳亭妃委員同意,在提案的倒數第二行「爰此」的後面「提案凍結500萬元,俟農業委員會送說明書面報告後,始得動支」這幾個文字刪除,修改成「請農委會研議將相關業務回歸公務預算辦理,並於一個月內向本經濟委員會提出書面報告」。以上。

陳主任委員吉仲:這是改主決議就免予凍結。

主席:好,第180案改主決議。

現在處理第181案到第191-1案。

孔委員文吉:先說明一下農產品受進口損害救助部分。

主席:請業務單位說明。

林處長家榮:向主席和委員報告,農產品受進口損害救助基金下編列四十四億八千多萬的調整產業或防範措施,這個計畫是包括農糧、畜牧、漁業、防檢疫以及國際行銷這五大面向因應經貿自由化加入CPTPP的一些因應措施,所有提升產業競爭力的這些方案都在這裡面,各位委員可以看到包括養豬、水產品還有農糧產品統統都在這裡面。我要跟大家報告,我們有跟高虹安委員辦公室主任及助理報告過,委員所關切的是,他從網站上所看到釋迦的出口量跟我們農委會提供給他的不太一樣,所以他認為這中間有點落差,不過我們已經跟委員報告了,這個落差是在於118日以後,我們才有一個冷凍鳳梨釋迦的專號,所以在這個之前是看不到的,從網站上面是找不到,所以差了一百多公噸,我們已經跟高虹安委員做說明。以上報告。

主席:我先說明一下,我的提案是針對你們的畜牧糞尿資源化這個部分,你們應該要提高效率,我覺得對於這個部分,你們應該也要做相關的說明。

陳主任委員吉仲:完全同意召委的建議,這也是我們現在要花更大心力的部分,我們不只是畜牧,包括養豬的部分,像我們在兩個禮拜前,所有家禽尤其是像蛋雞產業的,大家最重要的建議就是要把禽糞在這時候可以處理,甚至讓它乾燥以後,可以當成有機堆肥,所以我們同意召委的建議,我們要更大幅度的往前來辦理。

主席:除了養雞,還有就是畜牧廢水,也就是養豬這個部分,到底這些沼渣、沼液能夠用在農地澆灌上面,相關的程序怎麼樣簡化讓農民知道,我也希望農委會回去可以一併檢討,有一個簡化的流程可以給養豬或者畜牧業者參考,畢竟這還牽涉到回歸到農地之後,到底農地會不會有殘留重金屬等等相關的檢查,如果農委會沒有提出一個比較相關性、一致性的標準流程,農民要使用糞尿資源化的再利用,在這個過程當中就會有非常多問題,我希望農委會可以一併檢討這個部分。

陳主任委員吉仲:同意委員的建議,我們有相關的標準,這個牽扯到畜牧和農糧署,因為涉及到農地裡的沼渣沼液的使用,我們會如早上建議的,把所有的標準和程序用更簡單瞭解的文字給所有的畜牧業者。

主席:因為這也不只牽涉到農委會,可能你們未來也應該要跟環保署做跨部會的溝通、協調,因為他們會想知道你們對於沼渣沼液殘留在農地上重金屬的標準是如何?或是這牽涉到我們國內飼料的添加物裡面,是不是會導致我們的糞尿殘存超量的重金屬?這個部分我們都應該一併檢討,好不好?

陳主任委員吉仲:是,完全同意委員的建議,尤其是銅、鋅重金屬的部分。

主席:針對第181案到第191-1案,各位委員還有沒有意見?

請陳委員超明發言。

陳委員超明:在第187案「調整產業或防範措施計畫」裡面,農產品全球通路拓展計畫111年度一共編列了35,000萬元,但是在第188案的拓展計畫項下的「會費、捐助、補助、分攤、照護、救濟與交流活動費」項下「補貼、獎勵、慰問、照護與救濟」共編列了22,000萬元,這部分請你們也說明一下,因為全球通路拓展計畫和第188案明明就不一樣,你應該是去展示、推銷,好像跟這個主題不怎麼軋得上,還是你是放在救濟裡面?

陳主任委員吉仲:跟委員報告,這個都是在做全球行銷的部分,我請國際處處長跟委員說明。

林處長家榮:跟委員報告,您剛剛講的第187案是整個,包括外銷獎勵、海外行銷、廣宣及參展等費用,至於您剛剛講的第188案則是在第187案下面,這兩億兩千多萬元是單純做海外獎勵金的部分,所以它是包含在35,000萬元裡面的。

陳委員超明:所謂海外獎勵是如何獎勵?在這筆35,000萬元裡面,光會費、捐助等部分就占了22,000萬元,我的意思是你的主題好像不怎麼對啦!

陳主任委員吉仲:不是,那個是會計科目這樣寫,但實際上在第187案裡面,我們獎勵全球行銷是35,000萬元,裡面有22,000萬元是做鳳梨、鳳梨釋迦、文旦、芒果,甚至水產品等外銷的獎勵金額,所以這22,000萬元幾乎都是針對行銷的獎勵金,然後把35,000萬元扣掉22,000萬元後所剩下的一億多元才是去做全球行銷,比如說參加日本東京食品展或是開拓新市場等費用。

我要特別跟委員報告,其實22,000萬元根本不夠用,尤其是在COVID-19的疫情當中,像最近水產品業者又希望我們大幅度地獎勵行銷,我們去年花卉創造一年58億元的新高,當初花卉也是很慘,但我們有行銷獎勵以後,光蘭花一項就有58億元,我也就是這樣銷出去的。所以這個部分請委員來支持,我這樣解釋,委員應該可以聽得懂吧?

陳委員超明:我聽得懂,你們的行銷獎勵是獎勵給國內還是國外替你買東西的人?

林處長家榮:跟委員報告,這個22,000萬元是獎勵給外銷業者。

陳委員超明:是國內的外銷業者還是國外的?

林處長家榮:國內的外銷業者。

陳委員超明:等於是變相的補貼,就是成本較低比較好賣啦!

陳主任委員吉仲:委員,不是這樣……

陳委員超明:實際上就是這樣!

陳主任委員吉仲:只要有農產品外銷出去的,其產地價格都會維持在很好的水準。

陳委員超明:你用這個來維持價格的穩定性,如果真的要做生意,這其實是倒貼的生意,但是沒有辦法,一定要照顧農民,雖然你這個真的是倒貼,但如果沒有給人家獎勵、沒有給人家補貼,他東西賣不出去啊!

陳主任委員吉仲:其實應該是說,獎勵之後,他可以賣更多。

陳委員超明:你這樣說也可以,但有時候賣更多、虧更多,國家來補貼啦!好啦!你也可以這麼講。

陳主任委員吉仲:好,謝謝委員。

主席:181案到第191-1案就預算照列。

現在處理第192案到第197-1案。

陳主任委員吉仲:跟各位報告,這個就是每一年30萬、40萬公頃的農地裡面,不管種田菁綠肥領四萬五或是獎勵種玉米六萬塊,這些都放在綠色環境給付的政策裡面。今年如果我們二期要增加種植玉米到5萬公頃,也是放在綠色環境給付,院那邊會再協助我們,至少有十幾億元的經費,是不是可以按照原經費編列來執行?

主席:請孔委員文吉發言。

孔委員文吉:酌凍一點好不好?因為綠色環境給付是公糧稻穀保價收購,收購的數量大幅成長,連年超收,但是我們的農業結構都沒有辦法改變,總不能完全都靠補貼救助,而且你們的成效也不如以前,當然你早上有說你們種稻的面積有逐年縮小,稻米的品質也越來越好,但是你們獎勵稻田轉作具進口替代或外銷潛力作物所核發獎勵金是51億元,轉(契)作地方特色作物獎勵金是115億元,4年平均下來差不多是74.87億元。以後我們的稻米都是靠這樣子來做嗎?還是怎麼樣?每次問你們說你們有什麼問題,你們都說經費不夠,好像我們都沒辦法做什麼,也沒辦法幫你們監督,就是因為有問題,我們才會做凍結嘛!

陳主任委員吉仲:特別跟孔委員報告,這是兩個主軸,早上的時候是糧政業務,糧政業務是指政府保價收購一百五十幾億元的,像我們有262321.6的收購,大概每一年有固定收購的金額,那是糧政業務。而這裡叫做綠色環境給付,是像農民很多轉作的或者是種田菁綠肥的,比如說宜蘭,他二期根本沒辦法種,所以如果他種田菁綠肥可以領四萬五,或者是他種進口替代作物,像黃豆、玉米也是在綠色環境給付裡面。這個是對農地的保護裡面,當農民有做相關的付出時,我們就給他一筆金額給付,這個在國外其實是從歐洲就開始這樣實施,我們已經往這個方向走,這個是有30萬、40萬公頃的農民,現在還是針對基期年,基期年就大概30萬公頃,我們這一次是放寬了非基期年的農民可以來種植玉米,也領這樣的金額,我們打算將來把基期年打破,讓更多20萬、30萬公頃的農民也有機會來參加綠色環境給付,所以是不是可以請委員支持?因為這個是農民做了農地的維護、做了生產,有生態環境的效果所給予的獎勵,請委員支持。

主席:孔委員,這樣可以接受嗎?

孔委員文吉:是可以啦!主委都講得很好聽,但到底是怎麼獎勵,我們也不是很清楚。

主席:對,主委是不是可以說明你們是怎麼獎勵的?

陳主任委員吉仲:我具體舉例來講,像這一次要種硬質玉米,每公頃是獎勵6萬元,因為我們是保證他每公斤9元以上,可是必須要有超過6萬這個獎勵以後,他一年的收入才會比水稻還多,他才會去多種玉米或是其他作物,這個就是有達到糧食自給率的提升,並確保糧食安全,這個就是玉米裡面的一個……

主席:可是現在玉米轉作之後,足夠用在我們的畜牧業嗎?

陳主任委員吉仲:當然不夠,我們一年要四百多萬,平均一個月三十幾萬,但是我們五萬公頃至少可以供應將近一個月的需求量,某種程度是從很少、大概一萬多公頃的面積增加到五萬公頃,其實是有往前成長,如果這個生產有一個月,再加上玉米庫存的數量又有兩個月,我們就有三個月的期間,再加上進口……

主席:所以目前轉作的飼料玉米只夠一個月的量?

陳主任委員吉仲:total如果可以順利增加到五萬公頃的話,這個就是在綠色環境給付裡面獎勵,而且是直接給農民。我們還有一些其他的轉作,其實這個就是在加入WTO之前有一個「水旱田利用調整計畫」,一直延續到現在,然後我們把它修正成綠色環境給付政策。

主席:好。楊委員,你的第192案有沒有意見?我們現在討論第192案到第197-1案。

楊委員瓊瓔:我是提案刪減,行政部門怎麼說?

陳主任委員吉仲:委員,這個還不夠耶!我再提示,現在符合綠色環境給付的只有基期年,就是以前我們限制有種水稻繳公糧的土地才叫做基期年的土地,總共也才30萬公頃而已,其他三十多萬公頃都無法享受綠色環境給付政策,而綠色環境給付政策中就有包含不種水稻轉作過來的,像我們允許某些縣市種特定作物可以領兩萬五、三萬五或多少,另外種植玉米會給6萬元的獎勵,如果真的是風頭水尾……

楊委員瓊瓔:如果你這樣獎勵,為什麼公糧會越來越增加?你要看我提案的內容,你要解釋我的問題啊!既然你都在轉作,照理說公糧應該會降低,結果公糧竟然增加!為什麼?

陳主任委員吉仲:委員,現在開始降低了,今年的……

楊委員瓊瓔:我一說你就降低,我不說你都增加。

陳主任委員吉仲:不然委員你再說,我們就會降更多。

楊委員瓊瓔:我們講政策嘛!你們既然轉作成功,應該公糧要降低,可是現在公糧卻增加,你又跟我說轉作還不夠,這樣不是兩頭空。

陳主任委員吉仲:今年的公糧收購數量應該可以期待減少,因為市場價格會低……

楊委員瓊瓔:我的助理團都很努力,我的提案是正確的。

陳主任委員吉仲:我知道。

楊委員瓊瓔:都是依照你們的執行率在寫,所以請行政部門要針對提案來說明,你們待會要回答,你要說服我,明明公糧逐年在增加,你又告訴我不夠,不夠的理由是什麼?

陳主任委員吉仲:我們為了讓公糧的收購減少,所以綠色環境給付就是希望鼓勵他不要種水稻,對於水稻以外的作物,我們會給予這樣的獎勵,前提是那個土地是在我們所謂基期年的上面,這樣才可以達到委員要求的效果。

楊委員瓊瓔:如果我沒說,你不就一直增加?

陳主任委員吉仲:沒有,我們已經在做了。

楊委員瓊瓔:如果已經在做了,你應該要告訴我成效,你預計公糧要降多少?

陳主任委員吉仲:以今年的成效來說,至少第一期跟第二期的水稻種植面積可以減少15,000公頃以上。

楊委員瓊瓔:15,000公頃是多少錢?

陳主任委員吉仲:如果用一公頃6,000公斤(6公噸)來算,大概有九萬多公噸的稻穀,如果繳公糧的比例以四成來計,至少可以減15萬公噸的稻穀,如果平均用23元來收購,再把四萬五乘以23元,應該平均可以減少幾億的公糧,價格也會跟著上漲。

楊委員瓊瓔:當然調整是必須要調整,只是我們看到數字後,會覺得你們的執行率有精進的空間,因為你公糧是在增加,當然你開始在轉,應該要有成效出來。我們的提案不是隨便寫寫的,所以我建議你們在回答我們提案的時候,雖然大家都支持農業,但是你們要有效率出來,我們要聽的是這個。譬如說我的提案問到你們公糧上升多少?你們告訴我說這個會不夠,所以你們要做什麼、你的成效是什麼,然後再以此來算預算嘛!我們為人民把關,本來就是在看預算數,又不是在菜市場喊價隨便喊一喊。

所以我要再請教,關於本席所提的第192案,在現在以前,你們還是逐年增加收購公糧,你們現在要轉換,你到底cover得過嗎?因為你剛剛回答我一句話,我很有興趣,你說現在編列的還不夠,那你要告訴我不夠的原因是什麼、你到底要輔導什麼、預算是怎麼樣?你怎麼可能去編列一個預算不夠支應的數額,又不是瘋子,對不對?請做說明。

陳主任委員吉仲:第一個可能預算會不夠的原因是今年進口的原物料高漲,我們期待不只是硬質玉米,包括青割玉米的部分都可以擴大面積來種植。因為青割玉米主要是給乳牛業來使用,如果面積可以再適當地擴充到18,000公頃,我們的乾草自給率大概可以到將近八成,所以我們希望這個面積可以增加,因為現在航運成本增加了,以致從美國運送來的乾草也受到影響,所以我們希望在綠色環境給付裡面,青割玉米的種植面積可以增加,甚至集團產區如果擴大面積,我們也會放在這個獎勵裡面,這個都是用綠色環境給付來增加。為了再擴大種植玉米,減少水稻種植的面積,玉米一公頃獎勵6萬元也是從綠色環境給付裡面支應的,這樣就可達到……

楊委員瓊瓔:不好意思,因為時間的關係。主席、各位同仁,其實政府真的做了很多事情,但大家都不知道,所以我們才要利用審查預算的時候去瞭解,因此我要鼓勵你們行政部門,我不提這個案,沒有人會知道你們的公糧是增加多少、你們要怎麼轉、你要轉什麼東西、不夠的時候你要怎麼辦,像你剛才所說的,不管通膨也好,運輸也好,照規矩來講,你們應該要有你們的計畫書,可是我們都沒有看到,我們這些委員太厲害了,只有看到一個總額,就要自己天馬行空地去想,不可能這樣子的嘛!你們一方面做得這麼辛苦,我也當過公務人員,既然你們這麼辛苦,就應該要說出來啊!你們都不講,難道我們這麼厲害,這個幾億、多少,都沒人知道,有可能嗎?不好吧!所以我希望由這個例子來建構一個制度,你們做了那麼多事情、那麼辛苦,我們一定會全力支持,但你們要告訴我們到底是怎麼回事,沒有說公糧一直在增加,然後這邊又不夠,這樣不是瘋子嗎?土地總數就那樣而已,對不對?

主席:請陳委員超明發言。

陳委員超明:其實剛剛楊瓊瓔委員討論的問題我也有提出來,我本來要問你這個問題,現在的公糧已經超出了很多,在109年國家安全儲糧是2.78倍,我覺得你想太多了,你現在要轉作玉米,但是你每年公糧的收購仍然很多,我們又不能講話,你收購公糧的時候,農民會說:好啊!多多益善。這表示你的轉作是沒有成功的,你現在轉作玉米是要給雞吃還是給豬吃?我聽說是要種給乳牛吃的,臺灣的乳牛有那麼多嗎?

陳主任委員吉仲:青割玉米的部分,現在大概只占需求的四成到五成。

陳委員超明:那是要給什麼動物吃的?

陳主任委員吉仲:給乳牛吃的。

陳委員超明:乳牛就要吃那麼多?那給豬吃的呢?像黃小玉這些呢?

陳主任委員吉仲:那是硬質玉米的部分。

陳委員超明:對啊!這樣進口量可以減少多少?

陳主任委員吉仲:玉米的話,我們希望進口量可以少30萬公噸。

陳委員超明:以進口價格來看,大概成本少了多少?

陳主任委員吉仲:進口價格一直在變化,現在和上個月……

陳委員超明:以現在的價格來看。

陳主任委員吉仲:要看是期貨還是現貨,以上個月現貨進口的到岸價格是十塊多,到8月至少十三塊,如果用13元乘以30萬公噸,就可以知道這樣的一個……

陳委員超明:有那麼多人要種嗎?

陳主任委員吉仲:這就是我們的挑戰啊!如果我們可以讓農民種玉米和種水稻一樣輕鬆,他們就會轉過來種了。

陳委員超明:有沒有保證收購的價格?

陳主任委員吉仲:玉米至少9元。

陳委員超明:至少收購9元?

陳主任委員吉仲:對,因為它背後還有糧食安全的考量,而且不是只有這樣,5萬公頃的整個上中下游,如果你只是種田、做綠肥或者是旱作,可能就停在那裡,沒什麼效果。但是如果因為有玉米,包含從種子、人工、肥料到農藥,其實它還有農村經濟這樣的效果。

陳委員超明:請教主委,我們糧食的安全存量到底夠不夠?

陳主任委員吉仲:稻米百分之百夠。其他的,我們現在幾乎一個禮拜開一次會,確保現在開始到後面六個月,我們都是每一個月盤點後面六個月,從種子、種苗到我們的肥料、農藥等,這些資材都要夠,所有的進口、還有庫存……

陳委員超明:這些我都瞭解,我為什麼突然問你這個問題?因為每次農村要改革,有一些專家都會說我們糧食的國安存量都不夠,我很懷疑,實在講,如果以我們這裡的白米來講,我們是已經超過那個存量,剩下的大概都要仰賴進口,後來再種的量可能有限,而且因為國際競爭,你一直補貼的話也會受不了。我為什麼問你糧食安全存量?我們是以稻米為主食,稻穀的量應該要很多。

陳主任委員吉仲:米絕對沒有問題……

陳委員超明:那為何專家之前都說我們國家糧食安全存量不夠?

陳主任委員吉仲:按照糧食安全管理辦法,它裡面只規範米要有三個月的庫存量,其實我們在運作的時候,不能只有考慮米,包括畜產品,像我們的雞肉現在至少有67萬公噸的庫存量;豬肉也要……

陳委員超明:我知道足夠,但那些專家為了農地的問題,每次農地要有所改變,他們都說我們糧食安全存量不夠……

陳主任委員吉仲:委員,這是兩件事,這個是在市場有在運作的時候,當緊急需要的時候,要把土地重新復耕,像我們就有考慮是否可能在農地多種植一些地瓜,類似取代玉米,那個是另外一個所謂儲備糧食安全的概念,所以農地才要繼續保有,不能說因為現在的市場運作沒問題,所以就不需要這麼多的農地,這是兩個不同的解釋。

陳委員超明:我還是覺得有點奇怪,要好好研究一下,因為我們農村的土地都被你們這些專家亂講話,農民變成愈來愈窮,你不要笑,南部也一樣,所以我……

陳主任委員吉仲:我同意,尤其農地配合國土計畫之後劃為農業發展區,更需要給他一筆獎勵給付,這個就是叫做綠色環境給付,這個已經不夠了,未來還會再擴增。

陳委員超明:這個我知道,他們常常在講糧食安全存量不夠,我就很納悶,你的公糧那麼多,每個貨進口進來,是為了戰爭考量還是什麼,那時候翻也來不及了,因為最起碼還需要一、兩年的時間。不要常常為了糧食安全限制農村型的地方都不能發展,你們現在把他們限制得死死的,很不公平,都市的土地能變更,而鄉下的農業土地,你們卻不准它變更,欺負鄉下人也不是這樣啊!我一直在懷疑這個問題,今天討論到這個,我覺得要好好地研究。

主席:好,現在請蘇震清委員發言。

蘇委員震清:謝謝召委,主委,關於綠色環境給付的計畫,我本人是絕對的支持,而且就如同剛才楊委員及陳委員講的,他們都很關心,其實這個綠色環境給付計畫,就如同剛才委員講的,預算可能編得不夠,我要憑良心講,可能真的會編得不夠,為什麼?憑良心講,大家都在說為什麼現在要收購這麼多的公糧?很清楚,臺灣的農民,我們都先不說我們是農家子弟,以前一甲的地可以收成幾次?你也很清楚,代表我們的農民很會種植,越收越多。因為大家種水稻的功夫很本位,所以種植的面積比較多。再來因為功夫夠,種植收成的量也越多,農委會現在為了保障我們的農民,所以盡量跟農民收購公糧,這就是我們農委會照顧農民的心,我們都能夠體會得到。但是你剛才講了一句話,我也很贊成。政府現在要鼓勵稻農轉作,但你沒有誘因的話,要怎麼鼓勵他們?因為依照我們的習慣,假設我覺得我種植的功夫夠,也比較輕鬆,而且價格也不錯,所以我就繼續種植稻米。但政府擔心農民種植過量而影響稻米價格下跌,故鼓勵農民轉作,但是,你們要鼓勵農民轉作,假設誘因不夠的話,如果我只種玉米,一樣是一甲地,我的收成價格、所得就無法跟水稻一樣,所以,你們才有對地補貼。你們現在是一甲地補貼6萬元,剛才為什麼會有委員質疑說數量沒有減少?我在這裡要提出回應,如果有說錯的地方,主委可以指正。不是沒有減少,而是現在才開始在減少。你們現在推行轉作,已經開始看到成效了,所以開始慢慢減少,但減少的速度不夠,我也建議你們,如果要讓效果更好一點,如果農民要改種植玉米,你們可以把現行一甲地補助6萬元提高為8萬元,這樣就可以更看得到效果,因為就可以更加製造出其差異性,現在烏俄戰爭持續在進行,玉米進口價格越來越高,剛才講到如果可以讓補助更高,百姓就可以感受到政府鼓勵轉作的用心,如果自己配合政府的政策走,可以讓自己的收成比種植水稻更好,我想大家都願意配合。若是如此,效果就會更好。因此,我在此也要告訴主席及各位同仁,其實綠色環境對地補貼的用意非常好,我也要再次建議主委,剛才所講的轉作玉米一甲地6萬元補貼可否提高,這樣的話,效果可能會更好,也可以解除委員們的疑慮,為什麼我們收購的公糧這麼多?最主要是農民種植的技術太好了,我們農地雖然減少了,但因為種植技術好,所以我們感受到數量上並沒有減少得那麼快。現在如果要讓土地面積減少得更快,唯一的方式就是要讓他們轉作的速度也能夠更快,所以希望政府這個對地補貼的價格能夠提高,這樣才會越來越好。主委,我不知道我有沒有講錯。

陳主任委員吉仲:沒有。

主席:請陳主委說明。

陳主任委員吉仲:其實我真的很敬佩各位,同時把糧政業務的150億元及綠色環境給付的99億元加起來、也是農委會最大的250億元的政策一起討論,而且同一塊地,農民種水稻或不種水稻而轉作其他作物,都是來自這兩筆最大筆的經費,而且這也是長期以來農業結構最需要調整的部分。我們如果是站在要增加農民所得的角度,大家應該都同意我們盡快、盡量地讓水稻種植面積減少、讓它轉過來種其他對糧食安全有效果的作物,所以這個政策的方向絕對是依照各位委員的的方式來辦理。剛才震清委員的這一個提議非常有道理,但是我們不建議從6萬元調到8萬元,係因大部分種硬質玉米都是小(地主)大(佃農),小大是代耕者去跟地主租,所以一般來講,他把6萬元當成是租金,如果要讓玉米的面積增加,應該是透過收購獎勵的部分提高,這樣的話,可能會更有效果,不過精神是一樣的,所以其實可以的話,我們也很樂意到經濟委員報告,這一年250億元,有三十萬多公頃的土地,怎麼去做大幅度的調整,這個才能往前走,所以我們所有的貢獻就是要把稻米壓到20萬公頃以下,這樣的話,那個價格增加了,收購的數量減少,政府花在糧政業務的費用就減少,把那個費用移到這個綠色環境給付,農民大幅度地去種植其他的替代作物或者是要發展的品項的時候,其實這個農業結構就調整成功了,其實剛才楊委員的提案精神也是在這個部分,我們很樂意依照委員的建議來辦理。

主席:請楊委員瓊瓔發言。

楊委員瓊瓔:謝謝主委的說明,這就是我提案的目的,不清楚的部分要講清楚,到底是怎麼回事?我剛剛也點出一個問題,因為我們一直討論下去,問題也一直出來,其實你們補助的這6萬元,等於是租金一樣,大地主不可能把契約寫給代耕者,不可能啦!這是我們最傷腦筋的。我們之前也談過,如果他不寫的時候,我們就是採用實際在耕作者,這個我們在上上屆的時候就討論過的,我的結論是,再說明清楚一點,第192案我願意改為主決議,我們的方向也就是針對綠色環保給付的這個計畫,請將你們的方案提列出來,這是第192案的部分。

另外,主席,因為剛剛我在其他委員會質詢,不好意思,第155164167187190案的部分改為主決議。謝謝。

主席:請陳委員明文發言。

陳委員明文:謝謝主席,主委,我的提案是第197-1案,但是我覺得我們現在不管是水稻轉作或者是綠色給付,主要就是希望把水稻面積及產量減少,提升水稻的價格,大概是如此,沒有錯吧

陳主任委員吉仲:是,完全正確。

陳委員明文:沒有錯嘛!所以現在的重點是要如何鼓勵我們的農民轉作?在轉作的過程中,也有休耕,也有轉作,是否如此?

陳主任委員吉仲:是,這個綠色環境給付裡面就包含休耕,但現在不是休耕,而是像栽培綠肥。

陳委員明文:我知道。現在農民普遍的聲音是認為你們補貼的這6萬元太少,針對這個部分,如果能夠再提升一下,對農民而言應該是有幫助的,當然,要如何把產量降低也是你們一個主要的目的。我們私下也把農民的這些心聲反映給你們,難道真的都沒有辦法嗎?

陳主任委員吉仲:委員是指把每公頃6萬元的部分再增加……

陳委員明文:對啊!

陳主任委員吉仲:我覺得這個要慎重去評估,如果是給地主的話,我們還是不太建議,因為這等同變相地把農地的租金再調高,反而是他要種的如果是符合我們政策需要的,比如這一次的硬質玉米或青割玉米,他們對糧食安全效果、畜牧業有貢獻,從獎勵金額部分去給他會比提高這個綠色環境給付一公頃的獎勵金額更有效……

陳委員明文:這些話你跟我講過了,也跟民眾講過了,但還是有這種聲音啦!今天本席再一次提出來,即對地補貼的金額希望能夠適度地提升。

另外,有關於第197-1案,在我們嘉義縣有辦理稻米競賽,像日本的稻米競賽就讓我們感覺到它是有效在提升稻米的形象或價格,但是以我們臺灣辦的競賽來看,像我們新港的稻米競賽,知道的人大概都是新港鄉的人而已,甚至連我自己都不知道我們新港的米好,那我們辦這種稻米競賽的目的是什麼?

胡署長忠一:跟委員報告,稻米比賽的部分,事實上我們池上的謝美國先生在108年去日本參賽得到冠軍,委員也質詢過這件事。

陳委員明文:這個我知道。

胡署長忠一:委員也很關心這個問題。其實稻米的全國競賽當初在84年一開始舉辦時僅64人報名,現在每一年則有八百多人報名參賽,我們是採分縣、分區,全國一起來競賽,然後公開表揚……

陳委員明文:我的意思是說你們辦競賽的宣傳要夠,要把知名度打開,讓民眾可以感受到現在食用稻米不只是吃飽而已,也要吃巧。

胡署長忠一:對。

陳委員明文:我現在發現,我們嘉義縣只有新港鄉在辦而已,其他地區都沒有辦。然後,宣傳的廣度也不夠。

胡署長忠一:我們會來獎勵。

陳委員明文:也可以讓稻米的價格可以提升,否則都已經辦了幾年了?

胡署長忠一:84年辦理到現在。

陳委員明文:你告訴我,新港的農民有沒有感受到自己的收入在你們辦了稻米的競賽後而有增加?也沒有啊!除了你們說的知本有,像我們那邊並沒有啊!這是什麼原因?

陳主任委員吉仲:跟委員報告,不只是在行銷,尤其是白米的部分,我在此也跟所有委員報告,我們如果在這一、兩年沒辦法讓稻米的產業結構調整成功,當然是我要負最大的責任,因為我們認為長期以來太多的農業政策都鎖定在稻米,結果反而是投入更多的資源,最後的結果是稻農的收入還無法大幅度的提升。

陳委員明文:沒錯。

陳主任委員吉仲:所以我們是希望在這時候以30萬公頃的土地每一塊土地一年的總收入可以增加,他不一定兩期都要種水稻,他可以選擇一期種水稻,其他的則配合我們的政策,讓他的收入得以大幅度增加,甚至更白話一點,我們應該要讓產地的稻米價格超過公糧的價格。

陳委員明文:沒錯。

陳主任委員吉仲:讓公糧有機會來退場,讓稻農的收入增加。所以,我們希望這一個稻米跟綠色環境給付的政策在一、兩年內可以做更大幅度的調整,這樣的話才有可能達到,否則這樣下去的話,每一年政府要花兩百多億元,如果農民收入沒有增加,當然是我們在政策這個部分沒有做好,那我願意在這裡……

陳委員明文:主委,我知道,其實政府現在的稻米政策就是要如何減少其產量、提升它的價格,大概是這樣子嘛!

陳主任委員吉仲:是。

陳委員明文:所以我現在講的所謂提升價格,你們現在用辦理稻米競賽來提升稻米整體或者在人民心中的形象,但是要如何提升其品質,讓更多願意吃米飯的人可以知道要吃哪一種米、哪一種米的品質最好。我覺得你們應該慢慢讓農民有那種所謂LV的概念,一樣是種小番茄,有的是番茄界的LV;像我們嘉義縣的極光哈密瓜就是哈密瓜裡面的LV。稻米也是一樣,要能夠讓民眾覺得買到我們嘉義新港的米很榮耀。本席的意思是,這方面要怎麼去提升?否則你們辦了那麼多年,可是都很無感。十幾年來下來,本席的感覺是,你們在嘉義辦了那麼久的稻米競賽,但是我都感覺不到我們稻米的價格有提升上來。

陳主任委員吉仲:委員,應該不只是競賽,應該是整套的,你看東部的米,100斤的濕穀收購價是1,500-1,700元,我們這一邊是多少?所以說這個牽涉到米的品質、包裝跟行銷通路,都是一體的,我們很希望西部也是這樣子。

陳主任委員吉仲:我偷偷告訴你,我們嘉義縣有很多人跑去臺東買碾米廠,但是,米也是從嘉義運過去的,你知道嗎?

陳主任委員吉仲:委員,這個不行啦!我們還是要堅持……

陳委員明文:為什麼會這樣子?因為人家的米有建立起品牌,我要告訴你的是,嘉義的競賽辦了那麼多年,但是價格就是拉不起來,所以我要拜託你,要多用心,不是光辦理比賽而已,每年都辦都沒有效啊!如何能真正提升其整體效益才是重點。

另外,我們中埔地區昨天下大雨,木瓜都受損了,希望你們能夠南下去看一下,受損率大概超過90%,我們是不是一起去現場勘查一下?另外,梅山的茶園也受到昨天的暴雨的影響,受損很嚴重。

陳主任委員吉仲:明天請改良場直接去看。

陳委員明文:請盡快幫我們排一下時間。

陳主任委員吉仲:好。

主席:好,第192案至第197-1案預算照列,楊委員的第192案、第155案、第164案、第167案、第187案及第190案改主決議。

請孔委員文吉發言。

孔委員文吉:主席,綠色環境給付部分,我的提案是第193案及第194案,第194案改主決議好了。

主席:孔委員的第194案改主決議。

孔委員文吉:但是農糧署之前講的高雄桃源區的梅子……

陳主任委員吉仲:已經解決了。

孔委員文吉:沒有解決,沒有買啦!

陳主任委員吉仲:有,現在剩兩、三成,都解決了,而且我們還有協助分級,每公斤……

孔委員文吉:再查一下,到底有沒有買都不知道。

陳主任委員吉仲:當然有!這個都解決了。

主席:現在處理第198案至第218案。

孔委員文吉:198案及第199案都是我的案子,你們的農村再生基金績效不佳,核定經費的增幅增加,KPI又降低,請說明一下農村再生基金。第199案是針對吸引青年留農和創造就業機會,而推動農村活化再生的目標值由2,855個社區調增為3,050個社區,但是111年及112年的目標值與原計畫相同,沒有增加,這個部分請說明一下。

主席:先回答孔委員的提案。

莊處長老達:跟委員報告,目標值不增反減的部分,主要是我們有一個省工機械化與設備自動化的計畫執行到110年,111年有另外一個中程計畫,所以那個目標值才會有一些調整。至於第199案農再社區的社區數部分,委員提供的這個數據沒有錯,可是因為我們在第一次修正的時候,行政院要我們再重新檢討目標值,我們今年323日有報給院裡面一個再修正的目標值,委員關切的這些相關指標已經修正了,我們可以再提供給委員。

孔委員文吉:討論到現在農委會都說執行率很好,又說經費不足,這兩案子你們好好承認一下,該凍結多少就凍結多少,如果因為績效不彰計畫修改,這兩個案子該凍結多少?農村再生基金真的要好好檢討。

陳主任委員吉仲:自動化、機械化全部都是由農民來申請,我們獎勵三分之一,不管小型或大型,而且是透過各農會體系在執行。剛剛我們莊處長已經說明了,是因為從今年開始行政院給我們四年的中程計畫,所以我們把科目的部分移到第214案裡面來做一年23億元的說明,不是所謂的調降,而且我們是執行到位,這是讓農業解決缺工最重要的關鍵,所以是不是請委員可以支持這樣的原列案?

孔委員文吉:你跟我講,我憑什麼支持?

主席:孔委員,請主委先想一下,現在讓陳超明委員發言。你們先想一下要怎麼樣給孔委員比較明確的說明,好不好?

陳委員超明:主委,大家都說農村再生基金是你的私房錢,所以要拜託你才有,不過有一個問題我認為很奇怪,農村再生基金都給縣政府,我們拜託你也常常拿不到這個錢,難道我們立委會輸給縣政府、縣長嗎?我們這麼多立委,你起碼也撥三分之一,難道只有縣長才瞭解地方的情形,我們立委不瞭解地方的情形嗎?你常常都拿去作人情!我們都要拜託你,所以這都要公開,這裡面真的有太多的問題。我希望你在這邊要修正一下,不然都撥給縣政府了,我們在這邊審預算,但我們跟你建議的卻常常拿不到,像社區的有由下而上,還有由上而下,我被你們搞得迷迷糊糊,我們知道以前社區有200萬元,現在沒有了,這200萬元都撥到縣政府了,讓我們這些立委在選舉的時候都很頭痛。

主席:請回答一下。

陳主任委員吉仲:跟委員特別報告,我們不是全部的經費都給縣府,我們一年大概10億元給地方政府、縣市政府提的農村再生計畫,它送上來還要經過審查,同意後是由縣市政府去執行的,所以是由他們去執行,怎麼會是我在掌控呢?那都是水保局在審查的,這是第一個說明。但是農再整體計畫裡面,也不是只有執行的部分,我們還有人力發展的部分,我們甚至解決缺工的問題,透過各農會辦的機械團、耕新團、人力團、師傅團。這五億多元都是在這個計畫裡面執行,全部都是透過在產地的團體在執行,如果有任何需要,比如對社區協助的部分,我們很樂意由水保局或是農再辦公室彙整,我們會全力來協助。

主席:是不是再回答孔委員的問題?

孔委員文吉:我跟陳超明委員的意見完全一致,第一個,200萬元的福利還有沒有?第二個,農村再生基金都在主委這邊決定,你們的決策模式有沒有改變?水保局局長也沒辦法作主,主委才能作主。

陳主任委員吉仲:我應該要把農村再生這些經費很清楚的說明,大小型農機具補助是透過各農會,甚至是這些團體在執行,怎麼會是經過我的辦公室?那是產業界、農糧署在執行。縣市政府的農村再生計畫也是他們提出之後,水保局審核就給,人力發展、培育農村青年、農村社區也是水保局在執行,那些都不用經過我的辦公室。我們現在很樂意,到底那個部分有需要再說明清楚或檢討,像剛剛已經有特別跟孔委員報告,前面的第198案、第199案,是因為我們的自動化、機械化變成是中程計畫,所以就沒有放在這裡。這個23億元的中程計畫裡面包含農糧署、漁業署、畜牧處及林務局,像我們今年額外給林務局自動化、機械化,就是要針對18萬公頃的林木引進國外的機器設備去執行,這些都是產業單位在執行。至於委員所問的200萬元,我很好奇這是什麼制度,我請李局長說明,我完全不知道200萬元這件事情。

孔委員文吉:200萬元是你們針對社區巷道改善排水溝,最高補助200萬元,現在還有沒有這個福利?

陳主任委員吉仲:那是之前,這幾年完全沒有了,所以我都不知道200萬元的事情。

孔委員文吉:你們要講清楚啦!

陳委員超明:主委,你真的不知道嗎?補助下去如果不同派的話,像蘇震清就是不同派,所以他很痛苦啊!

蘇委員震清:你扯到我這邊幹嘛!

陳委員超明:因為我瞭解啊!那200萬元下去完全不一樣啊!補助社區200萬元是由縣政府執行,我們跟你要的時候很困難,你們都說補助給縣政府了。

陳主任委員吉仲:我請局長說明。

李局長鎮洋:報告委員,全臺灣的農村再生大概有四千多個社區,目前通過農再培根計畫的社區有九百六十幾個,大概1,000個,現在這九百多個社區所提的農村再生計畫,循著程序從經過縣市政府同意之後,要再經過水保局備查,這些計畫的內部執行是由縣市政府來執行,我們編了大概10億元分配給他們去執行。除此之外,沒有通過農村再生計畫的部分,也就是我們所謂的由上而下的部分,我們是透過跨域整合由水保局的各分局來執行,這部分原則上是由水保局在執行當中。委員所提的200萬元是民國96年、97年之前的計畫,那個時候是直接由社區或縣市政府來執行,但是這個計畫已經好幾年沒有了。

主席:凍結多少?

請陳委員亭妃發言。

陳委員亭妃:很多社區都非常需要農村再生,尤其是在偏鄉地區或比較部落型的地區,所以如果我們把它凍掉,說真的,對他們影響很大。你說計畫送得不完整,未來應該有什麼樣的SOP,把它做得更清楚,我覺得我們可以把它變成主決議,如何把這些細節做得更清楚,可是我們不要凍,因為農村再生是屬於社區的錢,我們給社區的錢。

主席:還是可以凍部分,他們也可以提書面報告……

陳委員亭妃:始得動支?

主席:對。請邱委員志偉發言。

邱委員志偉:農再大概分兩個部分,一個是訓練、人力培育15億元,另外是農村再生及發展105億元,加起來121億元,我來自高雄市;陳明文委員來自嘉義縣;蘇震清委員來自屏東;陳亭妃委員來自臺南;楊瓊瓔委員來自臺中;陳超明委員來自苗栗;孔文吉委員是全國的,還有彰化,每個縣市都很平均,我們都來自農業縣,農村再生的人力培育跟再生建設對農業縣都非常重要,所以如果這筆經費被凍或被減列,對於農村再生的人力培育會產生影響,所以還是……

孔委員文吉:邱委員真的心裡有鬼,怎麼講到一半就笑起來了?

邱委員志偉:我剛才嗆到,我認為大家來自各縣市,都有這個需求。

孔委員文吉:一百二十多億元可不可以凍結1億元、提書面報告?好不好?

陳委員亭妃:不要凍1億元啦!

孔委員文吉:我在第198案、第199案的理由都講得很清楚。

邱委員志偉:書面報告可以,但是我們酌凍,讓他們有更精進作為……

孔委員文吉:第一個,農村再生基金涉及產業發展,有由上而下的、由下而上的,決策模式有沒有改變,是不是還要送到主委辦公室,還是縣市政府就好?這個資料你們要講一下,我也不刪,就凍結1億元,你們提出書面報告,針對決策模式,還有剛才提到的社區巷道改善的部分,為什麼水保局局長沒辦法作主,必須要主委辦公室來決定?從以前每年都是這樣。

陳主任委員吉仲:委員,都是提到我這邊,我有跟同仁講,我很樂意把每天我批的公文有牽扯到補助的,我就每天上網公告讓社會大眾知道,我們到底協助做了哪些事情,那都是具體到解決許多的農業問題。我已經特別講了,剛才李局長有特別說明,由下而上都是縣市政府送上來,水保局審查完,由縣市政府去執行,水保局各分局跟總局在執行所有農再社區業務也是這樣的方式,能到我辦公室的是微乎其微。更重要的是農村再生的經費不是只有在水保局這邊執行,我們還有賦予剛剛孔委員講到的提升產業的部分,所以為什麼之前大小型農機具在這裡,之前解決缺工的問題也是在這裡,甚至有很多的項目,包括林務局現在在推的一年2億元的營造石虎友善生態環境,也是在這個部分,都是直接具體執行的。

陳委員明文:我覺得農再計畫行之多年,也不是今年才有,簽到主委那邊也沒有什麼不對,我覺得主要是成效好,必要時能夠定期公布成果,也無所謂,不要凍啦!

主席:請楊委員瓊瓔發言。

楊委員瓊瓔:其實農村再生條例是我們一直很努力去完成的,農村再生條例通過的時候,宜蘭大同那邊的人還回來陪我開記者會,因為他們都10點就在那裡喝威士比加咖啡,我當時去的時候就覺得很奇怪。他們都是專家、達人,農村再生條例通過之後去訓練這些人,他們才沒有在那邊喝威士比加咖啡,而且每個人都是達人,我覺得很高興,全國各地都有在做。但是有一點,就是我一開始講的宣傳,主委,你們應該每一年去評比,農村再生條例我們大家都很清楚,有很多已經延續做了很久,你們應該每一年去評比北中南東什麼人做得最好,你們去幫他宣傳,讓後面的人也可以學習,因為教學相長,他們自己教自己速度才會快。坦白講,從零開始去申請,各式各樣的規定一大堆,所以要申請不是那麼簡單,對於要訓練的人或有興趣的人,負責的人要有辦法去把這些人找出來才行,我這樣講最實在,不然你要怎麼去訓練?但是我們也不希望把錢花在沒有效的效能上面。所以我覺得要用鼓勵去取代做不好的人,你們應該每一年去評比哪一個縣市最好,讓大家可以來交流,我覺得這樣的效果會更好。其實孔委員的目的是希望你們要精進、落實,所以我覺得可以把主決議寫清楚一點,你們把你們的成效讓社會大眾瞭解,你們也可以去做一個比較,拿一點錢出來獎勵,第一名的獎勵有多少,大家可以去比較,這樣效果會比較好,不要齊頭式的補助,我不太贊成,好不好?

陳主任委員吉仲:同意委員的建議。

孔委員文吉:凍結1億元應該可以接受吧?主委,到現在都還沒有凍結、刪除任何一毛錢。農村再生基金凍結1億元,可以接受吧?

陳主任委員吉仲:前面有一個凍結200萬元的案子。

孔委員文吉:我知道啦!那個才多少?

陳委員亭妃:不然就凍結2,000萬元,書面報告後始得動支?

邱委員志偉:凍結2,000萬元好了。

孔委員文吉:好啦!凍結2,000萬元,但是你的書面報告要把決策模式有沒有改變,整個要開誠布公。

主席:198案至第218案基金用途凍結2,000萬元,提書面報告後,使得動支。

陳主任委員吉仲:遵照辦理。

主席:現在處理主決議。

處理第219案。

陳主任委員吉仲:我們作文字修正。

主席:孔委員,OK嗎?

孔委員文吉:什麼文字修正?

主席:是不是先把文字修正的東西先給委員看過?

孔委員文吉:唸一下吧!這個沒跟我溝通啊!

胡署長忠一:報告委員,文字修正的部分就是……

孔委員文吉:農糧署都沒跟我溝通文字修正!

主席:請農糧署先溝通,第219案保留。

處理第220案。

孔委員文吉:我的案子都沒有來跟我溝通。

陳主任委員吉仲:我們待會去跟委員溝通。第220案是不是把專案報告改成書面報告?

主席:孔委員,是不是可以改書面報告?第219案請農糧署趕快跟孔委員報告。

孔委員文吉:因為這個已經講了很久,局長真的要重視,森林遊樂區怎麼嘉惠我們原住民的部落,包括陳委員那邊的阿里山森林遊樂區也是,好啦!我改書面報告。

陳主任委員吉仲:謝謝委員。

主席:好,第220案按文字修正通過。

處理第221案。

陳主任委員吉仲:孔委員同意做文字的修正,改主決議,提出書面報告。

主席:孔委員同意?

孔委員文吉:好啦!

主席:221案按文字修正通過。

處理第222案。

陳主任委員吉仲:遵照辦理。

主席:照案通過。

處理第223案。

陳主任委員吉仲:遵照辦理。

主席:照案通過。

處理第224案。

陳主任委員吉仲:遵照辦理。

主席:照案通過。

處理第225案。

陳主任委員吉仲:遵照辦理。

主席:照案通過。

處理第226案。

陳主任委員吉仲:遵照辦理。

主席:照案通過。

處理第227案。

陳主任委員吉仲:遵照辦理。

主席:照案通過。

處理第228案。

陳主任委員吉仲:遵照辦理。

主席:照案通過。

處理第229案。

陳主任委員吉仲:遵照辦理。

主席:照案通過。

處理第230案。

陳主任委員吉仲:遵照辦理。

主席:照案通過。

處理第231案。

陳主任委員吉仲:遵照辦理。

主席:照案通過。

處理第232案。

陳主任委員吉仲:我們是不是可以做文字的修正?

主席:有跟邱委員討論過嗎?

陳主任委員吉仲:有跟邱委員報告過。

主席:好,那就照文字修正通過。

處理第233案。

陳主任委員吉仲:遵照辦理。

主席:照案通過。

處理第234案。

陳主任委員吉仲:遵照辦理。

主席:照案通過。

處理第235案。

陳主任委員吉仲:遵照辦理。

主席:照案通過。

處理第236案。

陳主任委員吉仲:遵照辦理。

主席:照案通過。

處理第237案。

陳主任委員吉仲:遵照辦理。

主席:照案通過。

處理第238案。

陳主任委員吉仲:遵照辦理。

主席:照案通過。

處理第239案。

陳主任委員吉仲:遵照辦理。

主席:照案通過。

處理第240案。

陳主任委員吉仲:遵照辦理。

主席:照案通過。

處理第241案。

陳主任委員吉仲:遵照辦理。

主席:照案通過。

處理第242案。

陳主任委員吉仲:遵照辦理。

主席:照案通過。

處理第243案。

陳主任委員吉仲:遵照辦理。

主席:照案通過。

處理第244案。

陳主任委員吉仲:我們有文字的修正。

主席:陳委員有同意嗎?

陳主任委員吉仲:因為來不及跟陳委員溝通。

主席:那怎麼辦?他剛才不是在這裡很久?

陳主任委員吉仲:他只是幾個……

楊委員瓊瓔:224案你要改哪裡?趕快。

主席:224案請跟楊委員討論。

處理第245案。

陳主任委員吉仲:遵照辦理。

主席:照案通過。

處理第246案。

陳主任委員吉仲:246案做文字修正,邱委員已經同意。

主席:好,邱委員同意嗎?按照文字修正通過。

處理第247案。

陳主任委員吉仲:遵照辦理。

主席:照案通過。

處理第248案。

陳主任委員吉仲:遵照辦理。

主席:照案通過。

處理第249案。

陳主任委員吉仲:遵照辦理。

主席:照案通過。

處理第250案。

陳主任委員吉仲:遵照辦理。

主席:照案通過。

處理第251案。

陳主任委員吉仲:遵照辦理。

主席:照案通過。

處理第252案。

陳主任委員吉仲:遵照辦理。

主席:照案通過。

處理第253案。

陳主任委員吉仲:遵照辦理。

主席:照案通過。

處理第254案。

陳主任委員吉仲:遵照辦理。

主席:照案通過。

處理第255案。

陳主任委員吉仲:遵照辦理。

主席:照案通過。

處理第256案。

陳主任委員吉仲:遵照辦理。

主席:照案通過。

處理第257案。

陳主任委員吉仲:遵照辦理。

主席:照案通過。

處理第258案。

陳主任委員吉仲:這個有跟陳委員做一個文字的修正,將倒數第4行的漁船加上「遠洋」字眼,委員同意。

主席:好,陳委員同意嗎?按照文字修正通過。

陳主任委員吉仲:要「僱用」那個也做修正,委員已經同意了。

主席:好,我們就按照文字修正通過。

處理第259案。

陳主任委員吉仲:這也有跟陳委員溝通,就是做文字的修正。

主席:我們就按照文字修正通過。

處理第260案。

陳主任委員吉仲:遵照辦理。

主席:照案通過。

處理第261案。

陳主任委員吉仲:遵照辦理。

主席:照案通過。

處理第262案。

陳主任委員吉仲:遵照辦理。

主席:照案通過。

處理第263案。

陳主任委員吉仲:遵照辦理。

主席:照案通過。

處理第264案。

陳主任委員吉仲:遵照辦理。

主席:照案通過。

處理第265案。

陳主任委員吉仲:遵照辦理。

主席:照案通過。

處理第266案。

陳主任委員吉仲:遵照辦理。

主席:處理第267案。

陳主任委員吉仲:遵照辦理。

主席:266案、第267案照案通過。

處理第268案。

陳主任委員吉仲:遵照辦理。

主席:照案通過。

處理第269案。

陳主任委員吉仲:269案可不可以酌修文字?

主席:沒有耶!他沒跟我講耶!

陳主任委員吉仲:因為這裡是寫要提高公糧收購價格,可是這樣反而不利剛剛跟各位委員討論的,是不是就修正為落實推動稻米產業相關輔導措施,保障稻農收益?

主席:好,按照文字修正通過。

處理第270案。

陳主任委員吉仲:遵照辦理。

主席:照案通過。

處理第271案。

陳主任委員吉仲:遵照辦理。

主席:照案通過。

處理第272案。

陳主任委員吉仲:遵照辦理。

主席:照案通過。

處理第273案。

陳主任委員吉仲:遵照辦理。

主席:照案通過。

處理第274案。

陳主任委員吉仲:遵照辦理。

主席:照案通過。

處理第275案。

陳主任委員吉仲:275案做文字修正,是不是可以改成「農委會按季提供每一季的執行情形」?因為這個執行,申請可能要一段期間,所以是不是可以把「月」改成「季」?

主席:好,你們這個東西應該要先跟委員溝通吧!你們那天來的時候,好像都沒有講到這些事情。

陳主任委員吉仲:真的很抱歉,因為禮拜五我們收到……

主席:應該要在今天我們預算提案之前,就是預算的協商之前就跟委員溝通好,這樣我們才能有效率地處理這些事情,好不好?

陳主任委員吉仲:是,同意主席的建議。

主席:好,那就按照文字修正通過。

處理第276案。

陳主任委員吉仲:276案是不是也可以做文字的修正?23億元之後的這一句話……

主席:好,那就按照文字修正通過。

陳主任委員吉仲:好,謝謝。

主席:處理第277案。

陳主任委員吉仲:可不可以把計畫改成書面報告?

主席:好,按照文字修正通過。

處理第219案。

楊委員瓊瓔:279案吧?

主席:孔委員的提案,你們剛才跟他報告過以後,怎麼樣?

陳主任委員吉仲:主席,是不是先處理第244案?因為剛剛有跟楊委員溝通了。

楊委員瓊瓔:244案,按照文字修正通過。

主席:好,處理第244案,按照修正文字通過。

219案呢?

楊委員瓊瓔:219案,孔委員的資料還沒來。

主席:OK了是不是?第219案我們就按照文字修正通過。

楊委員瓊瓔:219案你們有給孔文吉委員看過嗎?

陳委員亭妃:有,他們討論完了。

主席:好,我們繼續農民退休基金,第279案。

陳主任委員吉仲:遵照辦理。

主席:處理第278案。

陳主任委員吉仲:278案遵照辦理。

主席:照案通過。

處理第279案到287案。

陳主任委員吉仲:279案、第280案、第281案、第282案、第283案都遵照辦理。

主席:279案照案通過。

280案照案通過。

281案照案通過。

282案照案通過。

283案照案通過。

處理第284案。

陳主任委員吉仲:這個文字修正,有跟邱委員報告過了,他同意。

主席:好,我們就按照文字修正通過。

處理第285案。

陳主任委員吉仲:285案也跟邱委員報告過,文字修正。

主席:按文字修正通過。

處理第286案。

陳主任委員吉仲:遵照辦理。

主席:照案通過。

處理第287案。

陳主任委員吉仲:這個有跟蘇治芬委員報告過,做文字修正。

主席:好,就按照文字修正通過。

現在宣讀協商結論。

協商結論

「有關委員李貴敏的提案宣讀到案號10都是撤案。

農業作業基金:

1案照案通過。

2案到第4案業務收入增列50萬元。

5案預算照列,本案改主決議。

6案預算照列,本案改主決議。

7案到第11案預算照列,其中第7案、第11案改主決議。

12案到第17案預算照列,其中第13案、第14案、第15案及第16案改主決議。

19案到第23案凍結「農業生物科技園區作業基金」200萬元,提出書面報告後始得動支。

24案、第25案凍結固定資產建設改良擴充200萬元,提出書面報告後始得動支。

決議案第26案到第39案照案通過。

40案修正通過。

41案到第49案照案通過。

50案修正通過。

51案照案通過。

農田水利事業作業基金:

52案到第54案「業務外收入」增列2,000萬元。

55案預算照列,本案改主決議。

56案到第68案預算照列。

69案到第72案預算照列。

73案到第87案預算照列,其中第75案改主決議。

88案到第105案預算照列,其中第89案至第93案併案成為一個主決議。

106案、第107案預算照列,其中第106案改主決議。 第108案到第114案預算照列。

決議案:

115案到第118案照案通過。

119案修正通過。

120案到第131案照案通過。

131-1案、第131-2案照案通過。

農業特別收入基金:

132案照案通過。

133案到第139案預算照列,其中第136案改主決議。

140案到第146-3案預算照列,其中第140案、第143案及第145案改主決議。

147案、第148案預算照列,其中第147案改主決議。

149案到第153案預算照列,其中第150案、第151案改主決議。

154案到第162案預算照列,其中第155案、第156案及第158案改主決議。

163案到第164-1案預算照列,其中第164案改主決議。

165案、第166案預算照列,2案均改為主決議。

167案到第175-2案預算照列,其中第167案、第168案改為主決議。

176案、第177案預算照列,第178案、第179案預算照列。

180案預算照列,本案改為主決議。

181案到第191-1案,含第188-1案預算照列,其中第187案、第190案改為主決議。

192案至第197-1案預算照列,其中第192案、第194案改為主決議。

198案至第218案,包含第209-1案及第212-1案,凍結基金用途2,000萬元,提出書面報告後始得動支。

決議案:

219案到第221案,第221案修正通過。

222案到第231案照案通過。

232案修正通過。

233案到243案照案通過。

244案修正通過。

245案照案通過。

246案修正通過。

247案到第257案照案通過。

258案、第259案修正通過。

260案到第268案照案通過。

269案修正通過。

270案到第274案照案通過。

275案到第277案修正通過。

278案照案通過。

決議案:

279案到第283案照案通過。

284案、第285案修正通過。

286案照案通過。

287案修正通過。」

主席:請問各位委員,有委員提案的部分,照剛才宣讀結論通過;沒有提案的部分,均照列或隨同調整,請問有無異議?(無)異議,通過。

111年度農委會主管非營業基金審查完竣。

本會負責審查之111年度非營業基金預算全部審查完竣,擬具審查報告送財委會彙整。

本會審查結果,請問須不須交付黨團協商?(須)須交黨團協商。

院會討論時由本席說明,通過之決議,文字授權主席及議事人員整理,所列議程處理完竣,散會。

散會1428分)


Shape2

61