立法院第10屆第5會期社會福利及衛生環境委員會舉行「氣候變遷因應法」公聽會會議紀錄
時 間 中華民國111年4月28日(星期四)9時4分至12時31分
地 點 本院群賢樓801會議室
主 席 賴委員惠員
主席:現在開始開會。本次會議議題為氣候變遷因應法公聽會。本委員會今天召開氣候變遷因應法公聽會,討論氣候變遷因應修法草案。感謝今天所有出列席的專家學者們,以及環保署、國發會、行政院能源及減碳辦公室、經濟部、交通部、內政部、農委會、科技部、交通部中央氣象局、海洋委員會、衛福部、教育部、勞動部、財政部、金融監督管理委員會等各政府部門代表,謝謝各位的蒞臨。
根據聯合國對氣候變遷趨勢所做的評估顯示,全球氣溫持續上升中,從1880年到2012年上升了攝氏0.85度,但到了2021年已經上升1.07度,預估到2040年將上升超過1.5度,故氣候變遷乃全球所共同面臨的挑戰。
我國於104年通過溫室氣體減量及管理法(簡稱溫管法),是國際少數將溫室氣體長期減量目標入法的國家,並作為全球氣候變遷現象的研究。為加速我國減碳作為,強化氣候變遷之調適,環保署提出溫室氣體減量及管理法修正草案,並將草案名稱修為「氣候變遷因應法」,也正式公布國家長期減碳目標,即2050年淨零碳排政策。此外,為因應國際經濟貿易情勢,納入實施碳定價,同時加強氣候變遷人才培育與技術發展,本法於未來規範上,訂定氣候變遷調適專章、氣候治理的基本方針及重大政策,由行政院國家永續發展委員會負責協調、分工與整合,同時地方政府也要設立氣候變遷因應推動會等立法內容。
此次修法牽一髮而動全身,涉及範圍非常廣泛,且全球氣候變遷議題,非政府單位所能獨力完成,實有賴全體國民、企業、專家學者與相關團體齊心協力!爰此,本席今天安排召開這場公聽會,希望能導入充分的討論與交流,建構理性的平臺,傾聽各方先進之意見。
本次公聽會先由學者專家優先表達意見,再由政府部門代表回復意見。
有關氣候變遷因應法草案究竟該如何修法?應賦予其何種任務與課題?凡此種種,均值得我們修法時納入考量,故今天召開這場公聽會以聽取各位先進的意見。各位今天所發表的意見,均列入紀錄、刊登公報,提供給委員會與立法院作為修法時的寶貴意見與參考。
本次公聽會討論提綱為:
一、此次「氣候變遷因應法」應如何修法,以完善氣候治理的組織設計及權責分工。
二、各界期待「氣候變遷因應法」應如何設計政策工具,以推動有效的碳排減量。
三、如何透過「氣候變遷因應法」制定審慎、有效且能和國際接軌的碳定價機制?
四、「氣候變遷因應法」該如何強化氣候科研,或進一步設置專責單位,奠定以科學為基礎的氣候治理。
五、「氣候變遷因應法」可發展出哪些適合台灣的氣候變遷調適方法學,以提升面對氣候衝擊的韌性?
接下來請環保署葉主任秘書報告,時間3分鐘。之後國發會、經濟部、海委會、金管會報告時間均為2分鐘,除這五個部會上台報告以外,其餘單位均請提供書面參考。本次會議各部會及專家學者所提供之相關書面資料及簡報,均列入紀錄、刊登公報。
首先請環保署葉主任秘書報告。
葉主任秘書俊宏:主席、各位委員、各位學者專家、各部會代表,大家早安。謹代表環保署說明溫室氣體減量及管理法修正草案。
目前行政院業將氣候變遷因應法行政院版送至立法院,刻正排審當中。其中第四條提到,國家溫室氣體長期減量目標為民國139年淨零排放,惟需要各級政府與國民、事業、團體共同推動。
其次,此次修法係將減緩與調適並重,強化氣候治理,故由中央目的事業主管機關提出部門溫室氣體減量行動方案,訂定五年一期的階段目標;地方則依照中央的行動綱領制定執行方案。再者,強調氣候變遷調適行動計畫,由中央目的事業主管機關提出行動方案,地方提出執行方案,並由行政院國家永續發展委員會負責協調、分工與整合,由行政院長擔任主任委員,政務委員為執行長負責整合工作。
為加速減碳並提升產業競爭力,在盤查及查驗上將會分級管理,以提升查驗能量。同時訂定效能標準,包括產品生產過程、製造或輸入車輛以及新建築;穩健實施碳交易,鼓勵自願減量,建立供需機制;徵收碳費,以經濟工具來促進減碳。另外,為因應國際碳關稅之實施,訂定進口公告商品申報碳排量;而碳捕捉的利用與封存也會入法,把對環境的衝擊納入管理。
在徵收碳費方面則先大後小,分階段徵收,亦將徵收碳費的考量原則納入母法。碳費係專款專用,優先用於輔導與獎勵補助,亦補助相關機關執行減量工作。
最後是全民參與,建構減碳行動力,包括擴大公民參與,碳足跡的標示(包括自願標示與強制標示),氣候變遷人才培育與技術發展,以及推動公正轉型,均納入氣候變遷推動事項中。
以上簡短報告,敬請各位指教,謝謝。
主席:請國發會經濟發展處邱副處長報告。
邱副處長秋瑩:主席、各位委員、各位學者先進,大家好。今天貴委員會舉行「氣候變遷因應法」公聽會,本會承邀列席,至感榮幸。謹就本次公聽會討論提綱,與國發會相關部分說明如下,敬請各位委員、先進不吝指教。
一、氣候變遷因應將提升至行政院永續會,強化氣候治理
(一)考量溫室氣體減量及氣候變遷調適事項涉及跨部門事項,須加以整合提升綜效。111年4月21日行政院通過的「溫室氣體減量及管理法」修正草案,草案第八條已明訂氣候變遷協調整合工作提高層級至行政院國家永續發展委員會(以下簡稱永續會),負責協調、分工或整合國家因應氣候變遷基本方針及重大政策之跨部會氣候變遷因應事務,以利加速我國減碳作為,並強化氣候變遷調適工作推動。
(二)永續會由行政院院長擔任召集人,政務委員擔任執行長,部會首長擔任機關委員。除原有永續發展目標(SDGs)工作小組,並已設置「氣候變遷與淨零轉型」專案小組,由環保署擔任主政機關、永續會執行長直接督導。
(三)國發會自110年8月下旬起承接永續會秘書處任務,將積極強化永續會運作功能,協調整合因應氣候變遷事項等各項永續發展目標與政策的推動,提升氣候治理效能,以落實淨零轉型,促進我國永續發展。
二、減緩與調適並重,中央與地方協力合作
(一)「氣候變遷因應法」增訂氣候變遷調適專章,由基礎能力建構、科研推估接軌、確定推動架構等3重點著手,滾動調整調適作為,降低我國氣候衝擊。未來因應氣候變遷政策將減量與調適並重,且重視減量行動與調適行動間的協同效益。
(二)未來行政院永續會負責協調、分工與整合氣候變遷基本方針與重大政策跨部會相關事項;中央主管機關將訂定國家因應氣候變遷行動綱領、階段管制目標、國家氣候變遷調適行動計畫;中央目的事業主管機關訂修所屬部門或領域之行動方案。
(三)氣候變遷事務亦有賴中央及地方合作,透過邀集地方有關機關參與階段管制目標、溫室氣體減量行動方案、調適行動方案擬訂、地方政府設氣候變遷因應推動會、於全國計畫或方案下訂修溫室氣體減量執行方案及氣候變遷調適執行方案,實踐中央地方協力原則。
以上報告,敬請指教。並祝各位委員先進身體健康,萬事如意。謝謝!
主席:請經濟部陳次長報告。
陳次長正祺:主席、各位委員、各位學者專家,大家好,承蒙大院貴委員會邀請經濟部參與氣候變遷因應法修法公聽會。邁向淨零排放已成為全球共識,目前全球超過共有130個國家宣示淨零排放目標,臺灣亦在其中。對經濟部而言,淨零排放不只是國家或產業因應氣候變遷衝擊的環境目標,更是面臨歐盟「碳邊境調整機制(CBAM)」、供應鏈RE100、ESG等來自公私部門碳管制趨勢下,為了維持國家及產業競爭優勢,一定要具備的基本條件,更是創造我國未來經濟新成長動能一定要開始做的事。
推動淨零排放的過程中,完善的法規制度是引領產業走向淨零轉型的重要工具。環保署為讓現行溫室氣體減量及管理法(簡稱溫管法)能與時俱進,符合我國因應國際減碳趨勢與國內能源產業等發展特性之需要,提出本次修法,以更全面的格局將溫管法修改為氣候變遷因應法,針對本次修法方向,提出經濟部的看法與建議如下,敬請各位委員先進不吝賜教。
壹、由全球氣候行動布局思考修法方向
一、明確2050淨零排放目標對產業有正向幫助
因應全球氣候變遷,目前全球已有三分之二國家宣示淨零排放的政策目標,且歐盟規劃對進口產品採行碳邊境調整機制,在國際企業減碳協議對綠色供應鏈使用綠能及宣示減碳目標等要求下,推動減碳邁向淨零已是攸關我國國際競爭力,一定要努力去做的事情。
因此,經濟部認為在法規中明確宣示國家2050淨零排放目標,可明確提供國內外國家政策訊息,除能讓國內產業提早因應準備,亦可避免未來於國際碳關稅談判居於劣勢,影響我國產業出口或供應鏈之競爭力,亦可有助於我國氣候外交。
二、碳定價工具有訂定必要,可提高減碳誘因
碳定價已成為國際重要減碳誘因工具,目前已有許多國家採行碳定價工具,以反映碳排放外部成本,並可提高綠能使用與產業節能減碳誘因。且在全球淨零排放趨勢下,「碳邊境調整機制」亦將成為先進國家推動貿易夥伴加強管制作為之重要手段。因此,經濟部認為碳定價是減碳核心政策工具。
經濟部支持儘速實施本次修法新增之碳費,與其讓他國課徵,不如在國內收。徵收之碳費亦可專款專用於加速產業低碳轉型、降低產品碳含量,可提升我國產業競爭力。
三、以全球思維角度設計合理碳管制機制
在全球淨零趨勢下,我國產業同時面對全球競爭挑戰。因此,我國碳管制政策工具應以全球思維,考量我國產業特性及全球供應鏈分工情況,並參考其他國家管制強度與方式,才能在引導產業減碳的同時,確保我國產業競爭力,並有利全球減碳。
貳、擴大氣候變遷因應格局
一、支持提高氣候治理層級
2050淨零涉及範圍廣泛且複雜,從主要國家推動淨零策略來看,除產業、能源、運輸及住商等排放部門須提出減碳計畫外,綠色金融、科技研發、人才培育、政策溝通等相關政策配合需要各部會更緊密的合作。部分國家亦成立跨部會組織(如韓國碳中和委員會)來因應減碳挑戰。因此,經濟部支持行政院設置2050淨零跨部會工作組作為對話平臺,有助強化部會橫向溝通連結,經濟部現在及未來都將持續扮演重要角色並做出貢獻。
二、調適與減緩應並重,支持新增調適專章
調適為因應氣候變遷重要議題,因為當能源供應、交通運輸設施等基礎設施因氣候衝擊無法提供服務時,將對民生、經濟造成重大衝擊,因此打造氣候韌性基礎設施,即「規劃、設計、建造、運營基礎設施皆對氣候變遷之影響進行預估、準備並預為調整」早已是國際趨勢。且這部分還涉及跨領域整合,例如乾旱造成之水資源短缺可能導致能源部門水力發電減少,以及炎熱天氣促使住商部門空調用電增加可能導致能源部門供電壓力提升等,因此經濟部支持新增調適專章,來彰顯調適與減緩同樣重要。
參、因應修法新增管制措施,提供產業完善輔導協助
一、推動與建立中小企業碳排放盤查能力
長期以來,經濟部一直致力於製造業等相關產業,其溫室氣體盤查或碳足跡制度的建立,搭配查驗認證制度建立,與國際接軌,多年來已獲致良好的成果。為協助輔導中小企業建立溫室氣體盤查能力,經濟部已成立工作小組並進行任務分工,針對大企業的中小企業供應鏈或一般中小企業,予以輔導協助,建立盤查產品生產過程排放溫室氣體的能力。
二、充分與產業對話討論,以利產業因應配合
本次修法新增管制措施包括新設或變更排放源應增量抵換一定比例、符合效能標準等之規定,為利未來之落實執行,在後續相關管制規範研訂時,應完整考量不同產業及製程之特殊與複雜性,並須與產業界充分溝通對話,以確保相關規定務實可行。
肆、結語
面對全球氣候變遷嚴峻挑戰與國際2050年淨零排放趨勢,經濟部深切體認到2050淨零已經不是能不能達標,而是要努力達標。經濟部考量我國產業及能源結構與生活型態等特性,著手務實規畫我國能源及產業淨零路徑藍圖,並全力協助企業滿足供應鏈要求,共同朝淨零努力。
經濟部以全球減碳趨勢與競爭對手動態思考,支持完善碳定價機制,並有效運用碳費,期確保政策法規能成為產業減碳、能源結構低碳/無碳化及維持國際競爭力並促進綠色成長之推動助力。
以上報告,謝謝!
主席:請海委會海洋資源處郭副處長報告。
郭副處長進興:主席、各位委員、各位專家學者、各位女士、先生。今天應邀列席大院期社會福利及衛生環境委員會,「氣候變遷因應法」議題,提出報告。
一、依據調查,海洋中之「紅樹林、海草床及鹽沼」為具碳匯效果之藍碳,本會海洋保育署於108年起開始執行「紅樹林」生態系及「海草床」生態系調查計畫,分別透過相關文獻蒐集、生態資源調查(分布範圍、物種組成)、建立生態資源調查方法及提出生態系資源保育管理建議等工作項目,進行海洋碳匯基礎資料盤點及評估規範。
(一)紅樹林:目前臺灣最大的分布地分別位於淡水河口(125.6公頃)、北門至學甲沿岸(97.5公頃)及四草(87公頃)。
(二)海草床:東沙島海草物種多樣性居全臺之冠,棲地面積則於約2,000公頃至5,000公頃幅度間上下波動,主要變動可能為當地天災及其它極端氣候事件影響。臺灣本島以屏東海口(4.38公頃)、嘉義好美寮(1.56公頃)及白水湖(1.48公頃)之海草床面積最大,離島則以澎湖鎮海(25.3公頃)面積最大。
二、本會海洋保育署另於110年起執行為期2年之「臺灣沿海重要碳匯生態系統調查與評估計畫」,期程自110年9月至111年12月,旨在調查瞭解臺灣地區三大沿海重要碳匯生態系統(含紅樹林、海草床及鹽沼)之碳吸收與儲存量,以及土壤溫室氣體排放量等,藉以作為評估沿岸重要生態系碳匯量之參據,計畫相關調查項目規劃如下:
(一)實地調查臺灣地區鹽沼分布、面積及現況。
(二)野外實地量測海草床及鹽沼植物碳吸收及儲存量。
(三)野外實地量測海草床土壤溫室氣體排放量。
(四)估算臺灣地區紅樹林、海草床及鹽沼碳匯量。
三、上開計畫將進行四季野外實地調查,目前已完成1次秋季調查,後續將陸續完成其餘3季的測量調查,目前初步調查成果略敘如下:
(一)臺灣整體潮汐鹽沼面積約187.19公頃,其中金門的互花米草面積就佔了整體的67%。本島而言,蘆葦是分布最廣的物種,面積約為36.14公頃,且多處蘆葦與互花米草生長區域重疊,而互花米草的分布範圍僅次於蘆葦,其他依序為鹽地鼠尾粟18.39公頃,雲林莞草4.95公頃。其中,雲林莞草族群以新竹香山和臺中高美為最多,合計約3.89公頃,其餘在臺中大安和彰化伸港也有一些族群分布,而淡水僅有零星的分布。
(二)因為鹽沼植物需由2季生物量相減得到此段間隔內的單位面積生產量,因此目前僅能呈現鹽沼目標物種之秋季生物量。鹽沼地上部生物量以互花米草最多,其次為鹽地鼠尾粟、蘆葦及雲林莞草;地下部生物量以蘆葦最多,其次為互花米草、鹽地鼠尾粟及雲林莞草。海草地上部生物量貝克氏鹽草多於甘草;地下部生物量貝克氏鹽草亦多於甘草。
(三)四種鹽沼物種間甲烷通量差異極大,以互花米草最高,為明顯甲烷排放源。鹽沼方面,以互花米草的淨光合效率(光合作用─呼吸作用)最高,其次為蘆葦、鹽地鼠尾粟和雲林莞草。海草方面,以貝克氏鹽草的淨光合效率為最高,其餘三者(泰來草、單脈二藥草及甘草)差異不大。
(四)由於本計畫係針對我國沿海重要碳匯生態系統進行盤點及調查,所需之實地調查工作時程較長,計畫成果預定於111年底完成,相關調查結果將配合文獻資料有關紅樹林、海草床及鹽沼之分布面積、碳吸收與儲存量以及土壤溫室氣體排放量等,藉以估算我國海洋碳匯量,以俾後續我國2050年淨零碳排目標路徑規劃。
四、另為利藍碳管理機制建立,本會於111年辦理「推動我國海洋健康指數獨立評估暨藍碳發展研析」計畫,蒐整與分析國際碳權整體發展現況、碳定價機制、藍碳驗證機制及碳權交易市場架構等,將參考如新加坡碳權交易市場(Climate ImpactX)之作法,並透過國際實踐之碳權制度資料比對分析,整合現況法規條文、驗證方法及執行情形,以對應我國目前之法規制度及產業別結構進行碳權機制差異探討,藉以提出未來發展藍碳驗證與交易之策略及建議,作為發展相關制度之參考。
以上報告敬請指教,並祝各位委員身體健康,萬事如意。謝謝!
主席:請金管會綜規處林副處長報告。
林副處長羲聖:主席、各位委員,大家好。承蒙大院貴委員會今天邀請本會出席「氣候變遷因應法」公聽會,謹就該法涉及綠色金融部分向貴委員會提出報告。
永續發展及淨零排放已是全球及我國政策之核心目標,本次「溫室氣體減量及管理法」(下稱溫管法)修正草案將我國「2050年淨零排放目標」入法,且針對因應氣候變遷,業將「建構綠色金融機制及推動措施,促成投資及產業追求永續發展之良性循環」列為基本原則之一。本會為引導金融業及企業重視氣候變遷議題及永續發展,已發布「綠色金融行動方案2.0」,以「驅動金融業注意與因應氣候變遷風險並掌握商機」、「運用金融機構資金決策的影響力及商品引導企業邁向永續發展」、「強化企業ESG資訊揭露促進適當的企業決策」三大核心策略推動,期能透過金融市場機制及強化資訊揭露,借重金融機構及機構投資人管理及投資運用資金之專業與影響力,與被投資或融資公司的溝通與議合,促使企業重視環境、社會及公司治理(ESG)議題,強化企業韌性,進而影響上下游供應鏈、員工、社區,促成投資及產業追求永續發展之良性循環。
為協助企業及早因應訂定其減碳目標及進行溫室氣體盤查,本會於本(111)年3月3日發布「上市櫃公司永續發展路徑圖」,依資本大小採分階段方式推動,要求全體上市櫃公司於116年前完成溫室氣體盤查,於118年前完成溫室氣體盤查之查證。
為因應國際積極推動溫室氣體淨零排放趨勢,以及配合國家政策達成2050年淨零排放目標,本會將持續精進「綠色金融行動方案」及落實推動「上市櫃公司永續發展路徑圖」,以促進金融業及產業強化氣候韌性,並與政府各相關單位共同合作落實永續發展目標。謝謝!
內政部書面資料:
壹、建築部門減碳的挑戰
為因應氣候變遷,行政院於110年1月成立「淨零排放路徑專案工作組」,責成各部會針對工業、能源、交通運輸、農業、環境及建築等部門規劃淨零路徑藍圖,內政部主責「淨零建築」路徑規劃及推動。
我國建築數量及戶數均隨經濟成長持續增加,且國人生活水準日益提高,對空調、照明、家電、3C產品等設備需求增加,進而帶動用電需求增長。另近年來由於疫情因素,國人生活模式產生變化,居家工作、居家學習、在宅經濟的生活型態逐漸成型,住宅用電需求提升,減碳工作挑戰甚大。
貳、淨零建築推動目標
我國淨零建築轉型路徑是參考日本、美國、歐盟及國際能源總署(International Energy Agency,以下簡稱IEA)等國際發展概念,先建築節能50%,其餘用電再以綠電碳中和至零碳排,至2050年達成100%新建建築物及超過85%既有建築物為近零碳建築(詳圖1)。

圖1.臺灣淨零轉型路徑規劃之階段里程碑
參、淨零建築推動策略
淨零建築之推動規劃由公有建築物帶頭做起,引導民間建築跟進,針對新建建築先採取鼓勵方式,再逐步修訂法規強制實施;至既有建築因數量龐大牽涉民眾權益,因此對於民間既有建築採鼓勵之獎補助方式為主,公有既有建築則採強制實施;同時研擬強化家電節能措施,並投入建築節能減碳技術及再生能源等之研發與應用工作,淨零建築共有4大推動主軸:
一、提高新建建築物能源效率
二、改善既有建築物能源效率
三、提升家電、設備能源效率
四、建築節能減碳新技術及工法研發與推廣應用
肆、加強社會對話
為加強社會溝通與對話,內政部已於111年4月15日辦理建築能效評定委員教育訓練,並規劃於6月初辦理1場淨零建築世界公民咖啡館活動及3場建築能效評估及標示系統推廣講習,透過擴大公民對話與參與,公私協力共同找出最符合臺灣未來永續發展的淨零建築路徑,並厚植建築能效評估相關專業人力。
伍、氣候變遷因應法修正後本部配合推動措施
本法修正草案第2條業敘明將於本法施行細則明定中央目的事業主管機關職掌事務範疇,由本部負責建築溫室氣體減量管理,並依草案第10條與經濟部共同訂定住商部門階段管制目標及推動辦理。本法修正通過後,本部將配合中央主管機關(行政院環境保護署)會商訂定新建築之構造、設備減緩溫室氣體排放規定,並檢討修訂建築節能相關法規。
此外,草案第33條第1項第3款已明定溫室氣體管理基金用途包括補助中央目的事業主管機關執行溫室氣體減量工作事項,本部負責建築溫室氣體減量管理部分將依法申請基金補助擴大推動。
交通部書面資料:
「氣候變遷因應法」公聽會
交通部說明資料
以下就本部於「氣候變遷因應法」(草案)之主要權責分工內容、「『氣候變遷因應法』(草案)該如何強化氣候科研,或進一步設置專責單位,奠定以科學為基礎的氣候治理」及「『氣候變遷因應法』(草案)可發展出哪些適合臺灣的氣候變遷調適方法學,以提升面對氣候衝擊的韌性」等議題說明如下:
壹、本部於「氣候變遷因應法」(草案)之主要權責分工內容
一、依「氣候變遷因應法」(草案)第十一條及第十二條,本部將依國家因應氣候變遷行動綱領及階段管制目標,邀集中央及地方有關機關、學者、專家、民間團體舉辦座談會或以其他適當方法廣詢意見,訂修運輸部門溫室氣體減量行動方案,並每年彙編運輸部門行動方案成果報告。倘未能達成運輸部門之階段管制目標時,將洽相關部會配合提出改善措施。
二、依「氣候變遷因應法」(草案)第十八條第一項,本部中央氣象局(以下簡稱氣象局)將與中央科技主管機關共同研析及掌握氣候變遷趨勢,綜整氣候情境設定、氣候變遷科學及衝擊資訊,定期公開氣候變遷科學報告。
三、依「氣候變遷因應法」(草案)第十九條,本部將就易受氣候變遷衝擊之業務範疇,邀集中央及地方有關機關、學者、專家、民間團體舉辦座談會或以其他適當方法廣詢意見,訂修該業務範疇之調適行動方案,並每年編寫調適行動方案成果報告。
貳、「『氣候變遷因應法』(草案)該如何強化氣候科研,或進一步設置專責單位,奠定以科學為基礎的氣候治理」
一、「氣候變遷因應法」(草案)第十八條第一項明定中央科技主管機關及氣象主管機關應配合聯合國政府間氣候變化專門委員會公布之氣候變遷推估資料、風險評估方法、報告等,定期公開本土性氣候變遷科學報告,俾綜整氣候變遷科學相關資訊。
二、氣象局為氣象主管機關,一直以來均與科技部「臺灣氣候變遷推估資訊與調適知識平臺計畫」(Taiwan Climate Change Projection and Information Platform Project, TCCIP)保持密切合作,於聯合國政府間氣候變化專門委員會公布第五、六次氣候變遷評估報告時提供相關資訊給國人參考,同時也參與「臺灣氣候變遷科學報告2011」、「臺灣氣候變遷科學報告2017」的撰寫。因應2050淨零排放的目標,氣象局刻正提報「淨零排放路徑之氣候調適應用服務技術推展」(112-115年)計畫,規劃從「能力建構:發展臺灣長期氣候監測分析與年代際氣候預測技術」、「氣候服務:強化氣候服務機制支援淨零排放路徑之調適工作」及「應用推廣:精進臺灣氣候資料整集應用及提升氣候變遷認知」等3個面向,推動相關科學與氣候服務機制的技術發展。在強化氣候科研方面,將以自有人力投入核心技術發展,搭配引進國外先進氣象科技,同時與國內各應用需求單位充分合作,建構臺灣年代際(2021至2050年)長期氣候分析與預測之能力,以促進國內外學研合作,加強長期氣候專門人才培育,增進我國關於全球氣候暖化與氣候變異的研究能量。
三、由於氣候變遷科學研發、衝擊風險評估及氣候變遷調適所需之跨領域氣候服務牽涉層面甚廣,國際先進國家的氣象局皆藉由下設研發機構或與相關研究機構之合作,以協助氣候科學研發及推動跨領域氣候服務。因此為積極因應氣候變遷所造成的衝擊影響,並促進國家的永續發展,氣象局亦積極爭取擴充編制人力,配合相關計畫經費執行,以期有效擴充氣候研發及氣候變遷衝擊之相關跨領域風險管理及調適與減碳應用服務能量,在國家淨零路徑的脈絡下,精進由天氣延伸到季節、年際、年代際尺度的無縫隙預報技術及跨領域的氣候服務,提供氣候風險評估以趨吉避凶、進而強化我國氣候韌性,並創造氣候服務的價值。
參、「『氣候變遷因應法』(草案)可發展出哪些適合臺灣的氣候變遷調適方法學,以提升面對氣候衝擊的韌性」
為了達到氣候變遷下強化運輸系統韌性目標,本部依循現行溫室氣體減量及管理法、國家因應氣候變遷行動綱領提報調適行動計畫,以達成提升運輸系統耐受度、健全運輸系統全生命週期維護管理、精進氣候預警機制與科技應用,以及加強氣候變遷衝擊風險評估與應變能力,參酌環保署歸類為調適能力建構之七大面向,本部推動重點說明如下:
1.推動法規與政策轉型:滾動檢討邊坡分級及維護管理規範或作業流程,另研訂及滾動檢討運輸系統氣候變遷調適策略。
2.促進財政與金融措施:為健全運輸系統全生命週期維護管理,藉由分析設施維護管理資料,降低各設施之生命週期成本。
3.完備科學研究、資訊和知識:推動運輸系統防災預警機制,並建置相關支援管理系統;產製環境監測產品,以及提升雷達觀測品質與效能及監測技術;強化短期氣候預報技術,有效掌握氣候監測與預警能力。
4.落實教育、宣導及人才培育:辦理氣候變遷教育、宣導及人才培育等教育訓練與講座課程,強化機關調適業務執行人員對調適工作之認知;推廣氣候變遷相關科普知識。
5.發展氣候變遷新興產業:針對氣候變遷高風險路段,辦理智慧化技術應用;發展建置邊坡監測預警/告警系統,及AI判識等高科技產業;研發海洋熱含量監測儀器與建置海水溫預警技術;扶植天氣監測技術、數值天氣預報、氣候預測模式等機電、海上作業及海洋工程技術相關機構。
6.提升區域調適量能:提供防救災訊息通報、發送並提供政府各級防救災單位介接防救災資訊,以及提供氣候變遷及劇烈天候之防災預警資訊;由地貌變異分析瞭解計畫區域之地貌變化演進,研判區域災害潛勢;推動橋梁改善工程、機場設施安全性工程、排水系統及鋪面改善工程,以提升運輸系統耐候性能。
7.強化地方調適作為:藉由教育訓練課程,培養及提升各地區維護管理人員之相關作業量能。
本部積極推動運輸系統調適工作,未來每年依「氣候變遷因應法」(草案)配合環保署提報前一年度調適行動成果予環保署彙整後報院。
科技部書面資料:
壹、前言
感謝各位與會學者專家對我國氣候變遷科研發展的重視,科技部謹就本次公聽會討論提綱四「『氣候變遷因應法』該如何強化氣候科研,或進一步設置專責單位,奠定以科學為基礎的氣候治理。」及提綱五「『氣候變遷因應法』可發展出哪些適合台灣的氣候變遷調適方法學,以提升面對氣候衝擊的韌性?」,說明科技部就推動氣候變遷長期科學研究與專責機構評估之辦理情形。
貳、氣候變遷科學專責機構評估及促進科研成果為調適基礎
一、科技部長期推動氣候變遷科研,累積調適科研能量
(一)科技部長期推動氣候變遷科研與服務工作,支援國家永續發展與氣候變遷相關政策之推動所需科學數據與知識,包含氣候變遷趨勢分析、衝擊評估與相關應用。
(二)科技部目前推動之「臺灣氣候變遷推估資訊與調適知識平台(TCCIP)」計畫,業已建置臺灣百年氣候歷史資料庫以及臺灣本土化未來氣候模擬推估大數據,並透過一站式整合服務提供外界圖表即時查詢以及資料下載服務(https://tccip.ncdr.nat.gov.tw/)。
(三)TCCIP為強化調適科技應用,建立風險評估與調適方法之測試案例,於109年年底新增調適百寶箱(Adaptation Resource Kit, ARK)功能頁面,整合計畫重要成果包括氣候變遷調適框架與知識、國內外調適案例庫、關鍵領域危害衝擊圖資(130份危害圖及51份衝擊圖資)、調適示範操作等。
(四)科技部針對聯合國政府間氣候變遷專門委員會(IPCC)2021-2022最新發佈之氣候變遷評估報告進行重點摘錄與整理,並同步提供臺灣氣候變遷衝擊的初步推估結果,以協助國人快速且全面性掌握全球氣候變遷可能性影響,與本地氣候變遷衝擊評估情形(候變遷衝擊評估情形(候變遷衝擊評估情形(候變遷衝擊評估情形(候變遷衝擊評估情形
(五)科技部定期出版「臺灣氣候變遷科學報告」整合科學家本土氣候變遷研究成果,提供臺灣氣候變遷的趨勢與未來推估資訊,做為臺灣政府推動氣候變遷調適政策之重要科學依據。
二、科技部持續推動中程綱要計畫,以科學基礎支援相關部門
(一)於111年開始推動4年期「建構面對氣候緊急狀態下之韌性臺灣」中程綱要計畫,投入經費約2.32億,系統性建構氣候緊急狀態下之韌性臺灣永續發展策略。
(二)強化氣候模擬與調適科研能量:深化氣變科學研究,整合變遷趨勢推估、強化適用於本土與實務連接之風險評估與調適方法,建立跨領域衝擊評估與調適規劃、跨部門與層級調適治理之方法論與案例操作。
(三)以科學基礎支援相關部門:以全方位氣候服務實踐氣候風險治理之知識到行動路徑,支援「國家氣候變遷政策綱領」相關部門研擬衝擊與調適政策與措施。
三、科研專責單位之可行性評估
(一)因應氣候變遷風險評估與調適應用以及科研團隊永續運作之需求,科技部已於第11屆全國科技會議研提「建立氣候變遷科研與服務的永續經營模式」之策略以強化氣候變遷調適科技與知識應用及永續服務
(二)科技部行政法人國家災害防救科技中心於110年8月27日正式成立氣候變遷組,以建構支撐國家氣候變遷風險評估與調適科研的基礎能量
(三)科技部業已進行氣候變遷調適科研專責單位之可行性評估,後續配合行政院政策整體規劃與修法後之任務分工,與相關部會就權責範圍及法律與組織、員額進行研析。
結語
面對氣候風險的增加,IPCC報告強調全球需要在符合永續發展目標和巴黎協定的規範下,連結減緩和調適措施以實現「氣候韌性發展」,加強氣候治理與社會發展轉型。臺灣應持續與國際趨勢同步,一方面朝向淨零目標邁進,並同時強化可保障國土安全與社會發展的調適作為。科技部將持續強化與整合跨領域科研能量,深化氣候變遷科學服務,支援國家氣候行動與政策推動,以建構具氣候韌性的永續臺灣。
財政部書面資料:
主席、各位委員先進,大家好:
今天貴委員會邀請本部於「氣候變遷因應法」公聽會進行報告,至感榮幸。謹就涉本部業務部分簡要說明如下,敬請指教。
為達總統宣示「2050淨零排放」國家目標及因應歐盟實施碳邊境調整機制(Carbon Border Adjustment Mechanism,下稱CBAM),行政院指示行政院環境保護署(下稱環保署)積極辦理「溫室氣體減量及管理法」(下稱溫管法)修法作業,並請該署與經濟部就碳定價制度與各界溝通,對於實施細節、配套方案等進一步凝聚共識。為有效管理溫室氣體、因應全球氣候變遷及與國際接軌,環保署擬具溫管法修正草案(擬修正名稱為「氣候變遷因應法」),經111年4月21日行政院院會通過函請大院審議,本部配合辦理事項如下:
一、綠色金融及溫室氣體減量之誘因機制
(一)公股金融事業配合綠色金融政策辦理相關措施:修正草案第2條、第6條、第8條及第17條有關建構綠色金融機制及推動措施、綠色金融及溫室氣體減量之誘因機制等,係為因應氣候變遷調適需求,依行政院環境保護署「第二期(110年至114年)溫室氣體減量推動方案核定本」之機關權責分工,國家發展委員會及金融監督管理委員會為主辦機關,本部為協辦機關,基於股權管理機關立場,將督導所屬公股金融事業配合政策辦理相關措施。
(二)配合行政院政策辦理溫室氣體減量之誘因機制:
1.為因應歐盟實施CBAM,行政院版溫管法修正草案第31條規劃建構我國CBAM,以避免碳洩漏及維護產業之公平競爭力,並授權環保署會商有關機關訂定相關辦法,本部將配合辦理。
2.依現行貨物稅條例規定,油氣類貨物及耗用能源之燃油車輛應課徵貨物稅,已納入環境保護及節約能源考量;另對電動車輛、汰舊換新車輛及購買節能電器減徵貨物稅,以鼓勵民眾節能減碳,是以現行貨物稅已具有能源稅或碳稅性質。鑑於能源稅(碳稅)與碳費同屬碳價格工具,為達成淨零排碳目標,社會各界普遍認為推動碳價格工具應有完整配套措施且不宜重複課徵,本部將持續關注歐盟CBAM進展,並視碳費之實施情形,會同相關主管機關就環境面、經濟面及產業面綜整評估推動能源稅(碳稅)之必要性及可行性,並配合行政院能源及減碳辦公室整體政策規劃辦理,以兼顧產業發展、經濟民生、能源供應之穩定及能源價格之可負擔性。
二、溫室氣體管理基金來源部分:修正草案第32條規定溫室氣體管理基金之基金來源,配合修正條文第24條、第28條增訂代金及碳費,並調整其他基金來源,事涉主管機關及行政院主計總處權責,爰予尊重權責機關意見。
三、規費部分:修正草案第60條規定應收取相關規費,其收費標準由中央主管機關會商有關機關定之,符合規費法第7條、第8條及第10條規定,敬表贊同。
本部賡續依行政院能源及減碳辦公室整體政策之規劃,配合國家發展委員會國家發展策略及淨零排放路徑、經濟部能源轉型政策、環保署環境保護政策、金融監督管理委員會綠色金融政策及非租稅政策工具運用成效,推動各項「永續」、「減碳」政策措施。
以上說明,敬請各位委員指教,謝謝!
教育部書面資料:
主席、各位委員,大家好:
今天大院社會福利及衛生環境舉行「氣候變遷因應法」修法公聽會,承邀代表列席,並得聆聽各位卓見,至感榮幸。以下本部謹就「氣候變遷調適及溫室氣體減量之教育宣導」提出說明,敬請各位先進指正。
壹、前言
臺灣地理位置及氣候環境特殊,近年氣候變遷衝擊與影響日益顯著,亦是全球共同關注的重大議題,因此,教育部(以下簡稱本部)長期推動氣候變遷及永續發展教育,藉由培育因應氣候變遷減緩與調適的專業人才、強化學校永續能源教育宣導與各項節能減碳措施,促進學校對氣候變遷之認知,提升氣候變遷素養及議題之思辨能力。
貳、推動現況
一、法令依據
依據行政院 111年4月21日通過「氣候變遷因應法」(原為溫室氣體減量及管理法)有關第8條第2項第16款氣候變遷調適及溫室氣體減量之教育宣導,本部負有提升氣候變遷認知與技能、培育因應氣候變遷人才之責任,規劃辦理氣候變遷教育推動相關計畫,以呼應國家政策,培育因應氣候變遷人才的任務。
二、推動重點
(一)環境教育推動
本部每年補助各22縣市環境教育輔導小組推動計畫,辦理相關氣候變遷、節能減碳相關活動及教師研習,透過專業知能教育後,以增進各縣市師生對於能資源的使用及全球暖化的認識,提升氣候變遷的相關知能,深化師生對環境教育的認知與觀念。
(二)氣候變遷教育人才培育
1.成立九大教學聯盟、發展學校教材、補助大專校院辦理教學活動,並已將環境教育(包含氣候變遷議題)與能源教育議題納入十二年國民基本教育課程綱要正式課程實施,並辦理中小學氣候變遷教育增能工作坊及舉辦氣候變遷創意實作競賽,激發學生對於氣候變遷調適的創意。另定期於重要會議(全國大專校院校長及技專校院教務主管會議)鼓勵各校開設環境永續教育相關議題課程,以增進學生永續發展之知識與認知;另為鼓勵大學連結各國永續發展趨勢,第二期(109-111年)大學社會責任實踐計畫除引導大學聚焦在地的永續發展,同時接軌聯合國永續發展目標(SDGs)。
2.辦理再生能源科技之人才培育,透過能源跨領域教學模組、工作坊等策略,強化再生能源科技結合AIoT、能源管理、微電網等智能化技術之相關教學實務實作推展,以培育具跨域多元科技整合能力之再生能源及綠電跨域應用人才。107-110年度已建置11個綠能科技系統實踐基地,作為綠能科技產學研合作研發及人才培育教學場域,111年起規劃強化智能化技術、能源管理、智慧電網、淨零碳排等相關綠電教學實務推展,培育具跨域整合能力之綠電人才。
(三)節能督導及推動措施依據行政院核定「政府機關及學校用電效率管理計畫」,成立本部推動小組,每半年召開各司(署)檢討會議、並將大專校院能資源管理(節能、節水、創能)、落實推動氣候變遷作為等,納入本部「大專校院校園環境管理現況調查與執行成效檢核實施計畫」檢核指標,高教司及技職司之績效型補助款納入節能績效指標。另辦理校園節能減碳輔導,協助學校檢視用電情形與節電措施,並補助學校導入能源管理系統、汰換老舊燈具及空調設備等,辦理校園節能減碳人員培訓,表揚節能績優學校,以培育氣候變遷與節能教育種子人員。
(四)推動永續校園及校園植樹
辦理永續循環校園探索及示範計畫,以校園局部改造作為,透過校園生態功能恢復、完善水循環系統、鋪面改造、通風導引及遮陽與光照改造等作為等,使校園具備自主調控溫度能力,達到兼顧降溫與低碳作為,減少學校開空調降溫需求,同時也透過校園植樹計畫,以「小樹種起、適地適木、原生樹種」為原則,建構多層次綠色植栽,並結合108課綱環境教育議題學習內涵,營造校園永續環境。
參、未來重點規劃
藉由加強學校師生對減緩全球氣候變遷之認知與減少溫室氣體排放之教育宣導,結合永續發展教育融入主流化教學,推動跨域教學建構創新實作能力,落實氣候行動促進學用連結,強化國際鏈結,推動氣候變遷人才培育,並持續輔導學校規劃電力健檢與節能減碳作法,由專家輔導團協助改善能資源設施情形,促使學校成為低碳校園。
肆、結語
本部長期推動氣候變遷及永續發展教育,透過滾動訂定妥適實施策略,據以扎根師生氣候變遷素養,將氣候變遷教育落實推廣於校園,並納入氣候變遷調適課題,精進人才培育,編製各學習階段教材、教學聯盟跨域合作、持續協助學校強化教育宣導與各項節能減碳措施,推動氣候變遷調適教育與培育具氣候變遷調適專業知能之人才,善盡共同保護地球環境之責任,並確保國家永續發展。
以上報告,敬祈各位委員惠予指教,謝謝各位。
農委會書面資料:
壹、農業氣候變遷調適策略
本會自99年即召開「因應氣候變遷農業調適政策會議」,積極謀求共識及研議農業相關因應策略與措施,103年行政院核定「國家氣候變遷調適行動計畫(102-106年)」,提出國家調適策略以及落實執行的推動機制與配套措施,其中本會辦理農業生產與生物多樣性領域之行動計畫,其調適策略包含建構糧食安全體系、運用科技提升產業抗逆境能力、建立農業氣象監測評估系統及保育生物多樣性等,逐步建構農業調適能力。
為減緩氣候變遷對農業生產環境、農產品品質與供應,以及對農民所得及產業等方面造成之影響,對應104年公布施行之「溫室氣體減量及管理法」(以下簡稱溫管法)及106年行政院核定之「國家因應氣候變遷行動綱領」(以下簡稱行動綱領)政策內涵,擬訂農業部門氣候變遷調適工作如下:
(一)維護農業生產資源、加強監測與預警機制、強化天然災害救助及保險體系、整合科技提升農林漁牧產業抗逆境能力,確保糧食安全並建構適應氣候風險的永續農業。
(二)完善自然保護區域經營管理、建構長期生態監測體系、強化物種及基因之多樣性保存與合理利用。
本會持續推動執行國家氣候變遷調適方案及行動計畫,近年來亦陸續加入綠色環境給付、大糧倉計畫、強固型溫網室設施、作物災害預警系統、農業保險等相關措施,藉由調整農業耕作制度、強化生產設施及降低生產風險之政策,穩健厚實氣候變遷調適能力。現階段依108年7月核定修正之「行政院農業委員會氣候變遷調適行動方案(107-111年)」,積極進行調適相關工作,持續朝向降低氣候風險、建構強韌農業、確保糧食安全等目標邁進。後續本會亦將本於農業主管機關立場,依國內外情勢發展,並配合環境保護署送行政院核轉立法院之「氣候變遷因應法(草案)」,滾動檢討及規劃與推動農業因應氣候變遷之調適策略與計畫,以確保糧食安全,建構能適應氣候風險的永續農業。
貳、農業部門淨零排放策略
本會於110年9月1日發布本會氣候變遷調適及淨零排放專案辦公室設置要點,成立統籌規劃農業部門因應氣候變遷政策及整合跨機關協調相關事務的專責單位。並自110年11月8日至110年12月29日辦理27場次之全國巡迴座談,以及於111年2月9日舉辦「邁向農業淨零排放策略大會」,擬定農業部門後續推動淨零排放包含「減量」、「增匯」、「循環」及「綠趨勢」之19項策略、59項措施之具體架構,說明如下:
一、減量
(一)策略1-1:全面建立農業生產碳排資訊
1.措施1-1-1:建立主要農糧產業碳排資訊,以盤點並促進達成農糧產業淨零排放。
2.措施1-1-2:建立主要畜牧產業碳排資訊,以盤點並促進達成畜牧產業淨零排放。
3.措施1-1-3:建立主要漁產業碳排資訊,以盤點並促進達成漁業淨零排放。
(二)策略1-2:建立低碳農糧生產模式
1.措施1-2-1:擴大有機友善耕種面積,以減少化學農藥及化學肥料使用。
2.措施1-2-2:推廣低碳排栽培模式,以降低資材投入,並減少水田甲烷及氧化亞氮排放量,提高水資源利用效率。
3.措施1-2-3:透過肥料實名制,推動精準施肥技術,以減少氧化亞氮排放。
4.措施1-2-4:推動精準用藥,減少化學農藥使用。
5.措施1-2-5:推廣節能減碳農機及設施(備),減少能源使用。
(三)策略1-3:建立低碳畜禽生產模式
1.措施1-3-1:推動精準營養與飼餵模式,減少畜牧產業碳排放。
2.措施1-3-2:推廣節能節水畜禽生產設施,減少畜牧業生產之能源投入。
(四)策略1-4:建立低碳漁業生產模式
1.措施1-4-1:推廣智能養殖漁業,減少耗能設備使用。
2.措施1-4-2:推動氣候智能型漁業,調整海洋漁撈規模,減少漁船用油。
(五)策略1-5:強化減量相關科技研發能量,布局中長程減量策略
1.措施1-5-1:選育適合低碳栽培模式之品種。
2.措施1-5-2:研發低碳排肥料配方及開發低碳排栽培模式。
3.措施1-5-3:研發高飼效、低碳排放之畜牧及水產養殖生產模式。
4.措施1-5-4:研發精準營養與餵飼方法。
5.措施1-5-5:研發新型節能農漁業機具。
二、增匯
(一)策略2-1:增加森林面積
1.措施2-1-1:辦理國、公、私有土地新植造林工作,以提升森林覆蓋面積及碳匯量。
(二)策略2-2:加強森林碳匯經營管理
1.措施2-2-1:推動外來種移除改正造林、復育劣化林地,並加強低蓄積人工林撫育更新,以擴大森林碳吸存效益,以達成人工林永續經營目的。
2.措施2-2-2:推動老化竹林更新,活化竹林碳吸存能力。
(三)策略2-3:提高國產材利用
1.措施2-3-1:強化國產木竹材供應鏈及推動林產品全材利用,促進林產業經濟效益及碳保存功能。
(四)策略2-4:強化土壤管理方式
1.措施2-4-1:以增加土壤有機質為目標,建立有效土壤管理技術。
2.措施2-4-2:建立碳儲量之評估基準與分析技術,建置碳儲潛力分區圖。
3.措施2-4-3:建立土壤碳匯可監測、報告、驗證(MRV)機制。
(五)策略2-5:建構負碳農法
1.措施2-5-1:推廣具負碳功能作物品種。
2.措施2-5-2:推動作物負碳之栽培技術。
3.措施2-5-3:推廣農業剩餘資源再利用及適用微生物,增加土壤有機質。
(六)策略2-6:強化海洋及濕地碳匯管理
1.措施2-6-1:推動具碳匯效益海域及濕地棲地保育與管理。
2.措施2-6-2:建立海洋漁業與養殖漁業碳匯MRV機制。
(七)策略2-7:強化碳匯相關技術科技研發能量
1.措施2-7-1:增進土壤碳匯效益及開發提高農糧作物負碳貢獻度栽培模式之研究。
2.措施2-7-2:海洋漁業與養殖漁業碳匯技術及效益評估。
3.措施2-7-3:促進碳匯效益之森林經營模式及研究。
4.措施2-7-4:建立海洋及濕地保育方法學。
三、循環
(一)策略3-1:農業剩餘資源材料化與加值再利用
1.措施3-1-1:推動農業副產物與剩餘資材利用,擴大循環經濟產業發展。
2.措施3-1-2:推動畜禽糞尿再利用。
3.措施3-1-3:提升沼氣及生質能利用效率,提升綠能生產效率。
4.措施3-1-4:推動可分解農業資材,減少資材浪費。
5.措施3-1-5:推動剩餘資源產業化,強化循環產業鏈。
6.措施3-1-6:推動生物炭產製與利用。
(二)策略3-2:推動農業跨域循環場域
1.措施3-2-1:建立農業跨域循環低碳場域,加強活化可分解及不可分解之農業剩餘資源。
2.措施3-2-2:建立農業剩餘資源營運模式,提高剩餘資源產業規模。
3.措施3-2-3:透過跨國、跨企業與跨部會進行農業循環合作。
(三)策略3-3:推動農業循環技術科技研發
1.措施3-3-1:計算農業跨域循環經濟產出及淨零效益,以促進低碳循環產業發展。
2.措施3-3-2:精進沼氣再利用技術,增進沼氣發電產熱效能。
3.措施3-3-3:研發永續低碳農漁畜設施與水質處理模式,減輕環境污染。
四、綠趨勢
(一)策略4-1:建構能源自主農漁村
1.措施4-1-1:推動農業設施屋頂設置太陽能光電,以創新農業綠能加值產業效益。
2.措施4-1-2:推動農漁村綠能產業化,吸引民間企業資金投入,以活絡社區經濟建設富麗農漁村。
3.措施4-1-3:推動農田水利裝設小水力發電,以善用水力資源發展多元綠電。
4.措施4-1-4:推動農業剩餘資源能源化,以增進剩餘資源利用擴大能源利基。
5.措施4-1-5:公私協力建置農漁村能源自主場域,擴展區域電網促進農漁村發展。
(二)策略4-2:推動農業部門有效碳定價及碳權交易制度
1.措施4-2-1:建置規模化農業碳權認證及抵換模式,以奠定發展碳交易基礎。
2.措施4-2-2:組織碳權取得專業輔導團隊,以順應全球碳邊境調整發展趨勢。
(三)策略4-3:推動農業綠色金融及綠色消費
1.措施4-3-1:健全綠色農業金融提供優惠貸款,以協助企業取得農業碳權。
2.措施4-3-2:整合調整農業金融政策工具,引導農民及產業實施源頭減碳增匯。
3.措施4-3-3:揭露主要農產品碳足跡資訊,建置智能化供應鏈資訊系統,精準掌握需求,促進綠色消費與健康生活,強化需求端責任。
4.措施4-3-4:建構以自然為本之系統性生態環境永續,開設農業淨零排放教育課程,以推廣淨零排放低碳食農教育。
5.措施4-3-5:透過政策資源投入,引導產業朝淨零永續發展。
(四)策略4-4:強化綠趨勢相關科技研發能量
1.措施4-4-1:研發農業全產銷鏈創新科技,加速產業加值發展動能。
2.措施4-4-2:積極推動農業淨零碳跨域人才培育。
參、結語
本會於「臺灣2050淨零排放路徑及策略」主政「自然碳匯」之關鍵戰略,對於溫室氣體減量及管理法修法為氣候變遷因應法,業特別就其中涉及碳匯提供修法意見,並經採納,則所修正之相關法條對本會有關業務推動尚無疑義。
本會刻正規劃透過推動各項策略、措施,投入政策資源,期能提前於2040年達到農業淨零排放,重要目標包含2040年減少農業部門溫室氣體排放50%,約3百餘萬公噸CO2當量之溫室氣體排放量;增加農業碳匯1,000萬公噸;建立農林漁畜低碳永續循環場域1,000場、500多萬噸農業剩餘資源妥善利用處理、農業綠能發電滿足農業用電達100%並提供全國40%綠電等,已可達成農業部門之負碳排且有餘裕。
農業部門溫室氣體排放約占全國總排放量之2%,占比雖低,但農產業牽涉層面廣,從前端生產資材到後端運銷流程,以及消費者觀念建構等,涵蓋製造、環境、住商、交通等多部門,本會本農業主管機關職責,不僅處理農業生產過程的溫室氣體排放,更將盡力從各面向推動淨零排放作為,透過農業負碳排能力對全國淨零排放目標做出實質貢獻。
主席:在請與會人員發言前,先作以下宣告:每位發言時間5分鐘,為了簡報方便,專家學者請於主席台右側發言。原則上由專家學者依簽到順序發言,委員如欲發言,請到主席台登記。俟全部人員發言完畢,即請行政機關做整體回應;暫定於上午10時30分休息10分鐘。
首先請環境品質文教基金會謝英士董事長發言,時間5分鐘。
謝英士董事長:主席、與會政府機構代表、專家學者、民間團體代表,大家早安。我是環境品質文教基金會謝英士。由於事情很多,所以我今天利用這個時間跟大家分享兩個我認為修法過程中可能必須特別注意的地方。第一個,我稱之為國家與企業間的不正義,第二個是原住民遭遇的不正義。
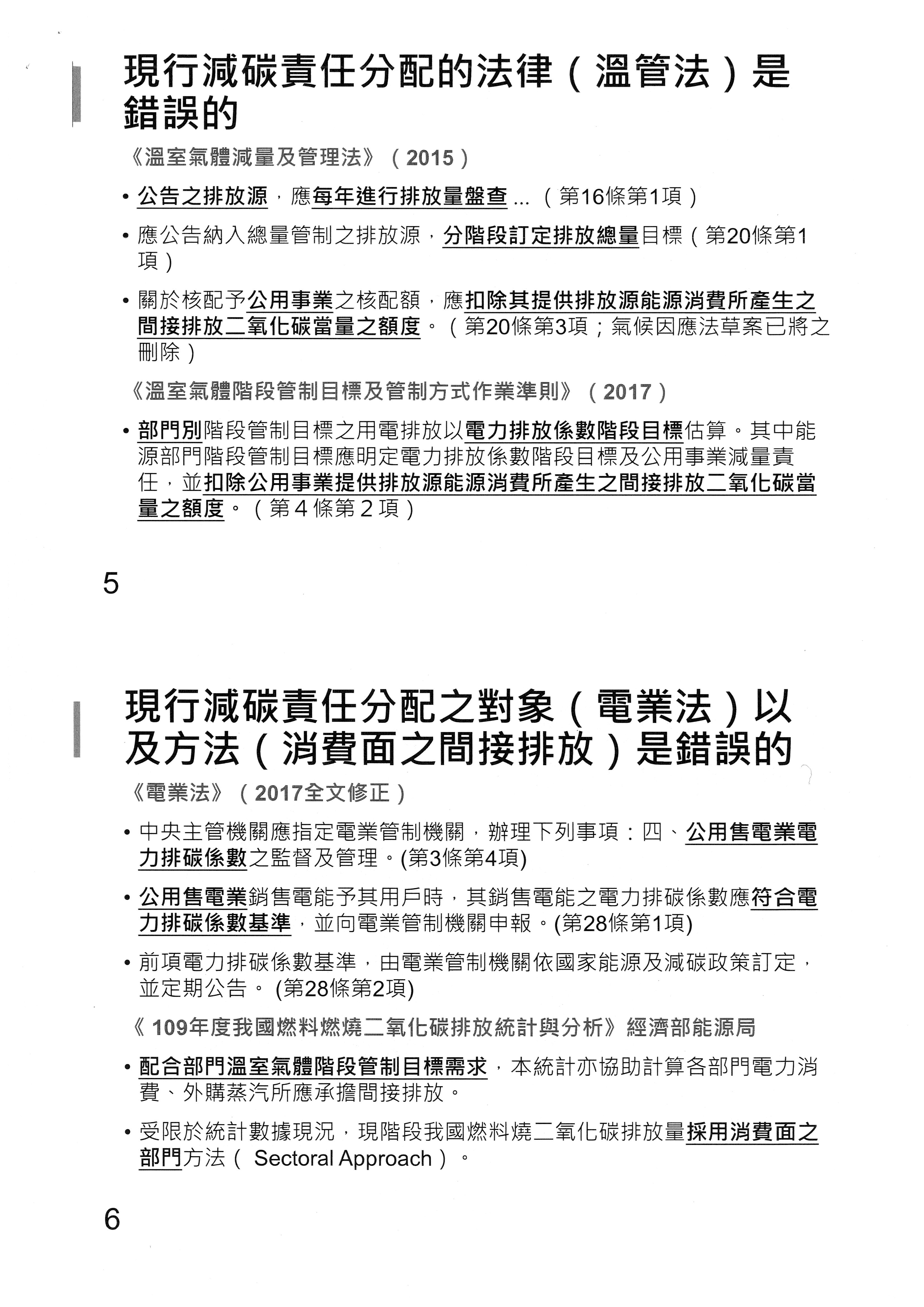
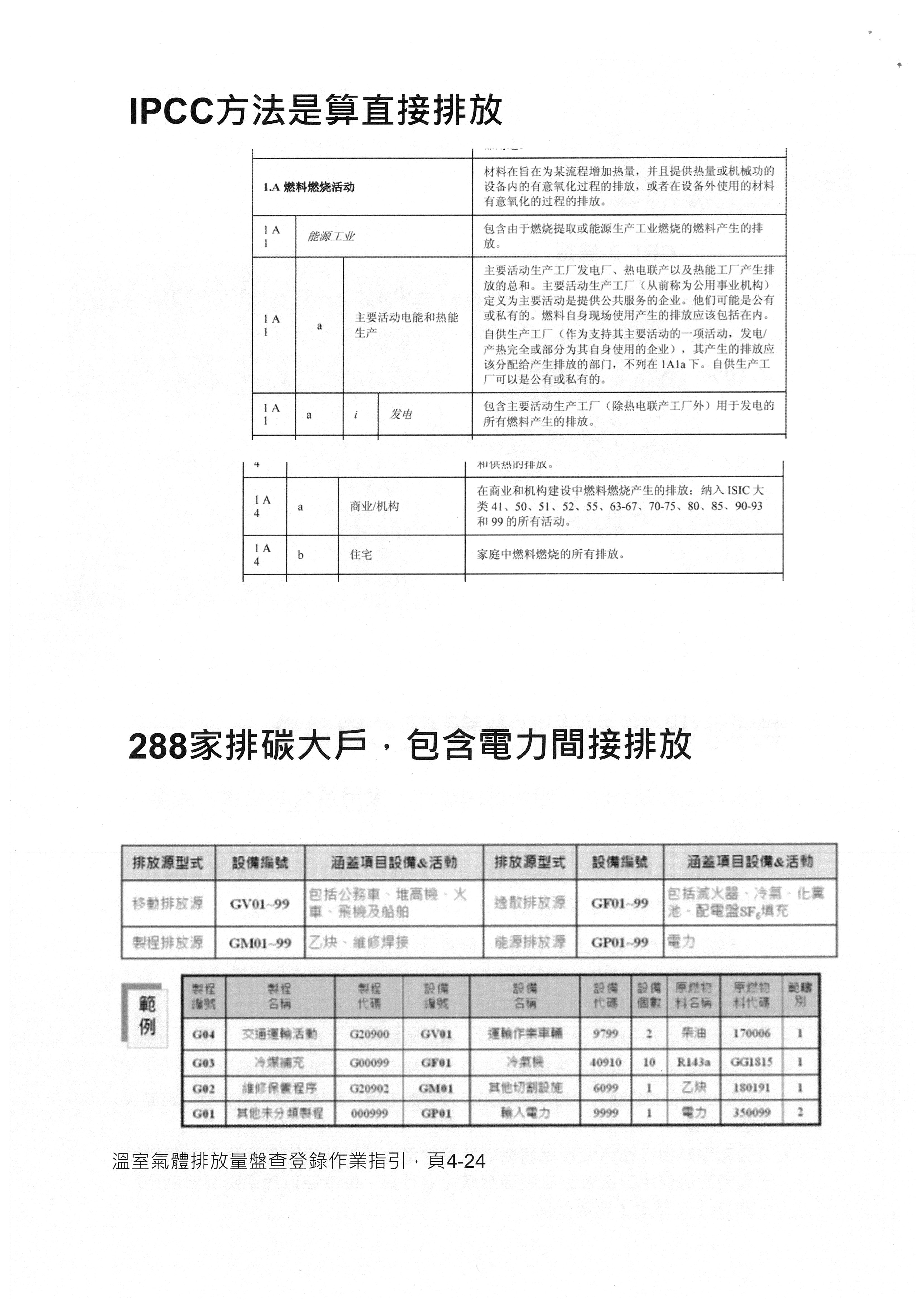
首先,何以是國家與企業間的不正義?就即將進行審查的氣候變遷因應法來說,到底要用直接排放來決定減排責任,抑或一併考慮間接排放?這兩者對於臺灣未來淨零目標的達成以及成本效益的獲致,乃至轉型正義、公正轉型的社會和諧可否達到都非常有關係。
在國家清冊中有所謂的臺灣排放情境,係以直接排放為基礎,也因此能源部門占了62.8%,製造部門18.2%,運輸部門12.5%。換言之,如果採直接排放來直搗黃龍,直接面對問題的話,那麼會針對直接排放源產生效果,因為這才是真正對臺灣碳排放最有貢獻的主體,也應該會積極地調整其減量政策,當然這中間還包括一些比較零星的排放源。
但現在卻是以經調整後的間接排放來決定碳費收取等等,於是搖身一變,讓能源部門只剩下11.4%,製造部門即主要的工業部門卻陡升為51.9%,運輸部門13.2%,住商部分也提高了,剩下的分別是農業與環境等等。
在這種情況下,是不是會衍生出即使以間接排放來進行碳費徵收,但臺灣能否改善達到淨零?以臺灣來講,我們在用電上別無選擇,如果是髒電就是得用髒電。所以,企業固然要負責節能,但碳費的繳納是否真是憲法或法律所賦予的義務?這點建請立法委員多加關注。其他詳細的論述內容,我在這裡稍微省略。簡單講,我們必須要面臨臺灣現在排放有國家清冊的方法,也有能源部門的方法,然後產生的所謂碳費收取的結構,個人認為它對於將來的淨零影響甚遠,所以值得在這個地方提出來提供大家深思一下,甚至思辨一下,到底用什麼方式對臺灣最好?我會把這份簡報留給主辦單位。
第二個題目是有關原住民,在氣候變遷因應法底下有碳匯,可是碳匯除了定義之外沒有再講別的,但是大家知道淨零講的就是碳中和,當然我們注意工業的排放很有道理,但是臺灣是一個多山且面臨海洋的國家,我們的自然碳匯有一定的主權、經濟、社會及永續的意義,所以在碳匯的部分非常值得我們接下來在修法的過程當中好好地注意,要怎麼用自然資源,特別是森林的碳匯,達成既可永續又可以讓原住民轉型正義在我們這一代完成,而且對我們將來的森林碳匯很有幫助。在此簡單的提出兩個觀念,現在的森林碳匯要注意到它的歷史累積量跟未來的增加量,大家現在都以為碳匯無法再增加,因為我們的森林沒有地可以再種樹了,可是各位知道我們其實為了再生能源找了很多地,但是碳匯特別是跟原住民有關的原保地還有傳統領域,將來可能的貢獻或是可能的損失,非常值得在座各位發揮一點想像來注意它。原住民跟森林碳匯的關係,在去年格拉斯哥的會議已經被正式提出來,我相信值得我們大家好好的思考。就我的看法,未來在森林法、在原住民基本法、甚至在這部法律也就是氣候變遷因應法,應該要增設一個屬於原住民森林碳匯有關的調適基金,專款專用於原住民的氣候調適,我相信對我們的社會和諧、對公正轉型、甚至大的氣候轉型正義都是有幫助的。由於時間關係我先講到這裡,謝謝。
主席:請環境品質文教基金會鄭佾展副秘書長發言。
鄭佾展副秘書長:主席、委員、各位先進,大家好!很快地跟大家就六點意見進行報告,第一點,政治上面朝野必須先政治清零,也就是我們必須拋開成見共謀美好永續的未來,環境資源部的組織改造必須加速,並強化環保署的權責。第二個部分是淨零的路徑要建立雙軌制,除了五年的定期檢視之外,還需要縮短期程,增設兩年為期的加速路徑,目前的草案僅有電力排放係數提早兩年提出的規劃,所以顯有不足。第三個部分是法案應該納入成本分析的原則,而且要明確定義,使用影子碳價格來確定不同減量措施的實施機制,這樣才有助於掌控整體的減量成本並且降低,同時間我們還要納入氣候政策的影響評估機制以區分各部門提出的政策風險是實際可行或是有待技術更新?還是不切實際的政治選項?這些類型必須要分隔而且能夠做風險評估。第四個是強化碳預算的機制作為稽核各部門執行進度及究責的基礎,提早確認碳預算的規劃,例如說提早10年甚至15年,預留足夠的時間供企業妥為因應規劃。第五點是需要有一個透明度框架即時地公布相關方法學數據,減少爭議、強化溝通,透明度是完善氣候法制很重要的一個拼圖,僅僅公布淨零的目標是不夠的,要在有秩有序的情況下就現況分析、法規盤點、治理的情境,還有推估數據背後模式的情境假設充分揭露,例如英國的碳預算是由3.4萬多筆的公開數據所推導而成的,我們要看到的不只是結果,還有過程的框架,也因此今天在座很多位專家學者才有機會進入到這個細節。最後要怎麼讓人權在轉型的過程當中不至於缺席,支持將政策轉換成可行的法律、合理的法律安排而非空白授權行政機關,以致無法究責、難以監督,相關的立法主責單位也必須要進行人權掃描跟檢視,才不會讓整個減量或相關的氣候政策在快速進行中對人權的議題造成減損或影響。以上,謝謝大家。
主席:請地球公民基金會楊書容專員發言。
楊書容專員:主席、各位與會先進,大家好!我是地球公民基金會研究員楊書容,我在這裡聯合幾個民間團體共同針對這次公聽會的內容提出一些共同訴求,包含第一個是我們希望可以拉高氣候治理層級,建立氣候會報,然後確立部會權責。再來是碳費必須要有執行目標和管考機制而且要擴大它的用途,包含公正轉型,短期是碳費,但長期必須要有碳稅的制定。第三個是必須考量人權衝擊,而且以自然為本和社區調適策略為優先。第四個是要強化地方治理、公民參與和資訊的公開。第五個是我們希望公民參與的部分,必須要納入公民訴訟的條款。第六個是希望政府可以堅定非核家園的願景,其實現行溫管法就已經說明,核能並非臺灣減碳的選項,應該必須依賴再生能源大步向前。以上是我們目前提出來主要的六個共同訴求。
接下來,我將針對第一個部分,亦即確立部會權責的部分作說明。過往在減碳上,臺灣氣候政策推動的困難其實就是部會之間相互推拖,至於氣候政策要做什麼?其實在現行溫管法裡面就是將一堆事項列出來,但是並沒有明定哪一個東西是哪個部會要負責,所以這一次其實我們看到環保署非常努力在跟各部會做溝通,所以我們總算看到有一些部會分工權責的原則是被放到第二條的說明欄裡面,比如低碳能源運具的使用,以往交通部一直在推拖不願意主責,但這次總算看到交通部願意主辦低碳能源運具的使用。但我們認為既然你們希望這樣的分工原則引導後續訂定施行細則時,可以把這個職權寫得更清楚的話,其實我們認為它就必須要被放入母法裡面,否則說明欄是不具任何法律效力的,關於部會權責的分工,既然現在你願意把它寫在第二條的說明欄裡面,而這是一個很原則性的事項,因此第一個它的變動性不大,比如說剛剛提到低碳能源運具的使用,如果不是交通部主責,其實我也想不出由哪一個部會主責會更好?或是工業部門的減碳如果不是經濟部、建築部門的減碳如果不是內政部主責的話,那還有更好的部會可以主責嗎?就是這種非常原則性的東西,我覺得一方面是它的變動性不大,一方面是它必須要被寫入母法裡面,才更有可能引導我們後續訂定更細的細則然後再去做分工,這是我們對部會權責分工的第一點訴求。
再者,其實這次還有一個很重要的部會權責分工沒有被寫進去,包含碳稅的推動,因為未來如果光是一噸的碳費就要收50元,這個基金其實就可能會有百億的規模,如果2030年的碳費要達到3,000元的尺度,環保署是否有能力可以去管理這麼高額的基金?所以我們認為未來還是要進一步以碳稅作為橋接。唯有施行碳稅,才有可能讓中低收入戶可以擁有碳紅利制度。
接下來要談地方治理的問題。這次環保署有在條文中提到各縣市應成立氣候變遷因應推動會,且以縣市首長為召集人,卻未言明如何組成,也就是由各縣市自由心證。有鑑於此,我們認為應比照中央,至少要有一定比例的民間專家學者、社會團體,且必須超過二分之一以上。氣候變遷是國安危機,因此理當參考美國設置國家安全顧問,如此始能日常性地為縣市首長作為地方因應氣候變遷事務的顧問。除了製造與能源部門外,運輸、住商也是減碳非常重要的部分,也是四大排碳部門中的兩大部門,而地方政府在這當中扮演了非常重要的角色。至於調適的部分,各縣市首長必須隨時隨地有人可以諮詢,如此各地方政府始能因地制宜,也才能讓政策趨於更好。
以上,謝謝。
主席:請吳委員怡玎發言。
吳委員怡玎:謝謝主席今天召開這場很重要的公聽會!
前幾天行政院召開記者會,漂漂亮亮發表如何邁向2050淨零碳排路徑圖,但當中其實存有許多遺漏,這點在法律面也展露無遺。
首先,大家看到以2050年為淨零目標,但2030年、2040年又該怎麼辦?這點並沒有很明確寫清楚。國發會的圖表呈現的是直直的一直線,這其實有點不可思議,我還以為看錯了。和IEA路徑圖相較後可知,2030年的這一段是比較陡的,所以他們在報告裡也提到,目前開始到2030年,我們要認真地減碳,且所需要的工具有八、九成都是已經有技術。
換句話說,到2030年我們該如何減碳?到底要運用現有科技來減多少碳?這些都是可以計算出來的,所以我們希望這些可以入法,不要像溫管法一樣,從發布到現在,我們仍然不知道到底減了多少溫室氣體?由此可知,淨零目標訂得太遙遠並不是很實際。
其次,就各個產業來看,尤其是電力產業,剛剛也有專家學者提到這點,即電力產業占我們整個碳排的最大宗,且並非只有臺灣如此,而是全球皆然。IEA也認為電力產業的降幅是最陡的,從2020年到2030年大概是減半,到2040年為零。也就是說,如果預期要在2050年達到淨零碳排,那麼2040年時的發電就必須先達到淨零碳排!
再來看碳費,現在是有碳費沒有碳稅,這是IEA所給的圖,從2025年開始,已開發國家所徵收的碳費每公噸為75塊美金,特定新興市場及開發國家每公噸45美金,其他新興市場及開發中國家為每公噸3美金。由此來看,臺灣是把自己擺在最後面的開發中國家!我常常問自己,我們到底是已開發國家、還是開發中國家,或者根本就是個未開發國家?現在看來,是擺在最下面的每公噸3塊美金。但重點在於,這不僅僅是碳費定價,還包含了到底是以直接排放課徵還是間接排放課徵?眾所皆知,直接排放課徵的話是課徵到誰?那就是電力產業!IEA明確標示,不管對電力製造或能源產業都要課徵碳費,所以不要逃避了,不要只准官家放火,不准百姓點燈,差不多就是這個概念!試想,如果碳費只收3塊美金,大概新臺幣100元,那是種什麼概念?對於中鋼來說,還真的是不痛不癢!以民國109年的直接排放量來試算,乘以100元(或300元)臺幣,那麼一年要繳的碳費是82億元。聽起來很多,卻只占其全年營收的0.87%到2.61%,真的是不痛不癢!中鋼、中油、台電是臺灣的排碳大戶,三個加起來目的就達成一半了!所以我們建議,碳費不能以最低標為準,且一定要cover電力產業。
另外,大戶先行!其實不能只有大戶先行,我們的建議是公營先行,如果公家不做好榜樣,又怎能要求民間呢?我剛剛說了,把台電、中鋼、中油抓出來就占全臺灣排碳一半以上。謝謝。
主席:請國立清華大學工程與系統科學系葉宗洸教授發言。
葉宗洸教授:主席、各位先進、各位來賓,大家好。針對氣候變遷因應法提出我個人的想法。我的標題是「氣候變遷因應法必須更務實」,但我不想再針對整體的氣候變遷因應法來做討論,我希望進入條文裡來看,所以我今天特別列出五條條文來看這次氣候變遷因應法的修正。
首先是第三條第十四款,本款主要針對碳足跡做定義,故不脫國際上對碳足跡的定義,並於因應法中載明,我就不再贅述。惟對臺灣以出口為導向的經濟發展而言,企業的競爭力主要取決於製造、配送銷售之碳排放量。企業固然應朝降低碳足跡的方向前進,但政府千萬不可忽視自身亦有提供全民及企業低碳環境的責任。
在這次修法的條文中,有好幾條都是針對碳費做說明,但身為政府機關不能夠坐地收費!政府機關必須務實訂定,甚至修訂能源政策,降低民眾與企業負擔,這才是此次修法所應注意的方向。
其次是第五條,內容就不贅述。條文提及能源供需穩定,這是條文所明列,而針對能源供需穩定,現行能源政策必須對應調整,否則能源(尤其是天然氣)供給風險將升高。畢竟現行我們仍以火力發電為大宗,對於自產能源僅有2%的臺灣而言,比例不僅不足,還非常低。將來如果使用大量天然氣,風險一定會拉高,也不符合能源供需穩定的要求。
以國家過去三年(108年、109年、110年)的資料來看,利用化石燃料的火力發電比例越來越高,108年占比為81%,109年82%,到了去年已經來到83.4%,針對未來希望能夠達到2050淨零碳排,這個不是一個非常好的趨勢,而且是一個令人憂心的趨勢。
剛剛提到能源安全的問題,我們國家目前為止天然氣在夏天的安全存量只有7天,這樣如何去達到能源安全的要求呢?
在第五條第一款的內容提到要逐步降低對化石燃料的依賴,另外還想要落實非核家園的願景。現行能源政策既無法滿足能源安全的要求,也無法降低對於化石燃料的依賴。整體發電的過往趨勢跟未來走向,正與本款內容背道而馳。我後面有提出幾個數據可以給各位參考。而且我要特別強調,非核家園本來已經不是全民共識,所以它也不是全民期待的一個願景。
過去十年我們的用電量持續增加,火力發電的比例跟發電量也持續增加,去年又創下歷史新高;核能發電量逐步減少,因為當今政府的非核家園政策;再生能源的發電量進展其實非常緩慢,到了去年總共只發出174億度,占比是6%。
接下來我想針對第八條第一款,再生能源及能源科技發展的這個條文,我認為應該建議修訂為「再生能源、核能及其他能源科技發展」。因為核能的技術也日新月異,如果新的技術出來能夠達到減碳的要求,為什麼不能夠加以考慮呢?現在這個法訂出來,不是只用五年、只用十年。
再來是第三十條第四項,訂定國外減量額度開放認可準則時,會基於國家政策將核能因素選擇性排除嗎?這個我希望在修法的時候必須考慮進去。
最後是第三十七條第一款,我對於條文內容沒有意見,但身為一個教育學者,我認為這一款必須要落實執行,能源教育宣導不可以選擇性排除有助於因應氣候變遷的核能。以上,謝謝。
主席:請臺灣海洋大學海洋事務與資源管理研究所邱文彥教授。
邱文彥教授:主席、在座各位先進,今天非常榮幸能夠參加這個重要的公聽會。今天的專家學者非常多,所以應該會提出非常好的高見作為修法參考,我僅就一些資料提供給各位做個參考。
我想立法或修法非常重要的是立法背景、緣由、目的、願景,甚至它的邏輯架構。我們看到美國能源部氣候變遷因應的架構,首先你必須要瞭解法律適用的地點,當然就是這個國家,它的生態系統,也就是剛剛謝理事長特別提到國家的特質、自然環境的條件到底是什麼;第二個,跟相關部會、相關部門之間的夥伴關係非常重要;第三個,必須評估脆弱度,就是這個國家的問題到底出在哪裡,有哪些地方需要進一步研酌與修正,後面才會提出一些策略及計畫。但是更重要的是,剛剛也有民間團體提出來,評估是非常重要的,我們的績效到底好不好?其實104年的時候我在這邊跟4位委員協商,我想在座有很多的夥伴都在這邊,大家都印象深刻,我們今天為什麼要再修法?就是因為沒有辦法落實,所以落實是非常重要的,但是立法的架構跟邏輯也是非常重要的,我覺得應該好好地去思考。
第二個,2019年紐西蘭通過淨零碳排的法律,但是我們如果看它真正的條文,事實上它跟我們今天法案的名稱是一樣的,它是氣候變遷因應的一個修正法,這裡面可以看到2050年它當然是達到淨零碳排,溫室氣體減量到零的地步,但是它把甲烷另外處理,為什麼?就是每一個國家面臨的問題不一樣,國家的特質、條件不一樣,我們都知道紐西蘭是一個以農業為主的國家,所以這個法律到底能不能適用這個國家,解決我們現在迫切的問題,這是非常重要的。這裡面還有提到幾個修正重點,包括碳排的預算、國家的政策,但是更重要的是最後它成立一個獨立的氣候變遷委員會,所以關鍵在哪裡?就是independent。將來操作的國家發展委員會能不能獨立行使職權?我覺得這非常重要。
接著,碳定價非常重要,剛才不管是民間團體或專家學者都有提到,簡報上是國際的參考資訊,它特別強調,這個碳定價能不能反映真實的環境成本,能不能針對重要的碳排戶,特別是能源使用者,對石油、煤、天然氣這些能源徵稅或者收費,但是更重要的是立即地行動,所以行動其實非常重要。
第四個議題是談到科學研究跟經費來源,很多的國家、學術機構、民間團體或基金會等等都成立了氣候變遷的研究中心,但是我們如果看國際上面,這些經費的來源可能很多元,除了政府部門外,也有可能來自於民間的銀行、企業家、基金等等,所以未來這個研究經費能不能長期地、持續地、穩健地支應相關的研究工作,這才是重點。因為我們現在看到,比如濕地保育、海岸管理,這些經費可能都逐年減少,所以未來氣候變遷因應的相關費用到底足不足夠,這是我們必須要去考慮的。
剛剛民間團體也特別提到,我們應該有全球的視野,因為我們是一個以外貿為主的國家,不能自外於這個世界,但重點是要能夠落實,落實在地方、落實在城市,我們有很多的地方政府都參與了如ICLEI或UCLG等國際組織,所以真正的關鍵在哪裡?這個法律訂定或修正之後能不能落實才是關鍵。
我最後有一點小小的建議,過去我們參與非常多的法案制定,今天氣候變遷因應法有很多的版本,我建議在逐條審查之前,能夠先行整合,以整合版本作為將來討論的基礎,這樣也許在時間上面能夠做更好的控制。以上建議,請參考,謝謝。
主席:請蔡委員壁如發言。
蔡委員壁如:今天環保署的官員及各位專家學者都來了,我想這是一部非常重要的法律,不管它叫氣候變遷法或是叫氣候變遷因應法,這部法恐怕會影響未來我國二十、三十年的一些產業轉型,甚至老百姓一些行為的改變,所以這是一個很重要的法案。
2020年是淨零轉型關鍵年,面對問題,才能夠解決問題。我知道這很困難,但我覺得再怎麼困難,我們都已經踏出第一步,應該要好好地來整合,如同剛剛邱教授講的。每次我都在這個委員會裡呼籲,我們做的第一步就是我們開始在衛環委員會裡從點、線、面做自己能做的,我要求環保署中午要叫便當就應該叫環保便當,我一直在呼籲,不過他們一直有很多的理由,但是他們還是有在做,就一步、一步來做。
台灣民眾黨的氣候變遷法版本有四大特色,第一個就是行政院層級統籌機構,我們是把它設計在行政院的永續會裡,因為它已經有一個骨架,當然有很多民間團體覺得氣候變遷法要有一個獨立的、專屬的辦公室,但是它如果沒有拉高層級,事實上在各個部會的協調上非常困難,當它獨立之後,其他的部會恐怕也都叫不動,各部會的權責一定要入法,全國都要動起來,不管是哪個部會,交通部、教育部甚至是勞動部、經濟部全部都應該要動起來,不應該再踢皮球。第二個我們版本的特色就是淨零路徑要入法,我們是直接把路徑寫到法裡頭,2030年禁用四大類一次性塑膠性、新建築能耗證書,2035年碳排減半、禁售燃油機車,2040年禁售燃油汽車、禁用一次性塑膠及碳中和建築。第三個特色是先碳費後碳稅,這個我也開過很多公聽會,也參加了各式各樣的公聽會和座談會,像剛剛很多專家學者也提到,其實我國最主要還是以外銷為主,所以我們希望2023年能夠開徵碳費,至於起徵費率,大家可以再討論;然後2026年開徵碳稅,這樣就可以接軌歐盟的碳關稅。第四個很重要的是弱勢團體與產業的公正轉型,希望碳費和碳稅能夠用於公正轉型,以及政府應該要主動協調程序不正義的再生能源開發案。以上是我們的主張。
在行政院層級方面,民眾黨要強化的是環境基本法已經有的永續會,氣候變遷法中有明定常設辦公室的人力和財務,因為去年8月永續會的幕僚單位已經改為國發會,這樣可以加強各部會落實的狀態。既然已經有骨架了,就應該去強化肌肉。再來就是淨零路徑入法,淨零路徑入法不應該走回頭路,其實賴清德在2017年當行政院長時就有宣示要補助電動機車,但蘇貞昌院長於2019年上任時又暫緩,導致整個電動車呈陡坡式的崩落,所以我們認為淨零路徑應該要入法,要能夠確實地去執行。
其實環保署在2018年就規劃2030年全面禁用塑膠袋、免洗餐具、飲料杯、吸管四大類一次性塑膠,但在這兩年的疫情下,一次性餐具不減反增,根據民團的統計,尤其是六都大概就增加15%,所以民眾黨所提的氣候變遷法是主張2030年要禁用四大類一次性塑膠、2040年將全面淘汰一次性塑膠入法,減塑不可以再走回頭路。我們的主張就是先碳費後碳稅,碳費目前是預計針對每年碳排量超過2.5萬噸、大概兩百八十幾家的碳排大戶,他們每年的碳排就大概達2.27億噸,如果每一噸的碳費是100元的話,這樣小金庫就有高達227億元的經費,比環保署最大的空污基金45億元還高出很多,但環保署有沒有能力去運用?我覺得這部分也應該由社會共同去討論。
民眾綠能而不是財團風光。政府要能夠主動協調很多不正義綠能的開發案,像屏東把整個山坡都剷平就為了種綠電,它真的是綠電嗎?或是把臺南的將軍溪出海口做得彎彎曲曲的,就為了幫財團量身訂作光電板,這真的是綠電正義嗎?
城市是減碳的第一線。其實臺北市是去年唯一提出淨零路徑的城市,它已經把淨零路徑入法、明定各機關的權責並把氣候基金用於公正轉型。基本上氣候基金的三成應該留給地方使用,現行溫管法中有明定,碳交易所得至少三成要給地方,不過這一次碳交易變成碳費以後,好像那個法就被改掉了,這個大概也要跟環保署來做下一次的溝通。
最後是短期關鍵戰略。3月30日國發會有提出淨零路徑,分為四個部分,但短期內我們能做的可能就是依賴節能減碳。過去二十幾年來,我們都用道德勸說叫大家要關燈、要節能減碳,或是多走路可以環保減碳救地球等,但經過20、30年的道德勸說後,現在應該要好好地去執行。其實剛剛邱教授也講得對,政策的核心就是執行力,如果你把法寫成這樣,但是卻沒有執行力,事實上都是枉然。像氫氣、CCUS到2030年以後才會開始慢慢起來,所以短期內我們必須要有一些短期作為。另外就是高耗能產業,像鋼鐵、水泥、石化、電子,這些都應該做政策環評,這部分我昨天在這裡也跟環保署有廣泛討論過,而不要用鼓勵、獎勵的,這樣的道德勸說事實上是行不通也走不遠的。以上,謝謝。
主席:請洪委員申翰發言。
洪委員申翰:大家早。我想先謝謝賴惠員召委在上禮拜五行政院版的氣候變遷因應法出了院會送到立法院以後,就在最快的時間即這週於委員會召開公聽會。在我正式發言前,有個部分我想先跟環保署表達抗議。今天署長沒有來,但我相信你可能有在看直播,我必須說,環保署作為這部法的主責單位,今天只派了一位主秘坐在委員會裡,這是非常、非常不適當的。如果環保署可以這樣做,為什麼其他部會要派次長來?今天環保署還有其他的副署長,他還在其他非本委員會的委員會裡面,我覺得這是對衛環委員會很不尊重的行為。這件事情請環保署一定要帶回去,我覺得這是沒有辦法被接受的事情,這不是環保署個人怎麼樣的問題,而是你一併拉低了整個行政院與其他部會對衛環委員會的尊重,在這裡我一定要先嚴正地提出抗議,謝謝。
我自己在2020年年底就針對溫管法提出了修法草案,我們的版本叫做氣候變遷行動法,是跟幾個民間團體一起共同來提出的。當時提出來的時候,其實大家就知道氣候變遷的風險大幅提升,全球也把淨零排放當作一個新的減碳目標。當然,這一、兩年的倡議下來,現在各部會包括行政院也同意把2025年淨零排放的目標入法,這是一件好事。如果回顧2015年當時通過的溫管法,就可以看到當時溫管法有很多地方都已經不合時宜,除了政策工具不足、減量的目標落後全球、組織跟權責的規範不明,讓各部會消極地應對氣候治理外,更重要的是,溫管法作為臺灣唯一因應氣候變遷的法律,但在法中卻幾乎沒有提到「調適」這麼重要的工作該怎麼執行。
所以我覺得應該要把握這一次大修溫管法的機會,很重要地,今天為什麼要大修溫管法成氣候變遷因應法?我覺得有幾個最重要的目的:第一個,要讓我們的政策工具有清楚的法律授權,第二個,雖然我們接下來應該會把2050年的目標入法,但是我們要怎麼讓整個行政機器,包括中央、地方、各部會都能夠順利地運轉和運作,只有這部大的行政機器跟社會的力量,包括產業界能夠順利地運轉和運作,讓產業可以順利地減少排放,我們的目標才可能達成。所以我自己把這部法定位成是要為未來解決問題的一部氣候法,它是我們在淨零轉型關鍵的法制基礎。
因為氣候政策在國際上進化的速度非常、非常快,但是我認為這次修法中有幾個問題一定要處理。第一個部分是針對各部會的減量和調適的權責,我認為還是必須要放入到法條的本文裡面,而且應該要明確地寫出哪個部會負責哪些事情、哪些任務是由哪些部會來負責。可能有些人會問:這樣做會不會太僵硬?其實如果你是瞭解氣候治理或是過去這麼長一段時間在我們行政部門做減量工作的人就會知道,假設你去問很多專家說:我們現在溫室氣體減量最大的問題是什麼?我跟你講,10個裡面有8個會跟大家說:該負責的部會推卸責任,推來推去。這個是所有參與減碳工作的人幾乎都遇過的事情。今天現場有很多部會的代表,其實大家心裡都有數,我們私底下也聽過很多部會抱怨,某某部會、某某部會都不願承擔該承擔的責任,明明國際上就是某些部會要去做某些事情,但是回到臺灣,某些部會就是不願做,還在推卸。這都是大家聽過的事情,我覺得也不用多說。就是因為這樣,所以我們才要求要把部會的權責清楚地入本文,不能只是放在立法說明中,為什麼要這樣?因為只有放在本文,才能讓應該要推動的事項變成長期的責任,而不只是短期的任務協調,變成長期的責任,各部會才會安排相關的行政能量、匡列資源、人力及專業來做長期累積性的工作,這是我們要求入本文、入法最重要的目的,也只有這樣才不會陷入過去不斷推卸責任的問題。
今天現場有很多長期在執行氣候政策推動的各部門及民間代表,我想問一下,在場沒有遇過部會推卸責任的人,請舉手。今天在場的各部會代表、專家學者、民間團體、產業界代表沒有遇過部會推卸責任的,可以舉個手嗎?全部一定都遇過,也都很困擾、不知道該怎麼辦,這就是我們現在最大的困境。所以這就是為什麼要把調適減量的責任定為各部會長期的法定業務責任,這不僅是現在民間團體、環保團體的要求,同時也是產業團體的要求,以前我們常常說民間團體、環保團體跟產業界的意見不同,但現在不是,民間團體、環保團體、公民團體跟產業團體都希望各部會的權責入法,為什麼?因為大家都遇過部會推卸責任,大家都不希望再看到部會推卸責任,都希望整個政府能夠做到蔡總統說的,要總體的動員起來,所以這是為什麼大家都要求權責入法的原因。
所以如果有哪個部會反對,請你站出來,告訴我你的理由;哪一個部會反對入法,請你站出來,清清楚楚地告訴我理由,來說服我為什麼你覺得不用?為什麼你覺得不用放在本文裡面?未來也不會再有任何行政單位推卸責任?請清清楚楚地來說服我,這是第一點。
第二點,我認為要增加公正轉型的單獨條款,而且推動公正轉型必須要與民間協力並納入民間參與,為什麼?第一,因為我們研究了各國的公正轉型,相關的規劃跟推動都很清楚,這是一個跨部會的工作,第二,很強調的是,我們要提供較脆弱群體因應轉型所需要的韌性及幫助,這裡面有民間的能量及資源參與,才能讓整體的協助工作真的有韌性,所以這不只是政府編列資源、基金的問題,而是要提出一個跨部會、公私協力的計畫,所以很多國家都強調要跟產業的公協會合作,甚至和工會一起合作,訂定新的轉型目標,甚至帶動大家、勞工、弱勢群體一起度過轉型。所以我們很希望在這次的修法中,把公正轉型條款單獨入法,增加整個社會因應淨零轉型、氣候轉型的韌性能力。
第三點是關於調適,我知道在剛剛這麼多的討論中,大家都比較少提到調適的部分,這一次很謝謝環保署訂出了調適的專章,但是我要強調,調適這個工作最重要是要以氣候的科學研究為重要基礎,而且要發展出臺灣自己的方法學。臺灣其實從十年前就開始做調適,102年到106年第一期的國家行動方案,當時是由國發會做的,溫管法通過以後,第二期的方案是從107年到現在,改成由環保署在做,我們翻開這兩期的方案跟成果就會發現,其實多數部會還是搞不清楚自己的計畫到底達成了什麼調適的目標、回應了什麼氣候的風險、提升了什麼地方的韌性,大家通常是把本來就在做的政策改個名字,就丟到大包的調適方案裡面,為什麼會這樣?因為調適的因應作為跟風險的辨識都沒有經過氣候科學嚴謹的檢視與提出,調適很需要氣候資料作為基礎,但我們長期缺少穩定投入氣候科學的資源,所以沒有辦法發展出更多元、全面的資料。
我想現場很多科學家有把資料給各部會、地方政府、社區尤其是企業來使用,但是最關鍵的地方是,臺灣還沒有發展出能夠落實衝擊評估跟風險分析的方法學,我們去詢問很多在調適方面的國際專業者,他們都提出臺灣必須發展出自己的方法學,我今天的意思不是要把方法學寫在條文裡面,但方法學該由誰定、該由誰來把關?我覺得應該在氣候法裡面處理這個問題,大家才不會做了很多計畫,可是都不知道如何去評估,甚至不知道如何管考也不知道有沒有達到目標,這是最重要的事情。調適的工作一定要被管考,今天如果沒有明確的氣候科研、目標及指標,你根本就不知道要如何管考相關的工作。我想提一句話,這句話講得很好,有些人說減碳是救地球,調適是救臺灣,臺灣接下來面對氣候風險要如何因應,其實就是靠調適的工作,這是我們不可閃避的責任。
最後一點,我想要延續剛剛談到科研在氣候中的角色,我自己很希望能在這次修法中,設置氣候變遷科研的專責機構,不管是減碳的工作還是調適的工作,都需要扎實的科學評估,這是氣候行動中最重要的基礎,我們過去相對缺乏國家整合科學研究的基礎,變成各部會自行其是,各自找各自的顧問公司,最後整合不起來,甚至目標之間還彼此衝突,導致無法動態修正決策機制。
氣象局可能有一些預算、科技部有一些預算、NCDR也有一些計畫在進行,這些都是對的,可是沒有清楚地被整合,所以不容易互補,不容易形成一個大的、有效的、有力的綜效。我為什麼要一直強調科研的部分?大家可以看出,最近談到氣候變遷,最在意的幾份報告是由誰提出的?就是IPCC,為什麼大家這麼重視IPCC的報告?就是代表當你要研究氣候政策、氣候治理的時候,其最重要的基礎就是來自IPCC所提出的這些科學研究,有三個部分,包括物理性、調適及減碳,它都要有科學的基礎。
這麼強調科學基礎的原因是希望讓氣候治理的每一份資源都是有效的,我們要讓投入的資源、預算、人力是有效的,它應該要基於科學,這是最重要的事情,所以我在這邊不斷地強調如何在這個法裡面,讓相關計畫的評估有更扎實的科學基礎,包括科學評估的方法論,這是最重要的原因。
所以我們很希望其中還是有氣候變遷的科學研究專責機構來做相關研究資源的整合,不是代表所有的工作全部都由這個科研機構來做,但是它要有一定程度的整合功能,並在相關科研工作中,擔任長期穩定投入的綜整角色,我們很希望能把這些科學研究的成果落實在政策的擬定及推動上,把科學研究及調適列為臺灣行政部門長期推動的必要工具跟政策。以上,謝謝。
主席:請財團法人綠色和平基金會鄭楚忻氣候與能源專案主任。
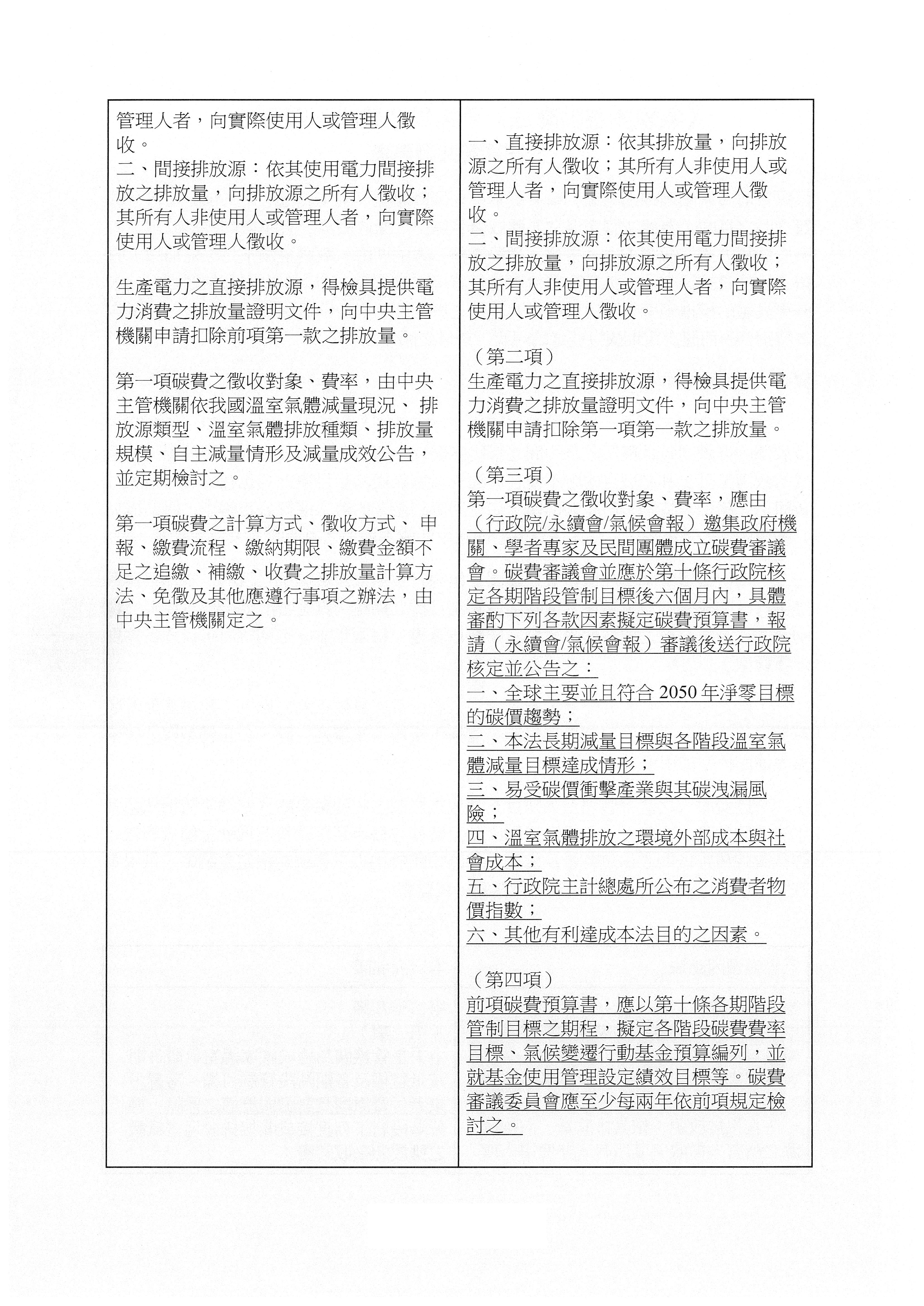
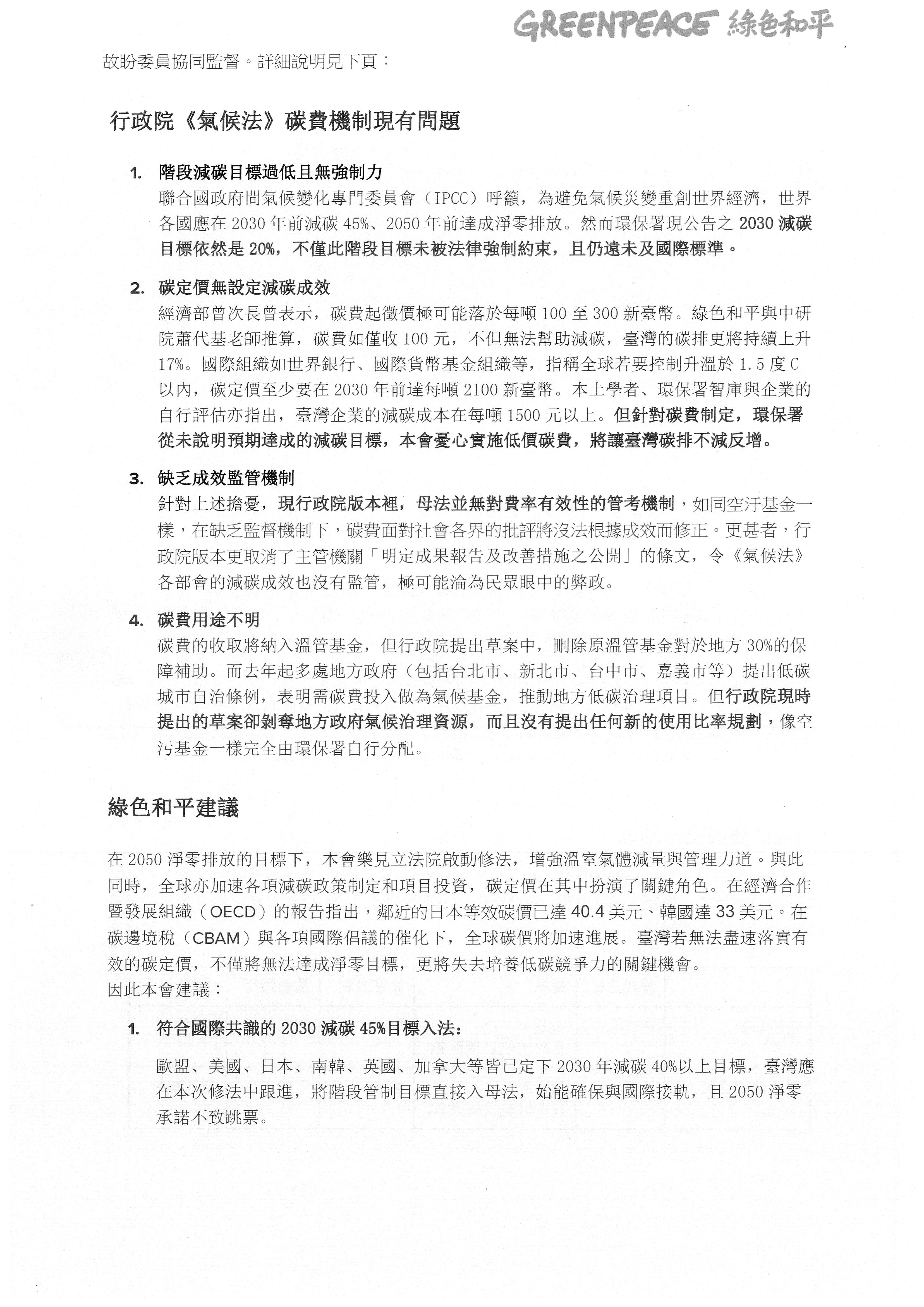
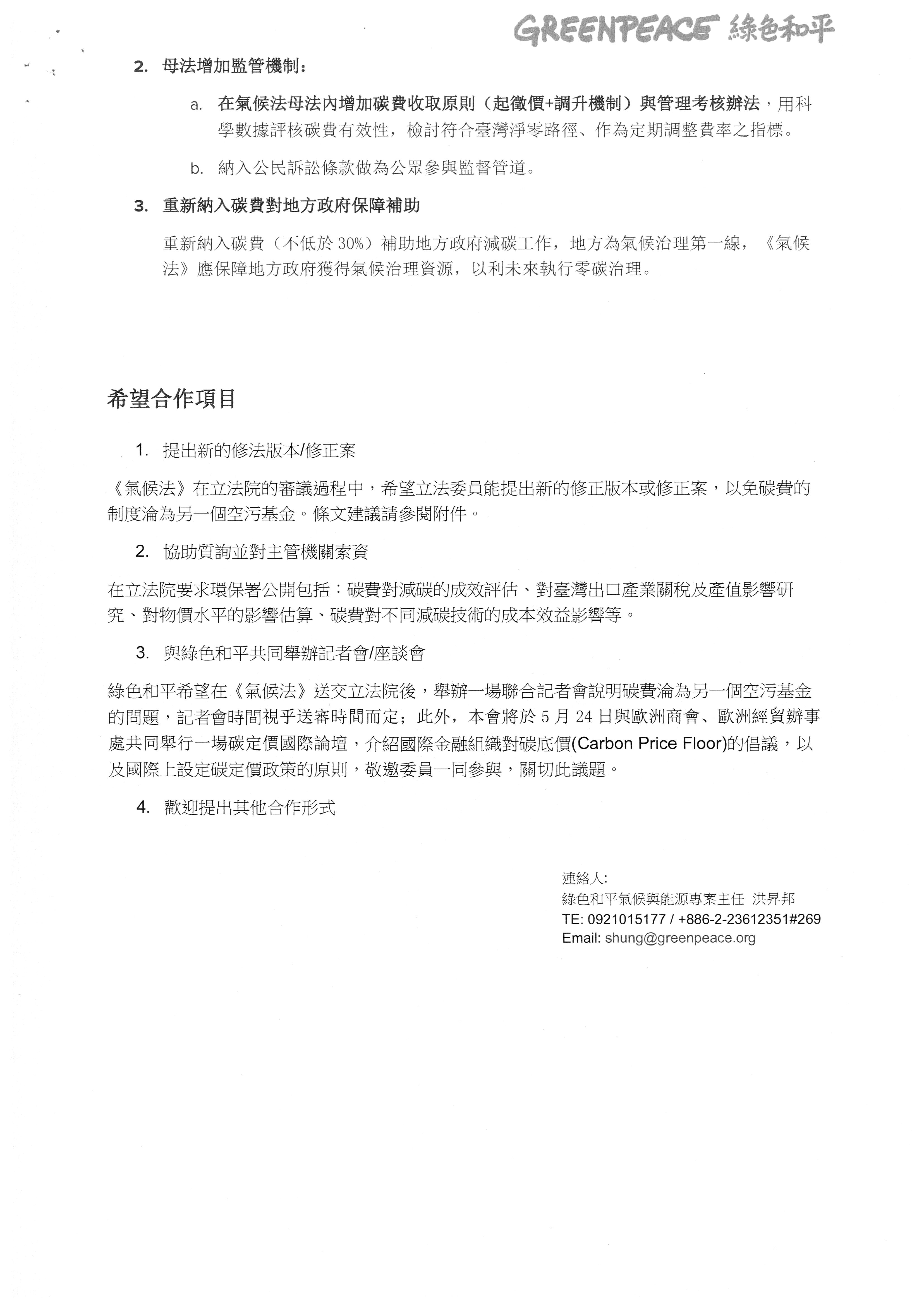
鄭楚忻氣候與能源專案主任:主席、現場委員、各位前輩先進,大家好,我是綠色和平基金會的專案主任鄭楚忻。這次綠色和平也有在民間共同訴求裡面,我們再次重申有以下六點訴求,第一點是拉高氣候治理層級,且明確確立部會權責;第二點是碳費的有效性必須要有執行的目標跟管考機制,並且要擴大它的用途,短期的碳費要如何接軌到長期的碳稅,財政部應該要跟環保署一起好好研擬;第三點,考量到人權衝擊,我們應該以自然為本跟社區調適的策略為優先;第四點,氣候治理不遺落任何人,強化地方治理、資訊公開跟全民參與的機制;第五點是公民參與氣候管制,公民訴訟條款應該要被納入這部法律中;第六點,我們一樣堅定認為核能不是臺灣的減碳選項,現在臺灣所有的社會資源應該要放在再生能源的推動上。
這次綠色和平針對第二點再做一些討論,也就是碳費的問題,從環保署到行政院的版本都有一樣的問題,我們要如何信任這個政策機制會成功?對照環保署以往執行類似的計畫,從空污基金的案例我們可以看到,如果以現行的版本去執行,可能會遇到一樣的問題,因為其實在整個政策目標、費率的溝通、監管機制、基金的運用上都有很多不足的地方。我們希望這次可以記取以前的教訓,將這部法在更多的目標、原則、監管機制及用途的訂定更加清晰化,避免這件事情再次發生。
接下來,細看現在的碳費有什麼問題?第一個問題最明確的就是政策目的跟預計的成效是不明確的。其實我們一直以來有想要瞭解環保署訂定這個政策所回應的減碳目標到底是什麼?是政策會跟階段管制目標做掛鉤、做修正嗎?還是這個政策的目的是要接軌CBAM呢?還是為了外部成本內部化?其實以上都是不同的目的,但以往都沒有說明得很清楚,在這部法裡面也是。看到現在的討論,環保署或經濟部都說現在的碳費不可以徵收到超過300元一公噸的價格,其實實施低價的碳費反而是讓臺灣的碳排不減反增。
綠色和平去年有跟中研院蕭代基老師合作,如果碳費是收100元,到2050年臺灣的碳排放其實是不減反增,而且是增加17%,如果是這樣的結果,那我們到底要怎麼回應淨零的目標?如果定出來的是低價的費率,不僅不是減碳,反而是增碳,這也破壞了未來如果要真正制定有效碳定價的信任基礎,也會喪失臺灣現在非常重要的轉型契機。
其實實施碳定價是讓企業可以預測未來排碳的成本可能大幅提昇,所以現在就要開始做轉型的規劃跟準備,如果沒有讓企業、民間及各部會有這樣的預期的話,這樣子的效果就不會出現。
第二個,缺乏成效管考機制。目前的徵收辦法全權由主責機關訂定,現在也很缺乏實質的上位管考機制,這會彰顯出一個問題,就是未來這個政策實行了一年、兩年,發現對於管制排放源的減量是沒有幫助的,這時候我們要怎麼做調整?目前沒有一個很好的機制或調升規劃,這也是我們認為現在缺乏的東西。
第三個,在用途的部分,現在規劃的用途是不明的。現在刪除了原溫管基金對於地方有30%保障的補助,又優先補助排放源,這部分我們認為是不合理的。其實現在很多縣市政府也在訂定低碳自治條例,表明需要這樣的氣候基金挹注。
第四個,如果優先補助排放源,基本上就是左手進右手出,對於整個低碳的infrastructure之建立是沒有幫助的,更不符合氣候正義,沒有保障到在氣候變遷受到衝擊的脆弱族群及勞工。
這一次民間團體其實有提出建議,今天有準備聲明稿,聲明稿的附件其實就是我們這次對這次碳費條文上的寫法跟建議,所以我們有以下四點建議:一、碳費的目的跟原則要寫得清楚一點,落實污染者付費跟對脆弱群體的保障也應該被寫在目的當中。二、現在無論是民間團體或企業界都很在意碳費的費率,因為母法寫得不清不楚,大家都沒有辦法信任後面的訂定。我們希望在母法的機制上就可以訂定好碳費的費率審議會,因應執行成效、科學證據及國際趨勢定期做調整。三、訂定管考機制,確保未來實施的有效性。氣候變遷因應基金應該設管理費,每年應該要有碳費的績效報告,除了提供給剛剛提到的碳費費率審議會參考外,也應該每年提出並經行政院核定後,上傳到網站上,讓民眾、企業及各界一起監督。四、應該載明碳費的用途,且不應該優先補助企業,即刪除院版草案中優先補貼企業經營減量規範的部分,就算要使用在協助業界,也應該要具有公益性,不是只有補助大企業,而是中小企業或排碳量少但是需要更多資源做低碳轉型的企業也應該得到幫助。
最後,我們不應該因為少數排碳大戶的抗議就錯失臺灣淨零轉型的契機。其實我們在溝通碳費的議題上,除了跟排碳大戶交流外,更多的是跟綠色產業交流,他們都很明確地跟我們說,他們認為高額的碳定價對於他們很有幫助,因為如果大家的碳排成本高,就會優先投資這些綠色的新興產業。所以我們現在做的決定是一個價值的選擇,我們到底是要繼續延續過去一直補助大排放源或能源污染較高的產業,還是應該要專注發展綠色跟低碳的產業,這都仰賴政府給予好的環境,所以我們認為制定有效碳定價,淨零臺灣才有望。
另外,5月24日綠色和平與歐洲商會及歐洲經貿辦事處會一起舉辦一場碳定價論壇,也邀請各位委員一起參與,論壇也邀請了一些國際專家,包含世界銀行的代表。希望大家可以一起關注這個議題。謝謝。
主席:在此宣告,在第11位許研究員發言結束後,休息10分鐘。
現在請國立臺灣大學森林環境暨資源學系柯淳涵教授發言。
柯淳涵教授:主席、各位委員、各位先進及在場與會代表,大家好。在此我主要是要介紹跟林業有關的部分,所有的人類活動,不管是工業、商業等經濟活動都是排碳,只有林業是減碳,所以IPCC的方法學裡面才會把土地利用與森林──尤其是將「森林」當作專章,這表示森林的地位滿重要的。剛剛洪委員有講到代表層級的問題,不過我們看到林務局只派一位科長來,所以我覺得可能也需要大家多關照這個問題。
根據IPCC的方法學,其實坊間對這個定義都不是很明確,比如 afforestation其實是把非林地改成林地,deforestation是把林地改成非林地。臺灣因為人口密集的關係,土地的利用、變更其實相當困難,所以我們現在的重點應該是在現有人工林的經營管理,讓它提升蓄積量。
UNFCCC是促進世界各國強化森林經營,以歐盟為例,歐盟在2018年時,所有會員國都要公布森林經營的數字及碳吸存的數字,碳吸存除了造林之外,還包括使用自產、自銷、自用的林產品,這些是包括在碳吸存的部分。我想我們要學習的對象應該是像歐盟、日本等先進國家,這些都有很多可以學習的地方。
目前臺灣的林業,根據林務局的資料,其實1公頃可以吸附9-10公噸的碳,可是歐盟的平均標準是2.5公噸,日本是3公噸,所以我們的林業可以扮演很多角色,只是目前都沒有好好地開發。根據農委會110年9月的農業溫室氣體排放管制行動方案成果報告及其歷屆方案,目前疏伐的面積都非常少,只占國有林林木生產區的0.1%或0.2%,所以臺灣林業在這方面的貢獻還有很多沒有開發的。
大家對於林業也有一些觀念需要導正,例如收割水稻、摘水果等,這些都是農業生產;對於林業生產,也要有個觀念就是合乎適當生產的人工林,也應該進行適量開發,這種方法學已經進行了20年,在全世界也已經非常成熟。我這邊也有準備日本、瑞典、芬蘭的方法學,就像洪委員說的一樣,各國都有制定方法學,然後交到歐盟核定,其實目前臺灣林業界在這方面的工作還是做的不夠。
關於碳費和碳稅,其實在林業經營方面,我們已經有20年沒有大規模伐採,不過我們也不是要做大規模伐採,只是做適量的林業經營,所以我覺得碳費和碳稅的部分用途,可以用在如何提高整體蓄積量的工作上面,才能達到專款專用。而且剛才各位發言的與會代表也有談到原住民、社會正義等等問題,所以這些碳費的使用,也可以跨部會一起解決這個問題。
我覺得今天這個會議只是一個開始,因為好的法還是需要好的施行細則和其他方面的配合,才能夠長期地推行下去,所以我們應該還有很多事情要做。目前就我個人的接觸,其實許多產業都需要碳認證和碳權,所以我覺得我們的政府和林業也需要做產業界的後盾。另外政府還有很多任務,例如支援偏鄉、支援原住民等等,所以剛好碳權就是一個很好的機會,利用一個公有的財政來源達到多元的目的,期望以後的施行細則或是其他工作還是可以繼續推廣。
我這邊是準備瑞典和芬蘭的國家森林估算計畫提供參考,林務局目前所做的工作,其實僅止於引進一些國外的觀念而已,我覺得還要進一步來落實,我們的林業要和國際採取一致的做法,還需要得到國際的認證、認可。而且我們臺灣的林業蓄積也不是每一個地方都要用到,而是以現有林務局已經公布的18%林木生產區為主,就這個部分好好經營。我報告到這邊,謝謝。
主席:謝謝教授。
修正宣告:第12位張育美委員發言結束以後,我們休息10分鐘,因為張委員是本委員會的委員。再修正宣告:我們在第13位陳椒華委員發言結束以後,休息10分鐘。非常抱歉。
請中央研究院環境變遷研究中心許晃雄特聘研究員發言。
許晃雄特聘研究員:主席、各位專家學者及部會同仁,今天很高興能夠出席這場公聽會。我有幾個建議,第一個,是不是應該提高氣候的治理層級?現在的法裡面所規範的部分是由永續會負責,但永續會是否有足夠的牙齒、足夠的臂膀和權力去貫徹所有的作為呢?所以或許我們該思考是不是要成立氣候變遷行動會報,召集人可能是行政院長,由這個會報負責綜合規劃、協調部會行動、整合資源和督導進度。
對於落實氣候變遷因應法,我們要怎麼達到目標呢?其實剛才幾位發言時都有提到,我們必須依據事實和科學的基礎,特別是基礎的部分,這樣我們的路才能走得遠、走得深。因此我建議,其實剛才邱委員也有稍微提到,我們要考慮學習英國、歐盟、德國,還有包括剛才提到的,紐西蘭成立具有獨立性質的氣候變遷委員會;英國則是在2008年通過氣候變遷法,其實就是以專章規範氣候變遷委員會,這個部分和排碳是同等重要。它的年預算,過去這一、兩年大概是500萬英鎊,有35位研究幕僚,過去14年發表了329份氣候變遷報告和建議書。據我所知,他們對國會和政府提出的建議都被接納了,這或許也是英國在這十幾年來,減碳能夠走的這麼穩、這麼持續的一個重要動力。而這樣的獨立氣候變遷委員會可以做什麼事情呢?它可以審查、修訂減碳目標和路徑,檢視、評鑑減碳的進程和成果,它也可以審查、修訂氣候變遷調適作為和政策,檢視、評鑑方案落實的程度。它應該針對減碳和調適提出年度或是雙年的報告,這是英國的氣候變遷委員會經常在做的,所以才會產生三百多篇報告。同時,他們要綜整氣候變遷科研的進展和成果,撰寫報告建議臺灣的科研發展方向和投入。它的特色之一,如果依照歐盟和英國的特色,他們是由專家學者組成,基本上沒有政府官員在裡面,有完全的獨立性,有充足的幕僚和經費。
接下來是另外一個部分,基於事實和科學的基礎,我們需要有一個國家級的氣候變遷專責科研單位,還有一個協力研究的研究群,因為光是一個專責研究單位說不定還是做不來。其實這樣的建議並不是新提出的,在歷屆好幾次的全國科技會議裡面,這都是結論、建議,但是一直都沒有落實。它會是氣候變遷委員會的科研幕僚單位,這樣我們才可以有長期、穩定的氣候變遷相關科研資源發展。它負責推估氣候變遷的衝擊、發展,以及規劃調適方案,包括減碳策略的評估和提出修正。它可以做為中央和地方政府落實調適作為和減緩措施的依據,同時當然也是國家氣候變遷科研的樞紐,可以和各部會、各研究單位協力合作,大家一起做更深入、更豐富的科研,並綜整科研的成果提供給大家參考。最後一項,它可能需要負責氣候變遷趨勢和衝擊評估之相關資訊的建置,而且要綜整、釋出,將這些資料完全公開,讓民間、公家或私人單位都可以使用,進而做出適當的氣候變遷調適規劃。謝謝。
主席:請張委員育美發言。
張委員育美:主席、與會的機關代表、專家,大家早安。在去年剛剛落幕的COP26大會當中,2050淨零碳排已經是全球的共識,超過130個國家宣示或規劃2050年達到淨零碳排,更有15個國家宣示將2050年淨零碳排入法,其中包括我們的鄰國日本和南韓。根據彭博新能源財經於2020年整理的G20零碳排政策評比報告,我們觀察到G20國家在六個領域當中,包括電力、化石燃料和脫碳、運輸、建築、工業以及循環經濟的穩健性,我們的鄰國南韓和日本表現非常亮眼,名次位於第三名和第五名。他們分別都在2021年將碳中和目標入法,並進一步提出相當具體的減碳政策。相較於日本、韓國由政府帶領產業力行減碳,反觀臺灣,我們卻是由產業界一再地呼籲政府加快腳步,儘快提出明確的減碳制度及做法。對於企業而言,未來10年將面臨三大永續法規的關卡,第一是2023年歐盟開徵碳關稅,有產品直接或間接銷往歐洲的企業將首先受到衝擊;第二是2027年金管會要求上市櫃企業完成碳盤查;第三,2030年許多國際品牌宣布要在當年達成碳中和,所有供應鏈廠商都必須提出相關報告以及做法。
根據遠見雜誌最新的調查,在永續轉型的階段,高達53.1%的企業尚未實質啟動永續的轉型,有50%的企業認為ESG或者永續轉型最大的難題,就是環保的法規與ESG政策過於嚴謹,挑戰性太高了;另外有67.3%的企業表示,驅使他們邁向永續轉型的主因是為了配合政府的法規。所以從調查結果可以得知,企業亟需政府擬定明確的減碳政策和法規,以便提出相關的輔導措施,幫助企業達成永續發展的目標。
接下來我們來檢視政府的作為,在法規面向,目前氣候變遷因應法修法版本雖然已經送到立法院,但本席對政院版本有兩個意見,第一,考量減碳工作分散在各部會,需要更高層次的跨部會整合協調機制,因此本席認為此次修法應該提高治理層級,在行政院設立氣候會報,由行政院長擔任召集人定期召集會議,以督促各部門落實相關決策。但是院版的草案卻是將因應氣候變遷法的基本方針、重大政策的跨部會會務,交由每年僅開一次會的行政院國家永續發展委員會,由它來分工整合,治理層級過低恐怕會讓將來政策的推展窒礙難行。第二,本席和政院版本不同的意見是,政院修法版本沒有明確規範各部會權責,所以部會的減碳政策可能流於形式。相較之下,本席提出的修法版本就針對各部會訂定清楚的權責分工,將來對於各部會的減碳效能能夠有效監督,對他們課責、給他們責任。
在實務面上,金管會要求一千多家上市櫃公司在2027年前完成溫室氣體的盤查,但是國內的檢驗能量不足,目前符合環保許可,可以執行溫室氣體排放檢驗的機構,全國只有7家,約只有90名查驗人力,但是查驗時間需要3個月以上,根本難以滿足產業界的需求。減碳的政策不僅限於上市櫃公司,根據經濟部最新統計,全國約有155萬家中小企業,占全國企業的95%以上,全國中小企業總會指出,到今年2月只有一家中小企業因為身處於蘋果的供應鏈,所以才開始推動減碳,多數會員仍然因為政府未有明確規範而無所遵循。
我們再來看,相較於日本、南韓,他們是由政府帶動產業界力行減碳,臺灣目前最大的困境是減碳政策以及法規進度落後,而且充滿不確定性。國發會日前公布2050淨零排放的路徑,包括綠電、電動車以及碳權市場等,但是各項關鍵性的政策不明,讓外界質疑可能是空中樓閣。在法制方面,即便氣候變遷因應法可能可以於本會期三讀通過,後續仍然有許多配套措施及細節需要討論,並非一蹴可幾,政府必須跨部會整合,加速相關法案以及政策的推動,才能幫助企業追趕上國際減碳的趨勢。謝謝。
主席:現在休息10分鐘。
休息
繼續開會
主席:現在繼續開會。
請東和鋼鐵企業股份有限公司黃炳樺總經理發言。
黃炳樺總經理:主席、各位先進,大家好。我今天看了名單之後嚇一跳,因為我是唯一來自產業界的人,我們也是碳排大戶,我要先說明的是,以下我的發言不代表產業,因為產業並沒有授權我作代表,我只是代表東和鋼鐵。首先我要向大家說明的是,我們談任何事情都必須要有一個前提,也要瞭解它的背景,修法不是我的專長,我沒有辦法和大家說這個法要怎麼修比較合適,但是我想把我所理解的前提和背景和大家分享一下。
臺灣的人均CO2排放量大概將近11公噸,全世界排名第19名,全世界的人均排放大概不到5公噸。這表示臺灣是一個高度工業化的國家。我們小時候都背過蔣介石所說的,生活的目的在增進人類全體之生活,臺灣在工業發展方面,真的是在增進人類全體之生活。就像美國國務卿布林肯,昨天他不是才說過嗎?全世界先進的晶片,其中90%都在臺灣生產。
所以基本上在減碳的路徑即在減碳的過程中,要不要兼顧經濟發展?這是我們要思考的第一個前提,我今天的發言基本上就在這個前提之下,也就是在減碳的過程當中,我們要兼顧經濟的發展,如果這個前提不存在,就當我今天沒有說話。如果今天大家都認同這個前提的話,歐盟就是一個我們絕對可以效法的對象,因為歐盟在減碳的力度和目標,全世界大概沒有人會懷疑他們是跑在最前面的。在做這件事的同時,也要兼顧到經濟發展,所以歐盟就是我們可以仿效的目標。剛才也有先進提到,如果要課碳費,到底要課多少?或者要收碳稅,到底要收多少?現在歐盟1噸碳不是要收80、90歐元嗎?臺灣怎麼還有人說是100、200、300歐元?事實上這部分的前提存在一個很大的差異,為什麼歐盟的CBAM憑證在2026年才要開始執行?如果現在所有的碳排都必須付1噸碳80、90歐元的話,這些產業在歐盟如何存活?
如果大家仔細去看內容就會知道,目前在歐盟境內,超過95%的工業、製造業,他們的免費碳排額度是100%,也就是沒有人在繳碳費。這表示什麼?就是要兼顧經濟發展會有一個進程,歐盟的CBAM憑證為什麼在2026年啟動,到時外銷到歐盟才要開始課碳費呢?就是因為從2026年開始,也就是以前在巴黎協議的時候,減碳只是大家說好玩的,只是議而不決,也沒有做什麼決議,但這次的COP26大會,基本上決議內容就很清楚。
事實上歐盟2026年就要開始加大力度,收回各碳排放源的免費額度,如果歐盟減碳的步伐走的快,就會造成國內外產業競爭不公平,所以外部進來的產品全部要比照歐盟課碳費。我相信大家也都瞭解,歐盟開始研究碳費、減碳這件事情已經超過10、20年,如果臺灣要在3、5年內趕上,我的建議就是我們可以「趕歐」,但是大家真的覺得我們要「超歐」嗎?我覺得這是大家要思考的第一個問題,就是要兼顧經濟的發展。
第一個是免費額配的問題,剛才也有先進談到,其實電力是最大的排放源,事實上歐盟對電力事業的免費額配是零,也就是百分之百都得繳碳費,這是告訴我們什麼呢?就是免費額配和我們現在這個制度的最大不同點,因為我們今天課碳費是全部都要徵收,但應該都是80、90歐元嗎?如果我們全部都徵收,但是卻徵收很低的碳費,這樣有達到減碳的激勵效果嗎?這都是值得大家思考的。為什麼歐盟會訂立免費額配的制度?其中一定有它的道理,大家不妨思考看看。關於減碳的路徑,如果我們照著歐盟的路徑走,我認為在減碳這條路上,我們就算不是世界第一名,也會並列第一名,不是嗎?
再來我要說的事情是,既然剛才大家說過,電力是最大的排放源,臺灣的電力結構是什麼?我看到國發會的減碳路徑裡面有提到,再生能源是60%到70%。但我今天要提一個問題,我們整個電力供應結構裡面的穩定基載是什麼?大家可以想像,如果我們有60%、70%的再生能源,臺灣過去兩年國泰民安都沒有颱風,但是隨著氣候的劇烈變遷,如果有颱風,只要是颱風影響所及的區域,風力發電是零,太陽能發電也是零,那我們的穩定基載是什麼?
當然也有人提到我們要增加更多的儲能系統,臺灣人口密度世界排名第10名,歐洲的人口密度只有臺灣的六分之一,所以我常常在說,我們建置再生能源或儲能系統的時候,目前最貴的成本不是設備、營運,因為隨著科技的進步,這些都相對有競爭力,目前最大的成本是土地,這是大家要思考的問題。既然談到這個部分,我必須提到全世界認為的穩定基載,第一個考慮是核能,第二個考慮是水力發電,再來是生質能和其他,但是臺灣不是農業大國,所以發展生質能基本上是困難的。
今天我們如果拒絕核能,那我們要不要發展水力做為穩定的基載?但是如果要發展水利,就要有更大規模的國土開發,這是我們要走的路嗎?在這兩者之間,我們必須選擇一條路。我以日本為例,日本2050年綠色戰略中的能源配比是這樣的,水利10%,氫能、氨能10%,核能30%到40%,其他的就是再生能源。在這個過程當中,日本政府很深刻的體認到天然氣發電是一個過渡能源,因為它還是有碳排。所以他們會從現在的37%、接近40%的天然氣發電,之後會漸漸減少至零,這樣的結構當中會有一個穩定的基載,就是核能加水利、氨能、氫能,這樣才有辦法兼顧經濟的平衡發展。我們一直在提能源結構的問題,也說我們要發展再生能源,但是我們現在的電價結構根本沒有辦法發展再生能源,我剛才說過,再生能源最貴的成本是土地。
我一直認為節能減碳這句話很有意義啦!在大家談減碳的過程中,第一步就是要先做節能避免浪費。怎麼樣避免浪費?基本上就是要改變用電習慣,這部分我們也不用自己發明,直接抄歐盟、美國就好,基本上尖峰用電時,一度電就是收17、18元,其他時間用電可能就收3、4、5元,把離、尖峰用電差別做出來之後,才有辦法改變用電習慣。臺灣民生用電裝智慧電錶的比例非常低,不像歐盟、美國,基本上都是接近100%,臺灣現在大概只有一百多萬戶裝智慧電錶。也就是說,當我在用電的時候,完全不在意是尖峰還是離峰,反正隨時想用電就用電,產業也是一樣,這樣怎麼節省?所以節能一定是走在減碳的前面,而且節能的同時也在減碳,最後再搭配減碳的作為。
我最後只講一句話,在考慮碳費的同時,或是考慮經濟發展的同時,免費配可以讓整個產業順利轉型,優質產業也可以面對國際競爭,而不是一股腦的栽下去,大家只談到底是課100元好還是3,000元好,事實上歐盟已經幫我們走出一條路,我們真的不需要花太多精神在這方面做沒有必要的爭執。謝謝。
主席:請邱委員顯智發言。
邱委員顯智:謝謝主席。各位在場的專家學者、產官學界的代表、各位委員大家早安、大家好。今天這個氣候變遷因應法的公聽會,本席是以日本和德國的立法經驗為例,我們希望既然要做,就應該把它做好。到底現在政院版有哪些問題?接下來進一步和大家討論。其實今天經濟委員會就有排一個專案報告,就是針對2050淨零碳排的部分,我國是由國發會主責,針對這個部分,國發會會分配任務給各個部會,例如交通部應該做什麼、經濟部要做什麼、內政部要做什麼、環保署要做什麼等等。而經濟委員會所排的會議是在報告相關進度,但本席可以直截了當地告訴主委,如果是在日本,他們根本不用排這個會議,因為日本在官方網站上就清楚列出各部會應該做什麼──分配到的工作是什麼、誰來審查、現在進度是什麼。其實日本、德國甚至是剛才有一位先進提到的歐盟,他們有許多方面都走得比我們遠太多了,他山之石可以攻錯,其他國家走過的一些冤枉路,我們不需要再走,本來之後才做的國家就有這樣的優勢。
至於一些他們做得比較好的,我們是不是應該採納?第一個部分,日本是以在地為主體的再生能源導入,例如在日本的地球溫暖化對策推進法裡面就有提到都道府縣市町村,就是地方政府應該以單獨或共同的方式,提出溫室氣體減量的目標和措施。而國發會現在的作法是以部會區分,中央部會當然是依據他們的管理權責去做,但是如果真正要做這件事情,以在地為主體才是最根本的。包括都道府縣和他們指定的都市、地方公共團體,日本的地球溫暖化對策推進法規定要提出一個計畫,計畫裡面要包含以下這些項目,上述這些單位例如因應地方自然、社會條件,因為有的地方是鄉下、有的地方在海邊或山上,或是像北海道這樣空曠的地方,有的則是在都市,所以要因地制宜,各地的作法不一樣,如何因應地方的自然、社會條件和再生能源利用的促進事項,地方自己要有一個計畫。事業單位和住民生活溫室氣體減排的促進事項,都市機能集約促進,包括公共交通的促進、都市綠地和綠化促進等等,這些相關設備都要做盤整,並且提出一個計畫,這是都道府縣的部分,地方政府應該做的。第二個,市町村應該努力完成上述項目的訂定,並致力去達成。這是要做什麼?你可以對照一下。例如現在要發展地熱產業,但是它的核定程序涉及溫泉法、森林法、農地法、自然公園法、河川法、廢棄物處理法等等,關係到一大堆法律,如果沒有零碳事業計畫單一窗口的審查機制,這個人就是跑到死為止,可能也完成不了。所以在日本的市町村,依照第二十一條之三的目標,他們要建立零碳事業計畫單一窗口的審查機制,如果你要做這方面的事業,只要從這個窗口遞件,即便涉及的其他法規分屬經濟部、交通部、農委會等等,它可以一次幫你解決。因此如果政府真的要做的話,他們已經示範給你看了,實際上可以這樣做。
第二個,免提立案階段的「環境配慮書」,就是立案階段不用環評,等要做的時候再做環評,這樣就能減少問題。
第三個,國家和都道府縣政府應該努力提供必要的協助,對照政院版第十四條、第十五條、第二十條,我們可以看到其中完全沒有具體、明確的項目,也沒有要求單一窗口的審查制度,所以結果就是當你要執行所有的計畫時,會被各種法規卡住,會讓人忙個半死,但是到最後恐怕熱情都被抹煞了。
再來是open data的問題,本席剛才說過,日本這個網站點進去看就一目瞭然,因為日本地球溫暖化對策推進法第二十九條和第三十二條就有規定,環境大臣和經濟產業大臣應該無所遲滯即立即地將前條第一項規定通知的事項──特定排放者的溫室氣體排放量,要馬上記錄到電腦檔案中並且上網公開。這個好處在哪裡?第一個,它是以電子資料傳送數據、報告為原則,不是用紙本的方式;第二個,不需要資料公開的請求,也就是百姓不需要請求,政府就會主動、無所遲滯地有什麼資料都會馬上、立即公開。但是我們的政院版第十三條卻規定,統計成果每年定期提送中央主管機關。天啊!這應該是立即就要公布的資訊。政院版還規定每三年編纂溫室氣體國家報告,報請行政院核定後對外公開,現在是什麼時代了?民國幾年了?日本是要求立即公開。我們的規定就是不符合open data的要求,每三年公布一次報告也非常不透明。
再來本席簡單說一下德國的例子,德國有一部Bundes-Klimaschutzgesetz,其中第八條規定,當年度溫室氣體的排放量,如果某一個部門超過當年的排放預算額,因為有訂一個額度,超過的時候怎麼辦?主管的聯邦機關應該要在三個月內提出緊急行動方案,而且該方案必須確保未來的年度不能超過;第二個,聯邦政府要迅速決定減排的具體措施是什麼,而且這個措施不是聯邦部會自己隨便說說的。事實上德國的聯邦氣候變遷法有一個很重要的原則,就是會成立一個專家委員會,那個專家委員會是由專家學者組成,而且它的特性叫做unabhangig,即獨立的,它是一個獨立的專家委員會,他們是用這樣的方式處理。這個獨立的專家委員會,組成構造就是五個人,是分屬各個領域的科學家、經濟學家、氣候變遷專家,由他們組成一個五人的獨立委員會,預算是由聯邦政府支出,這個獨立的專家委員會每兩年做成一份政府減排成效評估報告。他們會每年審查排放的資料,就像本席剛才說的,如果超過的話,政府就要立刻提出緊急措施,而且明年不可以超過,這也不是由政府說了算,是由專家委員會審查。聯邦政府更改年度的排放額,修改企業行動的計畫,採取氣候行動方案之前,都需要得到專家委員會的意見,而且聯邦政府和國會得指派委員會撰寫一份特別報告。最後,委員會得就氣候變遷相關議題質詢政府部門,這一點很重要,這些專家可以像國會議員一樣質詢政府部門,監督執行成果,特別是產業組織代表和環境組織代表,他們可以質詢政府部門。但政院版的第十條、第十一條只規定中央召開公聽會、座談會等等,缺乏一個獨立的監督機構。所以本席要說的是,如果我們要認真地把這件事情做好,應該要和德國一樣,成立一個獨立的氣候變遷專家委員會,並且賦予相應的職權,這樣才能夠監督政府把這件事情做好。以上,謝謝大家。
主席:請財團法人環境權保障基金會林彥廷研究員發言。
林彥廷研究員:大家好,我是環境權保障基金會的研究員林彥廷。首先感謝賴委員這次召開這麼重要的氣候法公聽會,因為我的老家就在白河,所以對這件事情特別有感觸。說實話,我們從過往的經驗來看,對於氣候法的關注,其實從2010年到現在,大概已經有十幾年的時間,看到環保署終於再次針對法案提出修正,我們覺得這是非常重要的事情。
我還是要再次說明,這六點是我們民間團體的共同訴求,大家可以再看一次,以下我主要就幾點和大家分享,其他夥伴也會就這幾點一一向大家說明。有一點要先說明,氣候變遷行動法有一點很重要,就是不要遺落任何人,因為今天經濟委員會也正在討論修正十二項的大戰略,到底2050淨零排放的路徑要怎麼走?針對這部分,我們覺得全民一定要動起來,一起做氣候變遷的治理。
其實去年8月31日的時候,就有超過70個民間團體在行政院前舉行記者會,我們要求行政院儘速提出草案,確保民間團體的重要建議和方向被採納,擴大2050淨零排放路徑的社會溝通。這次行政院總算把他們的草案送進立法院,也希望各黨的立法委員可以採納我們的意見,並納入這次的修法討論,趕快讓這個法通過,相關的氣候治理及路徑才能完備。
關於氣候變遷行動法,前面的先進應該都有提過,我們總共有六個團體一起合作提出這部法律,接下來我就直接進入幾個重要的關鍵議題。第一個是關於調適的部分,雖然這一次我們邀請的專家學者裡面,關於調適這方面的比較少,但我要很認真地說明,這次的氣候法其中很重要的一個部分就是調適。因為就像前面幾位先進提到的,調適相對於減量來說,真的要兩者並行,過往在2015年的草案即現行的溫管法並沒有所謂的調適專章,這次總算放進來了。我非常期待主管機關一定要是國發會來主責,為什麼?現在環保署真的有能力來處理減碳和調適這兩件事情嗎?這是我懷疑的,而且我們問地方的環保局或接洽的人員,他們真的有辦法處理調適嗎?假如全部的壓力都放在環保署上面,真的有辦法達到淨零排放,甚至氣候變遷整體的治理嗎?等一下我們的伙伴也會提到要拉高層級,所以我們強烈建議調適一定要是國發會處理。為什麼是國發會呢?因為延續到地方政府研考會的相關治理,這其實是一條鞭的討論,所以由國發會主責才是比較好的方式。立基點應該是要有衝擊調適評估方案和調適方案,以社區為本。
接下來我還要提醒的是公正轉型這件事,其實公正轉型有兩個觀念,第一個是高碳產業轉低碳產業對勞工、社區的衝擊,我相信等一下陳老師應該也會提到有關石化業的轉型。我要提的是2025年麥寮電廠即將除役或轉天然氣,對於這些勞工或社區的衝擊,我們要怎麼協助,其實目前是不清楚的。能源轉型的議題就像剛才提到的,會遇到原住民、農民或漁民等相關議題,臺東卡大地布光電案或雲林台子村的離岸風電案例都遇到這個狀況。
剛剛在經濟委員會的報告裡面,我們知道現在的主管機關是國發會,假如它要來統籌的話,我的疑問是現在不管經濟部或農委會、環保署,他們都有淨零辦公室,所以永續會或國發真的有能力統籌這幾個大部門嗎?經濟部的角色在裡面非常重要,它在統籌的時候,永續會的角色及能減辦的角色又是什麼?這是我有疑問的地方。
第三個,我還是要提醒的是氣候政策一定要有人權保護的競合,要有相關的人權影響評估和社會影響評估,不然有一些不符合減量目標標準的開發案,像桃園航空城和第三跑道開發案,還有調適和氣候變遷為名的開發案,像新北的雙溪水庫和臺北的社子島,這些都是以氣候變遷為名的開發案,但是對當地的衝擊都非常嚴重,以社子島來說,人權的議題其實非常多。
最後兩點要說明的是,氣候治理不要遺落任何一個人,重點是資訊公開和全民參與,我們現在看到環保署有所謂的Climate Talks網站,經濟部也有淨零排放的網站,到底政府資訊公開的統一性在哪裡?我們覺得這個非常重要。另外,全民參與的方式到底要怎麼做?我們覺得像這種階段性的管制目標一定要辦聽證,我們一起來討論預備聽證的方式,把爭點討論出來,不要政府提出來一個減碳的目標,開一次公聽會就結束了,這一定是不好的方式。我們覺得該做的這些計畫案,像公開的成果報告和執行計畫都非常重要,至於要透過什麼樣的公民參與方式,我們必須要討論。
最後一點,有關於氣候訴訟的議題,我們從2020年跟環保署溝通到現在,一直說氣候訴訟的公民參與非常重要,而且我們有相關的草案放在裡面,我們看到最新的回應,公民訴訟條款的部分,因為羅秉成政委跟我們說這個法律是所謂的政策性立法,但說實話這是一個管制性立法,它有收碳費和所謂的效能標準,為什麼不能訂定公民訴訟條款?相對於空污法或環評法都有公民訴訟條款,為什麼這裡卻不行?第二個,蔡鴻德副署長也有回應,因為前面的資訊公開和公民參與已經做得很足了,不需要有公民訴訟條款,我不知道為什麼這件事情做不到,就是把公民訴訟條款放進去,提供人民有這個機會去督促政府機構做更好的氣候治理目標。簡單舉一個例子,像荷蘭的Urgenda案例就是督促政府做更進一步的前進。所以我還是很期待、懇切地說,公民訴訟不是一個洪水猛獸。謝謝。
主席:請陳委員椒華發言。
陳委員椒華:與會各位先進大家好。在20多年、接近30年前,在我進立法院之前也一直關心環境的議題;進立法院之後,也持續對空污、廢棄物、水資源等都花了很多時間瞭解。
現在我們來談氣候變遷、修法和碳費的問題,我個人覺得政府部門要做的很多,但是很多沒有做到、也沒有做好。環保署所訂定有關環評、空污、溫室氣體和碳費相關規定,我們的空污一直算不準,到底有多少空污、量到底多少,有非常多的行政命令去計算,所以算出來的量都不一樣,有許可量、有申報量,還有實際的量,這麼多的計算方式導致溫室氣體的量或空污量都沒辦法得到一個非常接近實際的量。我們知道這個量已經很多了,因為從公布的數據就已經知道,我在20年前參加經續會或那時永續會有開一個非常大的會,跟那時候所呈現出來的量相比,現在已經多很多,但是實際上的量可能更多。為什麼會這樣呢?因為我們在環評時沒有要求溫室氣體的量要納入規範的項目,在空污的增量風險評估也只看到底新增的量是多少,所以在經濟部去年喊出每年用電成長還會是2.5%時,說實在,針對因應氣候變遷所要訂的法或所要用的策略,目前,還沒看到政府拿出具體可以解決的方案,但我們還是要來訂定碳費或氣候變遷相關的法。
同樣地環保署環評訂的這些規範為什麼會算不清楚呢?因為經濟一直要開發、一直要成長,所以用電一直要增加,但是經建部門不太負責任,他們認為廢棄物的問題、污染的問題是環保單位的問題,所以現在我們看到這個法也是覺得很納悶,為什麼在第八條規定政府機關權責是由永續會去擔任協調、分工、整合國家因應氣候變遷基本方針、重大政策,我想在座多位專家學者曾經擔任永續會的委員,我也擔任過,我們知道那是一個三個月才開會一次、現在六個月才開會一次的任務型編制的委員會,實質上的功能是非常、非常地不彰。為什麼環保署要把它入法,而且擔任協調氣候變遷相關分工、指揮的角色?說實在是很可笑的一件事情,非常可笑,我會認為這個部分是環保署不想負責,就把永續會扯進來,讓它去擔任協調、分工的工作。為什麼它不寫國發會呢?因為現在減碳單位在國發會,我想國發會也不想負責,如果誰都不想負責,那就拜託第八條要改成行政院去協調分工,不要這麼丟臉地把永續會入法,擔任協調、分工的重大政策。
我自己會覺得努力這麼多年,這個國家在關於減碳的努力,坦白講做得非常、非常不好,因為一直要開發工業區,現在農地違章工廠那麼多,就是很多違法的工業還在農地,農地的破壞也越來越多,但是政府也沒辦法好好管理,所以環境資源部的成立是很重要的,但是政府不做、執政黨不做。在應付世界的趨勢,有必要去立氣候變遷因應法的當前,我們也感謝大家一起來監督,但追根究底還是請政府一定要努力產業轉型及總量管制,不能一直用一個算不準的量,然後一直不願意負責;要做好健康風險評估,訂真正的總量風險評估、流行病學調查,這樣中南部很多重工業區的鄰近區民就不會是目前政府錯誤產業下的犧牲者。
最後語重心長地說,我們政府單位對於整個氣候變遷的因應,坦白說目前拿出來的還是不符合期待,也希望大家一起努力、大家加油。謝謝。
主席:請中央研究院經濟研究所蕭代基研究員發言。
蕭代基研究員:主席、各位委員、各位先進午安。討論提綱有五點,我就針對這五點分別提出我的建議。第一,在組織設計及權責分工方面,我建議要設置中央氣候變遷會報、中央主管機關及中央業務主管機關,不要叫做中央目的事業主管機關,另外要成立國家氣候變遷科技中心,要明定各部會的權責,要放在法中,不要放在說明欄,也要設置氣候變遷委員會。
在政策工具方面,要明定本法的基本原則,包括污染者付費原則、環境正義原則、公正轉型原則、風險預防原則,在後面的制度設計上都要依據這些原則來設計。例如本法第二十五條至第二十七條、第二十九條至第三十條,把原來的抵換專案改名字為自願減量專案,可是又更擴大對污染源的補貼,成為一個更擴大補貼的自願減量方案,這就不符合上述的原則。在這裡有一點非常重要,政大國貿系的施文真教授在前天的文章就指出,現在修改的自願減量專案跟第二十五條接軌的CBAM有違WTO的規範。所以有兩點,一個是現在修改的CBAM有違WTO的規範,還有就是更擴大了自願減量專案,這兩個使得現在的行政院版本比原來環保署去年公告的草案更為退步。
在碳定價的機制方面,我建議要擬定碳稅、碳費及能源稅,這都應該在本法之中各有專章,而且要針對直接排放作為稅基,如果為了避免重複課徵,就是財政部一直說的理由,為什麼這裡面沒有碳稅?如果要避免重複課徵,我的建議是只課徵碳稅、不課碳費,碳費原來徵收所要成立的溫減基金,可以由碳稅的收入裡面編預算,每年固定編預算放在基金裡面,對於溫減基金的用途也要符合上述的基本原則。
在科研方面,要設置國家氣候變遷科技中心,這部分在組織設計方面剛才大概都有說過了,這裡特別要強調一點,綠色金融及誘因機制的主辦機關現在寫的是國發會,應該改為財政部,而且應該要入法,不是放在說明欄。為什麼會做這樣的組織設計建議呢?主要是本法現在所寫的是由永續會來擔任這件事,剛剛好多位都提到永續會不足以擔任這個重要任務,它沒有這個能力來擔任這個任務,我也擔任過永續會的委員。氣候變遷委員就是剛才有位委員所提到德國的作法,事實上德國的作法也都是學習英國作法,英國就有這樣一個獨立的氣候變遷委員會,它的工作是訂定國家階段目標,還有管制考核各種氣候變遷有關減量和調適的業務,每年的評估報告都要交給立法院和行政院,並提出政策建議。這個委員會的委員都是專責的委員,都是專家的委員,沒有政府機關代表在裡面,這是跟永續會非常不一樣的地方。
最後,對於自願減量方案擴大了補貼污染源,因為在第二十九條加上了自主減量可以抵減,可以有優惠費率,減量的額度又可以抵減碳費,其實按照排放量課費就好了,排多少就課多少,為什麼減量的部分又可以抵減?這實在非常奇怪,代表它原本就有權利排這麼多,所以減量的部分可以抵減,這完全是不正確、不符合原則的作法,這一點是越改越退步。這裡就是施文真所講的臺版CBAM這一段,他說我們應該按照原版,原本環保署的版本是說外國的產品就繳納我國的碳費費率就好了,現在改成跟自願減量方案接軌,反而製造很多貿易障礙。
最後,我這裡也有提出碳費費率的原則,我們應該以十年為期,逐年遞增,十年後能夠達到歐盟碳交易的平均價格。
另外,這裡有一點很重要,就是溫減基金的用途,不可以用在補貼污染源,就是要符合污染者付費原則,另外也要用來移除溫室氣體,這一點是非常重要,我們現在如果不移除溫室氣體就是債留子孫,因為2050年之後是要淨負排放,那是非常重要的。我的報告到這裡,謝謝。
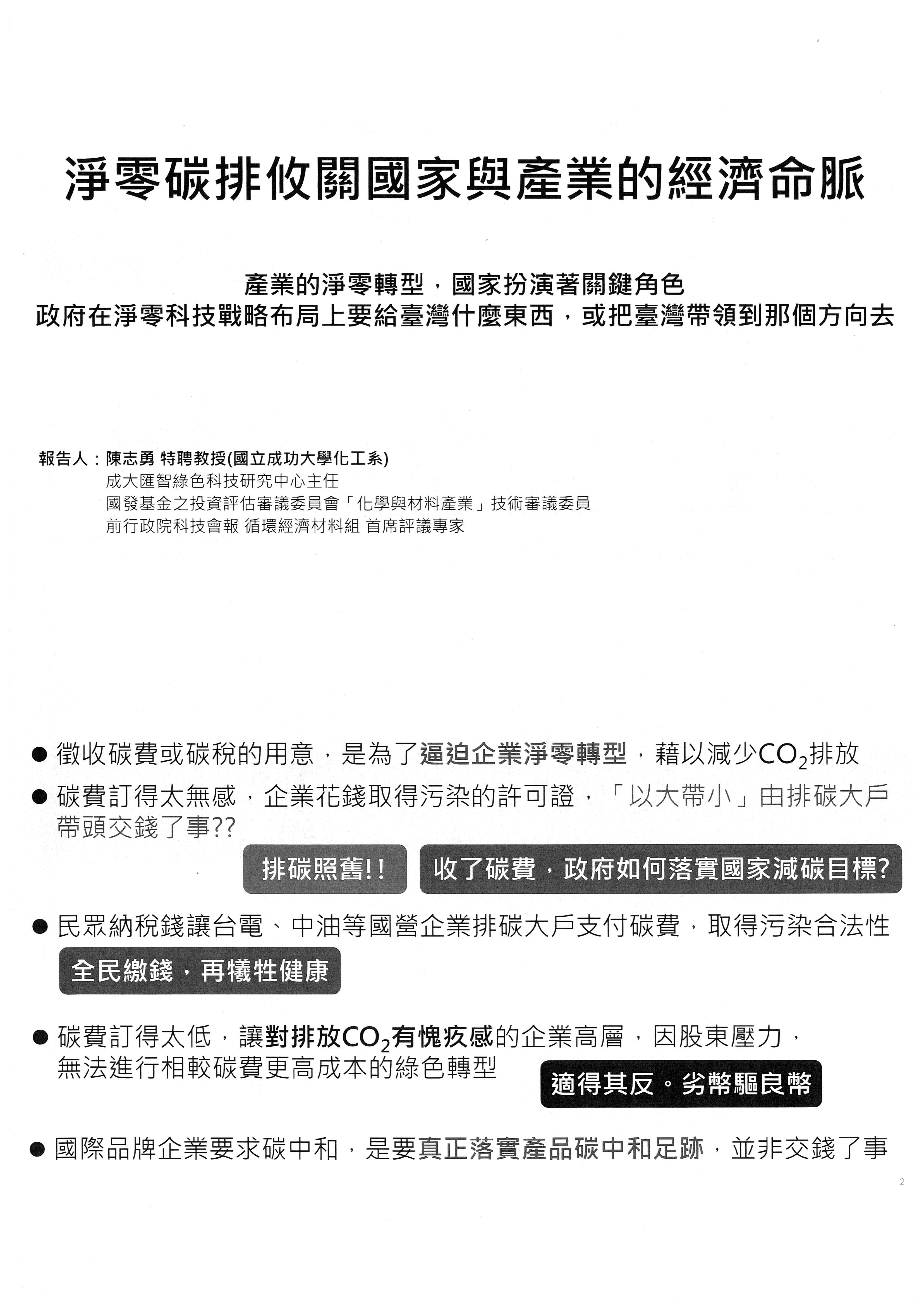
主席:請國立成功大學化學工程學系陳志勇特聘教授發言。
陳志勇特聘教授:主席、與會先進。我想很多委員都提到所謂淨零排碳相關問題,淨零排碳不是國內法,是聯合國的,很清楚地,今天如果臺灣不做,不只來自人民的壓力,聯合國也會來干涉。所以我今天想跟大家分享一下,淨零排放關係到全球的未來發展,因為人類所造成的浩劫,氣候異常已經是進行式,不是未來式,因此現在很重要的是我們要立即行動,不是嘴巴喊一喊而已。
今天很多委員都提到碳費,我們知道臺灣實行跟碳費類似的是空污費,大家有感覺這幾年空污改善了嗎?空氣有沒有比較好?有沒有看到藍天白雲?沒有啊!都把它歸為是中國的空氣污染到臺灣來,所以可以預期到的,如果你現在還用這種思維來收碳費的話,很簡單啊,就把錢繳給你,不然要怎樣!誰來減碳?政府有能力減碳嗎?所以今天要減碳是要企業自動自發來做,沒有自動自發是行不通的,所以碳費當然可以訂高一點,逼你不得不做,但是因為臺灣是民主國家,靠選票當選的,所以碳費敢不敢訂高?不可能的,因此常常會造成繳錢了事的現象。而且大家也知道,現在國際品牌要求供應鏈都要碳中和,能不能繳錢抵減說已經減碳了?不行。接下來要提到,減碳不是數字遊戲,常常看到蔡總統說利用科研來解決,但是大家知道,其實這種技術不是沒有,已經有了,商業化碳捕捉設施有26座,有34座在發展建設中,所以技術上是很簡單的。但是問題在哪?也就是我今天的著重點,就是產業排碳的問題,往往從煙囪出來要經過一些洗滌塔、要scrubber,所以scrubber在捕碳的工廠裡面一定有,只要把這個功能再擴充到減碳、抓碳下來就可以了。這邊可以看得出來,臺灣現在爭議碳稅300元太貴了,大家有沒有看到歐盟是27-32歐元,所以捕碳技術其實已經商業化,並不是沒有,也就是我要講的,業界一定要付諸行動,不然你的訂單就沒有了。大家都很清楚臺灣的經濟成長是靠製造業,以外銷為導向,如果不做,訂單就沒有了,這是很清楚的!舉一個簡單的例子,樂高玩具2022年要達到碳中和,就是今年喔!樂高玩具大家都玩過,臺灣的樂高玩具材料用ABS,奇美是全世界最大的,如果不做,訂單就沒有了。換句話說,這是可行的,一定要做,關鍵在於如何大規模實行,就是剛才委員講的森林碳匯,但是現在的規劃只著重在封存,二氧化碳在臺灣有可能封存嗎?要封存在哪裡?沒有錯,臺灣海峽很大,但問題是能封存在臺灣海峽嗎?第一個,土地在哪裡?環評的話,民眾會不會抗議?把我們這一代的廢棄物丟到海裡面、丟在土地裡面,留給下一代來解決,這是不負責任的,像核能廢料一樣,就變成像是二氧化碳掩埋場一樣。
所以再利用很重要,剛剛講過的,就是光合作用,我們知道植物光合作用產生碳水化合物,農業社會裡,樹葉、樹幹是燃燒當能源,把樹幹砍下來當建材,是不是一種固碳?也就是說,在推動農漁業的固碳時,有一點很重要,就是木材要砍下來,木材不砍下來,每一棵都變成阿里山神木,樹木來跟人民爭地,所以這個地方要有配套,木材產業就要出來。當然,農業、植物相關的,一般來講速度比較慢一點,現在氣候異常已經是進行式了,我們要怎麼辦?用所謂的人工光合作用,利用再生能源電解產氫,氫跟CO2結合起來,詳細的論述,如果以後有機會,主席辦一個產業公聽會,我再來詳細報告。從這張圖可以看出歐盟已經在做了,那些點就是現在很重要的Power-to-Gas、Gas-to-Power,但是我們整個規劃裡面有沒有把這一塊當作儲能?並沒有。尤其再生能源一提高,不穩定性就會出來,就像剛剛黃總經理提到的,再生能源一提高,萬一刮颱風、下大雨,沒有電的話怎麼辦?就掛掉了,跟阿共打過來一樣。
在日本的能源政策裡面,有很多先進提到日本、韓國、歐盟,在日本有規劃天然氣脫碳和供需,也就是利用氫氣和CO2結合起來合成甲烷,這個甲烷是所謂的綠色甲烷,幫助家庭用的。所以在日本的規劃裡面很清楚分為兩個部分,一個是自然界的光合作用,一個是人工光合作用。基於這個理念,我們成大已經蓋出來了,也就是科研計畫,由經濟部、科技部贊助的,這裡面總共有24項專利,我在此鄭重宣布,我願意無償提供出來,不會拿半毛錢,因為很多先進認為我要賺錢,我沒有要賺錢,因為我要退休了,我人生的最後一站要把這個技術奉獻給國家,現在已經蓋一個工廠了,我在此鄭重宣布。所以這個是最重要的,我們要轉型,尤其是剛剛所提到的,除了甲烷以外,還有乙、丙烷,乙、丙烷是石化原料,石化是民生必需品的供應,但是我們這個製程很重要的是溫度是150度,不需要到7、800度,大家都知道溫度越高,排碳量越大,所以我們今天把它降到150度,排碳量就減少了,可以讓臺灣的石化業利用這個機會來轉型。當然大家還會講到氫氣,以後等到有技術的時候再講。
最後講一句話,比爾‧蓋茲講的:有能力建立起成功的零碳公司和零碳產業的國家,將會在未來幾十年內領導全球經濟。這是一個很重要的目標,只是我們臺灣要不要做的問題。因為時間的關係,很多詳細的資料在附件,大家有興趣可以參考。謝謝大家。
主席:請台灣環境規劃協會趙家緯理事長發言。
趙家緯理事長:各位好。我們在這邊談氣候法還是要回到法條本身的一些修正建議,還是強調我們七個團體的共同訴求,整體來講還是要提醒大家一件事,在這次的法案裡面,對於公正轉型的討論其實是滿重要的,在今年度COP27的主要題目裡面,其中一項就是公正轉型,過去一、兩年我們在這方面的討論,發現國內各部會對這個議題相當陌生,我覺得各個部會都應該立即補課,以及在這個法裡面要有些相關條文去做正面的因應,我覺得這是一個重要的基礎。
我今天針對三個部分做比較完整的說明,第一個部分是針對治理體制,第二個部分針對碳費,以及第三個部分會針對其他的政策工具。第一,在治理體制方面,在法裡面的治理體制修正,的確是要把目前治理體制上面不足的部分加以修正和補足,特別是在中央與各部會跨部會的協調,地方上氣候因應推動會的明確單位,但比較不足的部分是,一方面中央如果還是以永續會在協調的話,在職權上剛剛很多先進也批評指出,永續會在運作上確有其限制,所以我們還是主張應該成立氣候行動會報,如此將有幾點不錯的效益:
第一,可以更加聚焦討論。不像永續會要涵蓋17個SDGs,在臺灣的話就是18個SDGs,所要涵蓋的面向太過多元,卻又沒有那麼多的行政量能,主責的政委甚至也不太可能花那麼多時間去處理這件事情,但若是成立氣候行動會報的話就有聚焦性。
第二,有充分代表性。在氣候行動會報裡代表的學者專家如果占比可以達到二分之一以上,就可以讓多元利害關係人都有機會參與,而且學者專家比例高的話,還可以結合氣候變遷委員會的制度以提供相關的協助。在民間版的氣候變遷行動法裡,更強調行政資源可以透過氣候變遷辦公室厚植人力與行政資源的協助。
第三,我們認為母法中應該明定目的事業主管機關的權責,而不是只在說明欄中說明而已。
在碳定價方面,大家談到很多關於費率制定的原則,在這邊我們強調以條規制定費率原則時要把外部成本內部化,以及費率必須帶來持續減量的功效,這點是首要強調的部分。而且更重要的事情是,我們看到這次的新版特別提出了一個制度,也就是優惠費率的訂定。但訂定優惠費率在國際上就不會像英國那種CCA的制度,因為那其實是在避免碳溢漏時代所要處理的效果,而我們現在國際上所要面對的是碳關稅的時代,訂定優惠費率就沒有必要性了。再者,在起徵費率相對較低的狀況下,我們下去訂定優惠費率反而不利企業在減碳方面的相關工作,所以有關碳定價在優惠費率方面的討論,必須要再加以斟酌,甚至是不應該再提供任何優惠費率。
只靠碳定價無法達到充分減碳的效果,所以我們還要搭配其他的政策工具。目前明定在這部法裡的是效能標準這個政策工具,我知道在座很多企業對這一塊其實有諸多疑慮,連經建主管機關也有很多疑慮。但我們要說的是,效能標準在減量上是一個非常重要的工具,在後續的設計上可以仿效美國的作法,也就是有一個可交易性的效能標準移轉工具,讓它比較有彈性,所以我們還是認為應該要訂定效能標準,並且一定要將它明確入法。目前以鋼鐵業來講,效能最差的產業,生產一噸鋼鐵的耗電量其實比平均耗電量多出了四成以上,所以這些都要藉由效能標準加以矯正。
在企業方面,目前在法裡面只談產業要定期提供盤查登錄的資料,但我們同時也要求,不能只提供盤查登錄的資料,還要提出減量計畫書,這樣才能明定出減碳的目標,而且減碳計畫書還要公開,大家後續才能做稽核。
最後綜合來講,我們認為在整個氣候法裡面,還是要厚植科研的量能,所以不論是剛才蕭老師提到的國家氣候變遷科研中心,或是之前有學者提到的專責科研機構,這些都是應該要在法中明定和推進的事情。以上幾點,謝謝大家。
主席:請國立中央大學梁啟源管理講座教授發言。
梁啟源管理講座教授:各位政府代表、委員、各位專家,今天我就簡單地針對氣候變遷因應法提出一些建議。首先有關碳費的課徵,2015年召開了兩次全國能源會議,其共識就是要課徵碳稅,但我認為碳稅的課徵會比繳交碳費好,因為大家都認為碳費的金額不大,金額不大的原因與預算有關,而預算要專款專用,其使用還有一些限制,就像空污費也有專款專用的限制。如果金額很大,卻又沒有辦法花用的話,這就是個問題;如果金額太小,對減碳的誘因就不大,所以金額本身就是一個問題,因為碳費就有這樣的限制,至於碳稅跟碳交易基本上則比較容易與世界接軌。
有關剛剛提到兩次全國能源會議的共識,為什麼會有共識?其共識又是什麼?所有參與者,包括政府官員、產業界、環保團體和學界裡面沒有一個人舉手反對,明明是新稅,為什麼大家不反對?因為稅收有優先使用的方向,簡報所列者除了第6項有環保團體反對,以及對第8項向國外購買碳排放權有不同的意見外,其他全部都是共識。所以我們為什麼不施行碳稅呢?如果施行碳稅的話,我們就比較能和國際接軌了,也可以減輕歐美2026年以後要課徵的碳關稅。如果碳關稅是根據碳交易的成本來計算的話,就可以賣到70歐元到90歐元。這種情況就不是我們課徵臺幣100元的碳費所能offset的。課徵碳稅因為會有減稅的配套,產業界能夠接受,對競爭力的影響也比較小。所以有人建議是不是可以碳費先行,碳稅隨後緊跟著上來,可以和碳交易的部分一起來做,我覺得這些都是可行的方向。
關於第二十八條,剛剛幾位先進提到,生產電力的直接排放源可以不必繳交碳費,所以剛剛幾位也提到責任歸屬就會有不公平的問題。因為臺灣60%以上的碳排,是來自於發電業,結果發電業卻不必交碳稅,要交碳稅的反而是間接的、要使用電力的廠商,你說這些廠商會服氣嗎?責任公平嗎?我是用電者,但供電者為何不排碳呢?供電者的碳排放得愈多,用電者要交的稅就愈多,所以這樣的責任歸屬並不公平。另外還有六成的排放源是不必交碳稅的,在這種情況之下,我們說要淨零排碳時,那六成就是不被規範的,要達標的機率就接近於零了,所以這也是個很大的問題。
蔡總統不是說了──2050要淨零排碳,要由國營事業領先推動?但國營事業最重要的排放源就是台電,但電力公司卻又不受規範,這跟總統原本的期許就背道而馳了。另外還有一個問題,廠商如果自己供電,生產電力後就直接排放,這樣是不是就不必交碳費了?
第三十九條規定的是CCS的問題。有些新興科技包括CCS的問題,剛剛的陳教授就提到,CCS的碳捕捉既貴又耗電、耗能,且封存的部分也是一個環境上的大問題,臺灣並沒有那樣的地質條件,要做也相當困難。如果要規範的話,CCS就已經有規範了,但現在不是要發展氫能嗎?氫能為什麼沒有規範?如果要和國發會一致的話,氫能就要規範,雖然我認為可能要等2040年以後技術上能以氫能燃燒鍋爐時才有辦法develop,只是如果真的要推氫能,在辦法裡頭就要有所規定。另外,政府說要引導事業走向全面電氣化,並以氫能及生質能來發電。假定要認真去推的話,就應該要有獎勵和規範才對,但這裡又沒有。
關於第八條的規定大家都提到了,永續會並不是常設機構,但卻又要負責跨領域的調整,共計有18項工作,根本就難以勝任這樣的大任,這是大家都有的共識。另外,還有幾個問題,說是要召開公聽會,訂定5年一期的階段目標,但現在大家都講了,2050是有目標,可是2030卻沒有,將來又要以5年為一期,雖然我覺得目標很重要,方向是對的,但什麼時候要召開公聽會呢?什麼時候要訂定5年一期的計畫呢?我覺得這是非常重要的。
因為時間的關係,我要提的是國發會3月30日公布的「臺灣2050淨零排放路徑及策略總說明」,裡面的內容若要真正執行會有很大的問題。簡單來說,可以看到簡報上的資料,再生能源到2050年會占到60%到70%,跟日本相較,他們是占到50%到60%,我們會比他們高,但以2020年的再生能源的發電占比來看,日本是占21%,我們是占5.4%,所以困難度很高。另外還有晚上沒有電的問題,未來的再生能源比重高的話,那些替代的機組、備轉容量率就要提高,不能讓備轉容量率往下走。最後是預算要從哪裡來?說是從油、電公司來,油、電公司會提供價格補貼,所以能源效率要提高有困難,預算也有困難,謝謝。
主席:非常感謝梁教授,專家學者和委員都已發言完畢,現在請行政機關進行整體回應。
以下邀請到的行政機關請仔細聽,分別有6個單位,第一個單位是環保署的蔡副署長,第二個是財政部賦稅署,第三個是教育部,第四個是經濟部陳政次,第五個是台電,第六個是中油,每個單位各發言3分鐘。
首先請行政院環保署蔡副署長發言。
蔡副署長鴻德:主席、各界代表。今天聆聽了大家的意見,因為氣候變遷因應法裡本來就有很多東西需要聆聽大家的意見,所以有很多東西都希望保留而有彈性的設計。以組織架構為例,我們如果以能不能達到目的來看這件事情的話,可能會覺得有些東西只要稍微調整一下就可以達到所要的目的了,所以這樣的作法究竟需不需要額外再設一個會報或是什麼,這是大家可以討論的。如果原來的東西就能達到目的話,為什麼還要再增加一個會報又增加行政人力的投入?所以到底是需要還是不需要這點是可以討論的。
其次,大家除了提到組織架構外,還提到了碳費的部分,碳費到底要怎麼徵收,費率到底是要定多少,我們事實上都還沒有決定。對於該怎麼做、要有哪些配套措施,這些其實都要徵求各界的意見,徵求意見的各界不只是相對應的學術單位,還有民間團體,甚至是企業界的意見都要一起徵詢,共同把以後徵收碳費的費率談下來,這對國家來講才是比較好的結果。希望我們定出的東西是大家的共識,這樣才能持續逐步地往前推。
第三,大家也提到要不要設置氣候變遷的科技中心,其實我們是有這個構想的,會先讓環境檢驗所有研究的量能,希望最終可以成立國家級的環境研究院,裡面就會有氣候變遷的科研中心。科研中心可以做很多事情,剛剛的陳教授也講到,CCS不是重點,CC「U」S的U才是重點,因為U可以做很多事情,U做出來以後,其實不只是國家可以做,可以放到全世界讓大家一起來做。U其實有很多好處,等到U做出來就有太多東西可以利用了,未來會有很多想像的空間,也有很多東西可以再利用,而不是侷限在目前的框架裡,很多東西都可以進一步突破。
另外剛剛也提到,到底為什麼公民訴訟不入法?簡單來講,如果是環保署的法令,像環評法、空污法,這些沒有第二句話,一定要入法?因為公民團體可以要求地方政府去執行,如果地方政府不執行的話,它當然就有責任,可以提起公民訴訟。但氣候變遷因應法不同,本法所定者為政策目標、是一種計畫,政策目標是需要政府、民間團體、民眾(因為需要民眾的配合)大家要共同完成的。對於「目標」要怎麼向政府課責,我們覺得這是可以討論的,但在設計的時候我們是覺得,有些東西把它設計出來,在資訊公開和民眾參與上,若是能讓大家有更多參與的機會,從一開始的目標設定、計畫訂定,大家就已經參與了意見,要在前面就設定,而不要等事後才去究責,這才是一個比較先進的立法。以上是我們目前的作法,因為時間的關係,就簡單跟各位報告到這裡,謝謝大家。
主席:請財政部賦稅署李組長發言。
李組長志忠:主席、各位先進,大家午安。感謝主席召開這次的平台會議,徵集到不少寶貴的意見,剛剛也提到碳稅和碳費,兩者都是碳定價的價格工具,依據這段期間徵集到的意見,大概都是希望不要重複課徵。像剛剛的地球公民、綠色和平、環境權保障等基金會以及蔡壁如委員都提出短期收碳費,長期課碳稅,而剛才的蕭代基老師也提到,是不是可以用碳稅取代碳費,我覺得這些意見都非常寶貴而重要,財政部會就其必要性及可行性審慎評估推動碳稅的必要性,俾使稅制能與環境永續、經濟發展和能源轉型配合。以上報告。
主席:請教育部資科司廖專門委員發言。
廖專門委員雙慶:主席、在座各位先進,大家好。教育部對於這部分,其實在行政院4月21日通過的氣候變遷因應法中,第八條第二項第十六款的「氣候變遷調適及溫室氣體減量之教育宣導」部分是由教育部負責,部裡主要是協助學校師生對氣候變遷的認知和技能,以及精進人才培育這方面的工作。也要跟各位委員報告的是,其實在氣候變遷因應法通過之前,我們已經結合了22個縣市的環教輔導團推動相關計畫,辦理一些氣候變遷、節能減碳相關的教師研習,也積極地提升師生氣候變遷的相關知能。
另外,我們也結合大專校院成立八大領域還有九大教學聯盟來發展相關的教材。此外,我們也辦理中、小學氣候變遷的增能工作坊,及一些氣候變遷的創意實作競賽,讓學生能夠深入這方面的認識,而這部分,未來部裡也會長期來做相關的教育推廣工作,讓氣候變遷扎根,讓師生能精進這方面的工作。以上簡要報告。謝謝。
主席:謝謝教育部,因為人才的培育是非常重要的。
接著,請經濟部陳次長發言。
陳次長正祺:主席、在座各位學者、專家、先進,大家好。首先,還是要感謝召委召開這場公聽會,因為我們本來就希望能多多聽取各方意見。
整體來講,聽起來大家都非常地肯定氣候變遷因應法修法的這項立法政策。而這裡面有幾項跟經濟部比較有關係的,第一個是有關碳費或碳稅的部分,剛剛財政部已經說明過了,我們當然是配合整個行政院的體系,經濟部也會支持,而最主要的是,我剛剛的報告有講到,我們不是生活在一個獨立的空間,而是在全球的場域當中,跟各國都有在競爭,而且我們要共同貢獻力量,為全球減碳而努力,所以我們希望能夠做到一個比較務實可行,而且能夠落實執行的方式。第二個是有關能源的部分,主要是因為發電這部分,目前依電業法第二十八條規定,是以電力排碳係數的方式來規範電業進行減碳,因為臺灣是獨立電網,而且目前發電是由台電公司獨立作業,等於是專屬的發電業者,那麼這兩項直接的管制,給它比較直接的經濟誘因和管制措施,會比在大架構的法律上訂定來得更加有效。
另外,剛剛吳怡玎委員有就教過,幾個排碳大戶都在經濟部的業管範圍內,包括中鋼、中油、台電等等,事實上,有關如何協助排碳大戶淨零轉型,尤其是針對泛公股跟國營事業,已經列入經濟部每週例行的業務會報的報告事項,而且部長也非常注意在盯這件事情,至於詳細怎麼做,因為剛剛主席也點名了台電和中油等一下要報告,他們可以說明一下,實際上我們都非常注意地在進行這件事情。今天再次感謝召委和各位學者專家的意見,我們都會帶回去作內部的研議跟討論,謝謝。
主席:請教陳政次,中油跟台電的代表人都找來了,為什麼中鋼沒有來?
陳次長正祺:中綱不是我們主管的,因為其實它國營事業的股份,也就是公家的股份低於50%。
主席:是。
陳次長正祺:我們可以影響泛公股的經營管理,但是事實上它不向我們報告,它向它的董事會報告。
主席:那誰管得到中鋼?
陳次長正祺:中鋼董事會。
主席:中鋼董事會?
陳次長正祺:是。
主席:好,謝謝政次。
請台電公司林專業總工程師發言。
林專業總工程師武煌:主席、在座各位先進、學者專家,大家午安。剛剛經濟部次長已經報告過了,我就針對台電公司在執行面上怎麼來做減碳作個報告。台電在面對氣候變遷的挑戰下,會積極配合國家政策。前一陣子國發會有發布2050年淨零排放的路徑以及相關策略,在技術可行的前提下,電源端的部分,我們會透過能源結構的綠色轉型,也就是整個結構的轉型,還有以低碳能源替代高碳,也就是燃料替代方面另外還有碳捕集與儲存因應的固碳技術等幾個方面,會投入資源來逐步達成淨零排放,我稍微作個簡單的說明。
在結構轉型方面,我們會積極地參與離岸風電和太陽光電的電廠開發,並透過多元化的發展,跟不同利害關係人協作,來擴大開發綠能。另外,在以低碳能源替代高碳方面,我們會針對火力機組來進行減排的策略規劃,初步分為四個階段:在火力方面「以氣代煤」;再過來就是「以氨混煤」,也就是燃煤機組我們會漸漸地引進混氨的技術;在燃氣機組方面「以氫混氣」,氫就是綠氫;另外就是「以氫代氣」,到最後真正達到全部以氫氣發電。
我們在2025年前會積極推動「以氣代煤」,透過高效率的低碳排負循環燃氣機組來取代低效率高碳排的老舊燃煤機組。在碳補集與儲存方面的固碳技術,向各位報告,我們在台中電廠有設置減碳技術的園區,會逐步地進行CCS認證。初步分為三個階段:首先是示範階段,試行階段大概在2025年前希望能減2,000噸;接下來示範認證階段大概是在2025年到2035年,希望能減到100萬噸;再來是導入階段,希望能在2035年以前開始啟動燃煤機組裝設CCS;2045年起燃氣機組也會啟動裝設CCS。
至於其他的部分因為時間的關係,我們就簡單說明,國際合作方面,在4月26日台電的環境月啟動,我們有跟德國西門子公司簽署MOU,來引進混氫的技術,我們擇定興達的一部負循環機組開始試驗混氫,從以上的報告可以看到台電在因應全球氣候變遷、溫室氣體方面以及氣候變遷的挑戰,我們也有一套路徑、一套策略來積極推動各項減碳。
主席:請教一下台電的代表,整體來講,針對核電的計畫,你們有沒有特別進行深入的研究呢?
林專業總工程師武煌:報告主席,核電方面我們是依照國家的政策執行,現在是非核政策、非核家園。
主席:好,謝謝。
林專業總工程師武煌:謝謝主席。
主席:請中油公司張發言人發言。
張發言人瑞宗:主席、各位學者及各機關長官,大家午安。中油簡單就幾點說明。第一,在中油整個減碳的努力下,到了民國109年,跟基準年民國94年相比,整個排碳量已經從1,158萬噸降低到711萬噸,占全國的比例大概2%左右,這是第一點。而我們也設定了目標,到2025年時我們的減碳目標跟基準年2005年相比,要降到40.6%,比現在還高,到了2030年會降到49.5%,當然,跟淨零排放的目標還是有一段很大的差距。
未來我們努力的方向,第一個就是零碳排的地熱發電,在民國112年,也就是明年會有一部10MW的機組上線,這是第一個。第二個就是我們在節能上的努力,從今年開始,我們所有的生產場所每年都要減碳1.7%,以這樣的方式持續努力地精進,這樣也可以達到某種減碳的效果。另外,我們也瞭解未來會有零碳的氫能,中油現在逐步地規劃要分階段執行,先從引進技術,再到整個相關法規的完備,儘早設立一個氫能的示範站,也就是加氫示範站。接下來當然要看全世界的整個趨勢,進口液氫如果變為可行,我們一定會透過可行性研究,將中油從現在的液化天然氣進口公司,未來逐步變成進口液氫的,也可以朝這個方向來努力。整體來講,到2030年以後,應該會逐步加強。另外,加強能源管理及區域能源的整合,這些基本上都是我們努力的方向。剛剛有學者提到我們的天然氣存量不夠,中油配合整個國家、整個未來的政策,現在有非常多的計畫在執行中,未來整個天然氣的存量也會逐步地提高,可以符合未來我國2030年、2050年的天然氣需要,中油公司作這樣簡單的補充,謝謝。
主席:以國內的政經因素而言,如果我們的碳費訂的太高,怕外界會認為企業轉型失敗;如果訂的太低,我們又怕民眾會覺得政府偏頗企業,不顧及人民的健康安危。所以碳費其實很難得到一個共識,訂出費率。
在這裡我也跟今天與會的專家學者說,如果你們有比較好的建議,我的辦公室願意提供一個平台,將你們的建議轉交給相關的行政部門。
本次會議作以下結論:依據立法院職權行使法規定,委員會應提出公聽會報告,送交本院全體委員及出席者,公聽會報告作為審查特定議案之參考,我們會把各位的寶貴意見跟書面資料(參閱附錄)彙編成冊,送交本院全體委員跟今天全體出席的貴賓參閱。
今天非常感謝各位的出席以及提供寶貴的意見,謝謝各位。本次會議就到此結束,現在散會。
散會(12時31分)
附錄:
委員張育美書面意見:






謝英士董事長書面意見:












楊書容專員書面意見:


葉宗洸教授書面意見:







邱文彥教授書面意見:




鄭楚忻氣候與能源專案主任書面意見:
















林彥廷研究員書面意見:






蕭代基研究員書面意見:








陳志勇特聘教授書面意見:

















趙家緯理事長書面意見:



梁啓源管理講座教授書面意見:





