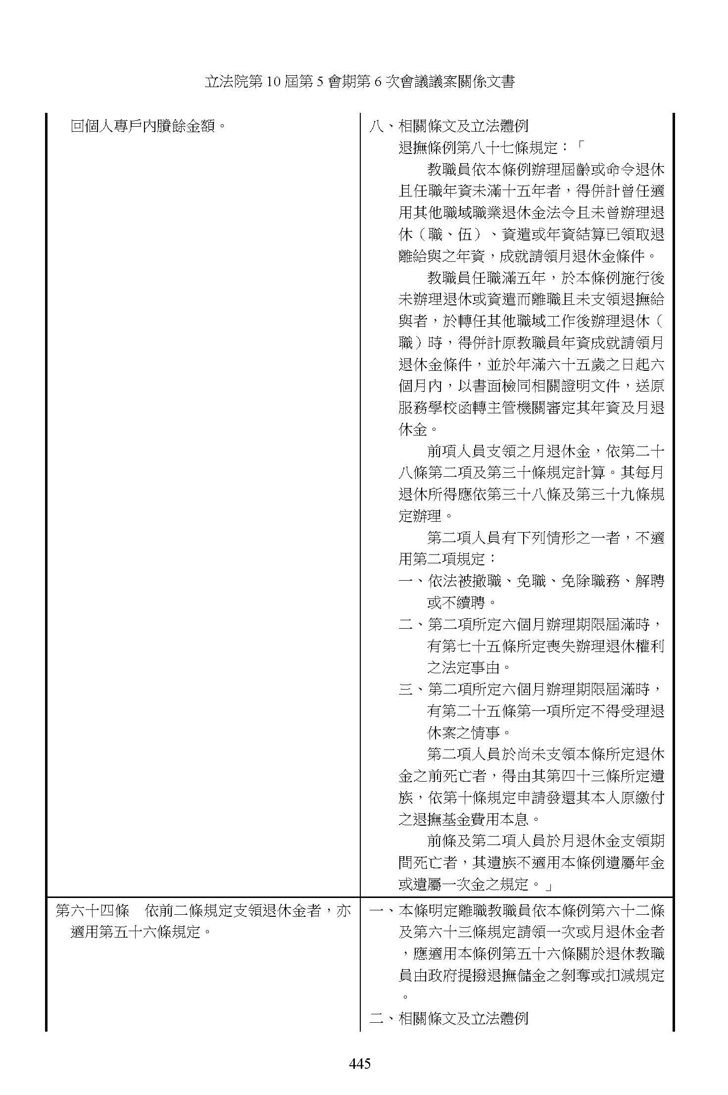
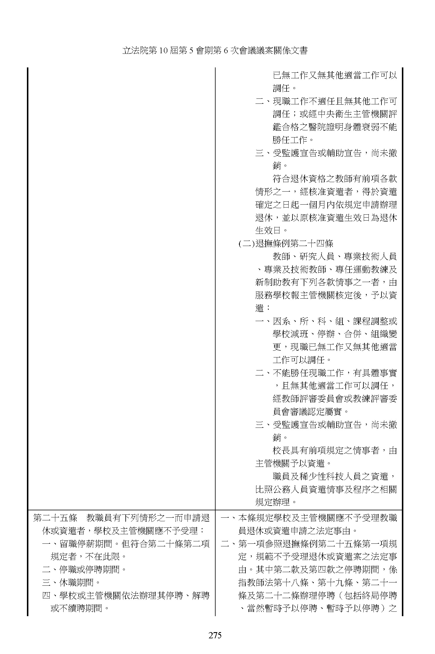
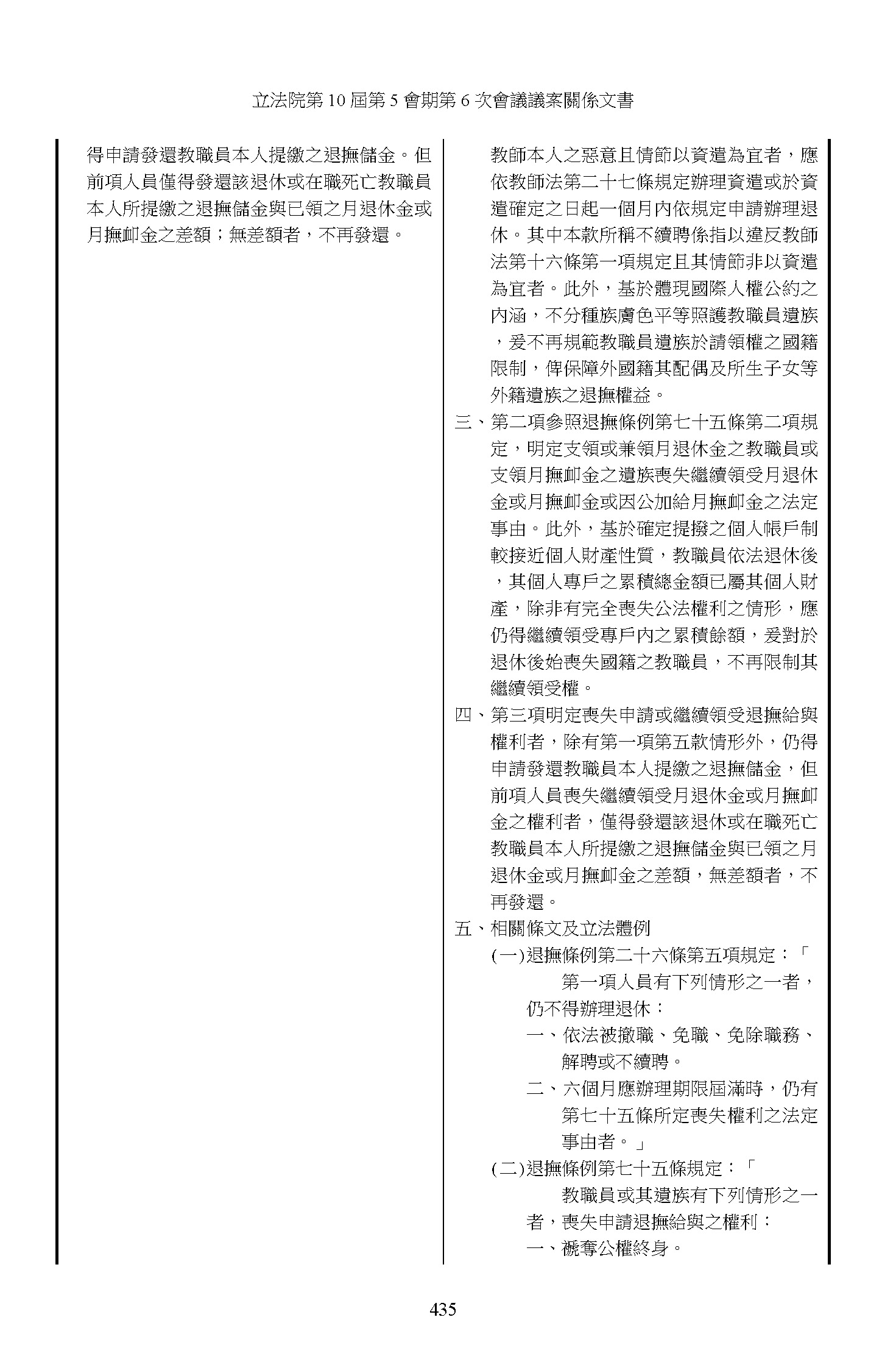
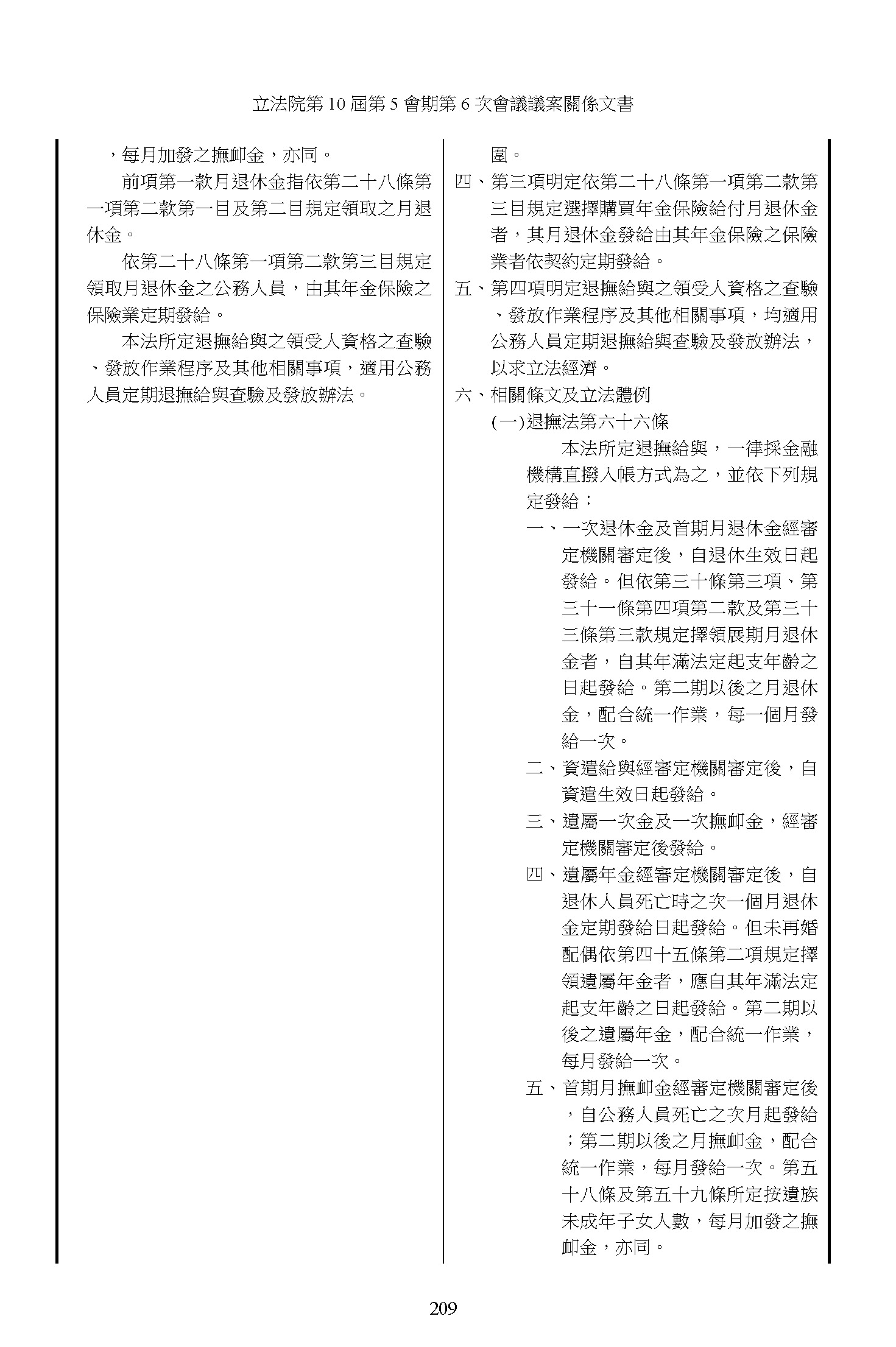
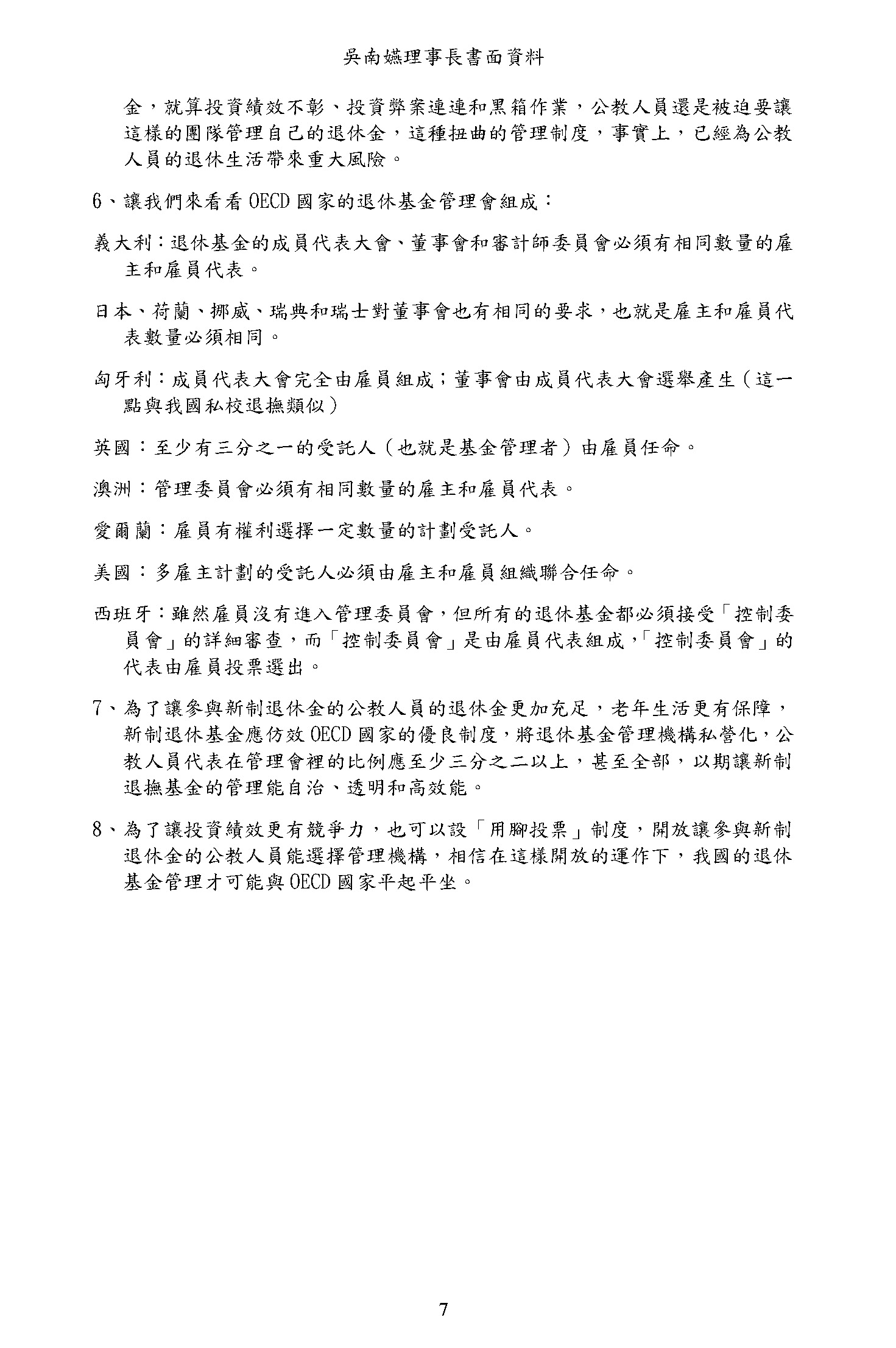
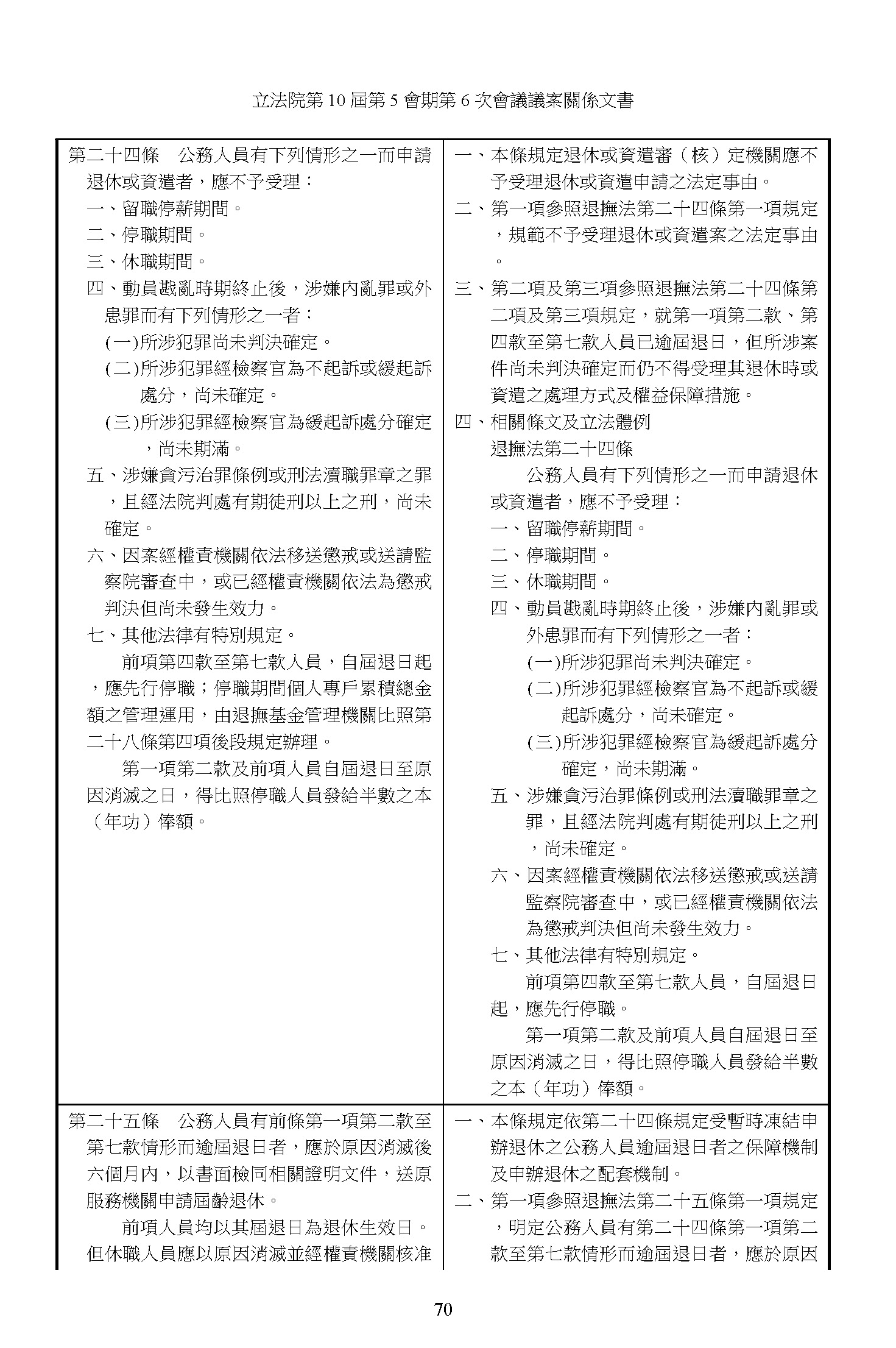
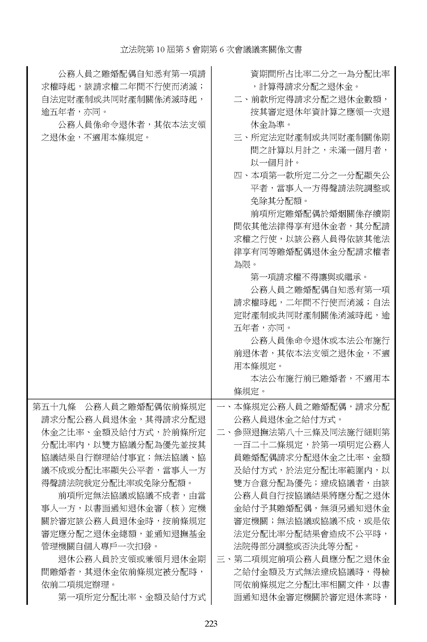
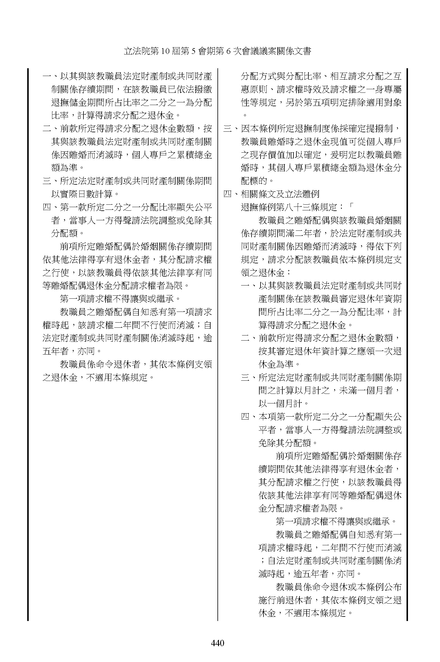
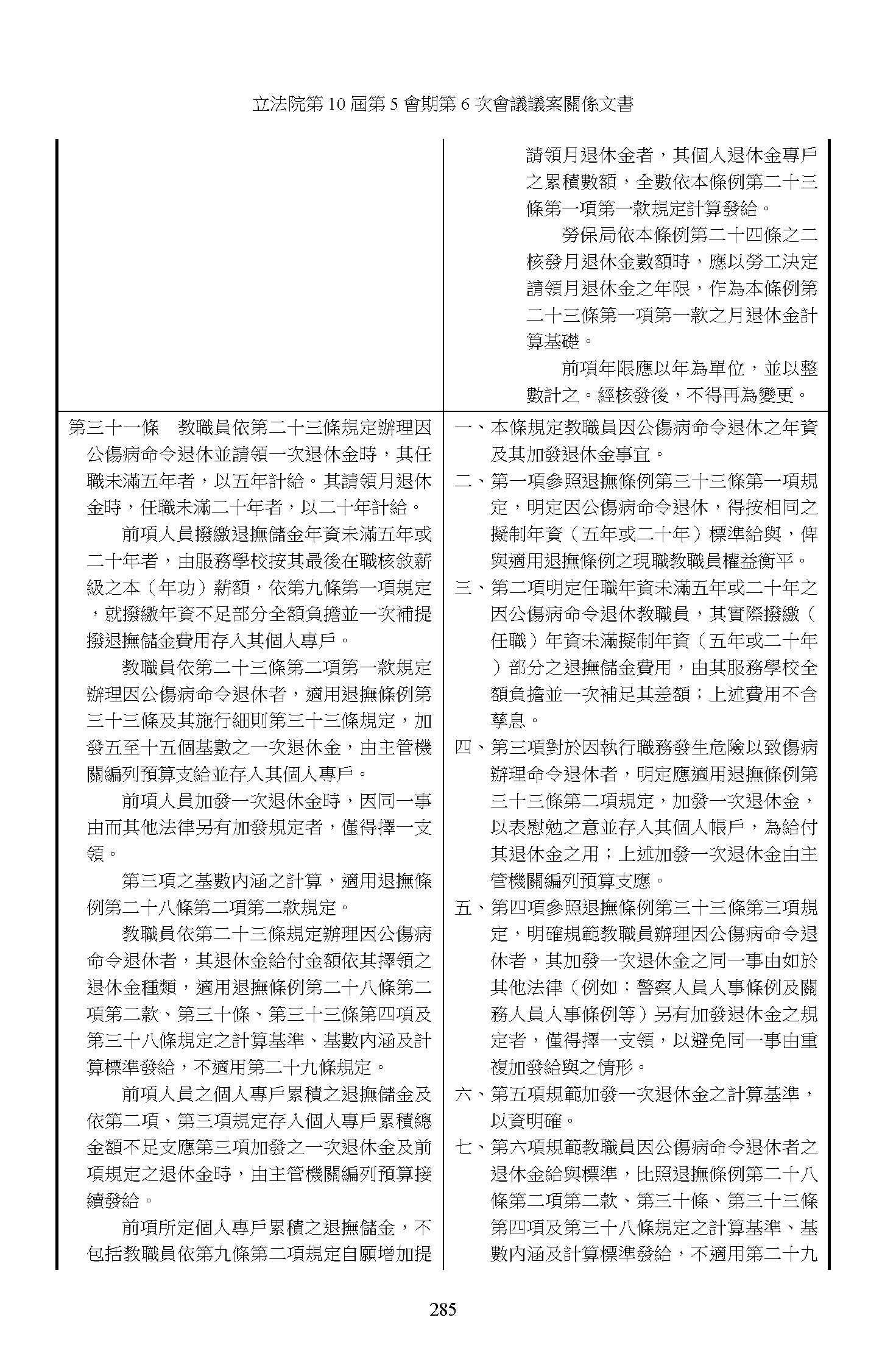
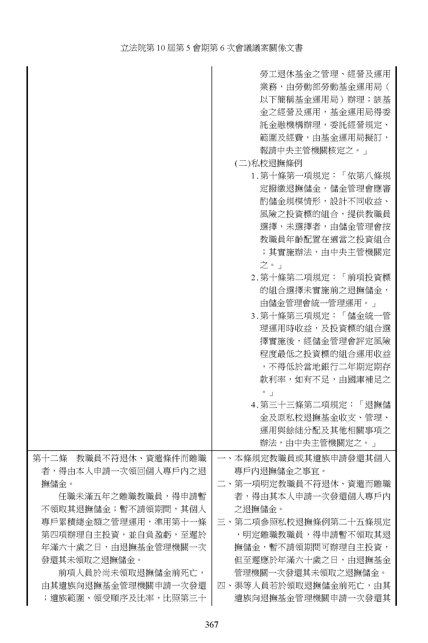
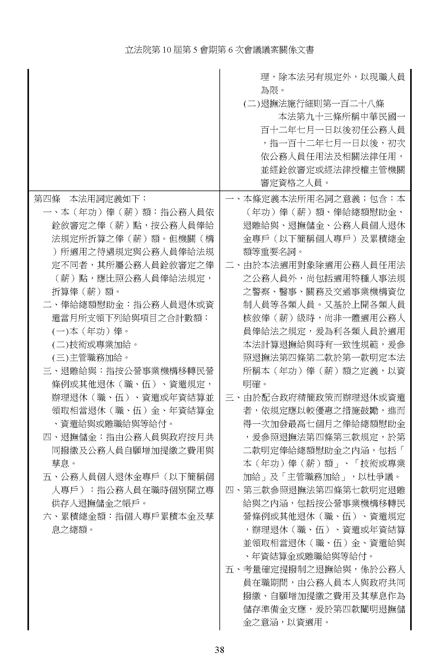
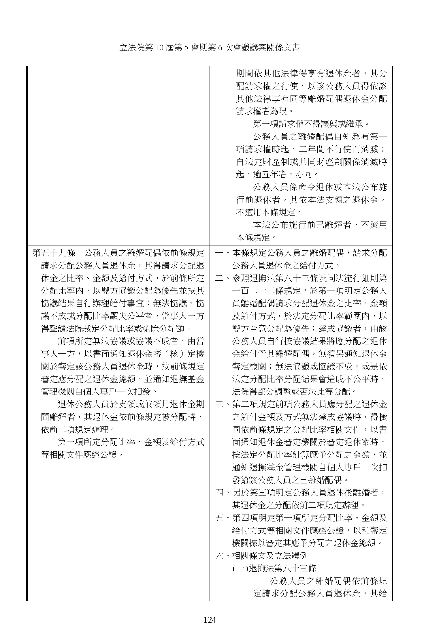
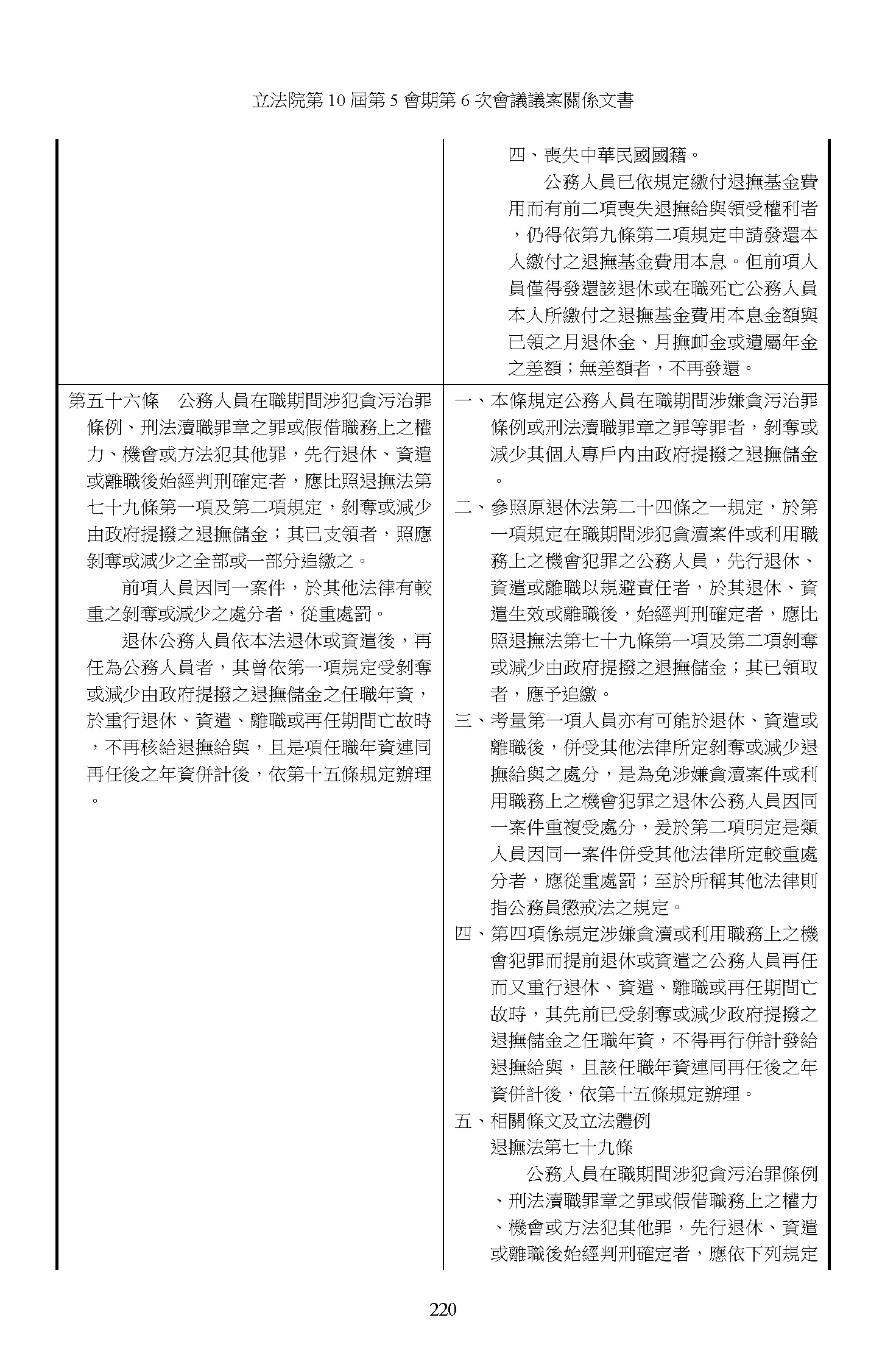
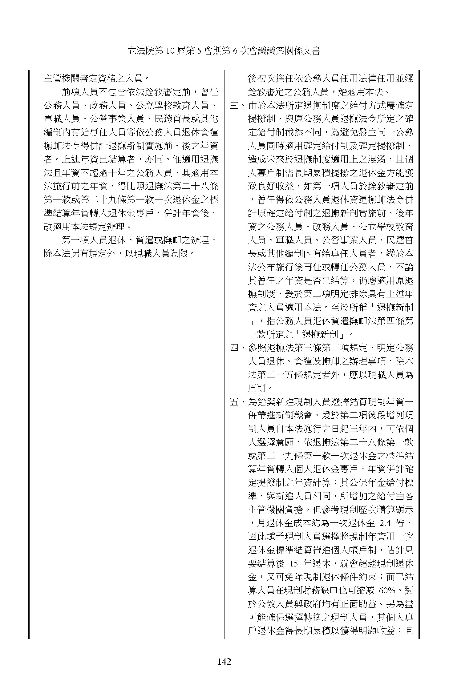
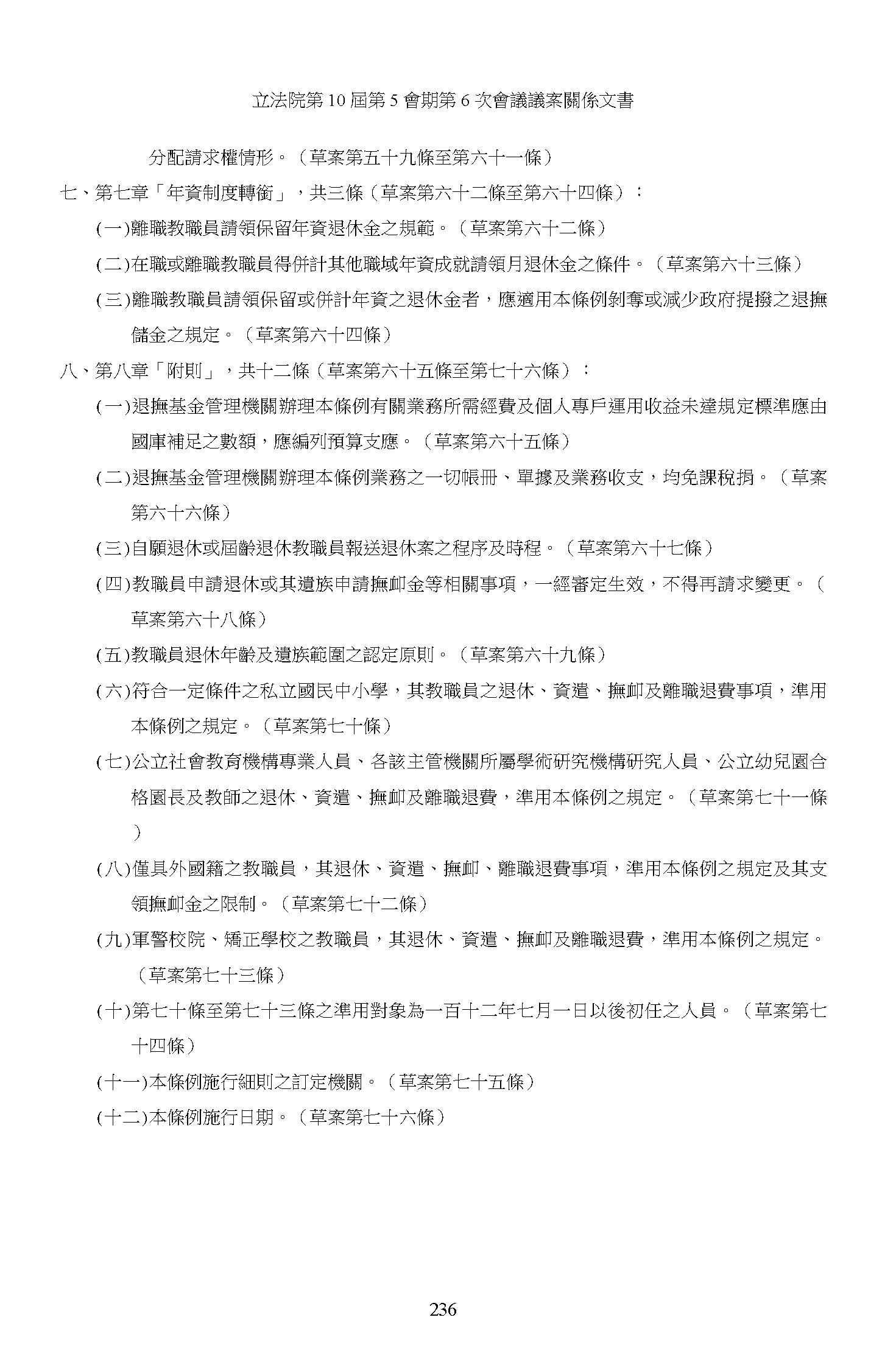
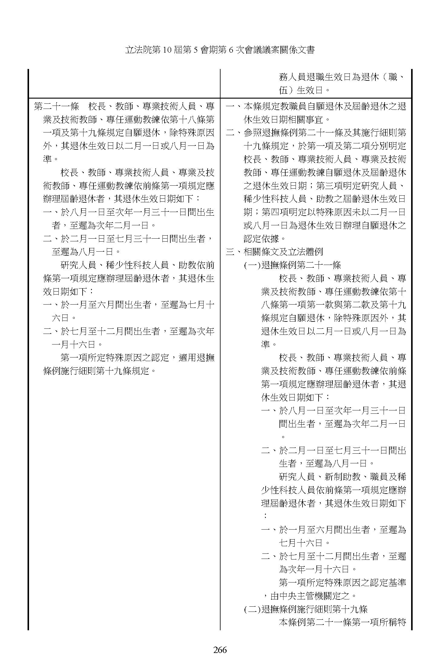
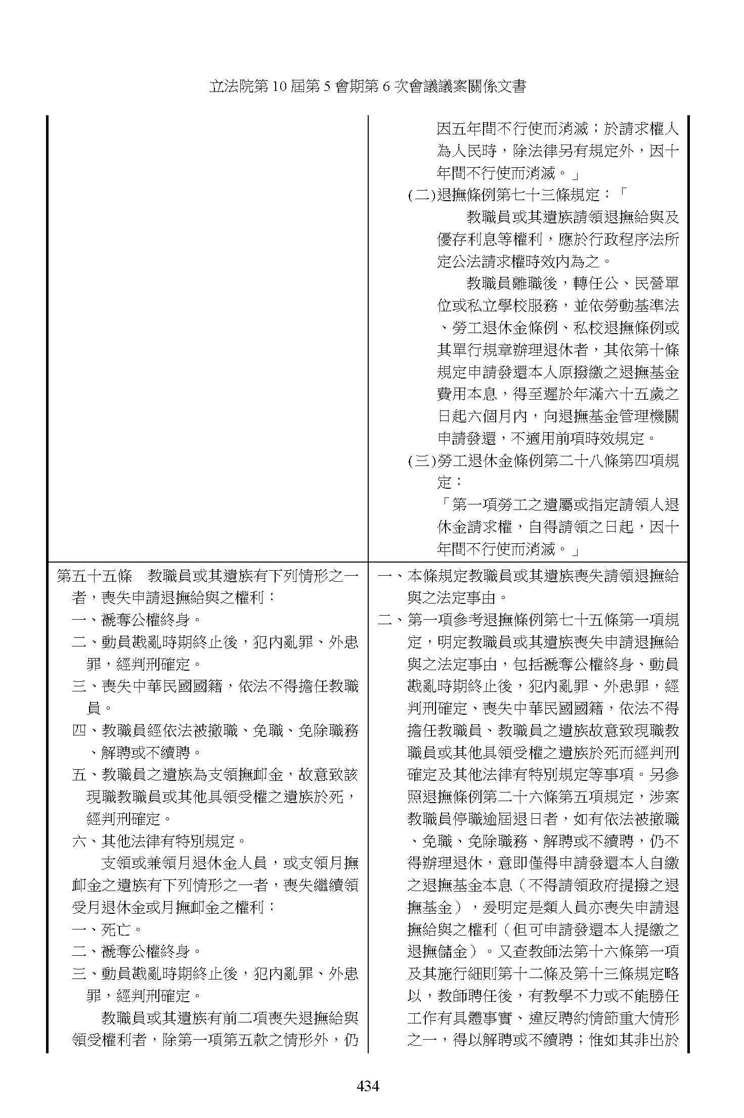
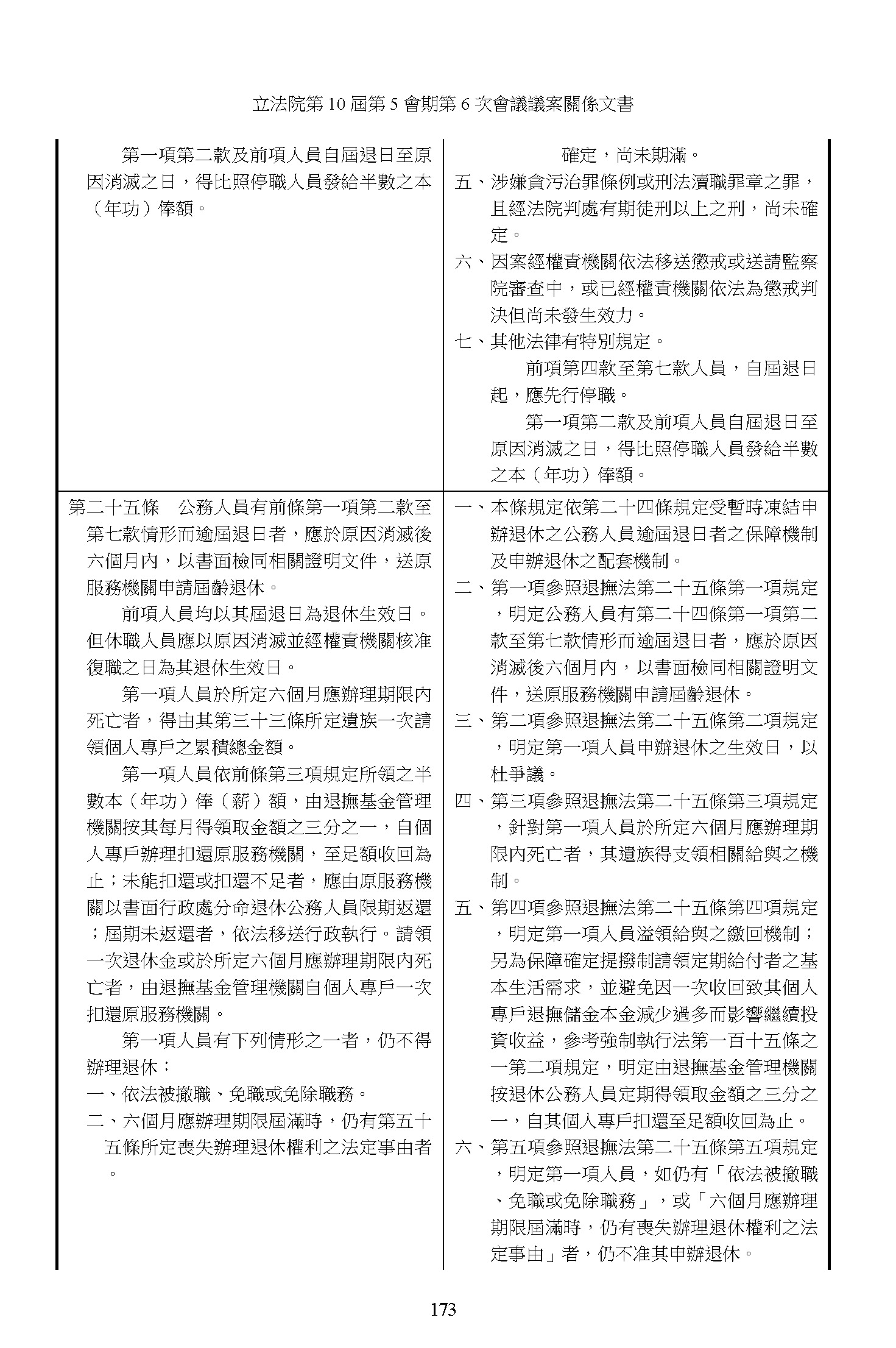
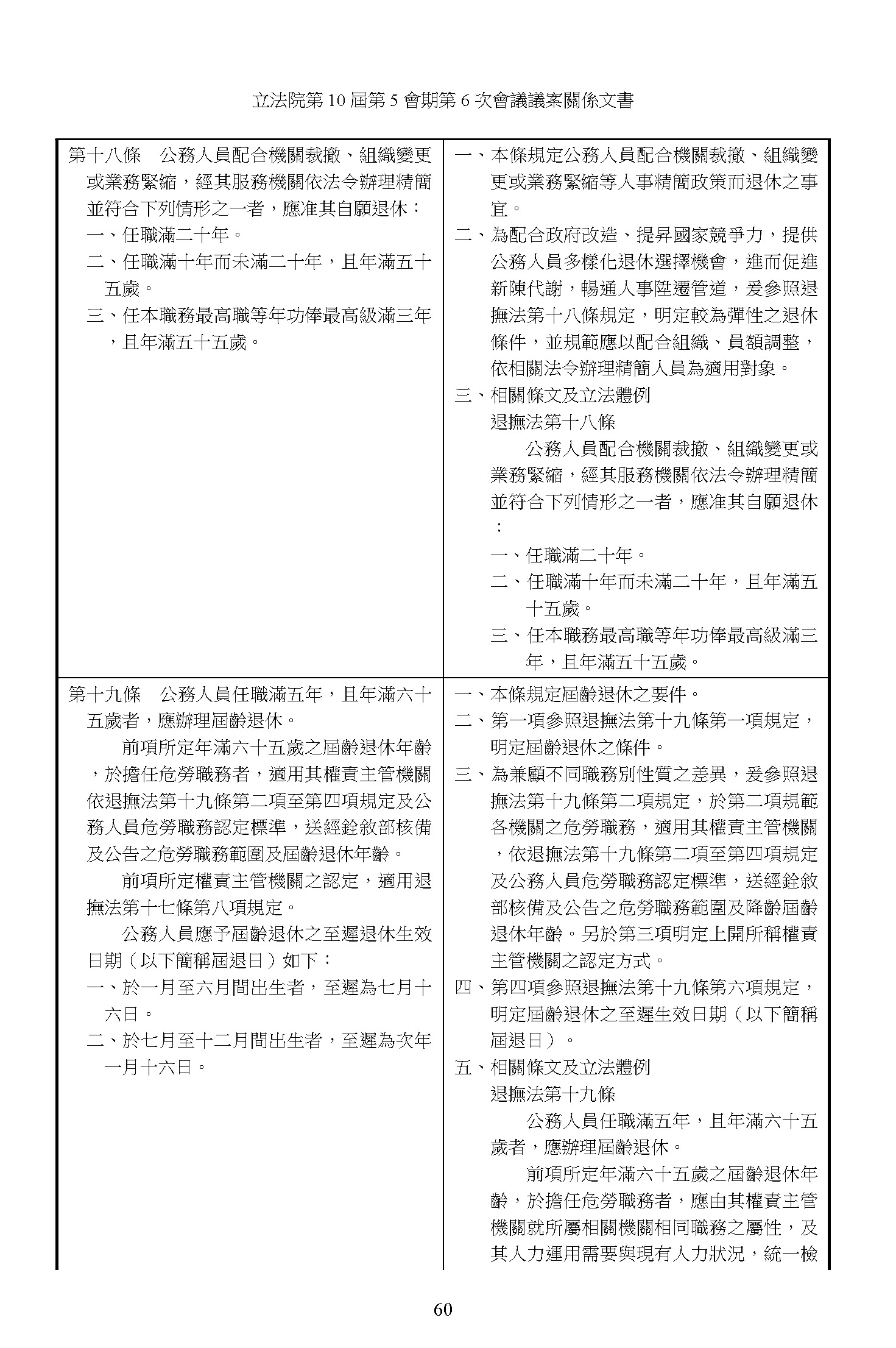
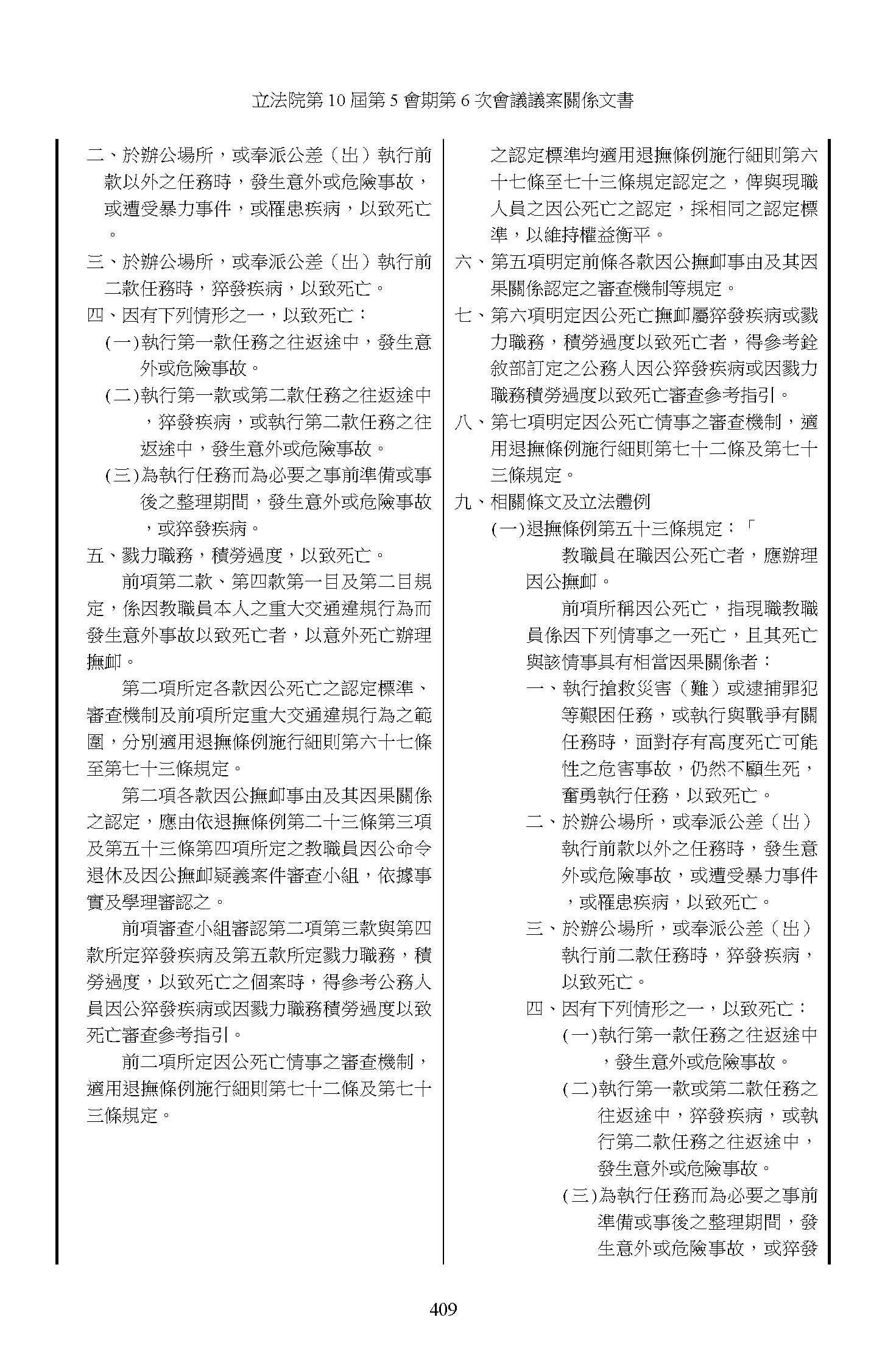
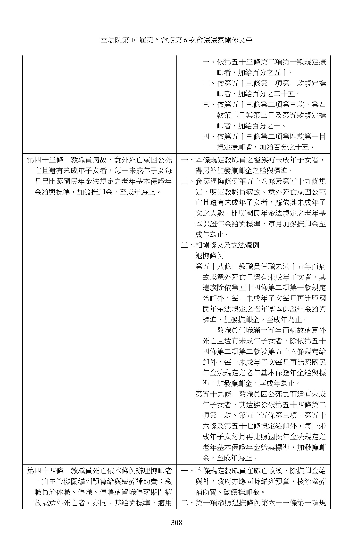
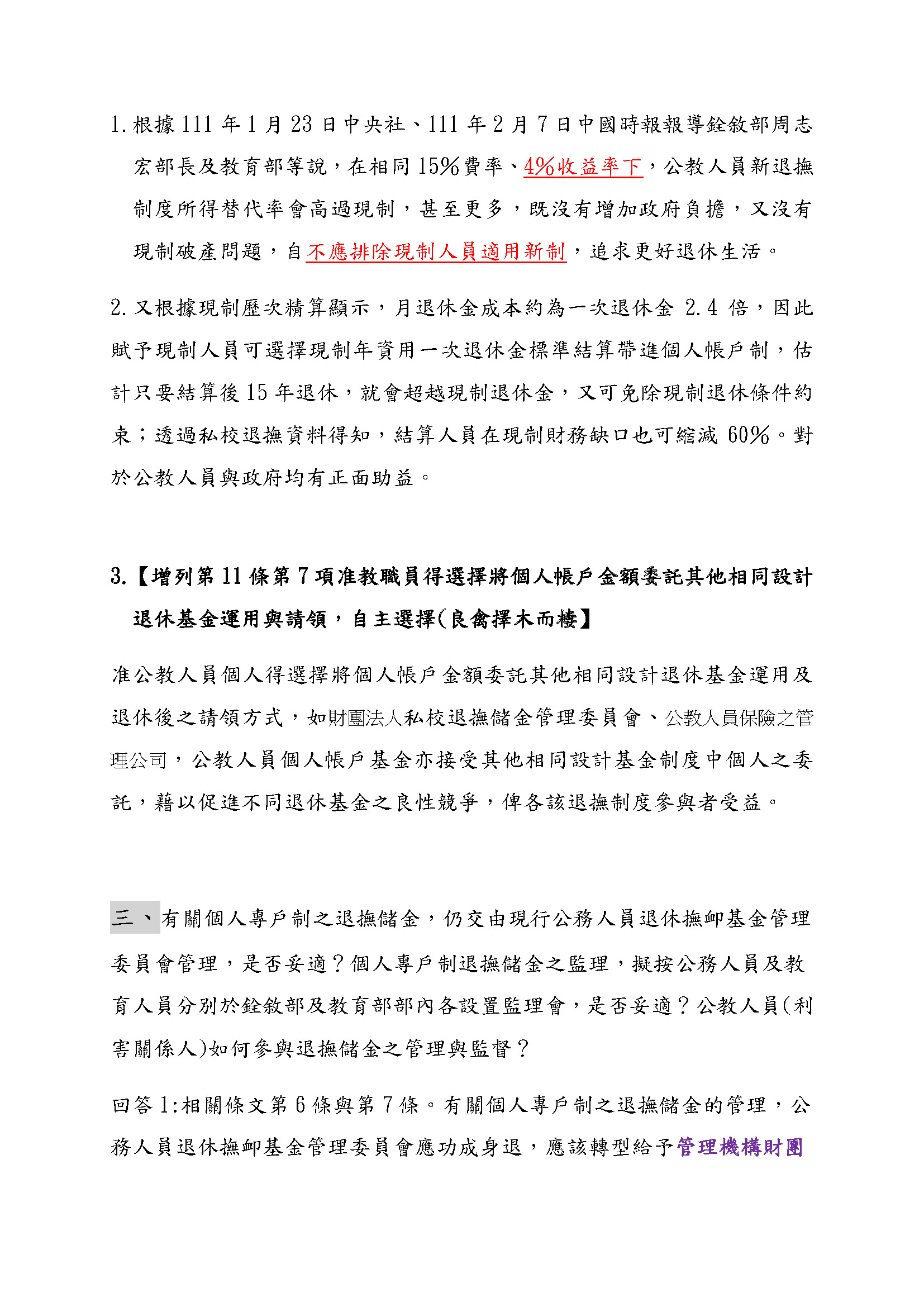
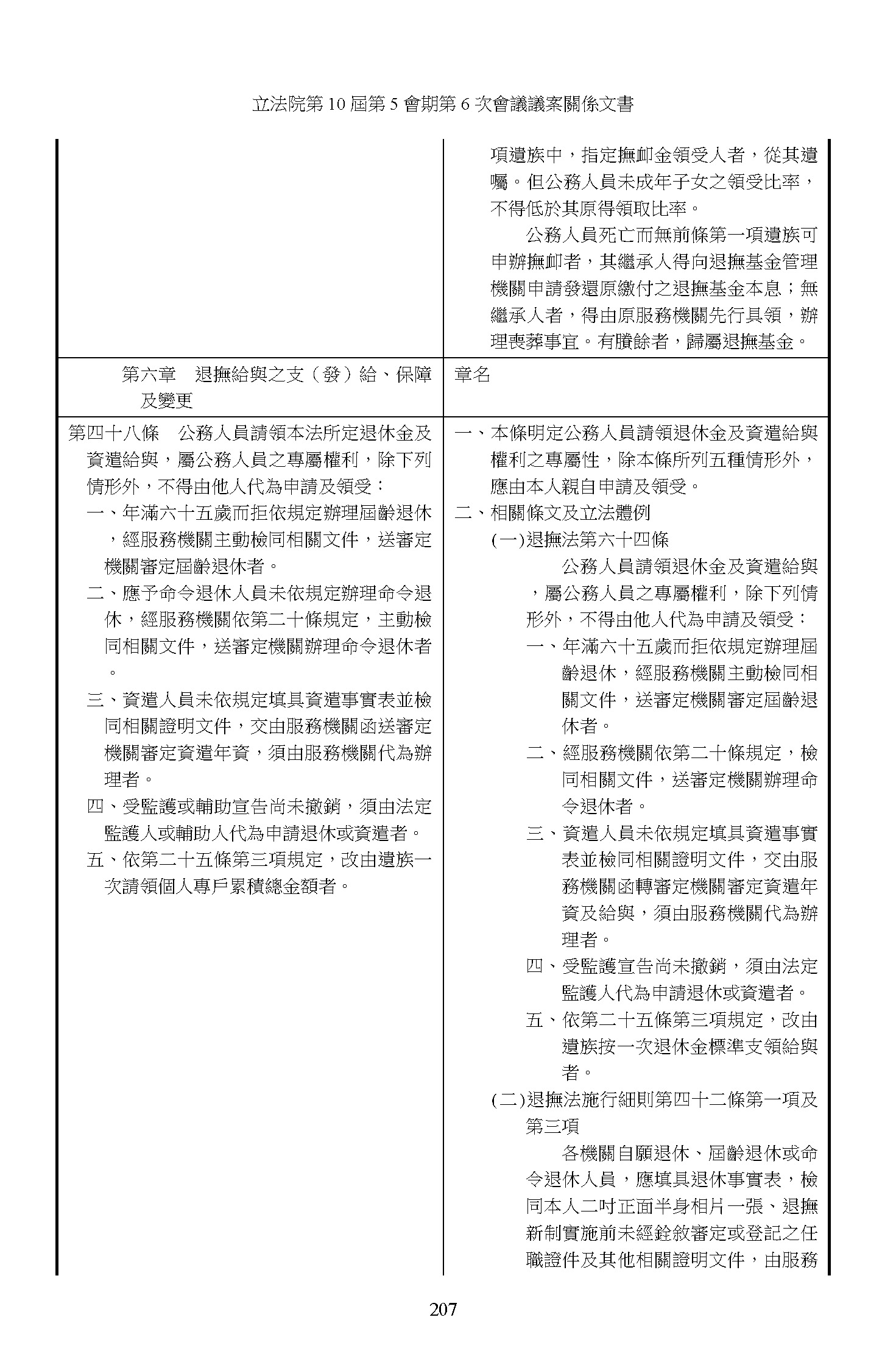
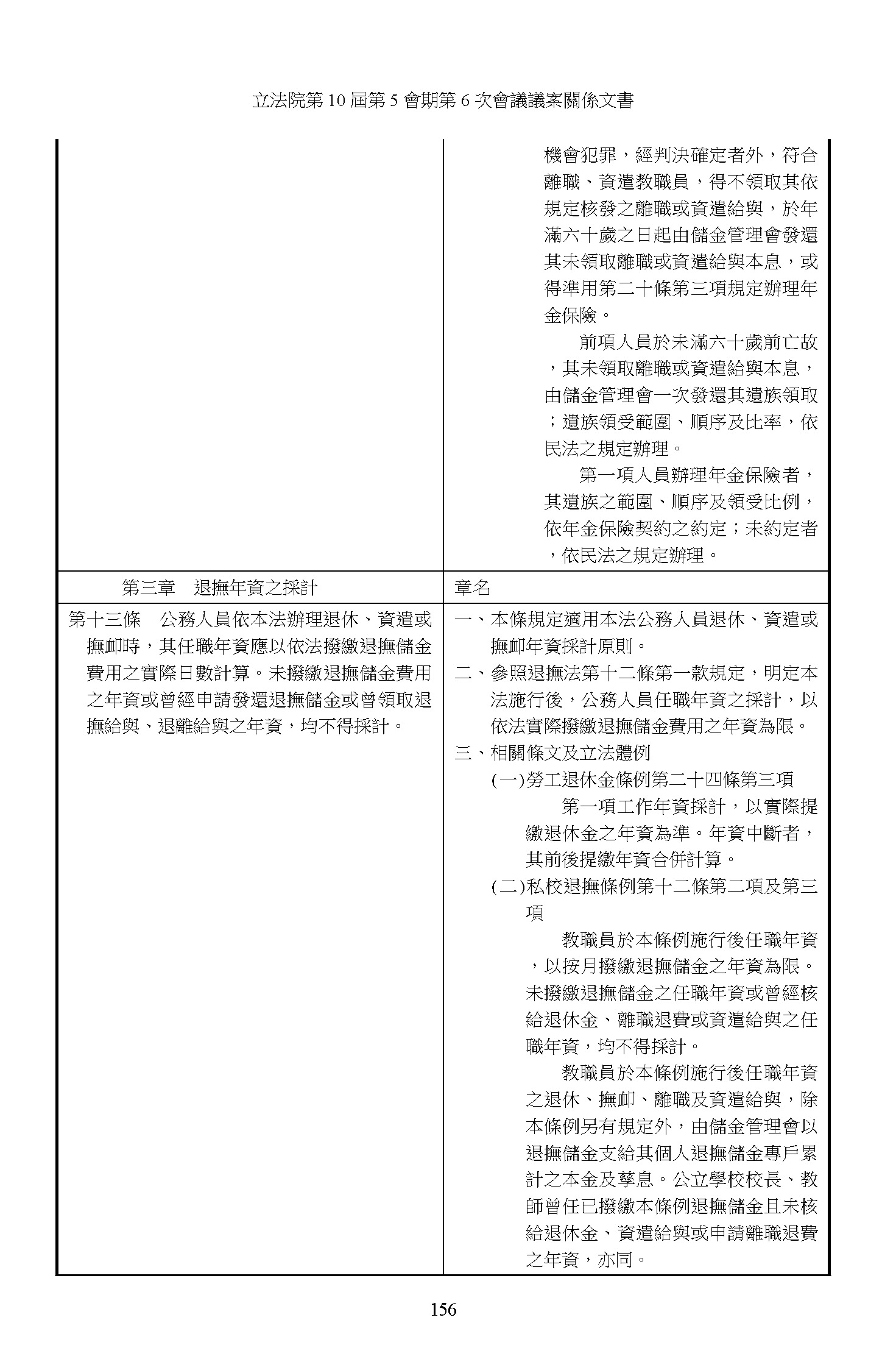
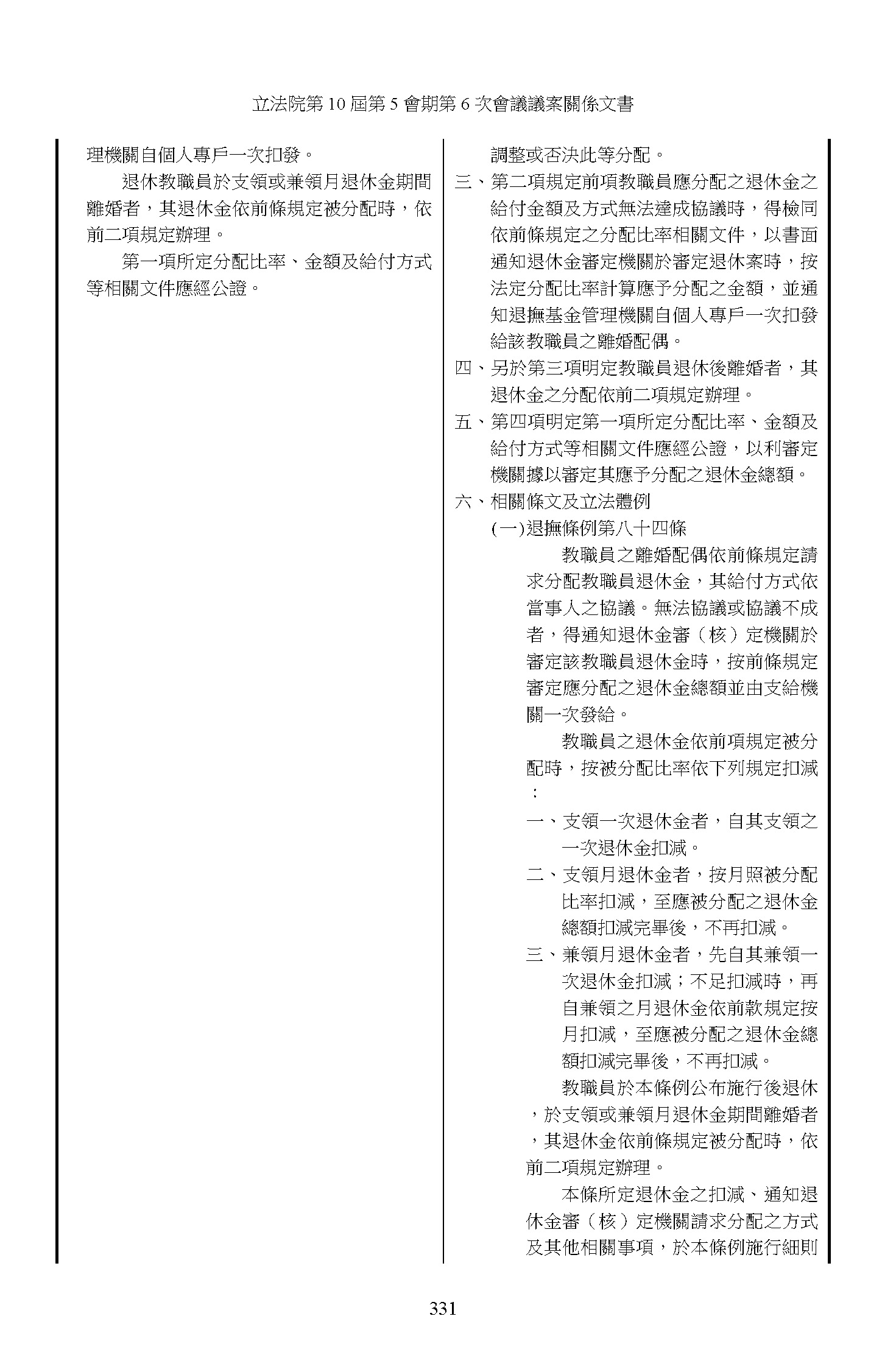
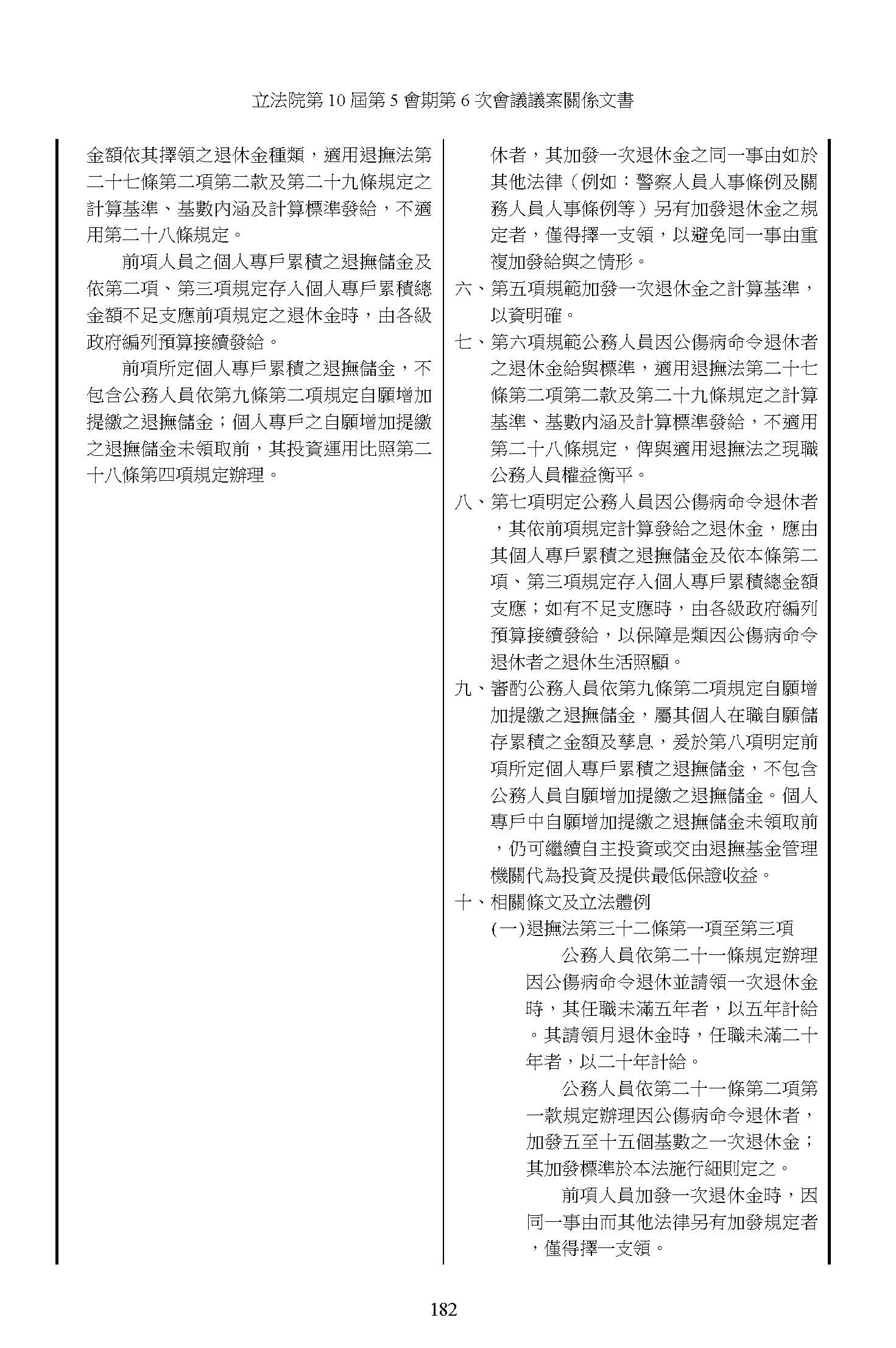
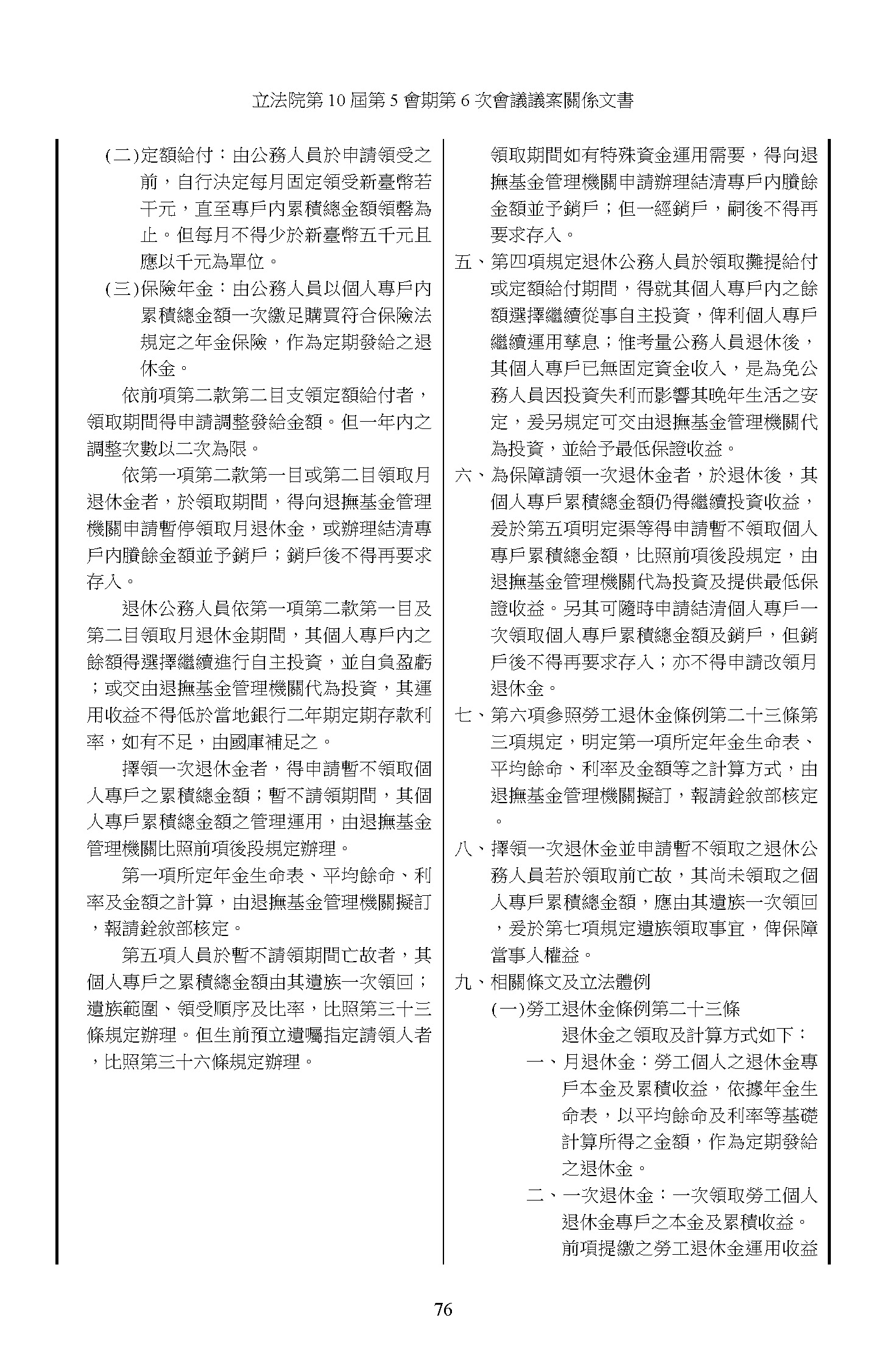
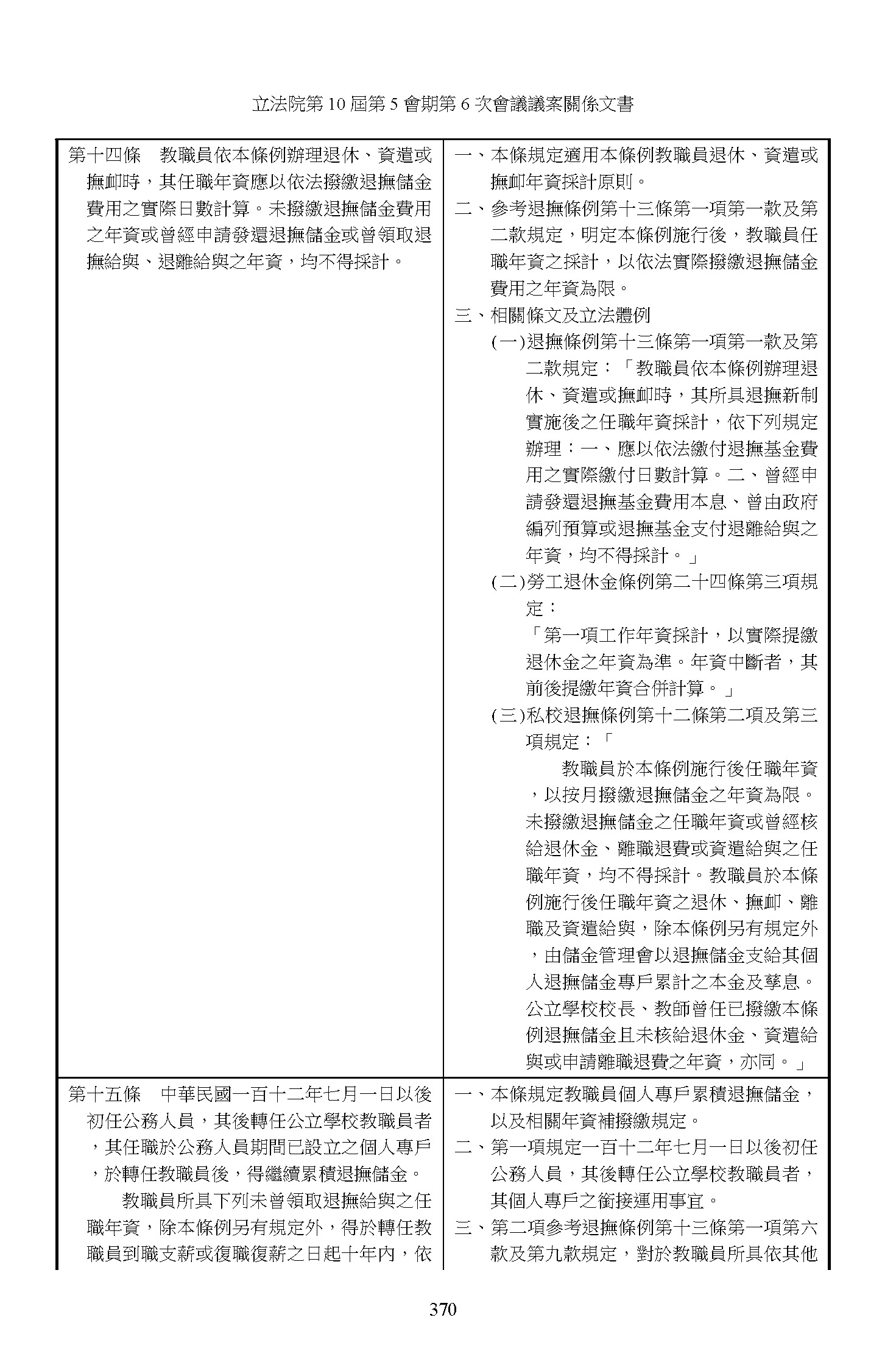
羅德水主任書面資料:

藍玉珠副教授書面資料:

李惠蘭理事長書面資料:

洪維彬副執行長書面資料:

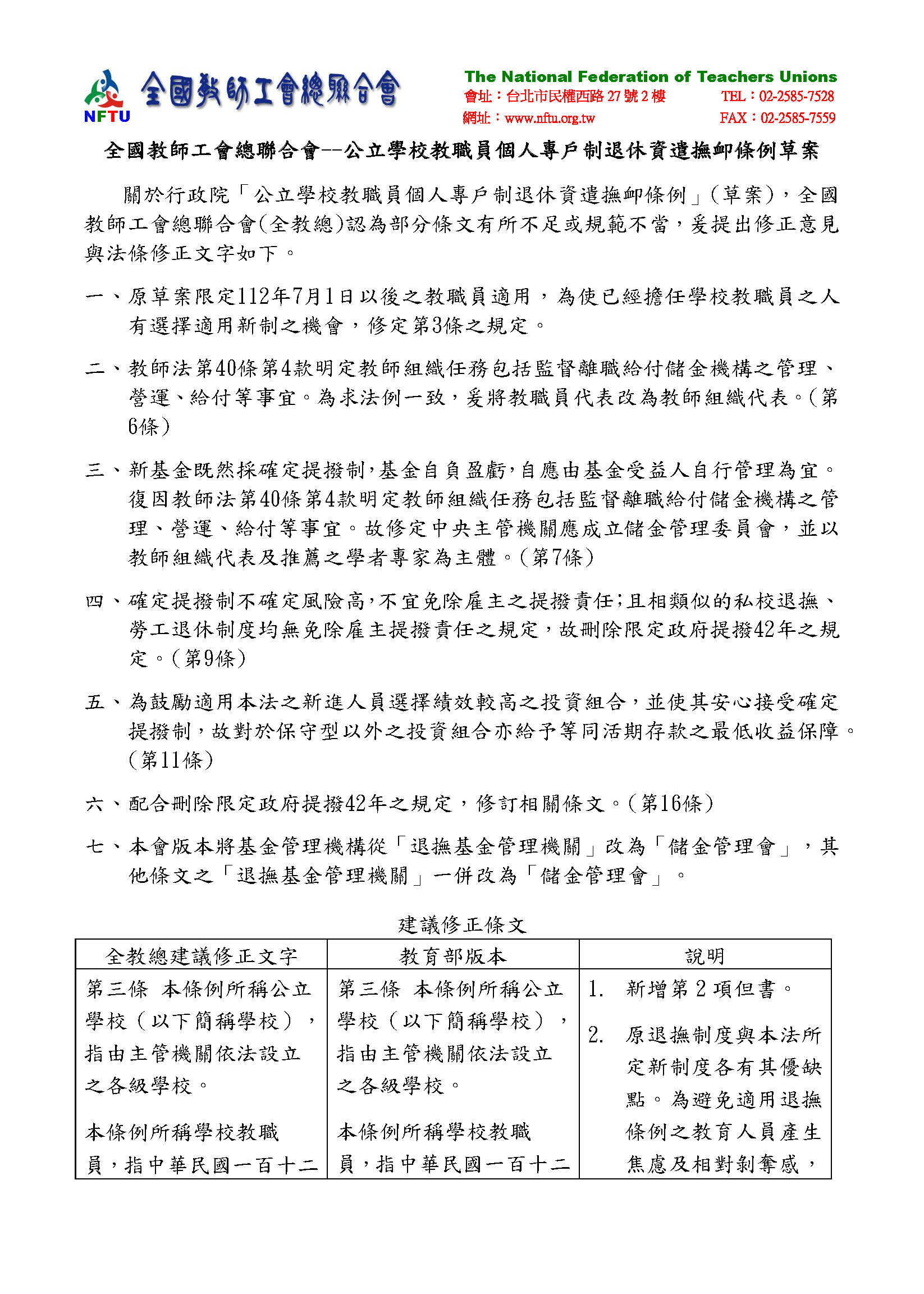
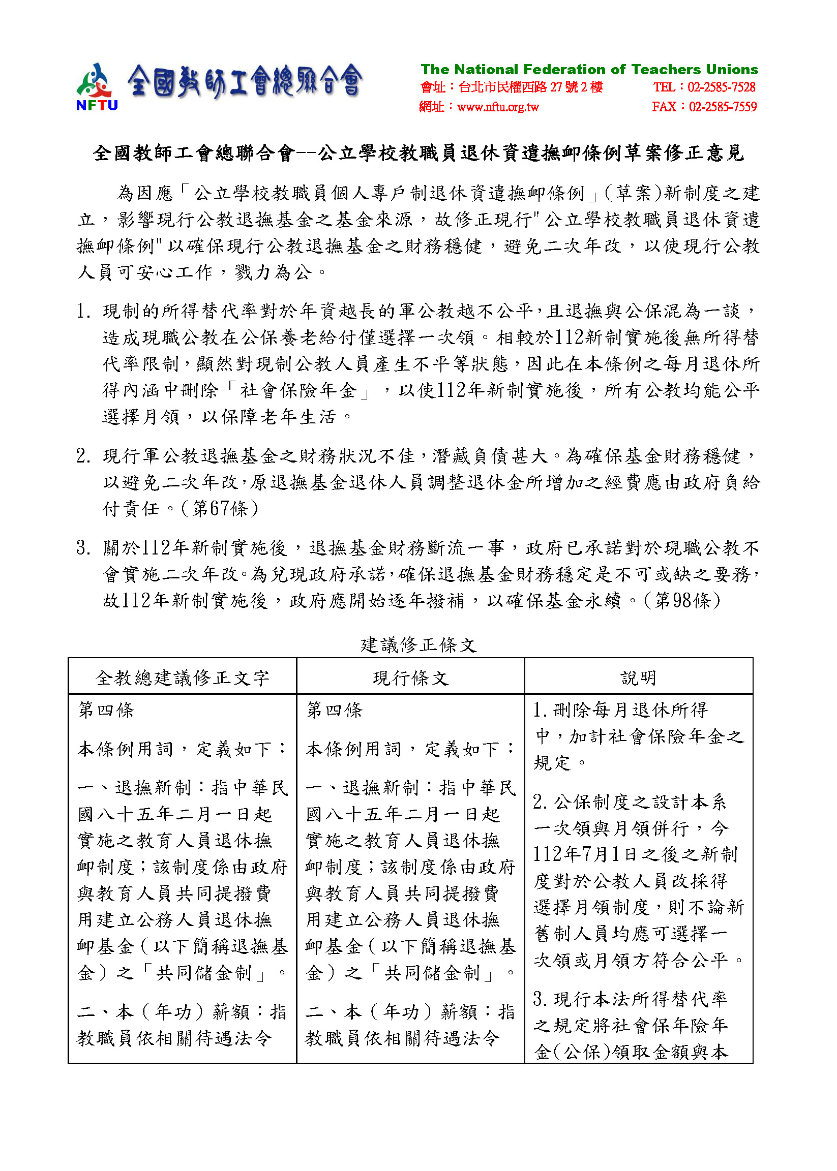
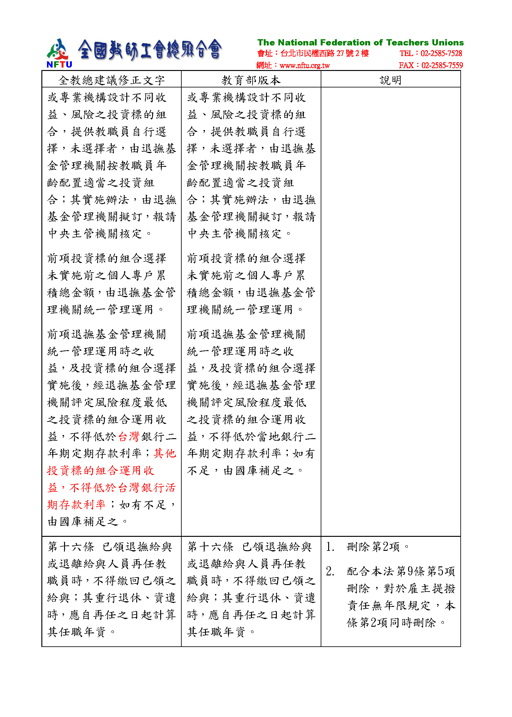
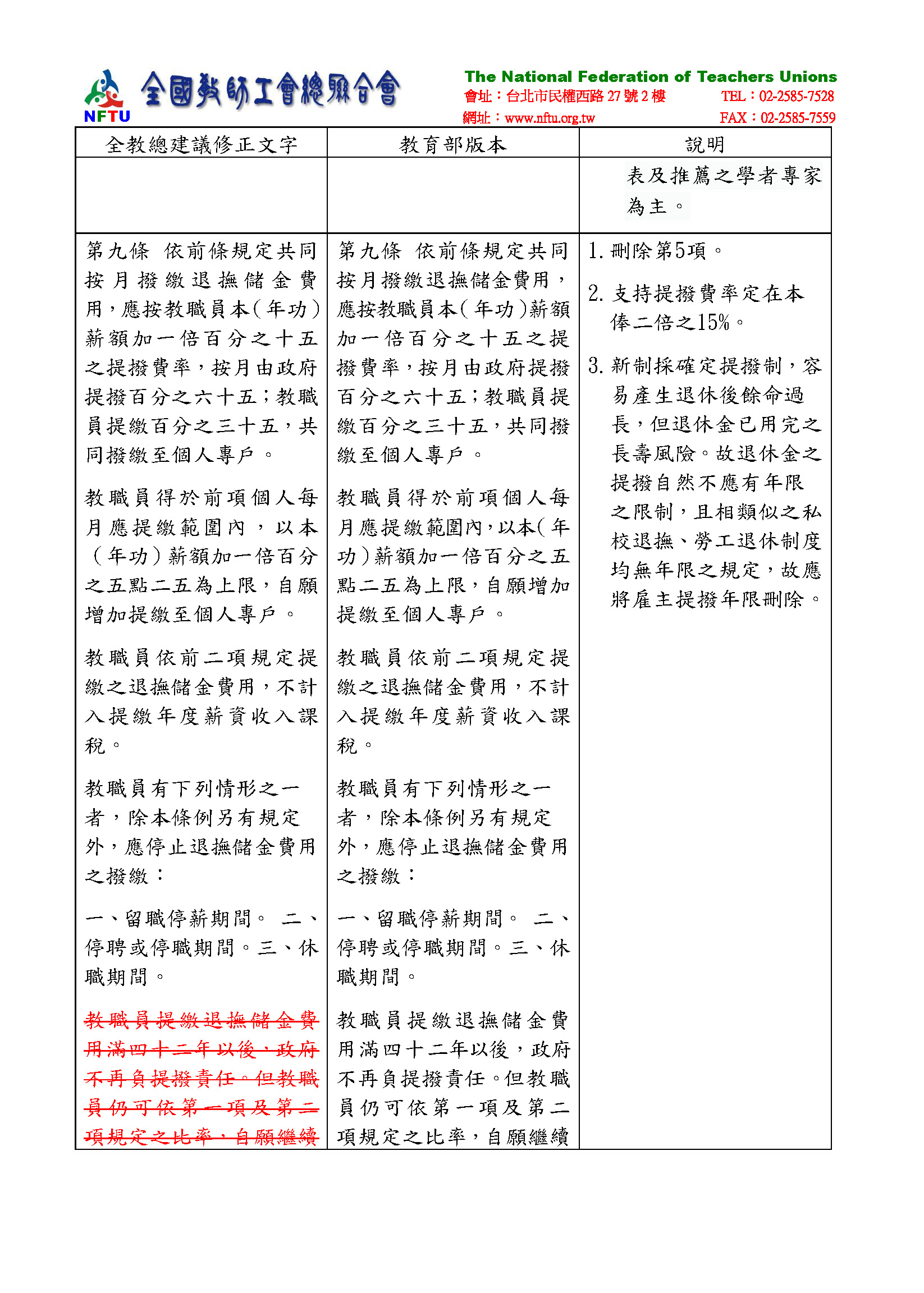
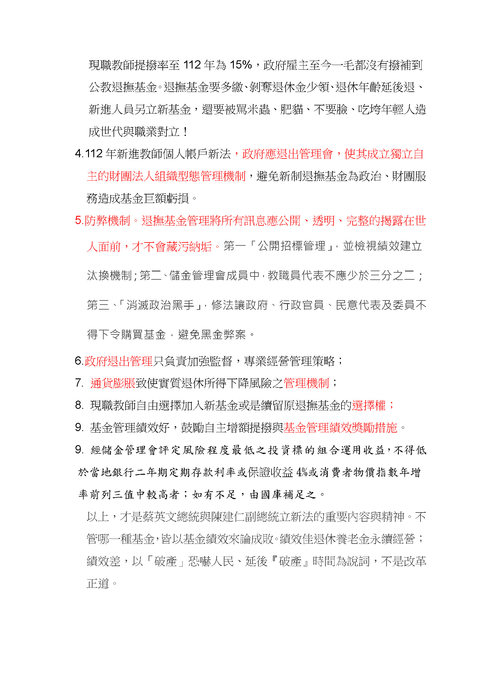
全國教師工會總聯合會書面資料:

主席:本次公聽會到此結束,謝謝各位。現在散會,謝謝。

散會(12時35分)