Shape1

立法院公報 第111卷 第78期 委員會紀錄


委員會紀錄

立法院第10屆第5會期教育及文化委員會第13次全體委員會議紀錄

時  間 中華民國11159日(星期一)93分至1524

地  點 本院群賢樓101會議室

主  席 林委員奕華

主席:出席委員11人,已足法定人數,現在開會。

本週一、三、四為一次會。首先進行報告事項。

報 告 事 項

一、宣讀上次會議議事錄。

立法院第10屆第5會期教育及文化委員會第12次全體委員會議議事錄

時  間:中華民國11154日(星期三)上午91分至下午222

地  點:本院群賢樓101會議室

出席委員:林奕華  鄭正鈐  范 雲  萬美玲  陳秀寳  高金素梅 黃國書  王婉諭  林宜瑾  何欣純  吳思瑤  張廖萬堅 吳怡玎  賴品妤

   委員出席14

列席委員:劉世芳  葉毓蘭  洪孟楷  高虹安  鄭天財Sra Kacaw   楊瓊瓔  陳椒華  張育美  莊競程  王美惠  邱志偉  孔文吉  張其祿  廖婉汝  蔡易餘

   委員列席15

列席人員:

教育部部長

潘文忠率同有關人員


行政院主計總處專門委員

李翊柔

主  席:賴召集委員品妤

主任秘書:陳錫欽

專門委員:朱蔚菁

紀  錄:簡任秘書 林素惠 簡任編審 蔡月秋 科  長 蔡國治 薦任科員 李宗一

報 告 事 項

宣讀上次會議議事錄。

決定:議事錄確定。

討 論 事 項

一、審查

()委員賴品妤等21人擬具「大學法第七條條文修正草案」案。

()委員賴品妤等21人擬具「大學法第九條條文修正草案」案。

()委員賴品妤等21人擬具「大學法第十五條條文修正草案」案。

()委員賴品妤等21人擬具「大學法第三十三條條文修正草案」案。

()委員羅致政等18人擬具「大學法第十五條條文修正草案」案。

()民眾黨黨團擬具「大學法第十五條條文修正草案」案。

()委員王美惠等18人擬具「大學法第十五條及第三十三條條文修正草案」案。

()委員范雲等17人擬具「大學法第七條條文修正草案」案。

()委員范雲等17人擬具「大學法第九條條文修正草案」案。

()委員范雲等16人擬具「大學法第十五條條文修正草案」案。

(十一)委員范雲等17人擬具「大學法第三十三條條文修正草案」案。

(十二)委員林宜瑾等19人擬具「大學法第七條條文修正草案」案。

(十三)委員張廖萬堅等17人擬具「大學法部分條文修正草案」案。

(僅進行詢答)

二、審查或處理111年度中央政府總預算有關教育部主管預算(公務預算)解凍案74案。

()教育部函為111年度中央政府總預算決議,檢送該部「提供新南向來臺留學生獎學金,並協助學成後就業媒合」預算凍結500萬元書面報告,請查照案。

()教育部函為111年度中央政府總預算決議,檢送該部「國際及兩岸教育交流」預算凍結250萬元書面報告,請查照案。

()教育部函為111年度中央政府總預算決議,檢送該部「中等教育」預算凍結500萬元書面報告,請查照案。

()教育部函為111年度中央政府總預算決議,檢送該部決議(一三九)「學生輔導及性別平等教育」業務費預算凍結100萬元書面報告,請查照案。

()教育部函為111年度中央政府總預算決議,檢送該部決議(一四○)「學生輔導及性別平等教育」業務費預算凍結100萬元書面報告,請查照案。

()教育部函為111年度中央政府總預算決議,檢送國民及學前教育署「學前教育」業務費預算凍結500萬元書面報告,請查照案。

()教育部函為111年度中央政府總預算決議,檢送國民及學前教育署「學生事務與校園安全及衛生教育」業務費預算凍結百分之五書面報告,請查照案。

()教育部函為111年度中央政府總預算決議,檢送國民及學前教育署「國民及學前教育行政及督導」預算凍結100萬元書面報告,請查照案。

()教育部函為111年度中央政府總預算決議,檢送國民及學前教育署「學前教育」業務費預算凍結100萬元書面報告,請查照案。

()教育部函為111年度中央政府總預算決議,檢送國民及學前教育署「完善法令與行政」預算凍結200萬元書面報告,請查照案。

(十一)教育部函為111年度中央政府總預算決議,檢送國民及學前教育署「學生事務與校園安全及衛生教育」預算凍結50萬元書面報告,請查照案。

(十二)教育部函為111年度中央政府總預算決議,檢送國民及學前教育署「學生事務與校園安全及衛生教育」預算凍結100萬元書面報告,請查照案。

(十三)教育部函為111年度中央政府總預算決議,檢送國民及學前教育署「提升午餐品質」預算凍結100萬元書面報告,請查照案。

(十四)教育部函為111年度中央政府總預算決議,檢送國民及學前教育署「辦理幼兒園輔導、評鑑及課綱推廣」預算凍結100萬元書面報告,請查照案。

(十五)教育部函為111年度中央政府總預算決議,檢送國民及學前教育署「推動學前教育業務及促進幼教發展」預算凍結200萬元書面報告,請查照案。

(十六)教育部函為111年度中央政府總預算決議,檢送國民及學前教育署「國民及學前教育行政及督導」預算凍結100萬元書面報告,請查照案。

(十七)教育部函為111年度中央政府總預算決議,檢送該部決議(一三二)「教師專業發展」業務費預算凍結100萬元書面報告,請查照案。

(十八)教育部函為111年度中央政府總預算決議,檢送國民及學前教育署決議(三十六)「少數族群教育」中業務費預算凍結200萬元書面報告,請查照案。

(十九)教育部函為111年度中央政府總預算決議,檢送該部決議(一三一)「業務費」預算凍結100萬元書面報告,請查照案。

(二十)教育部函為111年度中央政府總預算決議,檢送該部決議(一三五)「學務與輔導」預算凍結200萬元書面報告,請查照案。

(二十一)教育部函為111年度中央政府總預算決議,檢送該部決議(一三四)「推動終身教育及學習網絡」預算凍結100萬元書面報告,請查照案。

(二十二)教育部函為111年度中央政府總預算決議,檢送該部決議()「各項教育推展」預算凍結1,500萬元書面報告,請查照案。

(二十三)教育部函為111年度中央政府總預算決議,檢送該部決議(一四五)「三心整合計畫」預算凍結500萬元書面報告,請查照案。

(二十四)教育部函為111年度中央政府總預算決議,檢送國家教育研究院「院務業務活動」預算凍結100萬元書面報告,請查照案。

(二十五)教育部函為111年度中央政府總預算決議,檢送國家圖書館「國際編碼及預行編目」預算凍結百分之五書面報告,請查照案。

(二十六)教育部函為111年度中央政府總預算決議,檢送該部決議()「高等教育行政及督導」預算凍結5,000萬元書面報告,請查照案。

(二十七)教育部函為111年度中央政府總預算決議,檢送國民及學前教育署「國民及學前教育」預算凍結1,500萬元專案報告,請查照案。

(二十八)教育部函為111年度中央政府總預算決議,檢送體育署「整建運動設施」預算凍結200萬元書面報告,請查照案。

(二十九)教育部函為111年度中央政府總預算決議,檢送體育署「整備學校運動場地設備器材」預算凍結百分之十專案報告,請查照案。

(三十)教育部函為111年度中央政府總預算決議,檢送該部「學務與輔導」預算凍結100萬元書面報告,請查照案。

(三十一)教育部函為111年度中央政府總預算決議,檢送該部決議(一一一)「高等教育」預算凍結1,000萬元書面報告,請查照案。

(三十二)教育部函為111年度中央政府總預算決議,檢送該部決議(一一三)「業務費」預算凍結3,000萬元專案報告,請查照案。

(三十三)教育部函為111年度中央政府總預算決議,檢送該部決議()「技術職業教育行政及督導」預算凍結2,000萬元專案報告,請查照案。

(三十四)教育部函為111年度中央政府總預算決議,檢送該部決議(一二七)「建置區域產業人才及技術培育基地計畫」預算凍結100萬元書面報告,請查照案。

(三十五)教育部函為111年度中央政府總預算決議,檢送「凍結『高等教育行政及督導』項下『改善教學研究環境及提升高等教育行政服務品質』100萬元」書面報告,請查照案。

(三十六)教育部函為111年度中央政府總預算決議,檢送「凍結『學生事務與特殊教育行政及督導』項下『學生輔導及性別平等教育』預算100萬元」書面報告,請查照案。

(三十七)教育部函為111年度中央政府總預算決議,檢送「凍結國民及學前教育署『國民及學前教育行政及督導』項下『學生事務與校園安全及衛生教育』1,000萬元」書面報告,請查照案

(三十八)教育部函為111年度中央政府總預算決議,檢送「凍結『各項教育推展』第2節『國際及兩岸教育交流』250萬元」書面報告,請查照案。

(三十九)教育部函為111年度中央政府總預算決議,檢送「凍結『國民及學前教育』第1節『國民及學前教育行政及督導』100萬元」專案報告,請查照案。

(四十)教育部函為111年度中央政府總預算決議,檢送「凍結『國民及學前教育』之『國民及學前教育行政及督導』100萬元」書面報告,請查照案。

(四十一)教育部函為111年度中央政府總預算決議,檢送「凍結『技術職業教育行政及督導』項下『技職教育行政革新與國際交流及評鑑』100萬元」書面報告,請查照案。

(四十二)教育部函為111年度中央政府總預算決議,檢送「凍結教育部體育署『體育教育推展』項下『加強學校體育活動及教學發展』100萬元」書面報告,請查照案。

(四十三)教育部函為111年度中央政府總預算決議,檢送「凍結教育部體育署『體育教育推展』500萬元」專案報告,請查照案。

(四十四)教育部函為111年度中央政府總預算決議,檢送「凍結『高等教育』第2節『技術職業教育行政及督導』600萬元」書面報告,請查照案。

(四十五)教育部函為111年度中央政府總預算決議,檢送「凍結教育部『高等教育』1千萬元」書面報告,請查照案。

(四十六)教育部函為111年度中央政府總預算決議,檢送「凍結『加強學校體育活動及教學發展』中『整備學校運動場地設備器材』100萬元」書面報告,請查照案。

(四十七)教育部函為111年度中央政府總預算決議,檢送「凍結『體育教育推展』項下『加強學校體育活動及教學發展』100萬元」書面報告,請查照案。

(四十八)教育部函為111年度中央政府總預算決議,檢送「凍結教育部『終身教育』第1節『終身教育行政及督導』200萬元」書面報告,請查照案。

(四十九)教育部函為111年度中央政府總預算決議,檢送「凍結教育部『學務與輔導』第1節『學生事務與特殊教育行政及督導』500萬元」書面報告,請查照案。

(五十)教育部函為111年度中央政府總預算決議,檢送「凍結『師資職前培育』中『強化師資養成,推動精緻師資素質提升方案』100萬元」書面報告,請查照案。

(五十一)教育部函為111年度中央政府總預算決議,檢送「凍結『師資培育與藝術教育行政及督導』項下『師資職前培育』中『業務費』100萬元」書面報告,請查照案。

(五十二)教育部函為111年度中央政府總預算決議,檢送「凍結教育部體育署『國家體育建設』100萬元」專案報告,請查照案。

(五十三)教育部函為111年度中央政府總預算決議,檢送「凍結『國民及學前教育行政及督導』項下『學生事務與校園安全及衛生教育』200萬元」書面報告,請查照案。

(五十四)教育部函為111年度中央政府總預算決議,檢送「凍結『學生事務與特殊教育行政及督導』項下『學生輔導及性別平等教育』預算100萬元」專案報告,請查照案。

(五十五)教育部函為111年度中央政府總預算決議,檢送「凍結『國際及兩岸教育交流』項下『辦理國際華語文教育』100萬元」書面報告,請查照案。

(五十六)教育部函為111年度中央政府總預算決議,檢送「凍結教育部『一般行政』100萬元」書面報告,請查照案。

(五十七)教育部函為111年度中央政府總預算決議,檢送「凍結教育部『高等教育』1,000萬元」書面報告,請查照案。

(五十八)教育部函為111年度中央政府總預算決議,檢送「凍結『技術職業教育行政及督導』項下『輔導改進技專校院之管理發展』1,200萬元」專案報告,請查照案。

(五十九)教育部函為111年度中央政府總預算決議,檢送「凍結『高等教育行政及督導』項下『強化人才培育及產學合作機制』1,000萬元」書面報告,請查照案。

(六十)教育部函為111年度中央政府總預算決議,檢送「凍結『改善教學研究環境及提升高等教育行政服務品質』1,200萬元」書面報告,請查照案。

(六十一)教育部函為111年度中央政府總預算決議,檢送凍結教育部高等教育1,000萬元書面報告,請查照案。」。

(六十二)教育部函為111年度中央政府總預算決議,檢送「凍結『高等教育行政及督導』項下『改善教學研究環境及提升高等教育行政服務品質』1,000萬元」書面報告,請查照案。

(六十三)教育部函為111年度中央政府總預算決議,檢送「凍結『引導學校多元發展及提升教學品質』中『補助電商、生醫、資工、傳產等領域見習或實習計畫』200萬元」書面報告,請查照案。

(六十四)教育部函為111年度中央政府總預算決議,檢送「凍結『高等教育行政及督導』中『推動及改進大學招生制度』1,000萬元」書面報告,請查照案。

(六十五)教育部函為111年度中央政府總預算決議,檢送「凍結『高等教育行政及督導』項下『推動及改進大學招生制度』300萬元」書面報告,請查照案。

(六十六)教育部函為111年度中央政府總預算決議,檢送「凍結『高等教育』1,000萬元」書面報告,請查照案。

(六十七)教育部函為111年度中央政府總預算決議,檢送「凍結教育部第2目『高等教育』1,000萬元」書面報告,請查照案。

(六十八)教育部函為111年度中央政府總預算決議,檢送「凍結『技術職業教育行政及督導』項下『輔導改進技專校院之管理發展』600萬元」書面報告,請查照案。

(六十九)教育部函為111年度中央政府總預算決議,檢送「凍結『高等教育行政及督導』項下『改善教學研究環境及提升高等教育行政服務品質』300萬元」書面報告,請查照案。

(七十)教育部函為111年度中央政府總預算決議,檢送「凍結『改善教學研究環境及提升高等教育行政服務品質』600萬元」書面報告,請查照案。

(七十一)教育部函為111年度中央政府總預算決議,檢送「凍結『推動新南向政策及國際化相關方案』預算編列27,0258千元之百分之十」專案報告,請查照案。

(七十二)教育部函為111年度中央政府總預算決議,檢送「凍結『補助電商、生醫、資工、傳產等領域見習或實習計畫』200萬元」書面報告,請查照案。

(七十三)教育部函為111年度中央政府總預算決議,檢送「辦理主管高級中等以下學校身心障礙學生融合教育」預算凍結100萬元書面報告,請查照案。

(七十四)教育部函為111年度中央政府總預算決議,檢送「凍結教育部體育署『體育教育推展』項下『辦理全民體育教育』629,000元」書面報告,請查照案。

(本次議程採綜合詢答,有委員林奕華、鄭正鈐、范雲、萬美玲、陳秀寳、黃國書、張廖萬堅、王婉諭、林宜瑾、何欣純、吳思瑤、楊瓊瓔、賴品妤、高虹安、吳怡玎、陳椒華、葉毓蘭等17人提出質詢,均經教育部部長潘文忠及相關人員即席答復說明。另有委員莊競程提出書面質詢。)

決議:

一、報告及詢答完畢。

二、委員所提書面質詢或相關資料,列入紀錄並刊登公報。

三、對於委員質詢要求提供相關資料或未及答復部分,請相關機關儘速以書面答復。

四、「大學法」相關修正草案,另定期繼續審查。

五、111年度中央政府總預算有關教育部主管預算(公務預算)解凍案74案,均審查完竣,提報院會;除第(二十七)案繼續凍結1,000萬元外,餘均准予動支。

通過臨時提案1項:

政府針對軍公教調薪4%政策,適用者包括各校技工工友、約聘雇人員等皆列入調薪對象,然以鐘點費計算之中小學代課教師卻被排除調薪而引起爭議。經查103年教育部曾針對大專兼任教師鐘點費進行一般性調整,當時亦未將中小學代課教師納入調薪行列,致使無論是軍公教調薪或一般薪資調整,中小學代課教師鐘點費均未被檢視調整。因考量教師調薪應秉持相同標準公平對待,且中小學代課教師多為年輕族群,爰要求教育部2個月內研議調整中小學代課教師鐘點費,保障中小學代課教師權益。

提案人:林奕華  萬美玲

連署人:鄭正鈐

散會

主席:因為在場委員人數不足3人,等一下再確定議事錄。

繼續進行報告事項第二案及討論事項。

二、邀請科技部部長吳政忠列席就「()我國太空發展現況與未來布局;()跨部會署科技計畫執行成效與檢討」進行專題報告,並質詢。另請衛生福利部、經濟部、教育部、交通部、國家通訊傳播委員會、行政院資通安全處及行政院科技會報辦公室派員列席備詢。

討 論 事 項

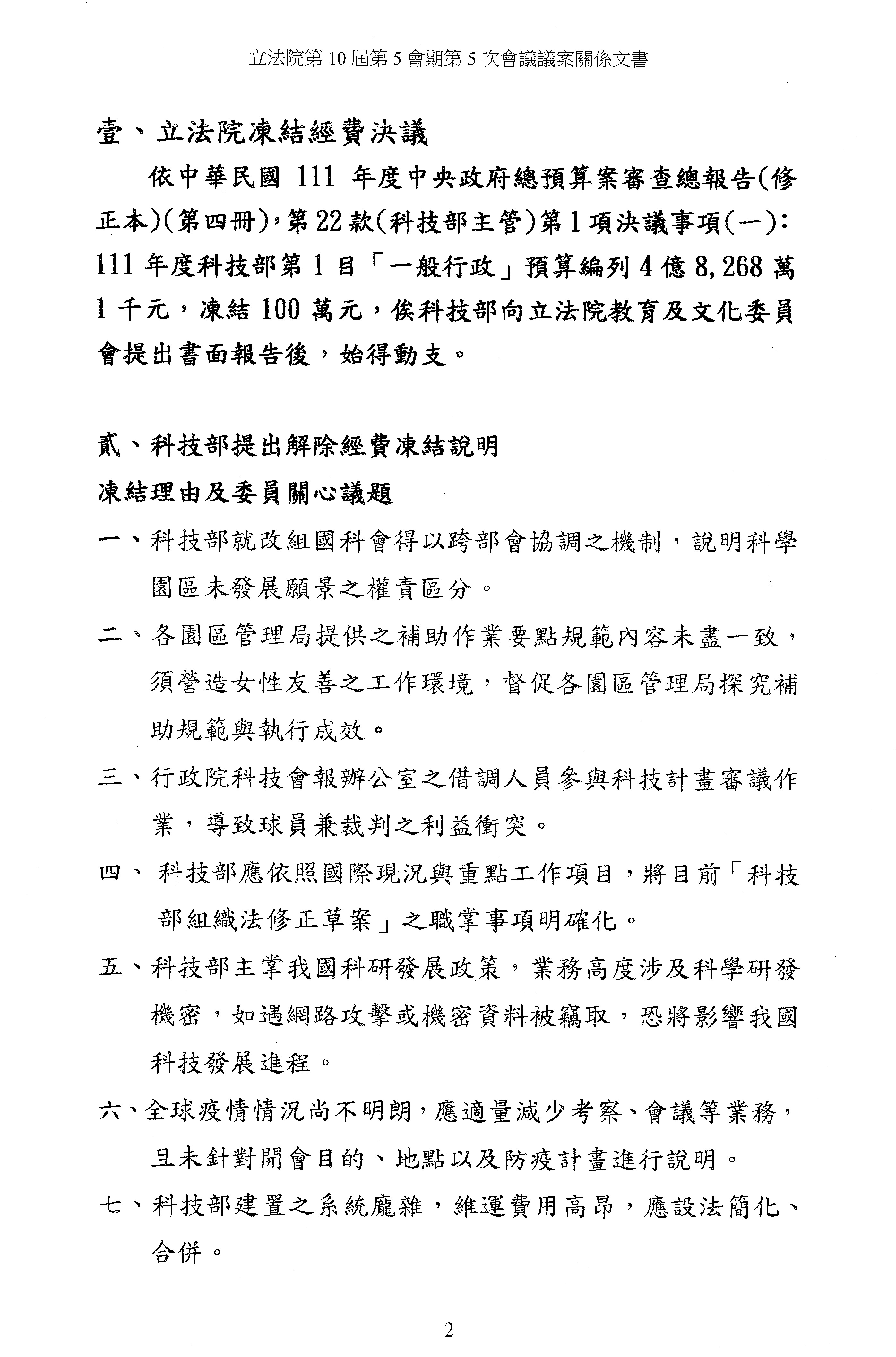
審查或處理111年度中央政府總預算有關科技部主管預算(公務預算)解凍案23案。

一、科技部函,為111年度中央政府總預算決議,檢送該部決議()1目「一般行政」預算凍結100萬元書面報告,請查照案。

二、科技部函,為111年度中央政府總預算決議,檢送該部決議()2目「國家災害防救科技中心發展計畫」預算凍結200萬元書面報告,請查照案。

三、科技部函,為111年度中央政府總預算決議,檢送該部決議()3目項下「半導體技術開發與人才培育服務計畫」預算凍結500萬元書面報告,請查照案。

四、科技部函,為111年度中央政府總預算決議,檢送該部決議()3目項下「儀器科技發展計畫」預算凍結300萬元書面報告,請查照案。

五、科技部函,為111年度中央政府總預算決議,檢送該部決議()「高速計算與網路應用研究計畫」預算凍結500萬元書面報告,請查照案。

六、科技部函,為111年度中央政府總預算決議,檢送該部決議()3目項下「建構全國實驗動物資源服務中心計畫」預算凍結500萬元書面報告,請查照案。

七、科技部函,為111年度中央政府總預算決議,檢送該部決議(十一)4目「財團法人國家同步輻射研究中心發展計畫」預算凍結500萬元書面報告,請查照案。

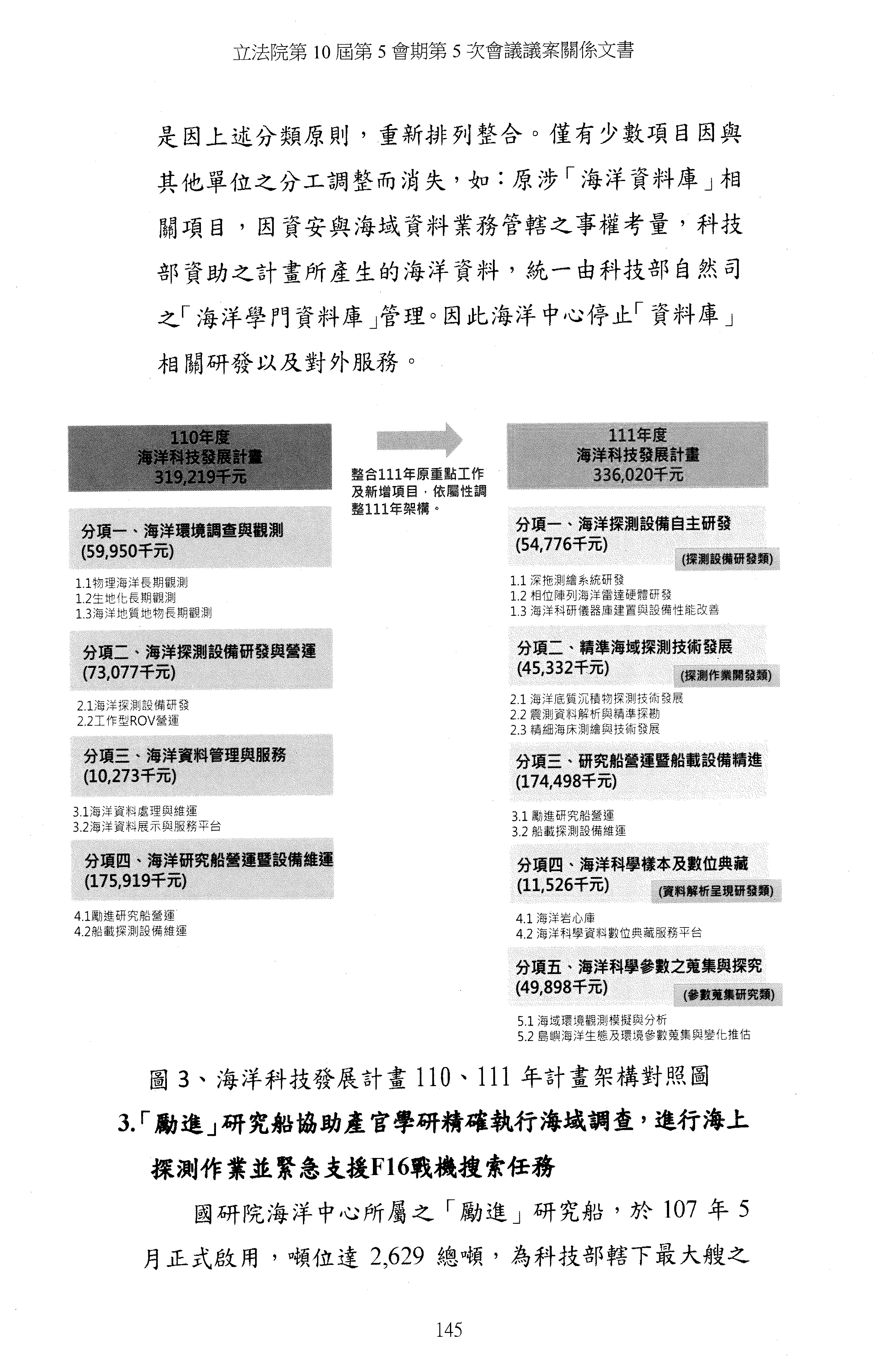
八、科技部函,為111年度中央政府總預算決議,檢送該部決議()3目項下「太空科技發展與服務計畫」預算凍結2,000萬元專案報告,請查照案。

九、科技部函,為111年度中央政府總預算決議,檢送該部決議()3目項下「科技政策研究與資訊服務計畫」預算凍結200萬元書面報告,請查照案。

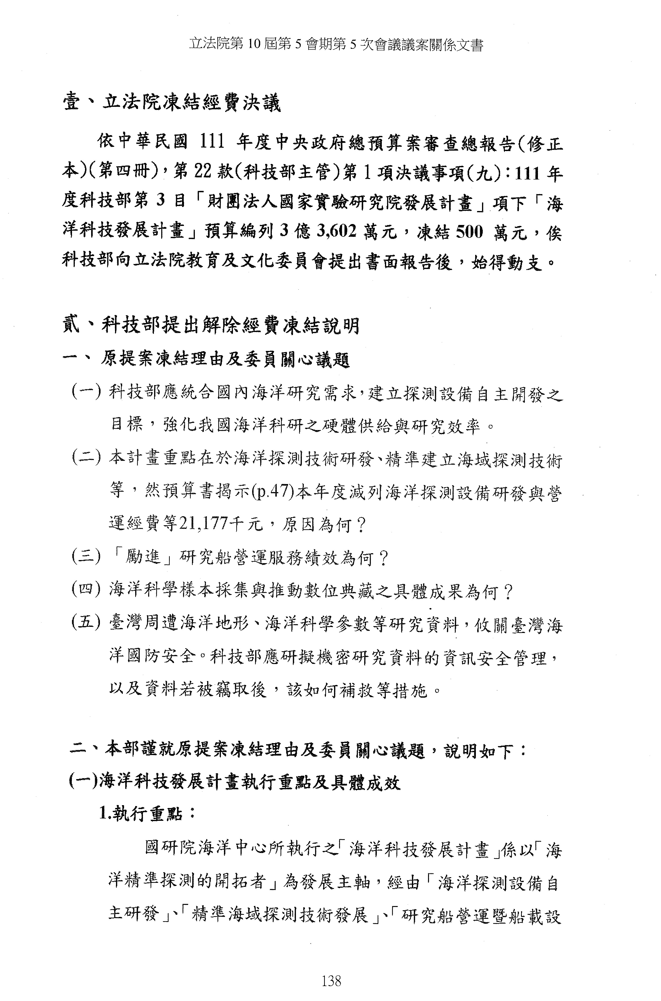
十、科技部函,為111年度中央政府總預算決議,檢送該部決議()3目項下「海洋科技發展計畫」預算凍結500萬元書面報告,請查照案。

十一、科技部函,為111年度中央政府總預算決議,檢送該部決議()3目項下「國研院院務推動與管理計畫」預算凍結500萬元書面報告,請查照案。

十二、科技部函,為111年度中央政府總預算決議,檢送該部決議(十二)5目「非營業特種基金」凍結1億元書面報告,請查照案。

十三、科技部函,為111年度中央政府總預算決議,檢送新竹科學園區管理局決議()「園區業務推展」預算凍結200萬元書面報告,請查照案。

十四、科技部函,為111年度中央政府總預算決議,檢送該部決議(十三)5目項下「基金現金增資」中「跨部會署執行之科技計畫」預算凍結3億元專案報告,請查照案。

十五、科技部函,為111年度中央政府總預算決議,檢送新竹科學園區管理局決議(十三)預算凍結200萬元書面報告,請查照案。

十六、科技部函,為111年度中央政府總預算決議,檢送新竹科學園區管理局決議(十五)「園區業務推展」預算凍結200萬元書面報告,請查照案。

十七、科技部函,為111年度中央政府總預算決議,檢送新竹科學園區管理局決議(十四)預算凍結200萬元書面報告,請查照案。

十八、科技部函,為111年度中央政府總預算決議,檢送南部科學園區管理局決議()「園區業務推展」預算凍結200萬元書面報告,請查照案。

十九、科技部函,為111年度中央政府總預算決議,檢送南部科學園區管理局決議()預算凍結200萬元書面報告,請查照案。

二十、科技部函,為111年度中央政府總預算決議,檢送南部科學園區管理局決議()「園區業務推展」預算凍結200萬元書面報告,請查照案。

二十一、科技部函,為111年度中央政府總預算決議,檢送中部科學園區管理局決議()「園區業務推展」預算凍結200萬元書面報告,請查照案。

二十二、科技部函,為111年度中央政府總預算決議,檢送中部科學園區管理局決議()「園區業務推展」預算凍結200萬元書面報告,請查照案。

二十三、科技部函,為111年度中央政府總預算決議,檢送中部科學園區管理局決議()預算凍結200萬元書面報告,請查照案。

主席:現在請科技部吳部長報告,報告時間為8分鐘。

吳部長政忠:主席、各位委員先進,大家好。首先感謝大院教育及文化委員會,安排科技部今天進行「我國太空發展布局及跨部會署科技計畫之成效」的專案報告。以下謹就「我國太空基礎能量及產業發展」、「科技關鍵設施研發布局」及「科技部111年度中央政府總預算案凍結案」等三部分進行報告,敬請各位委員惠予指導。

第一,在「我國太空基礎能量及產業發展」方面:

我國為全世界第32個擁有自己衛星的國家,並已具備遙測衛星的自製能力。感謝委員的支持,我國「太空發展法」及四項配套的子法已於今(111)年120日正式施行,而「國家太空中心設置條例」也已於419日三讀通過。

為了進一步培植太空基礎能量及產業技術佈局,科技部在今年執行「太空基礎能量及產業發展先期計畫」,以培育國內廠商開發低軌通訊衛星系統,以及光學遙測酬載。此外,我們亦持續強化太空發展所需的「基礎建設」,以健全火箭發射場域的安全性,而「短期科研探空火箭發射場域」已在今年113日啟用,接受符合規定的火箭科研團隊申請使用;另刻依「發射場域土地之選址設置營運管理補償及回饋辦法」辦理規劃國家發射場域的選址及設置等工作。

在太空的「科研實力」部分,目前「福衛七號」的掩星資料現已成為世界通用參考指標;而執行中的「福衛八號計畫」,運用超解析影像處理等相關技術,大幅提高國土安全與災害防救的應用協助;未來將積極發展先進遙測酬載關鍵技術,以滿足多項衛星需求,大幅提升衛星效益。

在擴大太空的「產業參與」部分,係透過低軌衛星布局,推動執行「Beyond 5G低軌衛星計畫」,將提升我國零組件或元件的市場競爭力,使臺灣成為衛星零組件產業重要供應國;並透過科發基金的「太空基礎能量及產業發展先期計畫」,自今年度建構我國低軌衛星生態鏈,力求119年達成建立我國自主通訊衛星星鏈的目標。以各部會署的協同合作,協助國內產業界研製低軌道衛星的技術能量,同時培育人才,厚植我國太空產業基礎。

第二,在「科技關鍵設施研發布局」方面:面對後疫情時代及美中競合新變局,臺灣需要一個超前部署的政策解方。基此,今年度科發基金中規劃「科技關鍵設施研發跨部會署科發基金計畫」,即為因應科技快速變遷及美中貿易戰國際供應鏈重組,於六大核心戰略產業推動基礎,整合跨部會能量投入「運動科技」、「陸海空網路」及「先進陸空交通系統」等三大部分。

在運動科技部分,基於2020東京奧運的優異成績,我國應加速產業化為導向的運動科技與應用,透過建置完整運動數據治理平台、制定合規的運動數據蒐集與應用共同法則、建置數個智慧示範場館,強化跨域創新人才培育等作法,並配合2022亞洲運動會,以高科技融入運動元素協助媒體宣傳推廣運動競技表現,帶動我國發展新興兆元運動產業。

在陸海空網路部分,近期俄烏戰爭已看到Starlink扮演重要角色,此刻正是強化我國網路基礎建設由2D提升至3D的重要時機,政府將積極協助低軌衛星訊號落地,打造無縫通訊新環境並強化網路韌性;另為提供更高頻寬的應用服務,布局6G專利,並搭配在邊緣雲的研發投入,協助臺灣廠商在元宇宙等創新服務爭取商機。

在先進陸空交通系統部分,在資安即國安的前提下,為確保我國無人機關鍵模組技術開發,政府將協助國內運補無人機產業達成動力套件的自主,且在國際取得可靠的合作供應鏈,並搭配數據鏈資安強化,以完成高信賴無人機供政府與民間使用,解決國外產製無人機介接公務系統的資安疑慮。

綜上,今年度新增的「太空基礎能量及產業發展先期計畫」及「科技關鍵設施研發跨部會署科發基金計畫」已完成細部計畫審議,由相關部會開始執行,後續將比照行政院管制計畫的管考要求,邀請相關領域外部專家協助不定期檢視查核階段進度,並於112年度起由各執行部會回歸年度預算編列執行。

另外,為因應科技發展及國際局勢的快速變化,往例均編列「科技會報跨部會署科發基金計畫」,由各部會配合國家科技發展所需,推動重大或急迫性的科技施政,及早布局啟動,以利銜接後續中長程規劃工作,有其編列的必要性。科技部會以整體科技政策布局,確保每分預算花在刀口上,嚴謹檢視部會提案,且賸餘經費依規定全數繳回科發基金,作為未來政策推動需要的關鍵備援籌碼。

最後、科技部111年度中央政府總預算案凍結案計23案,共凍結47,800萬元,包括科技部3案、災害防救中心1案、國研院8案、國輻中心1案、竹科管理局4案、中科管理局3案及南科管理局3案。科技部均已依大院建議修正改進,另委員關切科技顧問會議一事,透過本次組改,行政院科技會報將研議轉型為科技顧問會議,重新納入國內、外科技專家之意見,共同擘劃國家科技方針。

以上報告,懇請委員鼎力支持,同意動支預算,並敬祝各位委員身體健康、平安順心。謝謝!

主席:謝謝吳部長的口頭報告。現在開始進行綜合詢答,每位出席委員詢答時間為6分鐘,得延長2分鐘,每位列席委員詢答時間為4分鐘;發言登記截止時間為上午1030分。委員如有臨時提案,請於上午1030分前提出;處理提案時,若提案委員及連署委員均不在場,援例不予處理。

首先請鄭委員正鈐發言。

鄭委員正鈐:914分)首先非常感謝召委今天特別安排我國太空發展現況與未來布局、跨部會署科技計畫執行成效與檢討的專題報告,這個部分攸關臺版NASA的建立,我知道這兩年其實我們動作也非常快,2021531日通過太空發展法,今年419日國家太空中心設置條例就通過了。臺版NASA的總部在新竹,身為一個從新竹出來的民意代表,對這個議題肯定是非常高度的關注。看到今天吳部長在專案報告當中提到的部分,我覺得也挺好的,面積基本上顧到了,但有幾個更細部操作的部分,我想先跟部長討論。

目前太空產業也變成我們六大核心戰略產業當中一個很重要的關鍵部分,我在想它不只是太空產業發展的問題,所以今天本席除了要跟部長討論怎麼樣完善臺灣的太空產業生態系之外,因為太空產業還攸關臺灣的國家安全。在烏俄戰爭之後,美國也認為烏俄戰爭會變成兩岸關係未來發展模式一個非常重要的參考,所以美國陸軍特種作戰司令Richard Clarke特別提到,在烏俄戰爭之後,中國大陸如果對臺發生衝突的時候,大陸有可能會改善他們的攻臺計畫,第一個是會攻擊大城,尤其是臺北首都,第二個是會加速閃電戰,避免國際產生連結,對它造成更大的壓力,第三個是可能會強化反經濟制裁力量,第四個是從這次烏俄戰爭他們看到,如果兩岸發生衝突,他們可能會對臺灣的資訊戰更強化,而資訊戰有個部分,就是剛剛部長特別提到的Starlink計畫。

我先講幾個點,整個太空產業要完善,第一是可能需要有一個比較好的基礎設施,包括火箭發射基地,可能還包括其他產業的連結,教育部就是關於人才的連結,經濟部國貿局則是整個相關產業品牌建立的問題、廠商品牌建立的問題,可能還會有投融資的問題。所以我就先從第一個問題開始,部長剛剛特別提到,陽明交大於53日本來要在屏東旭海發射科研火箭,後來改到54日,結果發現還是沒有辦法正常運作的時候就往後延了,這都OK,沒有問題,報告裡面也講到了,重點是後來竟然發現有國防部的人進場,部長知道這個事情嗎?

主席:請科技部吳部長說明。

吳部長政忠:當天就知道。

鄭委員正鈐:中科院進來之後引起地方軒然大波,因為旭海部落之前在行使諮商同意權的時候,有明確表示是有條件的,那就是不同意科技部未經部落同意出借場地予軍方使用,這是一個非常明確的諮商同意權行使內容,不曉得為什麼中科院、國防部相關單位在陽明交大之後會進到旭海部落使用當地的設施?可不可以請部長說明?

吳部長政忠:首先要謝謝旭海組成的協會,當初我們擬定以後就請協會幫忙看當地一些維安狀況,他們第一時間就通報有人進去進行場地布置。的確,中科院這次沒有通知科技部,事後院方也向太空中心致歉,隔天也馬上就把它拆除。對於我們在旭海的短期探空火箭發射場地,我們有委託旭海部落的一個協會做平常的管理。

鄭委員正鈐:部長,在臺灣要找到一個火箭發射場非常不容易。

吳部長政忠:的確。

鄭委員正鈐:現在旭海部落願意提供出來,接下來我們還要找一個真正國家級的火箭發射場,這都是一關一關要去克服的,雖然現在旭海同意我們做,竟然中科院可以無視相關規定直接進場使用,我覺得這部分一定要追究,不要讓旭海部落的人覺得自己是軟柿子,同意科技部這樣使用一個場地,卻是所有部會全部跟著進去使用,我覺得這樣是有問題的,關於這個部分,請部長一定要追究,好不好?

吳部長政忠:謝謝。因為科技部也跟旭海部落花了一年時間互相瞭解、有了互信,的確非常重要,我們必須要尊重原基法相關規範,以後有機會我會跟其他部會相關同仁講解這樣的事情,也希望他們可以遵照這樣的規定。

鄭委員正鈐:我覺得這部分一定要先完善,不要讓其他部會覺得這是科技部的,可以用,他們就好像想當然耳也可以用,情況不是如此!當時在諮商同意的時候是有很多附帶條件的。

部長,接下來我想問,在整個太空發展過程當中,公私立、政府和民間、產官學怎麼樣協力建立一個比較好的太空發展生態系?我覺得這個部分其實有幾個相關的點,因為時間有限,我就直接將問題提出來,請部長事後給我一個更完善的資料。

吳部長政忠:好,可以。

鄭委員正鈐:全球太空經濟產值在2020年就估計超過3,713億美元,臺灣要怎麼樣把太空產業變成我們的六大核心產業?第一個,教育部有沒有可能成立太空產業相關科系或者是工程等相對科系?你剛剛有特別在報告當中提到學科的部分,我在想我們是不是會有更完善的研究所或科系產生出來?這是第一個問題,你先不急著回答,因為還有幾個相關的問題,我想一併把它提出來,這是跟教育部有關的部分。

第二個部分,我們在發展整個太空產業的時候,以過去臺灣IT產業發展路徑來看,首先要有實驗場地,所以火箭發射基地很重要,其次是國外相關的太空實驗室,甚至目前大陸的太空站,我們有沒有跟他們合作的可能性?這是第二個問題,這與科技部及相關部會有關。

第三個部分,臺灣很多廠商很棒,在目前全球Starlink產業鏈中已經切進去了,問題是目前對全球來說,臺灣還不是一個大品牌廠商,我在想,科會辦、國貿局是不是有努力協助臺灣廠商增加國際談判能力,然後增加建立臺灣太空產業相關的供應鏈品牌能力?這是第三個問題。

第四個部分,在整個太空產業要發展的過程當中,有很多可能都是新創產業,在新創產業當中,以之前發展綠能的經驗來說,可能會碰到融資的問題、募資的問題,所以我在想,在財政部和國發會這邊,是不是有相關的計畫,或者是不是能夠比照之前生技新藥產業發展條例鼓勵民間投資的機制,在整個太空產業當中也能夠有一個這樣的發展條例,促進臺灣整個太空產業生態系的完善?

這四個主要部分因為都涉及其他部會,當然,現在科技部及其他部會也許是一個平行的關係,可是之後到國科會的時候也許情況會不同,本席也期待部長在後續組改之後能夠直接變成國科會主委,持續完善我剛剛提出這四個方向的主要問題。最後可不可以請部長做個簡單的回應?

吳部長政忠:首先感謝鄭委員提出關於整個系統的四個問題,第一個教育部已經在研議了,應該有24所學校在兩、三年之內會成立研究所,因為它是跨系的,所以會以研究所為主。第二個就是跟國際合作,一定要跟國際合作,包括跟美國、印度,當然中國也不排除,如果有合作互信基礎的話,應該是會合作。第三個是產業的部分,這的確是重中之重,也就是說,我們跟經濟部等其他部會一定會一起弄,我們的低軌通訊衛星只是一個開端,未來整個應用端還有非常多新創的機會,對於新創,我們會特別留意,讓ecosystem有一個很好成長茁壯的基礎環境,謝謝。

鄭委員正鈐:針對我最後提到的比照生技新藥產業發展條例這個部分,我也希望科技部能夠儘速去推動,讓整個太空產業生態系能夠完善,我覺得這樣在新竹的臺版NASA才真正有意義,好不好?

吳部長政忠:是,謝謝。

鄭委員正鈐:謝謝部長。

主席(鄭委員正鈐代):請林委員奕華發言。

林委員奕華:926分)部長好。第一個我還是想關心一下,因為現在疫情的關係,但我們科學園區的產能非常重要,針對現在的疫情,三個科學園區是不是都有掌握移工等各方面確診的狀況?會不會影響到相關的運作?對於這個部分,是不是每天都有在做相關的瞭解?

主席:請科技部吳部長說明。

吳部長政忠:林委員早。每天科學園區都有回報,事實上到目前為止,分艙分流一切正常運作當中,確診比例也在可控制的範圍。

林委員奕華:所以雖然現在疫情看起來整個一直往上飆,可是科學園區因為分艙分流等各方面都提早因應,所以反而在運作上沒有問題?

吳部長政忠:是。

林委員奕華:我再問一下,對岸的封城有沒有影響到我們?因為有上下游相關的關係,他們會不會影響到我們之後的產值?

吳部長政忠:的確,因為中國是全世界原物料製造商,他們的封城的確會對全世界供應鏈造成一定程度的影響。

林委員奕華:所以我們這邊一樣有受到影響對不對?

吳部長政忠:最後還是會,但是到目前為止還可以掌控,未來第二季、第三季以後,事實上不只是封城的影響,還有通膨、升息的因素也會造成我們終端需求降低,這個就不是只有原物料的問題。

林委員奕華:對,還包括通膨,所以造成物料上漲,這可能都是通盤要去處理的。

吳部長政忠:是。

林委員奕華:今天問部長就是希望要超前部署。

吳部長政忠:謝謝,應該的。

林委員奕華:要做真的,要超前部署。剛剛講的,對疫情的控制、通膨等各方面,以及對我們後來產值的影響,可能都要提早討論、因應,我相信以你的專業應該是有辦法做到。

另外,我也關心一下有關缺水的問題,因為全球氣候變遷,雖然不敢說馬上,可是大概10年會來一次,針對這部分,你們就是繼續因應。我比較關心的是電,這次南科有停電、竹科有降載,你們後來有沒有和台電討論,未來對三個園區的供電怎麼樣可以維持穩定?對於這部分,你們有沒有跟台電討論?

吳部長政忠:三個科學園區管理局平常固定時間都有和台電溝通,我們那邊的電網事實上也有比較特別的處理。

林委員奕華:如果有特別處理就不會停電啊!

吳部長政忠:是,但是……

林委員奕華:但之前不是停電又降載嗎?

吳部長政忠:瞭解。

林委員奕華:就代表有影響到嘛!

吳部長政忠:是有一點點啦!但是除了停電以外,也有一些設備的更新必須要及時,就是所謂的……

林委員奕華:還是誰要來回答這個部分?告訴我們和台電之間未來要怎麼樣避免不要因為停電太久也造成跟著停電?

主席:請科技部竹科管理局王局長說明。

王局長永壯:跟委員報告,其實科學園區裡面都有環狀電網,也有雙迴路,重要的公司都有雙迴路的設備,平常我們跟園區的廠商及台電公司都有定期針對電力品質……

林委員奕華:你講這個,那上次的事情就不會發生啦!

王局長永壯:廠商端如果跳電,因為中間一時會有電力衝擊,所以遞補的時間會有短暫的壓降,那都是零點零幾秒。

林委員奕華:這次南科是停幾小時的,不是影響幾秒啊!

主席:請科技部南科管理局蘇局長說明。

蘇局長振綱:南科是高雄園區有部分停電,臺南園區是部分壓降,目前對於這個部分,我們跟公會,還有台電一直針對供電穩定度及韌性部分在加強,包含超高壓變電所的興建,還有包括一些供氣、燃氣電廠的擴增,這些都在進行。

林委員奕華:你們再提一下你們的檢討好不好?讓我們知道你們最近做了哪些事情,因為我覺得這很重要。

蘇局長振綱:是。

林委員奕華:部長,可以嗎?送一份報告給教育及文化委員會,讓我們瞭解。

吳部長政忠:應該可以,謝謝。高雄這次因為興達電廠就在旁邊,所以影響就比較大。

林委員奕華:是啊!但是不能說在旁邊,影響就比較大。

吳部長政忠:瞭解。

林委員奕華:還是要看怎麼樣確定獨立電網的部分。

吳部長政忠:好。

林委員奕華:再來我還是要問一下,因為預算要解凍,有關跨部會署的部分,我們先確定一下,這次跨部會署預算增加非常多,包括科發基金,對於裡面的太空基礎能量發展及科技關鍵設施研發,我們都很有意見,到現在我們還是有意見,今天如果各部會要編預算,不是不能編,但是你們今天所做的事情全部要用緊急性,我想我是沒辦法接受的啦!因為我看到很多也沒那麼緊急啊!我先問一下,這件事情到底是各部會提出來的,還是行政院覺得要做,所以就把它編進來?那個順序是怎麼樣?這次你們大量的用了二十幾億元,能讓我們瞭解一下這是誰的決定、誰的指示嗎?

吳部長政忠:跟委員報告,我們有一個是平常每年度會有的因應緊急、急迫的……

林委員奕華:對啊!那個有啊!

吳部長政忠:那個是15億元。

林委員奕華:對,這個本來就有了。

吳部長政忠:去年的確是最後在56月的時候我向行政院極力爭取的,但事實上剛好去年有很多突發的科技部分,比如疫情的發生……

林委員奕華:這次我沒看到和疫情有關的。

吳部長政忠:另外有一個是運動科技。

林委員奕華:部長,我告訴你,運動科技的部分,體育署自己早就編了。

吳部長政忠:但是……

林委員奕華:體育署在自己的運動發展基金早就編了0.5億元。

吳部長政忠:是,但是……

林委員奕華:你告訴我運動科技很急,但我不曉得到底急在哪裡?

吳部長政忠:運動……

林委員奕華:對啊!運動科技啊!

吳部長政忠:是。

林委員奕華:運動科技本來就是各部會就有編了,而且這個東西有急到這樣嗎?

吳部長政忠:有啦!那個產業要和世界競爭,能夠早一年就早一年。

林委員奕華:這個是各部會本來就應該要編列的,如果覺得應該要做,各部會在編列預算就要做。我今天反對的就是不能各部會應該要編的預算,是不是因為預算額度不夠的問題,所以來占科發基金呢?還是我剛剛講的,中央基本上就是神來一筆,覺得這應該要做,所以就來做呢?我看裡面有很多部分都不是所謂的多緊急,需要用到科發基金,而且一下子用到二十幾億元這樣的費用。我看裡面有很多都是早就應該做的,尤其是陸海空網路通訊,這是本來就應該要設想好,各部會要編在自己部會的預算裡面。

吳部長政忠:因為各部會編的時候是buttom-up,但是因應全世界科技強力競爭,我們還是要有行政院top-down的一些綜合……

林委員奕華:部長剛剛說top-down,所以這就是行政院說要做的嘛!

吳部長政忠:應該是。

林委員奕華:可是這有一個很大的問題,部長,我們回到預算的體制,如果今天你覺得該做、行政院覺得該做,請走動用第二預備金,或是請走追加預算,而不是用科發基金,而且科發基金做的都是長期的工作耶!我覺得我們今天在教育及文化委員會沒有權力幫別的部會審預算,它可能是一個長期的工作,在我們這邊起個頭,頭已經洗下去了,所以別的委員會在明年度審查預算的時候就應該要接受嗎?我覺得站在預算的角度來說,都是不對的。如果你今天急著要做的話,請走第二預備金或者是追加預算,回到各部會應該要應對的委員會去做審查,我們沒有意見啊!可是你今天不能讓教育及文化委員會的委員審各部會的預算,一下審衛福部、一下審經濟部,而且它又是一個長期性的預算,我今年給它錢之後,到了各部會,明年就要繼續做,那個委員會的委員就必須要接受嗎?因為頭已經洗下去了,所以只好認了嗎?是這樣的概念嗎?這樣很不尊重立法委員耶!部長。

吳部長政忠:我跟委員報告,事實上科技部跟科技會報辦公室有一個責任,就是要把各部會的量能做集合,這個必須要有人做。

林委員奕華:我就說可以走預算程序啊!但是你不能把基金當作自己的金庫,這就是標準把基金當金庫嘛!今天行政院想做的時候,就編一大筆錢,編二十幾億元來做……

吳部長政忠:沒有,我跟委員報告……

林委員奕華:起個頭之後呢?這是長期性的耶!所以我問部長,再來呢?是不是回到各部會去編預算?

吳部長政忠:二十幾億元那個是各部會……

林委員奕華:是啊!回到各部會了嘛!請問一下,和各部會對應的委員會有拒絕的權力嗎?到時候經濟委員會的委員可以說這是在科發基金就先開始的,所以他不瞭解前面的事情嗎?我覺得這在預算上是非常不尊重立法院耶!你今天如果是緊急性1年的東西,用科發基金的話也許還可以;但這是長期性的,你就應該要回到各部會去編列預算、追加預算或動用第二預備金啊!

部長,這個是從預算法的法制角度,你是科技人,也許覺得這個不重要,但是在立法院裡面,我覺得這個很重要,你要尊重立法院啊!請問一下部長,以前科發基金有這樣子過嗎?

吳部長政忠:2016年的時候有。

林委員奕華:所以105年有過一次。

吳部長政忠:因為那個時候是52產業創新……

林委員奕華:我相信那個時候一定有很多委員有不同的意見,所以你就不敢做了嘛!過了幾年,我們立法委員都換人之後,你又故計重施……

吳部長政忠:不是……

林委員奕華:部長,我說真的,如果立法委員對於這件事情沒有意見的話,你以後每年都這樣做就好了嘛!

吳部長政忠:不會啦……

林委員奕華:以後每年這樣做,只要是中央覺得你該做的跨部會的事情,來不及編預算,就全部用科發基金來起頭……

吳部長政忠:不會啦!

林委員奕華:如果今天我們沒有意見,以後每年都這樣做,請問這樣要預算制度做什麼呢?對不對?部長,你覺得我們說的沒有道理嗎?

吳部長政忠:一切依法是沒有錯,但是有些事情真的是急迫,不能等到1年之後再來啟動。

林委員奕華:我就請問裡面哪些是真的那麼急迫?國家長期發展的一些事情,像你剛剛說要連結亞太強韌陸海空網路,這叫緊急啊?這不是早就應該要做的短期、中期和長期規劃嗎?這怎麼叫緊急?這叫緊急的話,那就代表政府原來都沒有在規劃,才會緊急!

吳部長政忠:這個只是補一點點,剛剛鄭委員也有提到,事實上海纜跟空中的介接在俄烏戰爭之前沒有人想到會有這麼大的impact,臺灣的海纜上岸的時候,從西岸跟東岸是不一樣的規模,還有從頭城到南港的介接,這一次我們也都有放進去……

林委員奕華:一樣啊!你只要說因為太空發展法之前沒過,現在過了,我們就得給你錢,一聽到俄烏戰爭,大家就應該要給你錢,是這樣的態度嗎?這些都是國家長期發展的事情,不是現在才開始的事情,像有關於健康科技的部分,怎麼會是緊急的事情?怎麼會現在才開始呢?我們早就在審預算的時候,包括衛福部,都看過相關的預算了啊!結果你現在就一定要在科發基金裡面加了一大筆錢來做這樣的事情,當然等一下解凍的時候會再來說啦!

吳部長政忠:OK

林委員奕華:因為時間的關係,鄭正鈐委員剛剛問的中科院的部分,請一定要再去確定,還有人才培育的部分,包括你怎麼延攬國外的人才,再給我們教育及文化委員會更詳細的資料,謝謝。

吳部長政忠:好,謝謝。

主席(林委員奕華):我們現在先確定議事錄。對於上次會議議事錄,大家有沒有意見?

如果沒有的話,議事錄就通過。

請王委員婉諭發言。

王委員婉諭:941分)部長,首先我想要請教的是屏東旭海短期科研火箭發射場域管理的問題,我們看到科技部經過持續的溝通,終於取得旭海部落的諮商同意,順利地在旭海設置了短期科研火箭的發射場域。但是我們也看到,前幾天原本預計要由陽明交通大學進行第一次雙節火箭的發射,但是後來因為天候以及設備的一些問題,所以取消了。我們知道在國家太空中心持續發射場域的設施設備上,其實有非常多需要逐步改善的部分,我們也期待太空研究以及相關產業能夠穩定發展。

接下來有兩個問題想要請教,第一個,太空產業的發展其實非常重要,這次的火箭發射有非常多人都很期待,也會來追相關的新聞,希望能夠到現場一睹火箭的發射。所以我想請教,未來除了我們的專業設備和研究之外,有沒有可能在觀光發展上也有一定程度的規劃?譬如說在安全的空間下,讓民眾能夠到這邊來瞭解?因為我覺得在太空產業的發展上,科普的部分也非常重要,其實臺灣有非常多關心太空產業發展以及對太空有興趣的人,我們有沒有可能適度地一起推動觀光發展?

主席:請科技部吳部長說明。

吳部長政忠:委員早。謝謝委員的垂詢,的確非常重要,其實這一次52日、3日就已經有很多民眾很早就跑去那邊占位置,我們太空中心也有規劃在一個比較安全的地方,讓他們從對岸看過來,我想未來如果大的發射場域建置完成以後,相關的觀光也會一起來布局。

王委員婉諭:所以大概什麼時候開始會有觀光的布局?我知道會圍一個場域,但是譬如說美國,很多人其實都是為了火箭發射到那邊一睹究竟,所以會有觀景臺等等,讓他們能夠清楚地看到,同時也會有相關的配套讓他們瞭解火箭發射的運作,我覺得這個部分其實非常重要。當然我理解發射場域必須要先建置完成,那未來大概在什麼時候會開始進行相關的配套?

吳部長政忠:跟委員報告,短期科研火箭的地方的確腹地比較小,而且又有一些軍事設施,所以我們不可能弄一個比較大的觀景平臺,未來應該會比較正式地考量……

王委員婉諭:也就是說還沒有明確的時間和地點?

吳部長政忠:是,我們目前還在找比較適合的場所。

王委員婉諭:好,我們希望能夠一起推動,因為我覺得科普其實會帶動臺灣未來產業以及人才願意投入的可能性,這是必須要長期來做布建的。

接下來想請教的是,我們在審查國家太空中心設置條例的時候,就曾經提到發射場域必須要面對土地如何取得環境影響評估的問題,而且必要的時候,應該要落實原住民族基本法進行諮商同意,依照相關程序持續精進以避免爭議。但是我們也看到上週四卻傳出在首次試射取消之後,疑似有軍方的飛彈研發單位進入施工的情況,據媒體的報導,部落認為科技部做為火箭發射場域的管理單位,並未善盡職責。剛剛其實我們有看到部長說這個部分是委託旭海部落做管理,並且有在事情發生的當下就立即通知科技部。但是我們想請教的是,如果是這樣的話,為什麼我們仍然在新聞上看到部落認為應該召開緊急會議,並且終止科技部在旭海部落發射火箭的使用權?未來如何進行溝通,且避免這樣的情況再次發生,還有如何跟部落進行一個良善的討論,讓這樣的情況、這樣的爭議不要再次發生?

吳部長政忠:謝謝委員的提醒,事實上,當天就有跟部落進行協調,部落也發現我們真的沒有同意中科院去那邊做試射的動作,當天晚上他們就已經瞭解,而且中科院那邊事後也有跟我們科技部及旭海部落道歉,然後也把它撤除了。

王委員婉諭:所以部落已經瞭解,同時未來不會禁止科技部進來這個場域進行相關的使用?

吳部長政忠:當天晚上兩邊就已經知道了。

王委員婉諭:接下來就是未來如何避免這樣的情況發生,因為現在顯然是中科院進入使用的時候並沒有告知科技部,我覺得未來可能不只這個單位,其他單位如果要使用,會不會也有可能發生這樣的問題?

吳部長政忠:事實上,國防部之前有發文到科技部,科技部的回文是,一定要取得在地部落的同意,可能中科院並沒有做這樣的動作。

王委員婉諭:在一定要取得在地部落同意的情況下,若它不執行的話,科技部能採取什麼樣的行為,避免這樣的情況再次發生?因為這就像是你知會它應該要做但是它不做,而且這個場域的管理其實是科技部要擔起責任的。

吳部長政忠:就短期的部分,我們跟在地部落有密切的聯繫,如果有人進去,甚至不撤掉的話,科技部會有一些制止的動作。

王委員婉諭:再來,上個月我們看到媒體披露,科技部督導的國家實驗研究院,發生了從2009年到202013年間聘用學歷造假研究人員一事,我覺得這些都是國家的預算,而它也是國家在研發上非常重要的單位,但一直到這名研究人員離職之後,轉任民間公司,因為能力不符期待,經民間公司調查才發現有學歷造假的情況,這讓我們非常的擔憂。意思就是說,在科技部底下的研究計畫工作了13年,我們完全不知道他學歷造假,這樣的事情其實非常讓人難以接受也讓人非常恐慌,未來國家實驗研究院在執行計畫的時候,如何來確認、查核這些基本工作人員的學歷?因為我覺得這個事情非常嚴重,而且長達13年之久。

吳部長政忠:的確,這非常讓人想像不到,事實上,之後我們馬上進行全國研院的人力調查,然後就是只有這個案件,至於未來的SOP,即他們在進來的時候,一定會有雙重的查核。

王委員婉諭:請問過去為什麼沒有發現?連民間公司都發現他能力不符期待,但是在我們的研究計畫底下卻完全沒有發現他能力不足的問題,以及過去13年來到底是經過什麼樣的審核程序,讓他能夠一直待在這邊,然後這中間有什麼樣的疏漏,讓他學歷造假這件事情沒有被發現?

吳部長政忠:細節的部分,我請林代理院長說明。

主席:請國家實驗研究院林代理院長說明。

林代理院長博文:報告委員,國研院對於員工的審核,事實上是非常的嚴謹,但是對於李姓員工的作為,我們深感遺憾,因為的確是我們在13年前,疏於審核他的學歷,因此我們也對於相關的人員開始進行查處,也進入了……

王委員婉諭:當初的疏漏是什麼?如何造成的?我覺得必須瞭解問題發生在哪裡,因為剛剛您提到審核其實是非常嚴謹的,但是仍發生了這樣的疏漏,所以我們要瞭解疏漏發生在哪裡以及現在的補足措施是否足以彌平這樣的錯誤。

林代理院長博文:當初他進來的時候,我們沒有去查核他提供的學歷影印本是不是真實,後來發覺他的確提供了假的證件,我們也開始提告。

王委員婉諭:未來如何查核他提供的文件是否正確?

吳部長政忠:這可能有一些過程,因為他好像是2007年先進到國研院下的實驗動物中心,後來轉到院部,轉到院部的時候,院部就認為動物中心那邊已經查核過了;他2007年還是2009年就轉到院部,所以就是這樣一關一關一直過,但的確是一個漏洞,未來國家實驗研究院會針對這個部分進行嚴格的SOP查核。

王委員婉諭:所以還沒有SOP

吳部長政忠:已經有了。

王委員婉諭:所以現在查核的部分會如何來做確保?知道問題發生在哪裡之後,我們就必須要瞭解未來的程序要如何來做改變,才有辦法避免這樣的疏漏再次發生,但是剛剛你們的解釋聽起來還不是很確定疏漏到底是怎麼發生的,更別說我們也聽不到未來要如何更加嚴謹的查核。

林代理院長博文:我們已經參考了國立大學查證教授進來任職的相關過程;另外,我們會建立資料庫,對進來的員工,其學歷的確實性來進行查核,事實上,我們現在已經盤點了所有國研院裡面的員工,發覺只有這個單一的個案。

王委員婉諭:這些查核的過程必須讓我們能夠清楚的知道,包括未來如何查核,其實也都必須瞭解,因為剛才聽到的是,以這個個案來說,他是轉到院本部的情況下才發生的,所以未來無論是直接聘任的或是轉調的,其實都應該要做這樣的查核,這樣才是所謂足夠的嚴謹。

林代理院長博文:是。

王委員婉諭:最後想向部長請教的是,去年8月時,我們看到科技部生科司公告了建置「專題研究計畫申請書比對系統」,並對110年度申請的5,000件研究計畫進行相似比對,總共比對出4080件明顯涉及一稿多投、不同人申請同一計畫、或是同一計畫申請投稿至不同司的情況,所以大家覺得這個部分應該來做一個處理。

去年10月吳部長在本院備詢時也有提到科技部每年收到約2萬件的研究計畫,將研擬建置申請書比對系統,預計最快在2022年就能上路,而今年已經過了5個月,我們想問一下,這個專題研究計畫申請比對系統的建置情況如何?是否已經應用在今年的申請書上了?

吳部長政忠:這個比對系統的確可以作為一個很重要的參考,但我一直強調,人工智慧事實上跟工人智慧不太一樣,也就是說,它可以判斷有哪些字是重複的,但真的是合法還是不合法,必須要有人的判斷,我們的確是用這樣的程序來做,至於上次生科司後續的處理,本人請生科司代為說明。

主席:請科技部生科司陳司長說明。

陳司長鴻震:委員好。我們那個比對系統稱之為關鍵字相似度比對系統,它只有針對特定的關鍵字,去年是生科司先試辦,所以我們相似度的程度是訂在60%,用60%這樣的門檻,我們就撈出了40對,然後我們用人、用專家經過相關的審視,最後有4件目前已經進入學倫的處理程序,以上報告。

王委員婉諭:意思是說去年這個系統比對出的4080件是用人工智慧來比對,但是實際上之後經過工人智慧的比對就只有4件,那今年的部分呢?

吳部長政忠:今年的部分,本人請綜規司代為說明。

主席:請科技部綜規司彭司長說明。

彭司長麗春:今年的部分,我們其他四個學術司也都開始做這樣的比對,就是以之輔助我們審查機制的進行。

王委員婉諭:比對的結果如何?

彭司長麗春:目前因為有大批的計畫進來,所以還在處理當中。

王委員婉諭:今年預計什麼時候可以比對完成?

彭司長麗春:預計應該是在6月到8月。

王委員婉諭:我想這個學術問題其實是大家非常重視的課題,且研究的資源及經費有限,所以必須好好的運用,避免一稿多投的情況發生,所以除了建置這樣的比對系統之外,還有相關的部分也應該繼續積極來做處理,以避免資源的浪費或是重複建置。

吳部長政忠:這是我們在做科技管理上一個很大的進步,但我們也會小心來操作。

王委員婉諭:我們也希望看到今年比對出來的結果,重複的資料的數字能夠逐年下降,如此才是一個正確的方向。謝謝。

主席:請萬委員美玲發言。

萬委員美玲:953分)部長早。屏東牡丹鄉旭海發射場一事,我們都很關心,因為它也是全國首座合法的短期科研探空火箭發射的場域。事實上,因為它是位於原住民的領域、空間當中,所以按照去年11月我們跟部落召開會議做成的決議,就是有條件同意科技部來使用,而所謂的有條件,其實有兩個但書,我簡單說一下,第一個,實施之後如果發現對當地居民的生活環境有負面的影響,他們可以隨時要求中止,以保障當地居民的權益;第二個,禁止出借軍方演訓使用。所以這兩個但書非常的明確,請教部長,如果這兩個但書在當時會議的決議中這麼的清楚,為什麼在54日還會有中科院的人進來?他當時要進來的時候,部長知道嗎?什麼時候才知道的?之後你們對於中科院有進行一些相關的瞭解跟調查嗎?

主席:請科技部吳部長說明。

吳部長政忠:第一個部分,事實上那個場域我們有請旭海的一個協會幫我們管理,當天他們就已經通知我們前瞻司的司長跟我,科技部沒有允許中科院去做這樣的動作,事實上旭海那邊……

萬委員美玲:部長,請教一下,您剛才說有一個協會在那裡做管理,這個協會是什麼性質?誰組成的協會?

主席:請科技部前瞻司陳司長說明。

陳司長國樑:跟委員報告,因為這個場地在旭海,所以我們請旭海部落的社區管理協會來幫忙管理這個場地,而且可以增加他們當地的就業,所以請他們來做……

萬委員美玲:這個很好,那我想請教一下,協會應該也會知道這兩個但書吧?

陳司長國樑:知道。

萬委員美玲:因為中科院要進去,所以他們在瞭解以後就回過頭來問科技部,那科技部當時有沒有人跟他們回答這個應該怎麼處理呢?

吳部長政忠:有。可能有中科院下面的人跟他說科技部有同意,事實上我們沒有同意……

萬委員美玲:部長,我要打斷你,這就是假傳聖旨,硬要闖入啊!如果按照您現在這樣的回答,那怎麼可以呢?今天很清楚,科技部是沒有同意的,按照但書你們要對當地居民負責任的,那中科院要進來,竟然假傳聖旨,我想請教一下,聽起來他就是沒有提出任何的申請,強要進來,而且還說了謊,對於這個部分,你們有跟國防部提出抗議嗎?

吳部長政忠:目前就我所知,是有跟中科院提出,中科院也有跟我們道歉。

萬委員美玲:道歉?這件事情如果是道歉就可以處理的話,以後任何人擅入,就事後跟您道歉一下就好了,我覺得這樣會有很大的問題,對於當時跟當地居民的協議,其實那是白浪費大家的時間,對於他們對你的信賴跟信任,我覺得也會蕩然無存。尤其我剛才聽到部長在備詢的時候有特別提到,你們有跟國防部提到這件事情,也跟他抗議這件事情是不對的,但是你剛剛有說當時他們有來申請,你要國防部去取得在地部落的同意,對不對?你有這樣要求他,我覺得這個要求聽起來有點莫名其妙,當時這個場域是要給科技部有條件來使用的,是科技部跟當地的居民做了協議,做了兩個但書,權利是給你科技部的,可是現在不管某甲、某乙、任何一個單位要使用,然後你說他自己去跟部落來溝通。第一個,我覺得這有一點點不負責任,第二個,你也無疑增加當地部落居民的困擾,所以我不理解這個事情為什麼會這樣去處理?

吳部長政忠:這個跟……

萬委員美玲:我接下來把它問完,如果發生這樣的狀況,你們不能說只有接受他們的道歉或者是事後做一個瞭解,我認為這個部分是不是應該有一個罰則,部長怎麼看?

吳部長政忠:針對剛剛萬委員提到的問題,未來如果其他部會要去做這樣的申請,我想科技部會當成部落跟這個部會的中間人,如果我們召開一個會議,部落也說這樣可以的話,我們才會同意。這次真的是有點意外,因為是第一次,沒有想到會發生這樣的事情,未來我們會用這樣的方式來處理。

萬委員美玲:但我也不認為那是橋梁,因為其實他主要是在針對您,其實您應該是要主導這件事情,當有其他的部會、單位必須用到這一塊場域的時候,經過你的瞭解確有必要,那你應該是要主導這件事情,而不是作為他們之間的橋梁,我覺得在強度上要修正一下。當然還有剛才本席提到的罰則部分,您覺得應不應該去建立?

吳部長政忠:如果我們有做這樣的機制時,應該會有相對的罰則。

萬委員美玲:我認為這個罰則應該要出來,以免再有這種擅入的情況,這可能不是一個道歉就可以了事的。要建立跟部落之間的信任度,真的是比較困難,但是如果要摧毀這個信任的話,有時候只在一念之間。

吳部長政忠:瞭解。

萬委員美玲:現在發生這件事情之後,你們有沒有站在科技部的立場去跟當地的部落道歉或是再去做說明?

吳部長政忠:有,事實上當天晚上,我們在那邊的人都有做妥善的處理,而且他們也都諒解。

萬委員美玲:我知道牡丹鄉公所也有召開緊急會議,可能要暫停科技部的火箭發射場地的使用權,這個就比較茲事體大了,這是什麼情況?

陳司長國樑:跟委員報告,實際上當天他們瞭解狀況之後,鄉長跟村長都已經知道我們有遵照當初的協議跟會議紀錄來進行,所以也就沒有對科技部說要開什麼樣的會議來停止我們的權利。

萬委員美玲:好,本席很擔心的是說,這樣的場域覓得不易,要達成這個協議,我想過程當中大家都很努力,所以你們要把信任感保持住,尤其是國立陽明交通大學的研究中心,本來在6月份還有一個發射場域要恢復試射火箭,如果因為大家的信任度不夠,讓場地發生問題,我想茲事就體大,所以請部長在這個部分要千萬來留心跟注意。

吳部長政忠:謝謝萬委員,的確這個提醒非常重要,那個信任是我們花了一整年的時間跟當地的部落做這樣的協議,我們未來會特別注意。

萬委員美玲:謝謝部長。接下來我想請教一下,科技部有主導一個國家級淨零科技行動方案,現在開始啟動了嗎?還是只是紙上談兵?

吳部長政忠:那個應該是還沒有。

萬委員美玲:還沒有是嗎?據本席瞭解,這個方案目的是要布局在2030年後所需要的節能減碳新興科技,你現在都還沒有開始啟動,也就是沒有計畫,所以本席看到的東西就非常空泛,雖然計畫內容很空泛,但是有一個地方滿明確的,你好像有說投入低碳跟負碳技術的經費要415億元,有沒有這件事?

吳部長政忠:跟委員報告,有關國家級淨零科技行動方案,因為過去在2017年之前有國家型的能源計畫,事實上……

萬委員美玲:部長,我就是針對這個方案。

吳部長政忠:我知道。這個方案我們會記取以前的一些缺失,所以我還沒有正式啟動。

萬委員美玲:你從來沒有提過有一個415億的計畫金額嗎?那請教一下,如果都沒有,這個數字是怎麼出來的?是哪裡來的?完全沒有嗎?

主席:請行政院科技會報辦公室葉執行秘書說明。

葉執行秘書哲良:跟委員報告,我們科會辦從來沒有用過這個名詞。

萬委員美玲:你從來沒有這樣一個經費的預算出來嗎?根據本席掌握的資料,有看到這個方案空洞,計畫其實還沒有完成,但卻有一個預算經費在這裡,所以我必須要提……

吳部長政忠:112年還是111年的?

萬委員美玲:415億元。部長,我覺得要這樣講,今天早上從林奕華委員開始一路問下來,我希望科技部在執行很多預算的時候不要太空泛,我覺得科目跟實驗方向與你們預算的精神跟編列都不一致,這是科技部過去到現在以來一直存在的很大的問題。將來就算你們改為國科會之後,我相信你們還是會有很多的案子跟計畫案,我們希望未來的計畫案能夠儘量去落實,不要亂用錢、不要亂花錢、不要亂編名目,我覺得這樣給人的感覺真的很不好,而且我覺得在經費預算的編列上也不應該這樣。

有關國家級淨零科技行動方案,我想淨零這件事情是我們大家未來應該要做的一個目標,本來就應該要有計畫,今天你在這裡講說計畫還沒有開始啟動,方案也是比較空泛,我希望將來落實這個計畫的時候,計畫能夠清楚,最重要的是到底這個錢要怎麼用、怎麼分配、怎麼落實跟執行,將來在任何一個計畫當中,我希望都能夠明確,好不好?

吳部長政忠:好,謝謝。這個一定會遵照委員的指示來辦理。

萬委員美玲:好,謝謝。

主席:請陳委員秀寳發言。

陳委員秀寳:104分)部長早安。從早上委員質詢到現在,每一位都對旭海發射場的事情非常關心,那本席想要先瞭解,對於整個發射場發生的狀況,科技部對這個事件的態度是什麼?這個態度攸關以後你們如何管理。這個部分是當初經過多方長時間的努力才取得這樣的共識,我們才取得這樣的使用權,居民有條件的同意你們來使用,現在他們覺得你們沒有善盡管理的責任,造成這樣的結果。現在科技部自己本身是用怎樣的態度來面對這樣的事情?

主席:請科技部吳部長說明。

吳部長政忠:委員好!就像這次要發射之前,我有跟太空中心吳主任提到,做一些新的嘗試的確必須要不怕失敗,失敗以後,要去瞭解到底失敗的原因是什麼。這次的確我們沒有想到會有這樣的狀況發生,所以當天旭海部落的鄉長跟我們聯繫之後,晚上……

陳委員秀寳:當然剛才部長也都回答過了,就是發生的當下,你們知道之後,當晚也立即做這樣的溝通跟協調的事情,讓當地居民瞭解你們真的是非常意外不小心造成這樣的狀況。

再來,對於這個發射的場域,我們科技部有沒有一個專責的管理單位或準則?你們的報告裡面有寫到你們有一個作業準則,就是科技部得由專責單位或委託法人團體做為射場管理單位,但是這個部分下面是寫他們協助審查申請使用事宜,其實沒有實際的管理內容。本席想請教,經過這個事情,你們有沒有思考要制定一個實際的管理辦法,是關於場地的管理,不是這個申請的管理?制定一個實際的管理辦法,有一個實際的專責管理單位。

這次的發射改期是陽明交通大學因為天候關係改期,另外還有一間學校也有申請火箭的發射,應該是成大,這次中科院的事件發生之後,會不會影響到這些計畫?會不會影響到這些期程?當時中科院進去之後被發現,他們有緊急撤離,也有把場地恢復原狀,但是整個場地需要再整理嗎?陽明交通大學的延期是延期到6月,會不會影響到他們後面的使用?整個場地是不是需要再整理,還是需要再做怎樣的建置?這個部分請部長回答。

吳部長政忠:好,謝謝。針對那個相關的管理,我們會依照設置條例裡面的規定,事實上,我們會有後續的管理辦法出來;另外,他們應該是沒有動到我們原來的那個發射基地臺,因為那邊事實上只有一個水泥構建起來的地方……

陳委員秀寳:所以在場地的部分倒是不用擔心……

吳部長政忠:是、是。

陳委員秀寳:但是整個管理辦法的設置,你們預計什麼時候會研議出來?

吳部長政忠:瞭解,我請我們前瞻司陳司長說明。

主席:請科技部前瞻司陳司長說明。

陳司長國樑:目前這一個指引是在太空發展法跟我們設置條例之前寫的一篇內容……

陳委員秀寳:這個指引只針對申請的過程。

陳司長國樑:對,目前這個行政法人也成立了,所以現在他們根據他們的設置條例裡面規定一定要有一個管理方式跟管理辦法也已經初步有一個擬定,這個會出來。

陳委員秀寳:什麼時候會出來?

陳司長國樑:3月已經有一些初步的文字,最後定案了就會出來。

陳委員秀寳:最後定案是什麼時候?這個月?

陳司長國樑:大概。

陳委員秀寳:大概?

吳部長政忠:儘快來……

陳委員秀寳:你們經過這個事件也會體會到要有一個專責、專門的單位來負責,而且要有實際的管理辦法出來。就像剛剛本席請教您你們的態度,對於這個場域提供你們使用,但是你們沒有善盡管理之責,辜負當地居民的信任這個事情,將來再面對的話,你們有怎樣的方式可以來應對?

吳部長政忠:我們會來處理,的確我們原來的管理都是在看看有沒有一般的人跑進去,沒有想到是這樣,anyway……

陳委員秀寳:以這麼嚴重的方式跑進去。

吳部長政忠:瞭解,我們會來處理。

陳委員秀寳:我相信你們真的也得到教訓,真的是要深刻來檢討這個部分,該制定出來的、該有的管理辦法還是要盡早,你們剛剛說可能是這個月,希望是這個月就有,趕快把這個管理辦法訂定出來,有一個專責的管理單位來管理這件事情。

吳部長政忠:好,謝謝。

陳委員秀寳:接下來我想請教,科技部在你們的報告裡面有提到設立太空學苑,過去太空中心提出這個想法時,其實我們教文委員會的委員跟各界都很關注,而且非常的肯定,本席想瞭解現在的狀況,你們在報告裡面提到41日已經設立,已經初步規劃課程,請問到目前為止課程報名的狀況、你們培訓的目標,還有你們希望產業加入的人數或迴響為何?我們的產業給你們的迴響是什麼?他們有沒有說出他們的產業需求?我們整個的目標就是我國發展低軌衛星跟產業如何做連結,所以產業給你們的回饋、迴響非常的重要,因為你們就是要來協助他們這一塊,這個部分是不是可以請部長說明目前的狀況?

吳部長政忠:我請太空中心副主任來跟你報告目前的狀況。

主席:請國家實驗研究院太空中心朱副主任說明。

朱副主任崇惠:目前是41日已經成立,我們打算在中心內部先上一門課程,規劃在這個月,另外,這個月還有規劃一個系統工程的課程,是對外開放的,給產業界來參加。

陳委員秀寳:所以以產業這一塊來講,你們還沒有去掌握到他們的需求可能會在哪裡?

吳部長政忠:跟委員報告,其實從去年開始我們太空中心吳主任就很多業界密切去拜訪,也知道他們對這方面非常有興趣,所以他們才會開這樣的課,已經有掌握,包括我們電子五哥等很多大廠都有……

陳委員秀寳:我相信部長你們也能夠瞭解,低軌衛星的發展不只是科技部或太空中心的事情,其實每一位民眾都非常非常的關心,我們也都很期待太空中心未來的發展能夠把具體的成效做出來。

目前我們預計6月會開放業者衛星頻譜的使用申請。至於我們的衛星發展政策要能夠與世界接軌、低軌衛星要能夠落地在臺灣、外國技術成熟的公司要來跟本土業者合作的話,我們的產業、我們的人才如何銜接?我們整個廣大的太空商機,我們如何協助我們的產業來參與?希望太空學苑要有實質的規劃來協助,不管是產業界或我們的人才,希望都能夠協助真正來參與這一塊,我們不缺席。關於這個部分,部長,你現在有怎樣的idea

吳部長政忠:有,委員指示得很對,其實我們太空學苑不會只教他們一些技術,也有整體的,也不只是低軌通訊衛星,還有其他的衛星,這些產業的布局都會有相關的專家來跟他們講,的確我們臺灣在電子精密機械這邊有很多人才,但是要打到上面去的東西,他們比較沒有經驗,我們會來布局,也不只是太空中心跟科技部,經濟部已經進來了,通傳會今天也有列席,頻譜是通傳會在安排的,我們也會橫向介接。

陳委員秀寳:這個部分就希望我們可以給予業者實質上的協助,甚至在我們整個培訓的部分,都能夠給予實質上的協助……

吳部長政忠:我跟委員報告,國外落地的那個,通傳會的這個也是臺灣的利基,我們也不會隨便就放出去啦!

陳委員秀寳:當然、當然。

吳部長政忠:也就是我們會用這個當作籌碼,包括他們要來這邊做一些實質的研發,whatever,我們有在布局。

陳委員秀寳:所以太空學苑這個部分希望腳步可以加快……

吳部長政忠:好。

陳委員秀寳:我們儘快可以來協助到他們……

吳部長政忠:好,可以。

陳委員秀寳:以上,謝謝。

吳部長政忠:謝謝。

主席:請黃委員國書發言。

黃委員國書:1013分)部長,好不容易我們設了這個旭海火箭發射場,試射卻沒有成功,不能說失敗,但是我認為是沒有成功。

主席:請科技部吳部長說明。

吳部長政忠:是、是、是。

黃委員國書:第二天還讓中科院的人進來。從這一連串的事情來看,我是覺得我們科技部在推動國家的火箭發射場這個事情上至少在管理上是鬆散的。對於中科院的人進來這件事情,媒體是用「偷用旭海火箭發射場」這個標題,用「偷用」。我想問這個旭海火箭發射場的管理單位是科技部吧!任何一個單位要來使用是不是都應該向科技部申請?

吳部長政忠:是的。

黃委員國書:我們要瞭解它使用的目的是做什麼?結果中科院有沒有跟科技部申請?

吳部長政忠:沒有。

黃委員國書:有沒有口頭告知?

吳部長政忠:沒有。

黃委員國書:完全都沒有?

吳部長政忠:都沒有。

黃委員國書:你在事後知不知道他們要做什麼用?

吳部長政忠:當天就知道。

黃委員國書:當天知道,他們要做什麼用?

吳部長政忠:我不知道。

黃委員國書:你到現在還是不知道?

吳部長政忠:不知道。

黃委員國書:中科院都道歉了,你還不知道他們要做什麼用!這個很關鍵喔!中科院進來是要準備發射火箭?還是要演訓?或是作為觀測他們演習的一個觀測點?我們要進一步了解,中科院進來到底要做什麼,不能說我們都不知道。因為與部落的協議是禁止國防部演訓使用,本席想問一下,中科院進來是做演訓使用嗎?

吳部長政忠:有些牽涉到國防的部分,我們就不便問得太仔細。

黃委員國書:你是管理單位,國防部要來使用……

吳部長政忠:所以就讓他們馬上撤除了。

黃委員國書:馬上撤除?

吳部長政忠:因為是不對的事情,所以要馬上撤除。

黃委員國書:任何單位來到旭海火箭發射場,科技部擁有准駁的權力,任何一個單位來都是如此嗎?

吳部長政忠:是。

黃委員國書:是不是這樣?

吳部長政忠:對。

黃委員國書:未來你是否還會同意中科院申請使用,即便他們只是作為一個觀測點?會同意嗎?

吳部長政忠:科技部身為管理單位,我們會與中科院及旭海當地原住民做一個協議,如果他們沒有問題,我們才會核准。

黃委員國書:他們就告訴你不可能給國防部使用啊!

吳部長政忠:沒有,他們沒有說……

黃委員國書:他們是說不能做演訓,所以我們就要把這件事情釐清。

吳部長政忠:好,了解。

黃委員國書:中科院或國防部要使用,一定要經過部落的同意。

吳部長政忠:是。

黃委員國書:同時也要把使用的用途說清楚,不會影響到部落的生態、不會影響到他們的安寧等等。

吳部長政忠:是。

黃委員國書:你不能雙手一攤的說,事涉國防業務,我們不便了解。

吳部長政忠:不會、不會。

黃委員國書:不能這樣做,因為我們是管理單位。

吳部長政忠:了解。

黃委員國書:為什麼本席要提這個?因為這個會影響我們與部落之間的互相信任,也會對火箭發射場未來的營運有很大的影響。

吳部長政忠:是。

黃委員國書:如果他們沒同意,中科院又執意要進駐,這樣該如何處理?面對這個狀況,是把他們趕出去或是怎麼樣?況且又沒有罰則!

吳部長政忠:知道沒有得到科技部允許,所以當天就要他們撤出了。

黃委員國書:當天就撤出了?

吳部長政忠:是。

黃委員國書:我們當然都不希望以後再發生這樣的事情。

吳部長政忠:了解。

黃委員國書:另外一個問題,這次的試射並沒有成功,原因是什麼?是天候嗎?是唯一的原因嗎?

吳部長政忠:第一天delay是因為天候,的確是有十級風與大雨。

黃委員國書:對,天候。

吳部長政忠:第二天是它的電子設備……

黃委員國書:進水了?

吳部長政忠:這的確也是給他們一些很重要的……

黃委員國書:經過這一次的經驗,我們要提出一些精進的作為,譬如可能要增加什麼樣的設施,像是與氣候相關的測候設施,或是如何排除設備進水。未來我們還要提供成大或其他學研單位申請,既然我們是場地的管理者,同時也是提供者,當然要做到最完備的設施,希望能協助他們試射成功,因此,基本上,我們要從過去幾次的經驗做好完善的相關制度或設施,對不對?

吳部長政忠:委員提醒得非常正確,因為一般的大學都在實驗室裡面做,不曾遇過十級風與十級的大雨,所以他們的電子零件會受潮,這次的確是給他們一個很好的經驗。

黃委員國書:這是一個很好的經驗。

另外,本席想問一下,這是一個臨時性的試射場地,不會是永久性的國家發射場域,那麼我們還要不要推長久性的國家發射場域呢?

吳部長政忠:會。

黃委員國書:還會嗎?

吳部長政忠:對。

黃委員國書:選址呢?不會在這裡吧?會在哪裡?

吳部長政忠:因為那個地方太小了。

黃委員國書:對啦!那個地方是太小了。

吳部長政忠:我上次提到一定是在東部及東南部,不是臺東就是屏東。

黃委員國書:本席認為,還是要請科技部針對這一次的發射以及未來選址的規劃與強化設施,在一個禮拜內提出一份檢討報告,好不好?

吳部長政忠:好。

黃委員國書:再來,2050年要淨零碳排,蔡總統也倡議了,在我們2050年的發電結構中,再生能源要占六成以上、氫氣要占一成左右,這是國家的重要目標。經濟部也已經做了一些努力,工研院在6月要推出氫能發展藍圖,那麼科技部有沒有呢?有喔!科技部最近也提到三路攻淨零,氫能掛帥,所謂的三路攻淨零是哪三路呢?氫能、儲能設備及智慧電網,這是科技部的行動方案。既然經濟部在推動了、科技部也在推動了,本席想要了解一下,經濟部與科技部如何合作?是不是會變成雙軌進行的多頭馬頭?或是你們有一個聯繫協調的合作機制,有沒有?

吳部長政忠:科技部不會投這麼多錢,我想這應該是一個橫向協調。

黃委員國書:橫向協調?

吳部長政忠:就是跨部會的。另外,之前的淨零科技,包括綠能或綠色,其實很多都與這個會有關係。但是,剛剛林召委也有提到,我說未來國家級的淨零科技行動方案應該是一個從上游的研究、中游、下游到產業,到最後有一個endpoint,就是減多少碳。我們現在一年是二億六千多萬噸,怎麼減?這個需要有一個真正的KPI

黃委員國書:如果2050年氫能占比要達到一成,那麼我們也想了解科技部目前研發的進度,針對一些相關的階段目標與期程,你們也要有一些作法出來。

吳部長政忠:科技部或未來新國科會將配合國發會整體布局,用科技來協助。

黃委員國書:我們所屬的科學園區有沒有角色?當然有啊!本席看到經濟部的科技產業園區,也就是原來的加工出口區升級的科技產業園區,他們都已經提出節能減碳輔導團、企業碳盤查諮詢、碳足跡人才培訓等三大面向,在積極推動相關的輔導措施了。因此,本席想了解一下,科技部所屬的科學園區有沒有針對淨零碳排的轉型,提出輔導廠商的一些相關策略?有沒有?

吳部長政忠:科學園區裡的廠商當然要當領頭羊。

黃委員國書:當然啊!

吳部長政忠:其實在我們的園區裡,包括台積電、聯電都已經加入了RE100,他們也宣示要走在最前面。我請竹科管理局王局長來跟委員說明。

黃委員國書:時間有限,就不用逐一說明了。

到目前為止,在科技部的官網上,本席還看不到相關的統計資料,有沒有包括科學園區逐年減碳的管理目標及獎勵措施?看不到!再來,科技產業對綠電需求快速成長,科學園區增加綠電供給的目標是什麼?看不到!再來一個很重要的,科技部建立科學園區的統計資料沒有揭露減碳的情形及綠電供給的使用情形,只有一個用電負載量,並沒有關於綠能使用的比例。未來你們要如何減碳、相關的措施作為及目標也都看不到,顯然科技部應該要有一些積極的作為,特別是針對各個科學園區要有一些輔導的措施,因為淨零碳排未來不會只是一個環保的問題,而是一個產業的問題。

吳部長政忠:了解。

黃委員國書:各個科學園區的重要科技大廠在未來都要面對全球性的產業衝擊,而且這個產業衝擊非常大,所以科技部當然有責任要輔導、告知及協助,甚至要把相關的資訊放在你們的官網,對不對?

吳部長政忠:好。

黃委員國書:針對這些問題,請你們在一個月內提出相關的對策,可以吧?

吳部長政忠:可以,我們的局長說可以,謝謝。

黃委員國書:拜託了,謝謝。

吳部長政忠:好,謝謝。

主席:等一下在吳思瑤委員發言完畢後,我們就休息5分鐘。

現在請范委員雲發言。

范委員雲:1024分)部長,早安。今天主要是向你詢問改制後國家太空中心的用人標準以及預算的監督機制,當然也希望能夠提醒你,除了投注太空衛星產業之外,政府也應該關心太空的環境治理問題。

首先要向你請教,我們的國家太空中心設置條例是在今年419日三讀通過,但施行日期是由行政院定之,請問現在預計何時施行呢?

主席:請科技部吳部長說明。

吳部長政忠:應該是在成立之後的6個月,我們希望能在年底之前。

范委員雲:在年底之前,請問目前整備的進度如何呢?

吳部長政忠:應該是從人員及設備的移轉。

范委員雲:人員及設備的移轉?

吳部長政忠:對,人員的部分,我們已經在協調了,至於設備的部分,應該是比較單純,大部分都是必用的東西。

范委員雲:你們對於人員的協調標準是什麼,可以問一下嗎?

吳部長政忠:應該大部分太空中心的人員都在之後的……

范委員雲:大部分太空中心的人員都會過去嗎?

吳部長政忠:原來就在那邊,還有一些是借調到國研院院本部的,這邊的人會做一些橫向調度,看看哪些人在太空中心、哪些人在國研院。

范委員雲:本席注意到部長在今年1月說過,太空中心因為肩負協助布局臺灣太空產業發展的重任,之後將會再增加人力。原先在國家實驗研究院底下的太空中心已經成立多少年,部長應該知道吧?

吳部長政忠:30年。

范委員雲:已經成立超過三十年,一定都會有一些人事問題,老實說,本席辦公室也曾接獲陳情,至於情況怎麼樣,部長應該可以再去關注。本席認為,無論原來的情況如何,我們應該藉著這次改制升格的機會,全面檢討過去的用人機制,並且重新建立健全的用人機制。本席記得在通過國家太空中心設置條例的時候,黨團協商也通過一項附帶決議,要求立法施行後三個月內訂定人事晉用甄選規章。當然三個月的期限還沒到,但是改制準備作業就像部長講的正在進行中,目前預計會訂定哪些用人標準呢?

吳部長政忠:我請司長來說明。

主席:請科技部前瞻司陳司長說明。

陳司長國樑:在設置條例通過之後就會訂定人事管理規章,這是每一個行政法人或財團法人必須要有的,但是會遵照委員的指示,檢討過去用人的方式及裡面的內容,訂定全新的用人條件及方法;目前正在訂定當中。

范委員雲:因為各界期待很高,政府不但會給足預算,未來在人力方面也會增加,希望給予良好的待遇,但也要以高標準進用能夠實質貢獻的優秀人才,對於過去有需要檢討的部分,本席希望部長能夠監督一併檢討,好嗎?

吳部長政忠:事實上,以前的太空中心都是用衛星當作垂直式管理,你就是做那顆衛星,現在吳主任進去後是採矩陣式管理,也就是衛星的研製有幾個部分,不會一個人只做一件事,這個都在新的規劃中。

范委員雲:大家都對吳主任期待很高,連蔡總統都在臉書對他表達很高的期待,希望部長能全力支持,在這個過程中如果舊有的人事有問題也能一併檢討,好不好?

吳部長政忠:好,謝謝。

范委員雲:在你們的太空中心網站上仍有25個職缺,這些職缺的規劃應該都已經納入改制後太空中心的需求吧了?因為我們看到這些職缺一直都掛在那裡。

主席:請國家實驗研究院太空中心朱副主任說明。

朱副主任崇惠:對,這些都是現有的缺。

范委員雲:現有的缺?

朱副主任崇惠:我們現在編制內的缺。

范委員雲:本席就相信你們剛剛講的一些新的標準,整體而言,對於專業人才,部長應該知道如何訂定最好的標準、好的待遇以及嚴格的標準,讓大家的期望在未來不會落空。

再來要繼續追問未來太空中心預算監督的部分,今年政府就打算投入40億元,但是立法院預算中心提到很多政府法人因為政府捐助未達年度收入五成,預算不須經過立法院審議,像是新聞舉例的工研院、資策會等財團法人,但是目前太空中心這個行政法人的規定也是一樣,政府核撥經費要超過當年預算收入五成才須送立法院審議,請問未來政府預算都會超過五成嗎?時間大概多長?部長能否預估一下情況,是否會出現其他法人遇到的問題?

吳部長政忠:至少在未來十年當中都會超過五成,所以預算應該都會……

范委員雲:至少十年內不會有立法院無法監督的問題?

吳部長政忠:不會,一定會送到立法院審議。

范委員雲:這樣很好,至少是十年之後再煩惱那個不同的監督問題。

現在還有一點時間,本席想請教你關於太空環境治理的問題。因為第三期預計會發射20顆以上的衛星,部長,也曾講過非常樂見這樣的發展,但是各界也提過發射的衛星種類壽命大概是57年,汰換速度非常的快,包括國際的麥肯錫公司也預估2030年會有多達5萬顆衛星在太空中漂浮,可能會變成太空垃圾,不知道我們臺灣在規劃製造的過程中有沒有考慮到未來廢棄衛星的回收問題,部長能回應嗎?

吳部長政忠:就我所知,目前並沒有考慮到,為什麼?因為我們發射的是比較小的衛星,當它進到大氣層就燒掉了,除非是非常巨大的衛星,但我們那個是……

范委員雲:你的意思是臺灣發射的都是比較小顆的衛星,不會有像國際間所講的廢棄衛星回收問題嗎?

吳部長政忠:是的,因為我們的量非常少,目前只有十幾顆的量。

范委員雲:但你原本是說在2030年會有20顆,沒關係!部長,本席只是在這裡做個提醒,好嗎?臺灣要成為國際認可的太空產業鏈的一環,從現在開始也應該要在太空環境治理上有一個負責任的態度,好不好?

吳部長政忠:謝謝,這除了是責任之外,其實未來也是一個機會,就像委員所講的,未來如果有很多的話,如何讓它能夠回收或是更環保,也是我們研製衛星的一個思考。

范委員雲:畢竟我們的發展是希望能夠越來越多,成為太空產業鏈的一環,因此,現在就應該把太空環境治理的思維納入太空產業發展的政策,好嗎?

吳部長政忠:可以,謝謝。

范委員雲:謝謝部長的回應,感謝。

主席:請吳委員思瑤發言。

吳委員思瑤:1033分)部長,早安。大家辛苦了,謝謝主席。本席聽了一個早上,臺灣首次試射火箭,好事變壞事,「整組壞了了」,變成一個偷渡及竊用的事件。本席真的難得幾次對於部長的答詢有一些還想再追問的地方,從這個事件掌握的狀況有沒有超前部署,到發生事件後的及時處置,乃至後端我們如何從這個個案來訂定長程精進的作為,這三個部分無論是在立場或作為上,本席真的要說科技部並沒有做到本席認為應當做的事情。尤其是當我們剛剛通過太空發展法和國家太空中心設置條例,而且在總統發布的當下,今年發生了這件事就是一個很好的試金石。我們做好準備了嗎?但是本席要說sorry,對於你們一整個早上的答詢,本席非常的不滿意,這件事情可大可小!

部長,太空發展法及國家太空中心設置條例都是今年剛通過的,而且教文會也全力支持,但是早在這兩個法律及條例通過之前,我們在109年就有一個科技部短期科研探空火箭發射場域作業指引,因此,今天我們面對旭海這件事情已經有指引、有法規。我想問一下,短期的科研探空火箭發射場域,和長程的依太空發展法設立的專責法人來管理的國家發射場域,兩者的管理強度和密度有沒有不同?

主席:請科技部吳部長說明。

吳部長政忠:當然不同。

吳委員思瑤:當然不同?

吳部長政忠:對。

吳委員思瑤:但是態度跟精神應當要一貫。我同意您說的,管理強度當然不同,因為法律的授權就不同。太空發展法第三條、第五條、第十條、第十一條、第十二條都在講國家發射場域應當如何,尤其第十二條,從選址、設置、營運、管理、補償到回饋,都有清楚的規範。這代表國家要做國家發射場域,我們當然要做到最嚴密,從前端到後頭,包括保險,發生事故該怎麼辦,都非常清楚地規範。我認為現在就是一個很好的時機,就這個個案,我們依太空發展法和太空中心設置條例,國家發射場域該做的事情,都應當讓我們去檢視現行這個在民國109年就已經上路的短期科研探空火箭發射場域作業指引,這是我開宗明義要說的,因為我調出來看以後,認為管理的強度大不同,但是現在可以來補強。

火箭試射的第一次,大家真的是引頸企盼,陽交大的試射因為天候關係而暫緩,我覺得很好,就是因為有嚴格管理,天候不佳就應當暫緩,這代表有管理,對不對?但是萬萬沒有想到,在這個暫緩的A事件之後,反而就讓中科院有機可乘,我真的把它定義為竊用和偷渡,就是如此,事實也是如此。我聽過早上部長您的回答,您很明確地說中科院沒有向科技部申請,可是您剛剛在第二位委員詢問的時候,我又聽到您說中科院有送來公文,到底是什麼?

吳部長政忠:是國防部送來的。

吳委員思瑤:是國防部給科技部的公文?

吳部長政忠:對。

吳委員思瑤:什麼樣的公文?是什麼事?到底那個公文是不是申請?

主席:請科技部前瞻司陳司長說明。

陳司長國樑:跟委員報告,這一次中科院沒有來申請,這個是確定的。

吳委員思瑤:好,那公文是什麼?

陳司長國樑:前面那個是國防部想要使用這一個場域的申請。

吳委員思瑤:但不是這個事情?

陳司長國樑:不是。

吳委員思瑤:不是中科院的?

陳司長國樑:不是。

吳委員思瑤:好。也許未來有不同的單位想要使用,你們同意了沒?

吳部長政忠:我們沒有同意。

吳委員思瑤:所以這是兩件事嘛!國防部可能規劃了好幾個試射場域,也許他們希望徵求你們的同意,然後中科院這一次旭海的事件是完全沒有申請。好,那我釐清了,公文是另外一件事情。

好,部長,我想問一下,依照現行的指引,到底是申請制還是報備制?

陳司長國樑:是必須向科技部申請,科技部同意之後才能使用。

吳委員思瑤:所以很清楚是申請制,而不是報備制?

陳司長國樑:是申請制。

吳委員思瑤:好,這個事情要講得很清楚,不是有循程序送文件就好,也要取得你們的核可,而且要審查。依據你們這個指引,發射安全的注意事項確實非常多,包括發射的作業方式、地面安全的作為、空域安全的作為、海域安全的作為、無線電頻譜安全的作為、區域內交通人員安全的作為、緊急處置及職業安全衛生作為,都很清楚,而且就是申請制,這個講清楚了。但是我看這個指引還有寫,有一個申請要在14天前,對不對?也就是經過你們審查,才可以上路,是這樣吧?確定是如此吧?還是說,他有送出,就可以先去做?

陳司長國樑:不行。

吳委員思瑤:好,我再次釐清,確確實實就是申請制。

部長,您說這個地方的現況就是交給部落協會來管理,這個講法就大有問題了,如果是申請制的話,這個地方的管理者就應該是科技部,而不是部落協會,可是您剛剛回答了一個早上,都說是部落協會在管理這個地方,然後部落協會發現這個事情,然後來跟你們講。到底誰是管理者?

吳部長政忠:管理者是科技部,但是他們協助我們來管理。

吳委員思瑤:好,部長,管理者是科技部這句話太重要了,請記得這句話,而不是我聽了一個早上聽到的,說那是部落協會的事,我聽起來是這樣。

吳部長政忠:沒有,是他們替我們去看,因為我們不可能……

吳委員思瑤:好,我釐清了,以後管理者就是科技部,必須是科技部,因為未來使用的可能不只部會,可能還有民間的人,一個部落協會當然沒有辦法去管理,也沒有那個法律的公權力。

可惡的中科院,犯行無悔意,我絕對要譴責。我看了中科院發布的新聞稿,簡單來講,我歸納了幾點,第一點,中科院並沒有取得同意,這一點剛剛釐清了,科技部也沒有同意,部落也沒有同意。他們中科院是犯行未遂,但是他們兩個回應的說明完全沒有道歉。大家可以去看中科院56日發的新聞稿,他們並沒有致歉,反而說這是誤會一場,已取得牡丹鄉公所及鄉民的諒解,而且中科院說:本院已適切與鄉公所與鄉民溝通,不影響後續科技部火箭發射的測試工作。換言之,他們犯行未遂,可以不用道歉,當作誤會一場,取得諒解,沒事了。中科院今天沒有人在場,但我要說,可惡的中科院,犯行無悔意!

我接下來要說:可議的科技部!你們到今天為止,如果不是召委安排這個專報,你們還是沒有任何一個新聞對外正式說明,部長,這幾天你們的官網反而還在告訴大家你們有陽交大的試射,你們並沒有正式對外說明這件事情的緣由,如果不是今天教委會安排這個會,這件事情可能就沒了,我不可接受!第二,推諉塞責!我聽了一個早上,很抱歉,部長,您就是說部落會議、部落協會,我不能接受,因為剛剛你也說了,管理者就是科技部。我第三個不能接受的事情就是,您說中科院有跟科技部道歉,有嗎?他們的新聞稿是沒有。

吳部長政忠:他們跟太空中心道歉。

吳委員思瑤:然後你們就接受了?

吳部長政忠:目前還沒有處理。

吳委員思瑤:所以這一個指引需要改,需要精進,如果有人違規,該怎麼處置?有沒有罰則?程序是什麼?是撤銷未來的資格?這些都沒有規定。我們要從這件事情去放大未來的作為,所以科技部未來不能再慢半拍,不能再軟趴趴。

這次踩了部落會議的紅線,到底未來可不可能再繼續使用?剛剛部長的回應好像是說部落同意說可以了,是嗎?

吳部長政忠:是的。

吳委員思瑤:好,「好里佳在」,沒有「整組壞了了」。

最後是管理火箭發射,不能不作為,科技部的三個必須:第一個,你要重建在地的信任。「好里佳在」,您告訴我說,部落同意可以繼續使用,真的「好里佳在」,否則依部落會議當初對外的但書,附帶決議是一旦發生軍方的軍事使用,他們就絕對終止。「好里佳在」,信任已經破裂了,這需要重建。第二件事情,對於未來的審查申請,你要去精進科技部短期科研探空火箭發射場域作業指引,必須明定,申請的規則要更明確,罰則規範在這個指引裡頭都要去定清楚,這是第二件事、第二個必須。最後一個必須就是強化場地的管理,你要增加管制作為,現場暨沒有告示,也沒有圍籬,你說你是請部落替你去看,這個不行吧?管理機關叫科技部。第二個,你要提升管理的人力,不能都推給部落協會去做。第三個,現場如果發生任何違規的事情,依據剛剛提到的指引,就是要重罰。我為什麼今天這麼氣憤?部長,如果連短期的火箭發射場域都沒有辦法管理好,我們如何期待未來國家發射場域?從選址、設置作業到後續的補償、回饋,我會沒有信心。部長,您綜合回應一下吧?這三個必須要不要去做?

吳部長政忠:謝謝委員的指導跟提示,科技部虛心受教,但是針對未來新的東西、新的發展,一開始的確會有一些不足的地方,我們會來改進。也要提醒說,未來很多創新的東西,也希望要有一些容許……

吳委員思瑤:部長,你不要再這樣講了,火箭發射的短期場域不是新的事務,對於未來的國家發射場域,我或可同意你的說法,國家有法令的要求,但是短程的火箭發射這件事情不是新事務。

吳部長政忠:跟委員報告,這是第一次,「火箭阿伯」在發射的前一、兩天就緊張得睡不著,其實他現在是確診了,所以壓力很大;以前是偷射。

吳委員思瑤:好,部長,兩個月內把這三個必須做好。火箭阿伯確診了,我不好意思講,你們科技部上上下下有九位同仁確診,對不對?

吳部長政忠:我知道。

吳委員思瑤:我都比你們有掌握,你也有掌握?

吳部長政忠:我們有掌握。

吳委員思瑤:好,大家顧好健康,繼續防疫,發展太空,謝謝。

吳部長政忠:謝謝。

主席:主任、副主任和很多同仁,大家都把身體照顧好。剛剛吳委員講兩個月,不過我希望科技部在兩個禮拜內先給我們教育及文化委員會一份報告。

吳部長政忠:可以。

主席:因為這不是你虛心受教就可以了,你跟中科院到底要怎麼樣討一個公道?把制度研究好,這很重要,請在兩個禮拜內給我們教育及文化委員會一份報告。

現在休息5分鐘。

休息

繼續開會

主席:現在繼續開會。請賴委員品妤發言。

賴委員品妤:1053分)部長早。一開始我要很直接地講,本席非常不滿意。我要先跟部長討論一下旭海火箭發射場的爭議,前面有幾位委員都講到,原先53日要在屏東旭海短期發射場發射的科研火箭計畫,因為天候因素取消發射,結果沒有想到中科院居然在未經科技部的同意之下進入施工,預備訓練,完全違反原先向當地居民承諾的僅供科技部使用的約定,當時居民甚至說要召開部落會議,終止科技部火箭發射場的使用權。

前面部長跟其他委員解釋,我都有聽到,但我必須要講,針對這個問題,我們應該要先去看為什麼會發生這個狀況,其實說到底,可以很直接地講,中科院根本就是沒有把這些協議當成一回事,才會發生這種事情。這個我們當然可以在制度和規定上去調整,可是我必須很嚴肅地講,我覺得中科院就是沒有把這些協議當成一回事,才會發生這種事情。他們如果真的有把這件事情當成一回事,有重視跟部落的協議的話,根本不會發生。

在這個case裡面,科技部不但沒有善盡場地管理機關的責任,同時也可能會造成連帶影響。這種事件,大家都看在眼裡,不是只有這個部落,大家都看在眼裡,這可能也會連帶影響未來場域使用權的問題。所以我想請問部長,對於中科院這樣子的行為,科技部目前有沒有任何依據可以去求償或處罰?

主席:請科技部吳部長說明。

吳部長政忠:委員早。目前是沒有依據可以求償跟處罰,但是我們會譴責這樣的行為,事實上當天一開始他們會撤出,就是知道沒有經過科技部的同意就進入是不對的,然後我們的人員一看到有人進去就馬上回報,所以當天就處理了。旭海部落原來也不是很諒解,後來知道不是我們同意的,所以當天晚上中科院就跟他們道歉,並跟我們的太空中心協調。剛剛有幾位委員垂詢,未來我們會把相關辦法訂得更嚴謹。

賴委員品妤:對。第一,真的要感謝部落大度,如果今天他們要繼續追究這件事情,是完全站得住腳的。對於這件事情,我真的非常生氣,因為我覺得中科院根本就是不尊重部落,才會發生這種事情。剛才也有人提出這個問題,當事情真的發生的時候,我們才發現,雖然有規定,但是無法可罰,沒有依據可以針對中科院去做處理,所以我認為科技部應該要儘快去補上相關的罰則或相關的規範,請儘快好不好?

吳部長政忠:可以。瞭解。

賴委員品妤:多少時間內可以處理好這件事情?

吳部長政忠:司長剛剛有講過。

主席:請科技部前瞻司陳司長說明。

陳司長國樑:我們已經研擬一些相關的做法,會儘快把這個辦法提出來。

賴委員品妤:儘快是多久?給我一個時間好不好?

吳部長政忠:一個月。

賴委員品妤:好,一個月之後我真的要看到,如果是要等一個月的話,我希望看到的是一個完整的、新的規定,而不只是計劃往哪個方向去做,我要看到的是完整的規定,一個月內可以?

吳部長政忠:好。

賴委員品妤:部長已經答應我了。

吳部長政忠:好。

賴委員品妤:好,再來說第二件事情。目前國家太空中心設置條例已經在419日三讀通過,我剛剛也有聽到部長說預計6個月後會實施,我想太空中心未來業務量勢必會增加許多,這個是可以預見的,員額編制的需求也必然提高,有充足的人才進入太空產業,才會成為臺灣打進全球太空產業鏈的關鍵因素。

過去太空中心吳宗信主任也說,沒有人就做不了事,這是一個很基本的道理,科技部自己也有講,未來希望提升員額編制,從現行的280人(包含正式人員和特約人員)提升到600人。我覺得還要考慮一件事情,太空中心再過五到六年可能會有一波退休潮,所以人力會非常吃緊。目前科技部針對人才培育表示有三個方向,第一個是基礎人才培育,就是說要和大專院校合作,目前有臺聯大系統的太空科技和工程學分學程,還有中央大學的太空科學和工程學系。第二個,我發現一件事情,你們說要做高階博士人才的培育,但事實上你們在自己的報告裡面並沒有提及高階博士人才到底要怎麼培育。第三個就是跨域的產業人士培育,目前你們自己的說法是說成立太空學苑,讓人才從商業領域跨入太空領域。

綜合你們自己講的跟本席分析的,看起來就是,基礎人才培育不但可能不足,就連高階人才培育的規劃,你們自己在報告裡面都隻字未提,部長,我覺得人才培育的狀況目前看起來不是很樂觀,而且包含上次我問董監事比例的時候,你自己也有說民間人才比較難找。我想,太空產業目前缺乏的是整合型的人才,是不是可以簡單說明一下目前完整的規劃跟你們未來精進的作為應該是什麼?

吳部長政忠:高階人才培育就是從大學裡面的博士去著手,從相關的研究所或目前有的航太系所去做會比較快。另外一個管道就是要從國際recruit,真的要有太空衛星跟火箭技術的一些人才,當然是國外一些比較資深的人員,目前也有在規劃當中,包括低軌通訊衛星的一些人才。

賴委員品妤:去相關的系所找人,這個其實是相當直觀的,不用多說,但是目前本席沒有看到國際人才的延攬,這個部分我希望可以儘快看到科技部提出完整的規劃。然後我也在這邊提醒一下,屆時太空中心在薪資或待遇上也需要有更多的考量,尤其未來太空中心的人才來源更是要跟半導體、資通訊、機械產業競爭搶人,所以你到底能不能提供一個更好的誘因去吸引人才,這個真的是要好好地去想。希望我今天提到的問題,你們都能審慎規劃,第一個就是火箭發射的問題,這個真的是要儘快去補上相關的規定,不能有規定卻沒罰則,這樣子對方當然不怕你,那未來民間進來是不是會遇到一樣的狀況?這個要趕快解決。

最後,科技部也很清楚本席非常非常關注運動科研計畫,我們可以看到,臺灣選手在東京奧運的亮眼表現,他們斬獲史上最佳成績,基本上運動科技輔助選手參與奧運,帶來亮眼的成果。本席有一個問題要問,科技部過去已經推動精準運動科學研究專案計畫,從2018年到今年7月,補助8個研究團隊4年總經費2.4億元,主要就是分成三大主軸,分別是運動科學訓練、體能恢復跟傷害防治、技術跟戰術分析,目前看起來確實有不錯的成效,但是我剛剛講到,這個計畫將在今年7月到期,我希望第二期的計畫可以加深及加廣,將第一期研究出來的技術進一步加深應用,將來可能會增加其他運動專項,或是研究主軸更多元,因為前面有說過,它涵蓋的是棒球、羽球、桌球、舉重和自行車等五個項目,我想請部長在這邊說明一下第二期精準運動科研計畫的規劃、計畫期程和經費規劃目前是多少。

吳部長政忠:跟委員報告,這個的確非常重要,一定會繼續,而且會加深、加廣、預算加倍。

賴委員品妤:上看5億?

吳部長政忠:所以這次跨部會署有一部分是用在科技部這個計畫裡面。

賴委員品妤:對,我認為運動科學基本上是包含心理、生理、醫療、營養等場域,未來運動科學一定也是臺灣重要的顯學,不只是競技運動,接下來全民運動也越來越講究精準訓練,非常需要跨部會整合產官學研的資源來推動運動科技。可是部長,我還是要問你,因為你剛剛有說會加深加廣,並且承諾預算會加倍,問題就是說,這個計畫的第一期到今年7月就會到期,本席還沒有看到第二期更深入的資訊,這個部分已經出來了嗎?還是沒有出來?可以簡單地回答我嗎

吳部長政忠:應該出來了。

賴委員品妤:已經出來了嗎?

主席:請科技部人文司林司長說明。

林司長明仁:對,我們現在已經在最後階段,然後是跨部會署「1+4」,第一年就有經費,後續4年我們都有編列,我們再把詳細的資料送給委員。

賴委員品妤:好,多久可以給我?給我一個時間,多久?

林司長明仁:一個月內。

賴委員品妤:一個月?7月就要銜接了。你們已經有東西了,兩週給我好不好?

吳部長政忠:應該可以,因為下個年度的預算已經在編了,我們先把編的給你。

賴委員品妤:好,拜託兩週內給我。

吳部長政忠:好,沒問題。跟委員報告,不只科技部,經濟部、衛福部和其他部都已經進來了。

賴委員品妤:當然,當然,這個我全部都會一起去檢視,兩週內給我。

吳部長政忠:好。

賴委員品妤:謝謝部長,謝謝主席,謝謝。

主席:請鍾委員佳濱發言。

鍾委員佳濱:114分)主席、在場委員先進、列席政府機關首長官員、會場工作夥伴、媒體記者女士先生。目前科研探空火箭有在旭海進行試射,希望以後能常態化,定期地繼續做科研火箭的探空發射,對不對?

主席:請科技部吳部長說明。

吳部長政忠:當然。

鍾委員佳濱:當然是這樣。所以我今天要問的是:怎樣完備這個火箭發射的環境?SpaceX載人3號在前兩天返回地球,它在2021年發射的時候,有兩次都是因為天候不佳而延期,這是載人太空飛行。第二個,衛星酬載無人太空飛行,去年飛鼠跟玉山衛星發射也經常延期,都是因為天候不佳,所以從部長的角度來看,這些火箭的發射是不是常常受到當天天候影響?

吳部長政忠:會。

鍾委員佳濱:好。火箭發射大概有兩個因素,一個是發射窗口,視任務目標或角度,如果被派到火星,要等地球運轉的軌道跟火星最近的時候把它射出去,對不對?

吳部長政忠:對。

鍾委員佳濱:有時候一等不只等一、兩年。另外一個因素就是天氣,要看風速、雲幕等氣候條件來決定當下能不能發射,是不是這樣子?

吳部長政忠:對。

鍾委員佳濱:這是科普知識,部長,你很專業,你放心,儘量講,我瞭解的沒有你多。

吳部長政忠:沒有錯,你比我還清楚。

鍾委員佳濱:這次我親自到現場,我前天晚上就在等,等什麼?等第二天好天氣。結果科技部司長跟「火箭阿伯」說,為了穩健安全,發射延期。發射火箭有兩個要素,第一個是等好天氣,第二個是掌握好天氣,要對天氣的狀況澈底掌握,對不對?是不是這樣?

吳部長政忠:是。

鍾委員佳濱:九鵬基地跟東部外海是我們國軍重要的射擊訓練地點,以九鵬基地為例,去旭海申請空域的時間,根據5月份的射擊通報,中科院申請了四、五個檔次,大部分都是三天,海軍做火砲試射,也申請了四、五個檔次,多半是四天,請問部長,你知不知道這次科研探空火箭申請空域申請幾天?

吳部長政忠:兩天。

鍾委員佳濱:好,問題來了,這一些空域的使用,其實都是前一年年中國防部訓練參謀次長室就訂定了,也就是去年年中就訂定了今年的年度射擊訓練流路。請問科技部這次發射探空火箭是什麼時候提出空域申請的?去年嗎?

主席:請科技部前瞻司陳司長說明。

陳司長國樑:沒有,是今年。

鍾委員佳濱:今年就是用別人挑剩的,是不是這個意思?所以部長知道原因了沒有?你們今年去申請,別人都排好了,你們只剩那兩天可以申請,你瞭解嗎?同不同意?

吳部長政忠:同意。

鍾委員佳濱:是用剩的嘛!

吳部長政忠:我們沒有說是用剩的。

鍾委員佳濱:是軍方用剩的才給你們用啦!

太空中心的發射窗口需要等待好天氣,四天是不是比兩天容易等到好天氣?

吳部長政忠:對。

鍾委員佳濱:但是中科院的武器取得參數跟國防部軍方的火砲試射是不怕壞天氣的,是不是這樣?

吳部長政忠:了解。

鍾委員佳濱:所以一個要好天氣,一個不怕壞天氣,任務的特性不同,所以在協調火箭發射空域時,很明顯地,部長,你們應該今年就儘早跟國防部說明你們明年會有什麼火箭要發射,需要好天氣,至少要有四天,可不可以做得到?

吳部長政忠:我們來努力看看。

鍾委員佳濱:那天我問吳主任到底要等什麼,他說前一天要等氣象測候。我去中央氣象局查,那天有風力風向的測候站,一個距離26公里,一個距離14公里,那天要知道的是5公里範圍內的微氣候,所以如果要知道火箭發射場域當天、風力情況如何、是否可行,需不需要更高精密度的微氣候觀測設備?要嘛!你們有沒有打算在附近設置一些氣象觀測設施?以後要不要設?

陳司長國樑:目前還沒有設,但是附近有中科院在那邊……

鍾委員佳濱:很好,你又動腦筋動到人家頭上去了。軍方當然有完備的氣象雷達,但是我們希望軍方提供的精密度跟區域範圍符合你們的要求。部長,如果符合要求,就跟他們借、跟他們要、跟他們分享,如果不符合要求,自己蓋可不可以?

吳部長政忠:我來瞭解一下。

鍾委員佳濱:我希望你們在附近加速布建微氣候的觀測系統。你看,如果氣象測候不明,你們沒有辦法判斷試射的成功機率,就會傾向保守,就像那天決定因風力太大而不要試射,但是如果資訊清楚,你們可以判斷成功機率,就比較敢大膽決策。如果投資旭海的微氣候觀測設備,就可以減少氣象帶來的發射風險,可以跟軍方和氣象局共享氣候資訊,你同不同意?

吳部長政忠:同意。

鍾委員佳濱:最後一個問題,第二天沒有射,其實在前一天就知道了,因為航電的飛控系統因風雨而故障,就是因為下雨下太久。本席現在出示的是現場的情況,一個貨櫃耶!這次的發射成本要花多少錢?司長知道嗎?重鋪,拆回去,再來一次,要多少錢?知不知道?有沒有超過100萬?陽明交大要不要花錢?

陳司長國樑:目前真實的數字還不知道。

鍾委員佳濱:差不多100萬,我問過了。所以我希望火箭的本體要有高耐候性,不怕風吹、日曬、雨淋,但是航電飛控系統不需要高耐候性,應該放在比較堅固的建築當中,有好的弱電、強電等系統來支撐,在這個後面就有一棟,中科院沒在用,雖然外面斑斑駁駁,油漆快掉光了,但是裡面的電力系統管線都完備。我問過中科院,他們說目前是當作備援使用。這棟建築你們去跟他們要過來,好不好?要來做你們的飛控系統。

吳部長政忠:我來試看看。他們這次搞出這件事……

鍾委員佳濱:對,所以你有吵架的本錢了!中科院這次搞出這件事,委員把你罵得半死,你要把這一棟要過來嘛!因為他們犯錯,你被罵,不然你就跟他們說,把這一棟討過來補償一下,可以嗎?

吳部長政忠:我試試看。

鍾委員佳濱:好,最後我來作結論,我希望你們在一個月內跟中科院、國防部,依任務不同,提前跟軍方協調明年的空域排程檔期,可以嗎?

吳部長政忠:這個要尊重專業,我來……

鍾委員佳濱:第二,請你們寬列預算,投資微氣候的觀測系統,跟軍方、氣象局共享天氣資訊,可以嗎?交通部和行政院科技會報辦公室可不可以配合?

主席:請行政院科技會報辦公室葉執行秘書說明。

葉執行秘書哲良:可以。

鍾委員佳濱:好。最後一點是跟中科院商借建物,當作你們的火箭發射控制中心,可以嗎?

吳部長政忠:我來試試看。

鍾委員佳濱:去試試看,如果你不夠兇,今天有罵國防部的委員,你都找去當你的靠山,好不好

吳部長政忠:好。

鍾委員佳濱:好,謝謝。

吳部長政忠:謝謝。

主席:請吳委員怡玎發言。

吳委員怡玎:1112分)部長早。關於2050淨零碳排,科技部主管的主要是氫能、儲能、智慧電網和低碳,金額相當大,全部預算到2030年是將近9,000億元,你主管的有再生能源、氫能、電網、儲能、低碳及負碳技術,占了這9,000億元的過半,請問部長,這部分到時候怎麼執行?你們的角色到底是什麼?

主席:請科技部吳部長說明。

吳部長政忠:吳委員早。科技部負責的是比較上游和中游的一些科技的研發,中游、下游到產業的部分,應該是經濟部跟其他部會負責,從上、中、下游到產業,可以真正減多少碳,這中間應該是科技部會協助把這些串起來,也就是未來新的國科會會有這樣的功能來串接。

吳委員怡玎:基本上應該是說,對於現在全球技術情況怎麼樣及未來該怎麼走,還有未來速度能多快,科技部應該是掌握最多的,對不對?

吳部長政忠:對。

吳委員怡玎:那我想要請教部長,國發會曾經公布到2050年我們的能源占比,從化石燃料搭配CCSU,也就是從碳捕捉到儲存到再利用,要占我們能源的20%27%,占比相當高,所以等於是說,我們相當倚賴CCSU的技術,部長,你認為這個技術在什麼時候可以成熟?你也可以大概講一下我們現在碳捕捉商業化了沒,儲存商業化了沒,還有再利用商業化了沒?

吳部長政忠:碳捕捉這部分是可以的,但是要儲存後再利用,就是CCSCCU事實上是不同的事情,我們現在碳捕捉有一些是在實驗室的階段,應該是可以,但是儲存就必須要有地方可以儲存,這個還在研議當中。

吳委員怡玎:U呢?

吳部長政忠:U的話,應該是有,據我所知,中油或是其他地方可以把它轉換成一些化學原料。

吳委員怡玎:量大概能有多大?

吳部長政忠:量目前還是不夠大。

吳委員怡玎:量還是實驗室規模嘛?

吳部長政忠:對。

吳委員怡玎:所以基本上這部分在2050年的能源占比要達到20%27%,可是相關技術目前都還在實驗室階段,就像你講的,連捕捉都還在實驗室階段,老實說,就算捕捉技術能夠商業化,儲存和再利用沒有辦法完成商業化的技術的話,人家也不敢抓,因為抓下來沒地方放。針對這個東西,部長,你覺得在時程上能夠趕得上在2050年整個商業化嗎?

吳部長政忠:要看未來二、三十年中間的變化,當然科技會扮演很重要的角色,雖然目前看起來是沒有,但是未來……

吳委員怡玎:部長,你對2050年達成目標樂觀嗎?

吳部長政忠:要非常非常努力,事實上,以現在的技術,是不可能達到的。

吳委員怡玎:好,謝謝。

再來談氫能,在國發會的規劃裡,氫能未來也占了9%12%,氫能和化石燃料搭配CCSU都是必須當基載的,因為我們的風電和光電是沒有辦法當基載的,請問一下,氫能發電到時候有辦法像天然氣發電一樣,可以上上下下很快地調整嗎?還是說,它比較像核能,就是必須穩定發電,不能在幾個小時內上上上下變動。

吳部長政忠:氫能應該算是燃料電池的一種,它的時間會比燃氣發電廠快一點,但是也不是瞬間發電。

吳委員怡玎:因為氫能算是相對靈活的。

吳部長政忠:是,但是瞬間的話,就要靠儲電,就是電池。

吳委員怡玎:在氫能方面,我們的方向是什麼?

吳部長政忠:報告委員,我不是能源專家,所以我只能答到這裡。

吳委員怡玎:當然,沒關係。到時候科技部可能要主導一下方向,那我們氫能主要的方向是什麼呢?是氫能發電廠的科技研發?還是氫能的製造?還是氫能的儲存?我們到時候的方向是什麼?

吳部長政忠:如果臺灣要用氫能的話,必須要是綠電,就是太陽光電和風電剩餘的,短期之內剩餘的部分應該也不多,必須要從其他國家把氫運過來,所以臺灣這邊要做一些裝卸的設備,有點像LNG的儲存槽。

吳委員怡玎:所以其實就像是天然氣的概念一樣,我們主要應該是在氫能發電技術上面的補助?

吳部長政忠:是。

吳委員怡玎:最後,我想問一下,光電和風電的部分就占了各30%,風電24小時下來發電還算均勻,但是光電一天發電大概就是8小時,我大概算一下,2018年總發電量是273TWh,如果有稍稍的電力成長,到了2050年,我們至少每天的發電量也要有1TWh,其中如果有0.3%來自光電的話,光電至少要有10%儲存在非發電的時間,算起來,大概就是3MWh,就是30GWh。我們現在要做穩頻的儲能,我知道科技部有在幫忙,中研院也都有,我們現在大概都是以一個貨櫃為單位,請問一個貨櫃大概可以儲多少kWh

吳部長政忠:1度就是瓩小時(kWh),40呎貨櫃大概可以儲存兩、三千度。

吳委員怡玎:所以就是兩、三個kWh

主席:請行政院科技會報辦公室葉執行秘書說明。

葉執行秘書哲良:委員好。是二到三個MWh

吳委員怡玎:等一下,一個貨櫃是23MWh

吳部長政忠:對,就是2,000度左右。1度是1千瓦小時,2,000就是2MWh……

吳委員怡玎:OK,所以你有沒有想過,如果以現在的技術做到時候的儲能設備,我們先不要看技術的成長有多快,以電池的技術來看的話,我們大概需要多少個貨櫃來儲下這10%的光電發電

吳部長政忠:委員提到的這個問題的確非常重要,就是綠電需要有儲電的搭配,事實上我們現在也在研議,我們現在最大的蓄電池是日月潭,大概是23GWhcapacity,但是因為水位不定,所以事實上我們有一個想法,你可以想說我們社區有一些小的池塘,這些小池塘串起來以後就變成一個中型的池塘,未來應該是往這個方向來走。

吳委員怡玎:所以你們有盤點過?如果到時候至少是30GWh的話,這樣子是夠的嗎?

吳部長政忠:30GWh是滿大的,但還是要努力,因為未來綠電尤其是太陽光電一定是要有儲能設備來搭配才會比較永續。

吳委員怡玎:我希望你們能夠趕快去盤查、計算,因為我好奇的是這到底是一個可行的數字,還是一個像我們剛剛說的CCSU,是一個還在實驗室階段的技術?因為部長應該也知道,電池在過去10年的技術成長,與光電板來比較好了,其成長是沒有像光電板那麼快的,所以如果以同樣的速度發展,即使到2050年到底有沒有可能發展到那樣,我希望你們可以儘快的盤查、計算,好嗎?

吳部長政忠:好,我們會請目前最厲害的專家來做一些評估,但是你預測到30年之後……

吳委員怡玎:當然沒有,我的意思是,先以現在的技術來說的話,我們屆時可以達到多少?因為其實光電板要設很容易,但是儲存設備要設不容易。

吳部長政忠:瞭解。

吳委員怡玎:所以我希望你們可以用現在的電池技術來盤查一下,如果以現在的技術,假設也沒有太多的進步,我們到底有沒有辦法負荷,好嗎?謝謝。

吳部長政忠:瞭解,謝謝。

主席:請伍麗華Saidhai Tahovecahe委員發言。

伍麗華Saidhai Tahovecahe委員:1123分)部長好,上週本席有去旭海,想要參加我們首度發射科研火箭這件事。我回想起兩年多前,也就是2019年年底,在距離旭海不遠的地方─南田,當時也有一顆飛鼠衛星要發射,因為很多的原因發射失敗、沒有成功,後來2021年也轉往澳洲發射,有成功嗎?

主席:請科技部吳部長說明。

吳部長政忠:目前應該是沒有聽到成功的消息。

伍麗華Saidhai Tahovecahe委員:也沒有成功嘛!我們常常講太空的發展除了是日新月異,必須跟時間賽跑之外,也是各個國家國際間的競爭,這個兩、三年的時間說實在不算長,真的是必須要分秒必爭,所以我們都非常的期待,為什麼呢?因為關於這一次陽明交通大學拔得頭籌要首發的這一支科研火箭,報紙上是寫說「太空科技邁大步」,所以有很多人要去那個地方看火箭發射,結果那一天的狀況也是沒有發射延期,想要請教一下部長,未能如期發射的原因是什麼?

吳部長政忠:第一天應該是那邊的風跟雨真的非常大。

伍麗華Saidhai Tahovecahe委員:所以是天氣因素?

吳部長政忠:氣候不行的話,真的是比較危險,因為會偏離航道。第二天要測的時候,就是電子系統有狀況,應該是前一天的大風大雨所致。

伍麗華Saidhai Tahovecahe委員:所以第一次是氣候因素,第二次是儀器的因素。那請問一下,有沒有預定下一次的發射日期?

吳部長政忠:這個要看陽明交大發射團隊能不能及時修復。

伍麗華Saidhai Tahovecahe委員:所以還沒有訂出日期?

主席:請科技部前瞻司陳司長說明。

陳司長國樑:確切日期目前還沒有確定。

伍麗華Saidhai Tahovecahe委員:謝謝司長。

吳部長政忠:因為還要再重新申請。

伍麗華Saidhai Tahovecahe委員:對,是要重新申請,而且我們這一次好像是打一年的契約,是不是?

陳司長國樑:沒有所謂契約的問題,就是他們要提出申請之後,還要看……

伍麗華Saidhai Tahovecahe委員:我是說跟旭海部落、牡丹鄉公所的是一年的約嗎?

陳司長國樑:是。

伍麗華Saidhai Tahovecahe委員:一年可以發射幾次?

陳司長國樑:一年發射的次數還要看我們跟交通部、海巡單位……

伍麗華Saidhai Tahovecahe委員:所以是有訂時間但沒有訂發射次數?

陳司長國樑:對。

伍麗華Saidhai Tahovecahe委員:好,為什麼我這樣說?其實我很關心,因為我很高興我那天能夠親自到現場,也才知道原來我們有很多地方是需要國家的各個部會、需要國家隊互相合作之處。那天到了那個現場,您就會發現還好天候不佳,因為如果天氣好,還真不知道原來那個地方有很多的事情還沒有完備,更何況我們立了一個太空發展法,正在積極地尋求未來的太空發射場域。請問一下部長,太空發射場域跟我們現在這個三射坪場域是同一件事嗎?

吳部長政忠:不同。

伍麗華Saidhai Tahovecahe委員:當然不同嘛!所以這個算是一個小的模型基礎嘛!所以我們對這個地方的整個場域很憂心,因為我們竟然看到中控中心是用帳篷搭建的,風雨都可以打進去,然後大家要去看所謂的那個發射區、控制區,也有很多民眾在臉書問說要去哪裡觀賞,結果太空中心表示發射場不能開放,周圍一公里是管制區,想要看的人要跑去旭海漁港旁邊的一塊空地,然後也不是特地建的觀景台,只是建議那邊的視野比較良好。所以,像這樣的一個環境整備,科技部可不可以也多花一點心力來討論?

吳部長政忠:我們應該會來改進,短期科研探空火箭其實是做研究的用途,但我知道很多老百姓對這個非常關心,而且……

伍麗華Saidhai Tahovecahe委員:所以是可以投注經費在這個地方做環境整備嗎?

吳部長政忠:我們來規劃一下看看要怎麼做,因為像剛剛說的中科院這件事其實當初也沒有料到,我們……

伍麗華Saidhai Tahovecahe委員:對,還好那天天候不好,因為我們的報紙大標題寫著:「我國太空科技邁大步」,但是我們看到環境如此的簡陋,恐怕也沒有辦法成為一個好的觀光發展項目,對不對?那是需要跟在地的公所做協調、討論嗎?還是要跟國防部、跟中科院討論?

吳部長政忠:是哪方面?

伍麗華Saidhai Tahovecahe委員:我們的環境整備,因為你們沒有控制中心,還要搭建臨時的帳篷,沒有好的觀景台,也沒有一個好的交通位置。

吳部長政忠:我想我們太空中心會來研議,其實當初我們這個是在正式的發射場域做完之前的一個短期……

伍麗華Saidhai Tahovecahe委員:好,我這樣說,部長,因為你們現在借用的那個地方叫三射坪,過去其實是中科院在使用,但是因為中科院、國防部跟在地居民沒有做好部落諮商同意,我們科技部做得比較好,他們同意借給科技部使用,但是中科院在那個地方有很多既有、閒置的建築物,我想這個部分可能需要科技部好好的跟國防部來做一個討論,好不好?

吳部長政忠:可以。

伍麗華Saidhai Tahovecahe委員:畢竟這是我們國家的太空產業,這樣可以嗎?

吳部長政忠:可以。

伍麗華Saidhai Tahovecahe委員:我們希望這個部分能夠確實做到。

吳部長政忠:好,謝謝。

主席:請劉委員世芳發言。

劉委員世芳:1130分)有別於其他委員問太空中心的部分,我只是覺得有關太空發展,可能立法院最近條例通過得比較快,大家都把很多科研級的研究計畫想成已經是商業應用,所以對你們的期許相當高。我只有一點,就是我覺得我們在太空科技的人才培育或者招募要更積極一點,不是只有放在某一個學校的某一些老師,因為會不夠,也會辜負國人的期待。

主席:請科技部吳部長說明。

吳部長政忠:委員早。瞭解。

劉委員世芳:我今天要問的就是有關你講的亞太強韌計畫,從亞太強韌計畫看起來你們要做的工作好像很多,可是你們自己投注的經費非常少。我要問的是原來我一直在問的部分,有關海底電纜,尤其是在陸海空的強韌電網計畫,科技部所擔任的角色是什麼?

吳部長政忠:科技部擔任的角色就是海纜上陸以後,會有一個交換中心,我們在南部會弄一個比較新的交換中心,也就是過去我們有四個陸纜,TANetTWAREN等四大網路個別的速度很快,但是要橫向介接的速度很慢,所以我們這一次提出在臺南設置這樣的交換中心。

劉委員世芳:關於陸海空的通訊網路基礎設施,包括我們可能會借美國的同步衛星、中軌衛星或是低軌衛星,甚至是基地臺,再來就是在實體上的海底電纜。現在臺灣本島有淡水6條、八里1條、頭城7條、枋山3條,總共連接17條還是不夠!這些如果產生介面上的問題,科會辦或者是科技部長是不是應該跳出來?因為科會辦的辦公室成員,召集人是院長,而您是副召集人,未來不管科技部是不是改制成國科會,您還是可能擔任政務委員。這些屬於垂直整合,尤其是考驗到你的領導能力,非常重要,所以我想知道你所謂的亞太強韌計畫,除了一般所說的科技之外,在管理層面上是不是還是由你為核心比較重要?

吳部長政忠:你說由誰?

劉委員世芳:你。因為你是科技部部長,也是政務委員,你要協助行政院。

吳部長政忠:站在行政院的高度……

劉委員世芳:我剛剛問你的是,未來如果我們在平戰轉換當中,不管有沒有跟國防部結合,從同步到低軌、中軌、基地臺及海底電纜,這些資訊的轉換或是國外的資訊進來,又或者是臺灣自己整體的交通通訊系統,最後的技術整合面還是放在你這邊,對不對?

吳部長政忠:對。

劉委員世芳:因為要考驗你的領導能力,所以我就問你,亞太強韌計畫編列經費投注科技關鍵基礎設施,結果放在科技部的部分只有900萬元,在交通部只有200萬元,其他放在工業局跟通傳會。

吳部長政忠:個應該只是一部分,是用在加強的。其實先進網路建設從去年就開始了,也就是…

劉委員世芳:對硬體建設面,我沒有意見,我詢問你的是未來介接軟體的部分。我想你一定聽過在國防部系統裡面,以前叫C4ISR,現在是C5ISR,這是非常重要的一環。

吳部長政忠:瞭解。

劉委員世芳:而且我們不用等人家開始說要開戰,只要平戰轉換就要能夠用到,所以你是非常核心,因為要考驗到你的領導能力在陸海空通訊網路基礎設施的整合,而我講的這些設施是屬於software的設施,不是hardware設施,其實你扮演的角色會比國防部長來得更重要。我期許你能夠在這方面提出比較完整的想法跟領導統御能力,好嗎?盡力?

吳部長政忠:我現在是科技部部長,不是……

劉委員世芳:國防部也是部長。

吳部長政忠:我不是國科會主委。

劉委員世芳:不,我是要跟你說這個非常重要。

吳部長政忠:不過這個目前在科技會報辦公室,我們有在處理。

劉委員世芳:一定要能夠處理,好嗎?因為這個非常重要!

吳部長政忠:這一次我們放在裡面的是從頭城到南港,也就是從東部上岸的陸纜,因為那邊的海域比較深……

劉委員世芳:對,海纜變陸纜。

吳部長政忠:那邊比較深,所以比較好防護,因此有考慮到。

劉委員世芳:要特別注意!因為我發現到有地方政府、中央政府、通傳會、交通部,也有公共工程委員會,到底誰在主責,我不太知道,不要用切香腸的方式來處理這一塊,好嗎?

吳部長政忠:是,行政院會整體一起處理。

劉委員世芳:要麻煩你,好嗎?

吳部長政忠:好,謝謝,可以。

劉委員世芳:同時,針對南科管理局,我有個臨時提案,希望南科管理局可以再細分,因為現在嘉義以南全部都由南科管理局管轄,他們的權責已經非常不清楚,會有點影響到行政效率。提供你參考,等一下處理臨時提案的時候我再講,因為主席已經站起來了,好嗎?

吳部長政忠:好,謝謝。

主席:那個有臨提可以到時候再討論。

請林委員宜瑾發言。

林委員宜瑾:1136分)部長早。今天委員們關注焦點都是上週五的新聞,當然這是一個很離譜的疏忽。雖然剛才你對很多委員解釋了很多,但我要請教你的是,部長是不是有把這麼離譜的案子向行政院報告?

主席:請科技部吳部長說明。

吳部長政忠:委員早。坦白說,沒有。

林委員宜瑾:還沒?

吳部長政忠:是,我會來處理。

林委員宜瑾:這件事是國防部擅自處理,而你們身為主管單位應該要向行政院報告。

吳部長政忠:我先問邱部長看他要怎麼處理。

林委員宜瑾:好嗎?我想這需要這樣處理。

吳部長政忠:好,瞭解。

林委員宜瑾:有關科研火箭發射場域的設置,我們一起處理過那個過程,特別是去年審預算的時候。我覺得這個過程非常艱難,所以去年審預算的時候就有要求科研火箭基地的設置務必謹慎,並且要很周全的考量當地民眾的意見,這在我們審預算的時候都有特別強調過。太空科技是全世界共同的科研趨勢,臺灣身為一個科技大國,當然必須趕上,這是無可厚非的,一定要這樣做。本席很肯定科技部早就超前部署,已經完成很多的衛星技術研發,不過本席也要再次提醒,臺灣的國際地位較為特殊,所以我們發展這些新興科技的時候,尤其是太空火箭要特別謹慎,這也是為什麼當時設立火箭發射基地的時候限定只做科研使用,我想部長非常清楚關鍵在哪裡,再加上臺灣地狹人稠,要找一個地方興建發射基地實在很困難,所以不容許任何一點點的差錯。我再次強調也再次呼籲,透過這個機會你們要與行政院溝通,並讓行政院來處理這件事。我們不能讓任何人趁隙擾亂臺灣的太空發展,這句話很重要,這類事情未來絕對不可以再發生,請部長一定要慎重處理,特別跟行政院……

吳部長政忠:我會向行政院報告。

林委員宜瑾:另外,本席也很關心太空中心業務的移轉進度,因為國家太空中心設置條例已經三讀通過,原本隸屬科技部國家實驗研究院旗下的太空中心,現在也具有行政法人的身分。太空中心的業務如同本席PPT所列有很多任務,包括研擬國家太空計畫、太空科技研發、太空科技國際合作等。請問部長目前業務的銜接及移轉的情況如何?

吳部長政忠:通過成立行政法人以後,我們在六個月內會把它做完。目前財產設備是比較簡單的,因為大部分都是太空中心必備的設備;至於人員,兩邊已經在協調,即太空中心吳主任與國研院的代理院長已經開始協調,所以應該是在進行當中。

林委員宜瑾:好,所以在6個月內一定會完成?

吳部長政忠:差不多在年底之前。

林委員宜瑾:好,瞭解。再來要請教您的是「精準運動科學研究專案計畫」的部分,這個計畫是201811月上路的,在今年7月就會結束,也就是說2個月後就到期了,根據科技部提供的資料,科技部打算要繼續進行第二期的計畫,這部分是不是能請部長說明一下?是不是真的有第二期的計畫?

吳部長政忠:一定有,也會加碼。

林委員宜瑾:OK

吳部長政忠:也會找更多部會一起來合作。

林委員宜瑾:好,這樣最好。現在對於下一期的精準運科計畫,我有3項要求跟請求。第一個,我們要求科技部要趁這個轉銜的機會充分瞭解第一線研究人員、教練跟選手的需求,這一點為什麼很重要?因為運動科學的運用,不只是研究人員自己關起門來研究數字就足夠,而是需要選手和教練的配合和支持,依本席的瞭解,其實不是每一位教練都願意接受這種新的運動科學、新的技術,因為以前他們可能都是土法煉鋼,也習慣了,所以你要讓他們瞭解這項新的技術對他們訓練選手是有幫助的,也有可能是這個介面的設計不合乎教練的需求,還是說研究人員所做的成果和教練的專業意見是不同的。無論如何,這一點我們就是要透過和這些基層的教練與選手做整體地盤點和瞭解,我想這個是很重要的第一項工作。透過這樣的方式讓運動科學的研究可以更貼合第一線人員的需求,我想這個部分麻煩科技部要加強。

吳部長政忠:這很重要,而且完全正確,需求端是在球員跟教練身上,我們會去……

林委員宜瑾:對,所以要符合他們的需求。

吳部長政忠:瞭解。

林委員宜瑾:如果他們沒有辦法接受新的方式,那你們要協助他們,讓他們理解。至於第二個要求是下一期的計畫要納入臺灣其他的優勢運動項目,上一期因為是一開始,所以只有棒球、羽毛球、乒乓球、舉重跟自行車這5項,我理解當時在設計的時候,差不多是2017年的時候,科技部首度推動這個精準運科研究的補助,一定是先篩選出比較有潛力的團隊來做試驗,這是合理的。不過現在我們的狀況變好了,我們也看到精準運科的效果,包括在這次的東京奧運,我們的舉重選手郭婞淳拿到金牌,就是靠運動科學輔導、訓練的。此外還有職棒的比賽,我每天都在看職棒,看到科技部的精準運科運用在電子好球帶,所以其實民眾對於科技部精準運科的好感度大大提升,他們都會去看九宮格好球帶,知道內角與外角,有時候我們都會說,這什麼裁判!這顆球為什麼沒有判好球?才知道原來跑到九宮格外了,所以本席大膽建議,這個精準運科既然有那麼好的成果,民眾的接受度也很高,下一期是不是要擴大納入的項目?例如說現在臺灣很擅長的跆拳道、柔道或是射擊等等,或是職業籃球,我們有職籃,是不是考慮來納入?我向部長建議這部分。

因為時間已經到了,最後第三點要提醒的是,我們和2017年不一樣的是,這一次運動產業發展條例第二十六條之二已經通過了,也就是說企業可以贊助運動產業,而且可以得到租稅優惠,現在科技部的精準運科計畫是不是可以考慮這一點?像職棒已經有運用在電子好球帶,科技部是不是可以跟經濟部或是體育署合作,針對贊助我們的企業,來增加贊助精準運科的部分,你們認為如何?

吳部長政忠:好,第三點很好,我們來試試看。

林委員宜瑾:這個需要跨部會間進行溝通。

吳部長政忠:是,經濟部、體育署……

林委員宜瑾:對。

吳部長政忠:現在這3個部會都有合作的平臺。

林委員宜瑾:企業可以贊助在精準運科的部分,可以轉移到這裡來,因為精準運科就是在幫助運動發展嘛!

吳部長政忠:是。

林委員宜瑾:這個來做一些銜接,做一些討論。

吳部長政忠:好,至於第二個,柔道、跆拳道這些項目,我們會來擴大。

林委員宜瑾:好。謝謝部長,謝謝主席。

吳部長政忠:謝謝。

主席:請張廖委員萬堅發言。

張廖委員萬堅:1145分)部長好,太空發展法在我當召委的時候通過了,法規已經完備,然後接著今年國家太空中心設置條例也順利完成。今天討論預算解凍,其實大家很關心國家發射場域。太空發展法第五條規定,主管機關掌理國家發射場域之設置,今天我看爭議最大的大概是旭海這部分,旭海其實是一個比較小規模的場域。中科院會去那裡觀看,或者說沒有經過你們的同意就進入,我想應該是因為那個地方在九鵬基地附近吧!聽說過去長期以來中科院也在那邊發射飛彈,有一些國防的需求,跟當地的關係非常不好。其實太空發展法在當時就是著重在科技還有產業的部分,至於國防的部分其實滿敏感的,我記得上一屆我們去參觀過,如果講到中科院,依部長的瞭解,他們是不是應該有發射火箭的能力?

主席:請科技部吳部長說明。

吳部長政忠:委員好。你是說?

張廖委員萬堅:國防部中科院啦!

吳部長政忠:我不是很清楚,但是……

張廖委員萬堅:你是真的不清楚,還是假的不清楚?我想既然他們在國防上都已經有辦法發射飛彈了,甚至是長程的,我覺得火箭應該……

吳部長政忠:應該能力是不錯。

張廖委員萬堅:沒有問題吧?

吳部長政忠:能力沒有問題……

張廖委員萬堅:那為什麼他們要跑去看你們發射?

吳部長政忠:他們不是去看。

張廖委員萬堅:不然他們是去幹什麼?

吳部長政忠:他們是要做其他的事情。

張廖委員萬堅:他們習慣用那個地方啦!

吳部長政忠:對,應該是這樣。

張廖委員萬堅:我們的太空發展法還是比較尊重地方,法制化的層面包括了跟地方部落諮商,我們是按照程序走,是比較尊重的。

吳部長政忠:是。

張廖委員萬堅:國防部的習慣不太好啦!所以今天引起這麼大的爭議。我覺得你們跟他們之間應該要好好溝通,過去大概是因為國防涉及機密,有很多設置可能就沒有那麼重視民間的聲音。但科技發展當然要很重視,包括未來的產業,當然都要循法制的程序,我想這一點是今天很多委員都有提到的,這個真的要注意。但是我比較好奇的是,太空發展法和國家太空中心設置條例通過之後,當然,吳主任現在身體微恙,但其實我們問過,他也提過說其實他很希望在2026年我們的第一顆自主衛星能夠發射升空,這代表什麼?代表我們的國家發射場域必須要建置完成才有可能嘛!是不是?是嘛!

吳部長政忠:瞭解。

張廖委員萬堅:今年都2022年了,我看到你今天的報告裡面,有關國家發射場域的規劃設置只有短短的56行字,這在我們看來應該是非常緊迫的事情喔!要設置,還包括要選址,我們都知道可能是東部跟東南部,要有太空港的規模,將來甚至要帶動周邊區域的觀光產業,到底目前選址的進度如何,你能不能再說詳細一點?

吳部長政忠:請司長說明。

主席:請科技部前瞻司陳司長說明。

陳司長國樑:確實如委員所說的,最好的地址就在東部跟東南部。

張廖委員萬堅:對。

陳司長國樑:目前有幾個區域在看,但是這個目前……

張廖委員萬堅:是不是都跟國防部的重疊?

陳司長國樑:有的沒有,反而比較多是跟原民部落重疊。

張廖委員萬堅:現在有幾個地方在做選址的評估?

陳司長國樑:目前來講的話,大概34個地方。

張廖委員萬堅:包括哪34個地方,可不可以講一下?

陳司長國樑:目前因為涉及到各個區域,稍微……

張廖委員萬堅:屏東1個、臺東2個,對不對?

吳部長政忠:我沒有去記在哪裡,不過anyway就是東部跟南部。

張廖委員萬堅:東部跟南部就是臺東跟屏東,應該就不出這兩個地方。

吳部長政忠:對。

張廖委員萬堅:你將來還要做環境影響評估,不是嗎?

吳部長政忠:是的。

張廖委員萬堅:還要跟部落協商,你還有一個建置的過程,還要測試……

吳部長政忠:瞭解。

張廖委員萬堅:2026年到底有沒有辦法如太空中心主任所講的……

吳部長政忠:儘快啦!我來催一下。

張廖委員萬堅:只剩下4年。這次在旭海是一個比較小的基地,像剛剛好幾位委員講的,它其實比較簡陋,我們那麼用心在去年通過太空發展法,今年也通過設置條例了,我想剩下3年多要設置一個國家級的發射場域,其實不是那麼容易。部長,你覺得有可能完成嗎?現在遇到最大的問題是什麼?

吳部長政忠:現在它是太空中心,還不是真正的行政法人,它要280人的人力,所以基本上……

張廖委員萬堅:今天很多人關心到人力配置的問題嘛!你們科發基金「太空基礎能量發展跨部會署科發基金計畫」編列11億元,有辦法協助增加建置的速度嗎?

吳部長政忠:應該有,事實上不只是這樣,我們以前是比較多照相衛星,未來通訊會再增加。

張廖委員萬堅:我要問第二個問題,我們在審太空發展法的時候,大家都對於發展產業有相當的期待,對不對?像中央大學的太空科學與工程研究所的趙所長也說,太空產業其實很重視飛行履歷,您之前說太空發展法如果不通過的話,包括供應SpaceX星鏈計畫的一些零件,有很多都是臺灣的廠商,其實這些元件我們都做得非常好,可是如果沒有飛行履歷,我們國家本身沒有上過太空,那為什麼要用我們的?在價格上會拿這個理由來砍我們。

所以我記得那時候吳主任也說,其實太空發展法通過以後,我們除了科技研究、國家重大計畫以外,很重要的是要帶動這些產業,SpaceX底下的特斯拉自動車的零件大概七成多都是臺灣做的,星鏈計畫未來要發42,000顆衛星,目前已經發兩千多顆了,有很多也是臺灣產業所供應的。我想我們要超前部署,所以我們有沒有打算要設置一個模擬太空環境的測試廠?即使我們在2026年才會有第一顆自主衛星發射,對不對?我們也是用很多臺灣的零件,才會有太空的飛行履歷,我們是不是也應該要超前部署?

既然我們認為太空產業不但是6大戰略產業之一,也是小英總統的重要政見,我們也說2030年要成為航太產業的重要聚落,因為臺灣在電子、光學、機械等各方面都非常有能力來研發,所以我們也可以成為衛星零組件跟地面接收設備很重要的研發製造基地。部長,我們講的所謂太空飛行履歷,在2026年第一顆自主衛星發射之前,是不是應該要超前部署設立所謂的太空環境測試廠?

吳部長政忠:委員說的這個很重要,事實上太空上面有輻射跟一些震動、太空環境的問題……

張廖委員萬堅:對,你必須要去測試才知道嘛!

吳部長政忠:其實我們現在新竹的太空中心都有,包括熱真空等這些儀器都有。

張廖委員萬堅:我們發展產業之後,其實民間產業的發產規模、未來零件的數量、廠商的多寡,我覺得你們應該要有一個比較量大、常態化的,例如車試中心在沙崙有一個自主的測試場,你們應該要好好考慮一下。

吳部長政忠:現在要先教會他們,如果以後真的要量產的話,他們自己都願意來做測試場地,所以我想這個是我們會走的方向。

張廖委員萬堅:我想一定要發展產業,這個很重要,不管2026年能不能順利發展第一顆衛星,我們也都要儘量趕,產業配合跟發展的超前部署也很重要,我覺得你們應該要趕快提出太空產業相關的周邊計畫。以上,謝謝。

吳部長政忠:好,謝謝。

主席:因為今天下午還有解凍案要處理,所以我們等一下質詢到孔文吉委員之後,休息半小時讓大家吃便當。

請陳委員椒華發言。

陳委員椒華:1155分)部長好。上禮拜園區幾位幹部還有中科的副局長來,本席答應要解凍,可是後來我們主任又跟我說,好像在解凍報告裡面好幾個案子沒有要做,所以本席還是要請部長承諾,可以做的還是儘量來做,能夠在部長任內讓科學園區的管裡真正落實,也讓民眾不要擔心科學園區會有工業的污染或者是一些負面的影響。

首先,本席有推動要做體檢,感謝園區跟科技部目前有在規劃,但是有一些資訊如果能夠公開的話,也請儘量公開,部長,可以嗎?

主席:請科技部吳部長說明。

吳部長政忠:委員好。應該可以。

陳委員椒華:請園區跟相關企業、產業做溝通,可以公開的部分,儘量讓民間公民團體代表進去看的時候,可以得到更完整的資訊,這個要拜託部長能夠承諾,可以嗎?

吳部長政忠:如果真的有一些不能公開的部分,我們也稍微尊重公司,能夠公開的話就會公開。

陳委員椒華:對,我也是這個意思。

再來,在我的提案裡面有提到,希望竹科銅鑼園區能夠呼應民間還有在地農民的心聲,設置環境污染防制基金,這個部分在解凍案目前還沒有承諾。請問部長,是不是可以承諾願意成立污染防制基金?

吳部長政忠:因為成立基金牽涉的範圍比較大一點,我請局長說明。

主席:請科技部竹科管理局王局長說明。

王局長永壯:跟委員報告,當初中科有同意捐助成立環境權保障基金,我們認為這是同一件事情,所以就不需要再設其他的基金了。我們平常對環境監測也有很多機制在進行……

陳委員椒華:那對在地呢?如果不用基金的方式,用其他的方式也能夠讓當地的農民還有團體接受,可以用其他的防制方式或者是經費嗎?

王局長永壯:針對污染的防制,我們一定都是依據法令來辦理,所以應該是沒有問題。

陳委員椒華:好,再給本席一個評估報告,好嗎?

吳部長政忠:好,謝謝,如果真的環境污染失控、重創的時候,我想應該會有一些……

陳委員椒華:好,謝謝。

再來,針對竹科銅鑼園區,在地也希望能夠做流行病學的調查,在設置前就開始啟動,以後可能每2年或3年就提出一份流行病學的調查報告。請問這個部分可以答應嗎?

王局長永壯:目前是沒有,但是我們來研究一下。

陳委員椒華:好,我請部長答應一下,好嗎?

吳部長政忠:意思就是叫團體或者學者……

陳委員椒華:不是,是叫竹科來做銅鑼園區的流行病學調查。因為這個部分是在啟動前就要開始調查,所以現在就要願意來做,可以嗎?

吳部長政忠:我們跟健康風險評估一起來處理。

陳委員椒華:好,感謝。

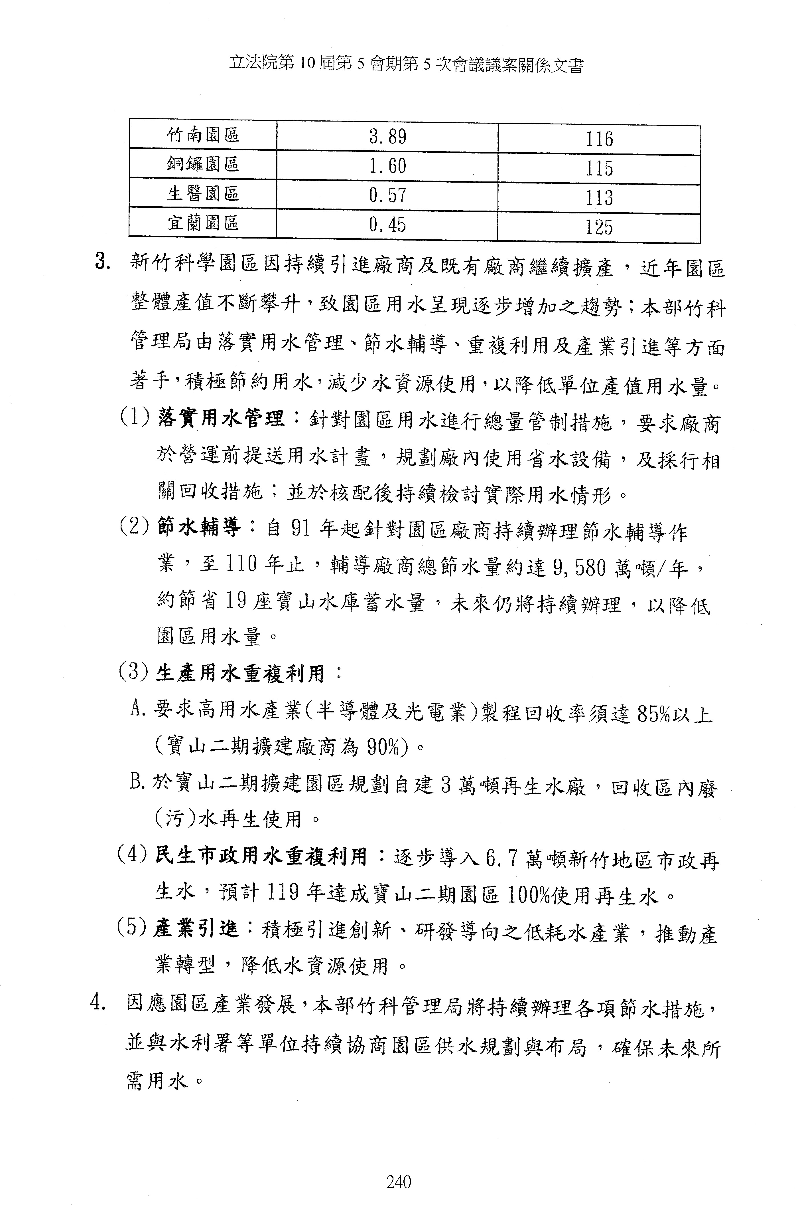
再來就是用水的問題,包括銅鑼園區、竹科、南科、中科,現在的用水量還是非常地大,請問你們怎麼能夠避免跟農業及民生搶用水?也給本席一個報告,好嗎?

吳部長政忠:好,我請他們處理。這個是大問題,不過我想不要用搶的,而是大家來協調。

陳委員椒華:那就給本席一份比較完整的報告。

吳部長政忠:好。

陳委員椒華:因為上次本席有問過部長總量的概念,我們也不能無限制地一直擴展,我們的水還是要有管控,這樣才不會影響……

吳部長政忠:事實上,民生公共物聯網在嘉南設有掌水工,因為有時候水在灌溉都浪費掉。

陳委員椒華:對,我瞭解。

吳部長政忠:讓他省一省,我們再來努力。

陳委員椒華:也請部長提供一個報告。

吳部長政忠:好,謝謝。

主席:請張委員其祿發言。

張委員其祿:12時)部長好。今天大家也在關切太空科技領域在臺灣的發展,因為時間非常有限,謹就幾個面向跟部長討論。太空發展法通過之後,太空中心也要改制成行政法人,當然這些我們都給予支持。坦白說,以臺灣的整體國家實力發展太空科技,說實話,我們還是有很長的路要走,包括人才的培育、資源的投入,甚至未來怎麼跟產業界銜接。因為部長很清楚我也來自學界,臺灣的學術界真正從事太空領域研究的應該只有兩個學校,就是成大跟中央。

主席:請科技部吳部長說明。

吳部長政忠:委員好。成大跟交大。

張委員其祿:事實上,我以前在中央也教過兩年,我剛才要質詢之前還調一調資料,中央大學新成立地球科學院的太空科學與工程系,老師只有10幾位而已,成大稍微多一點,大概30位左右,坦白說,部長也很清楚這個量能跟國外比真的是天差地遠。

吳部長政忠:瞭解。

張委員其祿:另外,回到太空中心本身也只有200人,未來又面臨退休潮,尤其還有很多是90年代很不錯的海歸研究人員,他們大概都是四年級生,慢慢就要退休,所以未來怎麼銜接?我有時候覺得人才還是個關鍵,不知道部長怎麼看。因為我也從學術教育領域來,所以我就直說,你看你們給這些人的薪資,如果換成美金,了不起就2,000塊美金,不到3,000塊,就2,000多塊美金,中心的人員領這樣的薪資,我自己真的會覺得很擔心,尤其現在新一輩出國留學學這個領域的人,要是看到這個薪資是不會回來的。這個問題怎麼解決?

吳部長政忠:這的確是個大問題,薪資偏低是普遍的現象。事實上,我也在臺大教了340年的書,那時候忘記我的薪資比學生還低。

張委員其祿:都貢獻國家了。

吳部長政忠:所以有一個就是一直走……

張委員其祿:報國了。

吳部長政忠:事實上,目前科技部有一些傑出人才的獎金,我會把所謂的彈性陸續放寬,這是一個方向。

張委員其祿:因為薪資問題確實是個核心問題。

吳部長政忠:瞭解。

張委員其祿:就像給一個新進來中心的人員56萬元,這個錢要是換算成美金,幾乎在美國的貧窮線之下了。說坦白一點,這是poverty line之下的水準,所以我們要怎麼樣吸引這樣的人?當然臺灣也面臨一個問題,我們以前在學校也看過,有時候這些科系不是很紅,雖然名稱很不錯、很偉大,可是真正去念的學生就是怕,坦白講,因為要是學了卻沒辦法進入這個領域,以後更慘,所以他寧可選擇電機或者最好走其他領域。雖然沒錯,我承認太空科學也是一個系統工程,但是有沒有有效地讓培育出的這些學子未來能銜接產業?我覺得這個地方可能要想清楚。

吳部長政忠:這個產業剛好是最近兩、三年,Elon Musk才弄出來的,之前是沒有產業的,以後需求會越來越多,那就是為什麼我們急著趕快布建相關的,第一個是產業的一些基本設備,而人力的確是重點,因為過去沒有這個產業。還好太空產業跟我們原來的產業有緊密關係,即精密機械、資通訊及電子,就缺少太空驗證測試的環境。

張委員其祿:他們也標榜自己是系統工程人才。

吳部長政忠:對,系統整合。

張委員其祿:我覺得這個可能是未來的關鍵,認真講,我們也許不像馬斯克一樣可以那麼厲害,但是要讓人才培育有多一點多樣性,而不是告訴他們,只有一條路就是發射衛星,其他都沒有辦法,那就不行。

吳部長政忠:瞭解,要全部……

張委員其祿:請部長還是多費心,謝謝您。

吳部長政忠:好,謝謝。

主席:請廖委員婉汝發言。

廖委員婉汝:126分)部長,辛苦了!剛剛很多委員提及屏東縣火箭發射場的情況,針對這個問題,我就不多問,因為時間非常有限。實際上,科技部什麼時候拿到的這塊國有土地?

主席:請科技部吳部長說明。

吳部長政忠:委員好。應該是今年……

主席:請科技部前瞻司陳司長說明。

陳司長國樑:今年130日。

廖委員婉汝:今年嗎?今年130日才拿到嗎?本來是國有土地嘛?

吳部長政忠:對。

廖委員婉汝:今年130日才撥給你們嗎?

吳部長政忠:今年1月才核定。

廖委員婉汝:才核定給你們?

吳部長政忠:對。

廖委員婉汝:為什麼呢?因為這邊有很多爭議點,我現在請教一下,你們這次是第一次在三射坪發射火箭。我剛剛聽到你說是一年簽一次約嗎?

吳部長政忠:是。

廖委員婉汝:合約有回饋嗎?

吳部長政忠:有。

廖委員婉汝:合約裡面回饋600萬元?

吳部長政忠:我請司長來說明細節。

陳司長國樑:我們有一個委員會,根據發射次數對環境影響評分,目前來講,今年是600萬元。

廖委員婉汝:發射幾次?一次600萬元?

陳司長國樑:發射次數並沒有限定。

廖委員婉汝:反正一年裡就是回饋600萬元。我現在跟你講主要的問題,因為之前牡丹鄉一直在爭取九鵬基地的敦親睦鄰回饋金。實際上,中科院在九鵬基地試射很多飛彈,雖然很難預估,但是回饋金對他們來講太少了,當初我們在處理發現三射坪也是他們的基地之一,後來才知道原來已經撥到科技部了,所以就不算在國防部的回饋範圍內。當然你們額外再給600萬元,所以他們同意科技部來使用,尤其未來可以發展火箭發射的觀光產業,因此牡丹鄉鄉民也非常期待。因為我住在隔壁的車城鄉而已,所以大家都期待未來的火箭發射場域是在牡丹,尤其在三射坪,也就是目前試射的這一塊地方。可是我剛剛聽起來,你認為範圍太小嗎?還是要往東部跟東南部找?

吳部長政忠:因為真正比較大的火箭……

廖委員婉汝:對於商業性的火箭或大型的火箭,腹地就太小嗎?

吳部長政忠:腹地小……

廖委員婉汝:因為沒有辦法擴充嗎?

吳部長政忠:是。

廖委員婉汝:鵬基地都在山上,你們這個發射場在比較山下,應該還好吧?腹地應該可以擴增吧

吳部長政忠:因為那個在海邊,事實上,另一邊就是山。

廖委員婉汝:就是海域了。

吳部長政忠:腹地只有一點點而已。

廖委員婉汝:能不能往裡面擴充?因為鄉民一直期待變成一個觀光景點,說真的,對於牡丹鄉來講,他們也期待有個地方能發展產業。

陳司長國樑:現在所使用的場域大概0.9公頃,再往旁邊不是鵝卵石,就是沙地。

廖委員婉汝:不適合?

陳司長國樑:那個地基太鬆了,不容易……

廖委員婉汝:我覺得可以考量一下,對地方來講,鄉民期待的就是有觀光產業來發展。至於九鵬基地,那時候國防部試射飛彈還要算次數等等,回饋金對他們來講總覺得不夠,但三射坪這塊又不算國防部的,所以他們覺得科技部能夠在這裡發展最好,不然撥出來之後就影響他們。原來中科院為什麼會進入?因為他們飛彈試射之後的觀測站在這裡,現在則是不能在這裡,所以會有誤闖的情況。未來可以考慮看看,如果能擴大面積,做發射場域也是可以思考的方向。

吳部長政忠:瞭解。

廖委員婉汝:因為你往東部的臺東地區發展也不錯,如果是東南部的話,當然在屏東縣這一塊,我們也很期待,只是牡丹鄉民的期待,我也在這裡重申。有關其他鄉民反對國防部或支持科技部這一塊,我就不講了,其實他們就是期待能有產業發展。

另外,請教部長一個問題,農委會在2016年之後花了2,300多萬元建置好多個app。其中三個app三年內不到1,000人下載,我覺得農委會建置了很多蚊子app。我知道科技部災防中心建置了災害情資網,資料跟系統都滿完善的,我在這裡希望科技部能跨部會協助,當然可能要由政務委員或者行政院來下令。你們有些系統建置對整體政府來講是整合得很好的,但是農委會就自己個別建置、發展一大堆app,使用率非常低,他們最近又要建立農產業天然災害現地照相app,我不曉得建這麼多app要幹嘛!包括災情,有10幾個app,我希望科技部如果能支援農委會的話……

吳部長政忠:可以。

廖委員婉汝:當然其他部會可能有相關。如果農委會還需要再建置農產業天然災害現地照相app,你剛剛也提了照相衛星做得很好,如果能合作整合,也節省一些政府資源,不然建置一大堆,說真的也是浪費,而且不切實際。

吳部長政忠:瞭解。

廖委員婉汝:你們也做、他們也做,app一大堆,我希望科技部在這一塊能支援其他部會來做,別像現在全部都在做衛福部COVID-19的一大堆系統。當然科技部的技術人員更厲害,如果能夠整合的話,我們期待科技部也做這方面的協助跟跨部會的協助,好不好?

吳部長政忠:可以,我們全力支援其他部會。

主席:請孔委員文吉發言。

孔委員文吉:1213分)部長,你好。前年12月科技部本來想在臺東縣達仁鄉南田部落做火箭發射基地,後來那個案子不成功,就移到了現在的屏東縣牡丹鄉旭海村。據部長瞭解,是什麼樣的情況?

主席:請科技部吳部長說明。

吳部長政忠:委員好。前年我們……

孔委員文吉:是什麼情況?

吳部長政忠:好像沒有要設在南田。

孔委員文吉:當時有一家晉陞科技公司……

吳部長政忠:那是他們自己去找……

孔委員文吉:那是私人公司嗎?

吳部長政忠:科技部沒有這樣的規劃。

孔委員文吉:科技部瞭解為什麼臺東達仁鄉南田部落那時候不行嗎?

主席:請科技部前瞻司陳司長說明。

陳司長國樑:之前剛好在旭海的這一塊地是國有財產,那時候就想國有財產地在取得方面來講可能比較迅速。另外,以往在這裡就有短期科研的火箭……

孔委員文吉:我要提醒部長,因為你們現在已經設在屏東縣牡丹鄉旭海部落,有召開過部落會議,去年1122日經過討論後,部落會議有條件通過科技部辦理短期科研探空火箭發射場域。請教部長54日是怎麼回事?54日那天牡丹鄉旭海村潘村長跟潘代表說,當天晚上你們沒有經過部落會議同意就直接讓軍方接收,然後他們派了一些機具去鏟除。可不可以說明一下?

吳部長政忠:早上也有多位委員垂詢這件事情,事實上,科技部並不知道中科院要去剷平。

孔委員文吉:科技部不曉得?

吳部長政忠:事實上,那一天早上我們有人員在那邊看到,就馬上跟村長講,科技部沒有同意,所以後來他們就移掉了。當天晚上就跟鄉長協調,他們也瞭解。

孔委員文吉:牡丹鄉潘鄉長跟潘代表我都很熟,因為我是跑全國選區。中科院九鵬基地隨便亂射火箭,影響漁民捕撈,造成村民恐慌,從以前就怨聲載道。部落是同意你們有條件使用,所以你們一定要尊重部落會議,讓村民知道……

吳部長政忠:一定。

孔委員文吉:這是科技部發射的火箭,不是中科院九鵬基地發射火箭,所以你們要跟當地的部落、村民好好溝通與說明,好不好?

吳部長政忠:謝謝,這是應該的。

孔委員文吉:因為原基法第二十一條第一項規定,要照原住民部落諮商同意的程序,而部落已經同意你們有條件使用。你說回饋金600萬元,是一年嗎?

吳部長政忠:一年。

孔委員文吉:你們是直接回饋給部落,還是回饋給鄉公所?

陳司長國樑:直接給部落,有規範使用的一些項目,鄉公所會統一撥到部落。

孔委員文吉:你們的移用管理補償及回饋辦法訂出來了嗎?

吳部長政忠:我們有訂一個辦法。

陳司長國樑:太空發展法完成之後,下面有四個子法,其中一個就是關於場域的補償及運用相關回饋的一些作法,都訂在辦法裡面。

孔委員文吉:把書面給我,好嗎?

陳司長國樑:好。

吳部長政忠:可以。

孔委員文吉:科技部一定要知道原基法第二十一條,多尊重部落,好不好?

吳部長政忠:可以。

孔委員文吉:不要再有54日那天那種情形發生。

吳部長政忠:不會,謝謝。

主席:現在休息30分鐘。

休息

繼續開會

主席:現在繼續質詢。

接下來登記發言的林委員德福、李委員貴敏、高委員嘉瑜及何委員欣純均不在場。

請邱委員志偉發言。

邱委員志偉:133分)部長,你知道南科管理局負責幾個園區嗎?

主席:請科技部吳部長說明。

吳部長政忠:邱委員好。現在有橋頭、南科本部及路竹,未來有嘉義及屏東。

邱委員志偉:南科本部之外,還有路竹及橋頭。

吳部長政忠:對。

邱委員志偉:楠梓產業園區算不算?

吳部長政忠:楠梓目前還沒。

邱委員志偉:原來的五輕即高雄煉油廠是分階段開發嘛!

吳部長政忠:對。

邱委員志偉:因為要設廠,未來會形成楠梓產業園區。第二階段是由高雄市政府主政開發,未來公共設施或營運管理是市政府的產業園區還是科技部的產業園區?

吳部長政忠:這個會循程序來納入。

邱委員志偉:我希望能夠擴編,從北、中、南即新竹科學園區、臺中科學園區到臺南科學園區,而臺南科學園區又管到高雄的兩個園區,這有點奇怪。

吳部長政忠:是,我知道。

邱委員志偉:臺南園區算是規模很大,現在三個科學園區裡面,臺南科學園區的人力、預算編列是最少的,但它管理的範圍最大,包括高雄橋頭及路竹,都在我的選區那裡,你也知道嘛!

吳部長政忠:我知道。

邱委員志偉:未來要服務三個園區,但預算不夠、人力不足,你要如何將這個園區的管理及營運做好?

吳部長政忠:這個我會來爭取。

邱委員志偉:未來要爭取,部長你也是……

吳部長政忠:還有人員、人力也在爭取。

邱委員志偉:將它獨立出來南科之外,成為一個高雄科學園區,你就專心管高雄市境內的橋頭及路竹科學園區,也許未來楠梓產業園區也會是高科技,因為是半導體廊帶的核心,所以科技部跟高雄市政府要談好,到底是市管還是部管,就是到底是中央管還是地方管;我是希望楠梓產業園區未來納入科技部主管,因為有更多資源及預算,可以做更多協助,所以未來要獨立出來,變成高雄科學園區,部長,這樣可以嗎?

吳部長政忠:從法制面來看,因為要成立一個局,牽涉的層面滿多的。

邱委員志偉:從邏輯上來看,從臺南要趕到高雄三個園區,兩個園區以上……

吳部長政忠:跟委員報告,臺南到嘉義或到屏東都要開車50分鐘,臺中的叫做中部科學園區,南部的其實叫做南部科學園區,不是叫做臺南科學園區,大家都誤認是臺南科學園區。像是中部科學園區有5個園區,有二林、后里……

邱委員志偉:要和大家溝通好,取得各縣市的共識。

屏東也是你管的耶!以後也有科學園區。

吳部長政忠:我知道。我要多謝委員,因為南科局長真的很累,我會極力替他們爭取人力。

邱委員志偉:好,這個部分希望未來能夠獨立出來。

吳部長政忠:好,我來研議。謝謝。

邱委員志偉:未來高雄五輕分階段開發,第一階段是由中油公司開發,是循環技術暨材料創新研發專區;第二階段就是我剛才所提到的,台積電要設廠在楠梓產業園區;第三階段面積最大,是所謂的半導體先進產業基地,有185公頃,這個部分的開發單位是科技部,能否說明一下目前科技部投入的人力及預算如何?

吳部長政忠:現在沒有,應該是要等土地整治完成,再循程序辦理。

邱委員志偉:所以現在有土污整治嘛!

吳部長政忠:對。

邱委員志偉:未來整個先進的半導體基地都是設在那裡,將近200公頃,這個部分我希望部長能夠超前部署,因為未來所有半導體都集中在這個產業基地來生產。

吳部長政忠:好,瞭解。

邱委員志偉:另外是有關實驗中學的部分,我認為未來橋頭科學園區要比照中科、竹科設一個實驗中學,因為很多台積電或其他公司工程師的子女都有就學問題,這個部分之前局長給我的答復是說沒有設立的必要,但那天我在經濟委員會排考察,市政府也是殷殷期盼,所以我是希望…

吳部長政忠:我會和市政府來協調,因為要跟現有的教育資源及未來的需求一併來評判。

邱委員志偉:有關未來橋頭科學園區的供水及供電狀況,部長掌握的狀況如何?供水及供電是否都無虞?

吳部長政忠:跟委員報告,在科學園區開發之前,水和電都跟台水及台電評估過,可以有多少量才去招多少廠商。

邱委員志偉:這些都是我的選區,我每天都在巡,而且我又在經濟委員會,再生水廠、岡山橋頭水廠本來沒有耶!我請水利署一定要規劃,而且不只設置一個,要設置兩個,岡橋再生水廠以及隔壁的楠梓再生水廠,一次增加兩個,這樣是4萬公噸,這樣才能夠保障供水沒問題。

吳部長政忠:瞭解。

邱委員志偉:但供電的部分我就很擔心了,這個可能是經濟部的事情,還有中油及台電,中油現在有一個LNG的儲槽設備沒辦法如期興建,會影響到未來的興達燃氣發電廠,即現在的興達火力發電廠,因為它未來會除役,而它的供氣也是來自隔壁的中油,但它的儲氣槽還沒蓋好,因此我很擔心到時候供氣來不及,導致發電有問題。這個部分我要再提醒部長,這個大概是跨部會的事情,另外我也提醒過王美花部長,因為未來是科技部的園區要用的電,所以要跟經濟部再協商,以確保供水、供電無虞。

吳部長政忠:瞭解,我跟王部長協調一下。

邱委員志偉:好,謝謝部長。謝謝主席。

吳部長政忠:謝謝。

主席:請高委員虹安發言。

高委員虹安:1310分)部長好。今天我們要處理的其實是科技部的相關公務預算解凍案,因為本席在上會期也提了滿多跟科學園區相關的案子,像是新竹科學園區,我第一個關心的案子就是在於用水規劃,因為去年有發生用水問題,畢竟最近極端氣候影響非常大,我記得當時經濟部長講了鑿井取水,所以很多園區產業就炸鍋了,覺得怎麼會有這麼奇妙的規劃出現。我看到今天科技部的報告中有寫到目前在核定園區的用水總量,這個部分是跟水利署合作的,竹科管理局會依據總量管控,確保供水無虞,想請教目前是否有跟水利署討論後並核定的園區用水總量?這個可能要局長幫忙部長回答一下,即目前大概盤點出來的用水總量是多少?

主席:請科技部吳部長說明。

吳部長政忠:委員好。這個部分我請局長說明。

主席:請科技部竹科管理局王局長說明。

王局長永壯:竹科園區的部分核定是41萬噸,目前平均只用了18.94萬噸,所以差不多只用了百分之四十幾而已。

高委員虹安:後續會不會按照未來趨勢來做調整?

王局長永壯:有,每一個園區如果要開發都會有。

高委員虹安:我是說竹科園區的部分。

王局長永壯:對。

高委員虹安:就是後面還要再提升的部分都有規劃。

王局長永壯:像是寶山一期、二期都是。

高委員虹安:好。另外請教一下,因為我們現在在經濟委員會剛好也在審剛剛三讀通過再生水的相關條例,而在7月會有開徵耗水費的相關辦法,其中有提到未來會要求企業要使用一定比例的再生水,因此想請教園區管理局是否有開始跟水利署討論,比如說剛才所說核定41萬噸的用水量當中,你們預計有多少比例的企業用水要使用再生水?因為這個數字的調控還滿重要的。

王局長永壯:像是寶山二期大概是9.7萬噸,但是我們承諾再生水是3萬噸;另外還有竹北的水資中心及客雅水資中心各別有五萬多噸。

高委員虹安:你講的是再生水廠的部分對不對?

王局長永壯:對。

高委員虹安:我講的是有沒有符合這個比例,因為開徵耗水費相關辦法在7月會上路,其中有提到製造業會被要求要使用一定比例的再生水,只是會看產業用水狀況或能夠供應的狀況才能設定百分比是多少,這個部分有開始跟水利署討論嗎?還是還沒開始討論數字要如何訂?

王局長永壯:因為主要是以地方來看,比如說竹北或客雅溪再生水廠的量,全數都由園區來使用。

高委員虹安:是,園區有沒有先幫廠商關心一下,相關辦法在7月上路,所以可能要預先規劃,畢竟這是要開源及節流的,剛才局長提到3萬噸的再生水廠,或6.7萬噸的市政再生水是現在的規劃,就是要開源及節流啦!

吳部長政忠:跟委員報告,這個很重要,所以我會請竹科要先協調兩邊,這個會馬上來做。

高委員虹安:是,所以現在還沒有確定數字比例是多少?

王局長永壯:就是知道量而已,因為數字是7萬噸的話……

高委員虹安:因為你跟水利署已經設定數字,如你剛才所說是以地區來看,但不管如何,竹科園區就是在地區,所以這個地區的設定會直接影響到園區用水。沒關係,聽起來是還沒有確定這個數字,局長可否儘快跟水利署瞭解一下?如果這個比例定下來的話,第一個要看的是再生水的供應夠不夠;第二個是市政再生水可能跟污水回收也很有關係,一滴水用兩次,你要想辦法從那裡回收,因為「巧婦難為無米之炊」,那裡如果無法回收,這邊也沒辦法用;第三個,如果真的都沒辦法,廠商也要進行節水措施,這樣的話,園區也要預先規劃相關事項,因為7月相關辦法就要上路,好不好?麻煩局長。

王局長永壯:平常就有在做節水了。

高委員虹安:不是,平常就有在做節水,可是你要設定KPI

吳部長政忠:好,我請局長趕快跟園區廠商來全盤……

高委員虹安:因為我所關心的是成效,今天看到報告除了再生水廠及市政再生水有寫到數字以外,其他部分目前是沒有看到你們的目標。平常有在做節水很好,但是要到什麼程度、達成率是多少,這是我們比較關心的部分。雖然今天的解凍報告沒有寫到我想看到的部分,但請後面再回復給我。

吳部長政忠:好,就是未來再生水及目前的自來水一起來研判。

高委員虹安:是,還有開徵耗水費之後,園區管理局對於科學園區廠商應該要儘快做一些輔導,因為明年1月就會開始收費,因此對於廠商來講,不管是成本或財報估計都是很重要的數字,再麻煩部長及局長多多關心一下。

吳部長政忠:好,謝謝。

高委員虹安:謝謝。

主席:接下來登記發言的李委員德維、洪委員孟楷、翁委員重鈞、王委員美惠、莊委員競程、蔡委員易餘、蘇委員巧慧及楊委員瓊瓔均不在場。

今天所有登記質詢委員均已發言完畢。另有劉世芳委員、莊競程委員及何欣純委員提出書面質詢。

委員劉世芳書面質詢:

科學園區是台灣高科技發展之重鎮,亦為台灣經濟之重心;因此,科學園區之管理影響產業經濟發展甚鉅。目前,我國設有三科學園區管理局,分別為新竹科學園區管理局、中部科學園區管理局、以及南部科學園區管理局。各園區管轄範圍、法定編制人數,如下表所示:


Shape3   稱

所   轄   園   區

編制人數

竹科

新竹科學園區、竹南科學園區、龍潭科學園區、銅鑼科學園區、宜蘭科學園區、新竹生物醫學園區

164

中科

台中園區、雲林虎尾園區、台中后里園區、彰化二林、南投中興園區

131

Shape4

台南園區、高雄園區(路竹)、另包括新設橋頭、屏東、嘉義等三園區

145


由上表觀之,目前南部科學園區之重要業務為新設園區之闢建,包括開闢聯外道路及招商中之橋頭科學園區、今年一月核定籌設計畫之屏東科學園區與嘉義科學園區,除地方政府相關局處之協力推動外,作為主政機關之科學院區管理局,其行政效率更是影響闢建進度之重大關鍵。爰此,就教於科技部下列議題:

第一、建請科技部就三園區之闢(擴)建狀況,研擬配置人力方案,以求彰顯行政效率,如期、如質完成闢(擴)建作業。

第二、目前橋頭、屏東、嘉義三科學園區,皆以「籌備辦公室」進行業務推動,然未來闢建完成之後,能否規劃設置「分處」,以強化後續招商及區內管理之行政效能?

上開詢問,請科技部於一個月內提出書面評估報告,送交本席與立法院教育及文化委員會。

委員莊競程書面質詢:

一、邀請科技部部長吳政忠列席就「()我國太空發展現況與未來布局;()跨部會署科技計畫執行成效與檢討」進行專題報告,並備質詢。另請衛生福利部、經濟部、教育部、交通部、國家通訊傳播委員會、行政院資通安全處及行政院科技會報辦公室派員列席備詢。二、審查或處理111年度中央政府總預算有關科技部主管預算(公務預算)解凍案23案。【59日、11日及12日三天一次會】

一、運動數據的治理與國際法規參考

背景說明

科技部「跨部會署科技計畫執行成效與檢討」專題報告,在「科技關鍵設施研發跨部會署科發基金計畫」(法定預算數13億元)中,包含了運動科技與健康數據治理與應用架構等共計四部分。在運動科技部分,包含「科技關鍵設施研發─運動科技應用與產業發展計畫」(簡稱運動科技計畫),此計畫是結合科技部、教育部、衛福部等部會資源進行合作,預計將於111年完成建置運動數據的治理平台。

問題一:

部長,在運動領域中,數據的統計分析一直是很重要的一環,美國早在1970年代就極為重視棒球員表現的統計分析,甚至將美國棒球協會(SABR)對棒球統計數據進行的一系列分析,命名為「賽伯計量學(Sabermetics)」,或稱為棒球統計學。部長,首先我想要請問一下,目前運動科技計畫中的運動數據資料治理部分,目前進行哪些進度?之前有參考哪些國際法規指引?是否有可供國內參考與引入的制度規範?請部長說明一下。

二、運動數據治理:策略與規劃

問題二:

2020年東京奧運我國創下佳績,中華隊共拿下二金四銀六銅。其中舉重女子和羽球男雙更是雙雙奪下金牌。運動大數據之下其實可再細分為運動競技分析和輔助管理分析兩部分。請問部長,我國運動大數據的規劃與治理,對於不同競技項目是否有優先順序?特定競技類別是否有考慮列為優先或重點發展項目?例如本次奧運奪金的舉重與羽球等,本席建議或許可以考慮作為運動大數據規劃的優先項目,如此一來,一方面可利用既有優勢進一步提升我國優勢項目的表現,另一方面,則可作為日後其他運動項目的參考,以利運動大數據整體的應用與推廣。

三、健康數據的管理、規劃與使用

背景說明

在「科技關鍵設施研發跨部會署科發基金計畫」中,除了運動科技之外,也包含了健康數據治理與應用架構的範疇。去年修正公告施行之「生技醫藥產業發展條例」也強調了精準醫療與數位醫療的重要性,並針對數位醫療進行定義與說明。

問題三:

專題報告中提及「臺灣健康資料治理推動計畫」(簡稱健康資料治理計畫),將會著重於制定國家整體健康數據治理架構與運作機制。請問部長,關於健康數據的治理架構與運作機制,是否有諮詢學者專家進行研究並提供建議?這部分有任何進度或成果嗎?目前健康數據與病歷數據的管理與使用,實務上常因擔憂違反個資法、侵害個人隱私而導致部分政策執行困難,請問部長,對此是否有解決的配套措施?您認為設置個資保護專責機關能解決這個問題嗎?

四、數據收集與應用把關:專責機關與諮詢委員會的設立?

問題四:

「臺灣健康資料治理推動計畫」(簡稱健康資料治理計畫),也包含了資料運用的法規配套與監理,預計由衛福部主提與執行各項重點工作。部長,本席想要請問,如果是由衛福部負責後續的主提與執行工作,那科技部此處扮演角色為何?科技部能提供衛福部哪些資源和諮詢服務?另外想請問部長,「臺灣健康資料治理協調辦公室」的具體職責、業務內容是甚麼?有學者研究提及(臺北醫學大學李崇禧教授),歐洲很多國家都有設立「資料道德委員會」,由專家學者來把關監督資料如何被運用;日本也有設立「個人情報保護委員會」,日本委員會的成員則需透過國會通過才能任命,請問我國是否考慮成立類似的委員會組織來為數據治理進行把關?成立這類道德委員會會遇到甚麼困難嗎?

結語

部長,從運動大數據到健康數據的蒐集與治理,本席認為,在追求社會公益性目的的同時,也必須關注民眾個資的隱私權益。本席認為事前謹慎詳細的規劃是不可少的,諸如衡量匿名化、去識別化措施的必要性與適用情況,積極諮詢精準醫療、隱私保護、資訊倫理等領域專家學者、並參考他國經驗等等作為,本席相信就能夠有效減少後續爭議的發生,以達到資料妥善應用的目標。本席這些建議,提供給部長參考,謝謝。

參考資料

1.環球生計,李崇禧:以資料治理推動新醫療科技迎戰超高齡社會,202122日,網址:https//reurl.cc/YvXQ7x。(最後瀏覽日:202257日)

2.國家法展委員會,政策新知02-精準醫療年代的健康資料治理,網址:https//reurl.cc/ 9Gpyzx。(最後瀏覽日:202257日)

3.華藝線上圖書館,科技時代下的運動大數據,2017121日,網址:https//reurl.cc/ x9QXGE。(最後瀏覽日:202257日)

4.運動視界,2020東京奧運中華隊賽程表、出賽成績、獎牌統計:累積246銅共12面獎牌創史上最佳!,202187日,網址:https//www.sportsv.net/articles/86449。(最後瀏覽日:202257日)

5.全國法規資料庫,生技醫藥產業發展條例,1101230日修正公告,網址:https//reurl.cc/Wr1W8y。(最後瀏覽日:202257日)

6.自由時報,《科技與創新》運動數位躍進應用百花齊放,2021111日,網址:https//reurl.cc/YvXnkD。(最後瀏覽日:202257日)

7.關鍵評論,成功就是每天進步一點點,跆拳少女羅嘉翎奧運奪牌背後的隱形教練,網址:https//reurl.cc/j1GO6Z。(最後瀏覽日:202257日)

8.中央社,東京奧運完美閉幕台灣246銅排名34202188日,網址:https//reurl.cc/NAREMx。(最後瀏覽日:202257日)

9.日本個人情報委員會網站,網址:https//reurl.cc/NAREMx。(最後瀏覽日:202257日)

委員何欣純書面質詢:


主席:現在開始審查解凍案。請議事人員宣讀,並進行討論與協商。

(進行協商)

主席:1案是科技部函,為111年度中央政府總預算決議,檢送該部決議()1目「一般行政」預算凍結100萬元書面報告,請查照案。有沒有什麼要詢問的地方?

吳委員思瑤:這個案子還好,一般行政我們有看了書面資料,我沒有意見。

主席:好,沒有意見就准予動支。

2案是有關「國家災害防救科技中心發展計畫」預算凍結200萬元的部分,大家有沒有什麼意見?好,沒有意見,如果沒有意見就准予動支。

3案是有關「半導體技術開發與人才培育服務計畫」預算凍結500萬元的部分,基本上應該都有跟委員溝通過了。

吳部長政忠:是。

主席:大家關心的是要維持競爭力。如果沒有意見就准予動支。

吳部長政忠:好,謝謝。

主席:4案是有關「儀器科技發展計畫」預算凍結300萬元的部分,大家有沒有意見?好,如果沒有意見的話,就准予動支。

接下來是第5案,有關「高速計算與網路應用研究計畫」的部分凍結500萬元,大家有沒有意見或要詢問的?

吳部長政忠:都有跟委員溝通過。

主席:對,應該都溝通過了。如果沒意見就准予動支。

6案是有關「建構全國實驗動物資源服務中心計畫」預算凍結500萬元的部分。

吳委員思瑤:請問一下3R中心具體期程如何?

吳部長政忠:我請主任說明。

秦主任咸靜:跟委員報告,今年第一年推動會把所有roadmap訂出來,未來4年會跨部會從教育、法規調適、國內替代方案器官晶片的研製開始逐步展開。

吳委員思瑤:這個跟農委會都有跨部會的……

秦主任咸靜:有,我們現在跟農委會、環保署及衛福部都有合作討論研商相關roadmap

吳委員思瑤:OK,好。

吳部長政忠:跟委員報告,拉到科技會報辦公室的level,由他們來做……

吳委員思瑤:好,謝謝。

主席:請問有沒有跟一些相關環保團體溝通觀念的部分,會跟他們對話,還是都是透過農委會?

吳部長政忠:應該有對話。

秦主任咸靜:有,我們目前在推動辦公室裡有成立一個倫理工作小組,邀請8個關心動保議題的NGO團體,我們會定期開會,一起研商相關推動。

主席:方便把8NGO團體提供給我們嗎?

秦主任咸靜:沒有問題。

主席:好,謝謝。

大家對於預算解凍有沒有意見?沒有的話就准予動支。

接下來是第7案,有關「財團法人國家同步輻射研究中心發展計畫」凍結500萬元,大家有沒有什麼意見?

吳委員思瑤:預算是沒有意見,但你們自己有寫要修內部法規,有關人力空窗的部分要不要說明一下?

羅主任國輝:對於博士級研究人員及退休人員的再使用,這些辦法目前都已經修正到一個程度;對於其他人才的運用,像是人才培育,從大學研究所甚至到高中都有向下扎根,積極培育人才。以上說明,不曉得有沒有回答到委員的問題?

吳委員思瑤:很簡約,但我大概理解。

在這邊提醒一下部長,因為108新課綱開始考招新制大學的人才徵選方式完全不同,教育部一直很努力協助,應該要將一些專業職能向下,讓他們從國高中開始就確立人生的興趣,發展特別素養,因為這個部分教育部是主責沒錯,但因為剛才主任講到,除了大專、碩博士是專業人才,他已經決定這個方面是專業的。這是題外話,我覺得科技部應該要有一套作法,我們的人才培訓很重要,不是只有大學或是只著重在碩博士,有一大堆計畫,如何配合108新課綱,然後向下延伸到高中?但這個作法不是一般的科普,科普是大眾,我覺得我們需要有一個系統性的想法,像現在我們各類的人才,譬如太空是我們的重點,當然輻射也跟太空有一點關係嘛!我覺得這是提醒部長一下,未來我們要有系統性的想法,這部分在後續的質詢我可能會再就教於您,我覺得各個中心都應當要綜合性地來做這樣的準備。

吳部長政忠:瞭解,這個部分我們會注意並研擬一些辦法。

吳委員思瑤:好。

吳部長政忠:尤其是同步輻射,很多人都不知道他們在做什麼,我會來注意。

吳委員思瑤:好,謝謝。預算我沒有意見。

主席:請林委員宜瑾發言。

林委員宜瑾:就這一案而言,同輻中心的使用率當然是還有進步的空間,建議科技部要建置更簡便的申請管道。日前科技部的同仁有跟本辦做一些說明,同輻中心現在使用狀況比其他國外的設施好,當然現在受疫情影響,所以國外的研究團隊好像也比較少來使用,這個本席可以接受。而現在科技部已經有調整申請的期程,讓研究團隊申請使用上會更簡便,這個部分就持續下去,這一點本席是予以肯定啦!所以解凍案沒有問題。

吳部長政忠:好,謝謝。

主席:好,所以對於同輻中心的部分,第7案沒有問題,我們就予以解凍,准予動支。

處理第8案,有關「太空科技發展與服務計畫」的部分,請吳思瑤委員發言。

吳委員思瑤:好,藉這個機會,我再做一下相關事務的意見表達。部長,不好意思,早上對於旭海這件事情,有一些對您的指教。早上的回答是說,國家發射場域依太空發展法還有國家太空中心設置條例的規定,有很清楚的法源,我們從選址、設置、營運、管理到回饋,這些東西都是整套的嘛!至於短期的部分,旭海的部分,現在也只有一個嘛!對不對?就只有旭海的,而我確實有去把你們的作業指引從頭看到尾,今天我的要求不外乎是因應太空發展法跟國家太空中心設置條例去研修,因為這是今年剛通過的,至於旭海依據的指引是109年就通過了,你們要跟上新的,以比較完整的整套去研修它的指引,部長真的要回去看一看那個指引,我真的覺得它缺漏非常多。

吳部長政忠:瞭解。

吳委員思瑤:包括我今天提到的,它到底是申請制還是報備制?你們自己回去看看對於發射單位的要求跟那個chapter,是申請制還是報備制其實寫得非常地含糊,甚至申請的期限是14日前或是10日前,有兩個時間,什麼樣的申請單位在14日之前要給文件?哪些申請單位是10日前要給文件?其實我自己看了很久,也跟我的助理研究很久,還是看不懂。換言之,申請制或報備制的精神,我覺得都要在裡頭寫得非常、非常清楚,因為今天部長已經講得非常清楚了,絕對是申請制,而我的理解也是申請制,只是作業指引真的要再全部研修,包括後面的罰則也沒有嘛!對不對?還有管理機關是誰?是科技部,而不是那個協會。

吳部長政忠:瞭解。

吳委員思瑤:未來搞不好除了旭海之外還有別的,我覺得,針對每一個場域,它也許有不同的管理機制,可是你們在管理機制本身的分工、現域的管理、法規的職責以及職掌的分工,譬如說科技部一定是要對法規負全責,但是也許現域你們有一些委託,有mandate給協會,我覺得都要在規章上、制度上弄清楚。我今天一直在argue說我覺得這不是新生事物,所以應當要有比較好的規劃,那我回去後又很清楚地想,它也算新生事物,所以因為它是在今年1月才設置了旭海的發射場,陽明交大是第一次的發射,所以我也修正我的說法,就是部長一直在說新生事物,我一直跟你argue說我覺得不是。

吳部長政忠:我是說創新啦……

吳委員思瑤:對啦!創新啦!

吳部長政忠:新的作法的確有一些疏漏,我向委員報告,這個部分我們回去馬上會將它補齊,也謝謝委員的這個……

吳委員思瑤:對,因為見微知著啦!

吳部長政忠:瞭解。

吳委員思瑤:從短期的設置都有看到這樣的問題,對於太空中心的未來、對於長程的國家發射場域,我覺得這也是一個好的practice

吳部長政忠:我請我們副主任說明一下。

吳委員思瑤:好,因為2,000萬元,我可以多說2分鐘,沒關係。

朱副主任崇惠:今天謝謝很多委員給我們很多指教,這些也是我們第一次在發射場看到有些不足的地方,我們會儘快地把這個辦法跟科技部討論之後,把該補的辦法補足,謝謝委員。

吳部長政忠:這位是臺灣第一位,有一顆衛星是給他全程負責的副主任……

主席:女科學家。

吳委員思瑤:陽明交大那個到底要delay到什麼時候?6月可以正式嗎?

主席:對,它那個大概會到什麼時候?會整個延後就是因為兩個原因嘛!天候跟故障。

吳委員思瑤:重新再打,重新再發射。

朱副主任崇惠:他們現在是規劃6月再提出申請。

吳委員思瑤:再提出申請?

朱副主任崇惠:對。

吳委員思瑤:所以你們還要再審查?

朱副主任崇惠:對,還要再審查一次。

吳委員思瑤:OK

吳部長政忠:然後再去協調時間……

吳委員思瑤:好,這樣加油!

朱副主任崇惠:謝謝。

主席:那我請問一下,因為旭海之後是屬於科研的部分,國家級的場域上次也說都有在尋找中,而這當然牽涉到兩個問題,一個是尋找的狀況,一個是說我們的國家級火箭,有沒有預計要到什麼時候會具有這個能力?

吳部長政忠:這個專業的部分,請我們太空中心說明。

主席:好,這部分請太空中心回復一下。

朱副主任崇惠:現在我們已經看了很多地址了,所以我們心裡面大概有一些想法,但是關於選址部分可能請委員諒解,因為牽涉到很多,有些居民願意我們過去,有些居民不願意我們過去,這些枝微末節需要處理。

吳部長政忠:還在做最後的綜合評判,有一些地方有持續在溝通。

主席:但就是已經有看到覺得適合的地方,老實講,今天為了協商順利,我們不會去問在哪裡啦!但是有沒有找到真正適合的地方?

吳部長政忠:應該……

主席:因為我們現在講的是國家發射場域,那跟科研就不一樣了。

吳部長政忠:我知道。早上我們司長有提到,有34個地方,我們是覺得條件夠啦!但是還有其他的配套,包括當地是不是有意願,還有其他的部分……

主席:但適合的地方大概有34個就對了?

吳部長政忠:應該有。

主席:只是說要再溝通協調它的可能性。

吳部長政忠:是。

吳委員思瑤:主席,我再追問一下,應該是幾個原則啦!海邊、東岸,然後接近赤道嘛!

吳部長政忠:東南部,就是南部。

吳委員思瑤:東南部嘛!接近赤道嘛!這是大原則嘛!

吳部長政忠:對。

吳委員思瑤:我們看到日本有差不多3個,韓國2個,我們主要PK的國家都是23個,印度2個,我印象中中國好像是4個嘛!如果沒記錯的話,那臺灣目標是幾個?我在問目標。

吳部長政忠:1個就好,我們臺灣沒有那麼大,我們的錢也沒有那麼多。

吳委員思瑤:這樣有道理。

吳部長政忠:謝謝。

吳委員思瑤:沒有錯,我一直在講我們的太空發展經費跟人家比是九牛一毛。

吳部長政忠:瞭解,是。

吳委員思瑤:所以我非常同意這樣,就是很務實,選到一個最可行、最好的方式,這樣好,那2,000萬元我是沒有意見啦!就繼續加油,祝福太空阿伯早日……

主席:剛剛還有一半好像沒有回答到,就我們國家級火箭的……

吳部長政忠:你是說火箭發射的部分嗎?

主席:不只,還有我們整個做火箭的這個部分。

吳部長政忠:火箭那部分,委員知道有一些國際的規範,所以我們現在是先用探空火箭,把技術建立起來,等到要真正發射比較高一點的,會有一些國際的規範,還在努力當中。

主席:OK,那人才的部分,我們自己國內的人才夠嗎?

吳部長政忠:人才應該是……

主席:還是也要延攬一些國際人才?

吳部長政忠:的確,包括後續的business,包括了低軌通訊衛星那邊,現在有在跟飛機阿伯接洽當中,因為我們需要一些系統性的人才、有發射過通訊衛星的人才,都有在尋找,還沒有最後定案。

主席:OK,但已經有在尋找適合的國際人才來……

吳部長政忠:有,因為在太空中心,以前技術面的人才比較多,未來還有一些營運的事務,後面很多商業的行為我們做工程的人可能不太懂……

主席:好啊!這個部分我想大家都有很多期待,我們就持續推動,那對2,000萬元有沒有意見?

林委員宜瑾:沒有。

主席:好,沒有的話,我們就准予動支。

吳部長政忠:好,謝謝。

主席:接下來處理第9案,有關「科技政策研究與資訊服務計畫」的部分,凍結200萬元,有沒有意見?好,沒有的話我們就准予動支。

吳部長政忠:好,謝謝。

主席:再來,處理第10案「海洋科技發展計畫」,有些都溝通過了啦!既然溝通過了,我們在這邊就不浪費時間了。

吳部長政忠:好。

主席:有沒有其他意見?好,如果沒有的話,我們就一樣准予動支。

吳部長政忠:謝謝。

主席:處理第11案,「國研院院務推動與管理計畫」的部分是凍結500萬元。

吳委員思瑤:主席,我有一點要詢問。

主席:請吳委員思瑤發言。

吳委員思瑤:關於國研院,我最近發現一個狀況,我們大家不都是大費周章地上陽明山去看TVO的改造嗎?對不對?也謝謝部長支持,院長這邊也都有協助,但是我聽說最新的進度,你們似乎只是要去做空間的翻修。我跟部長報告,我會再次召開會勘跟協調,因為您知道我們要做的是設計導入,是從軟體跟硬體都要能夠讓TVO成為一個典範嘛!就是山上實驗山屋的2.0嘛!放大版嘛!而我聽說最新的進度,國研院似乎又比較傾向是只做空間的翻修。

吳部長政忠:是這樣嗎?那這樣我……

吳委員思瑤:我覺得這樣就不是我們當初所希望的方向。

林代理院長博文:報告委員,我們是有委託外面的設計公司幫我們做全盤地規劃,目前還需要跟陽管處溝通,因為主要的產權還是在陽管處。

吳委員思瑤:好,因為今天在處理你們的預算,我一定要提出來講,要不然的話是我失職,我覺得我們還是應當往當初擘劃的方向去努力,那我會再進行跨部會協調,好不好?我們無論如何都要把它做成典範,請部長支持。

吳部長政忠:跟委員報告,需要協調的話,我來協調也可以。

吳委員思瑤:那太好了!好,這樣預算沒有意見,真好。

吳部長政忠:如果有問題就跟我講。

吳委員思瑤:好,謝謝部長。我對預算沒有意見,我只是要補充詢問這件事情。謝謝。

主席:好,那國研院的部分我們就一樣准予動支。

處理第12案,「非營業特種基金」的部分是凍結1億元,有關這部分應該是屬於……

請林委員宜瑾發言。

林委員宜瑾:12案,當初本席是提及女性科研人才的補助申請人數偏低的問題,本席看過科技部的說明,因為這個補助計畫是短期支援型的計畫,是給因為家庭因素、生育計畫而中斷研究的女性研究員,在剛回到職場上他可以申請,因此申請的人數偏低是正常的現象,科技部的說明是這樣。這樣的說明我是可以理解啦!只是每年預算執行率都偏低,也是事實,所以是不是明年在編預算的時候,我有一個建議,第一,是不是讓女性研究員的配偶也可以申請育兒補助,這樣他生完,坐完月子,他回到職場,他的配偶可以育兒,這個可以考慮看看,就是讓女性研究員的配偶來申請育兒補助。第二,是不是可以擴大讓育兒中的女性研究員可以申請更多的助理,避免研究中斷?我知道你們有在做,可是是不是可以擴大數額?第三,讓女性的大學教授在生育期間的授課時數可以減免等等。我想,有一些措施確實是能讓這些女性的科研人才被比較友善地對待,這些措施我覺得科技部都可以考慮看看,我剛剛提的這些建議,也可以參考其他先進國家的例子啦!真的不要讓每年預算執行率都那麼低啦!每年都重複提這個案子。

吳部長政忠:瞭解。

林委員宜瑾:每年這個預算好像都有提到說申請人數偏低、執行率差,所以這一點建議部長是不是可以參考?

吳部長政忠:跟委員報告,支持女性做科研,科技部是全力支持,包括女性生育期間可以有研究助理啦!我們都是從優辦理。現在我們也在研議,單親爸爸或者是有請育嬰假的男性科研人員,也可以適用這個條例,我們自己已經有在做了,一步一步來,至於預算執行率偏低應該是因為我們已經把它轉到一般的,所以那邊也是有增加啦!我們再努力,支持女性科研我是以全力來推動。

林委員宜瑾:好。

吳部長政忠:謝謝。

林委員宜瑾:那解凍案沒問題。

主席:好,我們關心的是下一個,現在這個是第12案,第12案的部分有牽涉到持續性基金給予的部分嗎?關於這個部分有沒有比較是持續性的,每年同一個計畫,然後都是由科發基金來給錢的,有沒有?跨年度的好像也有,像我看到有一個是完善精準健康產業生態體系創新發展的部分,這個主要的執行單位會是哪一個部會?

吳部長政忠:這應該都是一些大學的學術性研究,在這個……

主席:這都還是學術性,比較符合我們以前原來的部分嘛?

吳部長政忠:對,就是我們科技部補助大學的一些研究案。

主席:好,如果沒有問題,這個部分就准予動支。

處理第13案,「園區業務推展」新竹科學園區的部分凍結200萬元,大家有沒有意見?

吳委員思瑤:沒有。

主席:好,沒有的話就准予動支。

處理第14案,有關「基金現金增資」中「跨部會署執行之科技計畫」凍結3億元的這個部分,這部分我是一直都有意見啦!我是不是能夠請各部會說明一下現在這個部分,因為這是部會的錢,請問一下,因為反正今天大家都來了,我們從衛福部、國衛院、經濟部,包括技術處工業局,還有教育部高教司,體育署、交通部,還有NCC很多相關部會都來了,都與此有相關,請你們告訴我們,有關這個部分的經費是多少?這是一個幾年的計畫?後續會怎麼樣來處理?請每個單位都說明一下。

吳委員思瑤:主席,請問一下,現在是第12案嗎?

主席:現在是第14案,是大家比較關心的,就是跨部會署用在兩個大專案上面,當時說因為預算編列不及……

吳部長政忠:我請科會辦副執秘說明。

沈副執行秘書弘俊:上個禮拜五,我有跟林奕華委員做過溝通,我們就是每年可能針對重要緊急的一些事情,譬如2020COVID 19、去年福島的核廢水,還有今年有關太空、運動科技、先進網路,我們有跨部會署的計畫,執行的單位很多,剛剛委員講過包括科技部、經濟部、教育部、通傳會,這些跨部會的計畫,通常就是一年而已,是因應重大緊急的事情,那我們在明年就會編入正常的部會預算,所以大概就是一年而已,以上跟委員報告,謝謝。

主席:可是你們每年要做事情都是起個頭啊!起個頭之後回到各部會去,就會變成起頭在教文的科發基金,但是就我們剛剛講,這不太尊重其他委員會委員的審查權。

吳部長政忠:我跟召委報告,我們國家的科技發展,有些東西是要領頭帶出去跟國際競爭,比如說低軌通訊衛星,沒有人想到要做,就變成我們以行政院的高度必須要提出來。

主席:我之前說可以用追加預算或是用第二預備金,這次金額高達47億元。

吳部長政忠:47億中原來的15億不算。

主席:不算,也還有23億多,數額就明顯多了23億多。

吳部長政忠:這是我在去年56月特別爭取來的,所以不好意思,的確真的是有點delay來不及請部會提出,所以我們後續就把審查的程序完成了,下個年度不會再有這樣的事情再發生,就是13億加10億共23億那部分。

主席:你這一個是太空基礎能量10.1億,另一個是13億,科技關鍵設施研發跨部會署部分是13億元,等於你這次多了23億元。

吳部長政忠:是,我去科技界……

主席:你不能這樣講,你去爭取也是用科發基金的錢,並不是你多增加了預算,你如果多增加預算當然很好,但不是,你是用科發基金的錢。

請吳委員思瑤委員。

吳委員思瑤:就這個部分我詢問一下,我自己的政策的想像,剛好跟召委有一點不同,基本上我是覺得有一些科研的事務,臺灣在什麼時候要啟動科技政策的介入,這個東西當然是科技部會比其他的部會更有警覺性,因為我們要迎向世界的競爭,也因為長期審查各個部會科技預算所累積的經驗,讓我們科技部知道,哪些部分確實在各部會裡頭超前部署的啟動,某種程度我同意科技部可以去做一個發動者,但是制度的設計應當是這樣,OK,以科技部的高度嗅到我們要趕快搶進了,所以就先動用這筆預算去做一個分配,關鍵的事情有兩個,第一個、你選的項目是不是真的選對了?這是我關心的,如果你真的選對了,反而讓我們在部會的預算還沒follow上來之前,或是他根本還沒編預算之前,我們就用這筆科技專案計畫去處理,這反而是對的,所以我比較關切的是有沒有選錯項目?這是我監督的重點。

第二件事情、這樣的預算執行,最終還是要回到該部會,所以你的這個轉軌,也就是你發動了之後,你就應當要跟這個部會做後續,回到他的年度預算去執行,也配合後續年度之預算,甚至它會再來申請科技預算,你反而就把它接軌起來,所以我的看法是這兩點你要選對、看對、精準投對這是第一件事情。第二件事情就是後續就要回到該部會去執行。如果這兩點都fulfill,那我當然覺得這是對的事情,我反而要詢問的是部長說以後不會這樣做了,真的是這樣嗎?已經列的這些就會回到該部會的預算執行,這點我理解,只是你未來還會再匡列類似這樣跨部會署科發基金補強嗎?

吳部長政忠:會的,這是在15億元那邊。

吳委員思瑤:那這樣沒有錯,就是你本來就要有發動的作為。

吳部長政忠:23億元是因為剛好去年發生很多特別的事件。

主席:15億元大家沒有意見,有意見的是多的這23億元。

吳部長政忠:了解。

主席:這以前沒有這樣做啊!

吳委員思瑤:所以你以後不會再有後面23億這部分?

吳部長政忠:是的。

吳委員思瑤:不過你會用15億的額度去處理我剛才說的精準發動的角色?

吳部長政忠:是啦!

吳委員思瑤:我支持我也同意未來善用珍貴的15億元,那我反而覺得我們現在要來處理預算的話,我基本上是支持啦!加上召委請了每個部會上來講一下,如果哪些項目是召委覺得說選錯、投錯,或是不應該做的,我覺得這樣討論會比較有意義,這是我的建議啦!我個人覺得15億這本來在制度上珍貴的設計就是要讓科技部科技前導,基本上這樣的制度設計,我是同意的。

吳部長政忠:好,謝謝。

吳委員思瑤:這幾項我也覺得未來接軌,就是要好好回到該部會去執行。

主席:思瑤委員,15億基本上大家沒有意見,因為以前就有這15億了,所以這15億本來就可以很彈性的讓包括行政院這邊想要做一些事情是有彈性空間的,現在問題是他做了這個增加了23億多,我覺得裡面分兩個層次,第一個當然就是有沒有真的叫做很緊急,我認為若是各部會的預算應該回到預算法,他應該要用追加預算,或是用第二預備金,而不要來用科發基金,若覺得緊急的部分。

另外一個就是延續性的,延續性之後會變成起頭在我們這兒,我會覺得教文會的權限變成擴大到可以去幫別的部會其他的委員來決定,要不要開始這個計畫?我認為教文會是沒有這個權限,你知道嗎?舉例來說,像是他要去做強韌陸海空網路,他不會只做這一年,他一做可能是好幾年,對不對?可是變成說,我們一決定了,他就回歸到那個部會去編列預算,但是它已經開始做了,但開始做是我們這邊同意開始的,所以我認為我們有點踩到別的委員會委員在職權上的行使,除非當時我們是跨委員會來審查,要不要讓它有這個起頭,但不是由教文會就來決定我們要不要讓他來起這個頭,還有的是我覺得是不是真的有那麼緊急啦?像我們看到有些因為東京奧運,有關運動科技,我們都知道本來體育署就有編列類似的預算,結果現在變成他也叫做是緊急的,這實在很奇怪。

吳部長政忠:體育署那個預算不足以推動未來的產業,所以事實上我們我們召開了一個SRV的會議跟各部會一起來,事實上就是經濟部、教育部跟科技部,包括衛福部都要進來,這個是一個臺灣未來生活相關產業的一個開始,我們希望及早……事實上也在去年剛好趁東京奧運的一些成果。

主席:如果照你這樣的邏輯,那你每年都可以這樣做啦!你為什麼又覺得你今年不適合呢?以後每年科發基金都這樣搞法,除了15億之外,每年你都這樣編,如果可以的話,就代表可以了,而形成慣例啊!以後15億元之外,你每年都可以這樣做,搞了二、三十億元來做你認為緊急該做的事,這違反了各部會應該編列預算的原則嘛!你若覺得你沒有錯,那以後大家都可以這樣搞嗎?我今天只是覺得應該檢討,如果你真的覺得以後可以來商榷這樣的作法對不對,我覺得我還可以勉強接受,但現在聽起來你們都覺得你們也沒有錯,沒有錯的話,以後每年都這樣搞法就好了嗎?起碼你要告訴你未來可以怎麼做嘛!我們回歸到一個預算正常要走的方向,也許大家還可以就這樣的基礎來談。

吳委員思瑤:請主席息怒,我來建議一下,部長,剛剛召委很在意的是,15億的部分用這個模式來支用是沒有問題的,未來擔心你會循這個慣例,今年23億,未來會不會有其他的項目也這樣蹦出來,所以會不會再有這樣的狀況?請你您先回答,現在是我在問您。

吳部長政忠:應該不會。

吳委員思瑤:不會嘛!那如果主席有所疑義,我覺得我們也可以做個決議,我們做個決議就是未來應當依循……其實我應該講,我也是立法委員,剛剛召委一直在說我們可不可以用教文委員的權限去為其他部會先決定它要做什麼,其實我的觀點真的不是這樣,我反而認為正因為我是教育及文化委員會的委員,我對於科技預算的支用程序,相對是瞭解的,所以以我長期在監督科技部的執行,我會支持科技部要做一些精準前端科技導入的科研,或是起頭來帶領、率領跨部會的研究,這本來就是科技部的職責,這也是科技部的專業,回到我是立法者,立法跟行動的互動,我也覺得我長期在審議這部分,所以我相信我能去做這樣的把關,所以我剛剛開宗明義就說,如果這些項目裡頭,我們教文委員在座的有吳思瑤、林宜瑾、林奕華委員,我們長期都在教文委員會,我可以具體針對哪一項,我覺得不應該用,或哪一項用得不對,我可以提出我的指點、我的看法,這就是我們長期審查科技預算,我所履行的職責跟我的專業,所以站在國會監督的角色,我反而覺得我並沒有因為這樣逾越了或影響了其他部會,替他們決定它的政策,實際上並沒有,未來這筆預算要回到該部會去執行時,他們要回應他自己的預算要編多少,那當然就回到它對應的部會裡所監督的委員會,亦即立法院審查的那個委員會,所以我才說前端的事情,當然就是負責審查科技預算的教育及文化的委員來把關,所以這一點我是真的相信委員自己的專業,奕華委員非常專業,我想就這部分,我們會嚴格來做好監督跟把關的工作,如果召委非常在意未來會不會今年23億,明年跳出個50億,當然在制度上這樣是不好的,但至少我聽到部長很清楚的說以後不會再有啦!我也看了像剛剛講的運動科技,還有SRV那場會議我也有去,產官學研運科那一場,連院長都去致詞了,產官學研大家都很認真的投入,我反而覺得這是我們委員在質詢當中大家也都肯定運動科研的精準投資,不是嗎?所以回到項目上有沒有哪些項目是個別委員覺得不應該啟用的?譬如,你反對6G自主產業技術的先期規劃,或是反對哪一項精準醫療的使用,這些我們都可以提出來指正他們,但我個人看了,我反而覺得我非常期許,你們應當這樣精準地去超前部署,這是我的看法,我必須表達我的立場,所以我覺得這筆預算,我是支持的,但來年如果委員有所concern,那你就儘可能做到讓委員不擔憂的那個方向。

吳部長政忠:報告召委,我們是不是做個附帶決議,以後不要再這樣做了。

主席:因為這等於是各部會增加自己的預算,然後藏在科發基金裡面的概念,就是這樣啊!預算法有規定,當我這個部會覺得該做這件事,那就去追加預算,我們不是有追加預算的程序嗎?而且也有第二預備金。

吳委員思瑤:這個前提是科技導入。

主席:不一樣,那以後各部會科技導入都編在科技部?我認為這樣我沒辦法接受,本來就是各部會會一起去做一件事嘛!

吳委員思瑤:它是科研前端的啟動,何錯之有?

主席:各部會會一起做一件事,但預算要編在各部會啊!

林委員宜瑾:召委,有時候是支應國家很重大或急迫性的科技施政需要及早啟動,所以它必須要先……,像是2020年發生的COVID-19防制產品的開發及補助,這當然一定要處理。當然科技部要站在前端去做這些科研的support,包括像是去年因應福島核災廢水排放補助海域放射性物質環境監測計畫等,類似這個,這也是要科技領銜來做一些support,所以我說這有些是有一些急迫性,當然這個急迫性就是臨時發生的,所以科技部才用這樣的方式做處理,並不是說我們真的……

主席:因為臨時,所以就可以塞在科發基金裡面?我覺得這不對吧?因為科發基金一樣是年度預算啊!

林委員宜瑾:因為它確實是跨很多的部會。

主席:科發基金一樣是給我們審年度預算,你知道意思嗎?它還是要給我們審,只是他那時候先匡一筆錢下來,至於他要怎麼做,也是這一年才確定他錢要怎麼分配,這樣等於是匡一筆錢下來放在科發基金裡面。

林委員宜瑾:當然科發基金的運用是不是要因應所謂整個科技的發展跟國際局勢的快速變化需要時加以應用?

主席:這有點像是一個空白授權,就是我通過給他23億,先給他,然後他再來決定他要做什麼,我覺得這有點放太寬了,就是我先給他23億,然後他再決定衛福部要拿多少?教育部要拿多少?

吳委員思瑤:他都有項目、計畫,並不是空白授權。

主席:這是現在才列出來,當時在審的時候還沒有列明每個部會多少錢,還沒有喔!

吳委員思瑤:所以召委,我們現在不就在審查嗎?我們現在不就是在看它列出來所規劃的對不對嗎?

主席:但是我要說的是這筆預算當初是在審預算的時候就列了,不是現在,我們現在是因為凍結,所以我才說這是不對的事情,他已經匡一筆錢要做這件事,但要做什麼卻不知道。

吳部長政忠:關於大的方向,我們那個時候就知道了。

主席:那是大方向,但是各部會要怎麼做還不知道,是現在你開始有列出來。

吳部長政忠:應該在23月時就已經列出來……

主席:對,但我的意思是審預算是在哪時候審?你不能說我要先給你這筆錢,你再來決定到底各部會要怎麼給?

劉委員世芳:主席,你剛剛講的部分,有一部分我認同,就是說,如果他沒有按照預算法的規範送到立法院來,當然我們在審查的時候會有我們的職權,現在是凍結嘛!既然要解凍,就要尋求當時凍結的原因是什麼,可能就是像主席所說的已經跨到其他部會了,等於先篩了一筆經費在這裡,讓教文委員會通過這個預算。所以剛才部長提到有提出預算需求的其他部會來,我們是不是可以先聽聽看他們的想法?如果我們覺得他們的想法並不符合當時預算法的規範,或者應該要放在前瞻基礎或科研預算裡面的話,當然我們可以繼續凍結,甚至是刪除掉,所以我們是不是先請其他部會回應一下當時的部分?因為你要科技部長去回答其他部會所提的計畫,關於他們未來要發展的方向,我看他講的內容也是沒有辦法很深入,可以嗎?

主席:那就請大家都報告一下。

吳部長政忠:這個部分我請科技會報辦公室來說明一下。

沈副執行秘書弘俊:召委可能覺得好像是科技部在負責這個部分,其實不是,應該是科技會報辦公室在負責的。剛剛召委所提有關太空的部分,大概9.89億元,參與的部會很多,包括科技部、經濟部技術處、經濟部工業局、經濟部中小企業處、教育部、通傳會都有。另外還有10億元左右是建置陸海空的網路,包括通傳會、交通部、經濟部、科技部。然後6G的部分則是包括經濟部、科技部,也就是說,這些預算是由科技會報辦公室先針對那個計畫做跨部會的起頭,然後我們做一年以後,第二年再交給各部會依照一般計畫去執行。以上,謝謝。

主席:請各部會報告一下。

劉委員世芳:主席,我可不可以針對這個部分先提出我的疑問?

主席:好,請說。

劉委員世芳:我請教一下,你們跟國發會怎麼分工的?我再講白一點,過去兩、三年來,當然我們是執政黨,一定是比較瞭解這個狀況,我們有提出什麼六大戰略產業等等,為什麼是由國發會提出來?也就是說,經濟委員會審查國發會預算的時候,國發會本來也是可以委託給其他的科研單位嘛!現在你說你是科會辦,科會辦到底是代表行政院來處理有關科技發展,包括這些應用技術端的預算面,是嗎?所以你們當時提出預算的時候是有經過我們的主計單位,然後送到行政院同意,才說這個預算要編列在科技部下面,是不是這樣子?

沈副執行秘書弘俊:對,跟委員說明一下……

劉委員世芳:我還沒有問完,你不用那麼急,我繼續問你,請教一下,這樣子的業務分工,科會辦跟國發會的業務分工、你們的預算是怎麼做切割?因為你是科技部,所以你們是到教文委員會報告,但另外有一部分是在經濟部,譬如說你剛才有提到經濟部技術處,但我覺得經濟部比你們有錢很多倍耶!為什麼要使用科會辦的錢?經濟部也可以委託臺大、清大、陽明,都可以啊!為什麼要用你們的錢?你懂我的意思嗎?我不是說這樣子不好,但是你們在分工的時候,我們不希望有「落勾」的地方,就像部長講的,有一些是屬於比較非常急要的、急迫的科技,但我們也不希望有重疊的部分,變成有的人很肥啊!這個部分先釐清楚以後,我們再來繼續往下走,因為你現在講的是分配面,但是我看委員所質疑的是預算送到立法院來的時候,在很多業務項下的切割上,你們到底是切割清楚還是不清楚?這個才是我們比較要注意的部分。

主席:劉委員果然是前輩,一講就很清楚了。你看因為你問到很關鍵的問題,部長就趕快站起來了。

吳部長政忠:因為我是科技會報的副召集人,事實上,這個部分有經過行政院跟主計總處的協調,為什麼新的國科會會在大家的建議下,把科技會報辦公室納入新的國科會?就是未來科技方面的預算會由新的國科會來統籌操盤。因為以前是比較尷尬的,就是科技會報辦公室是設在行政院,而科技部是一個部,又不能跨部會,所以兩個要合起來做這樣的動作。未來在大院的支持之下,我們變成新國科會以後,這部分會比較順暢一點,也就是新的國科會代表未來科技預算執行的成敗,由這個會來負全責,所以他必須要把各部會的橫向協調做好。

我也承認,這一次這筆23億元的預算,的確是我去年五、六月的時候去爭取的,因為我發現到這個問題,所以我跟行政院報告有幾個計畫我們的科技預算真的是不夠,所以才用這樣不得已的方法來做,也讓很多委員產生這樣的concern,我先表示抱歉。

第二個,我們後來也把整個部會做盤整,弄得清清楚楚的,也不會浪費公帑,因為這是好不容易才要來的科技預算,先放在科發基金。在下個年度,如果我還是擔任科技部長,或者新的國科會主委,我一定不會讓這個事情再發生。我建議這個部分是不是可以做成附帶決議,看看召委是否可以同意,我這裡有準備一個附帶決議。

主席:等一下我們再來看附帶決議的內容,不過我覺得剛剛問到一個很關鍵的問題,像這麼大的計畫,一定都是很重要的,你不能說突然覺得它很重要,這些都是多重大的事情啊!所以我剛剛才會說劉委員果然是前輩,問到一個很關鍵的問題,因為這些計畫一做就是幾年計畫、幾年計畫在做的,不可能是突然神來一筆覺得這個很重要,所以我這時候在這邊起個頭。因此,我覺得回到制度化是非常重要的,其實我們關心的就是如何制度化地來做,否則會讓我們覺得這一次是因為有基金的關係,所以大家就覺得先在那邊起個頭,這樣來做,可是我覺得從體制上來看,它真的是可以檢討的,但我們還是請各部會報告一下,既然大家有這樣的要求,還是請各部會報告一下。

林司長明仁:跟委員報告,我這邊處理的是運科計畫4.5億元的部分,的確它本來是我們人文司自己的運科,在東奧成績不錯之後,部長也覺得應該將上中下游整個串起來,所以才有所謂的SRB。各個部會的確本來都有自己投入的一些運科項目,這個沒有錯,但是因為這筆計畫跟Infra RD的高度,把大家都整合一起,會作出一些以前沒有辦法做到的事情,然後讓大家有一點更團結一心在做同一件事啦!我們這支計畫其實就包含金屬結構、運科能量、資料治理,還有產業生態,各個部會都有拉起來。今天體育署劉組長也有列席,或許也可以跟您報告一下。

主席:你們這個計畫是幾年的計畫?

林司長明仁:14,就是第一年用Infra RD,然後就回到各部會的預算去編列。

主席:所以這應該是個五年計畫。附帶決議如果寫好了,我們可以先來看一下。

劉組長姿君:報告主席、各位委員。體育署這邊補充報告,體育署其實在去年4月也報了運動產業發展綱領到行政院奉核,其實整個運動產業是跨部會的,總共跨到七個部會,也包括科技部。體育署這邊其實也滿感謝科技部部長在去年618日邀集體育署,除了剛剛主席所提的,除了競技領域優秀選手的運科之外,也有針對全民運動科學的研究,包括剛剛司長所提的精準計畫。除此之外,如剛剛吳委員所提的,體育署去年也參與了1130日由科會辦邀集經濟部、科技部、衛福部及教育部四個部會,我們是參與整個SRB的產業策略發展會議,誠如剛剛部長所提,這個是為了整個產業未來的發展,所以體育署配合剛剛司長所提的14,尤其是在今年的基金中,我們獲得科發基金5,000萬元的預算。體育署這邊會配合提出兩個計畫,一個是運動科技跨域人才培育的先導計畫,這個部分也跨到體育署、高教司及技職司,我們也召開了非常多的會議,研擬未來運動科技人才培育的方向,還有產官學共育,以及人才培育的建置及優化,這是第一個部分。

第二個部分是跟各個縣市政府合作,剛剛特別強調過不是針對菁英選手,而是全民化的部分,就是科技應用點亮運動健康城市,也感謝科技部的科發基金讓我們可以跨部會運用,由體育署跟衛福部提供場域,也徵得縣市這邊的同意,之後就會有經濟部,包括科技部相關領域的產業也會進來。現在體育署針對人培的部分,也跟各個研究型大學,還有體育校院……

主席:你們總共預算是多少?你剛剛不是說14嗎?

劉組長姿君:對,基金的部分,今年是有獲得5,000萬元,也在科會辦……

主席:請問你為什麼不用自己的運發基金呢?

劉組長姿君:報告委員,我們的運發基金沒有這一塊的預算。

主席:你可以用基金啊!基金本來就代表你也可以併決算啊!為什麼要用科技部的基金預算?你也有基金預算啊!

劉組長姿君:跟委員報告,我們目前的產業是121,但這裡面目前是沒有科技部,我們有經濟部、文化部相關單位,所以我們也感謝科技部,在我們的產業發展綱領通過之後,科技部主動邀請體育署來參與。目前我們這邊有兩個計畫,人才培育部分是跟各個大學,科技點亮應用城市這個部分就是包括縣市政府的運動中心……

主席:這到底算不算是連續性預算?

劉組長姿君:今年是基金的預算,就是以科發基金的預算來協助我們,它是一個先導計畫。

主席:我覺得有一點很重要,它必須要跟後面的部會預算切開來,就是我剛剛講的,因為今年就是今年,你不能把它跟後面的預算變成是一個連續型的,這就是我剛剛在concern的部分。當然體育署是屬於教文委員會主管,這部分沒有問題,可是其他部會呢?你剛剛講它是14的預算嘛!如果其他部會也是14的預算時,就會變成我剛剛說的是在幫……

吳委員思瑤:不會啊!我反而覺得比較好,我想要問一下體育署,未來4年的預算你們要用什麼項目來支應?未來4年回到署裡頭的部分。

劉組長姿君:它是公務。

吳委員思瑤:就是公務預算?

劉組長姿君:就公務了。

吳委員思瑤:所以未來就會回到你們那邊,你們就接球了嘛!

劉組長姿君:對。

吳委員思瑤:對啊!主席,這是我覺得這個制度對的地方,因為科技部認為這個要先做,所以先用這一筆來做,然後體育署的個案是拿到5,000萬元,因為原本運動發展基金是沒有這個科技項目嘛!所以科技部先來啟動了跨部會,先給了這5,000萬元,然後後續4年就要回到你自己的預算,所以未來體育署有編嘛!我覺得這樣的制度是OK的。

我看待這個預算有兩個concern,第一個,這筆錢花得對不對?也就是這個項目,科技部選擇的對不對?第二個,未來有沒有回到各該部會去永續地推動它?看起來這個部分運科是有嘛!所以我覺得沒有問題。

主席:這一點我覺得是,同樣是立法委員,但是意見不同的地方啦!現在因為它剛好是在教文委員會,我們還可以繼續的監督後續,可是我剛剛的意思是說,如果它是一個延續性的預算,它就應該要回到各部會自己去追加預算或編列預算,而不是在這邊做起頭。因為這邊起了頭,我們同意了,但它後面就是要繼續做了,這就是我剛才一直在強調的,等於是我們要幫交通委員會、經濟委員會等委員會決定未來這個連續性預算要做的事情耶!這個部分我還是覺得有不妥之處啦!沒關係,等一下會有附帶決議,我們還是先繼續往下聽好了。

梁副司長學政:召委、各位委員好,我這邊報告高教司的部分,在這個計畫裡面主要是有關高階太空人才的培育。高教司這邊提的計畫主要是希望鼓勵學校能夠設立太空系所的工程研究所,是從111年到115年,在這四年期間可以有四所。我們目前補助的金額就是給學校開設,一般的增設系所,我們是沒有給經費的,但這個案子為了鼓勵學校來增設,所以我們是參考過去一些特定的特殊個案,給的經費大概就是開辦費,一所開辦費給200萬元,然後基礎設備費給300萬元,所以一所大概是500萬元,一共會鼓勵設立四所。也跟各位委員報告目前一下已經有的系所,成大有航空太空工程學系跟研究所,中央大學有太空科學與工程學系,明新大學有一個跟太空中心的合作;另外,因為太空系統是一個系統工程,所以像臺大、清大,或是陽明交通大有一些相關的科系,所以我們主要是在高階人才的培育,給予經費鼓勵他們來增設。以上說明,謝謝。

主席:所以這筆錢用完之後,從明年開始就會回到教育部編列一樣的預算,是這樣嗎?

梁副司長學政:不是,跟委員報告,這筆錢是鼓勵他們來增設,之後的話,其實就是回到一般性的,因為一般我們是給名額而已,我們不會給學校……

主席:所以鼓勵增設就只有這一年?

梁副司長學政:對,就是一開始開辦的第一次有而已。

主席:後面再開辦的就沒有了?明年再開辦的呢?

梁副司長學政:沒有,這一筆錢是四年,這四年每年大概編列2,000萬元。

主席:所以在這邊編四年?科發基金編四年?

梁副司長學政:對,總共是……

吳委員思瑤:不是啦!副司長,你講錯了吧?我看預算項目就是教育部這一年是第一項「太空基礎能量及產業發展計畫」,對不對?教育部分得0.19億元,也就是2,000萬元嘛!其實是1,900萬元,因為這個議題,全部的委員都問過一輪了,就是說既然太空發展法都訂了,我們都在關心人才培育,然後有沒有在大學端開班嘛!所以科技部就太空能量的部分去整合了,對應在教育部的部分就是給了1,900萬元,讓你們在這一年去因應。其實這也是立法院的要求啦!很多委員都有要求,所以你們給了開辦費,加起來一所學校500萬元左右,目標就是給四所嘛!目的就是希望他們可以在這幾年裡面趕快來設置,這筆錢不是只有今年可以用,對不對?因為它要準備嘛!大概就是111年到115年,所以精確地講,也不是2,000萬元,而是1,900萬元,預算上是這樣,如果看這個表格是0.19億元,也就是1,900萬元左右。

梁副司長學政:對,目前是這樣,實際上我們一開始是提2,000萬元,但後來只有編列1,900萬元。

吳委員思瑤:現在變成是1,900萬元?

梁副司長學政:是。

吳委員思瑤:換言之,這樣釐清起來,你們可以在這幾年當中,鼓勵這些學校趕快去針對人才培育來開設學系,這部分我覺得是OK的,也是正確的。

梁副司長學政:是,謝謝委員。

主席:所以到底是2,000萬元四年,還是一年2,000萬元,然後每年都2,000萬元?因為他剛剛的說法是四年,每年2,000萬元啊!

吳委員思瑤:沒有啦!

主席:現在是官員要回答,不是立委要回答!

吳委員思瑤:他講不清楚嘛!

主席:不是,他是官員,他要講清楚啊!我們要聽官員的回答。

梁副司長學政:跟委員報告,我們的目標是四所沒錯,剛剛吳委員講的是正確的,大概一所500萬元,總共2,000萬元,希望在這四年內完成,但是因為有預算的編列,我們也不知道學校什麼時候會來,所以我們第一年就……

吳部長政忠:那個要儘快請相關系所增設啦!如果沒有的話就沒有了。

梁副司長學政:這樣這筆錢就不會用了。

吳部長政忠:不會用到四年了。

主席:基金預算2,000萬元可以用四年,可以這樣嗎?應該不行啊!

吳部長政忠:不行。

主席:所以我才會覺得這個回答滿奇怪的,居然這2,000萬元可以用四年,這跟我們審預算的概念……

吳部長政忠:應該不行。

主席:預算都是一年一年審啊!怎麼可能審了一筆預算可以用四年!

梁副司長學政:跟委員報告,我們本來就是一年先編列2,000萬元,因為我們不知道系所什麼時候會來申請。

主席:可是你今年編2,000萬元,如果今年沒來,你今年就不會付出去啊!

梁副司長學政:對,不會付出去。

主席:你編列2,000萬元是希望、期待有四所大學今年可以來申請。

梁副司長學政:沒錯,如果沒有用完的話……

主席:如果今年只來一所,你可能就是付出去500萬元嘛!

梁副司長學政:沒錯。

主席:剩下的1,500萬元就會回到基金,這樣才是對的。

吳委員思瑤:我們立委都比他們清楚,對不對?

主席:可是我覺得應該是官員要說清楚啊!

吳部長政忠:謝謝,教育部的確要趕快鼓勵系所增設,因為有時間限制。

主席:所以應該是用在今年才對。

吳部長政忠:瞭解。

主席:再來還有哪個部會?從教文委員會的先開始。

朱副主任崇惠:在此說明太空基礎能量發展跨部會部署科發基金,核定數今年是9.89億元,太空中心的理解是這就是今年的,明年要實施的這些計畫都會回歸公務預算。在9.89億元中,科技部的占比是6.5億元,計畫裡面要做三件事,一個是技術開發,一個是產業推動,一個是人才培育。剛才教育部解釋的是人才培育的部分;技術開發的部分我們會做通訊衛星、光學遙測衛星跟合成孔徑光學雷達,這部分我們想要做到培植產業,讓產業做技轉;產業推動的部分是跟經濟部的技術處及工業局合作,希望能夠盤點剛才講的驗證能量及整個產業生物鍊;最後在人才培育的部分,我們是跟教育部、經濟部工業局及中企處合作,希望能夠推動基礎人才、產業人才及新創人才。以上說明。

主席:你們這都是幾年的計畫?

朱副主任崇惠:一年的計畫,我們的理解是以後這些計畫還要執行下去的話,是回歸公務預算。

主席:那要用公務預算時,分別是幾年的計畫?

朱副主任崇惠:我們原來的規劃就是剛才教育部講的14,共五年的計畫。

主席:請問一下部長,像剛剛委員說的比較屬於連續的大計畫,現在都是國發會在審,所以如果在新國科會之後,就是由新國科會來做?

吳部長政忠:比較大的計畫由新國科會,比如原本的太空三期,行政院審,但是真正在幫忙的,在行政院就是科技部及科技會報辦公室,有關科技預算的部分未來應該是新國科會。

主席:先繼續請各位部會說明。

吳部長政忠:請通傳會說明。

蘇簡任技正思漢:主席、各位委員及科技部各位長官。通傳會在此說明,這次跟科技部有關的計畫中,第一個是在太空基礎能量及產業發展先期計畫中低軌道衛星的通訊計畫,我們負責的是資安驗證環境建置計畫,因為目前的數位科技,從5G開始,整個網路或設備可能就有比較多的介面或軟體化,會造成設備或系統容易被入侵,包括通訊衛星的設備,我們也要關切會不會有資安漏洞或介面的問題,所以我們會擴充資安檢測實驗室的能量,在這邊編了大概2,000萬元,在設備或整個系統上將來要有一些資安檢測能量,所以在太空基礎能量及產業發展先期計畫的子項計畫三,會推一個資安驗證環境的建置。

主席:在這本的哪裡?在太空基礎的部分沒有看到這個。你們現在講的是在9.89億元裡面的對不對?是在9.89億元裡面的嗎?裡面沒有看到啊!

沈副執行秘書弘俊:科會辦說明,剛剛通傳會的應該是在11.08億元這邊,共有兩項,一個是陸海空先進網路,還有一個是6G的部分,都跟通傳會有關,一個是0.78億元,一個是2.68億元。

主席:可是他講的是太空耶!

沈副執行秘書弘俊:太空也有,太空是第一個部分,在9.89億元的部分,太空裡面也有通傳會的部分。

主席:看不出來啊!在哪邊?

沈副執行秘書弘俊:通傳會在這邊是0.2億元,大概2,000萬元。

主席:在哪裡啊?

沈副執行秘書弘俊:請委員看到第213頁的一個表,綠皮的這本。

主席:就是這本?

沈副執行秘書弘俊:對,綠皮的這本,請看第213頁,有關通傳會的部分包括太空的0.2億元,即2,000萬元。第二部分是跨部會署科發基金有關陸海空網路,通傳會的部分是5,400萬元,在6G的部分大概也是5,600萬元。以上。

主席:可是不是已經有給資安辦錢了嗎?剛剛你在說太空基礎的部分也是一樣做資安啊!2,000萬元?那後面的部分沒有講到,後面還有哪些?第二部分還是沒講到,你們剛剛只講了2,000萬元的部分對不對?

蘇簡任技正思漢:報告主席,因為剛才還沒有講完,不好意思。在跨部會署的科發基金有一個科技關鍵設施研發,就連結亞太強韌陸海空網路計畫,我們編了5,400萬元,主要是考慮到海纜,首先是可能要引進更多海纜登陸站,另外就是要打通東部跟西部的陸上光纜,讓環島的光纖通信更加強固,所以編了5,400萬元。另外在6G自主產業技術先期的部分,因為跟頻率、規劃有關係,我請另外一位同仁說明。

陳簡任技正俊安:委員好,有關分項4,科技關鍵設施研發6G自主產業技術先期的部分,通傳會是要去研析目前6G的頻段,蒐集各界、國際上的意見,要掌握6G頻譜釋出,6G指的是第六代行動通信頻譜釋出的部分。目前在6GHz大概有820個微波站,還有一些警消的部分,本來要從4.84.9那邊的微波站移過來這邊,那邊目前看起來滿擁擠的。我們在思考到底要和諧共用,還是要清頻,這些都要做研究,以備將來釋出第六代行動通訊時的頻譜之用,它的費用就是0.56億元那一項,以上報告,謝謝。

主席:請問這幾個計畫是經過國發會還是科會辦?

陳簡任技正俊安:科技會報辦公室。

主席:大概都是幾年的計畫?

陳簡任技正俊安:一年。

主席:不會吧?你們要做陸海空網路,怎麼可能是一年計畫?你剛剛說的那個要做就不得了,那是一個大工程不是嗎?

陳簡任技正俊安:是,目前編列的預算是一年的,明年就會用自己的單位預算去處理。

主席:我知道,但這個還是開頭對不對?

陳簡任技正俊安:是。

主席:那後面是幾年的計畫?

陳簡任技正俊安:應該是到115年。

劉委員世芳:主席,我來詢問一下。目前交通部還沒有報告,通傳會或科技部的報告讓我覺得很納悶。第一、海纜的部分,現在我們國家除了有一部分是由中華電信去建構以外,也要求現有的通訊傳播,包括遠傳自己來設置海纜。為什麼我們有連結亞太強韌陸海空網路的部分?到底我們要連結什麼?是官民之間的連結,還是屬於技術的鏈結,請講清楚。

第二、通傳會可能幫未來的數位發展部,在資安上面防止駭客的侵襲,要提出先期的科技計畫。但是現在有太空發展技術,也有資安的疑慮。一定要等到通過這樣的預算,才會解決資安駭客的問題嗎?也就是說已經是屬於成熟的應用科技端,我們只要用購買、租用或者是委託的方式,就可以找到的這些科技技術,為什麼還要用計畫經費來編列?現在編列的經費數到底多少?這是由我們教委會的同仁來處理,我只是很納悶在科技端,你們稱做科技關鍵設施的研發,到底是研發,還是屬於在管理層面上的鏈結?如果你們沒有說清楚的話,剛剛幾位的說法,我不是完全理解。

另外一個也是一樣,6G的自主產業技術,現在很多民間的電信業者想要從5G賣到6G,都已經往這方面發展了。中華電信這麼有錢,台哥大、遠傳都這麼有錢的狀況之下,為什麼我們必須幫他們做6G自主產業的技術先期規劃呢?雖然錢不是太多。我看不清楚關鍵在哪裡,你懂我的意思嗎?

陳簡任技正俊安:有關6G的頻段,最主要是要去研究國外的6G頻段在哪裡?我們有先初步研析,目前6GHz那邊的頻段很擁擠,但是國際上有些國家是整個拿來當作電信業者的頻率釋出,有些是一半一半,有些是完全當作Wi-Fi 6licensed band。那個地方在國際的發展上,目前看起來是還在發展的過程當中,還沒有到很明朗化。我們認為,第一、我們需要去研究那樣的東西;第二、如果真的決定要在6GHz那裡的話,目前有的微波站那邊滿多在用的,所以我們還在考慮如何去清頻,這是包括國內還有國外的部分。

劉委員世芳:我們不是有電信研究所,不是就可以處理這些了嗎?我的意思是說,你要把層級提高到從電信研究所,變成是屬於科會辦要處理的科技關鍵設施研發,到底是指什麼東西?我可能還沒有辦法理解你的報告是怎麼一回事,包括國網中心也給他900萬元,所以到底要處理什麼?我今天有問部長,部長告訴我是software,不是處理hardware對不對?部長,我今天問你,你是不是這樣說?

吳部長政忠:事實上6G要到2025年,因為相關的國際規範還沒有出來。我知道聯發科跟芬蘭有在做前瞻布局研究,但是政府,包括經濟部有一些相關的技術研發都必須現在開始。以前的5G是三、四年前開始,現在已經在超前部署6G的一些動作。

通傳會剛剛是要把那些頻段清出來,我們的4.84.9GHz是給一些專網。把警消頻道移到66GHz會是未來6G第一步要用的頻段,所以他們應該在做相關的處理。未來6G的話,可能640GHz都會用到,所以目前還沒有,全世界第六代行動通訊的規範也還沒有訂出來。

主席:好,接下來請李司長說明。

李司長志鵬:召委、各位委員,我來跟各位說明6G自主產業的先期規劃。剛剛部長有講過,關於這個標準,無線通訊上的標準非常的關鍵,大概是每10年一代。目前關於第六代的標準還沒開始制定,一般我們預期它的標準制定會在2025年到2026年,所以我們現在必須提前部署6G產業的技術。我們必須把這個技術醞釀到一定成熟的階段,然後才能在20252026年把我們的技術推入標準。

接下來跟委員報告,這幾年在通訊產業全世界其實發生很多變化,第一、剛剛講到標準,華為一般參加的都是歐盟,歐洲主導了一個3GPP的標準。這個標準現在美國有一個Next G Alliance,所以未來國際的標準會怎麼走,這上面有很多的競逐。第二、未來這個衛星會加入6G,這是過往行動通訊上面沒有的,基於這兩個國際大環境,考慮到20252026年才會開始訂標準,我們的國家必須現在發展自己的技術,把技術弄到夠成熟的程度,20252026年才有可能把我們的技術推入標準,不管是歐洲主導或美國主導,我們才有一個好的結果。

最後一點補充說明,這幾年學術界經過長期的醞釀,開始有能力可以做一些測試的平臺。因為現在的標準,大家能力提高了,以前都是把一些研究成果推到標準,現在幾乎都是這個技術要經過一個測試平臺的測試,不能再只是理論的研究。我們這裡面有一部分就是要引導學界的技術力量,能夠跟法人、業界介接,把比較前瞻的學術到平臺上面去做測試。這樣未來我們在20252026年,才有可能把這些技術推入標準裡面,掌握了標準,才能夠掌握關鍵技術跟關鍵的專利,以上跟委員做報告,謝謝。

主席:那也一樣,這是你一年就可以完成的工作嗎?

李司長志鵬:這是14,比如在學界的部分,因為學界沒有做過這種大型的測試平臺,所以第一年是讓學界學習開出這個平臺的規格。一年之後會有退場的機制,我們會從這些規格裡面挑出34個比較好的團隊,然後去跟法人、業界介接,所以第一年只是讓學界把平臺的規格開出來。

主席:4的部分一樣是從112年的預算就有了,還是不會?

李司長志鵬:那個就有一些政策的額度,就是回到各部會。

吳部長政忠:過去科技政策的部分,我們會有一些遵循,就是科技定政策用SRB,或者行政院的科技顧問會議,決定要做哪些的時候,我們就會請部會來提4年的中綱計畫。所以這次像運動或低軌通訊衛星,也是由行政院科技會報辦公室來規劃未來整個臺灣科技跟產業怎麼介接。如果是產業就要請經濟部,如果是上游的研發就是科技部,由各部會來分工合作。基本上這23億也都是14,我們要求他們不能做1年就不做,這樣就賠掉了,後面還是要繼續做,才會有一個跨部會整合的效果。國家要面對國際的6G競爭或低軌通訊產業的競爭,才會有一個跨部會協作的力量,主要是這樣。

主席:請經濟部楊專門委員說明。

楊專門委員傳國:各位委員大家好,經濟部主要還是要能夠跟產業面一起合作,針對6G軟硬體的技術來做研發和智財布局。誠如剛剛幾位前輩的報告,產業要進入6G,主要需完成的就是探索6G的關鍵技術,因為國際的標準都還沒出來,所以要跟業者一起共同導出6G的關鍵技術,聚焦在無線接取融合技術,和非地面的網路融合技術,也就是太空對地面的技術。我們做這個國際布局要運作的話,就是要透過6G產研諮詢的工作小組,建立產業交流的機制,一起跟業者共同研議圖形的系統規格,以及6G的前瞻經費項目,才有辦法跟國際接軌,這是我們基本計畫的目的,請指教。

主席:接下來請吳委員思瑤發言。

吳委員思瑤:謝謝主席,我們今天充分的讓各個相關部會,有支用跟使用,而且後續要再回到公務預算去推動的相關部會都做了這筆預算的說明。我覺得這樣的討論非常有意義,也讓我們更能夠來釐清,這樣的預算使用是不是合理正當。我倒是有兩個部分,可能要借這個機會來表達一下我的意見,為什麼部長要非常急切的在去年爭取這筆得來不易的經費,其實是看到我們很多的科研不能落後,要趕快補強、follow上來。

這就是本席一直在說的要恢復科技顧問制度,我們要讓過去的超前部署,而且非常有國家遠見的,不只是國內產官學研的專家,還有網羅國際的人才。當臺灣有這樣一個最重要的,看待未來精準、長遠科技投資制度建立起來,我們就能回應未來新國科會之後,所有科技預算的編列。所以我一直在講要恢復科技顧問的制度,我也看到部長要去跟行政院爭取恢復。

第二件事情,我自己剛剛心裡是有滿深的感觸,我們常常在說政府非常僵化,我們如果看看民間的科技公司,當他看到任何一個東西有商機,或是任何一個事物有研發投入的必要,如Metaverse等等。民間可以很快、很有彈性的啟動,政府就因為有層層法規的限制,我們有預算法,行政院要送預算來立法院審查,這就是政府的運作。我們當然要依法來運行,只是在這個過程中,我作為國會議員,我也會檢視我們這樣的程序,是不是真的就讓我們永遠是在後面追?

我也看到部長因此想要做一些突破,又必須在現有的法規裡去處理,當然會有困難。我也很謝謝主席,讓我們有機會坐在這裡,看看這15億元之外的23億元,我們這樣的支用是否合理正當,我覺得這個討論非常有意義。可是我自己的意見反芻是,科技顧問制度一定要趕快恢復,它可以反映未來更超前的科技預算編列。

另外,我們能不能在現有的制度之外,給予政府一些必要的彈性?否則我們永遠比不上民間,這是我個人的意見回饋。這些預算我都支持,如果還是要做附帶決議,因為我還沒有看到文字,我們等一下來做處理,謝謝。

主席:我們先讓各部會報告完,都報告完了嗎?NCC講完了,國衛院和衛福部的科技發展組還沒講。

在場人員:跟主席和委員報告,國安國網中心在連結亞太強韌陸海空網路裡的子計畫,就是要連接光纜通道跟衛星網路。之所以有這個子計畫的產生,最主要是因應低軌道通訊衛星的建構,低軌道通訊衛星會有地面接收站,這個訊號接收下來要強韌網路,要分陸海空三方面。所以這個低軌道通訊是「空」的部分,要介接海纜跟陸纜,讓我們的網路更加強韌,就是一旦陸纜被破壞的話,我們就有這個低軌道通訊衛星的網路可以使用。

主席:請問是哪個單位?

在場人員:國研院的國網中心。

主席:那為什麼會寫國家衛生研究院?

在場人員:不是,是在連結亞太強韌陸海空網路的部分,又回到上面科技部國網中心今年900萬元的預算。在連結亞太強韌陸海空網路,第一個是通傳會,再來是交通部和經濟部,第四個是科技部國網中心,經費是900萬元。

主席:你不是國家衛生研究院吧?因為我看到的怎麼是衛福部的科技發展組跟國家衛生研究院?

在場人員:那個是運動科技應用與產業發展,我們現在是回到剛剛講的第二個綱要計畫中的第一個細部計畫……

主席:不是,我先確定一下名單,現在發言的是名單上的哪個單位?國家研究院?

在場人員:國家實驗研究院國網中心。

主席:但今天介紹名單內沒有你們。

在場人員:沒有嗎?那我自動跳上來,這邊是寫科技部……

主席:我今天早上介紹的時候……

吳部長政忠:國衛院有沒有代表在現場?

主席:衛福部的科技發展組跟國衛院副院長,2位都不在嗎?

吳部長政忠:目前應該不在現場。

主席:沒經過主席同意就自己溜了?早上介紹完就走了?他不知道今天要解凍嗎?所以國衛院副院長跟衛福部科技發展組的高級研究員都不在?

吳部長政忠:目前沒看到。

吳委員思瑤:科技部可以幫他們講一下嗎?

主席:不是這樣啦!他們今天是我們邀請來列席的單位,他有跟誰說他可以走了嗎?他跟誰講過?這樣對立法院非常不尊重耶!可以自己以為沒事就走了?

沈副執行秘書弘俊:跟委員報告,他們可能臨時有事回去開會。

主席:臨時有事也要講一下吧!公務員都沒人了嗎?他開會要再派別人來啊!還可以自己就走了喔?

吳委員思瑤:可不可以趕快請他們的聯絡人通知一下,衛福部相關的人應該還在立法院,請他們趕快過來吧!

主席我建議,我們後面還有幾案,這個先留著,等會趕快把人call來,因為我們後面還有幾個竹科和南科的部分。

主席:我們休息5分鐘,我先跟你們討論一下。

休息

繼續開會

主席:現在繼續開會。

在教文委員會大家已經都算修養非常好,一般來講我們是比較理性沒有錯,但請官員不要因此騎到我們頭上來,官員離開竟然可以不知會任何一個教文工作人員,尤其是主席。今天就算有事,你可以換個同事來,我們不會阻止你,就像今天科會辦因為執秘要去學校上課,我也沒有不同意他換副執祕來啊!這是一個基本尊重的問題嘛!如果連基本的尊重都做不到,要我繼續審下去,我覺得我已經很忍耐了,我真的已經是很忍耐。因為也是看大家在這邊已經坐了這麼久,所以我基本上可以忍耐把它審下去。但是我覺得這件事情,請在會後給本會一個交代,為什麼可以不經過告知就直接離開,衛福部必須要給教文委員會一個交代。

接下來請吳委員思瑤發言。

吳委員思瑤:好,我們就具體來處理預算,我有2個建議,第一、因為今天是衛福部的鍋,我們應該把名字記下來看是誰,冤有頭債有主,我理解教文委員會委員的立場,科技部今天都乖乖從頭到尾坐在這裡,包括部長本人。今天沒有在場履行接受國會監督的是衛福部,我覺得這要講清楚,衛福部不要因為不是教文委員會監督的對象,就對教文委員會這樣不尊重,衛福部這樣是不對的,在此也非常嚴正表達我的不滿。

第二、回到這個預算,既然有這樣讓人遺憾的事情,我就同意剛剛主席說的,我們就繼續再凍結1億元,然後我們做一個附帶決議,稍後再請主席唸一下我們共同決議的附帶決議。因為在教文會裡續凍1億元也是很少發生的事情,大家都要深刻記取教訓。因此要麻煩部長委屈一點,今天這是你的預算,但是衛福部的帳要記一下。我再強調不是科技部,而是衛福部,我建議續凍1億元,然後做附帶決議,再請主席裁決。

主席:我也要謝謝吳召委提了一個,雖然算衛福部,但終究還是在這筆預算裡面,我們就續凍1億元,之後如果真的會用到你們可以再提出,我們就是先續凍1億元。

另外一個附帶決議我唸一下。(參閱附錄)

附帶決議

針對111年度「國家科學技術發展基金」項下「跨部會署執行之科技計畫」有關科技會報辦公室規劃之「太空基礎能量發展跨部會署科發基金計畫」與「科技關鍵設施研發跨部會署科發基金計畫」共編列法定預算計23.1億元案,經科技部說明,乃因考量國際情勢及疫後社會經濟改變重大,有其急迫性規劃,致使未能及時於各主政部會自行編列預算,改暫由科發基金111年編列為跨部會署科技計畫執行之。科技部應對此深刻檢討,並允諾日後科發基金跨部會署編列不得再有類似情事。

提案人:林奕華  林宜瑾  吳思瑤

吳部長政忠:可以,遵照辦理。

主席:好,附帶決議通過。

現在處理第15案。

關於新竹科學園區凍結200萬元的部分,各位有沒有意見?

接下來請陳委員椒華發言。

陳委員椒華:謝謝。早上在質詢的時候也有提到,就是針對污水專管的部分,因為在地的農民和環團有疑慮,他們請我來表達希望有確認了再解凍,就是污水專管的設置能夠有確定。他們也提到目前園區所設的環保監督小組,在竹科銅鑼園區的團體代表或農民代表好像都沒有在裡面,這部分看是要針對銅鑼園區另外成立環保監督小組,或是竹科這邊有沒有讓他們可以接受的方案。

再來就是針對流行病學調查,是不是可以納入定期來做,能否也加入這個承諾?還有污染防治的部分,本來是說基金,如果是基金會或其他讓居民可以接受的污染防治的計畫,是否能夠一併提出,等這些確認後再來解凍,以上說明。

主席:請王局長說明。

王局長永壯:污水專管我們是承諾5月底之前完成,去年已經發包了。剛剛也把污水專管完成的可行性評估報告給委員一份,因為當初陳委員有要求,所以剛剛委員也拿到了。流行病學的部分剛剛也有跟委員報告,今天早上委員提出之後,我們中午研究了一下,我們覺得長期觀測也是不錯,所以我們承諾每5年來做一次流行病學的調查,因為這個是比較長期的,如果每年都做……

陳委員椒華:等一下再說,5年太長。

王局長永壯:監督小組現在竹苗是在一起的,苗栗縣的環保局長、聯合大學的教授也都是委員之一,如果當地的里長需要納進去,我們下一屆可以邀請他們來參加,這個監督小組都是每3個月做一次。污染防治的部分,因為我們管理局長期就有編列相關預算來做環境品質監測,所以也有訂定一些監督管理的機制。如果當地居民有需要加強環保設施的補助,我們可以循補助地方建設來做相關的監測,我不認為有需要再成立另外一個基金來做相關的事情。

陳委員椒華:針對局長剛剛的回應,環保監督小組目前的成員除了里長,我建議可以再有2個名額,讓當地的公民團體代表和農民代表可以進來。另外,流行病學是否可以跟健康風險評估一起3年一次?

王局長永壯:健康風險評估我們會做,流行病學過去其他園區也曾經做過是5年,如果一定要3年,我們再來研究一下。我覺得太密集的做也看不出流行的趨勢,因為每年都有一些變化,若長期來看會比較準確,不是說我們不願意3年,真的是……

陳委員椒華:那就先3年一次,做2次之後如果有需要延長再來研議,這樣好嗎?

王局長永壯:我想再跟委員溝通一下,看看怎麼做比較好。

陳委員椒華:我們也是要承諾,不然還是希望暫時不要解凍,如果今天可以明確的……

吳部長政忠:好啦!就解凍啦!不要讓我再來一遍,那個3年就3年了啦!趕快解凍。

陳委員椒華:好,謝謝。

主席:請吳委員思瑤發言。

吳委員思瑤:確認一下,因為我是第一次看到這個案子,污水專管5月底就會完成,然後環保監督小組也同意依陳椒華委員的要求,另外再提2個名額讓民間的公民團體加入。然後現在的污染防治計畫就納入現在的監督機制去強化。現在就是流行病學的調查,到底是3年還是5年,專業上是認為平常的健康監測是3年就做一次,流行病學是比照其他的園區5年做一次。我覺得椒華委員的每一項要求幾乎都完成了,應該可以解凍,謝謝。

陳委員椒華:現在就是部長也同意啦!因為銅科是一個新的園區,其他園區我那時候也沒機會去表達,其實還是希望3年,如果部長認為可以的話……

吳委員思瑤:好吧!那就研議3年一次,我覺得流行病學應該看專家認為需要幾年,不然我也可以說每年都做,但趨勢上可能不是這樣。你們要去找專家跟委員溝通好,必要的話就3年沒有關係。

陳委員椒華:我可以說明,其實當然是越密集越好,比如之前六輕的流病就每年做,或是2年就做一次,這裡我們是要求3年也沒有太短,我想應該合理。

吳部長政忠:好,我們就請竹科用3年,謝謝。

主席:就配合3年來做,第15案予以解凍。

現在處理第16案,一樣是竹科的200萬元。

陳委員椒華:這邊是針對用水的部分,希望科技部承諾,能夠將用水的總量寫清楚。還有用水計畫的部分,目前在解凍的案子裡也不是很清楚。另外對於農業跟民生用水可能會讓他們有限縮的部分,也請再提交比較詳細的用水計畫再來解凍。看部裡面是否願意再明確針對剛剛的要求敘明,請再回應一下。

王局長永壯:其實每次園區開發都有一個用水總量,我們都是在總量以內,差不多只用50%而已,我們已經很節約用水。剛剛委員提到再寫清楚一點沒有問題,我們寫清楚之後再跟委員報告,還是希望能夠解凍。

陳委員椒華:同意。

主席:16案予以解凍。

現在處理第17案。剛剛第16案是園區業務推展,第17案一樣是竹科。

陳委員椒華:17案是針對體檢的部分,目前科技部和園區有答應納入公民參與,就是北中南各5位。現在只是想邀請科技部跟園區,是否願意在此具體承諾,儘可能的公開透明讓公民瞭解,可以公開的部分能夠儘量配合。

王局長永壯:可以公開的部分我們一定公開,但有些廠商機密的資料是不能公開的,這些都有跟委員說明。

吳部長政忠:對,儘量可以公開的我們也會做個判斷,可以公開的我們就公開。

陳委員椒華:好,謝謝。

主席:17案予以解凍。我請問一下,因為南科跟中科應該都是時代力量的案子,都是類似……

陳委員椒華:對,就是請科技部這邊一併同意……

主席:所以就是點都一樣,只是竹科完了就中科、南科,都是一樣的事情。

陳委員椒華:是的。

主席:部長要不要統一回應?

吳部長政忠:應該是可以,我們就遵照辦理。

主席:中科、南科就比照剛才竹科的回答,這樣可以嗎?

陳委員椒華:可以,再特別說明體檢的期程,也希望能夠配合在農曆年前完成。

吳部長政忠:應該可以。

陳委員椒華:好,謝謝。

王局長永壯:10月是召開起始會議。

陳委員椒華:就是6月開始,然後在農曆年前能夠完成,謝謝。

吳部長政忠:可以,謝謝。

主席:如果陳委員沒有意見的話,第18案開始到第23案予以解凍。

林委員宜瑾:我的第20案可以說一下嗎?

主席:請說。

林委員宜瑾:對於解凍案我支持,因為南科在我的選區,我也藉此機會提醒一下,還是用水、用電的問題。因為南科三期還是在我的選區新市鎮要開發,像去年我們遇到大旱,說真的幸好有永康的再生水廠去support南科的用水,才能有一些緩解的趨向。所以我還是建議,請務必跟地方政府、台電、台水做好密切的配合,因為大家都知道科技園區其實是一個高耗水、高耗電的工業區,基本上這部分一定要弄好,提醒一下部長。

吳部長政忠:可以,我想南科管理局會跟台電……

林委員宜瑾:特別是南科三期要開發,都集中在那個場域裡面,謝謝。

劉委員世芳:主席,我也是一樣,有關南科的部分,剛剛林宜瑾委員有提到用水、用電是一個很大的困擾。高雄其實有3個園區,從路竹開始,到橋頭,到現在位於楠梓的台積電,我很擔心水跟電還是不夠,然後再跟臺南或屏東的部分全部連結在一起,我們的自然資源就是那麼缺乏,尤其在高雄,如果這是高耗能的電,其實到目前為止,我都還沒看到有對電力結構做一個具體的規劃,再加上這幾個地區都是人口稠密的地區,這個部分還是要多跟經濟部來協商,好嗎?

另外,在南區管理局裡面有提到,在南部地區,科技人口跟年輕人口是大規模的往南移轉,所以它的托幼、托育、托兒等措施恐怕南區管理局也要介入,不能光靠縣市地方政府,因為縣市地方政府能夠解決的是現有人口,至於增加人口,譬如說,我們那邊預計增加的人口會到兩萬三千多人,臺南大概也不會比這個少,要增加這麼多人,而且幾乎都是青壯人口,如果托兒、托育措施沒有處理好,會不會導致很多人要直接從竹科到臺南上班,然後晚上再回去竹科?我們也不知道。我現在只聽到是要求臺南籍的先回去臺南,高雄籍的先回去高雄,這樣比較奇怪啦!我們只是要提醒南科管理局未來要注意這個地方,好嗎?

吳部長政忠:一定會來注意,我請局長來回覆。

主席:再回覆一下,這滿重要的,請說。

蘇局長振綱:主席、兩位委員。這個部分包含水電的穩定供應及維持它的韌性,還有因應就業人口南遷所需要的托育、就學等相關的生活設施,我們會跟各部會及地方政府一起合作,看怎麼樣整體來規劃,事實上目前這個在幾個園區都有在進行當中。

主席:不過委員的意思是,不要只有合作,你們要主張,好不好?

蘇局長振綱:好。

主席:不是只是合作而已。

吳部長政忠:瞭解,我們會來主導。

主席:對啊!因為這很重要。委員有沒有意見?如果沒有的話,剛剛說的解凍案,中科、南科就全部解凍。

現在有兩個臨時提案,請宣讀第1案。(參閱附錄)

1

鑒於火箭發射任務需考量發射窗口、天氣標準、現場突發狀況與九鵬基地周遭國軍演訓需求,且因單次發射若因故延期或取消,通常所費不貲。

故為完備屏東旭海火箭發射場域之發射環境與制度,請科技部1個月內和國防部、交通部、氣象局及國家中山科學研究院會商,就下列三項課題研議精進方案:

1.與國防部、國家中山科學研究院依各自任務特性不同,提前協調發射場域因火箭發射所需使用之空域的檔期。

2.加速投資、佈建火箭發射場周邊之微氣候觀測系統,並與國防部、氣象局共享天氣資訊。

3.協調發射場域周遭建物使用權,以作為火箭發射控制中心及觀測台使用。

提案人:王婉諭  萬美玲  林奕華  陳秀寳  鍾佳濱

主席:我就直接把科技部和提案委員協商的文字念出來,如果大家沒有意見,我們就照修正通過。

將第二點的「加速投資、佈建」劃掉,改成「掌握」;後面的「微氣候觀測系統」修正為「天氣預報」。然後第三點的前面加上「與中科院」這四個字,這樣有沒有問題?沒錯嘛?

吳部長政忠:前面第二行有一段黑色的字。

主席:你說的是「若因故延期或取消」那幾個字?黑色字應該是代表原來委員就自己想修正的,所以我只念後來再修的部分。

吳部長政忠:OK,那就沒問題,遵照辦理。

主席:如果沒有問題,我們就修正後通過。

進行下一案。

2

科技部所屬科學園區管理局,係管理我國各地區之科管局主要業務推動者,然隨著台灣科技園區逐步南移,已有勞務不均、業務推動缺乏效率之現象發生。

以今年為例,行政院已陸續核定南科管理局需再增加權管雲林以南之嘉義與屏東科學園區,南科管理局需權管既有之台南園區、高雄園區外,包括新闢建之橋頭、規劃中之嘉義與屏東,皆為南科管理局之業務範圍。

然編制與權責不相符,致產生推動瓶頸,建請科技部於一個月內提出有效方案,如()再細分為南科、高科管理局,或()增加編制員額等,以解決目前之困境。

提案人:陳秀寳 黃國書  林奕華  張廖萬堅 劉世芳  鍾佳濱  

主席:主提案人劉世芳委員有沒有要再補充說明?

劉委員世芳:謝謝主席,也謝謝主席幫我簽連署。部長非常清楚這個狀況,我們最近的問題是,在今年半年之間增加了嘉義跟屏東,同時行政院也同意嘉義跟屏東要設置他們的科學實中,變成原來高雄要建立科學實驗中學或實驗小學的部分,它有兩個園區,一個是橋頭科學園區,一個是台積電的園區,然後科技部馬上就說沒錢,意思是南科的錢就這麼多,沒辦法再增加,所以我只好把這樣的請求轉請行政院來幫忙。我覺得從這個部分可以看得出來,南科管理局雖然業務的推動都有若干成長,可是從雲林以南,幾乎三分之一以上的土地都納入南科管理局的管理範圍,以現在人力已經沒有辦法處理那麼多事情了,相信同樣是南科管理局權管範圍的林宜瑾委員也非常清楚這個狀況。所以請科技部真的要好好去想,如果未來的南科管理局是主導嘉義跟臺南,高科管理局可能就是從高雄的路竹開始,包括路竹、橋頭、楠梓及屏東,這幾個園區一起來會不會比較好?因為第一個,與南部地區相比,竹科的範圍比較小,你從臺南殺到屏東去,可能就要花上半天,所以這部分不管是在地理位置上、人口上或是推動的範圍,像嘉義跟屏東推動的就不一樣,所以這個部分科技部要好好想想,看要怎麼樣解決這個困境,不管你是要增加員額還是要再細分為兩個管理局,我們都可以接受,因為現在推動的人都很認真,他也知道他推動的方向不是只有建設這個局,旁邊的敦親睦鄰也都要算在內,所以我怕勞逸不均會越來越嚴重。坦白講,臺南或高雄才剛開始啟動,還在處理若干的國土規劃或是都市計畫,就已經忙得焦頭爛額了,到時候如果事情下來或招商進來後,他們絕對會忙到過勞。部長應該可以瞭解這個情形,是不是可以朝這個方向來思考?

吳部長政忠:好,謝謝,的確南科最近也非常辛苦,局長跟同仁這樣奔波也是辛苦,所以這兩個方向我們來努力,看哪一個可以解決他們的問題,謝謝。

主席:這樣回覆可以吧?臨時提案就小修一個字,把「台灣科技園區」改成「台灣科學園區」,將「技」改成「學」,修正通過。

吳委員思瑤:我要加入連署,謝謝。

主席:把提案給吳思瑤委員做連署。

臨時提案都已經宣讀完畢,提案若要補簽,在大家補簽之後,請議事人員再詳細登錄在議事錄。

今天會議作如下決議:報告及詢答完畢,委員所提書面質詢或相關資料,列入紀錄並刊登公報。對於委員質詢要求提供相關資料或未及答復部分,請相關機關儘速以書面答復,包括請衛福部用書面正式說明為什麼會提早離席,要給教文委員會一個正式的公文做說明。

111年度中央政府總預算有關科技部主管預算(公務預算)解凍案23案業已審查完畢,請依審查結果提報院會。

報告委員會,今天議程處理完畢,現在休息,謝謝各位。

休息1524分)

附錄:

一、附帶決議:






二、臨時提案:

Shape2

49