Shape1

立法院公報 第111卷 第94期 委員會紀錄


委員會紀錄

立法院第10屆第6會期外交及國防委員會第6次全體委員會議紀錄

時  間 中華民國1111019日(星期三)92分至1236

地  點 本院紅樓301會議室

主  席 王委員定宇

主席:現在開會。

進行報告事項。

報 告 事 項

宣讀上次會議議事錄。

INCLUDEPICTURE "\\\\Dpc18\\掃瞄圖檔\\十月份\\1002\\100-\\100-001.jpg" \* MERGEFORMATINET

立法院第10屆第6會期外交及國防委員會第5次全體委員會議議事錄

時  間:中華民國1111013日(星期四)上午95分至1227

地  點:紅樓301會議室

出席委員:林昶佐  溫玉霞  邱臣遠  林靜儀  羅致政  吳斯懷  廖婉汝  趙天麟  江啟臣  王定宇  馬文君  林淑芬  蔡適應  何志偉

   (出席委員14人)

列席委員:陳亭妃  李貴敏  李德維  游毓蘭  陳椒華  謝衣鳯  李昆澤  洪孟楷  林俊憲  林德福  鄭天財Sra Kacaw   楊瓊瓔  劉世芳  孔文吉  陳玉珍  張其祿  林思銘  陳以信  邱志偉   羅明才  鍾佳濱

   (列席委員21人)

列席人員:國軍退除役官兵輔導委員會副主任委員李文忠及所屬人員(主任委員馮世寬請假)

主  席:馬召集委員文君

專門委員:李淑娟

主任秘書:張景舜

紀  錄:簡任秘書 曾郁棻

   簡任編審 張美慧

   科  長 黃姵瑜

   專  員 王世義

報 告 事 項

一、宣讀上次會議議事錄。

決定:確定。

二、邀請國軍退除役官兵輔導委員會主任委員馮世寬報告業務概況,並備質詢。

(國軍退除役官兵輔導委員會副主任委員李文忠報告,委員林昶佐、溫玉霞、邱臣遠、林靜儀、羅致政、廖婉汝、吳斯懷、趙天麟、江啟臣、王定宇、馬文君、蔡適應、林淑芬、洪孟楷、何志偉、陳椒華及邱志偉等17人質詢,均由國軍退除役官兵輔導委員會副主任委員李文忠、吳志揚及綜合規劃處處長厲以剛、就養養護處處長王繼開、就學就業處處長池玉蘭、就醫保健處處長張仁義、事業管理處處長楊長政、人事處處長姜碧琳、臺北榮民總醫院院長陳威明、臺北榮民總醫院桃園分院院長盧星華、高雄榮民總醫院院長林曜祥等即席答復。)

決定:

()登記質詢在場委員均已發言完畢,報告及詢答結束。

()委員所提口頭及書面質詢未及答復或要求提供之資訊,請國軍退除役官兵輔導委員會於2週內以書面答復本會全體委員並副知本會,委員另指定期限者,從其所定。

()委員鍾佳濱、楊瓊瓔及陳以信等3人所提書面質詢,列入紀錄刊登公報。

散會

INCLUDEPICTURE "\\\\Dpc18\\掃瞄圖檔\\十月份\\1002\\100-\\100-001.jpg" \* MERGEFORMATINET

主席:請問在場委員,對於上次會議議事錄有無錯誤或遺漏之處?(無),無錯誤或遺漏,議事錄確定。

進行討論事項。

討 論 事 項

一、審查112年度中央政府總預算案關於國防部主管收支公開及機密部分(不含國家安全局部分)。(僅詢答)

二、審查112年度中央政府總預算案附屬單位預算關於國防部主管非營業基金:(僅詢答)

()作業基金:

1、國軍生產及服務作業基金。

2、國軍老舊眷村改建基金。

()資本計畫基金-國軍營舍及設施改建基金。

主席:本日會議審查112年度中央政府總預算案關於國防部主管收支公開及機密部分(不含國家安全局部分)與剛才已宣讀名稱的3項非營業基金案,今天僅作詢答。

本次報告採取先公開後秘密,報告後接續詢答,詢答先秘密後公開,時間併計。本會委員詢答時間6分鐘,必要時得延長2分鐘,非本會委員4分鐘;1030分截止發言登記。如果有臨時提案,請在1030前提出,我們11時左右進行處理。

首先請國防部邱部長報告。

邱部長國正:主席、各位委員先進。感謝大院貴委員會安排本部實施「112年度主管單位預算暨附屬單位預算案報告」。承蒙各位委員先進對國防預算的支持與督策,使本部各項工作均能順利推動,在此表達誠摯的謝意。

國防是鞏固國家安全的基石。近期中共企圖以常態化灰色地帶侵擾、海空聯合軍演等,嚴重影響我國防安全,並衝擊臺海周邊區域之和平穩定。為因應日益嚴峻的敵情威脅及借鏡俄烏衝守啟示,國軍堅守「備戰不求戰、應戰不避戰」使命,貫徹「防衛固守、重層嚇阻」軍事戰略指導,戮力戰備整備工作,建立堅實防衛戰力,以確保國家生存發展及百姓安全福祉。

為建構可恃國防武力,本部112年度主管單位預算編列4,151億元,將戮力聯戰訓練與戰備整備,同時加速武器裝備籌獲及強化防衛作戰軔性,並持恆推動各項國防施政;附屬單位預算部分編列629億元,為「國軍生產及服務作業基金」、「國軍老舊眷村改建基金」及「國軍營舍及設施改建基金」等營運需求,均依照設置目的妥適規劃運用,並持續提升經營成效。懇請各位委員先進給予指導與支持。

接續由主計局局長謝其賢中將、政戰局局長楊安中將及軍備局局長吳慶昌中將向各位委員報告,謝謝。

主席:請國防部主計局謝局長報告。

謝局長其賢:

壹、前言

主席、各位委員先進。面對中共對我針對性機艦侵擾及實戰化演訓等挑釁行為更趨頻密、緊迫,臺海嚴峻局勢持續加劇,並於我周邊海空域進行聯合軍演,致區域情勢動盪不安。為因應防衛作戰需求,國軍以創新與不對稱作戰思維建構堅實戰力,除戮力戰備訓練外,並透過軍購及國防自主等途徑,積極籌獲新銳武器裝備,同時精進後勤管理與提升後備戰力,以確維裝備妥善及增進全民總力;另為穩定國防人力與培育優質人才,持續落實人員訓練、官兵照護,並持恆要求軍風紀律與凝聚向心等各項作為,戮力達成建軍備戰目標。

112年度整體國防預算獲賦5,8627,5451千元,較111年度增加7154,5593千元,成長13.9%,其中年度預算編列4,1509,865萬元,較111年度增加4749,6048千元,成長12.9%。公開部分,包含代編國安局情報行政經費112,896萬元,合計編列3,8774,0303千元,以下謹就年度施政重點與預算編列概況,摘報如後:

貳、112年度施政重點

一、強化戰備整備訓練,精進聯戰指管機制

中共藉各國聚焦俄烏衝突之際,自8月對我執行「聯合軍事行動」後,持續運用海、空兵力在臺海周邊聯合戰備警巡,加大針對性軍事威懾,並以灰色地帶侵擾及機艦逾越中線等,嚴重威脅我國防安全。為因應當前敵情威脅,國軍嚴密監控共軍動態,並秉「處處皆戰場、時時做訓練」指導,藉漢光演習、作戰計畫演練及戰備偵巡等戰演訓任務,落實防衛作戰整備;另為強化三軍聯合作戰戰力,整合各軍種及聯戰操演,依整體防空、聯合制海、聯合國土防衛作戰進程,統合三軍部隊遂行仿真實戰對抗操演,據以精進聯戰指管機制。計編列「作戰綜合作業」、「訓練綜合作業」及「通信電子與資訊管理」等預算916,3702千元。

二、籌購新銳武器裝備,增進重層嚇阻能力

因應中共不斷擴增軍事力量,國軍為確保國家安全,在不與其進行軍備競賽前提下,依「防衛固守、重層嚇阻」軍事戰略指導、不對稱作戰思維及兵力整建計畫進程,循對外採購途徑籌獲國內無法自製或可滿足快速提升戰力需求之新銳武器裝備,以增進重層嚇阻能力。112年度持續執行「遠程精準火力打擊系統」、「魚叉飛彈海岸防衛系統」、「F-16型機遠距精準武器」等案,並新增籌購「空降作戰傘具裝備」,計編列「一般武器及戰備支援裝備購製」、「一般通電裝備」等預算2409,9015千元。

三、致力自主研發生產,加速國防產業發展

國軍因應未來作戰型態及順應尖端科技發展趨勢,整合國內產、學、研各界技術能量,持續推展關鍵核心技術之先進科技研究,提高國防武器自研自製比例,同步推動軍民通用科技研發計畫,創造研發成果,據以扶植國內相關產業鏈,促進國防科技產業發展與升級。112年度持續依計畫執行「新式高級教訓機」、「105公厘輪型戰車研製案」、「偵搜戰術輪車研製案」及資通電系統等研製作業,計編列「一般武器及戰備支援裝備購製」、「一般通電裝備」及「軍品研發」等預算5101,3817千元。

四、擴增後勤支援效能,提高防衛作戰韌性

因應中共常態化機艦侵擾,我運用應對兵力反制亦隨之增加,為維持武器裝備妥善運作,強化作戰持續力,國軍持恆後勤物資整備,置重點於補充彈藥及裝備零附件等存量,擴增後勤支援效能,並透過國內產製、對外採購及軍種修護能量交互支援等方式,同時整合後勤資訊平臺,達「精準後勤管理、快速後勤支援」目標,滿足建軍備戰任務需求。計編列「一般彈藥購製與維護」、「軍事單位裝備零附件購製及保修」及「油料、庫儲後勤補給支援」等預算8988,6307千元。

五、提升後備戰訓量能,整合全民防衛總力

為滿足後備部隊作戰運用,堅實整體防衛戰力,將採提升戰備存量、汰舊換新及教育訓練改革等方式,逐年獲得所需裝備,並規劃結合戰術位置在地化訓練,使召員熟悉戰場環境,遂行戰術行軍、戰鬥教練及作戰計畫演練,提升後備戰訓量能,以達成「戰訓合一」目標;另為強化各部會及地方政府全民防衛動員準備,定期檢討應變機制及能量,賡續盤點重要物資儲備及調度,協力民防力量編組與運用,以戰時景況為想定,擴大深度辦理民安、萬安演習驗證成效,完備戰力準備及緊急危難應變,以整合全民防衛總力。計編列「動員整備」、「軍事單位裝備零附件購製及保修」及「一般武器及戰備支援裝備購製」等預算1552,5813千元。

六、培育專業優質人力,建構現代精銳勁旅

國軍依防衛作戰需求,以建立可恃戰力,打造現代化勁旅為目標,除積極維持現有可即時投入作戰之人力資源外,並落實募兵制穩定推動,透過各項招募管道,激發社會青年從軍意願,同時規劃基礎教育增進現代化管理能力、進修教育提升領導職能、深造教育培育聯合作戰思維及多元進修管道,以精進人員本職學能及專業素質,並藉各項加給、補助、保險及撫卹等制度與留營配套措施,強化人員長留久用意願。計編列「薪餉」、「各項加給」及「教育行政」等預算1,8103,9429千元。

七、完善官兵照護服務,形塑優質生活環境

為落實照護國軍官兵及眷屬政策,使官兵全心投入戰訓本務,在住用環境方面,持續推動老舊營舍整修,並改善生活設施,以符合現代化居住品質;醫療照護方面,建構區域醫療聯盟及整合醫療資源,提供全面照護,並滾動調整防疫規範,執行各項防疫任務,以保障官兵健康;幼兒托育方面,配合政府公托政策,籌設非營利幼兒園及職場互助教保中心,以滿足官兵及眷屬需求;心輔作為與法律服務方面,持恆強化自傷防處機制,提升輔導能量,並提供官兵及眷屬法律諮詢及輔導訴訟,加強法治觀念與保障合法權益,俾使官兵身心不受傷、權益不受損。計編列「設施修繕維護與管理」、「軍事醫療作業」、「法務及法制作業」等預算146946萬元。

八、戮力軍風紀律維護,凝聚全軍團結向心

國軍負有保國衛民使命,而清廉持志及軍風紀律是發揚戰力的基礎,亦是國人檢視的重要指標,將賡續推動軍紀教育扎根工作及反貪法紀宣導,採多元管道宣教,深植官兵法紀觀念,讓國軍除戮力於戰訓本務外,亦須嚴整軍紀,蔚為崇法務實風氣;另精神戰力係構成戰鬥力的重要因素,持恆強化全民國防教育,並透過多元管道宣揚國軍正面形象,同時結合各項重要戰史,策辦大型紀念活動,砥礪武德修為,堅定愛國信念,激勵官兵傳承保國衛民忠貞氣節,凝聚全軍團結向心。計編列「督察作業」及「政戰綜合作業」等預算127,380萬元。

參、預算編列概況

本部112年度預算,結合施政重點與計畫務實檢討編列:

一、歲入預算

編列662,0736千元(如附表1),較111年度增加216,4488千元,主要係增列「國軍老舊眷村改建基金」繳庫數。按來源別劃分如後:

()罰款及賠償收入:52,1617千元。

()規費收入:1832千元。

()財產收入:5972萬元。

()其他收入:558,7567千元。

二、歲出預算

編列4,1509,865萬元,較111年度增加4749,6048千元(如附表23),依計畫內容及性質,區分「公開」及「保密」兩部分,按預算結構劃分如後:

()軍事投資:

編列1,0272,4736千元,其中公開部分編列8401,8588千元,較111年度增加984,1487千元。

1.對外採購:編列2409,9015千元。

(1)持續計畫:依發價書及合約付款期程執行「新型戰車」及「F-16A/B型戰機性能提升」等20案,計2409,8921千元。

(2)新增計畫:辦理「空降作戰傘具裝備」乙案,計94千元。

2.國內產製:編列5666,949萬元。

(1)持續計畫:依委製協議書及合約付款期程執行「康定級艦戰鬥系統性能提升」及「新式高級教訓機」等124案,計5222,9508千元。

(2)新增計畫:籌獲「國軍夜視鏡」及「國軍後備部隊兵器類裝備整備」等56案,計443,9982千元。

3.土地活化:編列325,0083千元。

配合政府社會住宅等重大政策及地方政府都市發展需求,辦理清泉崗靶場等土地釋出活化運用。

()人員維持:

編列1,7868,5973千元,較111年度增加793,3843千元,主要為人員薪餉、保險及各項補助等法律義務支出。

()作業維持:

編列1,3368,7941千元,其中公開部分編列1,2503,5742千元,較111年度增加2543,5355千元。

1.後勤維保:提高各式主要武器裝備妥善、補充彈藥存量、採購油料,並改善官兵生活設施及營舍修繕等所需,計1,0512408千元。

2.通信資訊:辦理通信電子及各項資訊系統管理維護、電腦兵棋作業等所需,計205,6366千元。

3.教育訓練:辦理部隊訓練、戰演訓任務、軍事教育、教召訓練、訓場整修、睦鄰經費及提升後備戰力等所需,計847,4809千元。

4.環境保護、軍事行政及第一預備金等,計827,3199千元。

5.代編國安局預算,公開部分計112,896萬元。

肆、結語

112年度預算係綜合考量敵情威脅、防衛作戰需求及兵力整建計畫等面向,衡酌施政優序,妥適規劃編列4,1509,865萬元,以建構堅實可恃國防武力,具體展現自我防衛決心,捍衛國家安全。以上報告,敬請各位委員先進支持與指導,謝謝。

附表1

國防部112年度歲入預算來源別編列情形表

單位:新臺幣

區分

編列數

項目

罰款及賠償收入

5

2,161

7,000

廠商違約罰款、學生退學賠款、志願士兵不適服現役賠償等收入。

規費收入

183

2,000

運輸輸具使用費等收入。

財產收入

5

972

駐外採購組外匯孳息、出售廢舊軍用物資等收入。

其他收入

55

8,756

7,000

眷改基金繳還不適用營地處分得款、自費學生學(雜)費、以前年度外匯退匯餘款等收入。

合計

66

2,073

6,000






附表2

國防部112年度歲出預算業務別編列情形表

單位:新臺幣

區分

業務別

編列數

項目

軍事投資

國防政策規劃與督導、國家軍事博物館

1,964
5
千元

辦理一般武器先期選擇與採購準備及建置國家軍事博物館等經費。

一般科學研究、科技專案

12
2,926

4千元

辦理軍品研發、醫學研究、國防專技及中科院科技專案等經費。

一般裝備

713
2,264

6千元

辦理一般武器及戰備支援裝備購製等經費。

非營業基金

34
195

3
千元

辦理土地作(售)價撥充國軍營舍及設施改建基金。

一般建築及其他設備

80

4,508

辦理土地購置、營建工程、交通運輸設備及其他設備等經費。

武器裝備與設施

66
5,362

9
千元

保密預算。

科學研究

120
5,251

9千元

保密預算。

小計

1,027
2,473

6
千元

公開:8401,8588千元。

保密:1876148千元。

人員維持

一般行政、國防政策規劃與督導

2
9,390

2千元

部本部文職人員法義務支出。

軍事人員

1,757
3,667

1千元

薪餉、各項加給、主副食與口糧軍人保險及退撫儲金補助等。

退休撫卹

12
6,960

因公死亡、傷殘等撫卹與撫慰金。

軍眷維持

13
8,580

官兵結婚、生育、子女教育及喪葬補助、實物代金、用水用電補助等。

小計

1,786
8,597

3千元

均為公開預算。

作業維持

一般行政、國防政策規劃與督導等

7
2,312

3
千元

部本部一般政務支出。

軍事行政

50
1,095

3千元

一、基本維持:303,6609千元(各項基本軍事行政業務經費)。

二、戰力維持:197,4344千元(情報及測量作業等經費)。

教育訓練業務

84
7,480

9
千元

辦理教育訓練、動員整備等經費。

作業維持

後勤及通資業務

1,071
5,877

4
千元

軍事裝備維護、營舍及作戰設施整修、彈藥購製、通信電子與資訊管理等經費。

環保業務

17
3,124

4
千元

辦理環境保護及污染防治設施維護經費。

第一預備金

8

9
5
千元

第一預備金。

情報業務

19
8,155

9

保密預算。

戰備通信

4
2,426

9千元

保密預算。

一般建築及設備

778

4千元

辦理補助眷村重建原眷戶購宅。

定遠專案等經費

73
7,533

1千元


小計

1,336
8,794

1

公開:1,2503,5742千元。

保密:865,2199千元。

合計

4,150

9,865

國防部單位預算:

103,6765千元。

國防部所屬單位預算:

4,1406,1885千元。

附表3

國防部112111年度歲出預算額度比較表

單位:新臺幣

區分

112年度

預算案

(1)

111年度

法定預算

(2)

差異數

(1)-(2)

說明

軍事投資

1,027

2,473

6千元

902

1,760

5千元

+125

713

1千元

1.提升後備戰力57億元。

2.依各建案付款規劃增賦68億元。

人員維持

1,786

8,597

3千元


1,707
5,213


+79

3,384

3千元


1.預算員額及軍事訓練役人員增加,計增列薪給14億元。

2.人員待遇調整50億元。

3.提撥率調升增編退撫儲金補助5億元。

4.增撥軍保退伍給付準備金10億元。

作業維持

1,336

8,794

1千元

1,066

3,286

7千元

+270

5,507

4千元

1.補充彈藥存量79億元、提高裝備妥善110億元及提升後備戰力65億元。

2.國安局專案任務經費 17億元。

合計

4,150

9,865

3,676

260

2千元

+474

9,604

8千元




主席:接下來還有基金的部分,請國防部主計局謝局長報告。

謝局長其賢:主席、各位委員先進。國軍生產及服務作業基金(以下稱本基金)係由生產、醫療、服務、福利及文教、軍人儲蓄、副食供應等6個事業組成營運,並依其設置目的,持恆推展各項工作。生產事業主要為籌建武器裝備自主產製能量,醫療事業負責國軍與民眾醫療照護,服務事業提供官兵休閒活動場域,福利及文教事業分別職司國軍福利品配銷及國防文宣工作,軍儲事業推廣正當理財管道,副供事業供應國軍副食品需求。

現謹就業務計畫及預算編列情形,摘要報告如後:

壹、業務計畫概況

本基金依業務屬性及各事業管理機構事權分工,112年度營運目標如下:

一、生產事業:

建立軍事武器裝備生產體系,發展自立自主國防工業,精進軍品生產效能與品質,並持續投入研發新式武器裝備,以符合未來建軍戰備需求。計畫生產兵工類產品755項、經理類產品22項、測量類及製圖類產品1,284項,合計2,061項。

二、醫療事業:

強化國軍醫院體系服務能量,加強醫學研究發展及人員訓練,提升醫療技術,並配合國家醫療及防疫政策推動,以提供軍、民完善照護品質。計畫提供病患門診醫療服務603萬餘人次,住院醫療服務183萬餘人日及病患膳食服務126萬餘人日。

三、服務事業:

運用既有餐飲、住宿及高爾夫球場等設施,營造優質服務環境,提供官兵、眷屬遊憩度假及休閒活動場域,以促進身心平衡及提升生活品質。計畫提供餐飲服務30萬餘人次、住宿服務3萬餘人次及球場服務9萬餘人次。

四、福利及文教事業:

統籌國軍福利品供應配銷,提供官兵及眷屬平價優質福利商品;報導國內外軍事要聞及重要演訓,並配合國防施政方針,增進全民國防認知,凝聚軍民共識向心,以推升國軍形象。計畫提供福利品配銷新臺幣(以下幣制同)4億餘元、發行報刊906萬餘份。

五、軍人儲蓄事業:

辦理軍人、國軍遺眷優惠存款及軍人儲蓄獎券等各項軍儲業務,輔導官兵正向理財及撫慰遺眷,穩定個人經濟基礎,以安定軍心並提升戰力。計畫辦理軍人儲蓄存款260億餘元。

六、副食供應事業:

落實國軍副食品供應政策,統籌採購及供配等業務,並擴大主動運補服務,以滿足國軍官兵食品安全、籌補便利之需求。計畫辦理副食品購辦11,142萬餘人次。

貳、預算編列情形(如附表1

一、預算收支:

()業務收入:3914,7589千元,主要係軍品產製銷貨收入;國軍醫院各項醫療收入;福利品、副食品供應、休閒設施等勞務服務收入及場租收入等。

()業務成本與費用:385831千元,主要係軍品生產銷貨成本;醫療用品及耗材等醫療成本;統籌福利品、副食品供應及休閒服務等勞務成本;各項營運管理、研究發展及訓練等。

()業務外收入:10645千元,主要係銀行存款利息收入;附屬營運場所權利金收入及違約罰款收入等。

()業務外費用:49,2294千元,主要係生產事業第205廠光中營區土地汙染整治相關費用。

()年度賸餘:115,5109千元。

二、餘絀撥補:

本期賸餘115,5109千元,加計前期未分配賸餘18,7344千元,合計134,2453千元。

三、財務概況:

112年底預計資產總額7354,8749千元,負債總額2125,9564千元,淨值5228,9185千元。

四、購建固定資產:

112年度固定資產建設改良擴充編列317834千元,主要係辦理新建醫療大樓專案計畫及配合營運實際需要辦理一般建築及設備更新,編列情形如後:

()專案計畫:134,7126千元,係執行三軍總醫院新建重症醫療大樓、三軍總醫院松山分院新建航空醫學大樓及國軍桃園總醫院與臺中總醫院新建醫療大樓等計畫。

()一般建築及設備計畫:176,0708千元,編列項目區分:

1.土地改良物623千元,主要係辦理清泉崗高爾夫球場球車道整修工程。

2.房屋及建築1,872萬元,主要係辦理生產工廠庫房整建工程。

3.機械及設備163,6647千元,主要係國軍醫院新增、汰換醫療儀器設備及生產工廠購建軍品產製設備。

4.交通及運輸設備1,388萬元,主要係新增、汰換營運所需業務用車輛、警監及通訊系統等設備。

5.什項設備9,0838千元,主要係汰換消防火警及冷凍空調系統等設備。

參、結語

本基金持恆推動國防自主政策,優化官兵照護與福利服務,並以營運自給自足為目標,有效支援國防施政與戰備需求。敬請各位委員先進指教並鼎力支持,俾使國軍生產及服務作業基金各項任務順利推動,謝謝。



主席:眷改基金的部分,請國防部政戰局楊局長報告。

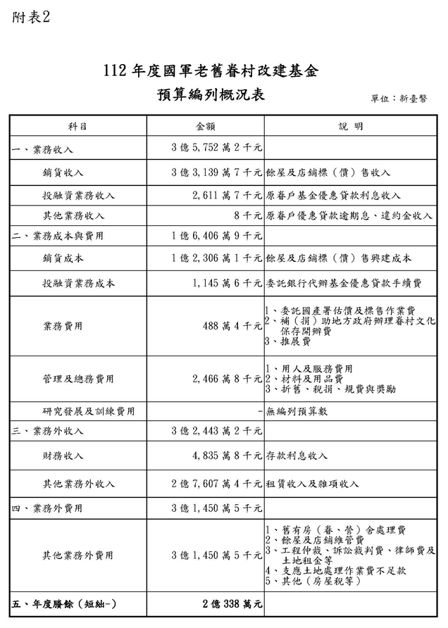
楊局長安:主席、各位委員先進。國軍老舊眷村改建基金(以下稱本基金)係依據民國85年公布之「國軍老舊眷村改建條例」(以下稱眷改條例)所設立。本基金設置目的在加速更新國軍老舊眷村,提高土地使用經濟效益,興建住宅照顧原眷戶、志願役現役官兵、保存眷村文化及協助地方政府取得公共設施用地,並運用老舊眷村土地及不適用營地處分得款,總計規劃遷建86處改建基地及國眷宅,俾利安置69,547戶眷戶,均已全數達成任務;現謹就業務計畫及預算編列情形,摘要報告如後:

壹、業務計畫概況

積極去化餘屋及店鋪,加速回收興建成本及降低維護管理支出,賡續委請財政部國有財產署辦理臺北市「新和新村」等處改建基地商服設施及餘屋標售作業,有效挹注本基金收益並提升資產處分成效。

貳、預算編列情形(如附表2

一、業務收入:編列新臺幣(以下幣制同)35,7522千元,主要係標售改建基地餘屋、店鋪之銷貨收入及貸放原眷戶優惠貸款利息收入等。

二、業務成本與費用:編列16,4069千元,主要係認列標售改建基地餘屋、店鋪興建成本、補(捐)助地方政府辦理眷村文化保存開辦費等。

三、業務外收入:編列32,4432千元,主要係餘屋、店鋪、土地之租賃收入及營運資金孳息等。

四、業務外費用:編列31,4505千元,主要係列支舊有房(眷、營)舍處理費及支應土地處理作業費不足款等。

五、年度賸餘(短絀):前開收支相抵後,計賸餘2338萬元。

參、結語

本基金執行國軍老舊眷村改建已著有成效,為加速去化餘屋、活絡國內經濟、改善都市景觀及推動眷村文化保存工作,將持續依眷改計畫期程完成既定任務,敬請各位委員先進指教並鼎力支持,俾利施政目標順利達成,謝謝。


主席:營改基金的部分,請國防部軍備局吳局長報告。

吳局長慶昌:主席、各位委員先進。本部為改善老舊營舍狀況、落實照顧官兵政策,於87年度經行政院核准成立「國軍老舊營舍改建基金」,推動老舊營舍整建工作;自101年度起,為擴大基金用途,將一般軍事工程及設施整建工作,納入本基金執行,並更名為「國軍營舍及設施改建基金」(以下稱本基金)。另自106年起推動「興安專案」,加速改善官兵住用環境並提升生活品質。現謹就業務計畫及預算編列情形,摘要報告如後:

壹、業務計畫概況

一、第205廠遷建專案計畫:

()為創造國家、地方及國軍三贏局面,配合高雄市「多功能經貿園區」發展規劃,辦理光中營區騰讓,藉釋出收益挹注營改基金,並作為第205廠遷建與機具重置所需,以發揮國家經濟建設與地方都市計畫發展效益。

()遷建工程區分「林園、大樹北及光復營區」等3處,委由高雄市政府代辦,其中中科院林園營區已於111年驗收結案,112年度將持續辦理其餘兩案工程施工、監造及生產線機具採購等作業。

二、資安園區專案計畫:

()為達成「資安即國安」政策目標,整合國家資安防護能量,將資通電軍指揮部所屬網路戰聯隊及行政院國家資通安全會報技術服務中心等單位,由「基信營區」搬遷至資通電軍指揮部「忠信營區」,建置「平戰一體」、「政軍整合」及「培育資安菁英人才」園區。

()遷建工程委由內政部營建署代辦,112年度辦理工程施工、監造及調節營舍整修工程等作業。

三、老舊營舍整建計畫:

()為加速改善國軍老舊營舍,提供官兵更優質、良好住用環境,本部爰於106年成立「興安專案」,積極辦理現代化營舍整建,完工後可嘉惠82,731員官兵,後續將視基金裕度滾動檢討建案,建構優化服役環境、落實官兵生活照顧。

()112年度計執行「清泉崗營區新建工程」等109案(含興安專案88案),其中規劃設計9案、統包工程招標3案、工程施作(含統包設計)97案。

四、工程及設施整建計畫:

()為配合國防戰備任務需要,有效運用國防資源,適時辦理整(新)建國軍工程及設施,協助相關國防建設推展,以堅實國防戰力確保國家安全。

()112年度計執行「列管營區建築物結構補強工程」等7案,其中規劃設計1案、工程施作6案。

貳、預算編列情形(如附表3

一、基金來源:

編列新臺幣(以下幣制同)2161,8272千元。

()財產收入:

以處分不適用營地為主,計畫編列不適用營地委國有財產署代管租金收入、權利金收入、處分不適用營地溢價收入及利息收入等,計1821522千元。

()政府撥入收入:

1.公庫撥款收入(現金):

依行政院核定北景雲營區、龍昌綜合訓練場等2處有償撥用款,以及資安園區公庫挹注款計25,263萬元。

2.政府其他撥入收入(轉帳不撥款):

行政院於99年要求爾後核納本基金來源清冊之不動產,均應透列總預算,由本部與財政部國有財產署互編歲出、歲入預算,以轉帳不撥款方式列計土地存貨資產。112年度依行政院核定第15232627批之來源清冊「清泉崗靶場」等17處土地及建物作價撥入數計314,9323千元。

3.以上政府撥入收入,合計341953千元。

()其他收入:圖說費等收入,計1,4797千元。

二、基金用途:

編列2339,6852千元。

()205廠遷建專案計畫:

執行「光復、大樹北暨中科院林園營區分案」,編列242,048萬元。

()資安園區專案計畫:

執行「資安園區專案新建工程」1案,編列17,947萬元。

()老舊營舍整建計畫:

主要執行各單位老舊營舍之搬遷及整建工程共109處,編列1846,277萬元。

()工程及設施整建計畫:

執行國軍工程及設施整建案共7處,編列191,7046千元。

()一般行政管理計畫:

執行本基金業務所需之管理費用,主要為行政院核定來源清冊內無法處分之土地剔除作價數,編列41,7086千元。

三、年度短絀:

基金來源及用途相抵後,計短絀177,858萬元,短絀由以前年度基金餘額調整。

參、結語

本基金持續精進營舍及設施改善,活化營地處分,提升資產效益,強化資產配置,提高財務收益,加速營舍整建,達照護官兵生活之目標,懇請各位委員先進指教與支持,俾使國軍營舍及設施改建基金業務順利推動,謝謝。

主席:公開報告已經結束,現在改開秘密會議,請議事人員清場。

(清場)

(以下密,略)

主席:112年度中央政府總預算案關於國防部主管收支機密部分,委員要求詢答採公開方式進行,現在改開公開會議。

開始詢答,本會委員6分鐘,得延長2分鐘,非本會委員4分鐘。

請林委員昶佐發言。

林委員昶佐:948分)部長早安。接下來,我們應該有滿多層面可以在審預算的時一一來討論,今天要針對救護證照的部分來跟部長討論。我有跟國防部要了相關的資料,主要是因為今年和明年我們都有編列單兵戰場急救包,我看內容物和美國陸軍的急救包差不多,以前舊型的急救包只有一個制式急救的敷料包,我想部長應該也知道。現在新的急救包當然是比較可以達到快速止血和進一步處理的目的,包括止血帶、加壓止血敷料繃帶、止血紗布、布膠、繃帶、剪刀、滅菌手套和鼻咽管等,可以達到快速止血的目的。這當然是因為在戰場上有緊急救護需要時,如果都靠有醫療專業的人來處理的話,人數是非常有限,所以怎麼樣讓現場的人可以緊急處理,大幅提升我們官兵的生存率,我想這是非常的重要。

因此這個預算還有新的配置,當然預算上我們都會支持,可是我進一步跟國防部要的資料是說,有這個救護相關的工具和器材並且還要會使用才可以。我想部長應該知道EMTTCCC這兩個證照對嗎?

主席:請國防部邱部長說明。

邱部長國正:是。

林委員昶佐:這兩個是主要緊急救護相關的證照,想跟部長討論一下,現在整個國軍、陸軍裡面有這個證照的比例,EMT有分(EMT-1)、(EMT-2)及(EMT-P)三個等級,TCCC比較是戰術戰傷救護,這是美軍針對戰場上面可能的情況發展出來的技術,有EMT-1的人可以參加訓練,這3個證照在軍醫局的衛勤中心現在都有提供相關的培訓。我剛剛講的相關資料其實有一點慢才給我,現在看起來國軍整個擁有EMT-1的人數大概是11,000人、TCCC大概是2,600人;如果以陸軍來看的話,EMT-1大概6,300人,不到5%TCCC大概740人,不到1%。我再講一遍,這個脈絡上面來講,我們現在有比較符合需求的救護包,但是可以去執行、去使用的人,在陸軍來看,EMT-1大概只有不到5%TCCC大概是只有1%。我不知道部長覺得這樣的比例是夠的嗎?

邱部長國正:我跟委員報告,這也是訓練的範疇之一,以往沒有這樣做,以往在我們的戰鬥教練的時候,只有一個狀況就是裹裝再戰,這樣一個通語,現在有這些技能、設施以後,人員的訓練要同步來進行,當然會急救的人愈多愈好;但是我們基本上現在單兵戰鬥教練當中,多增加的科目就是怎麼樣來自救,最起碼講到怎麼呼喊、旁邊的人來幫忙,假如層級愈來愈高會愈來愈往後送,但一般在戰場上的療傷或止血,這個功能我們必定要做的。

林委員昶佐:是。

邱部長國正:野戰不管是在EMT或在TCCC,就時數方面的配當,我們都以這個為著眼,人數不夠我們要逐步增加,特別跟委員報告,這個人員愈多愈好啦!所以並沒有一個上限或怎麼樣,而且人員會有退、補的問題,所以我們這個班隊會持續來開班,讓人員持續增加。

林委員昶佐:對,以這個比例上面來看,尤其在TCCC的部分是不太夠的……

邱部長國正:是,所以要加強。

林委員昶佐:如同剛剛部長講的要來加強,因為我們本來訂定的鼓勵措施是只有EMT-P這一個層級,才有給他獎金等等,後續再麻煩部長規劃一下,一個應該是說,我們希望逐年要達到什麼樣的比例;另外一個,我們除了這個獎金的鼓勵措施,是不是讓他參加這些訓練的時候可以請公假等等,甚至提前在軍事教育的階段,就鼓勵學生考取這些證照。我想可以從幾個層次來用,甚至在教召的時候可能也可以納入,這些大概有幾個層次,麻煩國防部後續去規劃,因為既然現在我們已經覺得進一步有這個需求了,那我們就要把本來只是針對EMT-P的獎金鼓勵,必須要再擴大,讓大家可以自發性地去學習、去考照、去學到這些技術。部長,是不是後續可以做這方面的研擬?

邱部長國正:是,這可以考量而且是應該要做的,這都是訓練的範疇之一。

林委員昶佐:是,除了我們在技術的學習及精進以外,有另外一個是關於法律的部分,這個也要麻煩部長後續來做一些研擬,關於相關證照以及實施緊急救護的這些工作,我有去查詢緊急救護法,我們會發現在緊急救護法裡面的規範,針對在戰場上面的需求,其實可能會有一點不敷使用,甚至於在戰場救護的時候,去執行這些救護說不定還會違法,例如它現在規定可以實施緊急救護的地點,包括緊急傷病、大量傷病患的現場、或是送醫的過程、或是到醫院醫護人員還沒有處置之前;在醫師法第十一條裡面是規定,只有醫師可以執行治療、開藥和給診斷書等等。

我要講的就是,我們現在的緊急救護法還有醫師法規範其實沒有針對在戰場時可能會有的緊急需要、需求,例如我們在戰場上面有可能因為感染嚴重,緊急要給抗生素,也有可能傷患因為任何緊急的因素發生上呼吸道阻塞,幾分鐘內可能會缺氧,這個是常見的,就是所謂要處理緊急氣切等等。

回歸到我剛剛講的,我們這種EMT-P的高級救護員如果依照這些法規,他變成不能處理,當然我們在戰場上一定是要處理就要趕快處理了,不可能回歸到說這個法律上面合法不合法的,當然就要趕快救人為主;但是在這之前,我認為我們現在說不定就是要一個專法,或是要依照現在法律來梳理一下。我們總不能現在可以來討論這個醫療法規有沒有不符合需求的時候,我們不趕快處理,到戰場的時候當然不可能再去討論法規的問題,我想我們現在應該可以來梳理一下,是不是?

邱部長國正:剛剛委員所講的的確很有道理,但我們的界定主要是針對訓練。我跟委員簡單報告,作戰跟訓練最大的差別在哪裡?訓練要一步一腳印,依法有據是統統要具備才能做;可是真正作戰我就簡單講一句話,抓了黃牛就當馬,你一定要手術刀的這個規定,到了作戰,刺刀可能就變成手術刀。當然修法不修法這個屬於後面的,但是我個人覺得,我們訓練跟作戰狀況要把它脫開。

林委員昶佐:沒錯。

邱部長國正:但是我們平常訓練有法要合,才能做這個科目,我們一定要朝這個方向走,但是真的作戰的話,那是另外的狀況,怎麼修法要把它修到作戰都很適合,確實滿困難的,但是我們可以朝這方面去做,最主要把訓練做好。

林委員昶佐:是,這個就是我們平常的時候來做檢討,但是站在第一線的時候救人最重要……

邱部長國正:訓練方面我可以來強化……

林委員昶佐:第一線的時候我想還是要趕快處理救人的事,這些部分我想後續再麻煩國防部來做研擬。謝謝!

邱部長國正:是。謝謝委員!

主席:請溫委員玉霞發言。

溫委員玉霞:956分)部長,我首先請教一個問題,有學者指出在112年度的國防預算中,用於採購二代軍機的主要燃料JP-8,我們今年的預算編列是46億元,去年是27億元,比去年增加了19億元,換句話說,我們是增加0.7倍;那麼去年的預算在110年度編列時每加侖只有60元,可是今年每加侖是129元,變成提高到2.15倍,換算過來,去年以量計算的話是4,503萬加侖,今年的編列就變成3,551萬加侖,換句話說,今年編列少了去年的21%。部長,我們沒有增加就算了,還要銳減這加侖數,如果以這個數量來看的話是銳減,而且還減少很多,到21%;以目前的狀況來講,共軍擾臺它不但是常常在飛、一直在飛,而且數量只有增加沒有減少,可是我們的編列卻減少了。部長,這樣子怎麼可以維持我們領空的安全呢?

主席:請國防部邱部長說明。

邱部長國正:跟委員報告,它當初有數字的問題,所以有一點誤會,因為我們這個油料去年買了很多是沒有錯,剛好物價各方面的因素,所以今年的單價是提高了。我請後勤室次長跟您說明好不好?很簡單的。

主席:請國防部後次室許次長說明。

許次長金騰:委員好。今年(111年度)所採購的油量,最主要我們是在兩方面,第一個,因應敵情的威脅,我們把今年的戰備存量提高,因為這個戰備存量從90年到現在沒有調過,我們把戰備存量提高了;第二個,我們採購的是年度戰演訓含因應敵情所需的耗油。我們112年編列的預算裡面,因為戰備存量已經在111年滿足了,所以112年就不用編列買戰備存量的錢,只有編列用來買年度戰演訓所需要的耗油量。實際上,112年所買的油量是比111年增加的,所以我們今年才會增編了13億元左右來採購這個油料。

溫委員玉霞:今年增加的是19億元?

許次長金騰:是。

溫委員玉霞:但是我們實際上減少了九百多萬加侖,銳減了九百多萬加侖,以數量來算的話是減少了、金額提升了。

許次長金騰:對。

溫委員玉霞:因為國際原物料上漲。

許次長金騰:因為今年已經把戰備存量買足了,明年不需要再買戰備存量。

溫委員玉霞:所以明年就不需要了。

許次長金騰:對……

溫委員玉霞:不要太多就對了。

許次長金騰:是。今年行政院的牌價是60塊,明年的牌價是129塊,這個錢漲了一倍,所以明年編列採購油料的錢是歷史以來最高,編的錢大概有七十億五千多萬元,是採購整個油料。

溫委員玉霞:明年這樣子是夠的。

許次長金騰:是夠的。

溫委員玉霞:3,551萬加侖是夠的。

許次長金騰:是。另外,因為油價是浮動的,假如明年的油價再繼續調高……

溫委員玉霞:可能會不夠。

許次長金騰:我們會運用管制預算跟預備金採買足夠的油料。

溫委員玉霞:有沒有跟行政院長說,如果真的不夠用的話要動用他們的第二預備金?

許次長金騰:這個都有協調,都有報告。

溫委員玉霞:好,我再請教一個問題,你們有沒有瞭解,中共方面的價錢是不是跟我們差不多?我們有必要知己知彼,要瞭解。

邱部長國正:是。

溫委員玉霞:第一個,他們的價錢。第二個,他們編列的比率是不是有提升?提升幾個百分點?

邱部長國正:我們的情報部門……

溫委員玉霞:你們有沒有這個情報?

邱部長國正:通常對敵情是全盤掌握的,但是有沒有比較這個數量,就算有,我建議私下跟委員報告。

溫委員玉霞:我們還是要瞭解對方,是不是?

邱部長國正:我們研判敵情如何如果公開講的話,無形中給他們助力,所以這方面有沒有,我要先確認,有的話再跟委員報告。

溫委員玉霞:我們可以查得到。

邱部長國正:是,這可以。

溫委員玉霞:對方編列的預算是公開的。

邱部長國正:是,可以查到。

溫委員玉霞:可以查到,因為我們辦公室都可以查到。

邱部長國正:我瞭解。我們查到以後再跟委員單獨報告,因為一定還會跟其他資訊比較。

溫委員玉霞:好,我們要互相瞭解,這樣我們才能……

邱部長國正:是,這是合理的。

溫委員玉霞:謝謝部長。我再請教另外一個問題,我們每年編列的預算都有一定程度的加加減減,那是難免的,如果加減的項目太多、加減的比例太高,而且這些項目又是主戰裝備的話,我們是不是要找出方法、原因?對國防部是不是有影響?請部長看一下另外一個表。

邱部長國正:我們國家的處境大家都很清楚。

溫委員玉霞:不是,我現在是說我們採購的裝備。

邱部長國正:一樣,我就針對裝備。我國的處境很特別,我們做一個建案一定有備案,假如沒有辦法獲得要怎麼預備?這絕對要做準備。

溫委員玉霞:我現在就是要請你看這個表,這個表裡面很多都是從美國採購的項目,譬如海軍的Block 1B方陣快砲,112年原先應該是編列26.2億元,可是今年只有0.36億元,等於只有1.37%;岸置魚叉飛彈原先編列65.52億元,可是今年只有編列14.88億元,等於只有22.71%;高空無人機原來編列36.24億元,可是今年真的只編列0.28億元,等於只有0.77%;甚至F-16戰機性能提升本來是173億元,可是現在只有19.9億元,不到20億元,相較原來編列的金額,只有11.52%。我想請教部長,這些都是我們不對稱作戰需要的武器,為什麼我們編列這麼少?

邱部長國正:我請戰規司跟您說明,好不好?一定有延後、分年來……

溫委員玉霞:是延後、delay還是怎麼樣?

主席:請國防部戰規司李司長說明。

李司長世強:整個跟您報告,我們走的是零基預算,每一年會根據獲得的預算數和每一個案子執行的狀況,編列和調整下一個年度的預算。表格左邊看到的是當時的分年工作計畫。

溫委員玉霞:對,當時計畫案的時候。

李司長世強:右邊是明年實際編列給它的錢,每一個案子都有它的理由,我可以再到委員辦公室逐項說明。

溫委員玉霞:沒有辦法一次回答,那就請戰規司到我們的辦公室說明。

邱部長國正:是。

溫委員玉霞:麻煩你們提供一些資料……

主席:戰規司應該說明通過的……

溫委員玉霞:為什麼會減那麼多?

主席:不是,通過的時候是整包,可能8個年度或5個年度。

邱部長國正:是,有分年。

主席:每一年執行當然有一定的百分比,這個要跟委員說明清楚。

溫委員玉霞:沒有,有的真的差太多,這個是為什麼?是不是他們找到更好的買家?其他國家像烏克蘭,他們是比較好的買家或是怎麼樣?我們這邊就delay或是變更計畫,是不是有這種狀況?我們也想瞭解,因為我們很急,他們急,我們也急,我們也需要這些裝備。

邱部長國正:謝謝委員。

主席:如果是照期程年度執行計畫的話,就跟委員說明清楚。謝謝。

請邱委員臣遠發言。

邱委員臣遠:106分)部長早安。我們還是來關心情報工作,情報是作戰的關鍵,其實在今年104日,本席在外交及國防委員會質詢的時候就提醒國防部要注意共諜的問題。我們知道國軍又爆發共諜疑案,陸軍步訓部作發室向姓上校主任遭調查局國安組進入營區帶走,遭控持有金門某機密新建營區結構圖,訊後羈押,目前在高雄二監,部長有沒有掌握這個資訊?

主席:請國防部邱部長說明。

邱部長國正:委員好。這一件事情發生不是這一、兩年,但我這樣講不是想要推,代表長久以來這個問題偶爾會在部隊裡面發生,現在這個案子已經按照司法程序處理。我們去查他本身以往交往的對象等,發現的確有一些瑕疵,我們從這一方面強化。部隊裡面的安全很廣泛,包含保密,這是我們必然要做的,這個也牽扯到內部管理跟人員掌握的問題。我認為檢討不光是從主官領導系統,連同政戰、反情報的功能發揮是否夠周延,我們都要予以強化。這個案子已經走入司法……

邱委員臣遠:個案走入司法程序當然我們尊重,但是整個部隊的內控、情報的掌控、反滲透的機制必須要落實。

邱部長國正:主要是這幾點。

邱委員臣遠:尤其共諜除不盡,春風吹又生,我們盤點一下,五年內國軍的體系出現十三個共諜案,兩個少將、六個上校,請問部長,軍人被吸收為共諜的比例是不是偏高?你們有沒有去瞭解相關的原因或者要怎麼樣透過反滲透因應?為什麼國軍這麼容易被對岸吸收?這一次案件發生,我們在104日質詢之後,你們有沒有做相關的檢討機制跟改善措施?

邱部長國正:詳細的數字我會請反情報隊跟委員單獨報告。基本上,我們盤點出幾個原因不外乎是,第一個,他個人生活不規律,外面應酬很多或者個人……

邱委員臣遠:這個你們平常就要觀察、注意。

邱部長國正:對,這個平常要注意,所以我們歸納幾個重點……

邱委員臣遠:如果他平常都在應酬,跟不明人士交往,這個部分你們要能夠確實掌握。

邱部長國正:一定要掌握,在個人強化方面,一定要遵守營務、營規,有時候枝微細節的事情不注意,或是在營區裡喝個酒也無所謂,對我來講,這違反營務、營規。

邱委員臣遠:國軍的情報意識跟反滲透意識要提升。

邱部長國正:是。

邱委員臣遠:這個部分應該上到長官,下到軍官……

邱部長國正:要一致。

邱委員臣遠:都要這樣建立。針對這一題,本席認為部隊內的內控機制還是有相對的漏洞。

邱部長國正:的確。

邱委員臣遠:會洩密都是高層,都要調查局幫你們抓才抓得到,這部分我認為國防部還是應該檢討。

邱部長國正:是,我們要檢討。

邱委員臣遠:相關的情報系統,我希望部長還是要提出相關的說明。請在兩個禮拜內,針對這個案子提供書面報告給本席跟外交及國防委員會,好不好?

邱部長國正:好,我們來做,這是應該要做的。

邱委員臣遠:如果有相關的機密,請到本席辦公室跟本席說明。

邱部長國正:瞭解。

邱委員臣遠:第二個是針對後備軍人,大家非常關心教召制度的調整方式,今年教召還是用7天跟14天並行的模式,明年到底是維持14天,還是跟今年一樣,是7天跟14天並行?這個部分是不是請部長說明一下?

邱部長國正:跟委員報告,這個案子從今年1月的第一季開始,我們做了三季,原因在哪裡?我們要檢討不管在訓人、訓量等方面……

邱委員臣遠:現在已經到第四季,應該有相關的數據吧?

邱部長國正:已經有規模出來了,我們會做一個專題報告並對外做說明。但原則上,我預估明年的教召方法有14天的,也有57天的,但比例及多寡我們正在調配。

邱委員臣遠:所以基本上會並行,但在比例上會調整。

邱部長國正:是的。

邱委員臣遠:以今年的績效來做評估。

邱部長國正:是。

邱委員臣遠:這個部分是全民非常關心的,所以本席要求國防部還是要儘速對外說明。

邱部長國正:是,瞭解。

邱委員臣遠:這個部分大家都非常關心,降低對於教召民眾及相關企業的衝擊,民間也必須要因應。

接下來是大家非常關心的議題,有關退伍女性士官兵到底需不需要教召,是否已經決定了?

邱部長國正:當初有相關規定,服役的軍官及女性士官可以填志願要不要接受教召。

邱委員臣遠:對,他可以選擇。

邱部長國正:對,他們有一些的確有填,但考量到我們本身的訓能,有關我們的能力、設施以及用途,這些在一般的訓練教召都已經包含,但這個案子我們還是會持續研討。我瞭解很多女性同仁也很有意願,但在教召方案上,不見得要14天,也可以57天或以勤務召集的方式辦理,這些我們會持續來研討。不過目前我們還沒有相關規劃,主要是因為在訓能方面,我們沒有這個能力專門訓練女性……

邱委員臣遠:所以你們還需要有訓員,即相關備援的部分。

邱部長國正:對,要招募女性同仁來帶領這些女性。

邱委員臣遠:來訓練、帶領。

邱部長國正:對。

邱委員臣遠:因為現在女性最高階的軍官已經擔任到中將了,女性退休士官兵也有近萬人,仍然不用教召,這個部分外界其實有很多討論,所以國防部如果有相關決議,還是要對外說明。本席認為雖然暫時不需要他們到第一線,但有很多後勤、後備等事務,包含醫護、運送、炊事等,其實可以整體來做評估,我想這個部分還是要廣納來規劃。有關訓員及主管部分,你們要再去盤點相關人力並培育。

邱部長國正:瞭解。剛才委員提到,我們也要考量到將來執行任務方面,不見得是戰鬥部隊。

邱委員臣遠:沒有錯,考量任務的編制及其目的性。

邱部長國正:是,勤務支援部隊也是一個很好的去處。

邱委員臣遠:是,因為在全民國防的概念之下,這個部分也要加強超前部署。

邱部長國正:是。

邱委員臣遠:接下來談到天弓飛彈營區新建工程,我們知道目前沒有廠商要投標,空軍防空暨飛彈指揮部「飛鎧二號」計畫在全台新建、改建六處飛彈營區,部署天弓三型防空飛彈,將重新整建弓三飛彈儲存飛彈的「龍安儲彈間」,接電重新使用。但以目前我們得知的消息,在招標的六個新建工程中有兩個營區流標三次,都沒有廠商要投標,將來弓三飛彈量產後會不會沒有營區來運作?有關這個部分具體請教部長,為什麼這兩個營區流標三次?廠商沒有意願投標的主要原因是什麼?

邱部長國正:我請空軍將詳細原因及替代方案跟您說明。

邱委員臣遠:時間有限,請先講重點,細節再提供書面。

主席:請國防部空軍司令部黃參謀長說明。

黃參謀長志偉:報告委員,今年因為全臺灣工程缺工、缺料的情形,因此招標都不順利,但現在天弓飛彈的階段工程都已經順利決標了,但部署位置不公開在這裡說明。

邱委員臣遠:可以。

黃參謀長志偉:後續我們也會依照政府採購法的規定,將預計在明年的後面幾個階段工程都做適當調整,目前我們都有掌握到廠商的資訊,可以提高他們的招標意願。

邱委員臣遠:有關缺工、缺料、物價及通膨的問題,我想是全世界都會碰到的。據我們瞭解,聽說是因為國軍標案的議價空間較小,如果遇到大幅波動的話,廠商沒辦法承擔風險;而且國軍營區涉及國安問題,不得使用外籍勞工,也使得廠商的成本大幅上升。因此有關這個部分,部長可以會商公共工程委員會來評估,積極改善廠商不願投標國軍新建工程的問題,做整體性考量,才能夠在相關預算編列上更加準確。

邱部長國正:是,我們會考慮。

邱委員臣遠:最後一個問題,現在因為少子化造成兵力短缺問題,新建及增建營區後,人力到底要從哪裡來?常備部隊正式的軍職編列大概是188,000員,但新裝備、新營區不斷增加,後續還有人力可以調用嗎?是否有擴軍的考量?

邱部長國正:跟委員報告,通常不會有擴軍的問題,而是我們人員要做調配,假如有新裝備來的話,舊的一定要汰除,而這一批人我們要做一個……

邱委員臣遠:要循環嘛。

邱部長國正:對,要循環,這是第一個。

第二個,就算將來疫情延長,人力增加的話,我們也納入考量範圍,不會有填補不上的問題。

邱委員臣遠:我還是要提醒一點,因為目前志願役的部隊招募率已經連續兩年下降,減幅大概是1.1%,甚至有些部隊的編現比都不及80%,所以這個問題已經迫在眉睫。因此我希望部長可以加強相關政策推動,並在國軍人力盤點上做有效運用,好不好?

邱部長國正:好,謝謝委員。

主席:請廖委員婉汝發言。

廖委員婉汝:1016分)部長,辛苦了!我想請教一下,現在國防部有成立一個國軍健康管理中心嗎?這個好像是後次室在管理的。

主席:請國防部後次室許次長說明。

許次長金騰:報告委員,有。

廖委員婉汝:在做什麼呢?你們後次室需要支援嗎?

許次長金騰:因為我們是軍令部門一個統管衛勤的單位……

廖委員婉汝:軍令管不了軍政,所以你們就把軍政的部分拉過來用嗎?

許次長金騰:沒有、沒有,大部分的業務還是在軍醫局,我們是掌握所屬官兵的健康狀況。

廖委員婉汝:你們掌握官兵的BMI就是了。

許次長金騰:對,BMI及體能這方面。

廖委員婉汝:現在招募志願役士兵的BMI要多少?男性是1731,女性是1726。現役軍人的BMI你總該知道了吧?

許次長金騰:是,我們現役軍人的合格標準是BMI要小於30

廖委員婉汝:你們現在不是要求男性要26、女性要24嗎?

許次長金騰:那是明年。

廖委員婉汝:那今年呢?今年是3126

許次長金騰:男性是30、女性是26

廖委員婉汝:明年呢?

許次長金騰:明年的話,男性是26、女性是24

廖委員婉汝:新招募的標準是17311726,代表國軍後次室、國軍健康管理中心是減肥中心嗎?是為了體能訓練,招募進來時胖胖的,進來之後受訓降低BMI,為什麼不要求標準的才可以進來呢?為什麼要浪費那麼多資源成立國軍健康管理中心?而且跟軍醫局的業務重疊了嘛!我認為鼓勵戰技訓練要有基本的BMI、體能是沒有錯,但你們規定現役軍人的標準要求嚴格,新入伍的就可以放寬,是招募不到的關係,還是怎麼回事?如果要要求的話,在座各位有沒有BMI超過26的?站起來。

主席:請國防部邱部長說明。

邱部長國正:不要動,大家不要動。

廖委員婉汝:我知道部長你也不會叫他們站起來,我跟你講,第一個要開除的就是陸軍司令啦!一看就知道,所以我是覺得不應該用這個……

邱部長國正:招募的標準訂在那邊,跟健康管理中心……

廖委員婉汝:有目標來鼓勵是OK,但你們現在離譜到還要自己有營養室、還要自己有體能室來訓練,這些都不是正常的機制嘛!

邱部長國正:跟委員報告,這是兩回事,招募來的跟現有的……

廖委員婉汝:好,後次室請回,我不問這個了。我只是提醒,不要有重疊業務功能的規劃,軍醫局會去規劃,陸海空軍都有單位去執行就好了……

邱部長國正:對,這是一個持恆的工作。

廖委員婉汝:還需要一個後次室去管理這個部分嗎?

邱部長國正:就跟國軍要持恆訓練、測考一樣,他只要需要減肥,隨時會來幫他做輔助來運動。

廖委員婉汝:對,但是要測考的話,進來就要測考完成,為什麼進來之後才訓練呢?

邱部長國正:對,就如同我剛才講的,要進來的話,有一個標準。

廖委員婉汝:為什麼不要求現役的呢?

邱部長國正:這一批人都是已經在部隊服役的。

廖委員婉汝:部長,你如果要這樣解釋的話,現在不符合的,112年就汰除,你也不敢啊!對不對?

邱部長國正:我們當然也很清楚BMI是拿來做參考的。

廖委員婉汝:我覺得這個是疊床架屋,沒有那個必要性,而且如果要要求,進來就要要求了,好不好?謝謝。

請教第二個問題,其實大家都期待我們的國防預算占總預算的3%,但是實際上以今年來講,總預算增加了20%,但是國防預算只有增加13%,看起來好像比較多了啦!但加了特別預算才到百分之二點四而已,美國前國防部長艾思博包括我們的智庫及國防安全研究院的蘇所長也說,我們的國防預算應該要達到3%GDP,人家才會認為我們有自我防衛能力,說真的,我看到3%也不得了,大概七千億元左右,你們大概也不敢編,其實以現在兩岸情況兵凶戰危,我們都希望強化國防,部長覺得多少預算才夠?還是這樣你就滿足了?

邱部長國正:國外他人講的話我們可以當作參考,我們也期望……

廖委員婉汝:國內人講得呢?

邱部長國正:一樣啊!當作參考,多多益善,用兵大家都希望多多益善……

廖委員婉汝:但是你也不太敢編就是了。

邱部長國正:不是不太敢,我們要考量嘛!我們有沒有這個能耐、條件嘛?

廖委員婉汝:因為國家整體預算的關係?

邱部長國正:對,我不能獅子大開口,買來以後沒有人去維保或去受訓練,這些東西不能整體而論。

廖委員婉汝:我瞭解。所以我覺得有時候這些評論也很離譜,憑良心講,過去的教育預算也是說要占總預算15%、地方預算25%35%之類的,結果弄成高等教育都浪費了,但是我覺得我們該編的一定要編、該強化的一定要強化。

邱部長國正:是。

廖委員婉汝:我再舉一個例子,現在M60A3在做引擎的換裝,預計大概到2028年要花724,500萬元,明年是編129,937萬元,引擎馬力從75匹換到1,000匹,當然這些都是要採購的東西,但是接下來又有射控系統、砲控系統、瞄準系統,統統都要換裝,每一部引擎換裝要花多少錢還是未知數,因為這些還要由中科院去研發,但是我們最近採購了戰車,可能2024年會進M1A2T戰車,雖然只有108輛,請問M60A3戰車現在總共有多少輛?

邱部長國正:大概有四百多輛。

主席:請國防部陸軍司令部章參謀長說明。

章參謀長元勳:但是相關引擎有一千輛左右。

廖委員婉汝:新買的108輛放在臺北市也就是中樞這裡,其他的呢?我是擔心你們如果持續採購,因為這些換裝如射控系統、砲控系統及瞄準系統都還要中科院再研發的情況下,到2028年換裝完成之後就要汰除了,現在台灣政策法有2,000億元要贊助我們,就叫他換裝給我們新的戰車就好了,請問可不可行?

邱部長國正:不,那不一樣,那是國外軍事融資,這是兩碼子事。

廖委員婉汝:我們不能提要求就是了?他們高興給我們什麼就什麼。

邱部長國正:我們沒必要這樣子,不是他單方面決定要給我們什麼。

廖委員婉汝:好,我們先姑且不論這個,如果像這樣的換裝速度,2024年有新的戰車,到了2028年換裝完成,完成之後可能還要改變它的射控系統、砲控系統及瞄準系統,中科院也不知道什麼時候會研發完成,那這樣子的話,在建軍戰車這一塊,陸軍會不會緩不濟急?還是換裝完了之後就汰除?

邱部長國正:我們有時候換是整個系統,不是更換整個車子或裝備,每個系統有不同的年限……

廖委員婉汝:你總要換了引擎才會改變吧?

邱部長國正:要換引擎的原因很簡單,因為引擎有很多零附件,只換零附件的成本看來雖然比較低,但是當你這個零附件換好了,另外一個零附件出了問題,還是不能用啊!

廖委員婉汝:對,我就是擔心你這個換裝共七十二億多要換到2028年,2024年買進新戰車,在銜接的問題上,美軍可能會同意我們繼續再買新的戰車系統,然後這些剛換裝完、花了七十二億多的剛好就要汰除,用不到幾年又要汰除了,我是擔心這一點。

邱部長國正:特別跟委員報告,2028年不是只有這一種,有很多種車輛,還有其他的。

廖委員婉汝:還有其他的?

邱部長國正:是。

廖委員婉汝:我另外我再問一下空軍鳳揚專案的問題,我不曉得為什麼本來是2023年要交機卻改到2025年?聽說美國生產了,但是不太交貨,是不是因為待價而沽?因為現在俄烏戰爭的關係,其他國家想買,所以本來要交給我們的戰機往後延宕,這是第一個問題;第二個問題是關於鳳雷專案,鳳雷專案也是延宕到2025年第三季才會給我們,我們還要訓練;我一次講完,接下來的鳳展專案也是一樣延宕到2026年,面對敵情的威脅,不曉得這些會不會影響到我們整體空戰的戰力發揮?

主席:請摘要回答。

請國防部空軍司令部黃參謀長說明。

黃參謀長志偉:我簡單回答,第一個,鳳展專案是因為有新買的武器,飛機還是在112年會全部完成,我們新買的武器軟硬體整合要再3年……

廖委員婉汝:什麼時候交貨?

黃參謀長志偉:115年會完成交貨,那是飛彈的部分,飛機還是在112年完成,至於新買的……

廖委員婉汝:有飛機沒有飛彈有什麼用?先訓練?

黃參謀長志偉:可是其他的武器都有了,是新買的需要花3年整合。另外,鳳翔專案也就是新買的F-16 Block 70的部分,已經在線上生產了,我們現在正在掌握它出廠的時間,因為受到物流、疫情變化的影響,如果出廠的時間能夠趕上來的話,我們都是要求它在特別預算的年度內把66架全部完成。

廖委員婉汝:我們原本預計的是多少年?

主席:委員,抱歉,超過時間了。

黃參謀長志偉:本來就是要在115年以前全部完成。

廖委員婉汝:115年?

黃參謀長志偉:是的。

廖委員婉汝:那第一批到2025年(114年)嗎?

黃參謀長志偉:它現在還在……

廖委員婉汝:詳細部分你再來跟我說明。最後一個問題就是中科院,聽說還有初步規劃投入5100億元給中科院做飛彈的量產,它有沒有辦法處理這樣的產能,請中科院也跟我說明。

主席:這部分請國防部用書面答復委員,謝謝廖委員。

邱部長國正:好,請中科院再跟委員說明。

主席:有按照期程的話請讓委員清楚瞭解。

請馬委員文君發言。

馬委員文君:1027分)部長好。因為時間的關係,其實有很多東西應該要作一些探討,不過我要在這裡特別強調,護航預算跟支持國軍是兩回事,有時候監督是非常善意的,我們希望國防部應該要有這樣的體認。去年我們通過大概2,400億元「中央政府海空戰力提升計畫採購特別預算案」,計畫是到2026年底,大概5年的時間,最大的目的就是考量當前敵情的威脅,我們必須在短時間內要籌獲發展成熟且快速量產的國造武器來建構不對稱的戰力,很重要的原因是美軍曾經兵推的結果,認定臺灣至少要部署1,200枚反艦飛彈才足以應付解放軍攻臺的船團。

經過扣除臺灣現有跟預計生產的飛彈數量,還不足400枚,在美軍的建議之下,我們海軍最後建置了岸置機動型魚叉飛彈系統100套共400枚,總共花了866億元的經費,也是因為這筆龐大的預算,排擠了很多原有相關的一些預算支出;除了這個以外,海軍海鋒大隊也由9個中隊一口氣增加到20個中隊。

可是它最後給我們的魚叉飛彈系統其實並不像之前你們跟我們委員會報告的是增程型、是比較遠距的,它還是傳統的,因為在美國的官網上面可以看得到;另外魚叉飛彈系統限於美方產能也延遲交貨,甚至要分10年解繳。

我剛剛提到我們火速通過2,400億元的預算,為什麼期程要規定5年?就是希望可以快速獲得武器;此外,當初我們在編866億元預算的時候也是說我們有戰備急需,結果它要花10年才能給我們。很多分析說2025年、甚至是2027年都有可能會發生戰爭或是武統,它這樣都超過這個時間點了;另外,俄烏戰爭時表現比較優異的標槍飛彈、刺針飛彈等更是姍姍來遲。照理說,我們已經付了一部分的錢,甚至是一半的錢,海軍應該今年就要拿到這些武器裝備,可是卻必須延到114年才可以全數獲得,所以這部分也是延遲了。

我為什麼特別舉這兩個例子?請大家看一下這上面的表格,這些都是重要的建案,每次在審查預算時幾乎都是強勢通過,任何理由都不在乎,每一個案子都要通過,但我們看看有多少重要的建案是延宕的,包括長程潛射魚雷等,林林總總至少好幾千億,單單這部分就占了3頁,這3頁所列的還不包括訓場、營舍、兵舍還有陣地工程,都寫不下去了,非常非常多,這幾年我們編了非常多的預算,可是所有重要的建案全部都延宕,部長,你怎麼看這個問題?

主席:請國防部邱部長說明。

邱部長國正:跟委員報告兩件事,第一,剛才委員開頭講支持我們國防等等,我很感激,而委員的監督也是應該的,我們國防部從來沒有拒絕過,有任何問題我們一定會派人向委員說明,這是第一點。第二,剛才委員提到我們是很強勢通過,其實我們沒有,我們建軍備戰一定是按照程序,為什麼會延宕?是不是有誤會?我請通盤負責的戰規司司長跟委員做簡單說明。假如還不足的話,我可以派人到委員辦公室,一樣一樣跟委員說明。

馬委員文君:部長,我一直強調所謂的強勢通過,是因為它就表決通過了,過去在國防預算的審查,是不會這樣的,民進黨執政以來,有很多次都是這樣做,其實這中間存在很多問題,不是來說明之後我們就必須全盤接受,如果這些說明可以很容易解決問題,就不會造成這麼多的延宕了。如果是美國,可能主控權還不能操之在我們,可是你們可以依據國會的條件去跟他們談判,過去有很多很多這樣的經驗,這是第一點。

第二點,很多是國內的延宕,我舉例說明,臺東空軍基地主要建置很多建設,部長可以先看這裡面的內容,所有的項目幾乎都是減數量、增加預算,是每一個喔!但我們看一下比較特別的機庫的部分,因為臺東機場未來要置放的是我們66架新採購的美國F-16V飛機,還有高教機,這個要存放飛機的地方總共大概有三十幾億的預算,其中只有4億多是要用在飛機的機庫建置。為什麼我今天要特別提這個問題?整個表格上所列的項目,統統是數量減少、預算增加,唯獨這個只占三十幾億裡的零頭4億多元的機庫建置,本來是沒有滑行道的,不但是數量增加,而且預算減少!最重要要放飛機的地方,結果你把數量增加,預算減少,我不知道原因是什麼,這個到底有什麼樣的考量?

再請部長看表格第三項:地勤寢室大樓,寢室大樓是要容納軍士官兵在那裡休息的,你們本來規劃3棟、5層樓,結果現在改為2棟、3層樓,減很多耶!是人數有什麼問題嗎?這個完全就是為廠商量身訂做,這個案子請部長要好好查一查,我可以提供相關書面資料給你,這個部分有非常嚴重的疏失。

既然我們花了那麼多錢買了昂貴飛機,而這些最重要的飛機都是要放在這個機庫裡,結果我們卻花很少的錢在機庫的建置上,這部分是不是有可能有人上下其手?所有廠商全部都增加預算,唯獨這個減少,為什麼?請部長查清楚。另外……

邱部長國正:報告委員,基本上一定有原因,但在此我也沒辦法一一答復,我想哪怕專案負責人也沒辦法完全注意,但我保證會後會派專人跟委員詳細報告。

馬委員文君:部長,如果你要用這樣來說明,我請教你就好了,這個機庫建置總共編了33億多元預算,但要放飛機的部分預算卻非常少,就你的理解,為什麼可以這樣?這個部分不是只聽我們講、跟我們說明,而是希望部長可以去查察,好不好?

邱部長國正:我瞭解,機庫建置不會無故增減,就算有減少,飛機要保存在哪些地方,他也一定要跟我交代清楚,據我瞭解……

馬委員文君:我希望他交代清楚。

邱部長國正:除了機庫以外,還有一筆錢是作為機房使用……

馬委員文君:部長,他跟你講的與跟我講的會是一樣的嗎?這個已經是公開的資訊……

邱部長國正:所以要核對嘛!不要急嘛!委員可以提出來,然後我們來說明,看看差別在哪裡。

馬委員文君:部長,我前幾天在臉書上寫俞大維部長的事情,他那時候還不是部長,可是很多事情他都會自己去瞭解,我覺得這個部分用基本常識都可以判斷,所以我請部長一定要去徹查為什麼會這樣?

主席,不好意思,占用一點時間,因為國防部明年有四千多億的預算,今天的審查包含基金、機密預算,還有公開預算,所以希望可以讓我們大體講一下。

主席:請摘要。之後審預算還可以逐案審查。

馬委員文君:今年陸軍陸勤部軍醫處採購了兩個品項,一個是單兵急救包,我指出它的問題就好了,可能大家沒有經驗,這個可以理解,但畢竟有很多相似物品可以參考,譬如美軍就有相關規格,結果我們買的那種每個人都要背的急救包,竟然還比美軍的大!美軍身材比我們高,為什麼我們買的還比他們大?如果我們買的比他們大,照理講裡面的項目應該比較多,結果美軍的有7項,我們只有5項。另外一個是本席覺得非常嚴重的鼻咽管,當有人在戰場上受傷時要幫人家施救,結果那個鼻咽管竟然沒有潤滑劑,我們可以想像自己的親戚朋友、親人曾經在醫院治療需要插鼻咽管的,如果沒有潤滑劑直接插進去,那是什麼感受!其他國家的急救包裡面都有潤滑劑,我們的卻沒有,不管是疏失或什麼,即使沒有經驗,我也希望你們多多參考別人的案例。

再者,有關救護車部分,野戰型跟城市型的功能其實差不多,可是價格有的要六百多萬元,有的只需一百七十幾萬元,城市型的救護車就是我們現在看到大街小巷在跑的救護車,招標不出去,而野戰型的有8家搶標,為什麼?這個部分也請說明清楚。

邱部長國正:謝謝!我簡單講,請委員辦公室把所有問題綜整出來,我會要求國會處針對這些問題,然後我們一一……

主席:部長,我們後面會逐項審查預算,屆時還可以交換這部分的意見。

馬委員文君:可能不是逐項審查,所以我贊成部長的建議,我們整理出來後,請部長就這幾個問題深入瞭解與解決,好不好?

邱部長國正:好,我們會一一跟委員說明。謝謝!

馬委員文君:謝謝。

主席:謝謝馬文君委員。在請下一位委員質詢前,主席先宣告:待會羅致政委員質詢完畢,休息5分鐘。

接下來請何委員志偉發言。

何委員志偉:1039分)部長好!就教部長,近期討論兵役延長時間議題,請問是基於什麼樣的考量?是人力不足還是希望再增加役期?可不可以跟國人說明一下,如果要增加役期的話,是基於什麼原因要延長?

主席:請國防部邱部長說明。

邱部長國正:敵情威脅、少子化,以及我們現在所受到的壓力,加上民氣,所以現在大家都在討論四個月兵役結果為何,這都有經過一番分析,假如委員記憶深刻的話,當初我講得很清楚,延役這個議題不會由國防部主動發起,因為我沒有這個立場。但現在因為敵情和少子化的關係,大家已經面臨到訓練時間不夠的問題,基於這個原因,我們就把役期做一個調整。但調整的幅度不是由我決定,也都經過大家討論。我們也請教很多專家、學者,也去參考外面的民調,還有考量我們的國防預算,以及可能會成為其他部會的負擔等等。以教育部為例,雖然把人找來了,但以後就學的時間都要做調整;勞動部要考量勞力的分配,還有內政部要考量招訓替代役的人數會不會互相衝突、扞格,而且役期也是有規定的,所以牽一髮動全身,才會研議再研議。

可是現在外界就認為我有很多顧慮,我不瞭解還有什麼顧慮?第一,我又不選舉,而且國軍戰備演訓不分什麼黨派,我們只看敵情,只看本身戰力夠不夠,不足的我們要強化;敵情變嚴峻了,我們更要強化,我只有基於這個理由。

何委員志偉:我瞭解。臺灣本來就是民主國家,各式各樣的討論都好,但是保護臺灣、保護中華民國是大家的共識。

邱部長國正:對。

何委員志偉:我想要請教一下,目前志願役招募的情況如何?應該都有達標,對嗎?我看過去5年的數字,招獲率有106%,我們設定的目標是7.5萬名,現在是75,893名,招募後減少了15,071名。請問這樣的狀況,還會認為它是達標嗎?

邱部長國正:跟委員報告,我們每一年都有招募的目標,每一年都可以達標,但是每一年也有固定要退的人。每一年達標的原因在於,除了彌補要退的人數以外,也略為增加一點,這要長期做……

何委員志偉:部長,我有去調資料。15,000名提前離退,43%是適應不良,請問有細項或有詢問過他們原因嗎?因為這些人直接離開,一定有他的原因,有沒有好好地去調查,或是詢問他們並加以理解?招募狀況如何再精進?是訓練、伙食、待遇等方面適應不良,還是有其他種種原因?

邱部長國正:剛剛說有43%的人適應不良,綜整來看,要退的原因是他有生涯規劃……

何委員志偉:生涯規劃是另外一個項次。

邱部長國正:他有他的去處,提出的原因就是適應不良。所以從以前一路過來,從軍校到現在,我看到的理由很多,但都……

何委員志偉:我想給部長看一個影片,時間先暫停一下,因為我認為不太適合用我們這個螢幕來播,我直接把我的ipad帶過去,請等我一下。

主席:沒關係,我們時間還是繼續,請何委員繼續用。

(播放影片)

何委員志偉:謝謝部長。剛剛那個影片真的不太適合播出,因為相關的人員都還在這個單位裡面。我想就教部長有關適應不良下面的細項,因為那個影片很清楚,絕對不是嘻鬧。請問對於這一萬五千多名,有針對細項的部分去討論和瞭解嗎?這個部分可不可以請部長先回應?

邱部長國正:適應不良很多是因為家庭因素、生涯規劃、身體病痛,還有認為部隊裡任務繁重、沒辦法適應的,如果我們要歸類的話,大概都叫「適應不良」。

何委員志偉:部長,我們曾經都做過職涯規劃,進去一個職場、要完成自己的志業,甚至要離開,都需要下決定。進去是一個勇氣,離開也是一個勇氣;進去是一個挑戰,離開也是一個挑戰;進去是一個gamble,離開也是一個gamble,那是為自己人生下決定和負責任。

在我們看到的數據裡面,近5年來有超過四百多案是國軍自我傷害,甚至是自殺的狀況,其中有95案最後離世了。剛剛給您看那個短短的影片,這個狀況是有在發生的,對於這些適應不良及種種的問題,到底是訓練、還是玩鬧還是所謂的霸凌,它應該有一個很清楚的分水嶺。請問你們有沒有針對適應不良之下的細項去做一些相對的研究,以及我們提出怎樣的方案跟選項?因為每個役男要簽下去的時候,他們都是下定決心的。

邱部長國正:有兩點跟委員報告。委員講得很對,人生經常遇到決定性的抉擇,都是很痛苦的,這一路過來,不只是在年輕時如此,在年齡大的時候也是一樣的,經常面臨到抉擇。但是經過長久以來的訓練或自己的調適,會做出比較明理的抉擇。現在我不是說這些年輕人想不開是因為抉擇做錯了,還是不夠明理,但我們幹部也同時在進步中。

我舉一個最簡單的例子,以前新兵一到部就入列了,現在新兵一到部以後,幹部要先做分類和約談,要講得很清楚,然後還有編組去專門注意。跟委員報告,軍中有3道層級,首先是基本的幹部,接著就有專業人員,再來就是醫院。但我們真的要強化的部分,不光是在軍中,就是人跟人相處之中都很冷漠,有怎麼樣的社會,就有怎麼樣的軍中,軍中在這方面可以強化,讓它變成不冷漠,最起碼這個效果應該可以看得到。

何委員志偉:最後30秒鐘,本席有一個要求。部長,你有看到剛剛那個影片狀況了,我們都有掌握,我認為這個部分不能這樣輕輕地放過,至少在我的主觀意識來講,並沒有被說服這有好好妥善處理,而且相對的,這些人人現在可能都還在位置上。他們在40年或50年後,可能是一顆星、二顆星或三顆星,但是這樣的開始是不對的,他們是需要被教育和要求的,也需要被嚴格地告誡這些行為是不容許的,因為我們如果沒有正面去處理它,接下來受害者會走向哪一條路?如果這件事情沒有正面面對它,這個以後就會變成軍中的文化,這是絕對不允許的,好嗎?

邱部長國正:瞭解,這是我們應該做的。

主席:好,謝謝。

何委員志偉:也請會後針對這件事情到我辦公室來談,我們要討論的是制度的部分……制度方面怎麼去做調整。以上,謝謝。

主席:剛才本席宣告的休息時間,因為剛好輪到我詢答,必須由羅致政委員代理,為免大家空等5分鐘,所以改成王定宇委員詢答結束後休息5分鐘。

請呂委員玉玲發言。

呂委員玉玲:1049分)部長,因為時間的關係,我就直接就教部長。目前國防部已經研議要恢復一年的義務役,有可能會在今年年底就要公告,如果今年年底公告,再3年後,也就是114年就要開始實施,到時候95年次的年輕人就成為役男,本席有請內政部提供一些資料,95年次的役男大概是107,000人。在少子化的情形之下,我們的兵力來源一直在減少。國防部有針對因應措施做相關評估了嗎?

主席:請國防部邱部長說明。

邱部長國正:委員好。我跟委員簡單報告。第一,我沒有講恢復一年;第二,我沒有講從哪一年開始,哪一年次,這些都還沒確定。但我已經講了,公告以後,要一年才算公告完成,而且公告完成也要等到元旦,是以這樣來推估。

呂委員玉玲:本席已經估算了,如果是今年年底的話,114年時95年次的役男就將近有107,000人。

邱部長國正:服役有服役的年齡,他滿18歲以後才開始……

呂委員玉玲:所以您已經開始評估了嗎?大家都在討論了,您應該要做評估吧?

邱部長國正:跟委員報告,這一定會評估的。目前還無法跟大家做說明,一切都還在評估當中,因為從它的人力、教育部……

呂委員玉玲:不要浪費役男一年的時間,必須要有效地訓練出合格的戰鬥兵,尤其是單兵個人武器的裝備是否齊全、訓練的模式是否要調整,以及新訓中心跟我們常備部隊的場地和空間是否充足,可以容納一年義務役的訓練能量等,國防部都考量進去了嗎?

邱部長國正:跟委員報告,這是整體的規劃,一定要考量。為什麼到現在還沒有正式公告?因為在公告的當中,我們同步就要……

呂委員玉玲:這些都要先做準備的。

邱部長國正:對,準備完,所以公告一定要做說明的。

呂委員玉玲:所以目前針對符合防衛作戰的需求,尤其是相關的規劃,以及何時要進行,有沒有可以提供國人的完整報告?

邱部長國正:我剛才已經講了,在公告的時候,我們會同步做一個很完整的說明。

呂委員玉玲:我希望儘快,因為大家討論得非常激烈,很多役男也在擔心什麼時候會徵一年的義務役。

接下來我們談到一個重點,就是現在我們有徵大學的儲備軍官,他們一般是在學校寒暑假時才會受一些軍事的訓練,平常只是做一些軍官的訓練,在這4年的時間,我們負擔他的學雜費跟生活費。我們看到統計表裡面,從107年到111年的4年當中,招募了3,418人,但是卻高退訓率,退訓了1,172人,有將近三分之一的人退訓,是什麼原因?沒有檢討嗎?

邱部長國正:有檢討,我們有瞭解。

呂委員玉玲:什麼原因?

邱部長國正:大部分都說適應不良或另有規劃,大概都是這些理由。

呂委員玉玲:我覺得是你們錄取的標準有問題,你們就睜一隻眼閉一隻,趕快招募進來。

邱部長國正:這部分不會以量為目標,如果只以量來補足,但質不夠的話,不是自找麻煩嗎?所以一定是質量並重的,不會有濫竽充數進來湊人數的狀況。

呂委員玉玲:他們在大學這個階段,平常是軍事課程,到了寒暑假才有做軍事訓練,畢業之後成為軍官,直接就可以當少尉了,在這種情形之下,他們如何去帶這些士兵?這些都是我們要考量的。主席,請再給我一點時間。

主席:儘快好嗎?

呂委員玉玲:我要講的重點是,因為這個退訓率太高了,所以國防部又要開始徵一年的志願役預備軍官班,人數是700人,經過8週的入伍訓練及10週的分科訓練,就可以取得少尉的官階,每個月的薪水是49,000元。部長,重點來了,如果要恢復一年的義務役,義務役的薪水只有6,510元,一個是49,000元,另一個是6,510元,你認為這樣公平嗎?

主席:部長,請簡要回答。

邱部長國正:待遇部分也會調整,在役期的研討中,這也是要檢討的範疇之一。

呂委員玉玲:所以這個都必須做調整,部長,你承諾可能會做調整?

邱部長國正:一定要調整。

呂委員玉玲:如果義務役要延到一年的話,會調整他們的薪資嗎?

邱部長國正:一定會調整,一定要合理。

呂委員玉玲:符合比例原則,不要太低。

主席:好,謝謝呂玉玲委員。

呂委員玉玲:講到這邊就必須再提到一點,很多人一年就當上少尉了,所以很多士兵的年資比軍官還長,會不服管教。在楊梅、湖口的269旅就發生輕生的憾事,所以請部長一定要重視這個年資的問題……

主席:好,謝謝。

呂委員玉玲:士兵的年資比軍官還長,所以不服管教或者是讓這些軍官工作有壓力,而且在整個情緒上無法平復,因此發生了憾事……

主席:呂委員,重點都有說到了,謝謝。

邱部長國正:好的,我會注意。

呂委員玉玲:所以,這方面就直接士兵轉士官,這樣轉換的話,他們是不是有足夠的能力去管理兵?

主席:好,謝謝呂玉玲委員。重點都有講到了,這個問題一定會處理。

呂委員玉玲:這個一定要重視。

邱部長國正:平戰轉換都有一個過程,這也會有過程。

呂委員玉玲:對於整個軍中的體系,你應該很瞭解,問題都在這邊,本席今天特別來到本委員會,要求部長就這個環節、體系……

主席:呂委員,不用特別來,歡迎常來,後面還有委員在等,謝謝。

邱部長國正:好,謝謝委員。

主席:請羅委員致政發言。

羅委員致政:1056分)部長早。很多人關心義務役的問題,但是我把重點放回到目前的制度,就是以募兵為主的部分,尤其是整個可恃戰力的維持,募兵還是扮演非常重要的角色。這部分到底成效如何?在下年度的預算,國防部編了將近1,800億元做為募兵人員維持的相關費用,但是我還是要瞭解一下實際的情況到底嚴不嚴重,還是有沒有什麼地方可以來加強的?

投影片上是國防部106年到1116月底國軍軍官、士官及士兵編現比的統計,讓人家比較擔心的是士官的部分,看起來有一段時間是有進步的,從七成多到八成多,可是八成多在整個軍官跟士兵之間的比率來講,還是偏低的,所以中層士官幹部的部分確實是目前戰力上一個很大的挑戰。

請各位再看下一張圖,也是預算中心整理的。我們役期屆退的人數跟年度募獲人數之間,經過推估跟實際的分析之後,發現士官部分的差額是相當大的,去年差到2,400人次。請問部長,你們怎麼克服這個問題?你認為這樣的差額嚴不嚴重?

主席:請國防部邱部長說明。

邱部長國正:羅委員好。幹部缺員是很嚴重的一件事,所以我們都嚴陣以待。但委員的這個數據是每一年的平均值……

羅委員致政:對,當然是平均值。

邱部長國正:所以我們招募也就是要彌補這一塊。

羅委員致政:我待會再談招募不足的部分。

邱部長國正:對,還有提升志願役士兵為士官的,就在這一段來強化。

羅委員致政:對啊!我們等一下再看那一塊。第一個,招募的情況到底好不好?顯然目前重點應該在招募士官這部分,沒錯吧?

邱部長國正:不是,招募進來以後有分,有的是招募士兵,他將來可以轉成士官。

羅委員致政:對,士兵轉士官,這個我知道,我現在講的是指多重管道。但現實來講,你光看這一塊,相較於軍官跟士兵,編現比還是比較低的,在目前平均屆退跟募獲的人數來講,差額是在的。它到底有沒有影響到我們真正的部隊運作跟戰力?

邱部長國正:會影響,因為士官也是我們主要的一個骨幹。

羅委員致政:因為他穩定性是比較高的,對不對?

邱部長國正:對。

羅委員致政:好。就今年的計劃數跟獲得數的部分,看得出來連士兵都開始出現一些狀況了,這是到8月底為止的數據,可是過去歷年到8月底的時候,士兵大概可以募到1萬多人,但是今年目前只募到6,700人,士官部分大概只有1,500人,可不可以稍微說明一下今年的特殊情況,為什麼會這樣?

邱部長國正:我請聯一次長說明。

主席:請國防部人次室李次長說明。

李次長定中:委員好。今年確實受到少子化跟疫情的影響,我們很多招募工作沒辦法進到學校裡面做大型活動增加曝光度。

羅委員致政:是因為疫情還是少子化?

李次長定中:兩個都有。基本上,高中學生少了12,000位應屆畢業生,委員您統計的數字是831日我們提供給委員辦公室的。但是經過這二個多月,我們用目標管制、節點管制的手段,到目前為止,士兵已經招獲9,477人。

羅委員致政:離目標還是差5,000人。

李次長定中:還是有差距,但後面還有4個梯次的志願役士兵、還有入伍15個梯次的新訓轉服,我們會持續努力來達成。事實上,今年招募是非常……

羅委員致政:次長,你剛剛講少子化,這部分我同意,那個趨勢大概都可以推估出來。照理講你的計畫數就不應該那麼高,計畫數是根據你的作戰需求,可是你要搭配整個少子化的趨勢,如果少子化問題今年就開始這樣凸顯的話,那以後會更糟!所以你的計畫數會逐年減少?

李次長定中:跟委員報告,今年的計畫數為什麼會比去年多?是因為我們每年平均退伍12,000人到15,000人,而去年大概募得一萬八千多人,達到105%,因此我們希望能夠儘量補充志願役的人力、補充部隊的需求、穩定基層幹部等相關戰力,所以我們才把今年的目標向上提升。

羅委員致政:顯然這個目標跟現實落差滿大的。

李次長定中:我們希望能夠達成,所以我們會盡力為之。

羅委員致政:你們希望在年底之前達成多少?你告訴我目前的目標是多少?

李次長定中:目前我們希望能夠跟去年維持平盤,大概18,000人左右。

羅委員致政:那我們就看看到年底時的實際達成目標,好不好?

李次長定中:是。

羅委員致政:努力啦!我也知道這有結構性的問題。我剛剛問你到底是因為少子化還是疫情?疫情是因為你進不了校園、不方便招募,這是短期的,而且現在解封了,理論上比較容易;但如果是少子化這項結構性問題的話,那顯然就不是你們講的這樣子。

再來,這是你們說的,上個會期、第5會期你們說你們的編現比是90%,然後這個會期剛出來的月報說編現比85%,你們自己降低了!另外去(2021)年全軍的留營率是81%,今年的計畫目標是76%,你們自己都打折扣囉!這是必須跟現實妥協的結果還是怎麼樣?

李次長定中:報告委員,去年我們達到90%,然後這個會期是編現85%,當然也有因應提升後備戰力的基幹能力還有新訓兵力的編成等,因此編制數上修、現員數下降。另外留營的部分,去年我們訂的目標確實是75%,但是我們全軍努力希望留營、長留久用,讓這些嫻熟的人員留在軍中服務。今年我們訂的目標是76%,但是在這裡可以很明確地跟委員報告,目前整體的留營率已經達到79%,我們希望能夠繼續達到明年的目標,讓這些戰力強、意願高及嫻熟的人員留在部隊裡面。

羅委員致政:以下幾點提醒:第一個,我不希望你們自己把目標降低,然後再告訴我可以很容易達成;第二個,維持一個穩定,每年至少80%應該是一個目標;第三個,我要強調的就是,量當然是一個指標,但是我們可能更關心質的部分,把真正好的、有意願的留在部隊裡面。

未來要關心的就是,到底國防部還能夠多做點什麼,提供更好的誘因、照顧等等的,讓這些軍官、士官、士兵有更多意願留在部隊裡面,這點也是要拜託部長多努力的地方,好不好?

邱部長國正:對,這幾年來不管在待遇、工作環境、照顧及福利都有強化,但我們知道還是不足以跟上現在的社會。

羅委員致政:主要是我們還要跟社會上的企業拼嘛,對不對?

邱部長國正:還是要拼,而且要考慮,但我們不能夠無限上綱,所以我們要持續強化教育訓練方面,我覺得觀念的建立是滿重要的。

羅委員致政:謝謝。最後我再問這一題,有關少將跑聲色場所被檢舉、舉發,沒想到竟洩漏了檢舉人身分這部分,後續到底怎麼回事?有沒有調查報告出來?

邱部長國正:我跟委員報告,這的確是滿遺憾的,我後來把重點放在哪裡?就是他的處理方法不當。

羅委員致政:不是!我只關心一個,照理講檢舉是匿名的,結果把檢舉人的名字洩漏出來?這不是很誇張嗎?

邱部長國正:是,所以我們在追這一塊,目前結果……

羅委員致政:結果現在怎麼樣?有沒有後續的處理?

主席:請國防部總督察長室楊總督察長說明。

楊總督察長基榮:跟委員報告,這件事情在交辦過程當中,的確是我們的執行人員有點小疏忽,但是我們針對現在這個狀況,也在事後把這個規定稍微再……

羅委員致政:我真的覺得不是疏失!部長,我覺得也不應該只有遺憾,應該要震怒才對!對不對?我當然知道部長脾氣不用那麼暴怒,但要是我的話,我會震怒!照理講就是要匿名,怎麼可能因為疏失而流出去?一定是主動告訴當事人,然後讓他去「喬」也好,甚至是威脅人家,對不對?

楊總督察長基榮:跟委員報告,針對這樣的個案,我們已經把有關陳情案件1985的……

羅委員致政:這個個案的最終行政調查報告出來了沒有?

楊總督察長基榮:陸軍已經……

主席:報告一份給委員會,好不好?

羅委員致政:一份給我們委員知道。

楊總督察長基榮:是。

羅委員致政:最終你們自己的行政調查報告。至於你們後續制度怎麼改變,那是另外一個問題。

楊總督察長基榮:是,我們會派員跟委員說明。

羅委員致政:我想知道這個個案你們到底怎麼處理,好不好?

楊總督察長基榮:是。

羅委員致政:謝謝。

主席:這個報告一份給委員會,特別是羅致政委員,謝謝。

主席(羅委員致政代):請王委員定宇發言。

王委員定宇:116分)部長,辛苦了。我快速詢問幾個重要的問題。首先,英國國防部現在在擬定一個計畫,以制止中國招募英國的離退飛行員到中國訓練解放軍。根據英國媒體報導,已經有這樣子的飛行員在協訓解放軍,那英國國防部覺得這件事情很嚴重,要把它停下來,而且要設法用法律禁止、用道德勸說。那我們國家的退役飛官,事實上有部分是到中國的民航單位任職,關於他就職的部分,本席不表示太大意見。但是我先請教,我們空軍或者相關單位有沒有掌握我國離退飛行員?這是國家重要資產,訓練一個飛官是非常重大的投資,因此第一個,擔任中國民航飛行員的人數到底有沒有掌握?第二個,解放軍竟然會去招募英國的,他們天天在動歪腦筋,有沒有動腦筋到我們國家的離退飛行員,有還是沒有?

主席:請國防部邱部長說明。

邱部長國正:委員好。我跟委員報告,對於這些離退、負有特殊專長的人,我們都有掌握,但這是為了要動員,從動員方面著眼。至於中共有沒有吸收、有沒有人過去,我請聯二次長說明。

王委員定宇:請簡要回答。

主席:請國防部情次室顏次長說明。

顏次長有賢:以我方飛行員來講的話,因為自由市場的緣故,他還是會到中國大陸飛,相關的數量我們都有掌握。

王委員定宇:所以確實有到中國民航任職?

顏次長有賢:是。

王委員定宇:那關於人數、人名呢?因為我們要動員嘛,我們動員的時候,飛行員是動員的一部分,所以人數、人名都有掌握?

顏次長有賢:都有掌握。

王委員定宇:中國解放軍有沒有招募我國飛行員協訓的計畫?

顏次長有賢:以目前所有的資訊來講,還沒有看到這個部分。

王委員定宇:請確實瞭解一下,好不好?

顏次長有賢:是。

王委員定宇:因為英國那個只是不道德,他們就要制止了;而我們的飛行員如果去幫解放軍協訓,這是涉及重大違法!

顏次長有賢:沒錯。

王委員定宇:那個刑罰非常重!基本上,我覺得告知的動作也要做,因為飛官是我們國家優秀傑出的軍人,我相信不會有人願意去幫助解放軍打我們自己的子弟兵。所以涉及法律的部分告知以法,不教而殺謂之虐,沒有最好,但要讓他們知道,如果有的話,那涉及重大違法!

第二個題目有關心輔制度,從這個會期開始大家都在討論。目前的三級制度,初級發掘預防是營、連、排、班級基層幹部;二級專業輔導是國軍的官、士、員等心輔人員;第三級才送到醫療處遇。部長,事實上這是有問題的!我們很多心輔人員自己都需要心輔,你知道嗎?因為醫療是一個專業的部分,國軍未必要把這個責任擔在我們政戰或相關人員的身上,本席建議我們內部的管理可以列出需要注意的徵兆、指標,可是在專業的協助方面,不管是心理諮商、輔導、診斷甚至於治療,應該要尋求外部的專業醫療機構,這樣權責才清楚。本席遇過一個成功嶺的個案,那個案子我相信部長知道。前一天他在連集場集合的時候,已經被發現脖子上有勒痕了,領導幹部有發現還問他怎麼了,他說他不小心勒到了,第2天就吞了有腐蝕性的清潔劑,類似通樂那種,然後開了窗戶就跳下來,他媽媽就這個小孩耶!單親媽媽,住在永康,我不怪罪那個基層幹部,因為他沒有心理輔導的專業,他只覺得他怪怪的,還問他怎麼會有勒痕。

有些遺憾不能去苛責我們基層心輔人員,所以我才會說基層心輔人員搞不好才需要被心輔,因為他沒有這個專業。我們曾經有一位第一名畢業的女軍官回家度假時,就在他家陽臺輕生了,那時候部長還是馮世寬,我還陪部長去他家看他,他住安南區。

我舉這些例子的意思是,現在國軍心理輔導體系區分為三級,第一、二級是我們部隊的人員要承擔這個責任,到第三級才往外送。可是部隊常常會大事化小、希望小事化無,或是不具備這個專業,所以在看到徵兆的時候,會覺得別鬧了,不要這樣子啦!失戀沒什麼關係啦!男子漢怕什麼!會用這種非專業性的輔導,我這裡有個建議,像美國的警方跟軍方有一個量表,發現不對勁,只要有覺得一點點不對勁,簽個單子就去外面去看心理醫師或接受精神專科相關專業單位的輔導。

你看簡報上衛福部心理健康司下面,有心理健康促進、精神疾病防治等等,民間其實有專業的醫療單位。所以我給國軍的建議是,國軍不用什麼事情都攬在自己身上!你們負起這樣的責任,我覺得於心不忍,而且專業不足。所以國軍應該做的是,身為基層幹部如輔導長、班長,能夠有一個量表共12個指標,覺得那裡有問題,指標勾選之後,陪同他到鄰近接受輔導,就像空軍飛行員昨天跟老婆吵架,今天我們會先建議他不要飛一樣,離開現場。我們可以以作戰區來簽約,不管是教學醫院、診所、心理諮商師,交給專業的來,一方面這個人可以離開環境去接受專業治療,另一方面是因為軍中處理這種事情的專業不足,部長就這件事情有什麼看法?

邱部長國正:委員說得我覺得相當有道理,而且我覺得是一個滿好的方法,就是軍民共同合作,我會請政戰部門針對這個案子……

王委員定宇:政戰局長你剛到任嘛?

邱部長國正:讓他辨識完了以後直接送到相關單位去。

王委員定宇:對,政戰局不用去承擔心輔的專業責任,你們要承擔的是發現問題的責任,像是有什麼徵兆、跡象、行為上、生活背景有符合這個跡象。我寧可料敵從寬,一有這個心理狀況,我馬上請這個地區跟政戰局簽約的醫院、診所、心理諮商師進行輔導。

邱部長國正:這個方法是很合理的,照顧官兵本來就是我們的責任,在這方面我會好好去思考。

王委員定宇:對,責任不要壓在我們基層心輔人員身上,他們在專業上是不夠的。

第三個問題,國防產業發展條例是本席當時擔任召委時通過的,分甲、乙、丙級認證,我們希望透過認證讓國防產業發展帶動國內的經濟發展,經過認證的廠商可以有優先權,就是零組件在發包的時候可以有優先權。但我們發現認證通過的廠商現在就1家,還在認證中的有7家,對不對?

邱部長國正:數量應該有增加吧?

王委員定宇:現在是幾家?

主席:請國防部資源司鄧司長說明。

鄧司長克雄:現在受理申請的廠商是48家。

王委員定宇:我知道在受理,通過的有幾家?

鄧司長克雄:已經通過的有4家,會核發15張的合格證,我們都按照期程管制在辦理。

王委員定宇:認證緩慢的原因是什麼?

鄧司長克雄:因為每一個個案申請辦理流程需要10個月的時間,我們要兼顧到程序的嚴謹跟……

王委員定宇:因為時間的關係,本席給你一個任務。我贊成嚴謹但要注意一件事情,因為這個認證將來在招標作業會有排他性,也就是說它具備甲、乙、丙級認證,同樣兩個零件,我當然要先買這個,否則這個產發條例就沒有意義了。但是當你認證的量不足,競爭不足會導致壟斷,所以我建議你們趕快加速,就是同一個品項儘量加速,讓多家廠商競爭,國軍才會得利,而且還可以防弊。如果這個東西就只有它會做,就無關認不認證,譬如陀螺儀只能跟它買,本來就不在這裡面,因為它是有獨門專業技術,所以非跟它買不可,那是另外一件事情。但在一般品項上,同個類別的認證要到一個量,否則競爭不足反而容易產生壟斷或弊端。本席給國防部這個建議,希望部長注意,謝謝。

主席:休息5分鐘,待會繼續開會。

休息1115分)

繼續開會1121分)

主席(王委員定宇):繼續開會。請李委員德維發言。

李委員德維:1121分)部長早。第一個簡單的問題,延續上次本席質詢,兵役從2年縮短成4月到現在很可能會變成1年,上次部長有說是因為選舉的原因,所以導致兵役的時程有一些變動。請教一下,現在的規劃是會變回1年,對不對?

主席:請國防部邱部長說明。

邱部長國正:委員好。所謂選舉問題,就以往歷次遞減的原因就是選舉,很多報章媒體說哪個總統在任期內縮短2個月,到最後變成4個月,不是為了這一回選舉我們有所變更,沒有!不是為了這一次……

李委員德維:瞭解。所以這一次基本上很可能會變回1年,對不對?

邱部長國正:有這個可能性。

李委員德維:假如未來又因為選舉時程要縮短,您會反對嗎?

邱部長國正:我講為了選舉是「以往」的事,以後的部分,我想將來大家規定訂好了,它就有一個很充分的理由,不是因為選舉。像這一回我們討論會不會延長役期的問題,就不是考慮到選舉,沒有喔,完全是因為有敵情、少子化、社會氛圍、教育、勞工等等,大家綜合評斷後覺得需要把役期延長,4個月大家都已經知道嘛!效果不好嘛!所以我們才會有這個議題出來,不是因為選舉。

李委員德維:因為很可能年底就會宣告役期要延長成1年,請教國防部有沒有把因應役期延長而產生營舍、訓練駐地整建的相關預算編在明年的預算裡?因為我們不希望發生跟以前一樣的事,譬如以前會發生役男沒有辦法順利入伍,因為你的期程及相關的訓練人員不夠,所以導致年輕人沒有辦法按照他的時間入伍,請問這一點國防部準備好了嗎?

邱部長國正:剛剛委員講得第一個,關於有沒有編列到預算裡?答案是還沒有,因為這東西還沒有成定案,定案之後也要公告1年,1年以後的那一年我們會有編列,但不是一次就挹注進去,那一年合乎年齡層可以徵召的役男如果來的話是逐步來的,不是一批。我們以前有估算過,大概等他年齡滿18歲以後,到23歲、24歲的人會最多,為什麼?因為已經從大專畢業了,所以我們會拿捏這個人數來逐年編列預算。另外關於剛剛委員講的第二個問題,以後國防部不管就配套措施、設施等問題全部都會納入考慮,不會因為延長役期而讓滯徵的問題又嚴重了,這個是不會發生的,我們會儘量避免,像這些都有納入考慮。

李委員德維:好,部長,我要請教一下,大家都很關心空軍航空燃油採購的問題,由於油價上漲,所以大家從明年相關的預算看到,明年採購的油反而會比今年還少,請問有這個狀況嗎?

邱部長國正:剛剛聯四的次長有講了,他說因為去年採購了足夠的戰備存量,今年只考量年度訓練要用的油,所以它的量看起來比較少,事實上,我們的戰備存量是夠的。

李委員德維:部長,剛剛也有委員提到,解放軍有請英國的空軍協助訓練。請問我們中華民國的國防部有沒有考慮也邀請其他國家的菁英飛行員來協訓我們中華民國的空軍?假如人家做得好,我們應該也可以做。

邱部長國正:跟委員報告,在軍機方面目前還沒有這種考量。

李委員德維:原因是什麼?

邱部長國正:因為我們的軍官各方面是夠的,包含退伍回去以後他的年齡還沒有到,到時候如果把他召回來,在數量上是夠的。

李委員德維:因為這是協助訓練,當然就是好還要更好。

邱部長國正:是,協訓當然是可以。

李委員德維:所以本席建議國防部可以思考這一點,假如別的國家有更優良、更菁英的相關人員,其實我們真的可以考慮也這樣做,好不好?

邱部長國正:是。

李委員德維:謝謝部長。

邱部長國正:謝謝委員。

主席:接下來請趙委員天麟發言。

趙委員天麟:1127分)部長好。首先,您之前有提到馬斯克發表了一個對臺灣極不尊重的言論,所以您認為軍方目前擁有的特斯拉要暫停使用部分功能,我對這個是全然支持,因為特斯拉的電訊設備等等當然會有一些資安、國安的疑慮。我想進一步請問部長一個可能會比幾台汽車還更嚴峻的問題,就是馬斯克最近又開始癲狂的說他們所提供的星鏈要暫停,因為他說已經沒有辦法再無償提供。CNN引述美國一名國防高階官員的說法,認為SpaceX是厚顏無恥的想看起來是英雄,明明就不是英雄,還假裝大方。因為美國的國防部、波蘭和其他的國家,甚至是烏克蘭自己,其實已經支付了大部分的費用,所以他們當然對於烏克蘭能不能持續擁有這些設備感到相當憂心。

好,我現在要回到正題。我們看到數位部似乎也有考慮要跟SpaceX進行這樣的合作,對所謂的低軌衛星這個部分,目前國防部的計畫是什麼?如果臺灣真的發生戰爭了,我們要怎麼樣去運用?要如何避免像馬斯克這種癲狂的言論或決定去影響我們的國防?

主席:請國防部邱部長說明。

邱部長國正:是,我簡單的跟委員報告兩點:第一,感謝委員給我這個機會說明。當初我們講不買特斯拉,不是因為他的言論,我講得很清楚,因為委員說有通訊方面的問題,會暴露我們行蹤的問題,就是基於這個理由,而且我們的特斯拉就是7輛,目前並沒有要增購的計畫,所以我才這樣答,並不是因為他講了什麼話,他講什麼話跟我們的關聯不大,對這種商業界、政界的口吻,我不予考量。第二,有關星鏈,誠如委員所講的,不管是任何科技,我們自己的自主性很重要。假如跟其他國家合作低軌衛星的防衛對我們的軍事有利,我們就絕對予以支持,而且全力配合,因為畢竟這對將來的軍事作戰是有利的,在平常對於我們的軍事訓練也是有幫助的。我們知道,如果真正開始作戰,準備是很重要的,我們以前也聽過,真正的戰爭是打在開火之前,最後的勝利是取決在準備之日,這也是準備的範疇之一,我們樂見其成。

趙委員天麟:這個準備真的很重要,要不然的話,像中共只要能夠掌握這樣的無良商人,那他的決定就會影響到任何一個國家的國防,這成何體統!我要請教部長,畢竟我們目前還沒有,那我們要怎麼準備呢?我們是跟美國合作嗎?

邱部長國正:在合作方面的問題會比較廣,因為不是單獨我們國防部這方面,但是如果跟我們軍事有關聯,要我們國防部加入,我們都很樂意加入,但是要怎麼樣合作是更大的範疇,到時候如果問到這個,我們會通盤來檢討,也會給予意見。

趙委員天麟:好,看起來國防部對這個部分有所準備,這個很重要。

邱部長國正:是,我們很期望……

趙委員天麟:我們看到烏克蘭現在的情形,還有馬斯克的想法這樣不斷地變化,我們實在感到有一點憂心。

邱部長國正:是。

趙委員天麟:再來就是我一直在關心國防自主的項目,在今年也公告了703項,不過經過廠商提出申請級別而且完成認證的項目還是非常少,只有兩位數而已,目前的情形就是這樣,到底要怎麼樣大刀闊斧地向前進?部長的想法是怎麼樣?

邱部長國正:我請鄧司長向委員說明。

主席:請國防部資源司鄧司長說明。

鄧司長克雄:跟委員報告,我們軍品級別的認證、廠商級別的認證從1107月開始公告,到現在一共有48家廠商提出申請。在廠商提出申請後,我們都是即到即收即辦,馬上就進入評鑑的程序,每個個案大概需要10個月的時間來完成整個作業,我們目前都要求整個過程嚴謹,同時也兼顧時效,就是這樣來辦理。到目前為止,我們按照期程在10個月之內對應該處理的22個案件都已經辦理完畢,所以在整個時效上並沒有延遲,當然就誠如委員所指導的,我們會鼓勵廠商儘量踴躍的來申請列管軍品的級別認證。

趙委員天麟:是,我跟王定宇委員其實在到業界參訪的過程中發現臺灣有很多隱形冠軍,不管在車輛、通訊、AI方面都滿強的,在臺南、高雄的製造業其實也非常強。所以我建議你們化被動為主動,主動去挖掘或輔導甚至招商,因為這些製造業可能自己本來就做得好好的,他們覺得國防產業有一個很大的門檻,所以他們沒有想要參與。但是其實他們的能力可以參與,而且可能對我們的國防自主有很大的幫助,所以我要建議,除了對目前正在審議中的案件要加速以外,也要能夠化被動為主動,主動進行招商,這是我們的建議。

邱部長國正:是,跟委員報告,這個方法很好,委員不必講這是建議,根本就應該講是給我們指導,這個很明確,我也很感激。委員說的化被動為主動,現在已經有一部分正在做了,像無人機這方面,也是我們主動去訪商。另外,像剛剛王委員講的,哪怕心輔方面也是這樣,就是用這種概念,我們走出自己的範疇到外面去,這對軍事以外的國防自主也是一個莫大的幫助,我們絕對會朝這方面去努力。

趙委員天麟:好。關於油品的部分,我剛剛其實已經得到答案了,所以我就不用再問了!但是我想請教一個問題,就是剛才李德維委員問我們會不會請外國飛官來指導或開飛機,部長說目前沒有這個考慮,我們看到中共去找英國的飛官去對他們作指導,那當然會有他們認為的國安疑慮,我們的飛官有沒有類似的情況?因為有滿多人被找去當他們民航機的飛行員,如果戰爭發生的時候,因為這些人有開過我們的F-16、開過我們的IDF、開過我們其他的飛機,這些人會不會反而成為他們另外的種子教官?你們對這一點有什麼樣的防範計畫?

邱部長國正:跟委員報告,到目前為止,他們有從國外找我們的人去,剛剛空軍及聯二次長有提到這一點,至於數量,我們還要詳細的去瞭解,然後再跟委員回報。剛剛委員所提的這個問題跟李委員提的問題是一樣的,我們可以思考由國外這些人員來協助我們、對我們作指導,這個目前有些在做了,未來也可以朝這方面去努力,畢竟不管是在軍機或一般運輸機方面,人家告知我們相關的經驗,總是對我們的訓練有莫大的幫助,我們也會做這樣的考量。我不便講得很清楚,不過事實上已經有外國人士在一些單位幫忙了,跟委員做這樣的說明。

趙委員天麟:好,我們的人有沒有到中國大陸去服務?這部分你們再去瞭解一下。

邱部長國正:是,這個部分我們要掌握清楚。

趙委員天麟:最後我提醒一下,軍事院校退學、開除學生、未服滿現役最少年限人員這幾年賠款的數量好高,到底是什麼情況讓大家不打算走完他應有的義務然後退出?這會不會影響募兵的狀況?

邱部長國正:他不太想走完,剛剛我有概略的報告,就是他走了一半,他有他的生涯規劃或是有其他因素,所以也陸陸續續走了。事實上,從我們以前讀軍校這一路過來,每年都有人不想幹了、意志不堅等等,如果他沒有服完役期,這個賠款一定要追,目前我們是按照我們的規範,就是不跟你增加,但是會儘量去追,不像以前有很多漏掉的就不管了,這個我們會持續追,這個金額雖然有提高,但將來會慢慢降下來,因為都追回來了。

趙委員天麟:好,那就請注意這個議題,謝謝。

主席:部長,本席追問一件事情,因為剛剛有委員問到,你們都沒有回答。我們魚叉飛彈到底是買新的還是買舊的?

邱部長國正:新的。

主席:請回答,待會再請陳椒華委員發言。你們魚叉飛彈是買新的還是買舊的?

李司長世強:報告委員,這個軍購案在美國安合局網站上,它的品項代號是RGM-84L-4 Block II,後面加一個U,這個Uupdate

主席:所以是新品?這個要說明清楚,因為是民脂民膏,我們的經費要用在對的地方。剛才這一題你沒有回答到,適當的話,請發言人發個新聞,這個也要做說明,謝謝,請回座。

接下來請陳委員椒華發言。

陳委員椒華:1136分)部長好。上個禮拜爆出防彈背心有中國製造的弊案,在防彈背心這個標案裡面,得標的是大同公司,實際提供產品的是攻衛公司,請問國防部是決標前就知道協力廠商是攻衛嗎?

主席:請國防部邱部長說明。

邱部長國正:我請軍備局跟您做說明。

主席:請國防部軍備局吳局長說明。

吳局長慶昌:委員好,決標前不知道是攻衛。

陳委員椒華:那什麼時候知道的?知道的時候有沒有對攻衛公司做查核?

吳局長慶昌:是得標之後大同公司再去找攻衛公司來供貨。

陳委員椒華:那我們有沒有去對攻衛公司做查核呢?

吳局長慶昌:這個案子我們總共查核12次,也有到攻衛公司去查過。

陳委員椒華:國防部知道攻衛公司有非常多弊端,可說是劣跡斑斑,有非常多違法紀錄,包括2013年、2017年、2019年都有違法紀錄,這是劣跡斑斑的攻衛公司,針對得標廠商大同公司找了這樣的協力廠商,國防部有沒有因應作為?是不是要等到交出來的產品出問題,才要頭痛醫頭、腳痛醫腳?

吳局長慶昌:報告委員,攻衛公司提供給大同公司繳貨之後,我們按規定來驗收,它從頭到尾就只有一批繳過而已,其他的都是沒有按規定繳還是驗收不過,所以我們沒收它的整個押標金、計罰,然後把它停權。

陳委員椒華:有停權嗎?為什麼得標廠商是大同公司卻沒有被停權,沒有列入拒絕往來、刊登政府公報?我們知道2019年欣吉利公司防彈背心的案子,協力廠商就是攻衛公司,後來這個得標廠商欣吉利有被停權,大同公司卻沒有被停權,請問為什麼國防部是這樣來處理?

吳局長慶昌:跟委員報告,因為大同公司有到行政院公共工程委員會申訴,經過工程會的履約爭議的判斷、決議,它是請我們……

陳委員椒華:你的意思是它是經由調解,然後沒有列入公報、沒有停權是嗎?

吳局長慶昌:對。

陳委員椒華:我們知道它是違反採購法第一百零一條到第一百零三條的規定,法律的效力還是比調解高,為什麼大同公司沒有被停權?這個部分還是要請國防部好好做檢討。

主席:請國防部房次長說明。

房次長茂宏:特別向委員報告,大同公司當初在整個違約當中,我們就有刊登停權公報;停權公報刊登之後,它是透過工程會的調解,工程會裁定註銷它的停權規定,我們依據工程會的裁奪才這樣做的,特別向委員報告這個部分。

陳委員椒華:他們都認為這樣適當嗎?我們知道依法還是要進行停權,之前欣吉利還是有停權。

房次長茂宏:之前我們就是依法來停權的,這個沒有問題。

陳委員椒華:可不可以把工程會處理的情況提供給本席?

房次長茂宏:沒有問題。

陳委員椒華:再來,媒體報導:攻衛始終強調布料在臺產製,更提出橋頭地方法院的公證書為憑。當初軍備局準備驗收時,一度同意以此公證文件作為產地證明。請問國防部是不是有這樣同意?

吳局長慶昌:跟委員報告,當初它繳的貨,我們驗收是合格的,但是它沒有辦法提出證明,後來經過整個調解完之後,它出具地方法院的證明,我們就用公證完的東西來認證,然後驗收。

陳委員椒華:我認為還是存在一些爭議,請國防部再把剛剛所提到的詳細資料提供給本席。

吳局長慶昌:是的。

主席:接下來請林委員淑芬發言。

林委員淑芬:1142分)部長好。本席要談航空教育展示館。我們從104年到114年要編列462,000萬元蓋一個國家軍事博物館,但是我們很懷疑也很擔心,因為從既有的館舍來看,有些博物館的營運其實是很不理想的,就如同我剛開始講的,我們要討論的是航空教育展示館、軍史館、軍機展示場的OT案。我們本來希望透過促參的模式引進民間的資金和活力,促參是為了引進民間的活力、提升公共服務品質,要藉著這個館場來強化全民的國防意識,並富有航空科學、認識國防等教育意義。這個航教館包括飛機陳展、航空教育和多媒體劇場等11個展區,它已經營運7年,在這7年當中,我先請大家看一下網友的評論。網友的評論很多,OT案在Google的評價是3.9顆星,留言評論有四千多人,四千多人評論的結果是3.9顆星,民眾參觀後都是留負評,留負評的不是只有去參觀的人,每年的評鑑委員所提出的改善建議裡面都講一樣的話。

在這種狀況下,這可能是所有國防部的博物館裡面評價最低的,像海軍的左營故事館,評價是4.4顆星,陸軍軍史館是4.0,國軍軍史館也是4.0,航教館不管是Facebook的粉絲專頁,或是Google的評論,留下來的評論全部都是負評。這也是花了好幾億元蓋的場館,然後OT給人家,為什麼它整體給人家留的印象是負評,還是3.9顆星?四千多人留言是這樣的結果。網友的評論很多,大概都是講廁所設備老舊,草皮雜草叢生,已經連基本的場館維護都沒有了。然後展場地面還有鳥糞,建築物雖然是綠建築的流通設計,但是裡面熱得要死,連冷氣都沒有開。這個本來是網友的意見,但是績效評定委員也是這樣講的,我以下唸的是績效評定委員的講法。他說:「周邊環境應定期執行清潔和維護,而不是只有特殊時間點,請OT廠商加強。」這是109年度第三次績效評估講的;然後109年度第四次的績效評估也講說:「客訴集中在室內溫度太熱的問題是沒有開空調,所以要請他們跟空軍官校再行協商謀求共識」,然後再講說:「地板雜草叢生,廁所……均長期呈現髒亂不潔,顯然OT廠商對於清潔人力的派遣還有規劃明顯不足」;還有績效評定委員也說:「停車場多項設施損壞且髒亂不堪」,或是說:「周邊環境不清潔」,整體而言其實是連基礎的維護都沒有辦法、沒有能力了。

以這種非營利性的博物館而言,它的自償性是非常低的,我們先看一下剛剛網友講的到底是不是真的,我有請人去現場拍攝,現在讓大家看一下照片。這個全部都是壞掉的,然後飛機下面的螢幕也壞掉了,多媒體的操作功能也壞掉,這還不打緊,連多媒體功能上面都是鳥糞啦!一個博物館裡面全部都是鳥糞,還有網友說這是鳥糞館吧!地上都是鳥糞,老實說我覺得真的有辱我們國防部經營這個館的門面啦!

我們回到財務報表來看,它為什麼會變成這個樣子不是沒有道理的。你看這個財務報表,不要說國防部經營的博物館,其實每個部會經營的博物館,包括地方政府經營的博物館,自償性都不會很高,希望靠門票收入來維持一個博物館的支出其實是很困難的,我們是超過1,000萬元的門票收入之後,才收取變動權利金。你看它106年收了123,000元的變動權利金,因為1,000萬元以內不用收變動權利金,超過1,000萬元以上則收1%,所以,若是以123,000元的變動權利金推估回去,它那一年的總營業額大概是2,230萬元,那是最高的。它的營收下降不是因為疫情喔,這是106年的資料。107年它的變動權利金大幅下降到只剩三成,從123,000元變成33,000元,所以當年的營業額回推回去大概是1,330萬元。它的營收損益表的最右欄也說明了,106年是負28.58107年是負51.58,這都跟疫情無涉。

本席要講的是,一般你們在OT的時候就知道它的財務不可能有高自償性,不可能賺錢,博物館具有非營利的本質且負有教育的使命。在這種狀況下你引進民間經營者,而民間來經營的人無非是想要獲利,可是沒有辦法獲利。他沒有辦法獲利就沒有辦法再投資,你的館舍就維持在一開始就設定的,我們把它蓋好、展覽自己的飛機的狀態,它的狀況可說每況愈下,遇到疫情更是糟糕。更何況,我認為一開始的招商應該就沒有人要投標,那為什麼會有人來投標?有時候是為了OTOT,大家為了創造促參的業績。曾經各個部會都在講說哪個案子要拿出來促參,人家要業績,人家行政院要看促參的指標、要業績,然後大家隨便找一個案子進去。看起來像是為了促參而促參,如果沒有人要來,看起來得標的廠商中華得意志公司其實就是中華食品股份有限公司,它唯一的專長是經營一家台灣滷味博物館,所以,其實你看它的,把博物館的經營,把我們航教館的經營看得太簡單了,也太不應該了!實務上要如何策展,要如何經營一個博物館,財務上的可行性要如何評估,經營上需要哪些專業等等,都是非常專業的。看起來他也做不好,也沒有能力做,因為品質差,所以陷入惡性循環,去看過的人就開始給負評,然後每個沒看過的人都Google一下,看到負評就不想再去,這樣下去也不是辦法,還有更糟糕的照片我們沒有看啦!

我們在講航教館,即便陳列在那裡的每一架退役的戰機都是我們國軍建軍歷史的一部分,都是我們國家航空史的一部分,我們要藉著這個地方去互動、去認識、去學習,進而建立起全民國防的意識等等。可是事實上我們花了這些錢,廠商也浪費了精力在那裡,事實上是每況愈下,做不下去了,部長。所以我們在講說其實你應該要好好地考慮,這是不可能營利的,哪有可能營利?若不可能營利,大家還在那邊拖,還要再拖上5年、4年,這樣下去航教館直接就擺爛,還要再繼續等4年、5年,這樣對嗎?有沒有辦法找OT的廠商商量一下要怎麼解決?然後要怎樣提升服務的品質?一張門票200元耶,結果每個參觀的人出來後都說你要退我錢呢!

主席:謝謝林淑芬委員,重點……

林委員淑芬:部長,回去檢討一下啦!

主席:好,部長,檢討一下啦!都是鳥屎說不過去啦!

請國防部邱部長說明。

邱部長國正:好,我了解。

林委員淑芬:請你看一下,你有看過整個博物館裡面現場就是鳥屎的嗎?髒亂無比!然後外面雜草叢生,連廁所基本上都不乾淨!

主席:林委員,這個都有提過了啦。謝謝。

林委員淑芬:但他還沒有任何的答復。

主席:請國防部空軍司令部黃參謀長說明。

黃參謀長志偉:報告委員,我們會檢討,把狀況查明清楚以後到您辦公室給您報告。

主席:好,空軍查清楚以後回報。謝謝。

林委員淑芬:你自己看它們的網頁,裡面毫無資訊、毫無內容,其中只有兩句話最有價值:「全球唯一可以看到中美蘇戰機的展示館」及「全亞洲第一懸吊飛機」,除此之外沒有了。

主席:林委員,時間超過了。謝謝。

林委員淑芬:好好檢討一下啦!

主席:好。謝謝林淑芬委員。各位請回。

請張委員其祿發言。

張委員其祿:1153分)部長好。部長,因為列席委員發言的時間非常有限,比較精準的說我大概只有一個問題,我先講一下背景,然後請部長來回答一下。最近媒體都有報導,包括今周刊講到紐約時報的報導,說美國希望我們變成一個類似所謂的「刺蝟之島」;甚至也有國內的週刊引用彭博社的報導,指出有一位不具名的美國官員透露,要是臺灣真的發生什麼事的話,說不定要想辦法把台積電的晶片工程師撤離,同時若臺灣被占領,也會祭出「焦土戰」,摧毀台積電所有設施,防止中國取得晶片的技術。

我們往下看,前參謀總長李喜明上將也有談到未來所謂的不對稱作戰,換言之他在推 ODCOverall Defense Concept),我想部長也非常清楚這樣的概念。就是希望臺灣購買的武器系統應以精準且致命的小型武器為主,而不是添購機動性較差的戰艦等大型武器,臺灣應該要以全民皆兵的概念來進行反制。

再往下看,當然其實也有很多業界的人士,對於臺灣是不是要變成這樣一個軍火庫感到很擔心,甚至質疑這樣真的好嗎?我想部長當然非常清楚,長期以來我國國防的最高指導方針原來都是制空、制海,灘頭決戰,大概都是以這個為核心。現在說實話,以整個島內的作戰來講,所謂「刺蝟之島」,今天我的關鍵問題就在這裡,就是我剛才前面講的這個背景。這個跟原來如果我們只談制空、制海、灘頭決戰,沒有特別談那麼多在島內的概念,但現在不管是ODC或者是不對稱的這些概念,甚至講最難聽一點的可能是焦土戰之類,這都已經在島內,所以我不知道現在國防部是怎麼看待這個?就是這是整個國防戰略的改變?還是我們真的要變成是這樣的精神?能不能麻煩部長談一下?

主席:請國防部邱部長說明。

邱部長國正:跟委員報告,第一個,任何一個國家的防衛是自己的工作,自己戰備的任務,這個我特別要首先敘明。至於每一位專家學者提的意見,我們都會做參考,但沒有去做評論,原因是大家看法有不一樣的地方,但是對於怎麼防衛作戰的概念是有的,是一個前後順序,或講「刺蝟」怎麼界定,這各有各的界定,我都不會去否定。但我要跟委員報告,就是我們不管怎麼樣,人家講的話,我們按照我們的建軍備戰有個程序、步驟,不會說你怎麼講,而我還是照樣慢慢吞吞。其實我們也在看,敵人的行動也逐年在改變;但即使改變了,不管怎麼樣,原來的可能,現在變最大可能,絕不會是憑空捏造,一定有徵候;我們只要抓住這個徵候,敵人可能的行動不外乎就是這些,他先打導彈,再怎麼樣等等。不過,也有可能同步一次,尤其從俄烏戰爭之後,我們可以看到,海峽這個天險,他克服不了,但他過來的方向、速度,不見得是一步一步來,可能就是一次,他會改變,最起碼他如果……

張委員其祿:部長,您覺得原來是ODC總量的概念,本來有一陣子國防部好像不是很想要推,據我們的瞭解啦!

邱部長國正:沒有不想推,因為ODC主要就是一個全面整體防衛的構想,我們國軍當初不也就這樣子嗎?只是分階段來儘速制空、制海,然後反登陸,現在這個全面也就包含了……

張委員其祿:因為ODC是比較涉及整個島內後端的這件事,就是空海結束,甚至灘頭也結束了,然後進入島內。其實我是一直覺得這個可能,當然我也同意部長剛才講的,其實這是動態去調整的,甚至也要看它整體的變化,因為坦白說,是不是在島內也不是完全操之在我們嘛,甚至搞不好馬上第一擊就全部在島內,這也有可能。所以這個規劃是要綜合擺在一起是沒錯,只是說可能我們原始比較早期的那個想法,甚至在前任政府的時候,可能比較沒有認為在島內要做什麼戰爭的準備,是不是這樣?所以現在國防部的因應是不是已經在大的戰略上還是有一些調整?因為現在這個「刺蝟島」的概念,當然更是裡面一點點的概念,甚至人家講焦土戰爭這些事情。

邱部長國正:跟委員報告,當初不是沒有考量到島內戰爭,比如我們當初漢光一樣,通常推到制空、制海、反登陸,就告一階段,不代表沒有對地面做防衛作戰的計畫。但當時沒有這樣提,是我們不希望把戰爭帶到島裡面來,是這樣的著眼。現在大家看到了,就說有可能根本不用什麼登陸,他直接導彈打過來,這都有可能,所以我們在推動,不是以前沒有,如果是要表現出來,那我就推全民防衛動員。

張委員其祿:是,我建議部長說得更清楚一點,讓國人更瞭解。謝謝部長。

邱部長國正:是。謝謝委員。

主席:請游委員毓蘭發言。

游委員毓蘭:1159分)部長好,今年8月開始,大陸在我國周邊海域實施了封島的軍演,造成全民人心惶惶。我們的海巡也依照和海軍司令部所簽訂的支援協定,在我們週遭的海域協同海軍做綿密的巡弋,相互通報支援。可是我們知道海巡是軍、警、文併用的單位,海巡艦上有警察、軍人,甚至也有聘僱人員。臺海兵兇戰危,海巡支援海軍,現在被稱為「第二海軍」,但是有關軍、警、文的撫卹卻是天差地別。本席在去年5月曾經在這個地方也向部長提出這個問題,因為當時我協助戍守東沙的分隊長葉宗祐及參加碧海專案回臺就死在艦上的蔣小隊長的撫卹案件,我才發現差別非常大。當然我們特別要感謝部長,因為您的支持,現在海巡的巡防艦只要出遠航都有軍醫支援,不過,本席的重點是撫卹上的差別。比如蔣爭台或葉宗祐因公死亡最高等級、最多的撫卹金也只有20年,如果觸發疾病死亡只有10年,不像軍人一旦因公死亡,其父母和配偶是終身撫卹。大家都打同樣的戰爭,又在同一條船上,如果撫卹不同會造成士氣、軍心、民心產生一些不協調的地方。本席建議部長,能不能利用軍事會談的時機,向總統提出相關的建議,來幫海巡同仁爭取,請部長說明。

主席:請國防部邱部長說明。

邱部長國正:向委員報告,我們大略瞭解這樣的狀況,這涉及到部會之間的溝通,不過我們平常跟海巡也滿接近的,這部分是可以跟他們先做討論再講,因為畢竟這已經是跨部會了。

游委員毓蘭:是,就是因為現在兵凶戰危,才有特別的需要。

另外,本席最近在幫警消人員爭取調整加班費事宜,因為有民眾到本席的臉書上留言,希望我能夠關注國軍人員加班費的問題。事實上,國軍官兵沒有加班費,只有誤餐費150元跟夜點費60元,這個問題在民國106年就有民眾在國發會的公共政策網路參與平台上提出,請國防部針對現役軍職人員比照警察人員加班費擬定加班費法律。當時國防部在10665日也作出回應,是希望制定加班費專法以作為依據,國防部再協調權責單位參照公務人員保障法來制定軍人保障法。106年國防部向立法院公開提出的QDR,也就4年期的國防總檢討明定要研擬軍人保障專法。請教部長,目前有沒有繼續推動軍人保障專法?進度如何?還是根本沒有進度?抑或是當時QDR是寫假的?

邱部長國正:請鄧司長說明。

主席:請國防部資源司鄧司長說明。

鄧司長克雄:報告委員,這個目前正在研議中,比較相關的就是修訂軍人及其家屬優待條例,這個法的主管機關是內政部……

游委員毓蘭:軍人保障專法的主管機關是內政部?

鄧司長克雄:軍人及其家屬優待條例的主管機關是內政部,國防部是辦理機關,我們會配合修法的進度來推。

游委員毓蘭:因為QDR已經提出來,我建議你們還是要提出你們目前的版本,針對這個部分也提出一個書面報告給本席。實際上,軍人加班擔負著各種責任,他們加班都很緊張,都不斷地盯著monitor,請部長跟各位長官們體恤國軍官兵目前真正需要的保障,在一個禮拜之內給我書面報告,好嗎?

邱部長國正:請法律司沈司長向委員回應。

主席:請國防部法律司沈司長說明。

沈司長世偉:報告委員,我很簡單回應一下,關於軍人權益保障的專法我們目前確實在研擬當中,至於加班費能不能比照公務員,這部分我們會研議,原來保障專法的內容多半是針對他們權益受損時可以有什麼救濟方法,謝謝。

游委員毓蘭:謝謝大家。

主席:請李委員貴敏發言。

李委員貴敏:125分)部長好。我今天有幾個問題請教,部長簡單回答就好,因為民間想要知道現在實際的情形。媒體報導中共二十大開會,共機、艦擾臺比例都相當高,這個到底是不是已經是新常態了?還是大家都覺得特別異常,還是說就是這樣子了?因為海峽中線已經被跨越了,所以也沒辦法?

主席:請國防部邱部長說明。

邱部長國正:委員好。常態與否我們是用時間界定。如果是用8月初來界定,跟8月之前相比,的確有很大的變化;8月情勢變更了以後,這個變化是維持的,我們就把它當作一個新的常態,但數量……

李委員貴敏:所以二十大的情況還是在新常態的範圍之內?

邱部長國正:是。

李委員貴敏:瞭解。第二個問題,上次我們有提到兵役,因為現在臺海局勢非常非常的緊張,我們也提到如果將來,我不是說現在,如果將來兵役延長,上次提到譬如延長2年,可是我們要另外提到一件事情,原來的教召制度不是有變更嗎?就是因為兵源不足,所以民間在問如果兵役延長的話,將來教召制度是不是會再回歸到原來的制度?還是兵役延長,教召仍舊持續這個密集度?

邱部長國正:教召制度還是有在做……

李委員貴敏:我懂,但是我的意思是,我們前一陣子因為兵源的關係,也因為臺海兩岸之間的緊張局勢,所以教召比例跟次數都跟以前原來的不一樣。現在假設你的兵役已經延長了,不管延長1年也好、2年也好,在這樣的情況之下,現有的教召制度會去調整嗎?會還是不會?

邱部長國正:委員剛剛講的是用時間來界定。以往教召是57天,視其軍種不同或是勤務而定,現在一部分改為14天,著眼點是因為人家覺得訓練不足,所以我們調整。將來不管役期長短,這個方法都不會變,可能1年當中有的教召是14天,也有57天,會視其任務性質來定,譬如戰鬥部隊可能要長一點,一般勤務支援部隊可能短一點,我們還是會做拿捏,整體來講沒有變化。

李委員貴敏:瞭解。但這就衍生出其他的問題,第一個問題,我們最近看到好像很多縣市議員的助理都被點名去教召,請問是有政治的考量還是就這麼巧,他就被徵召?

邱部長國正:我還真的不知道有很多委員的助理……

李委員貴敏:不是委員,是縣市議員,不是本院。

邱部長國正:這個我還真的不知道,但以我之前在後備服務過的經驗而言,選員是由電腦來選,它不會認人的,不會因為我認得他就叫他來。

李委員貴敏:所以絕對不會跟選舉有關?我聽部長的意思是跟選舉絕對沒有關係,只是碰巧,剛好教召就是都點到這些縣市議員的助理?

邱部長國正:軍中從來不會跟選舉有所接觸。

李委員貴敏:瞭解,謝謝。第二個問題請教部長,剛才我們提到兵役要延長,教召繼續不變,因為要視實際上的勤務去訓練,在這樣的情況之下,我們有沒有相對應的能量?因為剛剛講訓練不足嘛,我們對於額外的期間、額外的人員、額外的作業,這些訓量、管教還有心理輔導的能量目前是足夠的嗎?

邱部長國正:我們有同步在做,特別跟委員報告,將來教召有的一次14天,有的一次57天,大家聽了會覺得很不合理,但實際上有規定次數,57天是4次的話,14天大概就是2次,我們是以天數來計算,特別跟委員說明。

李委員貴敏:但那不是我要問的問題。我的問題是,因為現在時間延長同時人也增加,你剛剛前面提到要去教育、要去做整備動作,這些訓練的人員跟技術設備是充分的嗎?也就是說不會去服役或是去教召時,實際上卻沒有辦法達到整備的情形?

邱部長國正:不會,我跟委員保證……

李委員貴敏:不會?絕對會達到?所以你的這些……

邱部長國正:每一年教召人數約10萬人左右,這是不會變的,這個數字就代表我們的訓能、可以接受的訓量是固定的,我們是有能力的。

李委員貴敏:所以你的承諾是不會有像媒體所說有管教困難的情形產生?

邱部長國正:不會。

李委員貴敏:部長,因為你的規劃都已經規劃得很好了,對於他們心理輔導的能量也有能力做?所以實際上,尤其是現在擾臺已經變成新常態的情況之下,這些人不會產生誤判的情形,是不是?

主席:請簡要回答,謝謝。

邱部長國正:他看到狀態以後他要做出反應,這是有程序的。

李委員貴敏:對,因為他有SOP,所以他不會產生誤判、產生第一擊的狀態,對不對?

邱部長國正:我們也不容許這樣。

李委員貴敏:好,謝謝。

主席:請陳委員以信發言。

陳委員以信:1211分)我接續剛才李貴敏委員的問題。我聽到你剛剛說兵役可能會延長,國防部絕對沒有選舉考量,對不對?

主席:請國防部邱部長說明。

邱部長國正:對,我們不考量這個。

陳委員以信:但是為什麼10月不儘早宣布,還非要等到12月?是不是這件事情還沒有決定?

邱部長國正:還在研議當中。我概略的跟委員報告,因為這茲事體大,跟教育部、跟內政部、跟編列預算的主計總處還有人事總處,這都有關聯的……

陳委員以信:所以這件事情你說還懸而未定就對了?

邱部長國正:還在研議當中。

陳委員以信:還在研議當中,懸而未定?絕對不是選舉考量,絕對不是層峰有選舉考量,所以故意不在11月以前公布,12月才要公布,是這樣嗎?

邱部長國正:我們軍人從來不考量選舉的問題……

陳委員以信:我知道,不是你,但是層峰會。層峰是不是考量要等到12月才公布?因為考慮到選舉,可能會有負面衝擊?

邱部長國正:到目前為止,我沒有接到上級主動要求我們做任何一個事情,如果需要我們的看法作出建議的話,我們到時後會擬第一案、第二案、第三案……

陳委員以信:所以你們現在根本還沒作成建議,因為還在徵詢各部會的意見,是不是這樣?

邱部長國正:不是,我們也作出建議了……

陳委員以信:那你剛剛說還在徵詢其他各部會意見?

邱部長國正:是啊!這就要等到統統沒有問題了再……

陳委員以信:你的意思是國防部已經作好建議了,但是還沒有照會過其他各部會,還不知道其他各部會的意見,所以層峰還沒做決定?是在這個階段嗎?

邱部長國正:我們的建議是各部會要協調完成了,沒有問題才公布。

陳委員以信:所以你現在正在協調各部會就對了?

邱部長國正:是。

陳委員以信:我們先瞭解這個狀況,我希望沒有選舉考量,而且選舉考量不是國防部的事情,所以應該要讓國人儘早地瞭解。今天我要問你的其實剛剛幾個委員有問過,也就是英國媒體大幅報導有關於大陸正在重金招募英國的退役飛行員,我其實是要問,你從軍事的角度,你會怎麼來分析大陸為什麼會有這種作法?因為這個作法也有一段時間了,而且持續在進行,我們現在只看到英國,但它不見得只找英國,對不對?它有可能找別的國家,所以你可不可用軍事的角度來跟我們分析這個作法的意義在哪裡?請你用專業評估說明到底會有什麼影響,好不好?

邱部長國正:其實這很簡單,因為教育訓練是多方面的,而訓練還要引用其他國家的案例、經驗,這都對訓練有所幫助。中共現在已經有這個能力且數量也夠了,在這方面的的確確也需要廣徵世界各國具備經驗或者案例的飛行員,對他們的教學、訓練有幫助的……

陳委員以信:英國的飛行員有沒有特殊性?英國的飛行員跟美國的飛行員,或者美國空軍的作戰,他們的合作狀況是怎麼樣?

邱部長國正:不管合作怎麼樣,要培育一個飛行員是要經過長年的,而且要有很足夠的經驗,才能夠做一個……

陳委員以信:部長,你的回答是抽象性的,我其實希望更多專業的評估,希望空軍能夠針對這種事情做更專業的評估。我還要問你,大陸有沒有可能在這種情況下成立假想敵中隊,來做這種演練?

邱部長國正:大陸嗎?

陳委員以信:對,大陸。它找其他國家的空軍退役飛官,最直接的想法就是有這種假想敵中隊,因為它是中國跟西方對抗的一種演練。

主席:請國防部情次室顏次長說明。

顏次長有賢:跟委員報告。每一國的訓練都依敵情威脅部分,它的戰術、戰法跟它整個用兵理念一定有關係。全世界每個國家都有,包含臺灣在內,都一定會有假想敵,以敵為師,我想全世界都是一樣的。這個部分請委員放心,我們都有掌握。

陳委員以信:你有掌握這些英國飛行官是要去做它的假想敵中隊,是嗎?

邱部長國正:不是這個。剛剛委員說到模擬,它以前不是在某機場模擬了一個和清泉崗機場一模一樣的?也有模仿哪裡的碼頭。

陳委員以信:譬如我們看過的來日和這種假想公敵,府裡面也都知道。我只是要請你們更加去瞭解中共這種作法,背後的動機跟實際造成的軍事衝擊。最後一個問題,我們自己會不會也找其他國家退役的空軍人員來協助?

邱部長國正:剛才也有委員問了,這是很好的方法,可以多汲取外國的經驗。所以目前是有一部分,但沒有全部。將來也是一個拓展的方向,我們願意……

陳委員以信:一些私下的軍事合作,我們也是鼓勵。英國現在正要立法來限制,我們要小心,他們立法的時候要把我們避開,不要立法之後又把我們包進去了。所以這個部分要一起來注意,好不好?

邱部長國正:好,謝謝。

主席:請林委員俊憲發言。

林委員俊憲:1217分)部長好。這幾天臺灣媒體很大幅報導,美國國務卿Blinken提出警告,就是中國對臺灣的軍事威脅,也就是所謂的加速統一。我今天要問的,是有關於美國國會審查臺灣政策法的進度。美國現在在進行國會選舉,這個國會的任期到明年1月。考量到這個法案審查的時間性,如果沒有審查完,美國法案審查跟臺灣一樣是屆期不延續。因為臺灣政策法牽扯比較多的政治性條款,像主權、外交等等,所以現在美國有一個作法。考量到審查的進度或風險,美國現在把臺灣政策法裡面關於國防軍事的部分抽出來,丟到美國的國防授權法裡面,而且提高了對臺灣的援助。也就是說,在原本的臺灣政策法裡面,眾議院版本是5年援助臺灣45億美元,參議院增加到65億美元。現在抽出來丟到國防授權法裡面,變成5年增加到100億美元,其中有一個就是所謂的授權美國總統每1年可以給臺灣10億美元的物資。

第二,是在亞太地區設立一個pre-positioned war reserve(緊急戰略儲備)。pre-positioned是一個軍事專用名詞,英文沒有這個字。也就是說,它先把物資儲存在某一個地方。美國現在在全世界有3個地方,就是部隊還沒有到,但物資先到,這些物資就是一些軍事裝備等等,甚至食物、飲水都有,就裝在貨船,在海上漂。美國軍事是已經做到這種程度了,我預先準備好,如果動手的話,當地就有我需要的東西。

現在在國防授權法裡面,授權給美國總統一年給臺灣10億元物資,還要在亞太地區設立一個新的戰略儲備,請問這是不是代表要來協助臺灣?或者是這樣所謂預置pre-positioned的位置可不可能設在臺灣?

主席:請國防部邱部長說明。

邱部長國正:林委員好。我跟委員報告,任何一個國家的法案要通過,都有它的程序,我們就持續密切注意,因為這個法案的確跟我們關聯滿大的。第二,至於它預置的方法,我想任何國家都一樣。我們古代有一句話,大軍未動,糧草先行,這就是預置的概念。至於它要怎麼預置,會不會在我們這邊?我們目前雖然不瞭解整個狀況,但是只要對防衛作戰有利的,我們都樂見,但不能去強求,因為這個是多方面考量,不是我們單方面,或者跟它討價還價後就決定的。這點請委員瞭解。

林委員俊憲:部長也講到重點了。所謂的糧草先行,因為從這次的俄烏戰爭可以看到,其實最耗費時間、最花錢的就是後勤的一些物資,所以美國現在做到的就是,部隊都沒有動,但在全世界主要地方已經先把東西都放在那個地方了。美軍在亞太地區已經有一個了,就在關島外面,那現在要在亞太再多設一個,同時現在授權總統每年給臺灣10億美元的物資。那是給什麼物資?這是不是也是一種預置?就是預先裝備臺灣的一種pre-positioned的概念,請問你的看法如何?

邱部長國正:這個因為還在研議當中,我沒有辦法篤定地表達什麼看法。剛剛也說過,它任何作為都有一定的程序。

林委員俊憲:它要在亞太再增設一個地方,那會不會設在臺灣?

邱部長國正:這個我不能做預測,但目前沒有任何跡象可以看得出來。

林委員俊憲:好,謝謝主席,謝謝部長。

邱部長國正:謝謝委員。

主席:他一定會通知我們大家,謝謝。

請江委員啟臣發言。

江委員啟臣:1222分)我們現在要戴口罩嗎?

主席:我不知道。

江委員啟臣:你也不知道?

主席:我們剛才都有戴著。

江委員啟臣:是嗎?現在演講都不用戴了,真不知指揮中心在幹嘛!

我想先就教部長。部長,你早上受訪有提到國軍不會無動於衷,而任何的戰備、準備等等會根據所謂的徵候去做調整。我想請問部長,主要是什麼樣的徵候會影響到你們的判斷?譬如對岸是不是有大規模的軍事調動?

主席:請國防部邱部長說明。

邱部長國正:江委員好。對,這都有徵候。

江委員啟臣:或者試射飛彈?

邱部長國正:飛彈試射。

江委員啟臣:飛彈實測演習?

邱部長國正:軍演的型態擴大了,或距離接近了,這些都有徵候。

江委員啟臣:所以軍演的型態擴大了、距離接近了,以及人員、武器調動等,這是你根據的一些徵候、判斷?

邱部長國正:對。

江委員啟臣:當然還有情報,對嗎?我請教部長,目前我們的訓練、戰備都正常嗎?最近有沒有特別的徵候?

邱部長國正:我們的訓練都正常,至於它的訓練部分,因為它現在正在二十大開會當中……

江委員啟臣:這是我接下來要問你的。目前他們召開二十大期間,有沒有符合你剛剛說的這些徵候出現?

邱部長國正:到目前為止沒有發覺有任何徵候。

江委員啟臣:目前沒有嗎?

邱部長國正:因為二十大召開當中,他們的期望是以維穩為主,所以目前我們掌握到的……

江委員啟臣:所以目前算是沒有其他特別的徵候?

邱部長國正:對,但是它在8月初聯合軍演以後,釋放出來的口號是要做一個常態化的戰備警巡,這個工作現在還是在做。

江委員啟臣:所以它現在等於持續8月軍演後的狀況嗎?

邱部長國正:是。它的數量或規模會比較小一點,但是這個工作還是持續在做。

江委員啟臣:8月的時候小一點嗎?

邱部長國正:小很多。

江委員啟臣:但是跟以前比還是多啦!

邱部長國正:對,因為它的講法是已經常態化了。

江委員啟臣:這部分國軍是很辛苦,但是所謂的徵兆有可能隨時會改變。

邱部長國正:對。

江委員啟臣:請問部長,俄烏戰爭目前狀況其實也是很詭譎多變,有一說是俄羅斯會試射核武,你們有沒有聽說?這個就是徵候。

邱部長國正:聽說有這個徵候。

江委員啟臣:那你們有做預判嗎?部長,這是所有的狀況,尤其目前這個狀況,我是覺得不太能夠排除,這很難講!如果它真的要試射核武的話,那我們的準備是什麼?

邱部長國正:跟委員報告,我們不樂見,但是我們也不能假定它沒有……

江委員啟臣:你一定要準備啊!

邱部長國正:對,我們要準備,就是我們平常戰備……

江委員啟臣:因為這是很糟糕的狀況。

邱部長國正:是,相當糟糕。

江委員啟臣:如果它試射核武的話,你認為可能造成的最大傷害,會不會波及到我們這邊來?

邱部長國正:世界各國都會被波及,因為這不光是從軍事面來看,包括經濟等各個層面都會受到波及。

江委員啟臣:所以今天早上澎湖有做鎮疆操演,對嗎?操演的科目跟模擬就是中共鎖臺,它要登陸澎湖,我們做一種反登陸的操演,是嗎?

邱部長國正:是,這是澎湖的年度操演。

江委員啟臣:那今天的操演是針對二十大嗎?

邱部長國正:不是。跟委員報告,剛剛講的是一個年度,我們各作戰區每年度、每季都有這種固定的訓練。

江委員啟臣:今天是實彈?之前我當召委排考察時,有看到雙聯裝刺針飛彈,今天好像是實兵不實彈,為什麼?

邱部長國正:我請訓練部門跟您說明。

江委員啟臣:如果其他操演都是實彈,但惟獨這個不是實彈的原因是什麼?

主席:請國防部訓次室張次長說明。

張次長俊志:先跟委員做報告。委員也在外島待過,這個操演是結合外島作戰計畫的演練。那我們針對……

江委員啟臣:我剛剛問的是,今天是實彈操演,那為什麼只有雙聯裝刺針不實彈?

主席:請國防部陸軍司令部章參謀長說明。

章參謀長元勳:我們外島操演是針對主戰武器裝備,尤其是這種鎮疆操演,像金門可能叫「擎天」,馬祖又叫另外一個代號,它都是對現地重要的武器防護而設計排程訓練……

江委員啟臣:對啊!這是重要武器啊!

章參謀長元勳:雙聯裝刺針都沒有在外島直接打,都是回來臺灣才打。每一次每一年操演都不是打雙聯裝刺針。

江委員啟臣:為什麼外島不能打?是因為敏感?

章參謀長元勳:這整個都是……

江委員啟臣:因為如果照部長講的,有飛行器或不明飛行物進入到澎湖領空的時候,這個東西是重要的武器。如果澎湖都沒有打過的話,那你在本島打跟在外島打,還是有差啦!

邱部長國正:我跟委員報告在外島不打的原因,是因為要打的話,就要申請空域管制。因為澎湖地點的關係,也不要為了這個小事情搞得………

江委員啟臣:所以到目前為止,雙聯裝刺針在澎湖沒有實彈過,對嗎?

邱部長國正:對,通常只要飛彈,我們都……

江委員啟臣:沒有實彈過,對嗎?沒有。所以部長,你們要注意這個問題了,萬一發生狀況時,這種重要的武器到時候是有可能會用到的。如果這種武器在外島沒有實彈過,都拿回來本島測,根本沒有實地操演過,這樣能算實地演習嗎?我是打一個問號。

章參謀長元勳:跟委員補充說明。請委員放心,即便沒有在外島現地打,但是所有防空的程序操演都是在做的。現在即便有無人機侵入,也遵照這個戰備程序在做訓練。

江委員啟臣:我覺得就操作的士兵來講,它還是有很大的差別,這也就是為什麼我們要做移地訓練的原因。就是讓你適應在不同的狀況下,光那個氣候,風就不一樣了。澎湖的風跟淡水的風不一樣,跟屏東的風也不一樣。所以如果要實地的話,就要想辦法。你們說是實地操演,結果有些武器沒有實地,這個落差是有點大。部長,我是提出來,給你們做建議。

今天因為是審查四千一百五十多億元的預算,不曉得部長有沒有去設想到?剛剛有委員提到NDAA(國防授權法案)這部分,在上個禮拜預算總質詢的時候,我也問過你和蘇院長,那時候是NDAA還沒有講100億美元,可是我就說TPA不會過,但是一定放在NDAA裡面。結果他們軍委會主席就直接講5100億美元,所以美國是真的要做定了。現在問題是,我們接受的條件是什麼?

邱部長國正:我跟委員報告,這個確定了以後,不是一廂情願,要給我們什麼,我們就接什麼,不會是這樣的。它裡面的但書講得很清楚,一定要經過雙方的協議。

江委員啟臣:所以我們同意了嗎?

邱部長國正:目前還沒有同意、不同意的問題……

江委員啟臣:我們有在跟他們談嗎?

邱部長國正:還沒有正式看到它的……

江委員啟臣:有沒有在跟他們洽談這件事情?

主席:請國防部戰規司李司長說明。

李司長世強:報告委員,這還在立法的程序當中。但是它在法案裡面寫得很清楚,未來這筆錢的運用必須要參考我們的意見。

江委員啟臣:必須要參考我們的意見?

李司長世強:是。

江委員啟臣:可是我現在跟你講,光軍援這個部分,通常它要給你軍援,它的意見一定比你多、比你強。如果它要參考我們的意見,我建議部長跟它講幾件事情,好嗎?我現在唸出來,這都是現在軍購進度延宕的部分

第一個,海馬斯有分兩批,第2批要到2027年。如果照剛才很多的狀況來研判,到2027年會不會太慢了?再來,「人攜式短程防空飛彈」,剛剛我們講的是雙聯裝的,現在這個是單一的。這個本來今年要交貨的,延宕了。再來,愛國者三型增程型飛彈的增購案,這個還是用結餘款去買的哦!當初你們找了一堆理由用結餘款,實際上是有點違反預算法。這個也讓你們去買了,結果美方還沒有簽發價書。那是什麼時候要簽呢?

再來,470億元的「F-16型機遠距精準武器籌獲案」也延宕,也要延到119年。陸軍的高效能反裝甲飛彈也延宕,本來是111年,現在又要延到112年。F-16A/B型的構改,全案1,402億元,現在有結餘178億元,你們要去買其他的,但是這部分會不會人家又不簽呢?再來,2,500億元的F-16 C/D Block 70戰機本來是明年112年,但現在有聽說又要延到114年,是真的嗎?

主席:國防部請摘要回答,好不好?謝謝!時間超過了。

邱部長國正:跟委員報告,這些都還是八字沒一撇。我剛才已經講過了,還要談,有任何……

江委員啟臣:部長,我剛剛唸的這些不能說八字沒一撇,這些都是原本你們談的,而且我們在本委員會審預算的時候,你們都說期程是這樣子哦!

邱部長國正:不是。假如有個規定,不管是100億美元也好,或是65億美元也罷,若沒有包含軍售不是一句話就……所以他們提出建議是可以,我也……

江委員啟臣:不是。我剛剛講的意思是,美方要軍援我們、要跟我們談的時候,你應該先把這個清單丟出來……

邱部長國正:可以,這些我們將來一定會考慮,這沒有問題。

江委員啟臣:這些是我們要買的,應該趕快如期送貨、交貨吧!

邱部長國正:好,這沒有問題。

江委員啟臣:如果對方也認為臺海情勢緊張,簽約之後,結果沒辦法如期交貨,然後又延宕,發價書也還沒有簽,這些都是國防部在立法院裡面跟國會提出的要求,我們也全部照准,讓你們去買,結果現在進度都延宕啊!這些都是重大的武器採購案哦!

邱部長國正:是,瞭解。

江委員啟臣:拜登上來之後,給我們所謂的6次軍售,大部分都是後勤維修的項目。不是說不重要,而是這一些具備我們有立即性需要的武器,拜託你們!

主席:好,謝謝江委員。

江委員啟臣:拜託你們跟美國講,我們國會預算都通過了。這個暑假我去了美國2次,講過好幾次,包括國會……

主席:江委員,論點都提過了,謝謝。

江委員啟臣:可是國防部到底能不能夠很一五一十確切地跟美方講這些是我們要的,我們國會預算也通過了。但是如果延宕的話,國會預算可能會收回來哦!不能無限期延宕!而且,最近臺幣貶值,這個預算又要追加多少?我們在談這個預算時,可能是臺幣128129,現在臺幣貶值到132。昨天不是有另外一個採購案又增加了幾億元嗎?

主席:好,謝謝。

江委員啟臣:就是因為匯率啊!部長,所以這個才是急的事,好嗎?

邱部長國正:謝謝委員。

主席:好,謝謝江啟臣委員,部長請回。

接下來登記發言的楊委員瓊瓔、洪委員孟楷、林委員德福、吳委員斯懷、林委員思銘、陳委員亭妃、張委員育美、何委員欣純、陳委員明文、鄭委員正鈐、謝委員衣鳯、鄭天財Sra Kacaw委員、廖委員國棟、孔委員文吉、蔡委員適應及邱委員志偉均不在場。

已登記質詢委員,除不在場外,均已發言完畢,報告及詢答結束。本日會議有林委員靜儀、吳委員斯懷、蔡委員適應、陳委員明文及楊委員瓊瓔提出書面質詢,請列入紀錄並刊登公報。請相關機關以書面於2週內答復。本日委員口頭質詢未及答復部分,或要求補充資料者,亦請相關單位以書面於2週內提供。

委員林靜儀書面質詢:

本院林委員靜儀有鑒於中國共產黨於20221016日召開第20次全國代表大會,會中提及「決不承諾放棄使用武力,保留採取一切必要措施的選項」;與去年第19次全國代表大會發言未明確提及武力犯台相比,態度似乎更顯明確。中國對我國以多元型態的複合式戰爭手法侵擾不斷,引起國內輿論討論。為避免中國以各類錯假訊息挑撥台灣內部,使我國陷入內憂外患之情事,針對此次中國共產黨全國代表大會一事,特向國防部提出書面質詢。

說明:

1.中國此次全國代表大會,武力犯台意圖相較於去年更顯明確,故要求國防部針對此次事件加以評估、加強警戒,以維護我國家安全。

2.中國與台灣之間雖有台灣海峽阻隔,中國共軍難以跨海侵犯,然先前中國軍演飛彈飛過台灣上空,造成國內紛擾;且近期中國不斷利用共機、共艦挑釁我國。國防部除了加強日常警戒之外,應同時顧及國內輿論,適時透過各類媒體平台(如臉書、YouTube等)宣導正確資訊,避免中國利用認知作戰等手段,引起國內局勢動盪。

3.為加強我國防衛能量,國防部現正執行海空戰力提升計畫,然根據媒體報導指出,現有使用中的海空軍機動飛彈車組品牌不一,甚至有同一武器系統卻先後採用不同品牌車輛的情況出現,造成後勤保養、維護等使用上的困擾。中科院表示於2014年轉型行政法人之前,確實有以規格公開招標,衍生車輛品牌多、維保不易的問題。國防部目前因應策略為何?後續是否能針對相關軍用設備,改善後勤維修及補保一致性,以利管理及運用?

4.綜上,爰要求國防部於一個月內,針對前開事項提出書面報告。

委員吳斯懷書面質詢:

一、防共軍犯台 美計劃將台灣變成龐大武器庫

背景概述:

美國總統拜登上月表態中國若犯台將出兵協防,但紐時引述官員指出,就算華府決定派兵,也得讓台灣變成具備充足武器、能抵禦共軍的「豪豬」,美方正加緊努力在台儲備大量武器。

「紐約時報」(The New York Times)今天刊登標題為「美國計劃將台灣變成龐大武器庫」的文章。內文引述現任和前任官員指出,共軍近期對台的海空演習顯示,中國可能以封島作為攻台前奏,台灣得自力撐到美國或其他國家介入;美國官員在研究共軍演習後,正加強努力在台灣打造龐大的武器庫存。

問題探討:

()美國加速運送武器給台灣,請問是什麼樣的武器?國防部是否同意?我們的庫儲設施是否足夠?

()在台儲備(武器)是非常積極討論的一項重點。而且假設有了庫存,又該如何強化和分散,好讓中國的飛彈無法摧毀?

()美方在上週美台國防工業會議上說,五角大廈將協助台灣打造「抵禦傳統強敵侵略的島嶼防禦」系統。請問是什麼樣的系統?

()美方未來4年間將提供台灣65億美元的安全援助,請問安全援助事項有那些?

()若中國決定對台實施海上封鎖,國防部是否研究,哪條補給台灣的海空路線能讓補給的船舶、飛機、潛艦直接衝突的可能性最小?

()萬一發生戰爭,可能需要的物資總量很巨大,要搞定可能做得到,但會很困難。問題是:中國與白宮各自願意承擔多少風險來實施或突破封鎖,又是否能維持下去?

二、112年度國防預算編列疑慮?

人員薪水上漲22億元

依據國防部發布數字,112年度法定預算的人員維持費是1,787億元,今年預算案是1,708億元,增加79億元,幅度4.6%

官兵薪餉數字,可以在國防部主計局的預算書上查到。每年編列預算時,主計局都會估計各階級官士兵的人數,藉以計算所需金額。這個數字當然不是真正的官兵數,通常會比實際人數高,否則可能面臨沒有額度可發,必須動用預備金的糗事。但也不可能高太多,否則編了薪餉却發不出去,就浪費寶貴的預算額度。

相比111112兩年的官兵薪餉編列,明年比今年多編了22億元,總人數變化不大,主要是高階人數增加。

在將官方面,將級由307增為308人,校級由16,805增至17,085人,尉級由19,120增至19,317人(包含少尉初官2,000人);士官方面,士官長由14,704降為14,600人,上士由24,875增至24,900人,中士由27,778增至27,800人,下士由22,349增至22,501人(包含下士初官2,000人);士兵方面,上等兵由23,912增至26,253人,一等兵10,636增至11,399人,二等兵由9,579降為7,259人。

※M1A2戰車,明年比預期多編23億元

112年度法定預算的軍事投資部分是1,027億元,比今年的902億元,增加125億元。

以陸軍來說,112年度的裝備採購方面,就可看出多項專案的明年付款額度,高於原訂數字(111年預算書上所載的112年額度)。

最明顯的例子是總價405.24億元的M1A2戰車採購案,原本111年預算書所載,112年度需負擔70.77億元,到了112年預算書,却增為93.69億元,增加了將近23億元,是整個專案期程(108116年度)中最高的一年。

另外,砲兵使用的雷觀機(雷射測距儀),原本總金額為20.9億元,在111年度就結案。但在112年度預算書上却赫然發現,本案又多延至112年度,編列1.03億元,總金額由20.9億元增為21.9億元。

兩款反裝甲飛彈,付款期程都延後

在近年流行的不對稱作戰思潮下,反裝甲飛彈儼然是比主力戰車更有效的裝備。目前陸軍共有兩項專案持續進行中:

採購新款拖式飛彈的「高效能反裝甲飛彈」案,共採購100輛新式悍馬發射車,以及1,700枚無線導引拖式2B飛彈。全案118.15億元,107114年度編列。112年度原規劃編列19.04億元,明年度預算書實際編列12.17億元,差額移到最後一年(114)編列。

採購標槍飛彈的「中程反裝甲飛彈」案,共採購42套肩射發射器、400枚飛彈。全案34.27億元,108113年度編列。112年度原計畫編列3.86億元,112年預算書實際編列2.84億元。

至於全案進度方面,拖式飛彈目前已接裝46輛發射車與460枚飛彈,原定113年度接裝剩餘54輛車與1,240枚飛彈,如今改為明年先接30輛車,後年接24輛車與1,240枚飛彈。標槍飛彈於111年度接收42套發射器,112113年度各接收200枚飛彈,期程不變。如今兩種飛彈的付款時程延後,接裝期程却不變甚至提前,箇中奧妙耐人尋味。

刺針肩射防空飛彈美方交貨時程延後

M1A2戰車明年增列23億元,但國軍向美國採購FIM-92刺針肩射防空飛彈,明年却減列25億元。這主要是由於俄烏戰爭的因素,導致美方交貨時程延後。

刺針飛彈全案共133.75億元,106114年度編列。其中陸軍需負擔72.65億元,原本明年起進入接裝付款高峰期,112年度計畫編列29.04億元;實際上,112年度預算書只列了4.04億元。這代表最後的113114兩年,陸軍各要編列32億餘元。

刺針飛彈另一個用戶是海軍,用於陸戰隊與輕型艦艇,編列61.10億元。海軍原規劃112年度須付款2.26議員,實際只編了39萬元,進度比陸軍影響更大。

後備裝備可於明年到位

過去長期「擺爛」的後備體系,戰力遭到美方強烈質疑。政府除了搭配成立全民防衛動員署,甚至可能將兵役恢復至一年。明年預算當中,也可看出新增多筆相關預算:

增購5.56公釐國造T75班用機槍2,060挺,總預算4.29億元,111115年度編列。在112年度預算書上可發現,雖然全案總價與總時程不變,但接裝進度提前:112年度原本只編25萬元,如今增加為8,025萬元,接收400挺。

增購120公釐重迫擊砲,全案期程是111115年度,原本編列1.57億元,採購87門。但在112年預算書上,出現大幅度擴張:總採購數量大增為274門、5.31億元。其中陸軍負擔4.95億元,明年度金額也從僅7.5萬元先期作業費,暴漲為4.25億元,並接收235門砲,整個計畫完成大半。

另外,112年度還出現兩個與後備部隊裝備補齊相關的專案,而且期程都僅1年:5.21億元採購槍榴彈發射器、手槍、榴彈機槍,其中陸軍負擔4.66億元。1.07億元採購中口徑迫擊砲87門,其中陸軍負擔8,679萬元。

由此種種可看出,後備部隊的裝備補充,各項計畫幾乎全部都在明年之內達成。

三、從九二一地震看台海危機

背景概述:

921大地震,又稱為集集大地震,1999921日凌晨14715.9秒發生在臺灣中部山區的逆斷層型地震,總共持續大約102秒,造成嚴重災損。地震是天災,戰爭是人禍,我們從地震災區景況來模擬戰場景象,提醒政府除了積極謀求如何防震減災,更應從戰場景象嚴肅思考,臺灣的「和」、「戰」大計。

美中關係持續緊繃,斐洛西訪台、國會議員連續造訪、美國會通過台灣政策法案,兩岸關係已經進入新常態,近日共機、艦擾台頻次增加,兩岸情勢升溫,擦槍走火機率大增。

台灣多年沒有經歷戰火威脅,民眾很難感受戰場景況,二十多年前的「九二一地震」災區慘狀大致可以模擬部分戰場景況,時任陸軍情報署署長全程參與救災,提供幾點經驗給大家參考。

地震發生三、四天內,災區如同遭受敵人第一波攻擊,政府完全無法應變。

一、交通癱瘓:中部災區鐵、公路系統中斷,橋樑崩蹋,許多災區形同孤島。

二、通訊中斷:市話、手機、網路全面中斷,災情無法傳遞。

三、水電停供:影響災民生存及夜間救災,持續時間過長,被難屍體及腐爛食物將可能引發疫病。

四、物資缺乏:前三項情況影響,飲水、食物、醫療資源缺乏,災情不明、交通中斷,救援物資無法及時送達災民手中。

五、搶救困難:軍隊第一天迅速投入,因為上述情況,災情不明,兵力派遣、機具調度非常困難,延宕搶救生命時機。

災變三、四天後,國軍全力投入兵力,災區才逐漸恢復指揮掌握。首先,派遣直升機空中偵察災情,運用特戰部隊徒步進入山區鄉村掌握災情;架設軍用通訊系統,開設中繼台,恢復通訊;搶通部分重要道路橋樑,以利搶救生命及人員物資輸送;統一調配物資,及時滿足災民需求;迅速處理遺體,避免產生疫病。

請大家冷靜思考,這只是中部災區的場景,中央政府、國軍及南北其他縣市沒有災情(災情較輕微),可以全力支援,仍需要幾天時間才能恢復掌握,應變搶救。如果台海戰爭全面開打,損害必然遍及全國,國軍投入應戰,各地方政府自顧不暇,民眾只能自求多福。戰場景況如此,請問,政府準備好了嗎?人民準備好了嗎?

經濟學人提出,一個非常大的經濟隱憂,台灣很可能會被定義為一座「危險之島」,跨國企業會轉移業務到其他地區,而中國大陸對台灣的經濟制裁也會帶來極大的影響。堪稱最了解兩岸情勢的李顯龍提出示警,台灣似乎沒什麼人重視,全世界都警告台海戰爭風險升溫的危機,而蔡英文卻沒有任何實質作為,是無知還是裝傻?蔡英文要搞清楚,多數台灣人民不會想要面對兵凶戰危局面。

大陸會不會武力犯台,操之於人,我們要戰要和是政府的責任,可以確定的是,一旦引發戰爭,戰場一定在台海,甚至在台灣本土,死傷的是台灣軍民,家破人亡、流離失所的是台灣民眾,看看烏克蘭現在的景象,大家沒有一點感覺嗎?

至今還有人相信台海發生戰爭,美、日會出兵援台。國際政治非常現實,俄烏戰爭迄今,烏克蘭仍然孤軍奮戰,死傷人數不斷攀升,有數百萬難民流離失所;而美國除了提供軍援與武器,其他所有的喊話與承諾,都只限於紙上談兵,美國對盟友不顧道義的歷史斑斑可考,從越南、伊朗、伊拉克,到阿富汗,一味親美的下場,最後都是被美國背叛,人民生靈塗炭。而日本最近公開宣示,要全面提升與中國的關係。從歷史借鏡,美國與日本的外交政策,在乎的只有自己的國家利益。他們只會利用你,絕對不會真正幫助你,任何的國際關係都是靠武力與經濟實力。

這次台海危機凸顯了台灣能源、網路、海上生命線的脆弱性,台灣四面環海,一旦兩岸發生戰爭,大陸實施全面海空封鎖,我們的生存持續力能維持多久,美日能幫多少忙?願意為了台灣與大陸對幹嗎?有專家學者擔心,不要在真正軍事衝突之前戰局就,「GAME OVER」了!

在「不挑釁、不避戰、不畏戰、不卑躬屈膝」的原則下,除了積極備戰之外,避戰及慎戰應該是蔡政府的選項之一吧!人民對戰爭的無知是因為台海和平了幾十年、民進黨洗腦成功,但政府對戰爭的無知就是失職、失能、失德,把人民推向戰爭的領導者與執政黨,歷史不會放過妳們的。

四、恢復軍審法刻不容緩

背景概述:

洪仲丘案明明是「同時同科目」操練時的意外事件,卻能活生生被炒作成「謀殺案件」,25萬人上街頭要真相,連服替代役的「九把刀」也湊熱鬧四度要真相。洪仲丘姊姊剛當選時代力量立委時的雄心壯語,可謂歷歷在目:「軍中還有千千萬萬個洪仲丘,沒有受到應有對待……」。可是269旅三位自殺的排長們有無遭受不當冤情?洪立委有替他們「鳴鼓申冤」嗎?民進黨的顧大律師們有替他們申請2,383萬元的國賠嗎?蔡英文還會再綁「國防布」的布條嗎?蔡總統上任六年來,軍紀案件及死亡人數有大大的降低嗎?因洪仲丘一人而遭冷凍的軍法,已將屆「十年生死兩茫茫」,試問司法「頂替」軍法十年來,部隊人權有獲得更好的保障嗎?軍風紀安全事件與十年前相較又如何?

看看現在的基層部隊官兵,是怎樣的目無法紀,原因就出在幹部「不敢管」、「不敢操」。嚴格訓練,不一定獲得表揚,但操練意外傷亡,鐵定被拔。僅舉三個囂張、誇張案例:

一、馬祖東引二兵休假返台,為了陪女友過生日逾假四天,法院以無逃亡意圖,判決無罪。

二、關指部某士兵在女排長牙刷塗精液,因牙刷未達毀損且沒有其他人看到,故未構成公然侮辱罪,所以「噴精兵」平安退伍(女排長精神幾乎崩潰)。

三、裝甲旅某士兵曾因逾假記大過,得知將遭汰除後,索性潛逃在外工作,法官以其無長期脫免職役的意圖,改判其無罪(連15萬罰金都免)

問題探討:

()對於軍中部隊管理發生不服管教,甚至暴行犯上等行為,是否要恢復「軍事法庭與禁閉室」,就此部分來進行審理,也是未來討論的重點,主要是目前軍中發生不服管教的案件居多,未來延長為一年常備兵役後,這些案件相當也會增加,除考量各地檢察機關承辦案件增加的壓力外,為有效對部隊的管理,以軍法來威懾也是要討論是否要恢復的可能性,以及配套措施。

()美國是世界民主國家的龍頭老大,軍安事件層出不窮,然美國絕不會因幹部個人管教疏失,而任意將軍法限縮,這種因噎廢食的作法,只是政客譁眾取寵騙選票的卑劣伎倆,最終受害的還是國防整體戰力。建請國防部於三個月內向立法院外交國防委員會提出「研擬國軍恢復軍審法之可行性評估專案報告。」

委員蔡適應書面質詢:

立法院第十屆第六會期外交及國防委員會

蔡適應委員書面質詢

會議日期:20221019

會議事由:

一、審查112年度中央政府總預算案關於國防部主管收支公開及機密部分(不含國家安全局部分)。(僅詢答)

二、審查112年度中央政府總預算案附屬單位預算關於國防部主管非營業基金:(僅詢答)

()作業基金:1、國軍生產及服務作業基金。2、國軍老舊眷村改建基金。

()資本計畫基金─國軍營舍及設施改建基金。

質詢內容:

1.依據衛生福利部中央健康保險署公布之「1117月全民健康保險特約醫院於VPN登錄之各月份全日平均護病比」,全國21間醫學中心統計中,三軍總醫院全日平均護病比為7.4,排名第13位且大於平均之7.07,在公立醫學中心中僅略優於高雄榮民總醫院,全國87間區域醫院全日平均護病比為近9.17間國防部所屬醫院中即有三軍總醫院松山分院、三軍總醫院北投分院、國軍台中總醫院、國軍花蓮總醫院大於平均值;地區醫院類別亦有相類似狀況。

請國防部於半年內將每所醫院護病比達到醫學中心、區域醫院、地區醫院之平均值,並請說明優化之具體措施。

2.2017年以降,美國軍售我國多項武器,但截至目前為止許多仍尚未交貨,請國防部提供以下美國軍售裝備預計交貨我國之起訖時間,若個案項目已依國家機密保護法核定為國家機密,請依法規辦理。

Shape7

軍售公布年度

合約交貨區間(起訖)

AGM-88反輻射飛彈

2017


AGM-154聯合距外武器

2017


MK 48重型魚雷

2017


MK 54輕型魚雷轉換套件

2017


M1A2主力戰車

2019


F-16 C/D Block 70戰機

2019


M142海馬斯多管火箭系統

2020


魚叉飛彈海岸防禦系統

2020


MShape8 Q-9B無人機

2020


3.海軍司令部新一代輕型巡防艦建案中,並未進行合約設計階段即進入原型艦建造,請海軍說明合約設計是否為造艦案之必要,以及新一代飛彈巡防艦不須合約設計之原因。

4.請國防部說明本席要求兩年之城市迷彩(或其他迷彩樣式)辦理進度。

委員陳明文書面質詢:

一、傘兵是否符合台澎防衛作戰計畫的任務需求

(邱國正)部長,為因應來自中國不斷增強的軍事威脅,明年度國防預算的歲出部分,編列將近4,151億元,較今年度增加約475億元,成長幅度達到將近13%,顯示政府對強化國防的重視。

在軍事投資部分,明年新增辦理「空降作戰傘具裝備」案,計9.4萬元,金額雖不高,但卻涉及台澎防衛作戰原本的某些想定,是否符合當前實際的問題。

部長,國軍傘兵空降部隊是精銳部隊,每位合格傘兵都經過嚴格訓練以及危險傘訓,對於他們的努力與付出,國人無不表達高度的尊崇與肯定。

請教部長:

1.台灣目前採取的是守勢作戰,反攻大陸已不是國軍的任務,也非我們能力可以做得到。那麼,傘兵在台澎防衛作戰中的角色究竟為何?是否存在重新檢視或探討的必要?

2.若是遂行台灣本島乃至台澎地區的兵力投送,直升機是否比C-130運輸機更為適合?尤其,如果戰時機場跑道被摧毀,搭載傘兵的運輸機飛不起來的機率究竟有多大?即使起飛,像這種慢速機遭遇敵方戰機攻擊的存活率如何?

3.若是要增援金馬,乃至東沙或南沙群島,即使航程、距離等都不是問題,但是如果沒有能夠取得制空權,或確保能夠得到空優掩護,那麼相關的作戰想定是否真的可行?

部長,如果傘兵部隊依然符合台澎防衛作戰的需求,希望國防部能夠優先配置最好的裝備給這支精銳部隊。

但是,如果傘兵已不符合當前台海戰爭想定與台澎防衛作戰的需求,那麼如何重新思考、定位,並進行部隊的轉型,使其能夠繼續成為守護家園、嚇阻敵人的重要力量。請國防部參考與評估。

二、強化國軍彈藥裝備儲庫設施安全保護

部長,行政院蘇院長在立院備詢時提到政府相關戰略儲備計畫;一旦台海有事,國軍的裝備、彈藥儲存是否充足,也關乎國軍遂行防衛作戰的自持力。

在國防部送本院審查明年度作業維持中,有關後勤維保部分提到要「提高各式主要武器裝備妥善、補充彈藥存量、採購油料,並改善官兵生活設施及營舍修繕等所需,計1,051.2億元。」

請教部長:

1.有關彈藥存量及軍用油料,我們是以幾個月為準備目標?或希望能夠支援國軍遂行獨立作戰多久的時間?

部長,觀察俄烏戰爭型態,彈藥庫已成為作戰雙方精準打擊的目標。不僅是國軍,政府在強化相關戰略儲備時,都應將敵方可能對相關目標採取精準打擊納入考量與防範,包括可能面臨的戰損,而非停留於靜態的計算。

請教部長:

1.國軍在進行提升相關作戰物資儲備時,是否已將敵方可能對我採取的精準打擊,納入相關計畫整備時的重要考量?

2.對於如何強化相關目標設施的隱蔽、抗炸、分散式部署等,是否有整套的計劃與專責單位?

3.對於現有庫儲設施的安全性、部署位置、方式等,是否有進行全面的風險評估與改進計畫?

部長,在軍事投資及列為國內產製部分,明年新增計畫有籌獲國軍夜視鏡等56案,合計約44.4億元。

請教部長:

1.夜視鏡關乎國軍的夜戰能力以及部隊官兵的生死存亡。目前國內產製的夜視鏡裝備,品質是否符合國軍需求?

2.除了品質,數量也是關鍵。目前國軍現有數量與未來需求各是多少?除了現役部隊外,後備動員部隊的需求,是否也有納入評估?

委員楊瓊瓔書面質詢:

一、本席邀請國防部。共軍常態化擾台,目前固定在台海周邊部署四艘作戰艦艇持續擾台,緊貼我鄰接區水域,視時機執行封鎖台灣周邊航道演練。國防部為強化作戰持續力,也針對補充彈藥,以及裝備零附件等存量,編列明年度的預算大約898億元來支應戰訓需求,面對共軍這樣常態化灰色地帶侵擾,大家也很擔心台灣能否適時警覺、在第一時間判定並展開反制,請教部長,國防部宣示中共無人機侵入我領空領海即視為對方的「第一擊」,那民用無人機屢屢侵犯外島防務區域,我們卻秉持「備戰不求戰」原則,昨天部長又說能打下來就打下來,第一擊由國軍第一線部隊斷然處置的界定是否太含糊?

二、不論是否有開戰的一天,如同部長所說國軍本務就是戰備及整備,但人力增加緩慢且人數不足之問題一直存在,根據立法院預算中心報告指出,國防部整體人力編現比仍低於9成,軍士官編現比始終低於這個標準,而在國軍擴編後備旅後,堪稱部隊骨幹的士官編現比更僅83.77%最低。面對我國少子女化趨勢,未來適齡且合於條件之可應募志願役青年人數也將較以往減少,更不利建軍備戰,請教部長,國防部如何突破瓶頸補足人力缺口?戰備整備工作如何強化?

三、近年國軍女性官兵人數逐年成長,本應在一個互助合作、尊重包容之性別友善工作環境,但根據統計,近年國軍性騷擾申訴案件卻逐年遞增,且被害人以女性士官兵居多,110年度申訴案件及成立件數均為近年新高。請教部長,如何降低性騷擾發生機率?除了編列性別平等工作相關經費來推動,還能如何防範與加強?

主席:112年度中央政府總預算案關於國防部主管收支公開及機密部分,與非營業基金,包含國軍生產及服務作業基金、國軍老舊眷村改建基金、國軍營舍及設施改建基金,本日完成報告及詢答。

以上各案均另擇期繼續審查。

本日會議到此結束,大家辛苦!散會。

散會1236分)




Shape2

9