立法院第10屆第6會期財政委員會召開「娛樂稅及印花稅稅制檢討」公聽會會議紀錄
時 間 中華民國111年12月8日(星期四)9時至11時18分
地 點 本院群賢樓9樓大禮堂
主 席 鍾委員佳濱
主席:今天立法院財政委員會由本席來召開並主持公聽會,公聽會的內容主要是「娛樂稅及印花稅稅制檢討」,過去娛樂稅跟印花稅在立法院多所討論,民間團體也反映很多,根據財政部提供的報告,印花稅和中華民國的壽命一樣長,是民國元年創立的稅制;娛樂稅則是在民國31年創設,它的前身是「筵席及娛樂稅法」。面對這兩個比我祖父還年長的稅,在中華民國111年的當下,我們開始來思考這樣的稅制因應著新的社會商業型態,到底能不能幫政府達成稅收的目的,同時又能夠兼顧經濟、社會民生的發展?但是這幾十年來,這樣的稅制經過多所討論,對於各界的聲音,政府機關都聽到了,但是要開徵新稅不易,要廢止舊稅也很難,財政部表示,主要是因為財政紀律法規定要去掉舊的稅,就要有新的稅源來補。
我出身自地方政府,地方政府過去對於純的地方稅仰賴非常重,簡單講,中華民國的稅當中,好收的、成長多的,中央都壟斷了,地方政府只剩下這些雞肋型的稅收,「食之無味,棄之可惜」,徵收起來成本又滿高的,對民間也形同騷擾,但是要把它馬上廢掉,恐怕對於財源比較仰賴這些稅收的地方會造成困擾,又或者說,很明顯地,我們看到像印花稅主要集中在六都,這些都已經造成地方稅收的不公平。
簡單講,表面上是中央跟地方分別持有不同的稅,但是這些稅種、稅基在地方政府之間也存在著很大的不公平,誠如我剛剛說的,印花稅主要集中在六都,而娛樂稅則是某些特定鄉鎮中很重要的財源依據。既然我們今天舉行公聽會,財政部應該藉此機會來思考,國家的稅制要健全、社會民生經濟要發展、各地方政府的發展要均衡,這些都必須要來討論。所以今天召開這個公聽會,就是想聽取學界的意見,希望學界可以從各國的比較、稅種合理性的發展來提出建言,對於應用這些稅制,第一線衝擊的就是不同的業種,有些業種也深感這些稅制對他們形成束縛,甚至增加不必要的成本、造成效率的低落,對地方政府來講,這樣的稅制有沒有辦法經過調整來充實地方的稅收、縣市的財庫;對中央來講,稅制合理化的改革向來就是中央財政健全的基礎。
對於今天舉辦的這場公聽會,我先說明待會的發言準據。首先,因為我們有邀請到學者專家,他們是優先發言;另外我們邀請到各民間代表,他們會穿插發言,原則上是依照簽到的時間序,其中有準備書面資料的,我們會優先讓他發言;至於地方機關,我們也鼓勵各位要把握這次機會,相信各地方政府代表應該充分瞭解未來中央在進行稅制改革的時候,如果對地方有損、有益的時候,要及早反映,讓各地方的中央民意代表能夠在參與稅制改革當中,為地方政府的需求發聲。
我們就不逐一介紹今天的與會人士,桌上的會議資料內都有出席人員名單,大家可以自行參閱。現在上面公布的順序是已經登記發言的,我們會陸續補充。至於本院委員到場之後,我們會穿插在大家之間,換言之,同一性質、同樣身分屬性的不會排在一起發言,我們會交錯進行。
現在邀請第一位臺北大學會計學系郭振雄教授發言,時間10分鐘。
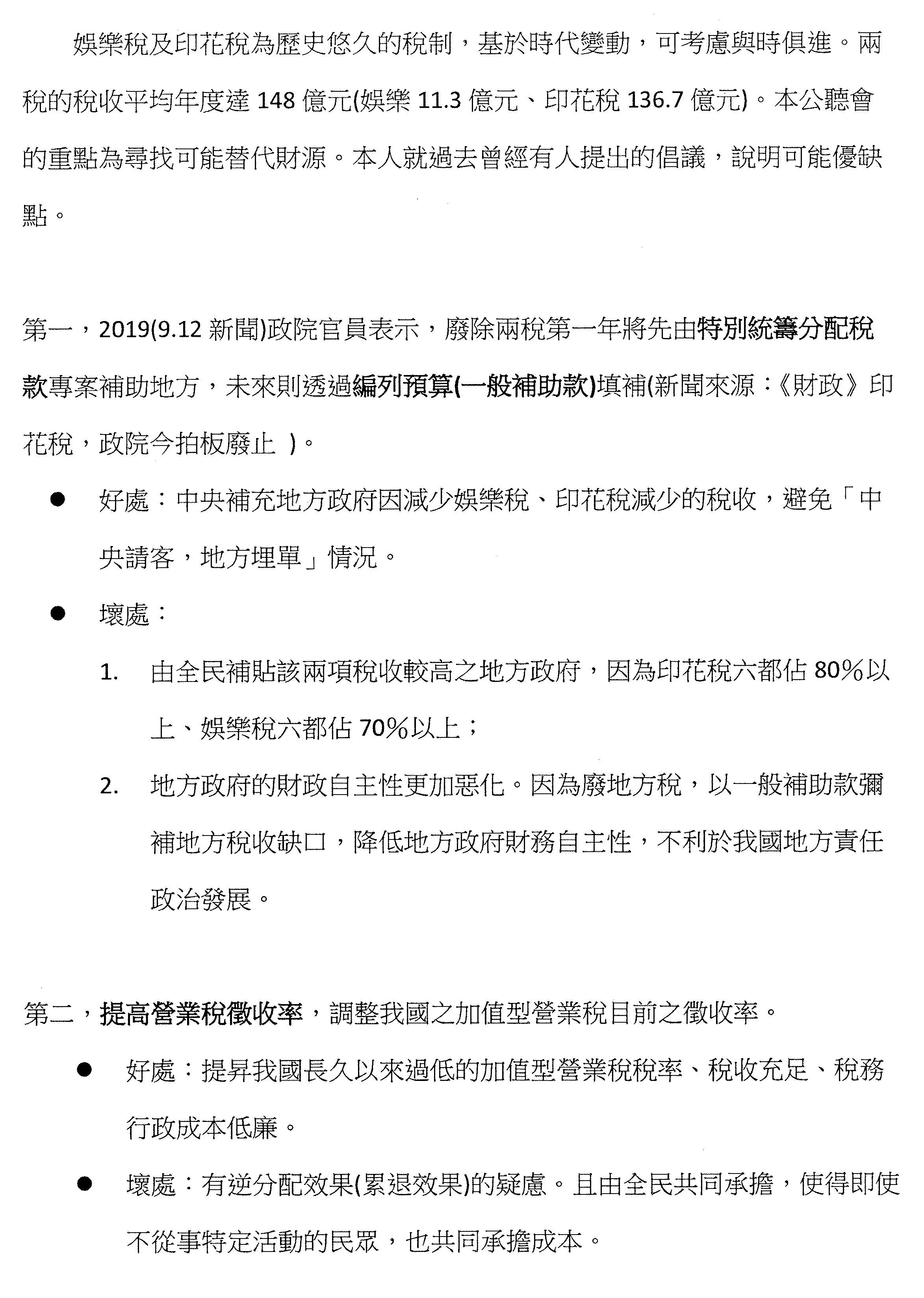
郭振雄教授:主席、各位委員、各位先進,大家好。我是臺北大學會計系的郭振雄,依我對這個稅制的瞭解,這兩個稅制都算是歷史悠久的老稅,也因為歷史悠久,可能很多當初的功能也都慢慢改變,所以我們需要與時俱進地考慮一些未來的可能性。這兩項稅收目前每年大概達到一百四十多億元,其中娛樂稅有11億元左右,印花稅大概有一百三十幾億元。我覺得修法重點應該放在如何找到一個適當的替代財源,所以我就對過去可能的倡議做一些說明,並且稍微講一下它的優點和缺點。
第一個,行政院官員曾經表示,如果把印花稅和娛樂稅這兩個稅廢止,可以先由特別統籌分配稅款專案補助地方,未來再透過編列預算(即一般補助款)來填補地方財政跟稅收的缺口。好處是由中央來補助地方財政因缺少娛樂稅和印花稅的稅收,可以避免我們過去常講的「中央請客,地方買單」的情況。壞處是要由全民來補貼這兩項稅收比較高的地方政府,像我們都知道,印花稅六都就占了80%以上,娛樂稅六都就占了70%以上,所以會變成稅收比較多的地方,政府就要拿比較多的稅收去補貼。此外,在此情況下,也會讓地方政府的財政自主性更加惡化,因為我們廢除地方稅,由一般補助款來彌補地方稅收缺口的話,對我們地方責任政治的發展可能會有比較負面的影響,這是第一點。
第二個,有人倡議可以提高營業稅徵收率,來調整我國之加值型營業稅目前的徵收率。好處是可以提升我國長久以來過低的加值型營業稅稅率,可以充足我們的稅源,稅務行政的成本也比較低。壞處是課徵營業稅有逆分配效果(所謂的累退效果)的疑慮,會由全民共同來承擔,有些人民不從事這些活動,還是要承擔稅收,對他們來說並不公平。
第三個是開徵新稅,過去曾經有些學者或業者倡議可以課徵能源稅或環境稅,以矯正特定活動對環境造成之外部不利益,例如環境負擔。好處是它可以符合受益原則,就是你使用它,你就要負擔成本,這可以矯正環境的外部成本。壞處是因為地方稅收通常比較不充足,如果要開徵新稅,稅務行政成本就會相對比較高,而且它的討論會涉及比較多的部會,例如經濟部、環保署等。
對於以上這三種過去可能的倡議,我個人的建議是,短期方面,我認為應該先保留這兩個稅,可以對娛樂稅的課稅項目和稅率做一些思考。長期方面,我個人比較贊成開徵新稅,可是因為開徵新稅所涉及的層面很多,要跨部會,而且要減稅的時候,社會氛圍比較難掌握,減稅的同時要增加一個稅收,這是要同時考慮的地方。我覺得這個稅收要減掉的最大重點是,我們要維持地方政府的稅收自主性,以免影響地方責任政治的發展,謝謝。
主席:我再做個補充,今天到場的學者專家因為是本委員會邀請的,所以第一輪發言為10分鐘,第二輪發言為5分鐘,第二輪發言時間的長短請容主席視第一輪的發言人數來作調整。與會的機關代表及民間業者代表的發言時間,每位為6分鐘,第二輪發言時間為3分鐘,同樣地,第二輪發言時間會視人數情況酌予調整。
接下來請臺中市政府地方稅務局沈局長發言,時間6分鐘。
沈局長振安:主席、各位與會先進,大家早安。臺中市政府地方稅務局報告。首先,我來自於地方,且在地方待了非常長久的時間,誠如剛剛郭教授所講的,其實地方的稅源相對是比較貧瘠的,在這樣的情況下,任何一個稅對地方都非常重要,這是第一點。第二點、有人說印花稅是一個老稅,事實上的確是夠老,但是老就不能存在嗎?世界上還有非常多先進國家,包括英國、日本都還在實施印花稅,所以印花稅是不是因為老而要廢,我個人持保留意見。第三點、中央跟地方相較,雖然中央的稅比較豐厚一點,但是這幾年中央的財政其實也相對困難,把一個地方稅廢掉之後,再由中央來補,我想中央也會感受到壓力。第四點、剛剛郭教授提到開徵新稅,憑良心講,開徵新稅是非常困難的一件事情,不管學界、行政機關或立法機關,都會感受到事實上是非常困難的事情。再者,以實際的稅收來看,雖然一年印花稅的總稅收只有144億元,這144億元最主要是分布在六都,但是占地方稅收的比率並不低,大概有百分之三點多,就地方來講,也是非常重要的稅源之一。
有人提到印花稅有沒有重複課稅的疑慮,就稅法的立法精神,很多稅都會被質疑重複課稅。然而我們對憑證來課稅,跟其他所產生的,比如拿到統一發票的獎金之後,還會再課所得稅,所以就立法來講,並沒有重複課稅的問題。如果這樣是重複課稅,營業稅、營利事業所得稅或其他稅都會因為不同的交易、不同型態的展現而被課到稅,所以就法的精神來講,沒有所謂重複課稅的問題。
當然也有人提到稽徵成本的問題,事實上這幾年我們在財政部的領導之下,憑證的部分現在已經降到7.5%左右。換句話說,實際貼花的大概降到7.5%。有關怎麼用總額繳納的方式或者用憑證繳納的方式,財政部也不斷地帶領著全國的地方稅稽徵機關精進,而且未來的目標就是不貼花,所以在稽徵成本上並沒有想像中那樣高。
綜合以上,我們認為印花稅仍然有存在的必要。至於娛樂稅也有討論到一部分,娛樂稅是怎麼修的問題,而不是把它廢掉,同理,印花稅也有一些部分是可以調整的。我再次強調,財政部在這幾年當中帶領著地方稅稽徵機關不斷地精進稽徵作業、減少業者繳納成本的負擔,並且讓大家便利,這些是中央跟地方一直持續在努力的,也是必要走的道路。
主席:在民主國家,稅是必要之惡,怎麼讓這個惡存在得最小,但又能達到最大的善是我們的目標。
請勤業眾信聯合會計師事務所王瑞鴻會計師發言。
王瑞鴻會計師:主席、各位長官及先進,大家好。基本上,我們今天討論的是印花稅這一個議題。剛剛主席也提過,印花稅不管要存、要廢或怎麼修是一回事,另外它對產業界間到底會有怎樣的影響,或者是目前這樣的制度對現行的產業會有怎樣的影響,又或者是哪些地方需要再調整,也是今天我想要表達的一些狀況。
我去看看我們過去的客戶,像我是中南部人,每次從臺北回中南部的時候走北二高沿路下去,就發現經過苗栗的時候有很多離岸風電。離岸風電有很多大電風扇在轉來轉去。就我這幾年的觀察,對地方縣市政府來講,非常歡迎離岸風電產業,為什麼呢?因為離岸風電業者可以對當地的印花稅收帶來很大的影響。像我這次選舉回去也看到甚至有縣市長候選人直接說,印花稅這個稅源要留在地方,因為這是屬於地方重要的稅收來源,他可以拿著稅收來做一些政策,比如營養午餐或者是發放年金,我相信對地方政府來講,這是一個很重要的稅收來源。因此,對我來講,也許印花稅或娛樂稅要不要存廢是可以討論的,只是在執行的過程中,有一些細節似乎可以再更精進。
我舉個例子來講,因為現在離岸風電是很夯的綠電產業,經濟部或者能源局針對離岸風電產業也想要達到國產化,所以當初把案子給這些案場的時候都特別要求這些離岸風電的業者,必須要有國產化供應商的相關證明,才可以執行離岸風電場址。因此,他們都必須先跟這些供應商簽訂有條件的商業合約,等於合約本身還沒有正式生效,等到真的拿到場址、真的融資到位才可以去執行,這個合約也才會生效。對地方政府來講,這個有條件的商業合約基本上在簽訂的時候,相關的承攬契約已經確定了,所以金額等等也都已經確定了,導致在過程中必須針對整個合約的金額繳印花稅,實際上執行的時候才發現根本沒有這麼多,導致過去有案子要申請退稅。但是對地方政府來講,這一塊依據他們的判斷,反正就是有條件的商業合約,認為合約已經確定了,所以就不讓我們退印花稅。對風電產業來講,這應該是一個值得大家討論的地方,因為以這樣的類型為例,為了因應政府國產化的狀況,過程中卻可能導致業者會多繳印花稅,所以這一塊也是我們過去在執業過程中,針對印花稅有哪些是值得被拿出來討論的,特別提出來跟大家分享。謝謝大家、謝謝主席。
主席:請實踐大學行銷管理學系張存炳教授發言。
張存炳教授:主席、各位先進及媒體朋友。剛剛王會計師或沈局長都針對印花稅部分花比較多時間說明,我就針對今天的另外一個主題──娛樂稅法的部分,簡單提供自己的看法。娛樂稅法大概是從民國31年開始,那時候叫做筵席及娛樂稅法,一直到民國69年取消了筵席稅,實際上現在只針對娛樂稅課徵。第二、娛樂稅主要就是一個地方稅,尤其是鄉鎮市各級政府主要的財源之一,因此各地方政府都不太希望娛樂稅被廢止。我大概survey一下最近的數據,以疫情這幾年來講,全國徵收的娛樂稅總額大概有十億多,相對沒有疫情的時候,地方政府大概有17到18億的娛樂稅稅收。這是一個大概的背景介紹。所以娛樂稅如果要修的話,我想各縣市政府的態度,中央政府主管機關財政部應該要特別注意,最主要還是要避免中央請客地方買單的現象。就現行的條件,我分別從中央政府跟地方政府兩個層面來看的話,不論是納稅者的權利保護法也好,或是整個政府的財政紀律法也好,如果碰到有任何稅損時,即我們要降低稅率時,它必須要有一個類似的替代財源支應。
娛樂稅比較會牽涉到的中央政府部會,大概包括了文化部影視產業、教育部體育署的運動產業這一塊,當然有些部會,像交通部應該也有。我也survey了一下媒體報導的中央政府部會看法,就是說一旦娛樂稅被廢止或是調降的話,稅損部分可能這些中央政府部會沒辦法做一些相對應稅損的補充。從地方政府的角度來看,也有其困難,因為關於任何稅損,假設取消某一個產業的娛樂稅,必須要補充稅損時,可能就是要針對另外一個產業的稅收增加制定,所以在賽局理論這種規則上,其實沒有人想被犧牲,因此中央政府可能在這個層面上就必須協助地方政府,在開展稅源上找到一個比較好的平衡點,讓娛樂稅的修正跟調整鋪陳出比較好的、中央政府跟地方政府的和諧運作關係。
另外我看到兩個問題,就娛樂稅來看,我相信目前的稅法針對不同的產業或事項課徵時,政府只規定一個最高的稅率,比如有些最低是到0.25%,最高的像舞廳那些可能高達25%,稅率的range好像有點差太大,所以在這次的檢討過程中,是不是請主管機關引導地方政府,讓稅率稍微有統一的標準?
第二個,課徵行業的部分也有一些不同行業的差異性,比如職籃跟職棒。如果我的資料沒有錯誤的話,可能他們在申請娛樂稅減免的部分已經獲得同意,可是像今天出席的高爾夫球行業,可能他們就相對會覺得同樣都是運動產業,為什麼他們的還在核可中?這個部分可能主管機關有這個條件也有義務去引導,是不是讓課徵標準跟對象變成有一致性?舉例來說,為什麼高爾夫球場的經營業者會覺得不平的地方在於實際上他們在某些層面上可能也想做一些事,譬如生態多樣性,因為球場本來就是個綠化,所以可能可以做一些碳交易或碳權trade off的提供,如果業者有提出相關要求跟呼籲時,主管機關是不是也能利用這個機會要求業者?比如在高爾夫球運動產業裡面,可以有一些社會公益,讓老人、運動或殘障的選手進駐,或是提供相對的社會福利,這樣子可以讓他們在娛樂稅的部分稍微下降一點點,我相信也可以要求業者把費率、收費相對往下調降,如此一來,這個這麼好的環境也可能讓大家共同使用。我想這也提醒主管機關財政部,也許未來可以在這個方向,讓大家獲得比較好的、可以提升整體社會福利的措施跟協商。
另外我也注意到,網路時代滿多行業是跟網路比較有相關的發展,所以實際上也有滿多網紅、網路節目或活動可能會有一些教育性質、商業利益存在。這部分假設主管機關有想擴大一些稅源的話,是不是可以把這部分納入未來觀察和檢討的方向?以上發言,謝謝各位。
主席:請中華民國高爾夫球場事業協進會黃美蘭理事長發言。
黃美蘭理事長:主席、與會的各位各行各業的先進們,大家好。沿襲剛剛張教授所講,在討論娛樂稅的部分,大概大家都會想到是高爾夫業界,為什麼我們二十幾年來一直在極力主張我們希望得到一個合理的對待?誠如張教授所講,我想在座的各位專家對稅法一定比我們更專精、更清楚,娛樂稅是從民國31年到現在,當時的時空背景其實跟現在的時空背景有很大的差異。我在這邊要強調的是,高爾夫球是一個運動,而且也列入亞奧運項目,這麼多年來,透過高爾夫,其實也幫國家爭取了不少獎牌,但是我們還是被視為是娛樂的場所,然後課徵娛樂稅,且比例還不低。以我們的球場在桃園市來講,我們的娛樂稅課徵百分比是10%,也就是說我們除了5%的營業稅外,娛樂稅有到10%之高,所以這個部分,我們希望各位在瞭解這個狀況後,可以幫我們極力爭取一個合理的對待。
我想娛樂稅的繳交是出價娛樂的人,經常打球的人其實是運動,並不是娛樂,至於代徵的義務者,我們提供的是運動的場地,並不是娛樂的場地,所以高爾夫是運動,並不是娛樂,因此高爾夫球業者其實也並沒有代徵娛樂稅的義務。另外,我剛剛講我們爭取娛樂稅廢除的案子,已經努力超過20年了,在民國93年時,其實監察院也已經發出糾正函給財政部,但財政部總是認為各個體系還有主管機關的專業意見都不同,所以他們還是很堅持要徵收娛樂稅。另外,在96年立法院第六屆第五會期的會議裡面也通過娛樂稅法第二條條文,決議娛樂稅一年以內應該要全部廢除,同時也請財政部提出補充地方財源的配套措施。
高爾夫發展到現在,確實已經變成一個全民運動,像剛剛張教授講的,我們這麼多年來,是不是把這個場域開放給老人或小孩?事實上可能張教授對球場的營業性質比較不瞭解,體育署在之前就已經推出高爾夫向下扎根,所以很多高爾夫球場都認養附近的小學、國中、高中,甚至大學的高爾夫社團,我們也聘請教練到學校教這些小朋友認識高爾夫,慢慢的認識這個運動、從事這個運動。大家應該也有一點印象,前一陣子其實也有高爾夫球場開放,在99重陽節的時候,變成健走的場地,所以高爾夫球場並不是只有打球的人可以進去而已,它也已經是一個全民可以去休閒的地方。所以希望透過這個公聽會讓大家更瞭解高爾夫球場不再是以前的時空背景,以前大家覺得是有錢、有閒的人才可以去的地方,因此大家把它列為是奢侈的一個項目,覺得課徵娛樂稅好像是很合理的。我們也參考了其他國家,不管是美國、加拿大、英國、澳洲或紐西蘭,國際上這些國家的高爾夫發展其實都很普遍,但也沒有要課徵娛樂稅這個項目。財政部一直堅持要以充足地方稅源為理由,但沒有顧及到現在社會的變遷及現實的需求,所以我們希望他們不要違背高爾夫球已經被列為運動項目的概念,還一直很執意地要去徵收這個稅收。我剛剛已經講過,高爾夫是亞奧運的運動項目,也是國家重點發展的運動,到目前為止,卻是唯一一個被徵收娛樂稅的運動項目,這也是我們覺得非常不公平的地方。我希望我們可以從娛樂稅考量國家高爾夫的整體發展,建請鈞部協助敦促政府,還給高爾夫運動一個發展的空間,謝謝。
主席:請賴委員士葆發言。
賴委員士葆:主席、各位學者專家、各位先進,大家早安、大家好。今天公聽會其實應該多聽大家講,剛才聽了幾位的發言,今天主題有兩大方面,第一個是印花稅,第二個是娛樂稅。印花稅方面,在立法院黨團的審查已經討論過一段時間,我們黨團是反對廢止印花稅,我們的道理很清楚,一年一百多億,這個是地方的稅源,我們不應該在這裡就把它廢掉,而且它有一定的存在意義,如果要廢掉,要告訴我們財源怎麼來,這是我們一直以來的的立場。娛樂稅方面,我剛剛仔細地看了一下,有提案的委員中大概有兩大方面,第一個就是項目要做檢討,有些項目是否可以不要,關於電影、文化及運動方面的部分是否可以拿掉,要維持的部分大概就跟大家想的與娛樂比較接近的,比如舞廳,或者是相關場所要繼續課娛樂稅。
我個人看法是,這個稅總共就16億,金額也不是很高,我看另外兩個黨團的提案是將娛樂稅整個廢掉,表示因為時空背景不一樣,這是台灣民眾黨和時代力量提出來的,這個是已經修法提上來的,有兩個方向,一個是修正娛樂稅法第二條及第五條,把它的範圍大幅簡化,跟現在的時空能夠來配合相關項目的調整,這是一方面。另外,兩個黨團就直接廢掉娛樂稅法,娛樂稅法我們現在還沒討論,但印花稅部分其實有不少黨團已經有表達意見,所以我在此再強調一遍,我們黨團對於輕率地廢止印花稅是有意見的。至於娛樂稅部分,我覺得有討論的空間,要怎麼討論?到底是只有項目的調整,還是最後整個廢止?我想靜待以後,我們今天先聽聽各位專家的意見,我相信我們在財委會會很快地審查到這樣的法案,以上是個人的淺見,請各位指教,謝謝。
主席:謝謝賴士葆委員,我終於知道國民黨黨團對印花稅的意見,因為之前羅委員都要求廢除印花稅,是羅明才委員。
接下來請臺北市稅捐稽徵處管副處長發言。
管副處長東海:主席、各位先進,大家好。非常謝謝讓我有發言的機會,也非常謝謝剛剛臺中市稅務局沈局長已將印花稅及娛樂稅制度面與法規面部分稍作說明。我現在就比較狹隘地從臺北市政府的出發點來講,第一個,印花稅在110年的稅收是54億,今年到10月止已有稅收49億,此部分在市政府是非常大的稅收,如果廢止以後,勢必會影響到整個市政府施政建設的推展。第二個,剛才有提到關於稽徵作業方面的問題,這部分我們已經有提供網路申報,網路申報將來就可以解決剛才所說契約訂定時的金額跟結算金額不一樣,已經方便很多了,所以稽徵作業部分其實是可以克服的。另外,如果這個稅要廢止的話,我們希望中央能夠補助,不過談到錢的部分,我們知道這幾年各項建設都一直在推動,中央其實對於財源部分也非常吃緊。我希望印花稅能持續課徵,但是就稽徵方面,或是其他細節部分,我們可以再做檢討。
娛樂稅部分也是一樣,雖然臺北市每年稅收大概是2億,這幾年因疫情影響而不好,大概只有一億多,但這也是一筆經費收入,這個部分如果要刪減掉,我們也希望能有所補助。
就印花稅的課徵方面來講,其實可以稍微酌予修正,看如何修正,我們認為是可以修,但不宜廢止。我同樣想報告的是,我真的不希望將印花稅廢止,因為廢止對整個市政府建設推動的影響非常大,如果真的要廢止,也希望中央能補助地方的財源,以上報告。
主席:請中國科技大學曾巨威講座教授發言。
曾巨威講座教授:主席、各位先進,大家好。我們今天要來談印花稅與娛樂稅,首先我先講明我本身對這兩個稅的立場與看法,財委會召開這場公聽會,基本上是很重要的,因為它會決定地方的財政及地方的課稅制度在未來會有什麼樣的變化,我今天就不從這兩個稅本身的一些細節或執行上的問題與缺失來談,因為我想在座的各位先進比我瞭解的更多,財政部或各地方稅務局一定都很瞭解這兩個稅幾十年下來,各地方、各社會有什麼樣的反映,我們到底應該要在行政措施上或者是相關的執行上有什麼樣的變革?所以這個部分我就不仔細地談,我希望能夠用比較大格局的角度來看我們的稅制問題。這兩個稅其實都可以廢,這兩個稅其實也都可以存,但是它的存與廢之間,我們在做決定的時候,我希望立法院能夠用更大的、更高的角度來思考,也就是我們應該從租稅改革的角度來看這個問題,而不是從這兩個稅實際執行面的一些細節問題來討論我們今天應該要怎麼修法。
第二個我要談的是,我們的租稅改革大概每20年會有一個大變革,大體上來講,民國57年有第一次賦改,77年有第二次賦改,97年有第三次賦改,在座所有先進裡面,我大概是唯一連續兩次參加77年和97年賦改的老兵,也因為這樣,所以各位可以看到這裡有二本是我三十幾年前所寫的對娛樂稅跟印花稅改革的報告。在當時我們就提到是不是應該要仔細思考這兩個稅的存廢問題,可見這個稅本身存在的意義與引起社會一些不同的爭辯已經存在已久,沒想到幾十年後的現在,我們還在困擾這個問題的存在。
為了要突破這個問題,我先把我自己的主張跟大家做個報告。第一個,印花稅可以廢,因為它現在的情況如同嚼蠟,食之無味、棄之可惜,但是關鍵在於如果要把它廢掉,那要怎麼廢才能夠讓地方稅制有更進一步提升,這才是關鍵,所以不要只是談存廢的問題,而是要怎麼廢、廢得可以更有意義,我覺得這是我們的突破點。第二點是娛樂稅,基本上娛樂稅也可以廢,但是我的主張,廢它是要由地方政府決定,而不是由中央政府決定。因為這個稅的存在有它特別的意義,因為它是屬於特別消費稅。如果各地方認為有必要,可以針對地方的財政需求利用特別消費稅課稅,當然就有它存在的價值,現在地方稅法通則已經授予地方政府有直接訂定相關租稅課徵法律的情況之下,其實地方政府應該擁有更大的權利,自主性決定娛樂稅到底要不要課。各位可能會認為娛樂稅要不要課為什麼要讓地方政府決定,我跟各位提到,如果你仔細看娛樂稅,它的稅率只有訂最高稅率,並沒有下限,如果地方政府要訂成零,它就等於是廢掉的。所以這個稅本身在老早之前就是一個稅率結構很特別的課稅方式,沒有一個稅在讓地方政府決定徵收率的時候,是讓地方政府沒有下限的。中央政府為了怕地方政府把稅率訂成零就等於廢掉了,所以在這幾十年當中,中央政府財政部每次在碰到這個問題的時候其實都相當相當緊張。我們曾經在民國77年稅改的時候提過一個案子,如果不讓地方政府有將娛樂稅率訂為零稅率的情況出現,那就應該訂一個下限,但是一直沒有實施、一直沒有實現,所以到目前為止還是一樣,地方政府可以訂為零,至於地方政府訂不訂零稅率,那就要看它跟中央政府之間互動的關係,因為它在決定稅率、徵收率的時候,財政部是要核准的、是要核備的。所以,與其用這樣一個方式運行,還不如我們在稅改過程當中讓它正式變成地方政府有決定的權利,因為目前中央跟地方關係已經不再是幾十年前的關係了,我們希望地方政府能夠有財政課稅的自主權,所以它不但除了有訂定特別稅、臨時稅或附加稅的權利以外,對於本來老的稅,由中央政府制定法律的所謂法定地方稅,也應該由娛樂稅做一個突破點,讓地方政府可以針對存在幾十年被中央政府所制定的、規範的地方稅能夠某種程度上回到地方政府決定的權利之下,這是我首先表明對這二個稅的立場。
接下來我就很快速談一下對於印花稅的問題,我想各位都瞭解,我就不再特別提到,包括納稅方式很落伍、有重複課稅之嫌,以及憑證認證困難,裡面有很多實際例子我就不談了。至於印花稅本身在發展過程裡面,我們可以明顯看得出來,從民國47年到91年歷經多次修正過程,它本來就是朝向越來越簡化、越來越縮小的趨勢,所以今天如果我們說它已經走到一個應該慎重考慮是不是可以廢除的時間,其實從趨勢上來看是必然的。關鍵就在於我們在討論這個問題的時候,可不可以利用它的廢除這個決定做一個更大的稅改籌碼運用,這個我把它叫做Tax Swap,就是租稅交換。我們今天如果取消這樣一個租稅,到底在稅制上可以換回什麼樣的東西?站在這樣一個角度,我們可以看得出來,在這幾十年的改革過程當中,這樣一個所謂租稅交換的技巧也被運用,但是政府通常都沒有按照它的承諾來完成。
也因為這樣,接下來我就建議,這一次如果我們要慎重考慮廢除這個稅的話,首先第一個是大家都瞭解的,我們要談到地方稅收的彌補。但是到目前為止,中央政府對地方租稅損失的彌補,通常都是說中央會編預算補助。我跟各位報告,這是不夠的,既然地方稅稅收有損失,中央說它要補助,但是我要試問,中央稅收的財源在哪裡?不能一句話說中央補地方,但是卻沒有交代中央的財源在哪裡做更進一步的保證,所以這樣子是不夠的。第二個更重要的是,真正的問題存在這麼久,不是單一個別租稅的問題、稅目的問題,而是我們的財政收支劃分法的根本問題。關於財劃法,到目前為止,民進黨上來以後一直都沒有正式提出財劃法的修正,財劃法幾十年沒有修正的情況下,造成我們越來越困難的地方財政自主的問題。今天如果我們要談到一個地方稅的廢止,趁這個機會我們更應該要根本地要求財劃法的修正,所以我堅決主張印花稅的廢除要以財劃法的修正為前提,如果能夠這樣的話,所謂的Tax Swap是我們現在所要面對的一個新挑戰。假設立法院可以從這個角度思考這個問題的話,我相信這樣的改革才會根本對於我們未來的制度有更好的示範效果與作用。
因為時間的關係,我再談到娛樂稅,娛樂稅的問題在於隨著時代環境的變化,娛樂的種類越來越多,所以在掌握上、在檢討上通常會有落差,這是第一個碰到娛樂稅的改革,我們需要做的調整。第二個,各位看到它的稅率有上限,雖然在稅率上有很大的上限差別,但是各位想想看,稅率的高低差別有百分之百的、有百分之五的,這樣一個稅率差異背後代表的是什麼?代表的是這樣設計的稅率結構基本上是沒有意義的,因為每個地方即使高到百分之百、即使低到百分之五,但是我的選擇都可以以百分之五當成徵收率,所以訂百分之百,也是以百分之五徵收,訂百分之五也是以百分之五徵收,所以我請問各位,這樣的稅率結構背後代表的真正意涵在哪裡?也因為這樣,所以我對娛樂稅的主張,第一個,如果它要存的話,我們應該針對它的課稅項目重新檢討,檢討的方向是二個,第一個要真正思考時代環境變遷之下,到底有哪些不合時宜的課稅項目應該要縮減、要刪除,當然也包括剛才所提到的高爾夫球這樣一個概念。第二個就是因應現代科技發展,有哪些可以課稅的新興項目是我們沒有跟上這個時代所謂amusement這樣一個概念?這在世界各國其實不斷在檢討,包括賭博性競技或娛樂,甚至是影音串流的服務,這樣的討論在世界各國其實都出現。
也因為這樣,在做完這樣一個課稅項目的檢討以後,接下來回到我剛剛所提到的,讓地方政府有更大權利決定一向都由中央政府控制之下的法定地方稅,所以我們應該修正娛樂稅法第六條,在第六條當中除了條文本來寫到的分別規定娛樂稅徵收率由地方政府決定以外,我這邊多加了一句「予以停徵」,換句話說,地方政府除了可以決定徵收率以外,也可以決定要不要課這個稅,假設能夠這樣,這兩個稅就能達到新猷;經過這次討論,不管它是存或是廢,它存廢決定下的改革一定是讓地方政府的財政狀況更加自主,中央跟地方的財政關係才能夠更加和緩,希望能夠透過這樣的方式來談這兩個稅本身對我們所造成的挑戰,謝謝各位。
主席:謝謝曾教授提供了一個宏觀有架構的視野,剛好昨天我有在一個節目中提到印花稅,1764年英國在北美洲訂定了食糖條例,在1765年訂定印花稅法,所以印花稅在其他國家的歷史非常的悠久,1765年是北美洲在獨立於英國之前的時代,緊接著在1773年英國在北美洲實施了茶稅法,然後美國就在1776年獨立了,大家思考一下稅的重要性。
請林委員楚茵發言。
林委員楚茵:主席、各位出席的各部門代表以及與會的學者專家大家好,我是立法委員林楚茵。本席在今年10月28日提出了屬於我自己的娛樂稅版本,其實我的看法跟剛剛幾位發言者,不論是我的立法院同仁或是專家代表、學者的意見都有許多雷同的地方,我就不多贅述;我當初提出這個版本主要是著眼於臺灣如果還要依循過去1940年代所提出的娛樂稅法,其實就像剛才多位專家學者所講的,已經跟時勢不符,當然還有一個是在制定稅則中最重要的公平原則,課稅公平是非常重要的。以現在而言,如果今天去電影院看電影,同樣的一部電影在電影院看,必須要被課娛樂稅,但是我們知道隨著疫情以及宅經濟的發展,在OTT平臺看同一部電影時,就沒有所謂稅負的問題。我要強調的是,如果今天大家都是站在賦稅公平制度上來立法,那麼現在娛樂稅所限定的特殊項目就是不合理的,我認為做一個立法委員最重要的是幫民眾發聲,當然今天最重要的是聽各位專家學者的意見與建言,至於地方政府的地方稅,對於中央政府來講,如果剝奪了地方稅收的收入,在歲入的部分要如何處理?這個中央必須要面對。就如同今天出席與會的專家學者們所提出的意見,包括我自己所蒐羅的意見,以娛樂稅來說,它占比其實非常的低,從2019年到2021年,全國22個縣市政府所課徵的娛樂稅只有15億8,330萬元,當然有人會講,這段期間剛好是受到疫情COVID-19的影響,娛樂稅相形較低,但是過往我曾經訪談過幾位從事影視音相關工作的工作者,他們特別提到這些年來受到疫情的影響,劇場需要振興、影視音產業需要提升,當你作為一個消費者或使用者來做這些過去我們認為它是奢侈,但現在卻是必須重新推動、發展的部分,尤其現在大家都知道軟實力是非常重要的,在面臨疫情的重擊之下,如何協助它們振興,而且不把這樣的負擔加重在消費者或者是觀影者的身上是非常重要的,所以我提出這一部法令,在經過連署之後,有15位以上的立法院同仁連署我的這一份法律提案,最重要的是今天聆聽了大家的意見之後,我認為這10個版本應該都還可以有更多精進的地方,更重要的是,我希望主管機關能夠站在賦稅公平的角度,因為這樣的娛樂稅其實就是列出了某些娛樂、某些運動、某些品項必須課稅,但是隨著時代的變遷,這些娛樂或是這些被限制必須要課娛樂稅的條文中所限定的特定運動、特定的娛樂項目要課稅,而在此之外的卻不需要,這公平嗎?在立法中,我身為立法委員,我也必須要提醒,有相關的機關提到地方稅被剝奪了,那麼財源該從哪裡找?這部分其實更要想的是立法的公平性。這是我今天發言的主要目的,其他的時間留給現場更多的專家學者表述,謝謝。
主席:謝謝林楚茵委員,接下來輪到中華民國高爾夫協會王理事長,請問王理事長跟前一位有不同意見嗎?因為相同意見,我們就不再重複。
王正松理事長:我有不同意見。
主席:請中華民國高爾夫協會王正松理事長發言。
王正松理事長:主席、各位在座所有關心印花稅跟娛樂稅的先進,大家好。我在這裡跟大家報告一下,高爾夫協會爭取高爾夫在娛樂稅的徵收項目內排除已經非常多年了,剛才我們球場協進會的黃理事長已經談過,過去一段時間我們也充分地跟立法院各黨團進行溝通,其實很多黨團都認為高爾夫這個運動項目還列在娛樂稅徵收範圍內是非常不妥當的,承如剛才林楚茵委員、賴士葆委員所言,所有的運動項目都已經不在娛樂稅徵收的範圍內,只有高爾夫球是在娛樂稅的徵收範圍內,這使得高爾夫運動項目在娛樂稅的徵收過程中是相對不公平的,所以本會提出了一些意見,也跟各黨團的委員進行溝通,我們認為運動項目、表演的、藝術的、電影業的,這些是政府真正應該要扶持的各個領域,應該統統在娛樂稅的徵收範圍內把它移除,其他相關的八大行業,如果政府覺得有徵收的必要,可以另外再作討論,以上是本會對於娛樂稅的相關建議,謝謝大家。
主席:謝謝王理事長簡短扼要的發言,我再說明一下為什麼會詢問發言內容是不是跟前面是同一性質,因為今天有不同的業界代表,我們希望如果是類似意見,在第一輪發言後的第二輪再來進行,所以跟王理事長說明一下,我以為你是反對廢止娛樂稅。
接下來請政治大學財政學系羅光達教授發言。
羅光達教授:主席、在座的各位專家學者,大家早安,我是政治大學財政學系的羅光達教授,今天非常高興來這裡發表我個人對於娛樂稅及印花稅稅制改革上的一些檢討。根據開會的資料有兩個討論提綱,第一個是有關印花稅稅制的檢討,第二個是娛樂稅的檢討。我今天會先從目前稅制上的規定以及一些相關資料上的陳述,還有我個人的一些看法供大家討論。
先來看一下目前印花稅的課稅範圍,在印花稅第五條明定了四項收據憑證必須要課稅,分別是銀錢收據、買賣動產契據、承攬契據及典賣、讓受及分割不動產契據,相關稅率跟稅額則規定在印花稅法第七條。從第七條可以看出來,印花稅稅制相對來說是比較複雜一點,因為它有所謂從價課稅的設計,也有所謂從量課稅的設計,這有時候也會造成人民在確定到底要繳納多少租稅上的複雜程度。
其次,財政收支劃分法第十二條第五款明定印花稅為直轄市及縣(市)的地方稅,如果我們把所有租稅資料,包括國稅和地方稅一起來看,2021年整個稅收大概是2.8兆元,其中印花稅大概是144億元左右,所占比重並不是很高,如果以個別縣市來看,各縣市的印花稅稅收其實也不高,但如果我們把國稅拿掉,可以預期印花稅在地方稅收的比重會大幅提高。根據財政部所提供的網路資料,明顯可以看出來2020年跟2021年國稅徵課費用占租稅稽徵成本是比較低的,但反過來看地方稅,譬如房屋稅、地價稅,相對稽徵成本比較高。以今天討論的印花稅跟娛樂稅為例,2021年徵課費用的占比,印花稅大概是2.1%,但娛樂稅則高達22.4%,這個等一下我們檢討娛樂稅稽徵問題時,也是一個非常重要的資訊。
印花稅所衍生的課稅問題,其實大家討論了很多,包括第一,是否有重複課稅的疑慮?第二,在課稅上面,從價課稅或從量課稅,有其法律遵循上的成本問題。第三,有各縣市稅負移動上的競爭問題。第四,稅負規避的問題。理論上來說,印花稅跟其他一些租稅,包括所得稅、營業稅等等,其實並沒有重複課稅的疑慮,雖然可能都是對同一個交易行為進行課稅,但租稅客體和租稅主體並不完全相同,所以沒有重複課稅的疑慮,但是我們從剛剛的資料上可以看到它課稅的稅基並不是很廣,再加上交易成本及稽徵成本,如果有替代財源,我認為其實是可以考慮廢除印花稅,等一下我們會再討論需要有一個替代財源上的考量。
根據財政收支劃分法規定,如果我們真的要廢除印花稅,依法必須要有所謂的替代財源,如果我的訊息沒有錯的話,目前政府可能會規劃利用統籌分配稅款的方式來補足缺口,不過統籌分配稅款分成「一般統籌分配稅款」和「特別統籌分配稅款」,而「特別統籌分配稅款」只占6%,雖然可以用這個方式由中央補足,但誠如剛剛曾巨威教授所說的,它是一個非常重要的地方自主財源改革上的象徵,如果直接由中央政府補足,雖然短時間可以彌補這樣的虧損,但對於所謂中央跟地方財政劃分的制度或精神影響,我覺得必須要有慎重和長遠的考量,所以雖然可以由中央補足,但有影響地方財政自主權的疑慮。
討論題綱二提到娛樂稅制的檢討,同樣的,我們先從相關法條規定探討。娛樂稅法第二條規定娛樂稅是就娛樂場所、娛樂設施或娛樂活動所收票價或收費額徵收之,就是所有課稅範圍一定要跟娛樂有關,但是大家都知道,隨著時代演進,娛樂的定義恐會造成很大問題。有關娛樂稅稅率的規定是在第五條,第一,明白規定是從價課稅;第二,跟其他租稅有非常大的不同,就如同剛剛曾教授所說的,它有一個最高上限稅率的設計,就是從最低稅率一直到最高稅率,可以由各縣市決定,所以它是用最高不得超過某個稅率當成是比較特殊稅率上限的設計。第三,並不是所有活動都要被課徵娛樂稅,譬如第四條有免徵娛樂稅的相關規定。另外,第六條的規定也非常重要,直轄市及縣(市)政府得視地方實際情形,在前條,即我們講的最高稅率上限的規定,經民意機關通過之後,可以自行調整稅率。所以它是一個非常可以代表地方財政自主權的租稅,也因為這樣的關係,目前各縣市娛樂稅的稅率並不完全相同。財政收支劃分法第十二條也明白規定娛樂稅是地方稅,而且第二項特別規定第一項第六款娛樂稅的稅收必須全部歸給鄉鎮市,所以對於鄉鎮市來說,這是一個非常重要的稅收。
相對於印花稅稅收144億元左右,目前娛樂稅稅收大概是十幾億元,在稅收比重和財政收入的重要性來講,確實相對比印花稅低一點。而徵課費用,從剛剛看到的資料顯示,娛樂稅是所有租稅當中徵課費用占比最高的,2020年是15.5%,2021年則高達22.4%,就所有徵收稅源來看,最主要還是在所謂的電影、歌廳、舞廳,還有高爾夫球等,大概都集中在所謂六都這樣的城市。
同樣的,娛樂稅也有我剛剛所提到的問題,第一,公平性的問題。誠如剛剛其他委員提到的,同樣一個娛樂行為,譬如看電影,但是在影音平臺上就有課稅制度的不一致,再加上與時俱進的娛樂上的定義,確實會造成課稅上的模糊,甚至是疑慮,所以個人淺見,加上剛剛也聽了很多專家學者的意見,其實大家都有一定的共識存在,就交易成本和稽徵成本來說,印花稅和娛樂稅確實有檢討的必要。
對中央政府而言,從資料上可以看出來印花稅和娛樂稅並不是中央政府主要財政收入來源,但相對於地方政府,確實是有一定穩定性財政收入的考量。廢除印花稅和娛樂稅,說起來真的很容易,就是如果我們真的要廢、要調整的話,其實很簡單,但大家的共識點在於如何找到替代財源?目前討論的重點,最直接也最簡單的作法,就是由中央彌補,但我個人認為這是非常短期的作法,如果由中央彌補,就是利用統籌分配稅款,撥一部分財源給地方政府作為替代財源,但如果其他地方也需要再彌補的話,就會變成挖東牆補西牆,把左手的錢換到右手去,所以長期來講,由中央政府補足的作法,個人是持比較保留的態度。
另外,是不是可以調高營業稅?其實這要看政策上的考量,因為所有娛樂稅大概都屬於消費稅性質,而且調高營業稅對目前的物價可能會有比較大的影響。不過我還是要呼應剛剛曾巨威教授的說法,印花稅和娛樂稅是中央跟地方財政劃分及地方財政自主權上一個很重要的象徵,雖然我們有考量要廢除這兩個稅制,但還是必須把尊重地方財政自主權的意見,當成我們這次改革最重要的考量因素。以上淺見,提供大家參考。謝謝!
主席:謝謝羅教授,時間掌握得比立法委員還精準,謝謝。
接下來請中華民國電影戲劇商業同業公會聯合會廖偉銘理事長發言。
廖偉銘理事長:主席、各位同業先進、各位記者媒體,大家好。我代表全臺灣電影院同業公會到此發言,誠如剛剛林楚茵委員講的,有關娛樂稅部分,在電影這一塊,我們真的討論很多年了,大家都知道這是一個很舊的稅制,而電影院其實也早就已經不列入八大行業的列管範圍,現在是由文化部積極管理與輔導,大家也知道現在臺灣真的很努力地在影視界,希望能夠超韓趕日,所以這麼多年來我們製造、產出很多非常好、很精彩的影音作品,而且政府也鼓勵大家走出戶外,花錢來看電影、支持國片。我只是想強調,大家都知道娛樂稅對我們來說其實是很大的負擔,因為它還是一個稅收、多出來的部分。
誠如剛剛林委員講的,我們從事電影已經60年了,第一次碰到連續3年、包括今年一定是虧損的,其實各位在新聞上也看到,很多獨立戲院已經倒閉、關掉了,只剩我們這些連鎖的業者還在苦撐,其實也是非常、非常地辛苦。所以懇請現場的各位同業先進、學者、立法委員及主管機關能夠照顧我們生存的機會,因為就像剛剛林委員講的,疫情發生之後更增加線上OTT平臺的觀賞,可是他們竟然沒有被課到稅。
跟大家分享一個數字,其實電影娛樂稅占得很小,全國娛樂稅差不多15億元到16億元左右,去年的娛樂稅收了差不多12億元,可是電影只占了4,900萬元,平常全臺灣的電影娛樂稅大概差不多1億元左右,但是這3年的疫情對我們來講幾千元其實都是非常重要的,因為我們面臨極大的虧損。
所以我今天代表全臺灣的戲院、影城發言,我們希望主管機關及各位先進能夠正視這一條條文存廢的問題。身為電影業者,我們也會繼續努力去投資國片,增進這個產業的發展,希望臺灣的影視作品能夠漸漸地在亞洲、甚至全世界被看到。以上是我的發言,謝謝大家。
主席:請臺北商業大學財政稅務系陳津美教授發言。
陳津美教授:主席、各位委員、各位先進,大家好。我有幾個意見跟大家分享。第一個,我們首先看到印花稅的部分,印花稅的稅收雖然不多,在全國稅收比重來講只占5%,可是它穩定成長,所以是地方政府很重要的財政收入。以110年財政統計年報的資料來看,106年印花稅稅收是110億元,107年增加到121億元,108年增加到128億元,109年增加到137億元,110年增加到144億元,所以我們可以看到它有逐年溫和成長的趨勢。
其次,大家對印花稅比較詬病的是它的稽徵成本不高,但是從統計資料裡面可以看出來,目前以地方稅來講,房屋稅的稽徵成本大概占總稅收2.4%,就如前面的學者所講的,地方稅一般來說稽徵成本會比較高。地價稅大概占2.3%,遺贈稅大概占2.1%,印花稅其實也占了2.1%,而且稽徵成本有逐年降低的趨勢,我想這可能跟近年來政府機關推行一些比較先進的繳稅方式有關係。例如傳統的印花稅是貼了印花稅,然後再把印花稅註銷,這樣的稽徵成本當然很高,查核上也不容易,但是近幾年繳稅的方式增加了網路申報及線上繳稅,如果從繳稅方式去改革,也許它的稽徵成本還可以更下降,所以就稽徵成本來講,其實它並不是最高的。
再來,我們要談到一個問題,印花稅是古老的稅制,已經實施很多年了,它的條文的確有很多不合時宜的地方,可是不能因為某些條文不合時宜,我們就認為整個稅制是有問題的。我們覺得比較好的方法是逐條檢視、通盤檢討。簡單來講,大家都知道,印花稅的貨幣單位還在用國幣,當然大家一看就不高興了,不高興之後,後面的東西就比較難以理性去處理。再來就是它的罰則訂有最低倍數,這個也不合時宜,因為如果訂有最低倍數,我們稽徵機關就沒有辦法對於一些不是故意的輕微案件做比較輕的裁處空間。另外,在實務上大家都反映,國外寫的憑證沒有辦法課到稅,我覺得這個問題滿簡單的,只要我們通盤檢討稅法去做修正,就可以讓印花稅與時俱進,隨著時代的進步而逐漸進步,不一定因為它不好就放棄。
第三個要談的,就像剛剛曾巨威老師所講的,我們的政策目標到底是在地方財政自主、由地方政府建立自主特色,或是要由中央統籌分配?如果我們的目標是在建立地方財政自主、因地制宜,在這種情況之下,廢止地方稅之後,如果替代的財源不是地方稅,而是由中央補助,這樣子可能跟政策目標不符。而且我們在計算補助金額的時候,也會有一個問題,就是印花稅本身是逐年成長的,我們在補助的時候要不要逐年成長?如果要,這個成長率到底是多少?這個成長率是由中央決定,還是地方決定?其實這些都是很大的課題。以上是個人對印花稅的淺見。
接下來我們來談一下娛樂稅的部分。我們知道娛樂稅也是很久的稅制,早年它的概念就是我們對於一些比較高消費的娛樂行為課稅,因為消費稅本身是累退的,所以我們必須讓一些高所得的消費有一點點租稅負擔,有一點社會正義的維持。
基本上,就高爾夫球這個項目來講,我們承認高爾夫球真的是一個高尚的休閒運動,但它到底是不是娛樂,其實這是心境上的問題。如果去打球覺得很開心,我覺得就是娛樂,事實上只要做一件事情覺得開心,就是娛樂,所以把快樂的運動項目列入娛樂稅,個人覺得是沒有問題的。
高爾夫球項目基本上是值得鼓勵及推廣的,但這個運動有一個很大的不同點,就是因為它的使用場地很大,為了要維持草皮的青翠,所以用水量比較大,環保團體對於耗用這麼多的土地資源在使用上有沒有做好水土保持是很關心的,而且也有爭議,雖然我知道我們現在都有要求後來的高爾夫球場要做好水土保持,但是不管做得再好,它畢竟是一個很大的場地,使用的人數不像棒球場那麼多人可以一起觀賞,所以它是一個比較特別的消費行為。
其次,一般來說,大家都知道高爾夫球的消費金額比較大,包括球具、球證等等,不是一般大眾都可以負擔的,也不是每一個一般大眾都可以從事高爾夫球運動。如果我們從稅收統計資料來看,高爾夫球的稅收其實是逐年上升,從102年度開始,它已經是娛樂稅最大的稅收來源,目前大概占整體娛樂稅的20%到30%。特別是一些有高爾夫球的鄉鎮,像新北林口區來講,高爾夫球的稅收就占整個娛樂稅收的九成,所以新北林口區的娛樂稅收是全臺灣各鄉鎮之冠,就是拜高爾夫球場所賜,如果現在把高爾夫球的娛樂稅一取消,這些地方的財源馬上就會有問題。
再來,高爾夫球娛樂稅的稅率,就像剛剛學者所講,它是訂一個法定最高稅率,高爾夫球娛樂稅的稅率是20%,看起來很高,但是目前各縣市實際徵收率是5%到10%,大部分都是採5%的稅率,採10%的很少,而且臺北市在疫情期間還減半徵收,變成2.5%,我覺得這就是一個很好的因地制宜的示範,因為整個疫情來看,其實臺北市是非常嚴重的,所以在這種情況下,臺北市就把它減半。如果放在地方稅,讓地方政府能夠因地制宜,隨著經濟環境的情況來調整稅率,其實也不見得就不好。
再來,對於打高爾夫球的消費者來講,雖然有租稅負擔,可是其實有能力的人多繳一點點稅,以社會正義、社會公平來講,會更獲得一般社會大眾的支持。如果我們把高爾夫球的娛樂稅取消了,可能要考慮一下社會觀感,例如環保團體的看法,或者是打不起高爾夫球者、低所得者的看法。事實上,取消之後如果它的稅負只有5%,值不值得用社會大眾的觀感來換一個取消高爾夫球課娛樂稅?以上是個人簡單的淺見,謝謝大家。
主席:請張委員其祿發言。
張委員其祿:主席、各位學者專家,我是民眾黨不分區立法委員張其祿。今天財委會舉辦這個非常重要的公聽會,我代表民眾黨表述一些相關立場。
我想娛樂稅的立法背景是源於抗戰時期政府財政困難,為充裕國庫並提倡戰時民眾節約的風氣所制定的,它有一個很重要的概念在背後,就是寓禁於徵,簡單講,就是不太希望有這些活動,因此要有這個稅課。
當然,在1997年修法的時候,因為撞球及保齡球也被視為一般的休閒活動,所以就從娛樂稅中拿掉了。現今比如電影、戲劇等等相關活動也被認為是一般的休閒活動,也是這次修法上的爭點所在,尤其另外像是高爾夫球的問題。
今天一個是娛樂稅的問題,另外一個是印花稅的問題,其實這些都是屬於古老的稅制,是在當時的時空環境下所制定的稅制,但是隨著時空環境的演變,現在是不是還適合?我必須指出,其實我們今天所談的問題,一個爭點是在稅制本身,就是說這個稅到底適不適合,另外一個就是它衍生的效果,可是我們可能常常把衍生的問題和稅制本身要不要修的問題混在一起,為什麼?因為我們知道這兩個稅都是地方稅,而且它可能還是一些特定地方的重要財源,大家因為覺得有財源的損失所以去反對等等,可是有時候我們要仔細想一下,其實這本來是兩碼子事,坦白講,地方的財源不足,難道一定要用這個過去在稅制上有問題的稅來貼補嗎?是不是這樣?認真來講,從88年起財政收支劃分法就沒有再修了,整個中央與地方稅制之間的關係要正本清源,其實是沒有解,所以現在等於是把兩件事併在一起。
另外,以娛樂稅來講,比如今天有一個爭點是關於高爾夫球,有些立場認為高爾夫球不宜拿掉的原因是什麼?其實原因並不在於它是不是娛樂,而是在於大家覺得它會不會破壞水土保持、破壞環境。從這個角度來看,高爾夫球場本身是不是該被徵收什麼稅,那個概念可能也不是靠娛樂稅這件事來幫忙解決的,比如解決它的環保問題,或者它造成負面外部性的問題是不是要靠娛樂稅來解決,所以我必須這樣講,今天的公聽會在概念上其實是混淆了好幾件事把它放在一起來談。第一個,我們要談這個稅制需不需要;第二個,我們要談地方的稅損怎麼解決,甚至再加上某些特定的稅課項目本身是不是要用娛樂稅這個工具去解決它的問題,比如它衍生的問題只能靠娛樂稅,所以其實是有一點點複雜的議題,如果我們今天把這三個東西混在一起談,說實話是很難解的。
我必須跟各位學者專家報告民眾黨黨團兩個大的概念,因為時間的關係我就直說,我們民眾黨有提兩個概念,一個當然是朝廢除娛樂稅的方向走,就是直接提案廢除娛樂稅,因為過去它有很多的歷史脈絡,走到今天是不是合時宜,我想這件事已經不用再討論,大家都很清楚。另外一個,當然民眾黨團也可以支持漸進式的修法,對於目前的電影、高爾夫球,甚至是演藝相關的這些,因為說實話,隨著時代的進步,我必須跟各位報告,其實現在國家政策上還有很多是在獎勵藝文產業,政策彼此之間是矛盾的,一方面要拿納稅人的錢去獎補助很多藝文或者電影的發展,另外一方面又說要課它稅,這種矛盾本身就是該被解決的,所以民眾黨在立法方面等於是提出兩個概念,一個就是直接廢除,另外一個就是用漸進的方式,比如說把高爾夫球拿掉、把電影娛樂產業這些拿掉,就不要再課了,否則的話,你自己在大政策上都是相互矛盾的,跟行政單位的政策之間矛盾。
最後一點,我必須強調,關於造成地方財政稅損的問題,不是只靠這兩個稅制就能解決的,地方的財源不足,我想今天有很多學者專家長期在耕耘這一塊,那是整個中央財政收支劃分,稅收分成的不公平造成了中央跟水平的財劃都有問題,同時也造成今天這個問題,所以真正要正本清源解決是用另外一種方式,而不是只談這個。目前不管是娛樂稅或是印花稅這些事,我們應該朝它本身稅制合不合理的方向來進行修法的討論,以上,謝謝大家。
主席:謝謝張其祿委員就台灣民眾黨黨團的立場提出說明。
接下來請臺北商業大學財政稅務系黃耀輝教授發言。
黃耀輝教授:主席、各位委員,還有各位與會的先進,大家早安。很高興受邀參加這場很有意義的「娛樂稅及印花稅稅制檢討」公聽會,我個人有提書面意見還有PowerPoint,等一下跟各位做說明。
我個人是贊成乾脆就廢掉印花稅及娛樂稅算了,理由是財政部賦稅署基於中央主管賦稅的專業單位,它的立場也是贊成廢止印花稅;至於娛樂稅,賦稅署基本上也是贊成廢止,但是在籌措財源方面可能有點困難,我個人也敬表同意。一般廢止的理由大概就是說這不是「苛捐」,也是「雜稅」啦!且稅收不大,過去幾年平均大概150億元左右,占全國稅收來講,確實是微不足道,像去年全國稅收是兩兆八千多億元,今年大概會有3兆元的全國收入,所以印花稅、娛樂稅占全國稅收的比重大概不到0.5%,可是如果站在地方政府的角度,它還是很重要的稅收啊!以150億元占地方稅收的比重來講,像去年大概是六千多億元,這兩個稅占地方政府的稅收比重也有3%左右,所以不能只站在中央的角度去看這個存廢的問題。
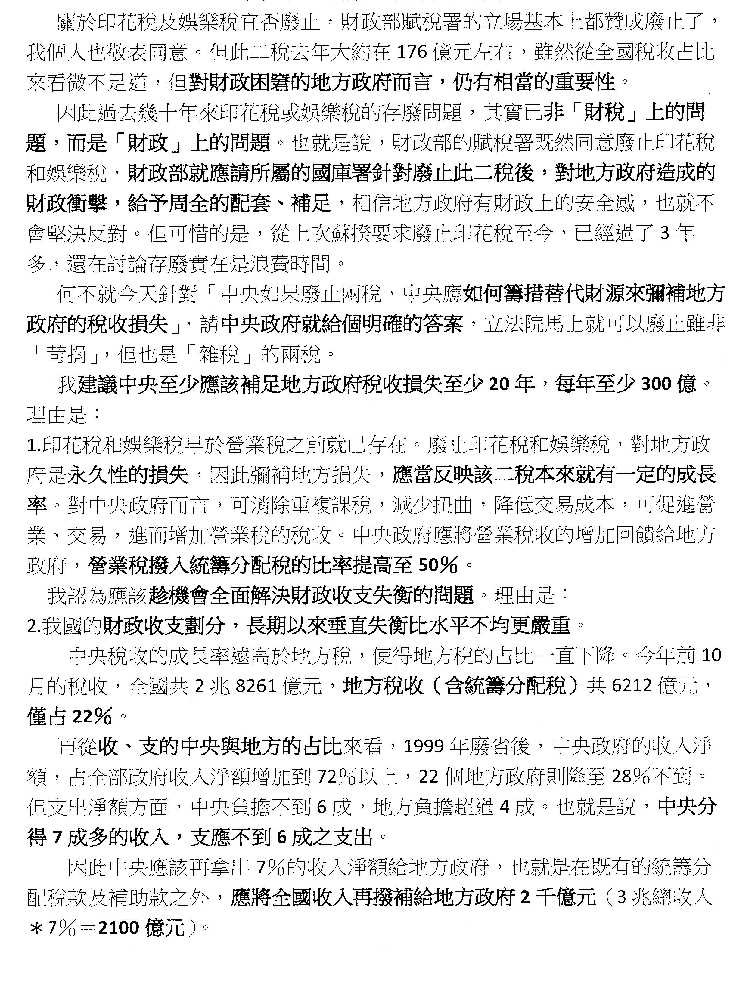
我認為廢止印花稅或娛樂稅的問題,其實不是「財稅」上的問題,而是「財政」上的問題。也就是說,財政部賦稅署既然同意要廢止印花稅和娛樂稅,那財政部就應該請所屬的國庫署針對廢止這兩個稅以後,對地方政府造成的財政衝擊,尤其這個是永久性的稅收損失,要有周全的配套跟補足的規劃。因為你想想看,地方政府目前只有七個稅,如果把這兩個稅廢止,地方政府只剩下五個稅目的話,地方政府真的會失去安全感,感覺以前還有七個啊!那中央的國稅現在有十一個,而且所有稅收的分配,彈性很大的都是被中央拿去了,所以中央政府如果贊成廢止的話,我覺得在籌措財源的彌補上,財政部也是責無旁貸。
我個人認為廢止就廢止吧!但可惜的是,從上次蘇揆一上任的時候,他就要求廢止印花稅,到現在已經過了3年了,現在我們還在討論印花稅和娛樂稅的存廢,我認為是在浪費時間啦!何不利用今天財政委員會召開公聽會的場合,我們就確定廢止吧!中央如果要廢止兩稅,接下來我們要請中央回答如何籌措替代財源來彌補地方政府永久性的稅收損失,假設中央今天可以給我們明確的答案說會十足地彌補地方政府的稅收損失,我們相信立法院馬上也就可以廢止這兩個稅了。
基於它是財政問題,而不是財稅問題,我認為在廢止這兩個稅之後,中央政府至少應該彌補地方政府稅收20年。因為各位想想看,這一廢止,未來就是永久的,每一年至少損失150億元主要的稅收,如果中央只彌補5年、10年,這個說不過去,而且這兩個稅收本身會有一定的成長率,所以要彌補地方政府廢止這兩個稅的損失的話,我支持財政部賦稅署的立場,但是我認為中央政府既然廢止這兩個稅,對中央政府而言,可以消除重複課稅、減少扭曲、降低交易成本,那想當然就可以促進這些營業交易的活動,進而增加國稅裡面的營業稅收入,中央政府應該把廢止這兩個稅以後導致國稅裡面營業稅收的增加回饋給地方政府。我個人認為目前營業稅撥入統籌分配稅款的比率只有40%,應該提高到50%,這樣的話,也許就可以讓地方政府放心,我相信地方政府就不會堅決反對,因為如果你不給地方政府十足的彌補,在安全上沒有讓它保本的話,地方政府是充滿了恐懼,因為地方財政是非常困窘的。
第二個理由,我認為現在應該趁機會,利用我們檢討稅制的場合,其實應該回頭來檢視中央跟地方財政垂直嚴重失衡的問題。從PowerPoint我們可以看到,尤其在廢省之後,中央政府在全國各級政府的淨收入這個部分,在廢省前只分到大概三分之二,也就是百分之六十幾,在廢省前中央政府大概只拿到全國淨收入的三分之二;那廢省之後,一直到譬如說108、109年度,這個比率中央政府已經拿到72%,換句話說,地方政府分到全國政府收入的淨額不到28%,所以收入方面中央政府拿了七成多。我們再看支出淨額,中央政府之支出占全部政府的支出總額不到6成,大概是58.8%,也就是地方政府承擔了百分之四十多的支出。從這個收支的對比,我們可以看到嚴重的財政垂直失衡,中央的收入拿得比較多,但支出又相對的沒有多很多,也就是說,中央政府拿到七成的收入來支應六成的支出,換句話說,中央政府至少還有一成的空間可以把它挪出來給地方去承擔它的支出,這是第一個理由。
我們再看下一頁。中央政府跟地方政府的稅收,到今年10月累計的稅收,各位可以看到已經又破紀錄,有兩兆八千多億元,光今年前10個月的收入就超過去年全年的收入了。我們再看看國稅跟地方稅的收入,全部的收入兩兆八千兩百多億元,地方政府只分到六千兩百多億元,六千兩百多億元占全國政府收入大概只有22%。換句話說,所有好的稅、肉多的、湯汁多的都中央拿去了,地方政府只分到22%,所以基於這兩個數字,我們可以看到財政上是嚴重的垂直失衡。
今天中央如果決定要廢止地方這兩個稅,我認為也好,就抓大放小嘛!那就把這個雜稅消除了,但是中央政府本來就基於財政上的優勢地位,理當趁這個機會,乾脆就把這個垂直失衡的問題一次解決,將來我們也不需要再去討論該不該廢止,所以我的具體建議就是廢止這兩個稅吧!但請中央政府基於目前財政嚴重失衡的事實情況下,十足地來彌補地方政府財源,如果可行的話,希望能夠把全國收入再撥補給地方政府大概2,000億元,我的算法就是從3兆元的政府總收入裡面,拿出7%給地方政府,大概就是2,100億元,我相信這樣就可以十足地解決這個財政的問題,那財稅問題當然就不在話下了,謝謝。
主席:謝謝黃教授。第一輪登記發言的代表及學者都已發言完畢,在進行下一輪之前,我將會分別邀請中央或地方機關來做回應,我想主要是中央機關。
在這之前,主席在這邊利用這個機會跟各位分享在今年5月的時候,本席就娛樂稅的部分所提出來的一些見解。那我是主張娛樂稅是越陳越香嗎?抑或它是箝制庶民經濟的發展?大家來思考一下,其實娛樂稅有很多很耐人尋味的地方,譬如說娛樂稅法第五條規範對於電影稅率的上限,外國語言片是60%,本國語言片是30%,當時的意思是要保護本土影片、提倡國語,與共匪進行文化宣傳鬥爭。根據1962年的「筵席及娛樂稅法」修法審查報告,它說本國語言之電影片是正常的娛樂,是社會教育,為了加強與共匪作文化宣傳之鬥爭的必要工具,避免外國影片對國人的不良影響,所以要分開來,相信現在在場的文化部代表一定覺得這個很有趣也很好奇。
本席認為應發布新函釋以正視聽,財政部在民國70年的時候說外國影片全部都以本國語發音者,也就是用國語配音的,就可以用本國語片稅率來課徵娛樂稅,這下子不是外國影片對國人有不良影響,而是只要配了國語配音就可以哦!又經行政院核准為中國影片者,就算中間有些外國語言發音,也適用本國語片稅率課徵娛樂稅,所以只要行政院認定是中國影片的,就可以用本國語片稅率。但是根據我們最新的立法,國家語言發展法第三條:「本法所稱國家語言,指臺灣各固有族群使用之自然語言及臺灣手語。」這下問題來啦!在座剛剛有電影院的代表,「視頻」、「互聯網」算不算本國語言?說「普通話」的中國電影,可不可以適用本國語言片的稅率?這個文化部可以去思考一下。
剛剛曾巨威教授提到什麼叫特種消費稅的目的,其實大概有三個:第一個,就行政目的來講,如果要減少特定生產或降低外部成本,我們的行政手段可以透過租稅將外部成本內部化,舉例來講,最近所有的碳稅或碳費,它某個程度上是一種特種的消費稅。第二個,如果要促進分配公平,落實量能課稅,那我們可以透過租稅來加重它的財務負擔,剛剛曾巨威教授也提到了,那叫特種貨物及勞務稅,也就是奢侈稅或富人稅啦!另外一種是更嚴重的了,為了減少社會特定的消費,剛剛也是有代表提到說透過租稅,寓禁於徵啊!像我們的健康捐,菸害防制法第四條為什麼規定要健康捐?希望你減少抽菸啊!又或者說特種飲食營業稅,目前就有15%到25%的特種飲食營業稅,大家有興趣去看一看是課在哪裡,那種地方你應該不會去。娛樂稅是不是特種消費稅呢?課徵目的為何呢?大家來思考一下。
剛剛張委員有提到,娛樂稅的前身叫做「筵席及娛樂稅」,在民國31年因為政府財政困窘,財政部調整一系列的稅制以充裕國庫稅收,並且要提倡什麼?戰時儉約的生活風氣啊!就是在打仗的時候,不希望大家多做這些筵席或娛樂,而且它還寫了什麼?那時候一個人一次飲食不滿20元就不用收稅,這個稅制有多古老、有多好玩,大家可以在這裡看到。結果這個稅有沒有廢掉?有啊!到了民國60年代末期,由於筵席稅只占全國賦稅收入的0.4%,而且稽徵成本過高,因此政府在69年6月9日廢止了「筵席及娛樂稅法」,改訂為「娛樂稅法」,所以筵席就不課稅了,因為它的收入占比太低只有0.4%,稽徵成本太高,這是財政部的史料陳列室所陳列的。
好,我們來看一下立法院怎麼說。立法院過去針對廢除筵席稅之後的娛樂稅,它的修法理由,譬如說在2006年的修法草案,它把撞球館跟保齡球館刪除了,什麼原因?它說當年把撞球場列入課稅是因為早年「彈子房」都是問題青少年聚集的地方,所以娛樂稅要含有「寓禁於徵」,講白了就是不希望你去,但是經濟社會環境的改變,撞球場蒙上的不良場所色彩已經褪去了,所以打保齡球也好,撞球也好,都是一般的休閒活動,不能用過去的刻板印象,所以保齡球跟撞球一樣,都不應該課娛樂稅啊!所以講到底,娛樂稅的立法目的是不是避免奢侈行為及不鼓勵特定的社會風氣呢?大家思考一下。這個稅在當年非常的有家戶長的心態跟威權的思考,什麼是人民不應該做的、人民做什麼是不良的、什麼地方是不良青少年才去的,大家思考一下。娛樂稅法歷經這些修正之後,第二條第一項規定哪些地方要課稅?下列娛樂場所、娛樂設施或娛樂活動所收票價或收費額徵收之,第一個就是「電影」,剛才也有電影院的代表發言;第二個是「職業性歌唱、說書、舞蹈、馬戲、魔術、技藝表演及夜總會之各種表演」,請問除了電視上的「黃金夜總會」這個節目之外,臺灣有夜總會嗎?第三款更有趣了,「戲劇、音樂演奏及非職業性歌唱、舞蹈等表演」,這裡居然還分職業和非職業的歌唱和舞蹈,而非職業的歌唱和舞蹈,它的娛樂等級和戲劇、音樂演奏一樣,這個部分也要請文化部的代表思考一下,這些藝術項目竟然還分不同的娛樂等級,也就是非職業性和職業性。剛才高爾夫球的業者代表也有說到,這裡特別把高爾夫球場列進去,請問哪一項是奢侈行為?哪一項是政府不鼓勵民眾從事,所以必須透過稅制引導,減少消費的行為?請大家思考一下。
2007年立法院修法的時候就做了一項附帶決議,娛樂稅一年內要全面廢除,請財政部提出補充地方財源之配套辦法,今天大家的發言盈庭,解方也是要財政部提出配套方法。至於高爾夫球的課稅則由財政部檢討。結果一年過後怎麼樣?立法院2007年提附帶決議,一年後要全面廢除娛樂稅,但財政部的後續評估卻反嗆不宜輕言廢除,什麼理由?因為在各級政府財源均感不足的情況之下,娛樂稅是鄉鎮市的主要財源,不能輕言廢止,但是將它納入財政改革方案的中期改革措施。中期是指多久呢?從2007年到現在已經15年,所謂的中期不知道是不是指30年?其中建議修正娛樂稅法第二條,將具藝文、體育性質的都刪除,一定有很多在座的民間業者心裡在想,我們就是具體育性質、藝術性質的;也可能所謂的中期是指30年以上,所以到目前為止財政部並沒有提出來。
至於娛樂稅的占比,幾位學者剛才也有提到,我們以疫情前的年度來看好了,2020年地方政府的歲入,全國大概是1.21兆元,其中34%仰賴中央的補助,地方自己的課稅收入是6,384億元,占57%。好啦!2020年的娛樂稅查定稅額是多少呢?答案出來了,是18億元,占地方政府歲入的0.16%,占稅收的0.28%。當年筵席稅占比低於0.4%就要廢了,現在娛樂稅的比例比筵席稅的0.4%還要低,不管是0.16%還是0.28%,都已經達到當年廢除筵席稅的標準,那還留著幹嘛呢?
也有學者提到娛樂稅的稽徵成本,我們來看一下,根據財政部的統計,地方稅捐的稽徵成本,以2021年為例,每千元的成本,娛樂稅高達212元,平均是多少?19元。本席來自屏東縣,所以也很關心屏東縣的地方政府財源收入,以屏東縣的稅捐稽徵成本來看,娛樂稅高達544元,印花稅和契稅的成本也都是比較高的,分別是66元和72元。所以從稽徵成本來看,到底誰希望娛樂稅保留呢?或者是娛樂稅對哪個鄉鎮市的貢獻重大呢?2020年娛樂稅收的前五大鄉鎮市,最高的是新竹縣關西鎮,全關西鎮的歲入才3.9億元,娛樂稅就占了將近5,000萬元,占比12.6%。其次是新竹縣湖口鄉,它的歲入規模6.2億元,娛樂稅占3.4%也就是,2,100萬元,無怪乎今天我們談到這個稅制,除了六都之外,地方政府只有新竹縣政府財稅局的副局長來了,其他的地方政府都沒有來,大家都知道原因了嗎?另外還包括魚池鄉、彰化市、屏東市,本席也很好奇的去查了一下,為什麼屏東市和彰化市的娛樂稅會那麼多呢?大家有沒有想過他們的娛樂稅來自哪裡?他們並沒有球場,主要的娛樂稅是來自電子遊藝場,就是青少年經常沈迷的地方。
接下來要考考大家,下列哪種遊樂設施要課娛樂稅?設施有娛樂性的要課娛樂稅,滑水道、小朋友玩的球池(有些是麥當勞的隔壁就有了)、旋轉滑水道、電動搖搖馬(就是在7-ELEVEN外面,只要投10元就能玩的那種),請問哪些設施要課娛樂稅?財政部次長可能要回去問一下。本席看了財政部在82年12月3日提出的函釋,非機動式滑水道及滑草場係健康活動,非屬娛樂稅法第二條規定之課徵範圍,應免徵娛樂稅。86年的函釋,親子堡提供非電動遊藝場所,非屬娛樂稅第二條規定的課徵範圍,應免徵娛樂稅。
簡單的說,看起來財政部認為沒有接電就不用課稅,有插電的就要課稅,因為娛樂效果比較好。所以如果你家裡有電動按摩椅,假如放在外面讓大家投幣使用的話,也要課娛樂稅。接下來再考考大家,101大樓的觀景台、摩天輪、釣蝦場、漆彈場、演講和脫口秀,哪些要課稅?哪些不用課娛樂稅?大家了解這裡面的邏輯嗎?告訴你們答案,摩天輪會動要課稅,漆彈場是人在玩,釣蝦場只是手持釣竿而已,所以釣蝦場不用課稅,漆彈場要課稅。最有意思的是什麼?就是演講和脫口秀,剛才有人提到必須具有娛樂性質,所以不好笑的演講就不課稅,好笑的演講就有娛樂效果,就像脫口秀,例如博恩夜夜秀,他說以後不叫博恩夜夜秀,而是要稱為好笑的演講,這樣是不是可以不用課娛樂稅呢?我們來看一下,這樣的現行法規缺乏明確的判定準則,例如娛樂稅法第二條第一項「高爾夫球場及其他提供娛樂設施供人娛樂者」,這樣真的是包山包海啊!只要你提供娛樂設施供人娛樂,就可以納入娛樂稅的課徵範圍,所以我們應該就娛樂稅這個部分剖析一下。
再來,娛樂稅法應通盤檢討不應課稅的項目。娛樂稅法第二條第一項第一款是電影,第二、三款是藝文活動,第四款是競技比賽,第六款是娛樂設施,前面幾項的電影、藝文活動、競技比賽,為了促進藝文、體育發展,不再課徵娛樂稅,但是娛樂設施已經課徵了營業稅、營所稅。至於娃娃機、搖搖馬,是不是還要再課娛樂稅呢?大家再思考一下吧!
另外,有些是社會上認為應該要課徵的項目,例如奢侈或是投機的活動,這裡面有所謂的夜總會表演,如果你還找得到夜總會的話,另外就是舞場、舞廳,還有像彰化市或屏東市的電子遊樂場,這些是否應該思考一下把它併入加值型及非加值型營業稅第十二條,因為它有所謂的特種飲食業之營業稅稅率,像夜總會、酒家,剛才也有向大家暗示過,那種地方你們大概不會去。或者有陪侍服務的茶室、咖啡廳,這些地方是不是併入加值型營業稅法中?
另外高爾夫球場等部分是不是思考一下併入特種貨物及勞務稅條例第二條第二項,本條例所稱特種勞務,指每次銷售價格達新臺幣五十萬元之入會權利,屬可退還之保證金性質者不包括在內,所以高爾夫球場的部分也要思考一下,因為有的練習場可能就不在這個範圍內。
今年5月的時候,本席就提出這些問題請財政部思考一下,針對廢除娛樂稅,以及將奢侈、投機活動併入加值型營業稅及特種貨物及勞務稅條例,進行修法評估,但是據本席所知,目前我們還沒有收到財政部的評估報告。關於廢除娛樂稅法之後,鄉鎮市的稅損應由何種替代稅源彌補?這部分也請財政部提出評估。不只是今天的公聽會,本席5月的時候就娛樂稅的存廢或修改,提出了這些分析意見,也很期待財政部和中央主管機關提出其他意見。
第一輪發言到此結束,接下來分別邀請中央機關表示意見。
首先請財政部李次長發言。
主席:請財政部李次長發言。
李次長慶華:謝謝主席。主席、各位先進、各位女士先生,現在快中午了,大家午安。今天財政部承邀列席「娛樂稅及印花稅稅制檢討」公聽會,我們非常重視今天的公聽會,針對剛才幾位先進的發言,還有委員們提出的相關意見,我們大概做簡要說明。在開始說明之前,我可能要先澄清一件事情,剛才大家一直說娛樂稅和印花稅是一個古老的稅制,其實古老的稅制不一定是不好的稅制,通常古老的稅制能夠延續這麼多年,基本上一定有它存在的意義和目的。
只是因為我們在租稅的設計上,隨著時空環境的變遷,還有當時的經濟發展或者國家政策的推動,所以會做一些相關規範。這些規範隨著時空環境的變遷和經濟環境的變化,相關的課徵內容應該是可以檢討和修正的,但是不一定要廢止。例如營業稅,我們民國20年就開始課營業稅,所得稅是民國32年就開始課徵,但是這兩個稅制也是因應環境的變化持續在修正。所以首先要提的是,印花稅和娛樂稅是不是一定要廢止?大家可以從不同的角度來思考,因為這兩個稅是地方政府非常重要的財源,所以在檢討這個稅制的時候,我們會非常尊重地方政府的意見,這是我首先要說明的部分。
剛才提到,既然這是地方政府非常重要的財源,如果我們要做相關的檢討或修正,其實都要徵詢地方政府的意見。相對的,如果我們今天在修正的過程當中,只是單純的刪除一些項目,或者是做一些稅目的檢討,讓這個稅收減少,這樣中央政府勢必就要彌補減少的稅收,因為這是財政收支劃分法第十二條以及財政紀律法第五條、第三十八條之一,甚至包含預算法第九十一條的規定。
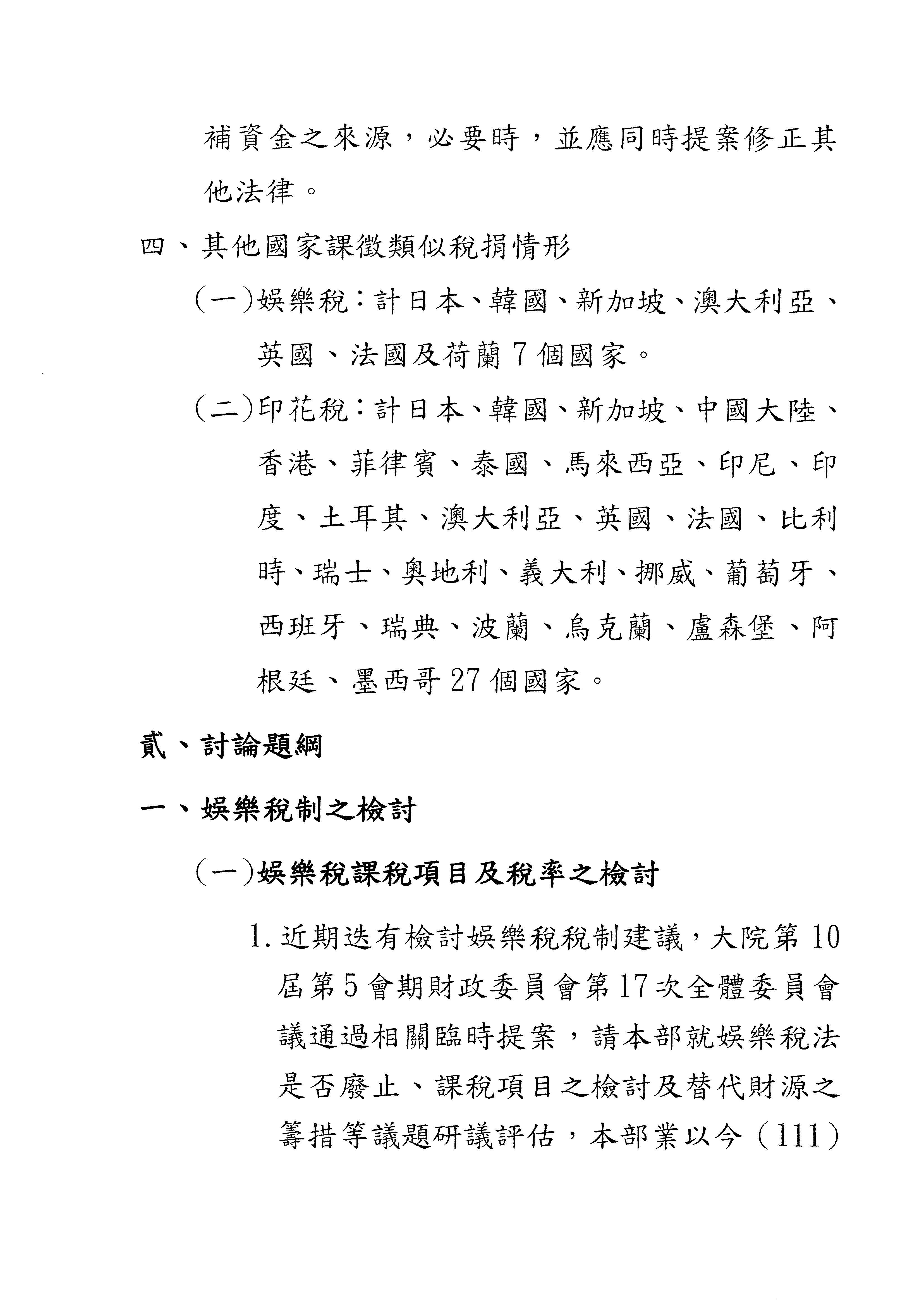
至於娛樂稅和印花稅,剛才說過,雖然它是一個古老的稅制,但不是只有臺灣在課徵,其實很多國家也有課徵。像娛樂稅,包含鄰近的日本、韓國、新加坡,以及澳大利亞、英國、法國、荷蘭,這7個國家都有在課娛樂稅。另外,包含日本、韓國、新加坡,甚至是中國大陸、香港,將近27個國家也有在課徵印花稅,所以我要再回應前面的發言,它雖然是一個古老的稅制,但它不一定要廢止。
今天的題目是娛樂稅課稅項目和稅率的檢討,其實立法院財政委員會在第5會期第17次全體委員會議就有通過相關的臨時提案,請財政部就娛樂稅法是不是要廢止,還有課稅項目的檢討及替代財源的籌措,針對這些議題進行研議評估。財政部已經在今年11月25日把評估報告送交大院財政委員會的各位委員,鍾委員還沒有收到嗎?應該是已經送到財委會和各位委員手上了。
我們為了做相關的檢討和評估,其實從今年年初的4月29日,也就是在財委會作成相關臨時提案之前,包括4月29日、6月20日,我們就一直在徵詢地方政府的意見,7月26日也邀集各地方政府來開會研商,像臺中市政府、臺北市政府這兩個稅處的代表也有表示意見,當然,地方政府基於財政考量,原則上都反對廢止娛樂稅法。
至於現行娛樂稅法第二條第一項各款規定的課稅項目,還有第五條各款規定的上限稅率,其實我們也有提出來做相關檢討,多數地方政府認為應該可以檢討,或者是增訂這個稅率的下限,但是因為大家的意見還沒有得到一致的共識,這個部分我們會再持續和各地方政府進行溝通。尤其是今天這個公聽會,包含學者專家、業界代表、各委員、各黨團提供給我們的意見,我們會持續再和地方政府溝通,看看未來相關娛樂稅法的內容應該怎麼做比較合宜的調整。
至於造成的稅收損失要怎麼提供替代財源這部分,大家也知道,如果我們把一個稅目刪除,之後不再課稅的話,相對的,當然也會因為這樣刺激民眾消費,帶來其他的稅源,例如可能會增加營業稅或是所得稅,但是這涉及一個問題,因為營業稅和所得稅是屬於國稅,娛樂稅是地方稅,怎麼樣透過財政上的調整去處理,也許是用統籌分配的方式,或者是做稅款的分配。這部分要怎麼處理,讓誘發的國稅能夠回饋給地方,替代損失的地方稅,我們可能要再更進一步、更細膩的去做相關規劃,這一點也是我們非常重視的事情。因為這樣,所以我們也曾經徵詢過相關部會的意見,像行政院主計總處,就表示這個稅制的檢討應該尊重地方政府的意見,包括文化部、教育部、經濟部這幾個主管部會,我們也很希望他們能夠提供一些寶貴的意見,在開會的時候,三個部會都表示沒有適合的彌補財源。
各位委員今天提到的財政收支劃分法修正,因為財政收支劃分法修正涉及的層面太過於廣泛,財政部一直在努力研訂相關修法的方向,還有修法的作業,甚至是相關的草案,但是因為它涉及的層面比較廣泛,所以我們會持續進行,看看要怎麼研修財政收支劃分法。在財政收支劃分法修正之前,如果要彌補或者尋得相關的替代財源,唯一的方法大概就是由中央政府編列預算予以補助、填補,但是這件事情涉及整個中央政府財源的運用,還有相關部會的意見,所以我們也會再繼續和大家溝通。
在印花稅的部分,同樣的,剛才說到印花稅是不是要廢止?我的前提已經說過,這個部分我們也徵詢過地方政府的意見,尤其是近幾年印花稅的金額在持續成長。我記得上次送印花稅法廢止案到立法院,那時候的稅收大概是120億元左右,去年度已經成長到144億元,它是一直在成長當中的。對地方政府來說,印花稅真的是一個非常、非常重要的財源,我們也鼓勵地方財政自主,所以真的不太適宜輕易廢止。原則上我們會比較尊重地方政府的意見,在沒有合宜的替代財源彌補之前,原則上印花稅的部分,財政部的立場和地方政府的立場比較接近,甚至是一致,我們會尊重地方政府的意見。
其實民眾不是不願意繳稅,而是因為其中有很多考量的因素,有的時候是因為繳稅太複雜、不便民,或者是太麻煩。所以在印花稅的課徵方面,我們曾經修法把整個印花稅的課稅項目減少,變成只有四種憑證要貼印花。至於課稅的方式,目前有實際貼稅票的方式,但是這個部分大概只占了我們所有課稅方式的7.5%,其他的就是由稽徵機關開給繳款書,或者是用彙總繳納的方式。
我們讓民眾在繳納的過程當中儘量便利,提供多元的繳稅方式及繳稅管道,或是讓民眾方便線上繳納。同時為了讓民眾對印花稅的課徵更了解,例如哪些項目可能會涉及課徵印花稅,我們也要求各地方稅的稽徵機關要積極輔導、協助納稅義務人,尤其是部分的新興行業,就像剛才說過的,其中還有是否需要用電的問題。所以像彰化縣政府、新竹縣政府等等,基本上一直都很積極的協助民眾了解該怎麼繳稅,也提供非常便利的網路申報方式,建置網路申報的系統,讓民眾可以在網路上繳稅,都是希望能夠增加便利性,我們希望透過這個簡便稽徵的方式,減輕納稅義務人的負擔,這是印花稅我們目前持續在精進的地方。
最後還是要說明一下,就是娛樂稅跟印花稅是地方政府主要的重要財源,因為它的稅收是全部歸屬地方政府,在財劃法沒有修正之前,有關替代財源的籌措確實有些困難,我們目前只能持續跟地方政府溝通,為了避免影響地方政府的建設跟發展,我們可能會從調整、修正一些不合時宜的課稅標的之方式來調整,但是我們不建議用廢除的方式讓這兩項稅目從此消失。另外我們也會持續地精進娛樂稅跟印花稅稽徵作業的便利性,讓納稅義務人在繳稅的方式上面能夠更為便捷,減輕民眾的負擔。以上是表達財政部目前的立場,還有跟地方政府溝通結果的意見,以上報告,謝謝委員。
主席:謝謝財政部李次長。那我就逐一詢問中央各機關有沒有要補充或回應的。行政院主計總處有沒有要表示?沒有。文化部藝發司有嗎?
請文化部藝發司賴專門委員發言。
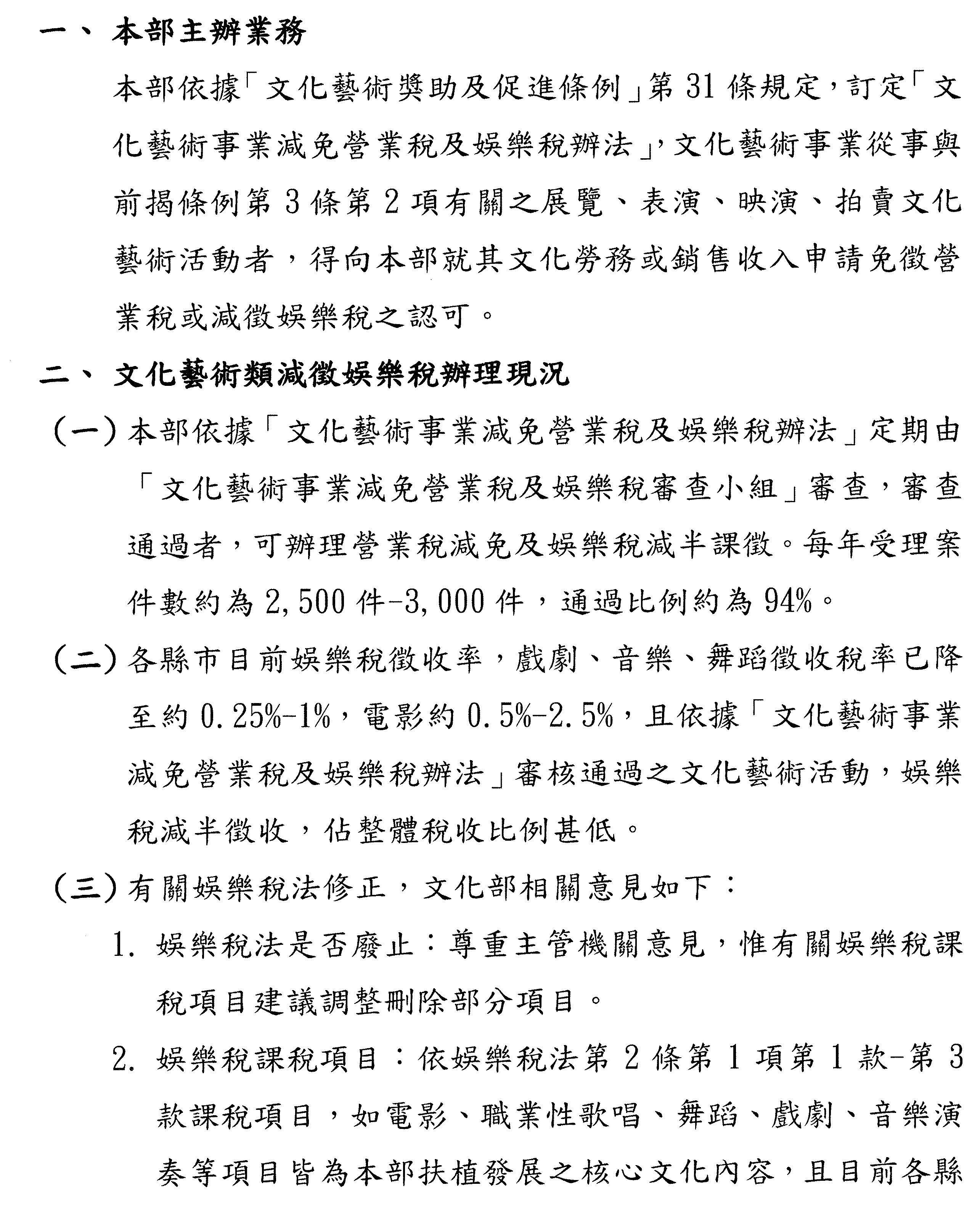
賴專門委員世哲:謝謝主席、現場各位先進。文化部補充報告,本部主管的範圍主要是針對娛樂稅法第二條第一項第一款到第三款的這些項目。其實從剛剛各位先進的說明裡面,我們知道目前有關展覽、表演、映演,就是舞蹈、戲劇、音樂跟電影的產業,其實不只文化部大力地來推動,我想從各縣市政府實際上通過的稅率來看也是站在一個獎勵的立場。我們知道雖然很多縣市政府娛樂稅法訂有最高稅率,可是有的地方政府稅率降低到億分之一,甚至是免徵,所以對於藝文活動的獎勵,中央跟地方政府應該是一致的立場。在這個情況之下,我們可以知道地方政府所訂的整體稅率也是低的,而且占整體稅基比例是非常地低,因此我們對於部分縣市政府主張這是地方重要財源感到疑惑,既然是重要財源,可是實際上經過地方政府自治的結果是稅率降到非常地低,甚至是億分之一,所以主張它是地方重要財源,這部分似乎有待商榷。我們建議文化部所主管有關舞蹈、戲劇、音樂及電影等等項目,在娛樂稅法修正的時候可以予以刪除免徵。至於整體娛樂稅法是否要予以廢除,這部分本部沒有特別的意見,以上補充報告。
主席:接下來教育部體育署有沒有要發言?
請教育部體育署的黃專門委員發言。
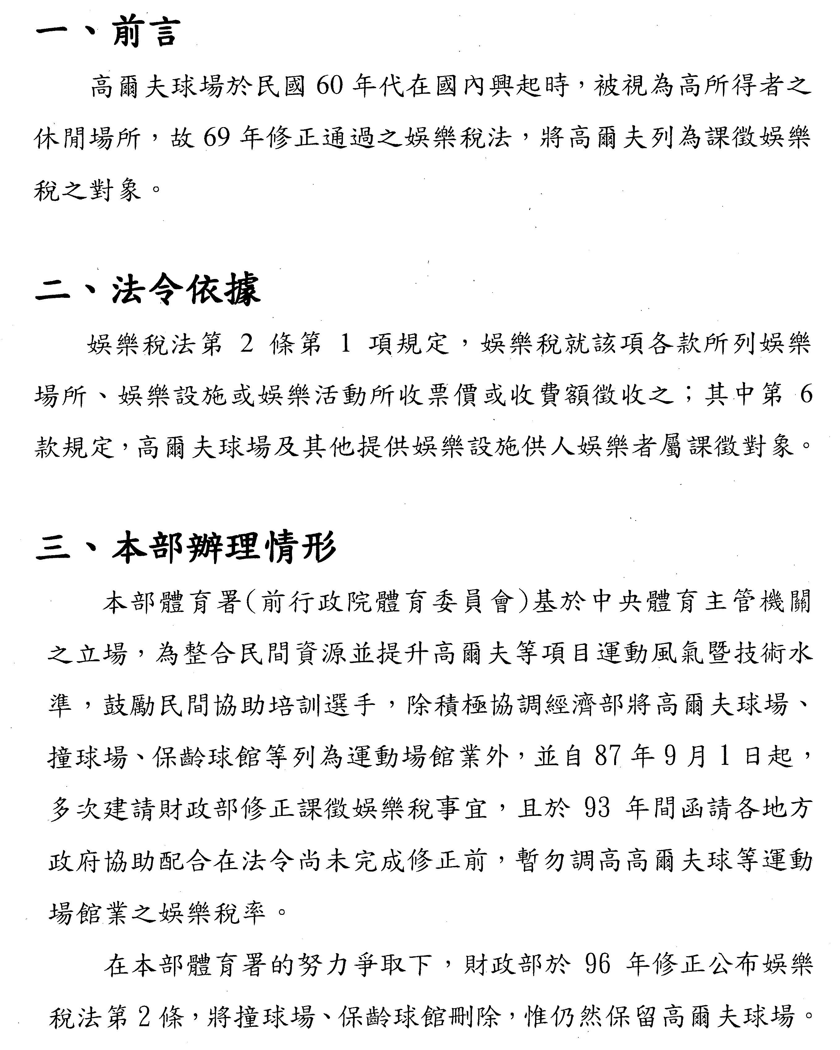
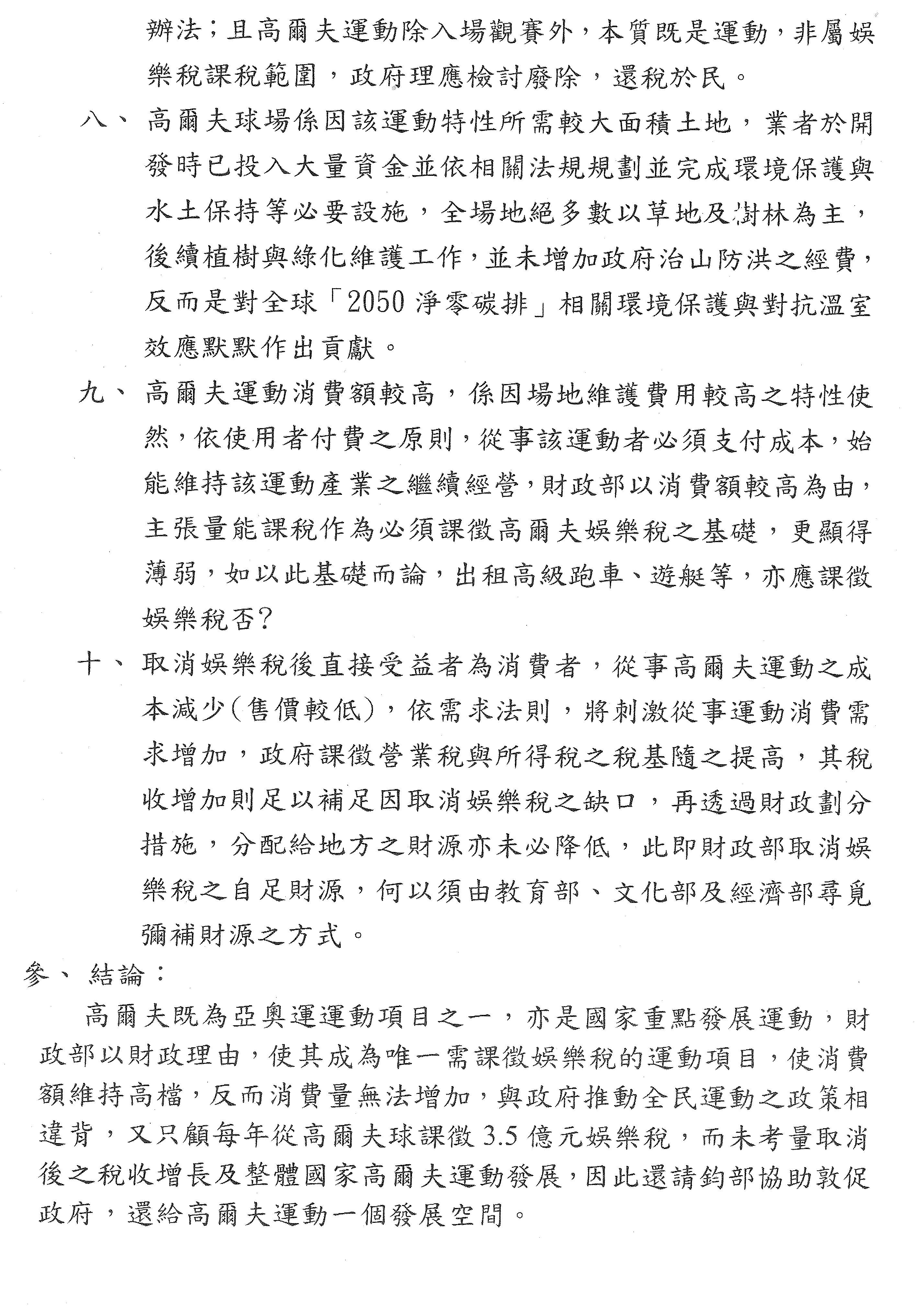
黃專門委員幸玉:主席以及各位先進大家好。教育部體育署對於業管的高爾夫球場長期以來被納為娛樂稅的課徵對象有以下的說明,因為高爾夫球場於民國60年代在國內興起以後就被列為娛樂稅課徵的對象,本部體育署基於中央體育主管機關的立場,整合了民間資源來提升高爾夫等項目的運動風氣跟技術水準,並鼓勵民間來協助培育高爾夫選手,這些年來我們將高爾夫球場、撞球場、保齡球館等屬於運動產業的項目列為運動場館業,也希望跟財政部積極協調跟運動競技有關的項目可以從娛樂稅中刪除。在這些年的努力以後,已經將撞球場跟保齡球館刪除了,但是目前還是保留了高爾夫球場,因為體育團體所舉辦的競賽跟活動已經免徵娛樂稅,可是現行的稅法對於同屬運動種類的高爾夫球場還是課徵娛樂稅,其實並不是一件很公平的事情。
近年來我國的選手在高爾夫球場的運動賽事中屢獲佳績,從事高爾夫球運動的人口也會增加,高爾夫運動會列為體育的重點發展項目,球場也配合政府一起努力培育優秀跟優良的選手,所以教育部支持將高爾夫運動排除於娛樂稅的課徵,但是基於政府財政稅收的通盤考量,關於如果免徵娛樂稅跟免徵後所需籌措替代財源的部分,我們尊重財政機關的整體評估規劃,以上說明,謝謝。
主席:提醒一下,依教育部體育署的思考,在娛樂稅的架構裡面,體育是在競技比賽的項目內容。高爾夫很特別的是,它不是放在競技比賽,也不是放在體育來思考,它放在娛樂設施的欄位,所以我們經常聽到體育署為高爾夫表示心聲,都強調它是一個體育活動,但是娛樂稅法骨子裡就將它跟娛樂設施的提供業者一概而論,這就是娛樂稅法讓我們百思不得其解的地方,也供今天在場的幾位代表思考一下。
接下來請教經濟部商業司有沒有要回應?沒有。工業局代表有沒有要回應?沒有。那麼能源局有沒有?沒有。環保署有嗎?沒有。六都的稅捐稽徵處或財政局或地方稅務局還有沒有要補充的?六都還有沒有要補充回應?
請臺中市政府地方稅務局沈局長回應。
沈局長振安:謝謝主席給我們機會再做一個回應。今天能夠參加公聽會,我個人覺得收穫非常地多,包括業者,包括非常多的專家學者給予我們很多的養分,不過容許我用很短的時間來做一個總結。第一個,我想談錢就傷感情,但是沒有錢的確是萬萬不能,這個政府慢慢走向福利國家的境界的時候,所需要的財源大家都沒有辦法避諱,所以剛剛主席也講,稅的確是必要之惡,所以我們也不能夠因噎廢食,剛剛談到了財政收支劃分法比較大框架的問題,地方政府期待,但我想地方政府大概比較沒有辦法來談論這個問題,不過我有一個感觸是今天我們所談的,要廢的都是地方稅,很怪。所以這個是不是也提供了一個比較值得思考的問題?在財政紀律法頒了之後,都是強調各級政府要財政自主,這是非常重要的事情,稅一旦廢了就不會回來,現在地方稅剛剛也有學者講到只有7個稅,廢了之後呢?只剩下5個稅,那麼地方政府到底如何為繼?財政如何為繼?仰賴中央政府嗎?我想並非長遠之計。所以容許我報告,剛剛包括我們也談過了稽徵成本,法遵的成本都不是問題,因為財政部帶領著我們不斷地降低這些成本,包括交易成本,那麼印花稅重複課稅的問題從租稅的主體、客體來看,都不是,都沒有問題。此外,如果真要補助,剛剛也有學者提到印花稅從120億元到144億元不斷地成長,那到底是怎麼補才對?我想關於替代財源的問題,也會是一個很大的問題。
娛樂稅的部分我只提一個問題,娛樂稅剛剛主席的確提示非常多,但是不要忘了娛樂稅是出價娛樂之人繳的稅,在疫情期間財政部也帶領著我們,也要求各地方政府努力,如何能夠讓業者減輕經營負擔?如何能夠讓我們的民眾過好生活?其實政府都在努力。所以我再提醒一次,是出價娛樂之人繳的稅,從整個稅制的精神來看,我們也許要認真看待這一件事情,要認真思考這個問題。以上報告,謝謝。
主席:謝謝沈局長第二次的補充發言。沈局長提這個很有趣的問題,剛剛也讓主席當頭棒喝,為什麼在討論廢止的稅都是地方稅?讓我想到我過去在屏東縣偏鄉的國中,同學都說,奇怪!那些國、英、數、理化都是正職老師在教,他們喜歡的音樂、體育都是代課老師來教,為什麼?因為老師不夠啊!所以學校都派專任老師去教主科。簡單講,因為與時俱進,好收的稅中央都拿走了。
機關代表都已經徵詢完畢,還有沒有剛剛沒有發言的業界代表?
請高雄市稅捐稽徵處蔡副處長發言。
蔡副處長麗惠:主席、各位與會的代表,大家好。我是高雄市稅捐處,剛剛聽了很多的學者專家,乃至於我們的立法委員提了很多的意見,我覺得都很好,但是我想我們還是要表達一下地方的立場。
大家好像覺得把這個稅廢了以後,可以再從中央那邊拿錢來,或是地方自己去自籌財源,但是我要提醒一件事,地方稅法通則已經通過了二十幾年,我們想要請大家去看看,地方稅法通則是授予地方政府可以去開闢新的財源、開闢新的稅,但是結果呢?二十年下來,都是集中在土石採取稅,為什麼會這樣?因為它影響的層面很小。就以高雄市來講,我們要課徵土石採取稅的時候,努力了一整年,大概五千多萬元,今年比較好,也才九千多萬元,所以要闢一個新的財源不是那麼容易。
目前我們的印花稅跟娛樂稅或許會有一些問題,但是這些問題是可以透過修正,然後讓我們的稅制更完整,而不是說今天覺得它不合時宜就廢除。其實它合不合時宜是很難講的,譬如以前夾娃娃機很少,現在愈來愈多,所以我們希望政府必須要把我們已經有的、很穩定的財源,能夠好好去把握住。財政部如果要針對這些稅目或是裡面的項目,譬如娛樂稅裡面的那些項目要做一些調整的時候,我們也是同意的,會來配合財政部的調整來做。
剛剛其實有幾位學者專家也有提到,我們的娛樂稅,甚至於印花稅,其實還是有它很多存在的價值,他們所提出的那些學理範圍和基礎,我覺得都還滿佩服的。希望我們地方的聲音能夠被聽到,開闢新的稅源這件事情,不論是地方或是中央其實都很困難,譬如中央要調高一個營業稅率其實就是難上加難。謝謝。
主席:的確,人家說「善門易開難關」,稅是「易收難開」啊!
還有地方代表要發言嗎?
請新竹縣政府稅務局温副局長發言。時間3分鐘。
温副局長碧蓮:主席、各位與會的專家學者、各單位的代表,大家好。今天要特別強調的部分,剛剛所有發言的都有提到了,我特別提到我們新竹縣的狀況,剛剛主席有特別點到娛樂稅的部分,如果刪除的話,對我們鄉鎮,尤其是關西鎮還有湖口、寶山,特別是關西鎮,對他們的稅收影響非常大,勢必會影響到他們政務的推動,我們是考慮到這個部分。
我們也贊成部裡面次長剛剛所說的,娛樂稅的部分,我們只贊成修法,將不合時宜的部分做修正,不適合廢止,我們特別提出來強調這個部分。另外,稅收的部分就算是修正,對我們的稅收還是有很大的影響,所以也希望能夠依照財政收支劃分法第三十八條之一還有財政紀律法的立法精神,如果有稅收影響,在還沒有找到替代財源之前,能夠就稅收減少的部分給地方政府補助,不管是縣政府縣務的推動,還是鄉鎮公所鎮務的推動,這樣才有辦法持續來做。謝謝。
主席:再徵詢確認,有沒有其他中央或地方機關要做回應?再確認一下,因為我看今天多數是針對娛樂稅,也有部分針對印花稅,請問業界代表有沒有要對印花稅進行補充意見?第一次發言的有沒有?好像大家都還在思考。因為今天我們邀請的學者專家在第一輪發言、聽取各位意見之後,有些因為有事已先行離開,所以現場沒有學者專家要做第二輪發言。
如果也確認沒有其他業界代表要做第二輪發言的話,那我就做個結論:依據立法院職權行使法第五十八條規定,委員會應於公聽會終結後十日內,依出席者所提供之正、反意見提出公聽會報告,送交本院全體委員及出席者。所以我們會把今日與會者所有寶貴的發言意見作為未來修法之參考,並彙編成冊,送交本院全體委員及今日出、列席提供建言的貴賓參閱。如果各位貴賓還有其他書面意見或相關資料,也請儘速提供給我們,將併入本次的公聽會報告。
中華民國全國工業總會書面意見:

中華民國電影戲劇商業同業公會全國聯合會書面意見:


中華民國高爾夫球場事業協進會黃美蘭理事長書面意見:

臺北大學會計學系郭振雄教授書面意見:

臺北商業大學財政稅務系黃耀輝教授書面意見:

全國律師聯合會蔡朝安律師書面意見:

財政部書面資料:







文化部書面資料:

教育部書面資料:

主席:再次感謝各位學者專家及政府機關代表的出席,如果大家還有意猶未盡的部分,身為立法院財政委員會本會期的召委,會後也很樂意就各位不管是娛樂稅,還是今天著墨較少的印花稅,相關學者專家提的意見也比較少,有必要的話我們會再針對印花稅的部分來做研議。
今天公聽會到此告一段落,謝謝大家,散會。
散會(11時18分)