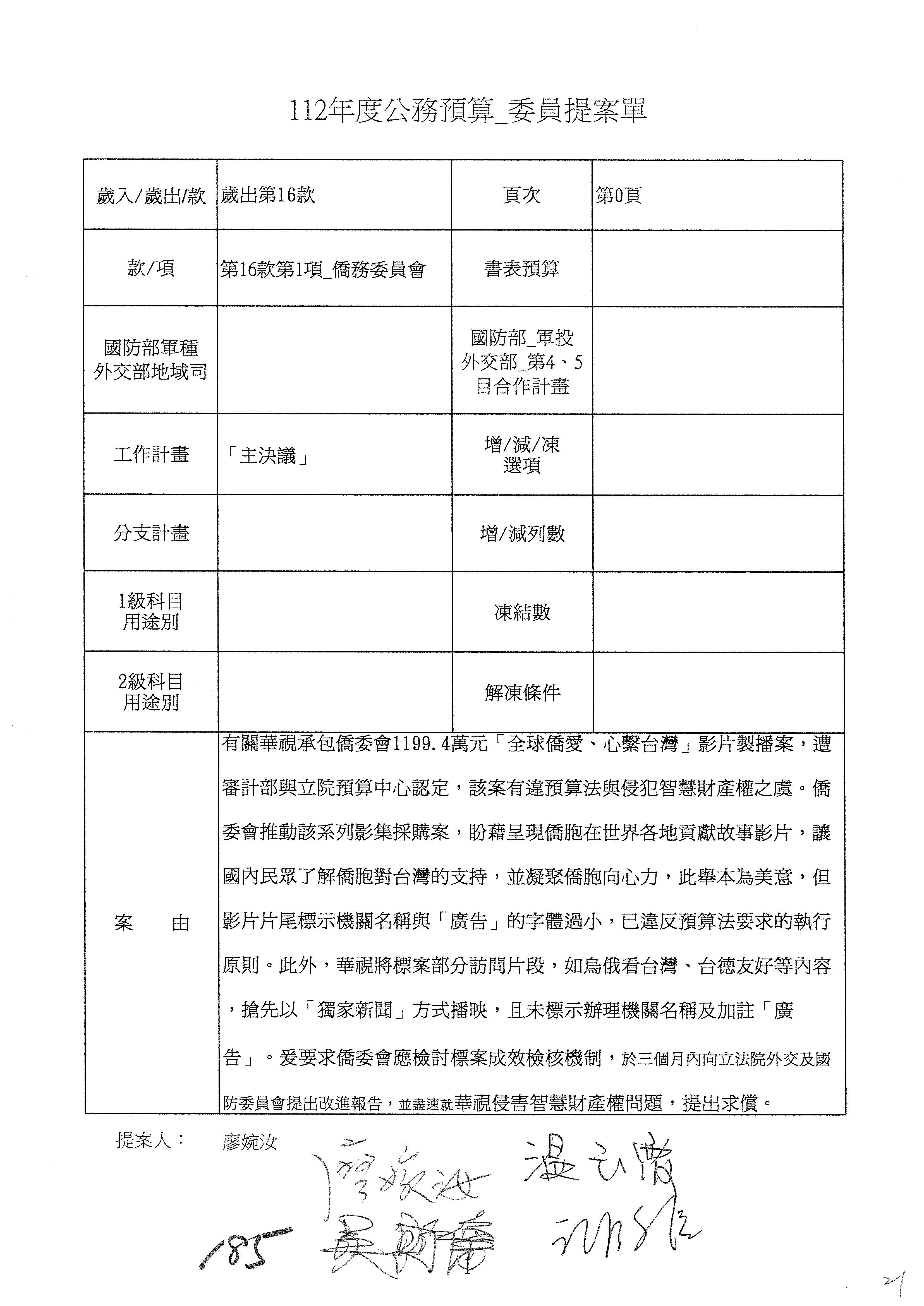
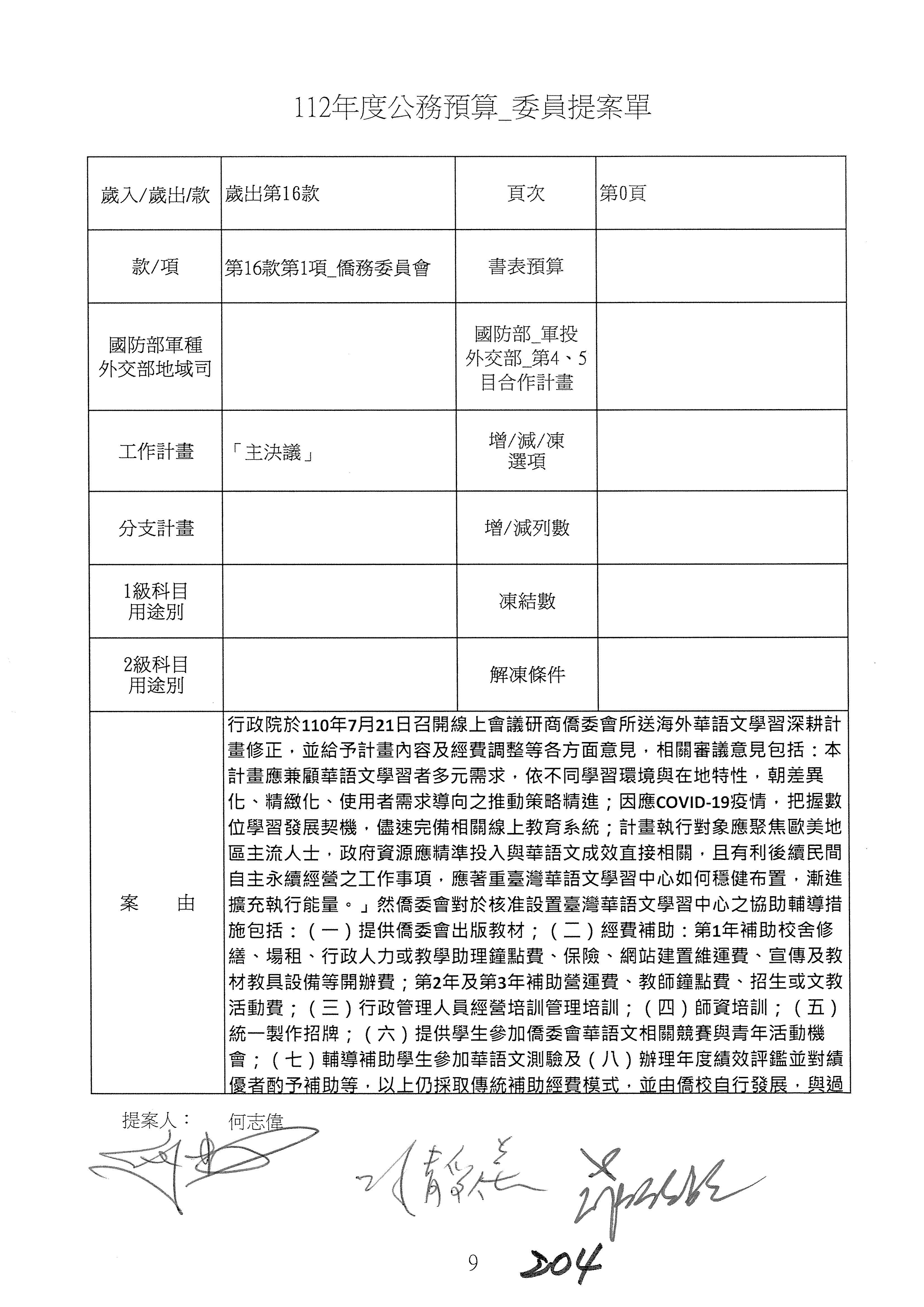
Shape1

立法院公報 第112卷 第2期 委員會紀錄


立法院第10屆第6會期外交及國防委員會第20次全體委員會議紀錄

時  間 中華民國111128日(星期四)91分至1348

地  點 本院紅樓301會議室

主  席 馬委員文君

主席:出席委員5人,已足法定人數,現在開會。

進行報告事項。

報 告 事 項

宣讀上次會議議事錄。

立法院第10屆第6會期外交及國防委員會第19次全體委員會議議事錄

時  間:中華民國111127日(星期三)上午92分至下午15

地  點:紅樓301會議室

出席委員:邱臣遠  溫玉霞  林昶佐  江啟臣  林靜儀  廖婉汝  吳斯懷  馬文君  羅致政  趙天麟  何志偉  王定宇  林淑芬  蔡適應

   (出席委員14人)

列席委員:李貴敏  林德福  劉世芳  游毓蘭  鍾佳濱  洪孟楷  陳亭妃  陳椒華  李昆澤  陳以信  張其祿  邱顯智  高嘉瑜  楊瓊瓔  呂玉玲

   (列席委員15人)

列席人員:國防部部長邱國正及所屬人員

主  席:馬召集委員文君

專門委員:李淑娟

主任秘書:張景舜

紀  錄:簡任秘書 曾郁棻

   簡任編審 張美慧

   科  長 黃姵瑜

   專  員 王世義

報 告 事 項

一、宣讀上次會議議事錄。

決定:確定。

二、邀請國防部部長報告「新式教召、後備戰士暨全民防衛動員署執行成效」,並備質詢。

(國防部部長邱國正及全民防衛動員署署長白捷隆報告,委員邱臣遠、溫玉霞、林昶佐、林靜儀、廖婉汝、吳斯懷、馬文君、羅致政、趙天麟、何志偉、王定宇、陳以信、游毓蘭、呂玉玲、蔡適應、李貴敏、陳椒華、林淑芬、張其祿、邱顯智及江啟臣等21人質詢,均由國防部部長邱國正、常務次長房茂宏、全民防衛動員署署長白捷隆、政治作戰局局長楊安、軍醫局局長蔡建松、戰略規劃司司長李世強、國防採購室主任鄭文正、後勤參謀次長室次長許金騰、通信電子資訊參謀次長室次長盧建中、陸軍司令部參謀長章元勲、海軍司令部參謀長蔣正國及空軍司令部參謀長黃志偉等即席答復。)

決定:

()登記質詢在場委員均已發言完畢,報告及詢答結束。

()委員所提口頭及書面質詢未及答復或要求提供之資訊,請國防部於2週內以書面答復本會全體委員並副知本會,委員另指定期限者,從其所定。

()委員陳明文、林德福、劉世芳及楊瓊瓔等4人所提書面質詢,列入紀錄刊登公報。

散會

主席:進行討論事項。

討 論 事 項

繼續審查:

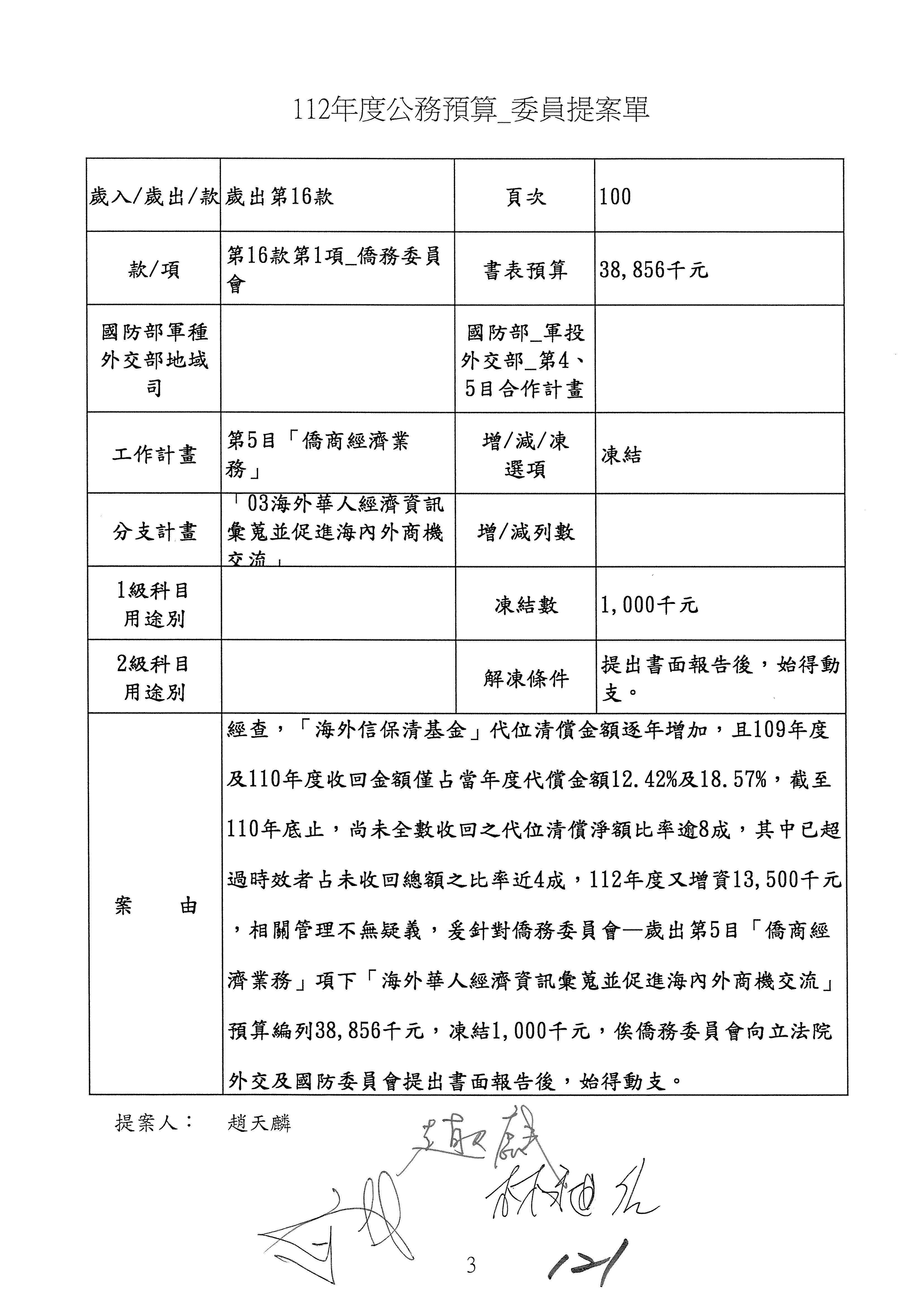
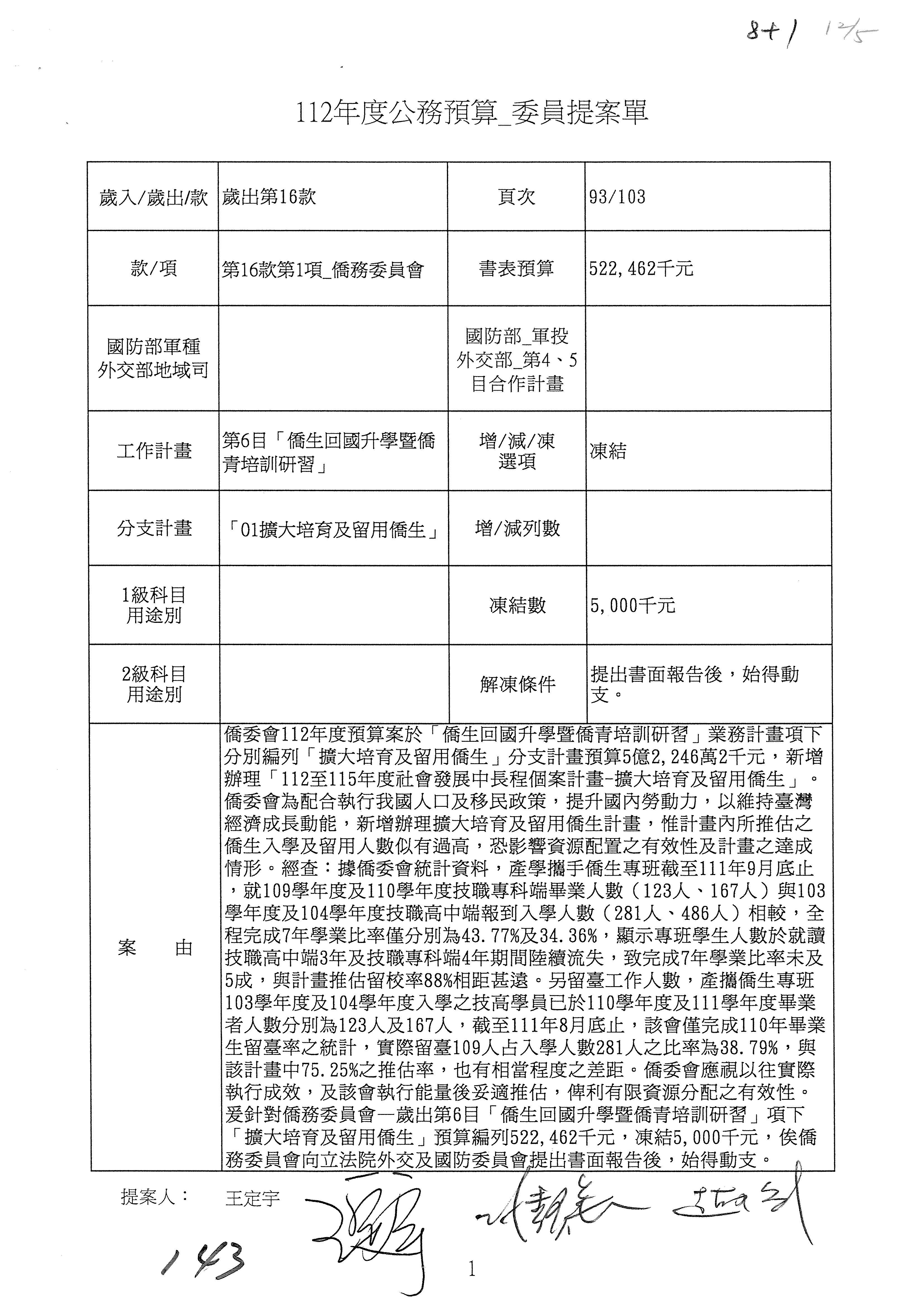
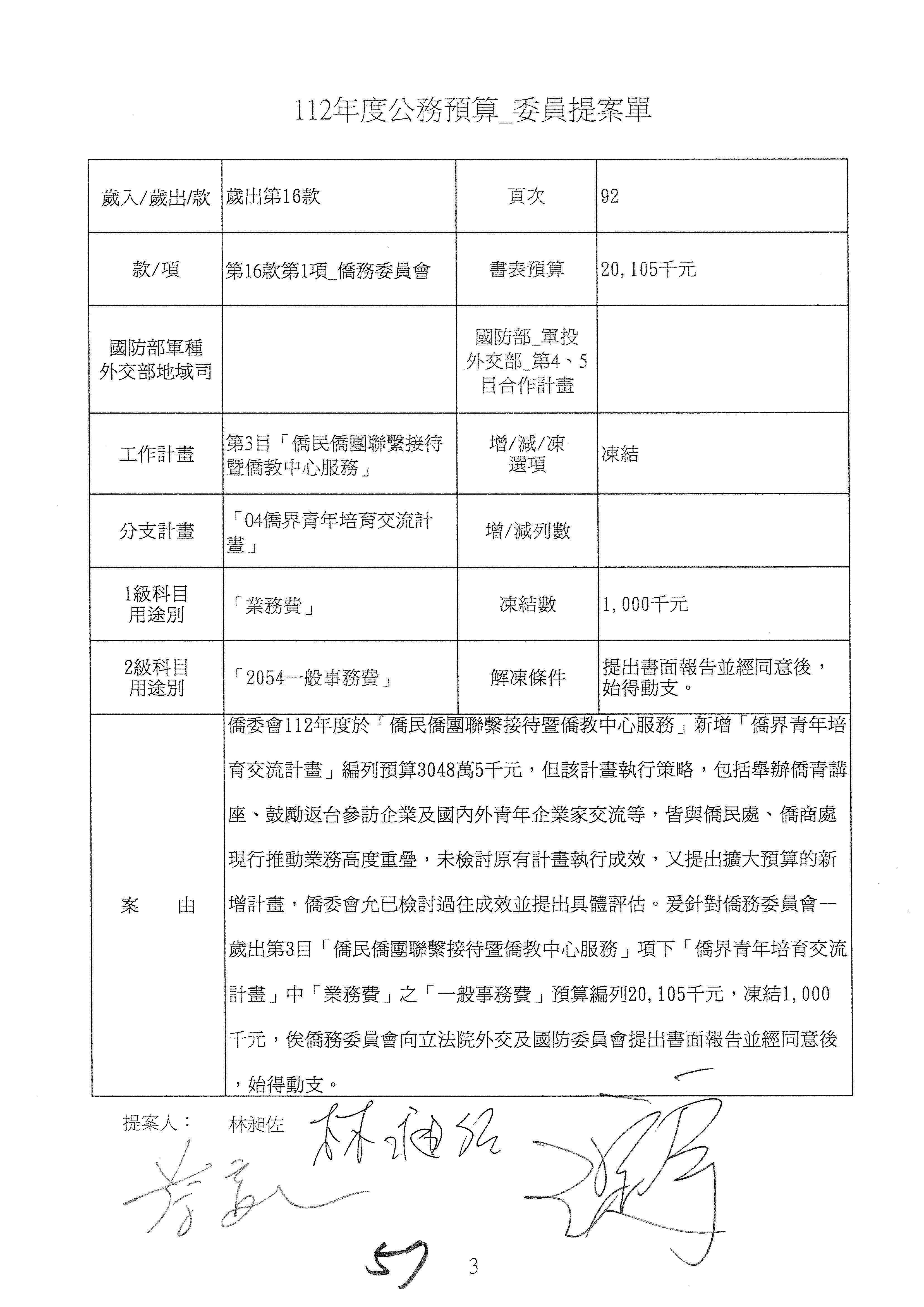
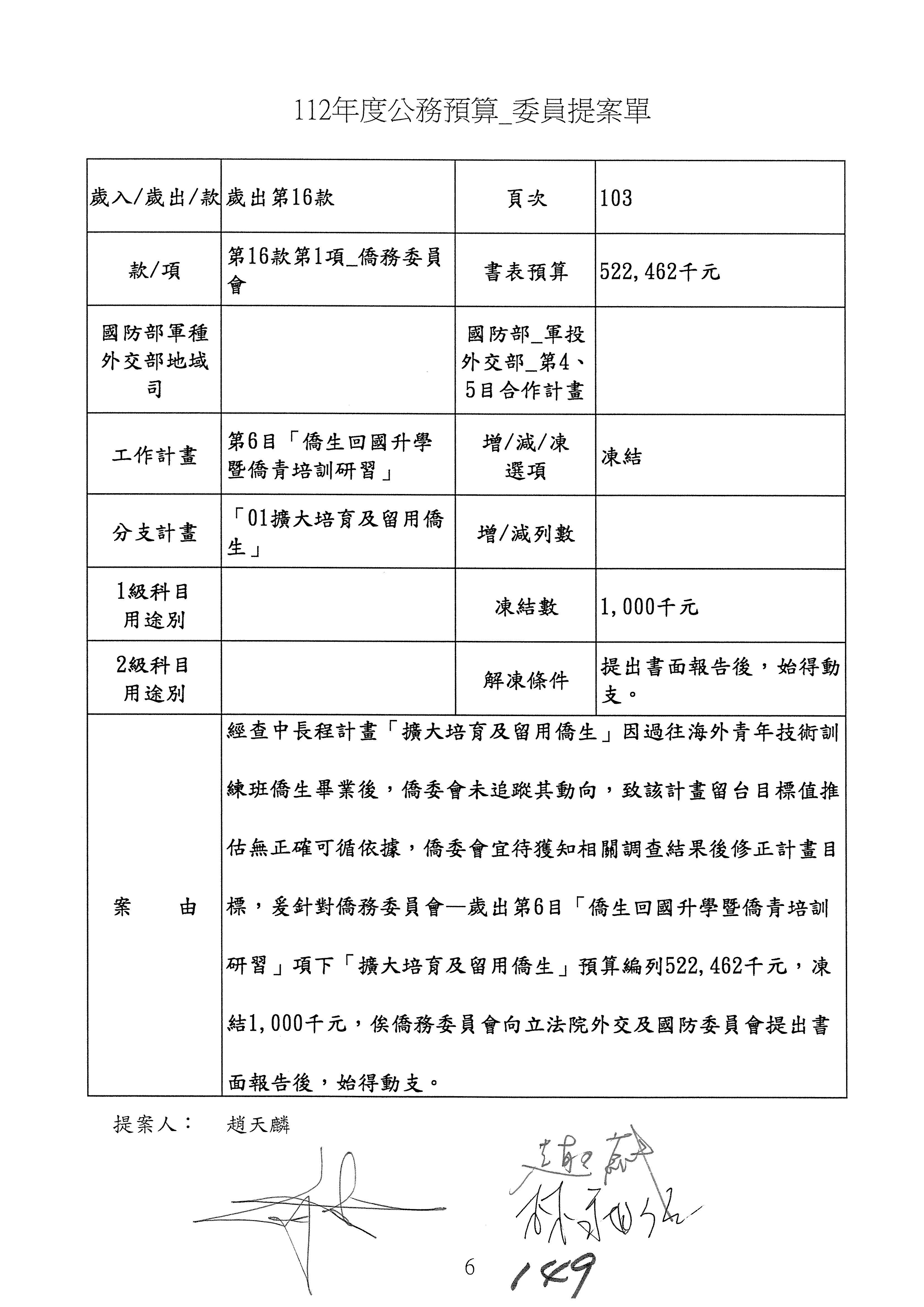
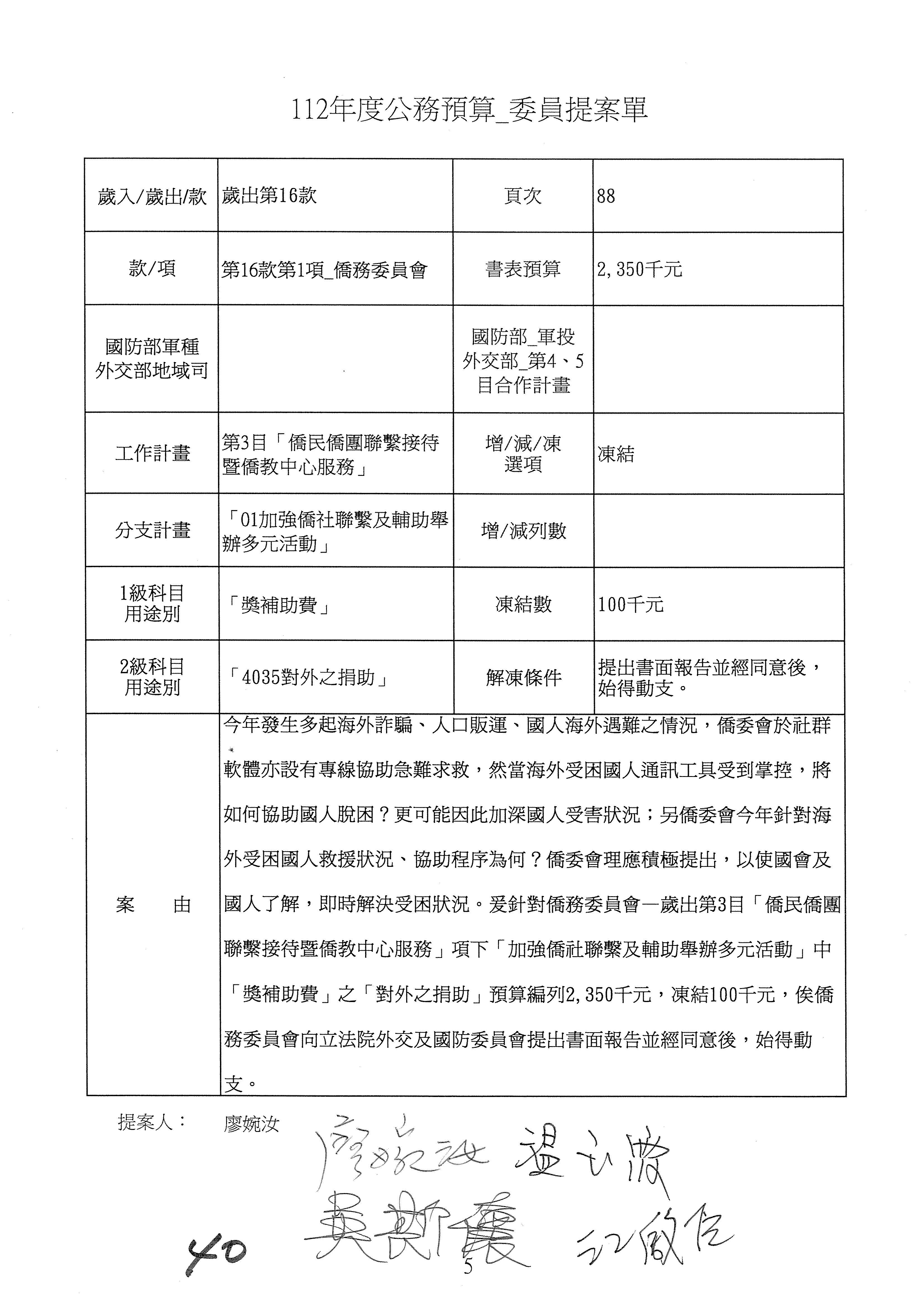
一、112年度中央政府總預算案關於僑務委員會主管收支公開及機密部分。

二、112年度中央政府總預算案附屬單位預算關於僑務委員會主管信託基金:

()莊守耕公益基金。

()受理捐贈僑生獎助學金及艱困地區僑民學校師資輔助金基金。

主席:本日會議繼續審查112年度中央政府總預算案關於僑務委員會主管收支公開及二項信託基金。

請議事人員宣讀預算數及有關收支公開部分委員提案,宣讀完畢後進行協商。

一、預算數部分:

()112年度中央政府總預算案

僑務委員會主管收支部分(公開部分):

一、歲入部分:

2款 罰款及賠償收入

159項 僑務委員會,無列數。

3款 規費收入

124項 僑務委員會24千元。

4款 財產收入

169項 僑務委員會6939千元。

7款 其他收入

167項 僑務委員會625千元。

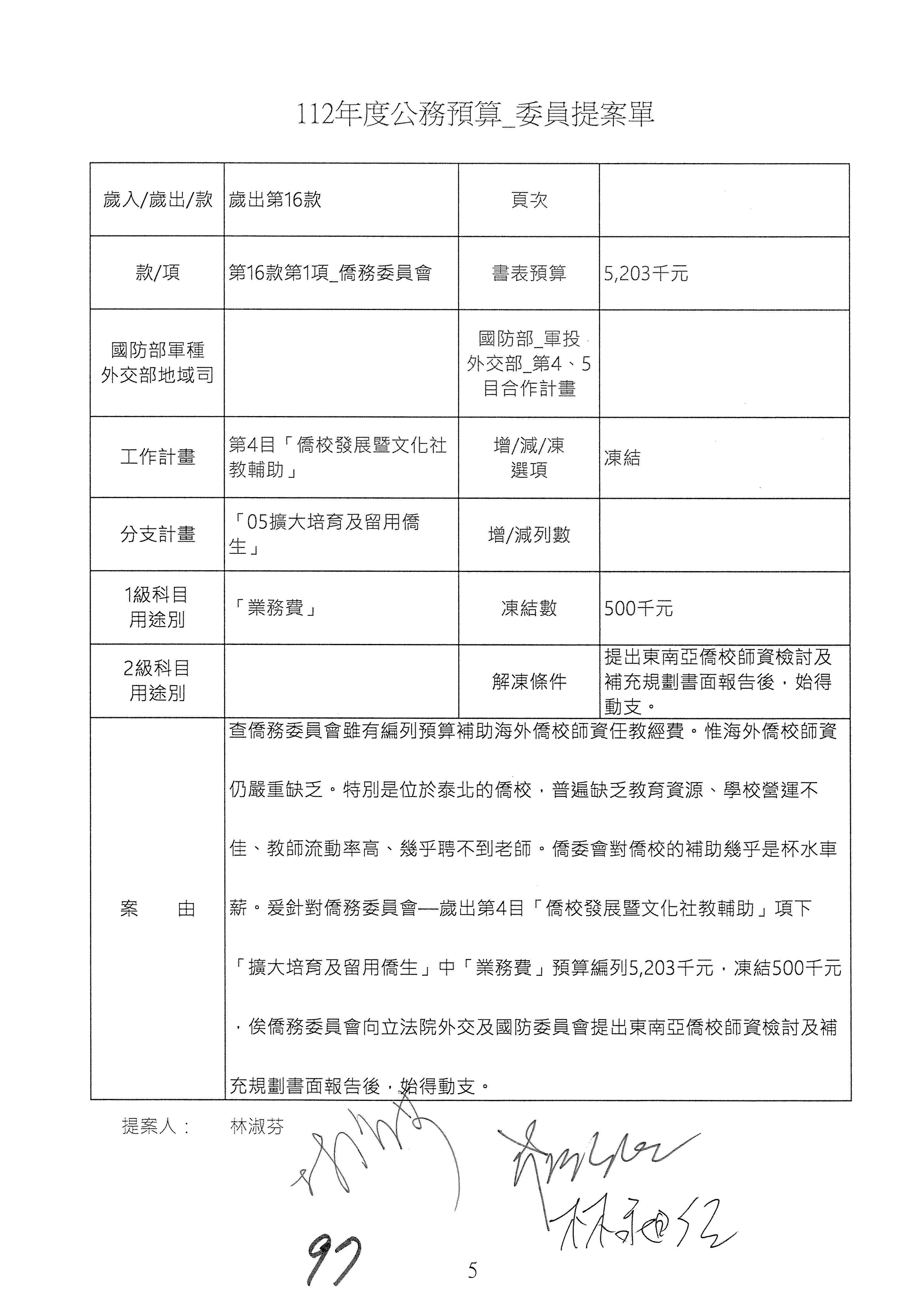
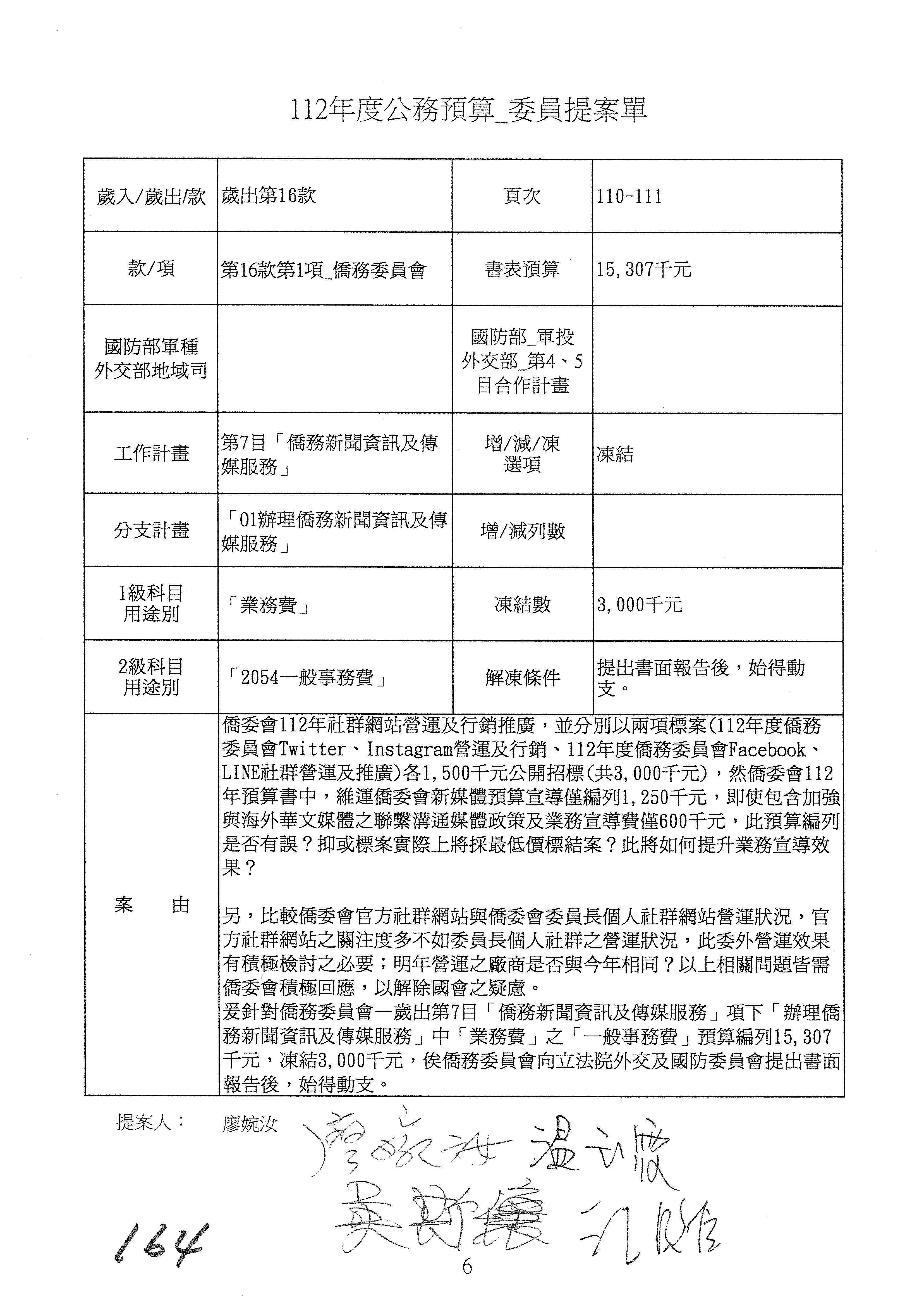
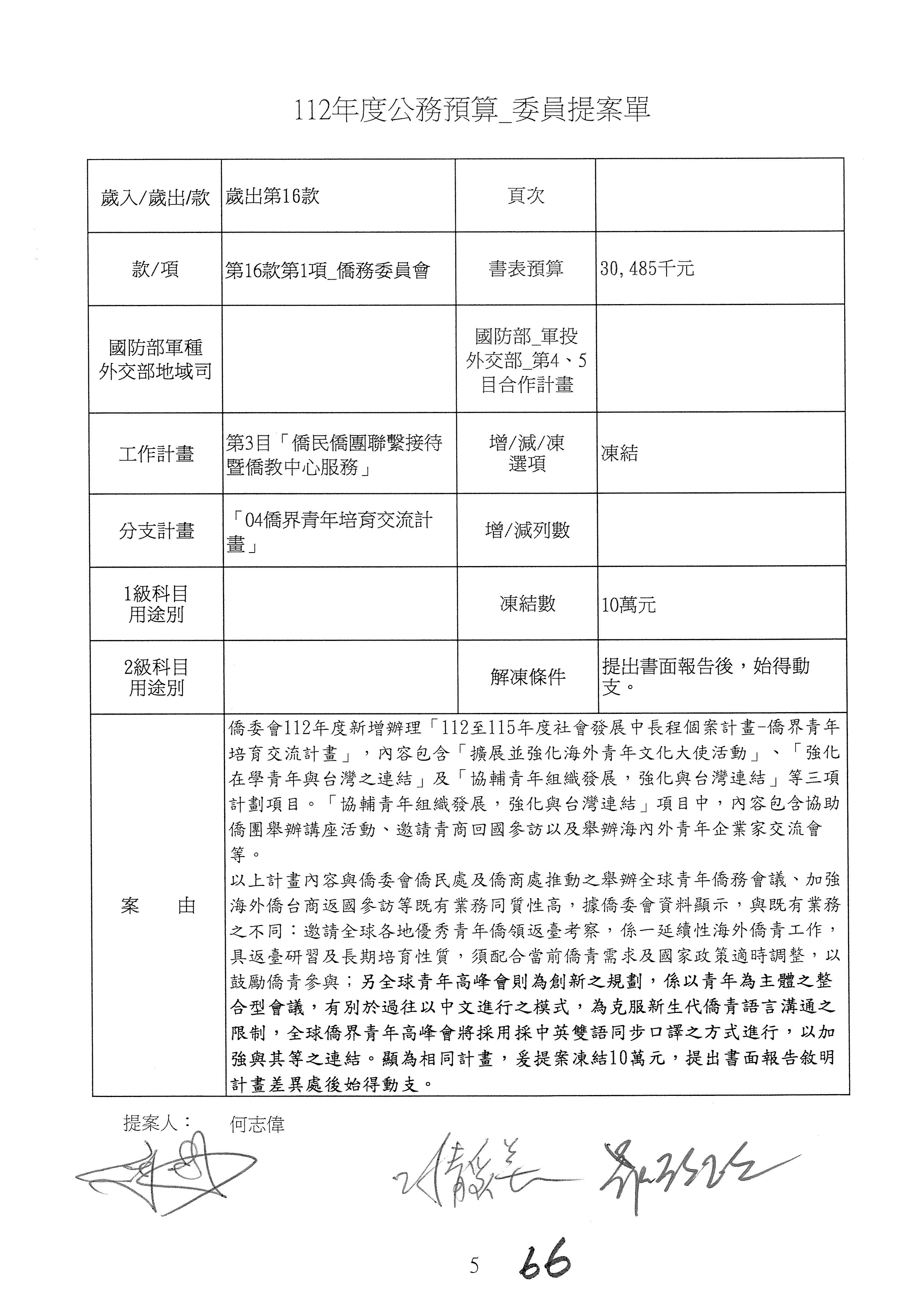
二、歲出部分:

16款 僑務委員會主管(不含機密部分)

1項 僑務委員會166,5192千元

1目 「一般行政」40,1532千元。

2目 「綜合規劃業務」3,7833千元。

3目 「僑民僑團聯繫接待暨僑教中心服務」21,016萬元。

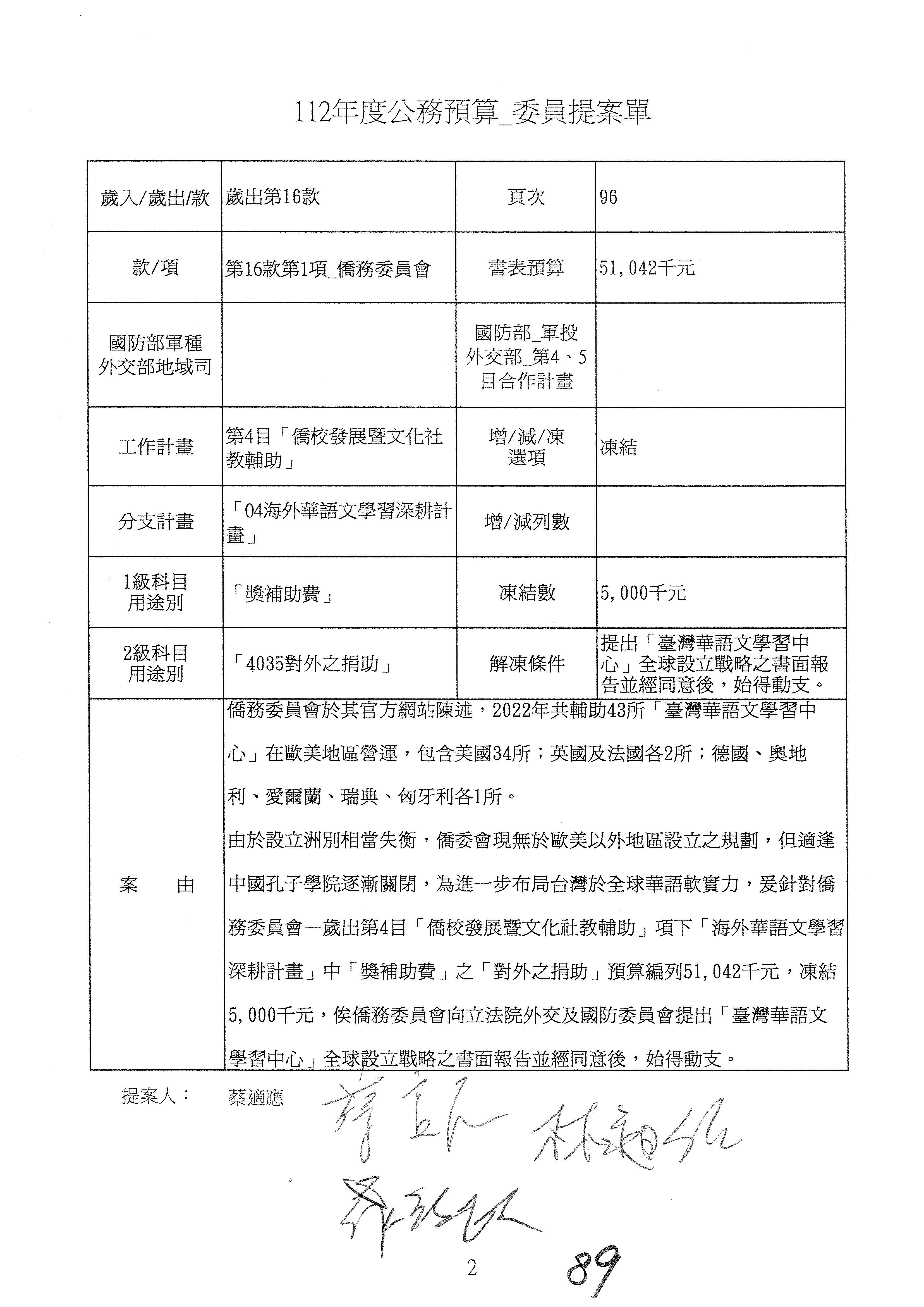
4目 「僑校發展暨文化社教輔助」24,6494千元。

5目 「僑商經濟業務」8,4395千元。

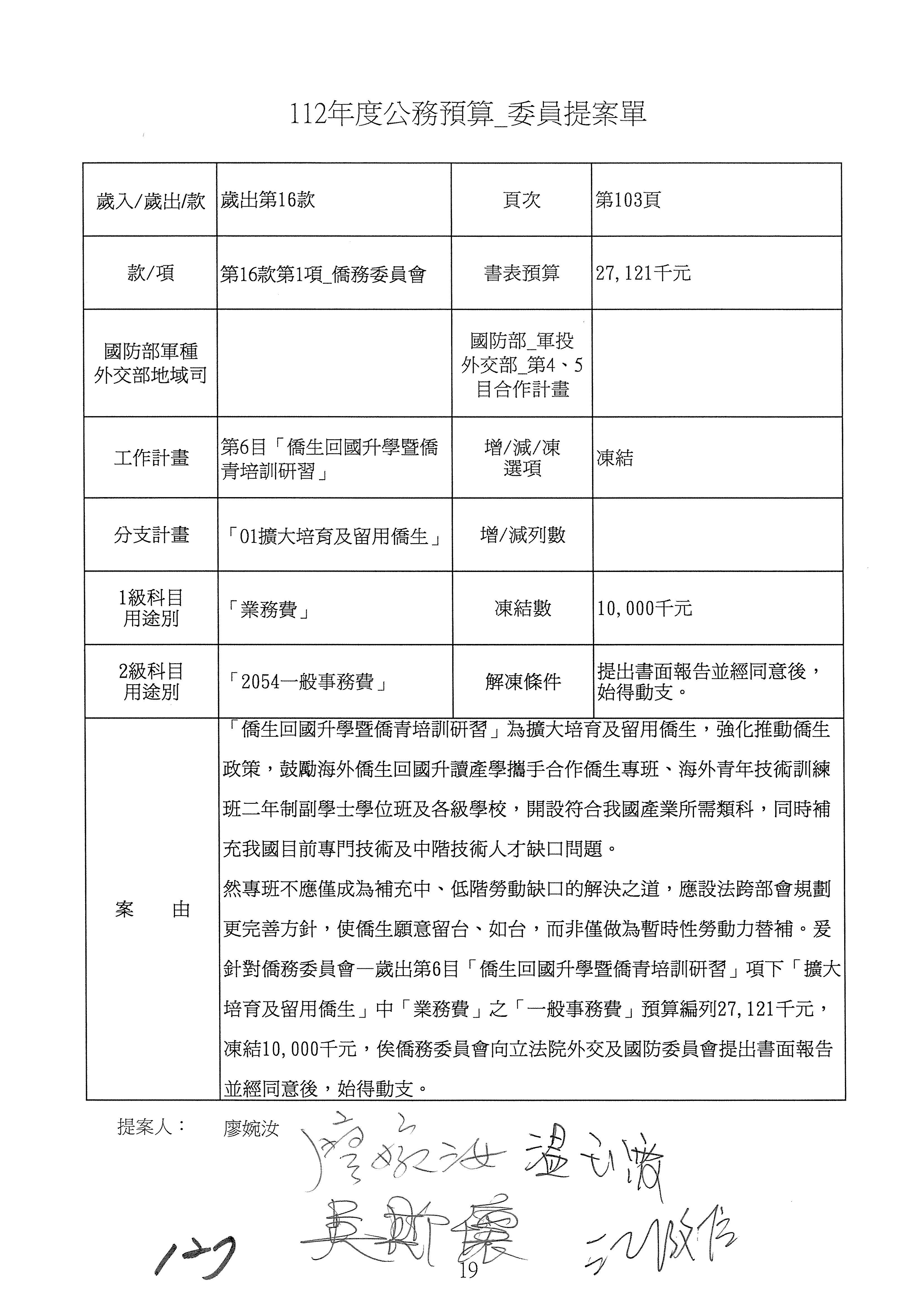
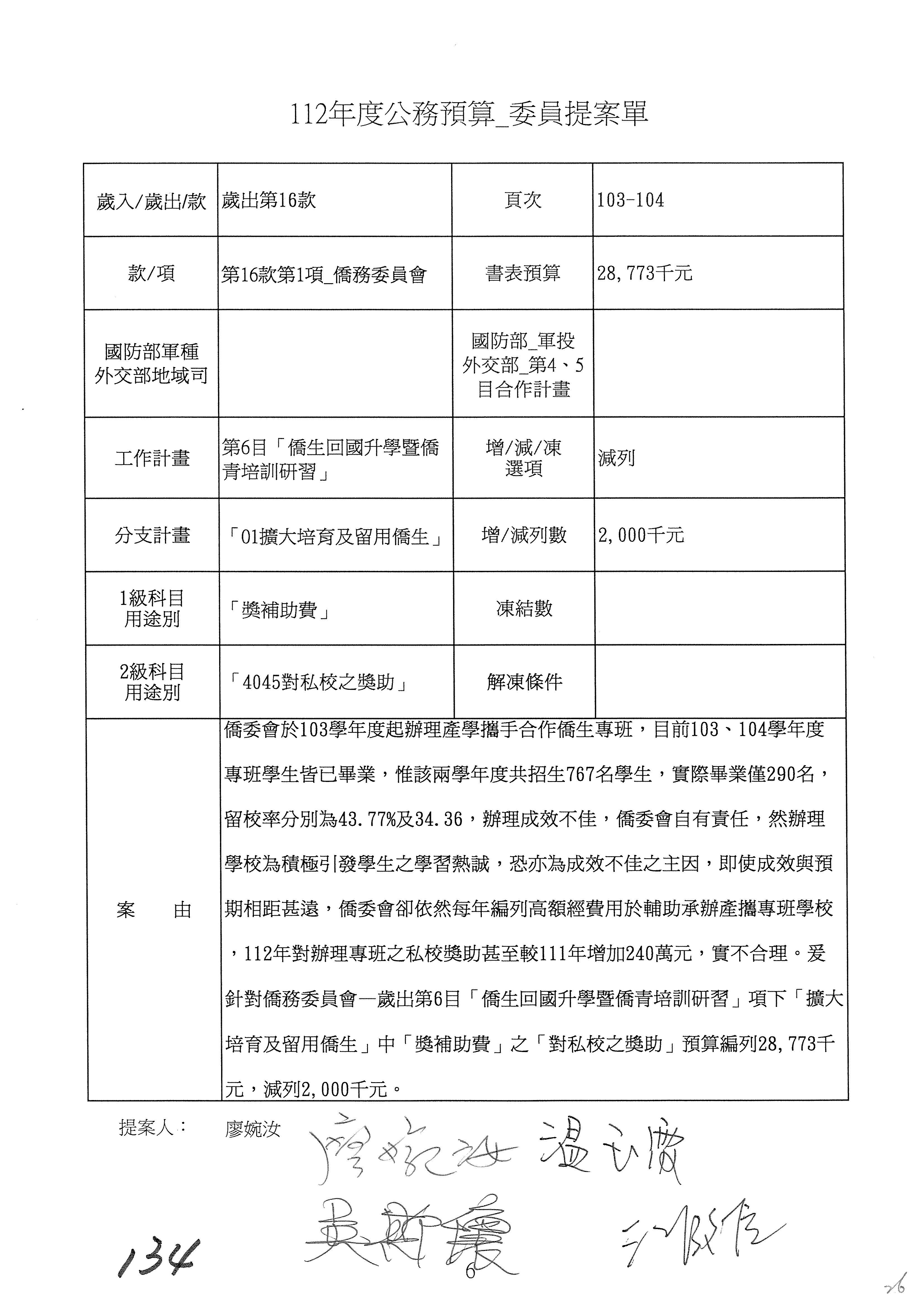
6目 「僑生回國升學暨僑青培訓研習」65,2025千元。

7目 「僑務新聞資訊及傳媒服務」2,5103千元。

8目 「第一預備金」765萬元。

()112年度中央政府總預算案附屬單位預算

僑務委員會主管:

甲、信託基金部分

一、莊守耕公益基金

()業務計畫:應依據收支、餘絀撥補等項之審查結果,隨同調整。

()總收入:27千元。

()總支出:25千元。

()本期賸餘:2千元。

二、受理捐贈僑生獎助學金及艱困地區僑民學校師資輔助金基金

()業務計畫:應依據收支、餘絀撥補等項之審查結果,隨同調整。

()總收入:720萬元。

()總支出:7141千元。

()本期賸餘:59千元。

二、委員提案部分:

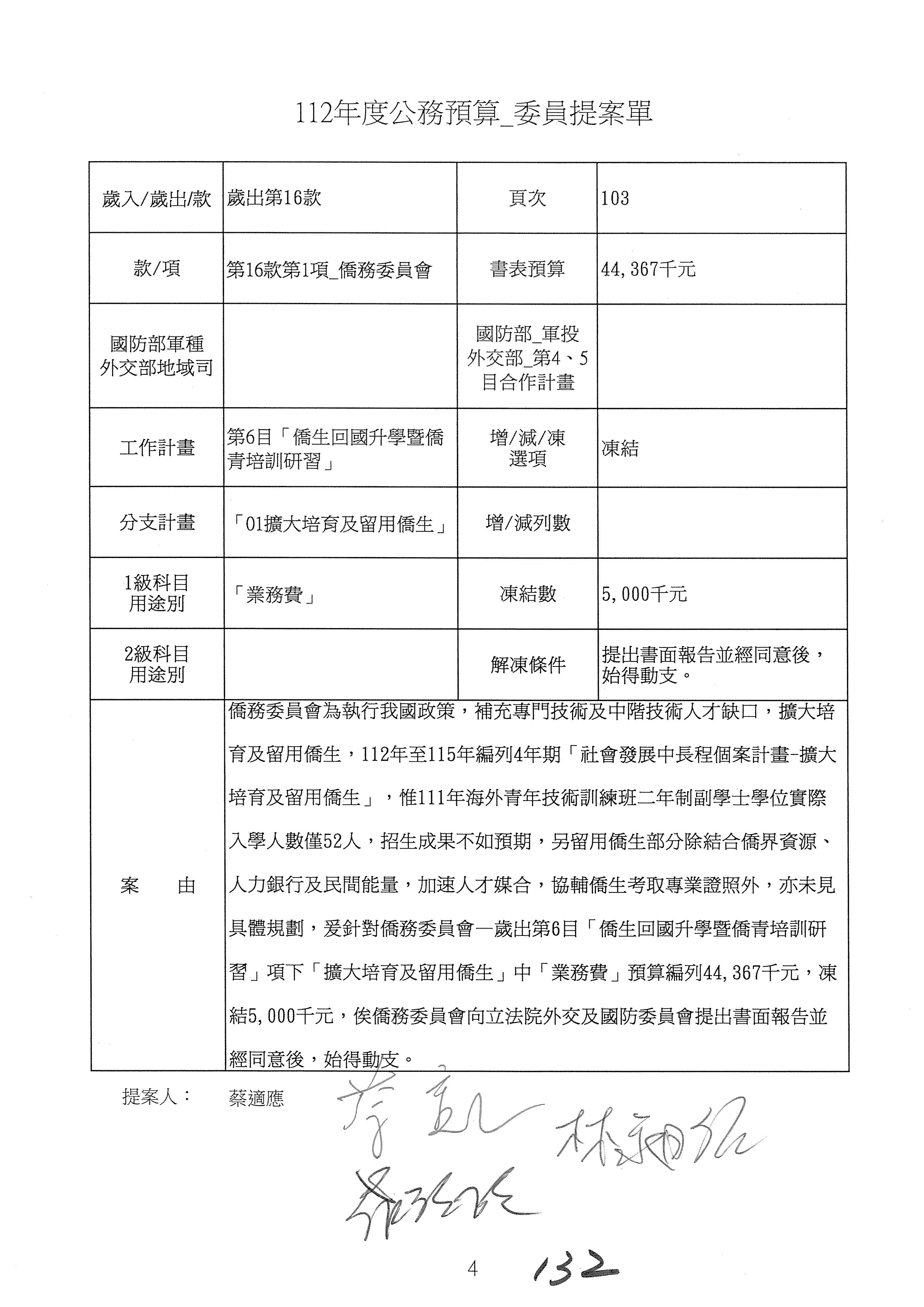
()112年度僑務委員會主管預算提案單(公開部分):

主席:現在先確認議事錄。請問在場委員,上次會議議事錄有無遺漏錯誤或需要更正之處?(無)無遺漏錯誤或需要更正之處,議事錄確定。

現在進行協商。

(進行協商)

主席:本次僑務委員會的預算審查,我們先處理公開部分,公開部分處理完畢後再處理機密預算,僑務委員會預算原則上以一級科目作為併案依據。

現在處理第1案,先請僑委會說明。

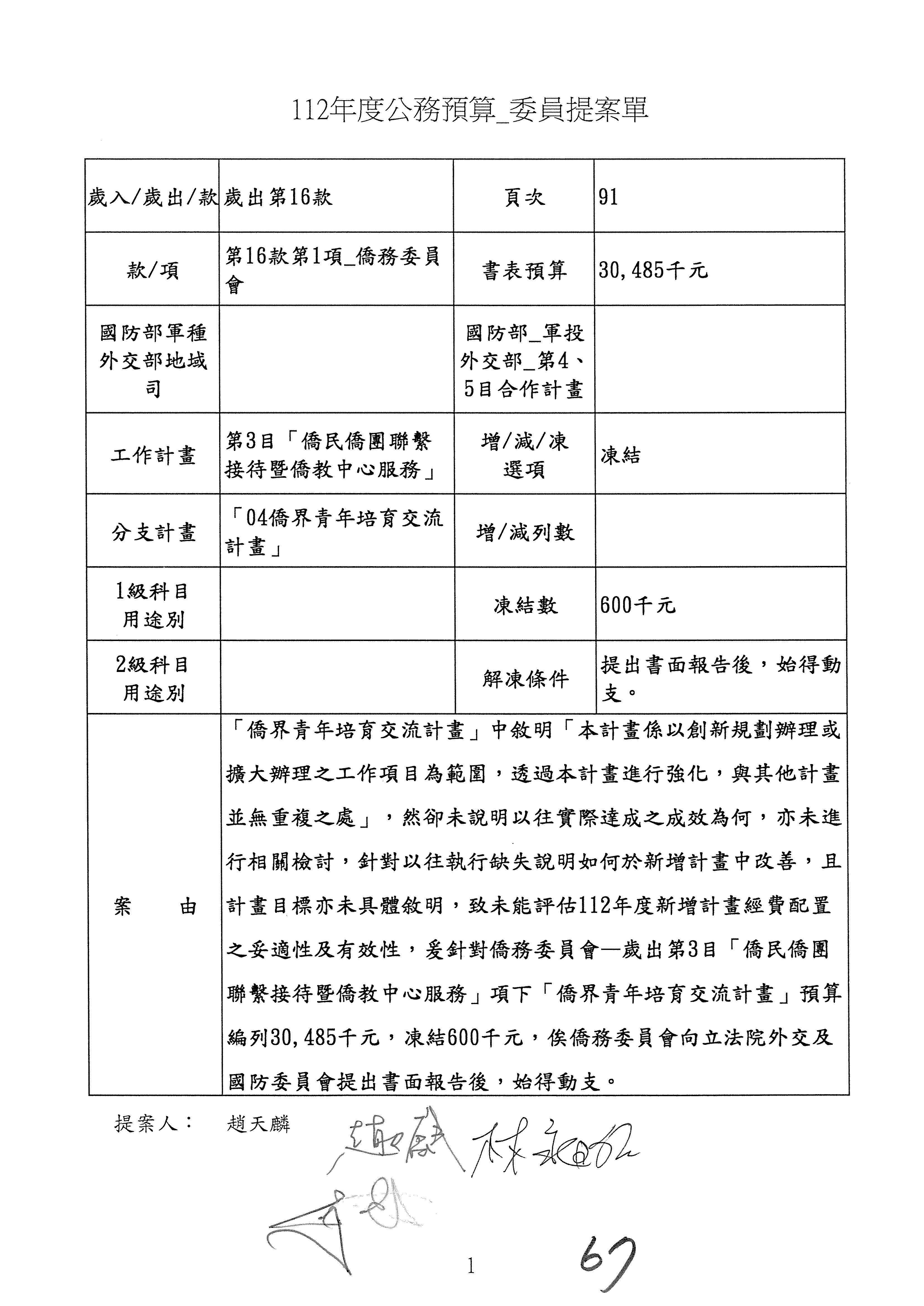
童委員長振源:對於第1案,我們敬表同意委員的提案。

主席:同意?

童委員長振源:對,我們同意增列2萬元。

主席:好,增列2萬元。

現在處理第2案到第4案,請說明。

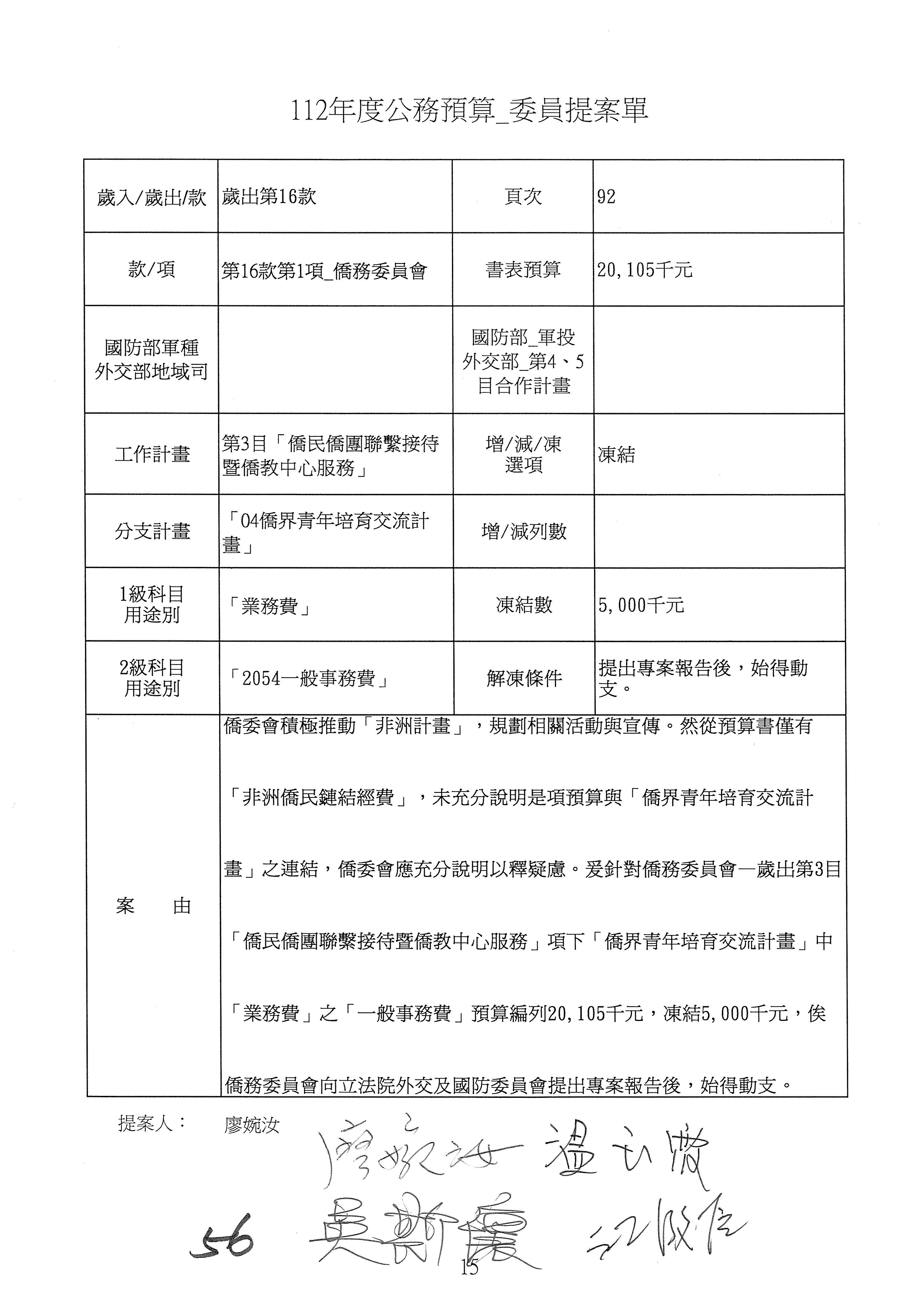
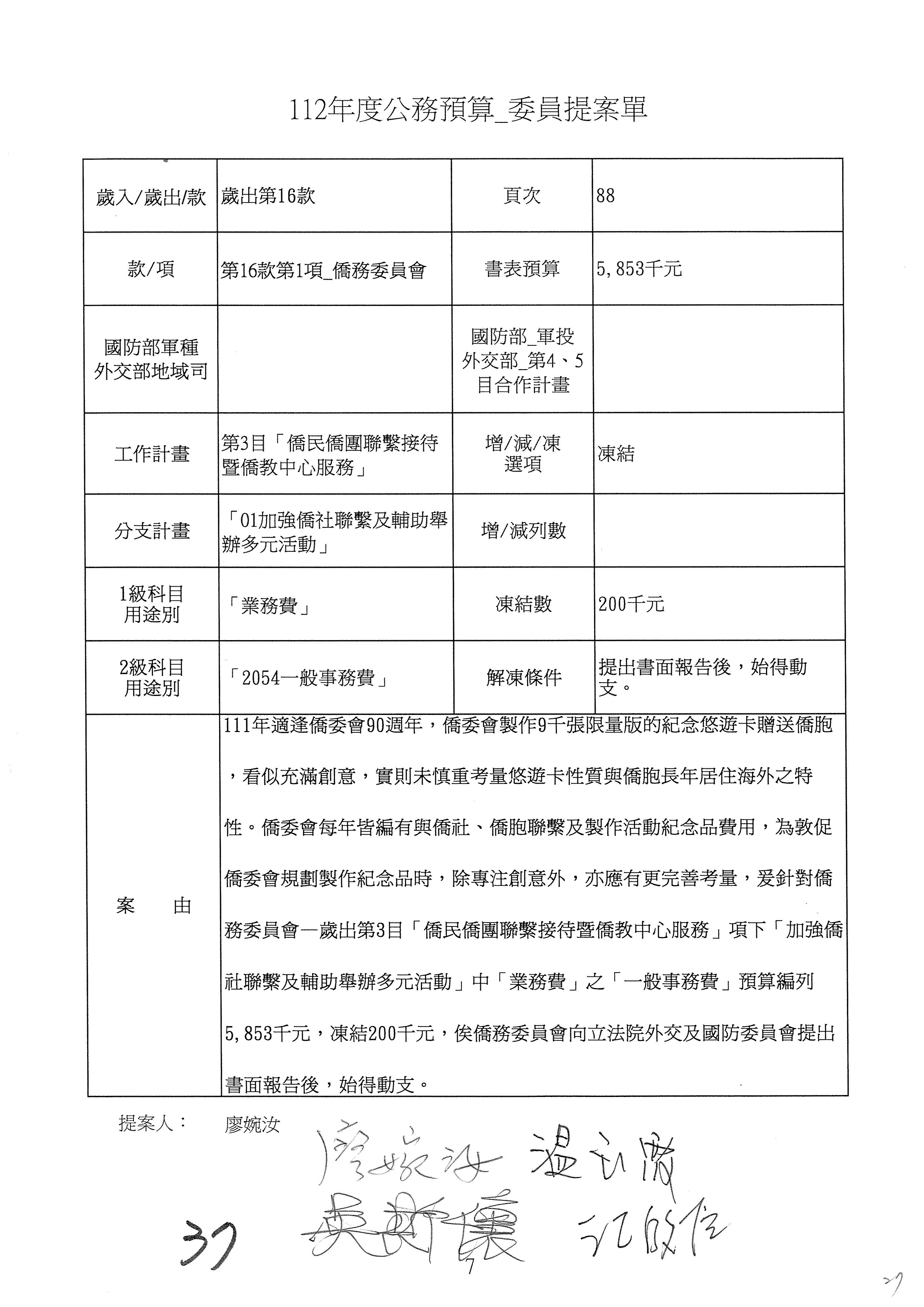
童委員長振源:針對第2案到第4案,當初編列預算時因為疫情期間的不確定性,不過現在疫情緩和,所以對於委員的提案,我們也敬表同意,可以增列1624,000元,這是廖婉汝委員提案的金額,我們會儘量來努力。

主席:其他委員有要補充說明嗎?好,第2案到第4案就依據廖婉汝委員所提第3案增列1624,000元。

現在處理第5案到第6案,請說明。

童委員長振源:有關第5案及第6案,跟委員報告,這部分可能會有點困難,我們的一般費用是兩部分,一部分是出版品,一部分是突發性的,像去年有僑教中心的退稅,有學生相關費用的退還,所以一般來講,我們的預算大概是四、五十萬元而已,我們編列625,000元是一般的程度,所以是不是能夠維持原來的預算?

主席:有去跟委員溝通嗎?

童委員長振源:有,我們有跟委員報告。

主席:二位提案委員目前均不在現場,好,有溝通……

童委員長振源:有,有溝通過了。

主席:好,接下來處理第7案到第11案,請說明。

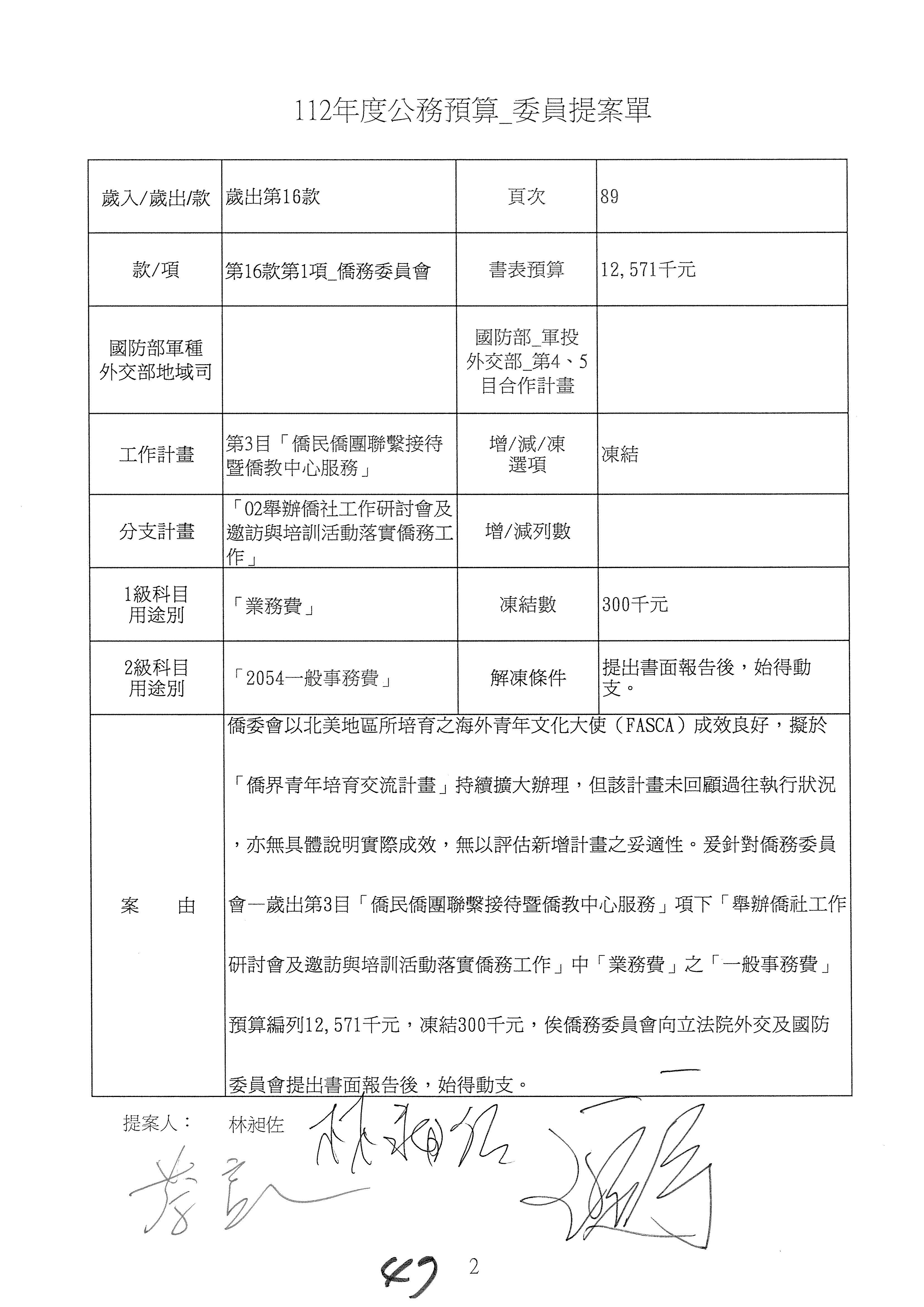
童委員長振源:我先簡單報告第7案,這個部分我們是非常積極在跟國產署溝通,已經去函1020次了,我們也請呂元榮副委員長親自去溝通,但是到目前都還沒有找到適當的場地,所以這個部分是不是可以請委員予以支持?其他部分我們同仁都有去溝通,是不是需要我們再說明一次?

請秘書室主任說明。

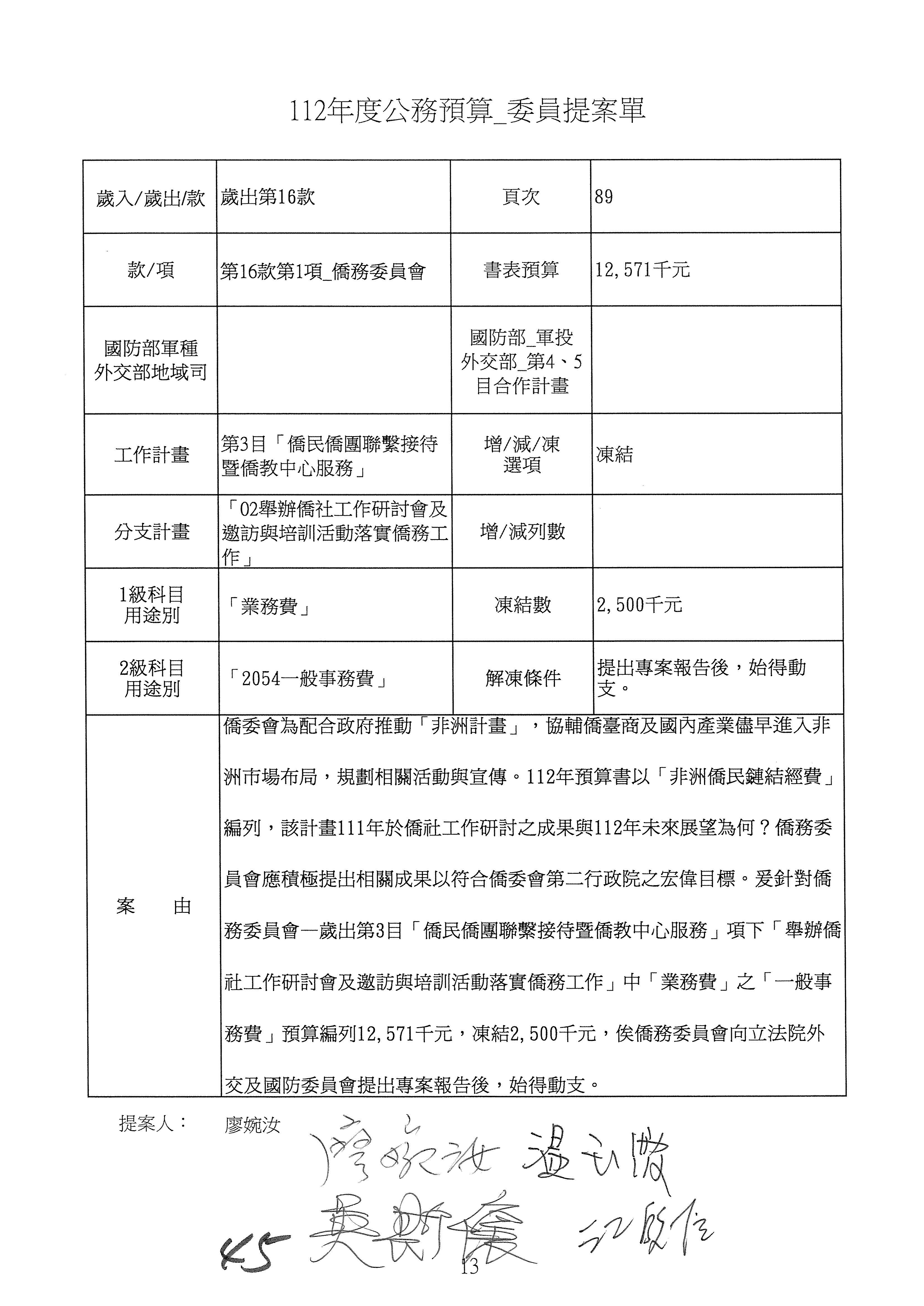
黃主任克忠:委員早,有關第7案檔案庫房,從94年就已經請國產署提供檔案庫房,到現在起碼有十幾、二十次了,但他都沒辦法提供,在今年127日,我們呂副委員長到國產署拜會,他們提供了和平東路的5戶住宅,我們勘查以後選擇了3戶並向國產署申請撥用,後來國產署又駁回,認為我們不符合撥用的都市使用分區規定,所以檔案庫房的問題是在於國產署沒辦法提供我們所需要的庫房,這個案子是不是能夠請委員予以支持,免予凍結?

溫委員玉霞:我的提案是有關人員方面的,你那是檔案庫房,我是第11案。

主席:現在一併說明好了。

黃主任克忠:有關第8案,委員所關切的OA辦公桌及工程招標是否順利,我們一定會努力完成招標作業,請委員支持,是不是能改為只凍不減並提書面報告?

9案,有關「一般事務費」,因為本會今年有兩名工友退休,明年7月還有1名工友退休,所以把非核心業務委外承攬,明年就增編1213,000元。另外有關檔案清理委外的部分,為配合112年工資調漲,所以增列了39萬元,這部分是不是請委員支持,改為書面報告?

主席:請吳斯懷委員發言。

吳委員斯懷:基本上,僑委會的工作我們都支持,但在預算書表編製上要講清楚,你們那天來辦公室溝通的我都瞭解,希望針對第9案補一個書面資料,說明為什麼今年要增列這些預算,你剛才也講了,把它詳細列出來,我們瞭解書面資料後就解凍,好不好?大家一起努力,從財政紀律的角度,要增列多少,第一個是年度執行率、第二個是增列的理由,要讓我們委員知道,我們才能監督你們,原則上書面資料寫清楚就解凍,好不好?

童委員長振源:好,謝謝委員的指導。

主席:請溫委員玉霞發言。

溫委員玉霞:是不是做一個書面報告?你們今年有兩位要退休,再請的人是委外的,這樣退休人員的費用不是有剩下嗎?

黃主任克忠:那是人事費。

溫委員玉霞:所以人事費不減,委外的要增加?

童委員長振源:職缺會減少兩個,現在是262個,明年變成260個,所以那部分要轉成約聘。

陳主任銀環:原來工友要轉成委外的,因為他退休了所以要委外。

主席:我的是第7案,因為從107年開始,僑委會一直都說國產署有在協尋,希望找到適當的房舍可以作為檔案庫房,可是從107年到現在已經經過這麼多年的時間,所有業務推動要花錢時都可以很順暢,可是檔案庫房已經找了至少5年都沒有進展,這部分還是要有積極的作為,這當初是要凍結預算。

童委員長振源:謝謝委員,我們會積極努力,也跟各位委員溝通過,是不是能併案凍結預算?

主席:其他委員有沒有意見?

邱委員臣遠:沒有意見。

主席:當初是併案凍結多少?

童委員長振源:30萬元。

主席:就各委員所提出的意見,到時候都要一一說明。

童委員長振源:好,謝謝。

主席:7案到第11案併案凍結30萬元,提供書面報告,經同意後始得動支。以第7案馬文君委員的提案為主。

處理第12案。

童委員長振源:12案有跟吳委員報告過,我們敬表同意,凍結10萬元。

吳委員斯懷:12案跟剛才第9案一樣,說清楚這些更新設備是必要的,在預算書表我看不出來其需要性,把它講清楚,我們就同意了,好不好?

童委員長振源:好,我們同意凍結預算,提書面報告。

主席:12案依吳斯懷委員的提案,凍結10萬元,提書面報告,說明清楚以後始得動支。

處理第13案、第14案。

童委員長振源:13案、第14案我們有跟委員溝通,基本上是不是可以改為凍結加書面報告?第13案委員同意不刪,第14案是不是可以改為凍結20萬元?

主席:13案同意不刪。

14案馬文君委員提案凍結預算20萬元,經提出書面說明後同意動支。

童委員長振源:謝謝委員。

主席:處理第15案到第19案。

童委員長振源:15案到第19案委員有沒有要再垂詢?請同仁說明。

主席:請先說明。

白主任中光:15案委員關切的Office,編40萬元最主要是因為它的單價,原先編列是以雲端版的價格比較低一點,所以看起來套數很多,但經過我們仔細考量,單價確實是14,174元。它的單價非常高,按照我們的需求編列,112年是編列買26套,這價格是共同供應契約,所以價差就是固定這樣,這部分是我們業務所需,懇請委員支持。

16案,關於個人電腦的採購,僑委會的個人電腦因為經費的關係,所以使用的時間比較長,希望買稍微好一點的,讓同仁的整體工作效率能夠提升,這一點有派員到委員辦公室向委員說明,懇請委員支持。

17案,關於我們電腦機房的冷氣,我們是真的需要,它已經用了17年了,希望能夠在明年把它更新,這點懇請委員支持。

18案,關於i僑卡的編列,這裡面來講,都是對個資防護等,我們也到委員辦公室大概說明一下,個資防護我們都是以資料最少的方式來確保民眾的個資,所以這點已經盡我們最大的努力,也符合法規,希望委員能夠支持。第19案是關於資安的部分,事實上在資安預算編列,除了系統本身的一些軟體以外,還有外部資安的一些弱點掃描,還有滲透測試,這二個是不同面向的必要項,所以沒有重複編列。我們也到委員那邊報告,所以這點請委員支持,以上。

主席:請溫委員發言。

溫委員玉霞:請問一下,第一點,i僑卡現在要發幾張?今年總共編列了多少?這是針對i僑卡方面。那第一代的僑胞卡總共編了幾張?效益如何?有幾家商店可以使用?有人使用嗎?要看到效益啊!你發了那麼多僑胞卡,有人使用嗎?如果我要去商店,怎麼知道這家商店可不可以使用僑胞卡?難道要每一間都去問?你說有4,000家商店,這4,000家商店是不是都要掛僑委會僑胞卡可以使用的牌子,有這樣掛嗎?如果沒有,4,000家是哪4,000家?我也不知道哪間是,哪間不是,對不對?

童委員長振源:請僑商處說明一下。

張處長淑燕:跟委員報告,我們都有提供店家辨識的貼圖,而且我們也設有網站,僑胞跟店家也都可以查詢,謝謝委員關心。

溫委員玉霞:現在問題來了,拿僑胞卡的人要使用的話,是不是還要上網去查哪間有、哪間沒有?我現在講的是效益,還有方便的問題,第一個是方便嗎?第二個是有效益嗎?這個是一點。另外一點是,i僑卡不是要自己上網去申請嗎?不用卡片的,對不對?你預計要發2萬張,既然是不用卡片,為什麼還要編列這麼多預算?

童委員長振源:不是,它是後面資訊系統的建構,所以剛剛包括資安,包括弱點掃描,這要不要在預算上跟委員報告一下?因為現在全部數位化,上次委員會有提到,不准發行實體卡,所以現在全部都是數位,但是後面系統的建構……

溫委員玉霞:申請就不方便啊!

童委員長振源:不會,他申請,我們這邊印出……

溫委員玉霞:申請就很不方便,像我就很難申請,要怎麼申請?

童委員長振源:我們還是可以印出來給他。

溫委員玉霞:你們可以幫我們申請,外面僑胞有辦法申請嗎?

童委員長振源:有,他到我們的僑教中心,我們都可以協助,我們也會到僑團活動去辦,他也可以來申請。

主席:請邱委員發言。

邱委員臣遠:i僑卡的部分,當然在後續設備數位化的建置及強化資安的功能都要落實,雖然我沒有提案,但是我還是要具體建議,剛剛溫委員提的非常有道理,就是後面怎麼樣加強推廣,然後還有協助比較年長的僑胞數位化的申請,不管透過駐外單位,還是僑委會僑商處,應該都要加強推廣數位輔導相關工作。第二個,後續i僑卡的使用及KPI管理,在書面報告中應該也要納入規劃,這樣才能夠讓整個預算有效的執行跟到位,以上。

主席:其他委員有沒有要補充說明?沒有。另外,我提的第18案也是i僑卡的部分,因為i僑卡基本上是綁LINE的,可是在美國,因為美國僑民也很多,他們根本不用LINE,所以其實像這個部分對他們來說就不方便,好像實質的效益也不大,而且對於傳統僑社有一些僑民年紀比較大,事實上他們根本不太會使用這個部分,所以就這個沒有辦法克服的情況之下,尤其在未來i僑卡上面會建置很多資料,昨天才發生有非常大量的個資被駭、被盜,所以這會發生很大的問題,因為接下來i僑卡上面就要建立非常高價值的資料庫,比如僑民專長資料庫、僑校教材使用分析、需求資料的蒐集等等,還有海外僑商合作對接產業資料庫、僑生人才資料庫,以及全球在地化僑務活動整合相關資料的蒐集,對其安全性有沒有辦法確保?你們現在當然都說可以,可是顯然是有困難的,所以這個部分,你們應該要怎麼樣保障所有僑民的個資,我覺得這也是很重要的考量,而不是為了推而推,就這個部分,如果還沒有辦法達成有效的方案,其實還是應該要凍結。

童委員長振源:針對委員報告,資安、數位落差還有推廣部分,我們會在書面報告來跟委員說明,基本上都是符合國家最高的安全標準,包括歐盟的GDPR,我們都要符合其隱私權的要求,所以這部分我們都有做相關的規劃。

主席:到時候再做更詳細的,因為你們來講的時候都是口頭說有符合,現在公部門的建置其實也都有符合,可是還是發生這麼嚴重的問題,國安會的秘書長,甚至副總統,他們的個資都被盜,所以這是非常嚴重的,這個部分才是更應該要考量的,當時有同意併案凍結,對不對?

童委員長振源:對。

主席:15案到第19案如果其他委員沒有要補充說明,以溫玉霞委員的提案凍結……

林委員淑芬:主席,抱歉!我的第15案……

主席:請林委員發言。

林委員淑芬:我簡單講一下,因為我有點不太瞭解,就是一樣是40萬元,今年可以買47套,為什麼明年40萬元只能購買26套?

童委員長振源:請資訊室說明。

白主任中光:跟委員報告,編47套原先是以雲端版Office 365為主,所以單價真的是比較便宜,大概八千元左右,那時候算的時候是為了看能不能多一點套數,但是它是雲端版,我們再仔細研究了以後,發現雲端版確實在資安的部分還是有一些問題難以克服,所以我們實際在執行的時候,今年事實上是買了28套,因為一套現在目前共同供應價格專業版是14,174元,我們今年並沒有買到47套,而是買28套。

林委員淑芬:所以是不同的軟體?

白主任中光:是,一個是雲端版,另外則是地端的單機授權,就是我們一般講的一臺一套……

林委員淑芬:對啦!但是這個未來儲存在雲端是有其需求性,你們現在沒有雲端,未來這個資訊要怎麼處理?放在你們的哪裡?你們自己有一個資料庫嗎?

白主任中光:有,我們自己本身有一個私有雲,就是在雲端,大家共用私有雲。

林委員淑芬:就是辦公室的共同連結。

白主任中光:對。

林委員淑芬:那個放久了,電腦資料有辦法放這麼多、這麼滿?

主席:請王委員發言。

王委員定宇:第一個,你們一套服務幾臺機子?28套是幾臺機臺在用?

白主任中光:跟委員報告,就是一臺單套授權。

王委員定宇:一臺一套?

白主任中光:對。

王委員定宇:所以28套就是28臺僑委會的電腦在操作。

白主任中光:是。

王委員定宇:它有集體辦公室授權的版本。

白主任中光:有,但是它是必須要裝在雲端,而且每一套大概就是有帳號的……

王委員定宇:它雲端是在AWS,你不知道?我剛才聽到你講私有雲,我就覺得很害怕,你們的私有雲是什麼東西?

白主任中光:講私有雲其實是一個概念,最主要就是……

林委員淑芬:沒有,就是我們辦公室那種……

白主任中光:就是我們辦公室……

王委員定宇:共用HD,不叫私有雲。

林委員淑芬:共用的而已。

白主任中光:對。

林委員淑芬:不要講雲,因為那沒有雲啦!

王委員定宇:我告訴你,你覺得亞馬遜及Google雲端的資安管控跟你們僑委會誰做得比較好?

白主任中光:因為最主要……

王委員定宇:我告訴你,當然是AmazonGoogle做得比你們好,Amazon的雲端也會出問題,可是它一出問題就是全世界的大問題,你們自己共用HD不會比它好到哪裡去。

白主任中光:是。

王委員定宇:為什麼現在這些軟體的採購都會採取雲端共享?資安的漏洞不在那裡,現在變成單機版,單機版通常不是像你們這種辦公室在買的,是SOHO族自己個別在用的才會去買單機版,所以你付了double的錢,卻集體在辦公室用,然後用自己一個共享HDHD就是硬碟,共享硬碟或共享的儲存空間,卻不信任國際。全世界就只有兩種雲,中國雲跟西方雲,西方雲就是AmazonAWS),東方雲就是中國的那套雲端,美國連國防部的東西都放在雲上面,然後你現在信任自己的私有雲,你們很厲害,真的很厲害,我對預算沒有提案就沒有意見,我是提醒你們,資安、IT真的要尊重專業,否則你們在這邊備詢,網路上在直播,高手都比我們多很多。

白主任中光:是。

林委員淑芬:我減列得很少。主席,這個項目是不是就照提案數,減一點點?意思意思。

童委員長振源:委員,因為他們要換電腦,我建議是不是……

林委員淑芬:換電腦是硬體,這個是軟體。

童委員長振源:好,不然我們就遵照委員的意見。

林委員淑芬:一點點而已。其實你們買的價格真的是滿貴的,這是助理去訪價、去搜尋的,他覺得……

童委員長振源:我們就按照委員的意見,但是不是科目自調?

主席:好。

童委員長振源:好。

主席:15案至第19案,減列數部分,依第15案林淑芬委員提案減列15萬元,科目自調;凍結部分,依第19案溫玉霞委員提案,凍結50萬元,提出書面報告,經同意後始得動支。

白主任中光:謝謝委員。

主席:處理第20案。

童委員長振源:20案的部分,廖委員已經同意改為主決議。

主席:請廖委員發言。

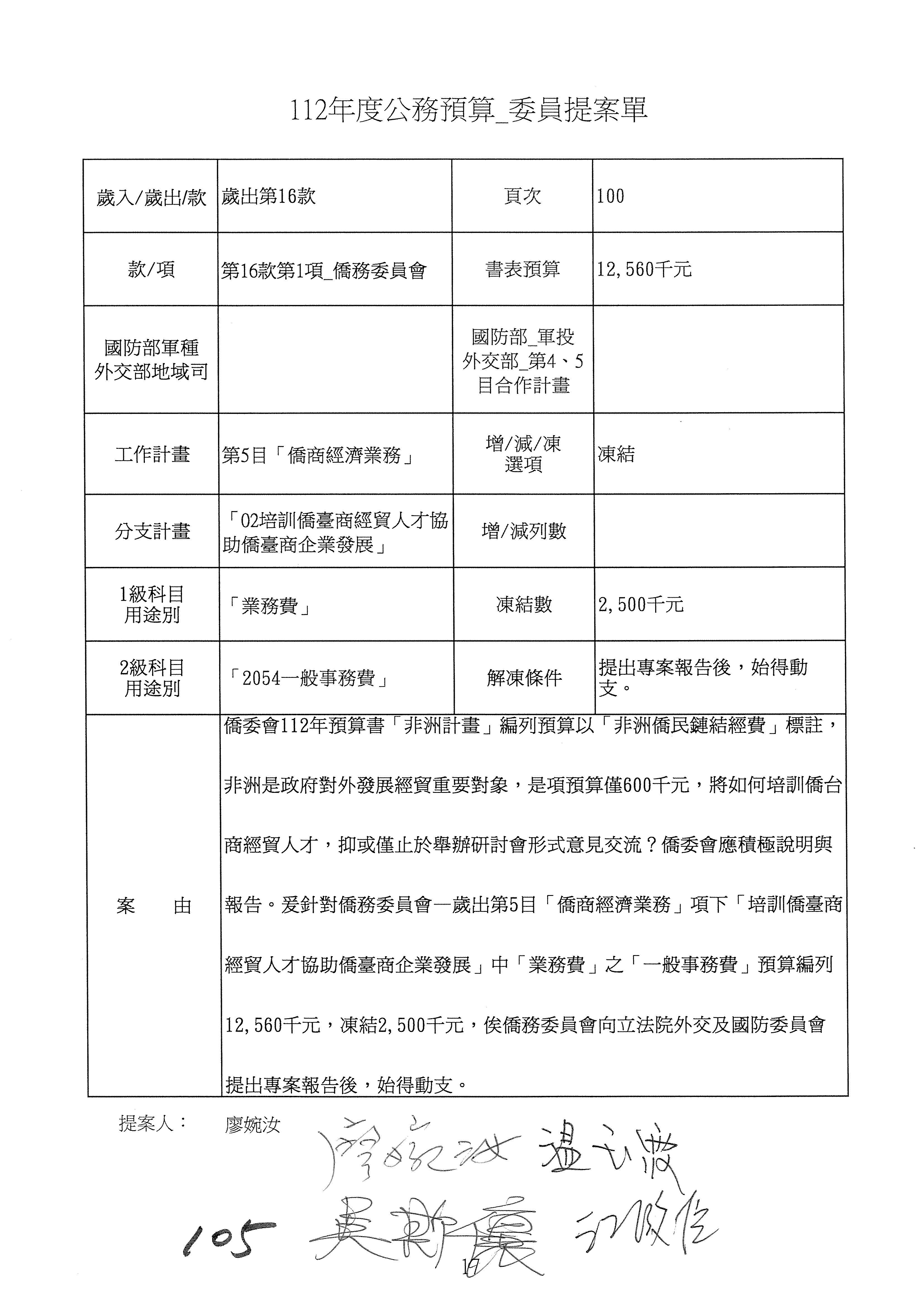
廖委員婉汝:針對這個提案,我是覺得僑委會一直有很多新名詞,過去有新南向,現在有一個新東向,但我問過各部會都沒有新東向這個名詞。實際上,我們瞭解供應鏈方面很多都在往美國移轉,像台積電的新聞昨天也報很大,我覺得這當然是一個趨勢,但僑委會有時候在訴求上可能都是用一些名詞取代,像我們等一下要審查的行政院主導的非洲計畫或什麼計畫也好,可能都是一些未來的政策方向,但各部會又否認,所以我覺得很奇怪。這個部分我同意改成主決議。

主席:業務單位要補充說明嗎?沒有,好。

20案改主決議。

處理第21案。

吳委員斯懷:我說明一下第21案的部分,僑務委員的工作跟全球各地的僑務會議是僑委會推展僑務工作很重要的關卡,我們這段時間跑了很多國家,也看了很多僑商、臺商及僑胞社團的工作,但是你們所增列的預算,並沒有說明人員有沒有增加、工作項目有沒有調整,所以你們來辦公室溝通之後,我也指導了,希望你們將人員的增減、工作項目的調整說清楚,提出書面報告,我們來支持,這樣我就同意解凍,好不好。

童委員長振源:好,非常謝謝委員。

吳委員斯懷:好,謝謝。

主席:21案改主決議。書面嗎?

童委員長振源:21案是改主決議。

主席:20案改主決議。

21案……

童委員長振源:也是改主決議。

主席:還是要提書面嗎?

童委員長振源:沒有,是主決議。

主席:好,第21案改主決議。

處理第22案及第23案。

童委員長振源:22案及第23案是否可以併第21案改主決議?

主席:22案溫委員的提案呢?

溫委員玉霞:同意改主決議。

主席:好。第22案及第23案併案,也是同意改主決議。

處理第24案。請說明。

童委員長振源:委員的建議我們敬表同意。

主席:24案的部分,因為你們也有出錢給主辦單位,但在國慶日時大家都可以看到,主辦單位並沒有雨天的備案,當天又濕又冷,大家全部都穿著雨衣在現場欣賞所有表演節目,其實是不恰當的,尤其這又是我們中華民國的生日。有關雨天的相關備案,我們希望在花錢的同時應該也要提出一些建議方案。

童委員長振源:謝謝委員,因為這是慶籌會主辦的,我們一定會適當地反映,希望能夠符合僑胞的要求。

主席:好。因為他們是大老遠回來的,應該不要讓他們這樣又濕又冷的。

24案依馬文君委員提案,凍結100萬元,提出書面報告,經同意後始得動支。

童委員長振源:好,謝謝委員。

主席:處理第25案。請說明。

童委員長振源:25案的部分,我們跟溫委員報告過,溫委員同意撤案。

主席:請溫委員發言。

溫委員玉霞:我是同意撤案,但我還是想請教一下,你們說要僑胞在線上個別報名,這種不都是外館在推動的,即僑團或是你們外館的秘書推動的,跟僑胞說國慶日要來報名等等,僑胞有辦法個別線上報名嗎?好像不太行得通耶!

童委員長振源:這個是不是請……

溫委員玉霞:我是同意撤案,但是這個部分可能要再詳細說明。

童委員長振源:我請綜規處說明一下。

李處長叔玲:報告委員,僑團的報名也是我們駐外同仁在外館報名,但現在我們的系統並沒有這個功能,所以是要改系統,除了個別僑胞自己報名之外,僑團的部分,我們也可以從外館直接鍵入。因為現在都是用紙本送回來之後再key上去,有時候會發現欄位不夠等等,又要再重新查核有漏填什麼,讓我們在第一線的外館就直接key上去,如果發現什麼錯誤,馬上請當事人補,在外館完成一次性的作業,所以是要針對僑團的部分設置這樣的系統功能。

溫委員玉霞:對啊!是你們外館在key的,而不是僑胞自己去key,這樣不對嘛!僑胞報名是只有填表之後送到外館,外館就直接key in,不是僑胞自己上網去key喔!

李處長叔玲:我們目前有個別僑胞自己報名,已經行之有年了,個別僑胞可以直接線上報名;現在我們是要增加僑團的線上報名系統,即在外館也可以直接將僑團的部分放到線上報名系統,可以縮減公文往返的時間,是增加這樣的功能。

主席:你是指僑團的部分目前還沒有嗎?

李處長叔玲:沒有,目前僑團都是用紙本的方式。

主席:你說系統還沒建置?

李處長叔玲:所以明年就是要讓系統增加這項功能。

溫委員玉霞:要去建置這個系統,但我想說這個功能是否合適?因為有些僑胞忙得不得了,哪有可能自己上網去key in,為了國慶日還要用電腦上網報名,一般都是你們外館人員在推動,問問大家要不要報名,如果要報名的,外館人員就幫忙寫一個簡單的報名表,你們自己key in,這樣才對啊!

李處長叔玲:對,是我們外館……

邱委員臣遠:不好意思,主席,我說明一下。這就是方便性的問題,因為疫情之後邁入數位化,其實僑委會駐外人員的人力也有限,因此數位化及實體都要推動,現在就是老僑、新僑溝通的問題,溫委員講的沒有錯,地方駐外人員應該要將僑團分類,哪些是需要你們化被動為主動來協助,哪些要輔導他們加速數位化的傳承,這也是世界的趨勢,這兩件事是沒有衝突的。這樣說明會比較清楚。

李處長叔玲:是,我再補充跟委員報告,事實上僑團有一些很有資訊能力,他自己要直接報名,但他的資料還是要給我們駐外人員查核,所以我們會做這個服務,只要僑團沒有資訊能力,我們統統會幫他們服務。

童委員長振源:而且我們都會儘量來協助。

李處長叔玲:對,都是我們駐外同仁在外館key in

童委員長振源:我們就是儘量來協助,有困難的我們都會協助。

李處長叔玲:請委員支持,謝謝。

溫委員玉霞:撤案。

童委員長振源:謝謝。

主席:這個部分就是雙軌進行,因為有些還在轉型,僑委會的主要性質就是服務,如果還無法達成的,還是要主動去協助及服務。

25案撤案。

處理第26案至第28案。請說明。

李處長叔玲:26案是江委員的提案,江委員不在。

我說明一下第27案,是有關旅遊補助的部分,這兩年因為疫情的關係,僑胞返國人數較少,因此旅遊補助的執行率比較不是那麼理想,可是我們預期明年疫情解封之後會回到108年以前的規模,所以旅遊補助的經費還是希望委員能予以支持,過去的話,通常每年回來的人數大概有五千人左右。

林委員淑芬:這個部分應該這樣講,主席,因為他每年編了五百多萬元,事實上去年的預算應該執行率很低,所以也有保留,去年保留的再加上今年度還會保留到明年的,實際上的經費應該比所列的預算還要多,所以多少應該可以減列一點。

張處長淑燕:跟委員報告,沒有執行完的經費無法保留,在疫情前像108年來說的話,僑胞回來的人數……

林委員淑芬:今年執行多少?

張處長淑燕:今年執行數差不多122萬元,然後疫情前108年……

林委員淑芬:預估二成,所以今年的還可以保留到明年呢!那122萬元……

張處長淑燕:不行保留。

林委員淑芬:你大概剩400萬元,400萬元再加上明年的,加起來……

童委員長振源:報告委員,是不能保留的,全部要繳庫。

林委員淑芬:這個預算不能保留嗎?

童委員長振源:不能。

張處長淑燕:不行。再跟委員補充報告,在疫情前108年實支到700萬元,所以這部分編的數字也是不足,希望委員能支持。

林委員淑芬:好,如果不能保留的話,我可以同意照列。

童委員長振源:謝謝。

張處長淑燕:書面,好不好?

主席:26至第28案,第28案……

童委員長振源:28案委員是同意改主決議。

主席:我同意改主決議,因為路線遞減是疫情的關係,如果真的可以活絡的話,還是希望可以帶動我們整體的觀光,然後也介紹給所有海外回來的僑胞,同意第28案改主決議。

童委員長振源:謝謝。

主席:林委員同意預算照列嗎?好。

接下來處理第29案至第33案,請說明。

童委員長振源:請同仁說明。

李處長叔玲:29案到第33案都是「03研究發展及專案業務」計畫,其中最主要的就是在經費的支用方面,過去03分支計畫編列的經費都比較不夠,所以今年是根據前兩年的實際支用情形覈實編列。

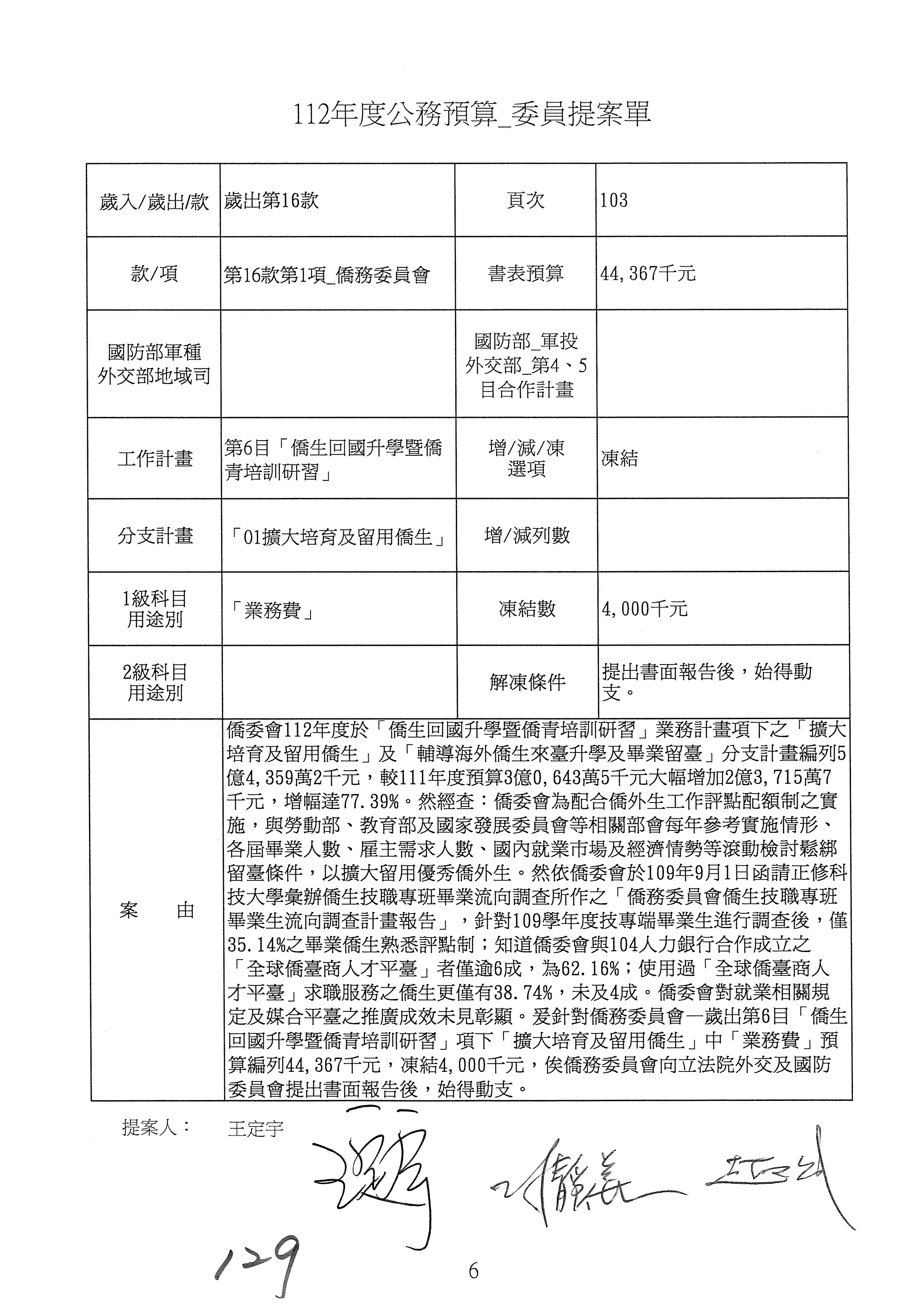
29案委員也關心到智能分析跟運用規劃計畫,這部分逐年編列預算,這是國發會給我們的預算,要在前兩年提出工作預算,編入之後再執行。111年是做i僑卡的升級;112年到113年是建置僑民身分資料庫還有智能客服系統;114年最後結案的部分就做服務型智慧政府的推動。江委員關心我們為什麼會做華僑身分證明系統,是不是好像應該要在先期就做,但這個跟i僑卡的系統有所不同,因為i僑卡系統屬於有中華民國護照的國民或是支持我們的傳統僑社,或是國際友人等等,只要跟我們有一些互動關係都可以申請,可是根據華僑身分證明條例來申請華僑身分證明書的人必須有中華民國國籍,所以第二階段我們要做進階的認證。未來我們要跟外交部聯合做這個系統,因為未來這個系統要跟相關機關都能夠介接,所以我們編了一個90萬元的委託研究,希望相關的研究機關協助我們,看看系統應如何規劃才能夠跟相關的機關介接,所以這是系統規劃的研究費用。

還有一個就是僑務工作專家會議這部分,因為目前我們沒有編列開僑務工作專家會議的經費,但明年我們打算要召開,目前這部分都是用個案諮詢或是個別主題諮詢的方式進行,希望召開一次性的會議集思廣益能夠有跨域交流的效益。我們編的40萬元裡面有10萬元是平常開會的出席費等等,另外30萬元則是召開全體會議的費用,這是江委員關心的部分。

主席:29案到第33案請一起說明。

李處長叔玲:以下繼續報告第30案,第30案跟剛剛的那個部分是有一些交錯的運用,此案委員比較關心的是我們補助辦理研討會的主題跟我們僑務的研究、推廣有沒有關係,過去我們是被動性的接受各個學校或是學生來申請博碩士論文的獎補助,我們在開審查會的時候會就與僑務工作有無關聯性進行審查,如果沒有關聯性的,我們會予以剔除不補助。今年我們轉型,化被動為主動,主動規劃了一個「僑務學術研討會」並匡定四個主題,一個是僑青的發展;一個是僑教;一個是僑生倍增;另外一個就是僑商鏈結,就這四個主題去徵集論文。符合主題而且寫得好的論文,我們才給予獎勵,並在學術研討會上發表,所以我們今年已經慢慢能扣合僑務的政策,明年也打算比照辦理。今年我們還辦了一個僑務政策與國家發展的專業課程,做主題式的規劃,有很多大專生及社會人士來選讀。這是第30案馬委員關心的議題。

31案關注的是編製年鑑、施政報告及政策說明相關資料與宣導經費等等預算,相關的預算除了編製僑務服務手冊;還有做業務聯繫,包括立法院、監察院等等的業務聯繫之外;還有辦公物品,就是我們辦公室的一些相關支出;還有「海華榮譽章」等獎章的製作以及頒贈儀式現場的布置等等;還有做資訊網站以及英譯,這些林林總總的雜項支出統統在這個科目項下支應,所以也希望委員予以支持。

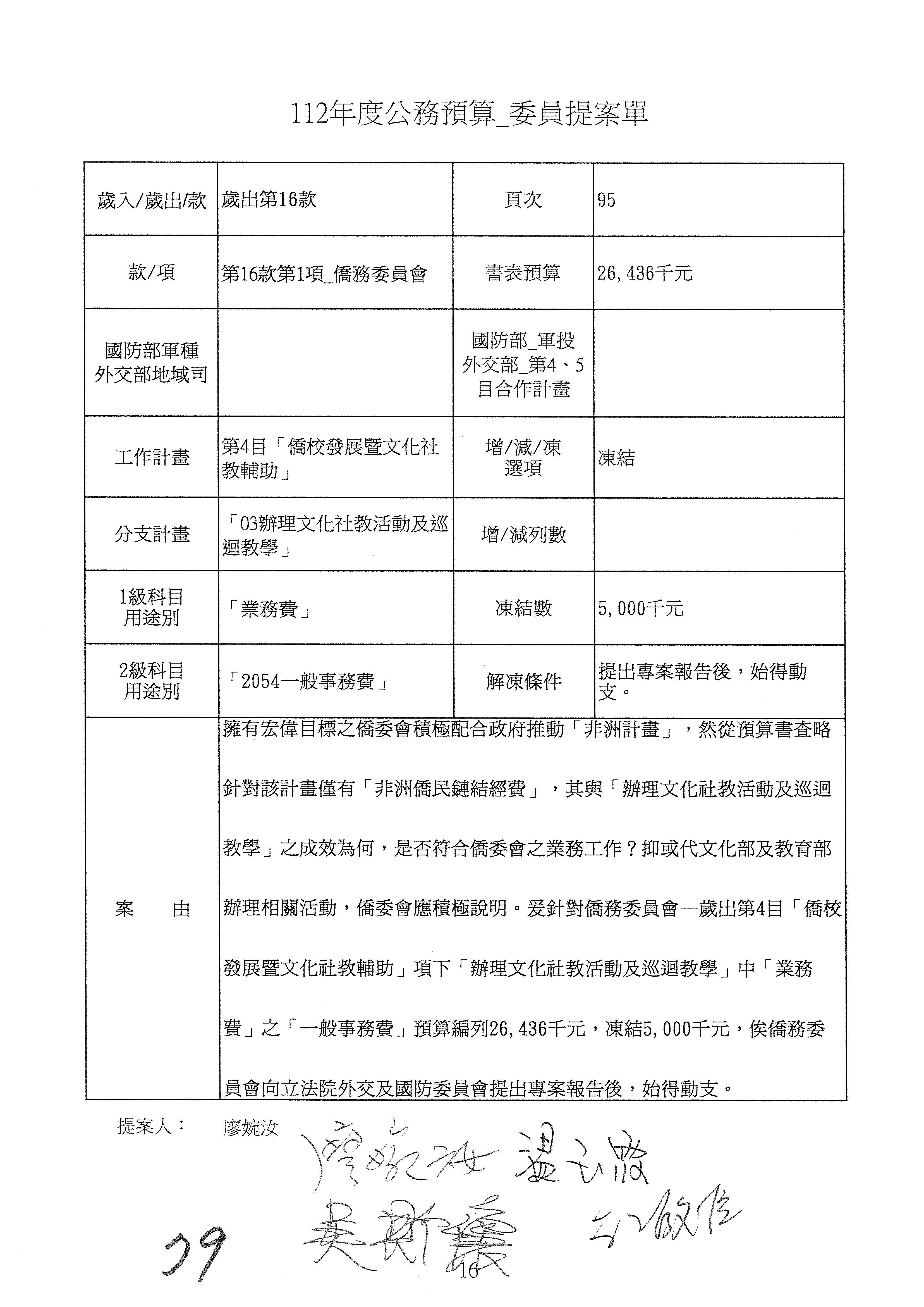
接下來是第32案,這部分委員是希望我們就未來規劃的一些議題,譬如僑務元宇宙、新東向戰略、非洲計畫、新南向等計畫,提出目前執行的成果還有規劃的期程,這個部分我們會遵照委員的建議來辦理。

33案廖委員的提案是希望我們能夠掌握僑胞的人數跟動態,我們目前在規劃的智能僑委會就是希望能夠掌握僑胞的具體人數跟動態,加強我們的服務。以上報告。

主席:29案到第33案,請問委員有沒有要補充詢問或說明?請廖委員發言。

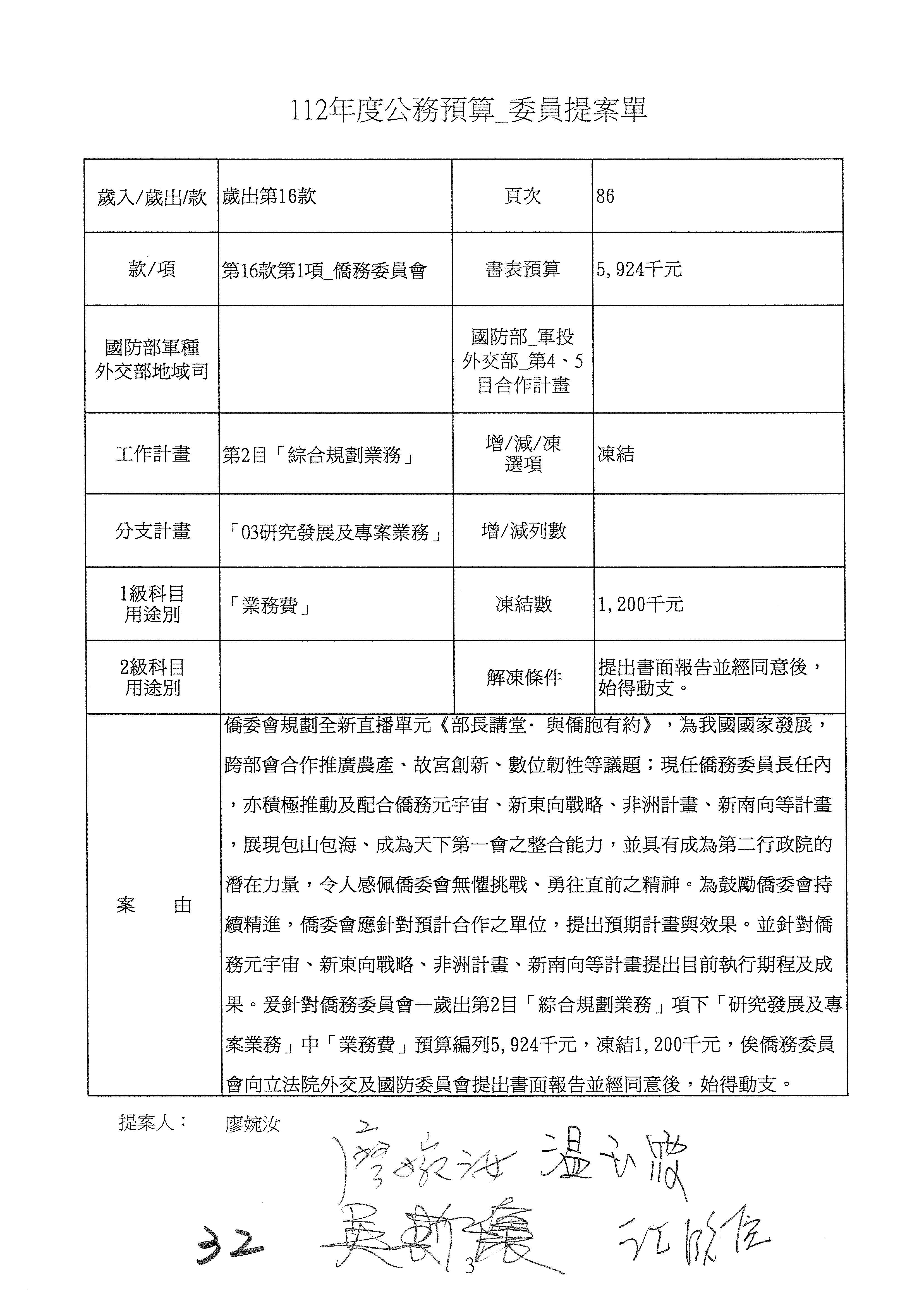
廖委員婉汝:我要針對第32案及第33案提出一些意見,因為在整個「03研究發展及專案業務」當中,當然僑胞的人數這一塊,我覺得我們還要掌握得更精準一點,有時候都是約估而已,因為有老僑、新僑的問題,我們也知道。另外第32案是有關《部長講堂.與僑胞有約》,當然我知道在您接任委員長一職之後,僑委會有很多的改變,跟過去在工作上、性質上是非常不一樣,但是我常常覺得不管是僑青也好、僑教也好,不管是以辦活動或是用什麼方式來鏈結,好像空中教學一樣,因為是散布在五大洲嘛!僑界是需要聯繫的,但是有些聯繫是需要面對面才更實際。像現在僑委會的《部長講堂.與僑胞有約》好像會特別錄製,然後行銷國內政策等等,不過我不知道這樣的效果到底好不好。我覺得你可以當院長或副院長,因為包括元宇宙、新東向、非洲計畫、新南向等等,你都講得比其他部會還早、還快、還多,所以僑委會是不是應該更落實在本身的僑務工作會比較好一點?

主席:請邱委員臣遠。

邱委員臣遠:謝謝主席,我雖然沒有提案,但針對《部長講堂.與僑胞有約》,我還是提醒僑委會,僑委會主要的工作是在僑務推動,老實說現在政府都在轉型,都是服務型的政府,所以沒有服務就沒有僑務,我想這一點是沒有錯。但目前不管是兩岸局勢緊張,還是國際關係變化,其實僑委會還要擔負一個很重要的任務,就是政策推動的宣傳角色,所以我希望在僑務的推動上,應該要更落實國內的主流政策,不管是全民國防還是產業政策,應該要更加對接。我知道童委員長這兩年來對這方面的鏈結做得非常多,只是有非常多委員關心會不會顧此失彼,就是原有業務在比例上會不會有所失衡?我想這一點是僑委會必須要去斟酌的,但是在政策宣傳上,還是要將僑教包括華語文的推廣,或是認同中華民國臺灣這樣的概念、印象,都要納入相關的活動跟相關政策上的執行,這個核心價值必須要納入,對於其他這些多元性的政策宣傳跟推動,我想委員們才會更明確的支持。基本上,委員們是強調要把僑委會主要的僑教、僑民、僑商這些業務納進去,我作以上補充說明,謝謝。

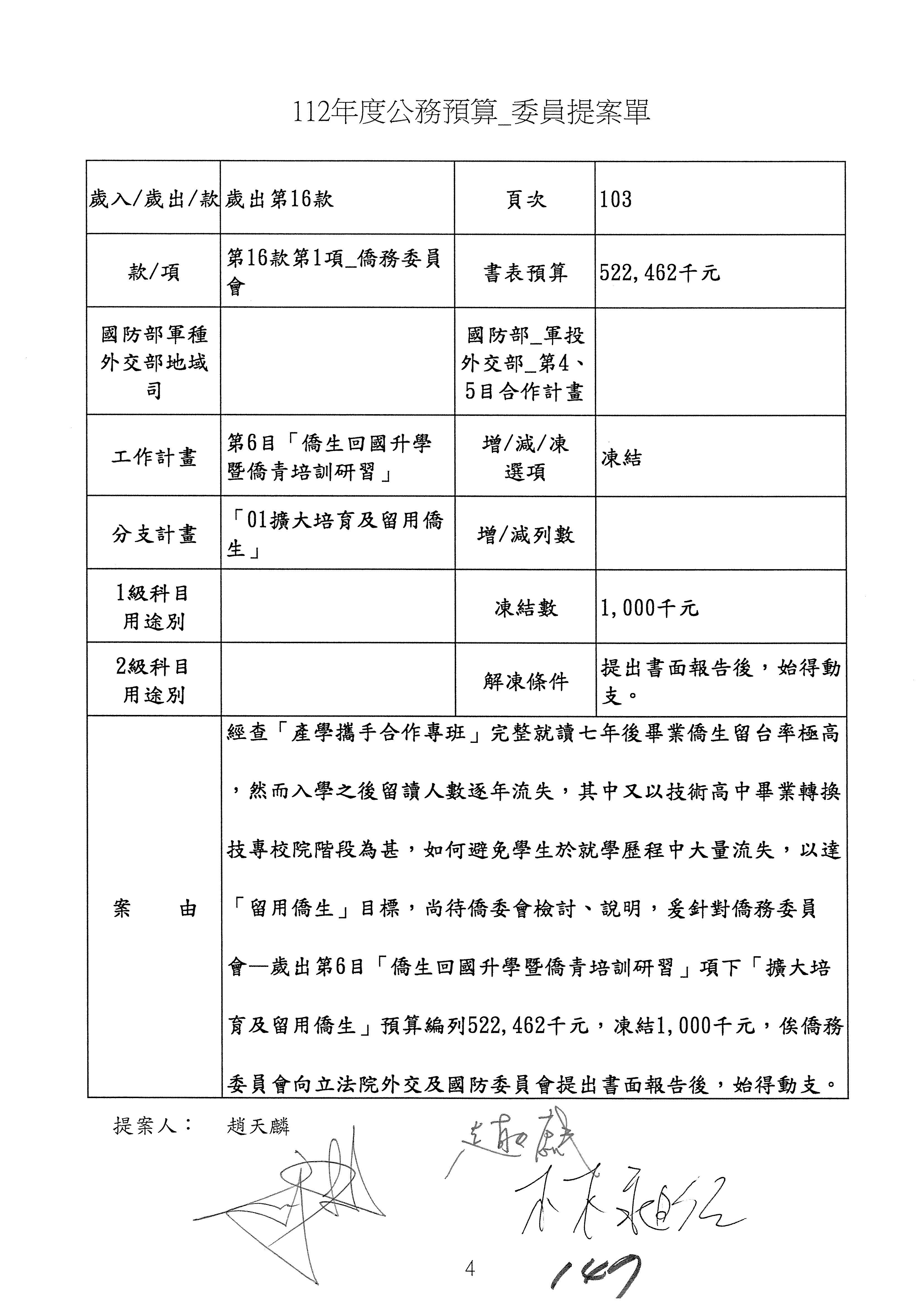
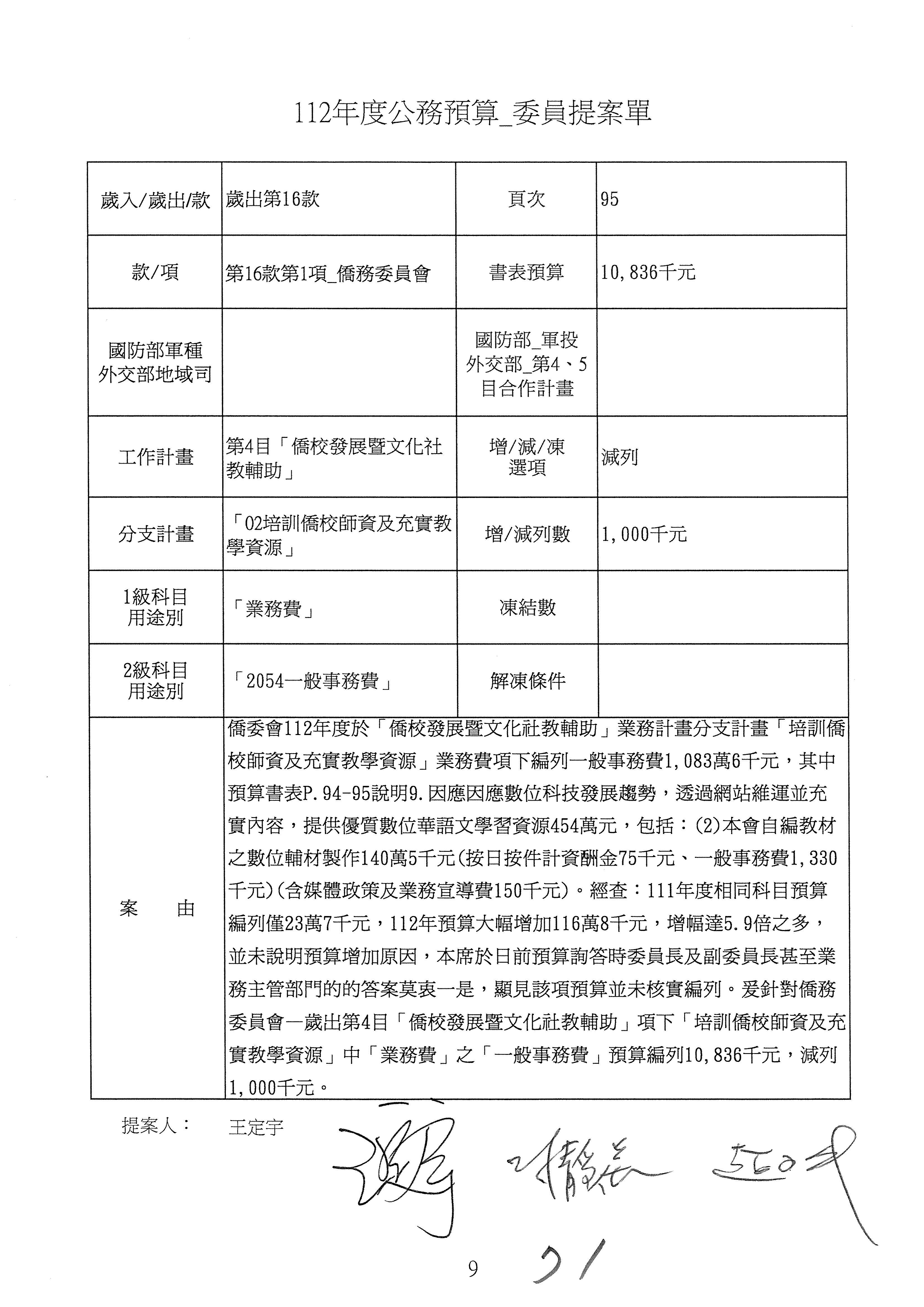
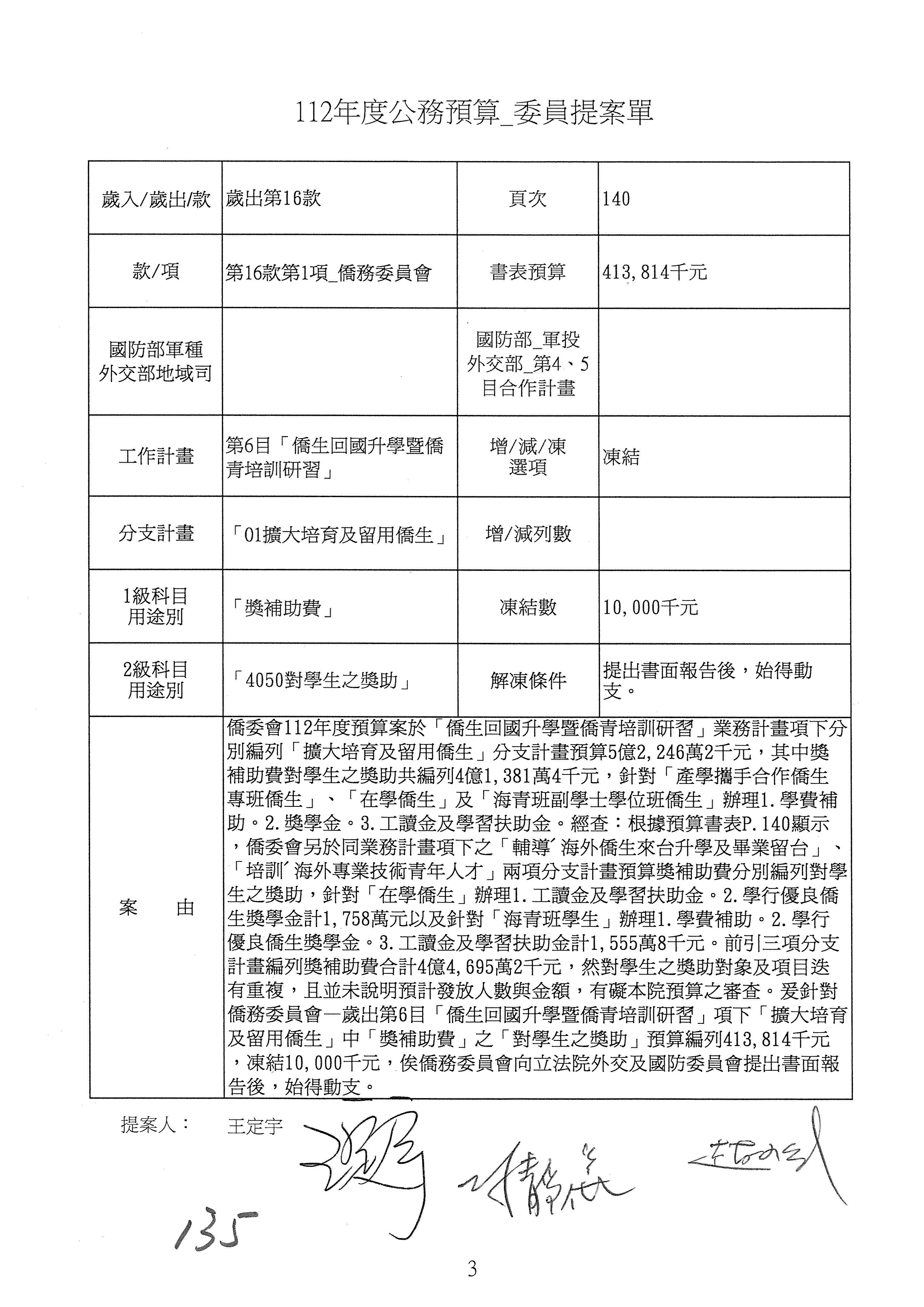
主席:本席的提案是第30案,剛剛有說明這個預算有一些是拿來補助辦理研討會,不過我們從107年看下來,最近3年連續都是臺大演辯社拿到這個補助經費,其實不管是誰拿到這項補助,能夠連著3年拿到就已經很特別了。另外過去在主題上對於研討會的名稱,比如海外遷移、泰國研究、東南亞區域研究,或者一些華人企業等等相關的主題,還比較跟僑委會的僑務各方面有相關聯,可是我們看到臺大演辯社拿到的題目是「臺灣鐵路應該民營化經營」,這跟僑委會跟僑胞有什麼關係?剛才還說如果主題和議題跟補助的方向不對,甚至會加以剔除,可是顯然沒有,對於這個部分我們要求減列30萬,其餘的部分凍結,並且要說明清楚,或者應該要有精進的作為真正落實在僑務工作上,僑委會的預算已經比其他部會少了,結果還把它用在其他地方,實在是一種浪費。

童委員長振源:跟委員報告,第一,我們今年已經主動規劃,包括剛剛提到僑商、僑生、僑教及僑民相關的主題,我們召開研討會就是希望聚焦,所以外面其他的申請,我們幾乎都沒有給予太大預算的補助。第二,在研究上面我們也是朝這個方向,希望符合我們的主題,然後一起來做研討會的報告。第三,對於廖委員提到的視訊部分,我們還是會推,但是實體的部分,因為今年疫情結束了,所以我們現在經常要出去跟海外進行互動及相關的連結,包括邀訪部分我們也都有在進行,我們會朝向委員的指教來進行。以上報告。

主席:29案至第33案減列30萬元,依第30案馬委員文君提案辦理。

林委員淑芬:主席,抱歉!我針對第31案說一下。

主席:好。

林委員淑芬:針對「編製年鑑、施政報告及政策說明相關資料與宣導經費」,老實說,我個人最討厭各部會把一年的施政做成年鑑且印刷出來,這種時代做這種事情,這真的是30年前的作法!印刷一本年鑑出來要花五百九十幾萬,我覺得不是很可取,如果僑委會硬要做,我也覺得應該要減列一些,所以第31案是不是能夠照本席的提案通過?

羅委員致政:主席,我補充一下,因為我也有連署。坦白講,這的確是一個非常舊式的作法,而且非常浪費資源。

林委員淑芬:不環保!

羅委員致政:第一,所有該做的事情在網路、網站上都有了,有沒有必要再把這一年所做的編製成年鑑?將來要放到哪裡去?是不是以後每年都要編?否則只編這一年也很奇怪,這樣的東西到底值不值得、要不要做?所以我們會有相當大的保留。

童委員長振源:我們針對這部分說明一下。

李處長叔玲:報告委員,我們這兩年編製年鑑的費用大概只有10萬,這邊五百多萬是包括很多的辦公費用,我們剛剛有跟委員報告了,包括海華獎章、華光獎章所有的……

林委員淑芬:好,沒關係,那就把年鑑的部分全數刪除。

童委員長振源:報告委員,因為那個10萬元……

林委員淑芬:另外還有印刷施政報告的經費,請問施政報告印給誰看?

李處長叔玲:來立法院報告的時候。

林委員淑芬:來立法院的施政報告,那要花多少錢?

李處長叔玲:還有監察院。

林委員淑芬:那要花多少錢?還有政策說明的部分,這三項總共要多少錢來印刷?五百多萬啦!

李處長叔玲:這個五百多萬不全都是……

林委員淑芬:對啦!我就問你印刷費全部多少錢?就印刷費的部分。

李處長叔玲:印刷費,我們……

林委員淑芬:講不出來?

李處長叔玲:兩個會期大概是15,0002萬元。

羅委員致政:因為你們沒有說清楚,這個預算項目叫「編製年鑑、施政報告及政策說明相關資料與宣導經費」及購置辦公物品等等,到底裡面的分項經費是多少?這樣我們才知道哪一部分可以有刪減或凍結的空間。

林委員淑芬:我看清楚了,就是今年(111年度)這些加起來總共花了113萬,結果今年成長一倍,多了110萬,所以印年鑑、施政報告及政策說明,加上買一些辦公室用品,花了227萬。我的意思是,這裡面就是印刷費加買辦公室物品而已,你們的印刷費總共多少錢?你不知道,你回答不出來!

李處長叔玲:我們印刷費有非常多的……

林委員淑芬:我不管,我就問你全部印刷費多少錢?因為很不環保啊!

李處長叔玲:我們是不是提書面報告,請委員能夠改為凍結?

林委員淑芬:沒有,我要減列!主席,我建議一下,我提減列100萬好像有點太少了,因為他們今年經費成長了110萬,事實上處長剛才講所有的印刷費,一年花一、兩萬元,結果這裡竟然成長110萬……

李處長叔玲:這個是施政報告……

林委員淑芬:我不曉得一、兩萬元可以印的為什麼會成長110萬?

李處長叔玲:向委員報告,這兩年因為疫情的關係,我們有編了僑胞服務手冊……

林委員淑芬:你們不要再印年鑑、手冊或什麼的,那些統統都不要再印了!那些在網路上都看得到。請主席和各位委員支持減列100萬元。

童委員長振源:報告委員,年鑑的部分是有些圖書館需要留存,所以我們印的數量非常少,10萬元主要是編輯……

林委員淑芬:哪個圖書館要給你留存?

李處長叔玲:中央圖書館都固定有在徵集……

林委員淑芬:各部會都有印年鑑送到中央圖書館嗎?

李處長叔玲:有、有,外交部有。

林委員淑芬:我沒有聽說過有印年鑑送到圖書館的。

童委員長振源:這是記載我們整個僑委會的變遷……

林委員淑芬:這個你們自己內部網頁也可以啊!而且預算比去年成長了110萬元。

童委員長振源:年鑑的部分大概只有10萬元。

林委員淑芬:不管,你們今年的印刷品加辦公文具花了113萬元就算了,明年有什麼理由要成長一倍?印刷品再加上辦公物品,今年花113萬元,為什麼明年要成長一倍?所以我們才提減列100萬元而已。

童委員長振源:增加的項目能不能說明一下?

李處長叔玲:增加的部分最主要就是明年我們要開一個僑務工作專家會議,增加40萬元,這個部分其實不是屬於原來的……

林委員淑芬:僑務工作是開一個會議花40萬元印刷費?

李處長叔玲:不是印刷費。

林委員淑芬:你們增加一個僑務會議,印刷的費用要增加40萬元?

李處長叔玲:不是,報告委員,它是全部都在03下面,不是這個印刷費增加40萬元,主要是03研究發展及專案業務整體增加。

林委員淑芬:你上面寫的細項就是編製年鑑、施政報告及政策說明資料、宣導經費及辦公物品,你們成長了110萬元,就算花了40萬元辦這個會議,那扣掉40萬元,減列70萬元。

童委員長振源:報告委員,因為印刷真的沒有那麼多錢,我們的年鑑只是印非常少量給各個單位留存,其他大部分都是……

林委員淑芬:你們印的年鑑我們都丟掉,你印製到立法院每個委員辦公室送一本的,我們都回收了,你去看你印給誰、你送給誰,哪個人有留存?統統都資源回收了,公部門這種浪費的印刷很多。

童委員長振源:那是不是我們印最少量,就是幾個圖書館或我們本會也留存12本……

林委員淑芬:現在都用電子檔了,你知道嗎?

童委員長振源:因為長期這個部分有時候還是要有紙本留存。

林委員淑芬:你們到底是有什麼東西需要放到圖書館裡面一直留著,而且並不是各部會都這樣子做?

主席:其他委員有沒有意見?請趙委員發言。

趙委員天麟:我比較古板老派一點,我是學傳播的,且當過報社採訪主任,我對紙本還是非常鍾情,所以我覺得不要浪費、核實編列,詳細說明為什麼增加了那麼多錢,但是我認為一定程度內的紙本留存是有必要的,我覺得林淑芬委員更在意的是有沒有不必要的浪費,請你們詳加說明。但我覺得100萬元太多了啦!能不能減少一點?

羅委員致政:我看了你們預算書的說明欄,第87頁裡面就寫得很清楚,編製年鑑、施政報告及政策說明資料、業務聯繫及購置辦公用品等2274,000元。同樣的說明在去年就是編列林淑芬委員講的113萬元,也就是預算書第87頁說明欄的第五項,去年同樣的東西是編113萬多元,換句話說,同樣的說明內容比去年增加了114萬元,就算讓你編製年鑑,那為什麼突然間多了114萬元?你剛剛說要辦僑界座談或什麼一大堆的,好像裡面也沒有說明,那到底這個預算的內容是什麼?第二個,增加的114萬元到底是怎麼來的?是因為原物料上漲,印刷費用增加,還是什麼原因,請你們說明。不見得堅持一定要怎麼樣,但至少你要先說明清楚。

童委員長振源:第一個,印刷費用最多的部分就是物品那邊有30萬元,基本上主要應該是增加其他項目,請同仁再具體說明一下這兩百多萬元主要是增加哪些部分。

李處長叔玲:預算內容部分兩百多萬元除了剛剛跟委員報告的編製年鑑、施政報告、政策說明資料等等,這裡其實包含租金、一般事務費……

林委員淑芬:租金?

李處長叔玲:對,我們的影印機等都是每個處室要自己付自己的,這些印刷的費用還包括宣導經費也才485,000元,最主要的是還有另外一個推動工作專家諮詢、業務聯繫及購置辦公物品,這些費用是比較多的,因為我們今年是透支、不夠用……

林委員淑芬:我們問的問題是明年跟今年比起來增加了什麼,你還講專家諮詢,裡面都沒有寫到專家諮詢。

李處長叔玲:業務聯繫。

林委員淑芬:業務聯繫跟專家諮詢一樣嗎?

童委員長振源:87頁第五項有提到,一般事務費有增加、運費有增加,含媒體政策跟業務宣導費20萬元,所以整個印刷費大概是編列30萬元,包括年鑑、其他施政報告、政策說明資料等等,整個是30萬元而已。

主席:你們增加一百多萬元沒有辦法說明清楚,那這個部分可以減列多少?

童委員長振源:是不是整個減列30萬元?

主席:我的第30案已經減列30萬元了喔!

童委員長振源:那就全部減列50萬元,科目自調。

主席:29案到第33案減列部分以馬文君委員提案併案減列50萬元,科目自調;凍結的部分併案凍結100萬元,以第32案廖婉汝委員提案為主……

童委員長振源:主席,因為第35案和第36案也是相似的東西,可不可以一併……

主席:現在還沒到那裡吧!一個一個來。

提出書面報告,經同意後始得動支。100萬嘛!你們有談過了,對不對?

處理第34案,請說明。

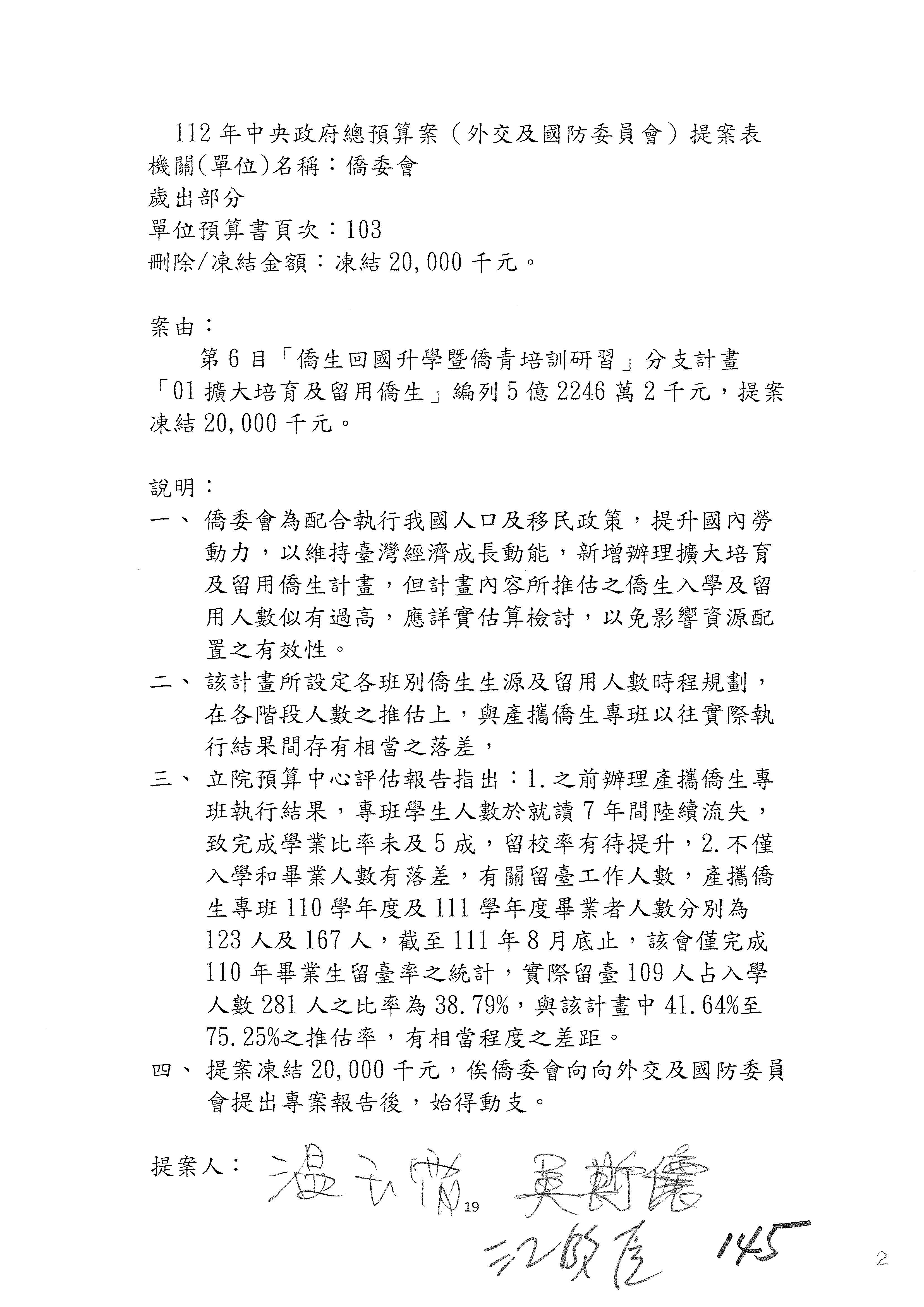
李處長叔玲:34案是搭僑計畫,這兩年因為疫情的關係沒有出去,委員在關心未來的辦理方式。今年因為沒有出去,根據去年僑務委員的建議,他們是說如果臺灣的青年沒有辦法出去,可以考慮以臺灣過去當地的留學生做為聯繫對象,希望這些留學生以後可以留下,變成僑界的新生力量,所以今年我們就以1,000人以上的國家試辦,今年有一百多位的臺灣留學生來參加,辦理績效良好。明年疫情如果已經趨緩,我們還是回復到過去的常態,選送臺灣的青年到海外,今年這個替代方案只是權宜性的試辦。

溫委員玉霞:你們有沒有去跟江委員溝通?因為他是說讓我們再堅持一下。

李處長叔玲:有,有跟委員溝通。

溫委員玉霞:溝通到最後是怎麼樣?

童委員長振源:原則上他說凍結20萬元。

溫委員玉霞:凍結50萬元吧?他這邊寫凍結50萬元。

童委員長振源:他同意凍結20萬元。

溫委員玉霞:但他這邊寫凍結50萬元,然後他叫我們堅持一下。

童委員長振源:這樣嗎?他最後跟我們說凍結20萬元,沒關係,如果凍結50萬元,我們就尊重。

主席:34案凍結50萬元,提出書面報告後,始得動支。

李處長叔玲:這個能不能科目自調?

主席:這個是凍結!

李處長叔玲:好。

主席:處理第35案、第36案。

李處長叔玲:35案、第36案跟第34案委員所關心的都是一樣的。

童委員長振源:所以能否併到第34案就好?

溫委員玉霞:等一下,雖然是同樣的,但是還有一些很不一樣。

首先,你說這是要獎助僑務學術論文,但我們認為如果你要獎助的話,有沒有做到論文比對這一點?再來就是僑務工作專家,我常常在講,其實僑胞就是僑務工作專家,在座很多外派的應該才是僑務工作專家,而你們聘的僑務工作專家都是一些教授或國內的,其實他們對僑務根本就不太瞭解,你們還聘了九十幾位。我是覺得如果將來你們要聘,應該要慎重考慮,不要都找一些國內的學術單位,其實他們不太瞭解,真正瞭解的反而是在座的各位。

童委員長振源:跟委員報告,學術的研討會有相關的規範,這都是由學術人員組成來進行審查,僑委會是說方向上要符合我們的目標,比如說是僑生倍增、僑教的拓展或臺灣華語文學習中心,所以僑委會是負責方向,但是由學術界來審查,因為論文的發表有一定的規範,這邊要做到論文的比對,這是要到出版才會做這個事情,這是第一個。第二,僑務工作專家所包含的面相當廣,比如說醫療,我們現在推國際醫療,要跟一些醫療產業的人來諮詢;比如說我們推文化,文化的部分要請一些相關的文化前輩來指正;比如教育,為了推動僑教,我們要跟教育界的校長或是相關人士來請益,所以這跟海外的專家是不一樣的。又比如工研院、資策會,這個是要把研發單位推出去,至於要如何推?這個需要他們來協助、給我們一些指導。

溫委員玉霞:你們來解釋的時候並沒有講到你剛剛講的那些,你們只有說這包含業務宣導費用、僑務工作諮詢,你們說是諮詢而已,所以……

童委員長振源:我可以提供這個名單給委員來指教,基本上都是國內非常重要的一些面向,包括新創企業也需要,金融這一塊也需要。

溫委員玉霞:另外,僑民身分資料庫建置規劃是現在最熱門的,被以2,300萬元在網路上拍賣,你們如果真的要建置這些僑民身分資料的話,你要做相當的考慮,不要到時候建完資料又被駭客盜走了,這樣對僑胞真的很傷,因為他們在外面做生意很怕。憑良心講,海外做生意真的不容易。

童委員長振源:我瞭解,這個資訊單位都是……

溫委員玉霞:也有那種黑道拿到資料後去跟他恐嚇的,有這種喔!海外很多,如果你們把這些資料建置起來卻被盜走的話,這些僑胞真的就完蛋了,所以我覺得你們真的要好好考慮。你們研究經費規劃是編90萬元,其實90萬元是不多,我們的數位科技部門不是很厲害嗎?為什麼不把這個掛在數位發展部下,請它幫忙就好了,為什麼還要另外請外包、請外面的來建置?

童委員長振源:那個是一個規劃案,可以去規劃僑民身分資料庫……

溫委員玉霞:對啊,這個規劃案數位科技部不是花兩百多萬元就可以幫你們做了,為什麼還要編一個90萬元來做?我是覺得有時候可以利用的話,就要好好利用,對不對?

主席:你們可以說明,應該早一點去做說明,大概都沒有辦法說明清楚。

我有提一個案子,我的部分也是針對「臺灣青年海外搭僑計畫」,受到疫情的影響,這個計畫沒有辦法落實推動,所以你們前兩年停辦了,然後今年補助的對象改成對旅居海外的留學生在其留學國安排旅遊並接受僑團接待,這顯然與我們預算編列的宗旨相悖,而且也讓國內青年赴海外參訪見習的機會被剝奪了,這個預算用途是不符合它的實需,感覺上也是便宜行事,就是要把這個預算花掉而已。所以當初來談的時候,我們是主張凍結,因為本來前面只有凍結50萬元,這兩個案子也是凍結50萬元,你把它說明清楚,或者未來應該要怎麼樣修正,包括溫委員提到的,你們看有什麼精進的作為。

童委員長振源:所以是凍結100萬元嗎?是不是可以併到上面……

主席:50萬元而已。

童委員長振源:50萬元嗎?好,50萬元。

主席:35案、第36案依第36案溫玉霞委員的提案凍結50萬元,提書面報告,經同意後,始得動支。

處理第37案到第39案,請說明。

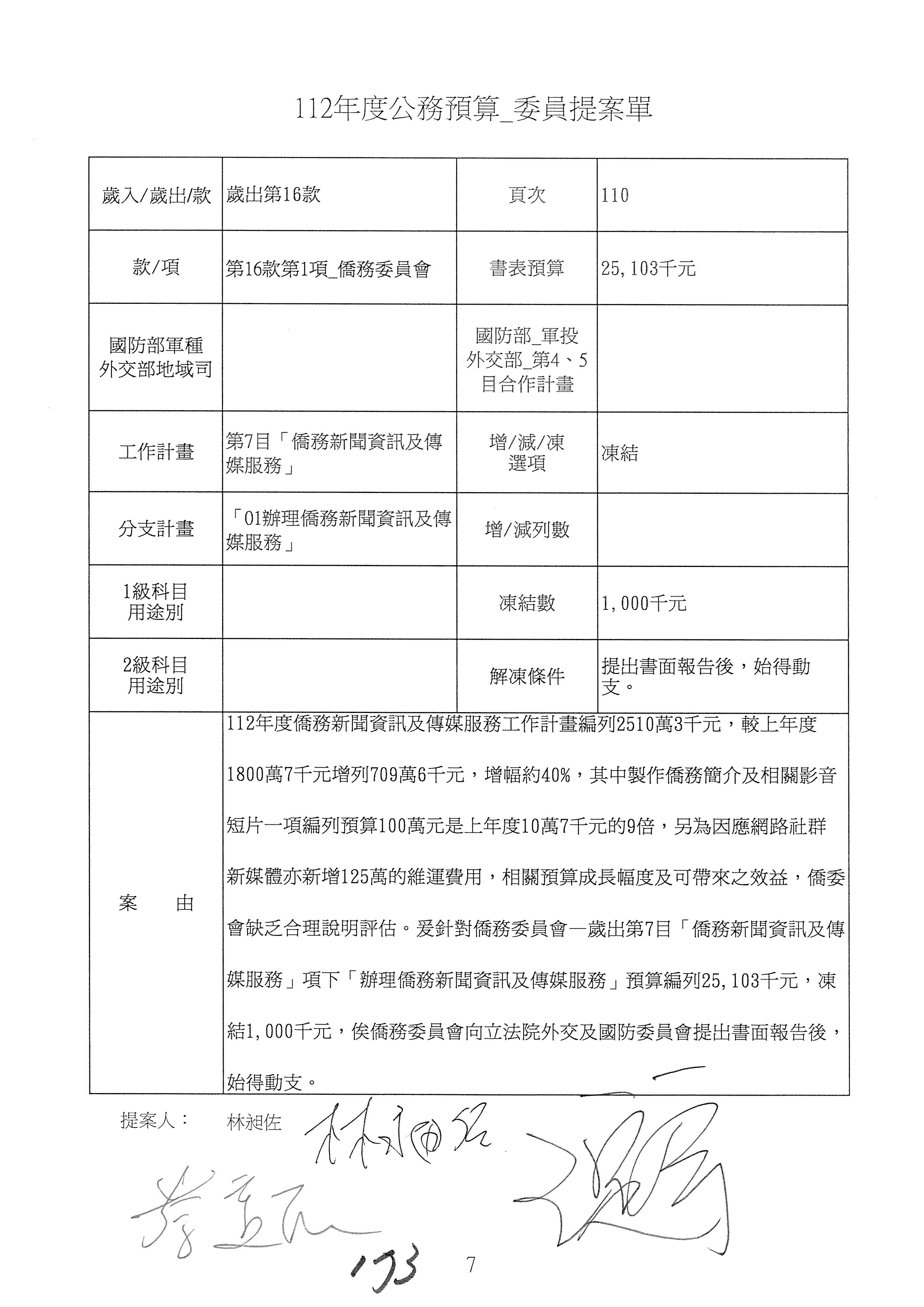
賴處長麗瑩:跟召委及各位委員報告,第37案到第39案是併案,是有關「01加強僑社聯繫及輔助舉辦多元活動」的部分。有關廖委員提出的「一般事務費」,這個部分其實我們都是用在買國旗、紀念徽章、郵寄的運費,還有提供僑界辦元旦、國慶以及國家重要慶典的時候來用,現在海外僑界也幫我們做了很多國民外交,就是參加國際組織以及主流社會活動,所以其實用量也滿大的。再來,在協輔僑社辦活動的時候,有關製作請柬、出席證、會議資料、紀念品等等的需求。

其次是廖委員所提有關非洲計畫鏈結的部分,在非洲計畫的部分,我們當然是站在整個分支,其實我們有辦了一些非洲地區的工作研討會,他們的重要節慶、紀念日還有辦活動的時候,我們也都需要給予一些資源。此外,我們也協助非洲地區國家的僑團來成立急難救助協會,買一些需要的設備,並辦理講座、培訓等等。當然今年是沒有辦非洲的工作研討會,但是明年疫情解封以後,我們有辦歐非工作研討會,也會邀請非洲地區的僑界領袖回來參與。

再來就是馬委員所提有關駐外人員行政中立的問題,其實我們已經多次跟駐外人員重申,一定要依據公務人員行政中立法的規定來處理事情,也不能利用職權或動用行政資源來從事相關政治活動或行為,我們都有一直要求同仁來配合辦理,以上說明。

主席:其他委員有沒有要詢問?請廖委員婉汝發言。

廖委員婉汝:我的提案是第37案、第38案,在你們的費用裡面,還有製作悠遊卡這一塊,當然有些是有創意的東西,但是有些又好像不太必要。你剛剛唸了一大堆,就是所有經辦的事情都在這裡,但我覺得好像有些你們所謂有創意的東西可能還要再思考一下。

至於非洲計畫,其實我說明過,很多非洲計畫就是辦活動,活動裡面僑社來、僑教來、什麼都來,在這個活動當中,雖然是以非洲計畫為單元,但都是由你們相關的僑社、僑教還有很多單位共同來協辦的,不過預算怎麼去分配,我們都搞不太清楚,所以我是覺得有點模糊了,變成以這個計畫名稱,然後僑委會各單位統統要來參與,但是預算到底是怎麼分配的,或者各個僑社、僑教處應該出多少錢?每個年度的活動都是以這個計畫為主體,但是像我就很難去看出你們有什麼成效。

賴處長麗瑩:我們在非洲計畫有關僑民處的部分大概編了二百多萬元,其實僑民處本身在做的就是人脈的鏈結,就是我們會邀請僑胞們來參加我們的活動、僑領來參加我們的培訓,讓大家有一個互動、有一個連結、有一個凝聚的向心。

主席:你們這個有沒有溝通過?溝通的結果是什麼?

童委員長振源:有,大體上大家同意併案凍50萬元。

主席:37案到第39案嘛?

童委員長振源:對。

主席:好,我的是第39案。我們特別提到的是文教中心和很多海外工作相關的人員,對於自己的行政中立原則要做好。因為沒有理由,在國外其實要靠很多僑民,就像這次柬埔寨的問題發生時,其實是靠我們很多的僑胞、臺商等等,所以我們希望應該要堅持自己行政中立的原則。

37案至第39案以第38案廖婉汝委員的提案為主提案,凍結50萬元,提出書面報告,經同意後,始得動支。

處理第40案至第43案,請說明。

童委員長振源:請說明。

主席:請簡單、詳細說明。

賴處長麗瑩:好,這是有關急難救助協會的部分。其實急難救助協會是配合駐外館處統一指揮,在沒有駐外館處地區的急難救助,會透過僑臺商組織及榮譽職來提供協助,或是用我們的LINE數位總機來提供協助的管道。再來……

主席:林委員,她還在說明,請等她說明完再發言。

賴處長麗瑩:這邊都改主決議。

主席:哪一個?

賴處長麗瑩:有溝通完,都改主決議。

童委員長振源:林委員的部分還沒有,要請林委員說明。

主席:請林委員發言。

林委員昶佐:我稍微講一下。其實我的凍結數也不高,主要是在上次質詢之後,我對僑委會的報告還是不太滿意。不滿意的原因包括,第一,其實在質詢的時候,委員長本來也是認為都有請僑團或是急難救助協會去登記,但後來經統計的登記比率只有13%

那時候委員長有提到,我也當然可以理解,在非洲或是一些我們在當地沒有駐處的地方,的確是需要當地的臺僑或臺商提供急難救助的協助。如果在美國或是在德國等地發生了類似海德堡事件,國人也知道當地發生事情,臺灣的公權力是沒有辦法介入,這個大家都能夠接受。如果我們希望當地的公權力要能夠介入,那這些組織就必須要在當地有一個合法的登記。從一開始還沒發生任何事情的時候,它就必須要符合當地民間組織必須要有公開透明與民主的選舉,就像臺灣的協會一樣。

所以當我們沒辦法控制這一些急難救助協會或是僑團受到法制上的規範,因為我們公權力不及於德國或當地,而當地發生爭議的時候,對於之前是否有好好地選舉,當地的政府也無法稽核。因為協會就會有選舉,是否能好好地公開這些帳務,那就變成是一個灰色地帶。

如果是非洲這種特例的狀態,我可以理解;如果是在美國、德國等國家,我們就要依序輔導他們在當地登記,或是要給予獎勵的措施。例如我們要補助的話,如果當地有登記,補助可以優先考慮。另外,急難救助協會和臺僑的分別還是要有,因為你們的報告看起來,不管是臺僑或是急難救助協會來跟我們登記的都是一樣的。我說的不是當地合法登記哦!而是來跟僑委會登記的資格。我覺得急難救助協會可能就要包含有法律背景的人員等等,至少要跟僑團稍微有一些不一樣。

所以我現在要講的是,我的凍結數不多,但是我希望僑委會給的精進措施是比較具體的,就是你們未來可以怎麼樣來協助,我們也比較知道未來可以持續追蹤的方向,謝謝。

童委員長振源:謝謝,我們會遵照委員的建議。

溫委員玉霞:主席!

主席:請溫委員發言。

溫委員玉霞:有關這個案子,我雖然同意改主決議,但是我還是要再聲明一下。第二點是協助家屬處理遺體認領,真的有嗎?再來,你們說要建立單一窗口,請問單一窗口要建立在哪裡?什麼叫單一窗口?全世界這麼多地方,哪一個是單一窗口?是你們僑委會自己要在哪一處、哪一個地方建立單一窗口嗎?你說要建立單一窗口,但全球是24小時都有日照的地方,如果建立單一窗口的話,要24小時服務還是如何處理?

再來,關於剛剛講到柬埔寨發生的事情,柬埔寨的問題真的很大。前一陣子就有一個護照逾期的個案,其實護照逾期的僑民還是可以回國,只是他在當地國會被罰款,但他還是可以回來,可是你們都沒有好好宣導,這個人在跳河自殺之前還告訴大家,他現在在網路直播,他真的不能回去等等,講到最後沒辦法,結果他真的跳河自殺了,這就顯示你們的宣導有問題。

我在67日開協調會的時候也請你們過來,你們告訴我沒錢、沒人、沒辦法,最終我查過之後才發現有一筆款項大約十幾萬元,包含僑委會25,000元、外交部25,000元,其他都是僑民捐的,但動用這筆款項還要你們與外交部都同意,所以他們也動用不了,到最後兩具大體要回來,還是他們去募款才弄回來。

雖然僑委會寫得很好看!但是有做到嗎?今天我改成主決議,沒有錯,可是你們編了這個預算以後,拜託你們以後不能再說沒錢、沒人、沒時間,都不能再這樣說了!你們編了就要認!可不可以?

童委員長振源:委員,我要報告一下,海外急難救助非常複雜,因為會牽涉到法律問題,一旦僑胞直接涉入的話,有時候會有一些糾紛,所以基本上在外館都是統一指揮,就是由館長統一指揮,因為這會牽涉到公權力,包括資源、僑委會的人員,都由他統一調度。

溫委員玉霞:那要協助呀!我不是叫你整個接下來,你們一定要協助……

童委員長振源:我知道,所以我們都是服從館長。

溫委員玉霞:我的意思是,你們現在已經編了預算,那你就要協助呀!以後發生什麼狀況的時候,你要儘量協助。就像我們一樣,我們也沒領你的薪水,我們也是要協助呀!

童委員長振源:我們都會配合館長。第二個,急難救助協會是協助而已,但它不能主導,它一定要配合外館,因為這裡面有些法律糾紛,比如說……

溫委員玉霞:當然,我就是要你們這樣,就像你說的單一窗口進行協助,不要到時候又講說你們沒錢、沒人、沒辦法!今天已經編了預算,不能再這樣講……

童委員長振源:單一窗口的話,理論上是外交部……

溫委員玉霞:我同意改成主決議,沒有錯,因為僑委會的預算比較少,把你們刪減、凍結,確實說不太過去,你也知道我出身僑界,如果你真的要做到這個服務的話,我當然非常同意、非常高興,你們能做到這樣的服務,真的很好,但是不能預算編了,到時候又說沒辦法!我現在就要求這一點,你們不用寫切結書,但是你要承諾!就是這樣子,好不好?

童委員長振源:我跟委員報告,我們真的只是協輔這些急難救助協會……

主席:委員長,那是我們自己的人民,不管怎麼樣,政府還怕有什麼法律問題?這只是大體要回來,剛剛聽到連大體要回來,你都還要跟館長或其他人討論以後才可以做這些事,那你根本就不應該編相關預算!你本來就應該協助運回來,這會有什麼法律問題?你只是運送大體回來,除非……

童委員長振源:我們……

溫委員玉霞:要當地火化,放在冰櫃放了快4個月!

主席:因為每個地方的規定不一樣,有些地方可能要火化、有些地方其實有相關規定,先不管這些,但重點在於有一些是政府部門可以做的,你應該用公權力或者相關資源進行協助,其實我們也協助過從其他國家回來的,包括柬埔寨,前一陣子也是透過我們自己去找人。你們會讓大家覺得政府在哪裡?如果今天你連這個都不可以承諾,你們本來就應該負起責任、儘量協助,這有什麼困難?

童委員長振源:政府都應該做這些,我剛剛講的是,急難救助協會會有紛爭,急難救助協會是去輔導、協助,但是它不能自己決定……

主席:救助協會沒有關係,可是當他們發生問題的時候,你們就應該要介入了嘛!

童委員長振源:是!政府應該要介入。

主席:你應該要高於它們,而不是你任由它們去做。

童委員長振源:不會!但統一指揮是由外館館長集體調度,我們僑委會會全力協助跟幫忙,所以這個部分要做……

主席:如果大體放在那裡好幾個月,根本說不過去啦!

童委員長振源:這是由外交部統一指揮,我們是配合外交部,這部分我們都會配合,法規上是由他統一指揮,所以我們僑務組不能自己決定,必須由外館統籌調度,包括可能刑事警察局……

主席:那它的困難在哪裡?如果是這樣的話,剛剛提到的那個問題在哪裡?

童委員長振源:這可能要跟外交部瞭解,因為不是我們主導,我們是配合……

主席:這個案子提出來之後,如果你們不知道問題在哪裡,表示你們沒有關心這個問題嘛!如果你現在可以提出到底發生什麼問題,必須要拖到34個月,那你可以跟外交部協調,可是顯然你們現在也不知道發生什麼問題,才會拖這麼久,是不是?

童委員長振源:報告委員,這真的是由外館直接在當地統一指揮,包括刑事警察局、包括領務……

主席:可是身分是你們的呀!

童委員長振源:不是、不是!這都是由當地來處理。

溫委員玉霞:我們現在就不講以前的,我說以後啦,今天編了預算,以後不能再講說沒人、沒錢、沒資源什麼的,都不要說了!你們就是要協助,請承諾要協助,而且你們也不會再發生這種狀況。

童委員長振源:我們都會配合外交部進行協助,這沒問題。

溫委員玉霞:我要問的另一個是,單一窗口要跟什麼人聯絡?

童委員長振源:單一窗口部分,外交部都有一個單一聯絡方式,因為這個……

王委員定宇:委員長,我建議一下,第一個,各位委員講的都是關心僑界,這也沒有什麼好爭辯的,未來就是主動關心,而且身為僑務組,我們要接受館長的指揮,這個館長不是我們一般知道的館長!但是身為僑務人員,請主動問一下、主動關心一下。有時候我們這些不在僑界的委員不知道狀況,需要私底下溝通一下、讓訊息透明化,我知道有時候難處不在你們,有時候是家庭、有時候是隱私、有時候不便講,請確實掌握、積極處理。溫委員也沒有要減列預算,把態度、內容講好就好了,其他就不用多說。

童委員長振源:我們都會配合、也會積極地關心,謝謝。

溫委員玉霞:單一窗口在哪裡?還沒講完。

童委員長振源:單一窗口就是外館。

溫委員玉霞:不是,你們不是說本會單一窗口?

童委員長振源:基本上是外館,那我們的意思只是,外面有一個緊急聯絡人而已。

主席:你們之前不是都溝通了嘛,有問題的部分,你們再提書面做詳細說明,好不好?

處理第40案至第43案,第43案改主決議,那第40案至第42案以林昶佐委員提案凍結20萬元,提書面報告始得動支。

處理第44案。

賴處長麗瑩:44案是召委提出的,因為也是01項下、有講到急難救助協會,請問召委,可不可以與第40案、第42案及第43案併案?

主席:好,第43案改主決議了,同意併案到第40案至第42案的20萬元。

處理第45案至第47案,請說明。

廖委員婉汝:那我的第40案主決議就是併在一起、我們一起連署,好不好?

主席:40案也是主決議嗎?第43案改主決議;第40案也改主決議;第41案、第42案與第44案合併凍結20萬元,提書面報告始得動支。

接下來,處理第45案至第47案,請說明。

賴處長麗瑩:45案至第47案關於舉辦工作研討會及邀訪與培訓活動,剛剛廖婉汝委員提到非洲計畫,這部分有解釋過了;再來,有關事務費部分,委員們提出因為疫情而沒有辦活動,要如何填補這3年來的距離?其實今年後半年已經陸陸續續有一些訪團回來,除了原來的工作研討會以外,我們明年也規劃有十幾個訪團會回來:明年在邊境完全開放以後,我們也會更積極規劃、邀請重要僑界返國參訪,以上。

主席:委員有沒有要詢問或說明的?你們第45案至第47案的溝通結果怎麼樣?

童委員長振源:因為後面還有第49案到第52案,第49案有分支計畫,如果可以的話,我們可不可以一併討論?

主席:沒有,先處理這個嘛!第45案到第47案。

童委員長振源:有,大家大概都希望凍100萬元。

主席:那後面是另外的喔?

賴處長麗瑩:45案到第52案也是差不多一樣的類型。

主席:那個不是你們決定的。第45案到第47案你們的結論是怎麼樣?

童委員長振源:因為原本是說連後面整個一併的話是凍100萬元,前面這邊是不是可以凍少一點比如50萬元?

主席:50萬元,請問各位委員有沒有意見?好,其他兩位委員不在。第45案到第47案以第45案廖婉汝委員凍結的提案,我們併案凍結50萬元,提出書面報告後,經同意始得動支。

處理第48案。

賴處長麗瑩:48案是有關於建置僑民資料庫的目的,這個僑民資料庫其實是我們以現存僑務資訊系統的資料庫為基礎,增加跟完善各項輸入表單、查詢跟報表的功能,並規劃蒐集、彙整全球專業人才的資訊,並跟我們的業務相結合,以上說明。這是在我們原來僑務資訊資料庫裡面的。

童委員長振源:在原來裡面做改善而已。

廖委員婉汝:在原來裡面做整理而已嘛!

賴處長麗瑩:做整理之後再去彙整。

廖委員婉汝:你們有什麼專長還是專業……

賴處長麗瑩:因為我們的邀訪團其實有很多,我們有人是當律師、當醫生等等,所以是要把它做分類,跟我們的業務會有一些結合。

廖委員婉汝:好啦!

童委員長振源:謝謝委員支持。

主席:所以第48案是?

童委員長振源:就不要凍。

主席:48案預算照列。

處理第49案到第52案。處理完畢後休息5分鐘,請說明。

賴處長麗瑩:49案到第52案是有關於這個02分支邀訪團的執行率只有23.12%,而且預算又增加了,可能會有浮編之嫌,但剛剛也解釋過了是因為Omicron,我們去年編今年預算的時候有預計今年應該會解封所以有多編,怕會有報復性返國,現在臺灣已經解封了,我們也陸陸續續規劃一些訪團要回來,目前有要求的大概有十幾個,我們會再繼續規劃,把一些重要的僑領邀訪回來。

至於工作研討會是一定都會辦的,再來也有講到工作研討會的執行率高達160.63%,這部分是因為我們移到海外去辦,海外旅館就會比較貴,一些行政資源的部分也都會比較貴,因為我們在國內都有一些簽約廠商,所以會有比較便宜的價格,但是交通費有省下來,這是一個因應的方式,不過效果其實非常好。

再來是召委提到關於專業青年回來這一塊,執行率受到疫情影響只有18.41%,主要是因為他們是9月回來的,將近解封之前,因為也要隔離還有一些種種的限制,且機票也貴,所以很多人都裹足不前,辦的結果雖然人數不多、比預期少,但是效果也很好,同班的感情也很好,以上說明。

主席:請溫委員玉霞發言。

童委員長振源:還有第52案。

賴處長麗瑩:溫委員也是僑民資料庫的部分,這是為了彙整全球各地專業人才的資訊,方便我們以後查詢跟規劃,並配合我們的政策……

急難救助協會本來預期會邀請100位,但是因為解封了,買不到機票,我們本來很早就規劃了,但是大家都在觀望,現在因為都買不到機票啦!今年大概有六十幾個人報名,但報名以後又說沒有買到機票,因為機票很貴,所以就不回來了,所以我們今年大概是五十幾個,明年應該會比較多。

溫委員玉霞:五十幾個回來?請問你們之前曾經開過會嗎?

賴處長麗瑩:之前有開過會。

溫委員玉霞:之前有開過會?

賴處長麗瑩:2年前……

溫委員玉霞:也是請外交部、交通部觀光局跟衛生福利部的代表來一起開會嗎?還是只有請外面的……

賴處長麗瑩:有請他們來,我們今年還特別加了性平的部分,還有類似心理諮商這種,急難救助自己的心理建構這些課程……

溫委員玉霞:其實你叫他們來開會……

賴處長麗瑩:就是綜合座談。

溫委員玉霞:綜合座談?

賴處長麗瑩:對。

溫委員玉霞:綜合座談要54夜喔?

賴處長麗瑩:沒有啦!綜合座談是……

溫委員玉霞:這是你自己寫的,邀請100位,預計規劃54夜的行程。

賴處長麗瑩:這活動是54夜,但是我們有分啦!有案例分享等,就是讓急難救助這些人回來分享他們碰到的案例,他們會去想他們有什麼案例,然後他們是怎麼去處理的,就是互相交流,我們再把行程提供給委員好嗎?

溫委員玉霞:好啦!請問你今天要開急難救助這個會議的話,關於急難救助的資源分享比如如何做急難救助,第一個,其實也不用到54夜。

賴處長麗瑩:還有其他活動。

溫委員玉霞:其實跨部會的如外交部、交通部觀光局、衛生福利部等,其實讓這些單位自己去協調還更快!有時候拖來拖去、推來推去,我不知道為了什麼原因,很多都會推來推去,到最後事情都被拖住了,如果真的要開會,第一時間要怎麼處理才是最重要的,不要到時大家推來推去,拖到最後來不及。

賴處長麗瑩:好。

主席:溝通的結果溫委員也同意了。

49案到第52案依第50案馬文君委員之提案凍結50萬元,俟提出書面報告經同意後,始得動支。我們休息5分鐘。

休息1117分)

繼續開會1123分)

主席:繼續開會。

處理第53案、第54案。

童委員長振源:跟召委報告,江委員同意撤案。

主席:好,第53案、第54案同意撤案。

處理第55案。

童委員長振源:55案我們已經跟吳斯懷委員報告過,他也同意凍結30萬元。

主席:55案?

童委員長振源:對,第55案凍結30萬元。

主席:55案凍結30萬元,俟提出書面報告後,始得動支。

處理第56案到第57案。

童委員長振源:57案林昶佐委員同意併到第58案到第67案,不知道召委這邊是不是可以一併討論?

主席:好,那第56案呢?是廖委員的提案。

童委員長振源:廖委員現在不在,第56案……

主席:56案的溝通結果怎麼樣?

童委員長振源:如果能夠併到後面的話,是不是可以一併來討論?這主要是針對僑青計畫跟相關業務。

主席:是第56案到第67案嗎?

童委員長振源:對。

主席:好,請一併說明。

童委員長振源:我請賴處長針對僑青計畫簡單說明溝通的狀況。

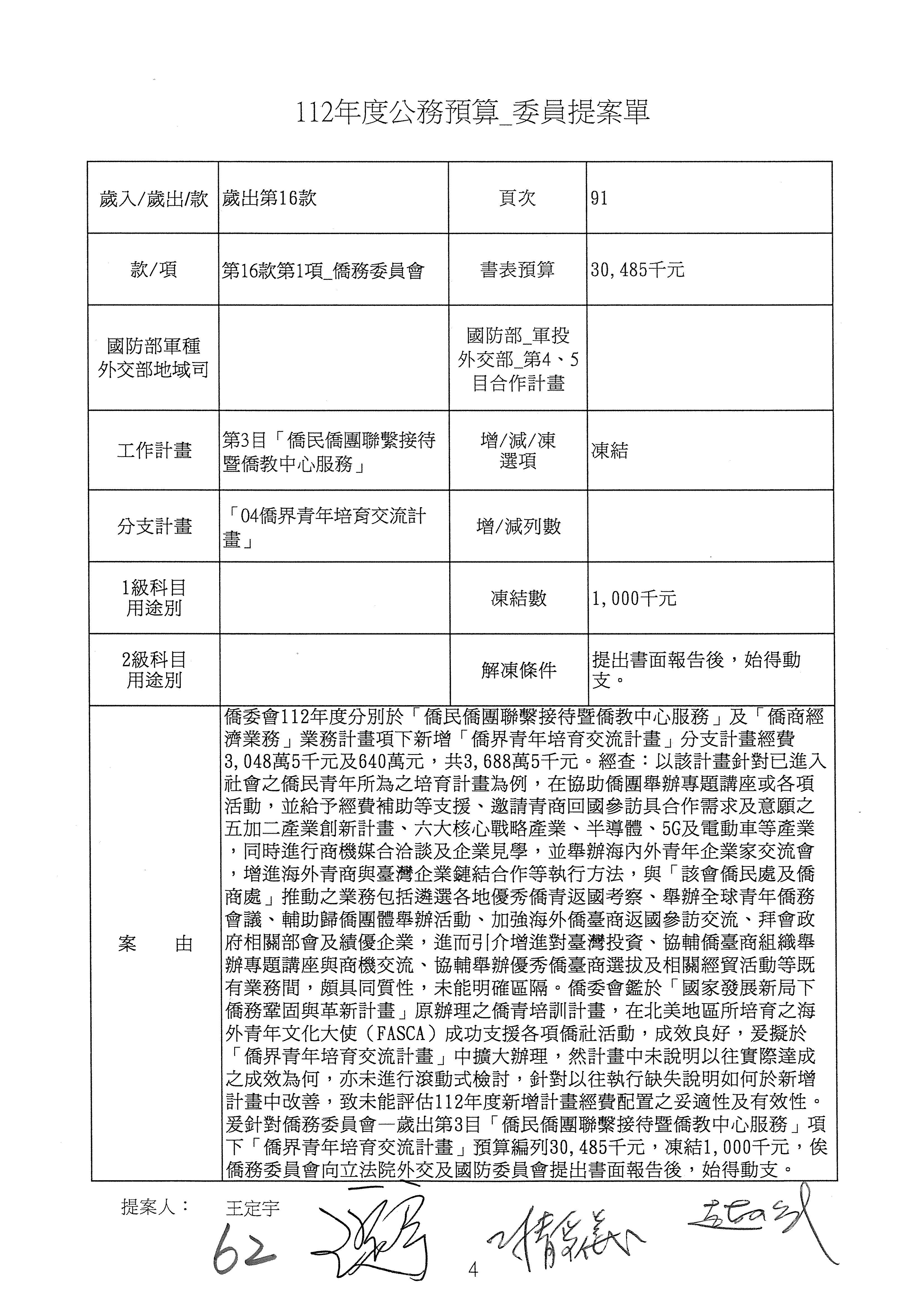
賴處長麗瑩:關於僑青的部分,其實我們有分二大塊,一個就是既有的部分,一個就是創新規劃的部分,委員提出最多的問題就是我們沒有檢討成效,其實我們每次都有做滾動式的檢討,因為效果很好,所以我們就想繼續辦理,但是我們也有加強做一些規劃創新的部分。

童委員長振源:跟委員報告,我們都有去跟提案委員溝通,第56案到第67案是不是能夠併案凍200萬?

主席:請邱委員臣遠發言。

邱委員臣遠:我想僑青的計畫真的是非常重要,因為不管是在海外的僑社或是臺商會的體系,其實二代的接班都至關重要,我自己也是青商會出身,這次我看到各委員的提案,其實最重要的就是希望後續有績效、成效的回饋,也就是要怎麼樣去把KPI具體量化。我知道僑委會現在有在推動青商之星,海華文教基金會也有每兩年頒發一次海外傑出青年的獎項,我希望除了辦理這些活動之外,對於這些得獎者和已經跟僑社有初步鏈結的僑青,也要從留才、育才的角度,讓他們能夠進到僑務推動的系統裡面。所以後續對於僑務榮譽職,包含促進委員或僑社的一些重要幹部,也可以儘量納入這些青年成為工作人員,讓他們對國家的認同能夠更加強化,也推動我們國家在外的政策。目前中國大陸的僑務工作跟我國僑務工作的競爭非常激烈,如果要透過資本化或是資源戰,我們跟他們很難相提並論,所以一定要從軟體跟政策的推動還有國家的認同上面來做,我希望不要浪費每一分納稅人的血汗錢。其實你們現有的相關計畫、後續的留才培育也會牽涉到我國現在面臨到的少子女化、擴大僑生在臺的留用等等,其實在人才方面應該是要國內和僑界有雙向的鏈結。所以對於併案是尊重主席的決議,我們基本上同意,但是在你們所提的相關書面報告應該要把我剛剛所講的問題列進去,作為這個報告所要表達的重點,謝謝。

主席:請溫委員玉霞發言。

溫委員玉霞:我也同意併案,但是我還是要強調一點,關於FASCA,你們只有注重美國,但是我們並不是只有在美國有孩子,對不對?海外十大傑出青年又不是只有美國人而已,也有很多是亞洲人,所以我一直都很支持培育第二代,但是你們不要只有注重美國,對其他國家也要關注,所以我希望你們不要只有考慮那邊,像非洲……

賴處長麗瑩:跟委員報告,都有。

溫委員玉霞:你當然說有。

童委員長振源:報告委員,我們今年有在曼谷跟雪梨試辦,明年要再推動到菲律賓跟其他國家,所以之前編預算就是要朝這個方向,謝謝。

邱委員臣遠:在資源有限的狀況下,很難齊頭式平等,但是不要集中在某個地區。

溫委員玉霞:資源不要全部都放在一個地方,要分散到各大洲,不能只有美洲。

賴處長麗瑩:中程計畫就是要分散。

主席:56案到第67案,我們以邱臣遠委員所提第64案為主,併案凍結200萬元,提出書面報告經同意後,始得動支。

處理第68案。

童委員長振源:我簡單說明第68案,針對性別部分,我們過去幾年都有很大的成長,在僑青部分也有微幅的增加,只是因為現在僑青的工作還是比較困難,所以我們還在努力當中,也有提出僑青的計畫,所以請委員支持,謝謝。

主席:請林委員淑芬發言。

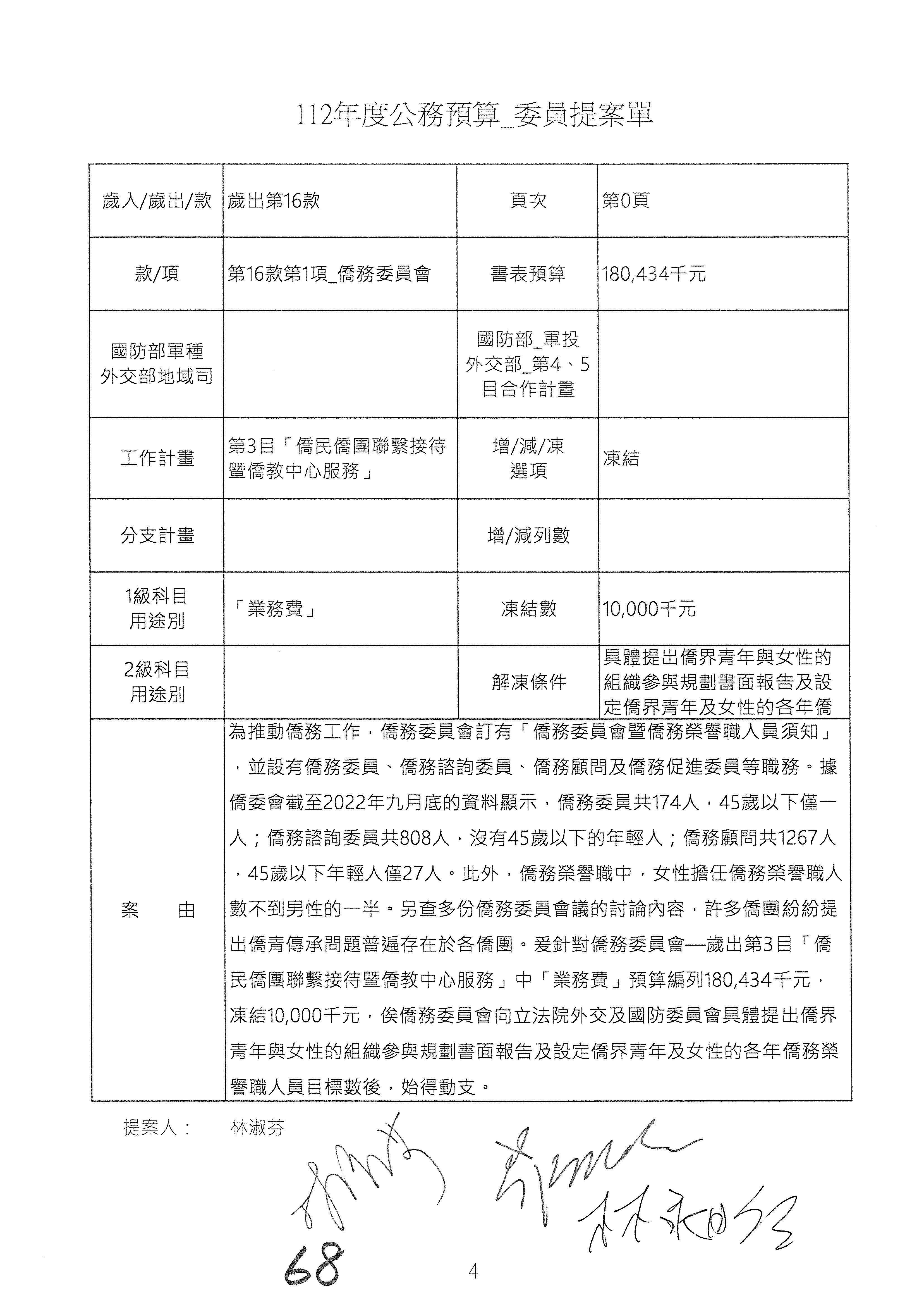
林委員淑芬:主席,我之前都有質詢過這些問題,不只是僑青,包括女性擔任僑務榮譽職的人數,其實在比例上都還是偏少,不過沒關係,我們就是從基本上繼續加強,所以就意思意思凍結一下。

童委員長振源:謝謝,請問委員,是不是凍結50萬就好了?

林委員淑芬:50萬?

童委員長振源:對,因為我們已經在努力了,在過去也都有一些成效,現在女性已經有三分之一以上,達到34%了。

林委員淑芬:我本來是想說你們第3目的……

童委員長振源:這些業務費都是海外各個僑教中心要用的經費。

林委員淑芬:你們的業務費是18,000萬,我們本來是要凍結1,000萬。

賴處長麗瑩:18,000萬是全部的金額。

童委員長振源:那是全世界的僑教中心要用的。

林委員淑芬:對啦!你們這個業務大概是多少錢?

童委員長振源:因為那是一個遴選的過程,所以沒有特別的費用。

林委員淑芬:那凍結100萬就好了。

童委員長振源:謝謝委員。

主席:68案凍結100萬元,提出書面報告,經同意後始得動支。

處理第69案。

童委員長振源:69案我們同意溫委員的建議,就是凍結50萬。

主席:溫委員要發言嗎?

溫委員玉霞:我同意凍結50萬,但是你們要真正去落實,像非洲計畫,從蔡總統去非洲到現在已經過了將近4年,但是都沒有在推動,所以你們要真的落實。

童委員長振源:謝謝。

主席:69案凍結50萬元,提書面報告經同意後,始得動支。

處理第70案。

童委員長振源:針對第70案我們有跟羅委員的辦公室溝通,要刪減50萬,科目自調。

主席:70案同意減列50萬元,科目自調。

處理第71案到第75案。

童委員長振源:我請同仁簡單說明一下。

主席:請簡要說明。

林處長宏穎:71案到第75案主要是數位華語文推廣計畫,因為我們開設的課程增加,然後地點也擴及到全球,所以預算增加。有關我們辦的僑民兒童或少年短期體驗的業務還有國內大專院校跟團體赴海外志工服務,我們在112年可以恢復用以前的模式來辦理。另外,我們在112年會恢復辦理各項實體課程,像國立大專院校赴東南亞僑校志願服務,還有替代役役男到僑校教學等等,我們都會恢復辦理。

童委員長振源:差不多,應該就是這幾項,看委員還有沒有其他的意見,如果沒有的話,幾位委員的意見是希望併案凍結100萬。

溫委員玉霞:你們邀請的全部都是海外的學生嗎?有國內的學生嗎?

童委員長振源:沒有國內學生,都是海外。

溫委員玉霞:全部都是海外的,你們一定要多多照顧海外學生。

主席:有些提案委員不在,以馬文君委員所提的第72案為主,併案凍結100萬元,提書面報告,經同意後始得動支。

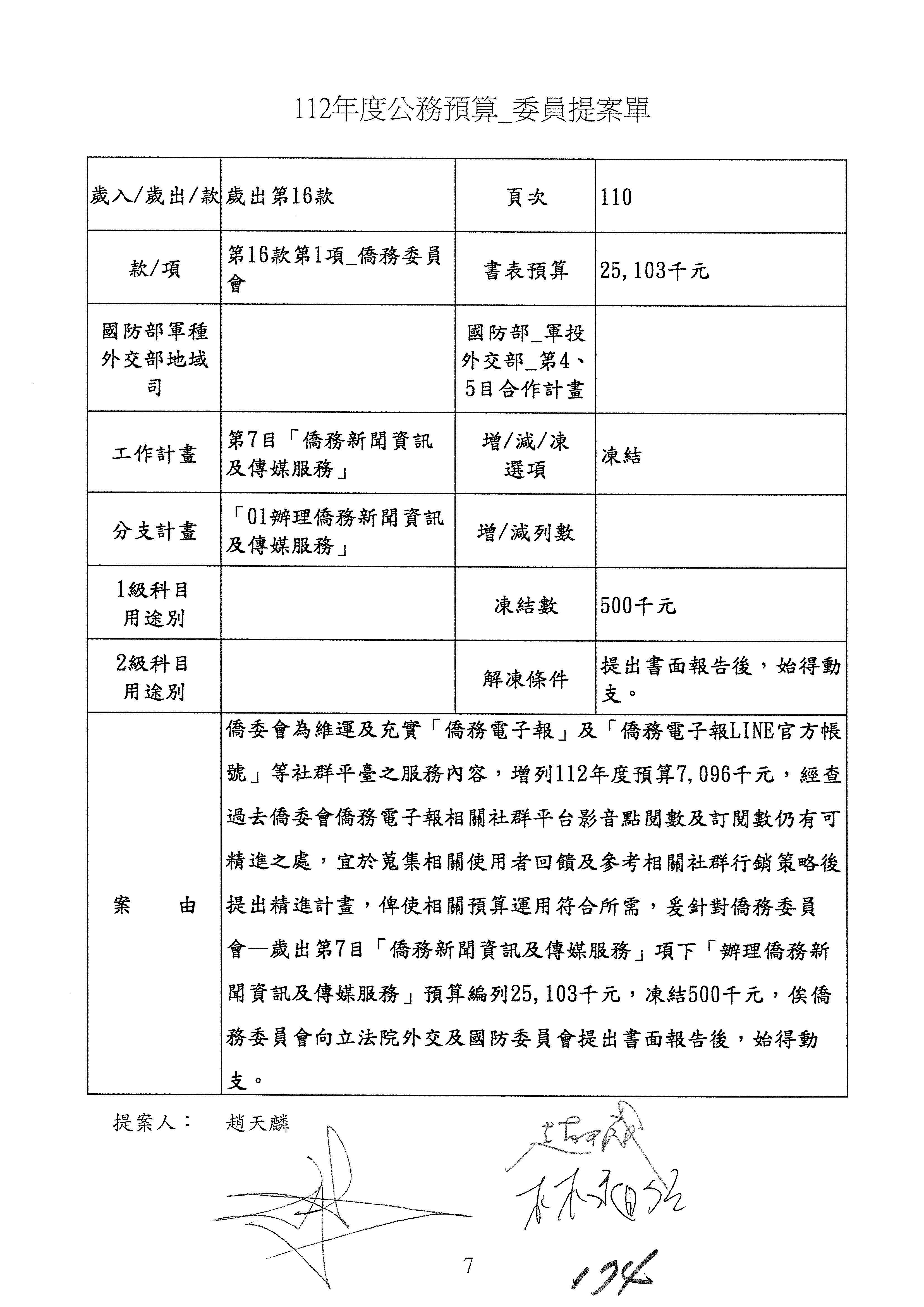
處理第76案、第77案。

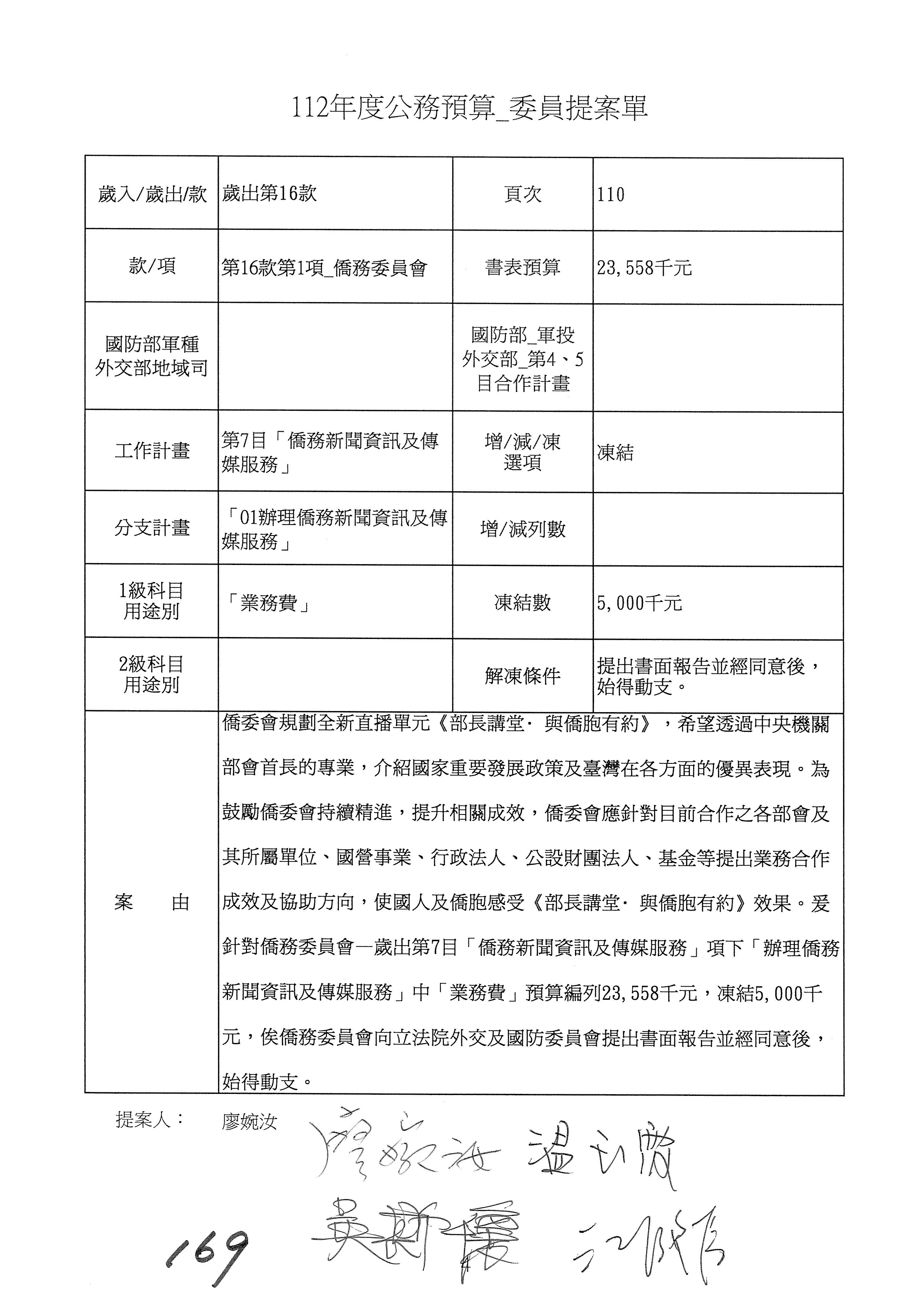
林處長宏穎:76案是關於華語教學國際高峰會,這個部分辦理的成效良好,國內外實體出席者有140人,在線上有超過1,500人次觀看,所以我們辦理的成果還算不錯,希望委員可以支持。

童委員長振源:跟委員報告,我們有跟貴辦公室溝通,是不是凍結50萬就好了?

主席:好。

童委員長振源:謝謝。

主席:依第76案凍結50萬元,提書面報告,始得動支。

處理第78案到第81案。

林處長宏穎:78案到第81案是我們取消海外文化訪問團的部分,其實我們有規劃很多的替代方案,包括線上藝文饗宴,明年我們會恢復籌組一些相關的訪問團,總共會有6團。另外就是有關非洲的部分,其實我們每2年到3年都會派文化訪問團去訪演,所以我們會繼續依照這個原則來辦理。另外,我們也辦了很多替代方案,比如說派文化巡迴教師去當地教授一些課程。另外,有關巡迴訪演,我們取消後有推出5場藝文饗宴、2場國內藝文演出,也有增加播映天數,所以基本上我們都有一些替代方案來積極處理。

童委員長振源:跟委員報告,這幾案我們有跟委員辦公室溝通,原則上是凍50萬元,即第78案至第81案。另外,馬委員有同意第82案可以併第80案來處理,所以是不是能夠整體凍50萬元?

主席:關於第78案至第82案,剛剛有提到一點,我要補充一下,你在辦理這些文化活動,因為疫情的關係,事實上你沒有辦法辦,比如說你邀請很多藝文表演團體出國去表演,就是針對關懷僑胞還有宣揚文化的部分,你沒有辦法出國,可是不用勉強把錢花掉,你們變成在國內辦,然後是線上,比如說布袋戲或是其他,到底有沒有人看?或者你是怎麼樣的表演?我覺得不用勉強,因為其實疫情全世界都一樣,有很多預算應該把它落實到更好的方向,而不是把預算花掉、把錢花掉就這樣而已,所以這個部分還是有檢討的空間,我們同意併案凍結50萬元,以第79案廖委員婉汝提案併案凍結50萬元,提出書面報告,經同意後始得動支。

處理第83案至第87案。請說明。

林處長宏穎:83案至第87案就是有關我們的歌唱大賽還有作文比賽人數減少的部分,其實那是因為比賽的時間接近暑假,而且當時已經漸漸解封,所以很多同學就開始去參加戶外活動,所以它的參與人數會比較少。另外,未來我們也會有一些精進作為,比如說歌唱比賽會擴大辦理,而作文比賽,我們已經開始進行問卷調查,未來也會持續依照問卷調查的結果去加強相關文宣來做推廣。

主席:83案至第87案,委員有沒有意見?

請林委員淑芬發言。

林委員淑芬:關於第87案,我們希望提出一個檢討報告即可,至於凍結數,其實就是你們提出一個書面報告,然後就直接解凍。凍結100萬元。

童委員長振源:50萬元就好?

林委員淑芬:100萬元。

主席:你是不是跟委員有結論?

童委員長振源:剛剛委員才說希望凍結100萬元。

林委員淑芬:凍結100萬元,提書面報告後就直接解凍。

主席:可是我的提案有減列,第83案至第87案,有減列20萬元對不對?

童委員長振源:可不可以……

主席:事實上,第一個就是i僑卡,還有包括全球僑校學生華語口說爭霸賽,只有2個人參加,所以你在預算的運用上,如果這樣的活動的效益沒有辦法達到預期的時候,它的妥適性都必須審慎地考量與評估,因為你編了幾十萬元甚至上百萬元,有些只有2個人來參加,而且你們有要求要辦i僑卡才可以參加,所以在你們的規範上,有些人大概就不願意參與了,你應該要把它分清楚,你想要辦的效益或者你想要的目的、宗旨是什麼,而不是全部把它綁在一起,結果沒有人要來參加,那你還不如不要辦,我們覺得這個預算可能也是有所浪費,還有很多宣導費在成果上好像成效也是越來越差,因為參加的人數越來越少,這個部分還有精進的方向,這個部分……

林委員淑芬:主席,我們的項目不一樣。

主席:是從第83案至第87案……

林委員淑芬:對啦,我的是有關華語文……

主席:我知道。吳委員斯懷的第84案改主決議;減列的部分是以第83案馬委員文君提案減列20萬元;凍結的部分是以第87案林委員淑芬提案併案凍結50萬元,提書面報告後,經同意始得動支。

林委員淑芬:不用經同意,提書面報告後始得動支。

主席:好,提出書面報告後始得動支。

童委員長振源:剛剛林委員是說100萬元。

主席:100萬元?

林委員淑芬:對,100萬元,提書面報告後就自動解凍了。

主席:好,減列20萬元的部分科目自調;以第87案林委員淑芬提案併案凍結100萬元,提出書面報告後始得動支。

接下來處理第88案、第89案。請說明。

林處長宏穎:88案、第89案是有關海外數位華語文推廣計畫,就是成果分析的部分,其實我們都會要求主辦單位在結束的時候送執行成果分析資料給我們,我們再來做一些評鑑。另外就是僑校跟國內大學合辦線上課程的計畫,我們也會請參與學校在核銷的時候提供成果報告。此外,為了瞭解海外華語學習深耕計畫的成果,我們規劃在112年辦理委外研究,研究相關的一些執行成果。

童委員長振源:關於第88案,林委員昶佐不堅持,蔡適應委員不在現場,是不是可以請委員來支持?謝謝。

主席:有跟他們談過?

童委員長振源:林委員昶佐說可以支持。

主席:同意?

童委員長振源:對,因為蔡適應委員現在不在現場,所以是不是可以請大家來支持?

主席:好,第88案、第89案,照列。

處理第90案至第96案。請說明。

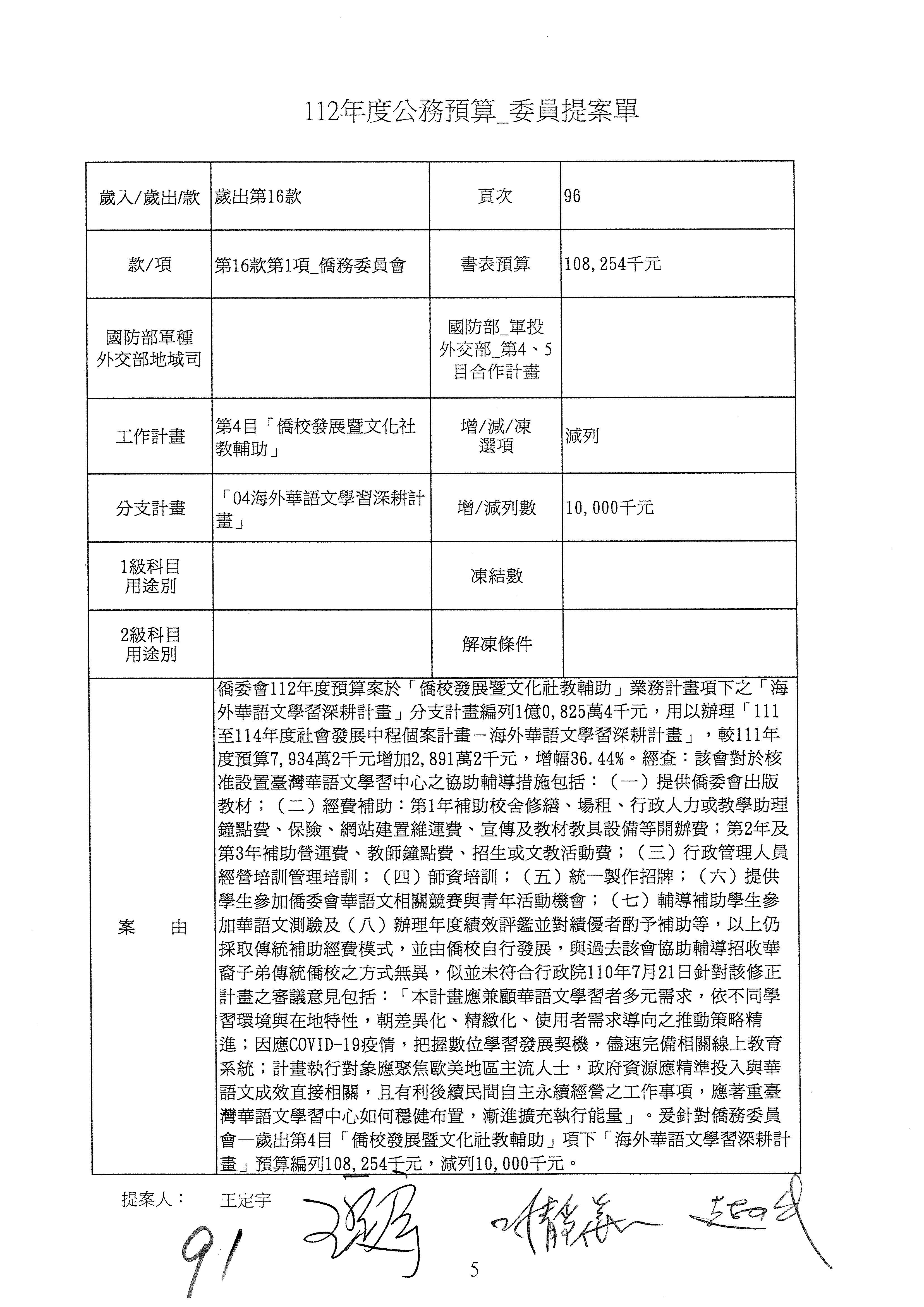
林處長宏穎:90案至第96案是因為新冠肺炎到11月才開始鬆綁,所以我們辦理的一些計畫慢慢地才能夠恢復,我們會研議在112年辦理替代方案,包括跟各縣市政府合作辦理英語營,以及補助臺灣華語學習中心的學員到臺灣來拍攝紀錄影片、協助推廣。

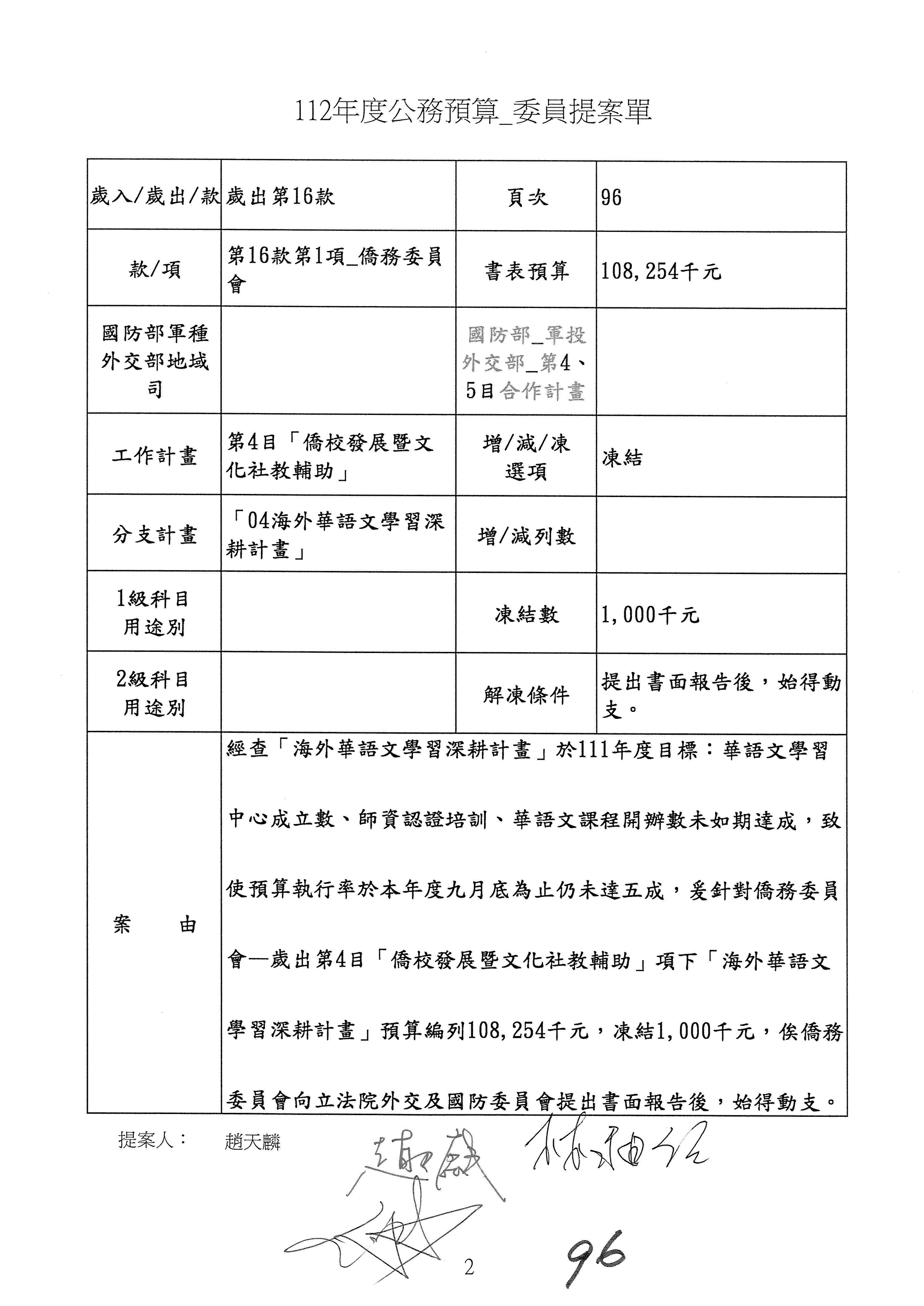
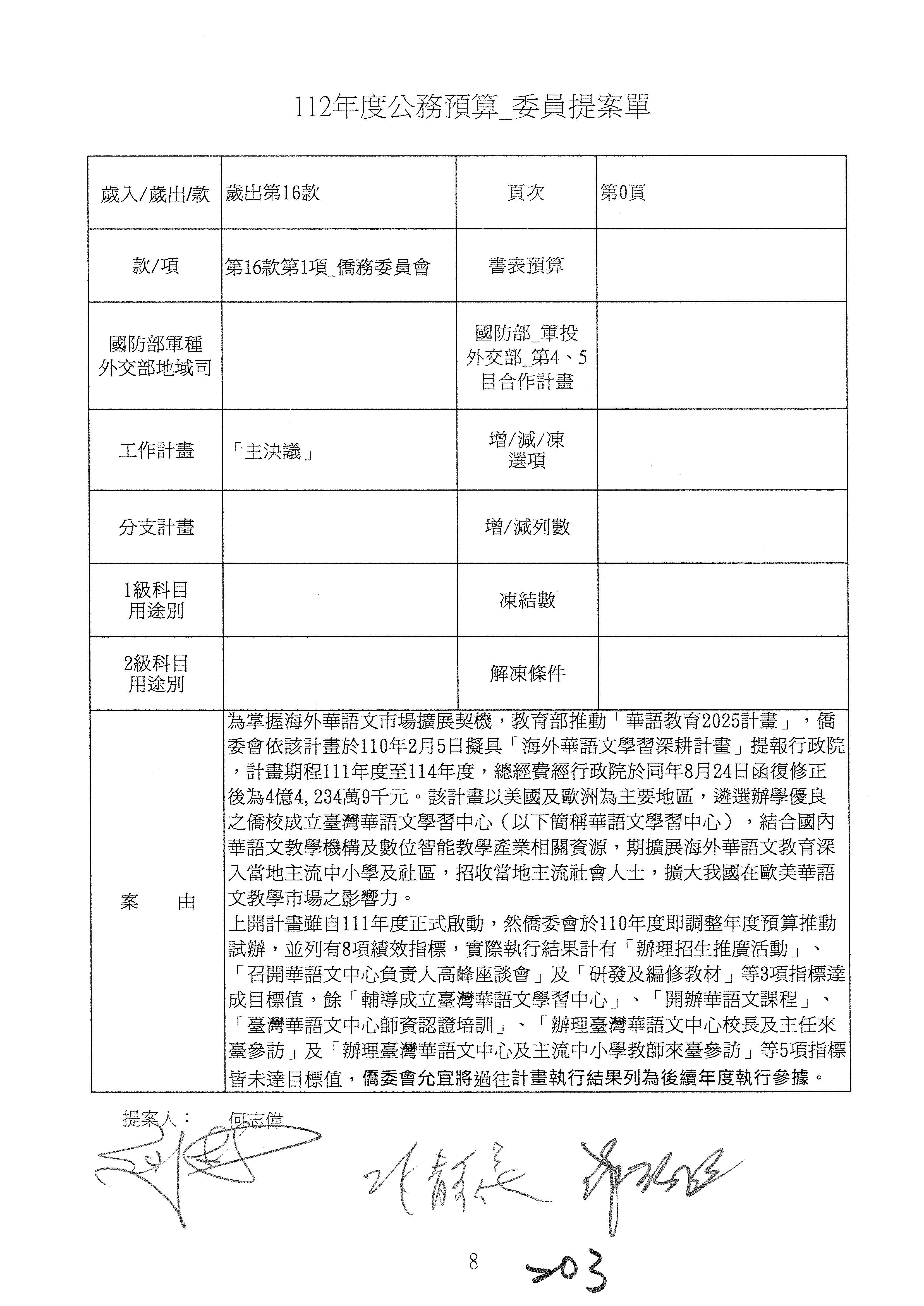
另外,海外華語學習深耕計畫是由國家發展委員會審定、修正及通過,符合國家發展的方向跟戰略,而且已經經行政院審議,所以我們都會依照相關的意見繼續精進與推動。

童委員長振源:跟召委報告,我們跟各位委員討論之後是減列20萬元、凍結200萬元,請召委參考。吳委員斯懷同意第93案改為主決議。

主席:請趙委員天麟發言。

趙委員天麟:王委員託我跟召委和大家提出,因為他的案子比較少,所以他這個案子,你們之前去跟他溝通的怎麼樣,希望可以來處理一下。

主席:請溫委員玉霞發言。

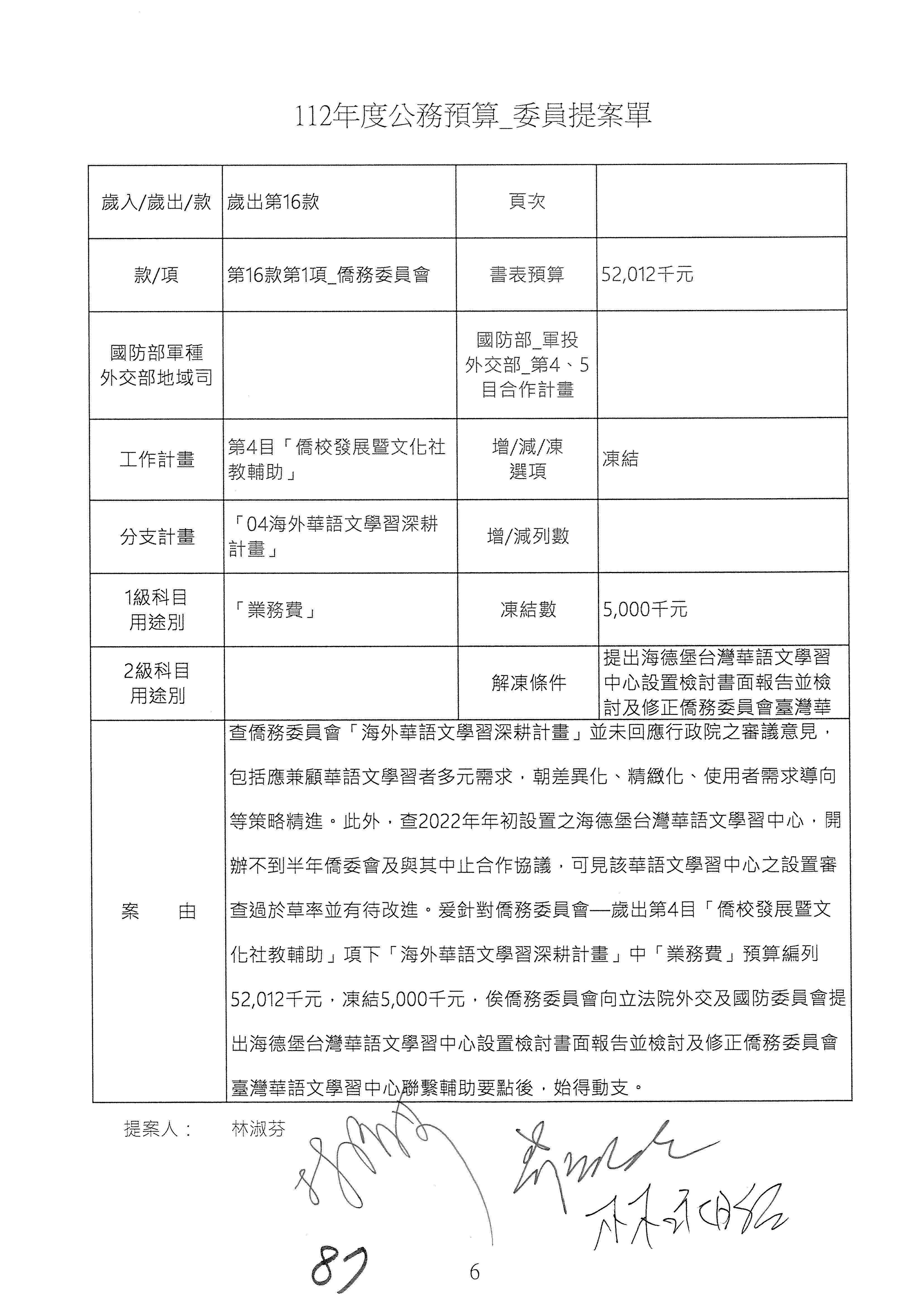
溫委員玉霞:關於海外華語文深耕計畫,上一次你們講的是,學校如果申請華語文的部分要替代孔子學院,每一所學校就花2萬美金,對不對?我想請問一下,上次發生一個事情,就是德國的事情,你們有沒有去檢討一下?

童委員長振源:德國他們沒有拿錢。

溫委員玉霞:德國的部分就是有一點問題嘛。

林委員淑芬:溫委員,德國的部分就是我剛才講的,請他們提出書面檢討報告給我們,就是說後來就沒有辦,也沒領錢……

溫委員玉霞:但是我想避免以後發生這種事情,不要他們來申請,我們就給,因為這個一花就是3年,2萬、1萬、1萬嘛,還沒有成果就要花4萬出去……

童委員長振源:沒有,它都必須每一年先簽約,而且我們要評審,過了才會再給,一年、一年就要評,然後它開辦之後有花費,要給我們收據,我們才會給。

溫委員玉霞:我們也同意每一年要檢討,不要說在美國,其他國家也有,歐洲也有,東南亞也有,東南亞的部分比較屬於教育部管的對不對?東南亞幾個學校都屬於教育部管的,但是僑委會管的其他國家,像澳洲也有僑民,所以……

童委員長振源:我們會進行跨部會的討論。

溫委員玉霞:我認為這個要分散出去,不要都hold住,好像你們特別照顧某個地區,以致某個地區就沒有,這樣不好。

童委員長振源:我們會再進行跨部會的討論,謝謝。

主席:90案至第96案減列20萬元,以王定宇委員的第91案減列20萬元,科目自調;凍結的部分則以趙天麟委員的第96案……

趙委員天麟:以王定宇委員的提案為主。

主席:也是王定宇委員嗎?

趙委員天麟:主要是王定宇委員請我幫他……

主席:所以你不用就是了?那剛剛的減列就要調整了。減列20萬元的部分,我們就用溫玉霞委員的第92案處理,凍結的部分則以王定宇委員的第91案來併案凍結200萬元,提出書面報告,經同意後始得動支。

有關這個部分,我還是要補充一下,畢竟我也提案減列,僑委會有兩個活動,一個是中文學校臺灣華語文學習中心的青年研習,這個研習只有一名學生報名參加,最後還因故取消,所以這個活動也沒有人參加;另一個語文研習班也沒有學生參加,等於兩個活動都沒有人報名參加,所以活動的妥適性也要深刻檢討。我們同意併案凍結,但不應該辦的活動就不要辦了,畢竟連參加的人都沒有。剛剛的活動還有兩個人,這個活動則連一個人都沒有,所以這個部分也請確切地檢討。

童委員長振源:好,謝謝。

主席:接下來處理第97案。

林處長宏穎:97案有關東南亞僑校師資的問題,我們僑委會有補助我國籍的教師,規劃自112年起增加補助的名額和金額,另外我們在師資的資源方面也有跟教育部合作,同時還提供聘任僑生返回僑居地僑校任教的補助,除此之外還有替代役男支援僑校教學,也辦理在地師資來臺進行短期訓練。另外,我們也運用數位以補教師的不足,並鼓勵國內的青年志工和NGO赴東南亞的僑校服務,也協助僑校徵才。

主席:林委員……

童委員長振源:不知道林委員可不可以接受,因為我們都有提出相關的做法?

林委員淑芬:這是我的提案嗎?

童委員長振源:對,是第97案。

林委員淑芬:抱歉,我忘了。

主席:現在是第97案。

林委員淑芬:這個也是我質詢時談過的,所以你剛才的意思是凍結50萬元太多了嗎?

童委員長振源:因為我們都有相關的做法。

林委員淑芬:我講的是要讓它網路化,往E化的方向發展。

童委員長振源:好,不然我們再提相關的報告。

林委員淑芬:因為這個還滿少的,只是凍結50萬元會有困難嗎?

童委員長振源:可以,我們就遵照委員的意見辦理。

林委員淑芬:好。

主席:97案凍結50萬元,提出書面報告以後始得動支。

98案和第99案。

林處長宏穎:98案和第99案是關於生源潛力學校補助標準不一的問題,但我們其實有訂定海外生源學校聯繫輔助要點,並沒有補助不一的情形。另外提案還提到補助金額相對縮減一節,但我們有訂定補助僑民學校自聘教師經費要點,補助僑校教師的人數是逐年增加,譬如今年就已經超過1,740萬了。另外,我們也擴大培育留用僑生中長程計畫,並提高自聘教師的補助金額和額度,報告完畢。

溫委員玉霞:我們現在是針對海外的還是國內的?

童委員長振源:是針對海外的。

林處長宏穎:海外的僑校……

溫委員玉霞:是海外的僑生嗎?

林處長宏穎:是海外的僑校老師。

溫委員玉霞:我想請問一下,海外僑校的老師很不容易招,常找不到老師,現在國內有很多流浪教師和退休教師,但我們又沒有辦法送他們出去,請問有沒有什麼其他方法可以解決?你們有沒有檢討過?現在臺灣的老師很多都找不到工作,你們是不是可以用借調還是什麼方式讓他們赴海外教學?至於年資的部分,可不可以合併到國內來計算?這樣才會有比較多老師願意出去,否則老師出去以後,國內的年資就中斷了,他們教了10年後回國,結果國內卻沒有計入年資,等於兩邊的年資都沒了。

童委員長振源:這部分我們會再和教育部討論。

溫委員玉霞:你們要跟教育部好好地討論一下,看看赴海外教學的部分能不能併入教學年資裡面?

主席:這部分的溝通結果……

童委員長振源:可不可以併入溫委員的50萬元呢?

主席:你是指第98案和第99案嗎?

童委員長振源:對,就是第98案和第99案,因為江委員不在。

主席:98案和第99案以江啟臣委員的第98案併案凍結50萬元,提出書面報告,經同意後始得動支。

處理第100案和第101案,請說明。

林處長宏穎:100案和第101案是有關培育生源、擴大僑生的部分,為了培育生源,我們必須輔助僑校多元發展。另外還提到關於鏈結教育部資源的部分,其實在教學資源方面,我們會鼓勵海外教師善用教育部的教育雲跟臺北市政府的酷課雲,同時也推動海外僑校與國內大學合辦課程,也鼓勵海外生源學校辦理華語文能力測驗。

有關海外實習部分,我們也請教育部將僑民學校納入教育部實習機構的海外學校名單內。另外,在供應新南向師資的部分,我們也積極協調教育部,將泰北僑校納入補助合格教師赴新南向友好國家學校任教要點內。

主席:請邱委員臣遠發言。

邱委員臣遠:這個部分是「僑校發展暨文化社教輔助」,該如何協輔僑生生源的拓展和師資的培訓是非常重要的,其實我們上個禮拜才到東京中華學校去看,我覺得主要就是教材要怎麼和國內連結,以彌平和教育部之間的落差,尤其是要縮小僑居地和臺灣高中職以下的教育差距。因為高中職以下是人格養成非常重要的階段,所以不管是地方政府,像是臺北市政府的酷課雲,還是教育部教材的鏈結,我覺得這個部分都是僑委會要主動跟教育部會商和推動的重點。

至於其他具體的措施,像是海外實習或暑期研修的部分,另外海外僑校如要辦理畢業旅行,或是有回國相關的訪團,也應該與教育部結合,像是透過畢業旅行回到臺灣和主流的教育體系結合。至於剛剛溫委員提到東南亞的師資,包含國內流浪教師和海外職缺的鏈結,我想這還是要面對非常現實的問題,也就是該怎麼提供他們誘因,僑委會除了要在海外僑社宣傳和推動你們的政務之外,對內的宣傳也至關重要。在僑教的推廣上,你們每兩年會辦一次海外師鐸獎,這時就可以請得獎者現身說法,說出在海外任教的主要優勢或優點,並拍成短影片進行相關推廣,當然也還要有比較具體的待遇和誘因,包含年資合併計算,這些都要幫他們考慮。因為我認為教師要到海外任教,要考慮到的除了他們的薪資外,還有他們的食衣住行,甚至是後續人生和職涯的發展,我個人認為這些都必須一併考慮。

在彌平教材落差、擴大生源及教師缺額的補充等層面,我想這些部分都要和教育部去積極推動。我這邊的案子是同意主席併案審查,至於相關的數字則尊重委員會的決議。

主席:謝謝,請何委員志偉發言。

何委員志偉:原則上我期待這筆預算不要凍結到這麼高,疫情的確打亂了所有的運作邏輯,所以當我看到僑生留用的數據,發現可以在疫情當下做出這樣的成績,我覺得已經算是很難得了,但是這背後還有幾個邏輯,我們的新南向政策重點不在於政治人物說了什麼,而是兩國之間的人才跟工作項次之間有沒有辦法實質合作,所以才會出現這個政策。臺灣國內真正該檢討的跟預算也許沒有直接的關聯,但是有正相關,就是他們留用的資格、點數的計算,我覺得我們的行政系統還是需要去努力,等一下你們可以稍微簡短回應一下,我認為這個預算是不是可以維持?如果要凍結的話,我建議可不可以凍結50萬元?以上具體建議,謝謝。

童委員長振源:上次委員是同意凍結30萬元。

何委員志偉:更正,凍結30萬元。

主席:以第101案邱臣遠委員提案併案凍結30萬元,提書面報告始得動支。

處理第102案。

童委員長振源:江委員現在不在,不知道可不可以第102案、第103案併案審查?

主席:好。

童委員長振源:請僑商處簡單說明。

張處長淑燕:召委關心我們111年跟110年相較有一些活動線上的人數比較少,經費花比較多。跟委員報告,110年剛開始我們是用線上直播,那是全部開放式的,不限人數;111年之後,我們因應僑界的需要改成封閉式的線上工作坊,所以人數比較少。今年我們也辦了8團的實體參訪團,比去年多一倍,所以在經費上也比較多,以上說明,請委員支持。

主席:江委員不在,我的提案第103案主要是因為這個預算很重要的一個業務是要聯繫海外僑臺商組織,並且協助推展相關業務,可是這個部分你們培訓的人數大幅下降,你說用封閉式……

童委員長振源:就是視訊的課程。

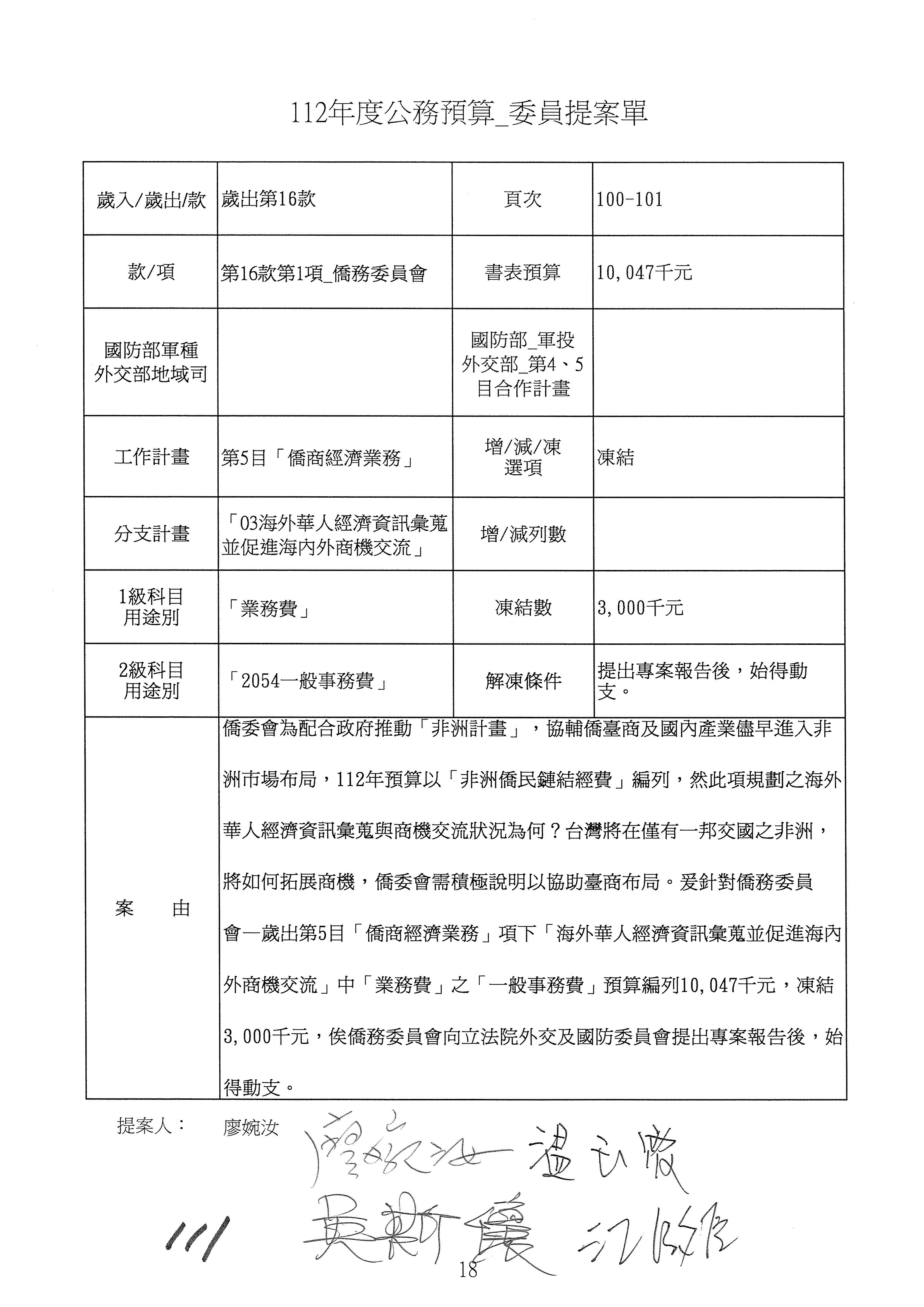
主席:因為你用封閉性的線上課程,照理說,如果你的內容夠吸引人、夠豐富,還是應該要把它做好,而不是所有的成效及人數都因為疫情而大幅降低,這樣是不對的。你們提出因應的作為就好,這個部分2案併案凍結,以第102案江啟臣委員提案併案凍結100萬元,提出書面報告後始得動支。

處理第104案到109案,請說明。

張處長淑燕:召委也是一樣關心我們首次辦理的僑臺商產業科技主題參訪團,這個部分我們是實質上有去中南部參訪了9家研發機構及6家績優的科技企業,這個部分學員反映是成效很好,剛剛提到一些工作坊,雖然當下的人數可能比較少,可是後續我們都會剪輯開放讓各界觀看,包括農業工作坊、電動車工作坊等等,這個部分希望委員可以支持。

廖委員關心非洲計畫,這邊提到我們編列60萬元,事實上112年我們是編385萬元,60萬元只是針對經貿講座,這個部分我們會加強推動。召委也提到非洲計畫好像就是美食廚藝,這個部分其實還包括經貿講座,我們的經貿講座今年配合亞總,也有邀請專家來講生技醫療,配合越總,我們也講淨零碳排,所以面向是很多元的,以上報告,請委員支持。

何委員志偉:在新冠即將走入尾聲,又有烏俄戰爭時,其實在各個國家做生意的,連在開計程車的朋友都會關心未來的趨勢,所以工作坊裡面有專家、有學者、有業界、有mentor在裡面,它在這個時刻更是有其重要性,所以我期待大家可以支持這個預算。但是有一點我要提出抗議跟表達不滿,以馬來西亞為例,他們的名字有改,過去總統府給木頭的匾額,現在只能用木頭換一張紙,大家的心裡面會不開心,所以他們也講了很多次,名字已經改了,你們僑委會就算總統府不給預算也要做出來,給人家一個匾額,那是人家的招牌,你們改好沒?

張處長淑燕:有。

何委員志偉:改好也沒跟我說,也不跟大家講,怎麼可以這樣子?我在這邊再次表達第二個抗議,事情做好了也不講,這就是不溝通,不溝通就會不開心。

張處長淑燕:不好意思,我們會改進。

何委員志偉:匾額已經做好了嗎?

張處長淑燕:我們有提供內容了,他們是在當地製作。

何委員志偉:還沒做好?

張處長淑燕:對,在當地製作。

何委員志偉:這個為什麼我們講了四次、五次,然後都不回應?做好了之後,預算再放過他們。

主席:我有提第104案、第107案及第108案,因為我們看到幾個案子,比如僑委會在推廣海外臺商精品的部分,110年就開始辦理了,111年有些獲獎的產品,因為我們規定這些臺灣的精品主要的條件必須在臺灣取得或製造,或者產品可不可以在臺灣消費市場取得、產品設計跟品牌形象有沒有臺灣的意象或元素、產品行銷是否強調臺灣的優勢,以及與臺灣廠商有行銷推廣合作等等,可是我們看到這一次銀質獎是一個日本的石垣鹽株式會社的海洋精華液產品所獲得,這個企業的所在國家是在日本,原來他可能也有中華民國籍,可是他已經放棄中華民國國籍,他是日本籍,所以跟你們推動精品的條件不符,我們臺灣有非常多很好、很優質的精品,為什麼你們選的是日本的?這是非常離譜的事情。

張處長淑燕:這可能有誤會,跟召委說明一下,海外臺商精品獎的臺商都是臺灣移出,然後他們在當地製造,取得登記,至於這位日本先生,因為日本是單一國籍國家,所以他必須放棄中華民國國籍,很多這種情形後續也有取得,但是我們……

主席:我要強調的是我們相關的精品非常多,他是單一國籍,那是他的選擇,他可以選擇加入日本國籍沒有問題,可是我們臺灣的精品非常多,這個錢應該是要幫忙我們很多的臺商,它需要有很優質的產品,因為我剛剛看了所有的條件,這跟你自己規定的辦法其實是相左的,這個部分我們會覺得是不是量身定做。

童委員長振源:委員,是不是我們提供一個詳細的說明?

主席:沒關係,因為我們有凍結啦!所以到時候有些類似這樣的部分再提比較詳細的書面資料或說明。那第104案到109案……

童委員長振源:我們跟委員辦公室還有溫委員都有取得共識,凍結80萬元,是不是可以併案處理?

主席:好。

104案至第109案以第104案馬文君委員的提案為主提案,併案凍結80萬元。提出書面報告,經同意後始得動支。

童委員長振源:謝謝委員。

主席:處理第110案至第115案,請說明。

張處長淑燕:廖委員有關心剛剛那個非洲計畫。我們會從多元面向,有編了三百多萬元,也會在會內舉辦實體及線上的相關活動,並且推展非洲臺商總會、非洲當地與國內的研發機構、產學量能的多元鏈結。

另外,召委有關心旅遊路線。因為疫情的關係,路線太多的話,旅行社不容易組團,也成不了團。以上再次補充。

廖委員還關心海外臺商在農產品通路方面,僑委會是不是能加以協助。這部分我們都跟農委會有密切合作,也調查海外僑臺商有哪些銷售通路可以結合,也都有提供了。今年僑務委員會和農委會合作,有提供一些臺灣的農特產品和僑務委員做鏈結。

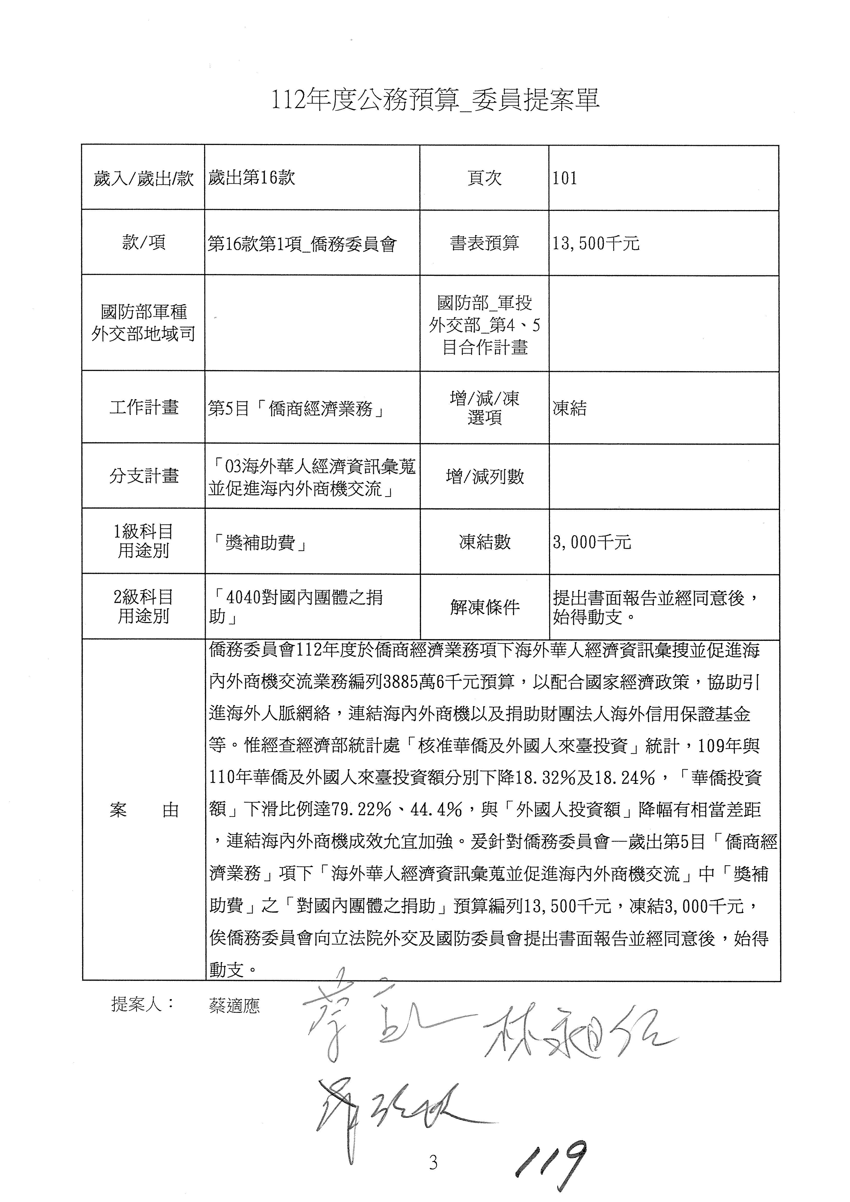
溫委員的部分是關心百工百業部分業務的執行,有沒有和外交部、經濟部重疊,以及推動觀光的業務有沒有和觀光局重覆等等。關於這部分,可能經濟部和外交部的主體和僑委會是不同的,百工百業也都有和商會合作。希望委員支持,以上。

主席:請溫委員發言。

溫委員玉霞:主席,我想請教僑委會,你們在111年所編列的預算裡面,也沒有編這筆預算?

童委員長振源:哪一筆預算?

溫委員玉霞:就是百工百業的部分。我知道你們配合臺商會的百工百業,可是我們每次參觀的都是學校,在18間中有15間是學校,只有3間是公司。本席建議如果是要做商業交流的話,儘量要找公司行號或工廠,這樣才算得上是百工百業嘛!不然老是都是學校。

童委員長振源:是,我跟委員報告,世總……

溫委員玉霞:等一下!第二點,如果是世總的話,那更應該和貿協協商,因為每一次世總年會的時候,貿協都邀廠商來,反而向廠商收錢來幫世總佈置會場。他們不用花錢,我們和你們也都不用花錢,可是僑委會花這筆錢並不理想。所以請你們再和貿協溝通,問一下他們是怎麼樣邀請這些廠商參與的,因為他們可以邀很多廠商,但你們邀請的都是學校。本席希望大家可以協商一下。

張處長淑燕:是。跟委員說明,我們是邀請產學合作的大學,他們有很多商品化的東西可以讓臺商直接代理或是技術轉移等等,希望能藉這樣的機會,對接過去比較少接觸到的資源。另外在海外臺商方面,其實過去世總一直有跟外貿協會合作,那是企業對企業,這部分做得比較多。可是企業對研發機構及大學產學合作的部分,過去反而沒有人做。根據統計,海外商會邀請研發機構直接上線做視訊交流的,到今年底已經辦了四十幾場,也簽了將近20份的MOU。此外,像現在非洲臺商總會要和國內學校人才的合作,明年初也會簽MOU。所以這個其實慢慢有具體個案出來,我們希望委員可以支持。

主席:請邱委員發言。

邱委員臣遠:僑臺商的發展是非常重要的,在相關的計畫中,國內有非常多的資源,在美中貿易戰之後全國供應鏈有所調整,其實現在供應鏈慢慢清楚了。我希望僑委會在相關僑臺商的政策推動上,一定要和經濟部保持密切的政策合作,尤其是各國的產業發展路徑,我們都要做初步的判斷,哪一些是我們的切入點,譬如一國一中心、一國一產業;以及哪一些是僑臺商在當地的聚落比較密集的,能有供應鏈切入的角度,而不是齊頭式或全面撒網式的推動,最後會變大拜拜。

所以我也贊同國內的部分應該要多找產學合作的中心,例如做食品的就要找食研所,紡織的就要找紡研所,應該要把臺灣的核心技術和關鍵能力,包含工研院等可以商轉的技術,把技術和專利綁在臺灣,而海外就做後端消費和初段加工的市場,要有這樣的戰略思維。所以這部分一定要和經濟部做密切的政策配合和討論,這樣才不會流於形式。

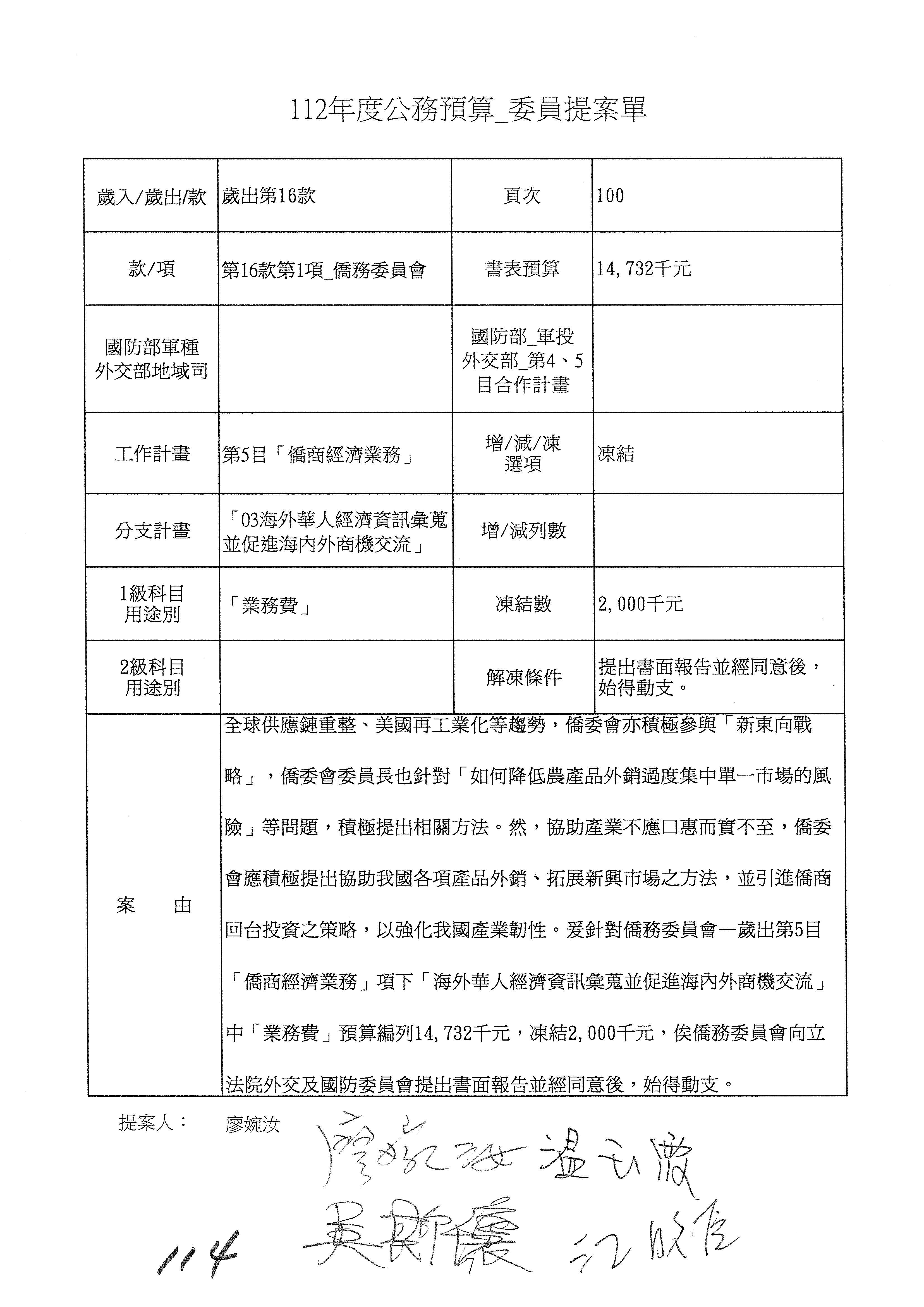
主席:110案至第115案以廖婉汝委員第111案為主提案,併案凍結50萬元,提出書面報告,經同意後始得動支。

等一下從1230分到1時休息。

處理第116案至第117案,請說明。

張處長淑燕:116案是江委員關心今年有編一個46萬元的資本門,明年也有編一個六百多萬元的,江委員在問用途為何。今年的是針對雙十旅遊的行程,透過網站的方式讓全球僑胞可以參考及運用。至於明年的619萬元,這部分是不太一樣的,因為海外僑臺商很多,到底分佈在哪裡,以及它的規模和產業別等,我們都無法很具體地掌握,所以我們希望透過一個資本門,把這些資訊建立起來,做一個高價值的資料網站,同時也把剛剛講的產學合作等研發機構的電子手冊放進去。這樣一來,海外僑臺商如果要查詢的話就比較方便,以上。

童委員長振源:117案溫委員同意撤案。

主席:好。那江委員呢?

童委員長振源:不在。是不是可以請大家支持?

主席:117案同意照列。

處理第118案至第120案,請說明。

張處長淑燕:118案至第119案是針對信保基金,就是政府捐助基金,因為是信保基金努力募得了900萬元,按比例編了1,350萬元。這部分主要在協助僑臺商的融資保證,希望委員可以多支持。

主席:溝通結果呢?

張處長淑燕:120案是有關信保基金代償的部分有逐年上升,僑委會當然會秉持我們的職責來督導信保基金。但平心而論,信保基金貸款的對象在海外,追償確實比較不容易。不過跟國內2家信用保證基金相較,它也是在中位數,表現也不差。

童委員長振源:跟委員報告,和趙委員辦公室討論的結果是併案凍結50萬元。

主席:好。第118案至第120案以第120案……

童委員長振源:121案。

張處長淑燕:121案也是代償。

主席:趙委員的第121案嗎?

趙委員天麟:對。我同意一起處理,只是提醒這個金額要注意。

主席:好。

118案至第121案以第121案趙天麟委員的提案為主提案,併案凍結50萬元。提出書面報告,經同意後始得動支。

處理第122案至第123案,請說明。

張處長淑燕:這個部分是有關我們明年新增的一個項目,是針對青商,因為涉及商會的傳承,希望委員多支持。召委有關心今年潛力之星30位得主為什麼只有15位回來,因為我們的頒獎典禮是在102日,國境開放在1013日,雖然他們沒有辦法回來,但是我們還是有做線上的直播、連結與座談交流。雖然沒有辦法像實體這麼好,但也達到一定的程度和效果,希望委員多支持。

主席:好,同意撤案。

處理第124案。

張處長淑燕:124案是溫委員關心明年新增的科目「04僑界青年培育交流計畫」,我們有編100萬元。就像剛剛講的,這100萬元就是希望協助青商,全球的青商會大概有60個,沒有成立的,我們希望能加強協助。已經成立的,希望深化它的功能,協助它們舉辦一些相關的商機交流等活動,也會和國內的青商團體,例如三三會或國際青商會等做互動和交流。以上,請委員多支持。

主席:請溫委員發言。

溫委員玉霞:我想請問,第一點,講得這麼大,可是你只編列了100萬元,那怎麼夠?要補助這麼多團體和對象,其中青商培力計畫對外捐助只有100萬元而已!你是補助哪一個團體?

張處長淑燕:對,就是很少。

溫委員玉霞:第二點,我覺得在輔導的時候,不要太政治化,要真的是從各社團去找到這些年輕人,跟國內對接的是哪個單位,不要有政治意象在裡面。

張處長淑燕:好。

溫委員玉霞:這麼多團體,你卻只編列100萬元,我實在不知道你們要怎麼用!

張處長淑燕:謝謝委員,所以希望青商這部分能夠多支持。

溫委員玉霞:當然是支持啊!所以我才說100萬元根本不夠用,有一大堆社團!

童委員長振源:那是否可請委員撤案來支持?

溫委員玉霞:好,沒問題,但是你們在編的時候……

何委員志偉:感謝!

溫委員玉霞:既然你們要支持這麼大的計畫,就應該好好地考量和計畫。

童委員長振源:好,謝謝。

主席:同意撤案嗎?

童委員長振源:對。

主席:處理第125案。

童委員長振源:跟召委報告,我們和吳委員有共識,凍結10萬元。

主席:125案凍結10萬元,提出書面報告始得動支。

處理第126案。

童委員長振源:這部分和委員有共識,改主決議。

邱委員臣遠:同意。

主席:126案改主決議。

處理第127案至第133案,請說明。

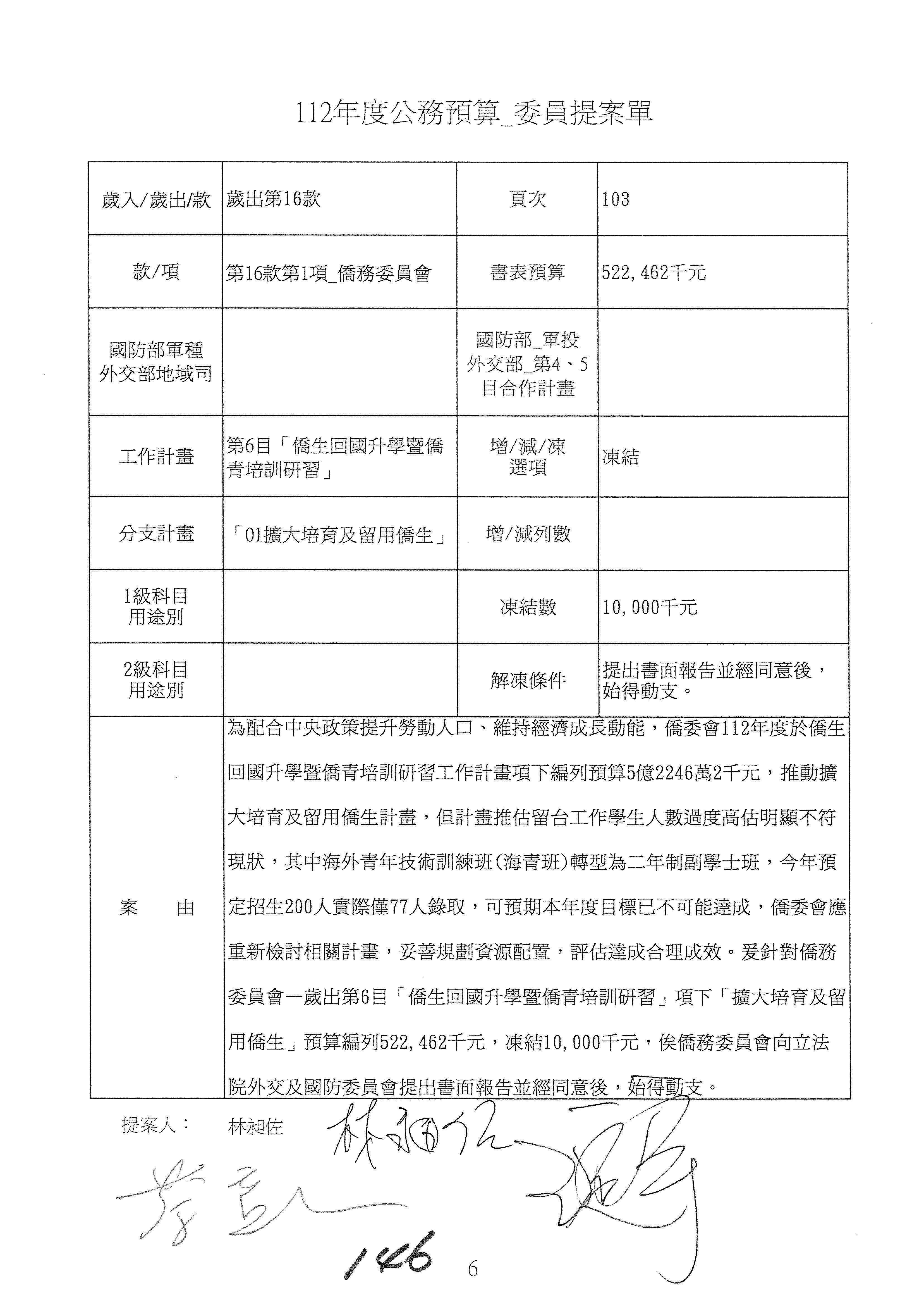
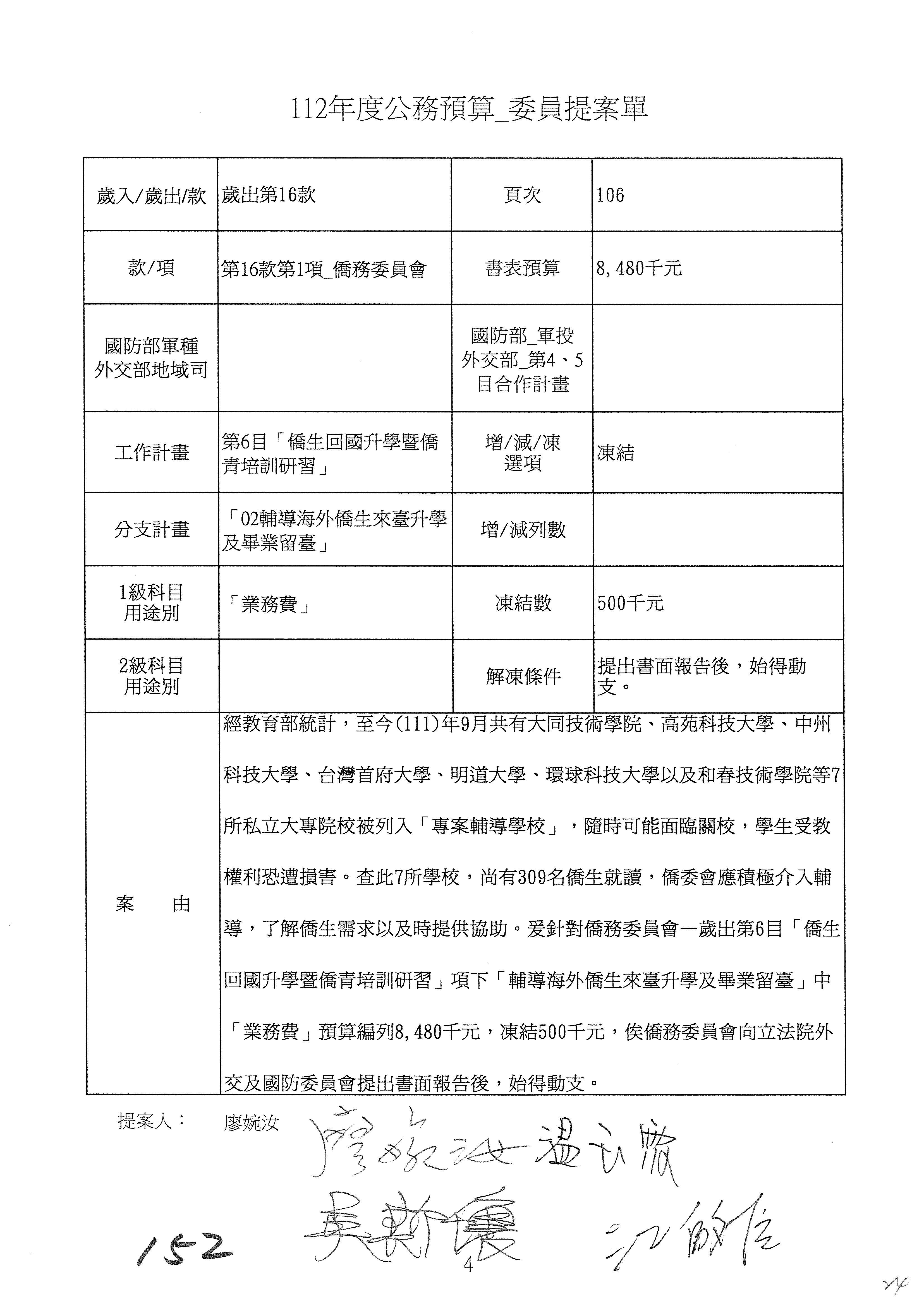
林處長渭德:跟各位委員報告,有關第127案是廖委員關心產攜專班和海青班等2個專班,希望不要成為中低階勞動力的缺口。在所有的專班中,目前海青班是副學士,產攜專班一定要對接到科大,學士才有評點制,也才能取得工作。這些工作都是中階技術人力,所以沒有勞動力的問題。

128案是馬召委關心,現在教育部有宣布,目前有7所包含退場及專業輔導的學校。目前和春已經停招,中州科大和首府大學在今年停招,明年停辦。目前環球科大有產攜專班學生,是105年進入高職,在108年進入環球科大,目前是大四。高苑科大、大同技術學院、明道大學等都沒有產攜專班的學生。專業輔導改善的期限是到明年531日,換句話說,明年如果提出改善計畫,經教育部同意就可以繼續招生。那如果停招或停辦的話,目前教育部的安置計畫是以原學校畢業為原則,但如果學校真的辦不下去,教育部會讓同學填志願,會轉到各校。我覺得這個可能要和教育部協調公告時間,因為召委關心的就是如果填選到這些學校,對於僑生來講會非常不公平。

主席:請林委員發言。

林委員靜儀:我的提案是第130案,剛剛其他委員的提案可能和我們的疑問有點類似。我們當然非常支持且鼓勵產學合作僑生專班的學生能儘量留臺,但是據所調閱的資料,高三時在學率是90%,到了大一反而變成63%。理論上來講,高一到高三是比較需要跟自己的原生家庭相處的年齡層,留在臺灣狀況會比較好。在大學之後,已經將近成年了,就學學生反而是流失的。

所以,我針對這個部分的疑問和你們剛才的回應很類似,就是到底產學攜手合作的僑生專班,是在勞動條件上出了什麼問題?或是課程設計及學校課程對於後來的產業銜接上出了什麼問題?以環境的適應來說,如果高中讀完3年了,要說大學突然不適應環境,可能性很低。所以這有點是反轉,理論上,高中時比較不適應,到大學在臺灣唸,應該反而是比較多的,現在卻反而有這種反轉的問題。所以我們還是以凍結的方式,希望能提出後續的改善及更多檢討的方向,謝謝。

童委員長振源:這部分我們會儘量來做說明和改善。

主席:請廖委員發言。

廖委員婉汝:僑委會有海青班和產攜專班,還有一些直接升大學的。但是我覺得滿難過的,就是前幾天的報紙也有報導,現在觀光產業開始復甦,連飯店的房務整理員都希望由僑生來做,為什麼勞動力缺乏到這樣的情況?我一直在討論的是,海青班好像有點變成建教班,產攜專班升大學,剛剛說的是比例上有誤差,當然有一些是回僑居地,要留在國內的就直升大學。本席希望吸引僑生來臺就學,真的要有學到一些技術,不要變成僑生是來打工的,或是來協助勞動力缺乏的部分,因為人力不夠,就借助這些僑生來做填補的作用。這樣對他們來講,雖然在就學就業上都得到一些協助,但是在學程當中,也要有一個基本的標準和專業的訓練。

海青班當然還好,但雖然他們在臺灣唸了產攜專班,大學也畢業了,但這幾個大學其實在座的各位都知道,真正要升學就學的,大概都直接從教育部申請,但這些僑生卻都從僑委會申請。我們希望還是要有一個教育的水平,不要到最後因為缺乏人力而引進這些人,現在有八千多個,未來可能再增加,這個方向到底對還是不對?另外,未來這些學生回到僑居地,代表的是臺灣高等教育訓練出來的學生,到底有沒有那樣的水平和水準,這也是我們覺得很憂心的地方。

童委員長振源:非常謝謝委員,我做簡單回應。留下來的產業別,都要勞動部同意的,我們都向勞動部反映,許部長也都清楚。至於其他培育的部分,我們會再提出書面說明,請委員指導,好嗎?

主席:針對這個部分,我的是第128案和第131案等2個提案,其中一個很重要的是,包括僑生專班及大專院校的招生,在國內我們也都很清楚,有很多大學已經有退場的疑慮。如果是低於六成,已經是教育部在輔導的,我們應該要提供相關的資訊,讓所有的僑生清楚知道,因為他們對國內並不清楚。如果是在資訊不夠清楚的情況下去做這樣的選擇,其實對他們是很大的傷害,對我們本身也是。所以這個部分我們還是要求應該要更落實。那共識是200萬元嘛?

童委員長振源:委員,是100萬元。

主席:100

童委員長振源:127案到133案是100萬元,因為後面還有相關的,後面那邊另外再凍結。

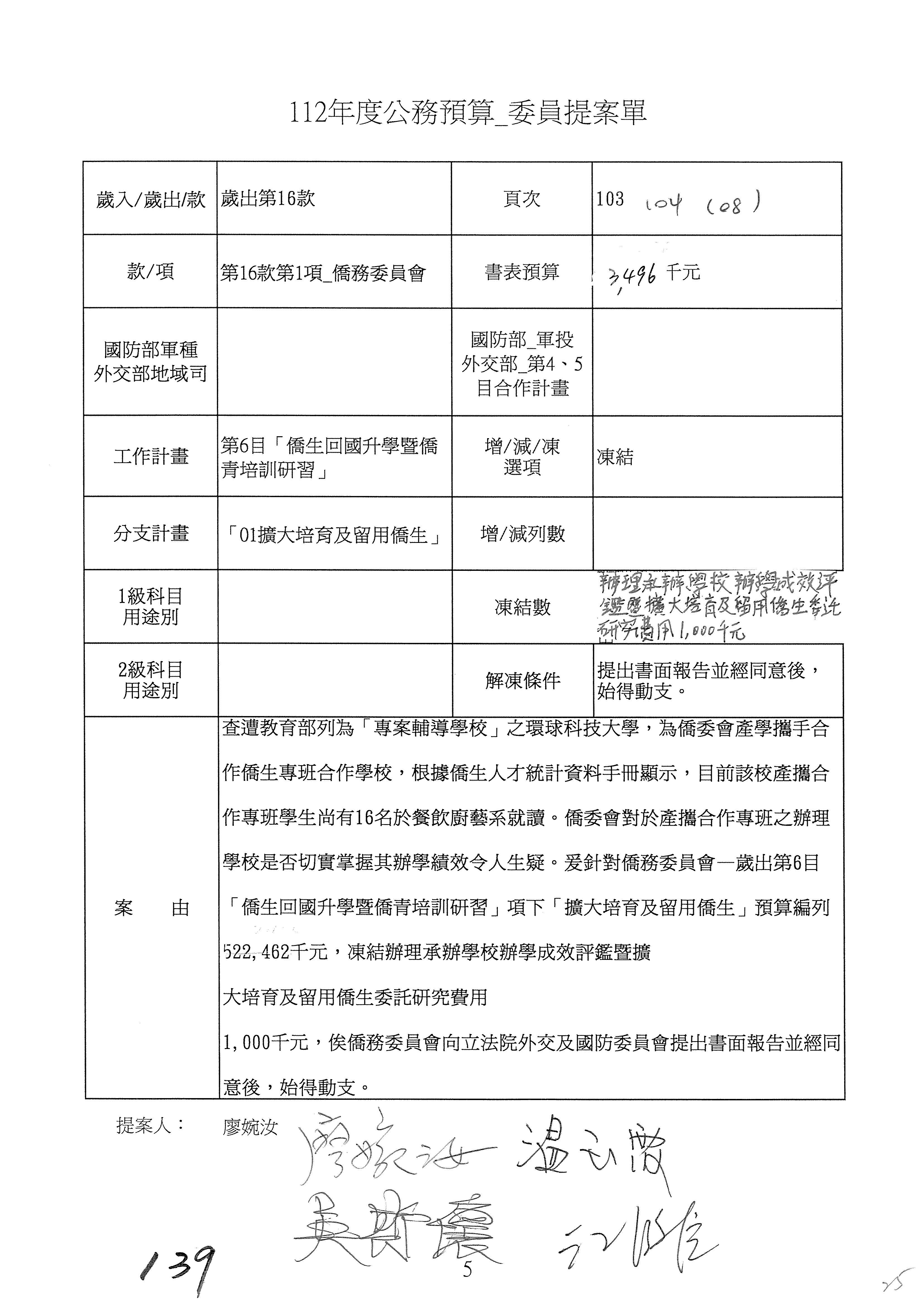
主席:好,第127案到133案,我們以第130案林靜儀委員提案合併凍結100萬元,提出書面報告,經同意後始得動支。

現在休息用餐,下午1時繼續開會。

休息1225分)

繼續開會132分)

主席:繼續開會,剛才休息前處理到第133案。

現在開始處理第134案。第134案到第137案併案,請說明。

童委員長振源:跟召委及各位委員報告,我這邊跟各位委員的溝通並沒有達成共識,基本上跟前面的僑生招生是一樣的,主要是有些錢編在別的項目,因為那是針對過去留下的學生,現在的「01」計畫是針對未來的學生,所以是不是讓我們有說明的機會?能不能凍結100萬元並讓我們說明?看看各位委員是否能接受?

主席:請林委員發言。

林委員靜儀:我們辦公室的提案是第137案,主要的意思是這裡編列的培育及留用僑生計畫,基本上幾乎九成的預算都放在獎補助費,但獎補助不一定有最好的效能,因為在各國都搶人才的情況之下,再加上臺灣內部投資或產業環境的方向,透過獎補助不是一個完全永續性並擴大培育僑生留用的方法,所以我們辦公室在這邊凍結的意思是希望獎補助只是一個小部分,要儘量想辦法跟產業界接軌、廣納,或是跟教育及勞動相關的部會溝通,運用其他方式來招納人才,這樣才能讓人才招募跟留用成為永續型。我們辦公室希望多凍一點,等一下看其他委員們在相關提案上的意思。

童委員長振源:我跟林委員報告,我們有22項策略及74項作法,包括產官學研的合作跟大聯盟,我們可以再把這些計畫書給委員做指教。事實上,剛剛委員所建議的,我們都在做了,因為這是要給學生的錢,是不是能儘量支持?謝謝。

林委員靜儀:所以你們要減列多少?還是要凍多少?

童委員長振源:不是,凍結部分是不是能夠……

林委員靜儀:直接不要凍?

童委員長振源:100萬元,好不好?我們還是會跟委員報告。

林委員靜儀:好啦!我這邊凍100萬元,好不好?謝謝。

童委員長振源:謝謝。

主席:134案到第137案,以第137案林靜儀委員提案併案,凍結100萬元,提出書面報告以後,要經同意嗎?

林委員靜儀:書面報告就可以。

主席:提出書面報告以後,始得動支。

林委員靜儀:謝謝主席。

童委員長振源:謝謝委員。

主席:處理第138案到第149案,請說明。

童委員長振源:跟召委及各位委員報告第138案到第149案的部分。第142案吳斯懷委員希望凍30萬元;第145案溫玉霞委員希望凍200萬元,可是這200萬元是跟前面第127案至第133案合併,所以才凍200萬元,我們建議是不是整個併案凍100萬元?

主席:請趙委員發言。

趙委員天麟:我的提案都集中在這個項目,主要是在提醒僑委會,你們進行的「3+4」也好、各種僑生長留久用的作法,我都很支持,但你們後面的人數都是推估的,說實在的,這個推估人數比現狀多滿多的,是不是能達到?這點我很關切,最好是能達到,因為現在確實有很多勞動力的需求。僑生就代表對臺灣有一點向心力或興趣,他們從高中又到大學,算是很接地氣,這跟一般引進的白領外勞或其他勞動力相比,又是完全不同的概念,所以我們對僑生未來留下來工作有所期許。我提這麼多案的目的不是為了刪凍,而是表達我對這件議題的重視,很希望一定要成功,謝謝。

童委員長振源:非常謝謝委員的鼓勵跟指導。

主席:請廖委員發言。

廖委員婉汝:我是第139案,剛剛幾位委員也有提過,現在不管是產攜專班也好,或是一些大學也好,由於少子化的關係,很多大學都面臨可能要結束的問題。這些預算幾乎都是要讓他們申請的,但北部比較少吧?中部、南部都有固定的學校在招收產攜專班或是大學生,都是固定的那幾所學校。如果他們能維持是還好,但萬一面臨到退場的情況,可能會衝擊到僑生對我們教育的觀感問題,或者影響到僑界對我們辦學的觀感,另外也對他們未來的升學造成困擾,包括僑委會自己本身也會很困擾,因為學生要轉學到其他學校,這些都是問題。所以我覺得對這些承辦學校的評鑑也好,或是各方面的辦學情況也好,都要深入瞭解,不要到時候出問題再善後,這些都會造成很大、很大的困擾,好不好?

童委員長振源:謝謝委員。我跟委員報告,第一個,所有名單都會跟教育部溝通;第二個,過去都是由僑委會的人去做評鑑,未來會委託專業單位做相關的評鑑,這一點我們一定會做到,謝謝。

主席:請江委員發言。

江委員啟臣:我主要是第138案、第140案、第141案。第138案是你們提到產攜專班的招生人數要倍增,從二千四百多人到5,178人,基本上是double,這個目標能不能達到?現在不知道!我們當然希望你們能達到,有多一點的僑生願意來是件好事,但問題是質跟量要如何並重,一個是他們的質跟量,一個是我們自己學校的質,我們不希望僑生來了以後留下負評,或者因為生活的關係、學校的照顧而造成一些不好的case,反而對我們沒幫助。一、兩個case就足以damage前面幾十年的努力,所以我覺得質量要並重,不完全只著重在量的倍增,質的倍增也很重要,所以這部分我會先凍結一些,為什麼?因為要double一定還要一段時間,希望你們在明年第一會期或在什麼時候讓我們看一下進度,還有整個推動成果,所以我主張凍結一些。

童委員長振源:非常謝謝委員,我們都會遵照辦理。

主席:請林委員發言。

林委員昶佐:不好意思!雖然我是第146案,但我們針對的議題跟前面幾位委員講的很類似,所以我在這邊也想說明一下。在書面報告的部分,除了說明你們會怎麼做以外,我在上次質詢也有講到,怎麼做是一回事,但這個作法為什麼比之前的績效更好?這部分也要說明一下。不然你只是延續之前的作法、只是擴大量能,這樣是不是必然等於有更多人可以留下來?我覺得你們要稍微說明一下,例如是不是訪談過沒辦法留下來的原因是什麼,所以才針對那些原因去改進,這樣我們才會知道這是一個持續滾動檢討的計畫,也是一個合理的改善。

童委員長振源:我跟委員報告一下,過去我們只有100萬元左右在協助就業,基本上就業不是僑委會過去的目標,未來我們會委託人力銀行,以多元的語言來做各種就業輔導,包括就業講座、就業諮詢、就業博覽會等。再來是政策面,勞動部都願意儘量協助及配合,包括由勞動部到學校做講座,所以我相信未來留下來的人數比例會增加。目前大概有三分之一的僑生已經留下來,以前是百分之十幾,未來我們一定會再大力推動,因為臺灣現在真的缺人,這部分我們會儘量協助,謝謝。

主席:請溫委員發言。

溫委員玉霞:我的提案第145案,其實跟第156案也是差不多,談到量跟能,我們現在只追求人數可以多,但是他們為什麼不能留下來?就像林委員講的,有沒有探討這個原因?為什麼他沒有辦法繼續留下來?是我們的工作環境不好或是數額有限?譬如講,目前為止,允許4,500個工作機會,這些工作機會究竟是累計的,還是每一年……

徐副委員長佳青:每一年的quota

溫委員玉霞:好,每年的quota4,500個工作機會,如果超量的話,那怎麼辦?所以很多學生都沒有辦法繼續留下來就是這樣原因。

童委員長振源:跟溫委員報告,現在勞動部……

溫委員玉霞:我的第145案跟第156案也是差不多這個方向,是累計嘛?

徐副委員長佳青:1年。

童委員長振源:1年。

溫委員玉霞:1年。

徐副委員長佳青:已經從2,000上升到2,500……

溫委員玉霞:每年要換工作證嗎?

徐副委員長佳青:對。

溫委員玉霞:每年要換工作證。

徐副委員長佳青:quota就是新的……

童委員長振源:現在已經提高到6,000了,所以勞動部都會願意儘量來協助。

溫委員玉霞:如果超過6,000,是不是還可以再……

童委員長振源:再來動態檢討。

主席:請邱委員發言。

邱委員臣遠:本席的提案是第144案,怎麼樣擴大僑生回國升學及僑青培訓的部分,尤其要擴大培育跟留用僑生,這個非常重要,其實現在我國整個少子女化所衍生不管是缺工、國軍人力招募的問題,包含產業上的缺工,甚至是剛剛召委提到的私校退場,其實這些關鍵的問題就是少子女化,我國一直以來欠缺一個完整的移民政策,僑委會在政策的大方向上應該以這個為目標去做相關的推動,尤其是補充專門技術人才及中階人才的缺口,人力要怎樣留用,這些數據或勞動部要開放相當的額度,這是制度面問題,但是需求面的問題還是要很務實地去討論,因為這是供需的問題,到底產業需要什麼樣的人?到底國家需要什麼樣的人?其實這不只是勞動部,應該要跟國發會、跟整個國家整體產業政策的發展來鏈結,這樣人才的缺口才有辦法有效地解決。

我國的技職體系在過去其實是非常有競爭力的,所以不管僑委會過去推動的技職3+4,還是現在要推動擴大僑生留用,應該都要朝產業的需求,產業需求分兩塊,第一個就是海外臺商;第二個就是國內產業,國內產業現在蔡總統很明確指出六大核心戰略產業,包含要配合2050淨零碳排後續的不管是循環經濟、綠色能源、電動車等,其實這應該都要去做更深入的鏈結,不管是相關制度─評點制,還是相關的留用機制,還有最重要的要跟經濟部溝通,並建立新住民或僑生友善的就業環境,臺灣大概有97%以上是中小企業,其實他們有時候在用外國人力、人才時,會被一些繁文縟節或文化差異上,而有聘用上的障礙或甚至會有些不是這麼容易,因此中小企業主的教育,我覺得也要提升。

所以要從幾個面向來談,勞動部在相關的管制跟額度上要以保護本國勞工為主,這個沒有問題,但是在經濟部的部分,應該還是要跟企業主,不管是中型企業、大型企業,都要溝通好相關不管是僑生、移工,還是新住民的工作環境及友善的職場空間,我覺得這個部分會比較實際,最重要的是要瞭解國家總體產業發展的需求跟中間人力的缺口,到底哪些應該要留下來?這在你們規劃相關課程及政策的推動上要更加地細緻。所以回到重點,雖然我是提凍結1,000萬,但是我跟機關溝通後,同意改凍結100萬元,但是相關的書面報告,希望把我剛剛提出的意見及方向可以列入報告的重點,以上。

童委員長振源:謝謝。我們會遵照辦理。

主席:138案到第149案,以第141案江啟臣委員,還有第147案趙天麟委員,併案凍結100萬元,提出書面報告並經同意後,始得動支。

處理第150案到第152案。

童委員長振源:跟召委報告,馬委員同意改主決議,其他兩個部分,我們有做說明,也跟前面差不多,是不是可以凍50萬,我們再提供書面報告?林靜儀委員跟廖委員的提案,因為廖委員提凍50萬,我們尊重。

主席:150案改主決議。第151案及第152案,以第152案廖婉汝委員提案為主,併案凍結50萬元,提出書面報告經同意後,始得動支。

處理第153案到第156案,請說明。

童委員長振源:153案,召委同意撤案;第155案,吳斯懷委員凍20萬;第156案,溫委員凍50萬。非常感謝召委的支持,是不是可以建議併案凍結50萬?召委在整個電競活動上給我們很多支持跟指教,非常感謝召委的協助,謝謝。

主席:沒關係,第153案撤案;第154案到第156案,以第155案吳斯懷委員提案為主,併案凍結50萬元,提出書面報告並經同意後,始得動支。

處理第157案及第158案,請說明。

童委員長振源:經過溝通,是不是可以併案凍結20萬?

主席:157案及第158案,以第158案溫玉霞委員提案為主,併案凍結20萬元,提供書面報告經同意後,始得動支。

請溫委員發言。

溫委員玉霞:凍結20萬沒問題,其實我是站在僑胞的立場,我當然是支持這個僑生計畫,但還是要特別強調一點,你們一定要好好運用,只是要考慮到你們花了這麼多的經費在這些僑生上面,到時候不要說替人作嫁一樣,變成在這邊訓練後,連留下來都不要,然後跑到別的地方,這對我們是一大損失。

童委員長振源:我們一定會努力。

溫委員玉霞:我們一定要好好地跟他們談,不要說洗腦……

童委員長振源:協助他們留下來。

溫委員玉霞:對。

童委員長振源:我們一定會努力。

主席:處理第159案到第161案,請說明。

童委員長振源:跟各位委員報告,第159案馬委員要凍100萬;第158案溫委員也要凍100萬,所以是不是同意凍100萬?

主席:159案到第161案,以第159案馬文君委員提案為主,併案凍結100萬元,提書面報告經同意後,始得動支。

處理第162案。

童委員長振源:162案跟委員報告,因為召委的提案跟前面兩案滿接近,是不是可以併入?

主席:好,同意併案。

童委員長振源:謝謝。

主席:處理第163案到第169案,請說明。

童委員長振源:跟委員報告,我們有做一些溝通,馬委員要凍結50萬元、溫委員要凍結50萬元,林淑芬委員、江委員的部分還沒有溝通,所以請各位能夠支持,就是凍結50萬元。

江委員啟臣:50萬元,我可以接受。

童委員長振源:謝謝委員。林委員現在不在場,他沒有意見,就是第163案到第169案的部分。

廖委員婉汝:請你們說明一下,我的是第164案,因為僑委會112年有所謂社群網站營運及行銷推廣,這裡面的有兩項標案,兩項標案加起來總共是300萬元,可是我看了預算書,僑委會新媒體預算宣導125萬元,聯繫溝通媒體政策宣導60萬元,加起來才185萬元,為何你們是寫300萬元?

童委員長振源:本人請通訊社來說明。

郭社長淑貞:跟委員說明,我們的社群維運其實是通訊社跟五個業務處一起來執行,然後由我們來統籌,而這部分經費在各業務處有編列,我這邊也有編,然後一起來執行。所以兩個案子加起來是300萬元。

廖委員婉汝:兩個案子加起來?

郭社長淑貞:對,我們是共同執行,然後由我們通訊社來統籌。

童委員長振源:是不是可以請大家同意支持凍結50萬元?

主席:163案到第169案,我們以第164案廖婉汝委員提案為主,併案凍結50萬元,提出書面報告並經同意後,始得動支。

處理第170案到第171案。請說明。

童委員長振源:我們有跟召委辦公室溝通,原則上凍結50萬元,但是江委員的部分還沒有取得共識,所以請江委員支持,凍結50萬元。

江委員啟臣:170案我同意凍結50萬元。

童委員長振源:謝謝委員。

主席:關於第170案及第171案,這個部分我要補充一下,第171案的主要目的是針對所有海外僑胞跟臺灣之間的連結,對此,我們過去可能會有一些主題,比如說臺灣半導體業成為護國神山的部分,還有臺灣鳳梨在澳洲可能有落地生根的機會,其實很多的議題都可以讓僑胞跟臺灣有很大的連結,可是近期好像都是以政治性為主,讓我們的僑胞、僑界跟臺灣的連結過於政治化,我想其實是沒有太大的必要,這個部分應該要做修正,預算最主要是要用於聚焦臺灣、報導臺灣,不要把政治性的部分弄得太強。

童委員長振源:科技、文化甚至相關教育等等的議題我們都有包括,屆時我們在說明的時候,會把這些部分再做詳細說明。

主席:好,第170案及第171案,以第170案江啟臣委員提案為主,併案凍結50萬元,提書面報告經同意後,始得動支。

處理第172案到第174案。請說明。

童委員長振源:172案到第174案,羅致政委員同意併入第163案到第169案;第173案、第174案,因為尚未與林昶佐委員和趙委員取得共識,所以是不是可以凍結50萬元就好?

林委員昶佐:我是可以跟趙委員來併案凍結,我再說明一下提這個案子的原因,其實這幾年我們知道童委員長在社群媒體上跟僑胞互動等等的,還有相關業務用新媒體的方法來宣傳,但因為這個部分明年又比今年多了滿多的,是因為之前哪些想做的但錢不夠所以不能做,或者哪些業務因為錢不夠所以做得不好,造成明年要增加,其實每次回顧之前做的都只講好的,也沒有講哪一個地方是不夠的,但明年預算增加到底是基於什麼原因,我覺得到時候在報告中,你們可能要再說明清楚一點。

童委員長振源:謝謝,我們會遵照辦理。

主席:172案併第163案到第169案,併案凍結;第173案到第174案,以第173案林昶佐委員提案為主,併案凍結50萬元,提書面報告經同意後,始得動支。

提案的部分已經處理完畢,我們現在處理增加主決議的部分,即第206案到第212案,總共7案。請議事人員宣讀……

溫委員玉霞:主席,我可不可以講一下?

主席:請溫委員發言。

溫委員玉霞:所有的提案都已經審查完畢,我想要跟僑委會再聲明一下,你們去年有編月曆的經費,可是今年卻沒有編……

徐副委員長佳青:有!

溫委員玉霞:你們說明年有編,那是編在哪裡?我都沒有看到!

徐副委員長佳青:都有!

溫委員玉霞:都有嗎?

徐副委員長佳青:有。

童委員長振源:文字可能沒有提到,但事實上是有的。

溫委員玉霞:去年是有編月曆的經費,今年則是沒有寫清楚。這個月曆並沒有很貴,就把數量印到足夠,然後事先應該調查哪個地方需要多少,免得海外僑胞拿不到,結果還要經過處長上簽呈,一個月曆才幾塊錢成本!不要讓僑胞覺得你們僑委會怎麼這樣啊!只是拿份月曆還要去處長那裡簽名,甚至上簽呈後才能拿到;甚至數量不夠,還要向臺灣討月曆,這樣真的有點過頭了,所以你們在印刷之前可以先問卷調查一下,看看各個地方需要多少,先詢問過然後再統一作業,好不好?

童委員長振源:第一個,我們是有編經費;第二個,我們都有事先問卷調查,就是詢問海外的需求;第三個,我們會按照預算來印製、分配。至於當地的部分,我想剛剛委員所提的可能不是我們僑務組同仁,無論如何,我們會儘量跟同仁講,如果能夠給……

溫委員玉霞:確實是有這件事情,上次你來我也問了,後來你們表示已經處理好了、已經寄出去了,可是你不覺得這是多花一筆郵遞費用嗎?即這是多花的……

童委員長振源:因為那裡沒有僑務組同仁,所以才會……

溫委員玉霞:因為你們有寄到那個國家,而那個國家的僑胞有看到,然後表示有需要。本席認為,雖然那裡沒有僑務同仁,既然你們要郵寄了,就先統計一下需要的數量是多少,就是先調查一下數量。謝謝。

童委員長振源:我們都有問。

溫委員玉霞:好,謝謝。

童委員長振源:謝謝委員。

主席:有些地方就儘量來提供,人家若願意掛月曆其實就算不錯了,所以如果有不足的情況,表示是有那個需求,我們希望可以把它補足。

現在請議事人員宣讀增加主決議的部分。

新增主決議:

主席:現在處理主決議的部分。

處理第175案。

童委員長振源:我們有修改幾個文字,廖委員好像有看過也同意了,提案上的紅字就是修改的部分,然後廖委員有同意了。

主席:好,修正通過。

處理第176案。

童委員長振源:也是有跟委員報告過了,他也同意修改後的文字。

主席:好,修正通過。

處理第177案。

童委員長振源:也是一樣,委員同意修改後的文字。

主席:好,修正通過。

處理第178案。

童委員長振源:委員同意我們修改後的文字。

主席:好,修正通過。

處理第179案。

童委員長振源:接受,遵照辦理。

主席:照案通過。

處理第180案。

童委員長振源:遵照辦理。

主席:照案通過。

處理第181案。

童委員長振源:遵照辦理。

主席:照案通過。

處理第182案。

童委員長振源:遵照辦理。

主席:照案通過。

處理第183案。

童委員長振源:183案有提出新的文字,委員也同意了,所以我們也接受。

主席:依據新的修正文字內容通過。

處理第184案。

童委員長振源:接受委員的意見,所以也是修正後通過。

主席:按照文字修正通過。

處理第185案。

童委員長振源:185案有做一些修正,委員表示不同意修正,但這裡面有幾個字我們認為還是要修正。

主席:廖委員的第185案。

童委員長振源:主要是提案提到「已違反預算法要求」,但目前只是「恐有違反預算法之虞」,基本上,因為審計部也沒有說這部分違法,若將其界定為違法,可能會有一些法律責任。

主席:把「已」字改掉,是不是?

童委員長振源:「已」改成「恐」,然後要求提出書面報告,但這並不是對華視求償,因為這是法律的用詞。

再來,他說現場再來討論。

主席:先保留。

處理第186案。

童委員長振源:這個經修改後已經同意了。

主席:好,文字修正通過。

處理第187案。

童委員長振源:照案辦理。

主席:照案通過。

處理第188案。

童委員長振源:遵照辦理。

主席:照案通過。

處理第189案。

童委員長振源:遵照辦理。

主席:照案通過。

處理第190案。

童委員長振源:遵照辦理。

主席:照案通過。

處理第191案。

童委員長振源:遵照辦理。

主席:照案通過。

處理第192案。

童委員長振源:修改一個字,委員也同意了,遵照辦理。

主席:文字修正後通過。

處理第193案。

童委員長振源:也是修改一個字,委員也同意了修改後的文字。

主席:文字修正通過。

處理第194案。

童委員長振源:也是修改一個字,委員也同意了。

主席:文字修正通過。

處理第195案。

童委員長振源:遵照辦理。

主席:照案通過。

處理第196案。

童委員長振源:也是修改一個字,委員也同意了。

主席:文字修正通過。

處理第197案。

童委員長振源:修改一個字,委員也同意了。

主席:文字修正通過。

處理第198案。

童委員長振源:修正文字後,委員也同意了。

主席:文字修正通過。

處理第199案。

童委員長振源:委員表示現場再來討論,但現在何委員不在,因為修改後的文字……

主席:你有修改嗎?

童委員長振源:有,他的提案是寫「建請僑務委員會調整計畫內容」,是不是可以將這幾個字拿掉,就接後面的「明確劃分業務內容」,將「調整計畫內容,」這幾個字拿掉,因為調整計畫內容會涉及到中長程計畫,這會比較……

主席:199案先保留。

處理第200案。

童委員長振源:委員表示要現場溝通,這也是何委員的提案。

主席:好,保留。

處理第201案。

童委員長振源:委員表示要現場溝通,主要是我們的計畫並不是根據教育部……

主席:沒關係,他等一下會來,第201案保留。

處理第202案。

童委員長振源:照案辦理。

主席:202案照案通過。

處理第203案。

童委員長振源:何委員的提案也是要修改幾個字。

主席:好,保留。

處理第204案。

童委員長振源:遵照辦理。

主席:204案照案通過。

處理第205案。

童委員長振源:遵照辦理。

主席:205案照案通過。

處理第206案。

童委員長振源:遵照辦理。

主席:206案照案通過。

處理第207案。

童委員長振源:遵照辦理。

主席:207案照案通過。

處理第208案。

童委員長振源:這有修改幾個字。

主席:有溝通嗎?

童委員長振源:有。

主席:邱委員有沒有意見?

邱委員臣遠:沒有意見。

主席:208案文字修正通過。

處理第209案。

童委員長振源:照案辦理。

主席:209案照案通過。

處理第210案。

童委員長振源:遵照辦理。

主席:照案通過。

處理第211案。

童委員長振源:遵照辦理。

主席:211案照案通過。

處理第212案。

童委員長振源:遵照辦理。

主席:212案照案通過。

童委員長振源:185案廖委員同意修正。

主席:「已」改成「恐」,是不是?

童委員長振源:是。

主席:然後文字就是到「書面報告」為止,是嗎?

童委員長振源:是。

主席:185案文字修正通過。

童委員長振源:現在就剩下何志偉委員的提案。

徐副委員長佳青:5分鐘內就會來。

主席:剛才不是說兩分鐘嗎?

機密部分沒有提案,我們預算均予照列,但依慣例仍須宣讀機密預算數。

現在改開秘密會議,請議事人員清場。

(以下密,略)

主席:請議事人員開放會場。

文字修正的部分,何委員,大概就是你的幾個案子。

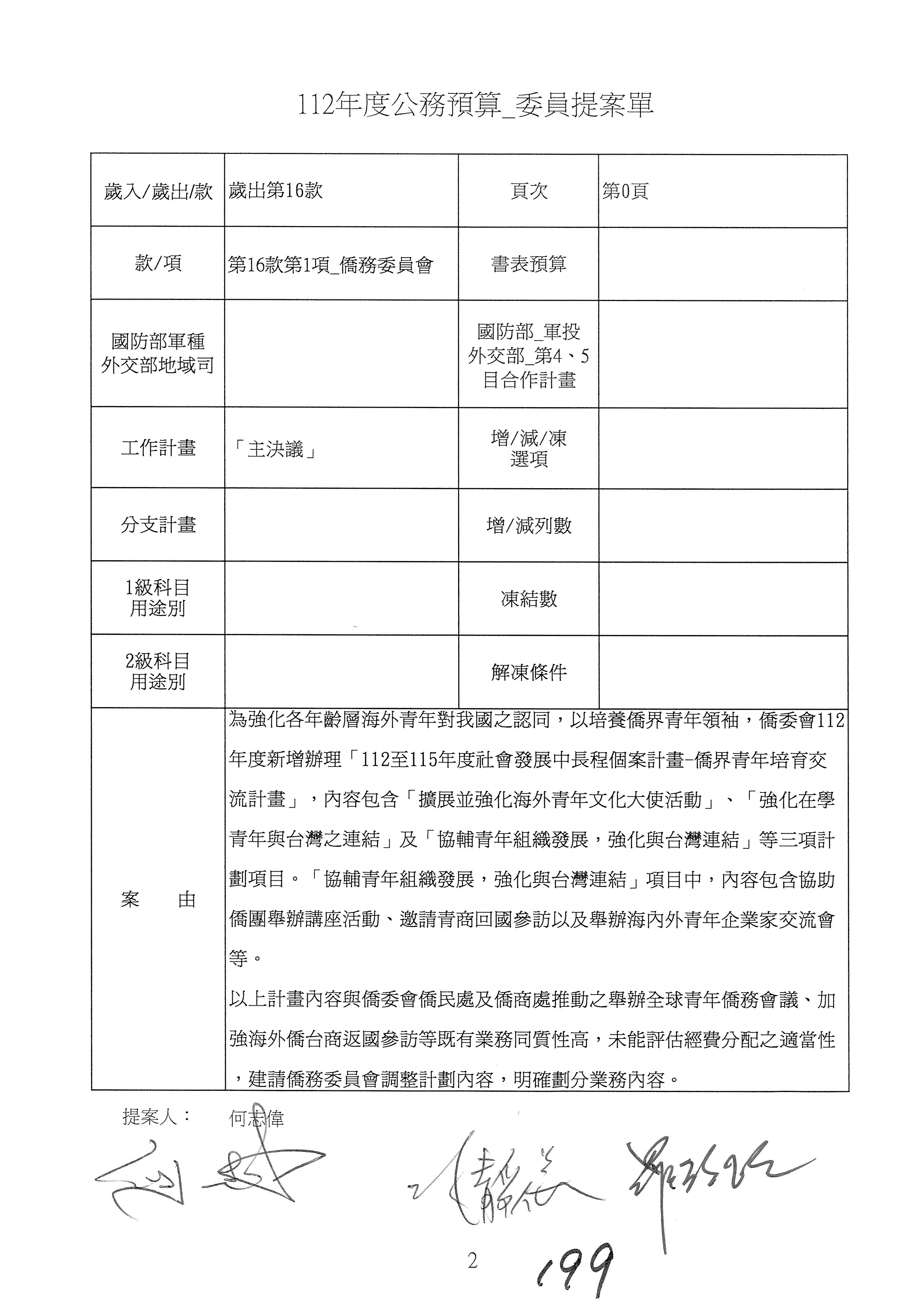
何委員志偉:可不可以期待、拜託一下,我的文字可不可以一個字都不要動?其實也……

主席:199案是不是?

童委員長振源:跟委員報告,第199案調整計畫內容這個會牽涉到中長程計畫,後面「明確劃分業務內容」這沒問題,所以是不是可以將那幾個字拿掉?

何委員志偉:調整計畫內容?因為我前面是「建請」,如果可以就可以,不行就不行,但是因為前面有個「建請」,所以是否可以不要調整?

童委員長振源:OK,委員這個意見,我們就接受。

何委員志偉:再拜託,謝謝。

童委員長振源:好。

主席:199案,照案通過。

處理第200案。

童委員長振源:200案的狀況也是類似,後面是不是可以請僑委會三個月內提出書面報告就好?沒關係,因為委員是「建請」,如果委員只是希望我們儘量努力,我們就朝這方向努力。

何委員志偉:再拜託,謝謝你,感恩。

童委員長振源:好,謝謝,我們就同意。

主席:200案,照案通過。

處理第201案。

童委員長振源:201案主要是因為我們不是依照教育部的華語教育2025計畫,所以在敘述上可不可以把它拿掉?因為這樣寫似乎我們是根據教育部的安排。

何委員志偉:教育部是主案,我們這是配合,其實也可以啦,我覺得文字可以不用動。

童委員長振源:如果委員瞭解,那我想我們……

何委員志偉:它的脈絡是在一起的,好不好?

童委員長振源:好,那我們就接受。

何委員志偉:再拜託,謝謝。

主席:201案,照案通過。

那你們剛剛為什麼要堅持?

童委員長振源:有些還是要釐清一下。

何委員志偉:203案,對不對?

主席:那個都過了。

何委員志偉:謝謝。

主席:剛剛保留的部分,其他都已經照案通過了。

何委員志偉:好,感謝,謝謝大家。

主席:僑委會主管信託基金兩項,因為沒有提案,預算均照列。

112年度中央政府總預算案關於僑務委員會主管收支公開及機密的部分,以及信託基金:莊守耕公益基金、受理捐贈僑生獎助學金及艱困地區僑民學校師資輔助金基金業已處理完畢,送請財政委員會彙整後,提報院會。院會審議前,不須交由黨團協商。院會審議時,請推派一位委員作補充說明,請推派。

何委員志偉:推派召委。

主席:好,由本席代表。

本次預算審查如有預算科目誤植或金額調整,授權議事人員處理,謝謝大家。散會。

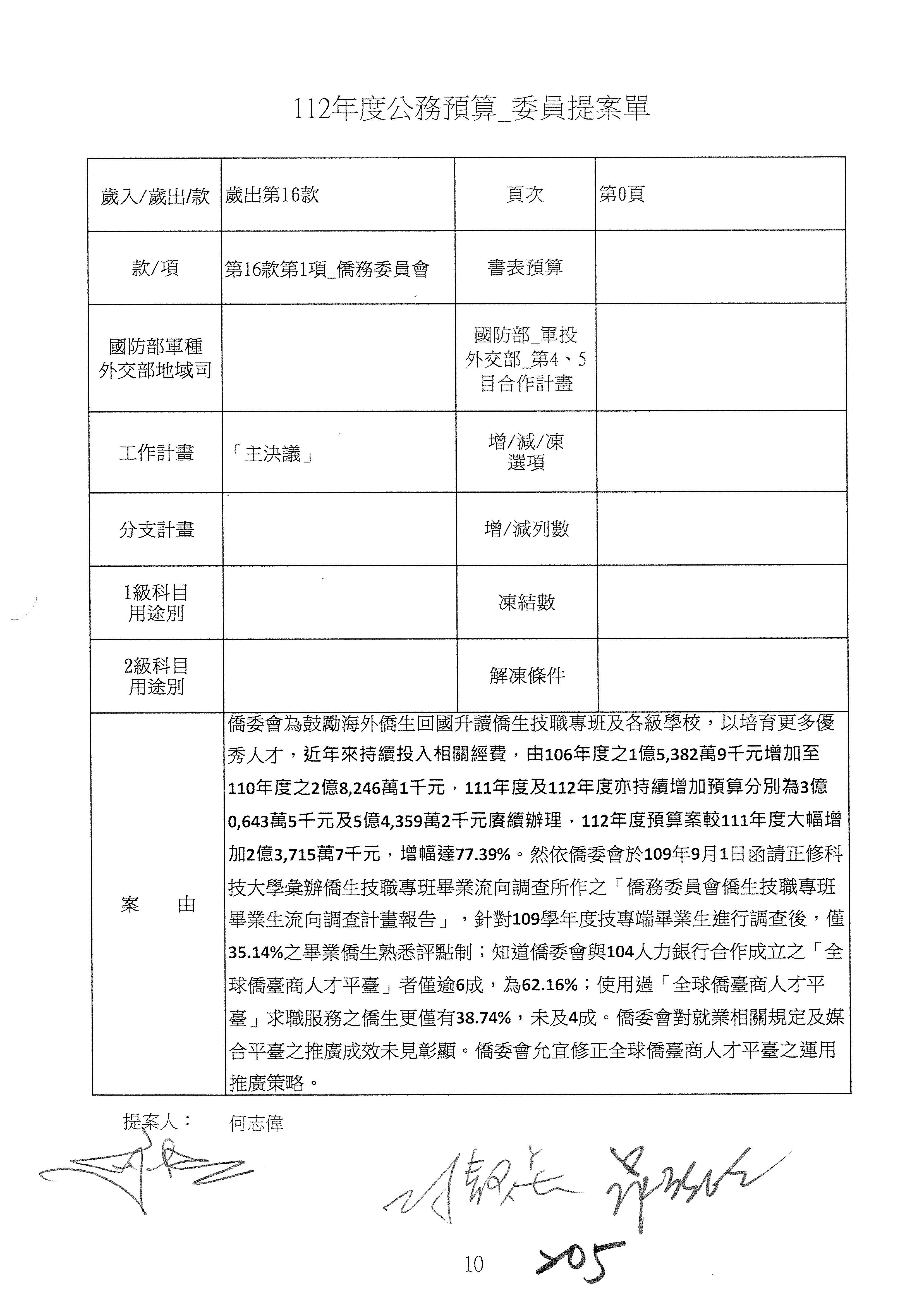
散會1348分)


Shape2

203