立法院公報 第112卷 第3期 委員會紀錄
委員會紀錄
立法院第10屆第6會期經濟委員會第14次全體委員會議紀錄
時 間 中華民國111年12月5日(星期一)9時至13時41分
地 點 本院紅樓101會議室
主 席 楊委員瓊瓔
主席:報告委員會,出席委員7人,已足法定人數,現在開會。
進行報告事項。
報 告 事 項
宣讀上次會議議事錄。
立法院第10屆第6會期經濟委員會第13次全體委員會議議事錄
時 間:111年12月1日(星期四)上午9時至下午1時53分
地 點:紅樓101會議室
出席委員:邱議瑩 林岱樺 邱顯智 謝衣鳯 邱志偉 陳超明 孔文吉 蘇治芬 賴瑞隆 陳明文 蘇震清 呂玉玲 陳亭妃 楊瓊瓔
委員出席14人
請假委員:高虹安
列席委員:洪申翰 林德福 廖婉汝 游毓蘭 鍾佳濱 洪孟楷 陳椒華
伍麗華Saidhai
Tahovecahe 鄭天財Sra
Kacaw 何欣純 李貴敏 王美惠 蘇巧慧 翁重鈞 廖國棟Sufin.Siluko 張其祿 林淑芬 陳 瑩
委員列席18人
列席人員:經濟部部長王美花暨相關人員
行政院農業委員會林務局簡任技正范家翔暨相關人員
內政部地政司副主任周文樹暨相關人員
行政院環境保護署綜合計畫處簡任技正呂雅雯暨相關人員
財政部國有財產署副組長陳智華暨相關人員
原住民族委員會土地管理處處長杜張梅莊暨相關人員
勞動部勞動關係司專門委員許根魁
法務部參事林豐文
主 席:賴召集委員瑞隆
專門委員:程谷川
主任秘書:黃素惠
紀 錄: 簡任秘書 汪治國 簡任編審 黃殿偉
科 長 葉 蘭 專 員 余俊緯
報 告 事 項
宣讀上次會議議事錄。
決定:確定。
討 論 事 項
審查:
一、行政院函請審議「礦業法修正草案」案。
二、本院委員陳亭妃等16人擬具「礦業法部分條文修正草案」案。
三、本院委員陳瑩等16人擬具「礦業法增訂第六條之一、第三十三條之一及第七十二條之一條文草案」案。
四、本院委員陳歐珀等16人擬具「礦業法部分條文修正草案」案。
五、本院委員林淑芬等20人擬具「礦業法修正草案」案。
六、本院時代力量黨團擬具「礦業法部分條文修正草案」案。
七、本院委員鄭運鵬等16人擬具「礦業法第六條條文修正草案」案。
八、本院委員賴瑞隆等17人擬具「礦業法修正草案」案。
九、本院台灣民眾黨黨團擬具「礦業法修正草案」案。
十、本院委員孔文吉等16人擬具「礦業法修正草案」案。
十一、本院委員洪申翰等20人擬具「礦業法部分條文修正草案」案。
十二、本院委員鄭天財Sra Kacaw等17人擬具「礦業法修正草案」案。
十三、本院委員蘇治芬等16人擬具「礦業法修正草案」案。
(討論事項合併詢答。委員陳椒華、孔文吉及洪申翰說明提案要旨,經濟部部長王美花報告後,委員邱議瑩、林岱樺、邱顯智、孔文吉、邱志偉、謝衣鳯、蘇治芬、呂玉玲、賴瑞隆、陳明文、洪申翰、伍麗華Saidhai Tahovecahe、游毓蘭、陳亭妃、楊瓊瓔、鄭天財Sra Kacaw、蘇震清、李貴敏、林淑芬、陳椒華、廖國棟Sufin.Siluko、張其祿及陳瑩等23人提出質詢,均由經濟部部長王美花、原住民族委員會土地管理處處長杜張梅莊、行政院環境保護署綜合計畫處簡任技正呂雅雯及行政院農業委員會水土保持局簡任正工程司張錦家暨相關人員即席答復。登記發言委員除不在場者外,其餘均已發言完畢,詢答結束。委員陳超明所提書面質詢列入紀錄,刊登公報。書面質詢和未及答復部分請相關單位於1週內以書面答復並副知本會。)
決議:詢答結束,另定期繼續審查。
散會
主席:議事錄待會等人數足夠,再行確認。
現在進行討論事項。
討 論 事 項
繼續審查112年度中央政府總預算案關於行政院農業委員會及所屬單位預算部分。(處理)
主席:農委會及所屬預算已於10月26日詢答結束,現在進行逐項、逐目討論。審查程序如下:與附屬單位相關的預算科目均暫照列,俟所屬基金審議確認後再隨同調整。歲入依款別以項為單位;歲出以機關別以目為單位,依序討論。
現在宣讀審查項目與委員提案,宣讀完畢再進行協商。
一、預算數部分:
112年度行政院農業委員會及所屬歲入 |
|||
款 |
項 |
名稱 |
原列數 |
2 |
|
罰款及賠償收入 |
|
|
163 |
農業委員會 |
300萬 |
|
164 |
林務局 |
3,310萬7千 |
|
165 |
水土保持局 |
2,160萬 |
|
166 |
農業試驗所 |
40萬 |
|
167 |
林業試驗所 |
35萬 |
|
168 |
水產試驗所 |
14萬 |
|
169 |
畜產試驗所 |
12萬8千 |
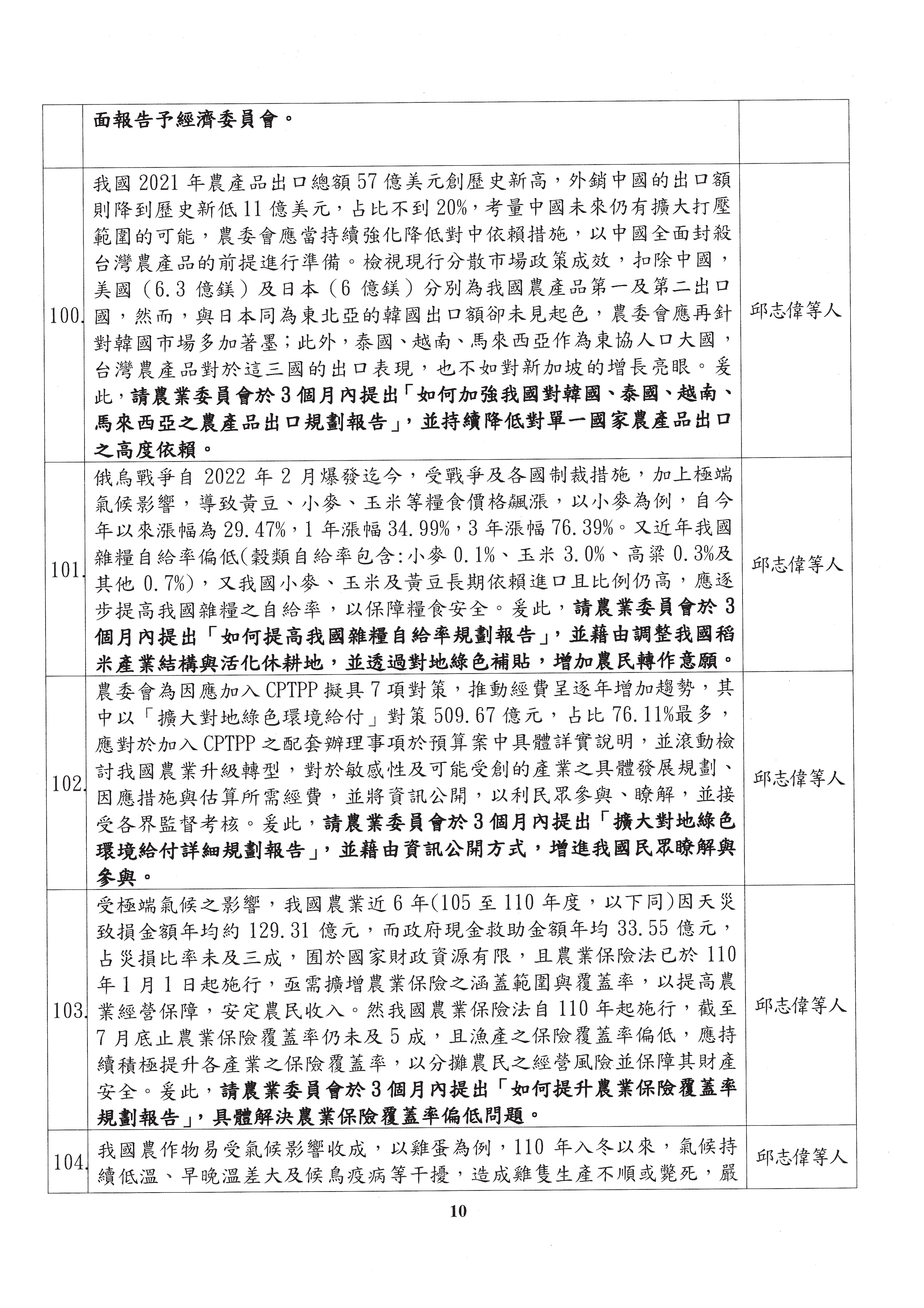
|
170 |
家畜衛生試驗所 |
無列數 |
|
171 |
農業藥物毒物試驗所 |
10萬 |
|
172 |
特有生物研究保育中心 |
3萬 |
|
173 |
茶業改良場 |
2萬5千 |
|
174 |
種苗改良繁殖場 |
3萬 |
|
175 |
桃園區農業改良場 |
無列數 |
|
176 |
苗栗區農業改良場 |
無列數 |
|
177 |
臺中區農業改良場 |
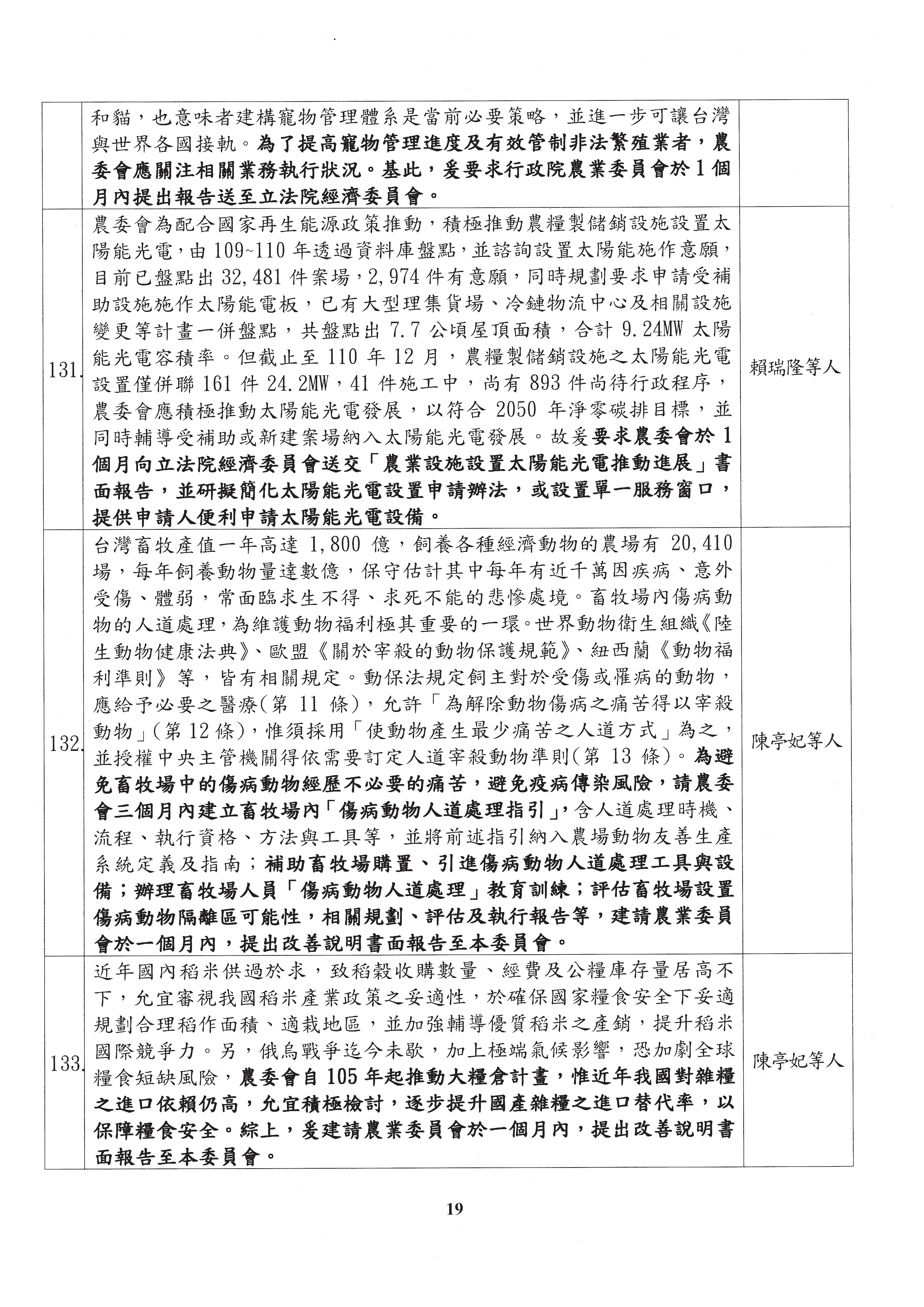
無列數 |
|
178 |
臺南區農業改良場 |
無列數 |
|
179 |
高雄區農業改良場 |
無列數 |
|
180 |
花蓮區農業改良場 |
1萬 |
|
181 |
臺東區農業改良場 |
無列數 |
|
182 |
漁業署及所屬 |
2,694萬7千 |
|
183 |
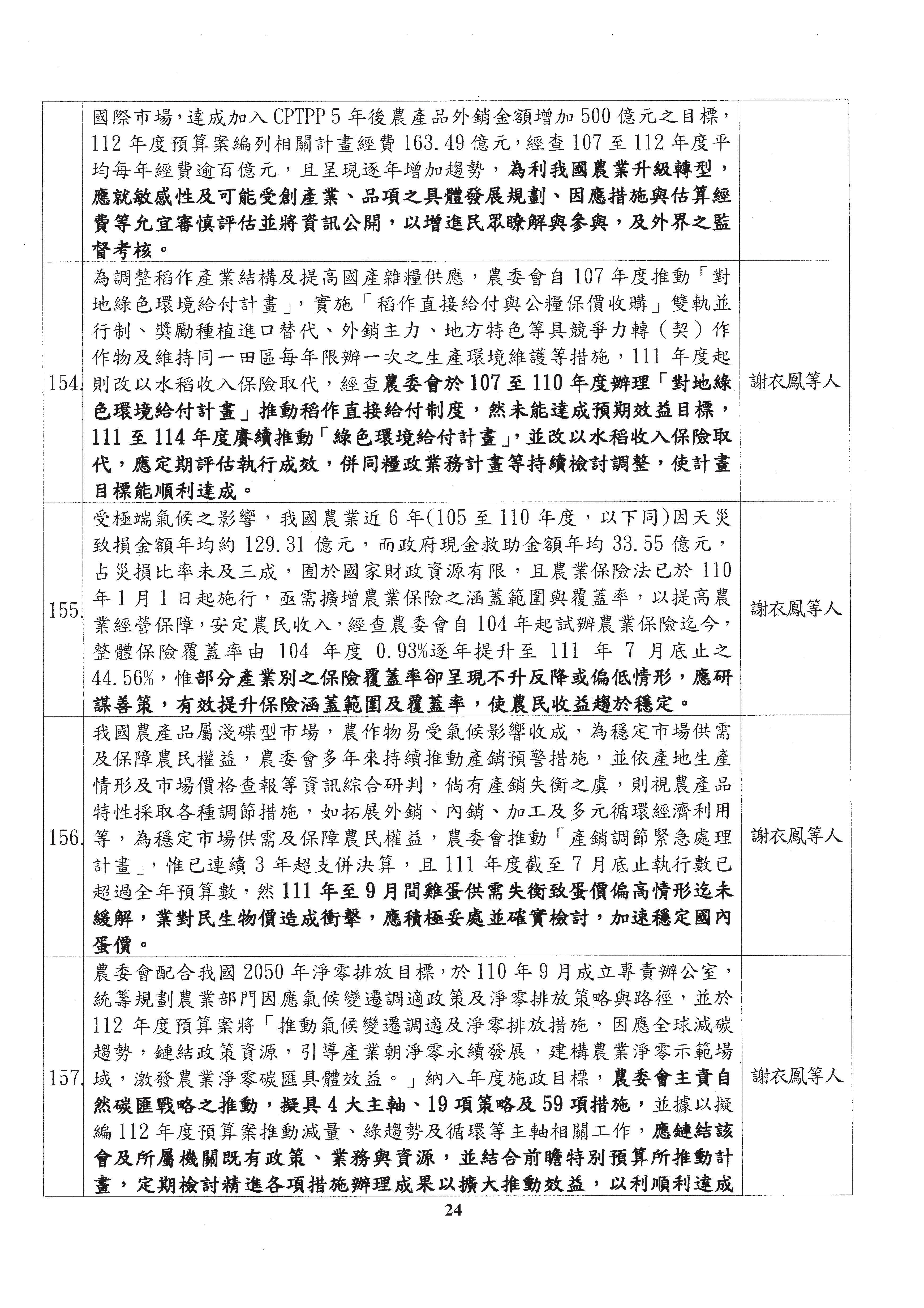
動植物防疫檢疫局及所屬 |
2,465萬7千 |
|
184 |
農業金融局 |
100萬 |
|
185 |
農糧署及所屬 |
18萬 |
|
186 |
農田水利署 |
10萬 |
3 |
|
規費收入 |
|
|
129 |
農業委員會 |
4,956萬7千 |
|
130 |
林務局 |
2,200萬 |
|
131 |
水土保持局 |
315萬 |
|
132 |
農業試驗所 |
595萬 |
|
133 |
林業試驗所 |
10萬 |
|
134 |
水產試驗所 |
150萬 |
|
135 |
家畜衛生試驗所 |
3,056萬4千 |
|
136 |
農業藥物毒物試驗所 |
4,687萬1千 |
|
137 |
特有生物研究保育中心 |
84萬 |
|
138 |
茶業改良場 |
3萬9千 |
|
139 |
種苗改良繁殖場 |
129萬 |
|
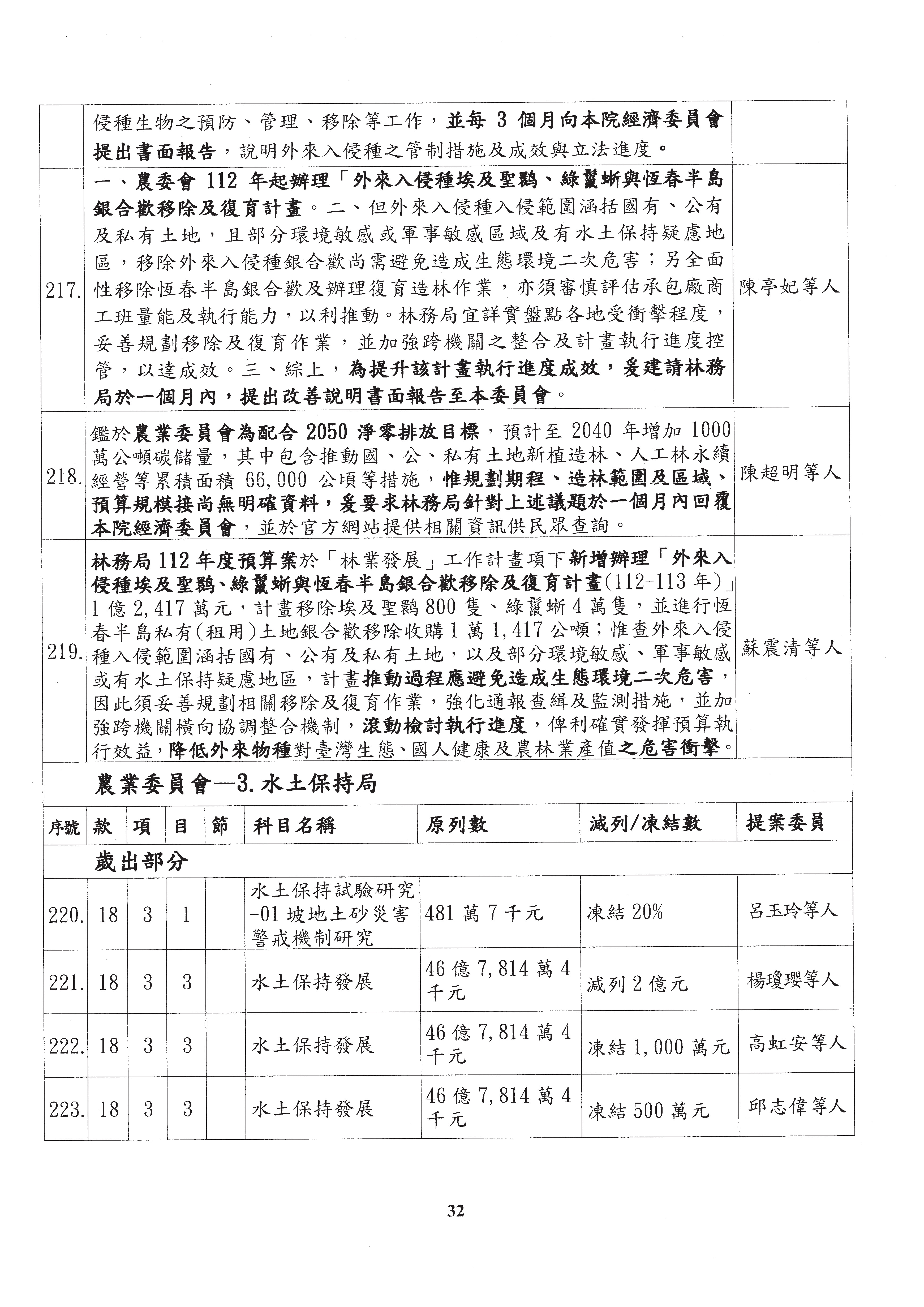
140 |
桃園區農業改良場 |
20萬 |
|
141 |
苗栗區農業改良場 |
32萬5千 |
|
142 |
臺中區農業改良場 |
70萬 |
|
143 |
臺南區農業改良場 |
20萬 |
|
144 |
高雄區農業改良場 |
20萬 |
|
145 |
花蓮區農業改良場 |
8萬 |
|
146 |
臺東區農業改良場 |
8萬 |
|
147 |
漁業署及所屬 |
2,711萬8千 |
|
148 |
動植物防疫檢疫局及所屬 |
3億3,751萬4千 |
|
149 |
農業金融局 |
4萬1千 |
|
150 |
農糧署及所屬 |
645萬6千 |
|
151 |
農田水利田署 |
無列數 |
4 |
|
財產收入 |
|
|
174 |
農業委員會 |
2,549萬1千 |
|
175 |
林務局 |
2億1,408萬5千 |
|
176 |
水土保持局 |
38萬 |
|
177 |
農業試驗所 |
96萬3千 |
|
178 |
林業試驗所 |
70萬2千 |
|
179 |
水產試驗所 |
282萬4千 |
|
180 |
畜產試驗所 |
167萬4千 |
|
181 |
家畜衛生試驗所 |
59萬1千 |
|
182 |
農業藥物毒物試驗所 |
10萬 |
|
183 |
特有生物研究保育中心 |
5萬5千 |
|
184 |
茶業改良場 |
9萬4千 |
|
185 |
種苗改良繁殖場 |
10萬 |
|
186 |
桃園區農業改良場 |
34萬 |
|
187 |
苗栗區農業改良場 |
12萬 |
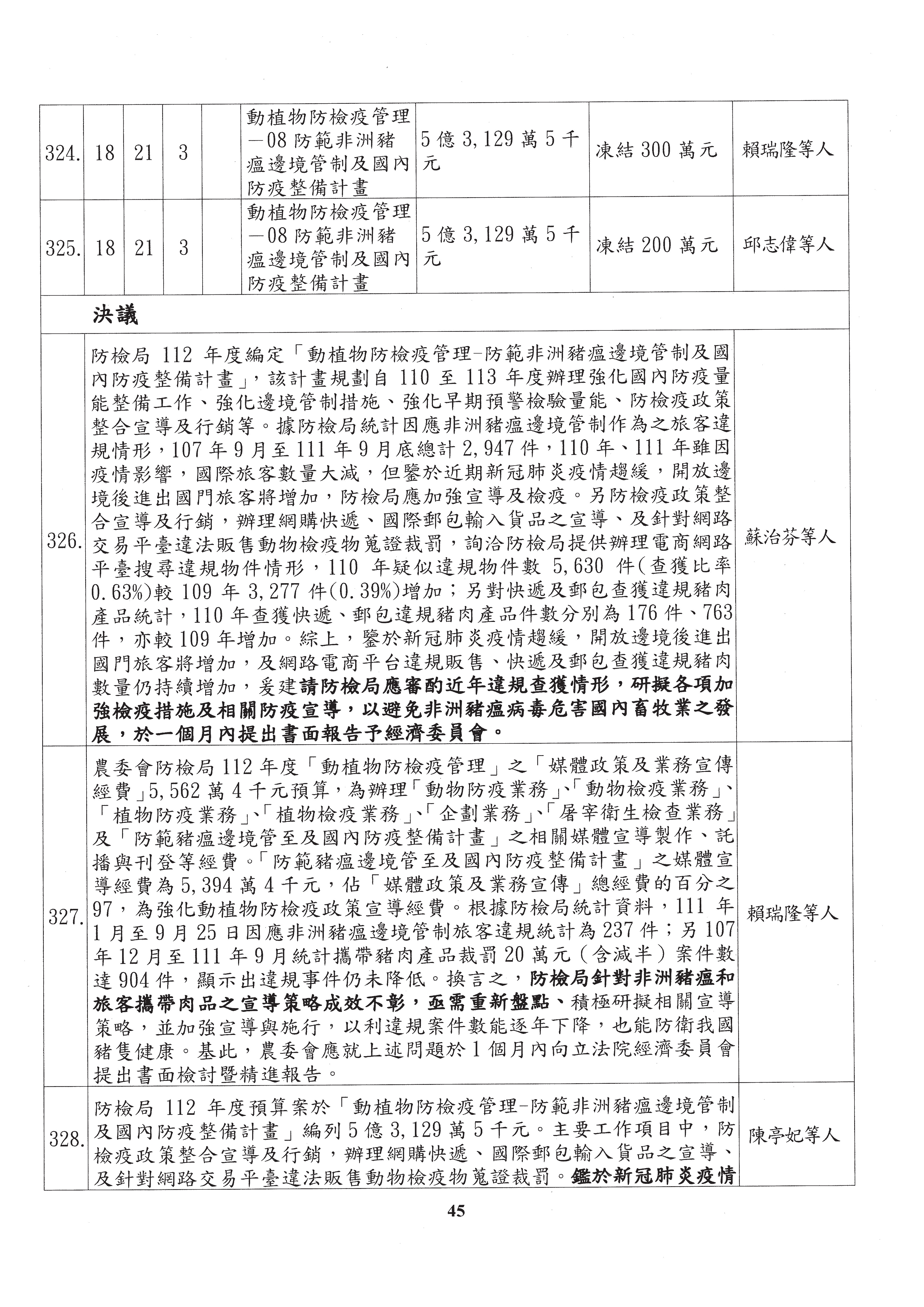
|
188 |
臺中區農業改良場 |
16萬1千 |
|
189 |
臺南區農業改良場 |
24萬4千 |
|
190 |
高雄區農業改良場 |
2萬 |
|
191 |
花蓮區農業改良場 |
9萬 |
|
192 |
臺東區農業改良場 |
2萬 |
|
193 |
漁業署及所屬 |
7,323萬2千 |
194 |
動植物防疫檢疫局及所屬 |
127萬7千 |
|
|
195 |
農業金融局 |
8萬3千 |
|
196 |
農糧署及所屬 |
398萬9千 |
|
197 |
農田水利署 |
24萬 |
5 |
|
營業盈餘及事業收入 |
|
|
7 |
農業委員會 |
8億1,460萬 |
7 |
|
其他收入 |
|
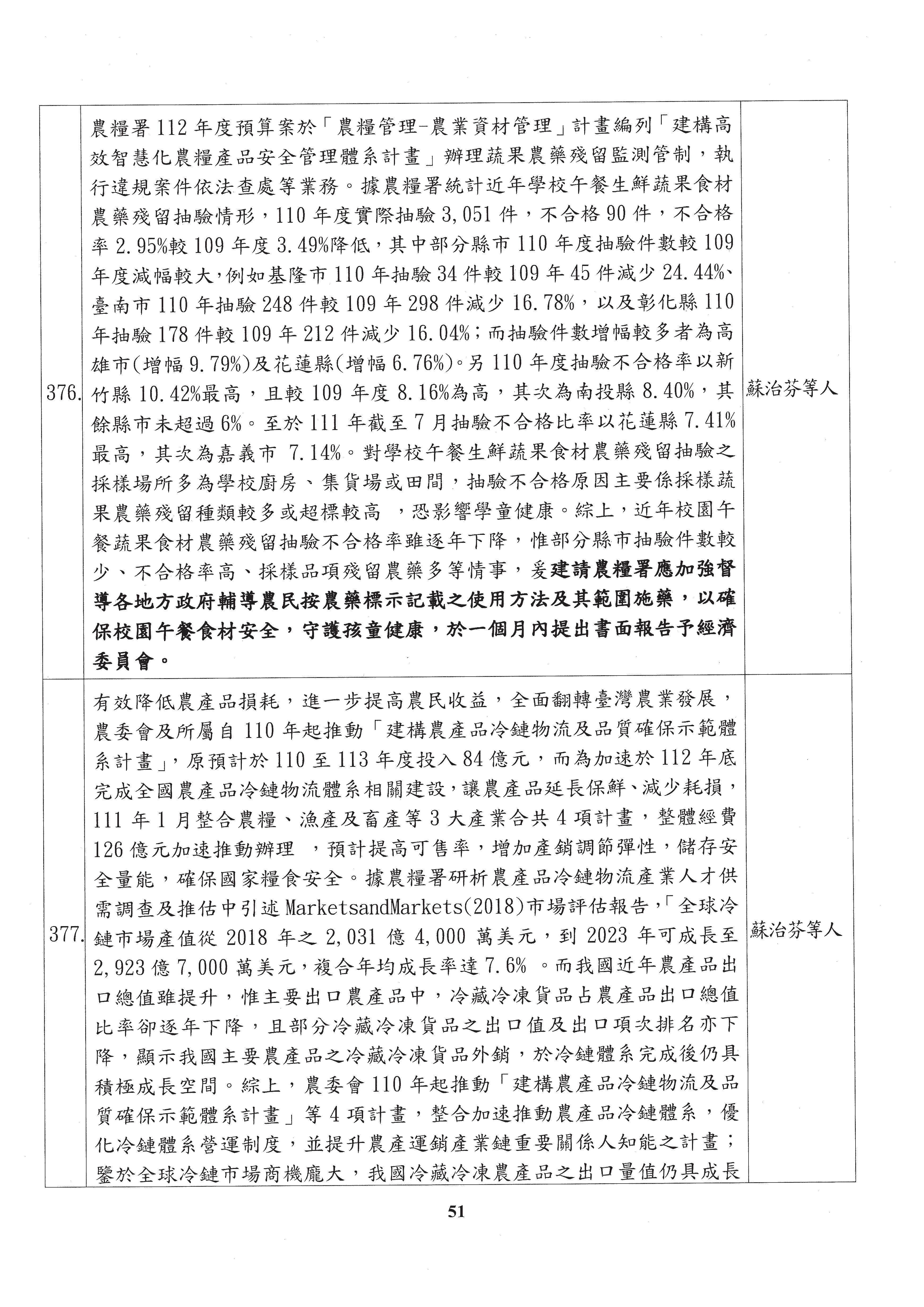
|
171 |
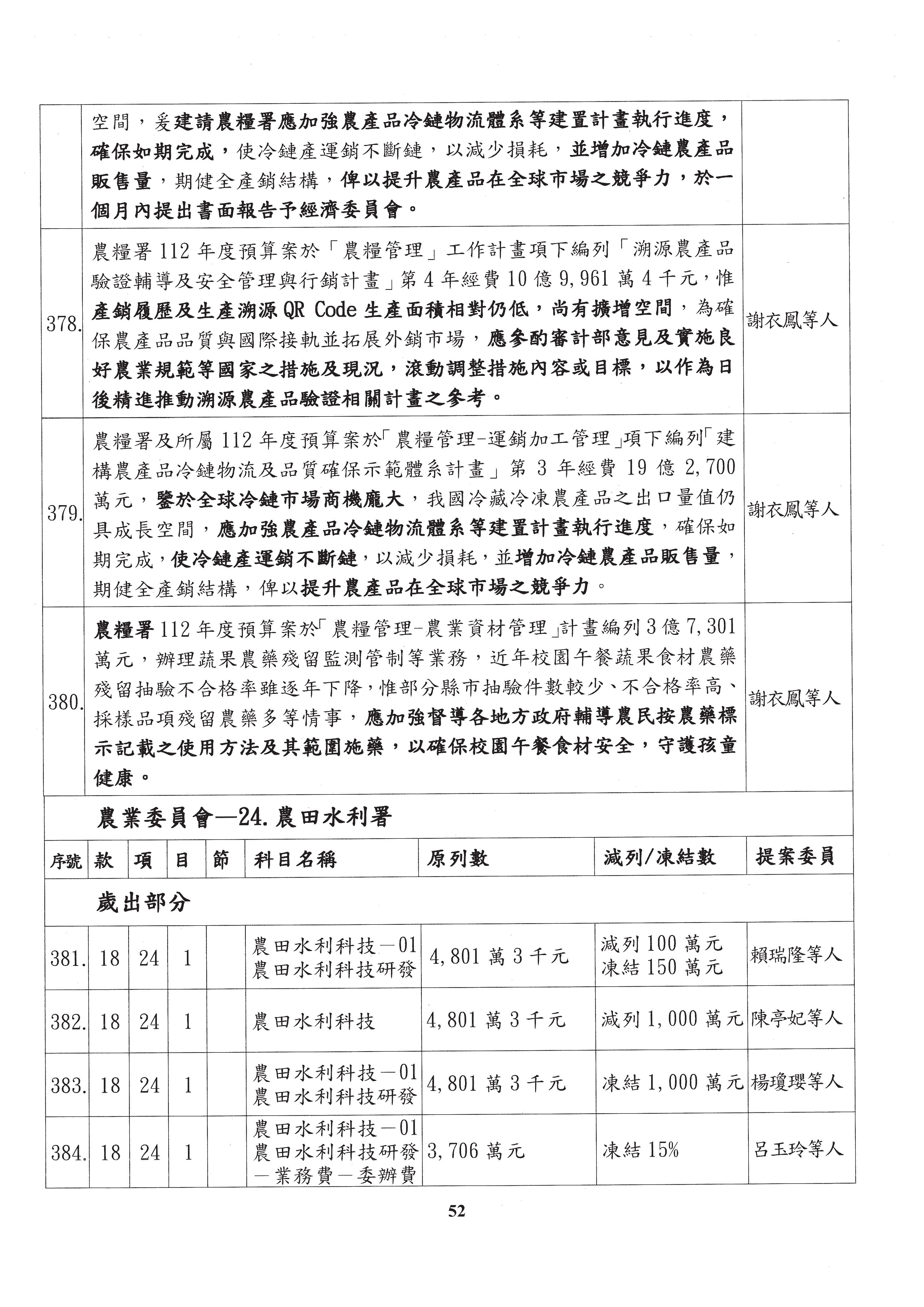
農業委員會 |
5,023萬6千 |
|
172 |
林務局 |
1億0,726萬 |
|
173 |
水土保持局 |
760萬 |
|
174 |
農業試驗所 |
904萬2千 |
|
175 |
林業試驗所 |
895萬 |
|
176 |
水產試驗所 |
1,243萬7千 |
|
177 |
畜產試驗所 |
494萬4千 |
|
178 |
家畜衛生試驗所 |
1,299萬1千 |
|
179 |
農業藥物毒物試驗所 |
167萬5千 |
|
180 |
特有生物研究保育中心 |
109萬7千 |
|
181 |
茶業改良場 |
757萬1千 |
|
182 |
種苗改良繁殖場 |
61萬6千 |
|
183 |
桃園區農業改良場 |
189萬4千 |
|
184 |
苗栗區農業改良場 |
76萬4千 |
|
185 |
臺中區農業改良場 |
429萬5千 |
|
186 |
臺南區農業改良場 |
320萬8千 |
|
187 |
高雄區農業改良場 |
261萬3千 |
|
188 |
花蓮區農業改良場 |
56萬5千 |
|
189 |
臺東區農業改良場 |
118萬8千 |
|
190 |
漁業署及所屬 |
2,226萬7千 |
|
191 |
動植物防疫檢疫局及所屬 |
89萬6千 |
|
192 |
農糧署及所屬 |
1,021萬 |
|
193 |
農田水利署 |
6萬 |
112年度行政院農業委員會及所屬歲出 |
||||||
款 |
項 |
目 |
名稱 |
原列數 |
||
18 |
|
|
農業委員會主管 |
|
||
|
1 |
|
農業委員會 |
1,067億5,244萬4千 |
||
|
|
1 |
農業科技研究發展 |
14億3,687萬4千 |
||
|
|
2 |
一般行政 |
5億9,900萬1千 |
||
|
|
3 |
農業管理 |
13億1,811萬3千 |
||
|
|
4 |
農業發展 |
352億3,353萬1千 |
||
|
|
5 |
一般建築及設備 |
178萬 |
||
|
|
6 |
第一預備金 |
6,267萬8千 |
||
|
|
7 |
社會保險業務 |
204億3,974萬2千 |
||
|
|
8 |
農民福利業務 |
476億6,072萬5千 |
||
|
2 |
|
林務局 |
75億0,004萬5千 |
||
|
|
1 |
林業試驗研究 |
6,020萬4千 |
||
|
|
2 |
一般行政 |
25億0,278萬 |
||
|
|
3 |
林業管理 |
1億6,703萬5千 |
||
|
|
4 |
林業發展 |
47億6,870萬6千 |
||
|
|
5 |
一般建築及設備 |
32萬 |
||
|
|
6 |
第一預備金 |
100萬 |
||
|
3 |
|
水土保持局 |
52億7,928萬2千 |
||
|
|
1 |
水土保持試驗研究 |
481萬7千 |
||
|
|
2 |
一般行政 |
5億9,612萬1千 |
||
|
|
3 |
水土保持發展 |
46億7,814萬4千 |
||
|
|
4 |
第一預備金 |
20萬 |
||
|
4 |
|
農業試驗所 |
12億7,744萬8千 |
||
|
|
1 |
農業試驗研究 |
6億5,311萬2千 |
||
|
|
2 |
一般行政 |
5億1,138萬6千 |
||
|
|
3 |
農業數位化發展 |
1億0,720萬 |
||
|
|
4 |
一般建築及設備 |
545萬 |
||
|
|
5 |
第一預備金 |
30萬 |
||
|
5 |
|
林業試驗所 |
6億6,292萬3千 |
||
|
|
1 |
林業科技試驗研究 |
1億3,988萬9千 |
||
|
|
2 |
一般行政 |
3億2,729萬5千 |
||
|
|
3 |
林業管理 |
7,765萬5千 |
||
|
|
4 |
林業發展 |
1億1,788萬4千 |
||
|
|
5 |
一般建築及設備 |
無列數 |
||
|
|
6 |
第一預備金 |
20萬 |
||
|
6 |
|
水產試驗所 |
17億1,566萬2千 |
||
|
|
1 |
水產試驗研究 |
2億7,982萬1千 |
||
|
|
2 |
一般行政 |
3億4,173萬 |
||
|
|
3 |
農業試驗發展 |
10億9,211萬1千 |
||
|
|
4 |
一般建築及設備 |
180萬 |
||
|
|
5 |
第一預備金 |
20萬 |
||
|
7 |
|
畜產試驗所 |
8億3,357萬8千 |
||
|
|
1 |
畜牧試驗研究 |
2億9,927萬9千 |
||
|
|
2 |
一般行政 |
3億8,691萬9千 |
||
|
|
3 |
農業試驗發展 |
1億4,514萬5千 |
||
|
|
4 |
一般建築及設備 |
203萬5千 |
||
|
|
5 |
第一預備金 |
20萬 |
||
|
8 |
|
家畜衛生試驗所 |
6億0,530萬7千 |
||
|
|
1 |
動物衛生試驗研究 |
1億3,928萬 |
||
|
|
2 |
一般行政 |
1億6,379萬9千 |
||
|
|
3 |
農業試驗發展 |
2億9,661萬 |
||
|
|
4 |
—般建築及設備 |
551萬8千 |
||
|
|
5 |
第一預備金 |
10萬 |
||
|
9 |
|
農業藥物毒物試驗所 |
3億1,990萬4千 |
||
|
|
1 |
農業藥物及植物保護試驗研究 |
1億1,584萬7千 |
||
|
|
2 |
一般行政 |
1億3,206萬 |
||
|
|
3 |
農藥檢驗及登記管理 |
7,104萬7千 |
||
|
|
4 |
一般建築及設備 |
85萬 |
||
|
|
5 |
第一預備金 |
10萬 |
||
|
10 |
|
特有生物研究保育中心 |
2億5,394萬9千 |
||
|
|
1 |
特有生物研究 |
6,135萬8千 |
||
|
|
2 |
一般行政 |
1億6,381萬1千 |
||
|
|
3 |
農業試驗發展 |
2,870萬 |
||
|
|
4 |
一般建築及設備 |
無列數 |
||
|
|
5 |
第一預備金 |
8萬 |
||
|
11 |
|
茶業改良場 |
2億3,817萬3千 |
||
|
|
1 |
茶業技術研究改良 |
8,944萬8千 |
||
|
|
2 |
一般行政 |
1億4,279萬6千 |
||
|
|
3 |
農業試驗發展 |
482萬9千 |
||
|
|
4 |
一般建築及設備 |
100萬 |
||
|
|
5 |
第一預備金 |
10萬 |
||
|
12 |
|
種苗改良繁殖場 |
2億6,020萬5千 |
||
|
|
1 |
種苗研究與改良 |
7,965萬8千 |
||
|
|
2 |
一般行政 |
1億0,359萬1千 |
||
|
|
3 |
農業試驗發展 |
7,685萬6千 |
||
|
|
4 |
第一預備金 |
10萬 |
||
|
13 |
|
桃園區農業改良場 |
2億5,764萬1千 |
||
|
|
1 |
農作物改良 |
1億0,725萬5千 |
||
|
|
2 |
一般行政 |
1億3,718萬5千 |
||
|
|
3 |
農業試驗發展 |
1,225萬1千 |
||
|
|
4 |
一般建築及設備 |
85萬 |
||
|
|
5 |
第一預備金 |
10萬 |
||
|
14 |
|
苗栗區農業改良場 |
1億5,651萬7千 |
||
|
|
1 |
農作物改良 |
4,730萬4千 |
||
|
|
2 |
一般行政 |
9,767萬6千 |
||
|
|
3 |
農業試驗發展 |
1,143萬7千 |
||
|
|
4 |
第一預備金 |
10萬 |
||
|
15 |
|
臺中區農業改良場 |
2億6,794萬3千 |
||
|
|
1 |
農作物改良 |
1億2,972萬3千 |
||
|
|
2 |
一般行政 |
1億3,287萬 |
||
|
|
3 |
農業試驗發展 |
525萬 |
||
|
|
4 |
第一預備金 |
10萬 |
||
|
16 |
|
臺南區農業改良場 |
2億7,895萬4千 |
||
|
|
1 |
農作物改良 |
1億2,300萬4千 |
||
|
|
2 |
一般行政 |
1億4,968萬4千 |
||
|
|
3 |
農業試驗發展 |
616萬6千 |
||
|
|
4 |
一般建築及設備 |
無列數 |
||
|
|
5 |
第一預備金 |
10萬 |
||
|
17 |
|
高雄區農業改良場 |
2億3,333萬8千 |
||
|
|
1 |
農作物改良 |
1億0,314萬2千 |
||
|
2 |
一般行政 |
1億2,374萬2千 |
|
||
|
|
3 |
農業試驗發展 |
635萬4千 |
|
|
|
|
4 |
第一預備金 |
10萬 |
|
|
|
18 |
|
花蓮區農業改良場 |
2億6,193萬4千 |
|
|
|
|
1 |
農作物改良 |
9,997萬1千 |
|
|
|
|
2 |
一般行政 |
9,005萬6千 |
|
|
|
|
3 |
農業試驗發展 |
6,405萬2千 |
|
|
|
|
4 |
一般建築及設備 |
775萬5千 |
|
|
|
|
5 |
第一預備金 |
10萬 |
|
|
|
19 |
|
臺東區農業改良場 |
1億8,621萬7千 |
|
|
|
|
1 |
農作物改良 |
7,406萬5千 |
|
|
|
|
2 |
一般行政 |
8,507萬 |
|
|
|
|
3 |
農業試驗發展 |
2,623萬2千 |
|
|
|
|
4 |
一般建築及設備 |
75萬 |
|
|
|
|
5 |
第一預備金 |
10萬 |
|
|
|
20 |
|
漁業署及所屬 |
94億7,782萬8千 |
|
|
|
|
1 |
漁業科技研究發展 |
1億1,686萬3千 |
|
|
|
|
2 |
一般行政 |
4億5,311萬9千 |
|
|
|
|
3 |
漁業管理 |
36億6,670萬6千 |
|
|
|
|
4 |
漁業發展 |
52億3,915萬 |
|
|
|
|
5 |
一般建築及設備 |
85萬 |
|
|
|
|
6 |
第一預備金 |
114萬 |
|
|
|
21 |
|
動植物防疫檢疫局及所屬 |
27億1,544萬2千 |
|
|
|
|
1 |
動植物防檢疫技術研發 |
3億0,567萬3千 |
|
|
|
|
2 |
一般行政 |
7億4,195萬7千 |
|
|
|
|
3 |
動植物防檢疫管理 |
16億6,336萬 |
|
|
|
|
4 |
一般建築及設備 |
295萬2千 |
|
|
|
|
5 |
第一預備金 |
150萬 |
|
|
|
22 |
|
農業金融局 |
5億5,171萬4千 |
|
|
|
|
1 |
農業金融研發 |
465萬3千 |
|
|
|
|
2 |
一般行政 |
1億1,300萬3千 |
|
|
|
|
3 |
農業金融業務 |
4億3,385萬8千 |
|
|
|
|
4 |
第一預備金 |
20萬 |
|
|
|
23 |
|
農糧署及所屬 |
44億8,544萬2千 |
|
|
|
|
1 |
農糧科技研發 |
8,205萬 |
|
|
|
|
2 |
一般行政 |
7億8,059萬5千 |
|
|
|
|
3 |
農糧管理 |
36億2,027萬7千 |
|
|
|
|
4 |
一般建築及設備 |
152萬 |
|
|
|
|
5 |
第一預備金 |
100萬 |
|
|
|
24 |
|
農田水利署 |
76億2,497萬7千 |
|
|
|
|
1 |
農田水利科技 |
4,801萬3千 |
|
|
|
|
2 |
一般行政 |
1億3,885萬6千 |
|
|
|
|
3 |
農田水利管理 |
1,300萬8千 |
|
|
|
|
4 |
農田水利發展 |
46億4,574萬1千 |
|
|
|
|
5 |
非營業特種基金 |
27億7,915萬9千 |
|
|
|
|
6 |
一般建築及設備 |
無列數 |
|
|
|
|
7 |
第一預備金 |
20萬 |
|
|
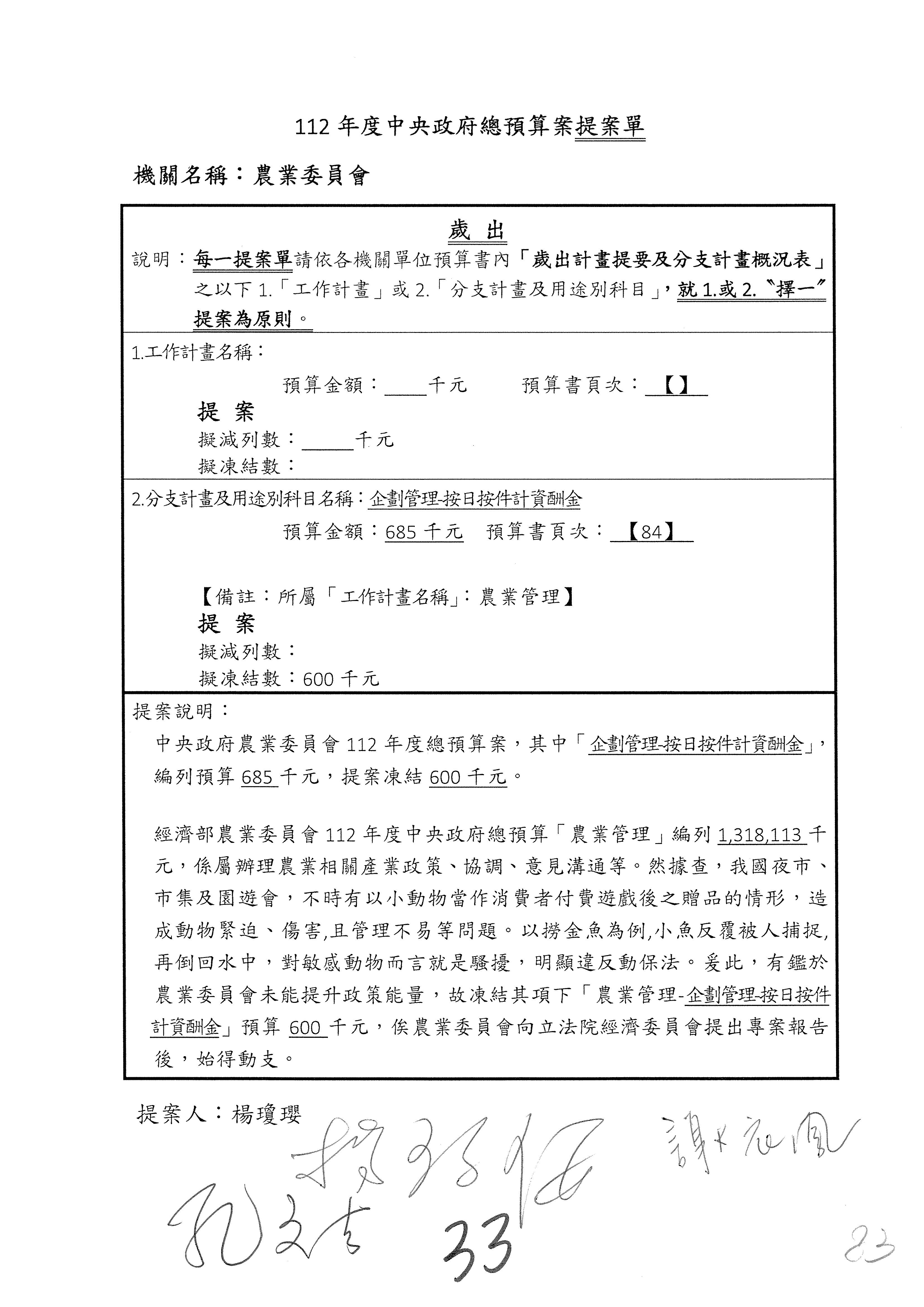
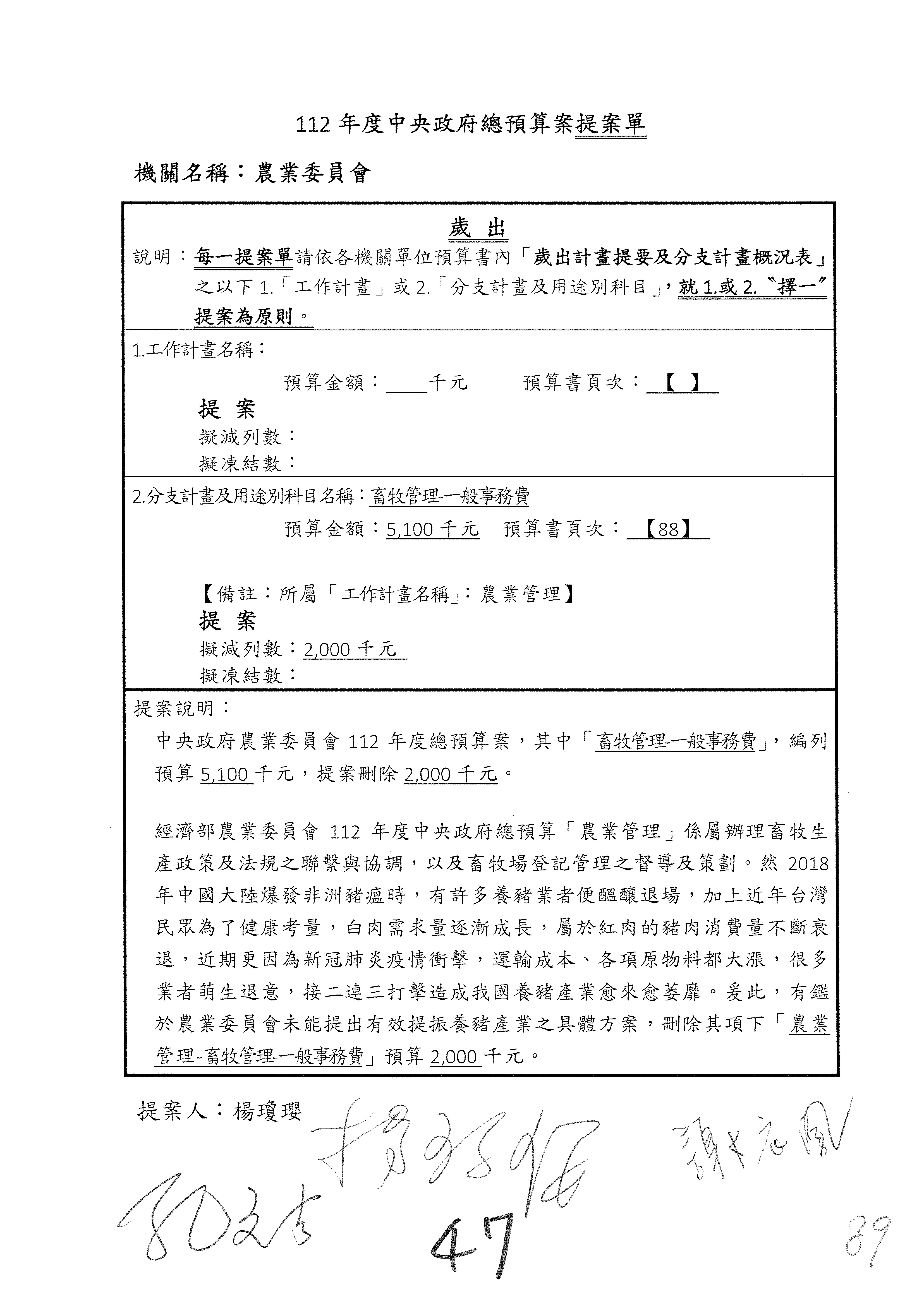
二、委員提案部分:
(一)112年度行政院農業委員會及所屬預算提案彙總表
(二)112年度行政院農業委員會及所屬預算提案: